- Tổng quan
- Nội dung
- Tiêu chuẩn liên quan
- Lược đồ
- Tải về
Tiêu chuẩn Quốc gia TCVN 12344:2019 Tin học y tế - Phân định nhân viên y tế và bệnh nhân
| Số hiệu: | TCVN 12344:2019 | Loại văn bản: | Tiêu chuẩn Việt Nam |
| Cơ quan ban hành: | Bộ Khoa học và Công nghệ | Lĩnh vực: | Y tế-Sức khỏe , Thông tin-Truyền thông |
|
Ngày ban hành:
Ngày ban hành là ngày, tháng, năm văn bản được thông qua hoặc ký ban hành.
|
14/11/2019 |
Hiệu lực:
|
Đã biết
|
| Người ký: | Đang cập nhật |
Tình trạng hiệu lực:
Cho biết trạng thái hiệu lực của văn bản đang tra cứu: Chưa áp dụng, Còn hiệu lực, Hết hiệu lực, Hết hiệu lực 1 phần; Đã sửa đổi, Đính chính hay Không còn phù hợp,...
|
Đã biết
|
TÓM TẮT TIÊU CHUẨN VIỆT NAM TCVN 12344:2019
Tiêu chuẩn Quốc gia TCVN 12344:2019: Những quy định quan trọng đối với nhân viên y tế và bệnh nhân
Tiêu chuẩn Quốc gia TCVN 12344:2019 được công bố nhằm đưa ra những quy định cụ thể về việc gán, làm nhãn phân định và thu nhận dữ liệu tự động đối với nhân viên y tế và bệnh nhân. Tiêu chuẩn này tương đương với ISO/TS 18530:2014, và có ngày hiệu lực từ năm 2019, được biên soạn bởi Tiểu Ban Kỹ thuật tiêu chuẩn TCVN/JTC1/SC31 và Bộ Khoa học và Công nghệ công bố.
Tiêu chuẩn này nhấn mạnh tầm quan trọng của việc phân định chính xác giữa đối tượng chăm sóc (SoC) – tức bệnh nhân, và nhân viên y tế (IP) trong những dịch vụ chăm sóc sức khỏe. Điều này không chỉ giúp thuận tiện trong việc truy cập thông tin mà còn ngăn ngừa sai sót trong việc quản lý quá trình chăm sóc.
Một trong những điểm nổi bật của tiêu chuẩn là việc sử dụng các công nghệ AIDC (Automatic Identification and Data Capture) như mã vạch và RFID, cho phép việc thu nhận thông tin nhận dạng SoC và nhân viên y tế diễn ra nhanh chóng và chính xác. Phân định đơn nhất SoC và nhân viên y tế sẽ giúp tăng cường khả năng tương tác giữa các hệ thống thông tin y tế khác nhau, nhờ vào việc sử dụng các mã hiệu chuẩn hóa quốc tế do GS1 quy định.
Tiêu chuẩn TCVN 12344:2019 yêu cầu tất cả các tổ chức cung cấp dịch vụ y tế cần tuân thủ các quy định để đảm bảo thông tin được chia sẻ một cách chính xác và tránh mơ hồ trong thông tin giữa các hệ thống. Việc phân định đồng nhất cần thiết không chỉ cho SoC mà còn đối với từng nhân viên y tế, giúp nâng cao độ an toàn và chất lượng dịch vụ chăm sóc.
Mặc dù tiêu chuẩn đặt ra yêu cầu rõ ràng, các cơ sở y tế cũng phải đề phòng những khó khăn trong việc triển khai, đặc biệt liên quan đến sự chấp nhận công nghệ mới bởi nhân viên y tế và khả năng của hệ thống thông tin lâm sàng hiện có. Do đó, việc thực hiện các giải pháp thích hợp và đào tạo kỹ lưỡng cho nhân viên y tế là cần thiết để tối ưu hóa việc áp dụng tiêu chuẩn này.
Thông tin cụ thể về văn bản
- Tên văn bản: Tiêu chuẩn Quốc gia TCVN 12344:2019 ISO/TS 18530:2014
- Ngày công bố: Năm 2019
- Ngày có hiệu lực: Theo quy định của văn bản
- Văn bản thay thế: Không có thông tin về văn bản hết hiệu lực hoặc thay thế.
Với những quy định này, TCVN 12344:2019 không chỉ giúp cải thiện quá trình chăm sóc sức khỏe tại các cơ sở y tế mà còn đảm bảo sự an toàn cho toàn bộ nhân viên y tế và bệnh nhân trong mỗi trường hợp khám chữa bệnh. Điều này cũng mở ra hướng đi mới cho việc triển khai công nghệ thông tin trong lĩnh vực y tế tại Việt Nam.
Tải tiêu chuẩn Việt Nam TCVN 12344:2019
TIÊU CHUẨN QUỐC GIA
TCVN 12344:2019
ISO/TS 18530:2014
TIN HỌC Y TẾ - GÁN, LÀM NHÃN PHÂN ĐỊNH VÀ THU NHẬN DỮ LIỆU TỰ ĐỘNG - PHÂN ĐỊNH NHÂN VIÊN Y TẾ VÀ BỆNH NHÂN
Health Informatics - Automatic identification and data capture marking and labelling - Subject of care and individual provider identification
Lời nói đầu
TCVN 12344:2019 hoàn toàn tương đương ISO/TS 18530:2014.
TCVN 12344:2019 do Tiểu Ban kỹ thuật tiêu chuẩn quốc gia TCVN/JTC1/SC31 Thu thập dữ liệu tự động biên soạn, Tổng cục Tiêu chuẩn Đo lường Chất lượng đề nghị, Bộ Khoa học và Công nghệ công bố.
Lời giới thiệu
Việc cung cấp dịch vụ chăm sóc sức khỏe chủ yếu dựa vào khả năng phân định một cách đơn nhất và chính xác người được chăm sóc, có nghĩa là bệnh nhân (SoC - Subject of Care), cũng như người cung cấp dịch vụ chăm sóc, có nghĩa là nhân viên y tế.
Tin học y tế, nhằm hỗ trợ việc cung cấp dịch vụ chăm sóc sức khỏe, yêu cầu một quy định kỹ thuật rõ ràng để xác định SoC và nhân viên y tế để chúng được kết nối chính xác với thông tin y tế có trong đơn xin chăm sóc y tế. Điều này đã dẫn đến nhu cầu phải nắm bắt và chia sẻ thông tin giữa các hệ thống và các ứng dụng y tế khác nhau.
Các vật mang dữ liệu, chẳng hạn như mã vạch và phân định bằng tần số vô tuyến (Radio Frequency Identification - RFID) thường được gọi là phân định và thu nhận dữ liệu tự động (AIDC) đã mở rộng tầm quan trọng của việc xác định các cấu trúc dữ liệu mã phân định cho SoC và nhân viên y tế để tránh sự mơ hồ khi thông tin được thu thập. AIDC cung cấp nhiều giải pháp, cụ thể, về các vật mang dữ liệu quang học (như mã vạch). Ngoài ra, ngữ nghĩa của dữ liệu được mã hóa sẽ được xác định bởi một số tổ chức (còn có tên là “nhà phát hành”), một vài trong số các tổ chức đó có hoạt động thương mại hay là các tổ chức xây dựng tiêu chuẩn. Tiêu chuẩn này tập trung vào việc sử dụng Hệ thống Tiêu chuẩn GS11) vì phần lớn các nguồn cung cấp y tế trên thế giới được phân định phù hợp với hệ thống tiêu chuẩn đa ngành và toàn cầu GS1. Khả năng tương tác sẽ dễ dàng hơn giúp bảo đảm cho hoạt động của tổ chức y tế khi một hệ thống tiêu chuẩn đơn nhất được sử dụng trong thiết lập y tế.
Khả năng tương tác, khi thông tin được chia sẻ và sử dụng bởi các hệ thống thông tin khác nhau, yêu cầu một ngữ nghĩa phân định chung cho SoC và nhân viên y tế để đảm bảo thông tin được chia sẻ là nhất quán và rõ ràng. Cùng một SoC và nhân viên y tế sẽ được phân định một cách chính xác, được tham chiếu và tham chiếu chéo trong mỗi hệ thống. Các hệ thống thu nhận dữ liệu và chia sẻ thông tin hiệu quả là chìa khóa để cải thiện việc chăm sóc SoC và việc cung cấp dịch vụ bởi nhân viên y tế về mặt dữ liệu phù hợp, chính xác và hợp nhất.
Trong bệnh viện, một SoC thường trải nghiệm nhiều trường hợp chăm sóc. Ví dụ về các trường hợp này bao gồm: kê đơn và cấp thuốc, xét nghiệm mẫu sinh học của SoC trong phòng thí nghiệm, phân tích và báo cáo kết quả. Mỗi trường hợp này đều yêu cầu sự đối chiếu chính xác trường hợp đó và chuyển đến SoC. Nhà cung cấp dịch vụ chăm sóc sức khỏe (nghĩa là tổ chức cung cấp dịch vụ chăm sóc sức khỏe đến SoC) đã giới thiệu các công nghệ AIDC dựa trên mã vạch để giúp thu nhận thông tin nhận dạng SoC, cũng như sự phân định các vật phẩm liên quan khác như mẫu sinh học, sao cho việc nhập mã thủ công có thể được thay thế bằng công nghệ AIDC. Trong môi trường bệnh viện phức tạp có nhiều trường hợp chăm sóc, thường có nhu cầu về sự phân định đơn nhất vì nhờ đó sẽ tránh được sự xung đột, sự trùng nhau, sự không chắc chắn về phân định và rủi ro.
Việc sử dụng AIDC trong bối cảnh chăm sóc bệnh mãn tính khẳng định lại sự cần thiết các tiêu chuẩn. SoC trong trường hợp chăm sóc bệnh mãn tính thường không ở tại cùng một địa điểm cố định, nơi có sẵn một công nghệ nào đó. Vì thế, AIDC có thể được tương tác với nhiều công nghệ, giải pháp và thiết bị. Điều này sẽ tạo thuận lợi cho việc chăm sóc được liên tục.
Đối với trường hợp ngoại trú, SoC có thể tự uống thuốc. Đặc biệt là, SoC đang điều trị bệnh mãn tính phải quản trị và ghi lại thuốc của mình theo kế hoạnh điều trị quy định. Kế hoạch điều trị này có thể là rất quy tắc, trên cơ sở cần thiết, hay là phòng ngừa tự nhiên để tránh các kết cục lâm sàng.
Cũng có nhu cầu quản lý và giám sát về mặt lâm sàng kế hoạch điều trị SoC cho mục tiêu an toàn và lưu trữ. AIDC tạo thuận lợi cho việc thu nhận số phân định, thuốc, sự kiện quản trị của SoC, việc ghi lại dữ liệu liên quan thuốc được cấp và dữ liệu khác như số lô, thông tin hết hạn và lượng sử dụng. Việc này phải được thực hiện cho SoC nội, ngoại trú. Việc thu nhận dữ liệu giống nhau có thể được sử dụng để quản lý và làm đầy hàng hiệu quả.
Lợi ích của việc phân định đơn nhất SoC bằng AIDC có thể được lập thành tài liệu thông qua ba ví dụ sau:
- SoC, cũng như dữ liệu có thể di chuyển ra ngoài môi trường của nhà cung cấp: sau một cơn lốc xoáy tàn phá ở Joplin, Missouri, Mỹ năm 2011, 183 SoC từ bệnh viện Thánh John đã phải nhanh chóng sơ tán đến bệnh viện khác trong vùng. Dưới các điều kiện “hỗn loạn” như vậy, mã phân định SoC thực sự đơn nhất sẽ ngăn ngừa được việc gán lại băng nhận diện ngay cho tất cả SoC được nhận vào bệnh viện khác;
- Đối với các phòng thí nghiệm khu vực, đặc biệt đối với những phòng thí nghiệm thực hiện việc kiểm tra ngân hàng máu: việc phân định tích cực SoC và kết nối họ với các hồ sơ có trước là hết sức quan trọng cho sự an toàn của SoC. Hai SoC khác nhau trùng tên, nhập viện tại hai cơ sở khác nhau, sử dụng các giản đồ đánh mã số phân định SoC giống nhau (có thể bởi họ sử dụng cùng hệ thống công nghệ thông tin) có thể dẫn đến các sai lỗi nghiêm trọng.
- Nhà cung cấp sử dụng hai mã phân định để quản lý các quá trình chăm sóc: “phân định SoC” và “phân định trường hợp chăm sóc”. Một nhà cung cấp đã tổ chức hai ngân hàng mã số cho hai mã phân định nêu trên theo cách loại trừ được xung đột dữ liệu. Sau vài năm sử dụng giải pháp đó, một vài ngân hàng đã bắt đầu bị chồng chéo mà không có cảnh báo, đến tận khi hai SoC có cùng mã số, một về “phân định SoC", một mã khác về “phân định trường hợp chăm sóc”. Việc kết nối sai với một loạt biến cố nghiêm trọng đã xuất hiện.
TIN HỌC Y TẾ - GÁN, LÀM NHÃN PHÂN ĐỊNH VÀ THU NHẬN DỮ LIỆU TỰ ĐỘNG - PHÂN ĐỊNH NHÂN VIÊN Y TẾ VÀ BỆNH NHÂN
Health Informatics - Automatic identification and data capture marking and labelling - Subject of care and individual provider identification
1 Phạm vi áp dụng
Tiêu chuẩn này cung cấp các tiêu chí cần thiết để phân định và làm nhãn phân định SoC (SoC- Subject of Care) và nhân viên y tế (IP-Individual Provider) trên các đồ vật như dây đeo cổ tay, thẻ phân định hoặc các đồ vật khác cho phép thu nhận dữ liệu tự động bằng việc sử dụng các vật mang dữ liệu trong quá trình cung cấp dịch vụ chăm sóc sức khỏe.
Tiêu chuẩn này cung cấp sự phân định đơn nhất SoC có thể được sử dụng cho các mục đích khác như ghi lại số phân định SoC trong hồ sơ bệnh án.
Tiêu chuẩn này là tài liệu tham khảo cho các tổ chức có kế hoạch triển khai hay cải tiến kỹ thuật phân định và thu nhận dữ liệu tự động (AIDC) trong quá trình cung cấp dịch vụ chăm sóc sức khỏe. AIDC sẽ được sử dụng kết hợp với hệ thống tiêu chuẩn GS12).
Tiêu chuẩn này mô tả các kinh nghiệm thực tế nhằm làm giảm/tránh các thay đổi và khắc phục các thách thức đối với hiệu suất AIDC tại nơi cung cấp dịch vụ chăm sóc sức khỏe và thỏa hiệp độ an toàn của SoC.
Tiêu chuẩn này mô tả cách quản lý các số phân định trong quá trình AIDC, và hoàn thiện thông tin quy định trong ISO/TS 22220 và ISO/TS 27527.
2 Tài liệu viện dẫn
Các tài liệu viện dẫn sau là cần thiết cho việc áp dụng tiêu chuẩn này. Đối với các tài liệu viện dẫn ghi năm công bố thì áp dụng phiên bản được nêu. Đối với các tài liệu viện dẫn không ghi năm công bố thì áp dụng phiên bản mới nhất, bao gồm cả các sửa đổi.
TCVN 8020 (ISO/IEC 15418), Công nghệ thông tin - Kỹ thuật phân định và thu nhận dữ liệu tự động - Số phân định ứng dụng GS1 và số phân định dữ liệu ASC MH 10 và việc duy trì;
ISO/TS 22220, Health informatics - Identification of subjects of health care (Tin học y tế - Phân định đối tượng chăm sóc y tế);
ISO/TS 27527, Health informatics - Provider identification (Tin học y tế - Phân định nhà cung cấp);
ISO/IEC 16022, Information technology - Automatic identification and data capture techniques - Data Matrix bar code symbology specification (Công nghệ thông tin - Kỹ thuật phân định và thu nhận dữ liệu tự động - Quy định kỹ thuật về mã vạch Data Matrix).
3 Thuật ngữ và định nghĩa
Trong tiêu chuẩn này sử dụng các thuật ngữ và định nghĩa sau.
3.1
số phân định ứng dụng AI (application identifier)
tiền tố GS1 xác định ý nghĩa và mục đích của thành phần dữ liệu theo sau, như quy định trong TCVN 8020 và tài liệu Quy định kỹ thuật chung của GS1.
[NGUỒN: TCVN ISO 19762-1:2008, 01.01.94]
3.2
phân định và thu nhận dữ liệu tự động AIDC (automatic Identification and data capture)
phương pháp hay kỹ thuật để phân định tự động các đối tượng, thu thập dữ liệu về chúng và trực tiếp nhập dữ liệu đó vào các hệ thống máy vi tính, giúp giảm thao tác nhập dữ liệu thủ công.
CHÚ THÍCH Phương pháp hay kỹ thuật thường được xem xét là một phần của AIDC bao gồm mã vạch có thể là một chiều hay hai chiều và thẻ phân định tần số sóng (RFID).
3.3
thực thể kinh doanh (business entity)
thực thể kinh doanh chính thức được thừa nhận, như một công ty hay tập đoàn.
CHÚ THÍCH Thực thể này quản lý thông tin chi tiết về thực thể “chủ sở hữu” chính thức của tổ chức.
[NGUỒN: ISO/TS 27527:2010, 3.1 - đã được thay đổi, Chú thích được bổ sung.]
3.4
thu nhận dữ liệu (data capture)
hành động có tính toán cho kết quả là việc đăng ký một bản ghi vào hệ thống lưu trữ hồ sơ.
3.5
đơn vị chăm sóc (care unit)
chi nhánh của một tổ chức nơi đối tượng chăm sóc (3.16) nhận được sự chăm sóc cần thiết suốt thời gian lưu lại của họ.
CHÚ THÍCH Đơn vị chăm sóc cũng có thể được coi là một khoa.
3.6
mã toàn cầu phân định mối quan hệ dịch vụ GSRN3) (global service relation number) được dùng để phân định mối quan hệ giữa tổ chức đưa ra dịch vụ và bên nhận hay nhà cung cấp dịch vụ.
CHÚ THÍCH GSRN được mã hóa vào vật mang dữ liệu với AI (8018) cho SoC và với AI (8017) cho nhà cung cấp dịch vụ (nhân viên y tế).
3.7
Nhà cung cấp dịch vụ chăm sóc sức khỏe (healthcare provider)
tổ chức hay cơ sở cung cấp dịch vụ chăm sóc sức khỏe cho các SoC.
3.8
tích hợp các hệ thống y tế IHE4) (intergrating the healthcare enterprise)
sáng kiến của các chuyên gia y tế và của ngành chăm sóc sức khỏe để cải tiến cách mà các hệ thống máy vi tính chia sẻ thông tin y tế.
CHÚ THÍCH 1 IHE đẩy mạnh việc sử dụng phối hợp các tiêu chuẩn đã được thiết lập nhằm xác định nhu cầu lâm sàng đặc hiệu trong việc hỗ trợ chăm sóc SoC tốt nhất.
CHÚ THÍCH 2 Các hệ thống được phát triển phù hợp với IHE trao đổi với hệ thống khác tốt hơn, và cho phép các nhà cung cấp dịch vụ chăm sóc sức khỏe sử dụng thông tin một cách hiệu quả hơn.
3.9
nhân viên y tế (individual provider)
Bất kỳ cá nhân nào cung cấp dịch vụ hoặc cung cấp dịch vụ chăm sóc sức khỏe tiềm năng.
CHÚ THÍCH 1 Nhân viên y tế là một cá nhân, không được coi là nhóm các nhà cung cấp dịch vụ.
CHÚ THÍCH 2 Không phải tất cả các nhà cung cấp dịch vụ chăm sóc sức khỏe đều được công nhận bởi các cơ quan chuyên môn. Chính vì vậy thuật ngữ chuyên gia chăm sóc sức khỏe không được sử dụng để mô tả các nhà cung cấp dịch vụ. Tất cả các chuyên gia chăm sóc sức khỏe đều là các nhà cung cấp dịch vụ, nhưng không phải tất cả các nhà cung cấp dịch vụ chăm sóc sức khỏe đều là các chuyên gia y tế.
3.10
phân định nhân viên y tế (individual provider identification)
mã số hay mã đơn nhất được công bố để phân định nhân viên y tế.
3.11
hệ thống thông tin (information system)
tập hợp có tổ chức gồm phần cứng, phần mềm, vật tư thiết bị, chính sách, thủ tục và con người nhằm lưu trữ, xử lý và cung cấp việc truy cập thông tin.
3.12
mã máy có thể đọc (machine readable code)
mã, máy có thể đọc, chứa thông tin được sử dụng để thiết lập mối quan hệ giữa đối tượng vật chất như gói thuốc và các nguồn dữ liệu y tế như thuốc, sản xuất, vận chuyển và/hoặc các hệ thống mã hóa chi trả bảo hiểm.
3.13
bản ghi (record)
thông tin được ghi lại, theo bất kỳ hình thức nào, bao gồm dữ liệu trong các hệ thống máy vi tính, được tạo ra hay nhận được và được duy trì bởi tổ chức hay con người trong giao dịch kinh doanh hay quản lý công việc và được lưu làm bằng chứng cho hành động đó.
3.14
đăng ký (registration)
hành động cấp cho bản ghi một mã phân định đơn nhất trong một hệ thống lưu trữ bản ghi.
3.15
mã số trường hợp quan hệ dịch vụ (SRIN - service relation instance number)
thuộc tính đối với mã toàn cầu phân định mối quan hệ dịch vụ (3.6) phân định một trường hợp trong một quá trình chăm sóc sức khỏe.
VÍ DỤ Băng nhận diện, phiếu chỉ định, ống xét nghiệm v.v...
3.16
đối tượng chăm sóc - bệnh nhân (SoC - subject of care)
người muốn nhận hay đã và đang nhận sự chăm sóc sức khỏe - bệnh nhân.
4 Các từ viết tắt
AIDC Phân định và thu nhận dữ liệu tự động (Automatic Identification and Data Capture)
CIS Hệ thống thông tin lâm sàng (Clinic Information System)
GSRN Mã toàn cầu phân định mối quan hệ dịch vụ (Global Service Relation Number)
IHE Tích hợp các hệ thống y tế (Integrating the Healthcare Enterprise)
ISBT ISBT 128 là tiêu chuẩn về truyền và cấy ghép máu, được duy trì bởi Hội đồng quốc tế về phổ biến tự động hóa ngân hàng máu (ICCBBA - International Council for Commonality in Blood Banking Automation)
SoC Đối tượng chăm sóc - bệnh nhân (Subject of Care)
SRIN Mã số trường hợp quan hệ dịch vụ (SRIN - Service Relation Instance Number)
5 Quy định kỹ thuật GS1 và tiêu chuẩn ISO
Trong tiêu chuẩn này, AIDC đề cập đến các vật mang dữ liệu đã được chọn sử dụng rộng rãi trong nhiều ngành công nghiệp, nhiều phạm vi quyền hạn, được dựa trên và được quy định trong các tiêu chuẩn quốc tế. Lợi ích của cách tiếp cận này là để sử dụng các ứng dụng và thiết bị sẵn có một cách rộng rãi để mã hóa và đọc các loại vật mang dữ liệu khác nhau. Tuy nhiên, phải lưu ý rằng có một số loại vật mang dữ liệu như data matrix thì chỉ có máy quét hình ảnh mới có thể đọc được.
Giải pháp AIDC phải phù hợp với quy định kỹ thuật chung của GS1 trên cơ sở các tiêu chuẩn của ISO. Nếu tuân theo khuyến nghị thì thông tin chứa trong các vật mang dữ liệu phải có cấu trúc và được chuẩn hóa theo ngữ nghĩa của GS1. Khóa phân định (GSRN) là số phân định mối quan hệ dịch vụ (như SoC và các nhân viên y tế) và được cung cấp bởi Hệ thống tiêu chuẩn GS1.
6 Cấu trúc và ngữ nghĩa dữ liệu
6.1 Số phân định ứng dụng
Hệ thống phân định vật phẩm của GS1 và tiêu chuẩn mã hóa liên quan được bổ sung bằng các số phân định ứng dụng do GS1 duy trì, sau đây được gọi là “Số phân định ứng dụng GS1” hay “GS1 AI”. Tiêu chuẩn này bao gồm hai yếu tố chính làm chìa khóa cho mọi hệ thống mã hóa: nội dung dữ liệu và vật mang dữ liệu.
Việc sử dụng số phân định ứng dụng GS1 tuân theo quy tắc do GS1 thiết lập.
Số phân định ứng dụng GS1 phân định các trường dữ liệu chung và đơn giản để sử dụng trong các ứng dụng của chuỗi cung ứng quốc tế và xuyên suốt các lĩnh vực. Quy định kỹ thuật chung của GS1 quy định định nghĩa, định dạng và cấu trúc các trường dữ liệu. Mỗi số phân định ứng dụng GS1 bao gồm hai hay nhiều ký tự. Hai chữ số đầu tiên xác định độ dài số phân định ứng dụng GS1.
NGUỒN: TCVN 8020 (ISO/IEC 15418).
6.2 Mã toàn cầu phân định mối quan hệ dịch vụ (GSRN)
GSRN là khóa phân định của GS1 dùng để phân định mối quan hệ giữa tổ chức đưa ra dịch vụ và bên nhận hay bên cung cấp dịch vụ. GSRN có độ dài 18 ký tự số bao gồm Mã doanh nghiệp GS1, số tham chiếu dịch vụ và số kiểm tra.
| Định dạng vùng dữ liệu số phân định ứng dụng GS1 | ||
| Số phân định ứng dụng GS1 | GSRN | |
|
|
| Số kiểm tra |
| AI (8017) | N1 N2 N3 N4 N5 N6 N7 N8 N9 N10 N11 N12 N13 N14 N15 N16 N17 | N18 |
| AI (8018) | N1 N2 N3 N4 N5 N6 N7 N8 N9 N10 N11 N12 N13 N14 N15 N16 N17 | N18 |
trong đó: AI (8017) và AI (8018) chỉ ra trường dữ liệu chứa GSRN phân định SoC và nhân viên y tế.
Hình 1 - Mã toàn cầu phân định mối quan hệ dịch vụ (GSRN)
6.3 Mã số trường hợp quan hệ dịch vụ (SRIN)
SRIN là một thuộc tính của GSRN, cho phép phân biệt các liệu trình khác nhau trong cùng một giai đoạn, hay việc tái sử dụng GSRN cho các giai đoạn khác nhau. SRIN là trường 10 ký tự số có độ dài thay đổi.
| AI=SoC | GSRN | AI = SRIN | Mã số trường hợp | |
| 8018 | N1 N2 N3 N4 N5 N6 N7 N8 N9 N10 N11 N12 N13 N14 N15 N16 N17 | N18 | 8019 |
|
Hình 2 - Mã số trường hợp quan hệ dịch vụ (SRIN)
Theo tiêu chuẩn này, để phù hợp với ISBT 128, SRIN phải được sử dụng là một chuỗi có độ dài cố định với hai chữ số đầu (NN) dành riêng cho mã địa điểm ISBT 128 (Bảng RT018); việc chọn tám (8) chữ số còn lại là tùy vào người sử dụng và có thể là số gia.
7 Phân định SoC và nhân viên y tế (cá nhân cung cấp dịch vụ chăm sóc sức khỏe) như một ưu tiên được nhận diện
7.1 Tổng quan
Tổ chức Y tế Thế giới (WHO) và tổ chức giám định chất lượng bệnh viện JCI (Joint Commission International) đã xây dựng một danh sách các giải pháp ưu tiên nhằm tăng cường độ an toàn cho SoC. Trong danh sách các giải pháp đó, WHO và JCI khuyến nghị sử dụng AIDC (khi nền tảng kỹ thuật cho phép). Trong số “9 giải pháp an toàn cho SoC” [1] của WHO, giải pháp thứ hai tập trung vào việc phân định SoC và việc sử dụng “mã vạch” để giảm nguy cơ do sai sót trong phân định. Các giải pháp khác (truyền thông khi bàn giao người bệnh, thực hiện các thủ thuật chính xác tại đúng vị trí trên cơ thể, đảm bảo đúng thuốc khi chuyển tiếp điều trị) đều yêu cầu tính an toàn của việc phân định SoC.
Phụ lục A minh họa cách tạo thuận lợi cho việc phân định SoC và nhân viên y tế đối với các tình huống ứng dụng (UC - use case) loại hình chăm sóc sức khỏe khác nhau. Khi ứng dụng, Phụ lục A giải thích loại hình chăm sóc sức khỏe và cách triển khai AIDC như một kinh nghiệm thực tế trong các tình huống ứng dụng khác nhau. Các tình huống ứng dụng dưới đây bao gồm:
- UC 01 đến UC 04 bao gồm luồng SoC nói chung điển hình trong bệnh viện;
- UC 05 đến UC 11 mô tả các trường hợp chăm sóc cụ thể có thể xuất hiện trong môi trường bệnh viện;
- UC 12 đến UC 19 xem xét việc mã hóa máy đọc được trong các môi trường chăm sóc sức khỏe phức tạp;
- UC 20 đến UC 24 xem xét việc mã hóa máy đọc được trong các quá trình truyền máu;
- UC 25 đến UC 27 mô tả việc mã hóa máy đọc được cho SoC ngoại trú điều trị bệnh mạn tính;
- UC 28 đến UC 30 nghiên cứu nhu cầu tích hợp mã phân định SoC và nhân viên y tế trên toàn quốc.
Việc thể hiện nguyên bản các UC sẽ được hoàn thiện bằng các lược đồ UML trong đó, đặc biệt là, việc thu nhận dữ liệu được xác định; các khuyến nghị tiêu chuẩn được nêu trong phần "kinh nghiệm thực tế".
Trong mỗi UC đều có yêu cầu cung cấp các bộ chuẩn hóa dữ liệu rõ ràng để phân biệt giữa SoC, Nhân viên y tế và sản phẩm để thu nhận dữ liệu. Không có các bộ chuẩn hóa đó thì sẽ không thể đảm bảo thông tin (hay dữ liệu) thu nhận được là đúng như mong muốn. Cũng có khả năng phân định trùng lặp. Vấn đề này có thể phòng tránh bằng việc sử dụng sự phân định đơn nhất tiêu chuẩn hóa toàn cầu.
7.2 Các quá trình được hỗ trợ
Phụ lục A nêu ví dụ về một loạt các quá trình được hỗ trợ bằng việc thu nhận số phân định SoC, SRIN và số phân định Nhân viên y tế. Bảng 1 (căn cứ vào ví dụ nêu trong Phụ lục A) cung cấp tổng quan chung để người thực hiện có thể đánh giá nhu cầu của họ và giải pháp phù hợp để áp dụng.
Bảng 1 - Tổng quan về các quá trình được hỗ trợ
| Yêu cầu sử dụng | Số phân định SoC | SRIN | Sự phân định Nhân viên y tế |
| Ưu tiên phân định SoC và nhân viên y tế | X |
| X |
| Việc mã hóa máy có thể đọc cho mục đích lâm sàng (tại điểm chăm sóc/tại cơ sở khám chữa bệnh) | X | X | X |
| Việc mã hóa máy có thể đọc tại cơ sở khám chữa bệnh có môi trường phức tạp | X | X | X |
| Việc mã hóa máy có thể đọc để tránh các giải pháp thay thế | X | X | X |
| Việc mã hóa máy có thể đọc trong quá trình truyền máu | X | X | X |
| Việc mã hóa máy có thể đọc cho SoC ngoại trú điều trị bệnh mãn tính | X | X | X |
| Việc mã hóa máy có thể đọc bằng việc tích hợp phân định SoC trên toàn quốc | X | X | X |
8 Tại sao lại phải phân định đơn nhất toàn cầu?
8.1 Phân định SoC và xử lý dữ liệu
Khi sử dụng GSRN để xử lý dữ liệu, các giải pháp đã được IHE quốc tế phát triển làm Mã/chỉ số SoC chính (MPI - Master Patient Indexes), đảm bảo tính đơn nhất của sự phân định trong môi trường xác định và gắn với nhân khẩu học xác định đối với mã phân định SoC. Phải liên kết MPI bằng cách sử dụng các công cụ IHE để các mã nhận diện khác biệt sẽ được kết nối với nhau thông qua việc sử dụng các thông tin nhân khẩu học liên quan. Việc sử dụng GSRN theo tiêu chuẩn này không ảnh hưởng đến việc xử lý dữ liệu và việc sử dụng các công cụ IHE, vì MPI của IHE được biết đến là nhằm tập trung vào các tình huống nơi SoC được phân định bằng bất kỳ một mã phân định nào khác.
GSRN là mã có chiều dài cố định gồm 18 ký tự số theo Quy định kỹ thuật chung của GS1. Trong mã vạch GS1 DataMatrix, GSRN phân định SoC phải đứng sau GS1 AI (8018).
8.2 Các khó khăn khi triển khai
Các hệ thống thông tin lâm sàng (CIS) hiện đại yêu cầu sử dụng mã phân định SoC và nhân viên y tế sao cho các quá trình có thể được thu nhận bằng công nghệ quét. Có một số khó khăn khi triển khai như:
- Sự chấp nhận bởi nhân viên y tế: Để ngăn ngừa việc các công nghệ AIDC làm mất thời gian của nhân viên y tế, điều quan trọng là phải gắn những nhân viên này với các bước triển khai, bao gồm việc hoạt động hiệu quả, các giao diện người dùng đồ họa... Lợi ích của AIDC là giảm thiểu công việc hành chính (nhập dữ liệu thủ công vào các tệp dữ liệu của điều dưỡng, bổ sung y lệnh để lĩnh vật tư tiêu hao, v.v...). Ngoài ra, điều quan trọng là mọi công việc triển khai đảm bảo quá trình sàng lọc diễn ra trước quá trình chăm sóc sao cho cảnh báo được phát ra nhằm tránh sai sót. Một vài quá trình thậm chí còn yêu cầu hai lần thu nhận dữ liệu: một lần trước quá trình chăm sóc (kiểm tra tính chính xác) và một lần sau quá trình chăm sóc (xác nhận kết thúc quá trình). Ví dụ về hai bước trong chỉ định dùng biệt dược cytostatic.
- Sự hạn chế của trường dữ liệu CIS: độ dài của mã phân định nhân viên y tế và SoC, khi sử dụng GSRN, là một trường 18 ký tự số. Mã tùy chọn SRIN cho SoC là một trường gồm 10 ký tự số. CIS thường không có khả năng làm việc với các trường dữ liệu như vậy. Điều quan trọng là nhà cung cấp dịch vụ chăm sóc sức khỏe và các nhà cung cấp khác sẽ hợp tác để hiểu được giá trị cùng tính linh hoạt của giải pháp để CIS hỗ trợ phát triển vì lợi ích của hiệu quả (giảm thao tác nhập mã thủ công cho các quá trình xử lý tài liệu) và sự an toàn cho SoC (tránh các giải pháp thay thế, kiểm tra trước các quá trình chăm sóc, v.v...). Khuyến nghị bổ sung tài liệu tham khảo phù hợp với các nhà thầu về sau. Như một giải pháp trung gian, một phần mềm kết nối trung gian (ví dụ ở dạng dịch vụ web) có thể được phát triển hoặc tìm thấy trên thị trường, để kết nối GSRN, SRIN của SoC cũng như mã phân định nhân viên y tế (GSRN) đến CIS hiện có.
8.3 Đặt mã vạch trên băng nhận diện
Công nghệ mã vạch đã tập trung vào các mã phân định SoC trên băng nhận diện trong nhiều năm. Vì vậy, các kinh nghiệm sau phải được xem xét:
- Mã vạch một/ hai chiều: Mã vạch một chiều thường là quá dài để đọc được dễ dàng trên băng nhận diện (vì độ cong của dải băng quấn quanh chi). Vì thế khuyến nghị sử dụng Datamatrix để mã hóa GSRN và mã SRIN khi có thể.
- Hai vật mang dữ liệu trên băng nhận diện có thể cần thiết cho giai đoạn chuyển tiếp, vì một số phần mềm có thể không có khả năng xử lý các khóa phân định dài. Trường hợp phổ biến làm gia tăng rủi ro tiềm ẩn là có hai mã phân định (mã dài và mã ngắn) không chỉ đến cùng một SoC. Vì vậy, trường hợp trên chỉ được cân nhắc sử dụng trong một thời gian ngắn.
- Giảm bớt việc tìm kiếm vật mang dữ liệu: kinh nghiệm của ngành công nghiệp chăm sóc sức khỏe chứng minh rằng (do đường cong của chi) băng nhận diện không phải luôn ở cùng một vị trí, vì thế vật mang dữ liệu không phải lúc nào cũng nhìn thấy được. Tối ưu là phải in cùng một DataMatrix 4 lần dọc theo dải băng nhận diện. Phải lập trình thiết bị quét để không đọc lặp lại cùng một DataMatrix. Mã SRIN làm thuộc tính cho GSRN có tác dụng giúp máy quét phân tích được liệu DataMatrix giống nhau hay không. Máy quét sẽ hủy các kết quả đọc lặp lại GSRN và SRIN.
- Giảm bớt việc đọc các vật mang dữ liệu: kinh nghiệm của ngành công nghiệp chăm sóc sức khỏe chứng minh rằng phải in DataMatrix ở giữa dải băng hay nhãn phân định (không phải ở trên mặt của nó). Điều này sẽ tránh sự cắt bớt hay chồng chéo tạo gánh nặng cho các nhân viên y tế và vì thế có thể làm ảnh hưởng đến sự tuân thủ quy trình của họ.
- Trong chăm sóc sơ sinh, thường bổ sung thêm nhiều hơn một dải băng nhận diện cho trẻ (ví dụ một dải băng trên tay, một dải băng trên chân). Việc sử dụng GSRN và SRIN là phù hợp với tình huống này, và CIS phải có khả năng xác nhận việc có hai SRIN được sử dụng cùng lúc trên các băng nhận diện cho tình huống cụ thể này.
8.4 Phân định nhân viên y tế
Các nhân viên y tế không mang cùng loại băng nhận diện như SoC. Mã phân định nhân viên y tế thường được lưu trữ trên thẻ phân định, cho phép truy cập vào máy vi tính, vào phòng v.v... Mã phân định nhân viên y tế có thể được mã hóa vào chip RFID được định nghĩa bởi nhà cung cấp phần mềm và giải pháp sẽ được triển khai bởi nhà cung cấp dịch vụ chăm sóc sức khỏe.
Mã phân định nhân viên y tế sẽ được sử dụng không chỉ trong quá trình chăm sóc như nêu trong tiêu chuẩn này mà còn có thể được sử dụng để quản lý quy định (cho phép truy cập thông tin liên quan đến trình độ, chức năng của nhân viên y tế v.v...), để truy cập hồ sơ của SoC và các chức năng khác theo phạm vi của nhà cung cấp dịch vụ chăm sóc sức khỏe.
Mã phân định nhân viên y tế phải được nhà cung cấp dịch vụ chăm sóc sức khỏe xác định cho các nhân viên và chứng chỉ hành nghề của nhân viên y tế. Việc sử dụng GSRN phải cho phép các tổ chức lớn hơn sử dụng cùng mã phân định nhân viên y tế với sự quản lý mã phân định phân cấp có cấu trúc, bằng cách tránh sai lỗi phân định và tránh chồng chéo.
GSRN là khóa có độ dài cố định 18 ký tự số theo quy định kỹ thuật chung của GS1. Trong vật mang dữ liệu như GS1 DataMatrix, GSRN của nhân viên y tế phải đi sau GS1 AI (8017).
Phụ lục A
(tham khảo)
Ví dụ về các tình huống ứng dụng (UC)
A.1 Quá trình chăm sóc điển hình trong bệnh viện (UC 01 đến 04)
A.1.1 Tổng quan
Việc sử dụng công nghệ mã hóa máy có thể đọc sẽ gia tăng việc cung cấp dịch vụ chăm sóc trong bệnh viện ở các giai đoạn khác nhau trong chu kỳ chăm sóc. Các trường hợp ứng dụng điển hình trong bệnh viện phản ánh sự tương tác giữa SoC và nhân viên y tế suốt một liệu trình chăm sóc. Điều này được đơn giản hóa, ở cấp cao và cấp trung. Trong thực tế, mỗi quá trình chăm sóc có thể khác nhau giữa các bệnh viện.
Các giai đoạn điển hình trong bệnh viện là:
a) Nhập viện: SoC có mặt ở bệnh viện;
b) Đơn vị chăm sóc: khi SoC được nhập viện vào khoa hay một phòng điều trị;
c) Phẫu thuật: khi Soc được làm thủ thuật lâm sàng;
d) Ra viện: sau thủ thuật và phục hồi, Soc được ra viện.
Sự vận động của SoC trong suốt liệu trình chăm sóc và việc đảm bảo danh tính của SoC trong mỗi giai đoạn đều được quan tâm.
A.1.2 Các tình huống ứng dụng (Use cases - UC)
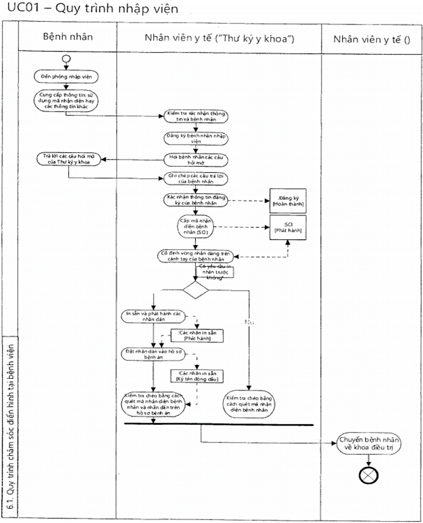
A.1.2.1 Quy trình nhập viện (UC 01)
SoC đến phòng nhập viện. SoC xuất trình danh tính của mình bằng việc sử dụng chứng minh thư/thẻ căn cước hay sử dụng các hình thức khác. SoC cũng có thể cung cấp các tài liệu khác như giấy chuyển tuyến và các thông tin có liên quan đến bảo hiểm. Thư ký hành chính (điều dưỡng hành chính) kiểm tra xác nhận danh tính của SoC, lý do nhập viện được nêu chi tiết trong giấy chuyển tuyến và đăng ký SoC nhập viện. SoC được phát băng nhận diện và một loạt các nhãn dính, mỗi nhãn đều có chi tiết tên và thông tin hành chính (thông tin nhân khẩu học) phù hợp cũng như mã phân định SoC (GSRN). Băng nhận diện được gắn vào SoC và các nhãn được đặt vào tập hồ sơ bệnh án mà SoC sẽ mang đến khoa điều trị.
CHÚ THÍCH Các nhãn phải được in “theo yêu cầu” tại khoa điều trị.
A.1.2.2 Tại khoa điều trị (UC 02)
SoC được đưa đến khoa điều trị và được chuẩn bị giường bệnh. Khoa thu thập thông tin lâm sàng bao gồm nhiệt độ, huyết áp v.v... Điều dưỡng lấy mẫu và gửi đến khoa xét nghiệm của bệnh viện.
A.1.2.3 Phẫu thuật (UC 03)
SoC được chuẩn bị phẫu thuật. Điều dưỡng phát thuốc cho SoC, đưa SoC đến phòng chuẩn bị phẫu thuật và tiến hành gây mê. SoC được đưa đến phòng phẫu thuật. Sau khi phẫu thuật xong, SoC được đưa về phòng hồi sức. Khi SoC ổn định sẽ được đưa về phòng điều trị.
A.1.2.4 Xuất viện (UC 04)
Trải qua một thời gian điều trị, chăm sóc, SoC hồi phục sức khỏe. SoC được chuyển đến phòng phục hồi chức năng. Giấy xuất viện được chuẩn bị và gửi ngay khi SoC đến phòng phục hồi chức năng.
A.1.3 Luồng quy trình UC 01 đến UC 04





Hình A.1 - Luồng quy trình UC 01 đến 04
A.1.4 Kinh nghiệm thực tế
A.1.4.1 Tổng quan
Áp dụng AIDC cho các quá trình trên, kinh nghiệm thực tế bao gồm các yếu tố sau trong mỗi giai đoạn:
A.1.4.2 Quá trình nhập viện (UC 01)
Khi đã xác nhận mã phân định SoC (ISO/TS 22220 quy định hướng dẫn cho quá trình này), (các) băng nhận diện phải được phát hành nêu chi tiết thông tin tên, giới tính, ngày sinh của SoC. Mã vạch GS1 DataMatrix chứa mã phân định SoC (GSRN) và mã phân định trường hợp dịch vụ thuộc tính (SRIN). Đồng thời, các nhãn dính được in ra chứa thông tin tương tự ở dạng người đọc được vì băng nhận diện chứa GS1 DataMatrix mã hóa cùng GSRN nhưng mỗi SRIN phải khác nhau.
A.1.4.3 Tại khoa điều trị (UC 02)
Nhân viên y tế tại khoa điều trị quét băng nhận diện của SoC để đăng ký SoC vào phòng bệnh và truy cập hồ sơ bệnh án. Căn cứ vào các chỉ định, các mẫu sinh học được mang đi và mỗi ống mẫu phải được gắn nhãn đã được in trong khi nhập viện.
Ngoài ra, các nhãn giống nhau phải được in theo yêu cầu tại khoa điều trị. Mỗi nhãn phải chứa GS1 DataMatrix mã hóa cùng GSRN và một SRIN khác biệt.
Khi lấy mẫu sinh học và trước khi chuyển chúng đến khoa xét nghiệm, GSRN từ băng nhận diện phải được kết nối với GSRN và SRIN trên nhãn của (các) ống đựng mẫu xét nghiệm. Kết quả phân tích mẫu sau đó được dùng để cập nhật vào hồ sơ bệnh án của SoC.
A.1.4.4 Chuyển giao trong phòng chuẩn bị (UC 03)
Phải sử dụng AIDC để chuyển SoC đến phòng chuẩn bị và khởi động việc thiết lập quá trình phẫu thuật. Việc này phải được hoàn tất bằng cách sử dụng GSRN và SRIN trên băng nhận diện. Hồ sơ bệnh án của SoC được cập nhật. Các mẫu sinh học tiền phẫu thuật được phân định bằng GSRN và SRIN sẽ được thu thập, được kết nối với GSRN của SoC và được chuyển đến khoa xét nghiệm để phân tích. Việc phân tích được phân định bằng GSRN và SRIN phải được báo cáo và kết nối với hồ sơ bệnh án của SoC.
A.1.4.5 Phòng phẫu thuật (UC 03)
SoC được chuyển đến phòng phẫu thuật. GSRN phải được quét từ băng nhận diện của SoC để đăng ký chuyển phòng. Mọi hoạt động trong phòng phẫu thuật phải được kết nối đến SoC cho đến khi kết thúc phẫu thuật và phải được ghi lại trong hồ sơ bệnh án. SoC được chuyển đến phòng hồi sức. Việc chuyển SoC đến phòng hồi sức phải được đăng ký bằng cách quét GSRN. Cuối cùng, SoC được đưa trở lại phòng bệnh và cũng phải được đăng ký bằng lượt quét GSRN.
A.1.4.6 Xuất viện (UC 04)
Khi xuất viện, giấy ra viện được in ra có chứa mã GSRN và SRIN khác của SoC được mã hóa trong GS1 DataMatrix. SoC xuất viện.
A.1.4.7 Kết luận
Tóm lại, việc sử dụng mã hóa máy đọc được sẽ thúc đẩy các quá trình kiểm tra xác thực liệu trình chăm sóc sức khỏe của SoC. Rủi ro từ sai sót sẽ được giảm thiểu bằng việc đảm bảo phân định SoC tại mỗi bước. Việc nhập liệu thủ công được giảm đi đáng kể sẽ hạn chế sai sót từ bước nhập dữ liệu đầu vào và giúp cải thiện hiệu suất. Kết quả chung là giảm thiểu rủi ro sai sót trong quá trình nhập viện.
A.2 Các trường hợp chăm sóc đặc biệt có thể xuất hiện trong phạm vi môi trường bệnh viện (UC 05 đến 11)
A.2.1 Tổng quan
Có nhiều tình huống khi mã phân định SoC phải được thu nhận trong mối liên hệ với các quá trình chăm sóc. Một số tình huống điển hình được phân nhóm trong phần này để làm rõ tính đa dạng của ngữ cảnh và giá trị của các mã máy đọc được.
A.2.2 Các tình huống ứng dụng
Các tình huống ứng dụng sau sẽ làm rõ tình huống điển hình trong quá trình chăm sóc sức khỏe. Các trường hợp chăm sóc không tương ứng với trình tự logic sẽ nhấn mạnh giá trị gia tăng đạt được bằng việc sử dụng tiêu chuẩn phân định và AIDC đã được quốc tế công nhận. Giá trị gia tăng bao gồm việc sử dụng nguồn nhân lực hiệu quả hơn và chăm sóc SoC an toàn hơn.
Các ví dụ trong tình huống ứng dụng này sẽ làm rõ các trường hợp cung cấp dịch vụ chăm sóc SoC điển hình:
a) Chuẩn bị thuốc và chỉ định thuốc cho SoC trong phòng bệnh (UC 06 và 07);
b) Thuốc của SoC được chuẩn bị tập trung và cấp thuốc cho SoC trong phòng bệnh (UC 08 và 09);
c) Thực hiện lấy mẫu sinh học của SoC gửi đến phòng xét nghiệm để phân tích (UC 10);
d) SoC được chuyển từ một nhà cung cấp dịch vụ (bệnh viện) này đến nhà cung cấp dịch vụ (bệnh viện) khác (UC 11).
A.2.2.1 Mã máy đọc được đối với các trường hợp chăm sóc tại khoa (UC 05)
Các trường hợp chăm sóc a) và b) cho thấy các mã máy có thể đọc đánh giá việc nhân viên y tế cấp đúng thuốc cho đúng SoC, có nghĩa là đúng liều, đúng thời điểm, đúng đường dùng, qua đúng quy trình cấp thuốc bởi nhân viên y tế phù hợp. Điều này cũng được gọi là “phù hợp hoàn toàn”.
A.2.2.2 Việc chuẩn bị thuốc (UC 06) và cấp thuốc trong phòng bệnh (UC 07a)
Căn cứ vào đơn thuốc điện tử, nhân viên y tế trong phòng bệnh chọn và quét vật mang dữ liệu do nhà sản xuất thuốc in trên thuốc cho riêng từng SoC và đặt thuốc trong các khay riêng được phân định bằng nhãn với các khoảng thời gian dùng thuốc khác nhau trong ngày.
Nhân viên y tế quét GSRN trên băng nhận diện của SoC và GSRN cùng SRIN trên nhãn của khay thuốc để kiểm tra việc chọn đúng khay thuốc cho SoC này (điều này đảm bảo đúng khay thuốc cho đúng SoC). Mỗi thuốc phải được quét kiểm tra trước khi cấp cho SoC. Nếu không phù hợp hoàn toàn, sẽ có cảnh báo để ngăn ngừa sai sót tiềm ẩn về thuốc đó (ví dụ như sai thuốc, sai liều, sai quy trình hay thời điểm cấp phát thuốc). Khi phù hợp hoàn toàn, việc cấp thuốc được thu nhận và được ghi lại trong hồ sơ bệnh án của SoC.
A.2.2.3 Chuẩn bị thuốc tập trung (UC 08) và cấp thuốc trong phòng bệnh (UC 09b)
Căn cứ vào đơn thuốc điện tử, dược sỹ trong bệnh viện chọn và quét vật mang dữ liệu do nhà sản xuất thuốc in trên thuốc cho mỗi đơn thuốc của SoC và cho thuốc vào các túi riêng. Mỗi túi được phân định bằng GSRN và SRIN của SoC. Liên kết giữa túi và (các) loại thuốc được thiết lập thông qua việc quét mỗi mã phân định tương ứng. Các túi thuốc được chuyển đến phòng bệnh.
Nhân viên y tế quét GSRN trên băng nhận diện của SoC và GSRN cùng SRIN trên nhãn túi thuốc để kiểm tra túi thuốc phù hợp với SoC (điều này đảm bảo đúng túi thuốc cho đúng SoC). Mỗi thuốc phải được kiểm tra trước khi cấp cho SoC. Nếu không phù hợp hoàn toàn, sẽ có cảnh báo để ngăn ngừa sai sót tiềm ẩn về thuốc đó (ví dụ như sai thuốc, sai liều, sai quy trình hay thời điểm cấp phát thuốc). Khi phù hợp hoàn toàn, việc cấp thuốc được thu nhận và được ghi lại trong hồ sơ bệnh án của SoC.
A.2.2.4 Chuyển mẫu sinh học của SoC đến khoa xét nghiệm để phân tích (UC 10c)
Bác sỹ chỉ định xét nghiệm; Nhân viên y tế in nhãn có mã GSRN cùng SRIN và dán lên ống mẫu xét nghiệm. Nhân viên y tế lấy mẫu sinh học của SoC và thực hiện quét mã trên băng nhận diện SoC và trên ống mẫu để liên kết chúng với phiếu chỉ định yêu cầu phân tích.
A.2.2.5 SoC được chuyển từ nhân viên/cơ sở y tế này đến nhân viên/cơ sở y tế khác (UC 11d)
Đây là tình huống SoC được chuyển từ nhân viên/cơ sở y tế này đến nhân viên/cơ sở y tế khác; nhân viên/cơ sở y tế thứ hai sẽ thu nhận mã phân định của SoC từ băng nhận diện của người đó, nhận diện SoC và kết nối mã phân định trước đây của SoC đó vào hồ sơ bệnh án và GSRN tại cơ sở.
VÍ DỤ Một SoC bỏng nặng đến cấp cứu tại một bệnh viện. SoC được chăm sóc ngay đồng thời bệnh viện hoàn tất quá trình nhập viện. SoC được cấp cho một băng nhận diện “1” chứa mã GSRN. Theo nhu cầu và tình trạng của SoC, SoC được chuyển đến bệnh viện chuyên khoa bỏng. Tại đây, bệnh viện được thông báo về mã phân định của SoC, tình trạng của SoC và các thủ thuật/thuốc SoC đã dùng trước khi chuyển viện. Khi SoC đến bệnh viện chuyên khoa bỏng, băng nhận diện “1” của SoC được đọc để xác nhận đúng SoC và bệnh viện chuyên khoa bỏng sau đó sẽ cung cấp một băng nhận diện mới.
A.2.3 Luồng quy trình UC 05 đến 11







Hình A.2 - Luồng quy trình UC 05 đến 11
A.2.4 Kinh nghiệm thực tế
Tập trung vào các quá trình AIDC, kinh nghiệm thực tế bao gồm:
A.2.4.1 Quá trình chuẩn bị thuốc (UC 06 và UC 08)
Cho dù thuốc được chuẩn bị tại khoa hay tại khoa dược của bệnh viện, đơn thuốc điện tử hướng dẫn nhân viên y tế chọn đúng thuốc, điều này phải được kiểm tra xác nhận thông qua việc quét mã toàn cầu phân định đơn nhất thương phẩm (GS1 GTIN - GS1 Global Trade Item Number). Thuốc được liên kết với SoC bằng việc quét mã GTIN và GSRN/ SRIN trên ngăn đựng thuốc và xếp thuốc vào trong khay/ túi.
A.2.4.2 Cấp thuốc tại khoa (UC 07 và UC 09)
Nhân viên y tế đối chiếu GSRN trong băng nhận diện của SoC với khay hay túi thuốc riêng. GSRN được đối chiếu và SRIN cho mỗi trường hợp sẽ khác nhau. Quá trình này sẽ lập thành tài liệu xác nhận đã chọn đúng SoC, đúng khay hay túi thuốc. Trước khi cấp thuốc cho SoC, nhân viên y tế sẽ quét kiểm tra từng đơn vị, hệ thống công nghệ thông tin sẽ kiểm tra xác minh tính chính xác của đơn thuốc điện tử (đúng thuốc, đúng liều, đúng giờ, đúng quy trình cấp phát thuốc). Khi việc đối chiếu được xác minh phù hợp, thuốc sẽ được cấp phát và được ghi lại trong hồ sơ bệnh án.
A.2.4.3 Chuyển mẫu sinh học của SoC đến khoa xét nghiệm để phân tích (UC 10)
Chỉ định xét nghiệm (y lệnh điện tử) yêu cầu nhân viên y tế lấy mẫu sinh học từ SoC để phân tích. Nhân viên y tế in và dán nhãn lên ống đựng mẫu xét nghiệm có chứa mã GSRN và SRIN. Bằng việc lấy mẫu sinh học từ SoC, băng nhận diện và ống xét nghiệm sẽ được đối chiếu khi nhân viên y tế quét mã để hệ thống công nghệ thông tin có thể kiểm tra xác minh GSRN là giống nhau và SRIN là khác nhau. Khi hoàn tất kiểm tra, GSRN và SRIN trên ống mẫu xét nghiệm sẽ được kết nối với y lệnh điện tử (yêu cầu của phòng xét nghiệm).
A.2.4.4 SoC được chuyển từ bệnh viện này đến bệnh viện khác (UC 11)
Tình huống ứng dụng này làm rõ việc GSRN thứ nhất phải được kết nối với GSRN thứ hai như thế nào khi SoC được chuyển từ bệnh viện này đến bệnh viện khác, và theo đó, mã GSRN mới sẽ được cấp bởi hệ thống thông tin lâm sàng hay hệ thống quản lý SoC thứ hai.
A.3 Mã máy có thể đọc trong môi trường bệnh viện đa khoa (UC 12 đến UC 19)
A.3.1 Tổng quan
Môi trường bệnh viện đa khoa như chăm sóc tăng cường (khoa nhi) hay phòng mổ (OR) đòi hỏi sự chú ý đặc biệt. Trong tình huống như vậy, cần có các giải pháp phù hợp để đảm bảo việc thu nhận dữ liệu nhất quán. Ví dụ, cổ tay nhỏ của trẻ em sẽ ảnh hưởng đến băng nhận diện, vì thế, cũng ảnh hưởng đến kích cỡ và vị trí của vật mang dữ liệu. Đôi lúc, cần phải bỏ băng nhận diện và đặt lại băng ở giai đoạn sau.
A.3.2 Các tình huống ứng dụng
Các tình huống ứng dụng này mô tả kết quả khi sử dụng AIDC và khi kết nối đến các giao diện với trang thiết bị y tế được dùng để theo dõi dấu hiệu sinh tồn của SoC, các kết quả kiểm tra của khoa và bệnh án điện tử gây mê. Nó cũng mô tả trường hợp khi một nhân viên y tế đã tìm và kiểm tra chéo các chế phẩm máu hay tế bào không ổn định từ bên ngoài phòng mổ.
A.3.2.1 SoC đến khu vực tiếp đón của phòng mổ (UC 12)
Số phân định SoC được đối chiếu với tất cả tài liệu phù hợp của phòng mổ (OR), bao gồm phiếu quy trình phẫu thuật được dùng để ghi lại các sự kiện trong quá trình phẫu thuật. Việc này được thực hiện bằng cách đối chiếu GSRN với các tài liệu và báo cáo của phòng mổ.
A.3.2.2 SoC bắt dầu vào phòng mổ (UC 13)
Băng nhận diện của SoC được quét. Tại thời điểm này, tất cả các hệ thống công nghệ thông tin trong phòng mổ sẽ được kết nối đến SoC này.
A.3.2.3 Giai đoạn “hết thời gian chờ” (trước khi SoC được băng vô trùng vùng mổ) (UC 14)
Quá trình kiểm tra sử dụng AIDC để cảnh báo cho nhân viên y tế và ngăn chặn các quá trình sau đó nếu có sai sót. Việc kiểm tra xác thực căn cứ vào việc kiểm tra các yếu tố sau:
- mã phân định SoC;
- thủ tục phẫu thuật;
- vị trí phẫu thuật;
- thuốc theo chỉ định (thuốc kháng sinh dự phòng);
- chế phẩm máu/ tế bào.
A.3.2.4 Thực hiện gây mê trước khi băng vô trùng vùng mổ cho SoC (UC 15)
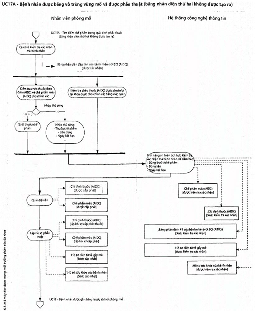
Tại thời điểm này, băng nhận diện (“băng nhận diện đầu tiên”) có thể được tháo ra để tạo thuận lợi cho việc lấy ven của SoC, như trường hợp SoC là trẻ nhỏ. Băng nhận diện mới (“băng nhận diện thứ hai”) ngay lập tức được in ra (bằng việc quét băng nhận diện đầu tiên), và được dính vào máy vi tính/ máy theo dõi của phòng mổ cho mục đích phân định trong khi SoC được băng vô trùng vùng mổ. “Băng nhận diện đầu tiên" được vô hiệu hóa và được thay thế bằng việc tạo ra “băng nhận diện thứ hai”.
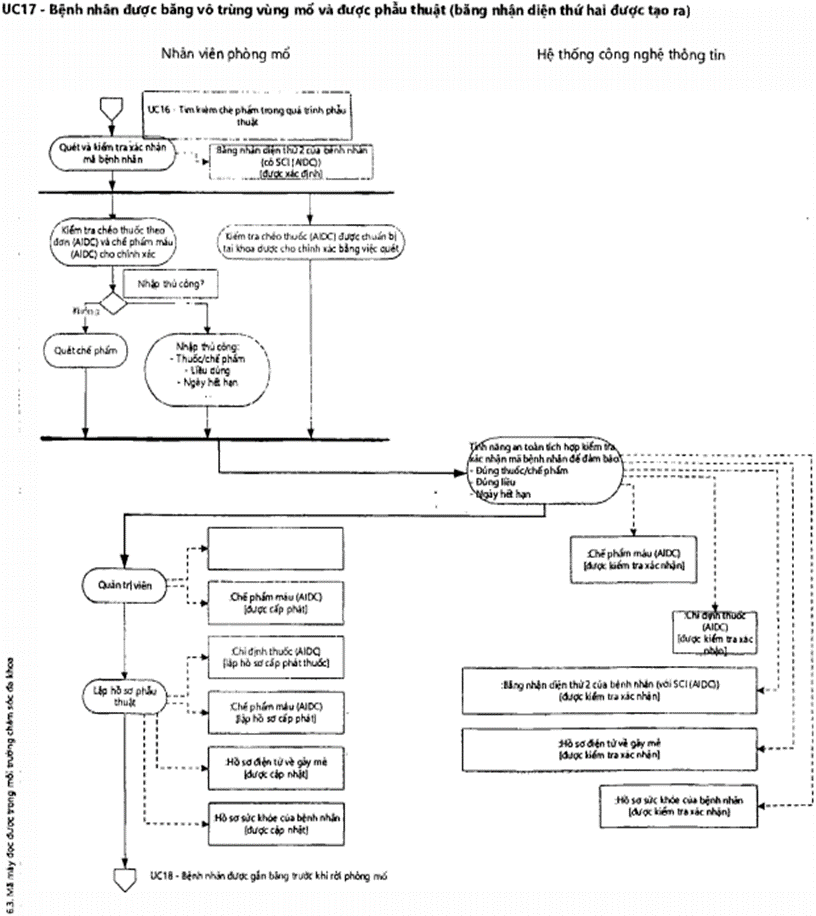
A.3.2.5 Tìm kiếm chế phẩm không ổn định trong quá trình phẫu thuật (UC 16 và UC 16a)
Nếu/ khi cần một chế phẩm máu không bền trong suốt quy trình, nhân viên y tế sẽ lấy “băng nhận diện thứ hai” đến phòng lạnh thực hiện kiểm tra chéo. Sau khi hoàn tất, nhân viên y tế quay trở lại với “băng nhận diện thứ hai” và các chế phẩm đã đối chiếu phù hợp. “Băng nhận diện thứ hai” ngay lập tức được dính trở lại trên máy vi tính/ máy theo dõi của phòng mổ.
A.3.2.6 Băng vô trùng vùng mổ cho SoC và tiến hành phẫu thuật (UC 17 và UC 17a)
AIDC được sử dụng suốt cuộc phẫu thuật để quét và kiểm tra xác minh mỗi loại thuốc và chế phẩm máu để kiểm tra tính chính xác của chúng và để ghi lại việc sử dụng chúng trong suốt cuộc phẫu thuật. Một số loại thuốc (kháng sinh dự phòng, steroid) được chỉ định trước và khoa dược phân phối tới phòng mổ cho từng SoC riêng biệt. Những việc này phải được đối chiếu với SoC bằng điện tử trước khi SoC dùng thuốc để kiểm tra xác nhận và ghi lại đúng SoC, đúng thuốc, đúng liều, đúng số lô và ngày hết hạn. Bệnh án điện tử gây mê cho phép ghi lại bằng điện tử tất cả dữ liệu của SoC (sinh hiệu, tất cả các thuốc đã dùng). Sử dụng AIDC sẽ ngăn ngừa được việc sử dụng thuốc sai, đồng thời cũng ghi lại việc cấp và sử dụng thuốc vào hồ sơ phẫu thuật của SoC đó vì tất cả các hệ thống công nghệ thông tin trong phòng mổ được khóa đối với SoC. Vì tất cả sự kiện trong phòng mổ được kết nối tới từng SoC đặc biệt nên có thể không cần quét kiểm tra nhiều lần mã phân định SoC.
A.3.2.7 Kiểm tra lại mã phân định SoC trước khi rời phòng mổ (UC 18)
Nếu “băng nhận diện đầu tiên” vẫn gắn vào SoC trong suốt quá trình phẫu thuật thì trước khi kết thúc phẫu thuật, nhân viên y tế sẽ thực hiện quét mã để ghi lại việc kết thúc. Nếu “băng nhận diện đầu tiên” bị tháo ra thì “băng nhận diện thứ hai” sẽ được gắn vào SoC và do đó nhân viên y tế sẽ quét kiểm tra mã này để ghi nhận kết thúc cuộc mổ.
A.3.3 Luồng xử lý UC 12 đến 19









Hình A.3 - Luồng quy trình UC 12 đến 19
A.3.4 Kinh nghiệm thực tế
Tập trung vào các quá trình AIDC, kinh nghiệm thực tế như sau:
A.3.4.1 SoC đến khu vực đón tiếp của phòng mổ (UC 12)
Mã phân định SoC được thu nhận để các hệ thống hỗ trợ máy tính được thiết lập cho SoC đó. Nhân viên y tế quét mã GSRN của SoC. Nhân viên y tế cũng được phân định bằng cách quét thẻ phân định của họ.
A.3.4.2 SoC bắt đầu vào phòng mổ (UC 13)
Quét mã trên băng nhận diện SoC và mã phân định nhân viên y tế để ghi lại việc SoC bắt đầu vào phòng mổ.
A.3.4.3 Thực hiện gây mê trước khi SoC được băng vô trùng vùng mổ (UC 14)
Nếu cần thiết, có nghĩa là khi băng nhận diện đầu tiên được tháo ra để dễ dàng thực hiện phẫu thuật trên SoC, thì quá trình cấp “băng nhận diện thứ hai” phải sử dụng “băng nhận diện trước đó (“đầu tiên"). Băng nhận diện đầu tiên được quét kiểm tra và băng nhận diện mới thứ hai được tạo ra chứa cùng mã GSRN và một mã SRIN mới. Điều này cho phép AIDC trên băng nhận diện mới thứ hai phân biệt với AIDC trên băng nhận diện thứ nhất trước đó, nhưng đồng thời duy trì một liên kết quy trình. Trong những trường hợp như vậy, băng nhận diện phải được gắn vào một vị trí riêng được xác định trước để có thể xử lý AIDC mà không gặp rủi ro về nhầm lẫn.
A.3.4.4 Giai đoạn “hết thời gian chờ” (trước khi SoC được băng vô trùng vùng mổ) (UC 15)
Trước khi bắt đầu phẫu thuật, phải rà soát bảng kiểm kê để đảm bảo tất cả các yêu cầu và vật tư cần thiết đã sẵn sàng. Sử dụng AIDC cho công việc rà soát để ghi lại dữ liệu từ băng nhận diện của SoC như thuốc, thiết bị y tế, chế phẩm máu v.v...
A.3.4.5 Tìm kiếm sản phẩm không ổn định trong khi phẫu thuật (UC 16 và UC 16a)
Nếu/ khi cần một chế phẩm máu không ổn định trong suốt quy trình, nhân viên y tế sẽ lấy “băng nhận diện thứ hai” đến phòng lạnh để thực hiện kiểm tra chéo. Sau khi hoàn tất, nhân viên y tế quay trở lại với “băng nhận diện thứ hai” và các chế phẩm đã đối chiếu phù hợp. “Băng nhận diện thứ hai” ngay lập tức được dính trở lại trên máy vi tính/ màn hình theo dõi của phòng mổ.
A.3.4.6 Băng vô trùng vùng mổ SoC và tiến hành phẫu thuật (UC 17 và UC 17a)
Trong suốt quá trình phẫu thuật, vì mã GSRN đã được quét kiểm tra, đăng ký và khóa trong hệ thống, nên thuốc, chất gây mê, các thiết bị đã được quét kiểm tra trước khi chỉ định hoặc cấp cho SoC sử dụng được kết nối với chính GSRN đó. Điều này tạo thuận lợi cho việc liên tục ghi lại các sự kiện liên quan đến SoC trong phòng mổ được kết nối với mã GSRN, cho phép đưa ra các cảnh báo bổ sung trong khi diễn ra quá trình phẫu thuật.
A.3.4.7 Kiểm tra lại mã phân định SoC trước khi rời phòng mổ (UC 18)
AIDC được sử dụng để ghi lại quá trình kết thúc phẫu thuật bằng việc quét kiểm tra băng nhận diện đầu tiên, hoặc quét kiểm tra băng nhận diện thứ hai trong trường hợp thay thế. Việc này kết thúc và ghi lại quá trình kết thúc phẫu thuật.
A.4 Mã hóa máy đọc được tránh các giải pháp thay thế
A.4.1 Tổng quan
Các nghiên cứu mới công bố đã chỉ ra các trường hợp khi nhân viên y tế không thu nhận (quét kiểm tra) dữ liệu chính xác đúng lúc và sẽ có rủi ro gây sai sót. Sử dụng AIDC ngay tại khoa điều trị có thể giúp tránh được các sai sót này.
A.4.2 Các tình huống ứng dụng
A.4.2.1 Quá trình lấy mẫu (UC 19)
Căn cứ vào phiếu chỉ định, nhân viên y tế sẽ lấy mẫu sinh học từ SoC bằng cách sử dụng ống mẫu. Ống mẫu này sẽ được kết nối với SoC và phiếu chỉ định xét nghiệm, ống xét nghiệm thường được gửi kèm với phiếu chỉ định đến phòng xét nghiệm để phân tích.
A.4.2.2 Quá trình chụp Xquang (UC 20)
SoC được đưa đến phòng chụp Xquang để kiểm tra. Băng nhận diện được tháo ra. Nhân viên y tế sẽ cấp cho SoC một băng mới sau khi kiểm tra và trước khi SoC rời phòng chụp Xquang.
A.4.3 Luồng quy trình từ UC 12 đến UC 19


Hình A.4 - Luồng quy trình UC 12 đến UC 19
A.4.4 Kinh nghiệm thực tế
A.4.4.1 Quá trình lấy mẫu (UC 19)
Nhân viên y tế quét mã GSRN trên cả hai băng nhận diện và phiếu chỉ định của phòng xét nghiệm. Cả hai đều có cùng mã GSRN nhưng khác mã SRIN để phân biệt giữa chúng. Nhãn của ống mẫu được in với mã GSRN đã biết và một mã SRIN mới. Nhân viên y tế hoàn tất quá trình bằng việc quét nhãn trên ống sau khi lấy mẫu. Vì mỗi băng nhận diện và phiếu chỉ định chứa mã GSRN và một mã SRIN khác nhau nên nhân viên y tế quét riêng từng mã. Vì SRIN sẽ đưa ra cảnh báo khi quét nhiều lần mã này, việc này sẽ giúp nhân viên y tế tránh phải quét kiểm tra lặp lại nhiều lần cùng một mã phân định.
A.4.4.2 Quá trình chụp Xquang (UC 20)
SoC được đưa đến phòng chụp Xquang để kiểm tra. Băng nhận diện có thể được tháo ra và lưu giữ suốt quá trình chụp Xquang. Sau khi kiểm tra chụp chiếu, băng nhận diện bị tháo ra trước đó được quét và sử dụng để kích hoạt việc phát hành một băng nhận diện mới với một mã SRIN mới. Mỗi băng nhận diện đều chứa GSRN và SRIN để hệ thống thu nhận sự thay đổi của băng nhận diện trước và sau khi tháo bỏ.
A.5 Mã hóa máy đọc được trong các quy trình truyền máu (UC 21 đến 24)
A.5.1 Tổng quan
Trong vài năm qua, việc mã hóa máy đọc được đã được triển khai trong các quy trình truyền máu sử dụng tiêu chuẩn ISBT 128. Tiêu chuẩn này bao gồm các thuộc tính để phân định SoC (người nhận truyền) và nhân viên y tế. Mặc dù ISBT 128 đã được triển khai ở nhiều nước nhưng các thuộc tính để phân định SoC chưa được chấp nhận ở quy mô rộng. Kinh nghiệm của các dịch vụ truyền máu được tận dụng ở đây để cung cấp các khuyến nghị triển khai để bao gồm và mở rộng vượt ra ngoài các quy trình cụ thể này.
A.5.2 Các tình huống ứng dụng
Việc truyền máu liên quan đến số lượng các quy trình trong đó độ an toàn của mỗi quy trình phụ thuộc vào tính chính xác và độ an toàn của các giai đoạn trước đó. Việc truyền chế phẩm máu an toàn dựa vào kết quả phân tích các xét nghiệm phù hợp của SoC trước khi truyền và sau đó là việc chọn chế phẩm máu có tính tương thích dựa trên việc phân tích kết quả xét nghiệm đó. Mẫu phải được lấy từ SoC người nhận dự định và gắn nhãn đúng ngay sau khi lấy mẫu, trước khi rời khỏi SoC và chuyển mẫu đến phòng xét nghiệm.
Kinh nghiệm thực tế yêu cầu:
- Thông tin về nhân viên y tế (người lấy máu) được ghi lại trên nhãn của mẫu trước khi truyền và có khả năng theo dõi ít nhất một năm sau khi truyền.
- Ngay trước khi truyền, việc kiểm tra xác nhận được thực hiện để đảm bảo chế phẩm máu được cung cấp và chứng từ phát hành khớp với mã GSRN của SoC trên băng nhận diện. Tài liệu về quá trình kiểm tra xác nhận (hồ sơ bệnh án giấy hay bệnh án điện tử) được giữ lại vô thời hạn.
Quá trình dưới đây thể hiện một sự kiện truyền máu thường quy (định kỳ).
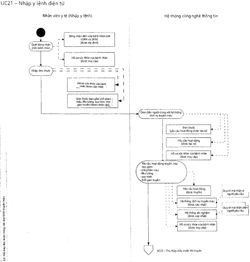
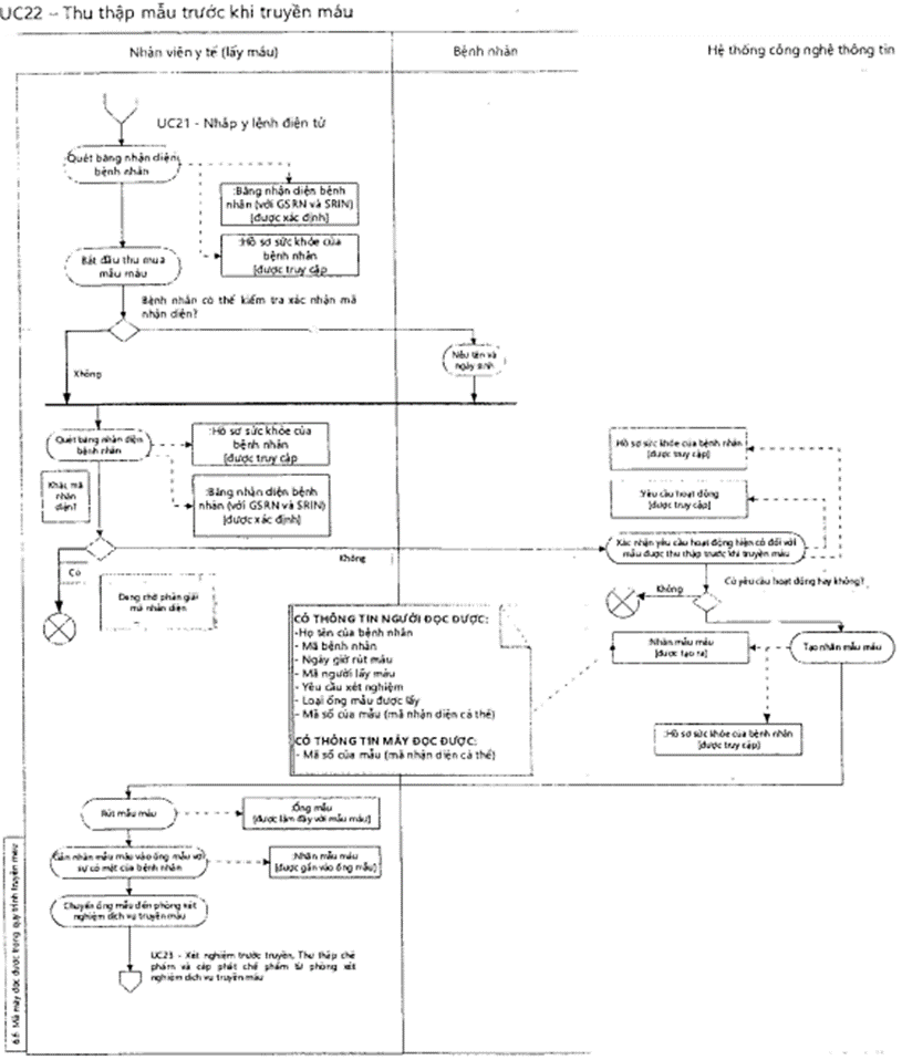
A.5.2.1 Chọn mẫu trước khi truyền (UC 22)
Tại thời điểm chọn mẫu, AIDC tạo thuận lợi cho nhân viên y tế (người lấy máu) tự phân định và phân định tích cực SoC dự định truyền máu. Với sự có mặt của SoC, máy tính sẽ tạo nhãn có mã vạch chứa tên và số phân định của SoC. Sử dụng dữ liệu từ việc quét kiểm tra băng nhận diện của SoC giúp tạo ra nhãn một cách hiệu quả và chính xác, nhãn này sau đó được gắn trên mẫu máu.
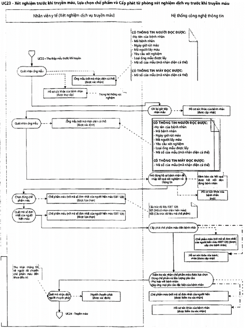
A.5.2.2 Kiểm tra trước khi truyền và chọn chế phẩm (UC 23)
Việc sử dụng nhãn có mã vạch trên ống mẫu sẽ hạn chế nhu cầu nhập thủ công mã nhận diện của SoC, qua đó, hạn chế sai sót từ bước nhập dữ liệu đầu vào và đảm bảo kết quả sau khi phân tích mẫu là chính xác đúng với hồ sơ của SoC. Tương tự, các máy phân tích tự động, được trang bị để đọc mã vạch trên ống mẫu, sẽ hạn chế sai sót dữ liệu trong phòng xét nghiệm. Cũng như sản phẩm đã được chọn sẽ được cấp tới đúng SoC khi sử dụng nhãn có mã vạch.
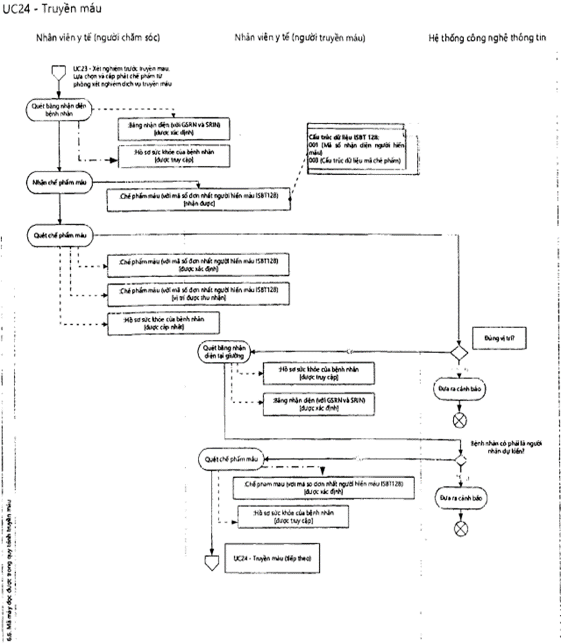
A.5.2.3 Truyền máu (UC 24)
Các tiêu chuẩn về truyền máu yêu cầu khả năng xác định nguồn gốc từ tĩnh mạch đến tĩnh mạch. Hơn nữa, các chế phẩm máu phải được quét kiểm tra tại chỗ ngay thời điểm nhận. Việc sử dụng cùng AIDC cho mẫu máu và quá trình xét nghiệm cho phép việc kiểm tra xác nhận SoC phù hợp với chế phẩm máu. Điều này giúp làm giảm danh mục bảng kiểm 8 điểm mà hai bác sỹ phải hoàn thành tại giường bệnh.
A.5.3 Luồng quy trình UC 21 đến 24





Hình A.5 - Luồng quy trình UC 21 đến 24
A.5.4 Kinh nghiệm thực tế
Tập trung vào các quá trình AIDC, kinh nghiệm thực tế yêu cầu phân định nhân viên y tế, SoC, ống đựng mẫu xét nghiệm, chế phẩm máu. Cụ thể như sau:
- Phân định nhân viên y tế, mỗi người được phân định đơn nhất bằng một GSRN. Nhân viên y tế được nhận diện bằng GS1 AI (8017).
VÍ DỤ Nhân viên y tế trong tình huống ứng dụng này bao gồm: người yêu cầu truyền máu, người lấy máu, nhân viên phòng xét nghiệm, người chuyển phát, người truyền máu, thư ký y khoa, điều dưỡng, v.v...
- SoC được phân định bằng mã GSRN in trên băng nhận diện theo quy trình quản lý, SoC được nhận dạng bằng GS1 AI (8018).
CHÚ THÍCH SoC trong tình huống ứng dụng này là “người nhận truyền máu”
- Ống mẫu được phân định bằng số phân định GSRN và SRIN của SoC với mỗi ống tương ứng với một SRIN khác nhau. SRIN (GS1 AI (8019)) là một thuộc tính đối với GSRN của SoC và chỉ được sử dụng kết hợp sau GS1 AI (8018).
CHÚ THÍCH Người triển khai có thể tùy ý xác định cấu trúc của SRIN. Người triển khai có thể muốn giới thiệu mã cấp theo ISBT 128 để phân định nơi lưu trữ thông tin (ví dụ băng nhận diện, ống đựng mẫu xét nghiệm, v.v...) theo danh mục mã “Bảng RT018”. Hai chữ số đầu tiên của SRIN phải được dự trữ cho mục đích đó.
A.6 Mã hóa máy đọc được cho SoC điều trị ngoại trú bệnh mãn tính (UC 25 đến 27)
A.6.1 Tổng quan
Ngày càng có nhiều trường hợp SoC nhiễm bệnh mãn tính được điều trị tại nhà (chứng dễ xuất huyết, ung thư v.v...). Ngày càng có nhiều sai sót tiềm ẩn đối với điều trị bệnh mãn tính. Hai hay nhiều SoC mắc bệnh giống nhau có thể sống cùng nhà. Có nghĩa là cha mẹ và một hay nhiều đứa trẻ cùng mắc bệnh mãn tính. Nhưng có thể mỗi SoC cần một kế hoạch điều trị khác nhau với chỉ định thuốc và/ hoặc liều khác nhau. AIDC trong trường hợp này sẽ giúp phân biệt giữa các yêu cầu khác nhau cho mỗi SoC.
SoC cũng có thể tự uống thuốc. SoC đang điều trị bệnh mãn tính như người có chứng dễ xuất huyết và ghi lại việc uống thuốc của họ theo kế hoạch điều trị đã được kê đơn trước theo nhu cầu hay như một biện pháp phòng bệnh để ngăn ngừa các kết quả lâm sàng nguy hiểm. Kế hoạch điều trị của SoC phải được quản lý và giám sát về phương diện lâm sàng cho mục đích an toàn và dự trữ. AIDC cho phép thu nhận dữ liệu SoC, các sự kiện dùng thuốc, ghi lại dữ liệu chỉ định thuốc liên quan và dữ liệu khác như thông tin về số lô, hạn dùng và liều lượng. Ngoài ra, việc thu nhận đó còn được dùng để quản lý và làm đầy kho một cách hiệu quả.
A.6.2 Các tình huống ứng dụng
Trong các tình huống thông thường, nhân viên y tế kiểm tra (sử dụng AIDC) và đảm bảo thuốc phù hợp với các sự kiện dùng thuốc của SoC. Tuy nhiên, khi SoC tự uống thuốc, việc đảm bảo an toàn liên quan đến một số các yêu cầu bổ sung. Các yêu cầu bổ sung này cần đảm bảo quá trình là an toàn, có nghĩa là SoC uống đúng thuốc theo đơn điều trị. Điều này bao gồm việc đảm bảo không cấp thuốc hết hạn hay thuốc bị thu hồi. Quá trình tự uống thuốc phải không có rủi ro. Sử dụng AIDC trên cơ sở công nghệ di động kết nối với hồ sơ bệnh án về thuốc của SoC sẽ giúp xử lý vấn đề không rủi ro.
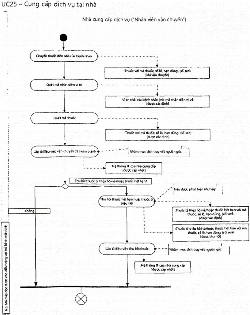
A.6.2.1 Cung cấp thuốc tại nhà (UC 25)
Khi thuốc được cung cấp đến tận nhà SoC, cần phải thu nhận dữ liệu về việc cung cấp đúng thuốc cho SoC tại đúng địa điểm (ví dụ: đặt thuốc vào tủ lạnh của SoC). Nếu phát hiện thuốc hết hạn và/ hoặc thuốc bị triệu hồi thì phải lấy lại thuốc này ngay.
A.6.2.2 Chọn thuốc (UC 26)
SoC chọn thuốc từ tủ lạnh, sử dụng AIDC để quét GSRN của mình, sau đó quét kiểm tra mã phân định thuốc (GTIN và các thuộc tính như số lô, ngày hết hạn, cuối cùng là số xê-ri) và tự đăng ký lấy thuốc ra khỏi tủ lạnh. Máy quét thậm chí còn kiểm tra ngày hết hạn đảm bảo thuốc không bị quá hạn và kiểm tra các số lô thuốc bị thu hồi. Cảnh báo sẽ phát ra trên máy quét nếu xuất hiện một trong các tình huống trên. Nếu SoC được cảnh báo, thuốc phải được đặt vào một giá riêng và SoC phải chọn thuốc khác.
A.6.2.3 Tự uống thuốc và lập tài liệu (UC 27)
SoC chuẩn bị và tự uống thuốc, ghi lại lần uống thuốc trên máy quét. Khi SoC là trẻ em thì người lớn sẽ xử lý việc cho bé uống thuốc. Thông tin lâm sàng bổ sung có thể được thu nhận như lý do điều trị và các điều kiện khác mà SoC đã trải nghiệm.
A.6.3 Luồng quy trình UC 25 đến 27



Hình A.6 – Luồng quy trình UC 25 đến 27
A.6.4 Kinh nghiệm thực tế
Tập trung vào các quá trình AIDC, kinh nghiệm thực tế bao gồm:
A.6.4.1 Cung cấp thuốc tại nhà (UC 25)
Nhân viên giao hàng sẵn sàng truy cập vào thiết bị quét để lập thành tài liệu việc giao hàng. Vị trí giao hàng (ví dụ tủ lạnh) và mỗi gói thuốc đều được quét kiểm tra, thông tin sẽ được gửi đến hệ thống công nghệ thông tin của nhà cung cấp. Để xác định nguồn gốc, hệ thống công nghệ thông tin của nhà cung cấp sẽ lưu thông tin về tình trạng thực, thời gian thực và vị trí của thuốc.
Nếu thuốc bị thu hồi và/ hoặc hết hạn, nhân viên giao hàng sẽ quét vị trí và vật phẩm bằng cách sử dụng một quy trình công nghệ thông tin riêng. Việc này ghi lại việc vận chuyển sản phẩm đến nơi lưu trữ độc lập.
A.6.4.2 Chọn thuốc (UC 26)
Khi SoC hay phụ huynh của SoC chọn thuốc để tự uống, một thiết bị quét di động sẽ được sử dụng để thu nhận GSRN và GTIN của thuốc. Trong ngữ cảnh của một giao dịch trong chuỗi cung ứng, việc kiểm tra xác nhận tình trạng “không bị thu hồi” và chưa hết hạn sẽ được xử lý bằng việc tương tác với hệ thống công nghệ thông tin của nhà cung cấp.
A.6.4.3 Tự uống thuốc và lập tài liệu (UC 27)
SoC sử dụng AIDC để quét GSRN của họ, sau đó là số phân định thuốc (GTIN và các thuộc tính như số lô, ngày hết hạn và số xê-ri). Bằng cách tương tác với hồ sơ bệnh án của SoC, ứng dụng sẽ kiểm tra xác nhận đúng thuốc cho đúng SoC, đúng giờ, đúng liều, đáp ứng mọi yêu cầu. Việc này giúp ngăn ngừa chọn sai thuốc trong các tình huống nhiều SoC và nhiều loại thuốc ở cùng một vị trí. Nếu mọi thông tin đều rõ ràng, hồ sơ bệnh án của SoC sẽ được cập nhật thông tin về dùng thuốc và thông tin bổ sung không bắt buộc về quá trình hay các điều kiện chăm sóc.
A.7 Mã hóa máy đọc được bằng việc tích hợp mã phân định SoC toàn quốc (UC 28 đến UC 30)
A.7.1 Tổng quan
Một số vùng trong phạm vi quyền hạn đã xây dựng mã phân định SoC trên phạm vi quốc gia và khuyến nghị/ yêu cầu mã phân định này cho AIDC. Tình huống ứng dụng này thể hiện một số kinh nghiệm ở Anh và xứ Wales.
Ở Anh và xứ Wales, mã phân định đầu tiên của SoC là mã NHS (mã Dịch vụ Sức khỏe Quốc gia) có độ dài 10 ký tự số. Mỗi SoC đã đăng ký với NHS ở Anh và xứ Wales đều có một mã NHS cá nhân đơn nhất. Mã NHS phải được tìm thấy trên hầu hết tất cả các thông tin về SoC cho dù là hồ sơ bệnh án, mẫu bệnh phẩm, băng nhận diện của SoC, giấy hẹn, hồ sơ xuất viện v.v... Nếu yêu cầu mã vạch trên những vật phẩm này thì việc tìm thấy mã vạch NHS được mã hóa bằng Code 128 hay Code 39 vẫn còn khá phổ biến. Thực tế này đang dần bị loại bỏ bằng việc triển khai tiêu chuẩn quốc tế (GS1 GSRN).
Trong phạm vi mã NHS ở Anh, mã GSRN GS1 được sử dụng để phân định SoC trên mã vạch của băng nhận diện. Trường dữ liệu GSRN có độ dài 18 ký tự số và được sử dụng cùng với tiền tố của GS1 UK cấp cho Bộ Y tế. NHS cũng yêu cầu sử dụng các trường khác về nhân khẩu học của SoC. Để đạt được điều này, Bộ Y tế đã quyết định cho phép sử dụng GS1 AI 91, 92 và 93 (thông tin tổ chức nội bộ) làm thông tin duy nhất còn lại trong NHS. Cấu trúc dữ liệu được sử dụng đã được dự trữ bởi từ điển dữ liệu NHS trong đó chi tiết hóa tất cả các dữ liệu trong NHS. Khuyến nghị mã hóa tất cả thông tin vào một mã vạch như GS1 DataMatrix, mã này phải được in ở cả hai đầu của băng nhận diện để cho phép việc quét mã được thực hiện dễ dàng.
A.7.2 Tình huống ứng dụng
A.7.2.1 Quản lý SoC (UC 28)
Thư ký hành chính kiểm tra thông tin chi tiết về SoC trên PAS - hệ thống quản lý SoC của nhà cung cấp tại địa phương (PAS - Provider Patient Administration System). Nếu sẵn có thông tin chi tiết của SoC và có thể kiểm tra xác nhận, thì bảng nhận diện sẽ được tạo ra bằng cách sử dụng thông tin nhân khẩu học lưu trữ trong PAS. Nếu không có thông tin chi tiết về SoC (vì trước đó SoC chưa điều trị tại bệnh viện/phòng khám này) thì PAS sẽ tạo ra một băng nhận diện với mã số của PAS làm mã phân định đơn nhất chứ không phải là mã số NHS (đặc biệt, nếu SoC nhập viện tại phòng cấp cứu). Khi có thông tin nhân khẩu học và mã số NHS của SoC thì PAS sẽ được cập nhật và một băng nhận diện mới sẽ được tạo ra.
A.7.2.2 Băng nhận diện SoC và dữ liệu trong GS1 DataMatrix (UC 29)
Do NHS ở Anh yêu cầu thông tin nhân khẩu học của SoC được mã hóa trong GS1 DataMatrix nên các GS1 AI riêng biệt (91, 92, 93) đã được xác định và dự trữ trong Từ điển dữ liệu của NHS cho mục đích đó: Các thiết bị đọc phải được thiết lập để thể hiện thông tin này do đó nhân viên y tế có thể tận dụng các thông tin này trong khi phỏng vấn xác định người bệnh.
A.7.2.3 Mã số NHS và mã số PAS của SoC (UC 30)
Có các hệ thống thừa kế NHS sử dụng mã vạch một chiều chứa mã số PAS; những mã này thường dành cho các hệ thống độc lập đặc thù. Những hệ thống này khó và tốn kém để cập nhật và NHS ở Anh chỉ cho phép sử dụng đối với mục đích chuyển đổi hệ thống, đó là việc nhân viên y tế có thể sử dụng mã vạch một chiều hiện có trên băng nhận diện, cùng GS1 DataMatrix và các tiêu chuẩn liên quan. Dự đoán với sự đổi mới công nghệ thì việc sử dụng mã vạch một chiều sẽ chấm dứt và GS1 DataMatrix sẽ trở thành mã vạch duy nhất được sử dụng trên băng nhận diện SoC.
A.7.3 Luồng quy trình UC 28 đến 30



Hình A.7 - Luồng quy trình UC 28 đến 30
A.7.4 Kinh nghiệm thực tế
Tập trung vào các quá trình AIDC, kinh nghiệm thực tế bao gồm:
- Quản lý SoC: Việc nhúng mã phân định toàn quốc (như mã số NHS) vào GS1 GSRN yêu cầu việc sử dụng mã phân định doanh nghiệp GS1 trên toàn quốc được dành riêng cho mục đích đó. Nếu không biết mã số NHS của SoC (vì bất cứ lý do gì) thì thay vào đó là mã số phụ sẽ được sử dụng.
- Băng nhận diện SoC và dữ liệu mã hóa trong GS1 DataMatrix: Quyết định đã được thực hiện rằng nhân viên y tế phải có thông tin cục bộ (không có thiết bị đọc kết nối cơ sở dữ liệu) cho phép phỏng vấn xác định SoC. Với mục đích đó, NHS đã bao gồm số phân định ứng dụng mở để sử dụng nội bộ trong Từ điển Dữ liệu NHS. Các thiết bị đọc phải được lập trình để thể hiện dữ liệu được mã hóa ở dạng dễ đọc trong GS1 DataMatrix.
- Mã số NHS và mã số PAS của SoC: Mã số PAS có thể được sử dụng cho các hệ thống công nghệ thông tin riêng biệt không thể xử lý các mã phân định lớn hơn như mã số NHS và GSRN. Mã số PAS sau đó phải được in trong mã vạch một chiều, bên cạnh GS1 DataMatrix. Nhân viên y tế phải quét mã vạch một chiều khi được yêu cầu (thay vì mã GS1 DataMatrix).
Thư mục tài liệu tham khảo
[1] Trung tâm hợp tác của WHO về các giải pháp an toàn cho SoC. 2007, http://www.ccforpatientsafety.org/Patient-Safety-Solutions/ (tháng 4 năm 2012)
[2] Các giải pháp P.S, Vol 1, giải pháp 2, 2007, http://www.ccforpatientsafety.org/common/pdfs/fpdf/presskit/PS-solution2.pdf (tháng 4 năm 2012)
[3] Hiệu quả của công nghệ mã vạch đối với sự an toàn của việc quản lý thuốc. N. Engl. J. Med 2010, 362 pp. 1698-1707
[4] Nhóm chuyên gia về thực hành an toàn thuốc (P-SP-PH/SAFE). Việc tạo ra một nền văn hóa an toàn về thuốc tốt hơn ở Châu Âu: xây dựng các thực tiễn về thuốc an toàn, Chap III.5.1.p.95, 2006, http://www.edqm.eu/medias/fichiers/Report 2006.pdf (tháng 4 năm 2012)
[5] Triển khai BCMA - Các hệ thống ngăn ngừa sự cố trong quản lý thuốc bằng mã vạch. Charles Still, MBA; Avis Hayden, PhD; and Edward Lanoue, RPh. J. Healthc. Inf. Manag.2011 Summer, 25 (3) p.51
[6] Bộ Y tế của Anh Quốc, mã hóa để thành công: Hướng dẫn công nghệ đơn giản để chăm sóc SoC an toàn hơn
[7] Tài liệu quy định kỹ thuật chung của GS1, xem: www.gs1.org.
MỤC LỤC
Lời nói đầu
Lời giới thiệu
1 Phạm vi áp dụng
2 Tài liệu viện dẫn
3 Thuật ngữ và định nghĩa
4 Các từ viết tắt
5 Quy định kỹ thuật GS1 và tiêu chuẩn ISO
6 Cấu trúc và ngữ nghĩa dữ liệu
6.1 Số phân định ứng dụng
6.2 Mã toàn cầu phân định mối quan hệ dịch vụ
6.3 Mã số trường hợp quan hệ dịch vụ
7 Phân định bệnh nhân và nhân viên y tế như một ưu tiên được công nhận
7.1 Tổng quan
7.2 Các quá trình được hỗ trợ
8 Tại sao lại phân định đơn nhất toàn cầu
8.1 Phân định bệnh nhân và xử lý dữ liệu
8.2 Các thách thức khi thực hiện
8.3 Đặt mã vạch trên băng nhận diện
8.4 Phân định nhân viên y tế
Phụ lục A (tham khảo) Ví dụ về các tình huống ứng dụng (UC)
Thư mục tài liệu tham khảo
1) GS1 là thương hiệu đã được đăng ký. Mọi thương hiệu sử dụng trong tiêu chuẩn này đều là thông tin cung cấp tạo thuận tiện cho người dùng và không nhằm để cấu thành sự chứng thực.
2) GS1 là một thương hiệu đã được đăng ký. Mọi thương hiệu được sử dụng trong tiêu chuẩn này là thông tin để tạo thuận tiện cho người sử dụng và không tạo thành một sự xác nhận.
3) GSRN là mã phân định của GS1 cho các mối quan hệ dịch vụ và được Hệ thống GS1 cung cấp. Thông tin này được đưa ra để tạo thuận tiện cho người sử dụng tài liệu này và không tạo thành một sự xác nhận bởi ISO về mã phân định mối quan hệ dịch vụ đã định. Các sản phẩm tương đương có thể được sử dụng nếu chúng có thể được chỉ dẫn để hướng tới các kết quả tương tự.
4) IHE là tên thương mại đã được đăng ký. Tất cả tên thương mại được sử dụng trong tiêu chuẩn này đều để tạo thuận tiện cho người sử dụng tài liệu này và không tạo thành một sự xác nhận.
Bạn chưa Đăng nhập thành viên.
Đây là tiện ích dành cho tài khoản thành viên. Vui lòng Đăng nhập để xem chi tiết. Nếu chưa có tài khoản, vui lòng Đăng ký tại đây!

