- Tổng quan
- Nội dung
- VB gốc
- Tiếng Anh
- Hiệu lực
- VB liên quan
- Lược đồ
-
Nội dung hợp nhất
Tính năng này chỉ có tại LuatVietnam.vn. Nội dung hợp nhất tổng hợp lại tất cả các quy định còn hiệu lực của văn bản gốc và các văn bản sửa đổi, bổ sung, đính chính... trên một trang. Việc hợp nhất văn bản gốc và những văn bản, Thông tư, Nghị định hướng dẫn khác không làm thay đổi thứ tự điều khoản, nội dung.
Khách hàng chỉ cần xem Nội dung hợp nhất là có thể nắm bắt toàn bộ quy định hiện hành đang áp dụng, cho dù văn bản gốc đã qua nhiều lần chỉnh sửa, bổ sung.
- Tải về
Quyết định 4443/QĐ-BYT 2023 Tiêu chí và quy trình kiểm định Dao mổ điện cao tần
| Cơ quan ban hành: | Bộ Y tế |
Số công báo:
Số công báo là mã số ấn phẩm được đăng chính thức trên ấn phẩm thông tin của Nhà nước. Mã số này do Chính phủ thống nhất quản lý.
|
Đang cập nhật |
| Số hiệu: | 4443/QĐ-BYT | Ngày đăng công báo: | Đang cập nhật |
| Loại văn bản: | Quyết định | Người ký: | Đỗ Xuân Tuyên |
|
Ngày ban hành:
Ngày ban hành là ngày, tháng, năm văn bản được thông qua hoặc ký ban hành.
|
07/12/2023 |
Ngày hết hiệu lực:
Ngày hết hiệu lực là ngày, tháng, năm văn bản chính thức không còn hiệu lực (áp dụng).
|
Đang cập nhật |
|
Áp dụng:
Ngày áp dụng là ngày, tháng, năm văn bản chính thức có hiệu lực (áp dụng).
|
Đã biết
|
Tình trạng hiệu lực:
Cho biết trạng thái hiệu lực của văn bản đang tra cứu: Chưa áp dụng, Còn hiệu lực, Hết hiệu lực, Hết hiệu lực 1 phần; Đã sửa đổi, Đính chính hay Không còn phù hợp,...
|
Đã biết
|
| Lĩnh vực: | Y tế-Sức khỏe |
TÓM TẮT QUYẾT ĐỊNH 4443/QĐ-BYT
Ngày 07/12/2023, Bộ Y tế ban hành Quyết định 4443/QĐ-BYT Tiêu chí và quy trình kiểm định an toàn và tính năng kỹ thuật Dao mổ điện cao tần dùng trong điều trị người bệnh.
1. Dao mổ điện cao tần là thiết bị dùng để thực hiện các thao tác phẫu thuật như: cắt, đốt hoặc làm đông mô (cầm máu) bằng dòng điện hay các hiệu ứng phát sinh từ dòng điện tần số cao (HF) hoặc tần số radio (RF).
2. Dao mổ điện cao tần đạt yêu cầu:
- Dao mổ điện cao tần dùng trong điều trị người bệnh sau khi kiểm định đạt các yêu cầu quy định theo quy trình kiểm định này thì cấp giấy chứng nhận kiểm định là “Đạt” theo mẫu số 02 và phải dán tem kiểm định.
3. Dao mổ điện cao tần không đạt yêu cầu:
- Dao mổ điện cao tần dùng trong điều trị người bệnh sau khi kiểm định nếu không đạt một trong các yêu cầu quy định của quy trình này thì cấp chứng nhận kiểm định là “Không đạt” theo Mẫu số 02 và xóa dấu kiểm định cũ (nếu có).
- Đơn vị sử dụng được cấp Biên bản kiểm định làm căn cứ cho sửa chữa, hiệu chuẩn.
4. Mẫu tem giấy kiểm định: Tem kiểm định có thể là tem giấy, tem chống hàng giả, tem gắn chíp phải tra cứu được các thông tin tối thiểu sau:
+ Thông tin đơn vị kiểm định.
+ Tên thiết bị.
+ Số sêri (serial number).
+ Ngày kiểm định.
+ Thời hạn đến.
Quyết định này có hiệu lực kể từ ngày ký.
Xem chi tiết Quyết định 4443/QĐ-BYT có hiệu lực kể từ ngày 07/12/2023
Tải Quyết định 4443/QĐ-BYT
|
BỘ Y TẾ |
CỘNG HÒA XÃ HỘI CHỦ NGHĨA VIỆT NAM |
QUYẾT ĐỊNH
Ban hành Tiêu chí và quy trình kiểm định an toàn và tính năng kỹ thuật
Dao mổ điện cao tần dùng trong điều trị người bệnh
______________
BỘ TRƯỞNG BỘ Y TẾ
Căn cứ Nghị định số 95/2022/NĐ-CP ngày 15 tháng 11 năm 2022 của Chính phủ quy định chức năng, nhiệm vụ, quyền hạn và cơ cấu tổ chức Bộ Y tế;
Căn cứ Nghị định số 98/2021/NĐ-CP ngày 08 tháng 11 năm 2021 của Chính phủ về quản lý trang thiết bị y tế và Nghị định số 07/2023/NĐ-CP ngày 03 tháng 3 năm 2023 của Chính phủ về sửa đổi, bổ sung một số điều của nghị định số 98/2021/NĐ-CP ngày 08 tháng 11 năm 2021 của chính phủ về quản lý trang thiết bị y tế;
Căn cứ Thông tư 05/2022/TT-BYT ngày 01 tháng 08 năm 2022 của Bộ trưởng Bộ Y tế quy định chi tiết thi hành một số điều của nghị định số 98/2021/NĐ-CP ngày 08 tháng 11 năm 2021 của Chính phủ về quản lý trang thiết bị y tế;
Theo đề nghị của Cục trưởng Cục Cơ sở hạ tầng và Thiết bị y tế tại phiếu trình số 281/HTTB-CLSD ngày 24/11/2023.
QUYẾT ĐỊNH:
Điều 1. Ban hành kèm theo Quyết định này: “Tiêu chí và quy trình kiểm định an toàn và tính năng kỹ thuật Dao mổ điện cao tần dùng trong điều trị người bệnh”.
Điều 2. Quyết định này có hiệu lực kể từ ngày ký ban hành. Quyết định số 3238/QĐ-BYT ngày 30 tháng 6 năm 2021 của Bộ trưởng Bộ Y tế ban hành Quy trình kiểm định an toàn và tính năng kỹ thuật Dao mổ điện cao tần dùng trong điều trị người bệnh hết hiệu lực thi hành kể từ ngày Quyết định này có hiệu lực thi hành.
Điều 3. Các Ông, Bà: Chánh Văn phòng Bộ; Chánh Thanh tra Bộ; Cục trưởng các Cục thuộc Bộ Y tế; Vụ trưởng các Vụ thuộc Bộ Y tế; Giám đốc Sở Y tế các tỉnh, thành phố trực thuộc trung ương; Thủ trưởng các đơn vị trực thuộc Bộ Y tế; Thủ trưởng Y tế các bộ, ngành và cơ quan, tổ chức, cá nhân có liên quan chịu trách nhiệm thi hành quyết định này./.
|
Nơi nhận: |
KT. BỘ TRƯỞNG |
TIÊU CHÍ VÀ QUY TRÌNH KIỂM ĐỊNH AN TOÀN VÀ TÍNH NĂNG KỸ
THUẬT DAO MỔ ĐIỆN CAO TẦN DÙNG TRONG ĐIỀU TRỊ NGƯỜI BỆNH
(Ban hành kèm theo Quyết định số 4443/QĐ-BYT ngày 07/12/2023 của Bộ Y tế)
1. PHẠM VI ÁP DỤNG
Văn bản này quy định quy trình kiểm định an toàn và tính năng kỹ thuật dao mổ điện cao tần dùng trong điều trị người bệnh. Áp dụng cho kiểm định ban đầu (với thiết bị mới lần đầu lắp đặt đưa vào sử dụng); kiểm định định kỳ (chu kỳ kiểm định là 12 tháng); kiểm định sau sửa chữa lớn (là kiểm định sau khi dao mổ điện cao tần được sửa chữa: Bộ nguồn, bộ phát công suất cao tần, bộ xử lý, bộ điều khiển).
2. THUẬT NGỮ VÀ ĐỊNH NGHĨA
2.1. Dao mổ điện cao tần: là thiết bị dùng để thực hiện các thao tác phẫu thuật như: cắt, đốt hoặc làm đông mô (cầm máu) bằng dòng điện hay các hiệu ứng phát sinh từ dòng điện tần số cao (HF) hoặc tần số radio (RF).
2.2. Điện cực chủ động: Điện cực được thiết kế để tạo ra ảnh hưởng vật lý có yêu cầu trong điện phẫu thuật, ví dụ như cắt hoặc làm đông.
2.3. Điện cực lưỡng cực: Điện cực được thiết kế ghép hai điện cực chủ động sao cho khi đóng điện thì dòng điện cao tần chủ yếu chạy qua hai điện cực.
2.4. Điện cực trung tính: Dùng để tiếp xúc với cơ thể người bệnh, tạo ra đường trở về của dòng điện cao tần (điện cực có tiết diện tương đối rộng).
CHÚ THÍCH: Điện cực trung tính còn được gọi là điện cực tấm, điện cực thụ động, điện cực trở về hoặc điện cực tản.
2.5. Công suất đầu ra tải danh định: Là công suất đầu ra cao tần được lắp vào tải danh định.
2.6. Tải phân bố: Là tải được thay đổi theo công suất do nhà sản xuất thiết lập cho đường đặc tuyến phân bố công suất.
2.7. Cắt (Cut): Cắt bỏ hoặc giải phẫu mô bằng cách cho dòng điện cao tần có mật độ dòng điện cao chạy qua các điện cực chủ động.
2.8. Đốt/Làm đông (Coag): Hàn gắn mạch máu nhỏ hoặc mô bằng cách cho dòng điện cao tần chạy qua các điện cực chủ động.
2.9. Cầm máu diện rộng (Spray): Cầm máu mạnh ở bề mặt rộng bằng sự phóng/phun dòng plasma.
2.10. Hệ số CF (Crest factor): Còn được gọi là hệ số đỉnh, được xác định là tỷ số giữa dòng điện đỉnh và dòng điện hiệu dụng (hoặc điện áp đỉnh và điện áp hiệu dụng).
2.11. Theo dõi chất lượng tiếp xúc - CQM (Contact Quality Monitor): Là chức năng theo dõi tiếp xúc giữa điện cực trung tính và cơ thể người bệnh.
3. NỘI DUNG KIỂM ĐỊNH AN TOÀN VÀ TÍNH NĂNG KỸ THUẬT
Bảng 1. Nội dung kiểm định
|
TT |
Nội dung kiểm định |
Theo điều mục của quy trình |
Chế độ kiểm định |
||
|
Ban đầu |
Định kỳ |
Sau sửa chữa lớn |
|||
|
1 |
Kiểm tra chung |
5.1 |
|
|
|
|
1.1 |
Kiểm tra hồ sơ |
5.1.1 |
X |
X |
X |
|
1.2 |
Kiểm tra bên ngoài |
5.1.2 |
X |
X |
X |
|
2 |
Kiểm định an toàn |
5.2 |
|
|
|
|
2.1 |
Kiểm định an toàn điện |
5.2.1 |
X |
X |
X |
|
2.2 |
Kiểm định chức năng theo dõi chất lượng tiếp xúc của điện cực trung tính |
5.2.2 |
X |
X |
X |
|
3 |
Kiểm định tính năng kỹ thuật |
5.3 |
|
|
|
|
3.1 |
Kiểm định công suất và độ chính xác đầu ra theo tải danh định |
5.3.1 |
X |
X |
X |
|
3.2 |
Kiểm định công suất và độ chính xác đầu ra theo tải phân bố |
5.3.2 |
X |
X |
X |
|
3.3 |
Kiểm định hệ số CF |
5.3.3 |
X |
X |
X |
|
3.4 |
Kiểm định tần số |
5.3.4 |
X |
X |
X |
4. THIẾT BỊ, ĐIỀU KIỆN MÔI TRƯỜNG VÀ CHUẨN BỊ KIỂM ĐỊNH
4.1. Thiết bị dùng trong kiểm định
Bảng 2. Thiết bị dùng trong kiểm định
|
TT |
Tên thiết bị |
Thông số kỹ thuật |
|
1 |
Nhiệt kế |
Phạm vi đo: (0 ÷ 100) °C |
|
2 |
Ẩm kế |
Phạm vi đo: (0 ÷ 100) %RH |
|
3 |
Phương tiện đo an toàn điện |
Các thiết bị dùng để đo các thông số về an toàn điện đáp ứng được tiêu chuẩn sau: |
|
|
(Thiết bị phân tích an toàn điện) |
- IEC 60601-1 - IEC 62353 |
|
4 |
Thiết bị dùng trong kiểm định các thông số của dao mổ điện cao tần có dải đo và độ chính xác đáp ứng các thông số (Thiết bị phân tích dao mổ điện cao tần) |
- Dải đo công suất 0 W ~ 1000 W hoặc dải đo công suất cao tần phải lớn hơn công suất cao tần của thiết bị được kiểm định ít nhất 25%; Độ chính xác: ± ≤ (5% giá trị đo + 1 W). - Dải đo dòng điện 0 mA ~ 5500 mA hoặc dải đo dòng điện phải lớn hơn dòng điện của thiết bị cần kiểm định ít nhất 25%; Độ chính xác: ± ≤ (2,5% giá trị đo + 1 mA). - Dải đo điện áp đỉnh - đỉnh là 0 kV ~ 10 kV hoặc dải đo điện áp đỉnh - đỉnh phải lớn hơn điện áp đỉnh - đỉnh của thiết bị được kiểm định ít nhất 25%; Độ chính xác: ± ≤ (10 % giá trị đo + 50 V). - Dải hệ số CF phải lớn hơn hệ số CF của thiết bị được kiểm định ít nhất 25%. - Dải đo dòng rò cao tần: 0 mA ~ 5500 mA hoặc dải đo dòng rò cao tần phải lớn hơn dòng rò cao tần của thiết bị được kiểm định ít nhất 25%; Độ chính xác: ± ≤ (2,5% giá trị đo + 1 mA). - Dải điện trở kiểm tra CQM: 0 Ω ~ 475 Ω hoặc dải điện trở kiểm tra CQM phải lớn hơn điện trở kiểm tra CQM của thiết bị được kiểm định ít nhất 25%. - Dải điều chỉnh tải phân bố (điện trở tải động) phải phù hợp với quy định của nhà sản xuất thiết bị. - Thiết lập được giá trị tải danh định theo nhà sản xuất dao mổ điện cao tần công bố. |
|
5 |
Máy hiện sóng |
- Dải đo tần số trong khoảng: 0 MHz ÷ 20 MHz; Độ chính xác: ± ≤ 2,5% giá trị đo. |
4.2. Chuẩn bị kiểm định
- Nhiệt độ môi trường: (15 ÷ 40) °C.
- Độ ẩm tương đối: (40 ÷ 85) %RH.
- Vệ sinh môi trường: Môi trường phải thoáng khí, sạch sẽ.
- Nguồn điện: 220 V ± 10%, tần số 50 Hz, có tiếp đất.
- Dao mổ điện cao tần phải đầy đủ phụ kiện và đang hoạt động, phải được làm vệ sinh trước khi kiểm định.
- Thiết bị dùng kiểm định dao mổ điện cao tần và dao mổ điện cao tần phải đặt trong cùng một điều kiện môi trường tối thiểu 15 phút.
5. CÁC BƯỚC KIỂM ĐỊNH
5.1. Kiểm tra chung
5.1.1. Kiểm tra hồ sơ
Bảng 3. Danh mục hồ sơ được kiểm tra
|
TT |
Danh mục kiểm tra |
Ban đầu |
Định kỳ |
Sau sửa chữa lớn |
|
1 |
Số lưu hành hoặc giấy phép nhập khẩu |
X |
|
|
|
2 |
Tài liệu hướng dẫn sử dụng thiết bị (bằng tiếng Anh và tiếng Việt) |
X |
|
|
|
3 |
Chứng nhận xuất xứ (CO), chứng nhận chất lượng (CQ) |
X |
|
|
|
4 |
Sổ theo dõi quá trình sử dụng, sửa chữa, bảo trì, bảo dưỡng |
|
X |
X |
|
5 |
Kết quả kiểm định lần gần nhất |
|
X |
X |
Phương pháp: Kiểm tra tính đầy đủ và xem xét tài liệu đi kèm của các hồ sơ ở Bảng 3 và ghi lại kết quả vào biên bản kiểm định.
Kết luận: Kiểm tra được đánh giá Đạt khi hồ sơ đầy đủ và có nội dung phù hợp với thiết bị được kiểm định.
5.1.2. Kiểm tra bên ngoài
Bảng 4. Các nội dung kiểm tra bên ngoài
|
TT |
Danh mục kiểm tra |
Tiêu chí kiểm tra |
|
1 |
Tình trạng vệ sinh |
Sạch sẽ không bám bẩn |
|
2 |
Các bộ phận bên ngoài |
Vỏ, bàn phím, núm vặn, công tắc, tay cầm,... chắc chắn, không vỡ hoặc rách, không lỏng hoặc không khít. |
|
3 |
Khả năng đáp ứng an toàn về cơ học |
Các mép cạnh của thiết bị không sắc nhọn, hoặc bọc nhựa bảo vệ |
|
4 |
Mã màu để nhận biết các chức năng |
Các bộ phận điều khiển vận hành, cực đầu ra và đèn chỉ dẫn, bàn đạp và nút bấm của công tắc bật tay kết hợp với một chức năng riêng phải được nhận biết bằng mã màu sau: - Màu vàng cho chức năng cắt; - Màu xanh cho chức năng đốt. |
|
5 |
Nối đất bảo vệ |
Máy được nối đất |
Phương pháp kiểm tra: Xem xét bằng mắt thường, dùng tay tác động vào các bộ phận của thiết bị.
Kết luận: Kiểm tra được đánh giá Đạt khi đạt các tiêu chí kiểm tra.
5.2. Kiểm định an toàn
5.2.1. Kiểm định an toàn điện
Tiêu chí kiểm định:
- Tiêu chí 1: Giới hạn cho phép giá trị điện trở của chốt nối đất trên vỏ máy tới chốt nối đất của phích cắm: < 0,5="">
- Tiêu chí 2: Giới hạn cho phép dòng điện rò tần số thấp của vỏ máy: < 0,5 mA.
- Tiêu chí 3: Giới hạn cho phép dòng điện rò tần số thấp qua bộ phận ứng dụng (tức tổng dòng điện rò chảy từ bộ phận ứng dụng xuống đất và bất kì phần kim loại nào trên vỏ máy khi có một điện áp ngoài đặt lên bộ phận ứng dụng của thiết bị) phải đạt các giá trị trong Bảng 5.
Bảng 5. Giới hạn cho phép dòng điện rò qua bộ phận ứng dụng
|
Dòng điện rò (RMS) |
Bộ phận ứng dụng |
||
|
Loại B |
Loại BF |
Loại CF |
|
|
Dòng điện rò thiết bị - phương pháp đo thay thế |
|
||
|
Thiết bị Class I |
1000 μA |
1000 μA |
1000 μA |
|
Thiết bị Class II |
500 μA |
500 μA |
500 μA |
|
Dòng điện rò thiết bị - phương pháp đo trực tiếp hoặc chênh lệch |
|
||
|
Thiết bị Class I |
500 μA |
500 μA |
500 μA |
|
Thiết bị Class II (dòng chạm vỏ) |
100 μA |
100 μA |
100 μA |
|
Dòng điện rò qua bộ phận ứng dụng - phương pháp đo thay thế |
|
||
|
Thiết bị Class I và Class II |
- |
5000 μA |
50 μA |
|
Dòng điện rò qua bộ phận ứng dụng - phương pháp đo trực tiếp |
|
||
|
Thiết bị Class I và Class II |
- |
5000 μA |
50 μA |
- Tiêu chí 4: Giá trị cho phép dòng điện rò cao tần giữa các điện cực ≤ 150 mA.
Phương pháp kiểm định:
Kết nối thiết bị phân tích an toàn điện với Dao mổ điện cao tần để tiến hành phép đo.
a) Tiêu chí 1: Đo điện trở của chốt nối đất trên vỏ máy tới chốt nối đất của phích cắm.
- Giá trị điện trở này bao gồm giá trị của điện trở bên trong thiết bị cần đo và điện trở trong dây dẫn nối với nguồn điện.

Hình 1. Thiết lập kết nối đo điện trở của chốt nối đất trên vỏ máy tới chốt nối đất của
phích cắm
Kết luận: Tiêu chí được đánh giá Đạt khi đạt tiêu chí kiểm định.
b) Tiêu chí 2: Đo dòng điện rò tần số thấp của vỏ máy.

Hình 2. Thiết lập kết nối đo dòng điện rò tần số thấp của vỏ máy
Tiến hành quan sát, đo và ghi lại các tham số vào biên bản.
Kết luận: Tiêu chí được đánh giá Đạt khi đạt tiêu chí kiểm định.
c) Tiêu chí 3: Đo dòng điện rò qua bộ phận ứng dụng: Kết nối thiết bị phân tích an toàn điện với dao mổ điện cao tần để tiến hành phép đo:
- Xem Phụ lục A: Lưu đồ đo dòng điện rò
- Xem Phụ lục B: Đo dòng điện rò qua bộ phận ứng dụng
Kết luận: Tiêu chí được đánh giá Đạt khi đạt tiêu chí kiểm định.
d) Tiêu chí 4: Đo dòng điện rò cao tần giữa các điện cực (HF Leakage)
Trình tự thao tác:
Bước 1: Lựa chọn sơ đồ đo dòng điện rò cao tần cho dao mổ điện cao tần được chọn theo đặc điểm của bộ phận ứng dụng.
Bước 2: Phương pháp đo dòng điện rò cao tần giữa các điện cực (HF Leakage): Lần lượt thực hiện các phép đo dòng rò cao tần với các mode khác nhau (Cắt đơn cực, cắt lưỡng cực, đốt / làm đông đơn cực, đốt / làm đông lưỡng cực, ...), ghi lại giá trị đo trong mỗi trường hợp rồi chọn dòng rò có giá trị cao nhất ghi vào biên bản.
- Điện cực trung tính được cách ly - kiểu điện cực CF.
+ Tích cực xuống đất
* Kết nối thiết bị phân tích dao mổ điện cao tần với dao mổ điện cao tần theo Hình 3.

Hình 3. Kết nối giữa thiết bị phân tích dao mổ điện cao tần với dao mổ điện cao tần
* Đặt tải thử trên thiết bị phân tích dao mổ điện cao tần là 200 Ω
* Vận hành dao mổ điện cao tần tại công suất tối đa ứng với từng mode và lấy giá trị lớn nhất.
* Ghi lại giá trị dòng điện rò cao tần đo được trên thiết bị phân tích dao mổ điện cao tần để đánh giá kết quả.
+ Trung tính xuống đất
* Kết nối thiết bị phân tích dao mổ điện cao tần với dao mổ điện cao tần theo Hình 3.
* Đặt tải thử trên thiết bị phân tích dao mổ điện cao tần là 200 Ω.
* Vận hành dao mổ điện cao tần tại công suất tối đa ứng với từng mode và lấy giá trị lớn nhất.
* Ghi lại giá trị dòng điện rò cao tần đo được trên thiết bị phân tích dao mổ điện cao tần để đánh giá kết quả.
- Phương pháp đo dòng điện rò cao tần giữa các điện cực (HF Leakage) - điện cực trung tính được nối đất - kiểu điện cực BF
+ Kiểm định 1 (Test 1)
* Kết nối thiết bị phân tích dao mổ điện cao tần với dao mổ điện cao tần theo Hình 3.
* Đặt tải thử trên thiết bị phân tích dao mổ điện cao tần là 200 Ω
* Vận hành dao mổ điện cao tần tại công suất tối đa.
* Ghi lại giá trị dòng điện rò cao tần đo được trên thiết bị phân tích dao mổ điện cao tần để đánh giá kết quả.
+ Kiểm định 2 (Test 2)
* Kết nối thiết bị phân tích dao mổ điện cao tần với dao mổ điện cao tần theo Hình 3.
* Đặt tải thử trên thiết bị phân tích dao mổ điện cao tần là 200 Ω.
* Vận hành dao mổ điện cao tần tại công suất tối đa.
* Ghi lại giá trị dòng điện rò cao tần đo được trên thiết bị phân tích dao mổ điện cao tần để đánh giá kết quả.
- Phương pháp đo dòng điện rò cao tần giữa các điện cực (HF Leakage) - điện cực lưỡng cực
* Kết nối thiết bị phân tích dao mổ điện cao tần với dao mổ điện cao tần theo Hình 3.
* Đặt tải thử trên thiết bị phân tích dao mổ điện cao tần là 200 Ω.
* Vận hành dao mổ điện cao tần tại công suất tối đa.
* Ghi lại giá trị dòng điện rò cao tần đo được trên thiết bị phân tích dao mổ điện cao tần để đánh giá kết quả.
Kết luận: Tiêu chí được đánh giá Đạt khi đạt các tiêu chí kiểm định ở trên.
Kết luận chung: Kiểm định được đánh giá Đạt khi đạt các tiêu chí kiểm định.
5.2.2. Kiểm định báo động theo dõi chất lượng tiếp xúc của điện cực trung tính (Contact Quality Monitor - CQM)
Tiêu chí kiểm định:
- Báo động của dao mổ điện cao tần phải được phát ra dưới dạng âm thanh cảnh báo khi chất lượng tấm tiếp xúc của điện cực trung tính giảm xuống, tức là có sự tăng giá trị của điện trở tiếp xúc giữa tấm bản cực với cơ thể bệnh nhân.
- Sử dụng thiết bị phân tích dao mổ điện cao tần để mô phỏng sự thay đổi điện trở tiếp xúc của tấm bản cực.
Khi đó:
+ Nếu dao mổ điện cao tần có phát ra tín hiệu cảnh báo bằng âm thanh khi giá trị điện trở tiếp xúc cho phép đạt đến ngưỡng cài đặt trong dao mổ điện cao tần của nhà sản xuất thì đánh giá đạt. Đồng thời ghi lại giá trị điện trở trên máy phân tích.
+ Ngược lại, nếu dao mổ điện cao tần không phát ra tín hiệu cảnh báo bằng âm thanh khi giá trị điện trở tiếp xúc đạt đến ngưỡng cài đặt trong dao mổ điện cao tần thì đánh giá Không đạt.
Phương pháp kiểm định:
Trình tự thao tác:
- Kết nối thiết bị phân tích dao mổ điện cao tần với dao mổ điện cao tần theo Hình 3.
- Thiết lập điện trở giữa 2 giắc CQM với một giá trị phù hợp trong dải 0 đến 475 Ω.
- Thiết lập thời gian tự động thay đổi giá trị điện trở từ 2 đến 4 giây để thuận tiện trong việc theo dõi tín hiệu âm thanh cảnh báo.
- Vận hành dao mổ điện cao tần ở chế độ CUT hoặc COAG.
Kết luận: Kiểm định được đánh giá Đạt khi đạt các tiêu chí kiểm định.
5.3. Kiểm định tính năng kỹ thuật
5.3.1. Kiểm định công suất đầu ra tải danh định:
Tiêu chí kiểm định:
- Công suất đầu ra đo được của dao mổ điện cao tần tương ứng với mỗi chế độ hoạt động phải nằm trong khoảng sai số ± 20% so với giá trị tải danh định nhà sản xuất công bố.
- Khi công suất đo được phải nằm trong khoảng sai số ± 20% so với công suất công bố bởi nhà sản xuất trong tất cả các chế độ cơ bản và mở rộng (nếu có).
Chú ý:
- Tài liệu kỹ thuật biểu diễn đồ thị giữa công suất đầu ra và điện trở là bắt buộc phải có, theo quy định trong TCVN 7303-2-2:2006.
Phương pháp kiểm định:
Trình tự thao tác:
- Kết nối thiết bị phân tích dao mổ điện cao tần với dao mổ điện cao tần theo Hình 3.
- Lần lượt kiểm định dao mổ điện cao tần ở hai chế độ: Đơn cực (Monopolar) và Lưỡng cực (Bipolar)
- Đặt điện trở tải trên thiết bị phân tích dao mổ điện cao tần theo giá trị đề nghị tải danh định của nhà sản xuất.
- Lần lượt chọn các mode cần kiểm tra như: Cut - Standar, Cut - Blend, Coag - Standard...
- Đặt công suất phát cần kiểm định trên dao mổ điện cao tần.
- Vận hành thiết bị phân tích dao mổ điện cao tần để kích hoạt chế độ hoạt động của dao mổ điện cao tần và đọc và ghi nhận giá trị công suất đầu ra thực tế đo được trên màn hình thiết bị phân tích dao mổ điện cao tần.
- Tiếp tục thay đổi mức công suất dao mổ điện cao tần phát ra và ghi dữ liệu vào trong biên bản kiểm định để đánh giá kết quả.
Kết luận: Kiểm định được đánh giá Đạt khi đạt các tiêu chí kiểm định
5.3.2. Kiểm định công suất ra tải phân bố:
Tiêu chí kiểm định:
- Công suất đầu ra đo được của dao mổ điện cao tần tương ứng với mỗi chế độ hoạt động phải nằm trong khoảng sai số ± 20% so với giá trị tải phân bố mà nhà sản xuất công bố (Với các giá trị điện trở tải vừa thỏa mãn đại diện cho các tổ chức mô, vừa thỏa mãn khoảng điện trở mô được thiết kế cho dao mổ điện cao tần hoạt động).
- Khi công suất đo được phải nằm trong khoảng sai số ± 20% so với công suất công bố bởi nhà sản xuất trong tất cả các chế độ cơ bản và mở rộng (nếu có).
Chú ý:
- Tài liệu kỹ thuật biểu diễn đồ thị giữa công suất đầu ra và điện trở là bắt buộc phải có, theo quy định trong TCVN 7303-2-2:2006.
- Phân bố công suất chỉ ra mối quan hệ giữa công suất đầu ra thực tế và điện trở tải khi điện trở tải thay đổi ứng với một chế độ điều khiển công suất nhất định trên dao mổ điện cao tần. Phân bố công suất còn gọi là đường đặc tính điện trở - công suất.
- Kiểm định viên sẽ lựa chọn 4 giá trị điện trở tải phân bố để kiểm định.
Phương pháp kiểm định:
- Thiết lập sơ đồ đo tương tự như Hình 3.
- Lần lượt kiểm tra dao mổ điện cao tần ở hai chế độ: Đơn cực (Monopolar) và Lưỡng cực (Bipolar).
- Lần lượt chọn các mode cần kiểm tra như: Cut - Standard, Cut - Blend, Coag - Standard...
- Lựa chọn các điểm điện trở tải cần kiểm định trên đồ thị phân bố công suất được cung cấp bởi nhà sản xuất.
- Cài đặt mức công suất cần kiểm định theo công bố của nhà sản xuất.
- Vận hành thiết bị phân tích dao mổ điện cao tần để kích hoạt chế độ hoạt động của dao mổ điện cao tần và đọc và ghi nhận giá trị công suất đầu ra thực tế đo được trên thiết bị phân tích dao mổ điện cao tần.
- Ghi dữ liệu vào biên bản kiểm định.
Tính toán sai số:
Thực hiện đo 3 lần và xử lý kết quả đo theo các công thức sau:
+ Tính giá trị trung bình của 3 kết quả sau 3 lần đo:
X̅ = (X1 + X2 + X3)/3
Trong đó:
X̅: là giá trị trung bình.
X1, X2, X3: là kết quả có được sau 3 lần đo.
+ Tính giá trị sai số của giá trị trung bình so với giá trị cài đặt:
δ = X̅ - X
Trong đó:
δ: là giá trị sai số.
X: là giá trị cài đặt ban đầu.
+ Tính sai số Δ của giá trị đo được so với giá trị cài đặt:
Kết luận: Kiểm định được đánh giá Đạt khi đạt các tiêu chí kiểm định.
5.3.3. Kiểm định hệ số CF
Tiêu chí kiểm định: Sai số cho phép ± 10% so với hệ số CF công bố bởi nhà sản xuất
Chú ý:
- Tài liệu kỹ thuật chỉ rõ hệ số CF của tất cả các chế độ hoạt động là bắt buộc phải có, theo quy định trong TCVN 7303-2-2:2006.
Phương pháp kiểm định:
Trình tự thao tác:
- Căn cứ vào bảng đặc tính công suất được công bố bởi nhà sản xuất, chọn các thông số cần cài đặt trên dao mổ điện cao tần và thiết bị phân tích dao mổ điện cao tần như: chế độ làm việc, công suất, tải định mức. Đồng thời, ghi nhận giá trị hệ số CF công bố vào trong biên bản kiểm định.
- Kết nối thiết bị phân tích dao mổ điện cao tần với dao mổ điện cao tần theo Hình 3.
- Đặt công suất và chế độ làm việc của dao mổ điện cao tần theo công bố của nhà sản xuất.
- Đặt giá trị điện trở tải trên thiết bị phân tích dao mổ điện cao tần theo công bố của nhà sản xuất dao mổ điện cao tần.
- Vận hành thiết bị phân tích dao mổ điện cao tần để kích hoạt chế độ hoạt động của dao mổ điện cao tần và đọc và ghi nhận giá trị CF trên máy thiết bị phân tích dao mổ điện cao tần.
- Ghi dữ liệu vào trong biên bản kiểm định để đánh giá kết quả.
Tính toán sai số:
Thực hiện đo 3 lần và xử lý kết quả đo theo các công thức sau:
+ Tính giá trị trung bình của 3 kết quả sau 3 lần đo:
X̅ = (X1 + X2 + X3)/3
Trong đó:
X̅: là giá trị trung bình.
X1, X2, X3: là kết quả có được sau 3 lần đo.
+ Tính giá trị sai số của giá trị trung bình so với giá trị cài đặt:
δ = X̅ - X
Trong đó:
δ: là giá trị sai số.
X: là giá trị cài đặt ban đầu.
+ Tính sai số Δ của giá trị đo được so với giá trị cài đặt:

Kết luận: Kiểm định được đánh giá Đạt khi đạt các tiêu chí kiểm định.
5.3.4. Kiểm định tần số
Tiêu chí kiểm định: Khi đo tần số, kết quả đo được phải nằm trong khoảng sai số ± 10% so với tần số công bố bởi nhà sản xuất trong tất cả các chế độ hoạt động đã liệt kê.
Chú ý:
- Tài liệu kỹ thuật chỉ rõ tần số của tất cả các chế độ hoạt động là bắt buộc phải có, theo quy định trong TCVN 7303-2-2:2006.
Phương pháp kiểm định:
Trình tự thao tác:
- Kết nối dao mổ điện cao tần với máy hiện sóng theo sơ đồ Hình 4

Hình 4. Sơ đồ kết nối dao mổ điện cao tần với máy hiện sóng để kiểm định tần số
- Kết nối đầu đo của máy hiện sóng vào đầu ra của dao mổ điện cao tần.
- Đặt công suất và chế độ làm việc của dao mổ điện cao tần theo công bố của nhà sản xuất.
- Đặt giá trị điện trở tải trên thiết bị phân tích dao mổ điện cao tần theo công bố của nhà sản xuất dao mổ điện.
- Vận hành máy chế độ hoạt động của dao mổ điện cao tần và đọc và ghi nhận giá trị tần số trên máy hiện sóng.
- Ghi dữ liệu vào trong biên bản kiểm định để đánh giá kết quả.
Kết luận: Kiểm định được đánh giá Đạt khi đạt các tiêu chí kiểm định
6. XỬ LÝ CHUNG
Kết quả kiểm định được ghi vào biên bản kiểm định theo Mẫu số 01.
6.1. Dao mổ điện cao tần đạt yêu cầu:
Dao mổ điện cao tần dùng trong điều trị người bệnh sau khi kiểm định đạt các yêu cầu quy định theo quy trình kiểm định này thì cấp giấy chứng nhận kiểm định là “Đạt” theo mẫu số 02 và phải dán tem kiểm định.
6.2. Dao mổ điện cao tần không đạt yêu cầu:
- Dao mổ điện cao tần dùng trong điều trị người bệnh sau khi kiểm định nếu không đạt một trong các yêu cầu quy định của quy trình này thì cấp chứng nhận kiểm định là “Không đạt” theo Mẫu số 02 và xóa dấu kiểm định cũ (nếu có).
- Đơn vị sử dụng được cấp Biên bản kiểm định làm căn cứ cho sửa chữa, hiệu chuẩn.
6.3. Mẫu tem giấy kiểm định
- Tem kiểm định có thể là tem giấy, tem chống hàng giả, tem gắn chíp phải tra cứu được các thông tin tối thiểu sau (Hình 5. Mẫu tem giấy kiểm định):
+ Thông tin đơn vị kiểm định:
+ Tên thiết bị:
+ Số sêri (serial number):
+ Ngày kiểm định:
+ Thời hạn đến:

Hình 5. Mẫu tem giấy kiểm định
|
Chú thích: [1]. Số (số tem): là các số tự nhiên kế tiếp nhau để quản lý và theo dõi. [2]. Ngày kiểm định: ghi ngày, tháng, năm kiểm định (ví dụ: ngày 01 tháng 5 năm 2021). [3]. Thời hạn đến: ghi ngày cuối cùng của chu kỳ kiểm định (ví dụ: ngày 30 tháng 4 năm 2022). |
[4]. Màu chữ và màu số: “Tên tổ chức kiểm định”: màu đỏ; số tem: màu đỏ; các chữ và số còn lại: màu đen. [5]. Nền tem màu vàng, viền màu xanh lá cây, chi tiết hoa văn của tem do tổ chức kiểm định tự chọn. [6]. Kích thước của tem: - B - 5/6 A; - C = 1/5 B; - Giới hạn kích thước của tem: 50mm ≤ A ≤ 60 mm. |
Mẫu số 01
|
Tên tổ chức kiểm định |
CỘNG HÒA XÃ HỘI CHỦ NGHĨA VIỆT NAM |
BIÊN BẢN
KIỂM ĐỊNH AN TOÀN VÀ TÍNH NĂNG KỸ THUẬT DAO MỔ ĐIỆN CAO TẦN
Số: ........................
Tên thiết bị: .........................................................................................................................
Chủng loại (Model): ................................................... Số máy: ..........................................
Hãng sản xuất: ...................................................................................................................
Nước sản xuất: ...................................................................................................................
Năm sản xuất: .....................................................................................................................
Đặc trưng kỹ thuật:
|
- Loại bảo vệ: |
Class I □ |
Class II □ |
IP □ |
|
- Loại bộ phận ứng dụng: |
B □ |
BF □ |
CF □ |
Cơ sở y tế sử dụng thiết bị: ................................................................................................
.............................................................................................................................................
Khoa, phòng sử dụng thiết bị: .............................................................................................
Thiết bị sử dụng trong kiểm định:
|
STT |
Thiết bị |
Chủng loại (Model) |
Hãng/nước sản xuất |
Hạn hiệu chuẩn |
|
1 |
Nhiệt kế |
|
|
|
|
2 |
Ẩm kế |
|
|
|
|
3 |
Thiết bị phân tích an toàn điện |
|
|
|
|
4 |
Thiết bị phân tích dao mổ điện cao tần |
|
|
|
|
5 |
Máy hiện sóng |
|
|
|
Điều kiện kiểm định: ............................................................................................................
Nơi kiểm định: .....................................................................................................................
Kiểm định viên: ................................................... Mã số kiểm định viên: ............................
Ngày kiểm định: ..................................................................................................................
NỘI DUNG KIỂM ĐỊNH
1. Kiểm tra chung
1.1. Kiểm tra hồ sơ
Bảng 1. Nội dung kiểm tra hồ sơ
|
TT |
Nội dung kiểm tra |
Đạt |
Không đạt |
|
1 |
Số lưu hành hoặc giấy phép nhập khẩu |
□ |
□ |
|
2 |
Tài liệu hướng dẫn sử dụng thiết bị (bằng tiếng Anh và tiếng Việt) |
□ |
□ |
|
3 |
Chứng nhận xuất xứ (CO), chứng nhận chất lượng (CQ) |
□ |
□ |
|
4 |
Sổ theo dõi quá trình sử dụng, sửa chữa, bảo trì, bảo dưỡng |
□ |
□ |
|
5 |
Kết quả kiểm định lần gần nhất |
□ |
□ |
1.2. Kiểm tra bên ngoài
Bảng 2. Nội dung kiểm tra bên ngoài
|
TT |
Nội dung kiểm tra |
Đạt |
Không Đạt |
|
1 |
Tình trạng vệ sinh |
□ |
□ |
|
2 |
Các bộ phận bên ngoài |
□ |
□ |
|
3 |
Khả năng đáp ứng an toàn về cơ học |
□ |
□ |
|
4 |
Mã màu để nhận biết các chức năng |
□ |
□ |
|
5 |
Nối đất bảo vệ |
□ |
□ |
2. Kiểm định an toàn
2.1. Kiểm định an toàn điện
Bảng 3. Danh mục kiểm định an toàn điện
|
TT |
Tiêu chí kiểm định |
Giá trị yêu cầu |
Giá trị đo được |
Đạt |
Không đạt |
|
|
1 |
Đo điện trở của chốt nối đất trên vỏ máy tới chốt nối đất của phích cắm |
< 0,5 Ω |
|
□ |
□ |
|
|
2 |
Đo dòng điện rò tần số thấp của vỏ máy |
< 0,5 mA |
|
□ |
□ |
|
|
3 |
Đo dòng điện rò tần số thấp qua bộ phận ứng dụng |
|||||
|
3.1 |
Loại B |
500 μA (theo phương pháp đo thay thế) 100 μA (theo phương pháp đo trực tiếp hoặc chênh lệch) |
|
□ |
□ |
|
|
3.2 |
Loại BF, CF |
5000 μA (đối với bộ phận ứng dụng loại BF) 50 μA (đối với bộ phận ứng dụng loại CF) |
|
□ |
□ |
|
|
4 |
Đo dòng điện rò cao tần giữa các điện cực |
|||||
|
4.1 |
Dòng điện rò cao tần chế độ lưỡng cực |
Cut |
≤ 150 mA |
|
□ |
□ |
|
Standar |
≤ 150 mA |
|
□ |
□ |
||
|
Sort |
≤ 150 mA |
|
□ |
□ |
||
|
4.2 |
Dòng điện rò cao tần chế độ đơn cực |
Cut - Pure |
≤ 150 mA |
|
□ |
□ |
|
Cut - Blend1 |
≤ 150 mA |
|
□ |
□ |
||
|
Cut - Blend2 |
≤ 150 mA |
|
□ |
□ |
||
|
Cut - Blend3 |
≤ 150 mA |
|
□ |
□ |
||
|
Spray |
≤ 150 mA |
|
□ |
□ |
||
|
4.3 |
Dòng điện rò cao tần chế độ Coag |
Coag - Forced |
≤ 150 mA |
|
□ |
□ |
|
Coag - Soft |
≤ 150 mA |
|
□ |
□ |
||
|
Coag - Spray |
≤ 150 mA |
|
□ |
□ |
||
2.2. Kiểm định báo động theo dõi chất lượng tiếp xúc của điện cực trung tính - CQM
Bảng 4. Kiểm định báo động theo dõi chất lượng tiếp xúc của điện cực trung tính - CQM
|
TT |
Tiêu chí kiểm định |
Giá trị yêu cầu |
Giá trị đo được |
Đạt |
Không đạt |
|
1 |
Kiểm định báo động theo dõi chất lượng tiếp xúc của điện cực trung tính |
Có báo động |
|
□ |
□ |
3. Kiểm định tính năng kỹ thuật
3.1. Kiểm định công suất đầu ra tải danh định
Bảng 5. Kiểm định công suất ra tải danh định
|
Chế độ |
Công suất đặt (W) |
Giá trị đo được (W) |
Sai số TB (%) |
Sai số cho phép (%) |
Kết luận |
|||
|
Lần 1 |
Lần 2 |
Lần 3 |
Đạt |
Không đạt |
||||
|
Chế độ sử dụng đơn cực (Monopolar). |
||||||||
|
Cut - Pure |
Thấp |
|
|
|
|
± ≤ 20% |
□ |
□ |
|
Trung bình |
|
|
|
|
□ |
□ |
||
|
Cao |
|
|
|
|
□ |
□ |
||
|
Cut - Standard |
Thấp |
|
|
|
|
± ≤ 20% |
□ |
□ |
|
Trung bình |
|
|
|
|
□ |
□ |
||
|
Cao |
|
|
|
|
□ |
□ |
||
|
Cut - Blend 1 |
Thấp |
|
|
|
|
± ≤ 20% |
□ |
□ |
|
Trung bình |
|
|
|
|
□ |
□ |
||
|
Cao |
|
|
|
|
□ |
□ |
||
|
Cut - Blend 2 |
Thấp |
|
|
|
|
± ≤ 20% |
□ |
□ |
|
Trung bình |
|
|
|
|
□ |
□ |
||
|
Cao |
|
|
|
|
□ |
□ |
||
|
Coag - Spray |
Thấp |
|
|
|
|
± ≤ 20% |
□ |
□ |
|
Trung bình |
|
|
|
|
□ |
□ |
||
|
Cao |
|
|
|
|
□ |
□ |
||
|
Coag - Standard |
Thấp |
|
|
|
|
± ≤ 20% |
□ |
□ |
|
Trung bình |
|
|
|
|
□ |
□ |
||
|
Cao |
|
|
|
|
□ |
□ |
||
|
Coag .......... |
Thấp |
|
|
|
|
± ≤ 20% |
□ |
□ |
|
Trung bình |
|
|
|
|
□ |
□ |
||
|
Cao |
|
|
|
|
□ |
□ |
||
|
Chế độ sử dụng lưỡng cực (Bipolar) |
||||||||
|
Bipolar - cut |
Thấp |
|
|
|
|
± ≤ 20% |
□ |
□ |
|
Trung bình |
|
|
|
|
□ |
□ |
||
|
Cao |
|
|
|
|
□ |
□ |
||
|
Bipolar - Standard |
Thấp |
|
|
|
|
± ≤ 20% |
□ |
□ |
|
Trung bình |
|
|
|
|
□ |
□ |
||
|
Cao |
|
|
|
|
□ |
□ |
||
|
Bipolar - ......... |
Thấp |
|
|
|
|
± ≤ 20% |
□ |
□ |
|
Trung bình |
|
|
|
|
□ |
□ |
||
|
Cao |
|
|
|
|
□ |
□ |
||
3.2. Kiểm định công suất đầu ra tải phân bố
Bảng 6. Kiểm định công suất đầu ra theo tải phân bố
|
Chế độ |
Tải đặt trên thiết bị dùng kiểm định (Ω) |
Giá trị đo được (W) |
Sai số cho phép (%) |
Kết luận |
|||
|
Lần 1 |
Lần 2 |
Lần 3 |
Đạt |
Không đạt |
|||
|
Chế độ sử dụng đơn cực (Monopolar) |
|||||||
|
Cut - Pure |
|
|
|
|
± ≤ 20% |
□ |
□ |
|
|
|
|
|
□ |
□ |
||
|
|
|
|
|
□ |
□ |
||
|
|
|
|
|
□ |
□ |
||
|
Cut - Standard |
|
|
|
|
± ≤ 20% |
□ |
□ |
|
|
|
|
|
□ |
□ |
||
|
|
|
|
|
□ |
□ |
||
|
|
|
|
|
□ |
□ |
||
|
Cut - Blend 1 |
|
|
|
|
± ≤ 20% |
□ |
□ |
|
|
|
|
|
□ |
□ |
||
|
|
|
|
|
□ |
□ |
||
|
|
|
|
|
□ |
□ |
||
|
Cut - Blend 2 |
|
|
|
|
± ≤ 20% |
□ |
□ |
|
|
|
|
|
□ |
□ |
||
|
|
|
|
|
□ |
□ |
||
|
|
|
|
|
□ |
□ |
||
|
Coag - Spray |
|
|
|
|
± ≤ 20% |
□ |
□ |
|
|
|
|
|
□ |
□ |
||
|
|
|
|
|
□ |
□ |
||
|
|
|
|
|
□ |
□ |
||
|
Coag - Standard |
|
|
|
|
± ≤ 20% |
□ |
□ |
|
|
|
|
|
□ |
□ |
||
|
|
|
|
|
□ |
□ |
||
|
|
|
|
|
□ |
□ |
||
|
Coag ...... |
|
|
|
|
± ≤ 20% |
□ |
□ |
|
|
|
|
|
□ |
□ |
||
|
|
|
|
|
□ |
□ |
||
|
|
|
|
|
□ |
□ |
||
|
Bipolar - Cut |
|
|
|
|
± ≤ 20% |
□ |
□ |
|
|
|
|
|
□ |
□ |
||
|
|
|
|
|
□ |
□ |
||
|
|
|
|
|
□ |
□ |
||
|
Bipolar - Standard |
|
|
|
|
± ≤ 20% |
□ |
□ |
|
|
|
|
|
□ |
□ |
||
|
|
|
|
|
□ |
□ |
||
|
|
|
|
|
□ |
□ |
||
|
Bipolar - ............ |
|
|
|
|
± ≤ 20% |
□ |
□ |
|
|
|
|
|
□ |
□ |
||
|
|
|
|
|
□ |
□ |
||
|
|
|
|
|
□ |
□ |
||
3.3. Kiểm định hệ số CF
Bảng 7. Kiểm định hệ số CF
|
Mode |
Công suất đặt (W) |
Tải danh định (Ω) |
Hệ số CF công bố |
Giá trị đo được (CF) |
Sai số TB (%) |
Sai số cho phép (%) |
Đạt |
Không đạt |
||
|
Lần 1 |
Lần 2 |
Lần 3 |
||||||||
|
Cut |
|
|
|
|
|
|
|
± ≤ 10% |
□ |
□ |
|
Coag |
|
|
|
|
|
|
|
± ≤ 10% |
□ |
□ |
3.4. Kiểm định tần số
Bảng 8. Kiểm định tần số
|
Mode |
Tần số công bố |
Giá trị đo được (Hz) |
Sai số TB (%) |
Sai số cho phép (%) |
Đạt |
Không đạt |
||
|
Lần 1 |
Lần 2 |
Lần 3 |
||||||
|
Cut |
|
|
|
|
|
± ≤ 10% |
□ |
□ |
|
Coag |
|
|
|
|
|
± ≤ 10% |
□ |
□ |
Biên bản này được thành lập 02 bản, mỗi bên 01 bản
|
ĐẠI DIỆN ĐƠN VỊ
|
KIỂM ĐỊNH VIÊN |
Mẫu số 02
CỘNG HÒA XÃ HỘI CHỦ NGHĨA VIỆT NAM
Độc lập - Tự do - Hạnh phúc
SOCIALIST REPUBLIC OF VIET NAM
Independence - Freedom- Happiness
------------------
Thông tin đơn vị kiểm định
(Tên, địa chỉ, số điện thoại bằng tiếng Việt và tiếng Anh)
GIẤY CHỨNG NHẬN
KIỂM ĐỊNH AN TOÀN VÀ TÍNH NĂNG KỸ THUẬT DAO MỔ ĐIỆN CAO TẦN
CERTIFICATE OF
SAFETY AND TECHNICAL FEATURES VERIFICATION FOR
HIGH FREQUENCY SURGICAL DEVICE
Số/ No.: .......................................
Tên thiết bị/ Name of Device: .............................................................................................
Chủng loại/ Model: .......................................... Số máy/ Serial No.: ..................................
Hãng sản xuất/ Manufacturer: ............................................................................................
Nước sản xuất/ Country of Manufacturer: ..........................................................................
Đặc trưng kỹ thuật/ Specifications: .....................................................................................
.............................................................................................................................................
Cơ sở y tế sử dụng thiết bị/ Medical facilities use equipment: ...........................................
Khoa, phòng sử dụng thiết bị/ Faculty, room using equipment: .........................................
Tình trạng thiết bị/ Device status: .......................................................................................
............................................................................................................................................
Số tem kiểm định/ Number of inspection stamp: ................................................................
Hiệu lực đến ngày/ Valid to date: .......................................................................................
Lý do không đạt (nếu có)/ Reasons for failure (if any): ......................................................
............................................................................................................................................
Kết luận/ Conclusion: Đạt /Pass □ Không đạt/ Fail □
|
|
..............., ngày (date) ... tháng (month) ... năm (year)....
|
Thông tin đơn vị kiểm định
(Tên, địa chỉ, số điện thoại bằng tiếng Việt và tiếng Anh)
KẾT QUẢ KIỂM ĐỊNH
VERIFICATION RESULT
|
TT No. |
Nội dung kiểm định Verification Contents |
Đạt Pass |
K. đạt Fail |
|
1 |
Kiểm tra chung/ General Inspection |
|
|
|
|
Hồ sơ/ Documents |
□ |
□ |
|
Bên ngoài/ Outside |
□ |
□ |
|
|
2 |
Kiểm định an toàn/ Safety Verification |
|
|
|
|
An toàn điện/ Electricity Safety |
□ |
□ |
|
Báo động theo dõi chất lượng tiếp xúc của điện cực trung tính/ Contact Quality Monitor - CQM |
□ |
□ |
|
|
3 |
Kiểm định tính năng kỹ thuật/Features Verification |
|
|
|
|
Kiểm định công suất đầu ra tải danh định/Verify power of rated load output |
□ |
□ |
|
Kiểm định công suất đầu ra tải phân bố/Verify power of distributed load output |
□ |
□ |
|
|
Kiểm định hệ số CF/ Verify CE |
□ |
□ |
|
|
Kiểm định Tần số/Verify Frequency |
□ |
□ |
|
SOÁT XÉT
|
KIỂM ĐỊNH VIÊN
|
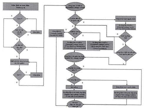
PHỤ LỤC A
LƯU ĐỒ ĐO DÒNG ĐIỆN RÒ

Hình 6. Lưu đồ đo dòng điện rò
[Nguồn: Hình B.2, phụ lục B, tiêu chuẩn IEC 62353:2014]
PHỤ LỤC B
ĐO DÒNG RÒ THIẾT BỊ QUA BỘ PHẬN ỨNG DỤNG
Bước 1: Xác định loại bảo vệ và loại bộ phận ứng dụng
- Quan sát ký hiệu trên mác máy hoặc tra cứu tài liệu kỹ thuật của dao mổ điện cao tần để xác định:
- Loại bảo vệ của dao mổ điện cao tần là: Class I, Class II.
- Loại bộ phận ứng dụng của dao mổ điện cao tần là: loại B, loại BF hay loại CF
- Tích chọn loại bảo vệ và loại bộ phận ứng dụng đã kiểm tra được vào nội dung đặc trưng kỹ thuật trong biên bản kiểm định.
Bước 2: Đo dòng điện rò thiết bị
Việc lựa chọn phương pháp đo phù hợp có thể tham khảo lưu đồ trong phụ lục A - Dựa trên đặc điểm phân loại của thiết bị và bộ phận ứng dụng có ba phương pháp đo dòng điện rò thiết bị (Equipment Leakage Current):
- Đo dòng điện rò thiết bị bằng phương pháp trực tiếp:
+ Phép kiểm này đo dòng điện rò từ tất cả bộ phận ứng dụng và bề mặt dẫn điện bị hở trên vỏ, tới điểm nối đất của nguồn chính.
+ Kết nối Sơ đồ nguyên lý của phép đo như sau (Hình 7):

Hình 7. Sơ đồ nguyên lý phép đo dòng điện rò thiết bị bằng phương pháp trực tiếp
Trong đó:
|
DUT: Device Under Test - thiết bị dưới kiểm (được kiểm tra) |
PE: Điện cực nối đất |
|
L1: Dây Line (dây pha) của nguồn |
MD: Measure Device - Thiết bị dùng kiểm định |
|
L2: Dây Neutral (dây trung tính) của nguồn |
Test Lead: Que đo |
|
Applied Part: Bộ phận ứng dụng chức năng |
Conductive Part: Phần dẫn điện trên vỏ máy |
|
|
FE: Function Eath - Nối đất của bộ phận chức năng |
+ Ghi nhận lại các giá trị đo và lấy giá trị cao nhất trong các lần thay đổi trạng thái để làm giá trị đánh giá kết quả đo dòng điện rò thiết bị bằng phương pháp trực tiếp.
- Đo dòng điện rò thiết bị bằng phương pháp chênh lệch:
+ Phép đo này đo biên độ của dòng điện chênh lệch chạy trong dây pha (Line) và dây trung tính (Neutral) của thiết bị, khi đang cấp nguồn cho máy DUT.
+ Tất cả các bộ phận ứng dụng nên được nối trong phép đo này (nếu có sử dụng).
+ Kết nối Sơ đồ nguyên lý của phép đo dòng điện rò thiết bị bằng phương pháp chênh lệch như sau (Hình 8):
+ Đọc giá trị dòng điện rò trên thiết bị dùng kiểm định an toàn điện và ghi nhận các giá trị đo sau mỗi lần thay đổi trạng thái vào biên bản.
+ Giá trị dòng điện rò lớn nhất được sử dụng để đánh giá kết quả.

Hình 8. Phương pháp đo dòng điện rò qua thiết bị bằng phương pháp chênh lệch
- Đo dòng điện rò của thiết bị bằng phương pháp thay thế
+ Khi sử dụng phương pháp này một nguồn áp được áp đặt lên dây Line, dây Neutral của DUT và phần kim loại dẫn điện trên vỏ, bộ phận ứng dụng. Dòng điện chạy qua môi trường cách điện của DUT sẽ được đo.
+ Công tắc nguồn cần phải được đóng trong khi đo. Do đó, nếu thiết bị có khóa điện tử thì sẽ không áp dụng được phép đo này.
+ Phép đo này không ứng dụng cho thiết bị với nguồn pin.
* Kết nối Sơ đồ nguyên lý của phép đo dòng điện rò thiết bị bằng phương pháp thay thế như sau (Hình 9):
* Đọc giá trị dòng điện rò trên thiết bị dùng kiểm định an toàn điện và ghi nhận các giá trị đo sau mỗi lần thay đổi trạng thái vào biên bản.
* Giá trị dòng điện rò lớn nhất được sử dụng để đánh giá kết quả.

Hình 9. Sơ đồ nguyên lý của phép đo dòng điện rò thiết bị bằng phương pháp thay thế
Bước 3: Đo dòng điện rò qua bộ phận ứng dụng:
Việc lựa chọn phương pháp đo phù hợp có thể tham khảo lưu đồ trong phụ lục A
Dựa trên đặc điểm phân loại của thiết bị và bộ phận ứng dụng có hai phương pháp đo dòng điện rò thiết bị qua bộ phận ứng dụng:
- Đo dòng điện rò qua bộ phận ứng dụng bằng phương pháp trực tiếp
+ Phép đo dòng điện rò thiết bị qua bộ phận ứng dụng này đo dòng rò giữa tất cả bộ phận ứng dụng của từng chức năng và bề mặt kim loại dẫn điện trên vỏ máy tới điểm nối đất của nguồn chính khi có một điện áp ngoài đặt vào bộ phận ứng dụng.
+ Với thiết bị có nhiều bộ phận ứng dụng, lần lượt kiểm từng nhóm trong chức năng đơn trong khi tất cả nhóm khác để thả nổi.
+ Phép kiểm này chỉ thực hiện với các bộ phận ứng dụng kiểu F.
+ Với bộ phận ứng dụng kiểu B, xem sơ đồ kiểm dòng rò thiết bị theo phương pháp trực tiếp (Hình 10).
* Kết nối Sơ đồ nguyên lý của phép đo dòng điện rò thiết bị bằng phương pháp chênh lệch như sau (Hình 8).
* Đọc giá trị dòng điện rò trên thiết bị dùng kiểm định an toàn điện và ghi nhận các giá trị đo sau mỗi lần thay đổi trạng thái vào biên bản.
* Giá trị dòng điện rò lớn nhất được sử dụng để đánh giá kết quả.

Hình 10. Sơ đồ nguyên lý phép đo dòng điện rò qua bộ phận ứng dụng theo
phương pháp trực tiếp
- Đo dòng điện rò qua bộ phận ứng dụng bằng phương pháp thay thế
+ Phép đo dòng điện rò thiết bị qua bộ phận ứng dụng bằng phương pháp thay thế
+ Thiết lập chế độ đo trên thiết bị dùng kiểm định an toàn điện phù hợp khi đó trên thiết bị thiết lập bằng cách đặt một điện áp thử nghiệm vào giữa dây Line, dây Neutral, dây nối đất, các phần kim loại hở dẫn điện trên bề mặt vỏ máy và bộ phận ứng dụng của từng chức năng.
+ Với thiết bị có nhiều bộ phận ứng dụng, lần lượt kiểm từng nhóm trong chức năng đơn trong khi tất cả nhóm khác để thả nổi.
* Kết nối Sơ đồ nguyên lý của phép đo dòng điện rò thiết bị bằng phương pháp thay thế như sau (Hình 11):
* Đọc giá trị dòng điện rò trên thiết bị dùng kiểm định an toàn điện và ghi nhận các giá trị đo sau mỗi lần thay đổi trạng thái vào biên bản.
* Giá trị dòng điện rò lớn nhất được sử dụng để đánh giá kết quả.

Hình 11. Sơ đồ nguyên lý phép đo dòng điện rò qua bộ phận ứng dụng
bằng phương pháp thay thế
PHỤ LỤC
TÀI LIỆU LIÊN QUAN
- TCVN 7303-1:2009 Thiết bị điện y tế - Phần 1: Yêu cầu chung về an toàn cơ bản và tính năng thiết yếu;
- TCVN 7303-2-2:2006 Thiết bị điện y tế - Phần 2-2: Yêu cầu riêng về an toàn của thiết bị phẫu thuật cao tần;
- IEC 60601-2-2:2009 Medical electrical equipment - Part 2-2: Particular requirements for the basic safety and essential performance of high frequency surgical equipment and high frequency surgical accessories. (Tiêu chuẩn IEC 60601-2-2:2009 Thiết bị điện y tế - Phần 2-2: Yêu cầu cụ thể về an toàn cơ bản và tính năng thiết yếu của thiết bị phẫu thuật cao tần và các phụ kiện phẫu thuật cao tần);
- IEC 60601-1:2005 Medical electrical equipment - Part 1: General requirements for basic safety and essential performance. (Tiêu chuẩn IEC 60601-1: 2005 Thiết bị điện y tế - Phần 1: Yêu cầu chung về an toàn cơ bản và tính năng thiết yếu);
- IEC 62353:2014 Medical electrical equipment - Recurrent test and test after repair of medical electrical equipment. (Tiêu chuẩn IEC 62353:2014 Thiết bị điện y tế - Kiểm tra và định kỳ kiểm tra sau khi sửa chữa thiết bị điện y tế);
- Tiêu chuẩn của nhà sản xuất, Tài liệu kỹ thuật (Service manual, User manual, Catalogue) của thiết bị.
Bạn chưa Đăng nhập thành viên.
Đây là tiện ích dành cho tài khoản thành viên. Vui lòng Đăng nhập để xem chi tiết. Nếu chưa có tài khoản, vui lòng Đăng ký tại đây!
Bạn chưa Đăng nhập thành viên.
Đây là tiện ích dành cho tài khoản thành viên. Vui lòng Đăng nhập để xem chi tiết. Nếu chưa có tài khoản, vui lòng Đăng ký tại đây!