- Tổng quan
- Nội dung
- VB gốc
- Tiếng Anh
- Hiệu lực
- VB liên quan
- Lược đồ
-
Nội dung hợp nhất
Tính năng này chỉ có tại LuatVietnam.vn. Nội dung hợp nhất tổng hợp lại tất cả các quy định còn hiệu lực của văn bản gốc và các văn bản sửa đổi, bổ sung, đính chính... trên một trang. Việc hợp nhất văn bản gốc và những văn bản, Thông tư, Nghị định hướng dẫn khác không làm thay đổi thứ tự điều khoản, nội dung.
Khách hàng chỉ cần xem Nội dung hợp nhất là có thể nắm bắt toàn bộ quy định hiện hành đang áp dụng, cho dù văn bản gốc đã qua nhiều lần chỉnh sửa, bổ sung.
- Tải về
Quyết định 4442/QĐ-BYT 2023 Tiêu chí và quy trình kiểm định Máy gây mê kèm thở
| Cơ quan ban hành: | Bộ Y tế |
Số công báo:
Số công báo là mã số ấn phẩm được đăng chính thức trên ấn phẩm thông tin của Nhà nước. Mã số này do Chính phủ thống nhất quản lý.
|
Đang cập nhật |
| Số hiệu: | 4442/QĐ-BYT | Ngày đăng công báo: | Đang cập nhật |
| Loại văn bản: | Quyết định | Người ký: | Đỗ Xuân Tuyên |
|
Ngày ban hành:
Ngày ban hành là ngày, tháng, năm văn bản được thông qua hoặc ký ban hành.
|
07/12/2023 |
Ngày hết hiệu lực:
Ngày hết hiệu lực là ngày, tháng, năm văn bản chính thức không còn hiệu lực (áp dụng).
|
Đang cập nhật |
|
Áp dụng:
Ngày áp dụng là ngày, tháng, năm văn bản chính thức có hiệu lực (áp dụng).
|
Đã biết
|
Tình trạng hiệu lực:
Cho biết trạng thái hiệu lực của văn bản đang tra cứu: Chưa áp dụng, Còn hiệu lực, Hết hiệu lực, Hết hiệu lực 1 phần; Đã sửa đổi, Đính chính hay Không còn phù hợp,...
|
Đã biết
|
| Lĩnh vực: | Y tế-Sức khỏe |
TÓM TẮT QUYẾT ĐỊNH 4442/QĐ-BYT
Ngày 07/12/2023, Bộ Y tế đã ra Quyết định 4442/QĐ-BYT ban hành Tiêu chí và quy trình kiểm định an toàn và tính năng kỹ thuật Máy gây mê kèm thở dùng trong điều trị người bệnh. Cụ thể như sau:
1. Nội dung kiểm định an toàn và tính năng kỹ thuật bao gồm:
- Kiểm tra chung:
- Kiểm tra hồ sơ;
- Kiểm tra bên ngoài.
- Kiểm định an toàn điện;
- Kiểm định chức năng cảnh báo.
- Kiểm định chức năng cài đặt các mode thở;
- Kiểm định độ chính xác của các thông số máy gây mê kèm thở.
2. 06 thiết bị dùng trong kiểm định bao gồm:
- Nhiệt kế;
- Âm kế;
- Phương tiện đo an toàn điện;
- Thiết bị dùng trong kiểm định các tông số của máy gây mê kèm thở có dải đo và độ chính xác đáp ứng các thông số;
- Thiết bị kiểm định nồng độ khí gây mê;
- Máy đo cường độ âm thanh.
Quyết định có hiệu lực từ ngày ký.
Xem chi tiết Quyết định 4442/QĐ-BYT có hiệu lực kể từ ngày 07/12/2023
Tải Quyết định 4442/QĐ-BYT
|
BỘ Y TẾ |
CỘNG HÒA XÃ HỘI CHỦ NGHĨA VIỆT NAM |
QUYẾT ĐỊNH
Ban hành Tiêu chí và quy trình kiểm định an toàn và tính năng kỹ thuật
Máy gây mê kèm thở dùng trong điều trị người bệnh
________________
BỘ TRƯỞNG BỘ Y TẾ
Căn cứ Nghị định số 95/2022/NĐ-CP ngày 15 tháng 11 năm 2022 của Chính phủ quy định chức năng, nhiệm vụ, quyền hạn và cơ cấu tổ chức Bộ y tế;
Căn cứ Nghị định số 98/2021/NĐ-CP ngày 08 tháng 11 năm 2021 của Chính phủ về quản lý trang thiết bị y tế và Nghị định số 07/2023/NĐ-CP ngày 03 tháng 3 năm 2023 của Chính phủ về sửa đổi, bổ sung một số điều của nghị định số 98/2021/NĐ-CP ngày 08 tháng 11 năm 2021 của Chính phủ về quản lý trang thiết bị y tế;
Căn cứ Thông tư 05/2022/TT-BYT ngày 01 tháng 08 năm 2022 của Bộ trưởng Bộ Y tế quy định chi tiết thi hành một số điều của nghị định số 98/2021/NĐ-CP ngày 08 tháng 11 năm 2021 của Chính phủ về quản lý trang thiết bị y tế;
Theo đề nghị của Cục trưởng Cục Cơ sở hạ tầng và Thiết bị y tế tại phiếu trình số 281/HTTB-CLSD ngày 24/11/2023.
QUYẾT ĐỊNH:
Điều 1. Ban hành kèm theo Quyết định này: “Tiêu chí và quy trình kiểm định an toàn và tính năng kỹ thuật Máy gây mê kèm thở dùng trong điều trị người bệnh”.
Điều 2. Quyết định này có hiệu lực kể từ ngày ký ban hành. Quyết định số 3236/QĐ-BYT ngày 30 tháng 6 năm 2021 của Bộ trưởng Bộ Y tế ban hành Quy trình kiểm định an toàn và tính năng kỹ thuật Máy gây mê kèm thở dùng trong điều trị người bệnh hết hiệu lực thi hành kể từ ngày Quyết định này có hiệu lực thi hành.
Điều 3. Các Ông, Bà: Chánh Văn phòng Bộ; Chánh Thanh tra Bộ; Cục trưởng các Cục thuộc Bộ Y tế; Vụ trưởng các Vụ thuộc Bộ Y tế; Giám đốc Sở Y tế các tỉnh, thành phố trực thuộc trung ương; Thủ trưởng các đơn vị trực thuộc Bộ Y tế; Thủ trưởng Y tế các bộ, ngành và cơ quan, tổ chức, cá nhân có liên quan chịu trách nhiệm thi hành quyết định này./.
|
Nơi nhận:
|
KT. BỘ TRƯỞNG
Đỗ Xuân Tuyên |
TIÊU CHÍ VÀ QUY TRÌNH KIỂM ĐỊNH AN TOÀN VÀ TÍNH NĂNG KỸ
THUẬT MÁY GÂY MÊ KÈM THỞ DÙNG TRONG ĐIỀU TRỊ NGƯỜI BỆNH
(Ban hành kèm theo Quyết định số 4442/QĐ-BYT ngày 07/12/2023 của Bộ Y tế)
1. PHẠM VI ÁP DỤNG
Văn bản này quy định quy trình kiểm định an toàn và tính năng kỹ thuật máy gây mê kèm thở dùng trong điều trị người bệnh. Áp dụng cho kiểm định ban đầu (với thiết bị mới lần đầu lắp đặt đưa vào sử dụng); kiểm định định kỳ (chu kỳ kiểm định là 12 tháng); Kiểm định sau sửa chữa lớn (là kiểm định sau khi máy gây mê kèm thở được sửa chữa: Bộ nguồn, động cơ, các van điều khiển, mạch điện chính).
2. THUẬT NGỮ VÀ ĐỊNH NGHĨA
2.1. Máy gây mê kèm thở: Thiết bị hỗ trợ bệnh nhân về thông khí, cung cấp oxy và khí thở cho bệnh nhân. Đồng thời cung cấp khí gây mê cho người bệnh trong quá trình phẫu thuật.
2.2. Phương thức thở (Mode): Cách thức một chu kỳ thông khí gồm cung cấp nhịp thở với các biến số đặc trưng
2.3. Thể tích khí lưu thông Vt (Tidal Volume): Thể tích khí máy gây mê kèm thở cung cấp cho bệnh nhân trong trong 1 lần thở (chu kỳ).
2.4. Thể tích khí lưu thông thì thở vào Vti (Inspiratory Volume): Thể tích khí đi vào phổi bệnh nhân ở thì thở vào.
2.5. Thể tích khí lưu thông thì thở ra Vte (Expiratory Volume): Thể tích khí đi ra khỏi phổi bệnh nhân ở thì thở ra.
2.6. Nhịp thở (Frequency): Số lần máy gây mê kèm thở cung cấp khí cho bệnh nhân trong một phút.
2.7. Tỷ lệ I:E (Ratio Inspiration:Expiration): Tỷ lệ giữa thời gian thở vào và thời gian thở ra.
2.8. Áp lực đỉnh đường thở PIP/Ppeak (Peak Inspiratory Pressure): Áp lực cao nhất trong thì thở vào.
2.9. Áp lực dương cuối kỳ thở ra PEEP (Positive End Expiratory Pressure): Áp lực dương liên tục trong phổi bệnh nhân ở cuối thì thở ra.
2.10. Áp lực bình nguyên Pplateau: Áp lực dòng khí cuối kỳ thở vào bị ngưng đi vào phổi một khoảng thời gian và van thở ra chưa mở.
2.11. Thời gian thở vào Ti (Inspiratory Time): Thời gian khí đi vào bệnh nhân ở thì thở vào.
2.12. Thời gian thở ra Te (Expiratoty Time): Thời gian khí đi ra bệnh nhân ở thì thở ra.
2.13. Nồng độ oxy trong khí thở - FiO2 (Fraction of inspired Oxygen): Nồng độ oxy có trong khí thở được cung cấp cho bệnh nhân.
2.14. Áp lực trung bình đường khí Pmean (Mean Airway Pressure): Áp lực trung bình mà phổi của bệnh nhân phải chịu trong quá trình thở máy cả khi thở ra và thở ra.
2.15. Thể tích thông khí phút MV (Minute Volume): Thể tích khí được đưa vào và lấy ra qua phổi bệnh nhân trong một phút.
2.16. Khí mê (Thuốc mê dạng bay hơi): Là những chất khí được đưa vào cơ thể người bệnh có khả năng ức chế thần kinh trung ương tạm thời.
2.17. Chế độ tự kiểm tra (Self Test): Chế độ máy gây mê kèm thở tự kiểm tra do nhà sản xuất thiết lập.
3. NỘI DUNG KIỂM ĐỊNH AN TOÀN VÀ TÍNH NĂNG KỸ THUẬT
Bảng 1. Nội dung kiểm định
|
TT |
Nội dung kiểm định |
Theo điều mục của quy trình |
Chế độ kiểm định |
||
|
Ban đầu |
Định kỳ |
Sau sửa chữa lớn |
|||
|
1 |
Kiểm tra chung |
5.1 |
|
|
|
|
1.1 |
Kiểm tra hồ sơ |
5.1.1 |
X |
X |
X |
|
1.2 |
Kiểm tra bên ngoài |
5.1.2 |
X |
X |
X |
|
2 |
Kiểm định an toàn |
5.2 |
|
|
|
|
2.1 |
Kiểm định an toàn điện |
5.2.1 |
X |
X |
X |
|
2.2 |
Kiểm định chức năng cảnh báo |
5.2.2 |
X |
X |
X |
|
3 |
Kiểm định tính năng kỹ thuật |
5.3 |
|
|
|
|
3.1 |
Kiểm định chức năng cài đặt các mode thở |
5.3.1 |
X |
X |
X |
|
3.2 |
Kiểm định độ chính xác của các thông số máy gây mê kèm thở |
5.3.2 |
X |
X |
X |
4. THIẾT BỊ, ĐIỀU KIỆN MÔI TRƯỜNG VÀ CHUẨN BỊ KIỂM ĐỊNH
4.1. Thiết bị dùng trong kiểm định:
Bảng 2. Thiết bị dùng trong kiểm định
|
TT |
Thiết bị |
Thông số kỹ thuật |
|
|
1 |
Nhiệt kế |
Phạm vi đo: (0 ÷ 100) °C |
|
|
2 |
Ẩm kế |
Phạm vi đo: (0 ÷ 100) %RH |
|
|
3 |
Phương tiện đo an toàn điện (Thiết bị phân tích an toàn điện) |
Các thiết bị dùng để đo các thông số về an toàn điện đáp ứng được tiêu chuẩn sau: - IEC 60601-1 - IEC 62353 |
|
|
4 |
Thiết bị dùng trong kiểm định các thông số của máy gây mê kèm thở có dải đo và độ chính xác đáp ứng các thông số. (Thiết bị kiểm định máy thở) |
- Dải đo lưu lượng toàn dải trong khoảng: ± 350 L/ph hoặc lớn hơn dải lưu lượng tối đa của thiết bị được kiểm 25 %; Độ chính xác: ± ≤ 3,75% - Dải đo nồng độ khí oxy nằm trong khoảng 0 - 100%; Độ chính xác: ± ≤ 1,25% - Dải đo Vt: ± 60 L hoặc lớn hơn dải Vt tối đa của thiết bị được kiểm 25 %; Độ chính xác: ± ≤ 3,75 %. - Dải đo MV nằm trong khoảng: 0 tới 100 L hoặc lớn hơn thể tích lưu thông phút tối đa của thiết bị được kiểm 25 %; Độ chính xác: ± ≤ 3,75 %. - Dải đo PIP nằm trong khoảng ± 160 mbar hoặc lớn hơn PIP tối đa của thiết bị được kiểm 25 %; Độ chính xác: ± ≤ 2,5%. - Dải đo PEEP nằm trong khoảng ± 160 mbar hoặc lớn hơn PEEP tối đa của thiết bị được kiểm 25 %; Độ chính xác: ± ≤ 2,5%. - Dải đo nhịp thở nằm trong khoảng 0 tới 1500 bpm hoặc lớn hơn tần số tối đa của thiết bị được kiểm 25%; Độ chính xác: ≤ 2,5%. - Dải đo Ti, Te nằm trong khoảng 0 tới 60 giây hoặc lớn hơn Ti, Te tối đa của thiết bị được kiểm 25%; Độ chính xác: ≤ 1,25% hoặc ≤ 0,02 giây. |
|
|
5 |
Thiết bị kiểm định nồng độ khí gây mê |
- Dải đo nồng độ khí CO2 nằm trong khoảng 0-20% thể tích; Độ chính xác ± ≤ 0.5% thể tích + 2% giá trị đọc; - Dải đo nồng độ khí N2O nằm trong khoảng 0-100% thể tích; Độ chính xác ± 3% thể tích + 2% giá trị đọc; - Dải đo nồng độ Halothance nằm trong khoảng 0-8% thể tích; Độ chính xác ± 0,2% thể tích + 5% giá trị đọc; - Dải đo nồng độ Sevoflurance nằm trong khoảng 0-10% thể tích; Độ chính xác ± 0,2% thể tích + 5% giá trị đọc; - Dải đo nồng độ Desflurance nằm trong khoảng 0-22% thể tích; Độ chính xác ± 0,2% thể tích + 5% giá trị đọc; - Dải đo nồng độ Enflurance nằm trong khoảng 0-8% thể tích; Độ chính xác: ± 0,2% thể tích + 5% giá trị đọc. |
|
|
6 |
Máy đo cường độ âm thanh |
- Phạm vi đo: 30 tới 130 dB RMS trong tần số 31.5 Hz ÷ 8.5 kHz |
|
Bảng 3. Phụ kiện dùng trong kiểm định
|
TT |
Tên phụ kiện |
Thông số kỹ thuật |
|
1 |
Dây thở, phổi giả |
Phụ kiện đồng bộ với thiết bị kiểm định |
|
2 |
Các cút nối, chạc chữ Y |
Kích thước đáp ứng việc kết nối giữa dây thở với các thiết bị |
4.2. Chuẩn bị kiểm định
- Nhiệt độ môi trường: (15 ÷ 40) °C.
- Độ ẩm tương đối: (40 ÷ 85) %RH.
- Vệ sinh môi trường: Môi trường phải thoáng khí, sạch sẽ.
- Nguồn điện: 220 V ± 10%, tần số 50 Hz, có tiếp đất.
- Máy gây mê kèm thở phải đầy đủ phụ kiện và đang hoạt động.
- Thiết bị kiểm định và máy gây mê kèm thở phải đặt trong cùng một điều kiện môi trường tối thiểu 15 phút.
- Bật máy gây mê kèm thở chạy Self Test.
5. CÁC BƯỚC KIỂM ĐỊNH
5.1. Kiểm tra chung
5.1.1. Kiểm tra hồ sơ
Bảng 4. Danh mục hồ sơ kiểm tra
|
TT |
Danh mục kiểm tra |
Ban đầu |
Định kỳ |
Sau sửa chữa lớn |
|
1 |
Số lưu hành hoặc giấy phép nhập khẩu |
X |
|
|
|
2 |
Tài liệu hướng dẫn sử dụng thiết bị (bằng tiếng Anh và tiếng Việt) |
X |
|
|
|
3 |
Chứng nhận xuất xứ (CO), chứng nhận chất lượng (CQ) |
X |
|
|
|
4 |
Sổ theo dõi quá trình sử dụng, sửa chữa, bảo trì, bảo dưỡng |
|
X |
X |
|
5 |
Kết quả kiểm định lần gần nhất |
|
X |
X |
Phương pháp: Kiểm tra tính đầy đủ và xem xét tài liệu đi kèm của các hồ sơ ở Bảng 4 và ghi lại kết quả vào biên bản kiểm định.
Kết luận: Kiểm tra được đánh giá Đạt khi hồ sơ đầy đủ và có nội dung phù hợp với thiết bị được kiểm định.
5.1.2. Kiểm tra bên ngoài
Bảng 5. Các nội dung kiểm tra bên ngoài
|
TT |
Danh mục kiểm tra |
Tiêu chí kiểm tra |
|
1 |
Tình trạng vệ sinh |
Sạch sẽ không bám bẩn |
|
2 |
Thiết bị chính, phụ kiện đi kèm |
Đầy đủ để vận hành |
|
3 |
Các bộ phận bên ngoài |
Bề mặt thiết bị sạch sẽ, các công tắc, núm chức năng hoạt động tốt, các ống ghép nối tốt, không bị hở |
|
4 |
Khả năng đáp ứng an toàn về cơ học |
Các mép cạnh của thiết bị không sắc nhọn, hoặc bọc nhựa bảo vệ |
|
5 |
Nối đất bảo vệ |
Máy được nối đất |
Phương pháp kiểm tra: Xem xét bằng mắt thường, dùng tay tác động vào các bộ phận của thiết bị để kiểm tra.
Kết luận: Kiểm tra được đánh giá Đạt khi đạt các tiêu chí kiểm tra.
5.2. Kiểm định an toàn
5.2.1. Kiểm định an toàn điện
- Các tiêu chí kiểm định:
+ Tiêu chí 1: Điện trở cho phép của chốt nối đất trên vỏ máy tới chốt nối đất của phích cắm: <>
+ Tiêu chí 2: Dòng điện cho phép rò của vỏ máy: < 0,5="">
+ Tiêu chí 3: Dòng điện rò qua bộ phận ứng dụng (tức tổng dòng điện rò đi từ bộ phận ứng dụng xuống đất và bất kì phần kim loại nào trên vỏ máy khi có một điện áp ngoài đặt lên bộ phận ứng dụng của thiết bị) phải đạt các giá trị cho phép trong Bảng 6.
Bảng 6. Giá trị dòng điện rò cho phép
|
Dòng điện rò (RMS) |
Bộ phận ứng dụng |
||
|
Loại B |
Loại BF |
Loại CF |
|
|
Dòng điện rò thiết bị - phương pháp đo thay thế |
|
||
|
Thiết bị Class I |
1000 μA |
1000 μA |
1000 μA |
|
Thiết bị Class II |
500 μA |
500 μA |
500 μA |
|
Dòng điện rò thiết bị - phương pháp đo trực tiếp hoặc chênh lệch |
|
||
|
Thiết bị Class I |
500 μA |
500 μA |
500 μA |
|
Thiết bị Class II (dòng chạm vỏ) |
100 μA |
100 μA |
100 μA |
|
Dòng điện rò qua bộ phận ứng dụng - phương pháp đo thay thế |
|
||
|
Thiết bị Class I và Class II |
- |
5000 μA |
50 μA |
|
Dòng điện rò qua bộ phận ứng dụng - phương pháp đo trực tiếp |
|
||
|
Thiết bị Class I và Class II |
- |
5000 μA |
50 μA |
- Phương pháp kiểm định: Kết nối thiết bị phân tích an toàn điện với máy gây mê kèm thở để tiến hành phép đo.
+ Tiêu chí 1: Đo điện trở của chốt nối đất trên vỏ máy tới chốt nối đất của phích cắm. Giá trị điện trở này bao gồm giá trị của điện trở bên trong thiết bị cân đo và điện trở trong dây dẫn nối với nguồn điện.
Kết nối thiết bị kiểm định máy thở và máy gây mê kèm thở như sơ đồ ơ Hình 1, tiến hành đo và ghi lại các giá trị đo được vào biên bản.

Hình 1. Sơ đồ đo điện trở của chốt nối đất trên vỏ máy tới chốt nối đất của phích cắm
+ Tiêu chí 2: Đo dòng điện rò của vỏ máy gây mê kèm thở
Kết nối thiết bị kiểm định máy thở và máy gây mê kèm thở như sơ đồ ở Hình 2, tiến hành đo và ghi lại các giá trị đo được vào biên bản.

Hình 2. Sơ đồ đo dòng điện rò tần số thấp của vỏ máy
+ Tiêu chí 3: Đo dòng rò thiết bị qua bộ phận ứng dụng
Phương thức đo được thể hiện ở Phụ lục A và Phụ lục B
- Xem Phụ lục A: Lưu đồ đo dòng điện rò.
- Xem Phụ lục B: Đo dòng rò thiết bị qua bộ phận ứng dụng.
Kết luận: Kiểm định được đánh giá Đạt khi đạt các tiêu chí kiểm định.
5.2.2. Kiểm định chức năng cảnh báo
Tiêu chí kiểm định
- Khi có sự cố máy sẽ báo động bằng tín hiệu âm thanh, ánh sáng.
- Đối với cảnh báo bằng ánh sáng: Phải nhìn được rất rõ ít nhất một tín hiệu cảnh báo tại khoảng cách 1 m từ bộ chỉ thị báo động, với dải cường độ ánh sáng từ 100 lx đến 1500 lx, khi trạng thái vận hành của máy thỏa mãn điều kiện thiết lập các cảnh báo.
Bảng 7. Mức tín hiệu cảnh báo bằng ánh sáng
|
Loại báo động |
Màu chỉ thị |
Tần số lóe sáng |
|
Ưu tiên cao |
Đỏ |
(1,4 ÷ 2,8) Hz |
|
Ưu tiên trung bình |
Vàng |
(0,4 ÷ 0,8) Hz |
|
Ưu tiên thấp |
Vàng |
Sáng liên tục |
- Đối với cảnh báo bằng âm thanh:
+ Tín hiệu cảnh báo cần đảm bảo có thể nghe được trên mức nhiễu nền và có thể phân biệt với các âm thanh khác.
+ Giá trị cường độ âm thanh của tín hiệu cảnh báo trong khoảng 45 dB đến 85 dB là có thể phát hiện được một cách đáng tin cậy mà không gây ra những ảnh hưởng quá mức.
Phương pháp kiểm định:
- Tạo các sự cố (Hở đường thở, mất điện, mất khí nén, mất oxy, áp lực cao, áp lực thấp...) để xuất hiện báo động.
- Quan sát ở khoảng cách người vận hành (1 mét) để ghi nhận ánh sáng cảnh báo và đo cường độ âm thanh cảnh báo.
- Ghi kết quả vào biên bản kiểm định;
Kết luận: Kiểm định được đánh giá Đạt khi Đạt các tiêu chí kiểm định.
5.3. Kiểm định tính năng kỹ thuật
5.3.1. Kiểm định chức năng cài đặt các mode thở
Tiêu chí kiểm định: Thực hiện chuyển đổi được các mode thở.
Phương pháp kiểm định
- Thực hiện thao tác chuyển đổi các mode thở theo thiết kế nhà sản xuất.
- Ghi kết quả vào biên bản kiểm định;
Kết luận: Kiểm định được đánh giá Đạt khi Đạt các tiêu chí kiểm định.
5.3.2. Kiểm định các thông số máy gây mê kèm thở
- Kết nối máy gây mê kèm thở và thiết bị kiểm định, tiến hành kiểm định các thông số sau:
5.3.2.1. Kiểm định thể tích khí lưu thông (Vt)
Tiêu chí kiểm định: Sai số cho phép thể tích khí lưu thông ± ≤ 15%.
Ghi chú: Nếu trên máy gây mê kèm thở có chỉ thị thể tích khi thở vào (Vti) hoặc thể tích khí thở ra (Vte) thì tiến hành kiểm tra tương tự, ghi số liệu và tính sai số cho từng thông số.
Phương pháp kiểm định
Trình tự thao tác:
- Gắn thiết bị kiểm định máy thở vào hệ thống dây thở theo sơ đồ kết nối như Hình 3.a và chọn hiển thị ở chế độ đo thể tích (hoặc chế độ đo áp lực).
- Chạy máy gây mê kèm thở, cài đặt ở chế độ điều khiển thể tích (volume control) (hoặc chế độ đo áp lực).
- Đặt các giá trị thể tích (hoặc áp lực) khí lưu thông khác nhau (mL) trên máy gây mê kèm thở và so sánh với máy chuẩn để kiểm tra.
- Tại mỗi mức thiết lập, đợi ổn định chỉ số, ghi lại các giá trị đo được trên hai máy và tính toán sai số.
- Thực hiện đo 3 mức giá trị Vt khác nhau. Mỗi mức giá trị Vt đo 3 lần rồi lấy giá trị trung bình, sau đó tính sai số trung bình và ghi vào biên bản kiểm định.
Tính toán sai số:
Sai số thể tích khí lưu thông được tính theo công thức (1):

Trong đó:
σtt: Sai số thể tích khí lưu thông giữa thông số cài đặt trên máy gây mê kèm thở và giá trị hiển thị trên thiết bị dùng trong kiểm định, %.
Vcđ: Thể tích khí lưu thông cài đặt trên máy gây mê kèm thở, mL.
Vtbđ: Thể tích khí lưu thông hiển thị trên thiết bị dùng trong kiểm định, mL.
Kết luận: Kiểm định được đánh giá Đạt khi đạt các tiêu chí kiểm định.

Hình 3a. Kết nối thiết bị kiểm định máy thở với máy gây mê kèm thở dùng 2 ống thở (đo ở đầu vào bệnh nhân)

Hình 3b. Kết nối thiết bị kiểm định máy thở với máy gây mê kèm thở dùng 2 ống thở (đo ở đường thở vào)

Hình 3c. Kết nối thiết bị kiểm định máy thở với máy gây mê kèm thở dùng 2 ống thở (đo ở đường thở ra)
5.3.2.2. Kiểm định thể tích thông khí phút (MV)
Tiêu chí kiểm định: Sai số cho phép thể tích thông khí phút ± ≤ 15%.
Phương pháp kiểm định
Trình tự thao tác:
- Gắn thiết bị kiểm định máy thở vào hệ thống dây thở của máy gây mê kèm thở theo sơ đồ kết nối như Hình 3a và thiết lập hiển thị ở chế độ đo thể tích.
- Chạy máy gây mê kèm thở ở chế độ thở điều khiển thể tích (volume control) (Hoặc chế độ áp lực). Đặt một mức thể tích (Vt) (hoặc áp lực) khí lưu thông và nhịp thở (f) thông dụng.
- Hiển thị máy ở chế độ xem thể tích phút (L/ph) để đọc thể tích khí lưu thông phút trên máy gây mê kèm thở.
- Đợi các chỉ số ổn định, ghi lại các giá trị thiết lập và đo được trên hai máy để tính sai số.
- Thực hiện đo 3 mức giá trị MV khác nhau. Mỗi mức giá trị MV đo 3 lần lấy giá trị trung bình, sau đó tính sai số trung bình và ghi vào biên bản kiểm định.
Tính toán sai số:
Sai số thể tích thông khí phút được tính theo công thức (2):

Trong đó:
σll: Sai số thể tích thông khí phút, %.
MVcđ: Thể tích thông khí phút cài đặt trên máy gây mê kèm thở, L/phút.
MVtbđ: Thể tích thông khí phút hiển thị trên thiết bị dùng trong kiểm định, L/phút.
Kết luận: Kiểm định được đánh giá Đạt khi đạt các tiêu chí kiểm định.
5.3.2.3. Kiểm định áp lực đỉnh đường thở (PIP/Ppeak):
Tiêu chí kiểm định: Sai số cho phép áp lực đỉnh đường thở ± ≤ 10% hoặc 2 cmH2O (mbar) (lấy giá trị lớn hơn).
Phương pháp kiểm định
Trình tự thao tác:
- Gắn thiết bị kiểm định máy thở vào hệ thống dây thở của máy gây mê kèm thở theo sơ đồ kết nối Hình 3a và chọn hiển thị ở chế độ đo áp lực (hoặc chế độ thể tích).
- Thiết lập máy gây mê kèm thở chạy ở chế độ thở điều khiển áp lực (Pressure control) (hoặc chế độ thể tích). Cài đặt mức áp lực (hoặc thể tích) thở vào kiểm tra trên máy gây mê kèm thở để so sánh với máy chuẩn.
- Khi các số chỉ ổn định thì ghi lại các giá trị đo được trên hai máy và tính toán sai số.
- Thực hiện đo 3 mức giá trị PIP khác nhau. Mỗi mức giá trị PIP đo 3 lần lấy giá trị trung bình, sau đó tính sai số trung bình và ghi vào biên bản kiểm định.
Tính toán sai số:
Sai số áp lực áp lực đỉnh đường thở được tính theo công thức (3):

Trong đó:
σPđ: Sai số áp lực đỉnh đường thở, %.
Pcđ: Áp lực đỉnh đường thở cài đặt trên máy gây mê kèm thở, cmH2O (mbar).
Ptbđ: Áp lực đỉnh đường thở hiển thị trên thiết bị dùng trong kiểm định, cmH2O (mbar).
Kết luận: Kiểm định được đánh giá Đạt khi đạt các tiêu chí kiểm định.
5.3.2.4. Kiểm định áp lực dương cuối kỳ thở ra (PEEP)
Tiêu chí kiểm định: Sai số cho phép áp lực dương cuối kỳ thở ra, σPEEP ±≤10% hoặc 2 cmH2O (mbar) (lấy giá trị lớn hơn).
Phương pháp kiểm định
Trình tự thao tác:
- Gắn thiết bị kiểm định máy thở vào hệ thống dây thở của máy gây mê kèm thở theo như sơ đồ Hình 3.a và chọn hiển thị ở chế độ đo áp lực hoặc chế độ thể tích).
- Cài đặt máy gây mê kèm thở ở chế độ thở điều khiển áp lực (Pressure control) (hoặc chế độ thở thể tích). Đặt các mức áp lực dương cuối kỳ thở ra (PEEP) so sánh với máy chuẩn
- Khi các chỉ số ổn định thì ghi lại các giá trị thiết lập và đo được trên hai máy và tính sai số.
- Thực hiện đo 3 mức giá trị PEEP khác nhau. Mỗi mức giá trị PEEP đo 3 lần lấy giá trị trung bình, sau đó tính sai số trung bình và ghi vào biên bản kiểm định.
Tính toán sai số:
Sai số PEEP được tính theo công thức (4):

Trong đó:
σPEEP: Sai số PEEP, %.
PEEPcđ: Áp lực PEEP cài đặt trên máy gây mê kèm thở, cmH2O (mbar).
PEEPtbđ: Áp lực PEEP hiển thị trên thiết bị dùng trong kiểm định, cmH2O (mbar).
Yêu cầu: Sai số trung bình áp lực dương cuối kỳ thở ra, σPEEP ± ≤10% hoặc 2 cmH2O (mbar) (lấy giá trị lớn hơn)
Kết luận: Kiểm định được đánh giá Đạt khi đạt các tiêu chí kiểm định.
5.3.2.5. Kiểm định nồng độ oxy trong khí thở (FiO2)
Tiêu chí kiểm định: Sai số cho phép nồng độ oxy khí thở ± ≤ 5%.
Phương pháp kiểm định
Trình tự thao tác:
- Gắn thiết bị kiểm định máy thở vào hệ thống dây thở của máy gây mê kèm thở theo sơ đồ Hình 3a và chọn hiển thị ở chế độ đo nồng độ khí thở vào.
- Chọn mức oxy cần kiểm tra và không thay đổi trong quá trình kiểm tra.
- Khi máy chạy ổn định (thời gian không nhỏ hơn 90 giây) thì ghi lại các giá trị đo được trên hai máy và tính sai số.
- Thực hiện đo 3 mức giá trị oxy khác nhau. Mỗi mức giá trị oxy đo 3 lần lấy giá trị trung bình, sau đó tính sai số trung bình và ghi vào biên bản kiểm định.
Tính toán sai số:
Sai số nồng độ khí oxy khí thở được tính theo công thức (5):

Trong đó:
σO2: Sai số nồng độ oxy khí thở, %.
COcđ: Nồng độ nồng độ khí oxy khí thở cài đặt trên máy gây mê kèm thở, %.
CObtđ: Nồng độ oxy khí thở hiển thị trên thiết bị dùng trong kiểm định, %.
Yêu cầu: Sai số trung bình nồng độ oxy khí thở ± ≤ 5%.
Kết luận: Kiểm định được đánh giá Đạt khi đạt các tiêu chí kiểm định.
5.3.2.6. Kiểm định nhịp thở (f)
Tiêu chí kiểm định: Sai số cho phép nhịp thở ± ≤10% hoặc 2 bpm (nhịp/phút) (lấy giá trị nhỏ hơn)
Phương pháp kiểm định
Trình tự thao tác:
- Gắn thiết bị kiểm định máy thở vào hệ thống dây thở của máy gây mê kèm thở theo của máy gây mê kèm thở như sơ đồ Hình 3a và chọn hiển thị ở chế độ đo nhịp thở.
- Chạy máy gây mê kèm thở ở chế độ thở điều khiển thể tích (hoặc chế độ đo áp lực) và đặt nhịp thở kiểm tra.
- Khi các số chỉ ổn định thì ghi lại các giá trị thiết lập và đo được trên hai máy để tính sai số.
- Thực hiện đo 3 mức giá trị nhịp thở khác nhau. Mỗi mức giá trị nhịp thở đo 3 lần lấy giá trị trung bình, sau đó tính sai số trung bình và ghi vào biên bản kiểm định.
Tính toán sai số:
Sai số nhịp thở được tính theo công thức (6):

Trong đó:
σf: Sai số nhịp thở, %.
Cfcđ: Nhịp thở cài đặt trên máy gây mê kèm thở, bpm.
Cftbđ: Nhịp thở hiển thị trên thiết bị dùng trong kiểm định, bpm.
Kết luận: Kiểm định được đánh giá Đạt khi đạt các tiêu chí kiểm định.
5.3.2.7. Kiểm định tỷ lệ thời gian thở vào trên thở ra (I:E)
Tiêu chí kiểm định: Sai số cho phép tỷ số I:E ± ≤ 10 %
Phương pháp kiểm định
Trình tự thao tác:
- Gắn thiết bị kiểm định máy thở vào hệ thống dây thở của máy gây mê kèm thở theo như Hình 3a và thiết lập hiển thị ở chế độ đo I:E.
- Cài đặt máy gây mê kèm thở tỷ số I:E muốn kiểm tra. Khi các số chỉ đã ổn định, ghi lại các giá trị thiết lập và đo được và tính sai số.
- Thực hiện đo 3 mức giá trị I:E khác nhau. Mỗi mức giá trị I:E đo 3 lần lấy giá trị trung bình, sau đó tính sai số trung bình và ghi vào biên bản.
Ghi chú: Với máy không cài đặt được thì xem hiển thị trực tiếp.
Tính toán sai số:
Sai số tỉ số thời gian thở vào trên thở ra được tính theo công thức (7):

Trong đó:
σIE: Sai số tỷ số I:E, (%).
RIEcđ: Tỷ số I:E cài đặt trên máy gây mê kèm thở.
RIEtbđ: Tỷ số I:E hiển thị trên thiết bị dùng trong kiểm định.
Kết luận: Kiểm định được đánh giá Đạt khi đạt các tiêu chí kiểm định.
5.3.2.8. Kiểm định thời gian thở vào (Ti)
Tiêu chí kiểm định: Sai số cho phép thời gian thở vào ± ≤ 5%.
Phương pháp kiểm định
Trình tự thao tác:
- Gắn thiết bị kiểm định máy thở vào hệ thống dây thở của máy gây mê kèm thở theo sơ đồ Hình 3a hoặc Hình 3b và thiết lập hiển thị ở chế độ thời gian.
- Chạy máy gây mê kèm thở ở chế độ thở điều khiển thể tích (hoặc chế độ thở áp lực). Đặt thời gian thở vào (Ti). Khi các chỉ số ổn định thì ghi lại các giá trị đo được và tính sai số.
Ghi chú: Với máy không đặt được trực tiếp ta có thể đặt giá trị thể tích khí lưu thông (Vt) và nhịp thở (f) bất kỳ như các mục trên và đọc giá trị Ti, Te trên thiết bị kiểm định máy thở.
- Thực hiện đo 3 mức giá trị thời gian thở vào (Ti) khác nhau. Mỗi mức giá trị thời gian thở vào (Ti) đo 3 lần lấy giá trị trung bình, sau đó tính sai số trung bình và ghi vào biên bản kiểm định.
Tính toán sai số:
Sai số thời gian thở vào được tính theo công thức (8):

Trong đó:
σT: Sai số thời gian thở vào, %.
Tcđ: Thời gian thở vào (Ti) cài đặt trên trên máy gây mê kèm thở, s.
Ttbđ: Thời gian thở vào hiển thị trên thiết bị kiểm định máy thở, s.
Kết luận: Kiểm định được đánh giá Đạt khi đạt các tiêu chí kiểm định.
5.3.2.9. Kiểm định thời gian thở ra (Te)
Tiêu chí kiểm định: Sai số cho phép thời gian thở ra ± ≤ 5%.
Phương pháp kiểm định: Trình tự thao tác, tính sai số và yêu cầu tương tự mục 5.3.2.8 và kết nối theo Hình 3a hoặc Hình 3c.
Kết luận: Kiểm định được đánh giá Đạt khi đạt các tiêu chí kiểm định
5.3.2.10. Kiểm định nồng độ của khí mê
Tiêu chí kiểm định: Theo tiêu chuẩn của nhà sản xuất.
Phương pháp kiểm định:
Trình tự thao tác:
- Kiểm tra và cần đảm bảo rằng các bình đựng thuốc gây mê gắn trên máy dưới kiểm được điền đầy khí mê hoặc điền đầy ít nhất là 1/2 bình.
- Kết nối bộ dây thở vào cổng thở vào/ra của máy gây mê kèm thở (theo Hình 3a hoặc Hình 4). Nối cảm biến đo đa khí với chạc chữ Y của thiết bị đo nồng độ khí gây mê, sau đó chuyển thiết bị kiểm định về chế độ đo nồng độ khí mê.
- Chuyển máy gây mê kèm thở về chế độ thở máy và chọn mode thở ở chế độ áp lực hoặc chế độ thể tích. Cài đặt các thông số thở theo mong muốn.
- Cài đặt % bộ tạo khí bay hơi thuốc gây mê (vaporizer) ở mức cần đo.
- Đảm bảo hệ thống thu hồi khí thải (AGSS) được bật và hoạt động tốt.

Hình 4. Sơ đồ ghép nối để kiểm định nồng độ khí gây mê
- Thực hiện đo 3 mức giá trị nồng độ khí mê khác nhau. Mỗi mức giá trị khí mê đo 3 lần lấy giá trị trung bình, sau đó tính sai số trung bình và ghi vào biên bản.
Tính toán sai số:
Sai số nồng độ khí mê được tính theo công thức (9):

Trong đó:
σkm: Sai số nồng độ khí mê, %.
Rkmcđ: Nồng độ khí mê cài đặt trên máy gây mê kèm thở, %.
Rkmtbđ: Nồng độ khí mê hiển thị trên thiết bị kiểm định khí mê, %.
Kết luận: Kiểm định được đánh giá Đạt khi Đạt các tiêu chí kiểm định.
6. XỬ LÝ CHUNG
Kết quả kiểm định được ghi vào biên bản kiểm định theo Mẫu số 01.
6.1. Máy gây mê kèm thở đạt yêu cầu:
- Máy gây mê kèm thở dùng trong điều trị người bệnh sau khi kiểm định nếu đạt các yêu cầu quy định theo quy trình kiểm định này thì cấp giấy chứng nhận kiểm định là “Đạt” theo Mẫu số 02 và phải dán tem kiểm định.
6.2. Máy gây mê kèm thở không đạt:
Máy gây mê kèm thở dùng trong điều trị người bệnh sau khi kiểm định nếu không đạt một trong các yêu cầu quy định của quy trình này thì cấp chứng nhận kiểm định là “Không đạt” theo Mẫu số 02 và xóa dấu kiểm định cũ (nếu có).
Máy gây mê kèm thở dùng trong điều trị người bệnh sau khi kiểm định không đạt được cấp Biên bản kiểm định làm căn cứ cho sửa chữa, hiệu chuẩn.
6.3. Mẫu tem kiểm định
- Tem kiểm định có thể là tem giấy, tem chống hàng giả, tem gắn chip phải tra cứu được các thông tin tối thiểu sau (Hình 5. Mẫu tem giấy kiểm định):
+ Thông tin đơn vị kiểm định:
+ Tên thiết bị:
+ Số sêri (serial number):
+ Ngày kiểm định:
+ Thời hạn đến:ư

Hình 5. Mẫu tem giấy kiểm định
|
Chú thích: [ 1 ]. Số (số tem): là các số tự nhiên kế tiếp nhau để quản lý và theo dõi. [ 2 ]. Ngày kiểm định: ghi ngày, tháng, năm kiểm định (ví dụ: ngày 01 tháng 5 năm 2021). [ 3 ]. Thời hạn đến: ghi ngày cuối cùng của chu kỳ kiểm định (ví dụ: ngày 30 tháng 4 năm 2022).
|
[ 4 ]. Màu chữ và màu số: “Tên tổ chức kiểm định”: màu đỏ; số tem: màu đỏ; các chữ và số còn lại: màu đen. [ 5 ]. Nền tem màu vàng, viền màu xanh lá cây, chi tiết hoa văn của tem do tổ chức kiểm định tự chọn. [ 6 ]. Kích thước của tem: - B = 5/6 A; - C = 1/5 B; - Giới hạn kích thước của tem: 50mm ≤ A ≤ 60 mm. |
Mẫu số 01
|
Tên tổ chức kiểm định |
CỘNG HÒA XÃ HỘI CHỦ NGHĨA VIỆT NAM |
BIÊN BẢN
KIỂM ĐỊNH AN TOÀN VÀ TÍNH NĂNG KỸ THUẬT
MÁY GÂY MÊ KÈM THỞ
Số:…
Tên thiết bị:........................................................................................................................
Chủng loại (Model): ……………………………………..Số sêri máy:.........................................
Hãng sản xuất:...................................................................................................................
Nước sản xuất:..................................................................................................................
Năm sản xuất:....................................................................................................................
Đặc trưng kỹ thuật:
- Loại bảo vệ: Class I □ Class II □ Class IP □
- Loại bộ phận ứng dụng: B □ BF □ CF □
Cơ sở y tế sử dụng thiết bị:...............................................................................................
Khoa, phòng sử dụng thiết bị:.
Thiết bị sử dụng trong kiểm định:
|
STT |
Thiết bị |
Chủng loại (Model) |
Hãng/nước sản xuất |
Hạn hiệu chuẩn |
|
1 |
Nhiệt kế |
|
|
|
|
2 |
Ẩm kế |
|
|
|
|
3 |
Thiết bị phân tích an toàn điện |
|
|
|
|
4 |
Thiết bị kiểm định các thông số của máy thở |
|
|
|
|
5 |
Thiết bị kiểm định nồng độ khí gây mê |
|
|
|
|
6 |
Máy đo cường độ âm thanh |
|
|
|
Điều kiện kiểm định: ……………………………………………………….
Nơi kiểm định:………………………………………………………
Kiểm định viên:……………………………. Mã số kiểm định viên:………………………….
Ngày kiểm định:………………………………………………………
NỘI DUNG KIỂM ĐỊNH
1. Kiểm định chung
1.1. Kiểm tra hồ sơ
Bảng 1 - Nội dung kiểm tra hồ sơ
|
TT |
Nội dung kiểm tra |
Đạt |
Không đạt |
|
1 |
Số lưu hành hoặc giấy phép nhập khẩu (khi kiểm định ban đầu) |
□ |
□ |
|
2 |
Tài liệu hướng dần sử dụng thiết bị (bằng tiếng Anh và tiếng Việt) (khi kiểm định ban đầu) |
□ |
□ |
|
3 |
Chứng nhận xuất xứ (CO), chứng nhận chất lượng (CQ) (khi kiểm định ban đầu) |
□ |
□ |
|
4 |
Sổ theo dõi quá trình sử dụng, sửa chữa, bảo trì, bảo dưỡng (khi kiểm định định kỳ hoặc kiểm định sau sửa chữa lớn) |
□ |
□ |
|
5 |
Kết quả kiểm định lần gần nhất (khi kiểm định định kỳ hoặc kiểm định sau sửa chữa lớn) |
□ |
□ |
1.2. Kiểm tra bên ngoài
Bảng 2 - Nội dung kiểm tra bên ngoài
|
TT |
Nội dung kiểm tra |
Đạt |
Không đạt |
|
1 |
Tình trạng vệ sinh |
□ |
□ |
|
2 |
Thiết bị chính, phụ kiện đi kèm |
□ |
□ |
|
3 |
Các bộ phận bên ngoài |
□ |
□ |
|
4 |
Khả năng đáp ứng an toàn về cơ học |
□ |
□ |
|
5 |
Nối đất bảo vệ |
□ |
□ |
2. Kiểm định an toàn
2.1. Kiểm định an toàn điện
Bảng 3 – Danh mục kiểm định an toàn điện
|
TT |
Tiêu chí kiểm định |
Giá trị yêu cầu |
Giá trị đo được |
Đạt |
Không đạt |
|
1 |
Điện trở giữa chốt nối đất trên vỏ máy tới chốt nối đất của phích cắm |
< 0,5Ω |
|
□ |
□ |
|
2 |
Dòng điện rò vỏ máy |
< 0,5 mA |
|
□ |
□ |
|
3 |
Dòng điện rò qua bộ phận ứng dụng (loại B) |
500 μA (theo phương pháp đo thay thế) 100 μA (theo phương pháp đo trực tiếp hoặc chênh lệch) |
|
□ |
□ |
2.2. Kiểm định cảnh báo
Bảng 4 - Kiểm định cảnh báo
|
TT |
Nội dung kiểm định |
Yêu cầu |
Đạt |
Không đạt |
|
1 |
Kiểm định chức năng cảnh báo |
Khi có sự cố máy sẽ báo động bằng âm thanh, hình ảnh. |
□ |
□ |
3. Kiểm định tính năng kỹ thuật
3.1. Kiểm định chức năng cài đặt các mode thở
Bảng 5. Kiểm định chức năng cài đặt các mode thở
|
TT |
Nội dung kiểm định |
Yêu cầu |
Đạt |
Không đạt |
|
1 |
Kiểm định chuyển đổi mode và chức năng cài đặt các thông số thở, thông số nồng độ khí mê |
- Thực hiện chuyển đổi được các mode thở. - Các tính năng cài đặt các thông số thở, thông số nồng độ khí mê được đầy đủ. |
□ |
□ |
3.2. Kiểm định các thông số máy gây mê kèm thở
Bảng 6. Kiểm định độ chính xác của các thông số máy gây mê kèm thở
|
TT |
Nội dung kiểm định |
Giá trị đặt trên máy gây mê kèm thở |
Giá trị hiển thị trên máy gây mê kèm thở |
Kết quả đo |
Sai số TB |
Giá trị cho phép |
Đạt |
Không đạt |
||
|
Lần 1 |
Lần 2 |
Lần 3 |
||||||||
|
1 |
Thể tích khí lưu thông Vt (mL) |
Thấp:… |
|
|
|
|
|
±≤15% |
□ |
□ |
|
Trung bình:... |
|
|
|
|
|
±≤15% |
□ |
□ |
||
|
Cao:… |
|
|
|
|
|
±≤15% |
□ |
□ |
||
|
2 |
Thể tích thông khí phút MV (L/phút) |
Thấp:….. |
|
|
|
|
|
±≤15% |
□ |
□ |
|
Trung bình:…. |
|
|
|
|
|
±≤15% |
□ |
□ |
||
|
Cao:….. |
|
|
|
|
|
±≤15% |
□ |
□ |
||
|
3 |
Áp lực đỉnh đường thở PlP/Ppeak (cmH2O/mbar) |
Thấp:…. |
|
|
|
|
|
±≤10% |
□ |
□ |
|
Trung bình:…. |
|
|
|
|
|
±≤10% |
□ |
□ |
||
|
Cao:….. |
|
|
|
|
|
±≤10% |
□ |
□ |
||
|
4 |
Áp lực dương cuối kỳ thở ra PEEP (cmH2O/mbar) |
Thấp:….. |
|
|
|
|
|
±≤10% |
□ |
□ |
|
Trung bình:… |
|
|
|
|
|
±≤10% |
□ |
□ |
||
|
Cao:… |
|
|
|
|
|
±≤10% |
□ |
□ |
||
|
5 |
Nồng độ khí oxy trong khí thở FiO2 |
Thấp:…. |
|
|
|
|
|
±≤5% |
□ |
□ |
|
Trung bình:…. |
|
|
|
|
|
±≤5% |
□ |
□ |
||
|
Cao:….. |
|
|
|
|
|
±≤5% |
□ |
□ |
||
|
6 |
Nhịp thở f (nhịp/ phút) |
Thấp:….. |
|
|
|
|
|
±≤10% |
□ |
□ |
|
Trung bình:….. |
|
|
|
|
|
±≤10% |
□ |
□ |
||
|
Cao:…… |
|
|
|
|
|
±≤10% |
□ |
□ |
||
|
7 |
Tỉ lệ I:E |
Thấp:….. |
|
|
|
|
|
±≤10% |
□ |
□ |
|
Trung bình:…. |
|
|
|
|
|
±≤10% |
□ |
□ |
||
|
Cao:….. |
|
|
|
|
|
±≤10% |
□ |
□ |
||
|
8 |
Thời gian thở vào Ti (giây) |
Thấp:….. |
|
|
|
|
|
±≤5% |
□ |
□ |
|
Trung bình:…. |
|
|
|
|
|
±≤5% |
□ |
□ |
||
|
Cao:….. |
|
|
|
|
|
±≤5% |
□ |
□ |
||
|
9 |
Thời gian thở ra Te (giây) |
Thấp:…. |
|
|
|
|
|
±≤5% |
□ |
□ |
|
Trung bình:…. |
|
|
|
|
|
±≤5% |
□ |
□ |
||
|
Cao:…. |
|
|
|
|
|
±≤5% |
□ |
□ |
||
|
10 |
Nồng độ khí mê (%) |
Halothane |
Thấp |
|
|
|
|
Theo tiêu chuẩn của nhà sản xuất |
□ |
□ |
|
Trung bình |
|
|
|
|
□ |
□ |
||||
|
Cao |
|
|
|
|
□ |
□ |
||||
|
Iso flurane |
Thấp |
|
|
|
|
Theo tiêu chuẩn của nhà sản xuất |
□ |
□ |
||
|
Trung bình |
|
|
|
|
|
□ |
□ |
|||
|
Cao |
|
|
|
|
|
□ |
□ |
|||
|
Sevo flurane |
|
|
|
|
|
Theo tiêu chuẩn của nhà sản xuất |
□ |
□ |
||
|
…….. |
|
|
|
|
|
Theo tiêu chuẩn của nhà sản xuất |
□ |
□ |
||
Biên bản này được thành lập 02 bản, mỗi bên 01 bản
|
ĐẠI DIỆN ĐƠN VỊ SỬ DỤNG |
KIỂM ĐỊNH VIÊN
|
Mẫu 02
CỘNG HÒA XÃ HỘI CHỦ NGHĨA VIỆT NAM
Độc lập - Tự do - Hạnh phúc
SOCIALIST REPUBLIC OF VIET NAM
Independence - Freedom- Happiness
_____________________________
Thông tin đơn vị kiểm định
(Tên, địa chỉ, số điện thoại bằng tiếng Việt và tiếng Anh)
_____________________________________
GIẤY CHỨNG NHẬN
KIỂM ĐỊNH AN TOÀN VÀ TÍNH NĂNG KỸ THUẬT MÁY GÂY MÊ KÈM THỞ
CERTIFICATE OF
SAFETY AND TECHNICAL FEATURES VERIFICATION FOR ANESTHESIA
Số/No.:….
Tên thiết bị/ Name of Device: ........................................................................................
Chủng loại/ Model: …………………………Số máy/ Serial No.:.........................................
Hãng sản xuất/ Manufacturer:........................................................................................
Nước sản xuất/ Country of Manufacturer:.......................................................................
Đặc trưng kỹ thuật/ Specifications: ...............................................................................
Cơ sở y tế sử dụng thiết bị/ Medical facilities use equipment:.........................................
Khoa, phòng sử dụng thiết bị/ Faculty, room using equipment:........................................
Tình trạng thiết bị/ Device status: ..................................................................................
Số tem kiểm định/ Number of inspection stamp:..............................................................
Hiệu lực đến ngày/ Valid to date:...................................................................................
Kết luận/ Conclusion: Đạt/ Pass □ Không đạt/Fail □
……., ngày (date) ... tháng (month) ... năm (year)…
Đại diện hợp pháp của Đơn vị kiểm định
Legitimate representative of Inspection unit
Thông tin đơn vị kiểm định
(Tên, địa chỉ, số điện thoại bằng tiếng Việt và tiếng Anh)
_____________________
KẾT QUẢ KIỂM ĐỊNH
VERIFICATION RESULT
|
TT No. |
Nội dung kiểm định Verification Contents |
Đạt Pass |
Không đạt Fail |
|
1 |
Kiểm tra chung/General Inspection |
|
|
|
|
Hồ sơ/Documents |
□ |
□ |
|
Bên ngoài/Outside |
□ |
□ |
|
|
2 |
Kiểm định an toàn/Safety Verification |
|
|
|
|
An toàn điện/Electricity Safety |
□ |
□ |
|
Chức năng cảnh báo/Warning function |
□ |
□ |
|
|
3 |
Kiểm định tính năng kỹ thuật/Features Verification |
|
|
|
|
Chức năng cài đặt các mode thở/Setting of the modes |
□ |
□ |
|
Kiểm định thông số máy gây mê kèm thở/Anesthesia verification |
□ |
□ |
|
SOÁT XÉT Inspector |
KIỂM ĐỊNH VIÊN Verifier
|
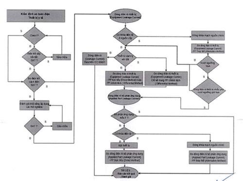
PHỤ LỤC A
LƯU ĐỒ ĐO DÒNG ĐIỆN RÒ

Hình 6. Lưu đồ đo dòng điện rò
[Nguồn: Hình B.2, phụ lục B, tiêu chuẩn IEC 62353:2014]
PHỤ LỤC B
ĐO DÒNG RÒ THIẾT BỊ QUA BỘ PHẬN ỨNG DỤNG
Bước 1: Xác định loại bảo vệ và loại bộ phận ứng dụng
- Quan sát ký hiệu trên mác máy hoặc tra cứu tài liệu kỹ thuật của máy gây mê kèm thở để xác định:
- Loại bảo vệ của máy gây mê kèm thở là: Class I, Class II,.
- Loại bộ phận ứng dụng của máy gây mê kèm thở là: loại B, loại BF hay loại CF
- Tích chọn loại bảo vệ và loại bộ phận ứng dụng đã kiểm tra được vào nội dung đặc trưng kỳ thuật trong biên bản kiểm định.
Bước 2: Đo dòng điện rò thiết bị
Việc lựa chọn phương pháp đo phù hợp có thể tham khảo lưu đồ trong phụ lục A - Dựa trên đặc điểm phân loại của thiết bị và bộ phận ứng dụng có ba phương pháp đo dòng điện rò thiết bị (Equipment Leakage Current):
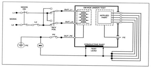
- Đo dòng điện rò thiết bị bằng phương pháp trực tiếp:
+ Phép kiểm này đo dòng điện rò từ tất cả bộ phận ứng dụng và bề mặt dẫn điện bị hở trên vỏ, tới điểm nối đất của nguồn chính.
+ Kết nối Sơ đồ nguyên lý của phép đo như sau (Hình 7):

Hình 7. Sơ đồ nguyên lý phép đo dòng điện rò thiết bị bằng phương pháp trực tiếp
|
Trong đó: DUT : Device Under Test - thiết bị dưới kiểm L1: Dây Line của của nguồn L2: Dây Neutral của nguồn Applied Part: Bộ phận ứng dụng |
PE: Điện cực nối đất MD: Measure Device - Thiết bị kiểm định Test Lead: Que đo Conductive Part: Phần dẫn điện trên vỏ máy FE: Function Eath - Nối đất của bộ phận chức năng |
+ Ghi nhận lại các giá trị đo và lấy giá trị cao nhất trong các lần thay đổi trạng thái để làm giá trị đánh giá kết quả đo dòng điện rò thiết bị bằng phương pháp trực tiếp.
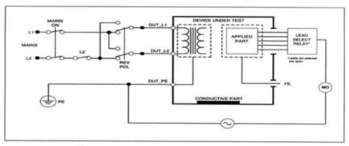
- Đo dòng điện rò thiết bị bằng phương pháp chênh lệch:
+ Phép đo này đo biên độ của dòng điện chênh lệch chạy trong dây pha (Line) và dây trung tính (Neutral) của thiết bị, khi đang cấp nguồn cho máy DUT.
+ Tất cả các bộ phận ứng dụng nên được nối trong phép đo này (nếu có sử dụng).
+ Kết nối Sơ đồ nguyên lý của phép đo dòng điện rò thiết bị bằng phương pháp chênh lệch như sau (Hình 8):
+ Đọc giá trị dòng điện rò trên thiết bị kiểm định và ghi nhận các giá trị đo sau mỗi lần thay đổi trạng thái vào biên bản.
+ Giá trị dòng điện rò lớn nhất được sử dụng để đánh giá kết quả.

Hình 8. Phương pháp đo dòng điện rò qua thiết bị bằng phương pháp chênh lệch
- Đo dòng điện rò của thiết bị bằng phương pháp thay thế
+ Khi sử dụng phương pháp này một nguồn áp được áp đặt lên dây Line, dây Neutral của DUT và phần kim loại dẫn điện trên vỏ, bộ phận ứng dụng. Dòng điện chạy qua môi trường cách điện của DUT sẽ được đo.
+ Công tắc nguồn cần phải được đóng trong khi đo. Do đó, nếu thiết bị có khóa điện tử thì sẽ không áp dụng được phép đo này.
+ Phép đo này không ứng dụng cho thiết bị với nguồn pin.
* Kết nối Sơ đồ nguyên lý của phép đo dòng điện rò thiết bị bằng phương pháp thay thế như sau (Hình 9):
* Đọc giá trị dòng điện rò trên thiết bị kiểm định và ghi nhận các giá trị đo sau mỗi lần thay đổi trạng thái vào biên bản.
* Giá trị dòng điện rò lớn nhất được sử dụng để đánh giá kết quả.

Hình 9. Sơ đồ nguyên lý của phép đo dòng điện rò thiết bị bằng phương pháp thay thế
Bước 3: Đo dòng điện rò qua bộ phận ứng dụng:
Việc lựa chọn phương pháp đo phù hợp có thể tham khảo lưu đồ trong phụ lục A
Dựa trên đặc điểm phân loại của thiết bị và bộ phận ứng dụng có hai phương pháp đo dòng điện rò thiết bị qua bộ phận ứng dụng:
- Đo dòng điện rò qua bộ phận ứng dụng bằng phương pháp trực tiếp
+ Phép đo dòng điện rò thiết bị qua bộ phận ứng dụng này đo dòng rò giữa tất cả bộ phận ứng dụng của từng chức năng và bề mặt kim loại dẫn điện trên vở máy tới điểm nối đất của nguồn chính khi có một điện áp ngoài đặt vào bộ phận ứng dụng.
+ Với thiết bị có nhiều bộ phận ứng dụng, lần lượt kiểm từng nhóm trong chức năng đơn trong khi tất cả nhóm khác để thả nổi.
+ Phép kiểm này chỉ thực hiện với các bộ phận ứng dụng kiểu F.
+ Với bộ phận ứng dụng kiểu B, xem sơ đồ kiểm dòng rò thiết bị theo phương pháp trực tiếp (Hình 10).
* Kết nối Sơ đồ nguyên lý của phép đo dòng điện rò thiết bị bằng phương pháp chênh lệch như sau (Hình 8).
* Đọc giá trị dòng điện rò trên thiết bị kiểm định và ghi nhận các giá trị đo sau mỗi lần thay đổi trạng thái vào biên bản.
* Giá trị dòng điện rò lớn nhất được sử dụng để đánh giá kết quả.

Hình 10. Sơ đồ nguyên lý phép đo dòng điện rò qua bộ phận ứng dụng theo phương pháp trực tiếp
- Đo dòng điện rò qua bộ phận ứng dụng bằng phương pháp thay thế
+ Phép đo dòng điện rò thiết bị qua bộ phận ứng dụng bằng phương pháp thay thế
+ Thiết lập chế độ đo trên thiết bị phân tích an toàn điện phù hợp khi đó trên thiết bị kiểm định máy thở thiết lập bằng cách đặt một điện áp thử nghiệm vào giữa dây Line, dây Neutral, dây nối đất, các phần kim loại hở dẫn điện trên bề mặt vỏ máy và bộ phận ứng dụng của từng chức năng.
+ Với thiết bị có nhiều bộ phận ứng dụng, lần lượt kiểm từng nhóm trong chức năng đơn trong khi tất cả nhóm khác để thả nổi.
* Kết nối Sơ đồ nguyên lý của phép đo dòng điện rò thiết bị bằng phương pháp thay thế như sau (Hình 11):
* Đọc giá trị dòng điện rò trên thiết bị kiểm định và ghi nhận các giá trị đo sau mỗi lần thay đổi trạng thái vào biên bản.
* Giá trị dòng điện rò lớn nhất được sử dụng để đánh giá kết quả.

Hình 11. Sơ đồ nguyên lý phép đo dòng điện rò qua bộ phận ứng dụng bằng phương pháp thay thế
PHỤ LỤC
TÀI LIỆU LIÊN QUAN
- TCVN 7303-1:2009 Thiết bị điện y tế - Phần 1: Yêu cầu chung về an toàn cơ bản và tính năng thiết yếu;
- TCVN 7303-2-12:2003: Thiết bị điện y tế - Phần 2-12: Yêu cầu riêng về an toàn đối với máy gây mê kèm thở. Máy chăm sóc đặc biệt;
- TCVN 7009-1:2002: Tín hiệu báo động trong chăm sóc gây mê và hô hấp - Phần 1: Tín hiệu báo động bằng hình ảnh;
- TCVN 7009-2:2002: Tín hiệu báo động trong chăm sóc gây mê và hô hấp - Phần 2: Tín hiệu báo động bằng âm thanh;
- TCVN 7009-3:2002: Tín hiệu báo động trong chăm sóc gây mê và hô hấp - Phần 3: Hướng dần ứng dụng các báo động;
- TCVN 7010-2:2007 (ISO 10651-2:2004): Máy gây mê kèm thở dùng trong y tế - Yêu cầu riêng về an toàn cơ bản và tính năng thiết yếu - Phần 2: Máy gây mê kèm thở chăm sóc tại nhà cho bệnh nhân phải thở bằng máy;
- TCVN 7010-3:2002 (ISO 10651-3:1997): Máy gây mê kèm thở dùng trong y tế - Phần 3: Yêu cầu riêng đối với máy gây mê kèm thở dùng cấp cứu và vận chuyển bệnh nhân;
- IEC 62353:2014: Medical electrical equipment - Recurrent test and test after repair of medical electrical equipment (Thiết bị điện y tế - Kiểm tra định kỳ và kiểm tra sau khi sửa chữa thiết bị điện y tế);
- ISO 80601-2-69:2014: Medical electrical equipment - Part 2-69: Particular requirements for basic safety and essential performance of oxygen concentrator equipment (Thiết bị điện y tế - Phần 2-69: Yêu cầu cụ thể về an toàn cơ bản và tính năng thiết yếu của máy tạo oxy);
- ISO 80601-2-70:2015: Medical electrical equipment - Part 2-70: Particular requirements for basic safety and essential performance of sleep apnoea breathing therapy equipment (Thiết bị điện y tế - Phần 2-70: Yêu cầu cụ thể về an toàn cơ bản và tính năng thiết thiết yếu của thiết bị điều trị bệnh ngưng thở khi ngủ);
- ISO 80601-2-72:2015: Medical electrical equipment - Part 2-72: Particular requirements for basic safety and essential performance of home healthcare environment ventilators for ventilator-dependent patients (Thiết bị điện y tế - Phần 2- 72: Yêu cầu cụ thể về an toàn cơ bản và tính năng thiết yếu của máy gây mê kèm thở trong môi trường chăm sóc sức khỏe tại nhà cho bệnh nhân phụ thuộc vào máy gây mê kèm thở);
- ISO 80601-2-79:2018: Medical electrical equipment - Part 2-79: Particular requirements for basic safety and essential performance of ventilatory support equipment for ventilatory impairment (Thiết bị điện y tế - Phần 2-79: Yêu cầu cụ thể về an toàn cơ bản và tính năng thiết yếu của thiết bị hỗ trợ thông khí cho người bị suy giảm khả năng thở);
- ISO 80601-2-80:2018: Medical electrical equipment - Part 2-80: Particular requirements for basic safety and essential performance of ventilatory support equipment for ventilatory insufficiency (Thiết bị điện y tế - Phần 2-80: Yêu cầu cụ thể về an toàn cơ bản và tính năng thiết yếu của thiết bị hỗ trợ thông khí cho cho chứng suy giảm thông khí);
- ISO/DIS 80601-2-87:2020: Medical electrical equipment - Part 2-87: Particular requirements for basic safety and essential performance of high-frequency critical care ventilators (Thiết bị điện y tế - Phần 2-87: Yêu cầu cụ thể về an toàn cơ bản và tính năng thiết yếu của máy gây mê kèm thở chăm sóc đặc biệt tần số cao);
- ISO 80601-2-12:2020: Medical electrical equipment - Part 2-12: Particular requirements for basic safety and essential performance of critical care ventilators (Thiết bị điện y tế - Phần 2-12: Yêu cầu cụ thể về an toàn cơ bản và tính năng thiết yếu của máy gây mê kèm thở chăm sóc đặc biệt);
- IEC 60601-2-13: 2003: Medical electrical equipment - Part 2-13: Particular requirements for the safety and essential performance of anaesthetic systems (Thiết bi điện y tế - Phần 2-13: Yêu cầu cụ thể đối với sự an toàn và hiệu suất thiết yếu của hệ thống gây mê);
- ISO 18835:2015: Inhalational anaesthesia systems - Draw-over anaesthetic systems (Hệ thống gây mê qua đường hô hấp - Hệ thống gây mê kéo dài);
- Tiêu chuẩn của nhà sản xuất, Tài liệu kỹ thuật (Service manual, User manual, Catalogue) của thiết bị;
Bạn chưa Đăng nhập thành viên.
Đây là tiện ích dành cho tài khoản thành viên. Vui lòng Đăng nhập để xem chi tiết. Nếu chưa có tài khoản, vui lòng Đăng ký tại đây!
Bạn chưa Đăng nhập thành viên.
Đây là tiện ích dành cho tài khoản thành viên. Vui lòng Đăng nhập để xem chi tiết. Nếu chưa có tài khoản, vui lòng Đăng ký tại đây!