- Tổng quan
- Nội dung
- VB gốc
- Tiếng Anh
- Hiệu lực
- VB liên quan
- Lược đồ
-
Nội dung hợp nhất
Tính năng này chỉ có tại LuatVietnam.vn. Nội dung hợp nhất tổng hợp lại tất cả các quy định còn hiệu lực của văn bản gốc và các văn bản sửa đổi, bổ sung, đính chính... trên một trang. Việc hợp nhất văn bản gốc và những văn bản, Thông tư, Nghị định hướng dẫn khác không làm thay đổi thứ tự điều khoản, nội dung.
Khách hàng chỉ cần xem Nội dung hợp nhất là có thể nắm bắt toàn bộ quy định hiện hành đang áp dụng, cho dù văn bản gốc đã qua nhiều lần chỉnh sửa, bổ sung.
- Tải về
Quyết định 4397/QĐ-BYT 2023 Tiêu chí kiểm định an toàn và tính năng kỹ thuật Máy thận nhân tạo
| Cơ quan ban hành: | Bộ Y tế |
Số công báo:
Số công báo là mã số ấn phẩm được đăng chính thức trên ấn phẩm thông tin của Nhà nước. Mã số này do Chính phủ thống nhất quản lý.
|
Đang cập nhật |
| Số hiệu: | 4397/QĐ-BYT | Ngày đăng công báo: | Đang cập nhật |
| Loại văn bản: | Quyết định | Người ký: | Đỗ Xuân Tuyên |
|
Ngày ban hành:
Ngày ban hành là ngày, tháng, năm văn bản được thông qua hoặc ký ban hành.
|
04/12/2023 |
Ngày hết hiệu lực:
Ngày hết hiệu lực là ngày, tháng, năm văn bản chính thức không còn hiệu lực (áp dụng).
|
Đang cập nhật |
|
Áp dụng:
Ngày áp dụng là ngày, tháng, năm văn bản chính thức có hiệu lực (áp dụng).
|
Đã biết
|
Tình trạng hiệu lực:
Cho biết trạng thái hiệu lực của văn bản đang tra cứu: Chưa áp dụng, Còn hiệu lực, Hết hiệu lực, Hết hiệu lực 1 phần; Đã sửa đổi, Đính chính hay Không còn phù hợp,...
|
Đã biết
|
| Lĩnh vực: | Y tế-Sức khỏe |
TÓM TẮT QUYẾT ĐỊNH 4397/QĐ-BYT
Ngày 04/12/2023, Bộ Y tế đã ra Quyết định 4397/QĐ-BYT ban hành Tiêu chí và quy trình kiểm định an toàn và tính năng kỹ thuật Máy thận nhân tạo dùng trong điều trị người bệnh. Cụ thể như sau:
1. Quy trình kiểm định an toàn và tính năng kỹ thuật máy thận nhân tạo dùng trong điều trị người bệnh. Áp dụng cho kiểm định ban đầu (với thiết bị mới lần đầu lắp đặt đưa vào sử dụng); kiểm định định kỳ (chu kỳ kiểm định là 12 tháng); kiểm định sau sửa chữa lớn (là kiểm định sau khi máy thận nhân tạo được sửa chữa: Bộ nguồn, bộ xử lý, bộ điều khiển nhiệt độ, thủy lực).
1. Các nội dung kiểm định an toàn bao gồm:
- Kiểm tra chung:
- Kiểm tra hồ sơ
- Kiểm tra bên ngoài
- Kiểm định an toàn:
- Kiểm định an toàn điện
- Kiểm định chức năng cảnh báo
- Kiểm định chức năng cảnh báo áp lực động mạch
- Kiểm định chức năng cảnh báo áp lực tĩnh mạch
- Kiểm định chức năng cảnh báo rò máu
- Kiểm định chức năng cảnh báo rò khí
- Kiểm định tính năng kỹ thuật:
- Kiểm định lưu lượng dịch thẩm tách
- Kiểm định nhiệt độ của dịch thẩm tách
- Kiểm định độ dẫn điện của dịch thẩm tách
- Kiểm định tốc độ bơm máu
- Kiểm định hệ số siêu lọc (Tính năng siêu lọc)
Quyết định này có hiệu lực kể từ ngày ký.
Xem chi tiết Quyết định 4397/QĐ-BYT có hiệu lực kể từ ngày 04/12/2023
Tải Quyết định 4397/QĐ-BYT
|
BỘ Y TẾ |
CỘNG HÒA XÃ HỘI CHỦ NGHĨA VIỆT NAM |
QUYẾT ĐỊNH
Ban hành Tiêu chí và quy trình kiểm định an toàn và tính năng kỹ thuật
Máy thận nhân tạo dùng trong điều trị người bệnh
____________
BỘ TRƯỞNG BỘ Y TẾ
Căn cứ Nghị định số 95/2022/NĐ-CP ngày 15 tháng 11 năm 2022 của Chính phủ quy định chức năng, nhiệm vụ, quyền hạn và cơ cấu tổ chức Bộ Y tế;
Căn cứ Nghị định số 98/2021/NĐ-CP ngày 08 tháng 11 năm 2021 của Chính phủ về quản lý trang thiết bị y tế và Nghị định số 07/2023/NĐ-CP ngày 03 tháng 3 năm 2023 của Chính phủ về sửa đổi, bổ sung một số điều của nghị định số 98/2021/NĐ-CP ngày 08 tháng 11 năm 2021 của chính phủ về quản lý trang thiết bị y tế;
Căn cứ Thông tư 05/2022/TT-BYT ngày 01 tháng 08 năm 2022 của Bộ trưởng Bộ Y tế quy định chi tiết thi hành một số điều của nghị định số 98/2021/NĐ-CP ngày 08 tháng 11 năm 2021 của Chính phủ về quản lý trang thiết bị y tế;
Theo đề nghị của Cục trưởng Cục Cơ sở hạ tầng và Thiết bị y tế tại phiếu trình số 271/HTTB-CLSD ngày 16/11/2023.
QUYẾT ĐỊNH:
Điều 1. Ban hành kèm theo Quyết định này: “Tiêu chí và quy trình kiểm định an toàn và tính năng kỹ thuật Máy thận nhân tạo dùng trong điều trị người bệnh”.
Điều 2. Quyết định này có hiệu lực kể từ ngày ký ban hành.
Điều 3. Các Ông, Bà: Chánh Văn phòng Bộ; Chánh Thanh tra Bộ; Cục trưởng các Cục thuộc Bộ Y tế; Vụ trưởng các Vụ thuộc Bộ Y tế; Giám đốc Sở Y tế các tỉnh, thành phố trực thuộc trung ương; Thủ trưởng các đơn vị trực thuộc Bộ Y tế; Thủ trưởng Y tế các bộ, ngành và cơ quan, tổ chức, cá nhân có liên quan chịu trách nhiệm thi hành quyết định này./.
|
Nơi nhận: |
KT. BỘ TRƯỞNG
Đỗ Xuân Tuyên |
TIÊU CHÍ VÀ QUY TRÌNH KIỂM ĐỊNH AN TOÀN VÀ TÍNH NĂNG KỸ
THUẬT MÁY THẬN NHÂN TẠO DÙNG TRONG ĐIỀU TRỊ NGƯỜI BỆNH
(Ban hành kèm theo Quyết định số 4397/QĐ-BYT ngày 04/12/2023 của Bộ Y tế)
1. PHẠM VI ÁP DỤNG
Văn bản này quy định quy trình kiểm định an toàn và tính năng kỹ thuật máy thận nhân tạo dùng trong điều trị người bệnh. Áp dụng cho kiểm định ban đầu (với thiết bị mới lần đầu lắp đặt đưa vào sử dụng); kiểm định định kỳ (chu kỳ kiểm định là 12 tháng); kiểm định sau sửa chữa lớn (là kiểm định sau khi máy thận nhân tạo được sửa chữa: Bộ nguồn, bộ xử lý, bộ điều khiển nhiệt độ, thủy lực).
2. THUẬT NGỮ VÀ ĐỊNH NGHĨA
2.1. Lọc thận nhân tạo là hình thức lọc máu ngoài cơ thể ở những bệnh nhân suy thận mạn giai đoạn cuối. Máu từ cơ thể bệnh nhân được ngăn bởi màng lọc chảy ngược dòng với chất thẩm tách để lọc nước dư thừa và các độc tố. Máu sau khi lọc sạch sẽ được truyền trở lại cơ thể bệnh nhân
2.2. Máy thận nhân tạo là thiết bị thẩm tách máu, thẩm lọc máu và/hoặc thiết bị lọc máu (haemodialysis, haemodiafiltration and/or haemofiltration equipment)
2.3. Thẩm tách máu (HD - Hemodialysis)
Là quá trình khuếch tán máu bệnh nhân qua một màng bán thấm để lấy lại sự cân bằng chất tan.
Chú ý: Quá trình này thường bao gồm cả loại bỏ dịch.
2.4. Lọc máu (HF - Hemofiltration)
Là quá trình lọc máu bệnh nhân qua một màng bán thấm để lấy lại sự cân bằng chất tan.
Chú ý: Quá trình này bao gồm cả trao đổi dịch và thường là loại bỏ dịch.
2.5. Thẩm lọc máu (HDF- Hemodiafiltration)
Là quá trình lọc và đồng thời khuếch tán máu bệnh nhân qua một màng bán thấm để lấy lại sự cân bằng chất tan.
Chú ý: Quá trình này bao gồm cả trao đổi dịch và thường là loại bỏ dịch.
2.6. Dụng cụ thẩm tách (dialysis)
Dụng cụ thẩm tách (Quả lọc thận) là thiết bị bất kỳ có màng bán thấm dùng để thực hiện HD/HF/HDF.
2.6. Dịch thẩm tách (Dialysate fluid)
Dung dịch để trao đổi các chất hòa tan và/hoặc nước với máu trong quá trình HD/HDF. Chú ý: Cụm từ “thẩm tách” và “dịch thẩm tách” thường được dùng đồng nghĩa với “dịch được thẩm tách”.
2.7. Tuần hoàn ngoài cơ thể (extracorporeal circuit)
Là các đường máu và đường dây phụ đầy đủ của nó sử dụng trong quá trình chạy thận nhân tạo.
2.8. Rò máu (blood leak)
Là sự rò rỉ máu từ khoang máu sang khoang dịch thẩm tách của dụng cụ thấm tách do thủng màng bán thấm..
2.9. Áp lực động mạch (arterial pressure)
Là áp lực trong tuần hoàn ngoài cơ thể giữa bệnh nhân và bơm máu động mạch.
2.10. Áp lực tĩnh mạch (venous pressure)
Là áp lực trong tuần hoàn ngoài cơ thể giữa đầu ra của dụng cụ thẩm tách và đường về bệnh nhân.
3. NỘI DUNG KIỂM ĐỊNH AN TOÀN VÀ TÍNH NĂNG KỸ THUẬT
Bảng 1 - Nội dung kiểm định
|
TT |
Nội dung kiểm định |
Theo điều mục của quy trình |
Chế độ kiểm định |
||
|
Ban đầu |
Định kỳ |
Sau sửa chữa lớn |
|||
|
1 |
Kiểm tra chung |
5.1 |
|
|
|
|
1.1 |
Kiểm tra hồ sơ |
5.1.1 |
X |
X |
X |
|
1.2 |
Kiểm tra bên ngoài |
5.1.2 |
X |
X |
X |
|
2 |
Kiểm định an toàn |
5.2 |
|
|
|
|
2.1 |
Kiểm định an toàn điện |
5.2.1 |
X |
X |
X |
|
2.2 |
Kiểm định chức năng cảnh báo |
5.2.2 |
|
|
|
|
|
Kiểm định chức năng cảnh báo áp lực động mạch |
5.2.2.1 |
X |
X |
X |
|
Kiểm định chức năng cảnh báo áp lực tĩnh mạch |
5.2.2.2 |
X |
X |
X |
|
|
Kiểm định chức năng cảnh báo rò máu |
5.2.2.3 |
X |
X |
X |
|
|
Kiểm định chức năng cảnh báo rò khí |
5.2.2.4 |
X |
X |
X |
|
|
3 |
Kiểm định tính năng kỹ thuật |
5.3 |
|
|
|
|
3.1 |
Kiểm định lưu lượng dịch thẩm tách |
5.3.1 |
X |
X |
X |
|
3.2 |
Kiểm định nhiệt độ của dịch thẩm tách |
5.3.2 |
X |
X |
X |
|
3.3 |
Kiểm định độ dẫn điện của dịch thẩm tách |
5.3.3 |
X |
X |
X |
|
3.4 |
Kiểm định tốc độ bơm máu |
5.3.4 |
X |
X |
X |
|
3.5 |
Kiểm định hệ số siêu lọc (Tính năng siêu lọc) |
5.3.5 |
X |
X |
X |
4. THIẾT BỊ, ĐIỀU KIỆN MÔI TRƯỜNG VÀ CHUẨN BỊ KIỂM ĐỊNH
4.1. Thiết bị dùng trong kiểm định
Bảng 2. Thiết bị dùng trong kiểm định
|
TT |
Thiết bị |
Thông số kỹ thuật |
|
1 |
Nhiệt kế |
Phạm vi đo: (0 ÷ 50) °C |
|
2 |
Ẩm kế |
Phạm vi đo: (0 ÷ 100) %RH |
|
3 |
Thiết bị phân tích an toàn điện |
Đo các thông số về an toàn điện đáp ứng được 2 tiêu chuẩn: - IEC 60601-1 - IEC 62353 |
|
4 |
Thiết bị dùng trong kiểm định các thông số của máy thận nhân tạo có phạm vi đo và độ chính xác đáp ứng các thông số (các thông số có thể trên cùng 1 thiết bị hoặc từng thiết bị riêng) |
- Phạm vi đo lưu lượng dòng, khoảng đo tối thiểu: (100 ÷ 2000) ml/min (Độ chính xác: ± ≤ 2 % giá trị đo) - Phạm vi đo độ dẫn điện, khoảng đo tối thiểu: (0 ÷ 30) mS/cm (Độ chính xác: ± ≤ 2% giá trị đo) - Phạm vi đo Nhiệt độ: (0 ÷ 100) °C (Độ chính xác: ± ≤ 0,1 °C) - Phạm vi đo Áp suất, khoảng đo tối thiểu: (-700 ÷ 1900) mmHg (Độ chính xác: ± ≤ 2 mmHg |
|
5 |
Thiết bị đo cường độ âm thanh |
- Phạm vi đo cường độ âm thanh, khoảng đo tối thiểu: (30 ÷ 100) dB (Độ chính xác: ± ≤ 5 dB) |
|
6 |
Bơm tiêm |
50 ml, 20 ml, Bộ chia 3 (Sử dụng trong bơm tiêm điện) |
|
7 |
Dung dịch màu |
Dung dịch có màu giống máu, an toàn trong y tế |
|
8 |
Ống đong |
Dung tích 500ml, vạch chia 5ml |
|
9 |
Đồng hồ đếm giây |
Thời gian đếm ≥ 120 giây |
4.2. Chuẩn bị kiểm định
- Nhiệt độ môi trường: (15 ÷ 40) °C.
- Độ ẩm tương đối: (40 ÷ 85) %RH.
- Vệ sinh môi trường: Môi trường phải thoáng khí, sạch sẽ.
- Nguồn điện: 220 V ± 10%, tần số 50 Hz, có tiếp đất.
- Máy thận nhân tạo phải đầy đủ phụ kiện và đang hoạt động.
- Thiết bị kiểm định và máy thận nhân tạo phải đặt trong cùng một điều kiện môi trường tối thiểu 15 phút.
5. CÁC BƯỚC KIỂM ĐỊNH
5.1. Kiểm tra chung
5.1.1. Kiểm tra hồ sơ
Bảng 3. Danh mục hồ sơ kiểm tra
|
TT |
Danh mục kiểm tra |
Ban đầu |
Định kỳ |
Sau sửa chữa lớn |
|
1 |
Số lưu hành hoặc giấy phép nhập khẩu |
X |
|
|
|
2 |
Tài liệu hướng dẫn sử dụng thiết bị (bằng tiếng Anh và tiếng Việt) |
X |
|
|
|
3 |
Chứng nhận xuất xứ (CO), chứng nhận chất lượng (CQ) |
X |
|
|
|
4 |
Sổ theo dõi quá trình sử dụng, sửa chữa, bảo trì, bảo dưỡng |
|
X |
X |
|
5 |
Kết quả kiểm định lần gần nhất |
|
X |
X |
Phương pháp: Kiểm tra tính đầy đủ và xem xét tài liệu đi kèm của các hồ sơ ở Bảng 3 và ghi lại kết quả vào biên bản kiểm định.
Kết luận: Kiểm tra được đánh giá Đạt khi hồ sơ đầy đủ và có nội dung phù hợp với thiết bị được kiểm định
5.1.2. Kiểm tra bên ngoài
Bảng 4. Các nội dung kiểm tra bên ngoài
|
TT |
Nội dung kiểm tra |
Tiêu chí kiểm tra |
|
1 |
Tình trạng vệ sinh |
Sạch sẽ không bám bẩn |
|
2 |
Thiết bị chính, phụ kiện đi kèm |
Đầy đủ để vận hành |
|
3 |
Các bộ phận bên ngoài |
Bề mặt thiết bị sạch sẽ, các công tắc, núm chức năng hoạt động tốt, các ống ghép nối tốt, không bị hở |
|
4 |
Khả năng đáp ứng an toàn vê cơ học |
Các mép cạnh của thiết bị không sắc nhọn hoặc bọc nhựa bảo vệ |
|
5 |
Nối đất bảo vệ |
Máy được nối đất |
Phương pháp kiểm tra: Xem xét bằng mắt thường, dùng tay tác động vào các bộ phận của thiết bị để kiểm tra.
Kết luận: Kiểm tra được đánh giá Đạt khi đạt các tiêu chí kiểm tra.
5.2. Kiểm định an toàn
5.2.1. Kiểm định an toàn điện
Tiêu chí kiểm định:
- Tiêu chí 1: Điện trở cho phép của chốt nối đất trên vỏ máy tới chốt nối đất của phích cắm: < 0,5 Ω.
- Tiêu chí 2: Giới hạn cho phép dòng điện rò tần số thấp của vỏ máy: < 0,5 mA hoặc phải đạt các giá trị dòng rò thiết bị trong Bảng 5.
- Tiêu chí 3: Giới hạn cho phép dòng điện rò tần số thấp qua bộ phận ứng dụng (tức tổng dòng điện rò chảy từ bộ phận ứng dụng xuống đất và bất kì phần kim loại nào trên vỏ máy khi có một điện áp ngoài đặt lên bộ phận ứng dụng của thiết bị) phải đạt các giá trị trong Bảng 5.
Bảng 5. Giá trị dòng điện rò cho phép
|
Dòng điện rò (RMS) |
Bộ phận ứng dụng |
||
|
Loại B |
Loại BF |
Loại CF |
|
|
Dòng điện rò thiết bị - phương pháp đo thay thế |
|
||
|
Thiết bị Class I |
1000 µA |
1000 µA |
1000 µA |
|
Thiết bị Class II |
500 µA |
500 µA |
500 µA |
|
Dòng điện rò thiết bị - phương pháp đo trực tiếp hoặc chênh lệch |
|
||
|
Thiết bị Class I |
500 µA |
500 µA |
500 µA |
|
Thiết bị Class II (dòng chạm vỏ) |
100 µA |
100 µA |
100 µA |
|
Dòng điện rò qua bộ phận ứng dụng - phương pháp đo thay thế |
|
||
|
Thiết bị Class I và Class II |
- |
5000 µA |
50 µA |
|
Dòng điện rò qua bộ phận ứng dụng - phương pháp đo trực tiếp |
|
||
|
Thiết bị Class I và Class II |
- |
5000 µA |
50 µA |
- Phương pháp kiểm định:
+ Tiêu chí 1: Đo điện trở của chốt nối đất trên vỏ máy tới chốt nối đất của phích cắm. Giá trị điện trở này bao gồm giá trị của điện trở bên trong thiết bị cần đo và điện trở trong dây dẫn nối với nguồn điện.
Kết nối thiết bị kiểm định máy thận nhân tạo và máy thận nhân tạo như sơ đồ ở Hình 1, tiến hành đo và ghi lại các giá trị đo được vào biên bản.

Hình 1. Sơ đồ đo điện trở của chốt nối đất trên vỏ máy tới chốt nối đất của phích cắm
+ Tiêu chí 2: Đo dòng điện rò tần số thấp của vỏ máy thận nhân tạo
Kết nối máy đo và máy thận nhân tạo như sơ đồ ở Hình 2, tiến hành đo và ghi lại các giá trị đo được vào biên bản.

Hình 2. Sơ đồ đo dòng điện rò tần số thấp của vỏ máy
+ Tiêu chí 3: Đo dòng rò thiết bị qua bộ phận ứng dụng
Phương thức đo được thể hiện ở Phụ lục A và Phụ lục B
- Xem Phụ lục A: Lưu đồ đo dòng điện rò.
- Xem Phụ lục B: Đo dòng rò thiết bị qua bộ phận ứng dụng.
Kết nối thiết bị phân tích an toàn điện với máy thận nhân tạo để tiến hành phép đo.
Kết luận: Kiểm định được đánh giá Đạt khi thoả mãn các tiêu chí kiểm định.
5.2.2. Kiểm định chức năng cảnh báo
Tiêu chí kiểm định
- Khi có sự cố máy sẽ báo động bằng tín hiệu âm thanh, hình ảnh.
- Khi quá trình self test của máy không hoàn thành chu trình máy phải có cảnh báo bằng tín hiệu âm thanh, hình ảnh.
- Đối với cảnh báo bằng ánh sáng: Phải nhìn được rất rõ ít nhất một tín hiệu cảnh báo tại khoảng cách 1 m từ bộ chỉ thị báo động, khi trạng thái vận hành của máy thỏa mãn điều kiện thiết lập các cảnh báo.
- Đối với cảnh báo bằng âm thanh:
+ Tín hiệu cảnh báo cần đảm bảo có thể nghe được trên mức nhiễu nền và có thể phân biệt với các âm thanh khác.
+ Giá trị cường độ âm thanh của tín hiệu cảnh báo trong khoảng 45 dB đến 85 dB là có thể phát hiện được một cách đáng tin cậy mà không gây ra những ảnh hưởng quá mức.
Phương pháp kiểm định:
- Tạo các sự cố (Tăng, giảm áp suất đường động mạch, tĩnh mạch, mất điện, rò khí, rò máu, máy xuất hiện báo động)
- Quan sát ở khoảng cách người vận hành (1 m) để ghi nhận hình ảnh cảnh báo và đo cường độ âm thanh cảnh báo.
- Ghi kết quả vào biên bản kiểm định;
Kết luận: Kiểm định được đánh giá Đạt khi thoả mãn các tiêu chí kiểm định.
5.2.2.1. Kiểm định chức năng cảnh báo áp lực động mạch
Tiêu chí kiểm định
- Máy có báo động bằng âm thanh, hình ảnh
- Dừng bơm và khóa liên động đóng
Phương pháp kiểm định:
- Sử dụng bơm tiêm 50 ml kết nối song song với thiết bị đo máy thận nhân tạo. Bơm áp lực quá chỉ số cài đặt vào đường cảm biến áp lực động mạch;
- Máy thận nhân tạo xuất hiện âm thanh báo động;
- Ghi kết quả vào biên bản kiểm định;
Kết luận: Kiểm định được đánh giá Đạt khi thoả mãn các tiêu chí kiểm định.
5.2.2.2. Kiểm định chức năng cảnh báo áp lực tĩnh mạch
Tiêu chí kiểm định
- Máy có báo động bằng âm thanh, hình ảnh
- Dừng bơm và khóa liên động đóng.
Phương pháp kiểm định:
- Sử dụng bơm tiêm 50 ml kết nối song song với thiết bị đo máy thận nhân tạo. Bơm áp lực quá chỉ số cài đặt vào đường cảm biến áp lực tĩnh mạch;
- Máy thận nhân tạo xuất hiện âm thanh báo động;
- Ghi kết quả vào biên bản kiểm định;
Kết luận: Kiểm định được đánh giá Đạt khi thoả mãn các tiêu chí kiểm định.
5.2.2.3. Kiểm định chức năng cảnh báo rò máu
Tiêu chỉ kiểm định
- Máy có báo động bằng âm thanh, hình ảnh
- Dừng bơm và khóa liên động đóng
Phương pháp kiểm định:
- Kết nối bộ dây và quả lọc thận với máy thận nhân tạo thành hệ thống kín như thực hiện lọc máu như trên bệnh nhân. Vận hành máy thận nhân tạo hoạt động ở chế độ lọc máu.
- Sử dụng bơm tiêm bơm chất lỏng có màu vào đường dịch thẩm tách (Tạo sự cố rò máu)
- Máy thận nhân tạo xuất hiện báo động;
- Ghi kết quả vào biên bản kiểm định;
Kết luận: Kiểm định được đánh giá Đạt khi thoả mãn các tiêu chí kiểm định.
5.2.2.4. Kiểm định chức năng cảnh báo rò khí
Tiêu chí kiểm định
- Máy có báo động bằng âm thanh, hình ảnh
- Dừng bơm và khóa liên động đóng
Phương pháp kiểm định:
- Kết nối bộ dây và quả lọc thận với máy thận nhân tạo thành hệ thống kín như thực hiện lọc máu như trên bệnh nhân. Vận hành máy thận nhân tạo hoạt động ở chế độ lọc máu.
- Sử dụng bơm tiêm tạo bóng khí vào đường tuần hoàn ngoài cơ thể (Tạo sự cố rò khí)
- Máy thận nhân tạo xuất hiện báo động;
- Ghi kết quả vào biên bản kiểm định;
Kết luận: Kiểm định được đánh giá Đạt khi thoả mãn các tiêu chí kiểm định.
5.3. Kiểm định tính năng kỹ thuật
5.3.1. Kiểm định lưu lượng của dịch thẩm tách
Tiêu chí kiểm định: Sai số trung bình lưu lượng của dịch thẩm tách ± ≤ 10 %.
Phương pháp kiểm định
- Kết nối bộ dây và quả lọc thận với máy thận nhân tạo thành hệ thống kín như thực hiện lọc máu như trên bệnh nhân.
- Gắn thiết bị đo vào hệ thống dây cấp dịch thẩm tách. Vận hành máy thận nhân tạo hoạt động ở chế độ lọc máu.
- Đặt các giá trị lưu lượng khác nhau (ml) trên máy thận nhân tạo và so sánh với thiết bị đo. Tại mỗi mức thiết lập, đợi ổn định chỉ số, ghi lại các giá trị đo.
- Thực hiện đo 3 mức giá trị cài đặt khác nhau. Mỗi mức giá trị cài đặt đo 3 lần (mỗi lần đo cách nhau 5 phút) lấy giá trị trung bình, sau đó tính sai số trung bình và ghi vào biên bản kiểm định.
Tính toán sai số:
+ Tính giá trị trung bình của 3 kết quả sau 3 lần đo:

Trong đó:

X1, X2, X3: là kết quả có được sau 3 lần đo.
+ Tính giá trị sai lệch của giá trị trung bình so với giá trị cài đặt:

Trong đó:

X: là giá trị cài đặt ban đầu.
+ Tính sai số ∆ của giá trị đo được so với giá trị cài đặt:

Kết luận: Kiểm định được đánh giá Đạt khi thoả mãn tiêu chí kiểm định
5.3.2. Kiểm định nhiệt độ của dịch thẩm tách
Tiêu chí kiểm định: Sai số trung bình nhiệt độ của dịch thẩm tách ± ≤ 0,5 °C
Phương pháp kiểm định
- Kết bộ dây và quả lọc thận với máy thận nhân tạo thành hệ thống kín như thực hiện lọc máu như trên bệnh nhân.
- Gắn thiết bị đo vào hệ thống dây cấp dịch thẩm tách, Vận hành máy thận nhân tạo hoạt động ở chế độ lọc máu
- Đặt các giá trị nhiệt độ dịch trên máy thận nhân tạo và so sánh với thiết bị đo. Tại mỗi mức thiết lập, đợi ổn định chỉ số, ghi lại các giá trị đo.
- Thực hiện lấy 3 lần giá trị đo mỗi lần đo cách nhau 5 phút, và ghi vào biên bản kiểm định, tính giá trị trung bình,
Tính toán sai số:
+ Tính giá trị trung bình của 3 kết quả sau 3 lần đo:

Trong đó:

X1, X2, X3: là kết quả có được sau 3 lần đo.
- Giá trị trung bình không vượt quá ± ≤ 0,5 °C so với giá trị nhiệt độ dịch cài đặt trên máy thận nhân tạo.
Kết luận: Kiểm định được đánh giá Đạt khi đạt tiêu chí kiểm định.
5.3.3. Kiểm định độ dẫn điện của dịch thẩm tách
Tiêu chí kiểm định: Sai số trung bình độ dẫn điện của dịch thẩm tách ± < 0,5 mS/cm
Phương pháp kiểm định
- Kết nối bộ dây và quả lọc thận với máy thận nhân tạo thành hệ thống kín như thực hiện lọc máu như trên bệnh nhân.
- Gắn thiết bị đo vào hệ thống dây cấp dịch thẩm tách. Vận hành máy thận nhân tạo hoạt động ở chế độ lọc máu.
- Đặt các giá trị độ dẫn điện dịch thẩm tách trên máy thận nhân tạo và so sánh với thiết bị đo. Tại mỗi mức thiết lập, đợi ổn định chỉ số, ghi lại các giá trị đo được trên máy thận nhân tạo.
- Thực hiện lấy 3 lần giá trị đo mỗi lần đo cách nhau 5 phút, và ghi vào biên bản kiểm định, tính giá trị trung bình.
Tính toán sai số:
+ Tính giá trị trung bình của 3 kết quả sau 3 lần đo:

Trong đó:

X1, X2, X3: là kết quả có được sau 3 lần đo.
+ Giá trị trung bình không vượt quá ± ≤ 0,5 mS/cm so với giá trị nhiệt độ dịch cài đặt trên máy thận nhân tạo.
Kết luận: Kiểm định được đánh giá Đạt khi đạt tiêu chí kiểm định.
5.3.4. Kiểm định tốc độ bơm máu
Tiêu chí kiểm định: Sai số trung bình tốc độ bơm máu ± ≤ 10%
Phương pháp kiểm định
- Sử dụng chai nước muối sinh lý 1 lít mô phỏng máu của bệnh nhân và sử dụng bình chia độ đo lượng nước muối trong 1 phút.
- Thiết lập máy thận nhân tạo chạy bình thường ở chế độ lọc máu.
- Cài đặt tốc độ bơm máu của Máy thận nhân tạo là 250 ml/ph và so sánh với kết quả trên ống đong.
- Thực hiện lấy 3 lần giá trị đo mỗi lần đo cách nhau 5 phút và ghi vào biên bản kiểm định, tính giá trị trung bình.
Tính toán sai số:
- Thực hiện đo ghi 3 lần và xử lý kết quả đo theo các công thức sau:
+ Tính giá trị trung bình của 3 kết quả sau 3 lần đo:

Trong đó:

X1, X2, X3: là kết quả có được sau 3 lần đo.
+ Tính giá trị sai lệch của giá trị trung bình so với giá trị cài đặt:

Trong đó:

X: là giá trị cài đặt ban đầu.
+ Tính sai số ∆ của giá trị đo được so với giá trị cài đặt:

Kết luận: Kiểm định được đánh giá Đạt khi thoả mãn các tiêu chí kiểm định.
5.3.5. Kiểm định hệ số siêu lọc
Tiêu chí kiểm định: Sai số ± ≤ 10%
Phương pháp kiểm định
- Sử dụng chai nước muối sinh lý 1000 ml mô phỏng máu của bệnh nhân và sử dụng ống đong đo lượng nước muối còn lại sau 30 phút
- Kết nối bộ dây và quả lọc thận với máy thận nhân tạo thành hệ thống kín như thực hiện lọc máu như trên bệnh nhân.
- Thiết lập máy thận nhân tạo chạy bình thường ở chế độ lọc máu, cài đặt UF (thời gian UF mô phỏng 1 ca lọc máu ngắn), cài đặt tốc độ bơm máu là 250 ml/ph và lưu lượng dịch thẩm tách 500 ml/phút.
- Kết quả còn lại trên chai được đo trên ống đong ghi vào biên bản kiểm định.
Kết luận: Kiểm định được đánh giá Đạt khi thoả mãn các tiêu chí kiểm định.
6. XỬ LÝ CHUNG
Kết quả kiểm định được ghi vào biên bản kiểm định theo Mẫu số 01a hoặc Mẫu số 01b.
6.1. Máy thận nhân tạo đạt yêu cầu:
Máy thận nhân tạo dùng trong điều trị người bệnh sau khi kiểm định nếu đạt các yêu cầu quy định theo quy trình kiểm định này thì cấp giấy chứng nhận kiểm định là “Đạt” theo Mẫu số 02 và phải dán tem kiểm định.
6.2. Máy thận nhân tạo không đạt:
Máy thận nhân tạo dùng trong điều trị người bệnh sau khi kiểm định nếu không đạt một trong các yêu cầu quy định của quy trình này thì cấp chứng nhận kiểm định là “Không đạt” theo Mẫu số 02 và xóa dấu kiểm định cũ (nếu có).
Máy thận nhân tạo dùng trong điều trị người bệnh sau khi kiểm định không đạt được cấp Biên bản kiểm định làm căn cứ cho sửa chữa, hiệu chuẩn.
6.3. Mẫu tem kiểm định
- Tem kiểm định có thể là tem giấy, tem chống hàng giả, tem gắn chip phải tra cứu được các thông tin tối thiểu sau (Hình 5. Mẫu tem giấy kiểm định):
+ Thông tin đơn vị kiểm định:
+ Tên thiết bị:
+ Số sêri (serial number):
+ Ngày kiểm định:
+ Thời hạn đến:

Hình 3. Mẫu tem giấy kiểm định
|
Chú thích: [1]. Số (số tem): là các số tự nhiên kế tiếp nhau để quản lý và theo dõi. [2]. Ngày kiểm định: ghi ngày, tháng, năm kiểm định (ví dụ: ngày 01 tháng 5 năm 2020). [3]. Thời hạn đến: ghi ngày cuối cùng của chu kỳ kiểm định (ví dụ: ngày 30 tháng 4 năm 2022). |
[4]. Màu chữ và màu số: “Tên tổ chức kiểm định”: màu đỏ; số tem: màu đỏ; các chữ và số còn lại: màu đen. [5]. Nền tem màu vàng, viền màu xanh lá cây, chi tiết hoa văn của tem do tổ chức kiểm định tự chọn. [6]. Kích thước của tem: - B = 5/6 A; - C= 1/5B; - Giới hạn kích thước của tem: 50 mm ≤ A ≤ 60 mm. |
Mẫu 01
|
Tên tổ chức kiểm định _____________ |
CỘNG HÒA XÃ HỘI CHỦ NGHĨA VIỆT NAM Độc lập - Tự do - Hạnh phúc ________________________ |
BIÊN BẢN
KIỂM ĐỊNH AN TOÀN VÀ TÍNH NĂNG KỸ THUẬT
MÁY THẬN NHÂN TẠO
Số:
Tên thiết bị:...........................................................................................................
Chủng loại (Model):............................. Số sêri máy:...............................................
Nước sản xuất:.....................................................................................................
Hãng sản xuất:......................................................................................................
Năm sản xuất:.......................................................................................................
Đặc trưng kỹ thuật:
- Loại bảo vệ: Class I □ Class II □ IP □
- Loại bộ phận ứng dụng: B □ BF □ CF □
Cơ sở y tế sử dụng thiết bị:...................................................................................
Khoa, phòng sử dụng thiết bị:................................................................................
Thiết bị sử dụng trong kiểm định:
|
STT |
Thiết bị |
Chủng loại (Model) |
Hãng/nước sản xuất |
Hạn hiệu chuẩn |
|
1 |
Nhiệt kế |
|
|
|
|
2 |
Ẩm kế |
|
|
|
|
3 |
Thiết bị phân tích an toàn điện |
|
|
|
|
4 |
Thiết bị kiểm định máy thận nhân tạo |
|
|
|
|
5 |
Ống đong chia độ 500ml |
|
|
|
|
6 |
Đồng hồ đếm thời gian |
|
|
|
Điều kiện môi trường:..............................................................................................
Nơi kiểm định:.........................................................................................................
Người kiểm định:...................................... Mã số kiểm định viên:.............................
Ngày kiểm định:......................................................................................................
NỘI DUNG KIỂM ĐỊNH
1. Kiểm định chung
1.1. Kiểm định danh mục hồ sơ
Bảng 1. Nội dung kiểm tra hồ sơ
|
TT |
Nội dung kiểm tra |
Đạt |
Không đạt |
|
1 |
Số lưu hành hoặc giấy phép nhập khẩu (khi kiểm định ban đầu) |
□ |
□ |
|
2 |
Tài liệu hướng dẫn sử dụng thiết bị (bằng tiếng Anh và tiếng Việt) (khi kiểm định ban đầu) |
□ |
□ |
|
3 |
Chứng nhận xuất xứ (CO), chứng nhận chất lượng (CQ) (khi kiểm định ban đầu) |
□ |
□ |
|
4 |
Sổ theo dõi quá trình sử dụng, sửa chữa, bảo trì, bảo dưỡng (khi kiểm định định kỳ hoặc kiểm định sau sửa chữa lớn) |
□ |
□ |
|
5 |
Kết quả kiểm định lần gần nhất (khi kiểm định định kỳ hoặc kiểm định sau sửa chữa lớn) |
□ |
□ |
1.2. Kiểm tra bên ngoài
Bảng 2 - Nội dung kiểm tra bên ngoài
|
TT |
Nội dung kiểm định |
Đạt |
Không đạt |
|
1 |
Tình trạng vệ sinh |
□ |
□ |
|
2 |
Các bộ phận bên ngoài |
|
|
|
2.1 |
Chế độ rửa, seftest |
□ |
□ |
|
2.2 |
Kiểm tra bề mặt bên ngoài của thiết bị và các công tắc chuyển mạch, kiểm tra việc ghép nối giữa các đầu nối |
□ |
□ |
|
2.3 |
Nối đất bảo vệ |
□ |
□ |
2. Kiểm định an toàn
2.1. Kiểm định an toàn điện
Bảng 3. Danh mục kiểm định an toàn điện
|
TT |
Tiêu chí kiểm định |
Giá trị yêu cầu |
Giá trị đo được |
Đạt |
Không đạt |
|
1 |
Điện trở giữa chốt nối đất trên vỏ máy tới chốt nối đất của ổ cắm |
< 0,5 Ω |
|
□ |
□ |
|
2 |
Dòng rò tần số thấp vỏ máy |
< 0,5 mA |
|
□ |
□ |
|
3 |
Dòng điện rò thiết bị (tần số thấp) |
500 µA (theo phương pháp đo thay thế) 100 µA (theo phương pháp đo trực tiếp hoặc chênh lệch) |
|
□ |
□ |
|
4 |
Dòng điện rò qua bộ phận ứng dụng (tần số thấp) |
5000 µA (đối với bộ phận úng dụng loại BF) 50 µA (đối với bộ phận ứng dụng loại CF) |
|
□ |
□ |
2.2. Kiểm định chức năng cảnh báo
Bảng 4. Kiểm định cảnh báo
|
TT |
Tiêu chí kiểm định |
Giá trị yêu cầu |
Giá trị đo được |
Đạt |
Không đạt |
|
1 |
Kiểm định chức năng cảnh báo |
Máy có báo động bằng âm thanh và hình ảnh |
|
□ |
□ |
|
2 |
Kiểm định chức năng cảnh báo áp lực động mạch |
- Máy có báo động bằng âm thanh, hình ảnh - Dừng bơm và khóa liên động đóng |
|
□ |
□ |
|
3 |
Kiểm định chức năng cảnh báo áp lực tĩnh mạch |
- Máy có báo động bằng âm thanh, hình ảnh - Dừng bơm và khóa liên động đóng |
|
□ |
□ |
|
4 |
Kiểm định chức năng cảnh báo rò máu |
- Máy có báo động bằng âm thanh, hình ảnh - Dừng bơm và khóa liên động đóng |
|
□ |
□ |
|
5 |
Kiểm định chức năng cảnh báo rò khí |
- Máy có báo động bằng âm thanh, hình ảnh - Dừng bơm và khóa liên động đóng |
|
□ |
□ |
3. Kiểm định tính năng kỹ thuật
Bảng 5. Kiểm định độ chính xác tính năng kỹ thuật
|
TT |
Nội dung kiểm định |
Giá trị đo được |
Giá trị Trung bình (Sai số) |
Giá trị yêu cầu |
Đạt |
Không đạt |
||
|
Lần 1 |
Lần 2 |
Lần 3 |
||||||
|
1 |
Kiểm định lưu lượng của dịch thẩm tách |
± ≤ 10% |
|
|
||||
|
|
Lưu lượng 300 ml/ph |
|
|
|
|
|
□ |
□ |
|
Lưu lượng 500 ml/ph |
|
|
|
|
|
□ |
□ |
|
|
Lưu lượng 700 ml/ph |
|
|
|
|
|
□ |
□ |
|
|
2 |
Kiểm định nhiệt độ của dịch thẩm tách |
± ≤ 0,5°C |
|
|
||||
|
|
Nhiệt độ dịch thẩm tách tại 32 °C |
|
|
|
|
|
□ |
□ |
|
Nhiệt độ dịch thẩm tách tại 37 °C |
|
|
|
|
|
□ |
□ |
|
|
Nhiệt độ dịch thẩm tách tại 40 °C |
|
|
|
|
|
□ |
□ |
|
|
3 |
Kiểm định độ dẫn điện của dịch thẩm tách |
± ≤ 0,5 mS/cm |
|
|
||||
|
|
Độ dẫn điện của dịch thẩm tách tại 12 mS/cm |
|
|
|
|
□ |
□ |
□ |
|
Độ dẫn điện của dịch thẩm tách tại 14 mS/cm |
|
|
|
|
□ |
□ |
□ |
|
|
Độ dẫn điện của dịch thẩm tách tại 16 mS/cm |
|
|
|
|
□ |
□ |
□ |
|
|
4 |
Kiểm định tốc độ bơm máu |
|||||||
|
|
Tốc độ bơm máu tại 250 ml/ph |
|
|
|
|
± ≤ 15% |
□ |
□ |
|
5 |
Kiểm định hệ số siêu lọc |
|||||||
|
|
- Tốc độ bơm máu tại 250 ml/ph - Lưu lượng dịch lọc 500 ml/ph - Cài đặt UF: |
|
|
± ≤ 10% |
□ |
□ |
||
Biên bản này được thành lập 02 bản, mỗi bên 01 bản
|
ĐẠI DIỆN ĐƠN VỊ SỬ DỤNG
|
KIỂM ĐỊNH VIÊN
|
Mẫu số 02
CỘNG HÒA XÃ HỘI CHỦ NGHĨA VIỆT NAM
Độc lập - Tự do - Hạnh phúc
________________________
SOCIALIST REPUBLIC OF VIET NAM
Independence - Freedom- Happiness
Thông tin đơn vị kiểm định
(Tên, địa chỉ, số điện thoại bằng tiếng Việt và tiếng Anh)
GIẤY CHỨNG NHẬN
KIỂM ĐỊNH AN TOÀN VÀ TÍNH NĂNG KỸ THUẬT
MÁY THẬN NHÂN TẠO
CERTIFICATE OF
SAFETY AND TECHNICAL FEATURES VERIFICATION FOR
HAEMOFILTRATION EQUIPMANTt
Số/ No.:
Tên thiết bị/ Name of Device-. ..............................................................................
Chủng loại/ Model: ........................................ số máy/ Serial No.:.........................
Hãng sản xuất/ Manufacturer.................................................................................
Nước sản xuất/ Country of Manufacturer................................................................
Đặc trưng kỹ thuật/ Specifications:........................................................................
………………………………………………………………………………………………..
………………………………………………………………………………………………..
Khoa, phòng sử dụng thiết bị/ Faculty, room using equipment:...............................
………………………………………………………………………………………………..
Cơ sở y tế sử dụng thiết bị/ Medical facilities use equipment:.................................
………………………………………………………………………………………………..
Tình trạng thiết bị/ Device status:..........................................................................
………………………………………………………………………………………………..
………………………………………………………………………………………………..
Số tem kiểm định/ Number of inspection stamp:.....................................................
Hiệu lực đến ngày/ Valid to date:...........................................................................
Lý do không đạt (nếu có)/ Reasons for failure (if any):............................................
………………………………………………………………………………………………..
Kết luận/ Conclusion: Đạt/ Pass □ Không đạt/ Fail □
|
|
………, ngày (date) ... tháng (month) ... năm (year) …… Đại diện hợp pháp của Đơn vị kiểm định Legitimate representative of Inspection unit
|
Thông tin đơn vị kiểm định
(Tên, địa chỉ, số điện thoại bằng tiếng Việt và tiếng Anh)
______________
KẾT QUẢ KIỂM ĐỊNH
VERIFICA TION RESULT
|
TT No. |
Nội dung kiểm định Verification Contents |
Đạt Pass |
Không đạt Fail |
|
1 |
Kiểm tra chung/ General Inspection |
|
|
|
|
Hồ sơ/ Documents |
□ |
□ |
|
Bên ngoài/ Outside |
□ |
□ |
|
|
2 |
Kiểm định an toàn/ Safety Verification |
|
|
|
|
An toàn điện/ Electricity Safety |
□ |
□ |
|
Chức năng cảnh báo/ Warning function |
□ |
□ |
|
|
3 |
Kiểm định tính năng kỹ thuật/ Features Verification |
|
|
|
|
Kiểm định lưu lượng dịch thẩm tách/ Verify dialysate flow |
□ |
□ |
|
Kiểm định nhiệt độ của dịch thẩm tách/ Verify the temperature of the dialysate |
□ |
□ |
|
|
Kiểm định độ dẫn điện của dịch thẩm tách/ Verify the conductivity of the dialysate |
□ |
□ |
|
|
Kiểm định tốc độ bơm máu/ Verify blood pumping speed |
□ |
□ |
|
|
Kiểm định hệ số siêu lọc/ Verify the ultrafiltration coefficient |
□ |
□ |
|
SOÁT XÉT Inspector |
KIỂM ĐỊNH VIÊN Verifier
|
PHỤ LỤC A
Lưu đồ đo dòng điện rò

[Nguồn: Hình B.2, phụ lục B, tiêu chuẩn IEC 62353:2014]
PHỤ LỤC B
ĐO DÒNG RÒ THIẾT BỊ QUA BỘ PHẬN ỨNG DỤNG
Bước 1: Xác định loại bảo vệ và loại bộ phận ứng dụng
- Quan sát ký hiệu trên mác máy hoặc tra cứu tài liệu kỹ thuật của máy thận nhân tạo để xác định.
- Loại bảo vệ của máy thận nhân tạo là: Class I, Class II.
- Loại bộ phận ứng dụng của máy thận nhân tạo là: loại B, loại BF hay loại CF
- Tích chọn loại bảo vệ và loại bộ phận ứng dụng đã kiểm tra được vào nội dung đặc trưng kỹ thuật trong biên bản kiểm định.
Bước 2: Đo dòng điện rò thiết bị
Việc lựa chọn phương pháp đo phù hợp có thể tham khảo lưu đồ trong phụ lục A - Dựa trên đặc điểm phân loại của thiết bị và bộ phận ứng dụng có ba phương pháp đo dòng điện rò thiết bị (Equipment Leakage Current):
* Đo dòng điện rò thiết bị bằng phương pháp trực tiếp:
Phép kiểm này đo dòng điện rò từ tất cả bộ phận ứng dụng và bề mặt dẫn điện bị hở trên vỏ, tới điểm nối đất của nguồn chính.
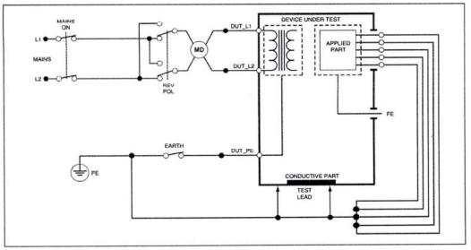
- Kết nối Sơ đồ nguyên lý của phép đo như sau (Hình 7):

Hình 7. Sơ đồ nguyên lý phép đo dòng điện rò thiết bị bằng phương pháp trực tiếp
|
Trong đó: DUT : Device Under Test - thiết bị dưới kiểm L1: Dây Line của của nguồn L2: Dây Neutral của nguồn Applied Part: Bộ phận ứng dụng |
PE: Điện cực nối đất MD: Measure Device - Thiết bị dùng trong kiểm định Test Lead: Que đo Conductive Part: Phần dẫn điện trên vỏ máy FE: Function Eath - Nối đất của bộ phận chức năng |
- Ghi nhận lại các giá trị đo và lấy giá trị cao nhất trong các lần thay đổi trạng thái để làm giá trị đánh giá kết quả đo dòng điện rò thiết bị bằng phương pháp trực tiếp.
* Đo dòng điện rò thiết bị bằng phương pháp chênh lệch:
- Phép đo này đo biên độ của dòng điện chênh lệch chạy trong dây pha (Line) và dây trung tính (Neutral) của thiết bị, khi đang cấp nguồn cho máy DUT.
- Tất cả các bộ phận ứng dụng nên được nối trong phép đo này (nếu có sử dụng).
- Kết nối Sơ đồ nguyên lý của phép đo dòng điện rò thiết bị bằng phương pháp chênh lệch như sau (Hình 8).
- Đọc giá trị dòng điện rò trên thiết bị dùng trong kiểm định và ghi nhận các giá trị đo sau mỗi lần thay đổi trạng thái vào biên bản.
- Giá trị dòng điện rò lớn nhất được sử dụng để đánh giá kết quả.

Hình 8. Phương pháp đo dòng điện rò qua thiết bị bằng phương pháp chênh lệch
* Đo dòng điện rò của thiết bị bằng phương pháp thay thế
- Khi sử dụng phương pháp này một nguồn áp được áp đặt lên dây Line, dây Neutral của DUT và phần kim loại dẫn điện trên vỏ, bộ phận ứng dụng. Dòng điện chạy qua môi trường cách điện của DUT sẽ được đo.
- Công tắc nguồn cần phải được đóng trong khi đo. Do đó, nếu thiết bị có khóa điện tử thì sẽ không áp dụng được phép đo này.
- Phép đo này không ứng dụng cho thiết bị với nguồn pin.
+ Kết nối Sơ đồ nguyên lý của phép đo dòng điện rò thiết bị bằng phương pháp thay thế như sau (Hình 9):
+ Đọc giá trị dòng điện rò trên thiết bị dùng trong kiểm định và ghi nhận các giá trị đo sau mỗi lần thay đổi trạng thái vào biên bản.
+ Giá trị dòng điện rò lớn nhất được sử dụng để đánh giá kết quả.

Hình 9. Sơ đồ nguyên lý của phép đo dòng điện rò thiết bị bằng phương pháp thay thế
Bước 3: Đo dòng điện rò qua bộ phận ứng dụng:
- Việc lựa chọn phương pháp đo phù hợp có thể tham khảo lưu đồ trong phụ lục A
- Dựa trên đặc điểm phân loại của thiết bị và bộ phận ứng dụng có hai phương pháp đo dòng điện rò thiết bị qua bộ phận ứng dụng:
* Đo dòng điện rò qua bộ phận ứng dụng bằng phương pháp trực tiếp
- Phép đo dòng điện rò thiết bị qua bộ phận ứng dụng này đo dòng rò giữa tất cả bộ phận ứng dụng của từng chức năng và bề mặt kim loại dẫn điện trên vỏ máy tới điểm nối đất của nguồn chính khi có một điện áp ngoài đặt vào bộ phận ứng dụng.
- Với thiết bị có nhiều bộ phận ứng dụng, lần lượt kiểm từng nhóm trong chức năng đơn trong khi tất cả nhóm khác để thả nổi.
- Phép kiểm này chỉ thực hiện với các bộ phận ứng dụng kiểu F.
- Với bộ phận ứng dụng kiểu B, xem sơ đồ kiểm dòng rò thiết bị theo phương pháp trực tiếp (Hình 10).
+ Kết nối Sơ đồ nguyên lý của phép đo dòng điện rò thiết bị bằng phương pháp chênh lệch như sau (Hình 8).
+ Đọc giá trị dòng điện rò trên thiết bị dùng trong kiểm định và ghi nhận các giá trị đo sau mỗi lần thay đổi trạng thái vào biên bản.
+ Giá trị dòng điện rò lớn nhất được sử dụng để đánh giá kết quả.

Hình 10. Sơ đồ nguyên lý phép đo dòng điện rò qua bộ phận ứng dụng theo phương
pháp trực tiếp
* Đo dòng điện rò qua bộ phận ứng dụng bằng phương pháp thay thế
- Phép đo dòng điện rò thiết bị qua bộ phận ứng dụng bằng phương pháp thay thế
- Thiết lập chế độ đo trên máy đo phù hợp khi đó trên máy đo thiết lập bằng cách đặt một điện áp thử nghiệm vào giữa dây Line, dây Neutral, dây nối đất, các phần kim loại hở dẫn điện trên bề mặt vỏ máy và bộ phận ứng dụng của từng chức năng.
- Với thiết bị có nhiều bộ phận ứng dụng, lần lượt kiểm từng nhóm trong chức năng đơn trong khi tất cả nhóm khác để thả nổi.
+ Kết nối Sơ đồ nguyên lý của phép đo dòng điện rò thiết bị bằng phương pháp thay thế như sau (Hình 11):
+ Đọc giá trị dòng điện rò trên thiết bị dùng trong kiểm định và ghi nhận các giá trị đo sau mỗi lần thay đổi trạng thái vào biên bản.
+ Giá trị dòng điện rò lớn nhất được sử dụng để đánh giá kết quả.

Hình 11. Sơ đồ nguyên lý phép đo dòng điện rò qua bộ phận ứng dụng
bằng phương pháp thay thế
PHỤ LỤC
TÀI LIỆU LIÊN QUAN
- TCVN 7303-1:2009 (IEC 60601-1:2005) Thiết bị điện y tế - Phần 1: Yêu cầu chung về an toàn cơ bản và tính năng thiết yếu;
- TCVN 7303-2-16:2007 (IEC 60601-2-16:1998) Phần 2-16: Yêu cầu riêng về an toàn của thiết bị thẩm tách máu, thẩm lọc máu và lọc máu;
- ISO/IEC 17025:2017 Yêu cầu chung về năng lực của phòng Kiểm định và hiệu chuẩn;
- Tài liệu kỹ thuật của nhà sản xuất: B.Braun, Fresenius, Gambro...
- ANSI/AAMI/ISO 13959:2014 Water for hemodialysis and related therapies;
- ANSI/AAMI/ISO 11663:2014 Quality of dialysis fluid for haemodialysis and related therapies
- ANSI/AAMI/ISO 23500:2014 Guidance for the preparation and quality management of fluids for haemodialysis and related therapies
- Tài liệu kỹ thuật máy đo HDM 97/ HDM97 BQ/ HDC 84
Chú ý: Quy trình Kiểm định này nếu áp dụng tiêu chuẩn của nhà sản xuất thì có thể sẽ thay đổi một số giá trị, một số tiêu chí kiểm định.
_____________________________
Bạn chưa Đăng nhập thành viên.
Đây là tiện ích dành cho tài khoản thành viên. Vui lòng Đăng nhập để xem chi tiết. Nếu chưa có tài khoản, vui lòng Đăng ký tại đây!
Bạn chưa Đăng nhập thành viên.
Đây là tiện ích dành cho tài khoản thành viên. Vui lòng Đăng nhập để xem chi tiết. Nếu chưa có tài khoản, vui lòng Đăng ký tại đây!