- Tổng quan
- Nội dung
- VB gốc
- Tiếng Anh
- Hiệu lực
- VB liên quan
- Lược đồ
-
Nội dung hợp nhất
Tính năng này chỉ có tại LuatVietnam.vn. Nội dung hợp nhất tổng hợp lại tất cả các quy định còn hiệu lực của văn bản gốc và các văn bản sửa đổi, bổ sung, đính chính... trên một trang. Việc hợp nhất văn bản gốc và những văn bản, Thông tư, Nghị định hướng dẫn khác không làm thay đổi thứ tự điều khoản, nội dung.
Khách hàng chỉ cần xem Nội dung hợp nhất là có thể nắm bắt toàn bộ quy định hiện hành đang áp dụng, cho dù văn bản gốc đã qua nhiều lần chỉnh sửa, bổ sung.
- Tải về
Thông tư 75/2015/TT-BTNMT quy định kỹ thuật về cơ sở dữ liệu đất đai
| Cơ quan ban hành: | Bộ Tài nguyên và Môi trường |
Số công báo:
Số công báo là mã số ấn phẩm được đăng chính thức trên ấn phẩm thông tin của Nhà nước. Mã số này do Chính phủ thống nhất quản lý.
|
Đã biết
|
| Số hiệu: | 75/2015/TT-BTNMT | Ngày đăng công báo: |
Đã biết
|
| Loại văn bản: | Thông tư | Người ký: | Nguyễn Linh Ngọc |
|
Ngày ban hành:
Ngày ban hành là ngày, tháng, năm văn bản được thông qua hoặc ký ban hành.
|
28/12/2015 |
Ngày hết hiệu lực:
Ngày hết hiệu lực là ngày, tháng, năm văn bản chính thức không còn hiệu lực (áp dụng).
|
Đã biết
|
|
Áp dụng:
Ngày áp dụng là ngày, tháng, năm văn bản chính thức có hiệu lực (áp dụng).
|
Đã biết
|
Tình trạng hiệu lực:
Cho biết trạng thái hiệu lực của văn bản đang tra cứu: Chưa áp dụng, Còn hiệu lực, Hết hiệu lực, Hết hiệu lực 1 phần; Đã sửa đổi, Đính chính hay Không còn phù hợp,...
|
Đã biết
|
| Lĩnh vực: | Đất đai-Nhà ở, Tài nguyên-Môi trường |
TÓM TẮT THÔNG TƯ 75/2015/TT-BTNMT
Ngày 28/12/2015, Bộ Tài nguyên và Môi trường đã ban hành Thông tư số 75/2015/TT-BTNMT quy định kỹ thuật về cơ sở dữ liệu đất đai.
Theo đó, dữ liệu thuộc tính địa chính bao gồm nhóm dữ liệu về thửa đất; nhóm dữ liệu về đối tượng chiếm đất không tạo thành thửa đất; nhóm dữ liệu về tài sản gắn liền với đất; nhóm dữ liệu về người sử dụng đất, người quản lý đất, chủ sở hữu tài sản gắn liền với đất; nhóm dữ liệu về quyền sử dụng đất, quyền quản lý đất, quyền sở hữu tài sản gắn liền với đất; nhóm dữ liệu tình trạng pháp lý về quyền sử dụng đất, quyền quản lý đất, quyền sở hữu tài sản gắn liền với đất; nhóm dữ liệu về sự biến động trong quá trình sử dụng đất và sở hữu tài sản gắn liền với đất và nhóm các dữ liệu khác có liên quan tới thửa đất. Dữ liệu thuộc tính giá đất bao gồm nhóm dữ liệu giá đất theo bảng giá đất, nhóm dữ liệu giá đất cụ thể và nhóm dữ liệu giá đất chuyển nhượng trên thị trường.
Cũng theo Thông tư này, chất lượng dữ liệu địa chính được xác định cho từng thửa đất và phải đồng nhất thông tin giữa dữ liệu không gian địa chính, dữ liệu thuộc tính địa chính với hồ sơ địa chính; chất lượng dữ liệu quy hoạch, kế hoạch sử dụng đất phải đồng nhất thông tin giữa dữ liệu không gian quy hoạch, kế hoạch sử dụng đất với dữ liệu thuộc tính quy hoạch, kế hoạch sử dụng đất…
Thông tư này có hiệu lực thi hành kể từ ngày 01/08/2016.
Xem chi tiết Thông tư 75/2015/TT-BTNMT có hiệu lực kể từ ngày 01/08/2016
Tải Thông tư 75/2015/TT-BTNMT
|
BỘ TÀI NGUYÊN VÀ Số: 75/2015/TT-BTNMT |
CỘNG HÒA XÃ HỘI CHỦ NGHĨA VIỆT NAM Hà Nội, ngày 28 tháng 12 năm 2015 |
THÔNG TƯ
QUY ĐỊNH KỸ THUẬT VỀ CƠ SỞ DỮ LIỆU ĐẤT ĐAI
Căn cứ Luật Đất đai ngày 29 tháng 11 năm 2013;
Căn cứ Nghị định số 21/2013/NĐ-CP ngày 04 tháng 3 năm 2013 của Chính phủ quy định chức năng, nhiệm vụ, quyền hạn và cơ cấu tổ chức của Bộ Tài nguyên và Môi trường;
Theo đề nghị của Tổng cục trưởng Tổng cục Quản lý đất đai, Vụ trưởng Vụ Khoa học và Công nghệ và Vụ trưởng Vụ Pháp chế,
Bộ trưởng Bộ Tài nguyên và Môi trường ban hành Thông tư quy định kỹ thuật về cơ sở dữ liệu đất đai.
Chương I
QUY ĐỊNH CHUNG
Điều 1. Phạm vi điều chỉnh
1. Thông tư này quy định về nội dung, cấu trúc và kiểu thông tin; hệ quy chiếu không gian và thời gian; siêu dữ liệu; chất lượng dữ liệu; trình bày dữ liệu; trao đổi và phân phối các cơ sở dữ liệu thành phần của cơ sở dữ liệu đất đai sau đây:
a) Cơ sở dữ liệu địa chính;
b) Cơ sở dữ liệu quy hoạch, kế hoạch sử dụng đất;
c) Cơ sở dữ liệu giá đất;
d) Cơ sở dữ liệu thống kê, kiểm kê đất đai.
2. Đối với các cơ sở dữ liệu thành phần của cơ sở dữ liệu đất đai không quy định tại Khoản 1 Điều này được thực hiện theo quy định khác của Bộ trưởng Bộ Tài nguyên và Môi trường.
Điều 2. Đối tượng áp dụng
1. Cơ quan quản lý nhà nước về tài nguyên và môi trường; cơ quan chuyên môn về tài nguyên và môi trường; công chức địa chính xã, phường, thị trấn có liên quan đến việc xây dựng, cập nhật, khai thác, quản lý cơ sở dữ liệu đất đai.
2. Các tổ chức, cá nhân khác có liên quan đến việc xây dựng, khai thác cơ sở dữ liệu đất đai.
Điều 3. Giải thích từ ngữ
Trong Thông tư này, các từ ngữ dưới đây được hiểu như sau:
1. Cơ sở dữ liệu đất đai là tập hợp các dữ liệu đất đai được sắp xếp, tổ chức để truy cập, khai thác, quản lý và cập nhật thông qua phương tiện điện tử.
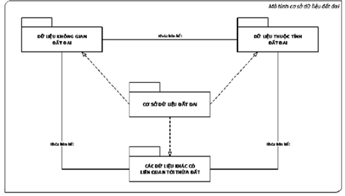
2. Dữ liệu đất đai bao gồm dữ liệu không gian đất đai, dữ liệu thuộc tính đất đai và các dữ liệu khác có liên quan đến thửa đất.
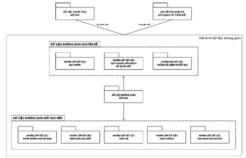
3. Dữ liệu không gian đất đai bao gồm dữ liệu không gian đất đai nền và các dữ liệu không gian chuyên đề.
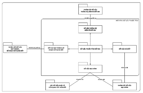
4. Dữ liệu thuộc tính đất đai bao gồm dữ liệu thuộc tính địa chính; dữ liệu thuộc tính quy hoạch, kế hoạch sử dụng đất; dữ liệu thuộc tính giá đất; dữ liệu thuộc tính thống kê, kiểm kê đất đai.
5. Các dữ liệu khác có liên quan tới thửa đất bao gồm bản ký số hoặc bản quét Giấy chứng nhận; Sổ địa chính; giấy tờ pháp lý làm căn cứ để cấp Giấy chứng nhận; hợp đồng hoặc văn bản thực hiện các quyền sử dụng đất, quyền sở hữu nhà ở và tài sản khác gắn liền với đất đã được công chứng, chứng thực theo quy định của pháp luật.
6. Siêu dữ liệu (metadata) là các thông tin mô tả về dữ liệu.
7. Cấu trúc dữ liệu là cách tổ chức và lưu trữ dữ liệu trong máy tính.
8. Kiểu thông tin của dữ liệu là tên, kiểu giá trị và độ dài trường thông tin của dữ liệu.
9. XML (eXtensible Markup Language - ngôn ngữ đánh dấu mở rộng) là ngôn ngữ định dạng mở rộng có khả năng mô tả nhiều loại dữ liệu khác nhau bằng một ngôn ngữ thống nhất và được sử dụng để chia sẻ dữ liệu giữa các hệ thống thông tin.
10. GML (Geography Markup Language - ngôn ngữ đánh dấu địa lý) là một dạng mã hóa của ngôn ngữ XML để thể hiện nội dung các thông tin địa lý.
Chương II
QUY ĐỊNH KỸ THUẬT VỀ CƠ SỞ DỮ LIỆU ĐẤT ĐAI
Điều 4. Nội dung dữ liệu không gian đất đai
1. Dữ liệu không gian đất đai nền bao gồm:
a) Nhóm lớp dữ liệu điểm khống chế đo đạc gồm lớp dữ liệu điểm thiên văn, điểm tọa độ quốc gia, điểm địa chính cơ sở, điểm địa chính, điểm khống chế đo vẽ chôn mốc cố định; lớp dữ liệu điểm độ cao quốc gia, điểm độ cao kỹ thuật có chôn mốc;
b) Nhóm lớp dữ liệu biên giới, địa giới gồm lớp dữ liệu mốc biên giới, địa giới; lớp dữ liệu đường biên giới, địa giới; lớp dữ liệu địa phận của tỉnh, thành phố trực thuộc Trung ương (sau đây gọi chung là cấp tỉnh); lớp dữ liệu địa phận của huyện, quận, thị xã, thành phố thuộc tỉnh (sau đây gọi chung là cấp huyện); lớp dữ liệu địa phận của xã, phường, thị trấn (sau đây gọi chung là cấp xã);
c) Nhóm lớp dữ liệu thủy hệ gồm lớp dữ liệu thủy hệ dạng đường, lớp dữ liệu thủy hệ dạng vùng;
d) Nhóm lớp dữ liệu giao thông gồm lớp dữ liệu tim đường, lớp dữ liệu mặt đường bộ, lớp dữ liệu ranh giới đường, lớp dữ liệu đường sắt;
đ) Nhóm lớp dữ liệu địa danh và ghi chú gồm lớp dữ liệu điểm địa danh, điểm kinh tế, văn hóa, xã hội; lớp dữ liệu ghi chú.
2. Dữ liệu không gian chuyên đề bao gồm:
a) Nhóm lớp dữ liệu địa chính gồm lớp dữ liệu thửa đất; lớp dữ liệu tài sản gắn liền với đất; lớp dữ liệu đường chỉ giới và mốc giới của hành lang an toàn bảo vệ công trình, quy hoạch xây dựng, quy hoạch giao thông và các loại quy hoạch khác có liên quan đến thửa đất theo quy định của pháp luật về bản đồ địa chính;
b) Nhóm lớp dữ liệu quy hoạch, kế hoạch sử dụng đất gồm lớp dữ liệu quy hoạch, kế hoạch sử dụng đất cấp tỉnh; lớp dữ liệu khu chức năng cấp tỉnh; lớp dữ liệu quy hoạch sử dụng đất cấp huyện; lớp dữ liệu khu chức năng cấp huyện; lớp dữ liệu kế hoạch sử dụng đất hàng năm cấp huyện;
c) Nhóm lớp dữ liệu thống kê, kiểm kê đất đai gồm lớp dữ liệu hiện trạng sử dụng đất cấp tỉnh, lớp dữ liệu ranh giới khu vực tổng hợp cấp tỉnh, lớp dữ liệu hiện trạng sử dụng đất cấp huyện, lớp dữ liệu ranh giới khu vực tổng hợp cấp huyện, lớp dữ liệu hiện trạng sử dụng đất cấp xã, lớp dữ liệu ranh giới khu vực tổng hợp cấp xã, lớp dữ liệu kết quả điều tra kiểm kê.
Điều 5. Nội dung dữ liệu thuộc tính đất đai
1. Dữ liệu thuộc tính địa chính bao gồm các nhóm dữ liệu sau đây:
a) Nhóm dữ liệu về thửa đất;
b) Nhóm dữ liệu về đối tượng chiếm đất không tạo thành thửa đất;
c) Nhóm dữ liệu về tài sản gắn liền với đất;
d) Nhóm dữ liệu về người sử dụng đất, người quản lý đất, chủ sở hữu tài sản gắn liền với đất;
đ) Nhóm dữ liệu về quyền sử dụng đất, quyền quản lý đất, quyền sở hữu tài sản gắn liền với đất;
e) Nhóm dữ liệu tình trạng pháp lý về quyền sử dụng đất, quyền quản lý đất, quyền sở hữu tài sản gắn liền với đất;
g) Nhóm dữ liệu về sự biến động trong quá trình sử dụng đất và sở hữu tài sản gắn liền với đất;
h) Nhóm các dữ liệu khác có liên quan tới thửa đất.
2. Dữ liệu thuộc tính quy hoạch, kế hoạch sử dụng đất bao gồm các nhóm dữ liệu sau đây:
a) Nhóm dữ liệu quy hoạch, kế hoạch sử dụng đất cấp tỉnh;
b) Nhóm dữ liệu quy hoạch sử dụng đất cấp huyện;
c) Nhóm dữ liệu kế hoạch sử dụng đất hàng năm cấp huyện.
3. Dữ liệu thuộc tính giá đất bao gồm các nhóm dữ liệu sau đây:
a) Nhóm dữ liệu giá đất theo bảng giá đất;
b) Nhóm dữ liệu giá đất cụ thể;
c) Nhóm dữ liệu giá đất chuyển nhượng trên thị trường.
4. Dữ liệu thuộc tính thống kê, kiểm kê đất đai bao gồm các nhóm dữ liệu sau đây:
a) Nhóm dữ liệu hiện trạng sử dụng đất cấp tỉnh;
b) Nhóm dữ liệu hiện trạng sử dụng đất cấp huyện;
c) Nhóm dữ liệu hiện trạng sử dụng đất cấp xã;
d) Nhóm dữ liệu kết quả điều tra kiểm kê.
Điều 6. Cấu trúc và kiểu thông tin của cơ sở dữ liệu đất đai
Cấu trúc và kiểu thông tin của cơ sở dữ liệu đất đai được quy định tại Phụ lục I ban hành kèm theo Thông tư này.
Điều 7. Hệ quy chiếu không gian và thời gian áp dụng cho dữ liệu đất đai
1. Hệ quy chiếu và hệ tọa độ quốc gia, hệ độ cao quốc gia áp dụng cho dữ liệu không gian đất đai được thực hiện theo quy định về bản đồ địa chính hiện hành.
2. Hệ quy chiếu thời gian: Ngày, tháng, năm theo Dương lịch; giờ, phút, giây theo múi giờ UTC + 07:00 (Coordinated Universal Time).
Điều 8. Siêu dữ liệu đất đai
1. Siêu dữ liệu đất đai bao gồm các nhóm thông tin sau đây:
a) Nhóm thông tin mô tả siêu dữ liệu đất đai;
b) Nhóm thông tin mô tả hệ quy chiếu tọa độ;
c) Nhóm thông tin mô tả dữ liệu đất đai;
d) Nhóm thông tin mô tả chất lượng dữ liệu đất đai;
đ) Nhóm thông tin mô tả phương pháp và quy trình phân phối dữ liệu đất đai.
2. Siêu dữ liệu đất đai được lập cho phạm vi xây dựng cơ sở dữ liệu đất đai đã được phê duyệt và được cập nhật khi có biến động về dữ liệu đất đai.
3. Siêu dữ liệu đất đai phải được mã hóa bằng XML.
4. Cấu trúc và kiểu thông tin của siêu dữ liệu đất đai được quy định tại Phụ lục II ban hành kèm theo Thông tư này.
Điều 9. Chất lượng dữ liệu đất đai
1. Chất lượng dữ liệu địa chính được xác định cho từng thửa đất và phải đồng nhất thông tin giữa dữ liệu không gian địa chính, dữ liệu thuộc tính địa chính với hồ sơ địa chính.
2. Chất lượng dữ liệu quy hoạch, kế hoạch sử dụng đất phải đồng nhất thông tin giữa dữ liệu không gian quy hoạch, kế hoạch sử dụng đất với dữ liệu thuộc tính quy hoạch, kế hoạch sử dụng đất.
3. Chất lượng dữ liệu giá đất được xác định cho từng thửa đất và phải thống nhất với giá đất theo quy định, quyết định của cơ quan nhà nước có thẩm quyền.
4. Chất lượng dữ liệu thống kê, kiểm kê đất đai phải đồng nhất thông tin giữa dữ liệu không gian thống kê, kiểm kê đất đai với dữ liệu thuộc tính thống kê, kiểm kê đất đai.
5. Việc thẩm định, kiểm tra và nghiệm thu cơ sở dữ liệu đất đai được thực hiện theo quy định của Bộ trưởng Bộ Tài nguyên và Môi trường về thẩm định, kiểm tra và nghiệm thu nhiệm vụ, dự án công nghệ thông tin tài nguyên và môi trường áp dụng cho quy trình xây dựng cơ sở dữ liệu đất đai; về công tác giám sát, kiểm tra, thẩm định, nghiệm thu công trình, sản phẩm trong lĩnh vực đất đai.
Điều 10. Trình bày và hiển thị cơ sở dữ liệu đất đai
1. Việc trình bày dữ liệu thuộc tính đất đai được thực hiện theo quy định của pháp luật đất đai về Giấy chứng nhận quyền sử dụng đất, quyền sở hữu nhà ở và tài sản khác gắn liền với đất; hồ sơ địa chính; quy hoạch, kế hoạch sử dụng đất; giá đất; thống kê, kiểm kê đất đai.
2. Việc hiển thị dữ liệu không gian đất đai được quy định tại Phụ lục III ban hành kèm theo Thông tư này.
Điều 11. Trao đổi, phân phối dữ liệu đất đai và siêu dữ liệu đất đai
1. Chuẩn định dạng dữ liệu sử dụng trong trao đổi, phân phối dữ liệu đất đai được áp dụng theo ngôn ngữ định dạng địa lý GML.
2. Chuẩn định dạng siêu dữ liệu sử dụng trong trao đổi, phân phối siêu dữ liệu đất đai được áp dụng theo ngôn ngữ định dạng mở rộng XML.
3. Dữ liệu đất đai và siêu dữ liệu đất đai được trao đổi, phân phối dưới dạng tệp dữ liệu thông qua các thiết bị lưu trữ dữ liệu và các dịch vụ truyền dữ liệu.
Lược đồ ứng dụng GML, XML áp dụng trong trao đổi, phân phối dữ liệu đất đai và siêu dữ liệu đất đai được quy định tại Phụ lục IV ban hành kèm theo Thông tư này.
Chương III
TỔ CHỨC THỰC HIỆN
Điều 12. Hiệu lực thi hành
1. Thông tư này có hiệu lực thi hành kể từ ngày 01 tháng 8 năm 2016.
2. Thông tư này thay thế Thông tư số 17/2010/TT-BTNMT ngày 04 tháng 10 năm 2010 của Bộ trưởng Bộ Tài nguyên và Môi trường quy định kỹ thuật về chuẩn dữ liệu địa chính.
Điều 13. Điều khoản chuyển tiếp
Đối với công trình, dự án xây dựng cơ sở dữ liệu đất đai đã được phê duyệt, thực hiện trước ngày Thông tư này có hiệu lực thi hành mà chưa hoàn thành thì thực hiện như sau:
1. Các công trình, dự án có nội dung thiết kế kỹ thuật - dự toán chưa phù hợp với quy định tại Thông tư này và chưa được triển khai thực hiện thì chủ đầu tư có trách nhiệm rà soát, điều chỉnh bổ sung các thành phần của cơ sở dữ liệu đất đai theo quy định tại Thông tư này để phê duyệt bổ sung và tổ chức thực hiện.
2. Các công trình, dự án đang triển khai và đã được nghiệm thu cấp đơn vị thi công thì tiếp tục thực hiện theo Thiết kế kỹ thuật - dự toán đã được phê duyệt; chủ đầu tư có trách nhiệm rà soát, điều chỉnh bổ sung các thành phần của cơ sở dữ liệu đất đai cho phù hợp với quy định tại Thông tư này để tổ chức thực hiện.
3. Các công trình, dự án đang triển khai nhưng chưa được nghiệm thu cấp đơn vị thi công thì chủ đầu tư có trách nhiệm rà soát, điều chỉnh bổ sung các thành phần của cơ sở dữ liệu đất đai cho phù hợp với quy định tại Thông tư này để đơn vị thi công tiếp tục thực hiện.
Điều 15. Trách nhiệm thực hiện
1. Bộ, cơ quan ngang Bộ, cơ quan thuộc Chính phủ, Ủy ban nhân dân các tỉnh, thành phố trực thuộc Trung ương có trách nhiệm chỉ đạo, tổ chức triển khai thực hiện Thông tư này.
2. Tổng cục Quản lý đất đai có trách nhiệm kiểm tra việc thực hiện Thông tư này.
3. Sở Tài nguyên và Môi trường có trách nhiệm giúp Ủy ban nhân dân tỉnh, thành phố trực thuộc Trung ương triển khai thực hiện Thông tư này.
Trong quá trình thực hiện, nếu có khó khăn, vướng mắc thì cơ quan, tổ chức, cá nhân phản ánh kịp thời về Bộ Tài nguyên và Môi trường để xem xét, giải quyết./.
|
|
KT. BỘ TRƯỞNG |
PHỤ LỤC
(Ban hành kèm theo Thông tư số 75/2015/TT-BTNMT ngày 28 tháng 12 năm 2015 của Bộ trưởng Bộ Tài nguyên và Môi trường)
Gồm các Phụ lục sau:
1. Phụ lục số 01: Cấu trúc và kiểu thông tin của cơ sở dữ liệu đất đai
2. Phụ lục số 02: Cấu trúc và kiểu thông tin của siêu dữ liệu đất đai
3. Phụ lục số 03: Hiển thị dữ liệu không gian đất đai
4. Phụ lục số 04: Lược đồ ứng dụng GML, XML áp dụng trong trao đổi, phân phối dữ liệu đất đai và siêu dữ liệu đất đai.
PHỤ LỤC I
CẤU TRÚC VÀ KIỂU THÔNG TIN CỦA CƠ SỞ DỮ LIỆU ĐẤT ĐAI
(Ban hành kèm theo Thông tư số 75/2015/TT-BTNMT ngày 28 tháng 12 năm 2015 của Bộ trưởng Bộ Tài nguyên và Môi trường)
I. Mô hình cơ sở dữ liệu đất đai

1. Mô hình dữ liệu không gian đất đai

2. Mô hình dữ liệu thuộc tính đất đai

II. Cấu trúc, kiểu thông tin cơ sở dữ liệu đất đai
1. Danh mục bảng mã
1.1. Loại điểm tọa độ
Tên bảng dữ liệu: LoaiDiemToaDo
|
Mã |
Giá trị |
|
1 |
Điểm thiên văn |
|
2 |
Điểm tọa độ quốc gia |
|
3 |
Điểm địa chính cơ sở |
|
4 |
Điểm địa chính |
|
5 |
Điểm khống chế |
1.2. Loại điểm độ cao
Tên bảng dữ liệu: LoaiDiemDoCao
|
Mã |
Giá trị |
|
1 |
Độ cao quốc gia |
|
2 |
Độ cao kỹ thuật có chôn mốc |
1.3. Loại mốc
Tên bảng dữ liệu: LoaiMoc
|
Mã |
Giá trị |
|
1 |
Mốc chôn |
|
2 |
Mốc gắn |
|
3 |
Khác |
1.4. Loại cấp hạng
Tên bảng dữ liệu: LoaiCapHang
|
Mã |
Giá trị |
|
1 |
Cấp 0 |
|
2 |
Hạng I |
|
3 |
Hạng II |
|
4 |
Hạng III |
|
5 |
Hạng IV |
1.5. Loại mốc biên giới, địa giới
Tên bảng dữ liệu: LoaiMocBienGioiDiaGioi
|
Mã |
Giá trị |
|
1 |
Mốc biên giới |
|
2 |
Mốc địa giới hành chính cấp tỉnh |
|
3 |
Mốc địa giới hành chính cấp huyện |
|
4 |
Mốc địa giới hành chính cấp xã |
1.6. Loại đường thủy hệ
Tên bảng dữ liệu: LoaiDuongThuyHe
|
Mã |
Giá trị |
|
1 |
Đường mép nước |
|
2 |
Đường bờ nước |
|
3 |
Kênh, mương, máng dẫn nước, rãnh thoát nước |
|
4 |
Suối, kênh, mương nửa tỷ lệ (1 nét) |
1.7. Loại vùng thủy hệ
Tên bảng dữ liệu: LoaiVungThuyHe
|
Mã |
Giá trị |
|
1 |
Sông, ngòi, kênh, rạch, suối |
|
2 |
Mặt nước chuyên dùng |
1.8. Loại đường
Tên bảng dữ liệu: LoaiDuong
|
Mã |
Giá trị |
|
1 |
Đường bộ |
|
2 |
Đường sắt |
|
3 |
Cầu |
1.9. Loại địa danh
Tên bảng dữ liệu: LoaiDiaDanh
|
Mã |
Giá trị |
|
DC |
Dân cư |
|
SV |
Sơn văn |
|
TV |
Thủy văn |
|
KX |
Kinh tế, văn hóa, xã hội |
1.10. Loại bản đồ địa chính
Tên bảng dữ liệu: LoaiBanDoDiaChinh
|
Mã |
Giá trị |
|
1 |
Bản đồ địa chính (VN2000) |
|
2 |
Bản đồ địa chính (HN72) |
|
3 |
Bản đồ 299/TTg |
|
4 |
Sơ đồ trích đo địa chính |
|
5 |
Bản đồ địa chính khác |
1.11. Loại tài sản gắn liền với đất
Tên bảng dữ liệu: LoaiTaiSanGanLienVoiDat
|
Mã |
Giá trị |
|
1 |
Nhà ở riêng lẻ |
|
2 |
Khu nhà chung cư, nhà hỗn hợp |
|
3 |
Nhà chung cư |
|
4 |
Căn hộ |
|
5 |
Hạng mục sở hữu chung ngoài căn hộ |
|
6 |
Công trình xây dựng |
|
7 |
Công trình ngầm |
|
8 |
Hạng mục của công trình xây dựng |
|
9 |
Rừng sản xuất là rừng trồng |
|
10 |
Cây lâu năm |
1.12. Loại trạng thái đăng ký cấp giấy chứng nhận
Tên bảng dữ liệu: LoaiTrangThaiDangKyCapGCN
|
Mã |
Giá trị |
|
1 |
Chưa đăng ký |
|
2 |
Đã đăng ký, chưa đủ điều kiện cấp giấy chứng nhận |
|
3 |
Đã đăng ký, không đủ điều kiện cấp giấy chứng nhận |
|
4 |
Đã đăng ký, đủ điều kiện cấp giấy chứng nhận |
|
5 |
Đã cấp giấy chứng nhận |
1.13. Loại quy hoạch
Tên bảng dữ liệu: LoaiQuyHoach
|
Mã |
Giá trị |
|
1 |
Quy hoạch sử dụng đất |
|
2 |
Quy hoạch xây dựng |
|
3 |
Quy hoạch giao thông |
|
4 |
Quy hoạch khác có liên quan |
1.14. Loại hành lang an toàn bảo vệ
Tên bảng dữ liệu: LoaiHanhLangAnToanBaoVe
|
Mã |
Giá trị |
|
1 |
Hành lang bảo vệ sông |
|
2 |
Hành lang bảo vệ đê điều |
|
3 |
Hành lang bảo vệ cầu |
|
4 |
Hàng lang bảo vệ nguồn nước |
|
5 |
Hành lang an toàn ống cấp nước |
|
6 |
Hành lang an toàn đường sắt |
|
7 |
Hành lang an toàn đường bộ |
|
8 |
Hành lang an toàn lưới điện |
|
9 |
Hành lang bảo vệ an toàn trạm điện |
|
10 |
Đất xây dựng công trình công cộng có hành lang bảo vệ an toàn |
|
11 |
Hành lang an toàn bảo vệ khác |
1.15. Loại khu chức năng cấp tỉnh
Tên bảng dữ liệu: LoaiKhuChucNangCapTinh
|
Mã |
Giá trị |
|
KNN |
Khu sản xuất nông nghiệp |
|
KLN |
Khu lâm nghiệp |
|
KBT |
Khu bảo tồn thiên nhiên và đa dạng sinh học |
|
KPC |
Khu phát triển công nghiệp |
|
DTC |
Khu đô thị |
|
KTM |
Khu thương mại, dịch vụ |
|
DNT |
Khu dân cư nông thôn |
1.16. Loại khu chức năng cấp huyện
Tên bảng dữ liệu: LoaiKhuChucNangCapHuyen
|
Mã |
Giá trị |
|
KVL |
Khu vực chuyên trồng lúa nước |
|
KVN |
Khu vực chuyên trồng cây công nghiệp lâu năm |
|
KPH |
Khu vực rừng phòng hộ |
|
KDD |
Khu vực rừng đặc dụng |
|
KSX |
Khu vực rừng sản xuất |
|
KKN |
Khu công nghiệp, cụm công nghiệp |
|
KDV |
Khu đô thị, thương mại, dịch vụ |
|
KDL |
Khu du lịch |
|
KON |
Khu ở, làng nghề, sản xuất phi nông nghiệp nông thôn |
1.17. Loại khu vực tổng hợp
Tên bảng dữ liệu: LoaiKhuVucTongHop
|
Mã |
Giá trị |
|
DNT |
Đất khu dân cư nông thôn |
|
DTD |
Đất đô thị |
|
CNC |
Đất khu công nghệ cao |
|
KKT |
Đất khu kinh tế |
|
KBT |
Đất khu bảo tồn thiên nhiên |
|
KĐD |
Đất cơ sở bảo tồn đa dạng sinh học |
|
MVB |
Đất có mặt nước ven biển |
1.18. Đối tượng sử dụng
Tên bảng dữ liệu: DoiTuongSuDung
|
Mã |
Giá trị |
|
GDC |
Hộ gia đình, cá nhân trong nước |
|
TCC |
Tổ chức trong nước |
|
TKT |
Tổ chức kinh tế trong nước |
|
TCN |
Cơ quan, đơn vị của Nhà nước |
|
TSN |
Tổ chức sự nghiệp công lập |
|
TKH |
Tổ chức trong nước khác |
|
NNG |
Tổ chức nước ngoài |
|
TVN |
Doanh nghiệp có vốn đầu tư nước ngoài |
|
TNG |
Tổ chức nước ngoài có chức năng ngoại giao |
|
CNN |
Người Việt Nam định cư ở nước ngoài |
|
CDS |
Cộng đồng dân cư và cơ sở tôn giáo |
|
UBQ |
Ủy ban nhân dân cấp xã |
|
TPQ |
Tổ chức phát triển quỹ đất |
|
TKQ |
Cộng đồng dân cư và tổ chức khác được giao quản lý đất |
1.19. Mục đích sử dụng
Tên bảng dữ liệu: MucDichSuDung
Mô tả: là mục đích sử dụng ghi thống nhất với bản đồ địa chính và hồ sơ địa chính
|
Mã |
Giá trị |
|
LUC |
Đất chuyên trồng lúa nước |
|
LUK |
Đất trồng lúa nước còn lại |
|
LUN |
Đất trồng lúa nương |
|
BHK |
Đất bằng trồng cây hàng năm khác |
|
NHK |
Đất nương rẫy trồng cây hàng năm khác |
|
CLN |
Đất trồng cây lâu năm |
|
RSX |
Đất rừng sản xuất |
|
RPH |
Đất rừng phòng hộ |
|
RDD |
Đất rừng đặc dụng |
|
NTS |
Đất nuôi trồng thủy sản |
|
LMU |
Đất làm muối |
|
NKH |
Đất nông nghiệp khác |
|
ONT |
Đất ở tại nông thôn |
|
ODT |
Đất ở tại đô thị |
|
TSC |
Đất xây dựng trụ sở cơ quan |
|
DTS |
Đất xây dựng trụ sở của tổ chức sự nghiệp |
|
DVH |
Đất xây dựng cơ sở văn hóa |
|
DYT |
Đất xây dựng cơ sở y tế |
|
DGD |
Đất xây dựng cơ sở giáo dục và đào tạo |
|
DTT |
Đất xây dựng cơ sở thể dục thể thao |
|
DKH |
Đất xây dựng cơ sở khoa học và công nghệ |
|
DXH |
Đất xây dựng cơ sở dịch vụ xã hội |
|
DNG |
Đất xây dựng cơ sở ngoại giao |
|
DSK |
Đất xây dựng công trình sự nghiệp khác |
|
CQP |
Đất quốc phòng |
|
CAN |
Đất an ninh |
|
SKK |
Đất khu công nghiệp |
|
SKN |
Đất cụm công nghiệp |
|
SKT |
Đất khu chế xuất |
|
TMD |
Đất thương mại, dịch vụ |
|
SKC |
Đất cơ sở sản xuất phi nông nghiệp |
|
SKS |
Đất sử dụng cho hoạt động khoáng sản |
|
SKX |
Đất sản xuất vật liệu xây dựng, làm đồ gốm |
|
DGT |
Đất giao thông |
|
DTL |
Đất thủy lợi |
|
DDT |
Đất có di tích lịch sử - văn hóa |
|
DDL |
Đất có danh lam thắng cảnh |
|
DSH |
Đất sinh hoạt cộng đồng |
|
DKV |
Đất khu vui chơi, giải trí công cộng |
|
DNL |
Đất công trình năng lượng |
|
DBV |
Đất công trình bưu chính, viễn thông |
|
DCH |
Đất chợ |
|
DRA |
Đất bãi thải, xử lý chất thải |
|
DCK |
Đất công trình công cộng khác |
|
TON |
Đất cơ sở tôn giáo |
|
TIN |
Đất cơ sở tín ngưỡng |
|
NTD |
Đất làm nghĩa trang, nghĩa địa, nhà tang lễ, nhà hỏa táng |
|
SON |
Đất sông, ngòi, kênh, rạch, suối |
|
MNC |
Đất có mặt nước chuyên dùng |
|
PNK |
Đất phi nông nghiệp khác |
|
BCS |
Đất bằng chưa sử dụng |
|
DCS |
Đất đồi núi chưa sử dụng |
|
NCS |
Núi đá không có rừng cây |
1.20. Loại đất hiện trạng
Tên bảng dữ liệu: LoaiDatHienTrang
|
Mã |
Giá trị |
|
SXN |
Đất nông nghiệp |
|
NNP |
Đất sản xuất nông nghiệp |
|
CHN |
Đất trồng cây hàng năm |
|
LUA |
Đất trồng lúa |
|
LUC |
Đất chuyên trồng lúa nước |
|
LUK |
Đất trồng lúa nước còn lại |
|
LUN |
Đất trồng lúa nương |
|
HNK |
Đất trồng cây hàng năm khác |
|
BHK |
Đất bằng trồng cây hàng năm khác |
|
NHK |
Đất nương rẫy trồng cây hàng năm khác |
|
CLN |
Đất trồng cây lâu năm |
|
LNP |
Đất lâm nghiệp |
|
RSX |
Đất rừng sản xuất |
|
RPH |
Đất rừng phòng hộ |
|
RDD |
Đất rừng đặc dụng |
|
NTS |
Đất nuôi trồng thủy sản |
|
LMU |
Đất làm muối |
|
NKH |
Đất nông nghiệp khác |
|
PNN |
Đất phi nông nghiệp |
|
OTC |
Đất ở |
|
ONT |
Đất ở tại nông thôn |
|
ODT |
Đất ở tại đô thị |
|
CDG |
Đất chuyên dùng |
|
TSC |
Đất xây dựng trụ sở cơ quan |
|
DSN |
Đất xây dựng công trình sự nghiệp |
|
DTS |
Đất xây dựng trụ sở của tổ chức sự nghiệp |
|
DVH |
Đất xây dựng cơ sở văn hóa |
|
DYT |
Đất xây dựng cơ sở y tế |
|
DGD |
Đất xây dựng cơ sở giáo dục và đào tạo |
|
DTT |
Đất xây dựng cơ sở thể dục thể thao |
|
DKH |
Đất xây dựng cơ sở khoa học và công nghệ |
|
DXH |
Đất xây dựng cơ sở dịch vụ xã hội |
|
DNG |
Đất xây dựng cơ sở ngoại giao |
|
DSK |
Đất xây dựng công trình sự nghiệp khác |
|
CQP |
Đất quốc phòng |
|
CAN |
Đất an ninh |
|
CSK |
Đất sản xuất, kinh doanh phi nông nghiệp |
|
SKK |
Đất khu công nghiệp |
|
SKN |
Đất cụm công nghiệp |
|
SKT |
Đất khu chế xuất |
|
TMD |
Đất thương mại, dịch vụ |
|
SKC |
Đất cơ sở sản xuất phi nông nghiệp |
|
SKS |
Đất sử dụng cho hoạt động khoáng sản |
|
SKX |
Đất sản xuất vật liệu xây dựng, làm đồ gốm |
|
CCC |
Đất có mục đích công cộng |
|
DGT |
Đất giao thông |
|
DTL |
Đất thủy lợi |
|
DDT |
Đất có di tích lịch sử - văn hóa |
|
DDL |
Đất có danh lam thắng cảnh |
|
DSH |
Đất sinh hoạt cộng đồng |
|
DKV |
Đất khu vui chơi, giải trí công cộng |
|
DNL |
Đất công trình năng lượng |
|
DBV |
Đất công trình bưu chính, viễn thông |
|
DCH |
Đất chợ |
|
DRA |
Đất bãi thải, xử lý chất thải |
|
DCK |
Đất công trình công cộng khác |
|
TON |
Đất cơ sở tôn giáo |
|
TIN |
Đất cơ sở tín ngưỡng |
|
NTD |
Đất làm nghĩa trang, nghĩa địa, nhà tang lễ, nhà hỏa táng |
|
SON |
Đất sông, ngòi, kênh, rạch, suối |
|
MNC |
Đất có mặt nước chuyên dùng |
|
PNK |
Đất phi nông nghiệp khác |
|
CSD |
Đất chưa sử dụng |
|
BCS |
Đất bằng chưa sử dụng |
|
DCS |
Đất đồi núi chưa sử dụng |
|
NCS |
Núi đá không có rừng cây |
|
MVB |
Đất có mặt nước ven biển (quan sát) |
|
MVT |
Đất mặt nước ven biển nuôi trồng thủy sản |
|
MVR |
Đất mặt nước ven biển có rừng |
|
MVK |
Đất mặt nước ven biển có mục đích khác |
1.21. Mục đích sử dụng theo quy hoạch
Tên bảng dữ liệu: MucDichSuDungQH
|
Mã |
Giá trị |
|
NNP |
Đất nông nghiệp |
|
LUA |
Đất trồng lúa |
|
LUC |
Đất chuyên trồng lúa nước |
|
HNK |
Đất trồng cây hàng năm khác |
|
CLN |
Đất trồng cây lâu năm |
|
RPH |
Đất rừng phòng hộ |
|
RDD |
Đất rừng đặc dụng |
|
RSX |
Đất rừng sản xuất |
|
NTS |
Đất nuôi trồng thủy sản |
|
LMU |
Đất làm muối |
|
NKH |
Đất nông nghiệp khác |
|
PNN |
Đất phi nông nghiệp |
|
CQP |
Đất quốc phòng |
|
CAN |
Đất an ninh |
|
SKK |
Đất khu công nghiệp |
|
SKT |
Đất khu chế xuất |
|
SKN |
Đất cụm công nghiệp |
|
TMD |
Đất thương mại, dịch vụ |
|
SKC |
Đất cơ sở sản xuất phi nông nghiệp |
|
SKS |
Đất sử dụng cho hoạt động khoáng sản |
|
DHT |
Đất phát triển hạ tầng cấp quốc gia, cấp tỉnh, cấp huyện, cấp xã |
|
DDT |
Đất có di tích lịch sử - văn hóa |
|
DDL |
Đất danh lam thắng cảnh |
|
DRA |
Đất bãi thải, xử lý chất thải |
|
ONT |
Đất ở tại nông thôn |
|
ODT |
Đất ở tại đô thị |
|
TSC |
Đất xây dựng trụ sở cơ quan |
|
DTS |
Đất xây dựng trụ sở của tổ chức sự nghiệp |
|
DNG |
Đất xây dựng cơ sở ngoại giao |
|
TON |
Đất cơ sở tôn giáo |
|
NTD |
Đất làm nghĩa trang, nghĩa địa, nhà tang lễ, nhà hỏa táng |
|
SKX |
Đất sản xuất vật liệu xây dựng, làm đồ gốm |
|
DSH |
Đất sinh hoạt cộng đồng |
|
DKV |
Đất khu vui chơi, giải trí công cộng |
|
TIN |
Đất cơ sở tín ngưỡng |
|
SON |
Đất sông, ngòi, kênh, rạch, suối |
|
MNC |
Đất có mặt nước chuyên dùng |
|
PNK |
Đất phi nông nghiệp khác |
|
CSD |
Đất chưa sử dụng |
|
KCN |
Đất khu công nghệ cao |
|
KKT |
Đất khu kinh tế |
|
KDT |
Đất đô thị |
1.22. Loại giấy tờ tùy thân
Tên bảng dữ liệu: LoaiGiayToTuyThan
|
Mã |
Giá trị |
|
1 |
Giấy khai sinh |
|
2 |
Chứng minh nhân dân |
|
3 |
Giấy chứng minh sỹ quan quân đội nhân dân Việt Nam |
|
4 |
Giấy chứng minh công an nhân dân |
|
5 |
Căn cước công dân |
|
6 |
Hộ chiếu |
|
7 |
Sổ hộ khẩu |
|
8 |
Các loại giấy tờ tùy thân khác |
2. Dữ liệu không gian đất đai
2.1. Dữ liệu không gian đất đai nền
2.1.1. Nhóm lớp dữ liệu điểm khống chế đo đạc
a) Lớp điểm tọa độ
Tên lớp dữ liệu: DiemToaDo
Kiểu dữ liệu không gian: dữ liệu dạng điểm (GM_Point)
Bảng kiểu thông tin dữ liệu:
|
Trường thông tin |
Kiểu giá trị |
Độ dài trường |
Mô tả |
||
|
Tên trường thông tin |
Ký hiệu trường thông tin |
Tiếng Việt |
Tiếng Anh |
||
|
Mã đối tượng |
toaDoID |
ID |
ID |
|
Là khóa chính |
|
Mã xã |
maXa |
Chuỗi ký tự |
CharacterString |
5 |
Là mã đơn vị hành chính cấp xã |
|
Loại điểm tọa độ |
loaiDiemToaDo |
Số nguyên |
Integer |
|
Loại điểm tọa độ được xác định trong bảng danh mục |
|
Số hiệu điểm |
soHieuDiem |
Chuỗi ký tự |
CharacterString |
15 |
Là số hiệu điểm theo số liệu được cơ quan có thẩm quyền cung cấp |
|
Tọa độ X |
toaDoX |
Số thực |
Real |
|
Là toạ độ phẳng x trong Hệ tọa độ quốc gia theo số liệu được cơ quan có thẩm quyền cung cấp |
|
Tọa độ Y |
toaDoY |
Số thực |
Real |
|
Là toạ độ phẳng y trong Hệ tọa độ quốc gia theo số liệu được cơ quan có thẩm quyền cung cấp |
|
Loại cấp hạng |
loaiCapHang |
Số nguyên |
Integer |
|
Loại cấp hạng được xác định trong bảng danh mục |
|
Ghi chú |
ghiChu |
Chuỗi ký tự |
CharacterString |
100 |
Ghi chú điểm tọa độ |
|
Dữ liệu đồ họa |
geo |
Dữ liệu dạng điểm |
GM_Point |
|
Là dữ liệu đồ họa của đối tượng |
b) Lớp điểm độ cao
Tên lớp dữ liệu: DiemDoCao
Kiểu dữ liệu không gian: dữ liệu dạng điểm (GM_Point)
Bảng kiểu thông tin dữ liệu:
|
Trường thông tin |
Kiểu giá trị |
Độ dài trường |
Mô tả |
||
|
Tên trường thông tin |
Ký hiệu trường thông tin |
Tiếng Việt |
Tiếng Anh |
||
|
Mã đối tượng |
doCaoID |
ID |
ID |
|
Là khóa chính |
|
Mã xã |
maXa |
Chuỗi ký tự |
CharacterString |
5 |
Là mã đơn vị hành chính cấp xã |
|
Loại điểm độ cao |
loaiDiemToaDo |
Số nguyên |
Integer |
|
Loại điểm độ cao được xác định trong bảng danh mục |
|
Số hiệu điểm |
soHieuDiem |
Chuỗi ký tự |
CharacterString |
15 |
Là số hiệu điểm theo số liệu được cơ quan có thẩm quyền cung cấp |
|
Tọa độ X |
toaDoX |
Số thực |
Real |
|
Là toạ độ phẳng x trong Hệ tọa độ quốc gia theo số liệu được cơ quan có thẩm quyền cung cấp |
|
Tọa độ Y |
toaDoY |
Số thực |
Real |
|
Là toạ độ phẳng y trong Hệ tọa độ quốc gia theo số liệu được cơ quan có thẩm quyền cung cấp |
|
Độ cao H |
doCaoH |
Số thực |
Real |
|
Là độ cao h trong Hệ tọa độ quốc gia theo số liệu được cơ quan có thẩm quyền cung cấp |
|
Loại mốc |
loaiMoc |
Số nguyên |
Integer |
|
Loại mốc được xác định trong bảng danh mục |
|
Ghi chú |
ghiChu |
Chuỗi ký tự |
CharacterString |
100 |
Ghi chú điểm độ cao |
|
Dữ liệu đồ họa |
geo |
Dữ liệu dạng điểm |
GM_Point |
|
Là dữ liệu đồ họa của đối tượng |
2.1.2. Nhóm lớp dữ liệu biên giới, địa giới
a) Lớp mốc biên giới, địa giới
Tên lớp dữ liệu: MocBienGioiDiaGioi
Kiểu dữ liệu không gian: dữ liệu dạng điểm (GM_Point)
Quan hệ không gian: nằm trên đường biên giới, đường địa giới hành chính các cấp
Bảng kiểu thông tin dữ liệu:
|
Trường thông tin |
Kiểu giá trị |
Độ dài trường |
Mô tả |
||
|
Tên trường thông tin |
Ký hiệu trường thông tin |
Tiếng Việt |
Tiếng Anh |
||
|
Mã đối tượng |
mocBienGioiDiaGioiID |
ID |
ID |
|
Là khóa chính |
|
Loại mốc biên giới, địa giới |
loaiMocBienGioiDiaGioi |
Số nguyên |
Integer |
|
Loại mốc biên giới, địa giới được xác định trong bảng danh mục |
|
Số hiệu mốc |
soHieuMoc |
Chuỗi ký tự |
CharacterString |
15 |
Là số hiệu mốc theo số liệu được cơ quan có thẩm quyền cung cấp |
|
Tọa độ X |
toaDoX |
Số thực |
Real |
|
Là tọa độ phẳng x trong Hệ tọa độ quốc gia theo số liệu được cơ quan có thẩm quyền cung cấp |
|
Tọa độ Y |
toaDoY |
Số thực |
Real |
|
Là tọa độ phẳng y trong Hệ tọa độ quốc gia theo số liệu được cơ quan có thẩm quyền cung cấp |
|
Độ cao H |
doCaoH |
Số thực |
Real |
|
Là độ cao h trong Hệ tọa độ quốc gia theo số liệu được cơ quan có thẩm quyền cung cấp |
|
Ghi chú |
ghiChu |
Chuỗi ký tự |
CharacterString |
100 |
Ghi chú điểm mốc biên giới, địa giới |
|
Dữ liệu đồ họa |
geo |
Dữ liệu dạng điểm |
GM_Point |
|
Là dữ liệu đồ họa của đối tượng |
b) Lớp đường biên giới
Tên lớp dữ liệu: DuongBienGioi
Kiểu dữ liệu không gian: dữ liệu dạng đường (GM_Line)
Quan hệ không gian: đi qua mốc biên giới.
Bảng kiểu thông tin dữ liệu:
|
Trường thông tin |
Kiểu giá trị |
Độ dài trường |
Mô tả |
||
|
Tên trường thông tin |
Ký hiệu trường thông tin |
Tiếng Việt |
Tiếng Anh |
||
|
Mã đối tượng |
duongBienGioiID |
ID |
ID |
|
Là khóa chính |
|
Ghi chú |
ghiChu |
Chuỗi ký tự |
CharacterString |
100 |
Ghi chú đường biên giới |
|
Dữ liệu đồ họa |
geo |
Dữ liệu dạng đường |
GM_ Line |
|
Là dữ liệu đồ họa của đối tượng |
c) Lớp đường địa giới hành chính cấp tỉnh
Tên lớp dữ liệu: DuongDiaGioiCapTinh
Kiểu dữ liệu không gian: dữ liệu dạng đường (GM_Line)
Quan hệ không gian: đi qua mốc biên giới, địa giới
Bảng kiểu thông tin dữ liệu:
|
Trường thông tin |
Kiểu giá trị |
Độ dài trường |
Mô tả |
||
|
Tên trường thông tin |
Ký hiệu trường thông tin |
Tiếng Việt |
Tiếng Anh |
||
|
Mã đối tượng |
duongDiaGioiCapTinhID |
ID |
ID |
|
Là khóa chính |
|
Loại |
Loai |
Lô gíc |
Boolean |
|
Giá trị 1: xác định Giá trị 0: chưa xác định |
|
Mã tỉnh liền kề trái |
maTinhLienKeTrai |
Chuỗi ký tự |
CharacterString |
2 |
Là mã tỉnh liền kề trái |
|
Mã tỉnh liền kề phải |
maTinhLienKePhai |
Chuỗi ký tự |
CharacterString |
2 |
Là mã tỉnh liền kề phải |
|
Ghi chú |
ghiChu |
Chuỗi ký tự |
CharacterString |
100 |
Ghi chú đường địa giới hành chính cấp tỉnh |
|
Dữ liệu đồ họa |
geo |
Dữ liệu dạng đường |
GM_ Line |
|
Là dữ liệu đồ họa của đối tượng |
d) Lớp đường địa giới hành chính cấp huyện
Tên lớp dữ liệu: DuongDiaGioiCapHuyen
Kiểu dữ liệu không gian: dữ liệu dạng đường (GM_Line)
Quan hệ không gian: đi qua mốc biên giới, địa giới
Bảng kiểu thông tin dữ liệu:
|
Trường thông tin |
Kiểu giá trị |
Độ dài trường |
Mô tả |
||
|
Tên trường thông tin |
Ký hiệu trường thông tin |
Tiếng Việt |
Tiếng Anh |
||
|
Mã đối tượng |
duongDiaGioiCapHuyenID |
ID |
ID |
|
Là khóa chính |
|
Ghi chú |
ghiChu |
Chuỗi ký tự |
CharacterString |
100 |
Ghi chú đường địa giới hành chính cấp huyện |
|
Dữ liệu đồ họa |
geo |
Dữ liệu dạng đường |
GM_ Line |
|
Là dữ liệu đồ họa của đối tượng |
đ) Lớp đường địa giới hành chính cấp xã
Tên lớp dữ liệu: DuongDiaGioiCapXa
Kiểu dữ liệu không gian: dữ liệu dạng đường (GM_Line)
Quan hệ không gian: đi qua mốc biên giới, địa giới
Bảng kiểu thông tin dữ liệu:
|
Trường thông tin |
Kiểu giá trị |
Độ dài trường |
Mô tả |
||
|
Tên trường thông tin |
Ký hiệu trường thông tin |
Tiếng Việt |
Tiếng Anh |
||
|
Mã đối tượng |
duongDiaGioiCapXaID |
ID |
ID |
|
Là khóa chính |
|
Ghi chú |
ghiChu |
Chuỗi ký tự |
CharacterString |
100 |
Ghi chú đường địa giới hành chính cấp xã |
|
Dữ liệu đồ họa |
geo |
Dữ liệu dạng đường |
GM_ Line |
|
Là dữ liệu đồ họa của đối tượng |
e) Lớp địa phận hành chính cấp tỉnh
Tên lớp dữ liệu: DiaPhanCapTinh
Kiểu dữ liệu không gian: dữ liệu dạng vùng (GM_Polygon)
Quan hệ không gian: có đường bao là đường địa giới hành chính cấp tỉnh
Bảng kiểu thông tin dữ liệu:
|
Trường thông tin |
Kiểu giá trị |
Độ dài trường |
Mô tả |
||
|
Tên trường thông tin |
Ký hiệu trường thông tin |
Tiếng Việt |
Tiếng Anh |
||
|
Mã đối tượng |
diaPhanCapTinhID |
ID |
ID |
|
Là khóa chính |
|
Mã tỉnh |
maTinh |
Chuỗi ký tự |
CharacterString |
2 |
Là mã đơn vị hành chính cấp tỉnh |
|
Tên tỉnh |
tenTinh |
Chuỗi ký tự |
CharacterString |
30 |
Là tên tỉnh hoặc tên thành phố trực thuộc Trung ương |
|
Diện tích tự nhiên |
dienTichTuNhien |
Số thực |
Real |
|
Là diện tích tự nhiên của tỉnh, đơn vị tính là ha |
|
Ghi chú |
ghiChu |
Chuỗi ký tự |
CharacterString |
100 |
Ghi chú vùng địa phận hành chính cấp tỉnh |
|
Dữ liệu đồ họa |
geo |
Dữ liệu dạng vùng |
GM_ Polygon |
|
Là dữ liệu đồ họa của đối tượng |
g) Lớp địa phận hành chính cấp huyện
Tên lớp dữ liệu: DiaPhanCapHuyen
Kiểu dữ liệu không gian: dữ liệu dạng vùng (GM_Polygon)
Quan hệ không gian: có đường bao là đường địa giới hành chính cấp huyện
Bảng kiểu thông tin dữ liệu:
|
Trường thông tin |
Kiểu giá trị |
Độ dài trường |
Mô tả |
||
|
Tên trường thông tin |
Ký hiệu trường thông tin |
Tiếng Việt |
Tiếng Anh |
||
|
Mã đối tượng |
diaPhanCapHuyenID |
ID |
ID |
|
Là khóa chính |
|
Mã huyện |
maHuyen |
Chuỗi ký tự |
CharacterString |
3 |
Là mã đơn vị hành chính cấp huyện |
|
Tên huyện |
tenHuyen |
Chuỗi ký tự |
CharacterString |
50 |
Là tên quận hoặc huyện hoặc thị xã hoặc thành phố thuộc tỉnh |
|
Diện tích tự nhiên |
dienTichTuNhien |
Số thực |
Real |
|
Là diện tích tự nhiên của huyện, đơn vị tính là ha |
|
Ghi chú |
ghiChu |
Chuỗi ký tự |
CharacterString |
100 |
Ghi chú vùng địa phận hành chính cấp huyện |
|
Dữ liệu đồ họa |
geo |
Dữ liệu dạng vùng |
GM_ Polygon |
|
Là dữ liệu đồ họa của đối tượng |
h) Lớp địa phận hành chính cấp xã
Tên lớp dữ liệu: DiaPhanCapXa
Kiểu dữ liệu không gian: dữ liệu dạng vùng (GM_Polygon)
Quan hệ không gian: có đường bao là đường địa giới hành chính cấp xã
Bảng kiểu thông tin dữ liệu:
|
Trường thông tin |
Kiểu giá trị |
Độ dài trường |
Mô tả |
||
|
Tên trường thông tin |
Ký hiệu trường thông tin |
Tiếng Việt |
Tiếng Anh |
||
|
Mã đối tượng |
diaPhanCapXaID |
ID |
ID |
|
Là khóa chính |
|
Mã xã |
maXa |
Chuỗi ký tự |
CharacterString |
5 |
Là mã đơn vị hành chính cấp xã |
|
Tên xã |
tenXa |
Chuỗi ký tự |
CharacterString |
50 |
Là tên xã hoặc phường hoặc thị trấn |
|
Diện tích tự nhiên |
dienTichTuNhien |
Số thực |
Real |
|
Là diện tích tự nhiên của xã, đơn vị tính là ha |
|
Ghi chú |
ghiChu |
Chuỗi ký tự |
CharacterString |
100 |
Ghi chú vùng địa phận hành chính cấp xã |
|
Dữ liệu đồ họa |
geo |
Dữ liệu dạng vùng |
GM_ Polygon |
|
Là dữ liệu đồ họa của đối tượng |
2.1.3. Nhóm lớp dữ liệu thủy hệ
a) Lớp thủy hệ dạng đường
Tên lớp dữ liệu: DuongThuyHe
Kiểu dữ liệu không gian: dữ liệu dạng đường (GM_Line)
Bảng kiểu thông tin dữ liệu:
|
Trường thông tin |
Kiểu giá trị |
Độ dài trường |
Mô tả |
||
|
Tên trường thông tin |
Ký hiệu trường thông tin |
Tiếng Việt |
Tiếng Anh |
||
|
Mã đối tượng |
duongThuyHeID |
ID |
ID |
|
Là khóa chính |
|
Tên thủy hệ |
ten |
Chuỗi ký tự |
CharacterString |
50 |
Là tên của đường thủy hệ |
|
Loại thủy hệ dạng đường |
loaiDuongThuyHe |
Số nguyên |
Integer |
|
Là trường thể hiện là đường mép nước, đường bờ nước, thủy hệ 1 nét |
|
Dữ liệu đồ họa |
geo |
Dữ liệu dạng đường |
GM_ Line |
|
Là dữ liệu đồ họa của đối tượng |
b) Lớp thủy hệ dạng vùng
Tên lớp dữ liệu: VungThuyHe
|
Trường thông tin |
Kiểu giá trị |
Độ dài trường |
Mô tả |
||
|
Tên trường thông tin |
Ký hiệu trường thông tin |
Tiếng Việt |
Tiếng Anh |
||
|
Mã đối tượng |
vungThuyHeID |
ID |
ID |
|
Là khóa chính |
|
Tên thủy hệ |
ten |
Chuỗi ký tự |
CharacterString |
50 |
Là tên thủy hệ |
|
Loại thủy hệ dạng vùng |
loaiVungThuyHe |
Số nguyên |
Integer |
|
Là trường thể hiện vùng chiếm đất của: sông, ngòi, kênh, rạch, suối và mặt nước chuyên dùng |
|
Dữ liệu đồ họa |
geo |
Dữ liệu dạng vùng |
GM_ Polygon |
|
Là dữ liệu đồ họa của đối tượng |
Kiểu dữ liệu không gian: dữ liệu dạng vùng (GM_Polygon)
Bảng kiểu thông tin dữ liệu:
2.1.4. Nhóm lớp dữ liệu giao thông
a) Lớp tim đường
Tên lớp dữ liệu: TimDuong
Là các đoạn tim đường bộ có đặc tính đồng nhất thuộc các tuyến đường quốc lộ, đường tỉnh, đường huyện, đường trong khu dân cư (đường làng, ngõ, phố), đường giao thông nội đồng,…
Kiểu dữ liệu không gian: dữ liệu dạng đường (GM_Line)
Bảng kiểu thông tin dữ liệu:
|
Trường thông tin |
Kiểu giá trị |
Độ dài trường |
Mô tả |
||
|
Tên trường thông tin |
Ký hiệu trường thông tin |
Tiếng Việt |
Tiếng Anh |
||
|
Mã đối tượng |
timDuongID |
ID |
ID |
|
Là khóa chính |
|
Loại đường |
loaiDuong |
Số nguyên |
Integer |
|
Là loại đường nằm trong bảng danh mục |
|
Tên đường |
tenDuong |
Chuỗi ký tự |
CharacterString |
50 |
Tên đường |
|
Dữ liệu đồ họa |
geo |
Dữ liệu dạng đường |
GM_ Line |
|
Là dữ liệu đồ họa của đối tượng |
b) Lớp mặt đường bộ
Tên lớp dữ liệu: MatDuongBo
Kiểu dữ liệu không gian: dữ liệu dạng vùng (GM_Polygon)
Bảng kiểu thông tin dữ liệu:
|
Trường thông tin |
Kiểu giá trị |
Độ dài trường |
Mô tả |
||
|
Tên trường thông tin |
Ký hiệu trường thông tin |
Tiếng Việt |
Tiếng Anh |
||
|
Mã đối tượng |
matDuongBoID |
ID |
ID |
|
Là khóa chính |
|
Dữ liệu đồ họa |
geo |
Dữ liệu dạng vùng |
GM_Polygon |
|
Là dữ liệu đồ họa của đối tượng |
c) Lớp ranh giới đường
Tên lớp dữ liệu: RanhGioiDuong
Kiểu dữ liệu không gian: dữ liệu dạng đường (GM_Line)
Quan hệ không gian: nằm trên đường biên của lớp mặt đường bộ
Bảng kiểu thông tin dữ liệu:
|
Trường thông tin |
Kiểu giá trị |
Độ dài trường |
Mô tả |
||
|
Tên trường thông tin |
Ký hiệu trường thông tin |
Tiếng Việt |
Tiếng Anh |
||
|
Mã đối tượng |
ranhGioiDuongID |
ID |
ID |
|
Là khóa chính |
|
Loại đường |
loaiDuong |
Số nguyên |
Integer |
|
Là loại đường nằm trong bảng danh mục |
|
Dữ liệu đồ họa |
geo |
Dữ liệu dạng đường |
GM_ Line |
|
Là dữ liệu đồ họa của đối tượng |
d) Lớp đường sắt
Tên lớp dữ liệu: DuongSat
Kiểu dữ liệu không gian: dữ liệu dạng đường (GM_Line)
Bảng kiểu thông tin dữ liệu:
|
Trường thông tin |
Kiểu giá trị |
Độ dài trường |
Mô tả |
||
|
Tên trường thông tin |
Ký hiệu trường thông tin |
Tiếng Việt |
Tiếng Anh |
||
|
Mã đối tượng |
duongSatID |
ID |
ID |
|
Là khóa chính |
|
Dữ liệu đồ họa |
geo |
Dữ liệu dạng đường |
GM_ Line |
|
Là dữ liệu đồ họa của đối tượng |
2.1.5. Nhóm lớp dữ liệu địa danh và ghi chú
a) Lớp điểm địa danh
Tên lớp dữ liệu: DiemDiaDanh
Kiểu dữ liệu không gian: dữ liệu dạng điểm (GM_Point)
Bảng kiểu thông tin dữ liệu:
|
Trường thông tin |
Kiểu giá trị |
Độ dài trường |
Mô tả |
||
|
Tên trường thông tin |
Ký hiệu trường thông tin |
Tiếng Việt |
Tiếng Anh |
||
|
Mã đối tượng |
diaDanhID |
ID |
ID |
|
Là khóa chính |
|
Mã xã |
maXa |
Chuỗi ký tự |
CharacterString |
5 |
Là mã đơn vị hành chính cấp xã |
|
Mã địa danh |
loaiDiaDanh |
Chuỗi ký tự |
CharacterString |
2 |
Được xác định trong bảng mã: “Loại địa danh” |
|
Tên địa danh |
tenDiaDanh |
Chuỗi ký tự |
CharacterString |
50 |
Là tên địa danh |
|
Dữ liệu đồ họa |
geo |
Dữ liệu dạng đường |
GM_ Line |
|
Là dữ liệu đồ họa của đối tượng |
b) Lớp điểm ghi chú
Tên lớp dữ liệu: DiemGhiChu
Kiểu dữ liệu không gian: dữ liệu dạng điểm (GM_Point)
Bảng kiểu thông tin dữ liệu:
|
Trường thông tin |
Kiểu giá trị |
Độ dài trường |
Mô tả |
||
|
Tên trường thông tin |
Ký hiệu trường thông tin |
Tiếng Việt |
Tiếng Anh |
||
|
Mã đối tượng |
diemGhiChuID |
ID |
ID |
|
Là khóa chính |
|
Mã xã |
maXa |
Chuỗi ký tự |
CharacterString |
5 |
Là mã đơn vị hành chính cấp xã |
|
Nội dung ghi chú |
noiDungGhiChu |
Chuỗi ký tự |
CharacterString |
100 |
Nội dung ghi chú |
|
Dữ liệu đồ họa |
geo |
Dữ liệu dạng đường |
GM_ Line |
|
Là dữ liệu đồ họa của đối tượng |
2.2. Dữ liệu không gian chuyên đề
2.2.1. Nhóm lớp dữ liệu địa chính
a) Lớp thửa đất
Tên lớp dữ liệu: ThuaDat
Kiểu dữ liệu không gian: dữ liệu dạng vùng (GM_Polygon)
Bảng kiểu thông tin dữ liệu:
|
Trường thông tin |
Kiểu giá trị |
Độ dài trường |
Mô tả |
||
|
Tên trường thông tin |
Ký hiệu trường thông tin |
Tiếng Việt |
Tiếng Anh |
||
|
Mã đối tượng |
thuaDatID |
ID |
ID |
|
Là khóa chính |
|
Mã xã |
maXa |
Chuỗi ký tự |
CharacterString |
5 |
Là mã đơn vị hành chính cấp xã |
|
Số hiệu tờ bản đồ |
soHieuToBanDo |
Số nguyên |
Integer |
|
Là số hiệu tờ bản đồ |
|
Số thửa đất |
soThuTuThua |
Số nguyên |
Integer |
|
Là số thứ tự thửa đất |
|
Trạng thái đăng ký |
trangThaiDangKy |
Số nguyên |
Integer |
|
Được xác định trong bảng mã: “Loại trạng thái đăng ký cấp giấy chứng nhận” |
|
Diện tích |
dienTich |
Số thực |
Real |
|
Là diện tích không gian của thửa đất, đơn vị tính là m2 |
|
Loại đất |
loaiDat |
Chuỗi ký tự |
CharacterString |
20 |
Là mục đích sử dụng đất theo bản đồ địa chính |
|
Dữ liệu đồ họa |
geo |
Dữ liệu dạng vùng |
GM_ Polygon |
|
Là dữ liệu đồ họa của đối tượng |
b) Lớp tài sản gắn liền với đất
Tên lớp dữ liệu: TaiSanGanLienVoiDat
Kiểu dữ liệu không gian: dữ liệu dạng vùng (GM_Polygon)
Bảng kiểu thông tin dữ liệu:
|
Trường thông tin |
Kiểu giá trị |
Độ dài trường |
Mô tả |
||
|
Tên trường thông tin |
Ký hiệu trường thông tin |
Tiếng Việt |
Tiếng Anh |
||
|
Mã đối tượng |
taiSanID |
ID |
ID |
|
Là khóa chính |
|
Mã xã |
maXa |
Chuỗi ký tự |
CharacterString |
5 |
Là mã đơn vị hành chính cấp xã |
|
Mã loại tài sản gắn liền với đất |
loaiTaiSanGanLienVoiDat |
Số nguyên |
Integer |
|
Được xác định trong bảng mã: “Loại tài sản gắn liền với đất” |
|
Tên tài sản |
tenTaiSan |
Chuỗi ký tự |
CharacterString |
50 |
Tên tài sản |
|
Dữ liệu đồ họa |
geo |
Dữ liệu dạng vùng |
GM_Polygon |
|
Là dữ liệu đồ họa của đối tượng |
c) Lớp đường chỉ giới hành lang an toàn bảo vệ công trình
Tên lớp dữ liệu: DuongChiGioiHanhLangAnToanBaoVe
Kiểu dữ liệu không gian: dữ liệu dạng đường (GM_Line)
Quan hệ không gian: đi qua mốc giới hành lang an toàn bảo vệ công trình
Bảng kiểu thông tin dữ liệu:
|
Trường thông tin |
Kiểu giá trị |
Độ dài trường |
Mô tả |
||
|
Tên trường thông tin |
Ký hiệu trường thông tin |
Tiếng Việt |
Tiếng Anh |
||
|
Mã đối tượng |
chiGioiHanhLangID |
ID |
ID |
|
Là khóa chính |
|
Loại hành lang an toàn bảo vệ |
loaiHanhLangAnToanBaoVe |
Số nguyên |
Integer |
|
Là loại hành lang an toàn bảo vệ nằm trong bảng danh mục |
|
Tên công trình |
tenCongTrinh |
Chuỗi ký tự |
CharacterString |
100 |
Là tên công trình |
|
Dữ liệu đồ họa |
geo |
Dữ liệu dạng đường |
GM_ Line |
|
Là dữ liệu đồ họa của đối tượng |
d) Lớp mốc giới hành lang an toàn bảo vệ công trình
Tên lớp dữ liệu: MocGioiHanhLangAnToanBaoVe
Kiểu dữ liệu không gian: dữ liệu dạng điểm (GM_Point)
Quan hệ không gian: nằm trên đường chỉ giới hành lang an toàn bảo vệ công trình
Bảng kiểu thông tin dữ liệu:
|
Trường thông tin |
Kiểu giá trị |
Độ dài trường |
Mô tả |
||
|
Tên trường thông tin |
Ký hiệu trường thông tin |
Tiếng Việt |
Tiếng Anh |
||
|
Mã đối tượng |
mocGioiHanhLangID |
ID |
ID |
|
Là khóa chính |
|
Loại hành lang an toàn bảo vệ |
loaiHanhLangAnToanBaoVe |
Số nguyên |
Integer |
|
Là loại hành lang an toàn bảo vệ nằm trong bảng danh mục |
|
Tên công trình |
tenCongTrinh |
Chuỗi ký tự |
CharacterString |
100 |
Là tên công trình |
|
Ghi chú mốc giới |
ghiChu |
Chuỗi ký tự |
CharacterString |
100 |
Là ghi chú mốc giới hành lang an toàn bảo vệ công trình |
|
Dữ liệu đồ họa |
geo |
Dữ liệu dạng điểm |
GM_ Point |
|
Là dữ liệu đồ họa của đối tượng |
đ) Lớp đường chỉ giới quy hoạch
Tên lớp dữ liệu: DuongChiGioiQuyHoach
Kiểu dữ liệu không gian: dữ liệu dạng đường (GM_Line)
Quan hệ không gian: đi qua mốc giới quy hoạch
Bảng kiểu thông tin dữ liệu:
|
Trường thông tin |
Kiểu giá trị |
Độ dài trường |
Mô tả |
||
|
Tên trường thông tin |
Ký hiệu trường thông tin |
Tiếng Việt |
Tiếng Anh |
||
|
Mã đối tượng |
duongChiGioiQHID |
ID |
ID |
|
Là khóa chính |
|
Loại quy hoạch |
loaiQuyHoach |
Số nguyên |
Integer |
|
Là loại quy hoạch nằm trong bảng danh mục |
|
Dữ liệu đồ họa |
geo |
Dữ liệu dạng đường |
GM_ Line |
|
Là dữ liệu đồ họa của đối tượng |
e) Lớp mốc giới quy hoạch
Tên lớp dữ liệu: MocGioiQuyHoach
Kiểu dữ liệu không gian: dữ liệu dạng điểm (GM_Point)
Bảng kiểu thông tin dữ liệu:
|
Trường thông tin |
Kiểu giá trị |
Độ dài trường |
Mô tả |
||
|
Tên trường thông tin |
Ký hiệu trường thông tin |
Tiếng Việt |
Tiếng Anh |
||
|
Mã đối tượng |
moiGioiQHID |
ID |
ID |
|
Là khóa chính |
|
Loại quy hoạch |
loaiQuyHoach |
Số nguyên |
Integer |
|
Là loại quy hoạch nằm trong bảng danh mục |
|
Ghi chú |
ghiChu |
Chuỗi ký tự |
CharacterString |
100 |
Là ghi chú mốc giới quy hoạch |
|
Dữ liệu đồ họa |
geo |
Dữ liệu dạng điểm |
GM_ Point |
|
Là dữ liệu đồ họa của đối tượng |
2.2.2. Nhóm lớp dữ liệu quy hoạch, kế hoạch sử dụng đất
a) Lớp quy hoạch, kế hoạch sử dụng đất cấp tỉnh
Tên lớp dữ liệu: QuyHoachKeHoachSDDCapTinh
Kiểu dữ liệu không gian: dữ liệu dạng vùng (GM_Polygon)
Bảng kiểu thông tin dữ liệu:
|
Trường thông tin |
Kiểu giá trị |
Độ dài trường |
Mô tả |
||
|
Tên trường thông tin |
Ký hiệu trường thông tin |
Tiếng Việt |
Tiếng Anh |
||
|
Mã đối tượng |
vungQuyHoachCapTinhID |
ID |
ID |
|
Là khóa chính |
|
Mã tỉnh |
maTinh |
Chuỗi ký tự |
CharacterString |
2 |
Là mã đơn vị hành chính cấp tỉnh |
|
Tên vùng quy hoạch |
tenVungQuyHoach |
Chuỗi ký tự |
CharacterString |
50 |
Tên vùng quy hoạch |
|
Mã mục đích sử dụng theo quy hoạch |
mucDichSuDungQH |
Chuỗi ký tự |
CharacterString |
3 |
Được xác định trong bảng mã: “Mục đích sử dụng theo quy hoạch” |
|
Năm lập quy hoạch |
namQuyHoach |
Số nguyên |
Integer |
4 |
Là năm lập quy hoạch |
|
Dữ liệu đồ họa |
geo |
Dữ liệu dạng vùng |
GM_Polygon |
|
Là dữ liệu đồ họa của đối tượng |
b) Lớp khu chức năng cấp tỉnh
Tên lớp dữ liệu: KhuChucNangCapTinh
Kiểu dữ liệu không gian: dữ liệu dạng vùng (GM_Polygon)
Bảng kiểu thông tin dữ liệu:
|
Trường thông tin |
Kiểu giá trị |
Độ dài trường |
Mô tả |
||
|
Tên trường thông tin |
Ký hiệu trường thông tin |
Tiếng Việt |
Tiếng Anh |
||
|
Mã đối tượng |
khuChucNangCapTinhID |
ID |
ID |
|
Là khóa chính |
|
Mã tỉnh |
maTinh |
Chuỗi ký tự |
CharacterString |
2 |
Là mã đơn vị hành chính cấp tỉnh |
|
Tên khu chức năng |
tenKhuChucNang |
Chuỗi ký tự |
CharacterString |
50 |
Tên khu chức năng |
|
Mã loại khu chức năng cấp tỉnh |
loaiKhuChucNangCapTinh |
Chuỗi ký tự |
CharacterString |
3 |
Được xác định trong bảng mã: “Loại khu chức năng cấp tỉnh” |
|
Năm lập quy hoạch |
namQuyHoach |
Số nguyên |
Integer |
4 |
Là năm lập quy hoạch |
|
Dữ liệu đồ họa |
geo |
Dữ liệu dạng vùng |
GM_Polygon |
|
Là dữ liệu đồ họa của đối tượng |
c) Lớp quy hoạch sử dụng đất cấp huyện
Tên lớp dữ liệu: QuyHoachSDDCapHuyen
Kiểu dữ liệu không gian: dữ liệu dạng vùng (GM_Polygon)
Bảng kiểu thông tin dữ liệu:
|
Trường thông tin |
Kiểu giá trị |
Độ dài trường |
Mô tả |
||
|
Tên trường thông tin |
Ký hiệu trường thông tin |
Tiếng Việt |
Tiếng Anh |
||
|
Mã đối tượng |
vungQuyHoachCapHuyenID |
ID |
ID |
|
Là khóa chính |
|
Mã tỉnh |
maTinh |
Chuỗi ký tự |
CharacterString |
2 |
Là mã đơn vị hành chính cấp tỉnh |
|
Mã huyện |
maHuyen |
Chuỗi ký tự |
CharacterString |
3 |
Là mã đơn vị hành chính cấp huyện |
|
Tên vùng quy hoạch |
tenVungQuyHoach |
Chuỗi ký tự |
CharacterString |
50 |
Là tên vùng quy hoạch cấp huyện |
|
Mã mục đích sử dụng theo quy hoạch |
mucDichSuDungQH |
Số nguyên |
Integer |
|
Được xác định trong bảng mã: “Mục đích sử dụng theo quy hoạch” |
|
Năm lập quy hoạch |
namQuyHoach |
Số nguyên |
Integer |
4 |
Là năm lập quy hoạch |
|
Dữ liệu đồ họa |
geo |
Dữ liệu dạng vùng |
GM_Polygon |
|
Là dữ liệu đồ họa của đối tượng |
d) Lớp khu chức năng cấp huyện
Tên lớp dữ liệu: KhuChucNangCapHuyen
Kiểu dữ liệu không gian: dữ liệu dạng vùng (GM_Polygon)
Bảng kiểu thông tin dữ liệu:
|
Trường thông tin |
Kiểu giá trị |
Độ dài trường |
Mô tả |
||
|
Tên trường thông tin |
Ký hiệu trường thông tin |
Tiếng Việt |
Tiếng Anh |
||
|
Mã đối tượng |
khuChucNangCapHuyenID |
ID |
ID |
|
Là khóa chính |
|
Mã tỉnh |
maTinh |
Chuỗi ký tự |
CharacterString |
2 |
Là mã đơn vị hành chính cấp tỉnh |
|
Mã huyện |
maHuyen |
Chuỗi ký tự |
CharacterString |
3 |
Là mã đơn vị hành chính cấp huyện |
|
Tên khu chức năng |
tenKhuChucNang |
Chuỗi ký tự |
CharacterString |
50 |
Tên khu chức năng |
|
Mã loại khu chức năng cấp huyện |
loaiKhuChucNangCapHuyen |
Chuỗi ký tự |
CharacterString |
3 |
Được xác định trong bảng mã: “Loại khu chức năng cấp huyện” |
|
Năm lập quy hoạch |
namQuyHoach |
Số nguyên |
Integer |
4 |
Là năm lập quy hoạch |
|
Dữ liệu đồ họa |
geo |
Dữ liệu dạng vùng |
GM_Polygon |
|
Là dữ liệu đồ họa của đối tượng |
đ) Lớp kế hoạch sử dụng đất hàng năm cấp huyện
Tên lớp dữ liệu: KeHoachSDDCapHuyen
Kiểu dữ liệu không gian: dữ liệu dạng vùng (GM_Polygon)
Bảng kiểu thông tin dữ liệu:
|
Trường thông tin |
Kiểu giá trị |
Độ dài trường |
Mô tả |
||
|
Tên trường thông tin |
Ký hiệu trường thông tin |
Tiếng Việt |
Tiếng Anh |
||
|
Mã đối tượng |
keHoachSDDCapHuyenID |
ID |
ID |
|
Là khóa chính |
|
Mã tỉnh |
maTinh |
Chuỗi ký tự |
CharacterString |
2 |
Là mã đơn vị hành chính cấp tỉnh |
|
Mã huyện |
maHuyen |
Chuỗi ký tự |
CharacterString |
3 |
Là mã đơn vị hành chính cấp huyện |
|
Tên vùng quy hoạch |
tenVungQuyHoach |
Chuỗi ký tự |
CharacterString |
50 |
Là tên vùng quy hoạch cấp huyện |
|
Mã mục đích sử dụng theo quy hoạch |
mucDichSuDungQH |
Số nguyên |
Integer |
|
Được xác định trong bảng mã: “Mục đích sử dụng theo quy hoạch” |
|
Năm lập quy hoạch |
namQuyHoach |
Số nguyên |
Integer |
4 |
Là năm lập quy hoạch |
|
Dữ liệu đồ họa |
geo |
Dữ liệu dạng vùng |
GM_Polygon |
|
Là dữ liệu đồ họa của đối tượng |
2.2.3. Nhóm lớp dữ liệu thống kê, kiểm kê đất đai
a) Lớp hiện trạng sử dụng đất cấp tỉnh
Tên lớp dữ liệu: HienTrangSDDCapTinh
Kiểu dữ liệu không gian: dữ liệu dạng vùng (GM_Polygon)
Bảng kiểu thông tin dữ liệu:
|
Trường thông tin |
Kiểu giá trị |
Độ dài trường |
Mô tả |
||
|
Tên trường thông tin |
Ký hiệu trường thông tin |
Tiếng Việt |
Tiếng Anh |
||
|
Mã đối tượng |
vungHienTrangCapTinhID |
ID |
ID |
|
Là khóa chính |
|
Mã tỉnh |
maTinh |
Chuỗi ký tự |
CharacterString |
2 |
Là mã đơn vị hành chính cấp tỉnh |
|
Mã loại đất theo hiện trạng |
loaiDatHienTrang |
Số nguyên |
Integer |
|
Được xác định trong bảng mã: “Loại đất hiện trạng” |
|
Năm thực hiện kiểm kê |
namKiemKe |
Số nguyên |
Integer |
4 |
Là năm thực hiện kiểm kê |
|
Dữ liệu đồ họa |
geo |
Dữ liệu dạng vùng |
GM_Polygon |
|
Là dữ liệu đồ họa của đối tượng |
b) Lớp ranh giới khu vực tổng hợp cấp tỉnh
Tên lớp dữ liệu: RanhGioiKhuVucTongHopCapTinh
Kiểu dữ liệu không gian: dữ liệu dạng đường (GM_Line)
Bảng kiểu thông tin dữ liệu:
|
Trường thông tin |
Kiểu giá trị |
Độ dài trường |
Mô tả |
||
|
Tên trường thông tin |
Ký hiệu trường thông tin |
Tiếng Việt |
Tiếng Anh |
||
|
Mã đối tượng |
ranhGioiKhuVucTongHopCapTinhID |
ID |
ID |
|
Là khóa chính |
|
Mã tỉnh |
maTinh |
Chuỗi ký tự |
CharacterString |
2 |
Là mã đơn vị hành chính cấp tỉnh |
|
Mã loại khu vực tổng hợp |
loaiKhuVucTongHop |
Chuỗi ký tự |
CharacterString |
3 |
Được xác định trong bảng mã: “Loại khu vực tổng hợp” |
|
Năm thực hiện kiểm kê |
namKiemKe |
Số nguyên |
Integer |
4 |
Là năm thực hiện kiểm kê |
|
Dữ liệu đồ họa |
geo |
Dữ liệu dạng đường |
GM_Line |
|
Là dữ liệu đồ họa của đối tượng |
c) Lớp hiện trạng sử dụng đất cấp huyện
Tên lớp dữ liệu: HienTrangSDDCapHuyen
Kiểu dữ liệu không gian: dữ liệu dạng vùng (GM_Polygon)
Bảng kiểu thông tin dữ liệu:
|
Trường thông tin |
Kiểu giá trị |
Độ dài trường |
Mô tả |
||
|
Tên trường thông tin |
Ký hiệu trường thông tin |
Tiếng Việt |
Tiếng Anh |
||
|
Mã đối tượng |
vungHienTrangCapHuyenID |
ID |
ID |
|
Là khóa chính |
|
Mã tỉnh |
maTinh |
Chuỗi ký tự |
CharacterString |
2 |
Là mã đơn vị hành chính cấp tỉnh |
|
Mã huyện |
maHuyen |
Chuỗi ký tự |
CharacterString |
3 |
Là mã đơn vị hành chính cấp huyện |
|
Mã loại đất theo hiện trạng |
loaiDatHienTrang |
Số nguyên |
Integer |
|
Được xác định trong bảng mã: “Loại đất hiện trạng” |
|
Năm thực hiện kiểm kê |
namKiemKe |
Số nguyên |
Integer |
4 |
Là năm thực hiện kiểm kê |
|
Dữ liệu đồ họa |
geo |
Dữ liệu dạng vùng |
GM_Polygon |
|
Là dữ liệu đồ họa của đối tượng |
d) Lớp ranh giới khu vực tổng hợp cấp huyện
Tên lớp dữ liệu: RanhGioiKhuVucTongHopCapHuyen
Kiểu dữ liệu không gian: dữ liệu dạng đường (GM_Line)
Bảng kiểu thông tin dữ liệu:
|
Trường thông tin |
Kiểu giá trị |
Độ dài trường |
Mô tả |
||
|
Tên trường thông tin |
Ký hiệu trường thông tin |
Tiếng Việt |
Tiếng Anh |
||
|
Mã đối tượng |
ranhGioiKhuVucTongHopCapHuyenID |
ID |
ID |
|
Là khóa chính |
|
Mã tỉnh |
maTinh |
Chuỗi ký tự |
CharacterString |
2 |
Là mã đơn vị hành chính cấp tỉnh |
|
Mã huyện |
maHuyen |
Chuỗi ký tự |
CharacterString |
3 |
Là mã đơn vị hành chính cấp huyện |
|
Mã loại khu vực tổng hợp |
loaiKhuVucTongHop |
Số nguyên |
Integer |
|
Được xác định trong bảng mã: “Loại khu vực tổng hợp” |
|
Năm thực hiện kiểm kê |
namKiemKe |
Số nguyên |
Integer |
4 |
Là năm thực hiện kiểm kê |
|
Dữ liệu đồ họa |
geo |
Dữ liệu dạng đường |
GM_Line |
|
Là dữ liệu đồ họa của đối tượng |
đ) Lớp hiện trạng sử dụng đất cấp xã
Tên lớp dữ liệu: HienTrangSDDCapXa
Kiểu dữ liệu không gian: dữ liệu dạng vùng (GM_Polygon)
Bảng kiểu thông tin dữ liệu:
|
Trường thông tin |
Kiểu giá trị |
Độ dài trường |
Mô tả |
||
|
Tên trường thông tin |
Ký hiệu trường thông tin |
Tiếng Việt |
Tiếng Anh |
||
|
Mã đối tượng |
vungHienTrangCapXaID |
ID |
ID |
|
Là khóa chính |
|
Mã tỉnh |
maTinh |
Chuỗi ký tự |
CharacterString |
2 |
Là mã đơn vị hành chính cấp tỉnh |
|
Mã huyện |
maHuyen |
Chuỗi ký tự |
CharacterString |
3 |
Là mã đơn vị hành chính cấp huyện |
|
Mã xã |
maXa |
Chuỗi ký tự |
CharacterString |
5 |
Là mã đơn vị hành chính cấp xã |
|
Mã loại đất theo hiện trạng |
loaiDatHienTrang |
Số nguyên |
Integer |
|
Được xác định trong bảng mã: “Loại đất hiện trạng” |
|
Năm thực hiện kiểm kê |
namKiemKe |
Số nguyên |
Integer |
4 |
Là năm thực hiện kiểm kê |
|
Dữ liệu đồ họa |
geo |
Dữ liệu dạng vùng |
GM_Polygon |
|
Là dữ liệu đồ họa của đối tượng |
e) Lớp ranh giới khu vực tổng hợp cấp xã
Tên lớp dữ liệu: RanhGioiKhuVucTongHopCapXa
Kiểu dữ liệu không gian: dữ liệu dạng đường (GM_Line)
Bảng kiểu thông tin dữ liệu:
|
Trường thông tin |
Kiểu giá trị |
Độ dài trường |
Mô tả |
||
|
Tên trường thông tin |
Ký hiệu trường thông tin |
Tiếng Việt |
Tiếng Anh |
||
|
Mã đối tượng |
ranhGioiKhuVucTongHopCapXaID |
ID |
ID |
|
Là khóa chính |
|
Mã tỉnh |
maTinh |
Chuỗi ký tự |
CharacterString |
2 |
Là mã đơn vị hành chính cấp tỉnh |
|
Mã huyện |
maHuyen |
Chuỗi ký tự |
CharacterString |
3 |
Là mã đơn vị hành chính cấp huyện |
|
Mã xã |
maXa |
Chuỗi ký tự |
CharacterString |
5 |
Là mã đơn vị hành chính cấp xã |
|
Mã loại khu vực tổng hợp |
loaiKhuVucTongHop |
Số nguyên |
Integer |
|
Được xác định trong bảng mã: “Loại khu vực tổng hợp” |
|
Năm thực hiện kiểm kê |
namKiemKe |
Số nguyên |
Integer |
4 |
Là năm thực hiện kiểm kê |
|
Dữ liệu đồ họa |
geo |
Dữ liệu dạng đường |
GM_Line |
|
Là dữ liệu đồ họa của đối tượng |
g) Lớp kết quả điều tra kiểm kê
Tên lớp dữ liệu: KetQuaDieuTraKiemKe
Kiểu dữ liệu không gian: dữ liệu dạng vùng (GM_Polygon)
Bảng kiểu thông tin dữ liệu:
|
Trường thông tin |
Kiểu giá trị |
Độ dài trường |
Mô tả |
||
|
Tên trường thông tin |
Ký hiệu trường thông tin |
Tiếng Việt |
Tiếng Anh |
||
|
Mã đối tượng |
ketQuaKiemKeID |
ID |
ID |
|
Là khóa chính |
|
Mã tỉnh |
maTinh |
Chuỗi ký tự |
CharacterString |
2 |
Là mã đơn vị hành chính cấp tỉnh |
|
Mã huyện |
maHuyen |
Chuỗi ký tự |
CharacterString |
3 |
Là mã đơn vị hành chính cấp huyện |
|
Mã xã |
maXa |
Chuỗi ký tự |
CharacterString |
5 |
Là mã đơn vị hành chính cấp xã |
|
Số thứ tự khoanh đất |
soThuTuKhoanhDat |
Số nguyên |
Integer |
|
|
|
Mã loại đất theo hiện trạng |
loaiDatHienTrang |
Số nguyên |
Integer |
|
Được xác định trong bảng mã: “Loại đất hiện trạng” |
|
Mã đối tượng quản lý, sử dụng đất |
maDoiTuong |
Số nguyên |
Integer |
|
Được xác định trong bảng mã: “Đối tượng sử dụng” |
|
Diện tích khoanh đất |
dienTichKhoanhDat |
Số thực |
Real |
|
Là diện tích khoanh đất, đơn vị tính là m2 |
|
Năm thực hiện kiểm kê |
namKiemKe |
Số nguyên |
Integer |
4 |
Là năm thực hiện kiểm kê |
|
Dữ liệu đồ họa |
geo |
Dữ liệu dạng vùng |
GM_Polygon |
|
Là dữ liệu đồ họa của đối tượng |
3. Dữ liệu thuộc tính đất đai
3.1. Dữ liệu địa chính
3.1.1. Nhóm dữ liệu về thửa đất
a) Dữ liệu về thửa đất
|
Trường thông tin |
Kiểu giá trị |
Độ dài trường |
Mô tả |
||
|
Tên trường thông tin |
Ký hiệu trường thông tin |
Tiếng Việt |
Tiếng Anh |
||
|
Mã đối tượng |
thuaDatID |
ID |
ID |
|
Là khóa chính |
|
Mã xã |
maXa |
Chuỗi ký tự |
CharacterString |
5 |
Là mã đơn vị hành chính cấp xã |
|
Số hiệu tờ bản đồ |
soHieuToBanDo |
Số nguyên |
Integer |
|
Là số hiệu bản đồ |
|
Số thửa đất |
soThuTuThua |
Số nguyên |
Integer |
|
Là số thứ tự thửa đất |
|
Số hiệu tờ bản đồ cũ |
soHieuToBanDoCu |
Chuỗi ký tự |
CharacterString |
50 |
Là số hiệu bản đồ cũ (dưới dạng văn bản) |
|
Số thửa đất cũ |
soThuTuThuaCu |
Chuỗi ký tự |
CharacterString |
50 |
Là số thứ tự thửa đất cũ (dưới dạng văn bản) |
|
Mục đích sử dụng |
Chi tiết tại nhóm thông tin về mục đích sử dụng của thửa đất |
|
|
|
|
|
Nguồn gốc sử dụng |
Chi tiết tại nhóm thông tin về nguồn gốc sử dụng |
|
|
|
|
|
Diện tích |
dienTich |
Số thực |
Real |
|
Là diện tích không gian của thửa đất, đơn vị tính là m2 |
|
Diện tích pháp lý |
dienTichPhapLy |
Số thực |
Real |
|
Là diện tích đã được cấp Giấy chứng nhận; trường hợp chưa cấp Giấy chứng nhận mà có giấy tờ pháp lý về nguồn gốc thì ghi diện tích theo giấy tờ đó; trường hợp không có các giấy tờ trên thì không nhập mục này. Đơn vị tính là m2 |
|
Tài liệu đo đạc |
taiLieuDoDacID |
Số nguyên |
Integer |
|
Là khóa ngoại liên kết tới bảng Tài liệu đo đạc |
|
Là đối tượng chiếm đất |
laDoiTuongChiemDat |
Lôgíc |
Boolean |
|
Là đối tượng chiếm đất không tạo thành thửa đất |
|
Quyền quản lý |
Chi tiết tại nhóm thông tin về quyền quản lý đất |
|
|
|
Là thông tin về quyền quản lý của thửa đất |
|
Quyền sử dụng |
Chi tiết tại nhóm thông tin về quyền sử dụng đất |
|
|
|
Là thông tin về quyền sử dụng của thửa đất |
|
Thay đổi trong quá trình sử dụng |
Chi tiết tại nhóm thông tin về sự thay đổi trong quá trình sử dụng đất |
|
|
|
Là thông tin về sự thay đổi trong quá trình sử dụng đất |
|
Địa chỉ |
Chi tiết tại nhóm thông tin về địa chỉ |
Chuỗi ký tự |
CharacterString |
150 |
Là thông tin về địa chỉ của thửa đất |
b) Dữ liệu về mục đích sử dụng của thửa
|
Trường thông tin |
Kiểu giá trị |
Độ dài trường |
Mô tả |
||
|
Tên trường thông tin |
Ký hiệu trường thông tin |
Tiếng Việt |
Tiếng Anh |
||
|
Mã đối tượng |
mucDichSuDungDatID |
ID |
ID |
|
Là khóa chính |
|
Mã thửa đất |
thuaDatID |
|
|
|
Khóa ngoại liên kết tới dữ liệu thửa đất |
|
Số thứ tự mục đích sử dụng |
soThuTuMDSD |
Số nguyên |
Integer |
|
Là số thứ tự của mục đích sử dụng theo thửa |
|
Mã mục đích sử dụng đất |
maMDSD |
Chuỗi ký tự |
CharacterString |
3 |
Là mã mục đích sử dụng đất được xác định trong bảng mã |
|
Mã mục đích sử dụng theo quy hoạch |
maMDSDQH |
Chuỗi ký tự |
CharacterString |
3 |
Là mã mục đích sử dụng theo quy hoạch được xác định trong bảng mã |
|
Diện tích |
dienTich |
Số thực |
Real |
|
Là diện tích của mục đích sử dụng |
|
Sử dụng chung |
suDungChung |
Lôgíc |
Boolean |
|
Là hình thức sử dụng chung của mục đích sử dụng |
|
Thời hạn sử dụng |
thoiHanSuDung |
Chuỗi ký tự |
CharacterString |
50 |
Là thông tin về thời hạn sử dụng thực tế |
c) Dữ liệu về nguồn gốc sử dụng
|
Trường thông tin |
Kiểu giá trị |
Độ dài trường |
Mô tả |
||
|
Tên trường thông tin |
Ký hiệu trường thông tin |
Tiếng Việt |
Tiếng Anh |
||
|
Mã đối tượng |
nguonGocID |
ID |
ID |
|
Là khóa chính |
|
Nguồn gốc |
nguonGoc |
Chuỗi ký tự |
CharacterString |
50 |
Là thông tin về nguồn gốc sử dụng |
d) Dữ liệu về bảng tài liệu đo đạc
Tên lớp dữ liệu: TaiLieuDoDac
Bảng kiểu thông tin dữ liệu:
|
Trường thông tin |
Kiểu giá trị |
Độ dài trường |
Mô tả |
||
|
Tên trường thông tin |
Ký hiệu trường thông tin |
Tiếng Việt |
Tiếng Anh |
||
|
Tài liệu đo đạc |
taiLieuDoDacID |
ID |
ID |
|
Là khóa chính |
|
Mã xã |
maXa |
Chuỗi ký tự |
CharacterString |
5 |
Là mã đơn vị hành chính cấp xã |
|
Loại bản đồ địa chính |
loaiBanDoDiaChinh |
Số nguyên |
Integer |
|
Là loại bản đồ địa chính nằm trong bảng danh mục |
|
Đơn vị đo đạc |
donViDoDac |
Chuỗi ký tự |
CharacterString |
100 |
Là tên đơn vị đo đạc |
|
Phương pháp đo |
phuongPhapDo |
Chuỗi ký tự |
CharacterString |
100 |
Là phương pháp đo đạc |
|
Mức độ chính xác |
mucDoChinhXac |
Chuỗi ký tự |
CharacterString |
30 |
Là mức độ chính xác |
|
Tỷ lệ đo đạc |
tyLeDoDac |
Chuỗi ký tự |
CharacterString |
20 |
Là các tỷ lệ: 1/200, 1/500, 1/1000, 1/2000, 1/5000, 1/10000 |
|
Ngày hoàn thành |
ngayHoanThanh |
Ngày |
Date |
|
Là ngày hoàn thành đo đạc |
3.1.2. Nhóm dữ liệu về người sử dụng đất, chủ sở hữu tài sản gắn liền với đất, người quản lý đất
a) Dữ liệu về cá nhân
|
Trường thông tin |
Kiểu giá trị |
Độ dài trường |
Mô tả |
||
|
Tên trường thông tin |
Ký hiệu trường thông tin |
Tiếng Việt |
Tiếng Anh |
||
|
Mã đối tượng |
caNhanID |
ID |
ID |
|
Là khóa chính |
|
Họ và tên |
hoTen |
Chuỗi ký tự |
CharacterString |
150 |
Là họ và tên của người ghi trong giấy chứng minh nhân dân |
|
Ngày tháng năm sinh |
ngaySinh |
Ngày tháng |
Date/Integer |
|
Là ngày, tháng, năm sinh (nếu có) |
|
Năm sinh |
namSinh |
Ngày tháng |
Integer |
|
Năm sinh |
|
Giới tính |
gioiTinh |
Số nguyên |
Integer |
|
Thể hiện giới tính của cá nhân (0 là nữ, 1 là nam và 2 là giới tính khác) |
|
Mã số thuế |
maSoThue |
Chuỗi ký tự |
CharacterString |
20 |
Là mã số thuế để kết nối sang cơ sở dữ liệu của ngành thuế |
|
Giấy tờ tùy thân |
Chi tiết tại nhóm thông tin về giấy tờ tùy thân |
|
|
|
Liên kết sang dữ liệu về giấy tờ tùy thân. Trường hợp đã kết nối với cơ sở dữ liệu quốc gia về dân cư thì sử dụng dữ liệu từ cơ sở dữ liệu quốc gia về dân cư |
|
Quốc tịch |
Chi tiết tại nhóm thông tin về quốc tịch |
|
|
|
Liên kết sang dữ liệu quốc tịch của đối tượng là cá nhân |
|
Dân tộc |
Chi tiết tại nhóm thông tin về dân tộc |
|
|
|
Là trường dữ liệu về dân tộc |
|
Địa chỉ |
Chi tiết tại nhóm thông tin về địa chỉ |
Chuỗi ký tự |
CharacterString |
150 |
Là thông tin về địa chỉ của đối tượng là cá nhân |
b) Dữ liệu về hộ gia đình
|
Trường thông tin |
Kiểu giá trị |
Độ dài trường |
Mô tả |
||
|
Tên trường thông tin |
Ký hiệu trường thông tin |
Tiếng Việt |
Tiếng Anh |
||
|
Mã đối tượng |
hoGiaDinhID |
ID |
ID |
|
Là khóa chính |
|
Chủ hộ |
Chi tiết tại nhóm thông tin về cá nhân |
|
|
|
Là người có vai trò là chủ hộ. Một hộ gia đình có duy nhất một người là chủ hộ |
|
Vợ hoặc chồng |
Chi tiết tại nhóm thông tin về cá nhân |
|
|
|
Là người có vai trò là vợ hoặc chồng đối với chủ hộ |
|
Thành viên |
Chi tiết tại nhóm thông tin về cá nhân |
|
|
|
Là các thành viên của hộ gia đình |
|
Địa chỉ |
Chi tiết tại nhóm thông tin về địa chỉ |
Chuỗi ký tự |
CharacterString |
150 |
Là thông tin về địa chỉ của hộ gia đình |
c) Dữ liệu về vợ chồng
|
Trường thông tin |
Kiểu giá trị |
Độ dài trường |
Mô tả |
||
|
Tên trường thông tin |
Ký hiệu trường thông tin |
Tiếng Việt |
Tiếng Anh |
||
|
Mã đối tượng |
voChongID |
ID |
ID |
|
Là khóa chính |
|
Vợ |
Chi tiết tại nhóm thông tin về cá nhân |
|
|
|
Là người có vai trò là vợ |
|
Chồng |
Chi tiết tại nhóm thông tin về cá nhân |
|
|
|
Là người có vai trò là chồng |
d) Dữ liệu về tổ chức
|
Trường thông tin |
Kiểu giá trị |
Độ dài trường |
Mô tả |
||
|
Tên trường thông tin |
Ký hiệu trường thông tin |
Tiếng Việt |
Tiếng Anh |
||
|
Mã đối tượng |
toChucID |
ID |
ID |
|
Là khóa chính |
|
Tên tổ chức |
tenToChuc |
Chuỗi ký tự |
CharacterString |
120 |
Là tên của tổ chức |
|
Tên viết tắt |
tenVietTat |
Chuỗi ký tự |
CharacterString |
30 |
Là tên viết tắt của tổ chức |
|
Tên tổ chức bằng tiếng Anh |
tenToChucTA |
Chuỗi ký tự |
CharacterString |
120 |
Là tên của tổ chức bằng tiếng Anh (nếu có) |
|
Người đại diện |
Chi tiết tại nhóm thông tin về cá nhân |
|
|
|
|
|
Số quyết định |
soQuyetDinh |
Chuỗi ký tự |
CharacterString |
30 |
Là số quyết định thành lập hoặc số giấy chứng nhận đăng ký kinh doanh |
|
Ngày quyết định |
ngayQuyetDinh |
Ngày tháng |
Date/Integer |
|
Là ngày ra quyết định thành lập hoặc ngày cấp giấy chứng nhận đăng ký kinh doanh của tổ chức |
|
Loại quyết định thành lập |
loaiQuyetDinhThanhLap |
Chuỗi ký tự |
CharacterString |
30 |
Là thông tin phân loại quyết định thành lập tổ chức |
|
Mã số doanh nghiệp |
maDoanhNghiep |
Chuỗi ký tự |
CharacterString |
30 |
Là mã số doanh nghiệp |
|
Mã số thuế |
maSoThue |
Chuỗi ký tự |
CharacterString |
20 |
Là mã số thuế để kết nối sang cơ sở dữ liệu của ngành thuế |
|
Mã loại tổ chức |
loaiToChuc |
Chuỗi ký tự |
CharacterString |
3 |
Là loại tổ chức nằm trong danh mục bảng mã |
|
Địa chỉ |
Chi tiết tại nhóm thông tin về địa chỉ |
Chuỗi ký tự |
CharacterString |
150 |
Là thông tin về địa chỉ của tổ chức |
đ) Dữ liệu về cộng đồng dân cư
|
Trường thông tin |
Kiểu giá trị |
Độ dài trường |
Mô tả |
||
|
Tên trường thông tin |
Ký hiệu trường thông tin |
Tiếng Việt |
Tiếng Anh |
||
|
Mã đối tượng |
congDongID |
ID |
ID |
|
Là khóa chính |
|
Tên cộng đồng |
tenCongDong |
Chuỗi ký tự |
CharacterString |
120 |
Là tên của cộng đồng dân cư |
|
Người đại diện |
Chi tiết tại nhóm thông tin về cá nhân |
|
|
|
|
|
Địa danh cư trú |
diaDanhCuTru |
Chuỗi ký tự |
CharacterString |
150 |
Là địa danh cư trú của cộng đồng dân cư |
e) Dữ liệu về nhóm người đồng sử dụng
|
Trường thông tin |
Kiểu giá trị |
Độ dài trường |
Mô tả |
||
|
Tên trường thông tin |
Ký hiệu trường thông tin |
Tiếng Việt |
Tiếng Anh |
||
|
Mã đối tượng |
nhomNguoiID |
ID |
ID |
|
Là khóa chính |
|
Người đại diện |
Chi tiết tại nhóm thông tin về cá nhân |
|
|
|
Là người đại diện cho nhóm người (trong trường hợp cử người đại diện) |
|
Thành viên |
Chi tiết tại nhóm thông tin về cá nhân, hộ gia đình, vợ chồng, tổ chức |
|
|
|
Là các thành viên còn lại của nhóm |
g) Dữ liệu về địa chỉ
|
Trường thông tin |
Kiểu giá trị |
Độ dài trường |
Mô tả |
||
|
Tên trường thông tin |
Ký hiệu trường thông tin |
Tiếng Việt |
Tiếng Anh |
||
|
Mã đối tượng |
diaChiID |
ID |
ID |
|
Là khóa chính |
|
Mã đơn vị hành chính |
maXa |
Chuỗi ký tự |
CharacterString |
5 |
Là mã đơn vị hành chính cấp xã |
|
Địa chỉ chi tiết |
diaChiChiTiet |
Chuỗi ký tự |
CharacterString |
50 |
Là địa chỉ chi tiết gồm: số nhà (nếu có); trường hợp địa chỉ là căn hộ chung cư hoặc tập thể thì xác định số nhà là số hiệu căn hộ/số hiệu tòa nhà; tên ngõ phố (nếu có). |
|
Đường phố |
tenDuongPho |
Chuỗi ký tự |
CharacterString |
50 |
Là tên đường phố (nếu có). |
|
Tổ dân phố |
tenToDanPho |
Chuỗi ký tự |
CharacterString |
30 |
Là tên tổ dân phố (nếu có); đối với nông thôn là tên: thôn, xóm, làng, ấp, bản, buôn, phum, sóc |
|
Xã/phường |
tenXa |
Chuỗi ký tự |
CharacterString |
30 |
Là tên xã hoặc phường hoặc thị trấn |
|
Quận/huyện |
tenQuan |
Chuỗi ký tự |
CharacterString |
30 |
Là tên quận hoặc huyện hoặc thị xã hoặc thành phố thuộc tỉnh |
|
Tỉnh/thành phố |
tenTinh |
Chuỗi ký tự |
CharacterString |
30 |
Là tên tỉnh hoặc tên thành phố trực thuộc Trung ương |
h) Dữ liệu về giấy tờ tùy thân
|
Trường thông tin |
Kiểu giá trị |
Độ dài trường |
Mô tả |
||
|
Tên trường thông tin |
Ký hiệu trường thông tin |
Tiếng Việt |
Tiếng Anh |
||
|
Mã đối tượng |
giayToTuyThanID |
ID |
ID |
|
Là khóa chính |
|
Mã loại giấy tờ tùy thân |
loaiGiayToTuyThan |
Số nguyên |
Integer |
|
Là loại giấy tờ tùy thân nằm trong bảng mã |
|
Số giấy tờ |
soGiayTo |
Chuỗi ký tự |
CharacterString |
30 |
Là số giấy tờ tùy thân |
|
Ngày cấp |
ngayCap |
Ngày tháng |
Date/Integer |
|
Là ngày cấp giấy tờ tùy thân |
|
Nơi cấp |
noiCap |
Chuỗi ký tự |
CharacterString |
100 |
Là nơi cấp giấy tờ tùy thân |
i) Dữ liệu về quốc tịch
|
Trường thông tin |
Kiểu giá trị |
Độ dài trường |
Mô tả |
||
|
Tên trường thông tin |
Ký hiệu trường thông tin |
Tiếng Việt |
Tiếng Anh |
||
|
Mã đối tượng |
quocTichID |
ID |
ID |
|
Là khóa chính |
|
Mã quốc gia |
maQuocGia |
Chuỗi ký tự |
CharacterString |
3 |
Là mã quốc gia theo tiêu chuẩn ISO 3166-1 |
|
Tên quốc gia theo phiên âm Việt Nam |
tenQuocGiaTV |
Chuỗi ký tự |
CharacterString |
150 |
Là tên quốc gia theo phiên âm Việt Nam |
|
Tên quốc gia theo phiên âm quốc tế |
tenQuocGiaQT |
Chuỗi ký tự |
CharacterString |
150 |
Là tên quốc gia theo phiên âm quốc tế |
k) Dữ liệu về dân tộc
|
Trường thông tin |
Kiểu giá trị |
Độ dài trường |
Mô tả |
||
|
Tên trường thông tin |
Ký hiệu trường thông tin |
Tiếng Việt |
Tiếng Anh |
||
|
Mã đối tượng |
danTocID |
ID |
ID |
|
Là khóa chính |
|
Tên dân tộc |
tenDanToc |
Chuỗi ký tự |
CharacterString |
50 |
Là tên dân tộc |
3.1.3. Nhóm dữ liệu về tài sản gắn liền với đất
a) Dữ liệu về nhà ở riêng lẻ
|
Trường thông tin |
Kiểu giá trị |
Độ dài trường |
Mô tả |
||
|
Tên trường thông tin |
Ký hiệu trường thông tin |
Tiếng Việt |
Tiếng Anh |
||
|
Mã đối tượng |
nhaRiengLeID |
ID |
ID |
|
Là khóa chính |
|
Mã xã |
maXa |
Chuỗi ký tự |
CharacterString |
5 |
Là mã đơn vị hành chính cấp xã |
|
Diện tích xây dựng |
dienTichXayDung |
Số thực |
Real |
|
Là diện tích mặt bằng chiếm đất của nhà ở tại vị trí tiếp xúc với mặt đất theo mép ngoài tường bao của nhà. Đơn vị tính là m2, được làm tròn số đến một chữ số thập phân |
|
Diện tích sàn |
dienTichSan |
Số thực |
Real |
|
Đối với nhà ở một tầng thì thể hiện diện tích mặt bằng sàn xây dựng của nhà đó. Đối với nhà ở nhiều tầng thì thể hiện tổng diện tích mặt bằng sàn xây dựng của các tầng. Đơn vị tính là m2, được làm tròn số đến một chữ số thập phân. |
|
Số tầng |
soTang |
Số nguyên |
Integer |
|
Thể hiện tổng số tầng nhà |
|
Số tầng hầm |
soTangHam |
Số nguyên |
Integer |
|
Thể hiện tổng số tầng hầm (nếu có) |
|
Kết cấu nhà ở |
ketCau |
Chuỗi ký tự |
CharacterString |
150 |
Là thông tin kết cấu của nhà, thể hiện loại vật liệu xây dựng (gạch, bê tông, gỗ…), các kết cấu chủ yếu là tường, khung, sàn, mái. Ví dụ: “Tường, khung, sàn bằng bê tông cốt thép; mái ngói” |
|
Cấp hạng |
capHang |
Chuỗi ký tự |
CharacterString |
50 |
Xác định và thể hiện theo quy định phân cấp nhà ở của pháp luật về nhà ở, pháp luật về xây dựng |
|
Địa chỉ |
Chi tiết tại nhóm thông tin về địa chỉ |
|
|
|
Là địa chỉ của nhà ở riêng lẻ |
b) Dữ liệu về khu nhà chung cư, nhà hỗn hợp
|
Trường thông tin |
Kiểu giá trị |
Độ dài trường |
Mô tả |
||
|
Tên trường thông tin |
Ký hiệu trường thông tin |
Tiếng Việt |
Tiếng Anh |
||
|
Mã đối tượng |
khuChungCuID |
ID |
ID |
|
Là khóa chính |
|
Mã xã |
maXa |
Chuỗi ký tự |
CharacterString |
5 |
Là mã đơn vị hành chính cấp xã |
|
Tên khu |
tenKhu |
Chuỗi ký tự |
CharacterString |
100 |
Là tên của khu nhà chung cư, nhà hỗn hợp |
|
Diện tích khu |
dienTichKhu |
Số thực |
Real |
|
Là diện tích khu nhà chung cư, nhà hỗn hợp. Đơn vị tính là m2, được làm tròn số đến một chữ số thập phân |
|
Địa chỉ |
Chi tiết tại nhóm thông tin về địa chỉ |
|
|
|
Là địa chỉ của chung cư |
c) Dữ liệu về nhà chung cư
|
Trường thông tin |
Kiểu giá trị |
Độ dài trường |
Mô tả |
||
|
Tên trường thông tin |
Ký hiệu trường thông tin |
Tiếng Việt |
Tiếng Anh |
||
|
Mã đối tượng |
nhaChungCuID |
ID |
ID |
|
Là khóa chính |
|
Thuộc khu nhà chung cư, nhà hỗn hợp |
khuChungCuID |
|
|
|
Khóa ngoại liên kết tới bảng khu nhà chung cư, nhà hỗn hợp |
|
Tên nhà chung cư |
tenChungCu |
Chuỗi ký tự |
CharacterString |
100 |
Là tên của tòa nhà chung cư, nhà hỗn hợp |
|
Diện tích xây dựng |
dienTichXayDung |
Số thực |
Real |
|
Là diện tích mặt bằng chiếm đất của nhà chung cư tại vị trí tiếp xúc với mặt đất theo mép ngoài tường bao của nhà chung cư. Đơn vị tính là m2, được làm tròn số đến một chữ số thập phân |
|
Diện tích sàn |
dienTichSan |
Số thực |
Real |
|
Là diện tích sàn nhà chung cư. Đơn vị tính là m2, được làm tròn số đến một chữ số thập phân |
|
Tổng số căn hộ, văn phòng, cơ sở dịch vụ - thương mại |
tongSoCan |
Số nguyên |
Integer |
|
Là tổng số căn hộ, văn phòng, cơ sở dịch vụ - thương mại trong nhà chung cư, nhà hỗn hợp |
|
Số tầng |
soTang |
Số nguyên |
Integer |
|
Thể hiện tổng số tầng của tòa nhà kể cả cả tầng hầm |
|
Số tầng hầm |
soTangHam |
Số nguyên |
Integer |
|
Thể hiện tổng số tầng hầm của nhà chung cư |
|
Năm xây dựng |
namXayDung |
Số nguyên |
Integer |
4 |
Là năm xây dựng của chung cư |
|
Năm hoàn thành |
namHoanThanh |
Số nguyên |
Integer |
4 |
Là năm hoàn thành của chung cư |
|
Thời hạn sở hữu |
thoiHanSoHuu |
Chuỗi ký tự |
CharacterString |
30 |
Là thông tin về thời hạn sở hữu của chủ đầu tư. Ví dụ: cho thuê đất 50 năm đến năm 2060 |
|
Cấp hạng nhà chung cư |
capHang |
Chuỗi ký tự |
CharacterString |
50 |
Xác định và thể hiện theo quy định phân cấp nhà chung cư của pháp luật về nhà ở, pháp luật về xây dựng |
|
Địa chỉ |
Chi tiết tại nhóm thông tin về địa chỉ |
|
|
|
Là địa chỉ của chung cư |
d) Dữ liệu về căn hộ
|
Trường thông tin |
Kiểu giá trị |
Độ dài trường |
Mô tả |
||
|
Tên trường thông tin |
Ký hiệu trường thông tin |
Tiếng Việt |
Tiếng Anh |
||
|
Mã đối tượng |
canHoID |
ID |
ID |
|
Là khóa chính |
|
Thuộc nhà chung cư |
nhaChungCuID |
ID |
ID |
|
Là khóa ngoại xác định căn hộ thuộc chung cư nào |
|
Số hiệu căn hộ |
soHieuCanHo |
Chuỗi ký tự |
CharacterString |
20 |
Là số hiệu căn hộ, văn phòng, cơ sở dịch vụ - thương mại |
|
Tầng số |
tangSo |
Số nguyên |
Integer |
|
Là thông tin thể hiện căn hộ nằm trên tầng bao nhiêu |
|
Diện tích sàn |
dienTichSan |
Số thực |
Real |
|
Là diện tích sàn của căn hộ theo hợp đồng mua bán căn hộ. Đơn vị tính là m2, được làm tròn số đến một chữ số thập phân. |
đ) Dữ liệu về hạng mục sở hữu chung ngoài căn hộ
|
Trường thông tin |
Kiểu giá trị |
Độ dài trường |
Mô tả |
||
|
Tên trường thông tin |
Ký hiệu trường thông tin |
Tiếng Việt |
Tiếng Anh |
||
|
Mã đối tượng |
hangMucSoHuuChungID |
ID |
ID |
|
Là khóa chính |
|
Thuộc nhà chung cư |
nhaChungCuID |
ID |
ID |
|
Là khóa ngoại xác định căn hộ thuộc nhà chung cư, nhà hỗn hợp nào |
|
Tên hạng mục sở hữu chung ngoài căn hộ |
tenHangMuc |
Chuỗi ký tự |
CharacterString |
50 |
Là tên hạng mục sở hữu chung ngoài căn hộ. Ví dụ: “hành lang chung”; “phòng họp công cộng”; “cầu thang máy” |
|
Diện tích |
dienTich |
Số thực |
Real |
|
Là diện tích của hạng mục sở hữu chung ngoài căn hộ. Đơn vị tính là m2, được làm tròn số đến một chữ số thập phân |
e) Dữ liệu về công trình xây dựng
|
Trường thông tin |
Kiểu giá trị |
Độ dài trường |
Mô tả |
||
|
Tên trường thông tin |
Ký hiệu trường thông tin |
Tiếng Việt |
Tiếng Anh |
||
|
Mã đối tượng |
congTrinhXayDungID |
ID |
ID |
|
Là khóa chính |
|
Mã xã |
maXa |
Chuỗi ký tự |
CharacterString |
5 |
Là mã đơn vị hành chính cấp xã |
|
Tên công trình |
tenCongTrinh |
Chuỗi ký tự |
CharacterString |
100 |
Là tên của công trình xây dựng |
|
Diện tích xây dựng |
dienTichXayDung |
Số thực |
Real |
|
Là tổng diện tích mặt bằng chiếm đất của công trình xây dựng tại vị trí tiếp xúc với mặt đất theo mép ngoài tường bao của công trình xây dựng. Đơn vị tính là m2, được làm tròn số đến một chữ số thập phân |
|
Diện tích sàn |
dienTichSan |
Số thực |
Real |
|
Là diện tích sàn mà chủ đầu tư giữ lại sử dụng và diện tích các hạng mục mà chủ đầu tư có quyền sử dụng chung với các chủ căn hộ. Đơn vị tính là m2, được làm tròn số đến một chữ số thập phân |
|
Số tầng |
soTang |
Số nguyên |
Integer |
|
Thể hiện tổng số tầng của công trình xây dựng |
|
Số tầng hầm |
soTangHam |
Số nguyên |
Integer |
|
Thể hiện tổng số tầng hầm của công trình xây dựng |
|
Năm xây dựng |
namXayDung |
Số nguyên |
Integer |
4 |
Là năm xây dựng |
|
Năm hoàn thành |
namHoanThanh |
Số nguyên |
Integer |
4 |
Là năm hoàn thành |
|
Thời hạn sở hữu |
thoiHanSoHuu |
Chuỗi ký tự |
CharacterString |
30 |
Là thông tin về thời hạn sở hữu của chủ đầu tư. Ví dụ: cho thuê đất 50 năm đến năm 2060 |
|
Cấp hạng công trình xây dựng |
capHang |
Chuỗi ký tự |
CharacterString |
50 |
Xác định và thể hiện theo quy định phân cấp nhà ở của pháp luật về nhà ở, pháp luật về xây dựng |
|
Địa chỉ |
Chi tiết tại nhóm thông tin về địa chỉ |
|
|
|
Là địa chỉ của công trình xây dựng |
g) Dữ liệu về công trình ngầm
|
Trường thông tin |
Kiểu giá trị |
Độ dài trường |
Mô tả |
||
|
Tên trường thông tin |
Ký hiệu trường thông tin |
Tiếng Việt |
Tiếng Anh |
||
|
Mã đối tượng |
congTrinhXayDungID |
ID |
ID |
|
Là khóa chính |
|
Mã xã |
maXa |
Chuỗi ký tự |
CharacterString |
5 |
Là mã đơn vị hành chính cấp xã |
|
Tên công trình ngầm |
tenCongTrinh |
Chuỗi ký tự |
CharacterString |
100 |
Là tên của công trình ngầm |
|
Loại công trình |
loaiCongTrinhNgam |
Chuỗi ký tự |
CharacterString |
|
Là loại công trình ngầm theo quy định pháp luật về công trình ngầm |
|
Diện tích công trình |
dienTichCongTrinh |
Số thực |
Real |
|
Là diện tích công trình ngầm (trừ công trình ngầm theo tuyến) |
|
Độ sâu tối đa |
doSauToiDa |
Số thực |
Real |
|
Là độ sâu tối đa được tính từ mặt đất |
|
Vị trí đấu nối công trình |
viTriDauNoi |
Chuỗi ký tự |
CharacterString |
100 |
Là vị trí đấu nối công trình |
|
Năm xây dựng |
namXayDung |
Số nguyên |
Integer |
4 |
Là năm xây dựng |
|
Năm hoàn thành |
namHoanThanh |
Số nguyên |
Integer |
4 |
Là năm hoàn thành |
|
Thời hạn sở hữu |
thoiHanSoHuu |
Chuỗi ký tự |
CharacterString |
30 |
Là thông tin về thời hạn sở hữu của chủ đầu tư. Ví dụ: cho thuê đất 50 năm đến năm 2060 |
|
Địa chỉ |
Chi tiết tại nhóm thông tin về địa chỉ |
|
|
|
Là địa chỉ của công trình ngầm |
h) Dữ liệu về hạng mục của công trình xây dựng
|
Trường thông tin |
Kiểu giá trị |
Độ dài trường |
Mô tả |
||
|
Tên trường thông tin |
Ký hiệu trường thông tin |
Tiếng Việt |
Tiếng Anh |
||
|
Mã đối tượng |
hangMucCongTrinhID |
ID |
ID |
|
Là khóa chính |
|
Thuộc công trình xây dựng |
congTrinhXayDungID |
ID |
ID |
|
Là khóa ngoại thể hiện hạng mục của công trình xây dựng nào |
|
Tên hạng mục |
tenHangMuc |
Chuỗi ký tự |
CharacterString |
100 |
Là tên của hạng mục công trình |
|
Công năng |
congNang |
Chuỗi ký tự |
CharacterString |
30 |
Là công năng của hạng mục |
|
Diện tích xây dựng |
dienTichXayDung |
Số thực |
Real |
|
Là tổng diện tích mặt bằng chiếm đất của công trình xây dựng tại vị trí tiếp xúc với mặt đất theo mép ngoài tường bao của công trình xây dựng. Đơn vị tính là m2, được làm tròn số đến một chữ số thập phân |
|
Diện tích sàn |
dienTichSan |
Số thực |
Real |
|
Là diện tích sàn của hạng mục công trình. Đơn vị tính là m2, được làm tròn số đến một chữ số thập phân. |
|
Số tầng |
soTang |
Số nguyên |
Integer |
|
Thể hiện tổng số tầng của công trình xây dựng |
|
Số tầng hầm |
soTangHam |
Số nguyên |
Integer |
|
Thể hiện tổng số tầng hầm của công trình xây dựng |
|
Kết cấu hạng mục công trình |
ketCau |
Chuỗi ký tự |
CharacterString |
150 |
Thể hiện loại vật liệu xây dựng công trình. Ví dụ: tường gạch, bê tông, khung sàn cốt thép, mái tôn. |
|
Năm xây dựng |
namXayDung |
Số nguyên |
Integer |
4 |
Là năm xây dựng |
|
Năm hoàn thành |
namHoanThanh |
Số nguyên |
Integer |
4 |
Là năm hoàn thành |
|
Thời hạn sở hữu |
thoiHanSoHuu |
Chuỗi ký tự |
CharacterString |
30 |
Là thông tin về thời hạn sở hữu của chủ đầu tư. Ví dụ: cho thuê đất 50 năm đến năm 2060 |
|
Cấp hạng công trình xây dựng |
capHang |
Chuỗi ký tự |
CharacterString |
50 |
Xác định và thể hiện theo quy định phân cấp công trình xây dựng của pháp luật về nhà ở, pháp luật về xây dựng |
|
Địa chỉ chi tiết |
diaChiChiTiet |
Chuỗi ký tự |
CharacterString |
50 |
Là địa chỉ chi tiết (nếu có) của hạng mục nằm trong công trình xây dựng |
i) Dữ liệu về rừng sản xuất là rừng trồng
|
Trường thông tin |
Kiểu giá trị |
Độ dài trường |
Mô tả |
||
|
Tên trường thông tin |
Ký hiệu trường thông tin |
Tiếng Việt |
Tiếng Anh |
||
|
Mã đối tượng |
rungTrongID |
ID |
ID |
|
Là khóa chính |
|
Tên rừng |
tenRung |
Chuỗi ký tự |
CharacterString |
50 |
Là tên của rừng sản xuất là rừng trồng |
|
Loại cây rừng chủ yếu |
loaiCayRung |
Chuỗi ký tự |
CharacterString |
255 |
Là trường thông tin thể hiện các loại cây rừng được trồng chủ yếu |
|
Diện tích có rừng |
dienTich |
Số thực |
Real |
|
Là diện tích có rừng |
|
Địa chỉ |
Chi tiết tại nhóm thông tin về địa chỉ |
|
|
|
Là địa chỉ của rừng sản xuất |
k) Dữ liệu về cây lâu năm
|
Trường thông tin |
Kiểu giá trị |
Độ dài trường |
Mô tả |
||
|
Tên trường thông tin |
Ký hiệu trường thông tin |
Tiếng Việt |
Tiếng Anh |
||
|
Mã đối tượng |
cayLauNamID |
ID |
ID |
|
Là khóa chính |
|
Tên cây lâu năm |
tenCayLauNam |
Chuỗi ký tự |
CharacterString |
50 |
Là tên của cây lâu năm (nếu có) |
|
Loại cây trồng |
loaiCayTrong |
Chuỗi ký tự |
CharacterString |
255 |
Là trường thông tin thể hiện các loại cây lâu năm được trồng chủ yếu |
|
Diện tích |
dienTich |
Số thực |
Real |
|
Là diện tích trồng cây lâu năm |
|
Địa chỉ |
Chi tiết tại nhóm thông tin về địa chỉ |
|
|
|
Là địa chỉ của khu vực trồng cây lâu năm |
3.1.4. Nhóm dữ liệu về quyền sử dụng đất, quyền quản lý đất, quyền sở hữu tài sản gắn liền với đất
a) Dữ liệu về quyền sử dụng đất
|
Trường thông tin |
Kiểu giá trị |
Độ dài trường |
Mô tả |
||
|
Tên trường thông tin |
Ký hiệu trường thông tin |
Tiếng Việt |
Tiếng Anh |
||
|
Mã đối tượng |
quyenSuDungID |
ID |
ID |
|
Là khóa chính |
|
Nhóm dữ liệu về người |
Chi tiết tại nhóm thông tin dữ liệu về người |
|
|
|
|
|
Nhóm dữ liệu về thửa đất hoặc đối tượng chiếm đất không tạo thành thửa đất |
Chi tiết tại nhóm thông tin dữ liệu về thửa đất |
|
|
|
|
|
Mục đích sử dụng |
Chi tiết tại nhóm thông tin về mục đích sử dụng |
|
|
|
|
|
Nghĩa vụ tài chính |
Chi tiết tại nhóm thông tin về nghĩa vụ tài chính |
|
|
|
|
|
Hạn chế quyền sử dụng |
Chi tiết tại nhóm thông tin về hạn chế quyền |
|
|
|
|
|
Giấy chứng nhận |
Chi tiết tại nhóm thông tin về giấy chứng nhận |
|
|
|
|
b) Dữ liệu về quyền quản lý đất
|
Trường thông tin |
Kiểu giá trị |
Độ dài trường |
Mô tả |
||
|
Tên trường thông tin |
Ký hiệu trường thông tin |
Tiếng Việt |
Tiếng Anh |
||
|
Mã đối tượng |
quyenQuanLyID |
ID |
ID |
|
Là khóa chính |
|
Nhóm dữ liệu về người |
Chi tiết tại nhóm thông tin dữ liệu về người |
|
|
|
Là thông tin về người được giao quản lý đất |
|
Nhóm dữ liệu về thửa đất hoặc đối tượng chiếm đất không tạo thành thửa đất |
Chi tiết tại nhóm thông tin dữ liệu về thửa đất |
|
|
|
|
|
Mục đích sử dụng |
Chi tiết tại nhóm thông tin về mục đích sử dụng |
|
|
|
|
c) Dữ liệu về quyền sở hữu tài sản gắn liền với đất
|
Trường thông tin |
Kiểu giá trị |
Độ dài trường |
Mô tả |
||
|
Tên trường thông tin |
Ký hiệu trường thông tin |
Tiếng Việt |
Tiếng Anh |
||
|
Nhóm dữ liệu về người |
Chi tiết tại nhóm thông tin dữ liệu về người |
|
|
|
|
|
Nhóm dữ liệu về tài sản gắn liền với đất |
Chi tiết tại nhóm thông tin dữ liệu về tài sản gắn liền với đất |
|
|
|
|
|
Nghĩa vụ tài chính |
Chi tiết tại nhóm thông tin về nghĩa vụ tài chính |
|
|
|
|
|
Hạn chế quyền sở hữu |
Chi tiết tại nhóm thông tin về hạn chế quyền |
|
|
|
|
|
Giấy chứng nhận |
Chi tiết tại nhóm thông tin về giấy chứng nhận |
|
|
|
|
d) Dữ liệu về nghĩa vụ tài chính
|
Trường thông tin |
Kiểu giá trị |
Độ dài trường |
Mô tả |
||
|
Tên trường thông tin |
Ký hiệu trường thông tin |
Tiếng Việt |
Tiếng Anh |
||
|
Mã đối tượng |
nghiaVuTaiChinhID |
ID |
ID |
|
Là khóa chính |
|
Loại nghĩa vụ tài chính |
loaiNghiaVuTaiChinh |
Chuỗi ký tự |
CharacterString |
30 |
Là loại nghĩa vụ tài chính (tiền sử dụng đất, tiền thuê đất, thuế sử dụng đất, thuế chuyển quyền, lệ phí trước bạ) |
|
Tổng số tiền |
tongSoTien |
Số nguyên |
Unlimited Integer |
|
Là tổng số tiền người sử dụng hoặc sở hữu phải thực hiện nghĩa vụ tài chính. Đơn vị tính là đồng Việt Nam |
|
Tổng số tiền miễn giảm |
tongSoTienMienGiam |
Số nguyên |
Unlimited Integer |
|
Là tổng số tiền người sử dụng hoặc sở hữu được miễn giảm thực hiện nghĩa vụ tài chính. Đơn vị tính là đồng Việt Nam |
|
Tổng số tiền nợ |
tongSoTienNo |
Số nguyên |
Unlimited Integer |
|
Là tổng số tiền người sử dụng hoặc sở hữu được miễn giảm thực hiện nghĩa vụ tài chính. Đơn vị tính là đồng Việt Nam |
|
Ngày bắt đầu tính nghĩa vụ tài chính |
ngayBatDau |
Ngày tháng |
Date |
|
Là ngày bắt đầu tính nghĩa vụ tài chính |
|
Đã hoàn thành nghĩa vụ tại chính |
hoanThanh |
Lôgíc |
Boolean |
|
Là trạng thái thực hiện nghĩa vụ tài chính. Giá trị 1 là đã hoàn thành Giá trị 0 là chưa hoàn thành |
|
Miễn giảm nghĩa vụ tài chính |
Chi tiết tại nhóm thông tin về miễn giảm nghĩa vụ tài chính |
|
|
|
|
|
Nợ nghĩa vụ tài chính |
Chi tiết tại nhóm thông tin về nợ nghĩa vụ tài chính |
|
|
|
|
đ) Dữ liệu về miễn giảm nghĩa vụ tài chính
|
Trường thông tin |
Kiểu giá trị |
Độ dài trường |
Mô tả |
||
|
Tên trường thông tin |
Ký hiệu trường thông tin |
Tiếng Việt |
Tiếng Anh |
||
|
Mã đối tượng |
mienGiamNghiaVuTaiChinhID |
ID |
ID |
|
Là khóa chính |
|
Nghĩa vụ tài chính |
nghiaVuTaiChinhID |
ID |
ID |
|
Là khóa ngoại liên kết tới dữ liệu nghĩa vụ tài chính |
|
Loại chế độ miễn giảm |
loaiCheDoMienGiamID |
Số nguyên |
Integer |
30 |
Là loại chế độ miễn giảm |
|
Số tiền miễn giảm |
soTienMienGiam |
Số nguyên |
Unlimited Integer |
|
Là số tiền người sử dụng hoặc sở hữu được miễn giảm thực hiện nghĩa vụ tài chính theo từng loại hoặc từng mục đích sử dụng. Đơn vị tính là đồng Việt Nam |
|
Số văn bản miễn giảm |
soQuyetDinhMienGiam |
Chuỗi ký tự |
CharacterString |
15 |
Là số quyết định miễn giảm nghĩa vụ tài chính (nếu có). Chỉ áp dụng thuộc tính này đối với trường hợp tiền thuê đất và tiền sử dụng đất |
|
Ngày ban hành văn bản miễn giảm |
ngayRaQuyetDinhMienGiam |
Ngày tháng |
Date |
|
Là ngày ra quyết định miễn giảm nghĩa vụ tài chính (nếu có). Chỉ áp dụng thuộc tính này đối với trường hợp tiền thuê đất và tiền sử dụng đất |
|
Cơ quan ban hành văn bản miễn giảm |
coQuanRaQuyetDinhMienGiam |
Chuỗi ký tự |
CharacterString |
150 |
Là cơ quan ban hành quyết định miễn giảm nghĩa vụ tài chính (nếu có). Chỉ áp dụng thuộc tính này đối với trường hợp tiền thuê đất và tiền sử dụng đất |
e) Dữ liệu về nợ nghĩa vụ tài chính
|
Trường thông tin |
Kiểu giá trị |
Độ dài trường |
Mô tả |
||
|
Tên trường thông tin |
Ký hiệu trường thông tin |
Tiếng Việt |
Tiếng Anh |
||
|
Mã đối tượng |
noNghiaVuTaiChinhID |
ID |
ID |
|
Là khóa chính |
|
Nghĩa vụ tài chính |
nghiaVuTaiChinhID |
ID |
ID |
|
Là khóa ngoại liên kết tới dữ liệu nghĩa vụ tài chính |
|
Loại chế độ nợ nghĩa vụ tài chính |
loaiCheDoMienGiamID |
Số nguyên |
Integer |
30 |
Là loại chế độ nợ nghĩa vụ tài chính |
|
Số tiền nợ |
soTienNo |
Số nguyên |
Unlimited Integer |
|
Là số tiền người sử dụng hoặc sở hữu được nợ nghĩa vụ tài chính theo từng loại hoặc từng mục đích sử dụng. Đơn vị tính là đồng Việt Nam |
|
Số quyết định cho phép nợ nghĩa vụ tài chính |
soQuyetDinhNo |
Chuỗi ký tự |
CharacterString |
15 |
Là số quyết định cho phép nợ nghĩa vụ tài chính (nếu có). Chỉ áp dụng thuộc tính này đối với trường hợp tiền thuê đất và tiền sử dụng đất |
|
Ngày ra quyết định nợ nghĩa vụ tài chính |
ngayRaQuyetDinhNo |
Ngày tháng |
Date |
|
Là ngày ra quyết định cho phép nợ nghĩa vụ tài chính (nếu có). Chỉ áp dụng thuộc tính này đối với trường hợp tiền thuê đất và tiền sử dụng đất |
|
Cơ quan ra quyết định nợ nghĩa vụ tài chính |
coQuanRaQuyetDinhNo |
Chuỗi ký tự |
CharacterString |
150 |
Là cơ quan ban hành quyết định cho phép nợ nghĩa vụ tài chính (nếu có). Chỉ áp dụng thuộc tính này đối với trường hợp tiền thuê đất và tiền sử dụng đất |
g) Dữ liệu về hạn chế quyền
|
Trường thông tin |
Kiểu giá trị |
Độ dài trường |
Mô tả |
||
|
Tên trường thông tin |
Ký hiệu trường thông tin |
Tiếng Việt |
Tiếng Anh |
||
|
Mã đối tượng |
hanCheID |
ID |
ID |
|
Là khóa chính |
|
Loại hạn chế |
loaiHanChe |
Số nguyên |
Integer |
|
Là loại hạn chế: Giá trị 1: quyền sử dụng Giá trị 2: quyền sở hữu Giá trị 3: có cả quyền sử dụng thửa đất và quyền sở hữu tài sản gắn liền với đất Giá trị 4: quyền quản lý |
|
Diện tích hạn chế |
dienTich |
Số thực |
Real |
|
Là phần diện tích thửa đất hoặc diện tích tài sản gắn liền với đất bị hạn chế quyền sử dụng. Đơn vị đo là m2 |
|
Nội dung hạn chế |
noiDungHanChe |
Chuỗi ký tự |
CharacterString |
150 |
Là thông tin về hạn chế quyền. Ví dụ các trường hợp: thửa đất hoặc một phần thửa đất thuộc quy hoạch sử dụng đất mà phải thu hồi, được cơ quan có thẩm quyền phê duyệt và công bố nhưng chưa có quyết định thu hồi; thửa đất hoặc một phần thửa đất thuộc hành lang bảo vệ an toàn công trình; có quy định hạn chế diện tích xây dựng đối với thửa đất; không được phép giao dịch do có tranh chấp; không được giao dịch theo quyết định của Tòa án |
|
Hạn chế một phần |
hanCheMotPhan |
Lô gíc |
Boolean |
|
Giá trị 1: là hạn chế một phần thửa đất hoặc tài sản gắn liền với đất Giá trị 0: là hạn chế toàn bộ thửa đất hoặc tài sản gắn liền với đất |
|
Sơ đồ ranh giới hạn chế |
soDoRanhGioiHanChe |
Nhị phân |
Binary |
|
Là sơ đồ ranh giới hạn chế quyền trong trường hợp hạn chế một phần thửa đất hoặc một phần tài sản gắn liền với đất |
|
Số văn bản pháp lý |
soVanBan |
Chuỗi ký tự |
CharacterString |
15 |
Là số văn bản làm căn cứ cho hạn chế quyền |
|
Ngày ban hành |
ngayBanHanh |
Ngày tháng |
Date |
|
Là ngày ban hành văn bản |
|
Cơ quan ban hành |
coQuanBanHanh |
Chuỗi ký tự |
CharacterString |
150 |
Là cơ quan ban hành văn bản |
|
Bản quét |
banQuet |
Nhị phân |
Binary |
|
Là bản quét điện tử của văn bản làm căn cứ cho hạn chế |
h) Dữ liệu về giấy chứng nhận
|
Trường thông tin |
Kiểu giá trị |
Độ dài trường |
Mô tả |
||
|
Tên trường thông tin |
Ký hiệu trường thông tin |
Tiếng Việt |
Tiếng Anh |
||
|
Mã đối tượng |
giayChungNhanID |
ID |
ID |
|
Là khóa chính |
|
Số vào sổ |
soVaoSo |
Chuỗi ký tự |
CharacterString |
10 |
Là số vào sổ cấp giấy chứng nhận quyền sử dụng đất, quyền sở hữu nhà ở và tài sản khác gắn liền với đất |
|
Số phát hành |
soPhatHanh |
Chuỗi ký tự |
CharacterString |
10 |
Là số phát hành giấy chứng nhận quyền sử dụng đất, quyền sở hữu nhà ở và tài sản khác gắn liền với đất |
|
Mã vạch |
maVach |
Chuỗi ký tự |
CharacterString |
15 |
Là dãy số dạng MX.MN.ST trong đó: + MX là mã đơn vị hành chính cấp xã Trường hợp thẩm quyền cấp tỉnh thì ghi thêm mã tỉnh trước mã xã + MN là mã của năm cấp Giấy chứng nhận (gồm hai chữ số sau cùng của năm ký cấp Giấy chứng nhận) + ST là số thứ tự lưu trữ của hồ sơ thủ tục đăng ký đất đai tương ứng với Giấy chứng nhận được cấp lần đầu theo quy định về hồ sơ địa chính của Bộ Tài nguyên và Môi trường |
|
Ngày cấp |
ngayCap |
Ngày tháng |
Date |
|
Là ngày cấp giấy chứng nhận |
|
Bản quét |
banQuet |
Nhị phân |
Binary |
|
Là bản quét điện tử của giấy chứng nhận |
|
Người nhận giấy |
Chi tiết tại nhóm thông tin về cá nhân |
|
|
|
|
3.1.5. Nhóm dữ liệu tình trạng pháp lý về quyền sử dụng đất, quyền quản lý đất, quyền sở hữu tài sản gắn liền với đất
|
Trường thông tin |
Kiểu giá trị |
Độ dài trường |
Mô tả |
||
|
Tên trường thông tin |
Ký hiệu trường thông tin |
Tiếng Việt |
Tiếng Anh |
||
|
Mã đối tượng |
tinhHinhDangKyID |
ID |
ID |
|
Là khóa chính |
|
Ngày tiếp nhận |
ngayTiepNhan |
Ngày tháng |
Date |
|
Là ngày tiếp nhận hồ sơ hợp lệ |
|
Thời điểm đăng ký vào sổ địa chính |
thoiDiemDangKy |
Ngày tháng |
Date |
|
Là thời điểm đăng ký vào sổ địa chính |
|
Số thứ tự hồ sơ |
soThuTu |
Số nguyên |
Integer |
|
Là số thứ tự hồ sơ theo quy định của Hồ sơ địa chính |
|
Người ủy quyền thực hiện đăng ký |
Chi tiết tại nhóm thông tin về người |
|
|
|
Người được ủy quyền thực hiện đăng ký |
|
Có quyền sử dụng đất |
coQuyenSuDung |
Lô gíc |
Boolean |
|
Giá trị 1: có quyền sử dụng đất Giá trị 0: không có quyền sử dụng đất |
|
Có quyền sở hữu tài sản gắn liền với đất |
coQuyenSoHuu |
Lô gíc |
Boolean |
|
Giá trị 1: có quyền sở hữu Giá trị 0: không có quyền sở hữu |
|
Có quyền quản lý đất |
coQuyenQuanLy |
Lô gíc |
Boolean |
|
Giá trị 1: có quyền quản lý Giá trị 0: không có quyền quản lý |
|
Các loại giấy tờ pháp lý |
Chi tiết tại nhóm dữ liệu khác có liên quan tới thửa đất |
|
|
|
Là các loại giấy tờ pháp lý làm căn cứ cấp giấy chứng nhận |
3.1.6. Nhóm dữ liệu về sự thay đổi trong quá trình sử dụng đất và sở hữu tài sản gắn liền với đất
|
Trường thông tin |
Kiểu giá trị |
Độ dài trường |
Mô tả |
||
|
Tên trường thông tin |
Ký hiệu trường thông tin |
Tiếng Việt |
Tiếng Anh |
||
|
Mã đối tượng |
giaoDichID |
ID |
ID |
|
Là khóa chính |
|
Loại giao dịch biến động |
loaiGiaoDichBienDong |
Số nguyên |
Integer |
|
Là các loại hình biến động được quy định trong Hồ sơ địa chính |
|
Thời điểm đăng ký biến động |
thoiDiemDangKyBienDong |
Ngày |
Date |
|
Là thời điểm đăng ký biến động |
|
Nội dung biến động |
noiDungBienDong |
Chuỗi ký tự |
CharacterString |
100 |
Là nội dung biến động |
|
Người tham gia vào quá trình biến động |
Chi tiết tại nhóm thông tin về người |
|
|
|
Là người tham gia vào quá trính biến động. Ví dụ: người bảo lãnh; người được ủy quyền định đoạt tài sản; người giám hộ |
3.1.7. Nhóm các dữ liệu khác có liên quan tới thửa đất
|
Trường thông tin |
Kiểu giá trị |
Độ dài trường |
Mô tả |
||
|
Tên trường thông tin |
Ký hiệu trường thông tin |
Tiếng Việt |
Tiếng Anh |
||
|
Mã đối tượng |
duLieuKhacLienQuanID |
ID |
ID |
|
Là khóa chính |
|
Mã thửa đất |
thuaDatID |
|
|
|
Liên kết đến mã thửa đất |
|
Nội dung dữ liệu |
duLieu |
Nhị phân |
Binary |
|
Là dữ liệu khác có liên quan tới thửa đất |
3.2. Dữ liệu quy hoạch, kế hoạch sử dụng đất
3.2.1. Dữ liệu quy hoạch, kế hoạch sử dụng đất cấp tỉnh
a) Dữ liệu về quy hoạch, kế hoạch sử dụng đất cấp tỉnh
|
Trường thông tin |
Kiểu giá trị |
Độ dài trường |
Mô tả |
||
|
Tên trường thông tin |
Ký hiệu trường thông tin |
Tiếng Việt |
Tiếng Anh |
||
|
Mã đối tượng |
quyHoachCapTinhID |
ID |
ID |
|
Là khóa chính |
|
Mã tỉnh |
maTinh |
Chuỗi ký tự |
CharacterString |
2 |
Là mã số đơn vị hành chính cấp tỉnh theo quy định của Thủ tướng Chính phủ về việc ban hành bảng danh mục và mã số các đơn vị hành chính Việt Nam |
|
Năm thành lập |
namThanhLap |
Số nguyên |
Integer |
|
Là năm thành lập bản đồ |
|
Tỷ lệ bản đồ |
tyLeBanDo |
Chuỗi ký tự |
CharacterString |
10 |
Là mẫu số tỷ lệ của bản đồ quy hoạch, kế hoạch sử dụng đất. Chỉ áp dụng thuộc tính này trong trường hợp xây dựng dữ liệu quy hoạch từ nguồn bản đồ quy hoạch, kế hoạch sử dụng đất đã thành lập trước đây |
|
Nguồn thành lập |
nguonThanhLap |
Chuỗi ký tự |
CharacterString |
30 |
Là nguồn tài liệu dùng để thành lập bản đồ quy hoạch, kế hoạch sử dụng đất |
|
Cơ quan duyệt |
coQuanDuyet |
Chuỗi ký tự |
CharacterString |
50 |
Là tên cơ quan có thẩm quyền phê duyệt bản đồ quy hoạch, kế hoạch sử dụng đất |
|
Cơ quan thẩm định |
coQuanThamDinh |
Chuỗi ký tự |
CharacterString |
50 |
Là tên cơ quan có thẩm định bản đồ quy hoạch, kế hoạch sử dụng đất cấp tỉnh |
|
Cơ quan lập |
coQuanLap |
Chuỗi ký tự |
CharacterString |
50 |
Là tên cơ quan thành lập bản đồ quy hoạch, kế hoạch sử dụng đất |
|
Đơn vị tư vấn |
donViTuVan |
Chuỗi ký tự |
CharacterString |
50 |
Là tên đơn vị tư vấn bản đồ quy hoạch, kế hoạch sử dụng đất cấp tỉnh |
|
Ngày phê duyệt |
ngayPheDuyet |
Ngày tháng |
Date |
|
Là ngày phê duyệt bản đồ quy hoạch sử dụng cấp tỉnh |
b) Dữ liệu công trình dự án cấp tỉnh
|
Trường thông tin |
Kiểu giá trị |
Độ dài trường |
Mô tả |
||
|
Tên trường thông tin |
Ký hiệu trường thông tin |
Tiếng Việt |
Tiếng Anh |
||
|
Mã đối tượng |
congTrinhDuAnCapTinhID |
ID |
ID |
|
Là khóa chính |
|
Quy hoạch, kế hoạch sử dụng đất cấp tỉnh |
quyHoachCapTinhID |
ID |
ID |
|
Là khóa ngoại liên kết tới quy hoạch, kế hoạch cấp tỉnh |
|
Vùng quy hoạch |
vungQuyHoachCapTinhID |
ID |
ID |
|
Là khóa ngoại liên kết đến dữ liệu không gian quy hoạch, kế hoạch cấp tỉnh |
|
Mã tỉnh |
maTinh |
Chuỗi ký tự |
CharacterString |
2 |
Là mã số đơn vị hành chính cấp tỉnh theo quy định của Thủ tướng Chính phủ về việc ban hành bảng danh mục và mã số các đơn vị hành chính Việt Nam |
|
Tên công trình dự án |
tenCongTrinhDuAn |
Chuỗi ký tự |
CharacterString |
50 |
Tên công trình, dự án |
|
Diện tích |
dienTich |
Số thực |
Real |
|
Là diện tích của công trình, dự án |
|
Mã mục đích sử dụng theo quy hoạch |
mucDichSuDungQH |
Số nguyên |
Integer |
|
Là mục đích sử dụng theo quy hoạch nằm trong danh mục bảng mã |
|
Năm lập quy hoạch |
namQuyHoach |
Số nguyên |
Integer |
4 |
Là năm lập quy hoạch |
|
Năm thực hiện |
namThucHien |
Số nguyên |
Integer |
|
Là năm thực hiện theo quy hoạch, kế hoạch |
|
Năm thực hiện trên thực tế |
namThucTe |
Số nguyên |
Integer |
|
Là năm thực hiện trên thực tế |
|
Ghi chú |
ghiChu |
Chuỗi ký tự |
CharacterString |
100 |
Ghi chú công trình dự án cấp tỉnh |
3.2.2. Dữ liệu quy hoạch, kế hoạch sử dụng đất cấp huyện
a) Dữ liệu về quy hoạch, kế hoạch sử dụng đất cấp huyện
|
Trường thông tin |
Kiểu giá trị |
Độ dài trường |
Mô tả |
||
|
Tên trường thông tin |
Ký hiệu trường thông tin |
Tiếng Việt |
Tiếng Anh |
||
|
Mã đối tượng |
quyHoachCapHuyenID |
ID |
ID |
|
Là khóa chính |
|
Mã tỉnh |
maTinh |
Chuỗi ký tự |
CharacterString |
2 |
Là mã số đơn vị hành chính cấp tỉnh theo quy định của Thủ tướng Chính phủ về việc ban hành bảng danh mục và mã số các đơn vị hành chính Việt Nam |
|
Mã huyện |
maHuyen |
Chuỗi ký tự |
CharacterString |
3 |
Là mã số đơn vị hành chính cấp huyện theo quy định của Thủ tướng Chính phủ về việc ban hành bảng danh mục và mã số các đơn vị hành chính Việt Nam |
|
Năm thành lập |
namThanhLap |
Số nguyên |
Integer |
|
Là năm thành lập bản đồ |
|
Tỷ lệ bản đồ |
tyLeBanDo |
Chuỗi ký tự |
CharacterString |
10 |
Là mẫu số tỷ lệ của bản đồ quy hoạch, kế hoạch sử dụng đất. Chỉ áp dụng thuộc tính này trong trường hợp xây dựng dữ liệu quy hoạch từ nguồn bản đồ quy hoạch, kế hoạch sử dụng đất đã thành lập trước đây |
|
Nguồn thành lập |
nguonThanhLap |
Chuỗi ký tự |
CharacterString |
30 |
Là nguồn tài liệu dùng để thành lập bản đồ quy hoạch, kế hoạch sử dụng đất |
|
Cơ quan duyệt |
coQuanDuyet |
Chuỗi ký tự |
CharacterString |
50 |
Là tên cơ quan có thẩm quyền phê duyệt bản đồ quy hoạch, kế hoạch sử dụng đất |
|
Cơ quan thẩm định |
coQuanThamDinh |
Chuỗi ký tự |
CharacterString |
50 |
Là tên cơ quan có thẩm định bản đồ quy hoạch, kế hoạch sử dụng đất cấp tỉnh |
|
Cơ quan lập |
coQuanLap |
Chuỗi ký tự |
CharacterString |
50 |
Là tên cơ quan thành lập bản đồ quy hoạch, kế hoạch sử dụng đất |
|
Đơn vị tư vấn |
donViTuVan |
Chuỗi ký tự |
CharacterString |
50 |
Là tên đơn vị tư vấn bản đồ quy hoạch, kế hoạch sử dụng đất cấp tỉnh |
|
Ngày phê duyệt |
ngayPheDuyet |
Ngày tháng |
Date |
|
Là ngày phê duyệt bản đồ quy hoạch sử dụng cấp tỉnh |
b) Dữ liệu công trình dự án cấp huyện
|
Trường thông tin |
Kiểu giá trị |
Độ dài trường |
Mô tả |
||
|
Tên trường thông tin |
Ký hiệu trường thông tin |
Tiếng Việt |
Tiếng Anh |
||
|
Mã đối tượng |
congTrinhDuAnCapHuyenID |
ID |
ID |
|
Là khóa chính |
|
Quy hoạch, kế hoạch sử dụng đất cấp huyện |
quyHoachCapHuyenID |
ID |
ID |
|
Là khóa ngoại liên kết tới quy hoạch, kế hoạch cấp huyện |
|
Vùng quy hoạch |
vungQuyHoachCapHuyenID |
ID |
ID |
|
Là khóa ngoại liên kết đến dữ liệu không gian quy hoạch, kế hoạch cấp huyện |
|
Mã tỉnh |
maTinh |
Chuỗi ký tự |
CharacterString |
2 |
Là mã số đơn vị hành chính cấp tỉnh theo quy định của Thủ tướng Chính phủ về việc ban hành bảng danh mục và mã số các đơn vị hành chính Việt Nam |
|
Mã huyện |
maHuyen |
Chuỗi ký tự |
CharacterString |
3 |
Là mã số đơn vị hành chính cấp huyện theo quy định của Thủ tướng Chính phủ về việc ban hành bảng danh mục và mã số các đơn vị hành chính Việt Nam |
|
Tên công trình dự án |
tenCongTrinhDuAn |
Chuỗi ký tự |
CharacterString |
50 |
Tên công trình, dự án |
|
Diện tích |
dienTich |
Số thực |
Real |
|
Là diện tích của công trình, dự án |
|
Mã mục đích sử dụng theo quy hoạch |
mucDichSuDungQH |
Số nguyên |
Integer |
|
Là mục đích sử dụng theo quy hoạch nằm trong danh mục bảng mã |
|
Năm lập quy hoạch |
namQuyHoach |
Số nguyên |
Integer |
4 |
Là năm lập quy hoạch |
|
Năm thực hiện |
namThucHien |
Số nguyên |
Integer |
|
Là năm thực hiện theo quy hoạch, kế hoạch |
|
Năm thực hiện trên thực tế |
namThucTe |
Số nguyên |
Integer |
|
Là năm thực hiện trên thực tế |
|
Ghi chú |
ghiChu |
Chuỗi ký tự |
CharacterString |
100 |
Ghi chú công trình dự án cấp huyện |
3.3. Dữ liệu giá đất
3.3.1. Dữ liệu về giá đất xác định đến từng thửa đất
|
Trường thông tin |
Kiểu giá trị |
Độ dài trường |
Mô tả |
||
|
Tên trường thông tin |
Ký hiệu trường thông tin |
Tiếng Việt |
Tiếng Anh |
||
|
Mã đối tượng |
giaDatID |
ID |
ID |
|
Là khóa chính |
|
Mã thửa đất |
thuaDatID |
ID |
ID |
|
Là khóa ngoại liên kết tới thửa đất |
|
Giá đất theo bảng giá đất |
Chi tiết tại nhóm thông tin về giá đất theo bảng giá đất |
|
|
|
|
|
Giá đất cụ thể |
Chi tiết tại nhóm thông tin về giá đất cụ thể |
|
|
|
|
|
Giá đất chuyển nhượng trên thị trường |
Chi tiết tại nhóm thông tin về giá đất chuyển nhượng trên thị trường |
|
|
|
|
3.3.2. Dữ liệu về khung giá đất
|
Trường thông tin |
Kiểu giá trị |
Độ dài trường |
Mô tả |
||
|
Tên trường thông tin |
Ký hiệu trường thông tin |
Tiếng Việt |
Tiếng Anh |
||
|
Mã đối tượng |
khungGiaDatID |
ID |
ID |
|
Là khóa chính |
|
Mức giá tối thiểu |
giaDatToiThieu |
Số nguyên |
UnlimitedInteger |
|
Là giá đất tối thiểu |
|
Mức giá tối đa |
giaDatToiDa |
Số nguyên |
UnlimitedInteger |
|
Là giá đất tối đa |
|
Ngày hiệu lực |
ngayHieuLuc |
Ngày tháng |
Date |
|
Là ngày văn bản pháp lý có hiệu lực |
|
Nghị định ban hành |
nghiDinhBanHanh |
Nhị phân |
Binary |
|
Là bản quét điện tử của nghị định ban hành khung giá đất |
3.3.3. Dữ liệu về bảng giá đất
|
Trường thông tin |
Kiểu giá trị |
Độ dài trường |
Mô tả |
||
|
Tên trường thông tin |
Ký hiệu trường thông tin |
Tiếng Việt |
Tiếng Anh |
||
|
Mã đối tượng |
bangGiaDatID |
ID |
ID |
|
Là khóa chính |
|
Ngày ban hành |
ngayBanHanh |
Ngày tháng |
Date |
|
Là ngày văn bản pháp lý có hiệu lực |
|
Giá đất theo bảng giá đất |
giaDatTheoBangGia |
Số nguyên |
UnlimitedInteger |
|
Là giá đất theo bảng giá đất do Ủy ban nhân dân cấp tỉnh ban hành định kỳ 05 năm 01 lần |
|
Vị trí đất |
viTriDat |
Số nguyên |
UnlimitedInteger |
|
Là vị trí của thửa đất xác định theo bảng giá đất |
|
Khu vực đất |
khuVucDat |
Số nguyên |
UnlimitedInteger |
|
Là khu vực của thửa đất xác định theo bảng giá đất |
|
Ngày hiệu lực |
ngayHieuLuc |
Ngày tháng |
Date |
|
Là ngày văn bản pháp lý có hiệu lực. |
|
Quyết định ban hành |
quyetDinhBanHanh |
Nhị phân |
Binary |
|
Là bản quét điện tử của quyết định ban hành bảng giá đất |
3.3.4. Dữ liệu về hệ số điều chỉnh
|
Trường thông tin |
Kiểu giá trị |
Độ dài trường |
Mô tả |
||
|
Tên trường thông tin |
Ký hiệu trường thông tin |
Tiếng Việt |
Tiếng Anh |
||
|
Mã đối tượng |
heSoDieuChinhID |
ID |
ID |
|
Là khóa chính |
|
Hệ số điều chỉnh giá đất |
heSoDieuChinh |
Số thực |
Real |
|
Là hệ số điều chỉnh bảng giá đất |
|
Ngày hiệu lực |
ngayHieuLuc |
Ngày tháng |
Date |
|
Là ngày văn bản pháp lý có hiệu lực |
|
Quyết định ban hành |
quyetDinhBanHanh |
Nhị phân |
Binary |
|
Là bản quét điện tử của quyết định ban hành hệ số điều chỉnh giá đất |
3.3.5. Dữ liệu về giá đất cụ thể
|
Trường thông tin |
Kiểu giá trị |
Độ dài trường |
Mô tả |
||
|
Tên trường thông tin |
Ký hiệu trường thông tin |
Tiếng Việt |
Tiếng Anh |
||
|
Mã đối tượng |
giaCuTheID |
ID |
ID |
|
Là khóa chính |
|
Giá đất theo hệ số điều chỉnh giá đất |
giaDatTheoHeSo |
Số nguyên |
UnlimitedInteger |
|
Là giá đất theo hệ số điều chỉnh giá đất hàng năm |
|
Giá đất cụ thể |
giaDatCuThe |
Số nguyên |
UnlimitedInteger |
|
Là giá cụ thể xác định khi Nhà nước giao đất, cho thuê đất, tính giá trị quyền sử dụng đất khi cổ phần hóa doanh nghiệp nhà nước, bồi thường khi Nhà nước thu hồi đất |
|
Thời điểm quyết định giá đất cụ thể |
thoiDiemQuyetDinhGiaDatCuThe |
Ngay |
Date |
|
Là ngày Ủy ban nhân dân cấp tỉnh quyết định giá đất cụ thể |
|
Căn cứ pháp lý |
canCuPhapLy |
Chuỗi ký tự |
CharacterString |
100 |
Là căn cứ pháp lý xác định giá cụ thể |
3.3.6. Dữ liệu về giá thị trường
|
Trường thông tin |
Kiểu giá trị |
Độ dài trường |
Mô tả |
||
|
Tên trường thông tin |
Ký hiệu trường thông tin |
Tiếng Việt |
Tiếng Anh |
||
|
Mã đối tượng |
giaThiTruongID |
ID |
ID |
|
Là khóa chính |
|
Giá đất theo hợp đồng chuyển nhượng |
giaTheoHopDong |
Số nguyên |
UnlimitedInteger |
|
Là giá đất trong hợp đồng chuyển nhượng quyền sử dụng đất |
|
Thời điểm chuyển nhượng theo hợp đồng |
thoiDiemChuyenNhuongHopDong |
Ngay |
Date |
|
Là ngày/tháng chuyển nhượng theo hợp đồng chuyển nhượng quyền sử dụng đất |
|
Giá đất trúng đấu giá |
giaDatTrungDauGia |
Số nguyên |
UnlimitedInteger |
|
Là giá đất trúng đấu giá quyền sử dụng đất khi Nhà nước giao đất, cho thuê đất thông qua hình thức đấu giá quyền sử dụng đất |
|
Thời điểm trúng đấu giá |
thoiDiemTrungDauGia |
Ngay |
Date |
|
Là ngày/tháng trúng đấu giá quyền sử dụng đất theo quyết định trúng đấu giá quyền sử dụng đất |
|
Giá đất chuyển nhượng trên thị trường |
giaDatChuyenNhuongThiTruong |
Số nguyên |
UnlimitedInteger |
|
Là giá đất chuyển nhượng trên thị trường theo phiếu điều tra khi xây dựng, điều chỉnh bảng giá đất, định giá đất cụ thể |
|
Thời điểm chuyển nhượng |
thoiDiemChuyenNhuongThiTruong |
Ngay |
Date |
|
Là ngày/tháng chuyển nhượng trên thị trường theo phiếu điều tra khi xây dựng, điều chỉnh bảng giá đất, định giá đất cụ thể |
3.4. Dữ liệu thống kê, kiểm kê đất đai
3.4.1. Dữ liệu về khoanh đất
|
Trường thông tin |
Kiểu giá trị |
Độ dài trường |
Mô tả |
||
|
Tên trường thông tin |
Ký hiệu trường thông tin |
Tiếng Việt |
Tiếng Anh |
||
|
Mã đối tượng |
khoanhDatID |
ID |
ID |
|
Là khóa chính |
|
Mã xã |
maXa |
Chuỗi ký tự |
CharacterString |
5 |
Là mã số đơn vị hành chính cấp xã theo quy định của Thủ tướng Chính phủ về việc ban hành bảng danh mục và mã số các đơn vị hành chính Việt Nam |
|
Mã đối tượng không gian |
vungKhoanhDatID |
ID |
ID |
|
Là khóa ngoại liên kết tới dữ liệu vùng khoanh đất trong dữ liệu không gian |
|
Số thứ tự khoanh đất |
soThuTu |
Số nguyên |
Integer |
|
Là số thứ tự khoanh đất theo quy định Thống kê, kiểm kê đất đai |
|
Diện tích khoanh đất |
dienTich |
Số thực |
Real |
|
Là diện tích của khoanh đất |
|
Mã đối tượng quản lý, sử dụng đất |
maDoiTuong |
Chuỗi ký tự |
CharacterString |
3 |
Mã đối tượng quản lý, sử dụng đất |
|
Mã loại đất theo hiện trạng |
maLoaiDat |
Chuỗi ký tự |
CharacterString |
7 |
Là mã loại đất theo hiện trạng (có bao gồm mã kết hợp) |
|
Mã khu vực tổng hợp |
maKhuVucTongHop |
Chuỗi ký tự |
CharacterString |
3 |
Mã khu vực tổng hợp |
|
Diện tích nằm trong khu vực tổng hợp |
dienTichTrongKhuTongHop |
Số thực |
Real |
|
Là diện tích của khoanh đất nằm trong khu vực tổng hợp |
|
Năm thực hiện thống kê, kiểm kê |
namThongKeKiemKe |
Số nguyên |
Integer |
4 |
Là năm thực hiện thống kê, kiểm kê |
3.4.2. Dữ liệu về bản đồ hiện trạng cấp tỉnh
|
Trường thông tin |
Kiểu giá trị |
Độ dài trường |
Mô tả |
||
|
Tên trường thông tin |
Ký hiệu trường thông tin |
Tiếng Việt |
Tiếng Anh |
||
|
Mã đối tượng |
hienTrangCapTinhID |
ID |
ID |
|
Là khóa chính |
|
Mã tỉnh |
maTinh |
Chuỗi ký tự |
CharacterString |
2 |
Là mã số đơn vị hành chính cấp tỉnh theo quy định của Thủ tướng Chính phủ về việc ban hành bảng danh mục và mã số các đơn vị hành chính Việt Nam |
|
Năm thành lập |
namThanhLap |
Số nguyên |
Integer |
|
Là năm thành lập bản đồ |
|
Tỷ lệ bản đồ |
tyLeBanDo |
Chuỗi ký tự |
CharacterString |
10 |
Là mẫu số tỷ lệ của bản đồ hiện trạng sử dụng đất |
|
Nguồn thành lập |
nguonThanhLap |
Chuỗi ký tự |
CharacterString |
30 |
Là nguồn tài liệu dùng để thành lập bản đồ hiện trạng sử dụng đất |
|
Cơ quan duyệt |
coQuanDuyet |
Chuỗi ký tự |
CharacterString |
50 |
Là tên cơ quan có thẩm quyền phê duyệt bản đồ hiện trạng sử dụng đất |
|
Cơ quan lập |
coQuanLap |
Chuỗi ký tự |
CharacterString |
50 |
Là tên cơ quan thành lập bản đồ hiện trạng sử dụng đất |
3.4.3. Dữ liệu về bản đồ hiện trạng cấp huyện
|
Trường thông tin |
Kiểu giá trị |
Độ dài trường |
Mô tả |
||
|
Tên trường thông tin |
Ký hiệu trường thông tin |
Tiếng Việt |
Tiếng Anh |
||
|
Mã đối tượng |
hienTrangCapHuyenID |
ID |
ID |
|
Là khóa chính |
|
Mã tỉnh |
maTinh |
Chuỗi ký tự |
CharacterString |
2 |
Là mã số đơn vị hành chính cấp tỉnh theo quy định của Thủ tướng Chính phủ về việc ban hành bảng danh mục và mã số các đơn vị hành chính Việt Nam |
|
Mã huyện |
maHuyen |
Chuỗi ký tự |
CharacterString |
5 |
Là mã số đơn vị hành chính cấp huyện theo quy định của Thủ tướng Chính phủ về việc ban hành bảng danh mục và mã số các đơn vị hành chính Việt Nam |
|
Năm thành lập |
namThanhLap |
Số nguyên |
Integer |
|
Là năm thành lập bản đồ |
|
Tỷ lệ bản đồ |
tyLeBanDo |
Chuỗi ký tự |
CharacterString |
10 |
Là mẫu số tỷ lệ của bản đồ hiện trạng sử dụng đất |
|
Nguồn thành lập |
nguonThanhLap |
Chuỗi ký tự |
CharacterString |
30 |
Là nguồn tài liệu dùng để thành lập bản đồ hiện trạng sử dụng đất |
|
Cơ quan duyệt |
coQuanDuyet |
Chuỗi ký tự |
CharacterString |
50 |
Là tên cơ quan có thẩm quyền phê duyệt bản đồ hiện trạng sử dụng đất |
3.4.4. Dữ liệu về bản đồ hiện trạng cấp xã
|
Trường thông tin |
Kiểu giá trị |
Độ dài trường |
Mô tả |
||
|
Tên trường thông tin |
Ký hiệu trường thông tin |
Tiếng Việt |
Tiếng Anh |
||
|
Mã đối tượng |
hienTrangCapXaID |
ID |
ID |
|
Là khóa chính |
|
Mã tỉnh |
maTinh |
Chuỗi ký tự |
CharacterString |
2 |
Là mã số đơn vị hành chính cấp tỉnh theo quy định của Thủ tướng Chính phủ về việc ban hành bảng danh mục và mã số các đơn vị hành chính Việt Nam |
|
Mã huyện |
maHuyen |
Chuỗi ký tự |
CharacterString |
5 |
Là mã số đơn vị hành chính cấp huyện theo quy định của Thủ tướng Chính phủ về việc ban hành bảng danh mục và mã số các đơn vị hành chính Việt Nam |
|
Mã xã |
maXa |
Chuỗi ký tự |
CharacterString |
5 |
Là mã số đơn vị hành chính cấp xã theo quy định của Thủ tướng Chính phủ về việc ban hành bảng danh mục và mã số các đơn vị hành chính Việt Nam |
|
Năm thành lập |
namThanhLap |
Số nguyên |
Integer |
|
Là năm thành lập bản đồ |
|
Tỷ lệ bản đồ |
tyLeBanDo |
Chuỗi ký tự |
CharacterString |
10 |
Là mẫu số tỷ lệ của bản đồ hiện trạng sử dụng đất |
|
Nguồn thành lập |
nguonThanhLap |
Chuỗi ký tự |
CharacterString |
30 |
Là nguồn tài liệu dùng để thành lập bản đồ hiện trạng sử dụng đất |
|
Cơ quan duyệt |
coQuanDuyet |
Chuỗi ký tự |
CharacterString |
50 |
Là tên cơ quan có thẩm quyền phê duyệt bản đồ hiện trạng sử dụng đất |
|
Cơ quan lập |
coQuanLap |
Chuỗi ký tự |
CharacterString |
50 |
Là tên cơ quan thành lập bản đồ hiện trạng sử dụng đất |
3.4.5. Dữ liệu về bản đồ kết quả điều tra kiểm kê
|
Trường thông tin |
Kiểu giá trị |
Độ dài trường |
Mô tả |
||
|
Tên trường thông tin |
Ký hiệu trường thông tin |
Tiếng Việt |
Tiếng Anh |
||
|
Mã đối tượng |
bandoKetQuaKiemKeID |
ID |
ID |
|
Là khóa chính |
|
Mã tỉnh |
maTinh |
Chuỗi ký tự |
CharacterString |
2 |
Là mã số đơn vị hành chính cấp tỉnh theo quy định của Thủ tướng Chính phủ về việc ban hành bảng danh mục và mã số các đơn vị hành chính Việt Nam |
|
Mã huyện |
maHuyen |
Chuỗi ký tự |
CharacterString |
5 |
Là mã số đơn vị hành chính cấp huyện theo quy định của Thủ tướng Chính phủ về việc ban hành bảng danh mục và mã số các đơn vị hành chính Việt Nam |
|
Mã xã |
maXa |
Chuỗi ký tự |
CharacterString |
5 |
Là mã số đơn vị hành chính cấp xã theo quy định của Thủ tướng Chính phủ về việc ban hành bảng danh mục và mã số các đơn vị hành chính Việt Nam |
|
Năm thành lập |
namThanhLap |
Số nguyên |
Integer |
|
Là năm thành lập bản đồ |
|
Tỷ lệ bản đồ |
tyLeBanDo |
Chuỗi ký tự |
CharacterString |
10 |
Là mẫu số tỷ lệ của bản đồ hiện trạng sử dụng đất |
|
Nguồn thành lập |
nguonThanhLap |
Chuỗi ký tự |
CharacterString |
30 |
Là nguồn tài liệu dùng để thành lập bản đồ hiện trạng sử dụng đất |
|
Cơ quan duyệt |
coQuanDuyet |
Chuỗi ký tự |
CharacterString |
50 |
Là tên cơ quan có thẩm quyền phê duyệt bản đồ hiện trạng sử dụng đất |
|
Cơ quan lập |
coQuanLap |
Chuỗi ký tự |
CharacterString |
50 |
Là tên cơ quan thành lập bản đồ hiện trạng sử dụng đất |
PHỤ LỤC II
CẤU TRÚC VÀ KIỂU THÔNG TIN CỦA SIÊU DỮ LIỆU ĐẤT ĐAI
(Ban hành kèm theo Thông tư số 75/2015/TT-BTNMT ngày 28 tháng 12 năm 2015 của Bộ trưởng Bộ Tài nguyên và Môi trường)
I. Các nhóm dữ liệu cấu thành siêu dữ liệu đất đai

Siêu dữ liệu đất đai bao gồm:
- Nhóm thông tin mô tả siêu dữ liệu đất đai;
- Nhóm thông tin mô tả hệ quy chiếu tọa độ;
- Nhóm thông tin mô tả dữ liệu đất đai;
- Nhóm thông tin mô tả chất lượng dữ liệu đất đai;
- Nhóm thông tin mô tả phương pháp và quy trình phân phối dữ liệu đất đai.
II. Nội dung, cấu trúc và kiểu thông tin của siêu dữ liệu đất đai
Nội dung, cấu trúc và kiểu thông tin của siêu dữ liệu đất đai được xây dựng tuân thủ theo chuẩn quốc tế về siêu dữ liệu địa lý ISO 19115-1:2014.
1. Nhóm thông tin mô tả siêu dữ liệu đất đai
|
Phân cấp thông tin |
Ký hiệu trường thông tin |
Kiểu giá trị |
Mô tả |
|
|
Mã tài liệu |
fileIdentifier |
Chuỗi ký tự |
CharacterString |
Là mã nhận dạng duy nhất được gán cho mỗi tài liệu siêu dữ liệu |
|
Ngôn ngữ |
language |
Chuỗi ký tự |
CharacterString |
Là ngôn ngữ chính thức được sử dụng trong thông tin mô tả của siêu dữ liệu |
|
Bảng mã ký tự |
characterSet |
Chuỗi ký tự |
CharacterString |
Là tên đầy đủ của bảng mã ký tự chuẩn ISO được sử dụng để mã hóa thông tin của siêu dữ liệu |
|
Mã tài liệu gốc |
parentIdentifier |
Chuỗi ký tự |
CharacterString |
Là mã nhận dạng của siêu dữ liệu được sử dụng làm cơ sở để lập siêu dữ liệu |
|
Phạm vi mô tả |
hierachyLevel |
Chuỗi ký tự |
CharacterString |
Là phạm vi dữ liệu đất đai mà siêu dữ liệu mô tả |
|
Ngày lập |
dateStamp |
Ngày tháng |
Date |
Là ngày lập siêu dữ liệu |
|
Đơn vị lập |
Chi tiết tại mục 3 Phụ lục này |
|
|
Là thông tin của đơn vị lập siêu dữ liệu |
|
Tên chuẩn |
metadataStandardName |
Chuỗi ký tự |
CharacterString |
Là tên đầy đủ của chuẩn siêu dữ liệu được áp dụng để lập siêu dữ liệu |
|
Phiên bản |
metadataStandardVersion |
Chuỗi ký tự |
CharacterString |
Là phiên bản của chuẩn siêu dữ liệu được áp dụng để lập siêu dữ liệu |
2. Nhóm thông tin mô tả hệ quy chiếu tọa độ
|
Phân cấp thông tin |
Ký hiệu trường thông tin |
Kiểu giá trị |
Mô tả |
|
|
Mã hệ quy chiếu |
code |
Chuỗi ký tự |
CharacterString |
VN-2000. |
|
Thông tin hệ quy chiếu |
|
|
|
|
|
Tên hệ quy chiếu |
title |
Chuỗi ký tự |
CharacterString |
Tên đầy đủ của Hệ quy chiếu tọa độ |
|
Ngày ban hành |
date |
Ngày tháng |
Date |
Ngày ban hành Quyết định áp dụng Hệ quy chiếu tọa độ |
|
Múi chiếu |
zone |
Chuỗi ký tự |
CharacterString |
Là múi chiếu được áp dụng để xây dựng dữ liệu đất đai |
|
Kinh tuyến trục |
longitudeOfCentralMeridian |
Chuỗi ký tự |
CharacterString |
Là kinh tuyến trục được áp dụng để xây dựng dữ liệu đất đai |
3. Nhóm thông tin mô tả dữ liệu đất đai
|
Phân cấp thông tin |
Ký hiệu trường thông tin |
Kiểu giá trị |
Mô tả |
Phân cấp thông tin |
|
Thông tin khái quát |
|
|
|
|
|
Trích yếu |
title |
Chuỗi ký tự |
CharacterString |
Là các thông tin trích dẫn về phương pháp xây dựng, phương pháp thu thập tài liệu gốc... |
|
Ngày nghiệm thu |
date |
Ngày tháng |
Date |
Là ngày nghiệm thu dữ liệu đất đai |
|
Tóm tắt |
abstract |
Chuỗi ký tự |
CharacterString |
Là mô tả ngắn gọn về nội dung dữ liệu đất đai |
|
Mục đích |
purpose |
Chuỗi ký tự |
CharacterString |
Là mục đích xây dựng dữ liệu đất đai |
|
Kiểu mô hình dữ liệu không gian |
spatialRepresentationType |
|
|
Là kiểu mô hình dữ liệu không gian như vector, raster |
|
Hiện trạng |
status |
Chuỗi ký tự |
CharacterString |
Là tình trạng hiện thời của dữ liệu đất đai như đã hoàn thành, đang thi công... |
|
Ngôn ngữ |
language |
Chuỗi ký tự |
CharacterString |
Là ngôn ngữ được sử dụng trong dữ liệu đất đai |
|
Bảng mã ký tự |
characterSet |
Chuỗi ký tự |
CharacterString |
Là tên đầy đủ của bảng mã ký tự chuẩn được sử dụng trong dữ liệu đất đai |
|
Chủ đề |
topicCategory |
Chuỗi ký tự |
CharacterString |
Là các chủ đề chính của dữ liệu đất đai |
|
Từ khóa |
|
|
|
|
|
Tên từ khóa |
keyword |
Chuỗi ký tự |
CharacterString |
Tên từ khóa, ví dụ như Hà Nội, giao thông… |
|
Loại từ khóa |
type |
Chuỗi ký tự |
CharacterString |
Gồm hai loại: địa danh và chủ đề dữ liệu |
|
Ảnh đại diện |
graphicOverview |
|
|
|
|
Tên tệp ảnh |
fileName |
Chuỗi ký tự |
CharacterString |
Là tên tệp ảnh đại diện cho dữ liệu |
|
Mô tả tệp ảnh |
fileDescription |
Chuỗi ký tự |
CharacterString |
Là mô tả bổ sung về tệp ảnh đại diện |
|
Định dạng |
fileType |
Chuỗi ký tự |
CharacterString |
Là tên định dạng ảnh đại diện (ví dụ: GIF, JPEG, TIFF...). |
|
Tỷ lệ |
|
|
|
|
|
Mẫu số tỷ lệ |
spatialResolution |
Chuỗi ký tự |
CharacterString |
Là mẫu số tỷ lệ bản đồ đất đai tương ứng |
|
Phạm vi |
|
|
|
|
|
Mô tả |
description |
Chuỗi ký tự |
CharacterString |
Thông tin về phạm vi của dữ liệu đất đai: phạm vi theo tọa độ địa lý, tọa độ phẳng |
|
Giới hạn theo tọa độ địa lý |
Chi tiết tại mục 4 Phụ lục này |
|
|
|
|
Giới hạn theo tọa độ phẳng |
Chi tiết tại mục 4 Phụ lục này |
|
|
|
|
Ràng buộc pháp luật |
|
|
|
|
|
Giới hạn sử dụng |
useLimitation |
Chuỗi ký tự |
CharacterString |
Giới hạn sử dụng dữ liệu đất đai, ví dụ: Không được chuyển giao cho người sử dụng thứ 3 |
|
Phân cấp thông tin |
Ký hiệu trường thông tin |
Kiểu giá trị |
Mô tả |
Phân cấp thông tin |
|
Đơn vị xây dựng dữ liệu |
|
|
|
|
|
Tên đơn vị |
organisationName |
Chuỗi ký tự |
CharacterString |
Tên của cơ quan, tổ chức có liên quan đến dữ liệu đất đai |
|
Người đại diện |
individualName |
Chuỗi ký tự |
CharacterString |
Tên của người đại diện cho cơ quan, tổ chức có liên quan đến dữ liệu đất đai |
|
Chức vụ |
positionName |
Chuỗi ký tự |
CharacterString |
Chức vụ của người đại diện cho cơ quan, tổ chức có liên quan đến dữ liệu đất đai |
|
Vai trò |
role |
Chuỗi ký tự |
CharacterString |
Vai trò của cơ quan, tổ chức có liên quan đến dữ liệu đất đai |
|
Thông tin liên hệ |
|
|
|
|
|
Địa chỉ trực tuyến |
|
|
|
|
|
Địa chỉ |
Linkage |
Chuỗi ký tự |
CharacterString |
Địa chỉ trang web của cơ quan, tổ chức có liên quan đến dữ liệu đất đai |
|
Mô tả |
description |
Chuỗi ký tự |
CharacterString |
Mô tả thêm về trang web của cơ quan, tổ chức có liên quan đến dữ liệu đất đai |
|
Thời gian có thể liên hệ |
hoursOfService |
Chuỗi ký tự |
CharacterString |
Thời gian có thể liên hệ thông qua trang web chủ |
|
Chỉ dẫn liên hệ |
contactInstructions |
Chuỗi ký tự |
CharacterString |
Các chỉ dẫn bổ sung nhằm giúp cho người có nhu cầu có thể liên hệ với các cơ quan, tổ chức có liên quan đến dữ liệu đất đai |
|
Điện thoại |
phone |
Chuỗi ký tự |
CharacterString |
Số điện thoại liên hệ của cơ quan, tổ chức có liên quan đến dữ liệu đất đai |
|
Địa chỉ |
|
|
|
|
|
Địa chỉ chi tiết |
deliveryPoint |
Chuỗi ký tự |
CharacterString |
Số nhà, ngõ, đường phố, phường (xã, thị trấn) |
|
Huyện |
city |
Chuỗi ký tự |
CharacterString |
Tên quận, huyện, thị xã, thành phố trực thuộc tỉnh |
|
Tỉnh |
administrativeArea |
Chuỗi ký tự |
CharacterString |
Tên tỉnh, thành phố trực thuộc Trung ương |
|
Quốc gia |
country |
Chuỗi ký tự |
CharacterString |
Việt Nam |
|
Thư điện tử |
electronicMailAddress |
Chuỗi ký tự |
CharacterString |
Địa chỉ thư điện tử |
|
Đơn vị quản lý dữ liệu |
|
|
|
|
|
Tên đơn vị |
organisationName |
Chuỗi ký tự |
CharacterString |
Tên của cơ quan, tổ chức có liên quan đến dữ liệu đất đai |
|
Người đại diện |
individualName |
Chuỗi ký tự |
CharacterString |
Tên của người đại diện cho cơ quan, tổ chức có liên quan đến dữ liệu đất đai |
|
Chức vụ |
positionName |
Chuỗi ký tự |
CharacterString |
Chức vụ của người đại diện cho cơ quan, tổ chức có liên quan đến dữ liệu đất đai |
|
Vai trò |
role |
Chuỗi ký tự |
CharacterString |
Vai trò của cơ quan, tổ chức có liên quan đến dữ liệu đất đai |
|
Thông tin liên hệ |
|
|
|
|
|
Địa chỉ trực tuyến |
|
|
|
|
|
Địa chỉ |
Linkage |
Chuỗi ký tự |
CharacterString |
Địa chỉ trang web của cơ quan, tổ chức có liên quan đến dữ liệu đất đai |
|
Mô tả |
description |
Chuỗi ký tự |
CharacterString |
Mô tả thêm về trang web của cơ quan, tổ chức có liên quan đến dữ liệu đất đai |
|
Thời gian có thể liên hệ |
hoursOfService |
Chuỗi ký tự |
CharacterString |
Thời gian có thể liên hệ thông qua trang web chủ |
|
Chỉ dẫn liên hệ |
contactInstructions |
Chuỗi ký tự |
CharacterString |
Các chỉ dẫn bổ sung nhằm giúp cho người có nhu cầu có thể liên hệ với các cơ quan, tổ chức có liên quan đến dữ liệu đất đai |
|
Điện thoại |
phone |
Chuỗi ký tự |
CharacterString |
Số điện thoại liên hệ của cơ quan, tổ chức có liên quan đến dữ liệu đất đai |
|
Địa chỉ |
|
|
|
|
|
Địa chỉ chi tiết |
deliveryPoint |
Chuỗi ký tự |
CharacterString |
Số nhà, ngõ, đường phố, phường (xã, thị trấn) |
|
Huyện |
city |
Chuỗi ký tự |
CharacterString |
Tên quận, huyện, thị xã, thành phố trực thuộc tỉnh |
|
Tỉnh |
administrativeArea |
Chuỗi ký tự |
CharacterString |
Tên tỉnh, thành phố trực thuộc Trung ương |
|
Quốc gia |
country |
Chuỗi ký tự |
CharacterString |
Việt Nam |
|
Thư điện tử |
electronicMailAddress |
Chuỗi ký tự |
CharacterString |
Địa chỉ thư điện tử |
|
Đơn vị phân phối dữ liệu |
|
|
|
|
|
Tên đơn vị |
organisationName |
Chuỗi ký tự |
CharacterString |
Tên của cơ quan, tổ chức có liên quan đến dữ liệu đất đai |
|
Người đại diện |
individualName |
Chuỗi ký tự |
CharacterString |
Tên của người đại diện cho cơ quan, tổ chức có liên quan đến dữ liệu đất đai |
|
Chức vụ |
positionName |
Chuỗi ký tự |
CharacterString |
Chức vụ của người đại diện cho cơ quan, tổ chức có liên quan đến dữ liệu đất đai |
|
Vai trò |
role |
Chuỗi ký tự |
CharacterString |
Vai trò của cơ quan, tổ chức có liên quan đến dữ liệu đất đai |
|
Thông tin liên hệ |
|
|
|
|
|
Địa chỉ trực tuyến |
|
|
|
|
|
Địa chỉ |
Linkage |
Chuỗi ký tự |
CharacterString |
Địa chỉ trang web của cơ quan, tổ chức có liên quan đến dữ liệu đất đai |
|
Mô tả |
description |
Chuỗi ký tự |
CharacterString |
Mô tả thêm về trang web của cơ quan, tổ chức có liên quan đến dữ liệu đất đai |
|
Thời gian có thể liên hệ |
hoursOfService |
Chuỗi ký tự |
CharacterString |
Thời gian có thể liên hệ thông qua trang web chủ |
|
Chỉ dẫn liên hệ |
contactInstructions |
Chuỗi ký tự |
CharacterString |
Các chỉ dẫn bổ sung nhằm giúp cho người có nhu cầu có thể liên hệ với các cơ quan, tổ chức có liên quan đến dữ liệu đất đai |
|
Điện thoại |
phone |
Chuỗi ký tự |
CharacterString |
Số điện thoại liên hệ của cơ quan, tổ chức có liên quan đến dữ liệu đất đai |
|
Địa chỉ |
|
|
|
|
|
Địa chỉ chi tiết |
deliveryPoint |
Chuỗi ký tự |
CharacterString |
Số nhà, ngõ, đường phố, phường (xã, thị trấn) |
|
Huyện |
city |
Chuỗi ký tự |
CharacterString |
Tên quận, huyện, thị xã, thành phố trực thuộc tỉnh |
|
Tỉnh |
administrativeArea |
Chuỗi ký tự |
CharacterString |
Tên tỉnh, thành phố trực thuộc Trung ương |
|
Quốc gia |
country |
Chuỗi ký tự |
CharacterString |
Việt Nam |
|
Thư điện tử |
electronicMailAddress |
Chuỗi ký tự |
CharacterString |
Địa chỉ thư điện tử |
4. Nhóm thông tin mô tả chất lượng dữ liệu đất đai
|
Phân cấp thông tin |
Ký hiệu trường thông tin |
Kiểu giá trị |
Mô tả |
|
|
Phạm vi |
|
|
|
|
|
Mức đánh giá chất lượng |
level |
Chuỗi ký tự |
CharacterString |
Đánh giá chất lượng dữ liệu theo danh mục mức đánh giá chất lượng dữ liệu |
|
Mô tả |
levelDescription |
Chuỗi ký tự |
CharacterString |
Mô tả phạm vi sản phẩm dữ liệu đất đai được đánh giá chất lượng theo không gian và thời gian |
|
Giới hạn theo tọa độ địa lý |
|
|
|
|
|
Kinh độ Tây |
westBoundLongitude |
Độ |
Angle |
Giá trị độ kinh Tây |
|
Kinh độ Đông |
eastBoundLongitude |
Độ |
Angle |
Giá trị độ kinh Đông |
|
Vĩ độ Bắc |
northBoundLatitude |
Độ |
Angle |
Giá trị độ vĩ Bắc |
|
Vĩ độ Nam |
southBoundLatitude |
Độ |
Angle |
Giá trị độ vĩ Nam |
|
|
|
|
|
|
|
Giới hạn theo đường bao |
|
|
|
|
|
Kinh độ Tây |
westBoundLongitude |
Độ |
Angle |
Giá trị độ kinh Tây |
|
Kinh độ Đông |
eastBoundLongitude |
Độ |
Angle |
Giá trị độ kinh Đông |
|
Vĩ độ Bắc |
northBoundLatitude |
Độ |
Angle |
Giá trị độ vĩ Bắc |
|
Vĩ độ Nam |
southBoundLatitude |
Độ |
Angle |
Giá trị độ vĩ Nam |
|
Nguồn gốc |
|
|
|
|
|
Mô tả |
statement |
Chuỗi ký tự |
CharacterString |
Mô tả nguồn gốc của dữ liệu |
|
Báo cáo |
|
|
|
|
|
Loại phương pháp |
evaluationMethodType |
Chuỗi ký tự |
CharacterString |
Loại phương pháp được sử dụng để đánh giá một chỉ tiêu chất lượng nhất định, ví dụ: theo phương pháp đánh giá mức độ đầy đủ thông tin |
|
Mô tả phương pháp kiểm tra |
evaluationMethodDescription |
Chuỗi ký tự |
CharacterString |
Các mô tả chi tiết về phương pháp được sử dụng để đánh giá một chỉ tiêu chất lượng nhất định |
|
Kết luận |
|
|
|
|
|
Mô tả |
specification |
Chuỗi ký tự |
CharacterString |
Mô tả về kết qủa chất lượng |
|
Giải thích |
explanation |
Chuỗi ký tự |
CharacterString |
Giải thích về kết qủa chất lượng |
|
Kết luận |
Pass |
Logic |
Boolean |
Kết luận về chất lượng đạt hay không đạt yêu cầu đề ra |
5. Nhóm thông tin mô tả phương pháp và quy trình phân phối dữ liệu đất đai
|
Phân cấp thông tin |
Ký hiệu trường thông tin |
Kiểu giá trị |
Mô tả |
|
|
Định dạng file phân phối, trao đổi |
|
|
|
|
|
Tên |
name |
Chuỗi ký tự |
CharacterString |
Tên của định dạng lưu trữ dữ liệu đất đai |
|
Phiên bản |
version |
Chuỗi ký tự |
CharacterString |
Loại phiên bản định dạng lưu trữ dữ liệu đất đai |
|
Cách thức phân phối |
|
|
|
|
|
Phân phối trực tuyến |
|
|
|
|
|
Địa chỉ trực tuyến |
linkage |
Chuỗi ký tự |
CharacterString |
Địa chỉ liên kết trực tuyến |
|
Mô tả |
description |
Chuỗi ký tự |
CharacterString |
Mô tả bổ sung về đường liên kết trực tuyến |
|
Phân phối phi trực tuyến |
|
|
|
|
|
Tên phương tiện phân phối |
name |
Chuỗi ký tự |
CharacterString |
Tên của thiết bị lưu trữ dữ liệu đất đai |
|
Ghi chú |
mediumNote |
Chuỗi ký tự |
CharacterString |
Các ghi chú bổ sung về phương pháp lưu trữ (nếu có) |
PHỤ LỤC III
HIỂN THỊ DỮ LIỆU KHÔNG GIAN ĐẤT ĐAI
(Ban hành kèm theo Thông tư số 75/2015/TT-BTNMT ngày 28 tháng 12 năm 2015 của Bộ trưởng Bộ Tài nguyên và Môi trường)
1. Quy tắc hiển thị
1.1. Hiển thị nhãn
a) Nhãn của các đối tượng không gian thuộc dữ liệu đất đai được hiển thị theo quy tắc sau:
- Theo hướng Tây - Đông, đầu chữ quay lên hướng Bắc.
- Đối với các đối tượng có thể hiện hình học dạng vùng thì nhãn phải đặt bên trong vùng. Trường hợp khi phóng bản đồ mà đối tượng có thể hiện hình học dạng vùng quá nhỏ không đủ không gian để hiển thị thì không phải hiển thị nhãn.
b) Đối với tên đường, tên sông suối, kênh mương thì vị trí nhãn đặt dọc theo hình dáng đối tượng, ưu tiên theo hướng Tây - Đông, Bắc - Nam.
1.2. Hiển thị ký hiệu
a) Các đối tượng không gian dạng điểm được hiển thị đúng vị trí bằng ký hiệu, màu sắc theo quy định;
b) Các đối tượng không gian dạng đường được hiển thị ký hiệu với trục trùng với vị trí đối tượng. Áp dụng các kiểu đặc trưng hình dáng bằng kiểu đường, màu sắc theo quy định;
c) Đối với các đối tượng không gian dạng vùng được hiển thị ký hiệu trùng với đối tượng. Áp dụng các đặc trưng hình dáng bằng màu nền, màu viền, kiểu đường viền theo quy định.
1.3. Quy định về màu, bảng mã ký tự, cỡ chữ, kiểu đường
a) Bảng màu
b) Bảng mã ký tự
Bảng mã ký tự được áp dụng là UTF8
c) Bảng kiểu đường
|
Kiểu đường |
Tên quy ước |
|
|
1 |
|
|
2 |
|
|
3 |
|
|
4 |
|
|
5 |
|
|
6 |
|
|
7 |
|
|
8 |
|
|
9 |
|
|
10 |
|
|
11 |
|
|
12 |
|
|
13 |
|
|
14 |
|
|
15 |
|
|
16 |
|
|
17 |
2. Quy định hiển thị dữ liệu không gian đất đai
|
Mã đối tượng |
Tên kiểu đối tượng |
Thuộc tính hiển thị |
Giá trị mã |
Giá trị nhãn |
Hiển thị |
Ghi chú |
|
DiemToaDo |
dữ liệu dạng điểm (GM_Point) |
loaiDiemToaDo |
1 |
Điểm thiên văn |
|
Màu: Đen (0,0,0) Kích thước: 12pt |
|
2 |
Điểm tọa độ quốc gia |
|
||||
|
3 |
Điểm địa chính cơ sở |
|
||||
|
4 |
Điểm địa chính |
|
||||
|
5 |
Điểm khống chế |
|
||||
|
DiemDoCao |
dữ liệu dạng điểm (GM_Point) |
loaiDiemToaDo |
1 |
Độ cao quốc gia |
|
Màu: Đen (0,0,0) Kích thước: 12pt |
|
2 |
Độ cao kỹ thuật có chôn mốc |
|
||||
|
MocBienGioiDiaGioi |
dữ liệu dạng điểm (GM_Point) |
loaiMocBienGioiDiaGioi |
1 |
Mốc biên giới |
|
Màu: Đen (0,0,0) Kích thước: 12pt |
|
2 |
Mốc địa giới hành chính cấp tỉnh |
|
||||
|
3 |
Mốc địa giới hành chính cấp huyện |
|
||||
|
4 |
Mốc địa giới hành chính cấp xã |
|
||||
|
DuongBienGioi |
dữ liệu dạng đường (GM_Line) |
|
|
|
|
Kiểu đường: 10 Màu: Đen (0,0,0) Độ rộng: 12 |
|
DuongDiaGioiCapTinh |
dữ liệu dạng đường (GM_Line) |
|
|
|
|
Kiểu đường: 11 Màu: Đen (0,0,0) Độ rộng: 8 |
|
DuongDiaGioiCapHuyen |
dữ liệu dạng đường (GM_Line) |
|
|
|
|
Kiểu đường: 12 Màu: Đen (0,0,0) Độ rộng: 4 |
|
DuongDiaGioiCapXa |
dữ liệu dạng đường (GM_Line) |
|
|
|
|
Kiểu đường: 13 Màu: Đen (0,0,0) Độ rộng: 1.5 |
|
DiaPhanCapTinh |
dữ liệu dạng vùng (GM_Polygon) |
|
|
|
|
Kiểu đường viền: none Màu viền: none Màu nền: màu hồng nhạt (245,250,245) |
|
DiaPhanCapHuyen |
dữ liệu dạng vùng (GM_Polygon) |
|
|
|
|
Kiểu đường viền: none Màu viền: none Màu nền: màu hồng nhạt (245,250,245) |
|
DiaPhanCapXa |
dữ liệu dạng vùng (GM_Polygon) |
|
|
|
|
Kiểu đường viền: none Màu viền: none Màu nền: màu hồng nhạt (245,250,245) |
|
DuongThuyHe |
dữ liệu dạng đường (GM_Line) |
loaiDuongThuyHe |
1 |
Đường mép nước |
|
Kiểu đường: 4 Màu: xanh (0,255,255) Độ rộng: 1 |
|
2 |
Đường bờ nước |
|
Kiểu đường: 5 Màu: xanh (0,255,255) Độ rộng: 1 |
|||
|
3 |
Kênh, mương, máng dẫn nước, rãnh thoát nước |
|||||
|
4 |
Suối, kênh, mương nửa tỷ lệ (1 nét) |
|||||
|
VungThuyHe |
dữ liệu dạng vùng (GM_Polygon) |
|
|
|
|
Kiểu đường viền: none Màu viền: none Màu nền: màu xanh nhạt (217,255,255) |
|
TimDuong |
dữ liệu dạng đường (GM_Line) |
loaiDuong |
1 |
Đường bộ |
|
Kiểu đường: 7 Màu: đen (0,0,0) Độ rộng: 2 |
|
2 |
Đường sắt |
|
Kiểu đường: 8 Màu: đen (0,0,0) Độ rộng: 2 |
|||
|
MatDuongBo |
dữ liệu dạng vùng (GM_Polygon) |
|
|
|
|
Kiểu đường viền: none Màu viền: none Màu nền: màu cam nhạt (255,170,50) |
|
RanhGioiDuong |
dữ liệu dạng đường (GM_Line) |
|
|
|
|
Kiểu đường: 7 Màu: đen (0,0,0) Độ rộng: 1 |
|
DuongSat |
dữ liệu dạng đường (GM_Line) |
|
|
|
|
Kiểu đường:15 Màu: đen (0,0,0) Độ rộng: 1 |
|
M |
M |
m |
1 |
Chưa đăng ký |
|
Kiểu đường viền: 1 Màu viền: màu đen (0,0,0) Độ rộng viền: 1 Màu nền: màu trắng (255,255,255) Transparent: 50% |
|
2 |
Đã đăng ký, chưa đủ điều kiện cấp giấy chứng nhận |
|
Kiểu đường viền: 1 Màu viền: màu đen (0,0,0) Độ rộng viền: 1 Màu nền: màu vàng (255,255,100) Transparent: 50% |
|||
|
3 |
Đã đăng ký, không đủ điều kiện cấp giấy chứng nhận |
|
Kiểu đường viền: 1 Màu viền: màu đen (0,0,0) Độ rộng viền: 1 Màu nền: màu vàng (255,170,100) Transparent: 50% |
|||
|
4 |
Đã đăng ký, đủ điều kiện cấp giấy chứng nhận |
|
Kiểu đường viền: 1 Màu viền: màu đen (0,0,0) Độ rộng viền: 1 Màu nền: màu vàng (255,170,255) Transparent: 50% |
|||
|
5 |
Đã cấp giấy chứng nhận |
|
Kiểu đường viền: 1 Màu viền: màu đen (0,0,0) Độ rộng viền: 1 Màu nền: màu đỏ gạch (255,128,140) Transparent: 50% |
|||
|
loaiDat soHieuToBanDo-soThuTuThua-dienTich |
|
Ký hiệu nhãn: ODT: loại đất 18: Số thứ tự thửa đất 2: Số hiệu bản đồ 421,1: Diện tích |
ODT |
Kiểu chữ: Times New Roman Màu: Đen Cỡ chữ: 12 |
||
|
DuongChiGioiHanhLangAn ToanBaoVe |
dữ liệu dạng đường (GM_Line) |
|
|
|
|
Kiểu đường: 16 Màu: Đỏ (255,0,0) Độ rộng: 1 |
|
MocGioiHanhLangAnToan BaoVe |
dữ liệu dạng điểm (GM_Point) |
loaiHanhLangAnToanBaoVe |
|
|
|
|
|
DuongChiGioiQuyHoach |
dữ liệu dạng đường (GM_Line) |
|
|
|
|
Kiểu đường: 1 Màu: Đỏ (255,0,0) Độ rộng: 1 |
|
MocGioiQuyHoach |
dữ liệu dạng điểm (GM_Point) |
|
|
|
|
|
|
TaiSanGanLienVoiDat |
dữ liệu dạng vùng (GM_Polygon) |
loaiTaiSanGanLienVoiDat |
1 |
Nhà ở riêng lẻ |
|
Kiểu đường viền: 1 Màu viền: màu vàng (204,204,204) Độ rộng viền: 1 Màu nền: none |
|
2 |
Nhà chung cư |
|
Kiểu đường viền: 1 Màu viền: màu vàng (255,255,0) Độ rộng viền: 1 Màu nền: none |
|||
|
3 |
Công trình xây dựng |
|
Kiểu đường viền: 1 Màu viền: màu vàng (255,150,0) Độ rộng viền: 1 Màu nền: none |
|||
|
4 |
Hạng mục của công trình xây dựng |
|
Kiểu đường viền: 1 Màu viền: màu vàng (150,0,255) Độ rộng viền: 1 Màu nền: none |
|||
|
5 |
Rừng sản xuất là rừng trồng |
|
Kiểu đường viền: 1 Màu viền: màu vàng (0,148,0) Độ rộng viền: 1 Màu nền: none |
|||
|
6 |
Cây lâu năm |
|
Kiểu đường viền: 1 Màu viền: màu vàng (0,150,255) Độ rộng viền: 1 Màu nền: none |
|||
|
QuyHoachKeHoachSDDCa pTinh |
dữ liệu dạng vùng (GM_Polygon) |
mucDichSuDungQH |
NNP |
Đất nông nghiệp |
|
Kiểu đường viền: 1 Màu viền: màu đỏ (255,0,0) Độ rộng viền: 1 Màu nền: (255,255,100) |
|
LUA |
Đất trồng lúa |
|
Kiểu đường viền: 1 Màu viền: màu đỏ (255,0,0) Độ rộng viền: 1 Màu nền: (255,252,130) |
|||
|
LUC |
Đất chuyên trồng lúa nước |
|
Kiểu đường viền: 1 Màu viền: màu đỏ (255,0,0) Độ rộng viền: 1 Màu nền: (255,252,140) |
|||
|
HNK |
Đất trồng cây hàng năm khác |
|
Kiểu đường viền: 1 Màu viền: màu đỏ (255,0,0) Độ rộng viền: 1 Màu nền: (255,240,180) |
|||
|
CLN |
Đất trồng cây lâu năm |
|
Kiểu đường viền: 1 Màu viền: màu đỏ (255,0,0) Độ rộng viền: 1 Màu nền: (255,210,160) |
|||
|
RPH |
Đất rừng phòng hộ |
|
Kiểu đường viền: 1 Màu viền: màu đỏ (255,0,0) Độ rộng viền: 1 Màu nền: (190,255,30) |
|||
|
RDD |
Đất rừng đặc dụng |
|
Kiểu đường viền: 1 Màu viền: màu đỏ (255,0,0) Độ rộng viền: 1 Màu nền: (110,255,100) |
|||
|
RSX |
Đất rừng sản xuất |
|
Kiểu đường viền: 1 Màu viền: màu đỏ (255,0,0) Độ rộng viền: 1 Màu nền: (180,255,180) |
|||
|
NTS |
Đất nuôi trồng thủy sản |
|
Kiểu đường viền: 1 Màu viền: màu đỏ (255,0,0) Độ rộng viền: 1 Màu nền: (170,255,255) |
|||
|
LMU |
Đất làm muối |
|
Kiểu đường viền: 1 Màu viền và nét trải: màu đỏ (255,0,0) Độ rộng viền: 1 Màu nền: (0,0,0) |
|||
|
NKH |
Đất nông nghiệp khác |
|
Kiểu đường viền: 1 Màu viền: màu đỏ (255,0,0) Độ rộng viền: 1 Màu nền: (245,255,180) |
|||
|
PNN |
Đất phi nông nghiệp |
|
Kiểu đường viền: 1 Màu viền: màu đỏ (255,0,0) Độ rộng viền: 1 Màu nền: (255,140,200) |
|||
|
CQP |
Đất quốc phòng |
|
Kiểu đường viền: 1 Màu viền: màu đỏ (255,0,0) Độ rộng viền: 1 Màu nền: (255,100,80) |
|||
|
CAN |
Đất an ninh |
|
Kiểu đường viền: 1 Màu viền: màu đỏ (255,0,0) Độ rộng viền: 1 Màu nền: (255,80,70) |
|||
|
SKK |
Đất khu công nghiệp |
|
Kiểu đường viền: 1 Màu viền: màu đỏ (255,0,0) Độ rộng viền: 1 Màu nền: (250,170,160) |
|||
|
SKT |
Đất khu chế xuất |
|
Kiểu đường viền: 1 Màu viền: màu đỏ (255,0,0) Độ rộng viền: 1 Màu nền: (250,170,160) |
|||
|
SKN |
Đất cụm công nghiệp |
|
Kiểu đường viền: 1 Màu viền: màu đỏ (255,0,0) Độ rộng viền: 1 Màu nền: (250,170,160) |
|||
|
TMD |
Đất thương mại, dịch vụ |
|
Kiểu đường viền: 1 Màu viền: màu đỏ (255,0,0) Độ rộng viền: 1 Màu nền: (250,170,160) |
|||
|
SKC |
Đất cơ sở sản xuất phi nông nghiệp |
|
Kiểu đường viền: 1 Màu viền: màu đỏ (255,0,0) Độ rộng viền: 1 Màu nền: (250,170,160) |
|||
|
SKS |
Đất sử dụng cho hoạt động khoáng sản |
|
Kiểu đường viền: 1 Màu viền: màu đỏ (255,0,0) Độ rộng viền: 1 Màu nền: (205,170,205) |
|||
|
DHT |
Đất phát triển hạ tầng cấp quốc gia, cấp tỉnh, cấp huyện, cấp xã |
|
Kiểu đường viền: 1 Màu viền: màu đỏ (255,0,0) Độ rộng viền: 1 Màu nền: (205,170,205) |
|||
|
DDT |
Đất có di tích lịch sử - văn hóa |
|
Kiểu đường viền: 1 Màu viền: màu đỏ (255,0,0) Độ rộng viền: 1 Màu nền: (250,170,160) |
|||
|
DDL |
Đất danh lam thắng cảnh |
|
Kiểu đường viền: 1 Màu viền: màu đỏ (255,0,0) Độ rộng viền: 1 Màu nền: (250,170,160) |
|||
|
DRA |
Đất bãi thải, xử lý chất thải |
|
Kiểu đường viền: 1 Màu viền: màu đỏ (255,0,0) Độ rộng viền: 1 Màu nền: (205,170,205) |
|||
|
ONT |
Đất ở tại nông thôn |
|
Kiểu đường viền: 1 Màu viền: màu đỏ (255,0,0) Độ rộng viền: 1 Màu nền: (255,208,255) |
|||
|
ODT |
Đất ở tại đô thị |
|
Kiểu đường viền: 1 Màu viền: màu đỏ (255,0,0) Độ rộng viền: 1 Màu nền: (255,160,255) |
|||
|
TSC |
Đất xây dựng trụ sở cơ quan |
|
Kiểu đường viền: 1 Màu viền: màu đỏ (255,0,0) Độ rộng viền: 1 Màu nền: (255,170,160) |
|||
|
DTS |
Đất xây dựng trụ sở của tổ chức sự nghiệp |
|
Kiểu đường viền: 1 Màu viền: màu đỏ (255,0,0) Độ rộng viền: 1 Màu nền: (250,170,160) |
|||
|
DNG |
Đất xây dựng cơ sở ngoại giao |
|
Kiểu đường viền: 1 Màu viền: màu đỏ (255,0,0) Độ rộng viền: 1 Màu nền: (250,170,160) |
|||
|
TON |
Đất cơ sở tôn giáo |
|
Kiểu đường viền: 1 Màu viền: màu đỏ (255,0,0) Độ rộng viền: 1 Màu nền: (250,170,160) |
|||
|
NTD |
Đất làm nghĩa trang, nghĩa địa, nhà tang lễ, nhà hỏa táng |
|
Kiểu đường viền: 1 Màu viền: màu đỏ (255,0,0) Độ rộng viền: 1 Màu nền: (210,210,210) |
|||
|
SKX |
Đất sản xuất vật liệu xây dựng, làm đồ gốm |
|
Kiểu đường viền: 1 Màu viền: màu đỏ (255,0,0) Độ rộng viền: 1 Màu nền: (205,170,205) |
|||
|
DSH |
Đất sinh hoạt cộng đồng |
|
Kiểu đường viền: 1 Màu viền: màu đỏ (255,0,0) Độ rộng viền: 1 Màu nền: (255,170,160) |
|||
|
DKV |
Đất khu vui chơi, giải trí công cộng |
|
Kiểu đường viền: 1 Màu viền: màu đỏ (255,0,0) Độ rộng viền: 1 Màu nền: (255,170,160) |
|||
|
TIN |
Đất cơ sở tín ngưỡng |
|
Kiểu đường viền: 1 Màu viền: màu đỏ (255,0,0) Độ rộng viền: 1 Màu nền: (255,170,160) |
|||
|
SON |
Đất sông, ngòi, kênh, rạch, suối |
|
Kiểu đường viền: 1 Màu viền: màu đỏ (255,0,0) Độ rộng viền: 1 Màu nền: (160,255,255) |
|||
|
MNC |
Đất có mặt nước chuyên dùng |
|
Kiểu đường viền: 1 Màu viền: màu đỏ (255,0,0) Độ rộng viền: 1 Màu nền: (180,255,255) |
|||
|
PNK |
Đất phi nông nghiệp khác |
|
Kiểu đường viền: 1 Màu viền: màu đỏ (255,0,0) Độ rộng viền: 1 Màu nền: (255,170,160) |
|||
|
CSD |
Đất chưa sử dụng |
|
Kiểu đường viền: 1 Màu viền: màu đỏ (255,0,0) Độ rộng viền: 1 Màu nền: (255,255,254) |
|||
|
KCN |
Đất khu công nghệ cao |
|
Kiểu đường viền: 1 Màu viền: màu đỏ (255,0,0) Độ rộng viền: 1 Màu nền: (255,94,94) |
|||
|
KKT |
Đất khu kinh tế |
|
Kiểu đường viền: 1 Màu viền: màu đỏ (255,0,0) Độ rộng viền: 1 Màu nền: (255,128,0) |
|||
|
KDT |
Đất đô thị |
|
Kiểu đường viền: 1 Màu viền: màu đỏ (255,0,0) Độ rộng viền: 1 Màu nền: (255,0,255) |
|||
|
KhuChucNangCapTinh |
dữ liệu dạng vùng (GM_Polygon) |
|
|
|
|
Kiểu đường: 17 Màu: Đen (0,0,0) Độ rộng: 1.5 |
|
QuyHoachSDDCapHuyen |
dữ liệu dạng vùng (GM_Polygon) |
mucDichSuDungQH |
NNP |
Đất nông nghiệp |
|
Kiểu đường viền: 1 Màu viền: màu đỏ (255,0,0) Độ rộng viền: 1 Màu nền: (255,255,100) |
|
LUA |
Đất trồng lúa |
|
Kiểu đường viền: 1 Màu viền: màu đỏ (255,0,0) Độ rộng viền: 1 Màu nền: (255,252,130) |
|||
|
LUC |
Đất chuyên trồng lúa nước |
|
Kiểu đường viền: 1 Màu viền: màu đỏ (255,0,0) Độ rộng viền: 1 Màu nền: (255,252,140) |
|||
|
HNK |
Đất trồng cây hàng năm khác |
|
Kiểu đường viền: 1 Màu viền: màu đỏ (255,0,0) Độ rộng viền: 1 Màu nền: (255,240,180) |
|||
|
CLN |
Đất trồng cây lâu năm |
|
Kiểu đường viền: 1 Màu viền: màu đỏ (255,0,0) Độ rộng viền: 1 Màu nền: (255,210,160) |
|||
|
RPH |
Đất rừng phòng hộ |
|
Kiểu đường viền: 1 Màu viền: màu đỏ (255,0,0) Độ rộng viền: 1 Màu nền: (190,255,30) |
|||
|
RDD |
Đất rừng đặc dụng |
|
Kiểu đường viền: 1 Màu viền: màu đỏ (255,0,0) Độ rộng viền: 1 Màu nền: (110,255,100) |
|||
|
RSX |
Đất rừng sản xuất |
|
Kiểu đường viền: 1 Màu viền: màu đỏ (255,0,0) Độ rộng viền: 1 Màu nền: (180,255,180) |
|||
|
NTS |
Đất nuôi trồng thủy sản |
|
Kiểu đường viền: 1 Màu viền: màu đỏ (255,0,0) Độ rộng viền: 1 Màu nền: (170,255,255) |
|||
|
LMU |
Đất làm muối |
|
Kiểu đường viền: 1 Màu viền và nét trải: màu đỏ (255,0,0) Độ rộng viền: 1 Màu nền: (0,0,0) |
|||
|
NKH |
Đất nông nghiệp khác |
|
Kiểu đường viền: 1 Màu viền: màu đỏ (255,0,0) Độ rộng viền: 1 Màu nền: (245,255,180) |
|||
|
PNN |
Đất phi nông nghiệp |
|
Kiểu đường viền: 1 Màu viền: màu đỏ (255,0,0) Độ rộng viền: 1 Màu nền: (255,140,200) |
|||
|
CQP |
Đất quốc phòng |
|
Kiểu đường viền: 1 Màu viền: màu đỏ (255,0,0) Độ rộng viền: 1 Màu nền: (255,100,80) |
|||
|
CAN |
Đất an ninh |
|
Kiểu đường viền: 1 Màu viền: màu đỏ (255,0,0) Độ rộng viền: 1 Màu nền: (255,80,70) |
|||
|
SKK |
Đất khu công nghiệp |
|
Kiểu đường viền: 1 Màu viền: màu đỏ (255,0,0) Độ rộng viền: 1 Màu nền: (250,170,160) |
|||
|
SKT |
Đất khu chế xuất |
|
Kiểu đường viền: 1 Màu viền: màu đỏ (255,0,0) Độ rộng viền: 1 Màu nền: (250,170,160) |
|||
|
SKN |
Đất cụm công nghiệp |
|
Kiểu đường viền: 1 Màu viền: màu đỏ (255,0,0) Độ rộng viền: 1 Màu nền: (250,170,160) |
|||
|
TMD |
Đất thương mại, dịch vụ |
|
Kiểu đường viền: 1 Màu viền: màu đỏ (255,0,0) Độ rộng viền: 1 Màu nền: (250,170,160) |
|||
|
SKC |
Đất cơ sở sản xuất phi nông nghiệp |
|
Kiểu đường viền: 1 Màu viền: màu đỏ (255,0,0) Độ rộng viền: 1 Màu nền: (250,170,160) |
|||
|
SKS |
Đất sử dụng cho hoạt động khoáng sản |
|
Kiểu đường viền: 1 Màu viền: màu đỏ (255,0,0) Độ rộng viền: 1 Màu nền: (205,170,205) |
|||
|
DHT |
Đất phát triển hạ tầng cấp quốc gia, cấp tỉnh, cấp huyện, cấp xã |
|
Kiểu đường viền: 1 Màu viền: màu đỏ (255,0,0) Độ rộng viền: 1 Màu nền: (205,170,205) |
|||
|
DDT |
Đất có di tích lịch sử - văn hóa |
|
Kiểu đường viền: 1 Màu viền: màu đỏ (255,0,0) Độ rộng viền: 1 Màu nền: (250,170,160) |
|||
|
DDL |
Đất danh lam thắng cảnh |
|
Kiểu đường viền: 1 Màu viền: màu đỏ (255,0,0) Độ rộng viền: 1 Màu nền: (250,170,160) |
|||
|
DRA |
Đất bãi thải, xử lý chất thải |
|
Kiểu đường viền: 1 Màu viền: màu đỏ (255,0,0) Độ rộng viền: 1 Màu nền: (205,170,205) |
|||
|
ONT |
Đất ở tại nông thôn |
|
Kiểu đường viền: 1 Màu viền: màu đỏ (255,0,0) Độ rộng viền: 1 Màu nền: (255,208,255) |
|||
|
ODT |
Đất ở tại đô thị |
|
Kiểu đường viền: 1 Màu viền: màu đỏ (255,0,0) Độ rộng viền: 1 Màu nền: (255,160,255) |
|||
|
TSC |
Đất xây dựng trụ sở cơ quan |
|
Kiểu đường viền: 1 Màu viền: màu đỏ (255,0,0) Độ rộng viền: 1 Màu nền: (255,170,160) |
|||
|
DTS |
Đất xây dựng trụ sở của tổ chức sự nghiệp |
|
Kiểu đường viền: 1 Màu viền: màu đỏ (255,0,0) Độ rộng viền: 1 Màu nền: (250,170,160) |
|||
|
DNG |
Đất xây dựng cơ sở ngoại giao |
|
Kiểu đường viền: 1 Màu viền: màu đỏ (255,0,0) Độ rộng viền: 1 Màu nền: (250,170,160) |
|||
|
TON |
Đất cơ sở tôn giáo |
|
Kiểu đường viền: 1 Màu viền: màu đỏ (255,0,0) Độ rộng viền: 1 Màu nền: (250,170,160) |
|||
|
NTD |
Đất làm nghĩa trang, nghĩa địa, nhà tang lễ, nhà hỏa táng |
|
Kiểu đường viền: 1 Màu viền: màu đỏ (255,0,0) Độ rộng viền: 1 Màu nền: (210,210,210) |
|||
|
SKX |
Đất sản xuất vật liệu xây dựng, làm đồ gốm |
|
Kiểu đường viền: 1 Màu viền: màu đỏ (255,0,0) Độ rộng viền: 1 Màu nền: (205,170,205) |
|||
|
DSH |
Đất sinh hoạt cộng đồng |
|
Kiểu đường viền: 1 Màu viền: màu đỏ (255,0,0) Độ rộng viền: 1 Màu nền: (255,170,160) |
|||
|
DKV |
Đất khu vui chơi, giải trí công cộng |
|
Kiểu đường viền: 1 Màu viền: màu đỏ (255,0,0) Độ rộng viền: 1 Màu nền: (255,170,160) |
|||
|
TIN |
Đất cơ sở tín ngưỡng |
|
Kiểu đường viền: 1 Màu viền: màu đỏ (255,0,0) Độ rộng viền: 1 Màu nền: (255,170,160) |
|||
|
SON |
Đất sông, ngòi, kênh, rạch, suối |
|
Kiểu đường viền: 1 Màu viền: màu đỏ (255,0,0) Độ rộng viền: 1 Màu nền: (160,255,255) |
|||
|
MNC |
Đất có mặt nước chuyên dùng |
|
Kiểu đường viền: 1 Màu viền: màu đỏ (255,0,0) Độ rộng viền: 1 Màu nền: (180,255,255) |
|||
|
PNK |
Đất phi nông nghiệp khác |
|
Kiểu đường viền: 1 Màu viền: màu đỏ (255,0,0) Độ rộng viền: 1 Màu nền: (255,170,160) |
|||
|
CSD |
Đất chưa sử dụng |
|
Kiểu đường viền: 1 Màu viền: màu đỏ (255,0,0) Độ rộng viền: 1 Màu nền: (255,255,254) |
|||
|
KCN |
Đất khu công nghệ cao |
|
Kiểu đường viền: 1 Màu viền: màu đỏ (255,0,0) Độ rộng viền: 1 Màu nền: (255,94,94) |
|||
|
KKT |
Đất khu kinh tế |
|
Kiểu đường viền: 1 Màu viền: màu đỏ (255,0,0) Độ rộng viền: 1 Màu nền: (255,128,0) |
|||
|
KDT |
Đất đô thị |
|
Kiểu đường viền: 1 Màu viền: màu đỏ (255,0,0) Độ rộng viền: 1 Màu nền: (255,0,255) |
|||
|
KhuChucNangCapHuyen |
dữ liệu dạng vùng (GM_Polygon) |
loaiKhuChucNangCapHuyen |
KVL |
Khu vực chuyên trồng lúa nước |
|
|
|
KVN |
Khu vực chuyên trồng cây công nghiệp lâu năm |
|
||||
|
KPH |
Khu vực rừng phòng hộ |
|
|
|||
|
KDD |
Khu vực rừng đặc dụng |
|
||||
|
KSX |
Khu vực rừng sản xuất |
|
||||
|
KKN |
Khu công nghiệp, cụm công nghiệp |
|
||||
|
KDV |
Khu đô thị, thương mại, dịch vụ |
|
||||
|
KDL |
Khu du lịch |
|
||||
|
KON |
Khu ở, làng nghề, sản xuất phi nông nghiệp nông thôn |
|
||||
|
KeHoachSDDCapHuyen |
dữ liệu dạng vùng (GM_Polygon) |
mucDichSuDungQH |
NNP |
Đất nông nghiệp |
|
Kiểu đường viền: 1 Màu viền: màu đỏ (255,0,0) Độ rộng viền: 1 Màu nền: (255,255,100) |
|
LUA |
Đất trồng lúa |
|
Kiểu đường viền: 1 Màu viền: màu đỏ (255,0,0) Độ rộng viền: 1 Màu nền: (255,252,130) |
|||
|
LUC |
Đất chuyên trồng lúa nước |
|
Kiểu đường viền: 1 Màu viền: màu đỏ (255,0,0) Độ rộng viền: 1 Màu nền: (255,252,140) |
|||
|
HNK |
Đất trồng cây hàng năm khác |
|
Kiểu đường viền: 1 Màu viền: màu đỏ (255,0,0) Độ rộng viền: 1 Màu nền: (255,240,180) |
|||
|
CLN |
Đất trồng cây lâu năm |
|
Kiểu đường viền: 1 Màu viền: màu đỏ (255,0,0) Độ rộng viền: 1 Màu nền: (255,210,160) |
|||
|
RPH |
Đất rừng phòng hộ |
|
Kiểu đường viền: 1 Màu viền: màu đỏ (255,0,0) Độ rộng viền: 1 Màu nền: (190,255,30) |
|||
|
RDD |
Đất rừng đặc dụng |
|
Kiểu đường viền: 1 Màu viền: màu đỏ (255,0,0) Độ rộng viền: 1 Màu nền: (110,255,100) |
|||
|
RSX |
Đất rừng sản xuất |
|
Kiểu đường viền: 1 Màu viền: màu đỏ (255,0,0) Độ rộng viền: 1 Màu nền: (180,255,180) |
|||
|
NTS |
Đất nuôi trồng thủy sản |
|
Kiểu đường viền: 1 Màu viền: màu đỏ (255,0,0) Độ rộng viền: 1 Màu nền: (170,255,255) |
|||
|
LMU |
Đất làm muối |
|
Kiểu đường viền: 1 Màu viền và nét trải: màuđỏ (255,0,0) Độ rộng viền: 1 Màu nền: (0,0,0) |
|||
|
NKH |
Đất nông nghiệp khác |
|
Kiểu đường viền: 1 Màu viền: màu đỏ (255,0,0) Độ rộng viền: 1 Màu nền: (245,255,180) |
|||
|
PNN |
Đất phi nông nghiệp |
|
Kiểu đường viền: 1 Màu viền: màu đỏ (255,0,0) Độ rộng viền: 1 Màu nền: (255,140,200) |
|||
|
CQP |
Đất quốc phòng |
|
Kiểu đường viền: 1 Màu viền: màu đỏ (255,0,0) Độ rộng viền: 1 Màu nền: (255,100,80) |
|||
|
CAN |
Đất an ninh |
|
Kiểu đường viền: 1 Màu viền: màu đỏ (255,0,0) Độ rộng viền: 1 Màu nền: (255,80,70) |
|||
|
SKK |
Đất khu công nghiệp |
|
Kiểu đường viền: 1 Màu viền: màu đỏ (255,0,0) Độ rộng viền: 1 Màu nền: (250,170,160) |
|||
|
SKT |
Đất khu chế xuất |
|
Kiểu đường viền: 1 Màu viền: màu đỏ (255,0,0) Độ rộng viền: 1 Màu nền: (250,170,160) |
|||
|
SKN |
Đất cụm công nghiệp |
|
Kiểu đường viền: 1 Màu viền: màu đỏ (255,0,0) Độ rộng viền: 1 Màu nền: (250,170,160) |
|||
|
TMD |
Đất thương mại, dịch vụ |
|
Kiểu đường viền: 1 Màu viền: màu đỏ (255,0,0) Độ rộng viền: 1 Màu nền: (250,170,160) |
|||
|
SKC |
Đất cơ sở sản xuất phi nông nghiệp |
|
Kiểu đường viền: 1 Màu viền: màu đỏ (255,0,0) Độ rộng viền: 1 Màu nền: (250,170,160) |
|||
|
SKS |
Đất sử dụng cho hoạt động khoáng sản |
|
Kiểu đường viền: 1 Màu viền: màu đỏ (255,0,0) Độ rộng viền: 1 Màu nền: (205,170,205) |
|||
|
DHT |
Đất phát triển hạ tầng cấp quốc gia, cấp tỉnh, cấp huyện, cấp xã |
|
Kiểu đường viền: 1 Màu viền: màu đỏ (255,0,0) Độ rộng viền: 1 Màu nền: (205,170,205) |
|||
|
DDT |
Đất có di tích lịch sử - văn hóa |
|
Kiểu đường viền: 1 Màu viền: màu đỏ (255,0,0) Độ rộng viền: 1 Màu nền: (250,170,160) |
|||
|
DDL |
Đất danh lam thắng cảnh |
|
Kiểu đường viền: 1 Màu viền: màu đỏ (255,0,0) Độ rộng viền: 1 Màu nền: (250,170,160) |
|||
|
DRA |
Đất bãi thải, xử lý chất thải |
|
Kiểu đường viền: 1 Màu viền: màu đỏ (255,0,0) Độ rộng viền: 1 Màu nền: (205,170,205) |
|||
|
ONT |
Đất ở tại nông thôn |
|
Kiểu đường viền: 1 Màu viền: màu đỏ (255,0,0) Độ rộng viền: 1 Màu nền: (255,208,255) |
|||
|
ODT |
Đất ở tại đô thị |
|
Kiểu đường viền: 1 Màu viền: màu đỏ (255,0,0) Độ rộng viền: 1 Màu nền: (255,160,255) |
|||
|
TSC |
Đất xây dựng trụ sở cơ quan |
|
Kiểu đường viền: 1 Màu viền: màu đỏ (255,0,0) Độ rộng viền: 1 Màu nền: (255,170,160) |
|||
|
DTS |
Đất xây dựng trụ sở của tổ chức sự nghiệp |
|
Kiểu đường viền: 1 Màu viền: màu đỏ (255,0,0) Độ rộng viền: 1 Màu nền: (250,170,160) |
|||
|
DNG |
Đất xây dựng cơ sở ngoại giao |
|
Kiểu đường viền: 1 Màu viền: màu đỏ (255,0,0) Độ rộng viền: 1 Màu nền: (250,170,160) |
|||
|
TON |
Đất cơ sở tôn giáo |
|
Kiểu đường viền: 1 Màu viền: màu đỏ (255,0,0) Độ rộng viền: 1 Màu nền: (250,170,160) |
|||
|
NTD |
Đất làm nghĩa trang, nghĩa địa, nhà tang lễ, nhà hỏa táng |
|
Kiểu đường viền: 1 Màu viền: màu đỏ (255,0,0) Độ rộng viền: 1 Màu nền: (210,210,210) |
|||
|
SKX |
Đất sản xuất vật liệu xây dựng, làm đồ gốm |
|
Kiểu đường viền: 1 Màu viền: màu đỏ (255,0,0) Độ rộng viền: 1 Màu nền: (205,170,205) |
|||
|
DSH |
Đất sinh hoạt cộng đồng |
|
Kiểu đường viền: 1 Màu viền: màu đỏ (255,0,0) Độ rộng viền: 1 Màu nền: (255,170,160) |
|||
|
DKV |
Đất khu vui chơi, giải trí công cộng |
|
Kiểu đường viền: 1 Màu viền: màu đỏ (255,0,0) Độ rộng viền: 1 Màu nền: (255,170,160) |
|||
|
TIN |
Đất cơ sở tín ngưỡng |
|
Kiểu đường viền: 1 Màu viền: màu đỏ (255,0,0) Độ rộng viền: 1 Màu nền: (255,170,160) |
|||
|
SON |
Đất sông, ngòi, kênh, rạch, suối |
|
Kiểu đường viền: 1 Màu viền: màu đỏ (255,0,0) Độ rộng viền: 1 Màu nền: (160,255,255) |
|||
|
MNC |
Đất có mặt nước chuyên dùng |
|
Kiểu đường viền: 1 Màu viền: màu đỏ (255,0,0) Độ rộng viền: 1 Màu nền: (180,255,255) |
|||
|
PNK |
Đất phi nông nghiệp khác |
|
Kiểu đường viền: 1 Màu viền: màu đỏ (255,0,0) Độ rộng viền: 1 Màu nền: (255,170,160) |
|||
|
CSD |
Đất chưa sử dụng |
|
Kiểu đường viền: 1 Màu viền: màu đỏ (255,0,0) Độ rộng viền: 1 Màu nền: (255,255,254) |
|||
|
KCN |
Đất khu công nghệ cao |
|
Kiểu đường viền: 1 Màu viền: màu đỏ (255,0,0) Độ rộng viền: 1 Màu nền: (255,94,94) |
|||
|
KKT |
Đất khu kinh tế |
|
Kiểu đường viền: 1 Màu viền: màu đỏ (255,0,0) Độ rộng viền: 1 Màu nền: (255,128,0) |
|||
|
KDT |
Đất đô thị |
|
Kiểu đường viền: 1 Màu viền: màu đỏ (255,0,0) Độ rộng viền: 1 Màu nền: (255,0,255) |
|||
|
HienTrangSDDCapTinh |
dữ liệu dạng vùng (GM_Polygon) |
loaiDatHienTrang |
SXN |
Đất sản xuất nông nghiệp |
|
Kiểu đường viền: 1 Màu viền: màu đen (0,0,0) Độ rộng viền: 1 Màu nền: (255,252,110) |
|
CHN |
Đất trồng cây hàng năm |
|
Kiểu đường viền: 1 Màu viền: màu đen (0,0,0) Độ rộng viền: 1 Màu nền: (255,252,120) |
|
|
|
|
LUA |
Đất trồng lúa |
|
Kiểu đường viền: 1 Màu viền: màu đen (0,0,0) Độ rộng viền: 1 Màu nền: (255,252,130) |
|
LUC |
Đất chuyên trồng lúa nước |
|
Kiểu đường viền: 1 Màu viền: màu đen (0,0,0) Độ rộng viền: 1 Màu nền: (255,252,140) |
|||
|
LUK |
Đất trồng lúa nước còn lại |
|
Kiểu đường viền: 1 Màu viền: màu đen (0,0,0) Độ rộng viền: 1 Màu nền: (255,252,150) |
|||
|
LUN |
Đất trồng lúa nương |
|
Kiểu đường viền: 1 Màu viền: màu đen (0,0,0) Độ rộng viền: 1 Màu nền: (255,252,180) |
|||
|
HNK |
Đất trồng cây hàng năm khác |
|
Kiểu đường viền: 1 Màu viền: màu đen (0,0,0) Độ rộng viền: 1 Màu nền: (255,240,180) |
|||
|
BHK |
Đất bằng trồng cây hàng năm khác |
|
Kiểu đường viền: 1 Màu viền: màu đen (0,0,0) Độ rộng viền: 1 Màu nền: (255,240,180) |
|||
|
NHK |
Đất nương rẫy trồng cây hàng năm khác |
|
Kiểu đường viền: 1 Màu viền: màu đen (0,0,0) Độ rộng viền: 1 Màu nền: (255,240,180) |
|||
|
CLN |
Đất trồng cây lâu năm |
|
Kiểu đường viền: 1 Màu viền: màu đen (0,0,0) Độ rộng viền: 1 Màu nền: (255,210,160) |
|||
|
LNP |
Đất lâm nghiệp |
|
Kiểu đường viền: 1 Màu viền: màu đen (0,0,0) Độ rộng viền: 1 Màu nền: (170,255,50) |
|||
|
RSX |
Đất rừng sản xuất |
|
Kiểu đường viền: 1 Màu viền: màu đen (0,0,0) Độ rộng viền: 1 Màu nền: (180,255,180) |
|||
|
RPH |
Đất rừng phòng hộ |
|
Kiểu đường viền: 1 Màu viền: màu đen (0,0,0) Độ rộng viền: 1 Màu nền: (190,255,30) |
|||
|
RDD |
Đất rừng đặc dụng |
|
Kiểu đường viền: 1 Màu viền: màu đen (0,0,0) Độ rộng viền: 1 Màu nền: (110,255,100) |
|||
|
NTS |
Đất nuôi trồng thủy sản |
|
Kiểu đường viền: 1 Màu viền: màu đen (0,0,0) Độ rộng viền: 1 Màu nền: (170,255,255) |
|||
|
LMU |
Đất làm muối |
|
Kiểu đường viền: 1 Màu viền và nét trải: màu đen (0,0,0) Độ rộng viền: 1 Màu nền: (0,0,0) |
|||
|
NKH |
Đất nông nghiệp khác |
|
Kiểu đường viền: 1 Màu viền: màu đen (0,0,0) Độ rộng viền: 1 Màu nền: (245,255,180) |
|||
|
OCT |
Đất ở |
|
Kiểu đường viền: 1 Màu viền: màu đen (0,0,0) Độ rộng viền: 1 Màu nền: (245,180,255) |
|||
|
ONT |
Đất ở tại nông thôn |
|
Kiểu đường viền: 1 Màu viền: màu đen (0,0,0) Độ rộng viền: 1 Màu nền: (255,208,255) |
|||
|
ODT |
Đất ở tại đô thị |
|
Kiểu đường viền: 1 Màu viền: màu đen (0,0,0) Độ rộng viền: 1 Màu nền: (255,160,255) |
|||
|
CDG |
Đất chuyên dùng |
|
Kiểu đường viền: 1 Màu viền: màu đen (0,0,0) Độ rộng viền: 1 Màu nền: (255,160,170) |
|||
|
TSC |
Đất xây dựng trụ sở cơ quan |
|
Kiểu đường viền: 1 Màu viền: màu đen (0,0,0) Độ rộng viền: 1 Màu nền: (255,170,160) |
|||
|
DSN |
Đất xây dựng công trình sự nghiệp |
|
Kiểu đường viền: 1 Màu viền: màu đen (0,0,0) Độ rộng viền: 1 Màu nền: (255,160,170) |
|||
|
DTS |
Đất xây dựng trụ sở của tổ chức sự nghiệp |
|
Kiểu đường viền: 1 Màu viền: màu đen (0,0,0) Độ rộng viền: 1 Màu nền: (250,170,160) |
|||
|
CQP |
Đất quốc phòng |
|
Kiểu đường viền: 1 Màu viền: màu đen (0,0,0) Độ rộng viền: 1 Màu nền: (255,100,80) |
|||
|
CAN |
Đất an ninh |
|
Kiểu đường viền: 1 Màu viền: màu đen (0,0,0) Độ rộng viền: 1 Màu nền: (255, 80,70) |
|||
|
CSK |
Đất sản xuất kinh doanh phi nông nghiệp |
|
Kiểu đường viền: 1 Màu viền: màu đen (0,0,0) Độ rộng viền: 1 Màu nền: (255, 160,170) |
|||
|
SKK |
Đất khu công nghiệp |
|
Kiểu đường viền: 1 Màu viền: màu đen (0,0,0) Độ rộng viền: 1 Màu nền: (250,170,160) |
|||
|
SKT |
Đất khu chế xuất |
|
Kiểu đường viền: 1 Màu viền: màu đen (0,0,0) Độ rộng viền: 1 Màu nền: (250,170,160) |
|||
|
SKN |
Đất cụm công nghiệp |
|
Kiểu đường viền: 1 Màu viền: màu đen (0,0,0) Độ rộng viền: 1 Màu nền: (250,170,160) |
|||
|
SKC |
Đất cơ sở sản xuất phi nông nghiệp |
|
Kiểu đường viền: 1 Màu viền: màu đen (0,0,0) Độ rộng viền: 1 Màu nền: (250,170,160) |
|||
|
TMD |
Đất thương mại, dịch vụ |
|
Kiểu đường viền: 1 Màu viền: màu đen (0,0,0) Độ rộng viền: 1 Màu nền: (250,170,160) |
|||
|
SKS |
Đất sử dụng cho hoạt động khoáng sản |
|
Kiểu đường viền: 1 Màu viền: màu đen (0,0,0) Độ rộng viền: 1 Màu nền: (205,170,205) |
|||
|
SKX |
Đất sản xuất vật liệu xây dựng, làm đồ gốm |
|
Kiểu đường viền: 1 Màu viền: màu đen (0,0,0) Độ rộng viền: 1 Màu nền: (205,170,205) |
|||
|
CCC |
Đất có mục đích công cộng |
|
Kiểu đường viền: 1 Màu viền: màu đen (0,0,0) Độ rộng viền: 1 Màu nền: (255,170,160) |
|||
|
DGT |
Đất giao thông |
|
Kiểu đường viền: 1 Màu viền: màu đen (0,0,0) Độ rộng viền: 1 Màu nền: (255,170,50) |
|||
|
DTL |
Đất thủy lợi |
|
Kiểu đường viền: 1 Màu viền: màu đen (0,0,0) Độ rộng viền: 1 Màu nền: (170,255,255) |
|||
|
DNL |
Đất công trình năng lượng |
|
Kiểu đường viền: 1 Màu viền: màu đen (0,0,0) Độ rộng viền: 1 Màu nền: (255,170,160) |
|||
|
DBV |
Đất công trình bưu chính, viễn thông |
|
Kiểu đường viền: 1 Màu viền: màu đen (0,0,0) Độ rộng viền: 1 Màu nền: (255,170,160) |
|||
|
DSH |
Đất sinh hoạt cộng đồng |
|
Kiểu đường viền: 1 Màu viền: màu đen (0,0,0) Độ rộng viền: 1 Màu nền: (255,170,160) |
|||
|
DKV |
Đất khu vui chơi, giải trí công cộng |
|
Kiểu đường viền: 1 Màu viền: màu đen (0,0,0) Độ rộng viền: 1 Màu nền: (255,170,160) |
|||
|
DVH |
Đất xây dựng cơ sở văn hóa |
|
Kiểu đường viền: 1 Màu viền: màu đen (0,0,0) Độ rộng viền: 1 Màu nền: (255,170,160) |
|||
|
DYT |
Đất xây dựng cơ sở y tế |
|
Kiểu đường viền: 1 Màu viền: màu đen (0,0,0) Độ rộng viền: 1 Màu nền: (255,170,160) |
|||
|
DGD |
Đất xây dựng cơ sở giáo dục và đào tạo |
|
Kiểu đường viền: 1 Màu viền: màu đen (0,0,0) Độ rộng viền: 1 Màu nền: (255,170,160) |
|||
|
DTT |
Đất xây dựng cơ sở thể dục thể thao |
|
Kiểu đường viền: 1 Màu viền: màu đen (0,0,0) Độ rộng viền: 1 Màu nền: (255,170,160) |
|||
|
DKH |
Đất xây dựng cơ sở khoa học và công nghệ |
|
Kiểu đường viền: 1 Màu viền: màu đen (0,0,0) Độ rộng viền: 1 Màu nền: (255,170,160) |
|||
|
DXH |
Đất xây dựng cơ sở dịch vụ xã hội |
|
Kiểu đường viền: 1 Màu viền: màu đen (0,0,0) Độ rộng viền: 1 Màu nền: (255,170,160) |
|||
|
DNG |
Đất xây dựng cơ sở ngoại giao |
|
Kiểu đường viền: 1 Màu viền: màu đen (0,0,0) Độ rộng viền: 1 Màu nền: (255,170,160) |
|||
|
DSK |
Đất xây dựng công trình sự nghiệp khác |
|
Kiểu đường viền: 1 Màu viền: màu đen (0,0,0) Độ rộng viền: 1 Màu nền: (255,170,160) |
|||
|
DCH |
Đất chợ |
|
Kiểu đường viền: 1 Màu viền: màu đen (0,0,0) Độ rộng viền: 1 Màu nền: (255,170,160) |
|||
|
DDT |
Đất có di tích lịch sử - văn hóa |
|
Kiểu đường viền: 1 Màu viền: màu đen (0,0,0) Độ rộng viền: 1 Màu nền: (255,170,160) |
|||
|
DDL |
Đất danh lam thắng cảnh |
|
Kiểu đường viền: 1 Màu viền: màu đen (0,0,0) Độ rộng viền: 1 Màu nền: (255,170,160) |
|||
|
DRA |
Đất bãi thải, xử lý chất thải |
|
Kiểu đường viền: 1 Màu viền: màu đen (0,0,0) Độ rộng viền: 1 Màu nền: (205,170,205) |
|||
|
DCK |
Đất công trình công cộng khác |
|
Kiểu đường viền: 1 Màu viền: màu đen (0,0,0) Độ rộng viền: 1 Màu nền: (255,170,160) |
|||
|
TON |
Đất cơ sở tôn giáo |
|
Kiểu đường viền: 1 Màu viền: màu đen (0,0,0) Độ rộng viền: 1 Màu nền: (255,170,160) |
|||
|
TIN |
Đất cơ sở tín ngưỡng |
|
Kiểu đường viền: 1 Màu viền: màu đen (0,0,0) Độ rộng viền: 1 Màu nền: (255,170,160) |
|||
|
NTD |
Đất nghĩa trang, nghĩa địa, nhà tang lễ, nhà hỏa táng |
|
Kiểu đường viền: 1 Màu viền: màu đen (0,0,0) Độ rộng viền: 1 Màu nền: (210, 210,210) |
|||
|
SON |
Đất sông, ngòi, kênh, rạch, suối |
|
Kiểu đường viền: 1 Màu viền: màu đen (0,0,0) Độ rộng viền: 1 Màu nền: (160, 255,255) |
|||
|
MNC |
Đất có mặt nước chuyên dùng |
|
Kiểu đường viền: 1 Màu viền: màu đen (0,0,0) Độ rộng viền: 1 Màu nền: (180,255,255) |
|||
|
PNK |
Đất phi nông nghiệp khác |
|
Kiểu đường viền: 1 Màu viền: màu đen (0,0,0) Độ rộng viền: 1 Màu nền: (255,170,160) |
|||
|
BCS |
Đất bằng chưa sử dụng |
|
Kiểu đường viền: 1 Màu viền và nét trải: màu đen (0,0,0) Độ rộng viền: 1 Màu nền: (255,255,254) |
|||
|
DCS |
Đất đồi núi chưa sử dụng |
|
Kiểu đường viền: 1 Màu viền và nét trải: màu đen (0,0,0) Độ rộng viền: 1 Màu nền: (255,255,254) |
|||
|
|
|
|
NCS |
Núi đá không có rừng cây |
|
Kiểu đường viền: 1 Màu viền: màu đen (0,0,0) Độ rộng viền: 1 Màu nền: (230,230,200) |
|
MVT |
Đất có mặt nước ven biển (quan sát) |
|
Kiểu đường viền: 1 Màu viền: màu đen (0,0,0) Độ rộng viền: 1 Màu nền: (180,255,255) |
|||
|
MVT |
Đất mặt nước ven biển nuôi trồng thủy sản |
|
Kiểu đường viền: 1 Màu viền: màu đen (0,0,0) Độ rộng viền: 1 Màu nền: (180,255,255) |
|||
|
MVR |
Đất mặt nước ven biển có rừng |
|
Kiểu đường viền: 1 Màu viền: màu đen (0,0,0) Độ rộng viền: 1 Màu nền: (180,255,255) |
|||
|
MVK |
Đất mặt nước ven biển có mục đích khác |
|
Kiểu đường viền: 1 Màu viền: màu đen (0,0,0) Độ rộng viền: 1 Màu nền: (180,255,255) |
|||
|
RanhGioiKhuVucTongHopCapTinh |
dữ liệu dạng đường (GM_Line) |
loaiKhuVucTongHop |
|
|
|
|
|
HienTrangSDDCapHuyen |
dữ liệu dạng vùng (GM_Polygon) |
loaiDatHienTrang |
SXN |
Đất sản xuất nông nghiệp |
|
Kiểu đường viền: 1 Màu viền: màu đen (0,0,0) Độ rộng viền: 1 Màu nền: (255,252,110) |
|
CHN |
Đất trồng cây hàng năm |
|
Kiểu đường viền: 1 Màu viền: màu đen (0,0,0) Độ rộng viền: 1 Màu nền: (255,252,120) |
|||
|
LUA |
Đất trồng lúa |
|
Kiểu đường viền: 1 Màu viền: màu đen (0,0,0) Độ rộng viền: 1 Màu nền: (255,252,130) |
|||
|
LUC |
Đất chuyên trồng lúa nước |
|
Kiểu đường viền: 1 Màu viền: màu đen (0,0,0) Độ rộng viền: 1 Màu nền: (255,252,140) |
|||
|
LUK |
Đất trồng lúa nước còn lại |
|
Kiểu đường viền: 1 Màu viền: màu đen (0,0,0) Độ rộng viền: 1 Màu nền: (255,252,150) |
|||
|
LUN |
Đất trồng lúa nương |
|
Kiểu đường viền: 1 Màu viền: màu đen (0,0,0) Độ rộng viền: 1 Màu nền: (255,252,180) |
|||
|
HNK |
Đất trồng cây hàng năm khác |
|
Kiểu đường viền: 1 Màu viền: màu đen (0,0,0) Độ rộng viền: 1 Màu nền: (255,240,180) |
|||
|
BHK |
Đất bằng trồng cây hàng năm khác |
|
Kiểu đường viền: 1 Màu viền: màu đen (0,0,0) Độ rộng viền: 1 Màu nền: (255,240,180) |
|||
|
NHK |
Đất nương rẫy trồng cây hàng năm khác |
|
Kiểu đường viền: 1 Màu viền: màu đen (0,0,0) Độ rộng viền: 1 Màu nền: (255,240,180) |
|||
|
CLN |
Đất trồng cây lâu năm |
|
Kiểu đường viền: 1 Màu viền: màu đen (0,0,0) Độ rộng viền: 1 Màu nền: (255,210,160) |
|||
|
LNP |
Đất lâm nghiệp |
|
Kiểu đường viền: 1 Màu viền: màu đen (0,0,0) Độ rộng viền: 1 Màu nền: (170,255,50) |
|||
|
RSX |
Đất rừng sản xuất |
|
Kiểu đường viền: 1 Màu viền: màu đen (0,0,0) Độ rộng viền: 1 Màu nền: (180,255,180) |
|||
|
RPH |
Đất rừng phòng hộ |
|
Kiểu đường viền: 1 Màu viền: màu đen (0,0,0) Độ rộng viền: 1 Màu nền: (190,255,30) |
|||
|
RDD |
Đất rừng đặc dụng |
|
Kiểu đường viền: 1 Màu viền: màu đen (0,0,0) Độ rộng viền: 1 Màu nền: (110,255,100) |
|||
|
NTS |
Đất nuôi trồng thủy sản |
|
Kiểu đường viền: 1 Màu viền: màu đen (0,0,0) Độ rộng viền: 1 Màu nền: (170,255,255) |
|||
|
LMU |
Đất làm muối |
|
Kiểu đường viền: 1 Màu viền và nét trải: màu đen (0,0,0) Độ rộng viền: 1 Màu nền: (0,0,0) |
|||
|
NKH |
Đất nông nghiệp khác |
|
Kiểu đường viền: 1 Màu viền: màu đen (0,0,0) Độ rộng viền: 1 Màu nền: (245,255,180) |
|||
|
OCT |
Đất ở |
|
Kiểu đường viền: 1 Màu viền: màu đen (0,0,0) Độ rộng viền: 1 Màu nền: (245,180,255) |
|||
|
ONT |
Đất ở tại nông thôn |
|
Kiểu đường viền: 1 Màu viền: màu đen (0,0,0) Độ rộng viền: 1 Màu nền: (255,208,255) |
|||
|
ODT |
Đất ở tại đô thị |
|
Kiểu đường viền: 1 Màu viền: màu đen (0,0,0) Độ rộng viền: 1 Màu nền: (255,160,255) |
|||
|
CDG |
Đất chuyên dùng |
|
Kiểu đường viền: 1 Màu viền: màu đen (0,0,0) Độ rộng viền: 1 Màu nền: (255,160,170) |
|||
|
TSC |
Đất xây dựng trụ sở cơ quan |
|
Kiểu đường viền: 1 Màu viền: màu đen (0,0,0) Độ rộng viền: 1 Màu nền: (255,170,160) |
|||
|
DSN |
Đất xây dựng công trình sự nghiệp |
|
Kiểu đường viền: 1 Màu viền: màu đen (0,0,0) Độ rộng viền: 1 Màu nền: (255,160,170) |
|||
|
DTS |
Đất xây dựng trụ sở của tổ chức sự nghiệp |
|
Kiểu đường viền: 1 Màu viền: màu đen (0,0,0) Độ rộng viền: 1 Màu nền: (250,170,160) |
|||
|
CQP |
Đất quốc phòng |
|
Kiểu đường viền: 1 Màu viền: màu đen (0,0,0) Độ rộng viền: 1 Màu nền: (255,100,80) |
|||
|
CAN |
Đất an ninh |
|
Kiểu đường viền: 1 Màu viền: màu đen (0,0,0) Độ rộng viền: 1 Màu nền: (255,80,70) |
|||
|
CSK |
Đất sản xuất kinh doanh phi nông nghiệp |
|
Kiểu đường viền: 1 Màu viền: màu đen (0,0,0) Độ rộng viền: 1 Màu nền: (255,160,170) |
|||
|
SKK |
Đất khu công nghiệp |
|
Kiểu đường viền: 1 Màu viền: màu đen (0,0,0) Độ rộng viền: 1 Màu nền: (250,170,160) |
|||
|
SKT |
Đất khu chế xuất |
|
Kiểu đường viền: 1 Màu viền: màu đen (0,0,0) Độ rộng viền: 1 Màu nền: (250,170,160) |
|||
|
SKN |
Đất cụm công nghiệp |
|
Kiểu đường viền: 1 Màu viền: màu đen (0,0,0) Độ rộng viền: 1 Màu nền: (250,170,160) |
|||
|
SKC |
Đất cơ sở sản xuất phi nông nghiệp |
|
Kiểu đường viền: 1 Màu viền: màu đen (0,0,0) Độ rộng viền: 1 Màu nền: (250,170,160) |
|||
|
TMD |
Đất thương mại, dịch vụ |
|
Kiểu đường viền: 1 Màu viền: màu đen (0,0,0) Độ rộng viền: 1 Màu nền: (250,170,160) |
|||
|
SKS |
Đất sử dụng cho hoạt động khoáng sản |
|
Kiểu đường viền: 1 Màu viền: màu đen (0,0,0) Độ rộng viền: 1 Màu nền: (205,170,205) |
|||
|
SKX |
Đất sản xuất vật liệu xây dựng, làm đồ gốm |
|
Kiểu đường viền: 1 Màu viền: màu đen (0,0,0) Độ rộng viền: 1 Màu nền: (205,170,205) |
|||
|
CCC |
Đất có mục đích công cộng |
|
Kiểu đường viền: 1 Màu viền: màu đen (0,0,0) Độ rộng viền: 1 Màu nền: (255,170,160) |
|||
|
DGT |
Đất giao thông |
|
Kiểu đường viền: 1 Màu viền: màu đen (0,0,0) Độ rộng viền: 1 Màu nền: (255,170,50) |
|||
|
DTL |
Đất thủy lợi |
|
Kiểu đường viền: 1 Màu viền: màu đen (0,0,0) Độ rộng viền: 1 Màu nền: (170,255,255) |
|||
|
DNL |
Đất công trình năng lượng |
|
Kiểu đường viền: 1 Màu viền: màu đen (0,0,0) Độ rộng viền: 1 Màu nền: (255,170,160) |
|||
|
DBV |
Đất công trình bưu chính, viễn thông |
|
Kiểu đường viền: 1 Màu viền: màu đen (0,0,0) Độ rộng viền: 1 Màu nền: (255,170,160) |
|||
|
DSH |
Đất sinh hoạt cộng đồng |
|
Kiểu đường viền: 1 Màu viền: màu đen (0,0,0) Độ rộng viền: 1 Màu nền: (255,170,160) |
|||
|
DKV |
Đất khu vui chơi, giải trí công cộng |
|
Kiểu đường viền: 1 Màu viền: màu đen (0,0,0) Độ rộng viền: 1 Màu nền: (255,170,160) |
|||
|
DVH |
Đất xây dựng cơ sở văn hóa |
|
Kiểu đường viền: 1 Màu viền: màu đen (0,0,0) Độ rộng viền: 1 Màu nền: (255,170,160) |
|||
|
DYT |
Đất xây dựng cơ sở y tế |
|
Kiểu đường viền: 1 Màu viền: màu đen (0,0,0) Độ rộng viền: 1 Màu nền: (255,170,160) |
|||
|
DGD |
Đất xây dựng cơ sở giáo dục và đào tạo |
|
Kiểu đường viền: 1 Màu viền: màu đen (0,0,0) Độ rộng viền: 1 Màu nền: (255,170,160) |
|||
|
DTT |
Đất xây dựng cơ sở thể dục thể thao |
|
Kiểu đường viền: 1 Màu viền: màu đen (0,0,0) Độ rộng viền: 1 Màu nền: (255,170,160) |
|||
|
DKH |
Đất xây dựng cơ sở khoa học và công nghệ |
|
Kiểu đường viền: 1 Màu viền: màu đen (0,0,0) Độ rộng viền: 1 Màu nền: (255,170,160) |
|||
|
DXH |
Đất xây dựng cơ sở dịch vụ xã hội |
|
Kiểu đường viền: 1 Màu viền: màu đen (0,0,0) Độ rộng viền: 1 Màu nền: (255,170,160) |
|||
|
DNG |
Đất xây dựng cơ sở ngoại giao |
|
Kiểu đường viền: 1 Màu viền: màu đen (0,0,0) Độ rộng viền: 1 Màu nền: (255,170,160) |
|||
|
DSK |
Đất xây dựng công trình sự nghiệp khác |
|
Kiểu đường viền: 1 Màu viền: màu đen (0,0,0) Độ rộng viền: 1 Màu nền: (255,170,160) |
|||
|
DCH |
Đất chợ |
|
Kiểu đường viền: 1 Màu viền: màu đen (0,0,0) Độ rộng viền: 1 Màu nền: (255,170,160) |
|||
|
DDT |
Đất có di tích lịch sử - văn hóa |
|
Kiểu đường viền: 1 Màu viền: màu đen (0,0,0) Độ rộng viền: 1 Màu nền: (255,170,160) |
|||
|
DDL |
Đất danh lam thắng cảnh |
|
Kiểu đường viền: 1 Màu viền: màu đen (0,0,0) Độ rộng viền: 1 Màu nền: (255,170,160) |
|||
|
DRA |
Đất bãi thải, xử lý chất thải |
|
Kiểu đường viền: 1 Màu viền: màu đen (0,0,0) Độ rộng viền: 1 Màu nền: (205,170,205) |
|||
|
DCK |
Đất công trình công cộng khác |
|
Kiểu đường viền: 1 Màu viền: màu đen (0,0,0) Độ rộng viền: 1 Màu nền: (255,170,160) |
|||
|
TON |
Đất cơ sở tôn giáo |
|
Kiểu đường viền: 1 Màu viền: màu đen (0,0,0) Độ rộng viền: 1 Màu nền: (255,170,160) |
|||
|
TIN |
Đất cơ sở tín ngưỡng |
|
Kiểu đường viền: 1 Màu viền: màu đen (0,0,0) Độ rộng viền: 1 Màu nền: (255,170,160) |
|||
|
NTD |
Đất nghĩa trang, nghĩa địa, nhà tang lễ, nhà hỏa táng |
|
Kiểu đường viền: 1 Màu viền: màu đen (0,0,0) Độ rộng viền: 1 Màu nền: (210,210,210) |
|||
|
SON |
Đất sông, ngòi, kênh, rạch, suối |
|
Kiểu đường viền: 1 Màu viền: màu đen (0,0,0) Độ rộng viền: 1 Màu nền: (160,255,255) |
|||
|
MNC |
Đất có mặt nước chuyên dùng |
|
Kiểu đường viền: 1 Màu viền: màu đen (0,0,0) Độ rộng viền: 1 Màu nền: (180,255,255) |
|||
|
PNK |
Đất phi nông nghiệp khác |
|
Kiểu đường viền: 1 Màu viền: màu đen (0,0,0) Độ rộng viền: 1 Màu nền: (255,170,160) |
|||
|
BCS |
Đất bằng chưa sử dụng |
|
Kiểu đường viền: 1 Màu viền và nét trải: màu đen (0,0,0) Độ rộng viền: 1 Màu nền: (255,255,254) |
|||
|
DCS |
Đất đồi núi chưa sử dụng |
|
Kiểu đường viền: 1 Màu viền và nét trải: màu đen (0,0,0) Độ rộng viền: 1 Màu nền: (255,255,254) |
|||
|
NCS |
Núi đá không có rừng cây |
|
Kiểu đường viền: 1 Màu viền: màu đen (0,0,0) Độ rộng viền: 1 Màu nền: (230,230,200) |
|||
|
MVT |
Đất có mặt nước ven biển (quan sát) |
|
Kiểu đường viền: 1 Màu viền: màu đen (0,0,0) Độ rộng viền: 1 Màu nền: (180,255,255) |
|||
|
MVT |
Đất mặt nước ven biển nuôi trồng thủy sản |
|
Kiểu đường viền: 1 Màu viền: màu đen (0,0,0) Độ rộng viền: 1 Màu nền: (180,255,255) |
|||
|
MVR |
Đất mặt nước ven biển có rừng |
|
Kiểu đường viền: 1 Màu viền: màu đen (0,0,0) Độ rộng viền: 1 Màu nền: (180,255,255) |
|||
|
MVK |
Đất mặt nước ven biển có mục đích khác |
|
Kiểu đường viền: 1 Màu viền: màu đen (0,0,0) Độ rộng viền: 1 Màu nền: (180,255,255) |
|||
|
RanhGioiKhuVucTongHopCapHuyen |
dữ liệu dạng đường (GM_Line) |
loaiKhuVucongHop |
|
|
|
|
|
HienTrangSDDCapXa |
dữ liệu dạng vùng (GM_Polygon) |
loaiDatHienTrang |
SXN |
Đất sản xuất nông nghiệp |
|
Kiểu đường viền: 1 Màu viền: màu đen (0,0,0) Độ rộng viền: 1 Màu nền: (255,252,110) |
|
CHN |
Đất trồng cây hàng năm |
|
Kiểu đường viền: 1 Màu viền: màu đen (0,0,0) Độ rộng viền: 1 Màu nền: (255,252,120) |
|||
|
LUA |
Đất trồng lúa |
|
Kiểu đường viền: 1 Màu viền: màu đen (0,0,0) Độ rộng viền: 1 Màu nền: (255,252,130) |
|||
|
LUC |
Đất chuyên trồng lúa nước |
|
Kiểu đường viền: 1 Màu viền: màu đen (0,0,0) Độ rộng viền: 1 Màu nền: (255,252,140) |
|||
|
LUK |
Đất trồng lúa nước còn lại |
|
Kiểu đường viền: 1 Màu viền: màu đen (0,0,0) Độ rộng viền: 1 Màu nền: (255,252,150) |
|||
|
LUN |
Đất trồng lúa nương |
|
Kiểu đường viền: 1 Màu viền: màu đen (0,0,0) Độ rộng viền: 1 Màu nền: (255,252,180) |
|||
|
HNK |
Đất trồng cây hàng năm khác |
|
Kiểu đường viền: 1 Màu viền: màu đen (0,0,0) Độ rộng viền: 1 Màu nền: (255,240,180) |
|||
|
BHK |
Đất bằng trồng cây hàng năm khác |
|
Kiểu đường viền: 1 Màu viền: màu đen (0,0,0) Độ rộng viền: 1 Màu nền: (255,240,180) |
|||
|
NHK |
Đất nương rẫy trồng cây hàng năm khác |
|
Kiểu đường viền: 1 Màu viền: màu đen (0,0,0) Độ rộng viền: 1 Màu nền: (255,240,180) |
|||
|
CLN |
Đất trồng cây lâu năm |
|
Kiểu đường viền: 1 Màu viền: màu đen (0,0,0) Độ rộng viền: 1 Màu nền: (255,210,160) |
|||
|
LNP |
Đất lâm nghiệp |
|
Kiểu đường viền: 1 Màu viền: màu đen (0,0,0) Độ rộng viền: 1 Màu nền: (170,255,50) |
|||
|
RSX |
Đất rừng sản xuất |
|
Kiểu đường viền: 1 Màu viền: màu đen (0,0,0) Độ rộng viền: 1 Màu nền: (180,255,180) |
|||
|
RPH |
Đất rừng phòng hộ |
|
Kiểu đường viền: 1 Màu viền: màu đen (0,0,0) Độ rộng viền: 1 Màu nền: (190,255,30) |
|||
|
RDD |
Đất rừng đặc dụng |
|
Kiểu đường viền: 1 Màu viền: màu đen (0,0,0) Độ rộng viền: 1 Màu nền: (110,255,100) |
|||
|
NTS |
Đất nuôi trồng thủy sản |
|
Kiểu đường viền: 1 Màu viền: màu đen (0,0,0) Độ rộng viền: 1 Màu nền: (170,255,255) |
|||
|
LMU |
Đất làm muối |
|
Kiểu đường viền: 1 Màu viền và nét trải: màu đen (0,0,0) Độ rộng viền: 1 Màu nền: (0,0,0) |
|||
|
NKH |
Đất nông nghiệp khác |
|
Kiểu đường viền: 1 Màu viền: màu đen (0,0,0) Độ rộng viền: 1 Màu nền: (245,255,180) |
|||
|
OCT |
Đất ở |
|
Kiểu đường viền: 1 Màu viền: màu đen (0,0,0) Độ rộng viền: 1 Màu nền: (245,180,255) |
|||
|
ONT |
Đất ở tại nông thôn |
|
Kiểu đường viền: 1 Màu viền: màu đen (0,0,0) Độ rộng viền: 1 Màu nền: (255,208,255) |
|||
|
ODT |
Đất ở tại đô thị |
|
Kiểu đường viền: 1 Màu viền: màu đen (0,0,0) Độ rộng viền: 1 Màu nền: (255,160,255) |
|||
|
CDG |
Đất chuyên dùng |
|
Kiểu đường viền: 1 Màu viền: màu đen (0,0,0) Độ rộng viền: 1 Màu nền: (255,160,170) |
|||
|
TSC |
Đất xây dựng trụ sở cơ quan |
|
Kiểu đường viền: 1 Màu viền: màu đen (0,0,0) Độ rộng viền: 1 Màu nền: (255,170,160) |
|||
|
DSN |
Đất xây dựng công trình sự nghiệp |
|
Kiểu đường viền: 1 Màu viền: màu đen (0,0,0) Độ rộng viền: 1 Màu nền: (255,160,170) |
|||
|
DTS |
Đất xây dựng trụ sở của tổ chức sự nghiệp |
|
Kiểu đường viền: 1 Màu viền: màu đen (0,0,0) Độ rộng viền: 1 Màu nền: (250,170,160) |
|||
|
CQP |
Đất quốc phòng |
|
Kiểu đường viền: 1 Màu viền: màu đen (0,0,0) Độ rộng viền: 1 Màu nền: (255,100,80) |
|||
|
CAN |
Đất an ninh |
|
Kiểu đường viền: 1 Màu viền: màu đen (0,0,0) Độ rộng viền: 1 Màu nền: (255,80,70) |
|||
|
CSK |
Đất sản xuất kinh doanh phi nông nghiệp |
|
Kiểu đường viền: 1 Màu viền: màu đen (0,0,0) Độ rộng viền: 1 Màu nền: (255,160,170) |
|||
|
SKK |
Đất khu công nghiệp |
|
Kiểu đường viền: 1 Màu viền: màu đen (0,0,0) Độ rộng viền: 1 Màu nền: (250,170,160) |
|||
|
SKT |
Đất khu chế xuất |
|
Kiểu đường viền: 1 Màu viền: màu đen (0,0,0) Độ rộng viền: 1 Màu nền: (250,170,160) |
|||
|
SKN |
Đất cụm công nghiệp |
|
Kiểu đường viền: 1 Màu viền: màu đen (0,0,0) Độ rộng viền: 1 Màu nền: (250,170,160) |
|||
|
SKC |
Đất cơ sở sản xuất phi nông nghiệp |
|
Kiểu đường viền: 1 Màu viền: màu đen (0,0,0) Độ rộng viền: 1 Màu nền: (250,170,160) |
|||
|
TMD |
Đất thương mại, dịch vụ |
|
Kiểu đường viền: 1 Màu viền: màu đen (0,0,0) Độ rộng viền: 1 Màu nền: (250,170,160) |
|||
|
SKS |
Đất sử dụng cho hoạt động khoáng sản |
|
Kiểu đường viền: 1 Màu viền: màu đen (0,0,0) Độ rộng viền: 1 Màu nền: (205,170,205) |
|||
|
SKX |
Đất sản xuất vật liệu xây dựng, làm đồ gốm |
|
Kiểu đường viền: 1 Màu viền: màu đen (0,0,0) Độ rộng viền: 1 Màu nền: (205,170,205) |
|||
|
CCC |
Đất có mục đích công cộng |
|
Kiểu đường viền: 1 Màu viền: màu đen (0,0,0) Độ rộng viền: 1 Màu nền: (255,170,160) |
|||
|
DGT |
Đất giao thông |
|
Kiểu đường viền: 1 Màu viền: màu đen (0,0,0) Độ rộng viền: 1 Màu nền: (255,170,50) |
|||
|
DTL |
Đất thủy lợi |
|
Kiểu đường viền: 1 Màu viền: màu đen (0,0,0) Độ rộng viền: 1 Màu nền: (170,255,255) |
|||
|
DNL |
Đất công trình năng lượng |
|
Kiểu đường viền: 1 Màu viền: màu đen (0,0,0) Độ rộng viền: 1 Màu nền: (255,170,160) |
|||
|
DBV |
Đất công trình bưu chính, viễn thông |
|
Kiểu đường viền: 1 Màu viền: màu đen (0,0,0) Độ rộng viền: 1 Màu nền: (255,170,160) |
|||
|
DSH |
Đất sinh hoạt cộng đồng |
|
Kiểu đường viền: 1 Màu viền: màu đen (0,0,0) Độ rộng viền: 1 Màu nền: (255,170,160) |
|||
|
DKV |
Đất khu vui chơi, giải trí công cộng |
|
Kiểu đường viền: 1 Màu viền: màu đen (0,0,0) Độ rộng viền: 1 Màu nền: (255,170,160) |
|||
|
DVH |
Đất xây dựng cơ sở văn hóa |
|
Kiểu đường viền: 1 Màu viền: màu đen (0,0,0) Độ rộng viền: 1 Màu nền: (255,170,160) |
|||
|
DYT |
Đất xây dựng cơ sở y tế |
|
Kiểu đường viền: 1 Màu viền: màu đen (0,0,0) Độ rộng viền: 1 Màu nền: (255,170,160) |
|||
|
DGD |
Đất xây dựng cơ sở giáo dục và đào tạo |
|
Kiểu đường viền: 1 Màu viền: màu đen (0,0,0) Độ rộng viền: 1 Màu nền: (255,170,160) |
|||
|
DTT |
Đất xây dựng cơ sở thể dục thể thao |
|
Kiểu đường viền: 1 Màu viền: màu đen (0,0,0) Độ rộng viền: 1 Màu nền: (255,170,160) |
|||
|
DKH |
Đất xây dựng cơ sở khoa học và công nghệ |
|
Kiểu đường viền: 1 Màu viền: màu đen (0,0,0) Độ rộng viền: 1 Màu nền: (255,170,160) |
|||
|
DXH |
Đất xây dựng cơ sở dịch vụ xã hội |
|
Kiểu đường viền: 1 Màu viền: màu đen (0,0,0) Độ rộng viền: 1 Màu nền: (255,170,160) |
|||
|
DNG |
Đất xây dựng cơ sở ngoại giao |
|
Kiểu đường viền: 1 Màu viền: màu đen (0,0,0) Độ rộng viền: 1 Màu nền: (255,170,160) |
|||
|
DSK |
Đất xây dựng công trình sự nghiệp khác |
|
Kiểu đường viền: 1 Màu viền: màu đen (0,0,0) Độ rộng viền: 1 Màu nền: (255,170,160) |
|||
|
DCH |
Đất chợ |
|
Kiểu đường viền: 1 Màu viền: màu đen (0,0,0) Độ rộng viền: 1 Màu nền: (255,170,160) |
|||
|
DDT |
Đất có di tích lịch sử - văn hóa |
|
Kiểu đường viền: 1 Màu viền: màu đen (0,0,0) Độ rộng viền: 1 Màu nền: (255,170,160) |
|||
|
DDL |
Đất danh lam thắng cảnh |
|
Kiểu đường viền: 1 Màu viền: màu đen (0,0,0) Độ rộng viền: 1 Màu nền: (255,170,160) |
|||
|
DRA |
Đất bãi thải, xử lý chất thải |
|
Kiểu đường viền: 1 Màu viền: màu đen (0,0,0) Độ rộng viền: 1 Màu nền: (205,170,205) |
|||
|
DCK |
Đất công trình công cộng khác |
|
Kiểu đường viền: 1 Màu viền: màu đen (0,0,0) Độ rộng viền: 1 Màu nền: (255,170,160) |
|||
|
TON |
Đất cơ sở tôn giáo |
|
Kiểu đường viền: 1 Màu viền: màu đen (0,0,0) Độ rộng viền: 1 Màu nền: (255,170,160) |
|||
|
TIN |
Đất cơ sở tín ngưỡng |
|
Kiểu đường viền: 1 Màu viền: màu đen (0,0,0) Độ rộng viền: 1 Màu nền: (255,170,160) |
|||
|
NTD |
Đất nghĩa trang, nghĩa địa, nhà tang lễ, nhà hỏa táng |
|
Kiểu đường viền: 1 Màu viền: màu đen (0,0,0) Độ rộng viền: 1 Màu nền: (210,210,210) |
|||
|
SON |
Đất sông, ngòi, kênh, rạch, suối |
|
Kiểu đường viền: 1 Màu viền: màu đen (0,0,0) Độ rộng viền: 1 Màu nền: (160,255,255) |
|||
|
MNC |
Đất có mặt nước chuyên dùng |
|
Kiểu đường viền: 1 Màu viền: màu đen (0,0,0) Độ rộng viền: 1 Màu nền: (180,255,255) |
|||
|
PNK |
Đất phi nông nghiệp khác |
|
Kiểu đường viền: 1 Màu viền: màu đen (0,0,0) Độ rộng viền: 1 Màu nền: (255,170,160) |
|||
|
BCS |
Đất bằng chưa sử dụng |
|
Kiểu đường viền: 1 Màu viền và nét trải: màu đen (0,0,0) Độ rộng viền: 1 Màu nền: (255,255,254) |
|||
|
DCS |
Đất đồi núi chưa sử dụng |
|
Kiểu đường viền: 1 Màu viền và nét trải: màu đen (0,0,0) Độ rộng viền: 1 Màu nền: (255, 255,254) |
|||
|
NCS |
Núi đá không có rừng cây |
|
Kiểu đường viền: 1 Màu viền: màu đen (0,0,0) Độ rộng viền: 1 Màu nền: (230,230,200) |
|||
|
MVT |
Đất có mặt nước ven biển (quan sát) |
|
Kiểu đường viền: 1 Màu viền: màu đen (0,0,0) Độ rộng viền: 1 Màu nền: (180,255,255) |
|||
|
MVT |
Đất mặt nước ven biển nuôi trồng thủy sản |
|
Kiểu đường viền: 1 Màu viền: màu đen (0,0,0) Độ rộng viền: 1 Màu nền: (180,255,255) |
|||
|
MVR |
Đất mặt nước ven biển có rừng |
|
Kiểu đường viền: 1 Màu viền: màu đen (0,0,0) Độ rộng viền: 1 Màu nền: (180,255,255) |
|||
|
MVK |
Đất mặt nước ven biển có mục đích khác |
|
Kiểu đường viền: 1 Màu viền: màu đen (0,0,0) Độ rộng viền: 1 Màu nền: (180,255,255) |
|||
|
RanhGioiKhuVucTongHopCapXa |
dữ liệu dạng đường (GM_Line) |
loaiKhuVucTongHop |
|
|
|
|
|
KetQuaDieuTraKiemKe |
dữ liệu dạng vùng (GM_Polygon) |
loaiDatHienTrang |
SXN |
Đất sản xuất nông nghiệp |
|
Kiểu đường viền: 1 Màu viền: màu đen (0,0,0) Độ rộng viền: 1 Màu nền: (255,252,110) |
|
CHN |
Đất trồng cây hàng năm |
|
Kiểu đường viền: 1 Màu viền: màu đen (0,0,0) Độ rộng viền: 1 Màu nền: (255,252,120) |
|||
|
LUA |
Đất trồng lúa |
|
Kiểu đường viền: 1 Màu viền: màu đen (0,0,0) Độ rộng viền: 1 Màu nền: (255,252,130) |
|||
|
LUC |
Đất chuyên trồng lúa nước |
|
Kiểu đường viền: 1 Màu viền: màu đen (0,0,0) Độ rộng viền: 1 Màu nền: (255,252,140) |
|||
|
LUK |
Đất trồng lúa nước còn lại |
|
Kiểu đường viền: 1 Màu viền: màu đen (0,0,0) Độ rộng viền: 1 Màu nền: (255,252,150) |
|||
|
LUN |
Đất trồng lúa nương |
|
Kiểu đường viền: 1 Màu viền: màu đen (0,0,0) Độ rộng viền: 1 Màu nền: (255,252,180) |
|||
|
HNK |
Đất trồng cây hàng năm khác |
|
Kiểu đường viền: 1 Màu viền: màu đen (0,0,0) Độ rộng viền: 1 Màu nền: (255,240,180) |
|||
|
BHK |
Đất bằng trồng cây hàng năm khác |
|
Kiểu đường viền: 1 Màu viền: màu đen (0,0,0) Độ rộng viền: 1 Màu nền: (255,240,180) |
|||
|
NHK |
Đất nương rẫy trồng cây hàng năm khác |
|
Kiểu đường viền: 1 Màu viền: màu đen (0,0,0) Độ rộng viền: 1 Màu nền: (255,240,180) |
|||
|
CLN |
Đất trồng cây lâu năm |
|
Kiểu đường viền: 1 Màu viền: màu đen (0,0,0) Độ rộng viền: 1 Màu nền: (255,210,160) |
|||
|
LNP |
Đất lâm nghiệp |
|
Kiểu đường viền: 1 Màu viền: màu đen (0,0,0) Độ rộng viền: 1 Màu nền: (170,255,50) |
|||
|
RSX |
Đất rừng sản xuất |
|
Kiểu đường viền: 1 Màu viền: màu đen (0,0,0) Độ rộng viền: 1 Màu nền: (180,255,180) |
|||
|
RPH |
Đất rừng phòng hộ |
|
Kiểu đường viền: 1 Màu viền: màu đen (0,0,0) Độ rộng viền: 1 Màu nền: (190,255,30) |
|||
|
RDD |
Đất rừng đặc dụng |
|
Kiểu đường viền: 1 Màu viền: màu đen (0,0,0) Độ rộng viền: 1 Màu nền: (110,255,100) |
|||
|
NTS |
Đất nuôi trồng thủy sản |
|
Kiểu đường viền: 1 Màu viền: màu đen (0,0,0) Độ rộng viền: 1 Màu nền: (170,255,255) |
|||
|
LMU |
Đất làm muối |
|
Kiểu đường viền: 1 Màu viền và nét trải: màu đen (0,0,0) Độ rộng viền: 1 Màu nền: (0,0,0) |
|||
|
NKH |
Đất nông nghiệp khác |
|
Kiểu đường viền: 1 Màu viền: màu đen (0,0,0) Độ rộng viền: 1 Màu nền: (245,255,180) |
|||
|
OCT |
Đất ở |
|
Kiểu đường viền: 1 Màu viền: màu đen (0,0,0) Độ rộng viền: 1 Màu nền: (245,180,255) |
|||
|
ONT |
Đất ở tại nông thôn |
|
Kiểu đường viền: 1 Màu viền: màu đen (0,0,0) Độ rộng viền: 1 Màu nền: (255,208,255) |
|||
|
ODT |
Đất ở tại đô thị |
|
Kiểu đường viền: 1 Màu viền: màu đen (0,0,0) Độ rộng viền: 1 Màu nền: (255,160,255) |
|||
|
CDG |
Đất chuyên dùng |
|
Kiểu đường viền: 1 Màu viền: màu đen (0,0,0) Độ rộng viền: 1 Màu nền: (255,160,170) |
|||
|
TSC |
Đất xây dựng trụ sở cơ quan |
|
Kiểu đường viền: 1 Màu viền: màu đen (0,0,0) Độ rộng viền: 1 Màu nền: (255,170,160) |
|||
|
DSN |
Đất xây dựng công trình sự nghiệp |
|
Kiểu đường viền: 1 Màu viền: màu đen (0,0,0) Độ rộng viền: 1 Màu nền: (255,160,170) |
|||
|
DTS |
Đất xây dựng trụ sở của tổ chức sự nghiệp |
|
Kiểu đường viền: 1 Màu viền: màu đen (0,0,0) Độ rộng viền: 1 Màu nền: (250,170,160) |
|||
|
CQP |
Đất quốc phòng |
|
Kiểu đường viền: 1 Màu viền: màu đen (0,0,0) Độ rộng viền: 1 Màu nền: (255,100,80) |
|||
|
CAN |
Đất an ninh |
|
Kiểu đường viền: 1 Màu viền: màu đen (0,0,0) Độ rộng viền: 1 Màu nền: (255,80,70) |
|||
|
CSK |
Đất sản xuất kinh doanh phi nông nghiệp |
|
Kiểu đường viền: 1 Màu viền: màu đen (0,0,0) Độ rộng viền: 1 Màu nền: (255,160,170) |
|||
|
SKK |
Đất khu công nghiệp |
|
Kiểu đường viền: 1 Màu viền: màu đen (0,0,0) Độ rộng viền: 1 Màu nền: (250,170,160) |
|||
|
SKT |
Đất khu chế xuất |
|
Kiểu đường viền: 1 Màu viền: màu đen (0,0,0) Độ rộng viền: 1 Màu nền: (250,170,160) |
|||
|
SKN |
Đất cụm công nghiệp |
|
Kiểu đường viền: 1 Màu viền: màu đen (0,0,0) Độ rộng viền: 1 Màu nền: (250,170,160) |
|||
|
SKC |
Đất cơ sở sản xuất phi nông nghiệp |
|
Kiểu đường viền: 1 Màu viền: màu đen (0,0,0) Độ rộng viền: 1 Màu nền: (250,170,160) |
|||
|
TMD |
Đất thương mại, dịch vụ |
|
Kiểu đường viền: 1 Màu viền: màu đen (0,0,0) Độ rộng viền: 1 Màu nền: (250,170,160) |
|||
|
SKS |
Đất sử dụng cho hoạt động khoáng sản |
|
Kiểu đường viền: 1 Màu viền: màu đen (0,0,0) Độ rộng viền: 1 Màu nền: (205,170,205) |
|||
|
SKX |
Đất sản xuất vật liệu xây dựng, làm đồ gốm |
|
Kiểu đường viền: 1 Màu viền: màu đen (0,0,0) Độ rộng viền: 1 Màu nền: (205,170,205) |
|||
|
CCC |
Đất có mục đích công cộng |
|
Kiểu đường viền: 1 Màu viền: màu đen (0,0,0) Độ rộng viền: 1 Màu nền: (255,170,160) |
|||
|
DGT |
Đất giao thông |
|
Kiểu đường viền: 1 Màu viền: màu đen (0,0,0) Độ rộng viền: 1 Màu nền: (255,170,50) |
|||
|
DTL |
Đất thủy lợi |
|
Kiểu đường viền: 1 Màu viền: màu đen (0,0,0) Độ rộng viền: 1 Màu nền: (170,255,255) |
|||
|
DNL |
Đất công trình năng lượng |
|
Kiểu đường viền: 1 Màu viền: màu đen (0,0,0) Độ rộng viền: 1 Màu nền: (255,170,160) |
|||
|
DBV |
Đất công trình bưu chính, viễn thông |
|
Kiểu đường viền: 1 Màu viền: màu đen (0,0,0) Độ rộng viền: 1 Màu nền: (255,170,160) |
|||
|
DSH |
Đất sinh hoạt cộng đồng |
|
Kiểu đường viền: 1 Màu viền: màu đen (0,0,0) Độ rộng viền: 1 Màu nền: (255,170,160) |
|||
|
DKV |
Đất khu vui chơi, giải trí công cộng |
|
Kiểu đường viền: 1 Màu viền: màu đen (0,0,0) Độ rộng viền: 1 Màu nền: (255,170,160) |
|||
|
DVH |
Đất xây dựng cơ sở văn hóa |
|
Kiểu đường viền: 1 Màu viền: màu đen (0,0,0) Độ rộng viền: 1 Màu nền: (255,170,160) |
|||
|
DYT |
Đất xây dựng cơ sở y tế |
|
Kiểu đường viền: 1 Màu viền: màu đen (0,0,0) Độ rộng viền: 1 Màu nền: (255,170,160) |
|||
|
DGD |
Đất xây dựng cơ sở giáo dục và đào tạo |
|
Kiểu đường viền: 1 Màu viền: màu đen (0,0,0) Độ rộng viền: 1 Màu nền: (255,170,160) |
|||
|
DTT |
Đất xây dựng cơ sở thể dục thể thao |
|
Kiểu đường viền: 1 Màu viền: màu đen (0,0,0) Độ rộng viền: 1 Màu nền: (255,170,160) |
|||
|
DKH |
Đất xây dựng cơ sở khoa học và công nghệ |
|
Kiểu đường viền: 1 Màu viền: màu đen (0,0,0) Độ rộng viền: 1 Màu nền: (255,170,160) |
|||
|
DXH |
Đất xây dựng cơ sở dịch vụ xã hội |
|
Kiểu đường viền: 1 Màu viền: màu đen (0,0,0) Độ rộng viền: 1 Màu nền: (255,170,160) |
|||
|
DNG |
Đất xây dựng cơ sở ngoại giao |
|
Kiểu đường viền: 1 Màu viền: màu đen (0,0,0) Độ rộng viền: 1 Màu nền: (255,170,160) |
|||
|
DSK |
Đất xây dựng công trình sự nghiệp khác |
|
Kiểu đường viền: 1 Màu viền: màu đen (0,0,0) Độ rộng viền: 1 Màu nền: (255,170,160) |
|||
|
DCH |
Đất chợ |
|
Kiểu đường viền: 1 Màu viền: màu đen (0,0,0) Độ rộng viền: 1 Màu nền: (255,170,160) |
|||
|
DDT |
Đất có di tích lịch sử - văn hóa |
|
Kiểu đường viền: 1 Màu viền: màu đen (0,0,0) Độ rộng viền: 1 Màu nền: (255,170,160) |
|||
|
DDL |
Đất danh lam thắng cảnh |
|
Kiểu đường viền: 1 Màu viền: màu đen (0,0,0) Độ rộng viền: 1 Màu nền: (255,170,160) |
|||
|
DRA |
Đất bãi thải, xử lý chất thải |
|
Kiểu đường viền: 1 Màu viền: màu đen (0,0,0) Độ rộng viền: 1 Màu nền: (205,170,205) |
|||
|
DCK |
Đất công trình công cộng khác |
|
Kiểu đường viền: 1 Màu viền: màu đen (0,0,0) Độ rộng viền: 1 Màu nền: (255,170,160) |
|||
|
TON |
Đất cơ sở tôn giáo |
|
Kiểu đường viền: 1 Màu viền: màu đen (0,0,0) Độ rộng viền: 1 Màu nền: (255,170,160) |
|||
|
TIN |
Đất cơ sở tín ngưỡng |
|
Kiểu đường viền: 1 Màu viền: màu đen (0,0,0) Độ rộng viền: 1 Màu nền: (255,170,160) |
|||
|
NTD |
Đất nghĩa trang, nghĩa địa, nhà tang lễ, nhà hỏa táng |
|
Kiểu đường viền: 1 Màu viền: màu đen (0,0,0) Độ rộng viền: 1 Màu nền: (210,210,210) |
|||
|
SON |
Đất sông, ngòi, kênh, rạch, suối |
|
Kiểu đường viền: 1 Màu viền: màu đen (0,0,0) Độ rộng viền: 1 Màu nền: (160,255,255) |
|||
|
MNC |
Đất có mặt nước chuyên dùng |
|
Kiểu đường viền: 1 Màu viền: màu đen (0,0,0) Độ rộng viền: 1 Màu nền: (180,255,255) |
|||
|
PNK |
Đất phi nông nghiệp khác |
|
Kiểu đường viền: 1 Màu viền: màu đen (0,0,0) Độ rộng viền: 1 Màu nền: (255,170,160) |
|||
|
BCS |
Đất bằng chưa sử dụng |
|
Kiểu đường viền: 1 Màu viền và nét trải: màu đen (0,0,0) Độ rộng viền: 1 Màu nền: (255,255,254) |
|||
|
DCS |
Đất đồi núi chưa sử dụng |
|
Kiểu đường viền: 1 Màu viền và nét trải: màu đen (0,0,0) Độ rộng viền: 1 Màu nền: (255,255,254) |
|||
|
NCS |
Núi đá không có rừng cây |
|
Kiểu đường viền: 1 Màu viền: màu đen (0,0,0) Độ rộng viền: 1 Màu nền: (230,230,200) |
|||
|
MVT |
Đất có mặt nước ven biển (quan sát) |
|
Kiểu đường viền: 1 Màu viền: màu đen (0,0,0) Độ rộng viền: 1 Màu nền: (180,255,255) |
|||
|
MVT |
Đất mặt nước ven biển nuôi trồng thủy sản |
|
Kiểu đường viền: 1 Màu viền: màu đen (0,0,0) Độ rộng viền: 1 Màu nền: (180,255,255) |
|||
|
MVR |
Đất mặt nước ven biển có rừng |
|
Kiểu đường viền: 1 Màu viền: màu đen (0,0,0) Độ rộng viền: 1 Màu nền: (180,255,255) |
|||
|
MVK |
Đất mặt nước ven biển có mục đích khác |
|
Kiểu đường viền: 1 Màu viền: màu đen (0,0,0) Độ rộng viền: 1 Màu nền: (180,255,255) |
PHỤ LỤC IV
LƯỢC ĐỒ ỨNG DỤNG GML, XML ÁP DỤNG TRONG TRAO ĐỔI, PHÂN PHỐI DỮ LIỆU ĐẤT ĐAI VÀ SIÊU DỮ LIỆU ĐẤT ĐAI
(Ban hành kèm theo Thông tư số 75/2015/TT-BTNMT ngày 28 tháng 12 năm 2015 của Bộ trưởng Bộ Tài nguyên và Môi trường)
I. Lược đồ ứng dụng GML áp dụng trong trao đổi, phân phối dữ liệu đất đai
1. Quy định dạng lược đồ ứng dụng
a) Dạng lược đồ ứng dụng: GML;
b) Tiêu chuẩn kỹ thuật liên quan: ISO 19136:2007;
c) Tên lược đồ ứng dụng GML: DD-GML 1.0;
d) Bảng mã ký tự để mã hóa: UTF8.
đ) Phiên bản GML thực hiện theo quy định của Bộ trưởng Bộ Thông tin và Truyền thông về Danh mục tiêu chuẩn kỹ thuật về ứng dụng công nghệ thông tin trong cơ quan nhà nước.
2. Quy định về tên tệp dữ liệu GML
Tên tệp dữ liệu GML cho cơ sở dữ liệu đất đai các cấp được đặt theo quy tắc: DD-[Mã đơn vị hành chính].gml
Mã đơn vị hành chính: là mã của đơn vị hành chính các cấp
Ví dụ: DD-13633.gml (phường Hạ Long - thành phố Nam Định - tỉnh Nam Định)
Tên tệp dữ liệu GML khi đồng bộ hóa dữ liệu đất đai giữa các cấp được đặt theo quy tắc: DD-BD-[Ngày tạo]-[Mã đơn vị hành chính].gml
Ngày tạo: là ngày tạo lập file dữ liệu biến động
Mã đơn vị hành chính: là mã của đơn vị hành chính các cấp
Ví dụ: DD-BD-01012010-13633.gml (Dữ liệu biến động tại thời điểm ngày 01 tháng 01 năm 2010 của phường Hạ Long - thành phố Nam Định - tỉnh Nam Định)
3. Quy định về tên nhóm dữ liệu đất đai
Danh mục các nhóm thông tin dữ liệu đất đai được quy định thống nhất tại Phụ lục I của Thông tư này.
Tên của các nhóm thông tin dữ liệu đất đai có dạng như sau: DC_[TenNhom]
TenNhom: là tên tiếng việt không dấu của nhóm được viết liền nhau và viết hoa các chữ cái đầu tiên.
Ví dụ: DC_DiaChi (nhóm Địa chỉ)
4. Mẫu lược đồ ứng dụng của các nhóm thông tin dữ liệu đất đai
Ví dụ mẫu về lược đồ GML của nhóm thông tin Cá nhân

II. Lược đồ ứng dụng XML áp dụng trong trao đổi và phân phối siêu dữ liệu đất đai
1. Quy định dạng lược đồ ứng dụng
a) Tên khuôn dạng: XML;
b) Tiêu chuẩn kỹ thuật liên quan: ISO 19115-1:2014;
c) Tên lược đồ ứng dụng XML: DD-XML 1.0;
d) Bảng mã ký tự để mã hóa: UTF8.
đ) Phiên bản XML thực hiện theo quy định của Bộ trưởng Bộ Thông tin và Truyền thông về Danh mục tiêu chuẩn kỹ thuật về ứng dụng công nghệ thông tin trong cơ quan nhà nước.
2. Quy định về tên tệp dữ liệu XML
a) Trường hợp siêu dữ liệu được lập theo đơn vị hành chính thì đặt tên như sau:
Tên tệp dữ liệu XML là: DD-[Mã đơn vị hành chính].xml
Mã đơn vị hành chính: là mã của đơn vị hành chính các cấp
Ví dụ: DD-13633.xml (phường Hạ Long - thành phố Nam Định - tỉnh Nam Định)
b) Trường hợp siêu dữ liệu được lập theo phạm vi tờ bản đồ thì đặt tên như sau:
Tên tệp dữ liệu XML là: DD-[Mã đơn vị hành chính]-[Số tờ bản đồ].xml
Ví dụ: DD-13633-2.xml (tờ bản đồ số 2 của phường Hạ Long - thành phố Nam Định - tỉnh Nam Định)
c) Trường hợp siêu dữ liệu đất đai được lập theo khu đo thì đặt tên như sau:
Tên tệp dữ liệu XML là: DD-[Tên khu đo].xml
Ví dụ: DD-Langco.xml
3. Quy định về tên nhóm siêu dữ liệu đất đai
Danh mục, tên của các nhóm thông tin siêu dữ liệu đất đai được quy định thống nhất tại Phụ lục III của Thông tư này.
Ví dụ: MD_ReferenceSystem (nhóm thông tin Hệ quy chiếu).
4. Mẫu lược đồ ứng dụng của các nhóm thông tin siêu dữ liệu đất đai
Ví dụ mẫu về lược đồ XML của nhóm thông tin về mô tả chất lượng dữ liệu

Bạn chưa Đăng nhập thành viên.
Đây là tiện ích dành cho tài khoản thành viên. Vui lòng Đăng nhập để xem chi tiết. Nếu chưa có tài khoản, vui lòng Đăng ký tại đây!
Bạn chưa Đăng nhập thành viên.
Đây là tiện ích dành cho tài khoản thành viên. Vui lòng Đăng nhập để xem chi tiết. Nếu chưa có tài khoản, vui lòng Đăng ký tại đây!

































































































































































