- Tổng quan
- Nội dung
- VB gốc
- Tiếng Anh
- Hiệu lực
- VB liên quan
- Lược đồ
-
Nội dung hợp nhất
Tính năng này chỉ có tại LuatVietnam.vn. Nội dung hợp nhất tổng hợp lại tất cả các quy định còn hiệu lực của văn bản gốc và các văn bản sửa đổi, bổ sung, đính chính... trên một trang. Việc hợp nhất văn bản gốc và những văn bản, Thông tư, Nghị định hướng dẫn khác không làm thay đổi thứ tự điều khoản, nội dung.
Khách hàng chỉ cần xem Nội dung hợp nhất là có thể nắm bắt toàn bộ quy định hiện hành đang áp dụng, cho dù văn bản gốc đã qua nhiều lần chỉnh sửa, bổ sung.
- Tải về
Thông tư 09/2024/TT-BTNMT quy định cấu trúc, kiểu thông tin CSDL quốc gia về đất đai
| Cơ quan ban hành: | Bộ Tài nguyên và Môi trường |
Số công báo:
Số công báo là mã số ấn phẩm được đăng chính thức trên ấn phẩm thông tin của Nhà nước. Mã số này do Chính phủ thống nhất quản lý.
|
Đang cập nhật |
| Số hiệu: | 09/2024/TT-BTNMT | Ngày đăng công báo: | Đang cập nhật |
| Loại văn bản: | Thông tư | Người ký: | Lê Minh Ngân |
| Trích yếu: | Quy định về nội dung, cấu trúc, kiểu thông tin cơ sở dữ liệu quốc gia về đất đai và yêu cầu kỹ thuật đối với phần mềm ứng dụng của Hệ thống thông tin quốc gia về đất đai | ||
|
Ngày ban hành:
Ngày ban hành là ngày, tháng, năm văn bản được thông qua hoặc ký ban hành.
|
31/07/2024 |
Ngày hết hiệu lực:
Ngày hết hiệu lực là ngày, tháng, năm văn bản chính thức không còn hiệu lực (áp dụng).
|
Đang cập nhật |
|
Áp dụng:
Ngày áp dụng là ngày, tháng, năm văn bản chính thức có hiệu lực (áp dụng).
|
Đã biết
|
Tình trạng hiệu lực:
Cho biết trạng thái hiệu lực của văn bản đang tra cứu: Chưa áp dụng, Còn hiệu lực, Hết hiệu lực, Hết hiệu lực 1 phần; Đã sửa đổi, Đính chính hay Không còn phù hợp,...
|
Đã biết
|
| Lĩnh vực: | Đất đai-Nhà ở Tài nguyên-Môi trường | ||
TÓM TẮT THÔNG TƯ 09/2024/TT-BTNMT
Ngày 31/7/2024, Bộ Tài nguyên và Môi trường đã ra Thông tư 09/2024/TT-BTNMT quy định về nội dung, cấu trúc, kiểu thông tin cơ sở dữ liệu quốc gia về đất đai và yêu cầu kỹ thuật đối với phần mềm ứng dụng của Hệ thống thông tin quốc gia về đất đai. Dưới đây là các nội dung chính:
1. Mô hình dữ liệu của cơ sở dữ liệu quốc gia về đất đai bao gồm: dữ liệu không gian đất đai, dữ liệu thuộc tính đất đai, dữ liệu đất đai phi cấu trúc và siêu dữ liệu đất đai. Theo đó, các dữ liệu này được hiểu như sau:
- Dữ liệu không gian đất đai bao gồm dữ liệu không gian đất đai nền và dữ liệu không gian đất đai chuyên đề về: địa chính, điều tra, đánh giá, bảo vệ, cải tạo, phục hồi đất, quy hoạch, kế hoạch sử dụng đất, giá đất, thống kê, kiểm kê đất đai, dữ liệu khác liên quan đến đất đai.
- Dữ liệu thuộc tính đất đai bao gồm dữ liệu thuộc tính có cấu trúc về: địa chính, điều tra, đánh giá, bảo vệ, cải tạo, phục hồi đất, quy hoạch, kế hoạch sử dụng đất, giá đất, thống kê, kiểm kê đất đai, dữ liệu khác liên quan đến đất đai.
- Dữ liệu đất đai phi cấu trúc là những dữ liệu không tuân theo một cấu trúc hay mô hình dữ liệu cụ thể, bao gồm các tập tin pdf, văn bản, ảnh, đồ họa, …
- Siêu dữ liệu đất đai là các thông tin mô tả về dữ liệu đất đai.
2. Yêu cầu kỹ thuật chung về phần mềm ứng dụng của hệ thống thông tin quốc gia về đất đai:
- Đáp ứng các tiêu chuẩn kỹ thuật về ứng dụng công nghệ thông tin trong cơ quan Nhà nước.
- Phù hợp với Khung kiến trúc tổng thể quốc gia số.
- Đáp ứng yêu cầu về tính sẵn sàng với giao thức liên mạng trên Internet IPv6.
- Đáp ứng yêu cầu triển khai trên điện toán đám mây.
Thông tư có hiệu lực từ ngày 01/8/2024.
Văn bản này được sửa đổi, bổ sung bởi 19/2026/TT-BNNMT
Xem chi tiết Thông tư 09/2024/TT-BTNMT có hiệu lực kể từ ngày 01/08/2024
Tải Thông tư 09/2024/TT-BTNMT
|
BỘ TÀI NGUYÊN VÀ MÔI TRƯỜNG Số: 09/2024/TT-BTNMT |
CỘNG HÒA XÃ HỘI CHỦ NGHĨA VIỆT NAM Hà Nội, ngày 31 tháng 7 năm 2024 |
THÔNG TƯ
Quy định về nội dung, cấu trúc, kiểu thông tin
cơ sở dữ liệu quốc gia về đất đai và yêu cầu kỹ thuật đối với
phần mềm ứng dụng của Hệ thống thông tin quốc gia về đất đai
__________________
Căn cứ Luật Đất đai ngày 18 tháng 01 năm 2024; Luật sửa đổi, bổ sung một số điều của Luật Đất đai số 31/2024/QH15, Luật Nhà ở số 27/2023/QH15, Luật Kinh doanh bất động sản số 29/2023/QH15 và Luật Các tổ chức tín dụng số 32/2024/QH15 ngày 29 tháng 6 năm 2024;
Căn cứ Nghị định số 71/2024/NĐ-CP ngày 27 tháng 6 năm 2024 của Chính phủ quy định về giá đất;
Căn cứ Nghị định số 101/2024/NĐ-CP ngày 29 tháng 7 năm 2024 của Chính phủ quy định về điều tra cơ bản đất đai; đăng ký, cấp Giấy chứng nhận quyền sử dụng đất, quyền sở hữu tài sản gắn liền với đất và Hệ thống thông tin đất đai;
Căn cứ Nghị định số 102/2024/NĐ-CP ngày 30 tháng 7 năm 2024 của Chính phủ quy định chi tiết thi hành một số điều của Luật Đất đai;
Căn cứ Nghị định số 68/2022/NĐ-CP ngày 22 tháng 9 năm 2022 của Chính phủ quy định chức năng, nhiệm vụ, quyền hạn và cơ cấu tổ chức của Bộ Tài nguyên và Môi trường;
Theo đề nghị của Cục trưởng Cục Đăng ký và Dữ liệu thông tin đất đai,
Bộ trưởng Bộ Tài nguyên và Môi trường ban hành Thông tư quy định về nội dung, cấu trúc, kiểu thông tin cơ sở dữ liệu quốc gia về đất đai và yêu cầu kỹ thuật đối với phần mềm ứng dụng của Hệ thống thông tin quốc gia về đất đai.
Chương I
QUY ĐỊNH CHUNG
Điều 1. Phạm vi điều chỉnh
Thông tư này quy định các yêu cầu kỹ thuật đối với phần mềm ứng dụng phục vụ quản lý, vận hành, cập nhật, khai thác cơ sở dữ liệu quốc gia về đất đai tại khoản 3 Điều 164 Luật Đất đai và nội dung, cấu trúc, kiểu thông tin của các cơ sở dữ liệu thành phần cơ sở dữ liệu quốc gia về đất đai: địa chính; điều tra, đánh giá, bảo vệ, cải tạo, phục hồi đất; quy hoạch, kế hoạch sử dụng đất; giá đất; thống kê, kiểm kê đất đai; cơ sở dữ liệu khác liên quan đến đất đai tại khoản 3 Điều 165 Luật Đất đai.
Nội dung, cấu trúc, kiểu thông tin của cơ sở dữ liệu về văn bản quy phạm pháp luật về đất đai và nội dung, cấu trúc, kiểu thông tin của cơ sở dữ liệu về thanh tra, kiểm tra, tiếp công dân, giải quyết tranh chấp, khiếu nại, tố cáo về đất đai được thực hiện theo pháp luật chuyên ngành và được kết nối với cơ sở dữ liệu quốc gia về đất đai để khai thác sử dụng.
Điều 2. Đối tượng áp dụng
1. Cơ quan quản lý nhà nước về đất đai; cơ quan có chức năng quản lý đất đai ở địa phương; Văn phòng đăng ký đất đai, Chi nhánh Văn phòng đăng ký đất đai; công chức địa chính ở xã, phường, thị trấn.
2. Các cơ quan, tổ chức, cá nhân khác có liên quan đến việc xây dựng, quản lý, vận hành, khai thác Hệ thống thông tin quốc gia về đất đai, cơ sở dữ liệu quốc gia về đất đai.
Điều 3. Giải thích từ ngữ
Trong Thông tư này, các từ ngữ dưới đây được hiểu như sau:
1. Dữ liệu đất đai là thông tin đất đai ở dạng số, bao gồm dữ liệu không gian, dữ liệu thuộc tính và dữ liệu đất đai phi cấu trúc.
2. Dữ liệu không gian đất đai bao gồm dữ liệu không gian đất đai nền và dữ liệu không gian đất đai chuyên đề về: địa chính; điều tra, đánh giá, bảo vệ, cải tạo, phục hồi đất; quy hoạch, kế hoạch sử dụng đất; giá đất; thống kê, kiểm kê đất đai; dữ liệu khác liên quan đến đất đai.
3. Dữ liệu thuộc tính đất đai bao gồm dữ liệu thuộc tính có cấu trúc về: địa chính; điều tra, đánh giá, bảo vệ, cải tạo, phục hồi đất; quy hoạch, kế hoạch sử dụng đất; giá đất; thống kê, kiểm kê đất đai; dữ liệu khác liên quan đến đất đai.
4. Dữ liệu đất đai phi cấu trúc là những dữ liệu không tuân theo một cấu trúc hay mô hình dữ liệu cụ thể, bao gồm các tập tin pdf, tập tin văn bản, tập tin ảnh, tập tin đồ họa và các dạng dữ liệu phi cấu trúc khác về: địa chính; điều tra, đánh giá, bảo vệ, cải tạo, phục hồi đất; quy hoạch, kế hoạch sử dụng đất; giá đất; thống kê, kiểm kê đất đai; dữ liệu khác liên quan đến đất đai.
5. Siêu dữ liệu đất đai là các thông tin mô tả về dữ liệu đất đai.
6. Cấu trúc dữ liệu là cách tổ chức và lưu trữ dữ liệu trên máy tính theo hệ thống để sử dụng dữ liệu hiệu quả.
7. Kiểu thông tin của dữ liệu là tên, kiểu giá trị và độ dài trường thông tin của dữ liệu.
8. XML (eXtensible Markup Language - ngôn ngữ đánh dấu mở rộng) là một định dạng chuẩn để mã hóa dữ liệu phục vụ trao đổi dữ liệu.
9. GML (Geography Markup Language - ngôn ngữ đánh dấu địa lý mở rộng) là một định dạng chuẩn để mã hóa dữ liệu không gian phục vụ trao đổi dữ liệu.
10. JSON (JavaScript Object Notation - kiểu dữ liệu trao đổi) là một định dạng dữ liệu dựa trên văn bản được mã hóa để phục vụ trao đổi dữ liệu.
11. GeoJSON (Geographic JavaScript Object Notation - kiểu dữ liệu trao đổi các đối tượng địa lý) là một định dạng chuẩn để mã hóa các cấu trúc dữ liệu địa lý phục vụ trao đổi dữ liệu.
Chương II
NỘI DUNG, CẤU TRÚC, KIỂU THÔNG TIN CƠ SỞ DỮ LIỆU QUỐC GIA VỀ ĐẤT ĐAI
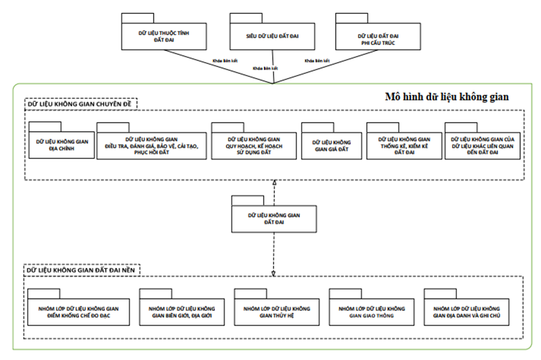
Điều 4. Mô hình dữ liệu của cơ sở dữ liệu quốc gia về đất đai
Thành phần cơ sở dữ liệu quốc gia về đất đai theo quy định tại khoản 1 Điều 165 của Luật Đất đai được thiết kế theo mô hình dữ liệu gồm: dữ liệu không gian đất đai, dữ liệu thuộc tính đất đai, dữ liệu đất đai phi cấu trúc và siêu dữ liệu đất đai.
Điều 5. Nội dung dữ liệu không gian đất đai
Dữ liệu không gian đất đai bao gồm dữ liệu không gian đất đai nền và dữ liệu không gian đất đai chuyên đề.
1. Nội dung dữ liệu không gian đất đai nền:
a) Dữ liệu không gian điểm khống chế đo đạc gồm: lớp dữ liệu điểm tọa độ; lớp dữ liệu điểm độ cao;
b) Dữ liệu không gian biên giới, địa giới gồm: lớp dữ liệu mốc biên giới, địa giới; lớp dữ liệu đường biên giới; lớp đường địa giới hành chính cấp tỉnh; lớp dữ liệu đường địa giới hành chính cấp huyện; lớp dữ liệu đường địa giới hành chính cấp xã; lớp dữ liệu địa phận hành chính cấp tỉnh; lớp dữ liệu địa phận hành chính cấp huyện; lớp dữ liệu địa phận hành chính cấp xã;
c) Dữ liệu không gian thủy hệ gồm: lớp dữ liệu thủy hệ dạng đường; lớp dữ liệu thủy hệ dạng vùng; lớp dữ liệu đường mép nước;
d) Dữ liệu không gian giao thông gồm: lớp dữ liệu tim đường; lớp dữ liệu giao thông dạng vùng; lớp dữ liệu giao thông dạng đường; lớp dữ liệu mặt đường giao thông;
đ) Dữ liệu không gian địa danh và ghi chú gồm: lớp dữ liệu điểm địa danh; lớp dữ liệu điểm ghi chú.
2. Nội dung dữ liệu không gian đất đai chuyên đề:
a) Dữ liệu không gian địa chính gồm: lớp dữ liệu thửa đất; lớp dữ liệu thửa đất định vị dạng vùng; lớp dữ liệu thửa đất định vị dạng điểm; lớp dữ liệu tài sản gắn liền với đất; lớp dữ liệu đường chỉ giới hành lang an toàn bảo vệ công trình; lớp dữ liệu mốc giới hành lang an toàn bảo vệ công trình; lớp dữ liệu đường chỉ giới quy hoạch; lớp dữ liệu mốc giới quy hoạch;
b) Dữ liệu không gian điều tra, đánh giá, bảo vệ, cải tạo, phục hồi đất gồm: nhóm lớp dữ liệu điều tra, đánh giá, bảo vệ, cải tạo, phục hồi đất cấp vùng kinh tế - xã hội, cả nước; nhóm lớp dữ liệu điều tra, đánh giá, bảo vệ, cải tạo, phục hồi đất cấp tỉnh;
c) Dữ liệu không gian quy hoạch, kế hoạch sử dụng đất gồm: nhóm lớp dữ liệu quy hoạch, kế hoạch sử dụng đất quốc gia; nhóm lớp dữ liệu quy hoạch, kế hoạch sử dụng đất cấp tỉnh; nhóm lớp dữ liệu quy hoạch, kế hoạch sử dụng đất cấp huyện;
d) Dữ liệu không gian giá đất gồm: lớp dữ liệu vùng giá trị; lớp dữ liệu thửa đất chuẩn; lớp dữ liệu thửa đất cụ thể;
đ) Dữ liệu không gian thống kê, kiểm kê đất đai gồm: nhóm lớp dữ liệu thống kê, kiểm kê đất đai cả nước, vùng kinh tế - xã hội; nhóm lớp dữ liệu thống kê, kiểm kê đất đai cấp tỉnh; nhóm lớp dữ liệu thống kê, kiểm kê đất đai cấp huyện; nhóm lớp dữ liệu thống kê, kiểm kê đất đai cấp xã;
e) Dữ liệu không gian của dữ liệu khác liên quan đến đất đai gồm: nhóm lớp dữ liệu kết quả đo đạc lập bản đồ địa chính; lớp dữ liệu địa chỉ số của thửa đất, tài sản gắn liền với đất; nhóm lớp dữ liệu tổng hợp về giá đất.
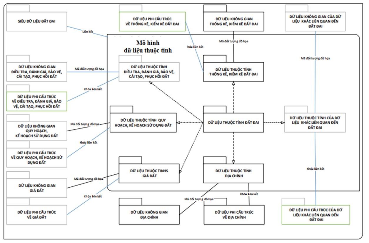
Điều 6. Nội dung dữ liệu thuộc tính đất đai
Nội dung dữ liệu thuộc tính đất đai bao gồm dữ liệu về: địa chính; điều tra, đánh giá, bảo vệ, cải tạo, phục hồi đất; quy hoạch, kế hoạch sử dụng đất; giá đất; thống kê, kiểm kê đất đai; dữ liệu khác liên quan đến đất đai.
1. Dữ liệu thuộc tính địa chính gồm: nhóm dữ liệu về thửa đất; nhóm dữ liệu về người quản lý, sử dụng đất và chủ sở hữu tài sản gắn liền với đất; nhóm dữ liệu về tài sản gắn liền với đất; nhóm dữ liệu về quyền quản lý, quyền sử dụng đất và quyền sở hữu tài sản gắn liền với đất; nhóm dữ liệu tình trạng pháp lý về quyền quản lý, quyền sử dụng đất và quyền sở hữu tài sản gắn liền với đất; nhóm dữ liệu về biến động đất đai và tài sản gắn liền với đất; nhóm dữ liệu về hồ sơ địa chính; nhóm dữ liệu về thông tin ngăn chặn quyền.
2. Dữ liệu thuộc tính điều tra, đánh giá, bảo vệ, cải tạo, phục hồi đất gồm: nhóm dữ liệu điều tra, đánh giá, bảo vệ, cải tạo, phục hồi đất cấp vùng kinh tế - xã hội, cả nước; nhóm dữ liệu điều tra, đánh giá, bảo vệ, cải tạo, phục hồi đất cấp tỉnh.
3. Dữ liệu thuộc tính quy hoạch, kế hoạch sử dụng đất gồm: nhóm dữ liệu quy hoạch, kế hoạch sử dụng đất quốc gia; nhóm dữ liệu quy hoạch, kế hoạch sử dụng đất cấp tỉnh; nhóm dữ liệu quy hoạch, kế hoạch sử dụng đất cấp huyện.
4. Dữ liệu thuộc tính giá đất gồm: dữ liệu về quyết định giá đất; dữ liệu về bảng giá đất; dữ liệu về giá thửa đất; dữ liệu về thửa đất chuẩn; dữ liệu về thửa đất cụ thể.
5. Dữ liệu thuộc tính thống kê, kiểm kê đất đai gồm: nhóm dữ liệu thống kê, kiểm kê đất đai cả nước, vùng kinh tế - xã hội; nhóm dữ liệu thống kê, kiểm kê đất đai cấp tỉnh; nhóm dữ liệu thống kê, kiểm kê đất đai cấp huyện; nhóm dữ liệu thống kê, kiểm kê đất đai cấp xã; nhóm dữ liệu kiểm kê đất đai chuyên đề.
6. Dữ liệu thuộc tính của dữ liệu khác liên quan đến đất đai gồm: dữ liệu hồ sơ đất đai tại trung ương; nhóm dữ liệu về thông tin kết quả đo đạc lập bản đồ địa chính; dữ liệu địa chỉ số của thửa đất, tài sản gắn liền với đất; dữ liệu về tổ chức, cá nhân nước ngoài sở hữu nhà ở tại Việt Nam; dữ liệu về Giấy chứng nhận bị thu hồi, hủy; dữ liệu tổng hợp về giá đất.
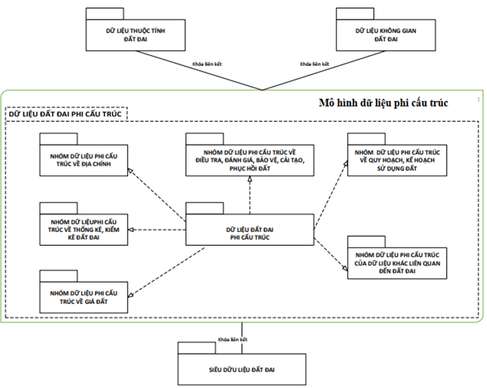
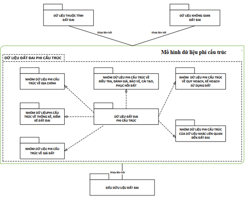
Điều 7. Nội dung dữ liệu đất đai phi cấu trúc
Nội dung dữ liệu đất đai phi cấu trúc bao gồm các tập tin pdf, tập tin văn bản, tập tin ảnh, tập tin đồ họa và các dạng dữ liệu phi cấu trúc khác của: tài liệu về địa chính; tài liệu về điều tra, đánh giá, bảo vệ, cải tạo, phục hồi đất; tài liệu về quy hoạch, kế hoạch sử dụng đất; tài liệu về giá đất; tài liệu về thống kê, kiểm kê đất đai; tài liệu về hồ sơ đất đai tại trung ương.
Điều 8. Nội dung siêu dữ liệu đất đai
1. Siêu dữ liệu đất đai gồm các thông tin mô tả về dữ liệu của các nội dung dữ liệu đất đai quy định tại các Điều 5, Điều 6 và Điều 7 của Thông tư này.
2. Siêu dữ liệu đất đai gồm: nhóm thông tin chung về siêu dữ liệu đất đai; nhóm thông tin mô tả hệ quy chiếu tọa độ; nhóm thông tin mô tả dữ liệu đất đai; nhóm thông tin mô tả chất lượng dữ liệu đất đai; nhóm thông tin mô tả phương thức chia sẻ dữ liệu đất đai.
3. Thông tin mô tả chất lượng dữ liệu đất đai xác định theo tài liệu, hồ sơ đất đai được sử dụng để xây dựng cơ sở dữ liệu và được cập nhật khi chất lượng dữ liệu có thay đổi.
Điều 9. Cấu trúc, kiểu thông tin của cơ sở dữ liệu quốc gia về đất đai
Cấu trúc, kiểu thông tin của các dữ liệu, tài liệu của cơ sở dữ liệu quốc gia về đất đai tại các Điều 5, Điều 6, Điều 7 và Điều 8 của Thông tư này được quy định tại Phụ lục I ban hành kèm theo Thông tư này.
Điều 10. Hệ quy chiếu không gian và thời gian áp dụng cho dữ liệu quốc gia về đất đai
1. Hệ quy chiếu và hệ tọa độ quốc gia, hệ độ cao quốc gia áp dụng cho dữ liệu không gian đất đai được thực hiện theo quy định Hệ quy chiếu và Hệ tọa độ quốc gia VN-2000.
a) Đối với dữ liệu không gian cấp quốc gia sử dụng lưới chiếu hình nón đồng góc với hai vĩ tuyến chuẩn 110 và 210, kinh tuyến trung ương 1080 cho toàn lãnh thổ Việt Nam;
b) Đối với dữ liệu không gian cấp vùng sử dụng cơ sở toán học lưới chiếu hình trụ ngang đồng góc với múi chiếu 60, có hệ số điều chỉnh tỷ lệ biến dạng chiều dài k0 = 0,9996;
c) Đối với dữ liệu không gian các cấp còn lại sử dụng lưới chiếu hình trụ ngang đồng góc với múi chiếu 30 có hệ số điều chỉnh tỷ lệ biến dạng chiều dài k0 = 0,9999, kinh tuyến trục của từng tỉnh, thành phố trực thuộc trung ương.
2. Hệ quy chiếu thời gian: ngày, tháng, năm theo Dương lịch; giờ, phút, giây theo múi giờ UTC + 07:00 (Coordinated Universal Time).
Điều 11. Trình bày, hiển thị cơ sở dữ liệu quốc gia về đất đai
1. Dữ liệu thuộc tính đất đai được trình bày, hiển thị theo quy định của pháp luật đất đai về: địa chính; điều tra, đánh giá, bảo vệ, cải tạo, phục hồi đất; quy hoạch, kế hoạch sử dụng đất; giá đất; thống kê, kiểm kê đất đai.
2. Dữ liệu không gian đất đai được trình bày, hiển thị theo quy định tại Phụ lục II ban hành kèm theo Thông tư này.
Điều 12. Định dạng trong trao đổi, chia sẻ dữ liệu đất đai và siêu dữ liệu đất đai
1. Chuẩn định dạng dữ liệu sử dụng trong trao đổi, chia sẻ dữ liệu đất đai
a) Đối với dữ liệu không gian đất đai áp dụng theo ngôn ngữ định dạng GML hoặc định dạng GeoJSON;
b) Đối với dữ liệu thuộc tính đất đai áp dụng theo ngôn ngữ định dạng mở rộng XML hoặc định dạng JSON;
c) Đối với dữ liệu đất đai phi cấu trúc thì giữ nguyên theo định dạng lưu trữ dữ liệu khi trao đổi dữ liệu.
2. Chuẩn định dạng siêu dữ liệu sử dụng trong trao đổi, chia sẻ siêu dữ liệu đất đai được áp dụng theo ngôn ngữ định dạng mở rộng XML hoặc định dạng JSON.
3. Dữ liệu đất đai và siêu dữ liệu đất đai được trao đổi, chia sẻ dưới dạng tệp dữ liệu thông qua các dịch vụ trao đổi, chia sẻ dữ liệu hoặc các thiết bị lưu trữ.
4. Định dạng trao đổi, chia sẻ dữ liệu cơ sở dữ liệu quốc gia về đất đai với các hệ thống cơ sở dữ liệu quốc gia, cơ sở dữ liệu của các Bộ, ngành, địa phương thực hiện theo quy định của pháp luật về quản lý, kết nối và chia sẻ dữ liệu số của cơ quan nhà nước.
5. Định dạng trong trao đổi, chia sẻ dữ liệu đất đai và siêu dữ liệu đất đai được quy định chi tiết tại Phụ lục III ban hành kèm theo Thông tư này.
Chương III
YÊU CẦU KỸ THUẬT VỀ PHẦN MỀM ỨNG DỤNG CỦA HỆ THỐNG THÔNG TIN QUỐC GIA VỀ ĐẤT ĐAI
Điều 13. Yêu cầu kỹ thuật chung của phần mềm
Phần mềm ứng dụng của Hệ thống thông tin quốc gia về đất đai phải đáp ứng các yêu cầu chung về kỹ thuật như sau:
1. Đáp ứng các tiêu chuẩn kỹ thuật về ứng dụng công nghệ thông tin trong cơ quan nhà nước.
2. Phù hợp với Khung kiến trúc tổng thể quốc gia số.
3. Đáp ứng yêu cầu về tính sẵn sàng với giao thức liên mạng trên Internet IPv6 (Internetprotocol version 6).
4. Đáp ứng yêu cầu triển khai trên điện toán đám mây.
Điều 14. Yêu cầu về giải pháp kỹ thuật công nghệ, quy mô triển khai và hiệu năng phần mềm
Phần mềm ứng dụng của Hệ thống thông tin quốc gia về đất đai phải đáp ứng các yêu cầu về giải pháp kỹ thuật công nghệ, quy mô triển khai và hiệu năng như sau:
1. Yêu cầu về giải pháp kỹ thuật công nghệ
a) Tương thích với hạ tầng công nghệ thông tin;
b) Có cam kết, hỗ trợ từ các tổ chức cung cấp nền tảng phát triển ứng dụng, dịch vụ;
c) Đáp ứng về giải pháp truy cập và dịch vụ phân phối dữ liệu;
d) Đáp ứng về giải pháp chia sẻ, tích hợp.
2. Yêu cầu về quy mô triển khai
a) Đáp ứng quy mô triển khai trên phạm vi toàn quốc;
b) Đáp ứng phục vụ cho các nhóm người dùng khác nhau trong quản lý, vận hành, cập nhật, khai thác cơ sở dữ liệu quốc gia về đất đai.
3. Yêu cầu về hiệu năng
a) Đáp ứng các yêu cầu về thời gian xử lý;
b) Đáp ứng yêu cầu về số lượng người dùng truy cập đồng thời vào hệ thống.
4. Yêu cầu chi tiết về giải pháp kỹ thuật công nghệ, quy mô triển khai và hiệu năng phần mềm được quy định tại Phụ lục IV ban hành kèm theo Thông tư này.
Điều 15. Yêu cầu về chức năng phần mềm
Phần mềm ứng dụng của Hệ thống thông tin quốc gia về đất đai phải đáp ứng các yêu cầu về chức năng như sau:
1. Yêu cầu các chức năng quản trị hệ thống và cơ sở dữ liệu
a) Quản lý, giám sát, cấp tài khoản và phân quyền cho các nhóm người dùng; sao lưu, phục hồi dữ liệu; quản lý, thống kê tình hình truy cập hệ thống, khai thác thông tin đất đai của người sử dụng;
b) Quản lý, giám sát về kết nối, tích hợp, chia sẻ cơ sở dữ liệu quốc gia về đất đai với các cơ sở dữ liệu quốc gia và các hệ thống thông tin khác ;
c) Đáp ứng yêu cầu về thiết kế nội dung, cấu trúc của cơ sở dữ liệu quốc gia về đất đai;
d) Đáp ứng yêu cầu về trao đổi, kế thừa các kết quả xây dựng cơ sở dữ liệu đất đai của các địa phương.
2. Yêu cầu các chức năng quản lý, vận hành, cập nhật, khai thác cơ sở dữ liệu đất đai của trung ương
a) Đáp ứng yêu cầu về tin học hóa và quản lý quy trình luân chuyển hồ sơ theo quy định thủ tục hành chính về đất đai;
b) Đáp ứng yêu cầu về quản lý, vận hành, cập nhật, khai thác cơ sở dữ liệu đất đai do trung ương quản lý;
c) Đáp ứng yêu cầu về tổng hợp, báo cáo hỗ trợ ra quyết định từ cơ sở dữ liệu đất đai do trung ương quản lý.
3. Yêu cầu các chức năng về nghiệp vụ đất đai tại địa phương
a) Đáp ứng yêu cầu về tin học hóa các quy trình nghiệp vụ, quy trình luân chuyển hồ sơ theo quy định thủ tục hành chính về đất đai;
b) Đáp ứng yêu cầu quản lý, vận hành, cập nhật, khai thác cơ sở dữ liệu đất đai do địa phương quản lý;
c) Đáp ứng các yêu cầu nghiệp vụ quản lý đất đai của địa phương;
d) Đáp ứng yêu cầu về tổng hợp, báo cáo hỗ trợ ra quyết định từ cơ sở dữ liệu đất đai do địa phương quản lý;
đ) Đáp ứng yêu cầu về kết nối, đồng bộ, tích hợp dữ liệu đất đai với cơ sở dữ liệu quốc gia về đất đai.
4. Yêu cầu các chức năng về trao đổi, chia sẻ thông tin dữ liệu đất đai
a) Đáp ứng kết nối liên thông, chia sẻ dữ liệu đất đai với Cổng Dịch vụ công quốc gia, Hệ thống thông tin giải quyết thủ tục hành chính Bộ Tài nguyên và Môi trường;
b) Đáp ứng kết nối liên thông, chia sẻ dữ liệu đất đai với Hệ thống thông tin giải quyết thủ tục hành chính cấp tỉnh;
c) Đáp ứng kết nối, liên thông, chia sẻ dữ liệu đất đai với cơ quan thuế;
d) Đáp ứng kết nối liên thông, chia sẻ dữ liệu đất đai với cơ sở dữ liệu quốc gia về dân cư;
đ) Đáp ứng kết nối liên thông, chia sẻ dữ liệu đất đai với cơ sở dữ liệu quốc gia về văn bản pháp luật;
e) Đáp ứng kết nối liên thông, chia sẻ dữ liệu đất đai với cơ sở dữ liệu về thanh tra, kiểm tra và cơ sở dữ liệu quốc gia về công tác tiếp công dân, xử lý đơn, giải quyết khiếu nại, tố cáo, kiến nghị, phản ánh;
g) Đáp ứng kết nối, chia sẻ dữ liệu khi địa phương thực hiện các thủ tục hành chính về đất đai lên cơ sở dữ liệu quốc gia về đất đai;
h) Đáp ứng kết nối, chia sẻ dữ liệu đất đai với các cơ sở dữ liệu quốc gia khác và các cơ sở dữ liệu của các Bộ, ngành.
5. Yêu cầu về chức năng hỗ trợ người dùng
a) Ghi nhận phản hồi của người dùng và trợ giúp trực tuyến từ phần mềm;
b) Cập nhật bản vá lỗi kỹ thuật tự động.
6. Yêu cầu chi tiết về chức năng phần mềm được quy định tại Phụ lục V ban hành kèm theo Thông tư này.
Điều 16. Yêu cầu về an toàn thông tin
1. Phần mềm ứng dụng của Hệ thống thông tin quốc gia về đất đai phải đáp ứng các yêu cầu an toàn thông tin về: xác thực; kiểm soát truy cập; nhật ký hệ thống; an toàn ứng dụng và mã nguồn; bảo mật thông tin liên lạc; sao lưu dự phòng.
2. Yêu cầu chi tiết về an toàn thông tin được quy định tại Phụ lục VI ban hành kèm theo Thông tư này.
Chương IV
ĐIỀU KHOẢN THI HÀNH
Điều 17. Quy định chuyển tiếp
1. Đối với cơ sở dữ liệu đất đai đã xây dựng mà chưa phù hợp về nội dung, cấu trúc, kiểu thông tin được quy định tại Thông tư này thì phải rà soát, bổ sung, hoàn thiện cơ sở dữ liệu trước ngày 31 tháng 12 năm 2025.
2. Đối với phần mềm ứng dụng quản lý, vận hành, cập nhật, khai thác cơ sở dữ liệu đất đai ở địa phương mà chưa đảm bảo theo các yêu cầu kỹ thuật được quy định tại Điều 13; điểm a, điểm c và điểm d khoản 1 và khoản 3 Điều 14; điểm a, điểm c khoản 1, khoản 3, điểm b, điểm c và điểm d khoản 4 Điều 15 của Thông tư này thì phải hoàn thiện, nâng cấp phần mềm trước ngày 31 tháng 12 năm 2025.
Điều 18. Hiệu lực thi hành
1. Thông tư này có hiệu lực thi hành kể từ ngày 01 tháng 8 năm 2024.
2. Thông tư số 75/2015/TT-BTNMT ngày 28 tháng 12 năm 2015 của Bộ trưởng Bộ Tài nguyên và Môi trường quy định kỹ thuật về cơ sở dữ liệu đất đai hết hiệu lực kể từ ngày Thông tư này có hiệu lực thi hành.
3. Bãi bỏ Thông tư số 34/2014/TT-BTNMT ngày 30 tháng 6 năm 2014 của Bộ trưởng Bộ Tài nguyên và Môi trường quy định về xây dựng, quản lý, khai thác hệ thống thông tin đất đai.
Điều 19. Trách nhiệm tổ chức thực hiện
1. Cục Đăng ký và Dữ liệu thông tin đất đai có trách nhiệm kiểm tra việc thực hiện Thông tư này.
2. Ủy ban nhân dân tỉnh, thành phố trực thuộc Trung ương có trách nhiệm phổ biến, chỉ đạo, thực hiện Thông tư này.
3. Sở Tài nguyên và Môi trường có trách nhiệm triển khai việc thực hiện Thông tư này ở địa phương.
Trong quá trình thực hiện, có khó khăn, vướng mắc, đề nghị các cơ quan, tổ chức, cá nhân phản ánh kịp thời về Bộ Tài nguyên và Môi trường để xem xét, quyết định./.
PHỤ LỤC
(Ban hành kèm theo Thông tư số 09/2024/TT-BTNMT ngày 31 tháng 7 năm 2024
của Bộ trưởng Bộ Tài nguyên và Môi trường)
1. Phụ lục I: Cấu trúc, kiểu thông tin của cơ sở dữ liệu quốc gia về đất đai.
2. Phụ lục II: Trình bày, hiển thị dữ liệu không gian đất đai.
3. Phụ lục III: Định dạng trong trao đổi, chia sẻ dữ liệu đất đai và siêu dữ liệu đất đai.
4. Phụ lục IV: Yêu cầu về giải pháp kỹ thuật, công nghệ, quy mô triển khai và hiệu năng phần mềm.
5. Phụ lục V: Yêu cầu về chức năng phần mềm.
6. Phụ lục VI: Yêu cầu về an toàn thông tin.
PHỤ LỤC I
CẤU TRÚC, KIỂU THÔNG TIN CỦA CƠ SỞ DỮ LIỆU QUỐC GIA VỀ ĐẤT ĐAI
(Ban hành kèm theo Thông tư số 09/2024/TT-BTNMT ngày 31 tháng 7 năm 2024
của Bộ trưởng Bộ Tài nguyên và Môi trường)
I. Mô hình cơ sở dữ liệu đất đai
1. Mô hình tổng quát

2. Mô hình dữ liệu không gian đất đai

3. Mô hình dữ liệu thuộc tính đất đai

4. Mô hình dữ liệu đất đai phi cấu trúc

II. Cấu trúc, kiểu thông tin cơ sở dữ liệu đất đai
1. Dữ liệu danh mục, bảng mã
1.1. Loại điểm tọa độ
Tên bảng dữ liệu: DM_LoaiDiemToaDo
|
Mã |
Mã Địa lý |
Giá trị |
|
1 |
BC05 |
Điểm thiên văn |
|
2 |
BC02 |
Điểm tọa độ quốc gia |
|
3 |
BC06 |
Điểm địa chính cơ sở |
|
4 |
BC07 |
Điểm địa chính |
|
5 |
BC08 |
Điểm khống chế |
1.2. Loại điểm độ cao
Tên bảng dữ liệu: DM_LoaiDiemDoCao
|
Mã |
Mã Địa lý |
Giá trị |
|
1 |
BA01 |
Độ cao quốc gia |
|
2 |
BA05 |
Độ cao kỹ thuật có chôn mốc |
1.3. Loại mốc
Tên bảng dữ liệu: DM_LoaiMoc
|
Mã |
Giá trị |
|
1 |
Mốc chôn |
|
2 |
Mốc gắn |
|
3 |
Khác |
1.4. Loại cấp hạng
Tên bảng dữ liệu: DM_LoaiCapHang
|
Mã |
Giá trị |
|
1 |
Cấp 0 |
|
2 |
Hạng I |
|
3 |
Hạng II |
|
4 |
Hạng III |
|
5 |
Hạng IV |
1.5. Loại mốc biên giới, địa giới
Tên bảng dữ liệu: DM_LoaiMocBienGioiDiaGioi
|
Mã |
Mã Địa lý |
Giá trị |
|
1 |
SHD |
Mốc biên giới |
|
2 |
AD08 |
Mốc địa giới hành chính cấp tỉnh |
|
3 |
AD07 |
Mốc địa giới hành chính cấp huyện |
|
4 |
AD06 |
Mốc địa giới hành chính cấp xã |
1.6. Loại thủy hệ
Tên bảng dữ liệu: DM_LoaiThuyHe
|
Mã |
Mã Địa lý |
Giá trị |
|
1 |
KL01 |
Sông, ngòi, kênh, rạch, suối |
|
2 |
CB03 |
Mặt nước chuyên dùng |
|
3 |
GE08 |
Đường giới hạn chân đê |
|
4 |
KG03 |
Đập |
|
5 |
KG02 |
Cống thủy lợi |
1.7. Loại đường
Tên bảng dữ liệu: DM_LoaiDuong
|
Mã |
Mã Địa lý |
Giá trị |
|
1 |
GK08 |
Đường bộ |
|
2 |
GL08 |
Đường sắt |
|
3 |
GG05 |
Cầu |
1.8. Phân cấp đường giao thông
Tên bảng dữ liệu: DM_PhanCapDuongGiaoThong
|
Mã |
Mã Địa lý |
Giá trị |
|
1 |
GK01 |
Đường Quốc lộ |
|
2 |
GK02 |
Đường Tỉnh |
|
3 |
GK03 |
Đường Huyện |
|
4 |
GK04 |
Đường Xã |
|
5 |
GK05 |
Đường cao tốc |
|
6 |
GK06 |
Đường đô thị |
|
7 |
GK09 |
Đường chuyên dùng |
|
8 |
GL01 |
Đường sắt Quốc gia |
|
9 |
GL03 |
Đường sắt đô thị |
|
10 |
GL02 |
Đường sắt chuyên dùng |
|
11 |
GG05 |
Cầu các loại |
1.9. Loại địa danh
Tên bảng dữ liệu: LoaiDiaDanh
|
Mã |
Giá trị |
|
DC |
Dân cư |
|
SV |
Sơn văn |
|
TV |
Thủy văn |
|
KX |
Kinh tế, văn hóa, xã hội |
1.10. Loại tài liệu đo đạc địa chính
Tên bảng dữ liệu: DM_LoaiTaiLieuDoDacDiaChinh
|
Mã |
Giá trị |
|
1 |
Bản đồ địa chính (VN2000) |
|
2 |
Bản đồ địa chính (HN72) |
|
3 |
Bản đồ 299/TTg |
|
4 |
Sơ đồ trích đo địa chính |
|
5 |
Tài liệu đo đạc khác (Tùy thuộc vào tình hình quản lý đo đạc thực tế tại địa phương để bổ sung chi tiết loại tài liệu đo đạc vào danh mục) |
1.11. Loại hình đo đạc lập bản đồ địa chính
Tên bảng dữ liệu: DM_LoaiHinhDoDacBanDoDiaChinh
|
Mã |
Giá trị |
|
1 |
Đo đạc mới bản đồ địa chính |
|
2 |
Đo đạc chỉnh lý bản đồ địa chính |
|
3 |
Đo đạc bổ sung bản đồ địa chính |
|
4 |
Đo vẽ lại bản đồ địa chính |
|
5 |
Trích đo địa chính |
1.12. Loại tài sản gắn liền với đất
Tên bảng dữ liệu: DM_LoaiTaiSanGanLienVoiDat
|
Mã |
Giá trị |
|
1 |
Nhà ở riêng lẻ |
|
2 |
Khu nhà chung cư, nhà hỗn hợp |
|
3 |
Nhà chung cư |
|
4 |
Căn hộ |
|
5 |
Hạng mục sở hữu chung ngoài căn hộ |
|
6 |
Công trình xây dựng |
|
7 |
Công trình ngầm |
|
8 |
Hạng mục của công trình xây dựng |
|
9 |
Rừng sản xuất là rừng trồng |
|
10 |
Cây lâu năm |
|
Ghi chú: Loại tài sản gắn liền với đất là “Rừng sản xuất là rừng trồng”, “Cây lâu năm” chỉ áp dụng với các dữ liệu hình thành trước ngày 1/8/2024. |
|
1.13. Loại trạng thái đăng ký cấp giấy chứng nhận
Tên bảng dữ liệu: DM_LoaiTrangThaiDangKyCapGCN
|
Mã |
Giá trị |
|
1 |
Chưa đăng ký |
|
2 |
Đã đăng ký, chưa đủ điều kiện cấp giấy chứng nhận |
|
3 |
Đã đăng ký, không đủ điều kiện cấp giấy chứng nhận |
|
4 |
Đã đăng ký, đủ điều kiện cấp giấy chứng nhận |
|
5 |
Đã cấp giấy chứng nhận |
1.14. Loại quy hoạch
Tên bảng dữ liệu: DM_LoaiQuyHoach
|
Mã |
Giá trị |
|
1 |
Quy hoạch sử dụng đất |
|
2 |
Quy hoạch xây dựng |
|
3 |
Quy hoạch giao thông |
|
4 |
Quy hoạch khác có liên quan |
1.15. Loại hành lang an toàn bảo vệ
Tên bảng dữ liệu: DM_LoaiHanhLangAnToanBaoVe
|
Mã |
Giá trị |
|
1 |
Hành lang bảo vệ sông |
|
2 |
Hành lang bảo vệ đê điều |
|
3 |
Hành lang bảo vệ cầu |
|
4 |
Hàng lang bảo vệ nguồn nước |
|
5 |
Hành lang an toàn ống cấp nước |
|
6 |
Hành lang an toàn đường sắt |
|
7 |
Hành lang an toàn đường bộ |
|
8 |
Hành lang an toàn lưới điện |
|
9 |
Hành lang bảo vệ an toàn trạm điện |
|
10 |
Đất xây dựng công trình công cộng có hành lang bảo vệ an toàn |
|
11 |
Hành lang an toàn bảo vệ khác |
1.16. Loại giấy tờ tùy thân
Tên bảng dữ liệu: DM_LoaiGiayToTuyThan
|
Mã |
Giá trị |
|
1 |
Giấy khai sinh |
|
2 |
Chứng minh nhân dân (dữ liệu về Chứng minh nhân dân chỉ áp dụng với các dữ liệu hình thành trước ngày 01/01/2025) |
|
3 |
Giấy chứng minh sỹ quan quân đội nhân dân Việt Nam |
|
4 |
Giấy chứng minh công an nhân dân |
|
5 |
Căn cước công dân |
|
6 |
Hộ chiếu |
|
7 |
Sổ hộ khẩu (dữ liệu về Sổ hộ khẩu chỉ áp dụng với các dữ liệu hình thành trước ngày 01/8/2024) |
|
8 |
Các loại giấy tờ tùy thân khác |
|
9 |
Thẻ căn cước |
|
10 |
Mã định danh cá nhân |
1.17. Đối tượng sử dụng, quản lý đất
Tên bảng dữ liệu: DM_DoiTuongSuDungQuanLy
|
Mã |
Giá trị |
|
GDC |
Hộ gia đình, cá nhân trong nước (Chỉ áp dụng với các dữ liệu hình thành trước ngày 01/8/2024) |
|
TCC |
Tổ chức trong nước |
|
TKT |
Tổ chức kinh tế (Dữ liệu hình thành trước ngày 01/8/2024 có giá trị thu nhận là “tổ chức kinh tế trong nước”) |
|
TCN |
Cơ quan nhà nước, cơ quan đảng và đơn vị vũ trang nhân dân (Dữ liệu hình thành trước ngày 01/8/2024 có giá trị thu nhận là “Cơ quan, đơn vị của Nhà nước) |
|
TSN |
Đơn vị sự nghiệp công lập (Dữ liệu hình thành trước ngày 01/8/2024 có giá trị thu nhận là “Tổ chức sự nghiệp công lập”) |
|
TKH |
Tổ chức khác (Dữ liệu hình thành trước ngày 01/8/2024 có giá trị thu nhận là “Tổ chức trong nước khác”) |
|
NNG |
Tổ chức nước ngoài (Chỉ áp dụng với các dữ liệu hình thành trước ngày 01/8/2024) |
|
TVN |
Tổ chức kinh tế có vốn đầu tư nước ngoài (Dữ liệu hình thành trước ngày 01/8/2024 có giá trị thu nhận là “Doanh nghiệp có vốn đầu tư nước ngoài”) |
|
TNG |
Tổ chức nước ngoài có chức năng ngoại giao |
|
CNN |
Người Việt Nam định cư ở nước ngoài là công dân Việt Nam (Dữ liệu hình thành trước ngày 01/8/2024 có giá trị thu nhận là “Người Việt Nam định cư ở nước ngoài”) |
|
CDS |
Cộng đồng dân cư (Dữ liệu hình thành trước ngày 01/8/2024 có giá trị thu nhận là “Cộng đồng dân cư và cơ sở tôn giáo”) |
|
UBQ |
Ủy ban nhân dân cấp xã (chỉ áp dụng với các dữ liệu hình thành trước ngày 01/8/2024) |
|
TPQ |
Tổ chức phát triển quỹ đất (Chỉ áp dụng với các dữ liệu hình thành trước ngày 01/8/2024) |
|
TKQ |
Cộng đồng dân cư và tổ chức khác được giao quản lý đất (Chỉ áp dụng với các dữ liệu hình thành trước ngày 01/8/2024) |
|
CDQ |
Cộng đồng dân cư được giao quản lý |
|
CNC |
Cá nhân trong nước, người Việt Nam định cư ở nước ngoài là công dân Việt Nam |
|
CNV |
Cá nhân trong nước |
|
NGV |
Người gốc Việt Nam định cư ở nước ngoài |
|
TTG |
Tổ chức tôn giáo, tổ chức tôn giáo trực thuộc |
|
TXH |
Tổ chức xã hội, tổ chức xã hội - nghề nghiệp |
|
TCQ |
Cơ quan nhà nước, cơ quan đảng và đơn vị vũ trang nhân dân được giao quản lý đất |
|
TSQ |
Đơn vị sự nghiệp công lập được giao quản lý đất |
|
KTQ |
Tổ chức kinh tế được giao quản lý đất |
1.18. Danh mục về nguồn gốc sử dụng đất
Tên bảng dữ liệu: DM_NguonGocSuDungDat
|
Mã |
Giá trị |
|
CNQ-CTT |
Công nhận QSDĐ như giao đất có thu tiền sử dụng đất |
|
CNQ-KTT |
Công nhận QSDĐ như giao đất không thu tiền sử dụng đất |
|
DT-THN |
Nhà nước cho thuê đất trả tiền hàng năm |
|
DT-TML |
Nhà nước cho thuê đất trả tiền một lần |
|
DG-CTT |
Nhà nước giao đất có thu tiền sử dụng đất |
|
DG-KTT |
Nhà nước giao đất không thu tiền sử dụng đất |
|
DG-QL |
Nhà nước giao đất để quản lý |
|
DT-KCN |
Thuê đất của doanh nghiệp đầu tư hạ tầng khu công nghiệp, khu kinh tế, khu công nghệ cao |
|
DT-KCN-THN |
Thuê đất trả tiền hàng năm của doanh nghiệp đầu tư hạ tầng khu công nghiệp, khi kinh tế, khu công nghệ cao |
|
DT-KCN-TML |
Thuê đất trả tiền một lần của doanh nghiệp đầu tư hạ tầng khu công nghiệp, khu kinh tế, khu công nghệ cao |
|
NCQ |
Nhận chuyển quyền do giải quyết tranh chấp đất |
|
NCQ |
Nhận chuyển quyền do trúng đấu giá đất |
|
NCQ |
Nhận chuyển quyền do xử lý nợ thế chấp đất |
|
NCQ |
Nhận chuyển quyền do giải quyết khiếu nại hoặc tố cáo |
|
NCQ |
Nhận chuyển quyền do thực hiện quyết định hoặc bản án của Tòa án nhân dân |
|
NCQ |
Nhận chuyển quyền do thực hiện quyết định thi hành án |
|
NCQ |
Nhận chuyển đổi đất |
|
NCQ |
Nhận chuyển nhượng đất |
|
NCQ |
Nhận thừa kế đất |
|
NCQ |
Nhận tặng cho đất |
1.19. Loại đất
Tên bảng dữ liệu: DM_LoaiDat
|
Mã |
Giá trị |
|
NNP |
Nhóm đất nông nghiệp |
|
CHN |
Đất trồng cây hằng năm |
|
LUA |
Đất trồng lúa |
|
LUC |
Đất chuyên trồng lúa |
|
LUK |
Đất trồng lúa còn lại |
|
LUN |
Đất trồng lúa nương (Chỉ áp dụng với các dữ liệu hình thành trước ngày 01/8/2024) |
|
BHK |
Đất bằng trồng cây hàng năm khác (Chỉ áp dụng với các dữ liệu hình thành trước ngày 01/8/2024) |
|
NHK |
Đất nương rẫy trồng cây hàng năm khác (Chỉ áp dụng với các dữ liệu hình thành trước ngày 01/8/2024) |
|
HNK |
Đất trồng cây hằng năm khác |
|
CLN |
Đất trồng cây lâu năm |
|
LNP |
Đất lâm nghiệp |
|
RDD |
Đất rừng đặc dụng |
|
RPH |
Đất rừng phòng hộ |
|
RSX |
Đất rừng sản xuất |
|
RSN |
Trong đó: Đất rừng sản xuất là rừng tự nhiên |
|
NTS |
Đất nuôi trồng thủy sản |
|
CNT |
Đất chăn nuôi tập trung |
|
LMU |
Đất làm muối |
|
NKH |
Đất nông nghiệp khác |
|
PNN |
Nhóm đất phi nông nghiệp |
|
OTC |
Đất ở |
|
ONT |
Đất ở tại nông thôn |
|
ODT |
Đất ở tại đô thị |
|
TSC |
Đất xây dựng trụ sở cơ quan |
|
DTS |
Đất xây dựng trụ sở của tổ chức sự nghiệp (Chỉ áp dụng với các dữ liệu hình thành trước ngày 01/8/2024) |
|
CQA |
Đất quốc phòng, an ninh |
|
CQP |
Đất quốc phòng |
|
CAN |
Đất an ninh |
|
DSN |
Đất xây dựng công trình sự nghiệp |
|
DVH |
Đất xây dựng cơ sở văn hóa |
|
DXH |
Đất xây dựng cơ sở xã hội (Dữ liệu hình thành trước ngày 01/8/2024 có giá trị thu nhận là “Đất xây dựng cơ sở dịch vụ xã hội”) |
|
DYT |
Đất xây dựng cơ sở y tế |
|
DGD |
Đất xây dựng cơ sở giáo dục và đào tạo |
|
DTT |
Đất xây dựng cơ sở thể dục, thể thao |
|
DKH |
Đất xây dựng cơ sở khoa học và công nghệ |
|
DMT |
Đất xây dựng cơ sở môi trường |
|
DKT |
Đất xây dựng cơ sở khí tượng thủy văn |
|
DNG |
Đất xây dựng cơ sở ngoại giao |
|
DSK |
Đất xây dựng công trình sự nghiệp khác |
|
CSK |
Đất sản xuất, kinh doanh phi nông nghiệp |
|
SCC |
Đất khu công nghiệp, cụm công nghiệp |
|
SKK |
Đất khu công nghiệp |
|
SKT |
Đất khu chế xuất (Chỉ áp dụng với các dữ liệu hình thành trước ngày 01/8/2024) |
|
SKX |
Đất sản xuất vật liệu xây dựng, làm đồ gốm (Chỉ áp dụng với các dữ liệu hình thành trước ngày 01/8/2024) |
|
SKN |
Đất cụm công nghiệp |
|
SCT |
Đất khu công nghệ thông tin tập trung |
|
TMD |
Đất thương mại, dịch vụ |
|
SKC |
Đất cơ sở sản xuất phi nông nghiệp |
|
SKS |
Đất sử dụng cho hoạt động khoáng sản |
|
CCC |
Đất sử dụng vào mục đích công cộng |
|
DGT |
Đất công trình giao thông |
|
DTL |
Đất công trình thủy lợi |
|
DDT |
Đất có di tích lịch sử - văn hóa (Chỉ áp dụng với các dữ liệu hình thành trước ngày 01/8/2024) |
|
DDL |
Đất có danh lam thắng cảnh (chỉ áp dụng với các dữ liệu hình thành trước ngày 01/8/2024) |
|
DSH |
Đất sinh hoạt cộng đồng (Chỉ áp dụng với các dữ liệu hình thành trước ngày 01/8/2024) |
|
DCT |
Đất công trình cấp nước, thoát nước |
|
DPC |
Đất công trình phòng, chống thiên tai |
|
DDD |
Đất có di tích lịch sử - văn hóa, danh lam thắng cảnh, di sản thiên nhiên |
|
DRA |
Đất công trình xử lý chất thải (Dữ liệu hình thành trước ngày 01/8/2024 có giá trị thu nhận là “Đất bãi thải, xử lý chất thải”) |
|
DCK |
Đất công trình công cộng khác (Chỉ áp dụng với các dữ liệu hình thành trước ngày 01/8/2024) |
|
DNL |
Đất công trình năng lượng, chiếu sáng công cộng (dữ liệu hình thành trước ngày 01/8/2024 có giá trị thu nhận là “Đất công trình năng lượng”) |
|
DBV |
Đất công trình hạ tầng bưu chính, viễn thông, công nghệ thông tin. (Dữ liệu hình thành trước ngày 01/8/2024 có giá trị thu nhận là “Đất công trình bưu chính, viễn thông”) |
|
DCH |
Đất chợ dân sinh, chợ đầu mối (Dữ liệu hình thành trước ngày 01/8/2024 có giá trị thu nhận là “Đất chợ”) |
|
DKV |
Đất khu vui chơi, giải trí công cộng, sinh hoạt cộng đồng (Dữ liệu hình thành trước ngày 01/8/2024 có giá trị thu nhận là “Đất khu vui chơi, giải trí công cộng”) |
|
TON |
Đất tôn giáo (Dữ liệu hình thành trước ngày 01/8/2024 có giá trị thu nhận là “Đất cơ sở tôn giáo”) |
|
TIN |
Đất tín ngưỡng (Dữ liệu hình thành trước ngày 01/8/2024 có giá trị thu nhận là “Đất cơ sở tín ngưỡng”) |
|
NTD |
Đất nghĩa trang, nhà tang lễ, cơ sở hỏa táng; đất cơ sở lưu trữ tro cốt (Dữ liệu hình thành trước ngày 01/8/2024 có giá trị thu nhận là “Đất làm nghĩa trang, nghĩa địa, nhà tang lễ, nhà hỏa táng”) |
|
TVC |
Đất có mặt nước chuyên dùng |
|
MNC |
Đất có mặt nước chuyên dùng dạng ao, hồ, đầm, phá (Dữ liệu hình thành trước ngày 01/8/2024 có giá trị thu nhận là “Đất có mặt nước chuyên dùng”) |
|
SON |
Đất có mặt nước dạng sông, ngòi, kênh, rạch, suối (Dữ liệu hình thành trước ngày 01/8/2024 có giá trị thu nhận là “Đất sông, ngòi, kênh, rạch, suối”) |
|
PNK |
Đất phi nông nghiệp khác |
|
CSD |
Nhóm đất chưa sử dụng |
|
CGT |
Đất do Nhà nước thu hồi theo quy định của pháp luật đất đai chưa giao, chưa cho thuê |
|
BCS |
Đất bằng chưa sử dụng |
|
DCS |
Đất đồi núi chưa sử dụng |
|
NCS |
Núi đá không có rừng cây |
|
MCS |
Đất có mặt nước chưa sử dụng |
1.20. Loại khu chức năng cấp tỉnh
Tên bảng dữ liệu: DM_LoaiKhuChucNangCapTinh
|
Mã |
Giá trị |
|
KCN |
Đất khu công nghệ cao |
|
KKT |
Đất khu kinh tế |
|
KDT |
Đất đô thị |
|
KNN |
Khu sản xuất nông nghiệp |
|
KLN |
Khu lâm nghiệp |
|
KDL |
Khu du lịch |
|
KBT |
Khu bảo tồn thiên nhiên và đa dạng sinh học |
|
KPC |
Khu phát triển công nghiệp |
|
DTC |
Khu đô thị |
|
KTM |
Khu thương mại, dịch vụ |
|
DNT |
Khu dân cư nông thôn |
1.21. Loại khu chức năng cấp huyện
Tên bảng dữ liệu: DM_LoaiKhuChucNangCapHuyen
|
Mã |
Giá trị |
|
KCN |
Đất khu công nghệ cao |
|
KKT |
Đất khu kinh tế |
|
KDT |
Đất đô thị |
|
KNN |
Khu sản xuất nông nghiệp (khu vực chuyên trồng lúa nước, khu vực chuyên trồng cây công nghiệp lâu năm) |
|
KLN |
Khu lâm nghiệp (khu vực rừng phòng hộ, rừng đặc dụng, rừng sản xuất) |
|
KDL |
Khu du lịch |
|
KBT |
Khu bảo tồn thiên nhiên và đa dạng sinh học |
|
KPC |
Khu phát triển công nghiệp (khu công nghiệp, cụm công nghiệp) |
|
DTC |
Khu đô thị (trong đó có khu đô thị mới) |
|
KTM |
Khu thương mại, dịch vụ |
|
KDV |
Khu đô thị - thương mại - dịch vụ |
|
DNT |
Khu dân cư nông thôn |
|
KON |
Khu ở, làng nghề, sản xuất phi nông nghiệp nông thôn |
1.22. Loại khu vực tổng hợp
Tên bảng dữ liệu: DM_LoaiKhuVucTongHop
|
Mã |
Giá trị |
|
DNT |
Đất khu dân cư nông thôn |
|
DTD |
Đất đô thị |
|
CNC |
Đất khu công nghệ cao |
|
KKT |
Đất khu kinh tế |
|
KBT |
Đất khu bảo tồn thiên nhiên |
|
KĐD |
Đất cơ sở bảo tồn đa dạng sinh học |
|
MVB |
Đất có mặt nước ven biển |
1.23. Hạng mục công trình dự án quy hoạch
Tên bảng dữ liệu: DM HangMucCongTrinhDuAn
|
Mã |
Giá trị |
|
CTI |
Công trình, dự án trong kế hoạch sử dụng đất cấp tỉnh |
|
QPA |
Công trình, dự án mục đích quốc phòng, an ninh |
|
KTX |
Công trình, dự án để phát triển kinh tế - xã hội vì lợi ích quốc gia, công cộng |
|
QHQ |
Công trình, dự án quan trọng quốc gia do Quốc hội quyết định chủ trương đầu tư mà phải thu hồi đất |
|
TCP |
Công trình, dự án do Thủ tướng Chính phủ chấp thuận, quyết định đầu tư mà phải thu hồi đất |
|
CLA |
Các công trình, dự án còn lại |
|
HDN |
Công trình, dự án do Hội đồng nhân dân cấp tỉnh chấp thuận mà phải thu hồi đất |
|
CMD |
Công trình, dự án chuyển mục đích sử dụng đất |
|
KSK |
Các khu vực sử dụng đất khác |
|
CQG |
Công trình, dự án cấp quốc gia trên địa bàn tỉnh (thành phố) |
|
CCT |
Các công trình cấp tỉnh |
|
TXD |
Công trình, dự án đã xác định |
|
TKH |
Các công trình, dự án khác |
1.24. Danh mục chỉ tiêu phân bổ quy hoạch
Tên bảng dữ liệu: DM ChiTieuPhanBoQuyHoach
|
Mã |
Giá trị |
|
PB |
Loại đất được cấp trên phân bổ |
|
XD |
Loại đất được cấp dưới xác định |
|
BS |
Loại đất được cấp dưới xác định và bổ sung |
1.25. Danh mục về mục đích định giá đất
Tên bảng dữ liệu: DM MucDichDinhGia
|
Mã |
Giá trị |
|
1 |
Nhà nước giao đất có thu tiền sử dụng đất |
|
2 |
Nhà nước cho thuê đất thu tiền thuê đất một lần cho cả thời gian thuê |
|
3 |
Tính giá trị quyền sử dụng đất khi cổ phần hóa doanh nghiệp nhà nước |
|
4 |
Xác định giá khởi điểm để đấu giá |
|
5 |
Tính tiền sử dụng đất, tiền thuê đất khi gia hạn sử dụng đất, điều chỉnh thời hạn sử dụng đất, điều chỉnh quy hoạch xây dựng chi tiết; cho phép chuyển hình thức sử dụng đất |
|
6 |
Tính tiền bồi thường khi Nhà nước thu hồi đất |
1.26. Danh mục loại tài liệu điều tra đánh giá, bảo vệ, cải tạo, phục hồi đất
Tên bảng dữ liệu: DM LoaiTaiLieuDieuTra
|
Mã |
Giá trị |
|
1 |
Tập bản mô tả kết quả, điều tra rà soát ranh giới khoanh đất |
|
2 |
Tập ảnh cảnh quan, ảnh mặt cắt phẫu diện |
|
3 |
Tập bản tả phẫu diện đất |
|
4 |
Phiếu lấy mẫu đất |
|
5 |
Kết quả phân tích mẫu đất |
|
6 |
Báo cáo tổng hợp chất lượng đất |
|
7 |
Bộ biểu thống kê kết quả chất lượng đất |
|
8 |
Quyết định phê duyệt kết quả chất lượng đất |
|
9 |
Phiếu điều tra tình hình sử dụng đất và tiềm năng đất đai |
|
10 |
Báo cáo tổng hợp tiềm năng đất đai |
|
11 |
Bộ biểu thống kê kết quả tiềm năng đất đai |
|
12 |
Quyết định phê duyệt kết quả tiềm năng đất đai |
|
13 |
Báo cáo tổng hợp thoái hóa đất |
|
14 |
Bộ biểu thống kê kết quả thoái hóa đất |
|
15 |
Quyết định phê duyệt kết quả thoái hóa đất |
|
16 |
Báo cáo tổng hợp ô nhiễm đất |
|
17 |
Bộ biểu thống kê kết quả ô nhiễm đất |
|
18 |
Quyết định phê duyệt kết quả ô nhiễm đất |
|
19 |
Tập bản mô tả cảnh quan khu vực quan trắc chất lượng đất, thoái hóa đất, ô nhiễm đất |
|
20 |
Tập ảnh cảnh quan, ảnh vị trí và ảnh lấy mẫu điểm quan trắc chất lượng đất, thoái hóa đất, ô nhiễm đất |
|
21 |
Báo cáo kết quả quan trắc chất lượng đất, thoái hóa đất, ô nhiễm đất |
|
22 |
Bộ biểu thống kê kết quả quan trắc chất lượng đất, thoái hóa đất, ô nhiễm đất |
|
23 |
Quyết định phê duyệt kết quả quan trắc, giám sát tài nguyên đất |
|
24 |
Báo cáo tổng hợp bảo vệ, cải tạo, phục hồi đất |
|
25 |
Bộ biểu thống kê kết quả bảo vệ, cải tạo, phục hồi đất |
|
26 |
Quyết định phê duyệt kết quả bảo vệ, cải tạo, phục hồi đất |
1.27. Danh mục loại dữ liệu điểm điều tra
Tên bảng dữ liệu: DM_LoaiDiemDieuTra
|
Mã |
Giá trị |
|
1 |
Điểm điều tra, đánh giá đất đai |
|
2 |
Điểm điều tra Thoái hóa đất |
|
3 |
Điểm điều tra ô nhiễm đất |
|
4 |
Điểm quan trắc chất lượng đất, thoái hóa đất, ô nhiễm đất |
|
5 |
Điểm giám sát bảo vệ, cải tạo, phục hồi đất |
1.28. Danh mục về siêu dữ liệu
Tên bảng dữ liệu: DM_SieuDuLieu
|
Mã |
Giá trị |
|
LM01 |
Loại dữ liệu địa chính |
|
LM02 |
Loại dữ liệu thống kê, kiểm kê đất đai |
|
LM03 |
Loại dữ liệu giá đất |
|
LM04 |
Loại dữ liệu quy hoạch, kế hoạch sử dụng đất |
|
LM05 |
Loại dữ liệu điều tra đánh giá, bảo vệ, cải tạo, phục hồi đất |
|
LM06 |
Loại dữ liệu văn bản pháp luật đất đai |
|
LM07 |
Loại dữ liệu vi phạm đất đai |
|
LM08 |
Loại dữ liệu chuyên đề |
|
LM09 |
Loại dữ liệu phi cấu trúc |
|
LM10 |
Loại dữ liệu khác |
|
KM01 |
Kiểu dữ liệu không gian đất đai |
|
KM02 |
Kiểu dữ liệu thuộc tính đất đai |
|
KM03 |
Kiểu dữ liệu phi cấu trúc đất đai |
|
KM04 |
Kiểu dữ liệu mô tả |
|
DV01 |
Đơn vị xây dựng siêu dữ liệu |
|
DV02 |
Đơn vị xây dựng cơ sở dữ liệu |
|
DV03 |
Đơn vị kiểm tra, nghiệm thu cơ sở dữ liệu |
|
DV04 |
Đơn vị giám sát xây dựng cơ sở dữ liệu |
|
DV05 |
Đơn vị lưu trữ cơ sở dữ liệu |
|
DV06 |
Đơn vị trao đổi, chia sẻ dữ liệu |
|
DV07 |
Đơn vị vận hành cơ sở dữ liệu |
|
DV08 |
Đơn vị quản lý cơ sở dữ liệu |
2. Dữ liệu không gian đất đai
2.1. Dữ liệu không gian đất đai nền
2.1.1. Dữ liệu điểm khống chế đo đạc
a) Lớp điểm tọa độ
Tên lớp dữ liệu: DiemToaDo
Kiểu dữ liệu không gian: dữ liệu dạng điểm (GM_Point)
|
Trường thông tin |
Kiểu dữ liệu |
Độ dài trường |
Mô tả |
||
|
Tên trường thông tin |
Ký hiệu trường thông tin |
Tiếng Việt |
Tiếng Anh |
||
|
Mã đối tượng |
toaDoID |
Chuỗi ký tự |
CharacterString |
|
Là dãy ký tự xác định duy nhất đối tượng trong một bảng dữ liệu, được khởi tạo tự động và sử dụng làm khóa chính trong mô hình dữ liệu quan hệ |
|
Mã đơn vị hành chính cấp xã |
maDVHCXa |
Chuỗi ký tự |
CharacterString |
5 |
Là mã số đơn vị hành chính theo quy định của Thủ tướng Chính phủ về việc ban hành bảng danh mục và mã số các đơn vị hành chính Việt Nam. |
|
Loại điểm tọa độ |
loaiDiemToaDo |
Số nguyên |
Integer |
|
Loại điểm tọa độ được xác định trong bảng danh mục |
|
Số hiệu điểm |
soHieuDiem |
Chuỗi ký tự |
CharacterString |
15 |
Là số hiệu điểm theo số liệu được cơ quan có thẩm quyền cung cấp. |
|
Tọa độ X |
toaDoX |
Số thực |
Real |
|
Là tọa độ vuông góc phẳng X trong Hệ tọa độ quốc gia theo số liệu được cơ quan có thẩm quyền cung cấp. Đơn vị tính là mét (m), độ chính xác được làm tròn đến 02 số phần thập phân. |
|
Tọa độ Y |
toaDoY |
Số thực |
Real |
|
Là tọa độ vuông góc phẳng Y trong Hệ tọa độ quốc gia theo số liệu được cơ quan có thẩm quyền cung cấp. Đơn vị tính là mét (m), độ chính xác được làm tròn đến 02 số phần thập phân. |
|
Loại cấp hạng |
loaiCapHang |
Số nguyên |
Integer |
20 |
Loại cấp hạng được xác định trong bảng danh mục |
|
Loại mốc |
loaiMoc |
Số nguyên |
Integer |
2 |
Loại mốc được xác định trong bảng danh mục |
|
Địa chỉ |
diaChi |
Chuỗi ký tự |
CharacterString |
200 |
Ghi họ và tên người sử dụng đất, tên riêng khu vực, công trình chôn, gắn mốc, tên đường phố; địa chỉ hiện tại nơi chôn mốc (thôn, bản, làng, xã...) |
|
Tài liệu đo đạc |
taiLieuDoDacID |
Chuỗi ký tự |
CharacterString |
|
Là khóa ngoại liên kết tới bảng Tài liệu đo đạc |
|
Tài liệu ghi chú điểm |
Chi tiết tại lớp dữ liệu về hồ sơ đất đai tại trung ương |
|
|
|
Là liên kết đến địa chỉ lưu trữ tài liệu ghi chú điểm địa chính định dạng file pdf được nghiệm thu bàn giao cùng sản phẩm bản đồ địa chính. |
|
Dữ liệu đồ họa |
geo |
Dữ liệu dạng điểm |
GM_Point |
|
Là dữ liệu đồ họa của đối tượng |
b) Lớp điểm độ cao
Tên lớp dữ liệu: DiemDoCao
Kiểu dữ liệu không gian: Dữ liệu dạng điểm (GM_Point)
|
Trường thông tin |
Kiểu dữ liệu |
Độ dài trường |
Mô tả |
||
|
Tên trường thông tin |
Ký hiệu trường thông tin |
Tiếng Việt |
Tiếng Anh |
||
|
Mã đối tượng |
doCaoID |
Chuỗi ký tự |
CharacterString |
|
Là dãy ký tự xác định duy nhất đối tượng trong một bảng dữ liệu, được khởi tạo tự động và sử dụng làm khóa chính trong mô hình dữ liệu quan hệ |
|
Mã đơn vị hành chính cấp xã |
maDVHCXa |
Chuỗi ký tự |
CharacterString |
5 |
Là mã số đơn vị hành chính theo quy định của Thủ tướng Chính phủ về việc ban hành bảng danh mục và mã số các đơn vị hành chính Việt Nam. |
|
Loại điểm độ cao |
loaiDiemToaDo |
Số nguyên |
Integer |
50 |
Loại điểm độ cao được xác định trong bảng danh mục |
|
Số hiệu điểm |
soHieuDiem |
Chuỗi ký tự |
CharacterString |
15 |
Là số hiệu điểm theo số liệu được cơ quan có thẩm quyền cung cấp. |
|
Tọa độ X |
toaDoX |
Số thực |
Real |
|
Là tọa độ vuông góc phẳng X trong Hệ tọa độ quốc gia theo số liệu được cơ quan có thẩm quyền cung cấp. Đơn vị tính là mét (m), độ chính xác được làm tròn đến 02 số phần thập phân. |
|
Tọa độ Y |
toaDoY |
Số thực |
Real |
|
Là tọa độ vuông góc phẳng Y trong Hệ tọa độ quốc gia theo số liệu được cơ quan có thẩm quyền cung cấp. Đơn vị tính là mét (m), độ chính xác được làm tròn đến 02 số phần thập phân. |
|
Độ cao thủy chuẩn |
doCaoH |
Số thực |
Real |
|
Là độ cao thủy chuẩn trong Hệ tọa độ quốc gia theo số liệu được cơ quan có thẩm quyền cung cấp. |
|
Loại mốc |
loaiMoc |
Số nguyên |
Integer |
2 |
Loại mốc được xác định trong bảng danh mục |
|
Địa chỉ |
diaChi |
Chuỗi ký tự |
CharacterString |
255 |
Ghi họ và tên người sử dụng đất, tên riêng khu vực, công trình chôn, gắn mốc, tên đường phố; địa chỉ hiện tại nơi chôn mốc (thôn, bản, làng, xã...) |
|
Tài liệu ghi chú điểm độ cao |
Chi tiết tại lớp dữ liệu về hồ sơ đất đai tại trung ương |
|
|
|
Là liên kết đến địa chỉ lưu trữ tài liệu ghi chú điểm độ cao định dạng file pdf được nghiệm thu. |
|
Ghi chú |
ghiChu |
Chuỗi ký tự |
CharacterString |
255 |
Ghi chú điểm độ cao |
|
Dữ liệu đồ họa |
geo |
Dữ liệu dạng điểm |
GM_Point |
|
Là dữ liệu đồ họa của đối tượng |
2.1.2. Dữ liệu biên giới, địa giới
a) Lớp mốc biên giới, địa giới
Tên lớp dữ liệu: MocBienGioiDiaGioi
Kiểu dữ liệu không gian: Dữ liệu dạng điểm (GM_Point)
|
Trường thông tin |
Kiểu dữ liệu |
Độ dài trường |
Mô tả |
||
|
Tên trường thông tin |
Ký hiệu trường thông tin |
Tiếng Việt |
Tiếng Anh |
||
|
Mã đối tượng |
mocBienGioiDiaGioiID |
Chuỗi ký tự |
CharacterString |
|
Là dãy ký tự xác định duy nhất đối tượng trong một bảng dữ liệu, được khởi tạo tự động và sử dụng làm khóa chính trong mô hình dữ liệu quan hệ |
|
Loại mốc biên giới, địa giới |
loaiMocBienGioiDiaGioi |
Số nguyên |
Integer |
2 |
Loại mốc biên giới, địa giới được xác định trong bảng danh mục |
|
Số hiệu mốc |
soHieuMoc |
Chuỗi ký tự |
CharacterString |
15 |
Là số hiệu mốc theo số liệu được cơ quan có thẩm quyền cung cấp. |
|
Tọa độ X |
toaDoX |
Số thực |
Real |
|
Là tọa độ vuông góc phẳng X trong Hệ tọa độ quốc gia theo số liệu được cơ quan có thẩm quyền cung cấp. Đơn vị tính là mét (m), độ chính xác được làm tròn đến 02 số phần thập phân. |
|
Tọa độ Y |
toaDoY |
Số thực |
Real |
|
Là tọa độ vuông góc phẳng Y trong Hệ tọa độ quốc gia theo số liệu được cơ quan có thẩm quyền cung cấp. Đơn vị tính là mét (m), độ chính xác được làm tròn đến 02 số phần thập phân. |
|
Độ cao H |
doCaoH |
Số thực |
Real |
|
Là độ cao tuyệt đối trong Hệ tọa độ quốc gia theo số liệu được cơ quan có thẩm quyền cung cấp (nếu có). |
|
Ghi chú |
ghiChu |
Chuỗi ký tự |
CharacterString |
255 |
Ghi chú điểm mốc biên giới, địa giới |
|
Dữ liệu đồ họa |
geo |
Dữ liệu dạng điểm |
GM_Point |
|
Là dữ liệu đồ họa của đối tượng |
|
Ghi chú: Quan hệ không gian nằm trên đường biên giới, đường địa giới hành chính các cấp. |
|||||
b) Lớp đường biên giới
Tên lớp dữ liệu: DuongBienGioi
Kiểu dữ liệu không gian: Dữ liệu dạng đường (GM_Line)
|
Trường thông tin |
Kiểu dữ liệu |
Độ dài trường |
Mô tả |
||
|
Tên trường thông tin |
Ký hiệu trường thông tin |
Tiếng Việt |
Tiếng Anh |
||
|
Mã đối tượng |
duongBienGioiID |
Chuỗi ký tự |
CharacterString |
|
Là dãy ký tự xác định duy nhất đối tượng trong một bảng dữ liệu, được khởi tạo tự động và sử dụng làm khóa chính trong mô hình dữ liệu quan hệ. |
|
Ghi chú |
ghiChu |
Chuỗi ký tự |
CharacterString |
255 |
Ghi chú đường biên giới |
|
Dữ liệu đồ họa |
geo |
Dữ liệu dạng đường |
GM_ Line |
|
Là dữ liệu đồ họa của đối tượng |
|
Ghi chú: Quan hệ không gian đi qua mốc biên giới. |
|||||
c) Lớp đường địa giới hành chính cấp tỉnh
Tên lớp dữ liệu: DuongDiaGioiCapTinh
Kiểu dữ liệu không gian: Dữ liệu dạng đường (GM_Line)
|
Trường thông tin |
Kiểu dữ liệu |
Độ dài trường |
Mô tả |
||
|
Tên trường thông tin |
Ký hiệu trường thông tin |
Tiếng Việt |
Tiếng Anh |
||
|
Mã đối tượng |
duongDiaGioiCapTinhID |
Chuỗi ký tự |
CharacterString |
|
Là dãy ký tự xác định duy nhất đối tượng trong một bảng dữ liệu, được khởi tạo tự động và sử dụng làm khóa chính trong mô hình dữ liệu quan hệ |
|
Loại đường đường địa giới |
loaiDuongDiaGioi |
Lô gíc |
Boolean |
|
Giá trị 1: xác định Giá trị 0: chưa xác định |
|
Mã đơn vị hành chính cấp tỉnh liền kề trái |
maTinhLienKeTrai |
Chuỗi ký tự |
CharacterString |
2 |
Là mã đơn vị hành chính cấp tỉnh liền kề trái |
|
Mã đơn vị hành chính cấp tỉnh liền kề phải |
maTinhLienKePhai |
Chuỗi ký tự |
CharacterString |
2 |
Là mã đơn vị hành chính cấp tỉnh liền kề phải |
|
Ghi chú |
ghiChu |
Chuỗi ký tự |
CharacterString |
255 |
Ghi chú đường địa giới hành chính cấp tỉnh |
|
Dữ liệu đồ họa |
geo |
Dữ liệu dạng đường |
GM_ Line |
|
Là dữ liệu đồ họa của đối tượng |
|
Ghi chú: Quan hệ không gian đi qua mốc biên giới, địa giới |
|||||
d) Lớp đường địa giới hành chính cấp huyện
Tên lớp dữ liệu: DuongDiaGioiCapHuyen
Kiểu dữ liệu không gian: Dữ liệu dạng đường (GM_Line)
|
Trường thông tin |
Kiểu dữ liệu |
Độ dài trường |
Mô tả |
||
|
Tên trường thông tin |
Ký hiệu trường thông tin |
Tiếng Việt |
Tiếng Anh |
||
|
Mã đối tượng |
duongDiaGioiCapHuyenID |
Chuỗi ký tự |
CharacterString |
|
Là dãy ký tự xác định duy nhất đối tượng trong một bảng dữ liệu, được khởi tạo tự động và sử dụng làm khóa chính trong mô hình dữ liệu quan hệ |
|
Loại đường đường địa giới |
loaiDuongDiaGioi |
Lô gíc |
Boolean |
1 |
Giá trị 1: xác định Giá trị 0: chưa xác định |
|
Ghi chú |
ghiChu |
Chuỗi ký tự |
CharacterString |
255 |
Ghi chú đường địa giới hành chính cấp huyện |
|
Dữ liệu đồ họa |
geo |
Dữ liệu dạng đường |
GM_ Line |
|
Là dữ liệu đồ họa của đối tượng |
|
Ghi chú: Quan hệ không gian đi qua mốc biên giới, địa giới |
|||||
đ) Lớp đường địa giới hành chính cấp xã
Tên lớp dữ liệu: DuongDiaGioiCapXa
Kiểu dữ liệu không gian: Dữ liệu dạng đường (GM_Line)
|
Trường thông tin |
Kiểu dữ liệu |
Độ dài trường |
Mô tả |
||
|
Tên trường thông tin |
Ký hiệu trường thông tin |
Tiếng Việt |
Tiếng Anh |
||
|
Mã đối tượng |
duongDiaGioiCapXaID |
Chuỗi ký tự |
CharacterString |
|
Là dãy ký tự xác định duy nhất đối tượng trong một bảng dữ liệu, được khởi tạo tự động và sử dụng làm khóa chính trong mô hình dữ liệu quan hệ |
|
Loại đường đường địa giới |
loaiDuongDiaGioi |
Lô gíc |
Boolean |
1 |
Giá trị 1: xác định Giá trị 0: chưa xác định |
|
Ghi chú |
ghiChu |
Chuỗi ký tự |
CharacterString |
255 |
Ghi chú đường địa giới hành chính cấp xã |
|
Dữ liệu đồ họa |
geo |
Dữ liệu dạng đường |
GM_ Line |
|
Là dữ liệu đồ họa của đối tượng |
|
Ghi chú: Quan hệ không gian đi qua mốc biên giới, địa giới |
|||||
e) Lớp địa phận hành chính cấp tỉnh
Tên lớp dữ liệu: DiaPhanCapTinh
Kiểu dữ liệu không gian: Dữ liệu dạng vùng (GM_Polygon)
|
Trường thông tin |
Kiểu dữ liệu |
Độ dài trường |
Mô tả |
||
|
Tên trường thông tin |
Ký hiệu trường thông tin |
Tiếng Việt |
Tiếng Anh |
||
|
Mã đối tượng |
diaPhanCapTinhID |
Chuỗi ký tự |
CharacterString |
|
Là dãy ký tự xác định duy nhất đối tượng trong một bảng dữ liệu, được khởi tạo tự động và sử dụng làm khóa chính trong mô hình dữ liệu quan hệ |
|
Mã đơn vị hành chính cấp tỉnh |
maDVHCTinh |
Chuỗi ký tự |
CharacterString |
2 |
Là mã số đơn vị hành chính theo quy định của Thủ tướng Chính phủ về việc ban hành bảng danh mục và mã số các đơn vị hành chính Việt Nam. |
|
Tên đơn vị hành chính cấp tỉnh |
tenDVHCTinh |
Chuỗi ký tự |
CharacterString |
30 |
Là tên đơn vị hành chính theo quy định của Thủ tướng Chính phủ về việc ban hành bảng danh mục và mã số các đơn vị hành chính Việt Nam. |
|
Diện tích tự nhiên |
dienTichTuNhien |
Số thực |
Real |
|
Là diện tích tự nhiên của tỉnh, đơn vị tính là ha, làm tròn đến 0,1 ha. |
|
Ghi chú |
ghiChu |
Chuỗi ký tự |
CharacterString |
255 |
Ghi chú vùng địa phận hành chính cấp tỉnh |
|
Dữ liệu đồ họa |
geo |
Dữ liệu dạng vùng |
GM_ Polygon |
|
Là dữ liệu đồ họa của đối tượng |
|
Ghi chú: Quan hệ không gian: có đường bao là đường địa giới hành chính cấp tỉnh |
|||||
g) Lớp địa phận hành chính cấp huyện
Tên lớp dữ liệu: DiaPhanCapHuyen
Kiểu dữ liệu không gian: Dữ liệu dạng vùng (GM_Polygon)
|
Trường thông tin |
Kiểu dữ liệu |
Độ dài trường |
Mô tả |
||
|
Tên trường thông tin |
Ký hiệu trường thông tin |
Tiếng Việt |
Tiếng Anh |
||
|
Mã đối tượng |
diaPhanCapHuyenID |
Chuỗi ký tự |
CharacterString |
|
Là dãy ký tự xác định duy nhất đối tượng trong một bảng dữ liệu, được khởi tạo tự động và sử dụng làm khóa chính trong mô hình dữ liệu quan hệ |
|
Mã đơn vị hành chính cấp huyện |
maDVHCHuyen |
Chuỗi ký tự |
CharacterString |
3 |
Là mã số đơn vị hành chính theo quy định của Thủ tướng Chính phủ về việc ban hành bảng danh mục và mã số các đơn vị hành chính Việt Nam. |
|
Tên đơn vị hành chính cấp huyện |
tenDVHCHuyen |
Chuỗi ký tự |
CharacterString |
50 |
Là tên đơn vị hành chính theo quy định của Thủ tướng Chính phủ về việc ban hành bảng danh mục và mã số các đơn vị hành chính Việt Nam. |
|
Diện tích tự nhiên |
dienTichTuNhien |
Số thực |
Real |
|
Là diện tích tự nhiên của huyện, đơn vị tính là ha, làm tròn đến 0,1 ha. |
|
Ghi chú |
ghiChu |
Chuỗi ký tự |
CharacterString |
255 |
Ghi chú vùng địa phận hành chính cấp huyện |
|
Dữ liệu đồ họa |
geo |
Dữ liệu dạng vùng |
GM_ Polygon |
|
Là dữ liệu đồ họa của đối tượng |
|
Ghi chú: Quan hệ không gian: có đường bao là đường địa giới hành chính cấp huyện |
|||||
h) Lớp địa phận hành chính cấp xã
Tên lớp dữ liệu: DiaPhanCapXa
Kiểu dữ liệu không gian: Dữ liệu dạng vùng (GM_Polygon)
|
Trường thông tin |
Kiểu dữ liệu |
Độ dài trường |
Mô tả |
||
|
Tên trường thông tin |
Ký hiệu trường thông tin |
Tiếng Việt |
Tiếng Anh |
||
|
Mã đối tượng |
diaPhanCapXaID |
Chuỗi ký tự |
CharacterString |
|
Là dãy ký tự xác định duy nhất đối tượng trong một bảng dữ liệu, được khởi tạo tự động và sử dụng làm khóa chính trong mô hình dữ liệu quan hệ |
|
Mã đơn vị hành chính cấp xã |
maDVHCXa |
Chuỗi ký tự |
CharacterString |
5 |
Là mã số đơn vị hành chính theo quy định của Thủ tướng Chính phủ về việc ban hành bảng danh mục và mã số các đơn vị hành chính Việt Nam. |
|
Mã đơn vị hành chính cấp huyện |
maDVHCHuyen |
Chuỗi ký tự |
CharacterString |
3 |
Là mã số đơn vị hành chính theo quy định của Thủ tướng Chính phủ về việc ban hành bảng danh mục và mã số các đơn vị hành chính Việt Nam. |
|
Mã đơn vị hành chính cấp tỉnh |
maDVHCTinh |
Chuỗi ký tự |
CharacterString |
2 |
Là mã số đơn vị hành chính theo quy định của Thủ tướng Chính phủ về việc ban hành bảng danh mục và mã số các đơn vị hành chính Việt Nam. |
|
Tên đơn vị hành chính xã |
tenXa |
Chuỗi ký tự |
CharacterString |
50 |
Là tên đơn vị hành chính theo quy định của Thủ tướng Chính phủ về việc ban hành bảng danh mục và mã số các đơn vị hành chính Việt Nam. |
|
Diện tích tự nhiên |
dienTichTuNhien |
Số thực |
Real |
|
Là diện tích tự nhiên của xã, đơn vị tính là ha, làm tròn đến 0,1 ha. |
|
Ghi chú |
ghiChu |
Chuỗi ký tự |
CharacterString |
255 |
Ghi chú vùng địa phận hành chính cấp xã |
|
Dữ liệu đồ họa |
geo |
Dữ liệu dạng vùng |
GM_ Polygon |
|
Là dữ liệu đồ họa của đối tượng |
|
Ghi chú: Quan hệ không gian có đường bao là đường địa giới hành chính cấp xã |
|||||
2.1.3. Dữ liệu thủy hệ
a) Lớp thủy hệ dạng đường
Tên lớp dữ liệu: DuongThuyHe
Kiểu dữ liệu không gian: Dữ liệu dạng đường (GM_Line)
|
Trường thông tin |
Kiểu dữ liệu |
Độ dài trường |
Mô tả |
||
|
Tên trường thông tin |
Ký hiệu trường thông tin |
Tiếng Việt |
Tiếng Anh |
||
|
Mã đối tượng |
duongThuyHeID |
Chuỗi ký tự |
CharacterString |
|
Là dãy ký tự xác định duy nhất đối tượng trong một bảng dữ liệu, được khởi tạo tự động và sử dụng làm khóa chính trong mô hình dữ liệu quan hệ |
|
Loại thủy hệ dạng đường |
loaiDuongThuyHe |
Số nguyên |
Integer |
1 |
Là loại thủy hệ trong bảng danh mục: “Loại thủy hệ” |
|
Tên thủy hệ |
tenThuyHe |
Chuỗi ký tự |
CharacterString |
50 |
Là tên riêng đường thủy hệ |
|
Dữ liệu đồ họa |
geo |
Dữ liệu dạng đường |
GM_ Line |
|
Là dữ liệu đồ họa của đối tượng |
|
Ghi chú: Thu nhận các đối tượng trên bản đồ là suối, kênh, mương nửa tỷ lệ (1 nét); Cống, đập nửa tỷ lệ (1 nét); đường mật đê. |
|||||
b) Lớp thủy hệ dạng vùng
Tên lớp dữ liệu: VungThuyHe
Kiểu dữ liệu không gian: Dữ liệu dạng vùng (GM_Polygon)
|
Trường thông tin |
Kiểu dữ liệu |
Độ dài trường |
Mô tả |
||
|
Tên trường thông tin |
Ký hiệu trường thông tin |
Tiếng Việt |
Tiếng Anh |
||
|
Mã đối tượng |
vungThuyHeID |
Chuỗi ký tự |
CharacterString |
|
Là dãy ký tự xác định duy nhất đối tượng trong một bảng dữ liệu, được khởi tạo tự động và sử dụng làm khóa chính trong mô hình dữ liệu quan hệ |
|
Loại thủy hệ dạng vùng |
loaiVungThuyHe |
Số nguyên |
Integer |
1 |
Là loại thủy hệ trong bảng danh mục: “Loại thủy hệ” |
|
Tên thủy hệ |
tenThuyHe |
Chuỗi ký tự |
CharacterString |
50 |
Là tên riêng thủy hệ |
|
Dữ liệu đồ họa |
geo |
Dữ liệu dạng vùng |
GM_ Polygon |
|
Là dữ liệu đồ họa của đối tượng |
|
Ghi chú: Thu nhận các đối tượng trên bản đồ là sông, suối, kênh, mương, mặt nước chuyên dùng, cống, đập, đường giới hạn chân đê khép kín bằng đường bờ (là ranh giới thửa đất) |
|||||
c) Lớp đường mép nước
Tên lớp dữ liệu: DuongMepNuoc
Kiểu dữ liệu không gian: Dữ liệu dạng đường (GM_Line)
|
Trường thông tin |
Kiểu dữ liệu |
Độ dài trường |
Mô tả |
||
|
Tên trường thông tin |
Ký hiệu trường thông tin |
Tiếng Việt |
Tiếng Anh |
||
|
Mã đối tượng |
DuongMepNuocID |
Chuỗi ký tự |
CharacterString |
|
Là dãy ký tự xác định duy nhất đối tượng trong một bảng dữ liệu, được khởi tạo tự động và sử dụng làm khóa chính trong mô hình dữ liệu quan hệ |
|
Loại thủy hệ dạng vùng |
loaiVungThuyHe |
Số nguyên |
Integer |
1 |
Là loại thủy hệ trong bảng danh mục: “Loại thủy hệ” |
|
Dữ liệu đồ họa |
geo |
Dữ liệu dạng đường |
GM_ Line |
|
Là dữ liệu đồ họa của đối tượng |
|
Ghi chú: Thu nhận các đối tượng trên bản đồ là đường mép nước của: Sông, suối, kênh, mương, mặt nước chuyên dùng |
|||||
2.1.4. Dữ liệu giao thông
a) Lớp tim đường
Tên lớp dữ liệu: TimDuong
Kiểu dữ liệu không gian: Dữ liệu dạng đường (GM_Line)
|
Trường thông tin |
Kiểu dữ liệu |
Độ dài trường |
Mô tả |
||
|
Tên trường thông tin |
Ký hiệu trường thông tin |
Tiếng Việt |
Tiếng Anh |
||
|
Mã đối tượng |
timDuongID |
Chuỗi ký tự |
CharacterString |
|
Là dãy ký tự xác định duy nhất đối tượng trong một bảng dữ liệu, được khởi tạo tự động và sử dụng làm khóa chính trong mô hình dữ liệu quan hệ |
|
Loại đường |
loaiDuong |
Số nguyên |
Integer |
2 |
Là loại đường nằm trong bảng danh mục: “Loại đường” |
|
Cấp đường |
capDuong |
Chuỗi ký tự |
CharacterString |
50 |
Là phân loại cấp đường theo bảng danh mục: “Phân cấp đường giao thông” |
|
Tên đường |
tenDuong |
Chuỗi ký tự |
CharacterString |
100 |
Tên riêng tên đường, tên phố |
|
Phương pháp thu nhận |
phuongPhapThuNhan |
Số nguyên |
Integer |
1 |
1: Hình thức trực tiếp 2: Hình thức nội suy |
|
Dữ liệu đồ họa |
geo |
Dữ liệu dạng đường |
GM_ Line |
|
Là dữ liệu đồ họa của đối tượng |
|
Ghi chú: Đoạn tim đường bộ là đoạn gồm đối tượng đạng đường liên tục được giới hạn bởi điểm đầu và điểm cuối, ranh giới của đoạn đường phải đối xứng nhau quan đoạn tim đường tương ứng. Đoạn tim đường bộ được thu nhận bằng hình thức thu nhận trực tiếp từ đối tượng tim đường bộ có sẵn trên bản đồ địa chính hoặc bằng phương pháp nội suy từ ranh giới đường bộ. Mỗi đoạn tim đường bộ có đặc tính đồng nhất, chỉ gắn với một đoạn mặt đường bộ duy nhất, trừ các trường hợp đoạn tim đường bộ đi qua điểm giao cắt giữa các đối tượng đường bộ nhưng không thay đổi đặc tính. |
|||||
b) Lớp giao thông dạng vùng
Tên lớp dữ liệu: MatDuongBo
Kiểu dữ liệu không gian: Dữ liệu dạng vùng (GM_Polygon)
|
Trường thông tin |
Kiểu dữ liệu |
Độ dài trường |
Mô tả |
||
|
Tên trường thông tin |
Ký hiệu trường thông tin |
Tiếng Việt |
Tiếng Anh |
||
|
Mã đối tượng |
matDuongBoID |
Chuỗi ký tự |
CharacterString |
|
Là dãy ký tự xác định duy nhất đối tượng trong một bảng dữ liệu, được khởi tạo tự động và sử dụng làm khóa chính trong mô hình dữ liệu quan hệ |
|
Loại đường |
loaiDuong |
Số nguyên |
Integer |
2 |
Là loại đường nằm trong bảng danh mục: “Loại đường” |
|
Cấp đường |
capDuong |
Chuỗi ký tự |
CharacterString |
50 |
Là phân loại cấp đường theo bảng danh mục: “Phân cấp đường giao thông” |
|
Tên đường |
tenDuong |
Chuỗi ký tự |
CharacterString |
100 |
Tên riêng đường, tên phố |
|
Dữ liệu đồ họa |
geo |
Dữ liệu dạng vùng |
GM_Polygon |
|
Là dữ liệu đồ họa của đối tượng |
c) Lớp giao thông dạng đường
Tên lớp dữ liệu: GiaoThongDangDuong
Kiểu dữ liệu không gian: dữ liệu dạng đường (GM_Line)
|
Trường thông tin |
Kiểu dữ liệu |
Độ dài trường |
Mô tả |
||
|
Tên trường thông tin |
Ký hiệu trường thông tin |
Tiếng Việt |
Tiếng Anh |
||
|
Mã đối tượng |
duongGiaoThongID |
Chuỗi ký tự |
CharacterString |
|
Là dãy ký tự xác định duy nhất đối tượng trong một bảng dữ liệu, được khởi tạo tự động và sử dụng làm khóa chính trong mô hình dữ liệu quan hệ |
|
Loại đường |
loaiDuong |
Số nguyên |
Integer |
2 |
Là loại đường nằm trong bảng danh mục: “Loại đường” |
|
Cấp đường |
capDuong |
Chuỗi ký tự |
CharacterString |
50 |
Là phân loại cấp đường theo bảng danh mục: “Phân cấp đường giao thông” |
|
Tên đường |
tenDuong |
Chuỗi ký tự |
CharacterString |
100 |
Tên riêng đường, tên phố, tên cầu |
|
Dữ liệu đồ họa |
geo |
Dữ liệu dạng đường |
GM_Line |
|
Là dữ liệu đồ họa của đối tượng |
|
Ghi chú: Thu nhận các đối tượng trên bản đồ là đường bộ theo nửa tỷ lệ (1 nét), đường sắt theo nửa tỷ lệ (1 nét), cầu. |
|||||
d) Lớp mặt đường giao thông
Tên lớp dữ liệu: MatDuongGiaoThong
Kiểu dữ liệu không gian: Dữ liệu dạng đường (GM_Line)
|
Trường thông tin |
Kiểu dữ liệu |
Độ dài trường |
Mô tả |
||
|
Tên trường thông tin |
Ký hiệu trường thông tin |
Tiếng Việt |
Tiếng Anh |
||
|
Mã đối tượng |
duongGiaoThongID |
Chuỗi ký tự |
CharacterString |
|
Là dãy ký tự xác định duy nhất đối tượng trong một bảng dữ liệu, được khởi tạo tự động và sử dụng làm khóa chính trong mô hình dữ liệu quan hệ |
|
Loại đường |
loaiDuong |
Số nguyên |
Integer |
2 |
Là loại đường nằm trong bảng danh mục: “Loại đường” |
|
Dữ liệu đồ họa |
geo |
Dữ liệu dạng đường |
GM_Line |
|
Là dữ liệu đồ họa của đối tượng |
|
Ghi chú: Thu nhận các đối tượng trên bản đồ là đường ray; Phần trải mặt, lòng đường, chỗ thay đổi chất liệu rải mặt |
|||||
2.1.5. Dữ liệu địa danh và ghi chú
a) Lớp điểm địa danh
Tên lớp dữ liệu: DiemDiaDanh
Kiểu dữ liệu không gian: Dữ liệu dạng điểm (GM_Point)
|
Trường thông tin |
Kiểu dữ liệu |
Độ dài trường |
Mô tả |
||
|
Tên trường thông tin |
Ký hiệu trường thông tin |
Tiếng Việt |
Tiếng Anh |
||
|
Mã đối tượng |
diaDanhID |
Chuỗi ký tự |
CharacterString |
|
Là dãy ký tự xác định duy nhất đối tượng trong một bảng dữ liệu, được khởi tạo tự động và sử dụng làm khóa chính trong mô hình dữ liệu quan hệ |
|
Mã đơn vị hành chính cấp xã |
maDVHCXa |
Chuỗi ký tự |
CharacterString |
5 |
Là mã số đơn vị hành chính theo quy định của Thủ tướng Chính phủ về việc ban hành bảng danh mục và mã số các đơn vị hành chính Việt Nam. |
|
Mã địa danh |
loaiDiaDanh |
Chuỗi ký tự |
CharacterString |
2 |
Được xác định trong bảng mã: “Loại địa danh” |
|
Tên địa danh |
tenDiaDanh |
Chuỗi ký tự |
CharacterString |
50 |
Là tên địa danh |
|
Dữ liệu đồ họa |
geo |
Dữ liệu dạng đường |
GM_ Line |
|
Là dữ liệu đồ họa của đối tượng |
b) Lớp điểm ghi chú
Tên lớp dữ liệu: DiemGhiChu
Kiểu dữ liệu không gian: dữ liệu dạng điểm (GM_Point)
|
Trường thông tin |
Kiểu dữ liệu |
Độ dài trường |
Mô tả |
||
|
Tên trường thông tin |
Ký hiệu trường thông tin |
Tiếng Việt |
Tiếng Anh |
||
|
Mã đối tượng |
diemGhiChuID |
Chuỗi ký tự |
CharacterString |
|
Là dãy ký tự xác định duy nhất đối tượng trong một bảng dữ liệu, được khởi tạo tự động và sử dụng làm khóa chính trong mô hình dữ liệu quan hệ |
|
Mã đơn vị hành chính cấp xã |
maDVHCXa |
Chuỗi ký tự |
CharacterString |
5 |
Là mã số đơn vị hành chính theo quy định của Thủ tướng Chính phủ về việc ban hành bảng danh mục và mã số các đơn vị hành chính Việt Nam. |
|
Nội dung ghi chú |
noiDungGhiChu |
Chuỗi ký tự |
CharacterString |
255 |
Nội dung ghi chú |
|
Dữ liệu đồ họa |
geo |
Dữ liệu dạng đường |
GM_ Line |
|
Là dữ liệu đồ họa của đối tượng |
|
Ghi chú: Thu nhận các đối tượng trên bản đồ là ghi chú tường nhà, công trình, địa danh xứ đồng, thôn, xóm, tổ dân phố, khối phố... |
|||||
2.2. Dữ liệu không gian đất đai chuyên đề
2.2.1. Dữ liệu địa chính
a) Lớp thửa đất
Tên lớp dữ liệu: ThuaDat
Kiểu dữ liệu không gian: Dữ liệu dạng vùng (GM_Polygon)
|
Trường thông tin |
Kiểu dữ liệu |
Độ dài trường |
Mô tả |
||
|
Tên trường thông tin |
Ký hiệu trường thông tin |
Tiếng Việt |
Tiếng Anh |
||
|
Mã đối tượng |
thuaDatID |
Chuỗi ký tự |
CharacterString |
|
Mã đối tượng trong bảng dữ liệu thực hiện liên kết |
|
Mã thửa đất |
maThuaDat |
Chuỗi ký tự |
CharacterString |
10 |
Là mã định danh thửa đất duy nhất trên toàn quốc gồm 10 ký tự (Mã đơn vị hành chính cấp tỉnh + 8 số tự nhiên) |
|
Mã đơn vị hành chính cấp xã |
maDVHCXa |
Chuỗi ký tự |
CharacterString |
5 |
Là mã số đơn vị hành chính theo quy định của Thủ tướng Chính phủ về việc ban hành bảng danh mục và mã số các đơn vị hành chính Việt Nam. |
|
Số hiệu tờ bản đồ |
soHieuToBanDo |
Số nguyên |
Integer |
4 |
Là số hiệu tờ bản đồ theo bản đồ địa chính |
|
Số thửa đất |
soThuTuThua |
Số nguyên |
Integer |
5 |
Là số thứ tự thửa đất theo bản đồ địa chính |
|
Loại đất |
loaiDat |
Chuỗi ký tự |
CharacterString |
20 |
Là loại đất theo bản đồ địa chính |
|
Diện tích |
dienTich |
Số thực |
Real |
|
Là diện tích không gian của thửa đất, đơn vị tính là mét vuông (m2), làm tròn đến 0,1 m2. |
|
Trạng thái đăng ký |
trangThaiDangKy |
Số nguyên |
Integer |
1 |
Được xác định trong bảng mã: “Loại trạng thái đăng ký cấp giấy chứng nhận” |
|
Tài liệu đo đạc |
taiLieuDoDacID |
Chuỗi ký tự |
CharacterString |
|
Là khóa ngoại liên kết tới bảng Tài liệu đo đạc |
|
Dữ liệu đồ họa |
geo |
Dữ liệu dạng vùng |
GM_ Polygon |
|
Là dữ liệu đồ họa của đối tượng |
b) Lớp dữ liệu thửa đất định vị dạng vùng
Tên lớp dữ liệu: ThuaDatDinhViDangVung
Kiểu dữ liệu không gian: Dữ liệu dạng vùng (GM_Polygon)
|
Trường thông tin |
Kiểu dữ liệu |
Độ dài trường |
Mô tả |
||
|
Tên trường thông tin |
Ký hiệu trường thông tin |
Tiếng Việt |
Tiếng Anh |
||
|
Mã đối tượng |
vungDinhViChuID |
Chuỗi ký tự |
CharacterString |
|
Là dãy ký tự xác định duy nhất đối tượng trong một bảng dữ liệu, được khởi tạo tự động và sử dụng làm khóa chính trong mô hình dữ liệu quan hệ |
|
Mã thửa đất |
maThuaDat |
Chuỗi ký tự |
CharacterString |
10 |
Là mã định danh thửa đất duy nhất trên toàn quốc gồm 10 ký tự (Mã đơn vị hành chính cấp tỉnh + 8 số tự nhiên) |
|
Mã đơn vị hành chính cấp xã |
maDVHCXa |
Chuỗi ký tự |
CharacterString |
5 |
Là mã số đơn vị hành chính theo quy định của Thủ tướng Chính phủ về việc ban hành bảng danh mục và mã số các đơn vị hành chính Việt Nam. |
|
Số hiệu tờ bản đồ |
soHieuToBanDo |
Số nguyên |
Integer |
4 |
Là số hiệu tờ bản đồ |
|
Số thứ tự thửa đất |
soThuTuThua |
Số nguyên |
Integer |
5 |
Là số thứ tự thửa đất |
|
Loại đất |
loaiDat |
Chuỗi ký tự |
CharacterString |
20 |
Là loại đất theo bản đồ địa chính |
|
Diện tích |
dienTich |
Số thực |
Real |
|
Là diện tích không gian của thửa đất, đơn vị tính là mét vuông (m2), làm tròn đến 0,1 m2. |
|
Trạng thái đăng ký |
trangThaiDangKy |
Số nguyên |
Integer |
1 |
Được xác định trong bảng mã: “Loại trạng thái đăng ký cấp giấy chứng nhận” |
|
Tài liệu đo đạc |
taiLieuDoDacID |
Chuỗi ký tự |
CharacterString |
|
Là khóa ngoại liên kết tới bảng Tài liệu đo đạc |
|
Dữ liệu đồ họa |
geo |
Dữ liệu dạng vùng |
GM_ Polygon |
|
Là dữ liệu đồ họa của đối tượng |
c) Lớp dữ liệu thửa đất định vị dạng điểm
Tên lớp dữ liệu: ThuaDatDinhViDangDiem
Kiểu dữ liệu không gian: Dữ liệu dạng điểm (GM_Point)
|
Trường thông tin |
Kiểu dữ liệu |
Độ dài trường |
Mô tả |
||
|
Tên trường thông tin |
Ký hiệu trường thông tin |
Tiếng Việt |
Tiếng Anh |
||
|
Mã đối tượng |
diemDinhViID |
Chuỗi ký tự |
CharacterString |
|
Là dãy ký tự xác định duy nhất đối tượng trong một bảng dữ liệu, được khởi tạo tự động và sử dụng làm khóa chính trong mô hình dữ liệu quan hệ |
|
Mã thửa đất |
maThuaDat |
Chuỗi ký tự |
CharacterString |
10 |
Là mã định danh thửa đất duy nhất trên toàn quốc gồm 10 ký tự (Mã đơn vị hành chính cấp tỉnh + 8 số tự nhiên) |
|
Mã đơn vị hành chính cấp xã |
maDVHCXa |
Chuỗi ký tự |
CharacterString |
5 |
Là mã số đơn vị hành chính theo quy định của Thủ tướng Chính phủ về việc ban hành bảng danh mục và mã số các đơn vị hành chính Việt Nam. |
|
Số hiệu tờ bản đồ |
soHieuToBanDo |
Số nguyên |
Integer |
4 |
Là số hiệu tờ bản đồ |
|
Số thứ tự thửa đất |
soThuTuThua |
Số nguyên |
Integer |
5 |
Là số thứ tự thửa đất |
|
Loại đất |
loaiDat |
Chuỗi ký tự |
CharacterString |
20 |
Là loại đất theo bản đồ địa chính |
|
Trạng thái đăng ký |
trangThaiDangKy |
Số nguyên |
Integer |
1 |
Được xác định trong bảng mã: “Loại trạng thái đăng ký cấp giấy chứng nhận” |
|
Tài liệu đo đạc |
taiLieuDoDacID |
Chuỗi ký tự |
CharacterString |
|
Là khóa ngoại liên kết tới bảng Tài liệu đo đạc |
|
Liên kết File tài liệu đo đạc |
linkFileTaiLieuDoDac |
Chuỗi ký tự |
CharacterString |
|
Là liên kết đến địa chỉ lưu trữ tài liệu đo đạc (mảnh bản đồ dạng ảnh Raster (geoPDF, geoTIFF, TIFF)) đã được quét và định vị sơ bộ lên dữ liệu không gian đất đai nền. |
|
Dữ liệu đồ họa |
geo |
Dữ liệu dạng điểm |
GM_ Point |
|
Là dữ liệu đồ họa của đối tượng |
d) Lớp tài sản gắn liền với đất
Tên lớp dữ liệu: TaiSanGanLienVoiDat
Kiểu dữ liệu không gian: dữ liệu dạng vùng (GM_Polygon)
|
Trường thông tin |
Kiểu dữ liệu |
Độ dài trường |
Mô tả |
||
|
Tên trường thông tin |
Ký hiệu trường thông tin |
Tiếng Việt |
Tiếng Anh |
||
|
Mã đối tượng |
taiSanID |
Chuỗi ký tự |
CharacterString |
|
Là dãy ký tự xác định duy nhất đối tượng trong một bảng dữ liệu, được khởi tạo tự động và sử dụng làm khóa chính trong mô hình dữ liệu quan hệ. |
|
Mã đơn vị hành chính cấp xã |
maDVHCXa |
Chuỗi ký tự |
CharacterString |
5 |
Là mã số đơn vị hành chính theo quy định của Thủ tướng Chính phủ về việc ban hành bảng danh mục và mã số các đơn vị hành |
|
|
|
|
|
|
chính Việt Nam. |
|
Mã loại tài sản gắn liền với đất |
loaiTaiSanGanLienVoiDat |
Số nguyên |
Integer |
2 |
Được xác định trong bảng mã: “Loại tài sản gắn liền với đất” |
|
Tên tài sản |
tenTaiSan |
Chuỗi ký tự |
CharacterString |
255 |
Tên tài sản |
|
Dữ liệu đồ họa |
geo |
Dữ liệu dạng vùng |
GM_Polygon |
|
Là dữ liệu đồ họa của đối tượng |
đ) Lớp đường chỉ giới hành lang an toàn bảo vệ công trình
Tên lớp dữ liệu: DuongChiGioiHanhLangAnToanBaoVe
Kiểu dữ liệu không gian: Dữ liệu dạng đường (GM_Line)
|
Trường thông tin |
Kiểu dữ liệu |
Độ dài trường |
Mô tả |
||
|
Tên trường thông tin |
Ký hiệu trường thông tin |
Tiếng Việt |
Tiếng Anh |
||
|
Mã đối tượng |
chiGioiHanhLangID |
Chuỗi ký tự |
CharacterString |
|
Là dãy ký tự xác định duy nhất đối tượng trong một bảng dữ liệu, được khởi tạo tự động và sử dụng làm khóa chính trong mô hình dữ liệu quan hệ |
|
Loại hành lang an toàn bảo vệ |
loaiHanhLangAnToanBaoVe |
Số nguyên |
Integer |
2 |
Là loại hành lang an toàn bảo vệ nằm trong bảng danh mục |
|
Tên công trình |
tenCongTrinh |
Chuỗi ký tự |
CharacterString |
255 |
Là tên công trình |
|
Dữ liệu đồ họa |
geo |
Dữ liệu dạng đường |
GM_ Line |
|
Là dữ liệu đồ họa của đối tượng |
|
Ghi chú: Quan hệ không gian: đi qua mốc giới hành lang an toàn bảo vệ công trình |
|||||
e) Lớp mốc giới hành lang an toàn bảo vệ công trình
Tên lớp dữ liệu: MocGioiHanhLangAnToanBaoVe
Kiểu dữ liệu không gian: Dữ liệu dạng điểm (GM_Point)
|
Trường thông tin |
Kiểu dữ liệu |
Độ dài trường |
Mô tả |
||
|
Tên trường thông tin |
Ký hiệu trường thông tin |
Tiếng Việt |
Tiếng Anh |
||
|
Mã đối tượng |
mocGioiHanhLangID |
Chuỗi ký tự |
CharacterString |
|
Là dãy ký tự xác định duy nhất đối tượng trong một bảng dữ liệu, được khởi tạo tự động và sử dụng làm khóa chính trong mô hình dữ liệu quan hệ |
|
Loại hành lang an toàn bảo vệ |
loaiHanhLangAnToanBaoV e |
Số nguyên |
Integer |
2 |
Là loại hành lang an toàn bảo vệ nằm trong bảng danh mục |
|
Tên công trình |
tenCongTrinh |
Chuỗi ký tự |
CharacterString |
255 |
Là tên công trình |
|
Ghi chú mốc giới |
ghiChu |
Chuỗi ký tự |
CharacterString |
255 |
Là ghi chú mốc giới hành lang an toàn bảo vệ công trình |
|
Dữ liệu đồ họa |
geo |
Dữ liệu dạng điểm |
GM_ Point |
|
Là dữ liệu đồ họa của đối tượng |
|
Ghi chú: Quan hệ không gian: nằm trên đường chỉ giới hành lang an toàn bảo vệ công trình |
|||||
g) Lớp đường chỉ giới quy hoạch
Tên lớp dữ liệu: DuongChiGioiQuyHoach
Kiểu dữ liệu không gian: dữ liệu dạng đường (GM_Line)
|
Trường thông tin |
Kiểu dữ liệu |
Độ dài trường |
Mô tả |
||
|
Tên trường thông tin |
Ký hiệu trường thông tin |
Tiếng Việt |
Tiếng Anh |
||
|
Mã đối tượng |
duongChiGioiQHID |
Chuỗi ký tự |
CharacterString |
|
Là dãy ký tự xác định duy nhất đối tượng trong một bảng dữ liệu, được khởi tạo tự động và sử dụng làm khóa chính trong mô hình dữ liệu quan hệ |
|
Loại quy hoạch |
loaiQuyHoach |
Số nguyên |
Integer |
2 |
Là loại quy hoạch nằm trong bảng danh mục |
|
Dữ liệu đồ họa |
geo |
Dữ liệu dạng đường |
GM_ Line |
|
Là dữ liệu đồ họa của đối tượng |
|
Ghi chú: Quan hệ không gian: đi qua mốc giới quy hoạch |
|||||
h) Lớp mốc giới quy hoạch
Tên lớp dữ liệu: MocGioiQuyHoach
Kiểu dữ liệu không gian: Dữ liệu dạng điểm (GM_Point)
|
Trường thông tin |
Kiểu dữ liệu |
Độ dài trường |
Mô tả |
||
|
Tên trường thông tin |
Ký hiệu trường thông tin |
Tiếng Việt |
Tiếng Anh |
||
|
Mã đối tượng |
moiGioiQHID |
Chuỗi ký tự |
CharacterString |
|
Là dãy ký tự xác định duy nhất đối tượng trong một bảng dữ liệu, được khởi tạo tự động và sử dụng làm khóa chính trong mô hình dữ liệu quan hệ |
|
Loại quy hoạch |
loaiQuyHoach |
Số nguyên |
Integer |
2 |
Là loại quy hoạch nằm trong bảng danh mục |
|
Ghi chú |
ghiChu |
Chuỗi ký tự |
CharacterString |
255 |
Là ghi chú mốc giới quy hoạch |
|
Dữ liệu đồ họa |
geo |
Dữ liệu dạng điểm |
GM_ Point |
|
Là dữ liệu đồ họa của đối tượng |
2.2.2. Dữ liệu điều tra, đánh giá, bảo vệ, cải tạo, phục hồi đất
2.2.2.1. Nhóm lớp dữ liệu về chất lượng đất, tiềm năng đất đai cấp vùng kinh tế - xã hội, cả nước
a) Lớp dữ liệu về điểm điều tra, lấy mẫu cấp vùng kinh tế - xã hội, cả nước
Tên lớp dữ liệu: DiemDieuTraDGD_[Vung|CaNuoc]
Kiểu dữ liệu không gian: Dữ liệu dạng điểm (GM_Point)
|
Trường thông tin |
Kiểu dữ liệu |
Độ dài trường |
Mô tả |
||
|
Tên trường thông tin |
Ký hiệu trường thông tin |
Tiếng Việt |
Tiếng Anh |
||
|
Mã điểm điều tra |
diemDieuTraID |
Chuỗi ký tự |
CharacterString |
|
Là dãy ký tự xác định duy nhất đối tượng trong một bảng dữ liệu, được khởi tạo tự động và sử dụng làm khóa chính trong mô hình dữ liệu quan hệ |
|
Số thứ tự điểm điều tra |
soThuTuDiemDieuTra |
Số nguyên |
Integer |
|
Là số thứ tự điểm điều tra |
|
Tên điểm điều tra phẫu diện đất |
tenDiem |
Chuỗi ký tự |
CharacterString |
20 |
Tên điểm điều tra phẫu diện đất |
|
Mã đơn vị hành chính cấp xã |
maDVHCXa |
Chuỗi ký tự |
CharacterString |
5 |
Là mã số đơn vị hành chính theo quy định của Thủ tướng Chính phủ về việc ban hành bảng danh mục và mã số các đơn vị hành chính Việt Nam. |
|
Loại thổ nhưỡng |
thoNhuong |
Chuỗi ký tự |
CharacterString |
20 |
Là thông tin về thổ nhưỡng của khoanh đất |
|
Chỉ tiêu về địa hình |
diaHinh |
Chuỗi ký tự |
CharacterString |
20 |
Là thông tin về địa hình (đô đốc, địa hình tương đối) của khoanh đất |
|
Tên điểm lấy mẫu đất |
phauDien |
Chuỗi ký tự |
CharacterString |
20 |
Là tên của phẫu diện được đặt theo kế hoạch điều tra |
|
Số thứ tự khoanh đất |
soThuTuKhoanhDat |
Số nguyên |
Integer |
4 |
Là số thứ tự khoanh đất |
|
Tên khoanh đất |
tenKhoanh |
Chuỗi ký tự |
CharacterString |
20 |
Là thông tin về ký hiệu tên khoanh đất (ký hiệu viết tắt của tên địa danh và số thứ tự khoanh đất |
|
Tọa độ X |
toaDoX |
Số thực |
Real |
|
Là tọa độ vuông góc phẳng X trong Hệ tọa độ quốc gia của điểm lấy mẫu. Đơn vị tính là mét (m), độ chính xác được làm tròn đến 02 số phần thập phân. |
|
Tọa độ Y |
toaDoY |
Số thực |
Real |
|
Là tọa độ vuông góc phẳng Y trong Hệ tọa độ quốc gia của điểm lấy mẫu. Đơn vị tính là mét (m), độ chính xác được làm tròn đến 02 số phần thập phân. |
|
Loại phẫu diện |
loai_PD |
Chuỗi ký tự |
CharacterString |
1 |
Là thông tin về loại phẫu diện: 1: Phẫu diện chính; 2: Phẫu diện phụ; 3: Phẫu diện thăm dò. |
|
Thông tin chi tiết về phẫu diện đất |
phauDienDatID |
|
|
|
Là khóa ngoại liên kết với dữ liệu về phẫu diện đất trong điều tra, đánh giá đất đai cấp vùng, cả nước |
|
Thuộc tính bộ dữ liệu điều tra, đánh giá đất đai cấp vùng, cả nước |
boDuLieuVungCaNuoc ID |
|
|
|
Là liên kết đến bảng thuộc tính bộ dữ liệu điều tra, đánh giá đất đai cấp vùng, cả nước. |
|
Dữ liệu đồ họa |
geo |
Dữ liệu dạng điểm |
GM_Point |
|
Là dữ liệu đồ họa |
b) Lớp dữ liệu khoanh đất điều tra cấp vùng kinh tế - xã hội, cả nước
Tên lớp dữ liệu: KhoanhDieuTraDGD_[Vung|CaNuoc]
Kiểu dữ liệu không gian: dữ liệu dạng vùng (GM_Polygon)
|
Trường thông tin |
Kiểu dữ liệu |
Độ dài trường |
Mô tả |
||
|
Tên trường thông tin |
Ký hiệu trường thông tin |
Tiếng Việt |
Tiếng Anh |
||
|
Mã khoanh đất điều tra |
khoanhDatDieuTraID |
Chuỗi ký tự |
CharacterString |
|
Là dãy ký tự xác định duy nhất đối tượng trong một bảng dữ liệu, được khởi tạo tự động và sử dụng làm khóa chính trong mô hình dữ liệu quan hệ |
|
Số thứ tự khoanh đất |
soThuTuKhoanhDat |
Số nguyên |
Integer |
4 |
Là số thứ tự khoanh đất |
|
Mã đơn vị hành chính cấp xã |
maDVHCXa |
Chuỗi ký tự |
CharacterString |
5 |
Là mã số đơn vị hành chính theo quy định của Thủ tướng Chính phủ về việc ban hành bảng danh mục và mã số các đơn vị hành chính Việt Nam. |
|
Tên khoanh đất |
tenKhoanh |
Chuỗi ký tự |
CharacterString |
50 |
Là thông tin về ký hiệu tên khoanh đất (ký hiệu viết tắt của tên địa danh và số thứ tự khoanh đất) |
|
Diện tích khoanh đất |
dienTich |
Số thực |
Real |
|
Diện tích khoanh đất, đơn vị tính héc ta (ha), làm tròn đến 0,1 ha. |
|
Loại thổ nhưỡng |
thoNhuong |
Chuỗi ký tự |
CharacterString |
50 |
Loại thổ nhưỡng được gộp theo mức độ đồng nhất trong cấp điều tra, đánh giá |
|
Tầng dày |
tangDay |
Chuỗi ký tự |
CharacterString |
20 |
Là độ dày tầng đất trong cấp điều tra, đánh giá |
|
Địa hình |
diaHinh |
Chuỗi ký tự |
CharacterString |
20 |
Trong danh mục địa hình |
|
Điểm điều tra phẫu diện kỳ trước |
phauDien_KT |
Chuỗi ký tự |
CharacterString |
20 |
Là thông tin về tên của điểm lấy phẫu diện kỳ trước trong khoanh đất |
|
Thuộc tính bộ dữ liệu điều tra, đánh giá đất đai cấp vùng, cả nước |
boDuLieuVungCaNuocID |
|
|
|
Là liên kết đến bảng thuộc tính bộ dữ liệu điều tra, đánh giá đất đai cấp vùng, cả nước. |
|
Dữ liệu đồ họa |
geo |
Dữ liệu dạng vùng |
GM_ Polygon |
|
Là dữ liệu đồ họa |
c) Lớp dữ liệu về đặc điểm thổ nhưỡng cấp vùng kinh tế - xã hội, cả nước
Tên lớp dữ liệu: ThoNhuong_[Vung|CaNuoc]
Kiểu dữ liệu không gian: dữ liệu dạng điểm (GM_Polygon)
|
Trường thông tin |
Kiểu dữ liệu |
Độ dài trường |
Mô tả |
||
|
Tên trường thông tin |
Ký hiệu trường thông tin |
Tiếng Việt |
Tiếng Anh |
||
|
Mã đối tượng |
KhoanhThoNhuongID |
Chuỗi ký tự |
CharacterString |
|
Là dãy ký tự xác định duy nhất đối tượng trong một bảng dữ liệu, được khởi tạo tự động và sử dụng làm khóa chính trong mô hình dữ liệu quan hệ |
|
Mã khoanh đất điều tra |
khoanhDatDieuTraID |
Chuỗi ký tự |
CharacterString |
|
Là khóa ngoại liên kết đến lớp dữ liệu khoanh đất điều tra cấp vùng kinh tế - xã hội, cả nước |
|
Diện tích khoanh đất |
dienTich |
Số thực |
Real |
|
Diện tích khoanh đất, đơn vị tính héc ta (ha), làm tròn đến 0,1 ha. |
|
Loại thổ nhưỡng |
thoNhuong |
Chuỗi ký tự |
CharacterString |
20 |
Là thông tin về thổ nhưỡng của khoanh đất |
|
Chỉ tiêu về địa hình |
diaHinh |
Chuỗi ký tự |
CharacterString |
20 |
Là thông tin về địa hình (đô đốc, địa hình tương đối) |
|
Tầng dày |
tangDay |
Chuỗi ký tự |
CharacterString |
20 |
Là thông tin về độ dày tầng đất |
|
Phân cấp đặc điểm nhóm đất |
pc_DacDiemDat |
Chuỗi ký tự |
CharacterString |
20 |
Là thông tin phân cấp về một số chỉ tiêu cấu thành lên nhóm đất trong điều tra, đánh giá đất đai (thổ nhưỡng, địa hình, chế độ nước, khí hậu) |
|
Tên điểm lấy mẫu đất |
phauDien |
Chuỗi ký tự |
CharacterString |
20 |
Là tên của phẫu diện đại diện gắn với khoanh đất |
|
Thông tin chi tiết về phẫu diện đất |
phauDienDatID |
Chuỗi ký tự |
CharacterString |
|
Là khóa ngoại liên kết với dữ liệu về phẫu diện đất trong điều tra, đánh giá đất đai cấp vùng, cả nước |
|
Thuộc tính bộ dữ liệu điều tra, đánh giá đất đai cấp vùng, cả nước |
boDuLieuVungCaNuocID |
Chuỗi ký tự |
CharacterString |
|
Là liên kết đến bảng thuộc tính bộ dữ liệu điều tra, đánh giá đất đai cấp vùng, cả nước. |
|
Dữ liệu đồ họa |
geo |
Dữ liệu dạng vùng |
GM_PoLyGon |
|
Là dữ liệu đồ họa |
d) Lớp dữ liệu kết quả đánh giá chất lượng đất cấp vùng kinh tế - xã hội, cả nước
Tên lớp dữ liệu: ChatLuongDat_[Vung|CaNuoc]
Kiểu dữ liệu không gian: dữ liệu dạng điểm (GM_Polygon)
|
Trường thông tin |
Kiểu dữ liệu |
Độ dài trường |
Mô tả |
||
|
Tên trường thông tin |
Ký hiệu trường thông tin |
Tiếng Việt |
Tiếng Anh |
||
|
Mã khoanh chất lượng đất |
khoanhChatLuongDatID |
Chuỗi ký tự |
CharacterString |
|
Là dãy ký tự xác định duy nhất đối tượng trong một bảng dữ liệu, được khởi tạo tự động và sử dụng làm khóa chính trong mô hình dữ liệu quan hệ |
|
Số thứ tự khoanh chất lượng đất |
soThuTuKhoanhCLD |
Số nguyên |
Integer |
4 |
Là số thứ tự khoanh chất lượng đất |
|
Diện tích khoanh đất |
dienTich |
Số thực |
Real |
|
Diện tích khoanh đất, đơn vị tính héc ta (ha), làm tròn đến 0,1 ha. |
|
Tên khoanh đất |
tenKhoanh |
Chuỗi kí tự |
CharacterString |
20 |
Là thông tin về ký hiệu tên khoanh đất (ký hiệu viết tắt của tên địa danh và số thứ tự khoanh đất) |
|
Điểm điều tra phẫu diện |
phauDien |
Chuỗi kí tự |
CharacterString |
20 |
Là thông tin về ký hiệu tên khoanh đất (ký hiệu viết tắt của tên địa danh và số thứ tự khoanh đất) |
|
Loại thổ nhưỡng |
loaiThoNhuong |
Chuỗi kí tự |
CharacterString |
20 |
Là thông tin về thổ nhưỡng |
|
Tầng dày |
tangDay |
Chuỗi kí tự |
CharacterString |
20 |
Là thông tin về tầng dày |
|
Địa hình |
diaHinh |
Chuỗi kí tự |
CharacterString |
20 |
Là thông tin về địa hình |
|
Phân cấp thổ nhưỡng |
pc_ThoNhuong |
Chuỗi kí tự |
CharacterString |
20 |
Là thông tin phân cấp thổ nhưỡng |
|
Phân cấp tầng dày |
Pc_TangDay |
Chuỗi kí tự |
CharacterString |
20 |
Là thông tin về tầng dày |
|
Phân cấp đặc điểm nhóm đất |
pc_DacDiemDat |
Chuỗi ký tự |
CharacterString |
20 |
Là thông tin phân cấp về một số chỉ tiêu cấu thành lên nhóm đất trong điều tra, đánh giá đất đai (thổ nhưỡng, địa hình, chế độ nước, khí hậu) |
|
Phân cấp địa hình |
pc_diaHinh |
Chuỗi ký tự |
CharacterString |
20 |
Là thông tin phân cấp địa hình |
|
Phân cấp tính chất vật lý - hóa học - sinh học của đất |
pc_tinhChat |
Chuỗi ký tự |
CharacterString |
20 |
Là thông tin phân cấp về tính chất vật lý, hóa học, sinh học của đất |
|
Phân cấp khí hậu |
pc_khiHau |
Chuỗi ký tự |
CharacterString |
20 |
Phân cấp khí hậu bao gồm tổng hợp của các yếu tố lượng mưa, tổng tích ôn, khô hạn |
|
Phân cấp chế độ nước |
pc_cheDoNuoc |
Chuỗi ký tự |
CharacterString |
20 |
Phân cấp chế độ nước bao gồm tổng hợp của các yếu tố chế độ tưới, ngập úng, xâm nhập mặn |
|
Loại đất theo mục đích sử dụng |
hienTrang |
Chuỗi ký tự |
CharacterString |
20 |
Loại đất tổng hợp theo bảng mã danh mục loại đất |
|
Phân mức chất lượng đất |
pc_chatLuongDat |
Chuỗi ký tự |
CharacterString |
20 |
Phân cấp đánh giá chất lượng đất cao, trung bình, thấp |
|
Thuộc tính bộ dữ liệu điều tra, đánh giá đất đai cấp vùng, cả nước |
boDuLieuVungCaNuocID |
Chuỗi ký tự |
CharacterString |
|
Là liên kết đến bảng thuộc tính bộ dữ liệu điều tra, đánh giá đất đai cấp vùng, cả nước. |
|
Dữ liệu đồ họa |
geo |
Dữ liệu dạng vùng |
GM_PoLyGon |
|
Là dữ liệu đồ họa |
đ) Lớp dữ liệu kết quả đánh giá tiềm năng đất đai cấp vùng kinh tế - xã hội, cả nước
Tên lớp dữ liệu: TiemNangDat_[Vung|CaNuoc]
Kiểu dữ liệu không gian: dữ liệu dạng điểm (GM_Polygon)
|
Trường thông tin |
Kiểu dữ liệu |
Độ dài trường |
Mô tả |
||
|
Tên trường thông tin |
Ký hiệu trường thông tin |
Tiếng Việt |
Tiếng Anh |
||
|
Mã khoanh tiềm năng đất đai |
khoanhTiemNangDatID |
Chuỗi ký tự |
CharacterString |
|
Là dãy ký tự xác định duy nhất đối tượng trong một bảng dữ liệu, được khởi tạo tự động và sử dụng làm khóa chính trong mô hình dữ liệu quan hệ |
|
Số thứ tự khoanh đất đánh giá tiềm năng |
soThuThuKhoanhTNDID |
Số nguyên |
Integer |
4 |
Là số thứ tự khoanh đất |
|
Diện tích khoanh đất |
dienTich |
Số thực |
Real |
|
Diện tích khoanh đất, đơn vị tính héc ta (ha), làm tròn đến 0,1 ha. |
|
Phân mức chất lượng đất |
pc_chatLuongDat |
Chuỗi ký tự |
CharacterString |
20 |
Phân cấp đánh giá chất lượng đất cao, trung bình, thấp |
|
Phân cấp chế độ nước |
pc_cheDoNuoc |
Chuỗi ký tự |
CharacterString |
20 |
Phân cấp đánh giá chế độ nước (được tổng hợp từ chế độ tưới, ngập úng, xâm nhập mặn) |
|
Đánh giá hiệu quả kinh tế |
pc_hieuQuaKinhTe |
Chuỗi ký tự |
CharacterString |
20 |
Là thông tin về phân cấp kết quả đánh giá hiệu quả kinh tế |
|
Đánh giá hiệu quả xã hội |
pc_hieuQuaXaHoi |
Chuỗi ký tự |
CharacterString |
20 |
Là thông tin về phân cấp kết quả đánh giá hiệu quả xã hội |
|
Đánh giá hiệu quả môi trường |
pc_hieuQuaMoiTruong |
Chuỗi ký tự |
CharacterString |
20 |
Là thông tin về phân cấp kết quả đánh giá hiệu quả môi trường |
|
Đánh giá tiềm năng đất |
pc_tiemNang |
Chuỗi ký tự |
CharacterString |
20 |
Phân cấp đánh giá tiềm năng đất cao, trung bình, thấp |
|
Thuộc tính bộ dữ liệu điều tra, đánh giá đất đai cấp vùng, cả nước |
boDuLieuVungCaNuocID |
Chuỗi ký tự |
CharacterString |
|
Là liên kết đến bảng thuộc tính bộ dữ liệu điều tra, đánh giá đất đai cấp vùng, cả nước. |
|
Dữ liệu đồ họa |
geo |
Dữ liệu dạng vùng |
GM_PoLyGon |
|
Là dữ liệu đồ họa |
2.2.2.2. Nhóm lớp dữ liệu về thoái hóa đất cấp vùng kinh tế - xã hội, cả nước
a) Lớp dữ liệu về điểm điều tra, lấy mẫu trong đánh giá thoái hóa đất cấp vùng kinh tế - xã hội, cả nước
Tên lớp dữ liệu: DiemDieuTraTHD_[Vung|CaNuoc]
Kiểu dữ liệu không gian: Dữ liệu dạng điểm (GM_Point)
|
Trường thông tin |
Kiểu dữ liệu |
Độ dài trường |
Mô tả |
||
|
Tên trường thông tin |
Ký hiệu trường thông tin |
Tiếng Việt |
Tiếng Anh |
||
|
Mã điểm điều tra |
diemDieuTraID |
Chuỗi ký tự |
CharacterString |
|
Là dãy ký tự xác định duy nhất đối tượng trong một bảng dữ liệu, được khởi tạo tự động và sử dụng làm khóa chính trong mô hình dữ liệu quan hệ |
|
Mã khoanh đất điều tra |
khoanhDatDieuTraID |
Chuỗi ký tự |
CharacterString |
|
Là khóa ngoại liên kết đến lớp dữ liệu khoanh đất điều tra cấp vùng kinh tế - xã hội, cả nước |
|
Tên điểm điều tra phẫu diện đất |
tenDiem |
Chuỗi ký tự |
CharacterString |
20 |
Tên điểm điều tra phẫu diện đất |
|
Mã đơn vị hành chính cấp xã |
maDVHCXa |
Chuỗi ký tự |
CharacterString |
5 |
Là mã số đơn vị hành chính theo quy định của Thủ tướng Chính phủ về việc ban hành bảng danh mục và mã số các đơn vị hành chính Việt Nam. |
|
Loại thổ nhưỡng |
thoNhuong |
Chuỗi ký tự |
CharacterString |
20 |
Là thông tin về thổ nhưỡng của khoanh đất |
|
Chỉ tiêu về địa hình |
Diahinh |
Chuỗi ký tự |
CharacterString |
20 |
Là thông tin về địa hình (đô đốc, địa hình tương đối) của khoanh đất |
|
Tên khoanh đất |
tenKhoanh |
Chuỗi ký tự |
CharacterString |
20 |
Là thông tin về ký hiệu tên khoanh đất (ký hiệu viết tắt của tên địa danh và số thứ tự khoanh đất |
|
Chế độ tưới kỳ trước |
Tuoi_KyTruoc |
Chuỗi ký tự |
CharacterString |
20 |
Là thông tin về chế độ tưới của điều tra, đánh giá thoái hóa đất kỳ trước |
|
Xâm nhập mặn kỳ trước |
xamNhapMan_KyTruoc |
Chuỗi ký tự |
CharacterString |
20 |
Là thông tin về xâm nhập mặn của điều tra, đánh giá thoái hóa đất kỳ trước |
|
Ngập úng kỳ trước |
ngapUng_KyTruoc |
Chuỗi ký tự |
CharacterString |
20 |
Là thông tin về ngập úng của điều tra, đánh giá thoái hóa đất kỳ trước |
|
Điểm điều tra, lấy mẫu kỳ trước |
diemDieuTra_KyTruoc |
Chuỗi ký tự |
CharacterString |
20 |
Là thông tin về điểm điều tra, lấy mẫu của điều tra, đánh giá thoái hóa đất kỳ trước |
|
Tên điểm điều tra |
tenDiemDieuTra_KyTruoc |
Chuỗi ký tự |
CharacterString |
20 |
Là thông tin về điểm điều tra của điều tra, đánh giá thoái hóa đất kỳ trước |
|
Tọa độ X |
toaDoX |
Số thực |
Real |
|
Là tọa độ vuông góc phẳng X trong Hệ tọa độ quốc gia của điểm lấy mẫu. Đơn |
|
|
|
|
|
|
vị tính là mét (m), độ chính xác được làm tròn đến 02 số phần thập phân. |
|
Tọa độ Y |
toaDoY |
Số thực |
Real |
|
Là tọa độ vuông góc phẳng Y trong Hệ tọa độ quốc gia của điểm lấy mẫu. Đơn vị tính là mét (m), độ chính xác được làm tròn đến 02 số phần thập phân. |
|
Loại điểm điều tra |
loai_Diem |
Chuỗi ký tự |
CharacterString |
20 |
Là thông tin về loại điểm điều tra (xói mòn, khô hạn, kết von, suy giảm độ phì) |
|
Thuộc tính bộ dữ liệu điều tra thoái hóa đất cấp vùng, cả nước |
boDuLieuVungCaNuocID |
Chuỗi ký tự |
CharacterString |
|
Là liên kết đến bảng thuộc tính bộ dữ liệu điều tra thoái hóa đất cấp vùng, cả nước |
|
Dữ liệu đồ họa |
geo |
Dữ liệu dạng điểm |
GM_Point |
|
Là dữ liệu đồ họa |
b) Lớp dữ liệu khoanh đất điều tra, đánh giá thoái hóa đất cấp vùng kinh tế - xã hội, cả nước
Tên lớp dữ liệu: KhoanhDieuTraTHD_[Vung|CaNuoc]
Kiểu dữ liệu không gian: Dữ liệu dạng vùng (GM_Polygon)
|
Trường thông tin |
Kiểu dữ liệu |
Độ dài trường |
Mô tả |
||
|
Tên trường thông tin |
Ký hiệu trường thông tin |
Tiếng Việt |
Tiếng Anh |
||
|
Mã khoanh đất điều tra |
khoanhDatDieuTraID |
Chuỗi ký tự |
CharacterString |
|
Là dãy ký tự xác định duy nhất đối tượng trong một bảng dữ liệu, được khởi tạo tự động và sử dụng làm khóa chính trong mô hình dữ liệu quan hệ |
|
Số thứ tự khoanh đất |
soThuTuKhoanhDat |
Số nguyên |
Integer |
|
Là số thứ tự khoanh đất |
|
Mã đơn vị hành chính cấp xã |
maDVHCXa |
Chuỗi ký tự |
CharacterString |
5 |
Là mã số đơn vị hành chính theo quy định của Thủ tướng Chính phủ về việc ban hành bảng danh mục và mã số các đơn vị hành chính Việt Nam. |
|
Tên khoanh đất |
tenKhoanh |
Chuỗi ký tự |
CharacterString |
20 |
Là thông tin về ký hiệu tên khoanh đất (ký hiệu viết tắt của tên địa danh và số thứ tự khoanh đất) |
|
Diện tích khoanh đất |
dienTich |
Số thực |
Real |
|
Diện tích khoanh đất, đơn vị tính héc ta (ha), làm tròn đến 0,1 ha. |
|
Loại thổ nhưỡng |
thoNhuong |
Chuỗi ký tự |
CharacterString |
20 |
Loại thổ nhưỡng được gộp theo mức độ đồng nhất trong cấp điều tra, đánh giá |
|
Tầng dày |
tangDay |
Chuỗi ký tự |
CharacterString |
20 |
Là độ dày tầng đất trong cấp điều tra, đánh giá |
|
Địa hình |
diaHinh |
Chuỗi ký tự |
CharacterString |
20 |
Trong danh mục địa hình |
|
Điểm điều tra phẫu diện kỳ trước |
phauDien_KyTruoc |
Chuỗi ký tự |
CharacterString |
20 |
Là thông tin về tên của điểm đào phẫu diện kỳ trước trong khoanh đất |
|
Thuộc tính bộ dữ liệu điều tra thoái hóa đất cấp vùng, cả nước |
boDuLieuVungCaNuocID |
Chuỗi ký tự |
CharacterString |
|
Là liên kết đến bảng thuộc tính bộ dữ liệu điều tra thoái hóa đất cấp vùng, cả nước |
|
Dữ liệu đồ họa |
geo |
Dữ liệu dạng vùng |
GM_Polygon |
|
Là dữ liệu đồ họa |
c) Lớp dữ liệu kết quả đánh giá thoái hóa đất đai cấp vùng kinh tế - xã hội, cả nước
Tên lớp dữ liệu: ThoaiHoaDat_[Vung|CaNuoc]
Kiểu dữ liệu không gian: dữ liệu dạng vùng (GM_Polygon)
|
Trường thông tin |
Kiểu dữ liệu |
Độ dài trường |
Mô tả |
||
|
Tên trường thông tin |
Ký hiệu trường thông tin |
Tiếng Việt |
Tiếng Anh |
||
|
Mã khoanh thoái hóa đất |
khoanhDatThoaiHoaID |
Chuỗi ký tự |
CharacterString |
|
Là dãy ký tự xác định duy nhất đối tượng trong một bảng dữ liệu, được khởi tạo tự động và sử dụng làm khóa chính trong mô hình dữ liệu quan hệ |
|
Số thứ tự khoanh đất |
soThuTuKhoanhid |
Số nguyên |
Integer |
4 |
Là số thứ tự khoanh đất |
|
Diện tích khoanh đất |
dienTich |
Số thực |
Real |
|
Diện tích khoanh đất, đơn vị tính héc ta (ha), làm tròn đến 0,1 ha. |
|
Tên khoanh đất |
tenKhoanh |
Chuỗi ký tự |
CharacterString |
20 |
Là thông tin về ký hiệu tên khoanh đất trong điều tra, đánh giá thoái hóa đất |
|
Tên điểm điều tra |
tenDiem |
Chuỗi ký tự |
CharacterString |
20 |
Là điểm điều tra đại diện cho khoanh đất điều tra thoái hóa |
|
Phân cấp thổ nhưỡng |
pc_thoNhuong |
Chuỗi ký tự |
CharacterString |
20 |
Là thông tin về loại thổ nhưỡng được gộp theo mức độ đồng nhất trong cấp điều tra, đánh giá |
|
Phân cấp địa hình |
pc_diaHinh |
Chuỗi ký tự |
CharacterString |
20 |
Là thông tin về phân cấp địa hình được gộp theo mức độ đồng nhất trong cấp điều tra, đánh giá |
|
Phân cấp đất bị suy giảm độ phì |
pc_SuyGiamDoPhi |
Chuỗi ký tự |
CharacterString |
20 |
Là phân cấp đất bị suy giảm độ phì |
|
Phân cấp đất bị xói mòn |
pc_xoiMon |
Chuỗi ký tự |
CharacterString |
20 |
Là phân cấp đất bị xói mòn |
|
Phân cấp đất bị khô hạn |
pc_khoHan |
Chuỗi ký tự |
CharacterString |
20 |
Là phân cấp đất bị khô hạn |
|
Phân cấp đất bị mặn hóa |
pc_manHoa |
Chuỗi ký tự |
CharacterString |
20 |
Là phân cấp đất bị mặn hóa |
|
Phân cấp đất bị phèn hóa |
pc_phenHoa |
Chuỗi ký tự |
CharacterString |
20 |
Là phân cấp đất bị phèn hóa |
|
Phân cấp đất bị kết von, đá ong hóa |
pc_ketVon |
Chuỗi ký tự |
CharacterString |
20 |
Là phân cấp đất bị kết von, đá ong hóa |
|
Phân mức đánh giá thoái hóa đất |
pc_thoaiHoa |
Chuỗi ký tự |
CharacterString |
20 |
Là phân cấp đất bị thoái hóa |
|
Thuộc tính bộ dữ liệu điều tra thoái hóa đất cấp vùng, cả nước |
boDuLieuVungCaNuocID |
Chuỗi ký tự |
CharacterString |
|
Là liên kết đến bảng thuộc tính bộ dữ liệu điều tra thoái hóa đất cấp vùng, cả nước |
|
Dữ liệu đồ họa |
geo |
Dữ liệu dạng vùng |
GM_PoLyGon |
|
Là dữ liệu đồ họa |
2.2.2.3. Nhóm lớp dữ liệu về ô nhiễm đất cấp vùng kinh tế - xã hội, cả nước
a) Lớp dữ liệu điểm điều tra ô nhiễm đất đai cấp vùng kinh tế - xã hội, cả nước
Tên lớp dữ liệu: DiemDieuTraOND_[Vung|CaNuoc] Kiểu dữ liệu không gian: Dữ liệu dạng điểm (GM_Point)
|
Trường thông tin |
Kiểu dữ liệu |
Độ dài trường |
Mô tả |
||
|
Tên trường thông tin |
Ký hiệu trường thông tin |
Tiếng Việt |
Tiếng Anh |
||
|
Mã điểm điều tra |
diemDieuTraID |
Chuỗi ký tự |
CharacterString |
|
Là dãy ký tự xác định duy nhất đối tượng trong một bảng dữ liệu, được khởi tạo tự động và sử dụng làm khóa chính trong mô hình dữ liệu quan hệ |
|
Số thứ tự điểm điều tra |
soThuTuDiem |
Số nguyên |
Integer |
4 |
Là số thứ tự khoanh đất gắn với điểm điều tra |
|
Loại điểm điều tra |
loaiDiem |
Chuỗi ký tự |
CharacterString |
20 |
Là loại dữ liệu nằm trong bảng danh mục dữ liệu điều tra |
|
Mã đơn vị hành chính cấp xã |
maDVHCXa |
Chuỗi ký tự |
CharacterString |
5 |
Là mã số đơn vị hành chính theo quy định của Thủ tướng Chính phủ về việc ban hành bảng danh mục và mã số các đơn vị hành chính Việt Nam. |
|
Loại đất theo mục đích sử dụng |
hienTrang |
Chuỗi ký tự |
CharacterString |
3 |
Là loại sử dụng đất hiện trạng trong bảng danh mục loại đất |
|
Thổ nhưỡng |
thoNhuong |
Chuỗi ký tự |
CharacterString |
20 |
Là thông tin về thổ nhưỡng của khoanh đất |
|
Địa hình |
diaHinh |
Chuỗi ký tự |
CharacterString |
20 |
Là thông tin về địa hình (đô đốc, địa hình tương đối) của khoanh đất |
|
Tên điểm điều tra ô nhiễm |
diemON |
Chuỗi ký tự |
CharacterString |
20 |
Là thông tin về tên điểm điều tra ô nhiễm đất |
|
Tọa độ X |
toaDoX |
Số thực |
Real |
|
Là tọa độ vuông góc phẳng X trong Hệ tọa độ quốc gia của điểm lấy mẫu. Đơn vị tính là mét (m), độ chính xác được làm tròn đến 02 số phần thập phân. |
|
Tọa độ Y |
toaDoY |
Số thực |
Real |
|
Là tọa độ vuông góc phẳng Y trong Hệ tọa độ quốc gia của điểm lấy mẫu. Đơn vị tính là mét (m), độ chính xác được làm tròn đến 02 số phần thập phân. |
|
Khu vực điều tra ô nhiễm |
khuVucDieuTra |
Chuỗi ký tự |
CharacterString |
2 |
Là số thứ tự khu vực điều tra ô nhiễm |
|
Nguồn gây ô nhiễm |
nguonON |
Chuỗi ký tự |
CharacterString |
20 |
Tên ký hiệu nguồn gây ô nhiễm |
|
Tác nhân gây ô nhiễm |
tacNhan |
Chuỗi ký tự |
CharacterString |
20 |
Tên ký hiệu tác nhân gây ô nhiễm |
|
Thuộc tính bộ dữ liệu điều tra thoái hóa đất cấp vùng, cả nước |
boDuLieuVungCaNuocID |
Chuỗi ký tự |
CharacterString |
|
Là liên kết đến bảng thuộc tính bộ dữ liệu điều tra thoái hóa đất cấp vùng, cả nước |
|
Dữ liệu đồ họa |
geo |
Dữ liệu dạng điểm |
GM_Point |
|
Là dữ liệu đồ họa |
b) Lớp dữ liệu phạm vi ảnh hưởng ô nhiễm đất đai cấp vùng kinh tế - xã hội, cả nước
Tên lớp dữ liệu: PhamViOND_[Vung|CaNuoc]
Kiểu dữ liệu không gian: Dữ liệu dạng vùng (GM_Polygon)
|
Trường thông tin |
Kiểu dữ liệu |
Độ dài trường |
Mô tả |
||
|
Tên trường thông tin |
Ký hiệu trường thông tin |
Tiếng Việt |
Tiếng Anh |
||
|
Mã khoanh đất |
khoanhDatONID |
Chuỗi ký tự |
CharacterString |
|
Là dãy ký tự xác định duy nhất đối tượng trong một bảng dữ liệu, được khởi tạo tự động và sử dụng làm khóa chính trong mô hình dữ liệu quan hệ |
|
Số thứ tự khoanh đất |
soThuTuKhoanh |
Số nguyên |
Integer |
4 |
Là số thứ tự khoanh đất |
|
Diện tích khoanh đất |
dienTich |
Số thực |
Real |
|
Diện tích khoanh đất, đơn vị tính héc ta (ha), làm tròn đến 0,1 ha. |
|
Tên điểm điều tra ô nhiễm |
diemON |
Chuỗi ký tự |
CharacterString |
20 |
Là tên điểm điều tra ô nhiễm gắn với khoanh đất |
|
Khu vực điều tra ô nhiễm |
khuVucDieuTra |
Chuỗi ký tự |
CharacterString |
4 |
Số thứ tự khu vực điều tra ô nhiễm |
|
Loại thổ nhưỡng |
thoNhuong |
Chuỗi ký tự |
CharacterString |
20 |
Là loại thổ nhưỡng của khoanh đất gắn với điểm điều tra ô nhiễm |
|
Tầng dày |
tangDay |
Chuỗi ký tự |
CharacterString |
20 |
Là độ dày tầng đất của khoanh đất gắn với điểm điều tra ô nhiễm |
|
Địa hình |
diaHinh |
Chuỗi ký tự |
CharacterString |
20 |
Là loại địa hình của khoanh đất gắn với điểm điều tra ô nhiễm |
|
Nguồn gây ô nhiễm |
nguonON |
Chuỗi ký tự |
CharacterString |
20 |
Là nguồn gây ô nhiễm như Khu công nghiệp, bãi thải, làng nghề... |
|
Tác nhân ô nhiễm |
tacNhan |
Chuỗi ký tự |
CharacterString |
20 |
Tác nhân gây ô nhiễm như kim loại nặng, hóa chất bảo vệ thực vật… |
|
Phân cấp Arsen (As) |
pc_As |
Chuỗi ký tự |
CharacterString |
20 |
Là thông tin về phân cấp chỉ tiêu As |
|
Phân cấp Cadimi (Cd) |
pc_Cd |
Chuỗi ký tự |
CharacterString |
20 |
Là thông tin về phân cấp chỉ tiêu Cd |
|
Phân cấp Đồng (Cu) |
pc_Cu |
Chuỗi ký tự |
CharacterString |
20 |
Là thông tin về phân cấp chỉ tiêu Cu |
|
Phân cấp Chì (Pb) |
pc_Pb |
Chuỗi ký tự |
CharacterString |
20 |
Là thông tin về phân cấp chỉ tiêu Pb |
|
Phân cấp Kẽm (Zn) |
pc_Zn |
Chuỗi ký tự |
CharacterString |
20 |
Là thông tin về phân cấp chỉ tiêu Zn |
|
Phân cấp Thủy ngân (Hg) |
pc_Hg |
Chuỗi ký tự |
CharacterString |
20 |
Là thông tin về phân cấp chỉ tiêu Hg |
|
Phân cấp Crôm Cr |
pc_Cr |
Chuỗi ký tự |
CharacterString |
20 |
Là thông tin về phân cấp chỉ tiêu Cr |
|
Phân cấp Niken (Ni) |
pc_Ni |
Chuỗi ký tự |
CharacterString |
20 |
Là thông tin về phân cấp chỉ tiêu Ni |
|
Phân cấp Diazinon (C12H21N2O3PS) |
pc_Diazinon |
Chuỗi ký tự |
CharacterString |
20 |
Là thông tin về phân cấp chỉ tiêu Diazinon |
|
Phân cấp Dimethoate (C5H12NO3SP2) |
pc_Dimethoate |
Chuỗi ký tự |
CharacterString |
20 |
Là thông tin về phân cấp chỉ tiêu Dimethoate |
|
Phân cấp Trichlorfon (C4H8CI3O4P) |
pc_Trichlorfon |
Chuỗi ký tự |
CharacterString |
20 |
Là thông tin về phân cấp chỉ tiêu Trichlorfon |
|
Phân cấp Methamidophos (C2H8NO2PS) |
pc_Methamidophos |
Chuỗi ký tự |
CharacterString |
20 |
Là thông tin về phân cấp chỉ tiêu Methamidophos |
|
Phân cấp Monocrotophos (C7H14NO5P) |
pc_Monocrotophos |
Chuỗi ký tự |
CharacterString |
20 |
Là thông tin về phân cấp chỉ tiêu Monocrotophos |
|
Phân cấp Methyl Parathion (C8H10NO5PS) |
pc_MethylParathion |
Chuỗi ký tự |
CharacterString |
20 |
Là thông tin về phân cấp chỉ tiêu Methyl Parathion |
|
Phân cấp Parathion Ethyl (C7H14NO5P) |
pc_ParathionEthyl |
Chuỗi ký tự |
CharacterString |
20 |
Là thông tin về phân cấp chỉ tiêu Parathion Ethyl |
|
Phân cấp Phosphamidon (C10H19ClNO5P) |
pc_Phosphamidon |
Chuỗi ký tự |
CharacterString |
20 |
Là thông tin về phân cấp chỉ tiêu Phosphamidon |
|
Phân cấp Ô nhiễm |
pc_oNhiemDat |
Chuỗi ký tự |
CharacterString |
20 |
Kết quả đánh giá ô nhiễm |
|
Thuộc tính bộ dữ liệu điều tra thoái hóa đất cấp vùng, cả nước |
boDuLieuVungCaNuocID |
Chuỗi ký tự |
CharacterString |
|
Là liên kết đến bảng thuộc tính bộ dữ liệu điều tra thoái hóa đất cấp vùng, cả nước |
|
Dữ liệu đồ họa |
geo |
Dữ liệu dạng vùng |
GM_Polygon |
|
Là dữ liệu đồ họa |
c) Lớp dữ liệu về quan trắc chất lượng đất, thoái hóa đất và ô nhiễm đất cấp vùng kinh tế - xã hội, cả nước
Tên lớp dữ liệu: QuanTracDat_[Vung|CaNuoc]
Kiểu dữ liệu không gian: Dữ liệu dạng điểm (GM_Point)
|
Trường thông tin |
Kiểu dữ liệu |
Độ dài trường |
Mô tả |
||
|
Tên trường thông tin |
Ký hiệu trường thông tin |
Tiếng Việt |
Tiếng Anh |
Ký hiệu trường thông tin |
|
|
Mã điểm quan trắc |
diemQuanTradID |
Chuỗi ký tự |
CharacterString |
|
Là dãy ký tự xác định duy nhất đối tượng trong một bảng dữ liệu, được khởi tạo tự động và sử dụng làm khóa chính trong mô hình dữ liệu quan hệ |
|
Số thứ thự điểm quan trắc |
soThuTuDiemQuanTrac |
Số nguyên |
Integer |
4 |
Số thứ tự điểm điều tra |
|
Mã đơn vị hành chính cấp xã |
maDVHCXa |
Chuỗi ký tự |
CharacterString |
5 |
Là mã số đơn vị hành chính theo quy định của Thủ tướng Chính phủ về việc ban hành bảng danh mục và mã số các đơn vị hành chính Việt Nam. |
|
Tên điểm quan trắc |
tenDiemQuanTrac |
Chuỗi ký tự |
CharacterString |
20 |
Là thông tin về tiểu địa hình điểm quan trắc |
|
Tọa độ X |
toaDoX |
Số thực |
Real |
|
Là tọa độ vuông góc phẳng X trong Hệ tọa độ quốc gia của điểm quan trắc. Đơn vị tính là mét (m), độ chính xác được làm tròn đến 02 số phần thập phân. |
|
Tọa độ Y |
toaDoY |
Số thực |
Real |
|
Là tọa độ vuông góc phẳng Y trong Hệ tọa độ quốc gia của điểm quan trắc. Đơn vị tính là mét (m), độ chính xác được làm tròn đến 02 số phần thập phân. |
|
Loại hình quan trắc |
loaiHinh |
Chuỗi ký tự |
CharacterString |
20 |
Là thông tin về loại hình quan trắc (chất lượng đất, thoái hóa đất, ô nhiễm đất) |
|
Thời điểm quan trắc |
thoiDiemQT |
Ngày, tháng |
Date |
10 |
Là thời điểm thực hiện quan trắc (dd/mm/yyyy) |
|
Loại thổ nhưỡng |
thoNhuong |
Chuỗi ký tự |
CharacterString |
20 |
Là thông tin về thổ nhưỡng tại điểm quan trắc |
|
Loại đất trên bản đồ hiện trạng sử dụng đất |
hienTrang |
Chuỗi ký tự |
CharacterString |
20 |
Là thông tin về hiện trạng sử dụng đất |
|
Loại đất trên bản đồ quy hoạch sử dụng đất |
quyHoach |
Chuỗi ký tự |
CharacterString |
20 |
Là thông tin về quy hoạch sử dụng đất |
|
Phân cấp dung trọng |
pc_DungTrong |
Chuỗi ký tự |
CharacterString |
20 |
Là thông tin phân cấp dung trọng đất |
|
Phân cấp tỷ trọng |
pc_TyTrong |
Chuỗi ký tự |
CharacterString |
20 |
Là thông tin phân cấp dung trọng đất |
|
Phân cấp độ chua (pHKCL) của đất |
pc_DoChua |
Chuỗi ký tự |
CharacterString |
20 |
Là thông tin phân cấp độ chua của đất |
|
Phân cấp chất hữu cơ tổng số |
pc_HuuCo |
Chuỗi ký tự |
CharacterString |
20 |
Là thông tin phân cấp chất hữu cơ tổng số của đất |
|
Phân cấp thành phần cơ giới |
pc_TPCG |
Chuỗi ký tự |
CharacterString |
20 |
Là thông tin phân cấp thành phần cơ giới của đất |
|
Phân cấp dung tích trao đổi cation của đất |
pc_DungTich |
Chuỗi ký tự |
CharacterString |
20 |
Là thông tin phân cấp dung tích trao đổi cation của đất |
|
Phân cấp Nitơ tổng số |
pc_Dam |
Chuỗi ký tự |
CharacterString |
20 |
Là thông tin phân cấp dung tích trao đổi cation của đất |
|
Phân cấp Phốt pho tổng số |
pc_PhotPho |
Chuỗi ký tự |
CharacterString |
20 |
Là thông tin phân cấp dung tích trao đổi cation của đất |
|
Phân cấp Kali tổng số |
pc_Kali |
Chuỗi ký tự |
CharacterString |
20 |
Là thông tin phân cấp kali tổng số của đất |
|
Phân cấp chỉ tiêu vật lý - hóa học của đất |
pc_tinhChat_QT |
Chuỗi ký tự |
CharacterString |
20 |
Là thông tin phân cấp chỉ tiêu vật lý - hóa học của đất |
|
Phân cấp tổng số muối tan |
pc_TSMT |
Chuỗi ký tự |
CharacterString |
20 |
Là thông tin phân cấp tổng số muối tan của đất |
|
Phân cấp Lưu huỳnh tổng số trong đất |
pc_LHTS |
Chuỗi ký tự |
CharacterString |
20 |
Là thông tin phân cấp lưu huỳnh tổng số của đất |
|
Phân cấp độ ẩm đất |
pc_DoAm |
Chuỗi ký tự |
CharacterString |
20 |
Là thông tin phân cấp độ ẩm đất |
|
Phân cấp độ dày lớp đất mặt bị xói mòn |
pc_DoDay_DMXM |
Chuỗi ký tự |
CharacterString |
20 |
Là thông tin phân cấp độ dày lớp đất mặt |
|
Phân cấp Cadimi |
pc_Cd |
Chuỗi ký tự |
CharacterString |
20 |
Là thông tin phân cấp Cadimi trong đất |
|
Phân cấp Chì |
pc_Pb |
Chuỗi ký tự |
CharacterString |
20 |
Là thông tin phân cấp Chì trong đất |
|
Phân cấp Đồng |
pc_Cu |
Chuỗi ký tự |
CharacterString |
20 |
Là thông tin phân cấp Đồng trong đất |
|
Phân cấp Kẽm |
pc_Zn |
Chuỗi ký tự |
CharacterString |
20 |
Là thông tin phân cấp Kẽm trong đất |
|
Phân cấp Asen |
pc_As |
Chuỗi ký tự |
CharacterString |
20 |
Là thông tin phân cấp Asen trong đất |
|
Phân cấp Thủy ngân |
pc_Hg |
Chuỗi ký tự |
CharacterString |
20 |
Là thông tin phân cấp Thủy ngân trong đất |
|
Phân cấp Crôm |
pc_Cr |
Chuỗi ký tự |
CharacterString |
20 |
Là thông tin phân cấp Crom trong đất |
|
Phân cấp Niken |
pc_Ni |
Chuỗi ký tự |
CharacterString |
20 |
Là thông tin phân cấp Niken trong đất |
|
Phân cấp Diazinon |
pc_Diazinon |
Chuỗi ký tự |
CharacterString |
20 |
Là thông tin phân cấp Diazinon trong đất |
|
Phân cấp Dimethoate |
pc_Dimethoate |
Chuỗi ký tự |
CharacterString |
20 |
Là thông tin phân cấp Dimethoate trong đất |
|
Phân cấp Trichlorfon |
pc_Trichlorfon |
Chuỗi ký tự |
CharacterString |
20 |
Là thông tin phân cấp Trichlorfon đất |
|
Phân cấp Methamidophos |
pc_Methamidophos |
Chuỗi ký tự |
CharacterString |
20 |
Là thông tin phân cấp Methamidophos trong đất |
|
Phân cấp Monocrotophos |
pc_Monocrotophos |
Chuỗi ký tự |
CharacterString |
20 |
Là thông tin phân cấp Monocrotophos trong đất |
|
Phân cấp Methyl Parathion |
pc_Methyl Parathion |
Chuỗi ký tự |
CharacterString |
20 |
Là thông tin phân cấp Methyl Parathion trong đất |
|
Phân cấp Parathion Ethyl |
pc_Parathion Ethyl |
Chuỗi ký tự |
CharacterString |
20 |
Là thông tin phân cấp Parathion Ethyl trong đất |
|
Phân cấp Phosphamidon |
pc_Phosphamidon |
Chuỗi ký tự |
CharacterString |
20 |
Là thông tin phân cấp Phosphamidon trong đất |
|
Thuộc tính bộ dữ liệu điều tra thoái hóa đất cấp vùng, cả nước |
boDuLieuVungCaNuocID |
Chuỗi ký tự |
CharacterString |
|
Là liên kết đến bảng thuộc tính bộ dữ liệu điều tra thoái hóa đất cấp vùng, cả nước |
|
Dữ liệu đồ họa |
geo |
Dữ liệu dạng điểm |
GM_Point |
|
Là dữ liệu đồ họa |
2.2.2.4. Nhóm lớp dữ liệu về xử lý, bảo vệ, cải tạo, phục hồi đất cấp vùng kinh tế - xã hội, cả nước
a) Lớp thông tin về các khu vực cần bảo vệ, cải tạo, phục hồi đất cấp vùng kinh tế - xã hội, cả nước
Tên lớp dữ liệu: KhuVucBaoVeCaiTaoPhucHoi_[Vung|CaNuoc]
Kiểu dữ liệu không gian: Dữ liệu dạng vùng (GM_Polygon)
|
Trường thông tin |
Kiểu dữ liệu |
Độ dài trường |
Mô tả |
||
|
Tên trường thông tin |
Ký hiệu trường thông tin |
Tiếng Anh |
Tiếng Việt |
||
|
Mã khoanh đất |
khoanhDatID |
Chuỗi ký tự |
CharacterString |
|
Là dãy ký tự xác định duy nhất đối tượng trong một bảng dữ liệu, được khởi tạo tự động và sử dụng làm khóa chính trong mô hình dữ liệu quan hệ |
|
Số thứ tự khoanh đất |
soThuTuKhoanhDatid |
Số nguyên |
Integer |
4 |
Là số thứ tự khoanh đất |
|
Mã đơn vị hành chính cấp tỉnh |
maDVHCTinh |
Chuỗi ký tự |
CharacterString |
2 |
Là mã số đơn vị hành chính theo quy định của Thủ tướng Chính phủ về việc ban hành bảng danh mục và mã số các đơn vị hành chính Việt Nam. |
|
Mã đơn vị hành chính cấp huyện |
maDVHCHuyen |
Chuỗi ký tự |
CharacterString |
3 |
Là mã số đơn vị hành chính theo quy định của Thủ tướng Chính phủ về việc ban hành bảng danh mục và mã số các đơn vị hành chính Việt Nam. |
|
Thổ nhưỡng |
pc_ThoNhuong |
Chuỗi kí tự |
CharacterString |
20 |
Là thông tin về loại thổ nhưỡng được gộp theo mức độ đồng nhất trong cấp điều tra, đánh giá |
|
Địa hình |
pc_DiaHinh |
Chuỗi kí tự |
CharacterString |
20 |
Là thông tin về phân cấp địa hình được gộp theo mức độ đồng nhất trong cấp điều tra, đánh giá |
|
Loại đất theo mục đích sử dụng kỳ trước |
hienTrang_KyTruoc |
Chuỗi kí tự |
CharacterString |
20 |
Là thông tin về loại sử dụng đất kỳ trước |
|
Loại đất theo mục đích sử dụng hiện tại |
hienTrang |
Chuỗi kí tự |
CharacterString |
20 |
Là thông tin về loại sử dụng đất hiện tại |
|
Phân mức đánh giá chất lượng đất |
pc_ChatLuongDat |
Chuỗi kí tự |
CharacterString |
20 |
Là thông tin về phân cấp đánh giá chất lượng đất |
|
Phân mức đánh giá tiềm năng đất đai |
pc_TiemNangDat |
Chuỗi kí tự |
CharacterString |
20 |
Là thông tin về phân cấp đánh giá tiềm năng đất đai |
|
Suy giảm độ phì |
pc_SuyGiamDoPhi |
Chuỗi kí tự |
CharacterString |
20 |
Là thông tin phân cấp mức độ suy giảm độ phì |
|
Xói mòn |
pc_XoiMon |
Chuỗi kí tự |
CharacterString |
20 |
Là thông tin phân cấp mức độ xói mòn |
|
Khô hạn, hoang mạc hóa, sa mạc hóa |
pc_KhoHan |
Chuỗi kí tự |
CharacterString |
20 |
Là thông tin phân cấp mức độ khô hạn, hoang mạc hóa, sa mạc hóa |
|
Kết von, đá ong hóa |
pc_KetVon |
Chuỗi kí tự |
CharacterString |
20 |
Là thông tin phân cấp mức độ kết von, đá ong hóa |
|
Mặn hóa |
pc_ManHoa |
Chuỗi kí tự |
CharacterString |
20 |
Là thông tin phân cấp mức độ mặn hóa |
|
Phèn hóa |
pc_PhenHoa |
Chuỗi kí tự |
CharacterString |
20 |
Là thông tin phân cấp mức độ phèn hóa |
|
Thoái hóa đất |
pc_ThoaiHoa |
Chuỗi kí tự |
CharacterString |
20 |
Là thông tin phân cấp mức độ thoái hóa |
|
Ô nhiễm đất |
pc_ONhiem |
Chuỗi kí tự |
CharacterString |
20 |
Là thông tin phân cấp mức độ ô nhiễm đất |
|
Khu vực cần bảo vệ, cải tạo, phục hồi |
khuVuc_BCP |
Chuỗi kí tự |
CharacterString |
20 |
Là thông tin về khu vực cần bảo vệ, cải tạo, phục hồi: 1: Khu vực chất lượng đất 2: Khu vực thoái hóa đất 3: Khu vực ô nhiễm đất |
|
Thuộc tính bộ dữ liệu điều tra thoái hóa đất cấp vùng, cả nước |
boDuLieuVungCaNuocID |
Chuỗi ký tự |
CharacterString |
|
Là liên kết đến bảng thuộc tính bộ dữ liệu điều tra thoái hóa đất cấp vùng, cả nước |
|
Dữ liệu đồ họa |
geo |
Dữ liệu dạng vùng |
GM_Polygon |
|
Là dữ liệu đồ họa |
b) Lớp dữ liệu mức độ bảo vệ, cải tạo, phục hồi đất cấp vùng kinh tế - xã hội, cả nước
Tên lớp dữ liệu: MucDoBaoVeCaiTaoPhucHoi_[Vung|CaNuoc]
Kiểu dữ liệu không gian: Dữ liệu dạng vùng (GM_Polygon)
|
Trường thông tin |
Kiểu dữ liệu |
Độ dài trường |
Mô tả |
||
|
Tên trường thông tin |
Ký hiệu trường thông tin |
Tiếng Anh |
Tiếng Việt |
||
|
Mã khoanh đất |
khoanhDatDieuTraID |
Chuỗi ký tự |
CharacterString |
|
Là dãy ký tự xác định duy nhất đối tượng trong một bảng dữ liệu, được khởi tạo tự động và sử dụng làm khóa chính trong mô hình dữ liệu quan hệ |
|
Số thứ tự khoanh đất |
soThuTuKhoanh |
Số nguyên |
Integer |
4 |
Là số thứ tự khoanh đất |
|
Mã đơn vị hành chính cấp tỉnh |
maDVHCTinh |
Chuỗi ký tự |
CharacterString |
2 |
Là mã số đơn vị hành chính theo quy định của Thủ tướng Chính phủ về việc ban hành bảng danh mục và mã số các đơn vị hành chính Việt Nam. |
|
Mã đơn vị hành chính cấp huyện |
maDVHCHuyen |
Chuỗi ký tự |
CharacterString |
3 |
Là mã số đơn vị hành chính theo quy định của Thủ tướng Chính phủ về việc ban hành bảng danh mục và mã số các đơn vị hành chính Việt Nam. |
|
Thổ nhưỡng |
pc_ThoNhuong |
Chuỗi kí tự |
CharacterString |
20 |
Là thông tin về loại thổ nhưỡng được gộp theo mức độ đồng nhất trong cấp điều tra, đánh giá |
|
Địa hình |
pc_DiaHinh |
Chuỗi kí tự |
CharacterString |
20 |
Là thông tin về phân cấp địa hình được gộp theo mức độ đồng nhất trong cấp điều tra, đánh giá |
|
Loại đất theo mục đích sử dụng kỳ trước |
hienTrang_KT |
Chuỗi kí tự |
CharacterString |
20 |
Là thông tin về loại sử dụng đất kỳ trước |
|
Loại đất theo mục đích sử dụng hiện tại |
hienTrang |
Chuỗi kí tự |
CharacterString |
20 |
Là thông tin về loại sử dụng đất hiện tại |
|
Suy giảm độ phì |
pc_SuyGiamDoPhi |
Chuỗi kí tự |
CharacterString |
20 |
Là thông tin phân cấp mức độ suy giảm độ phì |
|
Xói mòn |
pc_XoiMon |
Chuỗi kí tự |
CharacterString |
20 |
Là thông tin phân cấp mức độ xói mòn |
|
Khô hạn, hoang mạc hóa, sa mạc hóa |
pc_KhoHan |
Chuỗi kí tự |
CharacterString |
20 |
Là thông tin phân cấp mức độ khô hạn, hoang mạc hóa, sa mạc hóa |
|
Kết von, đá ong hóa |
pc_KetVon |
Chuỗi kí tự |
CharacterString |
20 |
Là thông tin phân cấp mức độ kết von, đá ong hóa |
|
Mặn hóa |
pc_ManHoa |
Chuỗi kí tự |
CharacterString |
20 |
Là thông tin phân cấp mức độ mặn hóa |
|
Phèn hóa |
pc_PhenHoa |
Chuỗi kí tự |
CharacterString |
20 |
Là thông tin phân cấp mức độ phèn hóa |
|
Thoái hóa đất |
pc_ThoaiHoa |
Chuỗi kí tự |
CharacterString |
20 |
Là thông tin phân cấp mức độ thoái hóa |
|
Ô nhiễm đất |
pc_ONhiem |
Chuỗi kí tự |
CharacterString |
20 |
Là thông tin phân cấp mức độ ô nhiễm đất |
|
Khu vực cần bảo vệ, cải tạo, phục hồi |
khuVuc_BCP |
Chuỗi kí tự |
CharacterString |
20 |
Là thông tin về khu vực cần bảo vệ, cải tạo, phục hồi |
|
Mức độ bảo vệ, cải tạo, phục hồi đất |
pc_BCP |
Chuỗi kí tự |
CharacterString |
20 |
Là thông tin về phân cấp mức độ bảo vệ, cải tạo, phục hồi |
|
Thuộc tính bộ dữ liệu điều tra thoái hóa đất cấp vùng, cả nước |
boDuLieuVungCaNuocID |
Chuỗi ký tự |
CharacterString |
|
Là liên kết đến bảng thuộc tính bộ dữ liệu điều tra thoái hóa đất cấp vùng, cả nước |
|
Dữ liệu đồ họa |
geo |
Dữ liệu dạng vùng |
GM_Polygon |
|
Là dữ liệu đồ họa |
c) Lớp dữ liệu kế hoạch thực hiện bảo vệ, cải tạo, phục hồi đất cấp vùng kinh tế - xã hội, cả nước
Tên lớp dữ liệu: MucDoBaoVeCaiTaoPhucHoi_[Vung|CaNuoc]
Kiểu dữ liệu không gian: Dữ liệu dạng vùng (GM Polygon)
|
Trường thông tin |
Kiểu dữ liệu |
Độ dài trường |
Mô tả |
||
|---|---|---|---|---|---|
|
Tên trường thông tin |
Ký hiệu trường thông tin |
Tiếng Anh |
Tiếng Việt |
||
|
Mã khoanh đất |
khoanhDatDieuTraID |
Chuỗi ký tự |
CharacterString |
|
Là dãy ký tự xác định duy nhất đối tượng trong một bảng dữ liệu, được khởi tạo tự động và sử dụng làm khóa chính trong mô hình dữ liệu quan hệ |
|
Số thứ tự khoanh đất |
soThuTuKhoanh |
Số nguyên |
Integer |
4 |
Là số thứ tự khoanh đất |
|
Mã đơn vị hành chính cấp tỉnh |
maDVHCTinh |
Chuỗi ký tự |
CharacterString |
2 |
Là mã số đơn vị hành chính theo quy định của Thủ tướng Chính phủ về việc ban hành bảng danh mục và mã số các đơn vị hành chính Việt Nam. |
|
Mã đơn vị hành chính cấp huyện |
maDVHCHuyen |
Chuỗi ký tự |
CharacterString |
3 |
Là mã số đơn vị hành chính theo quy định của Thủ tướng Chính phủ về việc ban hành bảng danh mục và mã số các đơn vị hành chính Việt Nam. |
|
Thổ nhưỡng |
pc_ThoNhuong |
Chuỗi kí tự |
CharacterString |
20 |
Là thông tin về loại thổ nhưỡng được gộp theo mức độ đồng nhất trong cấp điều tra, đánh giá |
|
Địa hình |
pc_DiaHinh |
Chuỗi kí tự |
CharacterString |
20 |
Là thông tin về phân cấp địa hình được gộp theo mức độ đồng nhất trong cấp điều tra, đánh giá |
|
Loại đất theo mục đích sử dụng kỳ trước |
hienTrang_KT |
Chuỗi kí tự |
CharacterString |
20 |
Là loại đất theo mục đích sử dụng kỳ trước |
|
Loại đất theo mục đích sử dụng hiện tại |
hienTrang |
Chuỗi kí tự |
CharacterString |
20 |
Là thông tin về loại đất theo mục đích sử dụng hiện tại |
|
Ô nhiễm đất |
pc_ONhiem |
Chuỗi kí tự |
CharacterString |
20 |
Là thông tin phân cấp mức độ ô nhiễm |
|
Khu vực cần bảo vệ, cải tạo, phục hồi |
khuVuc_BCP |
Chuỗi kí tự |
CharacterString |
20 |
Là thông tin về khu vực cần bảo vệ, cải tạo, phục hồi |
|
Mức độ bảo vệ, cải tạo, phục hồi đất |
pc_BCP |
Chuỗi kí tự |
CharacterString |
20 |
Là thông tin phân cấp về khu vực cần bảo vệ, cải tạo, phục hồi |
|
Kế hoạch thực hiện |
keHoach_BCP |
Số nguyên |
Integer |
4 |
Là thông tin về năm thực hiện bảo vệ, cải tạo, phục hồi |
|
Biện pháp kỹ thuật đề xuất |
bienPhapDeXuat |
Chuỗi kí tự |
CharacterString |
20 |
Là thông tin về biện pháp kỹ thuật đề xuất |
|
Giải pháp kinh tế - xã hội đề xuất |
giaiPhapDeXuat |
Chuỗi kí tự |
CharacterString |
20 |
Là thông tin giải pháp kinh tế - xã hội đề xuất |
|
Thuộc tính bộ dữ liệu điều tra thoái hóa đất cấp vùng, cả nước |
boDuLieuVungCaNuocID |
Chuỗi ký tự |
CharacterString |
|
Là liên kết đến bảng thuộc tính bộ dữ liệu điều tra thoái hóa đất cấp vùng, cả nước |
|
Dữ liệu đồ họa |
geo |
Dữ liệu dạng vùng |
GM_Polygon |
|
Là dữ liệu đồ họa |
d) Lớp dữ liệu về kết quả giám sát, kiểm soát bảo vệ, cải tạo, phục hồi đất cấp vùng kinh tế - xã hội, cả nước
Tên lớp dữ liệu: KetQuaGiamSatBaoVeCaiTaoPhucHoi_[Vung|CaNuoc]
Kiểu dữ liệu không gian: Dữ liệu dạng vùng (GM_Polygon)
|
Trường thông tin |
Kiểu dữ liệu |
Độ dài trường |
Mô tả |
||
|
Tên trường thông tin |
Ký hiệu trường thông tin |
Tiếng Anh |
Tiếng Việt |
||
|
Mã khoanh đất |
khoanhDatDieuTraID |
Chuỗi ký tự |
CharacterString |
|
Là dãy ký tự xác định duy nhất đối tượng trong một bảng dữ liệu, được khởi tạo tự động và sử dụng làm khóa chính trong mô hình dữ liệu quan hệ |
|
Số thứ tự khoanh đất |
soThuTuKhoanh |
Số nguyên |
Integer |
4 |
Là số thứ tự khoanh đất |
|
Mã đơn vị hành chính cấp tỉnh |
maDVHCTinh |
Chuỗi ký tự |
CharacterString |
2 |
Là mã số đơn vị hành chính theo quy định của Thủ tướng Chính phủ về việc ban hành bảng danh mục và mã số các đơn vị hành chính Việt Nam. |
|
Mã đơn vị hành chính cấp huyện |
maDVHCHuyen |
Chuỗi ký tự |
CharacterString |
3 |
Là mã số đơn vị hành chính theo quy định của Thủ tướng Chính phủ về việc ban hành bảng danh mục và mã số các đơn vị hành chính Việt Nam. |
|
Thổ nhưỡng |
pc_thoNhuong |
Chuỗi kí tự |
CharacterString |
20 |
Là tên quận hoặc huyện hoặc thị xã hoặc thành phố thuộc tỉnh |
|
Địa hình |
pc_diaHinh |
Chuỗi kí tự |
CharacterString |
20 |
Là tên quận hoặc huyện hoặc thị xã hoặc thành phố thuộc tỉnh |
|
Loại đất theo mục đích sử dụng kỳ trước |
hienTrang_KT |
Chuỗi kí tự |
CharacterString |
20 |
Là loại đất theo mục đích sử dụng kỳ trước |
|
Loại đất theo mục đích sử dụng hiện tại |
hienTrang |
Chuỗi kí tự |
CharacterString |
20 |
Là thông tin về loại đất theo mục đích sử dụng hiện tại |
|
Suy giảm độ phì |
pc_suyGiamDoPhi |
Chuỗi kí tự |
CharacterString |
20 |
Là thông tin phân cấp mức độ suy giảm độ phì |
|
Xói mòn |
pc_xoiMon |
Chuỗi kí tự |
CharacterString |
20 |
Là thông tin phân cấp mức độ xói mòn |
|
Khô hạn, hoang mạc hóa, sa mạc hóa |
pc_khoHan |
Chuỗi kí tự |
CharacterString |
20 |
Là thông tin phân cấp mức độ khô hạn, hoang mạc hóa, sa mạc hóa |
|
Kết von, đá ong hóa |
pc_ketVon |
Chuỗi kí tự |
CharacterString |
20 |
Là thông tin phân cấp mức độ kết von, đá ong hóa |
|
Mặn hóa |
pc_manHoa |
Chuỗi kí tự |
CharacterString |
20 |
Là thông tin phân cấp mức độ mặn hóa |
|
Phèn hóa |
pc_phenHoa |
Chuỗi kí tự |
CharacterString |
20 |
Là thông tin phân cấp mức độ phèn hóa |
|
Thoái hóa đất |
pc_thoaiHoa |
Chuỗi kí tự |
CharacterString |
20 |
Là thông tin phân cấp mức độ thoái hóa |
|
Ô nhiễm đất |
pc_oNhiem |
Chuỗi kí tự |
CharacterString |
20 |
Là thông tin phân cấp mức độ ô nhiễm đất |
|
Khu vực cần bảo vệ, cải tạo, phục hồi |
khuVuc_BCP |
Chuỗi kí tự |
CharacterString |
20 |
Là thông tin về khu vực cần bảo vệ, cải tạo, phục hồi |
|
Mức độ bảo vệ, cải tạo, phục hồi đất |
pc_BCP |
Chuỗi kí tự |
CharacterString |
20 |
Là thông tin về phân cấp mức độ bảo vệ, cải tạo, phục hồi |
|
Kế hoạch thực hiện |
keHoach_BCP |
Số nguyên |
Integer |
4 |
Là thông tin về năm thực hiện bảo vệ, cải tạo, phục hồi |
|
Biện pháp kỹ thuật đề xuất |
bienPhapDeXuat |
Chuỗi kí tự |
CharacterString |
20 |
Là thông tin về biện pháp kỹ thuật đề xuất |
|
Giải pháp kinh tế - xã hội đề xuất |
giaiPhapDeXuat |
Chuỗi kí tự |
CharacterString |
20 |
Là thông tin giải pháp kinh tế - xã hội đề xuất |
|
Kết quả giám sát, kiểm soát kết quả bảo vệ, cải tạo, phục hồi hàng năm |
Chi tiết tại nhóm dữ liệu phi cấu trúc tài liệu điều tra, đánh giá, bảo vệ, cải tạo, phục hồi đất |
|
|
|
Là thông tin về năm báo cáo kết quả thực hiện bảo vệ, cải tạo, phục hồi |
|
Kết quả giám sát, kiểm soát kết quả bảo vệ, cải tạo, phục hồi theo kỳ điều tra, đánh giá thoái hóa đất |
Chi tiết tại nhóm dữ liệu phi cấu trúc tài liệu điều tra, đánh giá, bảo vệ, cải tạo, phục hồi đất |
|
|
|
Là thông tin kết quả giám sát, kiểm soát kết quả bảo vệ, cải tạo, phục hồi theo kỳ điều tra, đánh giá thoái hóa đất |
|
Kết quả giám sát, kiểm soát kết quả bảo vệ, cải tạo, phục hồi các khu vực kết thúc nhiệm vụ |
Chi tiết tại nhóm dữ liệu phi cấu trúc tài liệu điều tra, đánh giá, bảo vệ, cải tạo, phục hồi đất |
|
|
|
Là thông tin kết quả giám sát, kiểm soát kết quả bảo vệ, cải tạo, phục hồi các khu vực kết thúc nhiệm vụ |
|
Thuộc tính bộ dữ liệu điều tra thoái hóa đất cấp vùng, cả nước |
boDuLieuVungCaNuocID |
Chuỗi ký tự |
CharacterString |
|
Là liên kết đến bảng thuộc tính bộ dữ liệu điều tra thoái hóa đất cấp vùng, cả nước |
|
Dữ liệu đồ họa |
geo |
Dữ liệu dạng vùng |
GM_Polygon |
|
Là dữ liệu đồ họa |
đ) Lớp dữ liệu kết quả kết quả thực hiện bảo vệ, cải tạo, phục hồi cấp vùng kinh tế - xã hội, cả nước
Tên lớp dữ liệu: KetQuaBaoVeCaiTaoPhucHoi_[Vung|CaNuoc]
Kiểu dữ liệu không gian: Dữ liệu dạng vùng (GM_Polygon)
|
Trường thông tin |
Kiểu dữ liệu |
Độ dài trường |
Mô tả |
||
|
Tên trường thông tin |
Ký hiệu trường thông tin |
Tiếng Anh |
Tiếng Việt |
||
|
Mã khoanh đất |
khoanhDatDieuTraID |
Chuỗi ký tự |
CharacterString |
|
Là dãy ký tự xác định duy nhất đối tượng trong một bảng dữ liệu, được khởi tạo tự động và sử dụng làm khóa chính trong mô hình dữ liệu quan hệ |
|
Số thứ tự khoanh đất |
soThuTuKhoanh |
Số nguyên |
Integer |
4 |
Là số thứ tự khoanh đất |
|
Mã đơn vị hành chính cấp tỉnh |
maDVHCTinh |
Chuỗi ký tự |
CharacterString |
2 |
Là mã số đơn vị hành chính theo quy định của Thủ tướng Chính phủ về việc ban hành bảng danh mục và mã số các đơn vị hành chính Việt Nam. |
|
Mã đơn vị hành chính cấp huyện |
maDVHCHuyen |
Chuỗi ký tự |
CharacterString |
3 |
Là mã số đơn vị hành chính theo quy định của Thủ tướng Chính phủ về việc ban hành bảng danh mục và mã số các đơn vị hành chính Việt Nam. |
|
Thổ nhưỡng |
pc_thoNhuong |
Chuỗi kí tự |
CharacterString |
20 |
Là tên quận hoặc huyện hoặc thị xã hoặc thành phố thuộc tỉnh |
|
Địa hình |
pc_diaHinh |
Chuỗi kí tự |
CharacterString |
20 |
Là tên quận hoặc huyện hoặc thị xã hoặc thành phố thuộc tỉnh |
|
Loại đất theo mục đích sử dụng kỳ trước |
hienTrang_KT |
Chuỗi kí tự |
CharacterString |
20 |
Là loại đất theo mục đích sử dụng kỳ trước |
|
Loại đất theo mục đích sử dụng hiện tại |
hienTrang |
Chuỗi kí tự |
CharacterString |
20 |
Là thông tin về loại đất theo mục đích sử dụng hiện tại |
|
Suy giảm độ phì |
pc_suyGiamDoPhi |
Chuỗi kí tự |
CharacterString |
20 |
Là thông tin phân cấp mức độ suy giảm độ phì |
|
Xói mòn |
pc_xoiMon |
Chuỗi kí tự |
CharacterString |
20 |
Là thông tin phân cấp mức độ xói mòn |
|
Khô hạn, hoang mạc hóa, sa mạc hóa |
pc_khoHan |
Chuỗi kí tự |
CharacterString |
20 |
Là thông tin phân cấp mức độ khô hạn, hoang mạc hóa, sa mạc hóa |
|
Kết von, đá ong hóa |
pc_ketVon |
Chuỗi kí tự |
CharacterString |
20 |
Là thông tin phân cấp mức độ kết von, đá ong hóa |
|
Mặn hóa |
pc_manHoa |
Chuỗi kí tự |
CharacterString |
20 |
Là thông tin phân cấp mức độ mặn hóa |
|
Phèn hóa |
pc_phenHoa |
Chuỗi kí tự |
CharacterString |
20 |
Là thông tin phân cấp mức độ phèn hóa |
|
Thoái hóa đất |
pc_thoaiHoa |
Chuỗi kí tự |
CharacterString |
20 |
Là thông tin phân cấp mức độ thoái hóa |
|
Ô nhiễm đất |
pc_oNhiem |
Chuỗi kí tự |
CharacterString |
20 |
Là thông tin phân cấp mức độ ô nhiễm đất |
|
Khu vực cần bảo vệ, cải tạo, phục hồi |
khuVuc_BCP |
Chuỗi kí tự |
CharacterString |
20 |
Là thông tin về khu vực cần bảo vệ, cải tạo, phục hồi |
|
Mức độ bảo vệ, cải tạo, phục hồi đất |
pc_BCP |
Chuỗi kí tự |
CharacterString |
20 |
Là thông tin về phân cấp mức độ bảo vệ, cải tạo, phục hồi |
|
Kế hoạch thực hiện |
keHoach_BCP |
Ngày tháng |
Date |
4 |
Là thông tin về năm thực hiện bảo vệ, cải tạo, phục hồi |
|
Biện pháp kỹ thuật đề xuất |
bienPhapDeXuat |
Chuỗi kí tự |
CharacterString |
20 |
Là thông tin về biện pháp kỹ thuật đề xuất |
|
Giải pháp kinh tế - xã hội đề xuất |
giaiPhapDeXuat |
Chuỗi kí tự |
CharacterString |
20 |
Là thông tin giải pháp kinh tế - xã hội đề xuất |
|
Kết quả giám sát, kiểm soát kết quả bảo vệ, cải tạo, phục hồi hàng năm |
giamsat_nam |
Ngày tháng |
Date |
|
Là thông tin về năm báo cáo kết quả thực hiện bảo vệ, cải tạo, phục hồi |
|
Kết quả giám sát, kiểm soát kết quả bảo vệ, cải tạo, phục hồi theo kỳ điều tra, đánh giá thoái hóa đất |
Chi tiết tại nhóm dữ liệu phi cấu trúc tài liệu điều tra, đánh giá, bảo vệ, cải tạo, phục hồi đất |
|
|
|
Là thông tin kết quả giám sát, kiểm soát kết quả bảo vệ, cải tạo, phục hồi theo kỳ điều tra, đánh giá thoái hóa đất liên. |
|
Kết quả giám sát, kiểm soát kết quả bảo vệ, cải tạo, phục hồi các khu vực kết thúc nhiệm vụ |
Chi tiết tại nhóm dữ liệu phi cấu trúc tài liệu điều tra, đánh giá, bảo vệ, cải tạo, phục hồi đất |
|
|
|
Là thông tin kết quả giám sát, kiểm soát kết quả bảo vệ, cải tạo, phục hồi các khu vực kết thúc nhiệm vụ. |
|
Khu vực đất đã hoàn thành cải tạo, bảo vệ, phục hồi |
hoanThanh_BCP |
Chuỗi kí tự |
CharacterString |
20 |
Là thông tin về khu vực đất đã hoàn thành cải tạo, bảo vệ, phục hồi |
|
Khu vực đất đang thực hiện cải tạo, bảo vệ, phục hồi |
dang_BCP |
Chuỗi kí tự |
CharacterString |
20 |
Là thông tin về khu vực đất đang thực hiện cải tạo, bảo vệ, phục hồi |
|
Biện pháp kỹ thuật đã thực hiện |
bienPhapApDung |
Chuỗi kí tự |
CharacterString |
20 |
Là thông tin về biện pháp kĩ thuật đã thực hiện |
|
Giải pháp kinh tế - xã hội áp dụng |
giaiPhapApDung |
Chuỗi kí tự |
CharacterString |
20 |
Là thông tin về giải pháp kinh tế - xã hội áp dụng |
|
Thuộc tính bộ dữ liệu điều tra thoái hóa đất cấp vùng, cả nước |
boDuLieuVungCaNuocID |
Chuỗi ký tự |
CharacterString |
|
Là liên kết đến bảng thuộc tính bộ dữ liệu điều tra thoái hóa đất cấp vùng, cả nước |
|
Dữ liệu đồ họa |
geo |
Dữ liệu dạng vùng |
GM_Polygon |
|
Là dữ liệu đồ họa |
e) Lớp dữ liệu khoanh vùng cảnh báo cho phép hoặc hạn chế hoạt động trên đất cấp vùng kinh tế - xã hội, cả nước
Tên lớp dữ liệu: KhoanhVungHoatDongTrenDat_[Vung|CaNuoc]
Kiểu dữ liệu không gian: Dữ liệu dạng vùng (GM_Polygon)
|
Trường thông tin |
Kiểu dữ liệu |
Độ dài trường |
Mô tả |
||
|
Tên trường thông tin |
Ký hiệu trường thông tin |
Tiếng Anh |
Tiếng Việt |
||
|
Mã khoanh đất |
khoanhDatDieuTraID |
Chuỗi ký tự |
CharacterString |
|
Là dãy ký tự xác định duy nhất đối tượng trong một bảng dữ liệu, được khởi tạo tự động và sử dụng làm khóa chính trong mô hình dữ liệu quan hệ |
|
Số thứ tự khoanh đất |
soThuTuKhoanh |
Số nguyên |
Integer |
4 |
Là số thứ tự khoanh đất |
|
Mã đơn vị hành chính cấp tỉnh |
maDVHCTinh |
Chuỗi ký tự |
CharacterString |
2 |
Là mã số đơn vị hành chính theo quy định của Thủ tướng Chính phủ về việc ban hành bảng danh mục và mã số các đơn vị hành chính Việt Nam. |
|
Mã đơn vị hành chính cấp huyện |
maDVHCHuyen |
Chuỗi ký tự |
CharacterString |
3 |
Là mã số đơn vị hành chính theo quy định của Thủ tướng Chính phủ về việc ban hành bảng danh mục và mã số các đơn vị hành chính Việt Nam. |
|
Thổ nhưỡng |
pc_thoNhuong |
Chuỗi kí tự |
CharacterString |
20 |
Là thông tin phân cấp nhóm đất được gộp theo tỉ lệ điều tra, đánh giá tương ứng |
|
Địa hình |
pc_diaHinh |
Chuỗi kí tự |
CharacterString |
20 |
Là thông tin phân cấp địa hình được gộp theo tỷ lệ điều tra, đánh giá tương ứng |
|
Loại đất theo mục đích sử dụng kỳ trước |
hienTrang_KT |
Chuỗi kí tự |
CharacterString |
20 |
Là loại đất theo mục đích sử dụng kỳ trước |
|
Loại đất theo mục đích sử dụng hiện tại |
hienTrang |
Chuỗi kí tự |
CharacterString |
20 |
Là thông tin về loại đất theo mục đích sử dụng hiện tại |
|
Thuộc tính bộ dữ liệu điều tra thoái hóa đất cấp vùng, cả nước |
boDuLieuVungCaNuocID |
Chuỗi ký tự |
CharacterString |
|
Là liên kết đến bảng thuộc tính bộ dữ liệu điều tra thoái hóa đất cấp vùng , cả nước |
|
Dữ liệu đồ họa |
geo |
Dữ liệu dạng vùng |
GM_Polygon |
|
Là dữ liệu đồ họa |
g) Lớp dữ liệu khoanh vùng cảnh báo cho phép hoặc hạn chế hoạt động trên đất cấp vùng kinh tế - xã hội, cả nước
Tên lớp dữ liệu: KhoanhVungHoatDongTrenDat_[Vung|CaNuoc]
Kiểu dữ liệu không gian: Dữ liệu dạng vùng (GM_Polygon)
|
Trường thông tin |
Kiểu dữ liệu |
Độ dài trường |
Mô tả |
||
|
Tên trường thông tin |
Ký hiệu trường thông tin |
Tiếng Anh |
Tiếng Việt |
|
|
|
Mã khoanh đất |
khoanhDatDieuTraID |
Chuỗi ký tự |
CharacterString |
|
Là dãy ký tự xác định duy nhất đối tượng trong một bảng dữ liệu, được khởi tạo tự động và sử dụng làm khóa chính trong mô hình dữ liệu quan hệ |
|
Số thứ tự khoanh đất |
soThuTuKhoanh |
Số nguyên |
Integer |
4 |
Là số thứ tự khoanh đất |
|
Mã đơn vị hành chính cấp tỉnh |
maDVHCTinh |
Chuỗi ký tự |
CharacterString |
2 |
Là mã số đơn vị hành chính theo quy định của Thủ tướng Chính phủ về việc ban hành bảng danh mục và mã số các đơn vị hành chính Việt Nam. |
|
Mã đơn vị hành chính cấp huyện |
maDVHCHuyen |
Chuỗi ký tự |
CharacterString |
3 |
Là mã số đơn vị hành chính theo quy định của Thủ tướng Chính phủ về việc ban hành bảng danh mục và mã số các đơn vị hành chính Việt Nam. |
|
Thổ nhưỡng |
pc_thoNhuong |
Chuỗi kí tự |
CharacterString |
20 |
Là thông tin phân cấp nhóm đất được gộp theo tỉ lệ điều tra, đánh giá tương ứng |
|
Địa hình |
pc_diaHinh |
Chuỗi kí tự |
CharacterString |
20 |
Là thông tin phân cấp địa hình được gộp theo tỷ lệ điều tra, đánh giá tương ứng |
|
Loại đất theo mục đích sử dụng kỳ trước |
hienTrang_KT |
Chuỗi kí tự |
CharacterString |
20 |
Là loại đất theo mục đích sử dụng kỳ trước |
|
Loại đất theo mục đích sử dụng hiện tại |
hienTrang |
Chuỗi kí tự |
CharacterString |
20 |
Là thông tin về loại đất theo mục đích sử dụng hiện tại |
|
Khu vực đất chưa có khả năng cải tạo, bảo vệ, phục hồi |
chua_BCP |
Chuỗi kí tự |
CharacterString |
20 |
Là thông tin khu vực đất chưa có khả năng cải tạo, bảo vệ, phục hồi |
|
Khu vực hạn chế hoạt động trên đất |
hanCheHoatDong |
Chuỗi kí tự |
CharacterString |
20 |
Là thông tin về khu vực hạn chế hoạt động trên đất |
|
Khu vực cảnh báo không cho phép hoạt động trên đất |
khongChoPhepHoatDong |
Chuỗi kí tự |
CharacterString |
20 |
Là thông tin về khu vực cảnh báo không cho phép hoạt động trên đất |
|
Thuộc tính bộ dữ liệu điều tra thoái hóa đất cấp vùng, cả nước |
boDuLieuVungCaNuocID |
Chuỗi ký tự |
CharacterString |
|
Là liên kết đến bảng thuộc tính bộ dữ liệu điều tra thoái hóa đất cấp vùng, cả nước |
|
Dữ liệu đồ họa |
geo |
Dữ liệu dạng vùng |
GM_Polygon |
|
Là dữ liệu đồ họa |
2.2.2.5. Nhóm lớp dữ liệu về chất lượng đất, tiềm năng đất đai cấp cấp tỉnh
a) Lớp dữ liệu về điểm điều tra, lấy mẫu cấp tỉnh
Tên lớp dữ liệu: DiemDieuTraDGD_Tinh
Kiểu dữ liệu không gian: Dữ liệu dạng điểm (GM_Point)
|
Trường thông tin |
Kiểu dữ liệu |
Độ dài trường |
Mô tả |
||
|
Tên trường thông tin |
Ký hiệu trường thông tin |
Tiếng Việt |
Tiếng Anh |
||
|
Mã điểm điều tra |
diemDieuTraID |
Chuỗi ký tự |
CharacterString |
|
Là dãy ký tự xác định duy nhất đối tượng trong một bảng dữ liệu, được khởi tạo tự động và sử dụng làm khóa chính trong mô hình dữ liệu quan hệ |
|
Tên điểm điều tra phẫu diện đất |
tenDiem |
Chuỗi ký tự |
CharacterString |
20 |
Tên điểm điều tra phẫu diện đất |
|
Mã đơn vị hành chính cấp xã |
maDVHCXa |
Chuỗi ký tự |
CharacterString |
5 |
Là mã số đơn vị hành chính theo quy định của Thủ tướng Chính phủ về việc ban hành bảng danh mục và mã số các đơn vị hành chính Việt Nam. |
|
Loại thổ nhưỡng |
thoNhuong |
Chuỗi ký tự |
CharacterString |
20 |
Là thông tin về thổ nhưỡng của khoanh đất |
|
Chỉ tiêu về địa hình |
Diahinh |
Chuỗi ký tự |
CharacterString |
20 |
Là thông tin về địa hình (đô đốc, địa hình tương đối) của khoanh đất |
|
Tên điểm lấy mẫu đất |
phauDien |
Chuỗi ký tự |
CharacterString |
20 |
Là tên của phẫu diện được đặt theo kế hoạch điều tra |
|
Số thứ tự khoanh đất |
soThuTuKhoanhDat |
Số nguyên |
Integer |
4 |
Là số thứ tự khoanh đất |
|
Tên khoanh đất |
TenKhoanh |
Chuỗi ký tự |
CharacterString |
20 |
Là thông tin về ký hiệu tên khoanh đất (ký hiệu viết tắt của tên địa danh và số thứ tự khoanh đất |
|
Tọa độ X |
toaDoX |
Số thực |
Real |
|
Là tọa độ vuông góc phẳng X trong Hệ tọa độ quốc gia của điểm lấy mẫu. Đơn vị tính là mét (m), độ chính xác được làm tròn đến 02 số phần thập phân. |
|
Tọa độ Y |
toaDoY |
Số thực |
Real |
|
Là tọa độ vuông góc phẳng Y trong Hệ tọa độ quốc gia của điểm lấy mẫu. Đơn vị tính là mét (m), độ chính xác được làm tròn đến 02 số phần thập phân. |
|
Loại phẫu diện |
loai_PD |
Chuỗi ký tự |
CharacterString |
20 |
Là thông tin về loại phẫu diện chính, phụ, thăm dò |
|
Thuộc tính quản lý bộ dữ liệu điều tra, đánh giá, bảo vệ, cải tạo, phục hồi đất cấp tỉnh |
boDuLieuTinhID |
Chuỗi ký tự |
CharacterString |
|
Là liên kết đến bảng thuộc tính bộ dữ liệu điều tra, đánh giá, bảo vệ, cải tạo, phục hồi đất cấp tỉnh. |
|
Dữ liệu đồ họa |
geo |
Dữ liệu dạng điểm |
GM_Point |
|
Là dữ liệu đồ họa |
b) Lớp dữ liệu khoanh đất điều tra cấp tỉnh
Tên lớp dữ liệu: KhoanhDieuTraDGD_Tinh
Kiểu dữ liệu không gian: Dữ liệu dạng vùng (GM_Polygon)
|
Trường thông tin |
Kiểu dữ liệu |
Độ dài trường |
Mô tả |
||
|
Tên trường thông tin |
Ký hiệu trường thông tin |
Tiếng Việt |
Tiếng Anh |
||
|
Mã khoanh đất điều tra |
khoanhDatDieuTraID |
Chuỗi ký tự |
CharacterString |
|
Là dãy ký tự xác định duy nhất đối tượng trong một bảng dữ liệu, được khởi tạo tự động và sử dụng làm khóa chính trong mô hình dữ liệu quan hệ |
|
Số thứ tự khoanh đất |
soThuTuKhoanhDat |
Số nguyên |
Integer |
4 |
Là số thứ tự khoanh đất |
|
Mã đơn vị hành chính cấp xã |
maDVHCXa |
Chuỗi ký tự |
CharacterString |
5 |
Là mã số đơn vị hành chính theo quy định của Thủ tướng Chính phủ về việc ban hành bảng danh mục và mã số các đơn vị hành chính Việt Nam. |
|
Tên khoanh đất |
tenKhoanh |
Chuỗi ký tự |
CharacterString |
20 |
Là thông tin về ký hiệu tên khoanh đất (ký hiệu viết tắt của tên địa danh và số thứ tự khoanh đất) |
|
Diện tích khoanh đất |
dienTich |
Số thực |
Real |
|
Diện tích khoanh đất, đơn vị tính là héc ta (ha), làm tròn đến 0,1 ha. |
|
Loại thổ nhưỡng |
thoNhuong |
Chuỗi ký tự |
CharacterString |
20 |
loại thổ nhưỡng được gộp theo mức độ đồng nhất trong cấp điều tra, đánh giá |
|
Tầng dày |
tangDay |
Chuỗi ký tự |
CharacterString |
20 |
Là độ dày tầng đất trong cấp điều tra, đánh giá |
|
Địa hình |
diaHinh |
Chuỗi ký tự |
CharacterString |
20 |
Trong danh mục địa hình |
|
Điểm điều tra phẫu diện kỳ trước |
phauDien_KT |
Chuỗi ký tự |
CharacterString |
20 |
Là thông tin về tên của điểm lấy phẫu diện kỳ trước trong khoanh đất |
|
Thuộc tính quản lý bộ dữ liệu điều tra, đánh giá, bảo vệ, cải tạo, phục hồi đất cấp tỉnh |
boDuLieuTinhID |
Chuỗi ký tự |
CharacterString |
|
Là liên kết đến bảng thuộc tính bộ dữ liệu điều tra, đánh giá, bảo vệ, cải tạo, phục hồi đất cấp tỉnh. |
|
Dữ liệu đồ họa |
geo |
Dữ liệu dạng vùng |
GM_ Polygon |
|
Là dữ liệu đồ họa |
c) Lớp dữ liệu về đặc điểm thổ nhưỡng cấp tỉnh
Tên lớp dữ liệu: ThoNhuong_Tinh
Kiểu dữ liệu không gian: Dữ liệu dạng vùng (GM_Polygon)
|
Trường thông tin |
Kiểu dữ liệu |
Độ dài trường |
Mô tả |
||
|
Tên trường thông tin |
Ký hiệu trường thông tin |
Tiếng Việt |
Tiếng Anh |
||
|
Mã đối tượng |
KhoanhThoNhuongID |
Chuỗi ký tự |
CharacterString |
|
Là dãy ký tự xác định duy nhất đối tượng trong một bảng dữ liệu, được khởi tạo tự động và sử dụng làm khóa chính trong mô hình dữ liệu quan hệ |
|
Mã khoanh đất điều tra |
khoanhDatDieuTralD |
Chuỗi ký tự |
CharacterString |
|
Là khóa ngoại liên kết đến lớp dữ liệu khoanh đất điều tra cấp vùng kinh tế - xã hội, cả nước |
|
Diện tích khoanh đất |
dienTich |
Số thực |
Real |
|
Diện tích khoanh đất, đơn vị tính là héc ta (ha), làm tròn đến 0,1 ha. |
|
Loại thổ nhưỡng |
thoNhuong |
Chuỗi ký tự |
CharacterString |
20 |
Là thông tin về thổ nhưỡng của khoanh đất |
|
Chỉ tiêu về địa hình |
diahinh |
Chuỗi ký tự |
CharacterString |
20 |
Là thông tin về địa hình (đô đốc, địa hình tương đối) |
|
Tầng dày |
tangDay |
Chuỗi ký tự |
CharacterString |
20 |
Là thông tin về độ dày tầng đất |
|
Tên điểm lấy mẫu đất |
phauDien |
Chuỗi ký tự |
CharacterString |
20 |
Là tên của phẫu diện đại diện gắn với khoanh đất |
|
Phân cấp đặc điểm nhóm đất |
pc_DacDiemDat |
Chuỗi ký tự |
CharacterString |
20 |
Là thông tin phân cấp về một số chỉ tiêu cấu thành lên nhóm đất trong điều tra, đánh giá đất đai (thổ nhưỡng, địa hình, chế độ nước, khí hậu) |
|
Thông tin chi tiết về phẫu diện đất |
phauDienDatID |
Chuỗi ký tự |
CharacterString |
|
Là khóa ngoại liên kết với dữ liệu về phẫu diện đất trong điều tra, đánh giá đất đai cấp vùng, cả nước |
|
Thuộc tính quản lý bộ dữ liệu điều tra, đánh giá, bảo vệ, cải tạo, phục hồi đất cấp tỉnh |
boDuLieuTinhID |
Chuỗi ký tự |
CharacterString |
|
Là liên kết đến bảng thuộc tính bộ dữ liệu điều tra, đánh giá, bảo vệ, cải tạo, phục hồi đất cấp tỉnh. |
|
Dữ liệu đồ họa |
geo |
Dữ liệu dạng vùng |
GM_PoLyGon |
|
Là dữ liệu đồ họa |
d) Lớp dữ liệu kết quả đánh giá chất lượng đất cấp tỉnh
Tên lớp dữ liệu: ChatLuongDat_Tinh
Kiểu dữ liệu không gian: Dữ liệu dạng vùng (GM_Polygon)
|
Trường thông tin |
Kiểu dữ liệu |
Độ dài trường |
Mô tả |
||
|
Tên trường thông tin |
Ký hiệu trường thông thon |
Tiếng Việt |
Tiếng Anh |
||
|
Mã khoanh chất lượng đất |
khoanhChatLuongDatID |
Chuỗi ký tự |
CharacterString |
|
Là dãy ký tự xác định duy nhất đối tượng trong một bảng dữ liệu, được khởi tạo tự động và sử dụng làm khóa chính trong mô hình dữ liệu quan hệ |
|
Số thứ tự khoanh chất lượng đất |
soThuTuKhoanhCLDID |
Số nguyên |
Integer |
4 |
Là số thứ tự khoanh chất lượng đất |
|
Diện tích khoanh đất |
dienTich |
Số thực |
Real |
|
Diện tích khoanh đất, đơn vị tính là héc ta (ha), làm tròn đến 0,1 ha. |
|
Tên khoanh đất |
tenKhoanh |
Chuỗi kí tự |
CharacterString |
20 |
Là thông tin về ký hiệu tên khoanh đất (ký hiệu viết tắt của tên địa danh và số thứ tự khoanh đất) |
|
Điểm điều tra phẫu diện |
phauDien |
Chuỗi kí tự |
CharacterString |
20 |
Là thông tin về ký hiệu tên khoanh đất (ký hiệu viết tắt của tên địa danh và số thứ tự khoanh đất) |
|
Loại thổ nhưỡng |
loaiThoNhuong |
Chuỗi kí tự |
CharacterString |
20 |
Là thông tin về thổ nhưỡng |
|
Tầng dày |
tangDay |
Chuỗi kí tự |
CharacterString |
20 |
Là thông tin về tầng dày |
|
Địa hình |
diaHinh |
Chuỗi kí tự |
CharacterString |
20 |
Là thông tin về địa hình |
|
Phân cấp thổ nhưỡng |
pc_ThoNhuong |
Chuỗi kí tự |
CharacterString |
20 |
Là thông tin phân cấp thổ nhưỡng |
|
Phân cấp tầng dày |
Pc_TangDay |
Chuỗi kí tự |
CharacterString |
20 |
Là thông tin về tầng dày |
|
Phân cấp đặc điểm thổ nhưỡng |
pc_dat |
Chuỗi ký tự |
CharacterString |
20 |
Là thông tin phân cấp về thổ nhưỡng được gộp lại theo cấp độ điều tra, đánh giá thoái hóa đất |
|
Phân cấp địa hình |
pc_diaHinh |
Chuỗi ký tự |
CharacterString |
20 |
Là thông tin phân cấp địa hình |
|
Phân cấp tính chất vật lý - hóa học - sinh học của đất |
pc_tinhChat |
Chuỗi ký tự |
CharacterString |
20 |
Là thông tin phân cấp về tính chất vật lý, hóa học, sinh học của đất |
|
Phân cấp khí hậu |
pc_khiHau |
Chuỗi ký tự |
CharacterString |
20 |
Phân cấp khí hậu bao gồm tổng hợp của các yếu tố lượng mưa, tổng tích ôn, khô hạn |
|
Phân cấp chế độ nước |
pc_cheDoNuoc |
Chuỗi ký tự |
CharacterString |
20 |
Phân cấp chế độ nước bao gồm tổng hợp của các yếu tố chế độ tưới, ngập úng, xâm nhập mặn |
|
Loại đất theo mục đích sử dụng |
hienTrang |
Chuỗi ký tự |
CharacterString |
20 |
Loại đất tổng hợp theo bảng mã danh mục loại đất |
|
Phân mức chất lượng đất |
pc_chatLuongDat |
Chuỗi ký tự |
CharacterString |
20 |
Phân cấp đánh giá chất lượng đất cao, trung bình, thấp |
|
Thuộc tính quản lý bộ dữ liệu điều tra, đánh giá, bảo vệ, cải tạo, phục hồi đất cấp tỉnh |
boDuLieuTinhID |
Chuỗi ký tự |
CharacterString |
|
Là liên kết đến bảng thuộc tính bộ dữ liệu điều tra, đánh giá, bảo vệ, cải tạo, phục hồi đất cấp tỉnh. |
|
Dữ liệu đồ họa |
geo |
Dữ liệu dạng vùng |
GM_PoLyGon |
|
Là dữ liệu đồ họa |
đ) Lớp dữ liệu kết quả đánh giá tiềm năng đất đai cấp tỉnh
Tên lớp dữ liệu: TiemNangDat_Tinh
Kiểu dữ liệu không gian: Dữ liệu dạng vùng (GM_Polygon)
|
Trường thông tin |
Kiểu dữ liệu |
Độ dài trường |
Mô tả |
||
|
Tên trường thông tin |
Ký hiệu trường thông tin |
Tiếng Việt |
Tiếng Anh |
||
|
Mã khoanh tiềm năng đất đai |
khoanhTiemNangDatlD |
Chuỗi ký tự |
CharacterString |
|
Là dãy ký tự xác định duy nhất đối tượng trong một bảng dữ liệu, được khởi tạo tự động và sử dụng làm khóa chính trong mô hình dữ liệu quan hệ |
|
Số thứ tự khoanh đất đánh giá tiềm năng |
soThuThuKhoanhTNDID |
Số nguyên |
Integer |
4 |
Là số thứ tự khoanh đất |
|
Diện tích khoanh đất |
dienTich |
Số thực |
Real |
|
Diện tích khoanh đất, đơn vị tính là héc ta (ha), làm tròn đến 0,1 ha. |
|
Phân mức chất lượng đất |
pc_chatLuongDat |
Chuỗi ký tự |
CharacterString |
20 |
Phân cấp đánh giá chất lượng đất cao, trung bình, thấp |
|
Phân cấp chế độ nước |
pc_cheDoNuoc |
Chuỗi ký tự |
CharacterString |
20 |
Phân cấp đánh giá chế độ nước (được tổng hợp từ chế độ tưới, ngập úng, xâm nhập mặn) |
|
Đánh giá hiệu quả kinh tế |
pc_hieuQuaKinhTe |
Chuỗi ký tự |
CharacterString |
20 |
Là thông tin về phân cấp kết quả đánh giá hiệu quả kinh tế |
|
Đánh giá hiệu quả xã hội |
pc_hieuQuaXaHoi |
Chuỗi ký tự |
CharacterString |
20 |
Là thông tin về phân cấp kết quả đánh giá hiệu quả xã hội |
|
Đánh giá hiệu quả môi trường |
pc_hieuQuaMoiTruong |
Chuỗi ký tự |
CharacterString |
20 |
Là thông tin về phân cấp kết quả đánh giá hiệu quả môi trường |
|
Đánh giá tiềm năng đất |
pc_tiemNang |
Chuỗi ký tự |
CharacterString |
20 |
Phân cấp đánh giá tiềm năng đất cao, trung bình, thấp |
|
Thuộc tính quản lý bộ dữ liệu điều tra, đánh giá, bảo vệ, cải tạo, phục hồi đất cấp tỉnh |
boDuLieuTinhID |
Chuỗi ký tự |
CharacterString |
|
Là liên kết đến bảng thuộc tính bộ dữ liệu điều tra, đánh giá, bảo vệ, cải tạo, phục hồi đất cấp tỉnh. |
|
Dữ liệu đồ họa |
geo |
Dữ liệu dạng vùng |
GM_Polygon |
|
Là dữ liệu đồ họa |
2.2.2.6. Nhóm lớp dữ liệu về thoái hóa đất cấp tỉnh
a) Lớp dữ liệu về điểm điều tra, lấy mẫu trong đánh giá thoái hóa đất cấp tỉnh
Tên lớp dữ liệu: DiemDieuTraTHD_Tinh
Kiểu dữ liệu không gian: Dữ liệu dạng điểm (GM_Point)
|
Trường thông tin |
Kiểu dữ liệu |
Độ dài trường |
Mô tả |
||
|
Tên trường thông tin |
Ký hiệu trường thông tin |
Tiếng Việt |
Tiếng Anh |
||
|
Mã điểm điều tra |
diemDieuTraID |
Chuỗi ký tự |
CharacterString |
|
Là dãy ký tự xác định duy nhất đối tượng trong một bảng dữ liệu, được khởi tạo tự động và sử dụng làm khóa chính trong mô hình dữ liệu quan hệ |
|
Mã khoanh đất điều tra |
khoanhDatDieuTraID |
Chuỗi ký tự |
CharacterString |
|
Là khóa ngoại liên kết đến lớp dữ liệu khoanh đất điều tra cấp vùng kinh tế - xã hội, cả nước |
|
Tên điểm điều tra phẫu diện đất |
tenDiem |
Chuỗi ký tự |
CharacterString |
20 |
Tên điểm điều tra phẫu diện đất |
|
Mã đơn vị hành chính cấp xã |
maDVHCXa |
Chuỗi ký tự |
CharacterString |
5 |
Là mã số đơn vị hành chính theo quy định của Thủ tướng Chính phủ về việc ban hành bảng danh mục và mã số các đơn vị hành chính Việt Nam. |
|
Loại thổ nhưỡng |
thoNhuong |
Chuỗi ký tự |
CharacterString |
20 |
Là thông tin về thổ nhưỡng của khoanh đất |
|
Chỉ tiêu về địa hình |
Diahinh |
Chuỗi ký tự |
CharacterString |
20 |
Là thông tin về địa hình (đô đốc, địa hình tương đối) của khoanh đất |
|
Tên điểm lấy mẫu đất |
phauDien |
Chuỗi ký tự |
CharacterString |
20 |
Là tên của phẫu diện được đặt theo kế hoạch điều tra |
|
Tên khoanh đất |
TenKhoanh |
Chuỗi ký tự |
CharacterString |
20 |
Là thông tin về ký hiệu tên khoanh đất (ký hiệu viết tắt của tên địa danh và số thứ tự khoanh đất |
|
Chế độ tưới kỳ trước |
Tuoi_KyTruoc |
Chuỗi ký tự |
CharacterString |
20 |
Là thông tin về chế độ tưới của điều tra, đánh giá thoái hóa đất kỳ trước |
|
Xâm nhập mặn kỳ trước |
xamNhapMan_KyTruoc |
Chuỗi ký tự |
CharacterString |
20 |
Là thông tin về xâm nhập mặn của điều tra, đánh giá thoái hóa đất kỳ trước |
|
Ngập úng kỳ trước |
ngapUng_KyTruoc |
Chuỗi ký tự |
CharacterString |
20 |
Là thông tin về ngập úng của điều tra, đánh giá thoái hóa đất kỳ trước |
|
Điểm điều tra, lấy mẫu kỳ trước |
diemDieuTra_KyTruoc |
Chuỗi ký tự |
CharacterString |
20 |
Là thông tin về điểm điều tra, lấy mẫu của điều tra, đánh giá thoái hóa đất kỳ trước |
|
Tên điểm điều tra |
tenDiemDieuTra_KyTruoc |
Chuỗi ký tự |
CharacterString |
20 |
Là thông tin về điểm điều tra của điều tra, đánh giá thoái hóa đất kỳ trước |
|
Tọa độ X |
toaDoX |
Số thực |
Real |
|
Là tọa độ vuông góc phẳng X trong Hệ tọa độ quốc gia của điểm lấy mẫu. Đơn vị tính là mét (m), độ chính xác được làm tròn đến 02 số phần thập phân. |
|
Tọa độ Y |
toaDoY |
Số thực |
Real |
|
Là tọa độ vuông góc phẳng Y trong Hệ tọa độ quốc gia của điểm lấy mẫu. Đơn vị tính là mét (m), độ chính xác được làm tròn đến 02 số phần thập phân. |
|
Loại điểm điều tra |
loai_Diem |
Chuỗi ký tự |
CharacterString |
20 |
Là thông tin về loại điểm điều tra (xói mòn, khô hạn, kết von, suy giảm độ phì) |
|
Thuộc tính quản lý bộ dữ liệu điều tra, đánh giá, bảo vệ, cải tạo, phục hồi đất cấp tỉnh |
boDuLieuTinhID |
Chuỗi ký tự |
CharacterString |
|
Là liên kết đến bảng thuộc tính bộ dữ liệu điều tra, đánh giá, bảo vệ, cải tạo, phục hồi đất cấp tỉnh. |
|
Dữ liệu đồ họa |
geo |
Dữ liệu dạng điểm |
GM_Point |
|
Là dữ liệu đồ họa |
b) Lớp dữ liệu khoanh đất điều tra, đánh giá thoái hóa đất cấp tỉnh
Tên lớp dữ liệu: KhoanhDieuTraTHD_Tinh
Kiểu dữ liệu không gian: Dữ liệu dạng vùng (GM_Polygon)
|
Trường thông tin |
Kiểu dữ liệu |
Độ dài trường |
Mô tả |
||
|
Tên trường thông tin |
Ký hiệu trường thông tin |
Tiếng Việt |
Tiếng Anh |
||
|
Mã khoanh đất điều tra |
khoanhDatDieuTraID |
Chuỗi ký tự |
CharacterString |
|
Là dãy ký tự xác định duy nhất đối tượng trong một bảng dữ liệu, được khởi tạo tự động và sử dụng làm khóa chính trong mô hình dữ liệu quan hệ |
|
Số thứ tự khoanh đất |
soThuTuKhoanhDat |
Số nguyên |
Integer |
4 |
Là số thứ tự khoanh đất |
|
Mã đơn vị hành chính cấp xã |
maDVHCXa |
Chuỗi ký tự |
CharacterString |
5 |
Là mã số đơn vị hành chính theo quy định của Thủ tướng Chính phủ về việc ban hành bảng danh mục và mã số các đơn vị hành chính Việt Nam. |
|
Tên khoanh đất |
tenKhoanh |
Chuỗi ký tự |
CharacterString |
20 |
Là thông tin về ký hiệu tên khoanh đất (ký hiệu viết tắt của tên địa danh và số thứ tự khoanh đất) |
|
Diện tích khoanh đất |
dienTich |
Số thực |
Real |
|
Diện tích khoanh đất, đơn vị tính là héc ta (ha), làm tròn đến 0,1 ha. |
|
Loại thổ nhưỡng |
thoNhuong |
Chuỗi ký tự |
CharacterString |
20 |
Loại thổ nhưỡng được gộp theo mức độ đồng nhất trong cấp điều tra, đánh giá |
|
Tầng dày |
tangDay |
Chuỗi ký tự |
CharacterString |
20 |
Là độ dày tầng đất trong cấp điều tra, đánh giá |
|
Địa hình |
diaHinh |
Chuỗi ký tự |
CharacterString |
20 |
Trong danh mục địa hình |
|
Điểm điều tra phẫu diện kỳ trước |
phauDien_KT |
Chuỗi ký tự |
CharacterString |
20 |
Là thông tin về tên của điểm đào phẫu diện kỳ trước trong khoanh đất |
|
Thuộc tính quản lý bộ dữ liệu điều tra, đánh giá, bảo vệ, cải tạo, phục hồi đất cấp tỉnh |
boDuLieuTinhID |
Chuỗi ký tự |
CharacterString |
|
Là liên kết đến bảng thuộc tính bộ dữ liệu điều tra, đánh giá, bảo vệ, cải tạo, phục hồi đất cấp tỉnh. |
|
Dữ liệu đồ họa |
geo |
Dữ liệu dạng vùng |
GM_PoLyGon |
|
Là dữ liệu đồ họa |
c) Lớp dữ liệu kết quả đánh giá thoái hóa đất đai cấp tỉnh
Tên lớp dữ liệu: ThoaiHoaDat_Tinh
Kiểu dữ liệu không gian: Dữ liệu dạng vùng (GM_Polygon)
|
Trường thông tin |
Kiểu dữ liệu |
Độ dài trường |
Mô tả |
||
|
Tên trường thông tin |
Ký hiệu trường thông tin |
Tiếng Việt |
Tiếng Anh |
||
|
Mã khoanh thoái hóa đất |
khoanhDatThoaiHoaID |
Chuỗi ký tự |
CharacterString |
|
Là dãy ký tự xác định duy nhất đối tượng trong một bảng dữ liệu, được khởi tạo tự động và sử dụng làm khóa chính trong mô hình dữ liệu quan hệ |
|
Số thứ tự khoanh đất |
soThuTuKhoanh |
Số nguyên |
Integer |
4 |
Là số thứ tự khoanh đất |
|
Diện tích khoanh đất |
dienTich |
Số thực |
Real |
|
Diện tích khoanh đất, đơn vị tính là héc ta (ha), làm tròn đến 0,1 ha. |
|
Tên khoanh đất |
tenKhoanh |
Chuỗi ký tự |
CharacterString |
20 |
Là thông tin về ký hiệu tên khoanh đất trong điều tra, đánh giá thoái hóa đất |
|
Tên điểm điều tra |
tenDiem |
Chuỗi ký tự |
CharacterString |
20 |
Là điểm điều tra đại diện cho khoanh đất điều tra thoái hóa |
|
Phân cấp thổ nhưỡng |
pc_thoNhuong |
Chuỗi ký tự |
CharacterString |
20 |
Là thông tin về loại thổ nhưỡng được gộp theo mức độ đồng nhất trong cấp điều tra, đánh giá |
|
Phân cấp địa hình |
pc_diaHinh |
Chuỗi ký tự |
CharacterString |
20 |
Là thông tin về phân cấp địa hình được gộp theo mức độ đồng nhất trong cấp điều tra, đánh giá |
|
Phân cấp đất bị suy giảm độ phì |
pc_ sgdp |
Chuỗi ký tự |
CharacterString |
20 |
Là phân cấp đất bị suy giảm độ phì |
|
Phân cấp đất bị xói mòn |
pc_xoiMon |
Chuỗi ký tự |
CharacterString |
20 |
Là phân cấp đất bị xói mòn |
|
Phân cấp đất bị khô hạn |
pc_khoHan |
Chuỗi ký tự |
CharacterString |
20 |
Là phân cấp đất bị khô hạn |
|
Phân cấp đất bị mặn hóa |
pc_manHoa |
Chuỗi ký tự |
CharacterString |
20 |
Là phân cấp đất bị mặn hóa |
|
Phân cấp đất bị phèn hóa |
pc_phenHoa |
Chuỗi ký tự |
CharacterString |
20 |
Là phân cấp đất bị phèn hóa |
|
Phân cấp đất bị kết von, đá ong hóa |
pc_ketVon |
Chuỗi ký tự |
CharacterString |
20 |
Là phân cấp đất bị kết von, đá ong hóa |
|
Phân mức đánh giá thoái hóa đất |
pc_thoaiHoa |
Chuỗi ký tự |
CharacterString |
20 |
Là phân cấp đất bị thoái hóa |
|
Thuộc tính quản lý bộ dữ liệu điều tra, đánh giá, bảo vệ, cải tạo, phục hồi đất cấp tỉnh |
boDuLieuTinhID |
Chuỗi ký tự |
CharacterString |
|
Là liên kết đến bảng thuộc tính bộ dữ liệu điều tra, đánh giá, bảo vệ, cải tạo, phục hồi đất cấp tỉnh. |
|
Dữ liệu đồ họa |
geo |
Dữ liệu dạng vùng |
GM_PoLyGon |
|
Là dữ liệu đồ họa |
2.2.2.7. Nhóm lớp dữ liệu về ô nhiễm đất cấp tỉnh
a) Lớp dữ liệu điểm điều tra ô nhiễm đất đai cấp tỉnh
Tên lớp dữ liệu: DiemDieuTraOND_Tinh
Kiểu dữ liệu không gian: Dữ liệu dạng điểm (GM_Point)
|
Trường thông tin |
Kiểu dữ liệu |
Độ dài trường |
Mô tả |
||
|
Tên trường thông tin |
Ký hiệu trường thông tin |
Tiếng Việt |
Tiếng Anh |
||
|
Mã điểm điều tra |
diemDieuTraID |
Chuỗi ký tự |
CharacterString |
|
Là dãy ký tự xác định duy nhất đối tượng trong một bảng dữ liệu, được khởi tạo tự động và sử dụng làm khóa chính trong mô hình dữ liệu quan hệ |
|
Số thứ tự điểm điều tra |
soThuTuDiem |
Số nguyên |
Integer |
4 |
Là số thứ tự khoanh đất gắn với điểm điều tra |
|
Loại điểm điều tra |
loaiDiem |
Chuỗi ký tự |
CharacterString |
|
Là loại dữ liệu nằm trong bảng danh mục dữ liệu điều tra |
|
Mã đơn vị hành chính cấp xã |
maDVHCXa |
Chuỗi ký tự |
CharacterString |
5 |
Là mã số đơn vị hành chính theo quy định của Thủ tướng Chính phủ về việc ban hành bảng danh mục và mã số các đơn vị hành chính Việt Nam. |
|
Loại đất theo mục đích sử dụng |
hienTrang |
Chuỗi ký tự |
CharacterString |
|
Là loại sử dụng đất hiện trạng |
|
Thổ nhưỡng |
thoNhuong |
Chuỗi ký tự |
CharacterString |
20 |
Là thông tin về thổ nhưỡng của khoanh đất |
|
Địa hình |
diaHinh |
Chuỗi ký tự |
CharacterString |
20 |
Là thông tin về địa hình (đô đốc, địa hình tương đối) của khoanh đất |
|
Tên điểm điều tra ô nhiễm |
diemON |
Chuỗi ký tự |
CharacterString |
20 |
Là thông tin về tên điểm điều tra ô nhiễm đất |
|
Tọa độ X |
toaDoX |
Số thực |
Real |
|
Là tọa độ vuông góc phẳng X trong Hệ tọa độ quốc gia của điểm lấy mẫu. Đơn vị tính là mét (m), độ chính xác được làm tròn đến 02 số phần thập phân. |
|
Tọa độ Y |
toaDoY |
Số thực |
Real |
|
Là tọa độ vuông góc phẳng Y trong Hệ tọa độ quốc gia của điểm lấy mẫu. Đơn vị tính là mét (m), độ chính xác được làm tròn đến 02 số phần thập phân. |
|
Khu vực điều tra ô nhiễm |
khuVucDieuTra |
Chuỗi ký tự |
CharacterString |
20 |
Là số thứ tự khu vực điều tra ô nhiễm |
|
Nguồn gây ô nhiễm |
nguonON |
Chuỗi ký tự |
CharacterString |
20 |
Tên ký hiệu nguồn gây ô nhiễm |
|
Tác nhân gây ô nhiễm |
tacNhan |
Chuỗi ký tự |
CharacterString |
20 |
Tên ký hiệu tác nhân gây ô nhiễm |
|
Thuộc tính quản lý bộ dữ liệu điều tra, đánh giá, bảo vệ, cải tạo, phục hồi đất cấp tỉnh |
boDuLieuTinhID |
Chuỗi ký tự |
CharacterString |
|
Là liên kết đến bảng thuộc tính bộ dữ liệu điều tra, đánh giá, bảo vệ, cải tạo, phục hồi đất cấp tỉnh. |
|
Dữ liệu đồ họa |
geo |
Dữ liệu dạng điểm |
GM_Point |
|
Là dữ liệu đồ họa |
b) Lớp dữ liệu phạm vi ảnh hưởng ô nhiễm đất đai cấp tỉnh
Tên lớp dữ liệu: PhamViOND_Tinh
Kiểu dữ liệu không gian: Dữ liệu dạng vùng (GM_Polygon)
|
Trường thông tin |
Kiểu dữ liệu |
Độ dài trường |
Mô tả |
||
|
Tên trường thông tin |
Ký hiệu trường thông tin |
Tiếng Việt |
Tiếng Anh |
||
|
Mã khoanh đất |
khoanhDatONID |
Chuỗi ký tự |
CharacterString |
|
Là dãy ký tự xác định duy nhất đối tượng trong một bảng dữ liệu, được khởi tạo tự động và sử dụng làm khóa chính trong mô hình dữ liệu quan hệ |
|
Số thứ tự khoanh đất |
soThuTuKhoanh |
Số nguyên |
Integer |
4 |
Là số thứ tự khoanh đất |
|
Diện tích khoanh đất |
dienTich |
Số thực |
Real |
|
Diện tích khoanh đất, đơn vị tính là héc ta (ha), làm tròn đến 0,1 ha |
|
Tên điểm điều tra ô nhiễm |
diemON |
Chuỗi ký tự |
CharacterString |
20 |
Là tên điểm điều tra ô nhiễm gắn với khoanh đất |
|
Khu vực điều tra ô nhiễm |
khuVucDieuTra |
Chuỗi ký tự |
CharacterString |
20 |
Số thứ tự khu vực điều tra ô nhiễm |
|
Loại thổ nhưỡng |
thoNhuong |
Chuỗi ký tự |
CharacterString |
20 |
Là loại thổ nhưỡng của khoanh đất gắn với điểm điều tra ô nhiễm |
|
Tầng dày |
tangDay |
Chuỗi ký tự |
CharacterString |
20 |
Là độ dày tầng đất của khoanh đất gắn với điểm điều tra ô nhiễm |
|
Địa hình |
diaHinh |
Chuỗi ký tự |
CharacterString |
20 |
Là loại địa hình của khoanh đất gắn với điểm điều tra ô nhiễm |
|
Nguồn gây ô nhiễm |
nguonON |
Chuỗi ký tự |
CharacterString |
20 |
Là nguồn gây ô nhiễm như Khu công nghiệp, bãi thải, làng nghề... |
|
Tác nhân ô nhiễm |
tacNhan |
Chuỗi ký tự |
CharacterString |
20 |
Tác nhân gây ô nhiễm như kim loại nặng, hóa chất bảo vệ thực vật… |
|
Phân cấp Arsen (As) |
pc_As |
Chuỗi ký tự |
CharacterString |
20 |
Là thông tin về phân cấp chỉ tiêu As |
|
Phân cấp Cadimi (Cd) |
pc_Cd |
Chuỗi ký tự |
CharacterString |
20 |
Là thông tin về phân cấp chỉ tiêu Cd |
|
Phân cấp Đồng (Cu) |
pc_Cu |
Chuỗi ký tự |
CharacterString |
20 |
Là thông tin về phân cấp chỉ tiêu Cu |
|
Phân cấp Chì (Pb) |
pc_Pb |
Chuỗi ký tự |
CharacterString |
20 |
Là thông tin về phân cấp chỉ tiêu Pb |
|
Phân cấp Kẽm (Zn) |
pc_Zn |
Chuỗi ký tự |
CharacterString |
20 |
Là thông tin về phân cấp chỉ tiêu Zn |
|
Phân cấp Thủy ngân (Hg) |
pc_Hg |
Chuỗi ký tự |
CharacterString |
20 |
Là thông tin về phân cấp chỉ tiêu Hg |
|
Phân cấp Crôm Cr |
pc_Cr |
Chuỗi ký tự |
CharacterString |
20 |
Là thông tin về phân cấp chỉ tiêu Cr |
|
Phân cấp Niken (Ni) |
pc_Ni |
Chuỗi ký tự |
CharacterString |
20 |
Là thông tin về phân cấp chỉ tiêu Ni |
|
Phân cấp Diazinon (C12H21N2O3PS) |
pc_Diazinon |
Chuỗi ký tự |
CharacterString |
20 |
Là thông tin về phân cấp chỉ tiêu Diazinon |
|
Phân cấp Dimethoate (C5H12NO3SP2) |
pc_Dimethoate |
Chuỗi ký tự |
CharacterString |
20 |
Là thông tin về phân cấp chỉ tiêu Dimethoate |
|
Phân cấp Trichlorfon (C4H8Cl3O4P) |
pc_Trichlorfon |
Chuỗi ký tự |
CharacterString |
20 |
Là thông tin về phân cấp chỉ tiêu Trichlorfon |
|
Phân cấp Methamidophos (C2H8NO2PS) |
pc_Methamidophos |
Chuỗi ký tự |
CharacterString |
20 |
Là thông tin về phân cấp chỉ tiêu Methamidophos |
|
Phân cấp Monocrotophos (C7H14NO5P) |
pc_Monocrotophos |
Chuỗi ký tự |
CharacterString |
20 |
Là thông tin về phân cấp chỉ tiêu Monocrotophos |
|
Phân cấp Methyl Parathion (C8H10NO5PS) |
pc_Methyl Parathion |
Chuỗi ký tự |
CharacterString |
20 |
Là thông tin về phân cấp chỉ tiêu Methyl Parathion |
|
Phân cấp Parathion Ethyl (C7H14NO5P) |
pc_Parathion Ethyl |
Chuỗi ký tự |
CharacterString |
20 |
Là thông tin về phân cấp chỉ tiêu Parathion Ethyl |
|
Phân cấp Phosphamidon (C10H19ClNO5P) |
pc_Phosphamidon |
Chuỗi ký tự |
CharacterString |
20 |
Là thông tin về phân cấp chỉ tiêu Phosphamidon |
|
Phân cấp Ô nhiễm |
pc_oNhiemDat |
Chuỗi ký tự |
CharacterString |
20 |
Kết quả đánh giá ô nhiễm |
|
Thuộc tính quản lý bộ dữ liệu điều tra, đánh giá, bảo vệ, cải tạo, phục hồi đất cấp tỉnh |
boDuLieuTinhlD |
Chuỗi ký tự |
CharacterString |
|
Là liên kết đến bảng thuộc tính bộ dữ liệu điều tra, đánh giá, bảo vệ, cải tạo, phục hồi đất cấp tỉnh. |
|
Dữ liệu đồ họa |
geo |
Dữ liệu dạng vùng |
GM_Polygon |
|
Là dữ liệu đồ họa |
2.2.2.8. Nhóm lớp dữ liệu về xử lý, bảo vệ, cải tạo, phục hồi đất cấp tỉnh
a) Lớp thông tin về các khu vực cần bảo vệ, cải tạo, phục hồi đất cấp tỉnh
Tên lớp dữ liệu: KhuVucBaoVeCaiTaoPhucHoi_Tinh
Kiểu dữ liệu không gian: Dữ liệu dạng vùng (GM_Polygon)
|
Trường thông tin |
Kiểu dữ liệu |
Độ dài trường |
Mô tả |
||
|
Tên trường thông tin |
Ký hiệu trường thông tin |
Tiếng Anh |
Tiếng Việt |
||
|
Mã khoanh đất |
khoanhDatlD |
Chuỗi ký tự |
CharacterString |
|
Là dãy ký tự xác định duy nhất đối tượng trong một bảng dữ liệu, được khởi tạo tự động và sử dụng làm khóa chính trong mô hình dữ liệu quan hệ |
|
Số thứ tự khoanh đất |
soThuTuKhoanhDat |
Số nguyên |
Integer |
4 |
Là số thứ tự khoanh đất |
|
Mã đơn vị hành chính cấp tỉnh |
maDVHCTinh |
Chuỗi ký tự |
CharacterString |
2 |
Là mã số đơn vị hành chính theo quy định của Thủ tướng Chính phủ về việc ban hành bảng danh mục và mã số các đơn vị hành chính Việt Nam. |
|
Mã đơn vị hành chính cấp huyện |
maDVHCHuyen |
Chuỗi ký tự |
CharacterString |
3 |
Là mã số đơn vị hành chính theo quy định của Thủ tướng Chính phủ về việc ban hành bảng danh mục và mã số các đơn vị hành chính Việt Nam. |
|
Thổ nhưỡng |
pc_thoNhuong |
Chuỗi kí tự |
CharacterString |
20 |
Là thông tin về loại thổ nhưỡng được gộp theo mức độ đồng nhất trong cấp điều tra, đánh giá |
|
Địa hình |
pc_diaHinh |
Chuỗi kí tự |
CharacterString |
20 |
Là thông tin về phân cấp địa hình được gộp theo mức độ đồng nhất trong cấp điều tra, đánh giá |
|
Loại đất theo mục đích sử dụng kỳ trước |
hienTrang_KT |
Chuỗi kí tự |
CharacterString |
20 |
Là thông tin về loại sử dụng đất kỳ trước |
|
Loại đất theo mục đích sử dụng hiện tại |
hienTrang |
Chuỗi kí tự |
CharacterString |
20 |
Là thông tin về loại sử dụng đất hiện tại |
|
Phân mức đánh giá chất lượng đất |
pc_ChatLuongDat |
Chuỗi kí tự |
CharacterString |
20 |
Là thông tin về phân cấp đánh giá chất lượng đất |
|
Phân mức đánh giá tiềm năng đất đai |
pc_TiemNangDat |
Chuỗi kí tự |
CharacterString |
20 |
Là thông tin về phân cấp đánh giá tiềm năng đất đai |
|
Suy giảm độ phì |
pc_suyGiamDoPhi |
Chuỗi kí tự |
CharacterString |
20 |
Là thông tin phân cấp mức độ suy giảm độ phì |
|
Xói mòn |
pc_xoiMon |
Chuỗi kí tự |
CharacterString |
20 |
Là thông tin phân cấp mức độ xói mòn |
|
Khô hạn, hoang mạc hóa, sa mạc hóa |
pc_khoHan |
Chuỗi kí tự |
CharacterString |
20 |
Là thông tin phân cấp mức độ khô hạn, hoang mạc hóa, sa mạc hóa |
|
Kết von, đá ong hóa |
pc_ketVon |
Chuỗi kí tự |
CharacterString |
20 |
Là thông tin phân cấp mức độ kết von, đá ong hóa |
|
Mặn hóa |
pc_manHoa |
Chuỗi kí tự |
CharacterString |
20 |
Là thông tin phân cấp mức độ mặn hóa |
|
Phèn hóa |
pc_phenHoa |
Chuỗi kí tự |
CharacterString |
20 |
Là thông tin phân cấp mức độ phèn hóa |
|
Thoái hóa đất |
pc_thoaiHoa |
Chuỗi kí tự |
CharacterString |
20 |
Là thông tin phân cấp mức độ thoái hóa |
|
Ô nhiễm đất |
pc_oNhiem |
Chuỗi kí tự |
CharacterString |
20 |
Là thông tin phân cấp mức độ ô nhiễm đất |
|
Khu vực cần bảo vệ, cải tạo, phục hồi |
khuVuc_BCP |
Chuỗi kí tự |
CharacterString |
20 |
Là thông tin về khu vực cần bảo vệ, cải tạo, phục hồi: 1: Khu vực chất lượng đất 2: Khu vực thoái hóa đất 3: Khu vực ô nhiễm đất |
|
Thuộc tính quản lý bộ dữ liệu điều tra, đánh giá, bảo vệ, cải tạo, phục hồi đất cấp tỉnh |
boDuLieuTinhID |
Chuỗi ký tự |
CharacterString |
|
Là liên kết đến bảng thuộc tính bộ dữ liệu điều tra, đánh giá, bảo vệ, cải tạo, phục hồi đất cấp tỉnh. |
|
Dữ liệu đồ họa |
geo |
Dữ liệu dạng vùng |
GM_Polygon |
|
Là dữ liệu đồ họa |
b) Lớp dữ liệu mức độ bảo vệ, cải tạo, phục hồi đất cấp tỉnh
Tên lớp dữ liệu: MucDoBaoVeCaiTaoPhucHoi_Tỉnh Kiểu dữ liệu không gian: Dữ liệu dạng vùng (GM_Polygon)
|
Trường thông tin |
Kiểu dữ liệu |
Độ dài trường |
Mô tả |
||
|
Tên trường thông tin |
Ký hiệu trường thông tin |
Tiếng Anh |
Tiếng Việt |
||
|
Mã khoanh đất |
khoanhDatDieuTraID |
Chuỗi ký tự |
CharacterString |
|
Là dãy ký tự xác định duy nhất đối tượng trong một bảng dữ liệu, được khởi tạo tự động và sử dụng làm khóa chính trong mô hình dữ liệu quan hệ |
|
Số thứ tự khoanh đất |
soThuTuKhoanh |
Số nguyên |
Integer |
4 |
Là số thứ tự khoanh đất |
|
Mã đơn vị hành chính cấp tỉnh |
maDVHCTinh |
Chuỗi ký tự |
CharacterString |
2 |
Là mã số đơn vị hành chính theo quy định của Thủ tướng Chính phủ về việc ban hành bảng danh mục và mã số các đơn vị hành chính Việt Nam. |
|
Mã đơn vị hành chính cấp huyện |
maDVHCHuyen |
Chuỗi ký tự |
CharacterString |
3 |
Là mã số đơn vị hành chính theo quy định của Thủ tướng Chính phủ về việc ban hành bảng danh mục và mã số các đơn vị hành chính Việt Nam. |
|
Thổ nhưỡng |
pc_thoNhuong |
Chuỗi kí tự |
CharacterString |
20 |
Là thông tin về loại thổ nhưỡng được gộp theo mức độ đồng nhất trong cấp điều tra, đánh giá |
|
Địa hình |
pc_diaHinh |
Chuỗi kí tự |
CharacterString |
20 |
Là thông tin về phân cấp địa hình được gộp theo mức độ đồng nhất trong cấp điều tra, đánh giá |
|
Loại đất theo mục đích sử dụng kỳ trước |
hienTrang_KT |
Chuỗi kí tự |
CharacterString |
20 |
Là thông tin về loại sử dụng đất kỳ trước |
|
Loại đất theo mục đích sử dụng hiện tại |
hienTrang |
Chuỗi kí tự |
CharacterString |
20 |
Là thông tin về loại sử dụng đất hiện tại |
|
Suy giảm độ phì |
pc_suyGiamDoPhi |
Chuỗi kí tự |
CharacterString |
20 |
Là thông tin phân cấp mức độ suy giảm độ phì |
|
Xói mòn |
pc_xoiMon |
Chuỗi kí tự |
CharacterString |
20 |
Là thông tin phân cấp mức độ xói mòn |
|
Khô hạn, hoang mạc hóa, sa mạc hóa |
pc_khoHan |
Chuỗi kí tự |
CharacterString |
20 |
Là thông tin phân cấp mức độ khô hạn, hoang mạc hóa, sa mạc hóa |
|
Kết von, đá ong hóa |
pc_ketVon |
Chuỗi kí tự |
CharacterString |
20 |
Là thông tin phân cấp mức độ kết von, đá ong hóa |
|
Mặn hóa |
pc_manHoa |
Chuỗi kí tự |
CharacterString |
20 |
Là thông tin phân cấp mức độ mặn hóa |
|
Phèn hóa |
pc_phenHoa |
Chuỗi kí tự |
CharacterString |
20 |
Là thông tin phân cấp mức độ phèn hóa |
|
Thoái hóa đất |
pc_thoaiHoa |
Chuỗi kí tự |
CharacterString |
20 |
Là thông tin phân cấp mức độ thoái hóa |
|
Ô nhiễm đất |
pc_oNhiem |
Chuỗi kí tự |
CharacterString |
20 |
Là thông tin phân cấp mức độ ô nhiễm đất |
|
Khu vực cần bảo vệ, cải tạo, phục hồi |
khuVuc_BCP |
Chuỗi kí tự |
CharacterString |
20 |
Là thông tin về khu vực cần bảo vệ, cải tạo, phục hồi |
|
Mức độ bảo vệ, cải tạo, phục hồi đất |
pc_BCP |
Chuỗi kí tự |
CharacterString |
20 |
Là thông tin về phân cấp mức độ bảo vệ, cải tạo, phục hồi |
|
Thuộc tính quản lý bộ dữ liệu điều tra, đánh giá, bảo vệ, cải tạo, phục hồi đất cấp tỉnh |
boDuLieuTinhID |
Chuỗi ký tự |
CharacterString |
|
Là liên kết đến bảng thuộc tính bộ dữ liệu điều tra, đánh giá, bảo vệ, cải tạo, phục hồi đất cấp tỉnh. |
|
Dữ liệu đồ họa |
geo |
Dữ liệu dạng vùng |
GM_Polygon |
|
Là dữ liệu đồ họa |
c) Lớp dữ liệu kế hoạch thực hiện bảo vệ, cải tạo, phục hồi đất cấp tỉnh
Tên lớp dữ liệu: MucDoBaoVeCaiTaoPhucHoi_Tinh
Kiểu dữ liệu không gian: Dữ liệu dạng vùng (GM_Polygon)
|
Trường thông tin |
Kiểu dữ liệu |
Độ dài trường |
Mô tả |
||
|
Tên trường thông tin |
Ký hiệu trường thông tin |
Tiếng Anh |
Tiếng Việt |
||
|
Mã khoanh đất |
khoanhDatDieuTraID |
Chuỗi ký tự |
CharacterString |
|
Là dãy ký tự xác định duy nhất đối tượng trong một bảng dữ liệu, được khởi tạo tự động và sử dụng làm khóa chính trong mô hình dữ liệu quan hệ |
|
Số thứ tự khoanh đất |
soThuTuKhoanh |
Số nguyên |
Integer |
|
Là số thứ tự khoanh đất |
|
Mã đơn vị hành chính cấp tỉnh |
maDVHCTinh |
Chuỗi ký tự |
CharacterString |
2 |
Là mã số đơn vị hành chính theo quy định của Thủ tướng Chính phủ về việc ban hành bảng danh mục và mã số các đơn vị hành chính Việt Nam. |
|
Mã đơn vị hành chính cấp huyện |
maDVHCHuyen |
Chuỗi ký tự |
CharacterString |
3 |
Là mã số đơn vị hành chính theo quy định của Thủ tướng Chính phủ về việc ban hành bảng danh mục và mã số các đơn vị hành chính Việt Nam. |
|
Thổ nhưỡng |
pc_thoNhuong |
Chuỗi kí tự |
CharacterString |
20 |
Là thông tin về loại thổ nhưỡng được gộp theo mức độ đồng nhất trong cấp điều tra, đánh giá |
|
Địa hình |
pc_diaHinh |
Chuỗi kí tự |
CharacterString |
20 |
Là thông tin về phân cấp địa hình được gộp theo mức độ đồng nhất trong cấp điều tra, đánh giá |
|
Loại đất theo mục đích sử dụng kỳ trước |
hienTrang_KT |
Chuỗi kí tự |
CharacterString |
20 |
Là loại đất theo mục đích sử dụng kỳ trước |
|
Loại đất theo mục đích sử dụng hiện tại |
hienTrang |
Chuỗi kí tự |
CharacterString |
20 |
Là thông tin về loại đất theo mục đích sử dụng hiện tại |
|
Ô nhiễm đất |
pc_oNhiem |
Chuỗi kí tự |
CharacterString |
20 |
Là thông tin phân cấp mức độ ô nhiễm |
|
Khu vực cần bảo vệ, cải tạo, phục hồi |
khuVuc_BCP |
Chuỗi kí tự |
CharacterString |
20 |
Là thông tin về khu vực cần bảo vệ, cải tạo, phục hồi |
|
Mức độ bảo vệ, cải tạo, phục hồi đất |
pc_BCP |
Chuỗi kí tự |
CharacterString |
20 |
Là thông tin phân cấp về khu vực cần bảo vệ, cải tạo, phục hồi |
|
Kế hoạch thực hiện |
keHoach_BCP |
Số nguyên |
Integer |
4 |
Là thông tin về năm thực hiện bảo vệ, cải tạo, phục hồi |
|
Biện pháp kỹ thuật đề xuất |
bienPhapDeXuat |
Chuỗi kí tự |
CharacterString |
20 |
Là thông tin về biện pháp kỹ thuật đề xuất |
|
Giải pháp kinh tế - xã hội đề xuất |
giaiPhapDeXuat |
Chuỗi kí tự |
CharacterString |
20 |
Là thông tin giải pháp kinh tế - xã hội đề xuất |
|
Thuộc tính quản lý bộ dữ liệu điều tra, đánh giá, bảo vệ, cải tạo, phục hồi đất cấp tỉnh |
boDuLieuTinhID |
Chuỗi ký tự |
CharacterString |
|
Là liên kết đến bảng thuộc tính bộ dữ liệu điều tra, đánh giá, bảo vệ, cải tạo, phục hồi đất cấp tỉnh. |
|
Dữ liệu đồ họa |
geo |
Dữ liệu dạng vùng |
GM_Polygon |
|
Là dữ liệu đồ họa |
d) Lớp dữ liệu về kết quả giám sát, kiểm soát bảo vệ, cải tạo, phục hồi đất cấp tỉnh
Tên lớp dữ liệu: KetQuaGiamSatBaoVeCaiTaoPhucHoi_Tinh
Kiểu dữ liệu không gian: Dữ liệu dạng vùng (GM_Polygon)
|
Trường thông tin |
Kiểu dữ liệu |
Độ dài trường |
Mô tả |
||
|
Tên trường thông tin |
Ký hiệu trường thông tin |
Tiếng Anh |
Tiếng Việt |
||
|
Mã khoanh đất |
khoanhDatDieuTraID |
Chuỗi ký tự |
CharacterString |
|
Là dãy ký tự xác định duy nhất đối tượng trong một bảng dữ liệu, được khởi tạo tự động và sử dụng làm khóa chính trong mô hình dữ liệu quan hệ |
|
Số thứ tự khoanh đất |
soThuTuKhoanh |
Số nguyên |
Integer |
4 |
Là số thứ tự khoanh đất |
|
Mã đơn vị hành chính cấp tỉnh |
maDVHCTinh |
Chuỗi ký tự |
CharacterString |
2 |
Là mã số đơn vị hành chính theo quy định của Thủ tướng Chính phủ về việc ban hành bảng danh mục và mã số các đơn vị hành chính Việt Nam. |
|
Mã đơn vị hành chính cấp huyện |
maDVHCHuyen |
Chuỗi ký tự |
CharacterString |
3 |
Là mã số đơn vị hành chính theo quy định của Thủ tướng Chính phủ về việc ban hành bảng danh mục và mã số các đơn vị hành chính Việt Nam. |
|
Thổ nhưỡng |
pc_thoNhuong |
Chuỗi kí tự |
CharacterString |
20 |
Là tên quận hoặc huyện hoặc thị xã hoặc thành phố thuộc tỉnh |
|
Địa hình |
pc_diaHinh |
Chuỗi kí tự |
CharacterString |
20 |
Là tên quận hoặc huyện hoặc thị xã hoặc thành phố thuộc tỉnh |
|
Loại đất theo mục đích sử dụng kỳ trước |
hienTrang_KT |
Chuỗi kí tự |
CharacterString |
20 |
Là loại đất theo mục đích sử dụng kỳ trước |
|
Loại đất theo mục đích sử dụng hiện tại |
hienTrang |
Chuỗi kí tự |
CharacterString |
20 |
Là thông tin về loại đất theo mục đích sử dụng hiện tại |
|
Suy giảm độ phì |
pc_suyGiamDoPhi |
Chuỗi kí tự |
CharacterString |
20 |
Là thông tin phân cấp mức độ suy giảm độ phì |
|
Xói mòn |
pc_xoiMon |
Chuỗi kí tự |
CharacterString |
20 |
Là thông tin phân cấp mức độ xói mòn |
|
Khô hạn, hoang mạc hóa, sa mạc hóa |
pc_khoHan |
Chuỗi kí tự |
CharacterString |
20 |
Là thông tin phân cấp mức độ khô hạn, hoang mạc hóa, sa mạc hóa |
|
Kết von, đá ong hóa |
pc_ketVon |
Chuỗi kí tự |
CharacterString |
20 |
Là thông tin phân cấp mức độ kết von, đá ong hóa |
|
Mặn hóa |
pc_manHoa |
Chuỗi kí tự |
CharacterString |
20 |
Là thông tin phân cấp mức độ mặn hóa |
|
Phèn hóa |
pc_phenHoa |
Chuỗi kí tự |
CharacterString |
20 |
Là thông tin phân cấp mức độ phèn hóa |
|
Thoái hóa đất |
pc_thoaiHoa |
Chuỗi kí tự |
CharacterString |
20 |
Là thông tin phân cấp mức độ thoái hóa |
|
Ô nhiễm đất |
pc_oNhiem |
Chuỗi kí tự |
CharacterString |
20 |
Là thông tin phân cấp mức độ ô nhiễm đất |
|
Khu vực cần bảo vệ, cải tạo, phục hồi |
khuVuc_BCP |
Chuỗi kí tự |
CharacterString |
20 |
Là thông tin về khu vực cần bảo vệ, cải tạo, phục hồi |
|
Mức độ bảo vệ, cải tạo, phục hồi đất |
pc_BCP |
Chuỗi kí tự |
CharacterString |
20 |
Là thông tin về phân cấp mức độ bảo vệ, cải tạo, phục hồi |
|
Kế hoạch thực hiện (thời gian là năm) |
keHoach_BCP |
Ngày tháng |
Date |
|
Là thông tin về năm thực hiện bảo vệ, cải tạo, phục hồi |
|
Biện pháp kỹ thuật đề xuất |
bienPhapDeXuat |
Chuỗi kí tự |
CharacterString |
20 |
Là thông tin về biện pháp kỹ thuật đề xuất |
|
Giải pháp kinh tế - xã hội đề xuất |
giaiPhapDeXuat |
Chuỗi kí tự |
CharacterString |
20 |
Là thông tin giải pháp kinh tế - xã hội đề xuất |
|
Kết quả giám sát, kiểm soát kết quả bảo vệ, cải tạo, phục hồi hàng năm |
Chi tiết tại nhóm dữ liệu phi cấu trúc tài liệu điều tra, đánh giá, bảo vệ, cải tạo, phục hồi đất |
|
|
|
Là thông tin về năm báo cáo kết quả thực hiện bảo vệ, cải tạo, phục hồi. |
|
Kết quả giám sát, kiểm soát kết quả bảo vệ, cải tạo, phục hồi theo kỳ điều tra, đánh giá thoái hóa đất |
Chi tiết tại nhóm dữ liệu phi cấu trúc tài liệu điều tra, đánh giá, bảo vệ, cải tạo, phục hồi đất |
|
|
|
Là thông tin kết quả giám sát, kiểm soát kết quả bảo vệ, cải tạo, phục hồi theo kỳ điều tra, đánh giá thoái hóa. |
|
Kết quả giám sát, kiểm soát kết quả bảo vệ, cải tạo, phục hồi các khu vực kết thúc nhiệm vụ |
Chi tiết tại nhóm dữ liệu phi cấu trúc tài liệu điều tra, đánh giá, bảo vệ, cải tạo, phục hồi đất |
|
|
|
Là thông tin kết quả giám sát, kiểm soát kết quả bảo vệ, cải tạo, phục hồi các khu vực kết thúc nhiệm vụ. |
|
Thuộc tính quản lý bộ dữ liệu điều tra, đánh giá, bảo vệ, cải tạo, phục hồi đất cấp tỉnh |
boDuLieuTinhID |
Chuỗi ký tự |
CharacterString |
|
Là liên kết đến bảng thuộc tính bộ dữ liệu điều tra, đánh giá, bảo vệ, cải tạo, phục hồi đất cấp tỉnh. |
|
Dữ liệu đồ họa |
geo |
Dữ liệu dạng vùng |
GM_Polygon |
|
Là dữ liệu đồ họa |
đ) Lớp dữ liệu kết quả kết quả thực hiện bảo vệ, cải tạo, phục hồi cấp tỉnh
Tên lớp dữ liệu: KetQuaBaoVeCaiTaoPhucHoi_Tinh Kiểu dữ liệu không gian: dữ liệu dạng vùng (GM_Polygon)
|
Trường thông tin |
Kiểu dữ liệu |
Độ dài trường |
Mô tả |
||
|
Tên trường thông tin |
Ký hiệu trường thông tin |
Tiếng Anh |
Tiếng Việt |
||
|
Mã khoanh đất |
khoanhDatDieuTraID |
Chuỗi ký tự |
CharacterString |
|
Là dãy ký tự xác định duy nhất đối tượng trong một bảng dữ liệu, được khởi tạo tự động và sử dụng làm khóa chính trong mô hình dữ liệu quan hệ |
|
Số thứ tự khoanh đất |
soThuTuKhoanh |
Số nguyên |
Integer |
4 |
Là số thứ tự khoanh đất |
|
Mã đơn vị hành chính cấp tỉnh |
maDVHCTinh |
Chuỗi ký tự |
CharacterString |
2 |
Là mã số đơn vị hành chính theo quy định của Thủ tướng Chính phủ về việc ban hành bảng danh mục và mã số các đơn vị hành chính Việt Nam. |
|
Mã đơn vị hành chính cấp huyện |
maDVHCHuyen |
Chuỗi ký tự |
CharacterString |
3 |
Là mã số đơn vị hành chính theo quy định của Thủ tướng Chính phủ về việc ban hành bảng danh mục và mã số các đơn vị hành chính Việt Nam. |
|
Thổ nhưỡng |
pc_thoNhuong |
Chuỗi kí tự |
CharacterString |
20 |
Là tên quận hoặc huyện hoặc thị xã hoặc thành phố thuộc tỉnh |
|
Địa hình |
pc_diaHinh |
Chuỗi kí tự |
CharacterString |
20 |
Là tên quận hoặc huyện hoặc thị xã hoặc thành phố thuộc tỉnh |
|
Loại đất theo mục đích sử dụng kỳ trước |
hienTrang_KT |
Chuỗi kí tự |
CharacterString |
20 |
Là loại đất theo mục đích sử dụng kỳ trước |
|
Loại đất theo mục đích sử dụng hiện tại |
hienTrang |
Chuỗi kí tự |
CharacterString |
20 |
Là thông tin về loại đất theo mục đích sử dụng hiện tại |
|
Suy giảm độ phì |
pc_suyGiamDoPhi |
Chuỗi kí tự |
CharacterString |
20 |
Là thông tin phân cấp mức độ suy giảm độ phì |
|
Xói mòn |
pc_xoiMon |
Chuỗi kí tự |
CharacterString |
20 |
Là thông tin phân cấp mức độ xói mòn |
|
Khô hạn, hoang mạc hóa, sa mạc hóa |
pc_khoHan |
Chuỗi kí tự |
CharacterString |
20 |
Là thông tin phân cấp mức độ khô hạn, hoang mạc hóa, sa mạc hóa |
|
Kết von, đá ong hóa |
pc_ketVon |
Chuỗi kí tự |
CharacterString |
20 |
Là thông tin phân cấp mức độ kết von, đá ong hóa |
|
Mặn hóa |
pc_manHoa |
Chuỗi kí tự |
CharacterString |
20 |
Là thông tin phân cấp mức độ mặn hóa |
|
Phèn hóa |
pc_phenHoa |
Chuỗi kí tự |
CharacterString |
20 |
Là thông tin phân cấp mức độ phèn hóa |
|
Thoái hóa đất |
pc_thoaiHoa |
Chuỗi kí tự |
CharacterString |
20 |
Là thông tin phân cấp mức độ thoái hóa |
|
Ô nhiễm đất |
pc_oNhiem |
Chuỗi kí tự |
CharacterString |
20 |
Là thông tin phân cấp mức độ ô nhiễm đất |
|
Khu vực cần bảo vệ, cải tạo, phục hồi |
khuVuc_BCP |
Chuỗi kí tự |
CharacterString |
20 |
Là thông tin về khu vực cần bảo vệ, cải tạo, phục hồi |
|
Mức độ bảo vệ, cải tạo, phục hồi đất |
pc_BCP |
Chuỗi kí tự |
CharacterString |
20 |
Là thông tin về phân cấp mức độ bảo vệ, cải tạo, phục hồi |
|
Kế hoạch thực hiện |
keHoach_BCP |
Ngày, tháng |
Date |
4 |
Là thông tin về năm thực hiện bảo vệ, cải tạo, phục hồi |
|
Biện pháp kỹ thuật đề xuất |
bienPhapDeXuat |
Chuỗi kí tự |
CharacterString |
20 |
Là thông tin về biện pháp kỹ thuật đề xuất |
|
Giải pháp kinh tế - xã hội đề xuất |
giaiPhapDeXuat |
Chuỗi kí tự |
CharacterString |
20 |
Là thông tin giải pháp kinh tế - xã hội đề xuất |
|
Kết quả giám sát, kiểm soát kết quả bảo vệ, cải tạo, phục hồi hàng năm |
Chi tiết tại nhóm dữ liệu phi cấu trúc tài liệu điều tra, đánh giá, bảo vệ, cải tạo, phục hồi đất |
|
|
|
Là thông tin kết quả giám sát, kiểm soát kết quả bảo vệ, cải tạo, phục hồi hàng năm. |
|
Điểm giám sát, kiểm soát kết quả bảo vệ, cải tạo, phục hồi hằng năm |
Chi tiết tại nhóm dữ liệu phi cấu trúc tài liệu điều tra, đánh giá, bảo vệ, cải tạo, phục hồi đất |
|
|
|
Là thông tin kết quả giám sát, kiểm soát kết quả bảo vệ, cải tạo, phục hồi hàng năm tại điểm giám sát. |
|
Kết quả giám sát, kiểm soát kết quả bảo vệ, cải tạo, phục hồi theo kỳ điều tra, đánh giá thoái hóa đất |
Chi tiết tại nhóm dữ liệu phi cấu trúc tài liệu điều tra, đánh giá, bảo vệ, cải tạo, phục hồi đất |
|
|
|
Là thông tin kết quả giám sát, kiểm soát kết quả bảo vệ, cải tạo, phục hồi theo kỳ điều tra. |
|
Điểm giám sát, kiểm soát kết quả bảo vệ, cải tạo, phục hồi theo kỳ điều tra, đánh giá thoái hóa đất |
Chi tiết tại nhóm dữ liệu phi cấu trúc tài liệu điều tra, đánh giá, bảo vệ, cải tạo, phục hồi đất |
|
|
|
Là thông tin kết quả giám sát, kiểm soát kết quả bảo vệ, cải tạo, phục hồi theo kỳ điều tra tại điểm giám sát. |
|
Kết quả giám sát, kiểm soát kết quả bảo vệ, cải tạo, phục hồi các khu vực kết thúc nhiệm vụ |
Chi tiết tại nhóm dữ liệu phi cấu trúc tài liệu điều tra, đánh giá, bảo vệ, cải tạo, phục hồi đất |
|
|
|
Là thông tin kết quả giám sát, kiểm soát kết quả bảo vệ, cải tạo, phục hồi các khu vực kết thúc nhiệm vụ. |
|
Điểm giám sát, kiểm soát kết quả bảo vệ, cải tạo, phục hồi các khu vực kết thúc nhiệm vụ |
Chi tiết tại nhóm dữ liệu phi cấu trúc tài liệu điều tra, đánh giá, bảo vệ, cải tạo, phục hồi đất |
|
|
|
Là thông tin kết quả giám sát, kiểm soát kết quả bảo vệ, cải tạo, phục hồi các khu vực kết thúc nhiệm vụ tại điểm giám sát. |
|
Thuộc tính quản lý bộ dữ liệu điều tra, đánh giá, bảo vệ, cải tạo, phục hồi đất cấp tỉnh |
boDuLieuTinhID |
Chuỗi ký tự |
CharacterString |
|
Là liên kết đến bảng thuộc tính bộ dữ liệu điều tra, đánh giá, bảo vệ, cải tạo, phục hồi đất cấp tỉnh. |
|
Dữ liệu đồ họa |
geo |
Dữ liệu dạng vùng |
GM_Polygon |
|
Là dữ liệu đồ họa |
e) Lớp dữ liệu khoanh vùng cảnh báo cho phép hoặc hạn chế hoạt động trên đất cấp tỉnh
Tên lớp dữ liệu: KhoanhVungHoatDongTrenDat_Tinh
Kiểu dữ liệu không gian: Dữ liệu dạng vùng (GM_Polygon)
|
Trường thông tin |
Kiểu dữ liệu |
Độ dài trường |
Mô tả |
||
|
Tên trường thông tin |
Ký hiệu trường thông tin |
Tiếng Anh |
Tiếng Việt |
||
|
Mã khoanh đất |
khoanhDatDieuTraID |
Chuỗi ký tự |
CharacterString |
|
Là dãy ký tự xác định duy nhất đối tượng trong một bảng dữ liệu, được khởi tạo tự động và sử dụng làm khóa chính trong mô hình dữ liệu quan hệ |
|
Số thứ tự khoanh đất |
soThuTuKhoanh |
Số nguyên |
Integer |
4 |
Là số thứ tự khoanh đất |
|
Mã đơn vị hành chính cấp tỉnh |
maDVHCTinh |
Chuỗi ký tự |
CharacterString |
2 |
Là mã số đơn vị hành chính theo quy định của Thủ tướng Chính phủ về việc ban hành bảng danh mục và mã số các đơn vị hành chính Việt Nam. |
|
Mã đơn vị hành chính cấp huyện |
maDVHCHuyen |
Chuỗi ký tự |
CharacterString |
3 |
Là mã số đơn vị hành chính theo quy định của Thủ tướng Chính phủ về việc ban hành bảng danh mục và mã số các đơn vị hành chính Việt Nam. |
|
Thổ nhưỡng |
pc_thoNhuong |
Chuỗi kí tự |
CharacterString |
20 |
Là thông tin phân cấp nhóm đất được gộp theo tỉ lệ điều tra, đánh giá tương ứng |
|
Địa hình |
pc_diaHinh |
Chuỗi kí tự |
CharacterString |
20 |
Là thông tin phân cấp địa hình được gộp theo tỷ lệ điều tra, đánh giá tương ứng |
|
Loại đất theo mục đích sử dụng kỳ trước |
hienTrang_KT |
Chuỗi kí tự |
CharacterString |
20 |
Là loại đất theo mục đích sử dụng kỳ trước |
|
Loại đất theo mục đích sử dụng hiện tại |
hienTrang |
Chuỗi kí tự |
CharacterString |
20 |
Là thông tin về loại đất theo mục đích sử dụng hiện tại |
|
Thuộc tính quản lý bộ dữ liệu điều tra, đánh giá, bảo vệ, cải tạo, phục hồi đất cấp tỉnh |
boDuLieuTinhID |
Chuỗi ký tự |
CharacterString |
|
Là liên kết đến bảng thuộc tính bộ dữ liệu điều tra, đánh giá, bảo vệ, cải tạo, phục hồi đất cấp tỉnh. |
|
Dữ liệu đồ họa |
geo |
Dữ liệu dạng vùng |
GM_Polygon |
|
Là dữ liệu đồ họa |
2.2.3. Dữ liệu quy hoạch, kế hoạch sử dụng đất
2.2.3.1. Nhóm lớp dữ liệu quy hoạch, kế hoạch sử dụng đất Quốc gia
a) Lớp quy hoạch sử dụng đất dạng vùng
Tên lớp dữ liệu: QuyHoachSDDQG_Poly
Kiểu dữ liệu không gian: Dữ liệu dạng vùng (GM_Polygon)
|
Trường thông tin |
Kiểu dữ liệu |
Độ dài trường |
Mô tả |
||
|
Tên trường thông tin |
Ký hiệu trường thông tin |
Tiếng Việt |
Tiếng Anh |
||
|
Mã đối tượng |
quyHoachSDDPolyID |
Chuỗi ký tự |
CharacterString |
|
Là dãy ký tự xác định duy nhất đối tượng trong một bảng dữ liệu, được khởi tạo tự động và sử dụng làm khóa chính trong mô hình dữ liệu quan hệ |
|
Mã đơn vị hành chính cấp tỉnh |
maDVHCTinh |
Chuỗi ký tự |
CharacterString |
2 |
Là mã số đơn vị hành chính theo quy định của Thủ tướng Chính phủ về việc ban hành bảng danh mục và mã số các đơn vị hành chính Việt Nam. |
|
Mã Vùng kinh tế - xã hội |
maVungKTXH |
Chuỗi ký tự |
CharacterString |
2 |
Là mã vùng kinh tế- xã hội |
|
Tên vùng quy hoạch |
tenVungQuyHoach |
Chuỗi ký tự |
CharacterString |
50 |
Tên vùng quy hoạch |
|
Mã mục đich sử dụng theo quy hoạch |
mucDichSuDungQH |
Chuỗi ký tự |
CharacterString |
3 |
Được xác định trong bảng mã: “Mục đích sử dụng theo quy hoạch” |
|
Diện tích |
dienTich |
Số thực |
Real |
8 |
Là diện tích quy hoạch, đơn vị tính theo héc-ta (ha) |
|
Năm lập quy hoạch |
namQuyHoach |
Số nguyên |
Integer |
4 |
Là năm lập quy hoạch. |
|
Dữ liệu đồ họa |
geo |
Dữ liệu dạng vùng |
GM_Polygon |
|
Là dữ liệu đồ họa của đối tượng |
b) Lớp kế hoạch sử dụng đất dạng vùng
Tên lớp dữ liệu: KeHoachSDDQG_Poly
Kiểu dữ liệu không gian: Dữ liệu dạng vùng (GM_Polygon)
|
Trường thông tin |
Kiểu dữ liệu |
Độ dài trường |
Mô tả |
||
|
Tên trường thông tin |
Ký hiệu trường thông tin |
Tiếng Việt |
Tiếng Anh |
||
|
Mã đối tượng |
keHoachSDDPolyID |
Chuỗi ký tự |
CharacterString |
|
Là dãy ký tự xác định duy nhất đối tượng trong một bảng dữ liệu, được khởi tạo tự động và sử dụng làm khóa chính trong mô hình dữ liệu quan hệ |
|
Mã đơn vị hành chính cấp tỉnh |
maDVHCTinh |
Chuỗi ký tự |
CharacterString |
2 |
Là mã số đơn vị hành chính theo quy định của Thủ tướng Chính phủ về việc ban hành bảng danh mục và mã số các đơn vị hành chính Việt Nam. |
|
Mã vùng kinh tế- xã hội |
maVungKTXH |
Chuỗi ký tự |
CharacterString |
2 |
Là mã vùng kinh tế- xã hội |
|
Công trình, dự án trong kế hoạch sử dụng đất |
congTrinhKeHoachId |
Chuỗi ký tự |
CharacterString |
|
Là khóa liên kết đến dữ liệu công trình, dự án trong kế hoạch sử dụng đất |
|
Tên vùng kế hoạch |
tenVungQuyHoach |
Chuỗi ký tự |
CharacterString |
50 |
Tên vùng quy hoạch |
|
Mã loại đất theo kế hoạch |
loaiDatKH |
Chuỗi ký tự |
CharacterString |
3 |
Được xác định trong bảng mã: “Loại đất” |
|
Diện tích |
dienTich |
Số thực |
Real |
8 |
Là diện tích kế hoạch, đơn vị tính theo héc-ta (ha) |
|
Năm lập kế hoạch |
namKeHoach |
Số nguyên |
Integer |
4 |
Là năm lập quy hoạch. |
|
Dữ liệu đồ họa |
geo |
Dữ liệu dạng vùng |
GM_Polygon |
|
Là dữ liệu đồ họa của đối tượng |
c) Lớp quy hoạch sử dụng đất dạng tuyến
Tên lớp dữ liệu: QuyHoachSDDQG_Line
Kiểu dữ liệu không gian: Dữ liệu dạng đường (GM_Polyline)
|
Trường thông tin |
Kiểu dữ liệu |
Độ dài trường |
Mô tả |
||
|
Tên trường thông tin |
Ký hiệu trường thông tin |
Tiếng Việt |
Tiếng Anh |
||
|
Mã đối tượng |
tuyenQuyHoachID |
Chuỗi ký tự |
CharacterString |
|
Là dãy ký tự xác định duy nhất đối tượng trong một bảng dữ liệu, được khởi tạo tự động và sử dụng làm khóa chính trong mô hình dữ liệu quan hệ |
|
Mã vùng kinh tế |
maVungKTXH |
Chuỗi ký tự |
CharacterString |
2 |
Là mã vùng kinh tế - xã hội |
|
Tên vùng quy hoạch |
tenVungQuyHoach |
Chuỗi ký tự |
CharacterString |
50 |
Tên vùng quy hoạch |
|
Mã mục đich sử dụng theo quy hoạch |
mucDichSuDungQH |
Chuỗi ký tự |
CharacterString |
3 |
Được xác định trong bảng mã: “Mục đích sử dụng theo quy hoạch” |
|
Diện tích |
dienTich |
Số thực |
Real |
8 |
Là diện tích quy hoạch, đơn vị tính theo héc-ta (ha) |
|
Năm lập quy hoạch |
namQuyHoach |
Số nguyên |
Integer |
4 |
Là năm lập quy hoạch. |
|
Dữ liệu đồ họa |
geo |
Dữ liệu dạng đường |
GM_Polyline |
|
Là dữ liệu đồ họa của đối tượng |
d) Lớp kế hoạch sử dụng đất dạng tuyến
Tên lớp dữ liệu: KeHoachSDDQG_Line
Kiểu dữ liệu không gian: Dữ liệu dạng đường (GM_Polyline)
|
Trường thông tin |
Kiểu dữ liệu |
Độ dài trường |
Mô tả |
||
|
Tên trường thông tin |
Ký hiệu trường thông tin |
Tiếng Việt |
Tiếng Anh |
||
|
Mã đối tượng |
tuyenKeHoachID |
Chuỗi ký tự |
CharacterString |
|
Là dãy ký tự xác định duy nhất đối tượng trong một bảng dữ liệu, được khởi tạo tự động và sử dụng làm khóa chính trong mô hình dữ liệu quan hệ |
|
Mã vùng kinh tế - xã hội |
maVungKTXH |
Chuỗi ký tự |
CharacterString |
2 |
Là mã vùng kinh tế - xã hội |
|
Liên kết dự án quy hoach |
congTrinhKeHoachId |
Chuỗi ký tự |
CharacterString |
|
Là khóa liên kết đến dữ liệu thuộc tính của công trình kế hoạch |
|
Tên tuyến kế hoạch |
tenVungKeHoach |
Chuỗi ký tự |
CharacterString |
50 |
Tên tuy kế hoạch |
|
Mã mục đich sử dụng theo quy hoạch |
mucDichSuDungQH |
Chuỗi ký tự |
CharacterString |
3 |
Được xác định trong bảng mã: “Mục đích sử dụng theo quy hoạch” |
|
Diện tích |
dienTich |
Số thực |
Real |
8 |
Là diện tích kế hoạch, đơn vị tính theo héc-ta (ha) |
|
Năm lập kế hoạch |
namKeHoach |
Số nguyên |
Integer |
4 |
Là năm lập Kế hoạch. |
|
Dữ liệu đồ họa |
geo |
Dữ liệu dạng đường |
GM_Polyline |
|
Là dữ liệu đồ họa của đối tượng |
đ) Lớp quy hoạch sử dụng đất cấp dạng điểm
Tên lớp dữ liệu: QuyHoachSDDQG_Point
Kiểu dữ liệu không gian: Dữ liệu dạng điểm (GM_Point)
|
Trường thông tin |
Kiểu dữ liệu |
Độ dài trường |
Mô tả |
||
|
Tên trường thông tin |
Ký hiệu trường thông tin |
Tiếng Việt |
Tiếng Anh |
||
|
Mã đối tượng |
diemQuyHoachID |
Chuỗi ký tự |
CharacterString |
|
Là dãy ký tự xác định duy nhất đối tượng trong một bảng dữ liệu, được khởi tạo tự động và sử dụng làm khóa chính trong mô hình dữ liệu quan hệ |
|
Mã vùng kinh tế - xã hội |
maVungKTXH |
Chuỗi ký tự |
CharacterString |
2 |
Là mã vùng kinh tế - xã hội |
|
Tên điểm quy hoạch |
tenDiemQuyHoach |
Chuỗi ký tự |
CharacterString |
50 |
Tên vùng quy hoạch |
|
Mã mục đich sử dụng theo quy hoạch |
mucDichSuDungQH |
Chuỗi ký tự |
CharacterString |
3 |
Được xác định trong bảng mã: “Mục đích sử dụng theo quy hoạch” |
|
Diện tích |
dienTich |
Số thực |
Real |
|
Là diện tích quy hoạch, đơn vị tính theo héc-ta (ha) |
|
Năm lập quy hoạch |
namQuyHoach |
Số nguyên |
Integer |
4 |
Là năm lập quy hoạch. |
|
Dữ liệu đồ họa |
geo |
Dữ liệu dạng đường |
GM_Polyline |
|
Là dữ liệu đồ họa của đối tượng |
e) Lớp kế hoạch sử dụng đất cấp dạng điểm
Tên lớp dữ liệu: KeHoachSDDQG_Point
Kiểu dữ liệu không gian: Dữ liệu dạng điểm (GM_Point)
|
Trường thông tin |
Kiểu dữ liệu |
Độ dài trường |
Mô tả |
||
|
Tên trường thông tin |
Ký hiệu trường thông tin |
Tiếng Việt |
Tiếng Anh |
||
|
Mã đối tượng |
diemKeHoachID |
Chuỗi ký tự |
CharacterString |
|
Là dãy ký tự xác định duy nhất đối tượng trong một bảng dữ liệu, được khởi tạo tự động và sử dụng làm khóa chính trong mô hình dữ liệu quan hệ |
|
Mã vùng kinh tế - xã hội |
maVungKTXH |
Chuỗi ký tự |
CharacterString |
2 |
Là mã vùng kinh tế - xã hội |
|
Liên kết dự án quy hoạch |
congTrinhKeHoachId |
Chuỗi ký tự |
CharacterString |
|
Là khóa liên kết đến dữ liệu thuộc tính của công trình kế hoạch |
|
Tên điểm kế hoạch |
tenDiemKeHoach |
Chuỗi ký tự |
CharacterString |
50 |
Tên điểm kế hoạch |
|
Mã mục đich sử dụng theo quy hoạch |
mucDichSuDungQH |
Chuỗi ký tự |
CharacterString |
3 |
Được xác định trong bảng mã: “Mục đích sử dụng theo quy hoạch” |
|
Diện tích |
dienTich |
Số thực |
Real |
|
Là diện tích kế hoạch, đơn vị tính theo héc-ta (ha) |
|
Năm lập quy hoạch |
namKeHoach |
Số nguyên |
Integer |
4 |
Là năm lập Kế hoạch. |
|
Dữ liệu đồ họa |
geo |
Dữ liệu dạng đường |
GM_Point |
|
Là dữ liệu đồ họa của đối tượng |
2.2.3.2. Nhóm lớp dữ liệu quy hoạch, kế hoạch sử dụng đất cấp tỉnh
a) Lớp quy hoạch sử dụng đất cấp tỉnh dạng vùng
Tên lớp dữ liệu: QuyHoachSDDTinh_Poly
Kiểu dữ liệu không gian: Dữ liệu dạng vùng (GM_Polygon)
|
Trường thông tin |
Kiểu dữ liệu |
Độ dài trường |
Mô tả |
||
|
Tên trường thông tin |
Ký hiệu trường thông tin |
Tiếng Việt |
Tiếng Anh |
||
|
Mã đối tượng |
vungQuyHoachTinhID |
Chuỗi ký tự |
CharacterString |
|
Là dãy ký tự xác định duy nhất đối tượng trong một bảng dữ liệu, được khởi tạo tự động và sử dụng làm khóa chính trong mô hình dữ liệu quan hệ |
|
Mã đơn vị hành chính cấp tỉnh |
maDVHCTinh |
Chuỗi ký tự |
CharacterString |
2 |
Là mã số đơn vị hành chính theo quy định của Thủ tướng Chính phủ về việc ban hành bảng danh mục và mã số các đơn vị hành chính Việt Nam. |
|
Mã đơn vị hành chính cấp huyện |
maDVHCHuyen |
Chuỗi ký tự |
CharacterString |
3 |
Là mã số đơn vị hành chính theo quy định của Thủ tướng Chính phủ về việc ban hành bảng danh mục và mã số các đơn vị hành chính Việt Nam. |
|
Tên vùng quy hoạch |
tenVungQuyHoach |
Chuỗi ký tự |
CharacterString |
50 |
Tên vùng quy hoạch |
|
Mã mục đich sử dụng theo quy hoạch |
mucDichSuDungQH |
Chuỗi ký tự |
CharacterString |
3 |
Được xác định trong bảng mã: “Mục đích sử dụng theo quy hoạch” |
|
Diện tích |
dienTich |
Số thực |
Real |
|
Là diện tích quy hoạch, đơn vị tính theo héc-ta (ha) |
|
Diện tích phân bổ |
dienTichPhanBo |
Số thực |
Real |
|
Là diện tích được quy hoạch cấp trên phân bổ, đơn vị tính theo héc-ta (ha) |
|
Diện tích xác định |
dienTichXd |
Số thực |
Real |
|
Là diện tích được xác định trong cấp lập quy hoạch, đơn vị tính theo héc-ta (ha) |
|
Năm lập quy hoạch |
namQuyHoach |
Số nguyên |
Integer |
4 |
Là năm lập quy hoạch. |
|
Dữ liệu đồ họa |
geo |
Dữ liệu dạng vùng |
GM_Polygon |
|
Là dữ liệu đồ họa của đối tượng |
b) Lớp quy hoạch sử dụng đất cấp tỉnh dạng tuyến
Tên lớp dữ liệu: QuyHoachSDDTinh_Line
Kiểu dữ liệu không gian: dữ liệu dạng đường (GM_Line)
|
Trường thông tin |
Kiểu dữ liệu |
Độ dài trường |
Mô tả |
||
|
Tên trường thông tin |
Ký hiệu trường thông tin |
Tiếng Việt |
Tiếng Anh |
||
|
Mã đối tượng |
tuyenQuyHoachTinhID |
Chuỗi ký tự |
CharacterString |
|
Là dãy ký tự xác định duy nhất đối tượng trong một bảng dữ liệu, được khởi tạo tự động và sử dụng làm khóa chính trong mô hình dữ liệu quan hệ |
|
Mã đơn vị hành chính cấp tỉnh |
maDVHCTinh |
Chuỗi ký tự |
CharacterString |
2 |
Là mã số đơn vị hành chính theo quy định của Thủ tướng Chính phủ về việc ban hành bảng danh mục và mã số các đơn vị hành chính Việt Nam. |
|
Mã đơn vị hành chính cấp huyện |
maDVHCHuyen |
Chuỗi ký tự |
CharacterString |
3 |
Là mã số đơn vị hành chính theo quy định của Thủ tướng Chính phủ về việc ban hành bảng danh mục và mã số các đơn vị hành chính Việt Nam. |
|
Tên tuyến quy hoạch |
tenTuyenQuyHoach |
Chuỗi ký tự |
CharacterString |
50 |
Tên tuyến quy hoạch |
|
Mã mục đich sử dụng theo quy hoạch |
mucDichSuDungQH |
Chuỗi ký tự |
CharacterString |
3 |
Được xác định trong bảng mã: “Mục đích sử dụng theo quy hoạch” |
|
Diện tích |
dienTich |
Số thực |
Real |
|
Là diện tích quy hoạch, đơn vị tính theo héc-ta (ha) |
|
Diện tích phân bổ |
dienTichPhanBo |
Số thực |
Real |
|
Là diện tích được quy hoạch cấp trên phân bổ, đơn vị tính theo héc-ta (ha) |
|
Diện tích xác định |
dienTichXd |
Số thực |
Real |
|
Là diện tích được xác định trong cấp lập quy hoạch, đơn vị tính theo héc-ta (ha) |
|
Năm lập quy hoạch |
namQuyHoach |
Số nguyên |
Integer |
4 |
Là năm lập quy hoạch. |
|
Dữ liệu đồ họa |
geo |
Dữ liệu dạng đường |
GM_Polyline |
|
Là dữ liệu đồ họa của đối tượng |
c) Lớp quy hoạch sử dụng đất cấp tỉnh dạng điểm
Tên lớp dữ liệu: QuyHoachSDDTinh_Point
Kiểu dữ liệu không gian: Dữ liệu dạng điểm (GM_Point)
|
Trường thông tin |
Kiểu dữ liệu |
Độ dài trường |
Mô tả |
||
|
Tên trường thông tin |
Ký hiệu trường thông tin |
Tiếng Việt |
Tiếng Anh |
||
|
Mã đối tượng |
diemQuyHoachTinhID |
Chuỗi ký tự |
CharacterString |
|
Là dãy ký tự xác định duy nhất đối tượng trong một bảng dữ liệu, được khởi tạo tự động và sử dụng làm khóa chính trong mô hình dữ liệu quan hệ |
|
Mã đơn vị hành chính cấp tỉnh |
maDVHCTinh |
Chuỗi ký tự |
CharacterString |
2 |
Là mã số đơn vị hành chính theo quy định của Thủ tướng Chính phủ về việc ban hành bảng danh mục và mã số các đơn vị hành chính Việt Nam. |
|
Mã đơn vị hành chính cấp huyện |
maDVHCHuyen |
Chuỗi ký tự |
CharacterString |
3 |
Là mã số đơn vị hành chính theo quy định của Thủ tướng Chính phủ về việc ban hành bảng danh mục và mã số các đơn vị hành chính Việt Nam. |
|
Tên điểm quy hoạch |
tenDiemQuyHoach |
Chuỗi ký tự |
CharacterString |
50 |
Tên điểm quy hoạch |
|
Mã mục đich sử dụng theo quy hoạch |
mucDichSuDungQH |
Chuỗi ký tự |
CharacterString |
3 |
Được xác định trong bảng mã: “Mục đích sử dụng theo quy hoạch” |
|
Diện tích |
dienTich |
Số thực |
Real |
|
Là diện tích quy hoạch, đơn vị tính theo héc-ta (ha) |
|
Diện tích phân bổ |
dienTichPhanBo |
Số thực |
Real |
|
Là diện tích được quy hoạch cấp trên phân bổ |
|
Diện tích xác định |
dienTichXd |
Số thực |
Real |
|
Là diện tích được xác định trong cấp lập quy hoạch |
|
Năm lập quy hoạch |
namQuyHoach |
Số nguyên |
Integer |
4 |
Là năm lập quy hoạch. |
|
Dữ liệu đồ họa |
geo |
Dữ liệu dạng điểm |
GM_Point |
|
Là dữ liệu đồ họa của đối tượng |
d) Lớp vùng các khu vực bảo vệ nghiêm ngặt
Tên lớp dữ liệu: khuVucBaoVeNghiemNgat_Tinh
Kiểu dữ liệu không gian: Dữ liệu dạng vùng (GM_Polygon)
|
Trường thông tin |
Kiểu dữ liệu |
Độ dài trường |
Mô tả |
||
|
Tên trường thông tin |
Ký hiệu trường thông tin |
Tiếng Việt |
Tiếng Anh |
||
|
Mã đối tượng |
kvBaoVeNNTinhID |
Chuỗi ký tự |
CharacterString |
|
Là dãy ký tự xác định duy nhất đối tượng trong một bảng dữ liệu, được khởi tạo tự động và sử dụng làm khóa chính trong mô hình dữ liệu quan hệ |
|
Mã đơn vị hành chính cấp tỉnh |
maDVHCTinh |
Chuỗi ký tự |
CharacterString |
2 |
Là mã số đơn vị hành chính theo quy định của Thủ tướng Chính phủ về việc ban hành bảng danh mục và mã số các đơn vị hành chính Việt Nam. |
|
Mã đơn vị hành chính cấp huyện |
maDVHCHuyen |
Chuỗi ký tự |
CharacterString |
3 |
Là mã số đơn vị hành chính theo quy định của Thủ tướng Chính phủ về việc ban hành bảng danh mục và mã số các đơn vị hành chính Việt Nam. |
|
Tên vùng cần bảo vệ |
tenVungBaoVe |
Chuỗi ký tự |
CharacterString |
50 |
Tên vùng quy hoạch |
|
Mã mục đich sử dụng theo quy hoạch |
mucDichSuDungQH |
Chuỗi ký tự |
CharacterString |
3 |
Được xác định trong bảng mã: “Mục đích sử dụng theo quy hoạch” |
|
Diện tích |
dienTich |
Số thực |
Real |
|
Là diện tích quy hoạch, đơn vị tính theo héc-ta (ha) |
|
Dữ liệu đồ họa |
geo |
Dữ liệu dạng vùng |
GM_Polygon |
|
Là dữ liệu đồ họa của đối tượng |
đ) Lớp vùng khu vực lấn biển sử dụng cho mục đích nông nghiệp, phi nông nghiệp
Tên lớp dữ liệu: khuVucLanBien_Tinh
Kiểu dữ liệu không gian: Dữ liệu dạng vùng (GM_Polygon)
|
Trường thông tin |
Kiểu dữ liệu |
Độ dài trường |
Mô tả |
||
|
Tên trường thông tin |
Ký hiệu trường thông tin |
Tiếng Việt |
Tiếng Anh |
||
|
Mã đối tượng |
khuVucLanBienTinhID |
Chuỗi ký tự |
CharacterString |
|
Là dãy ký tự xác định duy nhất đối tượng trong một bảng dữ liệu, được khởi tạo tự động và sử dụng làm khóa chính trong mô hình dữ liệu quan hệ |
|
Mã đơn vị hành chính cấp tỉnh |
maDVHCTinh |
Chuỗi ký tự |
CharacterString |
2 |
Là mã số đơn vị hành chính theo quy định của Thủ tướng Chính phủ về việc ban hành bảng danh mục và mã số các đơn vị hành chính Việt Nam. |
|
Mã đơn vị hành chính cấp huyện |
maDVHCHuyen |
Chuỗi ký tự |
CharacterString |
3 |
Là mã số đơn vị hành chính theo quy định của Thủ tướng Chính phủ về việc ban hành bảng danh mục và mã số các đơn vị hành chính Việt Nam. |
|
Tên vùng lấn biến |
tenVungLanBien |
Chuỗi ký tự |
CharacterString |
50 |
Tên vùng quy hoạch |
|
Mã mục đich sử dụng theo quy hoạch |
mucDichSuDungQH |
Chuỗi ký tự |
CharacterString |
3 |
Được xác định trong bảng mã: “Mục đích sử dụng theo quy hoạch” |
|
Diện tích |
dienTich |
Số thực |
Real |
|
Là diện tích quy hoạch, đơn vị tính theo héc-ta (ha) |
|
Dữ liệu đồ họa |
geo |
Dữ liệu dạng vùng |
GM_Polygon |
|
Là dữ liệu đồ họa của đối tượng |
e) Lớp kế hoạch sử dụng đất cấp tỉnh dạng vùng
Tên lớp dữ liệu: KeHoachSDDTinh_Poly
Kiểu dữ liệu không gian: Dữ liệu dạng vùng (GM_Polygon)
|
Trường thông tin |
Kiểu dữ liệu |
Độ dài trường |
Mô tả |
||
|
Tên trường thông tin |
Ký hiệu trường thông tin |
Tiếng Việt |
Tiếng Anh |
||
|
Mã đối tượng |
keHoachSDDTinhID |
Chuỗi ký tự |
CharacterString |
|
Là dãy ký tự xác định duy nhất đối tượng trong một bảng dữ liệu, được khởi tạo tự động và sử dụng làm khóa chính trong mô hình dữ liệu quan hệ |
|
Vùng kế hoạch sử dụng đất ID |
vungKeHoachPolyCapTinhID |
Chuỗi ký tự |
CharacterString |
|
Là khóa ngoại để xác định vùng kế hoạch sử dụng đất của vùng kế hoạch nào. |
|
Liên kết dự án kế hoach |
CongTrinhKeHoachCapTinhId |
Chuỗi ký tự |
CharacterString |
|
Là khóa liên kết đến dữ liệu thuộc tính của công trình kế hoạch |
|
Mã đơn vị hành chính cấp tỉnh |
maDVHCTinh |
Chuỗi ký tự |
CharacterString |
2 |
Là mã số đơn vị hành chính theo quy định của Thủ tướng Chính phủ về việc ban hành bảng danh mục và mã số các đơn vị hành chính Việt Nam. |
|
Mã đơn vị hành chính cấp huyện |
maDVHCHuyen |
Chuỗi ký tự |
CharacterString |
3 |
Là mã số đơn vị hành chính theo quy định của Thủ tướng Chính phủ về việc ban hành bảng danh mục và mã số các đơn vị hành chính Việt Nam. |
|
Tên vùng kế hoạch |
tenVungKeHoach |
Chuỗi ký tự |
CharacterString |
50 |
Tên vùng kế hoạch |
|
Mã mục đich sử dụng theo kế hoạch |
mucDichSuDungKH |
Chuỗi ký tự |
CharacterString |
3 |
Được xác định trong bảng mã: “Mục đích sử dụng theo kế hoạch” |
|
Diện tích |
dienTich |
Real |
Số thực |
|
Là diện tích thực hiện trong năm kế hoạch, đơn vị tính theo héc-ta (ha) |
|
Năm lập quy hoạch |
namQuyHoach |
Số nguyên |
Integer |
4 |
Là năm lập quy hoạch. |
|
Năm lập kế hoạch |
namLapKH |
Số nguyên |
Integer |
4 |
Là năm lập kế hoạch. |
|
Dữ liệu đồ họa |
geo |
Dữ liệu dạng vùng |
GM_Polygon |
|
Là dữ liệu đồ họa của đối tượng |
g) Lớp kế hoạch sử dụng đất cấp tỉnh dạng tuyến
Tên lớp dữ liệu: KeHoachSDDTinh_Line
Kiểu dữ liệu không gian: Dữ liệu dạng đường (GM_Polyline)
|
Trường thông tin |
Kiểu dữ liệu |
Độ dài trường |
Mô tả |
||
|
Tên trường thông tin |
Ký hiệu trường thông tin |
Tiếng Việt |
Tiếng Anh |
||
|
Mã đối tượng |
keHoachSDDPline_TinhID |
Chuỗi ký tự |
CharacterString |
|
Là dãy ký tự xác định duy nhất đối tượng trong một bảng dữ liệu, được khởi tạo tự động và sử dụng làm khóa chính trong mô hình dữ liệu quan hệ |
|
Tuyến kế hoạch sử dụng đất ID |
tuyenKeHoach_TinhID |
Chuỗi ký tự |
CharacterString |
|
Là khóa ngoại để xác định vùng kế hoạch sử dụng đất của tuyến kế hoạch nào. |
|
Liên kết dự án kế hoach |
congTrinhKeHoach_TinhId |
Chuỗi ký tự |
CharacterString |
|
Là khóa liên kết đến dữ liệu thuộc tính của công trình kế hoạch |
|
Mã đơn vị hành chính cấp tỉnh |
maDVHCTinh |
Chuỗi ký tự |
CharacterString |
2 |
Là mã số đơn vị hành chính theo quy định của Thủ tướng Chính phủ về việc ban hành bảng danh mục và mã số các đơn vị hành chính Việt Nam. |
|
Mã đơn vị hành chính cấp huyện |
maDVHCHuyen |
Chuỗi ký tự |
CharacterString |
3 |
Là mã số đơn vị hành chính theo quy định của Thủ tướng Chính phủ về việc ban hành bảng danh mục và mã số các đơn vị hành chính Việt Nam. |
|
Tên vùng kế hoạch |
tenVungKeHoach |
Chuỗi ký tự |
CharacterString |
50 |
Tên vùng kế hoạch |
|
Mã mục đich sử dụng theo kế hoạch |
mucDichSuDungKH |
Chuỗi ký tự |
CharacterString |
3 |
Được xác định trong bảng mã: “Mục đích sử dụng theo kế hoạch” |
|
Diện tích |
dienTich |
Real |
Số thực |
|
Là diện tích thực hiện trong năm kế hoạch, đơn vị tính theo héc-ta (ha) |
|
Năm lập quy hoạch |
namQuyHoach |
Số nguyên |
Integer |
4 |
Là năm lập quy hoạch |
|
Năm lập kế hoạch |
namLapKH |
Số nguyên |
Integer |
4 |
Là năm lập kế hoạch. |
|
Dữ liệu đồ họa |
geo |
Dữ liệu dạng đường |
GM_Polyline |
|
Là dữ liệu đồ họa của đối tượng |
h) Lớp kế hoạch sử dụng đất cấp tỉnh dạng điểm
Tên lớp dữ liệu: KeHoachSDDTinh_Point
Kiểu dữ liệu không gian: Dữ liệu dạng điểm (GM_Point)
|
Trường thông tin |
Kiểu dữ liệu |
Độ dài trường |
Mô tả |
||
|
Tên trường thông tin |
Ký hiệu trường thông tin |
Tiếng Việt |
Tiếng Anh |
||
|
Mã đối tượng |
keHoachSDDTinhID |
Chuỗi ký tự |
CharacterString |
|
Là dãy ký tự xác định duy nhất đối tượng trong một bảng dữ liệu, được khởi tạo tự động và sử dụng làm khóa chính trong mô hình dữ liệu quan hệ |
|
Điểm kế hoạch sử dụng đất ID |
diemKeHoachCapTinhID |
Chuỗi ký tự |
CharacterString |
|
Là khóa ngoại để xác định điểm kế hoạch sử dụng đất của kế hoạch nào. |
|
Liên kết dự án kế hoạch |
congTrinhKeHoach_TinhId |
Chuỗi ký tự |
CharacterString |
|
Là khóa liên kết đến dữ liệu thuộc tính của công trình kế hoạch |
|
Mã đơn vị hành chính cấp tỉnh |
maDVHCTinh |
Chuỗi ký tự |
CharacterString |
2 |
Là mã số đơn vị hành chính theo quy định của Thủ tướng Chính phủ về việc ban hành bảng danh mục và mã số các đơn vị hành chính Việt Nam. |
|
Mã đơn vị hành chính cấp huyện |
maDVHCHuyen |
Chuỗi ký tự |
CharacterString |
3 |
Là mã số đơn vị hành chính theo quy định của Thủ tướng Chính phủ về việc ban hành bảng danh mục và mã số các đơn vị hành chính Việt Nam. |
|
Tên điểm kế hoạch |
tenDiemKeHoach |
Chuỗi ký tự |
CharacterString |
50 |
Tên vùng kế hoạch |
|
Mã mục đich sử dụng theo kế hoạch |
mucDichSuDungKH |
Chuỗi ký tự |
CharacterString |
3 |
Được xác định trong bảng mã: “Mục đích sử dụng theo kế hoạch” |
|
Diện tích |
dienTich |
Real |
Số thực |
|
Là diện tích thực hiện trong năm kế hoạch, đơn vị tính theo héc-ta (ha) |
|
Năm lập quy hoạch |
namQuyHoach |
Số nguyên |
Integer |
4 |
Là năm lập quy hoạch |
|
Năm lập kế hoạch |
namLapKH |
Số nguyên |
Integer |
4 |
Là năm lập kế hoạch. |
|
Dữ liệu đồ họa |
geo |
Dữ liệu dạng điểm |
GM_Point |
|
Là dữ liệu đồ họa của đối tượng |
i) Lớp khu chức năng cấp tỉnh
Tên lớp dữ liệu: KhuChucNangCapTinh
Kiểu dữ liệu không gian: Dữ liệu dạng vùng (GM_Polygon)
|
Trường thông tin |
Kiểu dữ liệu |
Độ dài trường |
Mô tả |
||
|
Tên trường thông tin |
Ký hiệu trường thông tin |
Tiếng Việt |
Tiếng Anh |
||
|
Mã đối tượng |
khuChucNangCapTinhID |
Chuỗi ký tự |
CharacterString |
|
Là dãy ký tự xác định duy nhất đối tượng trong một bảng dữ liệu, được khởi tạo tự động và sử dụng làm khóa chính trong mô hình dữ liệu quan hệ |
|
Mã đơn vị hành chính cấp tỉnh |
maTinh |
Chuỗi ký tự |
CharacterString |
2 |
Là mã số đơn vị hành chính theo quy định của Thủ tướng Chính phủ về việc ban hành bảng danh mục và mã số các đơn vị hành chính Việt Nam. |
|
Tên khu chức năng |
tenKhuChucNang |
Chuỗi ký tự |
CharacterString |
50 |
Tên khu chức năng |
|
Mã loại khu chức năng cấp tỉnh |
loaiKhuChucNangCapTinh |
Chuỗi ký tự |
CharacterString |
3 |
Được xác định trong bảng mã: “Loại khu chức năng cấp tỉnh” |
|
Năm lập quy hoạch |
namQuyHoach |
Số nguyên |
Integer |
4 |
Là năm lập quy hoạch. |
|
Dữ liệu đồ họa |
geo |
Dữ liệu dạng vùng |
GM_Polygon |
|
Là dữ liệu đồ họa của đối tượng |
2.2.3.3. Nhóm lớp dữ liệu quy hoạch, kế hoạch sử dụng đất cấp huyện
a) Lớp quy hoạch sử dụng đất cấp huyện dạng vùng
Tên lớp dữ liệu: QuyHoachSDDHuyen_Poly
Kiểu dữ liệu không gian: Dữ liệu dạng vùng (GM_Polygon)
|
Trường thông tin |
Kiểu dữ liệu |
Độ dài trường |
Mô tả |
||
|
Tên trường thông tin |
Ký hiệu trường thông tin |
Tiếng Việt |
Tiếng Anh |
||
|
Mã đối tượng |
vungQuyHoachHuyenID |
Chuỗi ký tự |
CharacterString |
|
Là dãy ký tự xác định duy nhất đối tượng trong một bảng dữ liệu, được khởi tạo tự động và sử dụng làm khóa chính trong mô hình dữ liệu quan hệ |
|
Mã đơn vị hành chính cấp huyện |
maDVHCHuyen |
Chuỗi ký tự |
CharacterString |
3 |
Là mã số đơn vị hành chính theo quy định của Thủ tướng Chính phủ về việc ban hành bảng danh mục và mã số các đơn vị hành chính Việt Nam. |
|
Mã đơn vị hành chính cấp xã |
maDVHCXa |
Chuỗi ký tự |
CharacterString |
5 |
Là mã số đơn vị hành chính theo quy định của Thủ tướng Chính phủ về việc ban hành bảng danh mục và mã số các đơn vị hành chính Việt Nam. |
|
Tên vùng quy hoạch |
tenVungQuyHoach |
Chuỗi ký tự |
CharacterString |
50 |
Tên vùng quy hoạch |
|
Mã mục đich sử dụng theo quy hoạch |
mucDichSuDungQH |
Chuỗi ký tự |
CharacterString |
3 |
Được xác định trong bảng mã: “Mục đích sử dụng theo quy hoạch” |
|
Diện tích |
dienTich |
Số thực |
Real |
|
Là diện tích quy hoạch, đơn vị tính theo héc-ta (ha) |
|
Diện tích phân bổ |
dienTichPhanBo |
Số thực |
Real |
|
Là diện tích được quy hoạch cấp trên phân bổ |
|
Diện tích xác định |
dienTichXd |
Số thực |
Real |
|
Là diện tích được xác định trong cấp lập quy hoạch |
|
Năm lập quy hoạch |
namQuyHoach |
Số nguyên |
Integer |
4 |
Là năm lập quy hoạch. |
|
Dữ liệu đồ họa |
geo |
Dữ liệu dạng vùng |
GM_Polygon |
|
Là dữ liệu đồ họa của đối tượng |
b) Lớp quy hoạch sử dụng đất cấp huyện dạng tuyến
Tên lớp dữ liệu: QuyHoachSDDHuyen_Line
Kiểu dữ liệu không gian: dữ liệu dạng đường (GM_Polyline)
|
Trường thông tin |
Kiểu dữ liệu |
Độ dài trường |
Mô tả |
||
|
Tên trường thông tin |
Ký hiệu trường thông tin |
Tiếng Việt |
Tiếng Anh |
||
|
Mã đối tượng |
tuyenQuyHoach_HuyenID |
Chuỗi ký tự |
CharacterString |
|
Là dãy ký tự xác định duy nhất đối tượng trong một bảng dữ liệu, được khởi tạo tự động và sử dụng làm khóa chính trong mô hình dữ liệu quan hệ |
|
Mã đơn vị hành chính cấp huyện |
maDVHCHuyen |
Chuỗi ký tự |
CharacterString |
3 |
Là mã số đơn vị hành chính theo quy định của Thủ tướng Chính phủ về việc ban hành bảng danh mục và mã số các đơn vị hành chính Việt Nam. |
|
Mã đơn vị hành chính cấp xã |
maDVHCXa |
Chuỗi ký tự |
CharacterString |
5 |
Là mã số đơn vị hành chính theo quy định của Thủ tướng Chính phủ về việc ban hành bảng danh mục và mã số các đơn vị hành chính Việt Nam. |
|
Tên tuyến quy hoạch |
tenTuyenQuyHoach |
Chuỗi ký tự |
CharacterString |
50 |
Tên tuyến quy hoạch |
|
Mã mục đich sử dụng theo quy hoạch |
mucDichSuDungQH |
Chuỗi ký tự |
CharacterString |
3 |
Được xác định trong bảng mã: “Mục đích sử dụng theo quy hoạch” |
|
Diện tích |
dienTich |
Số thực |
Real |
|
Là diện tích quy hoạch, đơn vị tính theo héc-ta (ha) |
|
Diện tích phân bổ |
dienTichPhanBo |
Số thực |
Real |
|
Là diện tích được quy hoạch cấp trên phân bổ, đơn vị tính theo héc-ta (ha) |
|
Diện tích xác định |
dienTichXd |
Số thực |
Real |
|
Là diện tích được xác định trong cấp lập quy hoạch, đơn vị tính theo héc-ta (ha) |
|
Năm lập quy hoạch |
namQuyHoach |
Số nguyên |
Integer |
4 |
Là năm lập quy hoạch. |
|
Dữ liệu đồ họa |
geo |
Dữ liệu dạng đường |
GM_Polyline |
|
Là dữ liệu đồ họa của đối tượng |
c) Lớp quy hoạch sử dụng đất cấp huyện dạng điểm
Tên lớp dữ liệu: QuyHoachSDDHuyen_Point
Kiểu dữ liệu không gian: Dữ liệu dạng điểm (GM_Point)
|
Trường thông tin |
Kiểu dữ liệu |
Độ dài trường |
Mô tả |
||
|
Tên trường thông tin |
Ký hiệu trường thông tin |
Tiếng Việt |
Tiếng Anh |
||
|
Mã đối tượng |
diemQuyHoach_HuyenID |
Chuỗi ký tự |
CharacterString |
|
Là dãy ký tự xác định duy nhất đối tượng trong một bảng dữ liệu, được khởi tạo tự động và sử dụng làm khóa chính trong mô hình dữ liệu quan hệ |
|
Mã đơn vị hành chính cấp huyện |
maDVHCHuyen |
Chuỗi ký tự |
CharacterString |
3 |
Là mã số đơn vị hành chính theo quy định của Thủ tướng Chính phủ về việc ban hành bảng danh mục và mã số các đơn vị hành chính Việt Nam. |
|
Mã đơn vị hành chính cấp xã |
maDVHCXa |
Chuỗi ký tự |
CharacterString |
5 |
Là mã số đơn vị hành chính theo quy định của Thủ tướng Chính phủ về việc ban hành bảng danh mục và mã số các đơn vị hành chính Việt Nam. |
|
Tên điểm quy hoạch |
tenDiemQuyHoach |
Chuỗi ký tự |
CharacterString |
50 |
Tên điểm quy hoạch |
|
Mã mục đich sử dụng theo quy hoạch |
mucDichSuDungQH |
Chuỗi ký tự |
CharacterString |
3 |
Được xác định trong bảng mã: “Mục đích sử dụng theo quy hoạch” |
|
Diện tích |
dienTich |
Số thực |
Real |
|
Là diện tích quy hoạch, đơn vị tính theo héc-ta (ha) |
|
Diện tích phân bổ |
dienTichPhanBo |
Số thực |
Real |
|
Là diện tích được quy hoạch cấp trên phân bổ, đơn vị tính theo héc-ta (ha) |
|
Diện tích xác định |
dienTichXd |
Số thực |
Real |
|
Là diện tích được xác định trong cấp lập quy hoạch, đơn vị tính theo héc-ta (ha) |
|
Năm lập quy hoạch |
namQuyHoach |
Số nguyên |
Integer |
4 |
Là năm lập quy hoạch. |
|
Dữ liệu đồ họa |
geo |
Dữ liệu dạng điểm |
GM_Point |
|
Là dữ liệu đồ họa của đối tượng |
d) Lớp vùng các khu vực bảo vệ nghiêm ngặt
Tên lớp dữ liệu: khuVucBaoVeNghiemNgat_Huyen
Kiểu dữ liệu không gian: Dữ liệu dạng vùng (GM_Polygon)
|
Trường thông tin |
Kiểu dữ liệu |
Độ dài trường |
Mô tả |
||
|
Tên trường thông tin |
Ký hiệu trường thông tin |
Tiếng Việt |
Tiếng Anh |
||
|
Mã đối tượng |
khuVucBVNNHuyenID |
Chuỗi ký tự |
CharacterString |
|
Là dãy ký tự xác định duy nhất đối tượng trong một bảng dữ liệu, được khởi tạo tự động và sử dụng làm khóa chính trong mô hình dữ liệu quan hệ |
|
Mã đơn vị hành chính cấp huyện |
maDVHCHuyen |
Chuỗi ký tự |
CharacterString |
3 |
Là mã số đơn vị hành chính theo quy định của Thủ tướng Chính phủ về việc ban hành bảng danh mục và mã số các đơn vị hành chính Việt Nam. |
|
Mã đơn vị hành chính cấp xã |
maDVHCXa |
Chuỗi ký tự |
CharacterString |
5 |
Là mã số đơn vị hành chính theo quy định của Thủ tướng Chính phủ về việc ban hành bảng danh mục và mã số các đơn vị hành chính Việt Nam. |
|
Tên vùng cần bảo vệ |
tenVungBaoVe |
Chuỗi ký tự |
CharacterString |
50 |
Tên vùng quy hoạch |
|
Mã mục đich sử dụng theo quy hoạch |
mucDichSuDungQH |
Chuỗi ký tự |
CharacterString |
3 |
Được xác định trong bảng mã: “Mục đích sử dụng theo quy hoạch” |
|
Diện tích |
dienTich |
Số thực |
Real |
|
Là diện tích quy hoạch, đơn vị tính theo héc-ta (ha) |
|
Dữ liệu đồ họa |
geo |
Dữ liệu dạng vùng |
GM_Polygon |
|
Là dữ liệu đồ họa của đối tượng |
đ) Lớp vùng khu vực lấn biển sử dụng cho mục đích nông nghiệp, phi nông nghiệp
Tên lớp dữ liệu: khuVucLanBien_Huyen
Kiểu dữ liệu không gian: dữ liệu dạng vùng (GM_Polygon)
|
Trường thông tin |
Kiểu dữ liệu |
Độ dài trường |
Mô tả |
||
|
Tên trường thông tin |
Ký hiệu trường thông tin |
Tiếng Việt |
Tiếng Anh |
||
|
Mã đối tượng |
khuVucLanBien_HuyenID |
Chuỗi ký tự |
CharacterString |
|
Là dãy ký tự xác định duy nhất đối tượng trong một bảng dữ liệu, được khởi tạo tự động và sử dụng làm khóa chính trong mô hình dữ liệu quan hệ |
|
Mã đơn vị hành chính cấp huyện |
maDVHCHuyen |
Chuỗi ký tự |
CharacterString |
3 |
Là mã số đơn vị hành chính theo quy định của Thủ tướng Chính phủ về việc ban hành bảng danh mục và mã số các đơn vị hành chính Việt Nam. |
|
Mã đơn vị hành chính cấp xã |
maDVHCXa |
Chuỗi ký tự |
CharacterString |
5 |
Là mã số đơn vị hành chính theo quy định của Thủ tướng Chính phủ về việc ban hành bảng danh mục và mã số các đơn vị hành chính Việt Nam. |
|
Tên vùng lấn biến |
tenVungBaoVe |
Chuỗi ký tự |
CharacterString |
50 |
Tên vùng quy hoạch |
|
Mã mục đich sử dụng theo quy hoạch |
mucDichSuDungQH |
Chuỗi ký tự |
CharacterString |
3 |
Được xác định trong bảng mã: “Mục đích sử dụng theo quy hoạch” |
|
Diện tích |
dienTich |
Số thực |
Real |
|
Là diện tích quy hoạch, đơn vị tính theo héc-ta (ha) |
|
Dữ liệu đồ họa |
geo |
Dữ liệu dạng vùng |
GM_Polygon |
|
Là dữ liệu đồ họa của đối tượng |
e) Lớp kế hoạch sử dụng đất cấp huyện dạng vùng
Tên lớp dữ liệu: KeHoachSDDHuyen_Poly
Kiểu dữ liệu không gian: Dữ liệu dạng vùng (GM_Polygon)
|
Trường thông tin |
Kiểu dữ liệu |
Độ dài trường |
Mô tả |
||
|
Tên trường thông tin |
Ký hiệu trường thông tin |
Tiếng Việt |
Tiếng Anh |
||
|
Mã đối tượng |
keHoachSDDCapHuyenID |
Chuỗi ký tự |
CharacterString |
|
Là dãy ký tự xác định duy nhất đối tượng trong một bảng dữ liệu, được khởi tạo tự động và sử dụng làm khóa chính trong mô hình dữ liệu quan hệ |
|
Vùng kế hoạch sử dụng đất ID |
vungKeHoachCapHuyenID |
Chuỗi ký tự |
CharacterString |
|
Là khóa ngoại để xác định vùng kế hoạch sử dụng đất của vùng kế hoạch nào. |
|
Liên kết dự án kế hoach |
congTrinhKeHoach HuyenI d |
Chuỗi ký tự |
CharacterString |
|
Là khóa liên kết đến dữ liệu thuộc tính của công trình quy hoạch |
|
Mã đơn vị hành chính cấp huyện |
maDVHCHuyen |
Chuỗi ký tự |
CharacterString |
3 |
Là mã số đơn vị hành chính theo quy định của Thủ tướng Chính phủ về việc ban hành bảng danh mục và mã số các đơn vị hành chính Việt Nam. |
|
Mã đơn vị hành chính cấp xã |
maDVHCXa |
Chuỗi ký tự |
CharacterString |
5 |
Là mã số đơn vị hành chính theo quy định của Thủ tướng Chính phủ về việc ban hành bảng danh mục và mã số các đơn vị hành chính Việt Nam. |
|
Tên vùng kế hoạch |
tenVungKeHoach |
Chuỗi ký tự |
CharacterString |
50 |
Tên vùng quy hoạch |
|
Mã mục đich sử dụng theo kế hoạch |
mucDichSuDungKH |
Chuỗi ký tự |
CharacterString |
3 |
Được xác định trong bảng mã: “Mục đích sử dụng theo kế hoạch” |
|
Diện tích |
dienTich |
Real |
Số thực |
|
Là diện tích thực hiện trong năm kế hoạch, đơn vị tính theo héc-ta (ha) |
|
Năm lập quy hoạch |
namQuyHoach |
Số nguyên |
Integer |
|
Là năm lập quy hoạch. |
|
Năm lập kế hoạch |
namLapKH |
Số nguyên |
Integer |
4 |
Là năm lập kế hoạch. |
|
Dữ liệu đồ họa |
geo |
Dữ liệu dạng vùng |
GM_Polygon |
|
Là dữ liệu đồ họa của đối tượng |
g) Lớp kế hoạch sử dụng đất cấp huyện dạng tuyến
Tên lớp dữ liệu: KeHoachSDDPHuyen_Line
Kiểu dữ liệu không gian: Dữ liệu dạng đường (GM_Polyline)
|
Trường thông tin |
Kiểu dữ liệu |
Độ dài trường |
Mô tả |
||
|
Tên trường thông tin |
Ký hiệu trường thông tin |
Tiếng Việt |
Tiếng Anh |
||
|
Mã đối tượng |
keHoachSDDCapHuyenID |
Chuỗi ký tự |
CharacterString |
|
Là dãy ký tự xác định duy nhất đối tượng trong một bảng dữ liệu, được khởi tạo tự động và sử dụng làm khóa chính trong mô hình dữ liệu quan hệ |
|
Tuyến kế hoạch sử dụng đất ID |
tuyenKeHoachCapHuyenID |
Chuỗi ký tự |
CharacterString |
|
Là khóa ngoại để xác định vùng kế hoạch sử dụng đất của tuyến kế hoạch nào. |
|
Liên kết dự án kế hoach |
congTrinhKeHoach_HuyenId |
Chuỗi ký tự |
CharacterString |
|
Là khóa liên kết đến dữ liệu thuộc tính của công trình quy hoạch |
|
Mã đơn vị hành chính cấp huyện |
maDVHCHuyen |
Chuỗi ký tự |
CharacterString |
3 |
Là mã số đơn vị hành chính theo quy định của Thủ tướng Chính phủ về việc ban hành bảng danh mục và mã số các đơn vị hành chính Việt Nam. |
|
Mã đơn vị hành chính cấp xã |
maDVHCXa |
Chuỗi ký tự |
CharacterString |
5 |
Là mã số đơn vị hành chính theo quy định của Thủ tướng Chính phủ về việc ban hành bảng danh mục và mã số các đơn vị hành chính Việt Nam. |
|
Tên tuyến kế hoạch |
tenTuyenKeHoach |
Chuỗi ký tự |
CharacterString |
50 |
Tên tuyến kế hoạch |
|
Mã mục đich sử dụng theo kế hoạch |
mucDichSuDungKH |
Chuỗi ký tự |
CharacterString |
3 |
Được xác định trong bảng mã: “Mục đích sử dụng theo kế hoạch” |
|
Diện tích |
dienTich |
Real |
Số thực |
|
Là diện tích thực hiện trong năm kế hoạch, đơn vị tính theo héc-ta (ha) |
|
Năm lập quy hoạch |
namQuyHoach |
Số nguyên |
Integer |
4 |
Là năm lập quy hoạch |
|
Năm lập kế hoạch |
namLapKH |
Số nguyên |
Integer |
4 |
Là năm lập kế hoạch. |
|
Dữ liệu đồ họa |
geo |
Dữ liệu dạng đường |
GM_Polyline |
|
Là dữ liệu đồ họa của đối tượng |
h) Lớp khu chức năng cấp huyện
Tên lớp dữ liệu: KhuChucNangCapHuyen
Kiểu dữ liệu không gian: Dữ liệu dạng vùng (GM_Polygon)
|
Trường thông tin |
Kiểu dữ liệu |
Độ dài trường |
Mô tả |
||
|
Tên trường thông tin |
Ký hiệu trường thông tin |
Tiếng Việt |
Tiếng Anh |
||
|
Mã đối tượng |
khuChucNangCapHuyenID |
Chuỗi ký tự |
CharacterString |
|
Là dãy ký tự xác định duy nhất đối tượng trong một bảng dữ liệu, được khởi tạo tự động và sử dụng làm khóa chính trong mô hình dữ liệu quan hệ |
|
Mã đơn vị hành chính cấp huyện |
maDVHCHuyen |
Chuỗi ký tự |
CharacterString |
3 |
Là mã số đơn vị hành chính theo quy định của Thủ tướng Chính phủ về việc ban hành bảng danh mục và mã số các đơn vị hành chính Việt Nam. |
|
Tên khu chức năng |
tenKhuChucNang |
Chuỗi ký tự |
CharacterString |
50 |
Tên khu chức năng |
|
Mã loại khu chức năng cấp huyện |
loaiKhuChucNang |
Chuỗi ký tự |
CharacterString |
3 |
Được xác định trong bảng mã: “Loại khu chức năng cấp huyện” |
|
Năm lập quy hoạch |
namQuyHoach |
Số nguyên |
Integer |
4 |
Là năm lập quy hoạch. |
|
Dữ liệu đồ họa |
geo |
Dữ liệu dạng vùng |
GM_Polygon |
|
Là dữ liệu đồ họa của đối tượng |
i) Lớp kế hoạch sử dụng đất cấp huyện dạng điểm
Tên lớp dữ liệu: KeHoachSDDHuyen_Point
Kiểu dữ liệu không gian: dữ liệu dạng điểm (GM_Point)
|
Trường thông tin |
Kiểu dữ liệu |
Độ dài trường |
Mô tả |
||
|
Tên trường thông tin |
Ký hiệu trường thông tin |
Tiếng Việt |
Tiếng Anh |
||
|
Mã đối tượng |
keHoachSDDCapHuyenID |
Chuỗi ký tự |
CharacterString |
|
Là dãy ký tự xác định duy nhất đối tượng trong một bảng dữ liệu, được khởi tạo tự động và sử dụng làm khóa chính trong mô hình dữ liệu quan hệ |
|
Điểm kế hoạch sử dụng đất ID |
diemKeHoachtCapHuyenID |
Chuỗi ký tự |
CharacterString |
|
Là khóa ngoại để xác định điểm kế hoạch sử dụng đất của kế hoạch nào. |
|
Liên kết dự án kế hoach |
congTrinhKeHoach_HuyenId |
Chuỗi ký tự |
CharacterString |
|
Là khóa liên kết đến dữ liệu thuộc tính của công trình kế hoạch |
|
Mã đơn vị hành chính cấp huyện |
maDVHCHuyen |
Chuỗi ký tự |
CharacterString |
3 |
Là mã số đơn vị hành chính theo quy định của Thủ tướng Chính phủ về việc ban hành bảng danh mục và mã số các đơn vị hành chính Việt Nam. |
|
Mã đơn vị hành chính cấp xã |
maDVHCXa |
Chuỗi ký tự |
CharacterString |
5 |
Là mã số đơn vị hành chính theo quy định của Thủ tướng Chính phủ về việc ban hành bảng danh mục và mã số các đơn vị hành chính Việt Nam. |
|
Tên điểm kế hoạch |
tenDiemQuyHoachKeHoach |
Chuỗi ký tự |
CharacterString |
50 |
Tên điểm kế hoạch |
|
Mã mục đich sử dụng theo kế hoạch |
mucDichSuDungKH |
Chuỗi ký tự |
CharacterString |
3 |
Được xác định trong bảng mã: “Mục đích sử dụng theo kế hoạch” |
|
Diện tích |
dienTich |
Real |
Số thực |
|
Là diện tích thực hiện trong năm kế hoạch, đơn vị tính theo héc-ta (ha) |
|
Năm lập quy hoạch |
namQuyHoach |
Số nguyên |
Integer |
4 |
Là năm lập quy hoạch |
|
Năm lập kế hoạch |
namLapKH |
Số nguyên |
Integer |
4 |
Là năm lập kế hoạch. |
|
Dữ liệu đồ họa |
geo |
Dữ liệu dạng điểm |
GM_Point |
|
Là dữ liệu đồ họa của đối tượng |
2.2.4. Dữ liệu không gian giá đất
a) Lớp dữ liệu vùng giá trị
Tên lớp dữ liệu: VungGiaTri
Kiểu dữ liệu không gian: Dữ liệu dạng vùng (GM_Polygon)
|
Trường thông tin |
Kiểu dữ liệu |
Độ dài trường |
Mô tả |
||
|
Tên trường thông tin |
Ký hiệu trường thông tin |
Tiếng Việt |
Tiếng Anh |
||
|
Mã đối tượng |
vungGiaTriID |
Chuỗi ký tự |
CharacterString |
|
Là dãy ký tự xác định duy nhất đối tượng trong một bảng dữ liệu, được khởi tạo tự động và sử dụng làm khóa chính trong mô hình dữ liệu quan hệ |
|
Tên vùng giá trị |
tenVung |
Chuỗi ký tự |
CharacterString |
50 |
Là tên vùng giá trị |
|
Mã đơn vị hành chính cấp xã |
maDVHC |
Chuỗi ký tự |
CharacterString |
5 |
Là mã đơn vị hành chính cấp xã |
|
Thời điểm xác định vùng giá trị |
thoiDiemXacDinhV GT |
Ngày tháng |
Date |
10 |
Là thời điểm xác định vùng giá trị (dd/mm/yyyy) |
|
Dữ liệu đồ họa |
geo |
Dữ liệu dạng vùng |
GM_Polygon |
|
Là dữ liệu đồ họa của đối tượng |
b) Lớp dữ liệu thửa đất chuẩn
Tên lớp dữ liệu: ThuaDatChuan
Kiểu dữ liệu không gian: Dữ liệu dạng vùng (GM_Polygon)
|
Trường thông tin |
Kiểu dữ liệu |
Độ dài trường |
Mô tả |
||
|
Tên trường thông tin |
Ký hiệu trường thông tin |
Tiếng Việt |
Tiếng Anh |
||
|
Mã đối tượng |
thuaDatChuanID |
Chuỗi ký tự |
CharacterString |
|
Là dãy ký tự xác định duy nhất đối tượng trong một bảng dữ liệu, được khởi tạo tự động và sử dụng làm khóa chính trong mô hình dữ liệu quan hệ |
|
Vùng giá trị |
vungGiaTriID |
Chuỗi ký tự |
CharacterString |
|
Là khóa ngoại liên kết với vùng giá trị |
|
Mã đơn vị hành chính cấp xã |
maDVHCXa |
Chuỗi ký tự |
CharacterString |
5 |
Là mã đơn vị hành chính cấp xã |
|
Thông tin thửa đất |
thuaDatID |
Chuỗi ký tự |
CharacterString |
|
Là khóa ngoại liên kết với lớp thửa đất |
|
Dữ liệu đồ họa |
geo |
Dữ liệu dạng vùng |
GM_Polygon |
|
Là dữ liệu đồ họa của đối tượng |
c) Lớp dữ liệu thửa đất cụ thể
Tên lớp dữ liệu: ThuaDatCuThe
Kiểu dữ liệu không gian: Dữ liệu dạng vùng (GM_Polygon)
|
Trường thông tin |
Kiểu dữ liệu |
Độ dài trường |
Mô tả |
||
|
Tên trường thông tin |
Ký hiệu trường thông tin |
Tiếng Việt |
Tiếng Anh |
||
|
Mã đối tượng |
thuaDatCuTheID |
Chuỗi ký tự |
CharacterString |
|
Là dãy ký tự xác định duy nhất đối tượng trong một bảng dữ liệu, được khởi tạo tự động và sử dụng làm khóa chính trong mô hình dữ liệu quan hệ |
|
Vùng giá trị |
vungGiaTriID |
Chuỗi ký tự |
CharacterString |
|
Là khóa ngoại liên kết với vùng giá trị |
|
Mã đơn vị hành chính cấp xã |
maDVHC |
Chuỗi ký tự |
CharacterString |
5 |
Là mã đơn vị hành chính cấp xã |
|
Thông tin thửa đất |
thuaDatID |
Chuỗi ký tự |
CharacterString |
|
Là khóa ngoại liên kết với lớp thửa đất |
|
Thửa đất chuẩn để định giá |
thuaDatChuanID |
Chuỗi ký tự |
CharacterString |
|
Là khóa ngoại để liên kết với thửa đất chuẩn |
|
Dữ liệu đồ họa |
geo |
Dữ liệu dạng vùng |
GM_Polygon |
|
Là dữ liệu đồ họa của đối tượng |
2.2.5. Dữ liệu thống kê, kiểm kê đất đai
2.2.5.1. Nhóm lớp dữ liệu thống kê, kiểm kê đất đai cả nước, vùng kinh tế - xã hội
a) Lớp hiện trạng sử dụng đất cả nước
Tên lớp dữ liệu: KK_VungHienTrang_CN
Kiểu dữ liệu không gian: Dữ liệu dạng vùng (GM_Polygon)
|
Trường thông tin |
Kiểu dữ liệu |
Độ dài trường |
Mô tả |
||
|
Tên trường thông tin |
Ký hiệu trường thông tin |
Tiếng Việt |
Tiếng Anh |
||
|
Mã đối tượng |
ID |
Chuỗi ký tự |
CharacterString |
|
Là dãy ký tự xác định duy nhất đối tượng trong một bảng dữ liệu, được khởi tạo tự động và sử dụng làm khóa chính trong mô hình dữ liệu quan hệ |
|
Loại đất hiện trạng |
loaiDatHienTrang |
Chuỗi ký tự |
CharacterString |
3 |
Mục đích sử dụng đất |
|
Năm kiểm kê |
namKiemKe |
Số nguyên |
Integer |
4 |
Năm kiểm kê |
|
Vùng kinh tế - xã hội |
maVungKTXH |
Chuỗi ký tự |
CharacterString |
2 |
Mã vùng kinh tế - xã hội |
|
Diện tích |
dienTich |
Số thực |
Real |
|
Diện tích, đơn vị tính là héc ta (ha), làm tròn đến 0,1 ha |
|
Dữ liệu đồ họa |
geo |
Dữ liệu dạng vùng |
GM_Polygon |
|
Dữ liệu đồ họa |
b) Lớp hiện trạng sử dụng đất vùng kinh tế - xã hội:
Tên lớp dữ liệu: KK_VungHienTrang_Vung
Kiểu dữ liệu không gian: Dữ liệu dạng vùng (GM_Polygon)
|
Trường thông tin |
Kiểu dữ liệu |
Độ dài trường |
Mô tả |
||
|
Tên trường thông tin |
Ký hiệu trường thông tin |
Tiếng Việt |
Tiếng Anh |
||
|
Mã đối tượng |
ID |
Chuỗi ký tự |
CharacterString |
|
Là dãy ký tự xác định duy nhất đối tượng trong một bảng dữ liệu, được khởi tạo tự động và sử dụng làm khóa chính trong mô hình dữ liệu quan hệ |
|
Loại đất hiện trạng |
loaiDatHienTrang |
Chuỗi ký tự |
CharacterString |
3 |
Mục đích sử dụng đất |
|
Năm kiểm kê |
namKiemKe |
Số nguyên |
Integer |
4 |
Năm kiểm kê |
|
Vùng kinh tế - xã hội |
maVungKTXH |
Chuỗi ký tự |
CharacterString |
2 |
Mã vùng kinh tế - xã hội |
|
Mã đơn vị hành chính cấp tỉnh |
maDVHCTinh |
Chuỗi ký tự |
CharacterString |
2 |
Mã đơn vị hành chính cấp tỉnh |
|
Diện tích |
dienTich |
Số thực |
Real |
|
Diện tích, đơn vị tính là héc ta (ha), làm tròn đến 0,1 ha |
|
Dữ liệu đồ họa |
geo |
Dữ liệu dạng vùng |
GM_Polygon |
|
Dữ liệu đồ họa |
c) Lớp dữ liệu kiểm kê đất đai chuyên đề cả nước
Tên lớp dữ liệu: KK_ChuyenDe_CN
Kiểu dữ liệu không gian: Dữ liệu dạng vùng (GM_Polygon)
|
Trường thông tin |
Kiểu dữ liệu |
Độ dài trường |
Mô tả |
||
|
Tên trường thông tin |
Ký hiệu trường thông tin |
Tiếng Việt |
Tiếng Anh |
||
|
Mã đối tượng |
ID |
|
CharacterString |
|
Là dãy ký tự xác định duy nhất đối tượng trong một bảng dữ liệu, được khởi tạo tự động và sử dụng làm khóa chính trong mô hình dữ liệu quan hệ |
|
Tên chuyên đề |
loaiChuyenDe |
Chuỗi ký tự |
CharacterString |
50 |
Tên chuyên đề |
|
Vùng kinh tế - xã hội |
maVungKTXH |
Chuỗi ký tự |
CharacterString |
2 |
Mã vùng kinh tế - xã hội |
|
Mã đơn vị hành chính cấp tỉnh |
maDVHCTinh |
Chuỗi ký tự |
CharacterString |
2 |
Mã đơn vị hành chính cấp tỉnh |
|
Tên đối tượng chuyên đề |
tenDoiTuong |
Chuỗi ký tự |
CharacterString |
20 |
tên đối tượng chuyên đề |
|
Ký hiệu đối tượng |
kyHieuDoiTuong |
Chuỗi ký tự |
CharacterString |
10 |
Ký hiệu đối tượng |
|
Loại đất hiện trạng |
loaiDatHienTrang |
Chuỗi ký tự |
CharacterString |
3 |
Loại đất hiện trạng trong danh mục loại đất |
|
Loại đất chuyên đề |
loaiDatChuyenDe |
Chuỗi ký tự |
CharacterString |
3 |
Loại đất chuyên đề trong danh mục loại đất |
|
Diện tích đất |
dienTich |
Số thực |
Real |
|
Diện tích, đơn vị tính là héc ta (ha), làm tròn đến 0,1 ha |
|
Thời điểm thực hiện |
thoiDiemThucHien |
Chuỗi ký tự |
Date/time |
10 |
Thời điểm thực hiện chuyên đề |
|
Loại đối tượng |
loaiDoiTuong |
Chuỗi ký tự |
CharacterString |
50 |
Loại đối tượng |
|
Ghi chú |
ghiChu |
Chuỗi ký tự |
CharacterString |
255 |
Ghi chú |
|
Dữ liệu không gian |
geo |
Dữ liệu dạng vùng |
GM_Polygon |
|
Dữ liệu không gian |
d) Lớp dữ liệu kiểm kê chuyên đề vùng kinh tế - xã hội
Tên lớp dữ liệu: KK_ChuyenDe_Vung
Kiểu dữ liệu không gian: Dữ liệu dạng vùng (GM_Polygon)
|
Trường thông tin |
Kiểu dữ liệu |
Độ dài trường |
Mô tả |
||
|
Tên trường thông tin |
Ký hiệu trường thông tin |
Tiếng Việt |
Tiếng Anh |
||
|
Mã đối tượng |
ID |
|
CharacterString |
|
Là dãy ký tự xác định duy nhất đối tượng trong một bảng dữ liệu, được khởi tạo tự động và sử dụng làm khóa chính trong mô hình dữ liệu quan hệ |
|
Tên chuyên đề |
loaiChuyenDe |
Chuỗi ký tự |
CharacterString |
50 |
Tên chuyên đề |
|
Vùng kinh tế - xã hội |
maVungKTXH |
Chuỗi ký tự |
CharacterString |
2 |
Mã vùng kinh tế - xã hội |
|
Mã đơn vị hành chính cấp tỉnh |
maDVHCTinh |
Chuỗi ký tự |
CharacterString |
2 |
Mã đơn vị hành chính cấp tỉnh |
|
Tên đối tượng chuyên đề |
tenDoiTuong |
Chuỗi ký tự |
CharacterString |
20 |
Tên đối tượng chuyên đề |
|
Ký hiệu đối tượng |
kyHieuDoiTuong |
Chuỗi ký tự |
CharacterString |
10 |
Ký hiệu đối tượng |
|
Loại đất hiện trạng |
loaiDatHienTrang |
Chuỗi ký tự |
CharacterString |
3 |
Loại đất hiện trạng trong danh mục loại đất |
|
Loại đất chuyên đề |
loaiDatChuyenDe |
Chuỗi ký tự |
CharacterString |
3 |
Loại đất chuyên đề trong danh mục loại đất |
|
Diện tích đất |
dienTich |
Số thực |
Real |
|
Diện tích, đơn vị tính là héc ta (ha), làm tròn đến 0,1 ha |
|
Thời điểm thực hiện |
thoiDiemThucHien |
Chuỗi ký tự |
Date/time |
10 |
Thời điểm thực hiện chuyên đề |
|
Loại đối tượng |
loaiDoiTuong |
Chuỗi ký tự |
CharacterString |
50 |
Loại đối tượng |
|
Ghi chú |
ghiChu |
Chuỗi ký tự |
CharacterString |
255 |
Ghi chú |
|
Dữ liệu không gian |
geo |
Dữ liệu dạng vùng |
GM_Polygon |
|
Dữ liệu không gian |
đ) Lớp ranh giới khu vực tổng hợp cả nước
Tên lớp dữ liệu: RanhGioiKhuVucTongHop_CN
Kiểu dữ liệu không gian: Dữ liệu dạng đường (GM_Line)
|
Trường thông tin |
Kiểu dữ liệu |
Độ dài trường |
Mô tả |
||
|
Tên trường thông tin |
Ký hiệu trường thông tin |
Tiếng Việt |
Tiếng Anh |
||
|
Mã đối tượng |
ID |
Chuỗi ký tự |
CharacterString |
|
Là dãy ký tự xác định duy nhất đối tượng trong một bảng dữ liệu, được khởi tạo tự động và sử dụng làm khóa chính trong mô hình dữ liệu quan hệ |
|
Vùng kinh tế - xã hội |
maVungKTXH |
Chuỗi ký tự |
CharacterString |
2 |
Mã vùng kinh tế - xã hội |
|
Mã đơn vị hành chính cấp tỉnh |
maDVHCTinh |
Chuỗi ký tự |
CharacterString |
2 |
Mã đơn vị hành chính cấp tỉnh |
|
Mã loại khu vực tổng hợp |
loaiKhuVucTongHop |
Chuỗi ký tự |
CharacterString |
3 |
Được xác định trong bảng mã: “Loại khu vực tổng hợp” |
|
Năm thực hiện kiểm kê |
namKiemKe |
Số nguyên |
Integer |
4 |
Là năm thực hiện kiểm kê |
|
Dữ liệu đồ họa |
geo |
Dữ liệu dạng đường |
GM_Line |
|
Là dữ liệu đồ họa của đối tượng |
e) Lớp ranh giới khu vực tổng hợp vùng kinh tế - xã hội
Tên lớp dữ liệu: RanhGioiKhuVucTongHop_Vung
Kiểu dữ liệu không gian: Dữ liệu dạng đường (GM_Line)
|
Trường thông tin |
Kiểu dữ liệu |
Độ dài trường |
Mô tả |
||
|
Tên trường thông tin |
Ký hiệu trường thông tin |
Tiếng Việt |
Tiếng Anh |
||
|
Mã đối tượng |
ID |
Chuỗi ký tự |
CharacterString |
|
Là dãy ký tự xác định duy nhất đối tượng trong một bảng dữ liệu, được khởi tạo tự động và sử dụng làm khóa chính trong mô hình dữ liệu quan hệ |
|
Vùng kinh tế - xã hội |
maVungKTXH |
Chuỗi ký tự |
CharacterString |
2 |
Mã vùng kinh tế - xã hội |
|
Mã đơn vị hành chính cấp tỉnh |
maDVHCTinh |
Chuỗi ký tự |
CharacterString |
2 |
Mã đơn vị hành chính cấp tỉnh |
|
Mã loại khu vực tổng hợp |
loaiKhuVucTongHop |
Chuỗi ký tự |
CharacterString |
3 |
Được xác định trong bảng mã: “Loại khu vực tổng hợp” |
|
Năm thực hiện kiểm kê |
namKiemKe |
Số nguyên |
Integer |
4 |
Là năm thực hiện kiểm kê |
|
Dữ liệu đồ họa |
geo |
Dữ liệu dạng đường |
GM_Line |
|
Là dữ liệu đồ họa của đối tượng |
2.2.5.2. Nhóm lớp dữ liệu thống kê, kiểm kê đất đai cấp tỉnh
a) Lớp hiện trạng sử dụng đất cấp tỉnh
Tên lớp dữ liệu: HienTrangSDD_Tinh
Kiểu dữ liệu không gian: Dữ liệu dạng vùng (GM_Polygon)
|
Trường thông tin |
Kiểu dữ liệu |
Độ dài trường |
Mô tả |
||
|
Tên trường thông tin |
Ký hiệu trường thông tin |
Tiếng Việt |
Tiếng Anh |
||
|
Mã đối tượng |
ID |
Chuỗi ký tự |
CharacterString |
|
Là dãy ký tự xác định duy nhất đối tượng trong một bảng dữ liệu, được khởi tạo tự động và sử dụng làm khóa chính trong mô hình dữ liệu quan hệ |
|
Mã đơn vị hành chính cấp tỉnh |
maDVHCTinh |
Chuỗi ký tự |
CharacterString |
2 |
Là mã số đơn vị hành chính theo quy định của Thủ tướng Chính phủ về việc ban hành bảng danh mục và mã số các đơn vị hành chính Việt Nam. |
|
Mã loại đất theo hiện trạng |
loaiDatHienTrang |
Số nguyên |
Integer |
3 |
Được xác định trong bảng mã: “Loại đất hiện trạng” |
|
Năm thực hiện kiểm kê |
namKiemKe |
Số nguyên |
Integer |
4 |
Là năm thực hiện kiểm kê |
|
Diện tích đất |
dienTich |
Số thực |
Real |
|
Diện tích, đơn vị tính là héc ta (ha), làm tròn đến 0,1 ha |
|
Dữ liệu đồ họa |
geo |
Dữ liệu dạng vùng |
GM_Polygon |
|
Là dữ liệu đồ họa của đối tượng |
b) Lớp ranh giới khu vực tổng hợp cấp tỉnh
Tên lớp dữ liệu: RanhGioiKhuVucTongHop_Tinh
Kiểu dữ liệu không gian: dữ liệu dạng đường (GM_Line)
|
Trường thông tin |
Kiểu dữ liệu |
Độ dài trường |
Mô tả |
||
|
Tên trường thông tin |
Ký hiệu trường thông tin |
Tiếng Việt |
Tiếng Anh |
||
|
Mã đối tượng |
ID |
Chuỗi ký tự |
CharacterString |
|
Là dãy ký tự xác định duy nhất đối tượng trong một bảng dữ liệu, được khởi tạo tự động và sử dụng làm khóa chính trong mô hình dữ liệu quan hệ |
|
Mã đơn vị hành chính cấp tỉnh |
maDVHCTinh |
Chuỗi ký tự |
CharacterString |
2 |
Là mã số đơn vị hành chính theo quy định của Thủ tướng Chính phủ về việc ban hành bảng danh mục và mã số các đơn vị hành chính Việt Nam. |
|
Mã loại khu vực tổng hợp |
loaiKhuVucTongHop |
Chuỗi ký tự |
CharacterString |
3 |
Được xác định trong bảng mã: “Loại khu vực tổng hợp” |
|
Năm thực hiện kiểm kê |
namKiemKe |
Số nguyên |
Integer |
4 |
Là năm thực hiện kiểm kê |
|
Dữ liệu đồ họa |
geo |
Dữ liệu dạng đường |
GM_Line |
|
Là dữ liệu đồ họa của đối tượng |
2.2.5.3. Nhóm lớp dữ liệu thống kê, kiểm kê đất đai cấp huyện
a) Lớp hiện trạng sử dụng đất cấp huyện
Tên lớp dữ liệu: HienTrangSDDCapHuyen
Kiểu dữ liệu không gian: Dữ liệu dạng vùng (GM_Polygon)
|
Trường thông tin |
Kiểu dữ liệu |
Độ dài trường |
Mô tả |
||
|
Tên trường thông tin |
Ký hiệu trường thông tin |
Tiếng Việt |
Tiếng Anh |
||
|
Mã đối tượng |
ID |
Chuỗi ký tự |
CharacterString |
|
Là dãy ký tự xác định duy nhất đối tượng trong một bảng dữ liệu, được khởi tạo tự động và sử dụng làm khóa chính trong mô hình dữ liệu quan hệ |
|
Mã đơn vị hành chính cấp tỉnh |
maDVHCTinh |
Chuỗi ký tự |
CharacterString |
2 |
Là mã số đơn vị hành chính theo quy định của Thủ tướng Chính phủ về việc ban hành bảng danh mục và mã số các đơn vị hành chính Việt Nam. |
|
Mã đơn vị hành chính cấp huyện |
maDVHCHuyen |
Chuỗi ký tự |
CharacterString |
3 |
Là mã số đơn vị hành chính theo quy định của Thủ tướng Chính phủ về việc ban hành bảng danh mục và mã số các đơn vị hành chính Việt Nam. |
|
Mã loại đất theo hiện trạng |
loaiDatHienTrang |
Số nguyên |
Integer |
3 |
Được xác định trong bảng mã: “Loại đất hiện trạng” |
|
Năm thực hiện kiểm kê |
namKiemKe |
Số nguyên |
Integer |
4 |
Là năm thực hiện kiểm kê |
|
Diện tích đất |
dienTich |
Số thực |
Real |
|
Diện tích, đơn vị tính là héc ta (ha), làm tròn đến 0,1 ha |
|
Dữ liệu đồ họa |
geo |
Dữ liệu dạng vùng |
GM_Polygon |
|
Là dữ liệu đồ họa của đối tượng |
b) Lớp ranh giới khu vực tổng hợp cấp huyện
Tên lớp dữ liệu: RanhGioiKhuVucTongHopCapHuyen
Kiểu dữ liệu không gian: Dữ liệu dạng đường (GM_Line)
|
Trường thông tin |
Kiểu dữ liệu |
Độ dài trường |
Mô tả |
||
|
Tên trường thông tin |
Ký hiệu trường thông tin |
Tiếng Việt |
Tiếng Anh |
||
|
Mã đối tượng |
ID |
Chuỗi ký tự |
CharacterString |
|
Là dãy ký tự xác định duy nhất đối tượng trong một bảng dữ liệu, được khởi tạo tự động và sử dụng làm khóa chính trong mô hình dữ liệu quan hệ |
|
Mã đơn vị hành chính cấp tỉnh |
maDVHCTinh |
Chuỗi ký tự |
CharacterString |
2 |
Là mã số đơn vị hành chính theo quy định của Thủ tướng Chính phủ về việc ban hành bảng danh mục và mã số các đơn vị hành chính Việt Nam. |
|
Mã đơn vị hành chính cấp huyện |
maDVHCHuyen |
Chuỗi ký tự |
CharacterString |
3 |
Là mã số đơn vị hành chính theo quy định của Thủ tướng Chính phủ về việc ban hành bảng danh mục và mã số các đơn vị hành chính Việt Nam. |
|
Mã loại khu vực tổng hợp |
loaiKhuVucTongHop |
Số nguyên |
Integer |
3 |
Được xác định trong bảng mã: “Loại khu vực tổng hợp” |
|
Năm thực hiện kiểm kê |
namKiemKe |
Số nguyên |
Integer |
4 |
Là năm thực hiện kiểm kê |
|
Dữ liệu đồ họa |
geo |
Dữ liệu dạng đường |
GM_Line |
|
Là dữ liệu đồ họa của đối tượng |
2.2.5.4. Nhóm lớp dữ liệu thống kê, kiểm kê đất đai cấp xã
a) Lớp hiện trạng sử dụng đất cấp xã
Tên lớp dữ liệu: HienTrangSDDCapXa
Kiểu dữ liệu không gian: dữ liệu dạng vùng (GM_Polygon)
|
Trường thông tin |
Kiểu dữ liệu |
Độ dài trường |
Mô tả |
||
|
Tên trường thông tin |
Ký hiệu trường thông tin |
Tiếng Việt |
Tiếng Anh |
||
|
Mã đối tượng |
ID |
Chuỗi ký tự |
CharacterString |
|
Là dãy ký tự xác định duy nhất đối tượng trong một bảng dữ liệu, được khởi tạo tự động và sử dụng làm khóa chính trong mô hình dữ liệu quan hệ |
|
Mã đơn vị hành chính cấp tỉnh |
maDVHCTinh |
Chuỗi ký tự |
CharacterString |
2 |
Là mã số đơn vị hành chính theo quy định của Thủ tướng Chính phủ về việc ban hành bảng danh mục và mã số các đơn vị hành chính Việt Nam. |
|
Mã đơn vị hành chính cấp huyện |
maDVHCHuyen |
Chuỗi ký tự |
CharacterString |
3 |
Là mã số đơn vị hành chính theo quy định của Thủ tướng Chính phủ về việc ban hành bảng danh mục và mã số các đơn vị hành chính Việt Nam. |
|
Mã đơn vị hành chính cấp xã |
maDVHCXa |
Chuỗi ký tự |
CharacterString |
5 |
Là mã số đơn vị hành chính theo quy định của Thủ tướng Chính phủ về việc ban hành bảng danh mục và mã số các đơn vị hành chính Việt Nam. |
|
Mã loại đất theo hiện trạng |
loaiDatHienTrang |
Số nguyên |
Integer |
3 |
Được xác định trong bảng mã: “Loại đất hiện trạng” |
|
Năm thực hiện kiểm kê |
namKiemKe |
Số nguyên |
Integer |
4 |
Là năm thực hiện kiểm kê |
|
Dữ liệu đồ họa |
geo |
Dữ liệu dạng vùng |
GM_Polygon |
|
Là dữ liệu đồ họa của đối tượng |
b) Lớp ranh giới khu vực tổng hợp cấp xã
Tên lớp dữ liệu: RanhGioiKhuVucTongHopCapXa
Kiểu dữ liệu không gian: Dữ liệu dạng đường (GM_Line)
|
Trường thông tin |
Kiểu dữ liệu |
Độ dài trường |
Mô tả |
||
|
Tên trường thông tin |
Ký hiệu trường thông tin |
Tiếng Việt |
Tiếng Anh |
||
|
Mã đối tượng |
ID |
Chuỗi ký tự |
CharacterString |
|
Là dãy ký tự xác định duy nhất đối tượng trong một bảng dữ liệu, được khởi tạo tự động và sử dụng làm khóa chính trong mô hình dữ liệu quan hệ |
|
Mã đơn vị hành chính cấp tỉnh |
maDVHCTinh |
Chuỗi ký tự |
CharacterString |
2 |
Là mã số đơn vị hành chính theo quy định của Thủ tướng Chính phủ về việc ban hành bảng danh mục và mã số các đơn vị hành chính Việt Nam. |
|
Mã đơn vị hành chính cấp huyện |
maDVHCHuyen |
Chuỗi ký tự |
CharacterString |
3 |
Là mã số đơn vị hành chính theo quy định của Thủ tướng Chính phủ về việc ban hành bảng danh mục và mã số các đơn vị hành chính Việt Nam. |
|
Mã đơn vị hành chính cấp xã |
maDVHCXa |
Chuỗi ký tự |
CharacterString |
5 |
Là mã số đơn vị hành chính theo quy định của Thủ tướng Chính phủ về việc ban hành bảng danh mục và mã số các đơn vị hành chính Việt Nam. |
|
Mã loại khu vực tổng hợp |
loaiKhuVucTongHop |
Số nguyên |
Integer |
2 |
Được xác định trong bảng mã: “Loại khu vực tổng hợp” |
|
Năm thực hiện kiểm kê |
namKiemKe |
Số nguyên |
Integer |
4 |
Là năm thực hiện kiểm kê |
|
Dữ liệu đồ họa |
geo |
Dữ liệu dạng đường |
GM_Line |
|
Là dữ liệu đồ họa của đối tượng |
c) Lớp kết quả điều tra kiểm kê đất đai
Tên lớp dữ liệu: KetQuaDieuTraKiemKe
Kiểu dữ liệu không gian: Dữ liệu dạng vùng (GM_Polygon)
|
Trường thông tin |
Kiểu dữ liệu |
Độ dài trường |
Mô tả |
||
|
Tên trường thông tin |
Ký hiệu trường thông tin |
Tiếng Việt |
Tiếng Anh |
||
|
Mã đối tượng |
ketQuaKiemKeID |
Chuỗi ký tự |
CharacterString |
|
Là dãy ký tự xác định duy nhất đối tượng trong một bảng dữ liệu, được khởi tạo tự động và sử dụng làm khóa chính trong mô hình dữ liệu quan hệ |
|
Mã đơn vị hành chính cấp tỉnh |
maDVHCTinh |
Chuỗi ký tự |
CharacterString |
2 |
Là mã số đơn vị hành chính theo quy định của Thủ tướng Chính phủ về việc ban hành bảng danh mục và mã số các đơn vị hành chính Việt Nam. |
|
Mã đơn vị hành chính cấp huyện |
maDVHCHuyen |
Chuỗi ký tự |
CharacterString |
3 |
Là mã số đơn vị hành chính theo quy định của Thủ tướng Chính phủ về việc ban hành bảng danh mục và mã số các đơn vị hành chính Việt Nam. |
|
Mã đơn vị hành chính cấp xã |
maDVHCXa |
Chuỗi ký tự |
CharacterString |
5 |
Là mã số đơn vị hành chính theo quy định của Thủ tướng Chính phủ về việc ban hành bảng danh mục và mã số các đơn vị hành chính Việt Nam. |
|
Số thứ tự khoanh đất |
soThuTuKhoanhDat |
Số nguyên |
Integer |
4 |
|
|
Mã loại đất theo hiện trạng |
loaiDatHienTrang |
Số nguyên |
Integer |
3 |
Được xác định trong bảng mã: “Loại đất hiện trạng” |
|
Mã đối tượng quản lý, sử dụng đất |
maDoiTuong |
Số nguyên |
Integer |
3 |
Được xác định trong bảng mã: “Đối tượng sử dụng” |
|
Diện tích khoanh đất |
dienTichKhoanhDat |
Số thực |
Real |
|
Là diện tích khoanh đất, đơn vị tính là m2 |
|
Năm thực hiện kiểm kê |
namKiemKe |
Số nguyên |
Integer |
4 |
Là năm thực hiện kiểm kê |
|
Dữ liệu đồ họa |
geo |
Dữ liệu dạng vùng |
GM_Polygon |
|
Là dữ liệu đồ họa của đối tượng |
d) Lớp dữ liệu thống kê cấp xã
Tên lớp dữ liệu: KetQuaThongKe
Kiểu dữ liệu không gian: Dữ liệu dạng vùng (GM_Polygon)
|
Trường thông tin |
Kiểu dữ liệu |
Độ dài trường |
Mô tả |
||
|
Tên trường thông tin |
Ký hiệu trường thông tin |
Tiếng Việt |
Tiếng Anh |
||
|
Mã đối tượng |
thongKeID |
Chuỗi ký tự |
CharacterString |
|
Là dãy ký tự xác định duy nhất đối tượng trong một bảng dữ liệu, được khởi tạo tự động và sử dụng làm khóa chính trong mô hình dữ liệu quan hệ |
|
Mã đơn vị hành chính cấp tỉnh |
maDVHCTinh |
Chuỗi ký tự |
CharacterString |
2 |
Là mã số đơn vị hành chính theo quy định của Thủ tướng Chính phủ về việc ban hành bảng danh mục và mã số các đơn vị hành chính Việt Nam. |
|
Mã đơn vị hành chính cấp huyện |
maDVHCHuyen |
Chuỗi ký tự |
CharacterString |
3 |
Là mã số đơn vị hành chính theo quy định của Thủ tướng Chính phủ về việc ban hành bảng danh mục và mã số các đơn vị hành chính Việt Nam. |
|
Mã đơn vị hành chính cấp xã |
maDVHCXa |
Chuỗi ký tự |
CharacterString |
5 |
Là mã số đơn vị hành chính theo quy định của Thủ tướng Chính phủ về việc ban hành bảng danh mục và mã số các đơn vị hành chính Việt Nam. |
|
Số thứ tự khoanh đất |
soThuTuKhoanhDat |
Số nguyên |
Integer |
4 |
|
|
Mã loại đất theo hiện trạng |
loaiDatHienTrang |
Số nguyên |
Integer |
3 |
Được xác định trong bảng mã: “Loại đất hiện trạng” |
|
Mã đối tượng quản lý, sử dụng đất |
maDoiTuong |
Số nguyên |
Integer |
3 |
Được xác định trong bảng mã: “Đối tượng sử dụng” |
|
Diện tích khoanh đất |
dienTichKhoanhDat |
Số thực |
Real |
|
Là diện tích khoanh đất, đơn vị tính là m2 |
|
Năm thực hiện thống kê |
namThongKe |
Số nguyên |
Integer |
4 |
Là năm thực hiện thống kê |
|
Dữ liệu đồ họa |
geo |
Dữ liệu dạng vùng |
GM_Polygon |
|
Là dữ liệu đồ họa của đối tượng |
2.2.6. Dữ liệu khác liên quan đến đất đai
2.2.6.1. Nhóm lớp dữ liệu thông tin kết quả đo đạc lập bản đồ địa chính
a) Lớp dữ liệu ranh giới đo đạc lập bản đồ địa chính
Tên lớp dữ liệu: RanhGioiKhuDo
Kiểu dữ liệu không gian: Dữ liệu dạng vùng (GM_Polygon)
|
Trường thông tin |
Kiểu dữ liệu |
Độ dài trường |
Mô tả |
||
|
Tên trường thông tin |
Ký hiệu trường thông tin |
Tiếng Việt |
Tiếng Anh |
||
|
Mã đối tượng |
ranhGioiKhuDoID |
Chuỗi ký tự |
CharacterString |
|
Là dãy ký tự xác định duy nhất đối tượng trong một bảng dữ liệu, được khởi tạo tự động và sử dụng làm khóa chính trong mô hình dữ liệu quan hệ |
|
Mã đơn vị hành chính cấp tỉnh |
maDVHCTinh |
Chuỗi ký tự |
CharacterString |
2 |
Là mã số đơn vị hành chính theo quy định của Thủ tướng Chính phủ về việc ban hành bảng danh mục và mã số các đơn vị hành chính Việt Nam. |
|
Mã đơn vị hành chính cấp huyện |
maDVHCHuyen |
Chuỗi ký tự |
CharacterString |
3 |
Là mã số đơn vị hành chính cấp huyện |
|
Mã đơn vị hành chính cấp xã |
maDVHCXa |
Chuỗi ký tự |
CharacterString |
5 |
Là mã số đơn vị hành chính cấp xã. |
|
Tên ranh giới khu đo |
tenRanhGioiKhuDo |
Chuỗi ký tự |
CharacterString |
200 |
Là tên ranh giới khu đo theo Thiết kế kỹ thuật - Dự toán hoặc phương án |
|
Loại hình đo đạc bản đồ |
loaiHinhDoDacBanDoID |
Số nguyên |
Integer |
1 |
Chi tiết tại bảng danh mục: Loại hình đo đạc lập bản đồ địa chính |
|
Tỷ lệ |
tyLe |
Số nguyên |
Integer |
5 |
Là mẫu số tỷ lệ của bản đồ |
|
Tài liệu đo đạc |
taiLieuDoDacID |
Chuỗi ký tự |
CharacterString |
|
Là khóa ngoại liên kết tới bảng Tài liệu đo đạc |
|
Dữ liệu đồ họa |
geo |
Dữ liệu dạng vùng |
GM_Polygon |
|
Là dữ liệu đồ họa của đối tượng |
b) Lớp dữ liệu phân mảnh bản đồ địa chính
Tên lớp dữ liệu: PhanManhBanDo
Kiểu dữ liệu không gian: Dữ liệu dạng vùng (GM_Polygon)
|
Trường thông tin |
Kiểu dữ liệu |
Độ dài trường |
Mô tả |
||
|
Tên trường thông tin |
Ký hiệu trường thông tin |
Tiếng Việt |
Tiếng Anh |
||
|
Mã đối tượng |
PhanManhID |
Chuỗi ký tự |
CharacterString |
|
Là dãy ký tự xác định duy nhất đối tượng trong một bảng dữ liệu, được khởi tạo tự động và sử dụng làm khóa chính trong mô hình dữ liệu quan hệ |
|
Ranh giới khu đo |
ranhGioiKhuDoID |
Chuỗi ký tự |
CharacterString |
|
Là khóa ngoại liên kết tới bảng dữ liệu ranh giới đo đạc lập bản đồ địa chính |
|
Phiên hiệu mảnh |
phienHieuManh |
Chuỗi ký tự |
CharacterString |
25 |
Là phiên hiệu mảnh bản đồ. |
|
Tên mảnh |
TenManh |
Chuỗi ký tự |
CharacterString |
10 |
Là tên mảnh bản đồ |
|
Tỷ lệ |
tyLe |
Số nguyên |
Integer |
10 |
Là mẫu số tỷ lệ của bản đồ |
|
Liên kết File bản đồ địa chính lưu trữ |
linkFileBanDoDiaChinhGoc |
Chuỗi ký tự |
CharacterString |
|
Là liên kết đến địa chỉ lưu trữ mảnh bản đồ địa chính định dạng file DGN được nghiệm thu bàn giao lưu trữ. |
|
Liên kết File bản đồ địa chính sử dụng |
linkFileBanDoDiaChinh |
Chuỗi ký tự |
CharacterString |
|
Là liên kết đến địa chỉ lưu trữ mảnh bản đồ địa chính định dạng file DGN được nghiệm thu bàn giao đưa vào sử dụng. |
|
Ghi chú |
ghiChu |
Chuỗi ký tự |
CharacterString |
255 |
Ghi chú về mảnh bản đồ |
|
Dữ liệu đồ họa |
geo |
Dữ liệu dạng điểm |
GM_Polygon |
|
Là dữ liệu đồ họa của đối tượng |
|
Ghi chú: Hệ thống mảnh bản đồ địa chính số định dạng dgn được tổ chức lưu trữ trên hệ thống phần cứng của máy tính có cấu trúc thư mục như sau: - Thư mục tên mã đơn vị hành chính cấp xã - Thư mục tên Khu đo - Tên file bản đồ được đặt tên như sau: + dc+số thứ tự mảnh bản đồ+_g.dgn + dc+số thứ tự mảnh bản đồ.dgn |
|||||
2.2.6.2. Lớp dữ liệu địa chỉ số của thửa đất, tài sản gắn liền với đất
Tên lớp dữ liệu: DiaChiSoThuaDatTaiSan
Kiểu dữ liệu không gian: dữ liệu dạng điểm (GM_Point)
|
Trường thông tin |
Kiểu dữ liệu |
Độ dài trường |
Mô tả |
||
|
Tên trường thông tin |
Ký hiệu trường thông tin |
Tiếng Việt |
Tiếng Anh |
||
|
Mã đối tượng |
ID |
Chuỗi ký tự |
CharacterString |
|
Là mã đối tượng do hệ thống khởi tạo tự động; dữ liệu dạng UUID |
|
Mã Địa chỉ |
MaDiaChi |
Chuỗi ký tự |
CharacterString |
12 |
Là mã địa chỉ số của thửa đất hoặc tài sản. Theo quy định xác định mã địa chỉ số quốc gia. |
|
Loại đối tượng |
loaiDoiTuong |
Chuỗi ký tự |
CharacterString |
10 |
Là đối tượng thửa đất hoặc tài sản |
|
Đơn vị hành chính cấp xã |
maDVHCXa |
Chuỗi ký tự |
CharacterString |
5 |
Đơn vị hành chính cấp xã theo danh mục của tổng cục thống kê |
|
Tọa độ X |
ToaDoX |
Số thực |
Real |
|
Là tọa độ vuông góc phẳng X trong Hệ tọa độ quốc gia. Đơn vị tính là mét (m), độ chính xác được làm tròn đến 02 số phần thập phân. |
|
Tọa độ Y |
ToaDoY |
Số thực |
Real |
|
Là tọa độ vuông góc phẳng Y trong Hệ tọa độ quốc gia. Đơn vị tính là mét (m), độ chính xác được làm tròn đến 02 số phần thập phân. |
|
Tọa độ địa lý (B) |
toaDoB |
Chuỗi ký tự |
CharacterString |
|
Tọa độ địa lý (B) |
|
Tọa độ địa lý (L) |
toaDoL |
Chuỗi ký tự |
CharacterString |
|
Tọa độ địa lý (L) |
|
Tọa độ địa lý (H) |
toaDoH |
Chuỗi ký tự |
CharacterString |
|
Tọa độ địa lý (H) nếu có |
|
Hiệu lực địa chỉ |
hieuLuc |
Số nguyên |
Interger |
|
Là hiệu lực của địa chỉ |
|
Phiên bản |
phienBan |
Số nguyên |
Interger |
|
Là phiên bản của địa chỉ |
|
Đối tượng không gian |
geo |
Dữ liệu dạng điểm |
GM_Point |
|
Dữ liệu không gian theo hệ tọa độ VN2000 kinh tuyến trục địa phương |
2.2.6.3. Nhóm lớp dữ liệu tổng hợp về giá đất
a) Lớp dữ liệu tổng hợp vùng giá trị
Tên lớp dữ liệu: TongHopVungGiaTri_Tinh
Kiểu dữ liệu không gian: Dữ liệu dạng vùng (GM_Polygon)
|
Trường thông tin |
Kiểu dữ liệu |
Độ dài trường |
Mô tả |
||
|
Tên trường thông tin |
Ký hiệu trường thông tin |
Tiếng Việt |
Tiếng Anh |
||
|
Mã đối tượng |
tongHopVungGiaTriID |
Chuỗi ký tự |
CharacterString |
|
Là dãy ký tự xác định duy nhất đối tượng trong một bảng dữ liệu, được khởi tạo tự động và sử dụng làm khóa chính trong mô hình dữ liệu quan hệ |
|
Mã đơn vị hành chính cấp tỉnh |
maDVHCTinh |
Chuỗi ký tự |
CharacterString |
2 |
Là mã đơn vị hành chính cấp tỉnh |
|
Mã đơn vị hành chính cấp huyện |
maDVHCHuyen |
Chuỗi ký tự |
CharacterString |
3 |
Là mã đơn vị hành chính cấp huyện |
|
Mã đơn vị hành chính cấp xã |
maDVHCXa |
Chuỗi ký tự |
CharacterString |
5 |
Là mã đơn vị hành chính cấp xã |
|
Tên vùng giá trị |
tenVung |
Chuỗi ký tự |
CharacterString |
50 |
Là tên vùng giá trị |
|
Thời điểm xác định vùng giá trị |
thoiDiemXacDinhVGT |
Ngày tháng |
Date |
10 |
Là thời điểm xác định vùng giá trị (dd/mm/yyyy) |
|
Dữ liệu đồ họa |
geo |
Dữ liệu dạng vùng |
GM_polygon |
|
Là dữ liệu đồ họa của đối tượng |
b) Lớp dữ liệu tổng hợp thửa đất chuẩn
Tên lớp dữ liệu: tongHopThuaDatChuan_Tinh
Kiểu dữ liệu không gian: Dữ liệu dạng vùng (GM_Polygon)
|
Trường thông tin |
Kiểu dữ liệu |
Độ dài trường |
Mô tả |
||
|
Tên trường thông tin |
Ký hiệu trường thông tin |
Tiếng Việt |
Tiếng Anh |
||
|
Mã đối tượng |
thuaDatChuanID |
Chuỗi ký tự |
CharacterString |
|
Là dãy ký tự xác định duy nhất đối tượng trong một bảng dữ liệu, được khởi tạo tự động và sử dụng làm khóa chính trong mô hình dữ liệu quan hệ |
|
Mã đơn vị hành chính cấp tỉnh |
maDVHCTinh |
Chuỗi ký tự |
CharacterString |
2 |
Là mã đơn vị hành chính cấp tỉnh |
|
Mã đơn vị hành chính cấp huyện |
maDVHCHuyen |
Chuỗi ký tự |
CharacterString |
3 |
Là mã đơn vị hành chính cấp huyện |
|
Mã đơn vị hành chính cấp xã |
maDVHCXa |
Chuỗi ký tự |
CharacterString |
5 |
Là mã đơn vị hành chính cấp xã |
|
Vùng giá trị |
vungGiaTriID |
Chuỗi ký tự |
CharacterString |
|
Là khóa ngoại liên kết với vùng giá trị |
|
Mã thửa đất |
mathuaDat |
Chuỗi ký tự |
CharacterString |
10 |
Là mã thửa đất. Là mã định danh thửa đất duy nhất trên toàn quốc gồm 10 ký tự (Mã đơn vị hành chính cấp tỉnh + 8 số tự nhiên) |
|
Dữ liệu đồ họa |
geo |
Dữ liệu dạng vùng |
GM_polyGon |
|
Là dữ liệu đồ họa của đối tượng |
3. Dữ liệu thuộc tính đất đai
3.1. Dữ liệu thuộc tính địa chính
3.1.1. Nhóm dữ liệu về thửa đất
a) Dữ liệu về thửa đất
|
Trường thông tin |
Kiểu dữ liệu |
Độ dài trường |
Mô tả |
||
|
Tên trường thông tin |
Ký hiệu trường thông tin |
Tiếng Việt |
Tiếng Anh |
||
|
Mã đối tượng |
thuaDatID |
Chuỗi ký tự |
CharacterString |
|
Mã đối tượng duy nhất trong bảng dữ liệu được sinh tự động trong hệ thống |
|
Mã thửa đất |
maThuaDat |
Chuỗi ký tự |
CharacterString |
10 |
Là mã định danh thửa đất duy nhất trên toàn quốc gồm 10 ký tự (Mã đơn vị hành chính cấp tỉnh + 8 số tự nhiên) |
|
Mã đơn vị hành chính cấp xã |
maDVHCXa |
Chuỗi ký tự |
CharacterString |
5 |
Là mã số đơn vị hành chính theo quy định của Thủ tướng Chính phủ về việc ban hành bảng danh mục và mã số các đơn vị hành chính Việt Nam. |
|
Số hiệu tờ bản đồ |
soHieuToBanDo |
Số nguyên |
Integer |
4 |
Là số hiệu bản đồ |
|
Số thửa đất |
soThuTuThua |
Số nguyên |
Integer |
5 |
Là số thứ tự thửa đất |
|
Số hiệu tờ bản đồ cũ |
soHieuToBanDoCu |
Chuỗi ký tự |
CharacterString |
50 |
Là số hiệu bản đồ cũ (dưới dạng văn bản) |
|
Số thửa đất cũ |
soThuTuThuaCu |
Chuỗi ký tự |
CharacterString |
50 |
Là số thứ tự thửa đất cũ (dưới dạng văn bản) |
|
Loại đất |
Chi tiết tại nhóm thông tin về mục đích sử dụng của thửa đất |
|
|
|
Là loại đất trong bảng danh mục loại đất |
|
Nguồn gốc sử dụng |
Chi tiết tại nhóm thông tin về nguồn gốc sử dụng |
|
|
|
|
|
Diện tích |
dienTich |
Số thực |
Real |
|
Là diện tích không gian của thửa đất, đơn vị tính là m2 |
|
Diện tích pháp lý |
dienTichPhapLy |
Số thực |
Real |
|
Là diện tích đã được cấp Giấy chứng nhận; trường hợp chưa cấp Giấy chứng nhận mà có giấy tờ pháp lý về nguồn gốc thì ghi diện tích theo giấy tờ đó; trường hợp không có các giấy tờ trên thì không nhập mục này. Đơn vị tính là m2 |
|
Tài liệu đo đạc |
maTaiLieuDoDac |
Số nguyên |
Integer |
|
Là mã tài liệu trong bảng danh mục LoaiTaiLieuDoDacDiaChinh |
|
Là đối tượng chiếm đất |
laDoiTuongChiemDat |
Lôgíc |
Boolean |
|
0: Là thửa đất 1: Là đối tượng địa lý hình tuyến |
|
Quyền quản lý |
Chi tiết tại nhóm thông tin về quyền quản lý đất |
|
|
|
Là thông tin về quyền quản lý của thửa đất |
|
Quyền sử dụng |
Chi tiết tại nhóm thông tin về quyền sử dụng đất |
|
|
|
Là thông tin về quyền sử dụng của thửa đất |
|
Thay đổi trong quá trình sử dụng |
Chi tiết tại nhóm thông tin về sự thay đổi trong quá trình sử dụng đất |
|
|
|
Là thông tin về sự thay đổi trong quá trình sử dụng đất |
|
Địa chỉ |
Chi tiết tại nhóm thông tin về địa chỉ |
|
|
|
Là thông tin về địa chỉ của thửa đất |
|
Phiên bản |
phienBan |
Số nguyên |
Interger |
|
Là số nguyên thể hiện thông tin phiên bản của thửa đất (mỗi lần biến động của thửa đất có 1 số). |
|
Hiệu lực |
hieuLuc |
Lôgic |
Boolean |
|
Là hiệu lực để xác định phiên bản là hiệu lực mới nhất, các phiên bản thấp hơn là không còn hiệu lực vì đã bị thay đổi thông tin |
b) Dữ liệu về loại đất của thửa đất
|
Trường thông tin |
Kiểu dữ liệu |
Độ dài trường |
Mô tả |
||
|
Tên trường thông tin |
Ký hiệu trường thông tin |
Tiếng Việt |
Tiếng Anh |
||
|
Mã đối tượng |
mucDichSuDungDatID |
Chuỗi ký tự |
CharacterString |
|
Là dãy ký tự xác định duy nhất đối tượng trong một bảng dữ liệu, được khởi tạo tự động và sử dụng làm khóa chính trong mô hình dữ liệu quan hệ |
|
Mã thửa đất |
thuaDatID |
Chuỗi ký tự |
CharacterString |
10 |
Khóa ngoại liên kết tới dữ liệu thửa đất |
|
Số thứ tự loại đất |
soThuTuLoaiDat |
Số nguyên |
Integer |
1 |
Là số thứ tự của loại đất theo thửa |
|
Mã loại đất |
maLoaiDat |
Chuỗi ký tự |
CharacterString |
3 |
Là mã loại đất được xác định trong bảng danh mục loại đất |
|
Mã mục đích sử dụng theo quy hoạch |
maMDSDQH |
Chuỗi ký tự |
CharacterString |
3 |
Là mã mục đích sử dụng theo quy hoạch được xác định trong bảng mã |
|
Diện tích |
dienTich |
Số thực |
Real |
|
Là diện tích của loại đất, đơn vị tính là m2 |
|
Thời hạn sử dụng |
thoiHanSuDung |
Chuỗi ký tự |
CharacterString |
50 |
Là thông tin về thời hạn sử dụng thực tế |
|
Ngày hạn sử dụng |
ngayHanSuDung |
Ngày |
Date |
10 |
Là ngày hạn sử dụng xác định đến ngày, tháng, năm hạn sử dụng đất |
|
Phiên bản thửa đất |
phienBanThuaDat |
Số nguyên |
Interger |
|
Là số nguyên lưu trữ thông tin phiên bản của thửa đất |
c) Dữ liệu về nguồn gốc sử dụng
|
Trường thông tin |
Kiểu dữ liệu |
Độ dài trường |
Mô tả |
||
|
Tên trường thông tin |
Ký hiệu trường thông tin |
Tiếng Việt |
Tiếng Anh |
||
|
Mã đối tượng |
nguonGoclD |
Chuỗi ký tự |
CharacterString |
|
Là dãy ký tự xác định duy nhất đối tượng trong một bảng dữ liệu, được khởi tạo tự động và sử dụng làm khóa chính trong mô hình dữ liệu quan hệ |
|
Nguồn gốc sử dụng đất đăng ký |
nguonGocDangKy |
Chuỗi ký tự |
CharacterString |
255 |
Là nguồn gốc sử dụng đất trong trường hợp đăng ký sử dụng đất nhưng chưa hoặc không cấp Giấy chứng nhận ví dụ: “Sử dụng đất từ năm 1984, do tự khai phá (hoặc do Ông cha để lại, do nhận chuyển nhượng, được Nhà nước giao không thu tiền…)”; |
|
Nguồn gốc sử dụng đất cấp giấy lần đầu |
nguonGocCapGiayLanDau |
Chuỗi ký tự |
CharacterString |
20 |
Là mã nguồn gốc sử dụng đất được xác định khi cấp Giấy chứng nhận lần đầu, xác định nguồn gốc trong bảng danh mục nguồn gốc sử dụng |
|
Nguồn gốc sử dụng đất biến động |
nguonGocBienDong |
Chuỗi ký tự |
CharacterString |
255 |
Là nguồn gốc sử dụng đất thể hiện hình thức nhận chuyển quyền (nếu có), xác định nguồn gốc trong bảng danh mục nguồn gốc sử dụng |
|
Diện tích |
dienTich |
Số thực |
Real |
|
Là diện tích nguồn gốc |
d) Dữ liệu về bảng tài liệu đo đạc
|
Trường thông tin |
Kiểu dữ liệu |
Độ dài trường |
Mô tả |
||
|
Tên trường thông tin |
Ký hiệu trường thông tin |
Tiếng Việt |
Tiếng Anh |
||
|
Tài liệu đo đạc |
taiLieuDoDacID |
Chuỗi ký tự |
CharacterString |
|
Là dãy ký tự xác định duy nhất đối tượng trong một bảng dữ liệu, được khởi tạo tự động và sử dụng làm khóa chính trong mô hình dữ liệu quan hệ |
|
Mã đơn vị hành chính cấp xã |
maDVHCXa |
Chuỗi ký tự |
CharacterString |
5 |
Là mã số đơn vị hành chính theo quy định của Thủ tướng Chính phủ về việc ban hành bảng danh mục và mã số các đơn vị hành chính Việt Nam |
|
Loại bản đồ địa chính |
loaiBanDoDiaChinh |
Số nguyên |
Integer |
1 |
Là loại bản đồ địa chính nằm trong bảng danh mục |
|
Loại hình đo đạc |
hinhThucDoDac |
Số nguyên |
Integer |
1 |
Là loại hình đo đạc nằm trong bảng danh mục (đo mới, đo bổ sung, đo chỉnh lý, trích đo địa chính...) |
|
Đơn vị đo đạc |
donViDoDac |
Chuỗi ký tự |
CharacterString |
100 |
Là tên đơn vị đo đạc |
|
Phương pháp đo |
phuongPhapDo |
Chuỗi ký tự |
CharacterString |
100 |
Là phương pháp đo đạc |
|
Mức độ chính xác |
mucDoChinhXac |
Chuỗi ký tự |
CharacterString |
30 |
Là mức độ chính xác |
|
Tỷ lệ đo đạc |
tyLeDoDac |
Chuỗi ký tự |
CharacterString |
20 |
Là các tỷ lệ: 1/200, 1/500, 1/1000, 1/2000, 1/5000, 1/10000 |
|
Ngày hoàn thành |
ngayHoanThanh |
Ngày |
Date |
10 |
Là ngày hoàn thành đo đạc |
|
Phiên bản thửa đất |
phienBanThuaDat |
Số nguyên |
Interger |
|
Là số nguyên lưu trữ thông tin phiên bản của thửa đất |
3.1.2. Nhóm dữ liệu về người quản lý, sử dụng đất và chủ sở hữu tài sản gắn liền với đất
a) Dữ liệu về cá nhân
|
Trường thông tin |
Kiểu dữ liệu |
Độ dài trường |
Mô tả |
||
|
Tên trường thông tin |
Ký hiệu trường thông tin |
Tiếng Việt |
Tiếng Anh |
||
|
Mã đối tượng |
caNhanID |
Chuỗi ký tự |
CharacterString |
|
Là dãy ký tự xác định duy nhất đối tượng trong một bảng dữ liệu, được khởi tạo tự động và sử dụng làm khóa chính trong mô hình dữ liệu quan hệ |
|
Họ và tên |
hoTen |
Chuỗi ký tự |
CharacterString |
150 |
Là họ và tên của người ghi trong giấy tờ nhân thân. |
|
Ngày tháng năm sinh |
ngaySinh |
Ngày tháng |
Date/Integer |
10 |
Là ngày, tháng, năm sinh (nếu có) |
|
Năm sinh |
namSinh |
Ngày tháng |
Integer |
4 |
Năm sinh |
|
Giới tính |
gioiTinh |
Số nguyên |
Integer |
1 |
Thể hiện giới tính của cá nhân (0 là nữ, 1 là nam và 2 là giới tính khác) |
|
Mã số thuế |
maSoThue |
Chuỗi ký tự |
CharacterString |
20 |
Là mã số thuế để kết nối sang cơ sở dữ liệu của ngành thuế |
|
Giấy tờ tùy thân |
Chi tiết tại nhóm thông tin về giấy tờ tùy thân |
|
|
|
Liên kết sang dữ liệu về giấy tờ tùy thân. Trường hợp đã kết nối với cơ sở dữ liệu quốc gia về dân cư thì sử dụng dữ liệu từ cơ sở dữ liệu quốc gia về dân cư |
|
Quốc tịch |
Chi tiết tại nhóm thông tin về quốc tịch |
|
|
|
Liên kết sang dữ liệu quốc tịch của đối tượng là cá nhân |
|
Dân tộc |
Chi tiết tại nhóm thông tin về dân tộc |
|
|
|
Là trường dữ liệu về dân tộc |
|
Địa chỉ |
Chi tiết tại nhóm thông tin về địa chỉ |
Chuỗi ký tự |
CharacterString |
150 |
Là thông tin về địa chỉ của đối tượng là cá nhân |
|
Phiên bản |
phienBan |
Số nguyên |
Interger |
|
Là số nguyên lưu trữ thông tin phiên bản của cá nhân |
|
Hiệu lực |
hieuLuc |
Lôgic |
Boolean |
|
Là hiệu lực để xác định phiên bản là hiệu lực mới nhất, các phiên bản thấp hơn là không còn hiệu lực vì đã bị thay đổi thông tin |
b) Dữ liệu về hộ gia đình
|
Trường thông tin |
Kiểu giá trị |
Độ dài trường |
Mô tả |
||
|
Tên trường thông tin |
Ký hiệu trường thông tin |
Tiếng Việt |
Tiếng Anh |
||
|
Mã đối tượng |
hoGiaDinhID |
Chuỗi ký tự |
CharacterString |
|
Là dãy ký tự xác định duy nhất đối tượng trong một bảng dữ liệu, được khởi tạo tự động và sử dụng làm khóa chính trong mô hình dữ liệu quan hệ |
|
Chủ hộ |
Chi tiết tại nhóm thông tin về cá nhân |
|
|
|
Là người có vai trò là chủ hộ. Một hộ gia đình có duy nhất một người là chủ hộ |
|
Vợ hoặc chồng |
Chi tiết tại nhóm thông tin về cá nhân |
|
|
|
Là người có vai trò là vợ hoặc chồng đối với chủ hộ |
|
Thành viên |
Chi tiết tại nhóm thông tin về cá nhân |
|
|
|
Là các thành viên của hộ gia đình |
|
Địa chỉ |
Chi tiết tại nhóm thông tin về địa chỉ |
Chuỗi ký tự |
CharacterString |
150 |
Là thông tin về địa chỉ của hộ gia đình |
|
Phiên bản |
phienBan |
Số nguyên |
Interger |
|
Là số nguyên lưu trữ thông tin phiên bản của hộ gia đình |
|
Hiệu lực |
hieuLuc |
Lôgic |
Boolean |
|
Là hiệu lực để xác định phiên bản là hiệu lực mới nhất, các phiên bản thấp hơn là không còn hiệu lực vì đã bị thay đổi thông tin |
Ghi chú: Bảng dữ liệu này chỉ áp dụng đối với dữ liệu trước ngày 01/8/2024
c) Dữ liệu về vợ chồng
|
Trường thông tin |
Kiểu dữ liệu |
Độ dài trường |
Mô tả |
||
|
Tên trường thông tin |
Ký hiệu trường thông tin |
Tiếng Việt |
Tiếng Anh |
||
|
Mã đối tượng |
voChongID |
Chuỗi ký tự |
CharacterString |
|
Là dãy ký tự xác định duy nhất đối tượng trong một bảng dữ liệu, được khởi tạo tự động và sử dụng làm khóa chính trong mô hình dữ liệu quan hệ |
|
Vợ |
Chi tiết tại nhóm thông tin về cá nhân |
|
|
|
Là người có vai trò là vợ |
|
Chồng |
Chi tiết tại nhóm thông tin về cá nhân |
|
|
|
Là người có vai trò là chồng |
|
Phiên bản |
phienBan |
Số nguyên |
Interger |
|
Là số nguyên lưu trữ thông tin phiên bản của vợ chồng |
|
Hiệu lực |
hieuLuc |
Lôgic |
Boolean |
|
Là hiệu lực để xác định phiên bản là hiệu lực mới nhất, các phiên bản thấp hơn là không còn hiệu lực vì đã bị thay đổi thông tin |
d) Dữ liệu về tổ chức
|
Trường thông tin |
Kiểu dữ liệu |
Độ dài trường |
Mô tả |
||
|
Tên trường thông tin |
Ký hiệu trường thông tin |
Tiếng Việt |
Tiếng Anh |
||
|
Mã đối tượng |
toChucID |
Chuỗi ký tự |
CharacterString |
|
Là dãy ký tự xác định duy nhất đối tượng trong một bảng dữ liệu, được khởi tạo tự động và sử dụng làm khóa chính trong mô hình dữ liệu quan hệ |
|
Tên tổ chức |
tenToChuc |
Chuỗi ký tự |
CharacterString |
120 |
Là tên của tổ chức |
|
Tên viết tắt |
tenVietTat |
Chuỗi ký tự |
CharacterString |
30 |
Là tên viết tắt của tổ chức |
|
Tên tổ chức bằng tiếng Anh |
tenToChucTA |
Chuỗi ký tự |
CharacterString |
120 |
Là tên của tổ chức bằng tiếng Anh (nếu có) |
|
Người đại diện |
Chi tiết tại nhóm thông tin về cá nhân |
|
|
|
Là người đại diện theo pháp luật |
|
Số quyết định |
soQuyetDinh |
Chuỗi ký tự |
CharacterString |
30 |
Là số quyết định thành lập hoặc số giấy chứng nhận đăng ký kinh doanh. |
|
Ngày quyết định |
ngayQuyetDinh |
Ngày tháng |
Date/Integer |
|
Là ngày ra quyết định thành lập hoặc ngày cấp giấy chứng nhận đăng ký kinh doanh của tổ chức. |
|
Loại quyết định thành lập |
loaiQuyetDinhThanhLap |
Chuỗi ký tự |
CharacterString |
30 |
Là thông tin phân loại quyết định thành lập tổ chức. |
|
Mã số doanh nghiệp |
maDoanhNghiep |
Chuỗi ký tự |
CharacterString |
30 |
Là mã số doanh nghiệp |
|
Mã số thuế |
maSoThue |
Chuỗi ký tự |
CharacterString |
20 |
Là mã số thuế để kết nối sang cơ sở dữ liệu của ngành thuế |
|
Mã loại tổ chức |
loaiToChuc |
Chuỗi ký tự |
CharacterString |
3 |
Là loại tổ chức nằm trong danh mục bảng mã |
|
Địa chỉ |
Chi tiết tại nhóm thông tin về địa chỉ |
Chuỗi ký tự |
CharacterString |
150 |
Là thông tin về địa chỉ của tổ chức |
|
Phiên bản |
phienBan |
Số nguyên |
Interger |
|
Là số nguyên lưu trữ thông tin phiên bản của tổ chức |
|
Hiệu lực |
hieuLuc |
Lôgic |
Boolean |
|
Là hiệu lực để xác định phiên bản là hiệu lực mới nhất, các phiên bản thấp hơn là không còn hiệu lực vì đã bị thay đổi thông tin |
đ) Dữ liệu về cộng đồng dân cư
|
Trường thông tin |
Kiểu dữ liệu |
Độ dài trường |
Mô tả |
||
|
Tên trường thông tin |
Ký hiệu trường thông tin |
Tiếng Việt |
Tiếng Anh |
||
|
Mã đối tượng |
congDonglD |
Chuỗi ký tự |
CharacterString |
|
Là dãy ký tự xác định duy nhất đối tượng trong một bảng dữ liệu, được khởi tạo tự động và sử dụng làm khóa chính trong mô hình dữ liệu quan hệ |
|
Tên cộng đồng |
tenCongDong |
Chuỗi ký tự |
CharacterString |
120 |
Là tên của cộng đồng dân cư |
|
Người đại diện |
Chi tiết tại nhóm thông tin về cá nhân |
|
|
|
Là người đại diện theo pháp luật |
|
Địa danh cư trú |
diaDanhCuTru |
Chuỗi ký tự |
CharacterString |
150 |
Là địa danh cư trú của cộng đồng dân cư |
|
Phiên bản |
phienBan |
Số nguyên |
Interger |
|
Là số nguyên lưu trữ thông tin phiên bản của cộng đồng dân cư |
|
Hiệu lực |
hieuLuc |
Lôgic |
Boolean |
|
Là hiệu lực để xác định phiên bản là hiệu lực mới nhất, các phiên bản thấp hơn là không còn hiệu lực vì đã bị thay đổi thông tin |
e) Dữ liệu về nhóm người đồng sử dụng
|
Trường thông tin |
Kiểu dữ liệu |
Độ dài trường |
Mô tả |
||
|
Tên trường thông tin |
Ký hiệu trường thông tin |
Tiếng Việt |
Tiếng Anh |
||
|
Mã đối tượng |
nhomNguoiID |
Chuỗi ký tự |
CharacterString |
|
Là dãy ký tự xác định duy nhất đối tượng trong một bảng dữ liệu, được khởi tạo tự động và sử dụng làm khóa chính trong mô hình dữ liệu quan hệ |
|
Người đại diện |
Chi tiết tại nhóm thông tin về cá nhân |
|
|
|
Là người đại diện cho nhóm người (trong trường hợp cử người đại diện) |
|
Thành viên |
Chi tiết tại nhóm thông tin về cá nhân, hộ gia đình, vợ chồng, tổ chức |
|
|
|
Là các thành viên còn lại của nhóm |
|
Phiên bản |
phienBan |
Số nguyên |
Interger |
|
Là số nguyên lưu trữ thông tin phiên bản của nhóm người đồng sử dụng |
|
Hiệu lực |
hieuLuc |
Lôgic |
Boolean |
|
Là hiệu lực để xác định phiên bản là hiệu lực mới nhất, các phiên bản thấp hơn là không còn hiệu lực vì đã bị thay đổi thông tin |
g) Dữ liệu về địa chỉ
|
Trường thông tin |
Kiểu dữ liệu |
Độ dài trường |
Mô tả |
||
|
Tên trường thông tin |
Ký hiệu trường thông tin |
Tiếng Việt |
Tiếng Anh |
||
|
Mã đối tượng |
diaChiID |
Chuỗi ký tự |
CharacterString |
|
Là dãy ký tự xác định duy nhất đối tượng trong một bảng dữ liệu, được khởi tạo tự động và sử dụng làm khóa chính trong mô hình dữ liệu quan hệ |
|
Mã đơn vị hành chính |
maXa |
Chuỗi ký tự |
CharacterString |
5 |
Là mã đơn vị hành chính cấp xã |
|
Địa chỉ chi tiết |
diaChiChiTiet |
Chuỗi ký tự |
CharacterString |
50 |
Là địa chỉ chi tiết gồm: số nhà (nếu có); trường hợp địa chỉ là căn hộ chung cư hoặc tập thể thì xác định số nhà là số hiệu căn hộ/số hiệu toà nhà; tên ngõ phố, ngách, hẻm... (nếu có); xứ đồng đối với thửa đất có loại đất là đất nông nghiệp, tiểu khu đối với thửa đất có loại đất là đất rừng |
|
Đường phố |
tenDuongPho |
Chuỗi ký tự |
CharacterString |
50 |
Là tên đường, tên phố (nếu có) |
|
Tổ dân phố |
tenToDanPho |
Chuỗi ký tự |
CharacterString |
30 |
Là tên tổ dân phố (nếu có); đối với nông thôn là tên: thôn, xóm, làng, ấp, bản, buôn, phum, sóc |
|
Tên đơn vị hành chính cấp xã |
tenDVHCXa |
Chuỗi ký tự |
CharacterString |
30 |
Là tên xã hoặc phường hoặc thị trấn |
|
Tên đơn vị hành chính cấp huyện |
tenDVHCHuyen |
Chuỗi ký tự |
CharacterString |
30 |
Là tên quận hoặc huyện hoặc thị xã hoặc thành phố thuộc tỉnh, thành phố trực thuộc thành phố |
|
Tên đơn vị hành chính cấp tỉnh |
tenDVHCTinh |
Chuỗi ký tự |
CharacterString |
30 |
Là tên tỉnh hoặc tên thành phố trực thuộc Trung ương. |
|
Mã địa chỉ số |
maDiaChiSo |
Chuỗi ký tự |
CharacterString |
|
Là mã địa chỉ số của thửa đất hoặc tài sản theo quy định xác định mã địa chỉ số quốc gia. |
|
Phiên bản |
phienBanDoiTuong |
Số nguyên |
Interger |
|
Là số nguyên lưu trữ thông tin phiên bản của đối tượng |
h) Dữ liệu về giấy tờ tùy thân
|
Trường thông tin |
Kiểu dữ liệu |
Độ dài trường |
Mô tả |
||
|
Tên trường thông tin |
Ký hiệu trường thông tin |
Tiếng Việt |
Tiếng Anh |
||
|
Mã đối tượng |
giayToTuyThanID |
Chuỗi ký tự |
CharacterString |
|
Là dãy ký tự xác định duy nhất đối tượng trong một bảng dữ liệu, được khởi tạo tự động và sử dụng làm khóa chính trong mô hình dữ liệu quan hệ |
|
Mã loại giấy tờ tùy thân |
loaiGiayToTuyThan |
Số nguyên |
Integer |
1 |
Là loại giấy tờ tùy thân nằm trong bảng mã |
|
Số giấy tờ |
soGiayTo |
Chuỗi ký tự |
CharacterString |
30 |
Là số giấy tờ tùy thân |
|
Ngày cấp |
ngayCap |
Ngày tháng |
Date/Integer |
|
Là ngày cấp giấy tờ tùy thân |
|
Nơi cấp |
noiCap |
Chuỗi ký tự |
CharacterString |
100 |
Là nơi cấp giấy tờ tùy thân |
|
Mã định dạnh cá nhân |
maDinhDanhCaNhan |
Chuỗi ký tự |
CharacterString |
|
Trường hợp đã xác thực điện tử với cơ sở dữ liệu quốc gia về dân cư thì tự động lấy mã từ cơ sở dữ liệu quốc gia về dân cư |
|
Hình thức xác thực |
hinhThucXacThuc |
Số nguyên |
Integer |
|
1: là trạng thái xác thực qua giấy tờ tùy thân 2: là trạng thái đã xác thực qua VNID 3: là hình thức xác thực khác |
|
Phiên bản |
phienBanCaNhan |
Số nguyên |
Interger |
|
Là số nguyên lưu trữ thông tin phiên bản của cá nhân |
i) Dữ liệu về giấy tờ tổ chức
|
Trường thông tin |
Kiểu dữ liệu |
Độ dài trường |
Mô tả |
||
|
Tên trường thông tin |
Ký hiệu trường thông tin |
Tiếng Việt |
Tiếng Anh |
||
|
Mã đối tượng |
giayToToChucId |
Chuỗi ký tự |
CharacterString |
|
Là dãy ký tự xác định duy nhất đối tượng trong một bảng dữ liệu, được khởi tạo tự động và sử dụng làm khóa chính trong mô hình dữ liệu quan hệ |
|
Mã loại giấy tờ tổ chức |
loaiGiayToToChuc |
Số nguyên |
Integer |
1 |
Là loại giấy tờ tổ chức nằm trong bảng mã |
|
Số giấy tờ |
soGiayTo |
Chuỗi ký tự |
CharacterString |
30 |
Là số giấy tờ tùy thân |
|
Ngày cấp |
ngayCap |
Ngày tháng |
Date/Integer |
10 |
Là ngày cấp giấy tờ tùy thân |
|
Nơi cấp |
noiCap |
Chuỗi ký tự |
CharacterString |
100 |
Là nơi cấp giấy tờ tùy thân |
|
Mã định dạnh doanh nghiệp |
maDinhDanhDoanhNghiep |
Chuỗi ký tự |
CharacterString |
|
Trường hợp đã xác thực điện tử với cơ sở dữ liệu quốc gia về dân cư thì tự động lấy mã từ cơ sở dữ liệu quốc gia về dân cư |
|
Hình thức xác thực |
hinhThucXacThuc |
Số nguyên |
Integer |
|
1: là trạng thái xác thực qua giấy tờ tùy thân 2: là trạng thái đã xác thực qua VNID 3: là hình thức xác thực khác |
|
Phiên bản |
phienBanToChuc |
Số nguyên |
Interger |
|
Là số nguyên lưu trữ thông tin phiên bản của tổ chức |
k) Dữ liệu về quốc tịch
|
Trường thông tin |
Kiểu dữ liệu |
Độ dài trường |
Mô tả |
||
|
Tên trường thông tin |
Ký hiệu trường thông tin |
Tiếng Việt |
Tiếng Anh |
||
|
Mã đối tượng |
quocTichID |
Chuỗi ký tự |
CharacterString |
|
Là dãy ký tự xác định duy nhất đối tượng trong một bảng dữ liệu, được khởi tạo tự động và sử dụng làm khóa chính trong mô hình dữ liệu quan hệ |
|
Mã quốc gia |
maQuocGia |
Chuỗi ký tự |
CharacterString |
3 |
Là mã quốc gia theo tiêu chuẩn ISO 3166-1 |
|
Tên quốc gia theo phiên âm Việt Nam |
tenQuocGiaTV |
Chuỗi ký tự |
CharacterString |
150 |
Là tên quốc gia theo phiên âm Việt Nam |
|
Tên quốc gia theo phiên âm quốc tế |
tenQuocGiaQT |
Chuỗi ký tự |
CharacterString |
150 |
Là tên quốc gia theo phiên âm quốc tế |
l) Dữ liệu về dân tộc
|
Trường thông tin |
Kiểu dữ liệu |
Độ dài trường |
Mô tả |
||
|
Tên trường thông tin |
Ký hiệu trường thông tin |
Tiếng Việt |
Tiếng Anh |
||
|
Mã đối tượng |
danTocID |
Chuỗi ký tự |
CharacterString |
|
Là dãy ký tự xác định duy nhất đối tượng trong một bảng dữ liệu, được khởi tạo tự |
|
|
|
|
|
|
động và sử dụng làm khóa chính trong mô hình dữ liệu quan hệ |
|
Tên dân tộc |
tenDanToc |
Chuỗi ký tự |
CharacterString |
50 |
Là tên dân tộc |
3.1.3. Nhóm dữ liệu về tài sản gắn liền với đất
a) Dữ liệu về nhà ở riêng lẻ
|
Trường thông tin |
Kiểu dữ liệu |
Độ dài trường |
Mô tả |
||
|
Tên trường thông tin |
Ký hiệu trường thông tin |
Tiếng Việt |
Tiếng Anh |
||
|
Mã đối tượng |
nhaRiengLeID |
Chuỗi ký tự |
CharacterString |
|
Là dãy ký tự xác định duy nhất đối tượng trong một bảng dữ liệu, được khởi tạo tự động và sử dụng làm khóa chính trong mô hình dữ liệu quan hệ |
|
Mã đơn vị hành chính cấp xã |
maDVHCXa |
Chuỗi ký tự |
CharacterString |
5 |
Là mã số đơn vị hành chính theo quy định của Thủ tướng Chính phủ về việc ban hành bảng danh mục và mã số các đơn vị hành chính Việt Nam. |
|
Diện tích xây dựng |
dienTichXayDung |
Số thực |
Real |
|
Là diện tích mặt bằng chiếm đất của nhà ở tại vị trí tiếp xúc với mặt đất theo mép ngoài tường bao của nhà. Đơn vị tính là m2, được làm tròn số đến một chữ số thập phân; |
|
Diện tích sàn |
dienTichSan |
Số thực |
Real |
|
Đối với nhà ở một tầng thì thể hiện diện tích mặt bằng sàn xây dựng của nhà đó. Đối với nhà ở nhiều tầng thì thể hiện tổng diện tích mặt bằng sàn xây dựng của các tầng. Đơn vị tính là m2, được làm tròn số đến một chữ số thập phân. |
|
Số tầng |
soTang |
Chuỗi ký tự |
CharacterString |
|
Thể hiện tổng số tầng nhà |
|
Số tầng hầm |
soTangHam |
Chuỗi ký tự |
CharacterString |
|
Thể hiện tổng số tầng hầm (nếu có) |
|
Chiều cao |
chieuCao |
Số thực |
Real |
|
Là chiều cao thông thủy (nếu có) |
|
Chiều cao tầng hầm |
chieuCaoHam |
Số thực |
Real |
|
Là chiều cao thông thủy tầng hầm (nếu có) |
|
Năm hoàn công |
namHoanCong |
Số nguyên |
Interger |
|
Năm hoàn công ghi trên giấy tờ (nếu có) |
|
Kết cấu nhà ở |
ketCau |
Chuỗi ký tự |
CharacterString |
150 |
Là thông tin kết cấu của nhà, thể hiện loại vật liệu xây dựng (gạch, bê tông, gỗ...), các kết cấu chủ yếu là tường, khung, sàn, mái. Ví dụ: “Tường, khung, sàn bằng bê tông cốt thép; mái ngói” |
|
Cấp hạng |
capHang |
Chuỗi ký tự |
CharacterString |
50 |
Xác định và thể hiện theo quy định phân cấp nhà ở của pháp luật về nhà ở, pháp luật về xây dựng |
|
Địa chỉ |
Chi tiết tại nhóm thông tin về địa chỉ |
|
|
|
Là địa chỉ của nhà ở riêng lẻ |
|
Phiên bản |
phienBan |
Số nguyên |
Interger |
|
Là số nguyên lưu trữ thông tin phiên bản của nhà riêng lẻ |
|
Hiệu lực |
hieuLuc |
Lôgic |
Boolean |
|
Là hiệu lực để xác định phiên bản là hiệu lực mới nhất, các phiên bản thấp hơn là không còn hiệu lực vì đã bị thay đổi thông tin |
b) Dữ liệu về hạng mục nhà riêng lẻ
|
Trường thông tin |
Kiểu dữ liệu |
Độ dài trường |
Mô tả |
||
|
Tên trường thông tin |
Ký hiệu trường thông tin |
Tiếng Việt |
Tiếng Anh |
||
|
Mã đối tượng |
hangMucSoNhaRiengLeID |
Chuỗi ký tự |
CharacterString |
|
Là dãy ký tự xác định duy nhất đối tượng trong một bảng dữ liệu, được khởi tạo tự động và sử dụng làm khóa chính trong mô hình dữ liệu quan hệ |
|
Thuộc nhà riêng lẻ |
nhaRiengLeID |
Chuỗi ký tự |
CharacterString |
|
Là khóa ngoại xác định hạng mục thuộc nhà riêng lẻ nào |
|
Diện tích |
dienTich |
Số thực |
Real |
|
Là diện tích của hạng mục nhà riêng lẻ. Đơn vị tính là m2, được làm tròn số đến một chữ số thập phân. |
|
Diện tích |
dienTichSan |
Số thực |
Real |
|
Là diện tích sàn của hạng mục nhà riêng lẻ. Đơn vị tính là m2, được làm tròn số đến một chữ số thập phân |
|
Diện tích xây dựng |
dienTichXayDung |
Số thực |
Real |
|
Là diện tích xây dựng của hạng mục nhà riêng lẻ. Đơn vị tính là m2, được làm tròn số đến một chữ số thập phân |
|
Tên hạng mục nhà |
tenHangMucNha |
Chuỗi ký tự |
CharacterString |
150 |
Là tên của hạng mục nhà riêng lẻ |
|
Chiều cao |
chieuCao |
Số thực |
Real |
|
Là chiều cao thông thủy công trình (nếu có) |
|
Chiều cao tầng hầm |
chieuCaoHam |
Số thực |
Real |
|
Là chiều cao thông thủy tầng hầm (nếu có) |
|
Phiên bản |
phienBanNhaRiengLe |
Số nguyên |
Interger |
|
Là số nguyên lưu trữ thông tin phiên bản của nhà riêng lẻ |
c) Dữ liệu về khu nhà chung cư, nhà hỗn hợp
|
Trường thông tin |
Kiểu dữ liệu |
Độ dài trường |
Mô tả |
||
|
Tên trường thông tin |
Ký hiệu trường thông tin |
Tiếng Việt |
Tiếng Anh |
||
|
Mã đối tượng |
khuChungCuID |
Chuỗi ký tự |
CharacterString |
|
Là dãy ký tự xác định duy nhất đối tượng trong một bảng dữ liệu, được khởi tạo tự động và sử dụng làm khóa chính trong mô hình dữ liệu quan hệ |
|
Mã đơn vị hành chính cấp xã |
maDVHCXa |
Chuỗi ký tự |
CharacterString |
5 |
Là mã số đơn vị hành chính theo quy định của Thủ tướng Chính phủ về việc ban hành bảng danh mục và mã số các đơn vị hành chính Việt Nam. |
|
Tên khu |
tenKhu |
Chuỗi ký tự |
CharacterString |
100 |
Là tên của khu nhà chung cư, nhà hỗn hợp |
|
Diện tích khu |
dienTichKhu |
Số thực |
Real |
|
Là diện tích khu nhà chung cư, nhà hỗn hợp. Đơn vị tính là m2, được làm tròn số đến một chữ số thập phân; |
|
Địa chỉ |
Chi tiết tại nhóm thông tin về địa chỉ |
|
|
|
Là địa chỉ của chung cư |
|
Phiên bản |
phienBan |
Số nguyên |
Interger |
|
Là số nguyên lưu trữ thông tin phiên bản của khu nhà chung cư |
|
Hiệu lực |
hieuLuc |
Lôgic |
Boolean |
|
Là hiệu lực để xác định phiên bản là hiệu lực mới nhất, các phiên bản thấp hơn là không còn hiệu lực vì đã bị thay đổi thông tin |
d) Dữ liệu về nhà chung cư
|
Trường thông tin |
Kiểu dữ liệu |
Độ dài trường |
Mô tả |
||
|
Tên trường thông tin |
Ký hiệu trường thông tin |
Tiếng Việt |
Tiếng Anh |
||
|
Mã đối tượng |
nhaChungCuID |
Chuỗi ký tự |
CharacterString |
|
Là dãy ký tự xác định duy nhất đối tượng trong một bảng dữ liệu, được khởi tạo tự động và sử dụng làm khóa chính trong mô hình dữ liệu quan hệ |
|
Thuộc khu nhà chung cư, nhà hỗn hợp |
khuChungCuID |
Chuỗi ký tự |
CharacterString |
|
Khóa ngoại liên kết tới bảng khu nhà chung cư, nhà hỗn hợp |
|
Tên nhà chung cư |
tenChungCu |
Chuỗi ký tự |
CharacterString |
100 |
Là tên của tòa nhà chung cư, nhà hỗn hợp |
|
Diện tích xây dựng |
dienTichXayDung |
Số thực |
Real |
|
Là diện tích mặt bằng chiếm đất của nhà chung cư tại vị trí tiếp xúc với mặt đất theo mép ngoài tường bao của nhà chung cư. Đơn vị tính là m2, được làm tròn số đến một chữ số thập phân |
|
Diện tích sàn |
dienTichSan |
Số thực |
Real |
|
Là diện tích sàn nhà chung cư. Đơn vị tính là m2, được làm tròn số đến một chữ số thập phân |
|
Tổng số căn hộ, văn phòng, cơ sở dịch vụ - thương mại |
tongSoCan |
Số nguyên |
Integer |
|
Là tổng số căn hộ, văn phòng, cơ sở dịch vụ - thương mại trong nhà chung cư, nhà hỗn hợp |
|
Số tầng |
soTang |
Số nguyên |
Integer |
|
Thể hiện tổng số tầng của tòa nhà kể cả cả tầng hầm |
|
Số tầng hầm |
soTangHam |
Số nguyên |
Integer |
|
Thể hiện tổng số tầng hầm của nhà chung cư |
|
Năm xây dựng |
namXayDung |
Số nguyên |
Integer |
4 |
Là năm xây dựng của chung cư |
|
Chiều cao |
chieuCao |
Số thực |
Real |
|
Là chiều cao thông thủy của tòa nhà (nếu có) |
|
Chiều cao tầng hầm |
chieuCaoHam |
Số thực |
Real |
|
Là chiều cao thông thủy tầng hầm (nếu có) |
|
Năm hoàn thành |
namHoanThanh |
Số nguyên |
Integer |
4 |
Là năm hoàn thành của chung cư, hoàn công |
|
Thời hạn sở hữu |
thoiHanSoHuu |
Chuỗi ký tự |
CharacterString |
30 |
Là thông tin về thời hạn sở hữu của chủ đầu tư. Ví dụ: cho thuê đất 50 năm đến năm 2060 |
|
Cấp hạng nhà chung cư |
capHang |
Chuỗi ký tự |
CharacterString |
50 |
Xác định và thể hiện theo quy định phân cấp nhà chung cư của pháp luật về nhà ở, pháp luật về xây dựng |
|
Địa chỉ |
Chi tiết tại nhóm thông tin về địa chỉ |
|
|
|
Là địa chỉ của chung cư |
|
Phiên bản |
phienBan |
Số nguyên |
Interger |
|
Là số nguyên lưu trữ thông tin phiên bản của nhà chung cư |
|
Hiệu lực |
hieuLuc |
Lôgic |
Boolean |
|
Là hiệu lực để xác định phiên bản là hiệu lực mới nhất, các phiên bản thấp hơn là không còn hiệu lực vì đã bị thay đổi thông tin |
đ) Dữ liệu về căn hộ
|
Trường thông tin |
Kiểu dữ liệu |
Độ dài trường |
Mô tả |
||
|
Tên trường thông tin |
Ký hiệu trường thông tin |
Tiếng Việt |
Tiếng Anh |
||
|
Mã đối tượng |
canHoID |
Chuỗi ký tự |
CharacterString |
|
Là dãy ký tự xác định duy nhất đối tượng trong một bảng dữ liệu, được khởi tạo tự động và sử dụng làm khóa chính trong mô hình dữ liệu quan hệ |
|
Thuộc nhà chung cư |
nhaChungCuID |
Chuỗi ký tự |
CharacterString |
|
Là khóa ngoại xác định căn hộ thuộc chung cư nào |
|
Số hiệu căn hộ |
soHieuCanHo |
Chuỗi ký tự |
CharacterString |
20 |
Là số hiệu căn hộ, văn phòng, cơ sở dịch vụ - thương mại |
|
Tầng số |
tangSo |
Chuỗi ký tự |
CharacterString |
|
Là thông tin thể hiện căn hộ nằm trên tầng bao nhiêu |
|
Chiều cao căn hộ |
chieuCaoCanHo |
Số thực |
Real |
|
Là thông tin thể hiện chiều cao thông thủy của căn hộ (nếu có) |
|
Độ cao căn hộ |
doCaoCanHo |
Số thực |
Real |
|
Là thông tin thể hiện chiều cao tương đối của mặt sàn của tòa nhà đền mặt sàn của căn hộ (nếu có) |
|
Diện tích sàn |
dienTichSan |
Số thực |
Real |
|
Là diện tích sàn của căn hộ theo hợp đồng mua bán căn hộ. Đơn vị tính là m2, được làm tròn số đến một chữ số thập phân. |
|
Phiên bản |
phienBan |
Số nguyên |
Interger |
|
Là số nguyên lưu trữ thông tin phiên bản của căn hộ |
|
Hiệu lực |
hieuLuc |
Lôgic |
Boolean |
|
Là hiệu lực để xác định phiên bản là hiệu lực mới nhất, các phiên bản thấp hơn là không còn hiệu lực vì đã bị thay đổi thông tin |
e) Dữ liệu về hạng mục sở hữu chung ngoài căn hộ
|
Trường thông tin |
Kiểu dữ liệu |
Độ dài trường |
Mô tả |
||
|
Tên trường thông tin |
Ký hiệu trường thông tin |
Tiếng Việt |
Tiếng Anh |
||
|
Mã đối tượng |
hangMucSoHuuChungID |
Chuỗi ký tự |
CharacterString |
|
Là dãy ký tự xác định duy nhất đối tượng trong một bảng dữ liệu, được khởi tạo tự động và sử dụng làm khóa chính trong mô hình dữ liệu quan hệ |
|
Thuộc nhà chung cư |
nhaChungCuID |
Chuỗi ký tự |
CharacterString |
|
Là khóa ngoại xác định căn hộ thuộc nhà chung cư, nhà hỗn hợp nào |
|
Tên hạng mục sở hữu chung ngoài căn hộ |
tenHangMuc |
Chuỗi ký tự |
CharacterString |
50 |
Là tên hạng mục sở hữu chung ngoài căn hộ. Ví dụ: “hành lang chung”; “phòng họp công cộng”; “cầu thang máy” |
|
Diện tích |
dienTich |
Số thực |
Real |
|
Là diện tích của hạng mục sở hữu chung ngoài căn hộ. Đơn vị tính là m2, được làm tròn số đến một chữ số thập phân |
|
Phiên bản |
phienBanNhaChungCu |
Số nguyên |
Interger |
|
Là số nguyên lưu trữ thông tin phiên bản của nhà chung cư |
g) Dữ liệu về công trình xây dựng
|
Trường thông tin |
Kiểu dữ liệu |
Độ dài trường |
Mô tả |
||
|
Tên trường thông tin |
Ký hiệu trường thông tin |
Tiếng Việt |
Tiếng Anh |
||
|
Mã đối tượng |
congTrinhXayDungID |
Chuỗi ký tự |
CharacterString |
|
Là dãy ký tự xác định duy nhất đối tượng trong một bảng dữ liệu, được khởi tạo tự động và sử dụng làm khóa chính trong mô hình dữ liệu quan hệ |
|
Mã đơn vị hành chính cấp xã |
maDVHCXa |
Chuỗi ký tự |
CharacterString |
5 |
Là mã số đơn vị hành chính theo quy định của Thủ tướng Chính phủ về việc ban hành bảng danh mục và mã số các đơn vị hành chính Việt Nam |
|
Tên công trình |
tenCongTrinh |
Chuỗi ký tự |
CharacterString |
255 |
Là tên của công trình xây dựng |
|
Diện tích xây dựng |
dienTichXayDung |
Số thực |
Real |
|
Là tổng diện tích mặt bằng chiếm đất của công trình xây dựng tại vị trí tiếp xúc với mặt đất theo mép ngoài tường bao của công trình xây dựng. Đơn vị tính là m2, được làm tròn số đến một chữ số thập phân; |
|
Diện tích sàn |
dienTichSan |
Số thực |
Real |
|
Là diện tích sàn mà chủ đầu tư giữ lại sử dụng và diện tích các hạng mục mà chủ đầu tư có quyền sử dụng chung với các chủ căn hộ. Đơn vị tính là m2, được làm tròn số đến một chữ số thập phân. |
|
Số tầng |
soTang |
Số nguyên |
Integer |
|
Thể hiện tổng số tầng của công trình xây dựng |
|
Số tầng hầm |
soTangHam |
Số nguyên |
Integer |
|
Thể hiện tổng số tầng hầm của công trình xây dựng |
|
Năm xây dựng |
namXayDung |
Số nguyên |
Integer |
4 |
Là năm xây dựng |
|
Chiều cao |
chieuCao |
Số thực |
Real |
|
Là chiều cao thông thủy (nếu có) |
|
Chiều cao tầng hầm |
chieuCaoHam |
Số thực |
Real |
|
Là chiều cao thông thủy tầng hầm (nếu có) |
|
Năm hoàn thành |
namHoanThanh |
Số nguyên |
Integer |
4 |
Là năm hoàn thành, hoàn công |
|
Thời hạn sở hữu |
thoiHanSoHuu |
Chuỗi ký tự |
CharacterString |
30 |
Là thông tin về thời hạn sở hữu của chủ đầu tư. Ví dụ: cho thuê đất 50 năm đến năm 2060 |
|
Cấp hạng công trình xây dựng |
capHang |
Chuỗi ký tự |
CharacterString |
50 |
Xác định và thể hiện theo quy định phân cấp nhà ở của pháp luật về nhà ở, pháp luật về xây dựng |
|
Địa chỉ |
Chi tiết tại nhóm thông tin về địa chỉ |
|
|
|
Là địa chỉ của công trình xây dựng |
|
Phiên bản |
phienBan |
Số nguyên |
Interger |
|
Là số nguyên lưu trữ thông tin phiên bản của công trình xây dựng |
|
Hiệu lực |
hieuLuc |
Lôgic |
Boolean |
|
Là hiệu lực để xác định phiên bản là hiệu lực mới nhất, các phiên bản thấp hơn là không còn hiệu lực vì đã bị thay đổi thông tin |
h) Dữ liệu về công trình ngầm
|
Trường thông tin |
Kiểu dữ liệu |
Độ dài trường |
Mô tả |
||
|
Tên trường thông tin |
Ký hiệu trường thông tin |
Tiếng Việt |
Tiếng Anh |
||
|
Mã đối tượng |
congTrinhXayDungID |
Chuỗi ký tự |
CharacterString |
|
Là dãy ký tự xác định duy nhất đối tượng trong một bảng dữ liệu, được khởi tạo tự động và sử dụng làm khóa chính trong mô hình dữ liệu quan hệ |
|
Mã đơn vị hành chính cấp xã |
maDVHCXa |
Chuỗi ký tự |
CharacterString |
5 |
Là mã số đơn vị hành chính theo quy định của Thủ tướng Chính phủ về việc ban hành bảng danh mục và mã số các đơn vị hành chính Việt Nam |
|
Tên công trình ngầm |
tenCongTrinh |
Chuỗi ký tự |
CharacterString |
255 |
Là tên của công trình ngầm |
|
Loại công trình |
loaiCongTrinhNgam |
Chuỗi ký tự |
CharacterString |
|
Là loại công trình ngầm theo quy định pháp luật về công trình ngầm |
|
Diện tích công trình |
dienTichCongTrinh |
Số thực |
Real |
|
Là diện tích công trình ngầm (trừ công trình ngầm theo tuyến) |
|
Độ sâu tối đa |
doSauToiDa |
Số thực |
Real |
|
Là độ sâu tối đa được tính từ mặt đất |
|
Vị trí đấu nối công trình |
viTriDauNoi |
Chuỗi ký tự |
CharacterString |
100 |
Là vị trí đấu nối công trình |
|
Năm xây dựng |
namXayDung |
Số nguyên |
Integer |
4 |
Là năm xây dựng |
|
Năm hoàn thành |
namHoanThanh |
Số nguyên |
Integer |
4 |
Là năm hoàn thành |
|
Thời hạn sở hữu |
thoiHanSoHuu |
Chuỗi ký tự |
CharacterString |
50 |
Là thông tin về thời hạn sở hữu của chủ đầu tư. Ví dụ: cho thuê đất 50 năm đến năm 2060 |
|
Địa chỉ |
Chi tiết tại nhóm thông tin về địa chỉ |
|
|
|
Là địa chỉ của công trình ngầm |
|
Phiên bản |
phienBan |
Số nguyên |
Interger |
|
Là số nguyên lưu trữ thông tin phiên bản của công trình ngầm |
|
Hiệu lực |
hieuLuc |
Lôgic |
Boolean |
|
Là hiệu lực để xác định phiên bản là hiệu lực mới nhất, các phiên bản thấp hơn là không còn hiệu lực vì đã bị thay đổi thông tin |
i) Dữ liệu về hạng mục của công trình xây dựng
|
Trường thông tin |
Kiểu dữ liệu |
Độ dài trường |
Mô tả |
||
|
Tên trường thông tin |
Ký hiệu trường thông tin |
Tiếng Việt |
Tiếng Anh |
||
|
Mã đối tượng |
hangMucCongTrinhID |
Chuỗi ký tự |
CharacterString |
|
Là dãy ký tự xác định duy nhất đối tượng trong một bảng dữ liệu, được khởi tạo tự động và sử dụng làm khóa chính trong mô hình dữ liệu quan hệ |
|
Thuộc công trình xây dựng |
congTrinhXayDungID |
Chuỗi ký tự |
CharacterString |
|
Là khóa ngoại thể hiện hạng mục của công trình xây dựng nào. |
|
Tên hạng mục |
tenHangMuc |
Chuỗi ký tự |
CharacterString |
255 |
Là tên của hạng mục công trình |
|
Công năng |
congNang |
Chuỗi ký tự |
CharacterString |
30 |
Là công năng của hạng mục |
|
Diện tích xây dựng |
dienTichXayDung |
Số thực |
Real |
|
Là tổng diện tích mặt bằng chiếm đất của công trình xây dựng tại vị trí tiếp xúc với mặt đất theo mép ngoài tường bao của công trình xây dựng. Đơn vị tính là m2, được làm tròn số đến một chữ số thập phân |
|
Diện tích sàn |
dienTichSan |
Số thực |
Real |
|
Là diện tích sàn của hạng mục công trình. Đơn vị tính là m2, được làm tròn số đến một chữ số thập phân |
|
Số tầng |
soTang |
Số nguyên |
Integer |
|
Thể hiện tổng số tầng của công trình xây dựng |
|
Số tầng hầm |
soTangHam |
Số nguyên |
Integer |
|
Thể hiện tổng số tầng hầm của công trình xây dựng |
|
Chiều cao |
chieuCao |
Số thực |
Real |
|
Là chiều cao thông thủy (nếu có) |
|
Chiều cao tầng hầm |
chieuCaoHam |
Số thực |
Real |
|
Là chiều cao thông thủy tầng hầm (nếu có) |
|
Kết cấu hạng mục công trình |
ketCau |
Chuỗi ký tự |
CharacterString |
255 |
Thể hiện loại vật liệu xây dựng công trình. Ví dụ: tường gạch, bê tông, khung sàn cốt thép, mái tôn. |
|
Năm xây dựng |
namXayDung |
Số nguyên |
Integer |
4 |
Là năm xây dựng |
|
Năm hoàn thành |
namHoanThanh |
Số nguyên |
Integer |
4 |
Là năm hoàn thành, hoàn công |
|
Thời hạn sở hữu |
thoiHanSoHuu |
Chuỗi ký tự |
CharacterString |
30 |
Là thông tin về thời hạn sở hữu của chủ đầu tư. Ví dụ: cho thuê đất 50 năm đến năm 2060 |
|
Cấp hạng công trình xây dựng |
capHang |
Chuỗi ký tự |
CharacterString |
50 |
Xác định và thể hiện theo quy định phân cấp công trình xây dựng của pháp luật về nhà ở, pháp luật về xây dựng |
|
Địa chỉ chi tiết |
diaChiChiTiet |
Chuỗi ký tự |
CharacterString |
255 |
Là địa chỉ chi tiết (nếu có) của hạng mục nằm trong công trình xây dựng |
|
Phiên bản |
phienBanCongTrinhXayDung |
Số nguyên |
Interger |
|
Là số nguyên lưu trữ thông tin phiên bản của công trình xây dựng |
k) Dữ liệu về rừng sản xuất là rừng trồng
|
Trường thông tin |
Kiểu dữ liệu |
Độ dài trường |
Mô tả |
||
|
Tên trường thông tin |
Ký hiệu trường thông tin |
Tiếng Việt |
Tiếng Anh |
||
|
Mã đối tượng |
rungTrongID |
Chuỗi ký tự |
CharacterString |
|
Là dãy ký tự xác định duy nhất đối tượng trong một bảng dữ liệu, được khởi tạo tự động và sử dụng làm khóa chính trong mô hình dữ liệu quan hệ |
|
Tên rừng |
tenRung |
Chuỗi ký tự |
CharacterString |
255 |
Là tên của rừng sản xuất là rừng trồng |
|
Loại cây rừng chủ yếu |
loaiCayRung |
Chuỗi ký tự |
CharacterString |
255 |
Là trường thông tin thể hiện các loại cây rừng được trồng chủ yếu |
|
Diện tích có rừng |
dienTich |
Số thực |
Real |
|
Là diện tích có rừng |
|
Địa chỉ |
Chi tiết tại nhóm thông tin về địa chỉ |
|
|
|
Là địa chỉ của rừng sản xuất |
|
Phiên bản |
phienBan |
Số nguyên |
Interger |
|
Là số nguyên lưu trữ thông tin phiên bản của rừng trồng |
|
Hiệu lực |
hieuLuc |
Lôgic |
Boolean |
|
Là hiệu lực để xác định phiên bản là hiệu lực mới nhất, các phiên bản thấp hơn là không còn hiệu lực vì đã bị thay đổi thông tin |
Ghi chú: bảng dữ liệu này không được áp dụng sau ngày 01/8/ 2024
l) Dữ liệu về cây lâu năm
|
Trường thông tin |
Kiểu dữ liệu |
Độ dài trường |
Mô tả |
||
|
Tên trường thông tin |
Ký hiệu trường thông tin |
Tiếng Việt |
Tiếng Anh |
||
|
Mã đối tượng |
cayLauNamID |
Chuỗi ký tự |
CharacterString |
|
Là dãy ký tự xác định duy nhất đối tượng trong một bảng dữ liệu, được khởi tạo tự động và sử dụng làm khóa chính trong mô hình dữ liệu quan hệ |
|
Tên cây lâu năm |
tenCayLauNam |
Chuỗi ký tự |
CharacterString |
255 |
Là tên của cây lâu năm (nếu có) |
|
Loại cây trồng |
loaiCayTrong |
Chuỗi ký tự |
CharacterString |
255 |
Là trường thông tin thể hiện các loại cây lâu năm được trồng chủ yếu |
|
Diện tích |
dienTich |
Số thực |
Real |
|
Là diện tích trồng cây lâu năm |
|
Địa chỉ |
Chi tiết tại nhóm thông tin về địa chỉ |
|
|
|
Là địa chỉ của khu vực trồng cây lâu năm |
|
Phiên bản |
phienBan |
Số nguyên |
Interger |
|
Là số nguyên lưu trữ thông tin phiên bản của cây lâu năm |
|
Hiệu lực |
hieuLuc |
Lôgic |
Boolean |
|
Là hiệu lực để xác định phiên bản là hiệu lực mới nhất, các phiên bản thấp hơn là không còn hiệu lực vì đã bị thay đổi thông tin |
|
Ghi chú: bảng dữ liệu này không được áp dụng sau ngày 01/8/2024 |
|||||
3.1.4. Nhóm dữ liệu về quyền quản lý, quyền sử dụng đất và quyền sở hữu tài sản gắn liền với đất
a) Dữ liệu về quyền sử dụng đất
|
Trường thông tin |
Kiểu dữ liệu |
Độ dài trường |
Mô tả |
||
|
Tên trường thông tin |
Ký hiệu trường thông tin |
Tiếng Việt |
Tiếng Anh |
||
|
Mã đối tượng |
quyenSuDungID |
Chuỗi ký tự |
CharacterString |
|
Là dãy ký tự xác định duy nhất đối tượng trong một bảng dữ liệu, được khởi tạo tự động và sử dụng làm khóa chính trong mô hình dữ liệu quan hệ |
|
Nhóm dữ liệu về người |
Chi tiết tại nhóm thông tin dữ liệu về người |
|
|
|
|
|
Nhóm dữ liệu về thửa đất hoặc đối tượng địa lý hình tuyến |
Chi tiết tại nhóm thông tin dữ liệu về thửa đất |
|
|
|
|
|
Mục đích sử dụng |
Chi tiết tại nhóm thông tin về mục đích sử dụng |
|
|
|
|
|
Nghĩa vụ tài chính |
Chi tiết tại nhóm thông tin về nghĩa vụ tài chính |
|
|
|
|
|
Hạn chế quyền sử dụng |
Chi tiết tại nhóm thông tin về hạn chế quyền |
|
|
|
|
|
Giấy chứng nhận |
Chi tiết tại nhóm thông tin về giấy chứng nhận |
|
|
|
|
b) Dữ liệu về quyền quản lý đất
|
Trường thông tin |
Kiểu dữ liệu |
Độ dài trường |
Mô tả |
||
|
Tên trường thông tin |
Ký hiệu trường thông tin |
Tiếng Việt |
Tiếng Anh |
||
|
Mã đối tượng |
quyenQuanLyID |
Chuỗi ký tự |
CharacterString |
|
Là dãy ký tự xác định duy nhất đối tượng trong một bảng dữ liệu, được khởi tạo tự động và sử dụng làm khóa chính trong mô hình dữ liệu quan hệ |
|
Nhóm dữ liệu về người |
Chi tiết tại nhóm thông tin dữ liệu về người |
|
|
|
Là thông tin về người được giao quản lý đất |
|
Nhóm dữ liệu về thửa đất hoặc đối tượng địa lý hình tuyến |
Chi tiết tại nhóm thông tin dữ liệu về thửa đất |
|
|
|
|
|
Mục đích sử dụng |
Chi tiết tại nhóm thông tin về mục đích sử dụng |
|
|
|
|
c) Dữ liệu về quyền sở hữu tài sản gắn liền với đất
|
Trường thông tin |
Kiểu dữ liệu |
Độ dài trường |
Mô tả |
||
|
Tên trường thông tin |
Ký hiệu trường thông tin |
Tiếng Việt |
Tiếng Anh |
||
|
Mã đối tượng |
quyenSoHuuID |
ID |
ID |
|
Là dãy ký tự xác định duy nhất đối tượng trong một bảng dữ liệu, được khởi tạo tự động và sử dụng làm khóa chính trong mô hình dữ liệu quan hệ |
|
Nhóm dữ liệu về người |
Chi tiết tại nhóm thông tin dữ liệu về người |
|
|
|
|
|
Nhóm dữ liệu về tài sản gắn liền với đất |
Chi tiết tại nhóm thông tin dữ liệu về tài sản gắn liền với đất |
|
|
|
|
|
Nghĩa vụ tài chính |
Chi tiết tại nhóm thông tin về nghĩa vụ tài chính |
|
|
|
|
|
Hạn chế quyền sở hữu |
Chi tiết tại nhóm thông tin về hạn chế quyền |
|
|
|
|
|
Giấy chứng nhận |
Chi tiết tại nhóm thông tin về giấy chứng nhận |
|
|
|
|
d) Dữ liệu về đăng ký chung/riêng đất
|
Trường thông tin |
Kiểu dữ liệu |
Độ dài trường |
Mô tả |
||
|
Tên trường thông tin |
Ký hiệu trường thông tin |
Tiếng Việt |
Tiếng Anh |
||
|
Mã đối tượng |
dangKyChungRiengDatID |
Chuỗi ký tự |
CharacterString |
|
Là dãy ký tự xác định duy nhất đối tượng trong một bảng dữ liệu, được khởi tạo tự động và sử dụng làm khóa chính trong mô hình dữ liệu quan hệ |
|
Nhóm dữ liệu về người |
Chi tiết tại nhóm thông tin dữ liệu về người |
|
|
|
|
|
Nhóm dữ liệu về thửa đất hoặc đối tượng địa lý hình tuyến |
Chi tiết tại nhóm thông tin dữ liệu về thửa đất |
|
|
|
|
|
Mục đích sử dụng |
Chi tiết tại nhóm thông tin về mục đích sử dụng |
|
|
|
|
|
Sử dụng chung |
suDungChung |
Lôgic |
Boolean |
|
Là sử dụng chung (chung/riêng: true/false) |
|
Diện tích |
dienTich |
Số thực |
Real |
|
Là diện tích sử dụng chung/riêng |
đ) Dữ liệu về đăng ký chung/riêng tài sản gắn liền với đất
|
Trường thông tin |
Kiểu dữ liệu |
Độ dài trường |
Mô tả |
||
|
Tên trường thông tin |
Ký hiệu trường thông tin |
Tiếng Việt |
Tiếng Anh |
||
|
Mã đối tượng |
dangKyChungRiengTaiSanID |
Chuỗi ký tự |
CharacterString |
|
Là dãy ký tự xác định duy nhất đối tượng trong một bảng dữ liệu, được khởi tạo tự động và sử dụng làm khóa chính trong mô hình dữ liệu quan hệ |
|
Nhóm dữ liệu về người |
Chi tiết tại nhóm thông tin dữ liệu về người |
|
|
|
|
|
Nhóm dữ liệu về tài sản gắn liền với đất |
Chi tiết tại nhóm thông tin dữ liệu về tài sản gắn liền với đất |
|
|
|
|
|
Sử dụng chung |
suDungChung |
Lôgic |
Boolean |
|
Là sử dụng chung (chung/riêng: true/false) |
|
Diện tích |
dienTich |
Số thực |
Real |
|
Là diện tích sử dụng chung/riêng |
e) Dữ liệu về nghĩa vụ tài chính
|
Trường thông tin |
Kiểu dữ liệu |
Độ dài trường |
Mô tả |
||
|
Tên trường thông tin |
Ký hiệu trường thông tin |
Tiếng Việt |
Tiếng Anh |
||
|
Mã đối tượng |
nghiaVuTai ChinhID |
Chuỗi ký tự |
CharacterString |
|
Là dãy ký tự xác định duy nhất đối tượng trong một bảng dữ liệu, được khởi tạo tự động và sử dụng làm khóa chính trong mô hình dữ liệu quan hệ |
|
Loại nghĩa vụ tài chính |
loaiNghiaVuTaiChinh |
Chuỗi ký tự |
CharacterString |
30 |
Là loại nghĩa vụ tài chính (tiền sử dụng đất, tiền thuê đất, thuế sử dụng đất, thuế chuyển quyền, lệ phí trước bạ) |
|
Tổng số tiền |
tongSoTien |
Số nguyên |
Integer |
|
Là tổng số tiền người sử dụng hoặc sở hữu phải thực hiện nghĩa vụ tài chính. Đơn vị tính là đồng Việt Nam |
|
Tổng số tiền miễn giảm |
tongSoTienMienGiam |
Số nguyên |
Integer |
|
Là tổng số tiền người sử dụng hoặc sở hữu được miễn giảm thực hiện nghĩa vụ tài chính. Đơn vị tính là đồng Việt Nam |
|
Tổng số tiền nợ |
tongSoTienNo |
Số nguyên |
Integer |
|
Là tổng số tiền người sử dụng hoặc sở hữu được miễn giảm thực hiện nghĩa vụ tài chính. Đơn vị tính là đồng Việt Nam |
|
Ngày bắt đầu tính nghĩa vụ tài chính |
ngayBatDau |
Ngày tháng |
Date |
|
Là ngày bắt đầu tính nghĩa vụ tài chính |
|
Đã hoàn thành nghĩa vụ tại chính |
hoanThanh |
Lôgíc |
Boolean |
|
Là trạng thái thực hiện nghĩa vụ tài chính. Giá trị 1 là đã hoàn thành Giá trị 0 là chưa hoàn thành |
|
Không phải nộp nghĩa vụ tài chính |
khongPhaiNop |
Lôgíc |
Boolean |
|
Là trạng thái thực hiện nghĩa vụ tài chính. Giá trị 1 là không phải nộp Giá trị 0 là phải nộp |
|
Miễn giảm nghĩa vụ tài chính |
Chi tiết tại nhóm thông tin về miễn giảm nghĩa vụ tài chính |
|
|
|
|
|
Nợ nghĩa vụ tài chính |
Chi tiết tại nhóm thông tin về nợ nghĩa vụ tài chính |
|
|
|
|
g) Dữ liệu về miễn giảm nghĩa vụ tài chính
|
Trường thông tin |
Kiểu dữ liệu |
Độ dài trường |
Mô tả |
||
|
Tên trường thông tin |
Ký hiệu trường thông tin |
Tiếng Việt |
Tiếng Anh |
||
|
Mã đối tượng |
mienGiamNghiaVuTaiChinhlD |
Chuỗi ký tự |
CharacterString |
|
Là dãy ký tự xác định duy nhất đối tượng trong một bảng dữ liệu, được khởi tạo tự động và sử dụng làm khóa chính trong mô hình dữ liệu quan hệ |
|
Nghĩa vụ tài chính |
nghiaVuTaiChinhlD |
Chuỗi ký tự |
CharacterString |
|
Là khóa ngoại liên kết tới dữ liệu nghĩa vụ tài chính |
|
Loại chế độ miễn giảm |
loaiCheDoMienGiamID |
Số nguyên |
Integer |
|
Là loại chế độ miễn giảm |
|
Số tiền miễn giảm |
soTienMienGiam |
Số nguyên |
Integer |
|
Là số tiền người sử dụng hoặc sở hữu được miễn giảm thực hiện nghĩa vụ tài chính theo từng loại hoặc từng mục đích sử dụng. Đơn vị tính là đồng Việt Nam |
|
Số văn bản miễn giảm |
soQuyetDinhMienGiam |
Chuỗi ký tự |
CharacterString |
15 |
Là số quyết định miễn giảm nghĩa vụ tài chính (nếu có). Chỉ áp dụng thuộc tính này đối với trường hợp tiền thuê đất và tiền sử dụng đất. |
|
Ngày ban hành văn bản miễn giảm |
ngayRaQuyetDinhMienGiam |
Ngày tháng |
Date |
|
Là ngày ra quyết định miễn giảm nghĩa vụ tài chính (nếu có). Chỉ áp dụng thuộc tính này đối với trường hợp tiền thuê đất và tiền sử dụng đất. |
|
Cơ quan ban hành văn bản miễn giảm |
coQuanRaQuyetDinhMienGiam |
Chuỗi ký tự |
CharacterString |
255 |
Là cơ quan ban hành quyết định miễn giảm nghĩa vụ tài chính (nếu có). Chỉ áp dụng thuộc tính này đối với trường hợp tiền thuê đất và tiền sử dụng đất. |
h) Dữ liệu về nợ nghĩa vụ tài chính
|
Trường thông tin |
Kiểu dữ liệu |
Độ dài trường |
Mô tả |
||
|
Tên trường thông tin |
Ký hiệu trường thông tin |
Tiếng Việt |
Tiếng Anh |
||
|
Mã đối tượng |
noNghiaVuTaiChinhID |
Chuỗi ký tự |
CharacterString |
|
Là dãy ký tự xác định duy nhất đối tượng trong một bảng dữ liệu, được khởi tạo tự động và sử dụng làm khóa chính trong mô hình dữ liệu quan hệ |
|
Nghĩa vụ tài chính |
nghiaVuTai ChinhID |
Chuỗi ký tự |
CharacterString |
|
Là khóa ngoại liên kết tới dữ liệu nghĩa vụ tài chính |
|
Loại chế độ nợ nghĩa vụ tài chính |
loaiCheDoMienGiamID |
Số nguyên |
Integer |
30 |
Là loại chế độ nợ nghĩa vụ tài chính |
|
Số tiền nợ |
soTienNo |
Số nguyên |
Integer |
|
Là số tiền người sử dụng hoặc sở hữu được nợ nghĩa vụ tài chính theo từng loại hoặc từng mục đích sử dụng. Đơn vị tính là đồng Việt Nam |
|
Số quyết định cho phép nợ nghĩa vụ tài chính |
soQuyetDinhNo |
Chuỗi ký tự |
CharacterString |
15 |
Là số quyết định cho phép nợ nghĩa vụ tài chính (nếu có). Chỉ áp dụng thuộc tính này đối với trường hợp tiền thuê đất và tiền sử dụng đất |
|
Ngày ra quyết định nợ nghĩa vụ tài chính |
ngayRaQuyetDinhNo |
Ngày tháng |
Date |
|
Là ngày ra quyết định cho phép nợ nghĩa vụ tài chính (nếu có). Chỉ áp dụng thuộc tính này đối với trường hợp tiền thuê đất và tiền sử dụng đất |
|
Cơ quan ra quyết định nợ nghĩa vụ tài chính |
coQuanRaQuyetDinhNo |
Chuỗi ký tự |
CharacterString |
150 |
Là cơ quan ban hành quyết định cho phép nợ nghĩa vụ tài chính (nếu có). Chỉ áp dụng thuộc tính này đối với trường hợp tiền thuê đất và tiền sử dụng đất |
i) Dữ liệu về hạn chế quyền
|
Trường thông tin |
Kiểu dữ liệu |
Độ dài trường |
Mô tả |
||
|
Tên trường thông tin |
Ký hiệu trường thông tin |
Tiếng Việt |
Tiếng Anh |
||
|
Mã đối tượng |
hanCheID |
Chuỗi ký tự |
CharacterString |
|
Là dãy ký tự xác định duy nhất đối tượng trong một bảng dữ liệu, được khởi tạo tự động và sử dụng làm khóa chính trong mô hình dữ liệu quan hệ |
|
Loại hạn chế |
loaiHanChe |
Số nguyên |
Integer |
|
Là loại hạn chế: Giá trị 1: quyền sử dụng Giá trị 2: quyền sở hữu Giá trị 3: có cả quyền sử dụng thửa đất và quyền sở hữu tài sản gắn liền với đất Giá trị 4: quyền quản lý |
|
Diện tích hạn chế |
dienTich |
Số thực |
Real |
|
Là phần diện tích thửa đất hoặc diện tích tài sản gắn liền với đất bị hạn chế quyền sử dụng. Đơn vị đo là m2 |
|
Nội dung hạn chế |
noiDungHanChe |
Chuỗi ký tự |
CharacterString |
150 |
Là thông tin về hạn chế quyền. Ví dụ các trường hợp: thửa đất hoặc một phần thửa đất thuộc quy hoạch sử dụng đất mà phải thu hồi, được cơ quan có thẩm quyền phê duyệt và công bố nhưng chưa có quyết định thu hồi; thửa đất hoặc một phần thửa đất thuộc hành lang bảo vệ an toàn công trình; có quy định hạn chế diện tích xây dựng đối với thửa đất; không được phép giao dịch do có tranh chấp; không được giao dịch theo quyết định của Toà án. |
|
Hạn chế một phần |
hanCheMotPhan |
Lô gíc |
Boolean |
|
Giá trị 1: là hạn chế một phần thửa đất hoặc tài sản gắn liền với đất Giá trị 0: là hạn chế toàn bộ thửa đất hoặc tài sản gắn liền với đất |
|
Số văn bản pháp lý |
soVanBan |
Chuỗi ký tự |
CharacterString |
15 |
Là số văn bản làm căn cứ cho hạn chế quyền |
|
Ngày ban hành |
ngayBanHanh |
Ngày tháng |
Date |
|
Là ngày ban hành văn bản |
|
Cơ quan ban hành |
coQuanBanHanh |
Chuỗi ký tự |
CharacterString |
150 |
Là cơ quan ban hành văn bản |
|
Liên kết đến file quét |
linkfile |
Chuỗi ký tự |
CharacterString |
|
Là đường dẫn đến file bản quét điện tử của văn bản làm căn cứ cho hạn chế |
k) Dữ liệu về giấy chứng nhận
|
Trường thông tin |
Kiểu dữ liệu |
Độ dài trường |
Mô tả |
||
|
Tên trường thông tin |
Ký hiệu trường thông tin |
Tiếng Việt |
Tiếng Anh |
||
|
Mã đối tượng |
giayChungNhanID |
Chuỗi ký tự |
CharacterString |
|
Là dãy ký tự xác định duy nhất đối tượng trong một bảng dữ liệu, được khởi tạo tự động và sử dụng làm khóa chính trong mô hình dữ liệu quan hệ |
|
Số vào sổ |
soVaoSo |
Chuỗi ký tự |
CharacterString |
10 |
Là số vào sổ cấp giấy chứng nhận quyền sử dụng đất, quyền sở hữu nhà ở và tài sản khác gắn liền với đất. |
|
Số phát hành |
soPhatHanh |
Chuỗi ký tự |
CharacterString |
10 |
Là số phát hành giấy chứng nhận quyền sử dụng đất, quyền sở hữu nhà ở và tài sản khác gắn liền với đất |
|
Mã giấy chứng nhận |
MaGiayChungNhan |
Chuỗi ký tự |
CharacterString |
|
Là Mã giấy chứng nhận theo quy dịnh của Thông tư về Hồ sơ địa chính và Giấy chứng nhận quyền sử dụng đất, quyền sở hữu tài sản gắn liền đất của Bộ Tài nguyên và Môi trường |
|
Mã vạch |
maVach |
Chuỗi ký tự |
CharacterString |
15 |
Là dãy số dạng MX.MN.ST trong đó: + MX là mã đơn vị hành chính cấp xã Trường hợp thẩm quyền cấp tỉnh thì ghi thêm mã đơn vị hành chính cấp tỉnh trước mã đơn vị hành chính cấp xã + MN là mã của năm cấp Giấy chứng nhận (gồm hai chữ số sau cùng của năm ký cấp Giấy chứng nhận), + ST là số thứ tự lưu trữ của hồ sơ thủ tục đăng ký đất đai tương ứng với Giấy chứng nhận được cấp lần đầu theo quy định về hồ sơ địa chính của Bộ Tài nguyên và Môi trường |
|
Ngày cấp |
ngayCap |
Ngày tháng |
Date |
|
Là ngày cấp giấy chứng nhận |
|
Liên kết đến file quét |
linkfile |
Chuỗi ký tự |
CharacterString |
|
Là đường dẫn đến file bản quét điện tử của văn bản. |
|
Là người đại diện theo pháp luật |
Chi tiết tại nhóm thông tin về cá nhân |
|
|
|
Là người đại diện theo pháp luật đến nhận Giấy chứng nhận |
Ghi chú: Trường thông tin Mã vạch được thu nhận đối với các giấy chứng nhận có in thông tin mã vạch.
l) Dữ liệu QR về Giấy chứng nhận
|
Trường thông tin |
Kiểu dữ liệu |
Độ dài trường |
Mô tả |
||
|
Tên trường thông tin |
Ký hiệu trường thông tin |
Tiếng Việt |
Tiếng Anh |
||
|
Mã đối tượng |
qrID |
Chuỗi ký tự |
CharacterString |
|
Là dãy ký tự xác định duy nhất đối tượng trong một bảng dữ liệu, được khởi tạo tự động và sử dụng làm khóa chính trong mô hình dữ liệu quan hệ |
|
Mã đối tượng giấy chứng nhận |
giayChungNhanID |
Chuỗi ký tự |
CharacterString |
|
Là liên kết đến thông tin giấy chứng nhận |
|
Mã QR |
maQR |
Chuỗi ký tự |
CharacterString |
200 |
Là chuỗi ký tự gồm các thành phần trong ghi chú |
|
Mã QR mã hóa |
maHoaQR |
Chuỗi ký tự |
CharacterString |
|
Là chuỗi ký tự được mã hóa của Mã QR theo phương pháp mã hóa 1 chiều (hash) |
|
Đường dẫn file QR |
urlQR |
Chuỗi ký tự |
CharacterString |
|
Là đường dẫn địa chỉ lưu trữ nội dung phản hồi QR ví dụ: Https://VPDK.SoTNMT.DaNang.gov.vn/.../ [Mã QR mã hóa].pdf |
|
Phiên bản đặc tả mã QR |
phienBangDacTa |
Dạng số |
Interger |
|
Là phiên bản đặc tả của QR |
|
Mã hình QR |
maHinhQR |
Dạng nhị phân |
Binary |
|
Mã hình QR được khởi tạo từ trường dữ liệu đường dẫn file QR |
|
Nội dung QR |
noiDungQR |
Dạng nhị phân |
Binary |
|
Là dữ liệu của nội dung QR |
|
Ghi chú:. Mã QR Là chuỗi ký tự gồm các thành phần: 1.Thời gian khởi tạo QR: Là thời điểm tạo mã hình QR (định dạng dd-mm-yyyy-hh-mm-ss) 2. Đơn vị khởi tạo QR (đơn vị in GCN): Là mã định danh điện tử đơn vị in Giấy chứng nhận 3. Phần mềm in QR: Là tên phần mềm tạo mã QR và in Giấy chứng nhận 4. Mã hồ sơ thủ tục hành chính: Là mã hồ sơ thủ tục hành chính theo quy định 5. Số seri: Là số phát hành phôi Giấy chứng nhận quyền sử dụng đất, quyền sở hữu tài sản gắn liền với đất. 6. Mã Giấy chứng nhận: Là mã Giấy chứng nhận theo quy dịnh của Thông tư về Hồ sơ địa chính và Giấy chứng nhận quyền sử dụng đất, quyền sở hữu tài sản gắn liền đất của Bộ Tài nguyên và Môi trường 7. Thời gian chỉnh sửa file PDF: La thời điểm chỉnh sửa file PDF chứa nội dung QR (định dạng dd-mm-yyyy-hh-mm-ss) 8. Mã bảo mật: Là mã bảo mật theo định dạng đã được mã hóa riêng gồm 9 ký tự. |
|||||
m) Dữ liệu về nội dung thay đổi giấy chứng nhận
|
Trường thông tin |
Kiểu dữ liệu |
Độ dài trường |
Mô tả |
||
|
Tên trường thông tin |
Ký hiệu trường thông tin |
Tiếng Việt |
Tiếng Anh |
||
|
Mã đối tượng |
noiDungThayDoilD |
Chuỗi ký tự |
CharacterString |
|
Là dãy ký tự xác định duy nhất đối tượng trong một bảng dữ liệu, được khởi tạo tự động và sử dụng làm khóa chính trong mô hình dữ liệu quan hệ |
|
Giấy chứng nhận |
giayChungNhanlD |
Chuỗi ký tự |
CharacterString |
|
Là khóa liên kết với thông tin giấy chứng nhận |
|
Phiên bản giấy chứng nhận |
phienBanGiayChungNhan |
Số nguyên |
Interger |
|
Là số nguyên lưu trữ thông tin phiên bản của giấy chứng nhận |
|
Cơ quan xác nhận |
coQuanXacNhan |
Chuỗi ký tự |
CharacterString |
150 |
Là tên cơ quan xác nhận nội dung thay đổi |
|
Ngày xác nhận |
ngayXacNhan |
Ngày tháng |
Date |
10 |
Là ngày cơ quan xác nhận xác nhận thay đổi |
|
Nội dung thay đổi |
noiDungThayDoi |
Chuỗi ký tự |
CharacterString |
300 |
Nội dung thay đổi của giấy chứng nhận |
|
Trang in xác nhận |
trangBoSungGiayChungNhan |
Số nguyên |
Interger |
|
Là thông tin trang in xác nhận |
3.1.5. Nhóm dữ liệu tình trạng pháp lý về quyền quản lý, quyền sử dụng đất và quyền sở hữu tài sản gắn liền với đất
|
Trường thông tin |
Kiểu dữ liệu |
Độ dài trường |
Mô tả |
||
|
Tên trường thông tin |
Ký hiệu trường thông tin |
Tiếng Việt |
Tiếng Anh |
||
|
Mã đối tượng |
tinhHinhDangKyID |
Chuỗi ký tự |
CharacterString |
|
Là dãy ký tự xác định duy nhất đối tượng trong một bảng dữ liệu, được khởi tạo tự động và sử dụng làm khóa chính trong mô hình dữ liệu quan hệ |
|
Ngày tiếp nhận |
ngayTiepNhan |
Ngày tháng |
Date |
10 |
Là ngày tiếp nhận hồ sơ hợp lệ |
|
Thời điểm đăng ký vào sổ địa chính |
thoiDiemDangKy |
Ngày tháng |
Date |
10 |
Là thời điểm đăng ký vào sổ địa chính |
|
Số thứ tự hồ sơ |
soThuTu |
Số nguyên |
Integer |
|
Là số thứ tự hồ sơ theo quy định của Hồ sơ địa chính |
|
Người ủy quyền thực hiện đăng ký |
Chi tiết tại nhóm thông tin về người |
|
|
|
Người được ủy quyền thực hiện đăng ký |
|
Có quyền sử dụng đất |
coQuyenSuDung |
Lô gíc |
Boolean |
|
Giá trị 1: có quyền sử dụng đất Giá trị 0: không có quyền sử dụng đất |
|
Có quyền sở hữu tài sản gắn liền với đất |
coQuyenSoHuu |
Lô gíc |
Boolean |
|
Giá trị 1: có quyền sở hữu Giá trị 0: không có quyền sở hữu |
|
Có quyền quản lý đất |
coQuyenQuanLy |
Lô gíc |
Boolean |
|
Giá trị 1: có quyền quản lý Giá trị 0: không có quyền quản lý |
|
Các loại giấy tờ pháp lý |
Chi tiết tại nhóm dữ liệu khác có liên quan tới thửa đất |
|
|
|
Là các loại giấy tờ pháp lý làm căn cứ cấp giấy chứng nhận |
3.1.6. Nhóm dữ liệu về biến động đất đai và tài sản gắn liền với đất
a) Dữ liệu về giao dịch thay đổi
|
Trường thông tin |
Kiểu dữ liệu |
Độ dài trường |
Mô tả |
||
|
Tên trường thông tin |
Ký hiệu trường thông tin |
Tiếng Việt |
Tiếng Anh |
||
|
Mã đối tượng |
giaoDichID |
Chuỗi ký tự |
CharacterString |
|
Là dãy ký tự xác định duy nhất đối tượng trong một bảng dữ liệu, được khởi tạo tự động và sử dụng làm khóa chính trong mô hình dữ liệu quan hệ |
|
Loại giao dịch biến động |
loaiGiaoDichBienDong |
Số nguyên |
Integer |
|
Là các loại hình biến động được quy định trong Hồ sơ địa chính |
|
Thời điểm đăng ký biến động |
thoiDiemDangKyBienDong |
Ngày |
Date |
|
Là thời điểm đăng ký biến động |
|
Nội dung biến động |
noiDungBienDong |
Chuỗi ký tự |
CharacterString |
|
Là nội dung biến động |
|
Người tham gia vào quá trình biến động |
Chi tiết tại nhóm thông tin về người |
|
|
|
Là người tham gia vào quá trính biến động. Ví dụ: người bảo lãnh; người được ủy quyền định đoạt tài sản; người giám hộ |
Quản lý thông tin lịch sử biến động, thay đổi của dữ liệu địa chính: Nội dung biến động đất đai thông qua thực hiện thủ tục hành chính hoặc những biến động, thay đổi khác được cơ quan có thẩm quyền cho phép cập nhật vào cơ sở dữ liệu đất đai thì phải được tổ chức, lưu trữ trong cơ sở dữ liệu như sau:
- Lưu trữ đầy đủ nội dung, cấu trúc tương tự như dữ liệu hiện thời đang được quản lý trong cơ sở dữ liệu, bao gồm: dữ liệu không gian, dữ liệu thuộc tính, dữ liệu phi cấu trúc, dữ liệu đặc tả (siêu dữ liệu);
- Đảm bảo tính toàn vẹn và liên kết giữa các thành phần dữ liệu, liên kết theo lịch sử hình thành của dữ liệu, hồ sơ để phục vụ trích xuất, tra cứu thông tin đầy đủ và thuận tiện theo 2 chiều (tra cứu từ bất kỳ thời điểm biến động, thay đổi nào cũng cho ra kết quả biến động, thay đổi trước thời điểm tra cứu và sau thời điểm tra cứu (nếu có)).
b) Dữ liệu về thành phần giao dịch thay đổi
|
Trường thông tin |
Kiểu dữ liệu |
Độ dài trường |
Mô tả |
||
|
Tên trường thông tin |
Ký hiệu trường thông tin |
Tiếng Việt |
Tiếng Anh |
||
|
Mã đối tượng |
thanhPhanGiaoDichID |
Chuỗi ký tự |
CharacterString |
|
Là dãy ký tự xác định duy nhất đối tượng trong một bảng dữ liệu, được khởi tạo tự động và sử dụng làm khóa chính trong mô hình dữ liệu quan hệ |
|
Mã giao dịch |
giaoDichID |
|
|
|
Khóa ngoại liên kết tới dữ liệu giao dịch thay đổi |
|
Loại thành phần |
loaiThanhPhan |
Số nguyên |
Integer |
1 |
Là loại thành phần: Giá trị 1: thửa đất Giá trị 2: người sử dụng đất, chủ sở hữu tài sản gắn liền với đất, người quản lý đất Giá trị 3: tài sản gắn liền với đất Giá trị 4: giấy chứng nhận |
|
Thông tin |
thongTin |
Ngôn ngữ đánh dấu |
xml |
|
Là thông tin của thành phần giao dịch thay đổi |
|
Trạng thái |
trangThai |
Lô gíc |
Boolean |
1 |
Giá trị 1: thông tin thành phần trước giao dịch Giá trị 0: thông tin thành phần sau giao dịch |
|
Tệp tin giấy tờ |
tepTin |
Ảnh |
Image |
|
Là tệp lưu trữ điện tử |
|
Đường dẫn tệp tin |
url |
Chuỗi ký tự |
CharacterString |
250 |
Là đường dẫn tới địa chỉ lưu trữ tệp tin với hệ thống lưu trữ bên ngoài cơ sở dữ liệu |
3.1.7. Nhóm dữ liệu về hồ sơ địa chính
a) Sổ địa chính
|
Trường thông tin |
Kiểu dữ liệu |
Độ dài trường |
Mô tả |
||
|
Tên trường thông tin |
Ký hiệu trường thông tin |
Tiếng Việt |
Tiếng Anh |
||
|
Mã đối tượng |
soDiaChinhID |
Chuỗi ký tự |
CharacterString |
|
Là dãy ký tự xác định duy nhất đối tượng trong một bảng dữ liệu, được khởi tạo tự động và sử dụng làm khóa chính trong mô hình dữ liệu quan hệ |
|
Mã đối tượng thửa đất hoặc tài sản gắn liền với đất |
itemID |
Chuỗi ký tự |
CharacterString |
|
Là khóa liên kết với thửa đất hoặc là tài sản gắn liền với đất |
|
Nội dung sổ địa chính |
noiDung |
Chuỗi ký tự |
CharacterString |
300 |
Là nội dung chính của sổ địa chính |
|
Trạng thái ký số |
daKySo |
Logic |
Boolean |
1 |
Là trạng thái đã ký số hay chưa của sổ địa chính |
|
Tập tin ký số |
fileKySo |
Nhị phân |
Binary |
|
Là tập tin sổ địa chính đã được ký số |
|
Người ký |
nguoiKy |
Chuỗi ký tự |
CharacterString |
100 |
Là thông tin họ tên của người ký số |
|
Thời điểm ký |
thoiDiemKy |
Ngày tháng |
Date |
10 |
Là thời điểm ký số sổ địa chính |
|
Mã hồ sơ lưu trữ số |
hoSoDangKySoID |
Chuỗi ký tự |
CharacterString |
|
Khóa ngoại liên kết tới dữ liệu hồ sơ lưu trữ điện tử |
b) Sổ địa chính quá trình thay đổi
|
Trường thông tin |
Kiểu dữ liệu |
Độ dài trường |
Mô tả |
||
|
Tên trường thông tin |
Ký hiệu trường thông tin |
Tiếng Việt |
Tiếng Anh |
||
|
Mã đối tượng |
soDiaChinhQuaTrinhThayDoiID |
Chuỗi ký tự |
CharacterString |
|
Là dãy ký tự xác định duy nhất đối tượng trong một bảng dữ liệu, được khởi tạo tự động và sử dụng làm khóa chính trong mô |
|
|
|
|
|
|
hình dữ liệu quan hệ |
|
Mã đối tượng thửa đất hoặc tài sản gắn liền với đất |
itemlD |
Chuỗi ký tự |
CharacterString |
|
Là khóa liên kết với thửa đất hoặc là tài sản gắn liền với đất |
|
Nội dung thay đổi |
noiDungDangKyThayDoi |
Chuỗi ký tự |
CharacterString |
300 |
Là nội dung đăng ký thay đổi vào sổ địa chính |
|
Sổ địa chính |
soDiaChinhID |
|
|
|
Là khóa ngoại liên kết đất dữ liệu sổ địa chính |
|
Thời điểm đăng ký thay đổi |
thoiDiemDangKyThayDoi |
Ngày tháng |
Date |
10 |
Là thời điểm đăng ký thay đổi vào sổ địa chính |
|
Mã hồ sơ lưu trữ số |
hoSoDangKySoID |
Chuỗi ký tự |
CharacterString |
|
Khóa ngoại liên kết tới dữ liệu hồ sơ lưu trữ điện tử |
3.1.8. Nhóm dữ liệu về thông tin ngăn chặn quyền
a) Dữ liệu về ngăn chặn quyền
|
Trường thông tin |
Kiểu dữ liệu |
Độ dài trường |
Mô tả |
||
|
Tên trường thông tin |
Ký hiệu trường thông tin |
Tiếng Việt |
Tiếng Anh |
||
|
Mã đối tượng |
vanBanNganChanID |
Chuỗi ký tự |
CharacterString |
|
Là dãy ký tự xác định duy nhất đối tượng trong một bảng dữ liệu, được khởi tạo tự động và sử dụng làm khóa chính trong mô hình dữ liệu quan hệ |
|
Loại văn bản ngăn chặn |
loaiVanBanNganChanId |
Chuỗi ký tự |
CharacterString |
200 |
Là mã loại văn bản ngăn chặn, liên kết qua bảng danh mục loại văn bản ngăn chặn |
|
Số văn bản |
soVanBan |
Chuỗi ký tự |
CharacterString |
150 |
Số văn bản ngăn chặn |
|
Ngày ban hành văn bản |
ngayBanHanh |
Ngày tháng |
Date |
|
Là ngày ban hành văn bản ngăn chặn |
|
Ngày hết hiệu lực văn bản |
ngayHetHieuLuc |
Ngày tháng |
Date |
10 |
Là ngày hết hiệu lực của văn bản ngăn chặn |
|
Cơ quan ban hành |
coQuanBanHanh |
Chuỗi ký tự |
CharacterString |
|
Là tên cơ quan ban hành văn bản ngăn chặn |
|
Liên kết đến file quét |
linkfile |
Chuỗi ký tự |
CharacterString |
|
Là đường dẫn đến file bản quét điện tử của văn bản lưu trữ ở nhóm dữ liệu phi cấu trúc |
b) Dữ liệu về thông tin thành phần ngăn chặn quyền
|
Trường thông tin |
Kiểu dữ liệu |
Độ dài trường |
Mô tả |
||
|
Tên trường thông tin |
Ký hiệu trường thông tin |
Tiếng Việt |
Tiếng Anh |
||
|
Mã đối tượng |
thanhPhanNganChanID |
Chuỗi ký tự |
CharacterString |
|
Là dãy ký tự xác định duy nhất đối tượng trong một bảng dữ liệu, được khởi tạo tự động và sử dụng làm khóa chính trong mô hình dữ liệu quan hệ |
|
Văn bản ngăn chặn |
vanBanNganChanID |
Chuỗi ký tự |
CharacterString |
|
Là khóa liên kết đến văn bản ngăn chặn của thành phần ngăn chặn |
|
Nội dung ngăn chặn |
noiDungNganChan |
Chuỗi ký tự |
CharacterString |
|
Là nội dung ngăn chặn tại văn bản ngăn chặn |
|
Giấy chứng nhận |
giayChungNhanID |
Chuỗi ký tự |
CharacterString |
|
Là khóa liên kết đến thông tin giấy chứng nhận ngăn chặn (Nếu có) |
|
Thông tin thửa đất hoặc tài sản gắn liền với đất |
doiTuongID |
Chuỗi ký tự |
CharacterString |
|
Là khóa liên kết đến thông tin thửa đắt hoặc tài sản gắn liền với đất (Nếu có) |
|
Người sử dụng đất, chủ sở hữu tài sản |
doiTuongSuDungDatID |
Chuỗi ký tự |
CharacterString |
|
Là khóa liên kết đến thông tin nhóm dữ liệu về người sử dụng đất, chủ sở hữu tài sản gắn liền với đất |
|
Ngày bắt đầu |
ngayBatDau |
Ngày tháng |
Date |
|
Là thời gian bắt đầu có hiệu lực ngăn chặn |
|
Ngày kết thúc |
ngayKetThuc |
Ngày tháng |
Date |
|
Là thời gian kết thúc hiệu lực ngăn chặn |
c) Dữ liệu về loại văn bản ngăn chặn quyền
|
Trường thông tin |
Kiểu giá trị |
Độ dài trường |
Mô tả |
||
|
Tên trường thông tin |
Ký hiệu trường thông tin |
Tiếng Việt |
Tiếng Anh |
|
|
|
Mã đối tượng |
loaiVanBanNganChanID |
Chuỗi ký tự |
CharacterString |
|
Là khóa chính |
|
Mã loại văn bản ngăn chặn |
maLoaiVanBanNganChan |
Chuỗi ký tự |
CharacterString |
5 |
Là mã loại văn bản ngăn chặn |
|
Tên loại văn bản ngăn chặn |
tenLoaiVanBanNganChan |
Chuỗi ký tự |
CharacterString |
150 |
Là tên loại văn bản ngăn chặn |
3.2. Dữ liệu thuộc tính điều tra, đánh giá, bảo vệ, cải tạo, phục hồi đất
3.2.1. Nhóm dữ liệu thuộc tính điều tra, đánh giá, bảo vệ, cải tạo, phục hồi đất cấp vùng kinh tế - xã hội, cả nước
a) Dữ liệu về quản lý bộ số liệu cấp vùng kinh tế - xã hội, cả nước
|
Trường thông tin |
Kiểu dữ liệu |
Độ dài trường |
Mô tả |
||
|
Tên trường thông tin |
Ký hiệu trường thông tin |
Tiếng Việt |
Tiếng Anh |
||
|
Mã đối tượng |
boDuLieuVungCaNuocID |
Chuỗi ký tự |
CharacterString |
|
Là dãy ký tự xác định duy nhất đối tượng trong một bảng dữ liệu, được khởi tạo tự động và sử dụng làm khóa chính trong mô hình dữ liệu |
|
Tên bộ số liệu |
tenBoSoLieu |
Chuỗi ký tự |
CharacterString |
50 |
Là tên bộ số liệu điều tra thoái hóa đất; điều tra chất lượng đất, tiềm năng đất đai |
|
Cấp điều tra |
maCap |
Chuỗi ký tự |
CharacterString |
20 |
Đơn vị cấp cả nước, cấp vùng kinh tế |
|
Tỷ lệ bản đồ |
tyLeBanDo |
Chuỗi ký tự |
CharacterString |
10 |
Là mẫu số tỷ lệ bản đồ |
|
Đơn vị thực hiện |
donV iThucHien |
Chuỗi ký tự |
CharacterString |
150 |
Đơn vị thực hiện điều tra, đánh giá đất đai |
|
Năm thực hiện điều tra |
namDieuTra |
Số nguyên |
Integer |
4 |
Là năm thực hiện điều tra |
|
Tên dự án điều tra |
tenDuAn |
Chuỗi ký tự |
CharacterString |
255 |
Tên dự án điều tra |
|
Ghi chú |
ghiChu |
Chuỗi ký tự |
CharacterString |
255 |
Là Mô tả về bộ số liệu |
b) Dữ liệu về phiếu điều tra, đánh giá đất đai cấp vùng kinh tế - xã hội, cả nước
|
Trường thông tin |
Kiểu dữ liệu |
Độ dài trường |
Mô tả |
||
|
Tên trường thông tin |
Ký hiệu trường thông tin |
Tiếng Việt |
Tiếng Anh |
||
|
Mã phiếu |
MaPhieuDieuTra |
Chuỗi ký tự |
CharacterString |
|
Là dãy ký tự xác định duy nhất đối tượng trong một bảng dữ liệu, được khởi tạo tự động và sử dụng làm khóa chính trong mô hình dữ |
|
Loại điều tra |
loaiDieuTra |
Số nguyên |
Integer |
1 |
Là loại mẫu phiếu điều tra: 1: Chất lượng đất; 2: Ô nhiễm đất; 3: Thoái hóa đất. |
|
Mã đơn vị hành chính cấp xã |
maDVHCXa |
Chuỗi ký tự |
CharacterString |
5 |
Mã đơn vị cấp xã nơi thực hiện điều tra |
|
Số thứ tự khoanh đất |
sothutukhoanhdat |
Chuỗi ký tự |
CharacterString |
4 |
Là số thứ tự khoanh đất trong bản đồ điều tra |
|
Diện tích khoanh đất |
dienTich |
Số thực |
Real |
|
Diện tích khoanh đất điều tra, đơn vị tính là héc ta (ha), làm tròn đến 0,1 ha. |
|
Thời điểm thực hiện lấy mẫu |
thoiDiemLayMau |
Ngày, tháng |
Date |
10 |
Thời điểm thực hiện lấy mẫu điều tra |
|
Bộ số liệu điều tra, đánh giá |
boDuLieuVungCaNuocID |
|
|
|
Là khóa ngoại liên kết với dữ liệu quản lý bộ số liệu cấp vùng kinh tế - xã hội, cả nước |
|
Tọa độ lấy mẫu (X) |
toaDoLayMauX |
Số thực |
Real |
|
Là tọa độ lấy mẫu X theo hệ tọa độ Việt Nam VN - 2000 |
|
Tọa độ lấy mẫu (Y) |
toaDoLayMauY |
Số thực |
Real |
|
Là tọa độ lấy mẫu Y theo hệ tọa độ Việt Nam VN - 2000 |
|
Mô tả về lấy mẫu |
moTaLaymau |
Chuỗi ký tự |
CharacterString |
200 |
Mô tả về lấy mẫu |
|
Số lượng mẫu |
soLuongMau |
Chuỗi ký tự |
CharacterString |
10 |
Số lượng mẫu |
|
Độ sâu lấy mẫu |
doSauLayMau |
Số nguyên |
Interger |
10 |
(Nếu có) |
|
Mục đích sử dụng đất |
loaiDatTheoMucDichSuD ung |
Chuỗi ký tự |
CharacterString |
3 |
Loại đất theo mục đích sử dụng |
|
Điểm đặc biệt |
diemDacBiet |
Chuỗi ký tự |
CharacterString |
200 |
Điểm đặc biệt (có đặc biệt gì khi lấy mẫu như: ngập úng, sạt lở bờ sông, nắng nóng kéo dài, mưa dài ngày, sự cố khác...): |
|
Đặc điểm địa hình |
dacDiemDiaHinh |
Chuỗi ký tự |
CharacterString |
50 |
|
|
Điều kiện lấy mẫu |
dieuKienLayMau |
Chuỗi ký tự |
CharacterString |
20 |
Điều kiện thời tiết tại khu vực lấy mẫu |
|
Loại phẫu diện |
loaiPhauDien |
Số nguyên |
Interger |
1 |
Là loại phẫu diện: 1: Phẫu diện chính 2: Phẫu diện phụ 3: Phẫu diện thăm dò |
|
Khoảng cách tới khu dân cư |
khoangCachKhuDanCu |
Số thực |
Real |
|
Đơn vị tính là mét (m), làm tròn đến 1 số phần thập phân |
|
Khoảng cách đến nguồn thải ô nhiễm |
khoangCachONhiem |
Số thực |
Real |
|
Đơn vị tính là mét (m), làm tròn đến 1 số phần thập phân |
|
Địa hình khu vực hoặc hướng dòng chảy |
diaHinh |
Chuỗi ký tự |
CharacterString |
20 |
Là mô tả địa hình khu vực hoặc hướng dòng chảy |
|
Thực vật |
thucVat |
Chuỗi ký tự |
CharacterString |
20 |
Là mô tả thực vật |
|
Tài liệu kèm theo |
taiLieuKemTheo |
Chuỗi ký tự |
CharacterString |
|
Liên kết đến file dữ liệu phi cấu trúc |
3.2.2. Nhóm dữ liệu thuộc tính về điều tra, đánh giá, bảo vệ, cải tạo, phục hồi đất cấp tỉnh
a) Dữ liệu về quản lý bộ số liệu cấp tỉnh
|
Trường thông tin |
Kiểu dữ liệu |
Độ dài trường |
Mô tả |
||
|
Tên trường thông tin |
Ký hiệu trường thông tin |
Tiếng Việt |
Tiếng Anh |
||
|
Mã đối tượng |
boDuLieuTinhlD |
Chuỗi ký tự |
CharacterString |
|
Là dãy ký tự xác định duy nhất đối tượng trong một bảng dữ liệu, được khởi tạo tự động và sử dụng làm khóa chính trong mô hình dữ |
|
Tên bộ số liệu |
tenBoSoLieu |
Chuỗi ký tự |
CharacterString |
255 |
Là Tên bộ số liệu Điều tra thoái hóa đất; điều tra chất lượng đất, tiềm năng đất đai |
|
Cấp điều tra |
maCap |
Chuỗi ký tự |
CharacterString |
10 |
Đơn vị cấp tỉnh |
|
Tỷ lệ bản đồ |
tyLeBanDo |
Số nguyên |
Integer |
10 |
Là mẫu số tỷ lệ bản đồ |
|
Đơn vị thực hiện |
donV iThucHien |
Chuỗi ký tự |
CharacterString |
255 |
Đơn vị thực hiện điều tra, đánh giá đất đai |
|
Năm thực hiện điều tra |
namDieuTra |
Số nguyên |
Integer |
4 |
Là năm thực hiện điều tra |
|
Tên dự án điều tra |
tenDuAn |
Chuỗi ký tự |
CharacterString |
255 |
Tên dự án điều tra |
|
Ghi chú |
ghiChu |
Chuỗi ký tự |
CharacterString |
255 |
Là mô tả về bộ số liệu |
b) Dữ liệu về phiếu điều tra, đánh giá đất đai cấp tỉnh
|
Trường thông tin |
Kiểu dữ liệu |
Độ dài trường |
Mô tả |
||
|
Tên trường thông tin |
Ký hiệu trường thông tin |
Tiếng Việt |
Tiếng Anh |
||
|
Mã phiếu |
MaPhieuDieuTra |
Chuỗi ký tự |
CharacterString |
|
Là dãy ký tự xác định duy nhất đối tượng trong một bảng dữ liệu, được khởi tạo tự động và sử dụng làm khóa chính trong mô hình dữ liệu |
|
Loại điều tra |
loaiDieuTra |
Số nguyên |
Integer |
1 |
Là loại mẫu phiếu điều tra: 1: Chất lượng đất; 2: Ô nhiễm đất; 3: Thoái hóa đất. |
|
Mã đơn vị hành chính cấp xã |
maDVHCXa |
Chuỗi ký tự |
CharacterString |
5 |
Mã đơn vị cấp xã nơi thực hiện điều tra |
|
Số thứ tự khoanh đất |
sothutukhoanhdat |
Chuỗi ký tự |
CharacterString |
|
Là số thứ tự khoanh đất trong bản đồ điều tra |
|
Diện tích khoanh đất |
dienTich |
Số thực |
Real |
|
Diện tích khoanh đất điều tra |
|
Thời điểm thực hiện lấy mẫu |
thoiDiemLayMau |
Ngày, tháng |
Date |
10 |
Thời điểm thực hiện lấy mẫu điều tra |
|
Bộ số liệu điều tra, đánh giá |
boDuLieuTinhID |
|
|
|
Là khóa ngoại liên kết với dữ liệu quản lý bộ số liệu cấp tỉnh |
|
Tọa độ lấy mẫu (X) |
toaDoLayMauX |
Số thực |
Real |
|
Là tọa độ lấy mẫu X theo hệ tọa độ Việt Nam VN - 2000 |
|
Tọa độ lấy mẫu (Y) |
toaDoLayMauY |
Số thực |
Real |
|
Là tọa độ lấy mẫu Y theo hệ tọa độ Việt Nam VN - 2000 |
|
Mô tả về lấy mẫu |
moTaLaymau |
Chuỗi ký tự |
CharacterString |
20 |
Mô tả về lấy mẫu |
|
Số lượng mẫu |
soluongmau |
Chuỗi ký tự |
CharacterString |
10 |
Số lượng mẫu |
|
Độ sâu lấy mẫu |
dosaulaymau |
Số nguyên |
Interger |
|
(Nếu có) |
|
Mục đích sử dụng đất |
loaiDatTheoMucDichSuD ung |
Chuỗi ký tự |
CharacterString |
3 |
Loại đất theo mục đích sử dụng |
|
Điểm đặc biệt |
diemDacBiet |
Chuỗi ký tự |
CharacterString |
20 |
Điểm đặc biệt (có đặc biệt gì khi lấy mẫu như: ngập úng, sạt lở bờ sông, nắng nóng kéo dài, mưa dài ngày, sự cố khác...): |
|
Đặc điểm địa hình |
dacDiemDiaHinh |
Chuỗi ký tự |
CharacterString |
20 |
Đặc điểm địa hình |
|
Điều kiện lấy mẫu |
dieuKienLayMau |
Chuỗi ký tự |
CharacterString |
10 |
Điều kiện thời tiết tại khu vực lấy mẫu |
|
Loại phẫu diện |
loaiPhauDien |
Số nguyên |
Interger |
1 |
Là loại phẫu diện: 1: Phẫu diện chính 2: Phẫu diện phụ 3: Phẫu diện thăm dò |
|
Khoảng cách tới khu dân cư |
khoangCachKhuDanCu |
Số thực |
Real |
|
Đơn vị tính là mét (m), làm tròn đến 1 số phần thập phân |
|
Khoảng cách đến nguồn thải ô nhiễm |
khoangCachONhiem |
Số thực |
Real |
|
Đơn vị tính là mét (m), làm tròn đến 1 số phần thập phân |
|
Địa hình khu vực hoặc hướng dòng chảy |
diaHinh |
Chuỗi ký tự |
CharacterString |
20 |
Là mô tả địa hình khu vực hoặc hướng dòng chảy |
|
Thực vật |
thucVat |
Chuỗi ký tự |
CharacterString |
20 |
Là mô tả thực vật |
|
Tài liệu kèm theo |
taiLieuKemTheo |
Chuỗi ký tự |
CharacterString |
|
Liên kết đến file dữ liệu phi cấu trúc |
3.3. Dữ liệu thuộc tính quy hoạch, kế hoạch sử dụng đất
3.3.1. Nhóm dữ liệu quy hoạch, kế hoạch sử dụng đất quốc gia
a) Dữ liệu về quy hoạch sử dụng đất quốc gia
Tên bảng dữ liệu: ThongTinQuyHoachSDD_QG
|
Trường thông tin |
Kiểu dữ liệu |
Độ dài trường |
Mô tả |
||
|
Tên trường thông tin |
Ký hiệu trường thông tin |
Tiếng Việt |
Tiếng Anh |
||
|
Mã đối tượng |
ttQuyHoachQGID |
Chuỗi kí tự |
CharacterString |
|
Là dãy ký tự xác định duy nhất đối tượng trong một bảng dữ liệu, được khởi tạo tự động và sử dụng làm khóa chính trong mô hình dữ liệu quan hệ |
|
Năm thành lập |
namThanhLap |
Số nguyên |
Integer |
|
Là năm thành lập bản đồ |
|
Tỷ lệ bản đồ |
tyLeBanDo |
Số nguyên |
Integer |
10 |
Là mẫu số tỷ lệ của bản đồ quy hoạch, kế hoạch sử dụng đất. Chỉ áp dụng thuộc tính này trong trường hợp xây dựng dữ liệu quy hoạch từ nguồn bản đồ quy hoạch, kế hoạch sử dụng đất đã thành lập trước đây |
|
Nguồn thành lập |
nguonThanhLap |
Chuỗi kí tự |
CharacterString |
20 |
Là nguồn tài liệu dùng để thành lập bản đồ quy hoạch, kế hoạch sử dụng đất |
|
Cơ quan duyệt |
coQuanDuyet |
Chuỗi kí tự |
CharacterString |
50 |
Là tên cơ quan có thẩm quyền phê duyệt bản đồ quy hoạch, kế hoạch sử dụng đất |
|
Cơ quan lập |
coQuanLap |
Chuỗi kí tự |
CharacterString |
50 |
Là tên cơ quan thành lập bản đồ quy hoạch, kế hoạch sử dụng đất |
|
Đơn vị tư vấn |
donViTuVan |
Chuỗi kí tự |
CharacterString |
50 |
Là tên đơn vị tư vấn bản đồ quy hoạch, kế hoạch sử dụng đất |
|
Ngày phê duyệt |
ngayPheDuyet |
Ngày tháng |
Date |
10 |
Là ngày phê duyệt bản đồ quy hoạch sử dụng cấp tỉnh |
|
Liên kết file |
|
|
|
|
Liên kết đến dữ liệu phi cấu trúc |
b) Dữ liệu về công trình quy hoạch sử dụng đất quốc gia
Tên bảng dữ liệu: CongTrinhQuyHoach_QG
|
Trường thông tin |
Kiểu dữ liệu |
Độ dài trường |
Mô tả |
||
|
Tên trường thông tin |
Ký hiệu trường thông tin |
Tiếng Việt |
Tiếng Anh |
||
|
Mã đối tượng |
CongTrinhKeHoachQGID |
Chuỗi kí tự |
CharacterString |
|
Là dãy ký tự xác định duy nhất đối tượng trong một bảng dữ liệu, được khởi tạo tự động và sử dụng làm khóa chính trong mô hình dữ liệu quan hệ |
|
Mã đơn vị hành chính cấp tỉnh |
maDVHCTinh |
Chuỗi ký tự |
CharacterString |
2 |
Là mã số đơn vị hành chính theo quy định của Thủ tướng Chính phủ về việc ban hành bảng danh mục và mã số các đơn vị hành chính Việt Nam |
|
Tên công trình dự án |
tenCongTrinh |
Chuỗi ký tự |
CharacterString |
20 |
Tên công trình, dự án |
|
Diện tích |
dienTich |
Số thực |
Real |
|
Là diện tích của công trình, dự án |
|
Mã mục đich sử dụng theo quy hoạch |
mucDichSuDungQH |
Số nguyên |
Integer |
3 |
Là mục đích sử dụng theo kế hoạch nằm trong danh mục bảng mã |
|
Năm lập kế hoạch |
namKeHoach |
Số nguyên |
Integer |
4 |
Là năm lập kế hoạch |
|
Năm thực hiện |
namThucHien |
Số nguyên |
Integer |
4 |
Là năm thực hiện theo kế hoạch |
|
Ghi chú |
ghiChu |
Chuỗi ký tự |
CharacterString |
255 |
Ghi chú công trình dự án |
3.3.2. Nhóm dữ liệu quy hoạch, kế hoạch sử dụng đất cấp tỉnh a) Dữ liệu về quy hoạch sử dụng đất cấp tỉnh
Tên bảng dữ liệu: ThongTinQuyHoachSDD_Tinh
|
Trường thông tin |
Kiểu dữ liệu |
Độ dài trường |
Mô tả |
||
|
Tên trường thông tin |
Ký hiệu trường thông tin |
Tiếng Việt |
Tiếng Anh |
||
|
Mã đối tượng |
ttQuyHoachSDDTinhID |
Chuỗi kí tự |
CharacterString |
|
Là dãy ký tự xác định duy nhất đối tượng trong một bảng dữ liệu, được khởi tạo tự động và sử dụng làm khóa chính trong mô hình dữ liệu quan hệ |
|
Mã đơn vị hành chính cấp tỉnh |
maDVHCTinh |
Chuỗi ký tự |
CharacterString |
2 |
Là mã số đơn vị hành chính theo quy định của Thủ tướng Chính phủ về việc ban hành bảng danh mục và mã số các đơn vị hành chính Việt Nam |
|
Năm thành lập |
namThanhLap |
Số nguyên |
Integer |
|
Là năm thành lập bản đồ |
|
Tỷ lệ bản đồ |
tyLeBanDo |
Số nguyên |
Integer |
10 |
Là mẫu số tỷ lệ của bản đồ quy hoạch, kế hoạch sử dụng đất. Chỉ áp dụng thuộc tính này trong trường hợp xây dựng dữ liệu quy hoạch từ nguồn bản đồ quy hoạch, kế hoạch sử dụng đất đã thành lập trước đây |
|
Nguồn thành lập |
nguonThanhLap |
Chuỗi kí tự |
CharacterString |
20 |
Là nguồn tài liệu dùng để thành lập bản đồ quy hoạch, kế hoạch sử dụng đất |
|
Cơ quan duyệt |
coQuanDuyet |
Chuỗi kí tự |
CharacterString |
50 |
Là tên cơ quan có thẩm quyền phê duyệt bản đồ quy hoạch, kế hoạch sử dụng đất |
|
Cơ quan lập |
coQuanLap |
Chuỗi kí tự |
CharacterString |
50 |
Là tên cơ quan thành lập bản đồ quy hoạch, kế hoạch sử dụng đất |
|
Đơn vị tư vấn |
donViTuVan |
Chuỗi kí tự |
CharacterString |
50 |
Là tên đơn vị tư vấn bản đồ quy hoạch, kế hoạch sử dụng đất cấp tỉnh |
|
Ngày phê duyệt |
ngayPheDuyet |
Ngày tháng |
Date |
10 |
Là ngày phê duyệt bản đồ quy hoạch sử dụng cấp tỉnh |
|
Liên kết file |
|
|
|
|
Liên kết đến dữ liệu phi cấu trúc |
b) Dữ liệu về kế hoạch sử dụng đất cấp tỉnh
Tên bảng dữ liệu: TTKeHoachSDD_Tinh
|
Trường thông tin |
Kiểu dữ liệu |
Độ dài trường |
Mô tả |
||
|
Tên trường thông tin |
Ký hiệu trường thông tin |
Tiếng Việt |
Tiếng Anh |
||
|
Mã đối tượng |
ttKeHoachSDDTinhID |
Chuỗi kí tự |
CharacterString |
|
Là dãy ký tự xác định duy nhất đối tượng trong một bảng dữ liệu, được khởi tạo tự động và sử dụng làm khóa chính trong mô hình dữ liệu quan hệ |
|
Mã đơn vị hành chính cấp tỉnh |
maDVHCTinh |
Chuỗi ký tự |
CharacterString |
2 |
Là mã số đơn vị hành chính theo quy định của Thủ tướng Chính phủ về việc ban hành bảng danh mục và mã số các đơn vị hành chính Việt Nam |
|
Năm thành lập |
namThanhLap |
Số nguyên |
Integer |
4 |
Là năm thành lập bản đồ |
|
Tỷ lệ bản đồ |
tyLeBanDo |
Số nguyên |
Integer |
10 |
Là mẫu số tỷ lệ của bản đồ quy hoạch, kế hoạch sử dụng đất. Chỉ áp dụng thuộc tính này trong trường hợp xây dựng dữ liệu quy hoạch từ nguồn bản đồ quy hoạch, kế hoạch sử dụng đất đã thành lập trước đây |
|
Nguồn thành lập |
nguonThanhLap |
Chuỗi kí tự |
CharacterString |
20 |
Là nguồn tài liệu dùng để thành lập bản đồ quy hoạch, kế hoạch sử dụng đất |
|
Cơ quan duyệt |
coQuanDuyet |
Chuỗi kí tự |
CharacterString |
50 |
Là tên cơ quan có thẩm quyền phê duyệt bản đồ quy hoạch, kế hoạch sử dụng đất |
|
Cơ quan lập |
coQuanLap |
Chuỗi kí tự |
CharacterString |
50 |
Là tên cơ quan thành lập bản đồ quy hoạch, kế hoạch sử dụng đất |
|
Đơn vị tư vấn |
donViTuVan |
Chuỗi kí tự |
CharacterString |
50 |
Là tên đơn vị tư vấn bản đồ quy hoạch, kế hoạch sử dụng đất cấp tỉnh |
|
Ngày phê duyệt |
ngayPheDuyet |
Ngày tháng |
Date |
10 |
Là ngày phê duyệt bản đồ quy hoạch sử dụng cấp tỉnh |
|
Liên kết file |
|
|
|
|
Liên kết đến dữ liệu phi cấu trúc |
c) Dữ liệu về công trình quy hoạch, kế hoạch sử dụng đất cấp tỉnh
Tên bảng dữ liệu: CongTrinhQHKH_Tinh
|
Trường thông tin |
Kiểu dữ liệu |
Độ dài trường |
Mô tả |
||
|
Tên trường thông tin |
Ký hiệu trường thông tin |
Tiếng Việt |
Tiếng Anh |
||
|
Mã đối tượng |
CongTrinhKehoachTinhID |
Chuỗi kí tự |
CharacterString |
|
Là dãy ký tự xác định duy nhất đối tượng trong một bảng dữ liệu, được khởi tạo tự động và sử dụng làm khóa chính trong mô hình dữ liệu quan hệ |
|
Mã đơn vị hành chính cấp tỉnh |
maDVHCTinh |
Chuỗi ký tự |
CharacterString |
2 |
Là mã số đơn vị hành chính theo quy định của Thủ tướng Chính phủ về việc ban hành bảng danh mục và mã số các đơn vị hành chính Việt Nam |
|
Mã đơn vị hành chính cấp huyện |
maDVHCHuyen |
Chuỗi ký tự |
CharacterString |
3 |
Là mã số đơn vị hành chính theo quy định của Thủ tướng Chính phủ về việc ban hành bảng danh mục và mã số các đơn vị hành chính Việt Nam |
|
Tên công trình dự án |
tenCongTrinh |
Chuỗi ký tự |
CharacterString |
20 |
Tên công trình, dự án |
|
Loại công trình |
loaiCongTrinh |
Chuỗi ký tự |
CharacterString |
20 |
Là loại công trình quy hoạch hoặc kế hoạch |
|
Diện tích |
dienTich |
Số thực |
Real |
|
Là diện tích của công trình, dự án |
|
Mã mục đich sử dụng theo quy hoạch |
mucDichSuDungQH |
Số nguyên |
Integer |
3 |
Là mục đích sử dụng theo quy hoạch nằm trong danh mục bảng mã |
|
Mục đích, diện tích chuyển mục đích sử dụng |
mucDichSuDungChuyenMDSD |
Chuỗi ký tự |
CharacterString |
3 |
Là mục đích kèm diện tích cần chuyển mục đích sử dụng ví dụ LUC(500)+CLN(1000) |
|
Đất chưa sử dụng đưa vào sử dụng |
mucDichChuyenDoi |
Chuỗi ký tự |
CharacterString |
3 |
Đất chưa sử dụng đưa vào sử dụng cho mục đích nông nghiệp, phi nông nghiệp |
|
Năm lập kế hoạch |
namKeHoach |
Số nguyên |
Integer |
4 |
Là năm lập kế hoạch |
|
Năm thực hiện |
namThucHien |
Số nguyên |
Integer |
4 |
Là năm thực hiện theo kế hoạch |
|
Ghi chú |
ghiChu |
Chuỗi ký tự |
CharacterString |
255 |
Ghi chú công trình dự án cấp tỉnh |
|
Liên kết không gian vùng quy hoạch |
|
|
|
|
Liên kết đến không gian vùng quy hoạch |
|
Liên kết không gian điểm quy hoạch |
|
|
|
|
Liên kết đến không gian vùng quy hoạch |
|
Liên kết không gian vùng kế hoạch |
|
|
|
|
Liên kết đến không gian vùng quy hoạch |
|
Liên kết không gian điểm kế hoạch |
|
|
|
|
Liên kết đến không gian vùng quy hoạch |
3.3.3. Nhóm dữ liệu quy hoạch, kế hoạch sử dụng đất cấp huyện
a) Dữ liệu về quy hoạch sử dụng đất cấp huyện
Tên bảng dữ liệu: TTQuyHoachSDD_Huyen
|
Trường thông tin |
Kiểu dữ liệu |
Độ dài trường |
Mô tả |
||
|
Tên trường thông tin |
Ký hiệu trường thông tin |
Tiếng Việt |
Tiếng Anh |
||
|
Mã đối tượng |
ttQuyHoachSDDHuyen ID |
Chuỗi kí tự |
CharacterString |
|
Là dãy ký tự xác định duy nhất đối tượng trong một bảng dữ liệu, được khởi tạo tự động và sử dụng làm khóa chính trong mô hình dữ liệu quan hệ |
|
Mã đơn vị hành chính cấp huyện |
maDVHCHuyen |
Chuỗi ký tự |
CharacterString |
3 |
Là mã số đơn vị hành chính theo quy định của Thủ tướng Chính phủ về việc ban hành bảng danh mục và mã số các đơn vị hành chính Việt Nam. |
|
Năm thành lập |
namThanhLap |
Số nguyên |
Integer |
4 |
Là năm thành lập bản đồ |
|
Tỷ lệ bản đồ |
tyLeBanDo |
Số nguyên |
Integer |
10 |
Là mẫu số tỷ lệ của bản đồ quy hoạch, kế hoạch sử dụng đất. Chỉ áp dụng thuộc tính này trong trường hợp xây dựng dữ liệu quy hoạch từ nguồn bản đồ quy hoạch, kế hoạch sử dụng đất đã thành lập trước đây |
|
Nguồn thành lập |
nguonThanhLap |
Chuỗi kí tự |
CharacterString |
20 |
Là nguồn tài liệu dùng để thành lập bản đồ quy hoạch, kế hoạch sử dụng đất |
|
Cơ quan duyệt |
coQuanDuyet |
Chuỗi kí tự |
CharacterString |
50 |
Là tên cơ quan có thẩm quyền phê duyệt bản đồ quy hoạch, kế hoạch sử dụng đất |
|
Cơ quan lập |
coQuanLap |
Chuỗi kí tự |
CharacterString |
50 |
Là tên cơ quan thành lập bản đồ quy hoạch, kế hoạch sử dụng đất |
|
Đơn vị tư vấn |
donViTuVan |
Chuỗi kí tự |
CharacterString |
50 |
Là tên đơn vị tư vấn bản đồ quy hoạch, kế hoạch sử dụng đất cấp tỉnh |
|
Ngày phê duyệt |
ngayPheDuyet |
Ngày tháng |
Date |
10 |
Là ngày phê duyệt bản đồ quy hoạch sử dụng cấp tỉnh |
|
Liên kết file |
|
|
|
|
Liên kết đến dữ liệu phi cấu trúc |
b) Dữ liệu về kế hoạch sử dụng đất cấp huyện
Tên bảng dữ liệu: TTKeHoachSDD_Huyen
|
Trường thông tin |
Kiểu dữ liệu |
Độ dài trường |
Mô tả |
||
|
Tên trường thông tin |
Ký hiệu trường thông tin |
Tiếng Việt |
Tiếng Anh |
||
|
Mã đối tượng |
ttKeHoachSDDHuyenID |
Chuỗi kí tự |
CharacterString |
|
Là dãy ký tự xác định duy nhất đối tượng trong một bảng dữ liệu, được khởi tạo tự động và sử dụng làm khóa chính trong mô hình dữ liệu quan hệ |
|
Mã đơn vị hành chính cấp huyện |
maDVHCHuyen |
Chuỗi ký tự |
CharacterString |
3 |
Là mã số đơn vị hành chính theo quy định của Thủ tướng Chính phủ về việc ban hành bảng danh mục và mã số các đơn vị hành chính Việt Nam |
|
Năm thành lập |
namThanhLap |
Số nguyên |
Integer |
4 |
Là năm thành lập bản đồ |
|
Tỷ lệ bản đồ |
tyLeBanDo |
Số nguyên |
Integer |
10 |
Là mẫu số tỷ lệ của bản đồ kế hoạch sử dụng đất. Chỉ áp dụng thuộc tính này trong trường hợp xây dựng dữ liệu kế hoạch từ nguồn bản đồ kế hoạch sử dụng đất đã thành lập trước đây |
|
Nguồn thành lập |
nguonThanhLap |
Chuỗi kí tự |
CharacterString |
20 |
Là nguồn tài liệu dùng để thành lập bản đồ kế hoạch sử dụng đất. |
|
Cơ quan duyệt |
coQuanDuyet |
Chuỗi kí tự |
CharacterString |
50 |
Là tên cơ quan có thẩm quyền phê duyệt bản đồ kế hoạch sử dụng đất |
|
Cơ quan lập |
coQuanLap |
Chuỗi kí tự |
CharacterString |
50 |
Là tên cơ quan thành lập bản đồ kế hoạch sử dụng đất |
|
Đơn vị tư vấn |
donViTuVan |
Chuỗi kí tự |
CharacterString |
50 |
Là tên đơn vị tư vấn bản đồ kế hoạch sử dụng đất cấp tỉnh |
|
Ngày phê duyệt |
ngayPheDuyet |
Ngày tháng |
Date |
10 |
Là ngày phê duyệt bản đồ kế hoạch sử dụng cấp tỉnh |
|
Liên kết file |
|
|
|
|
Liên kết đến dữ liệu phi cấu trúc |
c) Dữ liệu về công trình quy hoạch, kế hoạch sử dụng đất cấp huyện
Tên bảng dữ liệu: CongTrinhQHKH_Huyen
|
Trường thông tin |
Kiểu dữ liệu |
Độ dài trường |
Mô tả |
||
|
Tên trường thông tin |
Ký hiệu trường thông tin |
Tiếng Việt |
Tiếng Anh |
||
|
Mã đối tượng |
CongTrinhKeHoachHuyenID |
Chuỗi kí tự |
CharacterString |
|
Là dãy ký tự xác định duy nhất đối tượng trong một bảng dữ liệu, được khởi tạo tự động và sử dụng làm khóa chính trong mô hình dữ liệu quan hệ |
|
Mã đơn vị hành chính cấp huyện |
maDVHCHuyen |
Chuỗi ký tự |
CharacterString |
3 |
Là mã số đơn vị hành chính theo quy định của Thủ tướng Chính phủ về việc ban hành bảng danh mục và mã số các đơn vị hành chính Việt Nam |
|
Mã đơn vị hành chính cấp xã |
maDVHCXa |
Chuỗi ký tự |
CharacterString |
5 |
Là mã số đơn vị hành chính theo quy định của Thủ tướng Chính phủ về việc ban hành bảng danh mục và mã số các đơn vị hành chính Việt Nam |
|
Tên công trình dự án |
tenCongTrinh |
Chuỗi ký tự |
CharacterString |
20 |
Tên công trình, dự án |
|
Loại công trình |
loaiCongTrinh |
Chuỗi ký tự |
CharacterString |
10 |
Là loại công trình quy hoạch hoặc kế hoạch |
|
Diện tích |
dienTich |
Số thực |
Real |
|
Là diện tích của công trình, dự án |
|
Diện tích tăng thêm |
dienTichTangThem |
Số thực |
Real |
|
Là diện tích của công trình được xác định tăng thêm |
|
Mã mục đich sử dụng theo kế hoạch |
mucDichSuDungKH |
Số nguyên |
Integer |
3 |
Là mục đích sử dụng theo kế hoạch nằm trong danh mục bảng mã |
|
Mục đích, diện tích chuyển mục đích sử dụng |
mucDichSuDungChuyenMDSD |
Chuỗi ký tự |
CharacterString |
50 |
Là mục đích kèm diện tích cần chuyển mục đích sử dụng ví dụ LUC(500)+CLN(1000) |
|
Năm lập kế hoạch |
namKeHoach |
Số nguyên |
Integer |
4 |
Là năm lập kế hoạch |
|
Năm thực hiện |
namThucHien |
Số nguyên |
Integer |
4 |
Là năm thực hiện theo kế hoạch |
|
Ghi chú |
ghiChu |
Chuỗi ký tự |
CharacterString |
255 |
Ghi chú công trình dự án cấp huyện |
|
Liên kết không gian vùng quy hoạch |
|
|
|
|
Liên kết đến không gian vùng quy hoạch |
|
Liên kết không gian điểm quy hoạch |
|
|
|
|
Liên kết đến không gian vùng quy hoạch |
|
Liên kết không gian vùng kế hoạch |
|
|
|
|
Liên kết đến không gian vùng quy hoạch |
|
Liên kết không gian điểm kế hoạch |
|
|
|
|
Liên kết đến không gian vùng quy hoạch |
3.4. Dữ liệu thuộc tính giá đất
3.4.1. Dữ liệu về quyết định giá đất
|
Trường thông tin |
Kiểu giá trị |
Độ dài trường |
Mô tả |
||
|
Tên trường thông tin |
Ký hiệu trường thông tin |
Tiếng Việt |
Tiếng Anh |
||
|
Mã đối tượng |
quyetDinhGiaDatID |
Chuỗi kí tự |
CharacterString |
|
Là dãy ký tự xác định duy nhất đối tượng trong một bảng dữ liệu, được khởi tạo tự động và sử dụng làm khóa chính trong mô hình dữ liệu quan hệ |
|
Loại Văn bản |
loaiVanBan |
Chuỗi kí tự |
CharacterString |
50 |
Là một trong các loại văn bản: Quyết định hệ số điều chỉnh giá; giá cụ thể xác định khi Nhà nước giao đất, cho thuê đất; tính giá trị quyền sử dụng đất khi cổ phần hóa doanh nghiệp nhà nước; bồi thường khi Nhà nước thu hồi đất; hợp đồng chuyển nhượng; phiếu điều tra khảo sát giá đất |
|
Số Văn bản |
soVanBanGiaDat |
Chuỗi kí tự |
CharacterString |
|
Là số văn bản phê duyệt giá đất |
|
Ngày ban hành |
ngayBanHanh |
Ngày tháng |
Date |
10 |
Là ngày ban hành văn bản (dd-mm-yyyy) |
|
Ngày hiệu lực |
ngayHieuLuc |
Ngày tháng |
Date |
10 |
Là ngày văn bản pháp lý có hiệu lực (dd- mm-yyyy) |
|
Thời điểm |
thoiDiem |
Ngày tháng |
Date |
10 |
Là thời điểm xác định giá đất cụ thể; chuyển nhượng; trúng đấu giá; điều tra khảo sát; ban hành quyết định (dd-mm- yyyy) |
|
Mục đích định giá |
mucDichDinhGia |
Chuỗi kí tự |
CharacterString |
|
Liên kết với bảng danh mục “Danh mục về mục đích định giá” |
|
Đơn vị cung cấp |
donViCungCap |
Chuỗi kí tự |
CharacterString |
50 |
Là đơn vị, cơ quan cung cấp thông tin, văn bản xác định giá |
|
Nội dung quyết định giá đất |
Chi tiết tại Nhóm lớp thông tin phi cấu trúc về tài liệu giá đất |
|
|
|
|
3.4.2. Dữ liệu về bảng giá đất
|
Trường thông tin |
Kiểu giá trị |
Độ dài trường |
Mô tả |
||
|
Tên trường thông tin |
Ký hiệu trường thông tin |
Tiếng Việt |
Tiếng Anh |
||
|
Mã đối tượng |
bangGiaDatID |
Chuỗi kí tự |
CharacterString |
|
Là dãy ký tự xác định duy nhất đối tượng trong một bảng dữ liệu, được khởi tạo tự động và sử dụng làm khóa chính trong mô hình dữ liệu quan hệ |
|
Số Quyết định |
soQuyetDinhBGD |
Chuỗi kí tự |
CharacterString |
|
Là số Quyết định ban hành bảng giá đất |
|
Ngày ban hành |
ngayBanHanh |
Ngày tháng |
Date |
10 |
Là ngày văn bản pháp lý ban hành. (dd-mm- yyyy) |
|
Ngày hiệu lực |
ngayHieuLuc |
Ngày tháng |
Date |
10 |
Là ngày văn bản pháp lý có hiệu lực. (dd- mm-yyyy) |
|
Nội dung bảng giá đất |
Chi tiết tại Nhóm lớp thông tin phi cấu trúc về tài liệu giá đất |
|
|
|
|
3.4.3. Dữ liệu về giá thửa đất
|
Trường thông tin |
Kiểu giá trị |
Độ dài trường |
Mô tả |
||
|
Tên trường thông tin |
Ký hiệu trường thông tin |
Tiếng Việt |
Tiếng Anh |
||
|
Mã đối tượng |
giaThuaDatID |
Chuỗi kí tự |
CharacterString |
|
Là dãy ký tự xác định duy nhất đối tượng trong một bảng dữ liệu, được khởi tạo tự động và sử dụng làm khóa chính trong mô hình dữ liệu quan hệ |
|
Thửa đất |
thuaDatID |
Chuỗi kí tự |
CharacterString |
|
Là khóa ngoại liên kết với thửa đất |
|
Quyết định giá đất |
quyetDinhGiaDatID |
Chuỗi kí tự |
CharacterString |
|
Là khóa ngoại iên kết với bảng Dữ liệu về quyết định giá đất |
|
Loại giá đất |
loaiGiaDat |
Chuỗi kí tự |
CharacterString |
50 |
Là một trong các trường hợp: giá cụ thể; giá đất trong hợp đồng chuyển nhượng quyền sử dụng đất; giá đất trúng đấu giá; giá đất thu thập thông qua điều tra khảo sát |
|
Giá đất |
giaDat |
Số nguyên |
integer |
|
Là giá đất được xác định trong các trường hợp: giá cụ thể; giá đất trong hợp đồng chuyển nhượng quyền sử dụng đất; giá đất trúng đấu giá; giá đất thu thập thông qua điều tra khảo sát. (đơn vị tính là đồng) |
3.4.4. Dữ liệu về thửa đất chuẩn
|
Trường thông tin |
Kiểu giá trị |
Độ dài trường |
Mô tả |
||
|
Tên trường thông tin |
Ký hiệu trường thông tin |
Tiếng Việt |
Tiếng Anh |
||
|
Mã đối tượng |
thuocTinhThuaChuanID |
Chuỗi ký tự |
CharacterString |
|
Là dãy ký tự xác định duy nhất đối tượng trong một bảng dữ liệu, được khởi tạo tự động và sử dụng làm khóa chính trong mô hình dữ liệu quan hệ |
|
Mã đơn vị hành chính cấp xã |
maDVHCXa |
Chuỗi ký tự |
CharacterString |
5 |
Là mã số đơn vị hành chính theo quy định của Thủ tướng Chính phủ về việc ban hành bảng danh mục và mã số các đơn vị hành chính Việt Nam |
|
Thông tin thửa đất |
thuaDatID |
Chuỗi ký tự |
CharacterString |
|
Là khóa ngoại liên kết với lớp thửa đất |
|
Mã thửa đất chuẩn không gian |
thuaDatChuanID |
Chuỗi ký tự |
CharacterString |
|
Là khóa ngoại liên kết với thửa đất chuẩn ở nhóm lớp dữ liệu không gian giá đất |
|
Giá thửa đất |
giaTriThua |
Số nguyên |
Integer |
|
Là giá đất thửa đất ( đơn vị tính là đồng) |
|
Thời điểm định giá |
thoiDiemDinhGia |
Ngày, tháng |
Date |
10 |
Thời điểm định giá (dd-mm-yyyy) |
|
Kích thước mặt tiền |
kichThuocMatTien |
Số thực |
Real |
|
Là kích thước mặt tiền của thửa đất |
|
Chiều sâu thửa đất |
chieuSauThua |
Số thực |
Real |
|
Là chiều sâu của thửa đất |
|
Hình thể thửa đất |
hinhTheThua |
Số nguyên |
Interger |
1 |
1:hình chữ nhật 2:hình bình hành 3:hình vuông 4:hình thang xuôi 5:hình thang ngược 6:hình đa giác 7:hình chữ L 8:hình khác |
|
Khoảng cách đến thửa đất chuẩn |
kcDenThuaChuan |
Số thực |
Real |
|
Là khoảng cách đến thửa đất chuẩn |
|
Khoảng cách gần nhất đến trung tâm hành chính |
kcDenTrungTamHanhChinh |
Số thực |
Real |
|
Là khoảng cách gần nhất đến trung tâm hành chính |
|
Khoảng cách gần nhất đến cơ sở giáo dục |
kcDenCoSoGiaoDuc |
Số thực |
Real |
|
Là khoảng cách gần nhất đến cơ sở giáo dục |
|
Khoảng cách gần nhất đến cơ sở y tế |
kcDenCoSoYTe |
Số thực |
Real |
|
Là khoảng cách gần nhất đến cơ sở y tế |
|
Khoảng cách gần nhất đến trung tâm thương mại, chợ |
kcDenTrungTamThuongMai |
Số thực |
Real |
|
Là khoảng cách gần nhất đến trung tâm thương mại, chợ |
|
Khoảng cách gần nhất đến cơ sở thể dục thể thao |
kcDenCoSoTheDucTheThao |
Số thực |
Real |
|
Là khoảng cách gần nhất đến cơ sở thể dục thể thao |
|
Khoảng cách gần nhất đến công viên, khu vui chơi giải trí |
kcDenCongVienKhuVuiChoi |
Số thực |
Real |
|
Là khoảng cách gần nhất đến công viên, khu vui chơi giải trí |
|
Khoảng cách gần nhất đến nơi sản xuất, tiêu thụ sản phẩm |
kcDenNoiTieuThu |
Số thực |
Real |
|
Là khoảng cách gần nhất đến nơi sản xuất, tiêu thụ sản phẩm |
|
Tiếp giáp với mặt đường |
soMatDuongTiepGiap |
Số nguyên |
Interger |
1 |
là số mặt đường tiếp giáp với thửa đất |
|
Điều kiện cấp thoát nước |
dieuKienCapThoatNuoc |
Số nguyên |
Interger |
1 |
2:Tốt 1:Trung bình 0:Kém |
|
Điều kiện về cấp điện |
dieuKienCapDien |
Số nguyên |
Interger |
1 |
2:Tốt 1:Trung bình 0:Kém |
|
Điều kiện về thủy lợi |
dieuKienThuyLoi |
Số nguyên |
Interger |
1 |
2:Tốt 1:Trung bình 0:Kém |
|
Điều kiện về cơ sở giáo dục |
dieuKienCoSoGiaoDuuc |
Số nguyên |
Interger |
1 |
2:Tốt 1:Trung bình 0:Kém |
|
Điều kiện về cơ sở y tế |
dieuKienCoSoYTe |
Số nguyên |
Interger |
1 |
2:Tốt 1:Trung bình 0:Kém |
|
Hạ tầng giao thông công cộng |
haTangGiaoThong |
Số nguyên |
Interger |
1 |
2:Tốt 1:Trung bình 0:Kém |
|
Hạ tầng không gian |
haTangKhongGian |
Chuỗi ký tự |
CharacterString |
20 |
Là thông tin về hạ tầng không gian |
|
Dịch vụ vật tư, kỹ thuật nông nghiệp |
dichVuVatTuKyThuatNN |
Số nguyên |
Interger |
1 |
2:Thuận lợi 1:Trung bình 0:Kém |
|
Dịch vụ tài chính, tín dụng |
dichVuTaiChinh |
Số nguyên |
Interger |
1 |
2:Thuận lợi 1:Trung bình 0:Kém |
|
Dịch vụ thông tin liên lạc |
dichVuThongTinLienLac |
Số nguyên |
Interger |
1 |
2:Thuận lợi 1:Trung bình 0:Kém |
|
Dịch vụ Thương mại |
dichVuThuongMai |
Số nguyên |
Interger |
1 |
2:Thuận lợi 1:Trung bình 0:Kém |
|
Hạ tầng văn hóa, thể thao |
haTangVanHoaTheThao |
Chuỗi ký tự |
CharacterString |
20 |
Là thông tin Hạ tầng văn hóa, thể thao |
|
Hạ tầng môi trường |
haTangMoiTruong |
Chuỗi ký tự |
CharacterString |
20 |
Là thông tin Hạ tầng môi trường |
|
truyền thống văn hóa, phong tục tập quán |
vanHoaPhongTuc |
Chuỗi ký tự |
CharacterString |
20 |
Là thông tin truyền thống văn hóa, phong tục tập quán |
|
Địa hình |
diaHinh |
Chuỗi ký tự |
CharacterString |
20 |
Là thông tin Địa hình |
|
Năng suất cây trồng, vật nuôi |
nangSuatCayTrongV atNuoi |
Chuỗi ký tự |
CharacterString |
20 |
Là thông tin Năng suất cây trồng, vật nuôi |
|
Mật độ xây dựng |
matDoXayDung |
Chuỗi ký tự |
CharacterString |
20 |
Là thông tin mật độ xây dựng |
|
Hệ số sử dụng đất |
heSoSuDungDat |
Chuỗi ký tự |
CharacterString |
20 |
Là thông tin hệ số sử dụng đất |
|
Chỉ giới xây dựng |
chGioiXayDung |
Chuỗi ký tự |
CharacterString |
20 |
Là thông tin chỉ giới xây dựng |
|
Giới hạn về chiều cao công trình xây dựng |
gioiHanChieuCaoCongTrinh |
Chuỗi ký tự |
CharacterString |
20 |
Là thông tin giới hạn về chiều cao công trình xây dựng |
|
Giới hạn số tầng hầm được xây dựng |
gioiHanSoTangHam |
Chuỗi ký tự |
CharacterString |
20 |
Là thông tin giới hạn số tầng hầm được xây dựng |
|
Đặc tính khác |
dacTinhKhac |
Chuỗi ký tự |
CharacterString |
20 |
Là thông tin đặc tính khác ảnh hưởng đến giá đất |
3.4.5. Dữ liệu về thửa đất cụ thể
|
Trường thông tin |
Kiểu giá trị |
Độ dài trường |
Mô tả |
||
|
Tên trường thông tin |
Ký hiệu trường thông tin |
Tiếng Việt |
Tiếng Anh |
||
|
Mã đối tượng |
thuocTinhThuaDatCuTheID |
Chuỗi ký tự |
CharacterString |
|
Là dãy ký tự xác định duy nhất đối tượng trong một bảng dữ liệu, được khởi tạo tự động và sử dụng làm khóa chính trong mô hình dữ liệu quan hệ |
|
Mã đơn vị hành chính cấp xã |
maDVHCXa |
Chuỗi ký tự |
CharacterString |
5 |
Là mã số đơn vị hành chính theo quy định của Thủ tướng Chính phủ về việc ban hành bảng danh mục và mã số các đơn vị hành chính Việt Nam |
|
Thông tin thửa đất |
thuaDatID |
Chuỗi ký tự |
CharacterString |
|
Là khóa ngoại liên kết với lớp thửa đất |
|
Mã thửa đất chuẩn không gian |
thuaDatChuanID |
Chuỗi ký tự |
CharacterString |
|
Là khóa ngoại liên kết với thửa đất chuẩn ở nhóm lớp dữ liệu không gian giá đất |
|
Mã thửa đất cụ thể |
thuaDatDinhGiaID |
Chuỗi ký tự |
CharacterString |
|
Là khóa ngoại liên kết với thửa đất cụ thể (được định giá theo phương pháp thửa đất chuẩn, vùng giá trị) ở nhóm lớp dữ liệu không gian giá đất |
|
Giá thửa đất |
giaTriThua |
Số nguyên |
Interger |
|
Là giá đất thửa đất ( đơn vị tính là đồng) |
|
Tỷ lệ so sánh |
tyLeSoSanh |
Số thực |
Real |
|
Là tỷ lệ phần trăm giá so sánh giữa thửa đất được định giá với giá thửa đất chuẩn |
|
Thời điểm định giá |
thoiDiemDinhGia |
Ngày tháng |
Date |
10 |
Là thời điểm định giá (dd-mm-yyyy) |
|
Kích thước mặt tiền |
kichThuocMatTien |
Số thực |
Real |
|
Là kích thước mặt tiền của thửa đất |
|
Chiều sâu thửa đất |
chieuSauThua |
Số thực |
Real |
|
Là chiều sâu của thửa đất |
|
Hình thể thửa đất |
hinhTheThua |
Số nguyên |
Interger |
1 |
1:hình chữ nhật 2:hình bình hành 3:hình vuông 4:hình thang xuôi 5:hình thang ngược 6:hình đa giác 7:hình chữ L 8:hình khác |
|
Khoảng cách đến thửa đất chuẩn |
kcDenThuaChuan |
Số thực |
Real |
|
Là khoảng cách đến thửa đất chuẩn |
|
Khoảng cách gần nhất đến trung tâm hành chính |
kcDenTrungTamHanhChinh |
Số thực |
Real |
|
Là khoảng cách gần nhất đến trung tâm hành chính |
|
Khoảng cách gần nhất đến cơ sở giáo dục |
kcDenCoSoGiaoDuc |
Số thực |
Real |
|
Là khoảng cách gần nhất đến cơ sở giáo dục |
|
Khoảng cách gần nhất đến cơ sở y tế |
kcDenCoSoYTe |
Số thực |
Real |
|
Là khoảng cách gần nhất đến cơ sở y tế |
|
Khoảng cách gần nhất đến trung tâm thương mại, chợ |
kcDenTrungTamThuongMai |
Số thực |
Real |
|
Là khoảng cách gần nhất đến trung tâm thương mại, chợ |
|
Khoảng cách gần nhất đến cơ sở thể dục thể thao |
kcDenCoSoTheDucTheThao |
Số thực |
Real |
|
Là khoảng cách gần nhất đến cơ sở thể dục thể thao |
|
Khoảng cách gần nhất đến công viên, khu vui chơi giải trí |
kcDenCongVienKhuVuiChoi |
Số thực |
Real |
|
Là khoảng cách gần nhất đến công viên, khu vui chơi giải trí |
|
Khoảng cách gần nhất đến nơi sản xuất, tiêu thụ sản phẩm |
kcDenNoiTieuThu |
Số thực |
Real |
|
Là khoảng cách gần nhất đến nơi sản xuất, tiêu thụ sản phẩm |
|
Tiếp giáp với mặt đường |
soMatDuongTiepGiap |
Số nguyên |
Interger |
|
là số mặt đường tiếp giáp với thửa đất |
|
Điều kiện cấp thoát nước |
dieuKienCapThoatNuoc |
Số nguyên |
Interger |
1 |
2:Tốt 1:Trung bình 0:Kém |
|
Điều kiện về cấp điện |
dieuKienCapDien |
Số nguyên |
Interger |
1 |
2:Tốt 1:Trung bình 0:Kém |
|
Điều kiện về thủy lợi |
dieuKienThuyLoi |
Số nguyên |
Interger |
1 |
2:Tốt 1:Trung bình 0:Kém |
|
Điều kiện về cơ sở giáo dục |
dieuKienCoSoGiaoDuuc |
Số nguyên |
Interger |
1 |
2:Tốt 1:Trung bình 0:Kém |
|
Điều kiện về cơ sở y tế |
dieuKienCoSoYTe |
Số nguyên |
Interger |
1 |
2:Tốt 1:Trung bình 0:Kém |
|
Hạ tầng giao thông công cộng |
haTangGiaoThong |
Số nguyên |
Interger |
1 |
2:Tốt 1:Trung bình 0:Kém |
|
Hạ tầng không gian |
haTangKhongGian |
Chuỗi ký tự |
CharacterString |
|
Là thông tin về hạ tầng không gian |
|
Dịch vụ vật tư, kỹ thuật nông nghiệp |
dichVuVatTuKyThuatNN |
Số nguyên |
Interger |
1 |
2:Thuận lợi 1:Trung bình 0:Kém |
|
Dịch vụ tài chính, tín dụng |
dichVuTaiChinh |
Số nguyên |
Interger |
1 |
2:Thuận lợi 1:Trung bình 0:Kém |
|
Dịch vụ thông tin liên lạc |
dichVuThongTinLienLac |
Số nguyên |
Interger |
1 |
2:Thuận lợi 1:Trung bình 0:Kém |
|
Dịch vụ Thương mại |
dichVuThuongMai |
Số nguyên |
Interger |
1 |
2:Thuận lợi 1:Trung bình 0:Kém |
|
Hạ tầng văn hóa, thể thao |
haTangVanHoaTheThao |
Chuỗi ký tự |
CharacterString |
20 |
Là thông tin Hạ tầng văn hóa, thể thao |
|
Hạ tầng môi trường |
haTangMoiTruong |
Chuỗi ký tự |
CharacterString |
20 |
Là thông tin Hạ tầng môi trường |
|
truyền thống văn hóa, phong tục tập quán |
vanHoaPhongTuc |
Chuỗi ký tự |
CharacterString |
20 |
Là thông tin truyền thống văn hóa, phong tục tập quán |
|
Địa hình |
diaHinh |
Chuỗi ký tự |
CharacterString |
20 |
Là thông tin Địa hình |
|
Năng suất cây trồng, vật nuôi |
nangSuatCayTrongV atNuoi |
Chuỗi ký tự |
CharacterString |
20 |
Là thông tin Năng suất cây trồng, vật nuôi |
|
Mật độ xây dựng |
matDoXayDung |
Chuỗi ký tự |
CharacterString |
20 |
Là thông tin mật độ xây dựng |
|
Hệ số sử dụng đất |
heSoSuDungDat |
Chuỗi ký tự |
CharacterString |
20 |
Là thông tin hệ số sử dụng đất |
|
Chỉ giới xây dựng |
chGioiXayDung |
Chuỗi ký tự |
CharacterString |
20 |
Là thông tin chỉ giới xây dựng |
|
Giới hạn về chiều cao công trình xây dựng |
gioiHanChieuCaoCongTrinh |
Chuỗi ký tự |
CharacterString |
20 |
Là thông tin giới hạn về chiều cao công trình xây dựng |
|
Giới hạn số tầng hầm được xây dựng |
gioiHanSoTangHam |
Chuỗi ký tự |
CharacterString |
20 |
Là thông tin giới hạn số tầng hầm được xây dựng |
|
Đặc tính khác |
dacTinhKhac |
Chuỗi ký tự |
CharacterString |
20 |
Là thông tin đặc tính khác ảnh hưởng đến giá đất |
3.5. Dữ liệu thuộc tính thống kê, kiểm kê đất đai
3.5.1. Nhóm Dữ liệu thống kê, kiểm kê đất đai cả nước, vùng kinh tế - xã hội
a) Dữ liệu về quản lý bộ số liệu cả nước, vùng kinh tế - xã hội
|
Trường thông tin |
Kiểu dữ liệu |
Độ dài trường |
Mô tả |
||
|
Tên trường thông tin |
Ký hiệu trường thông tin |
Tiếng Việt |
Tiếng Anh |
||
|
Mã đối tượng |
boSoLieuCNID |
Chuỗi ký tự |
CharacterString |
|
Là dãy ký tự xác định duy nhất đối tượng trong một bảng dữ liệu, được khởi tạo tự động và sử dụng làm khóa chính trong mô hình dữ liệu |
|
Tên bộ số liệu |
tenBoSoLieu |
Chuỗi ký tự |
CharacterString |
|
Là tên bộ số liệu thống kế, kiểm kê đất đai |
|
Mã vùng kinh tế - xã hội |
maVungKTXH |
Chuỗi ký tự |
CharacterString |
2 |
Đơn vị cấp vùng kinh tế- xã hội, cả nước |
|
Mã đơn vị hành chính cấp tỉnh |
maDVHCTinh |
|
|
2 |
Là mã đơn vị hành chính cấp tỉnh |
|
Mã bộ số liệu |
maBoSoLieu |
Chuỗi ký tự |
CharacterString |
|
Là mã định dạng bộ số liệu |
|
Năm thực hiện |
namDieuTra |
Số nguyên |
Integer |
4 |
Là năm thực hiện thống kế, kiểm kê |
|
Ghi chú |
ghiChu |
Chuỗi ký tự |
CharacterString |
255 |
Là Mô tả về bộ số liệu |
b) Dữ liệu về thông tin thống kê, kiểm kê cả nước, vùng kinh tế - xã hội
|
Trường thông tin |
Kiểu dữ liệu |
Độ dài trường |
Mô tả |
||
|
Tên trường thông tin |
Ký hiệu trường thông tin |
Tiếng Việt |
Tiếng Anh |
||
|
Mã đối tượng |
ID |
Chuỗi ký tự |
CharacterString |
|
Là dãy ký tự xác định duy nhất đối tượng trong một bảng dữ liệu, được khởi tạo tự động và sử dụng làm khóa chính trong mô hình dữ liệu quan hệ |
|
Mã vùng kinh tế - xã hội |
maVungKTXH |
Chuỗi ký tự |
CharacterString |
2 |
Đơn vị cấp vùng kinh tế- xã hội, cả nước |
|
Mã đơn vị hành chính cấp tỉnh |
maDVHCTinh |
|
|
2 |
Là mã đơn vị hành chính cấp tỉnh |
|
Năm thực hiện |
namThucHien |
Số nguyên |
Integer |
4 |
Là năm thực hiện |
|
Bộ số liệu thống kê, kiểm kê |
boSoLieuCNID |
Chuỗi ký tự |
CharacterString |
|
Là khóa ngoại liên kết với bộ số liệu thống kê, kiểm kê cấp vùng, cả nước |
|
Thành phần dữ liệu |
thanhPhanDuLieu |
Chuỗi kí tự |
CharacterString |
|
Là thành phần liệu : 1: Bản đồ hiện trạng tỉnh 2: Báo cáo kết quả hiện trạng 3: Bản đồ kết quả kiểm kê 4: Các tài liệu khác |
|
Loại dữ liệu |
loaiDuLieu |
Chuỗi ký tự |
CharacterString |
10 |
Là loại dữ liệu kiểm kê hoặc thống kê |
|
Mô tả dữ liệu |
moTaDuLieu |
Chuỗi kí tự |
CharacterString |
200 |
Mô tả về dữ liệu |
|
Liên kết file |
linkfile |
Chuỗi kí tự |
CharacterString |
|
Liên kết đến file phi cấu trúc |
c) Dữ liệu về số liệu thống kê, kiểm kê cả nước, vùng kinh tế - xã hội
|
Trường thông tin |
Kiểu dữ liệu |
Độ dài trường |
Mô tả |
||
|
Tên trường thông tin |
Ký hiệu trường thông tin |
Tiếng Việt |
Tiếng Anh |
|
|
|
Mã đối tượng |
ID |
Chuỗi ký tự |
CharacterString |
|
Là dãy ký tự xác định duy nhất đối tượng trong một bảng dữ liệu, được khởi tạo tự động và sử dụng làm khóa chính trong mô hình dữ liệu quan hệ |
|
Loại dữ liệu |
loaiDuLieu |
Chuỗi ký tự |
CharacterString |
10 |
Là loại dữ liệu kiểm kê hoặc thống kê |
|
Mã đối tượng sử dụng |
maDoiTuongSuDung |
Chuỗi ký tự |
CharacterString |
3 |
Là mã đối tượng sử dụng |
|
Mã loại đất hiện trạng |
maLoaiDatHienTrang |
Chuỗi ký tự |
CharacterString |
3 |
Mã loại đất hiện trạng |
|
Năm thực hiện thống kê, kiểm kê |
namThucHien |
Số nguyên |
Integer |
4 |
Năm thực hiện thống kê, kiểm kê |
|
Diện tích |
dienTich |
Số thực |
Real |
|
Diện tích, đơn vị tính là héc ta (ha), làm tròn đến 0,1 ha |
|
Bộ số liệu thống kê, kiểm kê |
boSoLieuCNID |
Chuỗi ký tự |
CharacterString |
|
Là khóa ngoại liên kết với bộ số liệu thống kê, kiểm kê cấp vùng, cả nước |
|
Khu vực tổng hợp |
maKVTH |
Chuỗi ký tự |
CharacterString |
2 |
Là khu vực tổng hợp |
|
Đơn vị hành chính cấp tỉnh |
maDVHCTinh |
Chuỗi ký tự |
CharacterString |
2 |
Là mã số đơn vị hành chính theo quy định của Thủ tướng Chính phủ về việc ban hành bảng danh mục và mã số các đơn vị hành chính Việt Nam. |
|
Liên kết không gian |
|
|
|
|
Liên kết đến dữ liệu không gian |
3.5.2. Nhóm dữ liệu thống kê, kiểm kê đất đai cấp tỉnh
a) Dữ liệu về quản lý bộ số liệu cấp tỉnh
|
Trường thông tin |
Kiểu dữ liệu |
Độ dài trường |
Mô tả |
||
|
Tên trường thông tin |
Ký hiệu trường thông tin |
Tiếng Việt |
Tiếng Anh |
||
|
Mã đối tượng |
boSoLieuTinhlD |
Chuỗi ký tự |
CharacterString |
|
Là dãy ký tự xác định duy nhất đối tượng trong một bảng dữ liệu, được khởi tạo tự động và sử dụng làm khóa chính trong mô hình dữ liệu |
|
Tên bộ số liệu |
tenBoSoLieu |
Chuỗi ký tự |
CharacterString |
|
Là tên bộ số liệu thống kế, kiểm kê đất đai |
|
Mã đơn vị hành chính cấp tỉnh |
maDVHCTinh |
Chuỗi ký tự |
CharacterString |
2 |
Là mã số đơn vị hành chính theo quy định của Thủ tướng Chính phủ về việc ban hành bảng danh mục và mã số các đơn vị hành chính Việt Nam |
|
Mã bộ số liệu |
maBoSoLieu |
Chuỗi ký tự |
CharacterString |
10 |
Là mã định dạng bộ số liệu |
|
Năm thực hiện |
namDieuTra |
Số nguyên |
Integer |
4 |
Là năm thực hiện thống kế, kiểm kê |
|
Ghi chú |
ghiChu |
Chuỗi ký tự |
CharacterString |
255 |
Là Mô tả về bộ số liệu |
b) Dữ liệu về thông tin thống kê, kiểm kê cấp tỉnh
|
Trường thông tin |
Kiểu dữ liệu |
Độ dài trường |
Mô tả |
||
|
Tên trường thông tin |
Ký hiệu trường thông tin |
Tiếng Việt |
Tiếng Anh |
||
|
Mã đối tượng |
ID |
Chuỗi ký tự |
CharacterString |
|
Là dãy ký tự xác định duy nhất đối tượng trong một bảng dữ liệu, được khởi tạo tự động và sử dụng làm khóa chính trong mô hình dữ liệu quan hệ |
|
Mã đơn vị hành chính cấp tỉnh |
maDVHCTinh |
Chuỗi ký tự |
CharacterString |
2 |
Là mã số đơn vị hành chính theo quy định của Thủ tướng Chính phủ về việc ban hành bảng danh mục và mã số các đơn vị hành chính Việt Nam. |
|
Năm thực hiện |
namThucHien |
Số nguyên |
Integer |
|
Là năm thực hiện |
|
Thành phần dữ liệu |
thanhPhanDuLieu |
Số nguyên |
Integer |
1 |
Là thành phần liệu : 1: Bản đồ hiện trạng tỉnh 2: Báo cáo kết quả hiện trạng 3: Bản đồ kết quả kiểm kê 4: Các tài liệu khác |
|
Bộ số liệu thống kê, kiểm kê cấp tỉnh |
boSoLieuTinhlD |
Chuỗi ký tự |
CharacterString |
|
Là khóa ngoại liên kết với bộ số liệu thống kê, kiểm kê cấp tỉnh |
|
Loại dữ liệu |
loaiDuLieu |
Chuỗi ký tự |
CharacterString |
10 |
Là loại dữ liệu kiểm kê hoặc thống kê |
|
Mô tả dữ liệu |
moTaDuLieu |
Chuỗi kí tự |
CharacterString |
20 |
Mô tả về dữ liệu |
|
Liên kết file |
linkfile |
Chuỗi kí tự |
CharacterString |
|
Liên kết đến file phi cấu trúc |
c) Dữ liệu về số liệu thống kê, kiểm kê cấp tỉnh
|
Trường thông tin |
Kiểu dữ liệu |
Độ dài trường |
Mô tả |
||
|
Tên trường thông tin |
Ký hiệu trường thông tin |
Tiếng Việt |
Tiếng Anh |
||
|
Mã đối tượng |
ID |
Chuỗi ký tự |
CharacterString |
|
Là dãy ký tự xác định duy nhất đối tượng trong một bảng dữ liệu, được khởi tạo tự động và sử dụng làm khóa chính trong mô hình dữ liệu quan hệ |
|
Loại dữ liệu |
loaiDuLieu |
Chuỗi ký tự |
CharacterString |
10 |
Là loại dữ liệu kiểm kê hoặc thống kê |
|
Mã đối tượng sử dụng |
maDoiTuongSuDung |
Chuỗi ký tự |
CharacterString |
3 |
Là mã đối tượng sử dụng |
|
Mã loại đất hiện trang |
maLoaiDatHienTrang |
Chuỗi ký tự |
CharacterString |
3 |
Mã loại đất hiện trang |
|
Năm thực hiện thống kê, kiểm kê |
namThucHien |
Số nguyên |
Integer |
4 |
Năm thực hiện thống kê, kiểm kê |
|
Bộ số liệu thống kê, kiểm kê cấp tỉnh |
boSoLieuTinhlD |
Chuỗi ký tự |
CharacterString |
|
Là khóa ngoại liên kết với bộ số liệu thống kê, kiểm kê cấp tỉnh |
|
Diện tích |
dienTich |
Số thực |
Real |
|
Diện tích, đơn vị tính là héc ta (ha), làm tròn đến 0,1 ha |
|
Khu vực tổng hợp |
maKVTH |
Chuỗi ký tự |
CharacterString |
|
Là khu vực tổng hợp |
|
Đơn vị hành chính cấp tỉnh |
maDVHCTinh |
Chuỗi ký tự |
CharacterString |
2 |
Là mã số đơn vị hành chính theo quy định của Thủ tướng Chính phủ về việc ban hành bảng danh mục và mã số các đơn vị hành chính Việt Nam. |
|
Liên kết không gian |
|
|
|
|
Liên kết đến dữ liệu không gian |
3.5.3. Nhóm dữ liệu thống kê, kiểm kê đất đai cấp huyện
a) Dữ liệu về quản lý bộ số liệu cấp huyện
|
Trường thông tin |
Kiểu dữ liệu |
Độ dài trường |
Mô tả |
||
|
Tên trường thông tin |
Ký hiệu trường thông tin |
Tiếng Việt |
Tiếng Anh |
||
|
Mã đối tượng |
boSoLieuHuyenlD |
Chuỗi ký tự |
CharacterString |
|
Là dãy ký tự xác định duy nhất đối tượng trong một bảng dữ liệu, được khởi tạo tự động và sử dụng làm khóa chính trong mô hình dữ liệu |
|
Tên bộ số liệu |
tenBoSoLieu |
Chuỗi ký tự |
CharacterString |
10 |
Là Tên bộ số liệu thống kế, kiểm kê đất đai |
|
Mã đơn vị hành chính cấp huyện |
maDVHCHuyen |
Chuỗi ký tự |
CharacterString |
3 |
Là mã số đơn vị hành chính theo quy định của Thủ tướng Chính phủ về việc ban hành bảng danh mục và mã số các đơn vị hành chính Việt Nam |
|
Mã bộ số liệu |
maBoSoLieu |
Chuỗi ký tự |
CharacterString |
10 |
Là mã định dạng bộ số liệu |
|
Năm thực hiện |
namDieuTra |
Số nguyên |
Integer |
4 |
Là năm thực hiện thống kế, kiểm kê |
|
Ghi chú |
ghiChu |
Chuỗi ký tự |
CharacterString |
255 |
Là Mô tả về bộ số liệu |
b) Dữ liệu về tài liệu thống kê, kiểm kê cấp huyện
|
Trường thông tin |
Kiểu dữ liệu |
Độ dài trường |
Mô tả |
||
|
Tên trường thông tin |
Ký hiệu trường thông tin |
Tiếng Việt |
Tiếng Anh |
||
|
Mã đối tượng |
ID |
Chuỗi ký tự |
CharacterString |
|
Là dãy ký tự xác định duy nhất đối tượng trong một bảng dữ liệu, được khởi tạo tự động và sử dụng làm khóa chính trong mô hình dữ liệu quan hệ |
|
Mã đơn vị hành chính cấp huyện |
maDVHC |
Chuỗi ký tự |
CharacterString |
|
Là mã số đơn vị hành chính theo quy định của Thủ tướng Chính phủ về việc |
|
|
|
|
|
|
ban hành bảng danh mục và mã số các đơn vị hành chính Việt Nam |
|
Năm thực hiện |
namThucHien |
Số nguyên |
Integer |
4 |
Là năm thực hiện |
|
Thành phần dữ liệu |
thanhPhanDuLieu |
Chuỗi kí tự |
CharacterString |
1 |
Là thành phần liệu : 1: Bản đồ hiện trạng tỉnh 2: Báo cáo kết quả hiện trạng 3: Bản đồ kết quả kiểm kê 4: Các tài liệu khác |
|
Bộ số liệu thống kê, kiểm kê cấp huyện |
boSoLieuHuyenlD |
Chuỗi ký tự |
CharacterString |
10 |
Là khóa ngoại liên kết với bộ số liệu thống kê, kiểm kê cấp huyện |
|
Loại dữ liệu |
loaiDuLieu |
Chuỗi ký tự |
CharacterString |
10 |
Là loại dữ liệu kiểm kê hoặc thống kê |
|
Mô tả dữ liệu |
moTaDuLieu |
Chuỗi kí tự |
CharacterString |
200 |
Mô tả về dữ liệu |
|
Liên kết file |
linkfile |
Chuỗi kí tự |
CharacterString |
|
Liên kết đến file phi cấu trúc |
c) Dữ liệu về số liệu thống kê, kiểm kê cấp huyện
|
Trường thông tin |
Kiểu dữ liệu |
Độ dài trường |
Mô tả |
||
|
Tên trường thông tin |
Ký hiệu trường thông tin |
Tiếng Việt |
Tiếng Anh |
||
|
Mã đối tượng |
ID |
Chuỗi ký tự |
CharacterString |
|
Là dãy ký tự xác định duy nhất đối tượng trong một bảng dữ liệu, được khởi tạo tự động và sử dụng làm khóa chính trong mô hình dữ liệu quan hệ |
|
Loại dữ liệu |
loaiDuLieu |
Chuỗi ký tự |
CharacterString |
|
Là loại dữ liệu kiểm kê hoặc thống kê |
|
Mã đối tượng sử dụng |
maDoiTuongSuDung |
Chuỗi ký tự |
CharacterString |
3 |
Là mã đối tượng sử dụng |
|
Mã loại đất hiện trang |
maLoaiDatHienTrang |
Chuỗi ký tự |
CharacterString |
3 |
Mã loại đất hiện trang |
|
Năm thực hiện thống kê, kiểm kê |
namThucHien |
Số nguyên |
Integer |
4 |
Năm thực hiện thống kê, kiểm kê |
|
Diện tích |
dienTich |
Số thực |
Real |
|
Diện tích |
|
Bộ số liệu thống kê, kiểm kê cấp huyện |
boSoLieuHuyenlD |
Chuỗi ký tự |
CharacterString |
|
Là khóa ngoại liên kết với bộ số liệu thống kê, kiểm kê cấp huyện |
|
Khu vực tổng hợp |
maKVTH |
Chuỗi ký tự |
CharacterString |
2 |
Là khu vực tổng hợp |
|
Đơn vị hành chính cấp huyện |
maDVHCHuyen |
Chuỗi ký tự |
CharacterString |
3 |
Là mã số đơn vị hành chính theo quy định của Thủ tướng Chính phủ về việc ban hành bảng danh mục và mã số các đơn vị hành chính Việt Nam. |
|
Liên kết không gian |
|
|
|
|
Liên kết đến dữ liệu không gian |
3.5.4. Nhóm dữ liệu thống kê, kiểm kê đất đai cấp xã
a) Dữ liệu về quản lý bộ số liệu cấp xã
|
Trường thông tin |
Kiểu dữ liệu |
Độ dài trường |
Mô tả |
||
|
Tên trường thông tin |
Ký hiệu trường thông tin |
Tiếng Việt |
Tiếng Anh |
||
|
Mã đối tượng |
boSoLieuXaID |
Chuỗi ký tự |
CharacterString |
|
Là dãy ký tự xác định duy nhất đối tượng trong một bảng dữ liệu, được khởi tạo tự động và sử dụng làm khóa chính trong |
|
|
|
|
|
|
mô hình dữ liệu |
|
Tên bộ số liệu |
tenBoSoLieu |
Chuỗi ký tự |
CharacterString |
10 |
Là Tên bộ số liệu thống kế, kiểm kê đất đai |
|
Mã đơn vị hành chính cấp xã |
maDVHCXa |
Chuỗi ký tự |
CharacterString |
5 |
Là mã số đơn vị hành chính theo quy định của Thủ tướng Chính phủ về việc ban hành bảng danh mục và mã số các đơn vị hành chính Việt Nam |
|
Mã bộ số liệu |
maBoSoLieu |
Chuỗi ký tự |
CharacterString |
10 |
Là mã định dạng bộ số liệu |
|
Năm thực hiện |
namDieuTra |
Số nguyên |
Integer |
4 |
Là năm thực hiện thống kế, kiểm kê |
|
Ghi chú |
ghiChu |
Chuỗi ký tự |
CharacterString |
255 |
Là Mô tả về bộ số liệu |
b) Dữ liệu về tài liệu thống kê, kiểm kê cấp xã
|
Trường thông tin |
Kiểu dữ liệu |
Độ dài trường |
Mô tả |
||
|
Tên trường thông tin |
Ký hiệu trường thông tin |
Tiếng Việt |
Tiếng Anh |
||
|
Mã đối tượng |
ID |
Chuỗi ký tự |
CharacterString |
|
Là dãy ký tự xác định duy nhất đối tượng trong một bảng dữ liệu, được khởi tạo tự động và sử dụng làm khóa chính trong mô hình dữ liệu quan hệ |
|
Mã đơn vị hành chính cấp xã |
maDVHCXa |
Chuỗi ký tự |
CharacterString |
5 |
Là mã số đơn vị hành chính theo quy định của Thủ tướng Chính phủ về việc ban hành bảng danh mục và mã số các đơn vị hành chính Việt Nam. |
|
Năm thực hiện |
namThucHien |
Số nguyên |
Integer |
4 |
Là năm thực hiện |
|
Thành phần dữ liệu |
thanhPhanDuLieu |
Số nguyên |
Integer |
1 |
Là thành phần liệu : 1: Bản đồ hiện trạng tỉnh 2: Báo cáo kết quả hiện trạng 3: Bản đồ kết quả kiểm kê 4: Các tài liệu khác |
|
Bộ số liệu thống kê, kiểm kê cấp xã |
boSoLieuXalD |
Chuỗi ký tự |
CharacterString |
|
Là khóa ngoại liên kết với bộ số liệu thống kê, kiểm kê cấp xã |
|
Loại dữ liệu |
loaiDuLieu |
Chuỗi ký tự |
CharacterString |
10 |
Là loại dữ liệu kiểm kê hoặc thống kê |
|
Mô tả dữ liệu |
moTaDuLieu |
Chuỗi kí tự |
CharacterString |
200 |
Mô tả về dữ liệu |
|
Liên kết file |
linkfile |
Chuỗi kí tự |
CharacterString |
|
Liên kết đến file phi cấu trúc |
c) Dữ liệu về số liệu thống kê, kiểm kê cấp xã
|
Trường thông tin |
Kiểu dữ liệu |
Độ dài trường |
Mô tả |
||
|
Tên trường thông tin |
Ký hiệu trường thông tin |
Tiếng Việt |
Tiếng Anh |
||
|
Mã đối tượng |
ID |
Chuỗi ký tự |
CharacterString |
|
Là dãy ký tự xác định duy nhất đối tượng trong một bảng dữ liệu, được khởi tạo tự động và sử dụng làm khóa chính trong mô hình dữ liệu quan hệ |
|
Loại dữ liệu |
loaiDuLieu |
Chuỗi ký tự |
CharacterString |
10 |
Là loại dữ liệu kiểm kê hoặc thống kê |
|
Mã đối tượng sử dụng |
maDoiTuongSuDung |
Chuỗi ký tự |
CharacterString |
3 |
Là mã đối tượng sử dụng |
|
Mã loại đất hiện trang |
maLoaiDatHienTrang |
Chuỗi ký tự |
CharacterString |
3 |
Mã loại đất hiện trang |
|
Bộ số liệu thống kê, kiểm kê cấp xã |
boSoLieuXalD |
Chuỗi ký tự |
CharacterString |
|
Là khóa ngoại liên kết với bộ số liệu thống kê, kiểm kê cấp xã |
|
Năm thực hiện thống kê, kiểm kê |
namThucHien |
Số nguyên |
Integer |
4 |
Năm thực hiện thống kê, kiểm kê |
|
Diện tích |
dienTich |
Số thực |
Real |
|
Diện tích |
|
Khu vực tổng hợp |
maKVTH |
Chuỗi ký tự |
CharacterString |
2 |
Là khu vực tổng hợp |
|
Đơn vị hành chính cấp xã |
maDVHCXa |
Chuỗi ký tự |
CharacterString |
5 |
Là mã số đơn vị hành chính theo quy định của Thủ tướng Chính phủ về việc ban hành bảng danh mục và mã số các đơn vị hành chính Việt Nam. |
|
Liên kết không gian |
|
|
|
|
Liên kết đến dữ liệu không gian |
3.5.5. Nhóm dữ liệu kiểm kê đất đai chuyên đề
Dữ liệu về số liệu kiểm kê chuyên đề
|
Trường thông tin |
Kiểu dữ liệu |
Độ dài trường |
Mô tả |
||
|
Tên trường thông tin |
Ký hiệu trường thông tin |
Tiếng Việt |
Tiếng Anh |
||
|
Mã đối tượng |
boSoLieuChuyenDeID |
Chuỗi ký tự |
CharacterString |
|
Là dãy ký tự xác định duy nhất đối tượng trong một bảng dữ liệu, được khởi tạo tự động và sử dụng làm khóa chính trong mô hình dữ liệu quan hệ |
|
Tên chuyên đề |
loaiChuyenDe |
Chuỗi ký tự |
CharacterString |
20 |
Tên chuyên đề |
|
Đơn vị hành chính cấp tỉnh |
maDVHCTinh |
Chuỗi ký tự |
CharacterString |
2 |
Là mã số đơn vị hành chính theo quy định của Thủ tướng Chính phủ về việc ban hành bảng danh mục và mã số các đơn vị hành chính Việt Nam |
|
Mã vùng kinh tế - xã hội |
maVungKTXH |
Chuỗi ký tự |
CharacterString |
2 |
Là mã vùng kinh tế - xã hội |
|
Tên đối tượng chuyên đề |
tenDoiTuong |
Chuỗi ký tự |
CharacterString |
20 |
Tên đối tượng chuyên đề |
|
Dien tích |
dienTich |
Chuỗi ký tự |
CharacterString |
|
Là diện tích khoanh đất kiểm kê chuyên đề, đơn vị tính là héc ta (ha), làm tròn đến 0,1 ha. |
|
Thời điểm thực hiện |
thoiDiemThucHien |
Ngày tháng |
Date |
10 |
Thời điểm thực hiện chuyên đề (dd/mm/yyyy) |
|
Loại đối tượng |
loaiDoiTuong |
Chuỗi ký tự |
CharacterString |
3 |
Loại đối tượng |
|
Mã loại đất hiện trạng |
maLoaiDatHienTrang |
Chuỗi ký tự |
CharacterString |
3 |
Mã loại đất hiện trang |
|
Mã loại đất chuyên đề |
maLoaiDatChuyenDe |
Chuỗi ký tự |
CharacterString |
3 |
Mã loại đất theo chuyên đề |
|
Ghi chú |
ghiChu |
Chuỗi ký tự |
CharacterString |
255 |
Ghi chú |
|
Số liệu |
soLieu |
Chuỗi ký tự |
CharacterString |
150 |
Số liệu chi tiết |
|
Liên kết không gian |
|
|
|
|
Liên kết đến dữ liệu không gian |
3.6. Dữ liệu thuộc tính của dữ liệu khác liên quan đến đất đai
3.6.1. Dữ liệu về hồ sơ đất đai tại trung ương
|
Trường thông tin |
Kiểu dữ liệu |
Độ dài trường |
Mô tả |
||
|
Tên trường thông tin |
Ký hiệu trường thông tin |
Tiếng Việt |
Tiếng Anh |
||
|
Mã đối tượng |
hoSoDatDaiTWID |
Chuỗi ký tự |
CharacterString |
|
Là dãy ký tự xác định duy nhất đối tượng trong một bảng dữ liệu, được khởi tạo tự động và sử dụng làm khóa chính trong mô hình dữ liệu quan hệ |
|
Mã hồ sơ lưu trữ |
maHoSoLuuTru |
Chuỗi ký tự |
CharacterString |
50 |
Là mã hồ sơ lưu trữ theo quy định của Bộ Tài nguyên và Môi trường về lưu trữ hồ sơ đất đai |
|
Mã đơn vị hành chính cấp xã |
maDVHCXa |
Chuỗi ký tự |
CharacterString |
5 |
Là mã số đơn vị hành chính theo quy định của Thủ tướng Chính phủ về việc ban hành bảng danh mục và mã số các đơn vị hành chính Việt Nam. |
|
Hộp/Cặp số |
capSo |
Số nguyên |
Interger |
20 |
Ghi số thứ tự của hộp hoặc cặp tài liệu giao nộp |
|
Tên hồ sơ |
tenHoSo |
Chuỗi ký tự |
CharacterString |
20 |
Ghi tiêu đề hồ sơ như trên bìa hồ sơ |
|
Thời gian bắt đầu |
thoiGianBatDau |
Ngày, tháng |
Date |
10 |
Ghi thời gian sớm nhất và muộn nhất của văn bản, tài liệu trong hồ sơ |
|
Thời gian kết thúc |
thoiGianKetThuc |
Ngày, tháng |
Date |
10 |
Ghi thời gian sớm nhất và muộn nhất của văn bản, tài liệu trong hồ sơ |
|
Thời hạn bảo quản |
thoiHanBaoQuan |
Chuỗi ký tự |
CharacterString |
15 |
Ghi thời hạn bảo quản của hồ sơ như trên bìa hồ sơ |
|
Số trang |
soTrang |
Số nguyên |
Interger |
|
Ghi tổng số trang tài liệu có trong hồ sơ |
|
Số tài liệu |
soTaiLieu |
Số nguyên |
Interger |
|
Ghi tổng số tài liệu có trong hồ sơ |
|
Ghi chú |
ghiChu |
Chuỗi ký tự |
CharacterString |
255 |
Ghi những thông tin cần chú ý về nội dung và hình thức của văn bản có trong hồ sơ |
|
Thành phần hồ sơ |
Chi tiết tại dữ liệu phi cấu trúc thành phần hồ sơ đất đai tại Trung ương |
|
|
|
|
3.6.2. Nhóm dữ liệu về thông tin kết quả đo đạc lập bản đồ địa chính
a) Dữ liệu về điểm khống chế đo vẽ
|
Trường thông tin |
Kiểu dữ liệu |
Độ dài trường |
Mô tả |
||
|
Tên trường thông tin |
Ký hiệu trường thông tin |
Tiếng Việt |
Tiếng Anh |
||
|
Mã đối tượng |
diemKhongCheID |
Chuỗi kí tự |
CharacterString |
|
Là dãy ký tự xác định duy nhất đối tượng trong một bảng dữ liệu, được khởi tạo tự động và sử dụng làm khóa chính trong mô hình dữ liệu quan hệ |
|
Mã đơn vị hành chính cấp xã |
maDVHCXa |
Chuỗi ký tự |
CharacterString |
5 |
Là mã số đơn vị hành chính theo quy định của Thủ tướng Chính phủ về việc ban hành bảng danh mục và mã số các đơn vị hành chính Việt Nam |
|
Ranh giới khu đo |
ranhGioiKhuDoID |
Chuỗi ký tự |
CharacterString |
|
Là khóa ngoại liên kết với dữ liệu ranh giới khu đo |
|
Năm đo đạc |
namDoDac |
Số nguyên |
Interger |
4 |
Là năm đo đạc |
|
Năm hoàn thành |
namHoanThanh |
Số nguyên |
Interger |
4 |
Là năm hoàn thành đo đạc |
|
Loại điểm |
loaiDiem |
Chuỗi kí tự |
CharacterString |
10 |
Là loại điểm khống chế đo đạc |
|
Số hiệu điểm |
soHieuDiem |
Chuỗi kí tự |
CharacterString |
10 |
Là số hiệu điểm |
|
Đơn vị đo đạc |
donViDoDac |
Chuỗi kí tự |
CharacterString |
50 |
Tên Đơn vị đo đạc |
|
Đơn vị quản lý dữ liệu |
donViQuanLy |
Chuỗi ký tự |
CharacterString |
50 |
Tên Đơn vị quản lý dữ liệu |
|
Liên kết file |
linkfile |
Chuỗi ký tự |
CharacterString |
|
Liên kết đến file phi cấu trúc |
|
Liên kết dữ liệu đồ họa |
ranhGioiKhuDolD |
|
CharacterString |
|
Liên kết đến Dữ liệu đồ họa |
b) Dữ liệu về ranh giới khu đo
|
Trường thông tin |
Kiểu dữ liệu |
Độ dài trường |
Mô tả |
||
|
Tên trường thông tin |
Ký hiệu trường thông tin |
Tiếng Việt |
Tiếng Anh |
||
|
Mã đối tượng |
ranhGioiKhuDoID |
Chuỗi ký tự |
CharacterString |
|
Là dãy ký tự xác định duy nhất đối tượng trong một bảng dữ liệu, được khởi tạo tự động và sử dụng làm khóa chính trong mô hình dữ liệu quan hệ |
|
Mã đơn vị hành chính cấp xã |
maDVHCXa |
Chuỗi ký tự |
CharacterString |
5 |
Là mã số đơn vị hành chính theo quy định của Thủ tướng Chính phủ về việc ban hành bảng danh mục và mã số các đơn vị hành chính Việt Nam. |
|
Loại bản đồ đo đạc |
loaiBanDo_DoDac |
Số nguyên |
Interger |
1 |
Là loại bản đồ đo đạc theo danh mục |
|
Tên khu đo |
tenKhuDo |
Chuỗi ký tự |
CharacterString |
20 |
Tên khu đo |
|
Năm đo đạc |
namDoDac |
Số nguyên |
Interger |
4 |
Là năm đo đạc |
|
Năm hoàn thành |
namHoanThanh |
Số nguyên |
Interger |
4 |
Là năm hoàn thành đo đạc |
|
Hệ quy chiếu, tọa độ |
heQuyChieu_ToaDo |
Chuỗi ký tự |
CharacterString |
|
Hệ quy chiếu, tọa độ sử dụng |
|
Tỷ lệ bản đồ |
tyLeBanDo |
Số nguyên |
Interger |
10 |
Là mẫu số tỷ lệ bản đồ |
|
Tổng số tờ bản đồ |
tongSoToBando |
Số nguyên |
Interger |
|
Tổng số tờ bản đồ |
|
Phương pháp đo |
phuongPhapDo |
Chuỗi ký tự |
CharacterString |
20 |
Phương pháp đo đạc |
|
Diện tích |
dienTich |
Số thực |
Real |
|
Diện tích |
|
Đơn vị đo đạc |
donViDoDac |
Chuỗi ký tự |
CharacterString |
50 |
Tên Đơn vị đo đạc |
|
Đơn vị quản lý dữ liệu |
donViQuanLy |
Chuỗi ký tự |
CharacterString |
50 |
Tên Đơn vị quản lý dữ liệu |
|
Định dạng dữ liệu |
dinhDangDuLieu |
Chuỗi ký tự |
CharacterString |
10 |
Loại Định dạng dữ liệu (số/giấy) |
|
Liên kết file |
linkfile |
Chuỗi ký tự |
CharacterString |
|
Liên kết đến file phi cấu trúc |
|
Liên kết không gian lưới |
soDoLuoiID |
Chuỗi ký tự |
CharacterString |
|
Mã nhận dạng sơ đồ lưới đo vẽ |
|
Liên kết Dữ liệu đồ họa |
ranhGioiKhuDoID |
Chuỗi ký tự |
CharacterString |
|
Liên kết đến Dữ liệu đồ họa |
c) Dữ liệu về bản đồ địa chính số
|
Trường thông tin |
Kiểu dữ liệu |
Độ dài trường |
Mô tả |
||
|
Tên trường thông tin |
Ký hiệu trường thông tin |
Tiếng Việt |
Tiếng Anh |
||
|
Mã đối tượng |
banDoSoID |
Chuỗi ký tự |
CharacterString |
|
Là dãy ký tự xác định duy nhất đối tượng trong một bảng dữ liệu, được khởi tạo tự động và sử dụng làm khóa chính trong mô hình dữ liệu quan hệ |
|
Mã đơn vị hành chính cấp xã |
maDVHCXa |
Chuỗi ký tự |
CharacterString |
5 |
Là mã số đơn vị hành chính theo quy định của Thủ tướng Chính phủ về việc ban hành bảng danh mục và mã số các đơn vị hành chính Việt Nam |
|
Tên khu đo |
tenKhuDo |
Chuỗi ký tự |
CharacterString |
50 |
Tên khu đo |
|
Số hiệu mảnh bản đồ |
Số hiệu mảnh bản đồ |
Chuỗi ký tự |
CharacterString |
5 |
Là số hiệu mảnh bản đồ địa chính, mảnh trích đo địa chính |
|
Đơn vị đo đạc |
donViDoDac |
Chuỗi ký tự |
CharacterString |
50 |
Tên Đơn vị đo đạc |
|
Liên kết file |
linkfile |
Chuỗi ký tự |
CharacterString |
|
Liên kết đến file phi cấu trúc |
|
Liên kết dữ liệu đồ họa |
phanManhBanDoID |
|
CharacterString |
|
Liên kết đến Dữ liệu đồ họa phân mảnh bản đồ |
3.6.3. Dữ liệu địa chỉ số của thửa đất, tài sản gắn liền với đất
a) Dữ liệu địa chỉ số của thửa đất, tài sản gắn liền với đất
|
Trường thông tin |
Kiểu dữ liệu |
Độ dài trường |
Mô tả |
||
|
Tên trường thông tin |
Ký hiệu trường thông tin |
Tiếng Việt |
Tiếng Anh |
||
|
Mã đối tượng |
diaChiSoID |
Chuỗi ký tự |
CharacterString |
|
Là dãy ký tự xác định duy nhất đối tượng trong một bảng dữ liệu, được khởi tạo tự động và sử dụng làm khóa chính trong mô hình dữ liệu quan hệ |
|
Mã Địa chỉ |
maDiaChi |
Chuỗi ký tự |
CharacterString |
|
Là mã địa chỉ số của thửa đất hoặc tài sản gắn liền với đất theo quy định xác định mã địa chỉ số quốc gia |
|
Loại đối tượng |
loaiDoiTuong |
Chuỗi ký tự |
CharacterString |
10 |
Là đối tượng thửa đất hoặc tài sản |
|
Đơn vị hành chính cấp xã |
maDVHCXa |
Chuỗi ký tự |
CharacterString |
5 |
Đơn vị hành chính cấp xã theo danh mục của tổng cục thống kê |
|
Số hiệu tờ bản đồ |
toBanDo |
Chuỗi ký tự |
CharacterString |
4 |
Là số hiệu tờ bản đồ địa chính |
|
Số thứ tự thửa đất |
thuTuThuaDat |
Chuỗi ký tự |
CharacterString |
5 |
Là số thứ tự thửa đất |
|
Mã định danh thửa đất |
maDinhDanhThuaDat |
Chuỗi ký tự |
CharacterString |
12 |
Là mã định danh thửa đất |
|
Dấu hiệu nhận biết đối tượng |
dauHieuNhanBiet |
Chuỗi ký tự |
CharacterString |
150 |
Tên hoặc miêu tả đặc điểm, dấu hiệu nhận biết của của thửa đất hoặc tài sản được gán địa chỉ số |
|
Địa chỉ chi tiết |
diaChiChiTiet |
Chuỗi ký tự |
CharacterString |
50 |
Là địa chỉ chi tiết gồm: số nhà (nếu có); trường hợp địa chỉ là căn hộ chung cư hoặc tập thể thì xác định số nhà là số hiệu căn hộ/số hiệu toà nhà; tên ngõ phố, ngách, hẻm... (nếu có); xứ đồng đối với thửa đất có loại đất là đất nông nghiệp, tiểu khu đối với thửa đất có loại đất là đất rừng |
|
Đường phố |
tenDuongPho |
Chuỗi ký tự |
CharacterString |
50 |
Là tên đường, tên phố (nếu có) |
|
Tổ dân phố |
tenToDanPho |
Chuỗi ký tự |
CharacterString |
30 |
Là tên tổ dân phố (nếu có); đối với nông thôn là tên: thôn, xóm, làng, ấp, bản, buôn, phum, sóc |
|
Tên đơn vị hành chính cấp xã |
tenDVHCXa |
Chuỗi ký tự |
CharacterString |
30 |
Là tên xã hoặc phường hoặc thị trấn |
|
Tên đơn vị hành chính cấp huyện |
tenDVHCHuyen |
Chuỗi ký tự |
CharacterString |
30 |
Là tên quận hoặc huyện hoặc thị xã hoặc thành phố thuộc tỉnh, thành phố trực thuộc thành phố |
|
Tên đơn vị hành chính cấp tỉnh |
tenDVHCTinh |
Chuỗi ký tự |
CharacterString |
30 |
Là tên tỉnh hoặc tên thành phố trực thuộc Trung ương |
|
Đường phố |
tenDuongPho |
Chuỗi ký tự |
CharacterString |
50 |
Là tên đường, tên phố (nếu có) |
|
Địa chỉ dẫn đường |
Chi tiết tại bảng dữ liệu về địa chỉ dẫn đường |
|
|
|
|
|
Thông tin mở rộng (Họ và tên) |
hoVaTen |
Chuỗi ký tự |
CharacterString |
50 |
Họ và tên của người sử dụng đất, chủ sở hữu tài sản gắn liền với đất được gán địa chỉ số |
|
Thông tin mở rộng (Số định danh cán nhân) |
soDinhDanhCaNhan |
Chuỗi ký tự |
CharacterString |
15 |
số định danh cán nhân của người sử dụng đất, chủ sở hữu tài sản gắn liền với đất được gán địa chỉ số |
|
Thông tin mở rộng (số điện thoại di động) |
soDienThoai |
Chuỗi ký tự |
CharacterString |
15 |
số điện thoại di động của người sử dụng đất, chủ sở hữu tài sản gắn liền với đất được gán địa chỉ số |
|
Các thông tin liên quan khác email |
|
Chuỗi ký tự |
CharacterString |
20 |
thư điện tử của người sử dụng đất, chủ sở hữu tài sản gắn liền với đất được gán địa chỉ số |
|
Thông tin mở rộng khác |
thongLienQuanKhac |
Chuỗi ký tự |
CharacterString |
150 |
|
|
Hiệu lực địa chỉ |
hieuLuc |
Số nguyên |
Interger |
|
Là hiệu lực của địa chỉ |
|
Phiên bản |
phienBan |
Số nguyên |
Interger |
|
Là phiên bản của địa chỉ |
b) Dữ liệu địa chỉ dẫn đường của thửa đất, tài sản gắn liền với đất
|
Trường thông tin |
Kiểu dữ liệu |
Độ dài trường |
Mô tả |
||
|
Tên trường thông tin |
Ký hiệu trường thông tin |
Tiếng Việt |
Tiếng Anh |
||
|
Mã đối tượng |
ID |
Chuỗi ký tự |
CharacterString |
|
Là dãy ký tự xác định duy nhất đối tượng trong một bảng dữ liệu, được khởi tạo tự động và sử dụng làm khóa chính trong mô hình dữ liệu quan hệ |
|
Địa chỉ hành chính số |
diaChiSoID |
Chuỗi ký tự |
CharacterString |
|
Là khóa ngoại liên kết đến bảng dữ liệu về địa chỉ số của thửa đất, tài sản gắn liền với đất |
|
Tọa độ địa lý (B) |
toaDoB |
Chuỗi ký tự |
CharacterString |
|
Tọa độ địa lý (B) của điểm dẫn đường đến vị trí đối tượng, ví dụ cổng ra vào số 1 |
|
Tọa độ địa lý (L) |
toaDoL |
Chuỗi ký tự |
CharacterString |
|
Tọa độ địa lý (L) của điểm dẫn đường đến vị trí đối tượng, ví dụ cổng ra vào số 1 |
|
Tọa độ địa lý (H) |
toaDoH |
Chuỗi ký tự |
CharacterString |
|
Tọa độ địa lý (H) của điểm dẫn đường đến vị trí đối tượng, ví dụ cổng ra vào số 1 (nếu có) |
|
Tọa độ X |
DinhHuongX |
Số thực |
Real |
|
Là tọa độ vuông góc phẳng X trong Hệ tọa độ quốc gia. Đơn vị tính là mét (m), độ chính xác được làm tròn đến 02 số phần thập phân. |
|
Tọa độ Y |
DinhHuongX |
Số thực |
Real |
|
Là tọa độ vuông góc phẳng Y trong Hệ tọa độ quốc gia. Đơn vị tính là mét (m), độ chính xác được làm tròn đến 02 số phần thập phân. |
|
Mô tả dấu hiệu nhận biết đối tượng |
dauHieuNhanBiet |
Chuỗi ký tự |
CharacterString |
150 |
Tên hoặc miêu tả đặc điểm, dấu hiệu nhận biết của của thửa đất hoặc tài sản được gán địa chỉ số, ví dụ cổng ra vào số 1 |
|
Địa chỉ dẫn đường |
diaChiDanDuong |
Chuỗi ký tự |
CharacterString |
150 |
Thông tin chi tiết về địa chỉ dẫn đường trong trường hợp địa chỉ khác với địa chỉ hành chính |
|
Hiệu lực địa chỉ |
hieuLuc |
Số nguyên |
Interger |
|
Là hiệu lực của địa chỉ |
|
Phiên bản |
phienBan |
Số nguyên |
Interger |
|
Là phiên bản của địa chỉ |
3.6.4. Dữ liệu về tổ chức, cá nhân nước ngoài sở hữu nhà ở tại Việt Nam
|
Tên trường thông tin |
Kiểu dữ liệu |
Độ dài trường |
Mô tả |
||
|
Tên trường thông tin |
Ký hiệu trường thông tin |
Tiếng Việt |
Tiếng Anh |
||
|
Mã đối tượng |
nguoiNuocNgoaiID |
Chuỗi ký tự |
CharacterString |
|
Là dãy ký tự xác định duy nhất đối tượng trong một bảng dữ liệu, được khởi tạo tự động và sử dụng làm khóa chính trong mô hình dữ liệu quan hệ |
|
Họ và tên |
hoTen |
Chuỗi ký tự |
CharacterString |
50 |
Họ và tên |
|
Quốc tịch |
quocTich |
Chuỗi ký tự |
CharacterString |
20 |
Quốc tịch |
|
Số hộ chiếu |
soHoChieu |
Chuỗi ký tự |
CharacterString |
|
Số hộ chiếu |
|
Nơi cấp |
noiCap |
Chuỗi ký tự |
CharacterString |
50 |
Nơi cấp hộ chiếu |
|
Ngày cấp |
ngayCap |
Ngày tháng |
Date |
10 |
Ngày cấp hộ chiếu (dd-mm-yyyy) |
|
Mã giấy chứng nhận |
maGiayChungNhan |
Chuỗi ký tự |
CharacterString |
12 |
Là mã Giấy chứng nhận |
|
Số phát hành Giấy chứng nhận |
soPhatHanhGiayChungNhan |
Chuỗi ký tự |
CharacterString |
|
Số phát hành giấy chứng nhận |
|
Số vào sổ |
soVaoSo |
Chuỗi ký tự |
CharacterString |
10 |
Là số vào sổ cấp giấy chứng nhận quyền sử dụng đất, quyền sở hữu nhà ở và tài sản khác gắn liền với đất. |
|
Diện tích đất |
dienTichDat |
Số thực |
Real |
|
Diện tích đất, đơn vị tính là mét vuông |
|
Diện tích tài sản |
dienTichNha |
Số thực |
Real |
|
Diện tích tài sản, đơn vị tính là mét vuông |
|
Loại tài sản |
loaiTaiSan |
Chuỗi ký tự |
CharacterString |
20 |
Là loại tài sản |
|
Loại công trình |
loaiCongTrinh |
Chuỗi ký tự |
CharacterString |
20 |
Là loại công trình |
|
Địa chỉ sử dụng tài sản hoặc đất |
diaChi |
Chuỗi ký tự |
CharacterString |
150 |
Địa chỉ sử dụng tài sản hoặc đất |
|
Liên kết file |
linkfile |
Chuỗi ký tự |
CharacterString |
|
Liên kết đến file phi cấu trúc |
3.6.5. Dữ liệu về Giấy chứng nhận bị thu hồi, hủy
|
Tên trường thông tin |
Kiểu dữ liệu |
Độ dài trường |
Mô tả |
||
|
Tên trường thông tin |
Ký hiệu trường thông tin |
Tiếng Việt |
Tiếng Anh |
||
|
Mã đối tượng |
PhoiGiayChungNhanID |
Chuỗi ký tự |
CharacterString |
|
Là dãy ký tự xác định duy nhất đối tượng trong một bảng dữ liệu, được khởi tạo tự động và sử dụng làm khóa chính trong mô hình dữ liệu quan hệ |
|
Mã giấy chứng nhận |
MaGiayChungNhan |
Chuỗi ký tự |
CharacterString |
|
|
|
Đơn vị hành chính cấp tỉnh |
maDVHCTinh |
Chuỗi ký tự |
CharacterString |
2 |
Là mã số đơn vị hành chính theo quy định của Thủ tướng Chính phủ về việc ban hành bảng danh mục và mã số các đơn vị hành chính Việt Nam. |
|
Đơn vị hành chính cấp huyện |
maDVHCHuyen |
Chuỗi ký tự |
CharacterString |
3 |
Là mã số đơn vị hành chính theo quy định của Thủ tướng Chính phủ về việc ban hành bảng danh mục và mã số các đơn vị hành chính Việt Nam. |
|
Tên đơn vị quản lý |
tenDonViQuanLy |
Chuỗi ký tự |
CharacterString |
50 |
Tên đơn vị quản lý giấy chứng nhận |
|
Tên đơn vị cấp giấy |
tenDonCapGiay |
Chuỗi ký tự |
CharacterString |
50 |
Tên đơn vị phát hành giấy |
|
Thời điểm thông báo |
thoiDiem |
Ngày tháng |
Date |
10 |
Thời điểm thông báo; hoặc thời điêm nhận quản lý phôi (dd-mm-yyyy) |
|
Số thông báo |
soThongBao |
Chuỗi ký tự |
CharacterString |
|
Số thông báo |
|
Nội dung thông báo |
noiDungThongBao |
Chuỗi ký tự |
CharacterString |
200 |
Nội dung thông báo |
|
Số hiệu phôi giấy chứng nhận |
soHieuPhoi |
Chuỗi ký tự |
CharacterString |
|
Số hiệu phôi giấy chứng nhận |
|
Tình trạng Phôi |
tinhTrangPhoi |
Chuỗi ký tự |
CharacterString |
|
Tình trạng Phôi (phôi hủy; phôi hỏng; phôi mới; phôi đã cấp) |
|
Tên Người quản lý |
nguoiNhan |
Chuỗi ký tự |
CharacterString |
50 |
Thông tin người nhận phôi |
|
Ghi chú |
ghiChu |
Chuỗi ký tự |
CharacterString |
255 |
Ghi chú về phôi hoặc trang bổ sung (số biên nhận...) |
|
Liên kết file |
linkfile |
Chuỗi ký tự |
CharacterString |
|
Liên kết đến file phi cấu trúc |
3.6.6. Dữ liệu tổng hợp về giá đất (thửa đất chuẩn)
|
Trường thông tin |
Kiểu giá trị |
Độ dài trường |
Mô tả |
||
|
Tên trường thông tin |
Ký hiệu trường thông tin |
Tiếng Việt |
Tiếng Anh |
||
|
Mã đối tượng |
tongHopThuaChuanID |
Chuỗi ký tự |
CharacterString |
|
Là dãy ký tự xác định duy nhất đối tượng trong một bảng dữ liệu, được khởi tạo tự động và sử dụng làm khóa chính trong mô hình dữ liệu quan hệ |
|
Mã đơn vị hành chính cấp tỉnh |
maDVHCTinh |
Chuỗi ký tự |
CharacterString |
5 |
Là mã số đơn vị hành chính theo quy định của Thủ tướng Chính phủ về việc ban hành bảng danh mục và mã số các đơn vị hành chính Việt Nam. |
|
Mã đơn vị hành chính cấp huyện |
maDVHCHuyen |
Chuỗi ký tự |
CharacterString |
5 |
Là mã số đơn vị hành chính theo quy định của Thủ tướng Chính phủ về việc ban hành bảng danh mục và mã số các đơn vị hành chính Việt Nam. |
|
Mã đơn vị hành chính cấp xã |
maDVHCXa |
Chuỗi ký tự |
CharacterString |
5 |
Là mã số đơn vị hành chính theo quy định của Thủ tướng Chính phủ về việc ban hành bảng danh mục và mã số các đơn vị hành chính Việt Nam. |
|
Mã thửa đất |
maThuaDatID |
Chuỗi ký tự |
CharacterString |
10 |
Là mã thửa đất |
|
Mã thửa đất chuẩn không gian |
thuaDatChuanID |
Chuỗi ký tự |
CharacterString |
|
Là khóa ngoại liên kết với thửa đất chuẩn ở nhóm lớp dữ liệu không gian giá đất |
|
Giá thửa đất |
giaTriThua |
Số nguyên |
Integer |
|
Là giá đất thửa đất ( đơn vị tính là đồng) |
|
Thời điểm định giá |
thoiDiemDinhGia |
Ngày tháng |
Date |
10 |
Thời điểm định giá (dd-mm-yyyy) |
|
Kích thước mặt tiền |
kichThuocMatTien |
Số thực |
Real |
|
Là kích thước mặt tiền của thửa đất, đơn vị tính là mét vuông |
|
Chiều sâu thửa đất |
chieuSauThua |
Số thực |
Real |
|
Là chiều sâu của thửa đất |
|
Hình thể thửa đất |
hinhTheThua |
Số nguyên |
Interger |
1 |
1:hình chữ nhật 2:hình bình hành 3:hình vuông 4:hình thang xuôi 5:hình thang ngược 6:hình đa giác 7:hình chữ L 8:hình khác |
|
Khoảng cách đến thửa đất chuẩn |
kcDenThuaChuan |
Số thực |
Real |
|
Là khoảng cách đến thửa đất chuẩn |
|
Khoảng cách gần nhất đến trung tâm hành chính |
kcDenTrungTamHanhChinh |
Số thực |
Real |
|
Là khoảng cách gần nhất đến trung tâm hành chính |
|
Khoảng cách gần nhất đến cơ sở giáo dục |
kcDenCoSoGiaoDuc |
Số thực |
Real |
|
Là khoảng cách gần nhất đến cơ sở giáo dục |
|
Khoảng cách gần nhất đến cơ sở y tế |
kcDenCoSoYTe |
Số thực |
Real |
|
Là khoảng cách gần nhất đến cơ sở y tế |
|
Khoảng cách gần nhất đến trung tâm thương mại, chợ |
kcDenTrungTamThuongMai |
Số thực |
Real |
|
Là khoảng cách gần nhất đến trung tâm thương mại, chợ |
|
Khoảng cách gần nhất đến cơ sở thể dục thể thao |
kcDenCoSoTheDucTheThao |
Số thực |
Real |
|
Là khoảng cách gần nhất đến cơ sở thể dục thể thao |
|
Khoảng cách gần nhất đến công viên, khu vui chơi giải trí |
kcDenCongVienKhuVuiChoi |
Số thực |
Real |
|
Là khoảng cách gần nhất đến công viên, khu vui chơi giải trí |
|
Khoảng cách gần nhất đến nơi sản xuất, tiêu thụ sản phẩm |
kcDenNoiTieuThu |
Số thực |
Real |
|
Là khoảng cách gần nhất đến nơi sản xuất, tiêu thụ sản phẩm |
|
Tiếp giáp với mặt đường |
soMatDuongTiepGiap |
Số nguyên |
Interger |
|
là số mặt đường tiếp giáp với thửa đất |
|
Điều kiện cấp thoát nước |
dieuKienCapThoatNuoc |
Số nguyên |
Interger |
1 |
2:Tốt 1:Trung bình 0:Kém |
|
Điều kiện về cấp điện |
dieuKienCapDien |
Số nguyên |
Interger |
1 |
2:Tốt 1:Trung bình 0:Kém |
|
Điều kiện về thủy lợi |
dieuKienThuyLoi |
Số nguyên |
Interger |
1 |
2:Tốt 1:Trung bình 0:Kém |
|
Điều kiện về cơ sở giáo dục |
dieuKienCoSoGiaoDuuc |
Số nguyên |
Interger |
1 |
2:Tốt 1:Trung bình 0:Kém |
|
Điều kiện về cơ sở y tế |
dieuKienCoSoYTe |
Số nguyên |
Interger |
|
2:Tốt 1:Trung bình 0:Kém |
|
Hạ tầng giao thông công cộng |
haTangGiaoThong |
Số nguyên |
Interger |
1 |
2:Tốt 1:Trung bình 0:Kém |
|
Hạ tầng không gian |
haTangKhongGian |
Chuỗi ký tự |
CharacterString |
20 |
Là thông tin về hạ tầng không gian |
|
Dịch vụ vật tư, kỹ thuật nông nghiệp |
dichVuV atTuKyThuatNN |
Số nguyên |
Interger |
1 |
2:Thuận lợi 1:Trung bình 0:Kém |
|
Dịch vụ tài chính, tín dụng |
dichVuTaiChinh |
Số nguyên |
Interger |
1 |
2:Thuận lợi 1:Trung bình 0:Kém |
|
Dịch vụ thông tin liên lạc |
dichVuThongTinLienLac |
Số nguyên |
Interger |
1 |
2:Thuận lợi 1:Trung bình 0:Kém |
|
Dịch vụ Thương mại |
dichVuThuongMai |
Số nguyên |
Interger |
1 |
2:Thuận lợi 1:Trung bình 0:Kém |
|
Hạ tầng văn hóa, thể thao |
haTangVanHoaTheThao |
Chuỗi ký tự |
CharacterString |
20 |
Là thông tin Hạ tầng văn hóa, thể thao |
|
Hạ tầng môi trường |
haTangMoiTruong |
Chuỗi ký tự |
CharacterString |
20 |
Là thông tin Hạ tầng môi trường |
|
truyền thống văn hóa, phong tục tập quán |
vanHoaPhongTuc |
Chuỗi ký tự |
CharacterString |
20 |
Là thông tin truyền thống văn hóa, phong tục tập quán |
|
Địa hình |
diaHinh |
Chuỗi ký tự |
CharacterString |
20 |
Là thông tin Địa hình |
|
Năng suất cây trồng, vật nuôi |
nangSuatCayTrongV atNuoi |
Chuỗi ký tự |
CharacterString |
20 |
Là thông tin Năng suất cây trồng, vật nuôi |
|
Mật độ xây dựng |
matDoXayDung |
Chuỗi ký tự |
CharacterString |
20 |
Là thông tin mật độ xây dựng |
|
Hệ số sử dụng đất |
heSoSuDungDat |
Chuỗi ký tự |
CharacterString |
20 |
Là thông tin hệ số sử dụng đất |
|
Chỉ giới xây dựng |
chGioiXayDung |
Chuỗi ký tự |
CharacterString |
20 |
Là thông tin chỉ giới xây dựng |
|
Giới hạn về chiều cao công trình xây dựng |
gioiHanChieuCaoCongTrinh |
Chuỗi ký tự |
CharacterString |
20 |
Là thông tin giới hạn về chiều cao công trình xây dựng |
|
Giới hạn số tầng hầm được xây dựng |
gioiHanSoTangHam |
Chuỗi ký tự |
CharacterString |
20 |
Là thông tin giới hạn số tầng hầm được xây dựng |
|
Đặc tính khác |
dacTinhKhac |
Chuỗi ký tự |
CharacterString |
20 |
Là thông tin đặc tính khác ảnh hưởng đến giá đất |
4. Dữ liệu đất đai phi cấu trúc
4.1. Tài liệu về địa chính
a) Hồ sơ đăng ký đất đai
|
Trường thông tin |
Kiểu dữ liệu |
Độ dài trường |
Mô tả |
||
|
Tên trường thông tin |
Ký hiệu trường thông tin |
Tiếng Việt |
Tiếng Anh |
||
|
Mã đối tượng |
hoSoDangKySoID |
Chuỗi ký tự |
CharacterString |
|
Là dãy ký tự xác định duy nhất đối tượng trong một bảng dữ liệu, được khởi tạo tự động và sử dụng làm khóa chính trong mô hình dữ liệu quan hệ |
|
Mã hồ sơ đăng ký TTHC |
maThuTucDangKy |
Chuỗi ký tự |
CharacterString |
|
Là mã hồ sơ thủ tục hành chính đăng ký đất đai theo quy định. |
|
Mã hồ sơ lưu trữ |
maHoSoLuuTru |
Chuỗi ký tự |
CharacterString |
|
Là mã hồ sơ lưu trữ theo quy định của Bộ Tài nguyên và Môi trường về lưu trữ hồ sơ đất đai |
|
Mã đơn vị hành chính cấp xã |
maDVHCXa |
Chuỗi ký tự |
CharacterString |
5 |
Là mã số đơn vị hành chính theo quy định của Thủ tướng Chính phủ về việc ban hành bảng danh mục và mã số các đơn vị hành chính Việt Nam |
|
Mã thửa đất |
thuaDatID |
Chuỗi ký tự |
CharacterString |
10 |
Khóa ngoại liên kết tới dữ liệu thửa đất |
|
Mã tình hình đăng ký |
tinhHinhDangKyID |
Chuỗi ký tự |
CharacterString |
|
Khóa ngoại liên kết tới dữ liệu tình trạng pháp lý về quyền sử dụng đất, quyền quản lý đất, quyền sở hữu tài sản gắn liền với đất |
|
Mã giấy chứng nhận |
giayChungNhanlD |
Chuỗi ký tự |
CharacterString |
|
Khóa ngoại liên kết tới dữ liệu giấy chứng nhận |
|
Mã giao dịch |
giaoDichlD |
Chuỗi ký tự |
CharacterString |
|
Khóa ngoại liên kết tới dữ liệu về sự thay đổi trong quá trình sử dụng đất và sở hữu tài sản gắn liền với đất |
|
Thành phần hồ sơ |
thanhPhanHoSoID |
Chuỗi ký tự |
CharacterString |
|
Liên kết đến thành phần hồ sơ |
|
Chú thích: 1) Mã hồ sơ lưu trữ a) Mã định danh của cơ quan, tổ chức lập danh mục hồ sơ theo Quyết định của Thủ tướng Chính phủ quy định mã định danh điện tử của các cơ quan, tổ chức phục vụ kết nối, chia sẻ dữ liệu với các bộ, ngành, địa phương. Mã định danh của cơ quan, tổ chức được mặc định trong Hệ thống quản lý tài liệu lưu trữ điện tử tài nguyên và môi trường; b) Năm hình thành hồ sơ; c) Mã danh mục hồ sơ: 22.02.00; d) Số thứ tự hồ sơ; Các thành phần của mã hồ sơ được phân định bằng dấu chấm. Ví dụ : 000.06.11.H05.2021.22.02.00.00001, là Hồ sơ số đăng ký đất đai số 00001, năm 2021 của Văn phòng đăng ký đất đai, Sở Tài nguyên và Môi trường tỉnh Bắc Ninh, Ủy ban nhân dân tỉnh Bắc Ninh. 2) Tên thư mục lưu trữ hồ sơ đăng ký số là tên mã hồ sơ lưu trữ |
|||||
b) Thành phần hồ sơ đăng ký đất đai
|
Trường thông tin |
Kiểu dữ liệu |
Độ dài trường |
Mô tả |
||
|
Tên trường thông tin |
Ký hiệu trường thông tin |
Tiếng Việt |
Tiếng Anh |
||
|
Mã đối tượng |
thanhPhanHoSoID |
Chuỗi ký tự |
CharacterString |
|
Là dãy ký tự xác định duy nhất đối tượng trong một bảng dữ liệu, được khởi tạo tự động và sử dụng làm khóa chính trong mô hình dữ liệu quan hệ |
|
Mã hồ sơ lưu trữ số |
hoSoDangKySoID |
Chuỗi ký tự |
CharacterString |
|
Khóa ngoại liên kết tới dữ liệu hồ sơ lưu trữ điện tử |
|
Loại giấy tờ |
loaiGiayTo |
Chuỗi ký tự |
CharacterString |
20 |
Là tên loại giấy tờ theo quy định của Bộ Tài nguyên và Môi trường về lưu trữ hồ sơ đất đai |
|
Tên giấy tờ |
tenGiayTo |
Chuỗi ký tự |
CharacterString |
50 |
Là tên giấy tờ theo quy định của Bộ Tài nguyên và Môi trường về lưu trữ hồ sơ đất đai |
|
Trích yếu |
trichYeu |
Chuỗi ký tự |
CharacterString |
255 |
Là nội dung trích yếu của giấy tờ |
|
Tên tệp tin giấy tờ |
tepTin |
Chuỗi ký tự |
CharacterString |
150 |
Là tên tệp tin lưu trữ điện tử (dạng pdf) |
|
Đường dẫn tệp tin |
url |
Chuỗi ký tự |
CharacterString |
|
Là đường dẫn tới địa chỉ lưu trữ tệp tin trong hệ thống thiết bị phần cứng lưu trữ dữ liệu |
|
Chú thích: 1) Tên tệp tin giấy tờ a) Mã hồ sơ lưu trữ b) Số thứ tự văn bản: là số thứ tự nhiên sắp xếp liên tục của văn bản trong hồ sơ đăng ký đất đai gồm 3 ký tự; Các thành phần của mã hồ sơ được phân định bằng dấu chấm. Ví dụ : 000.06.11.H05.2021.22.02.00.00001.001.pdf, là văn bản thứ nhất , thuộc hồ sơ số đăng ký đất đai số 00001, năm 2021 của Văn phòng đăng ký đất đai, Sở Tài nguyên và Môi trường tỉnh Bắc Ninh, Ủy ban nhân dân tỉnh Bắc Ninh. |
|||||
4.2. Tài liệu về điều tra, đánh giá, bảo vệ, cải tạo, phục hồi đất
a) Tài liệu số lưu trữ kết quả điều tra, đánh giá, bảo vệ, cải tạo, phục hồi đất
|
Tên trường thông tin |
Ký hiệu trường thông tin |
Kiểu dữ liệu |
Độ dài trường |
Mô tả |
|
|
Tiếng Việt |
Tiếng Anh |
||||
|
Mã hồ sơ |
maHoSoID |
Chuỗi ký tự |
CharacterString |
|
Là dãy ký tự xác định duy nhất đối tượng trong một bảng dữ liệu, được khởi tạo tự động và sử dụng làm khóa chính trong mô hình dữ liệu quan hệ |
|
Tên hồ sơ |
tenHoSo |
Chuỗi ký tự |
CharacterString |
20 |
Tên hồ sơ kết quả điều tra, đánh giá, bảo vệ, cải tạo, phục hồi đất |
|
Loại hồ sơ |
loaiHoSo |
Chuỗi ký tự |
CharacterString |
20 |
Loại hồ sơ kết quả điều tra, đánh giá, bảo vệ, cải tạo, phục hồi đất |
|
Ghi chú |
ghiChu |
Chuỗi ký tự |
CharacterString |
255 |
Nội dung ghi chú |
b) Thành phần tài liệu số lưu trữ kết quả điều tra, đánh giá, bảo vệ, cải tạo, phục hồi đất
|
Trường thông tin |
Kiểu dữ liệu |
Độ dài trường |
Mô tả |
||
|
Tên trường thông tin |
Ký hiệu trường thông tin |
Tiếng Việt |
Tiếng Anh |
||
|
Mã đối tượng |
thanhPhanHoSoID |
Chuỗi ký tự |
CharacterString |
|
Là dãy ký tự xác định duy nhất đối tượng trong một bảng dữ liệu, được khởi tạo tự động và sử dụng làm khóa chính trong mô hình dữ liệu quan hệ |
|
Mã hồ sơ lưu trữ số |
hoSoDangKySoID |
Chuỗi ký tự |
CharacterString |
|
Khóa ngoại liên kết tới dữ liệu hồ sơ lưu trữ điện tử |
|
Loại giấy tờ |
loaiGiayTo |
Chuỗi ký tự |
CharacterString |
20 |
Là tên loại giấy tờ tài liệu số lưu trữ kết quả điều tra, đánh giá, bảo vệ, cải tạo, phục hồi đất |
|
Tên giấy tờ |
tenGiayTo |
Chuỗi ký tự |
CharacterString |
50 |
Là tên loại giấy tờ tài liệu số lưu trữ kết quả điều tra, đánh giá, bảo vệ, cải tạo, phục hồi đất |
|
Trích yếu |
trichYeu |
Chuỗi ký tự |
CharacterString |
255 |
Là nội dung trích yếu của giấy tờ tài liệu số lưu trữ kết quả điều tra, đánh giá, bảo vệ, cải tạo, phục hồi đất |
|
Tên tệp tin giấy tờ |
tepTin |
Chuỗi ký tự |
CharacterString |
|
Là tên tệp tin lưu trữ điện tử (dạng pdf) |
|
Đường dẫn tệp tin |
url |
Chuỗi ký tự |
CharacterString |
|
Là đường dẫn tới địa chỉ lưu trữ tệp tin trong hệ thống thiết bị phần cứng lưu trữ dữ liệu |
4.3. Tài liệu về kết quả quy hoạch, kế hoạch sử dụng đất
a) Tài liệu số lưu trữ kết quả quy hoạch, kế hoạch sử dụng đất
|
Trường thông tin |
Kiểu dữ liệu |
Độ dài trường |
Mô tả |
||
|
Tên trường thông tin |
Ký hiệu trường thông tin |
Tiếng Việt |
Tiếng Anh |
||
|
Mã hồ sơ |
maHoSoID |
Chuỗi ký tự |
CharacterString |
|
Là dãy ký tự xác định duy nhất đối tượng trong một bảng dữ liệu, được khởi tạo tự động và sử dụng làm khóa chính trong mô hình dữ liệu quan hệ |
|
Tên hồ sơ |
tenHoSo |
Chuỗi ký tự |
CharacterString |
20 |
Tên hồ sơ kết quả quy hoạch, kế hoạch sử dụng đất |
|
Loại hồ sơ |
loaiHoSo |
Chuỗi ký tự |
CharacterString |
20 |
Loại hồ sơ kết quả quy hoạch, kế hoạch sử dụng đất |
|
Ghi chú |
ghiChu |
Chuỗi ký tự |
CharacterString |
255 |
Nội dung ghi chú |
b) Thành phần tài liệu số lưu trữ kết quả quy hoạch, kế hoạch sử dụng đất
|
Trường thông tin |
Kiểu dữ liệu |
Độ dài trường |
Mô tả |
||
|
Tên trường thông tin |
Ký hiệu trường thông tin |
Tiếng Việt |
Tiếng Anh |
||
|
Mã đối tượng |
thanhPhanHoSoID |
Chuỗi ký tự |
CharacterString |
|
Là dãy ký tự xác định duy nhất đối tượng trong một bảng dữ liệu, được khởi tạo tự động và sử dụng làm khóa chính trong mô hình dữ liệu quan hệ |
|
Mã hồ sơ lưu trữ số |
hoSoDangKySoID |
Chuỗi ký tự |
CharacterString |
|
Khóa ngoại liên kết tới dữ liệu hồ sơ lưu trữ điện tử |
|
Loại giấy tờ |
loaiGiayTo |
Chuỗi ký tự |
CharacterString |
20 |
Là tên loại giấy tờ tài liệu số lưu trữ kết quả quy hoạch, kế hoạch sử dụng đất |
|
Tên giấy tờ |
tenGiayTo |
Chuỗi ký tự |
CharacterString |
50 |
Là tên loại giấy tờ tài liệu số lưu trữ kết quả quy hoạch, kế hoạch sử dụng đất |
|
Trích yếu |
trichYeu |
Chuỗi ký tự |
CharacterString |
255 |
Là nội dung trích yếu của giấy tờ tài liệu số lưu trữ kết quả quy hoạch, kế hoạch sử dụng đất |
|
Tên tệp tin giấy tờ |
tepTin |
Chuỗi ký tự |
CharacterString |
150 |
Là tên tệp tin lưu trữ điện tử (dạng pdf) |
|
Đường dẫn tệp tin |
url |
Chuỗi ký tự |
CharacterString |
|
Là đường dẫn tới địa chỉ lưu trữ tệp tin trong hệ thống thiết bị phần cứng lưu trữ dữ liệu. |
4.4. Tài liệu về giá đất
a) Tài liệu số lưu trữ kết quả Giá đất
|
Tên trường thông tin |
Ký hiệu trường thông tin |
Kiểu dữ liệu |
Độ dài trường |
Mô tả |
|
|
Tiếng Việt |
Tiếng Anh |
||||
|
Mã hồ sơ |
maHoSoID |
Chuỗi ký tự |
CharacterString |
|
Là dãy ký tự xác định duy nhất đối tượng trong một bảng dữ liệu, được khởi tạo tự động và sử dụng làm khóa chính trong mô hình dữ liệu quan hệ |
|
Tên hồ sơ |
tenHoSo |
Chuỗi ký tự |
CharacterString |
20 |
Tên hồ sơ kết quả Giá đất |
|
Loại hồ sơ |
loaiHoSo |
Chuỗi ký tự |
CharacterString |
50 |
Loại hồ sơ kết quả Giá đất |
|
Ghi chú |
ghiChu |
Chuỗi ký tự |
CharacterString |
255 |
Nội dung ghi chú |
b) Thành phần tài liệu số lưu trữ kết quả Giá đất
|
Trường thông tin |
Kiểu dữ liệu |
Độ dài trường |
Mô tả |
||
|
Tên trường thông tin |
Ký hiệu trường thông tin |
Tiếng Việt |
Tiếng Anh |
||
|
Mã đối tượng |
thanhPhanHoSoID |
Chuỗi ký tự |
CharacterString |
|
Là dãy ký tự xác định duy nhất đối tượng trong một bảng dữ liệu, được khởi tạo tự động và sử dụng làm khóa chính trong mô hình dữ liệu quan hệ |
|
Mã hồ sơ lưu trữ số |
maHoSoID |
Chuỗi ký tự |
CharacterString |
|
Khóa ngoại liên kết tới dữ liệu hồ sơ lưu trữ điện tử |
|
Loại giấy tờ |
loaiGiayTo |
Chuỗi ký tự |
CharacterString |
20 |
Là tên loại giấy tờ tài liệu số lưu trữ kết quả Giá đất |
|
Tên giấy tờ |
tenGiayTo |
Chuỗi ký tự |
CharacterString |
50 |
Là tên loại giấy tờ tài liệu số lưu trữ kết quả Giá đất |
|
Trích yếu |
trichYeu |
Chuỗi ký tự |
CharacterString |
255 |
Là nội dung trích yếu của giấy tờ tài liệu số lưu trữ kết quả Giá đất |
|
Tên tệp tin giấy tờ |
tepTin |
Chuỗi ký tự |
CharacterString |
150 |
Là tên tệp tin lưu trữ điện tử (dạng pdf) |
|
Đường dẫn tệp tin |
url |
Chuỗi ký tự |
CharacterString |
|
Là đường dẫn tới địa chỉ lưu trữ tệp tin trong hệ thống thiết bị phần cứng lưu trữ dữ liệu |
4.5. Tài liệu về kết quả thống kê, kiểm kê đất đai
a) Tài liệu số lưu trữ kết quả thống kê, kiểm kê đất đai
|
Tên trường thông tin |
Ký hiệu trường thông tin |
Kiểu dữ liệu |
Độ dài trường |
Mô tả |
|
|
Tiếng Việt |
Tiếng Anh |
||||
|
Mã hồ sơ |
maHoSoID |
Chuỗi ký tự |
CharacterString |
|
Là dãy ký tự xác định duy nhất đối tượng trong một bảng dữ liệu, được khởi tạo tự động và sử dụng làm khóa chính trong mô hình dữ liệu quan hệ |
|
Tên hồ sơ |
tenHoSo |
Chuỗi ký tự |
CharacterString |
20 |
Tên hồ sơ kết quả thống kê, kiểm kê đất đai |
|
Loại hồ sơ |
loaiHoSo |
Chuỗi ký tự |
CharacterString |
50 |
Loại hồ sơ kết quả thống kê, kiểm kê đất đai |
|
Ghi chú |
ghiChu |
Chuỗi ký tự |
CharacterString |
255 |
Nội dung ghi chú |
b) Thành phần tài liệu số lưu trữ kết quả thống kê, kiểm kê đất đai
|
Trường thông tin |
Kiểu dữ liệu |
Độ dài trường |
Mô tả |
||
|
Tên trường thông tin |
Ký hiệu trường thông tin |
Tiếng Việt |
Tiếng Anh |
||
|
Mã đối tượng |
thanhPhanHoSoID |
Chuỗi ký tự |
CharacterString |
|
Là dãy ký tự xác định duy nhất đối tượng trong một bảng dữ liệu, được khởi tạo tự động và sử dụng làm khóa chính trong mô hình dữ liệu quan hệ |
|
Mã hồ sơ lưu trữ số |
hoSoDangKySoID |
Chuỗi ký tự |
CharacterString |
|
Khóa ngoại liên kết tới dữ liệu hồ sơ lưu trữ điện tử |
|
Loại giấy tờ |
loaiGiayTo |
Chuỗi ký tự |
CharacterString |
20 |
Là tên loại giấy tờ tài liệu số lưu trữ kết quả thống kê, kiểm kê đất đai |
|
Tên giấy tờ |
tenGiayTo |
Chuỗi ký tự |
CharacterString |
50 |
Là tên loại giấy tờ tài liệu số lưu trữ kết quả thống kê, kiểm kê đất đai |
|
Trích yếu |
trichYeu |
Chuỗi ký tự |
CharacterString |
255 |
Là nội dung trích yếu của giấy tờ tài liệu số lưu trữ kết quả thống kê, kiểm kê đất đai |
|
Tên tệp tin giấy tờ |
tepTin |
Chuỗi ký tự |
CharacterString |
150 |
Là tên tệp tin lưu trữ điện tử (dạng pdf) |
|
Đường dẫn tệp tin |
url |
Chuỗi ký tự |
CharacterString |
|
Là đường dẫn tới địa chỉ lưu trữ tệp tin trong hệ thống thiết bị phần cứng lưu trữ dữ liệu. |
4.6. Tài liệu hồ sơ đất đai tại Trung ương
|
Trường thông tin |
Kiểu dữ liệu |
Độ dài trường |
Mô tả |
||
|
Tên trường thông tin |
Ký hiệu trường thông tin |
Tiếng Việt |
Tiếng Anh |
||
|
Mã đối tượng |
thanhPhanHoSoID |
Chuỗi ký tự |
CharacterString |
|
Là dãy ký tự xác định duy nhất đối tượng trong một bảng dữ liệu, được khởi tạo tự động và sử dụng làm khóa chính trong mô hình dữ liệu quan hệ |
|
Mã hồ sơ lưu trữ số |
hoSoDatDaiTWID |
Chuỗi ký tự |
CharacterString |
|
Là liên kết đến hồ sơ đất đai tại trung ương |
|
Số thứ tự văn bản |
soThuTuVanBanID |
Số nguyên |
Interger |
|
Ghi số thứ tự của văn bản từ 1 đến hết |
|
Ngày tháng văn bản |
ngayVanban |
Ngày tháng |
Date |
10 |
Ghi ngày tháng trong văn bản (nếu không có ngày tháng thì không ghi mà ghi vào cột ghi chú). |
|
Tên loại hoặc trích yếu nội dung tài liệu |
trichYeu |
Chuỗi ký tự |
CharacterString |
200 |
Ghi tên loại và trích yếu của văn bản |
|
Tác giả tài liệu |
coQuanBanHanh |
Chuỗi ký tự |
CharacterString |
150 |
Ghi tên cơ quan ban hành văn bản |
|
Tờ số |
toSo |
Chuỗi ký tự |
CharacterString |
|
Ghi tờ số: tức là tờ đầu của văn bản là số mấy thì ghi số đó vào (ví dụ: đây là văn bản tập số 3, có 4 tờ, tờ đầu tiên của văn bản là tờ số 10, ghi là 10-14) |
|
Số trang |
soTrang |
Số nguyên |
Interger |
|
Tổng số trang của tài liệu |
|
Ghi chú |
ghiChu |
Chuỗi ký tự |
CharacterString |
255 |
Ghi một số điều cần thiết khác: thiếu dấu, thiếu chữ ký, dự thảo, có bút tích, mật... |
|
Đường dẫn tệp tin |
url |
Chuỗi ký tự |
CharacterString |
|
Là đường dẫn tới địa chỉ lưu trữ tệp tin trong hệ thống thiết bị phần cứng lưu trữ dữ liệu. |
III. Cấu trúc, kiểu thông tin của siêu dữ liệu đất đai
1. Mô hình dữ liệu cấu thành siêu dữ liệu đất đai
Siêu dữ liệu đất đai bao gồm các nhóm thông tin:
- Nhóm thông tin chung về siêu dữ liệu đất đai;
- Nhóm thông tin mô tả hệ quy chiếu tọa độ;
- Nhóm thông tin mô tả dữ liệu đất đai;
- Nhóm thông tin mô tả chất lượng dữ liệu đất đai;
- Nhóm thông tin mô tả phương thức chia sẻ dữ liệu đất đai.
Siêu dữ liệu đất đai được lập cho phạm vi cơ sở dữ liệu đất đai đã được xây dựng và được cập nhật khi có thay đổi thông tin.
2. Nội dung, cấu trúc và kiểu thông tin của siêu dữ liệu đất đai
2.1. Nhóm thông tin chung về siêu dữ liệu đất đai
a) Dữ liệu chung về siêu dữ liệu đất đai
Tên bảng dữ liệu: MD_SieuDuLieu
|
Trường thông tin |
Kiểu dữ liệu |
Mô tả |
||
|
Tên trường thông tin |
Ký hiệu trường thông tin |
Tiếng Việt |
Tiếng Anh |
|
|
Mã đối tượng |
sieuDuLieuID |
Chuỗi ký tự |
CharacterString |
Là dãy ký tự xác định duy nhất đối tượng trong một bảng dữ liệu, được khởi tạo tự động và sử dụng làm khóa chính trong mô hình dữ liệu quan hệ |
|
Loại cấp độ siêu dữ liệu |
loaiCapDoSDL |
Chuỗi ký tự |
CharacterString |
Là mã hoặc giá trị trong bảng danh mục về siêu dữ liệu |
|
Loại dữ liệu |
loaiDuLieu |
Chuỗi ký tự |
CharacterString |
Là mã hoặc giá trị trong bảng danh mục về siêu dữ liệu |
|
Loại siêu dữ liệu |
loaiSieuDuLieu |
Chuỗi ký tự |
CharacterString |
Là mã hoặc giá trị trong danh mục về siêu dữ liệu |
|
Ngôn ngữ |
ngonNgu |
Chuỗi ký tự |
CharacterString |
Là ngôn ngữ chính thức được sử dụng trong thông tin mô tả của siêu dữ liệu |
|
Phạm vi |
phamVi |
Chuỗi ký tự |
CharacterString |
Là phạm vi dữ liệu đất đai mà siêu dữ liệu mô tả |
|
Phiên bản |
phienBan |
Chuỗi ký tự |
CharacterString |
Là phiên bản của chuẩn siêu dữ liệu được áp dụng để lập siêu dữ liệu |
|
Siêu dữ liệu gốc |
sieuDuLieuIDGoc |
Chuỗi ký tự |
CharacterString |
Là mã nhận dạng duy nhất được gán cho mỗi tài liệu siêu dữ liệu |
|
Tên chuẩn |
tenChuan |
Chuỗi ký tự |
CharacterString |
Là tên đầy đủ của chuẩn siêu dữ liệu được áp dụng để lập siêu dữ liệu |
|
Thời gian lập |
thoiGianLap |
Ngày, tháng |
Date |
Là ngày lập siêu dữ liệu(dd/mm/yyyy) |
b) Dữ liệu về đơn vị
Tên bảng dữ liệu: MD_DonVi
|
Trường thông tin |
Kiểu dữ liệu |
Mô tả |
||
|
Tên trường thông tin |
Ký hiệu trường thông tin |
Tiếng Việt |
Tiếng Anh |
|
|
Mã đối tượng |
ID |
Chuỗi ký tự |
CharacterString |
Là dãy ký tự xác định duy nhất đối tượng trong một bảng dữ liệu, được khởi tạo tự động và sử dụng làm khóa chính trong mô hình dữ liệu quan hệ |
|
Chức vụ |
chucVu |
Chuỗi ký tự |
CharacterString |
Chức vụ của người đại diện cho cơ quan, tổ chức có liên quan đến dữ liệu đất đai. |
|
Địa chỉ liên hệ |
diaChiLienHe |
Chuỗi ký tự |
CharacterString |
Là địa chỉ liên hệ của đơn vị |
|
Điện thoại |
dienThoai |
Chuỗi ký tự |
CharacterString |
Là số điện thoại liên hệ của đơn vị |
|
Chỉ dẫn liên hệ |
chiDanLienHe |
Chuỗi ký tự |
CharacterString |
Các chỉ dẫn bổ sung nhằm giúp cho người có nhu cầu có thể liên hệ với các cơ quan, tổ chức có liên quan đến dữ liệu đất đai. |
|
|
|
Chuỗi ký tự |
CharacterString |
Địa chỉ thư điện tử |
|
Loại đơn vị |
loaiDonVi |
Chuỗi ký tự |
CharacterString |
Là mã hoặc giá trị trong bảng danh mục về siêu dữ liệu |
|
Mô tả |
moTa |
Chuỗi ký tự |
CharacterString |
Vai trò của cơ quan, tổ chức có liên quan đến dữ liệu đất đai. |
|
Người đại diện |
nguoiDaiDien |
Chuỗi ký tự |
CharacterString |
Tên của người đại diện cho cơ quan, tổ chức có liên quan đến dữ liệu đất đai |
|
Số giấy phép |
soGiayPhep |
Chuỗi ký tự |
CharacterString |
Số giấy phép kinh doanh của đơn vị |
|
Tên đơn vị |
tenDonVi |
Chuỗi ký tự |
CharacterString |
Tên của cơ quan, tổ chức có liên quan đến dữ liệu đất đai |
|
Thông tin liên hệ |
thongTinLienHe |
Chuỗi ký tự |
CharacterString |
Địa chỉ chi tiết trang web, địa chỉ tỉnh, huyện, xã nơi đặt trụ sở của cơ quan, tổ chức có liên quan đến dữ liệu đất đai |
2.2. Nhóm thông tin mô tả hệ quy chiếu tọa độ
Tên bảng dữ liệu: MD_HeToaDo
|
Trường thông tin |
Kiểu dữ liệu |
Mô tả |
||
|
Tên trường thông tin |
Ký hiệu trường thông tin |
Tiếng Việt |
Tiếng Anh |
|
|
Mã đối tượng |
maDoiTuongID |
Chuỗi ký tự |
CharacterString |
Là dãy ký tự xác định duy nhất đối tượng trong một bảng dữ liệu, được khởi tạo tự động và sử dụng làm khóa chính trong mô hình dữ liệu quan hệ |
|
Kinh tuyến trục |
kinhTuyenTruc |
Chuỗi ký tự |
CharacterString |
Là kinh tuyến trục được áp dụng để xây dựng dữ liệu đất đai |
|
Mũi chiếu |
muiChieu |
Chuỗi ký tự |
CharacterString |
Là múi chiếu được áp dụng để xây dựng dữ liệu đất đai |
|
Tên hệ quy chiếu |
tenHeQuyChieu |
Chuỗi ký tự |
CharacterString |
Tên đầy đủ của Hệ quy chiếu tọa độ. |
|
Ngày ban hành |
ngayBanHanh |
Ngày, tháng |
Date |
Ngày ban hành áp dụng hệ quy chiếu tọa độ |
2.3. Nhóm thông tin mô tả dữ liệu đất đai
a) Nhóm thông tin mô tả về dữ liệu thuộc tính đất đai
Tên bảng dữ liệu: MD_ThuocTinh
|
Trường thông tin |
Kiểu dữ liệu |
Mô tả |
||
|
Tên trường thông tin |
Ký hiệu trường thông tin |
Tiếng Việt |
Tiếng Anh |
|
|
Mã đối tượng |
maDoiTuongID |
Chuỗi ký tự |
CharacterString |
Là dãy ký tự xác định duy nhất đối tượng trong một bảng dữ liệu, được khởi tạo tự động và sử dụng làm khóa chính trong mô hình dữ liệu quan hệ |
|
Đinh dạng dữ liệu |
dinhDangDuLieu |
Chuỗi ký tự |
CharacterString |
Là tên định dạng của loại dữ liệu được miêu tả |
|
Mô tả |
moTa |
Chuỗi ký tự |
CharacterString |
Là mô tả bổ sung của tài liệu |
|
Nguồn gốc dữ liệu |
nguonGocDuLieu |
Chuỗi ký tự |
CharacterString |
Là nguồn gốc để xây dựng dữ liệu |
|
Mã siêu dữ liệu |
sieuDuLieuID |
Chuỗi ký tự |
CharacterString |
Là khóa ngoại liên kết đến dữ liệu thông tin chung về siêu dữ liệu |
|
Số lượng đối tượng |
soLuongDoiTuong |
Số nguyên |
Integer |
Là số lượng đối tượng được xây dựng siêu dữ liệu |
|
Thời điểm hình thành |
thoiDiemHinhThanh |
Ngày, tháng |
Date |
Là thời điểm xây dựng dữ liệu (dd/mm/yyyy) |
b) Nhóm thông tin mô tả về dữ liệu không gian đất đai
Tên bảng dữ liệu: MD_KhongGian
|
Trường thông tin |
Kiểu dữ liệu |
Mô tả |
||
|
Tên trường thông tin |
Ký hiệu trường thông tin |
Tiếng Việt |
Tiếng Anh |
|
|
Mã đối tượng |
maDoiTuongID |
Chuỗi ký tự |
CharacterString |
Là dãy ký tự xác định duy nhất đối tượng trong một bảng dữ liệu, được khởi tạo tự động và sử dụng làm khóa chính trong mô hình dữ liệu quan hệ |
|
Định dạng dữ liệu |
dinhDangDuLieu |
Chuỗi ký tự |
CharacterString |
Là định dạng dữ liệu được mô tả |
|
Mã Hệ quy chiếu |
heQuyChieuID |
Chuỗi ký tự |
CharacterString |
Là khóa ngoại liên kết đến dữ liệu hệ quy chiếu |
|
Kiểu dữ liệu không gian |
kieuDuLieuKhongGian |
Chuỗi ký tự |
CharacterString |
Là kiểu dữ liệu không gian dạng điểm, đường hoặc vùng |
|
Mô tả |
moTa |
Chuỗi ký tự |
CharacterString |
Là thông tin mô tả bổ sung cho dữ liệu khong gian |
|
Nguồn gốc dữ liệu |
nguonGocDuLieu |
Chuỗi ký tự |
CharacterString |
Là nguồn gốc của dữ liệu được mô tả |
|
Phương pháp đo đạc |
phuongPhapDo |
Chuỗi ký tự |
CharacterString |
Là phương pháp đo đạc cho dữ liệu được mô tả |
|
Mã siêu dữ liệu |
sieuDuLieuID |
Chuỗi ký tự |
CharacterString |
Là khóa ngoại liên kết đến dữ liệu thông tin chung về siêu dữ liệu |
|
Số lượng đối tượng |
soLuongDoiTuong |
Số nguyên |
Integer |
Là số lượng đối tượng được mô tả |
|
Thời điểm hình thành |
thoiDiemHinhThanh |
Ngày, tháng |
Date |
Là thời điểm hình thành dữ liệu(dd/mm/yyyy) |
|
Tọa độ giới hạn X max |
toaDoGioiHanXMax |
Số thực |
Real |
Là giới hạn tọa dộ theo trục không gian X |
|
Tọa độ giới hạn X min |
toaDoGioiHanXMin |
Số thực |
Real |
Là giới hạn tọa dộ theo trục không gian X |
|
Tọa độ giới hạn Y max |
toaDoGioiHanYMax |
Số thực |
Real |
Là giới hạn tọa dộ theo trục không gian Y |
|
Tọa độ giới hạn Y min |
toaDoGioiHanYMin |
Số thực |
Real |
Là giới hạn tọa dộ theo trục không gian Y |
|
Tỷ lệ bản đồ |
tyLeBanDo |
Chuỗi ký tự |
CharacterString |
Là tỷ lệ bản đồ được xây dựng dữ liệu |
c) Nhóm thông tin mô tả về dữ liệu phi cấu trúc đất đai
Tên bảng dữ liệu: MD_PhiCauTruc
|
Trường thông tin |
Kiểu dữ liệu |
Mô tả |
||
|
Tên trường thông tin |
Ký hiệu trường thông tin |
Tiếng Việt |
Tiếng Anh |
|
|
Mã đối tượng |
ID |
Chuỗi ký tự |
CharacterString |
Là dãy ký tự xác định duy nhất đối tượng trong một bảng dữ liệu, được khởi tạo tự động và sử dụng làm khóa chính trong mô hình dữ liệu quan hệ |
|
Định dạng dữ liệu |
dinhDangDuLieu |
Chuỗi ký tự |
CharacterString |
Là định dạng dữ liệu (ví dụ: PDF,TIF,DOC..) |
|
Mô tả |
moTa |
Chuỗi ký tự |
CharacterString |
Là mô tả bổ sung cho tài liệu |
|
Nguồn gốc dữ liệu |
nguonGocDuLieu |
Chuỗi ký tự |
CharacterString |
Là nguồn gốc để xây dựng dữ liệu |
|
Mã siêu dữ liệu |
sieuDuLieuID |
Chuỗi ký tự |
CharacterString |
Là khóa ngoại liên kết đến dữ liệu thông tin chung về siêu dữ liệu |
|
Số lượng đối tượng |
soLuongDoiTuong |
Số nguyên |
Integer |
Là số lượng đối tượng được mô tả |
|
Thời điểm hình thành |
thoiDiemHinhThanh |
Ngày, tháng |
Date |
Là thời điểm hình thành dữ liệu(dd/mm/yyyy) |
2.4. Nhóm thông tin mô tả chất lượng dữ liệu
Tên bảng dữ liệu: MD_ChatLuongDuLieu
|
Trường thông tin |
Kiểu dữ liệu |
Mô tả |
||
|
Tên trường thông tin |
Ký hiệu trường thông tin |
Tiếng Việt |
Tiếng Anh |
|
|
Mã đối tượng |
ID |
Chuỗi ký tự |
CharacterString |
Là dãy ký tự xác định duy nhất đối tượng trong một bảng dữ liệu, được khởi tạo tự động và sử dụng làm khóa chính trong mô hình dữ liệu quan hệ |
|
Ghi chú |
ghiChu |
Chuỗi ký tự |
CharacterString |
Mô tả bổ sung về kết qủa chất lượng, Mô tả phạm vi sản phẩm dữ liệu đất đai được đánh giá chất lượng theo không gian và thời gian |
|
Kết quả đánh giá |
ketQuaDanhGia |
Chuỗi ký tự |
CharacterString |
Là kết quả đánh giá của chất lượng dữ liệu |
|
Loại dữ liệu |
loaiDuLieu |
Chuỗi ký tự |
CharacterString |
Loại dữ liệu được đánh giá trong bảng danh mục về siêu dữ liệu |
|
Mức độ đánh giá |
mucDoDanhGia |
Chuỗi ký tự |
CharacterString |
Đánh giá chất lượng dữ liệu theo danh mục mức đánh giá chất lượng dữ liệu. (ví dụ: 30%) |
|
Mức độ đầy đủ thông tin |
muaDoDayDuTT |
Chuỗi ký tự |
CharacterString |
Đánh giá chất lượng dữ liệu theo mức độ đầy đủ của thông tin |
|
Phương pháp đánh giá chất lượng |
phuongPhapDGCL |
Chuỗi ký tự |
CharacterString |
Là Loại phương pháp được sử dụng để đánh giá một chỉ tiêu chất lượng nhất định, ví dụ: theo phương pháp đánh giá mức độ đầy đủ thông tin |
|
Mã siêu dữ liệu |
sieuDuLieuID |
Chuỗi ký tự |
CharacterString |
Là khóa ngoại liên kết đến dữ liệu thông tin chung về siêu dữ liệu |
|
Số lượng đánh giá |
soLuongDanhGia |
Số nguyên |
Integer |
Số lượng được đánh giá |
|
Thời điểm đánh giá |
thoiDiemDanhGia |
Ngày, tháng |
Date |
Là thời điểm đánh giá dữ liệu(dd/mm/yyyy) |
2.5. Nhóm thông tin mô tả phương thức chia sẻ dữ liệu đất đai
Tên bảng dữ liệu: MD_PhuongThucChiaSe
|
Trường thông tin |
Kiểu dữ liệu |
Mô tả |
||
|
Tên trường thông tin |
Ký hiệu trường thông tin |
Tiếng Việt |
Tiếng Anh |
|
|
Mã đối tượng |
maDoiTuongID |
|
CharacterString |
Là dãy ký tự xác định duy nhất đối tượng trong một bảng dữ liệu, được khởi tạo tự động và sử dụng làm khóa chính trong mô hình dữ liệu quan hệ |
|
Chi tiết phân phối |
chiTietPhanPhoi |
|
CharacterString |
Địa chỉ liên kết trực tuyến hoặc phi trực tuyến |
|
Định dạng phân phối |
dinhDangPhanPhoi |
Chuỗi ký tự |
CharacterString |
Định dạng file phân phối, trao đổi |
|
Ghi chú |
ghiChu |
Chuỗi ký tự |
CharacterString |
bổ sung về đường liên kết trực tuyến hoặc Các ghi chú bổ sung về phương pháp lưu trữ (nếu có) |
|
Hình thức phân phối |
hinhThucPhanPhoi |
Chuỗi ký tự |
CharacterString |
Cách thức phân phối trực tuyến hoặc phi trực tiến |
|
Loại dữ liệu |
loaiDuLieuID |
Chuỗi ký tự |
CharacterString |
Là mã hoặc giá trị của trong bảng danh mục loại dữ liệu |
|
Phiên bản |
phienBan |
Chuỗi ký tự |
CharacterString |
Loại phiên bản định dạng lưu trữ dữ liệu đất đai |
|
Mã siêu dữ liệu |
sieuDuLieuID |
Chuỗi ký tự |
CharacterString |
Là khóa ngoại liên kết đến dữ liệu thông tin chung về siêu dữ liệu |
|
Tên tài liệu |
tenTaiLieu |
Chuỗi ký tự |
CharacterString |
Tên của định dạng lưu trữ dữ liệu đất đai |
PHỤ LỤC II
TRÌNH BÀY, HIỂN THỊ DỮ LIỆU KHÔNG GIAN ĐẤT ĐAI
(Ban hành kèm theo Thông tư số 09/2024/TT-BTNMT ngày 31 tháng 7 năm 2024
của Bộ trưởng Bộ Tài nguyên và Môi trường)
1. Quy tắc trình bày, hiển thị
1.1. Hiển thị nhãn
a) Nhãn của các đối tượng thuộc dữ liệu không gian đất đai được hiển thị theo quy tắc sau:
- Theo hướng Tây - Đông, đầu chữ quay lên hướng Bắc.
- Đối với các đối tượng có thể hiện hình học dạng vùng thì nhãn phải đặt bên trong vùng. Trường hợp khi phóng bản đồ mà đối tượng có thể hiện hình học dạng vùng quá nhỏ không đủ không gian để hiển thị thì không phải hiển thị nhãn.
b) Đối với tên đường, tên sông suối, kênh mương thì vị trí nhãn đặt dọc theo đối tượng, ưu tiên theo hướng Tây - Đông, Bắc - Nam.
1.2. Hiển thị ký hiệu
a) Các đối tượng không gian dạng điểm được hiển thị đúng vị trí bằng ký hiệu, màu sắc theo quy định;
b) Các đối tượng không gian dạng đường được hiển thị ký hiệu với trục trùng với vị trí đối tượng. Áp dụng các kiểu đặc trưng hình dáng bằng kiểu đường, màu sắc theo quy định;
c) Đối với các đối tượng không gian dạng vùng được hiển thị ký hiệu trùng với đối tượng. Áp dụng các đặc trưng hình dáng bằng màu nền, màu viền, kiểu đường viền theo quy định.
1.3. Quy định về màu, bảng mã ký tự, cỡ chữ, kiểu đường
a) Bảng màu
|
TÊN MÀU |
HỆ MÀU RGB |
HỆ MÀU CMYK |
|
|
|
Trắng (White ) |
255,255,255 |
0,0,0,0 |
|
|
Đen (Black) |
0,0,0 |
0,0,0,100 |
|
|
Đỏ (Red) |
255,0,0 |
1,96,91,0 |
|
|
Xanh lá cây (Green) |
0,255,0 |
93,0,100,0 |
|
|
Xanh non (LightGreen) |
200,255,100 |
51,0,57,0 |
|
|
Xanh dương (Blue) |
0,0,255 |
96,93,0,0 |
|
|
Xanh lơ (LightBlue) |
0,255,255 |
84,0,0,0 |
|
|
Vàng (Y ellow) |
255,255,0 |
3,2,91,0 |
|
|
Cam (Orange) |
255,128,0 |
1,62,100,0 |
|
|
Nâu (Brown) |
128,0,0 |
33,94,95,25 |
|
|
Xám (Gray) |
128,128,128 |
43,31,28,13 |
|
|
Xám nhạt (LightGray) |
192,192,192 |
23,16,13,2 |
b) Bảng mã ký tự
Bảng mã ký tự được áp dụng là UTF8
c) Bảng kiểu đường
|
Kiểu đường |
Tên quy ước |
|
|
1 |
|
|
2 |
|
|
3 |
|
|
4 |
|
|
5 |
|
|
6 |
|
|
7 |
|
|
8 |
|
|
9 |
|
|
10 |
|
|
11 |
|
|
12 |
|
|
13 |
|
|
14 |
|
|
15 |
|
|
16 |
|
|
17 |
2. Quy định trình bày, hiển thị dữ liệu không gian đất đai
2.1. Quy định trình bày, hiển thị dữ liệu không gian đất đai nền
|
Mã đối tượng |
Tên kiểu đối tượng |
Thuộc tính hiển thị |
Giá trị mã |
Giá trị nhãn |
Hiển thị |
Ghi chú (Sử dụng hệ màu RGB) |
|
DiemToaDo |
dữ liệu dạng điểm (GM_Point) |
loaiDiemToaDo |
1 |
Điểm thiên văn |
|
Màu: Đen (0,0,0) Kích thước: 12pt |
|
2 |
Điểm tọa độ quốc gia |
|
||||
|
3 |
Điểm địa chính cơ sở |
|
||||
|
4 |
Điểm địa chính |
|
||||
|
5 |
Điểm khống chế |
|
||||
|
DiemDoCao |
dữ liệu dạng điểm (GM_Point) |
loaiDiemToaDo |
1 |
Độ cao quốc gia |
|
Màu: Đen (0,0,0) Kích thước: 12pt |
|
2 |
Độ cao kỹ thuật có chôn mốc |
|
||||
|
MocBienGioiDiaGioi |
dữ liệu dạng điểm (GM_Point) |
loaiMocBienGioiDiaGioi |
1 |
Mốc biên giới |
|
Màu: Đen (0,0,0) Kích thước: 8pt |
|
2 |
Mốc địa giới hành chính cấp tỉnh |
|
||||
|
3 |
Mốc địa giới hành chính cấp huyện |
|
||||
|
4 |
Mốc địa giới hành chính cấp xã |
|
||||
|
DuongBienGioi |
dữ liệu dạng đường (GM_Line) |
|
|
|
|
Kiểu đường: 10 Màu: Đen (0,0,0) Độ rộng: 12 |
|
DuongDiaGioiCapTinh |
dữ liệu dạng đường (GM_Line) |
|
|
|
|
Kiểu đường: 11 Màu: Đen (0,0,0) Độ rộng: 8 |
|
DuongDiaGioiCapHuyen |
dữ liệu dạng đường (GM_Line) |
|
|
|
|
Kiểu đường: 12 Màu: Đen (0,0,0) Độ rộng: 4 |
|
DuongDiaGioiCapXa |
dữ liệu dạng đường (GM_Line) |
|
|
|
|
Kiểu đường: 13 Màu: Đen (0,0,0) Độ rộng: 1.5 |
|
DiaPhanCapTinh |
dữ liệu dạng vùng (GM_Polygon) |
|
|
|
|
Kiểu đường viền: none Màu viền: none Màu nền: RGB (255,153,255) |
|
DiaPhanCapHuyen |
dữ liệu dạng vùng (GM_Polygon) |
|
|
|
|
Kiểu đường viền: none Màu viền: none Màu nền: RGB (255,153,255) |
|
DiaPhanCapXa |
dữ liệu dạng vùng (GM_Polygon) |
|
|
|
|
Kiểu đường viền: none Màu viền: none Màu nền: RGB (255,153,255) |
|
DuongThuyHe |
dữ liệu dạng đường (GM_Line) |
loaiDuongThuyHe |
1 |
Đường mép nước |
|
Kiểu đường: 4 Màu: xanh (0,255,255) Độ rộng: 1 |
|
2 |
Đường bờ nước |
|
Kiểu đường: 5 Màu: xanh (0,255,255) Độ rộng: 1 |
|||
|
3 |
Kênh, mương, máng dẫn nước, rãnh thoát nước |
|||||
|
4 |
Suối, kênh, mương nửa tỷ lệ (1 nét) |
|||||
|
VungThuyHe |
dữ liệu dạng vùng (GM_Polygon) |
|
|
|
|
Kiểu đường viền: none Màu viền: none Màu nền: màu xanh nhạt (217,255,255) |
|
TimDuong |
dữ liệu dạng đường (GM_Line) |
loaiDuong |
1 |
Đường bộ |
|
Kiểu đường: 7 Màu: đen (0,0,0) Độ rộng: 2 |
|
2 |
Đường sắt |
|
Kiểu đường: 8 Màu: đen (0,0,0) Độ rộng: 2 |
|||
|
MatDuongBo |
dữ liệu dạng vùng (GM_Polygon) |
|
|
|
|
Kiểu đường viền: none Màu viền: none Màu nền: màu cam nhạt (255,170,50) |
|
RanhGioiDuong |
dữ liệu dạng đường (GM_Line) |
|
|
|
|
Kiểu đường: 7 Màu: đen (0,0,0) Độ rộng: 1 |
|
DuongSat |
dữ liệu dạng đường (GM_Line) |
|
|
|
|
Kiểu đường:15 Màu: đen (0,0,0) Độ rộng: 1 |
2.2. Quy định trình bày, hiển thị dữ liệu không gian địa chính
|
Mã đối tượng |
Tên kiểu đối tượng |
Thuộc tính hiển thị |
Giá trị mã |
Giá trị nhãn |
Hiển thị |
Ghi chú (Sử dụng hệ màu RGB) |
|
ThuaDat |
dữ liệu dạng vùng (GM_Polygon) |
trangThaiDangKy |
1 |
Chưa đăng ký |
|
Kiểu đường viền: 1 Màu viền: màu đen (0,0,0) Độ rộng viền: 1 Màu nền: màu trắng (255,255,255) Transparent: 50% |
|
|
|
|
2 |
Đã đăng ký, chưa đủ điều kiện cấp giấy chứng nhận |
|
Kiểu đường viền: 1 Màu viền: màuđen (0,0,0) Độ rộng viền: 1 Màu nền: màu vàng (255,255,100) Transparent: 50% |
|
|
|
|
3 |
Đã đăng ký, không đủ điều kiện cấp giấy chứng nhận |
|
Kiểu đường viền: 1 Màu viền: màuđen (0,0,0) Độ rộng viền: 1 Màu nền: màu vàng (255,170,100) Transparent: 50% |
|
|
|
|
4 |
Đã đăng ký, đủ điều kiện cấp giấy chứng nhận |
|
Kiểu đường viền: 1 Màu viền: màuđen (0,0,0) Độ rộng viền: 1 Màu nền: màu vàng (255,170,255) Transparent: 50% |
|
|
|
|
5 |
Đã cấp giấy chứng nhận
|
|
Kiểu đường viền: 1 Màu viền: màuđen (0,0,0) Độ rộng viền: 1 Màu nền: màuđỏ gạch (255,128,140) Transparent: 50% |
|
|
|
loaiDat- |
|
Ký hiệu nhãn: - ODT: loại đất - 18: Số thứ tự thửa đất - 2: Số hiệu bản đồ - 421,1: Diện tích |
ODT 18(2)/421,1
|
Kiểu chữ: Times New Roman Màu: Đen Cỡ chữ: 12
|
|
DuongChiGioiHanhLangA nToanBaoVe |
dữ liệu dạng |
|
|
|
|
Kiểu đường: 16 Màu: Đỏ(255,0,0) Độ rộng: 1 |
|
MocGioiHanhLangAnToan BaoVe |
dữ liệu dạng |
loaiHanhLangAnToanBaoV e |
|
|
|
|
|
DuongChiGioiQuyHoach |
dữ liệu dạng |
|
|
|
|
Kiểu đường: 1 Màu: Đỏ(255,0,0) Độ rộng: 1 |
|
MocGioiQuyHoach |
dữ liệu dạng |
|
|
|
|
|
|
TaiSanGanLienVoiDat |
dữ liệu dạng |
loaiTaiSanGanLienVoiDat |
1 |
Nhà ở riêng lẻ |
|
Kiểu đường viền: 1 Màu viền: màu vàng (204,204,204) Độ rộng viền: 1 Màu nền: none |
|
|
|
|
2 |
Nhà chung cư |
|
Kiểu đường viền: 1 Màu viền: màu vàng (255,255,0) Độ rộng viền: 1 Màu nền: none |
|
|
|
|
3 |
Công trình xây dựng |
|
Kiểu đường viền: 1 Màu viền: màu vàng (255,150,0) Độ rộng viền: 1 Màu nền: none |
|
|
|
|
4 |
Hạng mục của công trình xây dựng |
|
Kiểu đường viền: 1 Màu viền: màu vàng (150,0,255) Độ rộng viền: 1 Màu nền: none |
2.3. Quy định trình bày, hiển thị dữ liệu không gian điều tra, đánh giá, bảo vệ, cải tạo, phục hồi đất
|
Mã đối tượng |
Tên kiểu đối tượng |
Thuộc tính hiển thị |
Giá trị mã |
Giá trị nhãn |
Hiển thị |
Ghi chú (Sử dụng hệ màu RGB) |
|
Ranh giới khoanh đất điều tra |
Dữ liệu dạng vùng (GM_Polygon) |
|
|
|
|
Kiểu đường viền: 1 Màu viền: (0,0,255) Độ rộng viền: 1 Màu nền: none |
|
Phẫu diện chính |
Dạng điểm (GM_Point) |
|
|
|
|
Màu nền: RGB (255,5,5) |
|
Phẫu diện phụ |
Dạng điểm (GM_Point) |
|
|
|
|
Màu nền: RGB (200,56,204) |
|
Phẫu diện thăm dò |
Dạng điểm (GM_Point) |
|
|
|
|
Màu nền: RGB (91,155,213) |
|
Điểm điều tra (thoái hóa, ô nhiễm, quan trắc) |
Dạng điểm (GM_Point) |
|
|
|
|
Màu nền: RGB (255,255,0) |
|
Bản đồ chất lượng đất |
Dữ liệu dạng vùng (GM_Polygon) |
Chất lượng đất thấp |
|
Chất lượng đất |
|
Màu nền: RGB (217,242,208) |
|
Dữ liệu dạng vùng (GM Polygon) |
Chất lượng đất trung bình |
|
Chất lượng đất |
|
Màu nền: RGB (142,217,115) |
|
|
Dữ liệu dạng vùng (GM_Polygon) |
Chất lượng đất cao |
|
Chất lượng đất |
|
Màu nền: RGB (59,125,35) |
|
|
Bản đồ tiềm năng đất đai |
Dữ liệu dạng vùng (GM_Polygon) |
Tiềm năng thấp |
|
Tiềm năng thấp |
|
Màu nền: RGB (251,227,214) |
|
Dữ liệu dạng vùng (GM_Polygon) |
Tiềm năng trung bình |
|
Tiềm năng trung bình |
|
Màu nền: RGB (242,170,132) |
|
|
Dữ liệu dạng vùng (GM_Polygon) |
Tiềm năng cao |
|
Tiềm năng cao |
|
Màu nền: RGB (192,79,21) |
|
|
Bản đồ thoái hóa đất |
Dữ liệu dạng vùng (GM_Polygon) |
Không thoái hóa |
|
Không thoái hóa |
|
Màu nền: RGB (242,207,238) |
|
Dữ liệu dạng vùng (GM_Polygon) |
Thoái hóa nhẹ |
|
Thoái hóa nhẹ |
|
Màu nền: RGB (229,158,221) |
|
|
Dữ liệu dạng vùng (GM Polygon) |
Thoái hóa trung bình |
|
Thoái hóa trung bình |
|
Màu nền: RGB (216,110,204) |
|
|
Dữ liệu dạng vùng (GM Polygon) |
Thoái hóa nặng |
|
Thoái hóa nặng |
|
Màu nền: RGB (120,32,110) |
|
|
Bản đồ đất bị ô nhiễm |
Dữ liệu dạng vùng (GM Polygon) |
Không ô nhiễm |
|
Không ô nhiễm |
|
Màu nền: RGB (165,249,165) |
|
Dữ liệu dạng vùng (GM Polygon) |
Cận ô nhiễm |
|
Cận ô nhiễm |
|
Màu nền: RGB (255,204,204) |
|
|
Dữ liệu dạng vùng (GM Polygon) |
Ô nhiễm (Mức độ nguy hại) |
|
Ô nhiễm (Mức độ nguy hại) |
|
Màu nền: RGB (255,147,147) |
|
|
Dữ liệu dạng vùng (GM Polygon) |
Ô nhiễm (Mức độ nguy hại nghiêm trọng) |
|
Ô nhiễm (Mức độ nguy hại nghiêm trọng) |
|
Màu nền: RGB (255,0,0) |
|
|
Dữ liệu dạng vùng (GM Polygon) |
Ô nhiễm (Mức độ nguy hại) |
|
Ô nhiễm (Mức độ nguy hại) |
|
Màu nền: RGB (180,0,0) |
|
|
Bản đồ kết quả bảo vệ, cải tạo, phục hồi |
Dữ liệu dạng vùng (GM_Polygon) |
Ranh giới khu vực cần bảo vệ, cải tạo, phục hồi đất |
|
|
|
Kiểu đường viền: 1 Màu viền: (255,0,0) Độ rộng viền: 1 Màu nền: none |
|
Dữ liệu dạng vùng |
Ranh giới khoanh đất đã |
|
|
|
Kiểu đường viền: 1 Màu viền: (0,255,0) Độ rộng viền: 1 Màu nền: none |
|
|
Dữ liệu dạng vùng |
Ranh giới khoanh đất chưa |
|
|
|
Kiểu đường viền: 1 Màu viền: (160,0,160) Độ rộng viền: 1 Màu nền: none |
|
|
Khu vực không điều tra |
Dữ liệu dạng vùng |
Khu vực không điều tra |
|
|
|
Kiểu đường viền: 1 Màu viền: (0,0,0) Độ rộng viền: 1 Màu nền: none |
|
Vị trí mẫu đất không ô nhiễm |
Dạng điểm |
Vị trí mẫu đất không ô nhiễm |
|
|
|
Màu nền: RGB (146,208,80) |
|
Vị trí mẫu đất cận ô nhiễm |
Dạng điểm |
Vị trí mẫu đất cận ô nhiễm |
|
|
|
Màu nền: RGB (201,201,201) |
|
Vị trí mẫu đất ô nhiễm |
Dạng điểm |
Vị trí mẫu đất ô nhiễm |
|
|
|
Màu nền: RGB (196,89,17) |
2.4. Quy định trình bày, hiển thị dữ liệu không gian quy hoạch, kế hoạch sử dụng đất
|
Mã đối tượng |
Tên kiểu đối tượng |
Thuộc tính hiển thị |
Giá trị mã |
Giá trị nhãn |
Hiển thị |
Ghi chú (Sử dụng hệ màu RGB) |
|
vungQuyHoachSDD |
dữ liệu dạng |
Loại đất quy hoạch (*) |
Nhãn |
Ký hiệu nhãn: - Mã HT: loại đất hiện trạng - Mã QH: loại đất quy |
|
Kiểu đường viền: 1 Màu viền: màu đỏ Độ rộng viền: 1 Màu nền: theo loại đất hiện trạng |
|
vungKehoachSDD |
dữ liệu dạng |
|
Nhãn |
Ký hiệu nhãn: - Mã HT: loại đất hiện trạng - Mã KH: loại đất kế |
|
Kiểu đường viền: 1 Màu viền: màu đỏ Độ rộng viền: 1 Màu nền: theo loại đất hiện trạng |
|
KhuChucNangCapTinh |
dữ liệu dạng |
Loại đất kế hoạch (*)
|
|
|
|
Kiểu đường: 17 Màu: Đen (0,0,0) Độ rộng: 1. |
|
KhuChucNang |
dữ liệu dạng |
loaiKhuChucNang |
KVL |
Khu vực chuyên trồng lúa |
|
|
|
|
|
|
KVN |
Khu vực chuyên trồng cây công nghiệp lâu năm |
|
|
|
|
|
|
KPH |
Khu vực rừng phòng hộ |
|
|
|
|
|
|
KDD |
Khu vực rừng đặc dụng |
|
|
|
|
|
|
KSX |
Khu vực rừng sản xuất |
|
|
|
|
|
|
KKN |
Khu công nghiệp, cụm công nghiệp |
|
|
|
|
|
|
KDV |
Khu đô thị, thương mại, dịch vụ |
|
|
|
|
|
|
KDL |
Khu du lịch |
|
|
|
|
|
|
KON |
Khu ở, làng nghề, sản xuất phi nông nghiệp nông thôn |
|
|
|
Ranh giới khu vực lấn biển |
dữ liệu dạng vùng (GM_Polygon) |
khu vực lấn biển |
|
|
|
Kiếu đường viền: 8 Màu viền: RGB (112,48,160) Độ rộng viền: 2 Màu nền: RGB (156,195,230) |
|
Ranh giới khu vực bảo vệ nghiêm ngặt |
dữ liệu dạng vùng (GM_Polygon) |
khu vực bảo vệ nghiêm ngặt |
|
|
|
Kiếu đường viền: 2 Màu viền: RGB (255,0,0) Độ rộng viền: 2 Màu nền: RGB (168,208,141) |
|
Ghi chú: - Việc trình bày, hiển thị dữ liệu không gian về loại đất quy hoạch, kế hoạch sử dụng đất được thực hiện tương tự theo quy định tại mục 2.5. quy định trình bày, hiển thị dữ liệu không gian thống kê, kiểm kê đất đai. (*) Mã và thông số màu các loại đất hiện trạng của khoanh đất được thể hiện theo quy định về hiển thị dữ liệu không gian hiện trạng sử dụng đất tại mục 2.5. quy định trình bày, hiển thị dữ liệu không gian thống kê, kiểm kê đất đai. |
||||||
2.5. Quy định trình bày, hiển thị dữ liệu không gian thống kê, kiểm kê đất đai
|
Mã đối tượng |
Tên kiểu đối tượng |
Thuộc tính hiển thị |
Giá trị mã |
Giá trị nhãn |
Hiển thị |
Ghi chú (Sử dụng hệ màu RGB) |
||
|
HienTrangSDD
|
dữ liệu dạng vùng (GM_Polygon) |
loaiDatHienTrang |
NNP |
Nhóm đất nông nghiệp |
|
Kiếu đường viền: 1 Màu viền: RGB (0,0,0) Độ rộng viền: 1 Màu nền: RGB (255,255,100) |
||
|
CHN |
Đất trồng cây hàng năm |
|
Kiểu đường viền: 1 Màu viền: RGB (0,0,0) Độ rộng viền: 1 Màu nền: RGB (255,252,120) |
|||||
|
LUA |
Đất trồng lúa |
|
Kiểu đường viền: 1 Màu viền: RGB (0,0,0) Độ rộng viền: 1 Màu nền: RGB (255,252,130) |
|||||
|
LUC |
Đất chuyên trồng lúa |
|
Kiểu đường viền: 1 Màu viền: RGB (0,0,0) Độ rộng viền: 1 Màu nền: RGB (255,252,140) |
|||||
|
LUK |
Đất trồng lúa còn lại |
|
Kiểu đường viền: 1 Màu viền: RGB (0,0,0) Độ rộng viền: 1 Màu nền: RGB (255,252,150) |
|||||
|
HNK |
Đất trồng cây hàng năm khác |
|
Kiểu đường viền: 1 Màu viền: RGB (0,0,0) Độ rộng viền: 1 Màu nền: RGB (255,240,180) |
|||||
|
CLN |
Đất trồng cây lâu năm |
|
Kiểu đường viền: 1 Màu viền: RGB (0,0,0) Độ rộng viền: 1 Màu nền: RGB (255,210,160) |
|||||
|
LNP |
Đất lâm nghiệp |
|
Kiểu đường viền: 1 Màu viền: RGB (0,0,0) Độ rộng viền: 1 Màu nền: RGB (170,255,50) |
|||||
|
RDD |
Đất rừng đặc dụng |
|
Kiểu đường viền: 1 Màu viền: RGB (0,0,0) Độ rộng viền: 1 Màu nền: RGB (110,255,100) |
|||||
|
RPH |
Đất rừng phòng hộ |
|
Kiểu đường viền: 1 Màu viền: RGB (0,0,0) Độ rộng viền: 1 Màu nền: RGB (190,255,30 |
|||||
|
RSX |
Đất rừng sản xuất |
|
Kiểu đường viền: 1 Màu viền: RGB (0,0,0) Độ rộng viền: 1 Màu nền: RGB (180,255,180) |
|||||
|
RSN |
Đất rừng sản xuất là rừng tự nhiên |
|
Kiểu đường viền: 1 Màu viền: RGB (0,0,0) Độ rộng viền: 1 Màu nền: RGB (180,255,180) |
|||||
|
NTS |
Đất nuôi trồng thủy sản |
|
Kiểu đường viền: 1 Màu viền: RGB (0,0,0) Độ rộng viền: 1 Màu nền: RGB (170,255,255) |
|||||
|
CNT |
Đât nuôi trồng tập trung |
|
Kiểu đường viền: 1 Màu viền: RGB (0,0,0) Độ rộng viền: 1 Màu nền: RGB (230,230,130) |
|||||
|
LMU |
Đất làm muối |
|
Kiểu đường viền: 1 Màu viền và nét trải: RGB (0,0,0) Độ rộng viền: 1 Màu nền: RGB (255,255,254) |
|||||
|
NKH |
Đất nông nghiệp khác |
|
Kiểu đường viền: 1 Màu viền: RGB (0,0,0) Độ rộng viền: 1 Màu nền: RGB (245.255.180) |
|||||
|
PNN |
Nhóm đất phi nông nghiệp |
|
Kiểu đường viền: 1 Màu viền: RGB (0,0,0) Độ rộng viền: 1 Màu nền: RGB (255,255,100) |
|||||
|
OTC |
Đất ở |
|
Kiểu đường viền: 1 Màu viền: RGB (0,0,0) Độ rộng viền: 1 Màu nền: RGB (255,180,255) |
|||||
|
ONT |
Đất ở tại nông thôn |
|
Kiểu đường viền: 1 Màu viền: RGB (0,0,0) Độ rộng viền: 1 Màu nền: RGB (255,208,255) |
|||||
|
ODT |
Đất ở tại đô thị |
|
Kiểu đường viền: 1 Màu viền: RGB (0,0,0) Độ rộng viền: 1 Màu nền: RGB (255,160,255) |
|||||
|
TSC |
Đất xây dựng trụ sở cơ quan |
|
Kiểu đường viền: 1 Màu viền: RGB (0,0,0) Độ rộng viền: 1 Màu nền: RGB (255,170,160) |
|||||
|
CQA |
Đất quốc phòng, an ninh |
|
Kiểu đường viền: 1 Màu viền: RGB (0,0,0) Độ rộng viền: 1 Màu nền: RGB (255, 120,120) |
|||||
|
CQP |
Đất quốc phòng |
|
Kiểu đường viền: 1 Màu viền: RGB (0,0,0) Độ rộng viền: 1 Màu nền: RGB (255,100,80) |
|||||
|
CAN |
Đất an ninh |
|
Kiểu đường viền: 1 Màu viền: RGB (0,0,0) Độ rộng viền: 1 Màu nền: RGB (255, 80,70) |
|||||
|
DSN |
Đất xây dựng công trình sự nghiệp |
|
Kiểu đường viền: 1 Màu viền: RGB (0,0,0) Độ rộng viền: 1 Màu nền: RGB (255,160,170) |
|||||
|
DVH |
Đất xây dựng cơ sở văn hóa |
|
Kiểu đường viền: 1 Màu viền: RGB (0,0,0) Độ rộng viền: 1 Màu nền: RGB (255, 170,160) |
|||||
|
DXH |
Đất xây dựng cơ sở xã hội |
|
Kiểu đường viền: 1 Màu viền: RGB (0,0,0) Độ rộng viền: 1 Màu nền: RGB (255, 170,160) |
|||||
|
DYT |
Đất xây dựng cơ sở y tế |
|
Kiểu đường viền: 1 Màu viền: RGB (0,0,0) Độ rộng viền: 1 Màu nền: RGB (255, 170,160) |
|||||
|
DGD |
Đất xây dựng cơ sở giáo dục và đào tạo |
|
Kiểu đường viền: 1 Màu viền: RGB (0,0,0) Độ rộng viền: 1 Màu nền: RGB (255, 170,160) |
|||||
|
DTT |
Đất xây dựng cơ sở thể dục, thể thao |
|
Kiểu đường viền: 1 Màu viền: RGB (0,0,0) Độ rộng viền: 1 Màu nền: RGB (255, 170,160) |
|||||
|
DKH |
Đất xây dựng cơ sở khoa học và công nghệ |
|
Kiểu đường viền: 1 Màu viền: RGB (0,0,0) Độ rộng viền: 1 Màu nền: RGB (255, 170,160) |
|||||
|
DMT |
Đất xây dựng cơ sở môi trường |
|
Kiểu đường viền: 1 Màu viền: RGB (0,0,0) Độ rộng viền: 1 Màu nền: RGB (255, 170,160) |
|||||
|
DKT |
Đất xây dựng cơ sở khí tượng thủy văn |
|
Kiểu đường viền: 1 Màu viền: RGB (0,0,0) Độ rộng viền: 1 Màu nền: RGB (255, 170,160) |
|||||
|
DNG |
Đất xây dựng cơ sở ngoại giao |
|
Kiểu đường viền: 1 Màu viền: RGB (0,0,0) Độ rộng viền: 1 Màu nền: RGB (255, 170,160) |
|||||
|
DSK |
Đất xây dựng công trình sự nghiệp khác |
|
Kiểu đường viền: 1 Màu viền: RGB (0,0,0) Độ rộng viền: 1 Màu nền: RGB (255, 170,160) |
|||||
|
CSK |
Đất sản xuất kinh doanh phi nông nghiệp |
|
Kiểu đường viền: 1 Màu viền: RGB (0,0,0) Độ rộng viền: 1 Màu nền: RGB (255, 160,170) |
|||||
|
SCC |
Đất khu công nghiệp, cụm công nghiệp |
|
Kiểu đường viền: 1 Màu viền: RGB (0,0,0) Độ rộng viền: 1 Màu nền: RGB (255, 170,160) |
|||||
|
SKK |
Đất khu công nghiệp |
|
Kiểu đường viền: 1 Màu viền: RGB (0,0,0) Độ rộng viền: 1 Màu nền: RGB (250, 170,160) |
|||||
|
SKN |
Đất cụm công nghiệp |
|
Kiểu đường viền: 1 Màu viền: RGB (0,0,0) Độ rộng viền: 1 Màu nền: RGB (250, 170,160) |
|||||
|
SCT |
Đất khu công nghệ thông |
|
Kiểu đường viền: 1 Màu viền: RGB (0,0,0) Độ rộng viền: 1 Màu nền: RGB (250,170,160) |
|||||
|
TMD |
Đất thương mại, dịch vụ |
|
Kiểu đường viền: 1 Màu viền: RGB (0,0,0) Độ rộng viền: 1 Màu nền: RGB (250,170,160) |
|||||
|
SKC |
Đất cơ sở sản xuẩt phi |
|
Kiểu đường viền: 1 Màu viền: RGB (0,0,0) Độ rộng viền: 1 Màu nền: RGB (250, 170,160) |
|||||
|
SKS |
Đất sử dụng cho hoạt |
|
Kiểu đường viền: 1 Màu viền: RGB (0,0,0) Độ rộng viền: 1 Màu nền: RGB (205,170,205) |
|||||
|
CCC |
Đất sử dụng vào mục |
|
Kiểu đường viền: 1 Màu viền: RGB (0,0,0) Độ rộng viền: 1 Màu nền: RGB (255,170,160) |
|||||
|
DGT |
Đất công trình giao |
|
Kiểu đường viền: 1 Màu viền: RGB (0,0,0) Độ rộng viền: 1 Màu nền: RGB (255, 170,50) |
|||||
|
DTL |
Đất công trình thủy lợi |
|
Kiểu đường viền: 1 Màu viền: RGB (0,0,0) Độ rộng viền: 1 Màu nền: RGB (170, 255,255) |
|||||
|
DCT |
Đất công trình cấp nước, thoát nước |
|
Kiểu đường viền: 1 Màu viền: RGB (0,0,0) Độ rộng viền: 1 Màu nền: RGB (170, 255,255) |
|||||
|
DPC |
Đất công trình phòng, chống thiên tai |
|
Kiểu đường viền: 1 Màu viền: RGB (0,0,0) Độ rộng viền: 1 Màu nền: RGB (255, 170,170) |
|||||
|
DDD |
Đất có di tích lịch sử - văn hóa, danh lam thắng cảnh, di sản thiên nhiên |
|
Kiểu đường viền: 1 Màu viền: RGB (0,0,0) Độ rộng viền: 1 Màu nền: RGB (255, 170,160) |
|||||
|
DRA |
Đất công trình xử lý chất thải |
|
Kiểu đường viền: 1 Màu viền: RGB (0,0,0) Độ rộng viền: 1 Màu nền: RGB (205, 170,205) |
|||||
|
DNL |
Đất công trình năng lượng, chiếu sáng công cộng |
|
Kiểu đường viền: 1 Màu viền: RGB (0,0,0) Độ rộng viền: 1 Màu nền: RGB (255,170,160) |
|||||
|
DBV |
Đất công trình hạ tầng bưu chính, viễn thông, công nghệ thông tin |
|
Kiểu đường viền: 1 Màu viền: RGB (0,0,0) Độ rộng viền: 1 Màu nền: RGB (255,170,160) |
|||||
|
DCH |
Đất chợ dân sinh, chợ đầu mối
|
|
Kiểu đường viền: 1 Màu viền: RGB (0,0,0) Độ rộng viền: 1 Màu nền: RGB (255,170,160) |
|||||
|
DKV |
Đất khu vui chơi, giải trí công cộng, sinh hoạt cộng đồng |
|
Kiểu đường viền: 1 Màu viền: RGB (0,0,0) Độ rộng viền: 1 Màu nền: RGB (255,170,160) |
|||||
|
TON |
Đất tôn giáo |
|
Kiểu đường viền: 1 Màu viền: RGB (0,0,0) Độ rộng viền: 1 Màu nền: RGB (255,170,160) |
|||||
|
TIN |
Đất tín ngưỡng |
|
Kiểu đường viền: 1 Màu viền: RGB (0,0,0) Độ rộng viền: 1 Màu nền: RGB (255, 170,160) |
|||||
|
NTD |
Đất nghĩa trang, nhà tang lễ, cơ sở hỏa táng; đất cơ sở lưu trữ tro cốt |
|
Kiểu đường viền: 1 Màu viền: RGB (0,0,0) Độ rộng viền: 1 Màu nền: RGB (210, 210,210) |
|||||
|
TVC |
Đất có mặt nước chuyên dùng |
|
Kiểu đường viền: 1 Màu viền: RGB (0,0,0) Độ rộng viền: 1 Màu nền: RGB (180, 255,255) |
|||||
|
MNC |
Đất có mặt nước chuyên dùng dạng ao, hồ, đầm, phá |
|
Kiểu đường viền: 1 Màu viền: RGB (0,0,0) Độ rộng viền: 1 Màu nền: RGB (180, 255,255) |
|||||
|
SON |
Đất có mặt nước dạng sông, ngòi, kênh, rạch, suối |
|
Kiểu đường viền: 1 Màu viền: RGB (0,0,0) Độ rộng viền: 1 Màu nền: RGB (160, 255,255) |
|||||
|
PNK |
Đất phi nông nghiệp khác |
|
Kiểu đường viền: 1 Màu viền: RGB (0,0,0) Độ rộng viền: 1 Màu nền: RGB (255, 170,160) |
|||||
|
CSD |
Nhóm đất chưa sử dụng |
|
Kiểu đường viền: 1 Màu viền: màu đen (0,0,0) Độ rộng viền: 1 Màu nền: (255, 255,254) |
|||||
|
CGT |
Đất do Nhà nước thu hồi theo quy định của pháp luật đất đai chưa giao, chưa cho thuê |
|
Kiểu đường viền: 1 Màu viền: màu đen (0,0,0) Độ rộng viền: 1 Màu nền: (255, 255,254) |
|||||
|
BCS |
Đất bằng chưa sử dụng |
|
Kiểu đường viền: 1 Màu viền và nét trải: RGB (0,0,0) Độ rộng viền: 1 Màu nền: RGB (255, 255,254) |
|||||
|
DCS |
Đất đồi núi chưa sử dụng |
|
Kiểu đường viền: 1 Màu viền và nét trải: RGB (0,0,0) Độ rộng viền: 1 Màu nền: RGB (255, 255,254) |
|||||
|
NCS |
Núi đá không có rừng cây |
|
Kiểu đường viền: 1 Màu viền: RGB (0,0,0) Độ rộng viền: 1 Màu nền: RGB (230,230,200) |
|||||
|
MCS |
Đất có mặt nước chưa sử dụng |
|
Kiểu đường viền: 1 Màu viền: RGB (0,0,0) Độ rộng viền: 1 Màu nền: RGB (180,255, 255) |
|||||
2.6. Quy định trình bày, hiển thị dữ liệu không gian giá đất
|
Mã đối tượng |
Tên kiểu đối tượng |
Thuộc tính hiển thị |
Giá trị mã |
Giá trị nhãn |
Hiển thị |
Ghi chú (Sử dụng hệ màu RGB) |
|
VungGiaTri |
dữ liệu dạng vùng (GM_Polygon) |
tenVung giaDatVung |
1 |
VGT-TenVung |
|
Màu nền: RGB (255,192,0) |
|
ThuaDatChuan |
dữ liệu dạng vùng (GM_Polygon) |
soHieuToBanDo soHieuThuaDat giaTriThua |
2 |
TC-To-Thua-Gia |
|
Màu nền: RGB (255,170,255) |
PHỤ LỤC III
ĐỊNH DẠNG TRONG TRAO ĐỔI, CHIA SẺ DỮ LIỆU ĐẤT ĐAI
VÀ SIÊU DỮ LIỆU ĐẤT ĐAI
(Ban hành kèm theo Thông tư số 09/2024/TT-BTNMT ngày 31 tháng 7 năm 2024
của Bộ trưởng Bộ Tài nguyên và Môi trường)
I. Quy định về áp dụng GML hoặc GeoJSON trong trao đổi, chia sẻ dữ liệu không gian đất đai
1. Quy định dạng lược đồ ứng dụng
a) Dạng lược đồ ứng dụng: GML hoặc GeoJSON;
b) Tiêu chuẩn kỹ thuật liên quan: ISO 19136:2007; ISO/IEC 21778/2017;
c) Tên lược đồ ứng dụng GML hoặc GeoJSON: DD-GML 1.0; DD- GeoJSON 1.0;
d) Bảng mã ký tự để mã hoá: UTF8;
đ) Phiên bản GML hoặc GeoJSON thực hiện theo quy định của Bộ trưởng Bộ Thông tin và Truyền thông về danh mục tiêu chuẩn kỹ thuật về ứng dụng công nghệ thông tin trong cơ quan nhà nước.
2. Quy định về tên tệp dữ liệu GML hoặc GeoJSON
a) Tên tệp dữ liệu GML hoặc GeoJSON cho dữ liệu không gian đất đai các cấp được đặt theo quy tắc: DD-[Mã đơn vị hành chính]-[Loại dữ liệu]- [TenLop].gml hoặc DD-[Mã đơn vị hành chính]-[Loại dữ liệu]- [TenLop].geojson.
- Mã đơn vị hành chính: là mã của đơn vị hành chính các cấp;
- Loại dữ liệu: là mã của loại dữ liệu trong danh mục;
- Tên lớp dữ liệu: Danh mục các lớp thông tin dữ liệu được quy định thống nhất tại Phụ lục I của Thông tư này.
Ví dụ: DD-13633-LM01-ThuaDat.gml (Dữ liệu của phường Hạ Long, thành phố Nam Định, tỉnh Nam Định).
b) Tên tệp dữ liệu GML hoặc GeoJSON khi đồng bộ hóa dữ liệu đất đai giữa các cấp được đặt theo quy tắc: DD-BD-[Ngày tạo]-[Mã đơn vị hành chính]-[Loại dữ liệu] -[TenLop].gml hoặc DD-BD-[Ngày tạo]-[Mã đơn vị hành chính]-[Loại dữ liệu] -[TenLop].geojson.
- Ngày tạo: là ngày tạo lập file dữ liệu;
- Mã đơn vị hành chính: là mã của đơn vị hành chính các cấp;
- Tên lớp dữ liệu: Danh mục các lớp thông tin dữ liệu được quy định thống nhất tại Phụ lục I của Thông tư này.
Ví dụ: DD-BD-01012020-13633-LM01-ThuaDat.gml (Dữ liệu đồng bộ của phường Hạ Long, thành phố Nam Định, tỉnh Nam Định).
II. Quy định về áp dụng XML hoặc JSON trong trao đổi, chia sẻ dữ liệu thuộc tính đất đai
1. Quy định dạng lược đồ ứng dụng
a) Tên khuôn dạng: XML hoặc JSON;
b) Tiêu chuẩn kỹ thuật liên quan: ISO 19115-1:2014; ISO/IEC 21778/2017;
c) Tên lược đồ ứng dụng XML: DD-XML 1.0 hoặc DD- JSON 1.0;
d) Bảng mã ký tự để mã hoá: UTF8;
đ) Phiên bản XML hoặc JSON thực hiện theo quy định của Bộ trưởng Bộ Thông tin và Truyền thông về danh mục tiêu chuẩn kỹ thuật về ứng dụng công nghệ thông tin trong cơ quan nhà nước.
2. Quy định về tên tệp dữ liệu XML hoặc JSON
a) Tên tệp dữ liệu XML hoặc JSON cho dữ liệu thuộc tính đất đai các cấp được đặt theo quy tắc là: DD-[Mã đơn vị hành chính]-[Loại dữ liệu].xml hoặc DD-[Mã đơn vị hành chính]-[Loại dữ liệu].json.
- Mã đơn vị hành chính: là mã của đơn vị hành chính các cấp;
- Loại dữ liệu: là mã của loại dữ liệu trong danh mục;
- Tên lớp dữ liệu: Danh mục các lớp thông tin dữ liệu được quy định thống nhất tại Phụ lục I của Thông tư này;
Ví dụ: DD-13633-LM01.xml (Dữ liệu của phường Hạ Long, thành phố Nam Định, tỉnh Nam Định).
b) Tên tệp dữ liệu XML hoặc JSON khi đồng bộ hóa dữ liệu đất đai giữa các cấp được đặt theo quy tắc: DD-BD-[Ngày tạo]-[Mã đơn vị hành chính]- [Loại dữ liệu]- [TenLop].xml hoặc DD-BD-[Ngày tạo]-[Mã đơn vị hành chính]- [Loại dữ liệu]- [TenLop].json.
Ví dụ: DD-BD-01012020-13633-LM01-ThuaDat.xml (Dữ liệu đồng bộ của phường Hạ Long, thành phố Nam Định, tỉnh Nam Định).
PHỤ LỤC IV
YÊU CẦU VỀ GIẢI PHÁP KỸ THUẬT, CÔNG NGHỆ, QUY MÔ
TRIỂN KHAI VÀ HIỆU NĂNG PHẦN MỀM
(Ban hành kèm theo Thông tư số 09/2024/TT-BTNMT ngày 31 tháng 7 năm 2024
của Bộ trưởng Bộ Tài nguyên và Môi trường)
|
TT |
Yêu cầu |
Yêu cầu đáp ứng |
Mô tả yêu cầu đáp ứng |
|
I |
YÊU CẦU VỀ GIẢI PHÁP KỸ THUẬT, CÔNG NGHỆ |
||
|
|
|
Triển khai trên Hệ điều hành máy chủ (Hỗ trợ song song IPv4, IPv6; Có dịch vụ hỗ trợ từ hãng; Khả năng cập nhật các bản vá lỗi; Tính phổ biến; Nguồn nhân lực kinh nghiệm quản trị, vận hành sẵn có) |
Phần mềm để triển khai hoạt động tốt trên Hệ điều hành máy chủ cần đáp ứng các yêu cầu: Hỗ trợ song song IPv4, IPv6; Có dịch vụ hỗ trợ từ hãng; Khả năng cập nhật các bản vá lỗi; Tính phổ biến của Hệ điều hành máy chủ mà phần mềm tương thích; Nguồn nhân lực kinh nghiệm quản trị, vận hành sẵn có. |
|
|
|
Triển khai trên Hệ điều hành máy trạm (Hỗ trợ song song IPv4, IPv6; Có dịch vụ hỗ trợ từ hãng; Khả năng cập nhật các bản vá lỗi; Tính phổ biến) |
Phần mềm để triển khai hoạt động tốt trên Hệ điều hành máy trạm cần đáp ứng các yêu cầu: Hỗ trợ song song IPv4, IPv6; Có dịch vụ hỗ trợ từ hãng; Khả năng cập nhật các bản vá lỗi; Tính phổ biến của Hệ điều hành máy trạm mà phần mềm tương thích. |
|
1 |
Yêu cầu tương thích với hạ tầng công nghệ thông tin |
Triển khai trên Hệ điều hành di động (Tính phổ biến; Hỗ trợ song song IPv4, IPv6; Khả năng cập nhật các bản vá lỗi) |
Các phân hệ của Phần mềm để triển khai hoạt động tốt trên Hệ điều hành di động cần đáp ứng các yêu cầu: Tính phổ biến của Hệ điều hành di động mà phần mềm tương thích; Hỗ trợ song song IPv4, IPv6; Khả năng cập nhật các bản vá lỗi. |
|
|
|
Triển khai trên Điện toán đám mây (Nền tảng như một dịch vụ (PaaS); Hạ tầng như một dịch vụ (IaaS); Đám mây công cộng (Public Cloud); Đám mây cộng đồng (Community Cloud); Đám mây riêng (Private Cloud); Đám mây lai (Hybrid Cloud)) |
Yêu cầu phần mềm hỗ trợ triển khai được trên tối thiểu trên 02 đám mây công cộng và đám mây riêng. |
|
|
|
Triển khai Phần mềm máy chủ Web (Hỗ trợ song song IPv4, IPv6; Có dịch vụ hỗ trợ từ hãng; Khả năng cập nhật các bản vá lỗi; Tính phổ biến; Nguồn nhân lực kinh nghiệm quản trị, vận hành sẵn có) |
Các phân hệ của Phần mềm có thể triển khai hoạt động tốt trên nền tảng Web và cần đáp ứng các yêu cầu: Hỗ trợ song song IPv4, IPv6; Có dịch vụ hỗ trợ từ hãng; Khả năng cập nhật các bản vá lỗi; Tính phổ biến của các trình duyệt Web mà phần mềm tương thích; Nguồn nhân lực kinh nghiệm quản trị, vận hành sẵn có |
|
|
|
Triển khai trên Phần mềm máy chủ ứng dụng (Hỗ trợ song song IPv4, IPv6; Có dịch vụ hỗ trợ từ hãng; Khả năng cập nhật các bản vá lỗi; Tính phổ biến; Nguồn nhân lực kinh nghiệm quản trị, vận hành sẵn có) |
Phần mềm có thể triển khai và tương thích máy chủ ứng dụng, đáp ứng các yêu cầu: Hỗ trợ song song IPv4, IPv6; Có dịch vụ hỗ trợ từ hãng; Khả năng cập nhật các bản vá lỗi; Tính phổ biến; Nguồn nhân lực kinh nghiệm quản trị, vận hành sẵn có. |
|
Triển khai trên Phần mềm máy chủ CSDL (Hỗ trợ song song IPv4, IPv6; Có dịch vụ hỗ trợ từ hãng; Khả năng cập nhật các bản vá lỗi; Tính phổ biến; Nguồn nhân lực kinh nghiệm quản trị, vận hành sẵn có) |
Phần mềm có thể triển khai và tương thích máy chủ CSDL, đáp ứng các yêu cầu: Hỗ trợ song song IPv4, IPv6; Có dịch vụ hỗ trợ từ hãng; Khả năng cập nhật các bản vá lỗi; Tính phổ biến; Nguồn nhân lực kinh nghiệm quản trị, vận hành sẵn có. |
||
|
2 |
Nền tảng phát triển ứng dụng, dịch vụ |
Nền tảng quản trị cơ sở dữ liệu (Có dịch vụ hỗ trợ từ hãng/cộng đồng; Khả năng cập nhật các bản vá lỗi; Tính phổ biến; Tương thích với nhiều hệ điều hành phổ biến) |
Có dịch vụ hỗ trợ từ hãng hoặc cộng đồng; Có khả năng cập nhật các bản vá lỗi; Tính phổ biến; Tương thích với nhiều hệ điều hành phổ biến. |
|
Nền tảng GIS (Tương thích với nhiều hệ điều hành phổ biến; Có dịch vụ hỗ trợ từ hãng; Khả năng cập nhật các bản vá lỗi). |
Có cam kết, giấy phép từ hãng đối với mã đóng. Có tài liệu chứng minh tuân thủ các chuẩn OGC, ISO hoặc TCVN nếu là mã mở (kèm URL của tài liệu để kiểm tra); Có khả năng cập nhật các bản vá lỗi. |
||
|
3 |
Giải pháp truy cập và dịch vụ phân phối dữ liệu |
Trình duyệt web (tối thiểu chạy trên các trình duyệt phổ biến như: chrome, firefox, edge, coccoc, safari, ...). |
Phần mềm chạy trên các trình duyệt phổ biến như: Chrome, Firefox, Edge, Coccoc, Safari. |
|
Tiện ích trên thiết bị thông minh. |
Có các ứng dụng tiện ích tương thích với các thiết bị thông minh. |
||
|
Kênh giao tiếp khác (Dịch vụ mạng xã hội, SMS, VoilP, Email, Kiosk...). |
Bắt buộc áp dụng một trong hai kênh giao tiếp: SMS, Email. |
||
|
4 |
Giải pháp chia sẻ, tích hợp |
Cung cấp khả năng kết nối với các nền tảng chính phủ điện tử (NDXP, VDXP), nền tảng chính quyền điện tử (LGSP) của các bộ, ngành, địa phương. |
Phần mềm có thể kết nối với các nền tảng chính phủ điện tử (NDXP, VDXP), nền tảng chính quyền điện tử (LGSP) của các bộ, ngành, địa phương. |
|
Đáp ứng các yêu cầu truyền dữ liệu an toàn trên mạng Truyền số liệu chuyên dùng của các cơ quan Đảng, Nhà nước và trên mạng Internet. |
Phần mềm phải đáp ứng các yêu cầu truyền dữ liệu an toàn trên mạng Truyền số liệu chuyên dùng của các cơ quan Đảng, Nhà nước và trên mạng Internet. |
||
|
Có khả năng tích hợp với bất kỳ hệ thống thông tin được phát triển trên các ngôn ngữ lập trình khác nhau như C#, Java, C++, PHP, Python… |
Phần mềm có khả năng tích hợp với bất kỳ hệ thống thông tin được phát triển trên các ngôn ngữ lập trình khác nhau như C#, Java, C++, PHP, Python… |
||
|
Các thành phần của nền tảng cho phép hoạt động được trên các máy chủ vật lý và máy chủ ảo, hoạt động được cả trên các chương trình phần mềm mã nguồn mở được cung cấp miễn phí (hệ thống vận hành, hệ thống quản lý cơ sở dữ liệu, máy chủ ứng dụng…). |
Các thành phần của nền tảng cho phép hoạt động được trên các máy chủ vật lý và máy chủ ảo, hoạt động được cả trên các chương trình phần mềm mã nguồn mở được cung cấp miễn phí (hệ thống vận hành, hệ thống quản lý cơ sở dữ liệu, máy chủ ứng dụng…). Dẫn chứng các tài liệu từ hãng để chứng minh, kèm theo URL của tài liệu để kiểm tra. |
||
|
II |
YÊU CẦU VỀ PHẠM VI TRIỂN KHAI, SỐ LƯỢNG NGƯỜI DÙNG |
||
|
|
Đáp ứng quy mô triển khai trên phạm vi toàn quốc và các nhóm người dùng khác nhau trong quản lý, vận hành, cập nhật, khai thác cơ sở dữ liệu quốc gia về đất đai |
Bộ Tài nguyên và Môi trường |
Lãnh đạo Bộ; các đơn vị trực thuộc Bộ; người dùng tại các đơn vị 500 người dùng. |
|
Ủy ban nhân dân cấp tỉnh, Sở Tài nguyên và Môi trường và các đơn vị trực thuộc |
Lãnh đạo Uỷ ban nhân dân, Sở Tài nguyên và Môi trường và người dùng tại các đơn vị thuộc 900 người dùng. |
||
|
Văn phòng đăng ký đất đai |
Lãnh đạo Văn phòng đăng ký đất đai; các đơn vị của Văn phòng đăng ký đất đai; người dùng tại các đơn vị 200 người dùng. |
||
|
Ủy ban nhân dân cấp huyện, Phòng Tài nguyên và Môi trường |
Lãnh đạo Uỷ ban nhân dân, Phòng Tài nguyên và Môi trường; người dùng của Phòng 600 người dùng. |
||
|
Chi nhánh Văn phòng đăng ký đất đai |
Lãnh đạo Chi nhánh Văn phòng đăng ký đất đai; các đơn vị của Chi nhánh Văn phòng đăng ký đất đai; người dùng tại các đơn vị 1500 người dùng. |
||
|
Ủy ban nhân dân, công chức địa chính cấp xã |
Lãnh đạo xã/phường; người dùng tại các đơn vị 10000 người dùng. |
||
|
III |
YÊU CẦU VỀ HIỆU NĂNG PHẦN MỀM |
||
|
1 |
Thời gian phảnhồitrung bình |
Thời gian xử lý và đáp ứng các yêu cầu đăng nhập khi có lượng người sử dụng cao điểm (khoảng 90% thời gian): Trung bình: 15s |
Phần mềm đảm bảo truy cập được khi có lượng người sử dụng cao điểm và thời gian xử lý đạt khoảng 90% thời gian phản hồi trung bình trong điều kiện bình thường. |
|
Thời gian xử lý và đáp ứng các yêu cầu giao dịch thông thường khi có lượng người sử dụng cao điểm (khoảng 90% thời gian): Trung bình: 15s |
Phần mềm đảm bảo hoạt động được và đáp ứng các yêu cầu giao dịch thông thường khi có lượng người sử dụng cao điểm và thời gian xử lý đạt khoảng 90% thời gian phản hồi trung bình trong điều kiện bình thường. |
||
|
Thời gian xử lý và đáp ứng các yêu cầu giao dịch phức tạp khi có lượng người sử dụng cao điểm (khoảng 90% thời gian); Trung bình: 24s |
Phần mềm đảm bảo hoạt động được và đáp ứng các yêu cầu giao dịch phức tạp khi có lượng người sử dụng cao điểm và thời gian xử lý đạt khoảng 90% thời gian phản hồi trung bình trong điều kiện bình thường. |
||
|
Thời gian xử lý và đáp ứng các yêu cầu báo cáo khi có lượng người sử dụng cao điểm (khoảng 90% thời gian): Trung bình: 90s |
Phần mềm đảm bảo hoạt động được và đáp ứng các yêu cầu báo cáo khi có lượng người sử dụng cao điểm và thời gian xử lý đạt khoảng 90% thời gian phản hồi trung bình trong điều kiện bình thường. |
||
|
2
|
Thời gian phản hồi chậm nhất |
Thời gian xử lý và đáp ứng các yêu cầu đăng nhập khi có lượng người sử dụng cao điểm (khoảng 90% thời gian): Chậm nhất: 30s |
Phần mềm đảm bảo hoạt động được và đáp ứng các yêu cầu đăng nhập khi có lượng người sử dụng cao điểm và thời gian xử lý đạt khoảng 90% thời gian phản hồi chậm nhất trong điều kiện bình thường. |
|
Thời gian xử lý và đáp ứng các yêu cầu giao dịch thông thường khi có lượng người sử dụng cao điểm (khoảng 90% thời gian): Chậm nhất: 30s |
Phần mềm đảm bảo hoạt động được và đáp ứng các yêu cầu giao dịch thông thường khi có lượng người sử dụng cao điểm và thời gian xử lý đạt khoảng 90% thời gian phản hồi chậm nhất trong điều kiện bình thường. |
||
|
Thời gian xử lý và đáp ứng các yêu cầu giao dịch phức tạp khi có lượng người sử dụng cao điểm (khoảng 90% thời gian): Chậm nhất: 48s |
Phần mềm đảm bảo hoạt động được và đáp ứng các yêu cầu giao dịch phức tạp khi có lượng người sử dụng cao điểm và thời gian xử lý đạt khoảng 90% thời gian phản hồi chậm nhất trong điều kiện bình thường. |
||
|
Thời gian xử lý và đáp ứng các yêu cầu báo cáo khi có lượng người sử dụng cao điểm (khoảng 90% thời gian): Chậm nhất: 180s |
Phần mềm đảm bảo hoạt động được và đáp ứng các yêu cầu báo cáo khi có lượng người sử dụng cao điểm và thời gian xử lý đạt khoảng 90% thời gian phản hồi chậm nhất trong điều kiện bình thường. |
||
|
3 |
Truycậpđồng thời |
Hệ thống có khả năng đáp ứng số lượng truy cập theo yêu cầu của bộ/tỉnh cụ thể |
Phần mềm đảm bảo hoạt động được và đáp ứng các yêu cầu số người sử dụng hoạt động đồng thời và ít nhất bằng 1/5 lần số lượng truy cập đồng thời trong điều kiện bình thường. |
|
4 |
Số người sử dụng hoạt động đồng thời |
Hệ thống có khả năng đáp ứng số người sử dụng hoạt động đồng thời (có thực hiện các tác vụ khác nhau phát sinh yêu cầu gửi đến hệ thống) ít nhất bằng 1/5 lần số lượng truy cập đồng thời (Mức độ hoạt động tương tự người sử dụng đã sử dụng thành thạo hệ thống) |
Phần mềm đảm bảo hoạt động được và đáp ứng các yêu cầu số người sử dụng hoạt động đồng thời và ít nhất bằng 1/5 lần số lượng truy cập đồng thời trong điều kiện bình thường. |
PHỤ LỤC V
YÊU CẦU VỀ CHỨC NĂNG PHẦN MỀM
(Ban hành kèm theo Thông tư số 09/2024/TT-BTNMT ngày 31 tháng 7 năm 2024
của Bộ trưởng Bộ Tài nguyên và Môi trường)
|
STT |
Yêu cầu |
Yêu cầu đáp ứng |
Mô tả yêu cầu đáp ứng |
|
I |
CHỨC NĂNG QUẢN TRỊ HỆ THỐNG VÀ CƠ SỞ DỮ LIỆU |
||
|
1 |
Quản lý, giám sát, cấp tài khoản và phân quyền cho các nhóm người dùng;sao lưu, phục hồi dữ liệu; quản lý, thống kê tình hình truy cập hệ thống, tra cứu thông tin đất đai của người dùng |
Quản lý, giám sát, cấp tài khoản và phân quyền cho các nhóm người dùng |
- Phần mềm có các chức năng để tạo, quản lý tài khoản, phân quyền về việc sử dụng các công cụ phần mềm, cập nhật dữ liệu trong CSDL cho các loại người dùng như sau: Người sử dụng đất; Chuyên viên nghiệp vụ tiếp nhận và trả kết quả xử lý hồ sơ; Chuyên viên nghiệp vụ tại chi nhánh Văn phòng Đăng ký đất đai; Lãnh đạo chi nhánh Văn phòng Đăng ký đất đai; Công chức địa chính xã; Lãnh đạo UBND cấp xã; Chuyên viên phòng Tài nguyên và Môi trường; Lãnh đạo phòng Tài nguyên và Môi trường; Chuyên viên thuộc phòng có chức năng khai thác, sử dụng hệ thống thông tin đất đai thuộc UBND cấp huyện; Lãnh đạo phòng có chức năng khai thác, sử dụng hệ thống thông tin đất đai thuộc UBND cấp huyện; Lãnh đạo UBND cấp huyện; Chuyên viên nghiệp vụ tại Văn phòng Đăng ký đất đai; Lãnh đạo Văn phòng Đăng ký đất đai; Chuyên viên phòng chức năng thuộc Sở Tài nguyên và Môi trường; Lãnh đạo phòng chức năng thuộc Sở Tài nguyên và Môi trường; Lãnh đạo Sở Tài nguyên và Môi trường. - Giám sát: ghi lại các tác nhân của người dùng khi thực hiện nghiệp vụ (ví dụ: người dùng A thực hiện tạo mới đơn đăng ký; biến động tách, gộp thửa…). |
|
Quản lý, cấp tài khoản và phân quyền cho các đối tượng sử dụng hệ thống |
Có công cụ quản trị người dùng (thêm, sửa, xóa, cập nhật...) để quản lý, cấp tài khoản và phân quyền cho các đối tượng sử dụng hệ thống. |
||
|
Sao lưu, phục hồi dữ liệu |
- Phần mềm có chức năng sao lưu (backup), phục hồi (restore) dữ liệu đang được phần mềm quản lý vận hành. - Phần mềm có chức năng sao lưu, phục hồi đầy đủ các khối dữ liệu (không gian, thuộc tính, hồ sơ quét). - Cho phép sao lưu phục hồi theo chu kỳ. |
||
|
Quản lý, thống kê tình hình truy cập hệ thống, tra cứu thông tin đất đai của người dùng |
Có chức năng quản lý nhật ký (log) truy cập hệ thống, tra cứu dữ liệu đất đai như số lượng người dùng, thời gian truy cập, loại dữ liệu truy cập... |
||
|
2 |
Quản lý, giám sát về kết nối, tích hợp, chia sẻ cơ sở dữ liệu quốc gia về đất đai với các cơ sở dữ liệu quốc gia và các hệ thống thông tin khác |
Yêu cầu về quản lý, giám sát về kết nối, tích hợp, chia sẻ với các cơ sở dữ liệu quốc gia và các hệ thống thông tin khác |
Có chức năng quản lý, giám sát về kết nối, tích hợp, chia sẻ cơ sở dữ liệu quốc gia về đất đai với các cơ sở dữ liệu quốc gia và các hệ thống thông tin khác. |
|
3 |
Nội dung, cấu trúc của cơ sở dữ liệu quốc gia về đất đai |
Nội dung, cấu trúc của cơ sở dữ liệu quốc gia về đất đai được thiết kế theo quy định |
Cơ sở dữ liệu đất đai do phần mềm quản lý phải đầy đủ các thành phần và đáp ứng các yêu cầu kỹ thuật về nội dung, cấu trúc, kiểu thông tin của cơ sở dữ liệu quốc gia về đất đai do Bộ Tài nguyên và Môi trường quy định. |
|
4
|
Trao đổi, kế thừa các kết quả xây dựng cơ sở dữ liệu về đất đai của các địa phương |
Trao đổi dữ liệu với các phần mềm ứng dụng khác qua cấu trúc XML, GML, JSON, GeoJSON |
- Có công cụ trao đổi, phân phối dữ liệu đất đai theo chuẩn định dạng dữ liệu sử dụng trong trao đổi, phân phối dữ liệu đất đai được áp dụng theo ngôn ngữ định dạng XML, GML, JSON, GeoJSON; chuẩn định dạng siêu dữ liệu sử dụng trong trao đổi, phân phối siêu dữ liệu đất đai được áp dụng theo ngôn ngữ định dạng mở rộng XML, JSoN. - Dữ liệu sau khi trao đổi qua cấu trúc GML, XML, JSON, GeoJSON phải đảm bảo toàn vẹn về mặt nội dung (bao gồm cả dữ liệu lịch sử biến động của thửa đất). - Có khả năng tùy biến về lựa chọn nhóm dữ liệu, phạm vi hành chính để xuất ra cấu trúc GML, XML, JSON, GeoJSON. |
|
Kế thừa, chuyển đổi được kết quả xây dựng cơ sở dữ liệu đất đai đang được vận hành của các địa phương |
- Có công cụ chuyển đổi dữ liệu đất đai đã được xây dựng, vận hành ở địa phương của một trong các phần mềm như: ViLIS 2.0, ELIS, TMV.LIS, SouthLIS, DongNaiLIS, VBDLIS, VNPT-iLIS. - Dữ liệu sau khi chuyển đổi phải đảm bảo tính toàn vẹn về nội dung, số lượng dữ liệu. |
||
|
II |
CHỨC NĂNG QUẢN LÝ, VẬN HÀNH, CẬP NHẬT, KHAI THÁC CƠ SỞ DỮ LIỆU ĐẤT ĐAI CỦA TRUNG ƯƠNG |
||
|
1 |
Tin học hóa và quản lý quy trình luân chuyển hồ sơ theo quy định thủ tục hành chính về đất đai |
Thiết lập, cập nhật, vận hành quy trình luân chuyển hồ sơ theo thủ tục hành chính |
Có công cụ để người dùng thiết lập, cập nhật, vận hành quy trình luân chuyển hồ sơ theo thủ tục hành chính trong lĩnh vực đất đai, đảm bảo việc cập nhật, chỉnh lý cơ sở dữ liệu địa chính được thực hiện liên tục, thường xuyên ngay trong quá trình giải quyết thủ tục hành chính về đất đai. |
|
2 |
Quản lý, vận hành, cập nhật, khai thác cơ sở dữ liệu đất đai do trung ương quản lý |
Quản lý cơ sở dữ liệu về quy hoạch, kế hoạch sử dụng đất cấp quốc gia |
Có giải pháp, công cụ quản lý cơ sở dữ liệu về quy hoạch, kế hoạch sử dụng đất cấp quốc gia (hiển thị dữ liệu thuộc tính, hiển thị dữ liệu không gian, hiển thị dữ liệu phi cấu trúc, cập nhật dữ liệu, khai thác chia sẻ dữ liệu). |
|
Quản lý cơ sở dữ liệu quốc gia về thống kê đất đai, kiểm kê đất đai cả nước, vùng kinh tế - xã hội; kiểm kê theo chuyên đề |
Có giải pháp, công cụ quản lý cơ sở dữ liệu về thống kê đất đai, kiểm kê đất đai cả nước, vùng kinh tế - xã hội; kiểm kê theo chuyên đề (hiển thị dữ liệu thuộc tính, hiển thị dữ liệu không gian, cập nhật dữ liệu, khai thác chia sẻ dữ liệu). |
||
|
Quản lý dữ liệu tổng hợp về giá đất |
Có giải pháp, công cụ quản lý dữ liệu tổng hợp về giá đất. |
||
|
Quản lý cơ sở dữ liệu được đồng bộ, tích hợp từ cơ sở dữ liệu đất đai của các địa phương |
- Có giải pháp, công cụ quản lý thông tin đồng bộ, tích hợp từ cơ sở dữ liệu đất đai của các địa phương (hiển thị dữ liệu thuộc tính, hiển thị dữ liệu không gian, cập nhật dữ liệu, khai thác chia sẻ dữ liệu). - Có công cụ tổng hợp số liệu đối với lĩnh vực đất đai theo quy định của Bộ Tài nguyên và Môi trường. |
||
|
Quản lý cơ sở dữ liệu dữ liệu quốc gia về điều tra, đánh giá, bảo vệ, cải tạo, phục hồi đất cấp vùng kinh tế - xã hội, cả nước |
Có giải pháp, công cụ quản lý cơ sở dữ liệu về điều tra, đánh giá, bảo vệ, cải tạo, phục hồi đất cấp vùng kinh tế - xã hội, cả nước (hiển thị dữ liệu thuộc tính, hiển thị dữ liệu không gian, cập nhật dữ liệu, khai thác chia sẻ dữ liệu). |
||
|
Quản lý cơ sở dữ liệu khác liên quan đến đất đai do trung ương quản lý |
Có giải pháp, công cụ quản lý dữ liệu khác liên quan đến đất đai do trung ương quản lý. |
||
|
Quản lý cơ sở dữ liệu dùng chung |
Có giải pháp, công cụ quản lý danh mục dữ liệu dùng chung đối với lĩnh vực đất đai, mã định danh các cơ quan, mã hồ sơ thủ tục hành chính và việc đồng bộ tình hình xử lý hồ sơ thủ tục hành chính với Cổng dịch vụ công quốc gia. |
||
|
3 |
Tổng hợp, báo cáo hỗ trợ ra quyết định từ cơ sở dữ liệu đất đai do trung ương quản lý |
Tổng hợp, thống kê hiện trạng dữ liệu đất đai cả nước trong cơ sở dữ liệu quốc gia về đất đai theo các tiêu chí khác nhau |
Có công cụ để người sử dụng tổng hợp tự động các mẫu biểu, thống kê hiện trạng dữ liệu đất đai cả nước theo tùy biến như theo thời gian, theo đối tượng sử dụng, theo loại đất.... |
|
Tổng hợp, thống kê tình trạng giải quyết thủ tục hành chính, tình hình đăng ký biến động đất đai ở các địa phương, cấp Giấy chứng nhận |
Có công cụ tổng hợp, thống kê tình trạng giải quyết thủ tục hành chính, tình hình đăng ký biến động đất đai ở các địa phương, cấp Giấy chứng nhận. |
||
|
Tổng hợp, thống kê tình trạng trao đổi thông tin giữa cơ quan quản lý đất đai và cơ quan Thuế |
Có công cụ tổng hợp, thống kê tình trạng trao đổi thông tin giữa cơ quan quản lý đất đai và cơ quan Thuế. |
||
|
Tổng hợp, thống kê tình trạng trao đổi thông tin giữa cơ quan quản lý đất đai và các Bộ, ngành khác |
Có công cụ tổng hợp, thống kê tình trạng trao đổi thông tin giữa cơ quan quản lý đất đai và các Bộ, ngành khác. |
||
|
Tổng hợp, báo cáo, hỗ trợ ra quyết định theo yêu cầu |
Có giải pháp và công cụ cho phép tổng hợp, báo cáo, hỗ trợ ra quyết định theo tùy biến của người sử dụng. |
||
|
III |
CHỨC NĂNG VỀ NGHIỆP VỤ ĐẤT ĐAI TẠI ĐỊA PHƯƠNG |
||
|
1 |
Tin học hóa các quy trình nghiệp vụ, quy trình luân chuyển hồ sơ theo quy định thủ tục hành chính về đất đai |
Thiết lập, cập nhật, vận hành quy trình luân chuyển hồ sơ theo thủ tục hành chính về đất đai tại địa phương |
Có công cụ để người dùng thiết lập, cập nhật, vận hành quy trình luân chuyển hồ sơ theo thủ tục hành chính trong lĩnh vực đất đai, đảm bảo việc cập nhật, chỉnh lý cơ sở dữ liệu địa chính được thực hiện liên tục, thường xuyên ngay trong quá trình giải quyết thủ tục hành chính về đất đai. |
|
2 |
Quản lý, vận hành, khai thác cơ sở dữ liệu đất đai do địa phương quản lý |
Quản lý, vận hành, khai thác dữ liệu không gian, dữ liệu thuộc tính, dữ liệu đất đai phi cấu trúc và siêu dữ liệu đất đai |
Có giải pháp và công cụ để quản lý, vận hành, khai thác dữ liệu không gian, dữ liệu thuộc tính, dữ liệu đất đai phi cấu trúc và siêu dữ liệu đất đai |
|
2.1
|
Quản lý dữ liệu không gian |
Điều hướng bản đồ |
- Có công cụ để người dùng có thể phóng to bản đồ, thu nhỏ bản đồ, di chuyển hiển thị bản đồ không gian. - Các chức năng đảm bảo yêu cầu về mặt kỹ thuật: thời gian, hiển thị đầy đủ thông tin... |
|
Hiển thị bản đồ theo nhóm các lớp dữ liệu không gian |
- Hiển thị các nhóm lớp dữ liệu không gian trên nền web. - Có công cụ để người dùng có thể hiển thị bản đồ theo lớp dữ liệu không gian ảnh vệ tinh (VN2000); hiển thị bản đồ theo lớp dữ liệu không gian đất đai nền; hiển thị bản đồ theo từng dữ liệu địa chính, điều tra, đánh giá, bảo vệ, cải tạo, phục hồi đất, dữ liệu quy hoạch, kế hoạch sử dụng đất, dữ liệu giá đất, dữ liệu thống kê, kiểm kê đất đai. - Các chức năng đảm bảo yêu cầu về mặt kỹ thuật: bật, tắt các lớp thông tin; thay đổi thứ tự hiển thị các lớp thông tin; chồng xếp các lớp thông tin. |
||
|
Các công cụ biên tập bản đồ |
- Có các công cụ để biên tập (sửa, xóa, tạo mới, chọn đối tượng, bắt điểm) các đối tượng không gian của bản đồ (đường, điểm, vùng, kí hiệu và các ghi chú dạng chữ). - Có công cụ để người dùng có thể hiển thị bản chú giải bản đồ, hiển thị bảng điều khiển lớp dữ liệu bản đồ, đo đạc kích thước trên bản đồ. - Các chức năng đảm bảo yêu cầu về mặt kỹ thuật: hiển thị đầy đủ thông tin; các công cụ về đo đạc thao tác thuận tiện, chính xác. |
||
|
Nhập, xuất và in bản đồ |
- Có công cụ hỗ trợ để người dùng có thể nhập, xuất dữ liệu giữa bản đồ địa chính và dữ liệu không gian, in bản đồ từ khung hiển thị, in bản mô tả ranh giới, mốc giới thửa đất, in phiếu xác nhận kết quả đo đạc hiện trạng thửa đất, in trích lục bản đồ địa chính. - Nhập xuất dữ liệu thửa đất/tờ bản đồ sang DGN file, xuất dữ liệu thửa đất/tờ bản đồ sang Shapefile, xuất dữ liệu thửa đất/tờ bản đồ sang GML, GeoJSON. |
||
|
Tra cứu dữ liệukhônggian |
- Có công cụ để người dùng tra cứu đối tượng không gian thửa đất, lịch sử thửa đất, thửa đất lịch sử theo: số tờ, số thửa, mục đích sử dụng, tên người sử dụng. - Đảm bảo tính tùy biến, cho phép tra cứu theo nhiều tiêu chí khác nhau. - Kết quả tìm kiếm có liên kết thuộc tính và đồ họa, hiển thị một cách trực quan, đầy đủ thông tin. |
||
|
Cập nhật trích đo thửa đất |
Có công cụ để người dùng cập nhật dữ liệu không gian từ dữ liệu trích đo thửa đất: - Trường hợp dữ liệu trích đo thửa đất theo tọa độ VN2000 thì cập nhật hoặc tạo mới vào dữ liệu không gian địa chính. - Trường hợp có sơ đồ, bản trích đo địa chính theo hệ tọa độ giả định hoặc bản đồ giải thửa dạng giấy thì quét và định vị trên dữ liệu không gian đất đai nền. |
||
|
Biên tập sơ đồ thửa đất |
Có công cụ để người dùng biên tập sơ đồ thửa đất: - Biên tập sơ đồ thửa đất theo các mẫu quy định. - Sơ đồ thửa đất sau khi biên tập được trình bày đúng theo quy định. |
||
|
Chỉnh lý, biên tập dữ liệu không gian |
Phần mềm có phân hệ thực hiện việc chỉnh lý, biên tập dữ liệu không gian (có thể xây dựng trên môi trường desktop hoặc trên môi trường web), cho phép người dùng có thể thực hiện biên tập dữ liệu không gian với các thao tác xử lý đồ họa phức tạp, các chức năng chính của nhóm này gồm có: - Lựa chọn đối tượng: chức năng này cho phép người dùng có thể sử dụng Công cụ tìm kiếm đối tượng không gian theo điểm với một khoảng cách cho trước, tìm kiếm đối tượng không gian nằm trong một vùng không gian, tìm kiếm đối tượng không gian theo đường cắt, tìm kiếm dữ liệu không gian theo truy vấn thuộc tính của đối tượng... - Điều hướng và hiển thị bản đồ: chức năng này cho phép người dùng có thể phóng to bản đồ, thu nhỏ bản đồ, di chuyển bản đồ, quản lý lớp bản đồ, tô màu lớp bản đồ, thiết lập tỷ lệ hiển thị của lớp bản đồ. - Tra cứu, tìm kiếm: chức năng này cho phép người dùng có thể tra cứu thông tin chi tiết của đối tượng (identify), xem thông tin chi tiết của đối tượng (identify). - Quản lý lịch sử thao tác: chức năng này cho phép người dùng có thể quay lại thao tác trước (undo), tiến đến thao tác sau (redo). - Biên tập dữ liệu: chức năng này cho phép người dùng có thể lựa chọn lớp dữ liệu để biên tập, bắt điểm khi biên tập, biên tập đối tượng dạng điểm, biên tập đối tượng dạng đường, biên tập đối tượng dạng vùng, lựa chọn chính xác đối tượng cần biên tập, di chuyển đối tượng (move), sao chép đối tượng (copy), sử dụng các công cụ dựng hình; chồng xếp trên dữ liệu ảnh vệ tinh, ảnh hàng không; chồng xếp trên bản đồ nền (VN2000). - Kiểm tra dữ liệu: chức năng này cho phép người dùng có thể kiểm tra dữ liệu khi đang thực hiện biên tập dữ liệu không gian. - Các công cụ hỗ trợ: gồm các công cụ hỗ trợ cho việc biên tập dữ liệu không gian địa chính. |
||
|
2.2 |
Quản lý dữ liệu thuộc tính đất đai |
Các thông tin về dữ liệu thuộc tính đất đai (quy định tại Điều 6 của Thông tư này) |
- Quản lý được đầy đủ các thông tin thuộc tính đất đai. - Phần mềm có các công cụ để quản trị các dữ liệu thuộc tính đất đai. |
|
Cập nhật, chỉnh lý dữ liệu thuộc tính đất đai (quy định tại Điều 6 của Thông tư này) |
- Có công cụ để người dùng thực hiện việc cập nhật, chỉnh lý dữ liệu thuộc tính đất đai. - Đảm bảo được tính liên kết giữa các nhóm dữ liệu trong dữ liệu thuộc tính đất đai, tính liên kết giữa dữ liệu thuộc tính với dữ liệu không gian, dữ liệu đất đai phi cấu trúc. |
||
|
Tra cứu dữ liệu thuộc tính đất đai |
Có công cụ để người dùng tra cứu, tìm kiếm theo thông tin dữ liệu thuộc tính đất đai theo nhiều điều kiện khác nhau. |
||
|
Tra cứu thông tin lịch sử biến động của thửa đất |
Có công cụ để người dùng tra cứu lịch sử biến động của thửa đất, thửa đất lịch sử theo các tiêu chí khác nhau. |
||
|
2.3 |
Quản lý dữ liệu đất đai phi cấu trúc |
Các thông tin về dữ liệu đất đai phi cấu trúc (quy định tại Điều 7 của Thông tư này) |
Có công cụ để quản lý đầy đủ dữ liệu đất đai phi cấu trúc (bao gồm các tập tin pdf, tập tin văn bản, tập tin ảnh, tập tin đồ họa và các dạng dữ liệu phi cấu trúc khác về: địa chính; điều tra, đánh giá, bảo vệ, cải tạo, phục hồi đất; quy hoạch, kế hoạch sử dụng đất; giá đất; thống kê, kiểm kê đất đai; dữ liệu khác liên quan đến đất đai) |
|
Cập nhật, điều chỉnh, bổ sung dữ liệu phi cấu trúc |
Có công cụ để người dùng có thể cập nhật, sửa đổi, bổ sung tệp dữ liệu đất đai phi cấu trúc và thông tin mô tả. |
||
|
Quản lý thông tin vị trí hồ sơ lưu trữ trong kho |
Có công cụ để người dùng có thể quản lý vị trí lưu trữ của bộ hồ sơ nằm ở phông, kệ, ngăn, hộp nào của kho dữ liệu giấy. |
||
|
Tra cứu dữ liệu đất đai phi cấu trúc |
Có công cụ để người dùng tra cứu, tìm kiếm theo thông tin đất đai phi cấu trúc theo nhiều điều kiện khác nhau. |
||
|
2.4 |
Quản lý Siêu dữ liệu đất đai |
Giải pháp và công cụ để tạo lập siêu dữ liệu đất đai |
Giải pháp và có công cụ để tạo lập siêu dữ liệu đất đai, gồm các thành phần địa chính; thông kê, kiểm kê đất đai; quy hoạch, kế hoạch sử dụng đất; Giá đất; điều tra, đánh giá, bảo vệ, cải tạo, phục hồi đất. |
|
Công cụ cập nhật, tra cứu các thành phần thông tin siêu dữ liệu đất đai |
Có công cụ cập nhật, tra cứu các thành phần thông tin siêu dữ liệu đất đai, gồm các thành phần địa chính; thống kê, kiểm kê đất đai; quy hoạch, kế hoạch sử dụng đất; giá đất; điều tra, đánh giá, bảo vệ, cải tạo, phục hồi đất. |
||
|
3 |
Nghiệp vụ quản lý đất đai của địa phương |
Đáp ứng được công tác nghiệp vụ quản lý đất đai của địa phương |
Có giải pháp và công cụ đáp ứng để thực hiện được nghiệp vụ quản lý đất đai của địa phương. |
|
3.1 |
Đăng ký đất đai, tài sản gắn liền với đất lần đầu |
Thực hiện thủ tục đăng ký, lập hồ sơ địa chính |
Có công cụ để người dùng thực hiện đăng ký, luân chuyển hồ sơ theo trình tự các bước công việc về đăng ký đất đai, tài sản gắn liền với đất lần đầu theo Bộ thủ tục hành chính trong lĩnh vực đất đai đã được cấp có thẩm quyền ban hành, đảm bảo cập nhật, chỉnh lý cơ sở dữ liệu địa chính được thực hiện liên tục, thường xuyên ngay trong quá trình giải quyết thủ tục hành chính về đất đai. |
|
Biên tập các hồ sơ về thửa đất |
Có công cụ để người dùng có thể biên tập bản mô tả ranh giới, mốc giới thửa đất; phiếu xác nhận kết quả đo đạc hiện trạng thửa đất; trích lục bản đồ địa chính. |
||
|
Dự thảo giấy tờ kèm theo |
Có công cụ để người sử dụng dự thảo các giấy tờ kèm theo thủ tục hành chính về đăng ký đất đai, cấp Giấy chứng nhận quyền sử dụng đất, quyền sở hữu tài sản gắn liền với đất. |
||
|
Biên tập, inGiấychứngnhận |
Có công cụ để người dùng sử dụng để biên tập nội dung Giấy chứng nhận, biên tập sơ đồ thửa đất, biên tập sơ đồ tài sản gắn liền với đất, in Giấy chứng nhận theo quy định. |
||
|
Lập, quản lý Sổ địa chính |
- Có công cụ để người dùng lập Sổ địa chính từ cơ sở dữ liệu địa chính; quản lý, tra cứu Sổ địa chính theo quy định. - Tích hợp công cụ ký số điện tử. |
||
|
3.2 |
Đăng ký biến động đất đai, tài sản gắn liền với đất |
Thực hiện các thủ tục đăng ký biến động |
Có công cụ để người dùng thực hiện đăng ký, luân chuyển hồ sơ theo quy trình các bước công việc về đăng ký biến động đất đai, tài sản gắn liền với đất theo Bộ thủ tục hành chính trong lĩnh vực đất đai đã được cấp có thẩm quyền ban hành, đảm bảo cập nhật, chỉnh lý cơ sở dữ liệu địa chính được thực hiện liên tục, thường xuyên ngay trong quá trình giải quyết thủ tục hành chính về đất đai. |
|
Cập nhật các thông tin về thuộc tính, không gian, dữ liệu đất đai phi cấu trúc khi có biến động |
Có công cụ để người dùng cập nhật, chỉnh lý các thông tin về thuộc tính, không gian, dữ liệu đất đai phi cấu trúc. |
||
|
Quản lý lịch sử biến động |
- Có công cụ để người dùng quản lý, tra cứu được lịch sử biến động. - Quản lý thông tin lịch sử biến động, thay đổi của dữ liệu địa chính: Nội dung biến động đất đai thông qua thực hiện thủ tục hành chính hoặc những biến động, thay đổi khác được cơ quan có thẩm quyền cho phép cập nhật vào cơ sở dữ liệu đất đai thì phải được tổ chức, lưu trữ trong cơ sở dữ liệu và đảm bảo tính toàn vẹn và liên kết giữa các thành phần dữ liệu, liên kết theo lịch sử hình thành của dữ liệu, hồ sơ để phục vụ trích xuất, tra cứu thông tin đầy đủ và thuận tiện theo 2 chiều (tra cứu từ bất kỳ thời điểm biến động, thay đổi nào cũng cho ra kết quả biến động, thay đổi trước thời điểm tra cứu và sau thời điểm tra cứu (nếu có)). |
||
|
Cập nhật, chỉnh lý hồ sơ địa chính |
Có công cụ để người dùng cập nhật, chỉnh lý Sổ mục kê, Số địa chính. |
||
|
3.3 |
Quy hoạch, kế hoạch sử dụng đất |
Quản lý quy hoạch, kế hoạch sử dụng đất cấp tỉnh, cấp huyện |
- Quản lý hồ sơ quy hoạch sử dụng đất cấp tỉnh, cấp huyện; quản lý bản đồ quy hoạch sử dụng đất cấp tỉnh, cấp huyện; quản lý bản đồ kế hoạch sử dụng đất cấp huyện. - Có công cụ để người dùng mở xem bản vẽ quy hoạch từ dự án quy hoạch được lựa chọn, tính diện tích quy hoạch theo từng mục đích sử dụng đất theo dự án, so sánh các tỷ lệ về diện tích của các mục đích sử dụng đất trong một dự án, in ấn bản đồ quy hoạch sử dụng đất. |
|
Chồng xếp bản đồ quy hoạch lên bản đồ địa chính |
- Có công cụ để người dùng chồng xếp bản đồ quy hoạch lên bản đồ địa chính. - Cho phép chồng xếp linh hoạt theo từng loại đối tượng, phạm vi địa lý. |
||
|
Quản lý, cập nhật về công trình, danh mục dự án có sử dụng đất cấp tỉnh, cấp huyện |
Có công cụ để người dùng nhập, cập nhật thông tin về công trình, danh mục dự án có sử dụng đất tại cấp huyện, cấp tỉnh. |
||
|
Cập nhật nội dung điều chỉnh quy hoạch, kế hoạch sử dụng đất |
Có công cụ để người dùng nhập, cập nhật điều chỉnh theo kỳ quy hoạch và năm kế hoạch. |
||
|
3.4 |
Giá đất |
Quản lý bộ số liệu bảng giá đất, hệ số điều chỉnh giá đất |
- Có công cụ để người dùng khởi tạo bộ số liệu giá đất, chỉnh sửa thông tin mô tả về bộ số liệu, tìm kiếm, xóa, nhân bản bộ số liệu giá đất, khóa bộ số liệu theo chu kỳ. - Quản lý hệ số điều chỉnh giá đất. - Quản lý theo chu kỳ thời gian. |
|
Quản lý, cập nhật dữ liệu về giá đất |
Có công cụ để người dùng nhập, điều chỉnh, bổ sung bảng giá đất, thửa đất chuẩn, thửa đất định giá cụ thể, thửa đất trúng đấu giá, ... |
||
|
Tra cứu dữ liệu giá đất |
Có công cụ để người dùng tra cứu thông tin về giá đất theo các tiêu chí khác nhau. |
||
|
Quản lý dữ liệu không gian về giá đất |
Có công cụ cho phép người dùng quản lý dữ liệu không gian về giá đất như: vùng giá trị, thửa đất chuẩn, thửa đất cụ thể, ... |
||
|
3.5 |
Thống kê, kiểm kê đất đai |
Cập nhật, khai thác dữ liệu thống kê các cấp |
Có công cụ để người dùng cập nhật, khai thác dữ liệu thống kê các cấp (cấp tỉnh, cấp huyện, cấp xã). |
|
Quản lý bản đồ khoanh đất, hiện trạng sử dụng đất |
- Có công cụ để người dùng quản lý bản đồ khoanh đất, hiện trạng sử dụng đất. - Có các công cụ để người dùng thực hiện các thao tác về hiển thị, tra cứu trên dữ liệu bản đồ. |
||
|
Tính toán giá trị, xuất biểu Thống kê, kiểm kê, tổng hợp các mẫu biểu từ cấp xã lên cấp huyện và từ cấp huyện lên cấp tỉnh |
- Có công cụ để dùng tính toán giá trị biểu thống kê, kiểm kê. - Có công cụ để người dùng tổng hợp các mẫu biểu từ cấp xã lên cấp huyện và từ cấp huyện lên cấp tỉnh. - Có thể tổng hợp tự động các mẫu biểu. - Xuất ra các mẫu biểu theo đúng quy định. |
||
|
Hỗ trợ đối soát dữ liệu |
Có công cụ để người dùng đối soát dữ liệu các loại đất với bản đồ kết quả điều tra. |
||
|
Quản lý tài liệu phi cấu trúc thống kê, kiểm kê đất đai |
Có công cụ để người dùng nhập tài liệu phi cấu trúc thống kê, kiểm kê cấp xã, huyện, tỉnh. |
||
|
3.6 |
Điều tra, đánh giá, bảo vệ, cải tạo, phục hồi đất |
Quản lý, cập nhật, khai thác dữ liệu về điều tra, đánh giá, bảo vệ, cải tạo, phục hồi đất |
Có công cụ để người dùng quản lý, cập nhật, khai thác dữ liệu về điều tra, đánh giá, bảo vệ, cải tạo, phục hồi đất. |
|
3.7 |
Các công cụ hỗ trợ nghiệp vụ đất đai khác |
Công cụ quản lý Phôi Giấy chứng nhận |
- Có công cụ để người dùng quản lý Phôi Giấy chứng nhận. - Đảm bảo quản lý việc sử dụng phôi Giấy chứng nhận theo đúng quy định của Bộ Tài nguyên và Môi trường. |
|
4 |
Tổng hợp, báo cáo hỗ trợ ra quyết định |
Tổng hợp, báo cáo, hỗ trợ ra quyết định từ cơ sở dữ liệu đất đai do địa phương quản lý |
Có giải pháp và công cụ cho phép tổng hợp, báo cáo, hỗ trợ ra quyết định theo tùy biến của người sử dụng. |
|
5 |
Kết nối, đồng bộ, tích hợp dữ liệu đất đai |
Kết nối, đồng bộ, tích hợp dữ liệu đất đai của các địa phương lên cơ sở dữ liệu quốc gia về đất đai |
- Có chức năng cung cấp dịch vụ sẵn sàng kết nối, đồng bộ, tích hợp dữ liệu đất đai ở địa phương lên cơ sở dữ liệu quốc gia về đất đai theo quy định. - Có chức năng tích hợp mã QR lên cơ sở dữ liệu quốc gia về đất đai. |
|
IV |
CHỨC NĂNG VỀ TRAO ĐỔI, CHIA SẺ THÔNG TIN DỮ LIỆU ĐẤT ĐAI |
||
|
1 |
Kết nối liên thông, chia sẻ dữ liệu đất đai với các Cổng dịch vụ công tại Trung ương |
Kết nối liên thông, chia sẻ dữ liệu đất đai với cổng Dịch vụ công quốc gia, hệ thống thông tin giải quyết thủ tục hành chính Bộ Tài nguyên và Môi trường |
Có chức năng cung cấp dịch vụ sẵn sàng chia sẻ, tiếp nhận thông tin với hệ thống cổng Dịch vụ công quốc gia, hệ thống thông tin giải quyết thủ tục hành chính Bộ Tài nguyên và Môi trường. |
|
2 |
Kết nối liên thông, chia sẻ dữ liệu đất đai với Hệ thống thông tin giải quyết thủ tục hành chính cấp tỉnh |
Kết nối liên thông, chia sẻ dữ liệu đất đai do địa phương quản lý với Hệ thống thông tin giải quyết thủ tục hành chính của địa phương |
Có chức năng cung cấp dịch vụ sẵn sàng chia sẻ, tiếp nhận thông tin với Hệ thống thông tin giải quyết thủ tục hành chính cấp tỉnh. |
|
3 |
Kết nối, liên thông, chia sẻ dữ liệu đất đai với cơ quan thuế |
Kết nối, liên thông, chia sẻ dữ liệu đất đai với cơ quan Thuế để trao đổi thông tin theo hình thức điện tử khi xác định nghĩa vụ tài chính về đất đai của người sử dụng đất |
Có chức năng cung cấp dịch vụ sẵn sàng chia sẻ, tiếp nhận thông tin với hệ thống cơ quan thuế. |
|
4 |
Kết nối liên thông, chia sẻ dữ liệu đất đai với cơ sở dữ liệu quốc gia về dân cư |
Kết nối liên thông, chia sẻ dữ liệu đất đai với cơ sở dữ liệu quốc gia về dân cư theo quy định |
Có chức năng cung cấp dịch vụ sẵn sàng chia sẻ, tiếp nhận thông tin với thống cơ sở dữ liệu quốc gia về dân cư và giải pháp, công cụ tự động điền các thông tin và biểu mẫu, tờ khai; cập nhật thông tin công dân thay đổi trên Hệ thống khi kết nối với CSDL quốc gia về dân cư. |
|
5 |
Kết nối liên thông, chia sẻ dữ liệu đất đai với cơ sở dữ liệu quốc gia về văn bản pháp luật |
Kết nối liên thông, chia sẻ dữ liệu đất đai với cơ sở dữ liệu quốc gia về văn bản pháp luật theo quy định |
Có chức năng cung cấp dịch vụ sẵn sàng chia sẻ, tiếp nhận thông tin với hệ thống cơ sở dữ liệu quốc gia về văn bản pháp luật |
|
6 |
Kết nối liên thông, chia sẻ dữ liệu đất đai với cơ sở dữ liệu về thanh tra, kiểm tra và cơ sở dữ liệu quốc gia về công tác tiếp công dân, xử lý đơn, giải quyết khiếu nại, tố cáo, kiến nghị, phản ánh |
Kết nối liên thông, chia sẻ dữ liệu đất đai với cơ sở dữ liệu về thanh tra, kiểm tra và cơ sở dữ liệu quốc gia về công tác tiếp công dân, xử lý đơn, giải quyết khiếu nại, tố cáo, kiến nghị, phản ánh theo quy định |
Có chức năng cung cấp dịch vụ sẵn sàng chia sẻ, tiếp nhận thông tin với hệ thống cơ sở dữ liệu về thanh tra, kiểm tra và cơ sở dữ liệu quốc gia về công tác tiếp công dân, xử lý đơn, giải quyết khiếu nại, tố cáo, kiến nghị, phản ánh |
|
7 |
Kết nối, chia sẻ dữ liệu khi địa phương thực hiện các thủ tục hành chính về đất đai lên cơ sở dữ liệu quốc gia về đất đai |
Kết nối, chia sẻ, đồng bộ dữ liệu đất đai của các địa phương lên cơ sở dữ liệu đất đai quốc gia |
Có chức năng cung cấp dịch vụ sẵn sàng chia sẻ, tiếp nhận, đồng bộ dữ liệu đất đai của các địa phương lên cơ sở dữ liệu đất đai quốc gia theo thời gian thực. |
|
Kết nối, chia sẻ dữ liệu khi địa phương thực hiện các thủ tục hành chính về đất đai (thực hiện trên hệ thống) lên cơ sở dữ liệu quốc gia về đất đai |
Có chức năng cung cấp dịch vụ sẵn sàng chia sẻ, tiếp nhận dữ liệu khi địa phương thực hiện các thủ tục hành chính về đất đai (thực hiện trên hệ thống) lên cơ sở dữ liệu quốc gia về đất đai theo thời gian thực. |
||
|
8 |
Kết nối, chia sẻ dữ liệu đất đai với các cơ sở dữ liệu quốc gia khác và các cơ sở dữ liệu của các Bộ, ngành |
Kết nối, liên thông, chia sẻ dữ liệu đất đai với các cơ sở dữ liệu quốc gia và các Bộ, ngành khác |
Có giải pháp, công cụ dịch vụ sẵn sàng chia sẻ, tiếp nhận thông tin với hệ thống cơ sở dữ liệu quốc gia và các Bộ, ngành khác. |
|
V |
CHỨC NĂNG HỖ TRỢ NGƯỜI DÙNG |
||
|
1 |
Ghi nhận phản hồi của người dùng và trợ giúp trực tuyến từ phần mềm |
Phương thức hỗ trợ kỹ thuật |
Hỗ trợ trực tuyến trên phần mềm; Hỗ trợ trực tiếp qua thiết bị di động, Email, SMS, MMS; Hỗ trợ trực tiếp. |
|
Ghi nhận phản hồi của người dùng và hỗ trợ chỉnh sửa lỗi và các yêu cầu phát sinh |
Có các chức năng để ghi nhận phản hồi của người dùng và trợ giúp trực tuyến về chỉnh sửa lỗi và các yêu cầu phát sinh trên phần mềm. |
||
|
2 |
Cập nhật các bản vá lỗi |
Cập nhật bản vá lỗi kỹ thuật tự động |
Tự động cập nhật các bản vá lỗi kỹ thuật theo chu kỳ hoặc đột xuất. |
PHỤ LỤC VI
YÊU CẦU VỀ AN TOÀN THÔNG TIN
(Ban hành kèm theo Thông tư số 09/2024/TT-BTNMT ngày 31 tháng 7 năm 2024
của Bộ trưởng Bộ Tài nguyên và Môi trường)
|
TT |
Yêu cầu kỹ thuật |
Mô tả yêu cầu |
|
I |
Xác thực |
|
|
1 |
Có chức năng xác thực người sử dụng khi truy cập, quản trị, cấu hình phần mềm. |
- Có giao diện quản lý tài khoản người sử dụng. - Yêu cầu xác thực người sử dụng khi truy cập quản trị, cấu hình phần mềm. - Yêu cầu xác thực người sử dụng khi truy truy cập sử dụng phần mềm. |
|
2 |
Có chức năng cho phép lưu trữ có mã hóa thông tin xác thực hệ thống. |
Thông tin xác thực được lưu trữ có mã hóa trên Phần mềm sử dụng thuật toán hash từ SHA-256, SHA-512, SHA-3 và các thuật toán tương đương |
|
3 |
Có chức năng cho phép thiết lập chính sách mật khẩu người sử dụng. |
- Có chức năng yêu cầu người dùng đặt mật khẩu mới khi đăng nhập lần đầu sử dụng mật khẩu mặc định. - Có chức năng cho phép thiết lập quy tắc đặt mật khẩu về số ký tự, loại ký tự. - Có chức năng cho phép thiết lập thời gian yêu cầu thay đổi mật khẩu. - Có chức năng cho phép thiết lập thời gian mật khẩu hợp lệ. - Khóa tài khoản và yêu cầu nhập mật khẩu mới khi mật khẩu của tài khoản đó hết hạn thời gian hợp lệ. - Mở khóa tài khoản khi thay đổi mật khẩu thành công đối với trường hợp mật khẩu hết hạn thời gian hợp lệ. |
|
4 |
Có chức năng cho phép hạn chế số lần đăng nhập sai trong khoảng thời gian nhất định với tài khoản nhất định |
- Có giao diện cho phép thiết lập chính sách về giới hạn số lần đăng nhập sai trong khoảng thời gian nhất định. - Có chức năng cảnh báo tới người sử dụng khi vi phạm chính sách. - Có chức năng tự động ngăn cản việc đăng nhập tự động khi vi phạm chính sách trên. - Có chức năng tự động vô hiệu hóa tài khoản nếu vi phạm chính sách trên. |
|
5 |
Có chức năng cho phép mã hóa thông tin xác thực trước khi gửi qua môi trường mạng |
Chức năng bảo đảm mật khẩu được mã hóa trước khi gửi qua môi trường mạng. |
|
6 |
Có chức năng cho phép sử dụng cơ chế xác thực đa nhân tố để xác thực người sử dụng |
- Có giao diện cho phép quản trị viên quản lý chính sách về xác thực đa nhân tố. - Tích hợp các bước xác thực đa nhân tố khi chính sách đối với trường hợp này được kích hoạt. |
|
II |
Kiểm soát truy cập |
|
|
1 |
Có chức năng cho phép thiết lập giới hạn thời gian chờ (timeout). |
- Có chức năng cho phép thiết lập giới hạn thời gian chờ (timeout) để đóng phiên kết nối khi Phần mềm không nhận được yêu cầu từ người dùng. - Hiển thị thông báo, đóng phiên kết nối đã hết hạn thời gian timeout và yêu cầu đăng nhập lại. |
|
2 |
Có chức năng cho phép giới hạn địa chỉ mạng quản trị được phép truy cập, quản trị Phần mềm từ xa. |
- Có giao diện cho phép quản trị viên quản lý chính sách về giới hạn địa chỉ mạng quản trị được phép truy cập, quản trị Phần mềm từ xa. - Có chức năng thực thi chính sách về giới hạn địa chỉ mạng quản trị được phép truy cập, quản trị Phần mềm từ xa ở trên. |
|
3 |
Có chức năng cho phép phân quyền và cấp quyền tối thiểu truy cập, quản trị, sử dụng tài nguyên khác nhau của Phần mềm với người sử dụng/ nhóm người sử dụng có chức năng, yêu cầu nghiệp vụ khác nhau. |
- Có giao diện cho phép quản trị viên quản lý chính sách về phân quyền tài khoản theo từng nhóm tài khoản. - Phân loại nhóm tài khoản theo ít nhất 03 nhóm, gồm: tài khoản người sử dụng thông thường; tài khoản quản trị mức sử dụng; tài khoản quản trị mức phát triển, vận hành. - Có chức năng thực thi chính sách phân quyền và cấp quyền tối thiểu truy cập, quản trị, sử dụng tài nguyên khác nhau ở trên. |
|
4 |
Có chức năng cho phép thiết lập quyền tối thiểu (quyền truy cập, quản trị) cho tài khoản quản trị ứng dụng theo quyền hạn. |
- Có giao diện cho phép quản trị viên thiết lập quyền cho các tài khoản. - Có chức năng thực thi chính sách phân quyền cho các tài khoản ở trên. |
|
III |
Nhật ký hệ thống |
|
|
1 |
Có chức năng cho phép ghi nhật ký hệ thống gồm những thông tin. |
- Phần mềm cung cấp chức năng ghi nhật ký hệ thống. - Nhật ký hệ thống được phân loại theo ít nhất 05 nhóm, gồm: nhật ký truy cập Phần mềm; nhật ký đăng nhập khi quản trị Phần mềm; nhật ký các lỗi pnát sinh trong quá trình hoạt động; nhật ký quản lý tài khoản; nhật ký thay đổi cấu hình Phần mềm. |
|
2 |
Có chức năng cho phép quản lý và lưu trữ nhật ký hệ thống trên hệ thống quản lý tập trung. |
- Có giao diện cho phép quản trị viên quản lý chính sách về nhật ký hệ thống. - Cho phép quản trị viên cấu hình khoảng thời gian lưu trữ nhật ký qua giao diện trên. - Lưu trữ nhật ký với ít nhất 05 thông tin, gồm: thời điểm sinh nhật ký; phân nhóm nhật ký; mô tả thao tác/lỗi; đối tượng thực hiện thao tác/sinh lỗi; mức độ quan trọng. |
|
IV |
An toàn ứng dụng và mã nguồn |
|
|
1 |
Có chức năng cho phép kiểm tra tính hợp lệ của thông tin, dữ liệu đầu vào trước khi xử lý. |
Có chức năng thực thi việc kiểm tra tính hợp lệ của thông tin, dữ liệu đầu vào trước khi xử lý. |
|
2 |
Có chức năng cho phép bảo vệ ứng dụng chống lại những dạng tấn công phổ biến: SQL Injection, OS command injection, RFI, LFI, Xpath injection, XSS, CSRF |
Phần mềm được kiểm tra, đánh giá, kiểm thử xâm nhập theo tiêu chuẩn OWASP và không tồn tại điểm yếu cho phép kẻ tấn công khai thác thông qua các dạng tấn công: SQL Injection, OS command injection, RFI, LFI, Xpath Injection, XSS, CSRF. |
|
3 |
Có chức năng cho phép kiểm soát lỗi, thông báo lỗi từ ứng dụng. |
- Có chức năng kiểm soát lỗi, chỉ hiển thị các thông báo lỗi được kiểm soát đến người dùng và không hiển thị các lỗi bên trong hệ thống. - Có chức năng hiển thị thông báo lỗi đến người sử dụng. |
|
4 |
Có chức năng cho phép bảo đảm không lưu trữ thông tin xác thực, thông tin bí mật trên mã nguồn ứng dụng. |
Thông tin xác thực, bí mật không được đưa trực tiếp vào mã nguồn ứng dụng mà phải được thiết lập thông qua giao diện cấu hình hệ thống. |
|
V |
Bảo mật thông tin liên lạc |
|
|
|
Có chức năng cho phép mã hóa thông tin, dữ liệu trước khi truyền đưa, trao đổi qua môi trường mạng (đối với các ứng dụng yêu cầu sử dụng chữ ký số). |
Có chức năng cho phép mã hóa dữ liệu trước khi truyền đưa, trao đổi qua môi trường mạng sử dụng chữ ký số. |
|
VI |
Sao lưu dự phòng |
|
|
1 |
Có chức năng cho phép tự động sao lưu dự phòng. |
- Có giao diện cho phép quản trị viên thiết lập chính sách về sao lưu dự phòng cơ sở dữ liệu và cấu hình hệ thống. - Có chức năng cho phép thực hiện việc sao lưu dự phòng theo chính sách ở trên. |
|
2 |
Có chức năng cho phép phép gán nhãn loại dữ liệu được lưu trữ theo quy tắc được thiết lập. |
- Có giao diện cho phép quản trị viên quản lý chính sách về phân loại dữ liệu được lưu trữ theo từng nhóm dữ liệu. - Có chức năng cho phép lưu trữ dữ liệu theo tên định dạng đối với từng loại dữ liệu tại mục trên. |
Bạn chưa Đăng nhập thành viên.
Đây là tiện ích dành cho tài khoản thành viên. Vui lòng Đăng nhập để xem chi tiết. Nếu chưa có tài khoản, vui lòng Đăng ký tại đây!
Bạn chưa Đăng nhập thành viên.
Đây là tiện ích dành cho tài khoản thành viên. Vui lòng Đăng nhập để xem chi tiết. Nếu chưa có tài khoản, vui lòng Đăng ký tại đây!





































































































































































