- Tổng quan
- Nội dung
- VB gốc
- Tiếng Anh
- Hiệu lực
- VB liên quan
- Lược đồ
-
Nội dung hợp nhất
Tính năng này chỉ có tại LuatVietnam.vn. Nội dung hợp nhất tổng hợp lại tất cả các quy định còn hiệu lực của văn bản gốc và các văn bản sửa đổi, bổ sung, đính chính... trên một trang. Việc hợp nhất văn bản gốc và những văn bản, Thông tư, Nghị định hướng dẫn khác không làm thay đổi thứ tự điều khoản, nội dung.
Khách hàng chỉ cần xem Nội dung hợp nhất là có thể nắm bắt toàn bộ quy định hiện hành đang áp dụng, cho dù văn bản gốc đã qua nhiều lần chỉnh sửa, bổ sung.
- Tải về
Công văn 1016/BTTTT-CĐSQG 2024 hướng dẫn áp dụng tiêu chuẩn, quy định kỹ thuật kết nối, chia sẻ dữ liệu
| Cơ quan ban hành: | Bộ Thông tin và Truyền thông |
Số công báo:
Số công báo là mã số ấn phẩm được đăng chính thức trên ấn phẩm thông tin của Nhà nước. Mã số này do Chính phủ thống nhất quản lý.
|
Đang cập nhật |
| Số hiệu: | 1016/BTTTT-CĐSQG | Ngày đăng công báo: | Đang cập nhật |
| Loại văn bản: | Công văn | Người ký: | Phạm Đức Long |
|
Ngày ban hành:
Ngày ban hành là ngày, tháng, năm văn bản được thông qua hoặc ký ban hành.
|
22/03/2024 |
Ngày hết hiệu lực:
Ngày hết hiệu lực là ngày, tháng, năm văn bản chính thức không còn hiệu lực (áp dụng).
|
Đang cập nhật |
|
Áp dụng:
Ngày áp dụng là ngày, tháng, năm văn bản chính thức có hiệu lực (áp dụng).
|
Đã biết
|
Tình trạng hiệu lực:
Cho biết trạng thái hiệu lực của văn bản đang tra cứu: Chưa áp dụng, Còn hiệu lực, Hết hiệu lực, Hết hiệu lực 1 phần; Đã sửa đổi, Đính chính hay Không còn phù hợp,...
|
Đã biết
|
| Lĩnh vực: | Thông tin-Truyền thông |
TÓM TẮT CÔNG VĂN 1016/BTTTT-CĐSQG
Nội dung tóm tắt đang được cập nhật, Quý khách vui lòng quay lại sau!
Tải Công văn 1016/BTTTT-CĐSQG
|
BỘ THÔNG TIN VÀ TRUYỀN THÔNG _____________ Số: 1016/BTTTT-CĐSQG
|
CỘNG HÒA XÃ HỘI CHỦ NGHĨA VIỆT NAM
Độc lập - Tự do - Hạnh phúc __________________ |
|
V/v hướng dẫn xây dựng, áp dụng quy chuẩn, tiêu chuẩn, quy định kỹ thuật kết nối, chia sẻ dữ liệu
|
Hà Nội, ngày 22 tháng 03 năm 2024 |
|
Kính gửi: |
- Bộ, cơ quan ngang Bộ, cơ quan thuộc Chính phủ; |
Căn cứ Nghị định số 47/2020/NĐ-CP ngày 9/4/2020 của Chính phủ về quản lý, kết nối và chia sẻ dữ liệu số của cơ quan nhà nước;
Thực hiện kế hoạch triển khai Đề án phát triển ứng dụng dữ liệu về dân cư, định danh và xác thực điện tử phục vụ chuyển đổi số quốc gia giai đoạn 2022 - 2025, tầm nhìn đến năm 2030 (Đề án 06) và Nghị quyết 175/NQ-CP ngày 30/10/2023 của Chính phủ phê duyệt Đề án trung tâm dữ liệu quốc gia,
Bộ Thông tin và Truyền thông xin gửi các Bộ, cơ quan ngang Bộ, cơ quan thuộc Chính phủ, Ủy ban nhân dân các tỉnh, thành phố trực thuộc Trung ương hướng dẫn xây dựng, áp dụng các quy chuẩn, tiêu chuẩn, quy định kỹ thuật trong kết nối, chia sẻ dữ liệu kèm theo và đề nghị:
- Các bộ, ngành, địa phương, chủ quản cơ sở dữ liệu quốc gia rà soát và thực hiện xây dựng các tiêu chuẩn, quy chuẩn, quy định về cấu trúc dữ liệu trong phạm vi dữ liệu thuộc ngành, lĩnh vực, địa phương mình quản lý theo quy định của pháp luật.
- Các cơ quan nhà nước cần quán triệt việc áp dụng các tiêu chuẩn, quy chuẩn và quy định về dữ liệu trong việc triển khai các dự án, nhiệm vụ theo hướng dẫn đảm bảo việc xây dựng dữ liệu đồng bộ, tương thích, dễ dàng chia sẻ, kết nối liên thông thông suốt.
Trong quá trình triển khai, nếu có vướng mắc, đề nghị Quý cơ quan, đơn vị phản hồi về Bộ Thông tin và Truyền thông (qua Cục Chuyển đổi số quốc gia) để có hướng dẫn kịp thời.
Trân trọng./.
|
Nơi nhận: |
KT. BỘ TRƯỞNG |
HƯỚNG DẪN ÁP DỤNG QUY CHUẨN, TIÊU CHUẨN, QUY ĐỊNH KỸ
THUẬT VỀ KẾT NỐI, CHIA SẺ DỮ LIỆU
(Kèm theo Văn bản số 1016/BTTTT-CĐSQG, ngày 22/03/2024
của Bộ Thông tin và Truyền thông)
1. Hướng dẫn chung
a) Hình thức quy định kỹ thuật về dữ liệu
Tùy các trường hợp và nhu cầu thực tế, các cơ quan, đơn vị có trách nhiệm xây dựng tiêu chuẩn, quy chuẩn, quy định kỹ thuật (sau đây gọi chung là quy định kỹ thuật) lựa chọn xây dựng các quy định về dữ liệu để áp dụng trong kết nối, chia sẻ dữ liệu theo thẩm quyền với các hình thức ban hành:
- Tiêu chuẩn kỹ thuật: văn bản kỹ thuật được ban hành theo Luật Tiêu chuẩn và quy chuẩn kỹ thuật và có giá trị tham chiếu để áp dụng theo tùy chọn. Tiêu chuẩn quốc gia được Bộ, cơ quan ngang Bộ, cơ quan thuộc Chính phủ tổ chức xây dựng, đề nghị Bộ Khoa học và Công nghệ thẩm định, công bố; tiêu chuẩn cơ sở do các cơ quan, tổ chức xây dựng và công bố để áp dụng trong các hoạt động của cơ sở; một số tiêu chuẩn kỹ thuật chấp nhận từ tiêu chuẩn kỹ thuật của quốc tế.
Trường hợp tiêu chuẩn kỹ thuật đã ban hành được tham chiếu và bắt buộc áp dụng trong các văn bản quy phạm pháp luật thì có giá trị áp dụng tương đương quy chuẩn kỹ thuật.
Đối với hình thức này, ưu tiên ban hành đối với trường hợp chấp nhận các tiêu chuẩn, đặc tả kỹ thuật quốc tế để sử dụng tại Việt Nam hoặc những quy định kỹ thuật về dữ liệu có tính chất sử dụng rộng rãi, nhiều cấp độ, đã tương đối được chuẩn hoá và ổn định trong việc áp dụng.
- Quy chuẩn kỹ thuật: văn bản kỹ thuật được ban hành theo Luật Tiêu chuẩn và quy chuẩn kỹ thuật có giá trị áp dụng bắt buộc. Quy chuẩn kỹ thuật quốc gia do Bộ, cơ quan ngang Bộ tổ chức xây dựng, ban hành trong phạm vi ngành, lĩnh vực được phân công quản lý; Quy chuẩn kỹ thuật địa phương do Ủy ban nhân dân tỉnh, thành phố trực thuộc trung ương xây dựng và ban hành để áp dụng trong phạm vi quản lý của địa phương.
Đối với hình thức này, ưu tiên lựa chọn ban hành đối với các quy định về cấu trúc dữ liệu trong các cơ sở dữ liệu quốc gia, các dữ liệu chuyên ngành được chia sẻ giữa các cơ quan nhà nước.
- Quy định kỹ thuật khác: là văn bản pháp luật dưới hình thức Thông tư hoặc Quyết định của cơ quan có thẩm quyền quy định áp dụng các tiêu chuẩn, quy chuẩn kỹ thuật đã ban hành hoặc quy định áp dụng các tiêu chí, đặc tính kỹ thuật cụ thể trong việc triển khai các hệ thống thông tin, cơ sở dữ liệu hoặc trong các hoạt động xây dựng, cập nhật, duy trì, khai thác, chia sẻ, sử dụng dữ liệu.
Hình thức này lựa chọn để ban hành và áp dụng các trường hợp chia sẻ, sử dụng dữ liệu cụ thể của một hệ thống thông tin, cơ sở dữ liệu hoặc trong trường hợp chưa đủ điều kiện xây dựng, ban hành thành tiêu chuẩn, quy chuẩn kỹ thuật.
b) Các loại quy định kỹ thuật về dữ liệu:
Áp dụng quy định kỹ thuật về dữ liệu hiện nay tập trung vào hai loại chính: Quy định kỹ thuật cơ bản về công nghệ liên quan đến dữ liệu và quy định kỹ thuật về cấu trúc dữ liệu.
- Quy định kỹ thuật cơ bản về công nghệ liên quan đến dữ liệu do Bộ Thông tin và Truyền thông chịu trách nhiệm xây dựng, ban hành trên cơ sở nghiên cứu, tham khảo, lựa chọn các tiêu chuẩn quốc tế về dữ liệu; các quy định áp dụng chung trong lĩnh vực đảm bảo sự tương thích, đồng bộ về triển khai xây dựng, cập nhật, duy trì, khai thác, chia sẻ, sử dụng dữ liệu.
Hiện nay, Bộ Thông tin và Truyền thông đã ban danh mục Tiêu chuẩn kỹ thuật công nghệ cơ bản về công nghệ liên quan đến dữ liệu tại Thông tư số 39/2017/TT-BTTTT ngày 15/12/2017 quy định Danh mục tiêu chuẩn kỹ thuật về ứng dụng công nghệ thông tin trong cơ quan nhà nước.
(Các tiêu chuẩn cơ bản về công nghệ liên quan đến dữ liệu được trích dẫn và hướng dẫn bổ sung tại Phụ lục II).
Các quy định kỹ thuật khác được Bộ Thông tin và Truyền thông chủ trì phối hợp với các cơ quan có liên quan xây dựng, hướng dẫn áp dụng tại các văn bản được ban hành được tổng hợp tại Mục 4 của văn bản này để tạo thuận lợi cho các cơ quan, tổ chức áp dụng.
- Quy định kỹ thuật về cấu trúc dữ liệu mô tả nội dung, ý nghĩa, cách sử dụng dữ liệu được xây dựng, trao đổi, khai thác do các bộ, ngành quản lý lĩnh vực có liên quan đến dữ liệu đó hoặc cơ quan nhà nước chủ quản cơ sở dữ liệu ban hành.
Các hạng mục triển khai xây dựng, lưu trữ, kết nối, chia sẻ dữ liệu phải phù hợp với các tiêu chuẩn, quy chuẩn, quy định kỹ thuật về cấu trúc dữ liệu của loại dữ liệu tương ứng.
2. Mô hình tổng thể về xây dựng và áp dụng quy định kỹ thuật về dữ liệu
Để đảm bảo sự tương thích, thống nhất, đồng bộ trong việc xây dựng và áp dụng các quy định kỹ thuật về dữ liệu trong cơ quan nhà nước, các quy định kỹ thuật cần được xây dựng và áp dụng theo mô hình như sau:
Khung kiến trúc dữ liệu chính phủ điện tử Việt Nam (thuộc Khung kiến trúc Chính phủ điện tử) sẽ quy định chung và tổng thể về ràng buộc, phương pháp, quy cách xây dựng các quy định kỹ thuật.
Quy định kỹ thuật về dữ liệu của các cơ sở dữ liệu quốc gia là một thành phần thực thi Kiến trúc dữ liệu của cơ sở dữ liệu quốc gia. Triển khai xây dựng, chia sẻ, khai thác, sử dụng cơ sở dữ liệu quốc gia phải tuân thủ quy định kỹ thuật về dữ liệu của cơ sở dữ liệu quốc gia do cơ quan chủ quản cơ sở dữ liệu quốc gia xây dựng và ban hành.
Kiến trúc dữ liệu của cơ quan cấp bộ phải thể hiện rõ các quy định dữ liệu cần xây dựng, ban hành bao gồm:
+ Quy định kỹ thuật về dữ liệu chuyên ngành đối với dữ liệu được xây dựng và chia sẻ từ Trung ương tới địa phương
+ Quy định kỹ thuật về dữ liệu nội bộ của cơ quan cấp bộ đối với dữ liệu dùng chung trong nội bộ của cơ quan cấp bộ đó.
Hạng mục triển khai dữ liệu do cơ quan cấp bộ chủ trì phải tuân thủ các quy định kỹ thuật về dữ liệu của cơ sở dữ liệu quốc gia và các quy định kỹ thuật chuyên ngành, quy định kỹ thuật về dữ liệu nội bộ.
Kiến trúc dữ liệu địa phương (thuộc Kiến trúc chính quyền điện tử) cần chỉ rõ các hạng mục dữ liệu sẽ xây dựng và quản lý tuân thủ theo các quy định kỹ thuật dữ liệu chuyên ngành và quy định kỹ thuật về dữ liệu của các cơ sở dữ liệu quốc gia có liên quan. Đối với phần dữ liệu do địa phương chủ động triển khai thì Kiến trúc dữ liệu phải chỉ rõ các quy định kỹ thuật về dữ liệu cần xây dựng và ban hành.
- Yêu cầu đối với các quy định kỹ thuật về dữ liệu:
+ Quy định kỹ thuật về dữ liệu chuyên ngành phù hợp với quy định dữ liệu của cơ sở dữ liệu quốc gia;
+ Quy định kỹ thuật dữ liệu của địa phương, quy định kỹ thuật dữ liệu nội bộ của cơ quan cấp bộ phải phù hợp với quy định dữ liệu của cơ sở dữ liệu quốc gia và quy định kỹ thuật dữ liệu chuyên ngành.
- Nguyên tắc về sự phù hợp:
+ Không mô tả, định nghĩa lại cấu trúc dữ liệu đối với cùng một nội dung dữ liệu. Chỉ mở rộng, tham chiếu khi cần thiết. Ví dụ: Quy định kỹ thuật về cấu trúc dữ liệu bảo hiểm của người dân không định nghĩa lại thông tin cơ bản của công dân mà tham chiếu đến quy định về cấu trúc dữ liệu của công dân trong Cơ sở dữ liệu quốc gia về dân cư (QCVN 109:2017/BTTTT).
+ Sử dụng cùng một phương pháp mô tả quy định kỹ thuật về cấu trúc dữ liệu bao gồm: bản vẽ, mô tả cấu trúc, định dạng, ý nghĩa, cách trình bày…đã được Bộ Thông tin và Truyền thông hướng dẫn.
Mô hình tổng thể về xây dựng và áp dụng quy định kỹ thuật về dữ liệu kèm theo tại Phụ lục III.
3. Xây dựng quy định kỹ thuật về cấu trúc dữ liệu
Việc triển khai xây dựng quy định kỹ thuật về cấu trúc dữ liệu thực hiện theo quy định tại Chương II Cấu trúc dữ liệu, Thông tư số 13/2017/TT-BTTTT ngày 23/6/2017 của Bộ trưởng Bộ Thông tin và Truyền thông quy định các yêu cầu kỹ thuật về kết nối các hệ thống thông tin, cơ sở dữ liệu với cơ sở dữ liệu quốc gia. Trong đó yêu cầu về nội dung, cách thức mô tả như sau:
+ Nội dung chính là trình bày các mô hình dữ liệu bao gồm các thành phần: sơ đồ mối quan hệ các phần tử dữ liệu, danh sách các phần tử dữ liệu, trường thông tin, ý nghĩa và kiểu dữ liệu của các phần tử dữ liệu, trường dữ liệu.
+ Mức độ chi tiết mô hình dữ liệu bao gồm mức khái niệm, logic và vật lý.
+ Định dạng mô tả: sử dụng ngôn ngữ UML (sơ đồ lớp không kèm phương thức) và mô tả kèm theo; phù hợp với bộ tiêu chuẩn quốc gia TCVN 7789:2007 (ISO/IEC 11179) về sổ đăng ký siêu dữ liệu.
Tham khảo mẫu Quy chuẩn quốc gia số QCVN 109:2017/BTTTT quy định về cấu trúc thông điệp dữ liệu công dân trao đổi với cơ sở dữ liệu quốc gia về dân cư.
Hiện nay, một số loại dữ liệu đã được các cơ quan ban hành được liệt kê tại Phụ lục I. Bộ, ngành, địa phương có trách nhiệm tiếp tục xây dựng và ban hành đối với các dữ liệu khác để tất cả dữ liệu trong cơ quan nhà nước đều có tiêu chuẩn, quy chuẩn, quy định kỹ thuật về cấu trúc dữ liệu. Trách nhiệm, thẩm quyền ban hành các quy định kỹ thuật về dữ liệu được quy định tại Điều 14 Nghị định số 47/2020/NĐ-CP.
4. Áp dụng quy định kỹ thuật về dữ liệu
a) Lập và triển khai dự án về dữ liệu
Trong thiết kế sơ bộ và thiết kế kỹ thuật chi tiết dự án xây dựng cơ sở dữ liệu phải chỉ rõ từng hạng mục của dữ liệu, từng hạng mục của hệ thống thông tin áp dụng loại tiêu chuẩn, quy chuẩn, quy định kỹ thuật; không sao chép cơ học toàn bộ bảng tiêu chuẩn kỹ thuật của Thông tư số 39/2017/TT-BTTTT ngày 15/12/2017 của Bộ trưởng Bộ Thông tin và Truyền thông quy định về Danh mục tiêu chuẩn kỹ thuật về ứng dụng công nghệ thông tin trong cơ quan nhà nước.
Đối với hạng mục dữ liệu đã có quy định kỹ thuật về cấu trúc dữ liệu do các cơ quan thẩm quyền ban hành thì thiết kế hệ thống thông tin phải chỉ rõ nội dung tuân thủ. Đối với hạng mục dữ liệu ngoài quy định kỹ thuật đã ban hành thì thiết kế hệ thống thông tin, cơ sở dữ liệu phải có hạng mục thiết kế dữ liệu theo yêu cầu sau:
Thiết kế dữ liệu mức khái niệm trong thiết kế cơ sở của dự án công nghệ thông tin áp dụng tiêu chuẩn UML (sơ đồ lớp không kèm phương thức) và mô tả kèm theo; phù hợp với bộ tiêu chuẩn quốc gia TCVN 7789:2007 (ISO/IEC 11179) về sổ đăng ký siêu dữ liệu.
Thiết kế dữ liệu mức logic và thiết kế cấu trúc thông điệp dữ liệu mức vật lý; thiết kế cấu trúc cơ sở dữ liệu áp dụng tiêu chuẩn sử dụng ngôn ngữ UML (sơ đồ lớp không kèm phương thức) và mô tả kèm theo; phù hợp với bộ tiêu chuẩn quốc gia TCVN 7789:2007 (ISO/IEC 11179) về sổ đăng ký siêu dữ liệu.
b) Xây dựng dữ liệu đảm bảo khả năng kết nối, chia sẻ
- Đối với dữ liệu có cấu trúc: thu thập và lưu trữ dữ liệu vào hệ quản trị cơ sở dữ liệu theo quy định kỹ thuật về cấu trúc dữ liệu liên quan.
- Đối với dữ liệu dữ liệu khác:
+ Xây dựng dữ liệu đặc tả (metadata) chứa thông tin về nguồn gốc, thời gian thu thập, người thu thập, mô tả và các đặc tính khác liên quan. Dữ liệu đặc tả áp dụng như đối với dữ liệu có cấu trúc.
+ Trường hợp dữ liệu là văn bản: sử dụng tiêu chuẩn định dạng một trong các tiêu chuẩn sau: TXT, RTF, DOCX, DOC, PDF, ODT tùy thuộc vào nhu cầu thể hiện của văn bản.
+ Trường hợp dữ liệu là bảng tính: sử dụng tiêu chuẩn định dạng CSV, XLSX, XLS hoặc ODS theo nhu cầu.
+ Trường hợp dữ liệu phục vụ trình diễn: sử dụng tiêu chuẩn: HTM, PPTX, PPT, PDF, ODP theo nhu cầu.
+ Trường hợp dữ liệu là ảnh đồ họa: sử dụng một trong các tiêu chuẩn sau: JPEG, GIF, TIFF, PNF.
+ Trường hợp dữ liệu là ảnh cần lưu trữ thông tin vị trí địa lý kèm theo: sử dụng tiêu chuẩn GEO TIFF.
+ Trường hợp dữ liệu là phim ảnh, âm thanh: sử dụng một trong các tiêu chuẩn sau: MPEG-1; MPEG-2, MPEG-4, MP3, AAC.
+ Trường hợp dữ liệu là ảnh động: sử dụng một trong những tiêu chuẩn định dạng dữ liệu sau: GIF; SWF; AVI, QT, MOV.
- Đối với việc lưu trữ dữ liệu dạng tệp nén sử dụng tiêu chuẩn dữ liệu ZIP hoặc GZ.
c) Kết nối, chia sẻ dữ liệu
Kết nối, chia sẻ dữ liệu là hoạt động một hệ thống thông tin/cơ sở dữ liệu trích xuất ra dữ liệu dưới dạng thông điệp dữ liệu. Dữ liệu được truyền đưa qua môi trường mạng đến hệ thống thông tin/cơ sở dữ liệu nhận dữ liệu. Hệ thống khai thác sử dụng ngay dữ liệu khai thác được để thực hiện các chức năng của hệ thống hoặc tích hợp dữ liệu đó vào cơ sở dữ liệu nội tại.
Việc chia sẻ dữ liệu phải thực hiện qua dịch vụ chia sẻ dữ liệu theo quy định tại Nghị định 47/2020/NĐ-CP ngày 9/4/2020 của Chính phủ về quản lý, kết nối, chia sẻ dữ liệu số trong cơ quan nhà nước. Dịch vụ dữ liệu phải được công bố rộng rãi theo mẫu tại Phụ lục IV và gửi Bộ Thông tin và Truyền thông tổng hợp thành danh mục và quản lý thống nhất, hỗ trợ tra cứu.
Các quy định kỹ thuật về dữ liệu cần đáp ứng:
- Tiêu chuẩn về cung cấp dịch vụ chia sẻ dữ liệu (dịch vụ web): sử dụng tiêu chuẩn dịch vụ dạng SOAP hoặc cả SOAP và RESTFul. Trường hợp sử dụng dịch vụ theo SOAP áp dụng các tiêu chuẩn: SOAP, WSDL, UDDI. Trường hợp dịch vụ chia sẻ dữ liệu địa lý sử dụng tiêu chuẩn đặc thù WMS và WFS.
- Tiêu chuẩn về giao thức truy cập dịch vụ chia sẻ dữ liệu được áp dụng như sau:
+ Đối với dịch vụ chia sẻ thông điệp dữ liệu có cấu trúc: sử dụng tiêu chuẩn giao thức: HTTP, HTTPS.
+ Đối với dịch vụ chia sẻ tập tin dữ liệu: sử dụng một hoặc cả hai giao thức: FTP (FTPS), HTTP (HTTPS), khuyến nghị sử dụng thêm giao thức WebDAV nếu cần.
+ Đối với dịch vụ chia sẻ dữ liệu âm thanh, hình ảnh liên tục theo luồng: sử dụng các giao thức: RTSP, RTP, RTCP.
- Tiêu chuẩn về thông điệp dữ liệu được chia sẻ:
+ Đối với dữ liệu định dạng văn bản: sử dụng tiêu chuẩn XML hoặc JSON. Trường hợp dữ liệu là dữ liệu địa lý sử dụng tiêu chuẩn GML hoặc GeoJSON.
+ Đối với ngôn ngữ định dạng văn bản cho giao dịch: sử dụng tiêu chuẩn ISO/TS 15000:2014 (ebXML).
+ Sử dụng bộ ký tự theo tiêu chuẩn UTF8.
+ Đối với các loại dữ liệu khác, sử dụng tiêu chuẩn phục vụ thu thập, lưu trữ dữ liệu được mô tả phần trên.
- Thông điệp dữ liệu được chia sẻ tuân thủ quy định kỹ thuật về cấu trúc dữ liệu tương ứng với nội dung do các cơ quan có thẩm quyền ban hành. Tại thời điểm hiện tại, các quy định kỹ thuật về cấu trúc dữ liệu đã ban hành được liệt kê tại Phụ lục I kèm theo.
d) Tích hợp dữ liệu
Tích hợp dữ liệu là việc khai thác dữ liệu từ cơ sở dữ liệu khác qua việc kết nối, chia sẻ dữ liệu hoặc từ phương tiện lưu trữ thông tin và nhập dữ liệu đó vào cơ sở dữ liệu được quản lý bảo đảm sự tương hợp, thống nhất.
Hoạt động tích hợp cần đáp ứng các quy định kỹ thuật sau:
- Quy định kỹ thuật về cấu trúc dữ liệu của thông điệp dữ liệu cần tích hợp phải đáp ứng theo yêu cầu kỹ thuật trong hoạt động kết nối, chia sẻ dữ liệu đã giới thiệu phần trên.
- Quy định kỹ thuật về cấu trúc dữ liệu đối với dữ liệu đích phải tương thích với quy định kỹ thuật về cấu trúc dữ liệu của thông điệp dữ liệu cần tích hợp.
5. Danh sách các văn bản quy định, hướng dẫn về chia sẻ dữ liệu.
Một số văn bản quy phạm pháp luật, văn bản hướng dẫn liên quan trực tiếp đến việc thu thập, lưu trữ, chia sẻ, khai thác dữ liệu trong cơ quan nhà nước:
|
Nội dung quy định/hướng dẫn chính |
Văn bản tham chiếu |
|
- Yêu cầu đối với hệ thống thông tin đảm bảo khả năng chia sẻ dữ liệu. - Các loại cơ sở dữ liệu trong cơ quan nhà nước. - Quy định về quy trình chia sẻ dữ liệu. - Quản lý kết nối, chia sẻ dữ liệu. - Xử lý vướng mắc trong hoạt động kết nối, chia sẻ dữ liệu. |
Nghị định 47/2020/NĐ-CP ngày 9/4/2020 của Chính phủ về quản lý, kết nối và chia sẻ dữ liệu số của cơ quan nhà nước. |
|
- Nguyên tắc xây dựng, quản lý, khai thác, bảo vệ và duy trì cơ sở dữ liệu. - Bảo đảm truy nhập thông tin và khai thác dịch vụ hành chính công. |
Nghị định 64/2007/NĐ-CP ngày 10/4/2007 của Chính phủ về Ứng dụng công nghệ thông tin trong hoạt động của cơ quan nhà nước. |
|
- Yêu cầu về tiêu chuẩn trong kết nối chia sẻ dữ liệu với CSDLQG - Quy định về nội dung, hình thức xây dựng và ban hành tiêu chuẩn, quy chuẩn, quy định kỹ thuật về cấu trúc dữ liệu. - Mô hình kết nối và yêu cầu kỹ thuật tối thiểu phục vụ kết nối chia sẻ dữ liệu. |
Thông tư số 13/2017/TT-BTTTT ngày 23/6/2017 của Bộ trưởng Bộ Thông tin và Truyền thông ban hành Thông tư quy định các yêu cầu kỹ thuật về kết nối các hệ thống thông tin, cơ sở dữ liệu với cơ sở dữ liệu quốc gia. |
|
- Danh sách các tiêu chuẩn cơ bản về ứng dụng công nghệ thông tin (Trích dẫn các tiêu chuẩn về dữ liệu tại Phụ lục II tại văn bản này). |
Thông tư 39/2017/TT-BTTTT ngày 15/12/2017 của Bộ trưởng Bộ Thông tin và Truyền thông quy định về Danh mục tiêu chuẩn kỹ thuật về ứng dụng công nghệ thông tin trong cơ quan nhà nước. |
|
- Hướng dẫn chi tiết về quy trình, mô hình việc kết nối, trao đổi dữ liệu giữa các hệ thống thông tin bằng ngôn ngữ XML. |
Văn bản số 3788/BTTTT-THH ngày 26/12/2014 của Bộ Thông tin và Truyền thông hướng dẫn liên thông, trao đổi dữ liệu có cấu trúc bằng ngôn ngữ XML giữa các hệ thống thông tin trong cơ quan nhà nước. |
|
- Cung cấp các biểu mẫu để triển khai thực thi Nghị định 47/2020/NĐ-CP bao gồm: + Mẫu danh mục CSDL dùng chung cấp bộ, cấp tỉnh. + Mẫu danh mục dịch vụ chia sẻ dữ liệu + Mẫu danh mục dữ liệu mở và kế hoạch triển khai. - Danh mục dữ liệu để tham khảo cung cấp dưới dạng dữ liệu mở. |
Văn bản số 5752/BTTTT-CĐSQG ngày 26/11/2022 của Bộ Thông tin và Truyền thông đôn đốc triển khai Nghị định số 47/2020/NĐ-CP, thúc đẩy kết nối, chia sẻ dữ liệu, cung cấp dữ liệu mở. |
|
- Hướng dẫn tổng thể các nhiệm vụ cần phải thực hiện để triển khai Nghị định số 47/2020/NĐ-CP. |
Văn bản số 2051/BTTTT-THH ngày 04/06/2020 của Bộ Thông tin và Truyền thông hướng dẫn triển khai một số nhiệm vụ thực thi Nghị định số 47/2020/NĐ-CP. |
|
- Hướng dẫn kết nối và chia sẻ dữ liệu thông qua Nền tảng tích hợp, chia sẻ dữ liệu quốc gia. - Hướng dẫn kết nối nền tảng chia sẻ dữ liệu phân tán. |
Văn bản số 677/BTTTT-THH ngày 3/3/2022 của Bộ Thông tin và Truyền thông hướng dẫn kết nối và chia sẻ dữ liệu thông qua Nền tảng tích hợp, chia sẻ dữ liệu quốc gia. |
|
- Các thành phần công nghệ thông tin thiết yếu phục vụ triển khai Đề án 06. - Hướng dẫn tiêu chuẩn, quy chuẩn, hướng dẫn kỹ thuật định mức phục vụ triển khai Đề án 06. - Đầu mối phối hợp, hỗ trợ, hướng dẫn triển khai. |
Văn bản số 1552/BTTTT-THH ngày 26/4/2022 hướng dẫn kỹ thuật triển khai Đề án 06 (phiên bản 1.0) |
|
- Hướng dẫn kết nối, tích hợp chia sẻ dữ liệu dân cư giữa CSDLQG về dân cư với Hệ thống thông tin giải quyết thủ tục hành chính cấp bộ, cấp tỉnh phục vụ xác thực, chia sẻ thông tin công dân khi thực hiện thủ tục hành chính theo nguyên tắc không yêu cầu khai báo lại các thông tin đã có trong CSDLQG về dân cư. |
Văn bản số 761/VPCP-KSTT ngày 29/01/2022 của Văn phòng Chính phủ về việc hướng dẫn kết nối, tích hợp, chia sẻ với CSDLQG về dân cư. |
Phụ lục I
DANH SÁCH CÁC QUY ĐỊNH KỸ THUẬT VỀ CẤU TRÚC DỮ LIỆU ĐÃ BAN HÀNH
(Kèm theo Văn bản số 1016/BTTTT-CĐSQG, ngày 22/03/2024 của Bộ Thông tin
và Truyền thông)
|
Dữ liệu |
Văn bản quy định |
Nội dung quy định |
|
Dữ liệu công dân |
Quy chuẩn quốc gia số QCVN 109:2017/BTTTT của Bộ Thông tin và Truyền thông. |
Quy định cấu trúc thông điệp dữ liệu công dân trao đổi với Cơ sở dữ liệu quốc gia về dân cư. |
|
Dữ liệu đất đai |
Thông tư 75/2015/TT-BTNMT ngày 28/12/2015 của Bộ trưởng Bộ Tài nguyên và Môi trường. |
Quy định kỹ thuật về cơ sở dữ liệu đất đai trong đó tập trung vào dữ liệu địa chính. |
|
Dữ liệu bảo hiểm của công dân |
Quyết định số 3680/QĐ-BHXH ngày 3/12/2022 của Giám đốc Bảo hiểm xã hội Việt Nam. |
Quy định kỹ thuật về cấu trúc thông điệp dữ liệu trao đổi với Cơ sở dữ liệu quốc gia về Bảo hiểm. |
|
Dữ liệu về giá |
Thông tư số 93/2021/TT-BTC ngày 01/11/2021 của Bộ trưởng Bộ tài chính. |
Quy định cấu trúc, định dạng dữ liệu kết nối, chia sẻ dữ liệu với Cơ sở dữ liệu Quốc gia về giá. |
|
Dữ liệu cán bộ công chức viên chức |
Quyết định 4223/QĐ- BNV ngày 30/11/2016 của Bộ trưởng Bộ Nội vụ. |
Danh mục chuẩn thông tin và Quy định kỹ thuật về dữ liệu dùng cho phần mềm, cơ sở dữ liệu cán bộ, công chức, viên chức và cán bộ, công chức cấp xã. |
|
Dữ liệu trao đổi trong lĩnh vực lao động, xã hội và người có công |
Quyết định số 1371/QĐ-LĐTBXH ngày 3/12/2021 của Bộ trưởng Bộ Lao động Thương binh và Xã hội. |
Bộ chuẩn trao đổi dữ liệu điện tử lĩnh vực Lao động, người có công và xã hội bao gồm: - Bộ tiêu chí thông tin, danh mục dùng chung. - Bộ định dạng dữ liệu. - Bộ chuẩn kỹ thuật cấu trúc thông điệp dữ liệu. |
|
Dữ liệu báo cáo (Hệ thống thông tin báo cáo quốc gia) |
QCVN 125:2021/BTTTT của Bộ Thông tin và Truyền thông |
Quy chuẩn kỹ thuật quốc gia về cấu trúc, định dạng dữ liệu phục vụ kết nối, tích hợp, chia sẻ dữ liệu giữa các hệ thống thông tin báo cáo trong hệ thống thông tin báo cáo quốc gia. |
|
Dữ liệu văn bản điện tử |
QCVN 102:2016/BTTTT của Bộ Thông tin và Truyền thông (Có sửa đổi, bổ sung bởi Thông tư số 01/2022/TT-BTTTT ngày 17/02/2022) |
Quy chuẩn kỹ thuật quốc gia về cấu trúc mã định danh và định dạng dữ liệu gói tin phục vụ kết nối các hệ thống quản lý văn bản và điều hành. |
Phụ lục II
DANH SÁCH CÁC TIÊU CHUẨN CƠ BẢN VỀ CÔNG NGHỆ LIÊN QUAN ĐẾN
DỮ LIỆU VÀ HƯỚNG DẪN ÁP DỤNG
(Kèm theo Văn bản số 1016/BTTTT-CĐSQG, ngày 22/03/2024 của Bộ Thông tin
và Truyền thông)
Trích Thông tư số 39/2017/TT-BTTTT ngày 15/12/2017 của Bộ trưởng Bộ Thông tin và Truyền thông ban hành Thông tư quy định Danh mục tiêu chuẩn kỹ thuật về ứng dụng công nghệ thông tin trong cơ quan nhà nước.
Ghi chú: Số thứ tự theo số thứ tự trong Thông tư 39/2017/TT-BTTTT
|
Số TT |
Loại tiêu chuẩn |
Ký hiệu tiêu chuẩn |
Tên đầy đủ của tiêu chuẩn |
Quy định áp dụng |
Hướng dẫn áp dụng |
|
1 |
Tiêu chuẩn về kết nối |
|
|||
|
1.2 |
Truyền tệp tin |
FTP |
File Transfer Protocol |
Bắt buộc áp dụng một hoặc cả hai tiêu chuẩn |
Giao thức để sử dụng truyền dữ liệu có cấu trúc và dữ liệu không thể cấu trúc hóa hoàn toàn |
|
HTTP v1.1 |
Hypertext Transfer Protocol version 1.1 |
Sử dụng triển khai các dịch vụ chia sẻ dữ liệu qua API |
|||
|
HTTP v2.0 |
Hypertext Transfer Protocol version 2.0 |
Khuyến nghị áp dụng |
|||
|
RTP |
Real-time Transport Protocol |
Khuyến nghị áp dụng |
Giao thức để sử dụng truyền dữ liệu dạng âm thanh, hình ảnh thuộc loại dữ liệu không thể cấu trúc hóa hoàn toàn |
||
|
RTCP |
Real-time Control Protocol |
Khuyến nghị áp dụng |
|||
|
1.14 |
Dịch vụ Web dạng SOAP |
SOAP v1.2 |
Simple Object Access Protocol version 1.2 |
Bắt buộc áp dụng một, hai hoặc cả ba tiêu chuẩn |
Áp dụng triển khai các dịch vụ chia sẻ dữ liệu API giữa các hệ thống thông tin mức lớp giữa (middleware). Thông tư số 13/2017/TT-BTTTT bắt buộc áp dụng khi triển khai các dịch vụ kết nối đến các CSDLQG. |
|
WSDL V2.0 |
Web Services Description Language version 2.0 |
||||
|
UDDI v3 |
Universal Description, Discovery and Integration version 3 |
||||
|
1.15 |
Dịch vụ Web dạng RESTful |
RESTful web service |
Representational state transfer |
Khuyến nghị áp dụng |
Áp dụng triển khai các dịch vụ chia sẻ dữ liệu API |
|
2 |
Tiêu chuẩn về tích hợp dữ liệu |
|
|||
|
2.1 |
Ngôn ngữ định dạng văn bản |
XML v1.0 (5thEditi on) |
Extensible Markup Language version 1.0 (5th Edition) |
Bắt buộc áp dụng một trong hai tiêu chuẩn |
Áp dụng mã hóa dữ liệu trao đổi theo mô hình dữ liệu mức vật lý |
|
XML v1.1 (2ndEditi on) |
Extensible Markup Language version 1.1 |
||||
|
2.3 |
Định nghĩa các lược đồ trong tài liệu XML |
XML Schema V1.1 |
XML Schema version 1.1 |
Bắt buộc áp dụng |
Tất cả các thông điệp dữ liệu trao đổi giữa các hệ thống thông tin mức midleware phải sử dụng tiêu chuẩn này. Tiêu chuẩn này sử dụng để mô tả mô hình dữ liệu mức vật lý. Tham khảo QCVN 109:2017/BTTTT về hình thức sử dụng. |
|
2.4 |
Biến đổi dữ liệu |
XSL |
Extensible Stylesheet Language |
Bắt buộc áp dụng phiên bản mới nhất. |
Chuyển đổi dữ liệu XML thành thông tin văn bản thông thường con người có thể đọc hiểu được mà không cần lập trình |
|
2.5 |
Mô hình hóa đối tượng |
UML v2.5 |
Unified Modelling Language version 2.5 |
Khuyến nghị áp dụng |
Áp dụng để mô tả mô hình hoá dữ liệu, xây dựng quy định kỹ thuật về cấu trúc dữ liệu mức khái niệm, logic. |
|
2.8 |
Khuôn thức trao đổi thông tin địa lý |
GML v3.3 |
Geography Markup Language version 3.3 |
Bắt buộc áp dụng |
Mã hóa dữ liệu địa lý. |
|
2.9 |
Truy cập và cập nhật các thông tin địa lý |
WMS v1.3.0 |
OpenGIS Web Map Service version 1.3.0 |
Bắt buộc áp dụng |
Tiêu chuẩn cung cấp dịch vụ dữ liệu bản đồ dạng ảnh. Khi hệ thống chia sẻ dữ liệu bản đồ phải cung cấp dịch vụ theo tiêu chuẩn này. |
|
WFS v1.1.0 |
Web Feature Service version 1.1.0 |
Bắt buộc áp dụng |
Tiêu chuẩn để cung cấp thông tin đối tượng dữ liệu địa lý. Ví dụ dịch vụ chia sẻ thông tin không gian về con đường, địa điểm… |
||
|
2.11 |
Sổ đăng ký siêu dữ liệu (MDR) |
ISO/IEC 11179:2015 |
Sổ đăng ký siêu dữ liệu (Metadata registries - MDR) |
Khuyến nghị áp dụng |
Sử dụng để thiết kế mô hình dữ liệu mức khái niệm, mức vật lý |
|
2.12 |
Bộ phần tử siêu dữ liệu Dublin Core |
ISO 15836- 1:2017 |
Bộ phần tử siêu dữ liệu Dublin Core |
Khuyến nghị áp dụng |
Sử dụng để mô tả tập dữ liệu đặc tả (ví dụ tập dữ liệu mở) |
|
2.13 |
Định dạng trao đổi dữ liệu mô tả đối tượng dạng kịch bản JavaScript |
JSON RFC 7159 |
JavaScript Object Notation |
Khuyến nghị áp dụng |
Áp dụng mã hóa dữ liệu trao đổi theo mô hình dữ liệu mức vật lý phục vụ trao đổi dữ liệu |
|
3 |
Tiêu chuẩn về truy cập thông tin |
|
|||
|
3.4 |
Văn bản |
(.txt) |
Định dạng Plain Text (.txt): Dành cho các tài liệu cơ bản không có cấu trúc |
Bắt buộc áp dụng |
Áp dụng để mã hóa dữ liệu văn bản thuộc loại dữ liệu không thể cấu trúc hóa hoàn toàn. |
|
(.rtf) v1.8, v1.9.1 |
Định dạng Rich Text (.rtf) phiên bản 1.8, 1.9.1: Dành cho các tài liệu có thể trao đổi giữa các nền khác nhau |
Bắt buộc áp dụng |
|||
|
(.docx) |
Định dạng văn bản Word mở rộng của Microsoft (.docx) |
Khuyến nghị áp dụng |
|||
|
(.pdf) v1.4, v1.5, v1.6, v1.7 |
Định dạng Portable Document (.pdf) phiên bản 1.4, 1.5, 1.6, 1.7: Dành cho các tài liệu chỉ đọc |
Bắt buộc áp dụng một, hai hoặc cả ba tiêu chuẩn |
|||
|
(.doc) |
Định dạng văn bản Word của Microsoft (.doc) |
||||
|
(.odt) v1.2 |
Định dạng Open Document Text (.odt) phiên bản 1.2 |
||||
|
3.5 |
Bảng tính |
(.csv) |
Định dạng Comma eparated Variable/Delimite d (.csv): Dành cho các bảng tính cần trao đổi giữa các ứng dụng khác nhau. |
Bắt buộc áp dụng |
|
|
(.xlsx) |
Định dạng bảng tính Excel mở rộng của Microsoft (.xlsx) |
Khuyến nghị áp dụng |
|||
|
(.xls) |
Định dạng bảng tính Excel của Microsoft (.xls) |
Bắt buộc áp dụng một hoặc cả hai tiêu chuẩn |
|||
|
(.ods) v1.2 |
Định dạng Open Document Spreadsheets (.ods) phiên bản 1.2 |
||||
|
3.6 |
Trình diễn |
(.htm) |
Định dạng Hypertext Document (.htm): cho các trình bày được trao đổi thông qua các loại trình duyệt khác nhau |
Bắt buộc áp dụng |
|
|
(.pptx) |
Định dạng PowerPoint mở rộng của Microsoft (.pptx) |
Khuyến nghị áp dụng |
|||
|
(.pdf) |
Định dạng Portable Document (.pdf): cho các trình bày lưu dưới dạng chỉ đọc |
Bắt buộc áp dụng một, hai hoặc cả ba tiêu chuẩn |
|||
|
(.ppt) |
Định dạng PowerPoint (.ppt) của Microsoft |
||||
|
(.odp) v1.2 |
Định dạng Open Document Presentation (.odp) phiên bản 1.2 |
||||
|
3.7 |
Ảnh đồ họa |
JPEG |
Joint Photographic Expert Group (.jpg) |
Bắt buộc áp dụng một, hai, ba hoặc cả bốn tiêu chuẩn |
|
|
GIF v89a |
Graphic Interchange (.gif) version 89a |
||||
|
TIFF |
Tag Image File (.tif) |
||||
|
PNG |
Portable Network Graphics (.png) |
|
|||
|
3.8 |
Ảnh gắn với tọa độ địa lý |
GEO TIFF |
Tagged Image File Format for GIS applications |
Bắt buộc áp dụng |
|
|
3.9 |
Phim ảnh, âm thanh |
MPEG-1 |
Moving Picture Experts Group-1 |
Khuyến nghị áp dụng |
|
|
MPEG-2 |
Moving Picture Experts Group-2 |
Khuyến nghị áp dụng |
|||
|
MPEG-4 |
Moving Picture Experts Group-4 |
Khuyến nghị áp dụng |
|||
|
MP3 |
MPEG-1 Audio Layer 3 |
Khuyến nghị áp dụng |
|||
|
AAC |
Advanced Audio Coding |
Khuyến nghị áp dụng |
|||
|
3.10 |
Luồng phim ảnh, âm thanh |
(.asf), (.wma), (.wmv) |
Các định dạng của Microsoft Windows Media Player (.asf), (.wma), (.wmv) |
Khuyến nghị áp dụng |
|
|
(.ra), (.rm), (.ram), (.rmm) |
Các định dạng Real Audio/Real Video (.ra), (.rm), (.ram), (.rmm) |
Khuyến nghị áp dụng |
|||
|
(.avi), (.mov), (.qt) |
Các định dạng Apple Quicktime (.avi), (.mov), (.qt) |
Khuyến nghị áp dụng |
|||
|
3.11 |
Hoạt họa |
GIF v89a |
Graphic Interchange (.gif) version 89a |
Khuyến nghị áp dụng |
|
|
(.swf) |
Định dạng Macromedia Flash (.swf) |
Khuyến nghị áp dụng |
|||
|
(.swf) |
Định dạng Macromedia Shockwave (.swf) |
Khuyến nghị áp dụng |
|||
|
(.avi), (.qt), (.mov) |
Các định dạng Apple Quicktime (.avi),(.qt),(.mov) |
Khuyến nghị áp dụng |
|||
|
3.14 |
Bộ ký tự và mã hóa cho tiếng Việt |
TCVN 6909:2001 |
TCVN 6909:2001 “Công nghệ thông tin - Bộ mã ký tự tiếng Việt 16-bit” |
Bắt buộc áp dụng |
Toàn bộ dữ liệu phải được thể hiện bằng bộ mã này. Đặc biệt là dữ liệu trong XML và các dữ liệu bằng văn bản khác |
|
3.15 |
Nén dữ liệu |
Zip |
Zip (.zip) |
Bắt buộc áp dụng một hoặc cả hai tiêu chuẩn |
Áp dụng cho trao đổi dữ liệu theo gói bao gồm cả dữ liệu có cấu trúc và không có cấu trúc. |
|
.gz v4.3 |
GNU Zip (.gz) version 4.3 |
||||
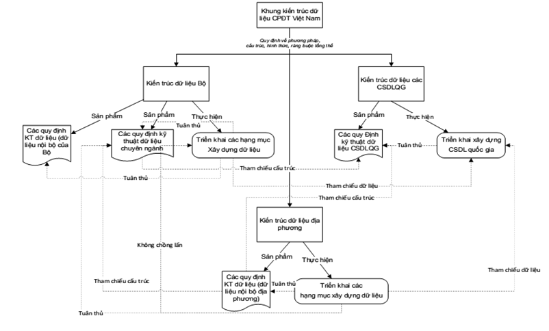
Phụ lục III
MÔ HÌNH VÀ MỐI QUAN HỆ XÂY DỰNG VÀ ÁP DỤNG QUY ĐỊNH KỸ THUẬT VỀ DỮ LIỆU TRONG CƠ QUAN NHÀ NƯỚC
(Kèm theo Văn bản số 1016/BTTTT-CĐSQG, ngày 22/03/2024 của Bộ Thông tin và Truyền thông)

Ghi chú:
- Khung kiến trúc dữ liệu CPĐT Việt Nam là một thành phần của Khung kiến trúc Chính phủ điện tử Việt Nam; Kiến trúc dữ liệu Bộ, Kiến trúc dữ liệu các CSDLQG là một thành phần trong Kiến trúc CPĐT của các bộ, ngành; Kiến trúc dữ liệu địa phương là thành phần của Kiến trúc Chính quyền điện tử địa phương.
- Các kiến trúc dữ liệu cần có thiết kế sơ bộ mô hình dữ liệu tổng thể và liệt kê các sản phẩm cần phải triển khai là các tiêu chuẩn, quy chuẩn, quy định dữ liệu phải xây dựng trong quá trình thực thi kiến trúc.
- Triển khai các hạng mục dữ liệu là các dự án/nhiệm vụ thực hiện thu thập, lưu trữ, kết nối chia sẻ dữ liệu, cơ sở dữ liệu theo phạm vi kiến trúc dữ liệu đã chỉ rõ.
- Tuân thủ: và việc triển khai xây dựng, kết nối, chia sẻ, khai thác phải đảm bảo thực hiện theo đúng các tiêu chuẩn, quy chuẩn, quy định dữ liệu tham chiếu đến nó. Ví dụ: trong quy định một đối tượng có 10 trường thông tin với tên và kiểu dữ liệu kèm theo thì khi thu thập, xây dựng dữ liệu phải có đủ 10 trường thông tin và kiểu dữ liệu tương ứng.
- Tham chiếu dữ liệu: là việc kế thừa, đồng bộ dữ liệu giữa hai cơ sở dữ liệu. Trong đó dữ liệu của cơ sở dữ liệu tham chiếu phải thay đổi theo dữ liệu của cơ sở dữ liệu tham chiếu. Ví dụ: thông tin công dân trong cơ sở dữ liệu của bộ, ngành, địa phương phải thay đổi theo thông tin công dân trong CSDLQG về dân cư.
- Tham chiếu cấu trúc: là việc tham chiếu giữa hai tiêu chuẩn, quy chuẩn hoặc quy định kỹ thuật. Trong đó một nội dung dữ liệu được mô tả trong quy định này thì không cần phải mô tả lại trong quy định khác mà chỉ cần trích dẫn.
- Không chồng lấn: là việc không thu thập lại cùng một nội dung dữ liệu.
Phụ lục IV
MẪU DANH MỤC DỊCH VỤ CHIA SẺ DỮ LIỆU
(Kèm theo Văn bản số 1016/BTTTT-CĐSQG, ngày 22/03/2024 của Bộ Thông tin và Truyền thông)
|
STT |
Tên dịch vụ |
Cơ quan cung cấp |
Địa chỉ API (nếu có) |
Nội dung dữ liệu chia sẻ |
Hình thức chia sẻ |
Chuẩn về cấu trúc dữ liệu chia sẻ |
Mô hình kết nối |
Phương thức chia sẻ |
Đầu mối liên hệ |
Yêu cầu khi khai thác |
Ghi chú |
|
(1) |
(2) |
(3) |
(4) |
(5) |
(6) |
(7) |
(8) |
(9) |
(10) |
(11) |
(12) |
|
Ví dụ |
Dịch vụ cung cấp thông tin công dân |
Bô Công an |
https://...... |
Cung cấp dữ liệu của công dân Việt Nam từ CSDLQG về dân cư qua số định danh cá nhân |
Mặc định |
QCVN 109:2017/BTTTT |
Qua NDXP |
Trực tuyến |
Trung tâm dữ liệu dân cư Email:…. SĐT:…. |
Hệ thống kết nối phải đảm bảo an toàn thông tin theo yêu cầu |
|
|
Ví dụ |
Dịch vụ cung cấp bản đồ địa hình theo đơn vị hành chính |
Bộ Tài nguyên và Môi trường |
|
Cung cấp dữ liệu bản đồ nền địa hình theo mảnh bản đồ tỷ lệ 1:50000 với phạm vi là đơn vị hành chính theo yêu cầu khi khai thác. |
Đặc thù |
QCVN 71:2022/BTNMT |
Trực tiếp |
Đóng gói |
Cục Chuyển đổi số và Thông tin dữ liệu TNMT Email:… SĐT:… |
|
|
|
|
|
|
|
|
|
|
|
|
|
|
|
|
|
|
|
|
|
|
|
|
|
|
|
|
HƯỚNG DẪN
(1) Số thứ tự của dịch vụ trong danh mục.
(2) Tên của dịch vụ chia sẻ dữ liệu.
(3) Cơ quan cung cấp: là cơ quan được giao quản lý và có thẩm quyền quyết định chia sẻ dữ liệu theo quy định Nghị định số 47/2020/NĐ-CP.
(4) Địa chỉ API trong trường hợp kết nối, chia sẻ dữ liệu trực tuyến giữa các hệ thống thông tin của các cơ quan nhà nước.
(5) Nội dung của dữ liệu sẽ được chia sẻ qua dịch vụ.
(6) Hình thức chia sẻ dữ liệu theo quy định của Nghị định số 47/2020/NĐ-CP bao gồm một trong hai hình thức: chia sẻ dữ liệu mặc định hoặc chia sẻ dữ liệu đặc thù.
- Chia sẻ dữ liệu mặc định thông thường là chia sẻ dữ liệu cho nhiều cơ qua khai thác qua một dịch vụ chung (một-nhiều).
- Chia sẻ dữ liệu đặc thù thông thường là chia sẻ cho một cơ quan (một-một).
(7) Chuẩn về cấu trúc dữ liệu trao đổi đã được ban hành mô tả cấu trúc, các trường thông tin, ý nghĩa của các trường thông tin. Trường hợp chưa ban hành tiêu chuẩn hoặc chưa tuân thủ chuẩn, quy định kỹ thuật đã ban hành cũng cần ghi rõ cấu trúc sử dụng tạm thời và sẽ được chuẩn hóa ban hành sau.
(8) Mô hình kết nối: Theo quy định tại Điều 46 Nghị định số 47/2020/NĐ-CP.
(9) Phương thức chia sẻ dữ liệu: Theo Điều 23 Nghị định số 47/2020/NĐ-CP là một trong ba phương thức sau:
- Trực tuyến: Kết nối, chia sẻ dữ liệu trực tuyến trên môi trường mạng giữa các hệ thống thông tin của cơ quan cung cấp dữ liệu và cơ quan khai thác dữ liệu;
- Đồng bộ: Kết nối, chia sẻ dữ liệu trực tuyến trên môi trường mạng bằng việc đồng bộ toàn bộ hoặc một phần dữ liệu giữa các cơ sở dữ liệu của cơ quan cung cấp dữ liệu và cơ quan khai thác dữ liệu;
- Đóng gói: Chia sẻ dữ liệu được đóng gói và lưu giữ trên các phương tiện lưu trữ thông tin.
(10) Đầu mối liên hệ: Tên, địa chỉ, email, số điện thoại của đầu mối liên hệ thực hiện tiếp nhận yêu cầu kết nối, chia sẻ dữ liệu.
(11) Yêu cầu đặc biệt đối với cơ quan hoặc hệ thống để cho phép kết nối khai thác dịch vụ chia sẻ dữ liệu.
(12) Các thông tin khác về dịch vụ chia sẻ dữ liệu để tạo điều kiện tiếp cận, kết nối, khai thác dịch vụ chia sẻ dữ liệu cho các cơ quan nhà nước.
Bạn chưa Đăng nhập thành viên.
Đây là tiện ích dành cho tài khoản thành viên. Vui lòng Đăng nhập để xem chi tiết. Nếu chưa có tài khoản, vui lòng Đăng ký tại đây!
Bạn chưa Đăng nhập thành viên.
Đây là tiện ích dành cho tài khoản thành viên. Vui lòng Đăng nhập để xem chi tiết. Nếu chưa có tài khoản, vui lòng Đăng ký tại đây!