- Tổng quan
- Nội dung
- VB gốc
- Tiếng Anh
- Hiệu lực
- VB liên quan
- Lược đồ
-
Nội dung hợp nhất
Tính năng này chỉ có tại LuatVietnam.vn. Nội dung hợp nhất tổng hợp lại tất cả các quy định còn hiệu lực của văn bản gốc và các văn bản sửa đổi, bổ sung, đính chính... trên một trang. Việc hợp nhất văn bản gốc và những văn bản, Thông tư, Nghị định hướng dẫn khác không làm thay đổi thứ tự điều khoản, nội dung.
Khách hàng chỉ cần xem Nội dung hợp nhất là có thể nắm bắt toàn bộ quy định hiện hành đang áp dụng, cho dù văn bản gốc đã qua nhiều lần chỉnh sửa, bổ sung.
- Tải về
Thông tư 17/2010/TT-BTNMT quy định kỹ thuật về chuẩn dữ liệu địa chính
| Cơ quan ban hành: | Bộ Tài nguyên và Môi trường |
Số công báo:
Số công báo là mã số ấn phẩm được đăng chính thức trên ấn phẩm thông tin của Nhà nước. Mã số này do Chính phủ thống nhất quản lý.
|
Đã biết
|
| Số hiệu: | 17/2010/TT-BTNMT | Ngày đăng công báo: |
Đã biết
|
| Loại văn bản: | Thông tư | Người ký: | Nguyễn Mạnh Hiển |
|
Ngày ban hành:
Ngày ban hành là ngày, tháng, năm văn bản được thông qua hoặc ký ban hành.
|
04/10/2010 |
Ngày hết hiệu lực:
Ngày hết hiệu lực là ngày, tháng, năm văn bản chính thức không còn hiệu lực (áp dụng).
|
Đã biết
|
|
Áp dụng:
Ngày áp dụng là ngày, tháng, năm văn bản chính thức có hiệu lực (áp dụng).
|
Đã biết
|
Tình trạng hiệu lực:
Cho biết trạng thái hiệu lực của văn bản đang tra cứu: Chưa áp dụng, Còn hiệu lực, Hết hiệu lực, Hết hiệu lực 1 phần; Đã sửa đổi, Đính chính hay Không còn phù hợp,...
|
Đã biết
|
| Lĩnh vực: | Khoa học-Công nghệ, Tài nguyên-Môi trường |
TÓM TẮT THÔNG TƯ 17/2010/TT-BTNMT
Quy định về kỹ thuật chuẩn dữ liệu địa chính
Ngày 04/10/2010, Bộ Tài nguyên môi trường ban hành Thông tư số 17/2010/TT-BTNMT quy định về quy chuẩn dữ liệu địa chính.
Nội dung dữ liệu địa chính bao các nhóm dữ liệu sau: Nhóm dữ liệu về người; Nhóm dữ liệu về thửa đất; Nhóm dữ liệu về tài sản gắn liền với đất ; Nhóm dữ liệu về quyền; Nhóm dữ liệu về thủy hệ; Nhóm dữ liệu về giao thông; Nhóm dữ liệu về biên giới, địa giới; Nhóm dữ liệu về địa danh và ghi chú… Mỗi nhóm thông tin trên được thể hiện cụ thể thông qua cấu trúc và kiểu thông tin của dữ liệu.
Việc cung cấp thông tin từ cơ sở dữ liệu địa chính được thực hiện dưới các hình thức tra cứu thông tin trực tuyến hoặc theo phiếu yêu cầu cung cấp thông tin. Thông tin được cung cấp từ cơ sở dữ liệu địa chính dưới dạng giấy hoặc dạng số bao gồm:Trích lục thửa đất;Trích sao Sổ địa chính, Sổ mục kê đất đai đối với từng thửa đất hoặc từng chủ sử dụng đất; Thông tin tổng hợp từ các dữ liệu địa chính;Thông tin bản đồ địa chính trực tuyến trên mạng; Trích sao cơ sở dữ liệu địa chính theo khu vực.
Bên cạnh đó, đối tượng được cung cấp dịch vụ thông tin từ cơ sở dữ liệu địa chính bao gồm: Cá nhân được khai thác nội dung thông tin quy định tại các điểm a, b, c, d khoản 2 Điều 15 và Tổ chức được khai thác nội dung thông tin quy định tại khoản 2 Điều 15 của Thông tư.
Thông tư cũng quy định rõ trách nhiệm cung cấp thông tin từ cơ sở dữ liệu địa chính. Theo đó, đơn vị có chức năng lưu trữ thông tin đất đai trực thuộc Tổng cục Quản lý đất đai thực hiện cung cấp thông tin tổng hợp về dữ liệu địa chính trên phạm vi cả nước; Văn phòng đăng ký quyền sử dụng đất cấp tỉnh thực hiện cung cấp thông tin về dữ liệu địa chính của địa phương theo quy định tại khoản 1, khoản 2, khoản 3 Điều 15 và khoản 2 Điều 14 của Thông tư; Văn phòng đăng ký quyền sử dụng đất cấp huyện thực hiện cung cấp thông tin về dữ liệu địa chính của địa phương theo hình thức và nội dung quy định tại khoản 1 và điểm a, b, c và d khoản 2 Điều 15 và khoản 2 Điều 14 của Thông tư; Các cơ quan cung cấp thông tin về dữ liệu địa chính phải chịu trách nhiệm đối với nội dung thông tin đã cung cấp và phải xác nhận bằng văn bản về độ tin cậy của nội dung thông tin khi người sử dụng thông tin có yêu cầu. Bên cạnh đó, khuyến khích các cơ quan cung cấp thông tin về dữ liệu địa chính theo quy định tổ chức dịch vụ cung cấp thông tin trên mạng Internet.
Tổ chức và cá nhân khai thác thông tin địa chính phải nộp tiền sử dụng thông tin và tiền dịch vụ cung cấp thông tin theo quy định.
Thông tư này có hiệu lực thi hành kể từ ngày 19 tháng 11 năm 2010.
Xem chi tiết Thông tư 17/2010/TT-BTNMT có hiệu lực kể từ ngày 19/11/2010
Tải Thông tư 17/2010/TT-BTNMT
|
BỘ TÀI NGUYÊN VÀ MÔI TRƯỜNG Số: 17/2010/TT-BTNMT |
CỘNG HÒA XÃ HỘI CHỦ NGHĨA VIỆT NAM Hà Nội, ngày 04 tháng 10 năm 2010 |
THÔNG TƯ
QUY ĐỊNH KỸ THUẬT VỀ CHUẨN DỮ LIỆU ĐỊA CHÍNH
Căn cứ Luật Đất đai ngày 26 tháng 11 năm 2003;
Căn cứ Luật sửa đổi, bổ sung Điều 126 của Luật nhà ở số 56/2005/QH11 và Điều 121 của Luật đất đai số 13/2003/QH11 ngày 18 tháng 6 năm 2009;
Căn cứ Nghị định số 181/2004/NĐ-CP ngày 29 tháng 10 năm 2004 của Chính phủ về thi hành Luật Đất đai;
Căn cứ Nghị định số 17/2006/NĐ-CP ngày 27 tháng 01 năm 2006 của Chính phủ về sửa đổi, bổ sung một số điều của các nghị định hướng dẫn thi hành Luật Đất đai;
Căn cứ Nghị định số 84/2007/NĐ-CP ngày 25 tháng 5 năm 2007 về việc cấp Giấy chứng nhận quyền sử dụng đất, thu hồi đất, thực hiện quyền sử dụng đất, trình tự, thủ tục bồi thường, hỗ trợ tái định cư khi Nhà nước thu hồi đất và giải quyết khiếu nại về đất đai;
Căn cứ Nghị định số 25/2008/NĐ-CP ngày 04 tháng 3 năm 2008 của Chính phủ quy định chức năng, nhiệm vụ, quyền hạn và cơ cấu tổ chức của Bộ Tài nguyên và Môi trường;
Căn cứ Nghị định số 19/2010/NĐ-CP ngày 05 tháng 3 năm 2010 của Chính phủ sửa đổi, bổ sung các điểm c, d, g, h và i khoản 5 Điều 2 Nghị định số 25/2008/NĐ-CP ngày 04 tháng 3 năm 2008 của Chính phủ quy định chức năng, nhiệm vụ, quyền hạn và cơ cấu tổ chức của Bộ Tài nguyên và Môi trường;
Căn cứ Nghị định số 102/2008/NĐ-CP ngày 15 tháng 9 năm 2008 của Chính phủ về việc thu thập, quản lý, khai thác và sử dụng dữ liệu về tài nguyên và môi trường;
Căn cứ Nghị định số 69/2009/NĐ-CP ngày 13 tháng 8 năm 2009 của Chính phủ quy định bổ sung về quy hoạch sử dụng đất, giá đất, thu hồi đất, bồi thường, hỗ trợ và tái định cư;
Căn cứ Nghị định số 88/2009/NĐ-CP ngày 19 tháng 10 năm 2009 của Chính phủ về cấp Giấy chứng nhận quyền sử dụng đất, quyền sở hữu nhà ở và tài sản khác gắn liền với đất;
Căn cứ Quyết định số 179/2004/QĐ-TTg ngày 06 tháng 10 năm 2004 của Thủ tướng Chính phủ về việc phê duyệt Chiến lược ứng dụng và phát triển công nghệ thông tin tài nguyên và môi trường đến năm 2015 và định hướng đến năm 2020.
Bộ Tài nguyên và Môi trường quy định kỹ thuật về chuẩn dữ liệu địa chính như sau:
Chương I
QUY ĐỊNH CHUNG
Điều 1. Phạm vi điều chỉnh
Thông tư này quy định về nội dung và cấu trúc dữ liệu; hệ quy chiếu không gian và thời gian; siêu dữ liệu; chất lượng dữ liệu; trình bày, trao đổi và phân phối dữ liệu; xây dựng, cập nhật, quản lý và khai thác sử dụng dữ liệu đối với dữ liệu địa chính trên phạm vi cả nước.
Điều 2. Đối tượng áp dụng
Đối tượng áp dụng của Thông tư này gồm cơ quan quản lý nhà nước, cơ quan chuyên môn về tài nguyên môi trường, cán bộ địa chính xã, phường, thị trấn và các tổ chức, cá nhân tham gia các hoạt động có liên quan tới xây dựng, cập nhật, quản lý và khai thác sử dụng, kiểm tra và nghiệm thu dữ liệu địa chính.
Điều 3. Giải thích từ ngữ và từ viết tắt
Trong Thông tư này, các từ ngữ dưới đây được hiểu như sau:
1. Hệ thống thông tin địa chính: là hệ thống bao gồm cơ sở dữ liệu địa chính, phần cứng, phần mềm và mạng máy tính được liên kết theo mô hình xác định.
2. Dữ liệu địa chính: là dữ liệu không gian địa chính, dữ liệu thuộc tính địa chính và các dữ liệu khác có liên quan.
3. Cơ sở dữ liệu địa chính: là tập hợp thông tin có cấu trúc của dữ liệu địa chính.
4. Dữ liệu không gian địa chính: là dữ liệu về vị trí, hình thể của thửa đất, nhà ở và tài sản khác gắn liền với đất; dữ liệu về hệ thống thủy văn, hệ thống thủy lợi; hệ thống đường giao thông; dữ liệu về điểm khống chế; dữ liệu về biên giới, địa giới; dữ liệu về địa danh và ghi chú khác; dữ liệu về đường chỉ giới và mốc giới quy hoạch sử dụng đất, quy hoạch xây dựng, quy hoạch giao thông và các loại quy hoạch khác, chỉ giới hành lang an toàn bảo vệ công trình.
5. Dữ liệu thuộc tính địa chính: là dữ liệu về người quản lý đất, người sử dụng đất, chủ sở hữu nhà ở và tài sản khác gắn liền với đất, tổ chức và cá nhân có liên quan đến các giao dịch về đất đai, nhà ở và tài sản khác gắn liền với đất; dữ liệu thuộc tính về thửa đất, nhà ở và tài sản khác gắn liền với đất; dữ liệu về tình trạng sử dụng của thửa đất, nhà ở và tài sản khác gắn liền với đất; dữ liệu về quyền và nghĩa vụ trong sử dụng đất, sở hữu nhà ở và tài sản khác gắn liền với đất; dữ liệu giao dịch về đất đai, nhà ở và tài sản khác gắn liền với đất.
6. Siêu dữ liệu (metadata): là các thông tin mô tả về dữ liệu.
7. Cấu trúc dữ liệu: là cách tổ chức dữ liệu trong máy tính thể hiện sự phân cấp, liên kết của các nhóm dữ liệu.
8. Kiểu thông tin của dữ liệu: là tên, kiểu giá trị và độ dài trường thông tin của dữ liệu.
9. Hệ VN-2000: Hệ quy chiếu và Hệ tọa độ quốc gia VN-2000.
10. XML (eXtensible Markup Language): là ngôn ngữ định dạng mở rộng có khả năng mô tả nhiều loại dữ liệu khác nhau bằng một ngôn ngữ thống nhất và được sử dụng để chia sẻ dữ liệu giữa các hệ thống thông tin.
11. GML (Geography Markup Language): là một dạng mã hóa của ngôn ngữ XML để thể hiện nội dung các thông tin địa lý.
Chương II
QUY ĐỊNH KỸ THUẬT VỀ CHUẨN DỮ LIỆU ĐỊA CHÍNH
Điều 4. Nội dung, cấu trúc và kiểu thông tin của dữ liệu địa chính
1. Nội dung dữ liệu địa chính
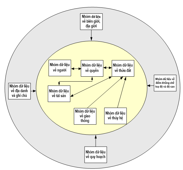
Dữ liệu địa chính bao gồm các nhóm dữ liệu sau đây:
a) Nhóm dữ liệu về người: gồm dữ liệu người quản lý đất đai, nhà ở và tài sản khác gắn liền với đất, người sử dụng đất, chủ sở hữu nhà ở và tài sản khác gắn liền với đất, người có liên quan đến các giao dịch về đất đai, nhà ở và tài sản khác gắn liền với đất;
b) Nhóm dữ liệu về thửa đất: gồm dữ liệu không gian và dữ liệu thuộc tính của thửa đất;
c) Nhóm dữ liệu về tài sản gắn liền với đất: gồm dữ liệu không gian và dữ liệu thuộc tính của nhà ở và tài sản khác gắn liền với đất;
d) Nhóm dữ liệu về quyền: gồm dữ liệu thuộc tính về tình trạng sử dụng của thửa đất, nhà ở và tài sản khác gắn liền với đất; hạn chế quyền và nghĩa vụ trong sử dụng đất, sở hữu nhà ở và tài sản khác gắn liền với đất; giao dịch về đất đai, nhà ở và tài sản khác gắn liền với đất;
đ) Nhóm dữ liệu về thủy hệ: gồm dữ liệu không gian và dữ liệu thuộc tính về hệ thống thủy văn và hệ thống thủy lợi;
e) Nhóm dữ liệu về giao thông: gồm dữ liệu không gian và dữ liệu thuộc tính về hệ thống đường giao thông;
g) Nhóm dữ liệu về biên giới, địa giới: gồm dữ liệu không gian và dữ liệu thuộc tính về mốc và đường biên giới quốc gia, mốc và đường địa giới hành chính các cấp;
h) Nhóm dữ liệu về địa danh và ghi chú: gồm dữ liệu không gian và dữ liệu thuộc tính về vị trí, tên của các đối tượng địa danh sơn văn, thuỷ văn, dân cư, biển đảo và các ghi chú khác;
i) Nhóm dữ liệu về điểm khống chế tọa độ và độ cao: gồm dữ liệu không gian và dữ liệu thuộc tính về điểm khống chế tọa độ và độ cao trên thực địa phục vụ đo vẽ lập bản đồ địa chính;
k) Nhóm dữ liệu về quy hoạch: gồm dữ liệu không gian và dữ liệu thuộc tính về đường chỉ giới và mốc giới quy hoạch sử dụng đất, quy hoạch xây dựng, quy hoạch giao thông và các loại quy hoạch khác; chỉ giới hành lang an toàn bảo vệ công trình.
2. Cấu trúc và kiểu thông tin của dữ liệu địa chính
Mỗi nhóm thông tin xác định tại khoản 1 Điều này được thể hiện cụ thể thông qua cấu trúc và kiểu thông tin của dữ liệu.
Nội dung, cấu trúc và kiểu thông tin của dữ liệu địa chính được quy định tại Phụ lục I ban hành kèm theo Thông tư này.
Điều 5. Hệ quy chiếu không gian và thời gian áp dụng cho dữ liệu địa chính
1. Hệ quy chiếu không gian
a) Áp dụng Hệ quy chiếu và Hệ tọa độ quốc gia theo qui định tại Quyết định số 83/2000/QĐ-TTg ngày 12 tháng 7 năm 2000 của Thủ tướng Chính phủ về việc áp dụng Hệ quy chiếu và Hệ toạ độ quốc gia VN-2000;
b) Áp dụng Hệ tọa độ phẳng, lưới chiếu bản đồ, công thức tính toán tọa độ theo quy định tại Thông tư số 973/2001/TT-TCĐC ngày 20 tháng 6 năm 2001 của Tổng cục Địa chính hướng dẫn áp dụng Hệ quy chiếu và Hệ tọa độ quốc gia VN-2000
Các tham số của Hệ quy chiếu, Hệ tọa độ địa chính và kinh tuyến trục cho từng tỉnh được quy định tại Phụ lục II ban hành kèm theo Thông tư này.
2. Hệ quy chiếu thời gian: Ngày, tháng, năm theo Dương lịch; giờ, phút, giây theo múi giờ Việt Nam.
Điều 6. Siêu dữ liệu địa chính
1. Siêu dữ liệu địa chính được lập cho cơ sở dữ liệu địa chính các cấp, cho khu vực lập hồ sơ địa chính, bản đồ địa chính hoặc cho tờ bản đồ địa chính.
2. Siêu dữ liệu địa chính được lập trong quá trình xây dựng cơ sở dữ liệu địa chính và được cập nhật khi có biến động cơ sở dữ liệu địa chính.
3. Nội dung siêu dữ liệu địa chính gồm các nhóm thông tin mô tả về siêu dữ liệu địa chính đó, hệ quy chiếu toạ độ, dữ liệu địa chính, chất lượng dữ liệu địa chính và cách thức trao đổi, phân phối dữ liệu địa chính, cụ thể như sau:
a) Nhóm thông tin mô tả về siêu dữ liệu địa chính gồm các thông tin khái quát về siêu dữ liệu địa chính đó như đơn vị lập, ngày lập siêu dữ liệu;
b) Nhóm thông tin mô tả về hệ quy chiếu toạ độ gồm các thông tin về hệ quy chiếu toạ độ được áp dụng để xây dựng cơ sở dữ liệu địa chính;
c) Nhóm thông tin mô tả về dữ liệu địa chính gồm các thông tin về hiện trạng của dữ liệu địa chính; mô hình dữ liệu không gian, thời gian được sử dụng để biểu diễn dữ liệu địa chính; thông tin về các loại từ khoá, chủ đề có trong dữ liệu địa chính; thông tin về mức độ chi tiết của dữ liệu địa chính; thông tin về các đơn vị, tổ chức liên quan đến quá trình xây dựng, quản lý, cung cấp dữ liệu địa chính; thông tin về phạm vi không gian và thời gian của dữ liệu địa chính; thông tin về các ràng buộc liên quan đến việc khai thác sử dụng dữ liệu địa chính;
d) Nhóm thông tin mô tả về chất lượng dữ liệu địa chính gồm các thông tin về nguồn gốc dữ liệu; phạm vi, phương pháp, kết quả kiểm tra chất lượng dữ liệu địa chính;
đ) Nhóm thông tin mô tả về cách thức trao đổi, phân phối dữ liệu địa chính gồm các thông tin về phương thức, phương tiện, định dạng trao đổi, phân phối dữ liệu địa chính.
Nội dung, cấu trúc và kiểu thông tin của siêu dữ liệu địa chính được quy định tại Phụ lục III ban hành kèm theo Thông tư này.
Điều 7. Chất lượng dữ liệu địa chính
1. Việc đánh giá chất lượng dữ liệu địa chính được thực hiện theo quy định tại Thông tư số 09/2007/TT-BTNMT ngày 02 tháng 8 năm 2007 của Bộ Tài nguyên và Môi trường hướng dẫn việc lập, chỉnh lý, quản lý hồ sơ địa chính và Thông tư số 05/2009/TT-BTNMT ngày 01 tháng 6 năm 2009 của Bộ Tài nguyên và Môi trường hướng dẫn kiểm tra, thẩm định và nghiệm thu công trình, sản phẩm địa chính.
2. Hạng mục và mức độ kiểm tra chất lượng sản phẩm cơ sở dữ liệu địa chính được quy định tại Phụ lục IV ban hành kèm theo Thông tư này.
Điều 8. Trình bày và hiển thị dữ liệu địa chính
1. Việc trình bày dữ liệu thuộc tính địa chính được thực hiện theo quy định tại Thông tư số 09/2007/TT-BTNMT và Thông tư số 17/2009/TT-BTNMT ngày 21 tháng 10 năm 2009 của Bộ Tài nguyên và Môi trường quy định về Giấy chứng nhận quyền sử dụng đất, quyền sở hữu nhà ở và tài sản khác gắn liền với đất.
2. Việc hiển thị dữ liệu không gian địa chính được quy định tại Phụ lục V ban hành kèm theo Thông tư này.
Điều 9. Trao đổi, phân phối dữ liệu và siêu dữ liệu địa chính
1. Chuẩn định dạng dữ liệu sử dụng trong trao đổi, phân phối dữ liệu địa chính được áp dụng theo ngôn ngữ định dạng địa lý (GML); chuẩn định dạng siêu dữ liệu sử dụng trong trao đổi, phân phối siêu dữ liệu địa chính được áp dụng theo ngôn ngữ định dạng mở rộng (XML).
2. Dữ liệu địa chính và siêu dữ liệu địa chính được trao đổi, phân phối dưới dạng tệp dữ liệu thông qua các các thiết bị lưu trữ dữ liệu và các dịch vụ truyền dữ liệu.
Lược đồ ứng dụng GML, XML áp dụng trong trao đổi, phân phối dữ liệu địa chính và siêu dữ liệu địa chính được quy định tại Phụ lục VI ban hành kèm theo Thông tư này.
Chương III
XÂY DỰNG, CẬP NHẬT, QUẢN LÝ VÀ KHAI THÁC SỬ DỤNG CƠ SỞ DỮ LIỆU ĐỊA CHÍNH
Điều 10. Nguyên tắc xây dựng, cập nhật, quản lý và khai thác sử dụng cơ sở dữ liệu địa chính
1. Việc xây dựng, cập nhật, quản lý và khai thác sử dụng dữ liệu địa chính phải đảm bảo tính chính xác, khoa học, khách quan, kịp thời và thực hiện theo quy định hiện hành về thành lập hồ sơ địa chính, cấp Giấy chứng nhận quyền sử dụng đất, quyền sở hữu nhà ở và tài sản khác gắn liền với đất theo các Điều 4, 5, 6, 7, 8, 9, 11, 12, 13, 14 và Điều 15 của Thông tư này.
2. Đơn vị hành chính xã, phường, thị trấn (sau đây gọi chung là cấp xã) là đơn vị cơ bản để thành lập cơ sở dữ liệu địa chính.
Cơ sở dữ liệu địa chính của quận, huyện, thị xã, thành phố thuộc tỉnh (sau đây gọi chung là cấp huyện) là tập hợp cơ sở dữ liệu địa chính của tất cả các đơn vị hành chính cấp xã thuộc huyện; đối với các huyện không có đơn vị hành chính cấp xã trực thuộc thì cấp huyện là đơn vị cơ bản để thành lập cơ sở dữ liệu địa chính.
Cơ sở dữ liệu địa chính của tỉnh, thành phố trực thuộc Trung ương (sau đây gọi chung là cấp tỉnh) là tập hợp cơ sở dữ liệu địa chính của tất cả các đơn vị hành chính cấp huyện thuộc tỉnh.
Cơ sở dữ liệu địa chính cấp Trung ương là tổng hợp cơ sở dữ liệu địa chính của tất cả các đơn vị hành chính cấp tỉnh trên phạm vi cả nước. Mức độ tổng hợp do Tổng cục Quản lý đất đai quy định cụ thể sao cho phù hợp với yêu cầu quản lý của từng giai đoạn.
Điều 11. Trách nhiệm xây dựng, cập nhật, quản lý và khai thác sử dụng cơ sở dữ liệu địa chính
1. Tổng cục Quản lý đất đai có trách nhiệm tổ chức thực hiện việc xây dựng, cập nhật, quản lý và khai thác sử dụng cơ sở dữ liệu địa chính cấp Trung ương.
2. Sở Tài nguyên và Môi trường có trách nhiệm thực hiện các công việc sau đây:
a) Tổ chức việc xây dựng, cập nhật, quản lý và khai thác sử dụng cơ sở dữ liệu địa chính trên địa bàn tỉnh;
b) Báo cáo với Tổng cục Quản lý đất đai theo định kỳ sáu (06) tháng một lần về kết quả xây dựng, cập nhật và khai thác sử dụng cơ sở dữ liệu địa chính trên địa bàn tỉnh.
3. Văn phòng đăng ký quyền sử dụng đất cấp tỉnh chịu trách nhiệm:
a) Thực hiện xây dựng, cập nhật, quản lý và khai thác cơ sở dữ liệu địa chính cấp tỉnh;
b) Cung cấp thông tin biến động đất đai đã cập nhật cho Văn phòng đăng ký quyền sử dụng đất cấp huyện để cập nhật cơ sở dữ liệu địa chính cấp huyện;
c) Báo cáo với Sở Tài nguyên và Môi trường theo định kỳ hàng tháng về kết quả xây dựng, cập nhật và khai thác sử dụng cơ sở dữ liệu địa chính trên địa bàn cấp tỉnh;
d) Phối hợp với Trung tâm Công nghệ thông tin thuộc Sở Tài nguyên và Môi trường để xây dựng cơ sở dữ liệu tài nguyên và môi trường địa phương.
4. Văn phòng đăng ký quyền sử dụng đất cấp huyện chịu trách nhiệm:
a) Thực hiện xây dựng, cập nhật, quản lý và khai thác sử dụng cơ sở dữ liệu địa chính cấp huyện;
b) Cung cấp thông tin biến động đất đai đã cập nhật cho Văn phòng đăng ký quyền sử dụng đất cấp tỉnh để cập nhật cơ sở dữ liệu địa chính cấp tỉnh;
c) Cung cấp dữ liệu địa chính và các thông tin biến động đất đai cho Ủy ban nhân dân cấp xã trên địa bàn phục vụ cho nhiệm vụ quản lý hiện trạng sử dụng đất đai.
5. Ủy ban nhân dân cấp xã chịu trách nhiệm cung cấp thông tin về biến động sử dụng đất đai thực tế trên địa bàn cấp xã cho Văn phòng đăng ký quyền sử dụng đất cấp huyện để phục vụ cập nhật cơ sở dữ liệu địa chính.
Điều 12. Xây dựng cơ sở dữ liệu địa chính
1. Dữ liệu không gian địa chính được xây dựng trên cơ sở thu nhận kết quả của quá trình đo đạc lập bản đồ địa chính và các nguồn dữ liệu không gian địa chính khác có liên quan.
2. Dữ liệu thuộc tính địa chính được xây dựng trên cơ sở thu nhận kết quả đo đạc lập bản đồ địa chính, đăng ký quyền sử dụng đất, quyền sở hữu nhà ở và tài sản khác gắn liền với đất, lập hồ sơ địa chính và các nguồn dữ liệu thuộc tính địa chính khác có liên quan.
3. Trường hợp cơ sở dữ liệu địa chính đã thành lập nhưng chưa phù hợp với các quy định kỹ thuật của Thông tư này thì phải tiến hành chuẩn hóa, chuyển đổi cho phù hợp. Việc chuẩn hóa, chuyển đổi cơ sở dữ liệu thực hiện theo quy định tại Thông tư số 30/2009/TT-BTNMT ngày 31 tháng 12 năm 2009 quy định về Quy trình và Định mức kinh tế - kỹ thuật xây dựng cơ sở dữ liệu tài nguyên và môi trường.
Điều 13. Cập nhật cơ sở dữ liệu địa chính
1. Căn cứ để cập nhật cơ sở dữ liệu địa chính
Việc cập nhật cơ sở dữ liệu địa chính tại Văn phòng đăng ký quyền sử dụng đất các cấp được thực hiện dựa trên các hồ sơ đăng ký biến động về quyền sử dụng đất, quyền sở hữu nhà ở và tài sản khác gắn liền với đất đã hoàn thành.
2. Trách nhiệm cập nhật cơ sở dữ liệu địa chính tại mỗi cấp
a) Văn phòng đăng ký quyền sử dụng đất các cấp chịu trách nhiệm cập nhật thông tin biến động đất đai, nhà ở và tài sản khác gắn liền với đất vào cơ sở dữ liệu địa chính thuộc phạm vi quản lý của cấp đó;
b) Văn phòng đăng ký quyền sử dụng đất cấp tỉnh chịu trách nhiệm kiểm tra, cập nhật dữ liệu biến động đất đai, nhà ở và tài sản khác gắn liền với đất của các Văn phòng đăng ký quyền sử dụng đất cấp huyện gửi lên vào cơ sở dữ liệu địa chính cấp tỉnh;
c) Văn phòng đăng ký quyền sử dụng đất cấp huyện chịu trách nhiệm cập nhật dữ liệu biến động đất đai, nhà ở và tài sản khác gắn liền với đất của Văn phòng đăng ký quyền sử dụng đất cấp tỉnh gửi xuống vào cơ sở dữ liệu địa chính cấp huyện.
3. Tổng hợp, đồng bộ hóa cơ sở dữ liệu địa chính giữa các cấp
a) Tổng hợp dữ liệu địa chính từ cơ sở dữ liệu địa chính cấp tỉnh lên cơ sở dữ liệu địa chính cấp Trung ương:
Văn phòng đăng ký quyền sử dụng đất cấp tỉnh chịu trách nhiệm cung cấp dữ liệu địa chính để xây dựng và cập nhật cơ sở dữ liệu địa chính tổng hợp cấp Trung ương;
Tổng cục Quản lý đất đai có trách nhiệm thực hiện việc xây dựng và cập nhật cơ sở dữ liệu địa chính tổng hợp cấp Trung ương;
b) Đồng bộ cơ sở dữ liệu địa chính giữa cấp tỉnh và cấp huyện:
Khi Văn phòng đăng ký quyền sử dụng đất cấp huyện thực hiện cập nhật biến động trong cơ sở dữ liệu địa chính thì dữ liệu biến động (dữ liệu địa chính số và bản quét hồ sơ) được chuyển đồng thời cho Văn phòng đăng ký quyền sử dụng đất cấp tỉnh để cập nhật vào cơ sở dữ liệu địa chính. Văn phòng đăng ký quyền sử dụng đất cấp tỉnh phải kiểm tra tính hợp lệ của dữ liệu biến động trước khi cập nhật chính thức vào cơ sở dữ liệu địa chính cấp tỉnh; trường hợp phát hiện có sai sót thì phải thông báo ngay cho Văn phòng đăng ký quyền sử dụng đất cấp huyện để chỉnh sửa ngay các sai sót đó.
Khi Văn phòng đăng ký quyền sử dụng đất cấp tỉnh thực hiện cập nhật biến động trong cơ sở dữ liệu địa chính thì dữ liệu biến động (dữ liệu địa chính số và bản quét hồ sơ) được chuyển đồng thời cho Văn phòng đăng ký quyền sử dụng đất cấp huyện để cập nhật vào cơ sở dữ liệu địa chính.
4. Kiểm tra việc cập nhật cơ sở dữ liệu địa chính
a) Cơ quan tài nguyên và môi trường chịu trách nhiệm tổ chức kiểm tra định kỳ mỗi tháng một lần việc cập nhật cơ sở dữ liệu địa chính của Văn phòng đăng ký quyền sử dụng đất trực thuộc;
b) Tổng cục Quản lý đất đai thực hiện kiểm tra định kỳ mỗi năm một lần việc cập nhật cơ sở dữ liệu địa chính cấp Trung ương và cấp tỉnh.
5. Việc cập nhật biến động vào cơ sở dữ liệu địa chính và chuyển dữ liệu biến động giữa các cấp phải được thực hiện ngay trong ngày hoàn tất thủ tục, hồ sơ đăng ký đất đai.
6. Cập nhật cơ sở dữ liệu địa chính do thành lập đơn vị hành chính mới hoặc điều chỉnh địa giới hành chính:
a) Trường hợp thành lập đơn vị hành chính mới hoặc đổi tên đơn vị hành chính cũ đối với cấp tỉnh và cấp huyện mà các đơn vị hành chính cấp xã không thay đổi thì chỉ thực hiện chỉnh sửa tên và mã đơn vị hành chính trong cơ sở dữ liệu địa chính cấp huyện và cấp tỉnh có thay đổi;
b) Trường hợp thành lập đơn vị hành chính mới hoặc điều chỉnh địa giới hành chính đối với cấp xã thì phải lập lại cơ sở dữ liệu địa chính cho đơn vị hành chính cấp xã có thay đổi trên cơ sở phân chia và tích hợp lại các cơ sở dữ liệu địa chính của các đơn vị hành chính cấp xã có liên quan đến việc thành lập mới hoặc điều chỉnh địa giới hành chính;
c) Trường hợp điều chỉnh địa giới hành chính giữa các huyện thuộc một đơn vị hành chính cấp tỉnh thì Văn phòng đăng ký quyền sử dụng đất cấp huyện có liên quan thực hiện việc cung cấp và cập nhật cơ sở dữ liệu địa chính cấp huyện thuộc phạm vi quản lý của mình
d) Trường hợp điều chỉnh địa giới hành chính giữa các tỉnh thì Văn phòng đăng ký quyền sử dụng đất cấp tỉnh có liên quan có trách nhiệm cung cấp và cập nhật cơ sở dữ liệu địa chính thuộc phạm vi quản lý của mình.
Điều 14. Quản lý cơ sở dữ liệu địa chính
1. Bảo đảm an toàn hệ thống thông tin địa chính
a) Tổng cục Quản lý đất đai chịu trách nhiệm bảo đảm an toàn đối với hệ thống thông tin địa chính ở Trung ương và phê duyệt giải pháp an toàn hệ thống thông tin địa chính của cả nước;
b) Cơ quan tài nguyên và môi trường cấp tỉnh và cấp huyện có trách nhiệm bảo đảm an toàn đối với hệ thống thông tin địa chính cùng cấp;
c) Văn phòng đăng ký quyền sử dụng đất cấp tỉnh và cấp huyện có trách nhiệm thực hiện các biện pháp quản lý, nghiệp vụ và kỹ thuật đối với hệ thống thông tin địa chính thuộc phạm vi quản lý để đảm bảo tính sẵn sàng, chính xác, tin cậy, an toàn, an ninh, bảo mật của dữ liệu địa chính; thực hiện kiểm tra định kỳ ba tháng một lần việc bảo đảm an toàn hệ thống thông tin địa chính thuộc phạm vi quản lý;
d) Sao lưu cơ sở dữ liệu địa chính:
- Cơ sở dữ liệu địa chính phải được lưu trữ một bản dự phòng đồng thời để có thể khôi phục được cơ sở dữ liệu trong trường hợp xảy ra sự cố;
- Bản lưu cơ sở dữ liệu địa chính phải được sao chép vào các thiết bị lưu trữ theo định kỳ hàng tháng và được lưu trữ vĩnh viễn.
2. Chế độ bảo mật dữ liệu:
Việc in, sao, chụp, vận chuyển, giao nhận, truyền dẫn, lưu trữ, bảo quản, cung cấp, khai thác dữ liệu và các hoạt động khác có liên quan đến dữ liệu thuộc phạm vi bí mật Nhà nước, bí mật cá nhân phải tuân theo quy định của pháp luật hiện hành.
Điều 15. Khai thác sử dụng cơ sở dữ liệu địa chính
1. Việc cung cấp thông tin từ cơ sở dữ liệu địa chính được thực hiện dưới các hình thức tra cứu thông tin trực tuyến hoặc theo phiếu yêu cầu cung cấp thông tin.
2. Thông tin được cung cấp từ cơ sở dữ liệu địa chính dưới dạng giấy hoặc dạng số bao gồm:
a Trích lục thửa đất;
b Trích sao Sổ địa chính, Sổ mục kê đất đai đối với từng thửa đất hoặc từng chủ sử dụng đất;
c Thông tin tổng hợp từ các dữ liệu địa chính;
d Thông tin bản đồ địa chính trực tuyến trên mạng;
đ) Trích sao cơ sở dữ liệu địa chính theo khu vực.
3. Đối tượng được cung cấp dịch vụ thông tin từ cơ sở dữ liệu địa chính bao gồm:
a. Cá nhân được khai thác nội dung thông tin quy định tại các điểm a, b, c, d khoản 2 Điều này;
b. Tổ chức được khai thác nội dung thông tin quy định tại khoản 2 Điều này.
4. Trách nhiệm cung cấp thông tin từ cơ sở dữ liệu địa chính:
a) Đơn vị có chức năng lưu trữ thông tin đất đai trực thuộc Tổng cục Quản lý đất đai thực hiện cung cấp thông tin tổng hợp về dữ liệu địa chính trên phạm vi cả nước;
b) Văn phòng đăng ký quyền sử dụng đất cấp tỉnh thực hiện cung cấp thông tin về dữ liệu địa chính của địa phương theo quy định tại khoản 1, khoản 2, khoản 3 Điều này và khoản 2 Điều 14 Thông tư này;
c) Văn phòng đăng ký quyền sử dụng đất cấp huyện thực hiện cung cấp thông tin về dữ liệu địa chính của địa phương theo hình thức và nội dung quy định tại khoản 1 và điểm a, b, c và d khoản 2 Điều này và khoản 2 Điều 14 Thông tư này;
d) Các cơ quan cung cấp thông tin về dữ liệu địa chính phải chịu trách nhiệm đối với nội dung thông tin đã cung cấp và phải xác nhận bằng văn bản về độ tin cậy của nội dung thông tin khi người sử dụng thông tin có yêu cầu.
5. Việc cung cấp dịch vụ thông tin đất đai trên mạng Internet:
Khuyến khích các cơ quan cung cấp thông tin về dữ liệu địa chính theo quy định tại Điều này tổ chức dịch vụ cung cấp thông tin trên mạng Internet.
6. Tổ chức và cá nhân khai thác thông tin địa chính phải nộp tiền sử dụng thông tin và tiền dịch vụ cung cấp thông tin theo quy định.
Điều 16. Kiểm tra, nghiệm thu và giao nộp cơ sở dữ liệu địa chính
1. Trách nhiệm, trình tự tổ chức triển khai việc kiểm tra, nghiệm thu cơ sở dữ liệu địa chính được thực hiện theo quy định tại Thông tư số 05/2009/TT-BTNMT ngày 01 tháng 6 năm 2009 của Bộ trưởng Bộ Tài nguyên và Môi trường về việc hướng dẫn kiểm tra, thẩm định và nghiệm thu công trình, sản phẩm địa chính.
2. Nội dung và mức độ kiểm tra cơ sở dữ liệu địa chính được thực hiện theo quy định tại Điều 7 của Thông tư này.
3. Giao nộp sản phẩm
Hàng năm, trước ngày 15 tháng 01 Sở Tài nguyên và Môi trường có trách nhiệm giao nộp một (01) bộ bản sao cơ sở dữ liệu địa chính đầy đủ được cập nhật đến ngày 31 tháng 12 năm trước của địa phương về đơn vị có chức năng lưu trữ thông tin đất đai trực thuộc Tổng cục Quản lý đất đai để lưu trữ, khai thác sử dụng.
Chương IV
TỔ CHỨC THỰC HIỆN
Điều 17. Hiệu lực thi hành.
Thông tư này có hiệu lực thi hành kể từ ngày 19 tháng 11 năm 2010.
Điều 18. Trách nhiệm thực hiện.
1. Bộ Tài nguyên và Môi trường đầu tư và chỉ đạo việc xây dựng, cập nhật, quản lý và khai thác sử dụng cơ sở dữ liệu địa chính cấp Trung ương.
2. Ủy ban nhân dân cấp tỉnh có trách nhiệm đầu tư và chỉ đạo việc xây dựng, cập nhật, quản lý và khai thác sử dụng cơ sở dữ liệu địa chính trên địa bàn tỉnh.
3. Tổng cục Quản lý đất đai có trách nhiệm hướng dẫn và kiểm tra thực hiện Thông tư này.
4. Sở Tài nguyên và Môi trường các tỉnh, thành phố trực thuộc Trung ương có trách nhiệm tổ chức thực hiện theo các quy định của Thông tư này.
Trong quá trình thực hiện, nếu có khó khăn, vướng mắc thì các cơ quan, tổ chức, cá nhân phản ánh kịp thời về Tổng cục Quản lý đất đai thuộc Bộ Tài nguyên và Môi trường để xem xét giải quyết./.
|
Nơi nhận: |
KT. BỘ TRƯỞNG
|
PHỤ LỤC I
NỘI DUNG, CẤU TRÚC VÀ KIỂU THÔNG TIN CỦA DỮ LIỆU ĐỊA CHÍNH
(Ban hành kèm theo Thông tư số 17 /2010/TT-BTNMT ngày 04/10/2010 Quy định kỹ thuật về chuẩn dữ liệu địa chính)
I. Các nhóm dữ liệu cấu thành CSDL Địa chính

Hình 1. Các nhóm dữ liệu cấu thành CSDL Địa chính.
SDL Địa chính bao gồm:
Nhóm dữ liệu về Người;
Nhóm dữ liệu về Thửa đất;
Nhóm dữ liệu về Tài sản;
Nhóm dữ liệu về Quyền;
Nhóm dữ liệu về Thủy hệ;
Nhóm dữ liệu về Giao thông;
Nhóm dữ liệu về Biên giới, địa giới;
Nhóm dữ liệu về Địa danh và;
Nhóm dữ liệu về Quy hoạch.
II. Sơ đồ liên kết giữa các nhóm dữ liệu thành phần

Hình 2. Sơ đồ liên kết giữa các nhóm dữ liệu thành phần.
PHỤ LỤC II
HỆ QUY CHIẾU TỌA ĐỘ ÁP DỤNG CHO DỮ LIỆU ĐỊA CHÍNH
(Ban hành kèm theo Thông tư số 17 /2010/TT-BTNMT ngày 04/10/2010 Quy định kỹ thuật về chuẩn dữ liệu địa chính)
1. Hệ quy chiếu toạ độ áp dụng cho dữ liệu địa chính
a) Tên, mã hệ quy chiếu toạ độ
|
Tên |
Mô tả |
|
Hệ quy chiếu và hệ tọa độ |
Hệ quy chiếu và hệ tọa độ quốc gia Việt Nam VN-2000 Mã: 1 Ngày ban hành: 12/7/2000 |
|
Kiểu hệ toạ độ |
Vuông góc không gian |
|
Số chiều của hệ toạ độ |
3 |
|
Lưới chiếu |
Lưới chiếu hình trụ ngang đồng góc UTM quốc tế |
b) Hệ tham số gốc
|
Tên |
Mô tả |
|
E-líp-xô-ít |
E-líp-xô-ít WGS-84 |
|
Bán trục lớn |
a = 6378137,0m |
|
Giá trị nghịch đảo độ dẹt của E-líp-xô-ít |
f = 298,257223563 |
|
Tốc độ góc quay quanh trục |
w = 7292115,0x10-11rad/s |
|
Hằng số trọng trường trái đất |
GM= 3986005.108m3s-2 |
|
Hình dạng mặt E-líp-xô-ít |
Mặt tham chiếu là E-líp-xô-ít. |
c) Mô tả kinh tuyến trục
|
Tên |
Mô tả |
|
Kinh tuyến gốc |
Kinh tuyến đi qua đài thiên văn Greenwich - Luân đôn
|
|
Độ kinh của kinh tuyến trục |
105000 (Độ kinh của kinh tuyến trục tính từ kinh tuyến Greenwich về phía Đông) |
|
Giãn cách Đông |
500 000 m |
|
Giãn cách Bắc |
0 m |
|
Hệ số điều chỉnh tỷ lệ biến dạng chiều dài |
0.9999 (múi chiếu 3o) |
2. Kinh tuyến trục cho từng tỉnh
(Theo Quy phạm thành lập bản đồ địa chính tỷ lệ 1:200, 1:500, 1:1000, 1:2000, 1:5000 và 1:10000 ban hành theo Quyết định theo Số: 08/2008/QĐ-BTNMT ngày 10 tháng 11 năm 2008 của Bộ trưởng Bộ Tài nguyên và Môi trường)
|
TT |
Tỉnh, Thành phố |
Kinh tuyến trục |
|
1 |
Lai Châu |
103000' |
|
2 |
Điện Biên |
103000' |
|
3 |
Sơn La |
104000' |
|
4 |
Kiên Giang |
104030' |
|
5 |
Cà Mau |
104030' |
|
6 |
Lào Cai |
104045' |
|
7 |
Yên Bái |
104045' |
|
8 |
Phú Thọ |
104045' |
|
9 |
Nghệ An |
104045' |
|
10 |
An Giang |
104045' |
|
11 |
Vĩnh Phúc |
105000' |
|
12 |
TP. Hà Nội |
105000' |
|
13 |
Hà Nam |
105000' |
|
14 |
Ninh Bình |
105000' |
|
15 |
Thanh Hoá |
105000' |
|
16 |
Đồng Tháp |
105000' |
|
17 |
TP. Cần Thơ |
105000' |
|
18 |
Hậu Giang |
105000' |
|
19 |
Bạc Liêu |
105000' |
|
20 |
Hà Giang |
105030' |
|
21 |
Bắc Ninh |
105030' |
|
22 |
Hải Dương |
105030' |
|
23 |
Hưng Yên |
105030' |
|
24 |
Nam Định |
105030' |
|
25 |
Thái Bình |
105030' |
|
26 |
Hà Tĩnh |
105030' |
|
27 |
Tây Ninh |
105030' |
|
28 |
Vĩnh Long |
105030' |
|
29 |
Trà Vinh |
105030' |
|
30 |
Sóc Trăng |
105030' |
|
31 |
Cao Bằng |
105045' |
|
32 |
TP. Hải Phòng |
105045' |
|
33 |
Bình Dương |
105045' |
|
34 |
Long An |
105045' |
|
35 |
Tiền Giang |
105045' |
|
36 |
Bến Tre |
105045' |
|
37 |
TP. Hồ Chí Minh |
105045' |
|
38 |
Tuyên Quang |
106000' |
|
39 |
Hoà Bình |
106000' |
|
40 |
Quảng Bình |
106000' |
|
41 |
Quảng Trị |
106015' |
|
42 |
Bình Phước |
106015' |
|
43 |
Bắc Cạn |
106030' |
|
44 |
Thái Nguyên |
106030' |
|
45 |
Bắc Giang |
107000' |
|
46 |
Thừa Thiên- Huế |
107000' |
|
47 |
Lạng Sơn |
107015' |
|
48 |
Kon Tum |
107030' |
|
49 |
Quảng Ninh |
107045' |
|
50 |
TP. Đà Nẵng |
107045' |
|
51 |
Quảng Nam |
107045' |
|
52 |
Lâm Đồng |
107045' |
|
53 |
Đồng Nai |
107045' |
|
54 |
Bà Rịa-Vũng Tàu |
107045' |
|
55 |
Quảng Ngãi |
108000' |
|
56 |
Bình Định |
108015' |
|
57 |
Khánh Hoà |
108015' |
|
58 |
Ninh Thuận |
108015' |
|
59 |
Gia Lai |
108030' |
|
60 |
Đắk Lắk |
108030' |
|
61 |
Đắc Nông |
108030' |
|
62 |
Phú Yên |
108030' |
|
63 |
Bình Thuận |
108030' |
PHỤ LỤC III
NỘI DUNG, CẤU TRÚC VÀ KIỂU THÔNG TIN CỦA SIÊU DỮ LIỆU ĐỊA CHÍNH
(Ban hành kèm theo Thông tư số 17/2010/TT-BTNMT ngày 04/10/2010 Quy định kỹ thuật về chuẩn dữ liệu địa chính)
I. Các nhóm dữ liệu cấu thành siêu dữ liệu Địa chính

Hình 3. Các nhóm thông tin cấu thành siêu dữ liệu Địa chính.
Siêu dữ liệu Địa chính bao gồm:
- Nhóm thông tin mô tả về siêu dữ liệu địa chính;
- Nhóm thông tin mô tả về dữ liệu địa chính;
- Nhóm thông tin mô tả về chất lượng dữ liệu địa chính;
- Nhóm thông tin mô tả về hệ quy chiếu toạ độ;
- Nhóm thông tin mô tả về cách thức trao đổi, phân phối dữ liệu địa chính.
II. Nội dung, cấu trúc và kiểu thông tin của siêu dữ liệu địa chính
PHỤ LỤC IV
HẠNG MỤC VÀ MỨC KIỂM TRA CHẤT LƯỢNG SẢN PHẨM
CƠ SỞ DỮ LIỆU ĐỊA CHÍNH
(Ban hành kèm theo Thông tư số 17/2010/TT-BTNMT ngày 04/10/2010
Quy định kỹ thuật về chuẩn dữ liệu địa chính)
|
STT |
Hạng mục kiểm tra |
Đơn vị tính |
Mức kiểm tra % |
|
|
Đơn vị thi công |
Chủ đầu tư |
|||
|
1 |
Kiểm tra nội dung, cấu trúc và kiểu thông tin |
|
|
|
|
1.1 |
Kiểm tra tên trường trong CSDL địa chính |
Trường thông tin |
100 |
30 |
|
1.2 |
Kiểm tra kiểu giá trị của trường thông tin trong CSDL địa chính |
Trường thông tin |
100 |
30 |
|
1.3 |
Kiểm tra quan hệ giữa các nhóm thông tin |
Nhóm thông tin |
100 |
30 |
|
1.4 |
Kiểm tra quan hệ giữa các trường thông tin của các nhóm thông tin |
Nhóm thông tin |
100 |
30 |
|
2 |
Kiểm tra tính đầy đủ của cơ sở dữ liệu địa chính |
|
|
|
|
2.1 |
Kiểm tra số lượng trường thông tin trong cơ sở dữ liệu |
Trường thông tin |
100 |
100 |
|
2.2 |
Kiểm tra tính đầy đủ nội dung dữ liệu của các trường thông tin |
Thuộc tính đối tượng |
100 |
30 |
|
3 |
Kiểm tra độ chính xác của dữ liệu địa chính |
|
|
|
|
3.1 |
Kiểm tra độ chính xác của đối tượng ranh giới thửa đất |
|
|
|
|
3.1.1 |
Kiểm tra trùng đè giữa các đối tượng ranh giới thửa đất |
Đối tượng |
100 |
30 |
|
3.1.2 |
Kiểm tra quan hệ tô-pô giữa các đối tượng ranh giới thửa đất |
Đối tượng |
100 |
30 |
|
3.2 |
Kiểm tra độ chính xác của đối tượng thửa đất |
|
|
|
|
3.2.1 |
Kiểm tra độ chính xác mã thửa đất, diện tích thửa đất, loại đất, địa chỉ thửa đất với bản sao GCN, danh sách quyết định cấp GCN hoặc hồ sơ biến động đã giải quyết (nếu có) |
Đối tượng |
100 |
30 |
|
3.2.2 |
Kiểm tra quan hệ không gian với các đối tượng là tài sản gắn liền với đất (nhà, rừng, công trình xây dựng, vườn cây) |
Đối tượng |
100 |
30 |
|
3.3 |
Kiểm tra độ chính xác loại tài sản, diện tích của tài sản gắn liền với đất với bản sao GCN, danh sách quyết định cấp GCN hoặc hồ sơ biến động đã giải quyết (nếu có) |
Đối tượng |
100 |
30 |
|
3.4 |
Kiểm tra độ chính xác thông tin thuộc tính về người quản lý, sử dụng đất, sở hữu nhà ở và tài sản khác gắn liền với đất với bản sao GCN, danh sách hoặc quyết định cấp GCN (nếu có) |
Đối tượng |
100 |
30 |
|
3.5 |
Kiểm tra độ chính xác thông tin thuộc tính về quyền quản lý, sử dụng đất, sở hữu nhà ở và tài sản khác gắn liền với đất với bản sao GCN, danh sách hoặc quyết định cấp GCN (nếu có) |
Đối tượng |
100 |
30 |
|
4 |
Kiểm tra hiển thị dữ liệu không gian địa chính |
|
|
|
|
4.1 |
Kiểm tra hiển thị dữ liệu của các đối tượng dạng điểm, đường và vùng |
Đối tượng |
100 |
30 |
|
4.2 |
Kiểm tra hiển thị dữ liệu của các đối tượng dạng chữ, nhãn |
Đối tượng |
100 |
30 |
|
5 |
Kiểm tra lược đồ ứng dụng trong trao đổi, phân phối và cập nhật dữ liệu địa chính và siêu dữ liệu địa chính |
|
|
|
|
5.1 |
Kiểm tra quy định về dạng lược đồ ứng dụng GML, XML |
Đối tượng |
100 |
30 |
|
5.2 |
Kiểm tra khuôn dạng dữ liệu GML với lược đồ ứng dụng chuẩn |
Đối tượng |
100 |
30 |
|
5.3 |
Kiểm tra khuôn dạng dữ liệu XML với lược đồ ứng dụng chuẩn |
Đối tượng |
100 |
30 |
PHỤ LỤC V
HIỂN THỊ DỮ LIỆU KHÔNG GIAN ĐỊA CHÍNH
(Ban hành kèm theo Thông tư số 17/2010/TT-BTNMT ngày 04/10/2010
Quy định kỹ thuật về chuẩn dữ liệu địa chính)
1. Quy tắc hiển thị
1.1. Hiển thị nhãn
a) Nhãn của các đối tượng không gian thuộc dữ liệu địa chính được hiển thị theo quy tắc sau:
- Theo hướng Tây – Đông, đầu chữ quay lên hướng Bắc.
- Đối với các đối tượng có thể hiện hình học dạng vùng thì nhãn phải đặt bên trong vùng.
b) Đối với tên đường, tên sông suối, kênh mương thì vị trí nhãn đặt dọc theo hình dáng đối tượng, ưu tiên theo hướng Tây – Đông, Bắc – Nam.
1.2. Hiển thị ký hiệu
a) Các đối tượng không gian dạng điểm được hiển thị đúng vị trí bằng ký hiệu màu sắc, lực nét theo quy định;
b) Các đối tượng không gian dạng đường được hiển thị đúng vị trí, đặc trưng hình dáng bằng kiểu đường, màu sắc, lực nét theo quy định;
c) Đối với các đối tượng không gian dạng vùng được hiển thị đúng vị trí, đặc trưng hình dáng bằng màu nền, màu viền, kiểu đường viền, lực nét viền theo quy định.
1.3. Quy định về màu, bảng mã ký tự, cỡ chữ, kiểu đường, lực nét
a) Bảng màu
|
TÊN MÀU |
HỆ MÀU RGB |
HỆ MÀU CMYK |
|
|
|
Trắng (White ) |
255,255,255 |
0,0,0,0 |
|
|
Đen (Black) |
0,0,0 |
0,0,0,100 |
|
|
Đỏ (Red) |
255,0,0 |
1,96,91,0 |
|
|
Xanh lá cây (Green) |
0,255,0 |
93,0,100,0 |
|
|
Xanh non (LightGreen) |
200,255,100 |
51,0,57,0 |
|
|
Xanh dương (Blue) |
0,0,255 |
96,93,0,0 |
|
|
Xanh lơ (LightBlue) |
0,255,255 |
84,0,0,0 |
|
|
Vàng (Yellow) |
255,255,0 |
3,2,91,0 |
|
|
Cam (Orange) |
255,128,0 |
1,62,100,0 |
|
|
Nâu (Brown) |
128,0,0 |
33,94,95,25 |
|
|
Xám (Gray) |
128,128,128 |
43,31,28,13 |
|
|
Xám nhạt (LightGray) |
192,192,192 |
23,16,13,2 |
b) Bảng mã ký tự
Bảng mã ký tự được áp dụng là UTF8
c) Bảng cỡ chữ
|
ĐIỂM (POINT) |
MM |
|
20 |
5.0 |
|
18 |
4.5 |
|
16 |
4.0 |
|
14 |
3.5 |
|
13 |
3.25 |
|
12 |
3.0 |
|
10 |
2.5 |
|
9 |
2.25 |
|
8 |
2.0 |
|
7 |
1.75 |
|
6 |
1.5 |
d) Bảng kiểu đường
|
Kiểu đường |
Tên quy ước |
|
0.3 |
1 |
|
0.5 |
2 |
|
|
3 |
|
1.0 4.0 |
4 |
|
|
5 |
|
1.0 3.0 1.0 |
6 |
|
1.0 3.0 1.0 |
7 |
|
1.0 2.0 1.0 |
8 |
|
0.3 1.0 1.0 |
9 |
|
2.0 0.5 |
10 |
|
0.3 1.5 3.0 |
11 |
e) Bảng lực nét
|
TÊN LỰC NÉT |
ĐỘ RỘNG THEO MM |
ĐỘ RỘNG THEO ĐIỂM |
|
5 |
0.05 |
0.142 |
|
10 |
0.10 |
0.283 |
|
15 |
0.15 |
0.425 |
|
20 |
0.20 |
0.567 |
|
30 |
0.30 |
0.850 |
|
40 |
0.40 |
1.134 |
|
50 |
0.50 |
1.417 |
|
60 |
0.60 |
1.701 |
|
70 |
0.70 |
1.984 |
|
80 |
0.80 |
2.268 |
|
90 |
0.90 |
2.551 |
|
100 |
1.00 |
2.853 |
|
120 |
1.20 |
3.402 |
|
140 |
1.40 |
3.969 |
|
160 |
1.60 |
4.535 |
2. Quy định hiển thị dữ liệu không gian địa chính
|
Mã đối tượng |
Tên kiểu đối tượng |
Thuộc tính nhãn |
Thuộc tính hiển thị |
Giá trị (mã) |
Giá trị (nhãn) |
Mã hiển thị |
Hiển thị |
Ghi chú |
||
|---|---|---|---|---|---|---|---|---|---|---|
|
IA12 |
Ranh giới thửa đất |
|
|
|
|
IA120 |
0.3 |
Kiểu đường: 1 Màu: Đen Lực nét: 30 |
||
|
CB02 |
Thửa đất hình học |
|
|
|
|
CB021 |
|
Kiểu đường : 1 Màu : Đen Lực nét : 30 |
||
|
IA13 |
Thửa đất |
loaiDat- soHieuToBanDo- soThuTuThua-dienTich |
|
1 |
Ký hiệu điểm |
IA131 |
|
Màu: Đen Kích thước: 12pt |
||
|
2 |
Ký hiệu nhãn |
IA132 |
ONT-4-12-732 |
Kiểu chữ: Times New Roman Màu: Đen Cỡ chữ: 12 |
||||||
|
CB02 |
Nhà |
tenNha |
|
|
|
CB020 |
|
Kiểu chữ:Times New Roman Kiểu đường viền: 4 Màu viền: Đen Màu nền: không tô màu Lực nét viền: 30 Cỡ chữ: 10 |
||
|
IA01 |
Công trình xây dựng |
tenCongTrinh |
|
1 |
|
IA011 |
3.0 |
Màu: Đen Kích thước: 12pt |
||
|
2 |
IA012 |
0.5 |
Kiểu đường: 2 Màu: Đen Lực nét: 50 |
|||||||
|
3 |
IA013 |
|
Kiểu đường viền: 4 Màu viền: Đen Màu nền: Xám nhạt Lực nét viền: 30 |
|||||||
|
IB04 |
Rừng |
|
|
|
Rừng sản xuất là rừng trồng |
IB040 |
|
Kiểu đường viền: 4 Màu viền: Xanh dương Màu nền: Xanh lá cây Lực nét viền: 30 |
||
|
IB06 |
Vườn cây |
|
|
|
Vườn cây lâu năm |
IB060 |
|
Kiểu đường viền: 4 Màu viền: Xanh lá cây Màu nền: Xanh non Lực nét viền: 30 |
||
|
KA02 |
Hành lang an toàn công trình |
|
|
1 |
Đường bộ |
KA020 |
0.1 0.3 |
Kiểu đường: 3 Màu: Nâu Lực nét: 50
|
||
|
KA03 |
2 |
Đường sắt |
KA030 |
|||||||
|
KA04 |
3 |
Lưới điện |
KA040 |
|||||||
|
KA05 |
4 |
Thuỷ lợi |
KA050 |
|||||||
|
KA06 |
5 |
Thông tin |
KA060 |
|||||||
|
HA08 |
Mép đường bộ |
|
|
|
|
HA080 |
0.3 |
Kiểu đường: 1 Màu: đen Lực nét:30 |
||
|
HB01 |
Tim đường sắt |
|
|
|
|
HB010 |
0.5 2.0 |
Kiểu đường: 10 Màu: đen Lực nét: 40 |
||
|
LG02 |
Đường mép nước |
|
|
|
|
NG020 |
1.0 4.0 |
Kiểu đường: 4 Màu: xanh lơ Lực nét: 30 |
||
|
LG01 |
Đường bờ nước |
|
|
|
|
NG010 |
0.2 |
Kiểu đường: 1 Màu: xanh lơ Lực nét: 20 |
||
|
HG02 |
Cầu giao thông |
|
|
|
|
HG020 |
|
Màu: đen Lực nét viền: 30 Nét nền: 1.5 |
||
|
LE07 |
Máng dẫn nước |
|
|
|
|
LE070 |
|
Màu: xanh nhạt Màu viền: xanh dương Lực nét: 20 |
||
|
LE04 |
Đập |
|
|
|
|
LE040 |
0.5 2.0 |
Kiểu đường: 10 Màu: đen Lực nét: 40 |
||
|
LE05 |
Đường đỉnh đê |
|
|
|
|
LE050 |
0.5 |
Kiểu đường: 2 Màu: đen Lực nét: 50 |
||
|
AG02 |
Mốc biên giới quốc gia |
soHieuMoc |
|
|
|
AG020 |
|
Màu: đen Kích thước: 8 pt Kiểu chữ: Times New Roman B; Cỡ chữ: 14 pt |
||
|
AG03 |
Mốc địa giới |
soHieuMoc |
|
1 |
Mốc địa giới cấp tỉnh |
AG030 |
|
Màu: đen Kích thước: 8pt Kiểu chữ: Times New Roman Cỡ chữ: 12 pt |
||
|
AG04 |
|
2 |
Mốc địa giới cấp huyện |
AG040 |
|
|||||
|
AG05 |
|
3 |
Mốc địa giới cấp xã |
AG050 |
|
|||||
|
GB01 |
Điểm tọa độ cơ sở quốc gia |
soHieuDiem |
|
|
|
GB010 |
|
Màu: đen Kích thước: 10 pt Kiểu chữ: Times New Roman B Cỡ chữ: 14 pt |
||
|
GC01 |
Điểm tọa độ địa chính |
soHieuDiem |
|
|
|
GC010 |
|
Màu: đen Kích thước: 10 pt Kiểu chữ: Times New Roman B Cỡ chữ: 12 pt |
||
|
AA01 |
Đường biên giới, địa giới |
|
Loại hiện trạng pháp lý |
1 |
Cấp quốc gia |
AA011 |
1.0 3.0 |
Kiểu đường: 5 Màu: đen Lực nét: 30 |
||
|
AC01 |
2 |
Cấp tỉnh |
AC011 |
1.0 3.0 1.0 |
Kiểu đường: 6 Màu: đen Lực nét: 25 |
|||||
|
AC02 |
3 |
Cấp huyện |
AC021 |
1.0 3.0 1.0 |
Kiểu đường: 7 Màu: đen Lực nét: 20 |
|||||
|
AC03 |
4 |
Cấp xã |
AC031 |
1.0 2.0 1.0 |
Kiểu đường: 8 Màu: đen Lực nét: 15 |
|||||
|
KC01 |
Chỉ giới quy hoạch |
|
Loại chỉ giới quy hoạch |
1 |
Đường đỏ |
KC011 |
0.3 |
Kiểu đường: 1 Màu: Đỏ Lực nét: 30 |
||
|
2 |
Xây dựng |
KC012 |
1.0 1.0 |
Kiểu đường: 9 Màu: Đỏ Lực nét: 30 |
||||||
|
3 |
Vùng đất nông nghiệp cần bảo vệ |
KC013 |
1.5 3.0
|
Kiểu đường: 11 Màu: Đỏ Lực nét: 30 |
||||||
|
KB03 |
Mốc giới quy hoạch |
loaiMocChiGioi |
Loại mốc chỉ giới |
|
|
KB030 |
|
Kiểu chữ: Times New Roman Màu chữ: Đen Màu ký hiệu: Đỏ Đường kính: 160 Cỡ chữ: 10
|
PHỤ LỤC VI
LƯỢC ĐỒ ỨNG DỤNG TRONG TRAO ĐỔI, PHÂN PHỐI VÀ CẬP NHẬT DỮ LIỆU ĐỊA CHÍNH VÀ SIÊU DỮ LIỆU ĐỊA CHÍNH
(Ban hành kèm theo Thông tư số 17/2010/TT-BTNMT ngày 04/10/2010
Quy định kỹ thuật về chuẩn dữ liệu địa chính)
I. LƯỢC ĐỒ ỨNG DỤNG GML ÁP DỤNG TRONG TRAO ĐỔI, PHÂN PHỐI VÀ CẬP NHẬT DỮ LIỆU ĐỊA CHÍNH
1. Quy định dạng lược đồ ứng dụng
a) Dạng lược đồ ứng dụng: GML;
b) Tiêu chuẩn kỹ thuật liên quan: ISO 19136:2007;
c) Tên lược đồ ứng dụng GML: DC-GML 1.0;
d) Bảng mã ký tự để mã hoá: UTF8.
2. Quy định về tên tệp dữ liệu GML
Tên tệp dữ liệu GML cho cơ sở dữ liệu địa chính các cấp được đặt theo quy tắc: DC-[Mã đơn vị hành chính].gml
Mã đơn vị hành chính: là mã của đơn vị hành chính các cấp
Ví dụ: DC-13633.gml (phường Hạ Long – thành phố Nam Định - tỉnh Nam Định)
Tên tệp dữ liệu GML khi đồng bộ hóa dữ liệu địa chính giữa các cấp được đặt theo quy tắc: DC-BD-[Ngày tạo]-[Mã đơn vị hành chính].gml
Ngày tạo: là ngày tạo lập file dữ liệu biến động
Mã đơn vị hành chính: là mã của đơn vị hành chính các cấp
Ví dụ: DC-BD-01012010-13633.gml (Dữ liệu biến động tại thời điểm ngày 01 tháng 01 năm 2010 của phường Hạ Long – thành phố Nam Định - tỉnh Nam Định)
3. Quy định về tên nhóm dữ liệu địa chính
Danh mục các nhóm thông tin dữ liệu địa chính được quy định thống nhất tại Phụ lục I của Thông tư này.
Tên của các nhóm thông tin dữ liệu địa chính có dạng như sau: DC_[TenNhom]
TenNhom: là tên tiếng việt không dấu của nhóm được viết liền nhau và viết hoa các chữ cái đầu tiên.
Ví dụ: DC_DiaChi (nhóm Địa chỉ)
4. Mẫu lược đồ ứng dụng của các nhóm thông tin dữ liệu địa chính
Mẫu lược đồ ứng dụng GML được cung cấp ở trang thông tin điện tử của Tổng cục Quản lý đất đai tại địa chỉ www.gdla.gov.vn/chuantraodoidc.
Ví dụ mẫu về lược đồ GML của nhóm thông tin Cá nhân:
|
DC_CaNhan |
|
<!-- Cá nhân --> <element name="DC_CaNhan" type="DC:DC_CaNhanType" substitutionGroup="DC:_DC_Nguoi" /> <complexType name="DC_CaNhanType"> <complexContent> <extension base="DC:DC_NguoiType"> <sequence> <element name="loaiDoiTuong" type="integer" minOccurs="1" maxOccurs="1" /> <element name="hoTen" type="DC:DC_HoTenPropertyType" minOccurs="1" maxOccurs="1" /> <element name="gioiTinh" type="DC:DC_LoaiGioiTinhType" minOccurs="1" maxOccurs="1" /> <element name="ngaySinh" type="date" minOccurs="0" maxOccurs="1" /> <element name="namSinh" type="integer" minOccurs="0" maxOccurs="1" /> <element name="chungMinhThuNhanDan" type="DC:DC_ChungMinhNhanDanPropertyType" minOccurs="0" maxOccurs="1" /> <element name="hoChieu" type="DC:DC_HoChieuPropertyType" minOccurs="0" maxOccurs="1" /> <element name="diaChiThuongTru" type="DC:DC_DiaChiPropertyType" minOccurs="1" maxOccurs="1" /> </sequence> </extension> </complexContent> </complexType> <complexType name="DC_CaNhanPropertyType"> <sequence> <element ref="DC:DC_CaNhan" maxOccurs="1" minOccurs="1" /> </sequence> <attributeGroup ref="gml:AssociationAttributeGroup" /> </complexType> |
II. LƯỢC ĐỒ ỨNG DỤNG XML ÁP DỤNG TRONG TRAO ĐỔI VÀ PHÂN PHỐI SIÊU DỮ LIỆU ĐỊA CHÍNH
1. Quy định dạng lược đồ ứng dụng
a) Tên khuôn dạng: XML;
b) Tiêu chuẩn kỹ thuật liên quan: ISO 19136:2007;
c) Tên lược đồ ứng dụng XML: DC-XML 1.0;
d) Bảng mã ký tự để mã hoá: UTF8.
2. Quy định về tên tệp dữ liệu XML
a) Trường hợp siêu dữ liệu được lập theo đơn vị hành chính thì đặt tên như sau:
Tên tệp dữ liệu XML là: DC-[Mã đơn vị hành chính].xml
Mã đơn vị hành chính: là mã của đơn vị hành chính các cấp
Ví dụ: DC-13633.xml (phường Hạ Long – thành phố Nam Định - tỉnh Nam Định)
b) Trường hợp siêu dữ liệu được lập theo phạm vi tờ bản đồ thì đặt tên như sau:
Tên tệp dữ liệu XML là:DC-[Mã đơn vị hành chính]-[Số tờ bản đồ].xml
Ví dụ: DC-13633-2.xml (tờ bản đồ số 2 của phường Hạ Long – thành phố Nam Định - tỉnh Nam Định)
c) Trường hợp siêu dữ liệu địa chính đựơc lập theo khu đo thì đặt tên như sau:
Tên tệp dữ liệu XML là: DC-[Tên khu đo ].xml
Ví dụ: DC-Langco.xml
3. Quy định về tên nhóm siêu dữ liệu địa chính
Danh mục, tên của các nhóm thông tin siêu dữ liệu địa chính được quy định thống nhất tại Phụ lục III của Thông tư này.
Ví dụ: MD_ReferenceSystem (nhóm thông tin Hệ quy chiếu)
4. Mẫu lược đồ ứng dụng của các nhóm thông tin siêu dữ liệu địa chính
Mẫu lược đồ ứng dụng XML được cung cấp ở trang thông tin điện tử của Tổng cục Quản lý đất đai tại địa chỉ www.gdla.gov.vn/chuantraodoiSieudulieudc.
Ví dụ mẫu về lược đồ XML của nhóm thông tin về mô tả chất lượng dữ liệu:
|
Thông tin về chất lượng dữ liệu |
|
<!-- ================== DQ_DataQuality ================== --> <complexType name="DQ_DataQuality"> <sequence> <element name="scope" type="DQ_Scope"/> <element name="lineage" minOccurs="0"> <complexType> <sequence> <element ref="LI_Lineage"/> </sequence> </complexType> </element> <element name="report" minOccurs="0"> <complexType> <sequence> <element ref="DQ_Element" maxOccurs="unbounded"/> </sequence> </complexType> </element> </sequence> </complexType> <element name="DQ_DataQuality" type="DQ_DataQuality"> <annotation> <documentation> </documentation> </annotation> </element> |
Bạn chưa Đăng nhập thành viên.
Đây là tiện ích dành cho tài khoản thành viên. Vui lòng Đăng nhập để xem chi tiết. Nếu chưa có tài khoản, vui lòng Đăng ký tại đây!
Bạn chưa Đăng nhập thành viên.
Đây là tiện ích dành cho tài khoản thành viên. Vui lòng Đăng nhập để xem chi tiết. Nếu chưa có tài khoản, vui lòng Đăng ký tại đây!





































