Mục lục
  • Tổng quan
  • Nội dung
  • VB gốc
  • Tiếng Anh
  • Hiệu lực
  • VB liên quan
  • Lược đồ
  • Nội dung hợp nhất 

    Tính năng này chỉ có tại LuatVietnam.vn. Nội dung hợp nhất tổng hợp lại tất cả các quy định còn hiệu lực của văn bản gốc và các văn bản sửa đổi, bổ sung, đính chính... trên một trang. Việc hợp nhất văn bản gốc và những văn bản, Thông tư, Nghị định hướng dẫn khác không làm thay đổi thứ tự điều khoản, nội dung.

    Khách hàng chỉ cần xem Nội dung hợp nhất là có thể nắm bắt toàn bộ quy định hiện hành đang áp dụng, cho dù văn bản gốc đã qua nhiều lần chỉnh sửa, bổ sung.

    =>> Xem hướng dẫn chi tiết cách sử dụng Nội dung hợp nhất

  • Tải về
Mục lục
Lưu
Đây là tiện ích dành cho tài khoản Tiêu chuẩn hoặc Nâng cao Vui lòng Đăng nhập tài khoản để xem chi tiết.
Theo dõi VB
Đây là tiện ích dành cho tài khoản Tiêu chuẩn hoặc Nâng cao Vui lòng Đăng nhập tài khoản để xem chi tiết.
Ghi chú
Báo lỗi
In

Quyết định 4395/QĐ-BYT 2023 Tiêu chí kiểm định an toàn và tính năng kỹ thuật Lồng ấp trẻ sơ sinh

Ngày cập nhật: Thứ Ba, 05/12/2023 07:08 (GMT+7)
Cơ quan ban hành: Bộ Y tế
Số công báo:
Số công báo là mã số ấn phẩm được đăng chính thức trên ấn phẩm thông tin của Nhà nước. Mã số này do Chính phủ thống nhất quản lý.
Đang cập nhật
Số hiệu: 4395/QĐ-BYT Ngày đăng công báo: Đang cập nhật
Loại văn bản: Quyết định Người ký: Đỗ Xuân Tuyên
Ngày ban hành:
Ngày ban hành là ngày, tháng, năm văn bản được thông qua hoặc ký ban hành.
04/12/2023
Ngày hết hiệu lực:
Ngày hết hiệu lực là ngày, tháng, năm văn bản chính thức không còn hiệu lực (áp dụng).
Đang cập nhật
Áp dụng:
Ngày áp dụng là ngày, tháng, năm văn bản chính thức có hiệu lực (áp dụng).
Đã biết
Tiện ích dành cho tài khoản Tiêu chuẩn hoặc Nâng cao. Vui lòng Đăng nhập tài khoản để xem chi tiết.
Tình trạng hiệu lực:
Cho biết trạng thái hiệu lực của văn bản đang tra cứu: Chưa áp dụng, Còn hiệu lực, Hết hiệu lực, Hết hiệu lực 1 phần; Đã sửa đổi, Đính chính hay Không còn phù hợp,...
Đã biết
Tiện ích dành cho tài khoản Tiêu chuẩn hoặc Nâng cao. Vui lòng Đăng nhập tài khoản để xem chi tiết.
Lĩnh vực: Y tế-Sức khỏe

TÓM TẮT QUYẾT ĐỊNH 4395/QĐ-BYT

Ngày 04/12/2023, Bộ Y tế đã ra Quyết định 4395/QĐ-BYT ban hành Tiêu chí và quy trình kiểm định an toàn và tính năng kỹ thuật Lồng ấp trẻ sơ sinh. Nội dung cụ thể như sau:

1. Chuẩn bị kiểm định:

- Nhiệt độ môi trường: (15 ÷ 40)oC;

- Độ ẩm tương đối: (40 ÷ 85)%RH;

- Vệ sinh môi tường: Môi trường phải thoáng khí, sạch sẽ;

- Nguồn điện: 220 V ±10%, tần số 50 Hz, có tiếp đất;

- Lồng ấp trẻ sơ sinh phải đầy đủ phụ kiện và đang hoạt động, phải được làm vệ sinh trước khi kiểm định;

- Thiết bị dùng kiểm định lồng ấp trẻ sơ sinh và lồng ấp trẻ sơ sinh phải đặt trong một điều kiện môi trường tối thiểu 15 phút.

2. Danh mục hồ sơ được kiểm tra gồm có:

- Số lưu hành hoặc giấy phép nhập khẩu;

- Tài liệu hướng dẫn sử dụng thiết bị (bằng tiếng Anh và tiếng Việt);

- Chứng nhận xuất xứ (CO), chứng nhận chất lượng (CQ);

- Sổ theo dõi quá trình sử dụng, sửa chữa, bảo trì, bảo dưỡng;

- Kết quả kiểm định lần gần nhất.

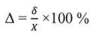
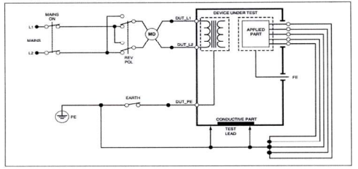
3. Tiêu chí kiểm định an toàn gồm 03 tiêu chí sau:

- Tiêu chí 1: Giới hạn cho phép giá trị điện trở của chốt nối đất trên vỏ máy tới chốt nối đất của phích cắm: <0,5 Ω;

- Tiêu chí 2: Giới hạn cho phép dòng điện rò tần số thấp của vỏ máy: 0,5 mA hoặc phải đạt các giá trị dòng rò thiết bị trong Bảng giá trị dòng điện rò cho phép;

- Tiêu chí 3: Giới hạn cho phép dòng điện rò tần số thấp qua bộ phận ứng dụng phải đạt các giá trị theo Bảng giá trị dòng điện rò cho phép.

Quyết định này có hiệu lực kể từ ngày ký.

Xem chi tiết Quyết định 4395/QĐ-BYT có hiệu lực kể từ ngày 04/12/2023

Tải Quyết định 4395/QĐ-BYT

Tải văn bản tiếng Việt (.pdf) Quyết định 4395/QĐ-BYT PDF (Bản có dấu đỏ)

Đây là tiện ích dành cho tài khoản thành viên. Vui lòng Đăng nhập để xem chi tiết. Nếu chưa có tài khoản, Đăng ký tại đây!

Tải văn bản tiếng Việt (.doc) Quyết định 4395/QĐ-BYT DOC (Bản Word)

Đây là tiện ích dành cho tài khoản thành viên. Vui lòng Đăng nhập để xem chi tiết. Nếu chưa có tài khoản, Đăng ký tại đây!

Tình trạng hiệu lực: Đã biết
Hiệu lực: Đã biết
Tình trạng hiệu lực: Đã biết

BỘ Y TẾ
_____

Số: 4395/QĐ-BYT

CỘNG HÒA XÃ HỘI CHỦ NGHĨA VIỆT NAM
Độc lập - Tự do - Hạnh phúc
_____________

Hà Nội, ngày 04 tháng 12 năm 2023

QUYẾT ĐỊNH

Ban hành Tiêu chí và quy trình kiểm định an toàn và tính năng kỹ thuật

Lồng ấp trẻ sơ sinh

_____________

BỘ TRƯỞNG BỘ Y TẾ

Căn cứ Nghị định số 95/2022/NĐ-CP ngày 15 tháng 11 năm 2022 của Chính phủ quy định chức năng, nhiệm vụ, quyền hạn và cơ cấu tổ chức Bộ Y tế;

Căn cứ Nghị định số 98/2021/NĐ-CP ngày 08 tháng 11 năm 2021 của Chính phủ về quản lý trang thiết bị y tế và Nghị định số 07/2023/NĐ-CP ngày 03 tháng 3 năm 2023 của Chính phủ về sửa đổi, bổ sung một số điều của nghị định số 98/2021/NĐ-CP ngày 08 tháng 11 năm 2021 của chính phủ về quản lý trang thiết bị y tế;

Căn cứ Thông tư 05/2022/TT-BYT ngày 01 tháng 08 năm 2022 của Bộ trưởng Bộ Y tế quy định chi tiết thi hành một số điều của nghị định số 98/2021/NĐ-CP ngày 08 tháng 11 năm 2021 của Chính phủ về quản lý trang thiết bị y tế;

Theo đề nghị của Cục trưởng Cục Cơ sở hạ tầng và Thiết bị y tế tại phiếu trình s271/HTTB-CLSD ngày 16/11/2023.

QUYẾT ĐỊNH:

Điều 1. Ban hành kèm theo Quyết định này: “Tiêu chí và quy trình kiểm định an toàn và tính năng kỹ thuật Lồng ấp trẻ sơ sinh”.

Đang theo dõi

Điều 2. Quyết định này có hiệu lực kể từ ngày ký ban hành.

Đang theo dõi

Điều 3. Các Ông, Bà: Chánh Văn phòng Bộ; Chánh Thanh tra Bộ; Cục trưởng các Cục thuộc Bộ Y tế; Vụ trưởng các Vụ thuộc Bộ Y tế; Giám đốc Sở Y tế các tỉnh, thành phố trực thuộc trung ương; Thủ trưởng các đơn vị trực thuộc Bộ Y tế; Thủ trưởng Y tế các bộ, ngành và cơ quan, tổ chức, cá nhân có liên quan chịu trách nhiệm thi hành quyết định này./.

Đang theo dõi

Nơi nhận:
- Như Điều 3;
- Bộ trưởng Bộ Y tế (để b/c);
- Các đồng chí Thứ trưởng;
- Cổng thông tin điện tử Bộ Y tế;
- Lưu: VT, HTTB.

KT. BỘ TRƯỞNG
THỨ TRƯỞNG




Đỗ Xuân Tuyên

Văn bản này có phụ lục. Vui lòng đăng nhập để xem chi tiết.

Bạn chưa Đăng nhập thành viên.

Đây là tiện ích dành cho tài khoản thành viên. Vui lòng Đăng nhập để xem chi tiết. Nếu chưa có tài khoản, vui lòng Đăng ký tại đây!

Quyết định 4395/QĐ-BYT của Bộ Y tế ban hành Tiêu chí và quy trình kiểm định an toàn và tính năng kỹ thuật Lồng ấp trẻ sơ sinh

Bạn chưa Đăng nhập thành viên.

Đây là tiện ích dành cho tài khoản thành viên. Vui lòng Đăng nhập để xem chi tiết. Nếu chưa có tài khoản, vui lòng Đăng ký tại đây!

* Lưu ý: Để đọc được văn bản tải trên Luatvietnam.vn, bạn cần cài phần mềm đọc file DOC, DOCX và phần mềm đọc file PDF.
Từ khóa liên quan: 05/2022/TT-BYT

Văn bản liên quan Quyết định 4395/QĐ-BYT

văn bản cùng lĩnh vực

image

Thông tư 04/2026/TT-BTC của Bộ Tài chính bãi bỏ Thông tư liên tịch 88/2005/TTLT-BTC-BYT ngày 11/10/2005 và Thông tư liên tịch 127/2010/TTLT-BTC-BYT ngày 24/8/2010 sửa đổi, bổ sung một số điểm của Thông tư liên tịch 88/2005/TTLT-BTC-BYT ngày 11/10/2005 của Bộ Tài chính và Bộ Y tế hướng dẫn cơ chế quản lý tài chính và một số định mức chi tiêu của Dự án Phòng chống HIV/AIDS ở Việt Nam do Ngân hàng Thế giới viện trợ không hoàn lại

văn bản mới nhất

CHÍNH SÁCH BẢO VỆ DỮ LIỆU CÁ NHÂN
Yêu cầu hỗ trợYêu cầu hỗ trợ
Chú thích màu chỉ dẫn
Chú thích màu chỉ dẫn:
Các nội dung của VB này được VB khác thay đổi, hướng dẫn sẽ được làm nổi bật bằng các màu sắc:
Sửa đổi, bổ sung, đính chính
Thay thế
Hướng dẫn
Bãi bỏ
Bãi bỏ cụm từ
Bình luận
Click vào nội dung được bôi màu để xem chi tiết.
×