- Tổng quan
- Nội dung
- VB gốc
- Tiếng Anh
- Hiệu lực
- VB liên quan
- Lược đồ
-
Nội dung hợp nhất
Tính năng này chỉ có tại LuatVietnam.vn. Nội dung hợp nhất tổng hợp lại tất cả các quy định còn hiệu lực của văn bản gốc và các văn bản sửa đổi, bổ sung, đính chính... trên một trang. Việc hợp nhất văn bản gốc và những văn bản, Thông tư, Nghị định hướng dẫn khác không làm thay đổi thứ tự điều khoản, nội dung.
Khách hàng chỉ cần xem Nội dung hợp nhất là có thể nắm bắt toàn bộ quy định hiện hành đang áp dụng, cho dù văn bản gốc đã qua nhiều lần chỉnh sửa, bổ sung.
- Tải về
Công văn 2663/VPCP-NC 2026 về việc thay thế phụ lục kèm theo Nghị định 63/2026/NĐ-CP ngày 28/02/2026
| Cơ quan ban hành: | Văn phòng Chính phủ |
Số công báo:
Số công báo là mã số ấn phẩm được đăng chính thức trên ấn phẩm thông tin của Nhà nước. Mã số này do Chính phủ thống nhất quản lý.
|
Đã biết
|
| Số hiệu: | 2663/VPCP-NC | Ngày đăng công báo: |
Đã biết
|
| Loại văn bản: | Công văn | Người ký: | Trần Văn Sơn |
| Trích yếu: | Về việc thay thế phụ lục kèm theo Nghị định 63/2026/NĐ-CP ngày 28/02/2026 | ||
|
Ngày ban hành:
Ngày ban hành là ngày, tháng, năm văn bản được thông qua hoặc ký ban hành.
|
27/03/2026 |
Ngày hết hiệu lực:
Ngày hết hiệu lực là ngày, tháng, năm văn bản chính thức không còn hiệu lực (áp dụng).
|
Đang cập nhật |
|
Áp dụng:
Ngày áp dụng là ngày, tháng, năm văn bản chính thức có hiệu lực (áp dụng).
|
Đã biết
|
Tình trạng hiệu lực:
Cho biết trạng thái hiệu lực của văn bản đang tra cứu: Chưa áp dụng, Còn hiệu lực, Hết hiệu lực, Hết hiệu lực 1 phần; Đã sửa đổi, Đính chính hay Không còn phù hợp,...
|
Đã biết
|
| Lĩnh vực: | Hành chính An ninh quốc gia | ||
TÓM TẮT CÔNG VĂN 2663/VPCP-NC
Nội dung tóm tắt đang được cập nhật, Quý khách vui lòng quay lại sau!
Tải Công văn 2663/VPCP-NC
| VĂN PHÒNG CHÍNH PHỦ V/v thay thế phụ lục kèm theo Nghị định số 63/2026/NĐ-CP ngày 28/02/2026 | CỘNG HOÀ XÃ HỘI CHỦ NGHĨA VIỆT NAM |
| Kính gửi: | - Các bộ, cơ quan ngang bộ, cơ quan thuộc Chính phủ; |
Ngày 28 tháng 02 năm 2026, Văn phòng Chính phủ đã phát hành Nghị định số 63/2026/NĐ-CP của Chính phủ quy định chi tiết một số điều và biện pháp thi hành Luật Bảo vệ bí mật nhà nước. Do sơ suất trong khâu phát hành, Văn phòng Chính phủ xin gửi đến Quý Cơ quan bản Phụ lục thay thế cho bản Phụ lục đã phát hành kèm theo Nghị định nêu trên.
Văn phòng Chính phủ đề nghị Quý Cơ quan phối hợp thực hiện./.
| Nơi nhận: | BỘ TRƯỞNG, CHỦ NHIỆM
Trần Văn Sơn |
Phụ lục I
VỊ TRÍ CÁC THÀNH PHẦN TRÊN TÀI LIỆU BÍ MẬT NHÀ NƯỚC;
MẪU DẤU CHỈ ĐỘ MẬT; MẪU VĂN BẢN XÁC ĐỊNH ĐỘ MẬT
ĐỐI VỚI VẬT, ĐỊA ĐIỂM, LỜI NÓI, HOẠT ĐỘNG HOẶC
HÌNH THỨC KHÁC CHỨA BÍ MẬT NHÀ NƯỚC;
MẪU DẤU THỜI HẠN BẢO VỆ BÍ MẬT NHÀ NƯỚC
(Kèm theo Nghị định số 63/2026/NĐ-CP
ngày 28 tháng 02 năm 2026 của Chính phủ)
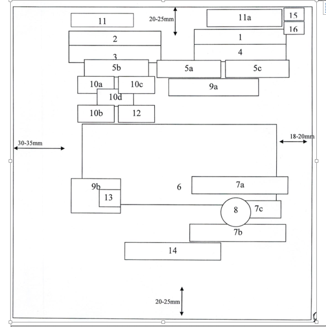
I. VỊ TRÍ CÁC THÀNH PHẦN TRÊN TÀI LIỆU BÍ MẬT NHÀ NƯỚC
Vị trí các dấu bảo vệ bí mật nhà nước, thể hiện phạm vi lưu hành, số lượng tài liệu, tên người soạn thảo trên văn bản hành chính theo khổ giấy A4: 210 mm x 297 mm như sau:

Ghi chú:
Ô số: Thành phần thể thức văn bản
1: Quốc hiệu
2: Tên cơ quan, tổ chức ban hành văn bản
3: Số, ký hiệu của văn bản
4: Địa danh và ngày, tháng, năm ban hành văn bản
5a: Tên loại và trích yếu nội dung văn bản
5b: Trích yếu nội dung văn bản
5c: Dấu bản in văn bản điện tử bí mật nhà nước
6: Nội dung văn bản
7a, 7b, 7c: Quyền hạn, chức vụ, họ tên và chữ ký của người có thẩm quyền
8: Dấu của cơ quan, tổ chức
9a, 9b: Phạm vi lưu hành
10a: Dấu chỉ độ mật (Tuyệt mật, Tối mật, Mật)
10b: Dấu chỉ độ khẩn
10c: Dấu giải mật
10d: Dấu tăng mật, giảm mật
11: Dấu thời hạn bảo vệ bí mật nhà nước
11a: Dấu tài liệu thu hồi hoặc dấu gia hạn thời hạn bảo vệ bí mật nhà nước
12: Chỉ dẫn về dự thảo văn bản
13: Tên người soạn thảo, số lượng tài liệu;
14: Dấu bản sao bí mật nhà nước
15: Ký số của người có thẩm quyền trên bản sao văn bản điện tử bí mật nhà nước
16: Dấu văn bản điện tử bí mật nhà nước đến
Ghi chú: Đối với các tài liệu không được trình bày theo thể thức và kỹ thuật của văn bản hành chính thì vị trí các loại dấu bảo vệ bí mật nhà nước được thể hiện ước lượng như trên văn bản hành chính. Mực dùng để đóng các loại dấu bảo vệ bí mật nhà nước trên văn bản giấy là mực màu đỏ, văn bản điện tử tạo hình ảnh các loại dấu bảo vệ bí mật nhà nước màu đỏ.
II. MẪU DẤU CHỈ ĐỘ MẬT
1. Mẫu dấu “TUYỆT MẬT”: Hình chữ nhật, kích thước 40 mm x 8 mm, có hai đường viền xung quanh, khoảng cách giữa hai đường viền là 01 mm; bên trong của hai đường viền là chữ “TUYỆT MẬT” được trình bày bằng chữ in hoa, cỡ chữ 13, kiểu chữ times new roman, đứng, đậm; cách đều đường viền bên ngoài là 02 mm.

2. Mẫu dấu “TỐI MẬT”: Hình chữ nhật, kích thước 30mm x 8mm, có hai đường viền xung quanh, khoảng cách giữa hai đường viền là 01mm; bên trong của hai đường viền là chữ “TỐI MẬT” được trình bày bằng chữ in hoa, cỡ chữ 13, kiểu chữ times new roman, đứng, đậm; cách đều đường viền bên ngoài là 02 mm.

3. Mẫu dấu “MẬT”: Hình chữ nhật, kích thước 20mm x 8mm, có hai đường viền xung quanh, khoảng cách giữa hai đường viền là 01mm; bên trong của hai đường viền là chữ “MẬT” được trình bày bằng chữ in hoa, cỡ chữ 13, kiểu chữ times new roman, đứng, đậm; cách đều đường viền bên ngoài là 02 mm.

III. MẪU VĂN BẢN XÁC ĐỊNH ĐỘ MẬT ĐỐI VỚI VẬT, ĐỊA ĐIỂM, LỜI NÓI, HOẠT ĐỘNG HOẶC HÌNH THỨC KHÁC CHỨA BÍ MẬT NHÀ NƯỚC
| .......(1) ........... (2) | CỘNG HÒA XÃ HỘI CHỦ NGHĨA VIỆT NAM |
VĂN BẢN XÁC ĐỊNH ĐỘ MẬT ĐỐI VỚI VẬT, ĐỊA ĐIỂM, LỜI NÓI,
HOẠT ĐỘNG HOẶC HÌNH THỨC KHÁC CHỨA BÍ MẬT NHÀ NƯỚC
________________
Tên gọi của vật, địa điểm, hoạt động, nội dung lời nói hoặc hình thức khác chứa bí mật nhà nước: .........................
Cơ quan, tổ chức xác định: ...................................
Người đề xuất:...................................
Độ mật (3): ...................................
Căn cứ xác định (4): ...................................
Ngày, tháng, năm xác định: ...................................
Lãnh đạo cơ quan, tổ chức xác định
bí mật nhà nước
(Ký, ghi rõ họ tên, chức vụ)
Ghi chú: Mẫu này được áp dụng đối với vật, địa điểm, lời nói, hoạt động hoặc hình thức khác chứa bí mật nhà nước mà không thể đóng dấu độ mật.
(1) Tên cơ quan chủ quản.
(2) Tên cơ quan, tổ chức xác định bí mật nhà nước.
(3) Ghi theo độ mật của vật, địa điểm, hoạt động, nội dung lời nói hoặc hình thức khác chứa bí mật nhà nước. Trường hợp trong vật, địa điểm, hoạt động, nội dung lời nói chứa nhiều thông tin có độ mật khác nhau thì xác định theo độ mật cao nhất.
(4) Ghi rõ việc xác định độ mật căn cứ vào quy định tại điều, khoản, điểm của danh mục bí mật nhà nước cụ thể.
IV. MẪU DẤU THỜI HẠN BẢO VỆ BÍ MẬT NHÀ NƯỚC
Mẫu dấu “THỜI HẠN BẢO VỆ BÍ MẬT NHÀ NƯỚC”: Hình chữ nhật, kích thước 65 mm x 12 mm, có hai đường viền xung quanh, khoảng cách giữa hai đường viền là 01 mm; hàng thứ nhất là dòng chữ “THỜI HẠN BẢO VỆ BMNN”, trình bày bằng chữ in hoa, cỡ chữ 13, kiểu chữ times new roman, đứng, đậm; hàng thứ hai là dòng chữ “Từ:...”, trình bày bằng chữ thường, cỡ chữ 13, kiểu chữ times new roman; khoảng cách giữa hàng chữ thứ nhất và hàng chữ thứ hai là 02 mm.

Dấu “THỜI HẠN BẢO VỆ BÍ MẬT NHÀ NƯỚC” được thể hiện trên tài liệu bí mật nhà nước có thời hạn bảo vệ ngắn hơn thời hạn quy định tại khoản 1 Điều 19 Luật Bảo vệ bí mật nhà nước. Ở dòng “Từ:….” phải ghi rõ thời hạn bảo vệ bí mật nhà nước từ thời điểm nào đến thời điểm nào.
Phụ lục II
MẪU DẤU BẢN SAO BÍ MẬT NHÀ NƯỚC; MẪU VĂN BẢN GHI NHẬN VIỆC CHỤP BÍ MẬT NHÀ NƯỚC; MẪU SỔ QUẢN LÝ SAO, CHỤP BÍ MẬT NHÀ NƯỚC; HÌNH THỨC KÝ SỐ CỦA NGƯỜI CÓ THẨM QUYỀN TRÊN BẢN SAO VĂN BẢN ĐIỆN TỬ BÍ MẬT NHÀ NƯỚC
(Kèm theo Nghị định số 63/2026/NĐ-CP
ngày 28 tháng 02 năm 2026 của Chính phủ)
I. MẪU DẤU BẢN SAO BÍ MẬT NHÀ NƯỚC
Mẫu dấu “BẢN SAO BÍ MẬT NHÀ NƯỚC”: Hình chữ nhật, kích thước 60 mm x 40 mm, phía trên là hàng chữ “BẢN SAO BÍ MẬT NHÀ NƯỚC”, trình bày bằng chữ in hoa, cỡ chữ 13, kiểu chữ đứng, đậm; dưới hàng chữ “BẢN SAO BÍ MẬT NHÀ NƯỚC” là các hàng chữ “Cơ quan, tổ chức sao” “Ngày, tháng, năm”, “Số lượng, Bản sao số”, “Nơi nhận”, “Thẩm quyền sao”, trình bày bằng chữ thường, cỡ chữ 13. Kiểu chữ của các hàng chữ trong dấu “BẢN SAO BÍ MẬT NHÀ NƯỚC” là kiểu chữ times new roman.
Mẫu dấu “BẢN SAO BÍ MẬT NHÀ NƯỚC” được sử dụng khi thực hiện sao tài liệu bí mật nhà nước. Tại dòng “Thẩm quyền sao” ghi rõ chức vụ của người cho phép sao; khoảng trống bên dưới dòng “Thẩm quyền sao” là chữ ký của người có thẩm quyền, con dấu của cơ quan, tổ chức (nếu có), họ, tên của người có thẩm quyền cho phép sao.
Dấu “BẢN SAO BÍ MẬT NHÀ NƯỚC” được đóng ở phía dưới cùng tại trang cuối cùng của bản sao tài liệu bí mật nhà nước.

II. MẪU VĂN BẢN GHI NHẬN VIỆC CHỤP BÍ MẬT NHÀ NƯỚC
| .......(1) ..............(2) | CỘNG HÒA XÃ HỘI CHỦ NGHĨA VIỆT NAM |
VĂN BẢN GHI NHẬN VIỆC CHỤP TÀI LIỆU,
VẬT CHỨA BÍ MẬT NHÀ NƯỚC
_________________
Tên, loại tài liệu, vật chứa bí mật nhà nước được chụp: ........................
Số lượng bản chụp:........................
Nơi nhận bản chụp (3):........................
Độ mật của tài liệu, vật chứa bí mật nhà nước được chụp (4):........................
Ngày, tháng, năm chụp tài liệu, vật chứa bí mật nhà nước: ........................
| Lãnh đạo cơ quan, tổ chức cho phép chụp tài liệu, vật chứa bí mật nhà nước (Ký, ghi rõ họ tên, chức vụ) | Người thực hiện chụp tài liệu, vật chứa bí mật nhà nước (Ký, ghi rõ họ tên) |
Ghi chú: Mẫu này áp dụng đối với bản chụp tài liệu, vật chứa bí mật nhà nước không thể đóng dấu bản sao; mẫu này được gửi kèm theo bản chụp tài liệu, vật chứa bí mật nhà nước cho cơ quan, tổ chức nhận bản chụp.
(1) Tên cơ quan, tổ chức.
(2) Tên cơ quan, tổ chức quản lý, sử dụng tài liệu, vật chứa bí mật nhà nước.
(3) Ghi rõ tên cơ quan, tổ chức nhận bản chụp.
(4) Ghi rõ độ mật của tài liệu, vật chứa bí mật nhà nước được chụp (Tuyệt mật, Tối mật, Mật hoặc ghi ký hiệu A, B, C).
III. MẪU SỔ QUẢN LÝ SAO, CHỤP BÍ MẬT NHÀ NƯỚC
1. Mẫu sổ
Sổ quản lý sao, chụp bí mật nhà nước được in sẵn, kích thước 210 mm X 297 mm.
a) Bìa và trang đầu
Bìa và trang đầu của sổ quản lý sao, chụp bí mật nhà nước được trình bày theo hình minh họa dưới đây:
|
| ………(1)………. .............(2)……….
SỔ QUẢN LÝ SAO, CHỤP BÍ MẬT NHÀ NƯỚC
Năm: ... (3)...
Từ ngày….đến ngày .... (4)….
Quyển số: ....(5)...
|
|
Ghi chú:
(1): Tên cơ quan, tổ chức chủ quản cấp trên trực tiếp (nếu có).
(2): Tên cơ quan, tổ chức.
(3): Năm mở sổ quản lý sao, chụp bí mật nhà nước.
(4): Ngày, tháng bắt đầu và kết thúc.
(5): Số thứ tự của quyển sổ.
b) Phần quản lý sao, chụp bí mật nhà nước
Phần quản lý sao, chụp bí mật nhà nước được trình bày trên trang giấy khổ A4 (210 mm x 297 mm) bao gồm 09 cột theo mẫu sau:
| Số thứ tự | Ngày, tháng, năm sao, chụp tài liệu, vật chứa BMNN | Tên loại và trích yếu nội dung tài liệu, vật chứa BMNN được sao, chụp | Độ mật | Số lượng bản sao, chụp | Nơi nhận bản sao, chụp | Người có thẩm quyền cho phép sao, chụp | Người thực hiện sao, chụp | Ghi chú |
| (1) | (2) | (3) | (4) | (5) | (6) | (7) | (8) | (9) |
|
|
|
|
|
|
|
|
|
|
2. Hướng dẫn quản lý
Sổ có thể in theo khổ ngang hoặc khổ dọc gồm các cột cụ thể như sau:
Cột 1: Ghi sổ thứ tự theo năm công tác từ 01 đến khi sử dụng hết quyển sổ.
Cột 2: Ghi ngày, tháng, năm sao, chụp tài liệu, vật chứa bí mật nhà nước; đối với những ngày dưới 10 và tháng 1, 2 thì phải thêm số 0 ở trước, ví dụ: 03/01, 27/7, 31/12.
Cột 3: Ghi tên loại và trích yếu nội dung tài liệu, vật chứa bí mật nhà nước được sao, chụp.
Cột 4: Ghi rõ độ mật của tài liệu, vật chứa bí mật nhà nước được sao, chụp (Tuyệt mật, Tối mật, Mật hoặc ghi ký hiệu A, B, C).
Cột 5: Ghi rõ số lượng bản sao, chụp.
Cột 6: Ghi tên cơ quan, tổ chức hoặc đơn vị, cá nhân nhận bản sao, chụp tài liệu, vật chứa bí mật nhà nước.
Cột 7: Ghi tên, chức vụ của người có thẩm quyền cho phép sao, chụp.
Cột 8: Ghi rõ họ tên và chữ ký xác nhận của người thực hiện sao, chụp.
Cột 9: Ghi những nội dung cần thiết khác.
IV. HÌNH THỨC KÝ SỐ CỦA NGƯỜI CÓ THẨM QUYỀN TRÊN BẢN SAO VĂN BẢN ĐIỆN TỬ BÍ MẬT NHÀ NƯỚC
1. VỊ trí
Ký số của người có thẩm quyền trên bản sao văn bản điện tử bí mật nhà nước tại góc trên, bên phải, trang đầu của văn bản.
2. Thông tin
Bản sao; tên cơ quan, tổ chức sao; chức vụ và họ, tên người có thẩm quyền cho phép sao văn bản; thời gian ký (ngày tháng năm; giờ phút giây; múi giờ Việt Nam theo tiêu chuẩn ISO 8601) được trình bày bằng phông chữ times new roman, chữ in thường, kiểu chữ đứng, cỡ chữ 10, màu đen.
Phụ lục III
MẪU SỔ ĐĂNG KÝ BÍ MẬT NHÀ NƯỚC ĐI, MẪU SỔ ĐĂNG KÝ BÍ MẬT NHÀ NƯỚC ĐẾN, MẪU SỔ CHUYỂN GIAO BÍ MẬT NHÀ NƯỚC, MẪU DẤU KÝ HIỆU ĐỘ MẬT, MẪU DẤU TÀI LIỆU THU HỒI, MẪU DẤU CHỈ NGƯỜI CÓ TÊN MỚI ĐƯỢC BÓC BÌ, MẪU DẤU BẢN IN VĂN BẢN ĐIỆN TỬ BÍ MẬT NHÀ NƯỚC
(Kèm theo Nghị định số 63/2026/NĐ-CP
ngày 28 tháng 02 năm 2026 của Chính phủ)
I. MẪU SỔ ĐĂNG KÝ BÍ MẬT NHÀ NƯỚC ĐI
1. Mẫu sổ
Sổ đăng ký bí mật nhà nước đi được in sẵn, kích thước 210 mm x 297 mm.
a) Bìa và trang đầu
Bìa và trang đầu của sổ đăng ký bí mật nhà nước đi được trình bày theo hình minh họa dưới đây:
|
| …………….(1)…………….. …………….(2)…….……….
SỔ ĐĂNG KÝ BÍ MẬT NHÀ NƯỚC ĐI
Năm: ... (3)...
Từ ngày……..đến ngày .... (4) …..
Từ số……..đến số .... (5) …..
Quyển số: …. (6)….
|
|
Ghi chú:
(1): Tên cơ quan, tổ chức chủ quản cấp trên trực tiếp (nếu có).
(2): Tên cơ quan, tổ chức.
(3): Năm mở sổ đăng ký bí mật nhà nước đi.
(4): Ngày, tháng bắt đầu và kết thúc đăng ký văn bản trong sổ.
(5): Số thứ tự đăng ký văn bản mật đi đầu tiên và cuối cùng trong sổ.
(6): Số thứ tự của quyển sổ.
b) Phần đăng bí mật nhà nước đi.
Phần đăng ký bí mật nhà nước đi được trình bày trên trang giấy khổ A4 (210 mm x 297 mm) bao gồm 10 cột theo mẫu sau:
| Số thứ tự | Số, ký hiệu tài liệu, vật chứa BMNN | Ngày tháng xác định tài liệu, vật chứa BMNN | Tên loại và trích yếu nội dung tài liệu, vật chứa BMNN | Độ mật | Người ký tài liệu, vật chứa BMNN | Nơi nhận và ký nhận | Đơn vị lưu | Số lượng | Ghi chú |
| (1) | (2) | (3) | (4) | (5) | (6) | (7) | (8) | (9) | (10) |
|
|
|
|
|
|
|
|
|
|
|
2. Hướng dẫn đăng ký
Sổ có thể in theo khổ ngang hoặc khổ dọc gồm các cột cụ thể như sau:
Cột 1: Ghi số thứ tự theo năm công tác từ 01 đến khi sử dụng hết quyển sổ.
Cột 2: Ghi số và ký hiệu của tài liệu, vật chứa bí mật nhà nước.
Cột 3: Ghi ngày, tháng, năm của văn bản; đối với những ngày dưới 10 và tháng 1, 2 thì phải thêm số 0 ở trước, ví dụ: 03/01, 27/7, 31/12.
Cột 4: Ghi tên loại và trích yếu nội dung tài liệu, vật chứa bí mật nhà nước; đối với bí mật nhà nước đi có độ mật “Tuyệt mật” thì không được ghi trích yếu.
Cột 5: Ghi rõ độ mật của tài liệu, vật chứa bí mật nhà nước (Tuyệt mật, Tối mật, Mật hoặc ghi ký hiệu A, B, C).
Cột 6: Ghi tên của người ký tài liệu bí mật nhà nước.
Cột 7: Ghi tên các cơ quan, tổ chức, đơn vị và ký nhận đối với trường hợp chuyển giao tài liệu, vật chứa bí mật nhà nước đi thực hiện tại Sổ này.
Cột 8: Ghi tên đơn vị lưu tài liệu.
Cột 9: Ghi số lượng bản phát hành tài liệu.
Cột 10: Ghi những nội dung cần thiết khác.
II. MẪU SỔ ĐĂNG KÝ BÍ MẬT NHÀ NƯỚC ĐẾN
1. Mẫu sổ
Sổ đăng ký bí mật nhà nước đến được in sẵn, kích thước 210 mm x 297 mm.
a) Bìa và trang đầu
Bìa và trang đầu của sổ đăng ký bí mật nhà nước đến được trình bày tương tự như bìa và trang đầu của sổ đăng ký bí mật nhà nước đi, chỉ khác tên gọi là “SỔ ĐĂNG KÝ BÍ MẬT NHÀ NƯỚC ĐẾN”.
b) Phần đăng ký bí mật nhà nước đến
Phần đăng ký bí mật nhà nước đến được trình bày trên trang giấy khổ A4 (210 mm x 297 mm) bao gồm 10 cột theo mẫu sau:
| Số thứ tự | Ngày đến | Số đến | Cơ quan, tổ chức ban hành tài liệu, vật chứa BMNN | Số, ký hiệu | Ngày tháng | Tên loại và trích yếu nội dung | Độ mật | Đơn vị và ký nhận | Ghi chú |
| (1) | (2) | (3) | (4) | (5) | (6) | (7) | (8) | (9) | (10) |
|
|
|
|
|
|
|
|
|
|
|
2. Hướng dẫn đăng ký
Sổ có thể in theo khổ ngang hoặc khổ dọc gồm các cột cụ thể như sau:
Cột 1: Ghi số thứ tự theo năm công tác từ 01 đến khi sử dụng hết quyển sổ.
Cột 2: Ghi theo ngày, tháng được ghi trên dấu đến.
Cột 3: Ghi theo số được ghi trên dấu đến.
Cột 4: Ghi cơ quan, tổ chức ban hành tài liệu, vật chứa bí mật nhà nước.
Cột 5: Ghi số và ký hiệu của tài liệu, vật chứa bí mật nhà nước đến.
Cột 6: Ghi ngày, tháng, năm của văn bản mật đến; đối với những ngày dưới 10 và tháng 1, 2 thì phải thêm số 0 ở trước, ví dụ: 03/01, 27/7, 31/12.
Cột 7: Ghi tên loại và trích yếu nội dung của tài liệu, bí mật nhà nước đến. Bí mật nhà nước độ “Tuyệt mật” thì không được ghi trích yếu.
Cột 8: Ghi rõ độ mật của tài liệu, vật chứa bí mật nhà nước (Tuyệt mật, Tối mật, Mật hoặc ghi ký hiệu A, B, C).
Cột 9: Ghi tên đơn vị nhận tài liệu, vật chứa bí mật nhà nước đến và ký nhận đối với trường hợp chuyển giao tài liệu, vật chứa bí mật nhà nước đến thực hiện tại sổ này.
Cột 10: Ghi những nội dung cần thiết khác.
III. MẪU SỔ CHUYỂN GIAO BÍ MẬT NHÀ NƯỚC
1. Mẫu sổ
Sổ chuyển giao bí mật nhà nước được in sẵn, kích thước 210 mm x 297 mm.
a) Bìa và trang đầu
Bìa và trang đầu của sổ được trình bày tương tự như bìa và trang đầu của sổ đăng ký bí mật nhà nước đi, chỉ khác tên gọi là “SỔ CHUYỂN GIAO BÍ MẬT NHÀ NƯỚC”.
b) Phần chuyển giao bí mật nhà nước
Phần chuyển giao bí mật nhà nước được trình bày trên trang giấy khổ A4 (210 mm x 297 mm) bao gồm 06 cột theo mẫu sau:
| Ngày chuyển | Số đến hoặc số đi | Độ mật | Đơn vị hoặc người nhận | Ký nhận | Ghi chú |
| (1) | (2) | (3) | (4) | (5) | (6) |
|
|
|
|
|
|
|
2. Hướng dẫn ghi
Sổ có thể in theo khổ ngang hoặc khổ dọc gồm các cột cụ thể như sau:
Cột 1: Ghi ngày, tháng, năm chuyển giao bí mật nhà nước cho các cơ quan, tổ chức, cá nhân; đối với những ngày dưới 10 và tháng 1, 2 thì phải thêm số 0 ở trước, ví dụ: 03/01, 27/7, 31/12.
Cột 2: Ghi theo số văn bản đến hoặc số văn bản đi.
Cột 3: Ghi rõ mức độ mật của bí mật nhà nước (Tuyệt mật, Tối mật, Mật hoặc ghi ký hiệu A, B, C).
Cột 4: Ghi tên đơn vị hoặc cá nhân nhận bí mật nhà nước.
Cột 5: Chữ ký của người trực tiếp nhận bí mật nhà nước.
Cột 6: Ghi nội dung cần thiết khác (như bản sao, số lượng tài liệu...).
IV. MẪU DẤU KÝ HIỆU ĐỘ MẬT
1. Mẫu dấu chữ “A”: Hình tròn, đường kính 15 mm, có hai đường viền xung quanh, khoảng cách giữa hai đường viền là 01 mm, chiều cao của chữ “A” là 10 mm, được trình bày ở giữa hình tròn, bằng chữ in hoa, cỡ chữ 40, kiểu chữ times new roman, đứng, đậm. Mẫu dấu “A” được sử dụng để đóng bên ngoài bì đựng tài liệu bí mật nhà nước độ Tuyệt mật.
2. Mẫu dấu chữ “B”: Hình tròn, đường kính 15 mm, có hai đường viền xung quanh, khoảng cách giữa hai đường viền là 01 mm, chiều cao của chữ “B” là 10 mm, được trình bày ở giữa hình tròn, bằng chữ in hoa, cỡ chữ 40, kiểu chữ times new roman, đứng, đậm. Mẫu dấu “B” được sử dụng để đóng bên ngoài bì đựng tài liệu bí mật nhà nước độ Tối mật.

3. Mẫu dấu chữ “C”: Hình tròn, đường kính 15 mm, có hai đường viền xung quanh, khoảng cách giữa hai đường viền là 01 mm, chiều cao của chữ “C” là 10 mm, được trình bày ở giữa hình tròn, bằng chữ in hoa, cỡ chữ 40, kiểu chữ times new roman, đứng, đậm. Mẫu dấu “C” được sử dụng để đóng bên ngoài bì đựng tài liệu bí mật nhà nước độ Mật.

V. MẪU DẤU TÀI LIỆU THU HỒI
Mẫu dấu “TÀI LIỆU THU HỒI”: Hình chữ nhật, kích thước 55 mm x 13 mm có hai đường viền xung quanh, khoảng cách giữa hai đường viền là 01 mm; hàng thứ nhất là dòng chữ “TÀI LIỆU THU HỒI” được trình bày bằng chữ in hoa, cỡ chữ 14, kiểu chữ times new roman, đứng, đậm; hàng thứ hai là dòng chữ “Thời hạn” ở đầu hàng và các dấu chấm cho đến hết, trình bày bằng chữ thường, cỡ chữ 13, kiểu chữ times new roman; khoảng cách giữa hàng chữ thứ nhất và hàng chữ thứ hai là 02 mm.
Dấu “TÀI LIỆU THU HỒI” sử dụng trong trường hợp tài liệu bí mật nhà nước được phát ra trong một thời gian nhất định, người sử dụng chỉ được sử dụng trong thời hạn đó và nộp lại cho nơi phát tài liệu. Sau khi đóng dấu “TÀI LIỆU THU HỒI” ở dòng “Thời hạn” phải ghi rõ thời gian thu hồi tài liệu trước ngày, giờ cụ thể.

VI. MẪU DẤU CHỈ NGƯỜI CÓ TÊN MỚI ĐƯỢC BÓC BÌ
Mẫu dấu “CHỈ NGƯỜI CÓ TÊN MỚI ĐƯỢC BÓC BÌ”: Hình chữ nhật, kích thước 70 mm x 9 mm, có hai đường viền xung quanh, khoảng cách giữa hai đường viền là 01 mm, bên trong là hàng chữ “CHỈ NGƯỜI CÓ TÊN MỚI ĐƯỢC BÓC BÌ” trình bày bằng chữ in hoa, cỡ chữ 14, kiểu chữ times new roman, đứng, đậm, cách đều đường viền bên ngoài 02 mm.
Dấu “CHỈ NGƯỜI CÓ TÊN MỚI ĐƯỢC BÓC BÌ” sử dụng trong trường hợp chuyển tài liệu, vật chứa bí mật nhà nước mà chỉ người nhận mới được bóc bì để bảo đảm bí mật của tài liệu; ngoài bì ghi rõ tên người nhận, bộ phận chuyển tài liệu phải chuyển tận tay người có tên trên bì.

VII. MẪU DẤU BẢN IN VĂN BẢN ĐIỆN TỬ BÍ MẬT NHÀ NƯỚC
Mẫu dấu “BẢN IN VĂN BẢN ĐIỆN TỬ BÍ MẬT NHÀ NƯỚC”: Hình chữ nhật, kích thước 50 mm x 35 mm, phía trên là hàng chữ “BẢN IN VĂN BẢN ĐIỆN TỬ BÍ MẬT NHÀ NƯỚC”, trình bày bằng chữ in hoa, cỡ chữ 11, kiểu chữ đứng, đậm; phía dưới là hàng chữ “TÊN CƠ QUAN TỔ CHỨC IN” trình bày bằng chữ in hoa, cỡ chữ 11, hàng chữ “Số lượng bản in, Ngày in, Người in” trình bày bằng chữ thường, cỡ chữ 11. Kiểu chữ của các hàng chữ trong dấu “BẢN IN VĂN BẢN ĐIỆN TỬ BÍ MẬT NHÀ NƯỚC” là kiểu chữ times new roman.
Mẫu dấu “BẢN IN VĂN BẢN ĐIỆN TỬ BÍ MẬT NHÀ NƯỚC” được sử dụng khi thực hiện in văn bản điện tử bí mật nhà nước.

VIII. MẪU DẤU VĂN BẢN ĐIỆN TỬ BÍ MẬT NHÀ NƯỚC ĐẾN
Mẫu dấu “VĂN BẢN ĐIỆN TỬ BÍ MẬT NHÀ NƯỚC ĐẾN”: Hình chữ nhật, kích thước 30mm x 15mm, phía trên là hàng chữ “TÊN CƠ QUAN, TỔ CHỨC”, trình bày bằng chữ in hoa, cỡ chữ 11, kiểu chữ đứng; phía dưới là hàng chữ “ĐẾN” trình bày bằng chữ in hoa, cỡ chữ 11, kiểu chữ đứng, đậm; hàng chữ “Số:...”, “Ngày:..” trình bày bằng chữ thường, cỡ chữ 9. Kiểu chữ của các hàng chữ trong dấu “VĂN BẢN ĐIỆN TỬ BÍ MẬT NHÀ NƯỚC ĐẾN” là kiểu chữ times new roman.
Mẫu dấu “VĂN BẢN ĐIỆN TỬ BÍ MẬT NHÀ NƯỚC ĐẾN” được sử dụng khi nhận văn bản điện tử bí mật nhà nước, cơ quan, tổ chức nhận đóng dấu điện tử, tự động tạo số đến, ngày đến bằng chức năng của Hệ thống quản lý văn bản điện tử bí mật nhà nước.

Phụ lục IV
MẪU DẤU GIA HẠN THỜI HẠN BẢO VỆ BÍ MẬT NHÀ NƯỚC, DẤU
ĐIỀU CHỈNH ĐỘ MẬT, DẤU GIẢI MẬT
(Kèm theo Nghị định số 63/2026/NĐ-CP
ngày 28 tháng 02 năm 2026 của Chính phủ)
I. MẪU DẤU GIA HẠN THỜI HẠN BẢO VỆ BÍ MẬT NHÀ NƯỚC
Mẫu dấu “GIA HẠN THỜI HẠN BẢO VỆ BÍ MẬT NHÀ NƯỚC”: Hình chữ nhật, kích thước 70 mm x 12 mm, có hai đường viền xung quanh, khoảng cách giữa hai đường viền là 01 mm; hàng thứ nhất là dòng chữ “GIA HẠN THỜI HẠN BẢO VỆ BMNN”, trình bày bằng chữ in hoa, cỡ chữ 13, kiểu chữ times new roman, đứng, đậm; hàng thứ hai là dòng chữ “Từ:...”, trình bày bằng chữ thường, cỡ chữ 13, kiểu chữ times new roman; khoảng cách giữa hàng chữ thứ nhất và hàng chữ thứ hai là 02 mm.

Dấu “GIA HẠN THỜI BẢO VỆ BÍ MẬT NHÀ NƯỚC” được sử dụng để đóng trên tài liệu bí mật nhà nước được người có thẩm quyền quyết định gia hạn thời hạn bảo vệ bí mật nhà nước. Dấu “GIA HẠN THỜI BẢO VỆ BÍ MẬT NHÀ NƯỚC” phải được đóng trên tài liệu bí mật nhà nước trước khi hết thời hạn bảo vệ bí mật nhà nước và ở dòng “Từ:….” phải ghi rõ thời gian gia hạn từ thời điểm nào đến thời điểm nào.
II. MẪU DẤU ĐIỀU CHỈNH ĐỘ MẬT
1. Mẫu dấu “GIẢM XUỐNG TỐI MẬT”: Hình chữ nhật, kích thước 55 mm x 13 mm, có hai đường viền xung quanh, khoảng cách giữa hai đường viền là 01 mm; hàng thứ nhất là dòng chữ “GIẢM XUỐNG TỐI MẬT”, trình bày bằng chữ in hoa, cỡ chữ 14, kiểu chữ times new roman, đứng, đậm; hàng thứ hai là chữ “Từ:….” ở đầu hàng và các dấu chấm cho đến hết, trình bày bằng chữ thường, cỡ chữ 13, kiểu chữ times new roman; khoảng cách giữa hàng chữ thứ nhất và hàng chữ thứ hai là 02 mm.

2. Mẫu dấu “GIẢM XUỐNG MẬT”: Hình chữ nhật, kích thước 50 mm x 13 mm, có hai đường viền xung quanh, khoảng cách giữa hai đường viền là 01 mm; hàng thứ nhất là dòng chữ “GIẢM XUỐNG MẬT”, trình bày bằng chữ in hoa, cỡ chữ 14, kiểu chữ times new roman, đứng, đậm; hàng thứ hai là chữ “Từ:…” ở đầu hàng và các dấu chấm cho đến hết, trình bày bằng chữ thường, cỡ chữ 13, kiểu chữ times new roman; khoảng cách giữa hàng chữ thứ nhất và hàng chữ thứ hai là 02 mm.

Dấu “GIẢM XUỐNG TỐI MẬT” và dấu “GIẢM XUỐNG MẬT” được sử dụng để đóng trên tài liệu bí mật nhà nước kể từ ngày có quyết định giảm độ mật của người có thẩm quyền và từ ngày nhận được thông báo giảm độ mật. Sau khi đóng dấu “GIẢM XUỐNG TỐI MẬT” và dấu “GIẢM XUỐNG MẬT” ở dòng “Từ:....” phải ghi rõ thời gian giảm mật bắt đầu từ ngày, tháng, năm quyết định giảm mật.
3. Mẫu dấu “TĂNG LÊN TUYỆT MẬT”: Hình chữ nhật, kích thước 55 mm x 13 mm, có hai đường viền xung quanh, khoảng cách giữa hai đường viền là 01 mm; hàng thứ nhất là dòng chữ “TĂNG LÊN TUYỆT MẬT”, trình bày bằng chữ in hoa, cỡ chữ 14, kiểu chữ times new roman, đứng, đậm; hàng thứ hai là chữ “Từ: …” ở đầu hàng và các dấu chấm cho đến hết, trình bày bằng chữ thường, cỡ chữ 13, kiểu chữ times new roman; khoảng cách giữa hàng chữ thứ nhất và hàng chữ thứ hai là 02 mm.

4. Mẫu dấu “TĂNG LÊN TỐI MẬT”: Hình chữ nhật, kích thước 50 mm x 13 mm, có hai đường viền xung quanh, khoảng cách giữa hai đường viền là 01 mm; hàng thứ nhất là dòng chữ “TĂNG LÊN TỐI MẬT”, trình bày bằng chữ in hoa, cỡ chữ 14, kiểu chữ times new roman, đứng, đậm; hàng thứ hai là chữ “Từ: …..” ở đầu hàng và các dấu chấm cho đến hết, trình bày bằng chữ thường, cỡ chữ 13, kiểu chữ times new roman; khoảng cách giữa hàng chữ thứ nhất và hàng chữ thứ hai là 02 mm.

Dấu “TĂNG LÊN TUYỆT MẬT” và dấu “TĂNG LÊN TỐI MẬT” được sử dụng để đóng trên tài liệu bí mật nhà nước kể từ ngày có quyết định tăng độ mật của người có thẩm quyền và từ ngày nhận được thông báo tăng độ mật. Sau khi đóng dấu “TĂNG LÊN TUYỆT MẬT” và dấu “TĂNG LÊN TỐI MẬT” ở dòng “Từ:…” phải ghi rõ thời gian tăng độ mật bắt đầu từ ngày, tháng, năm quyết định tăng độ mật.
III. MẪU DẤU GIẢI MẬT
Mẫu dấu “GIẢI MẬT”: Hình chữ nhật, kích thước 30mm x 13mm, có hai đường viền xung quanh, khoảng cách giữa hai đường viền là 01 mm; hàng thứ nhất là dòng chữ “GIẢI MẬT”, trình bày bằng chữ in hoa, cỡ chữ 14, kiểu chữ times new roman, đứng, đậm; hàng thứ hai là chữ “Từ:….” ở đầu hàng và các dấu chấm cho đến hết, trình bày bằng chữ thường, cỡ chữ 13, kiểu chữ times new roman; khoảng cách giữa hàng chữ thứ nhất và hàng chữ thứ hai là 02 mm. Sau khi đóng dấu “GIẢI MẬT” ở dòng “Từ:….” phải ghi rõ thời gian giải mật bắt đầu từ ngày, tháng, năm quyết định giải mật.
Dấu “GIẢI MẬT” được sử dụng để đóng trên tài liệu bí mật nhà nước kể từ ngày có quyết định giải mật của người có thẩm quyền và từ ngày nhận được thông báo giải mật hoặc đối với trường hợp quy định tại điểm b khoản 1 Điều 22 Luật Bảo vệ bí mật nhà nước.

Bạn chưa Đăng nhập thành viên.
Đây là tiện ích dành cho tài khoản thành viên. Vui lòng Đăng nhập để xem chi tiết. Nếu chưa có tài khoản, vui lòng Đăng ký tại đây!
Bạn chưa Đăng nhập thành viên.
Đây là tiện ích dành cho tài khoản thành viên. Vui lòng Đăng nhập để xem chi tiết. Nếu chưa có tài khoản, vui lòng Đăng ký tại đây!