- Tổng quan
- Nội dung
- VB gốc
- Tiếng Anh
- Hiệu lực
- VB liên quan
- Lược đồ
-
Nội dung hợp nhất
Tính năng này chỉ có tại LuatVietnam.vn. Nội dung hợp nhất tổng hợp lại tất cả các quy định còn hiệu lực của văn bản gốc và các văn bản sửa đổi, bổ sung, đính chính... trên một trang. Việc hợp nhất văn bản gốc và những văn bản, Thông tư, Nghị định hướng dẫn khác không làm thay đổi thứ tự điều khoản, nội dung.
Khách hàng chỉ cần xem Nội dung hợp nhất là có thể nắm bắt toàn bộ quy định hiện hành đang áp dụng, cho dù văn bản gốc đã qua nhiều lần chỉnh sửa, bổ sung.
- Tải về
Quyết định 3796/QĐ-BNNMT 2025 về việc ban hành quy trình nội bộ giải quyết thủ tục hành chính thuộc thẩm quyền tiếp nhận và giải quyết của Bộ Nông nghiệp và Môi trường trong lĩnh vực lâm nghiệp và kiểm lâm
| Cơ quan ban hành: | Bộ Nông nghiệp và Môi trường |
Số công báo:
Số công báo là mã số ấn phẩm được đăng chính thức trên ấn phẩm thông tin của Nhà nước. Mã số này do Chính phủ thống nhất quản lý.
|
Đang cập nhật |
| Số hiệu: | 3796/QĐ-BNNMT | Ngày đăng công báo: | Đang cập nhật |
| Loại văn bản: | Quyết định | Người ký: | Nguyễn Quốc Trị |
|
Ngày ban hành:
Ngày ban hành là ngày, tháng, năm văn bản được thông qua hoặc ký ban hành.
|
17/09/2025 |
Ngày hết hiệu lực:
Ngày hết hiệu lực là ngày, tháng, năm văn bản chính thức không còn hiệu lực (áp dụng).
|
Đang cập nhật |
|
Áp dụng:
Ngày áp dụng là ngày, tháng, năm văn bản chính thức có hiệu lực (áp dụng).
|
Đã biết
|
Tình trạng hiệu lực:
Cho biết trạng thái hiệu lực của văn bản đang tra cứu: Chưa áp dụng, Còn hiệu lực, Hết hiệu lực, Hết hiệu lực 1 phần; Đã sửa đổi, Đính chính hay Không còn phù hợp,...
|
Đã biết
|
| Lĩnh vực: | Hành chính, Nông nghiệp-Lâm nghiệp |
TÓM TẮT QUYẾT ĐỊNH 3796/QĐ-BNNMT
Nội dung tóm tắt đang được cập nhật, Quý khách vui lòng quay lại sau!
Tải Quyết định 3796/QĐ-BNNMT
|
BỘ NÔNG NGHIỆP VÀ MÔI TRƯỜNG ___________________ Số: 3796/QĐ-BNNMT |
CỘNG HOÀ XÃ HỘI CHỦ NGHĨA VIỆT NAM Độc lập - Tự do - Hạnh phúc ________________________ Hà Nội, ngày 17 tháng 9 năm 2025 |
QUYẾT ĐỊNH
Về việc ban hành quy trình nội bộ giải quyết thủ tục hành chính
thuộc thẩm quyền tiếp nhận và giải quyết của Bộ Nông nghiệp và Môi trường
trong lĩnh vực lâm nghiệp và kiểm lâm
____________________
BỘ TRƯỞNG BỘ NÔNG NGHIỆP VÀ MÔI TRƯỜNG
Căn cứ Nghị định số 35/2025/NĐ-CP ngày 25/2/2025 của Chính phủ quy định chức năng, nhiệm vụ, quyền hạn và cơ cấu tổ chức của Bộ Nông nghiệp và Môi trường;
Căn cứ Quyết định số 1215/QĐ-BNNMT ngày 29/4/2025 về việc công bố chuẩn hóa thủ tục hành chính lĩnh vực lâm nghiệp và kiểm lâm thuộc phạm vi chức năng quản lý nhà nước của Bộ Nông nghiệp và Môi trường;
Căn cứ Quyết định số 2391/QĐ-BNNMT ngày 27/6/2025 về việc công bố thủ tục hành chính được sửa đổi, bổ sung, bị bãi bỏ lĩnh vực lâm nghiệp và kiểm lâm, lĩnh vực thủy sản và kiểm ngư thuộc phạm vi chức năng quản lý của Bộ Nông nghiệp và Môi trường;
Căn cứ Quyết định số 2405/QĐ-BNNMT ngày 27/6/2025 về việc công bố thủ tục hành chính mới ban hành, được sửa đổi, bổ sung, bị bãi bỏ lĩnh vực lâm nghiệp và kiểm lâm, lĩnh vực bảo tồn thiên nhiên và đa dạng sinh học thuộc phạm vi chức năng quản lý của Bộ Nông nghiệp và Môi trường;
Căn cứ Quyết định số 2653/QĐ-BNNMT ngày 11/7/2025 về việc công bố thủ tục hành chính mới ban hành lĩnh vực lâm nghiệp và kiểm lâm thuộc phạm vi chức năng quản lý của Bộ Nông nghiệp và Môi trường;
Căn cứ Nghị định số 45/2020/NĐ-CP ngày 08 tháng 4 năm 2020 của Chính phủ về thực hiện thủ tục hành chính trên môi trường điện tử;
Căn cứ Nghị định số 118/2025/NĐ-CP ngày 09 tháng 6 năm 2025 của Chính phủ về thực hiện thủ tục hành chính theo cơ chế một cửa, một cửa liên thông tại Bộ phận một cửa và Cổng Dịch vụ công quốc gia;
Xét đề nghị của Cục trưởng Cục Lâm nghiệp và Kiểm lâm.
QUYẾT ĐỊNH:
Điều 1. Ban hành kèm theo Quyết định này 19 quy trình nội bộ giải quyết thủ tục hành chính thuộc thẩm quyền tiếp nhận và giải quyết của Bộ Nông nghiệp và Môi trường trong lĩnh vực lâm nghiệp và kiểm lâm (có Phụ lục kèm theo).
Điều 2. Giao Cục Chuyển đổi số chủ trì, phối hợp với Cục Lâm nghiệp và Kiểm lâm, Văn phòng Bộ và các cơ quan, đơn vị có liên quan căn cứ quy trình tại Quyết định này xây dựng quy trình điện tử giải quyết thủ tục hành chính tại phần mềm của Hệ thống thông tin giải quyết thủ tục hành chính của Bộ.
Điều 3. Quyết định này có hiệu lực thi hành kể từ ngày ký.
1. Bãi bỏ các Quy trình nội bộ tại Phụ lục ban hành kèm theo Quyết định số 1323/QĐ-BNN-TCLN ngày 06/04/2020 của Bộ trưởng Bộ Nông nghiệp và Phát triển nông thôn phê duyệt quy trình nội bộ giải quyết thủ tục hành chính lĩnh vực Lâm nghiệp thuộc phạm vi chức năng quản lý của Bộ Nông nghiệp và Phát triển nông thôn.
2. Bãi bỏ các Quy trình nội bộ tại Phụ lục ban hành kèm theo Quyết định số 5245/QĐ-BNN-TCLN ngày 31/12/2021 của Bộ trưởng Bộ Nông nghiệp và Phát triển nông thôn phê duyệt quy trình nội bộ mới; quy trình nội bộ sửa đổi, bổ sung giải quyết thủ tục hành chính lĩnh vực Lâm nghiệp thuộc phạm vi chức năng quản lý của Bộ Nông nghiệp và Phát triển nông thôn.
3. Bãi bỏ các Quy trình nội bộ tại Phụ lục ban hành kèm theo Quyết định số 5138/QĐ-BNN-LN ngày 31/12/2024 của Bộ trưởng Bộ Nông nghiệp và Phát triển nông thôn phê duyệt quy trình nội bộ giải quyết thủ tục hành chính lĩnh vực Lâm nghiệp thuộc phạm vi chức năng quản lý của Bộ Nông nghiệp và Phát triển nông thôn.
Điều 4. Chánh Văn phòng Bộ, Vụ trưởng Vụ Pháp chế, Cục trưởng Cục Lâm nghiệp và Kiểm lâm, Thủ trưởng các Vụ, Cục, đơn vị trực thuộc Bộ Nông nghiệp và Môi trường và các tổ chức, cá nhân có liên quan chịu trách nhiệm thi hành Quyết định này./.
|
Nơi nhận: - Như Điều 4; - Bộ trưởng (để báo cáo); - Văn phòng Chính phủ (Cục Kiểm soát TTHC); - UBND các tỉnh, thành phố trực thuộc Trung ương; - Cổng thông tin điện tử Bộ; - Cục Chuyển đổi số; - Văn phòng Bộ (Phòng KSTTHC); - Lưu: VT, LNKL.
|
KT. BỘ TRƯỞNG THỨ TRƯỞNG
Nguyễn Quốc Trị |
Phụ lục
QUY TRÌNH NỘI BỘ GIẢI QUYẾT THỦ TỤC HÀNH CHÍNH THUỘC THẨM QUYỀN TIẾP NHẬN
VÀ GIẢI QUYẾT CỦA BỘ NÔNG NGHIỆP VÀ MÔI TRƯỜNG TRONG LĨNH VỰC LÂM NGHIỆP VÀ KIỂM LÂM
(Ban hành kèm theo Quyết định số /QĐ-BNNMT ngày tháng năm 2025
của Bộ trưởng Bộ Nông nghiệp và Môi trường)
________________________
PHẦN I. DANH MỤC QUY TRÌNH NỘI BỘ GIẢI QUYẾT THỦ TỤC HÀNH CHÍNH THUỘC THẨM QUYỀN TIẾP NHẬN VÀ GIẢI QUYẾT CỦA BỘ NÔNG NGHIỆP VÀ MÔI TRƯỜNG TRONG LĨNH VỰC LÂM NGHIỆP VÀ KIỂM LÂM
|
STT |
Mã số TTHC |
Tên quy trình nội bộ giải quyết TTHC |
Quyết định công bố TTHC |
Lĩnh vực |
Cơ quan thực hiện |
Trang |
|
1 |
3.000500 |
Quy trình Thẩm định, phê duyệt hoặc điều chỉnh phương án nuôi, trồng phát triển, thu hoạch cây dược liệu trong rừng đối với chủ rừng là tổ chức thuộc bộ, ngành quản lý |
Quyết định số 2653/QĐ-BNNMT ngày 11/7/2025 |
Lâm nghiệp và kiểm lâm |
Phòng Quản lý rừng đặc dụng, Phòng hộ, Cục Lâm nghiệp và Kiểm lâm |
4 |
|
2 |
1.002237 |
Quy trình Phê duyệt hoặc điều chỉnh đề án du lịch sinh thái, nghỉ dưỡng, giải trí trong rừng đặc dụng thuộc Bộ Nông nghiệp và Môi trường quản lý |
Quyết định số 1215/QĐ-BNNMT ngày 29/4/2025 |
Lâm nghiệp và kiểm lâm |
Phòng Quản lý rừng đặc dụng, Phòng hộ, Cục Lâm nghiệp và Kiểm lâm |
8 |
|
3 |
1.002226 |
Quy trình Phê duyệt hoặc điều chỉnh đề án du lịch sinh thái, nghỉ dưỡng, giải trí trong rừng phòng hộ hoặc rừng sản xuất thuộc Bộ Nông nghiệp và Môi trường quản lý |
Quyết định số 1215/QĐ-BNNMT ngày 29/4/2025 |
Lâm nghiệp và kiểm lâm |
Phòng Quản lý rừng đặc dụng, Phòng hộ, Cục Lâm nghiệp và Kiểm lâm |
12 |
|
4 |
1.008671 |
Quy trình xử lý hồ sơ đề xuất sửa đổi, bổ sung loài trong danh mục loài nguy cấp, quý, hiếm |
Quyết định số 2405/QĐ-BNNMT ngày 27/6/2025 |
Lâm nghiệp và kiểm lâm |
Cơ quan thẩm quyền quản lý Cites Việt Nam, Cục Lâm nghiệp và Kiểm lâm |
15 |
|
5 |
1.003532 |
Quy trình Cấp giấy phép CITES nhập nội từ biển mẫu vật loài động vật, thực vật thuộc Phụ lục I, II Công ước CITES |
Quyết định số 2405/QĐ-BNNMT ngày 27/6/2025 |
Lâm nghiệp và kiểm lâm |
Cơ quan thẩm quyền quản lý Cites Việt Nam, Cục Lâm nghiệp và Kiểm lâm |
19 |
|
6 |
1.003578 |
Quy trình Cấp giấy phép CITES nhập khẩu mẫu vật các loài động vật, thực vật thuộc Phụ lục Công ước CITES |
Quyết định số 2405/QĐ-BNNMT ngày 27/6/2025 |
Lâm nghiệp và kiểm lâm |
Cơ quan thẩm quyền quản lý Cites Việt Nam, Cục Lâm nghiệp và Kiểm lâm |
22 |
|
7 |
1.003903 |
Quy trình Cấp giấy phép CITES xuất khẩu, tái xuất khẩu mẫu vật các loài động vật, thực vật thuộc Phụ lục Công ước CITES |
Quyết định số 2405/QĐ-BNNMT ngày 27/6/2025 |
Lâm nghiệp và kiểm lâm |
Cơ quan thẩm quyền quản lý Cites Việt Nam, Cục Lâm nghiệp và Kiểm lâm |
25 |
|
8 |
1.014020 |
Quy trình Cấp thay thế giấy phép CITES |
Quyết định số 2405/QĐ-BNNMT ngày 27/6/2025 |
Lâm nghiệp và kiểm lâm |
Cơ quan thẩm quyền quản lý Cites Việt Nam, Cục Lâm nghiệp và Kiểm lâm |
28 |
|
9 |
3.000158 |
Quy trình Cấp lại giấy phép FLEGT |
Quyết định số 1215/QĐ-BNNMT ngày 29/4/2025 |
Lâm nghiệp và kiểm lâm |
Phòng Điều tra xử lý vi phạm về Lâm nghiệp, Cục Lâm nghiệp và Kiểm lâm |
30 |
|
10 |
3.000157 |
Quy trình Cấp thay thế giấy phép FLEGT |
Quyết định số 1215/QĐ-BNNMT ngày 29/4/2025 |
Lâm nghiệp và kiểm lâm |
Phòng Điều tra xử lý vi phạm về Lâm nghiệp, Cục Lâm nghiệp và Kiểm lâm |
34 |
|
11 |
3.000155 |
Quy trình Cấp giấy phép FLEGT |
Quyết định số 1215/QĐ-BNNMT ngày 29/4/2025 |
Lâm nghiệp và kiểm lâm |
Phòng Điều tra xử lý vi phạm về Lâm nghiệp, Cục Lâm nghiệp và Kiểm lâm |
38 |
|
12 |
3.000156 |
Quy trình Gia hạn giấy phép FLEGT |
Quyết định số 1215/QĐ-BNNMT ngày 29/4/2025 |
Lâm nghiệp và kiểm lâm |
Phòng Điều tra xử lý vi phạm về Lâm nghiệp, Cục Lâm nghiệp và Kiểm lâm |
42 |
|
13 |
1.000095 |
Quy trình Miễn, giảm tiền dịch vụ môi trường rừng (đối với bên sử dụng dịch vụ môi trường rừng trong phạm vi nằm trên địa giới hành chính từ hai tỉnh trở lên) |
Quyết định số 1215/QĐ-BNNMT ngày 29/4/2025 |
Lâm nghiệp và kiểm lâm |
Quỹ Bảo vệ và Phát triển rừng Việt Nam, Cục Lâm nghiệp và Kiểm lâm |
46 |
|
14 |
1.002161 |
Quy trình Phê duyệt chương trình, dự án và hoạt động phi dự án được hỗ trợ tài chính của Quỹ bảo vệ và phát triển rừng trung ương |
Quyết định số 1215/QĐ-BNNMT ngày 29/4/2025 |
Lâm nghiệp và kiểm lâm |
Quỹ Bảo vệ và Phát triển rừng Việt Nam, Cục Lâm nghiệp và Kiểm lâm |
49 |
|
15 |
1.007915 |
Quy trình Thẩm định thiết kế, dự toán hoặc thẩm định điều chỉnh thiết kế, dự toán công trình lâm sinh sử dụng vốn đầu tư công đối với các dự án do bộ, ngành trung ương quyết định đầu tư |
Quyết định số 1215/QĐ-BNNMT ngày 29/4/2025 |
Lâm nghiệp và kiểm lâm |
Phòng Kế hoạch, Tài chính, Cục Lâm nghiệp và Kiểm lâm |
52 |
|
16 |
1.012920 |
Quy trình Thanh lý rừng trồng thuộc thẩm quyền quyết định của bộ, cơ quan trung ương |
Quyết định số 1215/QĐ-BNNMT ngày 29/4/2025 |
Lâm nghiệp và kiểm lâm |
Phòng Kế hoạch, Tài chính, Cục Lâm nghiệp và Kiểm lâm |
57 |
|
17 |
1.012686 |
Quy trình Phê duyệt Phương án sử dụng rừng đối với khu rừng thuộc bộ, ngành quản lý |
Quyết định số 1215/QĐ-BNNMT ngày 29/4/2025 |
Lâm nghiệp và kiểm lâm |
Phòng Sử dụng rừng và Thương mại lâm sản, Cục Lâm nghiệp và Kiểm lâm |
64 |
|
18 |
1.011469 |
Quy trình Phê duyệt phương án khai thác gỗ, thực vật rừng ngoài gỗ loài thông thường thuộc thẩm quyền giải quyết của Bộ, cơ quan ngang bộ quản lý |
Quyết định số 1215/QĐ-BNNMT ngày 29/4/2025 |
Lâm nghiệp và kiểm lâm |
Phòng Sử dụng rừng và Thương mại lâm sản, Cục Lâm nghiệp và Kiểm lâm |
71 |
|
19 |
2.002467 |
Quy trình Công nhận giống cây trồng lâm nghiệp |
Quyết định số 1215/QĐ-BNNMT ngày 29/4/2025 |
Lâm nghiệp và kiểm lâm |
Phòng Phát triển rừng, Cục Lâm nghiệp và Kiểm lâm |
78 |
PHẦN II. NỘI DUNG CỤ THỂ CỦA TỪNG THỦ TỤC HÀNH CHÍNH THUỘC THẨM QUYỀN TIẾP NHẬNVÀ GIẢI QUYẾT CỦA BỘ NÔNG NGHIỆP VÀ MÔI TRƯỜNG TRONG LĨNH VỰC LÂM NGHIỆP VÀ KIỂM LÂM
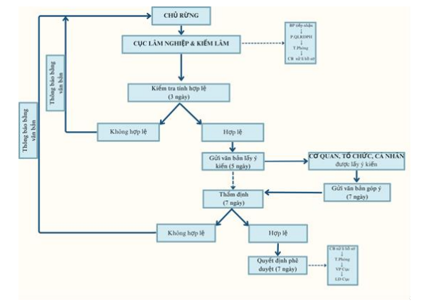
I. QUY TRÌNHTHẨM ĐỊNH, PHÊ DUYỆT HOẶC ĐIỀU CHỈNH PHƯƠNG ÁN NUÔI, TRỒNG PHÁT TRIỂN, THU HOẠCH CÂY DƯỢC LIỆU TRONG RỪNG ĐỐI VỚI CHỦ RỪNG LÀ TỔ CHỨC THUỘC BỘ, NGÀNH QUẢN LÝ
- Sơ đồ quy trình

2. Đối tượng thực hiện
Lãnh đạo, cán bộ, công chức của Cơ quan quản lý chuyên ngành thuộc Bộ Nông nghiệp và Môi trường và Cục Lâm nghiệp và Kiểm lâm.
3. Các cụm từ viết tắt sử dụng trong quy trình
CQQLCN: Cơ quan quản lý chuyên ngành
NNMT: Nông nghiệp và Môi trường
LNKL: Lâm nghiệp và Kiểm lâm
4. Mô tả quy trình thực hiện
4.1. Bước 1: Tiếp nhận hồ sơ
4.1.1. Tiếp nhận và chuyển hồ sơ
a) Đơn vị/cá nhân chịu trách nhiệm: Bộ phận tiếp nhận và trả kết quả.
b) Mô tả công việc:
- Tiếp nhận hồ sơ thẩm định, phê duyệt hoặc điều chỉnh phương án nuôi, trồng phát triển, thu hoạch cây dược liệu trong rừng(sau đây gọi chung là hồ sơ đề nghị tiếp nhận).
- Chuyển hồ sơ cho Phòng Quản lý rừng đặc dụng, phòng hộ.
c) Thời hạn giải quyết: 0.5 ngày làm việc.
d) Kết quả, sản phẩm: Hồ sơ đề nghị tiếp nhận được tiếp nhận và chuyển đến Phòng Quản lý rừng đặc dụng, phòng hộ.
4.1.2. Phân công xử lý hồ sơ
a) Đơn vị/cá nhân chịu trách nhiệm: Trưởng phòng Quản lý rừng đặc dụng, phòng hộ.
b) Mô tả công việc:
Trưởng phòng phân công cho cán bộ được giao xử lý hồ sơ (sau đây gọi là cán bộ được giao xử lý hồ sơ).
c) Thời hạn giải quyết: 0.5 ngày làm việc.
d) Kết quả, sản phẩm: Hồ sơ đề nghị tiếp nhận được chuyển cho cán bộ được giao xử lý.
4.2. Bước 2: Đánh giá tính hợp lệ của hồ sơ
a) Đơn vị/cá nhân chịu trách nhiệm: Cán bộ được giao xử lý hồ sơ.
b) Mô tả công việc:
- Xem xét tính hợp lệ của hồ sơ;
- Trường hợp không hợp lệ, Cán bộ được giao xử lý hồ sơ dự thảo văn bản thông báo lý do từ chối tiếp nhận. Trường hợp hồ sơ hợp lệ để tiếp nhận, Cán bộ được giao xử lý hồ sơ dự thảo văn bản lấy ý kiến của các cơ quan, tổ chức, cá nhân có liên quan.
c) Thời hạn giải quyết:
- 3.0 ngày làm việc đối với hồ sơ không hợp lệ;
- 5.0 ngày làm việc đối với hồ sơ hợp lệ;
- 7.0 ngày làm việc đối với văn bản góp ý kiến của các cơ quan, tổ chức, cá nhân có liên quan.
d) Kết quả, sản phẩm:
- Dự thảo văn bản thông báo lý do từ chối tiếp nhận.
- Dự thảo văn bản lấy ý kiến của các cơ quan, tổ chức, cá nhân có liên quan.
4.3. Bước 3: Thẩm định hồ sơ
a) Đơn vị/cá nhân chịu trách nhiệm: Trưởng phòng Quản lý rừng đặc dụng, phòng hộ.
b) Mô tả công việc: Cán bộ được giao xử lý hồ sơ tổng hợp văn bản góp ý của các cơ quan, tổ chức, cá nhân có liên quan trình Trưởng phòng Quản lý rừng đặc dụng, phòng hộ. Trưởng phòng xem xét và hoàn thành thẩm định. Trường hợp thẩm định không đạt, dự thảo văn bản thông báo lý do. Trường hợp thẩm định đạt dự thảo Quyết định trình Lãnh đạo Cục phê duyệt.
c) Thời hạn giải quyết: 07 ngày làm việc.
d) Kết quả, sản phẩm:
- Dự thảo văn bản thông báo lý do không đạt.
- Dự thảo Quyết định trình Lãnh đạo Cục phê duyệt.
4.4. Bước 4: Quyết định phê duyệt kèm hồ sơ
a) Đơn vị/cá nhân chịu trách nhiệm: Cục trưởng hoặc Phó Cục trưởng được ủy quyền.
b) Mô tả công việc:
- Cục trưởng hoặc Phó Cục trưởng được ủy quyền xem xét, kiểm tra hồ sơ và kết quả giải quyết.
- Trường hợp đồng ý với kết quả giải quyết; ký Quyết định phê duyệt hoặc điều chỉnh phương án nuôi, trồng phát triển, thu hoạch cây dược liệu trong rừng.
- Trường hợp không đồng ý với kết quả giải quyết nêu rõ lý do không đồng ý và yêu cầu Phòng chuyên môn xử lý lại hồ sơ.
c) Thời hạn giải quyết: 07 ngày làm việc.
d) Kết quả, sản phẩm:
- Ý kiến không đồng ý và nêu rõ lý do.
- Quyết định phê duyệt hoặc điều chỉnh phương án nuôi, trồng phát triển, thu hoạch cây dược liệu trong rừng.
5. Nguyên tắc và trách nhiệm thực hiện
- Thời hạn giải quyết thủ tục hành chính này là 26 ngày làm việc kể từ ngày nhận được hồ sơ hợp lệ. Thời hạn này không bao gồm thời gian chủ rừng hoàn thiện hồ sơ theo quy định và thời gian các đơn vị được lấy ý kiến góp ý kiến.
- Các đơn vị, tổ chức, cá nhân chịu trách nhiệm nội dung góp ý hồ sơ.
- Cục LNKL chịu trách nhiệm tổng hợp và phê duyệt phương án.
- Trưởng phòng Quản lý rừng đặc dụng, phòng hộ của Cục Lâm nghiệp và Kiểm lâm chịu trách nhiệm trước pháp luật và Lãnh đạo Cục trong việc trình hồ sơ báo cáo Cục trưởng hoặc Phó Cục trưởng được ủy quyền xem xét, quyết định.
- Cục trưởng Cục Lâm nghiệp và Kiểm lâm hoặc Phó Cục trưởng được ủy quyền chịu trách nhiệm trước pháp luật và trước Bộ trưởng Bộ NN&MT về việc quyết định phê duyệt phương án.
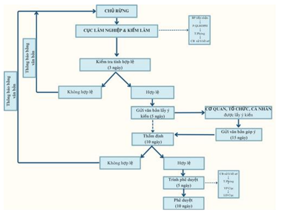
II. QUY TRÌNH PHÊ DUYỆT HOẶC ĐIỀU CHỈNH ĐỀ ÁN DU LỊCH SINH THÁI, NGHỈ DƯỠNG, GIẢI TRÍ TRONG RỪNG ĐẶC DỤNG THUỘC BỘ NÔNG NGHIỆP VÀ MÔI TRƯỜNG QUẢN LÝ
1. Sơ đồ quy trình

2. Đối tượng thực hiện
Lãnh đạo, cán bộ, công chức của Cơ quan quản lý chuyên ngành thuộc Bộ Nông nghiệp và Môi trường và Cục Lâm nghiệp và Kiểm lâm.
3. Các cụm từ viết tắt sử dụng trong quy trình
CQQLCN: Cơ quan quản lý chuyên ngành
NNMT: Nông nghiệp và Môi trường
LNKL: Lâm nghiệp và Kiểm lâm
4. Mô tả quy trình thực hiện
4.1. Bước 1: Tiếp nhận hồ sơ
4.1.1. Tiếp nhận và chuyển hồ sơ
a) Đơn vị/cá nhân chịu trách nhiệm: Bộ phận tiếp nhận và trả kết quả.
b) Mô tả công việc:
- Tiếp nhận hồ sơ thẩm định, phê duyệt hoặc điều chỉnh đề án du lịch sinh thái, nghỉ dưỡng, giải trí trong rừng đặc dụng thuộc Bộ Nông nghiệp và Môi trường quản lý (sau đây gọi chung là hồ sơ đề nghị tiếp nhận).
- Chuyển hồ sơ cho Phòng Quản lý rừng đặc dụng, phòng hộ.
c) Thời hạn giải quyết: 0.5 ngày làm việc.
d) Kết quả, sản phẩm: Hồ sơ đề nghị tiếp nhận được tiếp nhận và chuyển đến Phòng Quản lý rừng đặc dụng, phòng hộ.
4.1.2. Phân công xử lý hồ sơ
a) Đơn vị/cá nhân chịu trách nhiệm: Trưởng phòng Quản lý rừng đặc dụng, phòng hộ.
b) Mô tả công việc
- Trưởng phòng phân công cho cán bộ được giao xử lý hồ sơ (sau đây gọi là cán bộ được giao xử lý hồ sơ).
c) Thời hạn giải quyết: 0.5 ngày làm việc.
d) Kết quả, sản phẩm: Hồ sơ đề nghị tiếp nhận được chuyển cho cán bộ được giao xử lý.
4.2. Bước 2: Đánh giá tính hợp lệ của hồ sơ
a) Đơn vị/cá nhân chịu trách nhiệm: Cán bộ được giao xử lý hồ sơ.
b) Mô tả công việc:
- Xem xét tính hợp lệ của hồ sơ.
- Trường hợp không hợp lệ, Cán bộ được giao xử lý hồ sơ dự thảo văn bản thông báo lý do từ chối tiếp nhận. Trường hợp hồ sơ hợp lệ để tiếp nhận, Cán bộ được giao xử lý hồ sơ dự thảo văn bản lấy ý kiến của các cơ quan, tổ chức, cá nhân có liên quan.
c) Thời hạn giải quyết:
- 3.0 ngày làm việc đối với hồ sơ không hợp lệ;
- 5.0 ngày làm việc đối với hồ sơ hợp lệ;
- 15 ngày làm việc đối với văn bản góp ý của các cơ quan tổ chức, cá nhân có liên quan.
d) Kết quả, sản phẩm:
- Dự thảo văn bản thông báo lý do từ chối tiếp nhận.
- Dự thảo văn bản lấy ý kiến của các cơ quan, tổ chức, cá nhân có liên quan.
4.3. Bước 3: Thẩm định hồ sơ
a) Đơn vị/cá nhân chịu trách nhiệm: Trưởng phòng Quản lý rừng đặc dụng, phòng hộ.
b) Mô tả công việc: Cán bộ được giao xử lý hồ sơ tổng hợp văn bản góp ý của các cơ quan, tổ chức, cá nhân có liên quan trình Trưởng phòng Quản lý rừng đặc dụng, phòng hộ. Trưởng phòng xem xét và hoàn thành thẩm định. Trường hợp thẩm định không đạt, dự thảo văn bản thông báo lý do. Trường hợp thẩm định đạt, dự thảo Tờ trình, Phiếu trình, Quyết định trình Lãnh đạo Cục phê duyệt.
c) Thời hạn giải quyết: 10 ngày làm việc.
d) Kết quả, sản phẩm:
- Dự thảo văn bản thông báo lý do.
- Dự thảo Tờ trình, Phiếu trình, Quyết định trình Lãnh đạo Cục.
4.4. Bước 4: Trình phê duyệt kèm hồ sơ
a) Đơn vị/cá nhân chịu trách nhiệm: Cục trưởng hoặc Phó Cục trưởng được ủy quyền.
b) Mô tả công việc:
- Cục trưởng hoặc Phó Cục trưởng được ủy quyền xem xét, kiểm tra Tờ trình, Phiếu trình và Dự thảo Quyết định kèm hồ sơ và kết quả giải quyết.
- Trường hợp đồng ý với kết quả giải quyết; ký Tờ trình, Phiếu trình.
- Trường hợp không đồng ý với kết quả giải quyết nêu rõ lý do không đồng ý và yêu cầu Phòng chuyên môn xử lý lại hồ sơ.
c) Thời hạn giải quyết: 05 ngày làm việc
d) Kết quả, sản phẩm: Tờ trình, Phiếu trình, Dự thảo Quyết định phê duyệt hoặc điều chỉnh đề án du lịch sinh thái, nghỉ dưỡng, giải trí trong rừng đặc dụng thuộc Bộ Nông nghiệp và Môi trường quản lý.
4.5. Bước 5: Quyết định phê duyệt kèm hồ sơ
a) Đơn vị/cá nhân chịu trách nhiệm: Thứ trưởng phụ trách.
b) Mô tả công việc:
- Thứ trưởng phụ trách xem xét Tờ trình, Phiếu trình và Dự thảo Quyết định kèm hồ sơ.
- Trường hợp đồng ý với kết quả giải quyết, ký Quyết định.
- Trường hợp không đồng ý với kết quả giải quyết nêu rõ lý do không đồng ý và yêu cầu Cục Lâm nghiệp và Kiểm lâm xử lý lại hồ sơ.
c) Thời hạn giải quyết: 10 ngày làm việc.
d) Kết quả, sản phẩm:
- Ý kiến không đồng ý và nêu rõ lý do.
- Quyết định phê duyệt hoặc điều chỉnh đề án du lịch sinh thái, nghỉ dưỡng, giải trí trong rừng phòng hộ hoặc rừng sản xuất thuộc Bộ Nông nghiệp và Môi trường.
5. Nguyên tắc và trách nhiệm thực hiện
- Thời hạn giải quyết thủ tục hành chính này là 45 ngày làm việc kể từ ngày nhận được hồ sơ hợp lệ. Thời hạn này không bao gồm thời gian chủ rừng hoàn thiện hồ sơ theo quy định và thời gian các đơn vị được lấy ý kiến góp ý kiến, thời gian gửi văn bản.
- Các đơn vị, tổ chức, cá nhân chịu trách nhiệm nội dung góp ý hồ sơ.
- Cục LNKL chịu trách nhiệm tổng hợp và trình phê duyệt.
- Trưởng phòng Quản lý rừng đặc dụng, phòng hộ của Cục Lâm nghiệp và Kiểm lâm chịu trách nhiệm trước pháp luật và Lãnh đạo Cục trong việc trình hồ sơ báo cáo Cục trưởng xem xét, quyết định.
- Cục trưởng Cục Lâm nghiệp và Kiểm lâm hoặc Phó Cục trưởng được ủy quyền chịu trách nhiệm trước pháp luật và trước Bộ trưởng Bộ NN&MT về việc tham mưu phê duyệt hoặc điều chỉnh đề án du lịch sinh thái, nghỉ dưỡng, giải trí trong rừng đặc dụng thuộc Bộ Nông nghiệp và Môi trường quản lý.
- Thứ trưởng phụ trách chịu trách nhiệm về quyết định phê duyệt.
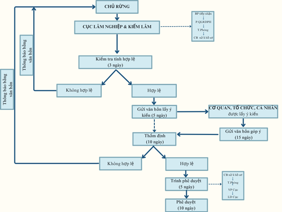
III. QUY TRÌNH PHÊ DUYỆT HOẶC ĐIỀU CHỈNH ĐỀ ÁN DU LỊCH SINH THÁI, NGHỈ DƯỠNG, GIẢI TRÍ TRONG RỪNG PHÒNG HỘ HOẶC RỪNG SẢN XUẤT THUỘC BỘ NÔNG NGHIỆP VÀ MÔI TRƯỜNG
1. Sơ đồ quy trình

2. Đối tượng thực hiện
Lãnh đạo, cán bộ, công chức của Cơ quan quản lý chuyên ngành thuộc Bộ Nông nghiệp và Môi trường và Cục Lâm nghiệp và Kiểm lâm.
3. Các cụm từ viết tắt sử dụng trong quy trình
CQQLCN: Cơ quan quản lý chuyên ngành
NNMT: Nông nghiệp và Môi trường
LNKL: Lâm nghiệp và Kiểm lâm
4. Mô tả quy trình thực hiện
4.1. Bước 1: Tiếp nhận hồ sơ
4.1.1. Tiếp nhận và chuyển hồ sơ
a) Đơn vị/cá nhân chịu trách nhiệm: Bộ phận tiếp nhận và trả kết quả.
b) Mô tả công việc:
- Tiếp nhận hồ sơ đề nghị phê duyệt hoặc điều chỉnh đề án du lịch sinh thái, nghỉ dưỡng, giải trí trong rừng phòng hộ hoặc rừng sản xuất thuộc Bộ Nông nghiệp và Môi trường (sau đây gọi chung là hồ sơ đề nghị tiếp nhận).
- Chuyển hồ sơ cho Phòng Quản lý rừng đặc dụng, phòng hộ.
c) Thời hạn giải quyết: 0.5 ngày làm việc.
d) Kết quả, sản phẩm: Hồ sơ đề nghị tiếp nhận được tiếp nhận và chuyển đến Phòng Quản lý rừng đặc dụng, phòng hộ.
4.1.2. Phân công xử lý hồ sơ
a) Đơn vị/cá nhân chịu trách nhiệm: Trưởng phòng Quản lý rừng đặc dụng, phòng hộ.
b) Mô tả công việc:
Trưởng phòng phân công cho cán bộ được giao xử lý hồ sơ (sau đây gọi là cán bộ được giao xử lý hồ sơ).
c) Thời hạn giải quyết: 0.5 ngày làm việc.
d) Kết quả, sản phẩm: Hồ sơ đề nghị tiếp nhận được chuyển cho cán bộ được giao xử lý.
4.2. Bước 2: Đánh giá tính hợp lệ của hồ sơ
a) Đơn vị/cá nhân chịu trách nhiệm: Cán bộ được giao xử lý hồ sơ.
b) Mô tả công việc:
- Xem xét tính hợp lệ của hồ sơ.
- Trường hợp không hợp lệ, Cán bộ được giao xử lý hồ sơ dự thảo văn bản thông báo lý do từ chối tiếp nhận. Trường hợp hồ sơ hợp lệ để tiếp nhận, Cán bộ được giao xử lý hồ sơ dự thảo văn bản lấy ý kiến của các cơ quan, tổ chức, cá nhân có liên quan.
c) Thời hạn giải quyết:
- 3.0 ngày làm việc đối với hồ sơ không hợp lệ;
- 5.0 ngày làm việc đối với hồ sơ hợp lệ;
- 15 ngày làm việc đối với văn bản góp ý kiến của các cơ quan tổ chức, cá nhân có liên quan.
d) Kết quả, sản phẩm:
- Dự thảo văn bản thông báo lý do từ chối tiếp nhận.
- Dự thảo văn bản lấy ý kiến của các cơ quan, tổ chức, cá nhân có liên quan.
4.3. Bước 3: Thẩm định hồ sơ
a) Đơn vị/cá nhân chịu trách nhiệm: Trưởng phòng Quản lý rừng đặc dụng, phòng hộ.
b) Mô tả công việc: Cán bộ được giao xử lý hồ sơ tổng hợp văn bản góp ý của các cơ quan, tổ chức, cá nhân có liên quan trình Trưởng phòng Quản lý rừng đặc dụng, phòng hộ. Trưởng phòng xem xét và hoàn thành thẩm định. Trường hợp thẩm định không đạt, dự thảo văn bản thông báo lý do. Trường hợp thẩm định đạt, dự thảo Tờ trình, Phiếu trình, Quyết định trình Lãnh đạo Cục phê duyệt.
c) Thời hạn giải quyết: 10 ngày làm việc.
d) Kết quả, sản phẩm:
- Dự thảo văn bản thông báo lý do.
- Dự thảo Tờ trình, Phiếu trình, Quyết định trình Lãnh đạo Cục.
4.4. Bước 4: Trình phê duyệt kèm hồ sơ
a) Đơn vị/cá nhân chịu trách nhiệm: Cục trưởng hoặc Phó Cục trưởng được ủy quyền.
b) Mô tả công việc:
- Cục trưởng hoặc Phó Cục trưởng được ủy quyền xem xét, kiểm tra Tờ trình, Phiếu trình và Dự thảo Quyết định kèm hồ sơ và kết quả giải quyết.
- Trường hợp đồng ý với kết quả giải quyết; ký Tờ trình, Phiếu trình.
- Trường hợp không đồng ý với kết quả giải quyết nêu rõ lý do không đồng ý và yêu cầu Phòng chuyên môn xử lý lại hồ sơ.
c) Thời hạn giải quyết: 05 ngày làm việc.
d) Kết quả, sản phẩm: Tờ trình, Phiếu trình, Dự thảo Quyết định phê duyệt hoặc điều chỉnh đề án du lịch sinh thái, nghỉ dưỡng, giải trí trong rừng phòng hộ hoặc rừng sản xuất thuộc Bộ Nông nghiệp và Môi trường.
4.5. Bước 5: Quyết định phê duyệt kèm hồ sơ
a) Đơn vị/cá nhân chịu trách nhiệm: Thứ trưởng phụ trách.
b) Mô tả công việc:
- Thứ trưởng phụ trách xem xét Tờ trình, Phiếu trình và Dự thảo Quyết định kèm hồ sơ.
- Trường hợp đồng ý với kết quả giải quyết, ký Quyết định.
- Trường hợp không đồng ý với kết quả giải quyết nêu rõ lý do không đồng ý và yêu cầu Cục Lâm nghiệp và Kiểm lâm xử lý lại hồ sơ.
c) Thời hạn giải quyết: 10 ngày làm việc.
d) Kết quả, sản phẩm:
- Ý kiến không đồng ý và nêu rõ lý do.
- Quyết định phê duyệt hoặc điều chỉnh đề án du lịch sinh thái, nghỉ dưỡng, giải trí trong rừng phòng hộ hoặc rừng sản xuất thuộc Bộ Nông nghiệp và Môi trường.
5. Nguyên tắc và trách nhiệm thực hiện
- Thời hạn giải quyết thủ tục hành chính này là 45 ngày làm việc kể từ ngày nhận được hồ sơ hợp lệ. Thời hạn này không bao gồm thời gian chủ rừng hoàn thiện hồ sơ theo quy định và thời gian các đơn vị được lấy ý kiến góp ý kiến, thời gian gửi văn bản.
- Các đơn vị, tổ chức, cá nhân chịu trách nhiệm nội dung góp ý hồ sơ.
- Cục LNKL chịu trách nhiệm tổng hợp và trình phê duyệt.
- Trưởng phòng Quản lý rừng đặc dụng, phòng hộ của Cục Lâm nghiệp và Kiểm lâm chịu trách nhiệm trước pháp luật và Lãnh đạo Cục trong việc trình hồ sơ báo cáo Cục trưởng hoặc Phó Cục trưởng được ủy quyền xem xét, quyết định.
- Cục trưởng Cục Lâm nghiệp và Kiểm lâm hoặc Phó Cục trưởng được ủy quyền chịu trách nhiệm trước pháp luật và trước Bộ trưởng Bộ NN&MT về việc tham mưu trình hồ sơ phê duyệt đề án du lịch sinh thái, nghỉ dưỡng, giải trí trong rừng phòng hộ hoặc rừng sản xuất thuộc Bộ Nông nghiệp và Môi trường.
- Thứ trưởng phụ trách chịu trách nhiệm về quyết định phê duyệt.
IV. QUY TRÌNH XỬ LÝ HỒ SƠ ĐỀ XUẤT SỬA ĐỔI, BỔ SUNG LOÀI TRONG DANH MỤC LOÀI NGUY CẤP, QUÝ, HIẾM
1. Sơ đồ quy trình

2. Đối tượng thực hiện
Tổ chức, hộ gia đình, cá nhân đề xuất sửa đổi, bổ sung loài thực vật rừng, động vật rừng nguy cấp, quý, hiếm.
3. Các cụm từ viết tắt sử dụng trong quy trình
Hồ sơ (HS)
Thủ tục hành chính (TTHC)
Cơ quan thẩm quyền quản lý CITES Việt Nam (CITES)
Cục Lâm nghiệp và kiểm lâm (Cục)
4. Mô tả quy trình thực hiện
4.1. Bước 1: Tiếp nhận và kiểm tra hồ sơ
a) Đơn vị/cá nhân chịu trách nhiệm: Chuyên viên một cửa/tiếp nhận và trả kết quả.
b) Mô tả công việc:
- Kiểm tra ngay tính hợp lệ của hồ sơ: đủ thành phần; theo đúng mẫu; điền đủ và đúng thông tin tại các nội dung trên thành phần hồ sơ.
- Tiếp nhận hồ sơ tại Bộ phận một cửa hoặc qua bưu điện, dịch vụ bưu chính công ích.
- Cập nhật hồ sơ vào Hệ thống thông tin một cửa điện tử.
- In và trả Giấy tiếp nhận hồ sơ và hẹn trả kết quả cho tổ chức/ cá nhân nộp hồ sơ trong trường hợp tổ chức/ cá nhân nộp hồ sơ trực tiếp đồng thời đính kèm vào hồ sơ nếu hồ sơ đủ điều kiện tiếp nhận; hướng dẫn sửa đổi, bổ sung hồ sơ trong trường hợp hồ sơ chưa đủ điều kiện tiếp nhận.
- Chuyển hồ sơ để xử lý.
c) Thời hạn giải quyết: 01 ngày làm việc.
d) Kết quả, sản phẩm: Tùy theo nội dung của các bộ HS được nộp, sẽ phát hành các văn bản theo mẫu như: Giấy tiếp nhận hồ sơ và trả kết quả; Phiếu yêu cầu bổ sung, hoàn thiện hồ sơ.
4.2. Bước 2: Xử lý hồ sơ (sau khi nhận được hồ sơ hợp lệ)
4.2.1. Rà soát hồ sơ và trình Bộ trưởng Bộ Nông nghiệp và Môi trường thành lập Hội đồng thẩm định
4.2.1.1. Quy trình tại CITES
a) Đơn vị/cá nhân chịu trách nhiệm: Chuyên viên xử lý hồ sơ;Giám đốc/Phó Giám đốc.
b) Mô tả công việc:
Chuyên viên xử lý hồ sơ: Rà soát hồ sơ và dự thảo văn bản trình Bộ trưởng Bộ Nông nghiệp và Môi trường thành lập Hội đồng thẩm định.
Giám đốc/Phó Giám đốc: Rà soát lại nội dung dự thảo và trình Cục phê duyệt.
c) Thời hạn giải quyết:
Thời hạn giải quyết 09 ngày làm việc.
d) Kết quả, sản phẩm: Dự thảo văn bản trình Bộ trưởng Bộ Nông nghiệp và Môi trường thành lập Hội đồng thẩm định.
4.2.1.2 Quy trình tại Cục
a) Đơn vị/cá nhân chịu trách nhiệm: Lãnh đạo Cục được phân công phụ trách.
b) Mô tả công việc:
Phê duyệt và trình nội dung Dự thảo Hồ sơ/văn bản trình Bộ trưởng Bộ Nông nghiệp và Môi trường thành lập Hội đồng thẩm định.
c) Thời hạn giải quyết:
Thời hạn giải quyết 02 ngày làm việc.
d) Kết quả, sản phẩm: Dự thảo Hồ sơ/văn bản trình Bộ trưởng Bộ Nông nghiệp và Môi trường thành lập Hội đồng thẩm định.
4.2.2. Phê duyệt Dự thảo Hồ sơ/văn bản trình Bộ trưởng Bộ Nông nghiệp và Môi trường thành lập Hội đồng thẩm định
a) Đơn vị/cá nhân chịu trách nhiệm: Bộ trưởng/Lãnh đạo Bộ được phân công phụ trách.
b) Mô tả công việc: Rà soát và phê duyệt việc thành lập Hội đồng thẩm định.
c) Thời hạn giải quyết: 05 ngày làm việc.
d) Kết quả, sản phẩm: Kết quả phê duyệt.
4.2.3. Thành lập Hội đồng thẩm định và tiến hành thẩm định hồ sơ
a) Đơn vị/cá nhân chịu trách nhiệm: Chuyên viên xử lý hồ sơ; Giám đốc/ Phó giám đốc CITES; Lãnh đạo Cục phụ trách được phân công.
b) Mô tả công việc:
- Thành lập hội đồng thẩm định và tiến hành thẩm định hồ sơ sau khi có kết quả phê duyệt từ Bộ.
c) Thời hạn giải quyết: 14 ngày làm việc.
d) Kết quả, sản phẩm: Biên bản làm việc hoặc ý kiến thẩm định.
4.2.4. Tổng hợp thông tin sau khi tiến hành thầm định hồ sơ và thông báo/báo cáo kết quả
4.2.4.1 Tổng hợp thông tin sau khi tiến hành thầm định hồ sơ
a) Đơn vị/cá nhân chịu trách nhiệm: Chuyên viên xử lý hồ sơ; Giám đốc/Phó giám đốc CITES.
b) Mô tả công việc:
Tổng hợp các thông tin, hoàn thiện hồ sơ và dự thảo các nội dung sau:
- Dự thảo Thông báo cho tổ chức, cá nhân kết quả hồ sơ đề xuất.
- Dự thảo văn bản đề nghị đưa loài vào hoặc đưa ra khỏi Danh mục loài nguy cấp, quý hiếm kèm theo hồ sơ và kết quả thẩm định của Hội đồng tới Bộ trưởng Bộ Nông nghiệp và Môi trường để xem xét quyết định việc đưa loài vào hoặc đưa ra khỏi Danh mục.
- Giám đốc/Phó giám đốc CITES phê duyệt nội dung để trình Cục
c) Thời hạn giải quyết: 04 ngày làm việc.
d) Kết quả, sản phẩm: - Dự thảo Thông báo cho tổ chức, cá nhân kết quả hồ sơ đề xuất.
- Dự thảo văn bản đề nghị đưa loài vào hoặc đưa ra khỏi Danh mục loài nguy cấp, quý hiếm kèm theo hồ sơ và kết quả thẩm định của Hội đồng tới Bộ trưởng Bộ Nông nghiệp và Môi trường để xem xét quyết định việc đưa loài vào hoặc đưa ra khỏi Danh mục.
4.2.4.2 Phê duyệt nội dung trình Bộ
a) Đơn vị/cá nhân chịu trách nhiệm: Lãnh đạo Cục phụ trách.
b) Mô tả công việc:
- Duyệt Thông báo cho tổ chức, cá nhân kết quả hồ sơ đề xuất; chuyển về bộ phận tiếp nhận và trả kết quả để trả kết quả cho tổ chức, cá nhân.
- Duyệt nội dung Dự thảo văn bản đề nghị đưa loài vào hoặc đưa ra khỏi Danh mục loài nguy cấp, quý hiếm kèm theo hồ sơ và kết quả thẩm định của Hội đồng tới Bộ trưởng Bộ Nông nghiệp và Môi trường để xem xét quyết định việc đưa loài vào hoặc đưa ra khỏi Danh mục.
c) Thời hạn giải quyết: 01ngày làm việc.
d) Kết quả, sản phẩm:
- Thông báo cho tổ chức, cá nhân kết quả hồ sơ đề xuất.
- Dự thảo văn bản đề nghị đưa loài vào hoặc đưa ra khỏi Danh mục loài nguy cấp, quý hiếm kèm theo hồ sơ và kết quả thẩm định của Hội đồng tới Bộ trưởng Bộ Nông nghiệp và Môi trường để xem xét quyết định việc đưa loài vào hoặc đưa ra khỏi Danh mục.
5. Nguyên tắc và trách nhiệm thực hiện
Giải quyết TTHC đúng hạn theo quy định, cá nhân xử lý hồ sơ chịu trách nhiệm trong phạm vi công việc được phân công.
Thực hiện đúng các trách nhiệm được giao theo quy định về giải quyết thủ tục hành chính.
V. QUY TRÌNH CẤP GIẤY PHÉP CITES NHẬP NỘI TỪ BIỂN MẪU VẬT LOÀI ĐỘNG VẬT, THỰC VẬT THUỘC PHỤ LỤC I, II CÔNG ƯỚC CITES
1. Sơ đồ quy trình

2. Đối tượng thực hiện
Tổ chức, hộ gia đình, cá nhân có hoạt động liên quan đến quản lý loài thực vật rừng, động vật rừng nguy cấp, quý, hiếm; loài nguy cấp, quý, hiếm được ưu tiên bảo vệ; nuôi động vật rừng thông thường; thực thi Công ước CITES.
3. Các cụm từ viết tắt sử dụng trong quy trình
Cơ quan thẩm quyền quản lý CITES Việt Nam (Cơ quan CITES)
4. Mô tả quy trình thực hiện
4.1. Bước 1: Tiếp nhận và kiểm tra hồ sơ
a) Đơn vị/cá nhân chịu trách nhiệm: Chuyên viên một cửa/tiếp nhận và trả kết quả.
b) Mô tả công việc:
- Kiểm tra ngay tính hợp lệ của hồ sơ: đủ thành phần; theo đúng mẫu; điền đủ và đúng thông tin tại các nội dung trên thành phần hồ sơ.
- Tiếp nhận hồ sơ tại Bộ phận một cửa hoặc qua bưu điện, dịch vụ bưu chính công ích.
- Cập nhật hồ sơ vào Hệ thống thông tin một cửa điện tử.
- In và trả Giấy tiếp nhận hồ sơ và hẹn trả kết quả cho tổ chức/ cá nhân nộp hồ sơ trong trường hợp tổ chức/ cá nhân nộp hồ sơ trực tiếp đồng thời đính kèm vào hồ sơ nếu hồ sơ đủ điều kiện tiếp nhận; hướng dẫn sửa đổi, bổ sung hồ sơ trong trường hợp hồ sơ chưa đủ điều kiện tiếp nhận.
- Chuyển hồ sơ để xử lý.
c) Thời hạn giải quyết: 01 ngày làm việc.
d) Kết quả, sản phẩm: Tùy theo nội dung của các bộ hồ sơ được nộp, sẽ phát hành các văn bản theo mẫu như: Giấy tiếp nhận hồ sơ và trả kết quả; Phiếu yêu cầu bổ sung, hoàn thiện hồ sơ.
4.2. Bước 2: Xử lý và trình duyệt hồ sơ
4.2.1. Xử lý hồ sơ
a) Đơn vị/cá nhân chịu trách nhiệm: Chuyên viên xử lý hồ sơ.
b) Mô tả công việc:
Trường hợp 1: Trường hợp không tham vấn
- Kiểm tra tính hợp pháp của hồ sơ.
Trường hợp 2: Trường hợp cần tham vấn
- Dự thảo và trình lãnh đạo phê duyệt văn bản: Đối với trường hợp động vật sống, Cơ quan quản lý CITES Việt Nam thực hiện tham vấn Cơ quan Khoa học CITES Việt Nam, cơ quan quản lý chuyên ngành thủy sản trung ương về ảnh hưởng đối với động vật sống nhập nội, động vật tại Việt Nam và môi trường xung quanh.
c) Thời hạn giải quyết:
Trường hợp 1: Trường hợp không tham vấn: Thời hạn giải quyết 2,5 ngày làm việc;
Trường hợp 2: Trường hợp cần tham vấn: Thời hạn giải quyết: 7,5 ngày làm việc.
d) Kết quả, sản phẩm: Đủ điều kiện trình ký giấy phép hay không cấp phép.
4.2.2. Dự thảo giấy phép hoặc văn bản không đủ điều kiện cấp phép:
a) Đơn vị/cá nhân chịu trách nhiệm: Chuyên viên xử lý hồ sơ.
b) Mô tả công việc:
Dự thảo giấy phép và phiếu trình nếu hồ sơ đủ điều kiện cấp phép hoặc dự thảo văn bản thông báo chưa đủ điều kiện cấp phép nếu hồ sơ không đủ điều kiện cấp phép.
c) Thời hạn giải quyết: 0,5 ngày làm việc.
d) Kết quả, sản phẩm: Dự thảo giấy phép, phiếu trình hoặc văn bản thông báo không đủ điều kiện cấp phép.
4.2.3. Phê duyệt kết quả giải quyết hồ sơ
a) Đơn vị/cá nhân chịu trách nhiệm: Giám đốc/ Phó Giám đốc.
b) Mô tả công việc: Giám đốc hoặc Phó Giám đốc theo ủy quyền xem xét ký giấy phép, phiếu trình hồ sơ hoặc văn bản thông báo không đủ điều kiện cấp phép.
c) Thời hạn giải quyết: 01 ngày làm việc.
d) Kết quả, sản phẩm: Giấy phép hoặc Công văn.
4.3. Bước 3: Trả kết quả
a) Đơn vị/cá nhân chịu trách nhiệm: Chuyên viên một cửa/tiếp nhận và trả kết quả.
b) Mô tả công việc:
- Cập nhật kết quả vào Hệ thống điện tử ( nếu có); trả kết quả cho tổ chức/ cá nhân.
- Lưu trữ hồ sơ.
c) Thời hạn giải quyết: 01 ngày làm việc.
d) Kết quả, sản phẩm: Kết quả trả cho tổ chức, cá nhân.
5. Nguyên tắc và trách nhiệm thực hiện
Giải quyết TTHC đúng hạn theo quy định, cá nhân xử lý hồ sơ chịu trách nhiệm trong phạm vi công việc được phân công.
Thực hiện đúng các trách nhiệm được giao theo quy định về giải quyết thủ tục hành chính.
VI.QUY TRÌNH CẤP GIẤY PHÉP CITES NHẬP KHẨU MẪU VẬT CÁC LOÀI ĐỘNG VẬT, THỰC VẬT THUỘC PHỤ LỤC CÔNG ƯỚC CITES
- Sơ đồ quy trình

2. Đối tượng thực hiện
Tổ chức, hộ gia đình, cá nhân có hoạt động liên quan đến quản lý loài thực vật rừng, động vật rừng nguy cấp, quý, hiếm; loài nguy cấp, quý, hiếm được ưu tiên bảo vệ; nuôi động vật rừng thông thường; thực thi Công ước CITES.
3. Các cụm từ viết tắt sử dụng trong quy trình
Cơ quan thẩm quyền quản lý CITES Việt Nam (Cơ quan CITES)
4. Mô tả quy trình thực hiện
4.1. Bước 1: Tiếp nhận và kiểm tra hồ sơ
a) Đơn vị/cá nhân chịu trách nhiệm: Chuyên viên một cửa/tiếp nhận và trả kết quả.
b) Mô tả công việc:
- Kiểm tra ngay tính hợp lệ của hồ sơ: đủ thành phần; theo đúng mẫu; điền đủ và đúng thông tin tại các nội dung trên thành phần hồ sơ.
- Tiếp nhận hồ sơ tại Bộ phận một cửa hoặc qua bưu điện, dịch vụ bưu chính công ích.
- Cập nhật hồ sơ vào Hệ thống thông tin một cửa điện tử.
- In và trả Giấy tiếp nhận hồ sơ và hẹn trả kết quả cho tổ chức/ cá nhân nộp hồ sơ trong trường hợp tổ chức/ cá nhân nộp hồ sơ trực tiếp đồng thời đính kèm vào hồ sơ nếu hồ sơ đủ điều kiện tiếp nhận; hướng dẫn sửa đổi, bổ sung hồ sơ trong trường hợp hồ sơ chưa đủ điều kiện tiếp nhận.
- Chuyển hồ sơ để xử lý.
c) Thời hạn giải quyết: 01 ngày làm việc.
d) Kết quả, sản phẩm: Tùy theo nội dung của các bộ hồ sơ được nộp, sẽ phát hành các văn bản theo mẫu như: Giấy tiếp nhận hồ sơ và trả kết quả; Phiếu yêu cầu bổ sung, hoàn thiện hồ sơ.
4.2. Bước 2: Xử lý và trình duyệt hồ sơ
4.2.1. Xử lý hồ sơ
a) Đơn vị/cá nhân chịu trách nhiệm: Chuyên viên xử lý hồ sơ.
b) Mô tả công việc:
Trường hợp 1: Trường hợp không tham vấn.
- Kiểm tra tính hợp pháp của hồ sơ
Trường hợp 2: Trường hợp cần tham vấn.
- Gửi thư xác minh: Trong trường hợp nhập khẩu mẫu vật có nguồn gốc từ các quốc gia xuất khẩu thuộc vùng địa lý không tích cực theo pháp luật về quản lý, truy xuất nguồn gốc lâm sản hoặc có thông tin giấy phép xuất khẩu, tái xuất khẩu là giả mạo hoặc giấy phép xuất khẩu, tái xuất khẩu có dấu hiệu tẩy xóa, chỉnh sửa, Cơ quan CITES thực hiện tham vấn cơ quan cấp giấy phép CITES xuất khẩu, tái xuất khẩu về các thông tin liên quan đến giấy phép xuất khẩu, tái xuất khẩu.
- Dự thảo và trình lãnh đạo phê duyệt văn bản: Trong trường hợp nhập khẩu mẫu vật là động vật sống lần đầu tiên nhập khẩu vào Việt Nam, Cơ quan CITES thực hiện tham vấn Cơ quan Khoa học CITES Việt Nam về ảnh hưởng của việc nhập khẩu đối với môi trường tại Việt Nam.
c) Thời hạn giải quyết:
Trường hợp 1: Trường hợp không tham vấn: Thời hạn giải quyết 2,5 ngày làm việc;
Trường hợp 2: Trường hợp cần tham vấn: Thời hạn giải quyết: 12,5 ngày làm việc.
d) Kết quả, sản phẩm: Đủ điều kiện trình ký giấy phép hay không cấp phép.
4.2.2. Dự thảo giấy phép hoặc văn bản không đủ điều kiện cấp phép:
a) Đơn vị/cá nhân chịu trách nhiệm: Chuyên viên xử lý hồ sơ.
b) Mô tả công việc:
Dự thảo giấy phép và phiếu trình nếu hồ sơ đủ điều kiện cấp phép hoặc dự thảo văn bản thông báo chưa đủ điều kiện cấp phép nếu hồ sơ không đủ điều kiện cấp phép.
c) Thời hạn giải quyết: 0,5 ngày làm việc.
d) Kết quả, sản phẩm: Dự thảo giấy phép, phiếu trình hoặc văn bản thông báo không đủ điều kiện cấp phép.
4.2.3. Phê duyệt kết quả giải quyết hồ sơ
a) Đơn vị/cá nhân chịu trách nhiệm: Giám đốc/ Phó Giám đốc.
b) Mô tả công việc: Giám đốc hoặc Phó Giám đốc theo ủy quyền xem xét ký giấy phép, phiếu trình hồ sơ hoặc văn bản thông báo không đủ điều kiện cấp phép.
c) Thời hạn giải quyết: 01 ngày làm việc.
d) Kết quả, sản phẩm: Giấy phép hoặc Công văn.
4.3. Bước 3: Trả kết quả
a) Đơn vị/cá nhân chịu trách nhiệm: Chuyên viên một cửa/tiếp nhận và trả kết quả.
b) Mô tả công việc:
- Cập nhật kết quả vào Hệ thống điện tử ( nếu có); trả kết quả cho tổ chức/ cá nhân.
- Lưu trữ hồ sơ.
c) Thời hạn giải quyết: 01 ngày làm việc.
d) Kết quả, sản phẩm: Kết quả trả cho tổ chức, cá nhân.
5. Nguyên tắc và trách nhiệm thực hiện
Giải quyết TTHC đúng hạn theo quy định, cá nhân xử lý hồ sơ chịu trách nhiệm trong phạm vi công việc được phân công.
Thực hiện đúng các trách nhiệm được giao theo quy định về giải quyết thủ tục hành chính.
VII. QUY TRÌNH CẤP GIẤY PHÉP CITES XUẤT KHẨU, TÁI XUẤT KHẨU MẪU VẬT CÁC LOÀI ĐỘNG VẬT, THỰC VẬT THUỘC PHỤ LỤC CÔNG ƯỚC CITES
- Sơ đồ quy trình

2. Đối tượng thực hiện
Tổ chức, hộ gia đình, cá nhân có hoạt động liên quan đến quản lý loài thực vật rừng, động vật rừng nguy cấp, quý, hiếm; loài nguy cấp, quý, hiếm được ưu tiên bảo vệ; nuôi động vật rừng thông thường; thực thi Công ước CITES.
3. Các cụm từ viết tắt sử dụng trong quy trình
Hồ sơ (HS)
Thủ tục hành chính (TTHC)
4. Mô tả quy trình thực hiện
4.1. Bước 1: Tiếp nhận và kiểm tra hồ sơ
a) Đơn vị/cá nhân chịu trách nhiệm: Chuyên viên một cửa/tiếp nhận và trả kết quả.
b) Mô tả công việc:
- Kiểm tra ngay tính hợp lệ của hồ sơ: đủ thành phần; theo đúng mẫu; điền đủ và đúng thông tin tại các nội dung trên thành phần hồ sơ.
- Tiếp nhận hồ sơ tại Bộ phận một cửa hoặc qua bưu điện, dịch vụ bưu chính công ích.
- Cập nhật hồ sơ vào Hệ thống thông tin một cửa điện tử.
- In và trả Giấy tiếp nhận hồ sơ và hẹn trả kết quả cho tổ chức/ cá nhân nộp hồ sơ trong trường hợp tổ chức/ cá nhân nộp hồ sơ trực tiếp đồng thời đính kèm vào hồ sơ nếu hồ sơ đủ điều kiện tiếp nhận; hướng dẫn sửa đổi, bổ sung hồ sơ trong trường hợp hồ sơ chưa đủ điều kiện tiếp nhận.
- Chuyển hồ sơ để xử lý.
c) Thời hạn giải quyết: 01 ngày làm việc.
d) Kết quả, sản phẩm: Tùy theo nội dung của các bộ HS được nộp, sẽ phát hành các văn bản theo mẫu như: Giấy tiếp nhận hồ sơ và trả kết quả; Phiếu yêu cầu bổ sung, hoàn thiện hồ sơ.
4.2. Bước 2: Xử lý và trình duyệt hồ sơ
4.2.1. Xử lý hồ sơ
a) Đơn vị/cá nhân chịu trách nhiệm: Chuyên viên xử lý hồ sơ.
b) Mô tả công việc:
Trường hợp 1: Trường hợp không tham vấn
- Kiểm tra tính hợp pháp của hồ sơ.
Trường hợp 2: Trường hợp cần tham vấn
- Dự thảo và trình lãnh đạo duyệt văn bản lấy ý kiến của Cơ quan Khoa học CITES Việt Nam hoặc tham vấn với cơ quan quản lý chuyên ngành để xác minh trước khi cấp phép.
c) Thời hạn giải quyết:
Trường hợp 1: Trường hợp không tham vấn: Thời hạn giải quyết 2,5 ngày làm việc;
Trường hợp 2: Trường hợp cần tham vấn: Thời hạn giải quyết: 7,5 ngày làm việc.
d) Kết quả, sản phẩm: Đủ điều kiện trình ký giấy phép hay không cấp phép.
4.2.2. Dự thảo giấy phép hoặc văn bản không đủ điều kiện cấp phép:
a) Đơn vị/cá nhân chịu trách nhiệm: Chuyên viên xử lý hồ sơ.
b) Mô tả công việc:
Dự thảo giấy phép và phiếu trình nếu hồ sơ đủ điều kiện cấp phép hoặc dự thảo văn bản thông báo chưa đủ điều kiện cấp phép nếu HS không đủ điều kiện cấp phép.
c) Thời hạn giải quyết: 0,5 ngày làm việc.
d) Kết quả, sản phẩm: Dự thảo giấy phép, phiếu trình hoặc văn bản thông báo không đủ điều kiện cấp phép.
4.2.3. Phê duyệt kết quả giải quyết hồ sơ
a) Đơn vị/cá nhân chịu trách nhiệm: Giám đốc/ Phó Giám đốc.
b) Mô tả công việc: Giám đốc hoặc Phó Giám đốc theo ủy quyền xem xét ký giấy phép, phiếu trình hồ sơ hoặc văn bản thông báo không đủ điều kiện cấp phép.
c) Thời hạn giải quyết: 01 ngày làm việc.
d) Kết quả, sản phẩm: Giấy phép hoặc Công văn.
4.3. Bước 3: Trả kết quả
a) Đơn vị/cá nhân chịu trách nhiệm: Chuyên viên một cửa/tiếp nhận và trả kết quả.
b) Mô tả công việc:
- Cập nhật kết quả vào Hệ thống điện tử ( nếu có); trả kết quả cho tổ chức/ cá nhân.
- Lưu trữ hồ sơ.
c) Thời hạn giải quyết: 01 ngày làm việc.
d) Kết quả, sản phẩm: Kết quả trả cho tổ chức, cá nhân.
5. Nguyên tắc và trách nhiệm thực hiện
Giải quyết TTHC đúng hạn theo quy định, cá nhân xử lý hồ sơ chịu trách nhiệm trong phạm vi công việc được phân công.
Thực hiện đúng các trách nhiệm được giao theo quy định về giải quyết thủ tục hành chính.
VIII. QUY TRÌNH CẤP THAY THẾ GIẤY PHÉP CITES
- Sơ đồ quy trình

2. Đối tượng thực hiện
Tổ chức, hộ gia đình, cá nhân có hoạt động liên quan đến quản lý loài thực vật rừng, động vật rừng nguy cấp, quý, hiếm; loài nguy cấp, quý, hiếm được ưu tiên bảo vệ; nuôi động vật rừng thông thường; thực thi Công ước CITES.
3. Các cụm từ viết tắt sử dụng trong quy trình
Cơ quan thẩm quyền quản lý CITES Việt Nam (Cơ quan CITES)
4. Mô tả quy trình thực hiện
4.1. Bước 1: Tiếp nhận và kiểm tra hồ sơ
a) Đơn vị/cá nhân chịu trách nhiệm: Chuyên viên một cửa/tiếp nhận và trả kết quả
b) Mô tả công việc:
- Kiểm tra ngay tính hợp lệ của hồ sơ: đủ thành phần; theo đúng mẫu; điền đủ và đúng thông tin tại các nội dung trên thành phần hồ sơ.
- Tiếp nhận hồ sơ tại Bộ phận một cửa hoặc qua bưu điện, dịch vụ bưu chính công ích.
- Cập nhật hồ sơ vào Hệ thống thông tin một cửa điện tử.
- In và trả Giấy tiếp nhận hồ sơ và hẹn trả kết quả cho tổ chức/ cá nhân nộp hồ sơ trong trường hợp tổ chức/ cá nhân nộp hồ sơ trực tiếp đồng thời đính kèm vào hồ sơ nếu hồ sơ đủ điều kiện tiếp nhận; hướng dẫn sửa đổi, bổ sung hồ sơ trong trường hợp hồ sơ chưa đủ điều kiện tiếp nhận.
- Chuyển hồ sơ để xử lý.
c) Thời hạn giải quyết: 0,5 ngày làm việc.
d) Kết quả, sản phẩm: Tùy theo nội dung của các bộ hồ sơ được nộp, sẽ phát hành các văn bản theo mẫu như: Giấy tiếp nhận hồ sơ và trả kết quả; Phiếu yêu cầu bổ sung, hoàn thiện hồ sơ.
4.2. Bước 2: Xử lý và trình duyệt hồ sơ
4.2.1. Xử lý hồ sơ và dự thảo kết quả
a) Đơn vị/cá nhân chịu trách nhiệm: Chuyên viên xử lý hồ sơ.
b) Mô tả công việc:
Kiểm tra hồ sơ và dự thảo kết quả.
c) Thời hạn giải quyết: 01 ngày làm việc.
d) Kết quả, sản phẩm: Dự thảo giấy phép, phiếu trình hoặc văn bản thông báo không đủ điều kiện cấp phép.
4.2.2. Phê duyệt kết quả giải quyết hồ sơ
a) Đơn vị/cá nhân chịu trách nhiệm: Giám đốc/ Phó Giám đốc.
b) Mô tả công việc: Giám đốc hoặc Phó Giám đốc theo ủy quyền xem xét ký giấy phép, phiếu trình hồ sơ hoặc văn bản thông báo không đủ điều kiện cấp phép.
c) Thời hạn giải quyết: 0,5 ngày làm việc.
d) Kết quả, sản phẩm: Giấy phép hoặc Công văn.
4.3. Bước 3: Trả kết quả
a) Đơn vị/cá nhân chịu trách nhiệm: Chuyên viên một cửa/tiếp nhận và trả kết quả.
b) Mô tả công việc:
- Cập nhật kết quả vào Hệ thống điện tử ( nếu có); trả kết quả cho tổ chức/ cá nhân.
- Lưu trữ hồ sơ.
c) Thời hạn giải quyết: 01 ngày làm việc.
d) Kết quả, sản phẩm: Kết quả trả cho tổ chức, cá nhân.
5. Nguyên tắc và trách nhiệm thực hiện
Giải quyết TTHC đúng hạn theo quy định, cá nhân xử lý hồ sơ chịu trách nhiệm trong phạm vi công việc được phân công.
Thực hiện đúng các trách nhiệm được giao theo quy định về giải quyết thủ tục hành chính.
IX. QUY TRÌNH CẤP LẠI GIẤY PHÉP FLEGT
- Sơ đồ quy trình

2. Đối tượng thực hiện
Lãnh đạo, cán bộ, công chức của Cơ quan quản lý chuyên ngành (CQQLCN) thuộc Bộ Nông nghiệp và Môi trường (NN&MT) và Cục Lâm nghiệp và Kiểm lâm.
3. Các cụm từ viết tắt sử dụng trong quy trình
Hồ sơ (HS)
Thủ tục hành chính (TTHC)
4. Mô tả quy trình thực hiện
4.1. Bước 1: Tiếp nhận và kiểm tra hồ sơ
a) Đơn vị/cá nhân chịu trách nhiệm: Chuyên viên một cửa/tiếp nhận và trả kết quả.
b) Mô tả công việc:
- Kiểm tra ngay tính hợp lệ của hồ sơ: Đủ thành phần; theo đúng mẫu; điền đủ và đúng thông tin tại các nội dung trên thành phần hồ sơ.
- Tiếp nhận hồ sơ tại Bộ phận một cửa hoặc qua bưu điện, dịch vụ bưu chính công ích.
- Cập nhật hồ sơ vào Hệ thống thông tin một cửa điện tử.
- In và trả Giấy tiếp nhận hồ sơ và hẹn trả kết quả cho tổ chức/ cá nhân nộp hồ sơ trong trường hợp tổ chức/ cá nhân nộp hồ sơ trực tiếp đồng thời đính kèm vào hồ sơ nếu hồ sơ đủ điều kiện tiếp nhận; hướng dẫn sửa đổi, bổ sung hồ sơ trong trường hợp hồ sơ chưa đủ điều kiện tiếp nhận.
- Chuyển hồ sơ để xử lý.
c) Thời hạn giải quyết: 01 ngày làm việc.
d) Kết quả, sản phẩm:
- Giấy tiếp nhận hồ sơ và trả kết quả; Phiếu yêu cầu bổ sung, hoàn thiện hồ sơ.
- Hồ sơ đề nghị tiếp nhận được tiếp nhận và chuyển đến Lãnh đạo CQQLCN.
4.2. Bước 2: Xử lý và trình duyệt hồ sơ
4.2.1. Xử lý hồ sơ
a) Đơn vị/cá nhân chịu trách nhiệm: Chuyên viên xử lý hồ sơ.
b) Mô tả công việc:
- Trường hợp giấy phép FLEGT bản giấy đã cấp bị mất: Bản chính đề nghị cấp thay thế giấy phép FLEGT theo Mẫu số 13 tại Phụ lục I ban hành kèm theo Nghị định số 102/2020/NĐ-CP;
* Trường hợp lô hàng có khối lượng hoặc số lượng hoặc trọng lượng nhỏ hơn lô hàng đã được cấp giấy phép FLEGT:
- Bản chính đề nghị cấp lại theo Mẫu số 13 tại Phụ lục I ban hành kèm theo Nghị định số 102/2020/NĐ-CP;
- Bản gốc giấy phép FLEGT đã được cấp trước đó đối với trường hợp bằng bản giấy hoặc bản sao giấy phép FLEGT đã được cấp trước đó đối với trường hợp giấy phép FLEGT là bản điện tử.
* Trường hợp lô hàng gỗ xuất khẩu có khối lượng hoặc số lượng hoặc trọng lượng lớn hơn lô hàng đã được cấp giấy phép FLEGT hoặc lô hàng có thay đổi về sản phẩm, mã HS hoặc tên loài:
- Bản chính đề nghị cấp lại theo Mẫu số 13 tại Phụ lục I ban hành kèm theo Nghị định số 102/2020/NĐ-CP;
- Bản gốc giấy phép FLEGT đã được cấp trước đó đối với trường hợp bằng bản giấy hoặc bản sao giấy phép FLEGT đã được cấp trước đó đối với trường hợp giấy phép FLEGT là bản điện tử;
- Bảng kê gỗ xuất khẩu theo Mẫu số 05 tại Phụ lục I ban hành kèm theo Nghị định số 120/2024/NĐ-CP hoặc Bảng kê sản phẩm gỗ xuất khẩu theo Mẫu số 06 tại Phụ lục I ban hành kèm theo Nghị định số 120/2024/NĐ-CP. Trường hợp chủ gỗ là doanh nghiệp thuộc Nhóm I thì bảng kê gỗ không phải xác nhận của cơ quan Kiểm lâm sở tại;
- Bản sao hợp đồng mua bán hoặc tương đương;
- Tài liệu bổ sung khác nhằm cung cấp bằng chứng về nguồn gốc hợp pháp của lô hàng gỗ xuất khẩu (nếu có).
c) Thời hạn giải quyết: 03 ngày làm việc.
d) Kết quả, sản phẩm: Đủ điều kiện trình ký cấp lại giấy phép FLEGT.
4.2.2. Dự thảo cấp lại giấy phép FLEGT hoặc văn bản không đủ điều kiện cấp lại giấy phép FLEGT:
a) Đơn vị/cá nhân chịu trách nhiệm: Chuyên viên xử lý hồ sơ.
b) Mô tả công việc:
Dự thảo cấp lại giấy phép FLEGT và phiếu trình nếu hồ sơ đủ điều kiện cấp thay thế giấy phép hoặc dự thảo văn bản thông báo chưa đủ điều kiện cấp lại giấy phép nếu HS không đủ điều kiện cấp lại giấy phép FLEGT.
c) Thời hạn giải quyết: 1.0 ngày làm việc.
d) Kết quả, sản phẩm: Dự thảo cấp lại giấy phép FLEGT, phiếu trình hoặc văn bản thông báo không đủ điều kiện cấp lại giấy phép FLEGT.
4.2.3. Phân công cho Phòng chuyên môn
a) Đơn vị/ cá nhân chịu trách nhiệm: Cục trưởng Cục lâm nghiệp và Kiểm lâm hoặc Phó Cục trưởng được ủy quyền.
b) Mô tả công việc:
Cục trưởng Cục lâm nghiệp và Kiểm lâm hoặc Phó Cục trưởng được ủy quyền phân công cho Phòng chuyên môn thuộc Cục để xử lý.
c) Thời hạn giải quyết: 2.0 ngày làm việc.
d) Kết quả, sản phẩm: Hồ sơ đề nghị cấp lại giấy phép FLEGT được chuyển cho Phòng chuyên môn.
4.3. Bước 3: Thẩm định hồ sơ đề nghị cấp thay thế giấy phép FLEGT
* Phân công xử lý hồ sơ
a) Đơn vị/cá nhân chịu trách nhiệm: Trưởng phòng Phòng chuyên môn.
b) Mô tả công việc: Trưởng phòng phân công cho công chức của phòng để xử lý hồ sơ.
c) Thời hạn giải quyết: 2.0 ngày làm việc.
d) Kết quả, sản phẩm: Hồ sơ đề nghị cấp lại giấy phép FLEGT được chuyển cho công chức được giao xử lý hồ sơ.
4.4. Bước 4: Kiểm tra việc giải quyết hồ sơ
a) Đơn vị/cá nhân chịu trách nhiệm: Trưởng phòng Phòng chuyên môn.
b) Mô tả công việc:
- Trưởng phòng xem xét, kiểm tra hồ sơ đề nghị cấp lại giấy phép FLEGT và kết quả giải quyết của công chức được giao xử lý hồ sơ.
- Trường hợp đồng ý với kết quả giải quyết của công chức xử lý hồ sơ, ký trình Cục trưởng.
- Trường hợp không đồng ý với kết quả giải quyết của công chức xử lý hồ sơ, nêu rõ lý do không đồng ý và yêu cầu công chức xử lý hồ sơ xử lý lại hồ sơ đề nghị cấp lại giấy phép FLEGT.
c) Thời hạn giải quyết: 3.0 ngày làm việc.
d) Kết quả, sản phẩm:
- Trường hợp đồng ý với kết quả xử lý của công chức xử lý hồ sơ: hồ sơ báo cáo Lãnh đạo Cục hoặc dự thảo Văn bản từ chối cấp lại giấy phép FLEGT được trình Cục trưởng hoặc Phó Cục trưởng được ủy quyền.
- Trường hợp không đồng ý với kết quả xử lý của công chức xử lý hồ sơ: Lý do không đồng ý và hồ sơ sẽ được xử lý lại.
4.5. Bước 5: Phê duyệt kết quả giải quyết hồ sơ
a) Đơn vị/cá nhân chịu trách nhiệm: Cục trưởng hoặc Phó Cục trưởng được ủy quyền.
b) Mô tả công việc:
- Cục trưởng hoặc Phó Cục trưởng được ủy quyền xem xét, kiểm tra hồ sơ và kết quả giải quyết của Phòng chuyên môn.
- Trường hợp đồng ý với kết quả giải quyết của Phòng chuyên môn: Ký cấp lại giấy phép FLEGT.
- Trường hợp không đồng ý với kết quả giải quyết của Phòng chuyên môn: nêu rõ lý do không đồng ý và yêu cầu Phòng chuyên môn xử lý lại hồ sơ.
c) Thời hạn giải quyết: 2.0 ngày làm việc.
d) Kết quả, sản phẩm: Cấp lại giấy phép FLEGT.
4.6. Bước 6: Trả kết quả
a) Đơn vị/cá nhân chịu trách nhiệm: Chuyên viên một cửa/tiếp nhận và trả kết quả.
b) Mô tả công việc:
- Cập nhật kết quả vào Hệ thống điện tử ( nếu có); trả kết quả cho tổ chức/ cá nhân.
- Lưu trữ hồ sơ.
c) Thời hạn giải quyết: 01 ngày làm việc.
d) Kết quả, sản phẩm: Kết quả trả cho tổ chức, cá nhân.
5. Nguyên tắc và trách nhiệm thực hiện
- Công chức được giao xử lý hồ sơ chịu trách nhiệm trước pháp luật, Trưởng phòng và Lãnh đạo Cục Lâm nghiệp và Kiểm lâm trong việc tham mưu các nội dung chuyên môn để giải quyết thủ tục hành chính theo quy định pháp luật và quy trình này. Lập hồ sơ báo cáo Cục trưởng, dự thảo văn bản hành chính đúng mẫu và thể thức văn bản theo quy định.
- Trưởng phòng Phòng chuyên môn của Cục Lâm nghiệp và Kiểm lâm chịu trách nhiệm trước pháp luật và Lãnh đạo Cục trong việc trình hồ sơ báo cáo Cục trưởng xem xét, quyết định.
- Cục trưởng Cục Lâm nghiệp và Kiểm lâm, Phó Cục trưởng được ủy quyền chịu trách nhiệm trước pháp luật, Bộ NN&MT về việc quyết định cấp lại giấy phép FLEGT.
Giải quyết TTHC đúng hạn theo quy định, cá nhân xử lý hồ sơ chịu trách nhiệm trong phạm vi công việc được phân công.
Thực hiện đúng các trách nhiệm được giao theo quy định về giải quyết thủ tục hành chính.
X. QUY TRÌNH CẤP THAY THẾ GIẤY PHÉP FLEGT
1. Sơ đồ quy trình

2. Đối tượng thực hiện
Lãnh đạo, cán bộ, công chức của Cơ quan quản lý chuyên ngành (CQQLCN) thuộc Bộ Nông nghiệp và Môi trường (NN&MT) và Cục Lâm nghiệp và Kiểm lâm.
3. Các cụm từ viết tắt sử dụng trong quy trình
Hồ sơ (HS)
Thủ tục hành chính (TTHC)
4. Mô tả quy trình thực hiện
4.1. Bước 1: Tiếp nhận và kiểm tra hồ sơ
a) Đơn vị/cá nhân chịu trách nhiệm: Chuyên viên một cửa/tiếp nhận và trả kết quả.
b) Mô tả công việc:
- Kiểm tra ngay tính hợp lệ của hồ sơ: Đủ thành phần; theo đúng mẫu; điền đủ và đúng thông tin tại các nội dung trên thành phần hồ sơ.
- Tiếp nhận hồ sơ tại Bộ phận một cửa hoặc qua bưu điện, dịch vụ bưu chính công ích.
- Cập nhật hồ sơ vào Hệ thống thông tin một cửa điện tử.
- In và trả Giấy tiếp nhận hồ sơ và hẹn trả kết quả cho tổ chức/ cá nhân nộp hồ sơ trong trường hợp tổ chức/ cá nhân nộp hồ sơ trực tiếp đồng thời đính kèm vào hồ sơ nếu hồ sơ đủ điều kiện tiếp nhận; hướng dẫn sửa đổi, bổ sung hồ sơ trong trường hợp hồ sơ chưa đủ điều kiện tiếp nhận.
- Chuyển hồ sơ để xử lý.
c) Thời hạn giải quyết: 01 ngày làm việc.
d) Kết quả, sản phẩm:
- Giấy tiếp nhận hồ sơ và trả kết quả; Phiếu yêu cầu bổ sung, hoàn thiện hồ sơ.
- Hồ sơ đề nghị tiếp nhận được tiếp nhận và chuyển đến Lãnh đạo CQQLCN.
4.2. Bước 2: Xử lý và trình duyệt hồ sơ
4.2.1. Xử lý hồ sơ
a) Đơn vị/cá nhân chịu trách nhiệm: Chuyên viên xử lý hồ sơ.
b) Mô tả công việc:
- Trường hợp giấy phép FLEGT bản giấy đã cấp bị mất: Bản chính đề nghị cấp thay thế giấy phép FLEGT theo Mẫu số 13 tại Phụ lục I ban hành kèm theo Nghị định số 102/2020/NĐ-CP;
* Trường hợp giấy phép FLEGT bản giấy đã cấp bị hỏng hoặc có sai sót:
- Bản chính đề nghị cấp thay thế giấy phép FLEGT theo Mẫu số 13 tại Phụ lục I ban hành kèm theo Nghị định số 102/2020/NĐ-CP;
- Bản gốc giấy phép FLEGT đã được cấp trước đó.
* Trường hợp giấy phép FLEGT bản điện tử có sai sót:
- Bản chính đề nghị cấp thay thế giấy phép FLEGT theo Mẫu số 13 tại Phụ lục I ban hành kèm theo Nghị định số 102/2020/NĐ-CP;
- Bản sao giấy phép FLEGT đã được cấp trước đó.
c) Thời hạn giải quyết: 01 ngày làm việc.
d) Kết quả, sản phẩm: Đủ điều kiện trình ký cấp thay thế giấy phép FLEGT.
4.2.2. Dự thảo thay thế giấy phép hoặc văn bản không đủ điều kiện cấp thay thế giấy phép FLEGT:
a) Đơn vị/cá nhân chịu trách nhiệm: Chuyên viên xử lý hồ sơ.
b) Mô tả công việc:
Dự thảo cấp thay thế giấy phép và phiếu trình nếu hồ sơ đủ điều kiện cấp thay thế giấy phép hoặc dự thảo văn bản thông báo chưa đủ điều kiện cấp thay thế giấy phép nếu HS không đủ điều kiện cấp thay thế giấy phép FLEGT.
c) Thời hạn giải quyết: 0,5 ngày làm việc.
d) Kết quả, sản phẩm: Dự thảo thay thế giấy phép FLEGT, phiếu trình hoặc văn bản thông báo không đủ điều kiện cấp thay thế giấy phép FLEGT.
4.2.3. Phân công cho Phòng chuyên môn
a) Đơn vị/ cá nhân chịu trách nhiệm: Cục trưởng Cục lâm nghiệp và Kiểm lâm hoặc Phó Cục trưởng được ủy quyền.
b) Mô tả công việc:
Cục trưởng Cục lâm nghiệp và Kiểm lâm hoặc Phó Cục trưởng được ủy quyền phân công cho Phòng chuyên môn thuộc Cục để xử lý.
c) Thời hạn giải quyết: 0.5 ngày làm việc.
d) Kết quả, sản phẩm: Hồ sơ đề nghị cấp thay thế giấy phép FLEGT được chuyển cho Phòng chuyên môn.
4.3. Bước 3: Thẩm định hồ sơ đề nghị cấp thay thế giấy phép FLEGT
* Phân công xử lý hồ sơ
a) Đơn vị/cá nhân chịu trách nhiệm: Trưởng phòng Phòng chuyên môn.
b) Mô tả công việc: Trưởng phòng phân công cho công chức của phòng để xử lý hồ sơ.
c) Thời hạn giải quyết: 0.5 ngày làm việc.
d) Kết quả, sản phẩm: Hồ sơ đề nghị cấp thay thế giấy phép FLEGT được chuyển cho công chức được giao xử lý hồ sơ.
4.4. Bước 4: Kiểm tra việc giải quyết hồ sơ
a) Đơn vị/cá nhân chịu trách nhiệm: Trưởng phòng Phòng chuyên môn.
b) Mô tả công việc:
- Trưởng phòng xem xét, kiểm tra hồ sơ đề nghị cấp thay thế giấy phép FLEGT và kết quả giải quyết của công chức được giao xử lý hồ sơ.
- Trường hợp đồng ý với kết quả giải quyết của công chức xử lý hồ sơ, ký trình Cục trưởng.
- Trường hợp không đồng ý với kết quả giải quyết của công chức xử lý hồ sơ, nêu rõ lý do không đồng ý và yêu cầu công chức xử lý hồ sơ xử lý lại hồ sơ đề nghị cấp thay thế giấy phép FLEGT.
c) Thời hạn giải quyết: 0.5 ngày làm việc.
d) Kết quả, sản phẩm:
- Trường hợp đồng ý với kết quả xử lý của công chức xử lý hồ sơ: hồ sơ báo cáo Lãnh đạo Cục hoặc dự thảo Văn bản từ chối cấp thay thế giấy phép FLEGT được trình Cục trưởng hoặc Phó Cục trưởng được ủy quyền.
- Trường hợp không đồng ý với kết quả xử lý của công chức xử lý hồ sơ: Lý do không đồng ý và hồ sơ sẽ được xử lý lại.
4.5. Bước 5: Phê duyệt kết quả giải quyết hồ sơ
a) Đơn vị/cá nhân chịu trách nhiệm: Cục trưởng hoặc Phó Cục trưởng được ủy quyền.
b) Mô tả công việc:
- Cục trưởng hoặc Phó Cục trưởng được ủy quyền xem xét, kiểm tra hồ sơ và kết quả giải quyết của Phòng chuyên môn.
- Trường hợp đồng ý với kết quả giải quyết của Phòng chuyên môn: Ký cấp thay thế giấy phép FLEGT.
- Trường hợp không đồng ý với kết quả giải quyết của Phòng chuyên môn: nêu rõ lý do không đồng ý và yêu cầu Phòng chuyên môn xử lý lại hồ sơ.
c) Thời hạn giải quyết: 1.0 ngày làm việc
d) Kết quả, sản phẩm: Cấp thay thế giấy phép FLEGT.
4.6. Bước 6: Trả kết quả
a) Đơn vị/cá nhân chịu trách nhiệm: Chuyên viên một cửa/tiếp nhận và trả kết quả.
b) Mô tả công việc:
- Cập nhật kết quả vào Hệ thống điện tử ( nếu có); trả kết quả cho tổ chức/ cá nhân.
- Lưu trữ hồ sơ.
c) Thời hạn giải quyết: 01 ngày làm việc.
d) Kết quả, sản phẩm: Kết quả trả cho tổ chức, cá nhân cấp thay thế giấy phép FLEGT.
5. Nguyên tắc và trách nhiệm thực hiện
- Công chức được giao xử lý hồ sơ chịu trách nhiệm trước pháp luật, Trưởng phòng và Lãnh đạo Cục Lâm nghiệp và Kiểm lâm trong việc tham mưu các nội dung chuyên môn để giải quyết thủ tục hành chính theo quy định pháp luật và quy trình này. Lập hồ sơ báo cáo Cục trưởng, dự thảo văn bản hành chính đúng mẫu và thể thức văn bản theo quy định.
- Trưởng phòng Phòng chuyên môn của Cục Lâm nghiệp và Kiểm lâm chịu trách nhiệm trước pháp luật và Lãnh đạo Cục trong việc trình hồ sơ báo cáo Cục trưởng xem xét, quyết định.
- Cục trưởng Cục Lâm nghiệp và Kiểm lâm, Phó Cục trưởng được ủy quyền chịu trách nhiệm trước pháp luật, Bộ NN&MT về việc quyết định cấp thay thế giấy phép FLEGT.
Giải quyết TTHC đúng hạn theo quy định, cá nhân xử lý hồ sơ chịu trách nhiệm trong phạm vi công việc được phân công.
Thực hiện đúng các trách nhiệm được giao theo quy định về giải quyết thủ tục hành chính.
XI. QUY TRÌNH CẤP GIẤY PHÉP FLEGT
1. Sơ đồ quy trình

2. Đối tượng thực hiện
Lãnh đạo, cán bộ, công chức của Cơ quan quản lý chuyên ngành (CQQLCN) thuộc Bộ Nông nghiệp và Môi trường (NN&MT) và Cục Lâm nghiệp và Kiểm lâm.
3. Các cụm từ viết tắt sử dụng trong quy trình
Hồ sơ (HS)
Thủ tục hành chính (TTHC)
4. Mô tả quy trình thực hiện
4.1. Bước 1: Tiếp nhận và kiểm tra hồ sơ
a) Đơn vị/cá nhân chịu trách nhiệm: Chuyên viên một cửa/tiếp nhận và trả kết quả.
b) Mô tả công việc:
- Kiểm tra ngay tính hợp lệ của hồ sơ: Đủ thành phần; theo đúng mẫu; điền đủ và đúng thông tin tại các nội dung trên thành phần hồ sơ.
- Tiếp nhận hồ sơ tại Bộ phận một cửa hoặc qua bưu điện, dịch vụ bưu chính công ích.
- Cập nhật hồ sơ vào Hệ thống thông tin một cửa điện tử.
- In và trả Giấy tiếp nhận hồ sơ và hẹn trả kết quả cho tổ chức/ cá nhân nộp hồ sơ trong trường hợp tổ chức/ cá nhân nộp hồ sơ trực tiếp đồng thời đính kèm vào hồ sơ nếu hồ sơ đủ điều kiện tiếp nhận; hướng dẫn sửa đổi, bổ sung hồ sơ trong trường hợp hồ sơ chưa đủ điều kiện tiếp nhận.
- Chuyển hồ sơ để xử lý.
c) Thời hạn giải quyết: 01 ngày làm việc.
d) Kết quả, sản phẩm:
- Tùy theo nội dung của các bộ HS được nộp, sẽ phát hành các văn bản theo mẫu như: Giấy tiếp nhận hồ sơ và trả kết quả; Phiếu yêu cầu bổ sung, hoàn thiện hồ sơ.
- Hồ sơ đề nghị tiếp nhận được tiếp nhận và chuyển đến Lãnh đạo CQQLCN.
4.2. Bước 2: Xử lý và trình duyệt hồ sơ
4.2.1. Xử lý hồ sơ
a) Đơn vị/cá nhân chịu trách nhiệm: Chuyên viên xử lý hồ sơ.
b) Mô tả công việc:
Trường hợp 1: Trường hợp không tham vấn
- Kiểm tra tính hợp pháp của hồ sơ.
Trường hợp 2: Trường hợp cần tham vấn
- Dự thảo và trình lãnh đạo duyệt văn bản lấy ý kiến của Cơ quan quản lý chuyên ngành để xác minh trước khi cấp phép.
c) Thời hạn giải quyết:
Trường hợp 1: Trường hợp không tham vấn: Thời hạn giải quyết 2 ngày làm việc.
Trường hợp 2: Trường hợp cần tham vấn: Thời hạn giải quyết: 7 ngày làm việc.
d) Kết quả, sản phẩm: Đủ điều kiện trình ký giấy phép hay không cấp phép.
4.2.2. Dự thảo giấy phép hoặc văn bản không đủ điều kiện cấp phép FLEGT
a) Đơn vị/cá nhân chịu trách nhiệm: Chuyên viên xử lý hồ sơ.
b) Mô tả công việc:
Dự thảo giấy phép và phiếu trình nếu hồ sơ đủ điều kiện cấp phép hoặc dự thảo văn bản thông báo chưa đủ điều kiện cấp phép nếu HS không đủ điều kiện cấp phép.
c) Thời hạn giải quyết: 0,5 ngày làm việc.
d) Kết quả, sản phẩm: Dự thảo giấy phépFLEGT, phiếu trình hoặc văn bản thông báo không đủ điều kiện cấp phép FLEGT.
4.2.3. Phân công cho Phòng chuyên môn
a) Đơn vị/ cá nhân chịu trách nhiệm: Cục trưởng Cục lâm nghiệp và Kiểm lâm hoặc Phó Cục trưởng được ủy quyền.
b) Mô tả công việc:
Cục trưởng Cục lâm nghiệp và Kiểm lâm hoặc Phó Cục trưởng được ủy quyền phân công cho Phòng chuyên môn thuộc Cục để xử lý.
c) Thời hạn giải quyết: 0.5 ngày làm việc.
d) Kết quả, sản phẩm: Hồ sơ đề nghị cấp phép FLEGT được chuyển cho Phòng chuyên môn.
4.3. Bước 3: Thẩm định hồ sơ đề nghị cấp giấy phép FLEGT
* Phân công xử lý hồ sơ
a) Đơn vị/cá nhân chịu trách nhiệm: Trưởng phòng Phòng chuyên môn.
b) Mô tả công việc: Trưởng phòng phân công cho công chức của phòng để xử lý hồ sơ.
c) Thời hạn giải quyết: 0.5 ngày làm việc.
d) Kết quả, sản phẩm: Hồ sơ đề nghị cấp giấy phép FLEGT được chuyển cho công chức được giao xử lý hồ sơ.
4.4. Bước 4: Kiểm tra việc giải quyết hồ sơ
a) Đơn vị/cá nhân chịu trách nhiệm: Trưởng phòng Phòng chuyên môn.
b) Mô tả công việc:
- Trưởng phòng xem xét, kiểm tra hồ sơ đề nghị cấp giấy phép FLEGT và kết quả giải quyết của công chức được giao xử lý hồ sơ.
- Trường hợp đồng ý với kết quả giải quyết của công chức xử lý hồ sơ, ký trình Cục trưởng.
- Trường hợp không đồng ý với kết quả giải quyết của công chức xử lý hồ sơ, nêu rõ lý do không đồng ý và yêu cầu công chức xử lý hồ sơ xử lý lại hồ sơ đề nghị cấp giấy phép FLEGT.
c) Thời hạn giải quyết: 0.5 ngày làm việc.
d) Kết quả, sản phẩm:
- Trường hợp đồng ý với kết quả xử lý của công chức xử lý hồ sơ: hồ sơ báo cáo Lãnh đạo Cục hoặc dự thảo Văn bản từ chối cấp giấy phép FLEGT được trình Cục trưởng hoặc Phó Cục trưởng được ủy quyền.
- Trường hợp không đồng ý với kết quả xử lý của công chức xử lý hồ sơ: Lý do không đồng ý và hồ sơ sẽ được xử lý lại.
4.5. Bước 5: Phê duyệt kết quả giải quyết hồ sơ
a) Đơn vị/cá nhân chịu trách nhiệm: Cục trưởng hoặc Phó Cục trưởng được ủy quyền.
b) Mô tả công việc:
- Cục trưởng hoặc Phó Cục trưởng được ủy quyền xem xét, kiểm tra hồ sơ và kết quả giải quyết của Phòng chuyên môn.
- Trường hợp đồng ý với kết quả giải quyết của Phòng chuyên môn: ký cấp giấy phép FLEGT.
- Trường hợp không đồng ý với kết quả giải quyết của Phòng chuyên môn: nêu rõ lý do không đồng ý và yêu cầu Phòng chuyên môn xử lý lại hồ sơ.
c) Thời hạn giải quyết: 2.0 ngày làm việc.
d) Kết quả, sản phẩm: Cấp giấy phép FLEGT.
4.6. Bước 6: Trả kết quả
a) Đơn vị/cá nhân chịu trách nhiệm: Chuyên viên một cửa/tiếp nhận và trả kết quả.
b) Mô tả công việc:
- Cập nhật kết quả vào Hệ thống điện tử ( nếu có); trả kết quả cho tổ chức/ cá nhân.
- Lưu trữ hồ sơ.
c) Thời hạn giải quyết: 01 ngày làm việc.
d) Kết quả, sản phẩm: Kết quả trả cho tổ chức, cá nhân.
5. Nguyên tắc và trách nhiệm thực hiện
- Công chức được giao xử lý hồ sơ chịu trách nhiệm trước pháp luật, Trưởng phòng và Lãnh đạo Cục Lâm nghiệp và Kiểm lâm trong việc tham mưu các nội dung chuyên môn để giải quyết thủ tục hành chính theo quy định pháp luật và quy trình này. Lập hồ sơ báo cáo Cục trưởng, dự thảo văn bản hành chính đúng mẫu và thể thức văn bản theo quy định.
- Trưởng phòng Phòng chuyên môn của Cục Lâm nghiệp và Kiểm lâm chịu trách nhiệm trước pháp luật và Lãnh đạo Cục trong việc trình hồ sơ báo cáo Cục trưởng xem xét, quyết định cấp giấy phép FLEGT.
- Cục trưởng Cục Lâm nghiệp và Kiểm lâm, Phó Cục trưởng được ủy quyền chịu trách nhiệm trước pháp luật, Bộ NN&MT về việc cấp giấy phép FLEGT.
Giải quyết TTHC đúng hạn theo quy định, cá nhân xử lý hồ sơ chịu trách nhiệm trong phạm vi công việc được phân công.
Thực hiện đúng các trách nhiệm được giao theo quy định về giải quyết thủ tục hành chính.
XII. QUY TRÌNH GIA HẠN GIẤY PHÉP FLEGT
1. Sơ đồ quy trình

2. Đối tượng thực hiện
Lãnh đạo, cán bộ, công chức của Cơ quan quản lý chuyên ngành (CQQLCN) thuộc Bộ Nông nghiệp và Môi trường (NN&MT) và Cục Lâm nghiệp và Kiểm lâm.
3. Các cụm từ viết tắt sử dụng trong quy trình
Hồ sơ (HS)
Thủ tục hành chính (TTHC)
4. Mô tả quy trình thực hiện
4.1. Bước 1: Tiếp nhận và kiểm tra hồ sơ
a) Đơn vị/cá nhân chịu trách nhiệm: Chuyên viên một cửa/tiếp nhận và trả kết quả.
b) Mô tả công việc:
- Kiểm tra ngay tính hợp lệ của hồ sơ: Đủ thành phần; theo đúng mẫu; điền đủ và đúng thông tin tại các nội dung trên thành phần hồ sơ.
- Tiếp nhận hồ sơ tại Bộ phận một cửa hoặc qua bưu điện, dịch vụ bưu chính công ích.
- Cập nhật hồ sơ vào Hệ thống thông tin một cửa điện tử.
- In và trả Giấy tiếp nhận hồ sơ và hẹn trả kết quả cho tổ chức/ cá nhân nộp hồ sơ trong trường hợp tổ chức/ cá nhân nộp hồ sơ trực tiếp đồng thời đính kèm vào hồ sơ nếu hồ sơ đủ điều kiện tiếp nhận; hướng dẫn sửa đổi, bổ sung hồ sơ trong trường hợp hồ sơ chưa đủ điều kiện tiếp nhận.
- Chuyển hồ sơ để xử lý.
c) Thời hạn giải quyết: 01 ngày làm việc.
d) Kết quả, sản phẩm:
- Giấy tiếp nhận hồ sơ và trả kết quả; Phiếu yêu cầu bổ sung, hoàn thiện hồ sơ.
- Hồ sơ đề nghị tiếp nhận được tiếp nhận và chuyển đến Lãnh đạo CQQLCN.
4.2. Bước 2: Xử lý và trình duyệt hồ sơ
4.2.1. Xử lý hồ sơ
a) Đơn vị/cá nhân chịu trách nhiệm: Chuyên viên xử lý hồ sơ.
b) Mô tả công việc:
- Bản chính đề nghị gia hạn giấy phép FLEGT, trong đó nêu rõ lý do xin gia hạn theo Mẫu số 13 Phụ lục I ban hành kèm theo Nghị định số 102/2020/NĐ-CP.
- Bản gốc giấy phép FLEGT đối với giấy phép bản giấy hoặc bản sao giấy phép FLEGT đối với giấy phép điện tử đã được cấp trước đó.
c) Thời hạn giải quyết: 01 ngày làm việc.
d) Kết quả, sản phẩm: Đủ điều kiện trình ký cấp gia hạn giấy phép FLEGT.
4.2.2. Dự thảo giấy phép gia hạn hoặc văn bản không đủ điều kiện cấp phép FLEGT:
a) Đơn vị/cá nhân chịu trách nhiệm: Chuyên viên xử lý hồ sơ.
b) Mô tả công việc:
Dự thảo cấp gia hạn giấy phép và phiếu trình nếu hồ sơ đủ điều kiện cấp gia hạn phép hoặc dự thảo văn bản thông báo chưa đủ điều kiện cấp phép nếu HS không đủ điều kiện cấp gia hạn giấy phép FLEGT.
c) Thời hạn giải quyết: 0,5 ngày làm việc.
d) Kết quả, sản phẩm: Dự thảo gia hạn giấy phép FLEGT, phiếu trình hoặc văn bản thông báo không đủ điều kiện cấp gia hạn giấy phép.
4.2.3. Phân công cho Phòng chuyên môn
a) Đơn vị/ cá nhân chịu trách nhiệm: Cục trưởng Cục lâm nghiệp và Kiểm lâm hoặc Phó Cục trưởng được ủy quyền.
b) Mô tả công việc
Cục trưởng Cục lâm nghiệp và Kiểm lâm hoặc Phó Cục trưởng được ủy quyền phân công cho Phòng chuyên môn thuộc Cục để xử lý.
c) Thời hạn giải quyết: 0.5 ngày làm việc.
d) Kết quả, sản phẩm: Hồ sơ đề nghị gia hạn giấy phép FLEGT được chuyển cho Phòng chuyên môn.
4.3. Bước 3: Thẩm định hồ sơ đề nghị cấp gia hạn giấy phép FLEGT
* Phân công xử lý hồ sơ
a) Đơn vị/cá nhân chịu trách nhiệm: Trưởng phòng Phòng chuyên môn.
b) Mô tả công việc: Trưởng phòng phân công cho công chức của phòng để xử lý hồ sơ.
c) Thời hạn giải quyết: 0.5 ngày làm việc.
d) Kết quả, sản phẩm: Hồ sơ đề nghị cấp gia hạn giấy phép FLEGT được chuyển cho công chức được giao xử lý hồ sơ.
4.4. Bước 4: Kiểm tra việc giải quyết hồ sơ
a) Đơn vị/cá nhân chịu trách nhiệm: Trưởng phòng Phòng chuyên môn.
b) Mô tả công việc:
- Trưởng phòng xem xét, kiểm tra hồ sơ đề nghị cấp gia hạn giấy phép FLEGT và kết quả giải quyết của công chức được giao xử lý hồ sơ.
- Trường hợp đồng ý với kết quả giải quyết của công chức xử lý hồ sơ, ký trình Cục trưởng.
- Trường hợp không đồng ý với kết quả giải quyết của công chức xử lý hồ sơ, nêu rõ lý do không đồng ý và yêu cầu công chức xử lý hồ sơ xử lý lại hồ sơ đề nghị gia hạn cấp giấy phép FLEGT.
c) Thời hạn giải quyết: 0.5 ngày làm việc.
d) Kết quả, sản phẩm:
- Trường hợp đồng ý với kết quả xử lý của công chức xử lý hồ sơ: hồ sơ báo cáo Lãnh đạo Cục hoặc dự thảo Văn bản từ chối cấp gia hạn giấy phép FLEGT được trình Cục trưởng hoặc Phó Cục trưởng được ủy quyền.
- Trường hợp không đồng ý với kết quả xử lý của công chức xử lý hồ sơ: Lý do không đồng ý và hồ sơ sẽ được xử lý lại.
4.5. Bước 5: Phê duyệt kết quả giải quyết hồ sơ
a) Đơn vị/cá nhân chịu trách nhiệm: Cục trưởng hoặc Phó Cục trưởng được ủy quyền.
b) Mô tả công việc:
- Cục trưởng hoặc Phó Cục trưởng được ủy quyền xem xét, kiểm tra hồ sơ và kết quả giải quyết của Phòng chuyên môn.
- Trường hợp đồng ý với kết quả giải quyết của Phòng chuyên môn: Ký cấp gia hạn giấy phép FLEGT.
- Trường hợp không đồng ý với kết quả giải quyết của Phòng chuyên môn: nêu rõ lý do không đồng ý và yêu cầu Phòng chuyên môn xử lý lại hồ sơ.
c) Thời hạn giải quyết: 0.5 ngày làm việc.
d) Kết quả, sản phẩm: Cấp gia hạn giấy phép FLEGT.
4.6. Bước 6: Trả kết quả
a) Đơn vị/cá nhân chịu trách nhiệm: Chuyên viên một cửa/tiếp nhận và trả kết quả.
b) Mô tả công việc:
- Cập nhật kết quả vào Hệ thống điện tử ( nếu có); trả kết quả cho tổ chức/ cá nhân.
- Lưu trữ hồ sơ.
c) Thời hạn giải quyết: 0.5 ngày làm việc.
d) Kết quả, sản phẩm: Kết quả trả cho tổ chức, cá nhân Cấp gia hạn giấy phép FLEGT.
5. Nguyên tắc và trách nhiệm thực hiện
- Công chức được giao xử lý hồ sơ chịu trách nhiệm trước pháp luật, Trưởng phòng và Lãnh đạo Cục Lâm nghiệp và Kiểm lâm trong việc tham mưu các nội dung chuyên môn để giải quyết thủ tục hành chính theo quy định pháp luật và quy trình này. Lập hồ sơ báo cáo Cục trưởng, dự thảo văn bản hành chính đúng mẫu và thể thức văn bản theo quy định.
- Trưởng phòng Phòng chuyên môn của Cục Lâm nghiệp và Kiểm lâm chịu trách nhiệm trước pháp luật và Lãnh đạo Cục trong việc trình hồ sơ báo cáo Cục trưởng xem xét, quyết định.
- Cục trưởng Cục Lâm nghiệp và Kiểm lâm, Phó Cục trưởng được ủy quyền chịu trách nhiệm trước pháp luật, Bộ NN&MT về việc quyết định cấp gia hạn giấy phép FLEGT.
Giải quyết TTHC đúng hạn theo quy định, cá nhân xử lý hồ sơ chịu trách nhiệm trong phạm vi công việc được phân công.
Thực hiện đúng các trách nhiệm được giao theo quy định về giải quyết thủ tục hành chính.
XIII. QUY TRÌNH MIỄN, GIẢM TIỀN DỊCH VỤ MÔI TRƯỜNG RỪNG (ĐỐI VỚI BÊN SỬ DỤNG DỊCH VỤ MÔI TRƯỜNG RỪNG TRONG PHẠM VI NẰM TRÊN ĐỊA GIỚI HÀNH CHÍNH TỪ HAI TỈNH TRỞ LÊN)
1. Sơ đồ quy trình

2. Đối tượng thực hiện
Đối tượng theo quy định tại Điều 73 Nghị định số 156/2018/NĐ-CP ngày 16/11/2018 của Chính Phủ Chính phủ quy định chi tiết thi hành một số điều của Luật Lâm nghiệp, bao gồm:
- Tổ chức, cá nhân hoạt động sản xuất kinh doanh bị ảnh hưởng của thiên tai, hỏa hoạn, động đất, bão lụt, lũ quét, lốc, sóng thần, lở đất xảy ra làm thiệt hại trực tiếp đến vốn, tài sản cảu mình dẫn tới mất khả năng hoặc phải ngừng hoạt động sản xuất kinh doanh và không thuộc đối tượng bắt buộc phải mua bảo hiểm tài sản theo quy định của pháp luật.
- Cá nhân hoạt động sản xuất kinh doanh bị mất năng lực hành vi dân sự, chết hoặc bị tuyên bố là chết, mất tích không còn tài sản để trả hoặc người giám hộ, người thừa kế thực sự không có khả năng trả nợ thay cho cá nhân đó.
- Tổ chức hoạt động sản xuất kinh doanh có quyết định giải thể hoặc phá sản của cơ quan có thẩm quyền theo quy định của pháp luật, không còn vốn, tài sản để chi trả nợ cho bên cung ứng dịch vụ môi trường rừng.
3. Các cụm từ viết tắt sử dụng trong quy trình
- BPMC: Bộ phận một cửa
- PNV: Phòng Nghiệp vụ
- Quỹ BV&PTR VN: Quỹ Bảo vệ và phát triển rừng Việt Nam
- CLNKL: Cục Lâm nghiệp và Kiểm lâm
- BNNMT: Bộ Nông nghiệp và Môi trường
4. Mô tả quy trình thực hiện
4.1. Bước 1: Tiếp nhận và kiểm tra hồ sơ
a) Đơn vị/cá nhân chịu trách nhiệm: BPMC, Lãnh đạo PNV, viên chức trực tiếp xử lý hồ sơ.
b) Mô tả công việc:
- BPMC tiếp nhận hồ sơ của tổ chức, cá nhân đề nghị thông qua nộp trực tiếp hoặc qua bưu chính công ích, dịch vụ doanh nghiệp, cá nhân thuê, ủy quyền; kiểm tra thành phần hồ sơ theo quy định; trả hồ sơ trong trường hợp hồ sơ không đầy đủ hoặc lập Giấy tiếp nhận hồ sơ và hẹn ngày trả kết quả; chuyển hồ sơ về PNV, Quỹ BV&PTR VN xử lý trong trường hợp hồ sơ đầy đủ.
- Lãnh đạo PNV phân công viên chức trực tiếp xử lý hồ sơ.
c) Thời hạn giải quyết:
- BPMC: 1 ngày.
- PNV: 1 ngày.
d) Kết quả, sản phẩm:
- Phiếu tiếp nhận hồ sơ.
- Hồ sơ đầy đủ chuyển từ BPMC tới viên chức trực tiếp xử lý hồ sơ.
4.2. Bước 2: Xử lý hồ sơ
4.2.1. Thành lập Đoàn kiểm tra xác minh:
a) Đơn vị/cá nhân chịu trách nhiệm: Lãnh đạo CLNKL, Lãnh đạo Quỹ BV&PTR VN, Lãnh đạo PNV,
b) Mô tả công việc:
- Lãnh đạo Quỹ BV&PTR VN ký văn bản mời thành viên tham gia Đoàn kiểm tra xác minh.
- Lãnh đạo CLNKL ký ban hành Quyết định thành lập Đoàn kiểm tra xác minh với không quá 05 thành viên.
c) Thời hạn giải quyết: 05 ngày.
d) Kết quả, sản phẩm:
- Văn bản mời thành viên tham gia Đoàn kiểm tra xác minh;
- Quyết định thành lập Đoàn kiểm tra xác minh;
4.2.2. Kiểm tra xác minh
a) Đơn vị/cá nhân chịu trách nhiệm:
- Thành viên đoàn kiểm tra xác minh.
b) Mô tả công việc:
- Đoàn kiểm tra xác minh đi hiện trường để kiểm tra xác minh.
c) Thời hạn giải quyết: 05 ngày.
d) Kết quả, sản phẩm:
- Biên bản họp, kiểm tra thực tế.
- Báo cáo kết quả kiểm tra, xác minh.
4.3. Bước 3: Trả kết quả
a) Đơn vị/cá nhân chịu trách nhiệm: Lãnh đạo BTNMT, BPMC, Lãnh đạo Cục CLNKL, Lãnh đạo Quỹ BV&PTR VN, Lãnh đạo
b) Mô tả công việc:
- Sau khi đi hiện trường và đầy đủ hồ sơ, Đoàn kiểm tra xác minh tiến hành họp và lập Báo cáo.
- Viên chức trực tiếp xử lý hồ sơ dự thảo Quyết định miễn, giảm (hoặc dự thảo Thông báo trong trường hợp không miễn, giảm và nêu rõ lý do).
- Lãnh đạo PNV rà soát và trình Lãnh đạo Quỹ BV&PTR VN.
- Lãnh đạo Quỹ BV&PTR VN xem xét và trình Lãnh đạo CLNKL.
- Lãnh đạo CLNKL xem xét và trình Lãnh đạo BNNMT phê duyệt.
- BPMC phát hành Quyết định miễn, giảm (hoặc thông báo) cho tổ chức, cá nhân đề nghị, cập nhật kết quả vào Hệ thống thông tin một cửa điện tử của Bộ.
c) Thời hạn giải quyết: 6 ngày, cụ thể:
- Đoàn kiểm tra xác minh: 1 ngày;
- Viên chức trực tiếp xử lý hồ sơ: 1 ngày
- Lãnh đạo PNV: 1 ngày;
- Lãnh đạo Quỹ BV&PTR VN: 1 ngày;
- Lãnh đạo CLNKL: 1 ngày;
- Lãnh đạo BTNMT: 1 ngày.
d) Kết quả, sản phẩm: Quyết định miễn, giảm (hoặc thông báo trong trường hợp không được miễn, giảm).
5. Nguyên tắc và trách nhiệm thực hiện
Thời hạn giải quyết TTHC là 18 ngày kể từ ngày có văn bản tiếp nhận hồ sơ; thời hạn giải quyết được hiểu là thời gian tối đa thực hiện và không bao gồm thời gian tổ chức, hộ gia đình, các nhân, cộng đồng dân cư hoàn thiện hồ sơ theo quy định;
- Chuyên viên trực tiếp xử lý hồ sơ chịu trách nhiệm trước lãnh đạo các cấp trong việc tham mưu các nội dung chuyên môn để giải quyết TTHC theo quy định của pháp luật và Quy trình này; có trách nhiệm dự thảo văn bản hành chính theo đúng mẫu và thể thức văn bản theo quy định;
- Lãnh đạo PNV chịu trách nhiệm trước Lãnh đạo Quỹ BV&PTR VN về tính pháp lý, khoa học thực tiễn và toàn diện về nội dung của Quyết định;
- Lãnh đạo CLNKL chịu trách nhiệm trước Bộ trưởng BTNMT về tính pháp lý, khoa học thực tiễn và toàn diện về nội dung Quyết định;
- BPMC thực hiện TTHC tại Quy trình này phải cập nhật toàn bộ văn bản giải quyết TTHC trên Hệ thống dịch vụ công trực tuyến BTNMT ngay tại thời điểm thực hiện; Kết quả giải quyết TTHC được công khai trên Cổng thông tin BTNMT
- Đối với hồ sơ chậm tiến độ, trong thời hạn chậm nhất 01 ngày trước ngày hết hạn, chuyên viên xử lý dự thảo Văn bản thông báo của CLNKL gửi tới BPMC kèm theo Văn bản xin lỗi và hẹn lại ngày trả kết quả gửi tổ chức, cá nhân theo mẫu. Lãnh đạo CLNKL ký thừa lệnh văn bản xin lỗi và hẹn lại ngày trả kết quả gửi tổ chức, cá nhân theo quy định.
XIV. QUY TRÌNH PHÊ DUYỆT CHƯƠNG TRÌNH, DỰ ÁN VÀ HOẠT ĐỘNG PHI DỰ ÁN ĐƯỢC HỖ TRỢ TÀI CHÍNH CỦA QUỸ BẢO VỆ VÀ PHÁT TRIỂN RỪNG TRUNG ƯƠNG
1. Sơ đồ quy trình

2. Đối tượng thực hiện
Đối tượng là các tổ chức, hộ gia đình, các nhân, cộng đồng dân cư thực hiện các chương trình, dự án, các hoạt động phi dự án theo quy định tại điểm c khoản 2 Điều 80 Nghị định số 156/2018/NĐ-CP ngày 16/11/2018 của Chính Phủ Chính phủ quy định chi tiết thi hành một số điều của Luật Lâm nghiệp, bao gồm:
Chống chặt phá rừng và sản xuất, kinh doanh, vận chuyển lâm sản trái phép; tuyên truyền, phổ biến và triển khai thực hiện chính sách pháp luật về bảo vệ và phát triển rừng; thử nghiệm và phổ biến nhân rộng mô hình bảo vệ và phát triển rừng, quản lý rừng bền vững; thử nghiệm, ứng dụng giống cây lâm nghiệp mới; hỗ trợ trồng cây phân tán; phát triển lâm sản ngoài gỗ trên đất lâm nghiệp; đào tạo nguồn nhân lực cho việc bảo vệ và phát triển rừng đến cấp tỉnh và hỗ trợ các hoạt động khác liên quan đến bảo vệ và phát triển rừng.
3. Các cụm từ viết tắt sử dụng trong quy trình
- BPMC: Bộ phận một cửa
- PNV: Phòng Nghiệp vụ
- Quỹ BV&PTR VN: Quỹ Bảo vệ và phát triển rừng Việt Nam
- CLNKL: Cục Lâm nghiệp và Kiểm lâm
- BNNMT: Bộ Nông nghiệp và Môi trường
4. Mô tả quy trình thực hiện
4.1. Bước 1: Tiếp nhận và kiểm tra hồ sơ
a) Đơn vị/cá nhân chịu trách nhiệm: BPMC, Lãnh đạo PNV, viên chức trực tiếp xử lý hồ sơ.
b) Mô tả công việc:
- BPMC tiếp nhận hồ sơ của tổ chức, cá nhân đề nghị thông qua nộp trực tiếp hoặc qua bưu chính công ích, dịch vụ doanh nghiệp, cá nhân thuê, ủy quyền; kiểm tra thành phần hồ sơ theo quy định; trả hồ sơ trong trường hợp hồ sơ không đầy đủ hoặc lập Giấy tiếp nhận hồ sơ và hẹn ngày trả kết quả; chuyển hồ sơ về PNV xử lý trong trường hợp hồ sơ đầy đủ.
- Lãnh đạo PNV phân công viên chức trực tiếp xử lý hồ sơ.
c) Thời hạn giải quyết:
- BPMC: 1 ngày.
- PNV: 1 ngày.
d) Kết quả, sản phẩm:
- Phiếu tiếp nhận hồ sơ.
- Hồ sơ đầy đủ chuyển từ BPMC tới viên chức trực tiếp xử lý hồ sơ.
4.2. Bước 2: Xử lý hồ sơ
4.2.1. Thành lập Tổ thẩm định
a) Đơn vị/cá nhân chịu trách nhiệm: Lãnh đạo CLNKL, Lãnh đạo Quỹ BV&PTR VN, Lãnh đạo PNV, chuyên viên trực tiếp xử lý hồ sơ.
b) Mô tả công việc:
- Lãnh đạo Quỹ BV&PTR VN ký văn bản mời thành viên tham gia Tổ thẩm định.
- Lãnh đạo CLNKL ký ban hành Quyết định thành lập Tổ thẩm định với không quá 05 thành viên.
c) Thời hạn giải quyết: 05 ngày.
d) Kết quả, sản phẩm:
- Văn bản mời thành viên tham gia Tổ thẩm định.
- Quyết định thành lập Tổ thẩm định.
4.2.2. Thẩm định
a) Đơn vị/cá nhân chịu trách nhiệm:
- Thành viên Tổ thẩm định.
b) Mô tả công việc:
- Tổ thẩm định tiến hành thẩm định hồ sơ.
c) Thời hạn giải quyết: 10 ngày.
d) Kết quả, sản phẩm:
- Biên bản họp tổ thẩm định.
- Báo cáo kết quả thẩm định.
4.3. Bước 3: Trả kết quả
a) Đơn vị/cá nhân chịu trách nhiệm: Lãnh đạo BTNMT, BPMC, Lãnh đạo Cục CLNKL, Hội đồng quản lý Quỹ, Lãnh đạo Quỹ BV&PTR VN, Lãnh đạo
b) Mô tả công việc:
- Tổ thẩm định báo cáo kết quả thẩm định.
- Viên chức trực tiếp xử lý hồ sơ dự thảo Quyết định phê duyệt chương trình, dự án hoặc hoạt động phi dự án được hỗ trợ (hoặc dự thảo Thông báo trong trường hợp không được phê duyệt và nêu rõ lý do).
- Lãnh đạo PNV rà soát và trình Lãnh đạo Quỹ BV&PTR VN.
- Lãnh đạo Quỹ BV&PTR VN xem xét trình Hội đồng quản lý Quỹ.
- Lãnh đạo Quỹ BV&PTR VN trình Lãnh đạo CLNKL sau khi Hội đồng quản lý Quỹ thông qua.
- Lãnh đạo CLNKL xem xét và trình Lãnh đạo BNNMT phê duyệt.
- BPMC phát hành Quyết định phê duyệt chương trình, dự án hoặc hoạt động phi dự án được hỗ trợ (hoặc thông báo) cho tổ chức, cá nhân đề nghị, cập nhật kết quả vào Hệ thống thông tin một cửa điện tử của Bộ.
c) Thời hạn giải quyết: 08 ngày, cụ thể:
- Viên chức trực tiếp xử lý hồ sơ: 3 ngày
- Lãnh đạo PNV: 1 ngày;
- Lãnh đạo Quỹ BV&PTR VN: 1 ngày;
- Hội đồng quản lý Quỹ: 1 ngày;
- Lãnh đạo CLNKL: 1 ngày;
- Lãnh đạo BTNMT: 1 ngày.
d) Kết quả, sản phẩm: Quyết định phê duyệt chương trình, dự án và chương trình phi dự án được hỗ trợ (thông báo trong trường hợp không được duyệt).
5. Nguyên tắc và trách nhiệm thực hiện
Thời hạn giải quyết TTHC là 25 ngày kể từ ngày có văn bản tiếp nhận hồ sơ; thời hạn giải quyết được hiểu là thời gian tối đa thực hiện và không bao gồm thời gian tổ chức, hộ gia đình, các nhân, cộng đồng dân cư hoàn thiện hồ sơ theo quy định;
- Chuyên viên trực tiếp xử lý hồ sơ chịu trách nhiệm trước lãnh đạo các cấp trong việc tham mưu các nội dung chuyên môn để giải quyết TTHC theo quy định của pháp luật và Quy trình này; có trách nhiệm dự thảo văn bản hành chính theo đúng mẫu và thể thức văn bản theo quy định;
- Lãnh đạo PNV chịu trách nhiệm trước Lãnh đạo Quỹ BV&PTR VN về tính pháp lý, khoa học thực tiễn và toàn diện về nội dung của Quyết định;
- Lãnh đạo CLNKL chịu trách nhiệm trước Bộ trưởng BTNMT về tính pháp lý, khoa học thực tiễn và toàn diện về nội dung Quyết định;
- BPMC thực hiện TTHC tại Quy trình này phải cập nhật toàn bộ văn bản giải quyết TTHC trên Hệ thống dịch vụ công trực tuyến BTNMT ngay tại thời điểm thực hiện; Kết quả giải quyết TTHC được công khai trên Cổng thông tin BTNMT
- Đối với hồ sơ chậm tiến độ, trong thời hạn chậm nhất 01 ngày trước ngày hết hạn, chuyên viên xử lý dự thảo Văn bản thông báo của CLNKL gửi tới BPMC kèm theo Văn bản xin lỗi và hẹn lại ngày trả kết quả gửi tổ chức, cá nhân theo mẫu. Lãnh đạo CLNKL ký thừa lệnh văn bản xin lỗi và hẹn lại ngày trả kết quả gửi tổ chức, cá nhân theo quy định.
XV.QUY TRÌNH THẨM ĐỊNH THIẾT KẾ, DỰ TOÁN HOẶC THẨM ĐỊNH ĐIỀU CHỈNH THIẾT KẾ, DỰ TOÁN CÔNG TRÌNH LÂM SINH SỬ DỤNG VỐN ĐẦU TƯ CÔNG ĐỐI VỚI CÁC DỰ ÁN DO BỘ, NGÀNH TRUNG ƯƠNG QUYẾT ĐỊNH ĐẦU TƯ
1. Sơ đồ quy trình

2. Đối tượng thực hiện
- Chủ đầu tư.
- Lãnh đạo, cán bộ, công chức của Bộ Nông nghiệp và Môi trường và Cục Lâm nghiệp và Kiểm lâm
3. Các cụm từ viết tắt sử dụng trong quy trình.
- Bộ NN&MT: Nông nghiệp và Môi trường
- Cục LN&KL: Cục Lâm nghiệp và Kiểm Lâm
- CQQLCN: Cơ quan quản lý chuyên ngành
4. Mô tả quy trình thực hiện
4.1. Bước 1: Tiếp nhận và kiểm tra hồ sơ
4.1.1. Tiếp nhận và chuyển hồ sơ
- Đơn vị/ cá nhân chịu trách nhiệm: văn thư của CQQLCN.
- Mô tả công việc:
+ Nhận hồ sơ trực tiếp/bưu điện/qua bưu chính công ích/ trực tuyến.
+ Hồ sơ đề nghị: Theo Điều 30 Nghị định số 58/2024/NĐ-CP ngày 24/5/2024 của Chính phủ.
+ Chuyển hồ sơ cho Lãnh đạo CQQLCN.
- Thời hạn giải quyết: 01 ngày làm việc.
- Kết quả, sản phẩm: Quét (scan)/ lưu trữ hồ sơ điện tử, hồ sơ đề nghị tiếp nhận được tiếp nhận và chuyển đến Lãnh đạo CQQLCN.
4.1.2. Phân công xử lý hồ sơ
a) Đơn vị/cá nhân chịu trách nhiệm: Lãnh đạo CQQLCN.
b) Mô tả công việc:
Lãnh đạo CQQLCN phân công cho Phòng chuyên môn hoặc cán bộ được giao xử lý hồ sơ đề nghị tiếp nhận (sau đây gọi là cán bộ được giao xử lý hồ sơ).
c) Thời hạn giải quyết: 0.5 ngày làm việc.
d) Kết quả, sản phẩm: Hồ sơ đề nghị tiếp nhận được chuyển cho Phòng chuyên môn hoặc cán bộ được giao xử lý.
4.1.3. Xem xét tính hợp lệ của hồ sơ
a) Đơn vị/ cá nhân chịu trách nhiệm: Lãnh đạo Phòng chuyên môn.
b) Mô tả công việc: xem xét tính hợp lệ của hồ sơ.
- Cán bộ được Lãnh đạo Phòng chuyên môn giao xử lý xem xét kiểm tra hồ sơ và trả lời ngay tính hợp lệ của thành phần hồ sơ, theo các trường hợp:
(b1) Nộp hồ sơ trực tiếp:
+ Cơ quan tiếp nhận hồ sơ kiểm tra thành phần hồ sơ và trả lời ngay về tính đầy đủ, hợp lệ của thành phần hồ sơ cho chủ đầu tư.
+Thời hạn giải quyết: 1 ngày làm việc.
+ Kết quả, sản phẩm: Dự thảo văn bản.
(b2) Nộp hồ sơ qua dịch vụ bưu chính
+ Cơ quan tiếp nhận hồ sơ xem xét tính đầy đủ, hợp lệ của thành phần hồ sơ; trường hợp hồ sơ chưa đầy đủ, hợp lệ theo quy định pháp luật, cơ quan tiếp nhận hồ sơ thông báo bằng văn bản cho tổ chức và nêu rõ lý do.
+Thời hạn giải quyết: 02 ngày làm việc
+ Kết quả, sản phẩm: Dự thảo văn bản gửi chủ đầu tư đề nghị cung cấp bổ sung hồ sơ.
(b3) Nộp hồ sơ qua môi trường điện tử:
+ Cơ quan tiếp nhận hồ sơ xem xét tính đầy đủ, hợp lệ của thành phần hồ sơ; trường hợp hồ sơ chưa đầy đủ, hợp lệ theo quy định pháp luật, cơ quan tiếp nhận hồ sơ thông báo cho tổ chức và nêu rõ lý do.
+ Thời hạn giải quyết: 01 ngày làm việc.
+ Kết quả, sản phẩm: Dự thảo văn bản gửi chủ đầu tư đề nghị cung cấp bổ sung hồ sơ.
4.1.4. Quy trình ban hành văn bản trong quá trình xử lý hồ sơ
a) Đơn vị/cá nhân chịu trách nhiệm: Lãnh đạo Cục LN&KL, Lãnh đạo Phòng chuyên môn, chuyên viên trực tiếp xử lý hồ sơ, văn thư Cục.
b) Mô tả công việc:
- Cán bộ được giao xử lý hồ sơ rà soát văn bản theo quy định.
- Trường hợp cần xác minh tính chính xác của hồ sơ, trong thời hạn 01 ngày làm việc kể từ ngày nhận được hồ sơ hợp lệ, Cục Lâm nghiệp và Kiểm lâm thông báo cho tổ chức, các nhân về việc xác minh.
- Lãnh đạo Phòng chuyên mônrà soát, ký nháy văn bản (theo thẩm quyền), trình Lãnh đạo Cục LN&KL xem xét, quyết định.
- Sau khi văn bản được Lãnh đạo ký ban hành, văn thư Cục LN&KL phát hành văn bản (ngay trong ngày hoặc đầu giờ sáng hôm sau nếu văn bản được ký vào cuối buổi chiều).
c) Thời hạn giải quyết: trong vòng 15 ngày.
d) Kết quả, sản phẩm: Báo cáo thẩm định thiết kế, dự toán theo Mẫu số 15 Phụ lục kèm theo Nghị định số 58/2024/NĐ-CP ngày 24/5/2024 của Chính phủ.
4.2. Bước 2: Tiếp nhận hồ sơ tại Cục Lâm nghiệp và Kiểm lâm
4.2.1. Tiếp nhận hồ sơ
a) Đơn vị/cá nhân chịu trách nhiệm: Văn thư Cục Lâm nghiệp và Kiểm lâm.
b) Mô tả công việc:
- Tiếp nhận hồ sơ đề nghị thẩm định thiết kế, dự toán công trình lâm sinh và vào sổ theo dõi văn bản đi, đến.
- Chuyển hồ sơ cho Cục trưởng hoặc Phó Cục trưởng được ủy quyền.
c) Thời hạn giải quyết: 0.5 ngày làm việc.
d) Kết quả, sản phẩm: Hồ sơ đề nghị thẩm định thiết kế, dự toán công trình lâm sinh được tiếp nhận và chuyển đến Cục trưởng hoặc Phó Cục trưởng được ủy quyền.
4.2.2. Phân công cho Phòng chuyên môn
a) Đơn vị/ cá nhân chịu trách nhiệm: Cục trưởng Cục lâm nghiệp và Kiểm lâm hoặc Phó Cục trưởng được ủy quyền.
b) Mô tả công việc:
Cục trưởng Cục lâm nghiệp và Kiểm lâm hoặc Phó Cục trưởng được ủy quyền phân công cho Phòng chuyên môn thuộc Cục để xử lý.
c) Thời hạn giải quyết: 0.5 ngày làm việc.
d) Kết quả, sản phẩm: Hồ sơ đề nghị thẩm định thiết kế, dự toán công trình lâm sinh được chuyển cho Phòng chuyên môn.
4.3. Bước 3: Thẩm định
4.3.1. Phân công xử lý hồ sơ
- Đơn vị/ cá nhân chịu trách nhiệm:Trưởng phòng Phòng chuyên môn đượcgiao xử lý hồ sơ.
- Mô tả công việc: Trưởng phòng Phòng chuyên môn phân công cho công chức của Phòng để xử lý hồ sơ.
- Thời gian giải quyết: 0,5 ngày làm việc.
- Kết quả, sản phẩm: Hồ sơ thẩm định thiết kế, dự toán công trình lâm sinh được chuyển cho công chức được giao xử lý hồ sơ.
4.3.2. Tổ chức thẩm định
a) Đơn vị/cá nhân chịu trách nhiệm: Công chức được giao xử lý hồ sơ.
b) Mô tả công việc:
Công chức được giao xử lý hồ sơ thực hiện các hoạt động sau:
- Tổ chức thẩm định về thiết kế công trình lâm sinh, lấy ý kiến, kiểm tra thực tế (nếu cần).
- Tổ chức thẩm định về dự toán công trình lâm sinh.
- Dự thảo báo cáo thẩm định thiết kế, dự toán.
c) Thời hạn giải quyết: 09 ngày làm việc.
d) Kết quả, sản phẩm:
- Dự thảo báo cáo thẩm định thiết kế, dự toán công trình lâm sinh.
4.4. Bước 4: Kiểm tra việc giải quyết hồ sơ cấp Phòng
a) Đơn vị/cá nhân chịu trách nhiệm: Lãnh đạo Phòng chuyên môn.
b) Mô tả công việc:
- Lãnh đạo Phòng xem xét, kiểm tra hồ sơ và kết quả giải quyết của công chức được giao xử lý hồ sơ.
- Trường hợp đồng ý với kết quả giải quyết của công chức xử lý hồ sơ, ký trình Cục trưởng hoặc Phó Cục trưởng được ủy quyền.
- Trường hợp không đồng ý với kết quả giải quyết của công chức xử lý hồ sơ, nêu rõ lý do không đồng ý và yêu cầu công chức xử lý lại hồ sơ.
c) Thời hạn giải quyết: 02 ngày làm việc.
d) Kết quả, sản phẩm:
- Trường hợp đồng ý với kết quả xử lý của công chức xử lý hồ sơ: Ký trình Báo cáo thẩm định thiết kế, dự toán công trình lâm sinh.
- Trường hợp không đồng ý với kết quả xử lý của công chức xử lý hồ sơ: Lý do không đồng ý và hồ sơ sẽ được xử lý lại.
4.5. Bước 5: Kiểm tra việc giải quyết hồ sơ cấp Cục LN&KL và phê duyệt
a) Đơn vị/cá nhân chịu trách nhiệm: Cục trưởng hoặc phó Cục trưởng được ủy quyền.
b) Mô tả công việc:
- Cục trưởng hoặc phó Cục trưởng được ủy quyền xem xét, kiểm tra hồ sơ và kết quả giải quyết của Phòng chuyên môn được giao xử lý hồ sơ.
- Trường hợp đồng ý với kết quả giải quyết của Phòng chuyên môn: ký Báo cáo thẩm định thiết kế, dự toán theo Mẫu số 15 Phụ lục kèm theo Nghị định số 58/2024/NĐ-CP ngày 24/5/2024 của Chính phủ.
- Trường hợp không đồng ý với kết quả giải quyết của Phòng chuyên môn: nêu rõ lý do không đồng ý và yêu cầu Phòng chuyên môn xử lý lại hồ sơ.
c) Thời hạn giải quyết: 02 ngày làm việc.
d) Kết quả, sản phẩm:
Báo cáo thẩm định thiết kế, dự toán theo Mẫu số 15 Phụ lục kèm theo Nghị định số 58/2024/NĐ-CP ngày 24/5/2024 của Chính phủ. Cập nhật kết quả vào Hệ thống thông tin một cửa điện tử của Bộ; trả kết quả giải quyết TTHC cho tổ chức, cá nhân; Lưu trữ hồ sơ.
5. Nguyên tắc và trách nhiệm thực hiện
Thực hiện theo đúng quy định của pháp luật, cơ sở pháp lý tại Chương IV Nghị định số 58/2024/NĐ-CP ngày 24/5/2024 của Chính phủ về một số chính sách đầu tư trong lâm nghiệp.
XVI. QUY TRÌNH THANH LÝ RỪNG TRỒNG THUỘC THẨM QUYỀN QUYẾT ĐỊNH CỦA BỘ, CƠ QUAN TRUNG ƯƠNG
1. Sơ đồ quy trình

2. Đối tượng thực hiện
- Tổ chức;
- Cá nhân;
- Lãnh đạo, cán bộ, công chức của Bộ Nông nghiệp và Môi trường và Cục Lâm nghiệp và Kiểm lâm.
3. Các cụm từ viết tắt sử dụng trong quy trình.
- Bộ NN&MT: Nông nghiệp và Môi trường
- Cục LN&KL: Cục Lâm nghiệp và Kiểm Lâm
- CQQLCN: Cơ quan quản lý chuyên ngành
4. Mô tả quy trình thực hiện
4.1. Bước 1: Tiếp nhận và kiểm tra hồ sơ
4.1.1. Tiếp nhận và chuyển hồ sơ
- Đơn vị/ cá nhân chịu trách nhiệm: văn thư của CQQLCN.
- Mô tả công việc:
+ Nhận hồ sơ trực tiếp/bưu điện/qua bưu chính công ích/ trực tuyến.
+ Văn bản đề nghị thanh lý: Tổ chức/cá nhân thực hiện theo mẫu 03 Phụ lục kèm theo Nghị định số 140/2024/NĐ-CP ngày 25/10/2024.
+ Chuyển hồ sơ cho Lãnh đạo CQQLCN.
- Thời hạn giải quyết: 01 ngày làm việc.
- Kết quả, sản phẩm: Quét (scan)/ lưu trữ hồ sơ điện tử, hồ sơ đề nghị tiếp nhận được tiếp nhận và chuyển đến Lãnh đạo CQQLCN.
4.1.2. Phân công xử lý hồ sơ
a) Đơn vị/cá nhân chịu trách nhiệm: Lãnh đạo CQQLCN.
b) Mô tả công việc:
Lãnh đạo CQQLCN phân công cho Phòng chuyên môn hoặc cán bộ được giao xử lý hồ sơ đề nghị tiếp nhận (sau đây gọi là cán bộ được giao xử lý hồ sơ).
c) Thời hạn giải quyết: 0.5 ngày làm việc.
d) Kết quả, sản phẩm: Hồ sơ đề nghị tiếp nhận được chuyển cho Phòng chuyên môn hoặc cán bộ được giao xử lý.
- Xem xét tính hợp lệ của hồ sơ
b) Mô tả công việc: xem xét tính hợp lệ của hồ sơ.
- Cán bộ được Lãnh đạo Phòng chuyên môn giao xử lý xem xét kiểm tra hồ sơ và trả lời ngay tính hợp lệ của thành phần hồ sơ đề nghị thanh lý rừng trồng, theo các trường hợp.
(b1) Nộp trực tiếp:
+ Cơ quan tiếp nhận hồ sơ kiểm tra thành phần hồ sơ và trả lời ngay về tính đầy đủ, hợp lệ của thành phần hồ sơ cho tổ chức.
+Thời hạn giải quyết: 01 ngày làm việc.
+ Kết quả, sản phẩm: Dự thảo văn bản.
(b2) Nộp hồ sơ qua dịch vụ bưu chính:
+ Cơ quan tiếp nhận hồ sơ xem xét tính đầy đủ, hợp lệ của thành phần hồ sơ; trường hợp hồ sơ chưa đầy đủ, hợp lệ theo quy định pháp luật, cơ quan tiếp nhận hồ sơ thông báo bằng văn bản cho tổ chức và nêu rõ lý do.
+Thời hạn giải quyết: 03 ngày làm việc.
+ Kết quả, sản phẩm: Dự thảo văn bản đề nghị cung cấp bổ sung hồ sơ thanh lý rừng trồng.
(b3) Nộp hồ sơ qua môi trường điện tử :
+ Cơ quan tiếp nhận hồ sơ xem xét tính đầy đủ, hợp lệ của thành phần hồ sơ; trường hợp hồ sơ chưa đầy đủ, hợp lệ theo quy định pháp luật, cơ quan tiếp nhận hồ sơ thông báo cho tổ chức và nêu rõ lý do.
+ Thời hạn giải quyết: 01 ngày làm việc.
+ Kết quả, sản phẩm: Dự thảo văn bản đề nghị cung cấp bổ sung hồ sơ thanh lý rừng trồng.
4.1.4. Quy trình ban hành văn bản trong quá trình xử lý hồ sơ
a) Đơn vị/cá nhân chịu trách nhiệm: Lãnh đạo Cục LN&KL, Lãnh đạo Phòng chuyên môn, chuyên viên trực tiếp xử lý hồ sơ, văn thư Cục.
b) Mô tả công việc:
- Cán bộ được giao xử lý hồ sơ rà soát văn bản tại Điều 4, điểm a khoản 1 Điều 7, khoản 1, 3 Điều 8, Điều 9, Điều 10 Nghị định số 140/2024/NĐ-CP, dự thảo Quyết định thanh lý rừng trồng theo Mẫu số 08 Phụ lục ban hành kèm theo Nghị định số 140/2024/NĐ-CP ngày 25/10/2024 của Chính phủ quy định thanh lý rừng trồng.
- Trường hợp cần xác minh tính chính xác của hồ sơ, trong thời hạn 01 ngày làm việc kể từ ngày nhận được hồ sơ hợp lệ, Cục Lâm nghiệp và Kiểm lâm thông báo cho tổ chức, các nhân về việc xác minh.
- Phòng chuyên mônrà soát, ký nháy văn bản (theo thẩm quyền), trình Lãnh đạo Cục LN&KL xem xét, quyết định.
- Lãnh đạo &KL trình Lãnh đạo BNN&MT xem xét, quyết định về việc ban hành Quyết định quy định về thanh lý rừng trồng.
- Sau khi văn bản được Lãnh đạo ký ban hành, văn thư Bộ NN&MT phát hành văn bản (ngay trong ngày hoặc đầu giờ sáng hôm sau nếu văn bản được ký vào cuối buổi chiều).
c) Thời hạn giải quyết: trong vòng 30 ngày.
d) Kết quả, sản phẩm: Quyết định về thanh lý rừng trồng theo Mẫu số 08 Phụ lục ban hành kèm theo Nghị định số 140/2024/NĐ-CP ngày 25/10/2024 của Chính phủ quy định thanh lý rừng trồng.
4.2. Bước 2: Tiếp nhận hồ sơ tại Cục Lâm nghiệp và Kiểm lâm
4.2.1. Tiếp nhận hồ sơ
a) Đơn vị/cá nhân chịu trách nhiệm: Văn thư Cục Lâm nghiệp và Kiểm lâm.
b) Mô tả công việc:
- Tiếp nhận hồ sơ đề nghị thanh lý rừng trồng và vào sổ theo dõi văn bản đi, đến.
- Chuyển hồ sơ cho Cục trưởng hoặc Phó Cục trưởng được ủy quyền.
c) Thời hạn giải quyết: 0.5 ngày làm việc.
d) Kết quả, sản phẩm: Hồ sơ đề nghị thanh lý rừng trồng được tiếp nhận và chuyển đến Cục trưởng hoặc Phó Cục trưởng được ủy quyền.
4.2.2. Phân công cho Phòng chuyên môn
a) Đơn vị/ cá nhân chịu trách nhiệm: Cục trưởng Cục lâm nghiệp và Kiểm lâm hoặc Phó Cục trưởng được ủy quyền.
b) Mô tả công việc:
Cục trưởng Cục lâm nghiệp và Kiểm lâm hoặc Phó Cục trưởng được ủy quyền phân công cho Phòng chuyên môn thuộc Cục để xử lý.
c) Thời hạn giải quyết: 0.5 ngày làm việc.
d) Kết quả, sản phẩm: Hồ sơ thanh lý rừng trồng được chuyển cho Phòng chuyên môn.
4.3. Bước 3: Thẩm định hồ sơ và trình cơ quan có thẩm quyền quyết định thanh lý rừng trồng
4.3.1 Phân công xử lý hồ sơ
- Đơn vị/ cá nhân chịu trách nhiệm:Trưởng phòng Phòng chuyên môn đượcgiao xử lý hồ sơ thanh lý rừng trồng.
- Mô tả công việc:Trưởng phòng Phòng chuyên môn phân công cho công chức của Phòng để xử lý hồ sơ.
- Thời gian giải quyết: 0,5 ngày làm việc.
- Kết quả, sản phẩm: Hồ sơ thanh lý rừng trồng được chuyển cho công chức được giao xử lý hồ sơ.
- Thẩm định hồ sơ đề nghị thanh lý rừng trồng và xây dựng hồ sơ báo cáo Lãnh đạo Cục
a) Đơn vị/cá nhân chịu trách nhiệm: Công chức được giao xử lý hồ sơ.
b) Mô tả công việc:
Công chức được giao xử lý hồ sơ thực hiện các hoạt động sau:
- Đánh giá tính hợp lệ của hồ sơ đề nghị thanh lý rừng trồng do CQQLCN trình; xem xét, xác định việc thanh lý rừng trồng là phù hợp hoặc không với quy định của pháp luật và Quyết định công bố CQQLCN của Bộ NN&MT, Chức năng, nhiệm vụ và điều kiện thực tiễn của CQQLCN; và xem xét hồ sơ trình phê duyệt thanh lý rừng trồng.
- Trường hợp hồ sơ đề nghị thanh lý rừng trồng đáp ứng đầy đủ các yêu cầu về tính hợp lệ, chuyên viên xử lý xây dựng hồ sơ: báo cáo Lãnh đạo Bộ NN&MT, thành lập hội đồng thẩm định.
- Trường hợp hồ sơ đề nghị thanh lý rừng trồng không hợp lệ hoặc cần xác minh tính hợp lệ của hồ sơ trình thanh lý rừng trồng, Phòng chuyên môn được giao xử lý báo cáo Lãnh đạo Cục LN&KL và thông báo cho tổ chức, cá nhân về việc xác minh tính chính xác của hồ sơ.
c) Thời hạn giải quyết: 03 ngày làm việc.
d) Kết quả, sản phẩm:
- Trường hợp hồ sơ đề nghị thanh lý rừng trồng hợp lệ: Hồ sơ báo cáo Lãnh đạo Cục gồm: Dự thảo dự thảo tờ trình báo cáo Lãnh đạo Bộ NN&MT; dự thảo Quyết định hội đồng thẩm định thanh lý rừng trồng.
4.3.3. Thành lập Hội đồng thẩm định/Tổ thẩm định
a) Đơn vị/cá nhân chịu trách nhiệm: Công chức được giao xử lý hồ sơ.
b) Mô tả công việc:
- Lãnh đạo Phòng chuyên mônbáo cáo Lãnh đạo Cục dự thảo quyết định Hội đồng thẩm định thanh lý rừng trồng.
- Trình Lãnh đạo Bộ NN &MT ký quyết định thành lập hội đồng thẩm định thanh lý rừng trồng.
c) Thời hạn giải quyết:02 ngày làm việc.
d) Kết quả, sản phẩm: Quyết định thành lập Hội đồng thẩm định thanh lý rừng trồng.
4.3.4. Hội đồng thẩm định hồ sơ thanh lý rừng trồng
- Trường hợp cần thiết: Tổ chức xác minh, kiểm tra hiện trường.
+ Mô tả công việc: Tổ chức xác minh, kiểm tra hiện trường.
+ Thời hạn giải quyết:10 ngày.
+ Kết quả, sản phẩm: Biên bản xác minh, kiểm tra hiện trường xác định thiệt hại rừng trồng theo mẫu 05 Phụ lục Nghị định 140/2024/NĐ-CP ngày 25/10/2024của Chính phủ quy định về thanh lý rừng trồng.
- Tổ chức họp hội đồng thẩm định.
+ Mô tả công việc:
- Thành viên Hội đồng gửi ý kiến bằng văn bản có xác nhận của đơn vị nơi thành viên Hội đồng công tác.
- Căn cứ chỉ tiêu nghiệm thu sau khi trồng rừng (đối với rừng trồng trong giai đoạn đầu tư) hoặc tiêu chuẩn quốc gia về rừng trồng (đối với rừng trồng sau giai đoạn đầu tư).
- Xem xét hồ sơ và các nội dung trong phương án thanh lý rừng trồng.
+ Thời hạn giải quyết: 8 ngày.
+ Kết quả, sản phẩm: biên bản họp hội đồng thẩm định thanh lý rừng trồng theo Mẫu số 06 tại Phụ lục Nghị định số 140/2024/NĐ-CP ngày 25/10/2024 của Chính phủ quy định về thanh lý rừng trồng.
b3) Kết quả họp Hội đồng thẩm định.
- Đơn vị/ cá nhân chịu trách nhiệm:Lãnh đạo CQQLCN.
- Mô tả công việc: báo cáo kết quả thẩm định của Hội đồng thẩm định.
- Thời hạn giải quyết:02 ngày.
- Kết quả, sản phẩm:
+ Báo cáo kết quả thẩm định thanh lý rừng trồng theo msố 140/2024/NĐ-CP ngày 25/10/2024 của Chính phủ quy định về thanh lý rừng trồng
+ Trường hợp rừng trồng không đủ điều kiện thanh lý, cơ quan có thẩm quyền quyết định thanh lý rừng trồng trả lời bằng văn bản cho tổ chức biết và nêu rõ lý do.
4.4. Bước 4: Kiểm tra việc giải quyết hồ sơ cấp Phòng
a) Đơn vị/cá nhân chịu trách nhiệm: Lãnh đạo Phòng chuyên môn.
b) Mô tả công việc:
- Lãnh đạo Phòng xem xét, kiểm tra hồ sơ đề nghị thanh lý rừng trồng và kết quả giải quyết của công chức được giao xử lý hồ sơ.
- Trường hợp đồng ý với kết quả giải quyết của công chức xử lý hồ sơ, ký trình Cục trưởng hoặc Phó Cục trưởng được ủy quyền.
- Trường hợp không đồng ý với kết quả giải quyết của công chức xử lý hồ sơ, nêu rõ lý do không đồng ý và yêu cầu công chức xử lý lại hồ sơ đề nghị thanh lý rừng trồng.
c) Thời hạn giải quyết: 02 ngày làm việc
d) Kết quả, sản phẩm:
- Trường hợp đồng ý với kết quả xử lý của công chức xử lý hồ sơ: hồ sơ báo cáo Lãnh đạo Cục hoặc dự thảo Văn bản từ chối thanh lý rừng trồng được trình Cục trưởng hoặc Phó Cục trưởng được ủy quyền.
- Trường hợp không đồng ý với kết quả xử lý của công chức xử lý hồ sơ: Lý do không đồng ý và hồ sơ sẽ được xử lý lại.
4.5. Bước 5: Kiểm tra việc giải quyết hồ sơ cấp Cục LN&KL
a) Đơn vị/cá nhân chịu trách nhiệm: Cục trưởng hoặc phó Cục trưởng được ủy quyền.
b) Mô tả công việc:
- Cục trưởng hoặc phó Cục trưởng được ủy quyền xem xét, kiểm tra hồ sơ đề nghị thanh lý rừng trồng và kết quả giải quyết của Phòng chuyên môn được giao xử lý hồ sơ.
- Trường hợp đồng ý với kết quả giải quyết của Phòng chuyên môn xử lý hồ sơ, ký trình Lãnh đạo Bộ NN&MT.
- Trường hợp không đồng ý với kết quả giải quyết của Phòng chuyên môn xử lý hồ sơ, nêu rõ lý do không đồng ý và yêu cầu Phòng chuyên môn xử lý lại hồ sơ đề nghị thanh lý rừng trồng.
c) Thời hạn giải quyết: 02 ngày làm việc.
d) Kết quả, sản phẩm:
- Trường hợp đồng ý với kết quả xử lý của Phòng chuyên môn xử lý hồ sơ: hồ sơ báo cáo Lãnh đạo Bộ NN&MT hoặc dự thảo Văn bản từ chối thanh lý rừng trồng được trình Lãnh đạo Bộ NN&MT.
- Trường hợp không đồng ý với kết quả xử lý của Phòng chuyên môn xử lý hồ sơ: Lý do không đồng ý và hồ sơ sẽ được xử lý lại.
4.6. Bước 6: Phê duyệt
a) Đơn vị/cá nhân chịu trách nhiệm: Bộ trưởng Bộ NN&MT hoặc Thứ trưởng được ủy quyền.
b) Mô tả công việc:
- Bộ trưởng Bộ NN&MT hoặc Thứ trưởng được ủy quyền xem xét, kiểm tra hồ sơ và kết quả giải quyết của Cục Lâm nghiệp và Kiểm lâm.
- Trường hợp đồng ý với kết quả giải quyết của Cục Lâm nghiệp và Kiểm lâm: ký Quyết định phê duyệt thanh lý rừng trồng theo Mẫu số 08 Phụ lục kèm theo Nghị định số 140/2024/NĐ-CP ngày 25/10/2024 của Chính phủ quy định thanh lý rừng trồng.
- Trường hợp không đồng ý với kết quả giải quyết của Cục Lâm nghiệp và Kiểm lâm: nêu rõ lý do không đồng ý và yêu cầu Cục Lâm nghiệp và Kiểm lâm xử lý lại hồ sơ.
c) Thời hạn giải quyết: 02 ngày làm việc.
d) Kết quả, sản phẩm: Quyết định thanh lý rừng trồng theo Mẫu số 08 Phụ lục kèm theo Nghị định số 140/2024/NĐ-CP ngày 25/10/2024 của Chính phủ quy định thanh lý rừng trồng.Cập nhật kết quả vào Hệ thống thông tin một cửa điện tử của Bộ; trả kết quả giải quyết TTHC cho tổ chức, cá nhân; Lưu trữ hồ sơ.
5. Nguyên tắc và trách nhiệm thực hiện
Thực hiện theo đúng quy định của pháp luật, cơ sở pháp lý tại Điều 4, điểm a khoản 1 Điều 7, khoản 1, 3 Điều 8, Điều 9, Điều 10 Nghị định số 140/2024/NĐ-CP ngày 25/10/2024 của Chính phủ quy định thanh lý rừng trồng.
XVII. QUY TRÌNH PHÊ DUYỆT PHƯƠNG ÁN SỬ DỤNG RỪNG ĐỐI VỚI KHU RỪNG THUỘC BỘ, NGÀNH QUẢN LÝ
1. Sơ đồ quy trình

2. Đối tượng thực hiện
- Tổ chức có liên quan;
- Cá nhân;
- Lãnh đạo, công chức của Bộ Nông nghiệp và Môi trường và Cục Lâm nghiệp và Kiểm lâm.
3. Các cụm từ viết tắt sử dụng trong quy trình.
- CQQLCN: Cơ quan quản lý chuyên ngành
- Bộ NN&MT: Nông nghiệp và Môi trường
- Cục LN&KL: Cục Lâm nghiệp và Kiểm Lâm
4. Mô tả quy trình thực hiện
4.1. Bước 1: Tiếp nhận và kiểm tra hồ sơ
4.1.1. Tiếp nhận và chuyển hồ sơ
a) Đơn vị/cá nhân chịu trách nhiệm: Bộ phận một cửa thuôc Bộ NN&MT.
b) Mô tả công việc:
- Tiếp nhận thông báo kèm hồ sơ Phê duyệt phương án khai thác gỗ, thực vật rừng ngoài gỗ loài thông thường (sau đây gọi tắt là Phương án khai thác) thuộc thẩm quyền giải quyết của Bộ, cơ quan ngang bộ quản lý (sau đây gọi chung là hồ sơ đề nghị tiếp nhận).
- Chuyển hồ sơ cho Lãnh đạo CQQLCN.
c) Thời hạn giải quyết: 0.5 ngày làm việc.
d) Kết quả, sản phẩm: Hồ sơ đề nghị tiếp nhận được tiếp nhận và chuyển đến Lãnh đạo CQQLCN.
4.1.2. Phân công xử lý hồ sơ
a) Đơn vị/ cá nhân chịu trách nhiệm: Lãnh đạo CQQLCN.
b) Mô tả công việc
Lãnh đạo CQQLCN phân công cho Phòng chuyên môn hoặc cán bộ được giao xử lý hồ sơ đề nghị tiếp nhận (sau đây gọi là cán bộ được giao xử lý hồ sơ).
c) Thời hạn giải quyết: 0.5 ngày làm việc.
d) Kết quả, sản phẩm: Hồ sơ đề nghị tiếp nhận được chuyển cho Phòng chuyên môn hoặc cán bộ được giao xử lý.
4.1.3. Xem xét tính hợp lệ của hồ sơ
a) Đơn vị/ cá nhân chịu trách nhiệm: Phòng Sử dụng rừng và Thương mại lâm sản/Công chức được giao.
b) Mô tả công việc: xem xét tính hợp lệ của hồ sơ.
- Công chức được giao của Phòng Sử dụng rừng và Thương mại lâm sản xem xét kiểm tra hồ sơ và trả lời ngay tính hợp lệ của thành phần hồ sơ đề nghị phê duyệt phương án sử dụng rừng đối với khu rừng thuộc Bộ NN&MT quản lý.
- Trường hợp hồ sơ đề nghị phê duyệt phương án sử dụng rừng không đầy đủ thành phần hồ sơ theo quy định thì công chức được giao xử lý hồ sơ dự thảo văn bản đề nghị cung cấp bổ sung hồ sơ.
c) Thời hạn giải quyết: Hồ sơ hợp lệ 01 ngày; Hồ sơ không hợp lệ 03 ngày.
d) Kết quả, sản phẩm:
- Dự thảo văn bản đề nghị cung cấp bổ sung hồ sơ đề nghị phê duyệt phương án sử dụng rừng.
4.1.4. Quy trình ban hành văn bản trong quá trình xử lý hồ sơ:
a) Đơn vị/cá nhân chịu trách nhiệm: Lãnh đạo Cục LN&KL, Lãnh đạo Phòng Sử dụng rừng và Thương mại lâm sản (sau đây gọi tắt là Phòng), chuyên viên trực tiếp xử lý hồ sơ, văn thư Cục.
b) Mô tả công việc:
(i) Công chứcđược giao xử lý hồ sơ kiểm tra, rà soát thông tin trên Phương án sử dụng rừng theo Mẫu số 28 Phụ lục II kèm theo Nghị định số 91/2024/NĐ-CP ngày 18/7/2024 của Chính phủ để dự thảo Quyết định phê duyệt Phương án sử dụng rừng theo Mẫu số 30 Phụ lục II kèm theo Nghị định số 91/2024/NĐ-CP ngày 18/7/2024 của Chính phủ.
+ Trường hợp nội dung phương án sử dụng rừng có liên quan đến phạm vi, chức năng của các phòng thuộc Cục Lâm nghiệp và Kiểm lâm, thì Công chức giao xử lý báo cáo Lãnh đạo Phòng để báo cáo Lãnh đạo Cục LN&KL giao cho các phòng liên quan để phối hợp, xử lý hoặc Lãnh đạo Phòng ký văn bản đề nghị các phòng liên quan có ý kiến đối với Phương án sử dụng rừng.
(ii) Công chức được giao xử lý trình Dự thảo Quyết định phê duyệt phương án sử dụng rừng và hồ sơ kèm theo trên môi trường điện tử tới Lãnh đạo Phòng được phân công xử lý.
(iii) Phòng được phân côngrà soát dự thảo Quyết định và hồ sơ kèm theo, ký nháy văn bản (theo thẩm quyền), trình Lãnh đạo Cục LN&KL trên môi trường điện tử để Lãnh đạo Cục LN&KLxem xét, quyết định. Trường hợp dự thảo Quyết định và hồ sơ chưa đảm bảo yêu cầu hoặc chưa chính xác, Lãnh đạo Phòng trả lại cho chuyên viên được giao xử lý rà soát, hoàn chỉnh dự thảo quyết định để trình lại trên môi trường điện tử.
(iv) Lãnh đạo &KL trình Lãnh đạo Bộ NN&MT trên môi trường điện tử. Trường hợp dự thảo quyết định và hồ sơ chưa đảm bảo yêu cầu hoặc chưa chính xác, Lãnh đạo Cục LN&KL trả lại cho Lãnh đạoPhòng để trả lại cho chuyên viên được giao xử lý rà soát, hoàn chỉnh dự thảo quyết định để trình lại trên môi trường điện tử.
(v) Lãnh đạo Quyết định phê duyệt phương án sử dụng rừng. Trường hợp dự thảo quyết định và hồ sơ chưa đảm bảo yêu cầu hoặc chưa chính xác, trả lại cho Lãnh đạo Cục LN&KL để Lãnh đạo Cục LN&KL trả lại cho Lãnh đạoPhòng để trả lại cho chuyên viên được giao xử lý rà soát, hoàn chỉnh dự thảo quyết định để trình lại trên môi trường điện tử.
- Trường hợp lãnh đạo Bộ NN&MT ủy quyền hoặc giao cho Cục LN&KL ký Quyết định phê duyệt phương án sử dụng rừng thì trả lại cho Lãnh đạo Cục LN&KL để Lãnh đạo Cục LN&KL trả lại cho Lãnh đạo Phòng để trả lại cho chuyên viên được giao xử lý rà soát, hoàn chỉnh dự thảo quyết định để trình Lãnh đạo Cục LN&KL trên môi trường điện tử theo các bước từ (i) đến (iii).
(vi) Sau khi được Lãnh đạo Bộ NN&MT ký quyết định phê duyệt phương án sử dụng rừng và chuyển xuống văn thư Bộ NN&MT để phát hành; văn thư Bộ NN&MT phát hành văn bản (ngay trong ngày hoặc đầu giờ sáng hôm sau nếu văn bản được ký vào cuối buổi chiều).
- Trường hợp lãnh đạo Bộ NN&MT ủy quyền hoặc giao cho Cục LN&KL ký Quyết định phê duyệt phương án sử dụng rừng, sau khi Lãnh đạo Cục LN&KL ký phê duyệt phương án sử dụng rừng và chuyển xuống văn thư Cục LN&KL để phát hành; văn thư Cục LN&KL phát hành văn bản (ngay trong ngày hoặc đầu giờ sáng hôm sau nếu văn bản được ký vào cuối buổi chiều).
c) Thời hạn giải quyết: trong vòng 15 ngày.
d) Kết quả, sản phẩm:Quyết định phê duyệt Phương án sử dụng rừng theo Mẫu số 30 Phụ lục II kèm theo Nghị định số 91/2024/NĐ-CP ngày 18/7/2024 của Chính phủ do Lãnh đạo Bộ NN&MT hoặc ủy quyền/giao cho Lãnh đạo Cục LN&KL ký ban hành.
4.2. Bước 2: Tiếp nhận hồ sơ tại Cục Lâm nghiệp và Kiểm lâm
4.2.1. Tiếp nhận hồ sơ
a) Đơn vị/cá nhân chịu trách nhiệm: Văn thư Cục Lâm nghiệp và Kiểm lâm.
b) Mô tả công việc:
- Tiếp nhận hồ sơ đề nghị phê duyệt phương án sử dụng rừng và vào sổ theo dõi văn bản đi, đến.
- Chuyển hồ sơ cho Cục trưởng hoặc Phó Cục trưởng được phân công.
c) Thời hạn giải quyết: 0.5 ngày làm việc.
d) Kết quả, sản phẩm: Hồ sơ đề nghị Phê duyệt Phương án sử dụng rừng được tiếp nhận và chuyển đến Cục trưởng hoặc Phó Cục trưởng được phân công phân công.
4.2.2. Phân công cho Phòng chuyên môn
a) Đơn vị/cá nhân chịu trách nhiệm: Cục trưởng Cục lâm nghiệp và Kiểm lâm hoặc Phó Cục trưởng được phân côngphân công.
b) Mô tả công việc:
Cục trưởng Cục lâm nghiệp và Kiểm lâm hoặc Phó Cục trưởng được phân công cho Phòng chuyên môn thuộc Cục để xử lý.
c) Thời hạn giải quyết: 0.5 ngày làm việc.
d) Kết quả, sản phẩm: Hồ sơ Phê duyệt Phương án sử dụng rừng được chuyển cho Phòng chuyên môn.
4.3. Bước 3: Thẩm định hồ sơ Phê duyệt Phương án sử dụng rừng
4.3.1. Phân công xử lý hồ sơ
a) Đơn vị/cá nhân chịu trách nhiệm: Trưởng phòng Phòng Sử dụng rừng và Thương mại lâm sản.
b) Mô tả công việc: Trưởng phòng phân công cho công chức của phòng để xử lý hồ sơ.
c) Thời hạn giải quyết: 0.5 ngày làm việc.
d) Kết quả, sản phẩm: Hồ sơ đề nghị Phê duyệt Phương án sử dụng rừng được chuyển cho công chức được giao xử lý hồ sơ.
4.3.2. Thẩm định hồ sơ đề nghị Phê duyệt Phương án sử dụng rừng và xây dựng hồ sơ báo cáo Lãnh đạo Cục
a) Đơn vị/cá nhân chịu trách nhiệm: Công chức được giao xử lý hồ sơ.
b) Mô tả công việc:
Công chức được giao xử lý hồ sơ thực hiện các hoạt động sau:
- Đánh giá tính hợp lệ của hồ sơ đề nghị Phê duyệt Phương án sử dụng rừng do tổ chức trình; xem xét, xác định việc Phê duyệt Phương án khai thác là phù hợp hoặc không với quy định tại Phương án sử dụng rừng theo Mẫu số 28 Phụ lục II kèm theo Nghị định số 91/2024/NĐ-CP ngày 18/7/2024 của Chính phủ và văn bản đề nghị phê duyệt Phương án sử dụng rừng theo Mẫu số 29 Phụ lục II kèm theo Nghị định số 91/2024/NĐ-CP ngày 18/7/2024 của Chính phủ.
- Trường hợp hồ sơ đề nghị Phê duyệt Phương án sử dụng rừng đáp ứng đầy đủ các yêu cầu về tính hợp lệ, chuyên viên xử lý hồ sơ: kiểm tra, xác minh và dự thảo tờ trình, dự thảo báo cáo kiểm tra, xác minh; dự thảo Quyết định Phê duyệt Phương án sử dụng rừng báo cáo Lãnh đạo Bộ NN&MT và trình Lãnh đạo Phòng.
- Trường hợp hồ sơ đề nghị Phê duyệt Phương án sử dụng rừng không hợp lệ, trong thời gian 03 ngày làm việc kể từ ngày nhận được hồ sơ, Phòng Sử dụng rừng và Thương mại lâm sản báo cáo Lãnh đạo Cục LN&KLdự thảo trả lời bằng văn bản và nêu rõ lý do.
c) Thời hạn giải quyết: 10 ngày.
d) Kết quả, sản phẩm:
- Trường hợp hồ sơ đề nghị Phê duyệt Phương án sử dụng rừng hợp lệ: Hồ sơ báo cáo Lãnh đạo Cục gồm: Dự thảo dự thảo tờ trình báo cáo Lãnh đạo Bộ NN&MT; dự thảo báo cáo kiểm tra, xác minh; dự thảo Quyết định phê duyệt Phương án sử dụng rừng theo Mẫu số 30 Phụ lục II kèm theo Nghị định số 91/2024/NĐ-CP.
4.4. Bước 4: Kiểm tra việc giải quyết hồ sơ cấp Phòng
a) Đơn vị/cá nhân chịu trách nhiệm: Trưởng phòng Phòng Sử dụng rừng và Thương mại lâm sản.
b) Mô tả công việc:
- Trưởng phòng xem xét, kiểm tra hồ sơ đề nghị Phê duyệt Phương án sử dụng rừng và kết quả giải quyết của công chức được giao xử lý hồ sơ.
- Trường hợp đồng ý với kết quả giải quyết của công chức xử lý hồ sơ, ký trình Cục trưởng hoặc Phó Cục trưởng được phân công.
- Trường hợp không đồng ý với kết quả giải quyết của công chức xử lý hồ sơ, nêu rõ lý do không đồng ý và yêu cầu công chức xử lý lại hồ sơ đề nghị Phê duyệt Phương án sử dụng rừng.
c) Thời hạn giải quyết: 02 ngày làm việc.
d) Kết quả, sản phẩm:
- Trường hợp đồng ý với kết quả xử lý của công chức xử lý hồ sơ: ký nháy dự thảo Quyết định và hồ sơ kèm theo báo cáo Lãnh đạo Cục hoặc dự thảo Văn bản từ chối Phê duyệt Phương án sử dụng rừng được trình Cục trưởng hoặc Phó Cục trưởng được phân công.
- Trường hợp không đồng ý với kết quả xử lý của công chức xử lý hồ sơ: Lý do không đồng ý và hồ sơ sẽ trả lại cho công chức để xử lý lại.
4.5. Bước 5: Kiểm tra việc giải quyết hồ sơ cấp Cục LN&KL
a) Đơn vị/cá nhân chịu trách nhiệm: Cục trưởng hoặc phó Cục trưởng được phân công.
b) Mô tả công việc:
- Cục trưởng hoặc phó Cục trưởng được phân công xem xét, kiểm tra hồ sơ đề nghị Phê duyệt Phương án sử dụng rừng và kết quả giải quyết của Phòng Sử dụng rừng và Thương mại lâm sản được giao xử lý hồ sơ.
- Trường hợp đồng ý với kết quả giải quyết của Phòng Sử dụng rừng và Thương mại lâm sản xử lý hồ sơ, ký trình Lãnh đạo Bộ NN&MT.
- Trường hợp không đồng ý với kết quả giải quyết của Phòng Sử dụng rừng và Thương mại lâm sản xử lý hồ sơ, nêu rõ lý do không đồng ý và yêu cầu Phòng Sử dụng rừng và Thương mại lâm sản xử lý lại hồ sơ đề nghị Phê duyệt Phương án sử dụng rừng.
c) Thời hạn giải quyết: 02 ngày làm việc.
d) Kết quả, sản phẩm:
- Trường hợp đồng ý với kết quả xử lý của Phòng Sử dụng rừng và Thương mại lâm sản xử lý hồ sơ: ký trình dự thảo Quyết định và hồ sơ kèm theo lên Lãnh đạo Bộ NN&MT hoặc dự thảo Văn bản từ chối Phê duyệt Phương án sử dụng rừng được trình Lãnh đạo Bộ NN&MT.
- Trường hợp không đồng ý với kết quả xử lý của Phòng Sử dụng rừng và Thương mại lâm sản xử lý hồ sơ: Lý do không đồng ý và hồ sơ trả lại Phòng Sử dụng rừng và Thương mại lâm sản để xử lý lại.
4.6. Bước 5: Phê duyệt
a) Đơn vị/cá nhân chịu trách nhiệm: Bộ trưởng Bộ NN&MT hoặc Thứ trưởng được phân công.
b) Mô tả công việc:
- Bộ trưởng Bộ NN&MT hoặc Thứ trưởng được phân công xem xét, kiểm tra hồ sơ và kết quả giải quyết của Cục Lâm nghiệp và Kiểm lâm.
- Trường hợp đồng ý với kết quả giải quyết của Cục Lâm nghiệp và Kiểm lâm: ký Quyết định phê duyệt Phương án sử dụng rừng theo Mẫu số 30 Phụ lục II kèm theo Nghị định số 91/2024/NĐ-CP.
- Trường hợp không đồng ý với kết quả giải quyết của Cục Lâm nghiệp và Kiểm lâm: nêu rõ lý do không đồng ý và trả lại hồ sơ yêu cầu Cục Lâm nghiệp và Kiểm lâm xử lý lại hồ sơ.
- Trường hợp lãnh đạo Bộ NN&MT ủy quyền hoặc giao cho Cục LN&KL ký Quyết định phê duyệt phương án sử dụng rừng thì trả lại cho Lãnh đạo Cục LN&KL để Lãnh đạo Cục LN&KL trả lại cho Lãnh đạo Phòng để trả lại cho chuyên viên được giao xử lý rà soát, hoàn chỉnh dự thảo quyết định để trình Lãnh đạo Cục LN&KL ký Quyết định phê duyệt phê duyệt Phương án sử dụng rừng theo Mẫu số 30 Phụ lục II kèm theo Nghị định số 91/2024/NĐ-CP.
c) Thời hạn giải quyết: 01 ngày làm việc.
d) Kết quả, sản phẩm:
- Trường hợp đồng ý với kết quả giải quyết của Cục Lâm nghiệp và Kiểm lâm: ký Quyết định phê duyệt phương án phê duyệt Phương án sử dụng rừng theo Mẫu số 30 Phụ lục II kèm theo Nghị định số 91/2024/NĐ-CP. Cập nhật kết quả vào Hệ thống thông tin một cửa điện tử của Bộ; trả kết quả giải quyết TTHC cho tổ chức, cá nhân; Lưu trữ hồ sơ.
- Trường hợp không đồng ý với kết quả giải quyết của Cục Lâm nghiệp và Kiểm lâm: nêu rõ lý do không đồng ý và trả lại hồ sơ yêu cầu Cục Lâm nghiệp và Kiểm lâm xử lý lại hồ sơ.
5. Nguyên tắc và trách nhiệm thực hiện
- Thời hạn giải quyết thủ tục hành chính này: 15 ngày.
- Thực hiện theo đúng quy định của pháp luật, cơ sở pháp lý theo Nghị định số 91/2024/NĐ-CP ngày 18/7/2024 của Chính phủ về sửa đổi, bổ sung một số điều của Nghị định số 156/2018/NĐ-CP ngày 16/11/2018 của Chính phủ quy định chi tiết thi hành một số điều của Luật Lâm nghiệp.
XVIII. QUY TRÌNH PHÊ DUYỆT PHƯƠNG ÁN KHAI THÁC GỖ, THỰC VẬT RỪNG NGOÀI GỖ LOÀI THÔNG THƯỜNG THUỘC THẨM QUYỀN GIẢI QUYẾT CỦA BỘ, CƠ QUAN NGANG BỘ QUẢN LÝ
1. Sơ đồ quy trình

2. Đối tượng thực hiện
- Tổ chức có liên quan;
- Cá nhân;
- Lãnh đạo, công chức của Bộ Nông nghiệp và Môi trường và Cục Lâm nghiệp và Kiểm lâm.
3. Các cụm từ viết tắt sử dụng trong quy trình.
- CQQLCN: Cơ quan quản lý chuyên ngành
- Bộ NN&MT: Nông nghiệp và Môi trường
- Cục LN&KL: Cục Lâm nghiệp và Kiểm Lâm
4. Mô tả quy trình thực hiện
4.1. Bước 1: Tiếp nhận và kiểm tra hồ sơ
4.1.1. Tiếp nhận và chuyển hồ sơ
a) Đơn vị/cá nhân chịu trách nhiệm: Văn thư của CQQLCN.
b) Mô tả công việc:
- Tiếp nhận thông báo kèm hồ sơ Phê duyệt phương án khai thác gỗ, thực vật rừng ngoài gỗ loài thông thường (sau đây gọi tắt là Phương án khai thác) thuộc thẩm quyền giải quyết của Bộ, cơ quan ngang bộ quản lý (sau đây gọi chung là hồ sơ đề nghị tiếp nhận).
- Chuyển hồ sơ cho Lãnh đạo CQQLCN.
c) Thời hạn giải quyết: 0.5 ngày làm việc.
d) Kết quả, sản phẩm: Hồ sơ đề nghị tiếp nhận được tiếp nhận và chuyển đến Lãnh đạo CQQLCN.
4.1.2. Phân công xử lý hồ sơ
a) Đơn vị/ cá nhân chịu trách nhiệm: Lãnh đạo CQQLCN.
b) Mô tả công việc:
Lãnh đạo CQQLCN phân công cho Phòng chuyên môn hoặc cán bộ được giao xử lý hồ sơ đề nghị tiếp nhận (sau đây gọi là cán bộ được giao xử lý hồ sơ).
c) Thời hạn giải quyết: 0.5 ngày làm việc.
d) Kết quả, sản phẩm: Hồ sơ đề nghị tiếp nhận được chuyển cho Phòng chuyên môn hoặc cán bộ được giao xử lý.
4.1.3. Xem xét tính hợp lệ của hồ sơ
a) Đơn vị/ cá nhân chịu trách nhiệm: Phòng Sử dụng rừng và Thương mại lâm sản/Công chức được giao.
b) Mô tả công việc: xem xét tính hợp lệ của hồ sơ.
- Công chức được giao của Phòng Sử dụng rừng và Thương mại lâm sản xem xét kiểm tra hồ sơ và trả lời ngay tính hợp lệ của thành phần hồ sơ đề nghị phê duyệt phương án khai thác.
- Trường hợp hồ sơ đề nghị phê duyệt phương án khai thác không đầy đủ thành phần hồ sơ theo quy định thì công chức được giao xử lý hồ sơ dự thảo văn bản đề nghị cung cấp bổ sung hồ sơ.
c) Thời hạn giải quyết: Hồ sơ hợp lệ 01 ngày; Hồ sơ không hợp lệ 03 ngày.
d) Kết quả, sản phẩm:
- Dự thảo văn bản đề nghị cung cấp bổ sung hồ sơ đề nghị phê duyệt phương án khai thác.
4.1.4. Quy trình ban hành văn bản trong quá trình xử lý hồ sơ:
a) Đơn vị/cá nhân chịu trách nhiệm: Lãnh đạo Cục LN&KL, Lãnh đạo Phòng Sử dụng rừng và Thương mại lâm sản (sau đây gọi tắt là Phòng), chuyên viên trực tiếp xử lý hồ sơ, văn thư Cục.
b) Mô tả công việc:
(i) Công chứcđược giao xử lý hồ sơ kiểm tra, rà soát thông tin trên Tờ trình, Phương án khai thác và hồ sơ kèm theo theo quy định tại Điều 6, Thông tư số 26/2025/TT-BNNMT để dự thảo Quyết định phê duyệt phương án khai thác gỗ và thực vật rừng ngoài gỗ theo Mẫu số 11 Phụ lục II ban hành kèm theo Thông tư số 26/2025/TT-BNNMT.
+ Trường hợp cần xác minh tính chính xác của hồ sơ trình phê duyệt phương án khai thác, trong thời hạn 03 ngày làm việc kể từ ngày nhận được hồ sơ hợp lệ, Cục Lâm nghiệp và Kiểm lâm thông báo cho tổ chức, cá nhân nộp hồ sơ về việc xác minh.
+ Trường hợp nội dung phương án khai thác có liên quan đến phạm vi, chức năng của các phòng thuộc Cục Lâm nghiệp và Kiểm lâm, thì Công chức giao xử lý báo cáo Lãnh đạo Phòng để báo cáo Lãnh đạo Cục LN&KL giao cho các phòng liên quan để phối hợp, xử lý hoặc Lãnh đạo Phòng ký văn bản đề nghị các phòng liên quan có ý kiến đối với Phương án khai thác.
(ii) Công chức được giao xử lý trình Dự thảo Quyết định phê duyệt phương án khai thác và hồ sơ kèm theo trên môi trường điện tử tới Lãnh đạo Phòng được phân công xử lý.
(iii) Phòng được phân côngrà soát dự thảo Quyết định và hồ sơ kèm theo, ký nháy văn bản (theo thẩm quyền), trình Lãnh đạo Cục LN&KL trên môi trường điện tử để Lãnh đạo Cục LN&KLxem xét, quyết định. Trường hợp dự thảo Quyết định và hồ sơ chưa đảm bảo yêu cầu hoặc chưa chính xác, Lãnh đạo Phòng trả lại cho chuyên viên được giao xử lý rà soát, hoàn chỉnh dự thảo quyết định để trình lại trên môi trường điện tử.
(iv) Lãnh đạo &KL trình Lãnh đạo Bộ NN&MT trên môi trường điện tử. Trường hợp dự thảo quyết định và hồ sơ chưa đảm bảo yêu cầu hoặc chưa chính xác, Lãnh đạo Cục LN&KL trả lại cho Lãnh đạoPhòng để trả lại cho chuyên viên được giao xử lý rà soát, hoàn chỉnh dự thảo quyết định để trình lại trên môi trường điện tử.
(v) Lãnh đạo Quyết định phê duyệt phương án khai thác. Trường hợp dự thảo quyết định và hồ sơ chưa đảm bảo yêu cầu hoặc chưa chính xác, trả lại cho Lãnh đạo Cục LN&KL để Lãnh đạo Cục LN&KL trả lại cho Lãnh đạoPhòng để trả lại cho chuyên viên được giao xử lý rà soát, hoàn chỉnh dự thảo quyết định để trình lại trên môi trường điện tử.
- Trường hợp lãnh đạo Bộ NN&MT ủy quyền hoặc giao cho Cục LN&KL ký Quyết định phê duyệt phương án khai thác thì trả lại cho Lãnh đạo Cục LN&KL để Lãnh đạo Cục LN&KL trả lại cho Lãnh đạo Phòng để trả lại cho chuyên viên được giao xử lý rà soát, hoàn chỉnh dự thảo quyết định để trình Lãnh đạo Cục LN&KL trên môi trường điện tử theo các bước từ (i) đến (iii).
(vi) Sau khi được Lãnh đạo Bộ NN&MT ký quyết định phê duyệt phương án khai thác và chuyển xuống văn thư Bộ NN&MT để phát hành; văn thư Bộ NN&MT phát hành văn bản (ngay trong ngày hoặc đầu giờ sáng hôm sau nếu văn bản được ký vào cuối buổi chiều).
- Trường hợp lãnh đạo Bộ NN&MT ủy quyền hoặc giao cho Cục LN&KL ký Quyết định phê duyệt phương án khai thác, sau khi Lãnh đạo Cục LN&KL ký phê duyệt phương án khai thác và chuyển xuống văn thư Cục LN&KL để phát hành; văn thư Cục LN&KL phát hành văn bản (ngay trong ngày hoặc đầu giờ sáng hôm sau nếu văn bản được ký vào cuối buổi chiều).
c) Thời hạn giải quyết: trong vòng 7 ngày (trường hợp phải xác minh tính chính xác của hồ sơ thì trong vòng 10 ngày).
d) Kết quả, sản phẩm:Quyết định phê duyệt phương án khai thác gỗ và thực vật rừng ngoài gỗ theo Mẫu số 11 Phụ lục II ban hành kèm theo Thông tư số 26/2025/TT-BNNMT do Lãnh đạo Bộ NN&MT hoặc ủy quyền/giao cho Lanxhd đạo Cục LN&KL ký ban hành.
4.2. Bước 2: Tiếp nhận hồ sơ tại Cục Lâm nghiệp và Kiểm lâm
4.2.1. Tiếp nhận hồ sơ
a) Đơn vị/cá nhân chịu trách nhiệm: Văn thư Cục Lâm nghiệp và Kiểm lâm.
b) Mô tả công việc:
- Tiếp nhận hồ sơ đề nghị phê duyệt phương án khai thác và vào sổ theo dõi văn bản đi, đến.
- Chuyển hồ sơ cho Cục trưởng hoặc Phó Cục trưởng được phân công.
c) Thời hạn giải quyết: 0.5 ngày làm việc.
d) Kết quả, sản phẩm: Hồ sơ đề nghị Phê duyệt Phương án khai thác được tiếp nhận và chuyển đến Cục trưởng hoặc Phó Cục trưởng được phân công phân công.
4.2.2. Phân công cho Phòng chuyên môn
a) Đơn vị/cá nhân chịu trách nhiệm: Cục trưởng Cục lâm nghiệp và Kiểm lâm hoặc Phó Cục trưởng được phân côngphân công.
b) Mô tả công việc
Cục trưởng Cục lâm nghiệp và Kiểm lâm hoặc Phó Cục trưởng được phân công cho Phòng chuyên môn thuộc Cục để xử lý.
c) Thời hạn giải quyết: 0.5 ngày làm việc.
d) Kết quả, sản phẩm: Hồ sơ Phê duyệt Phương án khai thác được chuyển cho Phòng chuyên môn.
4.3. Bước 3: Thẩm định hồ sơ Phê duyệt Phương án khai thác
4.3.1. Phân công xử lý hồ sơ
a) Đơn vị/cá nhân chịu trách nhiệm: Trưởng phòng Phòng Sử dụng rừng và Thương mại lâm sản.
b) Mô tả công việc: Trưởng phòng phân công cho công chức của phòng để xử lý hồ sơ.
c) Thời hạn giải quyết: 0.5 ngày làm việc.
d) Kết quả, sản phẩm: Hồ sơ đề nghị Phê duyệt Phương án khai thác được chuyển cho công chức được giao xử lý hồ sơ.
4.3.2. Thẩm định hồ sơ đề nghị Phê duyệt Phương án khai thác và xây dựng hồ sơ báo cáo Lãnh đạo Cục
a) Đơn vị/cá nhân chịu trách nhiệm: Công chức được giao xử lý hồ sơ.
b) Mô tả công việc:
Công chức được giao xử lý hồ sơ thực hiện các hoạt động sau:
- Đánh giá tính hợp lệ của hồ sơ đề nghị Phê duyệt Phương án khai thác do tổ chức trình; xem xét, xác định việc Phê duyệt Phương án khai thác là phù hợp hoặc không với quy định tại Điều 6, Thông tư số 26/2025/TT-BNNMT và xem xét từng thành phần hồ sơ trình phê duyệt phương án khai thác.
- Trường hợp hồ sơ đề nghị Phê duyệt Phương án khai thác đáp ứng đầy đủ các yêu cầu về tính hợp lệ, chuyên viên xử lý hồ sơ: dự thảo tờ trình, dự thảo Quyết định Phê duyệt Phương án khai thác báo cáo Lãnh đạo Bộ NN&MT và trình Lãnh đạo Phòng.
- Trường hợp hồ sơ đề nghị Phê duyệt Phương án khai thác không hợp lệ hoặc cần xác minh tính hợp lệ của hồ sơ trình phê duyệt Phê duyệt Phương án khai thác, Phòng Sử dụng rừng và Thương mại lâm sản báo cáo Lãnh đạo Cục LN&KL và thông báo cho chủ rừng, chủ lâm sản hoặc chủ dự án về việc xác minh tính chính xác của hồ sơ.
c) Thời hạn giải quyết: 03 ngày làm việc (trường hợp xác minh tính chính xác của hồ sơ thì thời gian 06 ngày làm việc).
d) Kết quả, sản phẩm:
- Trường hợp hồ sơ đề nghị Phê duyệt Phương án khai thác hợp lệ: Hồ sơ báo cáo Lãnh đạo Cục gồm: Dự thảo dự thảo tờ trình báo cáo Lãnh đạo Bộ NN&MT; dự thảo Quyết định phê duyệt phương án khai thác gỗ và thực vật rừng ngoài gỗ theo Mẫu số 11 Phụ lục II ban hành kèm theo Thông tư số 26/2025/TT-BNNMT.
4.4. Bước 4: Kiểm tra việc giải quyết hồ sơ cấp Phòng
a) Đơn vị/cá nhân chịu trách nhiệm: Trưởng phòng Phòng Sử dụng rừng và Thương mại lâm sản.
b) Mô tả công việc:
- Trưởng phòng xem xét, kiểm tra hồ sơ đề nghị Phê duyệt Phương án khai thác và kết quả giải quyết của công chức được giao xử lý hồ sơ.
- Trường hợp đồng ý với kết quả giải quyết của công chức xử lý hồ sơ, ký trình Cục trưởng hoặc Phó Cục trưởng được phân công.
- Trường hợp không đồng ý với kết quả giải quyết của công chức xử lý hồ sơ, nêu rõ lý do không đồng ý và yêu cầu công chức xử lý lại hồ sơ đề nghị Phê duyệt Phương án khai thác.
c) Thời hạn giải quyết: 02 ngày làm việc.
d) Kết quả, sản phẩm:
- Trường hợp đồng ý với kết quả xử lý của công chức xử lý hồ sơ: ký nháy dự thảo Quyết định và hồ sơ kèm theo báo cáo Lãnh đạo Cục hoặc dự thảo Văn bản từ chối Phê duyệt Phương án khai thác được trình Cục trưởng hoặc Phó Cục trưởng được phân công.
- Trường hợp không đồng ý với kết quả xử lý của công chức xử lý hồ sơ: Lý do không đồng ý và hồ sơ sẽ trả lại cho công chức để xử lý lại.
4.5. Bước 5: Kiểm tra việc giải quyết hồ sơ cấp Cục LN&KL
a) Đơn vị/cá nhân chịu trách nhiệm: Cục trưởng hoặc Phó Cục trưởng được phân công.
b) Mô tả công việc:
- Cục trưởng hoặc phó Cục trưởng được phân công xem xét, kiểm tra hồ sơ đề nghị Phê duyệt Phương án khai thác và kết quả giải quyết của Phòng Sử dụng rừng và Thương mại lâm sản được giao xử lý hồ sơ.
- Trường hợp đồng ý với kết quả giải quyết của Phòng Sử dụng rừng và Thương mại lâm sản xử lý hồ sơ, ký trình Lãnh đạo Bộ NN&MT.
- Trường hợp không đồng ý với kết quả giải quyết của Phòng Sử dụng rừng và Thương mại lâm sản xử lý hồ sơ, nêu rõ lý do không đồng ý và yêu cầu Phòng Sử dụng rừng và Thương mại lâm sản xử lý lại hồ sơ đề nghị Phê duyệt Phương án khai thác.
c) Thời hạn giải quyết: 01 ngày làm việc.
d) Kết quả, sản phẩm:
- Trường hợp đồng ý với kết quả xử lý của Phòng Sử dụng rừng và Thương mại lâm sản xử lý hồ sơ: ký trình dự thảo Quyết định và hồ sơ kèm theo lên Lãnh đạo Bộ NN&MT hoặc dự thảo Văn bản từ chối Phê duyệt Phương án khai thác được trình Lãnh đạo Bộ NN&MT.
- Trường hợp không đồng ý với kết quả xử lý của Phòng Sử dụng rừng và Thương mại lâm sản xử lý hồ sơ: Lý do không đồng ý và hồ sơ trả lại Phòng Sử dụng rừng và Thương mại lâm sản để xử lý lại.
4.6. Bước 6: Phê duyệt
a) Đơn vị/cá nhân chịu trách nhiệm: Bộ trưởng Bộ NN&MT hoặc Thứ trưởng được phân công.
b) Mô tả công việc:
- Bộ trưởng Bộ NN&MT hoặc Thứ trưởng được phân công xem xét, kiểm tra hồ sơ và kết quả giải quyết của Cục Lâm nghiệp và Kiểm lâm.
- Trường hợp đồng ý với kết quả giải quyết của Cục Lâm nghiệp và Kiểm lâm: ký Quyết định phê duyệt phương án khai thác gỗ và thực vật rừng ngoài gỗ theo Mẫu số 11 Phụ lục II ban hành kèm theo Thông tư số 26/2025/TT-BNNMT.
- Trường hợp không đồng ý với kết quả giải quyết của Cục Lâm nghiệp và Kiểm lâm: nêu rõ lý do không đồng ý và trả lại hồ sơ yêu cầu Cục Lâm nghiệp và Kiểm lâm xử lý lại hồ sơ.
- Trường hợp lãnh đạo Bộ NN&MT ủy quyền hoặc giao cho Cục LN&KL ký Quyết định phê duyệt phương án khai thác thì trả lại cho Lãnh đạo Cục LN&KL để Lãnh đạo Cục LN&KL trả lại cho Lãnh đạo Phòng để trả lại cho chuyên viên được giao xử lý rà soát, hoàn chỉnh dự thảo quyết định để trình Lãnh đạo Cục LN&KL ký Quyết định phê duyệt phương án khai thác gỗ và thực vật rừng ngoài gỗ theo Mẫu số 11 Phụ lục II ban hành kèm theo Thông tư số 26/2025/TT-BNNMT.
c) Thời hạn giải quyết: 01 ngày làm việc.
d) Kết quả, sản phẩm:
- Trường hợp đồng ý với kết quả giải quyết của Cục Lâm nghiệp và Kiểm lâm: ký Quyết định phê duyệt phương án khai thác gỗ và thực vật rừng ngoài gỗ theo Mẫu số 11 Phụ lục II ban hành kèm theo Thông tư số 26/2025/TT-BNNMT. Cập nhật kết quả vào Hệ thống thông tin một cửa điện tử của Bộ; trả kết quả giải quyết TTHC cho tổ chức, cá nhân; Lưu trữ hồ sơ.
- Trường hợp không đồng ý với kết quả giải quyết của Cục Lâm nghiệp và Kiểm lâm: nêu rõ lý do không đồng ý và trả lại hồ sơ yêu cầu Cục Lâm nghiệp và Kiểm lâm xử lý lại hồ sơ.
5. Nguyên tắc và trách nhiệm thực hiện
- Thời hạn giải quyết thủ tục hành chính này:
+ 07 ngày làm việc kể từ ngày nhận được hồ sơ hợp lệ đối với trường hợp không cần xác minh tính chính xác của hồ sơ trình phê duyệt phương án khai thác.
+ 10 ngày làm việc kể từ ngày nhận được hồ sơ hợp lệ đối với trường hợp cần xác minh tính chính xác của hồ sơ trình phê duyệt phương án khai thác.
- Thực hiện theo đúng quy định của pháp luật, cơ sở pháp lý tạiĐiều 6 Thông tư số 26/2025/TT-BNNMT ngày 24 tháng 6 năm 2025 của Bộ Nông nghiệp và Môi trường Quy định về quản lý lâm sản; xử lý lâm sản, thủy sản là tài sản được xác lập quyền sở hữu toàn dân.
XIX. QUY TRÌNH CÔNG NHẬN GIỐNG CÂY TRỒNG LÂM NGHIỆP
1. Sơ đồ quy trình

2. Đối tượng thực hiện
- Tổ chức;
- Cá nhân;
- Lãnh đạo, cán bộ, công chức của Cục Lâm nghiệp và Kiểm lâm.
3. Các cụm từ viết tắt sử dụng trong quy trình.
Cục LN&KL: Cục Lâm nghiệp và Kiểm Lâm
4. Mô tả quy trình thực hiện
4.1. Bước 1: Tiếp nhận và kiểm tra hồ sơ
4.1.1. Tiếp nhận và chuyển hồ sơ
Tổ chức, cá nhân đề nghị công nhận giống cây trồng lâm nghiệp nộp trực tiếp hoặc gửi qua đường bưu điện hoặc gửi qua dịch vụ bưu chính công ích hoặc nộp trực tuyến đến Cục Lâm nghiệp và Kiểm lâm.
a) Đơn vị/ cá nhân chịu trách nhiệm:Công chức tiếp nhận hồ sơ tại Bộ phận Một cửa cửa Cục Lâm nghiệp và Kiểm lâm (Công chức Phòng Phát triển rừng được phân công).
b) Mô tả công việc: Nhận hồ sơ trực tiếp/ bưu điện/ qua bưu chính công ích/ trực tuyến.
c) Thời hạn giải quyết: 0.5 ngày.
d) Kết quả, sản phẩm:Quét (scan) và lưu trữ hồ sơ điện tử, cập nhật hồ sơ vào cơ sở dữ liệu của Hệ thống thông tin một cửa điện tử.
4.1.2. Xem xét tính hợp lệ của hồ sơ
a) Đơn vị/ cá nhân chịu trách nhiệm: Phòng Phát triển rừng.
b) Mô tả công việc: xem xét tính hợp lệ của hồ sơ.
- Trường hợp hồ sơ chưa đầy đủ
+ Nếu hồ sơ chưa đầy đủ, chưa chính xác theo quy định, công chức tiếp nhận hồ sơ phải hướng dẫn đại diện tổ chức, cá nhân bổ sung, hoàn thiện hồ sơ.
+ Nếu từ chối nhận hồ sơ, công chức tiếp nhận hồ sơ phải nêu rõ lý do theo mẫu Phiếu từ chối giải quyết hồ sơ thủ tục hành chính.
- Trường hợp hồ sơ đầy đủ, chính xác công chức, tiếp nhận hồ sơ và lập Giấy tiếp nhận hồ sơ và hẹn ngày trả kết quả cho tổ chức, cá nhân (theo Mẫu quy định tại Thông tư 01/2018/TT-VPCP).
c) Thời hạn giải quyết: Hồ sơ hợp lệ 2,5 ngày; Hồ sơ không hợp lệ 03 ngày.
d) Kết quả, sản phẩm: Quét (scan) hồ sơ, cập nhật vào Hệ thống thông tin một cửa điện tử.
4.1.3. Quy trình ban hành văn bản trong quá trình xử lý hồ sơ:
a) Đơn vị/ cá nhân chịu trách nhiệm: Lãnh đạo Cục LN&KL, Lãnh đạo Phòng Phát triển rừng, chuyên viên trực tiếp xử lý hồ sơ, văn thư Cục.
b) Mô tả công việc:
- Chuyên viên trực tiếp xử lý hồ sơ dự thảo văn bản hành chính theo đúng mẫu quy định.
- Phòng Phát triển rừng rà soát, ký nháy văn bản (theo thẩm quyền), trình Lãnh đạo Cục LN&KL xem xét, quyết định.
- Lãnh đạo &KL ký văn bản (theo thẩm quyền) hoặc trình Lãnh đạo BNN&MT xem xét, quyết định về việc ban hành văn bản.
- Sau khi văn bản được Lãnh đạo ký ban hành, văn thư Cục phát hành văn bản (ngay trong ngày hoặc đầu giờ sáng hôm sau nếu văn bản được ký vào cuối buổi chiều).
c) Thời hạn giải quyết: trong vòng 18 ngày.
d) Kết quả, sản phẩm:Văn bản do Lãnh đạo Cụcký ban hành.
4.2. Bước 2: Xử lý hồ sơ (sau khi chuyên viên trực tiếp xử lý hồ sơ nhận được hồ sơ đầy đủ, hợp lệ)
4.2.1. Thành phần Hội đồng thẩm định/Tổ thẩm định
a) Đơn vị/ cá nhân chịu trách nhiệm: Phòng Phát triển rừng.
b) Mô tả công việc: Trong thời hạn 02 ngày làm việc kể từ ngày nhận được hồ sơ hợp lệ Lãnh đạo Phòng Phát triển rừng duyệt hồ sơ, chuyển cho chuyên viên xử lý. Phòng Phát triển rừng trình Lãnh đạo Cục Lâm nghiệp và Kiểm lâm thành lập Hội đồng thẩm định.
c) Thời hạn giải quyết: 02 ngày.
d) Kết quả, sản phẩm:Hội đồng thẩm định
4.2.2. Thẩm định hồ sơ/Tổ chức kiểm tra
a) Đơn vị/ cá nhân chịu trách nhiệm: Phòng Phát triển rừng.
b) Mô tả công việc: Trong thời hạn 12 ngày làm việc kể từ ngày thành lập Hội đồng thẩm định, Hội đồng tiến hành thẩm định hồ sơ, thực hiện kiểm tra hiện trường, lập biên bản thẩm định và báo cáo thẩm định.
c) Thời hạn giải quyết: 12.5 ngày.
d) Kết quả, sản phẩm: Hội đồng thẩm định, tiến hành thẩm định hồ sơ, thực hiện kiểm tra hiện trường, lập biên bản thẩm định và báo cáo thẩm định.
4.3. Bước 3: Trả kết quả
a) Đơn vị/ cá nhân chịu trách nhiệm: Lãnh đạo Cục, Công chức tiếp nhận hồ sơ tại bộ phận Một cửa. Công chức Phòng Phát triển rừng được giaonhiệm vụ xử lý hồ sơ.
b) Mô tả công việc: trả kết quả cho tổ chức, cá nhân và công bố trên Cổng thông tin điện tử của Cục Lâm nghiệp và Kiểm lâm:
Trong thời hạn 2,5 ngày làm việc kể từ ngày nhận được biên bản thẩm định và báo cáo thẩm định, Lãnh đạo Cục Lâm nghiệp và Kiểm lâm quyết định công nhận giống cây trồng lâm nghiệp mới; hoặc thông báo bằng văn bản cho tổ chức, cá nhân đối với trường hợp không công nhận và nêu rõ lý do. Quyết định công nhận giống cây trồng lâm nghiệp theo Mẫu số 03 Phụ lục III và Mục A Phụ lục IV ban hành kèm theo Thông tư số 22/2021/TT-BNNPTNT ngày 29 tháng 12 năm 2021 của TổngCục Lâm nghiệp quy định danh mục loài cây trồng lâm nghiệp chính; công nhận giống và nguồn giống cây trồng lâm nghiệp (Thông tư số 22/2021/TT-BNNPTNT).
c) Thời hạn giải quyết: 0.5 ngày.
d) Kết quả, sản phẩm: Cập nhật kết quả vào Hệ thống thông tin một cửa điện tử của Bộ; trả kết quả giải quyết TTHC cho tổ chức, cá nhân; Lưu trữ hồ sơ.
5. Nguyên tắc và trách nhiệm thực hiện
Thực hiện theo đúng quy định của pháp luật, cơ sở pháp lý:
- Thông tư số 22/2021/TT-BNNPTNT ngày 29 tháng 12 năm 2021 của Cục Lâm nghiệp và Kiểm lâm quy định danh mục loài cây trồng lâm nghiệp chính; công nhận giống và nguồn giống cây trồng lâm nghiệp.
- Thông tư số 207/2016/TT-BTC ngày 09 tháng 11 năm 2016 của Bộ trưởng Bộ Tài chính quy định mức thu, chế độ thu, nộp, quản lý và sử dụng phí, lệ phí trong lĩnh vực trồng trọt và giống cây lâm nghiệp (được sửa đổi, bổ sung tại Thông tư số 14/2018/TT-BTC ngày 07/02/2018).
Bạn chưa Đăng nhập thành viên.
Đây là tiện ích dành cho tài khoản thành viên. Vui lòng Đăng nhập để xem chi tiết. Nếu chưa có tài khoản, vui lòng Đăng ký tại đây!
Bạn chưa Đăng nhập thành viên.
Đây là tiện ích dành cho tài khoản thành viên. Vui lòng Đăng nhập để xem chi tiết. Nếu chưa có tài khoản, vui lòng Đăng ký tại đây!