- Tổng quan
- Nội dung
- VB gốc
- Tiếng Anh
- Hiệu lực
- VB liên quan
- Lược đồ
-
Nội dung hợp nhất
Tính năng này chỉ có tại LuatVietnam.vn. Nội dung hợp nhất tổng hợp lại tất cả các quy định còn hiệu lực của văn bản gốc và các văn bản sửa đổi, bổ sung, đính chính... trên một trang. Việc hợp nhất văn bản gốc và những văn bản, Thông tư, Nghị định hướng dẫn khác không làm thay đổi thứ tự điều khoản, nội dung.
Khách hàng chỉ cần xem Nội dung hợp nhất là có thể nắm bắt toàn bộ quy định hiện hành đang áp dụng, cho dù văn bản gốc đã qua nhiều lần chỉnh sửa, bổ sung.
- Tải về
Nghị định 41/2024/NĐ-CP sửa đổi các Nghị định về quản lý hoạt động vận tải bằng xe ô tô
| Cơ quan ban hành: | Chính phủ |
Số công báo:
Số công báo là mã số ấn phẩm được đăng chính thức trên ấn phẩm thông tin của Nhà nước. Mã số này do Chính phủ thống nhất quản lý.
|
Đã biết
|
| Số hiệu: | 41/2024/NĐ-CP | Ngày đăng công báo: |
Đã biết
|
| Loại văn bản: | Nghị định | Người ký: | Trần Hồng Hà |
| Trích yếu: | Sửa đổi, bổ sung một số điều của các Nghị định liên quan đến quản lý hoạt động vận tải bằng xe ô tô, dịch vụ đào tạo lái xe ô tô và dịch vụ sát hạch lái xe | ||
|
Ngày ban hành:
Ngày ban hành là ngày, tháng, năm văn bản được thông qua hoặc ký ban hành.
|
16/04/2024 |
Ngày hết hiệu lực:
Ngày hết hiệu lực là ngày, tháng, năm văn bản chính thức không còn hiệu lực (áp dụng).
|
Đang cập nhật |
|
Áp dụng:
Ngày áp dụng là ngày, tháng, năm văn bản chính thức có hiệu lực (áp dụng).
|
Đã biết
|
Tình trạng hiệu lực:
Cho biết trạng thái hiệu lực của văn bản đang tra cứu: Chưa áp dụng, Còn hiệu lực, Hết hiệu lực, Hết hiệu lực 1 phần; Đã sửa đổi, Đính chính hay Không còn phù hợp,...
|
Đã biết
|
| Lĩnh vực: | Thương mại-Quảng cáo Giao thông | ||
TÓM TẮT NGHỊ ĐỊNH 41/2024/NĐ-CP
Ngày 16/4/2024, Chính phủ ban hành Nghị định 41/2024/NĐ-CP sửa đổi, bổ sung một số điều của các Nghị định liên quan đến quản lý hoạt động vận tải bằng xe ô tô, dịch vụ đào tạo lái xe ô tô và dịch vụ sát hạch lái xe. Theo đó, thủ tục cấp Giấy chứng nhận giáo viên dạy thực hành lái xe từ 01/6/2024 được sửa đổi, bổ sung như sau:
1. Thành phần hồ sơ cấp Giấy chứng nhận giáo viên dạy thực hành lái xe gồm:
- Đơn đề nghị cấp Giấy chứng nhận giáo viên dạy thực hành lái xe;
- Bằng tốt nghiệp trung cấp trở lên (bản sao kèm bản chính để đối chiếu/bản sao có chứng thực hoặc bản sao được chứng thực điện tử);
- Chứng chỉ nghiệp vụ sư phạm (bản sao kèm bản chính để đối chiếu/bản sao có chứng thực/bản sao được chứng thực điện tử);
- 01 ảnh 3 x 4 cm nền xanh, kiểu thẻ Căn cước, chụp trong thời gian không quá 06 tháng.
2. Trường hợp các giấy tờ trên đã được tích hợp vào tài khoản định danh điện tử thì có thể xuất trình thông qua tài khoản định danh điện tử.
3. Trình tự cấp Giấy chứng nhận giáo viên dạy thực hành lái xe thực hiện như sau:
- Bước 1: lập 01 bộ hồ sơ gửi trực tiếp hoặc qua đường bưu chính đến cơ sở đào tạo lái xe;
- Bước 2: Cơ sở đào tạo lái xe tiếp nhận hồ sơ và tổ chức tập huấn theo chương trình tập huấn nghiệp vụ giáo viên dạy thực hành lái xe theo quy định của Bộ Giao thông vận tải;
- Bước 3: Cơ sở đào tạo có văn bản và hồ sơ của cá nhân tham dự tập huấn gửi Sở Giao thông vận tải đề nghị kiểm tra cấp Giấy chứng nhận giáo viên dạy thực hành lái xe.
- Bước 4: Sở Giao thông vận tải cấp Giấy chứng nhận giáo viên dạy thực hành lái xe và ghi vào sổ theo dõi.
Nghị định này có hiệu lực từ 01/6/2024.
Xem chi tiết Nghị định 41/2024/NĐ-CP có hiệu lực kể từ ngày 01/06/2024
Tải Nghị định 41/2024/NĐ-CP
|
CHÍNH PHỦ Số: 41/2024/NĐ-CP |
CỘNG HÒA XÃ HỘI CHỦ NGHĨA VIỆT NAM Hà Nội, ngày 16 tháng 4 năm 2024 |
NGHỊ ĐỊNH
Sửa đổi, bổ sung một số điều của các Nghị định liên quan đến
quản lý hoạt động vận tải bằng xe ô tô, dịch vụ đào tạo lái xe ô tô
và dịch vụ sát hạch lái xe
_________________
Căn cứ Luật Tổ chức Chính phủ ngày 19 tháng 6 năm 2015; Luật sửa đổi, bổ sung một số điều của Luật Tổ chức Chính phủ và Luật Tổ chức chính quyền địa phương ngày 22 tháng 11 năm 2019;
Căn cứ Luật Giao thông đường bộ ngày 13 tháng 11 năm 2008;
Căn cứ Luật Giao dịch điện tử ngày 29 tháng 11 năm 2005;
Theo đề nghị của Bộ trưởng Bộ Giao thông vận tải;
Chính phủ ban hành Nghị định sửa đổi, bổ sung một số điều của các Nghị định liên quan đến quản lý hoạt động vận tải bằng xe ô tô, đào tạo lái xe ô tô và dịch vụ sát hạch lái xe.
Điều 1. Sửa đổi, bổ sung một số điều của Nghị định số 65/2016/NĐ-CP ngày 01 tháng 7 năm 2016 của Chính phủ quy định điều kiện kinh doanh dịch vụ đào tạo lái xe và dịch vụ sát hạch lái xe (đã được sửa đổi tại Nghị định số 138/2018/NĐ-CP ngày 08 tháng 10 năm 2018, Nghị định số 70/2022/NĐ-CP ngày 27 tháng 9 năm 2022)
1. Sửa đổi, bổ sung khoản 1 Điều 6 (được sửa đổi tại điểm a khoản 2 Điều 1 Nghị định số 138/2018/NĐ-CP ngày 08 tháng 10 năm 2018) như sau:
"1. Hệ thống phòng học chuyên môn:
a) Phòng học lý thuyết: Có các trang thiết bị làm công cụ hỗ trợ việc giảng dạy về các nội dung: Pháp luật giao thông đường bộ, đạo đức người lái xe, văn hóa giao thông, phòng chống tác hại của rượu, bia khi tham gia giao thông và phòng chống cháy nổ và cứu nạn, cứu hộ; hệ thống báo hiệu đường bộ, sa hình trang bị bằng hình thức hệ thống tranh vẽ hoặc được thiết kế dưới dạng điện tử;
b) Phòng học Kỹ thuật ô tô: Có các thiết bị công nghệ trình chiếu làm công cụ hỗ trợ việc giảng dạy về cấu tạo, sửa chữa thông thường và kỹ thuật lái xe; trường hợp các thiết bị công nghệ trình chiếu chưa có video, hình ảnh mô phỏng, hệ thống treo, hệ thống phanh, hệ thống lái, các thao tác lái xe cơ bản (điều chỉnh ghế lái, tư thế ngồi lái, vị trí cầm vô lăng lái...), phải có hình hoặc tranh vẽ; có mô hình cắt bổ động cơ, hệ thống truyền lực và mô hình hệ thống điện; trường hợp chưa có mô hình cắt bổ động cơ, hệ thống truyền lực và mô hình hệ thống điện, phải sử dụng các thiết bị trình chiếu có video, hình ảnh để mô phỏng. Trang bị đồ nghề chuyên dùng để hướng dẫn học sinh thực hành tháo lắp lốp, kiểm tra dầu xe, nước làm mát (có thể bố trí ở nơi riêng biệt); có xe ô tô được kê kích bảo đảm an toàn để tập số nguội, số nóng (có thể bố trí ở nơi riêng biệt); có thiết bị mô phỏng để đào tạo lái xe;
c) Cơ sở đào tạo lái xe ô tô bố trí số lượng phòng học lý thuyết và phòng học Kỹ thuật ô tô phù hợp với lưu lượng học viên và chương trình đào tạo; với lưu lượng dưới 500 học viên phải có ít nhất 01 phòng học lý thuyết và 01 phòng học Kỹ thuật ô tô; với lưu lượng từ 500 học viên đến 1.000 học viên phải có ít nhất 02 phòng học lý thuyết và 02 phòng học Kỹ thuật ô tô; với lưu lượng trên 1.000 học viên phải có ít nhất 03 phòng học lý thuyết và 03 phòng học Kỹ thuật ô tô.".
2. Sửa đổi, bổ sung khoản 1 và khoản 4 Điều 8 (được sửa đổi tại khoản 5 Điều 1 Nghị định số 138/2018/NĐ-CP ngày 08 tháng 10 năm 2018) như sau:.
a) Sửa đổi, bổ sung khoản 1 Điều 8 (được sửa đổi tại khoản 5 Điều 1 Nghị định số 138/2018/NĐ-CP ngày 08 tháng 10 năm 2018) như sau:
"1. Tiêu chuẩn chung: Giáo viên dạy lái xe phải đáp ứng tiêu chuẩn theo quy định của pháp luật về giáo dục nghề nghiệp.";
b) Sửa đổi, bổ sung khoản 4 Điều 8 (được sửa đổi tại khoản 5 Điều 1 Nghị định số 138/2018/NĐ-CP ngày 08 tháng 10 năm 2018) như sau:
"4. Sở Giao thông vận tải cấp Giấy chứng nhận giáo viên dạy thực hành lái xe cho giáo viên thuộc các cơ sở đào tạo do địa phương quản lý hoặc các cá nhân.".
3. Sửa đổi, bổ sung Điều 9 (được sửa đổi tại khoản 6 Điều 1, Điều 2 Nghị định số 138/2018/NĐ-CP ngày 08 tháng 10 năm 2018 và điểm a khoản 1 Điều 2 Nghị định số 70/2022/NĐ-CP ngày 27 tháng 9 năm 2022) như sau:
"Điều 9. Thủ tục cấp, thu hồi Giấy chứng nhận giáo viên dạy thực hành lái xe
1. Hồ sơ cấp Giấy chứng nhận giáo viên dạy thực hành lái xe bao gồm:
a) Đơn đề nghị theo mẫu quy định tại Phụ lục IV kèm theo Nghị định này;
b) Bằng tốt nghiệp trung cấp trở lên (bản sao kèm bản chính để đối chiếu hoặc bản sao có chứng thực hoặc bản sao được chứng thực điện tử từ bản chính);
c) Chứng chỉ nghiệp vụ sư phạm (bản sao kèm bản chính để đối chiếu hoặc bản sao có chứng thực hoặc bản sao được chứng thực điện tử từ bản chính);
d) 01 ảnh màu cỡ 3 cm x 4 cm nền màu xanh, kiểu thẻ căn cước, được chụp trong thời gian không quá 06 tháng.
Trường hợp giấy tờ quy định tại điểm b, điểm c khoản này đã được tích hợp vào tài khoản định danh điện tử thì việc xuất trình, kiểm tra có thể thực hiện thông qua tài khoản định danh điện tử.
2. Trình tự thực hiện
a) Cá nhân có nhu cầu cấp Giấy chứng nhận giáo viên dạy thực hành lái xe lần đầu lập 01 bộ hồ sơ theo quy định tại khoản 1 Điều này gửi trực tiếp hoặc qua đường bưu chính đến cơ sở đào tạo lái xe;
b) Cơ sở đào tạo lái xe tiếp nhận hồ sơ của cá nhân, bảo đảm các điều kiện đối với người tham dự tập huấn theo quy định tại Điều 8 của Nghị định này và tổ chức tập huấn theo chương trình tập huấn về nghiệp vụ giáo viên dạy thực hành lái xe theo quy định của Bộ Giao thông vận tải;
c) Trong thời hạn không quá 03 ngày làm việc kể từ ngày kết thúc chương trình tập huấn, cơ sở đào tạo có văn bản theo mẫu quy định tại Phụ lục V kèm theo Nghị định này và hồ sơ của cá nhân tham dự tập huấn gửi Sở Giao thông vận tải đề nghị kiểm tra cấp Giấy chứng nhận giáo viên dạy thực hành lái xe bằng một trong các hình thức: Trực tiếp, bưu chính, văn bản điện tử;
d) Sở Giao thông vận tải tiếp nhận danh sách do cơ sở đào tạo lập và hồ sơ cá nhân; trường hợp hồ sơ chưa đầy đủ, chính xác, trong thời hạn 02 ngày làm việc phải có văn bản nêu rõ nội dung, lý do đề nghị cơ sở đào tạo lái xe bổ sung đầy đủ, chính xác; trong thời hạn không quá 05 ngày làm việc, kể từ khi nhận hồ sơ đầy đủ theo quy định, tổ chức kiểm tra, đánh giá. Trường hợp cá nhân không đủ điều kiện, Sở Giao thông vận tải phải trả lời bằng văn bản cho cơ sở đào tạo và nêu rõ lý do;
đ) Trong thời hạn không quá 03 ngày làm việc, kể từ ngày đạt kết quả kiểm tra, Sở Giao thông vận tải cấp Giấy chứng nhận giáo viên dạy thực hành lái xe và trả trực tiếp cho cá nhân hoặc gửi qua đường bưu chính, vào sổ theo dõi theo mẫu quy định tại Phụ lục VI kèm theo Nghị định này. Trường hợp cá nhân không đạt kết quả, Sở Giao thông vận tải phải thông báo bằng văn bản cho cá nhân.
3. Giấy chứng nhận giáo viên dạy thực hành lái xe bị thu hồi trong các trường hợp sau:
a) Có hành vi gian lận để được tham dự tập huấn và kiểm tra để được Giấy chứng nhận giáo viên dạy thực hành lái xe;
b) Cấp cho người không đủ một trong các tiêu chuẩn quy định tại Điều 8 Nghị định này;
c) Do cơ quan hoặc người không có thẩm quyền cấp;
d) Bị tẩy xóa, sửa chữa;
đ) Cho cơ sở đào tạo khác thuê, mượn để sử dụng nhưng không tham gia giảng dạy; hoặc cho tổ chức, cá nhân khác thuê, mượn để sử dụng.
4. Cơ quan có thẩm quyền cấp Giấy chứng nhận giáo viên dạy thực hành lái xe, thực hiện thu hồi theo trình tự sau:
a) Trong thời hạn 05 ngày làm việc kể từ ngày phát hiện hành vi vi phạm, cơ quan có thẩm quyền ban hành quyết định thu hồi, thông báo đến các cơ quan có liên quan để phối hợp thực hiện và công bố trên trang thông tin điện tử của cơ quan có thẩm quyền;
b) Người được cấp Giấy chứng nhận giáo viên dạy thực hành lái xe phải nộp lại giấy chứng nhận cho cơ quan cấp, đồng thời dừng tham gia giảng dạy ngay sau khi cơ quan có thẩm quyền phát hiện hành vi vi phạm.".
4. Sửa đổi Điều 10 (được sửa đổi tại điểm a, điểm b khoản 7 Điều 1 Nghị định số 138/2018/NĐ-CP ngày 08 tháng 10 năm 2018 và điểm a khoản 1 Điều 2 Nghị định số 70/2022/NĐ-CP ngày 27 tháng 9 năm 2022) như sau:
"Điều 10. Thủ tục cấp lại Giấy chứng nhận giáo viên dạy thực hành lái xe
1. Giấy chứng nhận giáo viên dạy thực hành lái xe được cấp lại trong trường hợp bị mất hoặc bị hỏng hoặc có sự thay đổi về nội dung.
a) Hồ sơ đề nghị cấp lại trong trường hợp bị mất, bị hỏng bao gồm các thành phần quy định tại điểm a và điểm d khoản 1 Điều 9 của Nghị định này;
b) Hồ sơ đề nghị cấp lại trong trường hợp có sự thay đổi về nội dung bao gồm các thành phần quy định tại điểm a và điểm d khoản 1 Điều 9 của Nghị định này và tài liệu liên quan đến nội dung thay đổi tương ứng, cụ thể như sau: Thay đổi tên của cá nhân đề nghị cấp Giấy chứng nhận giáo viên dạy thực hành lái xe: Bản sao (có chứng thực hợp pháp) quyết định của cấp có thẩm quyền về việc đổi tên; thay đổi ngày tháng năm sinh, xuất trình căn cước công dân.
Trường hợp giấy tờ quy định tại điểm b khoản này đã được tích hợp vào tài khoản định danh điện tử thì việc xuất trình, kiểm tra có thể thực hiện thông qua tài khoản định danh điện tử.
2. Trình tự thực hiện
a) Cá nhân lập 01 bộ hồ sơ gửi trực tiếp, hoặc qua đường bưu chính, hoặc qua hệ thống dịch công trực tuyến đến Sở Giao thông vận tải;
b) Sở Giao thông vận tải tiếp nhận hồ sơ. Trường hợp cá nhân không đủ điều kiện, trong thời gian không quá 03 ngày làm việc, Sở Giao thông vận tải phải trả lời bằng văn bản và nêu rõ lý do;
c) Trong thời gian không quá 03 ngày làm việc kể từ ngày nhận đủ hồ sơ, Sở Giao thông vận tải cấp Giấy chứng nhận giáo viên dạy thực hành lái xe, trả kết quả trực tiếp hoặc qua dịch vụ bưu chính công ích và vào sổ theo dõi theo mẫu quy định tại Phụ lục VI kèm theo Nghị định này.".
5. Sửa đổi, bổ sung Điều 11 (được sửa đổi tại điểm a khoản 1 Điều 2 Nghị định số 70/2022/NĐ-CP ngày 27 tháng 9 năm 2022) như sau:
"Điều 11. Giấy phép xe tập lái và thẩm quyền cấp Giấy phép xe tập lái
1. Sở Giao thông vận tải cấp Giấy phép xe tập lái cho xe tập lái của cơ sở đào tạo do địa phương quản lý theo mẫu quy định tại Mẫu số 01, Mẫu số 02 Phụ lục VII kèm theo Nghị định này; có hiệu lực tương ứng với thời gian được phép lưu hành ghi trên Giấy Chứng nhận kiểm định an toàn kỹ thuật và bảo vệ môi trường xe cơ giới nhưng không vượt quá thời hạn sử dụng hợp pháp đối với xe tập lái.
2. Giấy phép xe tập lái bị thu hồi trong các trường hợp sau:
a) Cấp cho xe tập lái không đáp ứng một trong điều kiện quy định tại khoản 2 Điều 3 và khoản 2 Điều 6 Nghị định này;
b) Bị tẩy xóa, sửa chữa;
c) Để cho tổ chức, cá nhân khác sử dụng vào mục đích đào tạo lái xe;
d) Cơ sở đào tạo lái xe giải thể hoặc bị thu hồi Giấy phép đào tạo;
đ) Theo đề nghị của cơ sở đào tạo;
e) Xe tập lái có lắp đặt và sử dụng từ 2 thiết bị DAT trở lên để gian lận trong quá trình đào tạo thực hành lái xe.
3. Cơ quan có thẩm quyền cấp Giấy phép xe tập lái, thực hiện thu hồi theo trình tự sau:
a) Trong thời hạn 05 ngày làm việc kể từ ngày phát hiện hành vi vi phạm, cơ quan có thẩm quyền ban hành quyết định thu hồi, thông báo đến các cơ quan có liên quan để phối hợp thực hiện và công bố trên trang thông tin điện tử của cơ quan có thẩm quyền;
b) Cơ sở đào tạo lái xe được cấp Giấy phép xe tập lái phải dừng sử dụng xe ô tô đã bị thu hồi Giấy phép xe tập lái trong hoạt động giảng dạy ngay sau khi cơ quan có thẩm quyền phát hiện hành vi vi phạm, đồng thời nộp lại giấy phép cho cơ quan cấp ngay sau khi quyết định thu hồi Giấy phép xe tập lái có hiệu lực.".
6. Sửa đổi, bổ sung khoản 2 Điều 12 (được sửa đổi tại điểm a khoản 1 Điều 2 Nghị định số 70/2022/NĐ-CP ngày 27 tháng 9 năm 2022) như sau:
"2. Trình tự thực hiện
a) Tổ chức gửi danh sách quy định tại điểm a khoản 1 Điều này kèm hồ sơ đề nghị cấp Giấy phép đào tạo lái xe trực tiếp hoặc qua đường bưu chính đến Sở Giao thông vận tải;
b) Sở Giao thông vận tải tổ chức kiểm tra thực tế, lập biên bản theo mẫu quy định tại phụ lục XIII kèm theo Nghị định này và cấp Giấy phép xe tập lái cho tổ chức đề nghị cấp phép tại thời điểm kiểm tra cấp giấy phép đào tạo lái xe;
c) Trong thời hạn không quá 01 ngày làm việc, kể từ ngày cấp Giấy phép đào tạo lái xe cho cơ sở đào tạo, Sở Giao thông vận tải cấp Giấy phép xe tập lái. Trường hợp không cấp, phải trả lời bằng văn bản và nêu rõ lý do;
d) Trường hợp cấp lại Giấy phép xe tập lái hoặc bổ sung xe tập lái: Cơ sở đào tạo lập 01 bộ hồ sơ bao gồm các thành phần nêu tại khoản 1 Điều này, gửi trực tiếp hoặc qua đường bưu chính hoặc qua hệ thống dịch công trực tuyến đến Sở Giao thông vận tải;
đ) Trong thời hạn không quá 03 ngày làm việc kể từ ngày nhận đủ hồ sơ theo quy định, Sở Giao thông vận tải tổ chức kiểm tra, cấp Giấy phép xe tập lái cho cơ sở đào tạo. Trường hợp không cấp, phải trả lời bằng văn bản và nêu rõ lý do;
e) Trường hợp cấp Giấy phép xe tập lái điện tử (có mã hai chiều (QR)) được kết nối với trang thông tin điện tử của Sở Giao thông vận tải để truy xuất thông tin về xe ô tô, tuyến đường tập lái và hiệu lực lưu hành ghi trên Giấy chứng nhận kiểm định an toàn kỹ thuật và bảo vệ môi trường phương tiện giao thông cơ giới đường bộ, Sở Giao thông vận tải phải tuân thủ các quy định của Luật Giao dịch điện tử, các văn bản hướng dẫn thi hành và cấp Giấy phép xe tập lái điện tử trên Trang thông tin điện tử để cơ sở đào tạo in hoặc lưu trữ trên thiết bị điện tử.".
7. Sửa đổi, bổ sung khoản 1 và điểm b, điểm c khoản 2 Điều 14 (được sửa đổi tại Điều 2 Nghị định số 138/2018/NĐ-CP ngày 08 tháng 10 năm 2018 và điểm a khoản 1 Điều 2 Nghị định số 70/2022/NĐ-CP ngày 27 tháng 9 năm 2022) như sau:
a) Sửa đổi, bổ sung khoản 1 Điều 14 (được sửa đổi tại Điều 2 Nghị định số 138/2018/NĐ-CP ngày 08 tháng 10 năm 2018) như sau:
"1. Hồ sơ bao gồm:
a) Văn bản kèm báo cáo đề nghị cấp Giấy phép đào tạo lái xe theo mẫu quy định tại Phụ lục X kèm theo Nghị định này;
b) Quyết định thành lập cơ sở giáo dục nghề nghiệp của cơ quan có thẩm quyền (bản sao kèm bản chính để đối chiếu hoặc bản sao có chứng thực hoặc bản sao được chứng thực điện tử từ bản chính);
c) Giấy chứng nhận giáo viên dạy thực hành lái xe (bản sao kèm bản chính để đối chiếu hoặc bản sao có chứng thực hoặc bản sao được chứng thực điện tử từ bản chính);
d) Giấy đăng ký xe (bản sao kèm bản chính để đối chiếu hoặc bản sao có chứng thực hoặc bản sao được chứng thực điện tử từ bản chính).
Trường hợp giấy tờ quy định tại điểm b, điểm c, điểm d khoản này đã được tích hợp vào tài khoản định danh điện tử thì việc xuất trình, kiểm tra có thể thực hiện thông qua tài khoản định danh điện tử.";
b) Sửa đổi, bổ sung điểm b khoản 2 Điều 14 (được sửa đổi tại điểm a khoản 1 Điều 2 Nghị định số 70/2022/NĐ-CP ngày 27 tháng 9 năm 2022) như sau:
"b) Trường hợp hồ sơ chưa đủ theo quy định, trong thời hạn không quá 02 ngày làm việc kể từ ngày nhận được hồ sơ, Sở Giao thông vận tải phải trả lời bằng văn bản cho tổ chức, cá nhân;”;
c) Sửa đổi, bổ sung điểm c khoản 2 Điều 14 (được sửa đổi tại điểm a khoản 1 Điều 2 Nghị định số 70/2022/NĐ-CP ngày 27 tháng 9 năm 2022) như sau:
"c) Trong thời hạn không quá 10 ngày làm việc kể từ ngày nhận đủ hồ sơ theo quy định, Sở Giao thông vận tải chủ trì, phối hợp với cơ quan quản lý giáo dục nghề nghiệp tại địa phương tổ chức kiểm tra thực tế cơ sở đào tạo, lập biên bản theo mẫu quy định tại Phụ lục XI kèm theo Nghị định này và cấp Giấy phép đào tạo lái xe ô tô cho cơ sở đủ điều kiện. Trường hợp không cấp, phải trả lời bằng văn bản và nêu rõ lý do;".
8. Sửa đổi, bổ sung điểm a khoản 1 Điều 15 như sau:
"a) Hồ sơ bao gồm các thành phần quy định tại điểm a, điểm c và điểm d khoản 1 Điều 14 của Nghị định này (chỉ bổ sung những nội dung thay đổi so với lần cấp phép gần nhất);".
9. Bổ sung điểm g, điểm h và điểm i vào khoản 1 Điều 16 như sau:
a) Bổ sung điểm g vào khoản 1 Điều 16 như sau:
"g) Cơ sở đào tạo lái xe giải thể theo quy định của pháp luật;";
b) Bổ sung điểm h vào khoản 1 Điều 16 như sau:
"h) Cơ sở đào tạo lái xe không tổ chức hoạt động đào tạo lái xe sau thời hạn 24 tháng liên tục kể từ ngày có văn bản thông báo tạm dừng hoạt động mà không đáp ứng được các điều kiện kinh doanh dịch vụ đào tạo lái xe ô tô;";
c) Bổ sung điểm i vào khoản 1 Điều 16 như sau:
"i) Cơ sở đào tạo lái xe không tổ chức hoạt động đào tạo lái xe trong thời gian 24 tháng liên tục.".
10. Sửa đổi, bổ sung điểm c và điểm g khoản 1 Điều 18 (được sửa đổi tại điểm a và điểm b khoản 8 Điều 1 Nghị định số 138/2018/NĐ-CP ngày 08/10/2018) như sau:
a) Sửa đổi, bổ sung điểm c khoản 1 Điều 18 (được sửa đổi tại điểm a khoản 8 Điều 1 Nghị định số 138/2018/NĐ-CP ngày 08/10/2018) như sau:
“c) Số lượng xe cơ giới dùng để sát hạch: Sát hạch lái xe trong hình hạng A1, B1, B2 và C tối thiểu mỗi hạng 02 xe, các hạng khác tối thiểu mỗi hạng 01 xe (kết hợp sát hạch trong hình và trên đường) và không được sử dụng vào mục đích kinh doanh khác; sát hạch lái xe trên đường tối thiểu mỗi hạng 01 xe. Xe sát hạch lái xe thuộc quyền sử dụng hợp pháp của tổ chức, cá nhân có trung tâm sát hạch lái xe;";
b) Sửa đổi, bổ sung điểm g khoản 1 Điều 18 (được sửa đổi tại điểm b khoản 8 Điều 1 Nghị định số 138/2018/NĐ-CP ngày 08/10/2018) như sau:
"g) Thiết bị mô phỏng để sát hạch lái xe ô tô: Dùng chung với hệ thống máy chủ và máy trạm của Phòng sát hạch lý thuyết; trường hợp có nhu cầu bố trí riêng thì trang bị tối thiểu 02 máy chủ (server); tối thiểu 10 máy trạm được cài đặt phần mềm mô phỏng các tình huống giao thông do Bộ Giao thông vận tải quy định.".
11. Sửa đổi, bổ sung khoản 3 Điều 19 (được sửa đổi tại điểm a khoản 1 Điều 2 Nghị định số 70/2022/NĐ-CP ngày 27 tháng 9 năm 2022) như sau:
"3. Sở Giao thông vận tải cấp mới, cấp lại Giấy chứng nhận trung tâm sát hạch lái xe đủ điều kiện hoạt động trong phạm vi tỉnh, thành phố trực thuộc trung ương.".
12. Sửa đổi, bổ sung khoản 2 Điều 20 (được sửa đổi tại điểm a khoản 1 Điều 2 Nghị định số 70/2022/NĐ-CP ngày 27 tháng 9 năm 2022) như sau:
"2. Trình tự thực hiện
a) Tổ chức, cá nhân gửi văn bản đề nghị kèm 01 bộ hồ sơ trực tiếp hoặc qua đường bưu chính đến Sở Giao thông vận tải;
b) Trong thời gian không quá 05 ngày làm việc kể từ ngày nhận đủ hồ sơ theo quy định, Sở Giao thông vận tải có văn bản chấp thuận gửi tổ chức, cá nhân; trường hợp không chấp thuận phải trả lời tổ chức, cá nhân bằng văn bản và nêu rõ lý do.".
13. Sửa đổi, bổ sung Điều 21 (được sửa đổi tại điểm a khoản 1 Điều 2 Nghị định số 70/2022/NĐ-CP ngày 27 tháng 9 năm 2022) như sau:
"Điều 21. Thủ tục cấp Giấy chứng nhận trung tâm sát hạch lái xe loại 1, loại 2 đủ điều kiện hoạt động
1. Sau khi xây dựng xong trung tâm sát hạch lái xe, tổ chức, cá nhân gửi văn bản đề nghị Sở Giao thông vận tải kiểm tra, cấp Giấy chứng nhận trung tâm sát hạch lái xe đủ điều kiện hoạt động.
2. Trong thời gian không quá 10 ngày làm việc kể từ ngày nhận văn bản đề nghị, Sở Giao thông vận tải tổ chức kiểm tra, lập biên bản theo mẫu quy định tại phụ lục XIV kèm theo Nghị định này và cấp Giấy chứng nhận cho trung tâm sát hạch lái xe đủ điều kiện hoạt động. Trường hợp không cấp, phải trả lời bằng văn bản và nêu rõ lý do.".
14. Sửa đổi, bổ sung điểm b khoản 1 Điều 23 (được sửa đổi tại điểm a khoản 1 Điều 2 Nghị định số 70/2022/NĐ-CP ngày 27 tháng 9 năm 2022) như sau:
"b) Trong thời gian không quá 10 ngày làm việc kể từ ngày nhận văn bản đề nghị, Sở Giao thông vận tải tổ chức kiểm tra, lập biên bản theo mẫu quy định tại phụ lục XIV kèm theo Nghị định này và cấp Giấy chứng nhận cho trung tâm sát hạch lái xe đủ điều kiện hoạt động. Trường hợp không cấp, phải trả lời bằng văn bản và nêu rõ lý do.".
15. Bổ sung điểm g và điểm h vào khoản 1 Điều 24 như sau:
a) Bổ sung điểm g vào khoản 1 Điều 24 như sau:
"g) Trung tâm sát hạch lái xe giải thể theo quy định của pháp luật;";
b) Bổ sung điểm h vào khoản 1 Điều 24 như sau:
"h) Trung tâm sát hạch lái xe không tổ chức hoạt động sát hạch lái xe trong 24 tháng liên tục.".
16. Bổ sung điểm d vào khoản 1 và sửa đổi, bổ sung điểm a khoản 2 Điều 26 (được sửa đổi tại điểm a khoản 1 Điều 1 của Nghị định số 70/2022/NĐ-CP ngày 27 tháng 9 năm 2022) như sau:
a) Bổ sung điểm d vào khoản 1 Điều 26 như sau:
"d) Quy định và hướng dẫn việc quản lý và sử dụng dữ liệu từ thiết bị giám sát thời gian và quãng đường học thực hành lái xe.".
b) Sửa đổi, bổ sung điểm a khoản 2 Điều 26 như sau:
"a) Tổ chức thực hiện, thanh tra, kiểm tra việc tuân thủ các điều kiện quy định tại Nghị định này; tổ chức tập huấn, hướng dẫn Sở Giao thông vận tải về nghiệp vụ kiểm tra, cấp Giấy chứng nhận trung tâm sát hạch lái xe đủ điều kiện hoạt động;";
17. Thay thế các Phụ lục tại Nghị định số 65/2016/NĐ-CP như sau:
a) Phụ lục III bằng Phụ lục I kèm theo Nghị định này;
b) Phụ lục IV (được thay thế bằng Phụ lục IV Nghị định số 138/2018/NĐ-CP) bằng Phụ lục II kèm theo Nghị định này;
c) Phụ lục V bằng Phụ lục III kèm theo Nghị định này;
d) Phụ lục VII bằng Phụ lục IV kèm theo Nghị định này.
18. Bổ sung Phụ lục XIII, Phụ lục XIV vào Nghị định số 65/2016/NĐ-CP tương ứng với Phụ lục V, Phụ lục VI kèm theo Nghị định này.
19. Bãi bỏ các quy định tại khoản 2 Điều 7, điểm a khoản 3 Điều 13 và điểm a khoản 3 Điều 26.
Điều 2. Sửa đổi, bổ sung một số điều của Nghị định số 10/2020/NĐ-CP ngày 17 tháng 01 năm 2020 của Chính phủ quy định về kinh doanh và điều kiện kinh doanh vận tải bằng xe ô tô (đã được sửa đổi, bổ sung một số điều tại Nghị định số 47/2022/NĐ-CP ngày 19 tháng 7 năm 2022)
1. Thay thế cụm từ "Tổng cục Đường bộ Việt Nam" thành "Cục Đường bộ Việt Nam" tại: Điểm a khoản 3, khoản 4 Điều 12; điểm c khoản 7 Điều 19; điểm b và điểm d khoản 5, khoản 13 Điều 22; điểm d khoản 5 Điều 34; Phụ lục I, Phụ lục III.
2. Sửa đổi, bổ sung điểm a khoản 3 và khoản 8 Điều 4 như sau:
a) Sửa đổi, bổ sung điểm a khoản 3 như sau:
“a) Sở Giao thông vận tải: Xây dựng, điều chỉnh, bổ sung danh mục mạng lưới tuyến cố định nội tỉnh; thống nhất với Sở Giao thông vận tải đầu tuyến bên kia để thực hiện xây dựng, điều chỉnh, bổ sung danh mục mạng lưới tuyến cố định liên tỉnh theo nguyên tắc ổn định các tuyến đã công bố; đối với các tỉnh, thành phố có bến xe bảo đảm tổ chức vận tải theo hướng tuyến cần tuân thủ nguyên tắc tuyến vận tải đi theo hướng nào thì điểm đầu, điểm cuối là bến xe hướng đó;";
b) Sửa đổi, bổ sung khoản 8 như sau:
"8. Bến xe khách phải sử dụng phần mềm quản lý bến xe khách để quản lý hoạt động xe ra, vào bến và cung cấp thông tin (gồm: Tên bến xe; tên doanh nghiệp, hợp tác xã vận tải; họ và tên lái xe; biển kiểm soát xe; tuyến hoạt động; giờ xe xuất bến; số lượng hành khách khi xe xuất bến thực tế) trên Lệnh vận chuyển của từng chuyến xe hoạt động tại bến về Cục Đường bộ Việt Nam. Doanh nghiệp, hợp tác xã kinh doanh vận tải hành khách bằng xe ô tô theo tuyến cố định thực hiện lưu trữ Lệnh vận chuyển của các chuyến xe đã thực hiện trong thời gian tối thiểu 03 năm.".
3. Sửa đổi, bổ sung khoản 4 Điều 5 như sau:
"4. Doanh nghiệp, hợp tác xã kinh doanh vận tải hành khách bằng xe buýt thực hiện lưu trữ Lệnh vận chuyển của các chuyến xe đã thực hiện trong thời gian tối thiểu 03 năm.".
4. Sửa đổi, bổ sung khoản 5 Điều 7 như sau:
"5. Đơn vị kinh doanh vận tải hành khách theo hợp đồng lưu trữ hợp đồng vận chuyển kèm theo danh sách hành khách tối thiểu 03 năm.".
5. Sửa đổi, bổ sung khoản 5 Điều 8 như sau:
"5. Đơn vị kinh doanh vận tải được sử dụng xe du lịch để vận chuyển hành khách theo hợp đồng; thực hiện lưu trữ hợp đồng vận chuyển hoặc hợp đồng lữ hành, kèm theo danh sách hành khách tối thiểu 03 năm.".
6. Sửa đổi, bổ sung khoản 11 Điều 9 như sau:
"11. Giấy vận tải (Giấy vận chuyển) bằng văn bản giấy hoặc điện tử do đơn vị kinh doanh vận tải hàng hóa tự phát hành và có các thông tin tối thiểu gồm: Tên đơn vị vận tải; biển kiểm soát xe; tên đơn vị hoặc người thuê vận tải; hành trình (điểm đầu, điểm cuối); số hợp đồng, ngày tháng năm ký hợp đồng (nếu có); loại hàng và khối lượng hàng vận chuyển trên xe. Đơn vị kinh doanh vận tải hàng hóa phải thực hiện lưu trữ Giấy vận tải (Giấy vận chuyển) của các chuyến xe đã thực hiện trong thời gian tối thiểu 03 năm.".
7. Sửa đổi, bổ sung điểm d khoản 3 Điều 11 như sau:
"d) Lập, cập nhật đầy đủ các nội dung quy định về quá trình hoạt động của phương tiện và lái xe thuộc đơn vị vào lý lịch phương tiện, lý lịch hành nghề lái xe;".
8. Sửa đổi, bổ sung điểm a khoản 1, điểm b, điểm đ và điểm e khoản 6, điểm d khoản 7 Điều 19 như sau:
a) Sửa đổi, bổ sung điểm a khoản 1 Điều 19 như sau:
"a) Đơn vị kinh doanh vận tải nộp 01 bộ hồ sơ đề nghị cấp Giấy phép kinh doanh đến Sở Giao thông vận tải nơi đơn vị kinh doanh vận tải đặt trụ sở chính hoặc trụ sở chi nhánh. Trường hợp hồ sơ cần sửa đổi, bổ sung, cơ quan cấp Giấy phép kinh doanh thông báo trực tiếp hoặc bằng văn bản hoặc thông báo qua hệ thống dịch vụ công trực tuyến những nội dung cần bổ sung hoặc sửa đổi đến đơn vị kinh doanh vận tải trong thời hạn 03 ngày làm việc kể từ ngày nhận hồ sơ;";
b) Sửa đổi, bổ sung điểm b khoản 6 Điều 19 như sau:
"b) Không kinh doanh vận tải toàn bộ các loại hình ghi trên Giấy phép kinh doanh trong thời hạn từ 06 tháng trở lên, kể từ ngày được cấp Giấy phép kinh doanh hoặc ngừng kinh doanh vận tải toàn bộ các loại hình ghi trên Giấy phép kinh doanh trong thời gian 06 tháng liên tục trở lên.";
c) Bổ sung điểm đ và điểm e vào khoản 6 Điều 19 như sau:
"đ) Không chấp hành quyết định thanh tra, kiểm tra việc chấp hành các quy định về kinh doanh, điều kiện kinh doanh vận tải bằng xe ô tô của cơ quan có thẩm quyền;
e) Trong thời gian 01 tháng, có từ 30% trở lên số phương tiện của đơn vị bị xử lý vi phạm thu hồi, bị tước phù hiệu, biển hiệu.'';
d) Sửa đổi, bổ sung điểm d khoản 7 Điều 19 (được sửa đổi, bổ sung tại khoản 7 Điều 1 của Nghị định số 47/2022/NĐ-CP ngày 19 tháng 7 năm 2022) như sau:
"d) Khi cơ quan cấp Giấy phép kinh doanh ban hành quyết định thu hồi Giấy phép kinh doanh đối với loại hình kinh doanh vận tải có vi phạm; trong thời hạn 10 ngày kể từ ngày ký, đơn vị kinh doanh vận tải phải nộp lại Giấy phép kinh doanh và phù hiệu, biển hiệu cho cơ quan cấp Giấy phép kinh doanh, đồng thời dừng hoạt động kinh doanh vận tải theo quyết định thu hồi.
Trường hợp đơn vị kinh doanh vận tải nộp lại Giấy phép kinh doanh và phù hiệu, biển hiệu theo đúng quyết định thu hồi, cơ quan cấp Giấy phép kinh doanh chỉ cấp lại Giấy phép kinh doanh sau thời gian 30 ngày kể từ ngày đơn vị kinh doanh vận tải nộp lại đủ Giấy phép kinh doanh và phù hiệu, biển hiệu theo quyết định thu hồi.
Trường hợp quá thời hạn 10 ngày kể từ ngày cơ quan cấp Giấy phép kinh doanh ban hành quyết định thu hồi Giấy phép kinh doanh đối với loại hình kinh doanh vận tải có vi phạm mà đơn vị kinh doanh vận tải không nộp Giấy phép kinh doanh và phù hiệu, biển hiệu hoặc có nộp nhưng không đủ theo quyết định thu hồi, Sở Giao thông vận tải chỉ cấp lại Giấy phép kinh doanh sau thời gian 45 ngày kể từ ngày đơn vị kinh doanh vận tải nộp lại đủ Giấy phép kinh doanh và phù hiệu, biển hiệu theo quyết định thu hồi.".
9. Sửa đổi, bổ sung khoản 1, điểm a và điểm c khoản 2, khoản 7, khoản 9 và khoản 10 Điều 20 như sau:
a) Sửa đổi, bổ sung khoản 1 Điều 20 như sau:
"1. Căn cứ vào danh mục mạng lưới tuyến vận tải hành khách cố định, biểu đồ chạy xe theo tuyến đã công bố và cập nhật trên danh mục tuyến vận tải khách cố định của Bộ Giao thông vận tải, doanh nghiệp, hợp tác xã có Giấy phép kinh doanh vận tải bằng xe ô tô theo loại hình tuyến cố định được quyền lựa chọn giờ xuất bến và thực hiện đăng ký khai thác tuyến tại các thời điểm chưa có đơn vị khai thác.";
b) Sửa đổi, bổ sung điểm a khoản 2 Điều 20 như sau:
"a) Doanh nghiệp, hợp tác xã kinh doanh vận tải xây dựng phương án và thống nhất với bến xe hai đầu tuyến về giờ xe xuất bến gửi Sở Giao thông vận tải nơi đơn vị kinh doanh vận tải đặt trụ sở chính hoặc trụ sở chi nhánh để đăng ký khai thác tuyến theo quy định và Sở Giao thông vận tải đầu tuyến bên kia để phối hợp quản lý;";
c) Sửa đổi, bổ sung điểm c khoản 2 Điều 20 như sau:
"c) Sở Giao thông vận tải (nơi đơn vị kinh doanh vận tải đặt trụ sở chính hoặc trụ sở chi nhánh) chủ trì cập nhật và bổ sung vào danh mục chi tiết tuyến theo quy định tại điểm a và điểm b khoản 3 Điều 4 của Nghị định này, cấp phù hiệu cho phương tiện; tổ chức thực hiện cập nhật, bổ sung và công bố danh mục mạng lưới tuyến theo hướng dẫn của Bộ trưởng Bộ Giao thông vận tải.";
d) Sửa đổi, bổ sung khoản 7 Điều 20 như sau:
"7. Doanh nghiệp, hợp tác xã được ngừng khai thác tuyến hoặc ngừng khai thác một hoặc một số chuyến xe trên tuyến.
a) Trước khi ngừng khai thác 05 ngày, doanh nghiệp, hợp tác xã phải gửi thông báo đến Sở Giao thông vận tải, bến xe hai đầu tuyến và nộp lại phù hiệu xe tuyến cố định cho Sở Giao thông vận tải vào ngày ngừng khai thác tuyến. Bến xe hai đầu tuyến thực hiện niêm yết thông báo tại bến xe tối thiểu 10 ngày kể từ khi nhận được thông báo của doanh nghiệp, hợp tác xã;
b) Trong thời gian 2 ngày làm việc kể từ ngày ngừng khai thác tuyến, Sở Giao thông vận tải cập nhật các nội dung theo quy định tại điểm a và điểm b khoản 3 Điều 4 của Nghị định này.";
đ) Sửa đổi, bổ sung khoản 9 Điều 20 như sau:
"9. Doanh nghiệp, hợp tác xã bị thu hồi đăng ký khai thác tuyến đối với nốt (tài) đang khai thác khi trong một tháng thực hiện dưới 70% tổng số chuyến xe của nốt (tài) đã đăng ký.";
e) Sửa đổi, bổ sung khoản 10 Điều 20 như sau:
"10. Sở Giao thông vận tải nơi phát hành Thông báo đăng ký khai thác tuyến thành công thực hiện thu hồi đăng ký khai thác tuyến đối với nốt (tài) đang khai thác theo trình tự sau đây:
a) Ban hành quyết định thu hồi. Trường hợp tuyến đăng ký khai thác chỉ có 01 nốt (tài) hoặc toàn bộ các nốt (tài) của tuyến đều thực hiện dưới 70% tổng số chuyến xe đã đăng ký thì thực hiện thu hồi Thông báo đăng ký khai thác tuyến thành công và thu hồi phù hiệu đã cấp cho phương tiện hoạt động trên tuyến;
b) Gửi quyết định thu hồi cho doanh nghiệp, hợp tác xã, bến xe khách hai đầu tuyến, Sở Giao thông vận tải đầu tuyến bên kia và phải đăng tải thông tin trên Trang thông tin điện tử của Sở Giao thông vận tải;
c) Trong thời gian 2 ngày làm việc kể từ ngày ban hành quyết định thu hồi, thực hiện cập nhật thông tin giờ xuất bến của nốt (tài) đã thu hồi vào phần mềm quản lý tuyến vận tải khách cố định của Bộ Giao thông vận tải để các doanh nghiệp, hợp tác xã khác đăng ký khai thác tuyến theo quy định của Nghị định này;
d) Trong thời gian 30 ngày kể từ ngày quyết định thu hồi có hiệu lực thi hành, doanh nghiệp, hợp tác xã bị thu hồi không được đăng ký khai thác trên tuyến có nốt (tài) bị thu hồi. Sau thời gian 30 ngày kể từ ngày quyết định thu hồi có hiệu lực thi hành, nếu có nhu cầu tiếp tục tham gia kinh doanh trên tuyến có nốt (tài) bị thu hồi thì doanh nghiệp, hợp tác xã phải làm thủ tục đăng ký khai thác tuyến theo quy định của Nghị định này.".
10. Sửa đổi, bổ sung điểm a khoản 5 Điều 22 như sau:
"a) Đơn vị kinh doanh vận tải gửi 01 bộ hồ sơ đề nghị cấp phù hiệu đến Sở Giao thông vận tải nơi đã cấp Giấy phép kinh doanh cho đơn vị; trường hợp đơn vị kinh doanh vận tải hành khách theo tuyến cố định có nhu cầu sử dụng xe trung chuyển nộp 01 bộ hồ sơ đề nghị cấp phù hiệu "XE TRUNG CHUYỂN" đến Sở Giao thông vận tải nơi cấp Giấy phép kinh doanh cho đơn vị hoặc Sở Giao thông vận tải đầu tuyến bên kia. Trường hợp hồ sơ cần sửa đổi, bổ sung, cơ quan cấp phù hiệu thông báo trực tiếp hoặc bằng văn bản hoặc thông báo qua hệ thống dịch vụ công trực tuyến những nội dung cần bổ sung hoặc sửa đổi đến đơn vị kinh doanh vận tải trong thời hạn 01 ngày làm việc kể từ ngày nhận hồ sơ;".
11. Sửa đổi, bổ sung khoản 11 và điểm a khoản 12 Điều 22 như sau:
a) Sửa đổi, bổ sung khoản 11 Điều 22 như sau:
"11. Sở Giao thông vận tải
a) Ban hành quyết định và thu hồi phù hiệu, biển hiệu do cơ quan mình cấp đối với đơn vị kinh doanh vận tải bị thu hồi phù hiệu, biển hiệu theo quy định tại khoản 10 Điều này, điểm d khoản 7 Điều 19 của Nghị định này;
b) Trong thời gian 02 ngày kể từ ngày ban hành quyết định, Sở Giao thông vận tải phải đăng quyết định thu hồi trên Trang thông tin điện tử của Sở;
c) Khi cơ quan cấp phù hiệu, biển hiệu ban hành quyết định thu hồi, trong thời hạn 10 ngày kể từ ngày ký, đơn vị kinh doanh vận tải phải nộp lại phù hiệu, biển hiệu cho cơ quan cấp, đồng thời dừng hoạt động kinh doanh vận tải đối với xe bị thu hồi.
Trường hợp đơn vị kinh doanh vận tải nộp lại phù hiệu, biển hiệu theo theo đúng quyết định thu hồi, Sở Giao thông vận tải chỉ cấp mới, cấp lại phù hiệu, biển hiệu sau thời gian 30 ngày (60 ngày đối với trường hợp vi phạm lần thứ 2 trong thời gian 06 tháng liên tục) kể từ ngày đơn vị kinh doanh vận tải nộp phù hiệu, biển hiệu đến Sở Giao thông vận tải.
Trường hợp quá thời hạn 10 ngày kể từ ngày cơ quan cấp phù hiệu, biển hiệu ban hành quyết định thu hồi phù hiệu, biển hiệu mà đơn vị kinh doanh vận tải không nộp, Sở Giao thông vận tải chỉ cấp mới, cấp lại phù hiệu, biển hiệu sau thời gian 45 ngày (90 ngày đối với trường hợp vi phạm lần thứ 2 trong thời gian 06 tháng liên tục) kể từ ngày đơn vị kinh doanh vận tải nộp đủ phù hiệu, biển hiệu theo quyết định thu hồi;
d) Thu hồi phù hiệu, biển hiệu khi đơn vị kinh doanh vận tải có báo cáo và nộp lại phù hiệu, biển hiệu trong trường hợp không tiếp tục sử dụng phương tiện để kinh doanh vận tải;
đ) Sau khi đơn vị kinh doanh vận tải nộp lại phù hiệu, biển hiệu, Sở Giao thông vận tải gỡ thông tin về tình trạng của phương tiện trên hệ thống dữ liệu giám sát hành trình;
e) Chưa giải quyết cấp mới, cấp lại phù hiệu, biển hiệu đối với đơn vị kinh doanh vận tải vi phạm quy định bị thu hồi phù hiệu, biển hiệu nhưng không chấp hành quyết định thu hồi phù hiệu, biển hiệu; sau khi đơn vị kinh doanh vận tải chấp hành xong quyết định thu hồi phù hiệu, biển hiệu, cơ quan cấp thực hiện giải quyết theo quy định của Nghị định này. Trường hợp sau khi có quyết định thu hồi phù hiệu, biến hiệu mà đơn vị kinh doanh vận tải xin cấp mới, cấp lại phù hiệu, biển hiệu với lý do bị mất thì trong thời gian 60 ngày kể từ ngày nhận được văn bản của đơn vị kinh doanh vận tải, Sở Giao thông vận tải không thực hiện cấp mới, cấp lại phù hiệu, biển hiệu.";
b) Sửa đổi, bổ sung điểm a khoản 12 Điều 22 như sau:
"a) Đơn vị kinh doanh vận tải phải truy cập vào trang thông tin của Sở Giao thông vận tải để kiểm tra thông tin về thu hồi Giấy phép kinh doanh, phù hiệu, biển hiệu và phải nộp lại phù hiệu, biển hiệu cho Sở Giao thông vận tải khi bị thu hồi Giấy phép kinh doanh, phù hiệu, biển hiệu. Trường hợp không còn sử dụng phương tiện để kinh doanh vận tải, trong thời gian 10 ngày kể từ ngày ngừng hoạt động kinh doanh, đơn vị kinh doanh vận tải phải gửi báo cáo bằng văn bản kèm phù hiệu, biển hiệu về Sở Giao thông vận tải nơi cấp (trừ trường hợp mất);".
12. Sửa đổi, bổ sung khoản 2 Điều 23 như sau:
"2. Tổ chức xây dựng và công bố danh mục các trạm dừng nghỉ trên quốc lộ; xây dựng phần mềm quản lý tuyến vận tải khách cố định; hướng dẫn về tổ chức, quản lý và tiêu chí thiết lập tuyến, điểm dừng đón, trả khách tuyến cố định, mẫu Lệnh vận chuyển; việc kiểm tra thực hiện điều kiện đối với xe ô tô, lái xe và xác nhận vào Lệnh vận chuyển.".
13. Sửa đổi, bổ sung khoản 4 Điều 33 như sau:
"4. Xây dựng và công bố: Danh mục mạng lưới tuyến xe buýt nội tỉnh và liền kề; các điểm dừng đỗ phục vụ cho phương tiện kinh doanh vận tải đón, trả khách trên địa bàn.".
14. Sửa đổi nội dung thứ tự số 5 của Phụ lục I như sau:
"5. Giấy chứng nhận đăng ký kinh doanh hoặc đăng ký doanh nghiệp số: …………; Mã số thuế: …………. (trường hợp đơn vị kinh doanh vận tải là Hợp tác xã hoặc Hộ kinh doanh đề nghị nộp kèm theo bản sao Giấy chứng nhận đăng ký kinh doanh)".
15. Bãi bỏ một số quy định sau:
a) Quy định tại điểm d khoản 3 Điều 7, điểm d khoản 3 Điều 8 và điểm d khoản 9 Điều 22 của Nghị định số 10/2020/NĐ-CP ngày 17 tháng 01 năm 2020 của Chính phủ quy định về kinh doanh và điều kiện kinh doanh vận tải bằng xe ô tô;
b) Nội dung "4. Giấy phép kinh doanh vận tải bằng xe ô tô số: ……… do (tên cơ quan cấp) .... cấp ngày …./…./…." tại Phụ lục III;
c) Nội dung "4. Số Giấy phép kinh doanh vận tải bằng xe ô tô ……….. ngày .... tháng .... năm ...., nơi cấp ..." tại Phụ lục V.
Điều 3. Sửa đổi, bổ sung một số điều của Nghị định số 119/2021/NĐ-CP ngày 24 tháng 11 năm 2021 của Chính phủ quy định về trình tự, thủ tục cấp, cấp lại, thu hồi Giấy phép vận tải đường bộ qua biên giới
1. Thay thế cụm từ "Tổng cục Đường bộ Việt Nam" bằng cụm từ "Cục Đường bộ Việt Nam" tại:
Điều 6, Điều 8, Điều 11, Điều 13, Điều 17, Điều 18, Điều 19, Điều 22, Điều 28, Điều 29, Điều 31, Điều 34, Điều 35, Điều 38, Điều 39, Điều 40; Mẫu số 02 Phụ lục I; Mẫu số 02 Phụ lục II; Mẫu số 15 Phụ lục III; Mẫu số 08, Mẫu số 10, Mẫu số 12, Mẫu số 13, Mẫu số 14, Mẫu số 15 Phụ lục IV; Mẫu số 03, Mẫu số 11, Mẫu số 13, Mẫu số 14, Mẫu số 15, Mẫu số 16 Phụ lục V.
2. Sửa đổi, bổ sung khoản 2 Điều 3 như sau:
"2. Phương tiện gồm: Xe ô tô chở người; xe ô tô chở hàng; xe đầu kéo; rơ moóc, sơ mi rơ moóc được kéo bởi xe ô tô; các phương tiện chuyên dùng lưu thông trên đường bộ.”.
3. Sửa đổi, bổ sung khoản 2 Điều 5 như sau:
"2. Giấy phép liên vận được cơ quan có thẩm quyền cấp cho các phương tiện để thực hiện hoạt động vận tải đường bộ quốc tế.
a) Giấy phép liên vận cấp cho phương tiện thương mại được phép đi lại nhiều lần, mỗi lần không quá 30 ngày và có thời hạn 01 năm kể từ ngày cấp, trừ các trường hợp quy định tại điểm b, c và d của khoản này;
b) Giấy phép liên vận giữa Việt Nam và Lào cấp cho phương tiện thuộc các doanh nghiệp phục vụ công trình, dự án, hoạt động kinh doanh của doanh nghiệp trên lãnh thổ Lào được đi lại nhiều lần, mỗi lần không quá 30 ngày và có thời hạn 01 năm kể từ ngày cấp;
c) Giấy phép liên vận cấp cho phương tiện thương mại giữa Việt Nam và Lào đối với xe vận tải hành khách theo hợp đồng và xe vận tải khách du lịch được phép đi lại nhiều lần và được cấp theo thời hạn chuyến đi hoặc thời gian của chuyến du lịch nhưng không vượt quá 30 ngày;
d) Giấy phép liên vận cấp cho phương tiện thương mại giữa Việt Nam và Campuchia có hai loại: Loại 1 cấp cho phương tiện vận tải qua lại nhiều lần, mỗi lần không quá 30 ngày, có thời hạn tối đa là 01 năm; loại 2 cấp cho phương tiện đi lại một lần với thời hạn không quá 30 ngày;
đ) Giấy phép liên vận cấp cho phương tiện phi thương mại giữa Việt Nam và Lào hoặc Việt Nam - Lào - Campuchia được phép đi lại nhiều lần và được cấp theo thời gian của chuyến đi nhưng không vượt quá 30 ngày;
e) Giấy phép liên vận cấp cho phương tiện đi công vụ, phương tiện của các cơ quan ngoại giao, tổ chức quốc tế giữa Việt Nam và Lào được phép đi lại nhiều lần và được cấp theo thời gian của chuyến đi nhưng không vượt quá 01 năm;
g) Giấy phép liên vận cấp cho phương tiện phi thương mại giữa Việt Nam và Campuchia (trừ xe cứu hỏa, xe cứu thương được miễn giấy phép theo quy định tại Hiệp định Vận tải đường bộ Việt Nam - Campuchia) có hai loại: Loại 1 cấp cho phương tiện vận tải qua lại nhiều lần, mỗi lần không quá 30 ngày, có thời hạn tối đa là 01 năm; loại 2 cấp cho phương tiện đi lại một lần với thời hạn không quá 30 ngày.".
4. Sửa đổi, bổ sung điểm d khoản 4 Điều 6 như sau:
"d) Việc trả kết quả được thực hiện tại trụ sở cơ quan có thẩm quyền cấp giấy phép hoặc qua đường bưu chính theo quy định.".
5. Sửa đổi, bổ sung điểm d khoản 4 và khoản 5 Điều 8 như sau:
a) Sửa đổi, bổ sung điểm d khoản 4 Điều 8 như sau:
"d) Việc trả kết quả được thực hiện tại trụ sở cơ quan có thẩm quyền cấp giấy phép hoặc qua đường bưu chính theo quy định.";
b) Sửa đổi, bổ sung khoản 5 Điều 8 như sau:
"5. Khi Giấy phép liên vận ASEAN hết thời hạn sử dụng hoặc còn thời hạn sử dụng nhưng hết trang đóng dấu xác nhận của các cơ quan quản lý tại cửa khẩu thì đơn vị vận tải lập hồ sơ đề nghị cấp lại theo quy định tại khoản 2 và khoản 4 Điều này; Giấy phép liên vận ASEAN bị hư hỏng, bị mất thì đơn vị vận tải lập hồ sơ đề nghị cấp lại theo quy định tại điểm a khoản 2 và khoản 4 Điều này.".
6. Sửa đổi, bổ sung điểm d khoản 1 Điều 9 như sau:
"d) Giấy phép kinh doanh vận tải bằng xe ô tô hoặc Giấy phép vận tải đường bộ quốc tế ASEAN hoặc phù hiệu hoặc biển hiệu của phương tiện bị cơ quan có thẩm quyền thu hồi;";
7. Sửa đổi, bổ sung điểm d khoản 4 Điều 11 như sau:
"d) Việc trả kết quả được thực hiện tại trụ sở cơ quan có thẩm quyền cấp giấy phép hoặc qua đường bưu chính theo quy định.".
8. Sửa đổi, bổ sung điểm d khoản 4 và khoản 5 Điều 13 như sau:
a) Sửa đổi, bổ sung điểm d khoản 4 Điều 13 như sau:
"d) Việc trả kết quả được thực hiện tại trụ sở cơ quan có thẩm quyền cấp giấy phép hoặc qua đường bưu chính theo quy định.";
b) Sửa đổi, bổ sung khoản 5 Điều 13 như sau:
"5. Khi Giấy phép liên vận GMS hoặc sổ TAD hết thời hạn sử dụng hoặc còn thời hạn sử dụng nhưng hết trang đóng dấu xác nhận của các cơ quan quản lý tại cửa khẩu thì đơn vị vận tải lập hồ sơ đề nghị cấp lại theo quy định tại khoản 2 và khoản 4 Điều này; Giấy phép liên vận GMS hoặc sổ TAD bị hư hỏng, bị mất thì đơn vị vận tải lập hồ sơ đề nghị cấp lại theo quy định tại điểm a khoản 2 và khoản 4 Điều này.".
9. Sửa đổi, bổ sung điểm d khoản 1 Điều 14 như sau:
"d) Giấy phép kinh doanh vận tải bằng xe ô tô hoặc Giấy phép vận tải đường bộ quốc tế GMS hoặc phù hiệu hoặc biển hiệu của phương tiện bị cơ quan có thẩm quyền thu hồi;".
10. Sửa đổi, bổ sung tên khoản 5, điểm c khoản 5, khoản 6 và khoản 7 Điều 17 như sau:
a) Sửa đổi, bổ sung tên khoản 5 Điều 17 như sau:
"5. Trình tự, thủ tục cấp Giấy phép vận tải loại A, E; Giấy phép vận tải loại B, C, F, G lần đầu trong năm:";
b) Sửa đổi, bổ sung điểm c khoản 5 Điều 17 như sau:
"c) Việc trả kết quả được thực hiện tại trụ sở cơ quan có thẩm quyền cấp phép hoặc qua đường bưu chính theo quy định;";
c) Sửa đổi, bổ sung khoản 6 Điều 17 như sau:
"6. Trình tự, thủ tục cấp Giấy phép vận tải loại B, C, F, G lần thứ hai trở đi trong năm:
a) Người lái xe hoặc nhân viên của đơn vị kinh doanh vận tải đã được cấp Giấy phép vận tải loại B, C, F, G lần đầu xuất trình Giấy chứng nhận đăng ký xe ô tô cho Sở Giao thông vận tải, các tỉnh nêu tại khoản 4 Điều này;
b) Căn cứ vào danh sách phương tiện vận tải đã được cấp Giấy phép vận tải loại B, C, F, G lần đầu, Sở Giao thông vận tải các tỉnh nêu tại khoản 4 Điều này thực hiện cấp Giấy phép vận tải loại B, C, F, G lần thứ hai trở đi trong năm.";
d) Sửa đổi, bổ sung khoản 7 Điều 17 như sau:
"7. Trường hợp Giấy phép vận tải loại A, B, C, E, F, G cho phương tiện của Việt Nam bị hư hỏng, bị mất thì tổ chức, đơn vị vận tải lập hồ sơ cấp lại Giấy phép theo quy định tại điểm a khoản 2, khoản 3, khoản 5 và khoản 6 của Điều này.".
11. Sửa đổi, bổ sung khoản 3 và điểm b, điểm c khoản 4 Điều 18 như sau:
a) Sửa đổi, bổ sung khoản 3 Điều 18 như sau:
"3. Cơ quan giới thiệu: Sở Giao thông vận tải các tỉnh Lai Châu, Hà Giang, Cao Bằng, Lạng Sơn, Quảng Ninh và Lào Cai căn cứ theo tuyến đường vận chuyển và các cặp cửa khẩu thuộc địa phận quản lý giới thiệu đơn vị kinh doanh vận tải Việt Nam với cơ quan có thẩm quyền phía Trung Quốc.";
b) Sửa đổi, bổ sung điểm b khoản 4 Điều 18 như sau:
"b) Trong thời hạn 02 ngày làm việc kể từ ngày nhận đủ hồ sơ hợp lệ theo quy định, Sở Giao thông vận tải các tỉnh Lai Châu, Hà Giang, Cao Bằng, Lạng Sơn, Quảng Ninh và Lào Cai giới thiệu đơn vị kinh doanh vận tải với cơ quan có thẩm quyền phía Trung Quốc. Trường hợp không giới thiệu, thông báo bằng văn bản hoặc qua hệ thống dịch vụ công trực tuyến và nêu rõ lý do;";
c) Sửa đổi, bổ sung điểm c khoản 4 Điều 18 như sau:
"c) Việc trả kết quả được thực hiện tại trụ sở cơ quan giới thiệu hoặc qua đường bưu chính theo quy định.".
12. Sửa đổi, bổ sung khoản 3, điểm c khoản 4 Điều 19 và bổ sung khoản 5 Điều 19 như sau:
a) Sửa đổi, bổ sung khoản 3 Điều 19 như sau:
"3. Thẩm quyền cấp giấy phép: Sở Giao thông vận tải các tỉnh Lai Châu, Hà Giang, Cao Bằng, Lạng Sơn, Quảng Ninh và Lào Cai căn cứ theo tuyến đường vận chuyển và các cặp cửa khẩu thuộc địa phận quản lý cấp Giấy phép loại D cho phương tiện vận tải Trung Quốc.";
b) Sửa đổi, bổ sung điểm c khoản 4 Điều 19 như sau:
"c) Việc trả kết quả được thực hiện tại trụ sở cơ quan có thẩm quyền cấp giấy phép hoặc qua đường bưu chính theo quy định;".
c) Bổ sung khoản 5 Điều 19 như sau:
"5. Trường hợp Giấy phép vận tải loại D hết hạn thì đơn vị vận tải Trung Quốc lập hồ sơ đề nghị cấp lại Giấy phép theo quy định tại khoản 2 và khoản 4 Điều này; Giấy phép vận tải loại D bị hư hỏng, bị mất thì đơn vị vận tải Trung Quốc lập hồ sơ đề nghị cấp lại Giấy phép theo quy định tại điểm a khoản 2 và khoản 4 Điều này.".
13. Sửa đổi, bổ sung điểm b khoản 1 Điều 20 như sau:
"b) Giấy phép kinh doanh vận tải bằng xe ô tô hoặc phù hiệu hoặc biển hiệu của phương tiện bị cơ quan có thẩm quyền thu hồi;".
14. Sửa đổi, bổ sung khoản 3 và điểm d khoản 4 Điều 23 như sau:
a) Sửa đổi, bổ sung khoản 3 Điều 23 như sau:
"3. Thẩm quyền cấp Giấy phép: Sở Giao thông vận tải các tỉnh, thành phố trực thuộc trung ương.";
b) Sửa đổi, bổ sung điểm d khoản 4 Điều 23 như sau:
"d) Việc trả kết quả được thực hiện tại trụ sở cơ quan có thẩm quyền cấp giấy phép hoặc qua đường bưu chính theo quy định.".
15. Sửa đổi, bổ sung điểm b khoản 3, điểm c khoản 5 và khoản 6 Điều 25 như sau:
a) Sửa đổi, bổ sung điểm b khoản 3 Điều 25 như sau:
"b) Bản sao Giấy chứng nhận đăng ký xe ô tô hoặc bản sao giấy hẹn nhận Giấy chứng nhận đăng ký xe ô tô của cơ quan cấp đăng ký hoặc bản sao từ sổ gốc của Giấy chứng nhận đăng ký xe ô tô. Trường hợp phương tiện không thuộc quyền sở hữu của tổ chức, phải xuất trình thêm bản sao hợp đồng thuê phương tiện;";
b) Sửa đổi, bổ sung điểm c khoản 5 Điều 25 như sau:
"c) Việc trả kết quả được thực hiện tại trụ sở cơ quan có thẩm quyền cấp giấy phép hoặc qua đường bưu chính theo quy định.";
c) Sửa đổi, bổ sung khoản 6 Điều 25 như sau:
"6. Khi Giấy phép liên vận giữa Việt Nam và Lào hết thời hạn sử dụng hoặc còn thời hạn sử dụng nhưng hết trang đóng dấu xác nhận của các cơ quan quản lý tại cửa khẩu thì tổ chức, cá nhân, đơn vị vận tải lập hồ sơ đề nghị cấp lại Giấy phép theo quy định tại khoản 2, khoản 3 và khoản 5 Điều này; Giấy phép liên vận giữa Việt Nam và Lào bị hư hỏng, bị mất thì tổ chức, cá nhân, đơn vị vận tải lập hồ sơ đề nghị cấp lại giấy phép theo quy định tại điểm a khoản 2, điểm a khoản 3 và khoản 5 Điều này.".
16. Sửa đổi, bổ sung điểm b khoản 1 Điều 26 như sau:
"b) Giấy phép kinh doanh vận tải bằng xe ô tô hoặc Giấy phép vận tải đường bộ quốc tế giữa Việt Nam và Lào hoặc phù hiệu hoặc biển hiệu của phương tiện bị cơ quan có thẩm quyền thu hồi;".
17. Sửa đổi, bổ sung khoản 8 Điều 31 như sau:
"8. Khi Giấy phép liên vận giữa Việt Nam và Campuchia hết thời hạn sử dụng hoặc còn thời hạn sử dụng nhưng hết trang đóng dấu xác nhận của các cơ quan quản lý tại cửa khẩu thì tổ chức, cá nhân, đơn vị vận tải lập hồ sơ đề nghị cấp lại giấy phép theo quy định tại khoản 2, khoản 3 và khoản 7 Điều này; Giấy phép liên vận giữa Việt Nam và Campuchia bị hư hỏng, bị mất thì tổ chức, cá nhân, đơn vị vận tải lập hồ sơ đề nghị cấp lại giấy phép theo quy định tại điểm a khoản 2, điểm a khoản 3 và khoản 7 Điều này.".
18. Sửa đổi, bổ sung điểm d khoản 1 Điều 32 như sau:
"d) Giấy phép kinh doanh vận tải bằng xe ô tô hoặc Giấy phép vận tải đường bộ quốc tế giữa Việt Nam và Campuchia hoặc phù hiệu hoặc biển hiệu của phương tiện bị cơ quan có thẩm quyền thu hồi;".
19. Sửa đổi, bổ sung điểm c khoản 7 và khoản 8 Điều 35 như sau:
a) Sửa đổi, bổ sung điểm c khoản 7 Điều 35 như sau:
"c) Việc trả kết quả được thực hiện tại trụ sở cơ quan có thẩm quyền cấp giấy phép hoặc qua đường bưu chính theo quy định.";
b) Sửa đổi, bổ sung khoản 8 Điều 35 như sau:
"8. Khi Giấy phép liên vận giữa Việt Nam, Lào và Campuchia hết thời hạn sử dụng hoặc còn thời hạn sử dụng nhưng hết trang đóng dấu xác nhận của các cơ quan quản lý tại cửa khẩu thì tổ chức, cá nhân, đơn vị vận tải lập hồ sơ đề nghị cấp lại giấy phép theo quy định tại khoản 2, khoản 3 và khoản 7 Điều này; Giấy phép liên vận giữa Việt Nam, Lào và Campuchia bị hư hỏng, bị mất thì tổ chức, cá nhân, đơn vị vận tải lập hồ sơ đề nghị cấp lại giấy phép theo quy định tại điểm a khoản 2, điểm a khoản 3 và khoản 7 Điều này.".
20. Sửa đổi, bổ sung điểm đ khoản 1 Điều 36 như sau:
"đ) Giấy phép kinh doanh vận tải bằng xe ô tô hoặc Giấy phép vận tải đường bộ quốc tế giữa Việt Nam và Lào hoặc Giấy phép vận tải đường bộ quốc tế giữa Việt Nam và Campuchia hoặc phù hiệu hoặc biển hiệu của phương tiện bị cơ quan có thẩm quyền thu hồi.".
21. Bổ sung Điều 41a vào Nghị định số 119/2021/NĐ-CP như sau:
"Điều 41a. Cục Đường bộ Việt Nam
Quản lý, tổ chức thực hiện việc in ấn Ký hiệu phân biệt quốc gia và các loại giấy phép do Cục Đường bộ Việt Nam cấp phép theo mẫu quy định tại các Phụ lục I, Phụ lục II, Phụ lục III, Phụ lục V và Phụ lục VI của Nghị định này.".
22. Bổ sung Điều 41b vào Nghị định số 119/2021/NĐ-CP như sau:
"Điều 41b. Sở Giao thông vận tải
1. Quản lý, tổ chức thực hiện việc in ấn Ký hiệu phân biệt quốc gia và các loại giấy phép do Sở Giao thông vận tải cấp phép theo mẫu quy định tại các Phụ lục III, Phụ lục IV, Phụ lục V và Phụ lục VI của Nghị định này.
2. Sở Giao thông vận tải các tỉnh Quảng Ninh, Lạng Sơn, Cao Bằng, Hà Giang, Lào Cai, Lai Châu thực hiện việc trao đổi, tiếp nhận các loại giấy phép vận tải với phía Trung Quốc.".
23. Thay thế các Phụ lục tại Nghị định số 119/2021/NĐ-CP như sau: Mẫu số 04 Phụ lục I; Mẫu số 03, Mẫu số 04, Mẫu số 05, Mẫu số 06, Mẫu số 07, Mẫu số 08, Mẫu số 09, Mẫu số 10, Mẫu số 11 Phụ lục III; Mẫu số 03 Phụ lục IV; Mẫu phù hiệu Giấy phép liên vận giữa Việt Nam, Lào và Campuchia tại Mẫu số 04, Mẫu số 08, Mẫu số 10, Mẫu số 11, Mẫu số 12, Mẫu số 13 Phụ lục VI tương ứng bằng các Phụ lục VII, Phụ lục VIII, Phụ lục IX, Phụ lục X kèm theo Nghị định này.
24. Sửa đổi nội dung thứ tự số 4 của: Mẫu số 01 Phụ lục I; Mẫu số 01 Phụ lục II, Mẫu số 01, Mẫu số 13 Phụ lục III; Mẫu số 01 Phụ lục IV; Mẫu số 01 Phụ lục V như sau:
"4. Giấy phép kinh doanh vận tải bằng xe ô tô số:.... ngày cấp: …………….".
25. Sửa đổi nội dung thứ tự số 4 của Mẫu số 03 Phụ lục I như sau:
"4. Giấy phép vận tải đường bộ quốc tế ASEAN số:... ngày cấp: …………….".
26. Sửa đổi nội dung số 2 thứ tự số 4 của Mẫu số 05 Phụ lục I như sau:
"- Giấy phép liên vận ASEAN số (ASEAN Vehicle Cross-border Transport Permit number) …….. ngày (the date of) ………. (dd/mm/yyyy)".
27. Sửa đổi nội dung thứ tự số 4 của Mẫu số 03 Phụ lục II như sau:
"4. Giấy phép vận tải đường bộ quốc tế GMS số: ... ngày cấp: …………..".
28. Sửa đổi nội dung số 2 thứ tự số 4 của Mẫu số 06 Phụ lục II như sau:
"- Giấy phép liên vận GMS số (GMS Road Transport Permit number) ………. vào ngày (on the date of) …………….. (dd/mm/yyyy)".
29. Sửa đổi nội dung thứ tự số 5 của Mẫu số 12 Phụ lục III như sau:
"5. Giấy phép vận tải loại (Transport permit class....): …………… ngày (the date of) …………..".
30. Sửa đổi nội dung thứ tự số 4 của Mẫu số 04 Phụ lục IV, nội dung thứ tự số 4 của Mẫu số 08 Phụ lục IV, nội dung thứ tự số 4 của Mẫu số 14 Phụ lục IV như sau:
"4. Giấy phép vận tải đường bộ quốc tế giữa Việt Nam và Lào số: ……… ngày cấp: .............".
31. Sửa đổi nội dung thứ tự số 4 của Mẫu số 07 Phụ lục IV như sau:
"4. Giấy phép liên vận giữa Việt Nam và Lào số (Laos - Viet Nam vehicle cross-border transport permit No.): ……… ngày (the date of) ………….".
32. Sửa đổi nội dung thứ tự số 4 của Mẫu số 04, Mẫu số 09, Mẫu số 13, Mẫu số 15 Phụ lục V như sau:
"4. Giấy phép vận tải đường bộ quốc tế giữa Việt Nam và Campuchia số: ………. ngày cấp: …………….".
33. Sửa đổi nội dung thứ tự số 4 của Mẫu số 05 Phụ lục V như sau:
"4. Giấy phép vận tải đường bộ quốc tế giữa Việt Nam và Campuchia (đối với đơn vị kinh doanh vận tải) số: ………… ngày cấp: ………..".
34. Sửa đổi nội dung thứ tự số 5 của Mẫu số 08 Phụ lục V như sau:
"5. Giấy phép liên vận giữa Việt Nam và Campuchia số (Cambodia - Viet Nam vehicle cross-border transport permit No.): ………ngày (the date of) …………".
35. Sửa đổi nội dung thứ tự số 4 của Mẫu số 01 Phụ lục VI như sau:
"4. Giấy phép vận tải đường bộ quốc tế giữa Việt Nam và Lào hoặc/và Giấy phép vận tải đường bộ quốc tế giữa Việt Nam và Campuchia số: ………..... ngày cấp: …………".
36. Sửa đổi nội dung thứ tự số 4 của Mẫu số 02 Phụ lục VI như sau:
"4. Giấy phép vận tải đường bộ quốc tế giữa Việt Nam và Lào hoặc/và Giấy phép vận tải đường bộ quốc tế giữa Việt Nam và Campuchia (đối với đơn vị kinh doanh vận tải) số: ………….. ngày cấp: …………".
37. Sửa đổi nội dung thứ tự số 4 của Mẫu số 05 Phụ lục VI như sau:
"4. Giấy phép liên vận giữa Việt Nam, Lào và Campuchia số (Laos - Cambodia - Viet Nam vehicle cross-border transport permit No.): ……………… ngày (the date of) ……………….".
38. Bãi bỏ điểm a khoản 4 Điều 25, điểm b khoản 4 Điều 31, điểm b khoản 4 Điều 35.
39. Bỏ cụm từ "Sở Giao thông vận tải - Xây dựng" tại khoản 2 Điều 10; khoản 2 Điều 15; điểm b khoản 4 Điều 17; khoản 2 Điều 21; điểm b khoản 3 Điều 22; điểm b khoản 4 Điều 25; khoản 2 Điều 27; khoản 2 Điều 33; khoản 5 Điều 35; khoản 2 Điều 37; khoản 3 Điều 38.
40. Bỏ cụm từ "Sở GTVT-XD" tại Mẫu số 15 Phụ lục III.
Điều 4. Điều khoản chuyển tiếp
1. Giấy chứng nhận giáo viên dạy thực hành lái xe, Giấy phép xe tập lái, Giấy phép đào tạo lái xe ô tô, Giấy chứng nhận trung tâm sát hạch lái xe đủ điều kiện hoạt động do cơ quan có thẩm quyền cấp trước ngày Nghị định này có hiệu lực thi hành, tiếp tục sử dụng cho đến khi hết thời hạn.
2. Cơ sở đào tạo lái xe ô tô thực hiện trang bị thiết bị giám sát thời gian và quãng đường học thực hành lái xe của học viên trên xe tập lái trên sân tập lái kể từ ngày Quy chuẩn thay thế Quy chuẩn QCVN 105:2020/BGTVT (Quy chuẩn kỹ thuật quốc gia về thiết bị giám sát thời gian và quãng đường học thực hành lái xe) có hiệu lực thi hành.
3. Hồ sơ đề nghị cấp Giấy chứng nhận trung tâm sát hạch lái xe đủ điều kiện hoạt động đã được Cục Đường bộ Việt Nam tiếp nhận để xử lý trước ngày Nghị định này có hiệu lực thì thực hiện theo quy định tại Nghị định số 65/2016/NĐ-CP được sửa đổi, bổ sung tại Nghị định số 138/2018/NĐ-CP.
4. Giấy phép vận tải loại D do Cục Đường bộ Việt Nam cấp trước ngày Nghị định này có hiệu lực thi hành, tiếp tục sử dụng cho đến khi hết thời hạn.
Điều 5. Điều khoản thi hành
1. Nghị định này có hiệu lực thi hành từ ngày 01 tháng 6 năm 2024.
2. Các Bộ trưởng, Thủ trưởng cơ quan ngang bộ, Thủ trưởng cơ quan thuộc Chính phủ, Chủ tịch Ủy ban nhân dân các tỉnh, thành phố trực thuộc trung ương và các tổ chức, cá nhân có liên quan chịu trách nhiệm thi hành Nghị định này./.
|
Nơi nhận: |
TM. CHÍNH PHỦ |
Phụ lục I
MẪU GIẤY CHỨNG NHẬN GIÁO VIÊN DẠY THỰC HÀNH LÁI XE
(Kèm theo Nghị định số 41/2024/NĐ-CP ngày 16 tháng 4 năm 2024 của Chính phủ)
___________________
|
CỘNG HÒA XÃ HỘI CHỦ NGHĨA VIỆT NAM Độc lập - Tự do - Hạnh phúc ___________________
THỦ TRƯỞNG CƠ QUAN CÓ THẨM QUYỀN CHỨNG NHẬN
Ông (Bà): ................................................................................ Ngày tháng năm sinh: ............................................................ Số định danh điện tử: ............................................................ Đã hoàn thành khóa tập huấn giáo viên dạy thực hành lái xe .......... hạng ………. Từ ngày............/......./……… đến ngày ............/......./………
|
Quy cách:
- Kích thước: 150 mm x 200 mm;
- Chữ “CHỨNG NHẬN”: phông chữ Times New Roman in hoa, đậm, cỡ chữ 21.
Phụ lục II
MẪU ĐƠN ĐỀ NGHỊ TẬP HUẤN, CẤP GIẤY CHỨNG NHẬN
GIÁO VIÊN DẠY THỰC HÀNH LÁI XE
(Kèm theo Nghị định số 41/2024/NĐ-CP ngày 16 tháng 4 năm 2024 của Chính phủ)
___________________
CỘNG HÒA XÃ HỘI CHỦ NGHĨA VIỆT NAM
Độc lập - Tự do - Hạnh phúc
______________
ĐƠN ĐỀ NGHỊ TẬP HUẤN, CẤP GIẤY CHỨNG NHẬN
GIÁO VIÊN DẠY THỰC HÀNH LÁI XE
Kính gửi: .................
Tôi là: ......................................................................................
Ngày tháng năm sinh: .............................................................
Số định danh điện tử: .............................................................
Có giấy phép lái xe số: .................. hạng ……….. do: …………….
cấp ngày ……………. tháng ………. năm ……………..
Đề nghị cho tôi được tham gia tập huấn, cấp giấy chứng nhận giáo viên dạy thực hành lái xe hạng ....................................................
Tôi xin cam đoan những điều ghi trên đây là đúng sự thật, nếu sai tôi hoàn toàn chịu trách nhiệm.
|
........, ngày........tháng........năm 20...... NGƯỜI LÀM ĐƠN (Ký và ghi rõ họ, tên) |
Phụ lục III
MẪU VĂN BẢN ĐỀ NGHỊ KIỂM TRA CẤP GIẤY CHỨNG NHẬN
GIÁO VIÊN DẠY THỰC HÀNH LÁI XE
(Kèm theo Nghị định số 41/2024/NĐ-CP ngày 16 tháng 4 năm 2024 của Chính phủ)
___________________
|
CƠ QUAN CHỦ QUẢN CƠ SỞ ĐÀO TẠO |
CỘNG HÒA XÃ HỘI CHỦ NGHĨA VIỆT NAM |
Kính gửi: Sở Giao thông vận tải
Căn cứ đề nghị của các cá nhân về việc tham gia tập huấn, để được cấp Giấy chứng nhận giáo viên dạy thực hành lái xe; trên cơ sở xét duyệt Tiêu chuẩn theo quy định tại Nghị định số 65/2016/NĐ-CP ngày 01/7/2016 của Chính phủ quy định về điều kiện kinh doanh dịch vụ đào tạo lái xe ô tô và dịch vụ sát hạch lái xe được sửa đổi, bổ sung tại Nghị định số 138/2018/NĐ-CP, Nghị định số 70/2022/NĐ-CP và Nghị định số .../2024/NĐ-CP)
Kể từ ngày .... đến ngày ....... Cơ sở đào tạo ... đã tổ chức tập huấn giáo viên dạy thực hành lái xe theo chương trình tập huấn về nghiệp vụ giáo viên dạy thực hành lái xe theo quy định của Bộ Giao thông vận tải, đề nghị Sở Giao thông vận tải xem xét, tổ chức kiểm tra cấp giấy chứng nhận giáo viên dạy thực hành lái xe cho (số lượng) giáo viên đã tham dự tập huấn theo danh sách dưới đây:
|
số TT |
Họ và tên |
Ngày tháng năm sinh |
Số định danh điện tử |
Hình thức tuyển dụng |
Trình độ |
Giấy phép lái xe |
Ghi chú |
|||||
|
Biên chế |
Hợp đồng (thời hạn) |
Văn hóa |
Chuyên môn |
Sư phạm |
Hạng |
Ngày trúng tuyển |
Thâm niên |
|||||
|
|
|
|
|
|
|
|
|
|
|
|
|
|
|
|
|
|
|
|
|
|
|
|
|
|
|
|
|
|
|
|
|
|
|
|
|
|
|
|
|
|
|
Nơi nhận: - Như trên; - Lưu: |
........, ngày........tháng........năm 20...... HIỆU TRƯỞNG (Ký tên, đóng dấu) |
Phụ lục IV
CÁC MẪU LIÊN QUAN ĐẾN CẤP GIẤY PHÉP TẬP LÁI
(Kèm theo Nghị định số 41/2024/NĐ-CP ngày 16 tháng 4 năm 2024 của Chính phủ)
___________________
01. Mẫu giấy phép xe tập lái
Kích thước: 120 mm x 180 mm
1. Mặt trước
GIẤY PHÉP XE TẬP LÁI Mã số: .........../………
Cấp cho xe số: ………………………………………. Loại phương tiện: ................................... Nhãn hiệu xe: ......................................... Màu sơn: ………………………………………………. Cơ sở đào tạo: …………………………………………………………………………………………. Được phép tập lái xe trên các tuyến đường (trừ các tuyến đường hạn chế theo quy định của cơ quan có thẩm quyền)
|
2. Mặt sau: In chữ “TẬP LÁI” theo phông chữ Times New Roman in hoa, đứng, đậm, cỡ chữ 90.
|
|
TẬP LÁI |
|
Mẫu số 02. Mẫu giấy phép xe tập lái điện tử
Kích thước: 120 mm x 180 mm
1. Mặt trước:
GIẤY PHÉP XE TẬP LÁI Mã số: .........../………
Cấp cho xe số: ………………………………………. Loại phương tiện: .................................... Nhãn hiệu xe: ......................................... Màu sơn: ……………………………………………….. Cơ sở đào tạo: ………………………………………………………………..................................... Được phép tập lái xe trên các tuyến đường (trừ các tuyến đường hạn chế theo quy định của cơ quan có thẩm quyền)
|
2. Mặt sau: In chữ “TẬP LÁI” theo phông chữ Times New Roman in hoa, đứng, đậm, cỡ chữ 90.
|
|
TẬP LÁI |
|
|
MÃ QR
|
|
|
Phụ lục V
MẪU BIÊN BẢN KIỂM TRA
CẤP GIẤY PHÉP XE TẬP LÁI
(Kèm theo Nghị định số 41/2024/NĐ-CP ngày 16 tháng 4 năm 2024 của Chính phủ)
___________________
CỘNG HOÀ XÃ HỘI CHỦ NGHĨA VIỆT NAM
Độc lập - Tự do - Hạnh phúc
________________
BIÊN BẢN KIỂM TRA
CẤP GIẤY PHÉP XE TẬP LÁI
Căn cứ Nghị định số 65/2016/NĐ-CP ngày 01/7/2016 của Chính phủ (được sửa đổi, bổ sung tại Nghị định số 138/2018/NĐ-CP); Nghị định số ..../NĐ-CP);
Căn cứ văn bản số .... ngày ……… của Đơn vị ……… đề nghị kiểm tra cấp giấy phép xe tập lái;
Ngày ../../.., đại diện Sở Giao thông vận tải .. tiến hành kiểm tra điều kiện của xe tập lái.
Thành phần tham gia Đoàn kiểm tra gồm:
1. Đại diện Sở Giao thông vận tải
Ông (Bà): ............
Ông (Bà): ............
2. Đại diện cơ sở đào tạo lái
Ông (Bà): ............
Ông (Bà): ............
NỘI DUNG KIỂM TRA
1. Trung tâm đã bố trí ... xe tập lái để kiểm tra, số lượng như sau:
- Hạng B:...xe
- Hạng C:...xe
…
Tổng:...xe.
2. Nội dung kiểm tra
- Xe tập lái được gắn 02 biển “Tập lái” trước và sau xe theo quy định.
- Có thiết bị DAT theo quy định (Có danh sách, số serial, số imei tương ứng).
- Có hệ thống phanh phụ được bố trí bên ghế ngồi của giáo viên dạy thực hành lái xe.
- Xe tập lái loại tải thùng có mui che mưa, che nắng, ghế ngồi cho học viên.
- Có giấy chứng nhận kiểm định an toàn kỹ thuật và bảo vệ môi trường phương tiện giao thông cơ giới đường bộ còn hiệu lực.
3. Kết quả kiểm tra
3.1. Số lượng xe tập lái đáp ứng điều kiện theo quy định:
Xe tập lái hạng B:...xe
Xe tập lái hạng C:...xe
….
Tổng:...xe
(Có danh sách kèm theo)
3.2. Số lượng xe tập lái không đáp ứng điều kiện theo quy định:
Xe tập lái hạng B:...xe
Xe tập lái hạng C:...xe
….
Tổng: ... xe
(Có danh sách kèm theo)
Với kết quả kiểm tra như trên, Đoàn kiểm tra đề nghị Sở Giao thông vận tải ... cấp giấy phép xe tập lái cho các xe tập lái đáp ứng điều kiện theo quy định.
Biên bản được lập thành 02 bản có giá trị như nhau, các thành phần tham gia kiểm tra đã nhất trí các nội dung trên và thống nhất ký biên bản./.
|
ĐẠI DIỆN SỞ GIAO THÔNG VẬN TẢI … (Ký, ghi rõ họ tên) |
ĐẠI DIỆN CƠ SỞ ĐÀO TẠO LÁI XE (Ký, ghi rõ họ tên) |
DANH SÁCH XE TẬP LÁI
ĐỦ ĐIỀU KIỆN CẤP GIẤY PHÉP XE TẬP LÁI
|
STT |
Biển số |
Hạng |
Thiết bị DAT |
Ghi chú |
|
|
Số serial |
Số imei |
||||
|
|
|
|
|
|
|
|
|
|
|
|
|
|
|
|
|
|
|
|
|
|
|
|
|
|
|
|
|
|
|
|
|
|
|
DANH SÁCH XE TẬP LÁI
KHÔNG ĐỦ ĐIỀU KIỆN CẤP GIẤY PHÉP XE TẬP LÁI
|
STT |
Biển số |
Hạng |
Lý do |
|
|
|
|
|
|
|
|
|
|
|
|
|
|
|
|
|
|
|
|
|
|
|
|
|
Phụ lục VI
MẪU BIÊN BẢN KIỂM TRA CẤP GIẤY CHỨNG NHẬN
TRUNG TÂM SÁT HẠCH LÁI XE ĐỦ ĐIỀU KIỆN HOẠT ĐỘNG
Kèm theo Nghị định số 41/2024/NĐ-CP ngày 16 tháng 4 năm 2024 của Chính phủ)
__________________________
CỘNG HÒA XÃ HỘI CHỦ NGHĨA VIỆT NAM
Độc lập - Tự do - Hạnh phúc
______________________
BIÊN BẢN KIỂM TRA
Trung tâm sát hạch lái xe loại ....
Căn cứ văn bản số … ngày … của Đơn vị ……… đề nghị kiểm tra, cấp giấy chứng nhận trung tâm sát hạch lái xe đủ điều kiện hoạt động;
Ngày …/.../..., Sở Giao thông vận tải ... tiến hành kiểm tra điều kiện hoạt động của Trung tâm sát hạch lái xe loại ... theo quy định tại Nghị định số 65/2016/NĐ-CP ngày 01/7/2016 của Chính phủ (được sửa đổi, bổ sung tại Nghị định số 138/2018/NĐ-CP) và Quy chuẩn kỹ thuật quốc gia mã số QCVN40:2015/BGTVT về Trung tâm sát hạch lái xe cơ giới đường bộ ban hành kèm theo Thông tư số 79/2015/TT-BGTVT ngày 10/12/2015 của Bộ trưởng Bộ Giao thông vận tải.
Thành phần tham gia Đoàn kiểm tra gồm:
1. Ông (Bà) ……… Lãnh đạo Sở GTVT - Trưởng đoàn.
2. Ông (Bà) ……. Trưởng (Phó) phòng……………….Sở GTVT.
3. Ông (Bà)……………. Chuyên viên phòng......Sở GTVT.... - Thư ký.
Thành phần Trung tâm sát hạch lái xe gồm có:
1. Ông (Bà):……………………………………………………
2. Ông (Bà): …………………………………………………….
3. Ông (Bà): …………………………………………………….
I. Nội dung kiểm tra
1. Thông tin về Trung tâm sát hạch lái xe
- Tên trung tâm:…….
- Địa chỉ: …..
- Điện thoại: ....
2. Yêu cầu chung
2.1. Diện tích: ...
2.2. Các công trình cơ bản: ....
2.3. Phòng cháy chữa cháy, chống sét: ...
2.4. Máy phát điện dự phòng: ...
2.5. Trang thiết bị hỗ trợ: ...
2.6. Đoạn đường sát hạch: ...
3. Yêu cầu kỹ thuật
3.1. Bố trí mặt bằng: ...
3.2. Sân sát hạch:...
3.3. Xe cơ giới dùng để sát hạch:...
|
STT |
Nhãn hiệu |
Biển số |
Ký hiệu |
Năm sản xuất |
Nội dung sát hạch |
|
|
|
|
|
|
|
|
|
|
|
|
|
|
3.4. Thiết bị sát hạch lý thuyết: ...
3.5. Thiết bị sát hạch mô phỏng: ...
3.6. Thiết bị sát hạch thực hành lái xe trong hình: ...
3.7. Thiết bị sát hạch thực hành lái xe trên đường: ...
3.8. Thiết bị sát hạch lý thuyết: ...
3.9. Nhà điều hành và các phòng chức năng: ...
3.10. Các công trình phụ trợ khác: ...
II. Kết quả kiểm tra
1. Trung tâm sát hạch lái xe ... được xây dựng theo Quy chuẩn trung tâm sát hạch lái xe loại ..., đã có thông báo tiếp nhận hồ sơ công bố hợp quy số ...., có các hạng mục sau:
- ….
- ….
2. Qua kiểm tra, Đoàn kiểm tra đề nghị cấp giấy chứng nhận đủ điều kiện hoạt động cho Trung tâm (nếu không đạt, đoàn kiểm tra đề nghị trung tâm tiếp tục hoàn thiện, khắc phục các thiếu sót)
3. Trong quá trình hoạt động, đề nghị Trung tâm ... bảo đảm điều kiện cơ sở vật chất, trang thiết bị và các quy định kỹ thuật theo quy định.
Biên bản được lập thành 02 bản có giá trị như nhau, các thành phần tham gia kiểm tra đã nhất trí các nội dung trên và thống nhất ký biên bản./.
|
TRƯỞNG ĐOÀN (Ký, ghi rõ họ tên)
|
THƯ KÝ (Ký, ghi rõ họ tên) |
|
|
ĐẠI DIỆN TRUNG TÂM SÁT HẠCH LÁI XE
|
Phụ lục VII
CÁC BIỂU MẪU LIÊN QUAN ĐẾN CẤP, CẤP LẠI GIẤY PHÉP VẬN TẢI
ĐƯỜNG BỘ QUỐC TẾ ASEAN VÀ GIẤY PHÉP LIÊN VẬN ASEAN
(Kèm theo Nghị định số 41/2024/NĐ-CP ngày 16 tháng 4 năm 2024 của Chính phủ)
_________________________
Mẫu số 04. Giấy phép liên vận ASEAN
|
CỘNG HÒA XÃ HỘI CHỦ NGHĨA VlỆT NAM
GIẤY PHÉP LIÊN VẬN ASEAN
ASEAN VEHICLE
|
|
Cộng hòa xã hội chủ nghĩa Việt Nam
Bộ Giao thông vận tải Việt Nam đề nghị
The Ministry of Transport of Viet Nam
Mặt sau bìa trước/Back side |
|
Bộ Giao thông vận tải Việt Nam
GIẤY PHÉP LIÊN VẬN ASEAN
ASEAN VEHICLE
Số (Permit No.)……………….. Cấp cho (Issued to): 󠇄 Phương tiện thương mại (Commercial vehicle) 󠇄 Phương tiện phi thương mại (Noncommercial vehicle)
Trang 1 Page 1 |
|
Số đăng ký phương tiện (Vehicle registration Number)…………….. Ký hiệu nhận biết (Distinguishing Sign)
VN
Chi tiết về đơn vị kinh doanh vận tải
Tên đơn vị (Transport Operator Name): ……………………………………….. ……………………………………….. Địa chỉ (Address): ……………………………………….. ……………………………………….. Số điện thoại (Telephone number):…… Số Fax/ Địa chỉ email (Fax number/Email address):…………….. Lĩnh vực hoạt động vận tải (Type of transport operation): ……………………………………….. ……………………………………….. Số giấy phép vận tải đường bộ quốc tế ASEAN (ASEAN Cross BorderTransport Permit No.):.. ……………………………… Ngày phát hành (Issuing date): ………………………………………..
Trang 2 Page 2 |
|
GHI CHÚ Giấy phép này có giá trị Từ ngày (From):………….(dd/mm/yyyy) Đến ngày (Until):………….(dd/mm/yyyy)
Cửa khẩu, Vùng/tuyến hoạt động, Nơi đến Cửa khẩu (Border gate): ……………………………………….. ……………………………………….. ……………………………………….. Vùng/tuyến hoạt động (Operation areas/routes): ……………………………………….. ……………………………………….. ……………………………………….. Nơi đến (Destination): ……………………………………….. ……………………………………….. ……………………………………….. Ngày cấp (Date of issuance): ……………………………………….. Issuing Authority
|
|
GHI CHÚ Giấy phép này được gia hạn Đến ngày (Until):……….(dd/mm/yyyy)
Cửa khẩu, Vùng/tuyến hoạt động, Nơi đến Border gate, Operation areas/routes, Destination
……………………………………….. ……………………………………….. ……………………………………….. Vùng/tuyến hoạt động (Operation areas/routes): ……………………………………….. ……………………………………….. ……………………………………….. Nơi đến (Destination): ……………………………………….. ……………………………………….. ……………………………………….. Ngày cấp (Date of issuance): ……………………………………….. Issuing Authority
|
|
Trang 3 Page 3
|
|
Trang 4 Page 4
|
|
|
|
|
Hướng dẫn (lnstruction) 1. Số giấy phép này bao gồm 50 trang không bao gồm bìa This permit contains 50 pages excluding the covers 2. Khi giấy phép bị mất hoặc không đọc được vì bất cứ nguyên nhân gì, người giữ giấy phép phải yêu cầu cấp giấy phép mới tại cơ quan có thẩm quyền cấp phép. When this permit get lost or illegible for any reasons, the holder should request the competent authority to re-issue. 3. Giấy phép này phải xuất trình cho cơ quan có thẩm quyền khi được yêu cầu. This permit shall be presented to the competent authorities upon request. 4. Giấy phép này chỉ sử dụng cho phương tiện đã được ghi trong giấy và phải được gia hạn trước ngày hết hạn một tháng. This permit shall be used for the specified vehicle only and shall be extended one month before the expiry date. |
|
Ghi chú (Notices): Khổ giấy rộng- 105 mm, dài 150 mm Page size: 105 mm x 150 mm Bìa màu cam dùng để cấp cho tất cả các phương tiện. Orange cover used for all vehicles.
|
Mẫu phù hiệu phương tiện vận tải qua biên giới ASEAN
Kích cỡ và kích thước của Phù hiệu:
Đường kính ngang: ± 11.5 cm
Đường kính dọc: ± 11.8 cm
Nền phù hiệu: Màu cam

Ký hiệu phân biệt quốc gia

Ghi chú: Chữ hoa La-tinh, chữ có chiều cao 80 mm, nét chữ có bề rộng 10 mm, các chữ có màu đen trên một biển nền trắng có dạng hình e-líp với trục chính nằm ngang.
Phụ lục VIII
CÁC BIỂU MẪU LIÊN QUAN ĐẾN CẤP, CẤP LẠI GIẤY PHÉP VẬN TẢI
ĐƯỜNG BỘ QUỐC TẾ GIỮA VIỆT NAM VÀ TRUNG QUỐC
(Kèm theo Nghị định số 41/2024/NĐ-CP ngày 16 tháng 4 năm 2024 của Chính phủ)
_______________________________
Mẫu số 03. Giấy phép vận tải loại A
Khổ giấy A4, nền trắng in chữ đen, riêng chữ A in chìm mầu hồng.

GHI CHÚ
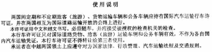
- Phương tiện vận tải hành khách (bao gồm cả khách du lịch), hàng hóa định kỳ hoặc không định kỳ và xe công vụ giữa hai nước phải có giấy phép vận tải đường bộ quốc tế và hoạt động trên các tuyến đường bộ được hai nước mở cho vận tải đường bộ quốc tế.
- Giấy phép này viết bằng tiếng Việt và tiếng Trung. Xe ô tô phải mang theo giấy phép này và phải chịu sự kiểm tra, kiểm soát của cơ quan có thẩm quyền.
- Giấy phép này chỉ dành riêng cho phương tiện vận tải hành khách (bao gồm cả khách du lịch) và hàng hóa đường bộ quốc tế và xe công vụ, không thay cho giấy phép vận tải đường bộ trong nước của mỗi nước và không được chuyển nhượng cho người thứ ba sử dụng.
- Người lái xe hoạt động trên lãnh thổ hai nước Việt - Trung phải tuân theo Luật pháp quốc gia. quản lý hành chính, quy định về vận tải đường bộ và quy tắc giao thông của nước bên kia.

Mẫu số 04. Giấy phép vận tải loại B
Khổ giấy A4, nền trắng in chữ đen, riêng chữ B in chìm màu lam nhạt.

GHI CHỦ
- Phương tiện vận tải hành khách (bao gồm cả khách du lịch), hàng hóa định kỳ hoặc không định kỳ và xe công vụ giữa hai nước phải có giấy phép vận tải đường bộ quốc tế và hoạt động trên các tuyến đường bộ được hai nước mở cho vận tải đường bộ quốc tế.
- Giấy phép này viết bằng tiếng Việt và tiếng Trung. Xe ô tô phải mang theo giấy phép này và phải chịu sự kiểm tra, kiểm soát của cơ quan có thẩm quyền.
- Giấy phép này chỉ dành riêng cho phương tiện vận tải hành khách (bao gồm cả khách du lịch) và hàng hóa đường bộ quốc tế và xe công vụ, không thay cho giấy phép vận tải đường bộ trong nước của mỗi nước và không được chuyển nhượng cho người thứ ba sử dụng.
- Người lái xe hoạt động trên lãnh thổ hai nước Việt - Trung phải tuân theo Luật pháp quốc gia, quản lý hành chính, quy định về vận tải đường bộ và quy tắc giao thông của nước bên kia.

Mẫu số 05. Giấy phép vận tải loại C
Khổ giấy A4, nền trắng in chữ đen, riêng chữ C in chìm màu vàng nhạt.

GHI CHÚ
- Phương tiện vận tải hành khách (bao gồm cả khách du lịch), hàng hóa định kỳ hoặc không định kỳ và xe công vụ giữa hai nước phải có giấy phép vận tải đường bộ quốc tế và hoạt động trên các tuyến đường bộ được hai nước mở cho vận tải đường bộ quốc tế.
- Giấy phép này viết bằng tiếng Việt và tiếng Trung. Xe ô tô phải mang theo giấy phép này và phải chịu sự kiểm tra, kiểm soát của cơ quan có thẩm quyền.
- Giấy phép này chỉ dành riêng cho phương tiện vận tải hành khách (bao gồm cả khách du lịch) và hàng hóa đường bộ quốc tế và xe công vụ, không thay cho giấy phép vận tải đường bộ trong nước của mỗi nước và không được chuyển nhượng cho người thứ ba sử dụng.
- Người lái xe hoạt động trên lãnh thổ hai nước Việt - Trung phải tuân theo Luật pháp quốc gia, quản lý hành chính, quy định về vận tải đường bộ và quy tắc giao thông của nước bên kia.

Mẫu số 06. Giấy phép vận tải loại D
Khổ giấy A4, nền trắng in chữ đen, riêng chữ D in chìm màu vàng đậm.

GHI CHÚ
- Phương tiện vận tải hành khách (bao gồm cả khách du lịch), hàng hóa định kỳ hoặc không định kỳ và xe công vụ giữa hai nước phải có giấy phép vận tải đường bộ quốc tế và hoạt động trên các tuyến đường bộ được hai nước mở cho vận tải đường bộ quốc tế.
- Giấy phép này viết bằng tiếng Việt và tiếng Trung. Xe ô tô phải mang theo giấy phép này và phải chịu sự kiểm tra, kiểm soát của cơ quan có thẩm quyền.
- Giấy phép này chỉ dành riêng cho phương tiện vận tải hành khách (bao gồm cả khách du lịch) và hàng hóa đường bộ quốc tế và xe công vụ, không thay cho giấy phép vận tải đường bộ trong nước của mỗi nước và không được chuyển nhượng cho người thứ ba sử dụng.
- Người lái xe hoạt động trên lãnh thổ hai nước Việt - Trung phải tuân theo Luật pháp quốc gia, quản lý hành chính, quy định về vận tải đường bộ và quy tắc giao thông của nước bên kia.

Mẫu số 07. Giấy phép vận tải loại E
Khổ giấy A4, nền trắng in chữ đen, riêng chữ E in chìm viền mầu xám trong mầu trắng.

GHI CHÚ
- Phương tiện vận tải hành khách (bao gồm cả khách du lịch), hàng hóa định kỳ hoặc không định kỳ và xe công vụ giữa hai nước phải có giấy phép vận tải đường bộ quốc tế và hoạt động trên các tuyến đường bộ được hai nước mở cho vận tải đường bộ quốc.
- Giấy phép này viết bằng tiếng Việt và tiếng Trung. Xe ô tô phải mang theo giấy phép này và phải chịu sự kiểm tra, kiểm soát của cơ quan có thẩm quyền.
- Giấy phép này chi dành riêng cho phương tiện vận tải hành khách (bao gồm cả khách du lịch) và hàng hóa đường bộ quốc tế và xe công vụ, không thay cho giấy phép vận tải đường bộ trong nước của mỗi nước và không được chuyển nhượng cho người thứ ba sử dụng.
- Người lái xe hoạt động trên lãnh thổ hai nước Việt - Trung phải tuân theo Luật pháp quốc gia, quản lý hành chính, quy định về vận tải đường bộ và quy tắc giao thông của nước bên kia.

Mẫu số 08. Giấy phép vận tải loại F
Khổ giấy A4, Nền trắng in chữ đen, riêng chữ F in chìm viền mầu xám trong mầu trắng.

GHI CHÚ
- Phương tiện vận tải hành khách (bao gồm cả khách du lịch), hàng hóa định kỳ hoặc không định kỳ và xe công vụ giữa hai nước phải có giấy phép vận tải đường bộ quốc tế và hoạt động trên các tuyến đường bộ được hai nước mở cho vận tải đường bộ quốc.
- Giấy phép này viết bằng tiếng Việt và tiếng Trung. Xe ô tô phải mang theo giấy phép này và phải chịu sự kiểm tra, kiểm soát của cơ quan có thẩm quyền.
- Giấy phép này chỉ dành riêng cho phương tiện vận tải hành khách (bao gồm cả khách du lịch) và hàng hóa đường bộ quốc tế và xe công vụ, không thay cho giấy phép vận tải đường bộ trong nước của mỗi nước và không được chuyển nhượng cho người thứ ba sử dụng.
- Người lái xe hoạt động trên lãnh thổ hai nước Việt - Trung phải tuân theo Luật pháp quốc gia, quản lý hành chính, quy định về vận tải đường bộ và quy tắc giao thông của nước bên kia.

Mẫu số 09. Giấy phép vận tải loại G
Khổ giấy A4, Nền trắng in chữ đen, riêng chữ G in chìm viền mầu xám trong mầu trắng.

GHI CHÚ
- Phương tiện vận tải hành khách (bao gồm cả khách du lịch), hàng hóa định kỳ hoặc không định kỳ và xe công vụ giữa hai nước phải có giấy phép vận tải đường bộ quốc tế và hoạt động trên các tuyến đường bộ được hai nước mở cho vận tải đường bộ quốc tế.
- Giấy phép này viết bằng tiếng Việt và tiếng Trung. Xe ô tô phải mang theo giấy phép này và phải chịu sự kiểm tra, kiểm soát của cơ quan có thẩm quyền.
- Giấy phép này chỉ dành riêng cho phương tiện vận tải hành khách (bao gồm cả khách du lịch) và hàng hóa đường bộ quốc tế và xe công vụ, không thay cho giấy phép vận tải đường bộ trong nước của mỗi nước và không được chuyển nhượng cho người thứ ba sử dụng.
- Người lái xe hoạt động trên lãnh thổ hai nước Việt - Trung phải tuân theo Luật pháp quốc gia, quản lý hành chính, quy định về vận tải đường bộ và quy tắc giao thông của nước bên kia.

Mẫu số 10. Giấy đề nghị giới thiệu xin cấp Giấy phép vận tải loại D
|
TÊN ĐƠN VỊ KINH DOANH VẬN TẢI |
CỘNG HÒA XÃ HỘI CHỦ NGHĨA VIỆT NAM Độc lập - Tự do - Hạnh phúc _________________ |
GIẤY ĐỀ NGHỊ
GIỚI THIỆU XIN CẤP GIẤY PHÉP VẬN TẢI LOẠI D
_________________________
Kính gửi: Sở Giao thông vận tải………………..
1. Tên đơn vị kinh doanh vận tải:…………………………………………………
2. Địa chỉ…………………………………………………
3. Số điện thoại: …………………………………Số Fax: ……………………………
4. Địa chỉ Email: …………………………………………………
5. Giấy phép (vận chuyển hàng quá khổ, quá tải hoặc hàng nguy hiểm) số …. cấp ngày……
6. Đề nghị giới thiệu cấp Giấy phép vận tải loại D cho phương tiện Việt Nam thực hiện vận tải hàng hóa sang Trung Quốc như sau:
Xe số 1:
|
Biển kiểm soát:……… |
Số khung: |
Màu sơn: |
Trọng tải: |
|
Số máy: |
Nhãn hiệu: |
Loại hàng vận chuyển: |
Thời gian cấp phép: |
|
Tuyến: |
Hành trình đề nghị: |
Các điểm dừng dỗ đề nghị: |
Dự kiến thời gian khởi hành: |
Xe số 2:
|
Biển kiểm soát:……. |
Số khung: |
Màu sơn: |
Trọng tải: |
|
Số máy: |
Nhãn hiệu: |
Loại hàng vận chuyển: |
Thời gian cấp phép: |
|
Tuyến: |
Hành trình đề nghị: |
Các điểm dừng đồ đề nghị: |
Dự kiến thời gian khởi hành: |
Xe số 3:………………
Ghi rõ tuyến, hành trình đề xuất theo tuyến quốc lộ, điểm dừng đỗ cả ở Việt Nam và Trung Quốc
7. Đề nghị Sở Giao thông vận tải ……….. giới thiệu với cơ quan có thẩm quyền phía Trung Quốc tạo điều kiện cấp giấy phép cho phương tiện.
8. Người liên hệ nhận giấy giới thiệu:
Địa chỉ: …………………………………………………
Điện thoại: …………………………………………………
.... ngày ... tháng ... năm ...
Thủ trưởng đơn vị
(Ký tên, đóng dấu)
Mẫu số 11. Giấy đề nghị cấp Giấy phép vận tải loại D
|
TÊN ĐƠN VỊ KINH DOANH VẬN TẢI TRANSPORT OPERATOR NAME _______________ |
CỘNG HÒA XÃ HỘI CHỦ NGHĨA VIỆT NAM _________________ |
GIẤY ĐỀ NGHỊ CẤP GIẤY PHÉP VẬN TẢI LOẠI D
APPLICATION FORM FOR TRANSPORT PERMIT - D
____________________
Kính gửi: Sở Giao thông vận tải………………….
To: Department of Transport of………….province
1. Tên đơn vị kinh doanh vận tải (Transport Operator Name): …………………………
2. Địa chỉ (Address): …………………………………………………
3. Số điện thoại (Telephone number): ……………………Số Fax (Fax number):……………
4. Địa chỉ email (Email address): …………………………………………………
5. Giấy phép (vận chuyển hàng siêu trưởng, siêu trọng hoặc hàng nguy hiểm) số … ngày…..
Permit number (for carrying oversized, overweight or dangerous goods)…..date...(dd/mm/yyyy)
6. Giấy phép (vận chuyển hàng siêu trưởng, siêu trọng hoặc hàng nguy hiểm) số …. do (cơ quan của Trung Quốc) …..cấp ngày …………
Permit number (for carrying oversized, overweight or dangerous goods) issued by (Chinese authority) …..dated ……..(dd/mm/yyyy)
7. Đề nghị cấp Giấy phép vận tải loại D cho các phương tiện sau đây (Request for issuing Transport Permit - D for following vehicles):
Xe số 1:
Vehicle No.l:
|
Biển số xe: Plate Number:.... |
Số khung: Chassis Number: |
Màu sơn: Color: |
Trọng tải: Gross weight: |
|||
|
Số máy: Engine Number: |
Nhãn hiệu: Brand/trademark: |
Loại hàng vận chuyển: Type of goods: |
Thời gian cấp phép: Date of issuance: |
|||
|
Tuyến: Route: |
Hành trình đề nghị: Proposed route: |
Các điểm dừng, đỗ đề nghị: Proposed stops and parking places: |
Dự kiến thời gian khởi hành: Proposed time of departure: |
|||
Xe số 2:
Vehicle No.2:
|
Biển số xe: Plate Number:.... |
Số khung: Chassis Number: |
Màu sơn: Color: |
Trọng tải: Gross weight: |
|
Số máy: Engine Number: |
Nhãn hiệu: Brand/trademark: |
Loại hàng vận chuyển: Type of goods: |
Thời gian cấp phép: Date of issuance: |
|
Tuyến: Route: |
Hành trình đề nghị: Proposed route: |
Các điểm dừng, đỗ đề nghị: Proposed stops and parking places: |
Dự kiến thời gian khởi hành: Proposed time of departure: |
Xe số 3:………….
Vehicle No.3:……………..
Ghi rõ tuyến, hành trình đề xuất theo tuyến quốc lộ, điểm dừng đỗ cả ở Việt Nam và Trung Quốc
Specifying proposed routes, stops and parking places in both Viet Nam and China
8. Người liên hệ (Contact person)
Họ và tên (Full name).............................................................................
Điện thoại (Telephone number):.......................................................................
……, ngày …. tháng ... năm ....
Place, ……….(dd/mm/yyyy)
Đơn vị kinh doanh vận tải
(Transport Operator Name)
(Ký tên, đóng dấu)
(Signature and stamp)
Phụ lục IX
CÁC BIỂU MẪU LIÊN QUAN ĐẾN CẤP, CẤP LẠI GIẤY PHÉP VẬN TẢI ĐƯỜNG
BỘ QUỐC TẾ VÀ GIẤY PHÉP LIÊN VẬN GIỮA VIỆT NAM VÀ LÀO
(Kèm theo Nghị định số 41/2024/NĐ-CP ngày 16 tháng 4 năm 2024 của Chính phủ)
__________________________
Mẫu số 03. Giấy phép vận tải đường bộ quốc tế giữa Việt Nam và Lào
|
ỦY BAN NHÂN DÂN TỈNH PEOPLE'S COMMITTEE OF ... PROVINCE ___________________ |
CỘNG HÒA XÃ HỘI CHỦ NGHĨA VIỆT NAM Độc lập - Tự do - Hạnh phúc Independence - Freedom - Happiness ___________________ |
GIẤY PHÉP VẬN TẢI ĐƯỜNG BỘ QUỐC TẾ GIỮA VIỆT NAM VÀ LÀO
VIỆT NAM - LAOS CROSS-BORDER TRANSPORT PERMIT
Số Giấy phép (Permit Number): …………………………………………………
1. Cấp cho đơn vị (Transport Operator Name): ………………………………………
………………………………………………………………………………………………
2. Địa chỉ (Address): …………………………………………………
……………………………………………………………………………………………………
3. Số điện thoại (Telephone number): ………………………………………………
……………………………………………………………………………………………………
4. Loại hình hoạt động vận tải (Type of Transport operation):
………………………………………………………………………………………………
………, ngày ... tháng ... năm ...
Place, ………(dd/mm/yyyy)
Issuing authority
(Ký tên, đóng dấu)
(Signature and stamp)
Phụ lục X
CÁC BIỂU MẪU LIÊN QUAN ĐẾN CẤP, CẤP LẠI GIẤY PHÉP
LIÊN VẬN GIỮA VIỆT NAM, LÀO VÀ CAMPUCHIA
(Kèm theo Nghị định số 41/2024/NĐ-CP ngày 16 tháng 4 năm 2024 của Chính phủ)
_________________________
Mẫu Phù hiệu liên vận giữa Việt Nam, Lào và Campuchia tại Mẫu số 04
|
No………….
VIET NAM CLV- CBT BOARD
(Company):…………….…. (Competent Authorities) (Registered Number): …………….…. (valid until): …………….…. (Signature/Sealed) |
Ghi chú: Kích thước 115 mm x 210 mm, nền trắng.
Mẫu số 08. Thông báo khai thác tuyến vận tải hành khách cố định giữa Việt Nam, Lào và Campuchia
|
ỦY BAN NHÂN DÂN TỈNH…. SỞ GIAO THÔNG VẬN TẢI... __________________ Số: …./SGTVT-VT |
CỘNG HÒA XÃ HỘI CHỦ NGHĨA VIỆT NAM ……, ngày ... tháng ... năm ... |
THÔNG BÁO
KHAI THÁC TUYẾN VẬN TẢI HÀNH KHÁCH
CỐ ĐỊNH GIỮA VIỆT NAM, LÀO VÀ CAMPUCHIA
Tuyến:……………đi………….và ngược lại
Giữa: Bến xe……………….và Bến xe………………….
_____________________
Kính gửi:……………………..
Sở Giao thông vận tải …… nhận được công văn số …. ngày ... tháng ... năm ... và hồ sơ kèm theo của………..về việc đăng ký khai thác vận tải hành khách cố định giữa Việt Nam, Lào và Campuchia;
Thực hiện Điều 38 Nghị định số 119/2021/NĐ-CP ngày 24 tháng 12 năm 2021 của Chính phủ quy định trình tự, thủ tục cấp, cấp lại, thu hồi giấy phép vận tải đường bộ qua biên giới, Sở Giao thông vận tải……………..thông báo như sau:
Thông báo cho phép ……………. được khai thác tuyến vận tải hành khách cố định giữa Việt Nam, Lào và Campuchia.
Tên tuyến: ………………..đi ………….và ngược lại
Bến đi: Bến xe…………(tên tỉnh đi).
Bến đến: Bến xe………….(tên tỉnh đến).
Hành trình:………………. cửa khẩu đi/cửa khẩu đến
Số xe tham gia khai thác: …………………………..
Thời hạn tham gia khai thác: Theo thời hạn quy định của Giấy phép vận tải đường bộ quốc tế giữa Việt Nam, Lào và Campuchia.
Trong thời gian 60 ngày, kể từ ngày ký văn bản này, doanh nghiệp (hợp tác xã) phải đưa phương tiện vào triển khai thực hiện, doanh nghiệp (hợp tác xã) phải ký hợp đồng khai thác với bến xe hai đầu tuyến, báo cáo về Sở Giao thông vận tải …….Quá thời hạn nêu trên, văn bản thông báo không còn hiệu lực.
|
Nơi nhận: - Như trên; - ……… - Lưu:... |
GIÁM ĐỐC (Ký tên đóng dấu) |
Mẫu số 10. Giấy đề nghị ngừng khai thác tuyến vận tải hành khách cố định giữa Việt Nam, Lào và Campuchia
|
TÊN ĐƠN VỊ KINH DOANH VẬN TẢI TRANSPORT OPERATOR NAME _______________ |
CỘNG HÒA XÃ HỘI CHỦ NGHĨA VIỆT NAM _________________ ……., ngày … tháng ….năm….. |
GIẤY ĐỀ NGHỊ
NGỪNG KHAI THÁC TUYẾN VẬN TẢI HÀNH KHÁCH
CỐ ĐỊNH GIỮA VIỆT NAM, LÀO VÀ CAMPUCHIA
___________________
Kính gửi: Sở Giao thông vận tải……………..
1. Tên đơn vị kinh doanh vận tải: ………………………………………………
2. Địa chỉ: ………………………………………………
3. Số điện thoại: …………………Số Fax: ………………………………………………
4. Giấy phép vận tải đường bộ quốc tế giữa Việt Nam và Lào hoặc/và Giấy phép vận tải đường bộ quốc tế giữa Việt Nam và Campuchia số:…………..Ngày cấp:…………
5. Kể từ ngày…/……/………,………….(Đơn vị kinh doanh vận tải)……….. sẽ ngừng khai thác tuyến vận tải hành khách cố định giữa Việt Nam, Lào và Campuchia.
6. Tên tuyến đề nghị ngừng khai thác: ……………………
|
Nơi nhận: - Như trên; - ….. - Lưu:... |
Đơn vị kinh doanh vận tải |
Mẫu số 11. Thông báo ngừng khai thác tuyến vận tải hành khách cố định giữa Việt Nam, Lào và Campuchia
|
ỦY BAN NHÂN DÂN TỈNH…. SỞ GIAO THÔNG VẬN TẢI... __________________ Số: …./SGTVT-VT |
CỘNG HÒA XÃ HỘI CHỦ NGHĨA VIỆT NAM ……, ngày ... tháng ... năm ... |
THÔNG BÁO
NGỪNG KHAI THÁC TUYẾN VẬN TẢI HÀNH KHÁCH
CỐ ĐỊNH GIỮA VIỆT NAM, LÀO VÀ CAMPUCHIA
_______________________
Kính gửi: … (tên đơn vị kinh doanh vận tải gửi hồ sơ đăng ký)…………
Căn cứ các quy định hiện hành về tổ chức, quản lý hoạt động vận tải hành khách theo cố định giữa Việt Nam, Lào và Campuchia:
Sở Giao thông vận tải…………. thông báo cho Đơn vị kinh doanh vận tải ngừng khai thác tuyến vận tải hành khách cố định giữa Việt Nam, Lào và Campuchia.
Tên tuyến:……….đi……………..và ngược lại.
Bến đi: Bến xe……………… (thuộc tỉnh/thành phố……..(nơi đi)………)
Bến đến: Bến xe…………… (thuộc tỉnh/thành phố…… (nơi đến) ……).
|
Nơi nhận: - Như trên; - ……… - Lưu:… |
GIÁM ĐỐC (Ký đóng dấu) |
Mẫu số 12. Giấy đề nghị điều chỉnh tần suất chạy xe tuyến vận tải hành khách cố định giữa Việt Nam, Lào và Campuchia
|
ỦY BAN NHÂN DÂN TỈNH…. SỞ GIAO THÔNG VẬN TẢI... __________________ Số: …./SGTVT-VT |
CỘNG HÒA XÃ HỘI CHỦ NGHĨA VIỆT NAM ……, ngày ... tháng ... năm ... |
GIẤY ĐỀ NGHỊ
TĂNG/GIẢM TẦN SUẤT CHẠY XE TUYẾN VẬN TẢI
HÀNH KHÁCH CỐ ĐỊNH GIỮA VIỆT NAM, LÀO VÀ CAMPUCHIA
________________________
Kính gửi: Sở Giao thông vận tải…………..
1. Tên đơn vị kinh doanh vận tải: ………………………………………………
2. Địa chỉ: ………………………………………………
3. Số điện thoại: ……………………Số fax: …………………………………………
4. Giấy phép vận tải đường bộ quốc tế giữa Việt Nam và Lào hoặc/và Giấy phép vận tải đường bộ quốc tế giữa Việt Nam và Campuchia số:………….Ngày cấp:……………..
5. Kể từ ngày …/……/……,……..(đơn vị kinh doanh vận tải)……….. sẽ tăng/giảm tần suất chạy xe trên tuyến …………………………
6. Danh sách/số chuyến xe tăng/giảm tần suất khai thác: ……………..
|
Nơi nhận: - Như trên; - …. - Lưu: …… |
Đơn vị kinh doanh vận tải |
Mẫu số 13. Thông báo điều chỉnh tần suất chạy xe trên tuyến vận tải hành khách cố định giữa Việt Nam, Lào và Campuchia
|
ỦY BAN NHÂN DÂN TỈNH…. SỞ GIAO THÔNG VẬN TẢI... __________________ Số: …./SGTVT-VT |
CỘNG HÒA XÃ HỘI CHỦ NGHĨA VIỆT NAM ……, ngày ... tháng ... năm ... |
THÔNG BÁO
TĂNG/ GIẢM TẦN SUẤT CHẠY XE TUYẾN VẬN TẢI HÀNH KHÁCH
CỐ ĐỊNH GIỮA VIỆT NAM, LÀO VÀ CAMPUCHIA
_______________________
Kính gửi:…………………………
Căn cứ các quy định hiện hành về tổ chức, quản lý hoạt động vận tải hành khách cố định giữa Việt Nam, Lào và Campuchia;
Sở Giao thông vận tải ..... thông báo cho Đơn vị kinh doanh vận tải tăng/giảm tần suất chạy xe tuyến vận tải hành khách cố định giữa Việt Nam, Lào và Campuchia.
Tên tuyến:…………….đi…………và ngược lại.
Số chuyến/xe tăng/giảm khai thác trên tuyến: …………….…………….
|
Nơi nhận: - Như trên; - …. - Lưu: …… |
GIÁM ĐỐC |
Bạn chưa Đăng nhập thành viên.
Đây là tiện ích dành cho tài khoản thành viên. Vui lòng Đăng nhập để xem chi tiết. Nếu chưa có tài khoản, vui lòng Đăng ký tại đây!
Bạn chưa Đăng nhập thành viên.
Đây là tiện ích dành cho tài khoản thành viên. Vui lòng Đăng nhập để xem chi tiết. Nếu chưa có tài khoản, vui lòng Đăng ký tại đây!
