- Tổng quan
- Nội dung
- VB gốc
- Tiếng Anh
- Hiệu lực
- VB liên quan
- Lược đồ
-
Nội dung hợp nhất
Tính năng này chỉ có tại LuatVietnam.vn. Nội dung hợp nhất tổng hợp lại tất cả các quy định còn hiệu lực của văn bản gốc và các văn bản sửa đổi, bổ sung, đính chính... trên một trang. Việc hợp nhất văn bản gốc và những văn bản, Thông tư, Nghị định hướng dẫn khác không làm thay đổi thứ tự điều khoản, nội dung.
Khách hàng chỉ cần xem Nội dung hợp nhất là có thể nắm bắt toàn bộ quy định hiện hành đang áp dụng, cho dù văn bản gốc đã qua nhiều lần chỉnh sửa, bổ sung.
- Tải về
Quyết định 635/QĐ-TCT 2020 Quy định về thành phần chứa dữ liệu hóa đơn điện tử
| Cơ quan ban hành: | Tổng cục Thuế |
Số công báo:
Số công báo là mã số ấn phẩm được đăng chính thức trên ấn phẩm thông tin của Nhà nước. Mã số này do Chính phủ thống nhất quản lý.
|
Đang cập nhật |
| Số hiệu: | 635/QĐ-TCT | Ngày đăng công báo: | Đang cập nhật |
| Loại văn bản: | Quyết định | Người ký: | Cao Anh Tuấn |
|
Ngày ban hành:
Ngày ban hành là ngày, tháng, năm văn bản được thông qua hoặc ký ban hành.
|
11/05/2020 |
Ngày hết hiệu lực:
Ngày hết hiệu lực là ngày, tháng, năm văn bản chính thức không còn hiệu lực (áp dụng).
|
Đã biết
|
|
Áp dụng:
Ngày áp dụng là ngày, tháng, năm văn bản chính thức có hiệu lực (áp dụng).
|
Đã biết
|
Tình trạng hiệu lực:
Cho biết trạng thái hiệu lực của văn bản đang tra cứu: Chưa áp dụng, Còn hiệu lực, Hết hiệu lực, Hết hiệu lực 1 phần; Đã sửa đổi, Đính chính hay Không còn phù hợp,...
|
Đã biết
|
| Lĩnh vực: | Thuế-Phí-Lệ phí |
TÓM TẮT QUYẾT ĐỊNH 635/QĐ-TCT
Ngày 11/5/2020, Tổng cục Thuế ra Quyết định 635/QĐ-TCT về việc ban hành Quy định về thành phần chứa dữ liệu hóa đơn điện tử và phương thức truyền nhận với cơ quan thuế.
Theo đó, dữ liệu dạng số có tối đa 19 chữ số, trong đó phần thập phân có tối đa 4 chữ số và được phân cách bằng dấu “.”. Dữ liệu dạng số thập phân được mô tả có độ dài tối đa là x,y trong đó: x là tổng chữ số tối đa và y là số chữ số tối đa phần thập phân. Dữ liệu dạng số nguyên được mô tả có độ dài tối đa là x, với x là tổng số chữ tối đa.
Bên cạnh đó, Quyết định cũng quy định dữ liệu về ngày được định dạng như sau: YYYY-MM-DD, trong đó: YYYY là 4 số chỉ năm, MM là 2 số chỉ tháng, DD là 2 số chỉ ngày. Dữ liệu kiểu ngày thuộc múi giờ GMT+7. Định dạng kiểu ngày giờ như sau: YYYY-MM-DDThh:mm:ss, T là ký hiệu phân tách phần dữ liệu ngày giờ, hh là 2 số chỉ giờ, mm là 2 số chỉ phút, ss là 2 số chỉ giây. Các ký hiệu còn lại biểu hiện tương tự như đối với dữ liệu kiểu ngày.
Quyết định có hiệu lực từ ngày ký.
Xem chi tiết Quyết định 635/QĐ-TCT có hiệu lực kể từ ngày 11/05/2020
Tải Quyết định 635/QĐ-TCT
|
BỘ TÀI CHÍNH Số: 635/QĐ-TCT |
CỘNG HÒA XÃ HỘI CHỦ NGHĨA VIỆT NAM Hà Nội, ngày 11 tháng 5 năm 2020 |
QUYẾT ĐỊNH
BAN HÀNH QUY ĐỊNH VỀ THÀNH PHẦN CHỨA DỮ LIỆU HÓA ĐƠN ĐIỆN TỬ VÀ PHƯƠNG THỨC TRUYỀN NHẬN VỚI CƠ QUAN THUẾ
_____________
TỔNG CỤC TRƯỞNG TỔNG CỤC THUẾ
Căn cứ Luật Quản lý thuế ngày 29 tháng 11 năm 2006 và các Luật sửa đổi, bổ sung một số điều của Luật Quản lý thuế;
Căn cứ Luật Thuế giá trị gia tăng ngày 03 tháng 6 năm 2008 và các Luật sửa đổi, bổ sung một số điều của Luật Thuế giá trị gia tăng;
Căn cứ Luật Công nghệ thông tin ngày 29 tháng 6 năm 2006;
Căn cứ Luật Giao dịch điện tử ngày 29 tháng 11 năm 2005;
Căn cứ Nghị định số 119/2018/NĐ-CP ngày 12 tháng 9 năm 2018 của Chính phủ quy định về hóa đơn điện tử khi bán hàng hóa, cung cấp dịch vụ;
Căn cứ Nghị định số 130/2018/NĐ-CP ngày 27 tháng 9 năm 2018 của Chính phủ quy định chi tiết thi hành Luật giao dịch điện tử về ký số và dịch vụ chứng thực chữ ký số;
Căn cứ Nghị định số 165/2018/NĐ-CP ngày 24 tháng 12 năm 2018 của Chính phủ về giao dịch điện tử trong hoạt động tài chính;
Căn cứ Quyết định số 41/2018/QĐ-TTg ngày 25 tháng 9 năm 2018 của Thủ tướng Chính phủ về chức năng, nhiệm vụ, quyền hạn và cơ cấu tổ chức của Tổng cục Thuế thuộc Bộ Tài chính;
Căn cứ Thông tư số 39/2017/TT-BTTTT ngày 15 tháng 12 năm 2017 của Bộ Thông tin và Truyền thông ban hành danh mục tiêu chuẩn kỹ thuật về ứng dụng công nghệ thông tin trong cơ quan nhà nước;
Căn cứ Thông tư số 68/2019/TT-BTC ngày 30 tháng 9 năm 2019 của Bộ Tài chính hướng dẫn thực hiện một số điều của Nghị định số 119/2018/NĐ-CP ngày 12 tháng 9 năm 2018 của Chính phủ quy định về hóa đơn điện tử khi bán hàng hóa, cung cấp dịch vụ;
Theo đề nghị của Cục trưởng Cục Công nghệ thông tin.
QUYẾT ĐỊNH:
Điều 1. Ban hành kèm theo Quyết định này Quy định về thành phần chứa dữ liệu hóa đơn điện tử và phương thức truyền nhận với cơ quan thuế.
Điều 2. Quyết định này có hiệu lực kể từ ngày ký và áp dụng đối với các doanh nghiệp, tổ chức, hộ, cá nhân kinh doanh khi đăng ký, sử dụng, cung cấp giải pháp hóa đơn điện tử theo quy định tại Nghị định số 119/2018/NĐ-CP và Thông tư số 68/2019/TT-BTC.
Điều 3. Thủ trưởng các Vụ, đơn vị thuộc và trực thuộc Tổng cục Thuế, Cục trưởng Cục Thuế các tỉnh, thành phố trực thuộc Trung ương và các tổ chức, cá nhân có liên quan chịu trách nhiệm thi hành Quyết định này.
Điều 4. Trường hợp các văn bản dẫn chiếu tại Quy định này được sửa đổi, bổ sung, thay thế thì áp dụng theo các văn bản sửa đổi, bổ sung, thay thế đó.
Trong quá trình thực hiện, nếu có khó khăn, vướng mắc, các đơn vị phản ánh về Tổng cục Thuế (qua Cục Công nghệ thông tin) để xem xét sửa đổi, bổ sung Quy định cho phù hợp./.
|
Nơi nhận: |
TỔNG CỤC TRƯỞNG |
QUY ĐỊNH
VỀ THÀNH PHẦN CHỨA DỮ LIỆU HÓA ĐƠN ĐIỆN TỬ VÀ PHƯƠNG THỨC TRUYỀN NHẬN VỚI CƠ QUAN THUẾ
(Ban hành kèm theo Quyết định số 635/QĐ-TCT ngày 11 tháng 5 năm 2020 của Tổng cục trưởng Tổng cục Thuế)
Phần I
QUY ĐỊNH CHUNG
I. Phạm vi và đối tượng áp dụng
1. Phạm vi áp dụng: Các yêu cầu về đặc tả kỹ thuật, định dạng cấu trúc, thành phần dữ liệu và phương thức truyền nhận hóa đơn điện tử giữa doanh nghiệp, tổ chức, hộ, cá nhân kinh doanh, tổ chức cung cấp dịch vụ về hóa đơn điện tử với cơ quan thuế.
2. Đối tượng áp dụng: Áp dụng cho các đối tượng được quy định tại Điều 2, Thông tư số 68/2019/TT-BTC ngày 30 tháng 9 năm 2019 của Bộ Tài chính hướng dẫn thực hiện một số điều của Nghị định số 119/2018/NĐ-CP ngày 12 tháng 9 năm 2018 của Chính phủ quy định về hóa đơn điện tử khi bán hàng hóa, cung cấp dịch vụ.
II. Tài liệu viện dẫn
1. Tiêu chuẩn Quốc gia TCVN 7322:2009 Công nghệ thông tin - Kỹ thuật phân định và thu nhận dữ liệu tự động - Yêu cầu kỹ thuật đối với mã hình QR Code 2005;
2. EMV Book 4: EMV Integrated Circuit Card Specifications for Payment Systems - Book 4 Cardholder, Attendant, and Acquirer Interface Requirements (Đặc tả thẻ mạch tích hợp EMV dành cho các hệ thống thanh toán - Quyển 4 Các yêu cầu giao diện, Chủ thẻ, Người tham gia và Tổ chức thanh toán);
3. Quyết định số 1928/QĐ-NHNN ngày 05 tháng 8 năm 2018 của Thống đốc Ngân hàng Nhà nước Việt Nam về việc công bố tiêu chuẩn cơ sở.
III. Từ ngữ viết tắt
|
STT |
Từ viết tắt |
Mô tả |
|
1 |
CQT |
Cơ quan thuế |
|
2 |
CMND |
Chứng minh nhân dân hoặc thẻ căn cước công dân |
|
3 |
GTGT |
Giá trị gia tăng |
|
4 |
Hóa đơn có mã |
Hóa đơn điện tử có mã của cơ quan thuế |
|
5 |
Hóa đơn không mã |
Hóa đơn điện tử không có mã của cơ quan thuế |
|
6 |
NHNN |
Ngân hàng nhà nước |
|
7 |
MST |
Mã số thuế |
|
8 |
NNT |
Người nộp thuế |
|
9 |
QR Code |
Mã phản hồi nhanh (Quick Response Code) |
|
10 |
T-VAN |
Tổ chức cung cấp dịch vụ hóa đơn điện tử |
|
11 |
TCKNGTT |
Tổ chức, doanh nghiệp bán hàng hoá, cung cấp dịch vụ kết nối chuyển dữ liệu đến cơ quan thuế bằng hình thức gửi trực tiếp (Không qua T-VAN) |
|
12 |
STT |
Số thứ tự |
|
13 |
XML |
eXtensible Markup Language (Ngôn ngữ đánh dấu mở rộng) |
IV. Quy định chung về các thành phần dữ liệu hóa đơn điện tử và thông điệp truyền nhận
1. Thẻ XML và biểu diễn dữ liệu
a) Thẻ XML
Tên thẻ được viết liền không dấu và được viết tắt theo nguyên tắc sau:
- Lấy chữ cái đầu tiên viết hoa của mỗi từ, riêng từ cuối cùng giữ nguyên và viết hoa chữ cái đầu tiên. Ví dụ: Thẻ mô tả chỉ tiêu số lượng được viết tắt là SLuong; thẻ Dữ liệu hóa đơn được viết tắt là DLHDon;
- Trong trường hợp trùng tên viết tắt thì bổ sung thêm một số ký tự để phân biệt. Ví dụ: Chỉ tiêu Tổng tiền được viết tắt là TgTien; chỉ tiêu Thành tiền được viết tắt là ThTien.
- Các cụm từ thường dùng được viết tắt theo quy định tại Mục III, Phần I.
Chú ý: Các quy định tại mục này không áp dụng cho các thẻ của chữ ký số.
b) Quy định về biểu diễn dữ liệu
- Tiêu chuẩn trình diễn bộ ký tự (Encoding): UTF-8.
- Tiêu chuẩn về bộ ký tự và mã hóa cho tiếng Việt: TCVN 6909:2001.
2. Định dạng dữ liệu
a) Định dạng số: Dữ liệu dạng số có tối đa 19 chữ số, trong đó phần thập phân có tối đa 4 chữ số. Sử dụng dấu chấm (.) để phân tách phần nguyên và phần thập phân (nếu có), trong đó:
- Dữ liệu dạng số thập phân được mô tả có độ dài tối đa là x, y, trong đó: x là tổng số chữ số tối đa (bao gồm cả phần nguyên và phần thập phân, không bao gồm dấu (.) phân cách); y là số chữ số tối đa phần thập phân.
Ví dụ: Chỉ tiêu Tỷ giá được mô tả có độ dài tối đa là 7,2, trong đó 7 là tổng số chữ số tối đa (bao gồm cả phần nguyên và phần thập phân); 2 là số chữ số tối đa phần thập phân.
- Dữ liệu dạng số nguyên được mô tả có độ dài tối đa là x, trong đó x là tổng số chữ số tối đa.
Ví dụ: Chỉ tiêu Số hóa đơn được mô tả có độ dài tối đa là 8, trong đó 8 là tổng số chữ số tối đa.
b) Định dạng kiểu ngày (date): YYYY-MM-DD, trong đó: YYYY là 4 số chỉ năm, MM là 2 số chỉ tháng, DD là 2 số chỉ ngày. Dữ liệu kiểu ngày thuộc múi giờ GMT+7 (+07:00).
Ví dụ: 2020-04-24 là ngày 24 tháng 4 năm 2020.
c) Định dạng kiểu ngày giờ (dateTime): YYYY-MM-DDThh:mm:ss, trong đó: YYYY là 4 số chỉ năm, MM là 2 số chỉ tháng, DD là 2 số chỉ ngày, T là ký hiệu phân tách phần dữ liệu ngày giờ, hh là 2 số chỉ giờ (từ 00 tới 23, không sử dụng AM/PM), mm là 2 số chỉ phút, ss là 2 số chỉ giây. Dữ liệu kiểu ngày giờ thuộc múi giờ GMT+7 (+07:00).
Ví dụ: 2020-04-24T18:39:30 là 18 giờ 39 phút 30 giây ngày 24 tháng 4 năm 2020.
Chú ý: Định dạng số, ngày và ngày giờ nêu trên chỉ áp dụng trong dữ liệu XML. Dữ liệu hiển thị theo quy định tại Thông tư số 68/2019/TT-BTC.
d) Quy định về đơn vị tiền tệ: Thực hiện theo quy định tại Điểm c, Khoản 2, Điều 3 Thông tư số 68/2019/TT-BTC.
3. Mã của cơ quan thuế trên hóa đơn điện tử
Mã của cơ quan thuế trên hóa đơn điện tử là một dãy ký tự gồm 12 chữ số do hệ thống của cơ quan thuế tạo ra trên các hóa đơn điện tử có mã của cơ quan thuế. Mã của cơ quan thuế có định dạng: N1N2N3N4N5N6N7N8N9N10N11N12 (N1 đến N12 là các chữ số từ 0 đến 9).
4. Chữ ký số
- Chữ ký số đáp ứng theo quy định tại Luật Giao dịch điện tử số 51/2005/QH11 ngày 29 tháng 11 năm 2005 và các văn bản hướng dẫn. Chữ ký số được đặc tả theo chuẩn XML Signature Syntax and Processing quy định tại Thông tư số 39/2017/TT-BTTTT ngày 15 tháng 12 năm 2017 của Bộ Thông tin và Truyền thông về ban hành danh mục tiêu chuẩn kỹ thuật về ứng dụng công nghệ thông tin trong cơ quan nhà nước.
- Vùng dữ liệu chữ ký số chứa thông tin thời điểm ký số (thẻ SigningTime, được đặt trong thẻ Signature\Object\SignatureProperties\SignatureProperty). Thẻ SigningTime có kiểu dữ liệu là ngày giờ theo quy định tại Khoản 2, Mục IV, Phần I.
- Sử dụng thuộc tính URI của các thẻ Reference của chuẩn XML Signature Syntax and Processing đế xác định các vùng dữ liệu cần ký số đối với từng loại dữ liệu, thông điệp, bao gồm cả thời điểm ký số.
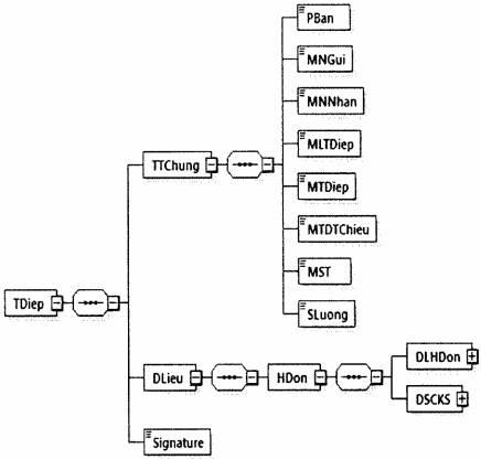
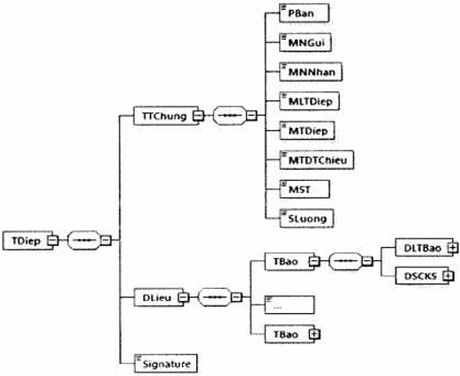
5. Thông điệp truyền nhận giữa T-VAN hoặc TCKNGTT với cơ quan thuế
Định dạng của một thông điệp gồm ba phần: Thông tin chung (TTChung), dữ liệu (DLieu) và chữ ký số (Signature), được mô tả như sau:

Hình 1: Định dạng của một thông điệp được mô tả dưới dạng hình khối

Hình 2: Định dạng của một thông điệp được mô tả dưới dạng hình cây
Trong đó:
- Phần thông tin chung (TTChung): Chứa các thông tin phiên bản, mã nơi gửi, mã nơi nhận, mã loại thông điệp, mã thông điệp, mã thông điệp tham chiếu, mã số thuế, số lượng.
- Phần dữ liệu (DLieu): Chứa các thông tin hóa đơn, thông báo hủy, đề nghị, bảng tổng hợp dữ liệu hóa đơn điện tử gửi cơ quan thuế,... được định nghĩa tại Phần II quy định này.
- Phần chữ ký số (Signature): Chứa thông tin chữ ký số của bên gửi.
Định dạng chi tiết của thông điệp được mô tả tại bảng sau:
|
Tên chỉ tiêu |
Tên thẻ |
Độ dài tối đa |
Kiểu dữ liệu |
Ràng buộc |
|
Thẻ TDiep chứa thông tin truyền nhận bao gồm thông tin chung, thông tin chi tiết và thông tin chữ ký số |
||||
|
Thẻ TDiep\TTChung chứa thông tin chung của thông điệp |
||||
|
Phiên bản của thông điệp (Trong Quy định này có giá trị là 1.0.0) |
PBan |
6 |
Chuỗi ký tự |
Bắt buộc |
|
Mã nơi gửi |
MNGui |
13 |
Chuỗi ký tự |
Bắt buộc |
|
Mã nơi nhận |
MNNhan |
13 |
Chuỗi ký tự |
Bắt buộc |
|
Mã loại thông điệp |
MLTDiep |
3 |
Số |
Bắt buộc |
|
Mã thông điệp |
MTDiep |
25 |
Chuỗi ký tự |
Bắt buộc |
|
Mã thông điệp tham chiếu |
MTDTChieu |
25 |
Chuỗi ký tự |
Không bắt buộc |
|
Mã số thuế (MST của NNT) |
MST |
14 |
Chuỗi ký tự |
Bắt buộc |
|
Số lượng |
SLuong |
7 |
Số |
Bắt buộc |
|
Thẻ TDiep\DLieu chứa phần dữ liệu của thông điệp |
||||
|
Thẻ TDiep chứa thông tin chữ ký số (ký trên toàn bộ nội dung của thông điệp) |
||||
|
Chữ ký số |
Signature |
|
|
Bắt buộc |
Mô tả chi tiết:
- Phần thông tin chung (TTChung):
+ Mã nơi gửi (MNGui), mã nơi nhận (MNNhan): Được quy định đối với cơ quan thuế là TCT; đối với T-VAN, TCKNGTT là mã MST không bao gồm dấu “-” của đơn vị.
Ví dụ: Doanh nghiệp A có MST là 0107001729-001.
Khi doanh nghiệp A gửi dữ liệu cho cơ quan thuế thì MNGui là: 0107001729001, MNNhan là: TCT.
Khi cơ quan thuế gửi dữ liệu cho doanh nghiệp A thì MNGui là: TCT, MNNhan là: 0107001729001.
+ Mã loại thông điệp: Là mã mô tả loại thông điệp truyền/nhận, chi tiết tại Phụ lục I kèm theo Quy định này.
+ Mã thông điệp: Được sinh ra bởi hệ thống nơi gửi, đảm bảo tính duy nhất trên toàn hệ thống, có định dạng: MNGui + Y1Y2 + N1N2N3N4N5N6N7N8N9N10N11N12 trong đó: Y1, Y2 là 2 số cuối chỉ năm gửi, N1 đến N10 là các số từ 0 đến 9.
Ví dụ: Doanh nghiệp A có MST là 0107001729-001.
Khi doanh nghiệp A truyền dữ liệu đến cơ quan thuế trong năm 2021 sẽ sinh mã thông điệp là: 0107001729001210000000001.
Khi cơ quan thuế truyền dữ liệu đến doanh nghiệp A trong năm 2021 sẽ sinh mã thông điệp là: TCT210000000001.
+ Mã thông điệp tham chiếu: Được sinh ra đối với các thông điệp phản hồi và có giá trị là mã thông điệp của thông điệp gửi đến.
Ví dụ: T-VAN A có MST là 0107001729.
Khi T-VAN A gửi dữ liệu hóa đơn điện tử của doanh nghiệp B đến cơ quan thuế để cấp mã trong năm 2021 sẽ sinh mã thông điệp như sau: 0107001729210000000001.
Khi cơ quan thuế phản hồi lại kết quả cấp mã sẽ sinh mã thông điệp là TCT210000000001 và mã thông điệp tham chiếu là 0107001729210000000001.
+ Mã số thuế (MST): Là mã số thuế của NNT có dữ liệu được gửi trong thông điệp.
+ Số lượng (SLuong): Là tổng số lượng dữ liệu (Tổng số lượng hóa đơn không mã, tổng số lượng bảng tổng hợp dữ liệu hóa đơn không mã,...) bên trong thẻ DLieu của thông điệp.
Ví dụ: Khi T-VAN A gửi đồng thời dữ liệu 04 hóa đơn điện tử không mã của doanh nghiệp B đến cơ quan thuế trong năm 2021 thì chỉ tiêu Số lượng (SLuong) trong thông điệp gửi có giá trị là 4.
- Phần dữ liệu (DLieu): Mỗi thông điệp chứa một loại dữ liệu của một NNT. Loại dữ liệu bao gồm: Dữ liệu hóa đơn điện tử có mã, hóa đơn điện tử không có mã và dữ liệu khác. Với loại dữ liệu hóa đơn điện tử có mã, mỗi thông điệp chỉ chứa dữ liệu của một hóa đơn.
- Phần chữ ký số (Signature): Chứa thông tin chữ ký số của bên gửi (T-VAN, TCKNGTT hoặc cơ quan thuế) và được ký trên toàn bộ dữ liệu của thông điệp.
- Dung lượng tối đa của một thông điệp là 2MB.
6. QR Code trên hóa đơn điện tử
a) Biểu diễn dữ liệu trong QR Code
Giá trị của một đối tượng dữ liệu trong QR Code hiển thị từ phía đơn vị chấp nhận thanh toán có một trong các định dạng sau:
|
STT |
Tên kiểu dữ liệu |
Định nghĩa |
|
1 |
Chuỗi ký tự số |
Là định dạng ký tự số, bao gồm 10 ký tụ số từ “0” đến “9” |
|
2 |
Chuỗi ký tự chữ số đặc biệt |
Là định dạng ký tự chữ số đặc biệt, được quy định bởi EMV Book 4 bao gồm 96 ký tự, trong đó có các ký tự chữ, ký tự số và dấu chấm (.) |
|
3 |
Chuỗi ký tự |
Là các chuỗi ký tự dạng dựng sẵn được quy định bởi tiêu chuẩn Unicode |
Chi tiết về biểu diễn dữ liệu trong QR Code được quy định tại Điểm d, Khoản 6, Mục này.
b) Định dạng đối tượng dữ liệu QR Code trên hóa đơn
Dữ liệu trong QR Code được cấu tạo như sau: Mỗi đối tượng dữ liệu được tạo thành bởi ba trường riêng biệt, bao gồm: (1) trường định danh đối tượng dữ liệu (ID) tham chiếu; (2) trường độ dài chỉ rõ số lượng ký tự trong trường giá trị; (3) trường giá trị. Các trường được mã hóa như sau:
- Trường ID được mã hóa thành một giá trị gồm 02 chữ số, từ “00” đến “99”;
- Trường độ dài được mã hóa thành một giá trị gồm 02 chữ số, từ “01 ” đến “99”;
- Trường giá trị có độ dài tối thiểu là 01 ký tự, tối đa là 99 ký tự và được định dạng theo quy định đối với từng trường.
Trong trường hợp trường giá trị không có thông tin (độ dài là 0) thì không đưa trường ID, trường độ dài và trường giá trị vào dữ liệu QR Code.
c) Mô tả chi tiết thành phần dữ liệu QR Code
Định dạng, độ dài, hình thức hiển thị và ý nghĩa của các đối tượng dữ liệu được quy định chi tiết tại bảng dưới đây. Các ký tự được lưu trên các trường dữ liệu theo định dạng Unicode UTF-8.
|
Tên trường |
ID |
Kiểu dữ liệu |
Độ dài ký tự |
Ràng buộc |
Mô tả |
|
Phiên bản đặc tả QR Code |
"00" |
Chuỗi ký tự số |
2 |
Bắt buộc |
Trong Quy định này có giá trị là “01” |
|
Các trường thông tin phục vụ thanh toán hóa đơn (nếu có) |
|||||
|
Phương thức khởi tạo |
"01" |
Chuỗi ký tự số |
2 |
Không bắt buộc |
Chi tiết tại Điểm d, Khoản 6, Mục này |
|
Thông tin số hiệu đơn vị chấp nhận thanh toán |
"02"-"03" |
Chuỗi ký tự chữ số đặc biệt |
Tối đa 99 |
Bắt buộc (Phải có tối thiểu 01 đối tượng dữ liệu nhận diện đơn vị chấp nhận thanh toán) |
Chi tiết tại Điểm d, Khoản 6, Mục này |
|
"04"-"05" |
|||||
|
"06"-"08" |
|||||
|
"09"-"10" |
|||||
|
"11"-"12" |
|||||
|
“13"-"14" |
|||||
|
"15"-"16" |
|||||
|
"17"-"25" |
|||||
|
"26"-"51" |
|||||
|
Định danh duy nhất toàn cầu - GUID |
“26-00” |
Chuỗi ký tự chữ số đặc biệt |
Tối đa 32 |
Bắt buộc |
Chi tiết tại Điểm d, Khoản 6, Mục này |
|
Định danh đơn vị chấp nhận thanh toán - Merchant ID |
“26-01” |
Chuỗi ký tự |
Tối đa 14 |
Bắt buộc |
Chi tiết tại Điểm d, Khoản 6, Mục này |
|
Mã danh mục đơn vị chấp nhận thanh toán |
“52” |
Chuỗi ký tự số |
4 |
Bắt buộc |
Chi tiết tại Điểm d, Khoản 6, Mục này |
|
Mã tiền tệ |
"53" |
Chuỗi ký tự số |
3 |
Bắt buộc |
Trường này có giá trị theo tiêu chuẩn ISO 4217, chuyển đổi từ chỉ tiêu Đơn vị tiền tệ trên hóa đơn (thẻ DVTTe). Ví dụ: Việt Nam đồng được thể hiện bằng giá trị “704”. |
|
Số tiền giao dịch |
"54" |
Chuỗi ký tự chữ số đặc biệt |
Tối đa 13 |
Bắt buộc |
Chi tiết tại Điểm d, Khoản 6, Mục này |
|
Mã quốc gia |
"58” |
Chuỗi ký tự chữ số đặc biệt |
2 |
Bắt buộc |
Chi tiết tại Điểm d, Khoản 6, Mục này |
|
Tên đơn vị chấp nhận thanh toán |
"59" |
Chuỗi ký tự chữ số đặc biệt |
Tối đa 25 |
Bắt buộc |
Chi tiết tại Điểm d, Khoản 6, Mục này |
|
Thành phố của đơn vị chấp nhận thanh toán |
"60" |
Chuỗi ký tự chữ số đặc biệt |
Tối đa 15 |
Bắt buộc |
Chi tiết tại Điểm d, Khoản 6, Mục này |
|
Mã bưu điện |
"61" |
Chuỗi ký tự chữ số đặc biệt |
Tối đa 10 |
Không bắt buộc |
Chi tiết tại Điểm d, Khoản 6, Mục này |
|
Thông tin bổ sung |
"62" |
Chuỗi ký tự |
Tối đa 99 |
Không bắt buộc |
Chi tiết tại Điểm d, Khoản 6, Mục này |
|
Số hóa đơn/biên lai |
“62-01” |
Chuỗi ký tự chữ số đặc biệt |
Tối đa 25 |
Không bắt buộc |
Chi tiết tại Điểm d, Khoản 6, Mục này |
|
Mã cửa hàng |
“62-03” |
Chuỗi ký tự chữ số đặc biệt |
Tối đa 25 |
Không bắt buộc |
Chi tiết tại Điểm d, Khoản 6, Mục này |
|
Mã số điểm bán/thiết bị đầu cuối của đơn vị chấp nhận thanh |
“62-07” |
Chuỗi ký tự chữ số đặc |
Tối đa 25 |
Không bắt buộc |
Chi tiết tại Điểm d, Khoản 6, Mục này |
|
Mục đích giao dịch |
“62-08” |
Chuỗi ký tự chữ số đặc biệt |
Tối đa 25 |
Không bắt buộc |
Chi tiết tại Điểm d, Khoản 6, Mục này |
|
Yêu cầu dữ liệu khách hàng bổ sung |
“62-09” |
Chuỗi ký tự chữ số đặc biệt |
Tối đa 3 |
Không bắt buộc |
Chi tiết tại Điểm d, Khoản 6, Mục này |
|
Các trường thông tin phục vụ tra cứu hóa đơn (nếu có) |
|||||
|
Thông tin hóa đơn |
“99” |
Chuỗi ký tự |
Tối đa 99 |
Không bắt buộc |
|
|
Định danh duy nhất toàn cầu - GUID |
“99-00” |
Chuỗi ký tự chữ số đặc biệt |
Tối đa 13 |
Không bắt buộc |
Trường này có giá trị là chỉ tiêu Mã số thuế người bán trên hóa đơn (Thẻ MST bên trong thẻ NBan), trường hợp là MST chi nhánh thì không bao gồm dấu “-”. Ví dụ: nếu thẻ MST người bán có giá trị là “0107001729-001” thì trường này có giá trị là “0107001729001”. |
|
Ký hiệu mẫu số hóa đơn |
“99-01” |
Chuỗi ký tự |
1 |
Không bắt buộc |
Trường này có giá trị là chỉ tiêu ký hiệu mẫu số hóa đơn (thẻ KHMSHDon). Ví dụ: 1. |
|
Ký hiệu hóa đơn |
“99-02” |
Chuỗi ký tự |
6 |
Không bắt buộc |
Trường này có giá trị là chỉ tiêu ký hiệu hóa đơn (thẻ KHHDon). Ví dụ: C21TYY. |
|
Số hóa đơn |
“99-03” |
Chuỗi ký tự |
Tối đa 8 |
Không bắt buộc |
Trường này có giá trị là chỉ tiêu số hóa đơn (thẻ SHDon). Ví dụ: 68. |
|
Thời điểm lập hóa đơn |
“99-04” |
Chuỗi ký tự |
8 |
Không bắt buộc |
Trường này có giá trị là chỉ tiêu Thời điểm lập của hóa đơn (thẻ TDLap) theo định dạng YYYYMMDD. Ví dụ: 20211121. |
|
Tổng tiền thanh toán bằng số |
“99-05” |
Chuỗi ký tự chữ số đặc biệt |
Tối đa 20 |
Không bắt buộc |
Trường này có giá trị là chỉ tiêu Tổng tiền thanh toán bằng số trên hóa đơn (thẻ TgTTTBSo) |
|
Các trường thông tin phục vụ kiểm tra |
|||||
|
Mã kiểm chứng dữ liệu - Cyclic Redundancy Check CRC (Checksum) |
"63" |
Chuỗi ký tự chữ số đặc biệt |
4 |
Bắt buộc |
Chi tiết tại Điểm d, Khoản 6, Mục này |
Bảng trên quy định các trường dữ liệu tối thiểu trên QR Code để phục vụ tra cứu, thanh toán (nếu có nhu cầu). Đơn vị chấp nhận thanh toán có thể bổ sung các trường thông tin khác theo quy định của NHNN.
Tham khảo ví dụ minh họa QR Code trên hóa đơn điện tử tại Phụ lục XII kèm theo Quy định này.
d) Chi tiết định dạng QR Code trong lĩnh vực thanh toán tại Việt Nam
Thông tin chi tiết định dạng QR Code trong lĩnh vực thanh toán tại Việt Nam được quy định tại Quyết định số 1928/QĐ-NHNN (Đặc tả kỹ thuật QR Code hiển thị từ phía đơn vị chấp nhận thanh toán tại Việt Nam).
Phần II
ĐỊNH DẠNG THÀNH PHẦN CHỨA DỮ LIỆU HÓA ĐƠN ĐIỆN TỬ
I. Thành phần dữ liệu áp dụng cho nghiệp vụ đăng ký/thay đổi thông tin sử dụng hóa đơn điện tử, đề nghị cấp hóa đơn điện tử có mã của cơ quan thuế theo từng lần phát sinh
1. Định dạng dữ liệu tờ khai đăng ký/thay đổi thông tin sử dụng hóa đơn điện tử
a) Tờ khai có định dạng như sau:

Hình 3: Định dạng của một tờ khai đăng ký/thay đổi thông tin sử dụng hóa đơn điện tử
b) Định dạng chi tiết được mô tả tại bảng dưới đây:
|
Tên chỉ tiêu |
Tên thẻ |
Độ dài tối đa |
Kiểu dữ liệu |
Ràng buộc |
|
Thẻ TKhai chứa dữ liệu tờ khai và chữ ký số của NNT |
||||
|
Thẻ TKhai\DLTKhai chứa dữ liệu tờ khai bao gồm: Thông tin chung và nội dung chi tiết của tờ khai |
||||
|
Thẻ TKhai\DLTKhai\TTChung chứa thông tin chung của tờ khai |
||||
|
Phiên bản XML (Trong Quy định này có giá trị là 1.0.0) |
PBan |
6 |
Chuỗi ký tự |
Không bắt buộc |
|
Mẫu số (Mẫu số tờ khai) |
MSo |
1 |
Số (Chi tiết tại Phụ lục VIII kèm theo Quy định này) |
Bắt buộc |
|
Tên (Tên tờ khai) |
Ten |
100 |
Chuỗi ký tự |
Bắt buộc |
|
Hình thức (Hình thức đăng ký/thay đổi thông tin sử dụng hóa đơn điện tử) |
HThuc |
1 |
Số (1: Đăng ký, 2: Thay đổi) |
Bắt buộc |
|
Tên NNT |
TNNT |
400 |
Chuỗi ký tự |
Bắt buộc |
|
Mã số thuế |
MST |
14 |
Chuỗi ký tự |
Bắt buộc |
|
Người liên hệ |
NLHe |
50 |
Chuỗi ký tự |
Bắt buộc |
|
Địa chỉ liên hệ |
DCLHe |
400 |
Chuỗi ký tự |
Bắt buộc |
|
Địa chỉ thư điện tử |
DCTDTu |
50 |
Chuỗi ký tự |
Bắt buộc |
|
Điện thoại liên hệ |
DTLHe |
20 |
Chuỗi ký tự |
Bắt buộc |
|
Địa danh |
DDanh |
50 |
Chuỗi ký tự |
Bắt buộc |
|
Ngày lập |
NLap |
|
Ngày |
Bắt buộc |
|
Thẻ TKhai\DLTKhai\NDTKhai chứa nội dung chi tiết tờ khai |
||||
|
Áp dụng hóa đơn có mã (Áp dụng với hóa đơn điện tử có mã) |
ADHDCMa |
1 |
Số (0: không áp dụng, 1: áp dụng) |
Bắt buộc |
|
Áp dụng hóa đơn không mã (Áp dụng với hóa đơn điện tử không mã) |
ADHDKMa |
1 |
Số (0: không áp dụng, 1: áp dụng) |
Bắt buộc |
|
Đăng ký giao dịch 1 qua Tổng cục Thuế (Đăng ký giao dịch qua cổng thông tin điện tử của Tổng cục Thuế) |
DKGDQTCT |
1 |
Số (0: không qua cổng thông tin điện tử, 1: qua cổng thông tin điện tử) |
Bắt buộc |
|
Khoản, Điều, Nghị định (Theo Khoản, Điều của Nghị định) |
KDNDinh |
100 |
Chuỗi ký tự |
Bắt buộc trong trường hợp đăng ký giao dịch qua cổng thông tin điện tử của Tổng cục Thuế |
|
Đăng ký giao dịch qua T-VAN |
DKGDQTVAN |
1 |
Số (0: không qua T-VAN, 1: qua T-VAN) |
Bắt buộc |
|
Hóa đơn GTGT (Loại hóa đơn sử dụng là hóa đơn GTGT) |
HDGTGT |
1 |
Số (0: không sử dụng, 1: sử dụng) |
Bắt buộc |
|
Hóa đơn bán hàng (Loại hóa đơn sử dụng là hóa đơn bán hàng) |
HDBHang |
1 |
Số (0: không sử dụng, 1: sử dụng) |
Bắt buộc |
|
Hóa đơn máy tính tiền (Loại hóa đơn sử dụng là hóa đơn khởi tạo từ máy tính tiền) |
HDMTTien |
1 |
Số (0: không sử dụng, 1: sử dụng) |
Bắt buộc |
|
Hóa đơn khác (Loại hóa đơn sử dụng là các loại hóa đơn khác) |
HDKhac |
1 |
Số (0: không sử dụng, 1: sử dụng) |
Bắt buộc |
|
Thẻ TKhai\DLTKhai\NDTKhai\DSCTSSDung chứa danh sách chứng thư số sử dụng |
||||
|
Thẻ TKhai\DLTKhai\NDTKhai\DSCTSSDung\CTS chứa thông tin chứng thư số sử dụng (Thẻ này có thể lặp lại nhiều lần tương ứng với số lượng chứng thư số sử dụng) |
||||
|
Số thứ tự |
STT |
3 |
Số |
Không bắt buộc |
|
Tên tổ chức (Cơ quan chứng thực/cấp/công nhận chữ ký số, chữ ký điện tử) |
TTChuc |
400 |
Chuỗi ký tự |
Bắt buộc |
|
Seri (Số sê-ri chứng thư số) |
Seri |
40 |
Chuỗi ký tự |
Bắt buộc |
|
Từ ngày (Thời hạn sử dụng chứng thư số từ ngày) |
TNgay |
|
Ngày giờ |
Bắt buộc |
|
Đến ngày (Thời hạn sử dụng chứng thư số đến ngày) |
DNgay |
|
Ngày giờ |
Bắt buộc |
|
Hình thức (Hình thức đăng ký) |
HThuc |
1 |
Số (1: Thêm mới, 2: Gia hạn, 3: Ngừng sử dụng) |
Bắt buộc |
|
Thẻ TKhai\DSCKS chứa thông tin chữ ký số, bao gồm chữ ký số của NNT và các chữ ký số khác (nếu có). |
||||
|
Thẻ TKhai\DSCKS\NNT chứa thông tin chữ ký số của NNT hoặc của đại diện hợp pháp (Ký trên thẻ TKhai\DLTKhai) |
||||
|
Chữ ký số |
Signature |
|
|
Bắt buộc |
|
Thẻ TKhai\DSCKS\CCKSKhac chứa các chữ ký số khác (nếu có). |
||||
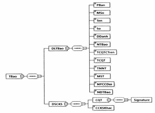
2. Định dạng dữ liệu thông báo về việc chấp nhận/không chấp nhận sử dụng hóa đơn điện tử
a) Thông báo có định dạng như sau:

Hình 4: Định dạng dữ liệu Thông báo về việc chấp nhận/không chấp nhận đăng ký/thay đổi thông tin sử dụng hóa đơn điện tử
b) Định dạng chi tiết được mô tả tại bảng dưới đây:
|
Tên chỉ tiêu |
Tên thẻ |
Độ dài tối đa |
Kiểu dữ liệu |
Ràng buộc |
|
Thẻ TBao chứa dữ liệu thông báo và thông tin chữ ký số của cơ quan thuế |
||||
|
Thẻ TBao\DLTBao chứa dữ liệu thông báo |
||||
|
Phiên bản XML (Trong Quy định này có giá trị là 1.0.0) |
PBan |
6 |
Chuỗi ký tự |
Không bắt buộc |
|
Mẫu số (Mẫu số thông báo) |
MSo |
1 |
Số (Chi tiết tại Phụ lục VIII kèm theo Quy định này) |
Bắt buộc |
|
Tên (Tên thông báo) |
Ten |
255 |
Chuỗi ký tự |
Bắt buộc |
|
Số (Số thông báo) |
So |
30 |
Chuỗi ký tự |
Bắt buộc |
|
Địa danh |
DDanh |
50 |
Chuỗi ký tự |
Bắt buộc |
|
Ngày thông báo |
NTBao |
|
Ngày |
Bắt buộc |
|
Tên cơ quan thuế cấp trên |
TCQTCTren |
100 |
Chuỗi ký tự |
Bắt buộc |
|
Tên cơ quan thuế (Tên cơ quan thuế ra thông báo) |
TCQT |
100 |
Chuỗi ký tự |
Bắt buộc |
|
Mã số thuế |
MST |
14 |
Chuỗi ký tự |
Bắt buộc |
|
Tên NNT |
TNNT |
400 |
Chuỗi ký tự |
Bắt buộc |
|
Ngày (Ngày đăng ký/thay đổi) |
Ngay |
|
Ngày |
Bắt buộc |
|
Trạng thái xác nhận của cơ quan thuế |
TTXNCQT |
1 |
Số (Chi tiết tại Phụ lục XI kèm theo Quy định này) |
Bắt buộc |
|
Mô tả |
MTa |
400 |
Chuỗi ký tự |
Bắt buộc |
|
Thẻ TBao\DLTBao\DSTVAN chứa danh sách các tổ chức cung cấp dịch vụ hóa đơn điện tử được cơ quan thuế ủy thác (nếu có). |
||||
|
Thẻ TBao\DLTBao\DSTVAN\TVAN chứa tên, địa chỉ đăng ký. Thẻ này được lặp lại nhiều lần tương ứng với số T-VAN được cơ quan thuế ủy thác |
||||
|
Tên (Tên tổ chức cung cấp dịch vụ hóa đơn điện tử được cơ quan thuế ủy thác) |
Ten |
400 |
Chuỗi ký tự |
Bắt buộc |
|
Địa chỉ đăng ký (Địa chỉ đăng ký của tổ chức cung cấp dịch vụ hóa đơn điện tử được cơ quan thuế ủy thác) |
DCDKy |
400 |
Chuỗi ký tự |
Bắt buộc |
|
Thẻ TBao\DSCKS chứa thông tin chữ ký số, bao gồm chữ ký số của cơ quan thuế và các chữ ký số khác (nếu có) |
||||
|
Thẻ TBao\DSCKS\CQT chứa thông tin chữ ký số của cơ quan thuế (Ký trên thẻ TBao\DLTBao) |
||||
|
Chữ ký số |
Signature |
|
|
Bắt buộc |
|
Thẻ TBao\DSCKS\CCKSKhac chứa các chữ ký số khác (nếu có). |
||||
3. Định dạng dữ liệu thông báo về việc hết thời gian sử dụng hóa đơn điện tử có mã qua cổng thông tin điện tử Tổng cục Thuế/qua ủy thác tổ chức cung cấp dịch vụ về hóa đơn điện tử; không thuộc trường hợp sử dụng hóa đơn điện tử không có mã.
a) Thông báo có định dạng như sau:

Hình 5: Định dạng dữ liệu Thông háo về việc hết thời gian sử dụng hóa đơn điện tử có mã qua cổng thông tin điện tử Tổng cục Thuế/qua ủy thác tổ chức cung cấp dịch vụ về hóa đơn điện tử; không thuộc trường hợp sử dụng hóa đơn điện tử không có mã
b) Định dạng chi tiết được mô tả tại bảng dưới đây:
|
Tên chỉ tiêu |
Tên thẻ |
Độ dài tối đa |
Kiểu dữ liệu |
Ràng buộc |
|
Thẻ TBao chứa dữ liệu thông báo về việc hết thời gian sử dụng hóa đơn điện tử có mã và chữ ký số của cán bộ, cơ quan ra quyết định |
||||
|
Thẻ TBao\DLTBao chứa dữ liệu thông tin của thông báo |
||||
|
Phiên bản XML (Trong Quy định này có giá trị là 1.0.0) |
PBan |
6 |
Chuỗi ký tự |
Không bắt buộc |
|
Mẫu số (Mẫu số thông báo) |
MSo |
1 |
Số (Chi tiết tại Phụ lục VIII kèm theo Quy định này) |
Bắt buộc |
|
Tên (Tên thông báo) |
Ten |
255 |
Chuỗi ký tự |
Bắt buộc |
|
Số (Số thông báo) |
So |
30 |
Chuỗi ký tự |
Bắt buộc |
|
Địa danh |
DDanh |
50 |
Chuỗi ký tự |
Bắt buộc |
|
Ngày thông báo |
NTBao |
|
Ngày tháng |
Bắt buộc |
|
Tên cơ quan thuế cấp trên |
TCQTCTren |
100 |
Chuỗi ký tự |
Bắt buộc |
|
Tên cơ quan thuế (Tên cơ quan thuế ra thông báo) |
TCQT |
100 |
Chuỗi ký tự |
Bắt buộc |
|
Tên người nộp thuế |
TNNT |
400 |
Chuỗi ký tự |
Bắt buộc |
|
Mã số thuế |
MST |
14 |
Chuỗi ký tự |
Bắt buộc |
|
Ngày yêu cầu chuyển đổi |
NYCCDoi |
|
Ngày tháng |
Bắt buộc |
|
Nội dung thông báo |
NDTBao |
400 |
Chuỗi ký tự |
Bắt buộc |
|
Thẻ TBao\DSCKS chứa thông tin chữ ký số, bao gồm chữ ký số của cơ quan thuế và các chữ ký số khác (nếu có). |
||||
|
Thẻ TBao\DSCKS\CQT chứa thông tin chữ ký số của cơ quan thuế (Ký trên thẻ TBao\DLTBao). |
||||
|
Chữ ký số |
Signature |
|
|
Bắt buộc |
|
Thẻ TBao\DSCKS\CCKSKhac chứa các chữ ký số khác (nếu có). |
||||
4. Định dạng dữ liệu đề nghị cấp hóa đơn điện tử có mã theo từng lần phát sinh
a) Đề nghị có định dạng như sau:

Hình 6: Định dạng dữ liệu Đề nghị cấp hóa đơn điện tử có mã theo từng lần phát sinh
b) Định dạng chi tiết được mô tả tại bảng dưới đây:
|
Tên chỉ tiêu |
Tên thẻ |
Độ dài tối đa |
Kiểu dữ liệu |
Ràng buộc |
|
Thẻ DNghi chứa dữ liệu đề nghị cấp hóa đơn điện tử có mã theo từng lần phát sinh và chữ ký số của NNT |
||||
|
Thẻ DNghi\DLDNghi chứa dữ liệu đề nghị cấp hóa đơn điện tử có mã theo từng lần phát sinh, trong đó bao gồm thông tin chung và nội dung chi tiết của đề nghị |
||||
|
Thẻ DNghi\DLDNghi\TTChung chứa thông tin chung |
||||
|
Phiên bản XML (Trong Quy định này có giá trị là 1.0.0) |
PBan |
6 |
Chuỗi ký tự |
Không bắt buộc |
|
Mẫu số (Mẫu số đề nghị) |
MSo |
1 |
Số (Chi tiết tại Phụ lục VIII kèm theo Quy định này) |
Bắt buộc |
|
Tên (Tên đề nghị) |
Ten |
100 |
Chuỗi ký tự |
Bắt buộc |
|
Tên cơ quan thuế (Tên cơ quan thuế cấp hóa đơn) |
TCQT |
100 |
Chuỗi ký tự |
Bắt buộc |
|
Tên tổ chức, cá nhân |
TTCCNhan |
400 |
Chuỗi ký tự |
Bắt buộc |
|
Địa chỉ liên hệ |
DCLHe |
400 |
Chuỗi ký tự |
Bắt buộc |
|
Địa chỉ thư điện tử |
DCTDTu |
50 |
Chuỗi ký tự |
Bắt buộc |
|
Điện thoại liên hệ |
DTLHe |
20 |
Chuỗi ký tự |
Bắt buộc |
|
Số quyết định thành lập (Số quyết định thành lập tổ chức) |
SQDTLap |
50 |
Chuỗi ký tự |
Không bắt buộc |
|
Ngày cấp quyết định thành lập (Ngày cấp quyết định thành lập tổ chức) |
NCQDTLap |
|
Ngày |
Không bắt buộc |
|
Cơ quan cấp quyết định thành lập (Cơ quan cấp quyết định thành lập tổ chức) |
CQCQDTLap |
200 |
Chuỗi ký tự |
Không bắt buộc |
|
Mã số thuế |
MST |
14 |
Chuỗi ký tự |
Không bắt buộc |
|
Tên người nhận hóa đơn |
TNNHDon |
50 |
Chuỗi ký tự |
Bắt buộc |
|
CMND (Số CMMD của người đi nhận hóa đơn) |
CMND |
12 |
Chuỗi ký tự |
Bắt buộc |
|
Ngày cấp CMND (Ngày cấp CMND của người đi nhận hóa đơn) |
NgCCMND |
|
Ngày |
Bắt buộc |
|
Nơi cấp CMND (Nơi cấp CMND của người đi nhận hóa đơn) |
NCCMND |
100 |
Chuỗi ký tự |
Bắt buộc |
|
Địa danh |
DDanh |
50 |
Chuỗi ký tự |
Bắt buộc |
|
Ngày lập |
NLap |
|
Ngày |
|
|
Thẻ DNghi\DLDNghi\NDDNghi chứa nội dung đề nghị |
||||
|
Tên hàng hóa, dịch vụ |
THHDVu |
500 |
Chuỗi ký tự |
Bắt buộc |
|
Tên (Tên người mua hàng hóa, dịch vụ) |
Ten |
400 |
Chuỗi ký tự |
Bắt buộc |
|
Địa chỉ (Địa chỉ người mua hàng hóa, dịch vụ) |
DChi |
400 |
Chuỗi ký tự |
Bắt buộc |
|
Mã số thuế (Mã số thuế người mua hàng hóa, dịch vụ) |
MST |
14 |
Chuỗi ký tự |
Không bắt buộc |
|
Số, ngày hợp đồng (Số, ngày hợp đồng mua bán hàng hóa, dịch vụ) |
SNHDong |
150 |
Chuỗi ký tự |
Không bắt buộc |
|
Doanh thu phát sinh |
DTPSinh |
19,4 |
Số |
Bắt buộc |
|
Thẻ DNghi\DSCKS chứa thông tin chữ ký số, bao gồm chữ ký số của NNT và chữ ký số khác (nếu có). |
||||
|
Thẻ DNghi\DSCKS\NNT chứa thông tin chữ ký số NNT (Ký trên thế DLDNghi) |
||||
|
Chữ ký số NNT |
Signature |
|
|
Bắt buộc |
|
Thẻ DNghi\DSCKS\CCKSKhac chứa các chữ ký số khác (nếu có). |
||||
5. Thông điệp thông báo về việc hết thời gian sử dụng hóa đơn điện tử có mã qua cổng thông tin điện tử Tổng cục Thuế/qua ủy thác tổ chức cung cấp dịch vụ về hóa đơn điện tử; không thuộc trường hợp sử dụng hóa đơn điện tử không có mã
a) Thông điệp thông báo có định dạng như sau:

Hình 7: Định dạng của một thông điệp thông báo về việc hết thời gian sử dụng hóa đơn điện tử có mã qua cổng thông tin điện tử Tổng cục Thuế/qua ủy thác tổ chức cung cấp dịch vụ về hóa đơn điện tử; không thuộc trường hợp sử dụng hóa đơn điện tử không có mã
- Thông báo về việc hết thời gian sử dụng hóa đơn điện tử có mã qua cổng thông tin điện tử Tổng cục Thuế/qua ủy thác tổ chức cung cấp dịch vụ về hóa đơn điện tử; không thuộc trường hợp sử dụng hóa đơn điện tử không có mã được đặt bên trong thẻ DLieu của thông điệp.
- Định dạng chung cho thông điệp được mô tả tại Khoản 5, Mục IV, Phần I.
b) Định dạng chi tiết thông điệp thông báo về việc hết thời gian sử dụng hóa đơn điện tử có mã qua cổng thông tin điện tử Tổng cục Thuế/qua ủy thác tổ chức cung cấp dịch vụ về hóa đơn điện tử mô tả tại Khoản 3, Mục I, Phần II.
II. Các thành phần dữ liệu áp dụng cho nghiệp vụ lập và gửi hóa đơn điện tử đến cơ quan thuế
1. Định dạng chung của hóa đơn điện tử
Hóa đơn điện tử có định dạng như sau:

Hình 8: Định dạng hóa đơn điện tử
Trong đó các thành phần dữ liệu như sau:
- Thẻ <HDon> chứa toàn bộ dữ liệu của một hóa đơn điện tử.
- Bên trong thẻ <HDon> được tổ chức thành các phần:
+ Thẻ <DLHDon/>: Chứa dữ liệu hóa đơn điện tử do người bán lập:
■ Thẻ <TTChung>: Chứa các thông tin chung của hóa đơn (Tên hóa đơn, ký hiệu mẫu số, ký hiệu, số hóa đơn, thời điểm lập,...)
■ Thẻ <NDHDon>: Chứa các thông tin nội dung hóa đơn (người bán, người mua, hàng hóa dịch vụ, thanh toán,...)
■ Thẻ DLQRCode chứa dữ liệu QR Code phục vụ tra cứu, thanh toán hóa đơn điện tử (Nếu có). Chi tiết định dạng của thẻ được mô tả tại Khoản 6, Mục IV, Phần I.
■ Thẻ <TTKhac> chứa các thông tin bổ sung của NNT (nếu có). Nội dung của thẻ chứa tối đa 500 ký tự. Có thể đặt thẻ <TTKhac> ở nhiều vị trí bên trong thẻ <DLHDon>. Định dạng thẻ <TTKhac> như sau:
<TTKhac>
<TTin>
<TTruong>Mã hàng hóa</TTruong>
<KDLieu>string</KDLieu>
<DLieu>MHH01</DLieu>
</TTin>
……
</TTKhac>
Trong đó:
Thẻ <TTruong> chứa tên trường thông tin cần hiển thị trên hóa đơn điện tử.
Thẻ <KDLieu> chứa kiểu dữ liệu của thông tin cần hiển thị (string/numeric,…)
Thẻ <DLieu> chứa dữ liệu cần hiển thị.
Định dạng chi tiết phần thông tin khác được mô tả ở bảng sau:
|
Tên chỉ tiêu |
Tên thẻ |
Kiểu dữ liệu |
Ràng buộc |
|
Tên trường |
TTruong |
Chuỗi ký tự |
Bắt buộc |
|
Kiểu dữ liệu |
KDLieu |
Chuỗi ký tự (Chi tiết tại Phụ lục III kèm theo Quy định này) |
Bắt buộc |
|
Dữ liệu |
DLieu |
Chuỗi ký tự |
Bắt buộc |
+ Thẻ <MCCQT>: Chứa dữ liệu mã của cơ quan thuế, do cơ quan thuế tạo ra và được áp dụng đối với hóa đơn điện tử có mã (Thẻ này không có trong hóa đơn của NNT gửi cơ quan thuế để cấp mã), chi tiết quy định tại Khoản 3, Mục IV, Phần I.
+ Thẻ <DSCKS>: Chứa dữ liệu chữ ký số của người bán, người mua, cơ quan thuế (đối với hóa đơn điện tử có mã) và chữ ký số khác (nếu có). Trong đó:
■ Thẻ <NBan>: Chứa chữ ký số người bán được ký trên toàn bộ dữ liệu bên trong của thẻ <DLHDon>.
■ Thẻ <NMua>: Chứa dữ liệu chữ ký số người mua được đặt bên trong của phần chứa thông tin chữ ký số <DSCKS>. Chữ ký số người mua là không bắt buộc.
■ Các chữ ký số khác (nếu có) do NNT tự định nghĩa và quản lý, được đặt bên trong thẻ CCKSKhac.
Thông tin chi tiết bên trong các thẻ <DLHDon/>, <MCCQT/>, <DSCKS/> được định nghĩa chi tiết tại Khoản 2, Mục II, Phần II.
2. Định dạng dữ liệu hóa đơn điện tử
a) Hóa đơn giá trị gia tăng
|
Tên chỉ tiêu |
Tên thẻ |
Độ dài tối đa |
Kiểu dữ liệu |
Ràng buộc |
|
Thẻ HDon chứa thông tin dữ liệu hóa đơn và thông tin chữ ký số |
||||
|
Thẻ HDon\DLHDon chứa các thông tin chung, nội dung chi tiết hóa đơn, dữ liệu QR Code và thông tin khác do người bán tự định nghĩa |
||||
|
Thẻ HDon\DLHDon\TTChung chứa thông tin chung của hóa đơn |
||||
|
Phiên bản XML (Trong Quy định này có giá trị là 1.0.0) |
PBan |
6 |
Chuỗi ký tự |
Không bắt buộc |
|
Tên hóa đơn |
THDon |
50 |
Chuỗi ký tự |
Bắt buộc (Trừ trường hợp quy định tại Điều 3, Thông tư số 68/2019/TT-BTC) |
|
Ký hiệu mẫu số hóa đơn |
KHMSHDon |
1 |
Số (Chi tiết tại Phụ lục II kèm theo Quy định này) |
Bắt buộc (Trừ trường hợp quy định tại Điều 3, Thông tư số 68/2019/TT-BTC) |
|
Ký hiệu hóa đơn |
KHHDon |
6 |
Chuỗi ký tự |
Bắt buộc (Trừ trường hợp quy định tại Điều 3, Thông tư số 68/2019/TT-BTC) |
|
Số hóa đơn |
SHDon |
8 |
Số |
Bắt buộc (Trừ trường hợp quy định tại Điều 3, Thông tư số 68/2019/TT-BTC) |
|
Thời điểm lập |
TDLap |
|
Ngày |
Bắt buộc |
|
Đơn vị tiền tệ |
DVTTe |
3 |
Chuỗi ký tự (Chi tiết tại Khoản 2, Mục IV; Phần I) |
Bắt buộc |
|
Tỷ giá |
TGia |
7,2 |
Số |
Bắt buộc (Trừ trường hợp quy định tại Điều 3, Thông tư số 68/2019/TT-BTC) |
|
Thẻ HDon\DLHDon\TTChung\TTKhac chứa thông tin khác (Chi tiết được mô tả tại Khoản 1, Mục II, Phần II) |
||||
|
Thẻ HDon\DLHDon\NDHDon chứa nội dung hóa đơn, bao gồm: Thông tin người bán, người mua, danh sách hàng hóa, dịch vụ và thông tin thanh toán của hóa đơn |
||||
|
Thẻ HDon\DLHDon\NDHDon\NBan chứa tên, địa chỉ, MST của người bán |
||||
|
Tên |
Ten |
400 |
Chuỗi ký tự |
Bắt buộc |
|
Mã số thuế |
MST |
14 |
Chuỗi ký tự |
Bắt buộc |
|
Địa chỉ |
DChi |
400 |
Chuỗi ký tự |
Bắt buộc |
|
Thẻ HDơn\DLHDon\NDHDon\NBan\TTKhac chứa thông tin khác (Chi tiết được mô tả tại Khoản 1, Mục II, Phần II) |
||||
|
Thẻ HDon\DLHDon\NDHDon\NMua chứa tên, địa chỉ, MST của người mua |
||||
|
Tên |
Ten |
400 |
Chuỗi ký tự |
Bắt buộc (Trừ trường hợp quy định tại Điều 3, Thông tư số 68/2019/TT-BTC) |
|
Mã số thuế |
MST |
14 |
Chuỗi ký tự |
Bắt buộc (Trừ trường hợp quy định tại Điều 3, Thông tư số 68/2019/TT-BTC) |
|
Địa chỉ |
DChi |
400 |
Chuỗi ký tự |
Bắt buộc (Trừ trường hợp quy định tại Điều 3, Thông tư số 68/2019/TT-BTC) |
|
Thẻ HDon\DLHDon\NDHDon\NMua\TTKhac chứa thông tin khác (Chi tiết được mô tả tại Khoản 1, Mục II, Phần II) |
||||
|
Thẻ HDon\DLHDon\NDHDon\DSHHDVu chứa danh sách hàng hóa dịch vụ |
||||
|
Thẻ HDon\DLHDon\NDHDon\DSHHDVu\HHDVu chứa chi tiết 01 dòng hàng hóa dịch vụ |
||||
|
Tính chất |
TChat |
1 |
Số (Chi tiết tại Phụ lục IV kèm theo Quy định này) |
Không bắt buộc |
|
Số thứ tự |
STT |
4 |
Số |
Không bắt buộc |
|
Tên |
Ten |
500 |
Chuỗi ký tự |
Bắt buộc |
|
Đơn vị tính |
DVTinh |
50 |
Chuỗi ký tự |
Bắt buộc (Trừ trường hợp quy định tại Điều 3, Thông tư số 68/2019/TT-BTC) |
|
Số lượng |
SLuong |
19,4 |
Số |
Bắt buộc (Trừ trường hợp quy định tại Điều 3, Thông tư số 68/2019/TT-BTC) |
|
Đơn giá |
DGia |
19,4 |
Số |
Bắt buộc (Trừ trường hợp quy định tại Điều 3, Thông tư số 68/2019/TT-BTC) |
|
Tỷ lệ % chiết khấu (Trong trường hợp muốn thể hiện thông tin chiết khấu theo cột cho từng hàng hóa, dịch vụ) |
TLCKhau |
6,4 |
Số |
Bắt buộc (Trừ trường hợp quy định tại Điều 3, Thông tư số 68/2019/TT-BTC) |
|
Số tiền chiết khấu (Trong trường hợp muốn thể hiện thông tin chiết khấu theo cột cho từng hàng hóa, dịch vụ) |
STCKhau |
19,4 |
Số |
Bắt buộc (Trừ trường hợp quy định tại Điều 3, Thông tư số 68/2019/TT-BTC) |
|
Thành tiền (Thành tiền chưa có thuế GTGT) |
ThTien |
19,4 |
Số |
Bắt buộc (Trừ trường hợp quy định tại Điều 3, Thông tư số 68/2019/TT-BTC) |
|
Thuế suất (Thuế suất thuế GTGT) |
TSuat |
5 |
Chuỗi ký tự (Chi tiết tại Phụ lục V kèm theo Quy định này) |
Bắt buộc (Trừ trường hợp quy định tại Điều 3, Thông tư số 68/2019/TT-BTC) |
|
Thẻ HDon\DLHDon\NDHDon\DSHHDVu\HHDVu\TTkhac chứa thông tin khác (Chi tiết được mô tả tại Khoản 1, Mục II, Phần II) |
||||
|
Thẻ HDon\DLHDon\NDHDon\TToan chứa thông tin thanh toán của hóa đơn |
||||
|
Thẻ HDon\DLHDon\NDHDon\TToan\THTTLTSuat chứa thông tin tổng hợp theo từng loại thuế suất |
||||
|
Thẻ HDon\DLHDon\NDHDon\TToan\THTTLTSuat\LTSuat chứa chi tiết thông tin tổng hợp của mỗi loại thuế suất |
||||
|
Thuế suất (Thuế suất thuế GTGT) |
TSuat |
5 |
Chuỗi ký tự (Chi tiết tại Phụ lục V kèm theo Quy định này) |
Bắt buộc |
|
Thành tiền (Thành tiền chưa có thuế GTGT) |
ThTien |
19,4 |
Số |
Bắt buộc |
|
Tiền thuế (Tiền thuế GTGT) |
TThue |
19,4 |
Số |
Bắt buộc |
|
Thẻ HDon\DLHDon\NDHDon\TToan chứa thông tin về số tiền thanh toán, số tiền thuế trên hóa đơn |
||||
|
Tổng tiền chưa thuế (Tổng cộng thành tiền chưa có thuế GTGT) |
TgTCThue |
19,4 |
Số |
Bắt buộc |
|
Tổng tiền thuế (Tổng cộng tiền thuế GTGT) |
TgTThue |
19,4 |
Số |
Bắt buộc |
|
Thẻ HDon\DLHDon\NDHDon\TToan\DSLPhi chứa danh sách các loại tiền phí, lệ phí (nếu có) |
||||
|
Thẻ HDon\DLHDon\NDHDon\TToan\DSLPhi\LPhi chứa chi tiết từng loại tiền phí, lệ phí. Thẻ này có thể lặp lại nhiều lần tương ứng với số loại phí, lệ phí. |
||||
|
Tên loại phí |
TLPhi |
100 |
Chuỗi ký tự |
Bắt buộc (Trừ trường hợp quy định tại Điều 3, Thông tư số 68/2019/TT-BTC) |
|
Tiền phí |
TPhi |
19,4 |
Số |
Bắt buộc (Trừ trường hợp quy định tại Điều 3, Thông tư số 68/2019/TT-BTC) |
|
Các chỉ tiêu sau được đặt bên trong thẻ HDon\DLHDon\NDHDon\TToan |
||||
|
Tổng tiền chiết khấu thương mại |
TTCKTMai |
19,4 |
Số |
Không bắt buộc |
|
Tổng tiền thanh toán bằng số |
TgTTTBSo |
19,4 |
Số |
Bắt buộc |
|
Tổng tiền thanh toán bằng chữ |
TgTTTBChu |
255 |
Chuỗi ký tự |
Bắt buộc |
|
Thẻ HDon\DLHDon\VDHDon\TToan\TTKhac chứa thông tin khác (Chi tiết được mô tả tại Khoản 1, Mục II, Phần II) |
||||
|
Chỉ tiêu sau được đặt bên trong thẻ HDon\DLHDon, sau thẻ NDHDon |
||||
|
Dữ liệu QR Code (Chi tiết tại Khoản 6, Mục IV, Phần I) |
DLQRCode |
512 |
Chuỗi ký tự |
Không bắt buộc |
|
Thẻ HDon\DLHDon\TTKhac chứa thông tin khác (Chi tiết được mô tả tại Khoản 1, Mục II, Phần II) |
||||
|
Với hóa đơn điện tử có mã, nếu đủ điều kiện cấp mã, hệ thống của cơ quan thuế trả về chỉ tiêu Mã của cơ quan thuế trên hóa đơn điện tử (Thẻ MCCQT, đặt bên trong thẻ HDon) |
||||
|
Mã của cơ quan thuế (Mã của cơ quan thuế trên hóa đơn điện tử) |
MCCQT |
12 |
Chuỗi ký tự |
Bắt buộc |
|
Thẻ HDon\DSCKS chứa thông tin chữ ký số, bao gồm chữ ký số của người bán, người mua, cơ quan thuế và các chữ ký số khác (nếu có). |
||||
|
Thẻ HDon\DSCKS\NBan chứa thông tin chữ ký số người bán |
||||
|
Chữ ký số người bán (Thực hiện theo quy định tại Điểm đ, Khoản 1, Điều 3 của Thông tư số 68/2019/TT-BTC) |
Signature |
|
|
Bắt buộc (Trừ trường hợp quy định tại Điều 3, Thông tư số 68/2019/TT-BTC) |
|
Thẻ HDon\DSCKS\NMua chứa thông tin chữ ký số người mua (nếu có) |
||||
|
Chữ ký số người mua (Thực hiện theo quy định tại Điểm đ, Khoản 1, Điều 3 của Thông tư số 68/2019/TT-BTC) |
Signature |
|
|
Không bắt buộc |
|
Với hóa đơn điện tử đủ điều kiện cấp mã, hệ thống của cơ quan thuế trả về hóa đơn điện tử và bổ sung thẻ CQT (đặt bên trong thẻ HDon\DSCKS) chứa thông tin chữ ký số của cơ quan thuế (ký trên thẻ HDon\MCCQT và thẻ HDon\DLHDon) |
||||
|
Chữ ký số cơ quan thuế |
Signature |
|
|
Bắt buộc |
|
Thẻ HDon\DSCKS\CCKSKhac chứa các chữ ký số khác (nếu có). |
||||
- Trường hợp thay thế cho hóa đơn điện tử đã lập có sai sót thì hóa đơn điện tử được lập mới bổ sung các thông tin sau vào trong thẻ <TTChung/> và sau thẻ <TDLap/>:
|
Tên chỉ tiêu |
Tên thẻ |
Độ dài tối đa |
Kiểu dữ liệu |
Ràng buộc |
|
Hình thức hóa đơn bị thay thế |
HTHDBTThe |
1 |
Số (Chi tiết tại Phụ lục VI kèm theo Quy định này) |
Không bắt buộc |
|
Thời điểm lập hóa đơn bị thay thế |
TDLHDBTThe |
|
Ngày |
Bắt buộc |
|
Ký hiệu mẫu số hóa đơn bị thay thế |
KHMSHDBTThe |
11 |
Chuỗi ký tự (Chi tiết tại Phụ lục II kèm theo Quy định này) |
Bắt buộc (Trừ trường hợp quy định tại Điều 3, Thông tư số 68/2019/TT-BTC) |
|
Ký hiệu hóa đơn bị thay thế |
KHHDBTThe |
8 |
Chuỗi ký tự |
Bắt buộc (Trừ trường hợp quy định tại Điều 3, Thông tư số 68/2019/TT-BTC) |
|
Số hóa đơn bị thay thế |
SHDBTThe |
8 |
Chuỗi ký tự |
Bắt buộc (Trừ trường hợp quy định tại Điều 3, Thông tư số 68/2019/TT-BTC) |
b) Hóa đơn bán hàng
|
Tên chỉ tiêu |
Tên thẻ |
Độ dài tối đa |
Kiểu dữ liệu |
Ràng buộc |
|
Thẻ HDon gồm các thông tin dữ liệu hóa đơn và thông tin chữ ký số |
||||
|
Thẻ HDon\DLHDon chứa các thông tin chung của hóa đơn, nội dung chi tiết hóa đơn, dữ liệu QR Code và các thông tin khác do người bán tự định nghĩa |
||||
|
Thẻ HDon\DLHDon\TTChung chứa thông tin chung của hóa đơn |
||||
|
Phiên bản XML (Trong Quy định này có giá trị là 1.0.0) |
PBan |
6 |
Chuỗi ký tự |
Không bắt buộc |
|
Tên hóa đơn |
THDon |
50 |
Chuỗi ký tự |
Bắt buộc (Trừ trường hợp quy định tại Điều 3, Thông tư số 68/2019/TT-BTC) |
|
Ký hiệu mẫu số hóa đơn |
KHMSHDon |
1 |
Số (Chi tiết tại Phụ lục II kèm theo Quy định này) |
Bắt buộc (Trừ trường hợp quy định tại Điều 3, Thông tư số 68/2019/TT-BTC) |
|
Ký hiệu hóa đơn |
KHHDon |
6 |
Chuỗi ký tự |
Bắt buộc (Trừ trường hợp quy định tại Điều 3, Thông tư số 68/2019/TT-BTC) |
|
Số hóa đơn |
SHDon |
8 |
Số |
Bắt buộc (Trừ trường hợp quy định tại Điều 3, Thông tư số 68/2019/TT-BTC) |
|
Thời điểm lập |
TDLap |
|
Ngày |
Bắt buộc |
|
Đơn vị tiền tệ |
DVTTe |
3 |
Chuỗi ký tự (Chi tiết tại Khoản 2, Mục IV, Phần I) |
Bắt buộc |
|
Tỷ giá |
TGia |
7,2 |
Số |
Bắt buộc (Trừ trường hợp quy định tại Điều 3, Thông tư số 68/2019/TT-BTC) |
|
Thẻ HDon\DLHDon\TTChung\TTKhac chứa thông tin khác (Chi tiết được mô tả tại Khoản 1, Mục II, Phần II) |
||||
|
Thẻ HDon\DLHDon\NDHDon chứa nội dung hóa đơn, bao gồm: Thông tin Người bán, Người mua, Danh sách hàng hóa, dịch vụ và thông tin thanh toán của hóa đơn |
||||
|
Thẻ HDon\DLHDon\NDHDon\NBan chứa tên, địa chỉ, MST của người bán |
||||
|
Tên |
Ten |
400 |
Chuỗi ký tự |
Bắt buộc |
|
Mã số thuế |
MST |
14 |
Chuỗi ký tự |
Bắt buộc |
|
Địa chỉ |
DChi |
400 |
Chuỗi ký tự |
Bắt buộc |
|
Thẻ HDon\DLHDon\NDHDon\NBan\TTKhac chứa thông tin khác (Chi tiết được mô tả tại Khoản 1, Mục II, Phần II) |
||||
|
Thẻ HDon\DLHDon\NDHDon\NMua chứa tên, địa chỉ, MST của người mua |
||||
|
Tên |
Ten |
400 |
Chuỗi ký tự |
Bắt buộc (Trừ trường hợp quy định tại Điều 3, Thông tư số 68/2019/TT-BTC) |
|
Mã số thuế |
MST |
14 |
Chuỗi ký tự |
Bắt buộc (Trừ trường hợp quy định tại Điều 3, Thông tư số 68/2019/TT-BTC) |
|
Địa chỉ
|
DChi |
400 |
Chuỗi ký tự |
Bắt buộc (Trừ trường hợp quy định tại Điều 3, Thông tư số 68/2019/TT-BTC) |
|
Thẻ HDon\DLHDon\NDHDon\NMua\TTKhac chứa thông tin khác (Chi tiết được mô tả tại Khoản 1, Mục II, Phần II) |
||||
|
Thẻ HDon\DLHDon\NDHDon\DSHHDVu chứa danh sách hàng hóa dịch vụ |
||||
|
Thẻ HDon\DLHDon\NDHDon\DSHHDVu\HHDVu chứa chi tiết 01 dòng hàng hóa dịch vụ |
||||
|
Tính chất |
TChat |
1 |
Số (Chi tiết tại Phụ lục IV kèm theo Quy định này) |
Không bắt buộc |
|
Số thứ tự |
STT |
4 |
Số |
Không bắt buộc |
|
Tên |
Ten |
500 |
Chuỗi ký tự |
Bắt buộc |
|
Đơn vị tính |
DVTinh |
50 |
Chuỗi ký tự |
Bắt buộc (Trừ trường hợp quy định tại Điều 3, Thông tư số 68/2019/TT-BTC) |
|
Số lượng |
SLuong |
19,4 |
Số |
Bắt buộc (Trừ trường hợp quy định tại Điều 3, Thông tư số 68/2019/TT-BTC) |
|
Đơn giá |
DGia |
19,4 |
Số |
Bắt buộc (Trừ trường hợp quy định tại Điều 3, Thông tư số 68/2019/TT-BTC) |
|
Tỷ lệ % chiết khấu (Trong trường hợp muốn thể hiện thông tin chiết khấu theo cột cho từng hàng hóa, dịch vụ) |
TLCKhau |
6,4 |
Số |
Bắt buộc (Trừ trường hợp quy định tại Điều 3, Thông tư số 68/2019/TT-BTC) |
|
Số tiền chiết khấu (Trong trường hợp muốn thể hiện thông tin chiết khấu theo cột cho từng hàng hóa, dịch vụ) |
STCKhau |
19,4 |
Số |
Bắt buộc (Trừ trường hợp quy định tại Điều 3, Thông tư số 68/2019/TT-BTC) |
|
Thành tiền |
ThTien |
19,4 |
Số |
Bắt buộc (Trừ trường hợp quy định tại Điều 3, Thông tư số 68/2019/TT-BTC) |
|
Thẻ HDon\DLHDon\NDHDon\DSHHDVu\HHDVu\TTKhac chứa thông tin khác (Chi tiết được mô tả tại Khoản 1, Mục II, Phần II) |
||||
|
Thẻ HDon\DLHDon\NDHDon\TToan chứa thông tin về số tiền thanh toán trên hóa đơn |
||||
|
Tổng tiền hàng hóa, dịch vụ |
TgTHHDVu |
19,4 |
Số |
Bắt buộc |
|
Thẻ HDon\DLHDon\NDHDon\TToan\DSLPhi chứa danh sách các loại tiền phí, lệ phí (nếu có) |
||||
|
Thẻ HDon\DLHDon\NDHDon\TToan\DSLPhi\LPhi chứa chi tiết từng loại tiền phí, lệ phí. Thẻ này có thể lặp lại nhiều lần tương ứng với số loại phí, lệ phí. |
||||
|
Tên loại phí |
TLPhi |
100 |
Chuỗi ký tự |
Bắt buộc (Trừ trường hợp quy định tại Điều 3, Thông tư số 68/2019/TT-BTC) |
|
Tiền phí |
TPhi |
19,4 |
Số |
Bắt buộc (Trừ trường hợp quy định tại Điều 3, Thông tư số 68/2019/TT-BTC) |
|
Các chỉ tiêu sau được đặt bên trong thẻ HDon\DLHDon\NDHDon\TToan |
||||
|
Tổng tiền chiết khấu thương mại |
TTCKTMai |
19,4 |
Số |
Không bắt buộc |
|
Tổng tiền thanh toán bằng số |
TgTTTBSo |
19,4 |
Số |
Bắt buộc |
|
Tổng tiền thanh toán bằng chữ |
TgTTTBChu |
255 |
Chuỗi ký tự |
Bắt buộc |
|
Thẻ HDon\DLHDon\NDHDon\TToan\TTKhac chứa thông tin khác (Chi tiết được mô tả tại Khoản 1, Mục II, Phần II) |
||||
|
Chỉ tiêu sau được đặt bên trong thẻ HDon\DLHDon, sau thẻ NDHDon |
||||
|
Dữ liệu QR Code (Chi tiết tại Khoản 6, Mục IV, Phần I) |
DLQRCode |
512 |
Chuỗi ký tự |
Không bắt buộc |
|
Thẻ HDon\DLHDon\TTKhac chứa thông tin khác (Chi tiết được mô tả tại Khoản 1, Mục II, Phần II) |
||||
|
Với hóa đơn điện tử có mã, nếu đủ điều kiện cấp mã, hệ thống của cơ quan thuế trả về chỉ tiêu Mã của cơ quan thuế trên hóa đơn điện tử (Thẻ MCCQT đặt bên trong thẻ HDon) |
||||
|
Mã của cơ quan thuế (Mã của cơ quan thuế trên hóa đơn điện tử) |
MCCQT |
12 |
Chuỗi ký tự |
Bắt buộc |
|
Thẻ HDon\DSCKS chứa thông tin chữ ký số, bao gồm chữ ký số của người bán, người mua, cơ quan thuế và các chữ ký số khác (nếu có) |
||||
|
Thẻ HDon\DSCKS\NBan chứa thông tin chữ ký số người bán |
||||
|
Chữ ký số người bán (Thực hiện theo quy định tại Điểm đ, Khoản 1, Điều 3 của Thông tư số 68/2019/TT-BTC) |
Signature |
|
|
Bắt buộc (Trừ trường hợp quy định tại Điều 3, Thông tư số 68/2019/TT-BTC) |
|
Thẻ HDon\DSCKS\NMua chứa thông tin chữ ký số người mua (nếu có) |
||||
|
Chữ ký số người mua (Thực hiện theo quy định tại Điểm đ, Khoản 1, Điều 3 của Thông tư số 68/2019/TT-BTC) |
Signature |
|
|
Không bắt buộc |
|
Với hóa đơn điện tử đủ điều kiện cấp mã, hệ thống của cơ quan thuế trả về hóa đơn điện tử và bổ sung thẻ CQT (đặt bên trong thẻ HDon\DSCKS) chứa thông tin chữ ký số của cơ quan thuế (ký trên thẻ HDon\MCCQT và thẻ HDon\DLHDon) |
||||
|
Chữ ký số cơ quan thuế |
Signature |
|
|
Bắt buộc |
|
Thẻ HDon\DSCKS\CCKSKhac chứa các chữ ký số khác (nếu có). |
||||
- Trường hợp thay thế cho hóa đơn điện tử đã lập có sai sót thì hóa đơn điện tử được lập mới bổ sung các thông tin sau vào trong thẻ <TTChung/> và sau thẻ <TDLap/>:
|
Tên chỉ tiêu |
Tên thẻ |
Độ dài tối đa |
Kiểu dữ liệu |
Ràng buộc |
|
Hình thức hóa đơn bị thay thế |
HTHDBTThe |
1 |
Số (Chi tiết tại Phụ lục VI kèm theo Quy định này) |
Không bắt buộc |
|
Thời điểm lập hóa đơn bị thay thế |
TDLHDBTThe |
|
Ngày |
Bắt buộc |
|
Ký hiệu mẫu số hóa đơn bị thay thế |
KHMSHDBTThe |
11 |
Chuỗi ký tư (Chi tiết tại Phụ lục II kèm theo Quy định này) |
Bắt buộc (Trừ trường hợp quy định tại Điều 3, Thông tư số 68/2019/TT-BTC) |
|
Ký hiệu hóa đơn bị thay thế |
KHHDBTThe |
8 |
Chuỗi ký tự |
Bắt buộc (Trừ trường hợp quy định tại Điều 3, Thông tư số 68/2019/TT-BTC) |
|
Số hóa đơn bị thay thế |
SHDBTThe |
8 |
Chuỗi ký tự |
Bắt buộc (Trừ trường hợp quy định tại Điều 3, Thông tư số 68/2019/TT-BTC) |
c) Phiếu xuất kho kiêm vận chuyển điện tử
|
Tên chỉ tiêu |
Tên thẻ |
Độ dài tối đa |
Kiểu dữ liệu |
Ràng buộc |
|
Thẻ HDon chứa thông tin của phiếu xuất kho, trong đó bao gồm thông tin dữ liệu phiếu xuất kho và thông tin chữ ký số |
||||
|
Thẻ HDon\DLHDon chứa các thông tin chung của phiếu xuất kho, nội dung chi tiết phiếu xuất kho và các thông tin khác do người bán tự định nghĩa |
||||
|
Thẻ HDon\DLHDon\TTChung chứa thông tin chung của phiếu xuất kho, gồm: |
||||
|
Phiên bản XML (Trong Quy định này có giá trị là 1.0.0) |
PBan |
6 |
Chuỗi ký tự |
Không bắt buộc |
|
Tên hóa đơn |
THDon |
50 |
Chuỗi ký tự |
Bắt buộc |
|
Ký hiệu mẫu số hóa đơn |
KHMSHDon |
1 |
Số/Chi tiết tại Phụ lục II kèm theo Quy định này) |
Bắt buộc |
|
Ký hiệu hóa đơn |
KHHDon |
6 |
Chuỗi ký tự |
Bắt buộc |
|
Số hóa đơn |
SHDon |
8 |
Số |
Bắt buộc |
|
Thời điểm lập |
TDLap |
|
Ngày |
Bắt buộc |
|
Đơn vị tiền tệ |
DVTTe |
3 |
Chuỗi ký tự (Chi tiết tại Khoản 2, Mục IV; Phần I) |
Bắt buộc |
|
Tỷ giá |
TGia |
7,2 |
Số |
Bắt buộc (Trừ trường hợp quy định tại Điều 3, Thông tư số 68/2019/TT-BTC) |
|
Thẻ HDon\DLHDon\TTChung\TTKhac chứa thông tin khác (Chi tiết được mô tả tại Khoản 1, Mục II, Phần II) |
||||
|
Thẻ HDon\DLHDon\NDHDon chứa nội dung hóa đơn, bao gồm các thông tin người bán, người mua, danh sách hàng hóa, dịch vụ và thông tin thanh toán của hóa đơn |
||||
|
Thẻ HDon\DLHDon\NDHDon\NBan chứa tên, địa chỉ, MST của người xuất hàng |
||||
|
Tên (Tên người xuất hàng) |
Ten |
400 |
Chuỗi ký tự |
Bắt buộc |
|
Mã số thuế (MST người xuất hàng) |
MST |
14 |
Chuỗi ký tự |
Bắt buộc |
|
Lệnh điều động nội bộ |
LDDNBo |
255 |
Chuỗi ký tự |
Bắt buộc |
|
Địa chỉ (Địa chỉ kho xuất hàng) |
DChi |
400 |
Chuỗi ký tự |
Bắt buộc |
|
Tên người vận chuyển |
TNVChuyen |
400 |
Chuỗi ký tự |
Bắt buộc |
|
Phương tiện vận chuyển |
PTVChuyen |
50 |
Chuỗi ký tự |
Bắt buộc |
|
Thẻ HDon\DLHDon\NDHDon\NBan\TTKhac chứa thông tin khác (Chi tiết được mô tả tại Khoản 1, Mục II, Phần II) |
||||
|
Thẻ HDon\DLHDon\NDHDon\NMua chứa thông tin người nhận hàng |
||||
|
Tên (Tên người nhận hàng) |
Ten |
400 |
Chuỗi ký tự |
Bắt buộc (Trừ trường hợp quy định tại Điều 3, Thông tư số 68/2019/TT-BTC) |
|
Mã số thuế (MST người nhận hàng) |
MST |
14 |
Chuỗi ký tự |
Bắt buộc (Trừ trường hợp quy định tại Điều 3, Thông tư số 68/2019/TT-BTC) |
|
Địa chỉ (Địa chỉ kho nhận hàng) |
DChi |
400 |
Chuỗi ký tự |
Bắt buộc (Trừ trường hợp quy định tại Điều 3, Thông tư số 68/2019/TT-BTC) |
|
Thẻ HDon\DLHDon\NDHDon\NMua\TTKhac chứa thông tin khác (Chi tiết được mô tả tại Khoản 1, Mục II, Phần II) |
||||
|
Thẻ HDon\DLHDon\NDHDon\DSHHDVu chứa danh sách hàng hóa, dịch vụ |
||||
|
Thẻ HDon\DLHDon\NDHDon\DSHHDVu\HHDVu chứa chi tiết 01 dòng hàng hóa |
||||
|
Tính chất |
TChat |
1 |
Số (Chi tiết tại Phụ lục IV kèm theo Quy định này) |
Không bắt buộc |
|
Số thứ tự |
STT |
4 |
Số |
Không bắt buộc |
|
Tên |
Ten |
500 |
Chuỗi ký tự |
Bắt buộc |
|
Đơn vị tính |
DVTinh |
50 |
Chuỗi ký tự |
Bắt buộc |
|
Số lượng |
SLuong |
19,4 |
Số |
Bắt buộc |
|
Đơn giá |
DGia |
19,4 |
Số |
Bắt buộc |
|
Thành tiền |
ThTien |
19,4 |
Số |
Bắt buộc |
|
Thẻ HDon\DLHDon\NDHDon\DSHHDVu\HHDVu\TTKhac chứa thông tin khác (Chi tiết được mô tả tại Khoản 1, Mục II, Phần II) |
||||
|
Thẻ HDon\DLHDon\TTKhac chứa thông tin khác (Chi tiết được mô tả tại Khoản 1, Mục II, Phần II) |
||||
|
Chỉ tiêu sau được đặt bên trong thẻ HDon\DLHDon, sau thẻ NDHDon |
||||
|
Dữ liệu QR Code (Chi tiết tại Khoản 6, Mục IV, Phần I) |
DLQRCode |
512 |
Chuỗi ký tự |
Không bắt buộc |
|
Với hóa đơn điện tử có mã, nếu đủ điều kiện cấp mã, hệ thống của cơ quan thuế trả về chỉ tiêu Mã của cơ quan thuế trên hóa đơn điện tử (Thẻ MCCQT, đặt bên trong thẻ HDon) |
||||
|
Mã của cơ quan thuế (Mã của cơ quan thuế trên hóa đơn điện tử) |
MCCQT |
12 |
Chuỗi ký tự |
Bắt buộc |
|
Thẻ HDon\DSCKS chứa thông tin chữ ký số, bao gồm chữ ký số của người xuất hàng và các chữ ký số khác (nếu có). |
||||
|
Thẻ HDon\DSCKS\NBan chứa thông tin chữ ký số người xuất hàng (Ký trên thẻ DLHDon) |
||||
|
Chữ ký số người xuất hàng (Thực hiện theo quy định tại Điểm đ, Khoản 1, Điều 3 của Thông tư số 68/2019/TT-BTC) |
Signature |
|
|
Bắt buộc |
|
Thẻ HDon\DSCKS\NMua chứa thông tin chữ ký số người nhận hàng (nếu có) |
||||
|
Chữ ký số người nhận hàng (Thực hiện theo quy định tại Điểm đ, Khoản 1, Điều 3 của Thông tư số 68/2019/TT-BTC) |
Signature |
|
|
Không bắt buộc |
|
Với hóa đơn điện tử đủ điều kiện cấp mã, hệ thống của cơ quan thuế trả về hóa đơn điện tử và bổ sung thẻ CQT (đặt bên trong thẻ HDon\DSCKS) chứa thông tin chữ ký số của cơ quan thuế (ký trên thẻ HDon\MCCQT và thẻ HDon\DLHDon ) |
||||
|
Chữ ký số cơ quan thuế |
Signature |
|
|
Bắt buộc |
|
Thẻ HDon\DSCKS\CCKSKhac chứa các chữ ký số khác (nếu có). |
||||
- Trường hợp thay thế cho phiếu xuất kho kiêm vận chuyển điện tử đã lập có sai sót thì phiếu xuất kho kiêm vận chuyển điện tử được lập mới bổ sung các thông tin sau vào trong thẻ <TTChung/> và sau thẻ <TDLap/>:
|
Tên chỉ tiêu |
Tên thẻ |
Độ dài tối đa |
Kiểu dữ liệu |
Ràng buộc |
|
Hình thức hóa đơn bị thay thế (Hình thức phiếu xuất kho bị thay thế) |
HTHDBTThe |
1 |
Số (Chi tiết tại Phụ lục VI kèm theo Quy định này) |
Không bắt buộc |
|
Thời điểm lập hóa đơn bị thay thế |
TDLHDBTThe |
|
Ngày |
Bắt buộc |
|
Ký hiệu mẫu số hóa đơn bị thay thế |
KHMSHDBTThe |
11 |
Chuỗi ký tự (Chi tiết tại Phụ lục II kèm theo Quy định này) |
Bắt buộc (Trừ trường hợp quy định tại Điều 3, Thông tư số 68/2019/TT-BTC) |
|
Ký hiệu hóa đơn bị thay thế |
KHHDBTThe |
8 |
Chuỗi ký tự |
Bắt buộc (Trừ trường hợp quy định tại Điều 3, Thông tư số 68/2019/TT-BTC) |
|
Số hóa đơn bị thay thế |
SHDBTThe |
8 |
Chuỗi ký tự |
Bắt buộc (Trừ trường hợp quy định tại Điều 3, Thông tư số 68/2019/TT-BTC) |
d) Hóa đơn GTGT kiêm tờ khai hoàn thuế
|
Tên chỉ tiêu |
Tên thẻ |
Độ dài tối đa |
Kiểu dữ liệu |
Ràng buộc |
|
Thẻ gốc HDon gồm các thông tin dữ liệu hóa đơn và thông tin chữ ký số |
||||
|
Thẻ HDon\DLHDon chứa các thông tin chung, nội dung chi tiết hóa đơn, dữ liệu QR Code và các thông tin khác do người bán tự định nghĩa |
||||
|
Thẻ HDon\DLHDon\TTChung chứa thông tin chung của hóa đơn, gồm: |
||||
|
Phiên bản XML (Trong Quy định này có giá trị là 1.0.0) |
PBan |
6 |
Chuỗi ký tự |
Không bắt buộc |
|
Tên hóa đơn |
THDon |
50 |
Chuỗi ký tự |
Bắt buộc (Trừ trường hợp quy định tại Điều 3, Thông tư số 68/2019/TT-BTC) |
|
Ký hiệu mẫu số hóa đơn |
KHMSHDon |
1 |
Số (Chi tiết tại Phụ lục II kèm theo Quy định này) |
Bắt buộc (Trừ trường hợp quy định tại Điều 3, Thông tư số 68/2019/TT-BTC) |
|
Ký hiệu hóa đơn |
KHHDon |
6 |
Chuỗi ký tự |
Bắt buộc (Trừ trường hợp quy định tại Điều 3, Thông tư số 68/2019/TT-BTC) |
|
Số hóa đơn |
SHDon |
8 |
Số |
Bắt buộc (Trừ trường hợp quy định tại Điều 3, Thông tư số 68/2019/TT-BTC) |
|
Thời điểm lập |
TDLap |
|
Ngày |
Bắt buộc |
|
Đơn vị tiền tệ |
DVTTe |
3 |
Chuỗi ký tự (Chi tiết tại Khoản 2, Mục IV, Phần I) |
Bắt buộc |
|
Tỷ giá |
TGia |
7,2 |
Số |
Bắt buộc (Trừ trường hợp quy định tại Điều 3, Thông tư số 68/2019/TT-BTC) |
|
Thẻ HDon\DLHDon\TTChung\TTKhac chứa thông tin khác (Chi tiết được mô tả tại Khoản 1, Mục II, Phần II) |
||||
|
Thẻ HDon\DLHDon\NDHDon chứa nội dung hóa đơn, bao gồm: Thông tin người bán, người mua, danh sách hàng hóa, dịch vụ và thông tin thanh toán của hóa đơn |
||||
|
Thẻ HDon\DLHDon\NDHDon\NBan chứa tên, MST, địa chỉ của người bán (doanh nghiệp) |
||||
|
Tên (Tên đơn vị bán hàng) |
Ten |
400 |
Chuỗi ký tự |
Bắt buộc |
|
Mã số thuế |
MST |
14 |
Chuỗi ký tự |
Bắt buộc |
|
Địa chỉ |
DChi |
400 |
Chuỗi ký tự |
Bắt buộc |
|
Thẻ HDon\DLHDon\NDHDon\NBan\TTKhac chứa thông tin khác (Chi tiết được mô tả tại Khoản 1, Mục II, Phần II) |
||||
|
Thẻ HDon\DLHDon\NDHDon\NMua chứa thông tin của khách hàng |
||||
|
Tên (Họ và tên) |
Ten |
100 |
Chuỗi ký tự |
Bắt buộc (Trừ trường hợp quy định tại Điều 3, Thông tư số 68/2019/TT-BTC) |
|
Số hộ chiếu (Số hộ chiếu/Giấy tờ nhập xuất cảnh) |
SHChieu |
20 |
Chuỗi ký tự |
Bắt buộc (Trừ trường hợp quy định tại Điều 3, Thông tư số 68/2019/TT-BTC) |
|
Ngày cấp hộ chiếu (Ngày cấp hộ chiếu/Giấy tờ nhập xuất cảnh) |
NCHChieu |
|
Ngay |
Bắt buộc (Trừ trường hợp quy định tại Điều 3, Thông tư số 68/2019/TT-BTC) |
|
Ngày hết hạn hộ chiếu (Ngày hết hạn hộ chiếu/Giấy tờ nhập xuất cảnh) |
NHHHChieu |
|
Ngay |
Bắt buộc (Trừ trường hợp quy định tại Điều 3, Thông tư số 68/2019/TT-BTC) |
|
Quốc tịch |
QTich |
50 |
Chuỗi ký tự |
Bắt buộc (Trừ trường hợp quy định tại Điều 3, Thông tư số 68/2019/TT-BTC) |
|
Thẻ HDon\DLHDon\NDHDon\NMua\TTKhac chứa thông tin khác (Chi tiết được mô tả tại Khoản 1, Mục II, Phần II) |
||||
|
Thẻ HDon\DLHDon\NDHDon\DSHHDVu chứa danh sách hàng hóa dịch vụ |
||||
|
Thẻ HDon\DLHDon\NDHDon\DSHHDVu\HHDVu chứa chi tiết 1 dòng hàng hóa dịch vụ |
||||
|
Tính chất |
TChat |
1 |
Số (Chi tiết tại Phụ lục IV kèm theo Quy định này) |
Không bắt buộc |
|
Số thứ tự |
STT |
4 |
Số |
Không bắt buộc |
|
Tên |
Ten |
500 |
Chuỗi ký tự |
Bắt buộc |
|
Đơn vị tính |
DVTinh |
50 |
Chuỗi ký tự |
Bắt buộc (Trừ trường hợp quy định tại Điều 3, Thông tư số 68/2019/TT-BTC) |
|
Số lượng |
SLuong |
19,4 |
Số |
Bắt buộc (Trừ trường hợp quy định tại Điều 3, Thông tư số 68/2019/TT-BTC) |
|
Đơn giá |
DGia |
19,4 |
Số |
Bắt buộc (Trừ trường hợp quy định tại Điều 3, Thông tư số 68/2019/TT-BTC) |
|
Tỷ lệ % chiết khấu (Trong trường hợp muốn thể hiện thông tin chiết khấu theo cột cho từng hàng hóa, dịch vụ) |
TLCKhau |
6,4 |
Số |
Bắt buộc (Trừ trường hợp quy định tại Điều 3, Thông tư số 68/2019/TT-BTC) |
|
Số tiền chiết khấu (Trong trường hợp muốn thể hiện thông tin chiết khấu theo cột cho từng hàng hóa, dịch vụ) |
STCKhau |
19,4 |
Số |
Bắt buộc (Trừ trường hợp quy định tại Điều 3, Thông tư số 68/2019/TT-BTC) |
|
Thành tiền (Thành tiền chưa có thuế GTGT) |
ThTien |
19,4 |
Số |
Bắt buộc (Trừ trường hợp quy định tại Điều 3, Thông tư số 68/2019/TT-BTC) |
|
Thuế suất (Thuế suất thuế GTGT) |
TSuat |
5 |
Chuỗi ký tự (Chi tiết tại Phụ lục V kèm theo Quy định này) |
Bắt buộc (Trừ trường hợp quy định tại Điều 3, Thông tư số 68/2019/TT-BTC) |
|
Tiền thuế (Tiền thuế GTGT) |
TThue |
19,4 |
Số |
Bắt buộc (Trừ trường hợp quy định tại Điều 3, Thông tư số 68/2019/TT-BTC) |
|
Thành tiền có thuế (Thành tiền có thuế GTGT) |
ThTCThue |
19,4 |
Số |
Bắt buộc (Trừ trường hợp quy định tại Điều 3, Thông tư số 68/2019/TT-BTC) |
|
Thẻ HDon\DLHDon\NDHDon\DSHHDVu\HHDVu\TTKhac chứa thông tin khác (Chi tiết được mô tả tại Khoản 1, Mục II, Phần II) |
||||
|
Thẻ HDon\DLHDon\NDHDon\TToan chứa thông tin thanh toán của hóa đơn |
||||
|
Thẻ HDon\DLHDon\NDHDon\TToan\THTTLTSuat chứa thông tin tổng hợp theo từng loại thuế suất |
||||
|
Thẻ HDon\DLHDon\NDHDon\TToan\THTTLTSuat\LTSuat chứa chi tiết thông tin tổng hợp của mỗi loại thuế suất |
||||
|
Thuế suất (Thuế suất thuế GTGT) |
TSuat |
5 |
Chuỗi ký tự (Chi tiết tại Phụ lục V kèm theo Quy định này) |
Bắt buộc |
|
Thành tiền (Thành tiền chưa có thuế GTGT) |
ThTien |
19,4 |
Số |
Bắt buộc |
|
Tiền thuế (Tiền thuế GTGT) |
TThue |
19,4 |
Số |
Bắt buộc |
|
Thẻ HDon\DLHDon\NDHDon\TToan chứa thông tin về số tiền thanh toán, số tiền thuế trên hóa đơn |
||||
|
Tổng tiền chưa thuế (Tổng cộng thành tiền chưa có thuế GTGT) |
TgTCThue |
19,4 |
Số |
Bắt buộc |
|
Tổng tiền thuế (Tổng cộng tiền thuế GTGT) |
TgTThue |
19,4 |
Số |
Bắt buộc |
|
Thẻ HDon\DLHDon\NDHDon\TToan\DSLPhi chứa danh sách các loại tiền phí, lệ phí (nếu có) |
||||
|
Thẻ HDon\DLHDon\NDHDon\TToan\DSLPhi\LPhi chứa chi tiết từng loại tiền phí, lệ phí. Thẻ này có thể lặp lại nhiều lần tương ứng với số loại phí, lệ phí. |
||||
|
Tên loại phí |
TLPhi |
100 |
Chuỗi ký tự |
Bắt buộc (Trừ trường hợp quy định tại Điều 3, Thông tư số 68/2019/TT-BTC) |
|
Tiền phí |
TPhi |
19,4 |
Số |
Bắt buộc (Trừ trường hợp quy định tại Điều 3, Thông tư số 68/2019/TT-BTC) |
|
Các chỉ tiêu sau được đặt bên trong thẻ HDon\DLHDon\NDHDon\TToan |
||||
|
Tổng tiền chiết khấu thương mại |
TTCKTMai |
19,4 |
Số |
Không bắt buộc |
|
Tổng tiền thanh toán bằng số |
TgTTTBSo |
19,4 |
Số |
Bắt buộc |
|
Tổng tiền thanh toán bằng chữ |
TgTTTBChu |
255 |
Chuỗi ký tự |
Bắt buộc |
|
Thẻ HDon\DLHDon\NDHDon\TToan\TTKhac chứa thông tin khác (Chi tiết được mô tả tại Khoản 1, Mục II, Phần II) |
||||
|
Chỉ tiêu sau được đặt bên trong thẻ HDon\DLHDon, sau thẻ NDHDon |
||||
|
Dữ liệu QR Code (Chi tiết tại Khoản 6, Mục IV, Phần I) |
DLQRCode |
512 |
Chuỗi ký tự |
Không bắt buộc |
|
Thẻ HDon\DLHDon\TTKhac chứa thông tin khác (Chi tiết được mô tả tại Khoản 1, Mục II, Phần II) |
||||
|
Với hóa đơn điện tử có mã, nếu đủ điều kiện cấp mã, hệ thống của cơ quan thuế trả về chỉ tiêu Mã của cơ quan thuế trên hóa đơn điện tử (Thẻ MCCQT, đặt bên trong thẻ HDon) |
||||
|
Mã của cơ quan thuế (Mã của cơ quan thuế trên hóa đơn điện tử) |
MCCQT |
12 |
Chuỗi ký tự |
Bắt buộc |
|
Thẻ HDon\DSCKS chứa thông tin chữ ký số, bao gồm chữ ký số của người bán, người mua, cơ quan thuế và các chữ ký số của NNT (nếu có) |
||||
|
Thẻ HDon\DSCKS\NBan chứa thông tin chữ ký số người bán |
||||
|
Chữ ký số người bán (Thực hiện theo quy định tại Điểm đ, Khoản 1, Điều 3 của Thông tư số 68/2019/TT-BTC) |
Signature |
|
|
Bắt buộc (Trừ trường hợp quy định tại Điều 3, Thông tư số 68/2019/TT-BTC) |
|
Thẻ HDon\DSCKS\NMua chứa thông tin chữ ký số người mua (nếu có) |
||||
|
Chữ ký số người mua (Thực hiện theo quy định tại Điểm đ, Khoản 1, Điều 3 của Thông tư số 68/2019/TT-BTC) |
Signature |
|
|
Không bắt buộc |
|
Với hóa đơn điện tử đủ điều kiện cấp mã, hệ thống của cơ quan thuế trả về hóa đơn điện tử và bổ sung thẻ CQT (đặt bên trong thẻ HDon\DSCKS) chứa thông tin chữ ký số của cơ quan thuế (ký trên thẻ HDon\MCCQT và thẻ HDon\DLHDon) |
||||
|
Chữ ký số cơ quan Thuế |
Signature |
|
|
Bắt buộc |
|
Thẻ HDon\DSCKS\CCKSKhac chứa các chữ ký số khác (nếu có). |
||||
- Trường hợp thay thế cho hóa đơn đã lập có sai sót thì hóa đơn điện tử được lập mới bổ sung các thông tin sau vào trong thẻ gốc <TTChung/> và sau thẻ <TDLap/>:
|
Tên chỉ tiêu |
Tên thẻ |
Độ dài tối đa |
Kiểu dữ liệu |
Ràng buộc |
|
Hình thức hóa đơn bị thay thế |
HTHDBTThe |
1 |
Số (Chi tiết tại Phụ lục VI kèm theo Quy định này) |
Không bắt buộc |
|
Thời điểm lập hóa đơn bị thay thế |
TDLHDBTThe |
|
Ngày |
Bắt buộc |
|
Ký hiệu mẫu số hóa đơn bị thay thế |
KHMSHDBTThe |
11 |
Chuỗi ký tự (Chi tiết tại Phụ lục II kèm theo Quy định này) |
Bắt buộc (Trừ trường hợp quy định tại Điều 3, Thông tư số 68/2019/TT-BTC) |
|
Ký hiệu hóa đơn bị thay thế |
KHHDBTThe |
8 |
Chuỗi ký tự |
Bắt buộc (Trừ trường hợp quy định tại Điều 3, Thông tư số 68/2019/TT-BTC) |
|
Số hóa đơn bị thay thế |
SHDBTThe |
8 |
Chuỗi ký tự |
Bắt buộc (Trừ trường hợp quy định tại Điều 3, Thông tư số 68/2019/TT-BTC) |
e) Các loại hóa đơn khác
Bao gồm tem điện tử, vé điện tử, thẻ điện tử, phiếu thu điện tử hoặc các chứng từ điện tử có tên gọi khác nhưng có nội dung của hóa đơn điện tử theo quy định tại Khoản 3, Điều 3 Thông tư số 68/2019/TT-BTC ngày 30 tháng 9 năm 2019 của Bộ Tài chính hướng dẫn thực hiện Nghị định số 119/2018/NĐ-CP ngày 12 tháng 09 năm 2018 của Chính phủ.
|
Tên chỉ tiêu |
Tên thẻ |
Độ dài tối đa |
Kiểu dữ liệu |
Ràng buộc |
|
Thẻ gốc HDon chứa thông tin hóa đơn, trong đó bao gồm thông tin dữ liệu hóa đơn, thông tin CQT, thông tin hỗ trợ, quản lý khác và thông tin chữ ký số |
||||
|
Thẻ HDon\DLHDon chứa các thông tin chung của hóa đơn, nội dung chi tiết hóa đơn, dữ liệu QR Code và các thông tin khác do người bán tự định nghĩa |
||||
|
Thẻ HDon\DLHDon\TTChung chứa thông tin chung của hóa đơn |
||||
|
Phiên bản XML (Trong Quy định này có giá trị là 1.0.0) |
PBan |
6 |
Chuỗi ký tự |
Không bắt buộc |
|
Tên hóa đơn |
THDon |
50 |
Chuỗi ký tự |
Bắt buộc |
|
Ký hiệu mẫu số hóa đơn |
KHMSHDon |
1 |
Số (Chi tiết tại Phụ lục II kèm theo Quy định này) |
Bắt buộc (Trừ trường hợp quy định tại Điều 3, Thông tư số 68/2019/TT-BTC) |
|
Ký hiệu hóa đơn |
KHHDon |
6 |
Chuỗi ký tự |
Bắt buộc (Trừ trường hợp quy định tại Điều 3, Thông tư số 68/2019/TT-BTC) |
|
Số hóa đơn |
SHDon |
8 |
Số |
Bắt buộc (Trừ trường hợp quy định tại Điều 3, Thông tư số 68/2019/TT-BTC) |
|
Thời điểm lập |
TDLap |
|
Ngày |
Bắt buộc |
|
Đơn vị tiền tệ |
DVTTe |
3 |
Chuỗi ký tự (Chi tiết tại Khoản 2, Mục IV, Phần I) |
Bắt buộc |
|
Tỷ giá |
TGia |
7,2 |
Số |
Bắt buộc (Trừ trường hợp quy định tại Điều 3, Thông tư số 68/2019/TT-BTC) |
|
Thẻ HDon\DLHDon\TTChung\TTKhac chứa thông tin khác (Chi tiết được mô tả tại Khoản 1, Mục II, Phần II) |
||||
|
Thẻ HDon\DLHDon\NDHDon chứa nội dung hóa đơn, bao gồm: Thông tin người bán, người mua, danh sách hàng hóa, dịch vụ và thông tin thanh toán của hóa đơn |
||||
|
Thẻ HDon\DLHDon\NDHDon\NBan chứa tên, địa chỉ, MST của người bán |
||||
|
Tên |
Ten |
400 |
Chuỗi ký tự |
Bắt buộc |
|
Mã số thuế |
MST |
14 |
Chuỗi ký tự |
Bắt buộc |
|
Địa chỉ |
DChi |
400 |
Chuỗi ký tự |
Bắt buộc |
|
Thẻ HDon\DLHDon\NDHDon\NBan\TTKhac chứa thông tin khác (Chi tiết được mô tả tại Khoản 1, Mục II, Phần II) |
||||
|
Thẻ HDon\DLHDon\NDHDon\NMua chứa tên, địa chỉ, MST của người mua |
||||
|
Tên |
Ten |
400 |
Chuỗi ký tự |
Bắt buộc (Trừ trường hợp quy định tại Điều 3, Thông tư số 68/2019/TT-BTC) |
|
Mã số thuế |
MST |
14 |
Chuỗi ký tự |
Bắt buộc (Trừ trường hợp quy định tại Điều 3, Thông tư số 68/2019/TT-BTC) |
|
Địa chỉ |
DChi |
400 |
Chuỗi ký tự |
Bắt buộc (Trừ trường hợp quy định tại Điều 3, Thông tư số 68/2019/TT-BTC) |
|
Thẻ HDon\DLHDon\NDHDon\NMua\TTKhac chứa thông tin khác (Chi tiết được mô tả tại Khoản 1, Mục II, Phần II) |
||||
|
Thẻ HDon\DLHDon\NDHDon\DSHHDVu chứa danh sách hàng hóa dịch vụ |
||||
|
Thẻ HDon\DLHDon\NDHDon\DSHHDVu\HHDVu chứa chi tiết 1 dòng hàng hóa dịch vụ |
||||
|
Tính chất |
TChat |
1 |
Số (Chi tiết tại Phụ lục IV kèm theo Quy định này) |
Không bắt buộc |
|
Số thứ tự |
STT |
4 |
Số |
Không bắt buộc |
|
Tên |
Ten |
500 |
Chuỗi ký tự |
Bắt buộc |
|
Đơn vị tính |
DVTinh |
50 |
Chuỗi ký tự |
Bắt buộc (Trừ trường hợp quy định tại Điều 3, Thông tư số 68/2019/TT-BTC) |
|
Số lượng |
SLuong |
19,4 |
Số |
Bắt buộc (Trừ trường hợp quy định tại Điều 3, Thông tư số 68/2019/TT-BTC) |
|
Đơn giá |
DGia |
19,4 |
Số |
Bắt buộc (Trừ trường hợp quy định tại Điều 3, Thông tư số 68/2019/TT-BTC) |
|
Tỷ lệ % chiết khấu (Trong trường hợp muốn thể hiện thông tin chiết khấu theo cột cho từng hàng hóa, dịch vụ) |
TLCKhau |
6,4 |
Số |
Bắt buộc (Trừ trường hợp quy định tại Điều 3, Thông tư số 68/2019/TT-BTC) |
|
Số tiền chiết khấu (Trong trường hợp muốn thể hiện thông tin chiết khấu theo cột cho từng hàng hóa, dịch vụ) |
STCKhau |
19,4 |
Số |
Bắt buộc (Trừ trường hợp quy định tại Điều 3, Thông tư số 68/2019/TT-BTC) |
|
Thành tiền (Thành tiền chưa có thuế GTGT) |
ThTien |
19,4 |
Số |
Bắt buộc (Trừ trường hợp quy định tại Điều 3, Thông tư số 68/2019/TT-BTC) |
|
Thuế suất (Thuế suất thuế GTGT) |
TSuat |
5 |
Chuỗi ký tự (Chi tiết tại Phụ lục V kèm theo Quy định này) |
Bắt buộc (Trừ trường hợp quy định tại Điều 3, Thông tư số 68/2019/TT-BTC) |
|
Thẻ HDon\DLHDon\NDHDon\DSHHDVu\HHDVu\TTKhac chứa thông tin khác (Chi tiết được mô tả tại Khoản 1, Mục II, Phần II) |
||||
|
Thẻ HDon\DLHDon\NDHDon\TToan chứa thông tin thanh toán của hóa đơn |
||||
|
Thẻ HDon\DLHDon\NDHDon\TToan\THTTLTSuat chứa thông tin tổng hợp theo từng loại thuế suất (nếu có) |
||||
|
Thẻ HDon\DLHDon\NDHDon\TToan\THTTLTSuat\LTSuat chứa chi tiết thông tin tổng hợp của mỗi loại thuế suất |
||||
|
Thuế suất (Thuế suất thuế GTGT) |
TSuat |
5 |
Chuỗi ký tự (Chi tiết tại Phụ lục V kèm theo Quy định này) |
Bắt buộc |
|
Thành tiền (Thành tiền chưa có thuế GTGT) |
ThTien |
19,4 |
Số |
Bắt buộc |
|
Tiền thuế (Tiền thuế GTGT) |
TThue |
19,4 |
Số |
Bắt buộc |
|
Thẻ HDon\DLHDon\NDHDon\TToan chứa thông tin về số tiền thanh toán, số tiền thuế trên hóa đơn |
||||
|
Tổng tiền chưa thuế (Tổng cộng thành tiền chưa có thuế GTGT) |
TgTCThue |
19,4 |
Số |
Bắt buộc (Trừ trường hợp quy định tại Điều 3, Thông tư số 68/2019/TT-BTC) |
|
Tổng tiền thuế (Tổng cộng tiền thuế GTGT) |
TgTThue |
19,4 |
Số |
Bắt buộc (Trừ trường hợp quy định tại Điều 3, Thông tư số 68/2019/TT-BTC) |
|
Thẻ HDon\DLHDon\NDHDon\TToan\DSLPhi chứa danh sách các loại tiền phí, lệ phí (nếu có) |
||||
|
Thẻ HDon\DLHDon\NDHDon\TToan\DSLPhi\LPhi chứa chi tiết từng loại tiền phí, lệ phí. Thẻ này có thể lặp lại nhiều lần tương ứng với số loại phí, lệ phí. |
||||
|
Tên loại phí |
TLPhi |
100 |
Chuỗi ký tự |
Bắt buộc (Trừ trường hợp quy định tại Điều 3, Thông tư số 68/2019/TT-BTC) |
|
Tiền phí |
TPhi |
19,4 |
Số |
Bắt buộc (Trừ trường hợp quy định tại Điều 3, Thông tư số 68/2019/TT-BTC) |
|
Các chỉ tiêu sau được đặt bên trong thẻ HDon\DLHDon\DLHDon\TToan |
||||
|
Tổng tiền chiết khấu thương mại |
TTCKTMai |
19,4 |
Số |
Không bắt buộc |
|
Tổng tiền thanh toán bằng số |
TgTTTBSo |
19,4 |
Số |
Bắt buộc |
|
Tổng tiền thanh toán bằng chữ |
TgTTTBChu |
255 |
Chuỗi ký tự |
Bắt buộc (Trừ trường hợp quy định tại Điều 3, Thông tư số 68/2019/TT-BTC) |
|
Thẻ HDon\DLHDon\NDHDon\TToan\TTKhac chứa thông tin khác (Chi tiết được mô tả tại Khoản 1, Mục II, Phần II) |
||||
|
Chỉ tiêu sau được đặt bên trong thẻ HDon\DLHDon, sau thẻ NDHDon |
||||
|
Dữ liệu QR Code (Chi tiết tại Khoản 6, Mục IV, Phần I) |
DLQRCode |
512 |
Chuỗi ký tự |
Không bắt buộc |
|
Thẻ HDon\DLHDon\TTKhac chứa thông tin khác (chi tiết được mô tả tại Khoản 1, Mục II, Phần II) |
||||
|
Với hóa đơn điện tử có mã, nếu đủ điều kiện cấp mã, hệ thống của cơ quan thuế trả về chỉ tiêu Mã của cơ quan thuế trên hóa đơn điện tử (Thẻ MCCQT, đặt bên trong thẻ HDon) |
||||
|
Mã của cơ quan thuế (Mã của cơ quan thuế trên hóa đơn điện tử) |
MCCQT |
12 |
Chuỗi ký tự |
Bắt buộc |
|
Thẻ HDon\DSCKS chứa thông tin chữ ký số, bao gồm chữ ký số của người bán, người mua, cơ quan thuế và các chữ ký số khác (nếu có). |
||||
|
Thẻ HDon\DSCKS\NBan chứa thông tin chữ ký số người bán |
||||
|
Chữ ký số người bán (Thực hiện theo quy định tại Điểm đ, Khoản 1, Điều 3 của Thông tư số 68/2019/TT-BTC) |
Signature |
|
|
Bắt buộc (Trừ trường hợp quy định tại Điều 3, Thông tư số 68/2019/TT-BTC) |
|
Thẻ HDon\DSCKS\NMua chứa thông tin chữ ký số người mua (nếu có) |
||||
|
Chữ ký số người mua (Thực hiện theo quy định tại Điểm đ, Khoản 1, Điều 3 của Thông tư số 68/2019/TT-BTC) |
Signature |
|
|
Không bắt buộc |
|
Với hóa đơn điện tử đủ điều kiện cấp mã, hệ thống của cơ quan thuế trả về hóa đơn điện tử và bổ sung thẻ CQT (đặt bên trong thẻ HDon\DSCKS) chứa thông tin chữ ký số của cơ quan thuế (ký trên thẻ HDon\MCCQT và thẻ HDon\DLHDon) |
||||
|
Chữ ký số Cơ quan Thuế |
Signature |
|
|
Bắt buộc |
|
Thẻ HDon\DSCKS\CCKSKhac chứa các chữ ký số khác (nếu có). |
||||
- Trường hợp thay thế cho hóa đơn đã lập có sai sót thì hóa đơn điện tử được lập mới bổ sung các thông tin sau vào trong thẻ <TTChung/> và sau thẻ <TDLap/>:
|
Tên chỉ tiêu |
Tên thẻ |
Độ dài tối đa |
Kiểu dữ liệu |
Ràng buộc |
|
Hình thức hóa đơn bị thay thế |
HTHDBTThe |
1 |
Số (Chi tiết tại Phụ lục VI kèm theo Quy định này) |
Không bắt buộc |
|
Thời điểm lập hóa đơn bị thay thế |
TDLHDBTThe |
|
Ngày |
Bắt buộc |
|
Ký hiệu mẫu số hóa đơn bị thay thế |
KHMSHDBTThe |
11 |
Chuỗi ký tự (Chi tiết tại Phụ lục II kèm theo Quy định này) |
Bắt buộc (Trừ trường hợp quy định tại Điều 3, Thông tư số 68/2019/TT-BTC) |
|
Ký hiệu hóa đơn bị thay thế |
KHHDBTThe |
8 |
Chuỗi ký tự |
Bắt buộc (Trừ trường hợp quy định tại Điều 3, Thông tư số 68/2019/TT-BTC) |
|
Số hóa đơn bị thay thế |
SHDBTThe |
8 |
Chuỗi ký tự |
Bắt buộc (Trừ trường hợp quy định tại Điều 3, Thông tư số 68/2019/TT-BTC) |
3. Thông điệp gửi hóa đơn điện tử tới cơ quan thuế để cấp mã
Thông điệp gửi hóa đơn điện tử tới cơ quan thuế để cấp mã có định dạng như sau:

Hình 9: Định dạng thông điệp gửi hóa đơn tới cơ quan thuế để cấp mã
- Định dạng chung cho thông điệp được mô tả tại Khoản 5, Mục IV, Phần I.
- Dữ liệu hóa đơn cần cấp mã được đặt bên trong thẻ DLieu của thông điệp.
- Một thông điệp chỉ chứa dữ liệu của một hóa đơn. Trong hóa đơn chưa có thẻ MCCQT.
- Chi tiết định dạng của hóa đơn có mã được mô tả tại Khoản 2, Mục II, Phần II.
4. Thông điệp thông báo kết quả cấp mã hóa đơn điện tử của cơ quan thuế
Thông điệp thông báo có định dạng như sau:

Hình 10: Định dạng thông điệp thông báo kết quả cấp mã hóa đơn của cơ quan thuế
- Định dạng chung cho thông điệp được mô tả tại Khoản 5, Mục IV, Phần I.
- Dữ liệu hóa đơn có mã được đặt bên trong thẻ DLieu của thông điệp.
- Một thông điệp chỉ chứa dữ liệu của một hóa đơn. Trong hóa đơn chứa thông tin cơ quan thuế trả ra (thẻ MCCQT).
- Định dạng của hóa đơn có mã được mô tả tại Khoản 2, Mục II, Phần II.
5. Thông điệp chuyển dữ liệu hóa đơn điện tử không mã đến cơ quan thuế
Thông điệp chuyển dữ liệu hóa đơn điện tử không mã đến cơ quan thuế có định dạng theo hình dưới đây:

Hình 11: Định dạng thông điệp gửi hóa đơn điện tử không có mã tới cơ quan thuế
- Định dạng chung cho thông điệp được mô tả tại Khoản 5, Mục IV, Phần I.
- Dữ liệu hóa đơn không mã được đặt bên trong thẻ DLieu của thông điệp.
- Chi tiết định dạng của hóa đơn không có mã được mô tả tại Khoản 2, Mục II, Phần II.
III. Các thành phần dữ liệu áp dụng cho nghiệp vụ xử lý hóa đơn có sai sót
1. Định dạng dữ liệu thông báo hủy hóa đơn điện tử đã lập có sai sót
a) Định dạng của một thông báo hủy hóa đơn điện tử:

Hình 12: Định dạng dữ liệu Thông báo hủy hóa đơn đã lập có sai sót
b) Định dạng chi tiết được mô tả tại bảng dưới đây:
|
Tên chỉ tiêu |
Tên thẻ |
Độ dài tối đa |
Kiểu dữ liệu |
Ràng buộc |
||||
|
Thẻ TBao chứa dữ liệu thông báo hủy hóa đơn điện tử bao gồm: Thông tin chung của NNT, danh sách hóa đơn hủy và chữ ký số của NNT |
||||||||
|
Thẻ TBao\DLTBao chứa dữ liệu thông báo hủy hóa đơn điện tử, trong đó bao gồm các thông tin của NNT, danh sách các hóa đơn hủy |
||||||||
|
Phiên bản XML (Trong Quy định này có giá trị là 1.0.0) |
PBan |
6 |
Chuỗi ký tự |
Không bắt buộc |
||||
|
Mẫu số (Mẫu số thông báo) |
MSo |
1 |
Số (Chi tiết tại Phụ lục VIII kèm theo Quy định này) |
Bắt buộc |
||||
|
Tên (Tên thông báo) |
Ten |
255 |
Chuỗi ký tự |
Bắt buộc |
||||
|
Tên cơ quan thuế |
TCQT |
100 |
Chuỗi ký tự |
Bắt buộc |
||||
|
Tên NNT |
TNNT |
400 |
Chuỗi ký tự |
Bắt buộc |
||||
|
Mã số thuế (Mã số thuế NNT) |
MST |
14 |
Chuỗi ký tự |
Bắt buộc |
||||
|
Địa danh |
DDanh |
50 |
Chuỗi ký tự |
Bắt buộc |
||||
|
Ngày thông báo |
NTBao |
|
Ngày |
Bắt buộc |
||||
|
Danh sách hóa đơn hủy được bao trong thẻ TBao\DLTBao\DSHDon |
||||||||
|
Thẻ TBao\DLTBao\DSHDon\HDon chứa thông tin chi tiết mỗi hóa đơn hủy |
||||||||
|
Số thứ tự |
STT |
4 |
Số |
Không bắt buộc |
||||
|
Ký hiệu mẫu số hóa đơn |
KHMSHDon |
11 |
Chuỗi ký tự (Chi tiết tại Phụ lục II kèm theo Quy định này) |
Bắt buộc (Trừ trường hợp quy định tại Điều 3, Thông tư số 68/2019/TT-BTC) |
||||
|
Ký hiệu hóa đơn |
KHHDon |
8 |
Chuỗi ký tự |
Bắt buộc (Trừ trường hợp quy định tại Điều 3, Thông tư số 68/2019/TT-BTC) |
||||
|
Số hóa đơn (Số hóa đơn điện tử) |
SHDon |
8 |
Chuỗi ký tự |
Bắt buộc (Trừ trường hợp quy định tại Điều 3, Thông tư số 68/2019/TT-BTC) |
||||
|
Ngày (Ngày lập hóa đơn) |
Ngay |
|
Ngày |
Bắt buộc |
||||
|
Loại áp dụng hóa đơn điện tử |
LADHDDT |
1 |
Số (Chi tiết tại Phụ lục VI kèm theo Quy định này) |
Bắt buộc |
||||
|
Tính chất thông báo (Hủy/giải trình) |
TCTBao |
1 |
Số (Chi tiết tại Phụ lục IX kèm theo Quy định này) |
Bắt buộc |
||||
|
Lý do |
LDo |
255 |
Chuỗi ký tự |
Không bắt buộc |
||||
|
Thẻ TBao\DSCKS chứa thông tin chữ ký số, bao gồm chữ ký số của NNT và các chữ ký số khác (nếu có). |
||||||||
|
Thẻ TBao\DSCKS\NNT chứa thông tin chữ ký số của NNT (Ký trên thẻ DLTBao) |
||||||||
|
Chữ ký số NNT |
Signature |
|
|
Bắt buộc |
||||
|
Thẻ TBao\DSCKS\CCKSKhac chứa các chữ ký số khác (nếu có). |
||||||||
2. Định dạng dữ liệu thông báo về hóa đơn điện tử cần rà soát
a) Định dạng thông báo như sau:

Hình 13: Định dạng dữ liệu thông báo về hóa đơn điện tử cần rà soát
b) Định dạng chi tiết được mô tả tại bảng dưới đây:
|
Tên chỉ tiêu |
Tên thẻ |
Độ dài tối đa |
Kiểu dữ liệu |
Ràng buộc |
|
Thẻ TBao chứa thông điệp thông báo về hóa đơn điện tử cần rà soát, trong đó bao gồm dữ liệu thông báo và chữ ký số của các cán bộ, cơ quan ra quyết định |
||||
|
Thẻ TBao\DLTBao chứa dữ liệu thông báo, trong đó bao gồm các thông tin chung của thông báo, danh sách các hóa đơn NNT cần rà soát |
||||
|
Phiên bản XML (Trong Quy định này có giá trị là 1.0.0) |
PBan |
6 |
Chuỗi ký tự |
Không bắt buộc |
|
Mẫu số (mẫu số thông báo) |
MSo |
1 |
Số (Chi tiết tại Phụ lục VIII kèm theo Quy định này) |
Bắt buộc |
|
Tên (Tên thông báo) |
Ten |
255 |
Chuỗi ký tự |
Bắt buộc |
|
Số (Số thông báo) |
So |
30 |
Chuỗi ký tự |
Bắt buộc |
|
Địa danh |
DDanh |
50 |
Chuỗi ký tự |
Bắt buộc |
|
Ngày thông báo |
NTBao |
|
Ngày tháng |
Bắt buộc |
|
Tên cơ quan thuế |
TCQT |
100 |
Chuỗi ký tự |
Bắt buộc |
|
Tên người nộp thuế |
TNNT |
400 |
Chuỗi ký tự |
Bắt buộc |
|
Mã số thuế |
MST |
14 |
Chuỗi ký tự |
Bắt buộc |
|
Địa chỉ NNT |
DCNNT |
255 |
Chuỗi ký tự |
Bắt buộc |
|
Thẻ TBao\DLTBao\DSHDon chứa danh sách hóa đơn cần rà soát |
||||
|
Thẻ TBao\DLTBao\DSHDon\HDon chứa thông tin chi tiết mỗi hóa đơn cần rà soát |
||||
|
Số thứ tự |
STT |
4 |
Số |
Không bắt buộc |
|
Ký hiệu mẫu số hóa đơn |
KHMSHDon |
1 |
Số (Chi tiết tại Phụ lục II kèm theo Quy định này) |
Bắt buộc (Trừ trường hợp quy định tại Điều 3, Thông tư số 68/2019/TT-BTC) |
|
Ký hiệu hóa đơn |
KHHDon |
6 |
Chuỗi ký tự |
Bắt buộc (Trừ trường hợp quy định tại Điều 3, Thông tư số 68/2019/TT-BTC) |
|
Số hóa đơn |
SHDon |
8 |
Số |
Bắt buộc (Trừ trường hợp quy định tại Điều 3, Thông tư số 68/2019/TT-BTC) |
|
Ngày lập hóa đơn |
Ngay |
|
Ngày |
Bắt buộc |
|
Loại áp dụng hóa đơn điện tử |
LADHDDT |
1 |
Số (Chi tiết tại Phụ lục VI kèm theo Quy định này) |
Bắt buộc |
|
Lý do (Lý do cần rà soát) |
LDo |
255 |
Chuỗi ký tự |
Bắt buộc |
|
Thẻ TBao\DSCKS chứa thông tin chữ ký số, bao gồm chữ ký số của cơ quan thuế và các chữ ký số khác (nếu có) |
||||
|
Thẻ TBao\DSCKS\CQT chứa thông tin chữ ký số của cơ quan thuế (Ký trên thẻ TBao\DLTBao) |
||||
|
Chữ ký số |
Signature |
|
|
Bắt buộc |
|
Thẻ TBao\DSCKS\CCKSKhac chứa các chữ ký số khác (nếu có). |
||||
3. Thông điệp thông báo hủy hóa đơn điện tử đã lập có sai sót
Thông điệp gửi thông báo hủy hóa đơn điện tử có định dạng như sau:

Hình 14: Định dạng của một thông điệp gửi thông háo hủy hóa đơn điện tử đã lập có sai sót
- Định dạng chung cho thông điệp được mô tả tại Khoản 5, Mục IV, Phần I.
- Một thông điệp chứa dữ liệu của một hoặc nhiều thông báo của một MST.
- Chi tiết định dạng thông báo hủy được mô tả tại Khoản 1, Mục II, Phần II.
4. Thông điệp thông báo về hóa đơn điện tử cần rà soát
Thông điệp thông báo về hóa đơn điện tử cần rà soát có định dạng như sau:

Hình 15: Định dạng của một thông điệp thông báo về hóa đơn điện tử cần rà soát
- Thông báo về hóa đơn điện tử cần rà soát được đặt bên trong thẻ DLieu của thông điệp.
- Định dạng chung cho thông điệp được mô tả tại Khoản 5, Mục IV, Phần I.
- Chi tiết định dạng thông báo về hóa đơn điện tử cần rà soát được mô tả tại Khoản 2, Mục II, Phần II.
IV. Các thành phần dữ liệu áp dụng cho nghiệp vụ lập và chuyển dữ liệu bảng tổng hợp dữ liệu hóa đơn điện tử đến cơ quan thuế
1. Định dạng dữ liệu bảng tổng hợp dữ liệu hóa đơn điện tử gửi cơ quan thuế
a) Bảng tổng hợp dữ liệu có định dạng như sau:

Hình 16: Định dạng dữ liệu bảng tổng hợp dữ liệu hóa đơn điện tử gửi cơ quan thuế
b) Định dạng chi tiết được mô tả tại bảng dưới đây:
|
Tên chỉ tiêu |
Tên thẻ |
Độ dài tối đa |
Kiểu dữ liệu |
Ràng buộc |
|
Thẻ gốc BTHDLieu chứa thông tin bảng tổng hợp dữ liệu hóa đơn điện tử, trong đó bao gồm dữ liệu bảng tổng hợp và chữ ký số của NNT |
||||
|
Thẻ BTHDLieu\DLBTHop chứa dữ liệu bảng tổng hợp dữ liệu bao gồm các thông tin chung, nội dung chi tiết |
||||
|
Thẻ BTHDLieu\DLBTHop\TTChung chứa thông tin chung |
||||
|
Phiên bản XML (Trong Quy định này có giá trị là 1.0.0) |
PBan |
6 |
Chuỗi ký tự |
Không bắt buộc |
|
Số bảng tổng hợp dữ liệu (Số thứ tự bảng tổng hợp dữ liệu) |
SBTHDLieu |
5 |
Số |
Bắt buộc |
|
Loại kỳ dữ liệu |
LKDLieu |
1 |
Chuỗi ký tự (Chi tiết tại Phụ lục X kèm theo Quy định này) |
Bắt buộc |
|
Kỳ dữ liệu |
KDLieu |
7 |
Chuỗi ký tự (Chi tiết tại Phụ lục X kèm theo Quy định này) |
Bắt buộc |
|
Lần đầu |
LDau |
1 |
Số (1: lần đầu, 0: bổ sung) |
Bắt buộc |
|
Bổ sung lần thứ |
BSLThu |
3 |
Số |
Bắt buộc |
|
Ngày lập |
NLap |
|
Ngày |
Bắt buộc |
|
Tên NNT |
TNNT |
400 |
Chuỗi ký tự |
Bắt buộc |
|
Mã số thuế NNT |
MST |
14 |
Chuỗi ký tự |
Bắt buộc |
|
Thẻ BTHDLieu\DLBTHop\NDBTHDLieu chứa nội dung bảng tổng hợp dữ liệu hóa đơn điện tử |
||||
|
Thẻ BTHDLieu\DLBTHop\NDBTHDLieu\DSDLieu chứa danh sách dữ liệu của bảng tổng hợp |
||||
|
Thẻ BTHDLieu\DLBTHop\NDBTHDLieu\DSDLieu\DLieu chứa chi tiết 01 dòng dữ liệu (có thể lặp lại nhiều lần tùy theo dữ liệu của bảng tổng hợp) |
||||
|
Số thứ tự |
STT |
6 |
Số |
Không bắt buộc |
|
Ký hiệu mẫu số hóa đơn, ký hiệu hóa đơn (Theo đúng thứ tự) |
KHHDon |
7 |
Chuỗi ký tự |
Bắt buộc (Trừ trường hợp quy định tại Điều 3, Điều 16 và Phụ lục II Thông tư số 68/2019/TT-BTC) |
|
Số hóa đơn |
SHDon |
8 |
Số |
Bắt buộc (Trừ trường hợp quy định tại Điều 3, Điều 16 và Phụ lục II Thông tư số 68/2019/TT-BTC) |
|
Ngày lập (Ngày tháng năm lập hóa đơn) |
NLap |
|
Ngày |
Bắt buộc |
|
Tên người mua |
TNMua |
400 |
Chuỗi ký tự |
Bắt buộc (Trừ trường hợp quy định tại Điều 3, Điều 16 và Phụ lục II Thông tư số 68/2019/TT-BTC) |
|
Mã số thuế người mua/mã khách hàng |
MSTNMua |
14 |
Chuỗi ký tự |
Bắt buộc (Trừ trường hợp quy định tại Điều 3, Điều 16 và Phụ lục II Thông tư số 68/2019/TT-BTC) |
|
Tên hàng hóa, dịch vụ |
THHDVu |
500 |
Chuỗi ký tự |
Bắt buộc (Trừ trường hợp quy định tại Điều 3, Điều 16 và Phụ lục II Thông tư số 68/2019/TT-BTC) |
|
Đơn vị tính |
DVTinh |
50 |
Chuỗi ký tự |
Bắt buộc (Trừ trường hợp quy định tại Điều 3, Điều 16 và Phụ lục II Thông tư số 68/2019/TT-BTC) |
|
Số lượng hàng hóa |
SLuong |
19,4 |
Số |
Bắt buộc (Trừ trường hợp quy định tại Điều 3, Điều 16 và Phụ lục II Thông tư số 68/2019/TT-BTC) |
|
Tổng giá trị hàng hóa, dịch vụ bán ra chưa có thuế GTGT |
TTCThue |
19,4 |
Số |
Bắt buộc (Trừ trường hợp quy định tại Điều 3, Điều 16 và Phụ lục II Thông tư số 68/2019/TT-BTC) |
|
Thuế suất (Thuế suất thuế GTGT) |
TSuat |
5 |
Chuỗi ký tự (chi tiết tại Phụ lục V kèm theo Quy định này) |
Bắt buộc (Trừ trường hợp quy định tại Điều 3, Điều 16 và Phụ lục II Thông tư số 68/2019/TT-BTC) |
|
Tổng tiền thuế (Tổng tiền thuế GTGT) |
TgTThue |
19,4 |
Số |
Bắt buộc (Trừ trường hợp quy định tại Điều 3, Điều 16 và Phụ lục II Thông tư số 68/2019/TT-BTC) |
|
Tổng tiền thanh toán |
TgTTToan |
19,4 |
Số |
Bắt buộc (Trừ trường hợp quy định tại Điều 3, Điều 16 và Phụ lục II Thông tư số 68/2019/TT-BTC) |
|
Ghi chú |
GChu |
255 |
Chuỗi ký tự |
Không bắt buộc |
|
Thẻ BTHDLieu\DSCKS\NNT chứa thông tin chữ ký số NNT (Ký trên thẻ BTHDLieu\DLBTHop) |
||||
|
Chữ ký số NNT |
Signature |
|
|
Bắt buộc |
|
Thẻ BTHDLieu\DSCKS\CCKSKhac chứa các chữ ký số khác (nếu có). |
||||
2. Thông điệp chuyển bảng tổng hợp dữ liệu hóa đơn điện tử đến cơ quan thuế.
Thông điệp chuyển bảng dữ liệu với định dạng theo hình dưới đây:

Hình 17: Định dạng thông điệp gửi bảng tổng hợp dữ liệu hóa đơn điện tử không có mã tới cơ quan thuế
- Định dạng chung cho thông điệp được mô tả tại Khoản 5, Mục IV, Phần I.
- Dữ liệu bảng tổng hợp hóa đơn không mã được đặt bên trong thẻ DLieu của thông điệp.
- Chi tiết định dạng của bảng tổng hợp dữ liệu hóa đơn điện tử không có mã của cơ quan thuế được mô tả tại Khoản 1, Mục IV, Phần II.
V. Thành phần dữ liệu áp dụng cho nghiệp vụ gửi dữ liệu hóa đơn đến cơ quan thuế trong thời gian chuyển tiếp
Tờ khai dữ liệu hóa đơn, chứng từ hàng hóa, dịch vụ bán ra (Mẫu số 03 Nghị định số 119/2018/NĐ-CP) có định dạng sau:

Hình 18: Định dạng dữ liệu tờ khai dữ liệu hóa đơn, chứng từ hàng hóa, dịch vụ bán ra
Định dạng chi tiết được mô tả tại bảng dưới đây:
|
Tên chỉ tiêu |
Tên thẻ |
Độ dài tối đa |
Kiểu dữ liệu |
Ràng buộc |
|
Thẻ gốc TKhai chứa thông tin tờ khai, trong đó bao gồm dữ liệu tờ khai và chữ ký số của NNT |
||||
|
Thẻ TKhai\DTTKhai chứa dữ liệu tờ khai, trong đó bao gồm các thông tin chung của tờ khai, nội dung chi tiết tờ khai |
||||
|
Thẻ TKhai\DLTKhai\TTChung chứa thông tin chung tờ khai |
||||
|
Phiên bản XML (Trong Quy định này có giá trị là 1.0.0) |
PBan |
6 |
Chuỗi ký tự |
Không bắt buộc |
|
Mẫu số (mẫu số tờ khai) |
MSo |
1 |
Số (Chi tiết tại Phụ lục VIII kèm theo Quy định này) |
Bắt buộc |
|
Tên (tên tờ khai) |
Ten |
100 |
Chuỗi ký tự |
Bắt buộc |
|
Loại kỳ tính thuế |
LKTThue |
1 |
Chuỗi ký tự (Chi tiết tại Phụ lục VII kèm theo Quy định này) |
Bắt buộc |
|
Kỳ tính thuế |
KTThue |
7 |
Chuỗi ký tự (Chi tiết tại Phụ lục VII kèm theo Quy định này) |
Bắt buộc |
|
Địa danh |
Ddanh |
50 |
Chuỗi ký tự |
Bắt buộc |
|
Ngày lập |
NLap |
|
Ngày |
Bắt buộc |
|
Tên NNT |
TNNT |
400 |
Chuỗi ký tự |
Bắt buộc |
|
Mã số thuế NNT |
MSTNNT |
14 |
Chuỗi ký tự |
Bắt buộc |
|
Tên đại lý thuế |
TDLThue |
400 |
Chuỗi ký tự |
Không bắt buộc |
|
Mã số thuế đại lý thuế |
MSTDLThue |
14 |
Chuỗi ký tự |
Không bắt buộc |
|
Đơn vị tiền tệ |
DVTTe |
3 |
Chuỗi ký tự (Chi tiết tại Khoản 2, Mục IV, Phần I) |
Bắt buộc |
|
Thẻ TKhai\DLTKhai\NDTKhai chứa nội dung tờ khai, bao gồm danh sách hóa đơn, chứng từ bán ra chia theo các mức thuế suất |
||||
|
Thẻ TKhai\DLTKhai\NDTKhai\NHDKCThue chứa nhóm hóa đơn có hàng hóa, dịch vụ không chịu thuế GTGT (nếu có) |
||||
|
Thẻ TKhai\DLTKhai\NDTKhai\NHDKCThue\DSHDon chứa danh sách hóa đơn có hàng hóa, dịch vụ không chịu thuế GTGT |
||||
|
Thẻ TKhai\DLTKhai\NDTKhai\NHDKCThue\DSHDon\HDon chứa chi tiết 1 dòng hóa đơn |
||||
|
Số thứ tự |
STT |
6 |
Số |
Không bắt buộc |
|
Tên chỉ tiêu |
Tên thẻ |
Độ dài tối đa |
Kiểu dữ liệu |
Ràng buộc |
|
Ký hiệu mẫu số hóa đơn |
KHMSHDon |
11 |
Chuỗi ký tự (Chi tiết tại Phụ lục II kèm theo Quy định này) |
Bắt buộc |
|
Ký hiệu hóa đơn |
KHHDon |
8 |
Chuỗi ký tự |
Bắt buộc |
|
Số hóa đơn |
SHDon |
8 |
Chuỗi ký tự |
Bắt buộc |
|
Ngày lập (Ngày, tháng, năm lập hóa đơn) |
NLap |
|
Ngày |
Bắt buộc |
|
Tên người mua |
TNMua |
400 |
Chuỗi ký tự |
Không bắt buộc |
|
Mã số thuế người mua |
MSTNMua |
14 |
Chuỗi ký tự |
Không bắt buộc |
|
Doanh thu chưa có thuế GTGT |
DTCThue |
19,4 |
Số |
Bắt buộc |
|
Ghi chú |
GChu |
255 |
Chuỗi ký tự |
Không bắt buộc |
|
Thẻ TKhai\DLTKhai\NDTKhai\NHDKCThue chứa tổng doanh thu chưa có thuế GTGT |
||||
|
Tông doanh thu chưa có thuế GTGT |
TgDTCThue |
19,4 |
Số |
Bắt buộc |
|
Thẻ TKhai\DLTKhai\NDTKhai\NHDThue0 chứa nhóm hóa đơn có hàng hóa, dịch vụ chịu thuế GTGT 0% (nếu có) |
||||
|
Thẻ TKhai\DKTKhai\NDTKhai\NHDThue0\DSHDon chứa danh sách hóa đơn có hàng hóa, dịch vụ chịu thuế GTGT 0% (nếu có) |
||||
|
Thẻ TKhai\DLTKhai\NDTKhai\NHDThue0\DSHDon\HDon chứa chi tiết 01 dòng hóa đơn |
||||
|
Số thứ tự |
STT |
6 |
Số |
Không bắt buộc |
|
Ký hiệu mẫu số hóa đơn |
KHMSHDon |
11 |
Chuỗi ký tự (Chi tiết tại Phụ lục II kèm theo Quy định này) |
Bắt buộc |
|
Ký hiệu hóa đơn |
KHHDon |
8 |
Chuỗi ký tự |
Bắt buộc |
|
Số hóa đơn |
SHDon |
8 |
Chuỗi ký tự |
Bắt buộc |
|
Ngày lập (Ngày, tháng, năm lập hóa đơn) |
NLap |
|
Ngày |
Bắt buộc |
|
Tên người mua |
TNMua |
400 |
Chuỗi ký tự |
Không bắt buộc |
|
Mã số thuế người mua |
MSTNMua |
14 |
Chuỗi ký tự |
Không bắt buộc |
|
Doanh thu chưa có thuế GTGT |
DTCThue |
19,4 |
Số |
Bắt buộc |
|
Ghi chú |
GChu |
255 |
Chuỗi ký tự |
Không bắt buộc |
|
Thẻ TKhai\DLTKhai\NVDTKhai\NHDThue0 chứa tổng doanh thu chưa có thuế GTGT |
||||
|
Tổng doanh thu chưa có thuế GTGT |
TgDTCThue |
19,4 |
Số |
Bắt buộc |
|
Tổng thuế GTGT |
TgTGTGT |
19,4 |
Số |
Bắt buộc |
|
Thẻ TKhai\DLTKhai\NDTKhai\NHDThue5 chứa nhóm hóa đơn có hàng hóa, dịch vụ chịu thuế GTGT 5% (nếu có) |
||||
|
Thẻ TKhai\DLTKhai\NDTKhai\NHDThue5\DSHDon chứa danh sách hóa đơn có hàng hóa, dịch vụ chịu thuế GTGT |
||||
|
Thẻ TKhai\DLTKhai\NDTKhai\NHDThue5\DSHDon\HDon chứa chi tiết 01 dòng hóa đơn |
||||
|
Số thứ tự |
STT |
6 |
Số |
Không bắt buộc |
|
Ký hiệu mẫu số hóa đơn |
KHMSHDon |
11 |
Chuỗi ký tự (Chi tiết tại Phụ lục II kèm theo Quy định này) |
Bắt buộc |
|
Ký hiệu hóa đơn |
KHHDon |
8 |
Chuỗi ký tự |
Bắt buộc |
|
Số hóa đơn |
SHDon |
8 |
Chuỗi ký tự |
Bắt buộc |
|
Ngày lập (Ngày, tháng, năm lập hóa đơn) |
NLap |
|
Ngày |
Bắt buộc |
|
Tên người mua |
TNMua |
400 |
Chuỗi ký tự |
Không bắt buộc |
|
Mã số thuế người mua |
MSTNMua |
14 |
Chuỗi ký tự |
Không bắt buộc |
|
Doanh thu chưa có thuế GTGT |
DTCThue |
19,4 |
Số |
Bắt buộc |
|
Thuế GTGT |
TGTGT |
19,4 |
Số |
Bắt buộc |
|
Ghi chú |
GChu |
255 |
Chuỗi ký tự |
Không bắt buộc |
|
Thẻ TKhai\DLTKhai\NDTKhai\NHDThue5 chứa tổng doanh thu chưa có thuế GTGT, tổng thuế GTGT |
||||
|
Tổng doanh thu chưa có thuế GTGT |
TgDTCThue |
19,4 |
Số |
Bắt buộc |
|
Tổng thuế GTGT |
TgTGTGT |
19,4 |
Số |
Bắt buộc |
|
Thế TKhai\DLTKhai\NDTKhai\NHDThue10 chứa nhóm hóa đơn có hàng hóa, dịch vụ chịu thuế GTGT 10% (nếu có) |
||||
|
Thẻ TKhai\DLTKhai\NDTKhai\NHDThue10\DSHDon chứa danh sách hóa đơn có hàng hóa, dịch vụ chịu thuế GTGT 10% |
||||
|
Thẻ TKhai\DLTKhai\NDTkhai\NHDThue10\DSHDon\HDon chứa chi tiết 01 dòng hóa đơn |
||||
|
Số thứ tự |
STT |
6 |
Số |
Không bắt buộc |
|
Ký hiệu mẫu số hóa đơn |
KHMSHDon |
11 |
Chuỗi ký tự (Chi tiết tại Phụ lục II kèm theo Quy định này) |
Bắt buộc |
|
Ký hiệu hóa đơn |
KHHDon |
8 |
Chuỗi ký tự |
Bắt buộc |
|
Số hóa đơn |
SHDon |
8 |
Chuỗi ký tự |
Bắt buộc |
|
Ngày lập (Ngày, tháng, năm lập hóa đơn) |
NLap |
|
Ngày |
Bắt buộc |
|
Tên người mua |
TNMua |
400 |
Chuỗi ký tự |
Không bắt buộc |
|
Mã số thuế người mua |
MSTNMua |
14 |
Chuỗi ký tự |
Không bắt buộc |
|
Doanh thu chưa có thuế GTGT |
DTCThue |
19,4 |
Số |
Bắt buộc |
|
Thuế GTGT |
TGTGT |
19,4 |
Số |
Bắt buộc |
|
Ghi chú |
GChu |
255 |
Chuỗi ký tự
|
Không bắt buộc |
|
Thẻ TKhai\DLTKhai\NDTKhai\NHDThue10 chứa tổng doanh thu chưa có thuế GTGT, tổng thuế GTGT |
||||
|
Tổng doanh thu chưa có thuế GTGT |
TgDTCThue |
19,4 |
Số |
Bắt buộc |
|
Tổng thuế GTGT |
TgTGTGT |
19,4 |
Số |
Bắt buộc |
|
Thẻ TKhai\DLTKhai\NDTKhai chứa thông tin về tổng doanh thu hàng hóa, dịch vụ bán ra chịu thuế GTGT và tổng số thuế GTGT |
||||
|
Tổng doanh thu hàng hóa, dịch vụ bán ra chịu thuế GTGT |
TgDThu |
19,4 |
Số |
Bắt buộc |
|
Tổng số thuế GTGT của hàng hóa, dịch vụ bán ra |
TgThue |
19,4 |
Số |
Bắt buộc |
|
Thẻ TKhai\DSCKS chứa thông tin chữ ký số, bao gồm chữ ký số của NNT và các chữ ký số khác (nếu có). |
||||
|
Thẻ TKhai\DSCKS\NNT chứa thông tin chữ ký số NNT (Ký trên thẻ DLTKhai) |
||||
|
Chữ ký số NNT |
Signature |
|
|
Bắt buộc |
|
Thẻ TKhai\DSCKS\CCKSKhac chứa các chữ ký số khác (nếu có). |
||||
Phần III
CÁC THÔNG SỐ KỸ THUẬT VỀ PHƯƠNG THỨC TRUYỀN NHẬN VỚI CƠ QUAN THUẾ
I. Quy định về kênh truyền
|
Tiêu chuẩn |
Quy định |
Mô tả |
|
1. Dành cho T-VAN |
||
|
Loại kênh truyền |
MPLS VPN layer 3 |
Kết nối với Tổng cục Thuế thông qua hạ tầng mạng MPLS VPN Layer3 của nhà cung cấp dịch vụ mạng Kết nối giữa thiết bị đầu cuối của T-VAN và nhà cung cấp dịch vụ mạng là kết nối lớp 3 theo mô hình OSI. Địa chỉ IP kết nối hai đầu do nhà cung cấp dịch vụ mạng quy hoạch |
|
Loại cáp |
Cáp quang |
|
|
Cơ chế bảo mật |
Hỗ trợ IPSec |
Thiết bị đấu nối tại đầu T-VAN hỗ trợ tính năng IPSec |
|
Số lượng kênh |
03 |
Gồm 01 kênh chính và 02 kênh dự phòng (01 kênh tại trung tâm dữ liệu chính và 01 kênh tại trung tâm dữ liệu dự phòng) Kênh chính và kênh dự phòng tại trung tâm dữ liệu chính thuộc 02 đơn vị cung cấp dịch vụ mạng |
|
Băng thông |
Tối thiểu 10 Mbps |
Mỗi kênh truyền có băng thông tối thiểu 10 Mbps |
|
2. Dành cho TCKNGTT |
||
|
Loại kênh truyền |
MPLS VPN layer 3 hoặc kênh thuê riêng |
Kết nối với Tổng cục Thuế thông qua hạ tầng mạng MPLS VPN Layer3 hoặc kênh thuê riêng của nhà cung cấp dịch vụ mạng |
|
Loại cáp |
Cáp quang |
|
|
Cơ chế bảo mật |
Hỗ trợ IPSec |
Thiết bị đấu nối tại đầu TCKNGTT hỗ trợ tính năng IPSec |
|
Số lượng kênh |
02 |
Gồm 01 kênh chính và 01 kênh dự phòng (tại trung tâm dữ liệu dự phòng) Kênh chính và kênh dự phòng thuộc 02 đơn vị cung cấp dịch vụ mạng |
|
Băng thông |
Tối thiểu 05 Mbps |
Mỗi kênh truyền có băng thông tối thiểu 05 Mbps |
|
|
|
|
II. Quy định về giao thức kết nối
|
Thuộc tính |
Quy định |
Mô tả |
|
1. Web service |
||
|
Giao thức bảo mật gói tin |
https |
Thông tin được bảo mật khi truyền/nhận trên môi trường mạng. |
|
Giao thức giao tiếp dịch vụ |
SOAP v1.2 |
Giao thức giao tiếp dịch vụ Web |
|
Tiêu chuẩn an toàn dịch vụ |
WS-Security v1.1 |
Bảo mật cho dịch vụ Web |
|
WS-Policy v1.5 |
Quản lý chính sách dịch vụ Web |
|
|
WS-Addressing v1.0 |
Mô tả thông tin định tuyến dịch vụ Web |
|
|
WS-Web ReliableMessaging v1.2 |
Đảm bảo chất lượng truyền tin |
|
|
Định nghĩa dịch vụ |
WSDL v1.2 |
|
|
2. Queue |
||
|
Giao thức truyền nhận |
Message Queue (MQ) |
|
|
Bảo mật kênh dịch vụ Queue channel |
TLS v1.2 |
|
|
Định nghĩa dịch vụ |
XML schema |
|
|
Loại kênh truyền |
Sender-receiver |
|
PHỤ LỤC I
DANH SÁCH CÁC LOẠI THÔNG ĐIỆP
(Kèm theo Quy định về thành phần chứa dữ liệu hóa đơn điện tử và phương thức truyền nhận với cơ quan thuế ban hành tại Quyết định số 635/QĐ-TCT ngày 11 tháng 5 năm 2020 của Tổng cục trưởng Tổng cục Thuế)
|
STT |
Mã loại thông điệp |
Tên |
Mô tả |
|
Nhóm thông điệp đáp ứng nghiệp vụ đăng ký, thay đổi thông tin sử dụng hóa đơn điện tử, đề nghị cấp hóa đơn điện tử có mã theo từng lần phát sinh |
|||
|
1 |
100 |
Thông điệp thông báo về việc hết thời gian sử dụng hóa đơn điện tử có mã qua cổng thông tin điện tử Tổng cục Thuế/qua ủy thác tổ chức cung cấp dịch vụ về hóa đơn điện tử; không thuộc trường hợp sử dụng hóa đơn điện tử không có mã |
|
|
Nhóm thông điệp đáp ứng nghiệp vụ lập và gửi hóa đơn điện tử đến cơ quan thuế |
|||
|
2 |
200 |
Thông điệp gửi hóa đơn điện tử tới cơ quan thuế để cấp mã |
|
|
3 |
201 |
Thông điệp thông báo kết quả cấp mã hóa đơn điện tử của cơ quan thuế |
|
|
4 |
202 |
Thông điệp chuyển dữ liệu hóa đơn điện tử không mã đến cơ quan thuế |
|
|
Nhóm thông điệp đáp ứng nghiệp vụ xử lý hóa đơn có sai sót |
|||
|
5 |
300 |
Thông điệp thông báo hủy/giải trình hóa đơn đã lập có sai sót |
|
|
6 |
301 |
Thông điệp thông báo về hóa đơn điện tử cần rà soát |
|
|
Nhóm thông điệp chuyển bảng tổng hợp dữ liệu hóa đơn điện tử đến cơ quan thuế |
|||
|
7 |
400 |
Thông điệp chuyển bảng tổng hợp dữ liệu hóa đơn điện tử đến cơ quan thuế |
|
PHỤ LỤC II
DANH MỤC KÝ HIỆU MẪU SỐ HÓA ĐƠN
(Kèm theo Quy định về thành phần chứa dữ liệu hóa đơn điện tử và phương thức truyền nhận với cơ quan thuế ban hành tại Quyết định số 635/QĐ-TCT ngày 11 tháng 5 năm 2020 của Tổng cục trưởng Tổng cục Thuế)
1. Đối với hóa đơn điện tử theo Nghị định số 119/2018/NĐ-CP thì sử dụng bảng danh mục sau:
|
STT |
Ký hiệu mẫu số hóa đơn |
Tên/Mô tả |
|
1 |
1 |
Phản ánh loại Hóa đơn giá trị gia tăng |
|
2 |
2 |
Phản ánh loại Hóa đơn bán hàng |
|
3 |
3 |
Phản ánh loại Phiếu xuất kho kiêm vận chuyển điện tử |
|
4 |
4 |
Phản ánh các loại hóa đơn khác là tem điện tử, vé điện tử, thẻ điện tử, phiếu thu điện tử hoặc các chứng từ điện tử có tên gọi khác nhưng có nội dung của hóa đơn điện tử theo quy định tại Điều 3 Thông tư số 68/2019/TT-BTC. |
2. Đối với hóa đơn theo Nghị định số 51/2010/NĐ-CP và Nghị định số 04/2014/NĐ-CP thì áp dụng quy định của các Nghị định này và các văn bản hướng dẫn.
PHỤ LỤC III
DANH MỤC KIỂU DỮ LIỆU PHẦN THÔNG TIN KHÁC
(Kèm theo Quy định về thành phần chứa dữ liệu hóa đơn điện tử và phương thức truyền nhận với cơ quan thuế ban hành tại Quyết định số 635/QĐ-TCT ngày 11 tháng 5 năm 2020 của Tổng cục trưởng Tổng cục Thuế)
|
STT |
Giá trị |
Mô tả |
|
1 |
string |
Chuỗi ký tự |
|
2 |
numeric |
Số |
|
3 |
dateTime |
Ngày giờ |
|
4 |
date |
Ngày |
PHỤ LỤC IV
DANH MỤC CHỈ TIÊU TÍNH CHẤT (HÀNG HÓA, DỊCH VỤ)
(Kèm theo Quy định về thành phần chứa dữ liệu hóa đơn điện tử và phương thức truyền nhận với cơ quan thuế ban hành tại Quyết định số 635/QĐ-TCT ngày 11 tháng 5 năm 2020 của Tổng cục trưởng Tổng cục Thuế)
Chỉ tiêu tính chất được dùng để phân biệt giữa hàng hóa, dịch vụ thông thường, khuyến mại, chiết khấu thương mại hoặc ghi chú, diễn giải. Cụ thể:
|
STT |
Giá trị |
Mô tả |
|
1 |
1 |
Hàng hóa, dịch vụ |
|
2 |
2 |
Khuyến mại |
|
3 |
3 |
Chiết khấu thương mại (trong trường hợp muốn thể hiện thông tin chiết khấu theo dòng) |
|
4 |
4 |
Ghi chú, diễn giải |
PHỤ LỤC V
DANH MỤC THUẾ SUẤT
(Kèm theo Quy định về thành phần chứa dữ liệu hóa đơn điện tử và phương thức truyền nhận với cơ quan thuế ban hành tại Quyết định số 635/QĐ-TCT ngày 11 tháng 5 năm 2020 của Tổng cục trưởng Tổng cục Thuế)
|
STT |
Giá trị |
Mô tả |
|
1 |
0% |
Thuế suất 0% |
|
2 |
5% |
Thuế suất 5% |
|
3 |
10% |
Thuế suất 10% |
|
4 |
KCT |
Không chịu thuế GTGT |
|
5 |
KKKNT |
Không kê khai, tính nộp thuế GTGT |
|
6 |
KHAC |
Trường hợp khác |
PHỤ LỤC VI
DANH MỤC HÌNH THỨC HÓA ĐƠN BỊ THAY THẾ/LOẠI ÁP DỤNG HÓA ĐƠN
(Kèm theo Quy định về thành phần chứa dữ liệu hóa đơn điện tử và phương thức truyền nhận với cơ quan thuế ban hành tại Quyết định số 635/QĐ-TCT ngày 11 tháng 5 năm 2020 của Tổng cục trưởng Tổng cục Thuế)
|
STT |
Giá trị |
Mô tả |
|
1 |
1 |
Hóa đơn điện tử theo Nghị định số 119/2018/NĐ-CP |
|
2 |
2 |
Hóa đơn điện tử có mã xác thực của cơ quan thuế theo Quyết định số 1209/QĐ-BTC ngày 23 tháng 6 năm 2015 và Quyết định số 2660/QĐ-BTC ngày 14 tháng 12 năm 2016 của Bộ Tài chính (Hóa đơn có mã xác thực của CQT theo Nghị định số 51/2010/NĐ-CP và Nghị định số 04/2014/NĐ-CP) |
|
3 |
3 |
Các loại hóa đơn theo Nghị định số 51/2010/NĐ-CP và Nghị định số 04/2014/NĐ-CP (Trừ hóa đơn điện tử có mã xác thực của cơ quan thuế theo Quyết định số 1209/QĐ-BTC và Quyết định số 2660/QĐ-BTC) |
PHỤ LỤC VII
DANH MỤC LOẠI KỲ TÍNH THUẾ VÀ KỲ TÍNH THUẾ
(Kèm theo Quy định về thành phần chứa dữ liệu hóa đơn điện tử và phương thức truyền nhận với cơ quan thuế ban hành tại Quyết định số 635/QĐ-TCT ngày 11 tháng 5 năm 2020 của Tổng cục trưởng Tổng cục Thuế)
1. Danh mục các loại kỳ tính thuế:
|
STT |
Giá trị |
Mô tả |
|
1 |
T |
Kỳ tính thuế theo tháng |
|
2 |
Q |
Kỳ tính thuế theo quý |
2. Định dạng trường kỳ tính thuế: N1N2/Y1Y2Y3Y4
Trong đó:
- N1N2 là 2 số chỉ tháng tính thuế nếu loại kỳ tính thuế là T hoặc là 2 số tối đa chỉ quý tính thuế nếu loại kỳ tính thuế là Q.
- Y1Y2Y3Y4 là 4 số chỉ năm tính thuế.
Ví dụ 1: Kỳ tính thuế tháng 12 năm 2020 được biểu diễn bằng các thẻ: LKTThue = T; KTThue = 12/2020
Ví dụ 2: Kỳ tính thuế quý 3 năm 2020 được biểu diễn bằng các thẻ: LKTThue = Q; KTThue = 3/2020
PHỤ LỤC VIII
DANH MỤC MẪU SỐ TỜ KHAI, THÔNG BÁO, ĐỀ NGHỊ
(Kèm theo Quy định về thành phần chứa dữ liệu hóa đơn điện tử và phương thức truyền nhận với cơ quan thuế ban hành tại Quyết định số 635/QĐ-TCT ngày 11 tháng 5 năm 2020 của Tổng cục trưởng Tổng cục Thuế)
|
STT |
Giá trị |
Mô tả |
|
1 |
1 |
Tờ khai đăng ký/thay đổi thông tin sử dụng hóa đơn điện tử |
|
2 |
2 |
Thông báo về việc chấp nhận/không chấp nhận sử dụng hóa đơn điện tử |
|
3 |
3 |
Tờ khai dữ liệu hóa đơn, chứng từ hàng hóa, dịch vụ bán ra |
|
4 |
4 |
Thông báo hủy hóa đơn điện tử |
|
5 |
5 |
Thông báo về hóa đơn điện tử cần rà soát |
|
6 |
6 |
Đề nghị cấp hóa đơn điện tử có mã (theo từng lần phát sinh) |
|
7 |
7 |
Thông báo về việc hết thời gian sử dụng hóa đơn điện tử có mã qua cổng thông tin điện tử Tổng cục Thuế/qua ủy thác tổ chức cung cấp dịch vụ về hóa đơn điện tử; không thuộc trường hợp sử dụng hóa đơn điện tử không có mã |
PHỤ LỤC IX
DANH MỤC TÍNH CHẤT THÔNG BÁO
(Kèm theo Quy định về thành phần chứa dữ liệu hóa đơn điện tử và phương thức truyền nhận với cơ quan thuế ban hành tại Quyết định số 635/QĐ-TCT ngày 11 tháng 5 năm 2020 của Tổng cục trưởng Tổng cục Thuế)
Áp dụng cho mẫu số 04 Nghị định số 119/2018/NĐ-CP.
|
STT |
Giá trị |
Mô tả |
|
1 |
1 |
Giải trình |
|
2 |
2 |
Hủy có lập hóa đơn thay thế |
|
3 |
3 |
Hủy không lập hóa đơn thay thế |
PHỤ LỤC X
DANH MỤC LOẠI KỲ DỮ LIỆU VÀ KỲ DỮ LIỆU
(Kèm theo Quy định về thành phần chứa dữ liệu hóa đơn điện tử và phương thức truyền nhận với cơ quan thuế ban hành tại Quyết định số 635/QĐ-TCT ngày 11 tháng 5 năm 2020 của Tổng cục trưởng Tổng cục Thuế)
1. Danh mục các loại kỳ dữ liệu:
|
STT |
Giá trị |
Mô tả |
|
1 |
T |
Kỳ dữ liệu theo tháng |
|
2 |
Q |
Kỳ dữ liệu theo quý |
2. Định dạng trường kỳ dữ liệu: N1N2/Y1Y2Y3Y4
Trong đó:
- N1N2 là 2 số chỉ tháng tính thuế nếu loại kỳ dữ liệu là T hoặc là 2 số tối đa chỉ quý nếu loại kỳ dữ liệu là Q.
- Y1Y2Y3Y4 là 4 số chỉ năm.
Ví dụ 1: Kỳ dữ liệu tháng 12 năm 2020 được biểu diễn bằng các thẻ: LKDLieu = T; KDLieu = 12/2020
Ví dụ 2: Kỳ dữ liệu quý 3 năm 2020 được biểu diễn bằng các thẻ: LKDLieu = Q; KDLieu = 3/2020
PHỤ LỤC XI
DANH MỤC TRẠNG THÁI XÁC NHẬN CỦA CƠ QUAN THUẾ VỀ VIỆC CHẤP NHẬN/KHÔNG CHẤP NHẬN SỬ DỤNG HÓA ĐƠN ĐIỆN TỬ
(Kèm theo Quy định về thành phần chứa dữ liệu hóa đơn điện tử và phương thức truyền nhận với cơ quan thuế ban hành tại Quyết định số 635/QĐ-TCT ngày 11 tháng 5 năm 2020 của Tổng cục trưởng Tổng cục Thuế)
|
STT |
Giá trị |
Mô tả |
|
1 |
1 |
Trường hợp chấp nhận cho phép người nộp thuế sử dụng hóa đơn điện tử. |
|
2 |
2 |
Trường hợp không chấp nhận cho phép doanh nghiệp sử dụng hóa đơn điện tử. |
|
3 |
3 |
Trường hợp ủy thác qua tổ chức cung cấp dịch vụ hóa đơn điện tử thì cơ quan thuế thông báo người nộp thuế đăng ký giao dịch sử dụng hóa đơn điện tử miễn phí qua tổ chức cung cấp dịch vụ hóa đơn điện tử. |
PHỤ LỤC XII
VÍ DỤ MINH HỌA QR CODE TRÊN HÓA ĐƠN ĐIỆN TỬ
(Kèm theo Quy định về thành phần chứa dữ liệu hóa đơn điện tử và phương thức truyền nhận với cơ quan thuế ban hành tại Quyết định số 635/QĐ-TCT ngày 11 tháng 5 năm 2020 của Tổng cục trưởng Tổng cục Thuế)
Các trường dữ liệu trong QR Code trên hóa đơn điện tử hỗ trợ thanh toán nội địa, quốc tế và tra cứu thông tin hóa đơn:
|
Tên trường |
Ví dụ |
Giải thích |
|
Phiên bản đặc tả QR Code |
000201 |
ID: 00 Độ dài: 02 Giá trị: 01 |
|
Phương thức khởi tạo |
010212 |
ID: 01 Độ dài: 02 Giá trị: 12 (QR Code động) |
|
Thông tin số hiệu đơn vị chấp nhận thanh toán |
021426578954265489 |
ID: 02 Độ dài: 14 Giá trị: 26578954265489 (PAN Visa) |
|
041415682654895154 |
ID: 04 Độ dài: 14 Giá trị: 15682654895154 (PAN Mastercard) |
|
|
26280010A000000 |
ID: 26 Độ dài: 28 Giá trị: 0010A00000077501100107001729 Sub-ID: 00 Độ dài: 10 Giá trị: A000000775 (Định danh duy nhất toàn cầu - GUID) Sub-ID: 01 Độ dài: 10 Giá trị: 0107001729 (Định danh đơn vị chấp nhận thanh toán - Merchant ID / Mã số thuế) |
|
|
Mã danh mục đơn vị chấp nhận thanh toán |
52045499 |
ID: 52 Độ dài: 04 Giá trị: 5499 (Cửa hàng hoa quả thực phẩm đặc sản) |
|
Mã tiền tệ |
5303704 |
ID: 53 Độ dài: 03 Giá trị: 704 (Việt Nam Đồng) |
|
Số tiền giao dịch |
5406120000 |
ID: 54 Độ dài: 06 Giá trị: 120000 |
|
Mã quốc gia |
5802VN |
ID: 58 Độ dài: 02 Giá trị: VN |
|
Tên đơn vị chấp nhận thanh toán |
5905DNXYZ |
ID: 59 Độ dài: 05 Giá trị: DNXYZ |
|
Thành phố của đơn vị chấp nhận thanh toán |
6005HANOI |
ID: 60 Độ dài: 05 Giá trị: HANOI |
|
Thông tin bổ sung |
62400115S757CK5 HTIE918E0307SH OPXYZ0706XYZ001 |
ID: 62 Độ dài: 40 Giá trị: 0115S757CK5HTIE918E0307SHOPXY Z0706XYZ001 Sub-ID: 01 Độ dài: 15 Giá trị: S757CK5HTIE918E (Số hóa đơn/biên lai) Sub-ID: 03 Độ dài: 07 Giá trị: SHOPXYZ (Mã cửa hàng) Sub-ID: 07 Độ dài: 06 Giá trị: XYZ001 (Mã số điểm bán/thiết bị đầu cuối của đơn vị chấp nhận thanh toán) |
|
Thông tin hóa đơn |
9960001301070017 29001010110206C 21TYY0302680408 202111210506120000 |
ID: 99 Độ dài: 60 Giá trị: 00130107001729001010110206C21TYY 0302680408202111210506120000 Sub-ID: 00 Độ dài: 13 Giá trị: 0107001729001 (MST người bán) Sub-ID: 01 Độ dài: 01 Giá trị: 1 (Ký hiệu mẫu số hóa đơn) Sub-ID: 02 Độ dài: 06 Giá trị: C21TYY (Ký hiệu hóa đơn) Sub-ID: 03 Độ dài: 02 Giá trị: 68 (Số hóa đơn) Sub-ID: 04 Độ dài: 08 Giá trị: 20211121 (Thời điểm lập hóa đơn) Sub-ID: 05 Độ dài: 06 Giá trị: 120000 (Tổng tiền thanh toán bằng số) |
|
CRC |
63041177 |
ID: 63 Độ dài: 04 Giá trị: 1177 |
Thành phần dữ liệu (trong thẻ <DLQRCode>) và hình ảnh QR Code được hiển thị như sau:
- Thành phần dữ liệu:
00020101021202142657895426548904141568265489515426280010A000000775 0110010700172952045499530370454061200005802VN5905 DNXYZ6005HANOI 62400115S757CK5HTIE918E0307SHOPXYZ0706XYZ00199600013010700172 9001010110206C21TYY030268040820211121050612000063041177
- Hình ảnh QR Code trên hóa đơn:

Bạn chưa Đăng nhập thành viên.
Đây là tiện ích dành cho tài khoản thành viên. Vui lòng Đăng nhập để xem chi tiết. Nếu chưa có tài khoản, vui lòng Đăng ký tại đây!
Bạn chưa Đăng nhập thành viên.
Đây là tiện ích dành cho tài khoản thành viên. Vui lòng Đăng nhập để xem chi tiết. Nếu chưa có tài khoản, vui lòng Đăng ký tại đây!