- Tổng quan
- Nội dung
- VB gốc
- Tiếng Anh
- Hiệu lực
- VB liên quan
- Lược đồ
-
Nội dung hợp nhất
Tính năng này chỉ có tại LuatVietnam.vn. Nội dung hợp nhất tổng hợp lại tất cả các quy định còn hiệu lực của văn bản gốc và các văn bản sửa đổi, bổ sung, đính chính... trên một trang. Việc hợp nhất văn bản gốc và những văn bản, Thông tư, Nghị định hướng dẫn khác không làm thay đổi thứ tự điều khoản, nội dung.
Khách hàng chỉ cần xem Nội dung hợp nhất là có thể nắm bắt toàn bộ quy định hiện hành đang áp dụng, cho dù văn bản gốc đã qua nhiều lần chỉnh sửa, bổ sung.
- Tải về
Quyết định 1450/QĐ-TCT 2021 Quy định thành phần chứa dữ liệu nghiệp vụ hóa đơn điện tử và phương thức truyền nhận
| Cơ quan ban hành: | Tổng cục Thuế |
Số công báo:
Số công báo là mã số ấn phẩm được đăng chính thức trên ấn phẩm thông tin của Nhà nước. Mã số này do Chính phủ thống nhất quản lý.
|
Đang cập nhật |
| Số hiệu: | 1450/QĐ-TCT | Ngày đăng công báo: | Đang cập nhật |
| Loại văn bản: | Quyết định | Người ký: | Đặng Ngọc Minh |
|
Ngày ban hành:
Ngày ban hành là ngày, tháng, năm văn bản được thông qua hoặc ký ban hành.
|
07/10/2021 |
Ngày hết hiệu lực:
Ngày hết hiệu lực là ngày, tháng, năm văn bản chính thức không còn hiệu lực (áp dụng).
|
Đã biết
|
|
Áp dụng:
Ngày áp dụng là ngày, tháng, năm văn bản chính thức có hiệu lực (áp dụng).
|
Đã biết
|
Tình trạng hiệu lực:
Cho biết trạng thái hiệu lực của văn bản đang tra cứu: Chưa áp dụng, Còn hiệu lực, Hết hiệu lực, Hết hiệu lực 1 phần; Đã sửa đổi, Đính chính hay Không còn phù hợp,...
|
Đã biết
|
| Lĩnh vực: | Thuế-Phí-Lệ phí |
TÓM TẮT QUYẾT ĐỊNH 1450/QĐ-TCT
Ngày 07/10/2021, Tổng cục Thuế ra Quyết định 1450/QĐ-TCT về việc ban hành Quy định về thành phần chứa dữ liệu nghiệp vụ hóa đơn điện tử và phương thức truyền nhận với cơ quan thuế.
Theo đó, chữ ký số được sử dụng trong hóa đơn điện tử là chữ ký điện tử an toàn đáp ứng quy định, vùng dữ liệu chữ ký số chứa thông tin thời điểm ký số. Chữ ký số cần đính kèm chứng thư số.
Ngoài ra, dữ liệu trong QR code được biểu diễn bằng một trong các định dạng sau: chuỗi ký tự số; chuỗi ký tự chữ số đặc biệt; chuỗi ký tự. Dữ liệu trong QR được cấu tạo như sau: mỗi đối tượng dữ liệu được tạo thành bởi ba đường riêng biệt, bao gồm: trường định danh đối tượng dữ liệu tham chiếu; trường độ dài chỉ rõ số lượng ký tự trong trường giá trị; trường giá trị;…
Quyết định có hiệu lực kể từ ngày ký.
Xem chi tiết Quyết định 1450/QĐ-TCT có hiệu lực kể từ ngày 07/10/2021
Tải Quyết định 1450/QĐ-TCT
|
BỘ TÀI CHÍNH Số: 1450/QĐ-TCT |
CỘNG HÒA XÃ HỘI CHỦ NGHĨA VIỆT NAM Hà Nội, ngày 07 tháng 10 năm 2021 |
QUYẾT ĐỊNH
BAN HÀNH QUY ĐỊNH VỀ THÀNH PHẦN CHỨA DỮ LIỆU NGHIỆP VỤ HÓA ĐƠN ĐIỆN TỬ VÀ PHƯƠNG THỨC TRUYỀN NHẬN VỚI CƠ QUAN THUẾ
___________________
TỔNG CỤC TRƯỞNG TỔNG CỤC THUẾ
Căn cứ Luật Giao dịch điện tử ngày 29 tháng 11 năm 2005;
Căn cứ Luật Công nghệ thông tin ngày 29 tháng 6 năm 2006;
Căn cứ Luật Quản lý thuế ngày 13 tháng 6 năm 2019;
Căn cứ Nghị định số 130/2018/NĐ-CP ngày 27 tháng 9 năm 2018 của Chính phủ quy định chi tiết thi hành Luật Giao dịch điện tử về ký số và dịch vụ chứng thực chữ ký số;
Căn cứ Nghị định số 165/2018/NĐ-CP ngày 24 tháng 12 năm 2018 của Chính phủ về giao dịch điện tử trong hoạt động tài chính;
Căn cứ Nghị định số 123/2020/NĐ-CP ngày 19 tháng 10 năm 2020 của Chính phủ quy định về hóa đơn, chứng từ;
Căn cứ Thông tư số 39/2017/TT-BTTTT ngày 15 tháng 12 năm 2017 của Bộ Thông tin và Truyền thông ban hành danh mục tiêu chuẩn kỹ thuật về ứng dụng công nghệ thông tin trong cơ quan nhà nước;
Căn cứ Thông tư số 22/2020/TT-BTTTT ngày 07 tháng 9 năm 2020 của Bộ Thông tin và Truyền thông quy định về yêu cầu kỹ thuật đối với phần mềm ký số, phần mềm kiểm tra chữ ký số;
Căn cứ Thông tư số 78/2021/TT-BTC ngày 17 tháng 9 năm 2021 của Bộ Tài chính Hướng dẫn thực hiện một số điều của Luật Quản lý thuế ngày 13 tháng 6 năm 2019, Nghị định số 123/2020/NĐ-CP ngày 19 tháng 10 năm 2020 của Chính phủ quy định về hóa đơn, chứng từ;
Căn cứ Quyết định số 41/2018/QĐ-TTg ngày 25 tháng 9 năm 2018 của Thủ tướng Chính phủ về chức năng, nhiệm vụ, quyền hạn và cơ cấu tổ chức của Tổng cục Thuế thuộc Bộ Tài chính;
Theo đề nghị của Cục trưởng Cục Công nghệ thông tin.
QUYẾT ĐỊNH:
Điều 1. Ban hành kèm theo Quyết định này Quy định về thành phần chứa dữ liệu nghiệp vụ hóa đơn điện tử và phương thức truyền nhận với cơ quan thuế.
Điều 2. Quyết định này có hiệu lực kể từ ngày ký và áp dụng đối với các doanh nghiệp, tổ chức, hộ, cá nhân kinh doanh khi đăng ký, sử dụng, cung cấp giải pháp hóa đơn điện tử theo quy định tại Luật Quản lý thuế, Nghị định số 123/2020/NĐ-CP và Thông tư số 78/2021/TT-BTC. Quyết định này thay thế Quyết định số 635/QĐ-TCT ngày 11/5/2020 của Tổng cục Thuế về thành phần chứa dữ liệu hóa đơn điện tử và phương thức truyền nhận với cơ quan thuế.
Điều 3. Thủ trưởng cơ quan thuế các cấp, Thủ trưởng các Cục, Vụ, đơn vị tương đương thuộc và trực thuộc Tổng cục Thuế và các tổ chức, cá nhân có liên quan chịu trách nhiệm thi hành Quyết định này./.
|
Nơi nhận: |
KT. TỔNG CỤC TRƯỞNG |
QUY ĐỊNH
VỀ THÀNH PHẦN CHỨA DỮ LIỆU NGHIỆP VỤ HÓA ĐƠN ĐIỆN TỬ VÀ PHƯƠNG THỨC TRUYỀN NHẬN VỚI CƠ QUAN THUẾ
(Ban hành kèm theo Quyết định số 1450/QĐ-TCT ngày 07 tháng 10 năm 2021 của Tổng cục trưởng Tổng cục Thuế)
Phần I
QUY ĐỊNH CHUNG
I. Phạm vi và đối tượng áp dụng
1. Phạm vi quy định: Quy định này mô tả về đặc tả kỹ thuật, định dạng cấu trúc, thành phần dữ liệu và phương thức truyền nhận hóa đơn điện tử giữa doanh nghiệp, tổ chức, hộ kinh doanh, cá nhân kinh doanh, tổ chức cung cấp dịch vụ về hóa đơn điện tử với cơ quan thuế.
2. Đối tượng áp dụng: Các tổ chức, cá nhân có liên quan đến việc quản lý, sử dụng hóa đơn điện tử theo quy định tại Nghị định 123/2020/NĐ-CP ngày 19 tháng 10 năm 2020 của Chính phủ quy định về hóa đơn, chứng từ.
II. Tài liệu tham khảo
1. Tiêu chuẩn Quốc gia TCVN 7322:2009 Công nghệ thông tin - Kỹ thuật phân định và thu nhận dữ liệu tự động - Yêu cầu kỹ thuật đối với mã hình QR Code 2005;
2. EMV Book 4: EMV Integrated Circuit Card Specifications for Payment Systems - Book 4 Cardholder, Attendant, and Acquirer Interface Requirements (Đặc tả thẻ mạch tích hợp EMV dành cho các hệ thống thanh toán - Quyển 4 Các yêu cầu giao diện, Chủ thẻ, Người tham gia và Tổ chức thanh toán);
3. Quyết định số 1928/QĐ-NHNN ngày 05 tháng 10 năm 2018 của Thống đốc Ngân hàng Nhà nước Việt Nam về việc công bố tiêu chuẩn cơ sở.
|
STT |
Từ viết tắt |
Mô tả |
|
1 |
GTGT |
Giá trị gia tăng |
|
2 |
HĐĐT |
Hóa đơn điện tử |
|
3 |
Hóa đơn có mã |
Hóa đơn điện tử có mã của cơ quan thuế |
|
4 |
Hóa đơn không mã |
Hóa đơn điện tử không có mã của cơ quan thuế |
|
5 |
NHNN |
Ngân hàng nhà nước |
|
6 |
MST |
Mã số thuế |
|
7 |
NNT |
Người nộp thuế |
|
8 |
QR Code |
Mã phản hồi nhanh (Quick Response Code) |
|
9 |
TCTN |
Tổ chức cung cấp dịch vụ kết nối nhận, truyền, lưu trữ dữ liệu hóa đơn điện tử với cơ quan thuế |
|
10 |
TCGP |
Tổ chức cung cấp giải pháp hóa đơn điện tử có mã và không có mã của cơ quan thuế cho người bán và người mua. |
|
11 |
TCKNGTT |
Tổ chức, doanh nghiệp bán hàng hóa, cung cấp dịch vụ kết nối chuyển dữ liệu đến cơ quan thuế bằng hình thức gửi trực tiếp (Không qua TCTN) |
|
12 |
STT |
Số thứ tự |
|
13 |
XML |
eXtensible Markup Language (Ngôn ngữ đánh dấu mở rộng) |
|
14 |
Nghị định 123/2020/NĐ-CP |
Nghị định số 123/2020/NĐ-CP ngày 19/10/2020 của Chính phủ về hóa đơn, chứng từ |
|
15 |
CQT |
Cơ quan thuế |
|
16 |
UBND |
Ủy ban nhân dân |
|
17 |
Thông tư 78/2021/TT-BTC |
Thông tư số 78/2021/TT-BTC ngày 17 tháng 9 năm 2021 của Bộ Tài chính Hướng dẫn thực hiện một số điều của Luật Quản lý thuế ngày 13 tháng 6 năm 2019, Nghị định số 123/2020/NĐ-CP ngày 19 tháng 10 năm 2020 của Chính phủ quy định về hóa đơn, chứng từ |
IV. Quy định chung về các thành phần dữ liệu hóa đơn điện tử và thông điệp truyền nhận
1. Thẻ XML và biểu diễn dữ liệu
a) Thẻ XML
Tên thẻ được viết liên không dấu và được viết tắt theo nguyên tắc sau:
- Lấy chữ cái đầu tiên viết hoa của mỗi từ, riêng từ cuối cùng giữ nguyên và viết hoa chữ cái đầu tiên. Ví dụ: Thẻ mô tả chỉ tiêu số lượng được viết tắt là SLuong; thẻ Dữ liệu hóa đơn được viết tắt là DLHDon.
- Trong trường hợp có từ hai thẻ trùng tên viết tắt trong cùng một thẻ thì bổ sung thêm một số ký tự để phân biệt. Ví dụ: Chỉ tiêu Tổng tiền được viết tắt là TgTien; chỉ tiêu Thành tiền được viết tắt là ThTien.
- Các cụm từ thường dùng được viết tắt theo quy định tại Mục III, Phần I quy định này.
Chú ý: Các quy định tại mục này không áp dụng cho các thẻ của chữ ký số.
b) Quy định về biểu diễn dữ liệu
- Tiêu chuẩn trình diễn bộ ký tự (Encoding): UTF-8.
- Tiêu chuẩn về bộ ký tự và mã hóa cho tiếng Việt: TCVN 6909:2001.
2. Định dạng dữ liệu
a) Định dạng số: Dữ liệu dạng số có tối đa 21 chữ số không bao gồm dấu (.) phân tách phần nguyên và phần thập phân (nếu có) và dấu âm (-) (nếu có), trong đó phần thập phân có tối đa 6 chữ số. Trong đó:
Dữ liệu dạng số nguyên được mô tả có độ dài tối đa là x, trong đó x là tổng số chữ số tối đa (không bao gồm dấu âm (-) (nếu có)).
Dữ liệu dạng số thập phân được mô tả có độ dài tối đa là x, y, trong đó: x là tổng số chữ số tối đa (bao gồm cả phần nguyên và phần thập phân, không bao gồm dấu (.) phân cách và dấu âm (-) (nếu có)); y là số chữ số tối đa phần thập phân.
Ví dụ: Chỉ tiêu Tỷ giá được mô tả có độ dài tối đa là 7,2, trong đó 7 là tổng số chữ số tối đa (bao gồm cả phần nguyên và phần thập phân); 2 là số chữ số tối đa phần thập phân.
b) Định dạng kiểu ngày (date): YYYY-MM-DD, trong đó: YYYY là 4 số chỉ năm, MM là 2 số chỉ tháng, DD là 2 số chỉ ngày. Dữ liệu kiểu ngày thuộc múi giờ GMT+7 (+07:00).
Ví dụ: 2022-07-22 là ngày 22 tháng 7 năm 2022.
Định dạng kiểu ngày giờ (dateTime): YYYY-MM-DDThh:mm:ss, trong đó: YYYY là 4 số chỉ năm, MM là 2 số chỉ tháng, DD là 2 số chỉ ngày, T là ký hiệu phân tách phần dữ liệu ngày giờ, hh là 2 số chỉ giờ (từ 00 tới 23, không sử dụng AM/PM), mm là 2 số chỉ phút, ss là 2 số chỉ giây. Dữ liệu kiểu ngày giờ thuộc múi giờ GMT+7 (+07:00).
Ví dụ: 2022-07-24T18:39:30 là 18 giờ 39 phút 30 giây ngày 24 tháng 7 năm 2022.
Chú ý: Định dạng số, ngày và ngày giờ nêu trên chỉ áp dụng trong dữ liệu XML.
c) Quy định về đơn vị tiền tệ: Thực hiện theo quy định tại điểm c, khoản 13, Điều 10 của Nghị định 123/2020/NĐ-CP.
d) Quy định về hóa đơn điện tử có sai sót: Thực hiện theo quy định tại điểm g, khoản 1, Điều 7 của Thông tư 78/2021/TT-BTC.
đ) Quy định về tiêu chí “Ràng buộc” tại các bảng mô tả chi tiết định dạng dữ liệu: Trường hợp tiêu chí “Ràng buộc” quy định là “Bắt buộc (nếu có)”, NNT và CQT phải căn cứ quy định tại các văn bản quy phạm pháp luật liên quan để xác định việc ghi hay không ghi giá trị đối với một chỉ tiêu (“thẻ”) cụ thể, NNT và CQT có thể tham khảo thêm thông tin dẫn chiếu tại tiêu chí “Tham khảo”.
3. Mã của cơ quan thuế trên hóa đơn điện tử
Mã của cơ quan thuế trên hóa đơn điện tử bao gồm 34 ký tự và là duy nhất do hệ thống của cơ quan thuế hoặc hệ thống của đơn vị do cơ quan thuế ủy quyền tạo ra trên các hóa đơn điện tử có mã của cơ quan thuế.
4. Chữ ký số
- Chữ ký số được sử dụng là chữ ký điện tử an toàn đáp ứng quy định tại Luật giao dịch điện tử số 51/2005/QH11 ngày 29 tháng 11 năm 2005; Nghị định số 130/2018/NĐ-CP ngày 27 tháng 9/2018 quy định chi tiết thi hành Luật giao dịch điện tử về chữ ký số và dịch vụ chứng thực chữ ký số và các văn bản hướng dẫn. Chữ ký số được đặc tả theo chuẩn XML Signature Syntax and Processing quy định tại Thông tư số 39/2017/TT-BTTTT ngày 15 tháng 12 năm 2017 của Bộ Thông tin và Truyền thông ban hành danh mục tiêu chuẩn kỹ thuật về ứng dụng công nghệ thông tin trong cơ quan nhà nước và Thông tư số 22/2020/TT-BTTTT ngày 07 tháng 9 năm 2020 của Bộ thông tin và Truyền thông quy định về yêu cầu kỹ thuật đối với phần mềm ký số, phần mềm kiểm tra chữ ký số.
- Vùng dữ liệu chữ ký số chứa thông tin thời điểm ký số (thẻ SigningTime, được đặt trong thẻ Signature\Object\SignatureProperties\SignatureProperty). Thẻ SigningTime có kiểu dữ liệu là ngày giờ theo quy định tại điểm b, Khoản 2, Mục IV, Phần I quy định này.
- Sử dụng thuộc tính URI của các thẻ Reference của chuẩn XML Signature Syntax and Processing để xác định các vùng dữ liệu cần ký số đối với từng loại dữ liệu bao gồm cả thời điểm ký số.
- Chữ ký số cần đính kèm chứng thư số (thẻ X509SubjectName và thẻ X509Certificate).
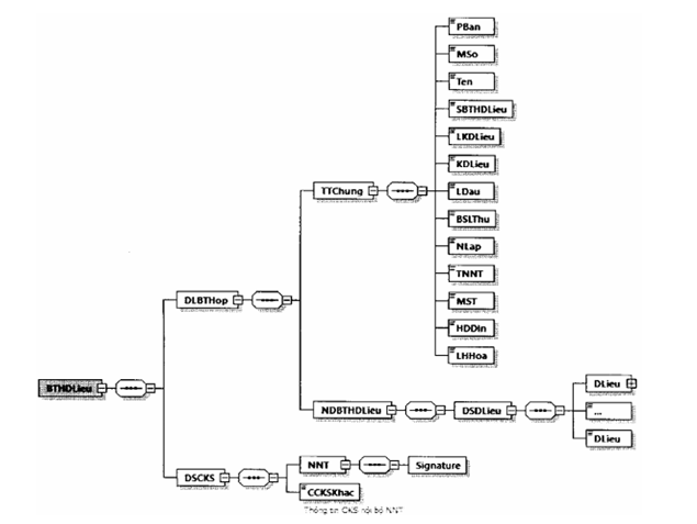
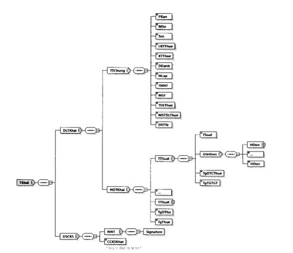
5. Thông điệp truyền nhận giữa TCTN hoặc TCKNGTT với cơ quan thuế
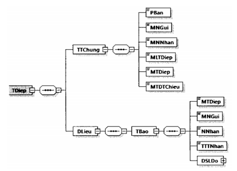
Định dạng của một thông điệp gồm hai phần: Thông tin chung (TTChung), dữ liệu (DLieu), được mô tả như sau:

Hình minh họa 1: Định dạng của một thông điệp được mô tả dưới dạng hình khối

Hình minh họa 2: Định dạng của một thông điệp được mô tả dưới dạng hình cây
Trong đó:
- Phần thông tin chung (TTChung): Chứa các thông tin phiên bản, mã nơi gửi, mã nơi nhận, mã loại thông điệp, mã thông điệp, mã thông điệp tham chiếu, mã số thuế, số lượng.
- Phần dữ liệu (DLieu): Chứa các thông tin hóa đơn, thông báo hủy, đề nghị, bảng tổng hợp dữ liệu hóa đơn điện tử gửi cơ quan thuế, ... được định nghĩa tại Phần II quy định này.
Định dạng chi tiết của thông điệp được mô tả tại bảng sau:
|
Tên chỉ tiêu |
Tên thẻ |
Độ dài tối đa |
Kiểu dữ liệu |
Ràng buộc |
|
Thẻ TDiep chứa thông tin truyền nhận bao gồm thông tin chung, thông tin chi tiết |
||||
|
Thẻ TDiep\TTChung chứa thông tin chung của thông điệp |
||||
|
Phiên bản của thông điệp (Trong Quy định này có giá trị là 2.0.0) |
PBan |
6 |
Chuỗi ký tự |
Bắt buộc |
|
Mã nơi gửi |
MNGui |
14 |
Chuỗi ký tự |
Bắt buộc |
|
Mã nơi nhận |
MNNhan |
14 |
Chuỗi ký tự |
Bắt buộc |
|
Mã loại thông điệp |
MLTDiep |
3 |
Số |
Bắt buộc |
|
Mã thông điệp |
MTDiep |
46 |
Chuỗi ký tự |
Bắt buộc |
|
Mã thông điệp tham chiếu |
MTDTChieu |
46 |
Chuỗi ký tự |
Bắt buộc (Trừ trường hợp hệ thống của bên nhận không bóc tách và lấy được thông điệp gốc) |
|
Mã số thuế (MST của NNT) |
MST |
14 |
Chuỗi ký tự |
Bắt buộc |
|
Số lượng |
SLuong |
7 |
Số |
Bắt buộc |
|
Thẻ TDiep\DLieu chứa phần dữ liệu của thông điệp |
||||
Mô tả chi tiết:
- Phần thông tin chung (TTChung):
+ Mã nơi gửi (MNGui), mã nơi nhận (MNNhan): Được quy định đối với cơ quan thuế là TCT; đối với TCTN, TCKNGTT là nhóm 11 đến 14 ký tự được quy định như sau: Ký tự đầu tiên là V để thể hiện TCTN, K để thể hiện TCKNGTT; 10 đến 13 ký tự tiếp theo là MST của TCTN/TCKNGTT, không bao gồm dấu “-”.
Ví dụ 1: TCTN có MST là 0107001729-001.
Khi TCTN gửi dữ liệu cho cơ quan thuế thì MNGui là: V0107001729001, MNNhan là: TCT.
Khi cơ quan thuế gửi dữ liệu cho TCTN thì MNGui là: TCT, MNNhan là: V0107001729001.
Ví dụ 2: TCKNGTT có MST là 0107001730-001.
Khi TCKNGTT gửi dữ liệu cho cơ quan thuế thì MNGui là: K0107001730001, MNNhan là: TCT.
Khi cơ quan thuế gửi dữ liệu cho TCKNGTT thì MNGui là: TCT, MNNhan là: K0107001730001.
+ Mã loại thông điệp: Là mã mô tả loại thông điệp truyền/nhận, chi tiết tại Phụ lục I kèm theo Quy định này.
+ Mã thông điệp: Được sinh ra bởi hệ thống nơi gửi, đảm bảo tính duy nhất trên toàn hệ thống, có định dạng: MNGui + 32 ký tự in hoa được tạo ra theo thuật toán sinh UUID (Universally Unique Identifier) phiên bản 4, không bao gồm dấu “-”.
Ví dụ: TCTN có MST là 0107001729-001.
Khi TCTN truyền dữ liệu đến cơ quan thuế sẽ sinh mã thông điệp là: V0107001729001F6CA05C0FAD546FCA237A8E930E7CB49.
Khi cơ quan thuế truyền dữ liệu đến TCTN sẽ sinh mã thông điệp là: TCTBDE3DA3CB31844988A039A773AFA84BD.
+ Mã thông điệp tham chiếu: Được sinh ra đối với các thông điệp phản hồi và có giá trị là mã thông điệp của thông điệp gửi đến.
Ví dụ: TCTN có MST là 0107001729.
Khi TCTN gửi dữ liệu hóa đơn điện tử đến cơ quan thuế sẽ sinh mã thông điệp như sau: V010700172962B2EDC3B09F4BF98DBFC4D599479A29.
Khi cơ quan thuế phản hồi lại kết quả cho TCTN sẽ sinh mã thông điệp là TCTE70C060922AD4493ABCC0E3445291397 và mã thông điệp tham chiếu là V010700172962B2EDC3B09F4BF98DBFC4D599479A29.
+ Mã số thuế (MST): Là mã số thuế của NNT có dữ liệu được gửi trong thông điệp.
+ Số lượng (SLuong): Là tổng số lượng dữ liệu (tổng số lượng hóa đơn không mã, tổng số lượng bảng tổng hợp dữ liệu hóa đơn không mã,...) bên trong thẻ DLieu của thông điệp.
Ví dụ: Khi TCTN gửi đồng thời dữ liệu 04 hóa đơn điện tử không mã của doanh nghiệp B đến cơ quan thuế trong năm 2022 thì chỉ tiêu Số lượng (SLuong) trong thông điệp gửi có giá trị là 4.
- Phần dữ liệu (DLieu): Mỗi thông điệp chứa một loại dữ liệu của một NNT. Loại dữ liệu bao gồm: Dữ liệu hóa đơn điện tử có mã, hóa đơn điện tử không có mã và dữ liệu khác.
- Dung lượng tối đa của một thông điệp là 2MB.
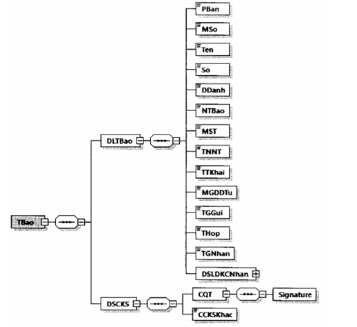
6. Thông điệp phản hồi kỹ thuật
Sau khi TCTN, TCKNGTT hoặc TCT nhận được thông điệp truyền đến sẽ phản hồi thông điệp kỹ thuật.
- Thông điệp này có cấu trúc như sau:

Hình minh họa 3: Định dạng của một thông điệp phản hồi kỹ thuật
- Định dạng thông điệp được mô tả ở bảng dưới đây:
|
Tên chỉ tiêu |
Tên thẻ |
Độ dài tối đa |
Kiểu dữ liệu |
Ràng buộc |
|
Thẻ TDiep chứa thông tin truyền nhận bao gồm thông tin chung, thông tin chi tiết |
||||
|
Thẻ TDiep\TTChung chứa thông tin chung của thông điệp phản hồi kỹ thuật |
||||
|
Phiên bản của thông điệp (Trong Quy định này có giá trị là 2.0.0) |
PBan |
6 |
Chuỗi ký tự |
Bắt buộc |
|
Mã nơi gửi |
MNGui |
14 |
Chuỗi ký tự |
Bắt buộc |
|
Mã nơi nhận |
MNNhan |
14 |
Chuỗi ký tự |
Bắt buộc |
|
Mã loại thông điệp |
MLTDiep |
3 |
Số |
Bắt buộc |
|
Mã thông điệp |
MTDiep |
46 |
Chuỗi ký tự |
Bắt buộc |
|
Mã thông điệp tham chiếu |
MTDTChieu |
46 |
Chuỗi ký tự |
Bắt buộc (Trừ trường hợp hệ thống của bên nhận không bóc tách và lấy được thông điệp gốc) |
|
Thẻ TDiep\DLieu chứa phần dữ liệu của thông điệp |
||||
|
Thẻ TDiep\DLieu\TBao chứa dữ liệu thông báo, bao gồm các thông tin sau: |
||||
|
Mã thông điệp (Mã thông điệp gốc) |
MTDiep |
46 |
Chuỗi ký tự |
Bắt buộc (Trừ trường hợp hệ thống của bên nhận không bóc tách và lấy được thông điệp gốc) |
|
Mã nơi gửi |
MNGui |
14 |
Chuỗi ký tự |
Không bắt buộc |
|
Ngày nhận (Ngày nhận thông điệp) |
NNhan |
|
Ngày giờ |
Bắt buộc |
|
Trạng thái tiếp nhận |
TTTNhan |
1 |
Số (0: Không lỗi; 1: Có lỗi) |
Bắt buộc |
|
Thẻ TDiep\DLieu\TBao\DSLDo chứa danh sách lý do thông điệp truyền đến TCT không hợp lệ (nếu có) |
||||
|
Thẻ TDiep\DLieu\TBao\DSLDo\LDo chứa thông tin từng lý do không hợp lệ (Thẻ này có thể lặp lại nhiều lần tương ứng với số lượng lỗi) |
||||
|
Mã lỗi |
MLoi |
4 |
Chuỗi ký tự |
Bắt buộc |
|
Mô tả (Mô tả lỗi) |
MTa |
255 |
Chuỗi ký tự |
Bắt buộc |
7. QR Code trên hóa đơn điện tử
| STT | Tên kiểu dữ liệu | Định nghĩa |
| 1 | Chuỗi ký tự số | Là định dạng ký tự số, bao gồm 10 ký tự số từ “0” đến “9” |
| 2 | Chuỗi ký tự chữ số đặc biệt | Là định dạng ký tự chữ số đặc biệt, được quy định bởi EMV Book 4 bao gồm 96 ký tự, trong đó có các ký tự chữ, ký tự số và dấu chấm (.) |
| 3 | Chuỗi ký tự | Là các chuỗi ký tự dạng dựng sẵn được quy định bởi tiêu chuẩn Unicode |
b) Định dạng đối tượng dữ liệu QR Code trên hóa đơn
Dữ liệu trong QR Code được cấu tạo như sau: Mỗi đối tượng dữ liệu được tạo thành bởi ba trường riêng biệt, bao gồm: (1) trường định danh đối tượng dữ liệu (ID) tham chiếu; (2) trường độ dài chỉ rõ số lượng ký tự trong trường giá trị; (3) trường giá trị. Các trường được mã hóa như sau:
- Trường ID được mã hóa thành một giá trị gồm 02 chữ số, từ “00” đến “99”;
- Trường độ dài được mã hóa thành một giá trị gồm 02 chữ số, từ “01” đến “99”;
- Trường giá trị có độ dài tối thiểu là 01 ký tự, tối đa là 99 ký tự và được định dạng theo quy định đối với từng trường.
Trong trường hợp trường giá trị không có thông tin (độ dài là 0) thì không đưa trường ID, trường độ dài và trường giá trị vào dữ liệu QR Code.
| Tên trường | ID | Kiểu dữ liệu | Độ dài ký tự | Ràng buộc | Mô tả |
| Phiên bản đặc tả QR Code | “00” | Chuỗi ký tự số | 2 | Bắt buộc | Trong Quy định này có giá trị là “01” |
| Các trường thông tin phục vụ thanh toán hóa đơn (nếu có) | |||||
| Phương thức khởi tạo | “01” | Chuỗi ký tự số | 2 | Không bắt buộc | Chi tiết tại Điểm d, Khoản 7, Mục này |
| Thông tin số hiệu đơn vị chấp nhận thanh toán | “02”-“03” | Chuỗi ký tự chữ số đặc biệt | Tối đa 99 | Bắt buộc (Phải có tối thiểu 01 đối tượng dữ liệu nhận diện đơn vị chấp nhận thanh toán) | Chi tiết tại Điểm d, Khoản 7, Mục này |
| “04”-“05” | |||||
| “06”-“08” | |||||
| “09”-“10” | |||||
| “11”-“12” | |||||
| “13”-“14” | |||||
| “15”-“16” | |||||
| “17”-“25” | |||||
| “26”-“51” | |||||
| Định danh duy nhất toàn cầu - GUID | “26-00” | Chuỗi ký tự chữ số đặc biệt | Tối đa 32 | Bắt buộc | Chi tiết tại Điểm d, Khoản 7, Mục này |
| Định danh đơn vị chấp nhận thanh toán - Merchant ID | “26-01” | Chuỗi ký tự | Tối đa 20 | Bắt buộc | Chi tiết tại Điểm d, Khoản 7, Mục này |
| Mã danh mục đơn vị chấp nhận thanh toán | “52” | Chuỗi ký tự số | 4 | Bắt buộc | Chi tiết tại Điểm d, Khoản 7, Mục này |
| Mã tiền tệ | “53” | Chuỗi ký tự số | 3 | Bắt buộc | Trường này có giá trị theo tiêu chuẩn ISO 4217, chuyển đổi từ chỉ tiêu Đơn vị tiền tệ trên hóa đơn (thẻ DVTTe). Ví dụ: Việt Nam đồng được thể hiện bằng giá trị “704”. |
| Số tiền giao dịch | “54” | Chuỗi ký tự chữ số đặc biệt | Tối đa 13 | Bắt buộc | Chi tiết tại Điểm d, Khoản 7, Mục này |
| Mã quốc gia | “58” | Chuỗi ký tự chữ số đặc biệt | 2 | Bắt buộc | Chi tiết tại Điểm d, Khoản 7, Mục này |
| Tên đơn vị chấp nhận thanh toán | “59” | Chuỗi ký tự chữ số đặc biệt | Tối đa 25 | Bắt buộc | Chi tiết tại Điểm d, Khoản 7, Mục này |
| Thành phố của đơn vị chấp nhận thanh toán | “60” | Chuỗi ký tự chữ số đặc biệt | Tối đa 15 | Bắt buộc | Chi tiết tại Điểm d, Khoản 7, Mục này |
| Mã bưu điện | “61” | Chuỗi ký tự chữ số đặc biệt | Tối đa 10 | Không bắt buộc | Chi tiết tại Điểm d, Khoản 7, Mục này |
| Thông tin bổ sung | “62” | Chuỗi ký tự | Tối đa 99 | Không bắt buộc | Chi tiết tại Điểm d, Khoản 7, Mục này |
| Số hóa đơn | “62-01” | Chuỗi ký tự chữ số đặc biệt | Tối đa 25 | Không bắt buộc | Chi tiết tại Điểm d, Khoản 7, Mục này |
| Mã cửa hàng | “62-03” | Chuỗi ký tự chữ số đặc biệt | Tối đa 25 | Không bắt buộc | Chi tiết tại Điểm d, Khoản 7, Mục này |
| Mã số điểm bán/thiết bị đầu cuối của đơn vị chấp nhận thanh toán | “62-07” | Chuỗi ký tự chữ số đặc biệt | Tối đa 25 | Không bắt buộc | Chi tiết tại Điểm d, Khoản 7, Mục này |
| Mục đích giao dịch | “62-08” | Chuỗi ký tự chữ số đặc biệt | Tối đa 25 | Không bắt buộc | Chi tiết tại Điểm d, Khoản 7, Mục này |
| Yêu cầu dữ liệu khách hàng bổ sung | “62-09” | Chuỗi ký tự chữ số đặc biệt | Tối đa 3 | Không bắt buộc | Chi tiết tại Điểm d, Khoản 7, Mục này |
| Các trường thông tin phục vụ tra cứu hóa đơn (nếu có) | |||||
| Thông tin hóa đơn | “99” | Chuỗi ký tự | Tối đa 99 | Không bắt buộc |
|
| Định danh duy nhất toàn cầu - GUID | “99-00” | Chuỗi ký tự chữ số đặc biệt | Tối đa 32 | Bắt buộc | Chi tiết tại Điểm d, Khoản 7, Mục này |
| MST | “99-01” | Chuỗi ký tự | Tối đa 13 | Bắt buộc | Ví dụ: nếu thẻ MST người bán có giá trị là “0107001729-001” thì trường này có giá trị là “0107001729001”. |
| Ký hiệu mẫu số hóa đơn | “99-02” | Chuỗi ký tự | 1 | Bắt buộc | Trường này có giá trị là chỉ tiêu ký hiệu mẫu số hóa đơn (thẻ KHMSHDon). Ví dụ: 1. |
| Ký hiệu hóa đơn | “99-03” | Chuỗi ký tự | 6 | Bắt buộc | Trường này có giá trị là chỉ tiêu ký hiệu hóa đơn (thẻ KHHDon). Ví dụ: C22TYY. |
| Số hóa đơn | “99-04” | Chuỗi ký tự | Tối đa 8 | Bắt buộc | Trường này có giá trị là chỉ tiêu số hóa đơn (thẻ SHDon). Ví dụ: 68. |
| Ngày lập hóa đơn | “99-05” | Chuỗi ký tự | 8 | Bắt buộc | Trường này có giá trị là chỉ tiêu Ngày lập của hóa đơn (thẻ NLap) theo định dạng YYYYMMDD. Ví dụ: 20221222. |
| Tổng tiền thanh toán bằng số | “99-06” | Chuỗi ký tự chữ số đặc biệt | Tối đa 20 | Bắt buộc | Trường này có giá trị là chỉ tiêu Tổng tiền thanh toán bằng số trên hóa đơn (thẻ TgTTTBSo) |
| Các trường thông tin phục vụ kiểm tra | |||||
| Mã kiểm chứng dữ liệu - Cyclic Redundancy Check CRC (Checksum) | “63” | Chuỗi ký tự chữ số đặc biệt | 4 | Bắt buộc | Chi tiết tại Điểm d, Khoản 7, Mục này |
d) Chi tiết định dạng QR Code trong lĩnh vực thanh toán tại Việt Nam
Thông tin chi tiết định dạng QR Code trong lĩnh vực thanh toán tại Việt Nam được quy định tại Quyết định số 1928/QĐ-NHNN ngày 05 tháng 10 năm 2018 của Thống đốc Ngân hàng Nhà nước Việt Nam về việc công bố tiêu chuẩn cơ sở (Đặc tả kỹ thuật QR Code hiển thị từ phía đơn vị chấp nhận thanh toán tại Việt Nam).
Phần II
ĐỊNH DẠNG THÀNH PHẦN CHỨA DỮ LIỆU HÓA ĐƠN ĐIỆN TỬ
I. Thành phần dữ liệu áp dụng cho nghiệp vụ đăng ký/thay đổi thông tin sử dụng hóa đơn điện tử, đề nghị cấp hóa đơn điện tử có mã của cơ quan thuế theo từng lần phát sinh
1. Định dạng dữ liệu tờ khai đăng ký/thay đổi thông tin sử dụng hóa đơn điện tử

| Tên chỉ tiêu | Tên thẻ | Độ dài tối đa | Kiểu dữ liệu | Ràng buộc |
| Thẻ TKhai chứa dữ liệu tờ khai và chữ ký số của NNT | ||||
| Thẻ TKhai\DLTKhai chứa dữ liệu tờ khai bao gồm: Thông tin chung và nội dung chi tiết của tờ khai | ||||
| Thẻ TKhai\DLTKhai\TTChung chứa thông tin chung của tờ khai | ||||
| Phiên bản XML (Trong Quy định này có giá trị là 2.0.0) | PBan | 6 | Chuỗi ký tự | Bắt buộc |
| Mẫu số (Mẫu số tờ khai) | MSo | 15 | Chuỗi ký tự (Chi tiết tại Phụ lục VIII kèm theo Quy định này) | Bắt buộc |
| Tên (Tên tờ khai) | Ten | 100 | Chuỗi ký tự | Bắt buộc |
| Hình thức (Hình thức đăng ký/thay đổi thông tin sử dụng hóa đơn điện tử) | HThuc | 1 | Số (1: Đăng ký mới, 2: Thay đổi thông tin) | Bắt buộc |
| Tên NNT | TNNT | 400 | Chuỗi ký tự | Bắt buộc |
| Mã số thuế | MST | 14 | Chuỗi ký tự | Bắt buộc |
| CQT quản lý | CQTQLy | 100 | Chuỗi ký tự | Bắt buộc |
| Mã CQT quản lý | MCQTQLy | 5 | Chuỗi ký tự | Bắt buộc |
| Người liên hệ | NLHe | 50 | Chuỗi ký tự | Bắt buộc |
| Địa chỉ liên hệ | DCLHe | 400 | Chuỗi ký tự | Bắt buộc |
| Địa chỉ thư điện tử | DCTDTu | 50 | Chuỗi ký tự | Bắt buộc |
| Điện thoại liên hệ | DTLHe | 20 | Chuỗi ký tự | Bắt buộc |
| Địa danh | DDanh | 50 | Chuỗi ký tự | Bắt buộc |
| Ngày lập | NLap |
| Ngày | Bắt buộc |
| Thẻ TKhai\DLTKhai\NDTKhai chứa nội dung chi tiết tờ khai | ||||
| Thẻ TKhai\DLTKhai\NDTKhai\HTHDon chứa hình thức hóa đơn áp dụng | ||||
| Có mã (Hình thức hóa đơn có mã) | CMa | 1 | Số (0: không áp dụng, 1: áp dụng) | Bắt buộc |
| Không có mã (Hình thức hóa đơn không có mã) | KCMa | 1 | Số (0: không áp dụng, 1: áp dụng) | Bắt buộc |
| Thẻ TKhai\DLTKhai\NDTKhai\HTGDLHĐĐT chứa hình thức gửi dữ liệu HĐĐT | ||||
| NNT địa bàn khó khăn (Doanh nghiệp nhỏ và vừa, hợp tác xã, hộ, cá nhân kinh doanh tại địa bàn có điều kiện kinh tế xã hội khó khăn, địa bàn có điều kiện kinh tế xã hội đặc biệt khó khăn) | NNTDBKKhan | 1 | Số (0: không áp dụng, 1: áp dụng) | Bắt buộc |
| NNT khác theo đề nghị UBND (Doanh nghiệp nhỏ và vừa khác theo đề nghị của Ủy ban nhân dân tỉnh, thành phố trực thuộc trung ương gửi Bộ Tài chính trừ doanh nghiệp hoạt động tại các khu kinh tế, khu công nghiệp, khu công nghệ cao) | NNTKTDNUBND | 1 | Số (0: không áp dụng, 1: áp dụng) | Bắt buộc |
| Chuyển dữ liệu trực tiếp đến CQT (Chuyển dữ liệu hóa đơn điện tử trực tiếp đến cơ quan thuế (điểm b1, khoản 3, Điều 22 của Nghị định 123/2020/NĐ-CP)) | CDLTTDCQT | 1 | Số (0: không áp dụng, 1: áp dụng) | Bắt buộc |
| Chuyển dữ liệu qua TCTN (Thông qua tổ chức cung cấp dịch vụ hóa đơn điện tử (điểm b2, khoản 3, Điều 22 của Nghị định 123/2020/NĐ-CP)) | CDLQTCTN | 1 | Số (0: không áp dụng, 1: áp dụng) | Bắt buộc |
| Thẻ TKhai\DLTKhai\NDTKhai\PThuc chứa phương thức chuyển dữ liệu HĐĐT | ||||
| Chuyển đầy đủ (Chuyển đầy đủ nội dung từng hóa đơn) | CDDu | 1 | Số (0: không áp dụng, 1: áp dụng) | Bắt buộc |
| Chuyển bảng tổng hợp (Chuyển theo bảng tổng hợp dữ liệu hóa đơn điện tử (điểm a1, khoản 3, Điều 22 của Nghị định 123/2020/NĐ-CP)) | CBTHop | 1 | Số (0: không áp dụng, 1: áp dụng) | Bắt buộc |
| Thẻ TKhai\DLTKhai\NDTKhai\LHDSDung chứa loại hóa đơn sử dụng | ||||
| Hóa đơn GTGT | HDGTGT | 1 | Số (0: không sử dụng, 1: sử dụng) | Bắt buộc |
| Hóa đơn bán hàng | HDBHang | 1 | Số (0: không sử dụng, 1: sử dụng) | Bắt buộc |
| Hóa đơn bán tài sản công | HDBTSCong | 1 | Số (0: không sử dụng, 1: sử dụng) | Bắt buộc |
| Hóa đơn bán hàng dự trữ quốc gia | HDBHDTQGia | 1 | Số (0: không sử dụng, 1: sử dụng) | Bắt buộc |
| Hóa đơn khác (Các loại hóa đơn khác) | HDKhac | 1 | Số (0: không sử dụng, 1: sử dụng) | Bắt buộc |
| Chứng từ (Các chứng từ được in, phát hành, sử dụng và quản lý như hóa đơn) | CTu | 1 | Số (0: không sử dụng, 1: sử dụng) | Bắt buộc |
| Thẻ TKhai\DLTKhai\NDTKhai\DSCTSSDung chứa danh sách chứng thư số sử dụng | ||||
| Thẻ TKhai\DLTKhai\NDTKhai\DSCTSSDung\CTS chứa thông tin chứng thư số sử dụng (Thẻ này có thể lặp lại nhiều lần tương ứng với số lượng chứng thư số sử dụng) | ||||
| Số thứ tự | STT | 3 | Số | Không bắt buộc |
| Tên tổ chức (Cơ quan chứng thực/cấp/công nhận chữ ký số, chữ ký điện tử) | TTChuc | 400 | Chuỗi ký tự | Bắt buộc |
| Seri (Số sê-ri chứng thư số) | Seri | 40 | Chuỗi ký tự | Bắt buộc |
| Từ ngày (Thời hạn sử dụng chứng thư số từ ngày) | TNgay |
| Ngày giờ | Bắt buộc |
| Đến ngày (Thời hạn sử dụng chứng thư số đến ngày) | DNgay |
| Ngày giờ | Bắt buộc |
| Hình thức (Hình thức đăng ký) | HThuc | 1 | Số (1: Thêm mới, 2: Gia hạn, 3: Ngừng sử dụng) | Bắt buộc |
| Thẻ TKhai\DSCKS chứa thông tin chữ ký số, bao gồm chữ ký số của NNT hoặc đại diện hợp pháp và các chữ ký số khác (nếu có). | ||||
| Thẻ TKhai\DSCKS\NNT chứa thông tin chữ ký số của NNT hoặc của đại diện hợp pháp (Ký trên thẻ TKhai\DLTKhai và thẻ TKhai\DSCKS\NNT\Signature\Object) | ||||
| Chữ ký số | Signature |
|
| Bắt buộc |
| Thẻ TKhai\DSCKS\CCKSKhac chứa các chữ ký số khác (nếu có) (chỉ ký trên thẻ TKhai\DLTKhai và thẻ Signature\Object của chữ ký số khác (nếu cần)). | ||||
2. Định dạng dữ liệu tờ khai đăng ký thay đổi thông tin đăng ký sử dụng HĐĐT khi ủy nhiệm/nhận ủy nhiệm lập hóa đơn

| Tên chỉ tiêu | Tên thẻ | Độ dài tối đa | Kiểu dữ liệu | Ràng buộc | Tham khảo |
| Thẻ TKhai chứa dữ liệu tờ khai và chữ ký số của NNT | |||||
| Thẻ TKhai\DLTKhai chứa dữ liệu tờ khai bao gồm: Thông tin chung và nội dung chi tiết của tờ khai | |||||
| Thẻ TKhai\DLTKhai\TTChung chứa thông tin chung của tờ khai | |||||
| Phiên bản XML (Trong Quy định này có giá trị là 2.0.0) | PBan | 6 | Chuỗi ký tự | Bắt buộc |
|
| Mẫu số (Mẫu số tờ khai) | MSo | 15 | Chuỗi ký tự (Chi tiết tại Phụ lục VIII kèm theo Quy định này) | Bắt buộc |
|
| Tên (Tên tờ khai) | Ten | 100 | Chuỗi ký tự | Bắt buộc |
|
| Loại đăng ký ủy nhiệm | LDKUNhiem | 1 | Số (1: Ủy nhiệm, 2: Nhận ủy nhiệm) | Bắt buộc |
|
| Tên NNT | TNNT | 400 | Chuỗi ký tự | Bắt buộc |
|
| Mã số thuế | MST | 14 | Chuỗi ký tự | Bắt buộc |
|
| CQT quản lý | CQTQLy | 100 | Chuỗi ký tự | Bắt buộc |
|
| Mã CQT quản lý | MCQTQLy | 5 | Chuỗi ký tự | Bắt buộc |
|
| Người liên hệ | NLHe | 50 | Chuỗi ký tự | Bắt buộc |
|
| Địa chỉ liên hệ | DCLHe | 400 | Chuỗi ký tự | Bắt buộc |
|
| Địa chỉ thư điện tử | DCTDTu | 50 | Chuỗi ký tự | Bắt buộc |
|
| Điện thoại liên hệ | DTLHe | 20 | Chuỗi ký tự | Bắt buộc |
|
| Địa danh | DDanh | 50 | Chuỗi ký tự | Bắt buộc |
|
| Ngày lập | NLap |
| Ngày | Bắt buộc |
|
| Thẻ TKhai\DLTKhai\NDTKhai chứa nội dung chi tiết tờ khai | |||||
| Thẻ TKhai\DLTKhai\NDTKhai\DSCTSSDung chứa danh sách chứng thư số sử dụng để lập hóa đơn ủy nhiệm (chứng thư số của tổ chức nhận ủy nhiệm lập hóa đơn điện tử) | |||||
| Thẻ TKhai\DLTKhai\NDTKhai\DSCTSSDung\CTS chứa thông tin chứng thư số sử dụng (Thẻ này có thể lặp lại nhiều lần tương ứng với số lượng chứng thư số sử dụng) | |||||
| Số thứ tự | STT | 3 | Số | Không bắt buộc |
|
| Tên tổ chức (Cơ quan chứng thực/cấp/công nhận chữ ký số, chữ ký điện tử) | TTChuc | 400 | Chuỗi ký tự | Bắt buộc |
|
| Seri (Số sê-ri chứng thư số) | Seri | 40 | Chuỗi ký tự | Bắt buộc |
|
| Từ ngày (Thời hạn sử dụng chứng thư số từ ngày) | TNgay |
| Ngày giờ | Bắt buộc |
|
| Đến ngày (Thời hạn sử dụng chứng thư số đến ngày) | DNgay |
| Ngày giờ | Bắt buộc |
|
| Hình thức (Hình thức đăng ký) | HThuc | 1 | Số (1: Thêm mới, 2: Gia hạn, 3: Ngừng sử dụng) | Bắt buộc |
|
| Thẻ TKhai\DLTKhai\NDTKhai\DSDKUNhiem chứa danh sách đăng ký thay đổi thông tin đăng ký sử dụng HĐĐT khi ủy nhiệm/nhận ủy nhiệm lập hóa đơn | |||||
| Thẻ TKhai\DLTKhai\NDTKhai\DSDKUNhiem\DKUNhiem chứa thông tin đăng ký thay đổi thông tin đăng ký sử dụng HĐĐT khi ủy nhiệm/nhận ủy nhiệm lập hóa đơn (Thẻ này có thể lặp lại nhiều lần tương ứng với số lượng đăng ký) | |||||
| Số thứ tự | STT | 3 | Số | Không bắt buộc |
|
| Tên loại hóa đơn | TLHDon | 100 | Chuỗi ký tự | Bắt buộc |
|
| Ký hiệu mẫu số hóa đơn | KHMSHDon | 1 | Số (Chi tiết tại Phụ lục II kèm theo Quy định này) | Bắt buộc (Nếu có) | - Khoản 1 và khoản 14, Điều 10 Nghị định 123/2020/NĐ-CP. - Khoản 1 Điều 4 Thông tư 78/2021/TT-BTC |
| Ký hiệu hóa đơn | KHHDon | 6 | Chuỗi ký tự | Bắt buộc (Nếu có) | - Khoản 1 và khoản 14, Điều 10 Nghị định 123/2020/NĐ-CP. - Khoản 1 Điều 4 Thông tư 78/2021/TT-BTC |
| Mã số thuế (MST tổ chức ủy nhiệm/nhận ủy nhiệm) | MST | 14 | Chuỗi ký tự | Bắt buộc |
|
| Tên tổ chức (Tên tổ chức ủy nhiệm/nhận ủy nhiệm) | TTChuc | 400 | Chuỗi ký tự | Bắt buộc |
|
| Mục đích (Mục đích ủy nhiệm) | MDich | 255 | Chuỗi ký tự | Bắt buộc |
|
| Từ ngày (Thời hạn ủy nhiệm từ ngày) | TNgay |
| Ngày giờ | Bắt buộc |
|
| Đến ngày (Thời hạn ủy nhiệm đến ngày) | DNgay |
| Ngày giờ | Bắt buộc |
|
| Phương thức (Phương thức thanh toán hóa đơn ủy nhiệm) | PThuc | 50 | Chuỗi ký tự | Bắt buộc |
|
| Thẻ TKhai\DSCKS chứa thông tin chữ ký số, bao gồm chữ ký số của NNT và các chữ ký số khác (nếu có). | |||||
| Thẻ TKhai\DSCKS\NNT chứa thông tin chữ ký số của NNT hoặc của đại diện hợp pháp (Ký trên thẻ TKhai\DLTKhai và thẻ TKhai\DSCKS\NNT\Signature\Object) | |||||
| Chữ ký số | Signature |
|
| Bắt buộc |
|
| Thẻ TKhai\DSCKS\CCKSKhac chứa các chữ ký số khác (nếu có) (chỉ ký trên thẻ TKhai\DLTKhai và thẻ Signature\Object của chữ ký số khác (nếu cần)). | |||||
3. Định dạng dữ liệu thông báo về tiếp nhận/không tiếp nhận tờ khai đăng ký/thay đổi thông tin sử dụng hóa đơn điện tử

| Tên chỉ tiêu | Tên thẻ | Độ dài tối đa | Kiểu dữ liệu | Ràng buộc | Tham khảo |
| Thẻ TBao chứa dữ liệu thông báo và thông tin chữ ký số của cơ quan thuế | |||||
| Thẻ TBao\DLTBao chứa dữ liệu thông báo | |||||
| Phiên bản XML (Trong Quy định này có giá trị là 2.0.0) | PBan | 6 | Chuỗi ký tự | Bắt buộc |
|
| Mẫu số (Mẫu số thông báo) | MSo | 15 | Chuỗi ký tự (Chi tiết tại Phụ lục VIII kèm theo Quy định này) | Bắt buộc |
|
| Tên (Tên thông báo) | Ten | 255 | Chuỗi ký tự | Bắt buộc |
|
| Số (Số thông báo) | So | 30 | Chuỗi ký tự | Bắt buộc |
|
| Địa danh | DDanh | 50 | Chuỗi ký tự | Bắt buộc |
|
| Ngày thông báo | NTBao |
| Ngày | Bắt buộc |
|
| Mã số thuế | MST | 14 | Chuỗi ký tự | Bắt buộc |
|
| Tên NNT | TNNT | 400 | Chuỗi ký tự | Bắt buộc |
|
| Tên tờ khai (Tên tờ khai NNT gửi tới CQT) | TTKhai | 100 | Chuỗi ký tự | Bắt buộc |
|
| Mã giao dịch điện tử | MGDDTu | 46 | Chuỗi ký tự | Bắt buộc |
|
| Thời gian gửi (Thời gian NNT gửi tờ khai tới CQT) | TGGui |
| Ngày giờ | Bắt buộc |
|
| Trường hợp (Trường hợp tiếp nhận/không tiếp nhận của CQT) | THop | 1 | Số (Chi tiết tại Phụ lục XII kèm theo Quy định này) | Bắt buộc |
|
| Thời gian nhận (Thời gian CQT tiếp nhận) | TGNhan |
| Ngày giờ | Bắt buộc (Trừ trường hợp Chỉ tiêu THop có giá trị là 2 hoặc 4) |
|
| Thẻ TBao\DLTBao\DSLDKCNhan chứa danh sách lý do không chấp nhận (nếu có). | |||||
| Thẻ TBao\DLTBao\DSLDKCNhan\LDo chứa lý do không chấp nhận (Thẻ này có thể lặp lại nhiều lần tương ứng với số lượng lỗi của tờ khai đăng ký) | |||||
| Mã lỗi | MLoi | 4 | Chuỗi ký tự | Bắt buộc |
|
| Mô tả (Lý do không tiếp nhận) | MTa | 255 | Chuỗi ký tự | Bắt buộc |
|
| Thẻ TBao\DSCKS chứa thông tin chữ ký số, bao gồm chữ ký số của cơ quan thuế và các chữ ký số khác (nếu có) | |||||
| Thẻ TBao\DSCKS\CQT chứa thông tin chữ ký số của cơ quan thuế (Ký trên thẻ TBao\DLTBao và thẻ TBao\DSCKS\CQT\Signature\Object) | |||||
| Chữ ký số | Signature |
|
| Bắt buộc |
|
| Thẻ TBao\DSCKS\CCKSKhac chứa các chữ ký số khác (nếu có) (Chỉ ký trên thẻ TBao\DLTBao và thẻ Signature\Object của chữ ký số khác (nếu cần)). | |||||
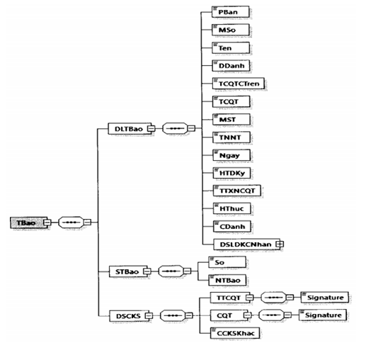
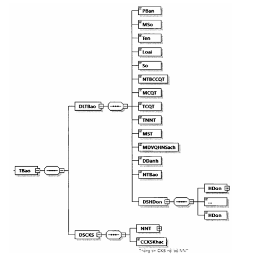
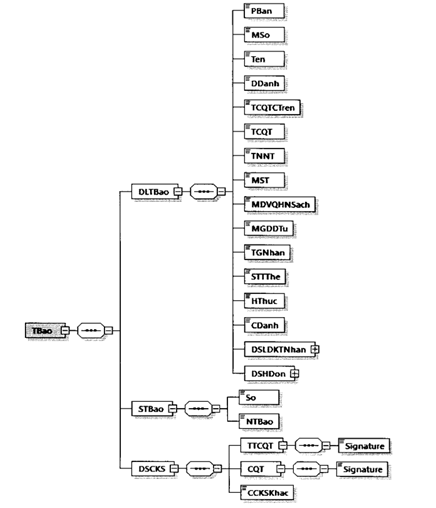
4. Định dạng dữ liệu thông báo về việc chấp nhận/không chấp nhận sử dụng hóa đơn điện tử

| Tên chỉ tiêu | Tên thẻ | Độ dài tối đa | Kiểu dữ liệu | Ràng buộc | Tham khảo |
| Thẻ TBao chứa dữ liệu thông báo, số thông báo và thông tin chữ ký số của cơ quan thuế | |||||
| Thẻ TBao\DLTBao chứa dữ liệu thông báo | |||||
| Phiên bản XML (Trong Quy định này có giá trị là 2.0.0) | PBan | 6 | Chuỗi ký tự | Bắt buộc |
|
| Mẫu số (Mẫu số thông báo) | MSo | 15 | Chuỗi ký tự (Chi tiết tại Phụ lục VIII kèm theo Quy định này) | Bắt buộc |
|
| Tên (Tên thông báo) | Ten | 255 | Chuỗi ký tự | Bắt buộc |
|
| Địa danh | DDanh | 50 | Chuỗi ký tự | Bắt buộc |
|
| Tên cơ quan thuế cấp trên | TCQTCTren | 100 | Chuỗi ký tự | Bắt buộc |
|
| Tên cơ quan thuế (Tên cơ quan thuế ra thông báo) | TCQT | 100 | Chuỗi ký tự | Bắt buộc |
|
| Mã số thuế | MST | 14 | Chuỗi ký tự | Bắt buộc |
|
| Tên NNT | TNNT | 400 | Chuỗi ký tự | Bắt buộc |
|
| Ngày (Ngày đăng ký/thay đổi) | Ngay |
| Ngày | Bắt buộc |
|
| Hình thức (Hình thức đăng ký/thay đổi thông tin sử dụng hóa đơn điện tử) | HTDKy | 1 | Số (1: Đăng ký mới, 2: Thay đổi thông tin) | Bắt buộc |
|
| Trạng thái xác nhận của cơ quan thuế | TTXNCQT | 1 | Số (Chi tiết tại Phụ lục X kèm theo Quy định này) | Bắt buộc |
|
| Hình thức (Hình thức của chữ ký) | HThuc | 50 | Chuỗi ký tự | Bắt buộc |
|
| Chức danh (Chức danh của chữ ký) | CDanh | 50 | Chuỗi ký tự | Bắt buộc |
|
| Thẻ TBao\DLTBao\DSLDKCNhan chứa danh sách lý do không chấp nhận (nếu có). | |||||
| Thẻ TBao\DLTBao\DSLDKCNhan\LDo chứa lý do không chấp nhận (Thẻ này có thể lặp lại nhiều lần tương ứng với số lượng lỗi) | |||||
| Mã lỗi (Mã tiêu chí) | MLoi | 4 | Chuỗi ký tự | Bắt buộc |
|
| Mô tả (Lý do không chấp nhận) | MTa | 255 | Chuỗi ký tự | Bắt buộc |
|
| Thẻ TBao\STBao chứa thông tin số thông báo và ngày thông báo | |||||
| Số (Số thông báo) | So | 30 | Chuỗi ký tự | Bắt buộc |
|
| Ngày thông báo | NTBao |
| Ngày | Bắt buộc |
|
| Thẻ TBao\DSCKS chứa thông tin chữ ký số, bao gồm chữ ký số của cơ quan thuế và các chữ ký số khác (nếu có) | |||||
| Thẻ TBao\DSCKS\TTCQT chứa thông tin chữ ký số của thủ trưởng cơ quan thuế (Ký trên thẻ TBao\DLTBao và thẻ TBao\DSCKS\TTCQT\Signature\Object) | |||||
| Chữ ký số | Signature |
|
| Bắt buộc |
|
| Thẻ TBao\DSCKS\CQT chứa thông tin chữ ký số của cơ quan thuế (Ký trên thẻ TBao\DLTBao, thẻ TBao\STBao và thẻ TBao\DSCKS\CQT\Signature\Object) | |||||
| Chữ ký số | Signature |
|
| Bắt buộc |
|
| Thẻ TBao\DSCKS\CCKSKhac chứa các chữ ký số khác (nếu có) (chỉ ký trên thẻ TBao\DLTBao và thẻ Signature\Object của chữ ký số khác (nếu cần)). | |||||
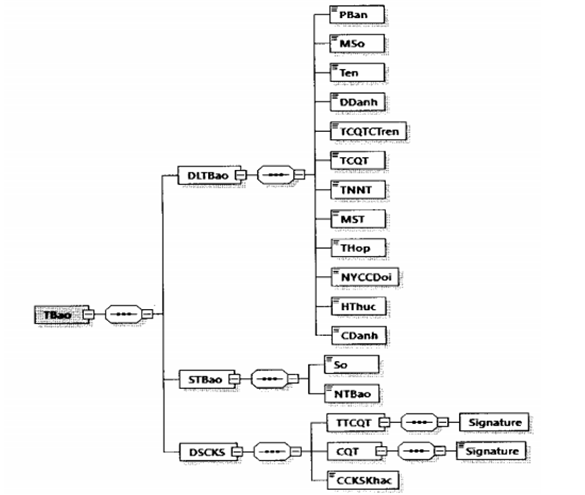
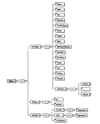
5. Định dạng dữ liệu thông báo về việc chấp nhận/không chấp nhận đăng ký thay đổi thông tin đăng ký sử dụng HĐĐT khi ủy nhiệm/nhận ủy nhiệm lập hóa đơn

| Tên chỉ tiêu | Tên thẻ | Độ dài tối đa | Kiểu dữ liệu | Ràng buộc | Tham khảo |
| Thẻ TBao chứa dữ liệu thông báo, số thông báo và thông tin chữ ký số của cơ quan thuế | |||||
| Thẻ TBao\DLTBao chứa dữ liệu thông báo | |||||
| Phiên bản XML (Trong Quy định này có giá trị là 2.0.0) | PBan | 6 | Chuỗi ký tự | Bắt buộc |
|
| Mẫu số (Mẫu số thông báo) | MSo | 15 | Chuỗi ký tự (Chi tiết tại Phụ lục VIII kèm theo Quy định này) | Bắt buộc |
|
| Tên (Tên thông báo) | Ten | 255 | Chuỗi ký tự | Bắt buộc |
|
| Địa danh | DDanh | 50 | Chuỗi ký tự | Bắt buộc |
|
| Tên cơ quan thuế cấp trên | TCQTCTren | 100 | Chuỗi ký tự | Bắt buộc |
|
| Tên cơ quan thuế (Tên cơ quan thuế ra thông báo) | TCQT | 100 | Chuỗi ký tự | Bắt buộc |
|
| Mã số thuế | MST | 14 | Chuỗi ký tự | Bắt buộc |
|
| Tên NNT | TNNT | 400 | Chuỗi ký tự | Bắt buộc |
|
| Ngày (Ngày đăng ký/thay đổi) | Ngay |
| Ngày | Bắt buộc |
|
| Loại ủy nhiệm | LUNhiem | 1 | Số (1: Ủy nhiệm, 2: Nhận ủy nhiệm) | Bắt buộc |
|
| Mã giao dịch điện tử (Mã giao dịch điện tử của NNT gửi đến CQT) | MGDDTu | 46 | Chuỗi ký tự | Bắt buộc |
|
| Thời gian nhận (Thời gian CQT tiếp nhận) | TGNhan |
| Ngày giờ | Bắt buộc |
|
| Hình thức (Hình thức của chữ ký) | HThuc | 50 | Chuỗi ký tự | Bắt buộc |
|
| Chức danh (Chức danh của chữ ký) | CDanh | 50 | Chuỗi ký tự | Bắt buộc |
|
| Thẻ TBao\DLTBao\DSTTUNhiem chứa danh sách thông tin mã số thuế ủy nhiệm/nhận ủy nhiệm (mã số thuế đối tác) | |||||
| Thẻ TBao\DLTBao\DSTTUNhiem\TTUNhiem chứa thông tin mã số thuế ủy nhiệm/nhận ủy nhiệm được chấp nhận (mã số thuế đối tác). (Thẻ này có thể lặp lại nhiều lần tương ứng với số lượng cặp MST ủy nhiệm/nhận ủy nhiệm đã được CQT xử lý) | |||||
| Mã số thuế (MST tổ chức ủy nhiệm/nhận ủy nhiệm) | MST | 14 | Chuỗi ký tự | Bắt buộc |
|
| Tên tổ chức(Tên tổ chức ủy nhiệm/nhận ủy nhiệm) | TTChuc | 400 | Chuỗi ký tự | Bắt buộc |
|
| Ngày CQT tiếp nhận đăng ký ủy nhiệm/ nhận ủy nhiệm | NTNhan |
| Ngày | Không bắt buộc |
|
| Thẻ TBao\DLTBao\DSTTUNhiem\TTUNhiem\DSLDKCNhan chứa danh sách lý do không chấp nhận (nếu có). | |||||
| Thẻ TBao\DLTBao\DSTTUNhiem\TTUNhiem\DSLDKCNhan\LDo chứa lý do không chấp nhận (Thẻ này có thể lặp lại nhiều lần tương ứng với số lượng lỗi) | |||||
| Mã lỗi (Mã tiêu chí) | MLoi | 4 | Chuỗi ký tự | Bắt buộc |
|
| Mô tả (Lý do không chấp nhận) | MTa | 255 | Chuỗi ký tự | Bắt buộc |
|
| Thẻ TBao\DLTBao\DSTTUNhiem\TTUNhiem\DSHDUNhiem chứa danh sách thông tin ký hiệu mẫu số hóa đơn, ký hiệu hóa đơn ủy nhiệm. | |||||
| Thẻ TBao\DLTBao\DSTTUNhiem\TTUNhiem\DSHDUNhiem\HDUNhiem thông tin ký hiệu mẫu số hóa đơn, ký hiệu hóa đơn ủy nhiệm. (Thẻ này có thể lặp lại nhiều lần tương ứng với số lượng thông tin ký hiệu mẫu số hóa đơn, ký hiệu hóa đơn ủy nhiệm) | |||||
| Tên loại hóa đơn | TLHDon | 100 | Chuỗi ký tự | Bắt buộc |
|
| Ký hiệu mẫu số hóa đơn | KHMSHDon | 1 | Số (Chi tiết tại Phụ lục II kèm theo Quy định này) | Bắt buộc (Nếu có) | - Khoản 1 và khoản 14, Điều 10 Nghị định 123/2020/NĐ-CP. - Khoản 1 Điều 4 Thông tư 78/2021/TT-BTC |
| Ký hiệu hóa đơn | KHHDon | 6 | Chuỗi ký tự | Bắt buộc (Nếu có) | - Khoản 1 và khoản 14, Điều 10 Nghị định 123/2020/NĐ-CP. - Khoản 1 Điều 4 Thông tư 78/2021/TT-BTC |
| Mục đích (Mục đích ủy nhiệm) | MDich | 255 | Chuỗi ký tự | Bắt buộc |
|
| Từ ngày (Thời hạn ủy nhiệm từ ngày) | TNgay |
| Ngày | Bắt buộc |
|
| Đến ngày (Thời hạn ủy nhiệm đến ngày) | DNgay |
| Ngày | Bắt buộc |
|
| Thẻ TBao\STBao chứa thông tin số thông báo và ngày thông báo | |||||
| Số (Số thông báo) | So | 30 | Chuỗi ký tự | Bắt buộc |
|
| Ngày thông báo | NTBao |
| Ngày | Bắt buộc |
|
| Thẻ TBao\DSCKS chứa thông tin chữ ký số, bao gồm chữ ký số của cơ quan thuế và các chữ ký số khác (nếu có) | |||||
| Thẻ TBao\DSCKS\TTCQT chứa thông tin chữ ký số của thủ trưởng cơ quan thuế (Ký trên thẻ TBao\DLTBao và thẻ TBao\DSCKS\TTCQT\Signature\Object) | |||||
| Chữ ký số | Signature |
|
| Bắt buộc |
|
| Thẻ TBao\DSCKS\CQT chứa thông tin chữ ký số của cơ quan thuế (Ký trên thẻ TBao\DLTBao, thẻ TBao\STBao và thẻ TBao\DSCKS\CQT\Signature\Object) | |||||
| Chữ ký số | Signature |
|
| Bắt buộc |
|
| Thẻ TBao\DSCKS\CCKSKhac chứa các chữ ký số khác (nếu có) (Chỉ ký trên thẻ TBao\DLTBao và thẻ Signature\Object của chữ ký số khác (nếu cần)). | |||||
6. Định dạng dữ liệu thông báo về việc hết thời gian sử dụng hóa đơn điện tử có mã qua cổng thông tin điện tử Tổng cục Thuế/qua ủy thác tổ chức cung cấp dịch vụ về hóa đơn điện tử; không thuộc trường hợp sử dụng hóa đơn điện tử không có mã.

| Tên chỉ tiêu | Tên thẻ | Độ dài tối đa | Kiểu dữ liệu | Ràng buộc |
| Thẻ TBao chứa dữ liệu thông báo, số thông báo và thông tin chữ ký số của cơ quan thuế | ||||
| Thẻ TBao\DLTBao chứa dữ liệu thông tin của thông báo | ||||
| Phiên bản XML (Trong Quy định này có giá trị là 2.0.0) | PBan | 6 | Chuỗi ký tự | Bắt buộc |
| Mẫu số (Mẫu số thông báo) | MSo | 15 | Chuỗi ký tự (Chi tiết tại Phụ lục VIII kèm theo Quy định này) | Bắt buộc |
| Tên (Tên thông báo) | Ten | 255 | Chuỗi ký tự | Bắt buộc |
| Địa danh | DDanh | 50 | Chuỗi ký tự | Bắt buộc |
| Tên cơ quan thuế cấp trên | TCQTCTren | 100 | Chuỗi ký tự | Bắt buộc |
| Tên cơ quan thuế (Tên cơ quan thuế ra thông báo) | TCQT | 100 | Chuỗi ký tự | Bắt buộc |
| Tên người nộp thuế | TNNT | 400 | Chuỗi ký tự | Bắt buộc |
| Mã số thuế | MST | 14 | Chuỗi ký tự | Bắt buộc |
| Trường hợp | THop | 1 | Số (1: Hết thời gian sử dụng hóa đơn có mã miễn phí, 2: Không còn thuộc trường hợp sử dụng hóa đơn điện tử không có mã) | Bắt buộc |
| Ngày yêu cầu chuyển đổi | NYCCDoi |
| Ngày | Bắt buộc |
| Hình thức (Hình thức của chữ ký) | HThuc | 50 | Chuỗi ký tự | Bắt buộc |
| Chức danh (Chức danh của chữ ký) | CDanh | 50 | Chuỗi ký tự | Bắt buộc |
| Thẻ TBao\STBao chứa thông tin số thông báo và ngày thông báo | ||||
| Số (Số thông báo) | So | 30 | Chuỗi ký tự | Bắt buộc |
| Ngày thông báo | NTBao |
| Ngày | Bắt buộc |
| Thẻ TBao\DSCKS chứa thông tin chữ ký số, bao gồm chữ ký số của cơ quan thuế và các chữ ký số khác (nếu có). | ||||
| Thẻ TBao\DSCKS\TTCQT chứa thông tin chữ ký số của thủ trưởng cơ quan thuế (Ký trên thẻ TBao\DLTBao và thẻ TBao\DSCKS\TTCQT\Signature\Object) | ||||
| Chữ ký số | Signature |
|
| Bắt buộc |
| Thẻ TBao\DSCKS\CQT chứa thông tin chữ ký số của cơ quan thuế (Ký trên thẻ TBao\DLTBao, thẻ TBao\STBao và thẻ TBao\DSCKS\CQT\Signature\Object) | ||||
| Chữ ký số | Signature |
|
| Bắt buộc |
| Thẻ TBao\DSCKS\CCKSKhac chứa các chữ ký số khác (nếu có) (chỉ ký trên thẻ TBao\DLTBao và thẻ Signature\Object của chữ ký số khác (nếu cần)). | ||||
7. Định dạng dữ liệu đề nghị cấp hóa đơn điện tử có mã theo từng lần phát sinh

| Tên chỉ tiêu | Tên thẻ | Độ dài tối đa | Kiểu dữ liệu | Ràng buộc | Tham khảo |
| Thẻ DNghi chứa dữ liệu đề nghị cấp hóa đơn điện tử có mã theo từng lần phát sinh và chữ ký số của NNT | |||||
| Thẻ DNghi\DLDNghi chứa dữ liệu đề nghị cấp hóa đơn điện tử có mã theo từng lần phát sinh, trong đó bao gồm thông tin chung và nội dung chi tiết của đề nghị | |||||
| Thẻ DNghi\DLDNghi\TTChung chứa thông tin chung | |||||
| Phiên bản XML (Trong Quy định này có giá trị là 2.0.0) | PBan | 6 | Chuỗi ký tự | Bắt buộc |
|
| Mẫu số (Mẫu số đề nghị) | MSo | 15 | Chuỗi ký tự (Chi tiết tại Phụ lục VIII kèm theo Quy định này) | Bắt buộc |
|
| Tên (Tên đề nghị) | Ten | 100 | Chuỗi ký tự | Bắt buộc |
|
| Tên cơ quan thuế (Tên cơ quan thuế cấp hóa đơn) | TCQT | 100 | Chuỗi ký tự | Bắt buộc |
|
| Mã CQT (Mã cơ quan thuế cấp hóa đơn) | MCQT | 5 | Chuỗi ký tự | Bắt buộc |
|
| Tên tổ chức, cá nhân | TTCCNhan | 400 | Chuỗi ký tự | Bắt buộc |
|
| Địa chỉ liên hệ | DCLHe | 400 | Chuỗi ký tự | Bắt buộc |
|
| Địa chỉ thư điện tử | DCTDTu | 50 | Chuỗi ký tự | Bắt buộc |
|
| Điện thoại liên hệ | DTLHe | 20 | Chuỗi ký tự | Bắt buộc |
|
| Số quyết định thành lập (Số quyết định thành lập tổ chức) | SQDTLap | 50 | Chuỗi ký tự | Bắt buộc (Nếu có) |
|
| Ngày cấp quyết định thành lập (Ngày cấp quyết định thành lập tổ chức) | NCQDTLap |
| Ngày | Bắt buộc (Nếu có) |
|
| Cơ quan cấp quyết định thành lập (Cơ quan cấp quyết định thành lập tổ chức) | CQCQDTLap. | 200 | Chuỗi ký tự | Bắt buộc (Nếu có) |
|
| Mã số thuế | MST | 14 | Chuỗi ký tự | Bắt buộc (Nếu có) |
|
| Tên người nhận hóa đơn | TNNHDon | 100 | Chuỗi ký tự | Bắt buộc (Đối với trường hợp đi nhận hóa đơn trực tiếp tại CQT) |
|
| CMND (Số CMND/CCCD/Hộ chiếu người đi nhận hóa đơn) | CMND | 20 | Chuỗi ký tự | Bắt buộc (Đối với trường hợp đi nhận hóa đơn trực tiếp tại CQT) |
|
| Ngày cấp CMND (Ngày cấp CMND /CCCD/Hộ chiếu người đi nhận hóa đơn) | NgCCMND |
| Ngày | Bắt buộc (Đối với trường hợp đi nhận hóa đơn trực tiếp tại CQT) |
|
| Nơi cấp CMND (Nơi cấp CMND /CCCD/Hộ chiếu người đi nhận hóa đơn) | NCCMND | 100 | Chuỗi ký tự | Bắt buộc (Đối với trường hợp đi nhận hóa đơn trực tiếp tại CQT) |
|
| Địa danh | DDanh | 50 | Chuỗi ký tự | Bắt buộc |
|
| Ngày lập | NLap |
| Ngày | Bắt buộc |
|
| Thẻ DNghi\DLDNghi\NDDNghi chứa nội dung đề nghị | |||||
| Tên hàng hóa, dịch vụ | THHDVu | 500 | Chuỗi ký tự | Bắt buộc |
|
| Tên (Tên người mua hàng hóa, dịch vụ) | Ten | 400 | Chuỗi ký tự | Bắt buộc |
|
| Địa chỉ (Địa chỉ người mua hàng hóa, dịch vụ) | DChi | 400 | Chuỗi ký tự | Bắt buộc |
|
| Mã số thuế (Mã số thuế người mua hàng hóa, dịch vụ) | MST | 14 | Chuỗi ký tự | Bắt buộc (Nếu có) |
|
| Số hợp đồng (Số hợp đồng mua bán hàng hóa, dịch vụ) | SHDong | 50 | Chuỗi ký tự | Bắt buộc (Nếu có) |
|
| Ngày hợp đồng (Ngày hợp đồng mua bán hàng hóa, dịch vụ) | NHDong |
| Ngày | Bắt buộc (Nếu có) |
|
| Doanh thu phát sinh | DTPSinh | 21,6 | Số | Bắt buộc |
|
| Thẻ DNghi\DSCKS chứa thông tin chữ ký số, bao gồm chữ ký số của NNT hoặc của đại diện hợp pháp và chữ ký số khác (nếu có). | |||||
| Thẻ DNghi\DSCKS\NNT chứa thông tin chữ ký số của NNT hoặc của đại diện hợp pháp (Ký trên thẻ DNghi\DLDNghi và thẻ DNghi\DSCKS\NNT\Signature\Object ) | |||||
| Chữ ký số NNT | Signature |
|
| Bắt buộc (Trừ trường hợp NNT không có chữ ký số) |
|
| Thẻ DNghi\DSCKS\CCKSKhac chứa các chữ ký số khác (nếu có) (chỉ ký trên thẻ DNghi\DLDNghi và thẻ Signature\Object của chữ ký số khác (nếu cần)). | |||||
8. Thông điệp gửi tờ khai đăng ký/thay đổi thông tin sử dụng hóa đơn điện tử

Hình minh họa 11: Định dạng của một thông điệp gửi tờ khai đăng ký/thay đổi thông tin sử dụng hóa đơn điện tử
- Tờ khai đăng ký/thay đổi thông tin sử dụng hóa đơn điện tử được đặt bên trong thẻ DLieu của thông điệp.
- Định dạng chung cho thông điệp được mô tả tại Khoản 5, Mục IV, Phần I quy định này.
b) Định dạng chi tiết thông điệp gửi tờ khai đăng ký/thay đổi thông tin sử dụng hóa đơn điện tử mô tả tại Khoản 1, Mục I, Phần II quy định này.
9. Thông điệp gửi tờ khai đăng ký thay đổi thông tin đăng ký sử dụng HĐĐT khi ủy nhiệm/nhận ủy nhiệm lập hóa đơn

Hình minh họa 12: Định dạng của một thông điệp gửi tờ khai đăng ký thay đổi thông tin đăng ký sử dụng HĐĐT khi ủy nhiệm/nhận ủy nhiệm lập hóa đơn
- Tờ khai đăng ký/thay đổi thông tin ủy nhiệm lập hóa đơn điện tử được đặt bên trong thẻ DLieu của thông điệp.
- Định dạng chung cho thông điệp được mô tả tại Khoản 5, Mục IV, Phần I quy định này.
b) Định dạng chi tiết thông điệp gửi tờ khai đăng ký thay đổi thông tin đăng ký sử dụng HĐĐT khi ủy nhiệm/nhận ủy nhiệm lập hóa đơn mô tả tại Khoản 2, Mục I, Phần II quy định này.
10. Thông điệp gửi thông báo về tiếp nhận/không tiếp nhận tờ khai đăng ký/thay đổi thông tin sử dụng HĐĐT, tờ khai đăng ký thay đổi thông tin đăng ký sử dụng HĐĐT khi ủy nhiệm/nhận ủy nhiệm lập hóa đơn

Hình minh họa 13: Định dạng của một thông điệp gửi thông báo về tiếp nhận/không tiếp nhận tờ khai đăng ký/thay đổi thông tin sử dụng HĐĐT, tờ khai đăng ký thay đổi thông tin đăng ký sử dụng HĐĐT khi ủy nhiệm/nhận ủy nhiệm lập hóa đơn
- Thông báo về tiếp nhận/không tiếp nhận tờ khai đăng ký/thay đổi thông tin sử dụng/thông tin ủy nhiệm lập hóa đơn điện tử được đặt bên trong thẻ DLieu của thông điệp.
- Định dạng chung cho thông điệp được mô tả tại Khoản 5, Mục IV, Phần I quy định này.
b) Định dạng chi tiết thông điệp gửi thông báo về tiếp nhận/không tiếp nhận tờ khai đăng ký/thay đổi thông tin sử dụng HĐĐT, tờ khai đăng ký thay đổi thông tin đăng ký sử dụng HĐĐT khi ủy nhiệm/nhận ủy nhiệm lập hóa đơn mô tả tại Khoản 3, Mục I, Phần II quy định này.
11. Thông điệp gửi thông báo về việc chấp nhận/không chấp nhận sử dụng hóa đơn điện tử

Hình minh họa 14: Định dạng của một thông điệp gửi thông háo về việc chấp nhận/không chấp nhận sử dụng hóa đơn điện tử
- Thông báo về việc chấp nhận/không chấp nhận tờ khai đăng ký/thay đổi thông tin sử dụng hóa đơn điện tử được đặt bên trong thẻ DLieu của thông điệp.
- Định dạng chung cho thông điệp được mô tả tại Khoản 5, Mục IV, Phần I quy định này.
b) Định dạng chi tiết thông điệp gửi thông báo về việc chấp nhận/không chấp nhận tờ khai đăng ký/thay đổi thông tin sử dụng hóa đơn điện tử mô tả tại Khoản 4, Mục I, Phần II quy định này.
12. Thông điệp gửi thông báo về việc chấp nhận/không chấp đăng ký thay đổi thông tin đăng ký sử dụng HĐĐT khi ủy nhiệm/nhận ủy nhiệm lập hóa đơn

Hình minh họa 15: Định dạng của một thông điệp gửi thông báo về việc chấp nhận/không chấp nhận đăng ký thay đổi thông tin đăng ký sử dụng HĐĐT khi ủy nhiệm/nhận ủy nhiệm lập hóa đơn
- Thông báo về việc chấp nhận/không chấp nhận tờ khai đăng ký thay đổi thông tin đăng ký sử dụng HĐĐT khi ủy nhiệm/nhận ủy nhiệm lập hóa đơn được đặt bên trong thẻ DLieu của thông điệp.
- Định dạng chung cho thông điệp được mô tả tại Khoản 5, Mục IV, Phần I quy định này.
b) Định dạng chi tiết thông điệp gửi thông báo về việc chấp nhận/không tiếp nhận đăng ký thay đổi thông tin đăng ký sử dụng HĐĐT khi ủy nhiệm/nhận ủy nhiệm lập hóa đơn mô tả tại Khoản 5, Mục I, Phần II quy định này.
13. Thông điệp thông báo về việc hết thời gian sử dụng hóa đơn điện tử có mã qua cổng thông tin điện tử Tổng cục Thuế/qua ủy thác tổ chức cung cấp dịch vụ về hóa đơn điện tử; không thuộc trường hợp sử dụng hóa đơn điện tử không có mã

Hình minh họa 16: Định dạng của một thông điệp thông báo về việc hết thời gian sử dụng hóa đơn điện tử có mã qua cổng thông tin điện tử Tổng cục Thuế/qua ủy thác tổ chức cung cấp dịch vụ về hóa đơn điện tử; không thuộc trường hợp sử dụng hóa đơn điện tử không có mã
- Thông báo về việc hết thời gian sử dụng hóa đơn điện tử có mã qua cổng thông tin điện tử Tổng cục Thuế/qua ủy thác tổ chức cung cấp dịch vụ về hóa đơn điện tử; không thuộc trường hợp sử dụng hóa đơn điện tử không có mã được đặt bên trong thẻ DLieu của thông điệp.
- Định dạng chung cho thông điệp được mô tả tại Khoản 5, Mục IV, Phần I quy định này.
b) Định dạng chi tiết thông điệp thông báo về việc hết thời gian sử dụng hóa đơn điện tử có mã qua cổng thông tin điện tử Tổng cục Thuế/qua ủy thác tổ chức cung cấp dịch vụ về hóa đơn điện tử mô tả tại Khoản 6, Mục I, Phần II quy định này.
Thông điệp gửi đề nghị cấp hóa đơn điện tử có mã của CQT theo từng lần phát sinh có định dạng như sau:

Hình minh họa 17: Định dạng thông điệp gửi đề nghị cấp hóa đơn điện tử có mã của CQT theo từng lần phát sinh
- Định dạng chung cho thông điệp được mô tả tại Khoản 5, Mục IV, Phần I quy định này.
- Dữ liệu đề nghị cấp hóa đơn điện tử có mã của CQT theo từng lần phát sinh được đặt bên trong thẻ DLieu của thông điệp.
- Một thông điệp chỉ chứa dữ liệu của một đề nghị cấp hóa đơn điện tử có mã của CQT theo từng lần phát sinh.
- Chi tiết định dạng của đề nghị cấp hóa đơn điện tử có mã của CQT theo từng lần phát sinh được mô tả tại Khoản 7, Mục I, Phần II quy định này.
II. Các thành phần dữ liệu áp dụng cho nghiệp vụ lập và gửi hóa đơn điện tử đến cơ quan thuế
1. Định dạng chung của hóa đơn điện tử
Hóa đơn điện tử có định dạng như sau:

Hình minh họa 18: Định dạng hóa đơn điện tử
Trong đó các thành phần dữ liệu như sau:
- Thẻ <HDon> chứa toàn bộ dữ liệu của một hóa đơn điện tử.
- Bên trong thẻ <HDon> được tổ chức thành các phần:
+ Thẻ <DLHDon/>: Chứa dữ liệu hóa đơn điện tử do người bán lập:
■ Thẻ <TTChung>: Chứa các thông tin chung của hóa đơn (Tên hóa đơn, ký hiệu mẫu số, ký hiệu, số hóa đơn, ngày lập,...)
■ Thẻ <NDHDon>: Chứa các thông tin nội dung hóa đơn (người bán, người mua, hàng hóa dịch vụ, thanh toán,...)
■ Thẻ <TTKhac> chứa các thông tin bổ sung của NNT (nếu có). Nội dung của thẻ chứa tối đa 500 ký tự. Có thể đặt thẻ <TTKhac> ở nhiều vị trí, trong thẻ <DLHDon> hoặc các thẻ con bên trong thẻ <DLHDon>.
Định dạng chi tiết phần thông tin khác được mô tả ở bảng sau:
|
Tên chỉ tiêu |
Tên thẻ |
Kiểu dữ liệu |
Ràng buộc |
|
Tên trường |
TTruong |
Chuỗi ký tự |
Bắt buộc |
|
Kiểu dữ liệu |
KDLieu |
Chuỗi ký tự (Chi tiết tại Phụ lục III kèm theo Quy định này) |
Bắt buộc |
|
Dữ liệu |
DLieu |
Chuỗi ký tự |
Bắt buộc |
Ví dụ định dạng thẻ <TTKhac> như sau:
<TTKhac>
<TTin>
<TTruong>Mã hàng hóa</TTruong>
<KDLieu>string</KDLieu>
<DLieu>MHH01</DLieu>
</TTin>
……..
</TTKhac>
Trong đó:.
Thẻ <TTruong> chứa tên trường thông tin cần hiển thị trên hóa đơn điện tử.
Thẻ <KDLieu> chứa kiểu dữ liệu của thông tin cần hiển thị (string/numeric,...).
Thẻ <DLieu> chứa dữ liệu cần hiển thị.
+ Thẻ DLQRCode chứa dữ liệu QR Code phục vụ tra cứu, thanh toán hóa đơn điện tử (Nếu có). Chi tiết định dạng của thẻ được mô tả tại Khoản 7, Mục IV, Phần I quy định này.
+ Thẻ <MCCQT>: Với hóa đơn điện tử có mã nếu đủ điều kiện cấp mã, hệ thống của cơ quan thuế trả về chỉ tiêu Mã của cơ quan thuế trên hóa đơn điện tử.
+ Thẻ <DSCKS>: Chứa dữ liệu chữ ký số của người bán hoặc chữ ký số của đơn vị nhận ủy nhiệm, người mua (nếu có), CQT và chữ ký số khác (nếu có). Trong đó:
■ Thẻ <NBan>: Chứa chữ ký số người bán hoặc chữ ký số của đơn vị nhận ủy nhiệm.
■ Thẻ <NMua>: Chứa chữ ký số người mua.
■ Thẻ <CQT>: Chứa chữ ký số của cơ quan thuế đối với hóa đơn điện tử đủ điều kiện cấp mã.
■ Các chữ ký số khác (nếu có) do NNT tự định nghĩa và quản lý, được đặt bên trong thẻ CCKSKhac.
Thông tin chi tiết bên trong các thẻ <DLHDon/>, <DSCKS/> được định nghĩa chi tiết tại Khoản 2, Mục II, Phần II quy định này.
2. Định dạng dữ liệu hóa đơn điện tử
| Tên chỉ tiêu | Tên thẻ | Độ dài tối đa | Kiểu dữ liệu | Ràng buộc | Tham khảo |
| Thẻ HDon chứa thông tin dữ liệu hóa đơn, dữ liệu QR Code và thông tin chữ ký số | |||||
| Thẻ HDon\DLHDon chứa các thông tin chung, nội dung chi tiết hóa đơn và thông tin khác do người bán tự định nghĩa | |||||
| Thẻ HDon\DLHDon\TTChung chứa thông tin chung của hóa đơn | |||||
| Phiên bản XML (Trong Quy định này có giá trị là 2.0.0) | PBan | 6 | Chuỗi ký tự | Bắt buộc |
|
| Tên hóa đơn | THDon | 100 | Chuỗi ký tự | Bắt buộc (Nếu có) | - Khoản 1 và khoản 14, Điều 10 Nghị định 123/2020/NĐ-CP. - Khoản 1 Điều 4 Thông tư 78/2021/TT- BTC |
| Ký hiệu mẫu số hóa đơn | KHMSHDon | 1 | Chuỗi ký tự (Chi tiết tại Phụ lục II kèm theo Quy định này) | Bắt buộc (Nếu có) | - Khoản 1 và khoản 14, Điều 10 Nghị định 123/2020/NĐ-CP. - Khoản 1 Điều 4 Thông tư 78/2021/TT- BTC |
| Ký hiệu hóa đơn | KHHDon | 6 | Chuỗi ký tự | Bắt buộc (Nếu có) | - Khoản 1 và khoản 14 Điều 10 Nghị định 123/2020/NĐ-CP. - Khoản 1 Điều 4 Thông tư 78/2021/TT- BTC |
| Số hóa đơn | SHDon | 8 | Số | Bắt buộc (Nếu có) | Khoản 3 và khoản 14 Điều 10 Nghị định 123/2020/NĐ-CP |
| Mã hồ sơ | MHSo | 20 | Chuỗi ký tự | Bắt buộc (Đối với trường hợp là hóa đơn đề nghị cấp mã của cơ quan thuế theo từng lần phát sinh) |
|
| Ngày lập | NLap |
| Ngày | Bắt buộc |
|
| Số bảng kê (Số của bảng kê các loại hàng hóa, dịch vụ đã bán kèm theo hóa đơn) | SBKe | 50 | Chuỗi ký tự | Bắt buộc (Nếu có) | Điểm a, khoản 6, Điều 10 Nghị định 123/2020/NĐ-CP |
| Ngày bảng kê (Ngày của bảng kê các loại hàng hóa, dịch vụ đã bán kèm theo hóa đơn) | NBKe |
| Ngày | Bắt buộc (Nếu có) | Điểm a, khoản 6, Điều 10 Nghị định 123/2020/NĐ-CP |
| Đơn vị tiền tệ | DVTTe | 3 | Chuỗi ký tự (Chi tiết tại Khoản 2, Mục IV, Phần I quy định này) | Bắt buộc |
|
| Tỷ giá | TGia | 7,2 | Số | Bắt buộc (Trừ trường hợp Đơn vị tiền tệ là VND) |
|
| Hình thức thanh toán | HTTToan | 50 | Chuỗi ký tự | Không bắt buộc |
|
| Mã số thuế tổ chức cung cấp giải pháp hóa đơn điện tử | MSTTCGP | 14 | Chuỗi ký tự | Không bắt buộc |
|
| Mã số thuế đơn vị nhận ủy nhiệm lập hóa đơn | MSTDVNUNLHDon | 14 | Chuỗi ký tự | Bắt buộc (Đối với trường hợp ủy nhiệm lập hóa đơn) |
|
| Tên đơn vị nhận ủy nhiệm lập hóa đơn | TDVNUNLHDon | 400 | Chuỗi ký tự | Bắt buộc (Đối với trường hợp ủy nhiệm lập hóa đơn) |
|
| Địa chỉ đơn vị nhận ủy nhiệm lập hóa đơn | DCDVNUNLDon | 400 | Chuỗi ký tự | Bắt buộc (Đối với trường hợp ủy nhiệm lập hóa đơn) |
|
| Địa chỉ đơn vị nhận ủy nhiệm lập hóa đơn | DCDVNUNLDon | 400 | Chuỗi ký tự | Bắt buộc (Đối với trường hợp ủy nhiệm lập hóa đơn) |
|
| Thẻ HDon\DLHDon\TTChung\TTHDLQuan chứa thông tin hóa đơn liên quan trong trường hợp là hóa đơn điều chỉnh hoặc thay thế | |||||
| Tính chất hóa đơn | TCHDon | 1 | Số (1: Thay thế, 2: Điều chỉnh) | Bắt buộc |
|
| Loại hóa đơn có liên quan (Loại hóa đơn bị thay thế/điều chỉnh) | LHDCLQuan | 1 | Số (Chi tiết tại Phụ lục VI kèm theo Quy định này) | Bắt buộc |
|
| Ký hiệu mẫu số hóa đơn có liên quan (Ký hiệu mẫu số hóa đơn bị thay thế/điều chỉnh) | KHMSHDCLQuan | 11 | Chuỗi ký tự (Chi tiết tại Phụ lục II kèm theo Quy định này) | Bắt buộc (Đối với trường hợp điều chỉnh, thay thế cho hóa đơn có Ký hiệu mẫu số hóa đơn, Ký hiệu hóa đơn, Số hóa đơn) |
|
| Ký hiệu hóa đơn có liên quan (Ký hiệu hóa đơn bị thay thế/điều chỉnh) | KHHDCLQuan. | 8 | Chuỗi ký tự | Bắt buộc (Đối với trường hợp điều chỉnh, thay thế cho hóa đơn có Ký hiệu mẫu số hóa đơn, Ký hiệu hóa đơn, Số hóa đơn) |
|
| Số hóa đơn có liên quan (Số hóa đơn bị thay thế/điều chỉnh) | SHDCLQuan | 8 | Chuỗi ký tự | Bắt buộc (Đối với trường hợp điều chỉnh, thay thế cho hóa đơn có Ký hiệu mẫu số hóa đơn, Ký hiệu hóa đơn, Số hóa đơn) |
|
| Ngày lập hóa đơn có liên quan (Ngày lập hóa đơn bị thay thế/điều chỉnh) | NLHDCLQuan |
| Ngày | Bắt buộc |
|
| Ghi chú | GChu | 255 | Chuỗi ký tự | Không bắt buộc |
|
| Thẻ HDon\DLHDon\TTChung\TTKhac chứa thông tin khác (Chi tiết được mô tả tại Khoản 1, Mục II, Phần II quy định này) | |||||
| Thẻ HDon\DLHDon\NDHDon chứa nội dung hóa đơn, bao gồm: Thông tin người bán, người mua, danh sách hàng hóa, dịch vụ và thông tin thanh toán của hóa đơn | |||||
| Thẻ HDonVDLHDon\NDHDon\NBan chứa tên, địa chỉ, MST của người bán | |||||
| Tên | Ten | 400 | Chuỗi ký tự | Bắt buộc |
|
| Mã số thuế | MST | 14 | Chuỗi ký tự | Bắt buộc |
|
| Địa chỉ | DChi | 400 | Chuỗi ký tự | Bắt buộc |
|
| Số điện thoại | SDThoai | 20 | Chuỗi ký tự | Không bắt buộc |
|
| Địa chỉ thư điện tử | DCTDTu | 50 | Chuỗi ký tự | Không bắt buộc |
|
| Số tài khoản ngân hàng | STKNHang | 30 | Chuỗi ký tự | Không bắt buộc |
|
| Tên ngân hàng | TNHang | 400 | Chuỗi ký tự | Không bắt buộc |
|
| Fax | Fax | 20 | Chuỗi ký tự | Không bắt buộc |
|
| Website | Website | 100 | Chuỗi ký tự | Không bắt buộc |
|
| Thẻ HDon\DLHDon\NDHDon\NBan\TTKhac chứa thông tin khác (Chi tiết được mô tả tại Khoản 1, Mục II, Phần II quy định này) | |||||
| Thẻ HDon\DLHDon\NDHDon\NMua chứa tên, địa chỉ, MST của người mua | |||||
| Tên | Ten | 400 | Chuỗi ký tự | Bắt buộc (Nếu có) | Khoản 5, Điều 10, Nghị định 123/2020/NĐ-CP |
| Mã số thuế | MST | 14 | Chuỗi ký tự | Bắt buộc (Nếu có) | Khoản 5, Điều 10, Nghị định 123/2020/NĐ-CP |
| Địa chỉ | DChi | 400 | Chuỗi ký tự | Bắt buộc (Nếu có) | Khoản 5, Điều 10, Nghị định 123/2020/NĐ-CP |
| Mã khách hàng | MKHang | 50 | Chuỗi ký tự | Không bắt buộc |
|
| Số điện thoại | SDThoai | 20 | Chuỗi ký tự | Không bắt buộc |
|
| Địa chỉ thư điện tử | DCTDTu | 50 | Chuỗi ký tự | Không bắt buộc |
|
| Họ và tên người mua hàng | HVTNMHang | 100 | Chuỗi ký tự | Không bắt buộc |
|
| Số tài khoản ngân hàng | STKNHang | 30 | Chuỗi ký tự | Không bắt buộc |
|
| Tên ngân hàng | TNHang | 400 | Chuỗi ký tự | Không bắt buộc |
|
| Thẻ HDon\DLHDon\NDHDon\NMua\TTKhac chứa thông tin khác (Chi tiết được mô tả tại Khoản 1, Mục II, Phần II quy định này) | |||||
| Thẻ HDonVDLHDon\NDHDon\DSHHDVu chứa danh sách hàng hóa dịch vụ (không bắt buộc trong trường hợp hóa đơn điều chỉnh không điều chỉnh thông tin hàng hóa, dịch vụ) | |||||
| Thẻ HDon\DLHDon\NDHDon\DSHHDVu\HHDVu chứa chi tiết 01 dòng hàng hóa dịch vụ (Thẻ này có thể lặp lại nhiều lần tương ứng với số lượng hàng hóa, dịch vụ) | |||||
| Tính chất | TChat | 1 | Số (Chi tiết tại Phụ lục IV kèm theo Quy định này) | Bắt buộc |
|
| Số thứ tự | STT | 4 | Số | Không bắt buộc |
|
| Mã hàng hóa, dịch vụ | MHHDVu | 50 | Chuỗi ký tự | Bắt buộc (Nếu có) | Điểm a, khoản 6, Điều 10 Nghị định 123/2020/NĐ-CP |
| Tên hàng hóa, dịch vụ | THHDVu | 500 | Chuỗi ký tự | Bắt buộc |
|
| Đơn vị tính | DVTinh | 50 | Chuỗi ký tự | Bắt buộc (Nếu có) | Khoản 6, khoản 14, Điều 10 Nghị định 123/2020/NĐ-CP |
| Số lượng | SLuong | 21,6 | Số | Bắt buộc (Nếu có) | Khoản 6, khoản 14, Điều 10 Nghị định 123/2020/NĐ-CP |
| Đơn giá | DGia | 21,6 | Số | Bắt buộc (Nếu có) | Khoản 6, khoản 14, Điều 10 Nghị định 123/2020/NĐ-CP |
| Tỷ lệ % chiết khấu (Trong trường hợp thể hiện thông tin chiết khấu cho từng hàng hóa, dịch vụ) | TLCKhau | 6,4 | Số | Không Bắt buộc |
|
| Số tiền chiết khấu (Trong trường hợp thể hiện thông tin chiết khấu cho từng hàng hóa, dịch vụ) | STCKhau | 21,6 | Số | Không Bắt buộc |
|
| Thành tiền (Thành tiền chưa có thuế GTGT) | ThTien | 21,6 | Số | Bắt buộc (Trừ trường hợp TChat có giá trị là “4-Ghi chú/diễn giải”) |
|
| Thuế suất (Thuế suất thuế GTGT) | TSuat | 11 | Chuỗi ký tự (Chi tiết tại Phụ lục V kèm theo Quy định này) | Bắt buộc (Nếu có) | Khoản 6, khoản 14, Điều 10 Nghị định 123/2020/NĐ-CP |
| Thẻ HDon\DLHDon\NDHDon\DSHHDVu\HHDVu\TTKhac chứa thông tin khác (Chi tiết được mô tả tại Khoản 1, Mục II, Phần II quy định này) | |||||
| Thẻ HDon\DLHDon\NDHDon\TToan chứa thông tin thanh toán của hóa đơn (Trường hợp hóa đơn điều chỉnh không làm thay đổi thông tin thanh toán của hóa đơn không bắt buộc phải có thẻ này và các chỉ tiêu liên quan) | |||||
| Thẻ HDon\DLHDon\NDHDon\TToan\THTTLTSuat chứa thông tin tổng hợp theo từng loại thuế suất | |||||
| Thẻ HDonVDLHDon\NDHDon\TToan\THTTLTSuat\LTSuat chứa chi tiết thông tin tổng hợp của mỗi loại thuế suất (Thẻ này có thể lặp lại nhiều lần tương ứng với số lượng các mức thuế suất khác nhau) | |||||
| Thuế suất (Thuế suất thuế GTGT) | TSuat | 11 | Chuỗi ký tự (Chi tiết tại Phụ lục V kèm theo Quy định này) | Bắt buộc (Nếu có) | Khoản 6, khoản 14, Điều 10 Nghị định 123/2020/NĐ-CP |
| Thành tiền (Thành tiền chưa có thuế GTGT) | ThTien | 21,6 | Số | Bắt buộc |
|
| Tiền thuế (Tiền thuế GTGT) | TThue | 21,6 | Số | Bắt buộc (Nếu có) | Khoản 6, khoản 14, Điều 10 Nghị định 123/2020/NĐ-CP |
| Thẻ HDon\DLHDon\NDHDon\TToan chứa thông tin về số tiền thanh toán, số tiền thuế trên hóa đơn | |||||
| Tổng tiền chưa thuế (Tổng cộng thành tiền chưa có thuế GTGT) | TgTCThue | 21,6 | Số | Bắt buộc |
|
| Tổng tiền thuế (Tổng cộng tiền thuế GTGT) | TgTThue | 21,6 | Số | Bắt buộc |
|
| Thẻ HDon\DLHDon\NDHDon\TToan\DSLPhi chứa danh sách các loại tiền phí, lệ phí (nếu có) | |||||
| Thẻ HDon\DLHDon\NDHDon\TToan\DSLPhi\LPhi chứa chi tiết từng loại tiền phí, lệ phí (Thẻ này có thể lặp lại nhiều lần tương ứng với số loại phí, lệ phí) | |||||
| Tên loại phí | TLPhi | 100 | Chuỗi ký tự | Bắt buộc (Nếu có) | Khoản 11, Điều 10, Nghị định 123/2020/NĐ-CP |
| Tiền phí | TPhi | 21,6 | Số | Bắt buộc (Nếu có) | Khoản 11, Điều 10, Nghị định 123/2020/NĐ-CP |
| Các chỉ tiêu sau được đặt bên trong thẻ HDon\DLHDon\NDHDon\TToan | |||||
| Tổng tiền chiết khấu thương mại | TTCKTMai | 21,6 | Số | Bắt buộc (Nếu có) | Điểm đ, khoản 6, Điều 10 Nghị định 123/2020/NĐ-CP |
| Tổng tiền thanh toán bằng số | TgTTTBSo | 21,6 | Số | Bắt buộc |
|
| Tổng tiền thanh toán bằng chữ | TgTTTBChu | 255 | Chuỗi ký tự | Bắt buộc |
|
| Thẻ HDon\DLHDon\NDHDon\TToan\TTKhac chứa thông tin khác (Chi tiết được mô tả tại Khoản 1, Mục II, Phần II quy định này) | |||||
| Thẻ HDon\DLHDon\TTKhac chứa thông tin khác (Chi tiết được mô tả tại Khoản 1, Mục II, Phần II quy định này) | |||||
| Thẻ HDon\DLQRCode chứa dữ liệu QR Code | |||||
| Dữ liệu QR Code (Chi tiết tại Khoản 7, Mục IV, Phần I quy định này) |
| 512 | Chuỗi ký tự | Không bắt buộc |
|
| Với hóa đơn điện tử có mã, nếu đủ điều kiện cấp mã, hệ thống của cơ quan thuế trả về chỉ tiêu Mã của cơ quan thuế trên hóa đơn điện tử (Thẻ MCCQT, đặt bên trong thẻ HDon) | |||||
| Mã của cơ quan thuế (Mã của cơ quan thuế trên hóa đơn điện tử) | MCCQT | 34 | Chuỗi ký tự | Bắt buộc |
|
| Thẻ HDon\DSCKS chứa thông tin chữ ký số, bao gồm chữ ký số của người bán hoặc chữ ký số của đơn vị nhận ủy nhiệm, người mua (nếu có), cơ quan thuế và các chữ ký số khác (nếu có). | |||||
| Thẻ HDon\DSCKS\NBan chứa thông tin chữ ký số người bán hoặc chữ ký số của đơn vị nhận ủy nhiệm (ký trên thẻ HDon\DLHDon và thẻ HDon\DSCKS\NBan\Signature\Object) | |||||
| Chữ ký số người bán | Signature |
|
| Bắt buộc (Nếu có) | Khoản 7, khoản 14, Điều 10, Nghị định 123/2020/NĐ-CP |
| Thẻ HDon\DSCKS\NMua chứa thông tin chữ ký số người mua (nếu có) (ký trên thẻ HDonVDLHDon và thẻ HDon\DSCKS\NMua\Signature\Object (nếu cần) | |||||
| Chữ ký số người mua | Signature |
|
| Không bắt buộc |
|
| Với hóa đơn điện tử đủ điều kiện cấp mã, hệ thống của cơ quan thuế trả về hóa đơn điện tử và bổ sung thẻ CQT (đặt bên trong thẻ HDon\DSCKS) chứa thông tin chữ ký số của cơ quan thuế (ký trên thẻ HDon\DLHDon, thẻ HDon\MCCQT và thẻ HDon\DSCKS\CQT\Signature\Object) | |||||
| Chữ ký số cơ quan thuế | Signature |
|
| Bắt buộc |
|
| Thẻ HDon\DSCKS\CCKSKhac chứa các chữ ký số khác (nếu có) (ký trên thẻ HDon\DLHDon và thẻ Signature\Object của chữ ký số khác (nếu cần). | |||||
| Tên chỉ tiêu | Tên thẻ | Độ dài tối đa | Kiểu dữ liệu | Ràng buộc | Tham khảo |
| Thẻ HDon chứa thông tin dữ liệu hóa đơn, dữ liệu QR Code và thông tin chữ ký số | |||||
| Thẻ HDon\DLHDon chứa các thông tin chung, nội dung chi tiết hóa đơn và thông tin khác do người bán tự định nghĩa | |||||
| Thẻ HDon\DLHDon\TTChung chứa thông tin chung của hóa đơn | |||||
| Phiên bản XML (Trong Quy định này có giá trị là 2.0.0) | PBan | 6 | Chuỗi ký tự | Bắt buộc |
|
| Tên hóa đơn | THDon | 100 | Chuỗi ký tự | Bắt buộc (Nếu có) | - Khoản 1 và khoản 14, Điều 10 Nghị định 123/2020/NĐ-CP. - Khoản 1 Điều 4 Thông tư 78/2021/TT-BTC |
| Ký hiệu mẫu số hóa đơn | KHMSHDon | 1 | Chuỗi ký tự (Chi tiết tại Phụ lục II kèm theo Quy định này) | Bắt buộc (Nếu có) | - Khoản 1 và khoản 14 Điều 10 Nghị định 123/2020/NĐ-CP. - Khoản 1 Điều 4 Thông tư 78/2021/TT-BTC |
| Ký hiệu hóa đơn | KHHDon | 6 | Chuỗi ký tự | Bắt buộc (Nếu có) | - Khoản 1 và khoản 14, Điều 10 Nghị định 123/2020/NĐ-CP. - Khoản 1, Điều 4 Thông tư 78/2021/TT-BTC |
| Số hóa đơn | SHDon | 8 | Số | Bắt buộc (Nếu có) | Khoản 3 và khoản 14, Điều 10 Nghị định 123/2020/NĐ-CP |
| Mã hồ sơ | MHSo | 20 | Chuỗi ký tự | Bắt buộc (Đối với trường hợp là hóa đơn đề nghị cấp mã của cơ quan thuế theo từng lần phát sinh ) |
|
| Ngày lập | NLap |
| Ngày | Bắt buộc |
|
| Hóa đơn dành cho khu phi thuế quan (Hóa đơn dành cho tổ chức, cá nhân trong khu phi thuế quan) | HDDCKPTQuan | 1 | Số (1- Hóa đơn dành cho tổ chức, cá nhân trong khu phi thuế quan, 0- Hóa đơn dành cho tổ chức, cá nhân trong khu phi thuế quan) | Bắt buộc |
|
| Số bảng kê (Số của bảng kê các loại hàng hóa, dịch vụ đã bán kèm theo hóa đơn) | SBKe | 50 | Chuỗi ký tự | Bắt buộc (Nếu có) | Điểm a, khoản 6, Điều 10 Nghị định 123/2020/NĐ-CP |
| Ngày bảng kê (Ngày của bảng kê các loại hàng hóa, dịch vụ đã bán kèm theo hóa đơn) | NBKe |
| Ngày | Bắt buộc (Nếu có) | Điểm a, khoản 6, Điều 10 Nghị định 123/2020/NĐ-CP |
| Đơn vị tiền tệ | DVTTe | 3 | Chuỗi ký tự (Chi tiết tại Khoản 2, Mục IV, Phần I quy định này) | Bắt buộc |
|
| Tỷ giá | TGia | 7,2 | Số | Bắt buộc (Trừ trường hợp Đơn vị tiền tệ là VND) |
|
| Hình thức thanh toán | HTTToan | 50 | Chuỗi ký tự | Không bắt buộc |
|
| Mã số thuế tổ chức cung cấp giải pháp hóa đơn điện tử | MSTTCGP | 14 | Chuỗi ký tự | Không bắt buộc |
|
| Mã số thuế đơn vị nhận ủy nhiệm lập hóa đơn | MSTDVNUNLHDon | 14 | Chuỗi ký tự | Bắt buộc (Đối với trường hợp ủy nhiệm lập hóa đơn) |
|
| Tên đơn vị nhận ủy nhiệm lập hóa đơn | TDVNUNLHDon | 400 | Chuỗi ký tự | Bắt buộc (Đối với trường hợp ủy nhiệm lập hóa đơn ) |
|
| Địa chỉ đơn vị nhận ủy nhiệm lập hóa đơn | DCDVNUNLHDon | 400 | Chuỗi ký tự | Bắt buộc (Đối với trường hợp ủy nhiệm lập hóa đơn) |
|
| Thẻ HDon\DLHDon\TTChung\TTHDLQuan chứa thông tin hóa đơn liên quan trong trường hợp là hóa đơn điều chỉnh hoặc thay thế | |||||
| Tính chất hóa đơn | TCHDon | 1 | Số (1: Thay thế, 2: Điều chỉnh) | Bắt buộc |
|
| Loại hóa đơn có liên quan (Loại hóa đơn bị thay thế/điều chỉnh) | LHDCLQuan | 1 | Số (Chi tiết tại Phụ lục VI kèm theo Quy định này) | Bắt buộc |
|
| Ký hiệu mẫu số hóa đơn có liên quan (Ký hiệu mẫu số hóa đơn bị thay thế/điều chỉnh) | KHMSHDCLQuan | 11 | Chuỗi ký tự (Chi tiết tại Phụ lục II kèm theo Quy định này) | Bắt buộc (Đối với trường hợp điều chỉnh, thay thế cho hóa đơn có Ký hiệu mẫu số hóa đơn, Ký hiệu hóa đơn, Số hóa đơn) |
|
| Ký hiệu hóa đơn có liên quan (Ký hiệu hóa đơn bị thay thế/điều chỉnh) | KHHDCLQuan | 8 | Chuỗi ký tự | Bắt buộc (Đối với trường hợp điều chỉnh, thay thế cho hóa đơn có Ký hiệu mẫu số hóa đơn, Ký hiệu hóa đơn, Số hóa đơn) |
|
| Số hóa đơn có liên quan (Số hóa đơn bị thay thế/điều chỉnh) | SHDCLQuan | 8 | Chuỗi ký tự | Bắt buộc (Đối với trường hợp điều chỉnh, thay thế cho hóa đơn có Ký hiệu mẫu số hóa đơn, Ký hiệu hóa đơn, Số hóa đơn) |
|
| Ngày lập hóa đơn có liên quan (Ngày lập hóa đơn bị thay thế/điều chỉnh) | NLHDCLQuan |
| Ngày | Bắt buộc |
|
| Ghi chú | GChu | 255 | Chuỗi ký tự | Không bắt buộc |
|
| Thẻ HDon\DLHDon\TTChung\TTKhac chứa thông tin khác (Chi tiết được mô tả tại Khoản 1, Mục II, Phần II quy định này) | |||||
| Thẻ HDon\DLHDon\NDHDon chứa nội dung hóa đơn, bao gồm: Thông tin người bán, người mua, danh sách hàng hóa, dịch vụ và thông tin thanh toán của hóa đơn | |||||
| Thẻ HDon\DLHDon\NDHDon\NBan chứa tên, địa chỉ, MST của người bán | |||||
| Tên | Ten | 400 | Chuỗi ký tự | Bắt buộc |
|
| Mã số thuế | MST | 14 | Chuỗi ký tự | Bắt buộc |
|
| Địa chỉ | DChi | 400 | Chuỗi ký tự | Bắt buộc |
|
| Số điện thoại | SDThoai | 20 | Chuỗi ký tự | Không bắt buộc |
|
| Địa chỉ thư điện tử | DCTDTu | 50 | Chuỗi ký tự | Không bắt buộc |
|
| Số tài khoản ngân hàng | STKNHang | 30 | Chuỗi ký tự | Không bắt buộc |
|
| Tên ngân hàng | TNHang | 400 | Chuỗi ký tự | Không bắt buộc |
|
| Fax | Fax | 20 | Chuỗi ký tự | Không bắt buộc |
|
| Website | Website | 100 | Chuỗi ký tự | Không bắt buộc |
|
| Thẻ HDon\DLHDon\NDHDon\NBan\TTKhac chứa thông tin khác (Chi tiết được mô tả tại Khoản 1, Mục II, Phần II quy định này) | |||||
| Thẻ HDon\DLHDon\NDHDon\NMua chứa tên, địa chỉ, MST của người mua | |||||
| Tên | Ten | 400 | Chuỗi ký tự | Bắt buộc (Nếu có) | Khoản 5, Điều 10, Nghị định 123/2020/NĐ-CP |
| Mã số thuế | MST | 14 | Chuỗi ký tự | Bắt buộc (Nếu có) | Khoản 5, Điều 10, Nghị định 123/2020/NĐ-CP |
| Địa chỉ | DChi | 400 | Chuỗi ký tự | Bắt buộc (Nếu có) | Khoản 5, Điều 10, Nghị định 123/2020/NĐ-CP |
| Mã khách hàng | MKHang | 50 | Chuỗi ký tự | Không bắt buộc |
|
| Số điện thoại | SDThoai | 20 | Chuỗi ký tự | Không bắt buộc |
|
| Địa chỉ thư điện tử | DCTDTu | 50 | Chuỗi ký tự | Không bắt buộc |
|
| Họ và tên người mua hàng | HVTNMHang | 100 | Chuỗi ký tự | Không bắt buộc |
|
| Số tài khoản ngân hàng | STKNHang | 30 | Chuỗi ký tự | Không bắt buộc |
|
| Tên ngân hàng | TNHang | 400 | Chuỗi ký tự | Không bắt buộc |
|
| Thẻ HDon\DLHDon\NDHDon\NMua\TTKhac chứa thông tin khác (Chi tiết được mô tả tại Khoản 1, Mục II, Phần II quy định này) | |||||
| Thẻ HDon\DLHDon\NDHDon\DSHHDVu chứa danh sách hàng hóa dịch vụ (không bắt buộc trong trường hợp hóa đơn điều chỉnh không điều chỉnh thông tin hàng hóa, dịch vụ) | |||||
| Thẻ HDon\DLHDon\NDHDon\DSHHDVu\HHDVu chứa chi tiết 01 dòng hàng hóa dịch vụ (Thẻ này có thể lặp lại nhiều lần tương ứng với số lượng hàng hóa, dịch vụ) | |||||
| Tính chất | TChat | 1 | Số (Chi tiết tại Phụ lục IV kèm theo Quy định này) | Bắt buộc |
|
| Số thứ tự | STT | 4 | Số | Không bắt buộc |
|
| Mã hàng hóa, dịch vụ | MHHDVu | 50 | Chuỗi ký tự | Bắt buộc (Nếu có) | Điểm a, khoản 6, Điều 10 Nghị định 123/2020/NĐ-CP |
| Tên hàng hóa, dịch vụ | THHDVu | 500 | Chuỗi ký tự | Bắt buộc |
|
| Đơn vị tính | DVTinh | 50 | Chuỗi ký tự | Bắt buộc (Nếu có) | Khoản 6, khoản 14, Điều 10 Nghị định 123/2020/NĐ-CP |
| Số lượng | SLuong | 21,6 | Số | Bắt buộc (Nếu có) | Khoản 6, khoản 14, Điều 10 Nghị định 123/2020/NĐ-CP |
| Đơn giá | DGia | 21,6 | Số | Bắt buộc (Nếu có) | Khoản 6, khoản 14, Điều 10 Nghị định 123/2020/NĐ-CP |
| Tỷ lệ % chiết khấu (Trong trường hợp thể hiện thông tin chiết khấu cho từng hàng hóa, dịch vụ) | TLCKhau | 6,4 | Số | Không Bắt buộc |
|
| Số tiền chiết khấu (Trong trường hợp thể hiện thông tin chiết khấu cho từng hàng hóa, dịch vụ) | STCKhau | 21,6 | Số | Không Bắt buộc |
|
| Thành tiền | ThTien | 21,6 | Số | Bắt buộc (Trừ trường hợp TChat có giá trị là “4-Ghi chú/diễn giải”) |
|
| Thẻ HDon\DLHDon\NDHDon\DSHHDVu\HHDVu\TTKhac chứa thông tin khác (Chi tiết được mô tả tại Khoản 1, Mục II, Phần 11 quy định này) | |||||
| Thẻ HDon\DLHDon\NDHDon\TToan chứa thông tin thanh toán của hóa đơn (Trường hợp hóa đơn điều chỉnh không làm thay đổi thông tin thanh toán của hóa đơn không bắt buộc phải có thẻ này và các chỉ tiêu liên quan) | |||||
| Thẻ HDon\DLHDon\NDHDon\TToan chứa thông tin về số tiền thanh toán, số tiền thuế trên hóa đơn | |||||
| Thẻ HDon\DLHDon\NDHDon\TToan\DSLPhi chứa danh sách các loại tiền phí, lệ phí (nếu có) | |||||
| Thẻ HDon\DLHDon\NDHDon\TToan\DSLPhi\LPhi chứa chi tiết từng loại tiền phí, lệ phí (Thẻ này có thể lặp lại nhiều lần tương ứng với số loại phí, lệ phí) | |||||
| Tên loại phí | TLPhi | 100 | Chuỗi ký tự | Bắt buộc (Nếu có) | Khoản 11, Điều 10, Nghị định 123/2020/NĐ-CP |
| Tiền phí | TPhi | 21,6 | Số | Bắt buộc (Nếu có) | Khoản 11, Điều 10, Nghị định 123/2020/NĐ-CP |
| Các chỉ tiêu sau được đặt bên trong thẻ HDon\DLHDon\NDHDon\TToan | |||||
| Tổng tiền chiết khấu thương mại | TTCKTMai | 21,6 | Số | Bắt buộc (Nếu có) | Điểm đ, khoản 6, Điều 10 Nghị định 123/2020/NĐ-CP |
| Tổng tiền thanh toán bằng số | TgTTTBSo | 21,6 | Số | Bắt buộc |
|
| Tổng tiền thanh toán bằng chữ | TgTTTBChu | 255 | Chuỗi ký tự | Bắt buộc |
|
| Thẻ HDon\DLHDon\NDHDon\TToan\TTKhac chứa thông tin khác (Chi tiết được mô tả tại Khoản 1, Mục II, Phần II quy định này) | |||||
| Thẻ HDon\DLHDon\TTKhac chứa thông tin khác (Chi tiết được mô tả tại Khoản 1, Mục II, Phần II quy định này) | |||||
| Thẻ HDon\DLQRCode chứa dữ liệu QR Code | |||||
| Dữ liệu QR Code (Chi tiết tại Khoản 7, Mục IV, Phần I quy định này) |
| 512 | Chuỗi ký tự | Không bắt buộc |
|
| Với hóa đơn điện tử có mã, nếu đủ điều kiện cấp mã, hệ thống của cơ quan thuế trả về chỉ tiêu Mã của cơ quan thuế trên hóa đơn điện tử (Thẻ MCCQT, đặt bên trong thẻ HDon) | |||||
| Mã của cơ quan thuế (Mã của cơ quan thuế trên hóa đơn điện tử) | MCCQT | 34 | Chuỗi ký tự | Bắt buộc |
|
| Thẻ HDon\DSCKS chứa thông tin chữ ký số, bao gồm chữ ký số của người bán hoặc chữ ký số của đơn vị nhận ủy nhiệm, người mua (nếu có), cơ quan thuế và các chữ ký số khác (nếu có). | |||||
| Thẻ HDon\DSCKS\NBan chứa thông tin chữ ký số người bán hoặc chữ ký số của đơn vị nhận ủy nhiệm (ký trên thẻ HDon\DLHDon và thẻ HDon\DSCKS\NBan\Signature\Object) | |||||
| Chữ ký số người bán | Signature |
|
| Bắt buộc (Nếu có) | Khoản 7, khoản 14, Điều 10, Nghị định 123/2020/NĐ-CP |
| Thẻ HDon\DSCKS\NMua chứa thông tin chữ ký số người mua (nếu có) (ký trên thẻ HDon\DLHDon và thẻ HDon\DSCKS\NMua\Signature\Object (nếu cần)) | |||||
| Chữ ký số người mua | Signature |
|
| Không bắt buộc |
|
| Với hóa đơn điện tử đủ điều kiện cấp mã, hệ thống của cơ quan thuế trả về hóa đơn điện tử và bổ sung thẻ CQT (đặt bên trong thẻ HDon\DSCKS) chứa thông tin chữ ký số của cơ quan thuế (ký trên thẻ HDon\DLHDon, thẻ HDon\MCCQT và thẻ HDon\DSCKS\CQT\Signature\Object) | |||||
| Chữ ký số cơ quan thuế | Signature |
|
| Bắt buộc |
|
| Thẻ HDon\DSCKS\CCKSKhac chứa các chữ ký số khác (nếu có) (ký trên thẻ HDon\DLHDon và thẻ Signature\Object của chữ ký số khác (nếu cần). | |||||
| Tên chỉ tiêu | Tên thẻ | Độ dài tối đa | Kiểu dữ liệu | Ràng buộc | Tham khảo |
| Thẻ HDon chứa thông tin dữ liệu hóa đơn, dữ liệu QR Code và thông tin chữ ký số | |||||
| Thẻ HDon\DLHDon chứa các thông tin chung, nội dung chi tiết hóa đơn và thông tin khác do người bán tự định nghĩa | |||||
| Thẻ HDon\DLHDon\TTChung chứa thông tin chung của hóa đơn | |||||
|
|
|
|
|
|
|
| Phiên bản XML (Trong Quy định này có giá trị là 2.0.0) | PBan | 6 | Chuỗi ký tự | Bắt buộc |
|
| Tên hóa đơn | THDon | 100 | Chuỗi ký tự | Bắt buộc |
|
| Ký hiệu mẫu số hóa đơn | KHMSHDon | 1 | Chuỗi ký tự (Chi tiết tại Phụ lục II kèm theo Quy định này) | Bắt buộc |
|
| Ký hiệu hóa đơn | KHHDon | 6 | Chuỗi ký tự | Bắt buộc |
|
| Số hóa đơn | SHDon | 8 | Số | Bắt buộc |
|
| Ngày lập | NLap |
| Ngày | Bắt buộc |
|
| Đơn vị tiền tệ | DVTTe | 3 | Chuỗi ký tự (Chi tiết tại Khoản 2, Mục IV, Phần I quy định này) | Bắt buộc |
|
| Tỷ giá | TGia | 7,2 | Số | Bắt buộc (Trừ trường hợp Đơn vị tiền tệ là VND) |
|
| Hình thức thanh toán | HTTToan | 50 | Chuỗi ký tự | Không bắt buộc |
|
| Mã số thuế tổ chức cung cấp giải pháp hóa đơn điện tử | MSTTCGP | 14 | Chuỗi ký tự | Không bắt buộc |
|
| Thẻ HDon\DLHDon\TTChung\TTHDLQuan chứa thông tin hóa đơn liên quan trong trường hợp là hóa đơn điều chỉnh hoặc thay thế | |||||
| Tính chất hóa đơn | TCHDon | 1 | Số (1: Thay thế, 2: Điều chỉnh) | Bắt buộc |
|
| Loại hóa đơn có liên quan (Loại hóa đơn bị thay thế/điều chỉnh) | LHDCLQuan | 1 | Số (Chi tiết tại Phụ lục VI kèm theo Quy định này) | Bắt buộc |
|
| Ký hiệu mẫu số hóa đơn có liên quan (Ký hiệu mẫu số hóa đơn bị thay thế/điều chỉnh) | KHMSHDCLQuan | 11 | Chuỗi ký tự (Chi tiết tại Phụ lục II kèm theo Quy định này) | Bắt buộc |
|
| Ký hiệu hóa đơn có liên quan (Ký hiệu hóa đơn bị thay thế/điều chỉnh) | KHHDCLQuan | 8 | Chuỗi ký tự | Bắt buộc |
|
| Số hóa đơn có liên quan (Số hóa đơn bị thay thế/điều chỉnh) | SHDCLQuan | 8 | Chuỗi ký tự | Bắt buộc |
|
| Ngày lập hóa đơn có liên quan (Ngày lập hóa đơn bị thay thế/điều chỉnh) | NLHDCLQuan |
| Ngày | Bắt buộc |
|
| Ghi chú | GChu | 255 | Chuỗi ký tự | Không bắt buộc |
|
| Thẻ HDon\DLHDon\TTChung\TTKhac chứa thông tin khác (Chi tiết được mô tả tại Khoản 1, Mục II, Phần II quy định này) | |||||
| Thẻ HDon\DLHDon\NDHDon chứa nội dung hóa đơn, bao gồm: Thông tin người bán, người mua (nếu có), danh sách hàng hóa, dịch vụ và thông tin thanh toán của hóa đơn | |||||
| Thẻ HDon\DLHDon\NDHDon\NBan chứa tên, địa chỉ, MST của người bán | |||||
| Tên (Đơn vị bán tài sản NN) | Ten | 400 | Chuỗi ký tự | Bắt buộc |
|
| Mã số thuế | MST | 14 | Chuỗi ký tự | Bắt buộc (Nếu có) |
|
| Mã đơn vị quan hệ ngân sách (Mã số đơn vị có quan hệ với ngân sách của đơn vị bán tài sản công) | MDVQHNSach | 7 | Chuỗi ký tự | Bắt buộc (Trường hợp tổ chức không có Mã số thuế) |
|
| Địa chỉ | DChi | 400 | Chuỗi ký tự | Bắt buộc |
|
| Số điện thoại | SDThoai | 20 | Chuỗi ký tự | Không bắt buộc |
|
| Địa chỉ thư điện tử | DCTDTu | 50 | Chuỗi ký tự | Không bắt buộc |
|
| Số tài khoản ngân hàng | STKNHang | 30 | Chuỗi ký tự | Không bắt buộc |
|
| Tên ngân hàng | TNHang | 400 | Chuỗi ký tự | Không bắt buộc |
|
| Fax | Fax | 20 | Chuỗi ký tự | Không bắt buộc |
|
| Website | Website | 100 | Chuỗi ký tự | Không bắt buộc |
|
| Số quyết định (Số quyết định bán tài sản) | SQDinh | 50 | Chuỗi ký tự | Không bắt buộc |
|
| Ngày quyết định (Ngày quyết định bán tài sản) | NQDinh |
| Ngày | Không bắt buộc |
|
| Cơ quan ban hành quyết định (Cơ quan ban hành quyết định bán tài sản) | CQBHQDinh | 200 | Chuỗi ký tự | Không bắt buộc |
|
| Hình thức bán | HTBan | 200 | Chuỗi ký tự | Không bắt buộc |
|
| Thẻ HDon\DLHDon\NDHDon\NBan\TTKhac chứa thông tin khác (Chi tiết được mô tả tại Khoản 1, Mục II, Phần II quy định này) | |||||
| Thẻ HDon\DLHDon\NDHDon\NMua chứa tên, địa chỉ, MST của người mua | |||||
| Tên (Người mua tài sản NN) | Ten | 400 | Chuỗi ký tự | Bắt buộc (Nếu có) | Khoản 5, Điều 10, Nghị định 123/2020/NĐ-CP |
| Mã số thuế | MST | 14 | Chuỗi ký tự | Bắt buộc (Nếu có) | Khoản 5, Điều 10, Nghị định 123/2020/NĐ-CP |
| Mã đơn vị quan hệ ngân sách (Mã số đơn vị có quan hệ với ngân sách của đơn vị) | MDVQHNSach | 7 | Chuỗi ký tự | Bắt buộc (Đối với trường hợp người mua là cơ quan, tổ chức, đơn vị, doanh nghiệp không có Mã số thuế) |
|
| Địa chỉ | DChi | 400 | Chuỗi ký tự | Bắt buộc (Nếu có) | Khoản 5, Điều 10, Nghị định 123/2020/NĐ-CP |
| Số điện thoại | SDThoai | 20 | Chuỗi ký tự | Không bắt buộc |
|
| Địa chỉ thư điện tử | DCTDTu | 50 | Chuỗi ký tự | Không bắt buộc |
|
| Họ và tên người mua hàng | HVTNMHang | 100 | Chuỗi ký tự | Không bắt buộc |
|
| Số tài khoản ngân hàng | STKNHang | 30 | Chuỗi ký tự | Không bắt buộc |
|
| Tên ngân hàng | TNHang | 400 | Chuỗi ký tự | Không bắt buộc |
|
| Địa điểm vận chuyển hàng đến | DDVCHDen | 400 | Chuỗi ký tự | Bắt buộc (Đối với trường hợp tài sản là hàng hóa nhập khẩu bị tịch thu) |
|
| Thời gian vận chuyển hàng đến từ | TGVCHDTu |
| Ngày | Bắt buộc (Đối với trường hợp tài sản là hàng hóa nhập khẩu bị tịch thu) |
|
| Thời gian vận chuyển hàng đến đến | TGVCHDDen |
| Ngày | Đối với trường hợp tài sản là hàng hóa nhập khẩu bị tịch thu |
|
| Thẻ HDon\DLHDon\NDHDon\NMua\TTKhac chứa thông tin khác (Chi tiết được mô tả tại Khoản 1, Mục II, Phần II quy định này) | |||||
| Thẻ HDon\DLHDon\NDHDon\DSHHDVu chứa danh sách hàng hóa dịch vụ (không bắt buộc trong trường hợp hóa đơn điều chỉnh không điều chỉnh thông tin hàng hóa, dịch vụ) | |||||
| Thẻ HDon\DLHDon\NDHDon\DSHHDVu\HHDVu chứa chi tiết 01 dòng hàng hóa dịch vụ (Thẻ này có thể lặp lại nhiều lần tương ứng với số lượng hàng hóa, dịch vụ) | |||||
| Tính chất | TChat | 1 | Số (Chi tiết tại Phụ lục IV kèm theo Quy định này) | Bắt buộc |
|
| Số thứ tự | STT | 4 | Số | Không bắt buộc |
|
| Mã hàng hóa, dịch vụ | MHHDVu | 50 | Chuỗi ký tự | Bắt buộc (Nếu có) | Điểm a, khoản 6, Điều 10 Nghị định 123/2020/NĐ-CP |
| Tên hàng hóa, dịch vụ | THHDVu | 500 | Chuỗi ký tự | Bắt buộc |
|
| Đơn vị tính | DVTinh | 50 | Chuỗi ký tự | Bắt buộc (Nếu có) | Khoản 6, khoản 14 Điều 10 Nghị định 123/2020/NĐ-CP |
| Số lượng | SLuong | 21,6 | Số | Bắt buộc (Nếu có) | Khoản 6, khoản 14 Điều 10 Nghị định 123/2020/NĐ-CP |
| Đơn giá | DGia | 21,6 | Số | Bắt buộc (Nếu có) | Khoản 6, khoản 14, Điều 10 Nghị định 123/2020/NĐ-CP |
| Thành tiền | ThTien | 21,6 | Số | Bắt buộc (Trừ trường hợp TChat có giá trị là “4-Ghi chú/diễn giải”) |
|
| Thẻ HDon\DLHDon\NDHDon\DSHHDVu\HHDVu\TTKhac chứa thông tin khác (Chi tiết được mô tả tại Khoản 1, Mục II, Phần II quy định này) | |||||
| Thẻ HDon\DLHDon\NDHDon\TToan chứa thông tin thanh toán của hóa đơn (Trường hợp hoá đơn điều chỉnh không làm thay đổi thông tin thanh toán của hoá đơn không bắt buộc phải có thẻ này và các chỉ tiêu liên quan) | |||||
| Thẻ HDon\DLHDon\NDHDon\TToan\DSLPhi chứa danh sách các loại tiền phí, lệ phí (nếu có) | |||||
| Thẻ HDon\DLHDon\NDHDon\TToan\DSLPhi\LPhi chứa chi tiết từng loại tiền phí, lệ phí (Thẻ này có thể lặp lại nhiều lần tương ứng với số loại phí, lệ phí) | |||||
| Tên loại phí | TLPhi | 100 | Chuỗi ký tự | Bắt buộc (Nếu có) | Khoản 11, Điều 10, Nghị định 123/2020/NĐ-CP |
| Tiền phí | TPhi | 21,6 | Số | Bắt buộc (Nếu có) | Khoản 11, Điều 10, Nghị định 123/2020/NĐ-CP |
| Các chỉ tiêu sau được đặt bên trong thẻ HDon\DLHDon\NDHDon\TToan | |||||
| Tổng tiền thanh toán bằng số | TgTTTBSo | 21,6 | Số | Bắt buộc |
|
| Tổng tiền thanh toán bằng chữ | TgTTTBChu | 255 | Chuỗi ký tự | Bắt buộc |
|
| Thẻ HDon\DLHDon\NDHDon\TToan\TTKhac chứa thông tin khác (Chi tiết được mô tả tại Khoản 1, Mục II, Phần II quy định này) | |||||
| Thẻ HDon\DLHDon\TTKhac chứa thông tin khác (Chi tiết được mô tả tại Khoản 1, Mục II, Phần II quy định này) | |||||
| Thẻ HDon\DLQRCode chứa dữ liệu QR Code | |||||
| Dữ liệu QR Code (Chi tiết tại Khoản 7, Mục IV, Phần I quy định này) |
| 512 | Chuỗi ký tự | Không bắt buộc |
|
| Với hóa đơn điện tử có mã, nếu đủ điều kiện cấp mã, hệ thống của cơ quan thuế trả về chỉ tiêu Mã của cơ quan thuế trên hóa đơn điện tử (Thẻ MCCQT, đặt bên trong thẻ HDon) | |||||
| Mã của cơ quan thuế (Mã của cơ quan thuế trên hóa đơn điện tử) | MCCQT | 34 | Chuỗi ký tự | Bắt buộc |
|
| Thẻ HDon\DSCKS chứa thông tin chữ ký số, bao gồm chữ ký số của người bán, người mua (nếu có), cơ quan thuế và các chữ ký số khác (nếu có). | |||||
| Thẻ HDon\DSCKS\NBan chứa thông tin chữ ký số người bán (ký trên thẻ HDon\DLHDon và thẻ HDon\DSCKS\NBan\Signature\Object) | |||||
| Chữ ký số người bán | Signature |
|
| Bắt buộc (Nếu có) | Khoản 7, khoản 14 Điều 10 Nghị định 123/2020/NĐ-CP |
| Thẻ HDon\DSCKS\NMua chứa thông tin chữ ký số người mua (nếu có) (ký trên thẻ HDon\DLHDon và thẻ HDon\DSCKS\NMua\Signature\Object (nếu cần)) | |||||
| Chữ ký số người mua | Signature |
|
| Không bắt buộc |
|
| Với hóa đơn điện tử đủ điều kiện cấp mã, hệ thống của cơ quan thuế trả về hóa đơn điện tử và bổ sung thẻ CQT (đặt bên trong thẻ HDon\DSCKS) chứa thông tin chữ ký số của cơ quan thuế (ký trên thẻ HDon\DLHDon, thẻ HDon\MCCQT và thẻ HDon\DSCKS\CQT\Signature\Object) | |||||
| Chữ ký số cơ quan thuế | Signature |
|
| Bắt buộc |
|
| Thẻ HDon\DSCKS\CCKSKhac chứa các chữ ký số khác (nếu có) (ký trên thẻ HDon\DLHDon và thẻ Signature\Object của chữ ký số khác (nếu cần). | |||||
| Tên chỉ tiêu | Tên thẻ | Độ dài tối đa | Kiểu dữ liệu | Ràng buộc | Tham khảo |
| Thẻ HDon chứa thông tin dữ liệu hóa đơn, dữ liệu QR Code và thông tin chữ ký số | |||||
| Thẻ HDon\DLHDon chứa các thông tin chung, nội dung chi tiết hóa đơn và thông tin khác do người bán tự định nghĩa | |||||
| Thẻ HDon\DLHDon\TTChung chứa thông tin chung của hóa đơn | |||||
| Phiên bản XML (Trong Quy định này có giá trị là 2.0 0) | PBan | 6 | Chuỗi ký tự | Bắt buộc |
|
| Tên hóa đơn | THDon | 100 | Chuỗi ký tự | Bắt buộc |
|
| Ký hiệu mẫu số hóa đơn | KHMSHDon | 1 | Chuỗi ký tự (Chi tiết tại Phụ lục II kèm theo Quy định này) | Bắt buộc |
|
| Ký hiệu hóa đơn | KHHDon | 6 | Chuỗi ký tự | Bắt buộc |
|
| Số hóa đơn | SHDon | 8 | Số | Bắt buộc |
|
| Ngày lập | NLap |
| Ngày | Bắt buộc |
|
| Đơn vị tiền tệ | DVTTe | 3 | Chuỗi ký tự (Chi tiết tại Khoản 2, Mục IV, Phần I quy định này) | Bắt buộc |
|
| Tỷ giá | TGia | 7,2 | Số | Bắt buộc (Trừ trường hợp Đơn vị tiền tệ là VND) |
|
| Hình thức thanh toán | HTTToan | 50 | Chuỗi ký tự | Không bắt buộc |
|
| Mã số thuế tổ chức cung cấp giải pháp hóa đơn điện tử | MSTTCGP | 14 | Chuỗi ký tự | Không bắt buộc |
|
| Thẻ HDon\DLHDon\TTChung\TTHDLQuan chứa thông tin hóa đơn liên quan trong trường hợp là hóa đơn điều chỉnh hoặc thay thế | |||||
| Tính chất hóa đơn | TCHDon | 1 | Số (1: Thay thế, 2: Điều chỉnh) | Bắt buộc |
|
| Loại hóa đơn có liên quan (Loại hóa đơn bị thay thế/điều chỉnh) | LHDCLQuan | 1 | Số (Chi tiết tại Phụ lục VI kèm theo Quy định này) | Bắt buộc |
|
| Ký hiệu mẫu số hóa đơn có liên quan (Ký hiệu mẫu số hóa đơn bị thay thế/điều chỉnh) | KHMSHDCLQuan | 11 | Chuỗi ký tự (Chi tiết tại Phụ lục II kèm theo Quy định này) | Bắt buộc |
|
| Ký hiệu hóa đơn có liên quan (Ký hiệu hóa đơn bị thay thế/điều chỉnh) | KHHDCLQuan | 8 | Chuỗi ký tự | Bắt buộc |
|
| Số hóa đơn có liên quan (Số hóa đơn bị thay thế/điều chỉnh) | SHDCLQuan | 8 | Chuỗi ký tự | Bắt buộc |
|
| Ngày lập hóa đơn có liên quan (Ngày lập hóa đơn bị thay thế/điều chỉnh) | NLHDCLQuan |
| Ngày | Bắt buộc |
|
| Ghi chú | GChu | 255 | Chuỗi ký tự | Không bắt buộc |
|
| Thẻ HDon\DLHDon\TTChung\TTKhac chứa thông tin khác (Chi tiết được mô tả tại Khoản 1, Mục II, Phần II quy định này) | |||||
| Thẻ HDon\DLHDon\NDHDon chứa nội dung hóa đơn, bao gồm: Thông tin người bán, người mua, danh sách hàng hóa, dịch vụ và thông tin thanh toán của hóa đơn | |||||
| Thẻ HDon\DLHDon\NDHDon\NBan chứa tên, địa chỉ, MST của người bán | |||||
| Tên | Ten | 400 | Chuỗi ký tự | Bắt buộc |
|
| Mã số thuế | MST | 14 | Chuỗi ký tự | Bắt buộc |
|
| Địa chỉ | DChi | 400 | Chuỗi ký tự | Bắt buộc |
|
| Số điện thoại | SDThoai | 20 | Chuỗi ký tự | Không bắt buộc |
|
| Địa chỉ thư điện tử | DCTDTu | 50 | Chuỗi ký tự | Không bắt buộc |
|
| Số tài khoản ngân hàng | STKNHang | 30 | Chuỗi ký tự | Không bắt buộc |
|
| Tên - ngân hàng | TNHang | 400 | Chuỗi ký tự | Không bắt buộc |
|
| Fax | Fax | 20 | Chuỗi ký tự | Không bắt buộc |
|
| Website | Website | 100 | Chuỗi ký tự | Không bắt buộc |
|
| Thẻ HDon\DLHDon\NDHDon\NBan\TTKhac chứa thông tin khác (Chi tiết được mô tả tại Khoản 1, Mục II, Phần II quy định này) | |||||
| Thẻ HDon\DLHDon\NDHDon\NMua chứa tên, địa chỉ, MST của người mua | |||||
| Tên | Ten | 400 | Chuỗi ký tự | Bắt buộc (Nếu có) | Khoản 5, Điều 10 Nghị định 123/2020/NĐ-CP |
| Mã số thuế | MST | 14 | Chuỗi ký tự | Bắt buộc (Nếu có) | Khoản 5, Điều 10 Nghị định 123/2020/ NĐ-CP 123/2020/NĐ-CP |
| Địa chỉ | DChi | 400 | Chuỗi ký tự | Bắt buộc (Nếu có) | Khoản 5, Điều 10 Nghị định 123/2020/NĐ-CP |
| Số điện thoại | SDThoai | 20 | Chuỗi ký tự | Không bắt buộc |
|
| Địa chỉ thư điện tử | DCTDTu | 50 | Chuỗi ký tự | Không bắt buộc |
|
| Họ và tên người mua hàng | HVTNMHang | 100 | Chuỗi ký tự | Không bắt buộc |
|
| Số CMND/CCCD/ Hộ chiếu | CMND | 20 | Chuỗi ký tự | Bắt buộc (Đối với trường hợp người mua không có Mã số thuế) |
|
| Số tài khoản ngân hàng | STKNHang | 30 | Chuỗi ký tự | Không bắt buộc |
|
| Tên ngân hàng | TNHang | 400 | Chuỗi ký tự | Không bắt buộc |
|
| Thẻ HDon\DLHDon\NDHDon\NMua\TTKhac chứa thông tin khác (Chi tiết được mô tả tại Khoản 1, Mục II, Phần II quy định này) | |||||
| Thẻ HDon\DLHDon\NDHDon\DSHHDVu chứa danh sách hàng hóa dịch vụ (không bắt buộc trong trường hợp hóa đơn điều chỉnh không điều chỉnh thông tin hàng hóa, dịch vụ) | |||||
| Thẻ HDon\DLHDon\NDHDon\DSHHDVu\HHDVu chứa chi tiết 01 dòng hàng hóa dịch vụ (Thẻ này có thể lặp lại nhiều lần tương ứng với số lượng hàng hóa, dịch vụ) | |||||
| Tính chất | TChat | 1 | Số (Chi tiết tại Phụ lục IV kèm theo Quy định này) | Bắt buộc |
|
| Số thứ tự | STT | 4 | Số | Không bắt buộc |
|
| Mã hàng hóa, dịch vụ | MHHDVu | 50 | Chuỗi ký tự | Bắt buộc (Nếu có) | Điểm a, khoản 6, Điều 10 Nghị định 123/2020/NĐ-CP |
| Tên hàng hóa, dịch vụ | THHDVu | 500 | Chuỗi ký tự | Bắt buộc |
|
| Đơn vị tính | DVTinh | 50 | Chuỗi ký tự | Bắt buộc (Nếu có) | Khoản 6, khoản 14 Điều 10 Nghị định 123/2020/ NĐ-CP |
| Số lượng | SLuong | 21,6 | Số | Bắt buộc (Nếu có) | Khoản 6, khoản 14 Điều 10 Nghị định 123/2020/NĐ-CP |
| Đơn giá | DGia | 21,6 | Số | Bắt buộc (Nếu có) | Khoản 6, khoản 14 Điều 10 Nghị định 123/2020/NĐ-CP |
| Thành tiền | ThTien | 21,6 | Số | Bắt buộc (Trừ trường hợp TChat có giá trị là “4-Ghi chú/diễn giải”) |
|
| Thẻ HDon\DLHDon\NDHDon\DSHHDVu\HHDVu\TTKhac chứa thông tin khác (Chi tiết được mô tả tại Khoản 1, Mục II, Phần II quy định này) | |||||
| Thẻ HDon\DLHDon\NDHDon\TToan chứa thông tin thanh toán của hóa đơn (Trường hợp hoá đơn điều chỉnh không làm thay đổi thông tin thanh toán của hóa đơn không bắt buộc phải có thẻ này và các chỉ tiêu liên quan) | |||||
| Thẻ HDon\DLHDon\NDHDon\TToan chứa thông tin về số tiền thanh toán, số tiền thuế trên hóa đơn | |||||
| Thẻ HDon\DLHDon\NDHDon\TToan\DSLPhi chứa danh sách các loại tiền phí, lệ phí (nếu có) | |||||
| Thẻ HDon\DLHDon\NDHDon\TToan\DSLPhi\LPhi chứa chi tiết từng loại tiền phí, lệ phí (Thẻ này có thể lặp lại nhiều lần tương ứng với số loại phí, lệ phí) | |||||
| Tên loại phí | TLPhi | 100 | Chuỗi ký tự | Bắt buộc (Nếu có) | Khoản 11, Điều 10 Nghị định 123/2020/ NĐ-CP |
| Tiền phí | TPhi | 21,6 | Số | Bắt buộc (Nếu có) | Khoản 11, Điều 10 Nghị định 123/2020/ NĐ-CP |
| Các chỉ tiêu sau được đặt bên trong thẻ HDon\DLHDon\NDHDon\TToan | |||||
| Tổng tiền thanh toán bằng số | TgTTTBSo | 21,6 | Số | Bắt buộc |
|
| Tổng tiền thanh toán bằng chữ | TgTTTBChu | 255 | Chuỗi ký tự | Bắt buộc |
|
| Thẻ HDon\DLHDon\NDHDon\TToan\TTKhac chứa thông tin khác (Chi tiết được mô tả tại Khoản 1, Mục II, Phần II quy định này) | |||||
| Thẻ HDon\DLHDon\TTKhac chứa thông tin khác (Chi tiết được mô tả tại Khoản 1, Mục II, Phần II quy định này) | |||||
| Thẻ HDon\DLQRCode chứa dữ liệu QR Code | |||||
| Dữ liệu QR Code (Chi tiết tại Khoản 7, Mục IV, Phần I quy định này) |
| 512 | Chuỗi ký tự | Không bắt buộc |
|
| Với hóa đơn điện tử có mã, nếu đủ điều kiện cấp mã, hệ thống của cơ quan thuế trả về chỉ tiêu Mã của cơ quan thuế trên hóa đơn điện tử (Thẻ MCCQT, đặt bên trong thẻ HDon) | |||||
| Mã của cơ quan thuế (Mã của cơ quan thuế trên hóa đơn điện tử) | MCCQT | 34 | Chuỗi ký tự | Bắt buộc |
|
| Thẻ HDon\DSCKS chứa thông tin chữ ký số, bao gồm chữ ký số của người bán, người mua (nếu có), cơ quan thuế và các chữ ký số khác (nếu có). | |||||
| Thẻ HDon\DSCKS\NBan chứa thông tin chữ ký số người bán (ký trên thẻ HDon\DLHDon và thẻ HDon\DSCKS\NBan\Signature\Object) | |||||
| Chữ ký số người bán | Signature |
|
| Bắt buộc (Nếu có) | Khoản 7, khoản 14, Điều 10 Nghị định 123/2020/NĐ-CP |
| Thẻ HDon\DSCKS\NMua chứa thông tin chữ ký số người mua (nếu có) (ký trên thẻ HDon\DLHDon và thẻ HDon\DSCKS\NMua\Signature\Object (nếu cần)) | |||||
| Chữ ký số người mua | Signature |
|
| Không bắt buộc |
|
| Với hóa đơn điện tử đủ điều kiện cấp mã, hệ thống của cơ quan thuế trả về hóa đơn điện tử và bổ sung thẻ CQT (đặt bên trong thẻ HDon\DSCKS) chứa thông tin chữ ký số của cơ quan thuế (ký trên thẻ HDon\DLHDon, thẻ HDon\MCCQT và thẻ HDon\DSCKS\CQT\Signature\Object) | |||||
| Chữ ký số cơ quan thuế | Signature |
|
| Bắt buộc |
|
| Thẻ HDon\DSCKS\CCKSKhac chứa các chữ ký số khác (nếu có) (ký trên thẻ HDon\DLHDon và thẻ Signature\Object của chữ ký số khác (nếu cần). | |||||
| Tên chỉ tiêu | Tên thẻ | Độ dài tối đa | Kiểu dữ liệu | Ràng buộc | Tham khảo |
| Thẻ HDon chứa thông tin của phiếu xuất kho, dữ liệu QR Code và thông tin chữ ký số | |||||
| Thẻ HDon\DLHDon chứa các thông tin chung của phiếu xuất kho, nội dung chi tiết phiếu xuất kho và các thông tin khác do người xuất hàng tự định nghĩa | |||||
| Thẻ HDon\DLHDon\TTChung chứa thông tin chung của phiếu xuất kho, gồm: | |||||
| Phiên bản XML (Trong Quy định này có giá trị là 2.0.0) | PBan | 6 | Chuỗi ký tự | Bắt buộc |
|
| Tên hóa đơn | THDon | 100 | Chuỗi ký tự | Bắt buộc |
|
| Ký hiệu mẫu số hóa đơn | KHMSHDon | 1 | Chuỗi ký tự (Chi tiết tại phụ lục II kèm theo Quy định này) | Bắt buộc |
|
| Ký hiệu hóa đơn | KHHDon | 6 | Chuỗi ký tự | Bắt buộc |
|
| Số hóa đơn | SHDon | 8 | Số | Bắt buộc |
|
| Ngày lập | NLap |
| Ngày | Bắt buộc |
|
| Đơn vị tiền tệ | DVTTe | 3 | Chuỗi ký tự (Chi tiết tại Khoản 2, Mục IV, Phần I quy định này) | Bắt buộc |
|
| Tỷ giá | TGia | 7,2 | Số | Bắt buộc (Trừ trường hợp Đơn vị tiền tệ là VND) |
|
| Mã số thuế tổ chức cung cấp giải pháp hóa đơn điện tử | MSTTCGP | 14 | Chuỗi ký tự | Không bắt buộc |
|
| Thẻ HDon\DLHDon\TTChung\TTHDLQuan chứa thông tin hóa đơn liên quan trong trường hợp là hóa đơn điều chỉnh hoặc thay thế | |||||
| Tính chất hóa đơn | TCHDon | 1 | Số (1: Thay thế, 2: Điều chỉnh) | Bắt buộc |
|
| Loại hóa đơn có liên quan (Loại hóa đơn bị thay thế/điều chỉnh) | LHDCLQuan | 1 | Số (Chi tiết tại Phụ lục VI kèm theo Quy định này) | Bắt buộc |
|
| Ký hiệu mẫu số hóa đơn có liên quan (Ký hiệu mẫu số hóa đơn bị thay thế/điều chỉnh) | KHMSHDCLQuan | 11 | Chuỗi ký tự (Chi tiết tại Phụ lục II kèm theo Quy định này) | Bắt buộc |
|
| Ký hiệu hóa đơn có liên quan (Ký hiệu hóa đơn bị thay thế/điều chỉnh) | KHHDCLQuan | 8 | Chuỗi ký tự | Bắt buộc |
|
| Số hóa đơn có liên quan (Số hóa đơn bị thay thế/điều chỉnh) | SHDCLQuan | 8 | Chuỗi ký tự | Bắt buộc |
|
| Ngày lập hóa đơn có liên quan (Ngày lập hóa đơn bị thay thế/điều chỉnh) | NLHDCLQuan |
| Ngày | Bắt buộc |
|
| Ghi chú | GChu | 255 | Chuỗi ký tự | Không bắt buộc |
|
| Thẻ HDon\DLHDon\TTChung\TTKhac chứa thông tin khác (Chi tiết được mô tả tại Khoản 1, Mục II, Phần II quy định này) | |||||
| Thẻ HDon\DLHDon\NDHDon chứa nội dung hóa đơn, bao gồm các thông tin người bán, người mua, danh sách hàng hóa, dịch vụ và thông tin thanh toán của hóa đơn | |||||
| Thẻ HDon\DLHDon\NDHDon\NBan chứa tên, địa chỉ, MST của người xuất hàng | |||||
| Tên (Tên người xuất hàng) | Ten | 400 | Chuỗi ký tự | Bắt buộc |
|
| Mã số thuế (MST người xuất hàng) | MST | 14 | Chuỗi ký tự | Bắt buộc |
|
| Lệnh điều động nội bộ | LDDNBo | 255 | Chuỗi ký tự | Bắt buộc |
|
| Địa chỉ (Địa chỉ kho xuất hàng) | DChi | 400 | Chuỗi ký tự | Bắt buộc |
|
| Hợp đồng số (Hợp đồng vận chuyển) | HDSo | 255 | Chuỗi ký tự | Không bắt buộc |
|
| Họ và tên người xuất hàng | HVTNXHang | 100 | Chuỗi ký tự | Không bắt buộc |
|
| Tên người vận chuyển | TNVChuyen | 100 | Chuỗi ký tự | Không bắt buộc |
|
| Phương tiện vận chuyển | PTVChuyen | 50 | Chuỗi ký tự | Bắt buộc |
|
| Thẻ HDon\DLHDon\NDHDon\NBan\TTKhac chứa thông tin khác (Chi tiết được mô tả tại Khoản 1, Mục II, Phần II quy định này) | |||||
| Thẻ HDon\DLHDon\NDHDon\NMua chứa thông tin người nhận hàng | |||||
| Tên (Tên người nhận hàng) | Ten | 400 | Chuỗi ký tự | Bắt buộc (Nếu có) | Khoản 5, Điều 10, Nghị định 123/2020/NĐ-CP |
| Mã số thuế (MST người nhận hàng) | MST | 14 | Chuỗi ký tự | Bắt buộc (Nếu có) | Khoản 5, Điều 10, Nghị định 123/2020/NĐ-CP 123/2020/NĐ-CP |
| Địa chỉ (Địa chỉ kho nhận hàng) | DChi | 400 | Chuỗi ký tự | Bắt buộc |
|
| Họ và tên người nhận hàng | HVTNNHang | 100 | Chuỗi ký tự | Không bắt buộc |
|
| Thẻ HDon\DLHDon\NDHDon\NMua\TTKhac chứa thông tin khác (Chi tiết được mô tả tại Khoản 1, Mục II, Phần II quy định này) | |||||
| Thẻ HDon\DLHDon\NDHDon\DSHHDVu chứa danh sách hàng hóa, dịch vụ (không bắt buộc trong trường hợp hóa đơn điều chỉnh không điều chỉnh thông tin hàng hóa, dịch vụ) | |||||
| Thẻ HDon\DLHDon\NDHDon\DSHHDVu\HHDVu chứa chi tiết 01 dòng hàng hóa (Thẻ này có thể lặp lại nhiều lần tương ứng với số lượng hàng hóa) | |||||
| Tính chất | TChat | 1 | Số (Chi tiết tại Phụ lục IV kèm theo Quy định này) | Bắt buộc |
|
| Số thứ tự | STT | 4 | Số | Không bắt buộc |
|
| Mã hàng hóa, dịch vụ | MHHDVu | 50 | Chuỗi ký tự | Bắt buộc (Nếu có) | Điểm a, khoản 6, Điều 10 Nghị định 123/2020/ NĐ-CP |
| Tên hàng hóa, dịch vụ | THHDVu | 500 | Chuỗi ký tự | Bắt buộc |
|
| Đơn vị tính | DVTinh | 50 | Chuỗi ký tự | Bắt buộc (nếu có) | Điểm a, khoản 6, Điều 10 Nghị định 123/2020/ NĐ-CP |
| Số lượng | SLuong | 21,6 | Số | Bắt buộc (nếu có) | Điểm a, khoản 6, Điều 10 Nghị định 123/2020/ NĐ-CP |
| Đơn giá | DGia | 21,6 | Số | Bắt buộc (nếu có) | Điểm a, khoản 6, Điều 10 Nghị định 123/2020/ NĐ-CP |
| Thành tiền | ThTien | 21,6 | Số | Bắt buộc (nếu có) | Điểm g, khoản 14, Điều 10 Nghị định 123/2020/NĐ-CP |
| Thẻ HDon\DLHDon\NDHDon\DSHHDVu\HHDVu\TTKhac chứa thông tin khác (Chi tiết được mô tả tại Khoản 1, Mục II, Phần II quy định này) | |||||
| Thẻ HDon\DLHDon\TTKhac chứa thông tin khác (Chi tiết được mô tả tại Khoản 1, Mục II, Phần II quy định này) | |||||
| Thẻ HDon\DLQRCode chứa dữ liệu QR Code | |||||
| Dữ liệu QR Code (Chi tiết tại Khoản 7, Mục IV, Phần I quy định này) |
| 512 | Chuỗi ký tự | Không bắt buộc |
|
| Với hóa đơn điện tử có mã, nếu đủ điều kiện cấp mã, hệ thống của cơ quan thuế trả về chỉ tiêu Mã của cơ quan thuế trên hóa đơn điện tử (Thẻ MCCQT, đặt bên trong thẻ HDon) | |||||
| Mã của cơ quan thuế (Mã của cơ quan thuế trên hóa đơn điện tử) | MCCQT | 34 | Chuỗi ký tự | Bắt buộc |
|
| Thẻ HDon\DSCKS chứa thông tin chữ ký số, bao gồm chữ ký số của người bán, người mua (nếu có), cơ quan thuế và các chữ ký số khác (nếu có). | |||||
| Thẻ HDon\DSCKS\NBan chứa thông tin chữ ký số người bán hoặc chữ ký số của đơn vị nhận ủy nhiệm (ký trên thẻ HDon\DLHDon và thẻ HDon\DSCKS\NBan\Signature\Object) | |||||
| Chữ ký số người bán | Signature |
|
| Bắt buộc (Nếu có) | Khoản 7, khoản 14, Điều 10, Nghị định 123/2020/NĐ-CP |
| Thẻ HDon\DSCKS\NMua chứa thông tin chữ ký số người mua (nếu có) (ký trên thẻ HDon\DLHDon và thẻ HDon\DSCKS\NMua\Signature\Object (nếu cần)) | |||||
| Chữ ký số người nhận hàng | Signature |
|
| Không bắt buộc |
|
| Với hóa đơn điện tử đủ điều kiện cấp mã, hệ thống của cơ quan thuế trả về hóa đơn điện tử và bổ sung thẻ CQT (đặt bên trong thẻ HDon\DSCKS) chứa thông tin chữ ký số của cơ quan thuế (ký trên thẻ HDon\DLHDon, thẻ HDon\MCCQT và thẻ HDon\DSCKS\CQT\Signature\Object) | |||||
| Chữ ký số cơ quan thuế | Signature |
|
| Bắt buộc |
|
| Thẻ HDon\DSCKS\CCKSKhac chứa các chữ ký số khác (nếu có) (ký trên thẻ HDon\DLHDon và thẻ Signature\Object của chữ ký số khác (nếu cần). | |||||
| Tên chỉ tiêu | Tên thẻ | Độ dài tối đa | Kiểu dữ liệu | Ràng buộc | Tham khảo |
| Thẻ HDon chứa thông tin của phiếu xuất kho, dữ liệu QR Code và thông tin chữ ký số | |||||
| Thẻ HDon\DLHDon chứa các thông tin chung của phiếu xuất kho, nội dung chi tiết phiếu xuất kho và các thông tin khác do người xuất hàng tự định nghĩa | |||||
| Thẻ HDon\DLHDon\TTChung chứa thông tin chung của phiếu xuất kho, gồm: | |||||
| Phiên bản XML (Trong Quy định này có giá trị là 2.0.0) | PBan | 6 | Chuỗi ký tự | Bắt buộc |
|
| Tên hóa đơn | THDon | 100 | Chuỗi ký tự | Bắt buộc |
|
| Ký hiệu mẫu số hóa đơn | KHMSHDon | 1 | Chuỗi ký tự (Chi tiết tại Phụ lục II kèm theo Quy định này) | Bắt buộc |
|
| Ký hiệu hóa đơn | KHHDon | 6 | Chuỗi ký tự | Bắt buộc |
|
| Số hóa đơn | SHDon | 8 | Số | Bắt buộc |
|
| Ngày lập | NLap |
| Ngày | Bắt buộc |
|
| Đơn vị tiền tệ | DVTTe | 3 | Chuỗi ký tự (Chi tiết tại Khoản 2, Mục IV, Phần I quy định này) | Bắt buộc |
|
| Tỷ giá | TGia | 7,2 | Số | Bắt buộc (Trừ trường hợp Đơn vị tiền tệ là VND) |
|
| Mã số thuế tổ chức cung cấp giải pháp hóa đơn điện tử | MSTTCGP | 14 | Chuỗi ký tự | Không bắt buộc |
|
| Thẻ HDon\DLHDon\TTChung\TTHDLQuan chứa thông tin hóa đơn liên quan trong trường hợp là hóa đơn điều chỉnh hoặc thay thế | |||||
| Tính chất hóa đơn | TCHDon | 1 | Số (1: Thay thế, 2: Điều chỉnh) | Bắt buộc |
|
| Loại hóa đơn có liên quan (Loại hóa đơn bị thay thế/điều chỉnh) | LHDCLQuan | 1 | Số (Chi tiết tại Phụ lục VI kèm theo Quy định này) | Bắt buộc |
|
| Ký hiệu mẫu số hóa đơn có liên quan (Ký hiệu mẫu số hóa đơn bị thay thế/điều chỉnh) | KHMSHDCLQuan | 11 | Chuỗi ký tự (Chi tiết tại Phụ lục II kèm theo Quy định này) | Bắt buộc |
|
| Ký hiệu hóa đơn có liên quan (Ký hiệu hóa đơn bị thay thế/điều chỉnh) | KHHDCLQuan | 8 | Chuỗi ký tự | Bắt buộc |
|
| Số hóa đơn có liên quan (Số hóa đơn bị thay thế/điều chỉnh) | SHDCLQuan | 8 | Chuỗi ký tự | Bắt buộc |
|
| Ngày lập hóa đơn có liên quan (Ngày lập hóa đơn bị thay thế/điều chỉnh) | NLHDCLQuan |
| Ngày | Bắt buộc |
|
| Ghi chú | GChu | 255 | Chuỗi ký tự | Không bắt buộc |
|
| Thẻ HDon\DLHDon\TTChung\TTKhac chứa thông tin khác (Chi tiết được mô tả tại Khoản 1, Mục II, Phần II quy định này) | |||||
| Thẻ HDon\DLHDon\NDHDon chứa nội dung hóa đơn, bao gồm các thông tin người bán, người mua, danh sách hàng hóa, dịch vụ và thông tin thanh toán của hóa đơn | |||||
| Thẻ HDon\DLHDon\NDHDon\NBan chứa tên, địa chỉ, MST của người xuất hàng | |||||
| Tên (Tên người xuất hàng) | Ten | 400 | Chuỗi ký tự | Bắt buộc |
|
| Mã số thuế (MST người xuất hàng) | MST | 14 | Chuỗi ký tự | Bắt buộc |
|
| Hợp đồng kinh tế số | HDKTSo | 255 | Chuỗi ký tự | Bắt buộc |
|
| Hợp đồng kinh tế ngày | HDKTNgay |
| Ngày | Bắt buộc |
|
| Địa chỉ (Địa chỉ kho xuất hàng) | DChi | 400 | Chuỗi ký tự | Bắt buộc |
|
| Họ và tên người xuất hàng | HVTNXHang | 100 | Chuỗi ký tự | Không bắt buộc |
|
| Tên người vận chuyển | TNVChuyen | 100 | Chuỗi ký tự | Bắt buộc |
|
| Hợp đồng số (Hợp đồng vận chuyển) | HDSo | 50 | Chuỗi ký tự | Không bắt buộc |
|
| Phương tiện vận chuyển | PTVChuyen | 50 | Chuỗi ký tự | Bắt buộc |
|
| Thẻ HDon\DLHDon\NDHDon\NBan\TTKhac chứa thông tin khác (Chi tiết được mô tả tại Khoản 1, Mục II, Phần II quy định này) | |||||
| Thẻ HDon\DLHDon\NDHDon\NMua chứa thông tin người nhận hàng | |||||
| Tên (Tên người nhận hàng) | Ten | 400 | Chuỗi ký tự | Bắt buộc (Nếu có) | Khoản 5, Điều 10, Nghị định 123/2020/NĐ-CP |
| Mã số thuế (MST người nhận hàng) | MST | 14 | Chuỗi ký tự | Bắt buộc (Nếu có) | Khoản 5, Điều 10, Nghị định 123/2020/NĐ-CP 123/2020/NĐ-CP |
| Họ và tên người nhận hàng | HVTNNHang | 100 | Chuỗi ký tự | Không bắt buộc |
|
| Địa chỉ (Địa chỉ kho nhận hàng) | DChi | 400 | Chuỗi ký tự | Bắt buộc |
|
| Thẻ HDon\DLHDon\NDHDon\NMua\TTKhac chứa thông tin khác (Chi tiết được mô tả tại Khoản 1, Mục II, Phần II quy định này) | |||||
| Thẻ HDon\DLHDon\NDHDon\DSHHDVu chứa danh sách hàng hóa, dịch vụ (không bắt buộc trong trường hợp hoá đơn điều chỉnh không điều chỉnh thông tin hàng hóa, dịch vụ) | |||||
| Thẻ HDon\DLHDon\NDHDon\DSHHDVu\HHDVu chứa chi tiết 01 dòng hàng hóa (Thẻ này có thể lặp lại nhiều lần tương ứng với số lượng hàng hóa) | |||||
| Tính chất | TChat | 1 | Số (Chi tiết tại Phụ lục IV kèm theo Quy định này) | Bắt buộc |
|
| Số thứ tự | STT | 4 | Số | Không bắt buộc |
|
| Mã hàng hóa, dịch vụ | MHHDVu | 50 | Chuỗi ký tự | Bắt buộc (Nếu có) | Điểm a, khoản 6, Điều 10 Nghị định 123/2020/NĐ-CP |
| Tên hàng hóa, dịch vụ | THHDVu | 500 | Chuỗi ký tự | Bắt buộc |
|
| Tên chỉ tiêu | Tên thẻ | Độ dài tối đa | Kiểu dữ liệu | Ràng buộc | Tham khảo |
| Đơn vị tính | DVTinh | 50 | Chuỗi ký tự | Bắt buộc (nếu có) | Điểm a, khoản 6, Điều 10 Nghị định 123/2020/NĐ-CP |
| Số lượng | SLuong | 21,6 | Số | Bắt buộc (nếu có) | Điểm a, khoản 6, Điều 10 Nghị định 123/2020/NĐ-CP |
| Đơn giá | DGia | 21,6 | Số | Bắt buộc (nếu có) | Điểm a, khoản 6, Điều 10 Nghị định 123/2020/NĐ-CP |
| Thành tiền | ThTien | 21,6 | Số | Bắt buộc (nếu có) | Điểm g, khoản 14, Điều 10 Nghị định 123/2020/NĐ-CP |
| Thẻ HDon\DLHDon\NDHDon\DSHHDVu\HHDVu\TTKhac chứa thông tin khác (Chi tiết được mô tả tại Khoản 1, Mục II, Phần II quy định này) | |||||
| Thẻ HDon\DLHDon\TTKhac chứa thông tin khác (Chi tiết được mô tả tại Khoản 1, Mục II, Phần II quy định này) | |||||
| Thẻ HDon\DLQRCode chứa dữ liệu QR Code | |||||
| Dữ liệu QR Code (Chi tiết tại Khoản 7, Mục IV, Phần I quy định này) |
| 512 | Chuỗi ký tự | Không bắt buộc |
|
| Với hóa đơn điện tử có mã, nếu đủ điều kiện cấp mã, hệ thống của cơ quan thuế trả về chỉ tiêu Mã của cơ quan thuế trên hóa đơn điện tử (Thẻ MCCQT, đặt bên trong thẻ HDon) | |||||
| Mã của cơ quan thuế (Mã của cơ quan thuế trên hóa đơn điện tử) | MCCQT | 34 | Chuỗi ký tự | Bắt buộc |
|
| Thẻ HDon\DSCKS chứa thông tin chữ ký số, bao gồm chữ ký số của người bán hoặc chữ ký số của đơn vị nhận ủy nhiệm, người mua (nếu có), cơ quan thuế và các chữ ký số khác (nếu có). | |||||
| Thẻ HDon\DSCKS\NBan chứa thông tin chữ ký số người bán (ký trên thẻ HDon\DLHDon và thẻ HDon\DSCKS\NBan\Signature\Object) | |||||
| Chữ ký số người bán | Signature |
|
| Bắt buộc (Nếu có) | Khoản 7, khoản 14, Điều 10, Nghị định 123/2020/NĐ-CP |
| Thẻ HDon\DSCKS\NMua chứa thông tin chữ ký số người mua (nếu có) (ký trên thẻ HDon\DLHDon và thẻ HDon\DSCKS\NMua\Signature\Object (nếu cần)) | |||||
| Chữ ký số người mua | Signature |
|
| Không bắt buộc |
|
| Với hóa đơn điện tử đủ điều kiện cấp mã, hệ thống của cơ quan thuế trả về hóa đơn điện tử và bổ sung thẻ CQT (đặt bên trong thẻ HDon\DSCKS) chứa thông tin chữ ký số của cơ quan thuế (ký trên thẻ HDon\DLHDon, thẻ HDon\MCCQT và thẻ HDon\DSCKS\CQT\Signature\Object) | |||||
| Chữ ký số cơ quan thuế | Signature |
|
| Bắt buộc |
|
| Thẻ HDon\DSCKS\CCKSKhac chứa các chữ ký số khác (nếu có) (ký trên thẻ HDon\DLHDon và thẻ Signature\Object của chữ ký số khác (nếu cần). | |||||
| Tên chỉ tiêu | Tên thẻ | Độ dài tối đa | Kiểu dữ liệu | Ràng buộc | Tham khảo |
| Thẻ HDon chứa thông tin dữ liệu hóa đơn, dữ liệu QR Code và thông tin chữ ký số | |||||
| Thẻ HDon\DLHDon chứa các thông tin chung, nội dung chi tiết hóa đơn và thông tin khác do người bán tự định nghĩa | |||||
| Thẻ HDon\DLHDon\TTChung chứa thông tin chung của hóa đơn | |||||
| Phiên bản XML (Trong Quy định này có giá trị là 2.0.0) | PBan | 6 | Chuỗi ký tự | Bắt buộc |
|
| Tên hóa đơn | THDon | 100 | Chuỗi ký tự | Bắt buộc (Nếu có) | - Khoản 1 và khoản 14, Điều 10 Nghị định 123/2020/NĐ-CP. - Khoản 1 Điều 4 Thông tư 78/2021/TT-BTC |
| Ký hiệu mẫu số hóa đơn | KHMSHDon | 1 | Chuỗi ký tự (Chi tiết tại Phụ lục II kèm theo Quy định này) | Bắt buộc (Nếu có) | - Khoản 1 và khoản 14, Điều 10 Nghị định 123/2020/NĐ-CP. - Khoản 1 Điều 4 Thông tư 78/2021/TT-BTC |
| Ký hiệu hóa đơn | KHHDon | 6 | Chuỗi ký tự | Bắt buộc (Nếu có) | - Khoản 1 và khoản 14, Điều 10 Nghị định 123/2020/NĐ-CP. - Khoản 1, Điều 4 Thông tư 78/2021/TT-BTC |
| Số hóa đơn | SHDon | 8 | Số | Bắt buộc (Nếu có) | Khoản 3 và khoản 14, Điều 10 Nghị định 123/2020/NĐ-CP |
| Ngày lập | NLap |
| Ngày | Bắt buộc |
|
| Đơn vị tiền tệ | DVTTe | 3 | Chuỗi ký tự (Chi tiết tại Khoản 2, Mục IV, Phần I quy định này) | Bắt buộc |
|
| Tỷ giá | TGia | 7,2 | Số | Bắt buộc (Trừ trường hợp Đơn vị tiền tệ là VND) |
|
| Hình thức thanh toán | HTTToan | 50 | Chuỗi ký tự | Không bắt buộc |
|
| Mã số thuế tổ chức cung cấp giải pháp hóa đơn điện tử | MSTTCGP | 14 | Chuỗi ký tự | Không bắt buộc |
|
| Mã số thuế đơn vị nhận ủy nhiệm lập hóa đơn | MSTDVNUNLHDon | 14 | Chuỗi ký tự | Bắt buộc (Đối với trường hợp ủy nhiệm lập hóa đơn) |
|
| Tên đơn vị nhận ủy nhiệm lập hóa đơn | TDVNUNLHDon | 400 | Chuỗi ký tự | Bắt buộc (Đối với trường hợp ủy nhiệm lập hóa đơn) |
|
| Địa chỉ đơn vị nhận ủy nhiệm lập hóa đơn | DCDVNUNLHDon | 400 | Chuỗi ký tự | Bắt buộc (Đối với trường hợp ủy nhiệm lập hóa đơn) |
|
| Thẻ HDon\DLHDon\TTChung\TTHDLQuan chứa thông tin hóa đơn liên quan trong trường hợp là hóa đơn điều chỉnh hoặc thay thế | |||||
| Tính chất hóa đơn | TCHDon | 1 | Số (1: Thay thế, 2: Điều chỉnh) | Bắt buộc |
|
| Loại hóa đơn có liên quan (Loại hóa đơn bị thay thế/điều chỉnh) | LHDCLQuan | 1 | Số (Chi tiết tại Phụ lục VI kèm theo Quy định này) | Bắt buộc |
|
| Ký hiệu mẫu số hóa đơn có liên quan (Ký hiệu mẫu số hóa đơn bị thay thế/điều chỉnh) | KHMSHDCLQuan | 11 | Chuỗi ký tự (Chi tiết tại Phụ lục II kèm theo Quy định này) | Bắt buộc (Đối với trường hợp điều chỉnh, thay thế cho hóa đơn có Ký hiệu mẫu số hóa đơn, Ký hiệu hóa đơn, Số hóa đơn) |
|
| Ký hiệu hóa đơn có liên quan (Ký hiệu hóa đơn bị thay thế/điều chỉnh) | KHHDCLQuan | 8 | Chuỗi ký tự | Bắt buộc (Đối với trường hợp điều chỉnh, thay thế cho hóa đơn có Ký hiệu mẫu số hóa đơn, Ký hiệu hóa đơn, Số hóa đơn) |
|
| Số hóa đơn có liên quan (Số hóa đơn bị thay thế/điều chỉnh) | SHDCLQuan | 8 | Chuỗi ký tự | Bắt buộc (Đối với trường hợp điều chỉnh, thay thế cho hóa đơn có Ký hiệu mẫu số hóa đơn, Ký hiệu hóa đơn, Số hóa đơn) |
|
| Ngày lập hóa đơn có liên quan (Ngày lập hóa đơn bị thay thế/điều chỉnh) | NLHDCLQuan |
| Ngày | Bắt buộc |
|
| Ghi chú | GChu | 255 | Chuỗi ký tự | Không bắt buộc |
|
| Thẻ HDon\DLHDon\TTChung\TTKhac chứa thông tin khác (Chi tiết được mô tả tại Khoản 1, Mục II, Phần II quy định này) | |||||
| Thẻ HDon\DLHDon\NDHDon chứa nội dung hóa đơn, bao gồm: Thông tin người bán, người mua, danh sách hàng hóa, dịch vụ và thông tin thanh toán của hóa đơn | |||||
| Thẻ HDon\DLHDon\NDHDon\NBan chứa tên, địa chỉ, MST của người bán | |||||
| Tên | Ten | 400 | Chuỗi ký tự | Bắt buộc |
|
| Mã số thuế | MST | 14 | Chuỗi ký tự | Bắt buộc |
|
| Địa chỉ | DChi | 400 | Chuỗi ký tự | Bắt buộc |
|
| Số điện thoại | SDThoai | 20 | Chuỗi ký tự | Không bắt buộc |
|
| Địa chỉ thư điện tử | DCTDTu | 50 | Chuỗi ký tự | Không bắt buộc |
|
| Số tài khoản ngân hàng | STKNHang | 30 | Chuỗi ký tự | Không bắt buộc |
|
| Tên ngân hàng | TNHang | 400 | Chuỗi ký tự | Không bắt buộc |
|
| Fax | Fax | 20 | Chuỗi ký tự | Không bắt buộc |
|
| Website | Website | 100 | Chuỗi ký tự | Không bắt buộc |
|
| Thẻ HDon\DLHDon\NDHDon\NBan\TTKhac chứa thông tin khác (Chi tiết được mô tả tại Khoản 1, Mục II, Phần II quy định này) | |||||
| Thẻ HDon\DLHDon\NDHDon\NMua chứa tên, địa chỉ, MST của người mua | |||||
| Tên | Ten | 400 | Chuỗi ký tự | Không bắt buộc |
|
| Mã số thuế | MST | 14 | Chuỗi ký tự | Không bắt buộc |
|
| Địa chỉ | DChi | 400 | Chuỗi ký tự | Không bắt buộc |
|
| Mã khách hàng | MKHang | 50 | Chuỗi ký tự | Không bắt buộc |
|
| Số điện thoại | SDThoai | 20 | Chuỗi ký tự | Không bắt buộc |
|
| Địa chỉ thư điện tử | DCTDTu | 50 | Chuỗi ký tự | Không bắt buộc |
|
| Họ và tên người mua hàng | HVTNMHang | 100 | Chuỗi ký tự | Không bắt buộc |
|
| Số tài khoản ngân hàng | STKNHang | 30 | Chuỗi ký tự | Không bắt buộc |
|
| Tên ngân hàng | TNHang | 400 | Chuỗi ký tự | Không bắt buộc |
|
| Thẻ HDon\DLHDon\NDHDon\NMua\TTKhac chứa thông tin khác (Chi tiết được mô tả tại Khoản 1, Mục II, Phần II quy định này) | |||||
| Thẻ HDon\DLHDon\NDHDon\DSHHDVu chứa danh sách hàng hóa dịch vụ (không bắt buộc trong trường hợp hóa đơn điều chỉnh không điều chỉnh thông tin hàng hóa, dịch vụ) | |||||
| Thẻ HDon\DLHDon\NDHDon\DSHHDVu\HHDVu chứa chi tiết 01 dòng hàng hóa dịch vụ (Thẻ này có thể lặp lại nhiều lần tương ứng với số lượng hàng hóa, dịch vụ) | |||||
| Tính chất | TChat | 1 | Số (Chi tiết tại Phụ lục IV kèm theo Quy định này) | Bắt buộc |
|
| Số thứ tự | STT | 4 | Số | Không bắt buộc |
|
| Mã hàng hóa, dịch vụ | MHHDVu | 50 | Chuỗi ký tự | Bắt buộc (Nếu có) | Điểm a, khoản 6, Điều 10 Nghị định 123/2020/NĐ-CP |
| Tên hàng hóa, dịch vụ | THHDVu | 500 | Chuỗi ký tự | Bắt buộc |
|
| Đơn vị tính | DVTinh | 50 | Chuỗi ký tự | Bắt buộc (Nếu có) | Khoản 6, khoản 14, Điều 10 Nghị định 123/2020/NĐ-CP |
| Số lượng | SLuong | 21,6 | Số | Bắt buộc (Nếu có) | Khoản 6, khoản 14, Điều 10 Nghị định 123/2020/NĐ-CP |
| Đơn giá | DGia | 21,6 | Số | Bắt buộc (Nếu có) | Khoản 6, khoản 14, Điều 10 Nghị định 123/2020/NĐ-CP |
| Tỷ lệ % chiết khấu (Trong trường hợp thể hiện thông tin chiết khấu cho từng hàng hóa, dịch vụ) | TLCKhau | 6,4 | Số | Không Bắt buộc |
|
| Số tiền chiết khấu (Trong trường hợp thể hiện thông tin chiết khấu cho từng hàng hóa, dịch vụ) | STCKhau | 21,6 | Số | Không Bắt buộc |
|
| Thành tiền (thành tiền chưa có thuế GTGT đối với hóa đơn khác thuộc loại hóa đơn GTGT, thành tiền đối với hóa đơn khác thuộc loại hóa đơn bán hàng) | ThTien | 21,6 | Số | Bắt buộc (Trừ trường hợp TChat có giá trị là “4-Ghi chú/diễn giải”) |
|
| Thuế suất (Thuế suất thuế GTGT đối với hóa đơn khác thuộc loại hóa đơn GTGT, đối với hóa đơn khác thuộc loại hóa đơn bán hàng không có thẻ này) | TSuat | 11 | Chuỗi ký tự (Chi tiết tại Phụ lục V kèm theo Quy định này) | Bắt buộc (Nếu có) | Khoản 6, khoản 14, Điều 10 Nghị định 123/2020/NĐ-CP |
| Thẻ HDon\DLHDon\NDHDon\DSHHDVu\HHDVu\TTKhac chứa thông tin khác (Chi tiết được mô tả tại Khoản 1, Mục II, Phần II quy định này) | |||||
| Thẻ HDon\DLHDon\NDHDon\TToan chứa thông tin thanh toán của hóa đơn (Trường hợp hóa đơn điều chỉnh không làm thay đổi thông tin thanh toán của hóa đơn không bắt buộc phải có thẻ này và các chỉ tiêu liên quan) | |||||
| Thẻ HDon\DLHDon\NDHDon\TToan\THTTLTSuat chứa thông tin tổng hợp theo từng loại thuế suất (hóa đơn khác thuộc loại hóa đơn bán hàng thì không có thẻ này) | |||||
| Thẻ HDon\DLHDon\NDHDon\TToan\THTTLTSuat\LTSuat chứa chi tiết thông tin tổng hợp của mỗi loại thuế suất (nếu có) Thẻ này có thể lặp lại nhiều lần tương ứng với số lượng các mức thuế suất khác nhau | |||||
| Thuế suất (Thuế suất thuế GTGT) | TSuat | 11 | Chuỗi ký tự (Chi tiết tại Phụ lục V kèm theo Quy định này) | Bắt buộc (Nếu có) | Khoản 6, khoản 14, Điều 10 Nghị định 123/2020/NĐ-CP |
| Thành tiền (Thành tiền chưa có thuế GTGT) | ThTien | 21,6 | Số | Bắt buộc |
|
| Tiền thuế (Tiền thuế GTGT) | TThue | 21,6 | Số | Bắt buộc (Nếu có) | Khoản 6, khoản 14, Điều 10 Nghị định 123/2020/NĐ-CP |
| Thẻ HDon\DLHDon\NDHDon\TToan chứa thông tin về số tiền thanh toán, số tiền thuế trên hóa đơn (hóa đơn khác thuộc loại hóa đơn bán hàng thì không có thẻ này) | |||||
| Tổng tiền chưa thuế (Tổng cộng thành tiền chưa có thuế GTGT) | TgTCThue | 21,6 | Số | Bắt buộc |
|
| Tổng tiền thuế (Tổng cộng tiền thuế GTGT) | TgTThue | 21,6 | Số | Bắt buộc |
|
| The HDon\DLHDon\NDHDon\TToan\DSLPhi chứa danh sách các loại tiền phí, lệ phí (nếu có) | |||||
| Thẻ HDon\DLHDon\NDHDon\TToan\DSLPhi\LPhi chứa chi tiết từng loại tiền phí, lệ phí (Thẻ này có thể lặp lại nhiều lần tương ứng với số loại phí, lệ phí) | |||||
| Tên loại phí | TLPhi | 100 | Chuỗi ký tự | Bắt buộc (Nếu có) | Khoản 11, Điều 10, Nghị định 123/2020/NĐ-CP |
| Tiền phí | TPhi | 21,6 | Số | Bắt buộc (Nếu có) | Khoản 11, Điều 10, Nghị định 123/2020/NĐ-CP |
| Các chỉ tiêu sau được đặt bên trong thẻ HDon\DLHDon\NDHDon\TToan | |||||
| Tổng tiền chiết khấu thương mại | TTCKTMai | 21,6 | Số | Bắt buộc (Nếu có) | Điểm đ, khoản 6, Điều 10 Nghị định 123/2020/NĐ-CP |
| Tổng tiền thanh toán bằng số | TgTTTBSo | 21,6 | Số | Bắt buộc |
|
| Tổng tiền thanh toán bằng chữ | TgTTTBChu | 255 | Chuỗi ký tự | Bắt buộc |
|
| Thẻ HDon\DLHDon\NDHDon\TToan\TTKhac chứa thông tin khác (Chi tiết được mô tả tại Khoản 1, Mục II, Phần II quy định này) | |||||
| Thẻ HDon\DLHDon\TTKhac chứa thông tin khác (Chi tiết được mô tả tại Khoản 1, Mục II, Phần II) | |||||
| Thẻ HDon\DLQRCode chứa dữ liệu QR Code | |||||
| Dữ liệu QR Code (Chi tiết tại Khoản 7, Mục IV, Phần I quy định này) |
| 512 | Chuỗi ký tự | Không bắt buộc |
|
| Với hóa đơn điện tử có mã, nếu đủ điều kiện cấp mã, hệ thống của cơ quan thuế trả về chỉ tiêu Mã của cơ quan thuế trên hóa đơn điện tử (Thẻ MCCQT, đặt bên trong thẻ HDon) | |||||
| Mã của cơ quan thuế (Mã của cơ quan thuế trên hóa đơn điện tử) | MCCQT | 34 | Chuỗi ký tự | Bắt buộc |
|
| Thẻ HDon\DSCKS chứa thông tin chữ ký số, bao gồm chữ ký số của người bán hoặc chữ ký số của đơn vị nhận ủy nhiệm, người mua (nếu có), cơ quan thuế và các chữ ký số khác (nếu có). | |||||
| Thẻ HDon\DSCKS\NBan chứa thông tin chữ ký số người bán hoặc chữ ký số của đơn vị nhận ủy nhiệm (ký trên thẻ HDon\DLHDon và thẻ HDon\DSCKS\NBan\Signature\Object) | |||||
| Chữ ký số người bán | Signature |
|
| Bắt buộc (Nếu có) | Khoản 7, khoản 14, Điều 10, Nghị định 123/2020/NĐ-CP |
| Thẻ HDon\DSCKS\NMua chứa thông tin chữ ký số người mua (nếu có) (ký trên thẻ HDon\DLHDon và thẻ HDon\DSCKS\NMua\Signature\Object (nếu cần)) | |||||
| Chữ ký số người mua | Signature |
|
| Không bắt buộc |
|
| Với hóa đơn điện tử đủ điều kiện cấp mã, hệ thống của cơ quan thuế trả về hóa đơn điện tử và bổ sung thẻ CQT (đặt bên trong thẻ HDon\DSCKS) chứa thông tin chữ ký số của cơ quan thuế (ký trên thẻ HDon\DLHDon, thẻ HDon\MCCQT và thẻ HDon\DSCKS\CQT\Signature\Object) | |||||
| Chữ ký số cơ quan thuế | Signature |
|
| Bắt buộc |
|
| Thẻ HDon\DSCKS\CCKSKhac chứa các chữ ký số khác (nếu có) (ký trên thẻ HDon\DLHDon và thẻ Signature\Object của chữ ký số khác (nếu cần). | |||||
3. Định dạng thông báo Mẫu số 01/TB-KTDL về việc kết quả kiểm tra dữ liệu hóa đơn điện tử

| Tên chỉ tiêu | Tên thẻ | Độ dài tối đa | Kiểu dữ liệu | Ràng buộc | Tham khảo |
| Thẻ TBao chứa dữ liệu thông báo và thông tin chữ ký số của cơ quan thuế | |||||
| Thẻ TBao\DLTBao chứa dữ liệu thông báo | |||||
| Phiên bản XML (Trong Quy định này có giá trị là 2.0.0) | PBan | 6 | Chuỗi ký tự | Bắt buộc |
|
| Mẫu số (Mẫu số thông báo) | MSo | 15 | Chuỗi ký tự (Chi tiết tại Phụ lục VIII kèm theo Quy định này) | Bắt buộc |
|
| Tên (Tên thông báo) | Ten | 255 | Chuỗi ký tự | Bắt buộc |
|
| Số (Số thông báo) | So | 30 | Chuỗi ký tự | Bắt buộc |
|
| Địa danh | DDanh | 50 | Chuỗi ký tự | Bắt buộc |
|
| Ngày thông báo | NTBao |
| Ngày | Bắt buộc |
|
| Mã số thuế | MST | 14 | Chuỗi ký tự | Bắt buộc (Trừ trường hợp là đơn vị bán tài sản công không có mã số thuế) |
|
| Mã đơn vị quan hệ ngân sách (Mã số đơn vị có quan hệ với ngân sách của đơn vị bán tài sản công) | MDVQHNSach | 7 | Chuỗi ký tự | Bắt buộc (Đối với trường hợp đơn vị bán tài sản công không có Mã số thuế) |
|
| Tên NNT | TNNT | 400 | Chuỗi ký tự | Bắt buộc |
|
| Thời gian gửi (Thời gian NNT gửi tới CQT) | TGGui |
| Ngày giờ | Không bắt buộc |
|
| Loại thông báo | LTBao | 1 | Số (Chi tiết tại Phụ lục XI kèm theo Quy định này) | Bắt buộc |
|
| Căn cứ (Tên loại thông điệp nhận) | CCu | 255 | Chuỗi ký tự | Bắt buộc |
|
| Mã giao dịch điện tử | MGDDTu | 46 | Chuỗi ký tự | Không Bắt buộc |
|
| Số lượng (Số lượng dữ liệu trong gói) | SLuong | 7 | Số | Không Bắt buộc |
|
| Thẻ TBao\DLTBao\LCMa chứa thông tin, danh sách lý do hóa đơn không đủ điều kiện cấp mã (Loại thông báo là “1- Thông báo hóa đơn không đủ điều kiện cấp mã) | |||||
| Ký hiệu mẫu số hóa đơn | KHMSHDon | 1 | Chuỗi ký tự (Chi tiết tại Phụ lục II kèm theo Quy định này) | Bắt buộc |
|
| Ký hiệu hóa đơn | KHHDon | 6 | Chuỗi ký tự | Bắt buộc |
|
| Số hóa đơn (Số hóa đơn điện tử) | SHDon | 8 | Chuỗi ký tự | Bắt buộc |
|
| Ngày lập (Ngày lập hóa đơn) | NLap |
| Ngày | Bắt buộc |
|
| Thẻ TBao\DLTBao\LCMa\DSLDo chứa danh sách lý do hóa đơn không đủ điều kiện cấp mã | |||||
| Thẻ TBao\DLTBao\LCMa\DSLDo\LDo chứa lý do hóa đơn không đủ điều kiện cấp mã | |||||
| Số thứ tự | STT | 4 | Số | Không bắt buộc |
|
| Mã lỗi | MLoi | 4 | Chuỗi ký tự | Bắt buộc |
|
| Mô tả lỗi | MTLoi | 255 | Chuỗi ký tự | Bắt buộc |
|
| Hướng dẫn xử lý | HDXLy | 255 | Chuỗi ký tự | Bắt buộc |
|
| Ghi chú | GChu | 255 | Chuỗi ký tự | Không bắt buộc |
|
| Thẻ TBao\DLTBao\LHDKMa chứa thông tin, danh sách các hóa đơn không mã không hợp lệ cùng danh sách lý do tương ứng (trường hợp Loại thông báo là “3- Thông báo kết quả đối chiếu sơ bộ thông tin từng hóa đơn không mã không hợp lệ) | |||||
| Thẻ TBao\DLTBao\LHDKMa\DSHDon chứa danh sách các hóa đơn không mã không hợp lệ cùng danh sách lý do | |||||
| Thẻ TBao\DLTBao\LHDKMa\DSHDon\HDon chứa thông tin từng hóa đơn không mã không hợp lệ cùng danh sách lý do | |||||
| Số thứ tự | STT | 4 | Số | Không bắt buộc |
|
| Ký hiệu mẫu số | KHMSHDon | 1 | Chuỗi ký tự (Chi tiết tại Phụ lục II kèm theo Quy định này) | Bắt buộc |
|
| Ký hiệu hóa đơn | KHHDon | 6 | Chuỗi ký tự | Bắt buộc |
|
| Số hóa đơn | SHDon | 8 | Chuỗi ký tự | Bắt buộc |
|
| Ngày lập (Ngày lập hóa đơn) | NLap |
| Ngày | Bắt buộc |
|
| Thẻ TBao\DLTBao\LHDKMa\DSHDon\HDon\DSLDo chứa danh sách lý do không hợp lệ của từng hóa đơn | |||||
| Thẻ TBao\DLTBao\LHDKMa\DSHDon\HDon\DSLDo\LDo chứa từng lý do không hợp lệ của từng hóa đơn | |||||
| Mã lỗi | MLoi | 4 | Chuỗi ký tự | Bắt buộc |
|
| Mô tả lỗi | MTLoi | 255 | Chuỗi ký tự | Bắt buộc |
|
| Hướng dẫn xử lý | HDXLy | 255 | Chuỗi ký tự | Bắt buộc |
|
| Ghi chú | GChu | 255 | Chuỗi ký tự | Không bắt buộc |
|
| Thẻ TBao\DLTBao\LBTHKXDau chứa thông tin Bảng tổng hợp khác trường hợp bán xăng dầu, Tờ khai dữ liệu hóa đơn, chứng từ hàng hóa, dịch vụ bán ra không hợp lệ cùng lý do tương ứng (Loại thông báo là “4- Thông báo kết quả đối chiếu sơ bộ thông tin của Bảng tổng hợp khác xăng dầu, Tờ khai dữ liệu hóa đơn, chứng từ hàng hóa, dịch vụ bán ra không hợp lệ”) | |||||
| Thẻ TBao\DLTBao\LBTHKXDau\DSBTHop chứa danh sách các Bảng tổng hợp khác trường hợp bán xăng dầu, Tờ khai dữ liệu hóa đơn, chứng từ hàng hóa, dịch vụ bán ra không hợp lệ cùng danh sách lý do tương ứng | |||||
| Thẻ TBao\DLTBao\LBTHKXDau\DSBTHop\BTHop chứa thông tin từng Bảng tổng hợp khác trường hợp bán xăng dầu, Tờ khai dữ liệu hóa đơn, chứng từ hàng hóa, dịch vụ bán ra không hợp lệ cùng danh sách các lý do tương ứng | |||||
| Số thứ tự | STT | 4 | Số | Không bắt buộc |
|
| Kỳ dữ liệu (Kỳ dữ liệu Bảng tổng hợp, Tờ khai dữ liệu) | KDLieu | 10 | Chuỗi ký tự (Chi tiết tại Phụ lục VII kèm theo Quy định này) | Bắt buộc |
|
| Lần đầu | LDau | 1 | Số (1: lần đầu, 0: bổ sung) | Bắt buộc |
|
| Bổ sung lần thứ | BSLThu | 3 | Số | Bắt buộc (Đối với trường hợp LDau = 0) |
|
| Số bảng tổng hợp dữ liệu (Số thứ tự bảng tổng hợp dữ liệu) | SBTHDLieu | 5 | Số | Bắt buộc |
|
| Thẻ TBao\DLTBao\LBTHKXDau\DSBTHop\BTHop\DSLDTTChung chứa danh sách lý do không hợp lệ (nếu có) của thông tin chung Bảng tổng hợp, tờ khai dữ liệu | |||||
| Thẻ TBao\DLTBao\LBTHKXDau\DSBTHop\BTHop\DSLDTTChung\ LDTTChung chứa từng lý do không hợp lệ của thông tin chung Bảng tổng hợp, tờ khai dữ liệu | |||||
| Mã lỗi | MLoi | 4 | Chuỗi ký tự | Bắt buộc |
|
| Mô tả lỗi | MTLoi | 255 | Chuỗi ký tự | Bắt buộc |
|
| Hướng dẫn xử lý | HDXLy | 255 | Chuỗi ký tự | Bắt buộc |
|
| Ghi chú | GChu | 255 | Chuỗi ký tự | Không bắt buộc |
|
| Thẻ TBao\DLTBao\LBTHKXDau\DSBTHop\BTHop\DSLHDon chứa danh sách các hóa đơn thuộc Bảng tổng hợp, Tờ khai dữ liệu không hợp lệ (nếu có) cùng danh sách lý do | |||||
| Thẻ TBao\DLTBao\LBTHKXDau\DSBTHop\BTHop\DSLHDon\HDon chứa từng hóa đơn thuộc Bảng tổng hợp, Tờ khai dữ liệu không hợp lệ cùng danh sách lý do | |||||
| Số thứ tự | STT | 4 | Số | Không bắt buộc |
|
| Ký hiệu mẫu số hóa đơn | KHMSHDon | 11 | Chuỗi ký tự (Chi tiết tại Phụ lục II kèm theo Quy định này) | Bắt buộc (Nếu có) | - Khoản 1 và khoản 14 của Điều 10, Điều 22 Nghị định 123/2020/NĐ-CP. - Khoản 1 Điều 4 Thông tư 78/2021/TT-BTC |
| Ký hiệu hóa đơn | KHHDon | 8 | Chuỗi ký tự | Bắt buộc (Nếu có) | - Khoản 1 và khoản 14 của Điều 10, Điều 22 Nghị định 123/2020/NĐ-CP. - Khoản 1, Điều 4 Thông tư 78/2021/TT-BTC |
| Số hóa đơn | SHDon | 8 | Chuỗi ký tự | Bắt buộc (Nếu có) | Khoản 3 và khoản 14 của Điều 10, Điều 22 Nghị định 123/2020/NĐ-CP |
| Ngày lập (Ngày lập hóa đơn) | NLap |
| Ngày | Bắt buộc (Nếu có) | Điều 10, Điều 22 Nghị định 123/2020/NĐ-CP |
| Tên người mua | TNMua | 400 | Chuỗi ký tự | Bắt buộc (Nếu có) | Điều 10, Điều 22 Nghị định 123/2020/NĐ-CP |
| Thẻ TBao\DLTBao\LBTHKXDau\DSBTHop\BTHop\DSLHDon\HDon\DSLDo chứa danh sách các lý do không hợp lệ của từng hóa đơn trong Bảng tổng hợp, Tờ khai dữ liệu không hợp lệ | |||||
| Thẻ TBao\DLTBao\LBTHKXDau\DSBTHop\BTHop\DSLHDon\HDon\DSLDo\LDo chứa từng lý do không hợp lệ của từng hóa đơn trong Bảng tổng hợp, Tờ khai dữ liệu không hợp lệ | |||||
| Mã lỗi | MLoi | 4 | Chuỗi ký tự | Bắt buộc |
|
| Mô tả lỗi | MTLoi | 255 | Chuỗi ký tự | Bắt buộc |
|
| Hướng dẫn xử lý | HDXLy | 255 | Chuỗi ký tự | Bắt buộc |
|
| Ghi chú | GChu | 255 | Chuỗi ký tự | Không bắt buộc |
|
| Thẻ TBao\DLTBao\LBTHXDau chứa thông tin Bảng tổng hợp trường hợp bán xăng dầu không hợp lệ cùng lý do tương ứng (Loại thông báo là “5- Thông báo kết quả đối chiếu sơ bộ thông tin của Bảng tổng hợp xăng dầu không hợp lệ”) | |||||
| Thẻ TBao\DLTBao\LBTHXDau\DSBTHop chứa danh sách các Bảng tổng hợp trường hợp bán xăng dầu không hợp lệ cùng danh sách lý do tương ứng | |||||
| Thẻ TBao\DLTBao\LBTHXDau\DSBTHop\BTHop chứa thông tin từng Bảng tổng hợp trường hợp bán xăng dầu không hợp lệ cùng danh sách các lý do tương ứng | |||||
| Số thứ tự | STT | 4 | Số | Không bắt buộc |
|
| Kỳ dữ liệu (Kỳ dữ liệu Bảng tổng hợp, Tờ khai dữ liệu) | KDLieu | 10 | Chuỗi ký tự (Chi tiết tại Phụ lục VII kèm theo Quy định này) | Bắt buộc |
|
| Lần đầu | LDau | 1 | Số (1: lần đầu, 0: bổ sung) | Bắt buộc |
|
| Bổ sung lần thứ | BSLThu | 3 | Số | Bắt buộc (Đối với trường hợp LDau = 0) |
|
| Số bảng tổng hợp dữ liệu (Số thứ tự bảng tổng hợp dữ liệu) | SBTHDLieu | 5 | Số | Bắt buộc |
|
| Thẻ TBao\DLTBao\LBTHXDau\DSBTHop\BTHop\DSLDTTChung chứa danh sách lý do không hợp lệ (nếu có) của thông tin chung Bảng tổng hợp, tờ khai dữ liệu | |||||
| Thẻ TBao\DLTBao\LBTHXDau\DSBTHop\BTHop\DSLDTTChung\LDTTChung chứa từng lý do không hợp lệ của thông tin chung Bảng tổng hợp, tờ khai dữ liệu | |||||
| Mã lỗi | MLoi | 4 | Chuỗi ký tự | Bắt buộc |
|
| Mô tả lỗi | MTLoi | 255 | Chuỗi ký tự | Bắt buộc |
|
| Hướng dẫn xử lý | HDXLy | 255 | Chuỗi ký tự | Bắt buộc |
|
| Ghi chú | GChu | 255 | Chuỗi ký tự | Không bắt buộc |
|
| Thẻ TBao\DLTBao\LBTHXDau\DSBTHop\BTHop\DSLMHang chứa danh sách các mặt hàng không hợp lệ (nếu có) cùng danh sách lý do tương ứng | |||||
| Thẻ TBao\DLTBao\LBTHXDau\DSBTHop\BTHop\DSLMHang\MHang chứa từng mặt hàng không hợp lệ thuộc Bảng tổng hợp cùng danh sách lý do tương ứng | |||||
| Số thứ tự | STT | 4 | Số | Không bắt buộc |
|
| Mã hàng hóa, dịch vụ | MHHDVu | 50 | Chuỗi ký tự | Bắt buộc |
|
| Tên hàng hóa, dịch vụ (Mặt hàng) | THHDVu | 500 | Chuỗi ký tự | Bắt buộc |
|
| Kỳ điều chỉnh | KDChinh | 10 | Chuỗi ký tự (Chi tiết tại Phụ lục VII kèm theo Quy định này) | Không bắt buộc |
|
| Thẻ TBao\DLTBao\LBTHXDau\DSBTHop\BTHop\DSLMHang\LMHang\DSLDo chứa danh sách các lý do không hợp lệ của từng mặt hàng trong Bảng tổng hợp | |||||
| Thẻ TBao\DLTBao\LBTHXDau\DSBTHop\BTHop\DSLMHang\LMHang\DSLDo\LDo chứa từng lý do không hợp lệ của từng mặt hàng trong Bảng tổng hợp | |||||
| Mã lỗi | MLoi | 4 | Chuỗi ký tự | Bắt buộc |
|
| Mô tả lỗi | MTLoi | 255 | Chuỗi ký tự | Bắt buộc |
|
| Hướng dẫn xử lý | HDXLy | 255 | Chuỗi ký tự | Bắt buộc |
|
| Ghi chú | GChu | 255 | Chuỗi ký tự | Không bắt buộc |
|
| Thẻ TBao\DLTBao\LDNCLe\DSLDo chứa danh sách các lý do không hợp lệ của đơn đề nghị cấp hóa đơn có mã theo từng lần phát sinh (Loại thông báo là “6- Thông báo kết quả đối chiếu sơ bộ thông tin Đơn đề nghị cấp hóa đơn điện tử có mã của CQT theo từng lần phát sinh với trường hợp NNT gửi đơn qua cổng thông tin điện tử của TCT”) | |||||
| Thẻ TBao\DLTBao\LDNCLe\DSLDo\LDo chứa lý do không hợp lệ | |||||
| Mã lỗi | MLoi | 4 | Chuỗi ký tự | Bắt buộc |
|
| Mô tả lỗi | MTLoi | 255 | Chuỗi ký tự | Bắt buộc |
|
| Hướng dẫn xử lý | HDXLy | 255 | Chuỗi ký tự | Bắt buộc |
|
| Ghi chú | GChu | 255 | Chuỗi ký tự | Không bắt buộc |
|
| Thẻ TBao\DLTBao\KHLKhac\DSLDo chứa thông tin, danh sách lý do không hợp lệ (Loại thông báo là “9- Thông báo kết quả đối chiếu thông tin gói dữ liệu không hợp lệ các trường hợp khác”) | |||||
| Thẻ TBao\DLTBao\KHLKhac\DSLDo\LDo chứa lý do không hợp lệ | |||||
| Số thứ tự | STT | 4 | Số | Không bắt buộc |
|
| Mã lỗi | MLoi | 4 | Chuỗi ký tự | Bắt buộc |
|
| Mô tả lỗi | MTLoi | 255 | Chuỗi ký tự | Bắt buộc |
|
| Hướng dẫn xử lý | HDXLy | 255 | Chuỗi ký tự | Bắt buộc |
|
| Ghi chú | GChu | 255 | Chuỗi ký tự | Không bắt buộc |
|
| Thẻ TBao\DSCKS chứa thông tin chữ ký số, bao gồm chữ ký số của cơ quan thuế và các chữ ký số khác (nếu có) | |||||
| Thẻ TBao\DSCKS\CQT chứa thông tin chữ ký số của cơ quan thuế (Ký trên thẻ TBao\DLTBao và thẻ TBao\DSCKS\CQT\Signature\Object ) | |||||
| Chữ ký số | Signature |
|
| Bắt buộc |
|
| Thẻ TBao\DSCKS\CCKSKhac chứa các chữ ký số khác (nếu có) (Chỉ ký trên thẻ TBao\DLTBao và thẻ Signature\Object của chữ ký số khác (nếu cần)). | |||||
4. Định dạng thông báo phản hồi về hồ sơ đề nghị cấp hóa đơn điện tử có mã của cơ quan thuế theo từng lần phát sinh

| Tên chỉ tiêu | Tên thẻ | Độ dài tối đa | Kiểu dữ liệu | Ràng buộc |
| Thẻ TBao chứa dữ liệu thông báo, số thông báo và thông tin chữ ký số của cơ quan thuế | ||||
| Thẻ TBao\DLTBao chứa dữ liệu thông báo | ||||
| Phiên bản XML (Trong Quy định này có giá trị là 2.0.0) | PBan | 6 | Chuỗi ký tự | Bắt buộc |
| Mẫu số (Mẫu số thông báo) | MSo | 15 | Chuỗi ký tự (Chi tiết tại Phụ lục VIII kèm theo Quy định này) | Bắt buộc |
| Tên (Tên thông báo) | Ten | 255 | Chuỗi ký tự | Bắt buộc |
| Địa danh | DDanh | 50 | Chuỗi ký tự | Bắt buộc |
| Tên cơ quan thuế cấp trên | TCQTCTren | 100 | Chuỗi ký tự | Bắt buộc |
| Tên cơ quan thuế (Tên cơ quan thuế ra thông báo) | TCQT | 100 | Chuỗi ký tự | Bắt buộc |
| Mã số thuế | MST | 14 | Chuỗi ký tự | Bắt buộc (Nếu có) |
| Tên NNT | TNNT | 400 | Chuỗi ký tự | Bắt buộc |
| Thời gian gửi (Thời gian NNT gửi tới CQT) | TGGui |
| Ngày giờ | Bắt buộc |
| Kết quả | KQua | 1 | Số (0: Không hợp lệ, 1: Hợp lệ) | Bắt buộc |
| Đề nghị (CQT đề nghị) | DNghi | 400 | Chuỗi ký tự | Không bắt buộc |
| Địa chỉ (Địa chỉ liên hệ với CQT) | DChi | 400 | Chuỗi ký tự | Không bắt buộc |
| Hình thức (Hình thức của chữ ký) | HThuc | 50 | Chuỗi ký tự | Bắt buộc |
| Chức danh (Chức danh của chữ ký) | CDanh | 50 | Chuỗi ký tự | Bắt buộc |
| Thẻ TBao\DLTBao\DSLDo chứa danh sách lý do hồ sơ đề nghị cấp hóa đơn điện tử có mã của cơ quan thuế theo từng lần phát sinh của người nộp thuế là không hợp lệ (nếu có) | ||||
| Thẻ TBao\DLTBao\DSLDo\LDo chứa lý do hồ sơ đề nghị cấp hóa đơn điện tử có mã của cơ quan thuế theo từng lần phát sinh của người nộp thuế là không hợp lệ (Thẻ này có thể lặp lại nhiều lần theo số lượng lý do) | ||||
| Số thứ tự | STT | 4 | Số | Không bắt buộc |
| Nội dung | NDung | 255 | Chuỗi ký tự | Bắt buộc |
| Hướng dẫn xử lý | HDXLy | 255 | Chuỗi ký tự | Bắt buộc |
| Ghi chú | GChu | 255 | Chuỗi ký tự | Không bắt buộc |
| Thẻ TBao\STBao chứa thông tin số thông báo và ngày thông báo | ||||
| Số (Số thông báo) | So | 30 | Chuỗi ký tự | Bắt buộc |
| Ngày thông báo | NTBao |
| Ngày | Bắt buộc |
| Thẻ TBao\DSCKS chứa thông tin chữ ký số, bao gồm chữ ký số của thủ trưởng cơ quan thuế, cơ quan thuế và các chữ ký số khác (nếu có) | ||||
| Thẻ TBao\DSCKS\TTCQT chứa thông tin chữ ký số của thủ trưởng cơ quan thuế (Ký trên thẻ TBao\DLTBao và thẻ TBao\DSCKS\TTCQT\Signature\Object) | ||||
| Chữ ký số | Signature |
|
| Bắt buộc |
| Thẻ TBao\DSCKS\CQT chứa thông tin chữ ký số của cơ quan thuế (Ký trên thẻ TBao\DLTBao, thẻ TBao\STBao và thẻ TBao\DSCKS\CQT\Signature\Object) | ||||
| Chữ ký số | Signature |
|
| Bắt buộc |
| Thẻ TBao\DSCKS\CCKSKhac chứa các chữ ký số khác (nếu có) (Chỉ ký trên thẻ TBao\DLTBao và thẻ Signature\Object của chữ ký số khác (nếu cần)). | ||||
Thông điệp gửi hóa đơn điện tử tới cơ quan thuế để cấp mã có định dạng như sau:

Hình minh họa 21: Định dạng thông điệp gửi hóa đơn tới cơ quan thuế để cấp mã
- Định dạng chung cho thông điệp được mô tả tại Khoản 5, Mục IV, Phần I quy định này.
- Dữ liệu hóa đơn cần cấp mã được đặt bên trong thẻ DLieu của thông điệp.
- Một thông điệp chỉ chứa dữ liệu của một hóa đơn. Trong hóa đơn chưa có thẻ MCCQT.
- Chi tiết định dạng của hóa đơn có mã được mô tả tại Khoản 2, Mục II, Phần II quy định này.
Thông điệp thông báo có định dạng như sau:

Hình minh họa 22: Định dạng thông điệp thông báo kết quả cấp mã hóa đơn của cơ quan thuế
- Định dạng chung cho thông điệp được mô tả tại Khoản 5, Mục IV, Phần I quy định này.
- Dữ liệu hóa đơn có mã được đặt bên trong thẻ DLieu của thông điệp.
- Một thông điệp chỉ chứa dữ liệu của một hóa đơn. Trong hóa đơn chứa thông tin cơ quan thuế trả ra (thẻ MCCQT).
- Định dạng của hóa đơn có mã được mô tả tại Khoản 2, Mục II, Phần II quy định này.
Thông điệp chuyển dữ liệu hóa đơn điện tử không mã đến cơ quan thuế có định dạng như sau:

Hình minh họa 23: Định dạng thông điệp gửi hóa đơn điện tử không có mã tới cơ quan thuế
- Định dạng chung cho thông điệp được mô tả tại Khoản 5, Mục IV, Phần I quy định này.
- Dữ liệu hóa đơn không mã được đặt bên trong thẻ DLieu của thông điệp.
- Chi tiết định dạng của hóa đơn không có mã được mô tả tại Khoản 2, Mục II, Phần II quy định này.
Thông điệp thông báo Mẫu số 01/TB-KTDL về việc kết quả kiểm tra dữ liệu hóa đơn điện tử có định dạng như sau:

Hình minh họa 24: Định dạng thông điệp thông báo mẫu số 01/TB-KTDL về việc kết quả kiểm tra dữ liệu hóa đơn điện tử
- Định dạng chung cho thông điệp được mô tả tại Khoản 5, Mục IV, Phần I quy định này.
- Dữ liệu thông báo về việc kết quả kiểm tra dữ liệu hóa đơn điện tử được đặt bên trong thẻ DLieu của thông điệp.
- Chi tiết định dạng của thông báo mẫu số 01/TB-KTDL về việc kết quả kiểm tra dữ liệu hóa đơn điện tử được mô tả tại Khoản 3, Mục II, Phần II quy định này.
Thông điệp thông báo phản hồi về hồ sơ đề nghị cấp hóa đơn điện tử có mã của cơ quan thuế theo từng lần phát sinh có định dạng như sau:

Hình minh họa 25: Định dạng thông điệp thông báo phản hồi về hồ sơ đề nghị cấp hóa đơn điện tử có mã của cơ quan thuế theo từng lần phát sinh
- Định dạng chung cho thông điệp được mô tả tại Khoản 5, Mục IV, Phần I quy định này.
- Dữ liệu thông báo phản hồi về hồ sơ đề nghị cấp hóa đơn điện tử có mã của cơ quan thuế theo từng lần phát sinh được đặt bên trong thẻ DLieu của thông điệp.
- Chi tiết định dạng của thông báo phản hồi về hồ sơ đề nghị cấp hóa đơn điện tử có mã của cơ quan thuế theo từng lần phát sinh tại Khoản 4, Mục II, Phần II quy định này.
III. Các thành phần dữ liệu áp dụng cho nghiệp vụ xử lý hóa đơn có sai sót
1. Định dạng dữ liệu thông báo hóa đơn điện tử có sai sót

Hình minh họa 26: Định dạng dữ liệu Thông báo hóa đơn điện tử có sai sót
| Tên chỉ tiêu | Tên thẻ | Độ dài tối đa | Kiểu dữ liệu | Ràng buộc | Tham khảo |
| Thẻ TBao chứa dữ liệu thông báo hóa đơn điện tử có sai sót bao gồm: Thông tin chung của NNT, danh sách hóa đơn sai sót và chữ ký số của NNT | |||||
| Thẻ TBao\DLTBao chứa dữ liệu thông báo hóa đơn điện tử có sai sót, trong đó bao gồm các thông tin của NNT, danh sách các hóa đơn có sai sót | |||||
| Phiên bản XML (Trong Quy định này có giá trị là 2.0.0) | PBan | 6 | Chuỗi ký tự | Bắt buộc |
|
| Mẫu số (Mẫu số thông báo) | MSo | 15 | Chuỗi ký tự (Chi tiết tại Phụ lục VIII kèm theo Quy định này) | Bắt buộc |
|
| Tên (Tên thông báo) | Ten | 255 | Chuỗi ký tự | Bắt buộc |
|
| Loại (Loại thông báo) | Loai | 1 | Số (1: Thông báo hủy/giải trình của NNT, 2: Thông báo hủy/giải trình của NNT theo thông báo của CQT) | Bắt buộc |
|
| Số (Số thông báo của CQT) | So | 30 | Chuỗi ký tự | Bắt buộc (Đối với Loại=2: Thông báo hủy/giải trình của NNT theo thông báo của CQT) |
|
| Ngày thông báo của CQT | NTBCCQT |
| Ngày | Bắt buộc (Đối với Loại=2: Thông báo hủy/giải trình của NNT theo thông báo của CQT) |
|
| Mã CQT (Mã cơ quan thuế quản lý) | MCQT | 5 | Chuỗi ký tự | Bắt buộc |
|
| Tên cơ quan thuế | TCQT | 100 | Chuỗi ký tự | Bắt buộc |
|
| Tên NNT | TNNT | 400 | Chuỗi ký tự | Bắt buộc |
|
| Mã số thuế | MST | 14 | Chuỗi ký tự | Bắt buộc (Trừ trường hợp là đơn vị bán tài sản công không có mã số thuế) |
|
| Mã đơn vị quan hệ ngân sách (Mã số đơn vị có quan hệ với ngân sách của đơn vị bán tài sản công) | MDVQHNSach | 7 | Chuỗi ký tự | Bắt buộc (Đối với đơn vị bán tài sản công không có Mã số thuế) |
|
| Địa danh | DDanh | 50 | Chuỗi ký tự | Bắt buộc |
|
| Ngày thông báo | NTBao |
| Ngày | Bắt buộc |
|
| Danh sách hóa đơn hủy được bao trong thẻ TBao\DLTBao\DSHDon | |||||
| Thẻ TBao\DLTBao\DSHDon\HDon chứa thông tin chi tiết mỗi hóa đơn có sai sót | |||||
| Số thứ tự | STT | 4 | Số | Không bắt buộc |
|
| Mã CQT cấp | MCQTCap | 34 | Chuỗi ký tự | Bắt buộc (Trừ trường hợp là hóa đơn không có mã của CQT) |
|
| Ký hiệu mẫu số hóa đơn | KHMSHDon | 11 | Chuỗi ký tự (Chi tiết tại Phụ lục II kèm theo Quy định này) | Bắt buộc (Nếu có) | - Khoản 1 và khoản 14, Điều 10 Nghị định 123/2020/NĐ-CP. - Điều 4 Thông tư 78/2021/TT-BTC |
| Ký hiệu hóa đơn | KHHDon | 8 | Chuỗi ký tự | Bắt buộc (Nếu có) | - Khoản 1 và khoản 14, Điều 10 Nghị định 123/2020/NĐ-CP. - Điều 4 Thông tư 78/2021/TT-BTC |
| Số hóa đơn (Số hóa đơn điện tử) | SHDon | 8 | Chuỗi ký tự | Bắt buộc (Nếu có) | Khoản 3 và khoản 14, Điều 10 Nghị định 123/2020/NĐ-CP |
| Ngày (Ngày lập hóa đơn) | Ngay |
| Ngày | Bắt buộc |
|
| Loại áp dụng hóa đơn điện tử | LADHĐĐT | 1 | Số (Chi tiết tại Phụ lục VI kèm theo Quy định này) | Bắt buộc |
|
| Tính chất thông báo (Hủy/Điều chỉnh/Thay thế/Giải trình) | TCTBao | 1 | Số (Chi tiết tại Phụ lục IX kèm theo Quy định này) | Bắt buộc |
|
| Lý do | LDo | 255 | Chuỗi ký tự | Không bắt buộc |
|
| Thẻ TBao\DSCKS chứa thông tin chữ ký số, bao gồm chữ ký số của NNT và các chữ ký số khác (nếu có). | |||||
| Thẻ TBao\DSCKS\NNT chứa thông tin chữ ký số của NNT hoặc của đại diện hợp pháp (Ký trên thẻ TBao\DLTBao và thẻ TBao\DSCKS\NNT\Signature\Object) | |||||
| Chữ ký số NNT | Signature |
|
| Bắt buộc |
|
| Thẻ TBao\DSCKS\CCKSKhac chứa các chữ ký số khác (nếu có) (chỉ ký trên thẻ TBao\DLTBao và thẻ Signature\Object của chữ ký số khác (nếu cần)). | |||||
2. Định dạng dữ liệu thông báo về việc tiếp nhận và kết quả xử lý về việc hóa đơn điện tử đã lập có sai sót

| Tên chỉ tiêu | Tên thẻ | Độ dài tối đa | Kiểu dữ liệu | Ràng buộc | Tham khảo |
| Thẻ TBao chứa dữ liệu thông báo về việc tiếp nhận và kết quả xử lý về việc hóa đơn điện tử đã lập có sai sót, trong đó bao gồm dữ liệu thông báo, số thông báo và chữ ký số của cơ quan thuế | |||||
| Thẻ TBao\DLTBao chứa dữ liệu thông báo, trong đó bao gồm các thông tin chung của thông báo, danh sách các hóa đơn | |||||
| Phiên bản XML (Trong Quy định này có giá trị là 2.0.0) | PBan | 6 | Chuỗi ký tự | Bắt buộc |
|
| Mẫu số (mẫu số thông báo) | MSo | 15 | Chuỗi ký tự (Chi tiết tại Phụ lục VIII kèm theo Quy định này) | Bắt buộc |
|
| Tên (Tên thông báo) | Ten | 255 | Chuỗi ký tự | Bắt buộc |
|
| Địa danh | DDanh | 50 | Chuỗi ký tự | Bắt buộc |
|
| Tên cơ quan thuế cấp trên | TCQTCTren | 100 | Chuỗi ký tự | Bắt buộc |
|
| Tên cơ quan thuế (Tên cơ quan thuế ra thông báo) | TCQT | 100 | Chuỗi ký tự | Bắt buộc |
|
| Tên người nộp thuế | TNNT | 400 | Chuỗi ký tự | Bắt buộc |
|
| Mã số thuế | MST | 14 | Chuỗi ký tự | Bắt buộc (Trừ trường hợp là đơn vị bán tài sản công không có mã số thuế) |
|
| Mã đơn vị quan hệ ngân sách (Mã số đơn vị có quan hệ với ngân sách của đơn vị bán tài sản công) | MDVQHNSach | 7 | Chuỗi ký tự | Bắt buộc (Đối với đơn vị bán tài sản công không có Mã số thuế) |
|
| Mã giao dịch điện tử | MGDDTu | 46 | Chuỗi ký tự | Bắt buộc |
|
| Thời gian nhận (Thời gian CQT tiếp nhận) | TGNhan |
| Ngày | Bắt buộc |
|
| Số thứ tự thẻ (Số thứ tự thẻ | STTThe | 4 | Số | Bắt buộc |
|
| Hình thức (Hình thức của chữ ký) | HThuc | 50 | Chuỗi ký tự | Bắt buộc |
|
| Chức danh (Chức danh của chữ ký) | CDanh | 50 | Chuỗi ký tự | Bắt buộc |
|
| Danh sách lý do thông báo không tiếp nhận được bao trong thẻ TBao\DLTBao\DSLDKTNhan | |||||
| Thẻ TBao\DLTBao\DSLDKTNhan\LDo chứa lý do không tiếp nhận | |||||
| Mã lỗi | MLoi | 4 | Chuỗi ký tự | Bắt buộc |
|
| Mô tả (Lý do không tiếp nhận) | MTLoi | 255 | Chuỗi ký tự | Bắt buộc |
|
| Hướng dẫn xử lý | HDXLy | 255 | Chuỗi ký tự | Bắt buộc |
|
| Ghi chú | GChu | 255 | Chuỗi ký tự | Không bắt buộc |
|
| Danh sách các hóa đơn không tiếp nhận được bao trong thẻ TBao\DLTBao\DSHDon (nếu có) | |||||
| Thẻ TBao\DLTBao\DSHDon\HDon chứa thông tin chi tiết mỗi hóa đơn | |||||
| Số thứ tự | STT | 4 | Số | Không bắt buộc |
|
| Mã CQT cấp | MCQTCap | 34 | Chuỗi ký tự | Bắt buộc (Trừ trường hợp là hóa đơn không có mã của CQT) |
|
| Ký hiệu mẫu số hóa đơn | KHMSHDon | 11 | Chuỗi ký tự (Chi tiết tại Phụ lục II kèm theo Quy định này) | Bắt buộc (Nếu có) | - Khoản 1 và khoản 14, Điều 10 Nghị định 123/2020/NĐ-CP. - Điều 4 Thông tư 78/2021/TT-BTC |
| Ký hiệu hóa đơn | KHHDon | 8 | Chuỗi ký tự | Bắt buộc (Nếu có) | - Khoản 1 và khoản 14, Điều 10 Nghị định 123/2020/NĐ-CP. - Điều 4 Thông tư 78/2021/TT-BTC |
| Số hóa đơn (Số hóa đơn điện tử) | SHDon | 8 | Chuỗi ký tự | Bắt buộc (Nếu có) | Khoản 3 và khoản 14, Điều 10 Nghị định 123/2020/NĐ-CP |
| Ngày lập (Ngày lập hóa đơn) | NLap |
| Ngày | Bắt buộc |
|
| Loại áp dụng hóa đơn điện tử | LADHĐĐT | 1 | Số (Chi tiết tại Phụ lục VI kèm theo Quy định này) | Bắt buộc |
|
| Tính chất thông báo (Hủy/Điều chỉnh/Thay thế/Giải trình) | TCTBao | 1 | Số (Chi tiết tại Phụ lục IX kèm theo Quy định này) | Bắt buộc |
|
| Trạng thái tiếp nhận của cơ quan thuế | TTTNCCQT | 1 | Số (1: Tiếp nhận, 2: Không tiếp nhận) | Bắt buộc |
|
| Thẻ TBao\DLTBao\DSHDon\HDon\DSLDKTNhan chứa danh sách lý do không tiếp nhận (nếu có). | |||||
| Thẻ TBao\DLTBao\DSHDon\HDon\DSLDKTNhan\LDo chứa lý do không tiếp nhận | |||||
| Mã lỗi | MLoi | 4 | Chuỗi ký tự | Bắt buộc |
|
| Mô tả (Lý do không tiếp nhận) | MTa | 255 | Chuỗi ký tự | Bắt buộc |
|
| Thẻ TBao\STBao chứa thông tin số thông báo và ngày thông báo | |||||
| Số (Số thông báo) | So | 30 | Chuỗi ký tự | Bắt buộc |
|
| Ngày thông báo | NTBao |
| Ngày | Bắt buộc |
|
| Thẻ TBao\DSCKS chứa thông tin chữ ký số, bao gồm chữ ký số của thủ trưởng cơ quan thuế, cơ quan thuế và các chữ ký số khác (nếu có) | |||||
| Thẻ TBao\DSCKS\TTCQT chứa thông tin chữ ký số của thủ trưởng cơ quan thuế (Ký trên thẻ TBao\DLTBao và thẻ TBao\DSCKS\TTCQT\Signature\Object) | |||||
| Chữ ký số | Signature |
|
| Bắt buộc |
|
| Thẻ TBao\DSCKS\CQT chứa thông tin chữ ký số của cơ quan thuế (Ký trên thẻ TBao\DLTBao, thẻ TBao\STBao và thẻ TBao\DSCKS\CQT\Signature\Object) | |||||
| Chữ ký số | Signature |
|
| Bắt buộc |
|
| Thẻ TBao\DSCKS\CCKSKhac chứa các chữ ký số khác (nếu có) (chỉ ký trên thẻ TBao\DLTBao và thẻ Signature\Object của chữ ký số khác (nếu cần)). | |||||
3. Định dạng dữ liệu thông báo về hóa đơn điện tử cần rà soát

| Tên chỉ tiêu | Tên thẻ | Độ dài tối đa | Kiểu dữ liệu | Ràng buộc | Tham khảo |
| Thẻ TBao chứa thông điệp thông báo về hóa đơn điện tử cần rà soát, trong đó bao gồm dữ liệu thông báo, số thông báo và chữ ký số của cơ quan thuế | |||||
| Thẻ TBao\DLTBao chứa dữ liệu thông báo, trong đó bao gồm các thông tin chung của thông báo, danh sách các hóa đơn NNT cần rà soát | |||||
| Phiên bản XML (Trong Quy định này có giá trị là 2.0.0) | PBan | 6 | Chuỗi ký tự | Bắt buộc |
|
| Mẫu số (mẫu số thông báo) | MSo | 15 | Chuỗi ký tự (Chi tiết tại Phụ lục VIII kèm theo Quy định này) | Bắt buộc |
|
| Tên (Tên thông báo) | Ten | 255 | Chuỗi ký tự | Bắt buộc |
|
| Địa danh | DDanh | 50 | Chuỗi ký tự | Bắt buộc |
|
| Tên cơ quan thuế cấp trên | TCQTCTren | 100 | Chuỗi ký tự | Bắt buộc |
|
| Tên cơ quan thuế (Tên cơ quan thuế ra thông báo) | TCQT | 100 | Chuỗi ký tự | Bắt buộc |
|
| Tên người nộp thuế | TNNT | 400 | Chuỗi ký tự | Bắt buộc |
|
| Mã số thuế | MST | 14 | Chuỗi ký tự | Bắt buộc (Trừ trường hợp là đơn vị bán tài sản công không có Mã số thuế) |
|
| Mã đơn vị quan hệ ngân sách (Mã số đơn vị có quan hệ với ngân sách của đơn vị bán tài sản công) | MDVQHNSach | 7 | Chuỗi ký tự | Bắt buộc (Đối với đơn vị bán tài sản công không có Mã số thuế) |
|
| Địa chỉ NNT | DCNNT | 400 | Chuỗi ký tự | Bắt buộc |
|
| Địa chỉ thư điện tử | DCTDTu | 50 | Chuỗi ký tự | Bắt buộc |
|
| Thời hạn (Thời hạn thực hiện thông báo với CQT) | THan | 2 | Số | Bắt buộc |
|
| Lần (Lần thông báo) | Lan | 1 | Số | Bắt buộc |
|
| Hình thức (Hình thức của chữ ký) | HThuc | 50 | Chuỗi ký tự | Bắt buộc |
|
| Chức danh (Chức danh của chữ ký) | CDanh | 50 | Chuỗi ký tự | Bắt buộc |
|
| Thẻ TBao\DLTBao\DSHDon chứa danh sách hóa đơn cần rà soát | |||||
| Thẻ TBao\DLTBao\DSHDon\HDon chứa thông tin chi tiết mỗi hóa đơn cần rà soát | |||||
| Số thứ tự | STT | 4 | Số | Không bắt buộc |
|
| Ký hiệu mẫu số hóa đơn | KHMSHDon | 11 | Số (Chi tiết tại Phụ lục II kèm theo Quy định này) | Bắt buộc (Nếu có) | - Khoản 1 và khoản 14, Điều 10 Nghị định 123/2020/NĐ-CP. - Điều 4 Thông tư 78/2021/TT-BTC |
| Ký hiệu hóa đơn | KHHDon | 8 | Chuỗi ký tự | Bắt buộc (Nếu có) | - Khoản 1 và khoản 14, Điều 10 Nghị định 123/2020/NĐ-CP. - Điều 4 Thông tư 78/2021/TT-BTC |
| Số hóa đơn | SHDon | 8 | Số | Bắt buộc (Nếu có) | Khoản 3 và khoản 14, Điều 10 Nghị định 123/2020/NĐ-CP |
| Ngày lập (Ngày lập hóa đơn) | NLap |
| Ngày | Bắt buộc |
|
| Loại áp dụng hóa đơn điện tử | LADHĐĐT | 1 | Số (Chi tiết tại Phụ lục VI kèm theo Quy định này) | Bắt buộc |
|
| Lý do (Lý do cần rà soát) | LDo | 255 | Chuỗi ký tự | Bắt buộc |
|
| Thẻ TBao\STBao chứa thông tin số thông báo và ngày thông báo | |||||
| Số (Số thông báo) | So | 30 | Chuỗi ký tự | Bắt buộc |
|
| Ngày thông báo | NTBao |
| Ngày | Bắt buộc |
|
| Thẻ TBao\DSCKS chứa thông tin chữ ký số, bao gồm chữ ký số của thủ trưởng cơ quan thuế, cơ quan thuế và các chữ ký số khác (nếu có) | |||||
| Thẻ TBao\DSCKS\TTCQT chứa thông tin chữ ký số của thủ trưởng cơ quan thuế (Ký trên thẻ TBao\DLTBao và thẻ TBao\DSCKS\TTCQT\Signature\Object) | |||||
| Chữ ký số | Signature |
|
| Bắt buộc |
|
| Thẻ TBao\DSCKS\CQT chứa thông tin chữ ký số của cơ quan thuế (Ký trên thẻ TBao\DLTBao, thẻ TBao\STBao và thẻ TBao\DSCKS\CQT\Signature\Object) | |||||
| Chữ ký số | Signature |
|
| Bắt buộc |
|
| Thẻ TBao\DSCKS\CCKSKhac chứa các chữ ký số khác (nếu có) (chỉ ký trên thẻ TBao\DLTBao và thẻ Signature\Object của chữ ký số khác (nếu cần)). | |||||
Thông điệp gửi thông báo về hóa đơn điện tử có sai sót có định dạng như sau:

Hình minh họa 29: Định dạng của một thông điệp gửi thông báo về hóa đơn điện tử có sai sót
- Định dạng chung cho thông điệp được mô tả tại Khoản 5, Mục IV, Phần I quy định này.
- Chi tiết định dạng thông báo về hóa đơn điện tử có sai sót được mô tả tại Khoản 1, Mục III, Phần II quy định này.
Thông điệp gửi thông báo về việc tiếp nhận và kết quả xử lý về việc hóa đơn điện tử đã lập có sai sót có định dạng như sau:

Hình minh họa 30: Định dạng của một thông điệp gửi thông báo về việc tiếp nhận và kết quả xử lý về việc hóa đơn điện tử đã lập có sai sót
- Định dạng chung cho thông điệp được mô tả tại Khoản 5, Mục IV, Phần I quy định này.
- Chi tiết định dạng thông báo về việc tiếp nhận và kết quả xử lý về việc hóa đơn điện tử đã lập có sai sót được mô tả tại Khoản 2, Mục III, Phần II quy định này.
Thông điệp thông báo về hóa đơn điện tử cần rà soát có định dạng như sau:

Hình minh họa 31: Định dạng của một thông điệp thông báo về hóa đơn điện tử cần rà soát
- Thông báo về hóa đơn điện tử cần rà soát được đặt bên trong thẻ DLieu của thông điệp.
- Định dạng chung cho thông điệp được mô tả tại Khoản 5, Mục IV, Phần I quy định này.
- Chi tiết định dạng thông báo về hóa đơn điện tử cần rà soát được mô tả tại Khoản 3, Mục II, Phần II quy định này.
IV. Các thành phần dữ liệu áp dụng cho nghiệp vụ lập và chuyển dữ liệu bảng tổng hợp dữ liệu hóa đơn điện tử đến cơ quan thuế
1. Định dạng dữ liệu bảng tổng hợp dữ liệu hóa đơn điện tử gửi cơ quan thuế

Hình minh họa 32: Định dạng dữ liệu bảng tổng hợp dữ liệu hóa đơn điện tử gửi cơ quan thuế
| Tên chỉ tiêu | Tên thẻ | Độ dài tối đa | Kiểu dữ liệu | Ràng buộc | Tham khảo | |||||
| Thẻ gốc BTHDLieu chứa thông tin bảng tổng hợp dữ liệu hóa đơn điện tử, trong đó bao gồm dữ liệu bảng tổng hợp và chữ ký số của NNT | ||||||||||
| Thẻ BTHDLieu\DLBTHop chứa dữ liệu bảng tổng hợp dữ liệu bao gồm các thông tin chung, nội dung chi tiết | ||||||||||
| Thẻ BTHDLieu\DLBTHop\TTChung chứa thông tin chung |
| |||||||||
| Phiên bản XML (Trong Quy định này có giá trị là 2.0.0) | PBan | 6 | Chuỗi ký tự | Bắt buộc |
| |||||
| Mẫu số (mẫu số bảng tổng hợp) | MSo | 15 | Chuỗi ký tự (Chi tiết tại Phụ lục VIII kèm theo Quy định này) | Bắt buộc |
| |||||
| Tên (tên bảng tổng hợp) | Ten | 100 | Chuỗi ký tự | Bắt buộc |
| |||||
| Số bảng tổng hợp dữ liệu (Số thứ tự bảng tổng hợp dữ liệu) | SBTHDLieu | 5 | Số | Bắt buộc |
| |||||
| Loại kỳ dữ liệu | LKDLieu | 1 | Chuỗi ký tự (Chi tiết tại Phụ lục VII kèm theo Quy định này) | Bắt buộc |
| |||||
| Kỳ dữ liệu | KDLieu | 10 | Chuỗi ký tự (Chi tiết tại Phụ lục VII kèm theo Quy định này) | Bắt buộc |
| |||||
| Lần đầu | LDau | 1 | Số (1: lần đầu, 0: bổ sung) | Bắt buộc |
| |||||
| Bổ sung lần thứ | BSLThu | 3 | Số | Bắt buộc (Đối với trường hợp LDau = 0) |
| |||||
| Ngày lập | NLap |
| Ngày | Bắt buộc |
| |||||
| Tên NNT | TNNT | 400 | Chuỗi ký tự | Bắt buộc |
| |||||
| Mã số thuế NNT | MST | 14 | Chuỗi ký tự | Bắt buộc |
| |||||
| Hóa đơn đặt in | HDDIn | 1 | Số (0: Hóa đơn điện tử, 1: Hóa đơn đặt in) | Bắt buộc |
| |||||
| Loại hàng hóa (Loại hàng hóa, dịch vụ kinh doanh) | LHHoa | 1 | Số (1: Xăng dầu, 2: Vận tải hàng không, 9: Khác) | Bắt buộc |
| |||||
| Thẻ BTHDLieu\DLBTHop\NDBTHDLieu chứa nội dung bảng tổng hợp dữ liệu hóa đơn điện tử | ||||||||||
| Thẻ BTHDLieu\DLBTHop\NDBTHDLieu\DSDLieu chứa danh sách dữ liệu của bảng tổng hợp | ||||||||||
| Thẻ BTHDLieu\DLBTHop\NDBTHDLieu\DSDLieu\DLieu chứa chi tiết 01 dòng dữ liệu (có thể lặp lại nhiều lần tùy theo dữ liệu của bảng tổng hợp) | ||||||||||
| Số thứ tự | STT | 6 | Số | Không bắt buộc |
| |||||
| Ký hiệu mẫu số hóa đơn | KHMSHDon | 11 | Chuỗi ký tự (Chi tiết tại Phụ lục II kèm theo Quy định này) | Bắt buộc (Nếu có) | - Khoản 1 và khoản 14 của Điều 10; Điều 22 Nghị định 123/2020/NĐ-CP. - Điều 4 Thông tư 78/2021/TT-BTC | |||||
| Ký hiệu hóa đơn | KHHDon | 8 | Chuỗi ký tự | Bắt buộc (Nếu có) | - Khoản 1 và khoản 14 của Điều 10; Điều 22 Nghị định 123/2020/NĐ-CP. - Điều 4 Thông tư 78/2021/TT-BTC | |||||
| Số hóa đơn | SHDon | 8 | Chuỗi ký tự | Bắt buộc (Nếu có) | Khoản 3 và khoản 14 của Điều 10; Điều 22 Nghị định 123/2020/NĐ-CP | |||||
| Ngày lập (Ngày tháng năm lập hóa đơn) | NLap |
| Ngày | Bắt buộc (Trừ trường hợp Loại hàng hóa, dịch vụ kinh doanh là 1- Xăng dầu) |
| |||||
| Tên người mua | TNMua | 400 | Chuỗi ký tự | Bắt buộc (Nếu có) | Điều 10, Điều 22 Nghị định 123/2020/NĐ-CP | |||||
| Mã số thuế người mua | MSTNMua | 14 | Chuỗi ký tự | Bắt buộc (Nếu có) | Điều 10, Điều 22 Nghị định 123/2020/NĐ-CP | |||||
| Mã khách hàng | MKHang | 50 | Chuỗi ký tự | Không bắt buộc | Điều 22 Nghị định 123/2020/NĐ-CP | |||||
| Mã hàng hóa, dịch vụ | MHHDVu | 50 | Chuỗi ký tự | Bắt buộc (Đối với Loại hàng hóa, dịch vụ kinh doanh là 1- Xăng dầu) |
| |||||
| Tên hàng hóa, dịch vụ (Mặt hàng) | THHDVu | 500 | Chuỗi ký tự | Bắt buộc (Đối với Loại hàng hóa, dịch vụ kinh doanh là 1- Xăng dầu) |
| |||||
| Đơn vị tính | DVTinh | 50 | Chuỗi ký tự | Bắt buộc (Đối với Loại hàng hóa, dịch vụ kinh doanh là 1- Xăng dầu (trừ trường hợp Trạng thái là Điều chỉnh, Giải trình, Sai sót do tổng hợp)) |
| |||||
| Số lượng hàng hóa | SLuong | 21,6 | Số | Bắt buộc (Đối với Loại hàng hóa, dịch vụ kinh doanh là 1- Xăng dầu (trừ trường hợp Trạng thái là Điều chỉnh, Giải trình, Sai sót do tổng hợp)) |
| |||||
| Tổng giá trị hàng hóa, dịch vụ bán ra chưa có thuế GTGT | TTCThue | 21,6 | Số | Bắt buộc (Nếu có) | Điều 10, Điều 22 Nghị định 123/2020/NĐ-CP | |||||
| Thuế suất (Thuế suất thuế GTGT) | TSuat | 11 | Chuỗi ký tự (chi tiết tại Phụ lục V kèm theo Quy định này) | Bắt buộc (Nếu có) | Điều 10, Điều 22 Nghị định 123/2020/NĐ-CP | |||||
| Tổng tiền thuế (Tổng tiền thuế GTGT) | TgTThue | 21,6 | Số | Bắt buộc (Nếu có) | Điều 10, Điều 22 Nghị định 123/2020/NĐ-CP | |||||
| Tổng tiền thanh toán | TgTTToan | 21,6 | Số | Bắt buộc (Nếu có) | Điều 10, Điều 22 Nghị định 123/2020/NĐ-CP | |||||
| Trạng thái | TThai | 1 | Số (Chi tiết tại Phụ lục IX kèm theo Quy định này) | Bắt buộc |
| |||||
| Loại hóa đơn có liên quan (Loại hóa đơn bị thay thế/điều chỉnh) | LHDCLQuan | 1 | Số (Chi tiết tại Phụ lục VI kèm theo Quy định này) | Bắt buộc (Đối với trường hợp điều chỉnh, thay thế cho hóa đơn có Ký hiệu mẫu số hóa đơn, Ký hiệu hóa đơn, Số hóa đơn) |
| |||||
| Ký hiệu mẫu số hóa đơn có liên quan (Ký hiệu mẫu số hóa đơn bị thay thế/điều chỉnh) | KHMSHDCLQuan | 11 | Chuỗi ký tự (Chi tiết tại Phụ lục II kèm theo Quy định này) | Bắt buộc (Đối với trường hợp điều chỉnh, thay thế cho hóa đơn có Ký hiệu mẫu số hóa đơn, Ký hiệu hóa đơn, Số hóa đơn) |
| |||||
| Ký hiệu hóa đơn có liên quan (Ký hiệu hóa đơn bị thay thế/điều chỉnh) | KHHDCLQuan | 8 | Chuỗi ký tự | Bắt buộc (Đối với trường hợp điều chỉnh, thay thế cho hóa đơn có Ký hiệu mẫu số hóa đơn, Ký hiệu hóa đơn, Số hóa đơn) |
| |||||
| Số hóa đơn có liên quan (Số hóa đơn bị thay thế/điều chỉnh) | SHDCLQuan | 8 | Chuỗi ký tự | Bắt buộc (Đối với trường hợp điều chỉnh, thay thế cho hóa đơn có Ký hiệu mẫu số hóa đơn, Ký hiệu hóa đơn, Số hóa đơn) |
| |||||
| Loại kỳ dữ liệu điều chỉnh | LKDLDChinh | 1 | Chuỗi ký tự (Chi tiết tại Phụ lục VII kèm theo Quy định này) | Bắt buộc (Đối với trường hợp điều chỉnh cho hóa đơn không có Ký hiệu mẫu số hóa đơn, Ký hiệu hóa đơn, Số hóa đơn hoặc Loại hàng hóa, dịch vụ kinh doanh là 1 - Xăng dầu) |
| |||||
| Kỳ dữ liệu điều chỉnh | KDLDChinh | 10 | Chuỗi ký tự (Chi tiết tại Phụ lục VII kèm theo Quy định này) | Bắt buộc (Đối với trường hợp điều chỉnh cho hóa đơn không có Ký hiệu mẫu số hóa đơn, Ký hiệu hóa đơn, Số hóa đơn hoặc Loại hàng hóa, dịch vụ kinh doanh là 1- Xăng dầu) |
| |||||
| Số thông báo (Số thông báo của CQT về hóa đơn điện tử cần rà soát) | STBao | 30 | Chuỗi ký tự | Bắt buộc (đối với trường hợp giải trình theo thông báo của CQT) |
| |||||
| Ngày thông báo (Ngày thông báo của CQT về hóa đơn điện tử cần rà soát) | NTBao |
| Ngày | Bắt buộc (đối với trường hợp giải trình theo thông báo của CQT) |
| |||||
| Ghi chú | GChu | 255 | Chuỗi ký tự | Không bắt buộc |
| |||||
| Thẻ BTHDLieu\DSCKS chứa thông tin chữ ký số, bao gồm chữ ký số của NNT hoặc đại diện hợp pháp và các chữ ký số khác (nếu có). | ||||||||||
| Thẻ BTHDLieu\DSCKS\NNT chứa thông tin chữ ký số của NNT hoặc của đại diện hợp pháp (Ký trên thẻ BTHDLieuYDLBTHop và thẻ BTHDLieu\DSCKS\NNT\Signature\Object) | ||||||||||
| Chữ ký số NNT | Signature |
|
| Bắt buộc |
| |||||
| Thẻ BTHDLieuYDSCKSXCCKSKhac chứa các chữ ký số khác (nếu có) (chữ ký trên thẻ BTHDLieu\DLBTHop và thẻ Signature\Object của chữ ký số khác (nếu cần) ). | ||||||||||
Thông điệp chuyển bảng dữ liệu với định dạng như sau:

Hình minh họa 33: Định dạng thông điệp gửi bảng tổng hợp dữ liệu hóa đơn điện tử không có mã tới cơ quan thuế
- Định dạng chung cho thông điệp được mô tả tại Khoản 5, Mục IV, Phần I quy định này.
- Dữ liệu bảng tổng hợp hóa đơn không mã được đặt bên trong thẻ DLieu của thông điệp.
- Chi tiết định dạng của bảng tổng hợp dữ liệu hóa đơn điện tử không có mã của cơ quan thuế được mô tả tại Khoản 1, Mục IV, Phần II quy định này.

Hình minh họa 34: Định dạng dữ liệu tờ khai dữ liệu hóa đơn, chứng từ hàng hóa, dịch vụ bán ra Định dạng chi tiết được mô tả tại bảng dưới đây:
|
Tên chỉ tiêu |
Tên thẻ |
Độ dài tối đa |
Kiểu dữ liệu |
Ràng buộc |
|
Thẻ gốc TKhai chứa thông tin tờ khai, trong đó bao gồm dữ liệu tờ khai và chữ ký số của NNT |
||||
|
Thẻ TKhaiYDLTKhai chứa dữ liệu tờ khai, trong đó bao gồm các thông tin chung của tờ khai, nội dung chi tiết tờ khai |
||||
|
Thẻ TKhai\DLTKhai\TTChung chứa thông tin chung tờ khai |
||||
|
Phiên bản XML (Trong Quy định này có giá trị là 2.0.0) |
PBan |
6 |
Chuỗi ký tự |
Bắt buộc |
|
Mẫu số (mẫu số tờ khai) |
MSo |
15 |
Chuỗi ký tự (Chi tiết tại Phụ lục VIII kèm theo Quy định này) |
Bắt buộc |
|
Tên (tên tờ khai) |
Ten |
100 |
Chuỗi ký tự |
Bắt buộc |
|
Loại kỳ tính thuế |
LKTThue |
1 |
Chuỗi ký tự (Chi tiết tại Phụ lục VII kèm theo Quy định này) |
Bắt buộc |
|
Kỳ tính thuế |
KTThue |
10 |
Chuỗi ký tự (Chi tiết tại Phụ lục VII kèm theo Quy định này) |
Bắt buộc |
|
Địa danh |
DDanh |
50 |
Chuỗi ký tự |
Bắt buộc |
|
Ngày lập |
NLap |
|
Ngày |
Bắt buộc |
|
Tên NNT |
TNNT |
400 |
Chuỗi ký tự |
Bắt buộc |
|
Mã số thuế NNT |
MST |
14 |
Chuỗi ký tự |
Bắt buộc |
|
Tên đại lý thuế |
TDLThue |
400 |
Chuỗi ký tự |
Không bắt buộc |
|
Mã số thuế đại lý thuế |
MSTDLThue |
14 |
Chuỗi ký tự |
Không bắt buộc |
|
Đơn vị tiền tệ |
DVTTe |
3 |
Chuỗi ký tự (có giá trị là “VND”) |
Bắt buộc |
|
Thẻ TKhai\DLTKhai\NDTKhai chứa nội dung tờ khai, bao gồm danh sách hóa đơn, chứng từ bán ra chia theo các mức thuế suất |
||||
|
Thẻ TKhai\DLTKhai\NDTKhai\TTSuat chứa nội dung tờ khai, bao gồm danh sách hóa đơn, chứng từ bán ra chia theo từng mức thuế suất hoặc từng tỷ lệ % GTGT (Thẻ này có thể lặp lại nhiều lần tương ứng với các thuế suất hoặc tỷ lệ % GTGT khác nhau) |
||||
|
Thuế suất (Thuế suất thuế GTGT, Tỷ lệ % GTGT ) |
TSuat |
11 |
Chuỗi ký tự (Chi tiết tại Phụ lục V kèm theo Quy định này) |
Bắt buộc |
|
Thẻ TKhai\DLTKhai\NDTKhai\TTSuat\DSHDon chứa danh sách hóa đơn có hàng hóa, dịch vụ chịu thuế theo thuế suất |
||||
|
Thẻ TKhai\DLTKhai\NDTKhai\TTSuat\DSHDon\HDon chứa chi tiết 01 dòng hóa đơn (Thẻ này có thể lặp lại nhiều lần tương ứng với các hóa đơn có hàng hóa, dịch vụ chịu cùng thuế suất) |
||||
|
Số thứ tự |
STT |
6 |
Số |
Không bắt buộc |
|
Ký hiệu mẫu số hóa đơn |
KHMSHDon |
11 |
Chuỗi ký tự (Chi tiết tại Phụ lục II kèm theo Quy định này) |
Bắt buộc |
|
Ký hiệu hóa đơn |
KHHDon |
8 |
Chuỗi ký tự |
Bắt buộc |
|
Số hóa đơn |
SHDon |
8 |
Chuỗi ký tự |
Bắt buộc |
|
Ngày lập (Ngày, tháng, năm lập hóa đơn) |
NLap |
|
Ngày |
Bắt buộc |
|
Tên người mua |
TNMua |
400 |
Chuỗi ký tự |
Không bắt buộc |
|
Mã số thuế người mua |
MSTNMua |
14 |
Chuỗi ký tự |
Không bắt buộc |
|
Doanh thu chưa có thuế GTGT |
DTCThue |
21,6 |
Số |
Bắt buộc |
|
Thuế GTGT |
TGTGT |
21,6 |
Số |
Bắt buộc |
|
Ghi chú |
GChu |
255 |
Chuỗi ký tự |
Không bắt buộc |
|
Các chỉ tiêu sau được đặt bên trong thẻ TKhai\DLTKhai\NDTKhai\TTSuat |
||||
|
Tổng doanh thu chưa có thuế GTGT |
TgDTCThue |
21,6 |
Số |
Bắt buộc |
|
Tổng thuế GTGT |
TgTGTGT |
21,6 |
Số |
Bắt buộc |
|
Các chỉ tiêu sau được đặt bên trong thẻ TKhai\DLTKhai\NDTKhai |
||||
|
Tổng doanh thu hàng hóa, dịch vụ bán ra chịu thuế GTGT |
TgDThu |
21,6 |
Số |
Bắt buộc |
|
Tổng số thuế GTGT của hàng hóa, dịch vụ bán ra |
TgThue |
21,6 |
Số |
Bắt buộc |
|
Thẻ TKhai\DSCKS chứa thông tin chữ ký số, bao gồm chữ ký số của NNT và các chữ ký số khác (nếu có). |
||||
|
Thẻ TKhai\DSCKS\NNT chứa thông tin chữ ký số của NNT (Ký trên thẻ TKhaiYDLTKhai và thẻ TKhai\DSCKS\NNT\Signature\Object) |
||||
|
Chữ ký số NNT |
Signature |
|
|
Bắt buộc |
|
Thẻ TKhai\DSCKS\CCKSKhac chứa các chữ ký số khác (nếu có) (chỉ ký trên thẻ TKhaiYDLTKhai và thẻ Signature\Object của chữ ký số khác (nếu cần)). |
||||
CÁC THÔNG SỐ KỸ THUẬT VỀ PHƯƠNG THỨC TRUYỀN NHẬN VỚI CƠ QUAN THUẾ
|
Tiêu chuẩn |
Quy định |
Mô tả |
|
1. Dành cho TCTN |
||
|
Loại kênh truyền |
MPLS VPN layer 3 |
Kết nối với Tổng cục Thuế thông qua hạ tầng mạng MPLS VPN Layer3 của nhà cung cấp dịch vụ mạng Kết nối giữa thiết bị đầu cuối của TCTN và nhà cung cấp dịch vụ mạng là kết nối lớp 3 theo mô hình OSI. Địa chỉ IP kết nối hai đầu do nhà cung cấp dịch vụ mạng quy hoạch |
|
Loại cáp |
Cáp quang |
|
|
Cơ chế bảo mật |
Hỗ trợ IPSec |
Thiết bị đấu nối tại đầu TCTN hỗ trợ tính năng IPSec |
|
Số lượng kênh |
03 |
Gồm 01 kênh chính và 02 kênh dự phòng (01 kênh tại trung tâm dữ liệu chính và 01 kênh tại trung tâm dữ liệu dự phòng) Kênh chính và kênh dự phòng tại trung tâm dữ liệu chính thuộc 02 đơn vị cung cấp dịch vụ mạng |
|
Băng thông |
Tối thiểu 20 Mbps |
Mỗi kênh truyền có băng thông tối thiểu 20 Mbps |
|
2. Dành cho TCKNGTT |
||
|
Loại kênh truyền |
MPLS VPN layer 3 hoặc kênh thuê riêng |
Kết nối với Tổng cục Thuế thông qua hạ tàng mạng MPLS VPN Layer3 hoặc kênh thuê riêng của nhà cung cấp dịch vụ mạng |
|
Loại cáp |
Cáp quang |
|
|
Cơ chế bảo mật |
Hỗ trợ IP See |
Thiết bị đấu nối tại đầu TCKNGTT hỗ trợ tính năng IPSec |
|
Số lượng kênh |
02 |
Gồm 01 kênh chính và 01 kênh dự phòng (tại trung tâm dữ liệu dự phòng) Kênh chính và kênh dự phòng thuộc 02 đơn vị cung cấp dịch vụ mạng |
|
Băng thông |
Tối thiểu 05 Mbps |
Mỗi kênh truyền có băng thông tối thiểu 05 Mbps |
|
Thuộc tính |
Quy định |
Mô tả |
|
1. Web service |
||
|
Giao thức bảo mật gói tin |
https |
Thông tin được bảo mật khi truyền/nhận trên môi trường mạng. |
|
Giao thức giao tiếp dịch vụ |
SOAP v1.2 |
Giao thức giao tiếp dịch vụ Web |
|
Tiêu chuẩn an toàn dịch vụ |
WS-Security v1.1 |
Bảo mật cho dịch vụ Web |
|
WS-Policy v1.5 |
Quản lý chính sách dịch vụ Web |
|
|
WS-Addressing v1.0 |
Mô tả thông tin định tuyến dịch vụ Web |
|
|
WS-Web ReliableMessaging v1.2 |
Đảm bảo chất lượng truyền tin |
|
|
Định nghĩa dịch vụ |
WSDL v1.2 |
|
|
Chuẩn nén dữ liệu |
Gzip hoặc tương đương |
Content-Encoding, Accept- Encoding |
|
2. Queue |
||
|
Giao thức truyền nhận |
Message Queue |
|
|
Bảo mật kênh dịch vụ Queue channel |
TLS v1.2 |
|
|
Định nghĩa dịch vụ |
XML schema |
|
|
Loại kênh truyền |
Sender-receiver/Client-Server |
|
|
Chuẩn nén dữ liệu |
LZ4 hoặc tương đương |
|
KHUYẾN NGHỊ
Với các thẻ không bắt buộc và có giá trị là Null (giá trị trống) thì không nhất thiết phải đưa vào dữ liệu XML.
Dữ liệu XML trước khi lần đầu tiên ký số nên loại bỏ khoảng trắng (whitespace, tab, CR/LF...) giữa các thẻ để tiết kiệm dung lượng lưu trữ và băng thông đường truyền trong quá trình truyền nhận.
Các ký tự đặc biệt cần được encode trước khi đưa vào thẻ hoặc thuộc tính của thẻ XML và decode khi hiển thị thông tin. Quy tắc chuyển đổi như sau:
|
STT |
Ký tự đặc biệt |
Tên ký hiệu |
Nội dung trong XML |
|
1 |
<> |
Nhỏ hơn |
< |
|
2 |
& |
Và |
& |
|
3 |
> |
Lớn hơn |
> |
|
4 |
" |
Nháy kép |
" |
|
5 |
' |
Nháy đơn |
' |
Định dạng của một thông điệp gồm hai phần: Thông tin chung (TTChung), dữ liệu (DLieu), được mô tả tại Khoản 5, Mục IV, Phần I quy định này, riêng cấu trúc mã nơi gửi, mã nơi nhận thay đổi như sau:
+ Mã nơi gửi (MNGui), mã nơi nhận (MNNhan): Là MST của nơi gửi và nơi nhận thông điệp không bao gồm dấu
Ví dụ 1: TCGP có MST là 0107001731-001, TCTN có MST là 0107001732.
Khi TCGP gửi dữ liệu đến TCTN thì MNGui là: 0107001731001, MNNhan là: 0107001732.
Khi TCTN gửi dữ liệu cho TCGP thì MNGui là: 0107001732, MNNhan là: 0107001731001.
Chú ý: Khi TCTN nhận hóa đơn điện tử và các dữ liệu liên quan của TCGP để truyền đến TCT, TCTN bóc tách các dữ liệu cần gửi bên trong thẻ TDiep\DLieu và đóng gói thông điệp theo quy định.
III. Giao thức kết nối giữa TCTN và TCGPTổng cục Thuế khuyến nghị áp dụng các thông số về giao thức kết nối tại Mục II, Phần III Quy định này khi truyền nhận hóa đơn điện tử và các dữ liệu liên quan giữa TCGP với TCTN.
PHỤ LỤC I
DANH SÁCH CÁC LOẠI THÔNG ĐIỆP
(Kèm theo Quy định về thành phần chứa dữ liệu hóa đơn điện tử và phương thức truyền nhận với cơ quan thuế ban hành tại Quyết định số 1450/QĐ-TCT ngày 07 tháng 10 năm 2021 của Tổng cục trưởng Tổng cục Thuế)
|
STT |
Mã loại thông điệp |
Tên |
Mô tả |
|
Nhóm thông điệp đáp ứng nghiệp vụ đăng ký, thay đổi thông tin sử dụng hóa đơn điện tử, đề nghị cấp hóa đơn điện tử có mã theo từng lần phát sinh |
|||
|
1 |
100 |
Thông điệp gửi tờ khai đăng ký/thay đổi thông tin sử dụng hóa đơn điện tử |
|
|
2 |
101 |
Thông điệp gửi tờ khai đăng ký thay đổi thông tin đăng ký sử dụng HĐĐT khi ủy nhiệm/nhận ủy nhiệm lập hóa đơn |
|
|
3 |
102 |
Thông điệp thông báo về việc tiếp nhận/không tiếp nhận tờ khai đăng ký/thay đổi thông tin sử dụng HĐĐT, tờ khai đăng ký thay đổi thông tin đăng ký sử dụng HĐĐT khi ủy nhiệm/nhận ủy nhiệm lập hóa đơn |
|
|
4 |
103 |
Thông điệp thông báo về việc chấp nhận/không chấp nhận đăng ký/thay đổi thông tin sử dụng hóa đơn điện tử |
|
|
5 |
104 |
Thông điệp thông báo về việc chấp nhận/không chấp nhận đăng ký thay đổi thông tin đăng ký sử dụng HĐĐT khi ủy nhiệm/nhận ủy nhiệm lập hóa đơn |
|
|
6 |
105 |
Thông điệp thông báo về việc hết thời gian sử dụng hóa đơn điện tử có mã qua cổng thông tin điện tử Tổng cục Thuế/qua ủy thác tổ chức cung cấp dịch vụ về hóa đơn điện tử; không thuộc trường hợp sử dụng hóa đơn điện tử không có mã |
|
|
7 |
106 |
Thông điệp gửi Đơn đề nghị cấp hóa đơn điện tử có mã của CQT theo từng lần phát sinh |
|
|
Nhóm thông điệp đáp ứng nghiệp vụ lập và gửi hóa đơn điện tử đến cơ quan thuế |
|||
|
8 |
200 |
Thông điệp gửi hóa đơn điện tử tới cơ quan thuế để cấp mã |
|
|
9 |
201 |
Thông điệp gửi hóa đơn điện tử tới cơ quan thuế để cấp mã theo từng lần phát sinh |
|
|
10 |
202 |
Thông điệp thông báo kết quả cấp mã hóa đơn điện tử của cơ quan thuế |
|
|
11 |
203 |
Thông điệp chuyển dữ liệu hóa đơn điện tử không mã đến cơ quan thuế |
|
|
12 |
204 |
Thông điệp thông báo mẫu số 01/TB-KTDL về việc kết quả kiểm tra dữ liệu hóa đơn điện tử |
|
|
13 |
205 |
Thông điệp phản hồi về hồ sơ đề nghị cấp hóa đơn điện tử có mã của cơ quan thuế theo từng lần pháp sinh. |
|
|
Nhóm thông điệp đáp ứng nghiệp vụ xử lý hóa đơn có sai sót |
|||
|
14 |
300 |
Thông điệp thông báo về hóa đơn điện tử đã lập có sai sót |
|
|
15 |
301 |
Thông điệp gửi thông báo về việc tiếp nhận và kết quả xử lý về việc hóa đơn điện tử đã lập có sai sót |
|
|
16 |
302 |
Thông điệp thông báo về hóa đơn điện tử cần rà soát |
|
|
Nhóm thông điệp chuyển bảng tổng hợp dữ liệu hóa đơn điện tử đến cơ quan thuế |
|||
|
17 |
400 |
Thông điệp chuyển bảng tổng hợp dữ liệu hóa đơn điện tử đến cơ quan thuế |
|
|
Nhóm thông điệp chuyển dữ liệu hóa đơn điện tử do TCTN ủy quyền cấp mã đến cơ quan thuế |
|||
|
18 |
500 |
Thông điệp chuyển dữ liệu hóa đơn điện tử do TCTN ủy quyền cấp mã đến cơ quan thuế |
|
|
Nhóm thông điệp khác |
|||
|
19 |
999 |
Thông điệp phản hồi kỹ thuật |
|
PHỤ LỤC II
DANH MỤC KÝ HIỆU MẪU SỐ HÓA ĐƠN
(Kèm theo Quy định về thành phần chứa dữ liệu hóa đơn điện tử và phương thức truyền nhận với cơ quan thuế ban hành tại Quyết định số 1450/QĐ-TCT ngày 07 tháng 10 năm 2021 của Tổng cục trưởng Tổng cục Thuế)
1. Đối với hóa đơn điện tử theo Nghị định 123/2020/NĐ-CP thì sử dụng bảng danh mục sau:
|
STT |
Ký hiệu mẫu số hóa đơn |
Tên/Mô tả |
|
1 |
1 |
Phản ánh loại Hóa đơn điện tử giá trị gia tăng |
|
2 |
2 |
Phản ánh loại Hóa đơn điện tử bán hàng |
|
3 |
3 |
Phản ánh loại Hóa đơn điện tử bán tài sản công |
|
4 |
4 |
Phản ánh loại Hóa đơn điện tử bán hàng dự trữ quốc gia |
|
5 |
5 |
Phản ánh các loại hóa đơn điện tử khác là tem điện tử, vé điện tử, thẻ điện tử, phiếu thu điện tử hoặc các chứng từ điện tử có tên gọi khác nhưng có nội dung của hóa đơn điện tử theo quy định tại Nghị định 123/2020/NĐ-CP |
|
6 |
6 |
Phản ánh các chứng từ điện tử được sử dụng và quản lý như hóa đơn gồm phiếu xuất kho kiêm vận chuyển nội bộ điện tử, phiếu xuất kho hàng gửi bán đại lý điện tử |
2. Đối với hóa đơn theo Nghị định số 51/2010/NĐ-CP và Nghị định số 04/2014/NĐ-CP thì theo hướng dẫn sau:
Ký hiệu mẫu số hóa đơn bao gồm 11 ký tự, có cấu trúc như sau:
- 2 ký tự đầu thể hiện loại hóa đơn
- Tối đa 4 ký tự tiếp theo thể hiện tên hóa đơn
- 01 ký tự tiếp theo thể hiện số liên của hóa đơn (đối với hóa đơn điện tử số liên là 0)
- 01 ký tự tiếp theo là “/” để phân biệt số liên với số thứ tự của mẫu trong một loại hóa đơn.
- 03 ký tự tiếp theo là số thứ tự của mẫu trong một loại hóa đơn.
Bảng ký hiệu 6 ký tự đầu của mẫu hóa đơn:
|
STT |
Mẫu số |
Loại hóa đơn |
|
1 |
01GTKT |
Hóa đơn giá trị gia tăng |
|
2 |
02GTTT |
Hóa đơn bán hàng |
|
3 |
03XKNB |
Phiếu xuất kho kiêm vận chuyển nội bộ |
|
4 |
04HGDL |
Phiếu xuất kho hàng gửi bán đại lý |
Ví dụ: Ký hiệu 01GTKT0/001 được hiểu là: Mẫu thứ nhất của loại hóa đơn giá trị gia tăng.
Số thứ tự mẫu trong một loại hóa đơn thay đổi khi có một trong các tiêu chí trên mẫu hóa đơn đã thông báo phát hành thay đổi như: một trong các nội dung bắt buộc; kích thước của hóa đơn; nhu cầu sử dụng hóa đơn đến từng bộ phận sử dụng nhằm phục vụ công tác quản lý...
- Đối với tem, vé, thẻ: Bắt buộc ghi 3 ký tự đầu để phân biệt tem, vé, thẻ thuộc loại hóa đơn giá trị gia tăng hay hóa đơn bán hàng. Các thông tin còn lại do tổ chức, cá nhân tự quy định nhưng không vượt quá 11 ký tự.
Cụ thể:
- Ký hiệu 01/: đối với tem, vé, thẻ thuộc loại hóa đơn GTGT
- Ký hiệu 02/: đối với tem, vé, thẻ thuộc loại hóa đơn bán hàng
3. Hóa đơn giấy theo quy định tại Nghị định 123/2020/NĐ-CP thì theo hướng dẫn sau:
a) Ký hiệu mẫu số hóa đơn do Cục Thuế đặt in là một nhóm gồm 11 ký tự thể hiện các thông tin về: tên loại hóa đơn, số liên, số thứ tự mẫu trong một loại hóa đơn (một loại hóa đơn có thể có nhiều mẫu), cụ thể như sau:
- Sáu (06) ký tự đầu tiên thể hiện tên loại hóa đơn:
+ 01GTKT: Hóa đơn giá trị gia tăng;
+ 02GTTT: Hóa đơn bán hàng;
+ 07KPTQ: Hóa đơn bán hàng dành cho tổ chức, cá nhân trong khu phi thuế quan;
+ 03XKNB: Phiếu xuất kho kiếm vận chuyển nội bộ;
+ 04HGDL: Phiếu xuất kho hàng gửi bán đại lý.
- Một (01) ký tự tiếp theo là các số tự nhiên 1, 2, 3 thể hiện số liên hóa đơn;
- Một (01) ký tự tiếp theo là “/” để phân cách;
- Ba (03) ký tự tiếp theo là số thứ tự của mẫu trong một loại hóa đơn, bắt đầu bằng 001 và tối đa đến 999.
b) Ký hiệu mẫu số hóa đơn là tem, vé, thẻ do Cục Thuế đặt in gồm 03 ký tự để phân biệt tem, vẻ, thẻ thuộc loại hóa đơn giá trị gia tăng hay hóa đơn bán hàng như sau:
- Ký hiệu 01/: đối với tem, vé, thẻ thuộc loại hóa đơn GTGT;
- Ký hiệu 02/: đối với tem, vé, thẻ thuộc loại hóa đơn bán hàng.
PHỤ LỤC III
DANH MỤC KIỂU DỮ LIỆU PHẦN THÔNG TIN KHÁC
(Kèm theo Quy định về thành phần chứa dữ liệu hóa đơn điện tử và phương thức truyền nhận với cơ quan thuế ban hành tại Quyết định số 1450//QĐ-TCT ngày 07 tháng 10 năm 2021 của Tổng cục trưởng Tổng cục Thuế)
|
STT |
Giá trị |
Mô tả |
|
1 |
string |
Chuỗi ký tự |
|
2 |
numeric |
Số |
|
3 |
dateTime |
Ngày giờ |
|
4 |
date |
Ngày |
PHỤ LỤC IV
DANH MỤC CHỈ TIÊU TÍNH CHẤT (HÀNG HÓA, DỊCH VỤ)
(Kèm theo Quy định về thành phần chứa dữ liệu hóa đơn điện tử và phương thức truyền nhận với cơ quan thuế ban hành tại Quyết định số 1450/QĐ-TCT ngày 07 tháng 10 năm 2021 của Tổng cục trưởng Tổng cục Thuế)
Chỉ tiêu tính chất được dùng để phân biệt giữa hàng hóa, dịch vụ thông thường, khuyến mại, chiết khấu thương mại hoặc Ghi chú/diễn giải. Cụ thể:
|
STT |
Giá trị |
Mô tả |
|
1 |
1 |
Hàng hóa, dịch vụ |
|
2 |
2 |
Khuyến mại |
|
3 |
3 |
Chiết khấu thương mại (trong trường hợp muốn thể hiện thông tin chiết khấu theo dòng) |
|
4 |
4 |
Ghi chú/diễn giải |
PHỤ LỤC V
DANH MỤC THUẾ SUẤT
(Kèm theo Quy định về thành phần chứa dữ liệu hóa đơn điện tử và phương thức truyền nhận với cơ quan thuế ban hành tại Quyết định số 1450/QĐ-TCT ngày 07 tháng 10 năm 2021 của Tổng cục trưởng Tổng cục Thuế)
|
STT |
Giá trị |
Mô tả |
|
1 |
0% |
Thuế suất 0% |
|
2 |
5% |
Thuế suất 5% |
|
3 |
10% |
Thuế suất 10% |
|
4 |
KCT |
Không chịu thuế GTGT |
|
5 |
KKKNT |
Không kê khai, tính nộp thuế GTGT |
|
6 |
KHAC:AB.CD% |
Trường hợp khác, với “:AB.CD” là bắt buộc trong trường hợp xác định được giá trị thuế suất. A, B, C, D là các số nguyên từ 0 đến 9. Ví dụ: KHAC:AB.CD% |
PHỤ LỤC VI
DANH MỤC
HÌNH THỨC HÓA ĐƠN BỊ THAY THẾ/LOẠI ÁP DỤNG HÓA ĐƠN
(Kèm theo Quy định về thành phần chứa dữ liệu hóa đơn điện tử và phương thức truyền nhận với cơ quan thuế ban hành tại Quyết định số 1450/QĐ-TCT ngày 07 tháng 10 năm 2021 của Tổng cục trưởng Tổng cục Thuế)
|
STT |
Giá trị |
Mô tả |
|
1 |
1 |
Hóa đơn điện tử theo Nghị định 123/2020/NĐ-CP |
|
2 |
2 |
Hóa đơn điện tử có mã xác thực của cơ quan thuế theo Quyết định số 1209/QĐ-BTC ngày 23 tháng 6 năm 2015 và Quyết định số 2660/QĐ-BTC ngày 14 tháng 12 năm 2016 của Bộ Tài chính (Hóa đơn có mã xác thực của CQT theo Nghị định số 51/2010/NĐ-CP và Nghị định số 04/2014/NĐ-CP) |
|
3 |
3 |
Các loại hóa đơn theo Nghị định số 51/2010/NĐ-CP và Nghị định số 04/2014/NĐ-CP (Trừ hóa đơn điện tử có mã xác thực của cơ quan thuế theo Quyết định số 1209/QĐ-BTC và Quyết định số 2660/QĐ-BTC) |
|
4 |
4 |
Hóa đơn đặt in theo Nghị định 123/2020/NĐ-CP |
PHỤ LỤC VII
DANH MỤC
LOẠI KỲ TÍNH THUẾ/ KỲ DỮ LIỆU VÀ KỲ TÍNH THUẾ/ KỲ DỮ LIỆU
(Kèm theo Quy định về thành phần chứa dữ liệu hóa đơn điện tử và phương thức truyền nhận với cơ quan thuế ban hành tại Quyết định số 1450/QĐ-TCT ngày 07 tháng 10 năm 2021 của Tổng cục trưởng Tổng cục Thuế)
1. Danh mục các loại kỳ:
|
STT |
Giá trị |
Mô tả |
|
1 |
T |
Kỳ theo tháng |
|
2 |
Q |
Kỳ theo quý |
|
3 |
N |
Kỳ theo ngày |
2. Định dạng trường kỳ theo tháng, quý: N1N2/Y1Y2Y3Y4
Trong đó:
- N1N2 là 2 số chỉ tháng nếu loại kỳ là T hoặc là 2 số tối đa chỉ quý nếu loại kỳ là Q.
- Y1Y2Y3Y4 là 4 số chỉ kỳ năm.
Ví dụ 1: Kỳ tính thuế tháng 12 năm 2022 được biểu diễn bằng các thẻ: LKTThue = T; KTThue = 12/2022
Ví dụ 2: Kỳ tính thuế quý 3 năm 2022 được biểu diễn bằng các thẻ: LKTThue = Q; KTThue = 3/2022
3. Định dạng trường kỳ theo ngày: N1N2/N3N4/Y1Y2Y3Y4
Trong đó:
- N1N2 là 2 số chỉ ngày.
- N3N4 là 2 số chỉ tháng.
- Y1Y2Y3Y4 là 4 số chỉ năm.
Ví dụ: Kỳ dữ liệu ngày 15 tháng 12 năm 2022 được biểu diễn bằng các thẻ: LKDLieu - N; KDLieu - 15/12/2022
PHỤ LỤC VIII
DANH MỤC MẪU SỐ TỜ KHAI, THÔNG BÁO, ĐỀ NGHỊ
(Kèm theo Quy định về thành phần chứa dữ liệu hóa đơn điện tử và phương thức truyền nhận với cơ quan thuế ban hành tại Quyết định số 1450/QĐ-TCT ngày 07 tháng 10 năm 2021 của Tổng cục trưởng Tổng cục Thuế)
|
STT |
Giá trị |
Mô tả |
|
1 |
01/ĐKTĐ-HĐĐT |
Tờ khai đăng ký/thay đổi thông tin sử dụng hóa đơn điện tử theo quy định tại Nghị định 123/2020/NĐ-CP |
|
2 |
04/SS-HĐĐT |
Thông báo hóa đơn điện tử có sai sót |
|
3 |
06/ĐN-PSĐT |
Đơn đề nghị cấp hóa đơn điện tử có mã của CQT theo từng lần phát sinh theo quy định tại Nghị định 123/2020/NĐ-CP |
|
4 |
01/TH-HĐĐT |
Bảng tổng hợp dữ liệu hóa đơn điện tử theo quy định tại Nghị định 123/2020/NĐ-CP |
|
5 |
03/DL-HĐĐT |
Tờ khai dữ liệu hóa đơn, chứng từ hàng hóa, dịch vụ bán ra theo quy định tại Nghị định 123/2020/NĐ-CP |
|
6 |
01/TB-TNĐT |
Về việc tiếp nhận/không tiếp nhận tờ khai đăng ký/thay đổi thông tin sử dụng HĐĐT theo quy định tại Nghị định 123/2020/NĐ-CP |
|
7 |
01/TB-ĐKĐT |
Thông báo về việc chấp nhận/không chấp nhận đăng ký/thay đổi thông tin sử dụng HĐĐT theo quy định tại Nghị định 123/2020/NĐ-CP |
|
8 |
01/TB-SSĐT |
Thông báo về việc tiếp nhận và kết quả xử lý về việc hóa đơn điện tử đã lập có sai sót theo quy định tại Nghị định 123/2020/NĐ-CP |
|
9 |
01/TB-RSĐT |
Thông báo về hóa đơn điện tử cần rà soát theo quy định tại Nghị định 123/2020/NĐ-CP |
|
10 |
01/TB-KTDL |
Thông báo về việc kết quả kiểm tra dữ liệu hóa đơn điện tử theo quy định tại Nghị định 123/2020/NĐ-CP |
|
11 |
01/TB-KTT |
Thông báo về việc hết thời gian sử dụng hóa đơn điện tử có mã của cơ quan thuế không thu tiền và chuyển sang thông qua Cổng thông tin điện tử Tổng cục Thuế/qua ủy thác tổ chức cung cấp dịch vụ về hóa đơn điện tử; không thuộc trường hợp sử dụng hóa đơn điện tử không có mã của cơ quan thuế theo quy định tại Nghị định 123/2020/NĐ-CP |
|
12 |
01-1/QTr-HĐĐT |
Thông báo phản hồi về hồ sơ đề nghị cấp hóa đơn điện tử có mã của cơ quan thuế theo từng lần phát sinh theo quy định tại Quy trình quản lý hóa đơn điện tử |
PHỤ LỤC IX
DANH MỤC TÍNH CHẤT THÔNG BÁO
(Kèm theo Quy định về thành phần chứa dữ liệu hóa đơn điện tử và phương thức truyền nhận với cơ quan thuế ban hành tại Quyết định số 1450/QĐ-TCT ngày 07 tháng 10 năm 2021 của Tổng cục trưởng Tổng cục Thuế)
|
STT |
Giá trị |
Mô tả |
|
1 |
0 |
Mới |
|
2 |
1 |
Hủy |
|
3 |
2 |
Điều chỉnh |
|
4 |
3 |
Thay thế |
|
5 |
4 |
Giải trình |
|
6 |
5 |
Sai sót do tổng hợp |
PHỤ LỤC X
DANH MỤC TRẠNG THÁI XÁC NHẬN CỦA CƠ QUAN THUẾ VỀ VIỆC CHẤP NHẬN/KHÔNG CHẤP NHẬN ĐĂNG KÝ/THAY ĐỔI THÔNG TIN SỬ DỤNG HÓA ĐƠN ĐIỆN TỬ
(Kèm theo Quy định về thành phần chứa dữ liệu hóa đơn điện tử và phương thức truyền nhận với cơ quan thuế ban hành tại Quyết định số 1450/QĐ-TCT ngày 07 tháng 10 năm 2021 của Tổng cục trưởng Tổng cục Thuế)
|
STT |
Giá trị |
Mô tả |
|
1 |
1 |
Trường hợp chấp nhận đăng ký/thay đổi thông tin sử dụng hóa đơn điện tử. |
|
2 |
2 |
Trường hợp không chấp nhận đăng ký/thay đổi thông tin sử dụng hóa đơn điện tử. |
PHỤ LỤC XI
DANH MỤC LOẠI THÔNG BÁO KẾT QUẢ ĐỐI CHIẾU DỮ LIỆU HÓA ĐƠN ĐIỆN TỬ
(Kèm theo Quy định về thành phần chứa dữ liệu hóa đơn điện tử và phương thức truyền nhận với cơ quan thuế ban hành tại Quyết định số 1450/QĐ-TCT ngày 07 tháng 10 năm 2021 của Tổng cục trưởng Tổng cục Thuế)
|
STT |
Giá trị |
Mô tả |
|
1 |
1 |
Thông báo hóa đơn không đủ điều kiện cấp mã |
|
2 |
2 |
Thông báo kết quả đối chiếu thông tin gói dữ liệu hợp lệ |
|
3 |
3 |
Thông báo kết quả đối chiếu thông tin sơ bộ từng hóa đơn không mã không hợp lệ |
|
4 |
4 |
Thông báo kết quả đối chiếu sơ bộ thông tin của Bảng tổng hợp khác xăng dầu, Tờ khai dữ liệu hóa đơn, chứng từ hàng hóa, dịch vụ bán ra không hợp lệ |
|
5 |
5 |
Thông báo kết quả đối chiếu sơ bộ thông tin của Bảng tổng hợp xăng dầu không hợp lệ |
|
6 |
6 |
Thông báo kết quả đối chiếu sơ bộ thông tin Đơn đề nghị cấp hóa đơn điện tử có mã của CQT theo từng lần phát sinh với trường hợp NNT gửi đơn qua Cổng thông tin điện tử của TCT |
|
7 |
9 |
Thông báo kết quả đối chiếu thông tin gói dữ liệu không hợp lệ các trường hợp khác |
PHỤ LỤC XII
DANH MỤC TRẠNG THÁI TIẾP NHẬN TỜ KHAI ĐĂNG KÝ/THAY ĐỔI THÔNG TIN SỬ DỤNG HÓA ĐƠN ĐIỆN TỬ CỦA CQT
(Kèm theo Quy định về thành phần chứa dữ liệu hóa đơn điện tử và phương thức truyền nhận với cơ quan thuế ban hành tại Quyết định số 1450/QĐ-TCT ngày 07 tháng 10 năm 2021 của Tổng cục trưởng Tổng cục Thuế)
|
STT |
Giá trị |
Mô tả |
|
1 |
1 |
Trường hợp 1: Trường hợp tiếp nhận Tờ khai đăng ký sử dụng hóa đơn điện tử |
|
2 |
2 |
Trường hợp 2: Trường hợp không tiếp nhận Tờ khai đăng ký sử dụng hóa đơn điện tử |
|
3 |
3 |
Trường hợp 3: Trường hợp tiếp nhận Tờ khai đăng ký thay đổi thông tin sử dụng hóa đơn điện tử |
|
4 |
4 |
Trường hợp 4: Trường hợp không tiếp nhận Tờ khai đăng ký thay đổi thông tin sử dụng hóa đơn điện tử |
PHỤ LỤC XIII
VÍ DỤ MINH HỌA QR CODE TRÊN HÓA ĐƠN ĐIỆN TỬ
(Kèm theo Quy định về thành phần chứa dữ liệu hóa đơn điện tử và phương thức truyền nhận với cơ quan thuế ban hành tại Quyết định số 1450/QĐ-TCT ngày 07 tháng 10 năm 2021 của Tổng cục trưởng Tổng cục Thuế)
Các trường dữ liệu trong QR Code trên hóa đơn điện tử hỗ trợ thanh toán nội địa, quốc tế và tra cứu thông tin hóa đơn:
|
Tên trường |
Ví dụ |
Giải thích |
|
Phiên bản đặc tả QR Code |
000201 |
ID: 00 Độ dài: 02 Giá trị: 01 |
|
Phương thức khởi tạo |
010212 |
ID: 01 Độ dài: 02 Giá trị: 12 (QR Code động) |
|
Thông tin số hiệu đơn vị chấp nhận thanh toán |
021426578954265489 |
ID: 02 Độ dài: 14 Giá trị: 26578954265489 (PAN Visa) |
|
041415682654895154 |
ID: 04 Độ dài: 14 Giá trị: 15682654895154 (PAN Mastercard) |
|
|
26280010A00000077 501100107001729 |
ID: 26 Độ dài: 28 Giá trị: 0010A00000077501100107001729 Sub-ID: 00 Độ dài: 10 Giá trị: A000000775 (Định danh duy nhất toàn cầu - GUID) Sub-ID: 01 Độ dài: 10 Giá trị: 0107001729 (Định danh đơn vị chấp nhận thanh toán - Merchant ID / Mã số thuế) |
|
|
Mã danh mục đơn vị chấp nhận thanh toán |
52045499 |
ID: 52 Độ dài: 04 Giá trị: 5499 (Cửa hàng hoa quả thực phẩm đặc sản) |
|
Mã tiền tệ |
5303704 |
ID: 53 Độ dài: 03 Giá trị: 704 (Việt Nam Đồng) |
|
Số tiền giao dịch |
5406120000 |
ID: 54 Độ dài: 06 Giá trị: 120000 |
|
Mã quốc gia |
5802VN |
ID: 58 Độ dài: 02 Giá trị: VN |
|
Tên đơn vị chấp nhận thanh toán |
5905DNXYZ |
ID: 59 Độ dài: 05 Giá trị: DNXYZ |
|
Thành phố của đơn vị chấp nhận thanh toán |
6005HANOI |
ID: 60 Độ dài: 05 Giá trị: HANOI |
|
Thông tin bổ sung |
62400115S757CK5H TIE918E0307SHOPX YZ0706XYZ001 |
ID: 62 Giá trị: 0115S757CK5HTIE918E0307SHOPX YZ0706XYZ001 Sub-ID: 01 Độ dài: 15 Giá trị: S757CK5HTIE918E (Số hóa đơn) Sub-ID: 03 Độ dài: 07 Giá trị: SHOPXYZ (Mã cửa hàng) Sub-ID: 07 Độ dài: 06 Giá trị: XYZ001 (Mã số điểm bán/thiết bị đầu cuối của đơn vị chấp nhận thanh toán) |
|
Thông tin hóa đơn |
99740010A00000077 501130107001729001 020110306C21TYY0 402680508202111210 606120000 |
ID: 99 Độ dài: 74 Giá trị: 0010A00000077501130107001729001 020110306C21TYY040268050820211 1210606120000 Sub-ID: 00 Độ dài: 10 Giá trị: A000000775 (Định danh duy nhất toàn cầu - GUID) Sub-ID: 01 Độ dài: 13 Giá trị: 0107001729001 (MST người bán) Sub-ID: 02 Độ dài: 01 Giá trị: 1 (Ký hiệu mẫu số hóa đơn) Sub-ID: 03 Độ dài: 06 Giá trị: C21TYY (Ký hiệu hóa đơn) Sub-ID: 04 Độ dài: 02 Giá trị: 68 (Số hóa đơn) Sub-ID: 05 Độ dài: 08 Giá trị: 20211121 (Ngày lập hóa đơn) Độ dài: 06 Giá trị: 120000 (Tổng tiền thanh toán bằng số) |
|
CRC |
63041177 |
ID: 63 Độ dài: 04 Giá trị: 383C |
Thành phần dữ liệu (trong thẻ <DLQRCode>) và hình ảnh QR Code được hiển thị như sau:
- Thành phần dữ liệu:

- Hình ảnh QR Code trên hóa đơn:

Bạn chưa Đăng nhập thành viên.
Đây là tiện ích dành cho tài khoản thành viên. Vui lòng Đăng nhập để xem chi tiết. Nếu chưa có tài khoản, vui lòng Đăng ký tại đây!
Bạn chưa Đăng nhập thành viên.
Đây là tiện ích dành cho tài khoản thành viên. Vui lòng Đăng nhập để xem chi tiết. Nếu chưa có tài khoản, vui lòng Đăng ký tại đây!