- Tổng quan
- Nội dung
- VB gốc
- Tiếng Anh
- Hiệu lực
- VB liên quan
- Lược đồ
-
Nội dung hợp nhất
Tính năng này chỉ có tại LuatVietnam.vn. Nội dung hợp nhất tổng hợp lại tất cả các quy định còn hiệu lực của văn bản gốc và các văn bản sửa đổi, bổ sung, đính chính... trên một trang. Việc hợp nhất văn bản gốc và những văn bản, Thông tư, Nghị định hướng dẫn khác không làm thay đổi thứ tự điều khoản, nội dung.
Khách hàng chỉ cần xem Nội dung hợp nhất là có thể nắm bắt toàn bộ quy định hiện hành đang áp dụng, cho dù văn bản gốc đã qua nhiều lần chỉnh sửa, bổ sung.
- Tải về
Quyết định 1919/QĐ-TCHQ 2018 ban hành Quy trình miễn thuế, giảm thuế, hoàn thuế, không thu thuế, xử lý tiền thuế nộp thừa đối với hàng hóa xuất khẩu, nhập khẩu
| Cơ quan ban hành: | Tổng cục Hải quan |
Số công báo:
Số công báo là mã số ấn phẩm được đăng chính thức trên ấn phẩm thông tin của Nhà nước. Mã số này do Chính phủ thống nhất quản lý.
|
Đang cập nhật |
| Số hiệu: | 1919/QĐ-TCHQ | Ngày đăng công báo: | Đang cập nhật |
| Loại văn bản: | Quyết định | Người ký: | Nguyễn Dương Thái |
|
Ngày ban hành:
Ngày ban hành là ngày, tháng, năm văn bản được thông qua hoặc ký ban hành.
|
28/06/2018 |
Ngày hết hiệu lực:
Ngày hết hiệu lực là ngày, tháng, năm văn bản chính thức không còn hiệu lực (áp dụng).
|
Đã biết
|
|
Áp dụng:
Ngày áp dụng là ngày, tháng, năm văn bản chính thức có hiệu lực (áp dụng).
|
Đã biết
|
Tình trạng hiệu lực:
Cho biết trạng thái hiệu lực của văn bản đang tra cứu: Chưa áp dụng, Còn hiệu lực, Hết hiệu lực, Hết hiệu lực 1 phần; Đã sửa đổi, Đính chính hay Không còn phù hợp,...
|
Đã biết
|
| Lĩnh vực: | Thuế-Phí-Lệ phí, Xuất nhập khẩu |
TÓM TẮT QUYẾT ĐỊNH 1919/QĐ-TCHQ
Quy trình miễn thuế, giảm thuế, hoàn thuế, không thu thuế, xử lý tiền thuế nộp thừa đối với hàng hóa xuất khẩu, nhập khẩu đã được ban hành kèm theo Quyết định 1919/QĐ-TCHQ của Tổng cục Hải quan.
Về việc xử lý tiền thuế nộp thừa, Quyết định này quy định trong thời hạn 05 ngày làm việc kể từ ngày nhận được công văn hợp lệ của người nộp thuế đề nghị hoàn tiền thuế nộp thừa. Trường hợp không đủ điều kiện hoàn tiền thuế, cơ quan hải quan phải thông báo cho người nộp thuế.
Trường hợp sau khi ban hành quyết định hoàn tiền thuế nộp thừa, cơ quan hải quan xác định cần tiến hành kiểm tra tại trụ sở người nộp thuế thì tiến hành kiểm tra tại trụ sở người nộp thuế thì tiến hành theo trình tự kiểm tra sau thông quan tại trụ sở người nộp thuế.
Cũng theo Quyết định này, không thu thuế xuất khẩu đối với hàng hóa nhập khẩu nhưng tái xuất ra nước ngoài, tái xuất sang nước thứ ba, tái xuất vào khu phi thuế quan (để sử dụng trong khu phi thuế quan); Không thu thuế nhập khẩu đối với hàng hóa xuất khẩu phải tái nhập trở lại Việt Nam.
Quyết định này được ban hành ngày 28/06/2018 có hiệu lực từ ngày 12/7/2018.
Xem chi tiết Quyết định 1919/QĐ-TCHQ có hiệu lực kể từ ngày 12/07/2018
Tải Quyết định 1919/QĐ-TCHQ
|
BỘ TÀI CHÍNH Số: 1919/QĐ-TCHQ |
CỘNG HÒA XÃ HỘI CHỦ NGHĨA VIỆT NAM Hà Nội, ngày 28 tháng 6 năm 2018 |
QUYẾT ĐỊNH
BAN HÀNH QUY TRÌNH MIỄN THUẾ, GIẢM THUẾ, HOÀN THUẾ, KHÔNG THU THUẾ, XỬ LÝ TIỀN THUẾ NỘP THỪA ĐỐI VỚI HÀNG HÓA XUẤT KHẨU, NHẬP KHẨU
--------------------
TỔNG CỤC TRƯỞNG TỔNG CỤC HẢI QUAN
Căn cứ Luật Hải quan số 54/2014/QH13 ngày 23/6/2014;
Căn cứ Luật Thuế xuất khẩu, thuế nhập khẩu số 107/2016/QH13 ngày 06/4/2016;
Căn cứ Luật Quản lý thuế số 78/2006/QH10 ngày 29/11/2006; Luật sửa đổi; bổ sung một số điều của Luật quản lý thuế số 21/2012/QH13 ngày 20/117 2012;
Căn cứ Nghị định số 134/2016/NĐ-CP ngày 01/9/2016 của Chính phủ quy định chi tiết thi hành một số Điều và biện pháp thi hành Luật Thuế xuất khẩu, thuế nhập khẩu;
Căn cứ Nghị định số 83/2013/NĐ-CP ngày 22/7/2013 của Chính phủ quy định chi tiết thi hành một số điều của Luật Quản lý thuế và Luật sửa đổi, bổ sung một số điều của Luật Quản lý thuế;
Căn cứ Thông tư số 38/2015/TT-BTC ngày 25/3/2015 của Bộ Tài chính quy định về thủ tục hải quan; kiểm tra, giám sát hải quan; thuế xuất khẩu, thuế nhập khẩu và quản lý thuế đối với hàng hoá xuất khẩu, nhập khẩu;
Căn cứ Thông tư số 39/2018/TT-BTC ngày 20/4/2018 của Bộ Tài chính sửa đổi bổ sung một số điều của Thông tư 38/2015/TT-BTC ngày 25/3/2015 của Bộ trưởng Bộ Tài chính quy định về thủ tục hải quan; kiểm tra, giám sát hải quan; thuế xuất khẩu, thuế nhập khẩu và quản lý thuế đối với hàng hóa xuất khẩu, nhập khẩu;
Căn cứ Thông tư số 174/2015/TT-BTC ngày 10/11/2015 của Bộ Tài chính hướng dẫn kế toán nghiệp vụ thuế và thu khác đối với hàng hóa xuất khẩu, nhập khẩu;
Căn cứ Thông tư số 77/2017/TT-BTC ngày 28/7/2017 của Bộ Tài chính hướng dẫn chế độ kế toán ngân sách nhà nước và hoạt động nghiệp vụ kho bạc nhà nước;
Căn cứ Quyết định số 65/2015/QĐ-TTg ngày 17/02/2015 của Thủ tướng Chính phủ quy định chức năng, nhiệm vụ, quyền hạn và cơ cấu tổ chức của Tổng cục Hải quan trực thuộc Bộ Tài chính;
Xét đề nghị của Cục trưởng Cục Thuế xuất nhập khẩu,
QUYẾT ĐỊNH:
Điều 1. Ban hành kèm theo Quyết định này Quy trình miễn thuế, giảm thuế, hoàn thuế, không thu thuế, xử lý số tiền thuế nộp thừa đối với hàng hóa xuất khẩu, nhập khẩu và các Biểu mẫu kèm theo.
Hàng hóa nhập khẩu miễn thuế phục vụ an ninh, quốc phòng; hàng hóa nhập khẩu miễn thuế theo Điều ước quốc tế thực hiện theo quy trình hướng dẫn riêng của Tổng cục trưởng Tổng cục Hải quan.
Điều 2. Quyết định này có hiệu lực thi hành sau 15 ngày kể từ ngày ký, thay thế Quyết định số 1780/QĐ-TCHQ ngày 17/6/2016 về việc ban hành Quy trình hoàn thuế, không thu thuế xét giảm thuế đối với hàng hóa xuất khẩu, nhập khẩu; Phần X Quy trình miễn thuế xuất khẩu, thuế nhập khẩu trong Quy trình thủ tục hải quan đối với hàng hoá xuất khẩu, nhập khẩu ban hành kèm theo quyết định số 1966/QĐ-TCHQ ngày 10/7/2015 của Tổng cục trưởng Tổng cục Hải quan.
Trong quá trình thực hiện, trường hợp các văn bản được dẫn chiếu tại Quy trình ban hành kèm theo Quyết định này được sửa đổi, bổ sung hoặc thay thế thì thực hiện theo văn bản sửa đổi, bổ sung hoặc thay thế. Trường hợp phát sinh vướng mắc, các đơn vị báo cáo để Tổng cục Hải quan xem xét, điều chỉnh cho phù hợp.
Điều 3. Thủ trưởng các đơn vị thuộc và trực thuộc cơ quan Tổng cục Hải quan chịu trách nhiệm thi hành Quyết định này./.
|
Nơi nhận: |
KT. TỔNG CỤC TRƯỞNG |
QUY TRÌNH
MIỄN THUẾ, GIẢM THUẾ, HOÀN THUẾ, KHÔNG THU THUẾ, XỬ LÝ TIỀN THUẾ NỘP THỪA ĐỐI VỚI HÀNG HÓA XUẤT KHẨU, NHẬP KHẨU
(Ban hành kèm theo Quyết định số: 1919/QĐ-TCHQ ngày 28 tháng 6 năm 2018 của Tổng cục trưởng Tổng cục Hải quan)
Chương I
QUY ĐỊNH CHUNG
Điều 1. Phạm vi áp dụng
Ban hành kèm theo Quyết định này Quy trình miễn thuế, giảm thuế, hoàn thuế, không thu thuế, xử lý số tiền thuế nộp thừa đối với hàng hóa xuất khẩu, nhập khẩu và các Biểu mẫu kèm theo.
Hàng hóa nhập khẩu miễn thuế phục vụ trực tiếp cho an ninh, quốc phòng; hàng hóa nhập khẩu miễn thuế theo Điều ước quốc tế thực hiện theo quy trình hướng dẫn riêng của Tổng cục trưởng Tổng cục Hải quan.
Điều 2. Đối tượng áp dụng
Đối tượng áp dụng quy trình là cơ quan hải quan, công chức hải quan có liên quan đến việc thực hiện thủ tục miễn thuế, giảm thuế, hoàn thuế, không thu thuế và xử lý tiền thuế nộp thừa đối với hàng hóa xuất khẩu, nhập khẩu.
Chương II
QUY TRÌNH MIỄN THUẾ
Mục A.
TIẾP NHẬN DANH MỤC HÀNG HÓA NHẬP KHẨU MIỄN THUẾ
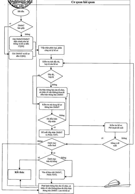
Điều 3. Tiếp nhận, phân công xử lý hồ sơ thông báo Danh mục hàng hóa miễn thuế
a) Hồ sơ thông báo Danh mục miễn thuế thực hiện theo quy định tại khoản 3 Điều 30 Nghị định số 134/2016/NĐ-CP.
Trường hợp thông báo Danh mục miễn thuế thông qua hệ thống xử lý dữ liệu điện tử, hệ thống tự động tiếp nhận, cấp số Danh mục miễn thuế và gửi cho chủ dự án.
Trường hợp hệ thống xử lý dữ liệu điện tử gặp sự cố hoặc trường hợp nhập khẩu hàng hóa miễn thuế theo tổ hợp, dây chuyền phải nhập khẩu làm nhiều chuyến để lắp ráp thành tổ hợp, dây chuyền không trừ lùi được tại thời điểm nhập khẩu, cơ quan hải quan tiếp nhận 02 bản chính Danh mục miễn thuế và 01 bản chính Phiếu theo dõi trừ lùi.
b) Bộ phận văn thư (bộ phận tiếp nhận) của đơn vị thực hiện tiếp nhận hồ sơ thông báo Danh mục miễn thuế ghi rõ thời gian tiếp nhận, ký, đóng dấu. Sau đó, thực hiện đăng ký văn bản đến, vào sổ theo dõi theo quy định và báo cáo Lãnh đạo đơn vị để chuyển hồ sơ đến bộ phận làm thủ tục tiếp nhận Danh mục miễn thuế.
c) Lãnh đạo đơn vị, lãnh đạo bộ phận trực tiếp phân công công chức xử lý hồ sơ ngay trong ngày tiếp nhận từ bộ phận văn thư của đơn vị.
Điều 4. Kiểm tra hồ sơ
Công chức được phân công xử lý thực hiện việc kiểm tra hồ sơ thông báo Danh mục miễn thuế và xử lý như sau:
1. Kiểm tra tính đầy đủ, hợp lệ:
Công chức kiểm tra tính đầy đủ, hợp lệ của hồ sơ thông báo Danh mục miễn thuế theo quy định tại khoản 3 Điều 30 Nghị định 134/2016/NĐ-CP, cụ thể như sau:
a) Kiểm tra tính đầy đủ của các loại giấy tờ thuộc hồ sơ thông báo Danh mục miễn thuế;
b) Kiểm tra tính hợp lệ: Bản chính, bản chụp, sự thống nhất của các loại giấy tờ.
2. Kiểm tra nội dung hồ sơ thông báo Danh mục miễn thuế và đối chiếu với quy định của pháp luật có liên quan:
a) Thông tin về doanh nghiệp: Tên, địa chỉ, mã số thuế của doanh nghiệp; ngành nghề, lĩnh vực kinh doanh;
b) Thông tin về dự án: Tên dự án; mục tiêu, quy mô, công suất của dự án; lĩnh vực, địa bàn thực hiện dự án đầu tư; thời hạn giải ngân của dự án, số lượng lao động của dự án (nếu có); luận chứng kinh tế kỹ thuật, tài liệu kỹ thuật của dự án;
c) Thông tin về hàng hóa nhập khẩu miễn thuế: Tên hàng, quy cách phẩm chất, chủng loại, số lượng, đơn vị tính, trị giá/trị giá dự kiến;
d) Tài liệu có liên quan: Giấy chứng nhận đăng ký đầu tư; Quyết định chủ trương đầu tư (đối với dự án không cấp giấy chứng nhận đăng ký đầu tư); Giấy chứng nhận đăng ký doanh nghiệp hoặc các giấy tờ có giá trị tương đương (đối với dự án không thuộc trường hợp cấp Giấy chứng nhận đăng ký đầu tư; Giấy chứng nhận đăng ký đầu tư điều chỉnh; Bản trích lục luận chứng kinh tế kỹ thuật hoặc tài liệu kỹ thuật hoặc bản thuyết minh dự án; Hợp đồng cho thuê tài chính; Hợp đồng trúng thầu, giấy báo trúng thầu; Văn bản của cơ quan nhà nước có thẩm quyền xác nhận số lượng, chủng loại, trị giá hàng hóa miễn thuế; và các tài liệu khác có liên quan (nếu có);
e) Các căn cứ pháp lý: Chính sách ưu đãi đầu tư; chính sách thuế; Danh mục quản lý của các cơ quan chuyên ngành; Danh mục hàng hóa trong nước đã sản xuất được; các văn bản hướng dẫn của Bộ Tài chính, Tổng cục Hải quan, các Bộ quản lý chuyên ngành có liên quan (nếu có);
g) Dữ liệu điện tử trên các Hệ thống của cơ quan hải quan, các tài liệu, dữ liệu khác có liên quan do cơ quan hải quan thu thập được (nếu có);
Lưu ý khi kiểm tra:
- Hàng hóa tại Danh mục miễn thuế phải đảm bảo phù hợp với chính sách ưu đãi đầu tư, chính sách ưu đãi thuế;
- Hàng hóa nhập khẩu miễn thuế phải đảm bảo phù hợp với ngành nghề, lĩnh vực đầu tư, mục tiêu, quy mô, công suất của dự án, cơ sở sản xuất, hoạt động sử dụng hàng hóa miễn thuế;
- Hàng hóa nhập khẩu miễn thuế phải đảm bảo phù hợp với luận chứng kinh tế kỹ thuật, các tài liệu kỹ thuật của dự án, các chứng từ tài liệu khác có liên quan (nếu có);
3. Kết quả kiểm tra xác định đủ điều kiện thông báo Danh mục miễn thuế, công chức xử lý hồ sơ thực hiện các bước theo quy định tại điểm a khoản 1, điểm a khoản 2 Điều 5 Quy trình này.
Trường hợp không đủ điều kiện thông báo Danh mục miễn thuế, công chức xử lý hồ sơ thực hiện các bước theo quy định tại điểm b khoản 1, điểm b khoản 2 Điều 5 Quy trình này.
Điều 5. Xử lý hồ sơ thông báo Danh mục miễn thuế
1. Danh mục miễn thuế điện tử
a) Trường hợp đủ điều kiện thông báo Danh mục miễn thuế:
a.1) Công chức xử lý hồ sơ lập Tờ trình về việc đủ điều kiện thông báo Danh mục miễn thuế theo mẫu số 02/TT/TXNK ban hành kèm theo Quy trình này kèm hồ sơ báo cáo lãnh đạo bộ phận trình lãnh đạo đơn vị phê duyệt.
a.2) Cấp mã số quản lý chung theo cấu trúc: Mã đơn vị đăng ký Danh mục miễn thuế/Năm đăng ký/số thứ tự đối với trường hợp đăng ký trên VNACCS (Ví dụ: 34CC-2015-0001).
Mã số quản lý chung là mã số được cấp theo từng dự án miễn thuế. Một dự án miễn thuế có thể có nhiều danh mục miễn thuế điện tử. Việc cấp mã số quản lý chung được theo dõi bằng sổ ngoài Hệ thống và cập nhật vào tiêu chí “Mã số quản lý chung” khi thực hiện phê duyệt Danh mục miễn thuế điện tử trên Hệ thống.
a.3) Nhập thông tin kết quả xử lý vào Hệ thống và chấp nhận thông báo Danh mục miễn thuế thông qua nghiệp vụ CTL (mã A) và phản hồi thông tin cho chủ dự án thông qua hệ thống xử lý dữ liệu điện tử.
b) Trường hợp không đủ điều kiện thông báo Danh mục miễn thuế:
b.1) Công chức xử lý hồ sơ lập Tờ trình về việc không đủ điều kiện thông báo Danh mục miễn thuế theo mẫu số 02/TT/TXNK ban hành kèm theo Quy trình này kèm hồ sơ báo cáo lãnh đạo bộ phận trình lãnh đạo đơn vị phê duyệt.
b.2) Nhập thông tin kết quả xử lý vào Hệ thống và thông báo kết quả cho chủ dự án qua nghiệp vụ CTL, cụ thể như sau:
b.2.1) Không chấp nhận thông báo Danh mục miễn thuế: CTL (mã N) và phản hồi thông tin cho chủ dự án thông qua hệ thống xử lý dữ liệu điện tử.
Công chức xử lý hồ sơ chuyển toàn bộ hồ sơ thông báo Danh mục miễn thuế của chủ dự án đến bộ phận văn thư để gửi trả cho chủ dự án.
b.2.2) Bổ sung hồ sơ còn thiếu, giải trình làm rõ những thông tin có trong hồ sơ thông báo Danh mục miễn thuế (nhập đầy đủ chỉ dẫn bổ sung, giải trình): CTL (mã I) và phản hồi thông tin cho chủ dự án thông qua hệ thống xử lý dữ liệu điện tử hải quan.
Sau khi chủ dự án bổ sung, giải trình hồ sơ thông báo Danh mục miễn thuế, công chức xử lý hồ sơ thực hiện tuần tự các công việc theo hướng dẫn tại Điều 4, Điều 5 Quy trình này.
Trường hợp chủ dự án giải trình trực tiếp với cơ quan hải quan, công chức xử lý hồ sơ lập biên bản làm việc theo mẫu số 18/BBLV/TXNK được quy định tại Phụ lục III Thông tư 39/2018/TT-BTC thay thế Phụ lục VI Thông tư số 38/2015/TT-BTC.
2. Danh mục miễn thuế bản giấy:
a) Trường hợp đủ điều kiện thông báo Danh mục miễn thuế:
a.1) Công chức xử lý hồ sơ lập Tờ trình về việc đủ điều kiện thông báo Danh mục miễn thuế theo mẫu số 02/TT/TXNK ban hành kèm theo Quy trình này kèm 02 bản chính Danh mục miễn thuế, 01 bản chính Phiếu theo dõi trừ lùi và hồ sơ báo cáo lãnh đạo bộ phận trình lãnh đạo đơn vị phê duyệt.
Sau khi lãnh đạo đơn vị ký xác nhận vào 02 bản chính Danh mục miễn thuế, 01 bản chính Phiếu theo dõi trừ lùi, công chức vào sổ theo dõi Danh mục miễn thuế, Phiếu theo dõi trừ lùi và chuyển bộ phận văn thư để đóng dấu, phát hành; gửi trả cho chủ dự án 01 bản chính Danh mục miễn thuế, 01 bản chính Phiếu theo dõi trừ lùi; lưu 01 bản chính Danh mục miễn thuế.
a.2) Trường hợp tại thời điểm thông báo Danh mục miễn thuế chưa có đủ cơ sở xác định hàng hóa đáp ứng điều kiện miễn thuế (VD: Điều kiện tạo tài sản cố định; cơ sở xác định là linh kiện, chi tiết, bộ phận rời, phụ tùng để lắp ráp đồng bộ hoặc sử dụng đồng bộ với máy móc, thiết bị; điều kiện vật tư trong nước chưa sản xuất được) công chức xử lý hồ sơ thực hiện:
a.2.1) Báo cáo lãnh đạo đơn vị về các nội dung cần kiểm tra làm rõ khi nhập khẩu hàng hóa hoặc cần thực hiện kiểm tra sau thông quan tại Tờ trình theo mẫu số 02/TT/TXNK ban hành kèm theo Quy trình này;
a.2.2) Ghi chú rõ các nội dung cần kiểm tra, đối chiếu khi nhập khẩu vào Danh mục miễn thuế và Phiếu theo dõi trừ lùi để Chi cục Hải quan nơi làm thủ tục nhập khẩu thực hiện kiểm tra, đối chiếu để xác định cụ thể.
b) Trường hợp không đủ điều kiện thông báo Danh mục miễn thuế
b.1) Trường hợp hồ sơ thông báo Danh mục miễn thuế chưa đầy đủ theo quy định, công chức xử lý hồ sơ lập Tờ trình về việc yêu cầu bổ sung hồ sơ theo mẫu số 02/TT/TXNK ban hành kèm theo Quy trình này và dự thảo văn bản yêu cầu bổ sung hồ sơ theo mẫu số 11/TBBSHS/TXNK quy định tại Phụ lục III Thông tư 39/2018/TT-BTC thay thế Phụ lục VI Thông tư số 38/2015/TT-BTC, trong đó nêu rõ tài liệu cần bổ sung; kèm hồ sơ báo cáo lãnh đạo bộ phận trước khi trình Lãnh đạo đơn vị phê duyệt để phát hành, gửi cho chủ dự án.
b.2) Trường hợp hồ sơ thông báo Danh mục miễn thuế đã đầy đủ nhưng có những thông tin chưa rõ, công chức xử lý hồ sơ lập Tờ trình về việc yêu cầu giải trình hồ sơ theo mẫu số 02/TT/TXNK ban hành kèm theo Quy trình này và dự thảo văn bản yêu cầu giải trình hồ sơ theo mẫu số 11/TBBSHS/TXNK quy định tại Phụ lục III Thông tư 39/2018/TT-BTC thay thế Phụ lục VI Thông tư số 38/2015/TT-BTC, kèm hồ sơ trình lãnh đạo bộ phận trước khi trình Lãnh đạo đơn vị phê duyệt để phát hành, gửi cho chủ dự án. Trường hợp chủ dự án giải trình trực tiếp với cơ quan hải quan, công chức xử lý hồ sơ lập biên bản làm việc theo mẫu số 18/BBLV/TXNK được quy định tại Phụ lục III Thông tư 39/2018/TT-BTC thay thế Phụ lục VI Thông tư số 38/2015/TT-BTC.
b.3) Trường hợp không thuộc đối tượng miễn thuế công chức xử lý hồ sơ lập Tờ trình về việc thông báo không thuộc đối tượng miễn thuế theo mẫu số 02/TT/TXNK ban hành kèm theo Quy trình này, dự thảo thông báo cho chủ dự án về việc không thuộc đối tượng miễn thuế theo mẫu số 12/TBKTT/TXNK quy định tại Phụ lục III Thông tư 39/2018/TT-BTC thay thế Phụ lục VI Thông tư số 38/2015/TT-BTC kèm hồ sơ báo cáo Lãnh đạo bộ phận trước khi trình Lãnh đạo đơn vị phê duyệt.
Sau khi Lãnh đạo đơn vị phê duyệt, công chức xử lý hồ sơ chuyển văn bản thông báo kèm toàn bộ hồ sơ thông báo Danh mục miễn thuế của chủ dự án đến bộ phận văn thư để phát hành gửi cho chủ dự án.
Điều 6. Sửa đổi, điều chỉnh Danh mục miễn thuế
Danh mục miễn thuế sau khi đã thông báo có sai sót hoặc cần sửa đổi thì chủ dự án thực hiện thông báo Danh mục miễn thuế sửa đổi trước thời điểm nhập khẩu hàng hóa kèm theo các tài liệu liên quan để chứng minh việc bổ sung, điều chỉnh là phù hợp với nhu cầu của dự án theo quy định tại khoản 5 Điều 30 Nghị định số 134/2016/NĐ-CP Việc sửa đổi, điều chỉnh Danh mục miễn thuế thực hiện như hướng dẫn tại Điều 3, Điều 4, Điều 5 Quy trình này.
Lưu ý:
1. Đối với trường hợp Danh mục miễn thuế điện tử
a) Trường hợp đủ điều kiện sửa đổi Danh mục miễn thuế:
Sau khi Lãnh đạo đơn vị phê duyệt, công chức xử lý hồ sơ chấp nhận điều chỉnh Danh mục miễn thuế thông qua nghiệp vụ CTL (mã A) và phản hồi thông tin cho chủ dự án thông qua hệ thống xử lý dữ liệu điện tử hải quan.
b) Trường hợp không đủ điều kiện sửa đổi Danh mục miễn thuế:
Sau khi Lãnh đạo đơn vị phê duyệt, công chức xử lý hồ sơ phản hồi cho chủ dự án về việc không đủ điều kiện sửa đổi, điều chỉnh Danh mục miễn thuế thông qua nghiệp vụ CTL (mã N) và phản hồi thông tin cho chủ dự án thông qua hệ thống xử lý dữ liệu điện tử hải quan.
2. Đối với trường hợp Danh mục miễn thuế bản giấy
a) Trường hợp đủ điều kiện sửa đổi Danh mục miễn thuế:
Cơ quan hải quan tiếp nhận 01 bản chính Danh mục miễn thuế kèm 01 bản chính Phiếu theo dõi trừ lùi đã thông báo ban đầu; 02 bản chính Danh mục miễn thuế điều chỉnh kèm 01 bản chính Phiếu theo dõi trừ lùi và các tài liệu liên quan để chứng minh việc bổ sung, điều chỉnh là phù hợp với nhu cầu của dự án (Danh mục miễn thuế điều chỉnh kèm Phiếu theo dõi trừ lùi được xây dựng trên cơ sở số lượng hàng hóa còn lại trên Danh mục miễn thuế, Phiếu theo dõi trừ lùi đã thông báo ban đầu và các nội dung cần sửa đổi, điều chỉnh). Sau khi Lãnh đạo đơn vị phê duyệt và ghi chú vào bản chính Danh mục miễn thuế, Phiếu theo dõi trừ lùi đã thông báo ban đầu về việc dùng nhập khẩu miễn thuế theo Danh mục miễn thuế, Phiếu theo dõi trừ lùi; công chức xử lý hồ sơ thực hiện như sau:
a.1) Chuyển bộ phận văn thư 02 bản chính Danh mục miễn thuế điều chỉnh kèm Phiếu theo dõi trừ lùi và bản chính Danh mục miễn thuế kèm Phiếu theo dõi trừ lùi đã thông báo ban đầu để đóng dấu phát hành;
a.2) Gửi trả cho chủ dự án 01 bản chính Danh mục miễn thuế điều chỉnh kèm Phiếu theo dõi trừ lùi; 01 bản chính Danh mục miễn thuế đã thông báo ban đầu kèm 01 bản chụp Phiếu theo dõi trừ lùi;
a.3) Lưu 01 bản chính Danh mục miễn thuế điều chỉnh; 01 bản chụp Danh mục miễn thuế đã thông báo ban đầu, 01 bản chính Phiếu theo dõi trừ lùi đã thông báo ban đầu (đã ghi chú việc dừng nhập khẩu).
b) Trường hợp không đủ điều kiện sửa đổi Danh mục miễn thuế:
Sau khi Lãnh đạo đơn vị phê duyệt, công chức xử lý hồ sơ chuyển thông báo cho chủ dự án mẫu số 12/TBKTT/TXNK quy định tại Phụ lục III Thông tư 39/2018/TT-BTC thay thế Phụ lục VI Thông tư số 38/2015/TT-BTC về việc không đủ điều kiện sửa đổi Danh mục miễn thuế kèm toàn bộ hồ sơ điều chỉnh Danh mục miễn thuế của chủ dự án đến bộ phận văn thư để gửi trả cho chủ dự án.
Điều 7. Thu hồi Danh mục miễn thuế
1. Trường hợp đã thông báo Danh mục miễn thuế nhưng dự án chấm dứt hoạt động hoặc điều chỉnh hoạt động hoặc xác định không đủ điều kiện ưu đãi đầu tư, công chức xử lý hồ sơ Danh mục miễn thuế thực hiện:
a) Lập Tờ trình về việc ngừng sử dụng Danh mục miễn thuế điện tử hoặc thu hồi Danh mục miễn thuế đối với trường hợp sử dụng Danh mục miễn thuế bản giấy theo mẫu số 02/TT/TXNK ban hành kèm theo Quy trình này, báo cáo lãnh đạo bộ phận trình lãnh đạo đơn vị phê duyệt.
b) Sau khi lãnh đạo phê duyệt, công chức xử lý hồ sơ thực hiện như sau:
b.1) Đối với Danh mục miễn thuế điện tử, công chức xử lý hồ sơ rà soát, kiểm tra Danh mục miễn thuế trên Hệ thống, dừng sử dụng Danh mục miễn thuế thông qua nghiệp vụ CTL (mã P) và phản hồi thông tin cho chủ dự án thông qua hệ thống xử lý dữ liệu điện tử hải quan.
b.2) Đối với Danh mục miễn thuế bản giấy, công chức xử lý hồ sơ gửi Thông báo theo mẫu số 05/TB/TXNK ban hành kèm theo Quy trình này cho chủ dự án về việc thu hồi Danh mục miễn thuế, Phiếu theo dõi trừ lùi.
2. Cục Hải quan tỉnh, thành phố nơi đã tiếp nhận Danh mục miễn thuế thông báo bằng văn bản cho các Cục Hải quan tỉnh, thành phố đã xử lý miễn thuế để thu đủ số tiền thuế, tiền chậm nộp và xử lý phạt theo quy định (nếu có).
3. Cục Hải quan tỉnh, thành phố đã xử lý miễn thuế chịu trách nhiệm thu đủ tiền thuế, tiền chậm nộp và xử lý phạt theo quy định (nếu có) đối với hàng hóa nhập khẩu thuộc Danh mục miễn thuế đã bị thu hồi, tổng hợp thông báo kết quả xử lý cho đơn vị hải quan nơi đã thực hiện thu hồi Danh mục miễn thuế.
Điều 8. Thời hạn tiếp nhận, giải quyết hồ sơ thông báo Danh mục miễn thuế
Trong thời hạn tối đa 03 ngày làm việc, kể từ ngày tiếp nhận hồ sơ, cơ quan hải quan thông báo cho chủ dự án về việc đã tiếp nhận Danh mục miễn thuế; bổ sung hồ sơ còn thiếu; giải trình làm rõ thông tin có trong hồ sơ hoặc thông báo hàng hóa không thuộc đối tượng miễn thuế theo quy định tại điểm a khoản 6 Điều 30 Nghị định 134/2016/NĐ-CP.
Mục B.
THỦ TỤC MIỄN THUẾ TRONG THÔNG QUAN
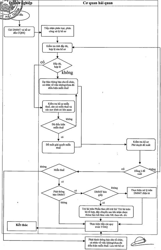
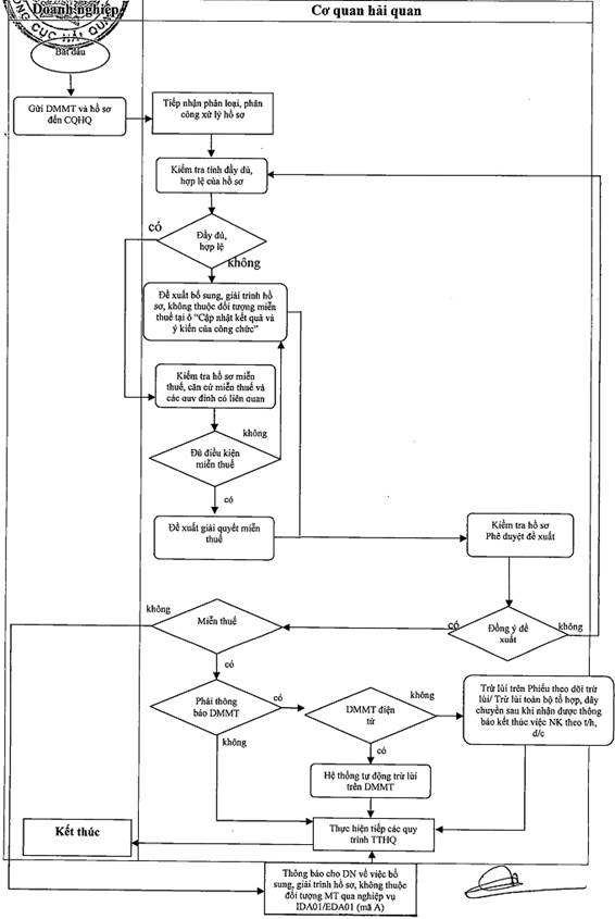
Điều 9. Kiểm tra hồ sơ miễn thuế
Công chức được phân công xử lý thực hiện việc kiểm tra hồ sơ miễn thuế và xử lý như sau:
1. Kiểm tra tính đầy đủ, hợp lệ
Công chức kiểm tra tính đầy đủ, hợp lệ của hồ sơ miễn thuế theo quy định tại Điều 31 Nghị định số 134/2016/NĐ-CP, khoản 5 Điều 1 Thông tư số 39/2018/TT-BTC sửa đổi, bổ sung Thông tư 38/2015/TT-BTC, cụ thể như sau:
a) Kiểm tra tính đầy đủ của các loại giấy tờ thuộc hồ sơ miễn thuế;
b) Kiểm tra tính hợp lệ: bản chính, bản chụp, sự thống nhất của các loại giấy tờ.
2. Kiểm tra nội dung hồ sơ miễn thuế, kết quả kiểm tra thực tế hàng hóa (nếu có), căn cứ miễn thuế và các quy định có liên quan:
a) Thông tin về doanh nghiệp: Tên, địa chỉ, mã số thuế; ngành nghề, lĩnh vực kinh doanh; tình trạng nợ thuế của doanh nghiệp; quá trình chấp hành pháp luật của doanh nghiệp (nếu cần thiết);
b) Thông tin về dự án: Tên dự án; mục tiêu, quy mô, công suất của dự án; luận chứng kinh tế kỹ thuật, tài liệu kỹ thuật của dự án; thời hạn giải ngân của dự án, số lượng lao động của dự án (nếu cần thiết);
c) Thông tin về hàng hóa nhập khẩu miễn thuế: Tên hàng, số lượng, đơn vị tính, quy cách, chủng loại, ký mã hiệu, mã số, xuất xứ, đơn giá, tổng trị giá, số tiền đề nghị miễn thuế;
d) Đối chiếu với chính sách ưu đãi đầu tư, chính sách ưu đãi thuế, Danh mục miễn thuế, các thông tin do cơ quan hải quan nơi tiếp nhận Danh mục miễn thuế ghi chú trên Danh mục miễn thuế; Danh mục quản lý của các cơ quan chuyên ngành; Danh mục hàng hóa trong nước đã sản xuất được; các văn bản hướng dẫn của Bộ Tài chính, Tổng cục Hải quan, các Bộ quản lý chuyên ngành; dữ liệu điện tử trên các hệ thống của cơ quan hải quan; các tài liệu, dữ liệu khác có liên quan do cơ quan hải quan thu thập được (nếu có).
đ) Riêng đối với trường hợp phải kiểm tra thực tế hàng hóa nhập khẩu, công chức căn cứ vào kết quả kiểm tra thực tế hàng hóa đối chiếu với các thông tin nêu tại điểm a, b, c, d khoản này làm căn cứ để xử lý thuế.
3. Kết quả kiểm tra xác định đủ điều kiện miễn thuế, công chức xử lý hồ sơ thực hiện các bước theo quy định tại điểm a khoản 1, điểm a khoản 2 Điều 10 Quy trình này.
Trường hợp không đủ điều kiện miễn thuế, công chức xử lý hồ sơ thực hiện các bước theo quy định tại điểm b khoản 1, điểm b khoản 2 Điều 10 Quy trình này
Điều 10. Xử lý hồ sơ miễn thuế
1. Đối với tờ khai hải quan điện tử
a) Trường hợp hồ sơ đủ điều kiện miễn thuế, công chức thực hiện:
a.1) Đề xuất Lãnh đạo đơn vị xử lý miễn thuế tại ô “Cập nhật kết quả và ý kiến của công chức xử lý” trên hệ thống.
a.2) Sau khi lãnh đạo đơn vị phê duyệt tại ô “Ý kiến của Lãnh đạo” thì chấp nhận thông tin tờ khai và chuyển sang thực hiện các công việc tiếp theo của quy trình thủ tục hải quan. Việc xử lý miễn thuế được thực hiện ngay trong thông quan.
Trường hợp nhập khẩu miễn thuế theo tổ hợp, dây chuyền không thể thực hiện trừ lùi theo số lượng hàng hóa tại thời điểm làm thủ tục hải quan thì thủ tục hải quan nhập khẩu được thực hiện tại Chi cục Hải quan nơi được giao quản lý địa bàn lắp đặt tổ hợp, dây chuyền. Tại thời điểm đăng ký tờ khai hải quan, hàng hóa được kê khai chi tiết trên tờ khai hải quan và được ghi rõ thuộc tổ hợp, dây chuyền nào của Danh mục miễn thuế đã thông báo với cơ quan hải quan. Trường hợp không kê khai chi tiết được trên tờ khai thì hàng hóa nhập khẩu phải được lập bảng kê chi tiết đính kèm vào tờ khai hải quan.
Cơ quan hải quan nơi làm thủ tục nhập khẩu hàng hóa mở sổ theo dõi riêng đối với hàng hóa nhập khẩu theo tổ hợp, dây chuyền để cập nhật cụ thể số lượng, tên hàng, mã số, đơn vị tính, trị giá theo các tờ khai hải quan.
Lưu ý:
(i) Trường hợp thông báo Danh mục miễn thuế điện tử:
Hệ thống tự động trừ lùi số lượng hàng hóa đã được miễn thuế tương ứng với số lượng hàng hóa trong Danh mục miễn thuế.
(ii) Trường hợp thông báo Danh mục miễn thuế bằng giấy:
Công chức kiểm tra số, ngày Danh mục miễn thuế tại ô ghi chú trên tờ khai hải quan.
Công chức cập nhật số lượng, theo dõi trừ lùi hàng hóa đã nhập khẩu miễn thuế vào bản chính phiếu theo dõi trừ lùi của chủ dự án và ký xác nhận theo quy định, lưu 01 bản chụp Danh mục miễn thuế, Phiếu theo dõi trừ lùi đã ghi rõ tên hàng, số lượng hàng hóa miễn thuế nhập khẩu cùng hồ sơ nhập khẩu (bao gồm cả trường hợp hàng hóa của đối tượng miễn thuế chuyển nhượng cho đối tượng miễn thuế khác).
Hết lượng hàng hóa nhập khẩu ghi trong Phiếu theo dõi trừ lùi, cơ quan hải quan nơi làm thủ tục cuối cùng xác nhận lên bản chính Phiếu theo dõi trừ lùi của người khai hải quan, lưu 01 bản chụp, cấp cho người khai hải quan 01 bản chụp và gửi bản chính đến cơ quan hải quan nơi cấp Phiếu theo dõi trừ lùi. Trường hợp cơ quan hải quan nơi thông báo Danh mục đồng thời là cơ quan hải quan nơi làm thủ tục cuối cùng, sau khi đã xác nhận hết lượng hàng hóa nhập khẩu trong Phiếu theo dõi trừ lùi thì lưu bản chính để thực hiện kiểm tra việc nhập khẩu, sử dụng hàng hóa miễn thuế, cấp cho người khai hải quan 01 bản chụp.
Trường hợp nhập khẩu miễn thuế theo tổ hợp, dây chuyền, phải nhập khẩu làm nhiều chuyến để lắp ráp thành tổ hợp, dây chuyền hoàn chỉnh, không thể thực hiện trừ lùi theo số lượng hàng hóa tại thời điểm nhập khẩu thì thực hiện trừ lùi sau khi kết thúc việc nhập khẩu hàng hóa của tổ hợp, dây chuyền. Trong thời hạn 15 ngày kể từ khi kết thúc việc nhập khẩu lô hàng cuối cùng của mỗi tổ hợp, dây chuyền, cơ quan hải quan có trách nhiệm tiếp nhận bản tổng hợp các tờ khai đã nhập khẩu hàng hóa miễn thuế theo tổ hợp, dây chuyền để kiểm tra và trừ lùi số lượng của từng tổ hợp, dây chuyền trên Phiếu theo dõi trừ lùi.
b) Trường hợp hồ sơ không/chưa đủ điều kiện miễn thuế, công chức thực hiện:
b.1) Đề xuất Lãnh đạo đơn vị về việc không/chưa đủ điều kiện miễn thuế (tương ứng từng trường hợp, công chức đề xuất: yêu cầu người khai hải quan bổ sung hồ sơ, tài liệu; giải trình (ghi rõ tài liệu cần bổ sung, giải trình); không được miễn thuế) tại ô “Cập nhật kết quả và ý kiến của công chức xử lý” trên hệ thống;
b.2) Sau khi lãnh đạo đơn vị phê duyệt tại ô “Ý kiến của Lãnh đạo” thì thông báo cho người khai hải quan thông qua nghiệp vụ IDA01/EDA01 (mã A). Trường hợp không đủ điều kiện miễn thuế, công chức thực hiện các thủ tục để thu thuế và xử lý theo quy định.
Sau khi người khai hải quan bổ sung, giải trình hồ sơ, tài liệu, công chức xử lý hồ sơ thực hiện tuần tự các công việc theo hướng dẫn tại Điều 9, Điều 10 Quy trình này.
Trường hợp chủ dự án giải trình trực tiếp với cơ quan hải quan, công chức xử lý hồ sơ lập biên bản làm việc theo mẫu số 18/BBLV/TXNK được quy định tại Phụ lục III Thông tư 39/2018/TT-BTC thay thế Phụ lục VI Thông tư số 38/2015/TT-BTC.
2. Đối với tờ khai hải quan giấy
a) Trường hợp đủ điều kiện miễn thuế, công chức thực hiện:
a.1) Lập Tờ trình về việc hàng hóa đủ điều kiện miễn thuế theo mẫu số 02/TT/TXNK ban hành kèm theo Quy trình này kèm hồ sơ báo cáo lãnh đạo bộ phận trình lãnh đạo đơn vị phê duyệt;
a.2) Sau khi lãnh đạo đơn vị phê duyệt, công chức xử lý hồ sơ lưu Tờ trình vào hồ sơ miễn thuế, thực hiện xử lý miễn thuế ngay trong thông quan, ký tên, đóng dấu công chức và chuyển sang thực hiện các công việc tiếp theo của quy trình thủ tục hải quan.
Lưu ý:
(i) Trường hợp thông báo Danh mục miễn thuế điện tử:
Công chức kiểm tra số, ngày Danh mục miễn thuế tại ô “Mô tả hàng hóa” trên tờ khai hải quan.
Công chức hướng dẫn; doanh nghiệp thực hiện nghiệp vụ điều chỉnh Danh mục miễn thuế tương ứng với số lượng hàng hóa thực tế nhập khẩu và mở sổ theo dõi đối với các trường hợp này.
Cơ quan hải quan nơi làm thủ tục nhập khẩu có trách nhiệm thông báo với cơ quan hải quan nơi thông báo Danh mục miễn thuế về việc đã giải quyết miễn thuế theo tờ khai hải quan giấy, làm căn cứ để cơ quan hải quan nơi thông báo Danh mục miễn thuế chấp nhận điều chỉnh Danh mục miễn thuế theo đề nghị của chủ dự án.
(ii) Trường hợp thông báo Danh mục miễn thuế bản giấy:
Cơ quan hải quan kiểm tra số, ngày Danh mục miễn thuế tại ô “Mô tả hàng hóa” trên tờ khai hải quan.
Công chức cập nhật số lượng, theo dõi trừ lùi hàng hóa đã nhập khẩu miễn thuế vào bản chính Phiếu theo dõi trừ lùi của chủ dự án và ký xác nhận theo quy định, lưu 01 bản chụp Danh mục miễn thuế, Phiếu theo dõi trừ lùi đã ghi rõ tên hàng, số lượng hàng hóa miễn thuế nhập khẩu cùng hồ sơ nhập khẩu (bao gồm cả trường hợp hàng hóa của đối tượng miễn thuế chuyển nhượng cho đối tượng miễn thuế khác).
Hết lượng hàng hóa nhập khẩu ghi trong Phiếu theo dõi trừ lùi, cơ quan hải quan nơi làm thủ tục cuối cùng xác nhận lên bản chính Phiếu theo dõi trừ lùi của người khai hải quan, lưu 01 bản chụp, cấp cho người khai hải quan 01 bản chụp và gửi bản chính đến cơ quan hải quan thông báo Danh mục miễn thuế. Trường hợp cơ quan hải quan nơi thông báo Danh mục miễn thuế, đồng thời là cơ quan hải quan nơi làm thủ tục cuối cùng, sau khi đã xác nhận hết lượng hàng hóa nhập khẩu trong Phiếu theo dõi trừ lùi thì lưu bản chính để thực hiện kiểm tra việc nhập khẩu, sử dụng hàng hóa miễn thuế, cấp cho người khai hải quan 01 bản chụp.
b) Trường hợp không/chưa đủ điều kiện miễn thuế, công chức thực hiện:
b.1) Lập Tờ trình về việc hàng hóa không/chưa đủ điều kiện miễn thuế theo mẫu số 02/TT/TXNK ban hành kèm theo Quy trình này, tương ứng từng trường hợp, công chức đề xuất: yêu cầu người khai hải quan bổ sung, giải trình hồ sơ, tài liệu (ghi rõ tài liệu cần bổ sung, giải trình) hoặc không được miễn thuế và dự thảo văn bản thông báo, yêu cầu bổ sung, giải trình hồ sơ trong đó ghi rõ tài liệu cần bổ sung, giải trình theo mẫu số 11/TBBSHS/TXNK được quy định tại Phụ lục III Thông tư 39/2018/TT-BTC thay thế Phụ lục VI Thông tư số 38/2015/TT-BTC hoặc dự thảo văn bản thông báo không thuộc đối tượng miễn thuế theo mẫu số 12/TBKTT/TXNK quy định tại Phụ lục III Thông tư 39/2018/TT-BTC thay thế Phụ lục VI Thông tư số 38/2015/TT-BTC kèm hồ sơ báo cáo lãnh đạo bộ phận trình lãnh đạo đơn vị phê duyệt;
b.2) Sau khi lãnh đạo đơn vị phê duyệt, công chức xử lý hồ sơ lưu Tờ trình vào hồ sơ miễn thuế, chuyển bộ phận văn thư phát hành văn bản thông báo cho người khai hải quan biết và chuyển sang thực hiện các công việc tiếp theo của quy trình thủ tục hải quan. Trường hợp không đủ điều kiện miễn thuế, công chức thực hiện các thủ tục để thu thuế và xử lý theo quy định.
Sau khi người khai hải quan bổ sung, giải trình hồ sơ, tài liệu, công chức xử lý hồ sơ thực hiện tuần tự các công việc theo hướng dẫn tại Điều 9, Điều 10 Quy trình này.
Trường hợp chủ dự án giải trình trực tiếp với cơ quan hải quan, công chức xử lý hồ sơ lập biên bản làm việc theo mẫu số 18/BBLV/TXNK quy định tại Phụ lục III Thông tư 39/2018/TT-BTC thay thế Phụ lục VI Thông tư số 38/2015/TT-BTC.
Điều 11. Kiểm tra tình hình sử dụng hàng hóa miễn thuế nhập khẩu
Việc báo cáo, kiểm tra tình hình sử dụng hàng hóa nhập khẩu miễn thuế thực hiện theo quy định tại Điều 106 Thông tư 38/2015/TT-BTC; thủ tục, trình tự kiểm tra thực hiện theo quy định tại khoản 74 Điều 1 Thông tư 39/2018/TT- BTC.
Chương III
QUY TRÌNH GIẢM THUẾ
Điều 12. Tiếp nhận, xử lý hồ sơ giảm thuế tại thời điểm làm thủ tục hải quan
1. Tiếp nhận và xử lý hồ sơ giảm thuế
a) Hồ sơ giảm thuế thực hiện theo quy định tại khoản 2 Điều 32 Nghị định 134/2016/NĐ-CP.
b) Chi cục Hải quan đăng ký tờ khai xuất khẩu, nhập khẩu phát sinh số tiền thuế người nộp thuế đề nghị giảm chịu trách nhiệm tiếp nhận hồ sơ giảm thuế (bao gồm các trường hợp hồ sơ giảm thuế được nộp tại thời điểm làm thủ tục hải quan quy định tại khoản 2 Điều 32 Nghị định 134/2016/NĐ-CP và hồ sơ giảm thuế trường hợp hàng hóa nhập khẩu thuộc đối tượng kiểm tra chuyên ngành được đưa về bảo quản chờ thông quan theo quy định tại điểm c khoản 3 Điều 6 Nghị định 08/2015/NĐ-CP, được sửa đổi, bổ sung tại khoản 4 Điều 1 Nghị định 59/2018/NĐ-CP). Không tiếp nhận hồ sơ giảm thuế qua hệ thống xử lý dữ liệu điện tử hoặc Dịch vụ công trực tuyến do chứng từ trong hồ sơ giảm thuế người nộp thuế phải nộp 03 bản chính và 01 bản chụp có đóng dấu sao y bản chính theo quy định tại khoản 2 Điều 32 Nghị định 134/2016/NĐ-CP.
c) Trường hợp người nộp thuế gửi hồ sơ qua đường bưu chính hoặc nộp trực tiếp cho cơ quan hải quan, bộ phận văn thư đóng dấu “Công văn đến” vào sổ công văn như đối với trường hợp tiếp nhận công văn đến.
d) Lãnh đạo Chi cục phân công công chức xử lý hồ sơ; công chức kiểm tra thực tế hàng hóa bị thiệt hại (đối với hồ sơ giảm thuế được nộp trong quá trình làm thủ tục hải quan) ngay sau khi nhận đủ hồ sơ giảm thuế.
2. Kiểm tra thực tế hàng hóa bị thiệt hại
Công chức được giao nhiệm vụ kiểm tra thực tế hàng hóa thực hiện như sau:
Căn cứ hồ sơ đề nghị giảm thuế của người nộp thuế theo quy định tại khoản 2 Điều 32 Nghị định 134/2016/NĐ-CP, các thông tin về tờ khai hải quan trên hệ thống xử lý dữ liệu điện tử của cơ quan hải quan để tiến hành kiểm tra thực tế hàng hóa bị thiệt hại, chụp ảnh hàng hóa bị thiệt hại (nếu cần thiết).
Kết thúc kiểm tra lập biên bản theo mẫu số 24/BBKT/TXNK được quy định tại Phụ lục III Thông tư số 39/2018/TT-BTC thay thế Phụ lục VI Thông tư 38/2015/TT-BTC, trong đó nêu rõ tên hàng, mã số, xuất xứ, số lượng, chủng loại, quy cách (trừ trường hợp hàng hóa bị thiệt hại không thể kiểm tra được thực tế như xăng dầu, hóa chất, chất lỏng, hàng hóa bị cháy, nổ). Trường hợp có nhiều mặt hàng bị thiệt hại thì lập bảng kê chi tiết đính kèm biên bản.
Sau khi kiểm tra thực tế hàng hóa bị thiệt hại, công chức kiểm tra thực tế hàng hóa bàn giao toàn bộ hồ sơ cho công chức được giao nhiệm vụ xử lý hồ sơ giảm thuế.
3. Xử lý hồ sơ giảm thuế
a) Công chức xử lý hồ sơ thực hiện:
a.1) Kiểm tra toàn bộ hồ sơ giảm thuế; chứng từ bảo hiểm và các chứng từ khác có liên quan để xác định mức độ thiệt hại;
a.2) Kiểm tra số liệu thực tế hàng hóa bị thiệt hại ghi trên biên bản của công chức kiểm tra thực tế hàng hóa;
a.3) Đối chiếu các thông tin về số tiền đề nghị giảm thuế với dữ liệu trên hệ thống VNACCS, Hệ thống thông tin nghiệp vụ hải quan VCIS, Hệ thống E- Customs và các chương trình quản lý có liên quan. Trường hợp hồ sơ đầy đủ công chức xử lý hồ sơ lập Tờ trình theo mẫu số 02/TT/TXNK ban hành kèm theo Quy trình này, dự thảo quyết định giảm thuế theo mẫu số 04/QĐ/TXNK ban hành kèm theo Quy trình này báo cáo lãnh đạo Đội/bộ phận để trình lãnh đạo Chi cục phê duyệt;
a.4) Trường hợp hồ sơ không đầy đủ, công chức xử lý hồ sơ lập Tờ trình theo mẫu số 02/TT/TXNK ban hành kèm theo Quy trình này kèm Thông báo theo mẫu số 11/TBBSHS/TXNK quy định tại Phụ lục III Thông tư số 39/2018/TT-BTC thay thế Phụ lục VI Thông tư 38/2015/TT-BTC ghi rõ những chứng từ còn thiếu và yêu cầu người nộp thuế bổ sung, báo cáo lãnh đạo Đội/bộ phận trình lãnh đạo Chi cục phê duyệt. Sau khi Lãnh đạo Chi cục phê duyệt, công chức xử lý hồ sơ chuyển thông báo cho bộ phận văn thư để gửi cho người nộp thuế. Việc gửi thông báo bổ sung hồ sơ phải được thực hiện trong thời hạn 03 ngày làm việc kể từ ngày tiếp nhận hồ sơ theo quy định tại điểm c khoản 3 Điều 32 Nghị định 134/2016/NĐ-CP.
a.5) Trường hợp người nộp thuế giải trình, bổ sung hồ sơ bằng văn bản, công chức xử lý hồ sơ lưu văn bản giải trình vào hồ sơ xét giảm thuế.
a.6) Trường hợp người nộp thuế giải trình, bổ sung thông tin trực tiếp với cơ quan hải quan công chức xử lý hồ sơ phải tiến hành lập Biên bản làm việc theo mẫu số 18/BBLV/TXNK quy định tại Phụ lục III Thông tư số 39/2018/TT- BTC thay thế Phụ lục VI Thông tư 38/2015/TT-BTC .
a.7) Trường hợp đã giải trình nhưng cơ quan hải quan xác định hồ sơ không thuộc đối tượng giảm hoặc không đủ điều kiện giảm thuế thì công chức xử lý hồ sơ lập Tờ trình theo mẫu số 02/TT/TXNK ban hành kèm theo Quy trình này và dự thảo Thông báo theo mẫu số 12/TBKTT/TXNK quy định tại Phụ lục III Thông tư số 39/2018/TT-BTC thay thế Phụ lục VI Thông tư 38/2015/TT- BTC báo cáo lãnh đạo Đội/bộ phận trình lãnh đạo Chi cục phê duyệt. Sau khi lãnh đạo Chi cục phê duyệt, công chức xử lý hồ sơ chuyển Thông báo tới bộ phận văn thư để gửi cho người nộp thuế trong thời hạn 15 ngày làm việc kể từ ngày nhận đủ hồ sơ theo quy định tại điểm c khoản 3 Điều 32 Nghị định 134/2016/NĐ-CP.
b) Lãnh đạo Đội/bộ phận thực hiện:
Kiểm tra nội dung công chức đề xuất, đối chiếu với các dữ liệu trên hệ thống, các tài liệu có liên quan trong hồ sơ, ký và ghi rõ ý kiến vào Tờ trình, trình lãnh đạo Chi cục phê duyệt. Trường hợp không đồng ý với nội dung đề xuất của công chức, lãnh đạo Đội/bộ phận ghi rõ ý kiến chuyển công chức xử lý hồ sơ thực hiện.
c) Lãnh đạo Chi cục thực hiện:
Kiểm tra lại các nội dung trong hồ sơ, phê duyệt vào Tờ trình, ký quyết định giảm thuế và các chứng từ có liên quan. Trường hợp không đồng ý với nội dung đề xuất, Lãnh đạo Chi cục ghi rõ ý kiến chuyển công chức xử lý hồ sơ thực hiện.
4. Phát hành quyết định giảm thuế
a) Công chức xử lý hồ sơ thực hiện:
Cấp mã số quản lý hải quan theo cấu trúc: Mã Chi cục Hải quan/Số thứ tự/Năm/Mã giảm thuế/Mã loại hình tờ khai (Mã giảm thuế đối với trường hợp nộp hồ sơ trong quá trình làm thủ tục hải quan là GT01; Mã giảm thuế đối với trường hợp nộp hồ sơ sau thời điểm làm thủ tục hải quan là GT02). Sau khi bộ phận văn thư phát hành quyết định, công chức xử lý hồ sơ cập nhật số liệu ghi trên Quyết định giảm thuế vào hệ thống kế toán tập trung và các chương trình có liên quan (nếu có).
Trường hợp người nộp thuế nộp tờ khai hải quan giấy, ngoài việc cập nhật thông tin giảm thuế vào hệ thống kế toán tập trung, công chức xử lý hồ sơ ghi rõ số tiền thuế đã được giảm theo quyết định số/ngày/tháng/năm, đóng dấu công chức trên tờ khai hải quan do người nộp thuế nộp, sao lại 01 bản lưu hồ sơ giảm thuế, trả lại tờ khai hải quan gốc cho người nộp thuế.
b) Bộ phận văn thư thực hiện:
b.1) Đóng dấu, vào sổ theo quy định về ban hành văn bản đi, lưu 01 quyết định giảm thuế tại bộ phận văn thư, chuyển 01 quyết định giảm thuế cho công chức xử lý hồ sơ để lưu hồ sơ giảm thuế, chuyển 01 quyết định giảm thuế cho bộ phận kế toán thuế.
b.2) Chuyển 01 quyết định giảm thuế cho người nộp thuế. Trường hợp người nộp thuế nộp hồ sơ qua đường bưu chính, bộ phận văn thư gửi quyết định giảm thuế và các văn bản có liên quan (nếu có) cho người nộp thuế qua đường bưu chính. Trường hợp người nộp thuế nhận trực tiếp quyết định giảm thuế tại cơ quan hải quan, bộ phận văn thư trả quyết định giảm thuế cho người nộp thuế, lập sổ giao nhận, ghi rõ số quyết định, họ tên, số chứng minh thư/hộ chiếu của người nhận quyết định.
Điều 13. Tiếp nhận, xử lý hồ sơ giảm thuế sau thời điểm làm thủ tục hải quan
1. Tiếp nhận và xử lý hồ sơ giảm thuế
a) Chi cục Hải quan đăng ký tờ khai xuất khẩu, nhập khẩu nơi phát sinh số tiền thuế người nộp thuế đề nghị giảm chịu trách nhiệm tiếp nhận hồ sơ giảm thuế đối với hàng hóa nhập khẩu (bao gồm hàng hóa là máy móc, thiết bị, nguyên liệu, vật tư nhập khẩu để gia công, sản xuất hàng hóa xuất khẩu đang lưu giữ tại cơ sở sản xuất của tổ chức cá nhân chịu sự giám sát hải quan theo quy định tại điểm b khoản 3 Điều 6 Nghị định 08/2015/NĐ-CP, được sửa đổi, bổ sung tại khoản 4 Điều 1 Nghị định 59/2018/NĐ-CP) bị hư hỏng, mất mát do nguyên nhân khách quan như thiên tai, hoả hoạn, tai nạn bất ngờ theo quy định tại khoản 1 Điều 32 Nghị định 134/2016/NĐ-CP.
b) Việc tiếp nhận, phân công xử lý hồ sơ thực hiện tương tự quy định tại khoản 1 Điều 12 Quy trình này.
2. Trình tự thực hiện:
a) Chi cục Hải quan
a.1) Sau khi tiếp nhận hồ sơ giảm thuế, công chức được giao nhiệm vụ xử lý hồ sơ thực hiện kiểm tra hồ sơ giảm thuế, các chứng từ có liên quan. Đối chiếu các thông tin về số tiền thuế người nộp thuế đề nghị giảm với dữ liệu trên hệ thống VNACCS, Hệ thống thông tin nghiệp vụ hải quan VCIS, Hệ thống E- Customs và các chương trình quản lý có liên quan.
a.2) Chi cục Hải quan tiếp nhận hồ sơ làm công văn báo cáo tóm tắt nội dung vụ việc kèm toàn bộ hồ sơ về Cục Hải quan tỉnh, thành phố ngay trong ngày làm việc hoặc vào đầu giờ của ngày làm việc kế tiếp.
b) Cục Hải quan tỉnh, thành phố:
b.1) Cục Hải quan tỉnh, thành phố chỉ đạo kiểm tra, rà soát toàn bộ hồ sơ, kiểm tra thông tin, thẩm định tính chính xác, đầy đủ của hồ sơ. Trường hợp hồ sơ đầy đủ, hợp lệ Cục Hải quan tỉnh, thành phố có công văn kèm toàn bộ hồ sơ gửi Tổng cục Hải quan trình Bộ Tài chính xem xét quyết định giảm thuế theo quy định tại điểm c khoản 3 Điều 32 Nghị định 134/2016/NĐ-CP.
b.2) Đối với trường hợp hồ sơ giảm thuế nộp sau thời điểm làm thủ tục hải quan (quy định tại điểm c khoản 3 Điều 32 Nghị định 134/2016/NĐ-CP) cần phải tiến hành kiểm tra tại trụ sở người nộp thuế, cơ quan hải quan ban hành quyết định kiểm tra sau thông quan theo quy định tại khoản 74 Điều 1 Thông tư 39/2018/TT-BTC sửa đổi, bổ sung Điều 143 Thông tư 38/2015/TT-BTC. Nội dung kiểm tra thực tế hàng hóa bị thiệt hại tại trụ sở người nộp thuế bao gồm:
b.2.1) Kiểm tra hồ sơ đề nghị giảm thuế của người nộp thuế theo quy định tại khoản 2 Điều 32 Nghị định 134/2016/NĐ-CP;
b.2.2) Kiểm tra toàn bộ các chứng từ tài liệu có liên quan đến hàng hóa bị thiệt hại như biên bản xác nhận nguyên nhân thiệt hại của cơ quan chức năng tại địa bàn nơi phát sinh thiệt hại (biên bản xác nhận vụ cháy của cơ quan cảnh sát phòng cháy, chữa cháy của địa phương nơi xảy ra vụ cháy; văn bản xác nhận của Ủy ban nhân dân cấp huyện về việc thiên tai, hỏa hoạn, tai nạn bất ngờ gây thiệt hại cho nguyên liệu, máy móc, thiết bị nhập khẩu; biên bản, văn bản xác phải được lập trong thời hạn 30 ngày kể từ ngày xảy ra thiệt hại theo quy định tại điểm c khoản 2 Điều 32 Nghị định 134/2016/NĐ-CP);
b.2.3) Kiểm tra chi tiết số hàng hóa người nộp thuế đã kê khai bị thiệt hại, số tiền thuế người nộp thuế đề nghị giảm thuế. Đối chiếu với tên hàng, mã số, xuất xứ, số lượng, chủng loại, quy cách, đơn giá, tổng trị giá của hàng hóa bị thiệt hại (trừ trường hợp hàng hóa bị thiệt hại không thể kiểm tra được thực tế như xăng dầu, chất lỏng, chất cháy; hàng hóa bị thiệt hại toàn bộ do thiên tai, hỏa hoạn thì căn cứ vào giấy chứng nhận giám định của thương nhân kinh doanh dịch vụ giám định);
b.2.4) Kiểm tra hồ sơ, sổ sách, chứng từ kế toán, các dữ liệu, tài liệu có liên quan đến hàng hóa bị thiệt hại (nếu cần thiết);
b.2.5) Sau khi kết thúc kiểm tra lập Biên bản kiểm tra theo mẫu số 24/BBKT/TXNK được quy định tại Phụ lục Ill Thông tư số 39/2018/TT-BTC thay thế Phụ lục VI Thông tư 38/2015/TT-BTC. Trường hợp kết quả kiểm tra tại trụ sở người nộp thuế xác định đủ điều kiện giảm thuế, trong biên bản kiểm tra phải nêu rõ số tiền thuế theo từng loại thuế đủ điều kiện xem xét giảm thuế.
b.2.6) Trường hợp kết quả kiểm tra tại trụ sở người nộp thuế xác định không đủ điều kiện giảm thuế, đơn vị kiểm tra sau thông quan chuyển toàn bộ hồ sơ và kết luận kiểm tra cho Chi cục Hải quan nơi đăng ký tờ khai nhập khẩu thông báo cho người nộp thuế biết lý do không được giảm thuế, số tiền thuế phải nộp theo mẫu số 12/TBKTT/TXNK quy định tại Phụ lục III Thông tư số 39/2018/TT- BTC thay thế Phụ lục VI Thông tư 38/2015/TT-BTC .
b.2.7) Trường hợp hàng hóa là nguyên liệu, vật tư, linh kiện, máy móc, thiết bị nhập khẩu thuộc đối tượng giảm thuế nhưng hồ sơ xuất khẩu, nhập khẩu, sổ sách chứng từ kế toán, chứng từ thanh toán, cơ sở dữ liệu của người nộp thuế bị thiệt hại toàn bộ, không xác định được số liệu thiệt hại thực tế, Cục Hải quan tỉnh, thành phố nơi tiếp nhận hồ sơ giảm thuế gửi văn bản đề nghị cơ quan Thuế địa phương cung cấp số liệu từ hệ thống dữ liệu lưu trữ của cơ quan thuế. Sau khi nhận được các tài liệu do cơ quan Thuế cung cấp, cơ quan hải quan thực hiện đối chiếu với hồ sơ, dữ liệu trên hệ thống của cơ quan hải quan để thẩm định tính đầy đủ chính xác của hồ sơ, trường hợp có đủ căn cứ để xác định số tiền thuế được giảm thì Cục Hải quan tỉnh, thành phố lập hồ sơ báo cáo Tổng cục Hải quan theo quy định tại điểm c khoản này.
c) Cục Hải quan tỉnh, thành phố hoàn chỉnh hồ sơ kèm công văn báo cáo Tổng cục Hải quan trong thời hạn 03 ngày làm việc kể từ ngày hoàn thành việc kiểm tra hàng hóa thực tế bị thiệt hại tại trụ sở người nộp thuế. Trong báo cáo phải xác định chi tiết số tiền thuế theo từng loại thuế tương ứng với số lượng hàng hóa bị thiệt hại; số tiền thuế người nộp thuế đã kê khai, đã nộp (nếu có); số tiền thuế cơ quan hải quan đã ấn định (nếu có); số tiền đủ điều kiện giảm theo từng loại thuế; số tiền thuế không đủ điều kiện giảm (nếu có) về Tổng cục Hải quan (Cục Thuế xuất nhập khẩu) để trình Bộ Tài chính quyết định giảm thuế theo quy định tại điểm c khoản 3 Điều 32 Nghị định 134/2016/NĐ-CP.
4. Tổng cục Hải quan (Cục Thuế xuất nhập khẩu)
Việc tiếp nhận, xử lý hồ sơ thực hiện theo quy trình xử lý hồ sơ của Tổng cục Hải quan có hiệu lực tại thời điểm tiếp nhận hồ sơ giảm thuế.
5. Trình tự thực hiện sau khi có văn bản của Bộ Tài chính:
a) Công chức xử lý hồ sơ thực hiện:
a.1) Kiểm tra hồ sơ giảm thuế;
a.2) Đối chiếu số tiền đề nghị giảm thuế với dữ liệu trên hệ thống VNACCS, Hệ thống thông tin nghiệp vụ hải quan VCIS, hệ thống kế toán tập trung, Hệ thống E-Customs và các chương trình quản lý có liên quan.
a.3) Dự thảo Tờ trình theo mẫu 02/TT/TXNK; Quyết định ấn định thuế mẫu 07/QĐAĐT/TXNK quy định tại Phụ lục III Thông tư 39/2018/TT-BTC thay thế Phụ lục VI Thông tư 38/2015/TT-BTC (nếu có); Quyết định giảm thuế mẫu 04/QĐ- TXNK ban hành kèm theo quy trình này báo cáo lãnh đạo bộ phận trình lãnh đạo Chi cục phê duyệt.
b) Lãnh đạo Đội/bộ phận thực hiện:
Kiểm tra nội dung công chức đề xuất, đối chiếu với các dữ liệu trên hệ thống, các tài liệu có liên quan trong hồ sơ, ký và ghi rõ ý kiến vào Tờ trình, trình lãnh đạo Chi cục phê duyệt.
c) Lãnh đạo Chi cục thực hiện:
Kiểm tra lại các nội dung trong hồ sơ, phê duyệt vào Tờ trình, ký quyết định giảm thuế và các chứng từ có liên quan.
6. Phát hành quyết định giảm thuế
Thực hiện theo quy định tại khoản 4 Điều 12 quy trình này.
7. Trường hợp Tổng cục Hải quan có văn bản thông báo không đủ điều kiện giảm thuế:
a) Chi cục Hải quan đã tiếp nhận hồ sơ giảm thuế gửi thông báo cho người nộp thuế biết lý do không được giảm thuế theo mẫu số 12/TBKTT/TXNK quy định tại Phụ lục III Thông tư số 39/2018/TT-BTC thay thế Phụ lục VI Thông tư 38/2015/TT-BTC. Yêu cầu người nộp thuế phải kê khai, nộp đủ số tiền thuế tương ứng với số lượng hàng hóa bị tổn thất không đủ điều kiện giảm thuế theo quy định tại điểm c khoản 3 Điều 32 Nghị định 134/2016/NĐ-CP.
Trường hợp tờ khai nhập khẩu ban đầu có hàng hóa thuộc đối tượng miễn thuế, không có dữ liệu về số tiền thuế phải nộp (VD: Hàng hóa nhập sản xuất xuất khẩu, hàng hóa nhập khẩu để gia công xuất khẩu) sau khi cơ quan hải quan thông báo không đủ điều kiện giảm thuế nếu người nộp thuế không tự giác kê khai, nộp thuế cho cơ quan hải quan thì thực hiện ấn định thuế theo quy định tại Điều 39 Luật quản lý thuế số 78/2006/QH11, Điều 33 Nghị định 83/2013/NĐ-CP theo mẫu số 07/QĐAĐT/TXNK quy định tại Phụ lục III Thông tư số 39/2018/TT-BTC thay thế Phụ lục VI Thông tư 38/2015/TT-BTC.
Điều 14. Xử lý số tiền thuế sau khi ban hành quyết định giảm thuế
1. Hoàn tiền thuế được giảm từ tài khoản tiền gửi của cơ quan hải quan, trình tự xử lý như sau:
a) Trên cơ sở quyết định giảm thuế, cơ quan hải quan xác định số tiền thuế nộp thừa để ban hành quyết định hoàn tiền thuế nộp thừa theo quy định tại Điều 31 quy trình này.
Người nộp thuế không còn nợ tiền thuế, tiền chậm nộp, tiền phạt và các khoản phải nộp khác, bao gồm cả tiền phí, lệ phí còn nợ (trừ trường hợp tiền phí, lệ phí phát sinh của các tờ khai trong tháng đến ngày 10 của tháng tiếp theo), trình tự thực hiện như sau:
a.1) Trường hợp người nộp thuế yêu cầu hoàn trả, cơ quan hải quan căn cứ quyết định hoàn tiền thuế, tiền phạt lập ủy nhiệm chi gửi Kho bạc Nhà nước để thực hiện hoàn trả cho người nộp thuế.
a.2) Trường hợp người nộp thuế yêu cầu bù trừ vào số tiền thuế phải nộp của các tờ khai tiếp theo, sau khi người nộp thuế phát sinh tiền thuế phải nộp và có văn bản đề nghị bù trừ tiền thuế, cơ quan hải quan căn cứ quyết định hoàn và văn bản đề nghị của người nộp thuế lập chứng từ điều chỉnh khoản thu ngân sách nhà nước hoặc ủy nhiệm chi gửi Kho bạc Nhà nước để thực hiện hoàn trả kiêm bù trừ với khoản phải nộp, trường hợp còn phải hoàn thực hiện theo quy định tại điểm a.1 khoản này.
b) Người nộp thuế còn nợ tiền thuế, tiền chậm nộp, tiền phạt và các khoản phải nộp khác, bao gồm cả tiền phí, lệ phí còn nợ (trừ trường hợp tiền phí, lệ phí phát sinh của các tờ khai trong tháng đến ngày 10 của tháng tiếp theo), trình tự thực hiện như sau:
b.1) Trường hợp người nộp thuế yêu cầu bù trừ, cơ quan hải quan lập ủy nhiệm chi gửi Kho bạc Nhà nước để nộp ngân sách nhà nước thay cho người nộp thuế.
b.2) Trường hợp người nộp thuế không yêu cầu bù trừ nhưng cơ quan hải quan phát hiện người nộp thuế còn nghĩa vụ phải nộp các khoản tiền thuế, tiền chậm nộp, tiền phạt, các khoản phải nộp khác, bao gồm cả tiền phí, lệ phí còn nợ, cơ quan hải quan thực hiện xử lý theo quy định tại điểm b.1 khoản này và thông báo cho người nộp thuế theo mẫu số 28/TBBT/TXBNK quy định tại Phụ lục III Thông tư số 39/2018/TT-BTC thay thế Phụ lục VI Thông tư 38/2015/TT- BTC.
Trường hợp sau khi bù trừ nếu còn tiền thừa thì thực hiện hoàn trả cho người nộp thuế theo quy định tại điểm a.1 khoản này.
2. Hoàn tiền thuế được giảm từ ngân sách nhà nước, trình tự thực hiện như sau:
a) Người nộp thuế không còn nợ tiền thuế, tiền chậm nộp, tiền phạt và các khoản phải nộp khác, bao gồm cả tiền phí, lệ phí còn nợ (trừ trường hợp tiền phí, lệ phí phát sinh của các tờ khai trong tháng đến ngày 10 của tháng tiếp theo):
a.1) Trường hợp người nộp thuế yêu cầu hoàn trả, cơ quan hải quan căn cứ quyết định hoàn lập Lệnh hoàn trả theo mẫu C1-04/NS quy định tại Thông tư số 77/2017/TT-BTC ngày 28/7/2017 của Bộ trưởng Bộ Tài chính hướng dẫn chế độ kế toán ngân sách nhà nước và hoạt động nghiệp vụ kho bạc nhà nước, gửi Kho bạc Nhà nước để thực hiện hoàn trả cho người nộp thuế.
a.2) Trường hợp người nộp thuế yêu cầu bù trừ vào số tiền thuế phải nộp của các tờ khai tiếp theo, cơ quan hải quan căn cứ quyết định hoàn và văn bản đề nghị của người nộp thuế lập chứng từ điều chỉnh khoản thu ngân sách nhà nước hoặc lệnh hoàn trả kiêm bù trừ NSNN gửi Kho bạc Nhà nước để thực hiện hoàn trả kiêm bù trừ với khoản phải nộp, trường hợp còn phải hoàn thực hiện theo quy định tại điểm a.1 khoản 1 Điều này.
b) Người nộp thuế còn nợ tiền thuế, tiền chậm nộp, tiền phạt và các khoản phải nộp khác, bao gồm cả tiền phí, lệ phí còn nợ (trừ trường hợp tiền phí, lệ phí phát sinh của các tờ khai trong tháng đến ngày 10 của tháng tiếp theo) phải nộp ngân sách nhà nước:
b.1) Trường hợp người nộp thuế đề nghị bù trừ, cơ quan hải quan lập chứng từ điều chỉnh khoản thu ngân sách nhà nước theo mẫu C1-07a/NS hoặc Lệnh hoàn trả kiêm bù trừ theo mẫu C1-05/NS quy định tại Thông tư số 77/2017/TT-BTC gửi Kho bạc Nhà nước để nộp ngân sách nhà nước thay cho người nộp thuế;
b.2) Trường hợp người nộp thuế không đề nghị bù trừ nhưng cơ quan hải quan phát hiện người nộp thuế còn nghĩa vụ phải nộp các khoản tiền thuế, tiền chậm nộp, tiền phạt, các khoản phải nộp khác, bao gồm cả tiền phí, lệ phí còn nợ: cơ quan hải quan thực hiện xử lý theo quy định tại điểm b.1 khoản này và thông báo cho người nộp thuế theo mẫu số 34/TBBT/TXBNK quy định tại Phụ lục III Thông tư số 39/2018/TT-BTC thay thế Phụ lục VI Thông tư 38/2015/TT- BTC.
b.3) Trường hợp sau khi bù trừ nếu còn tiền thừa thì thực hiện hoàn trả cho người nộp thuế theo quy định điểm a.1 khoản 2 Điều này.
b.4) Việc bù trừ các khoản được hoàn với khoản phải nộp trong cùng năm ngân sách nhà nước tại cùng đơn vị thu (Chi cục Hải quan), cùng mục lục ngân sách, cơ quan hải quan lập giấy điều chỉnh khoản thu ngân sách nhà nước, hạch toán kế toán theo quy định.
Các trường hợp được hoàn thuế ngoài năm ngân sách; cùng năm ngân sách nhưng khác đơn vị thu (Chi cục Hải quan), khác mục lục ngân sách thì cơ quan hải quan lập lệnh hoàn trả theo hướng dẫn tại điểm a và điểm b khoản này.
Điều 15. Thời hạn ban hành quyết định giảm thuế
Thực hiện theo quy định tại khoản 3 Điều 32 Nghị định 134/2016/NĐ-CP.
Điều 16. Lưu trữ hồ sơ, thông tin giảm thuế
Hồ sơ giảm thuế bản giấy được lưu trữ cùng hồ sơ của lô hàng xuất khẩu, nhập khẩu có số tiền thuế người nộp thuế đề nghị giảm. Công chức xử lý hồ sơ chuyển bộ phận lưu trữ hồ sơ của đơn vị để thực hiện việc lưu trữ theo quy định.
Cục Công nghệ thông tin và Thống kê hải quan chịu trách nhiệm lưu trữ các thông tin giảm thuế trên hệ thống máy tính, đảm bảo an toàn đúng chế độ bảo mật, thực hiện cung cấp cho các bộ phận có liên quan theo đúng chế độ cung cấp thông tin của ngành hải quan.
Điều 17. Báo cáo số liệu giảm thuế
Các đơn vị hải quan lập Báo cáo số liệu giảm thuế theo quy định tại Thông tư 174/2015/TT-BTC ngày 10/11/2015 của Bộ Tài chính hướng dẫn kế toán nghiệp vụ thuế và thu khác đối với hàng hóa xuất khẩu, nhập khẩu.
Chương IV
QUY TRÌNH HOÀN THUẾ, KHÔNG THU THUẾ
Mục A.
HOÀN THUẾ HÀNG HÓA XUẤT KHẨU, NHẬP KHẨU
Điều 18. Tiếp nhận hồ sơ
1. Hồ sơ hoàn thuế thực hiện theo quy định tại Điều 33, 34, 35, 36, 37 Nghị định 134/2016/NĐ-CP.
2. Việc tiếp nhận hồ sơ hoàn thuế thực hiện theo quy định tại khoản 63 Điều 1 Thông tư số 39/2018/TT-BTC. Bộ phận văn thư tiếp nhận, đóng dấu “Công văn đến”, vào sổ theo dõi và chuyển giao cho bộ phận hoàn thuế sau khi được lãnh đạo đơn vị phê duyệt. Bộ phận hoàn thuế mở sổ theo dõi riêng đối với các hồ sơ hoàn thuế.
3. Trường hợp người nộp thuế gửi hồ sơ qua Hệ thống Dịch vụ công trực tuyến của cơ quan hải quan, lãnh đạo Chi cục thực hiện phân công cho Bộ phận hoàn thuế tiếp nhận hồ sơ qua các chức năng trên Hệ thống.
Điều 19. Phân loại hồ sơ
1. Phân loại hồ sơ
a) Hồ sơ hoàn thuế trước, kiểm tra sau: Thực hiện theo quy định tại khoản 18 Điều 1 Luật Quản lý thuế số 21/2012/QH13 sửa đổi bổ sung Điều 60 Luật Quản lý thuế số 78/2006/QH11, khoản 2 Điều 41 Nghị định 83/2013/NĐ-CP; khoản 63 Điều 1 Thông tư số 39/2018/TT-BTC.
Thời hạn hoàn thuế chậm nhất là 06 (sáu) ngày làm việc kể từ ngày nhận đủ hồ sơ hoàn thuế theo quy định tại khoản 18 Điều 1 Luật sửa đổi bổ sung một số điều của Luật Quản lý thuế số 21/2012/QH13.
b) Hồ sơ kiểm tra trước, hoàn thuế sau: Thực hiện theo quy định tại khoản 63 Điều 1 Thông tư số 39/2018/TT-BTC và hồ sơ thuộc diện hoàn thuế trước, kiểm tra sau nhưng sau khi kiểm tra chứng từ, tài liệu trong hồ sơ, cơ quan hải quan không đủ căn cứ hoàn thuế, cần tiến hành kiểm tra tại trụ sở người nộp thuế để xác định số tiền thuế được hoàn.
Thời hạn hoàn thuế chậm nhất là 40 (bốn mươi) ngày làm việc kể từ ngày nhận đủ hồ sơ hoàn thuế theo quy định tại khoản 18 Điều 1 Luật sửa đổi bổ sung một số điều của Luật Quản lý thuế số 21/2012/QH13.
c) Trình tự thực hiện
c.1) Lãnh đạo đơn vị chỉ đạo phân loại hồ sơ hoàn thuế ngay trong ngày nhận đủ hồ sơ đề nghị hoàn thuế.
c.2) Công chức xử lý hồ sơ thực hiện kiểm tra sơ bộ số lượng các chứng từ trong hồ sơ đề nghị hoàn thuế theo quy định tại khoản 63 Điều 1 Thông tư số 39/2018/TT-BTC. Lập Phiếu phân loại hồ sơ theo hai loại: Hoàn thuế trước, kiểm tra sau; kiểm tra trước, hoàn thuế sau theo mẫu số 01/PL/TXNK ban hành kèm theo Quy trình này.
c.2.1) Trường hợp hồ sơ hoàn thuế chưa đầy đủ, công chức phân loại hồ sơ dự thảo thông báo bổ sung thông tin, tài liệu theo mẫu số 11/TBBSHS/TXNK được quy định tại Phụ lục III Thông tư số 39/2018/TT-BTC thay thế Phụ lục VI Thông tư 38/2015/TT-BTC chuyển lãnh đạo bộ phận xem xét trình lãnh đạo đơn vị phê duyệt. Sau khi lãnh đạo đơn vị phê duyệt, công chức xử lý hồ sơ chuyển thông báo cho bộ phận văn thư để gửi cho người nộp thuế.
c.2.2) Trường hợp người nộp thuế gửi không đúng địa chỉ đơn vị hải quan có thẩm quyền giải quyết, trong thời hạn 02 ngày làm việc công chức phân loại hồ sơ lập tờ trình theo mẫu số 02/TT/TXNK ban hành kèm theo Quy trình này chuyển lãnh đạo bộ phận xem xét trình lãnh đạo đơn vị phê duyệt, chuyển hồ sơ đến cơ quan có thẩm quyền giải quyết theo quy định.
Điều 20. Phân công xử lý hồ sơ và kiểm tra hồ sơ
1. Lãnh đạo Chi cục phân công xử lý hồ sơ được thực hiện trong thời hạn 8 giờ làm việc, kể từ thời điểm tiếp nhận đủ hồ sơ hoàn thuế.
2. Kiểm tra hồ sơ thuộc diện hoàn thuế trước, kiểm tra sau:
a) Công chức xử lý hồ sơ thực hiện kiểm tra các điều kiện hoàn thuế theo quy định của pháp luật về quản lý thuế, số tiền thuế người nộp thuế đề nghị hoàn với số tiền thuế đã thu, tình trạng nợ thuế của người nộp thuế trên hệ thống kế toán tập trung; đối chiếu các thông tin trong hồ sơ hoàn thuế với các thông tin trên hệ thống xử lý dữ liệu điện tử liên quan đến tờ khai xuất khẩu, nhập khẩu có số tiền thuế người nộp thuế đề nghị hoàn. Sau khi kiểm tra xác định đủ điều kiện hoàn thuế, công chức xử lý hồ sơ thực hiện các bước quy định tại Điều 22 Quy trình này.
b) Trường hợp xác định không đủ điều kiện hoàn thuế hoặc cần bổ sung thông tin hoàn thuế, công chức hải quan lập phiếu đề xuất theo mẫu số 02/TT/TXNK ban hành kèm theo Quy trình này kèm thông báo theo mẫu số 12/TBKTT/TXNK được quy định tại Phụ lục III Thông tư số 39/2018/TT-BTC thay thế Phụ lục VI Thông tư 38/2015/TT-BTC chuyển lãnh đạo bộ phận xem xét trình lãnh đạo đơn vị phê duyệt. Sau khi lãnh đạo phê duyệt công chức xử lý hồ sơ gửi thông báo cho người nộp thuế về việc không đủ điều kiện hoàn thuế hoặc cần bổ sung thông tin hoàn thuế.
c) Trường hợp người nộp thuế giải trình trực tiếp với cơ quan hải quan, công chức xử lý hồ sơ phải lập Biên bản làm việc theo mẫu số 18/BBLV/TXNK được quy định tại Phụ lục IlI Thông tư số 39/2018/TT-BTC thay thế Phụ lục VI Thông tư 38/2015/TT-BTC. Biên bản làm việc, công văn giải trình phải được lưu trong hồ sơ hoàn thuế.
Thời hạn giải trình và bổ sung thông tin của người nộp thuế không quá 03 ngày làm việc, trường hợp xác định đủ điều kiện hoàn thuế thực hiện theo hướng dẫn tại Điều 21 Quy trình này.
d) Trường hợp đã giải trình hoặc đã bổ sung đủ hồ sơ nhưng chưa đủ căn cứ để xử lý hoàn thuế, cơ quan hải quan cần tiến hành kiểm tra tại trụ sở người nộp thuế, công chức xử lý hồ sơ lập Tờ trình theo mẫu số 02/TT/TXNK ban hành kèm theo Quy trình này, dự thảo thông báo cho người nộp thuế về việc cơ quan hải quan chuyển hồ sơ sang loại kiểm tra trước, hoàn thuế sau theo mẫu số 03/TB/TXNK ban hành kèm theo quy trình này, chuyển lãnh đạo bộ phận trình lãnh đạo đơn vị phê duyệt.
Thời gian thực hiện các công việc để chuyển hồ sơ sang diện kiểm tra trước, hoàn thuế sau chậm nhất không quá 02 ngày làm việc, kể từ ngày người nộp thuế giải trình hoặc bổ sung đầy đủ hồ sơ với cơ quan hải quan.
đ) Trường hợp hồ sơ không đủ điều kiện hoàn thuế công chức xử lý hồ sơ lập tờ trình theo mẫu số 02/TT/TXNK ban hành kèm theo Quy trình này, Thông báo theo mẫu số 12/TBKTT/TXNK quy định tại Phụ lục III Thông tư số 39/2018/TT-BTC thay thế Phụ lục VI Thông tư 38/2015/TT-BTC chuyển lãnh đạo bộ phận trình lãnh đạo đơn vị phê duyệt về việc hồ sơ không đủ điều kiện hoàn thuế. Chuyển thông báo cho bộ phận văn thư để gửi cho người nộp thuế.
3. Kiểm tra hồ sơ thuộc diện kiểm tra trước, hoàn thuế sau
a) Công chức xử lý hồ sơ thực hiện:
Kiểm tra chứng từ trong hồ sơ hoàn thuế (trường hợp tiếp nhận hồ sơ giấy) đối chiếu số tiền thuế đề nghị hoàn với dữ liệu trên chương trình kế toán tập trung KTT, hệ thống VNACCS, Hệ thống thông tin nghiệp vụ hải quan VCIS, Hệ thống E-Customs và các chương trình quản lý có liên quan để xác định các nội dung cần kiểm tra. Chuẩn bị hồ sơ kiểm tra tại trụ sở người nộp thuế, báo cáo lãnh đạo bộ phận trình lãnh đạo Chi cục phê duyệt, bao gồm:
a.1) Các chứng từ có liên quan đến số tiền người nộp thuế đề nghị hoàn do công chức xử lý hồ sơ in ra trên hệ thống;
a.2) Lập Tờ trình theo mẫu số 02/TT/TXNK ban hành kèm theo Quy trình này về việc kiểm tra tại trụ sở người nộp thuế nêu rõ đối tượng, phạm vi, nội dung, yêu cầu và thời gian kiểm tra kèm toàn bộ hồ sơ đề nghị hoàn thuế;
a.3) Dự thảo Quyết định kiểm tra tại trụ sở người nộp thuế theo mẫu số 22/QĐKT/TXNK quy định tại Phụ lục IlI Thông tư số 39/2018/TT-BTC thay thế Phụ lục VI Thông tư 38/2015/TT-BTC. Sau khi lãnh đạo đơn vị ký quyết định kiểm tra, công chức xử lý hồ sơ thực hiện:
a.3.1) Chuyển 01 Quyết định kiểm tra tại trụ sở người nộp thuế cho bộ phận văn thư để gửi cho người nộp thuế;
a.3.2) Chuyển 01 Quyết định kiểm tra tại trụ sở người nộp thuế kèm toàn bộ hồ sơ cho trưởng đoàn kiểm tra.
a.4) Trường hợp Chi cục Hải quan thực hiện hoàn thuế, không trực tiếp tiến hành kiểm tra tại trụ sở người nộp thuế, việc kiểm tra được Cục Hải quan tỉnh, thành phố giao cho một Chi cục Hải quan khác thực hiện. Để đảm bảo số liệu kiểm tra được đầy đủ, chính xác, công chức xử lý hồ sơ của Chi cục làm thủ tục hoàn thuế lập tờ trình mẫu số 02/TT/TXNK ban hành kèm theo Quy trình này chuyển lãnh đạo bộ phận xem xét, trình lãnh đạo Chi cục phê duyệt các nội dung cần kiểm tra, thời gian trả kết quả kiểm tra để đảm bảo ban hành quyết định hoàn thuế đúng thời hạn quy định.
Chi cục Hải quan được giao nhiệm vụ kiểm tra thực hiện ban hành quyết định kiểm tra tại trụ sở người nộp thuế theo quy định tại khoản 2 Điều 20 quy trình này; thực hiện kiểm tra tại trụ sở người nộp thuế theo quy định tại Điều 21 quy trình này. Chi cục Hải quan tiến hành kiểm tra gửi kết quả kiểm tra cho Chi cục Hải quan thực hiện hoàn thuế để làm căn cứ hoàn thuế cho người nộp thuế trong thời hạn 03 (ba) ngày làm việc kể từ ngày thông báo kết luận kiểm tra.
b) Trưởng đoàn kiểm tra thực hiện:
b.1) Tiến hành nghiên cứu hồ sơ ngay sau khi nhận được quyết định kiểm tra. Đối chiếu dữ liệu trong hồ sơ với dữ liệu trên chương trình kế toán tập trung, hệ thống VNACCS, Hệ thống thông tin nghiệp vụ hải quan VCIS, Hệ thống E- Customs và các chương trình quản lý có liên quan để xác định các nội dung cần kiểm tra;
b.2) Căn cứ các quy định của Luật Quản lý thuế, các văn bản pháp luật về thuế và đặc điểm của từng hồ sơ để lập kế hoạch kiểm tra chi tiết;
b.3) Phân công nhiệm vụ kiểm tra cho các thành viên trong đoàn kiểm tra, dự kiến các tình huống có thể phát sinh và phương án giải quyết.
Điều 21. Kiểm tra tại trụ sở người nộp thuế
1. Trình tự thực hiện kiểm tra
a) Cơ quan hải quan gửi quyết định kiểm tra cho người nộp thuế trong thời hạn 02 (hai) ngày làm việc kể từ ngày ký.
b) Đoàn kiểm tra thực hiện kiểm tra trong thời hạn 05 (năm) ngày làm việc kể từ ngày gửi quyết định.
c) Công bố quyết định kiểm tra: Trưởng đoàn kiểm tra công bố quyết định kiểm tra và lập biên bản công bố Quyết định kiểm tra theo mẫu số 23/BBCB/TXNK quy định tại Phụ lục III Thông tư số 39/2018/TT-BTC thay thế Phụ lục VI Thông tư 38/2015/TT-BTC.
d) Thời gian kiểm tra
Thời gian kiểm tra không quá 05 (năm) ngày làm việc (tại cơ sở sản xuất, trụ sở của người nộp thuế). Đối với trường hợp phức tạp cần kéo dài thời gian để xác minh, thu thập tài liệu thì chậm nhất là trước 01 (một) ngày làm việc kết thúc thời hạn kiểm tra, trưởng đoàn kiểm tra báo cáo bằng văn bản với người đã ký quyết định kiểm tra để ban hành Quyết định gia hạn thời hạn kiểm tra. Người đã ký quyết định kiểm tra thực hiện ký quyết định gia hạn thời hạn kiểm tra, thời gian ra hạn kiểm tra không quá 05 ngày làm việc. Quyết định gia hạn thời hạn kiểm tra theo mẫu số 25/QĐGH/TXNK được quy định tại Phụ lục III Thông tư số 39/2018/TT-BTC thay thế Phụ lục VI Thông tư 38/2015/TT-BTC.
Trường hợp người nộp thuế không chấp hành quyết định kiểm tra của cơ quan hải quan, đoàn kiểm tra lập biên bản để làm căn cứ xử lý vi phạm hành chính theo quy định của pháp luật.
Kết quả kiểm tra phải lập biên bản giữa đoàn kiểm tra với đại diện có thẩm quyền của người nộp thuế mẫu số 24/BBKT/TXNK quy định tại Phụ lục III Thông tư số 39/2018/TT-BTC thay thế Phụ lục VI Thông tư 38/2015/TT- BTC.
đ) Phạm vi kiểm tra:
đ.1) Phạm vi kiểm tra phải được ghi rõ trong quyết định kiểm tra. Trong quá trình kiểm tra, trường hợp cần mở rộng phạm vi kiểm tra để xác định chính xác số tiền thuế được hoàn, trưởng đoàn kiểm tra báo cáo người đã ký quyết định kiểm tra xem xét, phê duyệt và ban hành Quyết định kiểm tra (sửa đổi) theo mẫu số 22/QĐKT/TXNK quy định tại Phụ lục III Thông tư số 39/2018/TT-BTC thay thế Phụ lục VI Thông tư 38/2015/TT-BTC để mở rộng phạm vi kiểm tra so với quyết định kiểm tra lần đầu.
Trường hợp người nộp thuế thực hiện kế toán trên máy vi tính bằng phần mềm kế toán (đáp ứng quy định tại Thông tư 103/2005/TT-BTC ngày 24/11/2005 của Bộ Tài chính hướng dẫn tiêu chuẩn và điều kiện của phần mềm kế toán và các văn bản sửa đổi bổ sung), đoàn kiểm tra yêu cầu cung cấp sổ kế toán trên các dữ liệu điện tử, có nội dung như bản người nộp thuế đã in ra để lưu trữ (không yêu cầu người nộp thuế in ra giấy).
đ.2) Trưởng đoàn kiểm tra và các thành viên trong đoàn kiểm tra không được yêu cầu người nộp thuế cung cấp các thông tin, tài liệu không liên quan đến nội dung kiểm tra.
e) Nội dung kiểm tra:
Cơ quan hải quan thực hiện kiểm tra tại trụ sở người nộp thuế, cơ sở sản xuất theo quy định tại khoản 63 Điều 1 Thông tư số 39/2018/TT-BTC. Việc kiểm tra được thực hiện tuần tự theo các nội dung sau đây và dừng lại khi có đủ căn cứ xác định chính xác số tiền thuế người nộp thuế được hoàn/không thu:
e.1) Kiểm tra hồ sơ hải quan, hồ sơ hoàn thuế, chứng từ, sổ sách kế toán, chứng từ thanh toán, phiếu xuất kho, nhập kho; đối chiếu số tiền thuế đề nghị hoàn với số tiền thuế đã thu trên hệ thống kế toán tập trung của cơ quan hải quan, thông tin trong hồ sơ hoàn thuế với các thông tin trên hệ thống xử lý dữ liệu điện tử hải quan liên quan đến tờ khai xuất khẩu, nhập khẩu có số tiền thuế người nộp thuế đề nghị hoàn/không thu, kiểm tra các chứng từ và tài liệu khác có liên quan;
e.2) Trường hợp hoàn thuế theo quy định tại Điều 35 Nghị định số 134/2016/NĐ-CP thì thực hiện kiểm tra nội dung kê khai của người nộp thuế về tỷ lệ khấu hao, cách tính tỷ lệ khấu hao trên sổ sách chứng từ kế toán, phân bổ giá trị hàng hóa trong thời gian sử dụng và lưu tại Việt Nam;
e.3) Trường hợp hoàn thuế theo quy định tại Điều 36 Nghị định số 134/2016/NĐ-CP nếu kiểm tra lần đầu hoặc chưa có kết luận kiểm tra cơ sở sản xuất phải kiểm tra cơ sở sản xuất, quyền sử dụng đối với máy móc, thiết bị tại cơ sở sản xuất. Kiểm tra sự phù hợp giữa định mức sử dụng thực tế sản xuất ghi trên báo cáo tính thuế nguyên liệu, vật tư nhập khẩu theo mẫu số 10 Phụ lục VII ban hành kèm theo Nghị định số 134/2016/NĐ-CP với sổ sách, chứng từ kế toán của người nộp thuế và tài liệu kỹ thuật;
e.4) Trường hợp hoàn thuế đối với hàng hóa nhập khẩu phải tái xuất; hàng hóa xuất khẩu phải tái nhập; hàng hóa thuộc đối tượng chịu thuế tiêu thụ đặc biệt; hàng hóa nhập khẩu phải có giấy phép, hàng hóa nhập khẩu phải đảm bảo các quy định về kiểm dịch, vệ sinh an toàn thực phẩm, kiểm tra chất lượng hàng hóa, cơ quan hải quan kiểm tra hồ sơ hoàn thuế, chứng từ, sổ sách kế toán, chứng từ thanh toán; đối chiếu số tiền thuế đề nghị hoàn với số tiền thuế đã thu trên Hệ thống kế toán tập trung của cơ quan hải quan và các chương trình quản lý khác có liên quan.
e.5) Kiểm tra thực tế quy trình sản xuất
Kiểm tra định mức thực tế sản xuất sản phẩm (nếu có); nguyên liệu, vật tư, máy móc, thiết bị trong dây chuyền sản xuất (nếu có); Kiểm tra sự phù hợp của sản phẩm hoàn chỉnh với nguyên liệu, vật tư nhập khẩu (trường hợp sản phẩm hoàn chỉnh cùng loại với sản phẩm đề nghị hoàn thuế còn lưu tại kho của người nộp thuế); kiểm tra sản phẩm dở dang đang trong quá trình sản xuất (nếu có); Kiểm tra số lượng, chủng loại sản phẩm hoàn chỉnh chưa xuất khẩu (nếu có); Kiểm tra phế liệu, phế phẩm, nguyên liệu, vật tư dư thừa trong kho (nếu có);
Kiểm tra thực tế tình hình sử dụng hàng hóa nhập khẩu; hàng hóa đã xuất khẩu nhưng phải tái nhập đang đề nghị hoàn thuế (nếu có).
e.6) Kiểm tra, xác minh các giao dịch của người nộp thuế với các tổ chức, cá nhân khác có liên quan (đối với vụ việc có tính chất phức tạp, cần tiến hành kiểm tra để làm rõ).
2. Gia hạn thời gian kiểm tra
Đối với trường hợp phức tạp không thể kết thúc kiểm tra trong thời hạn 05 (năm) ngày làm việc, cần kéo dài thời gian để xác minh, thu thập tài liệu, chậm nhất là trước 01 (một) ngày làm việc kết thúc thời hạn kiểm tra, trưởng đoàn kiểm tra phải báo cáo bằng văn bản với người đã ký Quyết định kiểm tra để ban hành Quyết định gia hạn thời hạn kiểm tra theo mẫu số 25/QĐGH/TXNK quy định tại Phụ lục III Thông tư số 39/2018/TT-BTC thay thế Phụ lục VI Thông tư 38/2015/TT-BTC.
Thời hạn gia hạn kiểm tra không quá 05 (năm) ngày làm việc. Trưởng đoàn kiểm tra thực hiện công bố Quyết định gia hạn thời hạn kiểm tra, lập biên bản công bố quyết định theo quy định tại khoản 4 Điều này.
3. Lập biên bản kiểm tra
Đoàn kiểm tra lập biên bản kiểm tra mẫu số 24/BBKT/TXNK quy định tại Phụ lục III Thông tư số 39/2018/TT-BTC thay thế Phụ lục VI Thông tư 38/2015/TT-BTC trong thời hạn 05 (năm) ngày làm việc kể từ ngày kết thúc kiểm tra tại trụ sở người nộp thuế.
4. Kết luận kiểm tra
Lập dự thảo kết luận kiểm tra và gửi cho người nộp thuế trong thời hạn 03 (ba) ngày kể từ ngày lập biên bản kiểm tra theo mẫu số 26/KLKT/TXNK quy định tại Phụ lục III Thông tư số 39/2018/TT-BTC thay thế Phụ lục VI Thông tư 38/2015/TT-BTC hoặc gửi bằng fax hoặc thư bảo đảm hoặc giao trực tiếp cho người nộp thuế.
Trường hợp người nộp thuế không thống nhất với dự thảo kết luận kiểm tra của cơ quan hải quan, trong thời hạn 05 (năm) ngày làm việc kể từ ngày nhận được dự thảo kết luận kiểm tra, người nộp thuế phải gửi văn bản giải trình cho cơ quan hải quan thông qua Hệ thống xử lý dữ liệu điện tử hải quan hoặc gửi văn bản giải trình bản giấy cho cơ quan hải quan.
Trong thời hạn 05 (năm) ngày làm việc kể từ ngày người nộp thuế hết thời hạn giải trình, Chi cục trưởng Chi cục Hải quan ban hành kết luận kiểm tra. Trường hợp không đủ điều kiện hoàn thuế cơ quan hải quan thông báo bằng văn bản cho người nộp thuế về việc không đủ điều kiện hoàn thuế.
Điều 22. Ban hành quyết định hoàn thuế
1. Công chức xử lý hồ sơ thực hiện:
a) Lập Tờ trình theo Mẫu 02/TT/TXNK ban hành kèm theo Quy trình này.
b) Dự thảo Quyết định hoàn thuế theo mẫu số 10/QĐKTT/TXNK quy định tại Phụ lục III Thông tư số 39/2018/TT-BTC thay thế Phụ lục VI Thông tư 38/2015/TT-BTC kèm toàn bộ hồ sơ cho lãnh đạo phụ trách bộ phận.
2. Lãnh đạo Đội/bộ phận thực hiện:
a) Kiểm tra toàn bộ hồ sơ và nội dung Tờ trình;
b) Đối chiếu thông tin trên hồ sơ, tờ trình với thông tin trên hệ thống, ghi ý kiến vào Tờ trình để trình lãnh đạo Chi cục.
Trường hợp lãnh đạo phụ trách bộ phận không thống nhất ý kiến với công chức xử lý hồ sơ thì ghi rõ ý kiến, chuyển công chức xử lý hồ sơ thực hiện.
3. Lãnh đạo Chi cục thực hiện:
a) Kiểm tra hồ sơ, nội dung Tờ trình, ký quyết định hoàn thuế.
b) Trường hợp lãnh đạo Chi cục không đồng ý với nội dung Tờ trình, ghi rõ ý kiến chuyển lãnh đạo bộ phận thực hiện.
4. Phát hành quyết định
a) Công chức xử lý hồ sơ thực hiện:
a.1) Cấp mã số quản lý hải quan:
Sau khi lãnh đạo Chi cục ký quyết định hoàn thuế, công chức xử lý hồ sơ thực hiện cấp mã số quản lý hải quan theo cấu trúc: Mã Chi cục Hải quan/Số thứ tự/Năm/Mã hoàn thuế/Mã loại hình tờ khai. Mã hoàn thuế trước, kiểm tra sau ghi HT01; Kiểm tra trước, hoàn thuế sau ghi mã hoàn thuế HT02.
a.2) Chuyển các văn bản đã được lãnh đạo ký đến bộ phận văn thư để lấy số, vào sổ, đóng dấu, phát hành văn bản đi theo quy định.
b) Bộ phận văn thư thực hiện:
b.1) Phát hành 05 (năm) bản quyết định đối với trường hợp hoàn thuế; 06 (sáu) bản quyết định đối với trường hợp hoàn tiền thuế giá trị gia tăng nộp nhầm, nộp thừa.
b.2) Gửi quyết định hoàn thuế đến các bộ phận có liên quan trong đơn vị ngay trong ngày làm việc hoặc chậm nhất là đầu giờ ngày làm việc tiếp theo
b.3) Gửi 01 (một) quyết định hoàn thuế và các văn bản có liên quan (nếu có) cho người nộp thuế qua đường bưu chính.
Trường hợp người nộp thuế trực tiếp nhận quyết định hoàn thuế, bộ phận văn thư lập sổ giao nhận, ghi rõ họ tên, địa chỉ, số chứng minh thư/hộ chiếu của người nhận quyết định và yêu cầu người nhận quyết định ký vào sổ giao nhận.
b.4) Gửi 01 (một) bản chính quyết định hoàn thuế qua đường bưu chính cho cơ quan Thuế địa phương nơi người nộp thuế đóng trụ sở, trong trường hợp: Quyết định hoàn thuế giá trị gia tăng nộp nhầm, nộp thừa; quyết định hoàn thuế xuất khẩu, thuế nhập khẩu; thuế tự vệ, thuế chống bán phá giá, thuế chống trợ cấp; thuế tiêu thụ đặc biệt; thuế bảo vệ môi trường phát sinh sau khi doanh nghiệp đã quyết toán thuế hàng năm với cơ quan thuế địa phương.
5. Thời hạn ban hành quyết định hoàn thuế
Thời hạn ban hành quyết định hoàn thuế đối với hồ sơ thuộc diện kiểm tra trước, hoàn thuế sau chậm nhất là 40 (bốn mươi) ngày kể từ ngày cơ quan hải quan nhận đủ hồ sơ hoàn thuế theo quy định tại khoản 18 Điều 1 Luật số 21/2012/QH13 Luật sửa đổi, bổ sung một số điều của Luật Quản lý thuế.
Điều 23. Xử lý số tiền thuế sau khi ban hành quyết định hoàn thuế
1. Hoàn tiền thuế từ tài khoản tiền gửi của cơ quan hải quan, trình tự xử lý như sau:
a) Người nộp thuế không còn nợ tiền thuế, tiền chậm nộp, tiền phạt và các khoản phải nộp khác, bao gồm cả tiền phí, lệ phí còn nợ (trừ trường hợp tiền phí, lệ phí phát sinh của các tờ khai trong tháng đến ngày 10 của tháng tiếp theo):
a.1) Trường hợp người nộp thuế yêu cầu hoàn trả, cơ quan hải quan căn cứ quyết định, lập ủy nhiệm chi gửi Kho bạc Nhà nước để thực hiện hoàn trả cho người nộp thuế.
a.2) Trường hợp người nộp thuế yêu cầu bù trừ vào số tiền thuế phải nộp của các tờ khai tiếp theo, sau khi người nộp thuế phát sinh tiền thuế phải nộp và có văn bản đề nghị bù trừ tiền thuế, cơ quan hải quan căn cứ quyết định hoàn và văn bản đề nghị của người nộp thuế thực hiện lập chứng từ điều chỉnh khoản thu ngân sách nhà nước theo mẫu C1-07a/NS quy định tại Thông tư số 77/2017/TT- BTC để chuyển khoản được hoàn với khoản phải nộp cùng tài khoản tiền gửi, cùng cơ quan thu (Chi cục Hải quan) và hạch toán theo quy định; lập ủy nhiệm chi gửi Kho bạc Nhà nước để thực hiện trích tiền từ tài khoản tiền gửi để nộp khoản phải nộp ngân sách của người nộp thuế, trường hợp còn phải hoàn thực hiện theo quy định tại điểm a.1 khoản này.
b) Người nộp thuế còn nợ tiền thuế, tiền chậm nộp, tiền phạt và các khoản phải nộp khác, bao gồm cả tiền phí, lệ phí còn nợ (trừ trường hợp tiền phí, lệ phí phát sinh của các tờ khai trong tháng đến ngày 10 của tháng tiếp theo) phải nộp ngân sách nhà nước:
b.1) Trường hợp người nộp thuế yêu cầu bù trừ, cơ quan hải quan thực hiện theo quy định tại điểm a2 khoản này.
b.2) Trường hợp người nộp thuế không yêu cầu bù trừ nhưng cơ quan hải quan phát hiện người nộp thuế còn nghĩa vụ phải nộp các khoản tiền thuế, tiền chậm nộp, tiền phạt, các khoản phải nộp khác, bao gồm cả tiền phí, lệ phí còn nợ, cơ quan hải quan thực hiện xử lý theo quy định tại điểm b.1 khoản này và thông báo cho người nộp thuế theo mẫu số 28/TBBT/TXNK quy định tại Phụ lục III Thông tư số 39/2018/TT-BTC thay thế Phụ lục VI Thông tư 38/2015/TT- BTC.
Trường hợp sau khi bù trừ nếu còn tiền thừa thì thực hiện hoàn trả cho người nộp thuế theo quy định tại điểm a.1 khoản này.
2. Hoàn tiền thuế từ ngân sách nhà nước, trình tự xử lý như sau:
a) Người nộp thuế không còn nợ tiền thuế, tiền chậm nộp, tiền phạt và các khoản phải nộp khác, bao gồm cả tiền phí, lệ phí còn nợ (trừ trường hợp tiền phí, lệ phí phát sinh của các tờ khai trong tháng đến ngày 10 của tháng tiếp theo):
a.1) Trường hợp người nộp thuế yêu cầu hoàn trả, cơ quan hải quan căn cứ quyết định hoàn tiền thuế, tiền phạt lập Lệnh hoàn trả theo mẫu C1-041/NS quy định tại Thông tư số 77/2017/TT-BTC ngày 28/7/2017 của Bộ trưởng Bộ Tài chính hướng dẫn chế độ kế toán ngân sách nhà nước và hoạt động nghiệp vụ kho bạc nhà nước, gửi Kho bạc Nhà nước để thực hiện hoàn trả cho người nộp thuế.
a.2) Trường hợp người nộp thuế yêu cầu bù trừ vào số tiền thuế phải nộp của các tờ khai tiếp theo, cơ quan hải quan căn cứ quyết định hoàn và văn bản đề nghị của người nộp thuế thực hiện lập chứng từ điều chỉnh khoản thu ngân sách nhà nước theo mẫu C1-07a/NS điều chỉnh khoản được hoàn và khoản phải nộp cùng năm ngân sách, cùng mục lục ngân sách, cùng cơ quan thu (Chi cục Hải quan) để điều chỉnh khoản hoàn trả với khoản phải nộp; Lệnh hoàn trả kiêm bù trừ NSNN theo mẫu C1-05/NS quy định tại Thông tư số 77/2017/TT-BTC gửi Kho bạc Nhà nước để thực hiện hoàn trả kiêm bù trừ với khoản phải nộp, trường hợp còn phải hoàn thực hiện theo quy định tại điểm b.1.1 khoản này.
b) Người nộp thuế còn nợ tiền thuế, tiền chậm nộp, tiền phạt và các khoản phải nộp khác, bao gồm cả tiền phí, lệ phí còn nợ (trừ trường hợp tiền phí, lệ phí phát sinh của các tờ khai trong tháng đến ngày 10 của tháng tiếp theo) phải nộp ngân sách nhà nước:
b.1) Trường hợp người nộp thuế đề nghị bù trừ, cơ quan hải quan thực hiện xử lý theo quy định tại điểm a.2 khoản này.
b.2) Trường hợp người nộp thuế không đề nghị bù trừ nhưng cơ quan hải quan phát hiện người nộp thuế còn nghĩa vụ phải nộp các khoản tiền thuế, tiền chậm nộp, tiền phạt, các khoản phải nộp khác, bao gồm cả tiền phí, lệ phí còn nợ, cơ quan hải quan thực hiện xử lý theo quy định tại điểm a.2 khoản này và thông báo cho người nộp thuế theo mẫu số 28/TBBT/TXNK quy định tại Phụ lục III Thông tư số 39/2018/TT-BTC thay thế Phụ lục VI Thông tư 38/2015/TT- BTC.
Trường hợp sau khi bù trừ nếu còn tiền thừa thì thực hiện hoàn trả cho người nộp thuế theo quy định điểm a.1 khoản này.
3. Cập nhật thông tin
a) Công chức xử lý hồ sơ thực hiện cập nhật thông tin hoàn thuế vào hệ thống kế toán tập trung.
b) Trường hợp tờ khai giấy, công chức ghi trên tờ khai của người nộp thuế “Đã hoàn thuế... đồng, theo Quyết định số ... ngày/tháng/năm của..., ký tên đóng dấu công chức trên tờ khai; sao 01 bản tờ khai lưu bộ hồ sơ hoàn thuế, trả lại tờ khai hải quan gốc cho người nộp thuế.
Điều 24. Kiểm tra tại trụ sở người nộp thuế sau khi hoàn thuế và xử lý kết quả kiểm tra
1. Kiểm tra tại trụ sở người nộp thuế sau khi hoàn thuế
a) Kiểm tra tại trụ sở người nộp thuế sau khi hoàn thuế (đối với hồ sơ thuộc diện hoàn thuế trước, kiểm tra sau) thực hiện theo quy định tại khoản 18 Điều 1 Luật số 21/2012/QH13 sửa đổi bổ sung một số điều của Luật Quản lý thuế 78/2006/QH11; khoản 74 Điều 1 Thông tư số 39/2018/TT-BTC sửa đổi bổ sung khoản 3 Điều 143 Thông tư số 38/2015/TT-BTC. Thời hạn kiểm tra thực hiện theo quy định tại khoản 3 Điều 60 Luật Quản lý thuế số 78/2006/QH11 được sửa đổi bổ sung tại khoản 18 Điều 1 Luật Quản lý thuế số 21/2012/QH13.
b) Việc kiểm tra tại trụ sở người nộp thuế sau khi hoàn thuế, không thu thuế (thực hiện theo trình tự kiểm tra sau thông quan) quy định tại khoản 63 Điều 1 Thông tư 39/2018/TT-BTC sửa đổi bổ sung Điều 129 Thông tư 38/2015/TT-BTC. Nội dung kiểm tra tại trụ sở người nộp thuế thực hiện theo quy định tại điểm e khoản 1 Điều 21 Quy trình này và các văn bản hướng dẫn có liên quan (nếu có).
2. Chi cục Hải quan đã ban hành quyết định hoàn thuế (đối với hồ sơ thuộc diện hoàn thuế trước, kiểm tra sau) hàng tháng lập danh mục các hồ sơ đã hoàn thuế theo 02 loại: Hồ sơ cần kiểm tra trong thời hạn 01 năm kể từ ngày ban hành quyết định hoàn thuế/không thu thuế; hồ sơ cần kiểm tra trong thời hạn 10 năm kể từ ngày ban hành quyết định hoàn thuế/không thu thuế (theo quy định tại khoản 3 Điều 60 Luật Quản lý thuế số 78/2006/QH11 được sửa đổi bổ sung tại khoản 18 Điều 1 Luật Quản lý thuế số 21/2012/QH13) báo cáo về Cục Hải quan tỉnh, thành phố. Lãnh đạo Cục Hải quan tỉnh, thành phố tổ chức thực hiện việc kiểm tra sau hoàn thuế (đối với các hồ sơ thuộc diện hoàn thuế/không thu thuế trước, kiểm tra sau) theo quy định tại khoản 63 Điều 1 Thông tư 39/2018/TT- BTC sửa đổi bổ sung Điều 129 Thông tư 38/2015/TT-BTC.
3. Sau khi hoàn thành việc kiểm tra đơn vị tiến hành kiểm tra gửi kết luận kiểm tra cho Chi cục Hải quan đã làm thủ tục hoàn thuế/không thu thuế.
4. Chi cục Hải quan đã ban hành quyết định hoàn thuế thực hiện:
a) Nhập dữ liệu kiểm tra sau hoàn thuế vào hệ thống, lưu kết luận kiểm tra sau hoàn thuế vào hồ sơ hoàn thuế.
b) Trường hợp xác định số tiền đã hoàn thuế nhỏ hơn số tiền được hoàn, Chi cục Hải quan đã ban hành quyết định hoàn thuế lần đầu ban hành quyết định hoàn thuế bổ sung.
c) Trường hợp xác định không đủ điều kiện hoàn thuế, Chi cục Hải quan đã ra quyết định hoàn thuế yêu cầu người nộp thuế nộp đủ số tiền thuế; tiền chậm nộp, tiền phạt (nếu có).
Điều 25. Lưu trữ hồ sơ, thông tin hoàn thuế
1. Lưu trữ trong cơ sở dữ liệu của ngành hải quan
Cục Công nghệ thông tin và Thống kê Hải quan chịu trách nhiệm xử lý các thông tin hoàn thuế, không thu thuế; lưu trữ các thông tin được xử lý trên hệ thống máy tính đảm bảo an toàn, đúng chế độ bảo mật; thực hiện cung cấp cho các bộ phận có liên quan theo đúng chế độ cung cung cấp thông tin của ngành hải quan.
2. Lưu trữ hồ sơ giấy
a) Hồ sơ hoàn thuế được lưu giữ cùng hồ sơ lô hàng xuất khẩu, nhập khẩu.
Bộ phận kế toán có trách nhiệm lưu trữ bản chính lệnh hoàn trả đã có xác nhận của Kho bạc nhà nước.
b) Đối với hồ sơ kiểm tra trước hoàn thuế sau, hết thời hạn 01 (một) năm kể từ ngày ban hành quyết định hoàn thuế, hồ sơ được chuyển đến bộ phận lưu trữ thuộc cơ quan hải quan để lưu trữ theo quy định.
c) Đối với hồ sơ hoàn thuế trước, kiểm tra sau, bộ phận giải quyết hồ sơ hoàn thuế, không thu thuế có trách nhiệm lưu trữ riêng để cung cấp cho đơn vị kiểm tra sau thông quan thực hiện kiểm tra tại trụ sở người nộp thuế theo quy định tại Điều 24 Quy trình này.
Điều 26. Báo cáo số liệu hoàn thuế
Các đơn vị hải quan lập Báo cáo số liệu hoàn thuế, không thu thuế theo quy định hiện hành của Bộ Tài chính hướng dẫn kế toán nghiệp vụ thuế và thu khác đối với hàng hóa xuất khẩu, nhập khẩu.
Mục B.
KHÔNG THU THUẾ HÀNG HÓA XUẤT KHẨU, NHẬP KHẨU
Điều 27. Không thu thuế xuất khẩu đối với hàng hóa nhập khẩu nhưng tái xuất trả lại nước ngoài, tái xuất sang nước thứ ba, tái xuất vào khu phi thuế quan; không thu thuế nhập khẩu đối với hàng hóa xuất khẩu nhưng phải tái nhập trở lại Việt Nam
1. Đối tượng áp dụng
a) Không thu thuế xuất khẩu đối với hàng hóa nhập khẩu nhưng tái xuất ra nước ngoài, tái xuất sang nước thứ ba, tái xuất vào khu phi thuế quan (để sử dụng trong khu phi thuế quan).
b) Không thu thuế nhập khẩu đối với hàng hóa xuất khẩu phải tái nhập trở lại Việt Nam.
2. Thời điểm nộp hồ sơ không thu thuế
Người nộp thuế nộp hoặc gửi hồ sơ không thu thuế qua hệ thống xử lý dữ liệu điện tử ngay trong quá trình thông quan.
3. Hồ sơ không thu thuế
a) Người nộp thuế gửi qua hệ thống xử lý dữ liệu điện tử các thông tin theo chỉ tiêu thông tin tại mẫu số 02 Phụ lục III ban hành kèm theo Thông tư số 39/2018/TT/BTC đến cơ quan hải quan nơi phát sinh số tiền thuế đề nghị không thu.
b) Trường hợp nộp hồ sơ giấy người nộp thuế nộp công văn đề nghị không thu thuế mẫu 05/CVĐNKTT/TXNK quy định tại Phụ lục III Thông tư số 39/2018/TT-BTC thay thế Phụ lục VI Thông tư 38/2015/TT-BTC kèm theo 01 bản chính tờ khai hải quan hàng hóa xuất khẩu, nhập khẩu.
4. Tiếp nhận hồ sơ không thu thuế
Cơ quan hải quan tiếp nhận và xử lý hồ sơ không thu thuế tại thời điểm làm thủ tục hải quan thông qua hệ thống xử lý dữ liệu điện tử; qua đường bưu chính hoặc tiếp nhận trực tiếp bằng hồ sơ giấy.
Trường hợp người nộp thuế gửi hồ sơ qua Hệ thống Dịch vụ công trực tuyến của cơ quan hải quan, lãnh đạo Chi cục thực hiện phân công cho công chức xử lý hồ sơ thực hiện tiếp nhận hồ sơ qua các chức năng trên Hệ thống.
5. Phân loại hồ sơ không thu thuế
a) Hồ sơ không thu thuế thuộc đối tượng quy định tại khoản 1 Điều này không phải thực hiện phân loại hồ sơ, trừ 02 (hai) trường hợp sau đây:
a.1) Người nộp thuế đề nghị không thu thuế xuất khẩu đối với hàng hóa nhập khẩu nhưng tái xuất ra nước ngoài; tái xuất sang nước thứ ba, tái xuất vào khu phi thuế quan (để sử dụng trong khu phi thuế quan) trong tờ khai nhập khẩu lần đầu có phát sinh số tiền thuế đề nghị hoàn thuế.
a.2) Người nộp thuế đề nghị không thu thuế nhập khẩu đối với hàng hóa xuất khẩu phải tái nhập trở lại Việt Nam trong tờ khai xuất khẩu lần đầu có phát sinh số tiền thuế đề nghị hoàn thuế.
b) Đối với các hồ sơ quy định tại điểm a1, a.2 khoản thực hiện theo quy định tại điểm b khoản 6 Điều này.
6. Ban hành quyết định không thu thuế
a) Cơ quan hải quan kiểm tra hồ sơ; kiểm tra thực tế hàng hóa (trừ doanh nghiệp ưu tiên) nếu đủ cơ sở để xác định hàng hóa tái nhập là hàng đã xuất khẩu trước đây; hàng hóa xuất khẩu là hàng đã nhập khẩu trước đây, tờ khai xuất khẩu hoặc nhập khẩu lần đầu không phát sinh số tiền thuế đề nghị hoàn thì ban hành quyết định không thu thuế ngay trong thông quan. Việc ban hành quyết định không thu thuế thực hiện tương tự ban hành quyết định hoàn thuế quy định tại Điều 22 Quy trình này.
b) Trường hợp hồ sơ đề nghị không thu thuế xuất khẩu đối với hàng hóa nhập khẩu nhưng tái xuất ra nước ngoài, tái xuất sang nước thứ ba, tái xuất vào khu phi thuế quan (để sử dụng trong khu phi thuế quan); hồ sơ đề nghị không thu thuế nhập khẩu đối với hàng hóa xuất khẩu phải tái nhập trở lại Việt Nam nhưng tại tờ khai nhập khẩu/xuất khẩu lần đầu có phát sinh số tiền thuế đề nghị hoàn thì việc tiếp nhận, phân loại, kiểm tra hồ sơ, kiểm tra tại trụ sở người nộp thuế (nếu có) đối với số tiền thuế người nộp thuế đề nghị không thu được thực hiện đồng thời với việc xử lý hồ sơ hoàn thuế của tờ khai nhập khẩu/xuất khẩu lần đầu.
Quyết định không thu thuế xuất khẩu/nhập khẩu được ban hành sau khi cơ quan hải quan xác định đủ điều kiện hoàn thuế đối với tờ khai nhập khẩu/xuất khẩu lần đầu.
7. Cấp mã số quản lý hải quan theo cấu trúc: Mã Chi cục Hải quan/Số thứ tự/Năm/Mã không thu thuế/Mã loại hình tờ khai. Mã không thu thuế nhập khẩu đối với hàng xuất khẩu nhưng phải tái nhập trở lại Việt Nam ghi KTT05;
không thu thuế xuất khẩu đối với hàng nhập khẩu nhưng phải tái xuất ra nước ngoài (bao gồm tái xuất trả lại cho người xuất khẩu/tái xuất sang nước thứ ba/tái xuất vào khu phi thuế quan) ghi KTT06.
8. Lưu giữ hồ sơ
Hồ sơ không thu thuế đối với các trường hợp hàng hóa tái xuất không phải nộp thuế xuất khẩu, hàng hóa tái nhập không phải nộp thuế nhập khẩu được lưu cùng hồ sơ của lô hàng.
9. Kiểm tra sau khi ban hành quyết định không thu thuế
Việc kiểm tra tại trụ sở người nộp thuế (nếu có) sau khi ban hành quyết định không thu thuế (đối với trường hợp cơ quan hải quan chưa thực hiện kiểm tra tại trụ sở người nộp thuế trước khi ban hành quyết định không thu thuế) thực hiện theo trình tự kiểm tra sau thông quan quy định tại Điều 143 Thông tư 39/2018/TT-BTC.
Điều 28. Không thu thuế đối với các trường hợp hoàn thuế nhưng người nộp thuế chưa nộp thuế
1. Đối tượng áp dụng
a) Không thu thuế xuất khẩu đối với hàng hóa xuất khẩu được bảo lãnh tiền thuế xuất khẩu của các tổ chức tín dụng nhưng phải tái nhập trong thời hạn bảo lãnh quy định tại Điều 33 Nghị định 134/2016/NĐ-CP;
b) Không thu thuế nhập khẩu đối với hàng nhập khẩu được bảo lãnh số tiền thuế nhập khẩu nhưng phải tái xuất trong thời hạn bảo lãnh quy định tại Điều 34 Nghị định 134/2016/NĐ-CP;
c) Không thu thuế nhập khẩu đối với máy móc thiết bị, dụng cụ, phương tiện vận chuyển của tổ chức cá nhân được phép tạm nhập được bảo lãnh số tiền thuế nhập khẩu nhưng đã tái xuất trong thời hạn bảo lãnh quy định tại Điều 35 Nghị định 134/2016/NĐ-CP;
d) Không thu thuế đối với hàng hóa nhập khẩu để sản xuất kinh doanh nhưng đã xuất khẩu sản phẩm trong thời hạn bảo lãnh của tổ chức tín dụng quy định tại Điều 36 Nghị định 134/2016/NĐ-CP;
đ) Không thu thuế đối với hàng hóa xuất khẩu, nhập khẩu được bảo lãnh của tổ chức tín dụng nhưng xuất khẩu, nhập khẩu ít hơn quy định tại Điều 37 Nghị định 134/2016/NĐ-CP.
2. Tiếp nhận hồ sơ thực hiện tương tự quy định tại Điều 18 Quy trình này.
3. Phân loại hồ sơ thực hiện tương tự Điều 19 Quy trình này.
4. Phân công xử lý hồ sơ, kiểm tra hồ sơ thực hiện tương tự Điều 20 Quy trình này.
5. Kiểm tra tại trụ sở người nộp thuế được thực hiện tương tự Điều 24 Quy trình này.
6. Ban hành quyết định không thu thuế thực hiện tương tự quy định tại Điều 22 Quy trình này theo mẫu số 10/QĐKTT/TXNK quy định tại Phụ lục III Thông tư số 39/2018/TT-BTC thay thế Phụ lục VI Thông tư 38/2015/TT-BTC.
7. Cấp mã số quản lý hải quan theo cấu trúc: Mã Chi cục Hải quan/Số thứ tự/Năm/Mã không thu thuế/Mã loại hình tờ khai. Mã không thu thuế trước, kiểm tra sau ghi KTT03; Kiểm tra trước, không thu thuế sau ghi KTT04.
8. Lưu trữ hồ sơ, thông tin không thu thuế thực hiện tương tự Điều 25 Quy trình này.
9. Kiểm tra tại trụ sở người nộp thuế (sau khi ban hành quyết định không thu thuế) thực hiện tương tự Điều 24 Quy trình này.
10. Báo cáo số liệu không thu thuế thực hiện tương tự Điều 26 Quy trình này.
Chương V
QUY TRÌNH XỬ LÝ TIỀN THUẾ NỘP THỪA
Điều 29. Tiếp nhận hồ sơ và phân công xử lý hồ sơ
1. Việc tiếp nhận hồ sơ hoàn tiền thuế, tiền chậm nộp, tiền phạt nộp thừa (sau đây gọi tắt là tiền thuế nộp thừa) thực hiện theo quy định tại Điều 131 Thông tư số 39/2018/TT-BTC.
2. Việc phân công xử lý hồ sơ xử lý tiền thuế nộp thừa thực hiện tương tự như đối với hồ sơ hoàn thuế quy định tại khoản 1 Điều 20 Quy trình này.
3. Cơ quan hải quan không thực hiện phân loại hồ sơ đề nghị hoàn tiền thuế nộp thừa.
Điều 30. Kiểm tra hồ sơ
Trình tự kiểm tra hồ sơ hoàn tiền thuế nộp thừa thực hiện tương tự như đối với hồ sơ hoàn thuế thuộc diện hoàn thuế trước, kiểm tra sau quy định tại khoản 2 Điều 20 Quy trình này.
Trường hợp không đủ điều kiện hoàn tiền thuế nộp thừa, cơ quan hải quan thông báo theo mẫu số 12/TBKTT/TXNK được quy định tại Phụ lục III Thông tư số: 39/2018/TT-BTC thay thế Phụ lục VI Thông tư 38/2015/TT-BTC -trong thời hạn 08 giờ làm việc theo quy định tại khoản 64 Điều 1 Thông tư 39/2018/TT-BTC sửa đổi, bổ sung Điều 131 Thông tư 38/2015/TT-BTC.
Điều 31. Ban hành quyết định hoàn tiền thuế nộp thừa
Trình tự ban hành quyết định hoàn tiền thuế nộp thừa thực hiện tương tự trường hợp hoàn thuế trước, kiểm tra sau quy định tại Điều 22 Quy trình này. Quyết định hoàn tiền thuế nộp thừa thực hiện theo mẫu số 09/QĐHT/TXNK được quy định tại Phụ lục III Thông tư số 39/2018/TT-BTC thay thế Phụ lục VI Thông tư 38/2015/TT-BTC.
Điều 32. Xử lý số tiền thuế nộp thừa
Việc xử lý tiền thuế nộp thừa sau khi ban hành quyết định hoàn thuế thực hiện tương tự như đối với số tiền thuế được hoàn quy định tại Điều 23 Quy trình này.
Điều 33. Thời hạn ban hành quyết định hoàn tiền thuế nộp thừa
Trong thời hạn 05 (năm) ngày làm việc kể từ ngày nhận được công văn hợp lệ của người nộp thuế đề nghị hoàn tiền thuế nộp thừa (quy định tại khoản 64 Điều 1 Thông tư 39/2018/TT-BTC sửa đổi, bổ sung Điều 131 Thông tư 38/2015/TT-BTC) cơ quan hải quan ban hành quyết định hoàn tiền thuế nộp thừa theo mẫu số 09/QĐHT/TXNK được quy định tại Phụ lục III Thông tư số 39/2018/TT-BTC thay thế Phụ lục VI Thông tư 38/2015/TT-BTC. Trường hợp không đủ điều kiện hoàn tiền thuế nộp thừa cơ quan hải quan thông báo cho người nộp thuế theo mẫu số 12/TBKTTT/TXNK được quy định tại Phụ lục III Thông tư số 39/2018/TT-BTC thay thế Phụ lục VI Thông tư 38/2015/TT-BTC.
Trường hợp sau khi ban hành quyết định hoàn tiền thuế nộp thừa, cơ quan hải quan xác định cần tiến hành kiểm tra tại trụ sở người nộp thuế thì tiến hành theo trình tự kiểm tra sau thông quan tại trụ sở người nộp thuế quy định tại Điều 143 Thông tư 39/2018/TT-BTC.
Điều 34. Lưu trữ hồ sơ, thông tin hoàn thuế tiền thuế nộp thừa
Thực hiện tương tự Điều 25 Quy trình này.
Điều 35. Báo cáo số liệu hoàn tiền thuế nộp thừa
Thực hiện tương tự Điều 26 Quy trình này./.
PHỤ LỤC
MẪU BIỂU MIỄN THUẾ, GIẢM THUẾ, HOÀN THUẾ KHÔNG THU THUẾ HÀNG HÓA XUẤT KHẨU, NHẬP KHẨU
(Ban hành kèm theo Quyết định số 1919/QĐ-TCHQ ngày 28 tháng 6 năm 2018 của Tổng cục trưởng Tổng cục Hải quan)
|
STT |
KÝ HIỆU |
TÊN GỌI |
|
1. |
Mẫu số 01/PL/TXNK |
Phiếu phân loại hồ sơ |
|
2. |
Mẫu số 02/TT/TXNK |
Tờ trình về việc miễn thuế/giảm thuế/hoàn thuế/không thu thuế/tiếp nhận thông báo Danh mục hàng hóa miễn thuế/chuyển hồ sơ |
|
3. |
Mẫu số 03/TB/TXNK |
Thông báo về việc chuyển loại hồ sơ hoàn thuế |
|
4. |
Mẫu số 04/QĐ/TXNK |
Quyết định về việc giảm thuế đối với hàng hóa xuất khẩu/nhập khẩu |
|
5. |
Mẫu số 05/TB/TXNK |
Thông báo về việc thu hồi Danh mục miễn thuế, Phiếu theo dõi trừ lùi |
Mẫu số 01/PL/TXNK
|
CỤC HẢI QUAN……. Số: ……/PLHS |
CỘNG HÒA XÃ HỘI CHỦ NGHĨA VIỆT NAM |
PHIẾU PHÂN LOẠI HỒ SƠ
Hoàn thuế/không thu thuế
Căn cứ Điều...Luật...
Căn cứ Điều...Nghị định…
Căn cứ khoản ... Điều... Thông tư số ... ngày ... của Bộ Tài chính,
Căn cứ hồ sơ đề nghị hoàn thuế/không thu thuế kèm công văn số ... ngày ... tháng ... năm ... của ...(Tên người nộp thuế, mã số thuế), kết quả phân loại hồ sơ như sau:
1. Hoàn thuế/không thu thuế trước, kiểm tra sau: □
2. Kiểm tra trước hoàn thuế/không thu thuế sau: □
Số tiền đề nghị hoàn thuế/ không thu thuế: (Ghi chi tiết theo từng sắc thuế và tổng số tiền thuế)
|
|
..., ngày... tháng... năm ... |
|
LÃNH ĐẠO CHI CỤC |
|
|
A. THEO DÕI BỔ SUNG HỒ SƠ |
||
|
Ngày |
Tên chứng từ |
Công chức tiếp nhận |
|
|
|
|
|
|
|
|
|
B. THEO DÕI LUÂN CHUYỂN HỒ SƠ |
||
|
Ngày |
Bên giao |
Bên nhận |
|
|
|
|
|
|
|
|
Mẫu số 02/TT/TXNK
|
TÊN CƠ QUAN THẨM QUYỀN Số: …../TT/…. |
CỘNG HÒA XÃ HỘI CHỦ NGHĨA VIỆT NAM ……., ngày …. tháng …. năm… |
TỜ TRÌNH
Về việc miễn thuế/giảm thuế/hoàn thuế/không thu thuế/tiếp nhận thông báo Danh mục hàng hóa miễn thuế/chuyển hồ sơ
Căn cứ Điều...Luật... Điều....Nghị định...khoản... Điều... Thông tư số... ngày ... của Bộ Tài chính. Bộ phận xử lý hồ sơ miễn thuế/giảm thuế/hoàn thuế/không thu thuế/tiếp nhận thông báo Danh mục hàng hóa miễn thuế/chuyển hồ sơ ...báo cáo kết quả xử lý đối với hồ sơ ... của (Tên người nộp thuế, địa chỉ, mã số thuế) như sau:
I. NHẬN XÉT HỒ SƠ
- Tóm tắt nội dung vụ việc:...
- Phân loại hồ sơ (đối với trường hợp phải phân loại hồ sơ): ...
- Kết quả kiểm tra/thu thập thông tin tài liệu có liên quan:
- Nhận xét chung về hồ sơ (ghi rõ đủ điều kiện để hoàn thuế, không thu thuế giảm thuế).
- Số tiền đối với trường hợp cần xác định chi tiết số tiền thuế (viết bằng số và chữ):
- Ý kiến khác (Nếu có).
II. ĐỀ XUẤT XỬ LÝ
- Căn cứ Điều... Luật/Nghị định/Thông tư...
- Sau khi nghiên cứu hồ sơ đề nghị miễn thuế/giảm thuế/hoàn thuế/không thu thuế/tiếp nhận thông báo Danh mục hàng hóa miễn thuế ... kèm công văn số...ngày... tháng ... năm... của...(Tên người nộp thuế/địa chỉ/mã số thuế) đề nghị lãnh đạo đơn vị: (Ghi rõ nội dung đề xuất).
Hồ sơ đủ/không đủ điều kiện) miễn thuế/giảm thuế/hoàn thuế, không thu thuế/tiếp nhận thông báo DMMT hoặc đề nghị chuyển hồ sơ cho Chi cục/đơn vị ... xử lý theo thẩm quyền...
Số tiền ghi chi tiết theo từng sắc thuế (nếu có).
Đề nghị lãnh đạo……… xem xét, phê duyệt.
|
LÃNH ĐẠO ĐỘI/BỘ PHẬN |
NGƯỜI ĐỀ XUẤT |
|
PHÊ DUYỆT CỦA LÃNH ĐẠO |
Mẫu số 03/TB/TXNK
|
CỤC HẢI QUAN……. Số: ……/TB-… |
CỘNG HÒA XÃ HỘI CHỦ NGHĨA VIỆT NAM …….., ngày….tháng…..năm….. |
THÔNG BÁO
Về việc chuyển loại hồ sơ hoàn thuế (1)
Chi cục Hải quan….. nhận được công văn số ... ngày ... tháng ... năm ... của ...(Tên người nộp thuế, mã số thuế) về việc hoàn thuế đối với tờ khai hàng hóa xuất khẩu/nhập khẩu số/ngày...
Căn cứ Điều ....Luật Quản lý thuế số..;
Căn cứ Điều.... Nghị định số...; Căn cứ...;
Căn cứ khoản ... Điều... Thông tư số 39/2018/TT-BTC ngày 20/4/2018 của Bộ Tài chính sửa đổi bổ sung một số điều tại Thông tư 38/2015/TT-BTC ngày 25/3/2015 của Bộ Tài chính quy định về thủ tục hải quan; kiểm tra giám sát hải quan; thuế xuất khẩu, thuế nhập khẩu và quản lý thuế đối với hàng hóa xuất khẩu, nhập khẩu,
Chi cục Hải quan... thông báo hồ sơ hoàn thuế theo các tờ khai xuất khẩu/nhập khẩu số/ngày sẽ được tiến hành kiểm tra trước tại trụ sở người nộp thuế.
Thời hạn kiểm tra từ ngày.... đến ngày …..
Trường hợp người nộp thuế có vướng mắc, đề nghị liên hệ với Cục Hải quan/Chi cục Hải quan... để được giải đáp. Số điện thoại liên hệ...
Chi cục Hải quan………….. thông báo để (Tên người nộp thuế) được biết./.
|
Nơi nhận: |
THỦ TRƯỞNG ĐƠN VỊ |
(1) Áp dụng đối với trường hợp hồ sơ thuộc diện hoàn thuế trước, kiểm tra sau nhưng trong quá trình xử lý hồ sơ cơ quan hải quan xét thấy cần phải chuyển sang diện kiểm tra trước, hoàn thuế sau.
Mẫu số 04/QĐ/TXNK
|
TÊN CƠ QUAN THẨM QUYỀN |
CỘNG HÒA XÃ HỘI CHỦ NGHĨA VIỆT NAM |
|
Số: …../QĐ…. |
……., ngày …. tháng … năm ….. |
QUYẾT ĐỊNH
Về việc giảm thuế đối với hàng hóa xuất khẩu/nhập khẩu
CHỨC DANH NGƯỜI RA QUYẾT ĐỊNH
Căn cứ Điều 18 Luật Thuế xuất khẩu, thuế nhập khẩu số 107/2016/QH13;
Căn cứ Điều 32 Nghị định 134/2016/NĐ-CP quy định chi tiết một số điều và biện pháp thi hành Luật thuế xuất khẩu, thuế nhập khẩu;
Căn cứ...;
Căn cứ hồ sơ đề nghị giảm thuế của (Tên người nộp thuế, mã số thuế, địa chỉ)....;
Xét đề nghị của....,
QUYẾT ĐỊNH:
Điều 1. Giảm số tiền thuế phải nộp đối với hàng hóa xuất khẩu/nhập khẩu của (Tên/Địa chỉ người nộp thuế, mã số thuế/thuộc tờ khai số... ngày/quyết định ấn định thuế số... ngày...) với số tiền như sau:
|
STT |
LOẠI THUẾ |
SỐ TIỀN |
|
1 |
Thuế xuất khẩu |
|
|
2 |
Thuế nhập khẩu |
|
|
3 |
Thuế tự vệ/Thuế chống bán phá giá/thuế chống trợ cấp |
|
|
4 |
Thuế tiêu thụ đặc biệt |
|
|
5 |
Thuế bảo vệ môi trường |
|
|
6 |
Thuế GTGT |
|
|
|
Tổng cộng |
|
Bằng chữ:...
Điều 2. Quyết định này có hiệu lực kể từ ngày ký. (Tên người nộp thuế); (các đơn vị có liên quan của cơ quan hải quan) chịu trách nhiệm thi hành Quyết định này./.
|
Nơi nhận: |
NGƯỜI RA QUYẾT ĐỊNH |
Mẫu số 05/TB/TXNK
|
TÊN CƠ QUAN HẢI QUAN |
CỘNG HÒA XÃ HỘI CHỦ NGHĨA VIỆT NAM |
|
Số: …../TB-…. |
……., ngày …. tháng …. năm …. |
THÔNG BÁO
Về việc thu hồi Danh mục miễn thuế, Phiếu theo dõi trừ lùi
Căn cứ khoản ... Điều 16 Luật Thuế xuất khẩu, thuế nhập khẩu số 107/2016/QH13 ngày 06/4/2016; Điều ... Nghị định số 134/2016/NĐ-CP ngày 01/9/2016 của Chính phủ;
Căn cứ khoản 6 Điều 30 Nghị định số 134/2016/NĐ-CP ngày 01/9/2016 của Chính phủ;
Căn cứ tại Điều 47, Điều 48 Nghị định số 118/2015/NĐ-CP ngày 12/11/2015 của Chính phủ;
Căn cứ ...
Cục Hải quan..../Chi cục Hải quan...thông báo:....
Đề nghị (Tên người nộp thuế) trực tiếp tới Cục Hải quan.../Chi cục Hải quan... để làm thủ tục nộp lại Danh mục miễn thuế, Phiếu theo dõi trừ lùi.
Lý do : Dự án ... chấm dứt hoạt động hoặc điều chỉnh hoạt động hoặc xác định không đủ điều kiện ưu đãi đầu tư;
Trường hợp người nộp thuế có vướng mắc, xin liên hệ với Cục Hải quan.../Chi cục Hải quan... để được giải đáp. Số điện thoại liên hệ:...
Cục Hải quan/Chi cục Hải quan xin thông báo để ... (Tên người nộp thuế) được biết./.
|
Nơi nhận: |
THỦ TRƯỞNG ĐƠN VỊ |
SƠ ĐỒ THÔNG BÁO DANH MỤC MIỄN THUẾ (ĐIỆN TỬ VÀ GIẤY)
(Ban hành kèm theo Quyết định số 1919/QĐ-TCHQ ngày 28/6/2018 của Tổng cục Hải Quan)

SƠ ĐỒ THỰC HIỆN MIỄN THUẾ TỜ KHAI GIẤY
(Ban hành kèm theo Quyết định số 1919/QĐ-TCHQ ngày 28/6/2018 của Tổng cục Hải Quan)

SƠ ĐỒ THỰC HIỆN MIỄN THUẾ TỜ KHAI ĐIỆN TỬ
(Ban hành kèm theo Quyết định số 1919/QĐ-TCHQ ngày 28/6/2018 của Tổng cục Hải Quan)

SƠ ĐỒ QUY TRÌNH GIẢM THUẾ
(Ban hành kèm theo Quyết định số 1919/QĐ-TCHQ ngày 28/6/2018 của Tổng cục Hải Quan)

SƠ ĐỒ HOÀN THUẾ TRƯỚC, KIỂM TRA SAU
(Ban hành kèm theo Quyết định số 1919/QĐ-TCHQ ngày 28/6/2018 của Tổng cục Hải Quan)

SƠ ĐỒ KIỂM TRA TRƯỚC, HOÀN THUẾ SAU
(Ban hành kèm theo Quyết định số 1919/QĐ-TCHQ ngày 28/6/2018 của Tổng cục Hải Quan)

SƠ ĐỒ XỬ LÝ TIỀN THUẾ NỘP THỪA
(Ban hành kèm theo Quyết định số 1919/QĐ-TCHQ ngày 28/6/2018 của Tổng cục Hải Quan)

Bạn chưa Đăng nhập thành viên.
Đây là tiện ích dành cho tài khoản thành viên. Vui lòng Đăng nhập để xem chi tiết. Nếu chưa có tài khoản, vui lòng Đăng ký tại đây!
Bạn chưa Đăng nhập thành viên.
Đây là tiện ích dành cho tài khoản thành viên. Vui lòng Đăng nhập để xem chi tiết. Nếu chưa có tài khoản, vui lòng Đăng ký tại đây!