- Tổng quan
- Nội dung
- VB gốc
- Tiếng Anh
- Hiệu lực
- VB liên quan
- Lược đồ
-
Nội dung hợp nhất
Tính năng này chỉ có tại LuatVietnam.vn. Nội dung hợp nhất tổng hợp lại tất cả các quy định còn hiệu lực của văn bản gốc và các văn bản sửa đổi, bổ sung, đính chính... trên một trang. Việc hợp nhất văn bản gốc và những văn bản, Thông tư, Nghị định hướng dẫn khác không làm thay đổi thứ tự điều khoản, nội dung.
Khách hàng chỉ cần xem Nội dung hợp nhất là có thể nắm bắt toàn bộ quy định hiện hành đang áp dụng, cho dù văn bản gốc đã qua nhiều lần chỉnh sửa, bổ sung.
- Tải về
Thông tư 08/2023/TT-BTNMT Quy chuẩn kỹ thuật về CSDL nền địa lý quốc gia tỷ lệ 1:2.000, 1:5.000, 1:10.000
| Cơ quan ban hành: | Bộ Tài nguyên và Môi trường |
Số công báo:
Số công báo là mã số ấn phẩm được đăng chính thức trên ấn phẩm thông tin của Nhà nước. Mã số này do Chính phủ thống nhất quản lý.
|
Đang cập nhật |
| Số hiệu: | 08/2023/TT-BTNMT | Ngày đăng công báo: | Đang cập nhật |
| Loại văn bản: | Thông tư | Người ký: | Nguyễn Thị Phương Hoa |
|
Ngày ban hành:
Ngày ban hành là ngày, tháng, năm văn bản được thông qua hoặc ký ban hành.
|
31/07/2023 |
Ngày hết hiệu lực:
Ngày hết hiệu lực là ngày, tháng, năm văn bản chính thức không còn hiệu lực (áp dụng).
|
Đang cập nhật |
|
Áp dụng:
Ngày áp dụng là ngày, tháng, năm văn bản chính thức có hiệu lực (áp dụng).
|
Đã biết
|
Tình trạng hiệu lực:
Cho biết trạng thái hiệu lực của văn bản đang tra cứu: Chưa áp dụng, Còn hiệu lực, Hết hiệu lực, Hết hiệu lực 1 phần; Đã sửa đổi, Đính chính hay Không còn phù hợp,...
|
Đã biết
|
| Lĩnh vực: | Tài nguyên-Môi trường |
TÓM TẮT THÔNG TƯ 08/2023/TT-BTNMT
Ngày 31/7/2023, Bộ Tài nguyên và Môi trường đã ra Thông tư 08/2023/TT-BTNMT ban hành Quy chuẩn kỹ thuật quốc gia về cơ sở dữ liệu nền địa lý quốc gia tỷ lệ 1:2.000, 1:5.000, 1:10.000. Cụ thể:
1. Cách chuẩn hóa các thuộc tính của đường bộ như sau:
- Tên tuyến đường xuyên quốc gia, Tên Quốc lộ, Tên Tỉnh lộ: nếu chỉ có số hiệu đường thì chỉ nhập số hiệu, không nhập danh từ chung; nếu có tên riêng thì nhập cả danh từ chung và tên riêng;
- Nếu đoạn Quốc lộ có cấp kỹ thuật là “cao tốc” thì nhập trường “tenQuocLo” gồm số hiệu quốc lộ và tên riêng của cao tốc (nếu có) hoặc số hiệu cao tốc nếu không có tên riêng;
- Nếu đoạn Tỉnh lộ có cấp kỹ thuật là “cao tốc” thì nhập “tenTinhLo” gồm tên tỉnh lộ và tên riêng của cao tốc (nếu có) hoặc số hiệu cao tốc nếu không có tên riêng;…
2. 05 tiêu chí chất lượng áp dụng để đánh giá chất lượng cơ sở dữ liệu nền địa lý quốc gia tỷ lệ 1:2.000, 1:5.000, 1:10.000 gồm:
- Mức độ đầy đủ của dữ liệu;
- Mức độ phù hợp của dữ liệu với mô hình cấu trúc dữ liệu;
- Độ chính xác vị trí của đối tượng địa lý;
- Độ chính xác thời gian của đối tượng địa lý;
- Mức độ chính xác của thuộc tính chủ đề.
Thông tư có hiệu lực từ ngày 31/01/2024.
Xem chi tiết Thông tư 08/2023/TT-BTNMT có hiệu lực kể từ ngày 31/01/2024
Tải Thông tư 08/2023/TT-BTNMT
|
BỘ TÀI NGUYÊN VÀ MÔI TRƯỜNG ________ Số: 08/2023/TT-BTNMT
|
CỘNG HOÀ XÃ HỘI CHỦ NGHĨA VIỆT NAM Độc lập - Tự do - Hạnh phúc ________________________ Hà Nội, ngày 31 tháng 7 năm 2023
|
THÔNG TƯ
Ban hành Quy chuẩn kỹ thuật quốc gia về cơ sở dữ liệu nền địa lý quốc gia tỷ lệ 1:2.000, 1:5.000, 1:10.000
_____________
Căn cứ Luật Tiêu chuẩn và Quy chuẩn kỹ thuật ngày 29 tháng 6 năm 2006;
Căn cứ Luật Đo đạc và bản đồ ngày 14 tháng 6 năm 2018;
Căn cứ Nghị định số 127/2007/NĐ-CP ngày 01 tháng 8 năm 2007 của Chính phủ quy định chi tiết thi hành một số điều của Luật Tiêu chuẩn và Quy chuẩn kỹ thuật; Nghị định số 67/2009/NĐ-CP ngày 03 tháng 8 năm 2009 của Chính phủ sửa đổi, bổ sung một số điều của Nghị định số 127/2007/NĐ-CP ngày 01 tháng 8 năm 2007 của Chính phủ quy định chi tiết thi hành một số điều của Luật Tiêu chuẩn và Quy chuẩn kỹ thuật; Nghị định số 78/2018/NĐ-CP ngày 16 tháng 5 năm 2018 của Chính phủ sửa đổi, bổ sung một số điều của Nghị định số 127/2007/NĐ-CP ngày 01 tháng 8 năm 2007 của Chính phủ quy định chi tiết thi hành một số điều của Luật Tiêu chuẩn và Quy chuẩn kỹ thuật;
Căn cứ Nghị định số 27/2019/NĐ-CP ngày 13 tháng 3 năm 2019 của Chính phủ quy định chi tiết một số điều của Luật Đo đạc và bản đồ; Nghị định số 136/2021/NĐ-CP ngày 31 tháng 12 năm 2021 của Chính phủ sửa đổi, bổ sung một số điều của Nghị định số 27/2019/NĐ-CP ngày 13 tháng 3 năm 2019 của Chính phủ quy định chi tiết một số điều của Luật Đo đạc và bản đồ;
Căn cứ Nghị định số 22/2023/NĐ-CP ngày 12 tháng 5 năm 2023 của Chính phủ sửa đổi, bổ sung một số điều của các Nghị định liên quan đến hoạt động kinh doanh trong lĩnh vực tài nguyên và môi trường;
Căn cứ Nghị định số 68/2022/NĐ-CP ngày 22 tháng 9 năm 2022 của Chính phủ quy định chức năng, nhiệm vụ, quyền hạn và cơ cấu tổ chức của Bộ Tài nguyên và Môi trường;
Theo đề nghị của Cục trưởng Cục Đo đạc, Bản đồ và Thông tin địa lý Việt Nam, Vụ trưởng Vụ Khoa học và Công nghệ và Vụ trưởng Vụ Pháp chế;
Bộ trưởng Bộ Tài nguyên và Môi trường ban hành Thông tư ban hành Quy chuẩn kỹ thuật quốc gia về cơ sở dữ liệu nền địa lý quốc gia tỷ lệ 1:2.000, 1:5.000, 1:10.000.
Điều 1. Ban hành kèm theo Thông tư này Quy chuẩn kỹ thuật quốc gia về cơ sở dữ liệu nền địa lý quốc gia tỷ lệ 1:2.000, 1:5.000, 1:10.000, mã số QCVN 73:2023/BTNMT.
Điều 2. Hiệu lực thi hành
1. Thông tư này có hiệu lực thi hành kể từ ngày 31 tháng 01 năm 2024.
2. Thông tư số 23/2019/TT-BTNMT ngày 25 tháng 12 năm 2019 của Bộ trưởng Bộ Tài nguyên và Môi trường quy định kỹ thuật về mô hình cấu trúc, nội dung cơ sở dữ liệu nền địa lý quốc gia tỷ lệ 1:2.000 và 1:5000 hết hiệu lực kể từ ngày Thông tư này có hiệu lực thi hành.
3. Phụ lục số 1, Phụ lục số 5 và các nội dung quy định về thu nhận dữ liệu nền địa lý quốc gia tỷ lệ 1:10.000 tại Phụ lục số 3, các nội dung quy định về chất lượng cơ sở dữ liệu nền địa lý quốc gia tỷ lệ 1:10.000 tại Phụ lục số 4 của Thông tư số 15/2020/TT-BTNMT ngày 30 tháng 11 năm 2020 của Bộ trưởng Bộ Tài nguyên và Môi trường quy định kỹ thuật về mô hình cấu trúc, nội dung cơ sở dữ liệu nền địa lý quốc gia tỷ lệ 1:10.000 và 1:25.000 hết hiệu lực kể từ ngày Thông tư này có hiệu lực thi hành.
Điều 3. Tổ chức thực hiện
1. Bộ, cơ quan ngang Bộ, cơ quan thuộc Chính phủ, Ủy ban nhân dân các tỉnh, thành phố trực thuộc Trung ương và các tổ chức, cá nhân có liên quan chịu trách nhiệm thi hành Thông tư này.
2. Cục trưởng Cục Đo đạc, Bản đồ và Thông tin địa lý Việt Nam có trách nhiệm tổ chức phổ biến, kiểm tra việc thực hiện Thông tư này.
3. Trong quá trình thực hiện, nếu có khó khăn, vướng mắc thì các cơ quan, tổ chức, cá nhân phản ánh kịp thời về Bộ Tài nguyên và Môi trường để xem xét, quyết định./.
|
Nơi nhận: - Văn phòng Quốc hội; - Bộ trưởng, các Thứ trưởng Bộ TN&MT; - Sở TN&MT các tỉnh, thành phố trực thuộc trung ương; - Công báo; Cổng Thông tin điện tử Chính phủ; - Các đơn vị trực thuộc Bộ TN&MT, Cổng TTĐT Bộ TN&MT; - Lưu: VT, PC, KHCN, ĐĐBĐVN. |
KT. BỘ TRƯỞNG THỨ TRƯỞNG
Nguyễn Thị Phương Hoa |
QCVN 73:2023/BTNMT
QUY CHUẨN KỸ THUẬT QUỐC GIA VỀ CƠ SỞ DỮ LIỆU NỀN ĐỊA LÝ QUỐC GIA TỶ LỆ 1:2.000, 1:5.000, 1:10.000
National technical regulation on the national fundamental geographic database at scales 1:2 000, 1:5 000, 1:10 000
Mục lục
Lời nói đầu
I. QUY ĐỊNH CHUNG
1. Phạm vi điều chỉnh
2. Đối tượng áp dụng
3. Tài liệu viện dẫn
4. Giải thích từ ngữ
5. Chữ viết tắt
II. QUY ĐỊNH KỸ THUẬT
1. Các yêu cầu kỹ thuật cơ bản
2. Quy định mô hình cấu trúc và nội dung cơ sở dữ liệu nền địa lý quốc gia tỷ lệ 1:2.000, 1:5.000, 1:10.000 theo các chủ đề dữ liệu thành phần
3. Quy định về thu nhận dữ liệu nền địa lý quốc gia tỷ lệ 1:2.000, 1:5.000, 1:10.000
4. Quy định về chất lượng cơ sở dữ liệu nền địa lý quốc gia tỷ lệ 1:2.000, 1:5.000, 1:10.000
5. Quy định về trình bày cơ sở dữ liệu nền địa lý quốc gia tỷ lệ 1:2.000, 1:5.000, 1:10.000
III. QUY ĐỊNH VỀ QUẢN LÝ
1. Phương thức đánh giá sự phù hợp
2. Quy định về công bố hợp quy
3. Phương pháp thử
IV. TỔ CHỨC THỰC HIỆN
Phụ lục A (Quy định)
Danh mục đối tượng địa lý cơ sở dữ liệu nền địa lý quốc gia tỷ lệ 1:2.000, 1:5.000, 1:10.000
Phụ lục B (Quy định)
Thu nhận dữ liệu nền địa lý quốc gia tỷ lệ 1:2.000, 1:5.000, 1:10.000
Phụ lục C (Quy định)
Chất lượng cơ sở dữ liệu nền địa lý quốc gia tỷ lệ 1:2.000, 1:5.000, 1:10.000
Phụ lục D (Quy định)
Trình bày cơ sở dữ liệu nền địa lý quốc gia tỷ lệ 1:2.000, 1:5.000
Phụ lục E (Quy định)
Trình bày cơ sở dữ liệu nền địa lý quốc gia tỷ lệ 1:10.000
Lời nói đầu
QCVN 73:2023/BTNMT do Cục Đo đạc, Bản đồ và Thông tin địa lý Việt Nam biên soạn, Vụ Khoa học và Công nghệ trình duyệt, Bộ Khoa học và Công nghệ thẩm định, Bộ trưởng Bộ Tài nguyên và Môi trường ban hành theo Thông tư số 08/2023/TT-BTNMT ngày 31 tháng 07 năm 2023.
QUY CHUẨN KỸ THUẬT QUỐC GIA VỀ CƠ SỞ DỮ LIỆU NỀN ĐỊA LÝ QUỐC GIA TỶ LỆ 1:2.000, 1:5.000, 1:10.000
National technical regulation on the national fundamental geographic database at scales 1:2 000, 1:5 000, 1:10 000
I. QUY ĐỊNH CHUNG
1. Phạm vi điều chỉnh
Quy chuẩn này quy định kỹ thuật về mô hình cấu trúc, nội dung, chất lượng, thu nhận và trình bày cơ sở dữ liệu nền địa lý quốc gia tỷ lệ 1:2.000, 1:5.000, 1:10.000.
2. Đối tượng áp dụng
Quy chuẩn kỹ thuật này áp dụng đối với các cơ quan quản lý, tổ chức, cá nhân có liên quan đến việc xây dựng, vận hành, cập nhật, lưu trữ, cung cấp, sử dụng cơ sở dữ liệu nền địa lý quốc gia tỷ lệ 1:2.000, 1:5.000, 1:10.000.
3. Tài liệu viện dẫn
QCVN 42:2020/BTNMT Quy chuẩn kỹ thuật quốc gia về chuẩn thông tin địa lý cơ sở ban hành kèm theo Thông tư số 06/2020/TT-BTNMT ngày 31 tháng 8 năm 2020 của Bộ trưởng Bộ Tài nguyên và Môi trường.
QCVN 37:2011/BTNMT Quy chuẩn kỹ thuật quốc gia về chuẩn hóa địa danh phục vụ công tác thành lập bản đồ ban hành kèm theo Thông tư số 23/2011/TT- BTNMT ngày 06 tháng 7 năm 2011 của Bộ trưởng Bộ Tài nguyên và Môi trường.
TCVN 12687:2019 Cơ sở dữ liệu địa lý - Xây dựng siêu dữ liệu.
CHÚ THÍCH: trong trường hợp tài liệu viện dẫn có sự sửa đổi, bổ sung hoặc được thay thế thì thực hiện theo văn bản đã được sửa đổi, bổ sung hoặc ban hành mới.
4. Giải thích từ ngữ
Trong quy chuẩn kỹ thuật này, các từ ngữ dưới đây được hiểu như sau:
4.1. GML (Geography Markup Language) là ngôn ngữ đánh dấu địa lý mở rộng dùng trong khuôn thức trao đổi dữ liệu nền địa lý quốc gia.
4.2. GDB (Geodatabase) là một định dạng lưu trữ dữ liệu của cơ sở dữ liệu nền địa lý quốc gia.
4.3. SHP (Shape file) là một định dạng lưu trữ dữ liệu đơn giản theo lớp đối tượng của cơ sở dữ liệu nền địa lý quốc gia.
5. Chữ viết tắt
5.1 P: Kiểu dữ liệu GM_Point hay còn gọi là dữ liệu dạng điểm.
5.2 C: Kiểu dữ liệu GM_Curve hay còn gọi là dữ liệu dạng đường.
5.3 S: Kiểu dữ liệu GM_Surface hay còn gọi là dữ liệu dạng vùng.
II. QUY ĐỊNH KỸ THUẬT
1. Các yêu cầu kỹ thuật cơ bản
1.1 Hệ quy chiếu tọa độ, hệ quy chiếu thời gian thực hiện theo Quy chuẩn kỹ thuật quốc gia về chuẩn thông tin địa lý cơ sở mã số QCVN 42:2020/BTNMT ban hành kèm theo Thông tư số 06/2020/TT-BTNMT ngày 31 tháng 8 năm 2020 của Bộ trưởng Bộ Tài nguyên và Môi trường.
1.2 Siêu dữ liệu của cơ sở dữ liệu nền địa lý quốc gia tỷ lệ 1:2.000, 1:5.000, 1:10.000 thực hiện theo quy định về siêu dữ liệu tại Phụ lục I của QCVN 42:2020/BTNMT và TCVN 12687:2019 Cơ sở dữ liệu địa lý - Xây dựng siêu dữ liệu.
1.3 Phạm vi đóng gói giao nộp cơ sở dữ liệu nền địa lý quốc gia tỷ lệ 1:2.000, 1:5.000, 1:10.000 theo phạm vi ranh giới khu vực được thành lập cơ sở dữ liệu nền địa lý quốc gia.
1.4 Quy định về định dạng dữ liệu
1.4.1 Cơ sở dữ liệu nền địa lý quốc gia tỷ lệ 1:2.000, 1:5.000, 1:10.000 phải được xây dựng, vận hành, cập nhật, lưu trữ, cung cấp ở định dạng GML và các định dạng bổ sung GDB, SHP.
1.4.2 Quy định về định dạng GML
a) Tên định dạng: GML v3.3 trở lên.
b) Ngôn ngữ: vi (Việt Nam).
c) Bảng mã ký tự: 004 - UTF8.
1.4.3 Quy định về định dạng GDB
a) Tên định dạng: GDB - ESRI™.
b) Ngôn ngữ: vi (Việt Nam).
c) Bảng mã ký tự: 004 - UTF8.
1.4.4 Quy định về định dạng SHP
a) Tên định dạng: Shape - ESRI™.
b) Ngôn ngữ: vi (Việt Nam).
c) Bảng mã ký tự: 004 - UTF8.
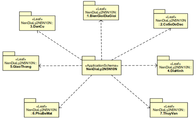
1.5 Tổ chức các chủ đề dữ liệu địa lý
Mô hình cấu trúc cơ sở dữ liệu nền địa lý quốc gia tỷ lệ 1:2.000, 1:5.000 và 1:10.000 được tổ chức theo 07 gói UML gồm 07 chủ đề dữ liệu địa lý như Hình 1 và Bảng 1 dưới đây:

Hình 1. Mô hình cấu trúc cơ sở dữ liệu nền địa lý quốc gia tỷ lệ 1:2.000, 1:5.000, 1:10.000
Bảng 1 - Các gói dữ liệu trong cơ sở dữ liệu nền địa lý quốc gia tỷ lệ 1:2.000, 1:5.000, 1:10.000
|
Tên gói dữ liệu |
Mô tả |
Yêu cầu dữ liệu |
|
|
NenDiaLy2N5N10N |
Quy định kiểu đối tượng nền địa lý quốc gia trừu tượng tỷ lệ 1:2.000, 1:5.000 và 1:10.000 được định nghĩa với các thuộc tính chung cho tất cả các kiểu đối tượng địa lý. |
|
|
|
BienGioiDiaGioi |
Quy định cấu trúc dữ liệu của gói dữ liệu biên giới quốc gia và địa giới hành chính gồm dữ liệu về đường biên giới quốc gia và các đối tượng địa lý liên quan đến việc thể hiện đường biên giới quốc gia trên đất liền, trên biển; dữ liệu về đường địa giới hành chính các cấp và các đối tượng địa lý liên quan đến việc thể hiện đường địa giới hành chính các cấp. |
2D |
|
|
CoSoDoDac |
Quy định cấu trúc dữ liệu của gói dữ liệu cơ sở đo đạc gồm các điểm tọa độ, độ cao. |
2D |
|
|
DanCu |
Quy định cấu trúc dữ liệu của gói dữ liệu dân cư gồm dữ liệu về các khu dân cư và các công trình liên quan đến dân cư. |
2D |
|
|
DiaHinh |
Dữ liệu địa hình phục vụ trình bày nhóm lớp địa hình của bản đồ địa hình quốc gia |
Quy định cấu trúc dữ liệu của gói dữ liệu địa hình bao gồm điểm độ cao, điểm độ sâu, đường bình độ, đường bình độ sâu, đường mô tả đặc trưng địa hình và các dạng địa hình đặc biệt. |
2D |
|
Dữ liệu địa hình định dạng 3D phục vụ xây dựng mô hình số độ cao gồm |
MoHinhSoDoCaoDuLieuGoc: Quy định cấu trúc dữ liệu của các đối tượng không gian 3 chiều sử dụng để tạo mô hình số độ cao. |
3D |
|
|
MoHinhSoDoCaoLuoiTamGiacBatQuyTac: Quy định cấu trúc mô hình số độ cao dạng lưới tam giác bất quy tắc. |
3D |
||
|
MoHinhSoDoCaoRaster: Quy định cấu trúc mô hình số độ cao dạng Raster. |
3D |
||
|
GiaoThong |
Quy định cấu trúc dữ liệu của gói dữ liệu giao thông gồm hệ thống đường bộ, đường sắt, đường hàng không, đường thủy, cầu, hầm giao thông, bến cảng, nhà ga, các công trình giao thông khác. |
2D |
|
|
PhuBeMat |
Quy định cấu trúc dữ liệu của gói dữ liệu phủ bề mặt gồm lớp phủ thực vật, lớp sử dụng đất, lớp nước mặt, lớp phủ công trình và các lớp phủ khác. |
2D |
|
|
ThuyVan |
Quy định cấu trúc dữ liệu của gói dữ liệu thủy văn bao gồm hệ thống sông, suối, kênh, mương, biển, hồ, ao, đầm, phá, nguồn nước, đường bờ nước và các công trình thủy lợi. |
2D |
|
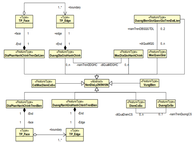
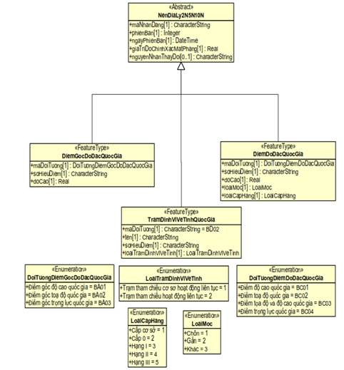
Các thuộc tính chung của cơ sở dữ liệu nền địa lý quốc gia tỷ lệ 1:2.000, 1:5.000. 1:10.000 được quy định tại Hình 2 và mô tả cụ thể tại Bảng 2 dưới đây.

Hình 2. Lược đồ lớp UML về thuộc tính chung của cơ sở dữ liệu nền địa lý quốc gia tỷ lệ 1:2.000, 1:5.000, 1:10.000
Bảng 2 - Quy định về gói dữ liệu NenDiaLy2N5N10N
|
Kiểu đối tượng: |
|
|
Tên |
NenDiaLy2N5N10N |
|
Mô tả |
NenDiaLy2N5N10N là lớp UML trừu tượng mô tả các đặc tính chung của tất cả các đối tượng địa lý thuộc cơ sở dữ liệu nền địa lý quốc gia tỷ lệ 1:2.000, 1:5.000 và 1:10.000. |
|
Tên các thuộc tính |
maNhanDang, phienBan, ngayPhienBan, giaTriDoChinhXacMatPhang, nguyenNhanThayDoi |
|
Thuộc tính đối tượng: |
|
|
Tên |
maNhanDang |
|
Mô tả |
Là mã nhận dạng duy nhất đối với mỗi đối tượng địa lý thuộc dữ liệu nền địa lý tỷ lệ 1:2.000 hoặc 1:5.000 hoặc 1:10.000, gồm bốn (04) phần, 18 chữ số được đặt liên tiếp nhau, trong đó: + Phần thứ nhất gồm năm (05) ký tự là mã cơ sở dữ liệu (0002N đối với dữ liệu tỷ lệ 1:2.000, 0005N đối với dữ liệu tỷ lệ 1:5.000, 0010N đối với dữ liệu tỷ lệ 1:10.000); + Phần thứ hai gồm bốn (04) ký tự là mã đối tượng trong danh mục đối tượng địa lý cơ sở; + Phần thứ ba gồm hai (02) ký tự là mã cấp tỉnh theo quy định của cơ quan nhà nước có thẩm quyền; + Phần thứ tư gồm bảy (07) chữ số là số thứ tự của đối tượng cùng kiểu trong tập dữ liệu. Đối với các đối tượng trên biển không xác định được thuộc tỉnh nào thì phần thứ ba nhậ giá trị 00. Ví dụ: 0002NAC02010000001 + 0002N là mã cơ sở dữ liệu nền địa lý quốc gia tỷ lệ 1:2.000; + AC02 là mã đối tượng trong danh mục đối tượng cơ sở (mã của kiểu đối tượng MocQuocGioi); + 01 là mã cấp tỉnh (mã của thành phố Hà Nội); + 0000001 là số thứ tự của đối tượng trong tập dữ liệu. |
|
Kiểu dữ liệu |
CharacterString |
|
Tên |
phienBan |
|
Mô tả |
Số phiên bản của đối tượng địa lý |
|
Kiểu dữ liệu |
Integer |
|
Tên |
ngayPhienBan |
|
Mô tả |
Ngày phiên bản của đối tượng địa lý trở thành phiên bản chính thức sử dụng |
|
Kiểu dữ liệu |
DateTime |
|
Tên |
giaTriDoChinhXacMatPhang |
|
Mô tả |
Giá trị độ chính xác mặt phẳng của đối tượng địa lý |
|
Kiểu dữ liệu |
Real |
|
Tên |
nguyenNhanThayDoi |
|
Mô tả |
Các nguyên nhân dẫn đến sự thay đổi của các đối tượng địa lý cập nhật |
|
Kiểu dữ liệu |
CharacterString |
1.6 Danh mục đối tượng địa lý cơ sở dữ liệu nền địa lý quốc gia tỷ lệ 1:2.000, 1:5.000, 1:10.000
1.6.1 Các quy định mã, mô tả, các thuộc tính của các đối tượng địa lý tuân theo QCVN 42:2020/BTNMT ban hành kèm theo Thông tư số 06/2020/TT-BTNMT ngày 31 tháng 8 năm 2020 của Bộ trưởng Bộ Tài nguyên và Môi trường ban hành Quy chuẩn kỹ thuật quốc gia về chuẩn thông tin địa lý cơ sở.
1.6.2 Cơ sở dữ liệu nền địa lý quốc gia tỷ lệ 1:2.000, 1:5.000 và 1:10.000 gồm các đối tượng địa lý được quản lý theo kiểu dữ liệu không gian và các thuộc tính quy định tại Phụ lục A của Quy chuẩn kỹ thuật này.
1.7 Quy định về đơn vị đo sử dụng để xác định giá trị thuộc tính các đối tượng địa lý
1.7.1 Các đơn vị đo chiều cao, chiều dài, chiều rộng, độ cao, độ sâu: centimét (cm); mét (m).
1.7.2 Đơn vị đo điện áp: vôn (V); kilôvôn (kV).
1.7.3 Đơn vị đo diện tích: đềximét vuông (dm2); mét vuông (m2); hécta (ha); kilômét vuông (km2).
1.7.4 Đơn vị đo thể tích: mét khối (m3).
1.7.5 Đơn vị đo trọng tải: tấn (t).
1.7.6 Đơn vị đo tỷ cao, tỷ sâu: mét (m).
1.7.7 Đơn vị đo tọa độ địa lý (vĩ độ, kinh độ): độ thập phân.
2. Quy định mô hình cấu trúc và nội dung cơ sở dữ liệu nền địa lý quốc gia tỷ lệ 1:2.000, 1:5.000, 1:10.000 theo các chủ đề dữ liệu thành phần
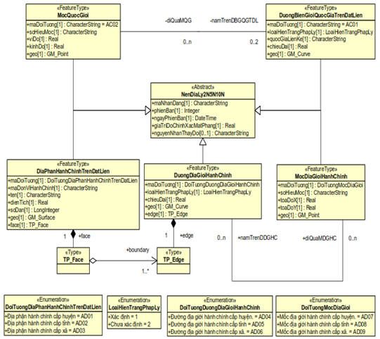
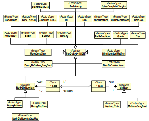
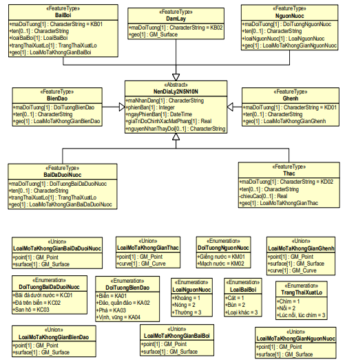
2.1 Biên giới địa giới
Mô hình cấu trúc và nội dung gói dữ liệu Biên giới, địa giới được mô tả tại Hình 3, Hình 4.

Hình 3. Mô hình đối tượng địa lý tổng quát gói dữ liệu biên giới, địa giới

Hình 4. Lược đồ ứng dụng mô tả các lớp đối tượng địa lý trong gói dữ liệu biên giới, địa giới

Hình 4. Lược đồ ứng dụng mô tả các lớp đối tượng địa lý trong gói dữ liệu biên giới, địa giới (kết thúc)
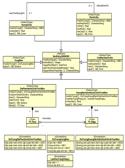
2.2 Cơ sở đo đạc
Mô hình cấu trúc và nội dung gói dữ liệu Cơ sở đo đạc được mô tả tại Hình 5.

Hình 5. Lược đồ ứng dụng mô tả các lớp đối tượng địa lý trong gói dữ liệu cơ sở đo đạc
2.3 Dân cư
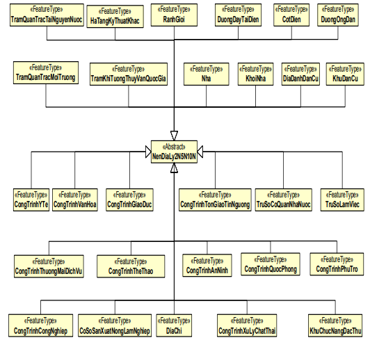
Mô hình cấu trúc và nội dung gói dữ liệu Dân cư được mô tả tại Hình 6, Hình 7.

Hình 6. Mô hình đối tượng địa lý tổng quát gói dữ liệu dân cư

Hình 7. Lược đồ ứng dụng mô tả các lớp đối tượng địa lý trong gói dữ liệu dân cư

Hình 7. Lược đồ ứng dụng mô tả các lớp đối tượng địa lý trong gói dữ liệu dân cư (tiếp theo)

Hình 7. Lược đồ ứng dụng mô tả các lớp đối tượng địa lý trong gói dữ liệu dân cư (kết thúc)
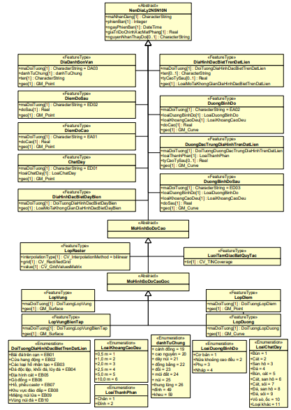
2.4 Địa hình
Mô hình cấu trúc và nội dung gói dữ liệu Địa hình được mô tả tại Hình 8.

Hình 8. Lược đồ ứng dụng mô tả các lớp đối tượng địa lý trong gói dữ liệu địa hình

Hình 8. Lược đồ ứng dụng mô tả các lớp đối tượng địa lý trong gói dữ liệu địa hình (kết thúc)
2.5 Giao thông
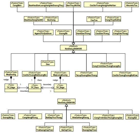
Mô hình cấu trúc và nội dung gói dữ liệu Giao thông được mô tả tại Hình 9, Hình 10.

Hình 9. Mô hình đối tượng dữ liệu địa lý tổng quát gói dữ liệu giao thông

Hình 10. Lược đồ ứng dụng mô tả các lớp đối tượng địa lý trong gói dữ liệu giao thông

Hình 10. Lược đồ ứng dụng mô tả các lớp đối tượng địa lý trong gói dữ liệu giao thông (tiếp theo)

Hình 10. Lược đồ ứng dụng mô tả các lớp đối tượng địa lý trong gói dữ liệu giao thông (tiếp theo)

Hình 10. Lược đồ ứng dụng mô tả các lớp đối tượng địa lý trong gói dữ liệu giao thông (kết thúc)
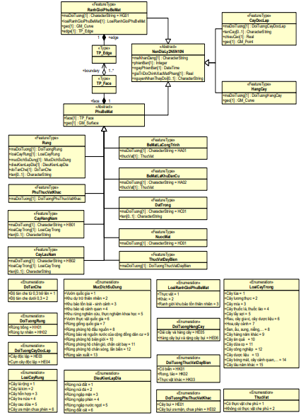
2.6 Phủ bề mặt
Mô hình cấu trúc và nội dung gói dữ liệu Phủ bề mặt được mô tả tại Hình 11.

Hình 11. Lược đồ ứng dụng mô tả các lớp đối tượng địa lý trong gói dữ liệu phủ bề mặt
2.7 Thủy văn
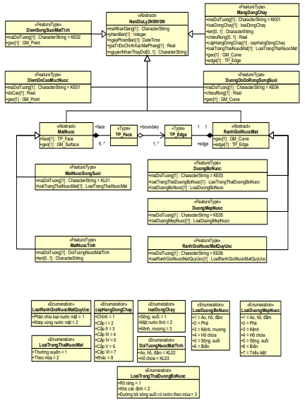
Mô hình cấu trúc và nội dung gói dữ liệu Thủy văn được mô tả tại Hình 12, Hình 13.

Hình 12. Mô hình đối tượng địa lý tổng quát gói dữ liệu thủy văn

Hình 13. Lược đồ ứng dụng mô tả các lớp đối tượng địa lý trong gói dữ liệu thủy văn

Hình 13. Lược đồ ứng dụng mô tả các lớp đối tượng địa lý trong gói dữ liệu thủy văn (tiếp theo)

Hình 13. Lược đồ ứng dụng mô tả các lớp đối tượng địa lý trong gói dữ liệu thủy văn (kết thúc)
3. Quy định về thu nhận dữ liệu nền địa lý quốc gia tỷ lệ 1:2.000, 1:5.000, 1:10.000
3.1 Quy định chung
3.1.1 Thu nhận dữ liệu không gian của đối tượng địa lý
3.1.1.1 Kiểu dữ liệu hình học (geo) của từng đối tượng địa lý tuân theo mô hình cấu trúc dữ liệu quy định tại Điều 2 Phần II của Quy chuẩn kỹ thuật quốc gia này. Mỗi đối tượng địa lý chỉ được nhận một trong ba kiểu dữ liệu GM_Surface, GM_Curve, GM_Point với tiêu chí thu nhận chung tại Bảng 3 dưới đây. Các trường hợp đặc biệt thì tuân theo quy định chi tiết cho từng đối tượng cụ thể được quy định tại Phụ lục B của Quy chuẩn kỹ thuật quốc gia này.
Bảng 3 - Quy định chung về thu nhận kiểu dữ liệu hình học của đối tượng địa lý
|
Kiểu dữ liệu hình học (Geo) |
Tỷ lệ 1:2.000 |
Tỷ lệ 1:5.000 |
Tỷ lệ 1:10.000 |
|||
|
Diện tích |
Chiều rộng |
Diện tích |
Chiều rộng |
Diện tích |
Chiều rộng |
|
|
GM_Surface |
≥ 60 m2 |
≥ 1,0 m |
≥ 375 m2 |
≥ 2,5 m |
≥ 1500 m2 |
≥ 5,0 m |
|
GM_Curve |
|
< 1,0 m |
|
< 2,5 m |
|
< 5,0 m |
|
GM_Point |
< 60 m2 |
|
< 375 m2 |
|
< 1500 m2 |
|
3.1.1.2 Kiểu GM_Surface áp dụng để thu nhận đối tượng địa lý độc lập đủ chỉ tiêu thu nhận theo đồ hình không gian của đối tượng. Thu nhận theo ranh giới đồ hình không gian của đối tượng địa lý.
3.1.1.3 Kiểu GM_Curve áp dụng để thu nhận các đối tượng địa lý hình tuyến. Thu nhận theo đường tâm đồ hình của đối tượng địa lý.
3.1.1.4 Kiểu GM_Point: áp dụng để thu nhận các đối tượng địa lý độc lập không đủ chỉ tiêu thu nhận theo đồ hình không gian của đối tượng. Thu nhận tại trọng tâm của đối tượng địa lý.
3.1.2 Thu nhận dữ liệu thuộc tính của đối tượng địa lý
3.1.2.1 Mỗi kiểu đối tượng địa lý được thu nhận dữ liệu thuộc tính với kiểu dữ liệu và miền giá trị thuộc tính theo quy định chỉ ra trong mô hình cấu trúc dữ liệu.
3.1.2.2 Giá trị thuộc tính được thu nhận từ kết quả điều tra thực địa hoặc các tài liệu thu thập, phân tích trong phòng.
3.1.2.3 Các đối tượng DiaDanhDanCu, DiaDanhSonVan, DiaDanhThuyVan và thuộc tính ten của đối tượng địa lý (bao gồm cả danh từ chung) được thu nhận như sau:
a) Trường hợp tên đã có trong cơ sở dữ liệu địa danh thì sử dụng trực tiếp từ cơ sở dữ liệu địa danh.
b) Trường hợp tên gọi chưa có hoặc có thay đổi so với cơ sở dữ liệu địa danh thì thu nhận và chuẩn hóa theo quy định tại QCVN 37:2011/BTNMT Quy chuẩn kỹ thuật quốc gia về chuẩn hóa địa danh phục vụ công tác thành lập bản đồ ban hành theo Thông tư số 23/2011/TT-BTNMT ngày 06 tháng 7 năm 2011 của Bộ trưởng Bộ Tài nguyên và Môi trường.
3.2 Quy định chi tiết về thu nhận các đối tượng địa lý cụ thể trong mô hình cấu trúc cơ sở dữ liệu nền địa lý tỷ lệ 1:2.000, 1:5.000, 1:10.000 quy định tại Phụ lục B của Quy chuẩn kỹ thuật quốc gia này.
4. Quy định về chất lượng cơ sở dữ liệu nền địa lý quốc gia tỷ lệ 1:2.000, 1:5.000, 1:10.000
4.1 Độ chính xác thu nhận vị trí không gian của các đối tượng địa lý trên đất liền, đảo, quần đảo.
4.1.1 Sai số trung phương về mặt phẳng của các đối tượng địa lý không được vượt quá các giá trị quy định tại Bảng 4.
Bảng 4 - Sai số trung phương về mặt phẳng của các đối tượng địa lý trên đất liền, đảo, quần đảo
|
Đối tượng địa lý |
Sai số trung phương về mặt phẳng (m) |
||
|
Tỷ lệ 1:2.000 |
Tỷ lệ 1:5.000 |
Tỷ lệ 1:10.000 |
|
|
Thuộc vùng đồng bằng, vùng đồi |
0,8 |
2 |
4 |
|
Thuộc vùng núi và vùng ẩn khuất |
1,2 |
3 |
6 |
4.1.2 Sai số trung phương về độ cao của các đối tượng địa lý không được vượt quá các giá trị quy định ở Bảng 5.
Bảng 5 - Sai số trung phương về độ cao của các đối tượng địa lý trên đất liền, đảo, quần đảo
|
Khoảng cao đều đường bình độ cơ bản |
Sai số trung phương về độ cao (m) |
||
|
Tỷ lệ 1:2.000 |
Tỷ lệ 1:5.000 |
Tỷ lệ 1:10.000 |
|
|
0,5 m |
0,125 |
|
|
|
1,0 m |
0,25 |
0,25 |
0,25 |
|
2,5 m |
0,8 |
0,8 |
0,8 |
|
5,0 m |
|
1,7 |
1,7 |
|
10,0 m |
|
|
3,3 |
Đối với khu vực ẩn khuất và đặc biệt khó khăn các sai số được phép tăng lên 1,5 lần.
4.1.3 Khi kiểm tra, sai số giới hạn về mặt phẳng và độ cao của các đối tượng địa lý không được phép vượt quá 2,5 lần sai số trung phương. Sai số lớn nhất không vượt quá sai số giới hạn. Số lượng các trường hợp có sai số lớn hơn 2,0 lần sai số trung phương không vượt quá 5% tổng số các trường hợp kiểm tra. Trong mọi trường hợp các sai số đều không được mang tính hệ thống.
4.2 Độ chính xác khi thu nhận vị trí không gian của các đối tượng địa lý trên biển và đáy biển
4.2.1 Sai số trung phương về mặt phẳng của các đối tượng địa lý không được vượt quá các giá trị quy định tại Bảng 6.
Bảng 6 - Sai số trung phương về mặt phẳng của các đối tượng địa lý trên biển và đáy biển trong cơ sở dữ liệu nền địa lý quốc gia
|
Đối tượng địa lý |
Sai số trung phương về mặt phẳng (m) * |
Ghi chú |
||
|
Tỷ lệ 1:2.000 |
Tỷ lệ 1:5.000 |
Tỷ lệ 1:10.000 |
||
|
Các điểm ghi chú độ sâu, các điểm ghi chú chất đáy |
1,2 |
3 |
6 |
|
|
Các đối tượng địa lý nổi có tính chất cố định trên mặt biển; |
1,4 |
3,5 |
7 |
Các đối tượng địa lý nổi có tính chất di động trên mặt biển như phao tiêu, đèn luồng thì được cộng thêm phạm vi di động của địa vật đó |
|
Các đối tượng địa lý chìm cố định dưới đáy biển |
3 |
7,5 |
15 |
|
* Các sai số được tính từ tọa độ điểm kiểm tra so với tọa độ điểm tại trạm định vị DGPS ven biển hoặc điểm kiểm tra thiết bị đo biển gần nhất.
4.2.2 Sai số trung phương về độ sâu của địa hình đáy biển không được vượt quá các giá trị dưới đây:
a) ± 0,40 m khi độ sâu đến 50 m;
b) ± 0,60 m khi độ sâu từ 50 m đến 100 m;
c) ± 0,90 m khi độ sâu trên 100 m.
4.2.3 Khi kiểm tra, sai số giới hạn về mặt phẳng và độ sâu của các đối tượng địa lý không được phép vượt quá 2,5 lần sai số trung phương. Sai số lớn nhất không vượt quá sai số giới hạn. Số lượng các trường hợp có sai số lớn hơn 2,0 lần sai số trung phương không vượt quá 5% tổng số các trường hợp kiểm tra. Trong mọi trường hợp các sai số đều không được mang tính hệ thống.
4.3 Quy định tiếp biên các đối tượng địa lý với các khu đo liền kề khi thu nhận dữ liệu không gian các đối tượng địa lý
4.3.1 Tiếp biên về vị trí mặt phẳng
a) Khi tiếp biên các đối tượng địa lý cùng mã đối tượng ở các khu đo liền kề cùng tỷ lệ, sai số tiếp biên không được vượt quá quy định tại Bảng 7 dưới đây:
Bảng 7 - Sai số tiếp biên các đối tượng địa lý cùng mã đối tượng ở các khu đo liền kề cùng tỷ lệ
|
Đối tượng địa lý cùng mã đối tượng liền kề ở cùng tỷ lệ |
Sai số tiếp biên về vị trí cho phép (m) |
||
|
Tỷ lệ 1:2.000 |
Tỷ lệ 1:5.000 |
Tỷ lệ 1:10.000 |
|
|
Thuộc vùng đồng bằng, vùng đồi, núi thấp |
1,2 |
3 |
6 |
|
Thuộc vùng núi cao và vùng ẩn khuất |
1,8 |
4,5 |
9 |
b) Khi tiếp biên các đối tượng địa lý cùng mã đối tượng ở các khu đo liền kề có tỷ lệ lớn hơn, sau khi đã quy về tỷ lệ cơ sở dữ liệu nền địa lý quốc gia đang thực hiện tiếp biên, sai số tiếp biên không được vượt quá quy định tại Bảng 8 dưới đây:
Bảng 8 - Sai số tiếp biên các đối tượng địa lý cùng mã đối tượng ở ở các khu đo liền kề có tỷ lệ lớn hơn
|
Đối tượng địa lý cùng mã đối tượng liền kề có tỷ lệ lớn hơn |
Sai số tiếp biên về vị trí cho phép (m) |
||
|
Tỷ lệ 1:2.000 |
Tỷ lệ 1:5.000 |
Tỷ lệ 1:10.000 |
|
|
Thuộc vùng đồng bằng, vùng đồi, núi thấp |
0,8 |
2 |
4 |
|
Thuộc vùng núi cao và vùng ẩn khuất |
1,2 |
3 |
6 |
4.3.2 Tiếp biên đường bình độ
a) Khi tiếp biên đường bình độ có cùng khoảng cao đều cơ bản, vị trí của các đường bình độ cùng giá trị độ cao không lệch quá 1/2 khoảng cao đều đối với vùng đồng bằng và 1 khoảng cao đều đối với vùng đồi, núi và núi cao.
b) Khi tiếp biên đường bình độ khác khoảng cao đều cơ bản thì vị trí của các đường bình độ cùng giá trị độ cao không được lệch nhau quá 2/3 khoảng cao đều đối với vùng đồng bằng và 1,5 khoảng cao đều đối với vùng đồi, núi và núi cao.
4.3.3 Tiếp biên đường bình độ sâu
Khi tiếp biên đường bình độ sâu có cùng giá trị độ sâu, vị trí của các đường bình độ không lệch quá 4 m ở tỷ lệ 1:2.000, 10 m ở tỷ lệ 1:5.000, 20 m ở tỷ lệ 1:10.000.
4.3.4 Nguyên tắc xử lý tiếp biên
a) Trường hợp các đối tượng địa lý có sai số tiếp biên không vượt quá giá trị cho phép thì được xử lý theo nguyên tắc chia đều cho 2 bên.
b) Trường hợp các đối tượng địa lý có sai số tiếp biên vượt quá giá trị cho phép thì phải xác định nguyên nhân và đề xuất phương án xử lý. Trường hợp không thể xử lý được thì phải ghi nhận cụ thể các đối tượng địa lý không tiếp biên được và giá trị sai số tiếp biên còn tồn tại trong siêu dữ liệu của cơ sở dữ liệu nền địa lý quốc gia.
4.3.5 Sai số tiếp biên cho phép đối với các đối tượng địa lý trên biển và đáy biển không được vượt quá 1,5 lần các giá trị quy định tại Điểm 4.3.1, Điểm 4.3.2 và Điểm 4.3.3 Phần này.
4.4 Các quy định về chất lượng cơ sở dữ liệu nền địa lý quốc gia tỷ lệ 1:2.000, 1:5.000, 1:10.000 gồm các tiêu chí chất lượng áp dụng để đánh giá chất lượng; Các phép đo chất lượng; Phương pháp đánh giá chất lượng; Chỉ tiêu chất lượng được cụ thể hóa cho sản phẩm cơ sở dữ liệu nền địa lý quốc gia tỷ lệ 1:2.000, 1:5.000, 1:10.000 trên cơ sở các quy định về Chuẩn chất lượng dữ liệu địa lý được quy định tại Quy chuẩn kỹ thuật quốc gia về chuẩn thông tin địa lý cơ sở mã số QCVN 42:2020/BTNMT ban hành kèm theo Thông tư số 06/2020/TT-BTNMT ngày 31 tháng 8 năm 2020 của Bộ trưởng Bộ Tài nguyên và Môi trường.
4.5 Quy định chi tiết về chất lượng cơ sở dữ liệu nền địa lý quốc gia tỷ lệ 1:2.000, 1:5.000, 1:10.000 quy định tại Phụ lục C của Quy chuẩn kỹ thuật quốc gia này.
5. Quy định về trình bày cơ sở dữ liệu nền địa lý quốc gia tỷ lệ 1:2.000, 1:5.000, 1:10.000
5.1 Thông tin trình bày cơ sở dữ liệu nền địa lý quốc gia tỷ lệ 1:2.000, 1:5.000, 1:10.000 được lưu trữ độc lập với cơ sở dữ liệu nền địa lý tỷ lệ 1:2.000, 1:5.000, 1:10.000.
5.2 Cơ sở dữ liệu nền địa lý quốc gia tỷ lệ 1:2.000, 1:5.000, 1:10.000 được trình bày theo Danh mục trình bày. Mỗi đối tượng trình bày thông qua một chỉ thị trình bày và tuân theo quy tắc trình bày.
5.3 Chi tiết Danh mục đối tượng trình bày, chỉ thị trình bày, danh sách các thuộc tính sử dụng để trình bày cơ sở dữ liệu nền địa lý quốc gia tỷ lệ 1:2.000, 1:5.000 quy định tại Phụ lục D và cơ sở dữ liệu nền địa lý quốc gia tỷ lệ 1:10.000 quy định tại Phụ lục E của Quy chuẩn kỹ thuật quốc gia này.
III. QUY ĐỊNH VỀ QUẢN LÝ
1. Phương thức đánh giá sự phù hợp
Sử dụng Phương thức 1: thử nghiệm mẫu điển hình để đánh giá sự phù hợp. Nội dung và trình tự thực hiện các hoạt động chính trong Phương thức 1 thực hiện theo mục I Phụ lục II ban hành kèm theo Thông tư số 28/2012/TT-BKHCN ngày 12 tháng 12 năm 2012 của Bộ trưởng Bộ Khoa học và Công nghệ quy định về công bố hợp chuẩn, công bố hợp quy và phương thức đánh giá sự phù hợp với tiêu chuẩn, quy chuẩn kỹ thuật.
2. Quy định về công bố hợp quy
Bộ Tài nguyên và Môi trường kiểm tra, đánh giá theo quy định tại Điều 3, Phần III Quy chuẩn này trước khi đưa vào vận hành.
3. Phương pháp thử
3.1 Sử dụng các phương pháp, công cụ để trích xuất cơ sở dữ liệu nền địa lý quốc gia theo các định dạng quy định để phục vụ kiểm tra.
3.2 Kiểm tra mô hình cấu trúc và nội dung cơ sở dữ liệu, thu nhận dữ liệu nền địa lý quốc gia, tệp trình bày cơ sở dữ liệu, chất lượng cơ sở dữ liệu, siêu dữ liệu, định dạng trao đổi dữ liệu XML, GML theo các chỉ tiêu kỹ thuật quy định tại Phần II của Quy chuẩn kỹ thuật quốc gia này.
3.3 Trường hợp kết quả kiểm tra không đáp ứng các chỉ tiêu kỹ thuật tại Phần II của Quy chuẩn kỹ thuật quốc gia này, kết luận Cơ sở dữ liệu nền địa lý quốc gia không phù hợp với Quy chuẩn kỹ thuật quốc gia này.
IV. TỔ CHỨC THỰC HIỆN
1. Bộ, cơ quan ngang Bộ, cơ quan thuộc Chính phủ, Ủy ban nhân dân các tỉnh, thành phố trực thuộc Trung ương và các tổ chức, cá nhân có liên quan chịu trách nhiệm thi hành Quy chuẩn kỹ thuật quốc gia này.
2. Cục trưởng Cục Đo đạc, Bản đồ và Thông tin địa lý Việt Nam có trách nhiệm tổ chức phổ biến, kiểm tra việc thực hiện Quy chuẩn kỹ thuật quốc gia này.
3. Trong quá trình thực hiện, nếu có khó khăn, vướng mắc thì các cơ quan, tổ chức, cá nhân phản ánh kịp thời về Bộ Tài nguyên và Môi trường để xem xét, quyết định./.
PHỤ LỤC A
(Quy định)
Danh mục đối tượng địa lý cơ sở dữ liệu nền địa lý quốc gia tỷ lệ 1:2.000, 1:5.000, 1:10.000
|
TT |
Nhóm lớp đối tượng/lớp |
Kiểu dữ liệu hình học |
Trường thuộc tính |
Kiểu dữ liệu thuộc tính |
Yêu cầu |
Danh sách giá trị thuộc tính |
||||
|
Mã |
Tên (Nhãn) |
|||||||||
|
I |
Gói Dữ liệu BienGioiDiaGioi (Biên giới địa giới) |
|||||||||
|
1 |
DuongBienGioi QuocGiaTrenDatLien |
GM_Curve |
maDoiTuong |
CharacterString |
Bắt buộc |
AC01 |
|
|||
|
loaiHienTrangPhapLy |
Integer |
Bắt buộc |
|
|
||||||
|
|
|
|
1 |
Xác định |
||||||
|
|
|
|
2 |
Chưa xác định |
||||||
|
quocGiaLienKe |
CharacterString |
Bắt buộc |
|
|
||||||
|
chieuDai |
Real |
Bắt buộc |
|
|
||||||
|
2 |
MocQuocGioi |
GM_Point |
maDoiTuong |
CharacterString |
Bắt buộc |
AC02 |
|
|||
|
soHieuMoc |
CharacterString |
Bắt buộc |
|
|
||||||
|
viDo |
Real |
Bắt buộc |
|
|
||||||
|
kinhDo |
Real |
Bắt buộc |
|
|
||||||
|
3 |
DiaPhanHanhChinh TrenDatLien |
GM_Surface |
maDoiTuong |
CharacterString |
Bắt buộc |
|
|
|||
|
|
|
|
AD01 |
Địa phận hành chính cấp huyện |
||||||
|
|
|
|
AD02 |
Địa phận hành chính cấp tỉnh |
||||||
|
|
|
|
AD03 |
Địa phận hành chính cấp xã |
||||||
|
maDonViHanhChinh |
CharacterString |
Bắt buộc |
|
|
||||||
|
ten |
CharacterString |
Bắt buộc |
|
|
||||||
|
dienTich |
Real |
Bắt buộc |
|
|
||||||
|
soDan |
LongInteger |
Bắt buộc |
|
|
||||||
|
4 |
Duong DiaGioiHanhChinh |
GM_Curve |
maDoiTuong |
CharacterString |
Bắt buộc |
|
|
|||
|
|
|
|
AD04 |
Đường địa giới hành chính cấp huyện |
||||||
|
|
|
|
AD05 |
Đường địa giới hành chính cấp tỉnh |
||||||
|
|
|
|
AD06 |
Đường địa giới hành chính cấp xã |
||||||
|
loaiHienTrangPhapLy |
Integer |
Bắt buộc |
|
|
||||||
|
|
|
|
1 |
Xác định |
||||||
|
|
|
|
2 |
Chưa xác định |
||||||
|
chieuDai |
Real |
Bắt buộc |
|
|
||||||
|
5 |
Moc DiaGioiHanhChinh |
GM_Point |
maDoiTuong |
CharacterString |
Bắt buộc |
|
|
|||
|
|
|
|
AD07 |
Mốc địa giới hành chính cấp huyện |
||||||
|
|
|
|
AD08 |
Mốc địa giới hành chính cấp tỉnh |
||||||
|
|
|
|
AD09 |
Mốc địa giới hành chính cấp xã |
||||||
|
soHieuMoc |
CharacterString |
Bắt buộc |
|
|
||||||
|
toaDoX |
Real |
Bắt buộc |
|
|
||||||
|
toaDoY |
Real |
Bắt buộc |
|
|
||||||
|
6 |
CotMocDiemCoSo |
GM_Point |
maDoiTuong |
CharacterString |
Bắt buộc |
AB01 |
|
|||
|
soHieuDiem |
CharacterString |
Bắt buộc |
|
|
||||||
|
ten |
CharacterString |
Bắt buộc |
|
|
||||||
|
7 |
DiemCoSo |
GM_Point |
maDoiTuong |
CharacterString |
Bắt buộc |
AB02 |
|
|||
|
soHieuDiem |
CharacterString |
Bắt buộc |
|
|
||||||
|
viDo |
Real |
Bắt buộc |
|
|
||||||
|
kinhDo |
Real |
Bắt buộc |
|
|
||||||
|
doCao |
Real |
Có thể nhận giá trị Null |
|
|
||||||
|
8 |
DuongCoSo |
GM_Curve |
maDoiTuong |
CharacterString |
Bắt buộc |
AB04 |
|
|||
|
chieuDai |
Real |
Bắt buộc |
|
|
||||||
|
9 |
VungBien |
GM_Surface |
maDoiTuong |
CharacterString |
Bắt buộc |
|
|
|||
|
|
|
|
AB07 |
Lãnh hải |
||||||
|
|
|
|
AB11 |
Vùng nội thủy |
||||||
|
|
|
|
AB12 |
Vùng nước lịch sử |
||||||
|
|
|
|
AB13 |
Vùng tiếp giáp lãnh hải |
||||||
|
10 |
DiaPhan HanhChinhTrenBien |
GM_Surface |
maDoiTuong |
CharacterString |
Bắt buộc |
|
|
|||
|
|
|
|
AE01 |
Địa phận hành chính cấp huyện trên biển |
||||||
|
|
|
|
AE02 |
Địa phận hành chính cấp tỉnh trên biển |
||||||
|
|
|
|
AE03 |
Địa phận hành chính cấp xã trên biển |
||||||
|
maDonViHanhChinh |
CharacterString |
Bắt buộc |
|
|
||||||
|
ten |
CharacterString |
Bắt buộc |
|
|
||||||
|
dienTich |
Real |
Bắt buộc |
|
|
||||||
|
11 |
DuongRanhGioi HanhChinhTrenBien |
GM_Curve |
maDoiTuong |
CharacterString |
Bắt buộc |
|
|
|||
|
|
|
|
AE04 |
Đường ranh giới hành chính cấp huyện trên biển |
||||||
|
|
|
|
AE05 |
Đường ranh giới hành chính cấp tỉnh trên biển |
||||||
|
|
|
|
AE06 |
Đường ranh giới hành chính cấp xã trên biển |
||||||
|
loaiHienTrangPhapLy |
Integer |
Bắt buộc |
|
|
||||||
|
|
|
|
1 |
Xác định |
||||||
|
|
|
|
2 |
Chưa xác định |
||||||
|
chieuDai |
Real |
Bắt buộc |
|
|
||||||
|
II |
Gói dữ liệu CoSoDoDac (Cơ sở đo đạc) |
|||||||||
|
1 |
DiemGocDoDac QuocGia |
GM_Point |
maDoiTuong |
CharacterString |
Bắt buộc |
|
|
|||
|
|
|
|
BA01 |
Điểm gốc độ cao quốc gia |
||||||
|
|
|
|
BA02 |
Điểm gốc toạ độ quốc gia |
||||||
|
|
|
|
BA03 |
Điểm gốc trọng lực quốc gia |
||||||
|
soHieuDiem |
CharacterString |
Bắt buộc |
|
|
||||||
|
doCao |
Real |
Bắt buộc |
|
|
||||||
|
2 |
DiemDoDacQuocGia |
GM_Point |
maDoiTuong |
CharacterString |
Bắt buộc |
|
|
|||
|
|
|
|
BC01 |
Điểm độ cao quốc gia |
||||||
|
|
|
|
BC02 |
Điểm tọa độ quốc gia |
||||||
|
|
|
|
BC03 |
Điểm tọa độ và độ cao quốc gia |
||||||
|
|
|
|
BC04 |
Điểm trọng lực quốc gia |
||||||
|
soHieuDiem |
CharacterString |
Bắt buộc |
|
|
||||||
|
doCao |
Real |
Bắt buộc |
|
|
||||||
|
loaiMoc |
Integer |
Bắt buộc |
|
|
||||||
|
|
|
|
1 |
Chôn |
||||||
|
|
|
|
2 |
Gắn |
||||||
|
|
|
|
3 |
Khác |
||||||
|
loaiCapHang |
Integer |
Bắt buộc |
|
|
||||||
|
|
|
|
1 |
Cấp cơ sở |
||||||
|
|
|
|
2 |
Cấp 0 |
||||||
|
|
|
|
3 |
Hạng I |
||||||
|
|
|
|
4 |
Hạng II |
||||||
|
|
|
|
5 |
Hạng III |
||||||
|
3 |
TramDinhViVeTinh QuocGia |
GM_Point |
maDoiTuong |
CharacterString |
Bắt buộc |
BD02 |
|
|||
|
soHieuDiem |
CharacterString |
Bắt buộc |
|
|
||||||
|
ten |
CharacterString |
Bắt buộc |
|
|
||||||
|
loaiTramDinhViVeTinh |
Integer |
Bắt buộc |
|
|
||||||
|
|
|
|
1 |
Trạm tham chiếu cơ sở hoạt động liên tục |
||||||
|
|
|
|
2 |
Trạm tham chiếu hoạt động liên tục |
||||||
|
III |
Gói dữ liệu DanCu (Dân Cư) |
|||||||||
|
1 |
KhuDanCu |
GM_Surface |
maDoiTuong |
CharacterString |
bắt buộc |
CA02 |
|
|||
|
loaiKhuDanCu |
Integer |
bắt buộc |
|
|
||||||
|
|
|
|
1 |
Đô thị |
||||||
|
|
|
|
2 |
Nông thôn |
||||||
|
2 |
Nha |
GM_Surface GM_Point GM_Curve |
maDoiTuong |
CharacterString |
bắt buộc |
CA04 |
|
|||
|
loaiNha |
Integer |
bắt buộc |
|
|
||||||
|
|
|
|
1 |
Chung cư |
||||||
|
|
|
|
2 |
Nhà riêng |
||||||
|
|
|
|
3 |
An ninh, Quốc phòng |
||||||
|
|
|
|
4 |
Cơ quan nhà nước |
||||||
|
|
|
|
5 |
Trụ sở làm việc |
||||||
|
|
|
|
6 |
Hỗn hợp |
||||||
|
|
|
|
7 |
Nhà công trình công cộng |
||||||
|
|
|
|
8 |
Nhà công trình công nghiệp |
||||||
|
|
|
|
9 |
Nhà công trình hạ tầng kỹ thuật |
||||||
|
|
|
|
10 |
Nhà cơ sở sản xuất nông lâm nghiệp |
||||||
|
|
|
|
11 |
Nhà khu chức năng đặc thù |
||||||
|
|
|
|
12 |
Nhà phụ trợ dân sinh |
||||||
|
mucDoKienCo |
Integer |
bắt buộc |
|
|
||||||
|
|
|
|
1 |
Kiên cố |
||||||
|
|
|
|
2 |
Bán kiên cố |
||||||
|
|
|
|
3 |
Không kiên cố |
||||||
|
|
|
|
4 |
Đơn sơ |
||||||
|
chieuCao |
Real |
Có thể nhận giá trị Null |
|
|
||||||
|
soTang |
Integer |
bắt buộc |
|
|
||||||
|
ten |
CharacterString |
Có thể nhận giá trị Null |
|
|
||||||
|
3 |
CongTrinhPhuTro |
GM_Curve GM_Surface |
maDoiTuong |
CharacterString |
bắt buộc |
|
|
|||
|
|
|
|
CG01 |
Bậc thềm |
||||||
|
|
|
|
CG02 |
Cầu thang ngoài trời |
||||||
|
|
|
|
CG03 |
Hành lang |
||||||
|
|
|
|
CG04 |
Lối xuống tầng hầm |
||||||
|
4 |
KhoiNha |
GM_Surface |
maDoiTuong |
CharacterString |
bắt buộc |
CA01 |
|
|||
|
nhomSoTang |
Integer |
bắt buộc |
|
|
||||||
|
|
|
|
1 |
Đặc biệt |
||||||
|
|
|
|
2 |
Cấp I |
||||||
|
|
|
|
3 |
Cấp II |
||||||
|
|
|
|
4 |
Cấp III |
||||||
|
|
|
|
5 |
Cấp IV |
||||||
|
nhomChieuCao |
Integer |
bắt buộc |
|
|
||||||
|
|
|
|
1 |
Đặc biệt |
||||||
|
|
|
|
2 |
Cấp I |
||||||
|
|
|
|
3 |
Cấp II |
||||||
|
|
|
|
4 |
Cấp III |
||||||
|
|
|
|
5 |
Cấp IV |
||||||
|
5 |
DiaDanhDanCu |
GM_Point |
maDoiTuong |
CharacterString |
bắt buộc |
DA02 |
|
|||
|
danhTuChung |
Integer |
bắt buộc |
|
|
||||||
|
|
|
|
1 |
ấp |
||||||
|
|
|
|
2 |
bản |
||||||
|
|
|
|
3 |
buôn |
||||||
|
|
|
|
4 |
chòm |
||||||
|
|
|
|
5 |
khu dân cư |
||||||
|
|
|
|
6 |
khu tập thể |
||||||
|
|
|
|
7 |
khu đô thị |
||||||
|
|
|
|
8 |
làng |
||||||
|
|
|
|
9 |
lũng |
||||||
|
|
|
|
10 |
plei |
||||||
|
|
|
|
11 |
tổ dân phố |
||||||
|
|
|
|
12 |
trại |
||||||
|
|
|
|
13 |
xóm |
||||||
|
|
|
|
27 |
thôn |
||||||
|
|
|
|
28 |
cụm dân cư |
||||||
|
|
|
|
29 |
khóm |
||||||
|
|
|
|
30 |
khối phố |
||||||
|
|
|
|
31 |
khu phố |
||||||
|
|
|
|
32 |
tổ dân cư |
||||||
|
|
|
|
36 |
đội |
||||||
|
|
|
|
37 |
tiểu khu |
||||||
|
|
|
|
38 |
nhóm |
||||||
|
|
|
|
51 |
khu vực |
||||||
|
ten |
CharacterString |
bắt buộc |
|
|
||||||
|
6 |
HaTangKyThuatKhac |
GM_Surface GM_Point |
maDoiTuong |
CharacterString |
bắt buộc |
|
|
|||
|
|
|
|
CR01 |
Cơ sở hỏa táng |
||||||
|
|
|
|
CR02 |
Công trình đang xây dựng |
||||||
|
|
|
|
CR03 |
Công trình xử lý bùn |
||||||
|
|
|
|
CR04 |
Công trình xử lý nước sạch |
||||||
|
|
|
|
CR05 |
Cột đèn chiếu sáng |
||||||
|
|
|
|
CR13 |
Họng nước chữa cháy |
||||||
|
|
|
|
CR14 |
Mộ độc lập |
||||||
|
|
|
|
CR15 |
Nghĩa trang |
||||||
|
|
|
|
CR16 |
Nghĩa trang liệt sỹ |
||||||
|
|
|
|
CR17 |
Nhà máy nước |
||||||
|
|
|
|
CR18 |
Nhà tang lễ |
||||||
|
|
|
|
CR19 |
Tháp nước, bể nước |
||||||
|
|
|
|
CR23 |
Trạm thu phát sóng |
||||||
|
ten |
CharacterString |
Có thể nhận giá trị Null |
|
|
||||||
|
chieuCao |
Real |
Có thể nhận giá trị Null |
|
|
||||||
|
7 |
TramKhiTuongThuy VanQuocGia |
GM_Surface GM_Point |
maDoiTuong |
CharacterString |
bắt buộc |
CR20 |
|
|||
|
loaiTramKhiTuong ThuyVan |
Integer |
bắt buộc |
|
|
||||||
|
|
|
|
1 |
Trạm khí tượng bề mặt |
||||||
|
|
|
|
2 |
Trạm khí tượng trên cao |
||||||
|
|
|
|
3 |
Trạm ra đa thời tiết |
||||||
|
|
|
|
4 |
Trạm khí tượng nông nghiệp |
||||||
|
|
|
|
5 |
Trạm thủy văn |
||||||
|
|
|
|
6 |
Trạm hải văn |
||||||
|
|
|
|
7 |
Trạm đo mưa |
||||||
|
|
|
|
8 |
Trạm định vị sét |
||||||
|
|
|
|
9 |
Trạm giám sát biến đổi khí hậu |
||||||
|
|
|
|
10 |
Trạm chuyên đề |
||||||
|
|
|
|
11 |
Trạm tổng hợp |
||||||
|
ten |
CharacterString |
Có thể nhận giá trị Null |
|
|
||||||
|
8 |
TramQuanTrac MoiTruong |
GM_Surface GM_Point |
maDoiTuong |
CharacterString |
bắt buộc |
CR21 |
|
|||
|
ten |
CharacterString |
Có thể nhận giá trị Null |
|
|
||||||
|
9 |
TramQuanTrac TaiNguyenNuoc |
GM_Point GM_Surface |
maDoiTuong |
CharacterString |
bắt buộc |
CR22 |
|
|||
|
ten |
CharacterString |
Có thể nhận giá trị Null |
|
|
||||||
|
10 |
DuongDayTaiDien |
GM_Curve |
maDoiTuong |
CharacterString |
bắt buộc |
CR09 |
|
|||
|
dienAp |
Real |
bắt buộc |
|
|
||||||
|
11 |
CotDien |
GM_Point GM_Surface |
maDoiTuong |
CharacterString |
bắt buộc |
CR06 |
|
|||
|
chieuCao |
Real |
Có thể nhận giá trị Null |
|
|
||||||
|
12 |
DuongOngDan |
GM_Curve |
maDoiTuong |
CharacterString |
bắt buộc |
CR11 |
|
|||
|
loaiOngDan |
Integer |
bắt buộc |
|
|
||||||
|
|
|
|
1 |
Nước |
||||||
|
|
|
|
2 |
Khí |
||||||
|
|
|
|
3 |
Dầu |
||||||
|
13 |
RanhGioi |
GM_Curve |
maDoiTuong |
CharacterString |
bắt buộc |
|
|
|||
|
|
|
|
CU01 |
Hàng rào |
||||||
|
|
|
|
CU03 |
Ranh giới sử dụng đất |
||||||
|
|
|
|
CU04 |
Thành lũy |
||||||
|
|
|
|
CU05 |
Tường vây |
||||||
|
14 |
CongTrinhYTe |
GM_Surface GM_Point |
maDoiTuong |
CharacterString |
bắt buộc |
|
|
|||
|
|
|
|
CP01 |
Bệnh viện |
||||||
|
|
|
|
CP02 |
Cơ sở phòng chống dịch bệnh |
||||||
|
|
|
|
CP03 |
Cơ sở y tế khác |
||||||
|
|
|
|
CP04 |
Nhà hộ sinh |
||||||
|
|
|
|
CP05 |
Phòng khám |
||||||
|
|
|
|
CP06 |
Trạm y tế |
||||||
|
|
|
|
CP07 |
Trung tâm điều dưỡng |
||||||
|
|
|
|
CP08 |
Trung tâm y tế |
||||||
|
capYTe |
Integer |
bắt buộc |
|
|
||||||
|
|
|
|
1 |
Hạng đặc biệt |
||||||
|
|
|
|
2 |
Hạng 1 |
||||||
|
|
|
|
3 |
Hạng 2 |
||||||
|
|
|
|
4 |
Hạng 3 |
||||||
|
|
|
|
5 |
Hạng 4 |
||||||
|
ten |
CharacterString |
Có thể nhận giá trị Null |
|
|
||||||
|
15 |
CongTrinhGiaoDuc |
GM_Surface GM_Point |
maDoiTuong |
CharacterString |
bắt buộc |
|
|
|||
|
|
|
|
CE01 |
Trung tâm giáo dục thường xuyên |
||||||
|
|
|
|
CE02 |
Trung tâm kỹ thuật tổng hợp - hướng nghiệp |
||||||
|
|
|
|
CE03 |
Trường cao đẳng |
||||||
|
|
|
|
CE04 |
Trường đại học |
||||||
|
|
|
|
CE05 |
Trường dân tộc nội trú |
||||||
|
|
|
|
CE06 |
Trường dạy nghề |
||||||
|
|
|
|
CE07 |
Trường giáo dưỡng |
||||||
|
|
|
|
CE08 |
Trường mầm non |
||||||
|
|
|
|
CE09 |
Trường phổ thông có nhiều cấp học |
||||||
|
|
|
|
CE10 |
Trường phổ thông năng khiếu |
||||||
|
|
|
|
CE11 |
Trường tiểu học |
||||||
|
|
|
|
CE12 |
Trường trung học cơ sở |
||||||
|
|
|
|
CE13 |
Trường trung học phổ thông |
||||||
|
ten |
CharacterString |
Có thể nhận giá trị Null |
|
|
||||||
|
16 |
CongTrinhTheThao |
GM_Surface GM_Point |
maDoiTuong |
CharacterString |
bắt buộc |
|
|
|||
|
|
|
|
CK01 |
Bể bơi |
||||||
|
|
|
|
CK02 |
Nhà thi đấu |
||||||
|
|
|
|
CK03 |
Sân gôn |
||||||
|
|
|
|
CK04 |
Sân thể thao |
||||||
|
|
|
|
CK05 |
Sân vận động |
||||||
|
|
|
|
CK06 |
Trung tâm thể dục thể thao |
||||||
|
|
|
|
CK07 |
Trường đua, trường bắn |
||||||
|
ten |
CharacterString |
Có thể nhận giá trị Null |
|
|
||||||
|
17 |
CongTrinhVanHoa |
GM_Surface GM_Point |
maDoiTuong |
CharacterString |
bắt buộc |
|
|
|||
|
|
|
|
CN01 |
Bảo tàng |
||||||
|
|
|
|
CN02 |
Chòi cao, tháp cao |
||||||
|
|
|
|
CN03 |
Cổng |
||||||
|
|
|
|
CN04 |
Công trình di tích |
||||||
|
|
|
|
CN05 |
Công trình vui chơi, giải trí |
||||||
|
|
|
|
CN06 |
Công viên |
||||||
|
|
|
|
CN07 |
Cột cờ |
||||||
|
|
|
|
CN08 |
Cột đồng hồ |
||||||
|
|
|
|
CN09 |
Đài phun nước |
||||||
|
|
|
|
CN10 |
Đài tưởng niệm |
||||||
|
|
|
|
CN11 |
Lăng tẩm |
||||||
|
|
|
|
CN12 |
Lô cốt |
||||||
|
|
|
|
CN13 |
Nhà hát |
||||||
|
|
|
|
CN14 |
Nhà văn hóa |
||||||
|
|
|
|
CN15 |
Quảng trường |
||||||
|
|
|
|
CN16 |
Rạp chiếu phim |
||||||
|
|
|
|
CN17 |
Rạp xiếc |
||||||
|
|
|
|
CN18 |
Tháp cổ |
||||||
|
|
|
|
CN19 |
Thư viện |
||||||
|
|
|
|
CN20 |
Triển lãm |
||||||
|
|
|
|
CN21 |
Trung tâm hội nghị |
||||||
|
|
|
|
CN22 |
Tượng đài |
||||||
|
|
|
|
CN23 |
Vườn hoa |
||||||
|
ten |
CharacterString |
Có thể nhận giá trị Null |
|
|
||||||
|
xepHangDiTich |
Integer |
bắt buộc |
|
|
||||||
|
|
|
|
1 |
Di tích cấp quốc gia đặc biệt |
||||||
|
|
|
|
2 |
Di tích cấp quốc gia |
||||||
|
|
|
|
3 |
Di tích cấp tỉnh |
||||||
|
|
|
|
4 |
Chưa xếp hạng di tích |
||||||
|
chieuCao |
Real |
Có thể nhận giá trị Null |
|
|
||||||
|
18 |
CongTrinh ThuongMaiDichVu |
GM_Surface GM_Point |
maDoiTuong |
CharacterString |
bắt buộc |
|
|
|||
|
|
|
|
CL01 |
Bãi tắm |
||||||
|
|
|
|
CL02 |
Bưu cục |
||||||
|
|
|
|
CL03 |
Bưu điện |
||||||
|
|
|
|
CL04 |
Các công trình dịch vụ khác |
||||||
|
|
|
|
CL05 |
Chợ |
||||||
|
|
|
|
CL06 |
Cửa hàng |
||||||
|
|
|
|
CL07 |
Điểm bưu điện - văn hóa xã |
||||||
|
|
|
|
CL08 |
Khách sạn |
||||||
|
|
|
|
CL09 |
Ngân hàng |
||||||
|
|
|
|
CL10 |
Nhà hàng |
||||||
|
|
|
|
CL11 |
Nhà khách |
||||||
|
|
|
|
CL12 |
Nhà lắp đặt thiết bị thông tin |
||||||
|
|
|
|
CL13 |
Siêu thị |
||||||
|
|
|
|
CL15 |
Trạm xăng, dầu |
||||||
|
|
|
|
CL16 |
Trung tâm thương mại |
||||||
|
ten |
CharacterString |
Có thể nhận giá trị Null |
|
|
||||||
|
19 |
TruSoLamViec |
GM_Point GM_Surface |
maDoiTuong |
CharacterString |
bắt buộc |
|
|
|||
|
|
|
|
CX01 |
Cơ quan đại diện nước ngoài |
||||||
|
|
|
|
CX02 |
Cơ sở thực nghiệm |
||||||
|
|
|
|
CX03 |
Trụ sở làm việc của doanh nghiệp |
||||||
|
|
|
|
CX04 |
Trụ sở làm việc của đơn vị sự nghiệp |
||||||
|
|
|
|
CX05 |
Trụ sở làm việc của tổ chức xã hội - nghề nghiệp |
||||||
|
|
|
|
CX06 |
Trụ sở làm việc viện nghiên cứu |
||||||
|
ten |
CharacterString |
Có thể nhận giá trị Null |
|
|
||||||
|
20 |
CongTrinh TonGiaoTinNguong |
GM_Surface GM_Point |
maDoiTuong |
CharacterString |
bắt buộc |
|
|
|||
|
|
|
|
CM01 |
Chùa |
||||||
|
|
|
|
CM02 |
Cơ sở đào tạo tôn giáo |
||||||
|
|
|
|
CM03 |
Công trình tôn giáo khác |
||||||
|
|
|
|
CM04 |
Đền |
||||||
|
|
|
|
CM05 |
Đình |
||||||
|
|
|
|
CM06 |
Gác chuông |
||||||
|
|
|
|
CM07 |
Miếu |
||||||
|
|
|
|
CM08 |
Nhà nguyện |
||||||
|
|
|
|
CM09 |
Nhà thờ |
||||||
|
|
|
|
CM10 |
Niệm phật đường |
||||||
|
|
|
|
CM11 |
Thánh đường |
||||||
|
|
|
|
CM12 |
Thánh thất |
||||||
|
|
|
|
CM13 |
Trụ sở của tổ chức tôn giáo |
||||||
|
|
|
|
CM14 |
Từ đường |
||||||
|
ten |
CharacterString |
Có thể nhận giá trị Null |
|
|
||||||
|
xepHangDiTich |
Integer |
bắt buộc |
|
|
||||||
|
|
|
|
1 |
Di tích cấp quốc gia đặc biệt |
||||||
|
|
|
|
2 |
Di tích cấp quốc gia |
||||||
|
|
|
|
3 |
Di tích cấp tỉnh |
||||||
|
|
|
|
4 |
Chưa xếp hạng di tích |
||||||
|
21 |
TruSoCoQuanNhaNuoc |
GM_Surface GM_Point |
maDoiTuong |
CharacterString |
bắt buộc |
|
|
|||
|
|
|
|
CV01 |
Cơ quan chuyên môn |
||||||
|
|
|
|
CV02 |
Cơ quan Đảng |
||||||
|
|
|
|
CV03 |
Toà án |
||||||
|
|
|
|
CV04 |
Trụ sở các Bộ |
||||||
|
|
|
|
CV05 |
Trụ sở Chính Phủ |
||||||
|
|
|
|
CV06 |
Trụ sở tổ chức chính trị - xã hội |
||||||
|
|
|
|
CV07 |
Trụ sở UBND cấp Huyện |
||||||
|
|
|
|
CV08 |
Trụ sở UBND cấp Tỉnh |
||||||
|
|
|
|
CV09 |
Trụ sở UBND cấp Xã |
||||||
|
|
|
|
CV10 |
Viện kiểm sát |
||||||
|
ten |
CharacterString |
Có thể nhận giá trị Null |
|
|
||||||
|
22 |
CongTrinh CongNghiep |
GM_Surface GM_Point |
maDoiTuong |
CharacterString |
bắt buộc |
|
|
|||
|
|
|
|
CD01 |
Bể chứa nhiên liệu |
||||||
|
|
|
|
CD02 |
Công trình thủy điện |
||||||
|
|
|
|
CD03 |
Cột tháp điện gió |
||||||
|
|
|
|
CD04 |
Cửa hầm lò của mỏ |
||||||
|
|
|
|
CD05 |
Giàn khoan, tháp khai thác |
||||||
|
|
|
|
CD06 |
Kho |
||||||
|
|
|
|
CD07 |
Khu khai thác |
||||||
|
|
|
|
CD08 |
Lò nung |
||||||
|
|
|
|
CD09 |
Nhà máy |
||||||
|
|
|
|
CD10 |
Ống khói |
||||||
|
|
|
|
CD11 |
Trạm biến áp |
||||||
|
|
|
|
CD12 |
Trạm chiết khí hóa lỏng |
||||||
|
ten |
CharacterString |
Có thể nhận giá trị Null |
|
|
||||||
|
loaiCongTrinh CongNghiep |
Integer |
bắt buộc |
|
|
||||||
|
|
|
|
1 |
Sản xuất vật liệu xây dựng |
||||||
|
|
|
|
2 |
Luyện kim và cơ khí chế tạo |
||||||
|
|
|
|
3 |
Khai thác mỏ và chế biến khoáng sản |
||||||
|
|
|
|
4 |
Dầu khí |
||||||
|
|
|
|
5 |
Năng lượng |
||||||
|
|
|
|
6 |
Hóa chất |
||||||
|
|
|
|
7 |
Công nghiệp thực phẩm |
||||||
|
|
|
|
8 |
Công nghiệp tiêu dùng |
||||||
|
|
|
|
9 |
Công nghiệp chế biến nông, thủy và hải sản |
||||||
|
23 |
CoSoSanXuat NongLamNghiep |
GM_Surface GM_Point |
maDoiTuong |
CharacterString |
bắt buộc |
|
|
|||
|
|
|
|
CB01 |
Cơ sở sản xuất giống cây, con |
||||||
|
|
|
|
CB02 |
Guồng nước |
||||||
|
|
|
|
CB03 |
Khu nuôi trồng thủy sản |
||||||
|
|
|
|
CB04 |
Lâm trường |
||||||
|
|
|
|
CB05 |
Nông trường |
||||||
|
|
|
|
CB06 |
Ruộng muối |
||||||
|
|
|
|
CB07 |
Trang trại |
||||||
|
ten |
CharacterString |
Có thể nhận giá trị Null |
|
|
||||||
|
24 |
KhuChucNang DacThu |
GM_Surface |
maDoiTuong |
CharacterString |
bắt buộc |
|
|
|||
|
|
|
|
CT01 |
Khu chế xuất |
||||||
|
|
|
|
CT02 |
Khu công nghệ cao |
||||||
|
|
|
|
CT03 |
Khu công nghiệp |
||||||
|
|
|
|
CT04 |
Khu du lịch |
||||||
|
|
|
|
CT05 |
Khu kinh tế |
||||||
|
|
|
|
CT06 |
Khu nghiên cứu đào tạo |
||||||
|
|
|
|
CT07 |
Khu thể dục thể thao |
||||||
|
ten |
CharacterString |
Có thể nhận giá trị Null |
|
|
||||||
|
25 |
CongTrinh XuLyChatThai |
GM_Point, GM_Surface |
maDoiTuong |
CharacterString |
bắt buộc |
|
|
|||
|
|
|
|
CO01 |
Bãi chôn lấp rác |
||||||
|
|
|
|
CO02 |
Cơ sở xử lý chất thải nguy hại |
||||||
|
|
|
|
CO03 |
Cơ sở xử lý chất thải rắn |
||||||
|
|
|
|
CO04 |
Cơ sở xử lý nước thải |
||||||
|
|
|
|
CO05 |
Khu xử lý chất thải |
||||||
|
|
|
|
CO06 |
Trạm trung chuyển chất thải rắn |
||||||
|
ten |
CharacterString |
Có thể nhận giá trị Null |
|
|
||||||
|
26 |
CongTrinhAnNinh |
GM_Surface GM_Point |
maDoiTuong |
CharacterString |
bắt buộc |
|
|
|||
|
|
|
|
CC01 |
Đồn công an |
||||||
|
|
|
|
CC02 |
Trụ sở công an |
||||||
|
|
|
|
CC03 |
Trại cải tạo |
||||||
|
|
|
|
CC04 |
Trung tâm phòng cháy chữa cháy |
||||||
|
ten |
CharacterString |
Có thể nhận giá trị Null |
|
|
||||||
|
27 |
CongTrinh QuocPhong |
GM_Surface GM_Point |
maDoiTuong |
CharacterString |
bắt buộc |
|
|
|||
|
|
|
|
CH01 |
Cửa khẩu |
||||||
|
|
|
|
CH02 |
Doanh trại quân đội |
||||||
|
|
|
|
CH03 |
Trụ sở quốc phòng |
||||||
|
ten |
CharacterString |
Có thể nhận giá trị Null |
|
|
||||||
|
28 |
DiaChi |
GM_Point |
maDoiTuong |
CharacterString |
bắt buộc |
CQ01 |
|
|||
|
diaChi |
CharacterString |
bắt buộc |
|
|
||||||
|
IV |
Gói dữ liệu DiaHinh (Địa hình) |
|||||||||
|
1 |
DiaDanhSonVan |
GM_Point |
maDoiTuong |
CharacterString |
Bắt buộc |
DA03 |
|
|||
|
danhTuChung |
CharacterString |
Bắt buộc |
|
|
||||||
|
|
|
|
19 |
cánh đồng |
||||||
|
|
|
|
20 |
cao nguyên |
||||||
|
|
|
|
21 |
dãy núi |
||||||
|
|
|
|
22 |
đồng bằng |
||||||
|
|
|
|
23 |
đồi |
||||||
|
|
|
|
24 |
mũi đất |
||||||
|
|
|
|
25 |
núi |
||||||
|
|
|
|
26 |
thung lũng |
||||||
|
|
|
|
49 |
đỉnh |
||||||
|
|
|
|
58 |
khau |
||||||
|
ten |
CharacterString |
Có thể nhận giá trị Null |
|
|
||||||
|
2 |
DiemDoCao |
GM_Point |
maDoiTuong |
CharacterString |
Bắt buộc |
EA01 |
|
|||
|
doCao |
Real |
Bắt buộc |
|
|
||||||
|
3 |
DuongBinhDo |
GM_Curve |
maDoiTuong |
CharacterString |
Bắt buộc |
EA02 |
|
|||
|
loaiDuongBinhDo |
Integer |
Bắt buộc |
|
|
||||||
|
|
|
|
1 |
Cơ bản |
||||||
|
|
|
|
2 |
Nửa khoảng cao đều |
||||||
|
|
|
|
3 |
Phụ |
||||||
|
|
|
|
4 |
Nháp |
||||||
|
loaiKhoangCaoDeu |
Integer |
Bắt buộc |
|
|
||||||
|
|
|
|
1 |
0,5 m |
||||||
|
|
|
|
2 |
1,0 m |
||||||
|
|
|
|
4 |
2,5 m |
||||||
|
|
|
|
5 |
5,0 m |
||||||
|
|
|
|
6 |
10,0 m |
||||||
|
doCao |
Real |
Bắt buộc |
|
|
||||||
|
4 |
DiaHinhDacBiet TrenDatLien |
GM_Point GM_Surface |
maDoiTuong |
CharacterString |
Bắt buộc |
|
|
|||
|
|
|
|
EB01 |
Bãi đá trên cạn |
||||||
|
|
|
|
EB02 |
Cửa hang động |
||||||
|
|
|
|
EB03 |
Các loại hố nhân tạo |
||||||
|
|
|
|
EB04 |
Đá độc lập, khối đá, lũy đá |
||||||
|
|
|
|
EB05 |
Địa hình cát |
||||||
|
|
|
|
EB06 |
Gò đống |
||||||
|
|
|
|
EB07 |
Hố, phễu Cacstơ |
||||||
|
|
|
|
EB08 |
Khu vực đào đắp |
||||||
|
|
|
|
EB09 |
Miệng núi lửa |
||||||
|
|
|
|
EB10 |
Vùng núi đá |
||||||
|
ten |
CharacterString |
Có thể nhận giá trị Null |
|
|
||||||
|
tyCaoTySau |
Real |
Có thể nhận giá trị Null |
|
|
||||||
|
5 |
DuongDacTrung DiaHinhTrenDatLien |
GM_Curve |
maDoiTuong |
CharacterString |
Bắt buộc |
|
|
|||
|
|
|
|
EC01 |
Bờ dốc tự nhiên |
||||||
|
|
|
|
EC02 |
Dòng đá |
||||||
|
|
|
|
EC03 |
Địa hình bậc thang |
||||||
|
|
|
|
EC04 |
Địa hình cắt xẻ nhân tạo |
||||||
|
|
|
|
EC05 |
Khe rãnh xói mòn |
||||||
|
|
|
|
EC06 |
Sườn đứt gãy |
||||||
|
|
|
|
EC07 |
Sườn sụt lở |
||||||
|
|
|
|
EC08 |
Vách đứng |
||||||
|
loaiThanhPhan |
Integer |
Bắt buộc |
|
|
||||||
|
|
|
|
1 |
Chân |
||||||
|
|
|
|
2 |
Đỉnh |
||||||
|
tyCaoTySau |
Real |
Có thể nhận giá trị Null |
|
|
||||||
|
6 |
ChatDay |
GM_Point |
maDoiTuong |
CharacterString |
Bắt buộc |
ED01 |
|
|||
|
loaiChatDay |
Integer |
Bắt buộc |
|
|
||||||
|
|
|
|
1 |
Bùn |
||||||
|
|
|
|
2 |
Cát |
||||||
|
|
|
|
3 |
San hô |
||||||
|
|
|
|
4 |
Đá |
||||||
|
|
|
|
5 |
Bùn, cát |
||||||
|
|
|
|
6 |
Cát, san hô |
||||||
|
|
|
|
7 |
Cát, sỏi |
||||||
|
|
|
|
8 |
Đá, san hô |
||||||
|
|
|
|
9 |
Đá, sỏi |
||||||
|
|
|
|
10 |
Vỏ sò, ốc |
||||||
|
|
|
|
11 |
Loại khác |
||||||
|
7 |
DiemDoSau |
GM_Point |
maDoiTuong |
CharacterString |
Bắt buộc |
ED02 |
|
|||
|
doSau |
Real |
Bắt buộc |
|
|
||||||
|
8 |
DuongBinhDoSau |
GM_Curve |
maDoiTuong |
CharacterString |
Bắt buộc |
ED03 |
|
|||
|
loaiDuongBinhDo |
Integer |
Bắt buộc |
|
|
||||||
|
|
|
|
1 |
Cơ bản |
||||||
|
|
|
|
2 |
Nửa khoảng cao đều |
||||||
|
|
|
|
3 |
Phụ |
||||||
|
|
|
|
4 |
Nháp |
||||||
|
loaiKhoangCaoDeu |
Integer |
Bắt buộc |
|
|
||||||
|
|
|
|
1 |
0,5 m |
||||||
|
|
|
|
2 |
1,0 m |
||||||
|
|
|
|
3 |
2,0 m |
||||||
|
|
|
|
4 |
2,5 m |
||||||
|
|
|
|
5 |
5,0 m |
||||||
|
|
|
|
6 |
10,0 m |
||||||
|
doSau |
Real |
Bắt buộc |
|
|
||||||
|
9 |
DiaHinh DacBietDayBien |
GM_Curve GM_Surface |
maDoiTuong |
CharacterString |
Bắt buộc |
|
|
|||
|
|
|
|
ED04 |
Khe rãnh máng ngầm |
||||||
|
|
|
|
ED05 |
Núi lửa dưới biển |
||||||
|
|
|
|
ED06 |
Sườn đất ngầm dốc đứng |
||||||
|
10 |
MoHinhSoDoCao |
|
|
|
|
|
|
|||
|
11 |
MoHinhSoDoCaoGoc |
|
|
|
|
|
|
|||
|
12 |
LopDiem |
GM_Point |
maDoiTuong |
CharacterString |
Bắt buộc |
|
|
|||
|
|
|
|
EA01 |
Điểm độ cao |
||||||
|
|
|
|
ED02 |
Điểm độ sâu |
||||||
|
|
|
|
EE01 |
Khối điểm Lidar |
||||||
|
|
|
|
EE02 |
Khối điểm đo sâu |
||||||
|
|
|
|
EE03 |
Khối điểm |
||||||
|
13 |
LopDuong |
GM_Curve |
maDoiTuong |
CharacterString |
Bắt buộc |
|
|
|||
|
|
|
|
EA02 |
Đường bình độ |
||||||
|
|
|
|
EC01 |
Bờ dốc tự nhiên |
||||||
|
|
|
|
EC02 |
Dòng đá |
||||||
|
|
|
|
EC03 |
Địa hình bậc thang |
||||||
|
|
|
|
EC04 |
Địa hình cắt xẻ nhân tạo |
||||||
|
|
|
|
EC05 |
Khe rãnh xói mòn |
||||||
|
|
|
|
EC06 |
Sườn đứt gãy |
||||||
|
|
|
|
EC07 |
Sườn sụt lở |
||||||
|
|
|
|
EC08 |
Vách đứng |
||||||
|
|
|
|
ED03 |
Đường bình độ sâu |
||||||
|
|
|
|
ED04 |
Khe rãnh máng ngầm |
||||||
|
|
|
|
ED06 |
Sườn đất ngầm dốc đứng |
||||||
|
|
|
|
EE04 |
Đường mô tả đặc trưng địa hình |
||||||
|
|
|
|
KE03 |
Đường bờ nước |
||||||
|
|
|
|
KE05 |
Đường mép nước |
||||||
|
14 |
LopVung |
GM_Surface |
maDoiTuong |
CharacterString |
Bắt buộc |
|
|
|||
|
|
|
|
EE05 |
Vùng biển |
||||||
|
|
|
|
EE06 |
Vùng mặt nước tĩnh |
||||||
|
15 |
LopVungBienTap |
GM_Surface |
maDoiTuong |
CharacterString |
Bắt buộc |
|
|
|||
|
|
|
|
EE07 |
Khu vực bị che khuất |
||||||
|
|
|
|
EE08 |
Phạm vi khu vực thành lập mô hình số độ cao |
||||||
|
|
|
|
EE09 |
Mặt nước |
||||||
|
16 |
LuoiTamGiac BatQuyTac |
TIN datasets |
doChinhXac |
Real |
Bắt buộc |
|
|
|||
|
17 |
LopRaster |
Raster Catalog |
|
|
|
|
|
|||
|
V |
Gói dữ liệu GiaoThong (Giao Thông) |
|||||||||
|
1 |
DuongBo |
GM_Curve |
maDoiTuong |
CharacterString |
Bắt buộc |
|
|
|||
|
|
|
|
GK01 |
Đường chuyên dùng |
||||||
|
|
|
|
GK02 |
Đường đô thị |
||||||
|
|
|
|
GK03 |
Đường Huyện |
||||||
|
|
|
|
GK04 |
Đường Quốc lộ |
||||||
|
|
|
|
GK05 |
Đường Tỉnh |
||||||
|
|
|
|
GK06 |
Đường Xã |
||||||
|
loaiDuongBo |
Integer |
Bắt buộc |
|
|
||||||
|
|
|
|
1 |
Đường chính |
||||||
|
|
|
|
2 |
Đường dẫn |
||||||
|
|
|
|
3 |
Đường gom |
||||||
|
|
|
|
4 |
Đường nhánh |
||||||
|
capKyThuat |
Integer |
Bắt buộc |
|
|
||||||
|
|
|
|
1 |
Cao tốc |
||||||
|
|
|
|
2 |
Cấp khác |
||||||
|
loaiChatLieuTraiMat |
Integer |
Bắt buộc |
|
|
||||||
|
|
|
|
1 |
Bê tông |
||||||
|
|
|
|
2 |
Nhựa |
||||||
|
|
|
|
3 |
Đá, sỏi |
||||||
|
|
|
|
4 |
Gạch |
||||||
|
|
|
|
5 |
Đất |
||||||
|
|
|
|
6 |
Khác |
||||||
|
loaiHienTrangSuDung |
Integer |
Bắt buộc |
|
|
||||||
|
|
|
|
1 |
Đang sử dụng |
||||||
|
|
|
|
2 |
Đang xây dựng |
||||||
|
|
|
|
3 |
Không sử dụng |
||||||
|
chieuXeChay |
Integer |
Bắt buộc |
|
|
||||||
|
|
|
|
1 |
Hai chiều |
||||||
|
|
|
|
2 |
Một chiều |
||||||
|
viTri |
Integer |
Bắt buộc |
|
|
||||||
|
|
|
|
1 |
Trên mặt đất |
||||||
|
|
|
|
2 |
Trên cao mức 1 |
||||||
|
|
|
|
3 |
Trên cao mức 2 |
||||||
|
|
|
|
4 |
Trên cao mức 3 |
||||||
|
|
|
|
5 |
Trên cao mức 4 |
||||||
|
|
|
|
6 |
Trên cao mức 5 |
||||||
|
|
|
|
7 |
Ngầm mức 1 |
||||||
|
|
|
|
8 |
Ngầm mức 2 |
||||||
|
soLanDuong |
Integer |
Bắt buộc |
|
|
||||||
|
chieuRong |
Real |
Bắt buộc |
|
|
||||||
|
lienKetGiaoThong |
Integer |
Bắt buộc |
|
|
||||||
|
|
|
|
1 |
Qua cầu |
||||||
|
|
|
|
2 |
Qua hầm |
||||||
|
|
|
|
3 |
Trên đê |
||||||
|
|
|
|
4 |
Qua ngầm |
||||||
|
|
|
|
5 |
Qua phà đường bộ |
||||||
|
|
|
|
6 |
Qua đò |
||||||
|
|
|
|
7 |
Qua bến lội |
||||||
|
|
|
|
8 |
Qua đập |
||||||
|
|
|
|
9 |
Khác |
||||||
|
tenTuyenGiaoThong XuyenQuocGia |
CharacterString |
Có thể nhận giá trị Null |
|
|
||||||
|
tenQuocLo |
CharacterString |
Có thể nhận giá trị Null |
|
|
||||||
|
tenDuongTinh |
CharacterString |
Có thể nhận giá trị Null |
|
|
||||||
|
tenDuongHuyen |
CharacterString |
Có thể nhận giá trị Null |
|
|
||||||
|
tenDuongXa |
CharacterString |
Có thể nhận giá trị Null |
|
|
||||||
|
tenDuongDoThi |
CharacterString |
Bắt buộc |
|
|
||||||
|
2 |
CauGiaoThong |
GM_Surface GM_Curve |
maDoiTuong |
CharacterString |
Bắt buộc |
GG05 |
|
|||
|
ten |
CharacterString |
Có thể nhận giá trị Null |
|
|
||||||
|
loaiCauGiaoThong |
Integer |
Bắt buộc |
|
|
||||||
|
|
|
|
1 |
Cầu thường |
||||||
|
|
|
|
2 |
Cầu phao |
||||||
|
|
|
|
3 |
Cầu treo |
||||||
|
|
|
|
4 |
Cầu tầng |
||||||
|
|
|
|
5 |
Cầu quay |
||||||
|
|
|
|
6 |
Khác |
||||||
|
chatLieuCau |
Integer |
Bắt buộc |
|
|
||||||
|
|
|
|
1 |
Bê tông |
||||||
|
|
|
|
2 |
Sắt |
||||||
|
|
|
|
3 |
Gỗ |
||||||
|
taiTrong |
Real |
Có thể nhận giá trị Null |
|
|
||||||
|
chieuDai |
Real |
Bắt buộc |
|
|
||||||
|
chieuRong |
Real |
Bắt buộc |
|
|
||||||
|
3 |
HamGiaoThong |
GM_Surface GM_Curve |
maDoiTuong |
CharacterString |
Bắt buộc |
GG12 |
|
|||
|
ten |
CharacterString |
Có thể nhận giá trị Null |
|
|
||||||
|
chieuCao |
Real |
Bắt buộc |
|
|
||||||
|
chieuRong |
Real |
Bắt buộc |
|
|
||||||
|
chieuDai |
Real |
Bắt buộc |
|
|
||||||
|
4 |
NgamOToQuaDuoc |
GM_Curve GM_Surface |
maDoiTuong |
CharacterString |
Bắt buộc |
GG13 |
|
|||
|
ten |
CharacterString |
Có thể nhận giá trị Null |
|
|
||||||
|
chieuRong |
Real |
Bắt buộc |
|
|
||||||
|
chieuDai |
Real |
Bắt buộc |
|
|
||||||
|
doSau |
Real |
Bắt buộc |
|
|
||||||
|
5 |
CongGiaoThong |
GM_Curve GM_Point |
maDoiTuong |
CharacterString |
Bắt buộc |
GG06 |
|
|||
|
ten |
CharacterString |
Có thể nhận giá trị Null |
|
|
||||||
|
6 |
Deo |
GM_Point |
maDoiTuong |
CharacterString |
Bắt buộc |
GG07 |
|
|||
|
ten |
CharacterString |
Có thể nhận giá trị Null |
|
|
||||||
|
doCao |
Real |
Bắt buộc |
|
|
||||||
|
7 |
CongTrinh GiaoThongDuongBo |
GM_Surface GM_Point |
maDoiTuong |
CharacterString |
Bắt buộc |
|
|
|||
|
|
|
|
GG01 |
Bãi đỗ xe |
||||||
|
|
|
|
GG02 |
Bến ô tô |
||||||
|
|
|
|
GG03 |
Bến phà đường bộ |
||||||
|
|
|
|
GG04 |
Cầu đi bộ |
||||||
|
|
|
|
GG10 |
Đường lên cao có bậc xây |
||||||
|
|
|
|
GG11 |
Hầm đi bộ |
||||||
|
|
|
|
GG15 |
Trạm dừng nghỉ |
||||||
|
|
|
|
GG16 |
Trạm kiểm tra tải trọng xe |
||||||
|
|
|
|
GG17 |
Trạm thu phí giao thông |
||||||
|
ten |
CharacterString |
Có thể nhận giá trị Null |
|
|
||||||
|
8 |
TaLuyDuong GiaoThong |
GM_Curve |
maDoiTuong |
CharacterString |
Bắt buộc |
GG14 |
|
|||
|
loaiTaLuy |
Integer |
Bắt buộc |
|
|
||||||
|
|
|
|
1 |
Đường bộ |
||||||
|
|
|
|
2 |
Đường sắt |
||||||
|
|
|
|
3 |
Đê |
||||||
|
|
|
|
4 |
Đập |
||||||
|
|
|
|
5 |
Bờ Kênh, mương |
||||||
|
loaiHinhThai |
Integer |
Bắt buộc |
|
|
||||||
|
|
|
|
1 |
Đắp cao |
||||||
|
|
|
|
2 |
Xẻ sâu |
||||||
|
loaiThanhPhan |
Integer |
Bắt buộc |
|
|
||||||
|
|
|
|
1 |
Chân |
||||||
|
|
|
|
2 |
Đỉnh |
||||||
|
tyCaoTySau |
Real |
Bắt buộc |
|
|
||||||
|
9 |
CacDoiTuong MatDuongBo |
GM_Surface GM_Curve |
maDoiTuong |
CharacterString |
Bắt buộc |
|
|
|||
|
|
|
|
GD01 |
Dải phân cách |
||||||
|
|
|
|
GD02 |
Đảo giao thông |
||||||
|
|
|
|
GD03 |
Hè phố |
||||||
|
|
|
|
GD04 |
Lề đường |
||||||
|
|
|
|
GD05 |
Lòng đường chuyên dùng |
||||||
|
|
|
|
GD06 |
Lòng đường đô thị |
||||||
|
|
|
|
GD07 |
Lòng đường Huyện |
||||||
|
|
|
|
GD08 |
Lòng đường Quốc lộ |
||||||
|
|
|
|
GD09 |
Lòng đường Tỉnh |
||||||
|
|
|
|
GD10 |
Lòng đường Xã |
||||||
|
capKyThuat |
Integer |
Bắt buộc |
|
|
||||||
|
|
|
|
1 |
Cao tốc |
||||||
|
|
|
|
2 |
Cấp khác |
||||||
|
loaiDuongBo |
Integer |
Bắt buộc |
|
|
||||||
|
|
|
|
1 |
Đường chính |
||||||
|
|
|
|
2 |
Đường dẫn |
||||||
|
|
|
|
3 |
Đường gom |
||||||
|
|
|
|
4 |
Đường nhánh |
||||||
|
10 |
MepDuong |
GM_Curve |
maDoiTuong |
CharacterString |
Bắt buộc |
GE01 |
|
|||
|
loaiHienTrangSuDung |
Integer |
Bắt buộc |
|
|
||||||
|
|
|
|
1 |
Đang sử dụng |
||||||
|
|
|
|
2 |
Đang xây dựng |
||||||
|
|
|
|
3 |
Không sử dụng |
||||||
|
lienKetGiaoThong |
Integer |
Bắt buộc |
|
|
||||||
|
|
|
|
1 |
Qua cầu |
||||||
|
|
|
|
2 |
Qua hầm |
||||||
|
|
|
|
4 |
Qua ngầm |
||||||
|
|
|
|
9 |
Khác |
||||||
|
11 |
MepLongDuong |
GM_Curve |
maDoiTuong |
CharacterString |
Bắt buộc |
GE02 |
|
|||
|
12 |
CacDoiTuong DuongBoKhac |
GM_Curve GM_Surface |
maDoiTuong |
CharacterString |
Bắt buộc |
|
|
|||
|
|
|
|
GB01 |
Đường bờ vùng, bờ thửa |
||||||
|
|
|
|
GB02 |
Đường đi bộ |
||||||
|
|
|
|
GB03 |
Đường mòn |
||||||
|
13 |
DuongSat |
GM_Curve |
maDoiTuong |
CharacterString |
Bắt buộc |
|
|
|||
|
|
|
|
GL01 |
Đường sắt chuyên dùng |
||||||
|
|
|
|
GL02 |
Đường sắt đô thị |
||||||
|
|
|
|
GL03 |
Đường sắt quốc gia |
||||||
|
loaiHienTrangSuDung |
Integer |
Bắt buộc |
|
|
||||||
|
|
|
|
1 |
Đang sử dụng |
||||||
|
|
|
|
2 |
Đang xây dựng |
||||||
|
|
|
|
3 |
Không sử dụng |
||||||
|
loaiKhoDuongSat |
Integer |
Bắt buộc |
|
|
||||||
|
|
|
|
1 |
Tiêu chuẩn |
||||||
|
|
|
|
2 |
Hẹp |
||||||
|
|
|
|
3 |
Khác |
||||||
|
viTri |
Integer |
Bắt buộc |
|
|
||||||
|
|
|
|
1 |
Trên mặt đất |
||||||
|
|
|
|
2 |
Trên cao mức 1 |
||||||
|
|
|
|
3 |
Trên cao mức 2 |
||||||
|
|
|
|
4 |
Trên cao mức 3 |
||||||
|
|
|
|
5 |
Trên cao mức 4 |
||||||
|
|
|
|
6 |
Trên cao mức 5 |
||||||
|
|
|
|
7 |
Ngầm mức 1 |
||||||
|
|
|
|
8 |
Ngầm mức 2 |
||||||
|
lienKetGiaoThong |
Integer |
Bắt buộc |
|
|
||||||
|
|
|
|
1 |
Qua cầu |
||||||
|
|
|
|
2 |
Qua hầm |
||||||
|
ten |
CharacterString |
Có thể nhận giá trị Null |
|
|
||||||
|
14 |
CongTrinh GiaoThongDuongSat |
GM_Point GM_Surface GM_Curve |
maDoiTuong |
CharacterString |
Bắt buộc |
|
|
|||
|
|
|
|
GH01 |
Ga đường sắt |
||||||
|
|
|
|
GH02 |
Ga tàu điện |
||||||
|
|
|
|
GH03 |
Giao đường sắt và đường bộ có rào chắn |
||||||
|
|
|
|
GH04 |
Giao đường sắt và đường bộ không có rào chắn |
||||||
|
ten |
CharacterString |
Có thể nhận giá trị Null |
|
|
||||||
|
15 |
DuongBang |
GM_Surface |
maDoiTuong |
CharacterString |
Bắt buộc |
GN04 |
|
|||
|
16 |
CangHangKhong |
GM_Surface |
maDoiTuong |
CharacterString |
Bắt buộc |
GN02 |
|
|||
|
loaiCangHangKhong |
Integer |
Bắt buộc |
|
|
||||||
|
|
|
|
1 |
Nội địa |
||||||
|
|
|
|
2 |
Quốc tế |
||||||
|
chucNangCang HangKhong |
Integer |
Bắt buộc |
|
|
||||||
|
|
|
|
1 |
Dân dụng |
||||||
|
|
|
|
2 |
Chung |
||||||
|
|
|
|
3 |
Chuyên dụng |
||||||
|
ten |
CharacterString |
Bắt buộc |
|
|
||||||
|
17 |
NhaGaHangKhong |
GM_Surface |
maDoiTuong |
CharacterString |
Bắt buộc |
GN06 |
|
|||
|
chucNangNhaGa HangKhong |
Integer |
Bắt buộc |
|
|
||||||
|
|
|
|
1 |
Nhà ga hành khách |
||||||
|
|
|
|
2 |
Nhà ga hàng hóa |
||||||
|
ten |
CharacterString |
Bắt buộc |
|
|
||||||
|
18 |
BaiDapTrucThang |
GM_Surface |
maDoiTuong |
CharacterString |
Bắt buộc |
GN01 |
|
|||
|
viTriBaiDap |
Integer |
Bắt buộc |
|
|
||||||
|
|
|
|
1 |
Trên mặt đất |
||||||
|
|
|
|
2 |
Trên nóc nhà |
||||||
|
ten |
CharacterString |
Có thể nhận giá trị Null |
|
|
||||||
|
19 |
DuongCapTreo |
GM_Curve |
maDoiTuong |
CharacterString |
Bắt buộc |
GO01 |
|
|||
|
ten |
CharacterString |
Có thể nhận giá trị Null |
|
|
||||||
|
chieuDai |
Real |
Bắt buộc |
|
|
||||||
|
20 |
TruDuongCapTreo |
GM_Point |
maDoiTuong |
CharacterString |
Bắt buộc |
GO03 |
|
|||
|
21 |
GaCapTreo |
GM_Surface GM_Point |
maDoiTuong |
CharacterString |
Bắt buộc |
GO02 |
|
|||
|
ten |
CharacterString |
Có thể nhận giá trị Null |
|
|
||||||
|
22 |
BaoHieuHangHaiAIS |
GM_Point |
maDoiTuong |
CharacterString |
Bắt buộc |
GM02 |
|
|||
|
ten |
CharacterString |
Có thể nhận giá trị Null |
|
|
||||||
|
23 |
BenCang |
GM_Surface |
maDoiTuong |
CharacterString |
Bắt buộc |
GM03 |
|
|||
|
ten |
CharacterString |
Có thể nhận giá trị Null |
|
|
||||||
|
24 |
BenThuyNoiDia |
GM_Point GM_Surface |
maDoiTuong |
CharacterString |
Bắt buộc |
GM04 |
|
|||
|
loaiBenThuyNoiDia |
Integer |
Bắt buộc |
|
|
||||||
|
|
|
|
1 |
Bến hàng hóa |
||||||
|
|
|
|
2 |
Bến hành khách |
||||||
|
|
|
|
3 |
Bến tổng hợp |
||||||
|
|
|
|
4 |
Bến khách ngang sông |
||||||
|
|
|
|
5 |
Bến chuyên dùng |
||||||
|
ten |
CharacterString |
Có thể nhận giá trị Null |
|
|
||||||
|
25 |
CangBien |
GM_Surface |
maDoiTuong |
CharacterString |
Bắt buộc |
GM06 |
|
|||
|
loaiCangBien |
Integer |
Bắt buộc |
|
|
||||||
|
|
|
|
1 |
Loại I |
||||||
|
|
|
|
2 |
Loại II |
||||||
|
|
|
|
3 |
Loại III |
||||||
|
|
|
|
4 |
Loại đặc biệt |
||||||
|
ten |
CharacterString |
Có thể nhận giá trị Null |
|
|
||||||
|
26 |
CangThuyNoiDia |
GM_Surface |
maDoiTuong |
CharacterString |
Bắt buộc |
GM07 |
|
|||
|
loaiCangThuyNoiDia |
Integer |
Bắt buộc |
|
|
||||||
|
|
|
|
1 |
Cảng hàng hóa |
||||||
|
|
|
|
2 |
Cảng hành khách |
||||||
|
|
|
|
3 |
Cảng chuyên dùng |
||||||
|
|
|
|
4 |
Cảng tổng hợp |
||||||
|
capCangThuyNoiDia |
Integer |
Bắt buộc |
|
|
||||||
|
|
|
|
1 |
Cấp I |
||||||
|
|
|
|
2 |
Cấp II |
||||||
|
|
|
|
3 |
Cấp III |
||||||
|
ten |
CharacterString |
Có thể nhận giá trị Null |
|
|
||||||
|
27 |
CauTau |
GM_Curve GM_Surface |
maDoiTuong |
CharacterString |
Bắt buộc |
GM08 |
|
|||
|
loaiCauTau |
Integer |
Bắt buộc |
|
|
||||||
|
|
|
|
1 |
Kết cấu cố định |
||||||
|
|
|
|
2 |
Kết cấu nổi |
||||||
|
28 |
BaoHieuDanLuong HangHaiDuongThuy |
GM_Point |
maDoiTuong |
CharacterString |
Bắt buộc |
|
|
|||
|
|
|
|
GA01 |
Chập tiêu |
||||||
|
|
|
|
GA02 |
Đăng tiêu |
||||||
|
|
|
|
GA03 |
Phao báo hiệu |
||||||
|
|
|
|
GA04 |
Tiêu báo hiệu |
||||||
|
coDen |
Integer |
Bắt buộc |
|
|
||||||
|
|
|
|
1 |
Có đèn |
||||||
|
|
|
|
2 |
Không có đèn |
||||||
|
huongBaoHieu |
Integer |
Bắt buộc |
|
|
||||||
|
|
|
|
1 |
Trái |
||||||
|
|
|
|
2 |
Phải |
||||||
|
|
|
|
3 |
Chuyển hướng trái |
||||||
|
|
|
|
4 |
Chuyển hướng phải |
||||||
|
|
|
|
5 |
Khác |
||||||
|
hinhDang |
Integer |
Bắt buộc |
|
|
||||||
|
|
|
|
1 |
Hình tháp |
||||||
|
|
|
|
2 |
Hình trụ |
||||||
|
|
|
|
3 |
Hình cầu |
||||||
|
|
|
|
4 |
Hình cột |
||||||
|
|
|
|
5 |
Hình trục quay |
||||||
|
|
|
|
6 |
Hình thùng |
||||||
|
|
|
|
7 |
Hình tháp lưới |
||||||
|
|
|
|
8 |
Hình khác |
||||||
|
|
|
|
9 |
Không xác định |
||||||
|
mauSac |
Integer |
Bắt buộc |
|
|
||||||
|
|
|
|
1 |
Trắng |
||||||
|
|
|
|
2 |
Đen |
||||||
|
|
|
|
3 |
Đỏ |
||||||
|
|
|
|
4 |
Xanh lá cây |
||||||
|
|
|
|
5 |
Xanh da trời |
||||||
|
|
|
|
6 |
Vàng |
||||||
|
|
|
|
7 |
Xám |
||||||
|
|
|
|
8 |
Nâu |
||||||
|
|
|
|
9 |
Hổ phách |
||||||
|
|
|
|
10 |
Tím |
||||||
|
|
|
|
11 |
Cam |
||||||
|
|
|
|
12 |
Đỏ tươi |
||||||
|
|
|
|
13 |
Hồng |
||||||
|
|
|
|
14 |
Đỏ, xanh, đỏ |
||||||
|
|
|
|
15 |
Xanh, đỏ, xanh |
||||||
|
|
|
|
16 |
Đỏ, xanh, trắng |
||||||
|
|
|
|
17 |
Đỏ trắng |
||||||
|
|
|
|
18 |
Không xác định |
||||||
|
phoiHopMauSac |
Integer |
Bắt buộc |
|
|
||||||
|
|
|
|
1 |
Kẻ ngang |
||||||
|
|
|
|
2 |
Kẻ dọc |
||||||
|
|
|
|
3 |
Kẻ chéo |
||||||
|
|
|
|
4 |
Kẻ ô vuông |
||||||
|
|
|
|
5 |
Kẻ không rõ hướng |
||||||
|
|
|
|
6 |
Kẻ viền |
||||||
|
|
|
|
7 |
Không xác định |
||||||
|
29 |
CacDoiTuong HangHaiHaiVan |
GM_Surface GM_Point |
maDoiTuong |
CharacterString |
Bắt buộc |
|
|
|||
|
|
|
|
GC01 |
Cảng dầu khí ngoài khơi |
||||||
|
|
|
|
GC02 |
Cọc buộc tàu thuyền |
||||||
|
|
|
|
GC03 |
Đăng, chắn đánh bắt cá ổn định |
||||||
|
|
|
|
GC04 |
Đèn biển |
||||||
|
|
|
|
GC05 |
Khu neo đậu |
||||||
|
|
|
|
GC06 |
Khu tránh bão |
||||||
|
|
|
|
GC07 |
Khu vực an toàn viện trợ hàng hải |
||||||
|
|
|
|
GC08 |
Khu vực bảo tồn thiên nhiên trên biển |
||||||
|
|
|
|
GC09 |
Khu vực đánh cá |
||||||
|
|
|
|
GC10 |
Khu vực đợi hoa tiêu |
||||||
|
|
|
|
GC11 |
Khu vực nạo vét |
||||||
|
|
|
|
GC12 |
Khu vực nghiên cứu, khảo sát |
||||||
|
|
|
|
GC13 |
Khu vực nguy hiểm |
||||||
|
|
|
|
GC14 |
Khu vực quản lý cảng |
||||||
|
|
|
|
GC15 |
Khu vực quân sự |
||||||
|
|
|
|
GC16 |
Khu vực trung chuyển hàng hóa |
||||||
|
|
|
|
GC17 |
Khu vực vùng nước an toàn |
||||||
|
|
|
|
GC18 |
Khu vực xác tàu lịch sử |
||||||
|
|
|
|
GC19 |
Lồng bè nuôi trồng thủy hải sản |
||||||
|
|
|
|
GC20 |
Nhà giàn |
||||||
|
|
|
|
GC21 |
Nhà trên biển |
||||||
|
|
|
|
GC22 |
Trạm cứu nạn |
||||||
|
|
|
|
GC23 |
Trạm nghiệm triều |
||||||
|
|
|
|
GC24 |
Tuyến hàng hải |
||||||
|
|
|
|
GC25 |
Vùng cấm |
||||||
|
|
|
|
GC26 |
Xác tàu đắm |
||||||
|
|
|
|
GC27 |
Vùng quay trở tàu |
||||||
|
|
|
|
GC28 |
Vùng kiểm dịch |
||||||
|
ten |
Integer |
Có thể nhận giá trị Null |
|
|
||||||
|
30 |
DuongRaVaoCuaTau Thuyen |
GM_Curve GM_Surface |
maDoiTuong |
CharacterString |
Bắt buộc |
GC29 |
|
|||
|
31 |
NhomAuTau |
GM_Curve GM_Surface |
maDoiTuong |
CharacterString |
Bắt buộc |
|
|
|||
|
|
|
|
GM01 |
Âu tàu |
||||||
|
|
|
|
GM05 |
Bờ xây âu tàu |
||||||
|
|
|
|
GM09 |
Cửa âu tàu |
||||||
|
VI |
Gói dữ liệu PhuBeMat (Phủ Bề Mặt) |
|||||||||
|
1 |
HangCay |
GM_Curve |
maDoiTuong |
CharacterString |
Bắt buộc |
|
|
|||
|
|
|
|
HE05 |
Dải cây và hàng cây |
||||||
|
|
|
|
HE06 |
Hàng cây bụi và rặng cây bụi |
||||||
|
2 |
CayDocLap |
GM_Point |
maDoiTuong |
CharacterString |
Bắt buộc |
|
|
|||
|
|
|
|
HE03 |
Cây độc lập |
||||||
|
|
|
|
HE04 |
Cụm cây độc lập |
||||||
|
tenCay |
CharacterString |
Bắt buộc |
|
|
||||||
|
chieuCao |
Real |
Bắt buộc |
|
|
||||||
|
3 |
RanhGioiPhuBeMat |
GM_Curve |
maDoiTuong |
CharacterString |
Bắt buộc |
HG01 |
|
|||
|
loaiRanhGioi PhuBeMat |
Integer |
Bắt buộc |
|
|
||||||
|
|
|
|
1 |
Thực vật |
||||||
|
|
|
|
2 |
Khác |
||||||
|
|
|
|
3 |
Ranh giới khu bảo tồn thiên nhiên |
||||||
|
4 |
PhuBeMat |
GM_Surface |
|
|
|
|
|
|||
|
5 |
Rung |
GM_Surface |
maDoiTuong |
CharacterString |
Bắt buộc |
|
|
|||
|
|
|
|
HH01 |
Rừng trồng |
||||||
|
|
|
|
HH02 |
Rừng tự nhiên |
||||||
|
loaiCayRung |
Integer |
Bắt buộc |
|
|
||||||
|
|
|
|
1 |
Cây lá rộng |
||||||
|
|
|
|
2 |
Cây lá kim |
||||||
|
|
|
|
3 |
Cây hỗn hợp |
||||||
|
|
|
|
4 |
Cây tre nứa |
||||||
|
|
|
|
5 |
Cây cau dừa |
||||||
|
|
|
|
6 |
Cây ưa mặn chua phèn |
||||||
|
mucDichSuDung |
CharacterString |
Bắt buộc |
|
|
||||||
|
|
|
|
1 |
Vườn quốc gia |
||||||
|
|
|
|
2 |
Khu dự trữ thiên nhiên |
||||||
|
|
|
|
3 |
Khu bảo tồn loài - sinh cảnh |
||||||
|
|
|
|
4 |
Khu bảo vệ cảnh quan |
||||||
|
|
|
|
5 |
Khu rừng nghiên cứu, thực nghiệm khoa học |
||||||
|
|
|
|
6 |
Vườn thực vật quốc gia |
||||||
|
|
|
|
7 |
Rừng giống quốc gia |
||||||
|
|
|
|
8 |
Rừng phòng hộ đầu nguồn |
||||||
|
|
|
|
9 |
Rừng bảo vệ nguồn nước của cộng đồng dân cư |
||||||
|
|
|
|
10 |
Rừng phòng hộ biên giới |
||||||
|
|
|
|
11 |
Rừng phòng hộ chắn gió, chắn cát bay |
||||||
|
|
|
|
12 |
Rừng phòng hộ chắn sóng, lấn biển |
||||||
|
|
|
|
13 |
Rừng sản xuất |
||||||
|
dieuKienLapDia |
Integer |
Bắt buộc |
|
|
||||||
|
|
|
|
1 |
Rừng núi đất |
||||||
|
|
|
|
2 |
Rừng núi đá |
||||||
|
|
|
|
3 |
Rừng ngập mặn |
||||||
|
|
|
|
4 |
Rừng ngập phèn |
||||||
|
|
|
|
5 |
Rừng ngập nước ngọt |
||||||
|
|
|
|
6 |
Rừng đất cát |
||||||
|
doTanChe |
Integer |
Bắt buộc |
|
|
||||||
|
|
|
|
1 |
Độ tàn che từ 0,3 trở lên |
||||||
|
|
|
|
2 |
Độ tàn che dưới 0,3 |
||||||
|
ten |
CharacterString |
Có thể nhận giá trị Null |
|
|
||||||
|
6 |
PhuThucVatKhac |
GM_Surface |
maDoiTuong |
CharacterString |
Bắt buộc |
|
|
|||
|
|
|
|
HE01 |
Cây bụi |
||||||
|
|
|
|
HE02 |
Cây bụi ưa mặn, chua, phèn |
||||||
|
7 |
CayHangNam |
GM_Surface |
maDoiTuong |
CharacterString |
Bắt buộc |
HB01 |
|
|||
|
loaiCayTrong |
Integer |
Bắt buộc |
|
|
||||||
|
|
|
|
1 |
Cây lúa |
||||||
|
|
|
|
2 |
Cây lương thực |
||||||
|
|
|
|
3 |
Cây mía |
||||||
|
|
|
|
4 |
Cây thuốc lá, thuốc lào |
||||||
|
|
|
|
5 |
Cây lấy sợi |
||||||
|
|
|
|
6 |
Rau, cây gia vị, cây dược liệu |
||||||
|
|
|
|
7 |
Hoa, cây cảnh |
||||||
|
|
|
|
8 |
Sen, ấu, súng, niễng… |
||||||
|
|
|
|
9 |
Cây hàng năm khác |
||||||
|
ten |
CharacterString |
Có thể nhận giá trị Null |
|
|
||||||
|
8 |
CayLauNam |
GM_Surface |
maDoiTuong |
CharacterString |
Bắt buộc |
HB02 |
|
|||
|
loaiCayTrong |
Integer |
Bắt buộc |
|
|
||||||
|
|
|
|
10 |
Cây ăn quả |
||||||
|
|
|
|
11 |
Cây dừa cọ |
||||||
|
|
|
|
12 |
Cây công nghiệp |
||||||
|
|
|
|
13 |
Cây dược liệu |
||||||
|
|
|
|
14 |
Cây bóng mát, cây cảnh quan,… |
||||||
|
|
|
|
15 |
Cây lâu năm khác |
||||||
|
ten |
CharacterString |
Có thể nhận giá trị Null |
|
|
||||||
|
9 |
BeMatLaCongTrinh |
GM_Surface |
maDoiTuong |
CharacterString |
Bắt buộc |
HA01 |
|
|||
|
thucVat |
Integer |
Bắt buộc |
|
|
||||||
|
|
|
|
1 |
Có thực vật che phủ |
||||||
|
|
|
|
2 |
Không có thực vật che phủ |
||||||
|
10 |
BeMatLaKhuDanCu |
GM_Surface |
maDoiTuong |
CharacterString |
Bắt buộc |
HA02 |
|
|||
|
thucVat |
Integer |
Bắt buộc |
|
|
||||||
|
|
|
|
1 |
Có thực vật che phủ |
||||||
|
|
|
|
2 |
Không có thực vật che phủ |
||||||
|
11 |
DatTrong |
GM_Surface |
maDoiTuong |
CharacterString |
Bắt buộc |
HC01 |
|
|||
|
ten |
CharacterString |
Có thể nhận giá trị Null |
|
|
||||||
|
12 |
NuocMat |
GM_Surface |
maDoiTuong |
CharacterString |
Bắt buộc |
HD01 |
|
|||
|
13 |
ThucVatDayBien |
GM_Surface |
maDoiTuong |
CharacterString |
Bắt buộc |
|
|
|||
|
|
|
|
HK01 |
Cỏ biển |
||||||
|
|
|
|
HK02 |
Rong, tảo |
||||||
|
|
|
|
HK03 |
Thực vật khác |
||||||
|
VII |
Gói Dữ liệu ThuyVan (Thủy Văn) |
|||||||||
|
1 |
BienDao |
GM_Surface GM_Point |
maDoiTuong |
CharacterString |
Bắt buộc |
|
|
|||
|
|
|
|
KA01 |
Biển |
||||||
|
|
|
|
KA02 |
Đảo, quần đảo |
||||||
|
|
|
|
KA03 |
Phá |
||||||
|
|
|
|
KA04 |
Vịnh, vũng |
||||||
|
ten |
CharacterString |
Có thể nhận giá trị Null |
|
|
||||||
|
2 |
BaiBoi |
GM_Surface GM_Point |
maDoiTuong |
CharacterString |
Bắt buộc |
KB01 |
|
|||
|
ten |
CharacterString |
Có thể nhận giá trị Null |
|
|
||||||
|
loaiBaiBoi |
Integer |
Bắt buộc |
|
|
||||||
|
|
|
|
1 |
Cát |
||||||
|
|
|
|
2 |
Bùn |
||||||
|
|
|
|
3 |
Loại khác |
||||||
|
trangThaiXuatLo |
Integer |
Bắt buộc |
|
|
||||||
|
|
|
|
1 |
Chìm |
||||||
|
|
|
|
2 |
Nổi |
||||||
|
|
|
|
3 |
Lúc nổi, lúc chìm |
||||||
|
3 |
DamLay |
GM_Surface |
maDoiTuong |
CharacterString |
Bắt buộc |
KB02 |
|
|||
|
ten |
CharacterString |
Có thể nhận giá trị Null |
|
|
||||||
|
4 |
BaiDaDuoiNuoc |
GM_Surface GM_Point |
maDoiTuong |
CharacterString |
Bắt buộc |
|
|
|||
|
|
|
|
KC01 |
Bãi đá dưới nước |
||||||
|
|
|
|
KC02 |
Đá trên biển |
||||||
|
|
|
|
KC03 |
San hô |
||||||
|
ten |
CharacterString |
Có thể nhận giá trị Null |
|
|
||||||
|
trangThaiXuatLo |
Integer |
Bắt buộc |
|
|
||||||
|
|
|
|
1 |
Chìm |
||||||
|
|
|
|
2 |
Nổi |
||||||
|
|
|
|
3 |
Lúc nổi, lúc chìm |
||||||
|
5 |
Ghenh |
GM_Surface GM_Curve GM_Point |
maDoiTuong |
CharacterString |
Bắt buộc |
KD01 |
|
|||
|
ten |
CharacterString |
Có thể nhận giá trị Null |
|
|
||||||
|
6 |
Thac |
GM_Curve GM_Point |
maDoiTuong |
CharacterString |
Bắt buộc |
KD02 |
|
|||
|
ten |
CharacterString |
Có thể nhận giá trị Null |
|
|
||||||
|
chieuCao |
Real |
Bắt buộc |
|
|
||||||
|
7 |
NguonNuoc |
GM_Surface GM_Point |
maDoiTuong |
CharacterString |
Bắt buộc |
|
|
|||
|
|
|
|
KM01 |
Giếng nước |
||||||
|
|
|
|
KM02 |
Mạch nước |
||||||
|
ten |
CharacterString |
Có thể nhận giá trị Null |
|
|
||||||
|
loaiNguonNuoc |
Integer |
Bắt buộc |
|
|
||||||
|
|
|
|
1 |
Khoáng |
||||||
|
|
|
|
2 |
Nóng |
||||||
|
|
|
|
3 |
Thường |
||||||
|
8 |
MangDongChay |
GM_Curve |
maDoiTuong |
CharacterString |
Bắt buộc |
KK01 |
|
|||
|
loaiDongChay |
Integer |
Bắt buộc |
|
|
||||||
|
|
|
|
1 |
Sông, suối |
||||||
|
|
|
|
2 |
Mặt nước tĩnh |
||||||
|
|
|
|
3 |
Kênh, Mương |
||||||
|
ten |
CharacterString |
Có thể nhận giá trị Null |
|
|
||||||
|
chieuRong |
Real |
Bắt buộc |
|
|
||||||
|
capHangDongChay |
Integer |
Bắt buộc |
|
|
||||||
|
|
|
|
1 |
Chính |
||||||
|
|
|
|
2 |
Cấp I |
||||||
|
|
|
|
3 |
Cấp II |
||||||
|
|
|
|
4 |
Cấp III |
||||||
|
|
|
|
5 |
Cấp IV |
||||||
|
|
|
|
6 |
Cấp V |
||||||
|
|
|
|
7 |
Cấp VI |
||||||
|
|
|
|
8 |
Khác |
||||||
|
loaiTrangThaiNuocMat |
Integer |
Bắt buộc |
|
|
||||||
|
|
|
|
1 |
Thường xuyên |
||||||
|
|
|
|
2 |
Theo mùa |
||||||
|
9 |
DiemDoCaoMucNuoc |
GM_Point |
maDoiTuong |
CharacterString |
Bắt buộc |
KE01 |
|
|||
|
doCao |
Real |
Bắt buộc |
|
|
||||||
|
10 |
DiemSongSuoi MatTich |
GM_Point |
maDoiTuong |
CharacterString |
Bắt buộc |
KE02 |
|
|||
|
11 |
RanhGioiNuocMat |
GM_Curve |
|
|
|
|
|
|||
|
12 |
DuongBoNuoc |
GM_Curve |
maDoiTuong |
CharacterString |
Bắt buộc |
KE03 |
|
|||
|
loaiTrangThai DuongBoNuoc |
Integer |
Bắt buộc |
|
|
||||||
|
|
|
|
1 |
Rõ ràng |
||||||
|
|
|
|
2 |
Khó xác định |
||||||
|
|
|
|
3 |
Đường bờ sông suối có nước theo mùa |
||||||
|
loaiDuongBoNuoc |
Integer |
Bắt buộc |
|
|
||||||
|
|
|
|
1 |
Ao, hồ, đầm |
||||||
|
|
|
|
2 |
Phá |
||||||
|
|
|
|
3 |
Kênh, mương |
||||||
|
|
|
|
4 |
Hồ chứa |
||||||
|
|
|
|
5 |
Sông, suối |
||||||
|
|
|
|
6 |
Biển |
||||||
|
13 |
DuongMepNuoc |
GM_Curve |
maDoiTuong |
CharacterString |
Bắt buộc |
KE05 |
|
|||
|
loaiDuongMepNuoc |
Integer |
Bắt buộc |
|
|
||||||
|
|
|
|
1 |
Ao, hồ, đầm |
||||||
|
|
|
|
2 |
Phá |
||||||
|
|
|
|
3 |
Kênh |
||||||
|
|
|
|
4 |
Hồ chứa |
||||||
|
|
|
|
5 |
Sông, suối |
||||||
|
|
|
|
6 |
Biển |
||||||
|
|
|
|
7 |
Triều kiệt |
||||||
|
14 |
RanhGioi NuocMatQuyUoc |
GM_Curve |
maDoiTuong |
CharacterString |
Bắt buộc |
KE06 |
|
|||
|
loaiRanhGioi NuocMatQuyUoc |
Integer |
Bắt buộc |
|
|
||||||
|
|
|
|
1 |
Phân chia loại nước mặt |
||||||
|
|
|
|
2 |
Khép vùng nước mặt |
||||||
|
15 |
DuongDoDoRong SongSuoi |
GM_Curve |
maDoiTuong |
CharacterString |
Bắt buộc |
KE04 |
|
|||
|
chieuRong |
Real |
Bắt buộc |
|
|
||||||
|
16 |
MatNuoc |
GM_Surface |
|
|
|
|
|
|||
|
17 |
MatNuocSongSuoi |
GM_Surface |
maDoiTuong |
CharacterString |
Bắt buộc |
KL01 |
|
|||
|
loaiTrangThaiNuocMat |
Integer |
Bắt buộc |
|
|
||||||
|
|
|
|
1 |
Thường xuyên |
||||||
|
|
|
|
2 |
Theo mùa |
||||||
|
18 |
MatNuocTinh |
GM_Surface |
maDoiTuong |
CharacterString |
Bắt buộc |
|
|
|||
|
|
|
|
KL02 |
Ao, hồ, đầm |
||||||
|
|
|
|
KL03 |
Hồ chứa |
||||||
|
ten |
CharacterString |
Có thể nhận giá trị Null |
|
|
||||||
|
19 |
BoKeBoCap |
GM_Curve |
maDoiTuong |
CharacterString |
Bắt buộc |
KG01 |
|
|||
|
ten |
CharacterString |
Có thể nhận giá trị Null |
|
|
||||||
|
chatLieuKe |
Integer |
Bắt buộc |
|
|
||||||
|
|
|
|
1 |
Bê tông |
||||||
|
|
|
|
2 |
Đá sỏi |
||||||
|
|
|
|
3 |
Khác |
||||||
|
loaiThanhPhan |
Integer |
Bắt buộc |
|
|
||||||
|
|
|
|
1 |
Chân |
||||||
|
|
|
|
2 |
Đỉnh |
||||||
|
20 |
CongThuyLoi |
GM_Point GM_Curve GM_Surface |
maDoiTuong |
CharacterString |
Bắt buộc |
KG02 |
|
|||
|
ten |
CharacterString |
Có thể nhận giá trị Null |
|
|
||||||
|
loaiCong |
Integer |
Bắt buộc |
|
|
||||||
|
|
|
|
1 |
Có thiết bị |
||||||
|
|
|
|
2 |
Không có thiết bị |
||||||
|
|
|
|
3 |
Cống dưới đập |
||||||
|
21 |
Dap |
GM_Surface GM_Curve |
maDoiTuong |
CharacterString |
Bắt buộc |
KG03 |
|
|||
|
ten |
CharacterString |
Có thể nhận giá trị Null |
|
|
||||||
|
loaiDap |
Integer |
Bắt buộc |
|
|
||||||
|
|
|
|
1 |
Chắn sóng |
||||||
|
|
|
|
2 |
Dâng |
||||||
|
|
|
|
3 |
Tràn |
||||||
|
22 |
De |
GM_Surface GM_Curve |
maDoiTuong |
CharacterString |
Bắt buộc |
KG04 |
|
|||
|
ten |
CharacterString |
Có thể nhận giá trị Null |
|
|
||||||
|
loaiDe |
Integer |
Bắt buộc |
|
|
||||||
|
|
|
|
1 |
Đê bao |
||||||
|
|
|
|
2 |
Đê biển |
||||||
|
|
|
|
3 |
Đê bối |
||||||
|
|
|
|
4 |
Đê chuyên dụng |
||||||
|
|
|
|
5 |
Đê sông |
||||||
|
23 |
CongTrinhTrenDe |
GM_Curve GM_Surface GM_Point |
maDoiTuong |
CharacterString |
Bắt buộc |
|
|
|||
|
|
|
|
KH01 |
Cửa khẩu qua đê |
||||||
|
|
|
|
KH02 |
Điếm canh đê |
||||||
|
ten |
CharacterString |
Có thể nhận giá trị Null |
|
|
||||||
|
soHieu |
CharacterString |
Có thể nhận giá trị Null |
|
|
||||||
|
24 |
KenhMuong |
GM_Surface GM_Curve |
maDoiTuong |
CharacterString |
Bắt buộc |
KG05 |
|
|||
|
ten |
CharacterString |
Có thể nhận giá trị Null |
|
|
||||||
|
loaiHienTrangSuDung |
Integer |
Bắt buộc |
|
|
||||||
|
|
|
|
1 |
Đang sử dụng |
||||||
|
|
|
|
2 |
Đang xây dựng |
||||||
|
|
|
|
3 |
Không sử dụng |
||||||
|
chieuRong |
Real |
Bắt buộc |
|
|
||||||
|
25 |
MangDanNuoc |
GM_Curve GM_Surface |
maDoiTuong |
CharacterString |
Bắt buộc |
KG06 |
|
|||
|
loaiMangDanNuoc |
Integer |
Bắt buộc |
|
|
||||||
|
|
|
|
1 |
Mặt đất |
||||||
|
|
|
|
2 |
Nổi |
||||||
|
26 |
MatBoKenhMuong |
GM_Surface |
maDoiTuong |
CharacterString |
Bắt buộc |
KG07 |
|
|||
|
27 |
TaLuy CongTrinhThuyLoi |
GM_Curve |
maDoiTuong |
CharacterString |
Bắt buộc |
KG08 |
|
|||
|
loaiTaLuy |
Integer |
Bắt buộc |
|
|
||||||
|
|
|
|
1 |
Đường bộ |
||||||
|
|
|
|
2 |
Đường sắt |
||||||
|
|
|
|
3 |
Đê |
||||||
|
|
|
|
4 |
Đập |
||||||
|
|
|
|
5 |
Bờ kênh, mương |
||||||
|
loaiHinhThai |
Integer |
Bắt buộc |
|
|
||||||
|
|
|
|
1 |
Đắp cao |
||||||
|
|
|
|
2 |
Xẻ sâu |
||||||
|
loaiThanhPhan |
Integer |
Bắt buộc |
|
|
||||||
|
|
|
|
1 |
Chân |
||||||
|
|
|
|
2 |
Đỉnh |
||||||
|
tyCaoTySau |
Real |
Bắt buộc |
|
|
||||||
|
28 |
TramBom |
GM_Point GM_Surface |
maDoiTuong |
CharacterString |
Bắt buộc |
KG09 |
|
|||
|
ten |
CharacterString |
Có thể nhận giá trị Null |
|
|
||||||
|
29 |
DiaDanhBienDao |
GM_Point |
maDoiTuong |
CharacterString |
Bắt buộc |
DA01 |
|
|||
|
danhTuChung |
CharacterString |
Bắt buộc |
|
|
||||||
|
|
|
|
14 |
cửa sông |
||||||
|
|
|
|
15 |
bán đảo |
||||||
|
|
|
|
16 |
quần đảo |
||||||
|
|
|
|
17 |
vịnh |
||||||
|
|
|
|
18 |
vũng |
||||||
|
|
|
|
43 |
vụng |
||||||
|
|
|
|
44 |
eo |
||||||
|
|
|
|
45 |
lạch |
||||||
|
|
|
|
46 |
luồng |
||||||
|
|
|
|
47 |
mỏm |
||||||
|
|
|
|
48 |
cù lao |
||||||
|
|
|
|
50 |
hòn |
||||||
|
|
|
|
59 |
gành |
||||||
|
ten |
CharacterString |
Bắt buộc |
|
|
||||||
PHỤ LỤC B
(Quy định)
Thu nhận dữ liệu nền địa lý quốc gia tỷ lệ 1:2.000, 1:5.000, 1:10.000
B.1 Thu nhận các thuộc tính cơ sở của tất cả các đối tượng địa lý trong cơ sở dữ liệu nền địa lý quốc gia tỷ lệ 1:2.000, 1:5.000, 1:10.000
B.1.1 Mã nhận dạng
Mã nhận dạng được thiết lập ở bước cuối cùng sau khi dữ liệu nền địa lý quốc gia tỷ lệ 1:2.000, 1:5.000, 1:10.000 được chuẩn hóa, hoàn thiện.
B.1.2 Phiên bản
Thu nhận số phiên bản theo kiểu số nguyên. Phiên bản đầu tiên là “1”. Phiên bản sau lấy số liền sau số phiên bản hiện tại.
B.1.3 Ngày phiên bản
Là ngày đối tượng địa lý đã được thay đổi trong cơ sở dữ liệu và trở thành phiên bản hiện tại (Ngày ký ban hành). Ngày này không liên quan đến ngày đối tượng địa lý thay đổi ở thực địa.
B1.4 Nguyên nhân thay đổi
Các nguyên nhân thay đổi đối tượng địa lý trong cơ sở dữ liệu gồm: thay đổi thuộc tính, thay đổi vị trí, đối tượng mới xuất hiện, đối tượng được sửa đổi, phân loại lại, thay đổi mô hình cấu trúc, do thay đổi quy định kỹ thuật.
B.2 BienGioiDiaGioi
|
Kiểu đối tượng |
Mã đối tượng |
Thu nhận |
||
|
Tỷ lệ 1:2.000 |
Tỷ lệ 1:5.000 |
Tỷ lệ 1:10.000 |
||
|
Đường biên giới quốc gia trên đất liền |
AC01 |
Đường biên giới quốc gia được thu nhận đầy đủ, chính xác, thống nhất theo bản đồ chuẩn biên giới quốc gia. Khi chưa có bản đồ chuẩn biên giới quốc gia thì đường biên giới được chuyển vẽ theo quy định tại Điều 12 Thông tư số 17/2018/TT-BTNMT ngày 31 tháng 10 năm 2018 của Bộ trưởng Bộ Tài nguyên và Môi trường quy định kỹ thuật thành lập, cập nhật bộ bản đồ chuẩn biên giới quốc gia và thể hiện đường biên giới quốc gia, chủ quyền lãnh thổ quốc gia trên các sản phẩm đo đạc và bản đồ, xuất bản phẩm bản đồ. |
||
|
Mốc quốc giới |
AC02 |
Mốc quốc giới được thu nhận cùng với đường biên giới quốc gia trên đất liền theo nguyên tắc thu nhận của đường biên giới quốc gia trên đất liền. Giá trị thuộc tính tọa độ điểm mốc quốc giới nhập chính xác theo tài liệu được cung cấp. |
||
|
Địa phận hành chính trên đất liền |
|
|||
|
Địa phận hành chính cấp huyện |
AD01 |
Đối tượng dạng vùng mô tả hình dạng của đơn vị hành chính các cấp được tạo bởi đường địa giới tương ứng. Số liệu diện tích theo số liệu kiểm kê đất đai công bố kỳ gần nhất hoặc theo Nghị định của Chính phủ trong trường hợp có thay đổi địa giới hành chính (chia tách, sát nhập, thành lập mới). Mã đơn vị hành chính cấp tương ứng theo quy định của cơ quan nhà nước có thẩm quyền. Đối tượng được tạo bởi quan hệ Topology giữa các đoạn địa giới cùng cấp. |
||
|
Địa phận hành chính cấp tỉnh |
AD02 |
|||
|
Địa phận hành chính cấp xã |
AD03 |
|||
|
Đường địa giới hành chính |
|
|||
|
Đường địa giới hành chính cấp huyện |
AD04 |
Đường địa giới hành chính các cấp thu nhận từ nguồn cơ sở dữ liệu địa giới hành chính do cơ quan có thẩm quyền cung cấp. Khu vực chưa có cơ sở dữ liệu địa giới hành chính thì chuyển vẽ đường địa giới hành chính các cấp theo bộ hồ sơ địa giới hành chính do cơ quan có thẩm quyền cung cấp. Trong mọi trường hợp, đường địa giới phải được cập nhật theo hiện trạng pháp lý của chính quyền địa phương tại thời điểm thi công. |
||
|
Đường địa giới hành chính cấp tỉnh |
AD05 |
|||
|
Đường địa giới hành chính cấp xã. |
AD06 |
|||
|
Mốc địa giới hành chính |
|
|||
|
Mốc địa giới cấp huyện |
AD07 |
Mốc địa giới các cấp được thu nhận cùng với đường địa giới hành chính các cấp theo nguyên tắc thu nhận đường địa giới hành chính các cấp. Giá trị thuộc tính tọa độ điểm mốc địa giới nhập chính xác theo tài liệu được cung cấp. |
||
|
Mốc địa giới cấp tỉnh |
AD08 |
|||
|
Mốc địa giới cấp xã |
AD09 |
|||
|
Cột mốc điểm cơ sở |
AB01 |
Thu nhận từ nguồn dữ liệu, tư liệu do Nhà nước Cộng hòa xã hội chủ nghĩa Việt Nam công bố mới nhất. |
||
|
Điểm cơ sở |
AB02 |
Thu nhận điểm cơ sở theo tọa độ ghi trong phụ lục đính kèm Tuyên bố của Chính phủ nước Cộng hòa xã hội chủ nghĩa Việt Nam ngày 12-11-1982 hoặc theo văn bản mới nhất khi có yêu cầu tại thời điểm thành lập, cập nhật. |
||
|
Đường cơ sở |
AB04 |
Thu nhận đường cơ sở theo tọa độ ghi trong phụ lục đính kèm Tuyên bố của Chính phủ nước Cộng hòa xã hội chủ nghĩa Việt Nam ngày 12-11-1982 hoặc theo văn bản mới nhất khi có yêu cầu tại thời điểm thành lập, cập nhật. |
||
|
Vùng biển |
|
|||
|
Lãnh hải |
AB07 |
Thu nhận từ nguồn dữ liệu, tư liệu do Nhà nước Cộng hòa xã hội chủ nghĩa Việt Nam công bố mới nhất. |
||
|
Vùng nội thủy |
AB11 |
|||
|
Vùng nước lịch sử |
AB12 |
|||
|
Vùng tiếp giáp lãnh hải |
AB13 |
|||
|
Địa phận hành chính trên biển |
|
|||
|
Địa phận hành chính cấp huyện trên biển |
AE01 |
Các đối tượng đường ranh giới hành chính trên biển phải được chuyển vẽ từ các tài liệu, bản đồ, hồ sơ phân định ranh giới hành chính trên biển do cơ quan có thẩm quyền cung cấp. |
||
|
Địa phận hành chính cấp tỉnh trên biển |
AE02 |
|||
|
Địa phận hành chính cấp xã trên biển |
AE03 |
|||
|
Đường ranh giới hành chính trên biển |
|
|||
|
Đường ranh giới hành chính cấp huyện trên biển |
AE04 |
Các đối tượng đường ranh giới hành chính trên biển phải được chuyển vẽ từ các tài liệu, bản đồ, hồ sơ phân định ranh giới hành chính trên biển do cơ quan có thẩm quyền cung cấp. |
||
|
Đường ranh giới hành chính cấp tỉnh trên biển |
AE05 |
|||
|
Đường ranh giới hành chính cấp xã trên biển |
AE06 |
|||
B.3 CoSoDoDac
|
Kiểu đối tượng |
Mã đối tượng |
Thu nhận |
||
|
Tỷ lệ 1:2.000 |
Tỷ lệ 1:5.000 |
Tỷ lệ 1:10.000 |
||
|
Điểm gốc đo đạc quốc gia |
|
Thu nhận từ số liệu do các cơ quan có thẩm quyền cung cấp theo yêu cầu của công tác đo đạc trong phạm vi khu vực xây dựng dữ liệu địa lý. |
||
|
Điểm gốc toạ độ quốc gia |
BA01 |
|||
|
Điểm gốc độ cao quốc gia |
BA02 |
|||
|
Điểm gốc trọng lực quốc gia |
BA03 |
|||
|
Điểm đo đạc quốc gia |
|
Thu nhận từ số liệu do các cơ quan có thẩm quyền cung cấp theo yêu cầu của công tác đo đạc trong phạm vi khu vực xây dựng dữ liệu địa lý. |
||
|
Điểm độ cao quốc gia |
BC01 |
|||
|
Điểm toạ độ quốc gia |
BC02 |
|||
|
Điểm tọa độ và độ cao quốc gia |
BC03 |
|||
|
Điểm trọng lực quốc gia |
BC04 |
|||
|
Trạm định vị vệ tinh quốc gia |
|
Thu nhận từ số liệu do các cơ quan có thẩm quyền cung cấp theo yêu cầu của công tác đo đạc trong phạm vi khu vực xây dựng dữ liệu địa lý. |
||
|
Trạm định vị vệ tinh quốc gia |
BD02 |
|||
B.4 DanCu
|
Kiểu đối tượng |
Mã đối tượng |
Thu nhận |
||
|
Tỷ lệ 1:2.000 |
Tỷ lệ 1:5.000 |
Tỷ lệ 1:10.000 |
||
|
Khu Dân cư |
CA02 |
- Thu nhận đường bao đồ hình các khu dân cư theo ranh giới các đối tượng giao thông, thủy văn, ranh giới thực vật bên ngoài khu dân cư. - Phân loại khu dân cư đô thị và khu dân cư nông thôn theo quy định . - Không thu nhận đồ hình khu dân cư đối với khu vực nhà rải rác trên nương rẫy, rải rác dọc hai bên đường giao thông, kênh rạch, sông suối, những khu vực này thu nhận thực phủ theo phân loại của gói dữ liệu Phủ bề mặt. - Những khu vực dân cư phân bố tập trung hai bên đường giao thông, dọc theo kênh rạch, sông suối thu nhận đồ hình dân cư khái quát để phản ánh đúng hiện trạng phân bố dân cư. |
||
|
Nhà |
CA04 |
- Thu nhận kiểu GM_Surface đối với nhà có diện tích từ 8 m² trở lên và chiều rộng từ 2 m trở lên. Đồ hình nhà được xác định theo đường chân tường của toà nhà. Nhà không có tường xác định theo hình chiếu thẳng đứng của đồ hình mái nhà. Trường hợp ranh giới nhà trùng ranh giới đường có thể khái quát hoá cả hai đối tượng sao cho đảm bảo được tương quan giữa đồ hình nhà, độ rộng đoạn đường. - Thu nhận kiểu GM_Point đối với nhà có diện tích nhỏ hơn 8 m² và nhà có chiều rộng nhỏ hơn 2 m. Khu vực mật độ nhà dày đặc chỉ thu nhận các nhà này ở các vị trí góc đường, góc các đồ hình khu dân cư. - Thu nhận kiểu GM_Curve đối với nhà có chiều rộng nhỏ hơn 2 m và diện tích lớn hơn 8 m². - Mức độ kiên cố thu nhận như sau: + Loại nhà kiên cố, bán kiên cố, khi không có tài liệu phân loại ở nội nghiệp, khó phân biệt ở thực địa thì thu nhận chung là nhà kiên cố. + Nhà không kiên cố, nhà đơn sơ, khi không có tài liệu phân loại ở nội nghiệp, khó phân biệt ở thực địa thì thu nhận chung là nhà đơn sơ. - Loại nhà: được phân loại thành 12 loại (theo QCVN 42:2020/BTNMT). - Chiều cao nhà tính từ nóc nhà đến mặt đất. - Số tầng nhà thu nhận chẵn tầng, không tính tầng lửng. - Khi tài liệu nội nghiệp hoặc phương pháp thu nhận chỉ thu nhận được một trong hai thuộc tính chiều cao hoặc số tầng thì cho phép tính chuyển từ chiều cao sang số tầng và ngược lại theo nguyên tắc 1 tầng tương đương với chiều cao 3,5 m và ghi nhận việc tính chuyển này trong tệp siêu dữ liệu. - Thuộc tính tên của tòa nhà được xác định theo biển gắn và các tài liệu có liên quan. Trường hợp nhà không có tên để Null, các thuộc tính khác phải thu nhận đầy đủ. |
- Thu nhận kiểu GM_Surface đối với nhà có diện tích từ 24 m² trở lên và chiều rộng từ 4 m trở lên. Đồ hình nhà được xác định theo đường chân tường của toà nhà. Nhà không có tường xác định theo hình chiếu thẳng đứng của đồ hình mái nhà. Trường hợp ranh giới nhà trùng ranh giới đường có thể khái quát hoá cả hai đối tượng sao cho đảm bảo được tương quan giữa đồ hình nhà, độ rộng đoạn đường. - Thu nhận kiểu GM_Point đối với nhà có diện tích nhỏ hơn 24 m² và nhà có chiều rộng nhỏ hơn 4 m. Khu vực mật độ nhà dày đặc chỉ thu nhận các nhà này ở các vị trí góc đường, góc các đồ hình khu dân cư. - Thu nhận kiểu GM_Curve đối với nhà có chiều rộng nhỏ hơn 4 m và diện tích lớn hơn 24 m². - Mức độ kiên cố thu nhận như sau: + Loại nhà kiên cố, bán kiên cố, khi không có tài liệu phân loại ở nội nghiệp, khó phân biệt ở thực địa thì thu nhận chung là nhà kiên cố. + Nhà không kiên cố, nhà đơn sơ, khi không có tài liệu phân loại ở nội nghiệp, khó phân biệt ở thực địa thì thu nhận chung là nhà đơn sơ. - Loại nhà: được phân loại thành 12 loại (theo QCVN 42:2020/BTNMT). - Chiều cao nhà tính từ nóc nhà đến mặt đất. - Số tầng nhà thu nhận chẵn tầng, không tính tầng lửng. - Khi tài liệu nội nghiệp hoặc phương pháp thu nhận chỉ thu nhận được một trong hai thuộc tính chiều cao hoặc số tầng thì cho phép tính chuyển từ chiều cao sang số tầng và ngược lại theo nguyên tắc 1 tầng tương đương với chiều cao 3,5 m và ghi nhận việc tính chuyển này trong tệp siêu dữ liệu. - Thuộc tính tên của tòa nhà được xác định theo biển gắn và các tài liệu có liên quan. Trường hợp nhà không có tên để Null, các thuộc tính khác phải thu nhận đầy đủ. |
- Thu nhận kiểu GM_Surface đối với nhà có diện tích từ 70 m² trở lên và chiều rộng từ 7 m trở lên. Đồ hình nhà được xác định theo đường chân tường của toà nhà. Nhà không có tường xác định theo hình chiếu thẳng đứng của đồ hình mái nhà. Trường hợp ranh giới nhà trùng ranh giới đường có thể khái quát hoá cả hai đối tượng sao cho đảm bảo được tương quan giữa đồ hình nhà, độ rộng đoạn đường. - Thu nhận kiểu GM_Point đối với nhà có diện tích nhỏ hơn 70 m² và nhà có chiều rộng nhỏ hơn 7 m. Khu vực đô thị mật độ nhà dày đặc chỉ thu nhận nhà có diện tích từ 30 m2 trở lên trừ những nhà ở các vị trí góc đường, góc các đồ hình khu dân cư phải thu nhận đầy đủ. - Thu nhận kiểu GM_Curve đối với nhà có chiều rộng nhỏ hơn 7 m và diện tích lớn hơn 70 m². - Mức độ kiên cố thu nhận như sau: + Loại nhà kiên cố, bán kiên cố khi không có tài liệu phân loại ở nội nghiệp, khó phân biệt ở thực địa thì thu nhận chung là nhà kiên cố. + Nhà không kiên cố, nhà đơn sơ khi không có tài liệu phân loại ở nội nghiệp, khó phân biệt ở thực địa thì thu nhận chung là nhà đơn sơ. - Loại nhà: thu nhận theo các tài liệu nội nghiệp và điều tra thực địa - Chiều cao nhà tính từ nóc nhà đến mặt đất. - Số tầng nhà thu nhận chẵn tầng, không tính tầng lửng. - Khi tài liệu nội nghiệp hoặc phương pháp thu nhận chỉ thu nhận được một trong hai thuộc tính chiều cao hoặc số tầng thì cho phép tính chuyển từ chiều cao sang số tầng và ngược lại theo nguyên tắc 1 tầng tương đương với chiều cao 3,5 m và ghi nhận việc tính chuyển này trong tệp siêu dữ liệu. - Thuộc tính tên của tòa nhà được xác định theo biển gắn và các tài liệu có liên quan. Trường hợp nhà không có tên để Null, các thuộc tính khác phải thu nhận đầy đủ. |
|
Công trình phụ trợ |
|
|
|
|
|
Bậc thềm |
CG01 |
Thu nhận bậc thềm của các công trình lớn ổn định có diện tích 16 m² trở lên đối với dữ liệu 1:2.000 |
Thu nhận bậc thềm của các công trình lớn ổn định có diện tích 100 m2 trở lên đối với dữ liệu 1:5.000 |
Không thu nhận |
|
Cầu thang ngoài trời |
CG02 |
Thu nhận đầy đủ cầu thang ngoài trời, Áp dụng kiểu dữ liệu không gian Thu nhận đối tượng kiểu GM_Surface khi đối tượng có độ rộng từ 2 m trở lên. Đối tượng còn lại áp dụng kiểu dữ liệu không gian GM_Curve. |
Thu nhận đầy đủ cầu thang ngoài trời, Áp dụng kiểu dữ liệu không gian Thu nhận đối tượng kiểu GM_Surface khi đối tượng có độ rộng từ 5 m trở lên. Đối tượng còn lại áp dụng kiểu dữ liệu không gian GM_Curve. |
Không thu nhận |
|
Hành lang |
CG03 |
Thu nhận đầy đủ hành lang trên mặt đất và hành lang trên không. Áp dụng kiểu dữ liệu không gian GM_Surface khi đối tượng có độ rộng từ 2 m trở lên. Đối tượng còn lại áp dụng kiểu dữ liệu không gian GM_Curve. |
Thu nhận đầy đủ hành lang trên mặt đất và hành lang trên không. Áp dụng kiểu dữ liệu không gian GM_Surface khi đối tượng có độ rộng từ 5 m trở lên. Đối tượng còn lại áp dụng kiểu dữ liệu không gian GM_Curve. |
Không thu nhận |
|
Lối xuống tầng hầm |
CG04 |
Thu nhận lối lên, xuống tầng hầm đường ngầm của các công trình xây dựng …có độ rộng 3 m trở lên, áp dụng kiểu dữ liệu không gian GM_Surface. |
Thu nhận lối lên, xuống tầng hầm đường ngầm của các công trình xây dựng …có độ rộng 7,5 m trở lên, áp dụng kiểu dữ liệu không gian GM_Surface. |
Không thu nhận |
|
Khối nhà |
CA01 |
Không thu nhận khối nhà ở tỷ lệ này. |
- Khối nhà được thu nhận theo chân các nhà ở riêng lẻ nằm sát nhau có khoảng cách giữa 2 nhà nhỏ hơn 1 m và cùng nhóm số tầng hoặc nhóm chiều cao từ 7 tầng trở xuống, không có đường đi qua. Đối với khu vực hầu hết là nhà cấp IV (1 tầng), đan xen một vài nhà 2 tầng được phép thu nhận là nhóm khối nhà 1 tầng. Các nhà cao từ 8 tầng trở lên phải thu nhận là nhà độc lập. - Khối nhà phải thu nhận các thuộc tính về mức độ kiên cố, nhóm số tầng, nhóm chiều cao. |
- Khối nhà được thu nhận theo chân các nhà ở riêng lẻ nằm sát nhau có khoảng cách giữa 2 nhà nhỏ hơn 2 m và cùng nhóm số tầng hoặc nhóm chiều cao từ 7 tầng trở xuống, không có đường đi qua. Đối với khu vực hầu hết là nhà cấp IV (1 tầng), đan xen một vài nhà 2 tầng được phép thu nhận là nhóm khối nhà 1 tầng. Các nhà cao từ 8 tầng trở lên phải thu nhận là nhà độc lập. - Khối nhà phải thu nhận các thuộc tính về mức độ kiên cố, nhóm số tầng, nhóm chiều cao. - Không gộp khối nhà từ các nhà độc lập ở các khu vực ngoài đô thị khi thực hiện tổng quát hóa dữ liệu từ tỷ lệ lớn hơn, giữ đúng bản chất phân bố dân cư. |
|
Địa danh dân cư |
DA02 |
- Thu nhận theo quy định tại Điểm 3.2.3 Điều 3 Phần II Quy định về thu nhận dữ liệu nền địa lý quốc gia tỷ lệ 1:2.000, 1:5000, 1:10.000. - Đối với khu vực điểm dân cư có dạng tập trung kiểu làng xóm, phố phường, mỗi điểm dân cư được thu nhận là một đối tượng kiểu GM_Point gắn với một tên gọi duy nhất. - Đối với khu vực điểm dân cư có dạng không tập trung như khu vực dọc hai bên đường giao thông, kênh rạch, sông suối hoặc rải rác trên nương rẫy, trong khu vực canh tác... thì được thu nhận đối tượng kiểu GM_MulltiPoint gắn với tên điểm dân cư ở vị trí trung tâm và các điểm dân cư nhắc lại. |
||
|
Hạ tầng kỹ thuật khác |
|
|
|
|
|
Cơ sở hỏa táng |
CR01 |
Thu nhận tất cả các khu hỏa táng được phép hoạt động theo quy định của nhà nước. Kiểu dữ liệu hình học thu nhận theo quy định tại Bảng 3 - Quy định chung về thu nhận kiểu dữ liệu hình học của đối tượng địa lý. |
||
|
Công trình đang xây dựng |
CR02 |
Thu nhận những công trình đang xây dựng tại thời điểm điều tra có diện tích đủ theo quy định thu nhận kiểu dữ liệu hình học dạng GM_Surface theo quy định tại Bảng 3 - Quy định chung về thu nhận kiểu dữ liệu hình học của đối tượng địa lý. |
||
|
Công trình xử lý bùn |
CR03 |
Thu nhận những công trình có diện tích đủ theo quy định thu nhận kiểu dữ liệu hình học dạng GM_Surface theo quy định tại Bảng 3 - Quy định chung về thu nhận kiểu dữ liệu hình học của đối tượng địa lý. |
||
|
Công trình xử lý nước sạch |
CR04 |
Thu nhận khuôn viên toàn bộ công trình, bao gồm cả bể chứa nước sạch. Kiểu dữ liệu hình học thu nhận theo quy định tại Bảng 3 - Quy định chung về thu nhận kiểu dữ liệu hình học của đối tượng địa lý. |
||
|
Cột đèn chiếu sáng |
CR05 |
Thu nhận các cột đèn chiếu sáng công cộng có giàn đèn cao từ 15 m trở lên. |
||
|
Họng nước chữa cháy |
CR13 |
Thu nhận tất cả các họng nước chữa cháy. |
||
|
Mộ độc lập |
CR14 |
- Thu nhận các mộ xây kiên cố, có ý nghĩa định hướng, có vị trí độc lập hoặc là di tích lịch sử, phục vụ cho mục đích chuyên ngành. Kiểu dữ liệu hình học thu nhận theo quy định tại Bảng 3 - Quy định chung về thu nhận kiểu dữ liệu hình học của đối tượng địa lý. |
||
|
Nghĩa trang |
CR15 |
Thu nhận các nghĩa trang có vị trí độc lập, có diện tích đủ theo quy định thu nhận kiểu dữ liệu hình học dạng GM_Surface theo quy định tại Bảng 3 - Quy định chung về thu nhận kiểu dữ liệu hình học của đối tượng địa lý. |
||
|
Nghĩa trang liệt sĩ |
CR16 |
Thu nhận các nghĩa trang liệt sĩ có vị trí độc lập, có diện tích đủ theo quy định thu nhận kiểu dữ liệu hình học dạng GM_Surface theo quy định tại Bảng 3 - Quy định chung về thu nhận kiểu dữ liệu hình học của đối tượng địa lý. |
||
|
Nhà máy nước |
CR17 |
Thu nhận toàn bộ nhà máy nước theo đường bao khuôn viên nhà máy. Kiểu dữ liệu hình học thu nhận theo quy định tại Bảng 3 - Quy định chung về thu nhận kiểu dữ liệu hình học của đối tượng địa lý. |
||
|
Nhà tang lễ |
CR18 |
Thu nhận tất cả các nhà tang lễ bao gồm cả các nhà tang lễ trong các bệnh viện, cơ sở y tế. Kiểu dữ liệu hình học thu nhận theo quy định tại Bảng 3 - Quy định chung về thu nhận kiểu dữ liệu hình học của đối tượng địa lý. |
||
|
Tháp nước, bể nước |
CR19 |
Thu nhận các bể nước sạch có diện tích từ 25 m2 trở lên. Thu nhận các tháp nước cao, dung tích 1.200 m3 trở lên. |
Thu nhận các bể nước sạch có diện tích từ 50 m2 trở lên. Thu nhận các tháp nước cao có dung tích từ 2.500 m3 trở lên. |
Thu nhận các bể nước sạch có dung tích 5.000 m3 trở lên, các tháp nước cao, dung tích 5.000 m3 trở lên, ở nơi hiếm nước. - Thu nhận đối tượng kiểu GM_Surface đối với bể chứa nước sạch, tháp nước có chiều rộng từ 20 m trở lên. - Thu nhận đối tượng kiểu GM_point đối với bể chứa nước sạch, tháp nước có chiều rộng nhỏ hơn 20 m. |
|
Trạm thu phát sóng |
CR23 |
Thu nhận các trạm thu phát sóng hoặc cột ăng-ten trên mặt đất có chiều cao từ 30 m trở lên và tất cả các cột ăng-ten phát thanh, truyền hình của Đài phát thanh, truyền hình từ cấp tỉnh trở lên. Kiểu dữ liệu hình học thu nhận theo quy định tại Bảng 3 - Quy định chung về thu nhận kiểu dữ liệu hình học của đối tượng địa lý. Vị trí đối tượng kiểu GM_Point thu nhận tại các cột thu phát sóng. |
||
|
Trạm khí tượng thủy văn quốc gia |
CR20 |
Thu nhận tất cả các trạm khí tượng thủy văn quốc gia. Thu nhận tại Nơi có công trình, thiết bị quan trắc về khí tượng, thủy văn, hải văn. Kiểu dữ liệu hình học thu nhận theo quy định tại Bảng 3 - Quy định chung về thu nhận kiểu dữ liệu hình học của đối tượng địa lý. Vị trí đối tượng kiểu GM_Point thu nhận tại nơi đặt máy đo. |
||
|
Trạm quan trắc môi trường |
CR21 |
Thu nhận toàn bộ các trạm quan trắc môi trường cố định. Thu nhận tại nơi có công trình, thiết bị quan trắc về khí tượng, thủy văn, hải văn. Kiểu dữ liệu hình học thu nhận theo quy định tại Bảng 3 - Quy định chung về thu nhận kiểu dữ liệu hình học của đối tượng địa lý. Vị trí đối tượng kiểu GM_Point thu nhận tại nơi đặt máy đo quan trắc. |
||
|
Trạm quan trắc tài nguyên nước |
CR22 |
Thu nhận toàn bộ các trạm quan trắc tài nguyên nước. Kiểu dữ liệu hình học thu nhận theo quy định tại Bảng 3 - Quy định chung về thu nhận kiểu dữ liệu hình học của đối tượng địa lý. Vị trí đối tượng kiểu GM_Point thu nhận tại nơi đặt máy đo quan trắc. |
||
|
Đường dây tải điện |
CR09 |
Thu nhận các đường dây tải điện thuộc các tuyến truyền tải điện cao, trung thế có điện áp từ 1 kV trở lên, được bắt đầu và kết thúc tại cột điện hoặc trạm điện. Thu nhận toàn bộ các đường dây tải điện ngoài khu dân cư có điện áp từ 380 v trở lên. |
Thu nhận các đường dây tải điện thuộc các tuyến truyền tải điện cao, trung thế có điện áp từ 10 kV trở lên, được bắt đầu và kết thúc tại cột điện hoặc trạm điện. |
|
|
Cột điện |
CR06 |
Thu nhận tất cả các cột điện trong hệ thống truyền tải điện cao, trung thế trừ vị trí điểm chuyển tiếp. Thu nhận đối tượng kiểu GM_Surface đối với các cột điện có kích thước cạnh ngắn nhất từ 4 m trở lên đối với tỷ lệ 1:2.000, 10 m trở lên đối với tỷ lệ 1:5.000. Thu nhận chiều cao các cột điện có chiều cao 15 m trở lên. |
Thu nhận đầy đủ các cột điện tại vị trí góc ngoặt, các cột điện khác trên hệ thống đường dây thu nhận đúng vị trí nhưng đảm bảo khoảng cách giữa 2 cột liền kề từ 250 m trở lên. Thu nhận đối tượng kiểu GM_Surface đối với các cột điện có kích thước cạnh ngắn nhất từ 20 m trở lên. Thu nhận chiều cao cho các cột có chiều cao 15 m trở lên. |
|
|
Đường ống dẫn |
CR11 |
Thu nhận các đường ống dẫn (khí, dầu, nước) trên mặt đất, ngoài vùng dân cư có đường kính 0,3 m trở lên và chiều dài lớn hơn 100 m. |
||
|
Ranh giới |
|
|||
|
Hàng rào |
CU01 |
Thu nhận các loại hàng rào có chiều cao từ 1 m trở lên và có mối quan hệ với các công trình xây dựng có khuôn viên diện tích bằng 2 lần diện tích theo quy định thu nhận kiểu dữ liệu hình học dạng GM_Surface được quy định tại Bảng 3 - Quy định chung về thu nhận kiểu dữ liệu hình học của đối tượng địa lý. Không thu nhận các loại hàng rào độc lập, không khép kín các công trình xây dựng. |
||
|
Ranh giới sử dụng đất |
CU03 |
Chỉ thu nhận đường ranh giới khu vực nông trường, lâm trường, được chuyển tương quan từ các tài liệu mới nhất thu thập được từ các cơ quan có thẩm quyền. |
||
|
Thành lũy |
CU04 |
Thu nhận các loại thành lũy có chiều cao từ 1 m trở lên và chiều dài lớn hơn 100 m. |
||
|
Tường vây |
CU05 |
Thu nhận các tường vây có chiều cao từ 1 m trở lên và có chiều dài từ 20 m trở lên đối với tỷ lệ 1:2.000, chiều dài từ 50 m trở lên đối với tỷ lệ 1:5.000, chiều dài từ 100 m trở lên đối với tỷ lệ 1:10.000. |
||
|
Công trình y tế |
|
Thuộc tính loại cấp hạng của các đối tượng thuộc nhóm công trình y tế dưới đây được thu nhận theo các quyết định công nhận của cơ quan có thẩm quyền. Thu nhận đầy đủ tên và địa chỉ theo biển hiệu. |
||
|
Bệnh viện |
CP01 |
Thu nhận toàn bộ bệnh viện, tham chiếu theo danh mục quản lý mới nhất thu thập được từ các cơ quan có thẩm quyền. Kiểu dữ liệu hình học thu nhận theo quy định tại Bảng 3 - Quy định chung về thu nhận kiểu dữ liệu hình học của đối tượng địa lý. |
||
|
Cơ sở phòng chống dịch bệnh |
CP02 |
Thu nhận toàn bộ các cơ sở phòng chống dịch bệnh thuộc hệ y tế dự phòng từ trung ương đến địa phương và các Bộ ngành. Kiểu dữ liệu hình học thu nhận theo quy định tại Bảng 3 - Quy định chung về thu nhận kiểu dữ liệu hình học của đối tượng địa lý. |
||
|
Cơ sở y tế khác |
CP03 |
Khu vực thành phố thu nhận các cơ sở y tế khác có vị trí độc lập, có diện tích có diện tích đủ theo quy định thu nhận kiểu dữ liệu hình học dạng GM_Surface theo quy định tại Bảng 3 - Quy định chung về thu nhận kiểu dữ liệu hình học của đối tượng địa lý. Khu vực nông thôn, miền núi thu nhận toàn bộ các cơ sở y tế khác. Kiểu dữ liệu hình học thu nhận theo quy định tại Bảng 3 - Quy định chung về thu nhận kiểu dữ liệu hình học của đối tượng địa lý. |
||
|
Nhà hộ sinh |
CP04 |
Khu vực thành phố thu nhận các nhà hộ sinh có vị trí độc lập, có diện tích có diện tích đủ theo quy định thu nhận kiểu dữ liệu hình học dạng GM_Surface theo quy định tại Bảng 3 - Quy định chung về thu nhận kiểu dữ liệu hình học của đối tượng địa lý. Khu vực nông thôn, miền núi thu nhận toàn bộ nhà hộ sinh. Kiểu dữ liệu hình học thu nhận theo quy định tại Bảng 3 - Quy định chung về thu nhận kiểu dữ liệu hình học của đối tượng địa lý. |
||
|
Phòng khám |
CP05 |
Khu vực thành phố thu nhận các phòng khám có vị trí độc lập, có diện tích có diện tích đủ theo quy định thu nhận kiểu dữ liệu hình học dạng GM_Surface theo quy định tại Bảng 3 - Quy định chung về thu nhận kiểu dữ liệu hình học của đối tượng địa lý. Khu vực nông thôn, miền núi thu nhận toàn bộ phòng khám. Kiểu dữ liệu hình học thu nhận theo quy định tại Bảng 3 - Quy định chung về thu nhận kiểu dữ liệu hình học của đối tượng địa lý. |
||
|
Trạm y tế |
CP06 |
Thu nhận toàn bộ các trạm y tế có vị trí độc lập. Kiểu dữ liệu hình học thu nhận theo quy định tại Bảng 3 - Quy định chung về thu nhận kiểu dữ liệu hình học của đối tượng địa lý. |
||
|
Trung tâm điều dưỡng |
CP07 |
Thu nhận toàn bộ các Trung tâm điều dưỡng có vị trí độc lập. Kiểu dữ liệu hình học thu nhận theo quy định tại Bảng 3 - Quy định chung về thu nhận kiểu dữ liệu hình học của đối tượng địa lý. |
||
|
Trung tâm y tế |
CP08 |
Thu nhận toàn bộ các trung tâm y tế có vị trí độc lập. Kiểu dữ liệu hình học thu nhận theo quy định tại Bảng 3 - Quy định chung về thu nhận kiểu dữ liệu hình học của đối tượng địa lý. |
||
|
Công trình giáo dục |
|
|||
|
Trung tâm giáo dục thường xuyên |
CE01 |
Thu nhận các trung tâm giáo dục thường xuyên có vị trí độc lập. Kiểu dữ liệu hình học thu nhận theo quy định tại Bảng 3 - Quy định chung về thu nhận kiểu dữ liệu hình học của đối tượng địa lý. |
||
|
Trung tâm kỹ thuật tổng hợp - hướng nghiệp |
CE02 |
Thu nhận tất cả các trung tâm kỹ thuật tổng hợp - hướng nghiệp có vị trí độc lập. Kiểu dữ liệu hình học thu nhận theo quy định tại Bảng 3 - Quy định chung về thu nhận kiểu dữ liệu hình học của đối tượng địa lý. |
||
|
Trường cao đẳng |
CE03 |
Thu nhận toàn bộ các trường cao đẳng có vị trí độc lập bao gồm trụ sở chính, các phân hiệu. Kiểu dữ liệu hình học thu nhận theo quy định tại Bảng 3 - Quy định chung về thu nhận kiểu dữ liệu hình học của đối tượng địa lý. |
||
|
Trường đại học |
CE04 |
Thu nhận toàn bộ các trường đại học có vị trí độc lập bao gồm trụ sở chính, các phân hiệu. Kiểu dữ liệu hình học thu nhận theo quy định tại Bảng 3 - Quy định chung về thu nhận kiểu dữ liệu hình học của đối tượng địa lý. |
||
|
Trường dân tộc nội trú |
CE05 |
Thu nhận các trường dân tộc nội trú có vị trí độc lập. Kiểu dữ liệu hình học thu nhận theo quy định tại Bảng 3 - Quy định chung về thu nhận kiểu dữ liệu hình học của đối tượng địa lý. |
||
|
Trường dạy nghề |
CE06 |
Thu nhận toàn bộ các trường dạy nghề và trường trung cấp nghề. Kiểu dữ liệu hình học thu nhận theo quy định tại Bảng 3 - Quy định chung về thu nhận kiểu dữ liệu hình học của đối tượng địa lý. |
||
|
Trường giáo dưỡng |
CE07 |
Thu nhận các trường giáo dưỡng bao gồm cả các trường nuôi dưỡng, giáo dục trẻ em khuyết tật. Kiểu dữ liệu hình học thu nhận theo quy định tại Bảng 3 - Quy định chung về thu nhận kiểu dữ liệu hình học của đối tượng địa lý. |
||
|
Trường mầm non |
CE08 |
Khu vực đô thị thu nhận các Trường mầm non công lập có vị trí độc lập, có diện tích đủ theo quy định thu nhận kiểu dữ liệu hình học dạng GM_Surface theo quy định tại Bảng 3 - Quy định chung về thu nhận kiểu dữ liệu hình học của đối tượng địa lý. Khu vực nông thôn thu nhận toàn bộ các trường, điểm trường có vị trí độc lập. Kiểu dữ liệu hình học thu nhận theo quy định tại Bảng 3 - Quy định chung về thu nhận kiểu dữ liệu hình học của đối tượng địa lý. |
||
|
Trường phổ thông có nhiều cấp |
CE09 |
Thu nhận các trường phổ thông có nhiều cấp có vị trí độc lập. Kiểu dữ liệu hình học thu nhận theo quy định tại Bảng 3 - Quy định chung về thu nhận kiểu dữ liệu hình học của đối tượng địa lý. |
||
|
Trường phổ thông năng khiếu |
CE10 |
Thu nhận các trường phổ thông năng khiếu có vị trí độc lập. Kiểu dữ liệu hình học thu nhận theo quy định tại Bảng 3 - Quy định chung về thu nhận kiểu dữ liệu hình học của đối tượng địa lý. |
||
|
Trường tiểu học |
CE11 |
Thu nhận các trường tiểu học có vị trí độc lập. Kiểu dữ liệu hình học thu nhận theo quy định tại Bảng 3 - Quy định chung về thu nhận kiểu dữ liệu hình học của đối tượng địa lý. |
||
|
Trường trung học cơ sở |
CE12 |
Thu nhận các trường trung học cơ sở có vị trí độc lập. Kiểu dữ liệu hình học thu nhận theo quy định tại Bảng 3 - Quy định chung về thu nhận kiểu dữ liệu hình học của đối tượng địa lý. |
||
|
Trường trung học phổ thông |
CE13 |
Thu nhận các trường có vị trí độc lập. Kiểu dữ liệu hình học thu nhận theo quy định tại Bảng 3 - Quy định chung về thu nhận kiểu dữ liệu hình học của đối tượng địa lý. |
||
|
Công trình thể thao |
|
|||
|
Bể bơi |
CK01 |
Thu nhận các bể bơi có vị trí độc lập, có diện tích đủ theo quy định thu nhận kiểu dữ liệu hình học dạng GM_Surface theo quy định tại Bảng 3 - Quy định chung về thu nhận kiểu dữ liệu hình học của đối tượng địa lý. Không thu nhận các bể bơi thuộc cung thể thao. |
||
|
Nhà thi đấu |
CK02 |
Thu nhận các nhà thi đấu có vị trí độc lập, theo danh mục quản lý mới nhất thu thập được từ các cơ quan có thẩm quyền. Kiểu dữ liệu hình học thu nhận theo quy định tại Bảng 3 - Quy định chung về thu nhận kiểu dữ liệu hình học của đối tượng địa lý. |
||
|
Sân gôn |
CK03 |
Thu nhận toàn bộ các sân gôn được quản lý bởi các cơ quan có thẩm quyền. Chỉ thu nhận đối tượng có diện tích đủ theo quy định thu nhận kiểu dữ liệu hình học dạng GM_Surface theo quy định tại Bảng 3 - Quy định chung về thu nhận kiểu dữ liệu hình học của đối tượng địa lý. |
||
|
Sân thể thao |
CK04 |
Thu nhận các sân thể thao có vị trí độc lập, phục vụ các hoạt động thể dục thể thao ngoài trời được quản lý bởi các cơ quan có thẩm quyền. Chỉ thu các đối tượng có diện tích đủ quy định thu nhận kiểu dữ liệu hình học dạng GM_Surface được quy định tại Bảng 3 - Quy định chung về thu nhận kiểu dữ liệu hình học của đối tượng địa lý. |
||
|
Sân vận động |
CK05 |
Thu nhận các sân vận động có vị trí độc lập, có tên gọi hoặc có ý nghĩa định hướng. Tham chiếu theo danh mục quản lý mới nhất thu thập được từ các cơ quan có thẩm quyền. Chỉ thu nhận đối tượng có diện tích đủ quy định thu nhận kiểu dữ liệu hình học dạng GM_Surface được quy định tại Bảng 3 - Quy định chung về thu nhận kiểu dữ liệu hình học của đối tượng địa lý. |
||
|
Trung tâm thể dục thể thao |
CK06 |
Thu nhận các Trung tâm thể dục thể thao có vị trí độc lập, được quản lý bởi các cơ quan có thẩm quyền. Kiểu dữ liệu hình học thu nhận theo quy định tại Bảng 3 - Quy định chung về thu nhận kiểu dữ liệu hình học của đối tượng địa lý. |
||
|
Trường đua, trường bắn |
CK07 |
Thu nhận toàn bộ các Trường đua, trường bắn có vị trí độc lập, được quản lý bởi các cơ quan có thẩm quyền. Chỉ thu nhận đối tượng có diện tích đủ quy định thu nhận kiểu dữ liệu hình học dạng GM_Surface được quy định tại Bảng 3 - Quy định chung về thu nhận kiểu dữ liệu hình học của đối tượng địa lý. |
||
|
Công trình văn hóa |
Thuộc tính chiều cao của các đối tượng: Chòi cao, tháp cao, Cột cờ, Cột đồng hồ, Tháp cổ, Tượng đài phải thu nhận đầy đủ. |
|||
|
Bảo tàng |
CN01 |
Thu nhận tất cả các bảo tàng có vị trí độc lập được quản lý bởi các cơ quan có thẩm quyền. Kiểu dữ liệu hình học thu nhận theo quy định tại Bảng 3 - Quy định chung về thu nhận kiểu dữ liệu hình học của đối tượng địa lý. |
||
|
Chòi cao, tháp cao |
CN02 |
Thu nhận những chòi cao, tháp cao có ý nghĩa định hướng rõ rệt, có chiều cao từ 15 m trở lên. Chỉ thu nhận đối tượng kiểu GM_Point. |
||
|
Cổng |
CN03 |
Thu nhận cổng có ý nghĩa lịch sử, văn hóa nổi tiếng hoặc có ý nghĩa định hướng rõ rệt, các cổng chào có quy mô lớn, xây dựng lâu bền có ý nghĩa tiêu biểu, đặc trưng. Thu nhận đối tượng kiểu GM_Point. |
||
|
Công trình di tích |
CN04 |
Thu nhận toàn bộ các công trình được xếp hạng di tích, không trùng với các công trình khác thuộc nhóm đối tượng công trình văn hóa và nhóm công trình tôn giáo tín ngưỡng. Kiểu dữ liệu hình học thu nhận theo quy định tại Bảng 3 - Quy định chung về thu nhận kiểu dữ liệu hình học của đối tượng địa lý. |
||
|
Công trình vui chơi, giải trí |
CN05 |
Chỉ thu nhận các công trình có vị trí độc lập và có tên gọi, có diện tích đủ quy định thu nhận kiểu dữ liệu hình học dạng GM_Surface được quy định tại Bảng 3 - Quy định chung về thu nhận kiểu dữ liệu hình học của đối tượng địa lý. |
||
|
Công viên |
CN06 |
Thu nhận các công viên có vị trí độc lập, có tên gọi được quản lý bởi các cơ quan có thẩm quyền. Chỉ thu nhận đối tượng có diện tích đủ quy định thu nhận kiểu dữ liệu hình học dạng GM_Surface được quy định tại Bảng 3 - Quy định chung về thu nhận kiểu dữ liệu hình học của đối tượng địa lý. |
||
|
Cột cờ |
CN07 |
Thu nhận các cột cờ là công trình kiến trúc có ý nghĩa lịch sử, văn hóa nổi tiếng hoặc có ý nghĩa định hướng rõ rệt, có chiều cao từ 15 m trở lên. Chỉ thu nhận đối tượng kiểu GM_Point. Thu nhận chiều cao cột cờ. |
||
|
Cột đồng hồ |
CN08 |
Thu nhận các cột đồng hồ đứng độc lập có ý nghĩa định hướng, có chiều cao từ 15 m trở lên không thu nhận các đồng hồ gắn trên tường nhà công cộng hoặc nhà cơ quan. Chỉ thu nhận đối tượng kiểu GM_Point. |
||
|
Đài phun nước |
CN09 |
Thu nhận các đài phun nước là công trình kiến trúc có ý nghĩa lịch sử, văn hóa nổi tiếng, các đài phun nước lớn ở các quảng trường, vườn hoa, công viên lớn. Chỉ thu nhận đối tượng kiểu GM_Point. |
||
|
Đài tưởng niệm |
CN10 |
Thu nhận các đài tưởng niệm có ý nghĩa lịch sử, văn hóa, nổi bật được nhiều người biết đến (bao gồm cả tượng đài liệt sĩ, bia tưởng niệm không nằm trong khu nghĩa trang). Chỉ thu nhận đối tượng kiểu GM_Point. |
||
|
Lăng tẩm |
CN11 |
Thu nhận toàn bộ lăng tẩm là di tích lịch sử cấp tỉnh trở lên. Kiểu dữ liệu hình học thu nhận theo quy định tại Bảng 3 - Quy định chung về thu nhận kiểu dữ liệu hình học của đối tượng địa lý. |
||
|
Lô cốt |
CN12 |
Thu nhận các lô cốt còn nguyên vẹn hoặc gần như nguyên vẹn, mang tính định hướng. Không thu nhận các lô cốt do quân đội xây dựng trong công tác quốc phòng. Các cụm lô cốt ở dữ liệu tỷ lệ 1:5.000 và 1:10.000 thu nhận chọn bỏ đảm bảo đồ hình phân bố của địa vật. |
||
|
Nhà hát |
CN13 |
Thu nhận các nhà hát có tên gọi được quản lý bởi các cơ quan có thẩm quyền. Kiểu dữ liệu hình học thu nhận theo quy định tại Bảng 3 - Quy định chung về thu nhận kiểu dữ liệu hình học của đối tượng địa lý. |
||
|
Nhà văn hóa |
CN14 |
Khu vực đô thị thu nhận các trung tâm văn hóa, cung văn hóa, nhà văn hóa từ cấp xã trở lên có vị trí độc lập. Khu vực nông thôn thu nhận toàn bộ trung tâm văn hóa, cung văn hóa, nhà văn hóa. Kiểu dữ liệu hình học thu nhận theo quy định tại Bảng 3 - Quy định chung về thu nhận kiểu dữ liệu hình học của đối tượng địa lý. |
||
|
Quảng trường |
CN15 |
Thu nhận các quảng trường lớn, có tên gọi, có diện tích đủ quy định thu nhận kiểu dữ liệu hình học dạng GM_Surface được quy định tại Bảng 3 - Quy định chung về thu nhận kiểu dữ liệu hình học của đối tượng địa lý. |
||
|
Rạp chiếu phim |
CN16 |
Thu nhận các rạp, trung tâm chiếu phim có vị trí độc lập, có tên gọi, được quản lý bởi các cơ quan có thẩm quyền. Kiểu dữ liệu hình học thu nhận theo quy định tại Bảng 3 - Quy định chung về thu nhận kiểu dữ liệu hình học của đối tượng địa lý. |
||
|
Rạp xiếc |
CN17 |
Thu nhận các rạp xiếc có vị trí độc lập, có tên gọi, được quản lý bởi các cơ quan có thẩm quyền. Kiểu dữ liệu hình học thu nhận theo quy định tại Bảng 3 - Quy định chung về thu nhận kiểu dữ liệu hình học của đối tượng địa lý. |
||
|
Tháp cổ |
CN18 |
Thu nhận những tháp là di tích lịch sử, di tích kiến trúc, có ý nghĩa định hướng rõ rệt có chiều cao từ 15 m trở lên. Chỉ thu nhận đối tượng kiểu GM_Point. |
||
|
Thư viện |
CN19 |
Thu nhận các thư viện có vị trí độc lập, được quản lý bởi các cơ quan có thẩm quyền. Kiểu dữ liệu hình học thu nhận theo quy định tại Bảng 3 - Quy định chung về thu nhận kiểu dữ liệu hình học của đối tượng địa lý. |
||
|
Triển lãm |
CN20 |
Thu nhận toàn bộ triển lãm và nhà trưng bày có vị trí độc lập, được quản lý từ cấp tỉnh trở lên. Kiểu dữ liệu hình học thu nhận theo quy định tại Bảng 3 - Quy định chung về thu nhận kiểu dữ liệu hình học của đối tượng địa lý. |
||
|
Trung tâm hội nghị |
CN21 |
Thu nhận toàn bộ Trung tâm hội nghị lớn, có tên gọi, được quản lý bởi cơ quan có thẩm quyền. Kiểu dữ liệu hình học thu nhận theo quy định tại Bảng 3 - Quy định chung về thu nhận kiểu dữ liệu hình học của đối tượng địa lý. |
||
|
Tượng đài |
CN22 |
Thu nhận các tượng đài có tên riêng hoặc có chiều cao từ 15 m trở lên. Chỉ thu nhận đối tượng kiểu GM_Point. |
||
|
Vườn hoa |
CN23 |
Thu nhận các vườn hoa có vị trí độc lập và có tên gọi. Kiểu dữ liệu hình học thu nhận theo quy định tại Bảng 3 - Quy định chung về thu nhận kiểu dữ liệu hình học của đối tượng địa lý. |
||
|
Công trình thương mại dịch vụ |
|
|
|
|
|
Bãi tắm |
CL01 |
Thu nhận vị trí các bãi tắm có tên gọi, đang được quản lý và khai thác từ cấp huyện trở lên. Thu nhận đối tượng kiểu GM_Point. Vị trí thu nhận tại trung tâm khu vực bãi tắm. |
||
|
Bưu cục |
CL02 |
Thu nhận các Bưu cục có vị trí độc lập, được quản lý bởi các cơ quan có thẩm quyền. Kiểu dữ liệu hình học thu nhận theo quy định tại Bảng 3 - Quy định chung về thu nhận kiểu dữ liệu hình học của đối tượng địa lý. Thuộc tính tên phải thu nhận đầy đủ. |
||
|
Bưu điện |
CL03 |
Khu vực đô thị thu nhận các bưu điện cấp huyện trở lên. Khu vực nông thôn, miền núi thu nhận đầy đủ các bưu điện tỉnh, huyện và xã được quản lý bởi các cơ quan có thẩm quyền. Kiểu dữ liệu hình học thu nhận theo quy định tại Bảng 3 - Quy định chung về thu nhận kiểu dữ liệu hình học của đối tượng địa lý. Thuộc tính tên phải thu nhận đầy đủ. |
||
|
Các công trình dịch vụ khác |
CL04 |
Thu nhận các Công trình dịch vụ khác có vị trí độc lập, có tên gọi, được quản lý bởi các cơ quan có thẩm quyền, có diện tích đủ quy định thu nhận kiểu dữ liệu hình học dạng GM_Surface được quy định tại Bảng 3 - Quy định chung về thu nhận kiểu dữ liệu hình học của đối tượng địa lý. |
||
|
Chợ |
CL05 |
Thu nhận các chợ có vị trí độc lập, có tên gọi, được quản lý bởi cơ quan có thẩm quyền. Kiểu dữ liệu hình học thu nhận theo quy định tại Bảng 3 - Quy định chung về thu nhận kiểu dữ liệu hình học của đối tượng địa lý. |
||
|
Cửa hàng |
CL06 |
Thu nhận các Cửa hàng có vị trí độc lập, có tên gọi, được quản lý bởi doanh nghiệp có đăng ký kinh doanh. Kiểu dữ liệu hình học thu nhận theo quy định tại Bảng 3 - Quy định chung về thu nhận kiểu dữ liệu hình học của đối tượng địa lý. |
||
|
Điểm bưu điện - văn hóa xã |
CL07 |
Thu nhận tất cả các điểm bưu điện, văn hóa xã. Kiểu dữ liệu hình học thu nhận theo quy định tại Bảng 3 - Quy định chung về thu nhận kiểu dữ liệu hình học của đối tượng địa lý. Thuộc tính tên phải thu nhận đầy đủ. |
||
|
Khách sạn |
CL08 |
Thu nhận các khách sạn có vị trí độc lập, xếp hạng từ ba sao trở lên. Kiểu dữ liệu hình học thu nhận theo quy định tại Bảng 3 - Quy định chung về thu nhận kiểu dữ liệu hình học của đối tượng địa lý. |
||
|
Ngân hàng |
CL09 |
Thu nhận các trụ sở chính, chi nhánh ngân hàng. Kiểu dữ liệu hình học thu nhận theo quy định tại Bảng 3 - Quy định chung về thu nhận kiểu dữ liệu hình học của đối tượng địa lý. Thuộc tính tên phải thu nhận đầy đủ. |
||
|
Nhà hàng |
CL10 |
Thu nhận các nhà hàng có vị trí độc lập, có tên gọi, có diện tích đủ quy định thu nhận kiểu dữ liệu hình học dạng GM_Surface được quy định tại Bảng 3 - Quy định chung về thu nhận kiểu dữ liệu hình học của đối tượng địa lý. |
||
|
Nhà khách |
CL11 |
Thu nhận các nhà khách có vị trí độc lập, có tên gọi, thuộc quản lý của cơ quan có thẩm quyền. Kiểu dữ liệu hình học thu nhận theo quy định tại Bảng 3 - Quy định chung về thu nhận kiểu dữ liệu hình học của đối tượng địa lý. |
||
|
Nhà lắp đặt thiết bị thông tin |
CL12 |
Thu nhận các Nhà lắp đặt thiết bị thông tin có vị trí độc lập, thuộc quản lý của cơ quan có thẩm quyền. Kiểu dữ liệu hình học thu nhận theo quy định tại Bảng 3 - Quy định chung về thu nhận kiểu dữ liệu hình học của đối tượng địa lý. |
||
|
Siêu thị |
CL13 |
Thu nhận toàn bộ các Siêu thị có vị trí độc lập, có tên gọi. Kiểu dữ liệu hình học thu nhận theo quy định tại Bảng 3 - Quy định chung về thu nhận kiểu dữ liệu hình học của đối tượng địa lý. |
||
|
Trạm xăng, dầu |
CL15 |
Thu nhận toàn bộ các trạm xăng, dầu có vị trí độc lập. Kiểu dữ liệu hình học thu nhận theo quy định tại Bảng 3 - Quy định chung về thu nhận kiểu dữ liệu hình học của đối tượng địa lý. |
||
|
Trung tâm thương mại |
CL16 |
Thu nhận toàn bộ các Trung tâm thương mại có vị trí độc lập, có tên gọi. Kiểu dữ liệu hình học thu nhận theo quy định tại Bảng 3 - Quy định chung về thu nhận kiểu dữ liệu hình học của đối tượng địa lý. |
||
|
Trụ sở làm việc |
|
|||
|
Cơ quan đại diện nước ngoài |
CX01 |
Thu nhận các trụ sở của Đại sứ quán, Lãnh sự quán, Cơ quan đại diện của các tổ chức quốc tế tại Việt Nam, không thu nhận thuộc tính cấp hạng cho đối tượng này. Kiểu dữ liệu hình học thu nhận theo quy định tại Bảng 3 - Quy định chung về thu nhận kiểu dữ liệu hình học của đối tượng địa lý. Thuộc tính tên phải thu nhận đầy đủ. |
||
|
Cơ sở thực nghiệm |
CX02 |
Thu nhận các phòng thí nghiệm, trạm nghiên cứu, trạm thử nghiệm, trung tâm thí nghiệm, thực nghiệm có vị trí độc lập. Kiểu dữ liệu hình học thu nhận theo quy định tại Bảng 3 - Quy định chung về thu nhận kiểu dữ liệu hình học của đối tượng địa lý. Thuộc tính tên phải thu nhận đầy đủ. |
||
|
Trụ sở làm việc doanh nghiệp |
CX03 |
Thu nhận trụ sở của các doanh nghiệp có vị trí độc lập và nằm tách khỏi các cơ sở sản xuất. Không thu nhận thuộc tính cấp hạng cho đối tượng này. Kiểu dữ liệu hình học thu nhận theo quy định tại Bảng 3 - Quy định chung về thu nhận kiểu dữ liệu hình học của đối tượng địa lý. Thuộc tính tên phải thu nhận đầy đủ. |
||
|
Trụ sở làm việc của đơn vị sự nghiệp |
CX04 |
Thu nhận trụ sở của các của đơn vị sự nghiệp của các Bộ, Ban, ngành và của các Sở có vị trí độc lập. Kiểu dữ liệu hình học thu nhận theo quy định tại Bảng 3 - Quy định chung về thu nhận kiểu dữ liệu hình học của đối tượng địa lý. Thuộc tính tên phải thu nhận đầy đủ. |
||
|
Trụ sở làm việc của tổ chức xã hội - nghề nghiệp |
CX05 |
Thu nhận các trụ sở của các Hiệp hội, hội, Đoàn luật sư có vị trí độc lập. Kiểu dữ liệu hình học thu nhận theo quy định tại Bảng 3 - Quy định chung về thu nhận kiểu dữ liệu hình học của đối tượng địa lý. Thuộc tính tên phải thu nhận đầy đủ. |
||
|
Trụ sở làm việc viện nghiên cứu |
CX06 |
Thu nhận các viện nghiên cứu khoa học, Trung tâm nghiên cứu và phát triển không thuộc hệ thống giáo dục, có vị trí độc lập. Kiểu dữ liệu hình học thu nhận theo quy định tại Bảng 3 - Quy định chung về thu nhận kiểu dữ liệu hình học của đối tượng địa lý. Thuộc tính tên phải thu nhận đầy đủ. |
||
|
Công trình tôn giáo tín ngưỡng |
|
|
|
|
|
Chùa |
CM01 |
Thu nhận toàn bộ các chùa được xếp hạng di tích, có vị trí độc lập, có tên gọi. Kiểu dữ liệu hình học thu nhận theo quy định tại Bảng 3 - Quy định chung về thu nhận kiểu dữ liệu hình học của đối tượng địa lý. Thuộc tính tên phải thu nhận đầy đủ. |
||
|
Cơ sở đào tạo tôn giáo |
CM02 |
Thu nhận các cơ sở đào tạo tôn giáo có vị trí độc lập, có tên gọi, được quản lý bởi cơ quan có thẩm quyền. Kiểu dữ liệu hình học thu nhận theo quy định tại Bảng 3 - Quy định chung về thu nhận kiểu dữ liệu hình học của đối tượng địa lý. Thuộc tính tên phải thu nhận đầy đủ. |
||
|
Công trình tôn giáo khác |
CM03 |
Thu nhận các công trình tôn giáo khác có vị trí độc lập, có tên gọi, được quản lý bởi cơ quan có thẩm quyền. Kiểu dữ liệu hình học thu nhận theo quy định tại Bảng 3 - Quy định chung về thu nhận kiểu dữ liệu hình học của đối tượng địa lý. Thuộc tính tên phải thu nhận đầy đủ. |
||
|
Đền |
CM04 |
Thu nhận toàn bộ các Đền có vị trí độc lập, có tên gọi, được xếp hạng di tích, được quản lý bởi cơ quan có thẩm quyền. Kiểu dữ liệu hình học thu nhận theo quy định tại Bảng 3 - Quy định chung về thu nhận kiểu dữ liệu hình học của đối tượng địa lý. Thuộc tính tên phải thu nhận đầy đủ. |
||
|
Đình |
CM05 |
Thu nhận toàn bộ các Đình có vị trí độc lập, có tên gọi, được xếp hạng di tích, được quản lý bởi cơ quan có thẩm quyền. Kiểu dữ liệu hình học thu nhận theo quy định tại Bảng 3 - Quy định chung về thu nhận kiểu dữ liệu hình học của đối tượng địa lý. Thuộc tính tên phải thu nhận đầy đủ. |
||
|
Gác chuông |
CM06 |
Thu nhận các gác chuông lớn, độc lập trong khuôn viên riêng của chùa, nhà thờ. |
||
|
Miếu |
CM07 |
Thu nhận toàn bộ các Miếu có vị trí độc lập, có tên gọi, được xếp hạng di tích, được quản lý bởi cơ quan có thẩm quyền. Kiểu dữ liệu hình học thu nhận theo quy định tại Bảng 3 - Quy định chung về thu nhận kiểu dữ liệu hình học của đối tượng địa lý. Thuộc tính tên phải thu nhận đầy đủ. |
||
|
Nhà nguyện |
CM08 |
Thu nhận các Nhà nguyện có vị trí độc lập, có tên gọi, được quản lý bởi cơ quan có thẩm quyền. Kiểu dữ liệu hình học thu nhận theo quy định tại Bảng 3 - Quy định chung về thu nhận kiểu dữ liệu hình học của đối tượng địa lý. Thuộc tính tên phải thu nhận đầy đủ. |
||
|
Nhà thờ |
CM09 |
Thu nhận tất cả các nhà thờ có vị trí độc lập, có tên gọi, được quản lý bởi cơ quan có thẩm quyền. Kiểu dữ liệu hình học thu nhận theo quy định tại Bảng 3 - Quy định chung về thu nhận kiểu dữ liệu hình học của đối tượng địa lý. Thuộc tính tên phải thu nhận đầy đủ. |
||
|
Niệm phật đường |
CM10 |
Thu nhận các niệm phật đường có vị trí độc lập, có tên gọi, được quản lý bởi cơ quan có thẩm quyền. Kiểu dữ liệu hình học thu nhận theo quy định tại Bảng 3 - Quy định chung về thu nhận kiểu dữ liệu hình học của đối tượng địa lý. Thuộc tính tên phải thu nhận đầy đủ. |
||
|
Thánh đường |
CM11 |
Thu nhận các thánh đường có vị trí độc lập, có tên gọi, được quản lý bởi cơ quan có thẩm quyền. Kiểu dữ liệu hình học thu nhận theo quy định tại Bảng 3 - Quy định chung về thu nhận kiểu dữ liệu hình học của đối tượng địa lý. Thuộc tính tên phải thu nhận đầy đủ. |
||
|
Thánh thất |
CM12 |
Thu nhận các thánh thất có vị trí độc lập, có tên gọi, được quản lý bởi cơ quan có thẩm quyền. Kiểu dữ liệu hình học thu nhận theo quy định tại Bảng 3 - Quy định chung về thu nhận kiểu dữ liệu hình học của đối tượng địa lý. Thuộc tính tên phải thu nhận đầy đủ. |
||
|
Trụ sở của tổ chức tôn giáo |
CM13 |
Thu nhận các trụ sở của tổ chức tôn giáo có vị trí độc lập, có tên gọi, được quản lý bởi cơ quan có thẩm quyền. Kiểu dữ liệu hình học thu nhận theo quy định tại Bảng 3 - Quy định chung về thu nhận kiểu dữ liệu hình học của đối tượng địa lý. Thuộc tính tên phải thu nhận đầy đủ. |
||
|
Từ đường |
CM14 |
Thu nhận các từ đường, nhà thờ họ có vị trí độc lập, là di tích lịch sử văn hóa đã xếp hạng hoặc công trình có quy mô lớn, kiến trúc đặc biệt, độc đáo và có ý nghĩa định hướng rõ rệt. Kiểu dữ liệu hình học thu nhận theo quy định tại Bảng 3 - Quy định chung về thu nhận kiểu dữ liệu hình học của đối tượng địa lý. Thuộc tính tên phải thu nhận đầy đủ. |
||
|
Trụ sở cơ quan nhà nước |
|
|
|
|
|
Cơ quan chuyên môn |
CV01 |
Thu nhận toàn bộ trụ sở các Cơ quan chuyên môn. Kiểu dữ liệu hình học thu nhận theo quy định tại Bảng 3 - Quy định chung về thu nhận kiểu dữ liệu hình học của đối tượng địa lý. Thuộc tính tên phải thu nhận đầy đủ. |
||
|
Cơ quan Đảng |
CV02 |
Thu nhận trụ sở của cơ quan Đảng các cấp. Kiểu dữ liệu hình học thu nhận theo quy định tại Bảng 3 - Quy định chung về thu nhận kiểu dữ liệu hình học của đối tượng địa lý. Thuộc tính tên phải thu nhận đầy đủ. |
||
|
Toà án |
CV03 |
Thu nhận các trụ sở của Tòa án nhân dân, Tòa án quân sự các cấp. Kiểu dữ liệu hình học thu nhận theo quy định tại Bảng 3 - Quy định chung về thu nhận kiểu dữ liệu hình học của đối tượng địa lý. Thuộc tính tên phải thu nhận đầy đủ. |
||
|
Trụ sở các Bộ |
CV04 |
Thu nhận toàn bộ Trụ sở các Bộ. Kiểu dữ liệu hình học thu nhận theo quy định tại Bảng 3 - Quy định chung về thu nhận kiểu dữ liệu hình học của đối tượng địa lý. Thuộc tính tên phải thu nhận đầy đủ. |
||
|
Trụ sở Chính Phủ |
CV05 |
Thu nhận toàn bộ Trụ sở Chính Phủ. Kiểu dữ liệu hình học thu nhận theo quy định tại Bảng 3 - Quy định chung về thu nhận kiểu dữ liệu hình học của đối tượng địa lý. Thuộc tính tên phải thu nhận đầy đủ. |
||
|
Trụ sở Tổ chức chính trị- xã hội |
CV06 |
Thu nhận các trụ sở của tổ chức chính trị xã hội có vị trí độc lập, có tên gọi. Kiểu dữ liệu hình học thu nhận theo quy định tại Bảng 3 - Quy định chung về thu nhận kiểu dữ liệu hình học của đối tượng địa lý. Thuộc tính tên phải thu nhận đầy đủ. |
||
|
Trụ sở UBND cấp Huyện |
CV07 |
Thu nhận toàn bộ Trụ sở UBND cấp Huyện. Kiểu dữ liệu hình học thu nhận theo quy định tại Bảng 3 - Quy định chung về thu nhận kiểu dữ liệu hình học của đối tượng địa lý. Thuộc tính tên phải thu nhận đầy đủ. |
||
|
Trụ sở UBND cấp Tỉnh |
CV08 |
Thu nhận toàn bộ Trụ sở UBND cấp Tỉnh. Kiểu dữ liệu hình học thu nhận theo quy định tại Bảng 3 - Quy định chung về thu nhận kiểu dữ liệu hình học của đối tượng địa lý. Thuộc tính tên phải thu nhận đầy đủ. |
||
|
Trụ sở UBND cấp Xã |
CV09 |
Thu nhận toàn bộ Trụ sở UBND cấp Xã. Kiểu dữ liệu hình học thu nhận theo quy định tại Bảng 3 - Quy định chung về thu nhận kiểu dữ liệu hình học của đối tượng địa lý. Thuộc tính tên phải thu nhận đầy đủ. |
||
|
Viện kiểm sát |
CV10 |
Thu nhận trụ sở của Viện Kiểm sát nhân, các Viện kiểm sát quân sự các cấp. Kiểu dữ liệu hình học thu nhận theo quy định tại Bảng 3 - Quy định chung về thu nhận kiểu dữ liệu hình học của đối tượng địa lý. Thuộc tính tên phải thu nhận đầy đủ. |
||
|
Công trình công nghiệp |
|
|
|
|
|
Bể chứa nhiên liệu |
CD01 |
Thu nhận các bể chứa nhiên liệu cố định có chiều rộng hoặc đường kính từ 3 m trở lên. - Thu nhận đối tượng kiểu GM_point đối với bể chứa nhiên liệu có chiều rộng hoặc đường kính nhỏ hơn 6 m. - Thu nhận đối với tượng kiểu GM_Surface đối với bể chứa nhiên liệu có chiều rộng hoặc đường kính từ 6 m trở lên. |
Thu nhận các bể chứa nhiên liệu cố định có chiều rộng hoặc đường kính từ 6 m trở lên. - Thu nhận đối tượng kiểu GM_point đối với bể chứa nhiên liệu có chiều rộng hoặc đường kính nhỏ hơn 15 m. - Thu nhận đối với tượng kiểu GM_Surface đối với bể chứa nhiên liệu có chiều rộng hoặc đường kính từ 15 m trở lên. |
Thu nhận các bể chứa nhiên liệu cố định có chiều rộng hoặc đường kính từ 10 m trở lên. - Thu nhận đối tượng kiểu GM_point đối với bể chứa nhiên liệu có chiều rộng hoặc đường kính nhỏ hơn 20 m. - Thu nhận đối với tượng kiểu GM_Surface đối với bể chứa nhiên liệu có chiều rộng hoặc đường kính từ 20 m trở lên. |
|
Công trình thủy điện |
CD02 |
Thu nhận toàn bộ Công trình thủy điện. Kiểu dữ liệu hình học thu nhận theo quy định tại Bảng 3 - Quy định chung về thu nhận kiểu dữ liệu hình học của đối tượng địa lý. Thuộc tính tên phải thu nhận đầy đủ. |
||
|
Cột tháp điện gió |
CD03 |
Thu nhận toàn bộ Cột tháp điện gió. Thu nhận đối tượng kiểu GM_point, thuộc tính chiều cao phải thu nhận đầy đủ. |
||
|
Cửa hầm lò của mỏ |
CD04 |
Thu nhận các cửa hầm lò của mỏ đang hoạt động, thuộc danh mục quản lý của nhà nước. Thu nhận tên mỏ và tên sản phẩm của mỏ |
||
|
Giàn khoan, tháp khai thác |
CD05 |
Thu nhận giàn khoan, tháp khai thác lớn, ổn định |
||
|
Kho |
CD06 |
Thu nhận các kho chứa là tổng kho bao gồm cả kho xăng dầu, kho hàng có vị trí độc lập, có tên gọi, có diện tích đủ quy định thu nhận kiểu dữ liệu hình học dạng GM_Surface được quy định tại Bảng 3 - Quy định chung về thu nhận kiểu dữ liệu hình học của đối tượng địa lý. |
||
|
Khu khai thác |
CD07 |
Thu nhận các khu vực khai thác khoáng sản và vật liệu có vị trí độc lập, có diện tích đủ quy định thu nhận kiểu dữ liệu hình học dạng GM_Surface được quy định tại Bảng 3 - Quy định chung về thu nhận kiểu dữ liệu hình học của đối tượng địa lý. |
||
|
Lò nung |
CD08 |
Thu nhận các lò, cụm lò nung gạch, lò nung vôi không thuộc các cơ sở sản xuất, có vị trí độc lập mang ý nghĩa định hướng. Kiểu dữ liệu hình học thu nhận theo quy định tại Bảng 3 - Quy định chung về thu nhận kiểu dữ liệu hình học của đối tượng địa lý. |
||
|
Nhà máy |
CD09 |
Thu nhận các nhà máy, công ty hoặc cơ sở sản xuất có quy mô nhà xưởng tương đương, kể cả trường hợp nằm trong các cụm, khu công nghiệp. Các trụ sở giao dịch, phòng giới thiệu sản phẩm của doanh nghiệp, công ty nằm tách ra khỏi cơ sở sản xuất không thuộc loại đối tượng này. Thu nhận các công trình điện năng lượng mặt trời theo phạm vi ranh giới dự án được cấp phép. Thu nhận đầy đủ tên công trình, dự án. Kiểu dữ liệu hình học thu nhận theo quy định tại Bảng 3 - Quy định chung về thu nhận kiểu dữ liệu hình học của đối tượng địa lý. |
||
|
Ống khói |
CD10 |
Thu nhận các ống khói độc lập có chiều cao từ 15 m trở lên. |
||
|
Trạm biến áp |
CD11 |
Thu nhận toàn bộ các trạm biến áp lớn là các trạm truyền tải, phân phối điện. Không thu nhận các trạm biến thế trong hệ thống đường dây tải điện. Thu nhận tất cả các trạm biến áp, thiết bị biến áp từ 1 kV trở lên và là điểm cuối của đoạn đường dây tải điện. Vị trí trạm biến áp phải được tổng hợp với hệ thống đường dây tải điện trong toàn khu vực thành một hệ thống đồng thời phải đảm bảo phù hợp về quan hệ thuộc tính dienAp. |
Thu nhận toàn bộ các trạm biến áp lớn là các trạm truyền tải, phân phối điện. Không thu nhận các trạm biến thế trong hệ thống đường dây tải điện. Thu nhận tất cả các trạm biến áp, thiết bị biến áp từ 10 kV trở lên và là điểm cuối của đoạn đường dây tải điện. Vị trí trạm biến áp phải được tổng hợp với hệ thống đường dây tải điện trong toàn khu vực thành một hệ thống đồng thời phải đảm bảo phù hợp về quan hệ thuộc tính dienAp. |
|
|
Trạm chiết khí hóa lỏng |
CD12 |
Thu nhận toàn bộ các trạm chiết khí hóa lỏng có vị trí độc lập. Kiểu dữ liệu hình học thu nhận theo quy định tại Bảng 3 - Quy định chung về thu nhận kiểu dữ liệu hình học của đối tượng địa lý. |
||
|
Cơ sở sản xuất nông lâm nghiệp |
|
|
|
|
|
Cơ sở sản xuất giống cây, con |
CB01 |
Thu nhận các cơ sở sản xuất giống cây trồng, con giống các loại đang hoạt động, có vị trí độc lập, có tên gọi. Kiểu dữ liệu hình học thu nhận theo quy định tại Bảng 3 - Quy định chung về thu nhận kiểu dữ liệu hình học của đối tượng địa lý. Thuộc tính tên phải thu nhận đầy đủ. |
||
|
Guồng nước |
CB02 |
Chỉ thu nhận guồng nước lớn được xây dựng ổn định. |
||
|
Khu nuôi trồng thủy sản |
CB03 |
Thu nhận các khu vực nuôi tôm và nuôi trồng thủy sản khác nằm tách ra khỏi khu dân cư, có diện tích đủ quy định thu nhận kiểu dữ liệu hình học dạng GM_Surface được quy định tại Bảng 3 - Quy định chung về thu nhận kiểu dữ liệu hình học của đối tượng địa lý. Trường hợp nuôi trồng thủy sản trên mặt nước ao, hồ nhỏ, tạo thành khu nuôi trồng thủy sản chỉ thu nhận khu nuôi trồng thủy sản, không thu nhận ao, hồ. Thu nhận giới hạn khu nuôi trồng thủy sản theo đường bờ vùng ngoài cùng của khu nuôi trồng thủy sản. Trường hợp trong khu nuôi trồng thủy sản có các đối tượng địa lý khác đủ diện tích thu nhận dạng GM_Surface thì tách vùng khu nuôi trồng thủy sản tại ranh giới các đối tượng đó. |
||
|
Lâm trường |
CB04 |
Thu nhận tất cả các lâm trường có đồ hình được xác đinh bởi ranh giới hiện trạng sử dụng đất theo các tài liệu pháp lý thu thập được và có tên. Trường hợp lâm trường có phạm vi rộng lớn phủ qua cả sông suối nhỏ, không tách riêng phần nước mặt sông suối ra khỏi đồ hình lâm trường. Chỉ thu nhận đối tượng có diện tích đủ quy định thu nhận kiểu dữ liệu hình học dạng GM_Surface được quy định tại Bảng 3 - Quy định chung về thu nhận kiểu dữ liệu hình học của đối tượng địa lý. Thuộc tính tên phải thu nhận đầy đủ. |
||
|
Nông trường |
CB05 |
Thu nhận tất cả các nông trường có đồ hình được xác đinh bởi ranh giới hiện trạng sử dụng đất theo các tài liệu pháp lý thu thập được và có tên. Trường hợp nông trường có phạm vi rộng lớn phủ qua cả sông suối nhỏ, không tách riêng phần nước mặt sông suối ra khỏi đồ hình nông trường. Chỉ thu nhận đối tượng có diện tích đủ quy định thu nhận kiểu dữ liệu hình học dạng GM_Surface được quy định tại Bảng 3 - Quy định chung về thu nhận kiểu dữ liệu hình học của đối tượng địa lý. Thuộc tính tên phải thu nhận đầy đủ. |
||
|
Ruộng muối |
CB06 |
Thu nhận tất cả các ruộng muối có vị trí độc lập, có diện tích đủ quy định thu nhận kiểu dữ liệu hình học dạng GM_Surface được quy định tại Bảng 3 - Quy định chung về thu nhận kiểu dữ liệu hình học của đối tượng địa lý. Thu nhận giới hạn ruộng muối theo đường bờ vùng ngoài cùng của ruộng. Trường hợp trong khu ruộng muối có các đối tượng địa lý khác đủ diện tích thu nhận dạng GM_Surface thì tách vùng tại ranh giới các đối tượng đó. |
||
|
Trang trại |
CB07 |
Thu nhận các trang trại có tên gọi và và có khuôn viên rõ ràng, có diện tích đủ quy định thu nhận kiểu dữ liệu hình học dạng GM_Surface được quy định tại Bảng 3 - Quy định chung về thu nhận kiểu dữ liệu hình học của đối tượng địa lý. Thuộc tính tên phải thu nhận đầy đủ. |
||
|
Khu chức năng đặc thù |
|
|
|
|
|
Khu chế xuất |
CT01 |
Thu nhận tất cả các khu, cụm chế xuất kể cả trường hợp đang xây dựng, xác định được ranh giới độc lập, có diện tích đủ quy định thu nhận kiểu dữ liệu hình học dạng GM_Surface được quy định tại Bảng 3 - Quy định chung về thu nhận kiểu dữ liệu hình học của đối tượng địa lý. Thuộc tính tên phải thu nhận đầy đủ. |
||
|
Khu công nghệ cao |
CT02 |
Thu nhận các khu công nghệ cao, xác định được ranh giới độc lập, có diện tích đủ quy định thu nhận kiểu dữ liệu hình học dạng GM_Surface được quy định tại Bảng 3 - Quy định chung về thu nhận kiểu dữ liệu hình học của đối tượng địa lý. Thuộc tính tên phải thu nhận đầy đủ. |
||
|
Khu công nghiệp |
CT03 |
Thu nhận tất cả các khu, cụm công nghiệp xác định được ranh giới độc lập, có diện tích đủ quy định thu nhận kiểu dữ liệu hình học dạng GM_Surface được quy định tại Bảng 3 - Quy định chung về thu nhận kiểu dữ liệu hình học của đối tượng địa lý. Thuộc tính tên phải thu nhận đầy đủ. |
||
|
Khu du lịch |
CT04 |
Thu nhận điểm danh lam thắng cảnh, khu du lịch, khu sinh thái đang được quản lý và khai thác từ cấp huyện trở lên, có diện tích từ 60 m² trở lên có diện tích đủ quy định thu nhận kiểu dữ liệu hình học dạng GM_Surface được quy định tại Bảng 3 - Quy định chung về thu nhận kiểu dữ liệu hình học của đối tượng địa lý. Thuộc tính tên phải thu nhận đầy đủ. |
||
|
Khu kinh tế |
CT05 |
Thu nhận tất cả các Khu kinh tế xác định được ranh giới độc lập, có diện tích đủ quy định thu nhận kiểu dữ liệu hình học dạng GM_Surface được quy định tại Bảng 3 - Quy định chung về thu nhận kiểu dữ liệu hình học của đối tượng địa lý. Thuộc tính tên phải thu nhận đầy đủ. |
||
|
Khu nghiên cứu đào tạo |
CT06 |
Thu nhận tất cả các Khu nghiên cứu đào tạo xác định được ranh giới độc lập, có diện tích đủ quy định thu nhận kiểu dữ liệu hình học dạng GM_Surface được quy định tại Bảng 3 - Quy định chung về thu nhận kiểu dữ liệu hình học của đối tượng địa lý. Thuộc tính tên phải thu nhận đầy đủ. |
||
|
Khu thể dục thể thao |
CT07 |
Thu nhận tất cả các Khu thể dục thể thao xác định được ranh giới độc lập, có diện tích đủ quy định thu nhận kiểu dữ liệu hình học dạng GM_Surface được quy định tại Bảng 3 - Quy định chung về thu nhận kiểu dữ liệu hình học của đối tượng địa lý. Thuộc tính tên phải thu nhận đầy đủ. |
||
|
Công trình xử lý chất thải |
|
|
|
|
|
Bãi chôn lấp rác |
CO01 |
Thu nhận các bãi chôn lấp rác, chất thải được quy hoạch tách khỏi các khu dân cư, cơ sở sản xuất được quản lý bởi cơ quan có thẩm quyền. Kiểu dữ liệu hình học thu nhận theo quy định tại Bảng 3 - Quy định chung về thu nhận kiểu dữ liệu hình học của đối tượng địa lý. |
||
|
Cơ sở xử lý chất thải nguy hại |
CO02 |
Thu nhận các cơ sở xử lý chất thải nguy hại có vị trí độc lập, có quy mô lớn, có tên gọi. Kiểu dữ liệu hình học thu nhận theo quy định tại Bảng 3 - Quy định chung về thu nhận kiểu dữ liệu hình học của đối tượng địa lý. Thuộc tính tên phải thu nhận đầy đủ. |
||
|
Cơ sở xử lý chất thải rắn |
CO03 |
Thu nhận các Cơ sở xử lý chất thải rắn có vị trí độc lập, có quy mô lớn, có tên gọi. Kiểu dữ liệu hình học thu nhận theo quy định tại Bảng 3 - Quy định chung về thu nhận kiểu dữ liệu hình học của đối tượng địa lý. Thuộc tính tên phải thu nhận đầy đủ. |
||
|
Cơ sở xử lý nước thải |
CO04 |
Thu nhận toàn bộ khu liên hợp xử lý và khu xử lý nước thải. Kiểu dữ liệu hình học thu nhận theo quy định tại Bảng 3 - Quy định chung về thu nhận kiểu dữ liệu hình học của đối tượng địa lý. Thuộc tính tên phải thu nhận đầy đủ. |
||
|
Khu xử lý chất thải |
CO05 |
Thu nhận toàn bộ khu liên hợp xử lý và khu xử lý chất thải các loại không phải chất thải rắn. Kiểu dữ liệu hình học thu nhận theo quy định tại Bảng 3 - Quy định chung về thu nhận kiểu dữ liệu hình học của đối tượng địa lý. Thuộc tính tên phải thu nhận đầy đủ. |
||
|
Trạm trung chuyển chất thải rắn |
CO06 |
Thu nhận các trạm trung chuyển chất thải rắn có vị trí độc lập, có quy mô lớn và có tên gọi. Kiểu dữ liệu hình học thu nhận theo quy định tại Bảng 3 - Quy định chung về thu nhận kiểu dữ liệu hình học của đối tượng địa lý. Thuộc tính tên phải thu nhận đầy đủ. |
||
|
Công trình an ninh |
|
|
|
|
|
Đồn công an |
CC01 |
Thu nhận các đồn công an độc lập, đội cảnh sát giao thông trực thuộc sở công an. Trụ sở công an tỉnh, huyện, xã không thuộc loại đối tượng này. Kiểu dữ liệu hình học thu nhận theo quy định tại Bảng 3 - Quy định chung về thu nhận kiểu dữ liệu hình học của đối tượng địa lý. |
||
|
Trụ sở công an |
CC02 |
Thu nhận tất cả các trụ sở của công an tỉnh, thành phố trực thuộc trung ương, công an huyện, quận, thị xã, thành phố thuộc tỉnh,thành phố thuộc thành phố trực thuộc trung ương, công an phường, xã, thị trấn. Kiểu dữ liệu hình học thu nhận theo quy định tại Bảng 3 - Quy định chung về thu nhận kiểu dữ liệu hình học của đối tượng địa lý. Thuộc tính tên phải thu nhận đầy đủ. |
||
|
Trại cải tạo |
CC03 |
Thu nhận các trại cải tạo, trung tâm phục hồi nhân phẩm có vị trí độc lập, có tên gọi. Kiểu dữ liệu hình học thu nhận theo quy định tại Bảng 3 - Quy định chung về thu nhận kiểu dữ liệu hình học của đối tượng địa lý. Thuộc tính tên phải thu nhận đầy đủ. |
||
|
Trung tâm phòng cháy chữa cháy |
CC04 |
Thu nhận trụ sở làm việc của trung tâm cảnh sát phòng cháy chữa cháy của các quận, huyện, trực thuộc sở công an hoặc sở cảnh sát phòng cháy chữa cháy. Kiểu dữ liệu hình học thu nhận theo quy định tại Bảng 3 - Quy định chung về thu nhận kiểu dữ liệu hình học của đối tượng địa lý. Thuộc tính tên phải thu nhận đầy đủ. |
||
|
Công trình quốc phòng |
|
|||
|
Cửa khẩu |
CH01 |
Thu nhận tất cả các cửa khẩu được quản lý bởi cơ quan có thẩm quyền. Kiểu dữ liệu hình học thu nhận theo quy định tại Bảng 3 - Quy định chung về thu nhận kiểu dữ liệu hình học của đối tượng địa lý. Thuộc tính tên phải thu nhận đầy đủ. |
||
|
Doanh trại quân đội |
CH02 |
Thu nhận các doanh trại quân đội theo khả năng nhận dạng và thông tin trên biển gắn tại thời điểm điều tra. Các cơ sở đào tạo quân đội như học viện, trường sĩ quan không thuộc loại đối tượng này. Kiểu dữ liệu hình học thu nhận theo quy định tại Bảng 3 - Quy định chung về thu nhận kiểu dữ liệu hình học của đối tượng địa lý. Thuộc tính tên phải thu nhận đầy đủ. |
||
|
Trụ sở quốc phòng |
CH03 |
Thu nhận trụ sở làm việc của các cơ quan, đơn vị trực thuộc bộ quốc phòng. Bộ chỉ huy quân sự các tỉnh, thành phố, ban chỉ huy quân sự. Kiểu dữ liệu hình học thu nhận theo quy định tại Bảng 3 - Quy định chung về thu nhận kiểu dữ liệu hình học của đối tượng địa lý. Thuộc tính tên phải thu nhận đầy đủ. |
||
|
Địa chỉ |
CQ01 |
Thu nhận đầy đủ địa chỉ của các đối tượng công trình công cộng, công trình công nghiệp, công trình hạ tầng kỹ thuật, cơ sở sản xuất nông lâm nghiệp, khu chức năng đặc thù. Đối với các đối tượng nhà riêng chỉ thu nhận địa chỉ tại khu vực đô thị, thu nhận địa chỉ tại đầu phố, cuối phố, đầu các ngõ giao với đường phố. Đối tượng địa chỉ thu nhận kiểu GM_Point, đặt tại trung tâm đối tượng mang địa chỉ. |
||
B.5 DiaHinh
|
Kiểu đối tượng |
Mã đối tượng |
Thu nhận |
|
|||||||||||||||||||||||||||||||||||||||
|
Tỷ lệ 1:2.000 |
Tỷ lệ 1:5.000 |
Tỷ lệ 1:10.000 |
|
|||||||||||||||||||||||||||||||||||||||
|
Địa danh sơn văn |
DA03 |
Thu nhận vị trí của toàn bộ các địa danh sơn văn theo Quy định tại Điểm 3.2.3 Điều 3 Quy định về thu nhận dữ liệu nền địa lý quốc gia tỷ lệ 1:2.000, 1:5.000, 1:10.000. |
|
|||||||||||||||||||||||||||||||||||||||
|
Điểm độ cao |
EA01 |
Thu nhận điểm độ cao từ lớp dữ liệu điểm của gói dữ liệu MoHinhSoDoCaoDuLieuGoc: - Đối với vùng đồng bằng: lựa chọn ở các vị trí đặc trưng như ngã ba đường, điểm ngoặt của sông, kênh, chân vật định hướng, khu vực ít địa vật, địa hình bằng phẳng…với mật độ tối thiểu 20 điểm trên một đơn vị diện tích 40.000 m2 đối với tỷ lệ 1:2.000, 250.000 m2 đối với tỷ lệ 1:5.000 và 1 km2 đối với tỷ lệ 1:10.000. Đối với khu vực địa hình không thể hiện được bằng đường bình độ theo quy định thì mật độ tối thiểu của điểm độ cao từ 25 đến 30 điểm; - Đối với vùng núi: lựa chọn ở các vị trí đặc trưng như đỉnh núi, yên ngựa, lòng chảo, cửa hang, miệng hố… với mật độ tối thiểu từ 10 đến 15 điểm trên trên một đơn vị diện tích 40.000 m2 đối với tỷ lệ 1:2.000, 250.000 m2 đối với tỷ lệ 1:5.000 và 1 km2 đối với tỷ lệ 1:10.000. |
|
|||||||||||||||||||||||||||||||||||||||
|
Đường Bình độ |
EA02 |
Thu nhận từ lớp dữ liệu đường bình độ của gói dữ liệu MoHinhSoDoCaoDuLieuGoc hoặc được nội suy từ mô hình số độ cao. Khoảng cao đều đường bình độ phụ thuộc vào độ dốc địa hình được quy định theo bảng dưới đây:
|
Thu nhận từ lớp dữ liệu đường bình độ của gói dữ liệu MoHinhSoDoCaoDuLieuGoc hoặc được nội suy từ mô hình số độ cao. Khoảng cao đều đường bình độ phụ thuộc vào độ dốc địa hình được quy định theo bảng dưới đây:
|
Thu nhận từ lớp dữ liệu đường bình độ của gói dữ liệu MoHinhSoDoCaoDuLieuGoc hoặc được nội suy từ mô hình số độ cao. Khoảng cao đều đường bình độ phụ thuộc vào độ dốc địa hình được quy định theo bảng dưới đây:
|
|
|||||||||||||||||||||||||||||||||||||
|
|
Thuộc tính loaiDuongBinhDo được xác định theo các quy định sau: - Đường bình độ cơ bản là các đường bình độ có giá trị độ cao là bội số của khoảng cao đều đường bình độ - Đường bình độ nửa khoảng cao đều là các đường bình độ có giá trị độ cao bằng 1/2 độ cao đường bình độ cơ bản - Đường bình độ phụ là các đường bình độ có giá trị độ cao bằng 1/4 độ cao đường bình độ cơ bản, dùng mô tả những trường hợp nghiêng thoải đặc biệt của địa hình mà đường bình độ cơ bản, đường bình độ nửa khoảng cao đều chưa thể biểu thị rõ ràng. - Đường bình độ nháp được thu nhận như bình độ cơ bản tại các khu vực bề mặt địa hình không ổn định (khu vực khai thác, địa hình cát, khu vực cửa sông, lạch…) hoặc trong các trường hợp chưa thể hiện được chính xác địa hình do các nguyên nhân khác. |
|
||||||||||||||||||||||||||||||||||||||||
|
Địa hình đặc biệt trên đất liền |
Bao gồm các đối tượng thuộc về các dạng địa hình biến đổi do tự nhiên hoặc tác động nhân tạo (công trình giao thông, thủy lợi, dân sinh) làm cho bề mặt địa hình không còn tuân theo quy luật tự nhiên. |
|
||||||||||||||||||||||||||||||||||||||||
|
Bãi đá trên cạn |
EB01 |
Thu nhận phạm vi của vùng đất có đá (không đủ điều kiện để vẽ theo tỷ lệ) lộ ra trên bề mặt, phân bố rải rác hay tập trung thành từng đống theo hiện trạng thực tế. Chỉ áp dụng kiểu dữ liệu không gian GM_Surface. |
|
|||||||||||||||||||||||||||||||||||||||
|
Cửa hang động |
EB02 |
Thu nhận vị trí cửa hang của các hang động lớn có ý nghĩa quan trọng cho các hoạt động khoa học, du lịch. Áp dụng kiểu dữ liệu không gian GM_Point. |
|
|||||||||||||||||||||||||||||||||||||||
|
Các loại hố nhân tạo |
EB03 |
Thu nhận phạm vi địa hình bị đào bới, cắt xẻ để lại hố sâu đã tồn tại lâu đời. Phân biệt với dạng địa hình hố lõm tự nhiên như khu vực hố castơ. Áp dụng kiểu dữ liệu không gian GM_Surface kèm theo thuộc tính tyCaoTySau. |
|
|||||||||||||||||||||||||||||||||||||||
|
Đá độc lập, khối đá, lũy đá |
EB04 |
Thu nhận vị trí khối đá, lũy đá hoặc tảng đá độc lập có tính chất định hướng. Kiểu dữ liệu hình học thu nhận theo quy định tại Bảng 3 - Quy định chung về thu nhận kiểu dữ liệu hình học của đối tượng địa lý. Thuộc tính tyCaoTySau nhận giá trị null |
|
|||||||||||||||||||||||||||||||||||||||
|
Địa hình cát |
EB05 |
Thu nhận phạm vi bề mặt địa hình đặc trưng là cát có diện tích đủ quy định thu nhận kiểu dữ liệu hình học dạng GM_Surface theo quy định tại Bảng 3 - Quy định chung về thu nhận kiểu dữ liệu hình học của đối tượng địa lý. Khu vực địa hình cát thường là các đồi cát, bãi cát rộng lớn ven sông, biển. Tại đó địa hình biến đổi, khó xác định được chính xác điểm độ cao và đường bình độ, thực vật thưa thớt hoặc là các loại cây có đặc trưng riêng như thông, phi lao... |
|
|||||||||||||||||||||||||||||||||||||||
|
Gò đống |
EB06 |
Thu nhận phạm vi gò đống nhân tạo, có tính đột xuất, tồn tại lâu đời trên thực địa. Kiểu dữ liệu hình học thu nhận theo quy định tại Bảng 3 - Quy định chung về thu nhận kiểu dữ liệu hình học của đối tượng địa lý kèm theo thuộc tính tyCaoTySau. |
|
|||||||||||||||||||||||||||||||||||||||
|
Hố, phễu castơ |
EB07 |
Thu nhận tất cả các hố, phễu castơ. Căn cứ theo chiều rộng của các hố, phễu castơ áp dụng kiểu dữ liệu hình học thu nhận theo quy định tại Bảng 3 - Quy định chung về thu nhận kiểu dữ liệu hình học của đối tượng địa lý để mô tả phạm vi địa hình. |
|
|||||||||||||||||||||||||||||||||||||||
|
Khu vực đào đắp |
EB08 |
Thu nhận khu vực bề mặt địa hình bị biến động lớn so với dáng đất tự nhiên, do các hoặc động đào, đắp, san, ủi phục vụ công trình, dân sinh có diện tích đủ quy định thu nhận kiểu dữ liệu hình học dạng GM_Surface theo quy định tại Bảng 3 - Quy định chung về thu nhận kiểu dữ liệu hình học của đối tượng địa lý. Thuộc tính tyCaoTySau nhận giá trị null. |
|
|||||||||||||||||||||||||||||||||||||||
|
Miệng núi lửa |
EB09 |
Thu nhận tại vị trí của miệng núi lửa. Căn cứ theo chiều rộng của miệng núi lửa áp dụng kiểu dữ liệu hình học thu nhận theo quy định tại Bảng 3 - Quy định chung về thu nhận kiểu dữ liệu hình học của đối tượng địa lý cho phù hợp. |
|
|||||||||||||||||||||||||||||||||||||||
|
Vùng núi đá |
EB10 |
Thu nhận phạm vi bề mặt địa hình đặc trưng là núi đá, có thể nhận dạng thông qua hiện trạng lớp phủ, dáng địa hình và các yếu tố liên quan khi có diện tích đủ quy định thu nhận kiểu dữ liệu hình học dạng GM_Surface theo quy định tại Bảng 3 - Quy định chung về thu nhận kiểu dữ liệu hình học của đối tượng địa lý. Thuộc tính tyCaoTySau nhận giá trị null |
|
|||||||||||||||||||||||||||||||||||||||
|
Đường đặc trưng địa hình trên đất liền |
|
|
|
|
||||||||||||||||||||||||||||||||||||||
|
Bờ dốc tự nhiên |
EC01 |
Thu nhận từ nhóm lớp LopDuong trong gói MoHinhSoDoCaoDuLieuGoc, bổ sung thuộc tính. |
|
|||||||||||||||||||||||||||||||||||||||
|
Dòng đá |
EC02 |
Thu nhận từ nhóm lớp LopDuong trong gói MoHinhSoDoCaoDuLieuGoc, bổ sung thuộc tính. Thuộc tính loaiThanhPhan và tyCaoTySau nhận giá trị null. |
|
|||||||||||||||||||||||||||||||||||||||
|
Địa hình bậc thang |
EC03 |
Thu nhận từ nhóm lớp LopDuong trong gói MoHinhSoDoCaoDuLieuGoc, bổ sung thuộc tính. |
|
|||||||||||||||||||||||||||||||||||||||
|
Địa hình cắt xẻ nhân tạo |
EC04 |
Thu nhận từ nhóm lớp LopDuong trong gói MoHinhSoDoCaoDuLieuGoc, bổ sung thuộc tính. |
|
|||||||||||||||||||||||||||||||||||||||
|
Khe rãnh xói mòn |
EC05 |
Thu nhận từ nhóm lớp LopDuong trong gói MoHinhSoDoCaoDuLieuGoc, bổ sung thuộc tính tyCaoTySau. |
|
|||||||||||||||||||||||||||||||||||||||
|
Sườn đứt gãy |
EC06 |
Thu nhận từ nhóm lớp LopDuong trong gói MoHinhSoDoCaoDuLieuGoc, bổ sung thuộc tính tyCaoTySau. |
|
|||||||||||||||||||||||||||||||||||||||
|
Sườn sụt lở |
EC07 |
Thu nhận từ nhóm lớp LopDuong trong gói MoHinhSoDoCaoDuLieuGoc, bổ sung thuộc tính |
|
|||||||||||||||||||||||||||||||||||||||
|
Vách đứng |
EC08 |
Thu nhận từ nhóm lớp LopDuong trong gói MoHinhSoDoCaoDuLieuGoc, bổ sung thuộc tính |
|
|||||||||||||||||||||||||||||||||||||||
|
Chất đáy |
ED01 |
Thu nhận theo yêu cầu mô tả bề mặt địa hình đáy biển (cửa sông nơi giao với biển, cảng biển) được quy định cụ thể trong từng dự án, thiết kế kỹ thuật-dự toán. |
Thu nhận theo yêu cầu mô tả bề mặt địa hình đáy biển (cửa sông nơi giao với biển, cảng biển) được quy định cụ thể trong từng dự án, thiết kế kỹ thuật-dự toán. |
Thu nhận từ kết quả đo đạc địa hình đáy biển. Các điểm lấy chất đáy phân bố đều trên diện tích đo vẽ, 1 km2 không ít hơn 4 điểm. Khu vực ven bờ số lượng điểm chất đáy từ 8 đến 10 điểm. Khu vực luồng lạch vào cảng số lượng vị trí lấy chất đáy không ít hơn 12 điểm. |
|
|||||||||||||||||||||||||||||||||||||
|
Điểm độ sâu |
ED02 |
Thu nhận theo yêu cầu mô tả bề mặt địa hình đáy biển (cửa sông nơi giao với biển, cảng biển) được quy định cụ thể trong từng dự án, thiết kế kỹ thuật-dự toán. |
Thu nhận theo yêu cầu mô tả bề mặt địa hình đáy biển (cửa sông nơi giao với biển, cảng biển) được quy định cụ thể trong từng dự án, thiết kế kỹ thuật-dự toán. |
Thu nhận từ kết quả đo đạc địa hình đáy biển. Ưu tiên thu nhận thông tin điểm độ sâu tại những vị trí đặc trưng để thể hiện đúng bề mặt địa hình. Trong mọi trường hợp mật độ điểm độ sâu phải đạt từ 20 đến 25 điểm trên 1 km2 đối (tương đương với 1 dm2 bản đồ). Đối với vùng địa hình đáy biển bằng phẳng thì mật độ điểm độ sâu không được ít hơn 25 điểm /1 dm2. Thu nhận điểm độ sâu với độ chính xác đến 0,1 m |
|
|||||||||||||||||||||||||||||||||||||
|
Đường bình độ sâu |
ED03 |
Thu nhận theo yêu cầu mô tả bề mặt địa hình đáy biển (cửa sông nơi giao với biển, cảng biển) được quy định cụ thể trong từng dự án, thiết kế kỹ thuật-dự toán. |
Thu nhận theo yêu cầu mô tả bề mặt địa hình đáy biển (cửa sông nơi giao với biển, cảng biển) được quy định cụ thể trong từng dự án, thiết kế kỹ thuật-dự toán. |
Nội suy từ mô hình số độ cao. Mức độ thu nhận đường bình độ sâu phụ thuộc vào độ chính xác của mô hình số độ cao và độ dốc địa hình được quy định theo bảng dưới đây: |
|
|||||||||||||||||||||||||||||||||||||
|
|
Độ dốc địa hình |
Độ sâu (m) |
Khoảng cao đều đường bình độ sâu cơ bản (m) |
|
||||||||||||||||||||||||||||||||||||||
|
Dưới 2° |
0 - 50 |
2 |
|
|||||||||||||||||||||||||||||||||||||||
|
50-200 |
5 |
|
||||||||||||||||||||||||||||||||||||||||
|
200-1000 |
10 |
|
||||||||||||||||||||||||||||||||||||||||
|
Từ 2° đến 6° |
0-200 |
10 |
|
|||||||||||||||||||||||||||||||||||||||
|
200-1000 |
20 |
|
||||||||||||||||||||||||||||||||||||||||
|
Từ 6° đến 20° |
0-200 |
20 |
|
|||||||||||||||||||||||||||||||||||||||
|
200-1000 |
40 |
|
||||||||||||||||||||||||||||||||||||||||
|
Thuộc tính loaiDuongBinhDo được xác định theo các quy định sau: - Đường bình độ sâu cơ bản được xác định ở mức chi tiết cơ bản đủ để biểu diễn dáng địa hình của khu vực có độ dốc tương ứng theo quy định mô tả bề mặt địa hình. - Đường bình độ sâu nửa khoảng cao đều biểu thị địa hình nơi dáng địa hình thay đổi mà đường bình độ sâu cơ bản mô tả chưa đủ chi tiết đặc trưng bề mặt địa hình hoặc khoảng cách giữa hai đường bình độ sâu cơ bản liền kề lớn hơn 500 m. - Đường bình độ sâu phụ biểu thị địa hình nơi dáng địa hình thay đổi mà đường bình độ sâu cơ bản và bình độ sâu nửa khoảng cao đều mô tả chưa đủ chi tiết đặc trưng bề mặt địa hình. |
|
|||||||||||||||||||||||||||||||||||||||||
|
Địa hình đặc biệt đáy biển |
|
|
|
|
||||||||||||||||||||||||||||||||||||||
|
Khe rãnh máng ngầm |
ED04 |
|
|
Xác định vị trí tất cả các khe rãnh máng ngầm dưới đáy biển theo kết quả đo sâu đáy biển |
|
|||||||||||||||||||||||||||||||||||||
|
Núi lửa dưới biển |
ED05 |
|
|
Thu nhận vị trí có núi lửa dưới biển |
|
|||||||||||||||||||||||||||||||||||||
|
Sườn đất ngầm dốc đứng |
ED06 |
|
|
Xác định vị trí tất cả các sườn đất ngầm dốc đứng dưới biển theo kết quả đo sâu đáy biển |
|
|||||||||||||||||||||||||||||||||||||
|
5.1 MoHinhSoDoCaoDuLieuGoc |
|
|||||||||||||||||||||||||||||||||||||||||
|
Lớp Điểm |
|
|
||||||||||||||||||||||||||||||||||||||||
|
Điểm độ cao |
EA01 |
Thu nhận đầy đủ các điểm độ cao tại các vị trí đặc trưng của địa hình, đảm bảo khi xây dựng mô hình số độ cao thể hiện được sự biến thiên liên tục của độ cao bề mặt địa hình, Khi thu thập lớp điểm độ cao cần phải tính toán mật độ điểm phù hợp với độ chính xác yêu cầu của mô hình số độ cao. |
|
|||||||||||||||||||||||||||||||||||||||
|
Điểm độ sâu |
ED02 |
Thu nhận từ kết quả đo đạc hoặc tổng hợp từ nguồn dữ liệu có độ chính xác cao đảm bảo yêu cầu về chất lượng dữ liệu. Ưu tiên thu nhận thông tin điểm độ sâu tại những vị trí đặc trưng để thể hiện đúng bề mặt địa hình. |
|
|||||||||||||||||||||||||||||||||||||||
|
Khối điểm Lidar |
EE01 |
Thu nhận dữ liệu Lidar đã được xử lý độ cao về độ cao của bề mặt địa hình theo yêu cầu độ chính xác của mô hình số độ cao |
|
|||||||||||||||||||||||||||||||||||||||
|
Khối điểm đo sâu |
EE02 |
Thu nhận khối điểm đo sâu đã xử lý theo yêu cầu độ chính xác |
|
|||||||||||||||||||||||||||||||||||||||
|
Khối điểm |
EE03 |
Thu nhận đám mây điểm được tạo thành qua nội suy, xử lý (loại bỏ chiều cao đối tượng lớp phủ) bằng công nghệ ảnh số (bao gồm cả ảnh số hàng không, ảnh UAV) |
|
|||||||||||||||||||||||||||||||||||||||
|
Lớp Đường |
|
|
|
|
||||||||||||||||||||||||||||||||||||||
|
Đường bình độ |
EA02 |
Được thu nhận thông qua việc đo vẽ trực tiếp bằng phương pháp đo ảnh lập thể hoặc tổng hợp từ các nguồn dữ liệu hiện có. Khoảng cao đều đường bình độ phụ thuộc vào độ dốc địa hình được quy định theo bảng dưới đây: |
Được thu nhận thông qua việc đo vẽ trực tiếp bằng phương pháp đo ảnh lập thể hoặc tổng hợp từ các nguồn dữ liệu hiện có. Khoảng cao đều đường bình độ phụ thuộc vào độ dốc địa hình được quy định theo bảng dưới đây:
|
Được thu nhận thông qua việc đo vẽ trực tiếp bằng phương pháp đo ảnh lập thể hoặc tổng hợp từ các nguồn dữ liệu hiện có. Khoảng cao đều đường bình độ phụ thuộc vào độ chính xác của mô hình số địa hình và độ dốc địa hình được quy định theo bảng dưới đây: |
|
|||||||||||||||||||||||||||||||||||||
|
|
Độ dốc địa hình |
Khoảng cao đều đường bình độ cơ bản (m) |
||||||||||||||||||||||||||||||||||||||||
|
|
Độ dốc địa hình |
Khoảng cao đều đường bình độ cơ bản (m) |
|
|||||||||||||||||||||||||||||||||||||||
|
Từ 0° - 2° |
0,5 và 1,0 |
|
||||||||||||||||||||||||||||||||||||||||
|
Từ 2° - 6° |
0,5, 1,0 và 2,5 |
|||||||||||||||||||||||||||||||||||||||||
|
Dưới 2º |
1,0 |
|||||||||||||||||||||||||||||||||||||||||
|
Lớn hơn 6° |
1,0 và 2,5 |
|||||||||||||||||||||||||||||||||||||||||
|
Từ 2° đến 6° |
2,5 |
|||||||||||||||||||||||||||||||||||||||||
|
|
||||||||||||||||||||||||||||||||||||||||||
|
Từ 6° đến 15° |
2,5 |
|
||||||||||||||||||||||||||||||||||||||||
|
Từ 15° đến 25° |
5,0 |
|
||||||||||||||||||||||||||||||||||||||||
|
Lớn hơn 25° |
10,0 |
|
||||||||||||||||||||||||||||||||||||||||
|
Bờ dốc tự nhiên |
EC01 |
Thu nhận những bờ dốc tự nhiên có độ dốc lớn, chênh cao lớn hơn 1/2 khoảng cao đều. Áp dụng kiểu dữ liệu không gian GM_Curve. |
|
|||||||||||||||||||||||||||||||||||||||
|
Dòng đá |
EC02 |
Thu nhận các dòng đá, suối đá do dòng chảy dồn tụ lại ở các khe khi mưa có nước |
|
|||||||||||||||||||||||||||||||||||||||
|
Địa hình bậc thang |
EC03 |
Thu nhận đường đỉnh và đường chân của đối tượng địa hình kiểu bậc thang cao từ nửa khoảng cao đều trở lên. |
|
|||||||||||||||||||||||||||||||||||||||
|
Địa hình cắt xẻ nhân tạo |
EC04 |
Thu nhận địa hình bị cắt xẻ nhân tạo thành vách, tầng bậc do xây dựng các công trình (trừ các công trình giao thông, công trình thủy lợi). |
|
|||||||||||||||||||||||||||||||||||||||
|
Khe rãnh xói mòn |
EC05 |
Xác định đồ hình hoặc vị trí tất cả các khe rãnh được tạo thành do biến đổi bề mặt, nước ngầm hoặc vận động kiến tạo. |
|
|||||||||||||||||||||||||||||||||||||||
|
Sườn đứt gãy |
EC06 |
Thu nhận vị trí và chiều dài đoạn địa hình bị đứt gãy làm thay đổi, biến động không theo quy luật của dáng đất tự nhiên. |
|
|||||||||||||||||||||||||||||||||||||||
|
Sườn sụt lở |
EC07 |
Thu nhận khu vực bề mặt địa hình bị sụt lở do biến động bề mặt, nước ngầm hoặc vận động kiến tạo làm cho dáng đất thay đổi, biến động không theo quy luật. |
|
|||||||||||||||||||||||||||||||||||||||
|
Vách đứng |
EC08 |
Thu nhận vị trí đường đỉnh và đường chân của đoạn địa hình dựng đứng, không thể biểu thị được bằng đường bình độ. |
|
|||||||||||||||||||||||||||||||||||||||
|
Khe rãnh máng ngầm |
ED04 |
Xác định đồ hình hoặc vị trí tất cả các khe rãnh máng ngầm. |
|
|||||||||||||||||||||||||||||||||||||||
|
Sườn đất ngầm dốc đứng |
ED06 |
Thu nhận vị trí đường đỉnh và đường chân của đoạn địa hình dựng đứng, không thể biểu thị được bằng đường bình độ. |
|
|||||||||||||||||||||||||||||||||||||||
|
Đường mô tả đặc trưng địa hình |
EE04 |
Thu nhận các đường phân thủy, đường tụ thủy, đường chân núi, đường sống núi, đường đỉnh, đường chân các taluy giao thông, taluy thủy lợi, taluy tại các công trình dân sinh, đập, đê, kè, đồ hình chân tường nhà, đường bờ ruộng ….với mức chi tiết cần thiết sao cho lột tả được dáng địa hình. Với vùng đồng bằng, vùng có chênh cao địa hình không lớn, đo vẽ đầy đủ các đường mô tả ngay cả khi chênh cao dưới mức chi tiết cần thể hiện để đảm bảo lột tả được địa hình, như: đường đỉnh, đường chân bờ ruộng,… có tỷ cao từ 0,5 m trở lên. Thuộc tính loaiThanhPhan và tyCaoTySau nhận giá trị null. Trong trường hợp các đám mây điểm độ cao đủ mật độ quy định đảm bảo độ chính xác của mô hình số độ cao thì có thể không thu nhận các đối tượng này. |
|
|||||||||||||||||||||||||||||||||||||||
|
Đường bờ nước |
KE03 |
Đối với các đối tượng mang tính nhân tạo (ao, hồ, kênh mương), đường bờ nước được thu nhận thông qua vết cắt xẻ địa hình (đào, đắp) rõ ràng trên thực địa. Đối với các đối tượng mang tính tự nhiên (sông, suối, hồ, đầm lớn), đường bờ nước phải được xác định sau khi xem xét trên cả phạm vi địa hình rộng lớn. Từ đó, tiến hành tổng hợp dựa theo các giá trị độ cao địa hình dọc theo đường bình độ thấp nhất hoặc dựa vào độ ổn định của địa hình dải ven bờ. |
|
|||||||||||||||||||||||||||||||||||||||
|
Lớp Vùng |
|
|
|
|
||||||||||||||||||||||||||||||||||||||
|
Vùng biển |
EE05 |
Xác định vùng biển theo đường bờ biển |
|
|||||||||||||||||||||||||||||||||||||||
|
Vùng mặt nước tĩnh |
EE06 |
Xác định vùng mặt nước tĩnh có độ chênh cao lớn hơn hoặc bằng độ chính xác của mô hình số độ cao. |
|
|||||||||||||||||||||||||||||||||||||||
|
Lớp Vùng Biên Tập |
|
|
||||||||||||||||||||||||||||||||||||||||
|
Khu vực bị che khuất |
EE07 |
Những khu vực không thể thu nhận dữ liệu độ cao phải được khoanh bao phạm vi đầy đủ |
|
|||||||||||||||||||||||||||||||||||||||
|
Khu vực thành lập mô hình số độ cao |
EE08 |
Khi khu vực thành lập mô hình số độ cao quá rộng, không thể thực hiện biên tập trên toàn khu đo có thể chia các khu vực theo phạm vi khung mảnh bản đồ địa hình quốc gia tỷ lệ 1:50.000. Đường bao khu vực thành lập mô hình số độ cao chờm ra ngoài khung mảnh bản đồ 1 cm để tiếp biên. |
|
|||||||||||||||||||||||||||||||||||||||
|
Mặt nước |
EE09 |
Thu nhận toàn bộ để biên tập độ cao khu vực mặt nước bằng 0. |
|
|||||||||||||||||||||||||||||||||||||||
|
5.2 Mô hình số độ cao Lưới tam giác bất quy tắc |
|
|||||||||||||||||||||||||||||||||||||||||
|
TIN datasets |
Tạo mô hình số độ cao Tin từ các lớp dữ liệu của gói MoHinhSoDoCaoDuLieuGoc |
|
||||||||||||||||||||||||||||||||||||||||
|
5.3 Mô hình số độ cao dạng Raster |
Mô hình số độ cao dạng Raster là dữ liệu DEM có cấu trúc dạng lưới ô vuông với kích thước ô lưới hay khoảng cách giữa các điểm mắt lưới Grid cụ thể như sau: |
|
||||||||||||||||||||||||||||||||||||||||
|
|
Khoảng cao đều đường bình độ cơ bản (m) |
Kích thước ô lưới của DEM |
|
|
||||||||||||||||||||||||||||||||||||||
|
0,5 |
0,5 x 0,5 |
|
||||||||||||||||||||||||||||||||||||||||
|
1,0 |
1,0 x 1,0 |
|
||||||||||||||||||||||||||||||||||||||||
|
2,5 |
2,5 x 2,5 |
|
||||||||||||||||||||||||||||||||||||||||
|
5,0 |
5,0 x 5,0 |
|
||||||||||||||||||||||||||||||||||||||||
|
10,0 |
10 x 10 |
|
||||||||||||||||||||||||||||||||||||||||
|
20,0 |
20 x 20 |
|
||||||||||||||||||||||||||||||||||||||||
|
LopRaster |
- Tạo dữ liệu mô hình số độ cao dạng Raster từ gói dữ liệu MoHinhSoDoCaoDuLieuGoc hoặc chuyển đổi từ gói dữ liệu MoHinhSoDoCaoLươiTamGiacBatQuyTac - Dữ liệu DEM được lưu trữ ở định dạng Raster (Geotiff-32 bit). - Tập hợp các tệp dữ liệu Raster được quản lý trong một Raster Catalog theo tên của khu vực lập dữ liệu. |
|
||||||||||||||||||||||||||||||||||||||||
|
|
||||||||||||||||||||||||||||||||||||||||||
B.6 GiaoThong
|
Kiểu đối tượng |
Mã đối tượng |
Thu nhận |
||
|
Tỷ lệ 1:2.000 |
Tỷ lệ 1:5.000 |
Tỷ lệ 1:10.000 |
||
|
Đường bộ |
Thu nhận vị trí trung tuyến của lòng đường (phần đường dành cho các phương tiện giao thông lưu thông). Đối với tuyến đường có nhiều cấp thì nhận mã đối tượng cấp cao nhất. |
|||
|
Đường chuyên dùng |
GK01 |
Thu nhận các đường chuyên dùng có chiều dài từ 20 m trở lên. Phân loại thuộc tính loaiDuongBo nhận giá trị đường nhánh, đoạn đường chuyên dùng nối với đường chính hoặc đường nhánh khác nhận giá trị là đường gom |
Thu nhận các đường chuyên dùng có chiều dài từ 50 m trở lên. Phân loại thuộc tính loaiDuongBo nhận giá trị đường nhánh, đoạn đường chuyên dùng nối với đường chính hoặc đường nhánh khác nhận giá trị là đường gom |
Thu nhận các đường chuyên dùng có chiều dài từ 100 m trở lên. Phân loại thuộc tính loaiDuongBo nhận giá trị đường nhánh, đoạn đường chuyên dùng nối với đường chính hoặc đường nhánh khác nhận giá trị là đường gom |
|
Đường đô thị |
GK02 |
Thu nhận toàn bộ đường phố, phân loại thuộc tính loaiDuongBo là đường chính. Thu nhận các ngõ phố có chiều dài từ 20 m trở lên và phân loại thuộc tính loaiDuongBo là đường nhánh. Những đoạn đường dẫn lên cầu nhận giá trị là đường dẫn. |
Thu nhận toàn bộ đường phố, phân loại thuộc tính loaiDuongBo là đường chính. Thu nhận các ngõ phố có chiều dài từ 50 m trở lên và phân loại thuộc tính loaiDuongBo là đường nhánh. Những đoạn đường dẫn lên cầu nhận giá trị là đường dẫn. |
Thu nhận toàn bộ đường phố, phân loại thuộc tính loaiDuongBo là đường chính. Thu nhận các ngõ phố có chiều dài từ 100 m trở lên và phân loại thuộc tính loaiDuongBo là đường nhánh. Những đoạn đường dẫn lên cầu nhận giá trị là đường dẫn. |
|
Đường Huyện |
GK03 |
Thu nhận toàn bộ đường Huyện, thuộc tính loaiDuongBo nhận giá trị là đường chính. Những đoạn đường dẫn lên cầu nhận giá trị là đường dẫn. |
||
|
Đường Quốc lộ |
GK04 |
Thu nhận toàn bộ đường Quốc Lộ, thuộc tính loaiDuongBo nhận giá trị là đường chính. Những đoạn đường dẫn lên cầu nhận giá trị là đường dẫn. |
||
|
Đường Tỉnh |
GK05 |
Thu nhận toàn bộ đường Tỉnh, thuộc tính loaiDuongBo nhận giá trị là đường chính. Những đoạn đường dẫn lên cầu nhận giá trị là đường dẫn. |
||
|
Đường Xã |
GK06 |
Thu nhận toàn bộ đường xã, thuộc tính loaiDuongBo nhận giá trị là đường chính. Những đoạn đường dẫn lên cầu nhận giá trị là đường dẫn. Thu nhận các đường làng có chiều dài từ 20 m trở lên, thuộc tính loaiDuongBo nhận giá trị là đường nhánh. |
Thu nhận toàn bộ đường xã, thuộc tính loaiDuongBo nhận giá trị là đường chính. Những đoạn đường dẫn lên cầu nhận giá trị là đường dẫn. Thu nhận các đường làng có chiều dài từ 50 m trở lên, thuộc tính loaiDuongBo nhận giá trị là đường nhánh. |
Thu nhận toàn bộ đường xã, thuộc tính loaiDuongBo nhận giá trị là đường chính. Những đoạn đường dẫn lên cầu nhận giá trị là đường dẫn. Thu nhận các đường làng có chiều dài từ 100 m trở lên, thuộc tính loaiDuongBo nhận giá trị là đường nhánh. |
|
Cầu giao thông |
GG05 |
Thu nhận đối tượng cầu giao thông dạng GM_Curve và GM_Surface trên cơ sở chiều rộng và chiều dài của cầu theo quy định tại Bảng 3 Quy định chung về thu nhận kiểu dữ liệu hình học của đối tượng địa lý của QCVN này. Chỉ thu nhận các cầu trên các tuyến đường giao thông đường bộ và đường sắt đã thu nhận. Thuộc tính ten, loaiCauGiaoThong, chatLieu, taiTrong, chieuDai, chieuRong thu nhận từ tài liệu quản lý giao thông của cấp có thẩm quyền; trường hợp các nguồn tài liệu này không đủ lấy theo kết quả đo đạc, điều tra thực địa. Tên gọi và tải trọng cầu nếu không thu nhận được có thể để Null. |
||
|
Hầm giao thông |
GG12 |
Thu nhận tất cả các hầm giao thông trên các tuyến đường bộ hoặc đường sắt đã được thu nhận. Không áp dụng đối với hầm cho người đi bộ. Các thông tin thuộc tính của hầm lấy theo tài liệu quản lý mới nhất của cơ quan có thẩm quyền, trường hợp các nguồn tài liệu này chưa đủ phải đo đạc điều tra ngoài thực địa. |
||
|
Ngầm ô tô qua được |
GG13 |
Thu nhận tất cả các ngầm ô tô qua được trên các tuyến đường bộ hoặc đường sắt đã được thu nhận. Các thông tin thuộc tính của ngầm lấy theo tài liệu quản lý mới nhất của cơ quan có thẩm quyền, trường hợp các nguồn tài liệu này chưa đủ phải đo đạc điều tra ngoài thực địa. |
||
|
Cống giao thông |
GG06 |
Thu nhận cống thoát nước đặt dưới mặt đường bộ và đường sắt, ngang qua đường khi nhìn thấy hai đầu cống. Trường hợp độ rộng đường không đủ để thu nhận kiểu dữ liệu hình học dạng GM_Surface theo quy định tại Bảng 3 - Quy định chung về thu nhận kiểu dữ liệu hình học của đối tượng địa lý thì thu nhận cống dạng GM_Curve là đường nối 2 đầu cống, trường hợp còn lại thu nhận cống dạng GM_Point. |
||
|
Đèo |
GG07 |
Thu nhận đèo tại vị trí đỉnh đèo. Thu nhận đầy đủ tên đèo. |
||
|
Công trình giao thông đường bộ |
|
|
|
|
|
Bãi đỗ xe |
GG01 |
Thu nhận tất cả các bãi trông giữ xe được quản lý bởi các cơ quan có thẩm quyền. Kiểu dữ liệu hình học thu nhận theo quy định tại Bảng 3 - Quy định chung về thu nhận kiểu dữ liệu hình học của đối tượng địa lý. Thuộc tính tên phải thu nhận đầy đủ. |
||
|
Bến ô tô |
GG02 |
Thu nhận tất cả các bến theo danh mục quản lý mới nhất thu thập được từ các cơ quan có thẩm quyền. Kiểu dữ liệu hình học thu nhận theo quy định tại Bảng 3 - Quy định chung về thu nhận kiểu dữ liệu hình học của đối tượng địa lý. Thuộc tính tên phải thu nhận đầy đủ. |
||
|
Bến phà đường bộ |
GG03 |
Thu nhận tất cả các bến phà đường bộ nằm trên tuyến đường bộ đã thu nhận. Kiểu dữ liệu hình học thu nhận theo quy định tại Bảng 3 - Quy định chung về thu nhận kiểu dữ liệu hình học của đối tượng địa lý. Thuộc tính tên phải thu nhận đầy đủ. |
||
|
Cầu đi bộ |
GG04 |
Thu nhận cầu đi bộ có độ rộng đủ quy định thu nhận kiểu dữ liệu hình học dạng GM_Surface theo quy định tại Bảng 3 - Quy định chung về thu nhận kiểu dữ liệu hình học của đối tượng địa lý. Thu nhận lối lên cầu gồm các kiểu dữ liệu hình học thu nhận theo quy định tại Bảng 3 - Quy định chung về thu nhận kiểu dữ liệu hình học của đối tượng địa lý. |
||
|
Đường lên cao có bậc xây |
GG10 |
Thu nhận toàn bộ đường lên cao có bậc xây khi chiều rộng vùng giới hạn khu vực đường lên cao có độ rộng đủ tiêu chí theo quy định thu nhận kiểu dữ liệu hình học dạng GM_Surface theo quy định tại Bảng 3 - Quy định chung về thu nhận kiểu dữ liệu hình học của đối tượng địa lý. |
||
|
Hầm đi bộ |
GG11 |
Thu nhận toàn bộ các cửa hầm đi bộ |
||
|
Trạm dừng nghỉ |
GG15 |
Thu nhận các Trạm dừng nghỉ có diện tích đủ theo quy định thu nhận kiểu dữ liệu hình học dạng GM_Surface theo quy định tại Bảng 3 - Quy định chung về thu nhận kiểu dữ liệu hình học của đối tượng địa lý. |
||
|
Trạm kiểm tra tải trọng xe |
GG16 |
Thu nhận toàn bộ trạm kiểm tra tải trọng xe cố định, độc lập không ghép với trạm thu phí trên đường bộ. |
||
|
Trạm thu phí giao thông |
GG17 |
Thu nhận toàn bộ trạm thu phí giao thông đang hoạt động theo danh mục quản lý mới nhất của cơ quan có thẩm quyền. |
||
|
Taluy đường giao thông |
GG14 |
Thu nhận toàn bộ taluy giao thông, bao gồm đường đỉnh đắp cao hoặc xẻ sâu liên quan đến các công trình giao thông (đường bộ, đường sắt) có chiều dài từ 20 m trở lên. Trường hợp các đoạn taluy có độ chênh tỷ cao, tỷ sâu quá 0,5 m phải tách các đoạn taluy thành đối tượng riêng. Thu nhận giá trị tyCaoTySau với độ chính xác đến 0,1 m. Thu nhận đường chân khi khoảng cách hình chiếu giữa đường đỉnh và đường chân đối tượng từ 3 m trở lên. |
Thu nhận toàn bộ taluy giao thông, bao gồm đường đỉnh đắp cao hoặc xẻ sâu liên quan đến các công trình giao thông (đường bộ, đường sắt) có chiều dài từ 50 m trở lên. Trường hợp các đoạn taluy có độ chênh tỷ cao, tỷ sâu quá 0,5 m phải tách các đoạn taluy thành đối tượng riêng. Thu nhận giá trị tyCaoTySau với độ chính xác đến 0,1 m. Thu nhận đường chân khi khoảng cách hình chiếu giữa đường đỉnh và đường chân đối tượng từ 8 m trở lên. |
Thu nhận toàn bộ taluy giao thông, bao gồm đường đỉnh đắp cao hoặc xẻ sâu liên quan đến các công trình giao thông (đường bộ, đường sắt) có tỷ cao tỷ sâu từ 1 m trở lên và đối tượng có chiều dài từ 100 m trở lên. Trường hợp các đoạn taluy có độ chênh tỷ cao, tỷ sâu quá 1 m phải tách các đoạn taluy thành đối tượng riêng. Thu nhận giá trị tyCaoTySau với độ chính xác đến 0,1 m. Thu nhận đường chân khi khoảng cách hình chiếu giữa đường đỉnh và đường chân đối tượng từ 16 m trở lên. |
|
Các đối tượng mặt đường bộ |
Thu nhận mặt đường bộ có độ rộng đủ quy định thu nhận kiểu dữ liệu hình học dạng GM_Surface theo quy định tại Bảng 3 - Quy định chung về thu nhận kiểu dữ liệu hình học của đối tượng địa lý. Mỗi đoạn mặt đường bộ tương ứng với các đoạn tim đường bộ liền nhau có cùng một mã đối tượng, cùng cấp kỹ thuật và cùng loại đường bộ. |
|||
|
Dải phân cách |
GD01 |
Thu nhận dải phân cách tương ứng với các đoạn đường bộ có các đoạn tim đường bộ tách biệt. Áp dụng kiểu dữ liệu GM_Surface khi độ rộng dải phân cách đủ chỉ tiêu thu nhận dạng vùng. Kiểu dữ liệu GM_Curve chỉ áp dụng cho trường hợp dải phân cách chạy dài cả tuyến đường nhưng không đủ độ rộng để áp dụng kiểu dữ liệu GM_Surface theo quy định tại Bảng 3 - Quy định chung về thu nhận kiểu dữ liệu hình học của đối tượng địa lý. Các trường hợp còn lại không tạo đối tượng dải phân cách nhưng vẫn phải ghi nhận kết quả điều tra để phục vụ chuẩn hóa mạng lưới tim đường bộ. |
||
|
Đảo giao thông |
GD02 |
Thu nhận các đảo giao thông cố định |
Thu nhận các đảo giao thông cố định có diện tích từ 50 m2 trở lên. |
|
|
Hè phố |
GD03 |
Thu nhận hè phố có độ rộng đủ quy định thu nhận kiểu dữ liệu hình học dạng GM_Surface theo quy định tại Bảng 3 - Quy định chung về thu nhận kiểu dữ liệu hình học của đối tượng địa lý. Hè phố được tạo ra từ mép đường, mép lòng đường liền kề trong khu phố. |
||
|
Lề đường |
GD04 |
Thu nhận lề đường có độ rộng đủ quy định thu nhận kiểu dữ liệu hình học dạng GM_Surface theo quy định tại Bảng 3 - Quy định chung về thu nhận kiểu dữ liệu hình học của đối tượng địa lý. Lề đường được tạo ra từ mép đường, mép lòng đường liền kề. |
||
|
Lòng đường chuyên dùng |
GD05 |
Thu nhận lòng đường tương ứng với đường bộ được thu nhận (bao gồm cả mặt cầu giao thông và mặt hầm giao thông). Lòng đường được tạo ra từ hai mép lòng đường. Khi lề đường, hè phố không đủ độ rộng thu nhận, lòng đường được tạo ra từ hai mép đường |
||
|
Lòng đường đô thị |
GD06 |
|||
|
Lòng đường Huyện |
GD07 |
|||
|
Lòng đường Quốc lộ |
GD08 |
|||
|
Lòng đường Tỉnh |
GD09 |
|||
|
Lòng đường Xã |
GD10 |
|||
|
Mép đường |
GE01 |
Thu nhận hai mép đường cho các đoạn đường bộ có độ rộng đủ quy định thu nhận kiểu dữ liệu hình học dạng GM_Surface theo quy định tại Bảng 3 - Quy định chung về thu nhận kiểu dữ liệu hình học của đối tượng địa lý theo nhận dạng trên thực địa bởi đường giới hạn ngoài cùng của phần bề mặt được hình thành hoặc gia cố để đi lại (bề mặt bao gồm cả lòng đường, lề đường, hè phố). |
||
|
Mép lòng đường |
GE02 |
Thu nhận các đối tượng là đường giới hạn để tạo vùng cho đảo giao thông, dải phân cách hoặc là đường giới hạn của hè phố, lề đường với phần đường xe chạy khi hè phố, lề đường có độ rộng đủ quy định thu nhận kiểu dữ liệu hình học dạng GM_Surface theo quy định tại Bảng 3 - Quy định chung về thu nhận kiểu dữ liệu hình học của đối tượng địa lý. Tại những đoạn đường có vỉa hè hoặc lề đường, mép lòng đường phải liên tục và phù hợp với độ rộng phần trải mặt, không ngắt quãng tại các lối rẽ vào công trình dân sinh hoặc khu chức năng hai bên đường. |
||
|
Các đối tượng đường bộ khác |
|
|
|
|
|
Đường bờ vùng, bờ thửa |
GB01 |
Thu nhận đường bờ vùng, bờ thửa ở các khu canh tác nông nghiệp theo tiêu chí sau: - Các đường bờ vùng khu canh tác nông nghiệp, khu nuôi trồng thủy sản chiều dài từ 20 m trở lên. - Các đường bờ thửa trong vùng canh tác thu nhận với giãn cách 40 m, các bờ thửa khu nuôi trồng thủy sản thu nhận với giãn cách 20 m. |
Thu nhận đường bờ vùng, bờ thửa ở các khu canh tác nông nghiệp theo tiêu chí sau: - Các đường bờ vùng khu canh tác nông nghiệp, khu nuôi trồng thủy sản chiều dài từ 50 m trở lên. - Các đường bờ thửa trong vùng canh tác thu nhận với giãn cách 100 m, các bờ thửa khu nuôi trồng thủy sản thu nhận với giãn cách 50 m. |
Thu nhận đường bờ vùng, bờ thửa ở các khu canh tác nông nghiệp theo tiêu chí sau: - Các đường bờ vùng khu canh tác nông nghiệp, khu nuôi trồng thủy sản chiều dài từ 100 m trở lên - Các đường bờ thửa trong vùng canh tác thu nhận với giãn cách 200 m, các bờ thửa khu nuôi trồng thủy sản thu nhận với giãn cách 100 m. |
|
Đường đi bộ |
GB02 |
Thu nhận đường đi bộ khi có độ rộng đủ quy định thu nhận kiểu dữ liệu hình học dạng GM_Surface theo quy định tại Bảng 3 - Quy định chung về thu nhận kiểu dữ liệu hình học của đối tượng địa lý trong các công viên, khu vực quảng trường. Đường nội bộ của cơ quan trường học, nhà máy, xí nghiệp, công trường, công viên, ga tàu, bến cảng, kho bãi, nông, lâm trường, khu kinh tế mới, vùng định canh định cư, cơ sở quốc phòng hoặc là phần đường thuộc phạm vi hè phố |
||
|
Đường mòn |
GB03 |
Thu nhận đường mòn có chiều dài từ 40 m trở lên có kết nối với đoạn đường bộ khác |
Thu nhận đường mòn có chiều dài từ 100 m trở lên có kết nối với đoạn đường bộ khác. |
Thu nhận đường mòn có chiều dài từ 200 m trở lên có kết nối với đoạn đường bộ khác |
|
Đường sắt |
|
|
|
|
|
Đường sắt chuyên dùng |
GL01 |
Thu nhận tâm của đường ray thuộc các tuyến đường sắt chuyên dụng trong các khu công nghiệp, nhà máy, khu mỏ, bến cảng |
||
|
Đường sắt đô thị |
GL02 |
Thu nhận toàn bộ tâm của đường ray thuộc các tuyến đường sắt đô thị. Trong các ga, thu nhận các đoạn đường sắt với giãn cách 4 m ở tỷ lệ 1:2.000, 10 m ở tỷ lệ 1:5.000 và 20 m ở tỷ lệ 1:10.000. |
||
|
Đường sắt quốc gia |
GL03 |
Thu nhận toàn bộ tâm của đường ray thuộc các tuyến đường sắt quốc gia. Trong các ga, thu nhận các đoạn đường sắt với giãn cách 4 m ở tỷ lệ 1:2.000, 10 m ở tỷ lệ 1:5.000 và 20 m ở tỷ lệ 1:10.000. |
||
|
Công trình giao thông đường sắt |
|
|
|
|
|
Ga đường sắt |
GH01 |
Thu nhận toàn bộ ga đường sắt. |
||
|
Ga tàu điện |
GH02 |
Thu nhận toàn bộ ga tàu điện |
||
|
Giao đường sắt và đường bộ có rào chắn |
GH03 |
Thu nhận toàn bộ chỗ giao nhau trên mặt đất giữa đường sắt và đường bộ. |
||
|
Giao đường sắt và đường bộ không có rào chắn |
GH04 |
|||
|
Đường băng |
GN04 |
Thu nhận đường băng thuộc các cảng hàng không đang hoạt động. |
||
|
Cảng hàng không |
GN02 |
Chỉ thu nhận các cảng hàng không đang hoạt động. |
||
|
Nhà ga hàng không |
GN06 |
Thu nhận nhà ga hàng không thuộc các cảng hàng không đang hoạt động. |
||
|
Bãi đáp trực thăng |
GN01 |
Thu nhận toàn bộ bãi đáp trực thăng. |
||
|
Đường cáp treo |
GO01 |
Thu nhận vị trí các đường cáp treo đang được sử dụng tại thời điểm điều tra. |
||
|
Trụ đường cáp treo |
GO03 |
Thu nhận toàn bộ trụ của đường cáp treo. |
||
|
Ga cáp treo |
GO02 |
Thu nhận toàn bộ ga cáp treo. |
||
|
Nhóm Âu tàu |
|
|
|
|
|
Âu tàu |
GM01 |
Thu nhận toàn bộ |
||
|
Bờ xây âu tàu |
GM05 |
Thu nhận toàn bộ |
||
|
Cửa âu tàu |
GM09 |
Thu nhận toàn bộ |
||
|
Báo hiệu hàng hải AIS |
GM02 |
Thu nhận toàn bộ |
||
|
Bến cảng |
GM03 |
Thu nhận tất cả các bến cảng. |
||
|
Bến thủy nội địa |
GM04 |
Thu nhận các bến thủy nội địa theo danh mục quản lý mới nhất của các cơ quan có thẩm quyền. Kiểu dữ liệu hình học dạng GM_Surface theo quy định tại Bảng 3 - Quy định chung về thu nhận kiểu dữ liệu hình học của đối tượng địa lý. |
||
|
Cảng biển |
GM06 |
Thu nhận tất cả các cảng biển. Kiểu dữ liệu hình học dạng GM_Surface theo quy định tại Bảng 3 - Quy định chung về thu nhận kiểu dữ liệu hình học của đối tượng địa lý. |
||
|
Cảng thuỷ nội địa |
GM07 |
Thu nhận các cảng thủy nội địa theo danh mục quản lý mới nhất của các cơ quan có thẩm quyền. Kiểu dữ liệu hình học dạng GM_Surface theo quy định tại Bảng 3 - Quy định chung về thu nhận kiểu dữ liệu hình học của đối tượng địa lý. |
||
|
Cầu tàu |
GM08 |
Thu nhận toàn bộ cầu tàu có chiều dài chiều dài lớn hơn hoặc bằng 20 m ở tỷ lệ 1:2.000, 50 m ở tỷ lệ 1:5.000 và 100 m ở tỷ lệ 1:10.000. Căn cứ theo chiều rộng của cầu tàu thu nhận kiểu dữ liệu hình học theo quy định tại Bảng 3 - Quy định chung về thu nhận kiểu dữ liệu hình học của đối tượng địa lý. |
||
|
Báo hiệu dẫn luồng hàng hải, đường thủy |
|
|
|
|
|
Chập tiêu |
GA01 |
Chỉ thu nhận các chập tiêu trên biển |
||
|
Đăng tiêu |
GA02 |
Chỉ thu nhận các đăng tiêu trên biển |
||
|
Phao báo hiệu |
GA03 |
Chỉ thu nhận các phao báo hiệu trên biển |
||
|
Tiêu báo hiệu |
GA04 |
Chỉ thu nhận các tiêu báo hiệu trên biển |
||
|
Các đối tượng hàng hải, hải văn |
|
|
|
|
|
Cảng dầu khí ngoài khơi |
GC01 |
Thu nhận toàn bộ |
||
|
Cọc buộc tàu thuyền |
GC02 |
Thu nhận toàn bộ |
||
|
Đăng, chắn đánh bắt cá ổn định |
GC03 |
Thu nhận toàn bộ |
||
|
Đèn biển |
GC04 |
Thu nhận toàn bộ đèn biển |
||
|
Khu neo đậu |
GC05 |
Thu nhận toàn bộ |
||
|
Khu tránh bão |
GC06 |
Thu nhận toàn bộ |
||
|
Khu vực an toàn viện trợ hàng hải |
GC07 |
Thu nhận khi có yêu cầu |
||
|
Khu vực bảo tồn thiên nhiên trên biển |
GC08 |
Thu nhận toàn bộ theo danh sách của cơ quan quản lý có thẩm quyền |
||
|
Khu vực đánh cá |
GC09 |
Thu nhận toàn bộ theo danh sách của cơ quan quản lý có thẩm quyền |
||
|
Khu vực đợi hoa tiêu |
GC10 |
Thu nhận khi có yêu cầu |
||
|
Khu vực nạo vét |
GC11 |
Thu nhận toàn bộ theo danh sách của cơ quan quản lý có thẩm quyền |
||
|
Khu vực nghiên cứu, khảo sát |
GC12 |
Thu nhận toàn bộ theo danh sách của cơ quan quản lý có thẩm quyền |
||
|
Khu vực nguy hiểm |
GC13 |
Thu nhận toàn bộ |
||
|
Khu vực quản lý cảng |
GC14 |
Thu nhận toàn bộ |
||
|
Khu vực quân sự |
GC15 |
Thu nhận toàn bộ |
||
|
Khu vực trung chuyển hàng hóa |
GC16 |
Thu nhận toàn bộ |
||
|
Khu vực vùng nước an toàn |
GC17 |
Thu nhận toàn bộ |
||
|
Khu vực xác tàu lịch sử |
GC18 |
Thu nhận toàn bộ |
||
|
Lồng bè nuôi trồng thủy hải sản |
GC19 |
Thu nhận các lồng, bè có chiều rộng từ 5 m trở lên |
Thu nhận các lồng, bè có chiều rộng từ 12,5 m trở lên |
Thu nhận các lồng, bè có chiều rộng từ 25 m trở lên |
|
Nhà giàn |
GC20 |
Thu nhận toàn bộ |
||
|
Nhà trên biển |
GC21 |
Thu nhận toàn bộ |
||
|
Trạm cứu nạn |
GC22 |
Thu nhận toàn bộ |
||
|
Trạm nghiệm triều |
GC23 |
Thu nhận toàn bộ |
||
|
Tuyến hàng hải |
GC24 |
Thu nhận toàn bộ |
||
|
Vùng cấm |
GC26 |
Thu nhận toàn bộ |
||
|
Xác tàu đắm |
GC27 |
Thu nhận toàn bộ |
||
B.7 PhuBeMat
|
Kiểu đối tượng |
Mã đối tượng |
Thu nhận |
||
|
Tỷ lệ 1:2.000 |
Tỷ lệ 1:5.000 |
Tỷ lệ 1:10.000 |
||
|
Ranh giới phủ bề mặt |
HG01 |
Ranh giới phủ bề mặt gồm ranh giới theo loại cây rừng, phân chia các loại thực vật khác nhau, phân chia các loại cây trồng hàng năm và cây trồng lâu năm, ranh giới phân cách giữa các thảm thực vật với khu vực khác như dân cư, hạ tầng dân sinh, ranh giới khu bảo tồn thiên nhiên, vườn quốc gia…. Thuộc tính loaiRanhGioiPhuBeMat thu nhận cụ thể như sau: - Nhận giá trị 1 khi ranh giới phủ bề mặt là ranh giới giữa các loại cây rừng, giữa các loại cây trồng hàng năm, loại cây trồng lâu năm, ... - Nhận giá trị 2 (khác) khi ranh giới là ranh giới giữa thực vật và khu dân cư, bề mặt công trình, đất trống. Trường hợp vùng thực vật được phân định bởi các đối tượng hình tuyến như như ranh giới đường bộ, đường bờ nước, tường rào khu chức năng… lấy các đối tượng hình tuyến này để tạo vùng thực vật, không tạo thêm lớp đối tượng ranh giới phủ bề mặt trùng với các đối tượng hình tuyến. - Nhận giá trị 3 (khu bảo tồn thiên nhiên) trong trường hợp vùng thực vật được phân định bởi ranh giới khu bảo tồn thiên nhiên, vườn quốc gia trên cơ sở ranh giới quản lý của cơ quan có thẩm quyền. Các vùng thực vật này nhận cùng 1 thuộc tính loại cây rừng, không chia nhỏ các vùng thực vật theo loại cây rừng trong khu bảo tồn thiên nhiên, vườn quốc gia. Áp dụng các phương pháp phân tích ảnh kết hợp tài liệu bản đồ hiện trạng sử dụng đất, bản đồ hiện trạng rừng, khảo sát, điều tra thực địa và thu thập thông tin để thu nhận và phân loại đối tượng. Đối tượng ranh giới phủ bề mặt phải đảm bảo quan hệ hình học (Topology) với các loại đối tượng thuộc lớp phủ bề mặt. |
||
|
Phủ bề mặt |
Lớp phủ bề mặt được thu nhận và phân loại dựa vào hiện trạng lớp phủ bề mặt với các đặc điểm về diện tích, mức độ ổn định và các đối tượng liên quan, cụ thể như sau: - Vùng bề mặt phải đủ diện tích quy định thu nhận kiểu dữ liệu hình học dạng GM_Surface theo quy định tại Bảng 3 - Quy định chung về thu nhận kiểu dữ liệu hình học của đối tượng địa lý thì thu nhận đối tượng phủ bề mặt riêng, các vùng phủ bề mặt có diện tích nhỏ hơn quy định trên thì phải gộp vùng vào vùng liền kề phù hợp nhất. - Khoanh bao vùng rừng theo nguyên tắc sau: Khoanh vùng rừng với mức độ chi tiết nhất là theo ranh giới loại cây rừng. Gán mã và các thuộc tính đầy đủ cho đối tượng được phân chia ở mức nhỏ nhất trên cơ sở các tài liệu thu thập được. Đối với khu bảo tồn thiên nhiên, vườn quốc gia, vùng phủ bề mặt lấy theo ranh giới quản lý của cơ quan có thẩm quyền và nhận mã HH02 rừng tự nhiên. - Khu vực có nhiều loại thực vật đan xen, thuộc tính đối tượng được thu nhận theo loại thực vật chiếm đa số nhưng tối thiểu phải từ 30% diện tích trở lên. - Khu vực thực phủ chiếm ưu thế, các đối tượng địa vật khác có tính rải rác, thu nhận và phân loại theo quy định của lớp phủ bề mặt. - Khu vực đầm lầy cụ thể như sau: + Nếu khu vực đầm lầy có thực vật thì sẽ phân loại vùng phủ bề mặt theo loại cây và vị trí của đầm lầy trong các vùng liên quan để lựa chọn nhận mã HE- Phủ thực vật khác hoặc mã HH-Rừng. + Nếu khu vực đầm lầy không có thực vật sẽ được phân loại vào đối tượng nước mặt, mã HD01. Đối tượng bề mặt ở dạng vùng, được tạo từ đối tượng ranh giới phủ bề mặt và phải đảm bảo quan hệ hình học topology giữa hai đối tượng. Không được phép tồn tại các vùng thực vật kế cận nhau có thuộc tính loại cây rừng giống nhau. Các thuộc tính khác: mục đích sử dụng, điều kiện lập địa, tên, độ tàn che có thể nhận giá trị giống nhau. |
|||
|
Rừng |
|
|
|
|
|
Rừng trồng |
HH01 |
Thu nhận theo các tiêu chí sau: 1. Độ tàn che của cây rừng trồng từ 0,1 ha trở lên. 2. Diện tích liền vùng từ 0,3 ha trở lên, khoảng cách giữa các dải rừng không nhỏ hơn 30 m. 3. Chiều cao trung bình của cây rừng được phân chia theo các điều kiện lập địa như sau: a) Rừng trồng trên đồi, núi đất và đồng bằng, trên đất ngập phèn: chiều cao trung bình của cây rừng từ 5,0 m trở lên; b) Rừng trồng trên núi đá có đất xen kẽ, trên đất ngập nước ngọt: chiều cao trung bình của cây rừng từ 2,0 m trở lên; c) Rừng trồng trên đất cát, đất ngập mặn: chiều cao trung bình của cây rừng từ 1,0 m trở lên. |
||
|
Rừng tự nhiên |
HH02 |
Thu nhận rừng tự nhiên với các tiêu chí sau: 1. Độ tàn che của các loài cây thân gỗ, tre nứa, cây họ cau (sau đây gọi tắt là cây rừng) là thành phần chính của rừng tự nhiên từ 0,1 ha trở lên. 2. Diện tích liền vùng từ 0,3 ha trở lên, khoảng cách giữa các dải rừng không nhỏ hơn 30 m. 3. Chiều cao trung bình của cây rừng là thành phần chính của rừng tự nhiên được phân chia theo các điều kiện lập địa như sau: a) Rừng tự nhiên trên đồi, núi đất và đồng bằng: chiều cao trung bình của cây rừng từ 5,0 m trở lên; b) Rừng tự nhiên trên đất ngập nước ngọt: chiều cao trung bình của cây rừng từ 2,0 m trở lên; c) Rừng tự nhiên trên đất ngập phèn: chiều cao trung bình của cây rừng từ 1,5 m trở lên; d) Rừng tự nhiên trên núi đá, đất cát, đất ngập mặn và các kiểu rừng ở điều kiện sinh thái đặc biệt khác: chiều cao trung bình của cây rừng từ 1,0 m trở lên. |
||
|
Phân loại rừng theo mục đích sử dụng cụ thể như sau: |
|
|
|
|
|
|
|
Vườn quốc gia: thu nhận những khu rừng có diện tích liền vùng tối thiểu 7.000 ha, trong đó ít nhất 70% diện tích là các hệ sinh thái rừng. Thu nhận theo danh sách quản lý của cơ quan có thẩm quyền. |
||
|
|
|
Khu dự trữ thiên nhiên: thu nhận những khu rừng có diện tích liền vùng tối thiểu 5.000 ha, trong đó ít nhất 90% diện tích là các hệ sinh thái rừng. Thu nhận theo danh sách quản lý của cơ quan có thẩm quyền. |
||
|
|
|
Khu bảo tồn loài - sinh cảnh: thu nhận các khu rừng có diện tích liền vùng đáp ứng yêu cầu bảo tồn bền vững của loài thuộc Danh mục loài thực vật rừng, động vật rừng nguy cấp, quý, hiếm. Thu nhận theo danh sách quản lý của cơ quan có thẩm quyền. |
||
|
|
|
Khu bảo vệ cảnh quan: thu nhận các khu rừng có cảnh quan môi trường, nét đẹp độc đáo của tự nhiên; có di tích lịch sử - văn hóa, danh lam thắng cảnh đã được cơ quan nhà nước có thẩm quyền xếp hạng hoặc có đối tượng thuộc danh mục kiểm kê di tích theo quy định của pháp luật về văn hóa; có giá trị về khoa học, giáo dục, du lịch sinh thái, nghỉ dưỡng, giải trí; |
||
|
|
|
Khu rừng nghiên cứu, thực nghiệm khoa học: thu nhận các khu rừng có quy mô diện tích phù hợp với mục tiêu, yêu cầu nghiên cứu, thực nghiệm khoa học, phát triển công nghệ, đào tạo lâm nghiệp lâu dài. |
||
|
|
|
Vườn thực vật quốc gia: thu nhận các khu rừng có số lượng loài thân gỗ từ 500 loài trở lên và diện tích tối thiểu 50 ha. Thu nhận theo danh sách quản lý của cơ quan có thẩm quyền. |
||
|
|
|
Rừng giống quốc gia: đáp ứng các yêu cầu của tiêu chuẩn quốc gia về rừng giống, có diện tích tối thiểu 30 ha. Thu nhận theo danh sách quản lý của cơ quan có thẩm quyền. Rừng phòng hộ đầu nguồn thu nhận theo các tiêu chí sau đây: a) Về địa hình: có địa hình đồi, núi và độ dốc từ 15 độ trở lên; b) Về lượng mưa: có lượng mưa bình quân hằng năm từ 2.000 mm trở lên hoặc từ 1.000 mm trở lên nhưng tập trung trong 2 - 3 tháng; c) Về thành phần cơ giới và độ dày tầng đất: loại đất cát hoặc cát pha trung bình hay mỏng, có độ dày tầng đất dưới 70 cm; nếu là đất thịt nhẹ hoặc trung bình, độ dày tầng đất dưới 30 cm. |
||
|
|
|
Rừng bảo vệ nguồn nước của cộng đồng dân cư : Thu nhận toàn bộ các khu rừng bảo vệ nguồn nước của cộng đồng dân cư |
||
|
|
|
Rừng phòng hộ biên giới : Thu nhận theo quản lý của cơ quan quản lý biên giới |
||
|
|
|
Rừng phòng hộ chắn gió, chắn cát bay thu nhận theo các tiêu chí sau đây: a) Đai rừng phòng hộ chắn gió, chắn cát bay giáp bờ biển: đối với vùng bờ biển bị xói lở, chiều rộng của đai rừng tối thiểu là 300 m tính từ đường mực nước ứng với thủy triều cao nhất hằng năm vào trong đất liền; đối với vùng bờ biển không bị xói lở, chiều rộng của đai rừng tối thiểu là 200 m tính từ đường mực nước ứng với thủy triều cao nhất hằng năm vào trong đất liền; b) Đai rừng phòng hộ chắn gió, chắn cát bay phía sau đai rừng quy định tại điểm a khoản này: chiều rộng của đai rừng tối thiểu là 40 m trong trường hợp vùng cát có diện tích từ 100 ha trở lên hoặc vùng cát di động hoặc vùng cát có độ dốc từ 25 độ trở lên. Chiều rộng của đai rừng tối thiểu là 30 m trong trường hợp vùng cát có diện tích dưới 100 ha hoặc vùng cát ổn định hoặc vùng cát có độ dốc dưới 25 độ. |
||
|
|
|
Rừng phòng hộ chắn sóng, lấn biển thu nhận theo các tiêu chí sau: a) Đối với vùng bờ biển bồi tụ hoặc ổn định, chiều rộng của đai rừng phòng hộ chắn sóng, lấn biển từ 300 m đến 1.000 m tùy theo từng vùng sinh thái; b) Đối với vùng bờ biển bị xói lở, chiều rộng tối thiểu của đai rừng phòng hộ chắn sóng, lấn biển là 150 m; c) Đối với vùng cửa sông, chiều rộng của đai rừng phòng hộ chắn sóng lấn biển tối thiểu là 20 m tính từ chân đê và có ít nhất từ 3 hàng cây trở lên; d) Đối với vùng đầm phá ven biển, chiều rộng tối thiểu của đai rừng phòng hộ chắn sóng, lấn biển ở nơi có đê là 100 m, nơi không có đê là 250 m. |
||
|
|
|
Rừng sản xuất: thu nhận toàn bộ khu rừng sản xuất. |
||
|
Phủ thực vật khác |
|
|
|
|
|
Cây bụi |
HE01 |
Thu nhận loại cây thuộc cây bụi có chiều cao từ 1 m trở lên. Không phân biệt tên cây. |
||
|
Cây bụi ưa mặn, chua phèn |
HE02 |
Thu nhận loại cây thuộc cây bụi ưa mặn, chua phèn có chiều cao từ 1 m trở lên. Không phân biệt tên cây. |
||
|
Cây độc lập |
|
|
|
|
|
Cây độc lập |
HE03 |
Thu nhận cây độc lập có chiều cao 10 m trở lên, có ý nghĩa định hướng. |
||
|
Cụm cây độc lập |
HE04 |
Thu nhận cụm cây độc lập có chiều cao 10 m trở lên. |
||
|
Hàng cây |
|
|
|
|
|
Dải cây và hàng cây |
HE05 |
Thu nhận dải cây và hàng cây, cao từ 4 m trở lên và dài 100 m trở lên. |
||
|
Hàng cây bụi và rặng cây bụi |
HE06 |
Thu nhận hàng cây bụi, rặng cây bụi có chiều dài lớn hơn hoặc bằng 20 m ở tỷ lệ 1:2.000, 50 m ở tỷ lệ 1:5.000, 100 m ở tỷ lệ 1:10.000. |
||
|
Cây hàng năm |
HB01 |
Thu nhận diện tích cây hàng năm trong khu vực canh tác không thu nhận các diện tích vườn, ruộng năm lẫn trong khu vực dân cư. |
||
|
Cây lâu năm |
HB02 |
|||
|
Bề mặt là công trình |
HA01 |
Thu nhận khu vực có các công trình nhân tạo bao gồm cả nghĩa trang nằm tách biệt với khu dân cư hoặc là ranh giới ngăn cách các khu dân cư, thu nhận thuộc tính có thực vật và không có thực vật trên bề mặt công trình. |
||
|
Bề mặt là khu dân cư |
HA02 |
Thu nhận đối tượng khu dân cư từ gói dữ liệu Dân cư, thu nhận thuộc tính có thực vật và không có thực vật trong khu dân cư |
||
|
Đất trống |
HC01 |
Thu nhận các bề mặt không có công trình xây dựng hoặc thực phủ không đáng kể chủ yếu là cỏ dại mọc hoang. Các bãi bồi, bãi cát, đồi trọc cũng thuộc loại đối tượng này. |
||
|
Nước mặt |
HD01 |
Thu nhận bề mặt nước của các đối tượng thủy văn, bao gồm cả mặt nước kênh mương, khu vực nuôi trồng thủy sản, khu vực đầm lầy không có thực vật. |
||
|
Thực vật đáy biển |
|
|
|
|
|
Cỏ biển |
HK01 |
Thu nhận khu vực có cỏ biển dưới đáy biển |
||
|
Rong, tảo |
HK02 |
Thu nhận khu vực rong, tảo dưới đáy biển |
||
|
Thực vật khác |
HK03 |
Thu nhận khu vực thực vật khác dưới đáy biển |
||
B.8 ThuyVan
|
Biển Đảo |
|
|
|
|
|
Biển |
KA01 |
Thu nhận vùng biển từ đường mép nước biển đến phạm vi xây dựng dữ liệu được chỉ ra trong dự án. |
||
|
Đảo, quần đảo |
KA02 |
Thu nhận tất cả các đảo thuộc phạm vi xây dựng dữ liệu được chỉ ra trong dự án. Phạm vi đảo được xác định bởi đường bờ nước tại thời điểm điều tra hoặc chuyển vẽ tương quan từ các tài liệu pháp lý. Áp dụng kiểu dữ liệu GM_Surface cho các đảo có diện tích lớn hơn hoặc bằng 10 m2 ở tỷ lệ 1:2.000, 100 m2 ở tỷ lệ 1:5.000 và 400 m2 ở tỷ lệ 1:10.000. Áp dụng kiểu dữ liệu GM_Point cho các trường hợp còn lại. |
||
|
Phá |
KA03 |
Thu nhận phần mặt nước của tất cả các phá lấy theo mực nước tại thời điểm đo đạc, thu nhận thông tin. |
||
|
Vịnh, vũng |
KA04 |
Thu nhận từ đường mép nước biển đến phạm vi xây dựng dữ liệu được chỉ ra trong dự án. Trong trường hợp khó xác định phạm vi thu nhận kiểu dữ liệu không gian GM_Point tại vị trí trung tâm của vịnh, vũng. |
||
|
Bãi bồi |
KB01 |
Thu nhận đường giới hạn của bãi bồi dựa vào hiện trạng đường bờ nước, đường mép nước, thực vật, thổ nhưỡng và địa hình ven bờ tại thời điểm điều tra. - Đối với các bãi bồi ven sông, ven biển chỉ thu nhận khi có diện tích từ 200 m² trở lên và chiều rộng từ 4 m trở lên, thu nhận kiểu dữ liệu GM_Surface. - Đối với các bãi bồi, doi đất, cát trong lòng sông, hồ thu nhận khi có diện từ 8 m2 lên. Thu nhận kiểu dữ liệu GM_Surface. - Đối với những bãi bồi doi đất, cát trong lòng sông, hồ liên quan đến việc phân định biên giới quốc gia và địa giới hành chính phải thu nhận toàn bộ. Khi diện tích các bãi bồi này nhỏ hơn hoặc bằng 4 m2 thì thu nhận kiểu dữ liệu GM_Point. Các đối tượng còn lại thu nhận kiểu dữ liệu GM_Surface. |
Thu nhận đường giới hạn của bãi bồi dựa vào hiện trạng đường bờ nước, đường mép nước, thực vật, thổ nhưỡng và địa hình ven bờ tại thời điểm điều tra. - Đối với các bãi bồi ven sông, ven biển chỉ thu nhận khi có diện tích từ 500 m² trở lên và chiều rộng từ 10 m trở lên, thu nhận kiểu dữ liệu GM_Surface. - Đối với các bãi bồi, doi đất, cát trong lòng sông, hồ thu nhận khi có diện từ 50 m2 lên. Thu nhận kiểu dữ liệu GM_Surface. - Đối với những bãi bồi doi đất, cát trong lòng sông, hồ liên quan đến việc phân định biên giới quốc gia và địa giới hành chính phải thu nhận toàn bộ. Khi diện tích các bãi bồi này nhỏ hơn hoặc bằng 25 m2 thì thu nhận kiểu dữ liệu GM_Point. Các đối tượng còn lại thu nhận kiểu dữ liệu GM_Surface. |
Thu nhận đường giới hạn của bãi bồi dựa vào hiện trạng đường bờ nước, đường mép nước, thực vật, thổ nhưỡng và địa hình ven bờ tại thời điểm điều tra. - Đối với các bãi bồi ven sông, ven biển chỉ thu nhận khi có diện tích từ 1500 m² trở lên và chiều rộng từ 20 m trở lên, thu nhận kiểu dữ liệu GM_Surface. - Đối với các bãi bồi, doi đất, cát trong lòng sông, hồ thu nhận khi có diện từ 200 m2 lên. Thu nhận kiểu dữ liệu GM_Surface. - Đối với những bãi bồi doi đất, cát trong lòng sông, hồ liên quan đến việc phân định biên giới quốc gia và địa giới hành chính phải thu nhận toàn bộ. Khi diện tích các bãi bồi này nhỏ hơn hoặc bằng 100 m2 thì thu nhận kiểu dữ liệu GM_Point. Các đối tượng còn lại thu nhận kiểu dữ liệu GM_Surface. |
|
Đầm lầy |
KB02 |
Thu nhận tất cả các đối tượng đầm lầy có trong khu vực xây dựng dữ liệu có diện tích đủ quy định thu nhận kiểu dữ liệu hình học dạng GM_Surface theo quy định tại Bảng 3 - Quy định chung về thu nhận kiểu dữ liệu hình học của đối tượng địa lý. |
||
|
Bãi đá dưới nước |
|
|
|
|
|
Bãi đá dưới nước |
KC01 |
Chỉ thu nhận trong trường hợp đối tượng gây ảnh hưởng đến giao thông đường thủy hay làm biến đổi tính chất dòng chảy. Kiểu dữ liệu hình học thu nhận theo quy định tại Bảng 3 - Quy định chung về thu nhận kiểu dữ liệu hình học của đối tượng địa lý. |
||
|
Đá trên biển |
KC02 |
Thu nhận các đối tượng đá trên biển có tên theo danh mục quản lý. Đá và bãi đá ven bờ không thuộc nhóm đối tượng này. |
||
|
San hô |
KC03 |
Thu nhận tất cả các đối tượng rạn san hô thuộc phạm vi xây dựng dữ liệu. |
||
|
Ghềnh |
KD01 |
Xác định phạm vi của ghềnh từ điểm bắt đầu tới điểm kết thúc của đoạn sông có ghềnh. Thu nhận kiểu dữ liệu GM_Surface (phụ thuộc độ rộng của ghềnh) để biểu thị đối tượng trong trường hợp xác định được phạm vi không gian của đối tượng. Thu nhận kiểu dữ liệu GM_Curve khi ghềnh có độ rộng từ 2 m trở lên và độ rộng sông nhỏ hơn 2 m. Thu nhận kiểu dữ liệu GM_Point để biểu thị vị trí bắt đầu của đoạn sông có ghềnh tính từ thượng nguồn (mang tính cảnh báo) trong trường hợp không xác định được phạm vi của đối tượng. |
Xác định phạm vi của ghềnh từ điểm bắt đầu tới điểm kết thúc của đoạn sông có ghềnh. Thu nhận kiểu dữ liệu GM_Surface (phụ thuộc độ rộng của ghềnh) để biểu thị đối tượng trong trường hợp xác định được phạm vi không gian của đối tượng. Thu nhận kiểu dữ liệu GM_Curve khi ghềnh có độ rộng từ 5 m trở lên và độ rộng sông nhỏ hơn 5 m. Thu nhận kiểu dữ liệu GM_Point để biểu thị vị trí bắt đầu của đoạn sông có ghềnh tính từ thượng nguồn (mang tính cảnh báo) trong trường hợp không xác định được phạm vi của đối tượng. |
Xác định phạm vi của ghềnh từ điểm bắt đầu tới điểm kết thúc của đoạn sông có ghềnh. Thu nhận kiểu dữ liệu GM_Surface (phụ thuộc độ rộng của ghềnh) để biểu thị đối tượng trong trường hợp xác định được phạm vi không gian của đối tượng. Thu nhận kiểu dữ liệu GM_Curve khi ghềnh có độ rộng từ 10 m trở lên và độ rộng sông nhỏ hơn 10 m. Thu nhận kiểu dữ liệu GM_Point để biểu thị vị trí bắt đầu của đoạn sông có ghềnh tính từ thượng nguồn (mang tính cảnh báo) trong trường hợp không xác định được phạm vi của đối tượng. |
|
Thác |
KD02 |
Thu nhận phạm vi của thác từ đường đỉnh tới đường chân của thác, đường đỉnh của thác phải mô tả hướng nước đổ đúng thực tế. Thu nhận kiểu dữ liệu GM_Point để biểu thị thác trên sông suối có độ rộng nhỏ hơn 1 m. Thu nhận kiểu dữ liệu GM_Curve để biểu thị đường đỉnh của đối tượng trên sông suối có độ rộng từ 1 m trở lên và khoảng cách giữa hình chiếu của đỉnh thác và chân thác nhỏ hơn 4 m. |
Thu nhận phạm vi của thác từ đường đỉnh tới đường chân của thác, đường đỉnh của thác phải mô tả hướng nước đổ đúng thực tế. Thu nhận kiểu dữ liệu GM_Point để biểu thị thác trên sông suối có độ rộng nhỏ hơn 2,5 m. Thu nhận kiểu dữ liệu GM_Curve để biểu thị đường đỉnh của đối tượng trên sông suối có độ rộng từ 5 m trở lên và khoảng cách giữa hình chiếu của đỉnh thác và chân thác nhỏ hơn 10 m. |
Thu nhận phạm vi của thác từ đường đỉnh tới đường chân của thác, đường đỉnh của thác phải mô tả hướng nước đổ đúng thực tế. Thu nhận kiểu dữ liệu GM_Point để biểu thị thác trên sông suối có độ rộng nhỏ hơn 5 m. Thu nhận kiểu dữ liệu GM_Curve để biểu thị đường đỉnh của đối tượng trên sông suối có độ rộng từ 5 m trở lên và khoảng cách giữa hình chiếu của đỉnh thác và chân thác nhỏ hơn 20 m. |
|
Nguồn nước |
|
|
|
|
|
Giếng nước |
KM01 |
Thu nhận giếng nước, mạch nước có ý nghĩa quan trọng đang được sử dụng cho các nhu cầu sản xuất hoặc sinh hoạt của cộng đồng dân cư. |
Thu nhận giếng nước, mạch nước có ý nghĩa quan trọng đang được sử dụng cho các nhu cầu sản xuất hoặc sinh hoạt của cộng đồng dân cư. |
Thu nhận giếng nước, mạch nước có ý nghĩa quan trọng đang được sử dụng cho các nhu cầu sản xuất hoặc sinh hoạt của cộng đồng dân cư. |
|
Mạch nước |
KM02 |
Thu nhận kiểu dữ liệu GM_Surface khi giếng nước, mạch nước có diện tích từ 8 m2 trở lên. Thu nhận kiểu dữ liệu GM_Point cho các trường hợp còn lại. |
Thu nhận kiểu dữ liệu GM_Surface khi giếng nước, mạch nước có diện tích từ 50 m2 trở lên. Thu nhận kiểu dữ liệu GM_Point cho các trường hợp còn lại. |
Thu nhận kiểu dữ liệu GM_Surface khi giếng nước, mạch nước có diện tích từ 200 m2 trở lên. Thu nhận kiểu dữ liệu GM_Point cho các trường hợp còn lại. |
|
Mạng dòng chảy |
KK01 |
1. Yêu cầu thu nhận dữ liệu không gian đối tượng Mạng dòng chảy mặt được thu nhận phụ thuộc vào mối quan hệ với các đối tượng nước mặt và đường bờ nước. - Thu nhận toàn bộ hệ thống mạng dòng chảy mặt ao, hồ, sông suối, kênh mương nối với dòng chảy tự nhiên đảm bảo tính liên tục cho mạng lưới thủy văn. Không thu nhận mạng dòng chảy ao, hồ trong khu dân cư, không liên thông với mạng lưới thủy văn và các kênh mương nhân tạo thuộc hệ thống công trình thủy lợi, không nối với dòng chảy tự nhiên. - Thu nhận các đoạn sông suối, kênh mương có chiều dài từ 20 m trở lên đối với tỷ lệ 1:2.000, từ 50 m trở lên đối với tỷ lệ 1:5.000 và từ 100 m trở lên đối với tỷ lệ 1:10.000. - Thu nhận riêng biệt đối với mỗi nhánh sông, suối, kênh mương và các nhánh liên thông với nhau sao cho hướng các nhánh dòng chảy phải tuân theo quy luật biến đổi độ dốc tự nhiên của địa hình. - Đối với sông, suối, kênh mương thu nhận đối tượng mạng dòng chảy mặt là đường trung tuyến tính theo đường mép nước. Căn cứ theo chiều rộng của đối tượng, kiểu dữ liệu hình học thu nhận theo quy định tại Bảng 3 - Quy định chung về thu nhận kiểu dữ liệu hình học của đối tượng địa lý. - Đoạn sông thu nhận kiểu dữ liệu GM_Surface có một bãi bồi ở giữa, thể hiện đường mạng dòng chảy mặt rẽ nhánh đi hai bên. Khi có nhiều bãi bồi liền kề ở giữa, coi cả cụm bãi bồi như một bãi bồi lớn để thu nhận giống trường hợp có một bãi bồi. - Đối với sông suối, kênh mương thu nhận kiểu dữ liệu GM_Curve, thu nhận mạng dòng chảy mặt chính là đối tượng sông suối, kênh mương đó. Khi thu nhận, vị trí sông suối phải trùng đường tâm của dòng chảy mặt. - Mạng dòng chảy mặt sông suối kiểu dữ liệu GM_Curve nối với tim sông suối kiểu dữ liệu GM_Surface phải thu nhận vị trí nối phù hợp với hướng của dòng chảy. - Thu nhận hướng dòng chảy cho từng nhánh dòng chảy mặt. - Những đối tượng là hồ, ao có liên thông với mạng lưới dòng chảy, mạng dòng chảy mặt thu nhận đường chính giữa sao cho phù hợp với hướng của dòng chảy. - Chỉ thu nhận đối với kênh nối vào dòng chảy tự nhiên và tàu thuyền di chuyển được. 2. Yêu cầu thu nhận thuộc tính đối tượng a) Thuộc tính chiều rộng - Thu nhận thuộc tính chiều rộng của sông suối theo kích thước chiều rộng trung bình của cả tuyến dòng chảy, đảm bảo phân biệt được độ rộng từ 1 m trở lên đối với tỷ lệ 1:2.000, từ 2,5 m trở lên đối với tỷ lệ 1:5.000 và từ 5 m trở lên đối với tỷ lệ 1:10.000. b) Thuộc tính cấp hạng dòng chảy Phân cấp hạng dòng chảy phải có biên tập kỹ thuật hướng dẫn trên cơ sở các tài liệu địa lý tự nhiên về các hệ thống sông, hệ thống các lưu vực sông của Việt Nam và các văn bản quy phạm pháp luật có liên quan để hướng dẫn chung trong khu vực thành lập cơ sở dữ liệu nền địa lý quốc gia, xác định dòng chảy chính và các phụ lưu từ cấp 1 đến cấp 6 và các phụ lưu còn lại hợp vào dòng chảy chính theo các hệ thống sông của Việt Nam. Theo đó việc phân cấp hạng dòng chảy phải tham khảo các tài liệu sau: * Quyết định số 1989/QĐ-TTg ngày 01 tháng 11 năm 2010 của Thủ tướng Chính phủ về việc ban hành danh mục lưu vực sông liên tỉnh. * Quyết định số 341/QĐ-BTNMT ngày 23 tháng 03 năm 2012 của Bộ trưởng Bộ Tài nguyên và Môi trường về việc ban hành danh mục lưu vực sông nội tỉnh. * Quyết định số 1757/QĐ-BTNMT ngày 11 tháng 8 năm 2020 về việc ban hành danh mục nguồn nước liên tỉnh và danh mục nguồn nước liên quốc gia (nguồn nước mặt). - Các dòng chảy chính của các hệ thống sông lớn: sông Bằng Giang, sông Kì Cùng, sông Thái Bình, sông Hồng, sông Mã, sông Cả, sông Thu Bồn, sông Ba, sông Đồng Nai, sông Vàm Cỏ, sông Mê Kông, sông Cửu Long, sông Xrêpốc, sông Xê Băng Hiên, sông Nậm Rốm. - Các dòng chảy chính của các hệ thống sông nhỏ gồm: + Hệ thống các sông duyên hải Quảng Ninh: sông Ka Long, sông Tiên Yên, sông Ba Chẽ, sông Hà Cối, sông Đầm Hà, sông Mông Dương, Diễn Vọng, sông Trới, sông Míp… + Hệ thống sông duyên hải Bắc Nghệ An: sông Hoàng Mai, sông Hữu Bằng (sông Bùng), sông Khê Dua, sông Độ Ông, sông Dứa… + Hệ thống sông duyên hải Bình -Trị -Thiên: sông Gianh, sông Nhật Lệ, sông Bến Hải, sông Quảng Trị, sông Hương… + Hệ thống các sông duyên hải Nam Trung Bộ: sông Trà Khúc, sông Cái Phan Rang, sông Côn (sông Hà Giao, Bình Định), sông Ba Kì, sông Trà Bồng, sông Vệ, sông An Lão, sông Kì Lộ, sông Cái Ninh Hòa, sông Cái Nha Trang, sông Lòng Sông, sông Lũy, sông Cái Phan Thiết, sông Phan, sông Dinh… + Hệ thống các sông miền Tây Nam châu thổ sông Cửu Long: sông Cái Lớn, sông Cái Bé, sông Ông Đốc, sông Bẩy Hạp, sông Cửa Lớn, sông Gành Hào, sông Mĩ Thạnh,…và các kênh đào Vĩnh Tế, Tri Tôn, Ba Thê, Hà Tiên - Rạch Giá, Rạch Sỏi, Cái Bè, Ô Môn, Xã Nô, Chắc Bằng, Phụng Hiệp, Cà Mau - Bạc Liêu… - Sau khi xác định được các dòng chảy chính, phân cấp các phụ lưu của dòng chảy chính theo cấp tương ứng từ cấp 1 đến cấp 6 đối với các sông, suối có nước thường xuyên, phân biệt được lưu vực sông. Các suối nhỏ không phân biệt rõ lưu vực sông và các suối nhỏ có nước theo mùa phân loại vào cấp “khác”. |
||
|
Điểm độ cao mực nước |
KE01 |
Thu nhận tại các vị trí đặc trưng trên đường mép nước của các sông, suối, hồ ao lớn. |
||
|
Điểm sông suối mất tích |
KE02 |
Thu nhận vị trí mất tích và xuất hiện của hệ thống sông suối |
||
|
Đường bờ nước |
KE03 |
Đối với các đối tượng mang tính nhân tạo (ao, hồ, kênh mương), đường bờ nước được thu nhận thông qua vết cắt xẻ địa hình (đào, đắp) rõ ràng trên thực địa. Đối với các đối tượng mang tính tự nhiên (sông, suối, hồ, đầm lớn), đường bờ nước phải được xác định sau khi xem xét trên cả phạm vi địa hình rộng lớn. Từ đó, tiến hành tổng hợp dựa theo các giá trị độ cao địa hình dọc theo đường bình độ thấp nhất hoặc dựa vào độ ổn định của địa hình dải ven bờ. Quá trình tổng hợp thông tin về đường bờ cần tham chiếu đến các đối tượng liên quan khác như tình trạng canh tác, thời gian sử dụng đất nhiều nhất trong năm của các dải ven bờ. Trong mọi trường hợp, đường bờ nước phải là một đối tượng liên tục, đảm bảo quan hệ hình học (Topology) với đối tượng nước mặt tương ứng. Mức độ thu nhận phụ thuộc vào Quy định thu nhận của các kiểu đối tượng MatNuocTinh, MatNuocSongSuoi, KenhMuong. Thu nhận thuộc tính loaiTrangThaiDuongBoNuoc như sau: - Rõ ràng: Trường hợp sông, suối, kênh, rạch đã được kè bờ hoặc có thể nhận dạng thông qua đường xẻ sâu, bờ lở đất hoặc bờ đắp cao để hình thành lòng chứa của ao, hồ, sông, suối, kênh mương… trên bề mặt thực địa. - Khó xác định: Những khu vực bề mặt địa hình trên bờ phức tạp hoặc đã chịu tác động nhân tạo làm phá vỡ đường bờ tự nhiên, khu vực không có dấu hiệu để nhận dạng, dòng chảy qua đầm lầy. - Đường bờ sông, suối, ao, hồ có nước theo mùa. Đối với đường bờ biển: Thu nhận đường mép nước biển cao nhất trung bình trong năm theo tài liệu của cơ quan quản lý chuyên ngành |
||
|
Đường mép nước |
KE05 |
Thu nhận đường mép nước tại những khu vực khoảng cách từ đường mép nước đến đường bờ nước lớn hơn 0,6 m. Tổng hợp đường mép nước tại khu vực đường mép nước khác nhau về vị trí do thời điểm thu nhận khác nhau. Đối với đường mép nước biển: Thu nhận đường mép nước biển ghi nhận được trên ảnh. Đối với đường triều kiệt: Thu nhận đường mép nước biển thấp nhất trung bình nhiều năm theo tài liệu của cơ quan quản lý chuyên ngành. Không thu nhận đường mép nước đối với các đối tượng ao, hồ nhỏ. |
Thu nhận đường mép nước tại những khu vực khoảng cách từ đường mép nước đến đường bờ nước lớn hơn 1,5 m. Tổng hợp đường mép nước tại khu vực đường mép nước khác nhau về vị trí do thời điểm thu nhận khác nhau. Đối với đường mép nước biển: Thu nhận đường mép nước biển ghi nhận được trên ảnh. Đối với đường triều kiệt: Thu nhận đường mép nước biển thấp nhất trung bình nhiều năm theo tài liệu của cơ quan quản lý chuyên ngành. Không thu nhận đường mép nước đối với các đối tượng ao, hồ nhỏ. |
Thu nhận đường mép nước tại những khu vực khoảng cách từ đường mép nước đến đường bờ nước lớn hơn 3 m. Tổng hợp đường mép nước tại khu vực đường mép nước khác nhau về vị trí do thời điểm thu nhận khác nhau. Đối với đường mép nước biển: Thu nhận đường mép nước biển ghi nhận được trên ảnh. Đối với đường triều kiệt: Thu nhận đường mép nước biển thấp nhất trung bình nhiều năm theo tài liệu của cơ quan quản lý chuyên ngành. Không thu nhận đường mép nước đối với các đối tượng ao, hồ nhỏ. |
|
Ranh giới nước mặt quy ước |
KE06 |
Thu nhận để khép vùng hoặc phân chia các đối tượng nước mặt, bao gồm: - Đường phân chia tương đối giữa các phần nước mặt liền kề nhau của ao, hồ, đầm; sông, suối; kênh, mương; phá; phân chia tại các cửa sông nơi giao với biển. Trường hợp khu vực cửa sông có liên quan đến đường biên giới, địa giới phải xác định theo nguồn dữ liệu biên giới quốc gia, địa giới hành chính mới nhất kèm theo thuộc tính ten (tên cửa sông) nếu có. - Đường khép vùng cho từng nhánh nước mặt của các dòng chảy, bao gồm cả trường hợp các đối tượng cùng loại ranh giới nước mặt nhưng khác tên. |
||
|
Đường đo độ rộng sông suối |
KE04 |
Thu nhận tại những vị trí sông suối có độ rộng thay đổi lớn. Những sông suối có độ rộng đồng đều thì cách 300 m đo một đường |
Thu nhận tại những vị trí sông suối có độ rộng thay đổi lớn. Những sông suối có độ rộng đồng đều thì cách 750 m đo một đường |
Thu nhận tại những vị trí sông suối có độ rộng thay đổi lớn. Những sông suối có độ rộng đồng đều thì cách 1.500 m đo một đường |
|
Mặt nước sông suối |
KL01 |
Thu nhận bề mặt của các đối tượng sông suối hai nét. Mặt nước sông suối được xác định từ các đối tượng đường bờ nước và đường mép nước theo mực nước tại thời điểm điều tra. Trong mọi trường hợp, mặt nước sông suối phải đảm bảo quan hệ hình học (Topology) với đối tượng đường bờ nước và đường mép nước |
||
|
Mặt nước tĩnh |
|
|
|
|
|
Ao, hồ, đầm |
KL02 |
Chỉ thu nhận các ao, hồ, đầm có chiều rộng từ 4 m trở lên, nhận biết thông qua đường bờ được đào, đắp rõ ràng trên thực địa không phụ thuộc vào mực nước có trong lòng ao, hồ tại thời điểm thu nhận thông tin. Trường hợp ở khu vực hiếm nước thì thu nhận ao, hồ, đầm có chiều rộng từ 2 m trở lên. Thu nhận kiểu dữ liệu GM_Surface. |
Chỉ thu nhận các ao, hồ, đầm có chiều rộng từ 10 m trở lên, nhận biết thông qua đường bờ được đào, đắp rõ ràng trên thực địa không phụ thuộc vào mực nước có trong lòng ao, hồ tại thời điểm thu nhận thông tin. Trường hợp ở khu vực hiếm nước thì thu nhận ao, hồ, đầm có chiều rộng từ 5 m trở lên. Thu nhận kiểu dữ liệu GM_Surface. |
Chỉ thu nhận các ao, hồ, đầm có chiều rộng từ 20 m trở lên, nhận biết thông qua đường bờ được đào, đắp rõ ràng trên thực địa không phụ thuộc vào mực nước có trong lòng ao, hồ tại thời điểm thu nhận thông tin. Trường hợp ở khu vực hiếm nước thì thu nhận ao, hồ, đầm có chiều rộng từ 10 m trở lên. Thu nhận kiểu dữ liệu GM_Surface. |
|
Hồ chứa |
KL03 |
Thu nhận các hồ chứa có chiều rộng từ 4 m. Biểu thị phần mặt nước hồ chứa của công trình thuỷ lợi, thuỷ điện tại thời điểm đo đạc, thu nhận thông tin. Thu nhận kiểu dữ liệu GM_Surface. |
Thu nhận các hồ chứa có chiều rộng từ 10 m. Biểu thị phần mặt nước hồ chứa của công trình thuỷ lợi, thuỷ điện tại thời điểm đo đạc, thu nhận thông tin. Thu nhận kiểu dữ liệu GM_Surface. |
Thu nhận các hồ chứa có chiều rộng từ 20 m. Biểu thị phần mặt nước hồ chứa của công trình thuỷ lợi, thuỷ điện tại thời điểm đo đạc, thu nhận thông tin. Thu nhận kiểu dữ liệu GM_Surface. |
|
Bờ kè, bờ cạp |
KG01 |
Thu nhận các đoạn bờ kè, bờ cạp có chiều dài từ 20 m trở lên. Khoảng cách hình chiếu giữa đường đỉnh và đường chân đối tượng từ 3 m trở lên thì thu nhận cả đường chân. |
Thu nhận các đoạn bờ kè, bờ cạp có chiều dài từ 50 m trở lên. Khoảng cách hình chiếu giữa đường đỉnh và đường chân đối tượng từ 7,5 m trở lên thì thu nhận cả đường chân. |
Thu nhận các đoạn bờ kè, bờ cạp có chiều dài từ 100 m trở lên. Khoảng cách hình chiếu giữa đường đỉnh và đường chân đối tượng từ 15 m trở lên thì thu nhận cả đường chân. |
|
Cống thuỷ lợi |
KG02 |
Thu nhận tất cả các cống có thiết bị, không có thiết bị và cống qua đường giao thông khi đường có độ rộng 1 m trở lên. Thu nhận kiểu GM_Curve cho cống có thiết bị trên các kênh, mương, đường giao thông có độ rộng từ 1 m trở lên. Thu nhận kiểu dữ liệu GM_Surface để biểu thị công trình tổ hợp cống thuỷ nông và kiểu dữ liệu GM_Point cho các trường hợp còn lại. |
Thu nhận tất cả các cống có thiết bị, không có thiết bị và cống qua đường giao thông khi đường có độ rộng 2,5 m. Thu nhận kiểu GM_Curve cho cống có thiết bị trên các kênh, mương, đường giao thông có độ rộng từ 2,5 m trở lên. Thu nhận kiểu dữ liệu GM_Surface để biểu thị công trình tổ hợp cống thuỷ nông và kiểu dữ liệu GM_Point cho các trường hợp còn lại. |
Thu nhận tất cả các cống có thiết bị, không có thiết bị và cống dưới đập, dưới đê khi đập, đê có độ rộng từ 5 m trở lên. Thu nhận kiểu GM_Curve cho cống có thiết bị trên các kênh, mương, có độ rộng từ 5 m trở lên. Thu nhận kiểu dữ liệu GM_Surface để biểu thị công trình tổ hợp cống thuỷ nông và kiểu dữ liệu GM_Point cho các trường hợp còn lại. |
|
Đập |
KG03 |
Thu nhận vị trí mặt đập. Căn cứ theo chiều rộng mặt đập để thu nhận kiểu dữ liệu hình học theo quy định tại Bảng 3 - Quy định chung về thu nhận kiểu dữ liệu hình học của đối tượng địa lý. |
||
|
Đê |
KG04 |
Thu nhận vị trí mặt đê. Căn cứ theo chiều rộng mặt đê để thu nhận kiểu dữ liệu hình học theo quy định tại Bảng 3 - Quy định chung về thu nhận kiểu dữ liệu hình học của đối tượng địa lý. |
||
|
Công trình trên đê |
|
|||
|
Cửa khẩu qua đê |
KH01 |
Thu nhận tất cả các cửa khẩu qua đê và điếm canh đê. Thu nhận kiểu dữ liệu GM_Point cho điếm canh đê. |
||
|
Điếm canh đê |
KH02 |
|||
|
Kênh mương |
KG05 |
Thu nhận toàn bộ các tuyến kênh mương có liên quan đến đường biên giới quốc gia, địa giới hành chính và các tuyến kênh mương có chiều dài từ 20 m trở lên có nguồn dẫn nước. Mỗi nhánh kênh mương là một đối tượng riêng biệt nhưng phải liên thông với nhau và liên thông với nguồn dẫn. Không thu nhận các đoạn kênh mương rời rạc, không thể xác định được nguồn dẫn hoặc đã bỏ không sử dụng. Tùy thuộc độ rộng phần nước mặt của tuyến kênh mương để thu nhận kiểu dữ liệu hình học theo quy định tại Bảng 3 - Quy định chung về thu nhận kiểu dữ liệu hình học của đối tượng địa lý. Đối với khu vực có mật độ kênh mương dày đặc thu nhận các tuyến kênh mương nội đồng với giãn cách 20 m. |
Thu nhận toàn bộ các tuyến kênh mương có liên quan đến đường biên giới quốc gia, địa giới hành chính và các tuyến kênh mương có chiều dài từ 50 m trở lên có nguồn dẫn nước. Mỗi nhánh kênh mương là một đối tượng riêng biệt nhưng phải liên thông với nhau và liên thông với nguồn dẫn. Không thu nhận các đoạn kênh mương rời rạc, không thể xác định được nguồn dẫn hoặc đã bỏ không sử dụng. Tùy thuộc độ rộng phần nước mặt của tuyến kênh mương để thu nhận kiểu dữ liệu hình học theo quy định tại Bảng 3 - Quy định chung về thu nhận kiểu dữ liệu hình học của đối tượng địa lý. Đối với khu vực có mật độ kênh mương dày đặc thu nhận các tuyến kênh mương nội đồng với giãn cách 50 m. |
Thu nhận toàn bộ các tuyến kênh mương có liên quan đến đường biên giới quốc gia, địa giới hành chính và các tuyến kênh mương có chiều dài từ 100 m trở lên có nguồn dẫn nước. Mỗi nhánh kênh mương là một đối tượng riêng biệt nhưng phải liên thông với nhau và liên thông với nguồn dẫn. Không thu nhận các đoạn kênh mương rời rạc, không thể xác định được nguồn dẫn hoặc đã bỏ không sử dụng. Tùy thuộc độ rộng phần nước mặt của tuyến kênh mương để thu nhận kiểu dữ liệu hình học theo quy định tại Bảng 3 - Quy định chung về thu nhận kiểu dữ liệu hình học của đối tượng địa lý. Đối với khu vực có mật độ kênh mương dày đặc thu nhận các tuyến kênh mương nội đồng với giãn cách 100 m. |
|
Máng dẫn nước |
KG06 |
Thu nhận đường tâm của các công trình thuỷ lợi kiểu máng tưới, tiêu. Trường hợp máng dẫn có vai trò liên thông các tuyến kênh mương giao nhau không cùng mức phải chuẩn hoá đối tượng theo đúng thực tế. |
||
|
Mặt bờ kênh mương |
KG07 |
Thu nhận vị trí mặt bờ kênh mương ở một bên hoặc hai bên đường bờ nước. Tùy thuộc độ rộng của mặt bờ kênh mương để thu nhận kiểu dữ liệu hình học theo quy định tại Bảng 3 - Quy định chung về thu nhận kiểu dữ liệu hình học của đối tượng địa lý. Mặt bờ kênh mương là đường giao thông nối với đường chính hoặc nối các khu dân cư với đường chính thì phân loại ở nhóm đối tượng giao thông. |
||
|
Taluy công trình thủy lợi |
KG08 |
Thu nhận taluy của các công trình thủy lợi như: đê, đập, kênh, mương có chiều dài từ 20 m trở lên và tỷ sâu hoặc tỷ cao từ 0,5 m trở lên. Trường hợp giá trị tỷ cao hoặc tỷ sâu giữa đường đỉnh taluy và chân taluy chênh nhau quá 0,5 m phải tách đoạn taluy thành đối tượng riêng; Khoảng cách hình chiếu giữa đường đỉnh và đường chân đối tượng từ 3 m trở lên thì thu nhận cả đường chân. |
Thu nhận taluy của các công trình thủy lợi như: đê, đập, kênh, mương có chiều dài từ 50 m trở lên và tỷ sâu hoặc tỷ cao từ 0,5 m trở lên. Trường hợp giá trị tỷ cao hoặc tỷ sâu giữa đường đỉnh taluy và chân taluy chênh nhau quá 0,5 m phải tách đoạn taluy thành đối tượng riêng; Khoảng cách hình chiếu giữa đường đỉnh và đường chân đối tượng từ 8 m trở lên thì thu nhận cả đường chân. |
Thu nhận taluy của các công trình thủy lợi như: đê, đập, kênh, mương có chiều dài từ 100 m trở lên và tỷ sâu hoặc tỷ cao từ 1 m trở lên. Trường hợp giá trị tỷ cao hoặc tỷ sâu giữa đường đỉnh taluy và chân taluy chênh nhau quá 1 m phải tách đoạn taluy thành đối tượng riêng; Khoảng cách hình chiếu giữa đường đỉnh và đường chân đối tượng từ 15 m trở lên thì thu nhận cả đường chân. |
|
Trạm bơm |
KG09 |
Thu nhận khu vực có lắp đặt thiết bị bơm nước liên quan đến các công trình thủy lợi (kênh mương, máng tưới tiêu…), không thu nhận các trạm bơm tạm thời, dã chiến. Khu vực có diện tích từ 60 m² trở lên áp dụng kiểu dữ liệu GM_Surface. Trường hợp còn lại áp dụng kiểu dữ liệu GM_Point. |
Thu nhận khu vực có lắp đặt thiết bị bơm nước liên quan đến các công trình thủy lợi (kênh mương, máng tưới tiêu…), không thu nhận các trạm bơm tạm thời, dã chiến. Khu vực có diện tích từ 400 m2 trở lên áp dụng kiểu dữ liệu GM_Surface. Trường hợp còn lại áp dụng kiểu dữ liệu GM_Point. |
Thu nhận khu vực có lắp đặt thiết bị bơm nước liên quan đến các công trình thủy lợi (kênh mương, máng tưới tiêu…), không thu nhận các trạm bơm tạm thời, dã chiến. Khu vực có diện tích từ 1.500 m² trở lên áp dụng kiểu dữ liệu GM_Surface. Trường hợp còn lại áp dụng kiểu dữ liệu GM_Point. |
|
Địa danh BienDao |
DA01 |
Thu nhận tất cả các đối tượng vịnh, vũng, cửa sông |
||
B.9 Hướng dẫn chi tiết thu nhận và chuẩn hóa mạng đường bộ
B.9.1 Cách thu nhận đối tượng mạng đường bộ trong quan hệ Topology
|
Minh họa |
Giải thích hình vẽ |
Mô tả |
|
|
Hình minh họa bên cạnh thì đường A không bị phân đoạn tại chỗ giao với đường B mà tại vị trí đó sẽ có 1 đỉnh của đường A. |
Giao tại ngã ba: - Tim đường nhánh phải mở rộng đến vị trí giao với tim đường chính. - Trong trường hợp cùng cấp thì tất cả tim đường phải mở rộng vào đến vị trí trung tâm ngã ba. |
|
|
Phân thành 3 đoạn tại vị trí giao của đường ba đường A, B, C. |
|
|
|
Cả hai đường khi qua ngã tư đều không đổi thuộc tính, cho nên không phân đoạn tại vị trí giao nhau. Tại vị trí giao nhau thì phải tạo đỉnh cho hai đối tượng. |
Giao nhau tại ngã tư không có đường vòng xuyến: - Đường trung tuyến của đường bộ không bị phân đoạn nếu như không thay đổi thuộc tính. |
|
|
Có một trong số các đối tượng thay đổi thuộc tính qua ngã tư: Đối tượng nào thay đổi thuộc tính thì bị phân đoạn tại vị trí giao nhau. |
|
|
|
Đối với đường có giải phân cách cố định Các quy tắc thu nhận dữ liệu được áp dụng giống với trường hợp không có giải phân cách. Chỉ khác nhau ở chỗ vị trí sinh nút của mô hình (Xem hình vẽ) Tại vị trí giao nhau giữa các đoạn tim đường thì phải tạo đỉnh cho các đối tượng. |
|
|
|
|
Giao nhau tại ngã tư có vòng xuyến cố định. - Đối tượng vòng xuyến được thu nhận là đảo giao thông. - Các đối tượng đường trung tuyến của đường bộ phải giao tại điểm giao với ảo giao thông. |
|
|
|
B.9.2 Cách chuẩn hoá các thuộc tính của DuongBo
a) Vị trí
- Đoạn đường dẫn lên đường trên cao nhận giá trị vị trí mức đường tại điểm đến.
- Đoạn đường dẫn xuống nhận giá trị vị trí mức đường tại điểm xuống.
b) Độ rộng
Độ rộng của đoạn tim đường bộ tương ứng với đoạn lòng đường, được lấy theo số liệu điều tra mới nhất tại cấp quản lý trực tiếp hoặc tài liệu do ngành giao thông công bố hoặc theo kết quả đo đạc thực tế.
Giá trị độ rộng có kiểu dữ liệu là số thực (real) nhưng độ chính xác đo đạc lấy chắn đến mét. Theo đó, thuộc tính độ rộng được khái quát hoá để có thể đại diện cho tất cả các đoạn đường trên toàn tuyến khi sự thay đổi độ rộng giữa các đoạn thành phần dưới 1 m.
c) Tên các tuyến đường thu nhận như sau:
- Tên tuyến đường xuyên quốc gia, Tên Quốc lộ, Tên Tỉnh lộ: nếu chỉ có số hiệu đường thì chỉ nhập số hiệu, không nhập danh từ chung; nếu có tên riêng thì nhập cả danh từ chung và tên riêng.
- Nếu đoạn Quốc lộ có cấp kỹ thuật là “cao tốc” thì nhập trường “tenQuocLo” gồm số hiệu quốc lộ và tên riêng của cao tốc (nếu có) hoặc số hiệu cao tốc nếu không có tên riêng, ví dụ: “1A (đường Pháp Vân - Cầu Giẽ)” hoặc “5 (CT.09)”
- Nếu đoạn Tỉnh lộ có cấp kỹ thuật là “cao tốc” thì nhập “tenTinhLo” gồm tên tỉnh lộ và tên riêng của cao tốc (nếu có) hoặc số hiệu cao tốc nếu không có tên riêng, ví dụ: “327 (đường Liêm Tuyền - Hà Nam)” hoặc “327 (CT.04)”.
- Đối với các đoạn đường trùng tuyến:
+ Nếu các đoạn đường có tuyến trùng cùng cấp thì không ngắt đối tượng tại đoạn trùng, mỗi đường sẽ là một đối tượng địa lý liên tục và gán tên cho từng đối tượng theo đúng hiện trạng.
+ Nếu các tuyến trùng khác cấp thì tên ở cấp nào thì nhập vào cấp đấy, ví dụ: Tỉnh lộ 124 trùng tuyến đường đô thị có tên Trường Chinh thì nhập tên ở cả hai trường “tenTinhLo” là “124” và “tenDuongDoThi” là “đường Trường Chinh”.
+ Riêng đường Hồ Chí Minh quy định là đường quốc lộ. Đối với các tuyến trùng với đường Hồ Chí Minh cùng cấp quốc lộ, ưu tiên nhập đường Hồ Chí Minh trước, ví dụ: “đường Hồ Chí Minh (14)”.
- Tên đường đô thị “tenDuongDoThi”, nhập tên đường gồm danh từ chung “đường” và tên riêng, Ví dụ: “đường Hoàng Quốc Việt”, “đường số 1”, “đường số 2”
- Đối với các đường vành đai, đại lộ nhập cả danh từ chung và tên riêng theo đúng cấp ví dụ: “đường vành đai 4”; “đại lộ Hùng Vương”,…
- Đối với các đoạn quốc lộ, tỉnh lộ cũ đã có đường vòng tránh:
+ Nếu đoạn quốc lộ cũ hạ cấp xuống tỉnh lộ thì nhập “tenTinhLo” gồm cả tên đường tỉnh lộ và tên quốc lộ cũ, ví dụ: “327 (quốc lộ 6 cũ)”.
+ Nếu đoạn quốc lộ cũ hạ cấp xuống đường phố thì nhập “tenDuongDoThi” gồm cả tên đường phố và tên quốc lộ cũ, ví dụ: “đường Lê Duẩn (quốc lộ 1 cũ)”.
+ Nếu đoạn đường quốc lộ cũ chưa hạ cấp thì nhập “tenQuocLo” gồm cả quốc lộ cũ và cả tên đường vòng tránh, ví dụ: “9 (9E)”
- Các tuyến đường tỉnh lộ, huyện lộ cũ có đường vòng tránh cũng nhập tên tương tự như đoạn quốc lộ có đường vòng tránh nêu trên.
d) Loại chất liệu trải mặt
Thuộc tính loaiChatLieuTraiMat được xác định cho từng đoạn theo thông tin quản lý nền mặt đường của ngành giao thông hoặc số liệu điều tra.
Chất liệu trải mặt xác định theo thực tế tại thời điểm điều tra và thực hiên cho các tuyến đường đã hoàn thành và đưa vào sử dụng, không xác định cho các tuyến đường còn đang xây dựng.
B.10 Hướng dẫn chi tiết thu nhận và chuẩn hóa mạng dòng chảy mặt
* Cách thu nhận đối tượng mạng dòng chảy mặt trong quan hệ Topology
|
Minh họa |
Giải thích hình vẽ |
|
|
Hình minh họa thể hiện mạng dòng chảy mặt giao với đoạn cầu giao thông (đối tượng 2 nét) |
|
|
Hình minh họa thể hiện mạng dòng chảy mặt giao với đoạn cầu giao thông (đối tượng 1 nét) |
|
|
Hình minh họa thể hiện mạng dòng chảy mặt qua vùng nước mặt ổn định, nhưng mạng dòng chảy mặt qua vùng nước mặt là giả định. |
|
|
|
|
|
|
|
|
Hình minh họa thể hiện mạng dòng chảy mặt qua vùng nước mặt không ổn định, nhưng đoạn tim dòng chảy qua vùng nước mặt là xác định được. |
|
|
|
|
|
|
|
|
|
|
|
|
|
|
Trường hợp dòng chảy giao nhau giữa các đảo, bãi bồi… thì trục mạng dòng chảy mặt được thể hiện như hình bên. |
|
|
Trường hợp có nhiều đảo, bãi bồi… ở giữa dòng chảy thì trục mạng dòng chảy mặt được thể hiện như hình bên. |
|
|
Trường hợp hồ có nhiều nhánh nhỏ, chỉ thu nhận các nhánh chính tạo thành mạng dòng chảy với các sông, suối. |
PHỤ LỤC C
(Quy định)
Chất lượng cơ sở dữ liệu nền địa lý quốc gia tỷ lệ 1:2.000, 1:5.000, 1:10.000
C.1 Các tiêu chí chất lượng áp dụng để đánh giá chất lượng cơ sở dữ liệu nền địa lý quốc gia tỷ lệ 1:2.000, 1:5.000, 1:10.000
|
STT |
Tiêu chí chất lượng dữ liệu địa lý |
Tiêu chí thành phần |
Nội dung đánh giá |
Phép đo chất lượng |
|
1 |
Mức độ đầy đủ của dữ liệu |
Mức độ dư thừa thông tin |
- Đối tượng - Thuộc tính đối tượng - Quan hệ đối tượng |
Xác định tỷ lệ thông tin dư thừa Xác định số phần tử thông tin dư thừa Tính phần trăm thông tin dư thừa |
|
Mức độ thiếu thông tin |
- Đối tượng - Thuộc tính đối tượng - Quan hệ đối tượng |
Xác định tỷ lệ thông tin thiếu Xác định số phần tử thông tin thiếu Tính phần trăm thông tin thiếu |
||
|
2 |
Mức độ phù hợp của dữ liệu với mô hình cấu trúc dữ liệu |
Tuân thủ lược đồ ứng dụng |
- Kiểu đối tượng - Thuộc tính đối tượng |
Xác định số phần tử thông tin không tuân thủ theo mô cấu trúc dữ liệu khái niệm |
|
Tuân thủ miền giá trị |
Thuộc tính đối tượng |
Xác định số thuộc tính của đối tượng không tuân thủ miền giá trị |
||
|
Tuân thủ định dạng |
Tập dữ liệu |
Xác định tỷ lệ đối tượng được lưu trữ không tuân thủ mô hình cấu trúc dữ liệu vật lý |
||
|
Tuân thủ quan hệ không gian |
- Kiểu đối tượng - Đối tượng |
Xác định số đối tượng trùng lặp Xác định số lỗi tự chồng đè của cung Xác định các cung tự chồng đè Xác định số lỗi tự cắt nhau của cung Xác định các cung tự cắt Xác định số lỗi đỉnh treo của cung Các cung có đỉnh treo Xác định tỷ lệ lỗi vùng nhỏ Xác định lỗi vùng nhỏ Xác định số bề mặt chồng xếp không hợp lệ Xác định lỗi chồng xếp bề mặt Xác định số khoảng hở giữa các bề mặt Xác định khoảng hở giữa các bề mặt Xác định số lỗi bề mặt tự giao không hợp lệ Xác định bề mặt tự giao Xác định điểm không nằm tại vị trí đầu, cuối cung Xác định đầu, cuối cung không trùng với vị trí của điểm Xác định cung không trùng với cung Xác định số lỗi quan hệ giữa đường biên và bề mặt |
||
|
|
|
|
|
Xác định số lỗi quan hệ giữa đường biên và bề mặt Xác định số lỗi quan hệ giữa bề mặt và đường biên Xác định số lỗi chồng xếp không hợp lệ giữa cung và bề mặt |
|
3 |
Độ chính xác vị trí của đối tượng địa lý |
Độ chính xác tuyệt đối về mặt phẳng |
Thuộc tính không gian |
Xác định sai số trung phương vị trí mặt phẳng |
|
Độ chính xác tương đối về mặt phẳng |
Thuộc tính không gian |
|
||
|
Độ chính xác tuyệt đối về độ cao |
Thuộc tính không gian |
Xác định sai số trung phương độ cao |
||
|
Độ chính xác tương đối về độ cao |
Thuộc tính không gian |
|
||
|
4 |
Độ chính xác thời gian của đối tượng địa lý |
Tính hợp lệ |
Thuộc tính thời gian |
Xác độ chính xác thời gian Xác định phần trăm thông tin nhận giá trị đúng |
|
5 |
Mức độ chính xác của thuộc tính chủ đề |
Phân loại đúng |
- Đối tượng - Thuộc tính đối tượng |
Xác định số thông tin phân loại sai Xác định tỷ lệ thông tin phân loại sai Xác định phần trăm thông tin phân loại đúng |
|
Độ chính xác thuộc tính định tính |
Thuộc tính đối tượng |
Xác định phần trăm thuộc tính nhận giá trị đúng |
||
|
Độ chính xác thuộc tính định lượng |
Thuộc tính đối tượng |
Xác định độ chính xác thuộc tính định lượng |
C.2 Các phép đo chất lượng áp dụng để đánh giá chất lượng cơ sở dữ liệu nền địa lý quốc gia tỷ lệ 1:2.000, 1:5.000, 1:10.000
C.2.1 Các phép đo chất lượng cơ bản
|
Tên phép đo chất lượng cơ bản |
Mô tả |
Ví dụ |
Kiểu giá trị |
|
Xác định lỗi |
Xác định phần tử dữ liệu có lỗi hay không - “Đúng” là có lỗi - “Sai” là không có lỗi |
Sai |
Boolean (logic) |
|
Đếm lỗi |
Tổng số lỗi được phát hiện trong dữ liệu. |
11 |
Số nguyên |
|
Đếm phần tử đúng |
Tổng số phần tử đúng trong dữ liệu. |
189 |
Số nguyên |
|
Tính phần trăm phần tử lỗi |
Số phần tử lỗi chia cho tổng số phần tử được kiểm tra nhân với 100. |
1,89% |
Phần trăm |
|
Tính phần trăm phần tử đúng |
Số phần tử đúng chia cho tổng số phần tử được kiểm tra nhân với 100. |
95% |
Phần trăm |
|
Xác định tỷ lệ lỗi |
Là tỷ số phần tử lỗi trên số phần tử kiểm tra |
11:582 |
Tỷ lệ |
C.2.2 Các phép đo chất lượng cụ thể
C.2.2.1 Xác định tỷ lệ thông tin dư thừa
|
Tên phép đo chất lượng |
Xác định tỷ lệ thông tin dư thừa |
|
Tên phép đo chất lượng cơ bản |
Xác định tỷ lệ lỗi |
|
Định nghĩa |
Tỷ lệ giữa tổng số phần tử thông tin (đối tượng, thuộc tính đối tượng, quan hệ đối tượng) dư thừa trên tổng số thông tin phải thu nhận trong phạm vi dữ liệu được kiểm tra |
|
Kiểu giá trị |
Tỷ lệ (ví dụ, 3:1000) |
|
Đơn vị đo |
% Phần tử thông tin (đối tượng, thuộc tính đối tượng, quan hệ đối tượng) |
C.2.2.2 Xác định số phần tử thông tin dư thừa
|
Tên phép đo chất lượng |
Xác định số phần tử thông tin dư thừa |
|
Tên phép đo chất lượng cơ bản |
Đếm lỗi |
|
Định nghĩa |
Tổng số phần tử thông tin (đối tượng, thuộc tính đối tượng, quan hệ đối tượng) dư thừa trong phạm vi dữ liệu được kiểm tra |
|
Kiểu giá trị |
Số nguyên |
|
Đơn vị đo |
Phần tử thông tin (đối tượng, thuộc tính đối tượng, quan hệ đối tượng) |
C.2.2.3 Tính phần trăm thông tin dư thừa
|
Tên phép đo chất lượng |
Tính phần trăm thông tin dư thừa |
|
Tên phép đo chất lượng cơ bản |
Tính phần trăm phần tử lỗi |
|
Định nghĩa |
Số phần tử thông tin (đối tượng, thuộc tính đối tượng, quan hệ đối tượng) dư thừa chia cho tổng số phần tử thông tin trong phạm vi kiểm tra dữ liệu nhân với 100 |
|
Kiểu giá trị |
Phần trăm |
|
Đơn vị đo |
Phần tử thông tin (đối tượng, thuộc tính đối tượng, quan hệ đối tượng) |
C.2.2.4 Xác định tỷ lệ thông tin thiếu
|
Tên phép đo chất lượng |
Xác định tỷ lệ thông tin thiếu |
|
Tên phép đo chất lượng cơ bản |
Xác định tỷ lệ lỗi |
|
Định nghĩa |
Tỷ lệ giữa tổng số phần tử thông tin (đối tượng, thuộc tính đối tượng, quan hệ đối tượng) thiếu trên tổng số phần tử thông tin phải thu nhận trong phạm vi dữ liệu được kiểm tra |
|
Kiểu giá trị |
Tỷ lệ (ví dụ, 3:1000) |
|
Đơn vị tính |
Phần tử thông tin (đối tượng, thuộc tính đối tượng, quan hệ đối tượng) |
C.2.2.5 Xác định số phần tử thông tin thiếu
|
Tên phép đo chất lượng |
Xác định số phần tử thông tin thiếu |
|
Tên phép đo chất lượng cơ bản |
Đếm lỗi |
|
Định nghĩa |
Tổng số phần tử thông tin (đối tượng, thuộc tính đối tượng, quan hệ đối tượng) thiếu trong phạm vi dữ liệu được kiểm tra |
|
Kiểu giá trị |
Số nguyên |
|
Đơn vị đo |
Phần tử thông tin (đối tượng, thuộc tính đối tượng, quan hệ đối tượng) |
C.2.2.6 Tính phần trăm thông tin thiếu
|
Tên phép đo chất lượng |
Tính phần trăm thông tin thiếu |
|
Tên phép đo chất lượng cơ bản |
Đếm lỗi |
|
Định nghĩa |
Số phần tử thông tin (đối tượng, thuộc tính đối tượng, quan hệ đối tượng) thiếu chia cho tổng số phần tử thông tin trong phạm vi kiểm tra dữ liệu nhân với 100 |
|
Kiểu giá trị |
Phần trăm |
|
Đơn vị đo |
Phần tử thông tin (đối tượng, thuộc tính đối tượng, quan hệ đối tượng) |
C.2.2.7 Xác định số phần tử thông tin không tuân thủ theo mô cấu trúc dữ liệu khái niệm
|
Tên phép đo |
Xác định số phần tử thông tin không tuân thủ theo mô cấu trúc dữ liệu khái niệm |
|
Tên phép đo chất lượng cơ bản |
Đếm lỗi |
|
Định nghĩa |
Tổng số phần tử thông tin dữ liệu (đối tượng, thuộc tính đối tượng) không tuân thủ theo mô cấu trúc dữ liệu khái niệm |
|
Kiểu giá trị |
Số nguyên |
|
Đơn vị đo |
Phần tử thông tin |
C.2.2.8 Xác định số thuộc tính của đối tượng không tuân thủ miền giá trị
|
Tên phép đo |
Xác định số thuộc tính của đối tượng không tuân thủ miền giá trị |
|
Tên phép đo chất lượng cơ bản |
Đếm lỗi |
|
Định nghĩa |
Xác định tổng số thuộc tính của đối tượng không tuân thủ miền giá trị được quy định trong mô hình cấu trúc dữ liệu khái niệm |
|
Kiểu giá trị |
Số nguyên |
|
Đơn vị đo |
Số thuộc tính |
C.2.2.9 Xác định tỷ lệ đối tượng được lưu trữ không tuân thủ mô hình cấu trúc dữ liệu vật lý
|
Tên phép đo |
Xác định tỷ lệ đối tượng được lưu trữ không tuân thủ mô hình cấu trúc dữ liệu vật lý |
|
Tên phép đo chất lượng cơ bản |
Xác định tỷ lệ lỗi |
|
Định nghĩa |
Tỷ lệ giữa tổng số đối tượng có cấu trúc dữ liệu vi phạm mô hình cấu trúc dữ liệu vật lý trên tổng số đối tượng thuộc phạm vi dữ liệu kiểm tra |
|
Kiểu giá trị |
Tỷ lệ |
|
Đơn vị đo |
Số đối tượng |
C.2.2.10 Xác định số đối tượng trùng lặp
|
Tên phép đo |
Xác định số đối tượng trùng lặp |
|
Tên phép đo chất lượng cơ bản |
Đếm lỗi |
|
Định nghĩa |
Xác định tổng số đối tượng cùng kiểu trùng lặp hoàn toàn về không gian trong dung sai cho phép trên tổng số đối tượng cùng kiểu trong phạm vi dữ liệu kiểm tra. |
|
Kiểu giá trị |
Số nguyên |
|
Ví dụ |
Dung sai tìm kiếm = 1 m |
|
Đơn vị đo |
Số lỗi |
C.2.2.11 Xác định số lỗi tự chồng đè của cung
|
Tên phép đo |
Xác định số lỗi tự chồng đè của cung |
|
Tên phép đo chất lượng cơ bản |
Đếm lỗi |
|
Định nghĩa |
Tổng số đối tượng tự chồng đè không hợp lệ trong phạm vi dữ liệu |
|
Kiểu giá trị |
Số nguyên |
|
Ví dụ |
|
|
Đơn vị đo |
Số lỗi |
C.2.2.12 Xác định các cung tự chồng đè
|
Tên phép đo |
Xác định các cung tự chồng đè |
|
Tên phép đo chất lượng cơ bản |
Xác định lỗi |
|
Định nghĩa |
Xác định có hay không có cung tự chồng đè |
|
Kiểu giá trị |
Boolean |
|
Ví dụ |
|
C.2.2.13 Xác định số lỗi tự cắt của cung
|
Tên phép đo |
Xác định số lỗi tự cắt của cung |
|
Tên phép đo chất lượng cơ bản |
Đếm lỗi |
|
Định nghĩa |
Xác định tổng số đối tượng tự cắt nhau không hợp lệ trong phạm vi dữ liệu |
|
Kiểu giá trị |
Số nguyên |
|
Ví dụ |
|
|
Đơn vị đo |
Số lỗi |
C.2.2.14 Xác định các cung tự cắt
|
Tên phép đo |
Xác định các cung tự cắt |
|
Tên phép đo chất lượng cơ bản |
Xác định lỗi |
|
Định nghĩa |
Xác định có hay không có cung tự cắt |
|
Kiểu giá trị |
Boolean |
|
Ví dụ |
|
C.2.2.15 Xác định số lỗi đỉnh treo của cung
|
Tên phép đo |
Xác định số lỗi đỉnh treo của cung |
|
Tên phép đo chất lượng cơ bản |
Đếm lỗi |
|
Định nghĩa |
Xác định tổng số đối tượng có đỉnh đầu, cuối là đỉnh treo. |
|
Kiểu giá trị |
Số nguyên |
|
Ví dụ |
|
|
Đơn vị đo |
Số lỗi |
C.2.2.16 Xác định cung có đỉnh treo
|
Tên phép đo |
Xác định cung có đỉnh treo |
|
Tên phép đo chất lượng cơ bản |
Xác định lỗi |
|
Định nghĩa |
Xác định có hay không cung có đỉnh treo |
|
Kiểu giá trị |
Boolean |
|
Ví dụ |
|
C.2.2.17 Xác định tỷ lệ lỗi vùng nhỏ
|
Tên phép đo |
Xác định tỷ lệ lỗi vùng nhỏ |
|
Tên phép đo chất lượng cơ bản |
Xác định tỷ lệ lỗi |
|
Định nghĩa |
Xác định tổng số lỗi vùng nhỏ trên tổng số vùng trong phạm vi dữ liệu kiểm tra. |
|
Kiểu giá trị |
Tỷ lệ |
|
Tham số |
Vùng nhỏ được xác định theo tiêu chí diện tích |
|
Ví dụ |
Là lỗi vùng nhỏ nếu có Diện tích < 500 m2 |
|
Đơn vị đo |
Số lỗi |
C.2.2.18 Xác định lỗi vùng nhỏ
|
Tên phép đo |
Xác định lỗi vùng nhỏ |
|
Tên phép đo chất lượng cơ bản |
Xác định lỗi |
|
Định nghĩa |
Xác định có hay không có lỗi vùng nhỏ trong phạm vi dữ liệu kiểm tra |
|
Kiểu giá trị |
Boolean |
|
Tham số |
Vùng nhỏ được xác định theo tiêu chí diện tích |
|
Ví dụ |
Là lỗi vùng nhỏ nếu có Diện tích < 500 m2 |
C.2.2.19 Xác định số bề mặt chồng xếp không hợp lệ
|
Tên phép đo |
Xác định số bề mặt chồng xếp không hợp lệ |
|
Tên phép đo chất lượng cơ bản |
Đếm lỗi |
|
Định nghĩa |
Tổng số bề mặt chồng xếp không gian sai trong phạm vi dữ liệu kiểm tra |
|
Kiểu giá trị |
Số nguyên |
|
Ví dụ |
3 - là vùng chồng xếp |
|
Đơn vị đo |
Số lỗi |
C.2.2.20 Xác định lỗi chồng xếp bề mặt
|
Tên phép đo |
Xác định lỗi chồng xếp bề mặt |
|
Tên phép đo chất lượng cơ bản |
Xác định lỗi |
|
Định nghĩa |
Xác định có hay không có sự chồng xếp giữa các bề mặt |
|
Kiểu giá trị |
Boolean |
|
Ví dụ |
3 - là vùng chồng xếp |
C.2.2.21 Xác định số khoảng hở giữa các bề mặt
|
Tên phép đo |
Xác định số khoảng hở giữa các bề mặt |
|
Tên phép đo chất lượng cơ bản |
Đếm lỗi |
|
Định nghĩa |
Là tổng số bề mặt khuyết giữa các bề mặt trong phạm vi dữ liệu kiểm tra |
|
Kiểu giá trị |
Số nguyên |
|
Ví dụ |
5 - là khoảng hở giữa các bề mặt |
C.2.2.22 Xác định khoảng hở giữa các bề mặt
|
Tên phép đo |
Xác định khoảng hở giữa các bề mặt |
|
Tên phép đo chất lượng cơ bản |
Xác định lỗi |
|
Định nghĩa |
Xác định có hay không có khoảng hở giữa các bề mặt |
|
Kiểu giá trị |
Boolean |
|
Ví dụ |
5 - là khoảng hở giữa các bề mặt |
C.2.2.23 Xác định số lỗi bề mặt tự giao không hợp lệ
|
Tên phép đo |
Xác định số lỗi bề mặt tự giao không hợp lệ |
|
Tên phép đo chất lượng cơ bản |
Đếm lỗi |
|
Định nghĩa |
Tổng số đối tượng tự giao không hợp lệ trong phạm vi dữ liệu kiểm tra |
|
Kiểu giá trị |
Số nguyên |
|
Ví dụ |
1 - Nhà 2 - Tự giao không hợp lệ |
|
Đơn vị đo |
Số lỗi |
C.2.2.24 Xác định bề mặt tự giao
|
Tên phép đo |
Xác định bề mặt tự giao |
|
Tên phép đo chất lượng cơ bản |
Xác định lỗi |
|
Định nghĩa |
Xác định có hay không có các bề mặt tự giao |
|
Kiểu giá trị |
Boolean |
|
Ví dụ |
1 - Nhà 2 - Tự giao không hợp lệ |
C.2.2.25 Xác định điểm không nằm tại vị trí đầu, cuối cung
|
Tên phép đo |
Điểm không nằm tại vị trí đầu, cuối cung |
|
Tên phép đo chất lượng cơ bản |
Xác định lỗi |
|
Định nghĩa |
Xác định xem có hay không đối tượng điểm không nằm tại đầu, cuối cung |
|
Kiểu giá trị |
Boolean (Đúng, nếu có điểm nằm độc lập; ngược lại nhận giá trị Sai) |
|
Ví dụ |
Nút không nằm đầu, cuối Tim đường |
C.2.2.26 Xác định đầu, cuối cung không trùng với vị trí của điểm
|
Tên phép đo |
Đầu, cuối cung không trùng với vị trí của điểm |
|
Tên phép đo chất lượng cơ bản |
Xác định lỗi |
|
Định nghĩa |
Xác định xem có hay không đối tượng cung mà tại đầu, cuối cung không trùng với đối tượng điểm |
|
Kiểu giá trị |
Boolean |
|
Ví dụ |
Đầu, cuối Tim đường không có Nút |
2.2.27 Xác định cung không trùng với cung
|
Tên phép đo |
Xác định cung không trùng với cung |
|
Tên phép đo chất lượng cơ bản |
Xác định lỗi |
|
Định nghĩa |
Xác định đối tượng dạng cung không trùng với một đối tượng dạng cung của kiểu đối tượng khác |
|
Kiểu giá trị |
Boolean |
|
Ví dụ |
Cầu trùng với tim đường |
C.2.2.28 Xác định số lỗi chồng xếp không hợp lệ giữa cung và bề mặt
|
Tên phép đo |
Xác định số lỗi chồng xếp không hợp lệ giữa cung và bề mặt |
|
Tên phép đo chất lượng cơ bản |
Đếm lỗi |
|
Định nghĩa |
Là tổng số lỗi chồng xếp không hợp lệ giữa cung và bề mặt |
|
Kiểu giá trị |
Số nguyên |
|
Ví dụ |
|
|
Đơn vị đo |
Số lỗi |
C.2.2.29 Xác định số lỗi quan hệ giữa cung và biên của bề mặt
|
Tên phép đo |
Xác định số lỗi quan hệ giữa đường biên và bề mặt |
|
Tên phép đo chất lượng cơ bản |
Đếm lỗi |
|
Định nghĩa |
Tổng số cung không trùng với biên của bề mặt. |
|
Kiểu giá trị |
Số nguyên |
|
Ví dụ |
Lỗi trong quan hệ Topo giữa mép đường bộ và Lòng đường bộ |
|
Đơn vị đo |
Số lỗi |
C.2.2.30 Xác định số lỗi quan hệ giữa bề mặt và đường biên
|
Tên phép đo |
Xác định số lỗi quan hệ giữa bề mặt và đường biên |
|
Tên phép đo chất lượng cơ bản |
Đếm lỗi |
|
Định nghĩa |
Tổng số bề mặt có biên không trùng với cung. |
|
Kiểu giá trị |
Số nguyên |
|
Ví dụ |
Lỗi trong quan hệ Topo giữa Lòng đường bộ và mép đường bộ |
|
Đơn vị đo |
Số lỗi |
C.2.2.31 Xác định sai số trung phương vị trí mặt phẳng
|
Tên phép đo |
Xác định sai số trung phương vị trí mặt phẳng |
|
Tên phép đo chất lượng cơ bản |
Không áp dụng |
|
Định nghĩa |
Xác định sai số trung phương vị trí mặt phẳng của tập điểm trong tập dữ liệu so với tập điểm kiểm tra tương ứng |
|
Mô tả |
Tính sai số trung phương vị trí mặt phẳng giữa tập điểm dữ liệu và tập điểm kiểm tra theo công thức: |
|
|
Trong đó: - mmp là sai số sai số trung phương vị trí mặt phẳng - mx là sai số trung phương vị trí mặt phẳng theo thành phần x tính theo công thức:
- my là sai số trung phương vị trí mặt phẳng theo thành phần y tính theo công thức:
- xd,i , yd,i là toạ độ của điểm thứ i trong tập điểm dữ liệu - xk,i , yk,i là toạ độ của điểm thứ i trong tập điểm kiểm tra - n là số điểm được kiểm tra - i là số nguyên dương từ 1 đến n |
|
Kiểu giá trị |
Số thực |
|
Đơn vị đo |
Mét |
C.2.2.32 Xác định sai số trung phương độ cao
|
Tên phép đo |
Xác định sai số trung phương độ cao |
|
Tên phép đo chất lượng cơ bản |
Không áp dụng |
|
Định nghĩa |
Xác định sai số trung phương độ cao của tập điểm trong tập dữ liệu so với tập điểm kiểm tra tương ứng |
|
Mô tả |
Sai số trung phương độ cao được tính từ hai tập điểm độ cao: một tập điểm độ cao được đo bằng phương pháp có độ chính xác cao hơn và tập điểm độ cao thực tế cần đánh giá chất lượng Tính sai số trung phương độ cao theo công thức:
Trong đó: - mz là sai số trung phương độ cao - zd,i là giá trị độ cao của điểm kiểm tra thứ i trong tập dữ liệu - zk,i là giá trị độ cao của điểm thứ i trong tập kiểm tra - n là số điểm được kiểm tra - i là số nguyên dương từ 1 đến n |
|
Kiểu giá trị |
Số thực |
|
Đơn vị đo |
Mét |
C.2.2.33 Xác định sai số trung phương độ sâu
|
Tên phép đo |
Xác định sai số trung phương độ sâu |
|
Tên phép đo chất lượng cơ bản |
Không áp dụng |
|
Định nghĩa |
Xác định sai số trung phương độ sâu của tập điểm trong tập dữ liệu so với tập điểm kiểm tra tương ứng |
|
Mô tả |
Sai số trung phương độ sâu được tính từ tuyến đo sâu và tuyến đo sâu kiểm tra. Tính sai số trung phương độ sâu theo công thức:
Trong đó: - ∆ là số chênh độ sâu giữa điểm đo kiểm tra và điểm độ sâu cùng vị trí được nội suy từ 2 đường bình độ liền kề nhau trên bản đồ địa hình đáy biển; - n là số lượng điểm kiểm tra. |
|
Kiểu giá trị |
Số thực |
|
Đơn vị đo |
Mét |
C.2.2.34 Xác định độ chính xác thời gian
|
Tên phép đo |
Xác định độ chính xác thời gian |
|
Tên phép đo chất lượng cơ bản |
Xác định lỗi |
|
Định nghĩa |
Giá trị của thuộc tính thời gian ngày thu nhận hoặc ngày cập nhật có sai khác so với thông tin ghi nhận trong siêu dữ liệu |
|
Kiểu giá trị |
Boolean |
C.2.2.35 Xác định tỷ lệ thông tin phân loại sai
|
Tên phép đo |
Xác định tỷ lệ thông tin phân loại sai |
|
Tên phép đo chất lượng cơ bản |
Xác định tỷ lệ lỗi |
|
Định nghĩa |
Tổng số phần tử thông tin (đối tượng, thuộc tính đối tượng) phân loại sai trên tổng số phần tử thông tin thuộc phạm vi dữ liệu kiểm tra |
|
Kiểu giá trị |
Tỷ lệ |
|
Đơn vị đo |
Phần tử thông tin |
C.2.2.36 Xác định số thông tin phân loại sai
|
Tên phép đo |
Xác định số thông tin phân loại sai |
|
Tên phép đo chất lượng cơ bản |
Đếm lỗi |
|
Định nghĩa |
Xác định tổng số phần tử thông tin (đối tượng, thuộc tính đối tượng) phân loại sai so với thực tế trong phạm vi dữ liệu kiểm tra |
|
Kiểu giá trị |
Số nguyên |
|
Đơn vị đo |
Phần tử thông tin |
C.2.2.37 Xác định phần trăm thông tin phân loại đúng
|
Tên phép đo |
Tính phần trăm thông tin phân loại đúng |
|
Tên phép đo chất lượng cơ bản |
Tính phần trăm phần tử đúng |
|
Định nghĩa |
Số phần tử thông tin (đối tượng, thuộc tính đối tượng) phân loại đúng chia cho tổng số phần tử thông tin trong phạm vi kiểm tra dữ liệu nhân 100 |
|
Kiểu giá trị |
Phần trăm |
|
Đơn vị đo |
Phần tử thông tin |
C.2.2.38 Xác định phần trăm thuộc tính nhận giá trị đúng
|
Tên phép đo |
Tính phần trăm thuộc tính nhận giá trị đúng |
|
Tên phép đo chất lượng cơ bản |
Tính phần trăm phần tử đúng |
|
Định nghĩa |
Số lượng phần tử dữ liệu đúng chia cho số lượng phần tử dữ liệu trong thực thế cần thu nhận nhân với 100 |
|
Kiểu giá trị |
Phần trăm |
C.2.2.39 Xác định độ chính xác thuộc tính định lượng
|
Tên phép đo |
Xác định độ chính xác thuộc tính định lượng |
|
Tên phép đo chất lượng cơ bản |
Không áp dụng |
|
Định nghĩa |
Là giá trị số tuyệt đối của hiệu giá trị thuộc tính trong tập dữ liệu và giá trị thuộc tính tương ứng trong tập dữ liệu kiểm tra. |
|
Mô tả |
mi = |ai - Ai| Trong đó: - mi là trị số sai số tuyệt đối - ai là giá trị thuộc tính của đối tượng thứ i trong tập dữ liệu - Ai là giá trị thuộc tính của đối tượng thứ i tương ứng trong tập dữ liệu kiểm tra |
|
Kiểu giá trị |
Số thực |
|
Đơn vị đo |
Theo đợn vị đo của thuộc tính |
C.3 Phương pháp đánh giá chất lượng
C.3.1 Tập dữ liệu kiểm tra
Chọn tập dữ liệu kiểm tra theo một trong hai cách sau:
- Sử dụng tập dữ liệu hiện thời làm tập dữ liệu kiểm tra.
- Sử dụng tập dữ liệu độc lập có độ chính xác cao hơn tập dữ liệu kiểm tra.
C.3.2 Phạm vi kiểm tra
Chọn phạm vi kiểm tra theo một trong hai cách sau:
- Kiểm tra toàn bộ tập dữ liệu.
- Lấy mẫu kiểm tra (xem mục phương pháp lấy mẫu)
C.3.3 Cách kiểm tra
- Kiểm tra thủ công: Người kiểm tra sử dụng phương pháp so sánh trực tiếp để đưa ra kết luận về chất lượng của tập dữ liệu được kiểm tra.
- Kiểm tra tự động: Người kiểm tra sử dụng các công cụ, phần mềm hỗ trợ đưa ra kết luận về chất lượng của tập dữ liệu được kiểm tra.
C.3.4 Các phương pháp kiểm tra
|
Tên phương pháp |
Tập dữ liệu kiểm tra |
Cách kiểm tra |
Phạm vi kiểm tra |
Mô tả phương pháp
|
|
IMF |
I |
M |
F |
Kiểm tra thủ công toàn bộ tập dữ liệu. Tập dữ liệu kiểm tra chính là tập dữ liệu hiện thời |
|
IMS |
I |
M |
S |
Kiểm tra thủ công toàn bộ tập dữ liệu mẫu. Tập dữ liệu kiểm tra thuộc tập dữ liệu hiện thời |
|
IAF |
I |
A |
F |
Kiểm tra tự động bằng công cụ, phần mềm toàn bộ tập dữ liệu. Tập dữ liệu kiểm tra chính là tập dữ liệu hiện thời |
|
IAS |
I |
A |
S |
Kiểm tra tự động bằng công cụ phần mềm toàn bộ tập dữ liệu mẫu. Tập dữ liệu kiểm tra thuộc tập dữ liệu hiện thời |
|
EMF |
E |
M |
F |
Kiểm tra thủ công toàn bộ tập dữ liệu. Tập dữ liệu kiểm tra là độc lập |
|
EMS |
E |
M |
S |
Kiểm tra thủ công toàn bộ tập dữ liệu mẫu. Tập dữ liệu kiểm tra là độc lập |
|
EAF |
E |
A |
F |
Kiểm tra tự động bằng công cụ, phần mềm toàn bộ tập dữ liệu. Tập dữ liệu kiểm tra là độc lập |
|
EAS |
E |
A |
S |
Kiểm tra tự động bằng công cụ phần mềm toàn bộ tập dữ liệu mẫu. Tập dữ liệu kiểm tra là độc lập |
Trong đó:
I - Tập dữ liệu kiểm tra là (thuộc) tập dữ liệu hiện thời E - Tập dữ liệu kiểm tra là tập dữ liệu độc lập
A - Sử dụng công cụ, phần mềm hỗ trợ kiểm tra tự động M - Kiểm tra thủ công
F - Kiểm tra toàn bộ tập dữ liệu
S - Kiểm tra theo mẫu được chọn
C.4 Chỉ tiêu chất lượng
C.4.1 Chỉ tiêu chất lượng đối với tất cả các chủ đề dữ liệu
|
Phép đo chất lượng |
Chỉ tiêu |
Phương pháp KT |
|
Tính phần trăm thông tin dư thừa (đối tượng, thuộc tính đối tượng) |
0% |
EMS |
|
Tính phần trăm thông tin thiếu (đối tượng, thuộc tính đối tượng) |
0% |
EMS |
|
Xác định số phần tử thông tin không tuân thủ theo mô cấu trúc dữ liệu khái niệm |
0 |
IAF |
|
Xác định số thuộc tính của đối tượng không tuân thủ miền giá trị |
0 |
|
|
Xác định số đối tượng trùng lặp |
0 |
IAF |
|
Xác định phần trăm đối tượng nhận giá trị đúng về thời gian |
100% |
IAF |
|
Xác định phần trăm phần tử thông tin phân loại đúng |
100% |
IMF |
|
Xác định phần trăm phần tử thông tin nhận giá trị đúng về thuộc tính định tính |
100% |
IMF |
Ngoài các chỉ tiêu chất lượng áp dụng cho tất cả các chủ đề nêu trên, các dữ liệu chủ đề còn tuân theo các tiêu chí riêng, cụ thể như sau:
C.4.2 Chỉ tiêu chất lượng đối với dữ liệu thuộc chủ đề cơ sở đo đạc
|
Phép đo chất lượng |
Chỉ tiêu |
Phương pháp KT |
|
Tính phần trăm thông tin dư thừa (đối tượng, thuộc tính đối tượng) |
0% |
EMS |
|
Xác định số đối tượng trùng lặp |
0 |
IAF |
|
Tính phần trăm thông tin thiếu (đối tượng, thuộc tính đối tượng) |
0% |
EMS |
|
Tính phần trăm thông tin phân loại đúng (đối tượng, thuộc tính đối tượng) |
100% |
|
|
Tính phần trăm thuộc tính nhận giá trị đúng |
100% |
C.4.3 Chỉ tiêu chất lượng đối với dữ liệu thuộc chủ đề biên giới, địa giới
|
Phép đo chất lượng |
Chỉ tiêu |
Phương pháp KT |
|
Tính phần trăm thông tin dư thừa (đối tượng, thuộc tính đối tượng) |
0% |
EMS |
|
Xác định số đối tượng trùng lặp |
0 |
IAF |
|
Tính phần trăm thông tin thiếu (đối tượng, thuộc tính đối tượng) |
0% |
EMS |
|
Xác định sai số trung phương vị trí mặt phẳng |
Đối với dữ liệu tỷ lệ 1:2.000: ≤ ± 0,8 m đối với vùng đồng bằng, vùng đồi, núi thấp; ≤ ± 1,2 m đối với vùng núi cao và vùng ẩn khuất. Đối với dữ liệu tỷ lệ 1:5.000: ≤ ± 2,0 m đối với vùng đồng bằng, vùng đồi, núi thấp; ≤ ± 3,0 m đối với đối với vùng núi cao và vùng ẩn khuất. Đối với dữ liệu tỷ lệ 1:10.000: ≤ ± 4,0 m đối với khu vực đồng bằng và đồi; ≤ ± 6,0 m đối với khu vực núi và núi cao. |
|
|
Tính phần trăm thông tin phân loại đúng (đối tượng, thuộc tính đối tượng) |
100% |
|
|
Tính phần trăm thuộc tính nhận giá trị đúng |
100% |
|
Kiểu đối tượng |
Phép đo chất lượng |
Kiểu đối tượng quan hệ |
Chỉ tiêu |
Phương pháp KT |
|
Đường địa giới hành chính |
Xác định các cung tự chồng đè |
|
Sai |
IAF |
|
Xác định các cung tự cắt |
|
Sai |
||
|
Xác định số lỗi đỉnh treo của cung |
|
Sai |
||
|
Xác định số lỗi quan hệ giữa đường biên và bề mặt |
Địa phận hành chính trên đất liền |
0 |
||
|
Địa phận hành chính trên đất liền |
Xác định số lỗi quan hệ giữa bề mặt và đường biên |
Đường địa giới hành chính |
0 |
|
|
Đường ranh giới hành chính trên biển |
Xác định các cung tự chồng đè |
|
Sai |
|
|
Xác định các cung tự cắt |
|
Sai |
|
|
|
Xác định số lỗi đỉnh treo của cung |
|
Sai |
|
|
|
Xác định số lỗi quan hệ giữa đường biên và bề mặt |
Địa phận hành chính trên biển |
0 |
|
|
|
Địa phận hành chính trên biển |
Xác định số lỗi quan hệ giữa bề mặt và đường biên |
Đường ranh giới hành chính trên biển |
0 |
|
C.4.4 Quy định chất lượng đối với dữ liệu thuộc chủ đề địa hình
|
Phép đo chất lượng |
Chỉ tiêu |
Phương pháp KT |
|||
|
Tính phần trăm thông tin dư thừa (đối tượng, thuộc tính đối tượng) |
5% |
EMS |
|||
|
Xác định số đối tượng trùng lặp |
0 |
IAF |
|||
|
Tính phần trăm thông tin thiếu (đối tượng, thuộc tính đối tượng) |
5% |
EMS |
|||
|
Xác định sai số trung phương vị trí mặt phẳng |
Đối với dữ liệu tỷ lệ 1:2.000: ≤ ± 0,8 m đối với vùng đồng bằng, vùng đồi, núi thấp; ≤ ± 1,2 m đối với vùng núi cao và vùng ẩn khuất. Đối với dữ liệu tỷ lệ 1:5.000: ≤ ± 2,0 m đối với vùng đồng bằng, vùng đồi, núi thấp; ≤ ± 3,0 m đối với đối với vùng núi cao và vùng ẩn khuất. Đối với dữ liệu tỷ lệ 1:10.000: ≤ ± 4,0 m đối với khu vực đồng bằng và đồi ≤ ± 6,0 m đối với khu vực núi và núi cao ≤ ± 3,0 m đối với các điểm độ sâu và chất đáy |
||||
|
Xác định sai số trung phương độ cao |
Độ chính xác mô hình số địa hình / |
||||
|
|
Khoảng cao đều đường bình độ |
Độ chính xác cho phép của mô hình số độ cao |
|
||
|
1,0 |
0,3 |
||||
|
2,5 |
0,8 |
||||
|
5,0 |
1,7 |
||||
|
10,0 |
3,3 |
||||
|
20,0 |
6,7 |
||||
|
Xác định sai số trung phương độ sâu của các điểm độ sâu |
|
≤ ± 0,30 m ≤ ± 0,45 m ≤ ± 0,70 m |
độ sâu < 50 m độ sâu từ 50 m đến 100 m độ sâu > 100 m |
|
|
|
Xác định sai số trung phương độ sâu đối với đường bình độ sâu |
|
≤ ± 0,40 m ≤ ± 0,60 m ≤ ± 0,90 m |
độ sâu < 50 m độ sâu từ 50 m đến 100 m độ sâu > 100 m |
|
|
|
Tính phần trăm thông tin phân loại đúng (đối tượng, thuộc tính đối tượng) |
95% |
||||
|
Tính phần trăm thuộc tính nhận giá trị đúng |
95% |
||||
|
Xác định độ chính xác thuộc tính định lượng (áp dụng cho các đối tượng có thuộc tính định lượng, đơn vị tính theo đơn vị đo của thuộc tính định lượng tương ứng) |
0 |
||||
|
Kiểu đối tượng |
Phép đo chất lượng |
Kiểu đối tượng quan hệ |
Chỉ tiêu |
Phương pháp KT |
|
Đường bình độ, Đường bình độ sâu |
Xác định các cung tự chồng đè |
|
Sai |
IAF |
|
Xác định các cung tự cắt |
|
Sai |
||
|
Địa hình đặc biệt trên đất liền; Địa hình đặc biệt đáy biển |
Xác định lỗi vùng nhỏ (chỉ áp dụng quy tắc về diện tích) |
|
Sai |
C.4.5 Quy định chất lượng đối với dữ liệu thuộc chủ đề giao thông
|
Phép đo chất lượng |
Chỉ tiêu |
Phương pháp KT |
|
Tính phần trăm thông tin dư thừa (đối tượng, thuộc tính đối tượng) |
5% |
EMS |
|
Xác định số đối tượng trùng lặp |
0 |
IAF |
|
Tính phần trăm thông tin thiếu (đối tượng, thuộc tính đối tượng) |
5% |
EMS |
|
Xác định sai số trung phương vị trí mặt phẳng |
Đối với dữ liệu tỷ lệ 1:2.000: ≤ ± 0,8 m đối với vùng đồng bằng, vùng đồi, núi thấp; ≤ ± 1,2 m đối với vùng núi cao và vùng ẩn khuất. Đối với dữ liệu tỷ lệ 1:5.000 ≤ ± 2,0 m đối với vùng đồng bằng, vùng đồi, núi thấp; ≤ ± 3,0 m đối với đối với vùng núi cao và vùng ẩn khuất. Đối với dữ liệu tỷ lệ 1:10.000: ≤ ± 4,0 m đối với khu vực đồng bằng và đồi; ≤ ± 6,0 m đối với khu vực núi và núi cao. |
|
|
Tính phần trăm thông tin phân loại đúng (đối tượng, thuộc tính đối tượng) |
95% |
|
|
Tính phần trăm thuộc tính nhận giá trị đúng |
95% |
|
|
Xác định độ chính xác thuộc tính định lượng (áp dụng cho các đối tượng có thuộc tính định lượng, đơn vị tính theo đơn vị đo của thuộc tính định lượng tương ứng) |
0 |
|
Kiểu đối tượng |
Phép đo chất lượng |
Kiểu đối tượng quan hệ |
Chỉ tiêu |
Phương pháp KT |
|
Đường bộ |
Xác định số lỗi tự chồng đè của cung |
|
0 |
IAF |
|
Xác định số lỗi tự cắt nhau của cung |
|
0 |
||
|
Cầu giao thông |
Xác định cung không trùng với cung thuộc kiểu đối tượng khác |
đường bộ hoặc đường sắt |
Sai |
|
|
Hầm giao thông |
Xác định cung không trùng với cung thuộc kiểu đối tượng khác |
đường bộ hoặc đường sắt |
Sai |
|
|
Đường bộ |
Xác định cung không trùng với cung thuộc kiểu đối tượng khác |
Mạng dòng chảy; Đường bờ nước; Đường mép nước |
Sai |
|
|
Các đối tượng mặt đường bộ |
Xác định lỗi vùng nhỏ (chỉ áp dụng quy tắc về diện tích) |
|
Sai |
|
|
Xác định lỗi chồng xếp bề mặt |
|
Sai |
||
|
Xác định số lỗi bề mặt tự giao không hợp lệ |
|
0 |
||
|
Xác định số lỗi quan hệ giữa bề mặt và đường biên |
Mép đường, mép lòng đường |
0 |
||
|
Mép đường, mép lòng đường |
Xác định số lỗi quan hệ giữa đường biên và bề mặt |
Các đối tượng mặt đường bộ |
0 |
|
|
Đường sắt |
Xác định số lỗi tự chồng đè của cung |
|
0 |
|
|
Xác định số lỗi tự cắt nhau của cung |
|
0 |
||
|
Xác định số lỗi đỉnh treo của cung (áp dụng với các đoạn đường sắt có giao với đoạn khác không tại nút) |
|
0 |
C.4.6 Quy định chất lượng đối với dữ liệu thuộc chủ đề thuỷ văn
|
Phép đo chất lượng |
Chỉ tiêu |
Phương pháp KT |
|
Tính phần trăm thông tin dư thừa (đối tượng, thuộc tính đối tượng) |
5% |
EMS |
|
Xác định số đối tượng trùng lặp |
0 |
IAF |
|
Tính phần trăm thông tin thiếu (đối tượng, thuộc tính đối tượng) |
5% |
EMS |
|
Xác định sai số trung phương vị trí mặt phẳng |
Đối với dữ liệu tỷ lệ 1:2.000: ≤ ± 0,8 m đối với vùng đồng bằng, vùng đồi, núi thấp; ≤ ± 1,2 m đối với vùng núi cao và vùng ẩn khuất. Đối với dữ liệu tỷ lệ 1:5.000: ≤ ± 2,0 m đối với vùng đồng bằng, vùng đồi, núi thấp; ≤ ± 3,0 m đối với đối với vùng núi cao và vùng ẩn khuất. Đối với dữ liệu tỷ lệ 1:10.000: ≤ ± 4,0 m đối với khu vực đồng bằng và đồi; ≤ ± 6,0 m đối với khu vực núi và núi cao. |
|
|
Tính phần trăm thông tin phân loại đúng (đối tượng, thuộc tính đối tượng) |
95% |
|
|
Tính phần trăm thuộc tính nhận giá trị đúng |
95% |
|
|
Xác định độ chính xác thuộc tính định lượng (áp dụng cho các đối tượng có thuộc tính định lượng, đơn vị tính theo đơn vị đo của thuộc tính định lượng tương ứng) |
0 |
|
Kiểu đối tượng |
Phép đo chất lượng |
Kiểu đối tượng quan hệ |
Chỉ tiêu |
Phương pháp KT |
|
Mạng dòng chảy; Bờ kè bờ cạp |
Xác định số lỗi tự chồng đè của cung |
|
0 |
IAF |
|
Xác định số lỗi tự cắt nhau của cung |
|
0 |
||
|
Mặt bờ kênh mương |
Xác định lỗi vùng nhỏ (chỉ áp dụng quy tắc về diện tích) |
|
Sai |
IAF |
|
Xác định lỗi chồng xếp bề mặt |
|
Sai |
|
|
|
Xác định khoảng hở giữa các bề mặt |
|
Sai |
|
|
|
Xác định số lỗi bề mặt tự giao không hợp lệ |
|
0 |
|
|
|
Kênh mương; Đê |
Xác định số lỗi tự chồng đè của cung |
|
0 |
IAF |
|
Xác định số lỗi tự cắt nhau của cung |
|
0 |
||
|
Xác định lỗi vùng nhỏ (chỉ áp dụng quy tắc về diện tích) |
|
Sai |
||
|
Xác định lỗi chồng xếp bề mặt |
|
Sai |
||
|
Xác định khoảng hở giữa các bề mặt |
|
Sai |
||
|
Xác định số lỗi bề mặt tự giao không hợp lệ |
|
0 |
||
|
|
|
|
|
|
|
|
|
|
|
|
|
Mặt nước (Mặt nước sông suối; Mặt nước tĩnh) |
Xác định số lỗi tự chồng đè của cung |
|
0 |
IAF |
|
Xác định số lỗi tự cắt nhau của cung |
|
0 |
||
|
Xác định lỗi vùng nhỏ (chỉ áp dụng quy tắc về diện tích) |
|
Sai |
||
|
Xác định lỗi chồng xếp bề mặt |
|
Sai |
||
|
Xác định khoảng hở giữa các bề mặt |
|
Sai |
||
|
Xác định số lỗi bề mặt tự giao không hợp lệ |
|
0 |
||
|
Xác định số lỗi quan hệ giữa bề mặt và đường biên |
Ranh giới nước mặt (Đường bờ nước; Đường mép nước; Ranh giới nước mặt quy ước) |
0 |
C.4.7 Quy định chất lượng đối với dữ liệu thuộc chủ đề dân cư
|
Phép đo chất lượng |
Chỉ tiêu |
Phương pháp KT |
|
Tính phần trăm thông tin dư thừa (đối tượng, thuộc tính đối tượng) |
5% |
EMS |
|
Xác định số đối tượng trùng lặp |
0 |
IAF |
|
Tính phần trăm thông tin thiếu (đối tượng, thuộc tính đối tượng) |
5% |
EMS |
|
Xác định sai số trung phương vị trí mặt phẳng |
Đối với dữ liệu tỷ lệ 1:2.000: ≤ ± 0,8 m đối với vùng đồng bằng, vùng đồi, núi thấp; ≤ ± 1,2 m đối với vùng núi cao và vùng ẩn khuất. Đối với dữ liệu tỷ lệ 1:5.000: ≤ ± 2,0 m đối với vùng đồng bằng, vùng đồi, núi thấp; ≤ ± 3,0 m đối với đối với vùng núi cao và vùng ẩn khuất. Đối với dữ liệu tỷ lệ 1:10.000: ≤ ± 4,0 m đối với khu vực đồng bằng và đồi; ≤ ± 6,0 m đối với khu vực núi và núi cao. |
|
|
Tính phần trăm thông tin phân loại đúng (đối tượng, thuộc tính đối tượng) |
95% |
|
|
Tính phần trăm thuộc tính nhận giá trị đúng |
95% |
|
|
Xác định độ chính xác thuộc tính định lượng (áp dụng cho các đối tượng có thuộc tính định lượng, đơn vị tính theo đơn vị đo của thuộc tính định lượng tương ứng) |
0 |
|
Kiểu đối tượng |
Phép đo chất lượng |
Kiểu đối tượng quan hệ |
Chỉ tiêu |
Phương pháp KT |
|
Khu dân cư |
Xác định lỗi vùng nhỏ (chỉ áp dụng quy tắc về diện tích) |
|
Sai |
|
|
Xác định lỗi chồng xếp bề mặt |
|
Sai |
|
|
|
Xác định khoảng hở giữa các bề mặt |
|
Sai |
|
|
|
Xác định số lỗi bề mặt tự giao không hợp lệ |
|
0 |
|
|
|
Trạm khí tượng thủy văn quốc gia; Trạm quan trắc môi trường; Trạm quan trắc tài nguyên nước; Công trình y tế; Công trình văn hóa; Công trình thể thao; Công trình thương mại dịch vụ; Công trình tôn giáo tín ngưỡng; Công trình giáo dục; Trụ sở cơ quan nhà nước; Trụ sở làm việc; Công trình công nghiệp; Cơ sở sản xuất nông lâm nghiệp; Công trình an ninh; Công trình quốc phòng; Công trình xử lý chất thải; Khu chức năng đặc thù; Hạ tầng kỹ thuật khác (Kiểm tra với các đối tượng dạng vùng) |
Xác định lỗi vùng nhỏ (chỉ áp dụng quy tắc về diện tích) |
|
Sai |
IAF |
|
Xác định lỗi chồng xếp bề mặt |
|
Sai |
||
|
Xác định khoảng hở giữa các bề mặt |
|
Sai |
||
|
Xác định số lỗi bề mặt tự giao không hợp lệ |
|
0 |
||
|
Xác định số lỗi quan hệ giữa bề mặt và đường biên |
Ranh giới |
0 |
||
|
Ranh giới |
Số lỗi quan hệ giữa đường biên và bề mặt |
Trạm khí tượng thủy văn quốc gia; Trạm quan trắc môi trường; Trạm quan trắc tài nguyên nước; Công trình y tế; Công trình văn hóa; Công trình thể thao; Công trình thương mại dịch vụ; Công trình tôn giáo tín ngưỡng; Công trình giáo dục; Trụ sở cơ quan nhà nước; Trụ sở làm việc; Công trình công nghiệp; Cơ sở sản xuất nông lâm nghiệp; Công trình an ninh; Công trình quốc phòng; Công trình xử lý chất thải; Khu chức năng đặc thù; Hạ tầng kỹ thuật khác (Kiểm tra với các đối tượng dạng vùng) |
0 |
|
|
Đường dây tải điện |
Xác định số lỗi tự chồng đè của cung |
|
0 |
|
|
Xác định số lỗi tự cắt nhau của cung |
|
0 |
|
|
|
Xác định số lỗi đỉnh treo của cung (áp dụng với các đoạn đường sắt có giao với đoạn khác không tại nút) |
|
0 |
|
|
|
Xác định điểm không nằm tại vị trí đầu, cuối cung |
Cột điện |
|
|
C.4.8 Quy định chất lượng đối với dữ liệu thuộc chủ đề phủ bề mặt
|
Phép đo chất lượng |
Chỉ tiêu |
Phương pháp KT |
|
Tính phần trăm thông tin dư thừa (đối tượng, thuộc tính đối tượng) |
5% |
EMS |
|
Xác định số đối tượng trùng lặp |
0 |
IAF |
|
Tính phần trăm thông tin thiếu (đối tượng, thuộc tính đối tượng) |
5% |
EMS |
|
Tính phần trăm thông tin phân loại đúng (đối tượng, thuộc tính đối tượng) |
95% |
|
|
Tính phần trăm thuộc tính nhận giá trị đúng |
95% |
|
Kiểu đối tượng |
Phép đo chất lượng |
Kiểu đối tượng quan hệ |
Chỉ tiêu |
Phương pháp KT |
|
Thực vật |
Xác định lỗi vùng nhỏ |
|
Sai |
IAF |
|
Xác định lỗi chồng xếp bề mặt |
|
Sai |
||
|
Xác định khoảng hở giữa các bề mặt |
|
Sai |
||
|
Xác định số lỗi bề mặt tự giao không hợp lệ |
|
0 |
||
|
Xác định số lỗi quan hệ giữa bề mặt và đường biên |
Ranh giới phủ bề mặt |
0 |
||
|
Ranh giới phủ bề mặt |
Xác định số lỗi quan hệ giữa đường biên và bề mặt |
Thực vật |
0 |
C.5 Phương pháp lấy mẫu kiểm tra
C.5.1 Kích thước mẫu
Để đánh giá độ chính xác của tập dữ liệu thì kích thước mẫu dữ liệu được kiểm tra phải thỏa mãn các điều kiện sau:
|
Thông tin lấy mẫu |
Kích thước tập dữ liệu |
Kích thước mẫu so với tập dữ liệu |
|
Đối tượng |
Tổng số đối tượng trong tập dữ liệu |
20% |
|
Diện tích mẫu |
Diện tích được bao phủ bởi tập dữ liệu |
20% |
|
Tổng chiều dài mẫu |
Tổng chiều dài của các đối tượng trong tập dữ liệu |
10% |
|
Số đỉnh trong mẫu |
Tổng số đỉnh của các đối tượng trong tập dữ liệu |
10% |
Đối với trường hợp lấy mẫu kiểm tra độ chính xác vị trí của tập dữ liệu thì phải thỏa mãn thêm các yêu cầu sau:
- Phạm vi không gian lấy mẫu phải tương ứng với phạm vi không gian của tập dữ liệu kiểm tra.
- Khi phạm vi của tập dữ liệu dữ liệu cần đánh giá độ chính xác có dạng hình chữ nhật thì phân bố của tập điểm kiểm tra phải thoả mãn 2 điều kiện sau:
+ Khoảng cách giữa các điểm kiểm tra không được vượt quá 1/10 khoảng cách của đường chéo hình chữ nhật
+ Mật độ của các điểm kiểm tra trong mỗi một ¼ hình chữ nhật không được nhỏ hơn 20% tập điểm kiểm tra

C.5.2 Xác định mẫu
- Lấy mẫu theo các lô dữ liệu ngẫu nhiên. Chọn ngẫu nhiên một hoặc nhiều lô dữ liệu ngẫu nhiên trong phạm vi tập dữ liệu kiểm tra. Tổng hợp các lô dữ liệu trong mẫu phải thỏa mãn các yêu cầu về kích thước mẫu.

Lấy mẫu từ các lô dữ liệu ngẫu nhiên
- Lấy mẫu ngẫu nhiên từ các lô dữ liệu chia sẵn. Phân chia tập dữ liệu cần kiểm tra thành các lô dữ liệu, sau đó chọn mẫu từ một số lô dữ liệu sao cho thỏa mãn điều kiện về kích thước mẫu:

Lấy mẫu ngẫu nhiên từ những lô dữ liệu chia sẵn
PHỤ LỤC D
(Quy định)
Trình bày cơ sở dữ liệu nền địa lý quốc gia tỷ lệ 1:2.000, 1:5.000
D.1 Các kiểu đối tượng địa lý trong cơ sở dữ liệu nền địa lý quốc gia tỷ lệ 1:2.000 và 1:5.000 được thể hiện dưới dạng đồ họa theo bộ mẫu ký hiệu quy định tại QCVN 72:2023/BTNMT ban hành kèm theo thông tư số 03/2023/TT-BTNMT ngày 27 tháng 6 năm 2023 của Bộ trưởng Bộ Tài nguyên và môi trường Ban hành Quy chuẩn kỹ thuật quốc gia về bản đồ địa hình quốc gia tỷ lệ 1:2.000, 1:5.000.
D.2 Trong Danh mục trình bày tại mục 3 dưới đây, kiểu dữ liệu được quy định viết tắt như sau:
P: Dữ liệu kiểu điểm (Point)
C: Dữ liệu kiểu đường (Curve)
S: Dữ liệu kiểu vùng (Surface)
D.3 Danh mục trình bày chi tiết:
|
TT |
Tên đối tượng |
Mã ĐT |
Kiểu DL |
Chỉ dẫn TQH theo QĐ bản đồ |
Thuộc tính phân loại trình bày |
Giá trị (mã) |
Giá trị (nhãn) |
Mã trình bày |
Thành phần màu (CMYK) |
Ký hiệu trình bày |
||
|
I |
Biên giới địa giới |
|
|
|
|
|
|
|
|
|
||
|
1 |
Đường biên giới quốc gia trên đất liền |
AC01 |
C |
Toàn bộ |
maDoiTuong, loaiHienTrangPha pLy |
1 |
Xác định |
AC0101 |
(0, 0, 0, 100) |
I-1a |
||
|
2 |
Chưa xác định |
AC0102 |
(0, 0, 0, 100) |
I-1b |
||||||||
|
2 |
Mốc quốc giới |
AC02 |
P |
Toàn bộ |
maDoiTuong |
|
|
AC0201 |
(0, 0, 0, 100) |
I-1c |
||
|
3 |
Địa phận hành chính trên đất liền |
|
|
|
|
|
|
|
|
|
||
|
3.1 |
Địa phận hành chính cấp tỉnh |
AD02 |
S |
Toàn bộ |
maDoiTuong, ten |
|
|
AD0201 |
(0, 0, 0, 100) |
I-10, I-11, I-15 |
||
|
3.2 |
Địa phận hành chính cấp huyện |
AD01 |
S |
Toàn bộ |
maDoiTuong, ten |
|
|
AD0101 |
(0, 0, 0, 100) |
I-12, I-13, I-16 |
||
|
3.3 |
Địa phận hành chính cấp xã |
AD03 |
S |
Toàn bộ |
maDoiTuong, ten |
|
|
AD0301 |
(0, 0, 0, 100) |
I-14, I-17 |
||
|
4 |
Đường địa giới hành chính |
|
|
|
|
|
|
|
|
|
||
|
4.1 |
Đường địa giới hành chính cấp tỉnh |
AD05 |
C |
Toàn bộ |
maDoiTuong, loaiHienTrangPha pLy |
1 |
Xác định |
AD0501 |
(0, 0, 0, 100) |
I-2a |
||
|
2 |
Chưa xác định |
AD0502 |
(0, 0, 0, 100) |
I-2b |
||||||||
|
4.2 |
Đường địa giới hành chính cấp huyện |
AD04 |
C |
Toàn bộ |
maDoiTuong, loaiHienTrangPha pLy |
1 |
Xác định |
AD0401 |
(0, 0, 0, 100) |
I-3a |
||
|
2 |
Chưa xác định |
AD0402 |
(0, 0, 0, 100) |
I-3b |
||||||||
|
4.3 |
Đường địa giới hành chính cấp xã |
AD06 |
C |
Toàn bộ |
maDoiTuong, loaiHienTrangPha pLy |
1 |
Xác định |
AD0601 |
(0, 0, 0, 100) |
I-4a |
||
|
2 |
Chưa xác định |
AD0602 |
(0, 0, 0, 100) |
I-4b |
||||||||
|
5 |
Mốc địa giới hành chính |
|
|
|
|
|
|
|
|
|
||
|
5.1 |
Mốc địa giới cấp tỉnh |
AD08 |
P |
Toàn bộ |
maDoiTuong |
|
Mốc địa giới hành chính cấp tỉnh |
AD0801 |
(0, 0, 0, 100) |
I-2c |
||
|
5.2 |
Mốc địa giới cấp huyện |
AD07 |
P |
Toàn bộ |
maDoiTuong |
|
Mốc địa giới hành chính cấp huyện |
AD0701 |
(0, 0, 0, 100) |
I-3c |
||
|
5.3 |
Mốc địa giới cấp xã |
AD09 |
P |
Toàn bộ |
maDoiTuong |
|
Mốc địa giới hành chính cấp xã |
AD0901 |
(0, 0, 0, 100) |
I-4c |
||
|
6 |
Cột mốc điểm cơ sở |
AB01 |
P |
Toàn bộ |
maDoiTuong, soHieuDiem |
|
|
AB0101 |
(0, 0, 0, 0) |
Không thể hiện |
||
|
7 |
Điểm cơ sở |
AB02 |
P |
Toàn bộ |
maDoiTuong, soHieuDiem |
|
|
AB0201 |
(0, 100, 100, 0) |
I-9 |
||
|
8 |
Đường cơ sở |
AB04 |
C |
Toàn bộ |
maDoiTuong |
|
|
AB0401 |
(0, 100, 100, 0) |
I-8 |
||
|
9 |
Vùng biển |
|
|
|
|
|
|
|
|
|
||
|
9.1 |
Vùng nội thủy |
AB11 |
S |
Toàn bộ |
maDoiTuong |
|
|
|
(0, 0, 0, 0) |
Không thể hiện |
||
|
9.2 |
Lãnh hải |
AB07 |
S |
Toàn bộ |
|
|
|
|||||
|
9.3 |
Vùng tiếp giáp lãnh hải |
AB13 |
S |
Toàn bộ |
|
|
|
|||||
|
9.4 |
Vùng nước lịch sử |
AB12 |
S |
Toàn bộ |
|
|
|
|||||
|
10 |
Địa phận hành chính trên biển |
|
|
|
|
|
|
|
|
|
||
|
10.1 |
Địa phận hành chính cấp tỉnh trên biển |
AE02 |
S |
Toàn bộ |
maDoiTuong |
|
|
|
(0, 0, 0, 0) |
Không thể hiện |
||
|
10.2 |
Địa phận hành chính cấp huyện trên biển |
AE01 |
S |
Toàn bộ |
|
|
|
|||||
|
10.3 |
Địa phận hành chính cấp xã trên biển |
AE03 |
S |
Toàn bộ |
|
|
|
|||||
|
11 |
Đường ranh giới hành chính trên biển |
|
|
|
|
|
|
|
|
|
||
|
11.1 |
Đường ranh giới hành chính cấp huyện trên biển |
AE04 |
C |
Toàn bộ |
maDoiTuong, loaiHienTrangPha pLy |
1 |
Xác định |
AE0401 |
(0, 100, 100, 0) |
I-6a |
||
|
2 |
Chưa xác định |
AE0402 |
(0, 100, 100, 0) |
I-6b |
||||||||
|
11.2 |
Đường ranh giới hành chính cấp tỉnh trên biển |
AE05 |
C |
Toàn bộ |
maDoiTuong, loaiHienTrangPha pLy |
1 |
Xác định |
AE0501 |
(0, 100, 100, 0) |
I-5a |
||
|
2 |
Chưa xác định |
AE0502 |
(0, 100, 100, 0) |
I-5b |
||||||||
|
11.3 |
Đường ranh giới hành chính cấp xã trên biển |
AE06 |
C |
Toàn bộ |
maDoiTuong, loaiHienTrangPha pLy |
1 |
Xác định |
AE0601 |
(0, 100, 100, 0) |
I-7a |
||
|
2 |
Chưa xác định |
AE0602 |
(0, 100, 100, 0) |
I-7b |
||||||||
|
II |
Cơ sở đo đạc |
|
|
|
|
|
|
|
|
|
||
|
1 |
Điểm gốc đo đạc quốc gia |
|
|
|
|
|
|
|
|
|
||
|
1.1 |
Điểm gốc độ cao quốc gia |
BA01 |
P |
Toàn bộ |
maDoiTuong |
|
|
BA0101 |
(0, 0, 0,100) |
I-19 |
||
|
1.2 |
Điểm gốc tọa độ quốc gia |
BA02 |
P |
Toàn bộ |
maDoiTuong |
|
|
BA0201 |
(0, 0, 0, 100) |
I-18 |
||
|
1.3 |
Điểm gốc trọng lực quốc gia |
BA03 |
P |
Toàn bộ |
maDoiTuong |
|
|
BA0301 |
(0, 0, 0, 100) |
I-22 |
||
|
2 |
Điểm đo đạc quốc gia |
|
|
|
|
|
|
|
|
|
||
|
2.1 |
Điểm toạ độ quốc gia |
BC02 |
P |
Toàn bộ |
maDoiTuong |
|
|
BC0201 |
(0, 0, 0, 100) |
I-18 |
||
|
2.2 |
Điểm độ cao quốc gia |
BC01 |
P |
Toàn bộ |
maDoiTuong |
|
|
BC0101 |
(0, 0, 0, 100) |
I-19 |
||
|
2.3 |
Điểm trọng lực quốc gia |
BC04 |
P |
Toàn bộ |
maDoiTuong |
|
|
BC0401 |
(0, 0, 0, 100) |
I-22 |
||
|
2.4 |
Điểm tọa độ và độ cao quốc gia |
BC03 |
P |
Toàn bộ |
maDoiTuong |
|
|
BC0301 |
(0, 0, 0, 100) |
I-20 |
||
|
3 |
Trạm định vị vệ tinh quốc gia |
BD02 |
P |
Toàn bộ |
maDoiTuong |
|
|
BD0201 |
(0, 0, 0, 100) |
I-21 |
||
|
III |
Dân cư |
|
|
|
|
|
|
|
|
|
||
|
1 |
Nhà |
|
|
|
maDoiTuong |
|
|
|
|
|
||
|
CA04 |
S |
Toàn bộ |
mucDoKienCo |
1 |
Kiên cố theo tỷ lệ |
CA0401 |
Viền (0, 0, 0, 60) Nền (0, 0, 0, 30) |
III-24a |
||||
|
|
|
|
|
2 |
Không kiên cố theo tỷ lệ |
CA0402 |
Viền (0, 0, 0, 60) Nền (0, 0, 0, 15) |
III-24b |
||||
|
|
|
|
|
3 |
Đơn sơ theo tỷ lệ |
CA0403 |
Viền (0, 0, 0, 60) Nền (0, 0, 0, 0) |
III-24c |
||||
|
CA04 |
C |
Toàn bộ |
mucDoKienCo |
1 |
Kiên cố nửa tỷ lệ |
CA0404 |
(0, 0, 0, 60) |
III-25a |
||||
|
|
|
|
|
2 |
Không kiên cố nửa tỷ lệ |
CA0405 |
(0, 0, 0,30) |
III-25b |
||||
|
|
|
|
|
3 |
Đơn sơ nửa tỷ lệ |
CA0406 |
(0, 0, 0, 60) |
III-25c |
||||
|
CA04 |
P |
|
mucDoKienCo |
1 |
Kiên cố không theo tỷ lệ |
CA0407 |
(0, 0, 0, 60) |
III-26a |
||||
|
|
|
|
|
2 |
Không kiên cố không theo tỷ lệ |
CA0408 |
(0, 0, 0, 30) |
III-26b |
||||
|
|
|
|
|
3 |
Đơn sơ không theo tỷ lệ |
CA0409 |
(0, 0, 0, 60) |
III-26c |
||||
|
2 |
Công trình phụ trợ |
|
|
|
|
|
|
|
|
|
||
|
2.1 |
Bậc thềm |
CG01 |
C,S |
Toàn bộ |
maDoiTuong |
|
|
CG0101 |
(0, 0, 0, 100) |
III-27 |
||
|
2.2 |
Cầu thang ngoài trời |
CG02 |
C,S |
Toàn bộ |
maDoiTuong |
|
|
CG0201 |
(0, 0, 0, 100) |
III-28 |
||
|
2.3 |
Hành lang |
CG03 |
C,S |
Toàn bộ |
maDoiTuong |
|
|
CG0301 |
(0, 0, 0, 100) |
II-30a |
||
|
maDoiTuong |
|
|
CG0302 |
(0, 0, 0, 100) |
II-30b |
|||||||
|
2.4 |
Lối xuống tầng hầm |
CG04 |
C,S |
Toàn bộ |
maDoiTuong |
|
|
CG0401 |
(0, 0, 0, 100) |
III-29 |
||
|
3 |
Địa danh dân cư |
DA02 |
P |
Toàn bộ |
danhTuChung, ten |
1 |
ấp |
DA0201 |
(0, 0, 0, 100) |
III-85 |
||
|
2 |
bản |
DA0202 |
(0, 0, 0, 100) |
III-85 |
||||||||
|
3 |
buôn |
DA0203 |
(0, 0, 0, 100) |
III-85 |
||||||||
|
4 |
chòm |
DA0204 |
(0, 0, 0, 100) |
III-85 |
||||||||
|
5 |
khu dân cư |
DA0205 |
(0, 0, 0, 100) |
III-85 |
||||||||
|
6 |
khu tập thể |
DA0206 |
(0, 0, 0, 100) |
III-85 |
||||||||
|
7 |
khu đô thị |
DA0207 |
(0, 0, 0, 100) |
III-85 |
||||||||
|
8 |
làng |
DA0208 |
(0, 0, 0, 100) |
III-85 |
||||||||
|
9 |
lũng |
DA0209 |
(0, 0, 0, 100) |
III-85 |
||||||||
|
10 |
plei |
DA02010 |
(0, 0, 0, 100) |
III-85 |
||||||||
|
11 |
tổ dân phố |
DA02011 |
(0, 0, 0, 100) |
III-85 |
||||||||
|
12 |
trại |
DA02012 |
(0, 0, 0, 100) |
III-85 |
||||||||
|
13 |
xóm |
DA02013 |
(0, 0, 0, 100) |
III-85 |
||||||||
|
27 |
thôn |
DA02014 |
(0, 0, 0, 100) |
III-85 |
||||||||
|
28 |
cụm dân cư |
DA02015 |
(0, 0, 0, 100) |
III-85 |
||||||||
|
29 |
khóm |
DA02016 |
(0, 0, 0, 100) |
III-85 |
||||||||
|
30 |
khối phố |
DA02017 |
(0, 0, 0, 100) |
III-85 |
||||||||
|
31 |
khu phố |
DA02018 |
(0, 0, 0, 100) |
III-85 |
||||||||
|
32 |
tổ dân cư |
DA02019 |
(0, 0, 0, 100) |
III-85 |
||||||||
|
36 |
đội |
DA02020 |
(0, 0, 0, 100) |
III-85 |
||||||||
|
37 |
tiểu khu |
DA02021 |
(0, 0, 0, 100) |
III-85 |
||||||||
|
38 |
nhóm |
DA02022 |
(0, 0, 0, 100) |
III-85 |
||||||||
|
51 |
khu vực |
DA02023 |
(0, 0, 0, 100) |
III-85 |
||||||||
|
4 |
Hạ tầng kỹ thuật khác |
|
|
|
|
|
|
|
|
|
||
|
4.1 |
Cơ sở hỏa táng |
CR01 |
P, S |
Toàn bộ |
maDoiTuong, ten |
|
|
CR0101 |
(0, 0, 0, 100) |
III-36 |
||
|
4.2 |
Công trình đang xây dựng |
CR02 |
P, S |
Toàn bộ |
maDoiTuong , ten |
|
|
CR0201 |
(0, 0, 0, 100) |
III-88 |
||
|
4.3 |
Công trình xử lý bùn |
CR03 |
P, S |
Toàn bộ |
maDoiTuong, ten |
|
|
CR0301 |
(0, 0, 0, 100) |
III-87 |
||
|
4.4 |
Công trình xử lý nước sạch |
CR04 |
P, S |
Toàn bộ |
maDoiTuong, |
|
|
CR0401 |
(0, 0, 0, 100) |
III-87 |
||
|
4.5 |
Cột đèn chiếu sáng |
CR05 |
P |
Toàn bộ |
maDoiTuong, chieuCao |
|
|
CR0501 |
(0, 0, 0,100) |
III-54 |
||
|
4.6 |
Họng nước chữa cháy |
CR13 |
P |
Toàn bộ |
maDoiTuong |
|
|
CR1301 |
(0, 0, 0, 100) |
III-73 |
||
|
4.7 |
Mộ độc lập |
CR14 |
P |
Toàn bộ |
maDoiTuong |
|
|
CR1401 |
(0, 0, 0, 100) |
III-35 |
||
|
4.8 |
Nghĩa trang |
CR15 |
P, S |
Toàn bộ |
maDoiTuong |
|
|
CR1501 |
(0, 0, 0, 100) |
III-37 |
||
|
4.9 |
Nghĩa trang liệt sỹ |
CR16 |
P, S |
Toàn bộ |
maDoiTuong |
|
|
CR1601 |
(0, 0, 0, 100) |
III-37 |
||
|
4.10 |
Nhà máy nước |
CR17 |
P, S |
Toàn bộ |
maDoiTuong, ten |
|
|
CR1701 |
(0, 0, 0, 100) |
III-87 |
||
|
4.11 |
Nhà tang lễ |
CR18 |
P, S |
Toàn bộ |
maDoiTuong, ten |
|
|
CR1801 |
(0, 0, 0, 100) |
III-87 |
||
|
4.12 |
Tháp nước, bể nước |
CR19 |
P, S |
Toàn bộ |
maDoiTuong, ten |
|
|
CR1901 |
(0, 0, 0, 100) |
III-87 |
||
|
4.13 |
Trạm thu phát sóng |
CR23 |
P, S |
Toàn bộ |
maDoiTuong, chieuCao |
|
|
CR2301 |
(0, 0, 0, 100) |
III-55 |
||
|
5 |
Trạm khí tượng thủy văn quốc gia |
CR20 |
P, S |
Toàn bộ |
maDoiTuong loaiTramKhiTuon gThuyVan, ten |
1 |
Trạm khí tượng bề mặt |
CR2001 |
(0, 0, 0, 100) |
III-70, III-87 |
||
|
2 |
Trạm khí tượng trên cao |
CR2002 |
(0, 0, 0, 100) |
III-70, III-87 |
||||||||
|
3 |
Trạm ra đa thời tiết |
CR2003 |
(0, 0, 0, 100) |
III-70, III-87 |
||||||||
|
4 |
Trạm khí tượng nông nghiệp |
CR2004 |
(0, 0, 0, 100) |
III-70, III-87 |
||||||||
|
5 |
Trạm thủy văn |
CR2005 |
(0, 0, 0, 100) |
III-70, III-87 |
||||||||
|
6 |
Trạm hải văn |
CR2006 |
(0, 0, 0, 100) |
III-70, III-87 |
||||||||
|
7 |
Trạm đo mưa |
CR2007 |
(0, 0, 0, 100) |
III-70, III-87 |
||||||||
|
8 |
Trạm định vị sét |
CR2008 |
(0, 0, 0, 100) |
III-70, III-87 |
||||||||
|
9 |
Trạm giám sát biến đổi khí hậu |
CR2009 |
(0, 0, 0, 100) |
III-70, III-87 |
||||||||
|
10 |
Trạm chuyên đề |
CR2010 |
(0, 0, 0, 100) |
III-70, III-87 |
||||||||
|
11 |
Trạm tổng hợp |
CR2011 |
(0, 0, 0, 100) |
III-70, III-87 |
||||||||
|
6 |
Trạm quan trắc môi trường |
CR21 |
P,S |
Toàn bộ |
maDoiTuong, ten |
|
|
CR2101 |
(0, 0, 0, 100) |
III-70 |
||
|
7 |
Trạm quan trắc tài nguyên nước |
CR22 |
P,S |
Toàn bộ |
maDoiTuong, ten |
|
|
CR2201 |
(0, 0, 0, 100) |
III-70 |
||
|
8 |
Đường dây tải điện |
CR09 |
C |
Toàn bộ |
maDoiTuong, dienAp |
|
|
CR0901 |
(0, 0, 0, 100) |
III-56(a, b) |
||
|
9 |
Cột điện |
CR06 |
P, S |
Toàn bộ |
maDoiTuong, chieuCao |
|
|
CR0601 |
(0, 0, 0, 100) |
III-53 |
||
|
10 |
Đường ống dẫn |
CR11 |
C |
Toàn bộ |
maDoiTuong, loaiOngDan |
1 |
Nước |
CR1101 |
(0, 0, 0, 100) |
III-79 |
||
|
2 |
Khí |
CR1102 |
(0, 0, 0, 100) |
III-79 |
||||||||
|
3 |
Dầu |
CR1103 |
(0, 0, 0, 100) |
III-79 |
||||||||
|
11 |
Ranh giới |
|
|
|
|
|
|
|
|
|
||
|
11.1 |
Hàng rào |
CU01 |
C |
Toàn bộ |
maDoiTuong |
|
|
CU0101 |
(0, 0, 0, 100) |
III-84b |
||
|
11.2 |
Ranh giới sử dụng đất |
CU03 |
maDoiTuong |
|
|
CU0301 |
(0, 0, 0, 100) |
III-82 |
||||
|
11.3 |
Thành lũy |
CU04 |
maDoiTuong |
|
|
CU0401 |
(0, 0, 0, 100) |
III-83b |
||||
|
maDoiTuong |
|
|
CU0402 |
(0, 0, 0, 100) |
III-83a |
|||||||
|
11.4 |
Tường vây |
CU05 |
maDoiTuong |
|
|
CU0501 |
(0, 0, 0, 100) |
III-84a |
||||
|
12 |
Công trình y tế |
|
|
|
|
|
|
|
|
|
||
|
12.1 |
Bệnh viện |
CP01 |
P,S |
Toàn bộ |
maDoiTuong, ten |
|
|
CP0101 |
(0, 0, 0, 100) |
III-41, III-87 |
||
|
12.2 |
Cơ sở phòng chống dịch bệnh |
CP02 |
Toàn bộ |
maDoiTuong, ten |
|
|
CP0201 |
(0, 0, 0, 100) |
III-41, III-87 |
|||
|
12.3 |
Cơ sở y tế khác |
CP03 |
Toàn bộ |
maDoiTuong, ten |
|
|
CP0301 |
(0, 0, 0, 100) |
III-41, III-87 |
|||
|
12.4 |
Nhà hộ sinh |
CP04 |
Toàn bộ |
maDoiTuong, ten |
|
|
CP0401 |
(0, 0, 0, 100) |
III-41, III-87 |
|||
|
12.5 |
Phòng khám |
CP05 |
Toàn bộ |
maDoiTuong, ten |
|
|
CP0501 |
(0, 0, 0, 100) |
III-41, III-87 |
|||
|
12.6 |
Trạm y tế |
CP06 |
Toàn bộ |
maDoiTuong, ten |
|
|
CP0601 |
(0, 0, 0, 100) |
III-41, III-87 |
|||
|
12.7 |
Trung tâm điều dưỡng |
CP07 |
Toàn bộ |
maDoiTuong, ten |
|
|
CP0701 |
(0, 0, 0, 100) |
III-41, III-87 |
|||
|
12.8 |
Trung tâm y tế |
CP08 |
Toàn bộ |
maDoiTuong, ten |
|
|
CP0801 |
(0, 0, 0, 100) |
III-41, III-87 |
|||
|
13 |
Công trình giáo dục |
|
|
|
|
|
|
|
|
|
||
|
13.1 |
Trung tâm giáo dục thường xuyên |
CE01 |
S, P |
Toàn bộ |
maDoiTuong, ten |
|
|
CE0101 |
(0, 0, 0, 100) |
III-44, III-87 |
||
|
13.2 |
Trung tâm kỹ thuật tổng hợp - hướng nghiệp |
CE02 |
|
|
CE0201 |
(0, 0, 0, 100) |
III-44, III-87 |
|||||
|
13.3 |
Trường cao đẳng |
CE03 |
|
|
CE0301 |
(0, 0, 0, 100) |
III-44, III-87 |
|||||
|
13.4 |
Trường đại học |
CE04 |
|
|
CE0401 |
(0, 0, 0, 100) |
III-44, III-87 |
|||||
|
13.5 |
Trường dân tộc nội trú |
CE05 |
|
|
CE0501 |
(0, 0, 0, 100) |
III-44, III-87 |
|||||
|
13.6 |
Trường dạy nghề |
CE06 |
|
|
CE0601 |
(0, 0, 0, 100) |
III-44, III-87 |
|||||
|
13.7 |
Trường giáo dưỡng |
CE07 |
|
|
CE0701 |
(0, 0, 0, 100) |
III-44, III-87 |
|||||
|
13.8 |
Trường mầm non |
CE08 |
|
|
CE0801 |
(0, 0, 0, 100) |
III-44, III-87 |
|||||
|
13.9 |
Trường phổ thông có nhiều cấp học |
CE09 |
|
|
CE0901 |
(0, 0, 0, 100) |
III-44, III-87 |
|||||
|
13.10 |
Trường phổ thông năng khiếu |
CE10 |
|
|
CE1001 |
(0, 0, 0, 100) |
III-44, III-87 |
|||||
|
13.11 |
Trường tiểu học |
CE11 |
|
|
CE1101 |
(0, 0, 0, 100) |
III-44, III-87 |
|||||
|
13.12 |
Trường trung học cơ sở |
CE12 |
|
|
CE1201 |
(0, 0, 0, 100) |
III-44, III-87 |
|||||
|
13.13 |
Trường trung học phổ thông |
CE13 |
|
|
CE1301 |
(0, 0, 0, 100) |
III-44, III-87 |
|||||
|
14 |
Công trình thể thao |
|
|
|
|
|
|
|
|
|
||
|
14.1 |
Bể bơi |
CK01 |
S, P |
Toàn bộ |
maDoiTuong, ten |
|
|
CK0101 |
(0, 0, 0, 100) |
III-87 |
||
|
14.2 |
Nhà thi đấu |
CK02 |
|
|
CK0201 |
(0, 0, 0, 100) |
III-87 |
|||||
|
14.3 |
Sân gôn |
CK03 |
|
|
CK0301 |
(0, 0, 0, 100) |
III-87 |
|||||
|
14.4 |
Sân thể thao |
CK04 |
|
|
CK0401 |
(0, 0, 0, 100) |
III-87 |
|||||
|
14.5 |
Sân vận động |
CK05 |
|
|
CK0501 |
(0, 0, 0, 100) |
III-46, III-87 |
|||||
|
14.6 |
Trung tâm thể dục thể thao |
CK06 |
|
|
CK0601 |
(0, 0, 0, 100) |
III-87 |
|||||
|
14.7 |
Trường đua, trường bắn |
CK07 |
|
|
CK0701 |
(0, 0, 0, 100) |
III-87 |
|||||
|
15 |
Công trình văn hóa |
|
|
|
|
|
|
|
|
|
||
|
15.1 |
Bảo tàng |
CN01 |
S, P |
Toàn bộ |
maDoiTuong, ten |
|
|
CN0101 |
(0, 0, 0, 100) |
III-63, III-87 |
||
|
15.2 |
Chòi cao, tháp cao |
CN02 |
P |
|
maDoiTuong, chieuCao |
|
|
CN0201 |
(0, 0, 0, 100) |
III-40 |
||
|
15.3 |
Cổng |
CN03 |
P |
|
maDoiTuong, ten |
|
|
CN0301 |
(0, 0, 0, 100) |
III-38 a, III-87 |
||
|
|
maDoiTuong, ten |
|
|
CN0302 |
(0, 0, 0, 100) |
III-38 b, III-87 |
||||||
|
15.4 |
Công trình di tích |
CN04 |
S, P |
Toàn bộ |
maDoiTuong, ten |
|
|
CN0401 |
(0, 100, 100, 0) |
III-67, III-87 |
||
|
15.5 |
Công trình vui chơi, giải trí |
CN05 |
S |
|
maDoiTuong, ten |
|
|
CN0501 |
(0, 0, 0, 100) |
III-87 |
||
|
15.6 |
Công viên |
CN06 |
S |
|
maDoiTuong, ten |
|
|
CN0601 |
(0, 0, 0, 100) |
III-87 |
||
|
15.7 |
Cột cờ |
CN07 |
P |
|
maDoiTuong, chieuCao |
|
|
CN0701 |
(0, 0, 0, 100) |
III-74 |
||
|
15.8 |
Cột đồng hồ |
CN08 |
P |
|
maDoiTuong, chieuCao |
|
|
CN0801 |
(0, 0, 0, 100) |
III-75 |
||
|
15.9 |
Đài phun nước |
CN09 |
P |
|
maDoiTuong |
|
|
CN0901 |
(0, 0, 0, 100) |
III-72 |
||
|
15.10 |
Đài tưởng niệm |
CN10 |
P |
|
maDoiTuong, ten |
|
|
CN1001 |
(0, 0, 0, 100) |
III-33, III-87 |
||
|
15.11 |
Lăng tẩm |
CN11 |
S, P |
Toàn bộ |
maDoiTuong, ten |
|
|
CN1101 |
(0, 0, 0,100) |
III-34, III-87 |
||
|
15.12 |
Lô cốt |
CN12 |
S, P |
|
maDoiTuong |
|
|
CN1201 |
(0, 0, 0, 100) |
III-39 |
||
|
15.13 |
Nhà hát |
CN13 |
S, P |
Toàn bộ |
maDoiTuong, ten |
|
|
CN1301 |
(0, 0, 0, 100) |
III-64, III-87 |
||
|
15.14 |
Nhà văn hóa |
CN14 |
S, P |
Toàn bộ |
maDoiTuong, ten |
|
|
CN1401 |
(0, 0, 0, 100) |
III-88 hoặc III-87 |
||
|
15.15 |
Quảng trường |
CN15 |
S |
Toàn bộ |
maDoiTuong, ten |
|
|
CN1501 |
(0, 0, 0, 100) |
III-88 hoặc III-87 |
||
|
15.16 |
Rạp chiếu phim |
CN16 |
S, P |
Toàn bộ |
maDoiTuong, ten |
|
|
CN1601 |
(0, 0, 0, 100) |
III-64, III-87 |
||
|
15.17 |
Rạp xiếc |
CN17 |
S, P |
Toàn bộ |
maDoiTuong, ten |
|
|
CN1701 |
(0, 0, 0, 100) |
III-64, III-87 |
||
|
15.18 |
Tháp cổ |
CN18 |
P |
|
maDoiTuong, chieuCao |
|
|
CN1801 |
(0, 0, 0, 100) |
III-32 |
||
|
15.19 |
Thư viện |
CN19 |
S, P |
Toàn bộ |
maDoiTuong, ten |
|
|
CN1901 |
(0, 0, 0, 100) |
III-62, III-87 |
||
|
15.20 |
Triển lãm |
CN20 |
S, P |
Toàn bộ |
maDoiTuong, ten |
|
|
CN2001 |
(0, 0, 0, 100) |
III-87 |
||
|
15.21 |
Trung tâm hội nghị |
CN21 |
S, P |
Toàn bộ |
maDoiTuong, ten |
|
|
CN2101 |
(0, 0, 0, 100) |
III-87 |
||
|
15.22 |
Tượng đài |
CN22 |
S, P |
Toàn bộ |
maDoiTuong, chieuCao |
|
|
CN2201 |
(0, 0, 0, 100) |
III-33 |
||
|
15.23 |
Vườn hoa |
CN23 |
S, P |
Toàn bộ |
maDoiTuong, ten |
|
|
CN2301 |
(0, 0, 0, 100) |
III-87 |
||
|
16 |
Công trình thương mại dịch vụ |
|
|
|
|
|
|
|
|
|
||
|
16.1 |
Bãi tắm |
CL01 |
P |
Toàn bộ |
maDoiTuong, ten |
|
|
CL0101 |
(0, 100, 100, 0) |
III-69, III-87 |
||
|
16.2 |
Bưu cục |
CL02 |
P, S |
Toàn bộ |
maDoiTuong, ten |
|
|
CL0201 |
(0, 0, 0,100) |
III-87 |
||
|
16.3 |
Bưu điện |
CL03 |
P, S |
Toàn bộ |
maDoiTuong, ten |
|
|
CL0301 |
(0, 0, 0,100) |
III-66, III-87 |
||
|
16.4 |
Các công trình dịch vụ khác |
CL04 |
S |
Toàn bộ |
maDoiTuong, ten |
|
|
CL0401 |
(0, 0, 0,100) |
III-87 |
||
|
16.5 |
Chợ |
CL05 |
P, S |
Toàn bộ |
maDoiTuong, ten |
|
|
CL0501 |
(0, 0, 0,100) |
III-87 |
||
|
16.6 |
Cửa hàng |
CL06 |
P, S |
Toàn bộ |
maDoiTuong, ten |
|
|
CL0601 |
(0, 0, 0,100) |
III-87 |
||
|
16.7 |
Điểm bưu điện - văn hóa xã |
CL07 |
P, S |
Toàn bộ |
maDoiTuong, ten |
|
|
CL0701 |
(0, 0, 0,100) |
III-87 |
||
|
16.8 |
Khách sạn |
CL08 |
P, S |
Toàn bộ |
maDoiTuong, ten |
|
|
CL0801 |
(0, 0, 0,100) |
III-87 |
||
|
16.9 |
Ngân hàng |
CL09 |
P, S |
Toàn bộ |
maDoiTuong, ten |
|
|
CL0901 |
(0, 0, 0,100) |
III-87 |
||
|
16.10 |
Nhà hàng |
CL10 |
S |
Toàn bộ |
maDoiTuong, ten |
|
|
CL1001 |
(0, 0, 0,100) |
III-87 |
||
|
16.11 |
Nhà khách |
CL11 |
P, S |
Toàn bộ |
maDoiTuong, ten |
|
|
CL1101 |
(0, 0, 0,100) |
III-87 |
||
|
16.12 |
Nhà lắp đặt thiết bị thông tin |
CL12 |
P, S |
Toàn bộ |
maDoiTuong, ten |
|
|
CL1201 |
(0, 0, 0,100) |
III-87 |
||
|
16.13 |
Siêu thị |
CL13 |
P, S |
Toàn bộ |
maDoiTuong, ten |
|
|
CL1301 |
(0, 0, 0,100) |
III-87 |
||
|
16.14 |
Trạm xăng, dầu |
CL15 |
P, S |
Toàn bộ |
maDoiTuong, ten |
|
|
CL1501 |
(0, 0, 0,100) |
III-78, III-87 |
||
|
16.15 |
Trung tâm thương mại |
CL16 |
P, S |
Toàn bộ |
maDoiTuong, ten |
|
|
CL1601 |
(0, 0, 0,100) |
III-87 |
||
|
17 |
Trụ sở làm việc |
|
|
|
|
|
|
|
|
|
||
|
17.1 |
Cơ quan đại diện nước ngoài |
CX01 |
P, S |
Toàn bộ |
maDoiTuong, ten |
|
|
CX0101 |
(0, 0, 0, 100) |
III-87 |
||
|
17.2 |
Cơ sở thực nghiệm |
CX02 |
P, S |
Toàn bộ |
|
|
CX0201 |
(0, 0, 0, 100) |
III-87 |
|||
|
17.3 |
Trụ sở làm việc của doanh nghiệp |
CX03 |
P, S |
Toàn bộ |
|
|
CX0301 |
(0, 0, 0, 100) |
III-87 |
|||
|
17.4 |
Trụ sở làm việc của đơn vị sự nghiệp |
CX04 |
P, S |
Toàn bộ |
|
|
CX0401 |
(0, 0, 0, 100) |
III-87 |
|||
|
17.5 |
Trụ sở làm việc của tổ chức xã hội - nghề nghiệp |
CX05 |
P, S |
Toàn bộ |
|
|
CX0501 |
(0, 0, 0, 100) |
III-87 |
|||
|
17.6 |
Trụ sở làm việc viện nghiên cứu |
CX06 |
P, S |
Toàn bộ |
|
|
CX0601 |
(0, 0, 0, 100) |
III-87 |
|||
|
18 |
Công trình tôn giáo tín ngưỡng |
|
|
|
|
|
|
|
|
|
||
|
18.1 |
Chùa |
CM01 |
P, S |
Toàn bộ |
maDoiTuong, ten |
|
|
CM0101 |
(0, 0, 0,100) |
III-42, III-87 |
||
|
18.2 |
Cơ sở đào tạo tôn giáo |
CM02 |
P, S |
Toàn bộ |
|
|
CM0201 |
(0, 0, 0,100) |
III-42, III-87 |
|||
|
18.3 |
Công trình tôn giáo khác |
CM03 |
P, S |
Toàn bộ |
|
|
CM0301 |
(0, 0, 0,100) |
III-42, III-87 |
|||
|
18.4 |
Đền |
CM04 |
P, S |
Toàn bộ |
|
|
CM0401 |
(0, 0, 0,100) |
III-42, III-87 |
|||
|
18.5 |
Đình |
CM05 |
P, S |
Toàn bộ |
|
|
CM0501 |
(0, 0, 0,100) |
III-42, III-87 |
|||
|
18.6 |
Gác chuông |
CM06 |
P, S |
Toàn bộ |
|
|
CM0601 |
(0, 0, 0,100) |
III-45, III-87 |
|||
|
18.7 |
Miếu |
CM07 |
P, S |
Toàn bộ |
|
|
CM0701 |
(0, 0, 0,100) |
III-42, III-87 |
|||
|
18.8 |
Nhà nguyện |
CM08 |
P, S |
Toàn bộ |
|
|
CM0801 |
(0, 0, 0,100) |
III-87 |
|||
|
18.9 |
Nhà thờ |
CM09 |
P, S |
Toàn bộ |
|
|
CM0901 |
(0, 0, 0,100) |
III-43, III-87 |
|||
|
18.10 |
Niệm phật đường |
CM10 |
P, S |
Toàn bộ |
|
|
CM1001 |
(0, 0, 0,100) |
III-87 |
|||
|
18.11 |
Thánh đường |
CM11 |
P, S |
Toàn bộ |
|
|
CM1101 |
(0, 0, 0,100) |
III-87 |
|||
|
18.12 |
Thánh thất |
CM12 |
P, S |
Toàn bộ |
|
|
CM1201 |
(0, 0, 0,100) |
III-87 |
|||
|
18.13 |
Trụ sở của tổ chức tôn giáo |
CM13 |
P, S |
Toàn bộ |
|
|
CM1301 |
(0, 0, 0,100) |
III-87 |
|||
|
18.14 |
Từ đường |
CM14 |
P, S |
Toàn bộ |
|
|
CM1401 |
(0, 0, 0,100) |
III-87 |
|||
|
19 |
Trụ sở cơ quan nhà nước |
|
|
|
|
|
|
|
|
|
||
|
19.1 |
Cơ quan chuyên môn |
CV01 |
P, S |
Toàn bộ |
maDoiTuong, ten |
|
|
CV0101 |
(0, 0, 0, 100) |
III-87 |
||
|
19.2 |
Cơ quan Đảng |
CV02 |
P, S |
Toàn bộ |
|
|
CV0201 |
(0, 0, 0, 100) |
III-87 |
|||
|
19.3 |
Toà án |
CV03 |
P, S |
Toàn bộ |
|
|
CV0301 |
(0, 0, 0, 100) |
III-87 |
|||
|
19.4 |
Trụ sở các Bộ |
CV04 |
P, S |
Toàn bộ |
|
|
CV0401 |
(0, 0, 0, 100) |
III-87 |
|||
|
19.5 |
Trụ sở Chính Phủ |
CV05 |
P, S |
Toàn bộ |
|
|
CV0501 |
(0, 0, 0, 100) |
III-87 |
|||
|
19.6 |
Trụ sở tổ chức chính trị - xã hội |
CV06 |
P, S |
Toàn bộ |
|
|
CV0601 |
(0, 0, 0, 100) |
III-87 |
|||
|
19.7 |
Trụ sở UBND cấp Huyện |
CV07 |
P, S |
Toàn bộ |
|
|
CV0701 |
(0, 0, 0, 100) |
III-60, III-87 |
|||
|
19.8 |
Trụ sở UBND cấp Tỉnh |
CV08 |
P, S |
Toàn bộ |
|
|
CV0801 |
(0, 0, 0, 100) |
III-59, III-87 |
|||
|
19.9 |
Trụ sở UBND cấp Xã |
CV09 |
P, S |
Toàn bộ |
|
|
CV0901 |
(0, 0, 0, 100) |
III-61, III-87 |
|||
|
19.10 |
Viện kiểm sát |
CV10 |
P, S |
Toàn bộ |
|
|
CV1001 |
(0, 0, 0, 100) |
III-87 |
|||
|
20 |
Công trình công nghiệp |
|
|
|
|
|
|
|
|
|
||
|
20.1 |
Bể chứa nhiên liệu |
CD01 |
P, S |
Toàn bộ |
maDoiTuong, ten |
|
|
CD0101 |
(0, 0, 0, 100) |
III-31, III-88 |
||
|
20.2 |
Công trình thủy điện |
CD02 |
P, S |
Toàn bộ |
maDoiTuong, ten |
|
|
CD0201 |
(0, 0, 0, 100) |
III-87 |
||
|
20.3 |
Cột tháp điện gió |
CD03 |
P |
Toàn bộ |
maDoiTuong, chieuCao |
|
|
CD0301 |
(0, 0, 0, 100) |
III-71 |
||
|
20.4 |
Cửa hầm lò của mỏ |
CD04 |
P, S |
Toàn bộ |
maDoiTuong |
|
|
CD0401 |
(0, 0, 0, 100) |
III-49 |
||
|
20.5 |
Giàn khoan, tháp khai thác |
CD05 |
P, S |
Toàn bộ |
maDoiTuong, chieuCao |
|
|
CD0501 |
(0, 0, 0, 100) |
III-52 |
||
|
20.6 |
Kho |
CD06 |
S |
Toàn bộ |
maDoiTuong, tên |
|
|
CD0601 |
(0, 0, 0, 100) |
III-87 |
||
|
20.7 |
Khu khai thác |
CD07 |
S |
Toàn bộ |
maDoiTuong, ten |
|
|
CD0701 |
(0, 0, 0, 100) |
III-50, III-87 |
||
|
20.8 |
Lò nung |
CD08 |
P, S |
Toàn bộ |
maDoiTuong |
|
|
CD0801 |
(0, 0, 0, 100) |
III-76 |
||
|
20.9 |
Nhà máy |
CD09 |
P, S |
Toàn bộ |
maDoiTuong, ten, loaiCongTrinhCo ngNghiep |
|
|
CD0901 |
(0, 0, 0, 100) |
III-48, III-87 |
||
|
20.10 |
Ống khói |
CD10 |
P |
Toàn bộ |
maDoiTuong |
|
|
CD1001 |
(0, 0, 0, 100) |
III-47 |
||
|
20.11 |
Trạm biến áp |
CD11 |
P, S |
Toàn bộ |
maDoiTuong |
|
|
CD1101 |
(0, 0, 0, 100) |
III-57 |
||
|
20.12 |
Trạm chiết khí hóa lỏng |
CD12 |
P, S |
Toàn bộ |
maDoiTuong, ten |
|
|
CD1201 |
(0, 0, 0, 100) |
III-87 |
||
|
21 |
Cơ sở sản xuất nông lâm nghiệp |
|
|
|
|
|
|
|
|
|
||
|
21.1 |
Cơ sở sản xuất giống cây, con |
CB01 |
P, S |
Toàn bộ |
maDoiTuong, ten |
|
|
CB0101 |
(0, 0, 0, 100) |
III-87 |
||
|
21.2 |
Guồng nước |
CB02 |
P, S |
Toàn bộ |
maDoiTuong |
|
|
CB0201 |
(0, 0, 0, 100) |
III-77, III-87 |
||
|
21.3 |
Khu nuôi trồng thủy sản |
CB03 |
S |
Toàn bộ |
maDoiTuong, ten |
|
|
CB0301 |
Viền (0, 0, 0, 100) Nền (15, 0, 0, 0) |
III-81, III-88 |
||
|
21.4 |
Lâm trường |
CB04 |
S |
Toàn bộ |
maDoiTuong, ten |
|
|
CB0401 |
(0, 0, 0, 100) |
III-87 |
||
|
21.5 |
Nông trường |
CB05 |
S |
Toàn bộ |
maDoiTuong, ten |
|
|
CB0501 |
(0, 0, 0, 100) |
III-87 |
||
|
21.6 |
Ruộng muối |
CB06 |
S |
Toàn bộ |
maDoiTuong |
|
|
CB0601 |
(0, 0, 0, 100) (100, 0, 0, 0) |
III-80 |
||
|
21.7 |
Trang trại |
CB07 |
S |
Toàn bộ |
maDoiTuong, ten |
|
|
CB0701 |
(0, 0, 0, 100) |
III-87 |
||
|
22 |
Khu chức năng đặc thù |
|
|
|
|
|
|
|
|
|
||
|
22.1 |
Khu chế xuất |
CT01 |
S |
Toàn bộ |
maDoiTuong, ten |
|
|
CT0101 |
(0, 0, 0, 100) |
III-87 |
||
|
22.2 |
Khu công nghệ cao |
CT02 |
|
|
CT0201 |
(0, 0, 0, 100) |
III-87 |
|||||
|
22.3 |
Khu công nghiệp |
CT03 |
|
|
CT0301 |
(0, 0, 0, 100) |
III-87 |
|||||
|
22.4 |
Khu du lịch |
CT04 |
|
|
CT0401 |
(0, 100, 100, 0) |
III-68, III-87 |
|||||
|
22.5 |
Khu kinh tế |
CT05 |
|
|
CT0501 |
(0, 0, 0, 100) |
III-87 |
|||||
|
22.6 |
Khu nghiên cứu đào tạo |
CT06 |
|
|
CT0601 |
(0, 0, 0, 100) |
III-87 |
|||||
|
22.7 |
Khu thể dục thể thao |
CT07 |
|
|
CT0701 |
(0, 0, 0, 100) |
III-87 |
|||||
|
23 |
Công trình xử lý chất thải |
|
|
|
|
|
|
|
|
|
||
|
23.1 |
Bãi chôn lấp rác |
CO01 |
P, S |
Toàn bộ |
maDoiTuong, ten |
|
|
CO0101 |
(0, 0, 0, 100) |
III-87 |
||
|
23.2 |
Cơ sở xử lý chất thải nguy hại |
CO02 |
|
|
CO0201 |
(0, 0, 0, 100) |
III-87 |
|||||
|
23.3 |
Cơ sở xử lý chất thải rắn |
CO03 |
|
|
CO0301 |
(0, 0, 0, 100) |
III-87 |
|||||
|
23.4 |
Cơ sở xử lý nước thải |
CO04 |
|
|
CO0401 |
(0, 0, 0, 100) |
III-87 |
|||||
|
23.5 |
Khu xử lý chất thải |
CO05 |
|
|
CO0501 |
(0, 0, 0, 100) |
III-87 |
|||||
|
23.6 |
Trạm trung chuyển chất thải rắn |
CO06 |
|
|
CO0601 |
(0, 0, 0, 100) |
III-87 |
|||||
|
24 |
Công trình an ninh |
|
|
|
|
|
|
|
|
|
||
|
24.1 |
Đồn công an |
CC01 |
P, S |
Toàn bộ |
maDoiTuong, ten |
|
|
CC0101 |
(0, 0, 0,100) |
III-87 |
||
|
24.2 |
Trụ sở an ninh |
CC02 |
|
|
CC0201 |
(0, 0, 0,100) |
III-87 |
|||||
|
24.3 |
Trại cải tạo |
CC03 |
|
|
CC0301 |
(0, 0, 0,100) |
III-87 |
|||||
|
24.4 |
Trung tâm phòng cháy chữa cháy |
CC04 |
P, S |
Toàn bộ |
maDoiTuong, ten |
|
|
CC0401 |
(0, 0, 0,100) |
III-87 |
||
|
25 |
Công trình quốc phòng |
|
|
|
|
|
|
|
|
|
||
|
25.1 |
Cửa khẩu |
CH01 |
P, S |
Toàn bộ |
maDoiTuong, ten |
|
|
CH0101 |
(0, 0, 0, 100) |
III-87 |
||
|
25.2 |
Doanh trại quân đội |
CH02 |
P, S |
maDoiTuong |
|
|
CH0201 |
(0, 0, 0, 100) |
III-87 |
|||
|
25.3 |
Trụ sở quốc phòng |
CH03 |
P, S |
maDoiTuong |
|
|
CH0301 |
(0, 0, 0, 100) |
III-87 |
|||
|
26 |
Địa chỉ |
CQ01 |
P |
maDoiTuong |
|
|
CQ0101 |
(0, 0, 0, 100) |
III-87 |
|||
|
IV |
Địa hình |
|
|
|
|
|
|
|
|
|
||
|
1 |
Địa danh sơn văn |
DA03 |
P |
Toàn bộ |
maDoiTuong, danhTuChung, ten |
19 |
cánh đồng |
DA0301 |
(0, 0, 0, 100) |
IV-112 |
||
|
20 |
cao nguyên |
DA0302 |
(0, 0, 0, 100) |
IV-112 |
||||||||
|
21 |
dãy núi |
DA0303 |
(0, 0, 0, 100) |
IV-111 |
||||||||
|
22 |
đồng bằng |
DA0304 |
(0, 0, 0, 100) |
IV-112 |
||||||||
|
23 |
đồi |
DA0305 |
(0, 0, 0, 100) |
IV-113 |
||||||||
|
24 |
mũi đất |
DA0306 |
(0, 0, 0, 100) |
IV-112 |
||||||||
|
25 |
núi |
DA0307 |
(0, 0, 0, 100) |
IV-113 |
||||||||
|
26 |
thung lũng |
DA0308 |
(0, 0, 0, 100) |
IV-112 |
||||||||
|
49 |
đỉnh |
DA0309 |
(0, 0, 0, 100) |
IV-113 |
||||||||
|
58 |
khau |
DA0310 |
(0, 0, 0, 100) |
IV-113 |
||||||||
|
2 |
Điểm độ cao |
EA01 |
P |
Toàn bộ |
maDoiTuong, doCao |
|
|
EA0101 |
(0, 0, 0, 100) |
IV-91 |
||
|
3 |
Đường bình độ |
EA02 |
C |
Toàn bộ |
maDoiTuong, loaiDuongBinhDo , doCao |
1 |
cơ bản |
EA0201 |
(10, 50,100, 0) |
IV-89a |
||
|
EA0202 |
(10, 50,100, 0) |
IV-89b |
||||||||||
|
2 |
nửa khoảng cao đều |
EA0203 |
(10, 50,100, 0) |
IV-89c |
||||||||
|
3 |
phụ |
EA0204 |
(10, 50,100, 0) |
IV-89d |
||||||||
|
4 |
nháp |
EA0205 |
(10, 50,100, 0) |
IV-89g |
||||||||
|
4 |
Địa hình đặc biệt trên đất liền |
|
|
|
|
|
|
|
|
|
||
|
4.1 |
Bãi đá trên cạn |
EB01 |
S |
Toàn bộ |
maDoiTuong |
EB01 |
Bãi đá trên cạn |
EB0101 |
(10, 50,100, 0) |
IV-102 |
||
|
4.2 |
Cửa hang động |
EB02 |
P |
Toàn bộ |
maDoiTuong |
EB02 |
Cửa hang động |
EB0201 |
(0, 0, 0, 100) |
IV-104 |
||
|
4.3 |
Các loại hố nhân tạo |
EB03 |
S |
Toàn bộ |
maDoiTuong, tyCaoTySau |
|
|
EB0301 |
(0, 0, 0, 100) |
IV-107a |
||
|
P |
Toàn bộ |
maDoiTuong, tyCaoTySau |
EB0302 |
(0, 0, 0, 100) |
IV-107b |
|||||||
|
4.4 |
Đá độc lập, khối đá, lũy đá |
EB04 |
P, S |
Toàn bộ |
maDoiTuong |
|
|
EB0401 |
(10, 50,100, 0) |
IV-100 |
||
|
4.5 |
Địa hình cát |
EB05 |
S |
Toàn bộ |
maDoiTuong |
|
|
EB0501 |
(10, 50,100, 0) |
IV-110 |
||
|
4.6 |
Gò đống |
EB06 |
S |
Toàn bộ |
maDoiTuong, tyCaoTySau |
|
|
EB0601 |
(10, 50,100, 0) |
IV-106a |
||
|
P |
EB0602 |
(10, 50,100, 0) |
IV-106b |
|||||||||
|
4.7 |
Hố, phễu castơ |
EB07 |
S |
Toàn bộ |
maDoiTuong, tyCaoTySau |
|
|
EB0701 |
(10, 50,100, 0) |
IV-105a |
||
|
P |
Toàn bộ |
maDoiTuong, tyCaoTySau |
EB0702 |
(10, 50,100, 0) |
IV-105b |
|||||||
|
4.8 |
Khu vực đào đắp |
EB08 |
S |
Toàn bộ |
maDoiTuong, tyCaoTySau |
|
|
EB0801 |
(0, 0, 0, 100) |
IV-108 |
||
|
4.9 |
Miệng núi lửa |
EB09 |
S |
Toàn bộ |
maDoiTuong |
|
|
EB0901 |
(10, 50,100, 0) |
IV-103a |
||
|
P |
EB0902 |
(10, 50,100, 0) |
IV-103b |
|||||||||
|
4.10 |
Vùng núi đá |
EB10 |
S |
Toàn bộ |
maDoiTuong |
EB10 |
Vùng núi đá |
EB1001 |
(5, 20, 50, 0) |
IV-97 |
||
|
5 |
Đường đặc trưng địa hình trên đất liền |
|
|
|
|
|
|
|
|
|
||
|
5.1 |
Bờ dốc tự nhiên |
EC01 |
C |
Toàn bộ |
maDoiTuong, loaiThanhPhan, tyCaoTySau |
1 |
Chân |
EC0101 |
(0, 0, 0, 100) |
IV-93a |
||
|
2 |
Đỉnh |
EC0102 |
(10, 50,100, 0) |
IV-93b |
||||||||
|
5.2 |
Dòng đá |
EC02 |
C |
Toàn bộ |
maDoiTuong |
|
|
EC0201 |
(10, 50,100, 0) |
IV-101 |
||
|
5.3 |
Địa hình bậc thang |
EC03 |
C |
Toàn bộ |
maDoiTuong, tyCaoTySau |
|
|
EC0301 |
(0, 0, 0, 100) |
IV-109 |
||
|
5.4 |
Địa hình cắt xẻ nhân tạo |
EC04 |
C |
Toàn bộ |
maDoiTuong, loaiThanhPhan, tyCaoTySau |
1 |
Chân |
EC0401 |
(0, 0, 0, 100) |
IV-94b |
||
|
2 |
Đỉnh |
EC0402 |
(0, 0, 0, 100) |
IV-94a |
||||||||
|
5.5 |
Khe rãnh xói mòn |
EC05 |
C |
Toàn bộ |
maDoiTuong, loaiThanhPhan, tyCaoTySau |
1 |
Chân |
EC0501 |
(10, 50,100, 0) |
IV-92a |
||
|
C |
2 |
Đỉnh |
EC0502 |
(10, 50,100, 0) |
IV-92b |
|||||||
|
5.6 |
Sườn đứt gãy |
EC06 |
C |
Toàn bộ |
maDoiTuong tyCaoTySau |
|
|
EC0601 |
(10, 50,100, 0) |
IV-95 |
||
|
5.7 |
Sườn sụt lở |
EC07 |
C |
Toàn bộ |
maDoiTuong, , loaiThanhPhan, tyCaoTySau |
1 |
Chân |
EC0701 |
(10, 50,100, 0) |
IV-96 |
||
|
2 |
Đỉnh |
EC0702 |
(10, 50,100, 0) |
|||||||||
|
5.8 |
Vách đứng |
EC08 |
C |
Toàn bộ |
maDoiTuong, loaiThanhPhan, tyCaoTySau |
1 |
Chân |
EC0801 |
(10, 50,100, 0) |
IV-98 |
||
|
2 |
Đỉnh |
EC0802 |
(10, 50,100, 0) |
|||||||||
|
6 |
Chất đáy |
ED01 |
P |
Toàn bộ |
maDoiTuong, loaiChatDay |
1 |
Bùn |
ED0101 |
(0, 0, 0, 100) |
IV-114 |
||
|
2 |
Cát |
ED0102 |
(0, 0, 0, 100) |
IV-114 |
||||||||
|
3 |
San hô |
ED0103 |
(0, 0, 0, 100) |
IV-114 |
||||||||
|
4 |
Đá |
ED0104 |
(0, 0, 0, 100) |
IV-114 |
||||||||
|
5 |
Bùn, cát |
ED0105 |
(0, 0, 0, 100) |
IV-114 |
||||||||
|
6 |
Cát, san hô |
ED0106 |
(0, 0, 0, 100) |
IV-114 |
||||||||
|
7 |
Cát, sỏi |
ED0107 |
(0, 0, 0, 100) |
IV-114 |
||||||||
|
8 |
Đá, san hô |
ED0108 |
(0, 0, 0, 100) |
IV-114 |
||||||||
|
9 |
Đá, sỏi |
ED0109 |
(0, 0, 0, 100) |
IV-114 |
||||||||
|
10 |
Vỏ sò, ốc |
ED0110 |
(0, 0, 0, 100) |
IV-114 |
||||||||
|
11 |
Loại khác |
ED0111 |
(0, 0, 0, 100) |
IV-114 |
||||||||
|
7 |
Điểm độ sâu |
ED02 |
P |
Toàn bộ |
maDoiTuong, doSau |
|
|
EA0201 |
(0, 0, 0, 100) |
IV-91 |
||
|
8 |
Đường bình độ sâu |
ED03 |
C |
Toàn bộ |
maDoiTuong, loaiDuongBinhDo, doSau |
1 |
cơ bản |
ED0301 |
(0, 0, 0, 100) |
IV-90a |
||
|
ED0302 |
(0, 0, 0, 100) |
IV-90b |
||||||||||
|
2 |
nửa khoảng cao đều |
ED0303 |
(0, 0, 0, 100) |
IV-90c |
||||||||
|
3 |
phụ |
ED0304 |
(0, 0, 0, 100) |
IV-90d |
||||||||
|
4 |
nháp |
ED0305 |
(0, 0, 0, 100) |
IV-90g |
||||||||
|
V |
Giao thông |
|
|
|
|
|
|
|
|
|
||
|
1 |
Đường bộ |
|
|
Chiều rộng ≥ 1 m (2N) và chiều rộng ≥ 2,5 m (5N) |
tenTuyenGiaoThongXuyenQuocGia , tenQuocLo, tenDuongTinh, tenDuongHuyen, tenDuongXa, tenDuongDoThi, loaiChatLieuTrai Mat, chieuRong |
|
|
|
(0, 0, 0, 100) |
Không thể hiện đường bộ, chỉ thể hiện tên đường V-162 ghi chú tên đường phố V-161 Ghi chú số hiệu đường, tính chất đường |
||
|
1.1 |
Đường chuyên dùng |
GK01 |
C |
Chiều rộng < 1 m (2N) và chiều rộng < 2,5 m (5N) |
maDoiTuong, chieuRong |
|
|
GK0101 |
Nền (0, 0, 0, 15) Viền (0, 0, 0, 100) |
V-134, V-138i, V-138k |
||
|
1.2 |
Đường đô thị |
GK02 |
C |
Chiều rộng <1 m (2N) và chiều rộng < 2,5 m (5N) |
maDoiTuong, tenDuongDoThi, chieuRong |
|
|
GK0201 |
Nền (0, 0, 0, 0) Viền (0, 0, 0, 100) |
V-132, V-133, V-138d, V-138e, V-138g, V-138h, V-162 |
||
|
1.3 |
Đường Huyện |
GK03 |
C |
Chiều rộng <1 m (2N) và chiều rộng < 2,5 m (5N) |
maDoiTuong, tenDuongHuyen , chieuRong |
|
|
GK0301 |
Nền (5, 20, 50, 0) Viền (0, 0, 0, 100) |
V-131, V-138c, V-161 |
||
|
1.4 |
Đường Tỉnh |
GK05 |
C |
Chiều rộng <1 m (2N) và chiều rộng < 2,5 m (5N) |
maDoiTuong, tenDuongTinh, chieuRong |
|
|
GK0501 |
Nền (5, 20, 50, 0) Viền (0, 0, 0, 100) |
V-131, V-138c, V-161 |
||
|
1.5 |
Đường Xã |
GK06 |
C |
Chiều rộng < 1 m (2N) và chiều rộng < 2,5 m (5N) |
maDoiTuong, tenDuongXa, chieuRong |
|
|
GK0601 |
Nền (0, 0, 0, 15) Viền (0, 0, 0, 100) |
V-134, V-138i, V-138k, V-163 |
||
|
1.6 |
Đường Quốc lộ |
GK04 |
C |
Toàn bộ |
maDoiTuong, tenQuocLo |
|
|
GK0401 |
Nền(10,50,100,0) Viền(0,0,0,60) |
V-130, V-137b, V-138b, V-161 |
||
|
2 |
Cầu giao thông |
GG05 |
C |
Toàn bộ |
maDoiTuong, loaiCauGiaoThong |
1,2,3, 4,5 |
Cầu thường Cầu phao Cầu treo Cầu tầng Cầu quay |
GG0501 |
(0, 0, 0, 100) |
V-143, V-144 |
||
|
6 |
Khác |
GG0502 |
(0, 0, 0, 100) |
V-144 |
||||||||
|
S |
Toàn bộ |
|
|
|
|
Nền (0, 0, 0, 0) Viền (0, 0, 0, 100) |
Chỉ thể hiện viền, không fill |
|||||
|
C, S |
Toàn bộ |
ten, chieuDai, chieuRong, taiTrong, chatLieuCau |
|
|
|
(0, 0, 0, 100) |
V-163, V-164 |
|||||
|
3 |
Hầm giao thông |
GG12 |
C |
Toàn bộ |
maDoiTuong |
|
|
GG1201 |
(0, 0, 0, 100) |
V-127, V-128 |
||
|
S |
Toàn bộ |
maDoiTuong |
|
|
GG1202 |
(0, 0, 0, 0) (0, 0, 0, 100) |
Chỉ thể hiện viền, không fill |
|||||
|
C, S |
Toàn bộ |
ten, chieuCao, chieuRong, chieuDai |
|
|
|
(0, 0, 0, 0) |
V-163, V-164 |
|||||
|
4 |
Ngầm ô tô qua được |
GG13 |
C,S |
Toàn bộ |
maDoiTuong, ten, chieuCao, chieuRong, chieuDai, doSau |
|
|
GG1301 |
(0, 0, 0, 100) |
V-148 V-163, V-164 |
||
|
5 |
Cống giao thông |
GG06 |
P, C |
Toàn bộ |
maDoiTuong |
|
|
GG0601 |
(0, 0, 0, 100) |
V-147 |
||
|
6 |
Đèo |
GG07 |
P |
Toàn bộ |
maDoiTuong, ten, doCao |
|
|
GG0701 |
(0, 0, 0, 100) |
V-139, V-163 |
||
|
7 |
Công trình giao thông đường bộ |
|
|
|
|
|
|
|
|
|
||
|
7.1 |
Bãi đỗ xe |
GG01 |
P, S |
Toàn bộ (Nếu không có tên riêng thì ghi chú thuyết minh theo tên đối tượng) |
maDoiTuong, ten |
|
|
GG0101 |
(0, 0, 0, 100) |
V-163, V-164 |
||
|
7.2 |
Bến ô tô |
GG02 |
P, S |
Toàn bộ (Nếu không có tên riêng thì ghi chú thuyết minh theo tên đối tượng) |
maDoiTuong, ten |
|
|
GG0201 |
(0, 0, 0, 100) |
V-163, V-164 |
||
|
7.3 |
Bến phà đường bộ |
GG03 |
P, S |
Toàn bộ |
maDoiTuong, ten |
|
|
GG0301 |
(0, 0, 0, 100) |
V-152, V-163 |
||
|
7.4 |
Cầu đi bộ |
GG04 |
C, S |
Toàn bộ |
maDoiTuong |
|
|
GG0401 |
(0, 0, 0, 100) |
V-122 |
||
|
7.5 |
Đường lên cao có bậc xây |
GG10 |
C, S |
Toàn bộ |
maDoiTuong |
|
|
GG1001 |
(0, 0, 0, 100) |
V-140 |
||
|
7.6 |
Hầm đi bộ |
GG11 |
P |
Toàn bộ |
maDoiTuong |
|
|
GG1101 |
(0, 0, 0, 100) |
V-146 |
||
|
7.7 |
Trạm dừng nghỉ |
GG15 |
P, S |
Toàn bộ (Nếu không có tên riêng thì ghi chú thuyết minh theo tên đối tượng) |
maDoiTuong, ten |
|
|
GG1501 |
(0, 0, 0, 0) (0, 0, 0, 100) |
V-163, V-164 |
||
|
7.8 |
Trạm kiểm tra tải trọng xe |
GG16 |
P, S |
maDoiTuong, ten |
|
|
GG1601 |
(0, 0, 0, 0) (0, 0, 0, 100) |
V-163, V-164 |
|||
|
7.9 |
Trạm thu phí giao thông |
GG17 |
P, S |
maDoiTuong, ten |
|
|
GG1701 |
(0, 0, 0, 0) (0, 0, 0, 100) |
V-163, V-164 |
|||
|
8 |
Taluy đường giao thông |
GG14 |
C |
Toàn bộ |
maDoiTuong, loaiHinhThai, loaiThanhPhan |
1-1 |
Đắp cao, chân taluy |
GG1401 |
(0, 0, 0, 100) |
V-141, V-142, V-125, V-126 |
||
|
1-2 |
Đắp cao, đỉnh taluy (theo tỷ lệ) |
GG1402 |
(0, 0, 0, 100) |
|||||||||
|
Đắp cao, đỉnh taluy (nửa theo tỷ lệ) |
GG1403 |
(0, 0, 0, 100) |
||||||||||
|
2-1 |
Xẻ sâu, chân taluy |
GG1404 |
(0, 0, 0, 100) |
|||||||||
|
2-2 |
Xẻ sâu, đỉnh taluy (theo tỷ lệ) |
GG1405 |
(0, 0, 0, 100) |
|||||||||
|
Xẻ sâu, đỉnh taluy (nửa theo tỷ lệ) |
GG1406 |
(0, 0, 0, 100) |
||||||||||
|
tyCaoTySau |
|
|
|
(0, 0, 0, 100) |
V-164 |
|||||||
|
9 |
Các đối tượng mặt đường bộ |
|
|
|
|
|
|
|
|
|
||
|
9.1 |
Dải phân cách |
GD01 |
C |
Toàn bộ |
maDoiTuong |
|
|
GD0101 |
(0, 0, 0, 100) |
V-129(c,d,e), V-130(c,d,e), V-131(c,d,e), V-132(c,d,e). |
||
|
S |
|
|
GD0102 |
(0, 0, 0, 0) |
Không thể hiện |
|||||||
|
9.2 |
Đảo giao thông |
GD02 |
S |
Toàn bộ |
maDoiTuong |
|
|
GD0201 |
(0, 0, 0, 0) |
V-130(c,d), V-131(c,d), V-132(c,d). |
||
|
9.3 |
Hè phố |
GD03 |
S |
Toàn bộ |
maDoiTuong |
|
|
GD0301 |
(0, 10, 20, 0) |
V-132b |
||
|
9.4 |
Lề đường |
GD04 |
S |
Toàn bộ |
maDoiTuong |
|
|
GD0401 |
(0, 0, 0, 0) |
V-129b, V-130b, V-131b, V-134b |
||
|
9.5 |
Lòng đường chuyên dùng |
GD05 |
S |
Toàn bộ |
maDoiTuong |
|
|
GD0501 |
(0,0,0,15) |
V-134a, V-138i |
||
|
9.6 |
Lòng đường đô thị |
GD06 |
S |
Toàn bộ |
maDoiTuong |
|
|
GD0601 |
(0, 0, 0, 0) |
V-132a, V-138(d, g), V-133a |
||
|
9.7 |
Lòng đường Huyện |
GD07 |
S |
Toàn bộ |
maDoiTuong |
|
|
GD0701 |
(5,20,50,0) |
V-131a, V-138c |
||
|
9.8 |
Lòng đường Quốc lộ |
GD08 |
S |
Toàn bộ |
maDoiTuong, capKyThuat |
1 |
Cao tốc |
GD0801 |
(10, 70, 70, 0) |
V-129a, V-138a |
||
|
2 |
Cấp khác |
GD0802 |
(10,50,100,0) |
V-130a, V-138b |
||||||||
|
9.9 |
Lòng đường Tỉnh |
GD09 |
S |
Toàn bộ |
maDoiTuong |
|
|
GD0901 |
(5,20,50,0) |
V-131a, V-138c |
||
|
9.10 |
Lòng đường Xã |
GD10 |
S |
Toàn bộ |
maDoiTuong |
|
|
GD1001 |
(0,0,0,15) |
V-134a, V-138i |
||
|
10 |
Các đối tượng ranh giới đường bộ |
|
|
|
|
|
|
|
|
|
||
|
10.1 |
Mép đường |
GE01 |
C |
Toàn bộ |
maDoiTuong |
|
|
GE0101 |
(0, 0, 0, 100) |
V-129, V-130, V-131, V-132, V-133, V-134 |
||
|
10.2 |
Mép lòng đường |
GE02 |
C |
Toàn bộ |
maDoiTuong |
|
|
GE0201 |
(0, 0, 0, 100) |
V-129, V-130, V-131, V-132, V-134 |
||
|
11 |
Các đối tượng đường bộ khác |
|
|
|
|
|
|
|
|
|
||
|
11.1 |
Đường bờ vùng bờ thửa |
GB01 |
C, S |
|
maDoiTuong |
|
|
GB0101 |
(0, 0, 0, 100) |
V-136 |
||
|
11.2 |
Đường đi bộ |
GB02 |
C, S |
|
maDoiTuong |
|
|
GB0201 |
(0, 0, 0, 100) |
|
||
|
11.3 |
Đường mòn |
GB03 |
C |
|
maDoiTuong |
|
|
GB0301 |
(0, 0, 0, 100) |
V-135 |
||
|
12 |
Đường sắt |
|
|
|
|
|
|
|
|
|
||
|
12.1 |
Đường sắt chuyên dùng |
GL01 |
C |
Toàn bộ |
maDoiTuong, loaiHienTrangSu Dung, loaiKhoDuongSat , viTri |
1-1-1 |
Đang sử dụng, tiêu chuẩn, trên mặt đất |
GL0101 |
(0, 0, 0, 100) |
V-119(a, b) |
||
|
1-2-1 |
Đang sử dụng, hẹp, trên mặt đất |
GL0102 |
(0, 0, 0, 100) |
V-119c, V-117, V-118 |
||||||||
|
1-3-1 |
Đang sử dụng, khác, trên mặt đất |
GL0103 |
(0, 0, 0, 100) |
V-119c, V-117, V-118 |
||||||||
|
2-1-1 |
Đang xây dựng, tiêu chuẩn, trên mặt đất |
GL0104 |
(0, 0, 0, 100) |
V-121(c, d) |
||||||||
|
2-2-1 |
Đang xây dựng, hẹp, trên mặt đất |
GL0105 |
(0, 0, 0, 100) |
V-121e |
||||||||
|
2-3-1 |
Đang xây dựng, khác, trên mặt đất |
GL0106 |
(0, 0, 0, 100) |
V-121(a, b, e) |
||||||||
|
3-1-1 |
Không sử dụng, tiêu chuẩn, trên mặt đất |
GL0107 |
(0, 0, 0, 100) |
V-119(a, b) |
||||||||
|
3-2-1 |
Không sử dụng, hẹp, trên mặt đất |
GL0108 |
(0, 0, 0, 100) |
V-119c |
||||||||
|
3-3-1 |
Không sử dụng, khác, trên mặt đất |
GL0109 |
(0, 0, 0, 100) |
V-119c, V-117, V-118 |
||||||||
|
viTri |
2 |
Trên cao |
GL0110 |
(0, 0, 0, 100) |
V-120, V-121g |
|||||||
|
12.2 |
Đường sắt đô thị |
GL02 |
C |
Toàn bộ |
maDoiTuong, loaiHienTrangSu Dung, loaiKhoDuongSat , viTri |
1-1-1 |
Đang sử dụng, tiêu chuẩn, trên mặt đất |
GL0201 |
(0, 0, 0, 100) |
V-119(a, b) |
||
|
1-2-1 |
Đang sử dụng, hẹp, trên mặt đất |
GL0202 |
(0, 0, 0, 100) |
V-119c, V-117, V-118 |
||||||||
|
1-3-1 |
Đang sử dụng, khác, trên mặt đất |
GL0203 |
(0, 0, 0, 100) |
V-119c, V-117, V-118 |
||||||||
|
2-1-1 |
Đang xây dựng, tiêu chuẩn, trên mặt đất |
GL0204 |
(0, 0, 0, 100) |
V-121(c, d) |
||||||||
|
2-2-1 |
Đang xây dựng, hẹp, trên mặt đất |
GL0205 |
(0, 0, 0, 100) |
V-121e |
||||||||
|
2-3-1 |
Đang xây dựng, khác, trên mặt đất |
GL0206 |
(0, 0, 0, 100) |
V-121(a, b, e) |
||||||||
|
3-1-1 |
Không sử dụng, tiêu chuẩn, trên mặt đất |
GL0207 |
(0, 0, 0, 100) |
V-119(a, b) |
||||||||
|
3-2-1 |
Không sử dụng, hẹp, trên mặt đất |
GL0208 |
(0, 0, 0, 100) |
V-119c |
||||||||
|
3-3-1 |
Không sử dụng, khác, trên mặt đất |
GL0209 |
(0, 0, 0, 100) |
V-119c, V-117, V-118 |
||||||||
|
viTri |
2 |
Trên cao |
GL0210 |
(0, 0, 0, 100) |
V-120, V-121g |
|||||||
|
12.3 |
Đường sắt quốc gia |
GL03 |
C |
Toàn bộ |
maDoiTuong, loaiHienTrangSu Dung, loaiKhoDuongSat , viTri |
1-1-1 |
Đang sử dụng, tiêu chuẩn, trên mặt đất |
GL0301 |
(0, 0, 0, 100) |
V-119(a, b) |
||
|
1-2-1 |
Đang sử dụng, hẹp, trên mặt đất |
GL0302 |
(0, 0, 0, 100) |
V-119c, V-117, V-118 |
||||||||
|
1-3-1 |
Đang sử dụng, khác, trên mặt đất |
GL0303 |
(0, 0, 0, 100) |
V-119c, V-117, V-118 |
||||||||
|
2-1-1 |
Đang xây dựng, tiêu chuẩn, trên mặt đất |
GL0304 |
(0, 0, 0, 100) |
V-121(c, d) |
||||||||
|
2-2-1 |
Đang xây dựng, hẹp, trên mặt đất |
GL0305 |
(0, 0, 0, 100) |
V-121e |
||||||||
|
2-3-1 |
Đang xây dựng, khác, trên mặt đất |
GL0306 |
(0, 0, 0, 100) |
V-121(a, b, e) |
||||||||
|
3-1-1 |
Không sử dụng, tiêu chuẩn, trên mặt đất |
GL0307 |
(0, 0, 0, 100) |
V-119(a, b) |
||||||||
|
3-2-1 |
Không sử dụng, hẹp, trên mặt đất |
GL0308 |
(0, 0, 0, 100) |
V-119c |
||||||||
|
3-3-1 |
Không sử dụng, khác, trên mặt đất |
GL0309 |
(0, 0, 0, 100) |
V-119c, V-117, V-118 |
||||||||
|
viTri |
2 |
Trên cao |
GL0310 |
(0, 0, 0, 100) |
V-120, V-121g |
|||||||
|
13 |
Công trình giao thông đường sắt |
|
|
|
|
|
|
|
|
|
||
|
13.1 |
Ga đường sắt |
GH01 |
S |
Toàn bộ |
maDoiTuong, ten |
|
|
GH0101 |
(0, 0, 0, 100) |
V-163, V-164 |
||
|
13.2 |
Ga tàu điện |
GH02 |
S |
Toàn bộ |
maDoiTuong, ten |
|
|
GH0201 |
(0, 0, 0, 100) |
V-163, V-164 |
||
|
13.3 |
Giao đường sắt và đường bộ có rào chắn |
GH03 |
P |
Toàn bộ |
maDoiTuong |
|
|
GH0301 |
(0, 0, 0, 100) |
V-123b |
||
|
13.4 |
Giao đường sắt và đường bộ không có rào chắn |
GH04 |
P |
Toàn bộ |
maDoiTuong |
|
|
GH0401 |
(0, 0, 0, 100) |
V-123a |
||
|
14 |
Đường băng |
GN04 |
S |
Toàn bộ |
maDoiTuong |
|
|
GN0401 |
Nền(10,50,100,0) Viền(0,0,0,60) |
V-116 |
||
|
15 |
Cảng hàng không |
GN02 |
S |
Toàn bộ |
maDoiTuong, ten |
|
|
GN0201 |
(0, 0, 0, 100) |
V-163 |
||
|
16 |
Nhà ga hàng không |
GN06 |
S |
Toàn bộ |
maDoiTuong, ten |
|
|
GN0601 |
(0, 0, 0, 100) |
V-163 |
||
|
17 |
Bãi đáp trực thăng |
GN01 |
S |
Toàn bộ |
maDoiTuong |
|
|
GN0101 |
(0, 0, 0, 100) |
Không thể hiện vùng, chỉ biểu thị kí hiệu dạng điểm V-115 |
||
|
18 |
Đường cáp treo |
GO01 |
C |
Toàn bộ |
maDoiTuong, ten |
|
|
GO0101 |
(0, 0, 0, 100) |
V-124, V-163 |
||
|
19 |
Trụ đường cáp treo |
GO03 |
P |
Toàn bộ |
maDoiTuong |
|
|
GO0301 |
(0, 0, 0, 100) |
|||
|
20 |
Ga cáp treo |
GO02 |
S |
Toàn bộ |
maDoiTuong, ten |
|
|
GO0201 |
(0, 0, 0, 100) |
|||
|
21 |
Nhóm âu tàu |
|
|
|
|
|
|
|
|
|
||
|
21.1 |
Âu tàu |
GM01 |
C, S |
Toàn bộ |
maDoiTuong, ten |
|
|
GM0101 |
(0, 0, 0, 100) |
V-153 |
||
|
21.2 |
Bờ xây âu tàu |
GM05 |
C, S |
Toàn bộ |
maDoiTuong |
|
|
GM0501 |
(0, 0, 0, 100) |
|||
|
21.3 |
Cửa âu tàu |
GM09 |
C, S |
Toàn bộ |
maDoiTuong |
|
|
GM0901 |
(0, 0, 0, 100) |
|||
|
22 |
Báo hiệu hàng hải AIS |
GM02 |
P |
Toàn bộ |
maDoiTuong, ten |
|
|
GM0201 |
(0, 0, 0, 100) |
V-158b |
||
|
23 |
Bến cảng |
GM03 |
S |
Toàn bộ |
maDoiTuong, ten |
|
|
GM0301 |
(0, 0, 0, 100) |
V-163 |
||
|
24 |
Bến thủy nội địa |
GM04 |
P, S |
Toàn bộ |
maDoiTuong, ten |
|
|
GM0401 |
(0, 0, 0, 100) |
V-163 |
||
|
25 |
Cảng biển |
GM06 |
S |
Toàn bộ |
maDoiTuong, ten |
|
|
GM0601 |
(0, 0, 0, 100) |
V-163 |
||
|
26 |
Cảng thủy nội địa |
GM07 |
S |
Toàn bộ |
maDoiTuong, ten |
|
|
GM0701 |
(0, 0, 0, 100) |
V-163 |
||
|
27 |
Cầu tàu |
GM08 |
C, S |
Toàn bộ |
maDoiTuong, loaiCauTau |
1 |
Kết cầu cố định |
GM0801 |
(0, 0, 0, 100) |
V-154b |
||
|
2 |
Kết cấu nổi |
GM0802 |
(0, 0, 0, 100) |
V-154a |
||||||||
|
28 |
Báo hiệu dẫn luồng hàng hải, đường thủy |
|
|
|
|
|
|
|
|
|
||
|
28.1 |
Chập tiêu |
GA01 |
P |
Toàn bộ |
maDoiTuong, coDen |
1 |
Có đèn |
GA0101 |
(0, 0, 0, 100) |
V-158c, V-164 |
||
|
2 |
Không có đèn |
GA0102 |
(0, 0, 0, 100) |
V-158c, V-164 |
||||||||
|
28.2 |
Đăng tiêu |
GA02 |
P |
Toàn bộ |
maDoiTuong, coDen |
1 |
Có đèn |
GA0201 |
(0, 0, 0, 100) |
V-158d, V-164 |
||
|
2 |
Không có đèn |
GA0202 |
(0, 0, 0, 100) |
V-158d, V-164 |
||||||||
|
28.3 |
Phao báo hiệu |
GA03 |
P |
Toàn bộ |
maDoiTuong, coDen |
1 |
Có đèn |
GA0301 |
(0, 0, 0, 100) |
V-158e, V-164 |
||
|
2 |
Không có đèn |
GA0302 |
(0, 0, 0, 100) |
V-158e, V-164 |
||||||||
|
28.4 |
Tiêu báo hiệu |
GA04 |
P |
Toàn bộ |
maDoiTuong, coDen |
1 |
Có đèn |
GA0401 |
(0, 0, 0, 100) |
V-158g, V-164 |
||
|
2 |
Không có đèn |
GA0402 |
(0, 0, 0, 100) |
V-158g, V-164 |
||||||||
|
29 |
Các đối tượng hàng hải, hải văn |
|
|
|
|
|
|
|
|
|
||
|
29.1 |
Cảng dầu khí ngoài khơi |
GC01 |
P, S |
Toàn bộ |
maDoiTuong, ten |
|
|
GC0101 |
(0, 0, 0, 100) |
V-163 |
||
|
29.2 |
Cọc buộc tàu thuyền |
GC02 |
P |
Toàn bộ |
maDoiTuong |
|
|
GC0201 |
(0, 0, 0, 100) |
V-157 |
||
|
29.3 |
Đăng, chắn đánh bắt cá ổn định |
GC03 |
P, S |
Toàn bộ |
maDoiTuong |
|
|
GC0301 |
(0, 0, 0, 100) |
V-164 |
||
|
29.4 |
Đèn biển |
GC04 |
P, S |
Toàn bộ |
maDoiTuong, ten |
|
|
GC0401 |
(0, 0, 0, 100) |
V-158a |
||
|
29.5 |
Khu neo đậu |
GC05 |
P, S |
Toàn bộ |
maDoiTuong, ten |
|
|
GC0501 |
(0, 0, 0, 100) |
V-157, V-163 |
||
|
29.6 |
Khu tránh bão |
GC06 |
P, S |
Toàn bộ |
maDoiTuong, ten |
|
|
GC0601 |
(0, 0, 0, 100) |
V-163, V-164 |
||
|
29.7 |
Khu vực an toàn viện trợ hàng hải |
GC07 |
P, S |
Toàn bộ |
maDoiTuong, ten |
|
|
GC0701 |
(0, 0, 0, 100) |
V-163, V-164 |
||
|
29.8 |
Khu bảo tồn thiên nhiên trên biển |
GC08 |
P, S |
Toàn bộ |
maDoiTuong, ten |
|
|
GC0801 |
(0, 0, 0, 100) |
V-163, V-164 |
||
|
29.9 |
Khu vực đánh cá |
GC09 |
P, S |
Toàn bộ |
maDoiTuong |
|
|
GC0901 |
(0, 0, 0, 100) |
V-164 |
||
|
29.10 |
Khu vực đợi hoa tiêu |
GC10 |
P, S |
Toàn bộ |
maDoiTuong |
|
|
GC1001 |
(0, 0, 0, 100) |
V-164 |
||
|
29.11 |
Khu vực nạo vét |
GC11 |
P, S |
Toàn bộ |
maDoiTuong |
|
|
GC1101 |
(0, 0, 0, 100) |
V-164 |
||
|
29.12 |
Khu vực nghiên cứu, khảo sát |
GC12 |
P, S |
Toàn bộ |
maDoiTuong |
|
|
GC1201 |
(0, 0, 0, 100) |
V-164 |
||
|
29.13 |
Khu vực nguy hiểm |
GC13 |
P, S |
Toàn bộ |
maDoiTuong, ten |
|
|
GC1301 |
(0, 0, 0, 100) |
V-163, V-164 |
||
|
29.14 |
Khu vực quản lý cảng |
GC14 |
P, S |
Toàn bộ |
maDoiTuong, ten |
|
|
GC1501 |
(0, 0, 0, 100) |
V-163, V-164 |
||
|
29.15 |
Khu vực quân sự |
GC15 |
P, S |
Toàn bộ |
maDoiTuong, ten |
|
|
GC1501 |
(0, 0, 0, 100) |
V-163, V-164 |
||
|
29.16 |
Khu vực trung chuyển hàng hóa |
GC16 |
P, S |
Toàn bộ |
maDoiTuong, ten |
|
|
GC1601 |
(0, 0, 0, 100) |
V-163, V-164 |
||
|
29.17 |
Khu vực vùng nước an toàn |
GC17 |
P, S |
Toàn bộ |
maDoiTuong, ten |
|
|
GC1701 |
(0, 0, 0, 100) |
V-163, V-164 |
||
|
29.18 |
Khu vực xác tàu lịch sử |
GC18 |
P, S |
Toàn bộ |
maDoiTuong, ten |
|
|
GC1801 |
(0, 0, 0, 100) |
V-159e, V-163 |
||
|
29.19 |
Lồng bè nuôi trồng thủy hải sản |
GC19 |
P, S |
Toàn bộ |
maDoiTuong, ten |
|
|
GC1901 |
(0, 0, 0, 100) |
V-163, V-164 |
||
|
29.20 |
Nhà giàn |
GC20 |
P, S |
Toàn bộ |
maDoiTuong, ten |
|
|
GC2001 |
(0, 0, 0, 100) |
V-159a, V-163 |
||
|
29.21 |
Nhà trên biển |
GC21 |
P, S |
Toàn bộ |
maDoiTuong |
|
|
GC2101 |
(0, 0, 0, 100) |
V-159b, V-163 |
||
|
29.22 |
Trạm cứu nạn |
GC22 |
P, S |
Toàn bộ |
maDoiTuong, ten |
|
|
GC2201 |
(0, 0, 0, 100) |
V-159c, V-163 |
||
|
29.23 |
Trạm nghiệm triều |
GC23 |
P, S |
Toàn bộ |
maDoiTuong, ten |
|
|
GC2301 |
(0, 0, 0, 100) |
V-159d, V-163 |
||
|
29.24 |
Tuyến hàng hải |
GC24 |
C S |
Toàn bộ |
maDoiTuong, ten |
|
|
GC2401 |
(0, 0, 0, 100) |
V-163 |
||
|
29.25 |
Vùng cấm |
GC25 |
P, S |
Toàn bộ |
maDoiTuong, ten |
|
|
GC2501 |
(0, 0, 0, 100) |
V-163, V-164 |
||
|
29.26 |
Xác tàu đắm |
GC26 |
P, S |
Toàn bộ |
maDoiTuong, ten |
|
|
GC2601 |
(0, 0, 0, 100) |
V-159e, V-163 |
||
|
29.27 |
Vùng quay trở tàu |
GC27 |
P, S |
Toàn bộ |
maDoiTuong, ten |
|
|
GC2701 |
(0, 0, 0, 100) |
V-163, V-164 |
||
|
29.28 |
Vùng kiểm dịch |
GC28 |
P, S |
Toàn bộ |
maDoiTuong, ten |
|
|
GC2801 |
(0, 0, 0, 100) |
V-163, V-164 |
||
|
30 |
Đường ra vào của tàu thuyền |
GC29 |
C, S |
Toàn bộ |
maDoiTuong |
|
|
GC2901 |
(100, 0, 0, 0) |
V-156 |
||
|
VI |
Phủ bề mặt |
|
|
|
|
|
|
|
|
|
||
|
1 |
Ranh giới phủ bề mặt |
HG01 |
C |
Toàn bộ |
maDoiTuong, LoaiRanhGioiPhu BeMat |
1 |
Thực vật |
HG0101 |
(0, 0, 0, 100) |
VI-177 |
||
|
2 |
Khác |
HG0102 |
(0, 0, 0, 100) |
|
||||||||
|
3 |
Ranh giới khu bảo tồn thiên nhiên |
HG0103 |
(0, 100, 100, 0) |
VI-176 |
||||||||
|
2 |
Rừng |
|
|
|
|
|
|
|
|
|
||
|
2.1 |
Rừng trồng |
HH01 |
S |
Toàn bộ |
maDoiTuo ng, ten, doTanChe = 1 |
loai Cay Rung |
1 |
Cây lá rộng |
HH0101 |
Nền (35, 0, 50, 0) Ký hiệu (0, 0, 0, 100) |
VI-165a |
|
|
2 |
Cây lá kim |
HH0102 |
Nền (35, 0, 50, 0) Ký hiệu (0, 0, 0, 100) |
VI-165b |
||||||||
|
3 |
Cây hỗn hợp |
HH0103 |
Nền (35, 0, 50, 0) Ký hiệu (0, 0, 0, 100) |
VI-165e |
||||||||
|
4 |
Cây tre nứa |
HH0104 |
Nền (35, 0, 50, 0) Ký hiệu (0, 0, 0, 100) |
VI-165c |
||||||||
|
5 |
Cây cau dừa |
HH0105 |
Nền (35, 0, 50, 0) Ký hiệu (0, 0, 0, 100) |
VI-165d |
||||||||
|
6 |
Cây ưa mặn chua phèn |
HH0106 |
Nền (35, 0, 50, 0) Ký hiệu (70, 0, 100, 0) |
VI-165g.1 Cây ưa mặn chua phèn trên cạn |
||||||||
|
maDoiTuon g, ten, doTanChe = 1 dieuKienLapDia = 3, 4 |
HH0107 |
Nền (15, 0, 0, 0) Ký hiệu (70, 0, 100, 0) |
VI-165g.2 Cây ưa mặn chua phèn dưới nước |
|||||||||
|
2.2 |
Rừng tự nhiên |
HH02 |
S |
Toàn bộ |
maDoiTuo ng, ten, doTanChe = 2 |
loai Cay Run g |
1 |
Cây lá rộng |
HH0201 |
Nền (12, 0, 25, 0) Ký hiệu (0, 0, 0, 100) |
VI-166a |
|
|
2 |
Cây lá kim |
HH0202 |
Nền (12, 0, 25, 0) Ký hiệu (0, 0, 0, 100) |
VI-166b |
||||||||
|
3 |
Cây hỗn hợp |
HH0203 |
Nền (12, 0, 25, 0) Ký hiệu (0, 0, 0, 100) |
VI-166e |
||||||||
|
4 |
Cây tre nứa |
HH0204 |
Nền (12, 0, 25, 0) Ký hiệu (0, 0, 0, 100) |
VI-166c |
||||||||
|
5 |
Cây cau dừa |
HH0205 |
Nền (12, 0, 25, 0) Ký hiệu (0, 0, 0, 100) |
VI-166d |
||||||||
|
6 |
Cây ưa mặn chua phèn |
HH0206 |
Nền (12, 0, 25, 0) Ký hiệu (70, 0, 100, 0) |
VI-166g.1 Cây ưa mặn chua phèn trên cạn |
||||||||
|
maDoiTuo ng, ten, doTanChe = 2 dieuKienLapDia = 3, 4 |
HH0207 |
Nền (15, 0, 0, 0) Ký hiệu (70, 0, 100, 0) |
VI-166g.2 Cây ưa mặn chua phèn dưới nước |
|||||||||
|
3 |
Phủ thực vật khác |
|
|
|
|
|
|
|
|
|
||
|
3.1 |
Cây bụi |
HE01 |
S |
Toàn bộ |
maDoiTuong |
|
|
HE0101 |
(70, 0, 100, 0) |
VI-167a |
||
|
3.2 |
Cây bụi ưa mặn, chua, phèn |
HE02 |
S |
Toàn bộ |
maDoiTuong |
|
|
HE0201 |
(70, 0, 100, 0) |
VI - 167b |
||
|
4 |
Cây độc lập |
|
|
|
|
|
|
|
|
|
||
|
4.1 |
Cây độc lập |
HE03 |
P |
|
maDoiTuong, tenCay, chieuCao |
|
|
HE0301 |
(0, 0, 0, 100) |
VI-170 |
||
|
4.2 |
Cụm cây độc lập |
HE04 |
P |
|
maDoiTuong, tenCay, chieuCao |
|
|
HE0401 |
(0, 0, 0, 100) |
VI-171 |
||
|
5 |
Hàng cây |
|
|
|
|
|
|
|
|
|
||
|
5.1 |
Dải cây và hàng cây |
HE05 |
C |
Toàn bộ |
maDoiTuong |
|
|
HE0501 |
(70, 0, 100, 0) |
VI-168 |
||
|
5.2 |
Hàng cây bụi và rặng cây bụi |
HE06 |
C |
Toàn bộ |
maDoiTuong |
|
|
HE0601 |
(70, 0, 100, 0) |
VI-169 |
||
|
6 |
Cây hàng năm |
HB01 |
S |
Toàn bộ |
maDoiT uong, ten |
loaiCay Trong |
1 |
Cây lúa |
HB0101 |
Nét (70, 0, 100, 0) |
VI-172a VI-179 |
|
|
2 |
Cây lương thực |
HB0102 |
Nét (70, 0, 100, 0) |
VI-172b VI-179 |
||||||||
|
3 |
Cây mía |
HB0103 |
Nét (70, 0, 100, 0) |
VI-172c VI-179 |
||||||||
|
4 |
Cây thuốc lá, thuốc lào |
HB0104 |
Nét (70, 0, 100, 0) |
VI-172d VI-179 |
||||||||
|
5 |
Cây lấy sợi |
HB0105 |
Nét (70, 0, 100, 0) |
VI-172e VI-179 |
||||||||
|
6 |
Rau, cây gia vị, cây dược liệu |
HB0106 |
Nét (70, 0, 100, 0) |
VI-172g VI-179 |
||||||||
|
7 |
Hoa, cây cảnh |
HB0107 |
Nét (70, 0, 100, 0) |
VI-172h VI-179 |
||||||||
|
8 |
Sen, ấu, sung, niễng,… |
HB0108 |
Nét (70, 0, 100, 0) |
VI-172i VI-179 |
||||||||
|
9 |
Cây hàng năm khác |
HB0109 |
Nét (70, 0, 100, 0) |
VI-172k VI-179 |
||||||||
|
7 |
Cây lâu năm |
HB02 |
S |
Toàn bộ |
maDoiT uong, ten |
loaiCay Trong |
10 |
Cây ăn quả |
HB0201 |
Nét (70, 0, 100, 0) |
VI-173a VI-179 |
|
|
11 |
Cây dừa cọ |
HB0202 |
Nét (70, 0, 100, 0) |
VI-173b VI-179 |
||||||||
|
12 |
Cây công nghiệp |
HB0203 |
Nét (70, 0, 100, 0) |
VI-173c VI-179 |
||||||||
|
13 |
Cây dược liệu |
HB0204 |
Nét (70, 0, 100, 0) |
VI-173d VI-17 |
||||||||
|
14 |
Cây bóng mát, cây cảnh quan… |
HB0205 |
Nét (70, 0, 100, 0) |
VI-173e VI-179 |
||||||||
|
15 |
Cây lâu năm khác |
HB0206 |
Nét (70, 0, 100, 0) |
VI-173g VI-179 |
||||||||
|
8 |
Bề mặt là công trình |
HA01 |
S |
Toàn bộ |
maDoiTuong |
1 |
Có thực vật che phủ |
HA0101 |
Nền (12, 0, 25, 0) |
VI-175 |
||
|
2 |
Không có thực vật che phủ |
|
|
|
||||||||
|
9 |
Bề mặt là khu dân cư |
HA02 |
S |
Toàn bộ |
maDoiTuong |
1 |
Có thực vật che phủ |
HA0201 |
Nền (12, 0, 25, 0) |
VI-174a |
||
|
2 |
Không có thực vật che phủ |
HA0202 |
Nền (0, 10, 20, 0) |
VI-174b |
||||||||
|
10 |
Đất trống |
HC01 |
S |
Toàn bộ |
maDoiTuong, ten |
|
|
HC0101 |
(0, 0, 0, 100) |
VI -179 |
||
|
11 |
Nước mặt |
HD01 |
S |
Toàn bộ |
|
|
|
|
|
|
||
|
12 |
Thực vật đáy biển |
|
|
|
|
|
|
|
|
|
||
|
12.1 |
Cỏ biển |
HK01 |
S |
Toàn bộ |
maDoiTuong |
|
|
HK0101 |
|
|
||
|
12.2 |
Rong, tảo |
HK02 |
S |
Toàn bộ |
maDoiTuong |
|
|
HK0201 |
|
|
||
|
12.3 |
Thực vật khác |
HK03 |
S |
Toàn bộ |
maDoiTuong |
|
|
HK0301 |
|
|
||
|
VII |
Thủy văn |
|
|
|
|
|
|
|
|
|
||
|
1 |
Biển đảo |
|
|
|
|
|
|
|
|
|
||
|
1.1 |
Biển |
KA01 |
S |
Toàn bộ |
maDoiTuong, ten |
1 |
|
KA0101 |
(15, 0, 0, 0) |
Nền biển |
||
|
P |
2 |
|
KA0102 |
(100, 0, 0, 0) |
VII-212 |
|||||||
|
1.2 |
Đảo, quần đảo |
KA02 |
S |
Toàn bộ |
maDoiTuong, ten |
1 |
|
KA0201 |
(0, 0, 0,0) |
Không thể hiện |
||
|
P |
2 |
|
KA0202 |
(0, 0, 0, 100) |
VII-216 |
|||||||
|
1.3 |
Phá |
KA03 |
S |
Toàn bộ |
maDoiTuong ,ten |
1 |
|
KA0301 |
(15, 0, 0, 0) |
VII-181, VII-182 |
||
|
P |
2 |
|
KA0301 |
(100, 0, 0, 0) |
VII-212 |
|||||||
|
1.4 |
Vịnh, vũng |
KA04 |
S |
Toàn bộ |
maDoiTuong, ten |
1 |
|
KA0401 |
(15, 0, 0, 0) |
Nền Biển |
||
|
P |
2 |
|
KA0402 |
(100, 0, 0, 0) |
VII-212 |
|||||||
|
2 |
Bãi bồi |
KB01 |
S, P |
Toàn bộ |
maDoiTuong, loaiBaiBoi |
1 |
Cát |
KB0101 |
(0, 0, 0, 100) |
VII-190b |
||
|
2 |
Bùn |
KB0102 |
(0, 0, 0, 100) |
VII-190a |
||||||||
|
3 |
Loại khác |
KB0103 |
(0, 0, 0, 100) |
VII-190c |
||||||||
|
3 |
Đầm lầy |
KB02 |
S |
Toàn bộ |
maDoiTuong |
|
|
KB0201 |
(100, 0, 0, 0) |
VII-191 |
||
|
4 |
Bãi đá dưới nước |
|
|
|
|
|
|
|
|
|
||
|
4.1 |
Bãi đá dưới nước |
KC01 |
P, S |
Toàn bộ |
maDoiTuong, trangThaiXuatLo |
1 |
Chìm |
KC0101 |
(0, 0, 0, 100) |
VII-193b |
||
|
2 |
Nổi |
KC0102 |
(0, 0, 0, 100) |
VII-193a |
||||||||
|
3 |
Lúc nổi, lúc chìn |
KC0103 |
(0, 0, 0, 100) |
VII-193a |
||||||||
|
4.2 |
Đá trên biển |
KC02 |
P, S |
Toàn bộ |
maDoiTuong, trangThaiXuatLo |
1 |
Chìm |
KC0201 |
(0, 0, 0, 100) |
VII-193b |
||
|
2 |
Nổi |
KC0202 |
(0, 0, 0, 100) |
VII-193a |
||||||||
|
3 |
Lúc nổi, lúc chìn |
KC0203 |
(0, 0, 0, 100) |
VII-193a |
||||||||
|
4.3 |
San hô |
KC03 |
P, S |
Toàn bộ |
maDoiTuong, ten |
|
|
KC0301 |
(10, 50,100, 0) |
VII-192, VII-217 |
||
|
5 |
Ghềnh |
KD01 |
S |
Toàn bộ |
maDoiTuong, ten |
|
|
KD0101 |
(100, 0, 0, 0) (0, 0, 0, 100) |
VII-195a, VII-218 |
||
|
C |
maDoiTuong |
|
|
KD0102 |
(100, 0, 0, 0) |
VII-195b |
||||||
|
P |
maDoiTuong |
|
|
KD0103 |
(100, 0, 0, 0) |
VII-195c |
||||||
|
6 |
Thác |
KD02 |
C |
CR ≥ 1 m (2N); CR ≥ 2,5 m (5N) |
maDoiTuong , ten, chieuCao |
|
|
KD0201 |
(100, 0, 0, 0) |
VII-194a, VII-218 |
||
|
P |
CR ˂ 1 m (2N); CR ˂ 2,5 m (5N) |
|
|
KD0202 |
(100, 0, 0, 0) |
VII-194b, VII-218 |
||||||
|
7 |
Nguồn nước |
|
|
|
|
|
|
|
|
|
||
|
7.1 |
Giếng nước |
KM01 |
S |
DT ≥ 16 m2 (2N); DT ≥ 50 m2 (5N) → surface. Các trường hợp còn lại nhận kiểu dữ liệu point. |
maDoiTuong |
|
|
KM0101 |
Nền (15, 0, 0, 0) Viền (0, 0, 0, 100) |
VII-188a |
||
|
P |
|
|
KM0102 |
(100, 0, 0, 0) |
VII-188b |
|||||||
|
7.2 |
Mạch nước |
KM02 |
P |
Toàn bộ |
maDoiTuong |
|
|
KM0201 |
(100, 0, 0, 0) |
VII-189 |
||
|
8 |
Mạng dòng chảy |
KK01 |
C |
Thể hiện mạng dòng chảy đối với sông suối có độ rộng < 1 m (2N) và độ rộng < 2,5 m (5N) |
maDoiTuong, ten, loaiDongChay, loaiTrangThaiNuoc Mat |
1-1 |
Sông suối thường xuyên |
KK0101 |
(100, 0, 0, 0) |
VII-181, VII-215, VII-217 |
||
|
1-2 |
Sông suối theo mùa |
KK0102 |
(100, 0, 0, 0) |
VII-182, VII-215, VII-217 |
||||||||
|
2 |
Mặt nước tĩnh |
KK0103 |
(100, 0, 0, 0) |
VII-215, VII-217 |
||||||||
|
3 |
Kênh mương |
KK0104 |
(100, 0, 0, 0) |
VII-215, VII-217 |
||||||||
|
9 |
Điểm độ cao mực nước |
KE01 |
P |
Toàn bộ |
|
|
|
KE0101 |
(100, 0, 0, 0) |
VII-186a |
||
|
10 |
Điểm sông suối mất tích |
KE02 |
P |
Toàn bộ |
maDoiTuong |
|
|
KE0201 |
(100, 0, 0, 0) |
VII-184 |
||
|
11 |
Đường bờ nước |
KE03 |
C |
Toàn bộ |
maDoiTuong, loaiTrangThaiDuo ngBoNuoc |
1 |
Rõ ràng |
KE0301 |
(100, 0, 0, 0) |
VII-(180a + 181) sông suối có nước quanh năm |
||
|
2 |
Khó xác định |
KE0302 |
(100, 0, 0, 0) |
VII-183 đoạn sông suối khó xác định chính xác |
||||||||
|
3 |
Có nước theo mùa |
KE0303 |
(100, 0, 0, 0) |
VII- 182 sông, suối có nước theo mùa |
||||||||
|
12 |
Đường mép nước |
KE05 |
C |
Cách đường bờ nước ≥ 0,6 m (2N); ≥ 1,5 m (5N) |
maDoiTuong, loaiDuongMepNuoc |
1 |
Ao, hồ, đầm |
KE0501 |
(100, 0, 0, 0) |
VII-180b |
||
|
2 |
Phá |
KE0502 |
(100, 0, 0, 0) |
VII-180b |
||||||||
|
3 |
Kênh mương |
KE0503 |
(100, 0, 0, 0) |
VII-180b |
||||||||
|
4 |
Hồ chứa |
KE0504 |
(100, 0, 0, 0) |
VII-180b |
||||||||
|
5 |
Sông suối |
KE0505 |
(100, 0, 0, 0) |
VII-180b |
||||||||
|
6 |
Biển |
KE0506 |
(100, 0, 0, 0) |
VII-180b |
||||||||
|
7 |
Triều kiệt |
KE0507 |
(100, 0, 0, 0) |
VII-185 |
||||||||
|
13 |
Ranh giới nước mặt quy ước |
KE06 |
C |
|
|
|
|
|
|
Không thể hiện |
||
|
14 |
Đường đo độ rộng sông suối |
KE04 |
C |
Toàn bộ |
maDoiTuong |
|
|
KE0401 |
(100, 0, 0, 0) |
VII-186 |
||
|
15 |
Mặt nước sông suối |
KL01 |
S |
Toàn bộ |
maDoiTuong |
|
|
KL0101 |
(15, 0, 0, 0) |
VII-181 |
||
|
16 |
Mặt nước tĩnh |
|
|
|
|
|
|
|
|
|
||
|
16.1 |
Ao, hồ, đầm |
KL02 |
S |
DT ≥ 25 m2 (2N); DT ≥ 50 m2 (5N). Đối với khu vực hiếm nước thu nhận đầy đủ |
maDoiTuong, ten |
|
|
KL0201 |
(15, 0, 0, 0) (100, 0, 0, 0) |
VII-181, VII-(212+215) |
||
|
16.2 |
Hồ chứa |
KL03 |
Toàn bộ |
|
|
KL0301 |
(15, 0, 0, 0) (100, 0, 0, 0) |
VII-181, VII-(212+215) |
||||
|
17 |
Bờ kè, bờ cạp |
KG01 |
C |
CD ≥ 20 m (2N) và CD ≥ 50 m (5N). Thu nhận chân bờ cạp khi khoảng cách hình chiếu giữa đường đỉnh và đường chân đối tượng CD ≥ 3 m (2N) và CD ≥ 8 m (5N). |
maDoiTuong, loaiChatLieu, loaiThanhPhan |
1 |
Bê tông |
KG0101 |
(0, 0, 0, 100) |
VII-196(a, b) |
||
|
2 |
Đá sỏi |
KG0102 |
(0, 0, 0, 100) |
VII-196(c, d) |
||||||||
|
3 |
Khác |
KG0103 |
(0, 0, 0, 100) |
VII-196e |
||||||||
|
18 |
Cống thủy lợi |
KG02 |
P, C, S |
Toàn bộ |
maDoiTuong, loaiCong |
1 |
Có thiết bị |
KG0201 |
(0, 0, 0, 100) |
VII-202a |
||
|
2 |
Không có thiết bị |
KG0202 |
(0, 0, 0, 100) |
VII-202b |
||||||||
|
3 |
Cống dưới đập |
KG0203 |
(0, 0, 0, 100) |
VII-202c |
||||||||
|
19 |
Đập |
KG03 |
C |
Toàn bộ |
maDoiTuong, loaiDap |
1 |
Chắn sóng |
KG0301 |
(0, 0, 0, 100) |
VII-206b |
||
|
2 |
Dâng |
KG0302 |
(0, 0, 0, 100) |
VII-204b |
||||||||
|
3 |
Tràn |
KG0303 |
(0, 0, 0, 100) |
VII-205b |
||||||||
|
|
|
|
S |
|
|
|
|
KG0304 |
(0, 0, 0, 100) |
VII-204a, VII-205a, VII-206a Thể hiện viền, không fill |
||
|
|
ten |
|
|
|
(0, 0, 0, 100) |
VII-217 |
||||||
|
20 |
Đê |
KG04 |
C |
Toàn bộ |
maDoiTuong |
|
|
KG0401 |
(0, 0, 0, 100) |
VII-207b |
||
|
S |
maDoiTuong |
|
|
KG0402 |
(0, 0, 0, 100) |
VII-207a Thể hiện viền, không fill |
||||||
|
|
ten |
|
|
|
(0, 0, 0, 100) |
VII-217 |
||||||
|
21 |
Công trình trên đê |
|
|
|
|
|
|
|
|
|
||
|
21.1 |
Cửa khẩu qua đê |
KH01 |
C, S |
Toàn bộ |
maDoiTuong |
|
|
KH0101 |
(0, 0, 0, 100) |
VII-211 |
||
|
21.2 |
Điếm canh đê |
KH02 |
P |
Toàn bộ |
maDoiTuong, ten |
|
|
KH0201 |
(0, 0, 0, 100) |
VII-210 |
||
|
22 |
Kênh mương |
KG05 |
S |
CD ≥ 20 m, CR ≥ 1 m (2N) và CD ≥ 50 m, CR ≥ 2,5 m (5N) (đoạn ngắn hơn trùng địa giới thì giữ lại) → surface |
maDoiTuong, loaiHienTrangSu Dung, ten |
1 |
Đang sử dụng |
KG0501 |
(100, 0, 0, 0) (15, 0, 0, 0) |
VII- 215, VII-197a |
||
|
2 |
Đang xây dựng |
KG0502 |
(100, 0, 0, 0) (15, 0, 0, 0) |
VII-215, VII-198a |
||||||||
|
C |
CD ≥ 20 m, CR < 1 m (2N) và CD ≥ 50 m, CR < 2,5 m (5N) (đoạn ngắn hơn trùng địa giới thì giữ lại) → curve |
maDoiTuong, loaiHienTrangSuD ung, chieuRong |
1 |
Đang sử dụng |
KG0503 |
(100, 0, 0, 0) |
VII-197b (nét đơn 0,2mm) |
|||||
|
KG0504 |
(100, 0, 0, 0) |
VII-197b (nét đơn 0,4mm) |
||||||||||
|
2 |
Đang xây dựng |
KG0505 |
(100, 0, 0, 0) |
VII-198b (nét đơn 0,2mm) |
||||||||
|
KG0506 |
(100, 0, 0, 0) |
VII-198b (nét đơn 0,4mm) |
||||||||||
|
23 |
Máng dẫn nước |
KG06 |
C, S |
Toàn bộ |
maDoiTuong, loaiMangDanNuoc |
1 |
Mặt đất |
KG0601 |
(100, 0, 0, 0) |
VII-199b |
||
|
2 |
Nổi |
KG0602 |
(100, 0, 0, 0) |
VII-199a |
||||||||
|
24 |
Mặt bờ kênh mương |
KG07 |
S |
Toàn bộ |
maDoiTuong |
|
|
KG0701 |
(0, 0, 0, 0) |
Không thể hiện |
||
|
25 |
Taluy công trình thủy lợi |
KG08 |
C |
CD ≥ 20 m (2N) và CD ≥ 50 m (5N). Thu nhận chân taluy khi khoảng cách hình chiếu giữa đường đỉnh và đường chân đối tượng CD ≥ 3 m (2N) và CD ≥ 8 m (5N). |
maDoiTuong, loaiHinhThai, loaiThanhPhan, tyCaoTySau |
1 |
Đê |
KG0801 |
(0, 0, 0, 100) |
VII-207, VII-208, VII-209 |
||
|
2 |
Đập |
KG0802 |
(0, 0, 0, 100) |
VII-204, VII-205, VII-206 |
||||||||
|
3 |
Kênh, mương |
KG0803 |
(0, 0, 0, 100) |
VII-200, VII-201 |
||||||||
|
26 |
Trạm bơm |
KG09 |
P, S |
Toàn bộ |
maDoiTuong |
|
|
KG0901 |
(0, 0, 0, 100) |
VII-203, VII-218 |
||
|
27 |
Địa danh Biển Đảo |
DA01 |
P |
Toàn bộ |
maDoiTuong, danhTuChung, ten |
15 |
bán đảo |
DA0101 |
(0, 0, 0, 100) |
VII-216 |
||
|
16 |
quần đảo |
DA0102 |
(0, 0, 0, 100) |
VII-216 |
||||||||
|
17 |
vịnh |
DA0103 |
(100, 0, 0, 0) |
VII-212 |
||||||||
|
18 |
vũng |
DA0104 |
(100, 0, 0, 0) |
VII-212 |
||||||||
|
43 |
vụng |
DA0105 |
(0, 0, 0, 100) |
VII-212 |
||||||||
|
44 |
eo |
DA0106 |
(0, 0, 0, 100) |
VII-212 |
||||||||
|
47 |
mỏm |
DA0107 |
(0, 0, 0, 100) |
VII-216 |
||||||||
|
48 |
cù lao |
DA0108 |
(0, 0, 0, 100) |
VII-217 |
||||||||
|
50 |
hòn |
DA0109 |
(0, 0, 0, 100) |
VII-217 |
||||||||
|
59 |
gành |
DA0110 |
(0, 0, 0, 100) |
VII-217 |
||||||||
PHỤ LỤC E
(Quy định)
Trình bày cơ sở dữ liệu nền địa lý quốc gia tỷ lệ 1:10.000
E.1 Các kiểu đối tượng địa lý trong cơ sở dữ liệu nền địa lý quốc gia tỷ lệ 1:10.000 được thể hiện dưới dạng đồ họa theo bộ mẫu ký hiệu quy định tại Thông tư số 12/2020/TT-BTNMT ngày 30 tháng 9 năm 2020 của Bộ trưởng Bộ Tài nguyên và môi trường Quy định kỹ thuật về nội dung và ký hiệu bản đồ địa hình quốc gia tỷ lệ 1:10.000 và 1:25.000.
E.2 Trong Danh mục trình bày tại mục 3 dưới đây, kiểu dữ liệu được quy định viết tắt như sau:
P: Dữ liệu kiểu điểm (point)
C: Dữ liệu kiểu đường (Curve)
S: Dữ liệu kiểu vùng (Surface)
E.3 Danh mục trình bày chi tiết:
|
TT |
Tên đối tượng |
Mã ĐT |
Kiểu DL |
Chỉ dẫn TQH theo QĐ bản đồ |
Thuộc tính phân loại trình bày |
Giá trị (mã) |
Giá trị (nhãn) |
Mã trình bày |
Thành phần màu (CMYK) |
Ký hiệu trình bày |
||
|
I |
Biên giới địa giới |
|
|
|
|
|
|
|
|
|
||
|
1 |
Đường biên giới quốc gia trên đất liền |
AC01 |
C |
Toàn bộ |
maDoiTuong, loaiHienTrangPhapLy |
1 |
Xác định |
AC0101 |
(0, 0, 0, 100) |
I-1a |
||
|
2 |
Chưa xác định |
AC0102 |
(0, 0, 0, 100) |
I-1b |
||||||||
|
2 |
Mốc quốc giới |
AC02 |
P |
Toàn bộ |
maDoiTuong |
|
|
AC0201 |
(0, 0, 0, 100) |
I-1c |
||
|
3 |
Địa phận hành chính trên đất liền |
|
|
|
|
|
|
|
|
|
||
|
3.1 |
Địa phận hành chính cấp tỉnh |
AD02 |
S |
Toàn bộ |
|
|
|
|
|
|
||
|
3.2 |
Địa phận hành chính cấp huyện |
AD01 |
S |
Toàn bộ |
|
|
|
|
|
|
||
|
3.3 |
Địa phận hành chính cấp xã |
AD03 |
S |
Toàn bộ |
|
|
|
|
|
|
||
|
4 |
Đường địa giới hành chính |
|
|
|
|
|
|
|
|
|
||
|
4.1 |
Đường địa giới hành chính cấp tỉnh |
AD05 |
C |
Toàn bộ |
maDoiTuong, loaiHienTrangPhapLy |
1 |
Xác định |
AD0501 |
(0, 0, 0, 100) |
I-2a |
||
|
2 |
Chưa xác định |
AD0502 |
(0, 0, 0, 100) |
I-2b |
||||||||
|
4.2 |
Đường địa giới hành chính cấp huyện |
AD04 |
C |
Toàn bộ |
maDoiTuong, loaiHienTrangPhapLy |
1 |
Xác định |
AD0401 |
(0, 0, 0, 100) |
I-3a |
||
|
2 |
Chưa xác định |
AD0402 |
(0, 0, 0, 100) |
I-3b |
||||||||
|
4.3 |
Đường địa giới hành chính cấp xã |
AD06 |
C |
Toàn bộ |
maDoiTuong, loaiHienTrangPhapLy |
1 |
Xác định |
AD0601 |
(0, 0, 0, 100) |
I-4a |
||
|
2 |
Chưa xác định |
AD0602 |
(0, 0, 0, 100) |
I-4b |
||||||||
|
5 |
Mốc địa giới hành chính |
|
|
|
|
|
|
|
|
|
||
|
5.1 |
Mốc địa giới cấp tỉnh |
AD08 |
P |
Toàn bộ |
maDoiTuong |
|
Mốc địa giới hành chính cấp tỉnh |
AD0801 |
(0, 0, 0, 100) |
I-2c |
||
|
5.2 |
Mốc địa giới cấp huyện |
AD07 |
P |
Toàn bộ |
maDoiTuong |
|
Mốc địa giới cấp huyện |
AD0701 |
(0, 0, 0, 100) |
I-3c |
||
|
5.3 |
Mốc địa giới cấp xã |
AD09 |
P |
Toàn bộ |
maDoiTuong |
|
Mốc địa giới cấp xã |
AD0901 |
(0, 0, 0, 100) |
I-4c |
||
|
6 |
Cột mốc điểm cơ sở |
AB01 |
P |
Toàn bộ |
|
|
|
|
|
|
||
|
7 |
Điểm cơ sở |
AB02 |
P |
Toàn bộ |
|
|
|
|
|
|
||
|
8 |
Đường cơ sở |
AB04 |
C |
Toàn bộ |
|
|
|
|
|
|
||
|
9 |
Vùng biển |
|
|
|
|
|
|
|
|
|
||
|
9.1 |
Vùng nội thủy |
AB11 |
S |
Toàn bộ |
|
|
|
|
|
|
||
|
9.2 |
Lãnh hải |
AB07 |
S |
Toàn bộ |
|
|
|
|
|
|
||
|
9.3 |
Vùng tiếp giáp lãnh hải |
AB13 |
S |
Toàn bộ |
|
|
|
|
|
|
||
|
9.4 |
Vùng nước lịch sử |
AB12 |
S |
Toàn bộ |
|
|
|
|
|
|
||
|
10 |
Địa phận hành chính trên biển |
|
|
|
|
|
|
|
|
|
||
|
10.1 |
Địa phận hành chính cấp tỉnh trên biển |
AE02 |
S |
Toàn bộ |
|
|
|
|
|
|
||
|
10.2 |
Địa phận hành chính cấp huyện trên biển |
AE01 |
S |
Toàn bộ |
|
|
|
|
|
|
||
|
10.3 |
Địa phận hành chính cấp xã trên biển |
AE03 |
S |
Toàn bộ |
|
|
|
|
|
|
||
|
11 |
Đường ranh giới hành chính trên biển |
|
|
|
|
|
|
|
|
|
||
|
11.1 |
Đường ranh giới hành chính cấp huyện trên biển |
AE04 |
C |
Toàn bộ |
|
|
|
|
|
|
||
|
11.2 |
Đường ranh giới hành chính cấp tỉnh trên biển |
AE05 |
C |
Toàn bộ |
|
|
|
|
|
|
||
|
11.3 |
Đường ranh giới hành chính cấp xã trên biển |
AE06 |
C |
Toàn bộ |
|
|
|
|
|
|
||
|
II |
Cơ sở đo đạc |
|
|
|
|
|
|
|
|
|
||
|
1 |
Điểm gốc đo đạc quốc gia |
|
|
|
|
|
|
|
|
|
||
|
1.1 |
Điểm gốc toạ độ quốc gia |
BA01 |
P |
Toàn bộ |
maDoiTuong |
|
|
BA0101 |
(0, 0, 0,100) |
II-5 Điểm tọa độ quốc gia |
||
|
1.2 |
Điểm gốc độ cao quốc gia |
BA02 |
P |
Toàn bộ |
maDoiTuong |
|
|
BA0201 |
(0, 0, 0, 100) |
II-6 Điểm độ cao quốc gia |
||
|
1.3 |
Điểm gốc trọng lực quốc gia |
BA03 |
P |
Toàn bộ |
maDoiTuong |
|
|
BA0301 |
(0, 0, 0, 100) |
II-9 Điểm trọng lực quốc gia |
||
|
2 |
Điểm đo đạc quốc gia |
|
|
|
|
|
|
|
|
|
||
|
2.1 |
Điểm toạ độ quốc gia |
BC02 |
P |
Toàn bộ |
maDoiTuong |
|
|
BC0201 |
(0, 0, 0, 100) |
II-5 Điểm tọa độ quốc gia |
||
|
2.2 |
Điểm độ cao quốc gia |
BC01 |
P |
Toàn bộ |
maDoiTuong |
|
|
BC0101 |
(0, 0, 0, 100) |
II-6 Điểm độ cao quốc gia |
||
|
2.3 |
Điểm trọng lực quốc gia |
BC04 |
P |
Toàn bộ |
maDoiTuong |
|
|
BC0401 |
(0, 0, 0, 100) |
II-9 Điểm trọng lực quốc gia |
||
|
2.4 |
Điểm tọa độ và độ cao quốc gia |
BC03 |
P |
Toàn bộ |
maDoiTuong |
|
|
BC0301 |
(0, 0, 0, 100) |
II-7 Điểm tọa độ, độ cao quốc gia |
||
|
3 |
Trạm định vị vệ tinh quốc gia |
BD02 |
P |
Toàn bộ |
maDoiTuong |
|
|
BD0201 |
(0, 0, 0, 100) |
II-8 Trạm định vị vệ tinh quốc gia |
||
|
III |
Dân cư |
|
|
|
|
|
|
|
|
|
||
|
1 |
Khu dân cư |
|
|
|
|
|
|
|
|
|
||
|
1.1 |
Đô thị |
CA02 |
S |
Toàn bộ |
|
|
|
|
|
|
||
|
1.2 |
Nông thôn |
CA02 |
S |
Toàn bộ |
|
|
|
|
|
|
||
|
2 |
Nhà |
CA04 |
S |
Toàn bộ |
maDoiTuong, mucDoKienCo, soTang |
1 |
Kiên cố |
CA040101 |
Nét (0, 0, 0,60) Nền (0, 0, 0,15) |
III-11a.1 Nhà 7 tẩng trở xuống |
||
|
CA040102 |
Nét (0, 0, 0,60) Nền (0, 0, 0,30) |
III-11a.2 Nhà 8 tầng trở lên |
||||||||||
|
2 |
Bán kiên cố |
CA040201 |
Nét (0, 0, 0,60) Nền (0, 0, 0,15) |
III-11a.1 Nhà 7 tẩng trở xuống |
||||||||
|
CA040202 |
Nét (0, 0, 0,60) Nền (0, 0, 0,30) |
III-11a.2 Nhà 8 tầng trở lên |
||||||||||
|
3 |
Không kiên cố |
CA040301 |
Nét (0, 0, 0,60) Nền (0, 0, 0,15) |
III-11a.1 Nhà 7 tẩng trở xuống |
||||||||
|
CA040302 |
Nét (0, 0, 0,60) Nền (0, 0, 0,30) |
III-11a.2 Nhà 8 tầng trở lên |
||||||||||
|
maDoiTuong, mucDoKienCo |
4 |
Đơn sơ |
CA0404 |
Nét (0, 0, 0,60) Trải nét (0,0,0,60) |
III-12a Nhà đơn sơ |
|||||||
|
P |
Toàn bộ |
maDoiTuong, mucDoKienCo |
1 |
Kiên cố |
CA040103 |
Nét (0, 0, 0,60) Nền (0,0,0,60) |
III-11 b Nhà không theo tỷ lệ |
|||||
|
2 |
Bán kiên cố |
CA040203 |
Nét (0, 0, 0,60) Nền (0,0,0,60) |
III-11 b Nhà không theo tỷ lệ |
||||||||
|
3 |
Không kiên cố |
CA040303 |
Nét (0, 0, 0,60) Nền (0,0,0,60) |
III-11 b Nhà không theo tỷ lệ |
||||||||
|
4 |
Đơn sơ |
CA0406 |
Nét (0, 0, 0,60) Trải nét (0,0,0,60) |
III-12 b Nhà không theo tỷ lệ |
||||||||
|
3 |
Khối Nhà |
CA01 |
S , C |
Toàn bộ |
maDoiTuong, nhomsoTang |
1 |
Đặc biệt |
CA0101 |
Nét (0, 0, 0,60) Nền (0,10,30,0) |
III-10 a.2 Khối nhà từ 8 tẩng trở lên |
||
|
2 |
Cấp I |
CA0102 |
Nét (0, 0, 0,60) Nền (0,10,30,0) |
III-10 a.2 Khối nhà từ 8 tẩng trở lên |
||||||||
|
3 |
Cấp II |
CA0103 |
Nét (0, 0, 0,60) Nền (0,10,30,0) |
III-10 a.2 Khối nhà từ 8 tẩng trở lên |
||||||||
|
4 |
Cấp III |
CA0104 |
Nét (0, 0, 0,60) Nền (0,10,30,0) |
III-10 a.1 Khối nhà từ 7 tẩng trở xuống |
||||||||
|
5 |
Cấp IV |
CA0105 |
Nét (0, 0, 0,60) Nền (0,10,30,0) |
III-10 a.1 Khối nhà từ 7 tẩng trở xuống |
||||||||
|
4 |
Địa danh dân cư |
DA02 |
P |
Toàn bộ |
danhTuChung, ten |
1 |
ấp |
DA0201 |
(0, 0, 0, 100) |
III-74 Tên thôn, xóm |
||
|
2 |
bản |
DA0202 |
(0, 0, 0, 100) |
III-74 Tên thôn, xóm |
||||||||
|
3 |
buôn |
DA0203 |
(0, 0, 0, 100) |
III-74 Tên thôn, xóm |
||||||||
|
4 |
chòm |
DA0204 |
(0, 0, 0, 100) |
III-74 Tên thôn, xóm |
||||||||
|
5 |
khu dân cư |
DA0205 |
(0, 0, 0, 100) |
III-74 Tên thôn, xóm |
||||||||
|
6 |
khu tập thể |
DA0206 |
(0, 0, 0, 100) |
III-74 Tên thôn, xóm |
||||||||
|
7 |
khu đô thị |
DA0207 |
(0, 0, 0, 100) |
III-74 Tên thôn, xóm |
||||||||
|
8 |
làng |
DA0208 |
(0, 0, 0, 100) |
III-74 Tên thôn, xóm |
||||||||
|
9 |
lũng |
DA0209 |
(0, 0, 0, 100) |
III-74 Tên thôn, xóm |
||||||||
|
10 |
plei |
DA02010 |
(0, 0, 0, 100) |
III-74 Tên thôn, xóm |
||||||||
|
11 |
tổ dân phố |
DA02011 |
(0, 0, 0, 100) |
III-74 Tên thôn, xóm |
||||||||
|
12 |
trại |
DA02012 |
(0, 0, 0, 100) |
III-74 Tên thôn, xóm |
||||||||
|
13 |
xóm |
DA02013 |
(0, 0, 0, 100) |
III-74 Tên thôn, xóm |
||||||||
|
27 |
thôn |
DA02014 |
(0, 0, 0, 100) |
III-74 Tên thôn, xóm |
||||||||
|
28 |
cụm dân cư |
DA02015 |
(0, 0, 0, 100) |
III-74 Tên thôn, xóm |
||||||||
|
29 |
khóm |
DA02016 |
(0, 0, 0, 100) |
III-74 Tên thôn, xóm |
||||||||
|
30 |
khối phố |
DA02017 |
(0, 0, 0, 100) |
III-74 Tên thôn, xóm |
||||||||
|
31 |
khu phố |
DA02018 |
(0, 0, 0, 100) |
III-74 Tên thôn, xóm |
||||||||
|
32 |
tổ dân cư |
DA02019 |
(0, 0, 0, 100) |
III-74 Tên thôn, xóm |
||||||||
|
5 |
Hạ tầng kỹ thuật khác |
|
|
|
|
|
|
|
|
|
||
|
5.1 |
Cơ sở hỏa táng |
CR01 |
P, S |
Toàn bộ |
maDoiTuong, ten |
|
|
CR0101 |
(0, 0, 0,100) |
III-18 Cơ sở hỏa táng |
||
|
5.2 |
Công trình đang xây dựng |
CR02 |
P, S |
Toàn bộ |
maDoiTuong , ten |
|
|
CR0201 |
(0, 0, 0, 100) |
III-76 Ghi chú thuyết minh |
||
|
5.3 |
Công trình xử lý bùn |
CR03 |
P, S |
Toàn bộ |
maDoiTuong, ten |
|
|
CR0301 |
(0, 0, 0, 100) |
III-75 Tên riêng |
||
|
5.4 |
Công trình xử lý nước sạch |
CR04 |
P, S |
Toàn bộ |
maDoiTuong, |
|
|
CR0401 |
(0, 0, 0, 100) |
III-75 Tên riêng |
||
|
5.5 |
Cột đèn chiếu sáng |
CR05 |
P |
Toàn bộ |
maDoiTuong, chieuCao |
|
|
CR0501 |
(0, 0, 0,100) |
III-36, Univer Condensed, 7 |
||
|
5.6 |
Họng nước chữa cháy |
CR13 |
P |
Toàn bộ |
maDoiTuong |
|
|
CR1301 |
(0, 0, 0,100) |
III-76 Ghi chú thuyết minh |
||
|
5.7 |
Mộ độc lập |
CR14 |
P |
Toàn bộ |
maDoiTuong |
|
|
CR1401 |
(0, 0, 0,100) |
III-16 Mộ độc lập |
||
|
5.8 |
Nghĩa trang |
CR15 |
P, S |
Toàn bộ |
maDoiTuong |
|
|
CR1501 |
(0, 0, 0,100) |
III-17 Nghĩa trang |
||
|
5.9 |
Nghĩa trang liệt sỹ |
CR16 |
P, S |
Toàn bộ |
maDoiTuong |
|
|
CR1601 |
(0, 0, 0,100) |
III-17 Nghĩa trang |
||
|
5.10 |
Nhà máy nước |
CR17 |
P, S |
Toàn bộ |
maDoiTuong, ten |
|
|
CR1701 |
(0, 0, 0,100) |
III-75 Tên riêng |
||
|
5.11 |
Nhà tang lễ |
CR18 |
P, S |
Toàn bộ |
maDoiTuong, ten |
|
|
CR1801 |
(0, 0, 0,100) |
III-75 Tên riêng |
||
|
5.12 |
Tháp nước, bể nước |
CR19 |
P, S |
Toàn bộ |
maDoiTuong |
|
|
CR1901 |
(0, 0, 0,100) |
III-76 Ghi chú thuyết minh |
||
|
5.13 |
Trạm thu phát sóng |
CR23 |
P, S |
Toàn bộ |
maDoiTuong, chieuCao |
|
|
CR2301 |
(0, 0, 0,100) |
III-40 Trạm thu phát sóng Univer Condensed, 7 |
||
|
6 |
Trạm khí tượng thủy văn quốc gia |
CR20 |
P, S |
Toàn bộ |
maDoiTuong loaiTramKhiTuongThu yVan, ten |
1 |
Trạm khí tượng bề mặt |
CR2001 |
(0, 0, 0,100) |
III-31 Trạm quan trắc |
||
|
2 |
Trạm khí tượng trên cao |
CR2002 |
(0, 0, 0,100) |
III-31 Trạm quan trắc |
||||||||
|
3 |
Trạm ra đa thời tiết |
CR2003 |
(0, 0, 0,100) |
III-31 Trạm quan trắc |
||||||||
|
4 |
Trạm khí tượng nông nghiệp |
CR2004 |
(0, 0, 0,100) |
III-31 Trạm quan trắc |
||||||||
|
5 |
Trạm thủy văn |
CR2005 |
(0, 0, 0,100) |
III-31 Trạm quan trắc |
||||||||
|
6 |
Trạm hải văn |
CR2006 |
(0, 0, 0,100) |
III-31 Trạm quan trắc |
||||||||
|
7 |
Trạm đo mưa |
CR2007 |
(0, 0, 0,100) |
III-31 Trạm quan trắc |
||||||||
|
8 |
Trạm định vị sét |
CR2008 |
(0, 0, 0,100) |
III-31 Trạm quan trắc |
||||||||
|
9 |
Trạm giám sát biến đổi khí hậu |
CR2009 |
(0, 0, 0,100) |
III-31 Trạm quan trắc |
||||||||
|
10 |
Trạm chuyên đề |
CR2010 |
(0, 0, 0,100) |
III-31 Trạm quan trắc |
||||||||
|
7 |
Trạm quan trắc môi trường |
CR21 |
P,S |
Toàn bộ |
maDoiTuong, ten |
|
|
CR2101 |
(0, 0, 0,100) |
III-31 Trạm quan trắc |
||
|
8 |
Trạm quan trắc tài nguyên nước |
CR22 |
P,S |
Toàn bộ |
maDoiTuong, ten |
|
|
CR2201 |
(0, 0, 0,100) |
III-31 Trạm quan trắc |
||
|
9 |
Đường dây tải điện |
CR09 |
C |
Toàn bộ |
maDoiTuong, dienAp |
|
|
CR0901 |
(0, 0, 0,100) |
III-38 Times New Roman I,7 |
||
|
10 |
Cột điện |
CR06 |
P, S |
Toàn bộ |
maDoiTuong |
|
|
CR0601 |
(0, 0, 0,100) |
III-37 Cột điện |
||
|
11 |
Đường ống dẫn |
CR11 |
C |
Toàn bộ |
maDoiTuong, loaiOngDan |
1 |
Nước |
CR1101 |
(0, 0, 0,100) |
III-58 Đường ống dẫn |
||
|
2 |
Khí |
CR1102 |
(0, 0, 0,100) |
III-58 Đường ống dẫn |
||||||||
|
3 |
Dầu |
CR1103 |
(0, 0, 0,100) |
III-58 Đường ống dẫn |
||||||||
|
12 |
Ranh giới |
|
|
|
|
|
|
|
|
|
||
|
12.1 |
Hàng rào |
CU01 |
C |
Toàn bộ |
maDoiTuong |
CU01 |
Hàng rào |
CU0101 |
(0, 0, 0,100) |
III-65 Hàng rào |
||
|
12.2 |
Ranh giới sử dụng đất |
CU03 |
maDoiTuong |
CU03 |
Ranh giới sử dụng đất |
CU0301 |
(0, 0, 0,100) |
III-62 Ranh giới sử dụng đất |
||||
|
12.3 |
Thành lũy |
CU04 |
maDoiTuong |
CU04 |
Thành lũy |
CU0401 |
(0, 0, 0,100) |
III-63 Thành lũy |
||||
|
12.4 |
Tường vây |
CU05 |
maDoiTuong |
CU05 |
Tường vây |
CU0501 |
(0, 0, 0,100) |
III-64 Tường vây |
||||
|
13 |
Công trình y tế |
|
|
|
|
|
|
|
|
|
||
|
13.1 |
Bệnh viện |
CP01 |
P,S |
Toàn bộ |
maDoiTuong, ten |
|
|
CP0101 |
(0, 0, 0, 100) |
III-22, III-75 |
||
|
13.2 |
Cơ sở phòng chống dịch bệnh |
CP02 |
Toàn bộ |
maDoiTuong |
|
|
CP0201 |
(0, 0, 0, 100) |
III-22 |
|||
|
13.3 |
Cơ sở y tế khác |
CP03 |
Toàn bộ |
maDoiTuong |
|
|
CP0301 |
(0, 0, 0, 100) |
III-22 |
|||
|
13.4 |
Nhà hộ sinh |
CP04 |
Toàn bộ |
maDoiTuong |
|
|
CP0401 |
(0, 0, 0, 100) |
III-22 |
|||
|
13.5 |
Phòng khám |
CP05 |
Toàn bộ |
maDoiTuong |
|
|
CP0501 |
(0, 0, 0, 100) |
III-22 |
|||
|
13.6 |
Trạm y tế |
CP06 |
Toàn bộ |
maDoiTuong |
|
|
CP0601 |
(0, 0, 0, 100) |
III-22 |
|||
|
13.7 |
Trung tâm điều dưỡng |
CP07 |
Toàn bộ |
maDoiTuong |
|
|
CP0701 |
(0, 0, 0, 100) |
III-22 |
|||
|
13.8 |
Trung tâm y tế |
CP08 |
Toàn bộ |
maDoiTuong |
|
|
CP0801 |
(0, 0, 0, 100) |
III-22 |
|||
|
14 |
Công trình giáo dục |
|
|
|
|
|
|
|
|
|
||
|
14.1 |
Trung tâm giáo dục thường xuyên |
CE01 |
S, P |
Toàn bộ |
maDoiTuong, ten |
|
|
CE0101 |
(0, 0, 0, 100) |
III-23, |
||
|
14.2 |
Trung tâm kỹ thuật tổng hợp - hướng nghiệp |
CE02 |
|
|
CE0201 |
(0, 0, 0, 100) |
III-23 |
|||||
|
14.3 |
Trường cao đẳng |
CE03 |
|
|
CE0301 |
(0, 0, 0, 100) |
III-23, III-75 |
|||||
|
14.4 |
Trường đại học |
CE04 |
|
|
CE0401 |
(0, 0, 0, 100) |
III-23, III-75 |
|||||
|
14.5 |
Trường dân tộc nội trú |
CE05 |
|
|
CE0501 |
(0, 0, 0, 100) |
III-23 |
|||||
|
14.6 |
Trường dạy nghề |
CE06 |
|
|
CE0601 |
(0, 0, 0, 100) |
III-23 |
|||||
|
14.7 |
Trường giáo dưỡng |
CE07 |
|
|
CE0701 |
(0, 0, 0, 100) |
III-23 |
|||||
|
14.8 |
Trường mầm non |
CE08 |
|
|
CE0801 |
(0, 0, 0, 100) |
III-23 |
|||||
|
14.9 |
Trường phổ thông có nhiều cấp. |
CE09 |
|
|
CE0901 |
(0, 0, 0, 100) |
III-23 |
|||||
|
14.10 |
Trường phổ thông năng khiếu |
CE10 |
|
|
CE1001 |
(0, 0, 0, 100) |
III-23 |
|||||
|
14.11 |
Trường tiểu học |
CE11 |
|
|
CE1101 |
(0, 0, 0, 100) |
III-23 |
|||||
|
14.12 |
Trường trung học cơ sở |
CE12 |
|
|
CE1201 |
(0, 0, 0, 100) |
III-23 |
|||||
|
14.13 |
Trường trung học phổ thông |
CE13 |
|
|
CE1301 |
(0, 0, 0, 100) |
III-23 |
|||||
|
15 |
Công trình thể thao |
|
|
|
|
|
|
|
|
|
||
|
15.1 |
Bể bơi |
CK01 |
S, P |
Toàn bộ |
maDoiTuong, ten |
|
|
CK0101 |
(0, 0, 0, 100) |
III-75, Helvetica I, 7, 8 |
||
|
15.2 |
Nhà thi đấu |
CK02 |
|
|
CK0201 |
(0, 0, 0, 100) |
III-75, Helvetica I, 7, 8 |
|||||
|
15.3 |
Sân gôn |
CK03 |
|
|
CK0301 |
(0, 0, 0, 100) |
III-75, Helvetica I, 7, 8 |
|||||
|
15.4 |
Sân thể thao |
CK04 |
|
|
CK0401 |
(0, 0, 0, 100) |
III-75, Helvetica I, 7, 8 |
|||||
|
15.5 |
Sân vận động |
CK05 |
|
|
CK0501 |
(0, 0, 0, 100) |
III-27, Helvetica I, 7, 8 |
|||||
|
15.6 |
Trung tâm thể dục thể thao |
CK06 |
|
|
CK0601 |
(0, 0, 0, 100) |
III-75, Helvetica I, 7, 8 |
|||||
|
15.7 |
Trường đua, trường bắn |
CK07 |
|
|
CK0701 |
(0, 0, 0, 100) |
III-75, Helvetica I, 7, 8 |
|||||
|
16 |
Công trình văn hóa |
|
|
|
|
|
|
|
|
|
||
|
16.1 |
Bảo tàng |
CN01 |
S, P |
Toàn bộ |
maDoiTuong, ten |
|
|
CN0101 |
(0, 0, 0, 100) |
III-47, Helvetica I, 7, 8 |
||
|
16.2 |
Chòi cao, tháp cao |
CN02 |
S, P |
Toàn bộ |
maDoiTuong, chieuCao |
|
|
CN0201 |
(0, 0, 0, 100) |
III-21, Univer Condensed, 7 |
||
|
16.3 |
Cổng |
CN03 |
S, P |
Toàn bộ |
maDoiTuong |
|
|
CN0301 |
(0, 0, 0, 100) |
III-19 Cổng xây, tam quan |
||
|
16.4 |
Công trình di tích |
CN04 |
S, P |
Toàn bộ |
maDoiTuong, ten |
|
|
CN0401 |
(0, 0, 0, 100) |
III-75, Helvetica I, 7, 8 |
||
|
16.5 |
Công trình vui chơi, giải trí |
CN05 |
S, P |
Toàn bộ |
maDoiTuong, ten |
|
|
CN0501 |
(0, 0, 0, 100) |
III-75, Helvetica I, 7, 8 |
||
|
16.6 |
Công viên |
CN06 |
S, P |
Toàn bộ |
maDoiTuong, ten |
|
|
CN0601 |
(0, 0, 0, 100) |
III-28, Helvetica I, 7, 8 |
||
|
16.7 |
Cột cờ |
CN07 |
S, P |
Toàn bộ |
maDoiTuong, chieuCao |
|
|
CN0701 |
(0, 0, 0, 100) |
III-53, Univer Condensed, 7 |
||
|
16.8 |
Cột đồng hồ |
CN08 |
S, P |
Toàn bộ |
maDoiTuong, chieuCao |
|
|
CN0801 |
(0, 0, 0, 100) |
II-52, Univer Condensed, 7 |
||
|
16.9 |
Đài phun nước |
CN09 |
S, P |
Toàn bộ |
maDoiTuong |
|
|
CN0901 |
(0, 0, 0, 100) |
III-51 Đài phun nước |
||
|
16.10 |
Đài tưởng niệm |
CN10 |
S, P |
Toàn bộ |
maDoiTuong, ten |
|
|
CN1001 |
(0, 0, 0, 100) |
III-14 Helvetica I, 7, 8 |
||
|
16.11 |
Lăng tẩm |
CN11 |
P,S |
Toàn bộ |
maDoiTuong, ten |
|
|
CN1101 |
(0, 0, 0,100) |
III-15 Lăng tẩm Helvetica I, 7, 8 |
||
|
16.12 |
Lô cốt |
CN12 |
S, P |
Toàn bộ |
maDoiTuong |
|
|
CN1201 |
(0, 0, 0, 100) |
II-20 Lô cốt |
||
|
16.13 |
Nhà hát |
CN13 |
S, P |
Toàn bộ |
maDoiTuong |
|
|
CN1301 |
(0, 0, 0, 100) |
III-48 |
||
|
16.14 |
Nhà văn hóa |
CN14 |
S, P |
Toàn bộ |
maDoiTuong |
|
|
CN1401 |
(0, 0, 0, 100) |
II-77 hoặc II-78 |
||
|
16.15 |
Quảng trường |
CN15 |
S, P |
Toàn bộ |
maDoiTuong |
|
|
CN1501 |
(0, 0, 0, 100) |
II-77 hoặc II-78 |
||
|
16.16 |
Rạp chiếu phim |
CN16 |
S, P |
Toàn bộ |
maDoiTuong |
|
|
CN1601 |
(0, 0, 0, 100) |
III-48 |
||
|
16.17 |
Rạp xiếc |
CN17 |
S, P |
Toàn bộ |
maDoiTuong |
|
|
CN1701 |
(0, 0, 0, 100) |
III-48 |
||
|
16.18 |
Tháp cổ |
CN18 |
S, P |
Toàn bộ |
maDoiTuong, chieuCao |
|
|
CN1801 |
(0, 0, 0, 100) |
III- 13 Univer Condensed, 7 |
||
|
16.19 |
Thư viện |
CN19 |
S, P |
Toàn bộ |
maDoiTuong, ten |
|
|
CN1901 |
(0, 0, 0, 100) |
III-46 Helvetica I, 7, 8, |
||
|
16.20 |
Triển lãm |
CN20 |
S, P |
Toàn bộ |
maDoiTuong |
|
|
CN2001 |
(0, 0, 0, 100) |
III-75 Helvetica I, 7, 8 |
||
|
16.21 |
Trung tâm hội nghị |
CN21 |
S, P |
Toàn bộ |
maDoiTuong |
|
|
CN2101 |
(0, 0, 0, 100) |
III-75 Helvetica I, 7, 8 |
||
|
16.22 |
Tượng đài |
CN22 |
S, P |
Toàn bộ |
maDoiTuong, chieuCao |
|
|
CN2201 |
(0, 0, 0, 100) |
III-14 Univer Condensed, 7 |
||
|
16.23 |
Vườn hoa |
CN23 |
S, P |
Toàn bộ |
maDoiTuong |
|
|
CN2301 |
(0, 0, 0, 100) |
III-75 Helvetica I, 7, 8 |
||
|
17 |
Công trình thương mại dịch vụ |
|
|
|
|
|
|
|
|
|
||
|
17.1 |
Bãi tắm |
CL01 |
P,S |
Toàn bộ |
maDoiTuong, ten |
|
|
CL0101 |
(0, 0, 0,100) |
III-75 Tên riêng |
||
|
17.2 |
Bưu cục |
CL02 |
P,S |
Toàn bộ |
maDoiTuong, ten |
|
|
CL0201 |
(0, 0, 0,100) |
III-75 Tên riêng |
||
|
17.3 |
Bưu điện |
CL03 |
P,S |
Toàn bộ |
maDoiTuong, ten |
|
|
CL0301 |
(0, 0, 0,100) |
III-49 |
||
|
17.4 |
Các công trình dịch vụ khác |
CL04 |
P,S |
Toàn bộ |
|
|
|
|
|
|
||
|
17.5 |
Chợ |
CL05 |
P,S |
Toàn bộ |
maDoiTuong, ten |
|
|
CL0501 |
(0, 0, 0,100) |
III-75 |
||
|
17.6 |
Cửa hàng |
CL06 |
P,S |
Toàn bộ |
|
|
|
|
|
|
||
|
17.7 |
Điểm bưu điện - văn hóa xã |
CL07 |
P,S |
Toàn bộ |
|
|
|
|
|
|
||
|
17.8 |
Khách sạn |
CL08 |
P,S |
Toàn bộ |
maDoiTuong, ten |
|
|
CL0801 |
(0, 0, 0,100) |
III-75 Tên riêng |
||
|
17.9 |
Ngân hàng |
CL09 |
P,S |
Toàn bộ |
maDoiTuong, ten |
|
|
CL0901 |
(0, 0, 0,100) |
III-75 Tên riêng |
||
|
17.10 |
Nhà hàng |
CL10 |
P,S |
Toàn bộ |
|
|
|
|
|
|
||
|
17.11 |
Nhà khách |
CL11 |
P,S |
Toàn bộ |
maDoiTuong, ten |
|
|
CL1101 |
(0, 0, 0,100) |
III-75 Tên riêng |
||
|
17.12 |
Nhà lắp đặt thiết bị thông tin |
CL12 |
P,S |
Toàn bộ |
|
|
|
|
|
|
||
|
17.13 |
Siêu thị |
CL13 |
P,S |
Toàn bộ |
maDoiTuong, ten |
|
|
CL1301 |
(0, 0, 0,100) |
III-75 Tên riêng |
||
|
17.14 |
Trạm xăng, dầu |
CL15 |
P,S |
Toàn bộ |
maDoiTuong, ten |
|
|
CL1501 |
(0, 0, 0,100) |
III-56 |
||
|
17.15 |
Trung tâm thương mại |
CL16 |
P,S |
Toàn bộ |
maDoiTuong, ten |
|
|
CL1601 |
(0, 0, 0,100) |
III-75 Tên riêng |
||
|
18 |
Trụ sở làm việc |
|
|
|
|
|
|
|
|
|
||
|
18.1 |
Cơ quan đại diện nước ngoài |
CX01 |
P,S |
Toàn bộ |
maDoiTuong, ten |
|
|
CX0101 |
(0, 0, 0,100) |
III-75 Tên riêng |
||
|
18.2 |
Cơ sở thực nghiệm |
CX02 |
P,S |
Toàn bộ |
|
|
CX0201 |
(0, 0, 0,100) |
III-75 Tên riêng |
|||
|
18.3 |
Trụ sở làm việc của doanh nghiệp |
CX03 |
P,S |
Toàn bộ |
|
|
CX0301 |
(0, 0, 0,100) |
III-75 Tên riêng |
|||
|
18.4 |
Trụ sở làm việc của đơn vị sự nghiệp |
CX04 |
P,S |
Toàn bộ |
|
|
CX0401 |
(0, 0, 0,100) |
III-75 Tên riêng |
|||
|
18.5 |
Trụ sở làm việc của tổ chức xã hội - nghề nghiệp |
CX05 |
P,S |
Toàn bộ |
|
|
CX0501 |
(0, 0, 0,100) |
III-75 Tên riêng |
|||
|
18.6 |
Trụ sở làm việc viện nghiên cứu |
CX06 |
P,S |
Toàn bộ |
|
|
CX0601 |
(0, 0, 0,100) |
III-75 Tên riêng |
|||
|
19 |
Công trình tôn giáo tín ngưỡng |
|
|
|
|
|
|
|
|
|
||
|
19.1 |
Chùa |
CM01 |
P,S |
Toàn bộ |
maDoiTuong, ten |
|
|
CM0101 |
(0, 0, 0,100) |
III-25, III-75 Helvetica I, 8 |
||
|
19.2 |
Cơ sở đào tạo tôn giáo |
CM02 |
P,S |
Toàn bộ |
|
|
CM0201 |
(0, 0, 0,100) |
III-25, III-75 Helvetica I, 8 |
|||
|
19.3 |
Công trình tôn giáo khác |
CM03 |
P,S |
Toàn bộ |
|
|
CM0301 |
(0, 0, 0,100) |
III-25, III-75 Helvetica I, 8 |
|||
|
19.4 |
Đền |
CM04 |
P,S |
Toàn bộ |
|
|
CM0401 |
(0, 0, 0,100) |
III-25, III-75 Helvetica I, 8 |
|||
|
19.5 |
Đình |
CM05 |
P,S |
Toàn bộ |
|
|
CM0501 |
(0, 0, 0,100) |
III-25, III-75 Helvetica I, 8 |
|||
|
19.6 |
Gác chuông |
CM06 |
P,S |
Toàn bộ |
|
|
CM0601 |
(0, 0, 0,100) |
III-26 |
|||
|
19.7 |
Miếu |
CM07 |
P,S |
Toàn bộ |
|
|
CM0701 |
(0, 0, 0,100) |
III-25, III-75 Helvetica I, 8 |
|||
|
19.8 |
Nhà nguyện |
CM08 |
P,S |
Toàn bộ |
|
|
CM0801 |
(0, 0, 0,100) |
III-75 Tên riêng, Helvetica I, 8 |
|||
|
19.9 |
Nhà thờ |
CM09 |
P,S |
Toàn bộ |
|
|
CM0901 |
(0, 0, 0,100) |
III-24, III-75 Helvetica I, 8 |
|||
|
19.10 |
Niệm phật đường |
CM10 |
P,S |
Toàn bộ |
|
|
CM1001 |
(0, 0, 0,100) |
III-75 Tên riêng, Helvetica I, 8 |
|||
|
19.11 |
Thánh đường |
CM11 |
P,S |
Toàn bộ |
|
|
CM1101 |
(0, 0, 0,100) |
III-75 Tên riêng, Helvetica I, 8 |
|||
|
19.12 |
Thánh thất |
CM12 |
P,S |
Toàn bộ |
|
|
CM1201 |
(0, 0, 0,100) |
III-75 Tên riêng, Helvetica I, 8 |
|||
|
19.13 |
Trụ sở của tổ chức tôn giáo |
CM13 |
P,S |
Toàn bộ |
|
|
CM1301 |
(0, 0, 0,100) |
III-75 Tên riêng, Helvetica I, 8 |
|||
|
19.14 |
Từ đường |
CM14 |
P,S |
Toàn bộ |
|
|
CM1401 |
(0, 0, 0,100) |
III-75 Tên riêng, Helvetica I, 8 |
|||
|
20 |
Trụ sở cơ quan nhà nước |
|
|
|
|
|
|
|
|
|
||
|
20.1 |
Cơ quan chuyên môn |
CV01 |
P,S |
|
maDoiTuong, ten |
|
|
CV0101 |
(0, 0, 0,100) |
III-75 Tên riêng, Helvetica I, 8 |
||
|
20.2 |
Cơ quan Đảng |
CV02 |
P,S |
|
|
|
CV0201 |
(0, 0, 0,100) |
III-75 Tên riêng, Helvetica I, 8 |
|||
|
20.3 |
Toà án |
CV03 |
P,S |
|
|
|
CV0301 |
(0, 0, 0,100) |
III-75 Tên riêng, Helvetica I, 8 |
|||
|
20.4 |
Trụ sở các Bộ |
CV04 |
P,S |
|
|
|
CV0401 |
(0, 0, 0,100) |
III-75 Tên riêng, Helvetica I, 8 |
|||
|
20.5 |
Trụ sở Chính Phủ |
CV05 |
P,S |
|
|
|
CV0501 |
(0, 0, 0,100) |
III-75 Tên riêng, Helvetica I, 8 |
|||
|
20.6 |
Trụ sở tổ chức chính trị - xã hội |
CV06 |
P,S |
|
|
|
CV0601 |
(0, 0, 0,100) |
III-75 Tên riêng, Helvetica I, 8 |
|||
|
20.7 |
Trụ sở UBND cấp Huyện |
CV07 |
P,S |
|
|
|
CV0701 |
(0, 0, 0,100) |
III-43, III-75 |
|||
|
20.8 |
Trụ sở UBND cấp Tỉnh |
CV08 |
P,S |
|
|
|
CV0801 |
(0, 0, 0,100) |
III-42, III-75 |
|||
|
20.9 |
Trụ sở UBND cấp Xã |
CV09 |
P,S |
|
|
|
CV0901 |
(0, 0, 0,100) |
III-44, III-75 |
|||
|
20.10 |
Viện kiểm sát |
CV10 |
P,S |
|
|
|
CV1001 |
(0, 0, 0,100) |
III-75 Tên riêng, Helvetica I, 8 |
|||
|
21 |
Công trình công nghiệp |
|
|
|
|
|
|
|
|
|
||
|
21.1 |
Bể chứa nhiên liệu |
CD01 |
P,S |
Toàn bộ |
maDoiTuong, ten |
|
|
CD0101 |
(0, 0, 0,100) |
III-41 |
||
|
21.2 |
Công trình thủy điện |
CD02 |
P,S |
Toàn bộ |
maDoiTuong, ten |
|
|
CD0201 |
(0, 0, 0,100) |
III-75 Tên riêng |
||
|
21.3 |
Cột tháp điện gió |
CD03 |
P,S |
Toàn bộ |
maDoiTuong, chieuCao |
|
|
CD0301 |
(0, 0, 0,100) |
III-50, Univer Condensed, 7 |
||
|
21.4 |
Cửa hầm lò của mỏ |
CD04 |
P,S |
Toàn bộ |
maDoiTuong |
|
|
CD0401 |
(0, 0, 0,100) |
III-32 |
||
|
21.5 |
Giàn khoan, tháp khai thác |
CD05 |
P,S |
Toàn bộ |
maDoiTuong, chieuCao |
|
|
CD0501 |
(0, 0, 0,100) |
III-35, Univer Condensed, 7 |
||
|
21.6 |
Kho |
CD06 |
P,S |
Toàn bộ |
maDoiTuong |
|
|
CD0601 |
(0, 0, 0,100) |
III-75 Tên riêng |
||
|
21.7 |
Khu khai thác |
CD07 |
P,S |
Toàn bộ |
maDoiTuong, ten |
|
|
CD0701 |
(0, 0, 0,100) |
III-75 Tên riêng |
||
|
21.8 |
Lò nung |
CD08 |
P,S |
Toàn bộ |
maDoiTuong |
|
|
CD0801 |
(0, 0, 0,100) |
II-54 |
||
|
21.9 |
Nhà máy |
CD09 |
P,S |
Toàn bộ |
maDoiTuong, ten, loaiCongTrinhCongNg hiep |
1 |
Sản xuất vật liệu xây dựng |
CD0901 |
(0, 0, 0,100) |
III-29a Có ống khói, III-75 |
||
|
2 |
Luyện kim và cơ khí chế tạo |
CD0902 |
(0, 0, 0,100) |
III-29a Có ống khói, III-75 |
||||||||
|
3 |
Khai thác mỏ và chế biến khoáng sản |
CD0903 |
(0, 0, 0,100) |
III-29a Có ống khói, III-75 |
||||||||
|
4 |
Dầu khí |
CD0904 |
(0, 0, 0,100) |
III-29a Có ống khói, III-75 |
||||||||
|
5 |
Năng lượng |
CD0905 |
(0, 0, 0,100) |
III-29a Có ống khói, III-75 |
||||||||
|
6 |
Hóa chất |
CD0906 |
(0, 0, 0,100) |
III-29a Có ống khói, III-75 |
||||||||
|
7 |
Công nghiệp thực phẩm |
CD0907 |
(0, 0, 0,100) |
III-29b Không có ống khói, III- 75 Tên riêng |
||||||||
|
8 |
Công nghiệp tiêu dùng |
CD0908 |
(0, 0, 0,100) |
III-29b Không có ống khói, III- 75 Tên riêng |
||||||||
|
9 |
Công nghiệp chế biến nông, thủy và hải sản |
CD0909 |
(0, 0, 0,100) |
III-29b Không có ống khói, III- 75 Tên riêng |
||||||||
|
21.10 |
Ống khói |
CD10 |
P,S |
Toàn bộ |
maDoiTuong, chieuCao |
|
|
CD1001 |
(0, 0, 0,100) |
III-30 Univer Condensed, 7 |
||
|
21.11 |
Trạm biến áp |
CD11 |
P,S |
Toàn bộ |
maDoiTuong |
|
|
CD1101 |
(0, 0, 0,100) |
III-39 |
||
|
21.12 |
Trạm chiết khí hóa lỏng |
CD12 |
P,S |
Toàn bộ |
|
|
|
|
|
|
||
|
22 |
Cơ sở sản xuất nông lâm nghiệp |
|
|
|
|
|
|
|
|
|
||
|
22.1 |
Cơ sở sản xuất giống cây, con |
CB01 |
P,S |
Toàn bộ |
maDoiTuong, ten |
|
|
CB0101 |
(0, 0, 0, 100) |
III-75 Tên riêng Helvetica I, 8 |
||
|
22.2 |
Guồng nước |
CB02 |
P,S |
Toàn bộ |
maDoiTuong |
|
|
CB0201 |
(0, 0, 0,100) |
III-55 |
||
|
22.3 |
Khu nuôi trồng thủy sản |
CB03 |
P,S |
Toàn bộ |
maDoiTuong, ten |
|
|
CB0301 |
(15, 0, 0, 0) |
III-60 |
||
|
22.4 |
Lâm trường |
CB04 |
P,S |
Toàn bộ |
maDoiTuong, ten |
|
|
CB0401 |
(0, 0, 0, 100) |
III-75 Tên riêng Helvetica I, 8 |
||
|
22.5 |
Nông trường |
CB05 |
P,S |
Toàn bộ |
maDoiTuong, ten |
|
|
CB0501 |
(0, 0, 0, 100) |
III-75 Tên riêng Helvetica I, 8 |
||
|
22.6 |
Ruộng muối |
CB06 |
P,S |
Toàn bộ |
maDoiTuong |
|
|
CB0601 |
(0, 0, 0, 100) |
III-59 |
||
|
22.7 |
Trang trại |
CB07 |
P,S |
Toàn bộ |
maDoiTuong, ten |
|
|
CB0701 |
(0, 0, 0, 100) |
III-75 Tên riêng Helvetica I, 8 |
||
|
23 |
Khu chức năng đặc thù |
|
|
|
|
|
|
|
|
|
||
|
23.1 |
Khu chế xuất |
CT01 |
P,S |
Toàn bộ |
maDoiTuong, ten |
|
|
CT0101 |
(0, 0, 0, 100) |
III-75 Tên riêng Helvetica I, 8 |
||
|
23.2 |
Khu công nghệ cao |
CT02 |
P,S |
Toàn bộ |
maDoiTuong, ten |
|
|
CT0201 |
(0, 0, 0, 100) |
III-75 Tên riêng Helvetica I, 8 |
||
|
23.3 |
Khu công nghiệp |
CT03 |
P,S |
Toàn bộ |
maDoiTuong, ten |
|
|
CT0301 |
(0, 0, 0, 100) |
III-75 Tên riêng Helvetica I, 8 |
||
|
23.4 |
Khu du lịch |
CT04 |
P,S |
Toàn bộ |
maDoiTuong, ten |
|
|
CT0401 |
(0, 0, 0, 100) |
III-45 Tên riêng Helvetica I, 8 |
||
|
23.5 |
Khu kinh tế |
CT05 |
P,S |
Toàn bộ |
maDoiTuong, ten |
|
|
CT0501 |
(0, 0, 0, 100) |
III-75 Tên riêng Helvetica I, 8 |
||
|
23.6 |
Khu nghiên cứu đào tạo |
CT06 |
P,S |
Toàn bộ |
maDoiTuong, ten |
|
|
CT0601 |
(0, 0, 0, 100) |
III-75 Tên riêng Helvetica I, 8 |
||
|
23.7 |
Khu thể dục thể thao |
CT07 |
P,S |
Toàn bộ |
maDoiTuong, ten |
|
|
CT0701 |
(0, 0, 0, 100) |
III-75 Tên riêng Helvetica I, 8 |
||
|
24 |
Công trình xử lý chất thải |
|
|
|
|
|
|
|
|
|
||
|
24.1 |
Bãi chôn lấp rác |
CO01 |
P,S |
Toàn bộ |
maDoiTuong, ten |
|
|
CO0101 |
(0, 0, 0, 100) |
III-75 Tên riêng Helvetica I, 8 |
||
|
24.2 |
Cơ sở xử lý chất thải nguy hại |
CO02 |
P,S |
Toàn bộ |
maDoiTuong, ten |
|
|
CO0201 |
(0, 0, 0, 100) |
III-75 Tên riêng Helvetica I, 8 |
||
|
24.3 |
Cơ sở xử lý chất thải rắn |
CO03 |
P,S |
Toàn bộ |
maDoiTuong, ten |
|
|
CO0301 |
(0, 0, 0, 100) |
III-75 Tên riêng Helvetica I, 8 |
||
|
24.4 |
Cơ sở xử lý nước thải |
CO04 |
P,S |
Toàn bộ |
maDoiTuong, ten |
|
|
CO0401 |
(0, 0, 0, 100) |
III-75 Tên riêng Helvetica I, 8 |
||
|
24.5 |
Khu xử lý chất thải |
CO05 |
P,S |
Toàn bộ |
maDoiTuong, ten |
|
|
CO0501 |
(0, 0, 0, 100) |
III-75 Tên riêng Helvetica I, 8 |
||
|
24.6 |
Trạm trung chuyển chất thải rắn |
CO06 |
P,S |
Toàn bộ |
maDoiTuong, ten |
|
|
CO0601 |
(0, 0, 0, 100) |
III-75 Tên riêng Helvetica I, 8 |
||
|
25 |
Công trình an ninh |
|
|
|
|
|
|
|
|
|
||
|
25.1 |
Đồn công an |
CC01 |
P, S |
Toàn bộ |
maDoiTuong, ten |
|
|
CC0101 |
(0, 0, 0,100) |
III-75 Tên riêng Helvetica I, 8 |
||
|
25.2 |
Trụ sở an ninh |
CC02 |
P,S |
Toàn bộ |
maDoiTuong, ten |
|
|
CC0201 |
(0, 0, 0,100) |
III-75 Tên riêng Helvetica I, 8 |
||
|
25.3 |
Trại cải tạo |
CC03 |
P,S |
Toàn bộ |
maDoiTuong, ten |
|
|
CC0301 |
(0, 0, 0,100) |
III-75 Tên riêng Helvetica I, 8 |
||
|
25.4 |
Trung tâm phòng cháy chữa cháy |
CC04 |
P,S |
Toàn bộ |
maDoiTuong, ten |
|
|
CC0401 |
(0, 0, 0,100) |
III-75 Tên riêng Helvetica I, 8 |
||
|
25.5 |
Công trình quốc phòng |
|
|
|
|
|
|
|
|
|
||
|
25.6 |
Cửa khẩu |
CH01 |
P,S |
Toàn bộ |
maDoiTuong, ten |
|
|
CH0101 |
(0, 0, 0,100) |
III-75 Tên riêng Helvetica I, 8 |
||
|
25.7 |
Doanh trại quân đội |
CH02 |
P,S |
Toàn bộ |
maDoiTuong |
|
|
CH0201 |
(0, 0, 0,100) |
III-75 Tên riêng Helvetica I, 8 |
||
|
25.8 |
Trụ sở quốc phòng |
CH03 |
P,S |
Toàn bộ |
maDoiTuong |
|
|
CH0301 |
(0, 0, 0,100) |
III-75 Tên riêng Helvetica I, 8 |
||
|
26 |
Địa chỉ |
CQ01 |
P |
Toàn bộ |
maDiaChi |
|
|
|
|
|
||
|
IV |
Địa hình |
|
|
|
|
|
|
|
|
|
||
|
1 |
Địa danh sơn văn |
DA03 |
P |
Toàn bộ |
maDoiTuong , danhTuChung, ten |
29 |
dãy núi |
DA0301 |
(0, 0, 0, 100) |
IV-98 Helvetica, 18, 16, 14, 12 |
||
|
35 |
đồi |
DA0302 |
(0, 0, 0, 100) |
IV-100 Helvetica, 12, 10, 9, 8 |
||||||||
|
59 |
mũi đất |
DA0303 |
(0, 0, 0, 100) |
IV-100 Helvetica, 12, 10, 9, 8 |
||||||||
|
70 |
núi |
DA0304 |
(0, 0, 0, 100) |
IV-100 Helvetica, 12, 10, 9, 8 |
||||||||
|
89 |
thung lũng |
DA0305 |
(0, 0, 0, 100) |
IV-99 Helvetica, 11, 10, 9 |
||||||||
|
110 |
cao nguyên |
DA0306 |
(0, 0, 0, 100) |
IV-99 Helvetica, 11, 10, 9 |
||||||||
|
111 |
đồng bằng |
DA0307 |
(0, 0, 0, 100) |
IV-99 Helvetica, 11, 10, 9 |
||||||||
|
2 |
Điểm độ cao |
EA01 |
P |
Toàn bộ |
maDoiTuong, doCao |
|
|
EA0101 |
(0, 0, 0, 100) |
IV-78 Univers Condensed, 7 |
||
|
3 |
Đường Bình độ |
EA02 |
C |
|
maDoiTuong, loaiDuongBinhDo |
1 |
cơ bản |
EA0201 |
(10, 50,100, 0) |
IV-77a Đường bình độ cơ bản |
||
|
EA0202 |
(10, 50,100, 0) |
IV-77b Đường bình độ cái |
||||||||||
|
2 |
nửa khoảng cao đều |
EA0203 |
(10, 50,100, 0) |
IV-77c Đường bình độ nửa khoảng cao đều |
||||||||
|
3 |
phụ |
EA0204 |
(10, 50,100, 0) |
IV-77d Đường bình độ phụ |
||||||||
|
4 |
nháp |
EA0205 |
(10, 50,100, 0) |
IV-77g Đường bình độ nháp |
||||||||
|
4 |
Địa hình đặc biệt trên đất liền |
|
|
|
|
|
|
|
|
|
||
|
4.1 |
Bãi đá trên cạn |
EB01 |
P,S |
Toàn bộ |
maDoiTuong |
EB0 1 |
Bãi đá trên cạn |
EB0101 |
(10, 50,100, 0) |
IV-89 |
||
|
4.2 |
Cửa hang động |
EB02 |
P,S |
Toàn bộ |
maDoiTuong, ten |
EB0 2 |
Cửa hang động |
EB0201 |
(0, 0, 0, 100) |
IV-91 |
||
|
4.3 |
Các loại hố nhân tạo |
EB03 |
S |
Toàn bộ |
maDoiTuong |
EB0 3 |
Các loại hố nhân tạo |
EB0301 |
(0, 0, 0, 100) |
IV-99a Hố nhân tạo theo tỷ lệ |
||
|
P |
Toàn bộ |
maDoiTuong |
EB0302 |
(0, 0, 0, 100) |
IV-99b Hố nhân tạo không theo tỷ lệ |
|||||||
|
4.4 |
Đá độc lập, khối đá, lũy đá |
EB04 |
P, S |
Toàn bộ |
maDoiTuong |
EB0 4 |
Đá độc lập, khối đá, lũy đá |
EB0401 |
(10, 50,100, 0) |
IV-87 Đá độc lập IV-86 Khối đá, lũy đá |
||
|
4.5 |
Địa hình cát |
EB05 |
P, S |
Toàn bộ |
maDoiTuong |
EB0 5 |
Địa hình cát |
EB0501 |
(10, 50,100, 0) |
IV-97 Địa hình cát |
||
|
4.6 |
Gò đống |
EB06 |
S |
Toàn bộ |
maDoiTuong, tyCaoTySau, ten |
EB0 6 |
Gò đống |
EB0601 |
(10, 50,100, 0) |
IV-93a Gò đống theo tỷ lệ, Univers Condensed 7 |
||
|
P |
|
|
|
|
EB0602 |
(10, 50,100, 0) |
IV-93b Gò đống không theo tỷ lệ, Univers Condensed 7 |
|||||
|
4.7 |
Hố, phễu castơ |
EB07 |
S |
Toàn bộ |
maDoiTuong |
EB07 |
Hố, phễu castơ |
EB0701 |
(10, 50,100, 0) |
IV-92a Hố, phễu castơ theo tỷ lệ |
||
|
P |
Toàn bộ |
maDoiTuong |
EB0702 |
(10, 50,100, 0) |
IV-92b Hố, phễu castơ không theo tỷ lệ |
|||||||
|
4.8 |
Khu vực đào đắp |
EB08 |
P, S |
Toàn bộ |
maDoiTuong |
EB08 |
Khu vực đào đắp |
EB0801 |
(0, 0, 0, 100) |
IV-95, IV-101 Ghi chú thuyết minh |
||
|
4.9 |
Miệng núi lửa |
EB09 |
S |
Toàn bộ |
maDoiTuong, ten |
EB09 |
Miệng núi lửa |
EB0901 |
(10, 50,100, 0) |
IV-90a Miệng núi lửa theo tỷ lệ |
||
|
P |
EB0902 |
(10, 50,100, 0) |
IV-90b Miệng núi lửa không theo tỷ lệ |
|||||||||
|
4.10 |
Vùng núi đá |
EB10 |
S |
Toàn bộ |
maDoiTuong, ten |
EB10 |
Vùng núi đá |
EB1001 |
(5, 20, 50, 0) |
IV-84 |
||
|
5 |
Đường đặc trưng địa hình trên đất liền |
|
|
|
|
|
|
|
|
|
||
|
5.1 |
Bờ dốc tự nhiên |
EC01 |
C |
Toàn bộ |
maDoiTuong, loaiThanhPhan, tyCaoTySau |
1 |
Chân |
EC0101 |
(0, 0, 0, 100) |
IV-80a Bờ dốc tự nhiên dưới chân có bãi |
||
|
2 |
Đỉnh |
EC0102 |
(10, 50,100, 0) |
IV-80b Bờ dốc tự nhiên dưới chân không có bãi, Univers Condensed 7 |
||||||||
|
5.2 |
Dòng đá |
EC02 |
C |
Toàn bộ |
maDoiTuong |
EC0 2 |
Dòng đá |
EC0201 |
(10, 50,100, 0) |
IV-88 Dòng đá |
||
|
5.3 |
Địa hình bậc thang |
EC03 |
C |
Toàn bộ |
maDoiTuong |
EC0 3 |
Địa hình bậc thang |
EC0301 |
(0, 0, 0, 100) |
IV-96 |
||
|
5.4 |
Địa hình cắt xẻ nhân tạo |
EC04 |
C |
Toàn bộ |
maDoiTuong, loaiThanhPhan, tyCaoTySau |
1 |
Chân |
EC0401 |
(0, 0, 0, 100) |
IV-81b |
||
|
2 |
Đỉnh |
EC0402 |
(0, 0, 0, 100) |
IV-81a, Univers Condensed 7 |
||||||||
|
5.5 |
Khe rãnh xói mòn |
EC05 |
C C |
Toàn bộ |
maDoiTuong, tyCaoTySau |
1 |
Chân |
EC0501 |
(10, 50,100, 0) |
IV-84a, b, c Univers Condensed 7 |
||
|
2 |
Đỉnh |
EC0502 |
(10, 50,100, 0) |
|||||||||
|
5.6 |
Sườn đứt gãy |
EC06 |
C |
Toàn bộ |
maDoiTuong, tyCaoTySau |
EC0 6 |
Sườn đứt gãy |
EC0601 |
(10, 50,100, 0) |
IV-82, Univers Condensed 7 |
||
|
5.7 |
Sườn sụt lở |
EC07 |
C |
Toàn bộ |
maDoiTuong, , loaiThanhPhan |
1 |
Chân |
EC0701 |
(10, 50,100, 0) |
IV-83 |
||
|
2 |
Đỉnh |
EC0702 |
(10, 50,100, 0) |
|||||||||
|
5.8 |
Vách đứng |
EC08 |
C |
Toàn bộ |
maDoiTuong, , loaiThanhPhan |
1 |
Chân |
EC0801 |
(10, 50,100, 0) |
IV-85 |
||
|
2 |
Đỉnh |
EC0802 |
(10, 50,100, 0) |
|||||||||
|
6 |
Chất đáy |
ED01 |
P |
Toàn bộ |
|
|
|
|
|
|
||
|
7 |
Điểm độ sâu |
ED02 |
P |
Toàn bộ |
|
|
|
|
|
|
||
|
8 |
Đường bình độ sâu |
ED03 |
C |
|
|
|
|
|
|
|
||
|
9 |
Địa hình đặc biệt đáy biển |
|
|
|
|
|
|
|
|
|
||
|
9.1 |
Khe rãnh máng ngầm |
ED04 |
C, S |
Toàn bộ |
|
|
|
|
|
|
||
|
9.2 |
Núi lửa dưới biển |
ED05 |
C, S |
Toàn bộ |
|
|
|
|
|
|
||
|
9.3 |
Sườn đất ngầm dốc đứng |
ED06 |
C, S |
Toàn bộ |
|
|
|
|
|
|
||
|
10 |
Mô hình số độ cao |
EA05 |
|
|
|
|
|
|
|
|
||
|
V |
Giao thông |
|
|
|
|
|
|
|
|
|
||
|
1 |
Đường bộ |
|
|
|
|
|
|
|
|
|
||
|
1.1 |
Đường chuyên dùng |
GK01 |
C |
Toàn bộ |
maDoiTuong, loaiChatLieuTraiMat, loaiHienTrangSuDung, chieuRong |
GK0 1 |
Đường chuyên dùng nửa theo tỷ lệ |
GK0101 |
(0,0,0,15) (0,0,0,100) |
V-118b, V- 123k nửa theo tỷ lệ |
||
|
1.2 |
Đường đô thị |
GK02 |
C |
Toàn bộ |
maDoiTuong, capKyThuat, loaiChatLieuTraiMat, loaiHienTrangSuDung , chieuRong, tenDuongDoThi |
GK0 2 |
Đường đô thị nửa theo tỷ lệ |
GK0201 |
(0,0,0,0) (0,0,0,100) |
V-117b, V- 121c.2, V- 123h Nửa theo tỷ lệ, V- 141 |
||
|
1.3 |
Đường Huyện |
GK03 |
C |
Toàn bộ |
maDoiTuong, capKyThuat, loaiChatLieuTraiMat, loaiHienTrangSuDung , chieuRong, tenDuongHuyen |
GK03 |
Đường Huyện nửa theo tỷ lệ |
GK0301 |
(5,20,50,0) (0,0,0,100) |
V-116b, V- 123e Nửa theo tỷ lệ V-140 |
||
|
1.4 |
Đường Quốc lộ |
GK04 |
C |
Toàn bộ |
maDoiTuong, capKyThuat, loaiChatLieuTraiMat, loaiHienTrangSuDung , chieuRong, tenDuongQuocLo |
GK04 |
Đường Quốc lộ nửa theo tỷ lệ |
GK0401 |
(10,50,100,0) (0,0,0,100) |
V-114b, V- 115b, V- 121a.2, V- 121b.2, V- 123b, V-123d Nửa theo tỷ lệ V-140 |
||
|
1.5 |
Đường Tỉnh |
GK05 |
C |
Toàn bộ |
maDoiTuong, capKyThuat, loaiChatLieuTraiMat, loaiHienTrangSuDung , chieuRong, tenDuongTinh |
GK05 |
Đường Tỉnh nửa theo tỷ lệ |
GK0501 |
(5,20,50,0) (0,0,0,100) |
V-116b, V- 123e Nửa theo tỷ lệ V-140 |
||
|
1.6 |
Đường Xã |
GK06 |
C |
Toàn bộ |
maDoiTuong, loaiChatLieuTraiMat, loaiHienTrangSuDung , chieuRong, tenDuongXa |
GK06 |
Đường Xã nửa theo tỷ lệ |
GK0601 |
(0,0,0,15) (0,0,0,100) |
V-118b, V- 123 k nửa theo tỷ lệ V-140 |
||
|
2 |
Cầu giao thông |
GG05 |
C, S |
Toàn bộ |
maDoiTuong, ten, loaiCauGiaoThong, chieuDai, chieuRong, taiTrong, chatLieuCau |
|
|
GG0501 |
(0, 0, 0, 0) (0, 0, 0, 100) |
V-126a, V- 126b, V-127, V-129a, V- 129b, V-142 |
||
|
3 |
Hầm giao thông |
GG12 |
C,S |
Toàn bộ |
maDoiTuong, ten, chieuCao, chieuRong, chieuDai |
|
|
GG1201 |
(0, 0, 0, 100) |
V-111, V-112, V-142 |
||
|
4 |
Ngầm ô tô qua được |
GG13 |
C,S |
Toàn bộ |
maDoiTuong, ten, chieuCao, chieuRong, chieuDai, doSau |
|
|
GG1301 |
(0, 0, 0, 100) |
V-131 |
||
|
5 |
Cống giao thông |
GG06 |
P, C |
Toàn bộ |
maDoiTuong |
|
|
GG0601 |
(0, 0, 0, 100) |
V-128a, V- 128b |
||
|
6 |
Đèo |
GG07 |
P, C, S |
Toàn bộ |
maDoiTuong, ten, doCao |
|
|
GG0701 |
(0, 0, 0, 100) |
V-122, V-142 |
||
|
7 |
Cầu đi bộ |
GG04 |
P, C, S |
Toàn bộ |
|
|
|
|
|
|
||
|
8 |
Công trình giao thông đường bộ |
|
|
|
|
|
|
|
|
|
||
|
8.1 |
Bãi đỗ xe |
GG01 |
P, S |
Toàn bộ |
maDoiTuong, ten |
|
|
GG0101 |
(0, 0, 0, 100) |
V-142 |
||
|
8.2 |
Bến ô tô |
GG02 |
P, S |
Toàn bộ |
maDoiTuong, ten |
|
|
GG0201 |
(0, 0, 0, 100) |
V-142 |
||
|
8.3 |
Bến phà đường bộ |
GG03 |
C |
Toàn bộ |
maDoiTuong, ten |
|
|
GG0301 |
(0, 0, 0, 100) |
V-133, V-142 |
||
|
8.4 |
Đường lên cao có bậc xây |
GG10 |
P, C, S |
Toàn bộ |
|
|
|
|
|
|
||
|
8.5 |
Hầm đi bộ |
GG11 |
P, C, S |
Toàn bộ |
maDoiTuong |
|
|
GG101 |
(0, 0, 0, 100) |
V-130 |
||
|
8.6 |
Trạm dừng nghỉ |
GG15 |
P, C, S |
Toàn bộ |
|
|
|
|
|
|
||
|
8.7 |
Trạm kiểm tra tải trọng xe |
GG16 |
P, C, S |
Toàn bộ |
|
|
|
|
|
|
||
|
8.8 |
Trạm thu phí giao thông |
GG17 |
P, C, S |
Toàn bộ |
|
|
|
|
|
|
||
|
9 |
Taluy đường giao thông |
GG14 |
C |
Toàn bộ |
maDoiTuong, loaiHinhThai, loaiThanhPhan, tyCaoTySau |
|
|
GG1401 |
(0, 0, 0, 100) |
V-124a, V- 124b, V-125a, V-125b Univers Condensed, 7 |
||
|
10 |
Các đối tượng mặt đường bộ |
|
|
|
|
|
|
|
|
|
||
|
10.1 |
Dải phân cách |
GD01 |
S, C |
|
maDoiTuong |
|
|
GD0101 |
(0, 0, 0, 0) |
V-114a.1, V- 115a.1, V- 116a.1, V- 117a.1 |
||
|
10.2 |
Đảo giao thông |
GD02 |
S, C |
|
maDoiTuong |
|
|
GD0201 |
(0, 0, 0, 0) |
V-114a.1, V- 115a.1, V- 116a.1, V- 117a.1 |
||
|
10.3 |
Hè phố |
GD03 |
S, C |
|
maDoiTuong |
|
|
GD0301 |
(0, 10, 20, 0) |
V-117a.4 |
||
|
10.4 |
Lề đường |
GD04 |
S, C |
|
maDoiTuong |
|
|
GD0401 |
(0, 0, 0, 0) |
V-114a.4, V- 115a.4, V- 116a.4 theo tỷ lệ |
||
|
10.5 |
Lòng đường chuyên dùng |
GD05 |
S |
Toàn bộ |
maDoiTuong |
|
|
GD0501 |
(0,0,0,15) |
V-118a, V-123i theo tỷ lệ |
||
|
10.6 |
Lòng đường đô thị |
GD06 |
S |
Toàn bộ |
maDoiTuong |
|
|
GD0601 |
(0, 0, 0, 0) |
V-117a, V- 121c.1 V-123g, Theo tỷ lệ |
||
|
10.7 |
Lòng đường Huyện |
GD07 |
S |
Toàn bộ |
maDoiTuong |
|
|
GD0701 |
(5,20,50,0) |
V-116a, V-123đ Theo tỷ lệ |
||
|
10.8 |
Lòng đường Quốc lộ |
GD08 |
S |
Toàn bộ |
maDoiTuong |
|
|
GD0801 |
(10,50,100,0) |
V-114a, V- 115a, V- 121a.1, V- 121b.1, V- 123a, V-123c, theo tỷ lệ |
||
|
10.9 |
Lòng đường Tỉnh |
GD09 |
S |
Toàn bộ |
maDoiTuong |
|
|
GD0901 |
(5,20,50,0) |
V-116a Theo tỷ lệ |
||
|
10.10 |
Lòng đường Xã |
GD10 |
S |
Toàn bộ |
maDoiTuong |
|
|
GD1001 |
|
V-118a, V-123i theo tỷ lệ |
||
|
11 |
Các đối tượng ranh giới đường bộ |
|
|
|
|
|
|
|
|
|
||
|
11.1 |
Mép đường |
GE01 |
C |
Toàn bộ |
maDoiTuong, lienKetGiaoThong = 9 loaiHienTrangSuDung |
1 |
Đang sử dụng |
GE0101 |
(0, 0, 0, 100) |
V-114, V-115, V-116, V-117, V-118 |
||
|
2 |
Đang xây dựng |
GE0102 |
(0, 0, 0, 100) |
V-123 (a, b, c, d, e, g, h, i, k, l, m) |
||||||||
|
3 |
Không sử dụng |
|
|
|
||||||||
|
maDoiTuong, lienKetGiaoThong |
1 |
Qua cầu |
GE0103 |
(0, 0, 0, 100) |
V-127 |
|||||||
|
2 |
Qua hầm |
GE0104 |
(0, 0, 0, 100) |
V-112 |
||||||||
|
4 |
Qua ngầm |
GE0105 |
(0, 0, 0, 100) |
V-131 |
||||||||
|
11.2 |
Mép lòng đường |
GE02 |
C |
Toàn bộ |
maDoiTuong, loaiHienTrangSuDung |
|
|
GE0201 |
|
V-114a, V- 115a, V-116a, V-117a |
||
|
12 |
Các đối tượng đường bộ khác |
|
|
|
|
|
|
|
|
|
||
|
12.1 |
Đường bờ vùng bờ thửa |
GB01 |
C, S |
|
maDoiTuong |
|
|
GB0101 |
(0, 0, 0, 100) |
V-120a, V- 120b |
||
|
12.2 |
Đường mòn |
GB03 |
C |
|
maDoiTuong |
|
|
GB0301 |
(0, 0, 0, 100) |
V-119 |
||
|
13 |
Đường sắt |
|
|
|
|
|
|
|
|
|
||
|
13.1 |
Đường sắt chuyên dùng |
GL01 |
C |
Toàn bộ |
maDoiTuong, loaiHienTrangSuDung , loaiKhoDuongSat, viTri, lienKetGiaoThong |
1 |
Đang sử dụng |
GL0101 |
(0, 0, 0, 100) |
V-104, V-105 |
||
|
2 |
Đang xây dựng |
GL0102 |
(0, 0, 0, 100) |
V-106, V- 107 |
||||||||
|
3 |
Không sử dụng |
GL0103 |
(0, 0, 0, 100) |
V-104, V-105 |
||||||||
|
13.2 |
Đường sắt đô thị |
GL02 |
C |
Toàn bộ |
maDoiTuong, loaiHienTrangSuDung , loaiKhoDuongSat, viTri, lienKetGiaoThong |
1 |
Đang sử dụng |
GL0201 |
(0, 0, 0, 100) |
V-104, V-105 |
||
|
2 |
Đang xây dựng |
GL0202 |
(0, 0, 0, 100) |
V-106, V- 107 |
||||||||
|
3 |
Không sử dụng |
GL0203 |
(0, 0, 0, 100) |
V-109, V-110 |
||||||||
|
13.3 |
Đường sắt quốc gia |
GL03 |
C |
Toàn bộ |
maDoiTuong, loaiHienTrangSuDung , loaiKhoDuongSat, viTri, lienKetGiaoThong |
1 |
Đang sử dụng |
GL0301 |
(0, 0, 0, 100) |
V-104, V-105 |
||
|
2 |
Đang xây dựng |
GL0302 |
(0, 0, 0, 100) |
V-106, V- 107 |
||||||||
|
3 |
Không sử dụng |
GL0303 |
(0, 0, 0, 100) |
V-104, V-105 |
||||||||
|
14 |
Công trình giao thông đường sắt |
|
|
|
|
|
|
|
|
|
||
|
14.1 |
Ga đường sắt |
GH01 |
P |
Toàn bộ |
maDoiTuong,ten |
|
|
GH0101 |
(0, 0, 0, 100) |
V-108 (không theo tỷ lệ) |
||
|
14.2 |
Ga tàu điện |
GH02 |
P |
Toàn bộ |
maDoiTuong,ten |
|
|
GH0201 |
(0, 0, 0, 100) |
V-142 |
||
|
14.3 |
Giao đường sắt và đường bộ có rào chắn |
GH03 |
P, S |
Toàn bộ |
|
|
|
|
|
|
||
|
14.4 |
Giao đường sắt và đường bộ không có rào chắn |
GH04 |
P, S |
Toàn bộ |
|
|
|
|
|
|
||
|
15 |
Đường băng |
GN04 |
S |
Toàn bộ |
|
|
|
|
|
|
||
|
16 |
Cảng hàng không |
GN02 |
P |
Toàn bộ |
maDoiTuong, loaiCangHangKhong, chucNangCangHangK hong, ten |
1 |
Nội địa |
GN0201 |
(0, 0, 0, 100) |
V-102 |
||
|
2 |
Quốc tế |
GN0202 |
(0, 0, 0, 100) |
|||||||||
|
17 |
Nhà ga hàng không |
GN06 |
S |
|
|
|
|
|
|
|
||
|
18 |
Bãi đáp trực thăng |
GN01 |
S |
Toàn bộ |
maDoiTuong |
GN0 1 |
Bãi đáp trực thăng |
GN0101 |
(0, 0, 0, 100) |
V-103 |
||
|
19 |
Đường cáp treo |
GO01 |
C |
Toàn bộ |
maDoiTuong, ten, chieuDai |
GO0 1 |
Đường cáp treo |
GO0101 |
(0, 0, 0, 100) |
V-113 |
||
|
20 |
Trụ đường cáp treo |
GO03 |
P |
Toàn bộ |
maDoiTuong |
GO0 3 |
Trụ đường cáp treo |
GO0301 |
(0, 0, 0, 100) |
|||
|
21 |
Ga cáp treo |
GO02 |
S |
|
|
|
|
|
|
|
||
|
22 |
Nhóm âu tàu |
|
|
|
|
|
|
|
|
|
||
|
22.1 |
Âu tàu |
GM01 |
C, S |
Toàn bộ |
maDoiTuong |
|
|
GM0101 |
(0, 0, 0, 100) |
V-135 |
||
|
22.2 |
Bờ xây âu tàu |
GM05 |
C, S |
Toàn bộ |
maDoiTuong |
|
|
GM0501 |
(0, 0, 0, 100) |
V-135 |
||
|
22.3 |
Cửa âu tàu |
GM09 |
C, S |
Toàn bộ |
|
|
|
|
|
|
||
|
23 |
Báo hiệu hàng hải AIS |
GM02 |
P |
Toàn bộ |
maDoiTuong, ten |
|
|
GM0201 |
|
|
||
|
24 |
Bến cảng |
GM03 |
S |
Toàn bộ |
maDoiTuong, ten |
|
|
GM0301 |
(0, 0, 0, 100) |
V-142 |
||
|
25 |
Bến thủy nội địa |
GM04 |
S |
Toàn bộ, |
maDoiTuong, ten |
|
|
GM0401 |
|
V-142 |
||
|
26 |
Cảng biển |
GM06 |
S |
Toàn bộ |
maDoiTuong, ten |
|
|
GM0601 |
(0, 0, 0, 100) |
V-142 |
||
|
27 |
Cảng thủy nội địa |
GM07 |
S |
Toàn bộ |
maDoiTuong, ten |
|
|
GM0701 |
(0, 0, 0, 100) |
V-142 |
||
|
28 |
Cầu tàu |
GM08 |
C,S |
Toàn bộ |
maDoiTuong, loaiCauTau |
1 |
Kết cầu cố định |
GM0801 |
(0, 0, 0, 100) |
V-136b |
||
|
2 |
Kết cấu nổi |
GM0802 |
(0, 0, 0, 100) |
V-136a |
||||||||
|
29 |
Báo hiệu dẫn luồng hàng hải, đường thủy |
|
|
|
|
|
|
|
|
|
||
|
29.1 |
Chập tiêu |
GA01 |
P |
|
|
|
|
|
|
|
||
|
29.2 |
Đăng tiêu |
GA02 |
P |
|
|
|
|
|
|
|
||
|
29.3 |
Phao báo hiệu |
GA03 |
P |
|
|
|
|
|
|
|
||
|
29.4 |
Tiêu báo hiệu |
GA04 |
P |
|
|
|
|
|
|
|
||
|
30 |
Các đối tượng hàng hải, hải văn |
|
|
|
|
|
|
|
|
|
||
|
30.1 |
Cảng dầu khí ngoài khơi |
GC01 |
P, S |
Toàn bộ |
|
|
|
|
|
|
||
|
30.2 |
Cọc buộc tàu thuyền |
GC02 |
P, S |
Toàn bộ |
|
|
|
|
|
|
||
|
30.3 |
Đăng, chắn đánh bắt cá ổn định |
GC03 |
P, S |
Toàn bộ |
|
|
|
|
|
|
||
|
30.4 |
Đèn biển |
GC04 |
P, S |
Toàn bộ |
maDoiTuong, ten |
|
|
GC0401 |
(0, 0, 0, 100) |
V-138 |
||
|
30.5 |
Khu neo đậu |
GC05 |
P, S |
Toàn bộ |
maDoiTuong, ten |
|
|
GC0501 |
(0, 0, 0, 100) |
V-137 |
||
|
30.6 |
Khu tránh bão |
GC06 |
P, S |
Toàn bộ |
|
|
|
|
|
|
||
|
30.7 |
Khu vực an toàn viện trợ hàng hải |
GC07 |
P, S |
Toàn bộ |
|
|
|
|
|
|
||
|
30.8 |
Khu bảo tồn thiên nhiêu trên biển |
GC08 |
P, S |
Toàn bộ |
|
|
|
|
|
|
||
|
30.9 |
Khu vực đánh cá |
GC09 |
P, S |
Toàn bộ |
|
|
|
|
|
|
||
|
30.10 |
Khu vực đợi hoa tiêu |
GC10 |
P, S |
Toàn bộ |
|
|
|
|
|
|
||
|
30.11 |
Khu vực nạo vét |
GC11 |
P, S |
Toàn bộ |
|
|
|
|
|
|
||
|
30.12 |
Khu vực nghiên cứu, khảo sát |
GC12 |
P, S |
Toàn bộ |
|
|
|
|
|
|
||
|
30.13 |
Khu vực nguy hiểm |
GC13 |
P, S |
Toàn bộ |
|
|
|
|
|
|
||
|
30.14 |
Khu vực quản lý cảng |
GC14 |
P, S |
Toàn bộ |
|
|
|
|
|
|
||
|
30.15 |
Khu vực quân sự |
GC15 |
P, S |
Toàn bộ |
|
|
|
|
|
|
||
|
30.16 |
Khu vực trung chuyển hàng hóa |
GC16 |
P, S |
Toàn bộ |
|
|
|
|
|
|
||
|
30.17 |
Khu vực vùng nước an toàn |
GC17 |
P, S |
Toàn bộ |
|
|
|
|
|
|
||
|
30.18 |
Khu vực xác tàu lịch sử |
GC18 |
P, S |
Toàn bộ |
|
|
|
|
|
|
||
|
30.19 |
Lồng bè nuôi trồng thủy hải sản |
GC19 |
P, S |
Toàn bộ |
|
|
|
|
|
|
||
|
30.20 |
Nhà giàn |
GC20 |
P, S |
Toàn bộ |
|
|
|
|
|
|
||
|
30.21 |
Nhà trên biển |
GC21 |
P, S |
Toàn bộ |
|
|
|
|
|
|
||
|
30.22 |
Trạm cứu nạn |
GC22 |
P, S |
Toàn bộ |
|
|
|
|
|
|
||
|
30.23 |
Trạm nghiệm triều |
GC23 |
P, S |
Toàn bộ |
|
|
|
|
|
|
||
|
30.24 |
Tuyến hàng hải |
GC24 |
P, S |
Toàn bộ |
|
|
|
|
|
|
||
|
30.25 |
Vùng cấm |
GC25 |
P, S |
Toàn bộ |
|
|
|
|
|
|
||
|
30.26 |
Xác tàu đắm |
GC26 |
P, S |
Toàn bộ |
|
|
|
|
|
|
||
|
VI |
Phủ bề mặt |
|
|
|
|
|
|
|
|
|
||
|
1 |
Ranh giới phủ bề mặt |
HG01 |
C |
Toàn bộ |
maDoiTuong, LoaiRanhGioiPhuBeMa t |
1 |
Thực vật |
HG0101 |
(0, 0, 0, 100) |
VI-154 |
||
|
2 |
Khác |
|
|
|
||||||||
|
3 |
Ranh giới khu bảo tồn thiên nhiên |
|
|
|
||||||||
|
2 |
Rừng |
|
|
|
|
|
|
|
|
|
||
|
2.1 |
Rừng trồng |
HH01 |
S S |
Toàn bộ |
maDoiTuo ng, ten, doTanChe = 1 |
loaiCayR ung |
1 |
Cây lá rộng |
HH0101 |
|
VI-144a |
|
|
2 |
Cây lá kim |
HH0102 |
|
VI-144b |
||||||||
|
3 |
Cây hỗn hợp |
HH0103 |
|
VI-144đ |
||||||||
|
4 |
Cây tre nứa |
HH0104 |
|
VI-144c |
||||||||
|
5 |
Cây cau dừa |
HH0105 |
|
VI-144d |
||||||||
|
6 |
Cây ưa mặn chua phèn |
HH0106 |
|
VI-144e.2 Cây ưa mặn chua phèn trên cạn |
||||||||
|
maDoiTuon g, ten, doTanChe = 1 dieuKienLa pDia = 3,4 |
HH0107 |
|
VI-144e.1 Cây ưa mặn chua phèn dưới nước |
|||||||||
|
2.2 |
Rừng tự nhiên |
HH02 |
S |
Toàn bộ |
maDoiTuo ng, ten, doTanChe = 2 |
loaiCayRung |
1 |
Cây lá rộng |
HH0201 |
|
VI-145a |
|
|
2 |
Cây lá kim |
HH0202 |
|
VI-145b |
||||||||
|
3 |
Cây hỗn hợp |
HH0203 |
|
VI-145đ |
||||||||
|
4 |
Cây tre nứa |
HH0204 |
|
VI-145c |
||||||||
|
5 |
Cây cau dừa |
HH0205 |
|
VI-145d |
||||||||
|
6 |
Cây ưa mặn chua phèn |
HH0206 |
|
VI-145e.2 |
||||||||
|
maDoiTuo ng, ten, doTanChe = 2 dieuKienLapDia = 3,4 |
HH0207 |
|
VI-145e.1 |
|||||||||
|
3 |
Phủ thực vật khác |
|
|
|
|
|
|
|
|
|
||
|
3.1 |
Cây bụi |
HE01 |
S |
Toàn bộ |
maDoiTuong |
|
|
HE0101 |
(70,0,100,0) |
VI-146a |
||
|
3.2 |
Cây bụi ưa mặn, chua phèn |
HE02 |
S |
Toàn bộ |
maDoiTuong |
|
|
HE0201 |
(70,0,100,0) |
VI - 146b |
||
|
4 |
Cây độc lập |
|
|
|
|
|
|
|
|
|
||
|
4.1 |
Cây độc lập |
HE03 |
P |
|
maDoiTuong, tenCay, chieuCao |
|
|
HE0301 |
(0,0,0,100) |
VI-149; Univers Condensed, 7 |
||
|
4.2 |
Cụm cây độc lập |
HE04 |
P |
|
maDoiTuong, tenCay, chieuCao |
|
|
HE0401 |
(0,0,0,100) |
VI-150; Univers Condensed, 7 |
||
|
5 |
Hàng cây |
|
|
|
|
|
|
|
|
|
||
|
5.1 |
Dải cây và hàng cây |
HE05 |
S |
Toàn bộ |
maDoiTuong |
|
|
HE0501 |
(70,0,100,0) |
VI-147 |
||
|
5.2 |
Hàng cây bụi và rặng cây bụi |
HE06 |
S |
Toàn bộ |
maDoiTuong |
|
|
HE0601 |
(70,0,100,0) |
VI-148 |
||
|
6 |
Cây hàng năm |
HB01 |
S |
Toàn bộ |
maDoiTu ong, ten |
loaiCayTr ong |
1 |
Cây lúa |
HB0101 |
Nét (70,0,100,0) |
VI -151a VI -156 |
|
|
2 |
Cây lương thực |
HB0102 |
Nét (70,0,100,0) |
VI -151b VI -156 |
||||||||
|
3 |
Cây mía |
HB0103 |
Nét (70,0,100,0) |
VI -151c VI -156 |
||||||||
|
4 |
Cây thuốc lá, thuốc lào |
HB0104 |
Nét (70,0,100,0) |
VI -151d VI -156 |
||||||||
|
5 |
Cây lấy sợi |
HB0105 |
Nét (70,0,100,0) |
VI -151e VI -156 |
||||||||
|
6 |
Rau, cây gia vị, cây dược liệu |
HB0106 |
Nét (70,0,100,0) |
VI -151g VI -156 |
||||||||
|
7 |
Hoa, cây cảnh |
HB0107 |
Nét (70,0,100,0) |
VI -151h VI -156 |
||||||||
|
8 |
Sen, ấu, sung, niễng,… |
HB0108 |
Nét (70,0,100,0) Nền (15,0,0,0) |
VI -151i VI -156 |
||||||||
|
9 |
Cây hàng năm khác |
HB0109 |
Nét (70,0,100,0) |
VI -151k VI -156 |
||||||||
|
7 |
Cây lâu năm |
HB02 |
S S |
Toàn bộ |
maDoiTu ong, ten |
loaiCayTrong |
10 |
Cây ăn quả |
HB0201 |
Nét (70,0,100,0) |
VI -152a VI -156 |
|
|
11 |
Cây dừa cọ |
HB0202 |
Nét (70,0,100,0) |
VI -152b VI -156 |
||||||||
|
12 |
Cây công nghiệp |
HB0203 |
Nét (70,0,100,0) |
VI -152c VI -156 |
||||||||
|
13 |
Cây dược liệu |
HB0204 |
Nét (70,0,100,0) |
VI -152d VI -156 |
||||||||
|
14 |
Cây bóng mát, cây cảnh quan… |
HB0205 |
Nét (70,0,100,0) Nền (12,0,25,0) |
VI -152đ VI -156 |
||||||||
|
15 |
Cây lâu năm khác |
HB0206 |
|
VI -152e VI -156 |
||||||||
|
8 |
Bề mặt là công trình và khu dân cư |
|
|
|
|
|
|
|
|
|
||
|
8.1 |
Bề mặt là công trình |
HA01 |
S |
Toàn bộ |
|
|
|
|
|
|
||
|
8.2 |
Bề mặt là khu dân cư |
HA02 |
S |
Toàn bộ |
|
|
|
|
|
|
||
|
9 |
Đất trống |
HC01 |
S |
Toàn bộ |
maDoiTuong, ten |
|
|
HC0101 |
(0,0,0,100) |
VI -156 Ghi chú thuyết minh, Times New Roman I, 7 |
||
|
10 |
Nước mặt |
HD01 |
S |
Toàn bộ |
|
|
|
|
|
|
||
|
11 |
Thực vật đáy biển |
|
|
|
|
|
|
|
|
|
||
|
11.1 |
Cỏ biển |
HK0 1 |
S |
Toàn bộ |
|
|
|
|
|
|
||
|
11.2 |
Rong, tảo |
HK0 2 |
S |
Toàn bộ |
|
|
|
|
|
|
||
|
11.3 |
Thực vật khác |
HK0 3 |
S |
Toàn bộ |
|
|
|
|
|
|
||
|
VII |
Thủy văn |
|
|
|
|
|
|
|
|
|
||
|
1 |
Biển đảo |
|
|
|
|
|
|
|
|
|
||
|
1.1 |
Biển |
KA01 |
P, S |
Toàn bộ |
maDoiTuong, ten |
|
|
KA0101 |
(100, 0, 0, 0) (15, 0, 0, 0) |
VII-187 |
||
|
1.2 |
Đảo, quần đảo |
KA02 |
P,S |
Toàn bộ |
maDoiTuong, ten |
|
|
KA0201 |
(0, 0, 0,100) |
VII-191 |
||
|
1.3 |
Phá |
KA03 |
P, S |
Toàn bộ |
maDoiTuong ,ten |
|
|
KA0301 |
(100, 0, 0, 0) |
VII-187 |
||
|
1.4 |
Vịnh, vũng |
KA04 |
P, S |
|
maDoiTuong, ten |
|
|
KA0401 |
(100, 0, 0, 0) |
VII-187 |
||
|
2 |
Bãi bồi |
KB01 |
P, S |
Toàn bộ |
maDoiTuong, loaiBaiBoi |
1 |
Cát |
KB0101 |
(0, 0, 0, 100) |
VII-166b |
||
|
2 |
Bùn |
KB0102 |
(0, 0, 0, 100) |
VII-166a |
||||||||
|
3 |
Loại khác |
KB0103 |
(0, 0, 0, 100) |
VII-166c |
||||||||
|
3 |
Đầm lầy |
KB02 |
S |
Toàn bộ |
maDoiTuong |
|
|
KB0201 |
(100, 0, 0, 0) |
VII-167 |
||
|
4 |
Bãi đá dưới nước |
|
|
|
|
|
|
|
|
|
||
|
4.1 |
Bãi đá dưới nước |
KC01 |
P, S |
Toàn bộ |
maDoiTuong |
|
|
KC0101 |
(0, 0, 0, 100) |
VII-169 |
||
|
4.2 |
Đá trên biển |
KC02 |
P, S |
Toàn bộ |
maDoiTuong |
|
|
KC0201 |
(0, 0, 0, 100) |
VII-169 |
||
|
4.3 |
San hô |
KC03 |
P, S |
Toàn bộ |
maDoiTuong |
|
|
KC0301 |
(100, 0, 0, 0) |
VII-168 |
||
|
5 |
Ghềnh |
KD01 |
S |
Toàn bộ |
maDoiTuong, ten |
|
|
KD0101 |
(100, 0, 0, 0) |
VII-171a VII-192 |
||
|
C |
maDoiTuong |
|
|
KD0102 |
(100, 0, 0, 0) |
VII-171b |
||||||
|
P |
maDoiTuong |
|
|
KD0103 |
(100, 0, 0, 0) |
VII-171c |
||||||
|
6 |
Thác |
KD02 |
C |
Toàn bộ |
maDoiTuong , ten, chieuCao |
|
|
KD0201 |
(100, 0, 0, 0) |
VII-170a, VII- 192, Univers Condensed, 7 |
||
|
P |
|
|
KD0202 |
(100, 0, 0, 0) |
VII-170b, VII- 192, Univers Condensed, 7 |
|||||||
|
7 |
Nguồn nước |
|
|
|
|
|
|
|
|
|
||
|
7.1 |
Giếng nước |
KM01 |
P, S |
Toàn bộ |
maDoiTuong |
|
|
KM0101 |
(100, 0, 0, 0) |
VII-164 |
||
|
7.2 |
Mạch nước |
KM02 |
P,S |
Toàn bộ |
maDoiTuong |
|
|
KM0201 |
(100, 0, 0, 0) |
VII-165 |
||
|
8 |
Mạng dòng chảy |
KK01 |
C |
Toàn bộ |
maDoiTuong, ten, loaiDongChay, doRong,(< 5 m) loaiTrangThaiNuocMat =1 |
1 |
Sông suối |
KK0101 |
(100, 0, 0, 0) |
VII-158, VII- 190 |
||
|
2 |
Mặt nước tĩnh |
|
|
|
||||||||
|
maDoiTuong, ten, loaiDongChay, doRong(< 5 m), loaiTrangThaiNuocMa t = 2 |
1 |
Sông suối |
KK0102 |
(100, 0, 0, 0) |
VII-159, VII-190 |
|||||||
|
2 |
Mặt nước tĩnh |
|
|
|
||||||||
|
9 |
Điểm độ cao mực nước |
KE01 |
P |
|
|
|
|
|
|
|
||
|
10 |
Điểm sông suối mất tích |
KE02 |
P |
Toàn bộ |
maDoiTuong |
|
|
KE0201 |
(100, 0, 0, 0) |
VII-161 |
||
|
11 |
Đường bờ nước |
KE03 |
C |
Toàn bộ |
maDoiTuong, loaiTrangThaiDuongB oNuoc |
1 |
Rõ ràng |
KE0301 |
(100, 0, 0, 0) |
VII- 157a |
||
|
2 |
Khó xác định |
KE0302 |
(100, 0, 0, 0) |
VII-160 |
||||||||
|
3 |
Đường bờ sông suối có nước theo mùa |
KE0303 |
(100, 0, 0, 0) |
VII- 159 |
||||||||
|
12 |
Đường mép nước |
KE05 |
C |
Toàn bộ |
maDoiTuong, loaiDuongMepNuoc |
1 |
Ao, hồ, đầm |
KE0501 |
(100, 0, 0, 0) |
VII-157b |
||
|
2 |
Phá |
KE0502 |
(100, 0, 0, 0) |
VII-157b |
||||||||
|
3 |
Kênh mương |
KE0503 |
(100, 0, 0, 0) |
VII-157b |
||||||||
|
4 |
Hồ chứa |
KE0504 |
(100, 0, 0, 0) |
VII-157b |
||||||||
|
5 |
Sông suối |
KE0505 |
(100, 0, 0, 0) |
VII-157b |
||||||||
|
6 |
Biển |
KE0506 |
(100, 0, 0, 0) |
VII-157b |
||||||||
|
KE0507 |
(100, 0, 0, 0) |
VII-162 |
||||||||||
|
13 |
Ranh giới nước mặt quy ước |
KE06 |
C |
|
|
|
|
|
|
|
||
|
14 |
Đường đo độ rộng sông suối |
KE04 |
C |
Toàn bộ |
maDoiTuong |
|
|
KE0401 |
(100, 0, 0, 0) |
VII-163, Univers Condensed, 7 |
||
|
15 |
Mặt nước sông suối |
KL01 |
S |
Toàn bộ |
maDoiTuong |
|
|
KL0101 |
(15, 0, 0, 0) |
VII-158 |
||
|
16 |
Mặt nước tĩnh |
|
|
|
|
|
|
|
|
|
||
|
16.1 |
Ao, hồ, đầm |
KL02 |
S |
Toàn bộ |
maDoiTuong ten |
KL0 2 |
Ao, hồ, đầm |
KL0201 |
(15, 0, 0, 0) |
VII-158, VII-187, VII- 190 |
||
|
16.2 |
Hồ chứa |
KL03 |
KL0 3 |
Hồ chứa |
KL0301 |
(100, 0, 0, 0) |
VII-158, VII- 187, VII-190 |
|||||
|
17 |
Bờ kè, bờ cạp |
KG01 |
C |
Toàn bộ |
maDoiTuong, loaiChatLieu, loaiThanhPhan |
1 |
Bê tông |
KG0101 |
(0, 0, 0, 100) |
V- 172a, b |
||
|
2 |
Đá sỏi |
KG0102 |
(0, 0, 0, 100) |
V- 172c, d |
||||||||
|
3 |
Khác |
KG0103 |
(0, 0, 0, 100) |
V- 172 đ |
||||||||
|
18 |
Cống thủy lợi |
KG02 |
P, C, S |
Toàn bộ |
maDoiTuong, loaiCong |
1 |
Có thiết bị |
KG0201 |
(0, 0, 0, 100) |
VII-178a, VII- 179a |
||
|
2 |
Không có thiết bị |
KG0202 |
(0, 0, 0, 100) |
VII-178b, VII- 179b |
||||||||
|
3 |
Cống dưới đập |
KG0203 |
(0, 0, 0, 100) |
VII-180c |
||||||||
|
19 |
Đập |
KG03 |
C,S |
Toàn bộ |
maDoiTuong, loaiDap, ten |
1 |
Chắn sóng |
KG0301 |
(0, 0, 0, 100) |
VII-182(a,b) VII-192 |
||
|
2 |
Dâng |
KG0302 |
(0, 0, 0, 100) |
VII-180 (a,b) VII-192 |
||||||||
|
3 |
Tràn |
KG0303 |
(0, 0, 0, 100) |
VII-181(a,b) VII-192 |
||||||||
|
20 |
Đê |
KG04 |
C, S |
Toàn bộ |
maDoiTuong,ten |
|
|
KG0401 |
(0, 0, 0, 100) |
VII-183 (a,b) VII-192 |
||
|
21 |
Công trình trên đê |
|
|
|
|
|
|
|
|
|
||
|
21.1 |
Cửa khẩu qua đê |
KH01 |
C,S |
Toàn bộ |
maDoiTuong |
|
|
KH0101 |
(0, 0, 0, 0) |
VII-186 |
||
|
21.2 |
Điếm canh đê |
KH02 |
P |
Toàn bộ |
maDoiTuong, ten |
|
|
KH0201 |
(0, 0, 0, 100) |
VII-185 |
||
|
22 |
Kênh mương |
KG05 |
S |
Toàn bộ |
maDoiTuong, loaiHienTrangSuDung , ten |
1 |
Đang sử dụng |
KG0501 |
(100, 0, 0, 0) (15, 0, 0, 0) |
VII-173a VII- 190 |
||
|
2 |
Đang xây dựng |
KG0502 |
(100, 0, 0, 0) (15, 0, 0, 0) |
VII- 174a VII- 190 |
||||||||
|
C |
maDoiTuong, loaiHienTrangSuDung, (8 m ≤ chieuRong ≤ 12 m; chieuRong < 8 m) |
1 |
Đang sử dụng |
KG0503 |
(100, 0, 0, 0) |
VII-173b (W=0.4) VII-173b (W=0.2) |
||||||
|
2 |
Đang xây dựng |
KG0504 |
(100, 0, 0, 0) |
VII-173b (W=0.4) VII-173b (W=0.2) |
||||||||
|
23 |
Máng dẫn nước |
KG06 |
C,S |
Toàn bộ |
maDoiTuong, loaiMangDanNuoc |
1 |
Mặt đất |
KG0601 |
(100, 0, 0, 0) |
VII-175b |
||
|
2 |
Nổi |
KG0602 |
(100, 0, 0, 0) |
VII-175a |
||||||||
|
24 |
Mặt bờ kênh mương |
KG07 |
C |
Toàn bộ |
|
|
|
|
|
|
||
|
25 |
Taluy công trình thủy lợi |
KG08 |
C |
Toàn bộ |
maDoiTuong, loaiTaluy, loaiHinhThaiTaluy |
1 |
Đê |
KG0801 |
(0, 0, 0, 100) |
VII-183, VII- 184 |
||
|
2 |
Đập |
KG0802 |
(0, 0, 0, 100) |
VII-180, VII- 181, VII-182 |
||||||||
|
3 |
Kênh, mương |
KG0803 |
(0, 0, 0, 100) |
VII-176, VII- 177 |
||||||||
|
4 |
Khác |
|
|
|
||||||||
|
26 |
Trạm bơm |
KG09 |
P, S |
Toàn bộ |
maDoiTuong |
|
|
KG0901 |
(0, 0, 0, 100) |
VII-179, VII- 193 Ghi chú thuyết minh |
||
|
27 |
Địa danh biển đảo |
DA01 |
P |
Toàn bộ |
maDoiTuong, danhTuChung, ten |
14 |
cửa sông |
DA0101 |
(100, 0, 0, 0) |
VII-187 |
||
|
15 |
bán đảo |
DA0102 |
(0, 0, 0, 100) |
VII-191 |
||||||||
|
17 |
vịnh |
DA0103 |
(100, 0, 0, 0) |
VII-187 |
||||||||
|
18 |
vũng |
DA0104 |
(100, 0, 0, 0) |
VII-187 |
||||||||
Bạn chưa Đăng nhập thành viên.
Đây là tiện ích dành cho tài khoản thành viên. Vui lòng Đăng nhập để xem chi tiết. Nếu chưa có tài khoản, vui lòng Đăng ký tại đây!
Bạn chưa Đăng nhập thành viên.
Đây là tiện ích dành cho tài khoản thành viên. Vui lòng Đăng nhập để xem chi tiết. Nếu chưa có tài khoản, vui lòng Đăng ký tại đây!











































