- Tổng quan
- Nội dung
- VB gốc
- Tiếng Anh
- Hiệu lực
- VB liên quan
- Lược đồ
-
Nội dung hợp nhất
Tính năng này chỉ có tại LuatVietnam.vn. Nội dung hợp nhất tổng hợp lại tất cả các quy định còn hiệu lực của văn bản gốc và các văn bản sửa đổi, bổ sung, đính chính... trên một trang. Việc hợp nhất văn bản gốc và những văn bản, Thông tư, Nghị định hướng dẫn khác không làm thay đổi thứ tự điều khoản, nội dung.
Khách hàng chỉ cần xem Nội dung hợp nhất là có thể nắm bắt toàn bộ quy định hiện hành đang áp dụng, cho dù văn bản gốc đã qua nhiều lần chỉnh sửa, bổ sung.
- Tải về
Thông tư 15/2020/TT-BTNMT mô hình cấu trúc, nội dung cơ sở dữ liệu nền địa lý quốc gia
| Cơ quan ban hành: | Bộ Tài nguyên và Môi trường |
Số công báo:
Số công báo là mã số ấn phẩm được đăng chính thức trên ấn phẩm thông tin của Nhà nước. Mã số này do Chính phủ thống nhất quản lý.
|
Đang cập nhật |
| Số hiệu: | 15/2020/TT-BTNMT | Ngày đăng công báo: | Đang cập nhật |
| Loại văn bản: | Thông tư | Người ký: | Nguyễn Thị Phương Hoa |
|
Ngày ban hành:
Ngày ban hành là ngày, tháng, năm văn bản được thông qua hoặc ký ban hành.
|
30/11/2020 |
Ngày hết hiệu lực:
Ngày hết hiệu lực là ngày, tháng, năm văn bản chính thức không còn hiệu lực (áp dụng).
|
Đã biết
|
|
Áp dụng:
Ngày áp dụng là ngày, tháng, năm văn bản chính thức có hiệu lực (áp dụng).
|
Đã biết
|
Tình trạng hiệu lực:
Cho biết trạng thái hiệu lực của văn bản đang tra cứu: Chưa áp dụng, Còn hiệu lực, Hết hiệu lực, Hết hiệu lực 1 phần; Đã sửa đổi, Đính chính hay Không còn phù hợp,...
|
Đã biết
|
| Lĩnh vực: | Tài nguyên-Môi trường |
TÓM TẮT THÔNG TƯ 15/2020/TT-BTNMT
Ngày 30/11/2020, Bộ Tài nguyên và Môi trường đã ban hành Thông tư 15/2020/TT-BTNMT quy định kỹ thuật về mô hình cấu trúc, nội dung cơ sở dữ liệu nền địa lý quốc gia tỷ lệ 1:10.000, 1:25.000.
Theo đó, các yêu cầu kỹ thuật về mô hình cấu trúc, nội dung cơ sở dữ liệu nền địa lý quốc gia tỷ lệ 1:10.000, 1:25.000 bao gồm yêu cầu về mô hình cấu trúc, nội dung; yêu cầu thu nhận dữ liệu chi tiết cho mô hình cấu trúc và nội dung đã thiết kế; yêu cầu về chất lượng dữ liệu được thu nhận trong mô hình cấu trúc; yêu cầu trình bày dữ liệu dưới dạng đồ họa.
Bên cạnh đó, cơ sở dữ liệu nền địa lý quốc gia tỷ lệ 1:10.000, 1:25.000 phải được xây dựng, vận hành, cập nhật, lưu trữ, cung cấp ở định dạng GML (ngôn ngữ đánh dấu địa lý mở rộng dùng trong khuôn thức trao đổi dữ liệu nền địa lý quốc gia) và các định dạng bổ sung GDB (một định dạng lưu trữ dữ liệu của cơ sở dữ liệu nền địa lý quốc gia), SHP (một định dạng lưu trữ dữ liệu của cơ sở dữ liệu nền địa lý quốc gia).
Ngoài ra, phạm vi đóng gói giao nộp cơ sở dữ liệu nền địa lý quốc gia tỷ lệ 1:10.000, 1:25.000 theo phạm vi ranh giới khu vực được thành lập cơ sở dữ liệu nền địa lý quốc gia.
Thông tư này có hiệu lực kể từ ngày 15/01/2021.
Xem chi tiết Thông tư 15/2020/TT-BTNMT có hiệu lực kể từ ngày 15/01/2021
Tải Thông tư 15/2020/TT-BTNMT
|
BỘ TÀI NGUYÊN VÀ Số: 15/2020/TT-BTNMT |
CỘNG HÒA XÃ HỘI CHỦ NGHĨA VIỆT NAM Hà Nội, ngày 30 tháng 11 năm 2020 |
THÔNG TƯ
QUY ĐỊNH KỸ THUẬT VỀ MÔ HÌNH CẤU TRÚC, NỘI DUNG CƠ SỞ DỮ LIỆU NỀN ĐỊA LÝ QUỐC GIA TỶ LỆ 1:10.000,1:25.000
________________
Căn cứ Luật Đo đạc và bản đồ ngày 14 tháng 6 năm 2018;
Căn cứ Nghị định số 27/2019/NĐ-CP ngày 13 tháng 3 năm 2019 của Chính phủ quy định chi tiết một số điều của Luật Đo đạc và bản đồ;
Căn cứ Nghị định số 36/2017/NĐ-CP ngày 04 tháng 4 năm 2017 của Chính phủ quy định chức năng, nhiệm vụ, quyền hạn và cơ cấu tổ chức của Bộ Tài nguyên và Môi trường;
Theo đề nghị của Cục trưởng Cục Đo đạc, Bản đồ và Thông tin địa lý Việt Nam, Vụ trưởng Vụ Pháp chế và Vụ trưởng Vụ Khoa học và Công nghệ;
Bộ trưởng Bộ Tài nguyên và Môi trường ban hành Thông tư quy định kỹ thuật về mô hình cấu trúc, nội dung cơ sở dữ liệu nền địa lý quốc gia tỷ lệ 1:10.000, 1:25.000.
Điều 1. Phạm vi điều chỉnh
Thông tư này quy định kỹ thuật về mô hình cấu trúc, nội dung cơ sở dữ liệu nền địa lý quốc gia tỷ lệ 1:10.000, 1:25.000.
Điều 2. Đối tượng áp dụng
Thông tư này áp dụng đối với các cơ quan, tổ chức, cá nhân liên quan đến các hoạt động xây dựng, vận hành, cập nhật, lưu trữ, cung cấp, sử dụng mô hình cấu trúc, nội dung cơ sở dữ liệu nền địa lý quốc gia tỷ lệ 1:10.000, 1:25.000.
Điều 3. Giải thích từ ngữ và chữ viết tắt
Trong thông tư này, các từ ngữ dưới đây được hiểu như sau:
1. GML (Geography Markup Language) là ngôn ngữ đánh dấu địa lý mở rộng dùng trong khuôn thức trao đổi dữ liệu nền địa lý quốc gia.
2. GDB (Geodatabase) là một định dạng lưu trữ dữ liệu của cơ sở dữ liệu nền địa lý quốc gia.
3. SHP (Shape file) là một định dạng lưu trữ dữ liệu của cơ sở dữ liệu nền địa lý quốc gia.
4. Mô hình số độ cao (DEM) sử dụng trong văn bản này bao gồm cả trường hợp xây dựng mô hình số địa hình (DTM).
Điều 4. Các yêu cầu kỹ thuật về mô hình cấu trúc, nội dung cơ sở dữ liệu nền địa lý quốc gia tỷ lệ 1:10.000,1:25.000
Các yêu cầu kỹ thuật về mô hình cấu trúc, nội dung cơ sở dữ liệu nền địa lý quốc gia tỷ lệ 1:10.000, 1:25.000 bao gồm yêu cầu về mô hình cấu trúc, nội dung; yêu cầu thu nhận dữ liệu chi tiết cho mô hình cấu trúc và nội dung đã thiết kế; yêu cầu về chất lượng dữ liệu được thu nhận trong mô hình cấu trúc; yêu cầu trình bày dữ liệu dưới dạng đồ họa; cụ thể tuân theo các quy định sau đây:
1. Hệ quy chiếu tọa độ, hệ quy chiếu thời gian thực hiện theo Quy chuẩn kỹ thuật quốc gia về chuẩn thông tin địa lý cơ sở mã số QCVN 42: 2020/BTNMT) ban hành kèm theo Thông tư số 06/2020/TT-BTNMT ngày 31 tháng 8 năm 2020 của Bộ trưởng Bộ Tài nguyên và Môi trường; Thông tư số 973/2001/TT-TCĐC ngày 20 tháng 6 năm 2001 của Tổng cục trưởng Tổng cục Địa chính (nay là Bộ Tài nguyên và Môi trường) về hướng dẫn áp dụng Hệ quy chiếu và Hệ tọa độ quốc gia VN-2000.
2. Quy định về mô hình cấu trúc và nội dung cơ sở dữ liệu nền địa lý quốc gia tỷ lệ 1:10.000 thực hiện theo Phụ lục số 1 ban hành kèm theo Thông tư này.
3. Quy định về mô hình cấu trúc và nội dung cơ sở dữ liệu nền địa lý quốc gia tỷ lệ 1:25.000 thực hiện theo Phụ lục số 2 ban hành kèm theo Thông tư này.
4. Quy định về thu nhận dữ liệu nền địa lý quốc gia tỷ lệ 1:10.000, 1:25.000, thực hiện theo Phụ lục số 3 ban hành kèm theo Thông tư này.
5. Quy định về chất lượng cơ sở dữ liệu nền địa lý quốc gia tỷ lệ 1:10.000, 1:25.000, thực hiện theo Phụ lục số 4 ban hành kèm theo Thông tư này.
6. Quy định về trình bày cơ sở dữ liệu nền địa lý quốc gia tỷ lệ 1:10.000 thực hiện theo Phụ lục số 5 ban hành kèm theo Thông tư này.
7. Quy định về trình bày cơ sở dữ liệu nền địa lý quốc gia tỷ lệ 1:25.000, thực hiện theo Phụ lục số 6 ban hành kèm theo Thông tư này.
Điều 5. Siêu dữ liệu của cơ sở dữ liệu nền địa lý quốc gia tỷ lệ 1:10.000, 1:25.000
Siêu dữ liệu của cơ sở dữ liệu nền địa lý quốc gia tỷ lệ 1:10.000, 1:25.000 thực hiện theo quy định về siêu dữ liệu tại Phụ lục 8 của QCVN 42:2020/BTNMT.
Điều 6. Định dạng dữ liệu
1. Cơ sở dữ liệu nền địa lý quốc gia tỷ lệ 1:10.000, 1:25.000 phải được xây dựng, vận hành, cập nhật, lưu trữ, cung cấp ở định dạng GML và các định dạng bổ sung GDB, SHP.
2. Phạm vi đóng gói giao nộp cơ sở dữ liệu nền địa lý quốc gia tỷ lệ 1:10.000, 1:25.000 theo phạm vi ranh giới khu vực được thành lập cơ sở dữ liệu nền địa lý quốc gia.
3. Quy định về định dạng GML
a) Tên định dạng: GML v3.3
b) Ngôn ngữ: vi (Việt Nam).
c) Bảng mã ký tự: 004 - UTF8.
4. Quy định về định dạng GDB
a) Tên định dạng: GDB - ESRI™.
b) Ngôn ngữ: vi (Việt Nam).
c) Bảng mã ký tự: 004 - UTF8.
4. Quy định về định dạng SHP
a) Tên định dạng: Shape - ESRI™.
b) Ngôn ngữ: vi (Việt Nam).
c) Bảng mã ký tự: 004 - UTF8.
Điều 7. Hiệu lực thi hành
Thông tư này có hiệu lực thi hành từ ngày 15 tháng 01 năm 2021 Thông tư này thay thế Thông tư số 21/2014/TT-BTNMT ngày 24 tháng 4 năm 2014 của Bộ trưởng Bộ Tài nguyên và Môi trường quy định kỹ thuật về mô hình cấu trúc, nội dung cơ sở dữ liệu nền địa lý tỷ lệ 1:10.000.
Điều 8. Tổ chức thực hiện
1. Bộ, cơ quan ngang Bộ, cơ quan thuộc Chính phủ, Ủy ban nhân dân các tỉnh, thành phố trực thuộc trung ương và các tổ chức, cá nhân có liên quan chịu trách nhiệm thi hành Thông tư này.
2. Trong quá trình thực hiện, nếu có vướng mắc, đề nghị phản ánh kịp thời về Bộ Tài nguyên và Môi trường để xem xét, quyết định./.
|
Nơi nhận: |
KT. BỘ TRƯỞNG |
PHỤ LỤC SỐ 1
(Ban hành kèm theo Thông tư số 15/2020/TT-BTNMT ngày 30 tháng 11 năm 2020 của Bộ trưởng Bộ Tài nguyên và Môi trường)
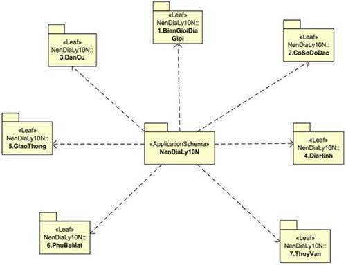
MÔ HÌNH CẤU TRÚC VÀ NỘI DUNG CƠ SỞ DỮ LIỆU NỀN ĐỊA LÝ QUỐC GIA TỶ LỆ 1:10.000
NenDiaLy10N
|
Tên gói |
Mô tả |
Yêu cầu dữ liệu |
|
NenDiaLy10N |
Quy định kiểu đối tượng nền địa lý trừu tượng 1:10.000 được định nghĩa với các thuộc tính chung cho tất cả các kiểu đối tượng. |
|
|
BienGioiDiaGioi |
Quy định cấu trúc dữ liệu của gói dữ liệu biên giới quốc gia và địa giới hành chính gồm dữ liệu về đường biên giới quốc gia và các đối tượng địa lý liên quan đến việc thể hiện được biên giới quốc gia trên đất liền, trên biển; dữ liệu về đường địa giới hành chính các cấp và các đối tượng địa lý liên quan đến việc thể hiện đường địa giới hành chính các cấp. |
|
|
CoSoDoDac |
Quy định cấu trúc dữ liệu của gói dữ liệu cơ sở đo đạc gồm các điểm tọa độ, độ cao. |
2D |
|
DanCu |
Quy định cấu trúc dữ liệu của gói dữ liệu dân cư gồm dữ liệu về các khu dân cư và các công trình liên quan đến dân cư. |
2D |
|
DiaHinh |
Quy định cấu trúc dữ liệu của gói dữ liệu địa hình bao gồm điểm độ cao, điểm độ sâu, đường bình độ, đường mô tả đặc trưng địa hình và các dạng địa hình đặc biệt. |
2D |
|
Các dữ liệu địa hình gốc định dạng 3D phục vụ xây dựng mô hình số độ cao gồm: MoHinhSoDoCaoDuLieuGoc: Quy định cấu trúc dữ liệu của các đối tượng không gian 3 chiều sử dụng để tạo mô hình số độ cao. |
3D |
|
|
MoHinhSoDoCaoLopLươiTamGiacBatQuyTac: Quy định cấu trúc mô hình số độ cao dạng lưới tam giác bất quy tắc. |
3D |
|
|
MoHinhSoDoCaoRaster: Quy định cấu trúc mô hình số độ cao dạng Raster. |
3D |
|
|
GiaoThong |
Quy định cấu trúc dữ liệu của gói dữ liệu giao thông gồm hệ thống đường bộ, đường sắt, đường hàng không, đường thủy, cầu, hầm giao thông, bến cảng, nhà ga, các công trình giao thông khác. |
2D |
|
PhuBeMat |
Quy định cấu trúc dữ liệu của gói dữ liệu phủ bề mặt gồm lớp phủ thực vật, lớp sử dụng đất, lớp nước mặt, lớp mặt nước, các lớp phủ khác. |
2D |
|
ThuyVan |
Quy định cấu trúc dữ liệu của gói dữ liệu thủy văn bao gồm hệ thống sông, suối, kênh, mương, biển, hồ, ao, đầm, phá, nguồn nước, đường bờ nước, các đối tượng thủy văn khác. |
2D |

|
Kiểu đối tượng: |
|
|
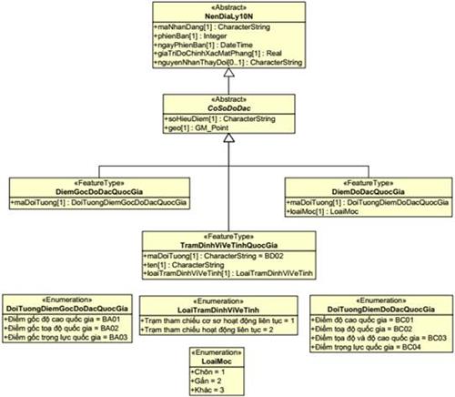
Tên |
NenDiaLy10N |
|
Mô tả |
NenDiaLy10N là lớp UML trừu tượng mô tả các đặc tính chung của tất cả các đối tượng địa lý thuộc cơ sở dữ liệu nền địa lý quốc gia tỷ lệ 1:10.000. |
|
Tên các thuộc tính |
maNhanDang, phienBan, ngayPhienBan, giaTriDoChinhXacMatPhang, nguyenNhanThayDoi |
|
Thuộc tính đối tượng: |
|
|
Tên |
maNhanDang |
|
Mô tả |
Là mã nhận dạng duy nhất đối với mỗi đối tượng địa lý thuộc dữ liệu nền địa lý tỷ lệ 1:10.000, gồm bốn (04) phần được đặt liên tiếp nhau, trong đó: - Phần thứ nhất gồm (04) ký tự là mã cơ sở dữ liệu (010N đối với dữ liệu tỷ lệ 1:10.000); - Phần thứ hai gồm hai (02) ký tự là mã cấp tỉnh theo quy định của cơ quan nhà nước có thẩm quyền; - Phần thứ ba gồm (04) ký tự là mã đối tượng trong danh mục đối tượng địa lý cơ sở quốc gia; - Phần thứ tư gồm (08) chữ số là số thứ tự của đối tượng cùng kiểu trong tập dữ liệu. Đối với các đối tượng trên biển không xác định được thuộc tỉnh nào thì phần thứ hai nhận giá trị 00. Ví dụ: 010N04AA0100000001 + 010N là mã cơ sở dữ liệu; + 04 là mã tỉnh; + AA01 là mã đối tượng trong danh mục đối tượng cơ sở; + 00000001 là số thứ tự của đối tượng trong tập dữ liệu. |
|
Kiểu dữ liệu |
Characterstring |
|
Tên |
phienBan |
|
Mô tả |
Số phiên bản của đối tượng địa lý |
|
Kiểu dữ liệu |
Integer |
|
Tên |
ngayPhienBan |
|
Mô tả |
Ngày phiên bản của đối tượng địa lý trở thành phiên bản chính thức sử dụng |
|
Kiểu dữ liệu |
DateTime |
|
Tên |
giaTriDoChinhXacMatPhang |
|
Mô tả |
Giá trị độ chính xác mặt phẳng của đối tượng địa lý |
|
Kiểu dữ liệu |
Real |
|
Tên |
nguyenNhanThayDoi |
|
Mô tả |
Các nguyên nhân dẫn đến sự thay đổi của các đối tượng địa lý cập nhật |
|
Kiểu dữ liệu |
CharacterString |
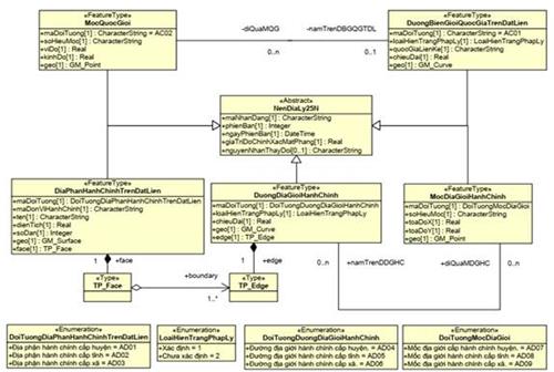
1. BienGioiDiaGioi

Hình 1.1

Hình 1.2
|
Kiểu đối tượng: |
|||
|
Tên |
DuongBienGioiQuocGiaTrenDatLien |
||
|
Tên tiếng Việt |
Đường biên giới quốc gia trên đất liền |
||
|
Mô tả |
Đường ranh giới được xác định trên thực địa bằng hệ thống mốc quốc giới để phân định chủ quyền trên đất liền giữa hai quốc gia kề cạnh nhau. |
||
|
Kiểu cơ sở |
NenDiaLy10N |
||
|
Tên các thuộc tính |
maDoiTuong, loaiHienTrangPhapLy, quocGiaLienKe, chieuDai, geo |
||
|
Tên vai trò quan hệ |
diQuaMBG |
||
|
Thuộc tính đối tượng: |
|||
|
Tên |
maDoiTuong |
||
|
Mô tả |
Mã phân loại đối tượng theo danh mục đối tượng địa lý cơ sở quốc gia. |
||
|
Kiểu dữ liệu |
Characterstring = AC01 |
||
|
Tên |
loaiHienTrangPhapLy |
||
|
Mô tả |
Hiện trạng pháp lý của đường biên giới quốc gia, đường địa giới hành chính các cấp. |
||
|
Kiểu dữ liệu |
Integer |
||
|
Danh sách giá trị |
Mã |
Nhãn |
Mô tả |
|
1 |
Xác định |
Đã chính thức được công nhận về mặt pháp lý. |
|
|
2 |
Chưa xác định |
Chưa được công nhận về mặt pháp lý. |
|
|
Tên |
quocGiaLienKe |
||
|
Mô tả |
Tên của quốc gia liền kề. |
||
|
Kiểu dữ liệu |
Characterstring |
||
|
Tên |
chieuDai |
||
|
Mô tả |
Chiều dài của tuyến đường biên giới quốc gia. |
||
|
Kiểu dữ liệu |
Real |
||
|
Đơn vị đo |
Kilômét (Km) |
||
|
Tên |
geo |
||
|
Mô tả |
Thuộc tính không gian của đối tượng. |
||
|
Kiểu dữ liệu |
GM_Curve |
||
|
Quan hệ đối tượng: |
|||
|
Tên |
diQuaMQG |
||
|
Mô tả |
Áp dụng để biểu thị quan hệ với đối tượng MocQuocGioi. |
||
|
Kiểu đối tượng: |
|||||||
|
Tên |
DiaPhanHanhChinhTrenDatLien |
||||||
|
Tên tiếng Việt |
Địa phận hành chính trên đất liền |
||||||
|
Mô tả |
Địa phận hành chính các cấp. |
||||||
|
Kiểu cơ sở |
NenDiaLy10N |
||||||
|
Tên các thuộc tính |
maDoiTuong, maDonViHanhChinh, ten, dienTich, soDan, geo, face |
||||||
|
Thuộc tính đối tượng: |
|||||||
|
Tên |
maDoiTuong |
||||||
|
Mô tả |
Mã phân loại đối tượng theo danh mục đối tượng địa lý cơ sở quốc gia. |
||||||
|
Kiểu dữ liệu |
CharacterString, DoiTuongDiaPhanHanhChinhTrenDatLien |
||||||
|
Danh sách giá trị |
Mã |
Nhãn |
Mô tả |
||||
|
AD01 |
Địa phận hành chính cấp huyện |
Phần lãnh thổ thuộc quản lý hành chính của đơn vị hành chính cấp huyện. |
|||||
|
AD02 |
Địa phận hành chính cấp tỉnh |
Phần lãnh thổ thuộc quản lý hành chính của đơn vị hành chính cấp tỉnh. |
|||||
|
AD03 |
Địa phận hành chính cấp xã |
Phần lãnh thổ thuộc quản lý hành chính của đơn vị hành chính cấp xã. |
|||||
|
Tên |
maDonViHanhChinh |
||||||
|
Mô tả |
Mã của đơn vị hành chính |
||||||
|
Kiểu dữ liệu |
CharacterString |
||||||
|
Tên |
ten |
||||||
|
Mô tả |
Tên của đơn vị hành chính cấp tương ứng. |
||||||
|
Kiểu dữ liệu |
CharacterString |
||||||
|
Tên |
dienTich |
||||||
|
Mô tả |
Diện tích tự nhiên của đơn vị hành chính cấp tương ứng. |
||||||
|
Kiểu dữ liệu |
Real |
||||||
|
Đơn vị đo |
Kilômét vuông (Km2) |
||||||
|
Tên |
soDan |
||||||
|
Mô tả |
Số dân thuộc phạm vi quản lý các cấp |
||||||
|
Kiểu dữ liệu |
Integer |
||||||
|
Đơn vị tính |
Người |
||||||
|
Tên |
geo |
||||||
|
Mô tả |
Thuộc tính không gian của đối tượng. |
||||||
|
Kiểu dữ liệu |
GMSurface |
||||||
|
Tên |
face |
||||||
|
Mô tả |
Áp dụng để biểu thị quan hệ không gian với kiểu đối tượng DuongDiaGioiHanhChinh. |
||||||
|
Kiểu dữ liệu |
TP_Face |
||||||
|
Kiểu đối tượng: |
|||||||
|
Tên |
DuongDiaGioiHanhChinh |
||||||
|
Tên tiếng Việt |
Đường địa giới hành chính |
||||||
|
Mô tả |
Đối tượng đường địa giới hành chính các cấp. |
||||||
|
Kiểu cơ sở |
NenDiaLy10N |
||||||
|
Tên các thuộc tính |
maDoiTuong, loaiHienTrangPhapLy, chieuDai, geo, edge |
||||||
|
Thuộc tính đối tượng: |
|||||||
|
Tên |
maDoiTuong |
||||||
|
Mô tả |
Mã phân loại đối tượng theo danh mục đối tượng địa lý cơ sở quốc gia. |
||||||
|
Kiểu dữ liệu |
CharacterString, DoiTuongDuongDiaGioiHanhChinh |
||||||
|
Danh sách giá trị |
Mã |
Nhãn |
Mô tả |
||||
|
AD04 |
Đường địa giới hành chính cấp huyện |
Đường ranh giới phân định phạm vi quản lý hành chính của đơn vị hành chính cấp huyện. |
|||||
|
AD05 |
Đường địa giới hành chính cấp tỉnh |
Đường ranh giới phân định phạm vi quản lý hành chính của đơn vị hành chính cấp tỉnh. |
|||||
|
AD06 |
Đường địa giới hành chính cấp xã |
Đường ranh giới phân định phạm vi quản lý hành chính của đơn vị hành chính cấp xã. |
|||||
|
Tên |
loaiHienTrangPhapLy |
||||||
|
Mô tả |
Hiện trạng pháp lý của đường địa giới hành chính tại thời điểm điều tra. |
||||||
|
Kiểu dữ liệu |
Integer |
||||||
|
Danh sách giá trị |
Mã |
Nhãn |
Mô tả |
||||
|
|
1 |
Xác định |
Đã chính thức được công nhận về mặt pháp lý. |
||||
|
|
2 |
Chưa xác định |
Chưa được công nhận về mặt pháp lý. |
||||
|
Tên |
chieuDai |
||||||
|
Mô tả |
Chiều dài của tuyến địa giới hành chính các cấp. |
||||||
|
Kiểu dữ liệu |
Real |
||||||
|
Đơn vị đo |
Kilômét (Km) |
||||||
|
Tên |
geo |
||||||
|
Mô tả |
Thuộc tính không gian của đối tượng. |
||||||
|
Kiểu dữ liệu |
GM_Curve |
||||||
|
Tên |
edge |
||||||
|
Mô tả |
Áp dụng để biểu thị quan hệ không gian với kiểu đối tượng DiaPhanHanhChinhTrenDatLien |
||||||
|
Kiểu dữ liệu |
TPEdge |
||||||
|
Kiểu đối tượng: |
|
|
Tên |
MocQuocGioi |
|
Tên tiếng Việt |
Mốc Quốc giới |
|
Mô tả |
Mốc đánh dấu vị trí đường biên giới quốc gia trên đất liền. |
|
Kiểu cơ sở |
NenDiaLy10N |
|
Tên các thuộc tính |
maDoiTuong, soHieuMoc, viDo, kinhDo, geo |
|
Tên vai trò quan hệ |
namTrenDBGQGTDL |
|
Thuộc tính đối tượng: |
|
|
Tên |
maDoiTuong |
|
Mô tả |
Mã phân loại đối tượng theo danh mục đối tượng địa lý cơ sở quốc gia. |
|
Kiểu dữ liệu |
CharacterString = AC02 |
|
Tên |
soHieuMoc |
|
Mô tả |
Là số hiệu mốc của các loại mốc |
|
Kiểu dữ liệu |
Characterstring |
|
Tên |
viDo |
|
Mô tả |
Vĩ độ của điểm mốc ở hệ quy chiếu không gian VN2000. |
|
Kiểu dữ liệu |
Real |
|
Đơn vị đo |
Độ |
|
Tên |
kinhDo |
|
Mô tả |
Kinh độ của điểm mốc ở hệ quy chiếu không gian VN2000. |
|
Kiểu dữ liệu |
Real |
|
Đơn vị đo |
Độ |
|
Tên |
geo |
|
Mô tả |
Thuộc tính không gian của đối tượng. |
|
Kiểu dữ liệu |
GM_Point |
|
Tên |
namTrenDBGQGTDL |
|
Mô tả |
Biểu thị quan hệ mốc nằm trên đường biên giới. |
|
Kiểu dữ liệu |
Boolean |
|
Kiểu đối tượng: |
|||
|
Tên |
MocDiaGioiHanhChinh |
||
|
Tên tiếng Việt |
Mốc địa giới hành chính |
||
|
Mô tả |
Nhóm các đối tượng mốc ĐGHC, các dấu hiệu bằng vật thể dùng để đánh dấu đường ĐGHC giữa các đơn vị hành chính với nhau. |
||
|
Kiểu cơ sở |
NenDiaLy10N |
||
|
Tên các thuộc tính |
maDoiTuong, soHieuMoc, toaDoX, toaDoY, geo |
||
|
Tên vai trò quan hệ |
namTrenDDGHC |
||
|
Thuộc tính đối tượng: |
|||
|
Tên |
maDoiTuong |
||
|
Mô tả |
Mã phân loại đối tượng theo danh mục đối tượng địa lý cơ sở quốc gia. |
||
|
Kiểu dữ liệu |
CharacterString , DoiTuongMocDiaGioiHanhChinh |
||
|
Danh sách giá trị |
Mã |
Nhãn |
Mô tả |
|
AD07 |
Mốc địa giới hành chính cấp huyện |
Mốc đánh dấu vị trí đường địa giới hành chính cấp huyện. |
|
|
AD08 |
Mốc địa giới hành chính cấp tỉnh |
Mốc đánh dấu vị trí đường địa giới hành chính cấp tỉnh. |
|
|
AD09 |
Mốc địa giới hành chính cấp xã |
Mốc đánh dấu vị trí đường địa giới hành chính cấp xã. |
|
|
Tên |
soHieuMoc |
||
|
Mô tả |
Là số hiệu của các loại mốc |
||
|
Kiểu dữ liệu |
CharacterString |
||
|
Tên |
toaDoX |
||
|
Mô tả |
Tọa độ phẳng x trong Hệ tọa độ quốc gia. |
||
|
Kiểu dữ liệu |
Real |
||
|
Đơn vị đo |
Mét (m) |
||
|
Tên |
toaDoY |
||
|
Mô tả |
Tọa độ phẳng y trong Hệ tọa độ quốc gia. |
||
|
Kiểu dữ liệu |
Real |
||
|
Đơn vị đo |
Mét (m) |
||
|
Tên |
geo |
||
|
Mô tả |
Thuộc tính không gian của đối tượng. |
||
|
Kiểu dữ liệu |
GM_Point |
||
|
Tên |
namTrenDDGHC |
||
|
Mô tả |
Biểu thị quan hệ mốc nằm trên đường địa giới. |
||
|
Kiểu dữ liệu |
Boolean |
||

Hình 1.3
|
Kiểu đối tượng: |
|
|
Tên |
CotMocDiemCoSo |
|
Tên tiếng Việt |
Cột mốc điểm cơ sở |
|
Mô tả |
Là mốc đánh dấu điểm cơ sở |
|
Kiểu cơ sở |
NenDiaLy10N |
|
Tên các thuộc tính |
maDoiTuong, soHieuDiem, ten, geo |
|
Thuộc tính đối tượng: |
|
|
Tên |
maDoiTuong |
|
Mô tả |
Mã phân loại đối tượng theo danh mục đối tượng địa lý cơ sở quốc gia. |
|
Kiểu dữ liệu |
Characterstring = AB01 |
|
Tên |
soHieuDiem |
|
Mô tả |
Số hiệu điểm của cột mốc điểm cơ sở. |
|
Kiểu dữ liệu |
Characterstring |
|
Tên |
ten |
|
Mô tả |
Tên gọi của cột mốc điểm cơ sở. |
|
Kiểu dữ liệu |
Characterstring |
|
Tên |
geo |
|
Mô tả |
Thuộc tính không gian của đối tượng. |
|
Kiểu dữ liệu |
GM_Point |
|
Kiểu đối tượng: |
|
|
Tên |
DiemCoSo |
|
Tên tiếng Việt |
Điểm cơ sở |
|
Mô tả |
Điểm ngoài cùng nhất nhô ra biển tại mức nước thủy triều thấp nhất trung bình nhiều năm. |
|
Kiểu cơ sở |
NenDiaLy10N |
|
Tên các thuộc tính |
maDoiTuong, soHieuDiem, kinhDo, viDo, doCao, geo |
|
Tên các vai trò quan hệ |
namTrenDuongCS |
|
Thuộc tính đối tượng: |
|
|
Tên |
maDoiTuong |
|
Mô tả |
Mã phân loại đối tượng theo danh mục đối tượng địa lý cơ sở quốc gia. |
|
Kiểu dữ liệu |
Characterstring = AB02 |
|
Tên |
soHieuDiem |
|
Mô tả |
Số hiệu điểm của điểm cơ sở. |
|
Kiểu dữ liệu |
Characterstring |
|
Tên |
viDo |
|
Mô tả |
Vĩ độ của điểm cơ sở. |
|
Kiểu dữ liệu |
Real |
|
Đơn vị đo |
Độ |
|
Tên |
kinhDo |
|
Mô tả |
Kinh độ của điểm cơ sở. |
|
Kiểu dữ liệu |
Real |
|
Đơn vị đo |
Độ |
|
Tên |
doCao |
|
Mô tả |
Độ cao thủy chuẩn h trong hệ độ cao quốc gia |
|
Kiểu dữ liệu |
Real |
|
Đơn vị đo |
Mét (m) |
|
Tên |
geo |
|
Mô tả |
Thuộc tính không gian của đối tượng. |
|
Kiểu dữ liệu |
GM_Point |
|
Quan hệ đối tượng: |
|
|
Tên |
namTrenDuongCS |
|
Mô tả |
Áp dụng để biểu thị quan hệ với đối tượng DuongCoSo. |
|
Kiểu đối tượng: |
|
|
Tên |
DuongCoSo |
|
Tên tiếng Việt |
Đường cơ sở |
|
Mô tả |
Đường gấp khúc nối liền các điểm cơ sở |
|
Kiểu cơ sở |
NenDiaLy10N |
|
Tên các thuộc tính |
maDoiTuong, chieuDai, geo |
|
Tên các vai trò quan hệ |
diQuaDiemCS |
|
Thuộc tính đối tượng: |
|
|
Tên |
maDoiTuong |
|
Mô tả |
Mã phân loại đối tượng theo danh mục đối tượng địa lý cơ sở quốc gia. |
|
Kiểu dữ liệu |
Characterstring = AB04 |
|
Tên |
chieuDai |
|
Mô tả |
Chiều dài của đoạn đường cơ sở lãnh hải. |
|
Kiểu dữ liệu |
Real |
|
Đơn vị đo |
Kilômét (Km) |
|
Tên |
geo |
|
Mô tả |
Thuộc tính không gian của đối tượng. |
|
Kiểu dữ liệu |
GM_Curve |
|
Quan hệ đối tượng: |
|
|
Tên |
diQuaDiemCS |
|
Mô tả |
Áp dụng để biểu thị quan hệ với đối tượng DiemCoSo. |
|
Kiểu đối tượng: |
|||
|
Tên |
VungBien |
||
|
Tên tiếng Việt |
Vùng biển |
||
|
Mô tả |
Vùng biển bao gồm các đối tượng: vùng nội thủy, lãnh hải, vùng tiếp giáp lãnh hải, vùng nước lịch sử. |
||
|
Kiểu cơ sở |
NenDiaLy10N |
||
|
Tên các thuộc tính |
maDoiTuong, geo |
||
|
Thuộc tính đối tượng: |
|||
|
Tên |
maDoiTuong |
||
|
Mô tả |
Mã phân loại đối tượng theo danh mục đối tượng địa lý cơ sở quốc gia. |
||
|
Kiểu dữ liệu |
Characterstring, DoiTuongVungBien |
||
|
Danh sách giá trị |
Mã |
Nhãn |
Mô tả |
|
AB07 |
Lãnh hải |
Là vùng biển có chiều rộng 12 hải lý tính từ đường cơ sở ra phía biển. |
|
|
AB11 |
Vùng nội thủy |
Vùng nước tiếp giáp với bờ biển, ở phía trong đường cơ sở và là bộ phận lãnh thổ của Việt Nam. |
|
|
AB12 |
Vùng nước lịch sử |
Vùng nước do điều kiện địa lý đặc biệt có quá trình quản lý, khai thác, sử dụng lâu đời được thỏa thuận giữ các quốc gia có liên quan. |
|
|
AB13 |
Vùng tiếp giáp lãnh hải |
Vùng biển tiếp liền và nằm ngoài lãnh hải Việt Nam, có chiều rộng 12 hải lý tính từ ranh giới ngoài của lãnh hải. |
|
|
Tên |
geo |
||
|
Mô tả |
Thuộc tính không gian của đối tượng. |
||
|
Kiểu dữ liệu |
GM_Surface |
||
|
Kiểu đối tượng: |
|||
|
Tên |
DiaPhanHanhChinhTrenBien |
||
|
Tên tiếng Việt |
Địa phận hành chính trên biển |
||
|
Mô tả |
Địa phận hành chính các cấp trên biển. |
||
|
Kiểu cơ sở |
NenDiaLy10N |
||
|
Tên các thuộc tính |
maDoiTuong, maDonViHanhChinh, ten, dienTich, geo, face |
||
|
Thuộc tính đối tượng: |
|||
|
Tên |
maDoiTuong |
||
|
Mô tả |
Mã phân loại đối tượng theo danh mục đối tượng địa lý cơ sở quốc gia. |
||
|
Kiểu dữ liệu |
CharacterString DoiTuongDiaPhanHanhChinhTrenBien |
||
|
Danh sách giá trị |
Mã |
Nhãn |
Mô tả |
|
AE01 |
Địa phận hành chính cấp huyện trên biển |
Phần lãnh thổ thuộc quản lý hành chính của đơn vị hành chính cấp huyện trên biển. |
|
|
AE02 |
Địa phận hành chính cấp tỉnh trên biển |
Phần lãnh thổ thuộc quản lý hành chính của đơn vị hành chính cấp tỉnh trên biển. |
|
|
AE03 |
Địa phận hành chính cấp xã trên biển |
Phần lãnh thổ thuộc quản lý hành chính của đơn vị hành chính cấp xã trên biển. |
|
|
Ten |
maDonViHanhChinh |
||
|
Mô tả |
Mã đơn vị hành chính cấp tương ứng theo quy định của cơ quan nhà nước có thẩm quyền. |
||
|
Kiểu dữ liệu |
CharacterString |
||
|
Tên |
ten |
||
|
Mô tả |
Tên của đơn vị hành chính cấp tương ứng. |
||
|
Kiểu dữ liệu |
CharacterString |
||
|
Tên |
dienTich |
||
|
Mô tả |
Diện tích tự nhiên của đơn vị hành chính cấp tương ứng. |
||
|
Kiểu dữ liệu |
Real |
||
|
Đơn vị đo |
Kilômét vuông (Km2) |
||
|
Tên |
Geo |
||
|
Mô tả |
Thuộc tính không gian của đối tượng. |
||
|
Kiểu dữ liệu |
GM_Surface |
||
|
Tên |
face |
||
|
Mô tả |
Áp dụng để biểu thị quan hệ không gian với kiểu đối tượng DuongRanhGioiHanhChinhTrenBien. |
||
|
Kiểu dữ liệu |
TP_Face |
||
|
Kiểu đối tượng: |
|||||
|
Tên |
DuongRanhGioiHanhChinhTrenBien |
||||
|
Tên tiếng Việt |
Đường ranh giới hành chính trên biển |
||||
|
Mô tả |
Đối tượng đường địa giới hành chính các cấp. |
||||
|
Kiểu cơ sở |
NenDiaLy10N |
||||
|
Tên các thuộc tính |
maDoiTuong, loaiHienTrangPhapLy, chieuDai, geo, edge |
||||
|
Thuộc tính đối tượng: |
|||||
|
Tên |
maDoiTuong |
||||
|
Mô tả |
Mã phân loại đối tượng theo danh mục đối tượng địa lý cơ sở quốc gia. |
||||
|
Kiểu dữ liệu |
CharacterString DoiTuongRanhGioiHanhChinhTrenBien |
||||
|
Danh sách giá trị |
Mã |
Nhãn |
Mô tả |
||
|
AE04 |
Đường ranh giới hành chính cấp huyện trên biển |
Đường ranh giới phân định phạm vi quản lý hành chính của đơn vị hành chính cấp huyện trên biển. |
|||
|
AE05 |
Đường ranh giới hành chính cấp tỉnh trên biển |
Đường ranh giới phân định phạm vi quản lý hành chính của đơn vị hành chính cấp tỉnh trên biển. |
|||
|
AE06 |
Đường ranh giới hành chính cấp xã trên biển |
Đường ranh giới phân định phạm vi quản lý hành chính của đơn vị hành chính cấp xã trên biển. |
|||
|
Tên |
loaiHienTrangPhapLy |
||||
|
Mô tả |
Hiện trạng pháp lý của đường địa giới hành chính tại thời điểm điều tra. |
||||
|
Kiểu dữ liệu |
Integer |
||||
|
Danh sách giá trị |
Mã |
Nhãn |
Mô tả |
||
|
1 |
Xác định |
Đã chính thức được công nhận về mặt pháp lý. |
|||
|
2 |
Chưa xác định |
Chưa được công nhận về mặt pháp lý. |
|||
|
Tên |
chieuDai |
||||
|
Mô tả |
Chiều dài của tuyến địa giới hành chính các cấp. |
||||
|
Kiểu dữ liệu |
Real |
||||
|
Đơn vị đo |
Kilômét (Km) |
||||
|
Tên |
geo |
||||
|
Mô tả |
Thuộc tính không gian của đối tượng. |
||||
|
Kiểu dữ liệu |
GM_Curve |
||||
|
Tên |
edge |
||||
|
Mô tả |
Áp dụng để biểu thị quan hệ không gian với kiểu đối tượng DiaPhanHanhChinhTrenBien. |
||||
|
Kiểu dữ liệu |
TP_Edge |
||||
2. CoSoDoDac

|
Kiểu đối tượng: |
|
|
Tên |
CoSoDoDac |
|
Tên tiếng Việt |
Cơ sở đo đạc |
|
Mô tả |
Lớp UML mô tả các đặc tính chung của các kiểu đối tượng: DiemGocDoDacQuocGia, DiemDoDacQuocGia, TramDinhViVeTinhQuocGia |
|
Kiểu cơ sở |
NenDiaLy10N |
|
Tên các thuộc tính |
soHieuDiem, geo |
|
Thuộc tính đối tượng: |
|
|
Tên |
soHieuDiem |
|
Mô tả |
Số hiệu điểm. |
|
Kiểu dữ liệu |
CharacterString |
|
Tên |
geo |
|
Mô tả |
Thuộc tính không gian của đối tượng. |
|
Kiểu dữ liệu |
GM_Point |
|
Kiểu đối tượng: |
|||
|
Tên |
DiemGocDoDacQuocGia |
||
|
Tên tiếng Việt |
Điểm gốc đo đạc quốc gia |
||
|
Mô tả |
Là điểm có dấu mốc cố định, lâu dài gắn với số liệu gốc đo đạc quốc gia. |
||
|
Kiểu cơ sở |
CoSoDoDac |
||
|
Tên các thuộc tính |
maDoiTuong |
||
|
Thuộc tính đối tượng: |
|||
|
Tên |
maDoiTuong |
||
|
Mô tả |
Mã phân loại đối tượng theo danh mục đối tượng địa lý cơ sở quốc gia. |
||
|
Kiểu dữ liệu |
CharacterString, DoiTuongDiemGocDoDacQuocGia |
||
|
Danh sách giá trị |
Mã |
Nhãn |
Mô tả |
|
BA01 |
Điểm gốc độ cao quốc gia |
Là điểm có dấu mốc cố định, lâu dài gắn với số liệu gốc đo đạc tọa độ quốc gia. |
|
|
BA02 |
Điểm gốc tọa độ quốc gia |
Là điểm có dấu mốc cố định, lâu dài gắn với số liệu gốc đo đạc độ cao quốc gia. |
|
|
BA03 |
Điểm gốc trọng lực quốc gia |
Là điểm có dấu mốc cố định, lâu dài gắn với số liệu gốc đo đạc trọng lực quốc gia. |
|
|
Kiểu đối tượng: |
|||||
|
Tên |
DiemDoDacQuocGia |
||||
|
Tên tiếng Việt |
Điểm đo đạc quốc gia |
||||
|
Mô tả |
Là điểm gắn với mốc đo đạc quốc gia, có ít nhất một trong các giá trị tọa độ, độ cao, trọng lực, được thiết lập theo tiêu chuẩn, quy chuẩn kỹ thuật quốc gia. |
||||
|
Kiểu cơ sở |
CoSoDoDac |
||||
|
Tên các thuộc tính |
maDoiTuong, loaiMoc |
||||
|
Thuộc tính đối tượng: |
|||||
|
Tên |
maDoiTuong |
||||
|
Mô tả |
Mã phân loại đối tượng theo danh mục đối tượng địa lý cơ sở quốc gia. |
||||
|
Kiểu dữ liệu |
CharacterString, DoiTuongDiemDoDacQuocGia |
||||
|
Danh sách giá trị |
Mã |
Nhãn |
Mô tả |
||
|
BC01 |
Điểm độ cao quốc gia |
Điểm gắn với mốc đo đạc độ cao quốc gia, được thiết lập theo tiêu chuẩn, quy chuẩn kỹ thuật quốc gia. |
|||
|
BC02 |
Điểm tọa độ quốc gia |
Điểm gắn với mốc đo đạc tọa độ quốc gia, được thiết lập theo tiêu chuẩn, quy chuẩn kỹ thuật quốc gia. |
|||
|
BC03 |
Điểm tọa độ và độ cao quốc gia |
Điểm gắn với mốc đo đạc tọa độ và độ cao quốc gia, được thiết lập theo tiêu chuẩn, quy chuẩn kỹ thuật quốc gia |
|||
|
BC04 |
Điểm trọng lực quốc gia |
Điểm gắn với mốc đo đạc trọng lực quốc gia, được thiết lập theo tiêu chuẩn, quy chuẩn kỹ thuật quốc gia. |
|||
|
Tên |
loaiMoc |
||||
|
Mô tả |
Loại mốc. |
||||
|
Kiểu dữ liệu |
Integer |
||||
|
Kiểu miền giá trị |
Xác định |
||||
|
Danh sách giá trị |
Mã |
Nhãn |
Mô tả |
||
|
1 |
Chôn |
Chôn trên mặt đất. |
|||
|
2 |
Gắn |
Gắn trên công trình kiến trúc hoặc trên tảng đá. |
|||
|
3 |
Khác |
|
|||
|
Kiểu đối tượng: |
|||
|
Tên |
TramDinhViVeTinhQuocGia |
||
|
Tên tiếng việt |
Trạm định vị vệ tinh quốc gia |
||
|
Mô tả |
Là trạm cố định trên mặt đất được xây dựng theo quy chuẩn kỹ thuật quốc gia, quy định kỹ thuật, dùng để thu nhận tín hiệu định vị từ vệ tinh, xử lý, truyền thông tin phục vụ hoạt động đo đạc và bản đồ. Trạm định vị vệ tinh quốc gia bao gồm trạm tham chiếu cơ sở hoạt động liên tục và trạm tham chiếu hoạt động liên tục. |
||
|
Kiểu cơ sở |
CoSoDoDac |
||
|
Tên các thuộc tính |
maDoiTuong, ten, loaiTramDinhViVeTinh |
||
|
Thuộc tính đối tượng: |
|||
|
Tên |
maDoiTuong |
||
|
Mô tả |
Mã phân loại đối tượng theo danh mục đối tượng địa lý cơ sở quốc gia. |
||
|
Kiểu dữ liệu |
Characterstring = BD02 |
||
|
Tên |
Ten |
||
|
Mô tả |
Tên của trạm định vị vệ tinh. |
||
|
Kiểu dữ liệu |
CharacterString |
||
|
Tên |
loaiTramDinhViVeTinh |
||
|
Mô tả |
Loại cấp hạng. |
||
|
Kiểu dữ liệu |
Integer |
||
|
Danh sách giá trị |
Mã |
Nhãn |
Mô tả |
|
1 |
Trạm tham chiếu cơ sở hoạt động liên tục |
Là trạm định vị vệ tinh phục vụ xây dựng hệ tọa độ quốc gia, hệ tọa độ quốc gia động, liên kết hệ tọa độ quốc gia với hệ tọa độ quốc tế phục vụ nghiên cứu khoa học, cung cấp số cải chính giá trị tọa độ, độ cao cho hoạt động đo đạc và bản đồ, dẫn đường. |
|
|
2 |
Trạm tham chiếu hoạt động liên tục |
Là trạm định vị vệ tinh cung cấp số cải chính giá trị tọa độ, độ cao cho hoạt động đo đạc và bản đồ, dẫn đường. |
|
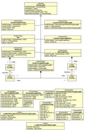
3. DanCu

Hình 3.1

Hình 3.2
|
Kiểu đối tượng: |
|||
|
Tên |
KhuDanCu |
||
|
Tên tiếng Việt |
Khu dân cư |
||
|
Mô tả |
Nơi tập trung dân cư sinh sống trong phạm vi một khu vực nhất định. |
||
|
Kiểu cơ sở |
NenDiaLy10N |
||
|
Tên các thuộc tính |
maDoiTuong, loaiKhuDanCu, geo |
||
|
Thuộc tính đối tượng: |
|||
|
Tên |
maDoiTuong |
||
|
Mô tả |
Mã phân loại đối tượng theo danh mục đối tượng địa lý cơ sở quốc gia. |
||
|
Kiểu dữ liệu |
CharacterString = CA02 |
||
|
Tên |
loaiKhuDanCu |
||
|
Mô tả |
Phân loại khu dân cư theo hình thái cư trú |
||
|
Kiểu dữ liệu |
Integer |
||
|
Danh sách giá trị |
Mã |
Nhãn |
Mô tả |
|
1 |
Đô thị |
Khu dân cư nằm trong nội thành, ngoại thành của thành phố, nội thị, ngoại thị của thị xã, thị trấn. |
|
|
2 |
Nông thôn |
Khu dân cư nằm ngoài đô thị. |
|
|
Tên |
geo |
||
|
Mô tả |
Thuộc tính không gian của đối tượng. |
||
|
Kiểu dữ liệu |
GM_Surface |
||
|
Kiểu đối tượng: |
|||||
|
Tên |
Nha |
||||
|
Tên tiếng Việt |
Nhà |
||||
|
Mô tả |
Vị trí, đồ hình cơ bản của nhà. |
||||
|
Kiểu cơ sở |
NenDiaLy10N |
||||
|
Tên các thuộc tính |
maDoiTuong, loaiNha, mucDoKienCo, chieuCao, soTang, ten, geo |
||||
|
Thuộc tính đối tượng: |
|||||
|
Tên |
maDoiTuong |
||||
|
Mô tả |
Mã phân loại đối tượng theo danh mục đối tượng địa lý cơ sở quốc gia. |
||||
|
Kiểu dữ liệu |
CharacterString = CA04 |
||||
|
Tên |
loaiNha |
||||
|
Mô tả |
Phân loại nhà. |
||||
|
Kiểu dữ liệu |
Integer |
||||
|
Danh sách giá trị |
Mã |
Nhãn |
Mô tả |
||
|
1 |
Chung cư |
Nhà ở có từ hai tầng trở lên, có nhiều căn hộ, có lối đi, cầu thang chung, có phần sở hữu riêng, phần sở hữu chung và hệ thống công trình hạ tầng sử dụng chung cho các hộ gia đình, cá nhân, tổ chức. |
|||
|
2 |
Nhà riêng |
Là nhà ở riêng lẻ, được xây dựng trên thửa đất riêng biệt thuộc quyền sử dụng hợp pháp của tổ chức, hộ gia đình, cá nhân, bao gồm nhà biệt thự, nhà ở liền kề và nhà ở độc lập. |
|||
|
3 |
An ninh, Quốc phòng |
Nhà thuộc công trình an ninh, công trình quốc phòng. |
|||
|
4 |
Cơ quan nhà nước |
Nhà thuộc công trình trụ sở cơ quan nhà nước. |
|||
|
5 |
Trụ sở làm việc |
Nhà, tòa nhà là trụ sở làm việc của doanh nghiệp, đơn vị sự nghiệp, cơ quan đại diện nước ngoài, cơ sở thực nghiệm, tổ chức xã hội - nghề nghiệp, viện nghiên cứu. |
|||
|
6 |
Hỗn hợp |
Nhà, tòa nhà có 2 chức năng trong số các chức năng sau: văn phòng, trụ sở làm việc, trung tâm thương mại, để ở. |
|||
|
7 |
Nhà công trình công cộng |
Nhà của công trình giáo dục, y tế, thể thao văn hóa, thương mại dịch vụ, công trình tôn giáo tín ngưỡng, liên lạc viễn thông, và các công trình công cộng khác. |
|||
|
8 |
Nhà công trình công nghiệp |
Nhà của công trình phục vụ cho quá trình sản xuất công nghiệp và phục vụ sản xuất. |
|||
|
9 |
Nhà công trình hạ tầng kỹ thuật |
Nhà của công trình cấp, thoát nước, chiếu sáng, khí đốt, xăng dầu, thông tin, xử lý chất thải, nhà tang lễ, công trình giao thông và các công trình hạ tầng kỹ thuật khác. |
|||
|
10 |
Nhà cơ sở sản xuất nông lâm nghiệp |
Nhà trong khuôn viên của các cơ sở sản xuất nông, lâm nghiệp. |
|||
|
11 |
Nhà khu chức năng đặc thù |
Nhà trong khuôn viên của các khu chức năng đặc thù. |
|||
|
12 |
Nhà phụ trợ dân sinh |
Nhà không dùng cho mục đích để ở của hộ gia đình như nhà chăn nuôi, nhà bếp, nhà vệ sinh, nhà kho... |
|||
|
Tên |
mucDoKienCo |
||||
|
Mô tả |
Phân loại nhà an toàn theo mức độ kiên cố. |
||||
|
Kiểu dữ liệu |
Integer |
||||
|
Danh sách giá trị |
Mã |
Nhãn |
Mô tả |
||
|
1 |
Kiên cố |
Là nhà có 3 kết cấu chính: Cột, mái, tường đều làm bằng vật liệu bền chắc. |
|||
|
2 |
Bán kiên cố |
Là nhà có 2 trong 3 kết cấu chính: Cột, mái, tường đều làm bằng vật liệu bền chắc. |
|||
|
3 |
Không kiên cố |
Là nhà có 1 trong 3 kết cấu chính: Cột, mái, tường làm bằng vật liệu bền chắc. |
|||
|
4 |
Đơn sơ |
Là nhà có cả 3 kết cấu chính: Cột, mái, tường đều làm bằng vật liệu không bền chắc. |
|||
|
Tên |
chieuCao |
||||
|
Mô tả |
Giá trị chiều cao của đối tượng nhà |
||||
|
Kiểu dữ liệu |
Real |
||||
|
Đơn vị đo |
Mét (m) |
||||
|
Tên |
soTang |
||||
|
Mô tả |
Số tầng nhà. |
||||
|
Kiểu dữ liệu |
Integer |
||||
|
Tên |
ten |
||||
|
Mô tả |
Tên gọi của đối tượng được xác định theo biển gắn. |
||||
|
Kiểu dữ liệu |
CharacterString |
||||
|
Tên |
geo |
||||
|
Mô tả |
Thuộc tính không gian của đối tượng. |
||||
|
Kiểu dữ liệu |
GM_Surface, GM_Point |
||||
|
Kiểu đối tượng: |
|||||
|
Tên |
KhoiNha |
||||
|
Tên tiếng Việt |
Khối nhà |
||||
|
Mô tả |
Đồ hình cơ bản của khối nhà được vẽ theo chân các nhà ở riêng lẻ nằm sát nhau và cùng nhóm chiều cao hoặc nhóm số tầng quy định. |
||||
|
Kiểu cơ sở |
NenDiaLy10N |
||||
|
Tên các thuộc tính |
maDoiTuong, nhomSoTang, nhomChieuCao, geo |
||||
|
Thuộc tính đối tượng: |
|||||
|
Tên |
maDoiTuong |
||||
|
Mô tả |
Mã phân loại đối tượng theo danh mục đối tượng địa lý cơ sở quốc gia. |
||||
|
Kiểu dữ liệu |
Characterstring = CA01 |
||||
|
Tên |
nhomSoTang |
||||
|
Mô tả |
Phân nhóm số tầng nhà theo Phụ lục 2 Phân cấp công trình xây dựng theo quy mô kết cấu ban hành kèm theo Thông tư số 03/2016/TT-BXD ngày 10 tháng 3 năm 2016 của Bộ Xây dựng. |
||||
|
Kiểu dữ liệu |
Integer |
||||
|
Danh sách giá trị |
Mã |
Nhãn |
Mô tả |
||
|
1 |
Đặc biệt |
Trên 50 tầng. |
|||
|
2 |
Cấp I |
Từ trên 20 tầng đến 50 tầng. |
|||
|
3 |
Cấp II |
Từ 8 tầng đến 20 tầng. |
|||
|
4 |
Cấp III |
Từ 2 tầng đến 7 tầng. |
|||
|
5 |
Cấp IV |
1 tầng (Nhà ở biệt thự không thấp hơn cấp III). |
|||
|
Tên |
nhomChieuCao |
||||
|
Mô tả |
Phân nhóm chiều cao nhà theo Phụ lục 2 Phân cấp công trình xây dựng theo quy mô kết cấu ban hành kèm theo Thông tư số 03/2016/TT-BXD ngày 10 tháng 3 năm 2016 của Bộ Xây dựng |
||||
|
Kiểu dữ liệu |
Integer |
||||
|
Danh sách giá trị |
Mã |
Nhãn |
Mô tả |
||
|
|
1 |
Đặc biệt |
Chiều cao trên 200 m. |
||
|
|
2 |
Cấp I |
Chiều cao trên 75 m đến 200 m. |
||
|
|
3 |
Cấp II |
Chiều cao trên 28 m đến 75 m. |
||
|
|
4 |
Cấp III |
Chiều cao trên 6 m đến 28 m. |
||
|
|
5 |
Cấp IV |
Chiều cao trên đến 6 m. |
||
|
Ten |
geo |
||||
|
Mô tả |
Thuộc tính không gian của đối tượng. |
||||
|
Kiểu dữ liệu |
GM_Surface, |
||||
|
Kiểu đối tượng: |
|||
|
Tên |
DiaDanhDanCu |
||
|
Tên tiếng Việt |
Địa danh dân cư |
||
|
Mô tả |
Tên gọi của các điểm dân cư. |
||
|
Kiểu cơ sở |
NenDiaLy10N |
||
|
Tên các thuộc tính |
maDoiTuong, danhTuChung, ten, geo |
||
|
Thuộc tính đối tượng: |
|||
|
Tên |
maDoiTuong |
||
|
Mô tả |
Mã phân loại đối tượng theo danh mục đối tượng địa lý cơ sở quốc gia. |
||
|
Kiểu dữ liệu |
Characterstring = DA02 |
||
|
Tên |
danhTuChung |
||
|
Mô tả |
Danh từ chung trong tên gọi của các đối tượng địa danh. |
||
|
Kiểu dữ liệu |
Integer |
||
|
Danh sách giá trị |
Mã |
Nhãn |
Mô tả |
|
1 |
ấp |
Danh từ chung trong địa danh dân cư. |
|
|
2 |
bản |
Danh từ chung trong địa danh dân cư. |
|
|
3 |
Buôn |
Danh từ chung trong địa danh dân cư. |
|
|
4 |
Chòm |
Danh từ chung trong địa danh dân cư. |
|
|
5 |
khu dân cư |
Danh từ chung trong địa danh dân cư. |
|
|
6 |
khu tập thể |
Danh từ chung trong địa danh dân cư. |
|
|
7 |
khu đô thị |
Danh từ chung trong địa danh dân cư. |
|
|
8 |
làng |
Danh từ chung trong địa danh dân cư. |
|
|
9 |
lũng |
Danh từ chung trong địa danh dân cư. |
|
|
10 |
plei |
Danh từ chung trong địa danh dân cư. |
|
|
11 |
tổ dân phố |
Danh từ chung trong địa danh dân cư. |
|
|
12 |
trại |
Danh từ chung trong địa danh dân cư. |
|
|
13 |
xóm |
Danh từ chung trong địa danh dân cư. |
|
|
27 |
thôn |
Danh từ chung trong địa danh dân cư. |
|
|
28 |
cụm dân cư |
Danh từ chung trong địa danh dân cư. |
|
|
29 |
khóm |
Danh từ chung trong địa danh dân cư. |
|
|
30 |
khối phố |
Danh từ chung trong địa danh dân cư. |
|
|
31 |
khu phố |
Danh từ chung trong địa danh dân cư. |
|
|
32 |
tổ dân cư |
Danh từ chung trong địa danh dân cư. |
|
|
Tên |
Ten |
||
|
Mô tả |
Tên riêng của điểm dân cư. |
||
|
Kiểu dữ liệu |
Characterstring |
||
|
Tên |
geo |
||
|
Mô tả |
Thuộc tính không gian của đối tượng. |
||
|
Kiểu dữ liệu |
GM_Point |
||
|
Kiểu đối tượng: |
|||
|
Tên |
HaTangKyThuatKhac |
||
|
Tên tiếng Việt |
Hạ tầng kỹ thuật khác |
||
|
Mô tả |
Phạm vi xây dựng công trình hạ tầng kỹ thuật khác. |
||
|
Kiểu cơ sở |
NenDiaLy10N |
||
|
Tên các thuộc tính |
maDoiTuong, ten, chieuCao, geo |
||
|
Thuộc tính đối tượng: |
|||
|
Tên |
maDoiTuong |
||
|
Mô tả |
Mã phân loại đối tượng theo danh mục đối tượng địa lý cơ sở quốc gia. |
||
|
Kiểu dữ liệu |
CharacterString, DoiTuongHaTangKyThuatKhac |
||
|
Danh sách giá trị |
Mã |
Nhãn |
Mô tả |
|
CR01 |
Cơ sở hỏa táng |
Công trình xây dựng phục vụ việc hỏa táng, điện táng. |
|
|
CR02 |
Công trình đang xây dựng |
Khu vực các công trình xây dựng đang thi công, chưa hoàn thành. |
|
|
CR03 |
Công trình xử lý bùn |
Khu vực có công trình xử lý bùn. |
|
|
CR04 |
Công trình xử lý nước sạch |
Khu vực có công trình xử lý nước sạch, không phải nhà máy nước. |
|
|
CR05 |
Cột đèn chiếu sáng |
Vị trí cột đèn chiếu sáng công cộng. |
|
|
CR13 |
Họng nước chữa cháy |
Nơi có thiết bị chuyên dụng được lắp trên đường ống cấp nước chính của hệ thống cấp nước đô thị, có trụ và van xả nước để cho xe chữa cháy lấy nước. |
|
|
CR14 |
Mộ độc lập |
Những ngôi mộ lớn, xây kiên cố ở khu vực không có dân cư. |
|
|
CR15 |
Nghĩa trang |
Nơi an táng, lưu giữ thi hài người đã khuất. |
|
|
CR16 |
Nghĩa trang liệt sỹ |
Nơi an táng, lưu giữ thi hài, tưởng niệm các chiến sỹ đã hy sinh vì Tổ quốc. |
|
|
CR17 |
Nhà máy nước |
Khu vực có công trình nhà máy nước. |
|
|
CR18 |
Nhà tang lễ |
Nơi tổ chức lễ tang cho người đã khuất. |
|
|
CR19 |
Tháp nước, bể nước |
Nơi có tháp chứa nước sạch và bể chứa nước sạch lớn, độc lập không nằm trong nhà máy nước. |
|
|
CR23 |
Trạm thu phát sóng |
Nơi có thiết bị thu, phát sóng vô tuyến. |
|
|
Tên |
ten |
||
|
Mô tả |
Tên gọi của đối tượng. |
||
|
Kiểu dữ liệu |
Characterstring |
||
|
Tên |
chieuCao |
||
|
Mô tả |
Chiều cao của cột đền chiếu sáng, tháp nước, bể nước, trạm thu phát sóng. |
||
|
Kiểu dữ liệu |
Real |
||
|
Đơn vị đo |
Mét (m) |
||
|
Tên |
geo |
||
|
Mô tả |
Thuộc tính không gian của đối tượng. |
||
|
Kiểu dữ liệu |
GM_point, GM_Surface |
||
|
Kiểu đối tượng: |
|||
|
Tên |
TramKhiTuongThuyVanQuocGia |
||
|
Tên tiếng Việt |
Trạm khí tượng thủy văn quốc gia |
||
|
Mô tả |
Nơi có công trình, thiết bị quan trắc về khí tượng, thủy văn, hải văn theo quy định của Luật khí tượng thủy văn. |
||
|
Kiểu cơ sở |
NenDiaLy10N |
||
|
Tên các thuộc tính |
maDoiTuong, loaiTramKhiTuongThuyVan, ten, geo |
||
|
Thuộc tính đối tượng: |
|||
|
Tên |
maDoiTuong |
||
|
Mô tả |
Mã phân loại đối tượng theo danh mục đối tượng địa lý cơ sở quốc gia. |
||
|
Kiểu dữ liệu |
Characterstring = CR20 |
||
|
Tên |
loaiTramKhiTuongThuyVan |
||
|
Mô tả |
Loại trạm khí tượng thủy văn. |
||
|
Kiểu dữ liệu |
Integer |
||
|
Danh sách giá trị |
Mã |
Nhãn |
Mô tả |
|
1 |
Trạm khí tượng bề mặt |
Trạm quan trắc các yếu tố sau: Bức xạ; Áp suất khí quyển; Gió bề mặt; Bốc hơi; Nhiệt độ không khí; Nhiệt độ đất; Nhiệt độ không khí và nhiệt độ mặt đất tối cao; Nhiệt độ không khí và nhiệt độ mặt đất tối thấp; Độ ẩm không khí; Mưa; Tầm nhìn xa; Hiện tượng khí tượng; Thời gian nắng; Mây; Thời Tiết đã qua; Thời Tiết hiện tại; Trạng thái mặt đất. |
|
|
2 |
Trạm khí tượng trên cao |
Gồm Trạm thám không vô tuyến, Trạm đo gió cắt lớp, Trạm đo gió Pilot, thuộc mạng lưới trạm khí tượng thủy văn quốc gia quan trắc các yếu tố sau: Áp suất khí quyển; Nhiệt độ không khí; Độ ẩm không khí. |
|
|
3 |
Trạm ra đa thời tiết |
Quan trắc các hiện tượng thời tiết nguy hiểm; Trường mây; Trường mưa; Trường gió hướng tâm. |
|
|
4 |
Trạm khí tượng nông nghiệp |
Quan trắc các yếu tố khí tượng, Nhiệt độ đất tại các lớp đất sâu, nhiệt độ nước trên ruộng; Độ ẩm đất tại các độ sâu 5, 10 , 20 , 30, 40, 50, 60, 70, 80, 90 và 100 cm; Mức độ sinh trưởng, phát triển của cây trồng; Năng suất, chất lượng của cây trồng; Gió tại độ cao 2 m; Nhiệt độ không khí trong quần thể cây trồng; Độ ẩm không khí trong quần thể cây trồng; Xáo trộn không khí tại các lớp không khí gần mặt đất; Các yếu tố khác theo chương trình quan trắc đặc biệt. |
|
|
5 |
Trạm thủy văn |
Quan trắc một trong các các yếu tố: mực nước, lượng mưa, nhiệt độ nước, hướng nước chảy, gió, sóng, diễn biến lòng sông lưu lượng nước lưu lượng chất lơ lửng. |
|
|
6 |
Trạm hải văn |
Quan trắc một trong các yếu tố: Gió bề mặt biển; Tầm nhìn xa phía biển; Mực nước biển; Sóng biển; Trạng thái mặt biển; Nhiệt độ nước biển; Độ muối nước biển; Sáng biển; Các hiện tượng khí tượng hải văn nguy hiểm và diễn biến; Dòng chảy trên biển. |
|
|
7 |
Trạm đo mưa |
Quan trắc lượng mưa. |
|
|
8 |
Trạm định vị sét |
Trạm quan trắc tần suất và cường độ giông sét. |
|
|
9 |
Trạm giám sát biến đổi khí hậu |
Trạm quan trắc khí hậu thành phần hóa khí quyển, mực nước biển theo yêu cầu của chương trình giám sát biến đổi khí hậu. |
|
|
10 |
Trạm chuyên đề |
Gồm Trạm bức xạ, Trạm ôzôn - bức xạ cực tím, Trạm quan trắc ôzôn phân tầng, Trạm thu ảnh vệ tinh khí tượng, thuộc mạng lưới trạm khí tượng thủy văn quốc gia. |
|
|
Tên |
ten |
||
|
Mô tả |
Tên gọi của đối tượng. |
||
|
Kiểu dữ liệu |
CharacterString |
||
|
Tên |
geo |
||
|
Mô tả |
Thuộc tính không gian của đối tượng. |
||
|
Kiểu dữ liệu |
GM_Point, GM_Surface |
||
|
Kiểu đối tượng: |
|
|
Tên |
TramQuanTracMoiTruong |
|
Tên tiếng việt |
Trạm quan trắc môi trường |
|
Mô tả |
Nơi có công trình, thiết bị quan trắc môi trường theo quy định về mạng lưới quan trắc môi trường quốc gia. |
|
Kiểu cơ sở |
NenDiaLy10N |
|
Tên các thuộc tính |
maDoiTuong, ten, geo |
|
Thuộc tính đối tượng: |
|
|
Tên |
maDoiTuong |
|
Mô tả |
Mã phân loại đối tượng theo danh mục đối tượng địa lý cơ sở quốc gia. |
|
Kiểu dữ liệu |
CharacterString = CR21 |
|
Tên |
ten |
|
Mô tả |
Tên gọi của đối tượng. |
|
Kiểu dữ liệu |
CharacterString |
|
Tên |
geo |
|
Mô tả |
Thuộc tính không gian của đối tượng. |
|
Kiểu dữ liệu |
GM_Point, GM_Surface |
|
Kiểu đối tượng: |
|
|
Tên |
TramQuanTracTaiNguyenNuoc |
|
Tên tiếng Việt: |
Trạm quan trắc tài nguyên nước |
|
Mô tả |
Nơi có công trình, thiết bị quan trắc tài nguyên nước mặt và tài nguyên nước dưới đất. |
|
Kiểu cơ sở |
NenDiaLy10N |
|
Tên các thuộc tính |
maDoiTuong, ten, geo |
|
Thuộc tính đối tượng: |
|
|
Tên |
maDoiTuong |
|
Mô tả |
Mã phân loại đối tượng theo danh mục đối tượng địa lý cơ sở quốc gia. |
|
Kiểu dữ liệu |
CharacterString = CR22 |
|
Tên |
ten |
|
Mô tả |
Tên gọi của đối tượng. |
|
Kiểu dữ liệu |
Characterstring |
|
Tên |
geo |
|
Mô tả |
Thuộc tính không gian của đối tượng. |
|
Kiểu dữ liệu |
GM_Point, GM_Surface |
|
Kiểu đối tượng: |
|
|
Tên |
DuongDayTaiDien |
|
Tên tiếng việt |
Đường dây tải điện |
|
Mô tả |
Hệ thống đường dây để truyền tải và phân phối điện. |
|
Kiểu cơ sở |
NenDiaLy10N |
|
Tên các thuộc tính |
maDoiTuong, dienAp, geo |
|
Tên các vai trò quan hệ |
diQuaCotDien |
|
Thuộc tính đối tượng: |
|
|
Tên |
maDoiTuong |
|
Mô tả |
Mã phân loại đối tượng theo danh mục đối tượng địa lý cơ sở quốc gia. |
|
Kiểu dữ liệu |
CharacterString = CR09 |
|
Tên |
dienAp |
|
Mô tả |
Chỉ số điện áp của tuyến đường dây tải điện. |
|
Kiểu dữ liệu |
Real |
|
Đơn vị đo |
Kilôvôn (KV) |
|
Tên |
geo |
|
Mô tả |
Thuộc tính không gian của đối tượng. |
|
Kiểu dữ liệu |
GM_Curve |
|
Quan hệ đối tượng |
|
|
Tên |
diQuaCotDien |
|
Mô tả |
Áp dụng để biểu thị quan hệ với đối tượng CotDien |
|
|
|
|
Kiểu đối tượng: |
|
|
Tên |
CotDien |
|
Tên tiếng việt |
Cột điện |
|
Mô tả |
Vị trí cột đỡ dây tải điện |
|
Kiểu cơ sở |
NenDiaLy2N5N |
|
Tên các thuộc tính |
maDoiTuong, geo |
|
Tên các vai trò quan hệ |
namTrenDDTD |
|
Thuộc tính đối tượng: |
|
|
Tên |
maDoiTuong |
|
Mô tả |
Mã phân loại đối tượng theo danh mục đối tượng địa lý cơ sở. |
|
Kiểu miền giá trị |
Characterstring = CR06 |
|
Tên |
geo |
|
Mô tả |
Thuộc tính không gian của đối tượng. |
|
Kiểu dữ liệu |
GM_Point |
|
Quan hệ đối tượng: |
|
|
Tên |
namTrenDDTD |
|
Mô tả |
Áp dụng để biểu thị quan hệ với đối tượng DuongDayTaiDien. |
|
Kiểu đối tượng: |
|||
|
Tên |
DuongOngDan |
||
|
Tên tiếng Việt |
Đường ống dẫn |
||
|
Mô tả |
Đường ống dẫn chuyển (nước,khí, dầu) trên mặt đất. |
||
|
Kiểu cơ sở |
NenDiaLy10N |
||
|
Tên các thuộc tính |
maDoiTuong, loaiOngDan, geo |
||
|
Thuộc tính đối tượng: |
|||
|
Tên |
maDoiTuong |
||
|
Mô tả |
Mã phân loại đối tượng theo danh mục đối tượng địa lý cơ sở quốc gia. |
||
|
Kiểu dữ liệu |
Character String = CR11 |
||
|
Tên |
loaiOngDan |
||
|
Mô tả |
Loại chất lỏng trong đường ống dẫn. |
||
|
Kiểu dữ liệu |
Integer |
||
|
Danh sách giá trị |
Mã |
Nhãn |
Mô tả |
|
1 |
Nước |
Đường ống dẫn nước. |
|
|
2 |
Khí |
Đường ống dẫn khí. |
|
|
3 |
Dầu |
Đường ống dẫn dầu. |
|
|
Tên |
geo |
||
|
Mô tả |
Thuộc tính không gian của đối tượng. |
||
|
Kiểu dữ liệu |
GM_Curve |
||
|
Kiểu đối tượng: |
|||
|
Tên |
RanhGioi |
||
|
Tên tiếng Việt |
Ranh giới |
||
|
Mô tả |
Đường phân định ranh giới giữa các đối tượng địa lý có thể nhận dạng được ở thực địa. |
||
|
Kiểu cơ sở |
NenDiaLy10N |
||
|
Tên các thuộc tính |
maDoiTuong, geo |
||
|
Thuộc tính đối tượng: |
|||
|
Tên |
maDoiTuong |
||
|
Mô tả |
Mã phân loại đối tượng theo danh mục đối tượng địa lý cơ sở quốc gia. |
||
|
Kiểu dữ liệu |
CharacterString, DoiTuongRanhGioi |
||
|
Danh sách giá trị |
Mã |
Nhãn |
Mô tả |
|
|
CU01 |
Hàng rào |
Đối tượng địa lý làm từ các chất liệu khác nhau: sắt, thép, gỗ....để nhận dạng đồ hình, khuôn viên của các công trình có khuôn viên cố định. |
|
|
CU02 |
Ranh giới khu cấm |
Là ranh giới các khu vực cấm được quy định theo quyết định số 160/2004/QĐ- TTG ngày 06 tháng 09 năm 2004 của Thủ tướng Chính phủ. |
|
|
CU03 |
Ranh giới sử dụng đất |
Đường ranh giới thửa đất khu vực chức năng, khu vực dành cho quân đội, công an, khu vực nông trường, lâm trường. |
|
|
CU04 |
Thành lũy |
Đối tượng địa lý được xây dựng bằng nhiều loại chất liệu như gạch, đá, bê tông, tồn tại ổn định, kiên cố trên thực địa. |
|
|
CU05 |
Tường vây |
Đối tượng địa lý được xây bằng gạch, đá để nhận dạng đồ hình, khuôn viên của các công trình có khuôn viên cố định. |
|
Tên |
geo |
||
|
Mô tả |
Thuộc tính không gian của đối tượng. |
||
|
Kiểu dữ liệu |
GM_Curve |
||


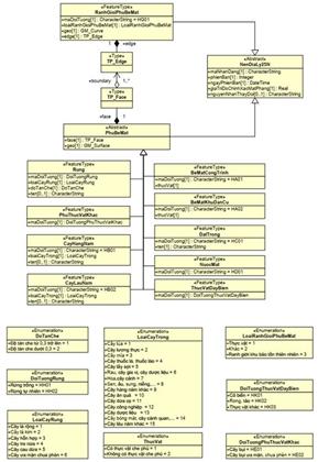
Hình 3.3
|
Kiểu đối tượng: |
||||
|
Tên |
CongTrinhYTe |
|||
|
Tên tiếng Việt |
Công trình y tế |
|||
|
Mô tả |
Phạm vi khu vực xây dựng công trình y tế. |
|||
|
Kiểu cơ sở |
NenDiaLy10N |
|||
|
Tên các thuộc tính |
maDoiTuong, capYTe, ten, geo |
|||
|
Thuộc tính đối tượng: |
||||
|
Tên |
maDoiTuong |
|||
|
Mô tả |
Mã phân loại đối tượng theo danh mục đối tượng địa lý cơ sở quốc gia. |
|||
|
Kiểu dữ liệu |
Character String, DoiTuongCongTrinhYTe |
|||
|
Danh sách giá trị |
Mã |
Nhãn |
Mô tả |
|
|
CP01 |
Bệnh viện |
Khu vực công trình quy mô lớn có trang thiết bị y tế, công nghệ đồng bộ và đội ngũ thầy thuốc chuyên phục vụ khám và chữa bệnh. |
||
|
CP02 |
Cơ sở phòng chống dịch bệnh |
Khu vực công trình được xây dựng phục vụ việc phòng chống dịch bệnh. |
||
|
CP03 |
Cơ sở y tế khác |
Nơi phục vụ các loại dịch vụ y tế khác. |
||
|
CP04 |
Nhà hộ sinh |
Khu vực cơ sở y tế chăm sóc mẹ và trẻ sơ sinh. |
||
|
CP05 |
Phòng khám |
Các phòng khám đa khoa, khám chuyên khoa khu vực. |
||
|
CP06 |
Trạm y tế |
Cơ sở y tế chuyên phục vụ khám bệnh, chữa bệnh tuyến phường, xã. |
||
|
CP07 |
Trung tâm điều dưỡng |
Cơ sở y tế điều trị, điều dưỡng và phục hồi chức năng theo ngành nghề (Bao gồm cả trung tâm phục hồi chức năng). |
||
|
CP08 |
Trung tâm y tế |
Cơ sở y tế chuyên phục vụ khám bệnh, chữa bệnh tuyến quận, huyện, thị xã (Bao gồm cả trung tâm y tế dự phòng). |
||
|
Tên |
capYTe |
|||
|
Mô tả |
Phân loại cấp hạng theo quyết định của cơ quan có thẩm quyền công nhận. |
|||
|
Kiểu dữ liệu |
Integer |
|||
|
Danh sách giá trị |
Mã |
Nhãn |
Mô tả |
|
|
|
1 |
Hạng đặc biệt |
|
|
|
|
2 |
Hạng 1 |
|
|
|
|
3 |
Hạng 2 |
|
|
|
|
4 |
Hạng 3 |
|
|
|
|
5 |
Hạng 4 |
|
|
|
Tên |
ten |
|||
|
Mô tả |
Tên gọi của đối tượng. |
|||
|
Kiểu dữ liệu |
Characterstring |
|||
|
Tên |
geo |
|||
|
Mô tả |
Thuộc tính không gian của đối tượng. |
|||
|
Kiểu dữ liệu |
GM_Point, GM_Surface |
|||
|
Kiểu đối tượng: |
|||
|
Tên |
CongTrinhGiaoDuc |
||
|
Tên tiếng Việt |
Công trình giáo dục |
||
|
Mô tả |
Phạm vi khu vực xây dựng công trình giáo dục. |
||
|
Kiểu cơ sở |
NenDiaLy10N |
||
|
Tên các thuộc tính |
maDoiTuong, ten, geo |
||
|
Thuộc tính đối tượng: |
|||
|
Tên |
maDoiTuong |
||
|
Mô tả |
Mã phân loại đối tượng theo danh mục đối tượng địa lý cơ sở quốc gia. |
||
|
Kiểu dữ liệu |
CharacterString, DoiTuongCongTrinhGiaoDuc |
||
|
Danh sách giá trị |
Mã |
Nhãn |
Mô tả |
|
|
CE01 |
Trung tâm giáo dục thường xuyên |
Cơ sở giáo dục thường xuyên, thực hiện các chương trình giáo dục theo định hướng phát triển, nâng cao dân trí của Nhà nước |
|
|
CE02 |
Trung tâm kỹ thuật tổng hợp - hướng nghiệp |
Cơ sở giáo dục của cấp học giáo dục phổ thông, thực hiện các chương trình giáo dục tổng hợp, hướng nghiệp. |
|
|
CE03 |
Trường cao đẳng |
Cơ sở giáo dục đào tạo bậc cao đẳng. |
|
|
CE04 |
Trường đại học |
Cơ sở giáo dục đào tạo bậc đại học. |
|
|
CEO 5 |
Trường dân tộc nội trú |
Cơ sở giáo dục của loại trường chuyên biệt dành cho con em dân tộc thiểu số, con em gia đình các dân tộc định cư lâu dài tại vùng có điều kiện kinh tế - xã hội đặc biệt khó khăn. |
|
|
CE06 |
Trường dạy nghề |
Cơ sở giáo dục của cấp học giáo dục nghề nghiệp |
|
|
CE07 |
Trường giáo dưỡng |
Cơ sở giáo dục của loại trường chuyên biệt, để giáo dục người chưa thành niên vi phạm pháp luật. |
|
|
CE08 |
Trường mầm non |
Cơ sở giáo dục của cấp học mầm non. |
|
|
CE09 |
Trường phổ thông có nhiều cấp học |
Cơ sở giáo dục có chương trình đào tạo từ hai bậc học trở lên. |
|
|
CE10 |
Trường phổ thông năng khiếu |
Cơ sở giáo dục của loại trường chuyên biệt, dành để đào tạo các học sinh phổ thông có năng khiếu nghệ thuật, thể dục, thể thao. |
|
|
CE11 |
Trường tiểu học |
Cơ sở giáo dục đào tạo bậc tiểu học. |
|
|
CE12 |
Trường trung học cơ sở |
Cơ sở giáo dục đào tạo bậc trung học cơ sở. |
|
|
CE13 |
Trường trung học phổ thông |
Cơ sở giáo dục đào tạo bậc trung học phổ thông. |
|
Tên |
ten |
||
|
Mô tả |
Tên gọi của đối tượng. |
||
|
Kiểu dữ liệu |
CharacterString |
||
|
Tên |
geo |
||
|
Mô tả |
Thuộc tính không gian của đối tượng. |
||
|
Kiểu dữ liệu |
GM_Point, GM_Surface |
||
|
Kiểu đối tượng: |
|||
|
Tên |
CongTrinhTheThao |
||
|
Tên tiếng Việt |
Công trình thể thao |
||
|
Mô tả |
Phạm vi khu vực xây dựng công trình thể thao. |
||
|
Kiểu cơ sở |
NenDiaLy10N |
||
|
Tên các thuộc tính |
maDoiTuong, ten, geo |
||
|
Thuộc tính đối tượng: |
|||
|
Tên |
maDoiTuong |
||
|
Mô tả |
Mã phân loại đối tượng theo danh mục đối tượng địa lý cơ sở quốc gia. |
||
|
Kiểu dữ liệu |
Characterstring, DoiTuongCongTrinhTheThao |
||
|
Danh sách giá trị |
Mã |
Nhãn |
Mô tả |
|
|
CK01 |
Bể bơi |
Công trình phục vụ hoạt động thể thao dưới nước. |
|
|
CK02 |
Nhà thi đấu |
Nhà dành cho tập luyện, thi đấu các môn thể thao các môn thể thao có khán đài |
|
|
CK03 |
Sân gôn |
Khu vực có các công trình đáp ứng đủ các tiêu chuẩn của môn thể thao gôn. |
|
|
CK04 |
Sân thể thao |
Khu vực dành cho tập luyện, thi đấu các môn thể thao ngoài trời (Sân thể thao riêng cho từng môn; sân thể thao nhiều môn). |
|
|
CK05 |
Sân vận động |
Sân thi đấu các môn thể thao ngoài trời có khán đài. |
|
|
CK06 |
Trung tâm thể dục thể thao |
Khu vực tổ hợp nhiều công trình thể thao. |
|
|
CK07 |
Trường đua, trường bắn |
Trường đua là nơi tập luyện và tổ chức thi đấu các môn thể thao tốc độ. Trường bắn sử dụng cho tập luyện và tổ chức thi đấu môn bắn súng |
|
Tên |
ten |
||
|
Mô tả |
Tên gọi của đối tượng. |
||
|
Kiểu dữ liệu |
CharacterString |
||
|
Tên |
geo |
||
|
Mô tả |
Thuộc tính không gian của đối tượng. |
||
|
Kiểu dữ liệu |
GM_Point, GM_Surface |
||
|
Kiểu đối tượng: |
|||||
|
Tên |
CongTrinh VanHoa |
||||
|
Tên tiếng Việt |
Công trình văn hóa |
||||
|
Mô tả |
Phạm vi khu vực xây dựng công trình văn hóa. |
||||
|
Kiểu cơ sở |
NenDiaLy10N |
||||
|
Tên các thuộc tính |
maDoiTuong, ten, xepHangDiTich, chieuCao, geo |
||||
|
Thuộc tính đối tượng: |
|||||
|
Tên |
maDoiTuong |
||||
|
Mô tả |
Mã phân loại đối tượng theo danh mục đối tượng địa lý cơ sở. |
||||
|
Kiểu dữ liệu |
Characterstring, DoiTuongCongTrinhVanHoa |
||||
|
Danh sách giá trị |
Mã |
Nhãn |
Mô tả |
||
|
CN01 |
Bảo tàng |
Nơi có chức năng sưu tầm, bảo quản, nghiên cứu, trưng bày, giới thiệu di sản văn hóa, bằng chứng vật chất về thiên nhiên, con người và môi trường sống của con người, nhằm phục vụ nhu cầu nghiên cứu, học tập, tham quan và hưởng thụ văn hóa của công chúng |
|||
|
CN02 |
Chòi cao, tháp cao |
Các chòi, tháp cao được xây dựng kiên cố bao gồm cả tháp nhảy dù, tháp canh |
|||
|
CN03 |
Cổng |
Công trình kiến trúc đặc biệt, tiêu biểu có ý nghĩa văn hóa, lịch sử |
|||
|
CN04 |
Công trình di tích |
Khu vực có công trình được xếp hạng di tích |
|||
|
CN05 |
Công trình vui chơi, giải trí |
Khu vực có công trình vui chơi giải trí phục vụ cộng đồng dân cư |
|||
|
CN06 |
Công viên |
Nơi có các công trình công cộng, cảnh quan thiên nhiên hay nhân tạo được bảo vệ, phục vụ nhu cầu vui chơi, giải trí và các hoạt động văn hóa |
|||
|
CN07 |
Cột cờ |
Công trình kiến trúc đặc biệt, dùng để treo cờ Tổ quốc. |
|||
|
CN08 |
Cột đồng hồ |
Công trình kiến trúc cột gắn đồng hồ đứng độc lập mang ý nghĩa định hướng. |
|||
|
CN09 |
Đài phun nước |
Công trình kiến trúc độc lập có hệ thống phun nước. |
|||
|
CN10 |
Đài tưởng niệm |
Công trình kiến trúc để ghi nhớ các sự kiện lịch sử. |
|||
|
CN11 |
Lăng tẩm |
Công trình kiến trúc lưu giữ, tưởng niệm người đã khuất |
|||
|
CN12 |
Lô cốt |
Công trình quân sự được xây dựng kiên cố và có lỗ châu mai để bắn ra nhiều phía, có nắp và có nơi nghỉ ngơi cho quân sĩ |
|||
|
CN13 |
Nhà hát |
Công trình phục vụ các hoạt động biểu diễn văn hóa, nghệ thuật. |
|||
|
CN14 |
Nhà văn hóa |
Công trình phục vụ các hoạt động văn hóa. |
|||
|
CN15 |
Quảng trường |
Quảng trường là nơi sinh hoạt chính trị, văn hóa như hội họp, mít tinh, tổ chức các lễ hội tôn giáo, lễ kỷ niệm, vui chơi, biểu diễn, giao tiếp, nghỉ ngơi... |
|||
|
CN16 |
Rạp chiếu phim |
Công trình phục vụ trình chiếu các tác phẩm điện ảnh. |
|||
|
CN17 |
Rạp xiếc |
Công trình phục vụ biểu diễn xiếc. |
|||
|
CN18 |
Tháp cổ |
Công trình xây dựng kiến trúc dạng tháp có ý nghĩa lịch sử, văn hóa |
|||
|
CN19 |
Thư viện |
Công trình chuyên phục vụ đọc nghiên cứu, mượn sách báo, tài liệu. |
|||
|
CN20 |
Triển lãm |
Bao gồm triển lãm và nhà trưng bày. |
|||
|
CN21 |
Trung tâm hội nghị |
Nơi tổ chức các sự kiện chính trị văn hóa, xã hội. |
|||
|
CN21 |
Tượng đài |
Công trình kiến trúc nghệ thuật để ghi nhớ nhân vật hoặc sự kiện lịch sử. |
|||
|
CN22 |
Vườn hoa |
Khu vực không gian xanh của các khu dân cư trong đô thị. |
|||
|
Tên |
ten |
||||
|
Mô tả |
Tên gọi của đối tượng. |
||||
|
Kiểu dữ liệu |
CharacterString |
||||
|
Tên |
xepHangDiTich |
||||
|
Mô tả |
Cấp hạng của đối tượng. |
||||
|
Kiểu dữ liệu |
Integer |
||||
|
Danh sách giá trị |
Mã |
Nhãn |
Mô tả |
||
|
|
1 |
Di tích cấp quốc gia đặc biệt |
Di tích có giá trị đặc biệt tiêu biểu của quốc gia do Thủ tướng Chính phủ quyết định xếp hạng. |
||
|
|
2 |
Di tích cấp quốc gia |
Di tích có giá trị tiêu biểu của quốc gia do Bộ Văn hóa, Thể thao và Du lịch quyết định xếp hạng. |
||
|
|
3 |
Di tích cấp tỉnh |
Di tích có giá trị tiêu biểu của địa phương do Chủ tịch Ủy ban nhân dân cấp tỉnh quyết định xếp hạng. |
||
|
|
4 |
Chưa xếp hạng di tích |
Đối tượng không thuộc loại được xếp hạng di tích. |
||
|
Tên |
chieuCao |
||||
|
Mô tả |
Chiều cao tượng đài, đài tưởng niệm, tháp cổ, cột cờ, cột đồng hồ.... |
||||
|
Kiểu dữ liệu |
Real |
||||
|
Đơn vị đo |
Mét (m) |
||||
|
Tên |
geo |
||||
|
Mô tả |
Thuộc tính không gian của đối tượng. |
||||
|
Kiểu dữ liệu |
GM_Point, GM_Surface |
||||
|
Kiểu đối tượng: |
|||
|
Tên |
CongTrinhThuongMaiDichVu |
||
|
Tên tiếng Việt |
Công trình thương mại dịch vụ |
||
|
Mô tả |
Phạm vi khu vực công trình thương mại dịch vụ và trụ sở làm việc. |
||
|
Kiểu cơ sở |
NenDiaLy10N |
||
|
Tên các thuộc tính |
maDoiTuong, ten, geo |
||
|
Thuộc tính đối tượng: |
|||
|
Tên |
maDoiTuong |
||
|
Mô tả |
Mã phân loại đối tượng theo danh mục đối tượng địa lý cơ sở quốc gia. |
||
|
Kiểu dữ liệu |
CharacterString, DoiTuongCongTrinhThuongMaiDichVu |
||
|
Danh sách giá trị |
Mã |
Nhãn |
Mô tả |
|
CL01 |
Bãi tắm |
Nơi có các dịch vụ giải trí trên bãi biển. |
|
|
CL02 |
Bưu cục |
Bưu cục là đơn vị tổ chức nhỏ hơn bưu điện. Một bưu điện có thể có nhiều bưu cục. |
|
|
CL03 |
Bưu điện |
Bưu điện là cơ sở của hệ thống bưu chính cung cấp dịch vụ gửi, tiếp nhận, phân loại, xử lý, truyền tải thư từ và cung cấp các dịch vụ có liên quan như hộp thư, bưu chính và chuyển phát hàng hóa. |
|
|
CL04 |
Các công trình dịch vụ khác |
Nơi tập trung các hoạt động cung cấp các dịch vụ, mua bán hàng hóa khác. |
|
|
CL05 |
Chợ |
Khu vực tập trung các hoạt động mua bán hàng hóa theo hình thức truyền thống. |
|
|
CL06 |
Cửa hàng |
Nơi chuyên bán hàng hóa có quy mô nhỏ lẻ. |
|
|
CL07 |
Điểm bưu điện - văn hóa xã |
Nơi cung cấp các dịch vụ bưu chính, viễn thông cơ bản kết hợp phổ biến thông tin và đọc sách báo miễn phí của ngành Bưu điện cho người dân vùng nông thôn. |
|
|
CL08 |
Khách sạn |
Công trình xây dựng phục vụ các dịch vụ lưu trú, ăn uống và hội họp. |
|
|
CL09 |
Ngân hàng |
Trụ sở của các tổ chức tín dụng. |
|
|
CL10 |
Nhà hàng |
Cơ sở chuyên kinh doanh các dịch vụ ăn uống, giải khát. |
|
|
CL11 |
Nhà khách |
Công trình xây dựng phục vụ các dịch vụ lưu trú, bao gồm nhà khách, nhà nghỉ. |
|
|
CL12 |
Nhà lắp đặt thiết bị thông tin |
Công trình kỹ thuật phục vụ thông tin truyền thông. |
|
|
CL13 |
Siêu thị |
Cơ sở thương mại có cửa hàng hiện đại; kinh doanh tổng hợp hoặc chuyên doanh; đáp ứng các tiêu chuẩn về diện tích kinh doanh, trang bị kỹ thuật. |
|
|
CL15 |
Trạm xăng, dầu |
Cơ sở thương mại có thiết bị cung cấp xăng, dầu, khí đốt. |
|
|
CL16 |
Trung tâm thương mại |
Cơ sở thương mại đa chức năng, bao gồm tổ hợp các loại hình kinh doanh thương mại, dịch vụ được bố trí tập trung, liên hoàn trong một hoặc một số công trình kiến trúc liền kề; đáp ứng các tiêu chuẩn về diện tích kinh doanh, trang bị kỹ thuật. |
|
|
Tên |
ten |
||
|
Mô tả |
Tên gọi của đối tượng. |
||
|
Kiểu dữ liệu |
Characterstring |
||
|
Tên |
geo |
||
|
Mô tả |
Thuộc tính không gian của đối tượng. |
||
|
Kiểu dữ liệu |
GM_Point, GM_Surface |
||
|
Kiểu đối tượng: |
|||
|
Tên |
TruSoLamViec |
||
|
Tên tiếng Việt |
Trụ sở làm việc |
||
|
Mô tả |
Phạm vi xây dựng công trình trụ sở làm việc. |
||
|
Kiểu cơ sở |
NenDiaLy10N |
||
|
Tên các thuộc tính |
maDoiTuong, ten, geo |
||
|
Thuộc tính đối tượng: |
|||
|
Tên |
maDoiTuong |
||
|
Mô tả |
Mã phân loại đối tượng theo danh mục đối tượng địa lý cơ sở quốc gia. |
||
|
Kiểu dữ liệu |
Characterstring, DoiTuongTruSoLamViec |
||
|
Danh sách giá trị |
Mã |
Nhãn |
Mô tả |
|
CX01 |
Cơ quan đại diện nước ngoài |
Trụ sở của các cơ quan đại diện nước ngoài tại Việt Nam. |
|
|
CX02 |
Cơ sở thực nghiệm |
Cơ sở triển khai các hoạt động thực nghiệm, thí nghiệm, thử nghiệm phục vụ nghiên cứu khoa học, công nghệ. |
|
|
CX03 |
Trụ sở làm việc của doanh nghiệp |
Trụ sở chính của các doanh nghiệp. |
|
|
CX04 |
Trụ sở làm việc của đơn vị sự nghiệp |
Trụ sở của các đơn vị sự nghiệp thuộc các Bộ, Sở, Ban, Ngành, bao gồm cả đài phát thanh truyền hình |
|
|
CX05 |
Trụ sở làm việc của tổ chức xã hội - nghề nghiệp |
Nơi làm việc của các Hiệp hội, hội, Đoàn luật sư. |
|
|
CX06 |
Trụ sở làm việc nghiên cứu |
Nơi làm việc của các tổ chức có nhiệm vụ nghiên cứu khoa học công nghệ. |
|
|
Tên |
ten |
||
|
Mô tả |
Tên gọi của đối tượng. |
||
|
Kiểu dữ liệu |
CharacterString |
||
|
Tên |
geo |
||
|
Mô tả |
Thuộc tính không gian của đối tượng. |
||
|
Kiểu dữ liệu |
GM_Point, GM_Surface |
||
|
Kiểu đối tượng: |
|||||
|
Tên |
CongTrinhTonGiaoTinNguong |
||||
|
Tên tiếng Việt |
Công trình tôn giáo tín ngưỡng |
||||
|
Mô tả |
Phạm vi xây dựng công trình tôn giáo, tín ngưỡng. |
||||
|
Kiểu cơ sở |
NenDiaLy10N |
||||
|
Tên các thuộc tính |
maDoiTuong, ten, xepHangDiTich, geo |
||||
|
Thuộc tính đối tượng: |
|||||
|
Tên |
maDoiTuong |
||||
|
Mô tả |
Mã phân loại đối tượng theo danh mục đối tượng địa lý cơ sở quốc gia. |
||||
|
Kiểu dữ liệu |
CharacterString, DoiTuongCongTrinhTonGiaoTinNguong |
||||
|
Danh sách giá trị |
Mã |
Nhãn |
Mô tả |
||
|
CM01 |
Chùa |
Khu vực có công trình thờ Phật. |
|||
|
CM02 |
Cơ sở đào tạo tôn giáo |
Khu vực có cơ sở đào tạo người chuyên hoạt động tôn giáo bao gồm cả tu viện, nhà dòng. |
|||
|
CM03 |
Công trình tôn giáo khác |
Những công trình khác của các tổ chức tôn giáo, tín ngưỡng chưa được phân loại trong nhóm này |
|||
|
CM04 |
Đền |
Khu vực có công trình thờ các nhân vật lịch sử có công với dân, với đất nước hoặc những vị thần được dân tôn sùng. |
|||
|
CM05 |
Đình |
Khu vực có công trình thờ Thành hoàng làng. |
|||
|
CM06 |
Gác chuông |
Tầng gác để treo chuông ở nhà thờ, chùa. |
|||
|
CM07 |
Miếu |
Nơi thờ thần linh, vong hồn, bao gồm cả Am, Miếu. |
|||
|
CM08 |
Nhà nguyện |
Địa điểm tôn giáo để tập hợp, cầu nguyện của đạo thiên chúa và các tổ chức tôn giáo khác. |
|||
|
CM09 |
Nhà thờ |
Khu vực có công trình thờ tự của các tôn giáo không phải một trong các đạo sau: đạo Phật, đạo Cơ đốc hoặc Hồi giáo, đạo Cao Đài. |
|||
|
CM10 |
Niệm phật đường |
Nơi sinh hoạt tín ngưỡng, tôn giáo và hướng dẫn phật tử tu tập. |
|||
|
CM11 |
Thánh đường |
Khu vực có công trình thờ tự của đạo Cơ đốc hoặc Hồi giáo. |
|||
|
CM12 |
Thánh thất |
Khu vực có công trình thờ tự của đạo Cao Đài |
|||
|
CM13 |
Trụ sở của tổ chức tôn giáo |
Nơi làm việc của tổ chức tôn giáo. |
|||
|
CM14 |
Từ đường |
Nơi thờ tổ tiên của một dòng họ. |
|||
|
Tên |
ten |
||||
|
Mô tả |
Tên gọi của đối tượng. |
||||
|
Kiểu dữ liệu |
Characterstring |
||||
|
Tên |
xepHangDiTich |
||||
|
Mô tả |
Cấp hạng của đối tượng. |
||||
|
Kiểu dữ liệu |
Integer |
||||
|
Danh sách giá trị |
Mã |
Nhãn |
Mô tả |
||
|
|
1 |
Di tích cấp quốc gia đặc biệt |
Di tích có giá trị đặc biệt tiêu biểu của quốc gia do Thủ tướng Chính phủ quyết định xếp hạng. |
||
|
|
2 |
Di tích cấp quốc gia |
Di tích có giá trị tiêu biểu của quốc gia do Bộ Văn hóa, Thể thao và Du lịch quyết định xếp hạng. |
||
|
|
3 |
Di tích cấp tỉnh |
Di tích có giá trị tiêu biểu của địa phương do Chủ tịch Ủy ban nhân dân cấp tỉnh quyết định xếp hạng. |
||
|
|
4 |
Chưa xếp hạng di tích |
|
||
|
Tên |
geo |
||||
|
Mô tả |
Thuộc tính không gian của đối tượng. |
||||
|
Kiểu dữ liệu |
GM_Point, GM_Surface |
||||
|
Kiểu đối tượng: |
|||
|
Tên |
TruSoCoQuanNhaNuoc |
||
|
Tên tiếng Việt |
Trụ sở cơ quan nhà nước |
||
|
Mô tả |
Phạm vi xây dựng Trụ sở cơ quan nhà nước. |
||
|
Kiểu cơ sở |
NenDiaLy10N |
||
|
Tên các thuộc tính |
maDoiTuong, ten, geo |
||
|
Thuộc tính đối tượng: |
|||
|
Tên |
maDoiTuong |
||
|
Mô tả |
Mã phân loại đối tượng theo danh mục đối tượng địa lý cơ sở quốc gia. |
||
|
Kiểu dữ liệu |
CharacterString, DoiTuongTruSoCoQuanNhaNuoc |
||
|
Danh sách giá trị |
Mã |
Nhãn |
Mô tả |
|
CV01 |
Cơ quan chuyên môn |
Trụ sở của các Sở, Ban, Ngành và Cơ quan tương đương các cấp. |
|
|
CV02 |
Cơ quan Đảng |
Trụ sở của cơ quan Đảng các cấp. |
|
|
CV03 |
Tòa án |
Trụ sở của tòa án nhân dân các cấp. |
|
|
CV04 |
Trụ sở các Bộ |
Nơi làm việc của các Bộ, ngành, và cơ quan chuyên môn phụ thuộc. |
|
|
|
CV05 |
Trụ sở Chính Phủ |
Nơi làm việc của Quốc hội , Chính phủ, Chủ tịch nước. |
|
|
CV06 |
Trụ sở tổ chức chính trị - xã hội |
Nơi làm việc của các tổ chức chính trị-xã hội |
|
|
CV07 |
Trụ sở UBND cấp huyện |
Nơi làm việc của Ủy ban nhân dân cấp Huyện. |
|
|
CV08 |
Trụ sở UBND cấp tỉnh |
Nơi làm việc của Ủy ban nhân dân cấp Tỉnh. |
|
|
CV09 |
Trụ sở UBND cấp xã |
Nơi làm việc của Ủy ban nhân dân cấp xã |
|
|
CV10 |
Viện kiểm sát |
Trụ sở của viện kiểm sát nhân dân các cấp. |
|
Tên |
ten |
||
|
Mô tả |
Tên gọi của đối tượng. |
||
|
Kiểu dữ liệu |
Characterstring |
||
|
Tên |
geo |
||
|
Mô tả |
Thuộc tính không gian của đối tượng. |
||
|
Kiểu dữ liệu |
GM_Point, GM_Surface |
||

Hình 3.4
|
Kiểu đối tượng: |
|||||
|
Tên |
CongTrinhCongNghiep |
||||
|
Tên tiếng Việt |
Công trình công nghiệp |
||||
|
Mô tả |
Phạm vi xây dựng công trình công nghiệp. |
||||
|
Kiểu cơ sở |
NenDiaLy10N |
||||
|
Tên các thuộc tính |
maDoiTuong, ten, loaiCongTrinhCongNghiep, geo |
||||
|
Thuộc tính đối tượng: |
|||||
|
Tên |
maDoiTuong |
||||
|
Mô tả |
Mã phân loại đối tượng theo danh mục đối tượng địa lý cơ sở quốc gia. |
||||
|
Kiểu dữ liệu |
CharacterString, DoiTuongCongTrinhCongNghiep |
||||
|
Danh sách giá trị |
Mã |
Nhãn |
Mô tả |
||
|
CD01 |
Bể chứa nhiên liệu |
Bể chứa xăng, dầu và các loại chất lỏng khác không phải nước. |
|||
|
CD02 |
Công trình thủy điện |
Công trình xây dựng để sản xuất điện từ năng lượng nước. |
|||
|
CD03 |
Cột tháp điện gió |
Thiết bị dùng sức gió để biến đổi động năng của gió thành điện năng. |
|||
|
CD04 |
Cửa hầm lò của mỏ |
Nơi ra, vào của các loại đường hầm khai thác. |
|||
|
CD05 |
Giàn khoan, tháp khai thác |
Cấu trúc dùng để khoan, khai thác dầu, khí thiên nhiên. |
|||
|
CD06 |
Kho |
Nơi có nhà, bãi chuyên cất giữ, chứa nguyên liệu, nhiên liệu, vật tư, sản phẩm. |
|||
|
CD07 |
Khu khai thác |
Khu vực khai thác khoáng sản và vật liệu (đất, cát, đá...). |
|||
|
CD08 |
Lò nung |
Lò nung gạch, vôi, đồ gốm sành sứ... |
|||
|
CD09 |
Nhà máy |
Nơi có công trình, thiết bị sản xuất hàng hóa, chế biến nông, lâm, thủy sản, năng lượng, xây dựng. Không bao gồm nhà máy nước. |
|||
|
CD10 |
Ống khói |
Ống dẫn khí thải ra ngoài không trung của các nhà máy. |
|||
|
CD11 |
Trạm biến áp |
Nơi cung cấp điện cho cả một hệ thống mạng lưới điện. Đồng thời trạm biến áp cũng là nơi thực hiện các quá trình biến đổi điện năng từ cấp điện áp này sang cấp điện áp khác để phù hợp với yêu cầu sử dụng. |
|||
|
CD12 |
Trạm chiết khí hóa lỏng |
Công trình xây dựng ngành dầu khí. |
|||
|
Tên |
ten |
||||
|
Mô tả |
Tên gọi của công trình công nghiệp. |
||||
|
Kiểu dữ liệu |
CharacterString |
||||
|
Tên |
loaiCongTrinhCongNghiep |
||||
|
Mô tả |
Phân loại công trình công nghiệp theo sản phẩm và lĩnh vực sản xuất. |
||||
|
Kiểu dữ liệu |
Integer |
||||
|
Danh sách giá trị |
Mã |
Nhãn |
Mô tả |
||
|
1 |
Sản xuất vật liệu xây dựng |
Nhà máy sản xuất xi măng; mỏ khai thác vật liệu xây dựng và các công trình sản xuất vật liệu/sản phẩm xây dựng khác. |
|||
|
2 |
Luyện kim và cơ khí chế tạo |
Nhà máy luyện kim mầu; nhà máy luyện, cán thép; nhà máy chế tạo máy động lực và máy nông nghiệp; nhà máy chế tạo máy công cụ và thiết bị công nghiệp; nhà máy chế tạo thiết bị nâng hạ; nhà máy chế tạo máy xây dựng; nhà máy chế tạo thiết bị toàn bộ; nhà máy sản xuất, lắp ráp phương tiện giao thông (ô tô, xe máy, tàu thủy, đầu máy tầu hỏa...); nhà máy chế tạo thiết bị điện - điện tử; nhà máy sản xuất công nghiệp hỗ trợ. |
|||
|
3 |
Khai thác mỏ và chế biến khoáng sản |
Mỏ than hầm lò; mỏ than lộ thiên; nhà máy sàng tuyển, chế biến than; nhà máy chế biến khoáng sản; mỏ quặng hầm lò; mỏ quặng lộ thiên; nhà máy tuyển quặng làm giầu quặng; nhà máy sản xuất alumin. |
|||
|
4 |
Dầu khí |
Các công trình khai thác trên biển (giàn khai thác và tàu chứa dầu); nhà máy lọc dầu; nhà máy chế biến khí; nhà máy sản xuất nhiên liệu sinh học; kho xăng dầu; kho chứa khí hóa lỏng; tuyến ống dẫn khí, dầu; trạm bán xăng dầu; trạm chiết khí hóa lỏng; nhà máy sản xuất dầu nhờn; nhà máy tái chế dầu thải. |
|||
|
5 |
Năng lượng |
Nhà máy nhiệt điện; nhà máy cấp nhiệt; nhà máy cấp hơi; nhà máy cấp khí nén; công trình thủy điện; nhà máy điện nguyên tử; nhà máy điện gió; nhà máy điện mặt trời; nhà máy điện địa nhiệt; nhà máy điện thủy triều; nhà máy điện rác; nhà máy điện sinh khối; nhà máy điện khí biogas; nhà máy điện đồng phát; đường dây điện và trạm biến áp. |
|||
|
6 |
Hóa chất |
Công trình sản xuất sản phẩm phân bón; công trình sản phẩm hóa chất bảo vệ thực vật; công trình sản xuất sản phẩm hóa dầu; công trình sản xuất sản phẩm hóa dược; công trình sản xuất sản phẩm hóa chất cơ bản và hóa chất khác; công trình sản xuất sản phẩm nguồn điện hóa học; công trình sản xuất sản phẩm khí công nghiệp; công trình sản xuất sản phẩm cao su; công trình sản xuất sản phẩm tẩy rửa; công trình sản xuất sản phẩm sơn mực in. Công trình sản xuất vật liệu nổ công nghiệp; công trình sản xuất tiền chất thuốc nổ; kho chứa vật liệu nổ công nghiệp. |
|||
|
7 |
Công nghiệp thực phẩm |
Nhà máy sữa; nhà máy sản xuất bánh kẹo, mỳ ăn liền; kho đông lạnh; nhà máy sản xuất dầu ăn, hương liệu; nhà máy sản xuất rượu bia nước giải khát; nhà máy chế biến khác. |
|||
|
8 |
Công nghiệp tiêu dùng |
Nhà máy xơ sợi; nhà máy dệt; nhà máy in, nhuộm; nhà máy chế biến gỗ; nhà máy sản xuất các sản phẩm may; nhà máy thuộc da và sản xuất các sản phẩm từ da; nhà máy sản xuất các sản phẩm nhựa; nhà máy sản xuất đồ sành sứ, thủy tinh; nhà máy bột giấy và giấy; nhà máy sản xuất thuốc lá; các nhà máy sản xuất các sản phẩm tiêu dùng khác. |
|||
|
9 |
Công nghiệp chế biến nông, thủy và hải sản |
Nhà máy chế biến thủy hải sản; nhà máy chế biến đồ hộp; các nhà máy xay xát, lau bóng gạo; các nhà máy chế biến nông sản khác. |
|||
|
Tên |
geo |
||||
|
Mô tả |
Thuộc tính không gian của đối tượng. |
||||
|
Kiểu dữ liệu |
GM_Point, GM_Surface |
||||
|
Kiểu đối tượng: |
|||
|
Tên |
CoSoSanXuatNongLamNghiep |
||
|
Tên tiếng Việt |
Cơ sở sản xuất nông lâm nghiệp |
||
|
Mô tả |
Khu vực đất sản xuất, kinh doanh nông nghiệp, lâm nghiệp và có các đối tượng địa lý liên quan đến nông, lâm nghiệp. |
||
|
Kiểu cơ sở |
NenDiaLy10N |
||
|
Tên các thuộc tính |
maDoiTuong, ten, geo |
||
|
Thuộc tính đối tượng: |
|||
|
Tên |
maDoiTuong |
||
|
Mô tả |
Mã phân loại đối tượng theo danh mục đối tượng địa lý cơ sở quốc gia. |
||
|
Kiểu dữ liệu |
CharacterString, DoiTuongSanXuatNongLamNghiep |
||
|
Danh sách giá trị |
Mã |
Nhãn |
Mô tả |
|
CB01 |
Cơ sở sản xuất giống cây, con |
Khu vực chuyên ươm cây giống, sản xuất con giống. |
|
|
CB02 |
Guồng nước |
Thiết bị hình bánh xe lớn đặt bên bờ sông, suối để phục vụ tưới hoặc chuyển đổi năng lượng của dòng nước chảy thành các dạng năng lượng có ích. |
|
|
CB03 |
Khu nuôi trồng thủy sản |
Khu vực mặt nước chuyên nuôi, trồng thủy, hải sản. |
|
|
CB04 |
Lâm trường |
Khu vực được Nhà nước giao cho tổ chức sử dụng vào việc sản xuất, kinh doanh lâm nghiệp. |
|
|
CB05 |
Nông trường |
Khu vực được Nhà nước giao cho tổ chức sử dụng vào việc sản xuất, kinh doanh nông nghiệp. |
|
|
CB06 |
Ruộng muối |
Khu vực chuyên sản xuất muối bằng cách phơi nước biển. |
|
|
CB07 |
Trang trại |
Khu vực sản xuất nông nghiệp có quy mô vừa và nhỏ. |
|
|
Tên |
ten |
||
|
Mô tả |
Tên gọi của đối tượng. |
||
|
Kiểu dữ liệu |
CharacterString |
||
|
Tên |
geo |
||
|
Mô tả |
Thuộc tính không gian của đối tượng. |
||
|
Kiểu dữ liệu |
GM_Point, GM_Surface |
||
|
Kiểu đối tượng: |
|||
|
Tên |
KhuChucNangDacThu |
||
|
Tên tiếng Việt |
Khu chức năng đặc thù |
||
|
Mô tả |
Khu vực phát triển theo các chức năng chuyên biệt hoặc hỗn hợp. |
||
|
Kiểu cơ sở |
NenDiaLy10N |
||
|
Tên các thuộc tính |
maDoiTuong, ten, geo |
||
|
Thuộc tính đối tượng: |
|||
|
Tên |
maDoiTuong |
||
|
Mô tả |
Mã phân loại đối tượng theo danh mục đối tượng địa lý cơ sở quốc gia. |
||
|
Kiểu dữ liệu |
Characterstring, DoiTuong KhuChucNangDacThu |
||
|
Danh sách giá trị |
Mã |
Nhãn |
Mô tả |
|
CT01 |
Khu chế xuất |
Là khu công nghiệp chuyên sản xuất hàng xuất khẩu, thực hiện dịch vụ cho sản xuất hàng xuất khẩu và hoạt động xuất khẩu, có ranh giới địa lý xác định, được thành lập theo quy định của Chính phủ. |
|
|
CT02 |
Khu công nghệ cao |
Là khu công nghiệp chuyên sản xuất hàng xuất khẩu, thực hiện dịch vụ cho sản xuất hàng xuất khẩu và hoạt động xuất khẩu, có ranh giới địa lý xác định, được thành lập theo quy định của Chính phủ. |
|
|
CT03 |
Khu công nghiệp |
Khu chuyên sản xuất hàng công nghiệp và thực hiện các dịch vụ cho sản xuất công nghiệp, có ranh giới địa lý xác định, được thành lập theo quy định của Chính phủ. |
|
|
CT04 |
Khu du lịch |
Nơi có tài nguyên du lịch hấp dẫn với ưu thế về tài nguyên du lịch tự nhiên được quy hoạch, đầu tư phát triển nhằm đáp ứng nhu cầu đa dạng của khách du lịch, đem lại hiệu quả về kinh tế - xã hội và môi trường. |
|
|
CT05 |
Khu kinh tế |
Một loại khu chức năng đặc thù được thành lập để thu hút đầu tư |
|
|
CT06 |
Khu nghiên cứu đào tạo |
Một loại khu chức năng đặc thù được thành lập dành riêng cho phát triển nghiên cứu và đào tạo. |
|
|
CT07 |
Khu thể dục thể thao |
Một loại khu chức năng đặc thù dành riêng cho lĩnh vực thể dục, thể thao. |
|
|
Tên |
Ten |
||
|
Mô tả |
Tên gọi của đối tượng. |
||
|
Kiểu dữ liệu |
CharacterString |
||
|
Tên |
Geo |
||
|
Mô tả |
Thuộc tính không gian của đối tượng. |
||
|
Kiểu dữ liệu |
GM_ Surface |
||
|
Kiểu đối tượng: |
|||
|
Tên |
CongTrinhXuLyChatThai |
||
|
Tên tiếng Việt |
Công trình xử lý chất thải |
||
|
Mô tả |
Phạm vi xây dựng công trình xử lý chất thải rắn thông thường. |
||
|
Kiểu cơ sở |
NenDiaLy10N |
||
|
Tên các thuộc tính |
maDoiTuong, ten, geo |
||
|
Thuộc tính đối tượng: |
|||
|
Tên |
maDoiTuong |
||
|
Mô tả |
Mã phân loại đối tượng theo danh mục đối tượng địa lý cơ sở quốc gia. |
||
|
Kiểu dữ liệu |
CharacterString, DoiTuong CongTrinhXuLyChatThai |
||
|
Danh sách giá trị |
Mã |
Nhãn |
Mô tả |
|
CO01 |
Bãi chôn lấp rác |
Khu vực chôn lấp rác, chất thải. |
|
|
CO02 |
Cơ sở xử lý chất thải nguy hại |
Nơi có công trình, thiết bị xử lý chất thải nguy hại. |
|
|
CO03 |
Cơ sở xử lý chất thải rắn |
Nơi có công trình, thiết bị xử lý chất thải rắn. |
|
|
CO04 |
Cơ sở xử lý nước thải |
Nơi có công trình, thiết bị xử lý nước thải. |
|
|
CO05 |
Khu xử lý chất thải |
Khu vực có liên hợp các cơ sở xử lý chất thải. |
|
|
CO06 |
Trạm trung chuyển chất thải rắn |
Khu vực có công trình lưu giữ để trung chuyển chất thải rắn. |
|
|
Tên |
ten |
||
|
Mô tả |
Tên gọi của đối tượng. |
||
|
Kiểu dữ liệu |
Characterstring |
||
|
Tên |
geo |
||
|
Mô tả |
Thuộc tính không gian của đối tượng. |
||
|
Kiểu dữ liệu |
GM_Point, GM_Surface |
||
|
Kiểu đối tượng: |
|||
|
Tên |
CongTrinhAnNinh |
||
|
Tên tiếng Việt |
Công trình an ninh |
||
|
Mô tả |
Phạm vi xây dựng công trình an ninh. |
||
|
Kiểu cơ sở |
NenDiaLy10N |
||
|
Tên các thuộc tính |
maDoiTuong, ten, geo |
||
|
Thuộc tính đối tượng: |
|||
|
Tên |
maDoiTuong |
||
|
Mô tả |
Mã phân loại đối tượng theo danh mục đối tượng địa lý cơ sở quốc gia. |
||
|
Kiểu dữ liệu |
Characterstring, DoiTuongCongTrinhAnNinh |
||
|
Danh sách giá trị |
Mã |
Nhãn |
Mô tả |
|
CC01 |
Đồn công an |
Nơi làm việc của công an tại một số địa bàn đặc thù, phức tạp về an ninh trật tự. |
|
|
CC02 |
Trụ sở công an |
Nơi làm việc của công an cấp tỉnh, huyện, xã. |
|
|
CC03 |
Trại cải tạo |
Nơi giam giữ, cải tạo phạm nhân. |
|
|
CC04 |
Trung tâm phòng cháy chữa cháy |
Trụ sở cảnh sát phòng cháy và chữa cháy. |
|
|
Tên |
ten |
||
|
Mô tả |
Tên gọi của đối tượng. |
||
|
Kiểu dữ liệu |
CharacterString |
||
|
Tên |
geo |
||
|
Mô tả |
Thuộc tính không gian của đối tượng. |
||
|
Kiểu dữ liệu |
GM_Point, GM_Surface |
||
|
Kiểu đối tượng: |
|||
|
Tên |
CongTrinhQuocPhong |
||
|
Tên tiếng Việt |
Công trình quốc phòng |
||
|
Mô tả |
Phạm vi xây dựng công trình quốc phòng. |
||
|
Kiểu cơ sở |
NenDiaLy10N |
||
|
Tên các thuộc tính |
maDoiTuong, ten, geo |
||
|
Thuộc tính đối tượng: |
|||
|
Tên |
maDoiTuong |
||
|
Mô tả |
Mã phân loại đối tượng theo danh mục đối tượng địa lý cơ sở quốc gia. |
||
|
Kiểu dữ liệu |
CharacterString, DoiTuong CongTrinhQuocPhong |
||
|
Danh sách giá trị |
Mã |
Nhãn |
Mô tả |
|
CH01 |
Cửa khẩu |
Nơi thực hiện xuất, nhập cảnh, quá cảnh, xuất, nhập khẩu và qua lại biên giới giữa hai quốc gia. |
|
|
CH02 |
Doanh trại quân đội |
Khu vực chuyên dành cho lực lượng quân đội cư trú, huấn luyện. |
|
|
CH03 |
Trụ sở quốc phòng |
Nơi làm việc của các cơ quan, tổ chức thuộc lực lượng quân đội. |
|
|
Tên |
ten |
||
|
Mô tả |
Tên gọi của đối tượng. |
||
|
Kiểu dữ liệu |
CharacterString |
||
|
Tên |
geo |
||
|
Mô tả |
Thuộc tính không gian của đối tượng. |
||
|
Kiểu dữ liệu |
GM_Point, GM_Surface. |
||
|
Kiểu đối tượng: |
|
|
Tên |
DiaChi |
|
Tên tiếng Việt |
Địa chỉ |
|
Mô tả |
Điểm xác định địa chỉ của các đối tượng địa lý. |
|
Kiểu cơ sở |
NenDiaLy10N |
|
Tên các thuộc tính |
maDoiTuong, diaChi, geo |
|
Thuộc tính đối tượng: |
|
|
Tên |
maDoiTuong |
|
Mô tả |
Mã phân loại đối tượng theo danh mục đối tượng địa lý cơ sở quốc gia. |
|
Kiểu dữ liệu |
CharacterString = CQ01 |
|
Tên |
diaChi |
|
Mô tả |
Địa chỉ của đối tượng địa lý. |
|
Kiểu dữ liệu |
CharacterString |
|
Tên |
geo |
|
Mô tả |
Thuộc tính không gian của đối tượng. |
|
Kiểu dữ liệu |
GM_Point |
4.DiaHinh


Hình 4.1
|
Kiểu đối tượng: |
|||
|
Tên |
DiaDanhSonVan |
||
|
Tên tiếng Việt |
Địa danh sơn văn |
||
|
Mô tả |
Tên gọi của các yếu tố địa hình, tên rừng, tên đồng ruộng: rừng, núi, đồi, cao nguyên, thung lũng, cánh đồng, và các dạng địa hình khác. |
||
|
Kiểu cơ sở |
NenDiaLy10N |
||
|
Tên các thuộc tính |
maDoiTuong, danhTuChung, ten, geo |
||
|
Thuộc tính đối tượng: |
|||
|
Tên |
maDoiTuong |
||
|
Mô tả |
Mã phân loại đối tượng theo danh mục đối tượng địa lý cơ sở quốc gia. |
||
|
Kiểu dữ liệu |
CharacterString = DA03 |
||
|
Tên |
danhTuChung |
||
|
Mô tả |
Danh từ chung chỉ đối tượng sơn văn |
||
|
Kiểu dữ liệu |
CharacterString |
||
|
Danh sách giá trị |
Mã |
Nhãn |
Mô tả |
|
19 |
cánh đồng |
|
|
|
20 |
cao nguyên |
|
|
|
21 |
dãy núi |
|
|
|
22 |
đồng bằng |
|
|
|
23 |
đồi |
|
|
|
24 |
mũi đất |
|
|
|
25 |
núi |
|
|
|
26 |
thung lũng |
|
|
|
Tên |
Ten |
||
|
Mô tả |
Tên gọi của đối tượng. |
||
|
Kiểu dữ liệu |
CharacterString |
||
|
Tên |
geo |
||
|
Mô tả |
Thuộc tính không gian của đối tượng. |
||
|
Kiểu dữ liệu |
GM_Point |
||
|
Kiểu đối tượng: |
|
|
Tên |
DiemDoCao |
|
Tên Tiếng Việt |
Điểm độ cao |
|
Mô tả |
Điểm trên bề mặt địa hình có xác định giá trị độ cao. |
|
Kiểu cơ sở |
NenDiaLy10N |
|
Tên các thuộc tính |
maDoiTuong, doCao, geo |
|
Thuộc tính đối tượng: |
|
|
Tên |
maDoiTuong |
|
Mô tả |
Mã phân loại đối tượng theo danh mục đối tượng địa lý cơ sở quốc gia. |
|
Kiểu dữ liệu |
CharacterString = EA01 |
|
Tên |
doCao |
|
Mô tả |
Giá trị độ cao của điểm độ cao. |
|
Kiểu dữ liệu |
Real |
|
Đơn vị đo |
Mét (m) |
|
Tên |
geo |
|
Mô tả |
Thuộc tính không gian của đối tượng. |
|
Kiểu dữ liệu |
GM_Point |
|
Kiểu đối tượng: |
||||
|
Tên |
DuongBinhDo |
|||
|
Tên tiếng Việt |
Đường bình độ |
|||
|
Mô tả |
Đường nối các điểm có cùng giá trị độ cao. |
|||
|
Kiểu cơ sở |
NenDiaLy10N |
|||
|
Tên các thuộc tính |
maDoiTuong, loaiDuongBinhDo, loaiKhoangCaoDeu, doCao, geo |
|||
|
Thuộc tính đối tượng: |
||||
|
Tên |
maDoiTuong |
|||
|
Mô tả |
Mã phân loại đối tượng theo danh mục đối tượng địa lý cơ sở quốc gia. |
|||
|
Kiểu dữ liệu |
CharacterString = EA02 |
|||
|
Tên |
loaiDuongBinhDo |
|||
|
Mô tả |
Loại đường bình độ. |
|||
|
Kiểu dữ liệu |
Integer |
|||
|
Danh sách giá trị |
Mã |
Nhãn |
Mô tả |
|
|
1 |
Cơ bản |
Đường bình độ có giá trị độ cao là bội số của khoảng cao đều cơ bản, được xác định theo độ dốc địa hình để thể hiện được hết đặc trưng của dáng đất. |
||
|
2 |
Nửa khoảng cao đều |
Là đường bình độ có giá trị độ cao là bội số của ½ khoảng cao đều cơ bản và nằm giữa 2 đường bình độ cơ bản. |
||
|
3 |
Phụ |
Là đường bình độ có giá trị độ cao thích hợp nằm ở giữa đường bình độ cơ bản và bình độ nửa khoảng cao đều, dùng mô tả những trường hợp nghiêng thoải đặc biệt của địa hình mà đường bình độ nửa khoảng cao đều chưa thể biểu thị rõ ràng. |
||
|
4 |
Nháp |
Là đường bình độ có giá trị độ cao tương đương với đường bình độ cơ bản dùng để biểu thị địa hình không ổn định hoặc dữ liệu thu nhận không đủ độ tin cậy. |
||
|
Tên |
loaiKhoangCaoDeu |
|||
|
Mô tả |
Giá trị độ cao chênh nhau giữa 2 đường bình độ cơ bản liên tiếp. |
|||
|
Kiểu dữ liệu |
Integer |
|||
|
Danh sách giá trị |
Mã |
Nhãn |
Mô tả |
|
|
2 |
1,0 m |
|
||
|
4 |
2,5 m |
|
||
|
5 |
5,0 m |
|
||
|
6 |
10,0m |
|
||
|
Tên |
doCao |
|||
|
Mô tả |
Giá trị độ cao của đường bình độ. |
|||
|
Kiểu dữ liệu |
Real |
|||
|
Đơn vị đo |
Mét (m) |
|||
|
Tên |
geo |
|||
|
Mô tả |
Thuộc tính không gian của đối tượng. |
|||
|
Kiểu dữ liệu |
GM_Curve |
|||
|
Kiểu đối tượng: |
|||
|
Tên |
DiaHinhDacBietTrenDatLien |
||
|
Tên tiếng Việt |
Địa hình đặc biệt trên đất liền |
||
|
Mô tả |
Nhóm lớp các đối tượng đặc biệt của địa hình trên đất liền. |
||
|
Kiểu cơ sở |
NenDiaLy10N |
||
|
Tên các thuộc tính |
maDoiTuong, ten, tyCaoTySau, geo |
||
|
Thuộc tính đối tượng: |
|||
|
Tên |
maDoiTuong |
||
|
Mô tả |
Mã phân loại đối tượng theo danh mục đối tượng địa lý cơ sở quốc gia. |
||
|
Kiểu dữ liệu |
Characterstring, DoiTuongDiaHinhDacBietTrenDatLien |
||
|
Danh sách giá trị |
Mã |
Nhãn |
Mô tả |
|
EB01 |
Bãi đá trên cạn |
Vùng có nhiều khối đá, tảng đá tạo thành bãi trên bề mặt. |
|
|
EB02 |
Cửa hang động |
Nơi có cửa vào hang động tự nhiên. |
|
|
EB03 |
Các loại hố nhân tạo |
Khu vực địa hình thấp xuống so với bề mặt xung quanh. |
|
|
EB04 |
Đá độc lập, khối đá, lũy đá |
Là những khối đá đơn độc (hay cụm khối đá) nổi trên bề mặt đất (ở đồng bằng hay ở trên núi đất). |
|
|
EB05 |
Địa hình cát |
Khu vực bề mặt địa hình trên đất liền có cát chiếm ưu thế. |
|
|
EB06 |
Gò đống |
Khu vực địa hình cao lên so với bề mặt xung quanh. |
|
|
EB07 |
Hố, phễu castơ |
Nơi địa hình đá vôi hoặc đá có thành phần tương tự bị nước xói mòn tạo thành hang động ngầm. |
|
|
EB08 |
Khu vực đào đắp |
Khu vực bề mặt địa hình bị biến động lớn so với dáng đất tự nhiên, do các hoạt động đào, đắp, san, ủi phục vụ công trình, dân sinh. |
|
|
EB09 |
Miệng núi lửa |
Dấu tích miệng núi lửa. |
|
|
EB10 |
Vùng núi đá |
Khu vực bề mặt địa hình trên đất liền có đá chiếm ưu thế. |
|
|
Tên |
ten |
||
|
Mô tả |
Tên gọi của đối tượng. |
||
|
Kiểu dữ liệu |
Characterstring |
||
|
Tên |
tyCaoTySau |
||
|
Mô tả |
Giá trị chênh cao địa hình giữa đỉnh và chân đối tượng địa lý. |
||
|
Kiểu dữ liệu |
Real |
||
|
Đơn vị đo |
Mét (m) |
||
|
Tên |
geo |
||
|
Mô tả |
Thuộc tính không gian của đối tượng. |
||
|
Kiểu dữ liệu |
GM_Point, GM_Surface |
||
|
Kiểu đối tượng: |
|||||
|
Tên |
DuongDacTrungDiaHinhTrenDatLien |
||||
|
Tên tiếng Việt |
Đường đặc trưng địa hình trên đất liền |
||||
|
Mô tả |
Là đường mô tả đặc trưng địa hình, biểu thị sự thay đổi bất thường của độ dốc bề mặt địa hình tự nhiên hoặc nhân tạo, biểu thị nơi phân chia sự thay đổi độ dốc, nếp uốn của địa hình. |
||||
|
Kiểu cơ sở |
NenDiaLy10N |
||||
|
Tên các thuộc tính |
maDoiTuong, loaiThanhPhan, tyCaoTySau, geo |
||||
|
Thuộc tính đối tượng: |
|||||
|
Tên |
maDoiTuong |
||||
|
Mô tả |
Mã phân loại đối tượng theo danh mục đối tượng địa lý cơ sở quốc gia. |
||||
|
Kiểu dữ liệu |
CharacterString, DoiTuongDacTrungDiaHinhTrenDatLien |
||||
|
Danh sách giá trị |
Mã |
Nhãn |
Mô tả |
||
|
EC01 |
Bờ dốc tự nhiên |
Đoạn bờ sông, hồ, biển có độ dốc lớn, xói lở không biểu thị được bằng bình độ. |
|||
|
EC02 |
Dòng đá |
Nơi có đá dồn tụ thành dòng dọc theo khe rãnh khi mưa mới có nước chảy. |
|||
|
EC03 |
Địa hình bậc thang |
Địa hình phân thành từng bậc cao thấp nối tiếp nhau. |
|||
|
EC04 |
Địa hình cắt xẻ nhân tạo |
Đối tượng mô tả sự biến đổi địa hình do sự đào đắp các công trình dân sinh gây ra. |
|||
|
EC05 |
Khe rãnh xói mòn |
Đường tụ thủy bị xói lở thành khe rãnh có vách rất dốc, đáy hẹp. |
|||
|
EC06 |
Sườn đứt gãy |
Nơi sườn dốc gần như thẳng đứng do cấu tạo của đất đá hoặc do tác động của tự nhiên (do vận động kiến tạo gây nên). |
|||
|
EC07 |
Sườn sụt lở |
Sườn có đất đá trên bề mặt trượt lở hoặc sụt lún do tác động của nước hoặc mưa lũ. |
|||
|
EC08 |
Vách đứng |
Khu vực địa hình dốc đứng không thể biểu thị được bằng đường bình độ. |
|||
|
Tên |
loaiThanhPhan |
||||
|
Mô tả |
Thành phần đối tượng. |
||||
|
Kiểu dữ liệu |
Integer |
||||
|
Danh sách giá trị |
Mã |
Nhãn |
Mô tả |
||
|
1 |
Chân |
|
|||
|
2 |
Đỉnh |
|
|||
|
Tên |
tyCaoTySau |
||||
|
Mô tả |
Giá trị chênh cao địa hình giữa đỉnh và chân đường đặc trưng địa hình trên đất liền. |
||||
|
Kiểu dữ liệu |
Real |
||||
|
Đơn vị đo |
Mét (m) |
||||
|
Tên |
geo |
||||
|
Mô tả |
Thuộc tính không gian của đối tượng. |
||||
|
Kiểu dữ liệu |
GM_Curve |
||||
|
Kiểu đối tượng: |
|||
|
Tên |
ChatDay |
||
|
Tên tiếng Việt |
Chất đáy |
||
|
Mô tả |
Chất đáy tại các vị trí lấy mẫu. |
||
|
Kiểu cơ sở |
NenDiaLy10N |
||
|
Tên các thuộc tính |
maDoiTuong, loaiChatDay, geo |
||
|
Thuộc tính đối tượng: |
|||
|
Tên |
maDoiTuong |
||
|
Mô tả |
Mã phân loại đối tượng theo danh mục đối tượng địa lý cơ sở quốc gia. |
||
|
Kiểu dữ liệu |
CharacterString = ED01 |
||
|
Tên |
loaiChatDay |
||
|
Mô tả |
Thông tin phân loại chất đáy |
||
|
Kiểu dữ liệu |
Integer |
||
|
Danh sách giá trị |
Mã |
Nhãn |
Mô tả |
|
1 |
Bùn |
Chất đáy chủ yếu là bùn. |
|
|
2 |
Cát |
Chất đáy chủ yếu là cát. |
|
|
3 |
San hô |
Chất đáy chủ yếu là san hô. |
|
|
4 |
Đá |
Chất đáy chủ yếu là đá. |
|
|
5 |
Bùn, cát |
Chất đáy chủ yếu là bùn, cát. |
|
|
6 |
Cát, san hô |
Chất đáy chủ yếu là cát, san hô. |
|
|
7 |
Cát, sỏi |
Chất đáy chủ yếu là cát, sỏi. |
|
|
8 |
Đá, san hô |
Chất đáy chủ yếu là đá, san hô. |
|
|
9 |
Đá, sỏi |
Chất đáy chủ yếu là đá, sỏi. |
|
|
10 |
Vỏ sò, ốc |
Chất đáy chủ yếu là vỏ sò, vỏ ốc. |
|
|
11 |
Loại khác |
Các loại chất đáy khác. |
|
|
Tên |
geo |
||
|
Mô tả |
Thuộc tính không gian của đối tượng. |
||
|
Kiểu dữ liệu |
GM_Point |
||
|
Kiểu đối tượng: |
|
|
Tên |
DiemDoSau |
|
Tên tiếng Việt |
Điểm độ sâu |
|
Mô tả |
Điểm trên bề mặt địa hình đáy biển có xác định giá trị độ sâu. |
|
Kiểu cơ sở |
NenDiaLy10N |
|
Tên các thuộc tính |
maDoiTuong, doSau, geo |
|
Thuộc tính đối tượng: |
|
|
Tên |
maDoiTuong |
|
Mô tả |
Mã phân loại đối tượng theo danh mục đối tượng địa lý cơ sở quốc gia. |
|
Kiểu dữ liệu |
CharacterString = ED02 |
|
Tên |
doSau |
|
Mô tả |
Giá trị độ sâu của điểm độ sâu. |
|
Kiểu dữ liệu |
Real |
|
Đơn vị đo |
Mét (m) |
|
Tên |
geo |
|
Mô tả |
Thuộc tính không gian của đối tượng. |
|
Kiểu dữ liệu |
GM_Point |
|
Kiểu đối tượng: |
||||
|
Tên |
DuongBinhDoSau |
|||
|
Tên tiếng Việt |
Đường bình độ sâu |
|||
|
Mô tả |
Đường nối các điểm có cùng giá trị độ sâu. |
|||
|
Kiểu cơ sở |
NenDiaLy10N |
|||
|
Tên các thuộc tính |
maDoiTuong, loaiDuongBinhDo, loaiKhoangCaoDeu, doSau, geo |
|||
|
Thuộc tính đối tượng: |
||||
|
Tên |
maDoiTuong |
|||
|
Mô tả |
Mã phân loại đối tượng theo danh mục đối tượng địa lý cơ sở quốc gia. |
|||
|
Kiểu dữ liệu |
CharacterString = ED03 |
|||
|
Tên |
loaiDuongBinhDo |
|||
|
Mô tả |
Loại đường bình độ. |
|||
|
Kiểu dữ liệu |
Integer |
|||
|
Danh sách giá trị |
Mã |
Nhãn |
Mô tả |
|
|
|
1 |
Cơ bản |
Đường bình độ có giá trị độ sâu là bội số của khoảng sâu đều cơ bản, được xác định theo độ sâu địa hình để thể hiện được hết đặc trưng của địa hình đáy biển. |
|
|
|
2 |
Nửa khoảng sâu đều |
Là đường bình độ có giá trị độ sâu là bội số của ½ khoảng cao đều cơ bản và nằm giữa 2 đường bình độ cơ bản. |
|
|
|
3 |
Phụ |
Là đường bình độ có giá trị độ sâu thích hợp nằm ở giữa đường bình độ cơ bản và bình độ nửa khoảng sâu đều, dùng mô tả những trường hợp nghiêng thoải đặc biệt của địa hình mà đường bình độ nửa khoảng sâu đều chưa thể biểu thị rõ ràng. |
|
|
|
4 |
Nháp |
Là đường bình độ có giá trị độ sâu tương đương với đường bình độ cơ bản dùng để biểu thị địa hình không ổn định hoặc dữ liệu thu nhận không đủ độ tin cậy. |
|
|
Tên |
loaiKhoangCaoDeu |
|||
|
Mô tả |
Giá trị độ sâu chênh nhau giữa 2 đường bình độ cơ bản liên tiếp. |
|||
|
Kiểu dữ liệu |
Integer |
|||
|
Danh sách giá trị |
Mã |
Nhãn |
Mô tả |
|
|
|
1 |
0,5 m |
|
|
|
|
2 |
1,0 m |
|
|
|
|
3 |
2,0 m |
|
|
|
|
4 |
2,5 m |
|
|
|
|
5 |
5,0 m |
|
|
|
|
6 |
10,0 m |
|
|
|
Tên |
doSau |
|||
|
Mô tả |
Giá trị độ sâu của đường bình độ sâu. |
|||
|
Kiểu dữ liệu |
Real |
|||
|
Đơn vị đo |
Mét (m) |
|||
|
Tên |
Geo |
|||
|
Mô tả |
Thuộc tính không gian của đối tượng. |
|||
|
Kiểu dữ liệu |
GM_Curve |
|||
|
Kiểu đối tượng: |
|||
|
Tên |
DiaHinhDacBietDayBien |
||
|
Tên tiếng Việt |
Địa hình đặc biệt đáy biển |
||
|
Mô tả |
Nhóm đối tượng địa hình đặc biệt đáy biển. |
||
|
Kiểu cơ sở |
NenDiaLy10N |
||
|
Tên các thuộc tính |
maDoiTuong, geo |
||
|
Thuộc tính đối tượng: |
|||
|
Tên |
maDoiTuong |
||
|
Mô tả |
Mã phân loại đối tượng theo danh mục đối tượng địa lý cơ sở quốc gia. |
||
|
Kiểu dữ liệu |
CharacterString, DoiTuongDiaHinhDacBietDayBien |
||
|
Danh sách giá trị |
Mã |
Nhãn |
Mô tả |
|
|
ED04 |
Khe rãnh máng ngầm |
Đường tụ thủy bị xói lở thành khe rãnh có vách rất dốc, đáy hẹp. |
|
|
ED05 |
Núi lửa dưới biển |
Địa hình núi lửa dưới biển. |
|
|
ED06 |
Sườn đất ngầm dốc đứng |
Khu vực địa hình đáy biển dốc đứng không thể biểu thị được bằng đường bình độ. |
|
Tên |
geo |
||
|
Mô tả |
Thuộc tính không gian của đối tượng. |
||
|
Kiểu dữ liệu |
GM_Curve, GM_Surface |
||
4.1 MoHinhSoDoCaoDuLieuGoc
|
Kiểu đối tượng: |
|
|
Tên |
MoHinhSoDoCao |
|
Tên Tiếng Việt |
Mô hình số độ cao |
|
Mô tả |
Là lớp UML trừu tượng mô tả các đặc tính chung của các kiểu đối tượng LopDiem, LopDuong, LopVung, LopVungBienTap, LopLuoiTamGiacBatQuyTac, LopRaster. |
|
Kiểu cơ sở |
NenDiaLy10N |
|
Kiểu đối tượng: |
|
|
Tên |
MoHinhSoDoCaoGoc |
|
Tên Tiếng Việt |
Mô hình số độ cao gốc |
|
Mô tả |
Là lớp UML trừu tượng mô tả các đặc tính chung của các kiểu đối tượng LopDiem, LopDuong, LopVung, LopVungBienTap, |
|
Kiểu cơ sở |
MoHinhSoDoCao |
|
Kiểu đối tượng: |
|||
|
Tên |
LopDiem |
||
|
Tên Tiếng Việt |
Lớp Điểm |
||
|
Mô tả |
Các đối tượng không gian 3 chiều dạng điểm sử dụng để tạo mô hình số độ cao hoặc mô hình số độ sâu. |
||
|
Kiểu cơ sở |
MoHinhSoDoCaoGoc |
||
|
Tên các thuộc tính |
maDoiTuong, geo |
||
|
Thuộc tính đối tượng: |
|||
|
Tên |
maDoiTuong |
||
|
Mô tả |
Mã phân loại đối tượng theo danh mục đối tượng địa lý cơ sở quốc gia của gói dữ liệu địa hình và bổ sung thêm một số đối tượng cho mô hình số độ cao nhóm mã EE. |
||
|
Kiểu dữ liệu |
CharacterString = DoiTuongLopDiem |
||
|
Danh sách giá trị |
Mã |
Nhãn |
Mô tả |
|
EA01 |
Điểm độ cao |
Điểm độ cao lựa chọn thể hiện trong dữ liệu địa hình. |
|
|
ED02 |
Điểm độ sâu |
Điểm độ sâu lựa chọn thể hiện trong dữ liệu địa hình. |
|
|
EE01 |
Khối điểm Lidar |
Điểm độ cao thu nhận từ phương pháp bay quét Lidar. |
|
|
EE02 |
Khối điểm đo sâu |
Điểm độ sâu thu nhận từ phương pháp đo sâu hồi âm. |
|
|
EE03 |
Khối điểm |
Đám mây điểm được tạo thành qua nội suy, xử lý bằng công nghệ ảnh số (bao gồm ảnh số hàng không và ảnh UAV) |
|
|
Tên |
geo |
||
|
Mô tả |
Thuộc tính không gian của đối tượng. |
||
|
Kiểu dữ liệu |
GM_Point |
||
|
Kiểu đối tượng: |
|||
|
Tên |
LopDuong |
||
|
Tên tiếng Việt |
Lớp Đường |
||
|
Mô tả |
Các đối tượng không gian 3 chiều dạng đường sử dụng để tạo mô hình số độ cao hoặc mô hình số độ sâu. |
||
|
Kiểu cơ sở |
MoHinhSoDoCaoGoc |
||
|
Tên các thuộc tính |
maDoiTuong, geo |
||
|
Thuộc tính đối tượng: |
|||
|
Tên |
maDoiTuong |
||
|
Mô tả |
Mã phân loại đối tượng theo danh mục đối tượng địa lý cơ sở quốc gia của gói dữ liệu địa hình, thủy văn và bổ sung thêm một số đối tượng cho mô hình số độ cao nhóm mã EE. |
||
|
Kiểu dữ liệu |
CharacterString = DoiTuongLopDuong |
||
|
Danh sách giá trị |
Mã |
Nhãn |
Mô tả |
|
EA02 |
Đường bình độ |
Đường nối các điểm có cùng giá trị độ cao. |
|
|
EC01 |
Bờ dốc tự nhiên |
Đoạn bờ sông, hồ, biển có độ dốc lớn, xói lở không biểu thị được bằng bình độ. |
|
|
EC02 |
Dòng đá |
Nơi có đá dồn tụ thành dòng dọc theo khe rãnh khi mưa mới có nước chảy. |
|
|
EC03 |
Địa hình bậc thang |
Địa hình phân thành từng bậc cao thấp nối tiếp nhau. |
|
|
EC04 |
Địa hình cắt xẻ nhân tạo |
Đối tượng mô tả sự biến đổi địa hình do sự đào đắp các công trình dân sinh gây ra. |
|
|
EC05 |
Khe rãnh xói mòn |
Đường tụ thủy bị xói lở thành khe rãnh có vách rất dốc, đáy hẹp. |
|
|
EC06 |
Sườn đứt gãy |
Nơi sườn dốc gần như thẳng đứng do cấu tạo của đất đá hoặc do tác động của tự nhiên. |
|
|
EC07 |
Sườn sụt lở |
Sườn có đất đá trên bề mặt trượt lở hoặc sụt lún do tác động của nước hoặc mưa lũ. |
|
|
EC08 |
Vách đứng |
Khu vực địa hình dốc đứng không thể biểu thị được bằng đường bình độ. |
|
|
ED03 |
Đường bình độ sâu |
Đường bình độ sâu đo vẽ độc lập hoặc từ tài liệu thu thập được. |
|
|
ED04 |
Khe rãnh máng ngầm |
Đường tụ thủy bị xói lở thành khe rãnh có vách đất dốc, đứng hẹp. |
|
|
ED06 |
Sườn đất ngầm dốc đứng |
Khu vực địa hình đáy biển dốc đứng không thể biểu thị được bằng đường bình độ. |
|
|
EE03 |
Đường mô tả đặc trưng địa hình |
Các đối tượng không gian ba chiều mô tả chi tiết địa hình dạng tuyến để làm tăng độ chính xác của mô hình số độ cao, ví dụ: Đường phân thủy, tụ thủy đường giao thông. |
|
|
KE03 |
Đường bờ nước |
Mép bờ của sông, suối, kênh, rạch là ranh giới giữa mái dốc tự nhiên của bờ biển sông suối kênh rạch với mặt đất tự nhiên theo chiều ngang. Trường hợp sông, suối, kênh, rạch đã được kè bờ thì mép bờ là đỉnh của bờ kè. Mép bờ của đầm, phá, ao, hồ tự nhiên, hồ nhân tạo không phải là hồ chứa thủy điện, thủy lợi do cơ quan lập phương án cắm mốc xác định trên cơ sở mực nước cao nhất. Đường bờ biển là đường mép nước biển cao nhất trung bình nhiều năm. Đường bờ biển khi được kè bờ thì mép bờ là đỉnh của bờ kè. |
|
|
KE05 |
Đường mép nước |
Đường mép nước sông, suối, hồ, ao, đầm, phá là đường mực nước của sông, suối, hồ, ao, đầm, phá tại thời điểm thu nhận thông tin. Đường mép nước biển là đường mực nước của biển tại thời điểm thu nhận thông tin. |
|
|
Tên |
geo |
||
|
Mô tả |
Thuộc tính không gian của đối tượng. |
||
|
Kiểu dữ liệu |
GM_Curve |
||
|
Kiểu đối tượng: |
|||
|
Tên |
LopVung |
||
|
Tên Tiếng Việt |
Lớp Vùng |
||
|
Mô tả |
Các đối tượng không gian 3 chiều dạng vùng sử dụng để tạo mô hình số độ cao (mô hình số độ sâu). |
||
|
Kiểu cơ sở |
MoHinhSoDoCaoGoc |
||
|
Tên các thuộc tính |
maDoiTuong, geo |
||
|
Thuộc tính đối tượng: |
|||
|
Tên |
maDoiTuong |
||
|
Mô tả |
Mã phân loại đối tượng bổ sung thêm cho mô hình số độ cao nhóm mã EE. |
||
|
Kiểu dữ liệu |
Characterstring = DoiTuongLopVung |
||
|
Danh sách giá trị |
Mã |
Nhãn |
Mô tả |
|
EE04 |
Vùng biển |
Xác định vùng biển theo đường bờ biển. |
|
|
EE05 |
Vùng mặt nước tĩnh |
Xác định vùng theo đường bờ hồ, ao. |
|
|
Tên |
geo |
||
|
Mô tả |
Thuộc tính không gian của đối tượng. |
||
|
Kiểu dữ liệu |
GM_Surface |
||
|
Kiểu đối tượng: |
|||
|
Tên |
LopVungBienTap |
||
|
Tên Tiếng Việt |
Lớp Vùng biên tập |
||
|
Mô tả |
Phân chia khu vực theo phạm vi quản lý dữ liệu và mức độ chính xác thu nhận độ cao để biên tập mô hình số độ cao. |
||
|
Kiểu cơ sở |
MoHinhSoDoCaoGoc |
||
|
Tên các thuộc tính |
maDoiTuong, geo |
||
|
Thuộc tính đối tượng: |
|||
|
Tên |
maDoiTuong |
||
|
Mô tả |
Mã phân loại đối tượng bổ sung thêm cho mô hình số độ cao nhóm mã EE. |
||
|
Kiểu dữ liệu |
CharacterString = DoiTuongLopVungBienTap |
||
|
Danh sách giá trị |
Mã |
Nhãn |
Mô tả |
|
EE06 |
Khu vực bị che khuất |
Khu vực không thu nhận được dữ liệu độ cao. |
|
|
EE07 |
Phạm vi khu vực thành lập mô hình số độ cao |
Đường bao khu vực thành lập mô hình số độ cao. |
|
|
Tên |
geo |
||
|
Mô tả |
Thuộc tính không gian của đối tượng. |
||
|
Kiểu dữ liệu |
GM_Surface |
||
4.2 MoHinhSoDoCaoLuoiTamGiacBatQuyTac
|
Kiểu đối tượng: |
|
|
Tên |
LopLuoiTamGiacBatQuyTac |
|
Tên Tiếng Việt |
Lớp lưới tam giác bất quy tắc |
|
Mô tả |
Mô hình số độ cao được thể hiện theo dạng tam giác tạo nên từ các điểm có tọa độ, độ cao x, y, h phân bố không đồng đều (mô hình TIN). |
|
Kiểu cơ sở |
NenDiaLy10N |
|
Tên các thuộc tính |
Geo |
|
Thuộc tính đối tượng: |
|
|
Tên |
geo |
|
Mô tả |
Thuộc tính không gian của đối tượng. |
|
Kiểu dữ liệu |
TIN datasets |
4.3 MoHinhSoDoCaoDangRaster
|
Kiểu đối tượng: |
|
|
Tên |
LopRaster |
|
Tên tiếng Việt |
Mô hình số độ cao dạng Raster |
|
Mô tả |
Là mô hình số độ cao được thể hiện theo dạng ảnh số, định dạng 16 bit hoặc 32 bit, chứa thông tin về không gian địa lý theo một lưới ô vuông, trong đó mỗi ô lưới được tham chiếu bởi vị trí tọa độ x, y của nó, lưu trữ một giá trị số đại diện cho một thuộc tính địa lý (giá trị độ cao) |
|
Kiểu cơ sở |
NenDiaLy10N |
|
Tên các thuộc tính |
geo |
|
Thuộc tính đối tượng: |
|
|
Tên |
Geo |
|
Mô tả |
Thuộc tính không gian của đối tượng. |
|
Kiểu dữ liệu |
Raster Catalog |
5. GiaoThong

Hình 5.1

Hình 5.2
|
Kiểu đối tượng: |
|||||||
|
Tên |
DuongBo |
||||||
|
Tên tiếng Việt |
Đường bộ |
||||||
|
Mô tả |
Thể hiện trung tuyến của phần đường dành cho các phương tiện giao thông lưu thông. |
||||||
|
Kiểu cơ sở |
NenDiaLy10N |
||||||
|
Tên các thuộc tính |
maDoiTuong, loaiDuongBo, capKyThuat, loaiChatLieuTraiMat, loaiHienTrangSuDung, chieuXeChay, viTri, soLanDuong, chieuRong, lienKetGiaoThong, tenTuyenGiaoThongXuyenQuocGia, tenQuocLo, tenDuongTinh, tenDuongHuyen, tenDuongXa, tenDuongDoThi, geo |
||||||
|
Tên vai trò quan hệ đối tượng |
trenCauGiaoThong, trongHamGiaoThong |
||||||
|
Thuộc tính đối tượng: |
|
||||||
|
Tên |
maDoiTuong |
||||||
|
Mô tả |
Mã phân loại đối tượng theo danh mục đối tượng địa lý cơ sở quốc gia. |
||||||
|
Kiểu dữ liệu |
CharacterString, DoiTuongDuongBo |
||||||
|
Danh sách giá trị |
Mã |
Nhãn |
Mô tả |
||||
|
GK01 |
Đường chuyên dùng |
Đường chuyên phục vụ cho việc vận chuyển, đi lại của một hoặc một số cơ quan, tổ chức, cá nhân. |
|||||
|
GK02 |
Đường đô thị |
Đường trong phạm vi địa giới hành chính nội thành, nội thị |
|||||
|
GK03 |
Đường huyện |
Đường nối trung tâm hành chính của huyện với trung tâm hành chính của xã, cụm xã hoặc trung tâm hành chính của huyện lân cận; đường có vị trí quan trọng đối với sự phát triển kinh tế - xã hội của huyện. |
|||||
|
GK04 |
Đường quốc lộ |
Đường nối các trung tâm hành chính cấp tỉnh; đường nối liền từ cảng biển quốc tế, cảng hàng không quốc tế đến các cửa khẩu quốc tế, cửa khẩu chính trên đường bộ. |
|||||
|
GK05 |
Đường tỉnh |
Đường nối trung tâm hành chính của tỉnh với trung tâm hành chính của huyện hoặc trung tâm hành chính của tỉnh lân cận; đường có vị trí quan trọng đối với sự phát triển kinh tế - xã hội của tỉnh. |
|||||
|
GK06 |
Đường xã |
Đường nối trung tâm hành chính của xã với các thôn, làng, ấp, bản và đơn vị tương đương hoặc đường nối với các xã lân cận; đường có vị trí quan trọng đối với sự phát triển kinh tế - xã hội của xã. |
|||||
|
Tên |
loaiDuongBo |
||||||
|
Mô tả |
Phân loại chi tiết các đối tượng đường bộ |
||||||
|
Kiểu dữ liệu |
Integer |
||||||
|
Danh sách giá trị |
Mã |
Nhãn |
Mô tả |
||||
|
1 |
Đường chính |
Là các đối tượng đường Quốc lộ, đường Tỉnh, đường huyện, đường xã, đường phố, bảo đảm giao thông chủ yếu trong khu vực. |
|||||
|
2 |
Đường dẫn |
Đoạn đường dẫn lên cầu. |
|||||
|
3 |
Đường gom |
Là đối tượng đường chuyên dùng, gom hệ thống đường giao thông chuyên dùng vào đường chính hoặc đường nhánh trước khi đấu nối vào đường chính. |
|||||
|
4 |
Đường nhánh |
Đường nối vào đường chính bao gồm đường làng, ngõ phố, trong đó đường làng phân loại là đối tượng đường xã, ngõ phố phân loại đối tượng đường đô thị |
|||||
|
Tên |
capKyThuat |
||||||
|
Mô tả |
Phân loại cấp kỹ thuật đường bộ theo luật giao thông đường bộ. |
||||||
|
Kiểu dữ liệu |
Integer |
||||||
|
Danh sách giá trị |
Mã |
Nhãn |
Mô tả |
||||
|
1 |
Cao tốc |
Đường dành cho xe cơ giới, có dải phân cách chia đường cho xe chạy hai chiều riêng biệt; không giao nhau cùng mức với một hoặc các đường khác; được bố trí đầy đủ trang thiết bị phục vụ, bảo đảm giao thông liên tục, an toàn, rút ngắn thời gian hành trình và chỉ cho xe ra, vào ở những điểm nhất định. |
|||||
|
2 |
Cấp khác |
|
|||||
|
Tên |
loaiChatLieuTraiMat |
||||||
|
Mô tả |
Phân loại chất liệu trải mặt của đoạn mặt đường tương ứng. |
||||||
|
Kiểu dữ liệu |
Integer |
||||||
|
Danh sách giá trị |
Mã |
Nhãn |
Mô tả |
||||
|
1 |
Bê tông |
Mặt đường, vỉa hè được trải bê tông. |
|||||
|
2 |
Nhựa |
Mặt đường, vỉa hè được trải nhựa. |
|||||
|
3 |
Đá, sỏi |
Mặt đường được trải đá, sỏi. |
|||||
|
4 |
Gạch |
Mặt đường được lát gạch. |
|||||
|
5 |
Đất |
Mặt đường là đất. |
|||||
|
6 |
Khác |
|
|||||
|
Tên |
loaiHienTrangSuDung |
||||||
|
Mô tả |
Hiện trạng sử dụng |
||||||
|
Kiểu dữ liệu |
Integer |
||||||
|
Danh sách giá trị |
Mã |
Nhãn |
Mô tả |
||||
|
1 |
Đang sử dụng |
|
|||||
|
2 |
Đang xây dựng |
|
|||||
|
3 |
Không sử dụng |
|
|||||
|
Tên |
chieuXeChay |
||||||
|
Mô tả |
Chiều xe chạy. |
||||||
|
Kiểu dữ liệu |
Integer |
||||||
|
Danh sách giá trị |
Mã |
Nhãn |
Mô tả |
||||
|
1 |
Hai chiều |
|
|||||
|
2 |
Một chiều |
|
|||||
|
Tên |
viTri |
||||||
|
Mô tả |
Vị trí đường giao thông. |
||||||
|
Kiểu dữ liệu |
Integer |
||||||
|
Danh sách giá trị |
Mã |
Nhãn |
Mô tả |
||||
|
1 |
Trên mặt đất |
Vị trí đối tượng trên mặt đất. |
|||||
|
2 |
Trên cao mức 1 |
Đối tượng ở vị trí cao hơn mặt đất 1 mức. |
|||||
|
3 |
Trên cao mức 2 |
Đối tượng ở vị trí cao hơn mặt đất 2 mức. |
|||||
|
4 |
Trên cao mức 3 |
Đối tượng ở vị trí cao hơn mặt đất 3 mức. |
|||||
|
5 |
Trên cao mức 4 |
Đối tượng ở vị trí cao hơn mặt đất 4 mức. |
|||||
|
6 |
Trên cao mức 5 |
Đối tượng ở vị trí cao hơn mặt đất 5 mức. |
|||||
|
7 |
Ngầm mức 1 |
Đối tượng ở vị trí thấp hơn mặt đất 1 mức. |
|||||
|
8 |
Ngầm mức 2 |
Đối tượng ở vị trí thấp hơn mặt đất 2 mức. |
|||||
|
Tên |
soLanDuong |
||||||
|
Mô tả |
Số làn đường. |
||||||
|
Kiểu dữ liệu |
Integer |
||||||
|
Tên |
chieuRong |
||||||
|
Mô tả |
Độ rộng của đường bao gồm cả lề đường. |
||||||
|
Kiểu dữ liệu |
Real |
||||||
|
Đơn vị đo |
Mét (m) |
||||||
|
Tên |
lienKetGiaoThong |
||||||
|
Mô tả |
Đoạn đường bộ là các đối tượng, công trình giao thông để đảm bảo giao thông được thông suốt. |
||||||
|
Kiểu dữ liệu |
Integer |
||||||
|
Danh sách giá trị |
Mã |
Nhãn |
Mô tả |
||||
|
1 |
Qua cầu |
Được xác định từ đuôi mố cầu này đến đuôi mố cầu kia. |
|||||
|
2 |
Qua hầm |
Được xác định từ cửa hầm này đến cửa hầm kia. |
|||||
|
3 |
Trên đê |
Được xác định từ vị trí đường bộ bắt đầu đi trên đê đến vị trí đường bộ ra khỏi đê. |
|||||
|
4 |
Qua ngầm |
Được xác định từ đầu này đến đầu kia của ngầm cho các đoạn qua ngầm trên sông, suối. |
|||||
|
5 |
Qua phà đường bộ |
Tuyến phà từ đầu này đến đầu kia nối đoạn đường bộ. |
|||||
|
6 |
Qua đò |
Tuyến đò ngang từ đầu này đến đầu kia nối đoạn đường bộ. |
|||||
|
7 |
Qua bến lội |
Được xác định từ đầu này đến đầu kia của bến lội cho các đoạn lội qua sông, suối. |
|||||
|
8 |
Qua đập |
Được xác định từ đầu này đến đầu kia của đập. |
|||||
|
9 |
Khác |
Các đối tượng không liên kết giao thông với đối tượng khác |
|||||
|
Tên |
tenTuyenGiaoThongXuyenQuocGia |
||||||
|
Mô tả |
Áp dụng để biểu thị tên tuyến AH thuộc tuyến giao thông xuyên quốc gia ở châu Á. Trường hợp đoạn đường bộ đồng thời thuộc tuyến đường bộ khác thì phải ngắt đoạn trùng tuyến đó tại điểm bắt đầu và điểm kết thúc tuyến đường trùng và thu nhận thêm tên tuyến đường bộ trùng tương ứng. |
||||||
|
Kiểu dữ liệu |
CharacterString |
||||||
|
Tên |
tenQuocLo |
||||||
|
Mô tả |
Áp dụng để biểu thị tên đường quốc lộ. Trường hợp đoạn đường bộ đồng thời thuộc tuyến đường bộ khác thì phải ngắt đoạn trùng tuyến đó tại điểm bắt đầu và điểm kết thúc tuyến đường trùng và thu nhận thêm tên tuyến đường bộ trùng tương ứng. |
||||||
|
Kiểu dữ liệu |
CharacterString |
||||||
|
Tên |
tenDuongTinh |
||||||
|
Mô tả |
Áp dụng để biểu thị tên đường tỉnh. Trường hợp đoạn đường bộ đồng thời thuộc tuyến đường bộ khác thì phải ngắt đoạn trùng tuyến đó tại điểm bắt đầu và điểm kết thúc tuyến đường trùng và thu nhận thêm tên tuyến đường bộ trùng tương ứng. |
||||||
|
Kiểu dữ liệu |
CharacterString |
||||||
|
Tên |
tenDuongHuyen |
||||||
|
Mô tả |
Áp dụng để biểu thị tên đường huyện. Trường hợp đoạn đường bộ đồng thời thuộc tuyến đường bộ khác thì phải ngắt đoạn trùng tuyến đó tại điểm bắt đầu và điểm kết thúc tuyến đường trùng và thu nhận thêm tên tuyến đường bộ trùng tương ứng. |
||||||
|
Kiểu dữ liệu |
CharacterString |
||||||
|
Tên |
tenDuongXa |
||||||
|
Mô tả |
Áp dụng để biểu thị tên đường xã. Trường hợp đoạn đường bộ đồng thời thuộc tuyến đường bộ khác thì phải ngắt đoạn trùng tuyến đó tại điểm bắt đầu và điểm kết thúc tuyến đường trùng và thu nhận thêm tên tuyến đường bộ trùng tương ứng. |
||||||
|
Kiểu dữ liệu |
CharacterString |
||||||
|
Tên |
tenDuongDoThi |
||||||
|
Mô tả |
Áp dụng để biểu thị tên đường đô thị. Trường hợp đoạn đường bộ đồng thời thuộc tuyến đường bộ khác thì phải ngắt đoạn trùng tuyến đó tại điểm bắt đầu và điểm kết thúc tuyến đường trùng và thu nhận thêm tên tuyến đường bộ trùng tương ứng. |
||||||
|
Kiểu dữ liệu |
CharacterString |
||||||
|
Tên |
geo |
||||||
|
Mô tả |
Thuộc tính không gian của đối tượng. |
||||||
|
Kiểu dữ liệu |
GM_Curve |
||||||
|
Quan hệ đối tượng |
|||||||
|
Tên |
trenCauGiaoThong |
||||||
|
Mô tả |
Áp dụng kiểu quan hệ đối tượng với CauGiaoThong |
||||||
|
Tên |
trongHamGiaoThong |
||||||
|
Mô tả |
Áp dụng kiểu quan hệ đối tượng với HamGiaoThong |
||||||
|
Kiểu đối tượng: |
|||
|
Tên |
CauGiaoThong |
||
|
Tên tiếng Việt |
Cầu giao thông |
||
|
Mô tả |
Là công trình giao thông vượt chướng ngại vật, có khẩu độ không dưới 6m tạo thành một phần của con đường |
||
|
Kiểu cơ sở |
NenDiaLy10N |
||
|
Tên các thuộc tính |
maDoiTuong, ten, loaiCauGiaoThong, chatLieuCau, taiTrong, chieuDai, chieuRong, geo |
||
|
Tên vai trò quan hệ đối tượng |
trenDuongBo |
||
|
Thuộc tính đối tượng: |
|||
|
Tên |
maDoiTuong |
||
|
Mô tả |
Mã phân loại đối tượng theo danh mục đối tượng địa lý cơ sở quốc gia. |
||
|
Kiểu dữ liệu |
CharacterString = GG05 |
||
|
Tên |
ten |
||
|
Mô tả |
Tên gọi của đối tượng |
||
|
Kiểu dữ liệu |
CharacterString |
||
|
Tên |
loaiCauGiaoThong |
||
|
Mô tả |
Loại cầu giao thông. |
||
|
Kiểu dữ liệu |
Integer |
||
|
Danh sách giá trị |
Mã |
Nhãn |
Mô tả |
|
1 |
Cầu thường |
Bao gồm các loại cầu 1 tầng thường gặp trên thực tế ví dụ như cầu bê tông, gạch, đá, sắt... |
|
|
2 |
Cầu phao |
Loại cầu được thiết kế bằng vật liệu nổi. |
|
|
3 |
Cầu treo |
Là loại cầu được treo trên các trụ cầu, có sử dụng cáp treo mặt cầu. |
|
|
4 |
Cầu tầng |
Là cầu có từ 2 tầng trở lên. |
|
|
5 |
Cầu quay |
Loại cầu có khớp nối không cố định khi cần thiết có thể quay gập để tàu thuyền qua lại. |
|
|
6 |
Khác |
Không thuộc các loại cầu đã chỉ ra cụ thể trên. |
|
|
Tên |
chatLieuCau |
||
|
Mô tả |
Chất liệu cầu giao thông. |
||
|
Kiểu dữ liệu |
Integer |
||
|
Danh sách giá trị |
Mã |
Nhãn |
Mô tả |
|
1 |
Bê tông |
|
|
|
2 |
Sắt |
|
|
|
3 |
Gỗ |
|
|
|
Tên |
taiTrong |
||
|
Mô tả |
Tải trọng của cầu. |
||
|
Kiểu dữ liệu |
Real |
||
|
Đơn vị đo |
Tấn (T) |
||
|
Tên |
chieuDai |
||
|
Mô tả |
Chiều dài của cầu. |
||
|
Kiểu dữ liệu |
Real |
||
|
Đơn vị đo |
Mét (m) |
||
|
Tên |
chieuRong |
||
|
Mô tả |
Chiều rộng của cầu. |
||
|
Kiểu dữ liệu |
Real |
||
|
Đơn vị đo |
Mét (m) |
||
|
Tên |
geo |
||
|
Mô tả |
Thuộc tính không gian của đối tượng. |
||
|
Kiểu dữ liệu |
GM_Curve, GM_Surface |
||
|
Quan hệ đối tượng |
|||
|
Tên |
trenDuongBo |
||
|
Mô tả |
Áp dụng kiểu quan hệ đối tượng với DuongBo |
||
|
Kiểu đối tượng: |
|
|
Tên |
HamGiaoThong |
|
Tên tiếng Việt |
Hầm giao thông |
|
Mô tả |
Nơi có công trình hầm nối thông đường sắt hoặc đường bộ |
|
Kiểu cơ sở |
NenDiaLy10N |
|
Tên các thuộc tính |
maDoiTuong, ten, chieuCao, chieuRong, chieuDai, geo |
|
Tên vai trò quan hệ đối tượng |
trenDuongBo |
|
Thuộc tính đối tượng: |
|
|
Tên |
maDoiTuong |
|
Mô tả |
Mã phân loại đối tượng theo danh mục đối tượng địa lý cơ sở quốc gia. |
|
Kiểu dữ liệu |
CharacterString = GG12 |
|
Tên |
ten |
|
Mô tả |
Tên gọi của đối tượng. |
|
Kiểu dữ liệu |
CharacterString |
|
Tên |
chieuCao |
|
Mô tả |
Chiều cao hầm. |
|
Kiểu dữ liệu |
Real |
|
Đơn vị đo |
Mét (m) |
|
Tên |
chieuRong |
|
Mô tả |
Chiều rộng hầm. |
|
Kiểu dữ liệu |
Real |
|
Đơn vị đo |
Mét (m) |
|
Tên |
chieuDai |
|
Mô tả |
Chiều dài hầm. |
|
Kiểu dữ liệu |
Real |
|
Đơn vị đo |
Mét (m) |
|
Tên |
geo |
|
Mô tả |
Thuộc tính không gian của đối tượng. |
|
Kiểu dữ liệu |
GM_Curve, GM_Surface |
|
Quan hệ đối tượng |
|
|
Tên |
trenDuongBo |
|
Mô tả |
Áp dụng kiểu quan hệ đối tượng DuongBo |
|
Kiểu đối tượng: |
|
|
Tên |
NgamOToQuaDuoc |
|
Tên tiếng Việt |
Ngầm ô tô qua được |
|
Mô tả |
Nơi có công trình ngầm nối thông đường sắt hoặc đường bộ ô tô qua được. |
|
Kiểu cơ sở |
NenDiaLy10N |
|
Tên các thuộc tính |
maDoiTuong, ten, chieuRong, chieuDai, doSau, geo |
|
Thuộc tính đối tượng: |
|
|
Tên |
maDoiTuong |
|
Mô tả |
Mã phân loại đối tượng theo danh mục đối tượng địa lý cơ sở quốc gia. |
|
Kiểu dữ liệu |
CharacterString = GG13 |
|
Tên |
ten |
|
Mô tả |
Tên gọi của đối tượng. |
|
Kiểu dữ liệu |
CharacterString |
|
Tên |
chieuRong |
|
Mô tả |
Chiều rộng của ngầm |
|
Kiểu dữ liệu |
Real |
|
Đơn vị đo |
Mét (m) |
|
Tên |
chieuDai |
|
Mô tả |
Chiều dài ngầm |
|
Kiểu dữ liệu |
Real |
|
Đơn vị đo |
Mét (m) |
|
Tên |
doSau |
|
Mô tả |
Độ sâu của ngầm |
|
Kiểu dữ liệu |
Real |
|
Đơn vị đo |
Mét (m) |
|
Tên |
geo |
|
Mô tả |
Thuộc tính không gian của đối tượng. |
|
Kiểu dữ liệu |
GM_Curve, GM_Surface |
|
Kiểu đối tượng: |
|
|
Tên |
CongGiaoThong |
|
Tên tiếng Việt |
Cống giao thông |
|
Mô tả |
Công trình thoát nước đặt dưới mặt đường bộ và đường sắt, ngang qua đường |
|
Kiểu cơ sở |
NenDiaLy25N |
|
Tên các thuộc tính |
maDoiTuong, ten, geo |
|
Thuộc tính đối tượng: |
|
|
Tên |
maDoiTuong |
|
Mô tả |
Mã phân loại đối tượng theo danh mục đối tượng địa lý cơ sở quốc gia. |
|
Kiểu dữ liệu |
CharacterString = GG06 |
|
Tên |
ten |
|
Mô tả |
Tên gọi của đối tượng. |
|
Kiểu dữ liệu |
CharacterString |
|
Tên |
geo |
|
Mô tả |
Thuộc tính không gian của đối tượng. |
|
Kiểu dữ liệu |
GM_Curve, GM_Point |

Hình 5.3
|
Tên |
Deo |
|
Tên tiếng Việt |
Đèo |
|
Mô tả |
Nơi có đoạn đường giao thông vượt qua yên ngựa |
|
Kiểu cơ sở |
NenDiaLy10N |
|
Tên các thuộc tính |
maDoiTuong, ten, geo |
|
Thuộc tính đối tượng: |
|
|
Tên |
maDoiTuong |
|
Mô tả |
Mã phân loại đối tượng theo danh mục đối tượng địa lý cơ sở quốc gia. |
|
Kiểu dữ liệu |
Characterstring = GG07 |
|
Tên |
ten |
|
Mô tả |
Tên gọi của đối tượng |
|
Kiểu dữ liệu |
CharacterString |
|
Tên |
geo |
|
Mô tả |
Thuộc tính không gian của đối tượng. |
|
Kiểu dữ liệu |
GM_Point |
|
Kiểu đối tượng: |
|||
|
Tên |
CongTrinhGiaoThongDuongBo |
||
|
Tên tiếng Việt |
Công trình giao thông đường bộ |
||
|
Mô tả |
Các công trình phụ trợ cho giao thông đường bộ |
||
|
Kiểu cơ sở |
NenDiaLy10N |
||
|
Tên các thuộc tính |
maDoiTuong, ten, geo |
||
|
Thuộc tính đối tượng: |
|||
|
Tên |
maDoiTuong |
||
|
Mô tả |
Mã phân loại đối tượng mở rộng danh mục đối tượng địa lý cơ sở quốc gia. |
||
|
Kiểu dữ liệu |
CharacterString, DoiTuong, CongTrinhGiaoThongDuongBo |
||
|
Danh sách giá trị |
Mã |
Nhãn |
Mô tả |
|
|
GG01 |
Bãi đỗ xe |
Khu vực được xây dựng để các loại phương tiện giao thông đường bộ có thể dừng, đỗ đúng quy định |
|
|
GG02 |
Bến ôtô |
Khu vực tập kết, trung chuyển hàng hóa, hành khách bằng ô tô |
|
|
GG03 |
Bến phà đường bộ |
Khu vực đón, trả hành khách qua phà trên các tuyến đường bộ |
|
|
GG04 |
Cầu đi bộ |
Cầu đi bộ dành cho người sang đường |
|
|
GG10 |
Đường lên cao có bậc xây |
Vùng giới hạn khu vực đường lên cao có bậc xây |
|
|
GG11 |
Hầm đi bộ |
Hầm dành cho người đi bộ sang đường |
|
|
GG15 |
Trạm dừng nghỉ |
Khu vực công trình xây dựng phục vụ hành khách dừng nghỉ trên tuyến đường giao thông |
|
|
GG16 |
Trạm kiểm tra tải trọng xe |
Nơi đặt trạm kiểm tra tải trọng xe trên các tuyến giao thông đường bộ |
|
|
GG17 |
Trạm thu phí giao thông |
Nơi đặt trạm thu phí giao thông đường bộ |
|
Tên |
ten |
||
|
Mô tả |
Tên gọi của đối tượng. |
||
|
Kiểu dữ liệu |
CharacterString |
||
|
Tên |
geo |
||
|
Mô tả |
Thuộc tính không gian của đối tượng. |
||
|
Kiểu dữ liệu |
GM_Point, GM_Surface |
||
|
Kiểu đối tượng: |
|||
|
Tên |
TaLuyDuongGiaoThong |
||
|
Tên tiếng Việt |
Taluy đường giao thông |
||
|
Mô tả |
Phần sườn đoạn đường giao thông được đắp cao hoặc xẻ sâu so với bề mặt tự nhiên bên ngoài đường, mô tả sự biến đổi địa hình dọc theo các tuyến đường giao thông |
||
|
Kiểu cơ sở |
NenDiaLy10N |
||
|
Tên các thuộc tính |
maDoiTuong, loaiHinhThai, loaiThanhPhan, tyCaoTySau, geo |
||
|
Thuộc tính đối tượng: |
|||
|
Tên |
maDoiTuong |
||
|
Mô tả |
Mã phân loại đối tượng theo danh mục đối tượng địa lý cơ sở quốc gia. |
||
|
Kiểu dữ liệu |
Characterstring = GG14 |
||
|
Tên |
loaiHinhThai |
||
|
Mô tả |
Hình thái taluy, áp dụng để biểu thị tình trạng gia cố. |
||
|
Kiểu dữ liệu |
Integer |
||
|
Danh sách giá trị |
Mã |
Nhãn |
Mô tả |
|
|
1 |
Đắp cao |
Taluy bờ đắp cao, đối tượng đắp cao |
|
2 |
Xẻ sâu |
Taluy bờ xẻ sâu, đối tượng xẻ sâu |
|
|
Tên |
loaiThanhPhan |
||
|
Mô tả |
Thành phần taluy. |
||
|
Kiểu dữ liệu |
Integer |
||
|
Danh sách giá trị |
Mã |
Nhãn |
Mô tả |
|
1 |
Chân |
|
|
|
2 |
Đỉnh |
|
|
|
Tên |
tyCaoTySau |
||
|
Mô tả |
Độ chênh cao so với bề mặt địa hình |
||
|
Kiểu dữ liệu |
Real |
||
|
Đơn vị đo |
Mét |
||
|
Tên |
geo |
||
|
Mô tả |
Thuộc tính không gian của đối tượng. |
||
|
Kiểu dữ liệu |
GM_Curve |
||
|
Kiểu đối tượng: |
||||
|
Tên |
CacDoiTuongMatDuongBo |
|||
|
Tên tiếng Việt |
Các đối tượng mặt đường bộ |
|||
|
Mô tả |
Là kiểu đối tượng địa lý gồm các đối tượng biểu thị các thành phần của mặt đường bộ |
|||
|
Kiểu cơ sở |
NenDiaLy10N |
|||
|
Tên các thuộc tính |
maDoiTuong, capKyThuat, loaiDuongBo, geo, face |
|||
|
Thuộc tính đối tượng: |
||||
|
Tên |
maDoiTuong |
|||
|
Mô tả |
Mã phân loại đối tượng theo danh mục đối tượng địa lý cơ sở quốc gia. |
|||
|
Kiểu dữ liệu |
CharacterString, DoiTuongMatDuongBo |
|||
|
Danh sách giá trị |
Mã |
Nhãn |
Mô tả |
|
|
GD01 |
Dải phân cách |
Bộ phận của đường để phân chia mặt đường thành 2 chiều xe chạy riêng biệt hoặc để phân chia phần đường của xe cơ giới và xe thô sơ. |
||
|
GD02 |
Đảo giao thông |
Là khoảng không gian nằm giữa các tuyến đường tại các nút giao thông được thiết kế nhằm đảm bảo an toàn cho người và phương tiện tham gia giao thông khi chuyển hướng. |
||
|
GD03 |
Hè phố |
Phần đường đi bộ nằm giữa mép đường và mép lòng đường, ngoài giới hạn phần đường dành cho các phương tiện giao thông qua lại trong đường phố. |
||
|
GD04 |
Lề đường |
Phần đường bộ nằm giữa mép đường và mép lòng đường, ngoài giới hạn phần đường dành cho các phương tiện giao thông qua lại. |
||
|
GD05 |
Lòng đường chuyên dùng |
Phần đường chuyên dùng giành cho các phương tiện giao thông đi lại. |
||
|
GD06 |
Lòng đường đô thị |
Phần đường đô thị giành cho các phương tiện giao thông đi lại. |
||
|
GD07 |
Lòng đường Huyện |
Phần đường Huyện giành cho các phương tiện giao thông đi lại. |
||
|
GD08 |
Lòng đường Quốc lộ |
Phần đường Quốc lộ giành cho các phương tiện giao thông đi lại. |
||
|
GD09 |
Lòng đường Tỉnh |
Phần đường Tỉnh giành cho các phương tiện giao thông đi lại |
||
|
GD10 |
Lòng đường Xã |
Phần đường xã giành cho các phương tiện giao thông đi lại. |
||
|
Tên |
capKyThuat |
|||
|
Mô tả |
Phân loại cấp kỹ thuật đường bộ theo luật giao thông đường bộ. |
|||
|
Kiểu dữ liệu |
Integer |
|||
|
Danh sách giá trị |
Mã |
Nhãn |
Mô tả |
|
|
1 |
Cao tốc |
Đường dành cho xe cơ giới, có dải phân cách chia đường cho xe chạy hai chiều riêng biệt; không giao nhau cùng mức với một hoặc các đường khác; được bố trí đầy đủ trang thiết bị phục vụ, bảo đảm giao thông liên tục, an toàn, rút ngắn thời gian hành trình và chỉ cho xe ra, vào ở những điểm nhất định. |
||
|
2 |
Cấp khác |
|
||
|
Tên |
loaiDuongBo |
|||
|
Mô tả |
Phân loại chi tiết các đối tượng đường bộ |
|||
|
Kiểu dữ liệu |
Integer |
|||
|
Danh sách giá trị |
Mã |
Nhãn |
Mô tả |
|
|
|
1 |
Đường chính |
Là các đối tượng đường Quốc lộ, đường Tỉnh, đường huyện, đường xã, đường phố bảo đảm giao thông chủ yếu trong khu vực. |
|
|
|
2 |
Đường dẫn |
Đoạn đường dẫn lên cầu. |
|
|
|
3 |
Đường gom |
Là đối tượng đường chuyên dùng, gom hệ thống đường giao thông chuyên dùng vào đường chính hoặc đường nhánh trước khi đấu nối vào đường chính. |
|
|
|
4 |
Đường nhánh |
Đường nối vào đường chính bao gồm đường làng, ngõ phố, trong đó đường làng phân loại là đối tượng đường xã, ngõ phố phân loại đối tượng đường đô thị. |
|
|
Tên |
geo |
|||
|
Mô tả |
Thuộc tính không gian của đối tượng. |
|||
|
Kiểu dữ liệu |
GM_Surface, GM_Curve |
|||
|
Tên |
face |
|||
|
Mô tả |
Áp dụng để biểu thị quan hệ không gian với kiểu đối tượng MepDuong, MepLongDuong. |
|||
|
Kiểu dữ liệu |
TP_Face |
|||
|
Kiểu đối tượng: |
|||||
|
Tên |
MepDuong |
||||
|
Tên tiếng Việt |
Mép đường |
||||
|
Mô tả |
Đường giới hạn ngoài cùng phần không gian giành cho đường bộ |
||||
|
Kiểu cơ sở |
NenDiaLy10N |
||||
|
Tên các thuộc tính |
maDoiTuong, loaiHienTrangSuDung, lienKetGiaoThong, geo, edge |
||||
|
Thuộc tính đối tượng: |
|||||
|
Tên |
maDoiTuong |
||||
|
Mô tả |
Mã phân loại đối tượng theo danh mục đối tượng địa lý cơ sở quốc gia. |
||||
|
Kiểu miền giá trị |
CharacterString = GE01 |
||||
|
Tên |
loaiHienTrangSuDung |
||||
|
Mô tả |
Hiện trạng sử dụng. |
||||
|
Kiểu dữ liệu |
Integer |
||||
|
Danh sách giá trị |
Mã |
Nhãn |
Mô tả |
||
|
1 |
Đang sử dụng |
|
|||
|
2 |
Đang xây dựng |
|
|||
|
3 |
Không sử dụng |
|
|||
|
Tên |
lienKetGiaoThong |
||||
|
Mô tả |
Đoạn đường bộ là các đối tượng, công trình giao thông để đảm bảo giao thông được thông suốt. |
||||
|
Kiểu dữ liệu |
Integer |
||||
|
Danh sách giá trị |
Mã |
Nhãn |
Mô tả |
||
|
|
1 |
Qua cầu |
Được xác định từ đuôi mố cầu này đến đuôi mố cầu kia. |
||
|
|
2 |
Qua hầm |
Được xác định từ cửa hầm này đến cửa hầm kia. |
||
|
|
4 |
Qua ngầm |
Được xác định từ đầu này đến đầu kia của ngầm cho các đoạn qua ngầm trên sông, suối. |
||
|
|
9 |
Khác |
Các đối tượng không liên kết giao thông với đối tượng khác |
||
|
Tên |
geo |
||||
|
Mô tả |
Thuộc tính không gian của đối tượng. |
||||
|
Kiểu dữ liệu |
GM_Curve |
||||
|
Tên |
edge |
||||
|
Mô tả |
Áp dụng để biểu thị quan hệ không gian với kiểu đối tượng CacDoiTuongMatDuongBo. |
||||
|
Kiểu dữ liệu |
TP_Edge |
||||
|
Kiểu đối tượng: |
|
||||
|
Tên |
MepLongDuong |
||||
|
Tên tiếng Việt |
Mép lòng đường |
||||
|
Mô tả |
Đường giới hạn ngoài cùng của phần đường bộ dành cho các phương tiện giao thông qua lại |
||||
|
Kiểu cơ sở |
NenDiaLy10N |
||||
|
Tên các thuộc tính |
maDoiTuong, geo, edge |
||||
|
Thuộc tính đối tượng: |
|||||
|
Tên |
maDoiTuong |
||||
|
Mô tả |
Mã phân loại đối tượng theo danh mục đối tượng địa lý cơ sở quốc gia. |
||||
|
Kiểu miền giá trị |
Characterstring = GE02 |
||||
|
Tên |
geo |
||||
|
Mô tả |
Thuộc tính không gian của đối tượng. |
||||
|
Kiểu dữ liệu |
GM_Curve |
||||
|
Tên |
edge |
||||
|
Mô tả |
Áp dụng để biểu thị quan hệ không gian với kiểu đối tượng CacDoiTuongMatDuongBo. |
||||
|
Kiểu dữ liệu |
TP_Edge |
||||
|
Kiểu đối tượng: |
|||
|
Tên |
CacDoiTuongDuongBoKhac |
||
|
Tên tiếng Việt |
Các đối tượng đường bộ khác |
||
|
Mô tả |
Các đối tượng đường bộ khác. |
||
|
Kiểu cơ sở |
NenDiaLy10N |
||
|
Tên các thuộc tính |
maDoiTuong, geo |
||
|
Thuộc tính đối tượng: |
|||
|
Tên |
maDoiTuong |
||
|
Mô tả |
Mã phân loại đối tượng theo danh mục đối tượng địa lý cơ sở quốc gia. |
||
|
Kiểu dữ liệu |
CharacterString, DoiTuongDuongBoKhac |
||
|
Danh sách giá trị |
Mã |
Nhãn |
Mô tả |
|
GB01 |
Đường bờ vùng bờ thửa |
Là bờ bao quanh một thửa ruộng để giữ hoặc tháo nước, đường bờ chia các thửa ruộng nuôi tôm, ao nuôi tôm. Đường bờ vùng cũng được sử dụng để đi lại, vận chuyển nội bộ trong khu vực canh tác, nuôi trồng thủy sản. |
|
|
GB02 |
Đường đi bộ |
Là đường dành cho người đi bộ có thể được thiết kế chuyên dụng hoặc là phần đường thuộc phạm vi hè phố |
|
|
GB03 |
Đường mòn |
Đường do vết chân người đi lại nhiều mà thành (thường ở các vùng rừng, núi). |
|
|
Tên |
geo |
||
|
Mô tả |
Thuộc tính không gian của đối tượng. |
||
|
Kiểu dữ liệu |
GM_Curve, GM_Surface |
||

Hình 5.4
|
Kiểu đối tượng: |
|||
|
Tên |
DuongSat |
||
|
Tên tiếng Việt |
Đường sắt |
||
|
Mô tả |
Thể hiện trung tuyến của đường ray. |
||
|
Kiểu cơ sở |
NenDiaLy10N |
||
|
Tên các thuộc tính |
maDoiTuong, loaiHienTrangSuDung, loaiKhoDuongSat, viTri, lienKetGiaoThong, ten, geo |
||
|
Thuộc tính đối tượng: |
|||
|
Tên |
maDoiTuong |
||
|
Mô tả |
Mã phân loại đối tượng theo danh mục đối tượng địa lý cơ sở quốc gia. |
||
|
Kiểu dữ liệu |
CharacterString, DoiTuongDuongSat |
||
|
Danh sách giá trị |
Mã |
Nhãn |
Mô tả |
|
GL01 |
Đường sắt chuyên dùng |
Đường sắt chuyên dùng phục vụ nhu cầu vận tải riêng của tổ chức, cá nhân. |
|
|
GL02 |
Đường sắt đô thị |
Đường sắt đô thị phục vụ nhu cầu vận tải hành khách ở đô thị và vùng phụ cận. |
|
|
GL03 |
Đường sắt quốc gia |
Đường sắt quốc gia phục vụ nhu cầu vận tải chung của cả nước, từng vùng kinh tế và liên vận quốc tế. |
|
|
Tên |
loaiHienTrangSuDung |
||
|
Mô tả |
Hiện trạng sử dụng |
||
|
Kiểu dữ liệu |
Integer |
||
|
Danh sách giá trị |
Mã |
Nhãn |
Mô tả |
|
1 |
Đang sử dụng |
|
|
|
2 |
Đang xây dựng |
|
|
|
3 |
Không sử dụng |
|
|
|
Tên |
loaiKhoDuongSat |
||
|
Mô tả |
Khổ đường sắt, mô tả độ rộng của đường ray. |
||
|
Kiểu dữ liệu |
Integer |
||
|
Danh sách giá trị |
Mã |
Nhãn |
Mô tả |
|
1 |
Tiêu chuẩn |
Khổ đường tiêu chuẩn là khoảng cách giữa hai má đường ray là 1,435 m. |
|
|
2 |
Hẹp |
Khổ đường hẹp là khoảng cách giữa hai má đường ray là 1m. |
|
|
3 |
Khác |
Trường hợp đặc biệt có khổ đường khác. |
|
|
Tên |
viTri |
||
|
Mô tả |
Vị trí đường giao thông. |
||
|
Kiểu dữ liệu |
Integer |
||
|
Danh sách giá trị |
Mã |
Nhãn |
Mô tả |
|
1 |
Trên mặt đất |
Vị trí đối tượng trên mặt đất. |
|
|
2 |
Trên cao mức 1 |
Đối tượng ở vị trí cao hơn mặt đất 1 mức. |
|
|
3 |
Trên cao mức 2 |
Đối tượng ở vị trí cao hơn mặt đất 2 mức. |
|
|
4 |
Trên cao mức 3 |
Đối tượng ở vị trí cao hơn mặt đất 3 mức. |
|
|
5 |
Trên cao mức 4 |
Đối tượng ở vị trí cao hơn mặt đất 4 mức. |
|
|
6 |
Trên cao mức 5 |
Đối tượng ở vị trí cao hơn mặt đất 5 mức. |
|
|
7 |
Ngầm mức 1 |
Đối tượng ở vị trí thấp hơn mặt đất 1 mức. |
|
|
8 |
Ngầm mức 2 |
Đối tượng ở vị trí thấp hơn mặt đất 2 mức. |
|
|
Tên |
lienKetGiaoThong |
||
|
Mô tả |
Đoạn đường sắt đi qua các đối tượng, công trình giao thông để đảm bảo giao thông được thông suốt. |
||
|
Kiểu dữ liệu |
Integer |
||
|
Danh sách giá trị |
Mã |
Nhãn |
Mô tả |
|
1 |
Qua cầu |
Được xác định từ đuôi mố cầu này đến đuôi mố cầu kia. |
|
|
2 |
Qua hầm |
Được xác định từ cửa hầm này đến cửa hầm kia. |
|
|
Tên |
ten |
||
|
Mô tả |
Tên của tuyến đường sắt. |
||
|
Kiểu dữ liệu |
CharacterString |
||
|
Tên |
geo |
||
|
Mô tả |
Thuộc tính không gian của đối tượng. |
||
|
Kiểu dữ liệu |
GM_Curve |
||
|
Kiểu đối tượng: |
|||
|
Tên |
CongTrinhGiaoThongDuongSat |
||
|
Tên tiếng Việt |
Công trình giao thông đường sắt |
||
|
Mô tả |
Phạm vi xây dựng công trình giao thông đường sắt. |
||
|
Kiểu cơ sở |
NenDiaLy10N |
||
|
Tên các thuộc tính |
maDoiTuong, ten, geo |
||
|
Thuộc tính đối tượng: |
|||
|
Tên |
maDoiTuong |
||
|
Mô tả |
Mã phân loại đối tượng theo danh mục đối tượng địa lý cơ sở quốc gia. |
||
|
Kiểu dữ liệu |
CharacterString, DoiTuongCongTrinhGiaoThongDuongSat |
||
|
Danh sách giá trị |
Mã |
Nhãn |
Mô tả |
|
GH01 |
Ga đường sắt |
Nơi tập kết, trung chuyển hàng hóa, hành khách bằng các phương tiện giao thông đường sắt. |
|
|
GH02 |
Ga tàu điện |
Nơi tập kết, trung chuyển hàng hóa, hành khách bằng tàu điện ngầm. |
|
|
GH03 |
Giao đường sắt và đường bộ có rào chắn |
Chỗ giao trên mặt đất giữa đường sắt và đường bộ có rào chắn. |
|
|
GH04 |
Giao đường sắt và đường bộ không có rào chắn |
Chỗ giao trên mặt đất giữa đường sắt và đường bộ không có rào chắn. |
|
|
Tên |
ten |
||
|
Mô tả |
Tên gọi của đối tượng. |
||
|
Kiểu dữ liệu |
CharacterString |
||
|
Tên |
geo |
||
|
Mô tả |
Thuộc tính không gian của đối tượng. |
||
|
Kiểu dữ liệu |
GM_Point, GM_ Surface |
||
|
Kiểu đối tượng: |
|
|
Tên |
DuongBang |
|
Tên tiếng Việt |
Đường băng |
|
Mô tả |
Các đường cất hạ cánh, đường lăn chính, đường lăn phụ, đường tắt (đường lăn cao tốc, đường lăn nối) và sân chuẩn bị cất cánh, hạ cánh của máy bay. |
|
Kiểu cơ sở |
NenDiaLy10N |
|
Tên các thuộc tính |
maDoiTuong, geo |
|
Thuộc tính đối tượng: |
|
|
Tên |
maDoiTuong |
|
Mô tả |
Mã phân loại đối tượng theo danh mục đối tượng địa lý cơ sở quốc gia. |
|
Kiểu dữ liệu |
CharacterString = GN04 |
|
Tên |
geo |
|
Mô tả |
Thuộc tính không gian của đối tượng. |
|
Kiểu dữ liệu |
GM_Surface, |
|
Kiểu đối tượng: |
|||
|
Tên |
CangHangKhong |
||
|
Tên tiếng Việt |
Cảng hàng không |
||
|
Mô tả |
Cảng hàng không là khu vực xác định, bao gồm sân bay, nhà ga và trang bị, thiết bị, công trình cần thiết khác được sử dụng cho tàu bay đi, đến và thực hiện vận chuyển hàng không Quốc tế và Nội địa. |
||
|
Kiểu cơ sở |
NenDiaLy10N |
||
|
Tên các thuộc tính |
maDoiTuong, loaiCangHangKhong, chucNangCangHangKhong, ten, geo |
||
|
Thuộc tính đối tượng: |
|||
|
Tên |
maDoiTuong |
||
|
Mô tả |
Mã phân loại đối tượng theo danh mục đối tượng địa lý cơ sở quốc gia. |
||
|
Kiểu dữ liệu |
CharacterString = GN02 |
||
|
Tên |
loaiCangHangKhong |
||
|
Mô tả |
Loại cảng hàng không. |
||
|
Kiểu dữ liệu |
Integer |
||
|
Danh sách giá trị |
Mã |
Nhãn |
Mô tả |
|
1 |
Nội địa |
|
|
|
2 |
Quốc tế |
|
|
|
Tên |
chucNangCangHangKhong |
||
|
Mô tả |
Chức năng cảng hàng không. |
||
|
Kiểu dữ liệu |
Integer |
||
|
Danh sách giá trị |
Mã |
Nhãn |
Mô tả |
|
1 |
Dân dụng |
Phục vụ mục đích dân dụng. |
|
|
2 |
Chung |
Phục vụ mục đích dân dụng và quân sự. |
|
|
3 |
Chuyên dụng |
Phục vụ mục đích quân sự, dịch vụ, dầu khí. |
|
|
Tên |
ten |
||
|
Mô tả |
Tên cảng hàng không. |
||
|
Kiểu dữ liệu |
CharacterString |
||
|
Tên |
geo |
||
|
Mô tả |
Thuộc tính không gian của đối tượng. |
||
|
Kiểu dữ liệu |
GM_Surface |
||
|
Kiểu đối tượng: |
|||
|
Tên |
NhaGaHangKhong |
||
|
Tên tiếng Việt |
Nhà ga hàng không |
||
|
Mô tả |
Nhà đón, trả hành khách lưu thông bằng đường hàng không. |
||
|
Kiểu cơ sở |
NenDiaLy10N |
||
|
Tên các thuộc tính |
maDoiTuong, chucNangNhaGaHangKhong, ten, geo |
||
|
Thuộc tính đối tượng: |
|||
|
Tên |
maDoiTuong |
||
|
Mô tả |
Mã phân loại đối tượng theo danh mục đối tượng địa lý cơ sở quốc gia. |
||
|
Kiểu dữ liệu |
CharacterString = GN06 |
||
|
Tên |
chucNangNhaGaHangKhong |
||
|
Mô tả |
Phân loại chức năng nhà ga hàng không. |
||
|
Kiểu dữ liệu |
Integer |
||
|
Danh sách giá trị |
Mã |
Nhãn |
Mô tả |
|
1 |
Nhà ga hành khách |
|
|
|
2 |
Nhà ga hàng hóa |
|
|
|
Tên |
ten |
||
|
Mô tả |
Tên nhà ga hàng không |
||
|
Kiểu dữ liệu |
CharacterString |
||
|
Tên |
geo |
||
|
Mô tả |
Thuộc tính không gian của đối tượng. |
||
|
Kiểu dữ liệu |
GM_Surface |
||
|
Kiểu đối tượng: |
|||
|
Tên |
BaiDapTrucThang |
||
|
Tên tiếng Việt |
Bãi đáp trực thăng |
||
|
Mô tả |
|
||
|
Kiểu cơ sở |
NenDiaLy10N |
||
|
Tên các thuộc tính |
maDoiTuong, viTriBaiDap, ten, geo |
||
|
Thuộc tính đối tượng: |
|||
|
Tên |
maDoiTuong |
||
|
Mô tả |
Mã phân loại đối tượng theo danh mục đối tượng địa lý cơ sở quốc gia. |
||
|
Kiểu dữ liệu |
CharacterString = GN01 |
||
|
Tên |
viTriBaiDap |
||
|
Mô tả |
Vị trí bãi đáp trực thăng. |
||
|
Kiểu dữ liệu |
Integer |
||
|
Danh sách giá trị |
Mã |
Nhãn |
Mô tả |
|
1 |
Trên mặt đất |
|
|
|
2 |
Trên nóc nhà |
|
|
|
Tên |
ten |
||
|
Mô tả |
Tên bãi đáp trực thăng. |
||
|
Kiểu dữ liệu |
CharacterString |
||
|
Tên |
geo |
||
|
Mô tả |
Thuộc tính không gian của đối tượng. |
||
|
Kiểu dữ liệu |
GM_Surface |
||
|
Kiểu đối tượng: |
|
|
Tên |
DuongCapTreo |
|
Tên tiếng Việt |
Đường cáp treo |
|
Mô tả |
Đường cáp treo là loại phương tiện di chuyển trên không thông qua các cabin di chuyển trên dây cáp được nối giữa các cột cao, giúp hành khách có điều kiện di chuyển nhanh chóng, thuận tiện. |
|
Kiểu cơ sở |
NenDiaLy10N |
|
Tên các thuộc tính |
maDoiTuong, ten, chieuDai, geo |
|
Tên vai trò quan hệ |
diQuaTruDuongCapTreo, diQuaGaCapTreo |
|
Thuộc tính đối tượng: |
|
|
Tên |
maDoiTuong |
|
Mô tả |
Mã phân loại đối tượng theo danh mục đối tượng địa lý cơ sở quốc gia. |
|
Kiểu dữ liệu |
CharacterString = GO01 |
|
Tên |
ten |
|
Mô tả |
Tên gọi của đối tượng. |
|
Kiểu dữ liệu |
CharacterString |
|
Tên |
chieuDai |
|
Mô tả |
Chiều dài của đường cáp treo theo kết quả đo đạc hiện trạng. |
|
Kiểu dữ liệu |
Real |
|
Đơn vị đo |
Mét |
|
Tên |
geo |
|
Mô tả |
Thuộc tính không gian của đối tượng. |
|
Kiểu dữ liệu |
GM_Curve |
|
Quan hệ đối tượng |
|
|
Tên |
diQuaTruDuongCapTreo |
|
Mô tả |
Áp dụng kiểu quan hệ với TruDuongCaoTreo |
|
Tên |
diQuaGaCapTreo |
|
Mô tả |
Áp dụng kiểu quan hệ với GaCapTreo |
|
Kiểu đối tượng: |
|
|
Tên |
TruDuongCapTreo |
|
Tên tiếng Việt |
Trụ đường cáp treo |
|
Mô tả |
Vị trí các trụ đỡ đường dây cáp treo. |
|
Kiểu cơ sở |
NenDiaLy10N |
|
Tên các thuộc tính |
maDoiTuong, geo |
|
Tên vai trò quan hệ |
namTrenDuongCapTreo |
|
Thuộc tính đối tượng: |
|
|
Tên |
maDoiTuong |
|
Mô tả |
Mã phân loại đối tượng theo danh mục đối tượng địa lý cơ sở quốc gia. |
|
Kiểu dữ liệu |
CharacterString = GO03 |
|
Tên |
geo |
|
Mô tả |
Thuộc tính không gian của đối tượng. |
|
Kiểu dữ liệu |
GM_Point |
|
Quan hệ đối tượng |
|
|
Tên |
namTrenDuongCapTreo |
|
Mô tả |
Áp dụng kiểu quan hệ đối tượng với DuongCapTreo |
|
Kiểu đối tượng: |
|
|
Tên |
GaCapTreo |
|
Tên tiếng Việt |
Ga cáp treo |
|
Mô tả |
Công trình phục vụ đón trả hành khách lưu thông bằng cáp treo. |
|
Kiểu cơ sở |
NenDiaLy10N |
|
Tên các thuộc tính |
maDoiTuong, ten, geo |
|
Tên quan hệ đối tượng |
trenDuongCapTreo |
|
Thuộc tính đối tượng: |
|
|
Tên |
maDoiTuong |
|
Mô tả |
Mã phân loại đối tượng theo danh mục đối tượng địa lý cơ sở quốc gia. |
|
Kiếu dữ liệu |
CharacterString = GO02 |
|
Tên |
ten |
|
Mô tả |
Tên gọi của đối tượng. |
|
Kiểu dữ liệu |
CharacterString |
|
Tên |
geo |
|
Mô tả |
Thuộc tính không gian của đối tượng. |
|
Kiểu dữ liệu |
GM_Surface, GM_Point |
|
Quan hệ đối tượng |
|
|
Tên |
trenDuongCapTreo |
|
Mô tả |
Áp dụng kiểu quan hệ với DuongCapTreo |

Hình 5.5
|
Kiểu đối tượng: |
|
|
Tên |
BaoHieuHangHaiAIS |
|
Tên tiếng Việt |
Báo hiệu hàng hải AIS |
|
Mô tả |
Là trạm AIS được lắp đặt để truyền phát thông tin về một báo hiệu hàng hải. AIS là hệ thống nhận dạng tự động truyền phát thông tin giữa các trạm AIS với nhau, hoạt động trên các dải tần số VHF. |
|
Kiểu cơ sở |
NenDiaLy10N |
|
Tên các thuộc tính |
maDoiTuong, ten, geo |
|
Thuộc tính đối tượng: |
|
|
Tên |
maDoiTuong |
|
Mô tả |
Mã phân loại đối tượng theo danh mục đối tượng địa lý cơ sở quốc gia. |
|
Kiểu dữ liệu |
CharacterString = GM_02 |
|
Tên |
ten |
|
Mô tả |
Tên gọi của đối tượng. |
|
Kiểu dữ liệu |
CharacterString |
|
Tên |
geo |
|
Mô tả |
Thuộc tính không gian của đối tượng. |
|
Kiểu dữ liệu |
GM_Point |
|
Kiểu đối tượng: |
|
|
Tên |
BenCang |
|
Tên tiếng Việt |
Bến cảng |
|
Mô tả |
Khu vực bao gồm vùng đất và vùng nước thuộc một cảng biển, được xây dựng cầu cảng, kho, bãi, nhà xưởng, trụ sở, cơ sở dịch vụ, hệ thống giao thông, thông tin liên lạc, điện, nước, vùng nước trước cầu cảng, luồng hàng hải và các công trình phụ trợ khác. Bến cảng có một hoặc nhiều cầu cảng. |
|
Kiểu cơ sở |
NenDiaLy10N |
|
Tên các thuộc tính |
maDoiTuong, ten, geo |
|
Thuộc tính đối tượng: |
|
|
Tên |
maDoiTuong |
|
Mô tả |
Mã phân loại đối tượng theo danh mục đối tượng địa lý cơ sở quốc gia. |
|
Kiểu dữ liệu |
CharacterString = GM_03 |
|
Tên |
ten |
|
Mô tả |
Tên gọi của bến cảng. |
|
Kiểu dữ liệu |
CharacterString |
|
Tên |
geo |
|
Mô tả |
Thuộc tính không gian của đối tượng. |
|
Kiểu dữ liệu |
GM_Surface |
|
Kiểu đối tượng: |
|||
|
Tên |
BenThuyNoiDia |
||
|
Tên tiếng Việt |
Bến thủy nội địa |
||
|
Mô tả |
Là công trình độc lập có quy mô nhỏ, gồm vùng đất và vùng nước trước bến để phương tiện neo đậu, xếp dỡ hàng hóa, đón trả hành khách và thực hiện dịch vụ hỗ trợ khác. |
||
|
Kiểu cơ sở |
NenDiaLy10 |
||
|
Tên các thuộc tính |
maDoiTuong, loaiBenThuyNoiDia, ten, geo |
||
|
Thuộc tính đối tượng: |
|||
|
Tên |
maDoiTuong |
||
|
Mô tả |
Mã phân loại đối tượng theo danh mục đối tượng địa lý cơ sở quốc gia. |
||
|
Kiểu dữ liệu |
CharacterString = GM_04 |
||
|
Tên |
loaiBenThuyNoiDia |
||
|
Mô tả |
Phân loại bến thủy nội địa theo quy định của Luật giao thông đường thủy nội địa. |
||
|
Kiểu dữ liệu |
Integer |
||
|
Danh sách giá trị |
Mã |
Nhãn |
Mô tả |
|
1 |
Bến hàng hóa |
|
|
|
2 |
Bến hành khách |
|
|
|
3 |
Bến tổng hợp |
|
|
|
4 |
Bến khách ngang sông |
Bến đò, phà ngang sông, không bao gồm bến phà đường bộ. |
|
|
5 |
Bến chuyên dùng |
|
|
|
Tên |
ten |
||
|
Mô tả |
Tên gọi bến thủy nội địa. |
||
|
Kiểu dữ liệu |
CharacterString |
||
|
Tên |
geo |
||
|
Mô tả |
Thuộc tính không gian của đối tượng. |
||
|
Kiểu dữ liệu |
GM_Point, GM_Surface |
||
|
Kiểu đối tượng: |
|||
|
Tên |
CangBien |
||
|
Tên tiếng Việt |
Cảng biển |
||
|
Mô tả |
Cảng biển là khu vực bao gồm vùng đất cảng và vùng nước cảng, được xây dựng kết cấu hạ tầng, lắp đặt trang thiết bị cho tàu thuyền đến, rời để bốc dỡ hàng hóa, đón trả hành khách và thực hiện dịch vụ khác. Cảng biển có một hoặc nhiều bến cảng. |
||
|
Kiểu cơ sở |
NenDiaLy10N |
||
|
Tên các thuộc tính |
maDoiTuong, loaiCangBien, ten, geo |
||
|
Thuộc tính đối tượng: |
|||
|
Tên |
maDoiTuong |
||
|
Mô tả |
Mã phân loại đối tượng theo danh mục đối tượng địa lý cơ sở quốc gia. |
||
|
Kiểu dữ liệu |
CharacterString = GM06 |
||
|
Tên |
loaiCangBien |
||
|
Mô tả |
Phân loại cảng biển. |
||
|
Kiểu dữ liệu |
Integer |
||
|
Danh sách giá trị |
Mã |
Nhãn |
Mô tả |
|
1 |
Loại I |
Cảng biển có quy mô lớn phục vụ cho việc phát triển kinh tế - xã hội của cả nước hoặc liên vùng. |
|
|
2 |
Loại II |
Cảng biển có quy mô vừa phục vụ cho việc phát triển kinh tế - xã hội của vùng. |
|
|
3 |
Loại III |
Cảng biển có quy mô nhỏ phục vụ cho việc phát triển kinh tế - xã hội của địa phương. |
|
|
Tên |
ten |
||
|
Mô tả |
Tên gọi cảng biển. |
||
|
Kiểu dữ liệu |
CharacterString |
||
|
Tên |
geo |
||
|
Mô tả |
Thuộc tính không gian của đối tượng. |
||
|
Kiểu dữ liệu |
GM_Surface |
||
|
Kiểu đối tượng: |
|||
|
Tên |
CangThuyNoiDia |
||
|
Tên tiếng Việt |
Cảng thủy nội địa |
||
|
Mô tả |
Khu vực có hệ thống các công trình được xây dựng để phương tiện, tàu biển neo đậu, xếp, dỡ hàng hóa, đón, trả hành khách và thực hiện các dịch vụ hỗ trợ khác. Cảng thủy nội địa có vùng đất cảng và vùng nước cảng. |
||
|
Kiểu cơ sở |
NenDiaLy10N |
||
|
Tên các thuộc tính |
maDoiTuong, loaiCangThuyNoiDia, capCangThuyNoiDia, ten, geo |
||
|
Thuộc tính đối tượng: |
|||
|
Tên |
maDoiTuong |
||
|
Mô tả |
Mã phân loại đối tượng theo danh mục đối tượng địa lý cơ sở quốc gia. |
||
|
Kiểu dữ liệu |
CharacterString = GM07 |
||
|
Tên |
loaiCangThuyNoiDia |
||
|
Mô tả |
Phân loại bến thủy nội địa theo quy định của Luật giao thông đường thủy nội địa. |
||
|
Kiểu dữ liệu |
Integer |
||
|
Danh sách giá trị |
Mã |
Nhãn |
Mô tả |
|
1 |
Cảng hàng hóa |
|
|
|
2 |
Cảng hành khách |
|
|
|
3 |
Cảng chuyên dùng |
|
|
|
4 |
Cảng tổng hợp |
|
|
|
Tên |
capCangThuyNoiDia |
||
|
Mô tả |
Thông tin phân cấp cảng thủy nội địa theo quy định của Luật giao thông đường thủy nội địa. |
||
|
Kiểu dữ liệu |
Integer |
||
|
Danh sách giá trị |
Mã |
Nhãn |
Mô tả |
|
1 |
Cấp l |
|
|
|
2 |
Cấp II |
|
|
|
3 |
Cấp III |
|
|
|
Tên |
ten |
||
|
Mô tả |
Tên gọi cảng thủy nội địa. |
||
|
Kiểu dữ liệu |
CharacterString |
||
|
Tên |
geo |
||
|
Mô tả |
Thuộc tính không gian của đối tượng. |
||
|
Kiểu dữ liệu |
GM_Surface |
||
|
Kiểu đối tượng: |
|||
|
Tên |
CauTau |
||
|
Tên tiếng Việt |
Cầu tàu |
||
|
Mô tả |
Là kết cấu cố định hoặc kết cấu nổi thuộc bến cảng, bến thủy nội địa được sử dụng cho tàu thuyền neo đậu, bốc dỡ hàng hóa, đón, trả hành khách và thực hiện các dịch vụ khác. |
||
|
Kiểu cơ sở |
NenDiaLy10N |
||
|
Tên các thuộc tính |
maDoiTuong, loaiCauTau, geo |
||
|
Thuộc tính đối tượng: |
|||
|
Tên |
maDoiTuong |
||
|
Mô tả |
Mã phân loại đối tượng theo danh mục đối tượng địa lý cơ sở quốc gia. |
||
|
Kiểu dữ liệu |
CharacterString = GM08 |
||
|
Tên |
loaiCauTau |
||
|
Mô tả |
|
||
|
Kiểu dữ liệu |
Integer |
||
|
Danh sách giá trị |
Mã |
Nhãn |
Mô tả |
|
1 |
Kết cấu cố định |
Giống kiểu đê, đập |
|
|
2 |
Kết cấu nổi |
|
|
|
Tên |
geo |
||
|
Mô tả |
Thuộc tính không gian của đối tượng. |
||
|
Kiểu dữ liệu |
GM_Curve, GM_Surface |
||
|
Kiểu đối tượng: |
|||
|
Tên |
BaoHieuDanLuongHangHaiDuongThuy |
||
|
Tên tiếng Việt |
Báo hiệu dẫn luồng hàng hải và đường thủy |
||
|
Mô tả |
Vị trí đặt các báo hiệu dẫn luồng. |
||
|
Kiểu cơ sở |
NenDiaLy10N |
||
|
Tên các thuộc tính |
maDoiTuong, coDen, huongBaoHieu, hinhDang, mauSac, phoiHopMauSac, geo |
||
|
Thuộc tính đối tượng: |
|||
|
Tên |
maDoiTuong |
||
|
Mô tả |
Mã phân loại đối tượng theo danh mục đối tượng địa lý cơ sở quốc gia. |
||
|
Kiểu dữ liệu |
CharacterString, DoiTuong BaoHieuDanLuongHangHaiDuongThuy |
||
|
Danh sách giá trị |
Mã |
Nhãn |
Mô tả |
|
GA01 |
Chập tiêu |
Là báo hiệu gồm hai đăng tiêu biệt lập nằm trên cùng một mặt phẳng thẳng đứng để tạo thành một hướng ngắm cố định. |
|
|
GA02 |
Đăng tiêu |
Là báo hiệu được thiết lập cố định tại các vị trí cần thiết để báo hiệu luồng đường thủy, báo vật chướng ngại nguy hiểm, bãi cạn hay một vị trí đặc biệt nào đó. |
|
|
GA03 |
Phao báo hiệu |
Là loại báo hiệu được thiết kế để nổi trên mặt nước và được neo hoặc buộc ở một vị trí nào đó. |
|
|
GA04 |
Tiêu báo hiệu |
Một loại thiết bị báo hiệu giao thông hàng hải. |
|
|
Tên |
coDen |
||
|
Mô tả |
Phân loại báo hiệu có đèn hay không có đèn. |
||
|
Kiểu dữ liệu |
Blooean |
||
|
Tên |
huongBaoHieu |
||
|
Mô tả |
Hướng báo hiệu để dẫn luồng cho tuyến hàng hải, tuyến đường thủy nội địa. |
||
|
Kiểu dữ liệu |
Integer |
||
|
Danh sách giá trị |
Mã |
Nhãn |
Mô tả |
|
1 |
Trái |
Báo hiệu trái luồng |
|
|
2 |
Phải |
Báo hiệu phải luồng |
|
|
3 |
Chuyển hướng trái |
Báo hiệu chuyển hướng luồng sang trái |
|
|
4 |
Chuyển hướng phải |
Báo hiệu chuyển hướng luồng sang phải |
|
|
5 |
Khác |
Báo hiệu khác |
|
|
Tên |
hinhDang |
||
|
Mô tả |
Hình dạng của các thiết bị báo hiệu hàng hải, báo hiệu đường thủy nội bộ. |
||
|
Kiểu dữ liệu |
Integer |
||
|
Danh sách giá trị |
Mã |
Nhãn |
Mô tả |
|
1 |
Hình tháp |
|
|
|
2 |
Hình trụ |
|
|
|
3 |
Hình cầu |
|
|
|
4 |
Hình cột |
|
|
|
5 |
Hình trục quay |
|
|
|
6 |
Hình thùng |
|
|
|
7 |
Hình tháp lưới |
|
|
|
8 |
Hình khác |
|
|
|
9 |
Không xác định |
|
|
|
Tên |
mauSac |
||
|
Mô tả |
Loại màu sắc của các loại báo hiệu hàng hải. |
||
|
Kiểu dữ liệu |
Integer |
||
|
Danh sách giá trị |
Mã |
Nhãn |
Mô tả |
|
1 |
Trắng |
|
|
|
2 |
Đen |
|
|
|
3 |
Đỏ |
|
|
|
4 |
Xanh lá cây |
|
|
|
5 |
Xanh da trời |
|
|
|
6 |
Vàng |
|
|
|
7 |
Xám |
|
|
|
8 |
Nâu |
|
|
|
9 |
Hổ phách |
|
|
|
10 |
Tím |
|
|
|
11 |
Cam |
|
|
|
12 |
Đỏ tươi |
|
|
|
13 |
Hồng |
|
|
|
14 |
Đỏ, xanh, đỏ |
|
|
|
15 |
Xanh, đỏ, xanh |
|
|
|
16 |
Đỏ, xanh, trắng |
|
|
|
17 |
Đỏ trắng |
|
|
|
18 |
Không xác định |
|
|
|
Tên |
phoiHopMauSac |
||
|
Mô tả |
Màu sắc phối hợp của các loại báo hiệu hàng hải và đường thủy. |
||
|
Kiểu dữ liệu |
Integer |
||
|
Danh sách giá trị |
Mã |
Nhãn |
Mô tả |
|
1 |
Kẻ ngang |
|
|
|
2 |
Kẻ dọc |
|
|
|
3 |
Kẻ chéo |
|
|
|
4 |
Kẻ ô vuông |
|
|
|
5 |
Kẻ không rõ hướng |
|
|
|
6 |
Kẻ viền |
|
|
|
7 |
Không xác định |
|
|
|
Tên |
geo |
||
|
Mô tả |
Thuộc tính không gian của đối tượng. |
||
|
Kiểu dữ liệu |
GM_Point |
||
|
Kiểu đối tượng: |
|||
|
Tên |
CacDoiTuongHangHaiHaiVan |
||
|
Tên tiếng Việt |
Các đối tượng hàng hải hải văn |
||
|
Mô tả |
Khu vực và công trình phục vụ hàng hải. |
||
|
Kiểu cơ sở |
NenDiaLy10N |
||
|
Tên các thuộc tính |
maDoiTuong, ten, geo |
||
|
Thuộc tính đối tượng: |
|||
|
Tên |
maDoiTuong |
||
|
Mô tả |
Mã phân loại đối tượng theo danh mục đối tượng địa lý cơ sở quốc gia. |
||
|
Kiểu dữ liệu |
CharacterString, DoiTuong HangHaiHaiVan |
||
|
Danh sách giá trị |
Mã |
Nhãn |
Mô tả |
|
GC01 |
Cảng dầu khí ngoài khơi |
Công trình được xây dựng, lắp đặt tại khu vực khai thác dầu khí ngoài khơi cho tàu thuyền đến, rời để bốc dỡ hàng hóa và thực hiện dịch vụ khác. |
|
|
GC02 |
Cọc buộc tàu thuyền |
Cọc lớn dùng để neo buộc tàu thuyền trên biển. |
|
|
GC03 |
Đăng, chắn đánh bắt cá ổn định |
Khu vực đặt các đăng, chắn đánh bắt hải sản cố định. |
|
|
GC04 |
Đèn biển |
Thiết bị báo hiệu hàng hải, được xây dựng cố định tại các vị trí cần thiết ven bờ biển, báo hiệu cho tàu thuyền hàng hải trên các tuyến hàng hải xa bờ nhận biết, định hướng nhập bờ để vào các tuyến hàng hải ven biển hoặc vào các cảng biển. |
|
|
GC05 |
Khu neo đậu |
Vùng nước được thiết lập và công bố để tàu thuyền neo đậu chờ cập cầu, cập kho chứa nổi, chờ vào khu chuyển tải, chờ đi qua luồng hoặc thực hiện các dịch vụ khác. |
|
|
GC06 |
Khu tránh bão |
Vùng nước được thiết lập và công bố để tàu thuyền neo đậu tránh trú bão và thiên tai khác. |
|
|
GC07 |
Khu vực an toàn viện trợ hàng hải |
Vùng nước tại khu vực quản lý cảng biển được quy định là an toàn viện trợ hàng hải. |
|
|
GC08 |
Khu vực bảo tồn thiên nhiên trên biển |
Vùng nước tại khu vực bảo tồn thiên nhiên trên biển. |
|
|
GC09 |
Khu vực đánh cá |
Vùng nước khu vực được phép đánh cá. |
|
|
GC10 |
Khu vực đợi hoa tiêu |
Vùng nước khu vực đợi hoa tiêu. |
|
|
GC11 |
Khu vực nạo vét |
Vùng nước khu vực nạo vét. |
|
|
GC12 |
Khu vực nghiên cứu, khảo sát |
Vùng nước khu vực nghiên cứu, khảo sát trên biển. |
|
|
GC13 |
Khu vực nguy hiểm |
Các khu vực nước xoáy, bãi đá ngầm, các địa vật ngầm hoặc nổi có khả năng gây nguy hiểm cho giao thông hàng hải. |
|
|
GC14 |
Khu vực quản lý cảng |
Vùng nước tại khu vực quản lý cảng biển. |
|
|
GC15 |
Khu vực quân sự |
Vùng nước tại khu vực quản lý của quân đội. |
|
|
GC16 |
Khu vực trung chuyển hàng hóa |
Vùng nước tại khu vực trung chuyển hàng hóa trên biển. |
|
|
GC17 |
Khu vực vùng nước an toàn |
Vùng nước tại khu vực vùng nước an toàn. |
|
|
GC18 |
Khu vực xác tàu lịch sử |
Vùng nước tại khu vực có xác tàu lịch sử. |
|
|
GC19 |
Lồng bè nuôi trồng thủy hải sản |
Khu vực có lồng bè nuôi trồng thủy hải sản trên biển. |
|
|
GC20 |
Nhà giàn |
Cụm Dịch vụ kinh tế - Khoa học kỹ thuật được xây dựng dưới dạng các nhà giàn. |
|
|
GC21 |
Nhà trên biển |
Các loại nhà xây dựng kiên cố trên mặt biển. |
|
|
GC22 |
Trạm cứu nạn |
Khu vực có trạm cứu nạn trên biển. |
|
|
GC23 |
Trạm nghiệm triều |
Nơi đặt các trạm quan trắc thủy triều. |
|
|
GC24 |
Tuyến hàng hải |
Đường đi của tàu thuyền trong lãnh hải Việt Nam, được giới hạn bởi các điểm có vị trí, tọa độ do cơ quan nhà nước có thẩm quyền xác định, công bố để chỉ dẫn cho tàu thuyền khi hoạt động trong lãnh hải Việt Nam. |
|
|
GC25 |
Vùng cấm |
Vùng cấm tạm thời hoặc vùng hạn chế hoạt động trong lãnh hải Việt Nam. |
|
|
GC26 |
Xác tàu đám |
Xác tàu đám trên biển. |
|
|
Tên |
ten |
||
|
Mô tả |
Tên gọi của đối tượng địa lý. |
||
|
Kiểu dữ liệu |
Integer |
||
|
Tên |
geo |
||
|
Mô tả |
Thuộc tính không gian của đối tượng. |
||
|
Kiểu dữ liệu |
GM_Point, GM_Surface |
||
|
Kiểu đối tượng: |
|||
|
Tên |
NhomAuTau |
||
|
Tên tiếng Việt |
Nhóm Âu tàu |
||
|
Mô tả |
Nhóm các đối tượng địa lý thành phần của đối tượng âu tàu |
||
|
Kiểu cơ sở |
NenDiaLy10N |
||
|
Tên các thuộc tính |
maDoiTuong, geo |
||
|
Tên |
maDoiTuong |
||
|
Mô tả |
Mã phân loại đối tượng theo danh mục đối tượng địa lý cơ sở. |
||
|
Kiểu dữ liệu |
CharacterString, DoiTuongAuTau |
||
|
Danh sách giá trị |
Mã |
Nhãn |
Mô tả |
|
GM01 |
Âu tàu |
Nơi có công trình dâng nước, hạ nước để đưa phương tiện giao thông thủy vượt qua mực nước chênh lệch. |
|
|
GM05 |
Bờ xây âu tàu |
Vị trí các bờ xây của âu tàu. |
|
|
GM09 |
Cửa âu tàu |
Cửa mở để đưa phương tiện giao thông thủy vượt qua. |
|
|
Tên |
Geo |
||
|
Mô tả |
Thuộc tính không gian của đối tượng. |
||
|
Kiểu dữ liệu |
GM_Curve, GM_Surface |
||
6. PhuBeMat

Hình 6.1
|
Kiểu đối tượng: |
|||
|
Tên |
HangCay |
||
|
Tên tiếng Việt |
Hàng cây |
||
|
Mô tả |
Bao gồm dải cây và hàng cây; Hàng cây bụi và rặng cây bụi. |
||
|
Kiểu cơ sở |
NenDiaLy10N |
||
|
Tên các thuộc tính |
maDoiTuong, geo |
||
|
Thuộc tính đối tượng: |
|||
|
Tên |
maDoiTuong |
||
|
Mô tả |
Mã phân loại đối tượng theo danh mục đối tượng địa lý cơ sở quốc gia. |
||
|
Kiểu dữ liệu |
CharacterString, DoiTuongHangCay |
||
|
Danh sách giá trị |
Mã |
Nhãn |
Mô tả |
|
HE05 |
Dải cây và hàng cây |
Khu vực trồng dải cây cao, hẹp và hàng cây cao. |
|
|
HE06 |
Hàng cây bụi và rặng cây bụi |
Khu vực trồng hàng cây bụi và rặng cây bụi. |
|
|
Tên |
geo |
||
|
Mô tả |
Thuộc tính không gian của đối tượng. |
||
|
Kiểu dữ liệu |
GM_Curve |
||
|
Kiểu đối tượng: |
|||
|
Tên |
CayDocLap |
||
|
Tên tiếng Việt |
Cây độc lập |
||
|
Mô tả |
Bao gồm cây độc lập và cụm cây độc lập. |
||
|
Kiểu cơ sở |
NenDiaLy10N |
||
|
Tên các thuộc tính |
maDoiTuong,tenCay, chieuCao, geo |
||
|
Thuộc tính đối tượng: |
|||
|
Tên |
maDoiTuong |
||
|
Mô tả |
Mã phân loại đối tượng theo danh mục đối tượng địa lý cơ sở quốc gia. |
||
|
Kiểu dữ liệu |
CharacterString, DoiTuongCayDocLap |
||
|
Danh sách giá trị |
Mã |
Nhãn |
Mô tả |
|
HE03 |
Cây độc lập |
Vị trí của những cây cao trên 3 m đã phát triển ổn định, có ý nghĩa định hướng cho một vùng rộng lớn. |
|
|
HE04 |
Cụm cây độc lập |
Vị trí của một số cây tạo thành một cụm cây mà các cây cao to như nhau. |
|
|
Tên |
tenCay |
||
|
Mô tả |
Là tên của cây. |
||
|
Kiểu dữ liệu |
CharacterString |
||
|
Tên |
chieuCao |
||
|
Mô tả |
Là chiều cao của cây. |
||
|
Kiểu dữ liệu |
Real |
||
|
Đơn vị đo |
Mét (m) |
||
|
Tên |
geo |
||
|
Mô tả |
Thuộc tính không gian của đối tượng. |
||
|
Kiểu dữ liệu |
GM_Point |
||
|
Kiểu đối tượng: |
|||
|
Tên |
RanhGioiPhuBeMat |
||
|
Tên tiếng Việt |
Ranh giới phủ bề mặt |
||
|
Mô tả |
Là đường ranh giới phân cách giữa các vùng thực vật khác nhau hoặc giữa các thảm thực vật với khu vực khác. |
||
|
Kiểu cơ sở |
NenDiaLy10N |
||
|
Tên các thuộc tính |
maDoiTuong, loaiRanhGioiPhuBeMat, geo, edge |
||
|
Thuộc tính đối tượng: |
|||
|
Tên |
maDoiTuong |
||
|
Mô tả |
Mã phân loại đối tượng theo danh mục đối tượng địa lý cơ sở quốc gia. |
||
|
Kiểu dữ liệu |
CharacterString = HG01 |
||
|
Tên |
loaiRanhGioiPhuBeMat |
||
|
Mô tả |
Loại ranh giới phủ bề mặt. |
||
|
Kiểu dữ liệu |
Integer |
||
|
Danh sách giá trị |
Mã |
Nhãn |
Mô tả |
|
1 |
Thực vật |
Ranh giới phân cách giữa các vùng thực vật khác nhau. |
|
|
2 |
Khác |
Ranh giới phân cách giữa các thảm thực vật với khu vực khác như dân cư, hạ tầng dân sinh,... |
|
|
3 |
Ranh giới khu bảo tồn thiên nhiên |
Ranh giới phân cách các khu bảo tồn thiên nhiên, vườn quốc gia với các khu vực khác |
|
|
Tên |
geo |
||
|
Mô tả |
Thuộc tính không gian của đối tượng. |
||
|
Kiểu dữ liệu |
GM_Curve |
||
|
Tên |
edge |
||
|
Mô tả |
Áp dụng để biểu thị quan hệ không gian với kiểu đối tượng PhuBeMat. |
||
|
Kiểu dữ liệu |
TP_Edge |
||
|
Kiểu đối tượng: |
|
|
Tên |
PhuBeMat |
|
Tên tiếng Việt |
Phủ bề mặt |
|
Mô tả |
Là lớp UML trừu tượng mô tả các đặc tính chung của các kiểu đối tượng Rung, CayHangNam, CayLauNam, PhuThucVatKhac, BeMatCongTrinhDanCu, ThucVatDayBien, DatTrong, |
|
Kiểu cơ sở |
NenDiaLy10N |
|
Tên các thuộc tính |
face |
|
Thuộc tính đối tượng: |
|
|
Tên |
face |
|
Mô tả |
Áp dụng để biểu thị quan hệ không gian với kiểu đối tượng RanhGioiPhuBeMat. |
|
Kiểu dữ liệu |
TP Face |
|
Tên |
geo |
|
Mô tả |
Thuộc tính không gian của đối tượng. |
|
Kiểu dữ liệu |
GM_Surface |
|
Kiểu đối tượng: |
||||
|
Tên |
Rung |
|||
|
Tên tiếng Việt |
Rừng |
|||
|
Mô tả |
Một hệ sinh thái bao gồm các loài thực vật rừng, động vật rừng, nấm, vi sinh vật, đất rừng và các yếu tố môi trường khác, trong đó thành phần chính là một hoặc một số loài cây thân gỗ, tre, nứa, cây họ cau có chiều cao được xác định theo hệ thực vật trên núi đất, núi đá, đất ngập nước, đất cát hoặc hệ thực vật đặc trưng khác; diện tích liên vùng từ 0,3 ha trở lên; độ tàn che từ 0,1 trở lên. |
|||
|
Kiểu cơ sở |
PhuBeMat |
|||
|
Tên các thuộc tính |
maDoiTuong, loaiCayRung, mucDichSuDung, dieuKienLapDia, ten, doTanChe, geo |
|||
|
Thuộc tính đối tượng: |
||||
|
Tên |
maDoiTuong |
|||
|
Mô tả |
Mã phân loại đối tượng theo danh mục đối tượng địa lý cơ sở quốc gia. |
|||
|
Kiểu dữ liệu |
Character String, DoiTuongRung |
|||
|
Danh sách giá trị |
Mã |
Nhãn |
Mô tả |
|
|
HH01 |
Rừng trồng |
Khu vực rừng được hình thành do con người trồng mới trên đất chưa có rừng; cải tạo rừng tự nhiên; trồng lại hoặc tái sinh sau khai thác rừng trồng. |
||
|
HH02 |
Rừng tự nhiên |
Khu vực rừng có sẵn trong tự nhiên hoặc phục hồi bằng tái sinh tự nhiên hoặc tái sinh có trồng bổ sung. |
||
|
Tên |
loaiCayRung |
|||
|
Mô tả |
Loài cây rừng chiếm ưu thế. |
|||
|
Kiểu dữ liệu |
Integer |
|||
|
Danh sách giá trị |
Mã |
Nhãn |
Mô tả |
|
|
1 |
Cây lá rộng |
Loại rừng gỗ, bao gồm: rừng lá rộng thường xanh, rừng lá rộng rụng lá và rừng lá rộng nửa rụng lá. |
||
|
2 |
Cây lá kim |
Là những loại cây thuộc nhóm lá kim như thông, vân sam, linh sam, tuyết tùng. |
||
|
3 |
Cây hỗn hợp |
Hỗn giao cây lá rộng và cây lá kim, hỗn giao gỗ và tre nứa. |
||
|
4 |
Cây tre nứa |
Là nhóm loại cây cùng họ với tre, mình mỏng, gióng dài, mọc từng bụi. |
||
|
5 |
Cây cau dừa |
Bao gồm các loại cây họ cau, dừa, chà là, mây, cọ. |
||
|
6 |
Cây ưa mặn chua phèn |
Là các loại cây gỗ và cây bụi sống trong các vùng nước mặn ven biển. |
||
|
Tên |
mucDichSuDung |
|||
|
Mô tả |
Mục đích sử dụng. |
|||
|
Kiểu dữ liệu |
CharacterString |
|||
|
Danh sách giá trị |
Mã |
Nhãn |
Mô tả |
|
|
1 |
Vườn quốc gia |
Có ít nhất 01 hệ sinh thái tự nhiên đặc trưng của một vùng hoặc của quốc gia, quốc tế hoặc có ít nhất 01 loài sinh vật đặc hữu của Việt Nam hoặc có trên 05 loài thuộc Danh mục loài thực vật rừng, động vật rừng nguy cấp, quý, hiếm; Có giá trị đặc biệt về khoa học, giáo dục; có cảnh quan môi trường, nét đẹp độc đáo của tự nhiên, có giá trị du lịch sinh thái, nghỉ dưỡng, giải trí. |
||
|
2 |
Khu dự trữ thiên nhiên |
Có hệ sinh thái tự nhiên quan trọng đối với quốc gia, quốc tế, đặc thù hoặc đại diện cho một vùng sinh thái tự nhiên; Là sinh cảnh tự nhiên của ít nhất 05 loài thuộc Danh mục loài thực vật rừng, động vật rừng nguy cấp, quý, hiếm; Có giá trị đặc biệt về khoa học giáo dục hoặc du lịch sinh thái, nghỉ dưỡng, giải trí. |
||
|
3 |
Khu bảo tồn loài - sinh cảnh |
Là nơi sinh sống tự nhiên thường xuyên hoặc theo mùa của ít nhất 01 loài sinh vật đặc hữu hoặc loài thuộc Danh mục loài thực vật rừng động vật rừng nguy cấp quý hiếm; Phải bảo đảm các điều kiện sinh sống, thức ăn, sinh sản để bảo tồn bền vững các loài sinh vật đặc hữu hoặc loài thuộc Danh mục loài thực vật rừng động vật rừng nguy cấp quý hiếm; Có giá trị đặc biệt về khoa học, giáo dục. |
||
|
4 |
Khu bảo vệ cảnh quan |
Rừng bảo tồn di tích lịch sử - văn hóa, danh lam thắng cảnh; Rừng tín ngưỡng; Rừng bảo vệ môi trường đô thị, khu công nghiệp, khu chế xuất khu kinh tế khu công nghệ. |
||
|
5 |
Khu rừng nghiên cứu, thực nghiệm khoa học |
Có hệ sinh thái đáp ứng yêu cầu nghiên cứu thực nghiệm khoa học của tổ chức khoa học và công nghệ, đào tạo, giáo dục nghề nghiệp có chức năng nhiệm vụ nghiên cứu thực nghiệm khoa học lâm nghiệp. |
||
|
6 |
Vườn thực vật quốc gia |
Khu rừng lưu trữ, sưu tập các loài thực vật ở Việt Nam và thế giới để phục vụ nghiên cứu, tham quan, giáo dục. |
||
|
7 |
Rừng giống quốc gia |
Là khu rừng giống chuyển hóa, rừng giống trồng của những loài cây thuộc danh mục giống cây trồng lâm nghiệp chính. |
||
|
8 |
Rừng phòng hộ đầu nguồn |
Là rừng thuộc lưu vực của sông hồ. |
||
|
9 |
Rừng bảo vệ nguồn nước của cộng đồng dân cư |
Khu rừng trực tiếp cung cấp nguồn nước phục vụ sinh hoạt, sản xuất của cộng đồng dân cư tại chỗ; gắn với phong tục, tập quán và truyền thống tốt đẹp của cộng đồng, được cộng đồng bảo vệ và sử dụng. |
||
|
10 |
Rừng phòng hộ biên giới |
Khu rừng phòng hộ nằm trong khu vực vành đai biên giới gắn với các điểm trọng yếu về quốc phòng an ninh được thành lập theo đề nghị của cơ quan quản lý biên giới. |
||
|
11 |
Rừng phòng hộ chắn gió, chắn cát bay |
|
||
|
12 |
Rừng phòng hộ chắn sóng, lấn biển |
|
||
|
13 |
Rừng sản xuất |
Sử dụng chủ yếu để cung cấp lâm sản; sản xuất kinh doanh lâm nông, ngư nghiệp kết hợp; du lịch sinh thái, nghỉ dưỡng, giải trí; cung ứng dịch vụ môi trường rừng và không thuộc tiêu chí rừng đặc dụng, rừng phòng hộ. |
||
|
Tên |
dieuKienLapDia |
|||
|
Mô tả |
Điều kiện lập địa. |
|||
|
Kiểu dữ liệu |
Integer |
|||
|
Danh sách giá trị |
Mã |
Nhãn |
Mô tả |
|
|
1 |
Rừng núi đất |
Rừng trên các đồi, núi đất. |
||
|
2 |
Rừng núi đá |
Rừng trên núi đá hoặc trên những diện tích đá lộ đầu không có hoặc có rất ít đất trên bề mặt. |
||
|
3 |
Rừng ngập mặn |
Rừng ven bờ biển và các cửa sông có nước triều mặn ngập thường xuyên hoặc định kỳ. |
||
|
4 |
Rừng ngập phèn |
Diện tích rừng trên đất ngập nước phèn, nước lợ. |
||
|
5 |
Rừng ngập nước ngọt |
Rừng ngập nước ngọt thường xuyên hoặc định kỳ. |
||
|
6 |
Rừng đất cát |
Rừng trên các cồn cát, bãi cát. |
||
|
Tên |
doTanChe |
|||
|
Mô tả |
Là mức độ che kín của tán cây rừng theo phương thẳng đứng trên một đơn vị diện tích rừng được biểu thị bằng tỷ lệ phần mười |
|||
|
Kiểu dữ liệu |
Integer |
|||
|
Danh sách giá trị |
Mã |
Nhãn |
Mô tả |
|
|
1 |
Độ tàn che từ 0,3 trở lên |
|
||
|
2 |
Độ tàn che dưới 0,3 |
|
||
|
Tên |
ten |
|||
|
Mô tả |
Tên gọi của khu rừng. |
|||
|
Kiểu dữ liệu |
CharacterString |
|||
|
Kiểu đối tượng: |
|||
|
Tên |
PhuThucVatKhac |
||
|
Tên tiếng Việt |
Phủ thực vật khác |
||
|
Mô tả |
Là các loại phủ thực vật khác không phải là rừng. |
||
|
Kiểu cơ sở |
PhuBeMat |
||
|
Tên các thuộc tính |
maDoiTuong, geo |
||
|
Thuộc tính đối tượng: |
|||
|
Tên |
maDoiTuong |
||
|
Mô tả |
Mã phân loại đối tượng theo danh mục đối tượng địa lý cơ sở quốc gia. |
||
|
Kiểu dữ liệu |
CharacterString, DoiTuongPhuThucVatKhac |
||
|
Danh sách giá trị |
Mã |
Nhãn |
Mô tả |
|
HE01 |
Cây bụi |
Khu vực gồm các loại cây bụi, là cây được phân biệt bằng một thân cây có rất nhiều nhánh và chiều cao thấp. |
|
|
HE02 |
Cây bụi ưa mặn, chua phèn |
Khu vực gồm các loại cây bụi mọc trên đất hay mọc trong vùng nước có tính chất mặn hay chua phèn. |
|
|
Kiểu đối tượng: |
|||
|
Tên |
CayHangNam |
||
|
Tên tiếng Việt |
Cây hàng năm |
||
|
Mô tả |
Khu vực trồng các loại cây có thời gian sinh trưởng không quá một năm. |
||
|
Kiểu cơ sở |
PhuBeMat |
||
|
Tên các thuộc tính |
maDoiTuong, loaiCayTrong, ten, geo |
||
|
Thuộc tính đối tượng: |
|||
|
Tên |
maDoiTuong |
||
|
Mô tả |
Mã phân loại đối tượng theo danh mục đối tượng địa lý cơ sở quốc gia. |
||
|
Kiểu dữ liệu |
CharacterString = HB01 |
||
|
Tên |
loaiCayTrong |
||
|
Mô tả |
Loại cây trồng hàng năm. |
||
|
Kiểu dữ liệu |
Integer |
||
|
Danh sách giá trị |
Mã |
Nhãn |
Mô tả |
|
1 |
Cây lúa |
Diện tích trồng lúa không phân biệt lúa nương và lúa nước. |
|
|
2 |
Cây lương thực |
Các loại cây lương thực như: lúa mỳ, lúa mạch, cao lương, kê, ngô, khoai, sắn. Các loại cây có hạt chứa dầu như cây đậu tương, cây lạc, cây vừng, cây thầu dầu, cây cải dầu, cây hoa hướng dương, cây rum, cây mù tạc và các cây có hạt chứa dầu khác. Các loại cây có hạt chứa dầu như cây đậu tương, cây lạc, cây vừng, cây thầu dầu, cây cải dầu, cây hoa hướng dương, cây rum, cây mù tạc và các cây có hạt chứa dầu khác. |
|
|
3 |
Cây mía |
Cây mía. |
|
|
4 |
Cây thuốc lá, thuốc lào |
Cây thuốc lá, thuốc lào để cuốn thuốc lá điếu (xì gà) và để chế biến thuốc lá, thuốc lào. |
|
|
5 |
Cây lấy sợi |
Cây bông, đay, cói, gai, lanh, và cây lấy sợi khác. |
|
|
6 |
Rau, cây gia vị, cây dược liệu |
Các loại rau lấy lá như: Rau cải bắp cải rau muống súp lơ, cây bông cải xanh, rau diếp, măng tây, rau cúc, rau cần ta, rau cần tây và các loại rau lấy lá khác. Các loại rau lấy quả như: Dưa hấu, dưa chuột, bí xanh, bí ngô, cà chua cây cà cây ớt các loại dưa và rau có quả khác;Cây củ cải đường; Các loại nấm. Cây gia vị:các loại cây chủ yếu làm gia vị như cây ớt cay, cây gừng, cây nghệ,... Cây dược liệu, hương liệu: Cây atiso, ngải, cây bạc hà, cà gai leo, cây xạ đen, ý dĩ,... và sản xuất hương liệu. |
|
|
7 |
Hoa, cây cảnh |
Các loại cây hàng năm lấy hoa hoặc cả cành, thân, lá, rễ để phục vụ nhu cầu sinh hoạt, làm đẹp cảnh quan, môi trường, sinh hoạt văn hóa, bao gồm cả thảm cỏ làm cảnh. |
|
|
8 |
Sen, ấu, súng, niễng,... |
Là loại cây sống nổi dưới nước. |
|
|
9 |
Cây hàng năm khác |
Cây trồng hàng năm khác: cây thức ăn gia súc như: trồng cỏ, đồng cỏ tự nhiên; trồng cây làm phân xanh (muồng muồng),... |
|
|
Tên |
ten |
||
|
Mô tả |
Tên cây. |
||
|
Kiểu dữ liệu |
CharacterString |
||
|
Kiểu đối tượng: |
|||
|
Tên |
CayLauNam |
||
|
Tên tiếng Việt |
Cây lâu năm |
||
|
Mô tả |
Khu vực trồng các loại cây có thời gian sinh trưởng từ khi gieo trồng đến khi thu hoạch sản phẩm lần đầu từ một năm trở lên. |
||
|
Kiểu cơ sở |
PhuBeMat |
||
|
Tên các thuộc tính |
maDoiTuong, loaiCayTrong, ten, geo |
||
|
Thuộc tính đối tượng: |
|||
|
Tên |
maDoiTuong |
||
|
Mô tả |
Mã phân loại đối tượng theo danh mục đối tượng địa lý cơ sở quốc gia. |
||
|
Kiểu dữ liệu |
CharacterString = HB02 |
||
|
Tên |
loaiCayTrong |
||
|
Mô tả |
Loại cây trồng lâu năm |
||
|
Kiểu dữ liệu |
Integer |
||
|
Danh sách giá trị |
Mã |
Nhãn |
Mô tả |
|
10 |
Cây ăn quả |
Là loại cây trồng một lần, sinh trưởng và cho thu hoạch trong nhiều năm, sản phẩm là quả để ăn tươi hoặc kết hợp chế biến như cây bưởi, cam, chôm chôm, mận, mơ, măng cụt, nhãn, sầu riêng, vải, xoài. |
|
|
11 |
Cây dừa cọ |
Cây dừa cọ. |
|
|
12 |
Cây công nghiệp |
Là loại cây trồng một lần, sinh trưởng và cho thu hoạch trong nhiều năm, sản phẩm được dùng để làm nguyên liệu cho sản xuất công nghiệp hoặc phải qua chế biến mới sử dụng được như cây cao su, ca cao, cà phê, chè, điều, hồ tiêu,... |
|
|
13 |
Cây dược liệu |
Là loại cây trồng một lần, sinh trưởng và cho thu hoạch trong nhiều năm, sản phẩm làm dược liệu như cây hồi, quế, đỗ trọng, long não, sâm. |
|
|
14 |
Cây bóng mát, cây cảnh quan,... |
Là loại cây không nằm trong vùng của khu vực dân cư. |
|
|
15 |
Cây lâu năm khác |
Dâu tằm,... |
|
|
Tên |
ten |
||
|
Mô tả |
Tên cây. |
||
|
Kiểu dữ liệu |
CharacterString |
||
|
Kiểu đối tượng: |
||||
|
Tên |
BeMatCongTrinh |
|||
|
Tên tiếng Việt |
Bề mặt là công trình |
|||
|
Mô tả |
Là bề mặt được bao phủ bởi các công trình nhân tạo |
|||
|
Kiểu cơ sở |
PhuBeMat |
|||
|
Tên các thuộc tính |
maDoiTuong, thucVat, geo |
|||
|
Thuộc tính đối tượng: |
||||
|
Tên |
maDoiTuong |
|||
|
Mô tả |
Mã phân loại đối tượng theo danh mục đối tượng địa lý cơ sở. |
|||
|
Kiểu dữ liệu |
CharacterString = HA01 |
|||
|
Tên |
thucVat |
|||
|
Mô tả |
Phân loại độ che phủ thực vật trên bề mặt công trình |
|||
|
Kiểu dữ liệu |
Integer |
|||
|
Danh sách giá trị |
Mã |
Nhãn |
Mô tả |
|
|
1 |
Có thực vật che phủ |
Bề mặt công trình có độ che phủ thực vật từ 60% trở lên |
||
|
2 |
Không có thực vật che phủ |
Bề mặt công trình có có độ che phủ thực vật dưới 60% |
||
|
|
||||
|
Kiểu đối tượng: |
||||
|
Tên |
BeMatKhuDanCu |
|||
|
Tên tiếng Việt |
Bề mặt là khu dân cư |
|||
|
Mô tả |
Là bề mặt được bao phủ khu dân cư |
|||
|
Kiểu cơ sở |
PhuBeMat |
|||
|
Tên các thuộc tính |
maDoiTuong, thucVat, geo |
|||
|
Thuộc tính đối tượng |
||||
|
Tên |
maDoiTuong |
|||
|
Mô tả |
Mã phân loại đối tượng theo danh mục đối tượng địa lý cơ sở. |
|||
|
Kiểu dữ liệu |
CharacterString = HA02 |
|||
|
Tên |
thucVat |
|||
|
Mô tả |
Phân loại độ che phủ thực vật trong khu dân cư |
|||
|
Kiểu dữ liệu |
Integer |
|||
|
Danh sách giá trị |
Mã |
Nhãn |
Mô tả |
|
|
1 |
Có thực vật che phủ |
Bề mặt khu dân cư có độ che phủ thực vật từ 60% trở lên |
||
|
2 |
Không có thực vật che phủ |
Bề mặt khu dân cư có có độ che phủ thực vật dưới 60% |
||
|
Kiểu đối tượng: |
|
|
Tên |
DatTrong |
|
Tên tiếng Việt |
Đất trống |
|
Mô tả |
Vùng đất không có công trình xây dựng, không có thực phủ. |
|
Kiểu cơ sở |
PhuBeMat |
|
Tên các thuộc tính |
maDoiTuong, ten, geo |
|
Thuộc tính đối tượng: |
|
|
Tên |
maDoiTuong |
|
Mô tả |
Mã phân loại đối tượng theo danh mục đối tượng địa lý cơ sở quốc gia. |
|
Kiểu dữ liệu |
CharacterString = HC01 |
|
Tên |
ten |
|
Mô tả |
Ghi chú “Đất trống”. |
|
Kiểu dữ liệu |
CharacterString |
|
Kiểu đối tượng: |
|
|
Tên |
NuocMat |
|
Tên tiếng Việt |
Nước mặt |
|
Mô tả |
Vùng bề mặt được che phủ là nước. |
|
Kiểu cơ sở |
PhuBeMat |
|
Tên các thuộc tính |
maDoiTuong, geo |
|
Thuộc tính đối tượng: |
|
|
Tên |
maDoiTuong |
|
Mô tả |
Mã phân loại đối tượng theo danh mục đối tượng địa lý cơ sở quốc gia. |
|
Kiểu dữ liệu |
CharacterString = HD01 |
|
Kiểu đối tượng: |
|||
|
Tên |
ThucVatDayBien |
||
|
Tên tiếng Việt |
Thực vật đáy biển |
||
|
Mô tả |
Vùng thực vật đáy biển. |
||
|
Kiểu cơ sở |
PhuBeMat |
||
|
Tên các thuộc tính |
maDoiTuong, geo |
||
|
Thuộc tính đối tượng: |
|||
|
Tên |
maDoiTuong |
||
|
Mô tả |
Mã phân loại đối tượng theo danh mục đối tượng địa lý cơ sở quốc gia. |
||
|
Kiểu dữ liệu |
CharacterString, DoiT uongThucVatDayBien |
||
|
Danh sách giá trị |
Mã |
Nhãn |
Mô tả |
|
HK01 |
Cỏ biển |
Vùng thực vật cỏ biển dưới biển. |
|
|
HK02 |
Rong, tảo |
Vùng thực vật rong, tảo dưới biển. |
|
|
HK03 |
Thực vật khác |
Vùng thực vật khác dưới biển. |
|
7. ThuyVan

Hình 7.1

Hình 7.2
|
Kiểu đối tượng: |
|||
|
Tên |
BienDao |
||
|
Tên tiếng Việt |
Biển Đảo |
||
|
Mô tả |
Nhóm các đối tượng địa lý vùng biển bao gồm cả vịnh, vũng thuộc phạm vi xây dựng dữ liệu. |
||
|
Kiểu cơ sở |
NenDiaLy10N |
||
|
Tên các thuộc tính |
maDoiTuong, ten, geo |
||
|
Thuộc tính đối tượng: |
|||
|
Tên |
maDoiTuong |
||
|
Mô tả |
Mã phân loại đối tượng theo danh mục đối tượng địa lý cơ sở quốc gia. |
||
|
Kiểu dữ liệu |
CharacterString, DoiTuongBienDao |
||
|
Danh sách giá trị |
Mã |
Nhãn |
Mô tả |
|
KA01 |
Biển |
Là vùng nước mặn rộng lớn nối liền với các đại dương. |
|
|
KA02 |
Đảo, quần đảo |
Đảo là một vùng đất tự nhiên có nước bao bọc, khi thủy triều lên vùng đất này vẫn ở trên mặt nước. Quần đảo là một tập hợp các đảo, bao gồm cả bộ phận của các đảo, vùng nước tiếp liền và các thành phần tự nhiên khác có liên quan chặt chẽ với nhau. |
|
|
KA03 |
Phá |
Là một loại hình thủy vực ven biển thường có hình dáng kéo dài, được ngăn cách với biển bởi các cồn, đụn cát và có cửa thông với biển. |
|
|
KA04 |
Vịnh, vũng |
Là vùng nước biển ăn sâu vào đất liền, được bao bọc bởi đất liền ở 3 phía. |
|
|
Tên |
ten |
||
|
Mô tả |
Tên gọi của đối tượng. |
||
|
Kiểu dữ liệu |
CharacterString |
||
|
Tên |
geo |
||
|
Mô tả |
Thuộc tính không gian của đối tượng. |
||
|
Kiểu dữ liệu |
GM_Point, GM_Surface |
||
|
Kiểu đối tượng: |
|||
|
Tên |
BaiBoi |
||
|
Tên tiếng Việt |
Bãi bồi |
||
|
Mô tả |
Bãi được hình thành do quá trình bồi lắng tự nhiên. |
||
|
Kiểu cơ sở |
NenDiaLy10N |
||
|
Tên các thuộc tính |
maDoiTuong, ten, loaiBaiBoi, trangThaiXuatLo, geo |
||
|
Thuộc tính đối tượng: |
|||
|
Tên |
maDoiTuong |
||
|
Mô tả |
Mã phân loại đối tượng theo danh mục đối tượng địa lý cơ sở quốc gia. |
||
|
Kiểu dữ liệu |
CharacterString = KB01 |
||
|
Tên |
ten |
||
|
Mô tả |
Tên gọi của đối tượng. |
||
|
Kiểu dữ liệu |
CharacterString |
||
|
Tên |
loaiBaiBoi |
||
|
Mô tả |
Loại bãi bồi. |
||
|
Kiểu dữ liệu |
Integer |
||
|
Danh sách giá trị |
Mã |
Nhãn |
Mô tả |
|
1 |
Cát |
|
|
|
2 |
Bùn |
|
|
|
3 |
Loại khác |
Bao gồm bãi đá, sỏi, vỏ sò, vỏ ốc. |
|
|
Tên |
trangThaiXuatLo |
||
|
Mô tả |
Trạng thái xuất lộ bãi bồi. |
||
|
Kiểu dữ liệu |
Integer |
||
|
Danh sách giá trị |
Mã |
Nhãn |
Mô tả |
|
1 |
Chìm |
Ngập nước quanh năm. |
|
|
2 |
Nổi |
Nhô cao khỏi mặt nước. |
|
|
3 |
Lúc nổi, lúc chìm |
Hàng năm có thời gian bị ngập nước, có thời gian nhô cao khỏi mặt nước do ảnh hưởng của chế độ nước. |
|
|
4 |
Không xác định |
Không xác định được trạng thái xuất lộ. |
|
|
Tên |
geo |
||
|
Mô tả |
Thuộc tính không gian của đối tượng. |
||
|
Kiểu dữ liệu |
GM_Point, GM_Surface. |
||
|
Kiểu đối tượng: |
|
|
Tên |
DamLay |
|
Tên tiếng Việt |
Đầm lầy |
|
Mô tả |
Các vùng đất lầy, than bùn bị ngập nước thường xuyên hay tạm thời. |
|
Kiểu cơ sở |
NenDiaLy10N |
|
Tên các thuộc tính |
maDoiTuong, geo |
|
Thuộc tính đối tượng: |
|
|
Tên |
maDoiTuong |
|
Mô tả |
Mã phân loại đối tượng theo danh mục đối tượng địa lý cơ sở quốc gia. |
|
Kiểu dữ liệu |
CharacterString =KB02 |
|
Tên |
geo |
|
Mô tả |
Thuộc tính không gian của đối tượng. |
|
Kiểu dữ liệu |
GM_Surface |
|
Kiểu đối tượng: |
|||
|
Tên |
BaiDaDuoiNuoc |
||
|
Tên tiếng Việt |
Bãi đá dưới nước |
||
|
Mô tả |
Là các đối tượng đá trên sông, suối, biển. |
||
|
Kiểu cơ sở |
NenDiaLy10N |
||
|
Tên các thuộc tính |
maDoiTuong, ten, trangThaiXuatLo, geo |
||
|
Thuộc tính đối tượng: |
|||
|
Tên |
maDoiTuong |
||
|
Mô tả |
Mã phân loại đối tượng theo danh mục đối tượng địa lý cơ sở quốc gia. |
||
|
Kiểu dữ liệu |
CharacterString, DoiTuongBaiDaDuoiNuoc |
||
|
Danh sách giá trị |
Mã |
Nhãn |
Mô tả |
|
KC01 |
Bãi đá dưới nước |
Đối tượng đá trên sông suối làm thay đổi dòng chảy tự nhiên. |
|
|
KC02 |
Đá trên biển |
Các đối tượng đá trên biển có thể nổi hoặc chìm. |
|
|
KC03 |
San hô |
Các đối tượng san hô trên biển. |
|
|
Tên |
ten |
||
|
Mô tả |
Tên gọi của đối tượng. |
||
|
Kiểu dữ liệu |
CharacterString |
||
|
Tên |
trangThaiXuatLo |
||
|
Mô tả |
Trạng thái xuất lộ của các đối tượng bãi đá dưới nước |
||
|
Kiểu dữ liệu |
Integer |
||
|
Danh sách giá trị |
Mã |
Nhãn |
Mô tả |
|
1 |
Chìm |
Ngập nước quanh năm. |
|
|
2 |
Nổi |
Nhô cao khỏi mặt nước. |
|
|
3 |
Lúc nổi, lúc chìm |
Hàng năm có thời gian bị ngập nước, có thời gian nhô cao khỏi mặt nước do ảnh hưởng của chế độ nước. |
|
|
4 |
Không xác định |
Không xác định được trạng thái xuất lộ. |
|
|
Tên |
geo |
||
|
Mô tả |
Thuộc tính không gian của đối tượng. |
||
|
Kiểu dữ liệu |
GM_Point, GM_Surface |
||
|
Kiểu đối tượng: |
|
|
Tên |
Ghenh |
|
Tên tiếng Việt |
Ghềnh |
|
Mô tả |
Là đối tượng trên sông suối làm thay đổi dòng chảy tự nhiên. |
|
Kiểu cơ sở |
NenDiaLy10N |
|
Tên các thuộc tính |
maDoiTuong, ten, geo |
|
Thuộc tính đối tượng: |
|
|
Tên |
maDoiTuong |
|
Mô tả |
Mã phân loại đối tượng theo danh mục đối tượng địa lý cơ sở quốc gia. |
|
Kiểu dữ liệu |
CharacterString = KD01 |
|
Tên |
ten |
|
Mô tả |
Tên gọi của đối tượng. |
|
Kiểu dữ liệu |
CharacterString |
|
Tên |
geo |
|
Mô tả |
Thuộc tính không gian của đối tượng. |
|
Kiểu dữ liệu |
GM_Point, GM_Curve, GM_Surface |
|
Kiểu đối tượng: |
|
|
Tên |
Thac |
|
Tên tiếng Việt |
Thác |
|
Mô tả |
Nơi lòng sông, suối có sự thay đổi độ cao đột ngột. |
|
Kiểu cơ sở |
NenDiaLy10N |
|
Tên các thuộc tính |
maDoiTuong, ten, chieuCao, geo |
|
Thuộc tính đối tượng: |
|
|
Tên |
maDoiTuong |
|
Mô tả |
Mã phân loại đối tượng theo danh mục đối tượng địa lý cơ sở quốc gia. |
|
Kiểu dữ liệu |
CharacterString = KD02 |
|
Tên |
ten |
|
Mô tả |
Tên gọi của đối tượng. |
|
Kiểu dữ liệu |
CharacterString |
|
Tên |
chieuCao |
|
Mô tả |
Chiều cao thác. |
|
Kiểu dữ liệu |
Real |
|
Đơn vị đo |
Mét (m) |
|
Tên |
geo |
|
Mô tả |
Thuộc tính không gian của đối tượng. |
|
Kiểu dữ liệu |
GM_Point, GM_Curve |
|
Kiểu đối tượng: |
|||
|
Tên |
NguonNuoc |
||
|
Tên tiếng Việt |
Nguồn nước |
||
|
Mô tả |
Là các mạch nước lộ thiên và giếng nước đang được sử dụng. |
||
|
Kiểu cơ sở |
NenDiaLy10N |
||
|
Tên các thuộc tính |
maDoiTuong, ten, loaiNguonNuoc, geo |
||
|
Thuộc tính đối tượng: |
|||
|
Tên |
maDoiTuong |
||
|
Mô tả |
Mã phân loại đối tượng theo danh mục đối tượng địa lý cơ sở quốc gia. |
||
|
Kiểu dữ liệu |
CharacterString, DoiTuongNguonNuoc |
||
|
Danh sách giá trị |
Mã |
Nhãn |
Mô tả |
|
KM01 |
Giếng nước |
Công trình khai thác nước dưới đất. |
|
|
KM02 |
Mạch nước |
Vị trí xuất lộ của nước dưới đất. |
|
|
Tên |
ten |
||
|
Mô tả |
Tên gọi của đối tượng. |
||
|
Kiểu dữ liệu |
CharacterString |
||
|
Tên |
loaiNguonNuoc |
||
|
Mô tả |
Loại nguồn nước. |
||
|
Kiểu dữ liệu |
Integer |
||
|
Danh sách giá trị |
Mã |
Nhãn |
Mô tả |
|
1 |
Khoáng |
Nguồn nước khoáng độc lập hoặc nằm trong các khu du lịch, nghỉ dưỡng. |
|
|
2 |
Nóng |
Nguồn nước nóng hoặc khoáng nóng nằm độc lập hoặc trong các khu du lịch, nghỉ dưỡng. |
|
|
3 |
Thường |
Nguồn nước cho sinh hoạt, sản xuất nói chung. |
|
|
Tên |
geo |
||
|
Mô tả |
Thuộc tính không gian của đối tượng. |
||
|
Kiểu dữ liệu |
GM_Point, GM_Surface |
||

Hình 7.3
|
Kiểu đối tượng: |
|||
|
Tên |
MangDongChay |
||
|
Tên tiếng Việt |
Mạng dòng chảy |
||
|
Mô tả |
Trung tuyến dòng chảy tự nhiên, dòng chảy nhân tạo trên mặt đất. |
||
|
Kiểu cơ sở |
NenDiaLy10N |
||
|
Tên các thuộc tính |
maDoiTuong, ten, chieuRong, loaiDongChay, capHangDongChay, loaiTrangThaiNuocMat, geo |
||
|
Thuộc tính đối tượng: |
|||
|
Tên |
maDoiTuong |
||
|
Mô tả |
Mã phân loại đối tượng theo danh mục đối tượng địa lý cơ sở quốc gia. |
||
|
Kiểu dữ liệu |
CharacterString = KK01 |
||
|
Tên |
loaiDongChay |
||
|
Mô tả |
Phân loại dòng chảy tự nhiên theo hiện trạng |
||
|
Kiểu dữ liệu |
Integer |
||
|
Danh sách giá trị |
Mã |
Nhãn |
Mô tả |
|
1 |
Sông, suối |
Dòng chảy tự nhiên của nước mặt. |
|
|
2 |
Mặt nước tĩnh |
Vùng chứa nước mặt ổn định. |
|
|
3 |
Kênh, mương |
Kênh mương nối với dòng chảy tự nhiên và tàu thuyền di chuyển được. |
|
|
Tên |
ten |
||
|
Mô tả |
Tên của sông, suối, kênh, mương. |
||
|
Kiểu dữ liệu |
CharacterString |
||
|
Tên |
chieuRong |
||
|
Mô tả |
Chiều rộng của đối tượng |
||
|
Kiểu dữ liệu |
Real |
||
|
Đơn vị đo |
Mét (m) |
||
|
Tên |
capHangDongChay |
||
|
Mô tả |
Áp dụng để biểu thị phân loại mạng lưới sông suối, kênh. |
||
|
Kiểu dữ liệu |
Integer |
||
|
Danh sách giá trị |
Mã |
Nhãn |
Mô tả |
|
1 |
Chính |
Dòng chảy chính. |
|
|
2 |
Cấp l |
Phụ lưu bắt nguồn từ dòng chảy chính. |
|
|
3 |
Cấp II |
Phụ lưu bắt nguồn từ phụ lưu cấp I. |
|
|
4 |
Cấp III |
Phụ lưu bắt nguồn từ phụ lưu cấp II. |
|
|
5 |
Cấp IV |
Phụ lưu bắt nguồn từ phụ lưu cấp III. |
|
|
6 |
Cấp V |
Phụ lưu bắt nguồn từ phụ lưu cấp IV. |
|
|
7 |
cấp VI |
Phụ lưu bắt nguồn từ phụ lưu cấp V. |
|
|
8 |
Khác |
Các phụ lưu còn lại. |
|
|
Tên |
loaiTrangThaiNuocMat |
||
|
Mô tả |
Thông tin phân loại đường mép nước và mức độ thu nhận thông tin cho từng loại. |
||
|
Kiểu dữ liệu |
Integer |
||
|
Danh sách giá trị |
Mã |
Nhãn |
Mô tả |
|
1 |
Thường xuyên |
Là trạng thái nước mặt tồn tại quanh năm. |
|
|
2 |
Theo mùa |
Là trạng thái nước mặt chỉ xuất hiện theo mùa. |
|
|
Tên |
geo |
||
|
Mô tả |
Thuộc tính không gian của đối tượng. |
||
|
Kiểu dữ liệu |
GM_Curve |
||
|
Kiểu đối tượng: |
|
|
Tên |
DiemDoCaoMucNuoc |
|
Tên tiếng Việt |
Điểm độ cao mực nước |
|
Mô tả |
Vị trí đo độ cao mực nước |
|
Kiểu cơ sở |
NenDiaLy10N |
|
Tên các thuộc tính |
maDoiTuong, doCao, geo |
|
Thuộc tính đối tượng: |
|
|
Tên |
maDoiTuong |
|
Mô tả |
Mã phân loại đối tượng theo danh mục đối tượng địa lý cơ sở quốc gia. |
|
Kiểu dữ liệu |
CharacterString = KE01 |
|
Tên |
doCao |
|
Mô tả |
Giá trị độ cao thủy chuẩn trong hệ độ cao quốc gia |
|
Kiểu dữ liệu |
Real |
|
Đơn vị đo |
Mét |
|
Tên |
geo |
|
Mô tả |
Thuộc tính không gian của đối tượng. |
|
Kiểu dữ liệu |
GM_Point |
|
Kiểu đối tượng: |
|
|
Tên |
DiemSongSuoiMatTich |
|
Tên tiếng Việt |
Điểm sông suối mất tích |
|
Mô tả |
Là điểm mất tích và điểm xuất hiện trở lại của hệ thống sông suối. |
|
Kiểu cơ sở |
NenDiaLy10N |
|
Tên các thuộc tính |
maDoiTuong, geo |
|
Thuộc tính đối tượng: |
|
|
Tên |
maDoiTuong |
|
Mô tả |
Mã phân loại đối tượng theo danh mục đối tượng địa lý cơ sở quốc gia. |
|
Kiểu dữ liệu |
CharacterString = KE02 |
|
Tên |
geo |
|
Mô tả |
Thuộc tính không gian của đối tượng |
|
Kiểu dữ liệu |
GM_Point |
|
Kiểu đối tượng: |
|
|
Tên |
RanhGioiNuocMat |
|
Tên tiếng việt |
Ranh giới nước mặt |
|
Mô tả |
Là lớp UML trừu tượng mô tả các đặc tính chung của các kiểu đối tượng: DuongBoNuoc, DuongMepNuoc, RanhGioiNuocMatQuyUoc. Áp dụng để biểu thị đường phân định giữa phần mặt nước với mặt đất hoặc với các phần mặt nước kề cận không cùng loại. |
|
Kiểu cơ sở |
NenDiaLy10N |
|
Tên các thuộc tính |
geo, edge |
|
Thuộc tính đối tượng: |
|
|
Tên |
geo |
|
Mô tả |
Là thuộc tính không gian của đối tượng. |
|
Kiểu dữ liệu |
GM_Curve |
|
Tên |
edge |
|
Mô tả |
Áp dụng để biểu thị quan hệ không gian với kiểu đối tượng NuocMat. |
|
Kiểu dữ liệu |
TP_Edge |
|
Kiểu đối tượng: |
|||
|
Tên |
DuongBoNuoc |
||
|
Tên tiếng Việt |
Đường bờ nước |
||
|
Mô tả |
Mép bờ của sông, suối, kênh, rạch là ranh giới giữa mái dốc tự nhiên của bờ biển, sông, suối, kênh, rạch với mặt đất tự nhiên theo chiều ngang. Trường hợp sông, suối, kênh, rạch đã được kè bờ thì mép bờ là đỉnh của bờ kè. Mép bờ của đầm, phá, ao, hồ tự nhiên, hồ nhân tạo không phải là hồ chứa thủy điện, thủy lợi do cơ quan lập phương án cắm mốc xác định trên cơ sở mực nước cao nhất. Đường bờ biển là đường mép nước biển cao nhất trung bình nhiều năm. Đường bờ biển khi được kè bờ thì mép bờ là đỉnh của bờ kè. |
||
|
Kiểu cơ sở |
RanhGioiNuocMat |
||
|
Tên các thuộc tính |
maDoiTuong, loaiTrangThaiDuongBoNuoc, loaiDuongBoNuoc |
||
|
Thuộc tính đối tượng: |
|||
|
Tên |
maDoiTuong |
||
|
Mô tả |
Mã phân loại đối tượng theo danh mục đối tượng địa lý cơ sở quốc gia. |
||
|
Kiểu dữ liệu |
CharacterString = KE03 |
||
|
Tên |
loaiTrangThaiDuongBoNuoc |
||
|
Mô tả |
Trạng thái đường bờ nước. |
||
|
Kiểu dữ liệu |
Integer |
||
|
Danh sách giá trị |
Mã |
Nhãn |
Mô tả |
|
1 |
Rõ ràng |
Trường hợp sông, suối, kênh, rạch đã được kè bờ hoặc có thể nhận dạng thông qua đường xẻ sâu, bờ lở đất hoặc bờ đắp cao để hình thành lòng chứa của ao, hồ, sông, suối kênh mương... trên bề mặt thực địa. |
|
|
2 |
Khó xác định |
Những khu vực bề mặt địa hình trên bờ phức tạp hoặc đã chịu tác động nhân tạo làm phá vỡ đường bờ tự nhiên, khu vực không có dấu hiệu để nhận dạng, dòng chảy qua đầm lầy. |
|
|
3 |
Đường bờ sông suối có nước theo mùa |
Đường bờ của sông, suối chỉ có nước trong khoảng thời gian nhất định. |
|
|
Tên |
loaiDuongBoNuoc |
||
|
Mô tả |
Thông tin phân loại nước mặt và mức độ thu nhận thông tin cho từng loại. |
||
|
Kiểu dữ liệu |
Integer |
||
|
Danh sách giá trị |
Mã |
Nhãn |
Mô tả |
|
1 |
Ao, hồ, đầm |
|
|
|
2 |
Phá |
|
|
|
3 |
Kênh, mương |
|
|
|
4 |
Hồ chứa |
Hồ chứa của công trình thủy điện, thủy lợi. |
|
|
5 |
Sông, suối |
|
|
|
6 |
Biển |
|
|
|
Kiểu đối tượng: |
|||
|
Tên |
DuongMepNuoc |
||
|
Tên tiếng Việt |
Đường mép nước |
||
|
Mô tả |
Đường mép nước sông, suối, hồ, ao, đầm, phá là đường mực nước của sông, suối, hồ, ao, đầm, phá tại thời điểm thu nhận thông tin. Đường mép nước biển là đường mực nước của biển tại thời điểm thu nhận thông tin. |
||
|
Kiểu cơ sở |
RanhGioiNuocMat |
||
|
Tên các thuộc tính |
maDoiTuong, loaiDuongMepNuoc |
||
|
Thuộc tính đối tượng: |
|||
|
Tên |
maDoiTuong |
||
|
Mô tả |
Mã phân loại đối tượng theo danh mục đối tượng địa lý cơ sở quốc gia. |
||
|
Kiểu dữ liệu |
CharacterString = KE05 |
||
|
Tên |
loaiDuongMepNuoc |
||
|
Mô tả |
Thông tin phân loại nước mặt và mức độ thu nhận thông tin cho từng loại. |
||
|
Kiểu dữ liệu |
Integer |
||
|
Danh sách giá trị |
Mã |
Nhãn |
Mô tả |
|
1 |
Ao, hồ, đầm |
Đường mép nước ao, hồ, đầm. |
|
|
2 |
Phá |
Đường mép nước phá. |
|
|
3 |
Kênh |
Đường mép nước kênh tự nhiên. |
|
|
4 |
Hồ chứa |
Đường mép nước hồ chứa của công trình thủy điện, thủy lợi. |
|
|
5 |
Sông, suối |
Đường mép nước sông, suối tại thời điểm thu nhận thông tin. |
|
|
6 |
Biển |
Đường mép nước biển tại thời điểm thu nhận thông tin. |
|
|
7 |
Triều kiệt |
Đường mép nước biển thấp nhất trung bình trong năm. |
|
|
Kiểu đối tượng: |
|||
|
Tên |
RanhGioiNuocMatQuyUoc |
||
|
Tên tiếng Việt |
Ranh giới nước mặt quy ước |
||
|
Mô tả |
Đường ranh giới phân chia tương đối giữa các phần nước mặt của đầm, phá, ao, hồ, sông, suối, kênh, mương, biển; các đường khép vùng cho từng nhánh nước mặt của các dòng chảy. |
||
|
Kiểu cơ sở |
RanhGioiNuocMat |
||
|
Tên các thuộc tính |
maDoiTuong, loaiRanhGioiNuocMatQuyUoc |
||
|
Thuộc tính đối tượng: |
|||
|
Tên |
maDoiTuong |
||
|
Mô tả |
Mã phân loại đối tượng theo danh mục đối tượng địa lý cơ sở quốc gia. |
||
|
Kiểu dữ liệu |
CharacterString = KE06 |
||
|
Tên |
loaiRanhGioiNuocMatQuyUoc |
||
|
Mô tả |
Loại ranh giới nước mặt quy ước |
||
|
Kiểu miền giá trị |
Xác định |
||
|
Danh sách giá trị |
Mã |
Nhãn |
Mô tả |
|
1 |
Phân chia loại nước mặt |
Đường phân chia tương đối giữa các phần nước mặt liền kề nhau của ao, hồ, đầm; sông, suối; kênh, mương; phá; biển. |
|
|
2 |
Khép vùng nước mặt |
Đường khép vùng cho từng nhánh nước mặt của các dòng chảy, bao gồm cả trường hợp các đối tượng cùng loại ranh giới nước mặt nhưng khác tên. |
|
|
Kiểu đối tượng: |
|
|
Tên |
DuongDoDoRongSongSuoi |
|
Tên tiếng Việt |
Đường đo độ rộng sông suối |
|
Mô tả |
Đường nối hai bên đường bờ nước tại vị trí đo độ rộng sông suối. |
|
Kiểu cơ sở |
NenDiaLy10N |
|
Tên các thuộc tính |
maDoiTuong, chieuRong, geo |
|
Thuộc tính đối tượng: |
|
|
Tên |
maDoiTuong |
|
Mô tả |
Mã phân loại đối tượng theo danh mục đối tượng địa lý cơ sở quốc gia. |
|
Kiểu dữ liệu |
CharacterString = KE04 |
|
Tên |
chieuRong |
|
Mô tả |
Giá trị chiều rộng của đối tượng. |
|
Kiểu dữ liệu |
Real |
|
Đơn vị đo |
Mét |
|
Tên |
geo |
|
Mô tả |
Thuộc tính không gian của đối tượng. |
|
Kiểu dữ liệu |
GM_Curve |
|
Kiểu đối tượng: |
|
|
Tên |
MatNuoc |
|
Tên tiếng Việt |
Mặt nước |
|
Mô tả |
Là lớp UML trừu tượng mô tả các đặc tính chung của các kiểu đối tượng MatNuocTinh, MatNuocSongSuoi, được xác định theo khả năng điều tra, đo đạc và hiện trạng nước mặt tại thời điểm thu nhận thông tin. |
|
Kiểu cơ sở |
NenDiaLy10N |
|
Tên các thuộc tính |
face |
|
Thuộc tính đối tượng: |
|
|
Tên |
face |
|
Mô tả |
Áp dụng để biểu thị quan hệ không gian với kiểu đối tượng RanhGioiNuocMat. |
|
Kiểu dữ liệu |
TP_Face |
|
Tên |
geo |
|
Mô tả |
Thuộc tính không gian của đối tượng. |
|
Kiểu dữ liệu |
GM_Surface |
|
Kiểu đối tượng: |
|||
|
Tên |
MatNuocSongSuoi |
||
|
Tên tiếng Việt |
Mặt nước sông suối |
||
|
Mô tả |
Vùng mặt nước sông suối. |
||
|
Kiểu cơ sở |
MatNuoc |
||
|
Tên các thuộc tính |
maDoiTuong, loaiTrangThaiNuocMat, geo |
||
|
Thuộc tính đối tượng: |
|||
|
Tên |
maDoiTuong |
||
|
Mô tả |
Mã phân loại đối tượng theo danh mục đối tượng địa lý cơ sở quốc gia. |
||
|
Kiểu dữ liệu |
CharacterString = KL01 |
||
|
Tên |
loaiTrangThaiNuocMat |
||
|
Mô tả |
Thông tin phân loại đường mép nước và mức độ thu nhận thông tin cho từng loại. |
||
|
Kiểu dữ liệu |
Integer |
||
|
Danh sách giá trị |
Mã |
Nhãn |
Mô tả |
|
1 |
Thường xuyên |
Là trạng thái nước mặt tồn tại quanh năm. |
|
|
2 |
Theo mùa |
Là trạng thái nước mặt chỉ xuất hiện theo mùa. |
|
|
Kiểu đối tượng: |
|||
|
Tên |
MatNuocTinh |
||
|
Tên tiếng việt |
Mặt nước tĩnh |
||
|
Mô tả |
Là vùng mặt nước tĩnh của các đối tượng ao, hồ, đầm; hồ chứa. |
||
|
Kiểu cơ sở |
MatNuoc |
||
|
Tên các thuộc tính |
maDoiTuong, ten, geo |
||
|
Thuộc tính đối tượng: |
|||
|
Tên |
maDoiTuong |
||
|
Mô tả |
Mã phân loại đối tượng theo danh mục đối tượng địa lý cơ sở quốc gia. |
||
|
Kiểu dữ liệu |
CharacterString, DoiTuongMatNuocTinh |
||
|
Danh sách giá trị |
Mã |
Nhãn |
Mô tả |
|
KL02 |
Ao, hồ, đầm |
Vùng chứa nước mặt tương đối ổn định. |
|
|
KL03 |
Hồ chứa |
Hồ được hình thành do quá trình đắp đập phục vụ thủy điện hay thủy lợi. |
|
|
Tên |
ten |
||
|
Mô tả |
Tên gọi của đối tượng. |
||
|
Kiểu dữ liệu |
CharacterString |
||

Hình 7.4
|
Kiểu đối tượng: |
|||
|
Tên |
BoKeBoCap |
||
|
Tên tiếng Việt |
Bờ kè, bờ cạp |
||
|
Mô tả |
Công trình xây dựng nhằm chống sạt lở để bảo vệ bờ. |
||
|
Kiểu cơ sở |
NenDiaLy10N |
||
|
Tên các thuộc tính |
maDoiTuong, ten,loaiChatLieu, loaiThanhPhan, geo |
||
|
Thuộc tính đối tượng: |
|||
|
Tên |
maDoiTuong |
||
|
Mô tả |
Mã phân loại đối tượng theo danh mục đối tượng địa lý cơ sở quốc gia. |
||
|
Kiểu dữ liệu |
CharacterString = KG01 |
||
|
Tên |
ten |
||
|
Mô tả |
Tên gọi của bờ kè, bờ cạp. |
||
|
Kiểu dữ liệu |
CharacterString |
||
|
Tên |
loaiChatLieu |
||
|
Mô tả |
Loại chất liệu của đối tượng. |
||
|
Kiểu dữ liệu |
Integer |
||
|
Danh sách giá trị |
Mã |
Nhãn |
Mô tả |
|
1 |
Bê tông |
|
|
|
2 |
Đá sỏi |
|
|
|
3 |
Khác |
Bao gồm tre, gỗ, loại khác. |
|
|
Tên |
loaiThanhPhan |
||
|
Mô tả |
Loại thành phần. |
||
|
Kiểu dữ liệu |
Integer |
||
|
Danh sách giá trị |
Mã |
Nhãn |
Mô tả |
|
1 |
Chân |
Chân bờ kè. |
|
|
2 |
Đỉnh |
Đỉnh bờ kè. |
|
|
Tên |
geo |
||
|
Mô tả |
Thuộc tính không gian của đối tượng. |
||
|
Kiểu dữ liệu |
GM_Curve |
||
|
Kiểu đối tượng: |
|||
|
Tên |
CongThuyLoi |
||
|
Tên tiếng Việt |
Cống thủy lợi |
||
|
Mô tả |
Công trình thủy lợi để điều tiết nước, điều tiết dòng chảy. |
||
|
Kiểu cơ sở |
NenDiaLy10N |
||
|
Tên các thuộc tính |
maDoiTuong, ten, loaiCong, geo |
||
|
Thuộc tính đối tượng: |
|||
|
Tên |
maDoiTuong |
||
|
Mô tả |
Mã phân loại đối tượng theo danh mục đối tượng địa lý cơ sở quốc gia. |
||
|
Kiểu dữ liệu |
CharacterString = KG02 |
||
|
Tên |
ten |
||
|
Mô tả |
Tên gọi cống. |
||
|
Kiểu dữ liệu |
CharacterString |
||
|
Tên |
loaiCong |
||
|
Mô tả |
Loại cống. |
||
|
Kiểu dữ liệu |
Integer |
||
|
Danh sách giá trị |
Mã |
Nhãn |
Mô tả |
|
1 |
Có thiết bị |
Có thiết bị điều tiết nước. |
|
|
2 |
Không có thiết bị |
Không có thiết bị điều tiết nước. |
|
|
3 |
Cống dưới đập |
|
|
|
Tên |
geo |
||
|
Mô tả |
Thuộc tính không gian của đối tượng. |
||
|
Kiểu dữ liệu |
GM_Point, GM_Curve, GM_Surface |
||
|
Kiểu đối tượng: |
|||
|
Tên |
Dap |
||
|
Tên tiếng Việt |
Đập |
||
|
Mô tả |
Công trình thủy lợi, thủy điện để ngăn nước hoặc chắn song. |
||
|
Kiểu cơ sở |
NenDiaLy10N |
||
|
Tên các thuộc tính |
maDoiTuong, ten, loaiDap, geo |
||
|
Thuộc tính đối tượng: |
|||
|
Tên |
maDoiTuong |
||
|
Mô tả |
Mã phân loại đối tượng theo danh mục đối tượng địa lý cơ sở quốc gia. |
||
|
Kiểu dữ liệu |
CharacterString = KG03 |
||
|
Tên |
ten |
||
|
Mô tả |
Tên gọi của đối tượng. |
||
|
Kiểu dữ liệu |
CharacterString |
||
|
Tên |
loaiDap |
||
|
Mô tả |
Loại đập. |
||
|
Kiểu dữ liệu |
Integer |
||
|
Danh sách giá trị |
Mã |
Nhãn |
Mô tả |
|
|
1 |
Chắn sóng |
Đập chắn sóng. |
|
2 |
Dâng |
Là công trình ngăn dòng giữ nước từ các con sông, suối. |
|
|
3 |
Tràn |
Là công trình ngăn một dòng không áp làm cho dòng đó chảy tràn qua đỉnh. |
|
|
Tên |
geo |
||
|
Mô tả |
Thuộc tính không gian của đối tượng. |
||
|
Kiểu dữ liệu |
GM_Curve, GM_Surface. |
||
|
Kiểu đối tượng: |
|||
|
Tên |
De |
||
|
Tên tiếng việt |
Đê |
||
|
Mô tả |
Công trình được xây dựng dọc theo sông, biển để ngăn nước lũ hoặc nước biển dâng. |
||
|
Kiểu cơ sở |
NenDiaLy10N |
||
|
Tên các thuộc tính |
maDoiTuong, ten, loaiDe, geo |
||
|
Thuộc tính đối tượng: |
|||
|
Tên |
maDoiTuong |
||
|
Mô tả |
Mã phân loại đối tượng theo danh mục đối tượng địa lý cơ sở quốc gia. |
||
|
Kiểu dữ liệu |
CharacterString = KG04 |
||
|
Tên |
ten |
||
|
Mô tả |
Tên gọi của đối tượng. |
||
|
Kiểu dữ liệu |
CharacterString |
||
|
Tên |
loaiDe |
||
|
Mô tả |
Loại đê. |
||
|
Kiểu dữ liệu |
Integer |
||
|
Danh sách giá trị |
Mã |
Nhãn |
Mô tả |
|
1 |
Đê bao |
Tuyến đê nằm trong vùng đã được tuyến đê sông, đê biển bảo vệ, đầu và cuối tuyến này nối với đê chính tuyến ngoài, có tác dụng dự phòng, ngăn không cho nước sông, nước biển gây ngập lụt khu vực cần bảo vệ khi đê tuyến ngoài bị tràn, vỡ. |
|
|
2 |
Đê biển |
Tuyến đê dọc theo bờ biển, đầm phá ngăn không cho nước biển gây ngập lụt vùng được đê bảo vệ. |
|
|
3 |
Đê bối |
Tuyến đê bảo vệ cho một khu vực nằm ở phía sông của đê sông. |
|
|
4 |
Đê chuyên dụng |
Đê bảo vệ cho một loại đối tượng riêng biệt. |
|
|
5 |
Đê sông |
Tuyến đê dọc theo bờ sông, ngăn không cho nước lũ, nước triều gây ngập lụt vùng được tuyến đê bảo vệ. |
|
|
Tên |
geo |
||
|
Mô tả |
Thuộc tính không gian của đối tượng. |
||
|
Kiểu dữ liệu |
GM_Curve, GM_Surface. |
||
|
Kiểu đối tượng: |
|||
|
Tên |
CongTrinhTrenDe |
||
|
Tên tiếng Việt |
Công trình trên đê |
||
|
Mô tả |
Công trình xây dựng có liên quan đến đê. |
||
|
Kiểu cơ sở |
NenDiaLy10N |
||
|
Tên các thuộc tính |
maDoiTuong, ten, geo |
||
|
Thuộc tính đối tượng: |
|||
|
Tên |
maDoiTuong |
||
|
Mô tả |
Mã phân loại đối tượng theo danh mục đối tượng địa lý cơ sở quốc gia. |
||
|
Kiểu dữ liệu |
CharacterString, DoiTuongCongTrinhTrenDe |
||
|
Danh sách giá trị |
Mã |
Nhãn |
Mô tả |
|
KH01 |
Cửa khẩu qua đê |
Công trình cắt ngang đê để phục vụ giao thông đường bộ, đường sắt. |
|
|
KH02 |
Điểm canh đê |
Là một loại công trình phụ trợ phục vụ việc quản lý, bảo vệ đê điều. |
|
|
Tên |
ten |
||
|
Mô tả |
Tên gọi (hoặc số hiệu) của đối tượng. |
||
|
Kiểu dữ liệu |
CharacterString |
||
|
Tên |
geo |
||
|
Mô tả |
Thuộc tính không gian của đối tượng. |
||
|
Kiểu dữ liệu |
GM_Point, GM_Curve, GM_Surface |
||
|
Kiểu đối tượng: |
|||
|
Tên |
KenhMuong |
||
|
Tên tiếng Việt |
Kênh mương |
||
|
Mô tả |
Dòng chảy nhân tạo của nước mặt. |
||
|
Kiểu cơ sở |
NenDiaLy10N |
||
|
Tên các thuộc tính |
maDoiTuong, ten, loaiHienTrangSuDung, chieuRong, geo |
||
|
Thuộc tính đối tượng: |
|||
|
Tên |
maDoiTuong |
||
|
Mô tả |
Mã phân loại đối tượng theo danh mục đối tượng địa lý cơ sở quốc gia. |
||
|
Kiểu dữ liệu |
CharacterString = KG05 |
||
|
Tên |
ten |
||
|
Mô tả |
Tên gọi của đối tượng |
||
|
Kiểu dữ liệu |
CharacterString |
||
|
Tên |
loaiHienTrangSuDung |
||
|
Mô tả |
Hiện trạng sử dụng. |
||
|
Kiểu miền giá trị |
Xác định |
||
|
Danh sách giá trị |
Mã |
Nhãn |
Mô tả |
|
1 |
Đang sử dụng |
|
|
|
2 |
Đang xây dựng |
Đã xác định được đồ hình. |
|
|
3 |
Không sử dụng |
|
|
|
Tên |
chieuRong |
||
|
Mô tả |
Độ rộng của mương. |
||
|
Kiểu dữ liệu |
Real |
||
|
Đơn vị đo |
Mét |
||
|
Tên |
geo |
||
|
Mô tả |
Thuộc tính không gian của đối tượng. |
||
|
Kiểu dữ liệu |
GM_Curve, GM_Surface |
||
|
Kiểu đối tượng: |
|||
|
Tên |
MangDanNuoc |
||
|
Tên tiếng Việt |
Máng dẫn nước |
||
|
Mô tả |
Nơi có công trình thủy lợi để dẫn nước từ nguồn nước đến nơi sử dụng. |
||
|
Kiểu cơ sở |
NenDiaLy10N |
||
|
Tên các thuộc tính |
maDoiTuong, loaiMangDanNuoc, geo |
||
|
Thuộc tính đối tượng: |
|||
|
Tên |
maDoiTuong |
||
|
Mô tả |
Mã phân loại đối tượng theo danh mục đối tượng địa lý cơ sở quốc gia. |
||
|
Kiểu dữ liệu |
CharacterString = KG06 |
||
|
Tên |
loaiMangDanNuoc |
||
|
Mô tả |
Loại máng dẫn nước. |
||
|
Kiểu dữ liệu |
Integer |
||
|
Danh sách giá trị |
Mã |
Nhãn |
Mô tả |
|
1 |
Mặt đất |
Máng xây trên mặt đất. |
|
|
2 |
Nổi |
Máng nổi xây trên trụ. |
|
|
Tên |
geo |
||
|
Mô tả |
Thuộc tính không gian của đối tượng. |
||
|
Kiểu dữ liệu |
GM_Curve |
||
|
Kiểu đối tượng: |
|
|
Tên |
MatBoKenhMuong |
|
Tên tiếng Việt |
Mặt bờ kênh mương |
|
Mô tả |
Mặt bờ kênh mương ở một bên hoặc hai bên đường bờ nước được hình thành trong quá trình đào kênh, mương. |
|
Kiểu cơ sở |
NenDiaLy10N |
|
Tên các thuộc tính |
maDoiTuong, geo |
|
Thuộc tính đối tượng: |
|
|
Tên |
maDoiTuong |
|
Mô tả |
Mã phân loại đối tượng theo danh mục đối tượng địa lý cơ sở quốc gia. |
|
Kiểu dữ liệu |
CharacterString = KG07 |
|
Tên |
geo |
|
Mô tả |
Thuộc tính không gian của đối tượng. |
|
Kiểu dữ liệu |
GM_Surface |
|
Kiểu đối tượng: |
|||
|
Tên |
TaLuyCongTrinhThuyLoi |
||
|
Tên tiếng Việt |
Taluy công trình thủy lợi |
||
|
Mô tả |
Đối tượng địa lý mô tả sự biến đổi địa hình do sự đào đắp các công trình thủy lợi, là phần mái dốc của các công trình thủy lợi. |
||
|
Kiểu cơ sở |
NenDiaLy10N |
||
|
Tên các thuộc tính |
maDoiTuong, loaiTaluy, loaiHinhThai, loaiThanhPhan, tyCaoTySau, geo |
||
|
Thuộc tính đối tượng: |
|||
|
Tên |
maDoiTuong |
||
|
Mô tả |
Mã phân loại đối tượng theo danh mục đối tượng địa lý cơ sở quốc gia. |
||
|
Kiểu dữ liệu |
CharacterString = KG08 |
||
|
Tên |
loaiTaLuy |
||
|
Mô tả |
Loại taluy công trình thủy lợi. |
||
|
Kiểu dữ liệu |
Integer |
||
|
Danh sách giá trị |
Mã |
Nhãn |
Mô tả |
|
1 |
Đê |
Taluy đê |
|
|
2 |
Đập |
Taluy đập |
|
|
3 |
Kênh, mương |
Taluy bờ kênh, mương |
|
|
4 |
Khác |
|
|
|
Tên |
loaiHinhThai |
||
|
Mô tả |
Hình thái taluy, áp dụng để biểu thị tình trạng gia cố. |
||
|
Kiểu dữ liệu |
Integer |
||
|
Danh sách giá trị |
Mã |
Nhãn |
Mô tả |
|
1 |
Đắp cao |
Taluy bờ đắp cao, đối tượng đắp cao. |
|
|
2 |
Xẻ sâu |
Taluy bờ xẻ sâu, đối tượng xẻ sâu. |
|
|
Tên |
loaiThanhPhan |
||
|
Mô tả |
Thành phần taluy. |
||
|
Kiểu dữ liệu |
Integer |
||
|
Danh sách giá trị |
Mã |
Nhãn |
Mô tả |
|
1 |
Chân |
|
|
|
2 |
Đỉnh |
|
|
|
Tên |
tyCaoTySau |
||
|
Mô tả |
Độ chênh cao so với bề mặt địa hình nhận giá trị (+) cho taluy dương và giá trị (-) cho taluy âm. |
||
|
Kiểu dữ liệu |
Real |
||
|
Đơn vị đo |
Mét |
||
|
Tên |
geo |
||
|
Mô tả |
Thuộc tính không gian của đối tượng. |
||
|
Kiểu dữ liệu |
GM_Curve |
||
|
Kiểu đối tượng: |
|
|
Tên |
TramBom |
|
Tên tiếng Việt |
Trạm bơm |
|
Mô tả |
Tập hợp các công trình và các thiết bị bơm. |
|
Kiểu cơ sở |
NenDiaLy10N |
|
Tên các thuộc tính |
maDoiTuong, ten, geo |
|
Thuộc tính đối tượng: |
|
|
Tên |
maDoiTuong |
|
Mô tả |
Mã phân loại đối tượng theo danh mục đối tượng địa lý cơ sở quốc gia. |
|
Kiểu dữ liệu |
CharacterString = KG09 |
|
Tên |
ten |
|
Mô tả |
Tên gọi của đối tượng |
|
Kiểu dữ liệu |
CharacterString |
|
Tên |
geo |
|
Mô tả |
Thuộc tính không gian của đối tượng. |
|
Kiểu dữ liệu |
GM_Point, GM_Surface |
|
Kiểu đối tượng: |
|||
|
Tên |
DiaDanhBienDao |
||
|
Tên tiếng Việt |
Địa danh Biển Đảo |
||
|
Mô tả |
Tên gọi của các yếu tố biển, hải đảo: mũi đất, bán đảo, biển, eo biển, vịnh, cửa sông, và các đối tượng địa lý đáy biển. |
||
|
Kiểu cơ sở |
NenDiaLy10N |
||
|
Tên các thuộc tính |
maDoiTuong, danhTuChung, ten, geo |
||
|
Thuộc tính đối tượng: |
|||
|
Tên |
maDoiTuong |
||
|
Mô tả |
Mã phân loại đối tượng theo danh mục đối tượng địa lý cơ sở quốc gia. |
||
|
Kiểu dữ liệu |
CharacterString = DA01 |
||
|
Tên |
danhTuChung |
||
|
Mô tả |
Danh từ chung chỉ đối tượng biển đảo. |
||
|
Kiểu dữ liệu |
CharacterString |
||
|
Danh sách giá trị |
Mã |
Nhãn |
Mô tả |
|
14 |
cửa sông |
Danh từ chung trong địa danh thủy văn. |
|
|
15 |
bán đảo |
Danh từ chung trong địa danh biển đảo. |
|
|
17 |
vịnh |
Danh từ chung trong địa danh biển đảo. |
|
|
18 |
vũng |
Danh từ chung trong địa danh biển đảo. |
|
|
Tên |
ten |
||
|
Mô tả |
Tên riêng của đối tượng. |
||
|
Kiểu dữ liệu |
CharacterString |
||
|
Tên |
geo |
||
|
Mô tả |
Thuộc tính không gian của đối tượng. |
||
|
Kiểu dữ liệu |
GM_Point |
||
PHỤ LỤC SỐ 2
(Ban hành kèm theo Thông tư số 15/2020/TT-BTNMT ngày 30 tháng 11 năm 2020 của Bộ trưởng Bộ Tài nguyên và Môi trường)
MÔ HÌNH CẤU TRÚC VÀ NỘI DUNG DỮ LIỆU NỀN ĐỊA LÝ QUỐC GIA TỶ LỆ 1:25.000
NenDiaLy25N

|
Tên gói |
Mô tả |
Yêu cầu dữ liệu |
|
NenDiaLy25N |
Quy định kiểu đối tượng nền địa lý trừu tượng 1:25.000 được định nghĩa với các thuộc tính chung cho tất cả các kiểu đối tượng nền địa lý Dân cư |
|
|
BienGioiDiaGioi |
Quy định cấu trúc dữ liệu của gói dữ liệu biên giới quốc gia và địa giới hành chính gồm các đối tượng địa lý liên quan đến việc thể hiện đường biên giới quốc gia trên đất liền, trên biển và các đối tượng địa lý liên quan đến việc thể hiện đường địa giới hành chính các cấp. |
|
|
CoSoDoDac |
Quy định cấu trúc dữ liệu của gói dữ liệu cơ sở đo đạc gồm các điểm tọa độ, độ cao. |
2D |
|
DanCu |
Quy định cấu trúc dữ liệu của gói dữ liệu dân cư gồm dữ liệu về các khu dân cư và các công trình liên quan đến dân cư. |
2D |
|
DiaHinh |
Quy định cấu trúc dữ liệu của gói dữ liệu địa hình bao gồm điểm độ cao, điểm độ sâu, đường bình độ, đường mô tả đặc trưng địa hình và các dạng địa hình đặc biệt. |
2D |
|
Các dữ liệu địa hình gốc định dạng 3D phục vụ xây dựng mô hình số độ cao gồm: MoHinhSoDoCaoDuLieuGoc: Quy định cấu trúc dữ liệu của các đối tượng không gian 3 chiều sử dụng để tạo mô hình số độ cao. |
3D |
|
|
MoHinhSoDoCaoLopLươiTamGiacBatQuyTac: Quy định cấu trúc mô hình số độ cao dạng lưới tam giác bất quy tắc. |
3D |
|
|
MoHinhSoDoCaoRaster: Quy định cấu trúc mô hình số độ cao dạng Raster. |
3D |
|
|
GiaoThong |
Quy định cấu trúc dữ liệu của gói dữ liệu giao thông gồm hệ thống đường bộ, đường sắt và các công trình giao thông. |
2D |
|
PhuBeMat |
Quy định cấu trúc dữ liệu của gói dữ liệu phủ bề mặt gồm lớp phủ thực vật, lớp sử dụng đất, lớp nước mặt, lớp phủ công trình và đất trống. |
2D |
|
ThuyVan |
Quy định cấu trúc dữ liệu của gói dữ liệu thủy văn bao gồm hệ thống sông, suối, kênh, mương, biển, hồ, ao, đầm, phá, nguồn nước, đường bờ nước và các công trình thủy lợi. |
2D |

|
Kiểu đối tượng: |
|
|
Tên |
NenDiaLy25N |
|
Mô tả |
NenDiaLy25N là lớp UML trừu tượng mô tả các đặc tính chung của tất cả các đối tượng địa lý thuộc dữ liệu nền địa lý tỷ lệ 1:25.000. |
|
Tên các thuộc tính |
maNhanDang, phienBan, ngayPhienBan, giaTriDoChinhXacMatPhang, nguyenNhanThayDoi |
|
Thuộc tính đối tượng: |
|
|
Tên |
maNhanDang |
|
Mô tả |
Là mã nhận dạng duy nhất đối với mỗi đối tượng địa lý thuộc dữ liệu nền địa lý tỷ lệ 1:25.000, gồm bốn (04) phần được đặt liên tiếp nhau, trong đó: - Phần thứ nhất gồm (04) ký tự là mã cơ sở dữ liệu (025N đối với dữ liệu tỷ lệ 1:25.000); - Phần thứ hai gồm hai (02) ký tự là mã cấp tỉnh theo quy định của cơ quan nhà nước có thẩm quyền; - Phần thứ ba gồm (04) ký tự là mã đối tượng trong danh mục đối tượng địa lý cơ sở; - Phần thứ tư gồm (08) chữ số là số thứ tự của đối tượng cùng kiểu trong tập dữ liệu. Đối với các đối tượng trên biển không xác định được thuộc tỉnh nào thì phần thứ hai nhận giá trị 00. Ví dụ: 025N04AA0100000001 + 025N là mã cơ sở dữ liệu; + 04 là mã tỉnh; + AA01 là mã đối tượng trong danh mục đối tượng cơ sở; + 00000001 là số thứ tự của đối tượng trong tập dữ liệu. |
|
Kiểu dữ liệu |
CharacterString |
|
Tên |
phienBan |
|
Mô tả |
Số phiên bản của đối tượng địa lý. |
|
Kiểu dữ liệu |
Integer |
|
Tên |
ngayPhienBan |
|
Mô tả |
Ngày phiên bản của đối tượng địa lý trở thành phiên bản chính thức sử dụng. |
|
Kiểu dữ liệu |
DateTime |
|
Tên |
giaTriDoChinhXacMatPhang |
|
Mô tả |
Giá trị độ chính xác mặt phẳng của đối tượng địa lý. |
|
Kiểu dữ liệu |
Real |
|
Tên |
nguyenNhanThayDoi |
|
Mô tả |
Các nguyên nhân dẫn đến sự thay đổi của các đối tượng địa lý cập nhật. |
|
Kiểu dữ liệu |
CharacterString |
1. BienGioiDiaGioi

Hình 1.1

Hình 1.2
|
Kiểu đối tượng: |
|||
|
Tên |
DuongBienGioiQuocGiaTrenDatLien |
||
|
Tên tiếng Việt |
Đường biên giới quốc gia trên đất liền |
||
|
Mô tả |
Đường ranh giới được xác định trên thực địa bằng hệ thống mốc quốc giới để phân định chủ quyền trên đất liền giữa hai quốc gia kề cạnh nhau. |
||
|
Kiểu cơ sở |
NenDiaLy25N |
||
|
Tên các thuộc tính |
maDoiTuong, loaiHienTrangPhapLy, quocGiaLienKe, chieuDai, geo |
||
|
Tên vai trò quan hệ |
diQuaMBG |
||
|
Thuộc tính đối tượng: |
|||
|
Tên |
maDoiTuong |
||
|
Mô tả |
Mã phân loại đối tượng theo danh mục đối tượng địa lý cơ sở. |
||
|
Kiểu dữ liệu |
CharacterString = AC01 |
||
|
Tên |
loaiHienTrangPhapLy |
||
|
Mô tả |
Hiện trạng pháp lý của đường biên giới quốc gia, đường địa giới hành chính các cấp. |
||
|
Kiểu dữ liệu |
Integer |
||
|
Danh sách giá trị |
Mã |
Nhãn |
Mô tả |
|
1 |
Xác định |
Đã chính thức được công nhận về mặt pháp lý. |
|
|
2 |
Chưa xác định |
Chưa được công nhận về mặt pháp lý. |
|
|
Tên |
quocGiaLienKe |
||
|
Mô tả |
Tên của quốc gia liền kề. |
||
|
Kiểu dữ liệu |
CharacterString |
||
|
Tên |
chieuDai |
||
|
Mô tả |
Chiều dài của tuyến đường biên giới quốc gia. |
||
|
Kiểu dữ liệu |
Real |
||
|
Đơn vị đo |
Kilômét (Km) |
||
|
Tên |
geo |
||
|
Mô tả |
Thuộc tính không gian của đối tượng. |
||
|
Kiểu dữ liệu |
GM_Curve |
||
|
Quan hệ đối tượng: |
|
||
|
Tên |
diQuaMQG |
||
|
Mô tả |
Áp dụng để biểu thị quan hệ với đối tượng MocQuocGioi. |
||
|
Kiểu đối tượng: |
|
|
Tên |
MocQuocGioi |
|
Tên tiếng Việt |
Mốc Quốc giới |
|
Mô tả |
Mốc đánh dấu vị trí đường biên giới quốc gia trên đất liền. |
|
Kiểu cơ sở |
NenDiaLy25N |
|
Tên các thuộc tính |
maDoiTuong, soHieuMoc, viDo, kinhDo, geo |
|
Tên vai trò quan hệ |
namTrenDBGQGTDL |
|
Thuộc tính đối tượng: |
|
|
Tên |
maDoiTuong |
|
Mô tả |
Mã phân loại đối tượng theo danh mục đối tượng địa lý cơ sở. |
|
Kiểu dữ liệu |
CharacterString = AC02 |
|
Tên |
soHieuMoc |
|
Mô tả |
Là số hiệu mốc của các loại mốc |
|
Kiểu dữ liệu |
CharacterString |
|
Tên |
viDo |
|
Mô tả |
Vĩ độ của điểm mốc ở hệ quy chiếu không gian VN2000. |
|
Kiểu dữ liệu |
Real |
|
Đơn vị đo |
Độ |
|
Tên |
kinhDo |
|
Mô tả |
Kinh độ của điểm mốc ở hệ quy chiếu không gian VN2000. |
|
Kiểu dữ liệu |
Real |
|
Đơn vị đo |
Độ |
|
Tên |
geo |
|
Mô tả |
Thuộc tính không gian của đối tượng. |
|
Kiểu dữ liệu |
GM_Point |
|
Tên |
namTrenDBGQGTDL |
|
Mô tả |
Biểu thị quan hệ mốc nằm trên đường biên giới. |
|
Kiểu dữ liệu |
Boolean |
|
Kiểu đối tượng: |
|||
|
Tên |
DiaPhanHanhChinhTrenDatLien |
||
|
Tên tiếng Việt |
Địa phận hành chính trên đất liền |
||
|
Mô tả |
Địa phận hành chính các cấp. |
||
|
Kiểu cơ sở |
NenDiaLy25N |
||
|
Tên các thuộc tính |
maDoiTuong, maDonViHanhChinh, ten, dienTich, soDan, geo, face |
||
|
Thuộc tính đối tượng: |
|||
|
Tên |
maDoiTuong |
||
|
Mô tả |
Mã phân loại đối tượng theo danh mục đối tượng địa lý cơ sở. |
||
|
Kiểu dữ liệu |
CharacterString, DoiTuongDiaPhanHanhChinhTrenDatLien |
||
|
Danh sách giá trị |
Mã |
Nhãn |
Mô tả |
|
AD01 |
Địa phận hành chính cấp huyện |
Phần lãnh thổ thuộc quản lý hành chính của đơn vị hành chính cấp huyện. |
|
|
AD02 |
Địa phận hành chính cấp tỉnh |
Phần lãnh thổ thuộc quản lý hành chính của đơn vị hành chính cấp tỉnh. |
|
|
AD03 |
Địa phận hành chính cấp xã |
Phần lãnh thổ thuộc quản lý hành chính của đơn vị hành chính cấp xã. |
|
|
Tên |
maDonViHanhChinh |
||
|
Mô tả |
Mã của đơn vị hành chính |
||
|
Kiểu dữ liệu |
CharacterString |
||
|
Tên |
ten |
||
|
Mô tả |
Tên của đơn vị hành chính cấp tương ứng. |
||
|
Kiểu dữ liệu |
CharacterString |
||
|
Tên |
dienTich |
||
|
Mô tả |
Diện tích tự nhiên của đơn vị hành chính cấp tương ứng |
||
|
Kiểu dữ liệu |
Real |
||
|
Đơn vị đo |
Kilômét vuông (Km2) |
||
|
Tên |
soDan |
||
|
Mô tả |
Số dân thuộc phạm vi quản lý các cấp |
||
|
Kiểu dữ liệu |
Integer |
||
|
Đơn vị tính |
Người |
||
|
Tên |
geo |
||
|
Mô tả |
Thuộc tính không gian của đối tượng. |
||
|
Kiểu dữ liệu |
GM_Surface |
||
|
Tên |
face |
||
|
Mô tả |
Áp dụng để biểu thị quan hệ không gian với kiểu đối tượng DuongDiaGioiHanhChinh. |
||
|
Kiểu dữ liệu |
TP_Face |
||
|
Kiểu đối tượng: |
||||
|
Tên |
ĐuongDiaGioiHanhChinh |
|||
|
Tên tiếng Việt |
Đường địa giới hành chính |
|||
|
Mô tả |
Đối tượng đường địa giới hành chính các cấp. |
|||
|
Kiểu cơ sở |
NenDiaLy25N |
|||
|
Tên các thuộc tính |
maDoiTuong, loaiHienTrangPhapLy, chieuDai, geo, edge |
|||
|
Thuộc tính đối tượng: |
||||
|
Tên |
maDoiTuong |
|||
|
Mô tả |
Mã phân loại đối tượng theo danh mục đối tượng địa lý cơ sở. |
|||
|
Kiểu dữ liệu |
CharacterString, DoiTuongDuongDiaGioiHanhChinh |
|||
|
Danh sách giá trị |
Mã |
Nhãn |
Mô tả |
|
|
AD04 |
Đường địa giới hành chính cấp huyện |
Đường ranh giới phân định phạm vi quản lý hành chính của đơn vị hành chính cấp huyện. |
||
|
AD05 |
Đường địa giới hành chính cấp tỉnh |
Đường ranh giới phân định phạm vi quản lý hành chính của đơn vị hành chính cấp tỉnh. |
||
|
AD06 |
Đường địa giới hành chính cấp xã |
Đường ranh giới phân định phạm vi quản lý hành chính của đơn vị hành chính cấp xã. |
||
|
Tên |
loaiHienTrangPhapLy |
|||
|
Mô tả |
Hiện trạng pháp lý của đường địa giới hành chính tại thời điểm điều tra. |
|||
|
Kiểu dữ liệu |
Integer |
|||
|
Danh sách giá trị |
Mã |
Nhãn |
Mô tả |
|
|
1 |
Xác định |
Đã chính thức được công nhận về mặt pháp lý. |
||
|
2 |
Chưa xác định |
Chưa được công nhận về mặt pháp lý. |
||
|
Tên |
chieuDai |
|||
|
Mô tả |
Chiều dài của tuyến địa giới hành chính các cấp. |
|||
|
Kiểu dữ liệu |
Real |
|||
|
Đơn vị đo |
Kilômét (Km) |
|||
|
Tên |
geo |
|||
|
Mô tả |
Thuộc tính không gian của đối tượng. |
|||
|
Kiểu dữ liệu |
GM_Curve |
|||
|
Tên |
edge |
|||
|
Mô tả |
Áp dụng để biểu thị quan hệ không gian với kiểu đối tượng DiaPhanHanhChinhTrenDatLien. |
|||
|
Kiểu dữ liệu |
TP_Edge |
|||
|
|
||||
|
Kiểu đối tượng: |
||||
|
Tên |
MocDiaGioiHanhChinh |
|||
|
Tên tiếng Việt |
Mốc địa giới hành chính |
|||
|
Mô tả |
Nhóm các đối tượng mốc ĐGHC, các dấu hiệu bằng vật thể dùng để đánh dấu đường ĐGHC giữa các đơn vị hành chính với nhau. |
|||
|
Kiểu cơ sở |
NenDiaLy25N |
|||
|
Tên các thuộc tính |
maDoiTuong, soHieuMoc, toaDoX, toaDoY, geo |
|||
|
Tên vai trò quan hệ |
namTrenDDGHC |
|||
|
Thuộc tính đối tượng: |
||||
|
Tên |
maDoiTuong |
|||
|
Mô tả |
Mã phân loại đối tượng theo danh mục đối tượng địa lý cơ sở. |
|||
|
Kiểu dữ liệu |
CharacterString, DoiTuongMocDiaGioiHanhChinh |
|||
|
Danh sách giá trị |
Mã |
Nhãn |
Mô tả |
|
|
AD07 |
Mốc địa giới hành chính cấp huyện |
Mốc đánh dấu vị trí đường địa giới hành chính cấp huyện. |
||
|
AD08 |
Mốc địa giới hành chính cấp tỉnh |
Mốc đánh dấu vị trí đường địa giới hành chính cấp tỉnh. |
||
|
AD09 |
Mốc địa giới hành chính cấp xã. |
Mốc đánh dấu vị trí đường địa giới hành chính cấp xã. |
||
|
Tên |
soHieuMoc |
|||
|
Mô tả |
Là số hiệu mốc của các loại mốc |
|||
|
Kiểu dữ liệu |
CharacterString |
|||
|
Tên |
toaDoX |
|||
|
Mô tả |
Toạ độ phẳng x trong Hệ tọa độ quốc gia. |
|||
|
Kiểu dữ liệu |
Real |
|||
|
Đơn vị đo |
Mét (m) |
|||
|
Tên |
toaDoY |
|||
|
Mô tả |
Tọa độ phẳng y trong Hệ tọa độ quốc gia. |
|||
|
Kiểu dữ liệu |
Real |
|||
|
Đơn vị đo |
Mét (m) |
|||
|
Tên |
geo |
|||
|
Mô tả |
Thuộc tính không gian của đối tượng. |
|||
|
Kiểu dữ liệu |
GM_Point |
|||
|
Tên |
namTrenDDGHC |
|||
|
Mô tả |
Biểu thị quan hệ mốc nằm trên đường địa giới. |
|||
|
Kiểu dữ liệu |
Boolean |
|||

Hình 1.3
|
Kiểu đối tượng: |
|
|
Tên |
CotMocDiemCoSo |
|
Tên tiếng Việt |
Cột mốc điểm cơ sở |
|
Mô tả |
Là mốc đánh dấu điểm cơ sở |
|
Kiểu cơ sở |
NenDiaLy25N |
|
Tên các thuộc tính |
maDoiTuong, soHieuDiem, ten, geo |
|
Thuộc tính đối tượng: |
|
|
Tên |
maDoiTuong |
|
Mô tả |
Mã phân loại đối tượng theo danh mục đối tượng địa lý cơ sở. |
|
Kiểu dữ liệu |
CharacterString = AB01 |
|
Tên |
soHieuDiem |
|
Mô tả |
Số hiệu điểm của cột mốc điểm cơ sở. |
|
Kiểu dữ liệu |
CharacterString |
|
Tên |
ten |
|
Mô tả |
Tên gọi của cột mốc điểm cơ sở |
|
Kiểu dữ liệu |
CharacterString |
|
Tên |
geo |
|
Mô tả |
Thuộc tính không gian của đối tượng. |
|
Kiểu dữ liệu |
GM_Point |
|
Kiểu đối tượng: |
||
|
Tên |
DiemCoSo |
|
|
Tên tiếng Việt |
Điểm cơ sở |
|
|
Mô tả |
Điểm ngoài cùng nhất nhô ra biển tại mức nước thủy triều thấp nhất trung bình nhiều năm |
|
|
Kiểu cơ sở |
NenDiaLy25N |
|
|
Tên các thuộc tính |
maDoiTuong, soHieuDiem, kinhDo, viDo, doCao, geo |
|
|
Tên các vai trò quan hệ |
namTrenDuongCS |
|
|
Thuộc tính đối tượng: |
||
|
Tên |
maDoiTuong |
|
|
Mô tả |
Mã phân loại đối tượng theo danh mục đối tượng địa lý cơ sở. |
|
|
Kiểu dữ liệu |
CharacterString = AB02 |
|
|
Tên |
soHieuDiem |
|
|
Mô tả |
Số hiệu điểm của điểm cơ sở. |
|
|
Kiểu dữ liệu |
CharacterString |
|
|
Tên |
viDo |
|
|
Mô tả |
Vĩ độ của điểm cơ sở. |
|
|
Kiểu dữ liệu |
Real |
|
|
Đơn vị đo |
Độ |
|
|
Tên |
kinhDo |
|
|
Mô tả |
Kinh độ của điểm cơ sở |
|
|
Kiểu dữ liệu |
Real |
|
|
Đơn vị đo |
Độ |
|
|
Tên |
doCao |
|
|
Mô tả |
Độ cao thủy chuẩn h trong hệ độ cao quốc gia |
|
|
Kiểu dữ liệu |
Real |
|
|
Đơn vị đo |
Mét (m) |
|
|
Tên |
geo |
|
|
Mô tả |
Thuộc tính không gian của đối tượng. |
|
|
Kiểu dữ liệu |
GM_Point |
|
|
Quan hệ đối tượng: |
|
|
|
Tên |
namTrenDuongCS |
|
|
Mô tả |
Áp dụng để biểu thị quan hệ với đối tượng DuongCoSo |
|
|
Kiểu đối tượng: |
||
|
Tên |
DuongCoSo |
|
|
Tên tiếng Việt |
Đường cơ sở |
|
|
Mô tả |
Đường gấp khúc nối liền các điểm cơ sở |
|
|
Kiểu cơ sở |
NenDiaLy25N |
|
|
Tên các thuộc tính |
maDoiTuong,chieuDai, geo |
|
|
Tên các vai trò quan hệ |
diQuaDiemCS |
|
|
Thuộc tính đối tượng: |
||
|
Tên |
maDoiTuong |
|
|
Mô tả |
Mã phân loại đối tượng theo danh mục đối tượng địa lý cơ sở. |
|
|
Kiểu dữ liệu |
CharacterString = AB04 |
|
|
Tên |
chieuDai |
|
|
Mô tả |
Chiều dài của đoạn đường cơ sở |
|
|
Kiểu dữ liệu |
Real |
|
|
Đơn vị đo |
Kilômét (Km) |
|
|
Tên |
geo |
|
|
Mô tả |
Thuộc tính không gian của đối tượng. |
|
|
Kiểu dữ liệu |
GM_Curve |
|
|
Quan hệ đối tượng: |
||
|
Tên |
diQuaDiemCS |
|
|
Mô tả |
Áp dụng để biểu thị quan hệ với đối tượng DiemCoSo |
|
|
Kiểu đối tượng: |
|||
|
Tên |
VungBien |
||
|
Tên tiếng Việt |
Vùng biển |
||
|
Mô tả |
Vùng biển bao gồm các đối tượng: vùng nội thủy, lãnh hải, vùng tiếp giáp lãnh hải, vùng nước lịch sử. |
||
|
Kiểu cơ sở |
NenDiaLy25N |
||
|
Tên các thuộc tính |
maDoiTuong, geo |
||
|
Thuộc tính đối tượng: |
|||
|
Tên |
maDoiTuong |
||
|
Mô tả |
Mã phân loại đối tượng theo danh mục đối tượng địa lý cơ sở. |
||
|
Kiểu dữ liệu |
CharacterString, DoiTuongVungBien |
||
|
Danh sách giá trị |
Mã |
Nhãn |
Mô tả |
|
AB07 |
Lãnh hải |
Là vùng biển có chiều rộng 12 hải lý tính từ đường cơ sở ra phía biển. |
|
|
AB11 |
Vùng nội thủy |
Vùng nước tiếp giáp với bờ biển, ở phía trong đường cơ sở và là bộ phận lãnh thổ của Việt Nam. |
|
|
AB12 |
Vùng nước lịch sử |
Vùng nước do điều kiện địa lý đặc biệt có quá trình quản lý, khai thác, sử dụng lâu đời được thỏa thuận giữa các quốc gia có liên quan. |
|
|
AB13 |
Vùng tiếp giáp lãnh hải |
Vùng biển tiếp liền và nằm ngoài lãnh hải Việt Nam, có chiều rộng 12 hải lý tính từ ranh giới ngoài của lãnh hải. |
|
|
Tên |
geo |
||
|
Mô tả |
Thuộc tính không gian của đối tượng. |
||
|
Kiểu dữ liệu |
GM_Surface |
||
|
Kiểu đối tượng: |
|||
|
Tên |
DiaPhanHanhChinhTrenBien |
||
|
Tên tiếng Việt |
Địa phận hành chính trên biển |
||
|
Mô tả |
Địa phận hành chính các cấp trên biển. |
||
|
Kiểu cơ sở |
NenDiaLy25N |
||
|
Tên các thuộc tính |
maDoiTuong, maDonViHanhChinh, ten, dienTich, geo, face |
||
|
Thuộc tính đối tượng: |
|||
|
Tên |
maDoiTuong |
||
|
Mô tả |
Mã phân loại đối tượng theo danh mục đối tượng địa lý cơ sở. |
||
|
Kiểu dữ liệu |
CharacterString, DiaPhanHanhChinhTrenBien |
||
|
Danh sách giá trị |
Mã |
Nhãn |
Mô tả |
|
AE01 |
Địa phận hành chính cấp huyện trên biển |
Phần lãnh thổ thuộc quản lý hành chính của đơn vị hành chính cấp huyện trên biển. |
|
|
AE02 |
Địa phận hành chính cấp tỉnh trên biển |
Phần lãnh thổ thuộc quản lý hành chính của đơn vị hành chính cấp tỉnh trên biển. |
|
|
AE03 |
Địa phận hành chính cấp xã trên biển |
Phần lãnh thổ thuộc quản lý hành chính của đơn vị hành chính cấp xã trên biển. |
|
|
Tên |
maDonViHanhChinh |
||
|
Mô tả |
Mã đơn vị hành chính cấp tương ứng theo quy định của cơ quan nhà nước có thẩm quyền. |
||
|
Kiểu dữ liệu |
CharacterString |
||
|
Tên |
ten |
||
|
Mô tả |
Tên của đơn vị hành chính cấp tương ứng. |
||
|
Kiểu dữ liệu |
CharacterString |
||
|
Tên |
dienTich |
||
|
Mô tả |
Diện tích tự nhiên của đơn vị hành chính cấp tương ứng |
||
|
Kiểu dữ liệu |
Real |
||
|
Đơn vị đo |
Kilômét vuông (Km2) |
||
|
Tên |
geo |
||
|
Mô tả |
Thuộc tính không gian của đối tượng. |
||
|
Kiểu dữ liệu |
GM_Surface |
||
|
Tên |
face |
||
|
Mô tả |
Áp dụng để biểu thị quan hệ không gian với kiểu đối tượng DuongRanhGioiHanhChinhTrenBien. |
||
|
Kiểu dữ liệu |
TP_Face |
||
|
Kiểu đối tượng: |
|||
|
Tên |
DuongRanhGioiHanhChinhTrenBien |
||
|
Tên tiếng Việt |
Đường ranh giới hành chính trên biển |
||
|
Mô tả |
Đối tượng đường địa giới hành chính các cấp. |
||
|
Kiểu cơ sở |
NenDiaLy25N |
||
|
Tên các thuộc tính |
maDoiTuong, loaiHienTrangPhapLy, chieuDai, geo, edge |
||
|
Thuộc tính đối tượng: |
|||
|
Tên |
maDoiTuong |
||
|
Mô tả |
Mã phân loại đối tượng theo danh mục đối tượng địa lý cơ sở. |
||
|
Kiểu dữ liệu |
CharacterString, DoiTuongRanhGioiHanhChinhTrenBien |
||
|
Danh sách giá trị |
Mã |
Nhãn |
Mô tả |
|
AE04 |
Đường ranh giới hành chính cấp huyện trên biển |
Đường ranh giới phân định phạm vi quản lý hành chính của đơn vị hành chính cấp huyện trên biển |
|
|
AE05 |
Đường ranh giới hành chính cấp tỉnh trên biển |
Đường ranh giới phân định phạm vi quản lý hành chính của đơn vị hành chính cấp tỉnh trên biển |
|
|
AE06 |
Đường ranh giới hành chính cấp xã trên biển |
Đường ranh giới phân định phạm vi quản lý hành chính của đơn vị hành chính cấp xã trên biển |
|
|
Tên |
loaiHienTrangPhapLy |
||
|
Mô tả |
Hiện trạng pháp lý của đường địa giới hành chính tại thời điểm điều tra. |
||
|
Kiểu dữ liệu |
Integer |
||
|
Danh sách giá trị |
Mã |
Nhãn |
Mô tả |
|
1 |
Xác định |
Đã chính thức được công nhận về mặt pháp lý. |
|
|
2 |
Chưa xác định |
Chưa được công nhận về mặt pháp lý. |
|
|
Tên |
chieuDai |
||
|
Mô tả |
Chiều dài của tuyến địa giới hành chính các cấp. |
||
|
Kiểu dữ liệu |
Real |
||
|
Đơn vị đo |
Kilômét (Km) |
||
|
Tên |
geo |
||
|
Mô tả |
Thuộc tính không gian của đối tượng. |
||
|
Kiểu dữ liệu |
GM_Curve |
||
|
Tên |
edge |
||
|
Mô tả |
Áp dụng để biểu thị quan hệ không gian với kiểu đối tượng DiaPhanHanhChinhTrenBien. |
||
|
Kiểu dữ liệu |
TP_Edge |
||
2. CoSoDoDac

Hình 2.1
|
Kiểu đối tượng: |
|
|
Tên |
CoSoDoDac |
|
Tên tiếng Việt |
Cơ sở đo đạc |
|
Mô tả |
Lớp UML mô tả các đặc tính chung của các kiểu đối tượng: DiemGocDoDacQuocGia, DiemDoDacQuocGia, TramDinhViVeTinhQuocGia. |
|
Kiểu cơ sở |
NenDiaLy25N |
|
Tên các thuộc tính |
soHieuDiem, geo |
|
Thuộc tính đối tượng: |
|
|
Tên |
soHieuDiem |
|
Mô tả |
Số hiệu điểm. |
|
Kiểu dữ liệu |
CharacterString |
|
Tên |
geo |
|
Mô tả |
Thuộc tính không gian của đối tượng. |
|
Kiểu dữ liệu |
GM_Point |
|
Kiểu đối tượng: |
|||
|
Tên |
DiemGocDoDacQuocGia |
||
|
Tên tiếng Việt |
Điểm gốc đo đạc quốc gia |
||
|
Mô tả |
Là điểm có dấu mốc cố định, lâu dài gắn với số liệu gốc đo đạc quốc gia. |
||
|
Kiểu cơ sở |
CoSoDoDac |
||
|
Tên các thuộc tính |
maDoiTuong, soHieuDiem |
||
|
Thuộc tính đối tượng: |
|||
|
Tên |
maDoiTuong |
||
|
Mô tả |
Mã phân loại đối tượng theo danh mục đối tượng địa lý cơ sở. |
||
|
Kiểu dữ liệu |
CharacterString, DoiTuongDiemGocDoDacQuocGia |
||
|
Danh sách giá trị |
Mã |
Nhãn |
Mô tả |
|
BA01 |
Điểm gốc toạ độ quốc gia |
Là điểm có dấu mốc cố định, lâu dài gắn với số liệu gốc đo đạc tọa độ quốc gia. |
|
|
BA02 |
Điểm gốc độ cao quốc gia |
Là điểm có dấu mốc cố định, lâu dài gắn với số liệu gốc đo đạc độ cao quốc gia. |
|
|
BA03 |
Điểm gốc trọng lực quốc gia |
Là điểm có dấu mốc cố định, lâu dài gắn với số liệu gốc đo đạc trọng lực quốc gia. |
|
|
Kiểu đối tượng: |
||||
|
Tên |
DiemDoDacQuocGia |
|||
|
Tên tiếng Việt |
Điểm đo đạc quốc gia |
|||
|
Mô tả |
Là điểm gắn với mốc đo đạc quốc gia, có ít nhất một trong các giá trị tọa độ, độ cao, trọng lực, được thiết lập theo tiêu chuẩn, quy chuẩn kỹ thuật quốc gia. |
|||
|
Kiểu cơ sở |
CoSoDoDac |
|||
|
Tên các thuộc tính |
maDoiTuong, soHieuDiem, loaiMoc |
|||
|
Thuộc tính đối tượng: |
||||
|
Tên |
maDoiTuong |
|||
|
Mô tả |
Mã phân loại đối tượng theo danh mục đối tượng địa lý cơ sở. |
|||
|
Kiểu dữ liệu |
CharacterString, DoiTuongDiemDoDacQuocGia |
|||
|
Danh sách giá trị |
Mã |
Nhãn |
Mô tả |
|
|
BC01 |
Điểm độ cao quốc gia |
Điểm gắn với mốc đo đạc độ cao quốc gia, được thiết lập theo tiêu chuẩn, quy chuẩn kỹ thuật quốc gia. |
||
|
BC02 |
Điểm tọa độ quốc gia |
Điểm gắn với mốc đo đạc tọa độ quốc gia, được thiết lập theo tiêu chuẩn, quy chuẩn kỹ thuật quốc gia. |
||
|
BC03 |
Điểm tọa độ và độ cao quốc gia |
Điểm gắn với mốc đo đạc tọa độ và độ cao quốc gia, được thiết lập theo tiêu chuẩn, quy chuẩn kỹ thuật quốc gia. |
||
|
BC04 |
Điểm trọng lực quốc gia |
Điểm gắn với mốc đo đạc trọng lực quốc gia, được thiết lập theo tiêu chuẩn, quy chuẩn kỹ thuật quốc gia. |
||
|
Tên |
loaiMoc |
|||
|
Mô tả |
Loại mốc. |
|||
|
Kiểu dữ liệu |
Integer |
|||
|
Danh sách giá trị |
Mã |
Nhãn |
Mô tả |
|
|
1 |
Chôn |
Chôn trên mặt đất. |
||
|
2 |
Gắn |
Gắn trên công trình kiến trúc hoặc trên tảng đá. |
||
|
3 |
Khác |
|
||
|
Kiểu đối tượng: |
|||
|
Tên |
TramDinhViVeTinhQuocGia |
||
|
Tên tiếng việt |
Trạm định vị vệ tinh quốc gia |
||
|
Mô tả |
Là trạm cố định trên mặt đất được xây dựng theo quy chuẩn kỹ thuật quốc gia, quy định kỹ thuật, dùng để thu nhận tín hiệu định vị từ vệ tinh, xử lý, truyền thông tin phục vụ hoạt động đo đạc và bản đồ. Trạm định vị vệ tinh quốc gia bao gồm trạm tham chiếu cơ sở hoạt động liên tục và trạm tham chiếu hoạt động liên tục. |
||
|
Kiểu cơ sở |
CoSoDoDac |
||
|
Tên các thuộc tính |
maDoiTuong, ten, loaiTramDinhViVeTinh |
||
|
Thuộc tính đối tượng: |
|||
|
Tên |
maDoiTuong |
||
|
Mô tả |
Mã phân loại đối tượng theo danh mục đối tượng địa lý cơ sở. |
||
|
Kiểu dữ liệu |
CharacterString = BD01 |
||
|
Tên |
ten |
||
|
Mô tả |
Tên của trạm định vị vệ tinh. |
||
|
Kiểu dữ liệu |
CharacterString |
||
|
Tên |
loaiTramDinhViVeTinh |
||
|
Mô tả |
Loại cấp hạng. |
||
|
Kiểu dữ liệu |
Integer |
||
|
Danh sách giá trị |
Mã |
Nhãn |
Mô tả |
|
1 |
Trạm tham chiếu cơ sở hoạt động liên tục |
Là trạm định vị vệ tinh phục vụ xây dựng hệ tọa độ quốc gia, hệ tọa độ quốc gia động, liên kết hệ tọa độ quốc gia với hệ tọa độ quốc tế phục vụ nghiên cứu khoa học, cung cấp số cải chính giá trị tọa độ, độ cao cho hoạt động đo đạc và bản đồ, dẫn đường. |
|
|
2 |
Trạm tham chiếu hoạt động liên tục |
Là trạm định vị vệ tinh cung cấp số cải chính giá trị tọa độ, độ cao cho hoạt động đo đạc và bản đồ, dẫn đường. |
|
3. DanCu

Hình 3.1

Hình 3.2
|
Kiểu đối tượng: |
|||
|
Tên |
KhuDanCu |
||
|
Tên tiếng Việt |
Khu dân cư |
||
|
Mô tả |
Nơi tập trung dân cư sinh sống trong phạm vi một khu vực nhất định. |
||
|
Kiểu cơ sở |
NenDiaLy25N |
||
|
Tên các thuộc tính |
maDoiTuong, loaiKhuDanCu, geo |
||
|
Thuộc tính đối tượng: |
|||
|
Tên |
maDoiTuong |
||
|
Mô tả |
Mã phân loại đối tượng theo danh mục đối tượng địa lý cơ sở. |
||
|
Kiểu dữ liệu |
CharacterString = CA02 |
||
|
Tên |
loaiKhuDanCu |
||
|
Mô tả |
Phân loại khu dân cư theo hình thái cư trú. |
||
|
Kiểu dữ liệu |
Integer |
||
|
Danh sách giá trị |
Mã |
Nhãn |
Mô tả |
|
1 |
Đô thị |
Khu vực tập trung dân cư sinh sống có mật độ cao và chủ yếu hoạt động trong lĩnh vực kinh tế phi nông nghiệp, là trung tâm chính trị, hành chính, kinh tế, văn hóa hoặc chuyên ngành, có vai trò thúc đẩy sự phát triển kinh tế - xã hội của quốc gia hoặc một vùng lãnh thổ, một địa phương, bao gồm nội thành, ngoại thành của thành phố; nội thị, ngoại thị của thị xã; thị trấn. |
|
|
2 |
Nông thôn |
Nơi cư trú tập trung của các hộ gia đình gắn kết với nhau trong sản xuất, sinh hoạt và các hoạt động xã hội khác trong phạm vi một khu vực nhất định, được hình thành do điều kiện tự nhiên, điều kiện kinh tế - xã hội, văn hóa và các yếu tố khác. |
|
|
Tên |
geo |
||
|
Mô tả |
Thuộc tính không gian của đối tượng. |
||
|
Kiểu dữ liệu |
GM_Surface |
||
|
Kiểu đối tượng: |
|
|
Tên |
Nha |
|
Tên tiếng Việt |
Nhà |
|
Mô tả |
Vị trí, đồ hình cơ bản của nhà. |
|
Kiểu cơ sở |
NenDiaLy25N |
|
Tên các thuộc tính |
maDoiTuong, chieuCao, soTang, ten, geo |
|
Thuộc tính đối tượng: |
|
|
Tên |
maDoiTuong |
|
Mô tả |
Mã phân loại đối tượng theo danh mục đối tượng địa lý cơ sở. |
|
Kiểu dữ liệu |
CharacterString = CA04 |
|
Tên |
chieuCao |
|
Mô tả |
Giá trị chiều cao của đối tượng nhà. |
|
Kiểu dữ liệu |
Real |
|
Đơn vị đo |
Mét (m) |
|
Tên |
soTang |
|
Mô tả |
Số tầng nhà. |
|
Kiểu dữ liệu |
Integer |
|
Tên |
ten |
|
Mô tả |
Tên gọi của đối tượng được xác định theo biển gắn. |
|
Kiểu dữ liệu |
CharacterString |
|
Tên |
geo |
|
Mô tả |
Thuộc tính không gian của đối tượng. |
|
Kiểu dữ liệu |
GM_Surface, GM_Point |
|
Kiểu đối tượng: |
||||
|
Tên |
KhoiNha |
|||
|
Tên tiếng Việt |
Khối nhà |
|||
|
Mô tả |
Đồ hình cơ bản của khối nhà được vẽ theo chân các nhà ở riêng lẻ nằm sát nhau và cùng nhóm số tầng quy định. |
|||
|
Kiểu cơ sở |
NenDiaLy25N |
|||
|
Tên các thuộc tính |
maDoiTuong, nhomSoTang, nhomchieuCao, geo |
|||
|
Thuộc tính đối tượng: |
||||
|
Tên |
maDoiTuong |
|||
|
Mô tả |
Mã phân loại đối tượng theo danh mục đối tượng địa lý cơ sở. |
|||
|
Kiểu dữ liệu |
CharacterString = CA01 |
|||
|
Tên |
nhomSoTang |
|||
|
Mô tả |
Phân nhóm số tầng nhà theo Phụ lục 2 Phân cấp công trình xây dựng theo quy mô kết cấu ban hành kèm theo Thông tư số 03/2016/TT-BXD ngày 10 tháng 3 năm 2016 của Bộ Xây dựng. |
|||
|
Kiểu dữ liệu |
Integer |
|||
|
Danh sách giá trị |
Mã |
Nhãn |
Mô tả |
|
|
1 |
Đặc biệt |
Trên 50 tầng. |
||
|
2 |
Cấp I |
Từ trên 20 tầng đến 50 tầng. |
||
|
3 |
Cấp II |
Từ 8 tầng đến 20 tầng. |
||
|
4 |
Cấp III |
Từ 2 tầng đến 7 tầng. |
||
|
5 |
Cấp IV |
1 tầng (Nhà ở biệt thự không thấp hơn cấp III). |
||
|
Tên |
nhomChieuCao |
|||
|
Mô tả |
Phân nhóm chiều cao nhà theo Phụ lục 2 Phân cấp công trình xây dựng theo quy mô kết cấu ban hành kèm theo Thông tư số 03/2016/TT-BXD ngày 10 tháng 3 năm 2016 của Bộ Xây dựng. |
|||
|
Kiểu dữ liệu |
Integer |
|||
|
Danh sách giá trị |
Mã |
Nhãn |
Mô tả |
|
|
1 |
Đặc biệt |
Chiều cao trên 200 m |
||
|
2 |
Cấp l |
Chiều cao trên 75 m đến 200 m |
||
|
3 |
Cấp II |
Chiều cao từ 28 m đến 75 m |
||
|
4 |
Cấp III |
Chiều cao trên 6 m đến 28 m |
||
|
5 |
Cấp IV |
Chiều cao đến 6 m |
||
|
Tên |
geo |
|||
|
Mô tả |
Thuộc tính không gian của đối tượng. |
|||
|
Kiểu dữ liệu |
GM_Surface |
|||
|
Kiểu đối tượng: |
|||
|
Tên |
DiaDanhDanCu |
||
|
Tên tiếng Việt |
Địa danh dân cư |
||
|
Mô tả |
Tên gọi của các điểm dân cư. |
||
|
Kiểu cơ sở |
NenDiaLy25N |
||
|
Tên các thuộc tính |
maDoiTuong, danhTuChung, ten, geo |
||
|
Thuộc tính đối tượng: |
|||
|
Tên |
maDoiTuong |
||
|
Mô tả |
Mã phân loại đối tượng theo danh mục đối tượng địa lý cơ sở. |
||
|
Kiểu dữ liệu |
CharacterString = DA02 |
||
|
Tên |
danhTuChung |
||
|
Mô tả |
Danh từ chung trong tên gọi của các đối tượng địa danh. |
||
|
Kiểu dữ liệu |
Integer |
||
|
Danh sách giá trị |
Mã |
Nhãn |
Mô tả |
|
1 |
ấp |
Danh từ chung trong địa danh dân cư. |
|
|
2 |
bản |
Danh từ chung trong địa danh dân cư. |
|
|
3 |
buôn |
Danh từ chung trong địa danh dân cư. |
|
|
4 |
chòm |
Danh từ chung trong địa danh dân cư. |
|
|
5 |
khu dân cư |
Danh từ chung trong địa danh dân cư. |
|
|
6 |
khu tập thể |
Danh từ chung trong địa danh dân cư. |
|
|
7 |
khu đô thị |
Danh từ chung trong địa danh dân cư. |
|
|
8 |
làng |
Danh từ chung trong địa danh dân cư. |
|
|
9 |
lũng |
Danh từ chung trong địa danh dân cư. |
|
|
10 |
plei |
Danh từ chung trong địa danh dân cư. |
|
|
11 |
tổ dân phố |
Danh từ chung trong địa danh dân cư. |
|
|
12 |
trại |
Danh từ chung trong địa danh dân cư. |
|
|
13 |
xóm |
Danh từ chung trong địa danh dân cư. |
|
|
27 |
thôn |
Danh từ chung trong địa danh dân cư. |
|
|
28 |
cụm dân cư |
Danh từ chung trong địa danh dân cư. |
|
|
29 |
khóm |
Danh từ chung trong địa danh dân cư. |
|
|
30 |
khối phố |
Danh từ chung trong địa danh dân cư. |
|
|
31 |
khu phố |
Danh từ chung trong địa danh dân cư. |
|
|
32 |
tổ dân cư |
Danh từ chung trong địa danh dân cư. |
|
|
Tên |
ten |
||
|
Mô tả |
Tên gọi của đối tượng. |
||
|
Kiểu dữ liệu |
CharacterString |
||
|
Tên |
geo |
||
|
Mô tả |
Thuộc tính không gian của đối tượng. |
||
|
Kiểu dữ liệu |
GM_Point |
||
|
Kiểu đối tượng: |
|||
|
Tên |
HaTangKyThuatKhac |
||
|
Tên tiếng Việt |
Hạ tầng kỹ thuật khác |
||
|
Mô tả |
Phạm vi xây dựng công trình hạ tầng kỹ thuật khác. |
||
|
Kiểu cơ sở |
NenDiaLy25N |
||
|
Tên các thuộc tính |
maDoiTuong, ten, chieuCao, geo |
||
|
Thuộc tính đối tượng: |
|||
|
Tên |
maDoiTuong |
||
|
Mô tả |
Mã phân loại đối tượng theo danh mục đối tượng địa lý cơ sở. |
||
|
Kiểu dữ liệu |
CharacterString, DoiTuongHaTangKyThuatKhac |
||
|
Danh sách giá trị |
Mã |
Nhãn |
Mô tả |
|
CR01 |
Cơ sở hỏa táng |
Công trình xây dựng phục vụ việc hỏa táng, điện táng. |
|
|
CR02 |
Công trình đang xây dựng |
Khu vực các công trình xây dựng đang thi công, chưa hoàn thành. |
|
|
CR15 |
Nghĩa trang |
Nơi an táng, lưu giữ thi hài người đã khuất. |
|
|
CR16 |
Nghĩa trang liệt sỹ |
Nơi an táng, lưu giữ thi hài, tưởng niệm các chiến sỹ đã hy sinh vì Tổ quốc. |
|
|
CR17 |
Nhà máy nước |
Khu vực có công trình nhà máy nước. |
|
|
CR18 |
Nhà tang lễ |
Nơi tổ chức lễ tang cho người đã khuất. |
|
|
CR19 |
Tháp nước, bể nước |
Nơi có tháp chứa nước sạc và bể chứa nước sạch lớn, độc lập không nằm trong nhà máy nước. |
|
|
CR23 |
Trạm thu phát sóng |
Nơi có thiết bị thu, phát sóng vô tuyến. |
|
|
Tên |
ten |
||
|
Mô tả |
Tên gọi của đối tượng. |
||
|
Kiểu dữ liệu |
CharacterString |
||
|
Tên |
chieuCao |
||
|
Mô tả |
Chiều cao của cột đèn chiếu sáng, tháp nước, bể nước, trạm thu phát sóng. |
||
|
Kiểu dữ liệu |
Real |
||
|
Đơn vị đo |
Mét (m) |
||
|
Tên |
geo |
||
|
Mô tả |
Thuộc tính không gian của đối tượng. |
||
|
Kiểu dữ liệu |
GM_Point, GM_Surface |
||
|
Kiểu đối tượng: |
|||
|
Tên |
TramKhiTuongThuyVanQuocGia |
||
|
Tên tiếng Việt |
Trạm khí tượng thủy văn quốc gia |
||
|
Mô tả |
Nơi có công trình quan trắc về thủy văn, khí tượng, môi trường. |
||
|
Kiểu cơ sở |
NenDiaLy25N |
||
|
Tên các thuộc tính |
maDoiTuong, loaiTramKhiTuongThuyVan, ten, geo |
||
|
Thuộc tính đối tượng: |
|||
|
Tên |
maDoiTuong |
||
|
Mô tả |
Mã phân loại đối tượng theo danh mục đối tượng địa lý cơ sở. |
||
|
Kiểu dữ liệu |
CharacterString = CR20 |
||
|
Tên |
loaiTramKhiTuongThuyVan |
||
|
Mô tả |
Loại trạm quan trắc |
||
|
Kiểu dữ liệu |
Integer |
||
|
Danh sách giá trị |
Mã |
Nhãn |
Mô tả |
|
1 |
Trạm khí tượng bề mặt |
Trạm quan trắc các yếu tố sau: Bức xạ; Áp suất khí quyển; Gió bề mặt; Bốc hơi; Nhiệt độ không khí; Nhiệt độ đất; Nhiệt độ không khí và nhiệt độ mặt đất tối cao; Nhiệt độ không khí và nhiệt độ mặt đất tối thấp; Độ ẩm không khí; Mưa; Tầm nhìn xa; Hiện tượng khí tượng; Thời gian nắng; Mây; Thời Tiết đã qua; Thời Tiết hiện tại; Trạng thái mặt đất. |
|
|
2 |
Trạm khí tượng trên cao |
Gồm Trạm thám không vô tuyến, Trạm đo gió cắt lớp, Trạm đo gió Pilot, thuộc mạng lưới trạm khí tượng thủy văn quốc gia quan trắc các yếu tố sau: Áp suất khí quyển; Nhiệt độ không khí; Độ ẩm không khí. |
|
|
3 |
Trạm ra đa thời tiết |
Quan trắc các hiện tượng thời tiết nguy hiểm; Trường mây; Trường mưa; Trường gió hướng tâm. |
|
|
4 |
Trạm khí tượng nông nghiệp |
Quan trắc các yếu tố khí tượng, Nhiệt độ đất tại các lớp đất sâu, nhiệt độ nước trên ruộng; Độ ẩm đất tại các độ sâu 5, 10, 20, 30, 40, 50, 60, 70, 80, 90 và 100 cm; Mức độ sinh trưởng, phát triển của cây trồng; Năng suất, chất lượng của cây trồng; Gió tại độ cao 2 m; Nhiệt độ không khí trong quần thể cây trồng; Độ ẩm không khí trong quần thể cây trồng; Xáo trộn không khí tại các lớp không khí gần mặt đất; Các yếu tố khác theo chương trình quan trắc đặc biệt. |
|
|
5 |
Trạm thủy văn |
Quan trắc một trong các các yếu tố: mực nước, lượng mưa, nhiệt độ nước, hướng nước chảy, gió, sóng, diễn biến lòng sông, lưu lượng nước, lưu lượng chất lơ lửng. |
|
|
6 |
Trạm hải văn |
Quan trắc một trong các yếu tố: Gió bề mặt biển; Tầm nhìn xa phía biển; Mực nước biển; Sóng biển; Trạng thái mặt biển; Nhiệt độ nước biển; Độ muối nước biển; Sáng biển; Các hiện tượng khí tượng hải văn nguy hiểm và diễn biến; Dòng chảy trên biển. |
|
|
7 |
Trạm đo mưa |
Quan trắc lượng mưa. |
|
|
8 |
Trạm định vị sét |
Trạm quan trắc tần suất và cường độ giông sét. |
|
|
9 |
Trạm giám sát biến đổi khí hậu |
Trạm quan trắc khí hậu, thành phần hóa khí quyển, mực nước biển theo yêu cầu của chương trình giám sát biến đổi khí hậu. |
|
|
10 |
Trạm chuyên đề |
Gồm Trạm bức xạ, Trạm ôzôn - bức xạ cực tím, Trạm quan trắc ôzôn phân tầng, Trạm thu ảnh vệ tinh khí tượng, thuộc mạng lưới trạm khí tượng thủy văn quốc gia. |
|
|
Tên |
ten |
||
|
Mô tả |
Tên gọi của đối tượng. |
||
|
Kiểu dữ liệu |
CharacterString |
||
|
Tên |
geo |
||
|
Mô tả |
Thuộc tính không gian của đối tượng. |
||
|
Kiểu dữ liệu |
GM_Point,GM_Surface |
||
|
Kiểu đối tượng: |
|
|
Tên |
TramQuanTracMoiTruong |
|
Tên tiếng việt |
Trạm quan trắc môi trường |
|
Mô tả |
Nơi có công trình, thiết bị quan trắc môi trường theo quy định về mạng lưới quan trắc môi trường quốc gia. |
|
Kiểu cơ sở |
NenDiaLy25N |
|
Tên các thuộc tính |
maDoiTuong, ten, geo |
|
Thuộc tính đối tượng: |
|
|
Tên |
maDoiTuong |
|
Mô tả |
Mã phân loại đối tượng theo danh mục đối tượng địa lý cơ sở. |
|
Kiểu dữ liệu |
CharacterString = CR21 |
|
Tên |
ten |
|
Mô tả |
Tên gọi của đối tượng. |
|
Kiểu dữ liệu |
CharacterString |
|
Tên |
geo |
|
Mô tả |
Thuộc tính không gian của đối tượng. |
|
Kiểu dữ liệu |
GM_Point,GM_Surface |
|
Kiểu đối tượng: |
|
|
Tên |
TramQuanTracTaiNguyenNuoc |
|
Tên tiếng việt |
Trạm quan trắc tài nguyên nước |
|
Mô tả |
Nơi có công trình, thiết bị quan trắc tài nguyên nước mặt và tài nguyên nước dưới đất. |
|
Kiểu cơ sở |
NenDiaLy25N |
|
Tên các thuộc tính |
maDoiTuong, ten, geo |
|
Thuộc tính đối tượng: |
|
|
Tên |
maDoiTuong |
|
Mô tả |
Mã phân loại đối tượng theo danh mục đối tượng địa lý cơ sở. |
|
Kiểu dữ liệu |
CharacterString = CR22 |
|
Tên |
ten |
|
Mô tả |
Tên gọi của đối tượng. |
|
Kiểu dữ liệu |
CharacterString |
|
Tên |
geo |
|
Mô tả |
Thuộc tính không gian của đối tượng. |
|
Kiểu dữ liệu |
GM_Point,GM_Surface |
|
Kiểu đối tượng: |
|||
|
Tên |
DuongDayTaiDien |
||
|
Tên tiếng việt |
Đường dây tải điện |
||
|
Mô tả |
Hệ thống đường dây để truyền tải và phân phối điện. |
||
|
Kiểu cơ sở |
NenDiaLy25N |
||
|
Tên các thuộc tính |
maDoiTuong, dienAp, geo |
||
|
Thuộc tính đối tượng: |
|||
|
Tên |
maDoiTuong |
||
|
Mô tả |
Mã phân loại đối tượng theo danh mục đối tượng địa lý cơ sở. |
||
|
Kiểu dữ liệu |
CharacterString = CR09 |
||
|
Tên |
dienAp |
||
|
Mô tả |
Chỉ số điện áp của tuyến đường dây tải điện. |
||
|
Kiểu dữ liệu |
Real |
||
|
Đơn vị đo |
Kilôvôn (KV) |
||
|
Tên |
geo |
||
|
Mô tả |
Thuộc tính không gian của đối tượng. |
||
|
Kiểu dữ liệu |
GM_Curve |
||
|
|
|
||
|
Kiểu đối tượng: |
|
||
|
Tên |
CotDien |
||
|
Tên tiếng việt |
Cột điện |
||
|
Mô tả |
Vị trí cột đỡ dây tải điện |
||
|
Kiểu cơ sở |
NenDiaLy25N |
||
|
Tên các thuộc tính |
maDoiTuong, geo |
||
|
Tên các vai trò quan hệ |
namTrenDDTD |
||
|
Thuộc tính đối tượng: |
|
||
|
Tên |
maDoiTuong |
||
|
Mô tả |
Mã phân loại đối tượng theo danh mục đối tượng địa lý cơ sở. |
||
|
Kiểu miền giá trị |
CharacterString = CR06 |
||
|
Tên |
geo |
||
|
Mô tả |
Thuộc tính không gian của đối tượng. |
||
|
Kiểu dữ liệu |
GM_Point |
||
|
Quan hệ đối tượng: |
|
||
|
Tên |
namTrenDDTD |
||
|
Mô tả |
Áp dụng để biểu thị quan hệ với đối tượng DuongDayTaiDien. |
||
|
|
|
||
|
Kiểu đối tượng: |
|||
|
Tên |
DuongOngDan |
||
|
Tên tiếng Việt |
Đường ống dẫn |
||
|
Mô tả |
Đường ống dẫn chuyển (nước, khí, dầu) trên mặt đất. |
||
|
Kiểu cơ sở |
NenDiaLy25N |
||
|
Tên các thuộc tính |
maDoiTuong, loaiOngDan, geo |
||
|
Thuộc tính đối tượng: |
|||
|
Tên |
maDoiTuong |
||
|
Mô tả |
Mã phân loại đối tượng theo danh mục đối tượng địa lý cơ sở. |
||
|
Kiểu dữ liệu |
CharacterString = CR11 |
||
|
Tên |
loaiOngDan |
||
|
Mô tả |
Loại chất lỏng trong đường ống dẫn. |
||
|
Kiểu dữ liệu |
Integer |
||
|
Danh sách giá trị |
Mã |
Nhãn |
Mô tả |
|
1 |
Nước |
Đường ống dẫn nước. |
|
|
2 |
Khí |
Đường ống dẫn khí. |
|
|
3 |
Dầu |
Đường ống dẫn dầu. |
|
|
Tên |
geo |
||
|
Mô tả |
Thuộc tính không gian của đối tượng. |
||
|
Kiểu dữ liệu |
GM_Curve |
||
|
Kiểu đối tượng: |
|||
|
Tên |
RanhGioi |
||
|
Tên tiếng Việt |
Ranh giới |
||
|
Mô tả |
Đường phân định ranh giới giữa các đối tượng địa lý có thể nhận dạng được ở thực địa. |
||
|
Kiểu cơ sở |
NenDiaLy25N |
||
|
Tên các thuộc tính |
maDoiTuong, geo |
||
|
Thuộc tính đối tượng: |
|||
|
Tên |
maDoiTuong |
||
|
Mô tả |
Mã phân loại đối tượng theo danh mục đối tượng địa lý cơ sở. |
||
|
Kiểu dữ liệu |
CharacterString, DoiTuongRanhGioi |
||
|
Danh sách giá trị |
Mã |
Nhãn |
Mô tả |
|
CU01 |
Hàng rào |
Đối tượng địa lý làm từ các chất liệu khác nhau: sắt, thép, gỗ....để nhận dạng đồ hình, khuôn viên của các công trình có khuôn viên cố định. |
|
|
CU02 |
Ranh giới khu cấm |
Là ranh giới các khu vực cấm được quy định theo quyết định số 160/2004/QĐ-TTG ngày 06 tháng 09 năm 2004 của Thủ tướng Chính phủ. |
|
|
CU03 |
Ranh giới sử dụng đất |
Đường ranh giới thửa đất khu vực chức năng, khu vực dành cho quân đội, công an, khu vực nông trường, lâm trường. |
|
|
CU04 |
Thành lũy |
Đối tượng địa lý được xây dựng bằng nhiều loại chất liệu như gạch, đá, bê tông, tồn tại ổn định, kiên cố trên thực địa |
|
|
CU05 |
Tường vây |
Đối tượng địa lý được xây bằng gạch, đá để nhận dạng đồ hình, khuôn viên của các công trình có khuôn viên cố định. |
|
|
Tên |
geo |
||
|
Mô tả |
Thuộc tính không gian của đối tượng. |
||
|
Kiểu dữ liệu |
GM_Curve |
||

|
Kiểu đối tượng: |
|||
|
Tên |
CongTrinhYTe |
||
|
Tên tiếng Việt |
Công trình y tế |
||
|
Mô tả |
Phạm vi khu vực xây dựng công trình y tế. |
||
|
Kiểu cơ sở |
NenDiaLy25N |
||
|
Tên các thuộc tính |
maDoiTuong, ten, geo |
||
|
Thuộc tính đối tượng: |
|||
|
Tên |
maDoiTuong |
||
|
Mô tả |
Mã phân loại đối tượng theo danh mục đối tượng địa lý cơ sở. |
||
|
Kiểu dữ liệu |
Character String, DoiTuongCongTrinhYTe |
||
|
Danh sách giá trị |
Mã |
Nhãn |
Mô tả |
|
CP01 |
Bệnh viện |
Khu vực công trình quy mô lớn có trang thiết bị y tế, công nghệ đồng bộ và đội ngũ thày thuốc chuyên phục vụ khám và chữa bệnh. |
|
|
CP03 |
Cơ sở y tế khác |
Nơi phục vụ các loại dịch vụ y tế khác. |
|
|
CP06 |
Trạm y tế |
Cơ sở y tế chuyên phục vụ khám bệnh, chữa bệnh tuyến phường, xã. |
|
|
CP07 |
Trung tâm điều dưỡng |
Cơ sở y tế điều trị, điều dưỡng và phục hồi chức năng theo ngành nghề (Bao gồm cả trung tâm phục hồi chức năng). |
|
|
CP08 |
Trung tâm y tế |
Cơ sở y tế chuyên phục vụ khám bệnh, chữa bệnh tuyến quận, huyện, thị xã (Bao gồm cả trung tâm y tế dự phòng). |
|
|
Tên |
ten |
||
|
Mô tả |
Tên gọi của đối tượng. |
||
|
Kiểu dữ liệu |
CharacterString |
||
|
Tên |
geo |
||
|
Mô tả |
Thuộc tính không gian của đối tượng. |
||
|
Kiểu dữ liệu |
GM_Point, GM_Surface |
||
|
Kiểu đối tượng: |
|||
|
Tên |
CongTrinhGiaoDuc |
||
|
Tên tiếng Việt |
Công trình giáo dục |
||
|
Mô tả |
Phạm vi khu vực xây dựng công trình giáo dục. |
||
|
Kiểu cơ sở |
NenDiaLy25N |
||
|
Tên các thuộc tính |
maDoiTuong, ten, geo |
||
|
Thuộc tính đối tượng: |
|||
|
Tên |
maDoiTuong |
||
|
Mô tả |
Mã phân loại đối tượng theo danh mục đối tượng địa lý cơ sở. |
||
|
Kiểu dữ liệu |
CharacterString, DoiTuongCongTrinhGiaoDuc |
||
|
Danh sách giá trị |
Mã |
Nhãn |
Mô tả |
|
CE01 |
Trung tâm giáo dục thường xuyên |
Cơ sở giáo dục thường xuyên, thực hiện các chương trình giáo dục theo định hướng phát triển, nâng cao dân trí của Nhà nước. |
|
|
CE02 |
Trung tâm kỹ thuật tổng hợp - hướng nghiệp |
Cơ sở giáo dục của cấp học giáo dục phổ thông, thực hiện các chương trình giáo dục tổng hợp, hướng nghiệp. |
|
|
CE03 |
Trường cao đẳng |
Cơ sở giáo dục đào tạo bậc cao đẳng. |
|
|
CE04 |
Trường đại học |
Cơ sở giáo dục đào tạo bậc đại học. |
|
|
CE05 |
Trường dân tộc nội trú |
Cơ sở giáo dục của loại trường chuyên biệt dành cho con em dân tộc thiểu số, con em gia đình các dân tộc định cư lâu dài tại vùng có điều kiện kinh tế - xã hội đặc biệt khó khăn. |
|
|
CE06 |
Trường dạy nghề |
Cơ sở giáo dục của cấp học giáo dục nghề nghiệp. |
|
|
CE07 |
Trường giáo dưỡng |
Cơ sở giáo dục của loại trường chuyên biệt, để giáo dục người chưa thành niên vi phạm pháp luật. |
|
|
CE08 |
Trường mầm non |
Cơ sở giáo dục của cấp học mầm non. |
|
|
CE09 |
Trường phổ thông có nhiều cấp học |
Cơ sở giáo dục có chương trình đào tạo từ hai bậc học trở lên. |
|
|
CE10 |
Trường phổ thông năng khiếu |
Cơ sở giáo dục của loại trường chuyên biệt, dành để đào tạo các học sinh phổ thông có năng khiếu nghệ thuật, thể dục, thể thao. |
|
|
CE11 |
Trường tiểu học |
Cơ sở giáo dục đào tạo bậc tiểu học. |
|
|
CE12 |
Trường trung học cơ sở |
Cơ sở giáo dục đào tạo bậc trung học cơ sở. |
|
|
CE13 |
Trường trung học phổ thông |
Cơ sở giáo dục đào tạo bậc trung học phổ thông. |
|
|
Tên |
ten |
||
|
Mô tả |
Tên gọi của đối tượng. |
||
|
Kiểu dữ liệu |
CharacterString |
||
|
Tên |
geo |
||
|
Mô tả |
Thuộc tính không gian của đối tượng. |
||
|
Kiểu dữ liệu |
GM_Point, GM_Surface |
||
|
Kiểu đối tượng: |
|||
|
Tên |
CongTrinhTheThao |
||
|
Tên tiếng Việt |
Công trình thể thao |
||
|
Mô tả |
Phạm vi khu vực xây dựng công trình thể thao. |
||
|
Kiểu cơ sở |
NenDiaLy25N |
||
|
Tên các thuộc tính |
maDoiTuong, ten, geo |
||
|
Thuộc tính đối tượng: |
|||
|
Tên |
maDoiTuong |
||
|
Mô tả |
Mã phân loại đối tượng theo danh mục đối tượng địa lý cơ sở. |
||
|
Kiểu dữ liệu |
CharacterString, DoiTuongCongTrinhTheThao |
||
|
Danh sách giá trị |
Mã |
Nhãn |
Mô tả |
|
CK02 |
Nhà thi đấu |
Nhà dành cho tập luyện, thi đấu các môn thể thao các môn thể thao có khán đài |
|
|
CK03 |
Sân gôn |
Khu vực có các công trình đáp ứng đủ các tiêu chuẩn của môn thể thao gôn. |
|
|
CK05 |
Sân vận động |
Sân thi đấu các môn thể thao ngoài trời có khán đài. |
|
|
CK06 |
Trung tâm thể dục thể thao |
Khu vực tổ hợp nhiều công trình thể thao. |
|
|
CK07 |
Trường đua, trường bắn |
Trường đua là nơi tập luyện và tổ chức thi đấu các môn thể thao tốc độ. Trường bắn sử dụng cho tập luyện và tổ chức thi đấu môn bắn súng |
|
|
Tên |
ten |
||
|
Mô tả |
Tên gọi của đối tượng. |
||
|
Kiểu dữ liệu |
CharacterString |
||
|
Tên |
Geo |
||
|
Mô tả |
Thuộc tính không gian của đối tượng. |
||
|
Kiểu dữ liệu |
GM_Point, GM_Surface |
||
|
Kiểu đối tượng: |
||||
|
Tên |
CongTrinhVanHoa |
|||
|
Tên tiếng Việt |
Công trình văn hóa |
|||
|
Mô tả |
Phạm vi khu vực xây dựng công trình văn hóa. |
|||
|
Kiểu cơ sở |
NenDiaLy10N |
|||
|
Tên các thuộc tính |
maDoiTuong, ten, xepHangDiTich, chieuCao, geo |
|||
|
Thuộc tính đối tượng: |
||||
|
Tên |
maDoiTuong |
|||
|
Mô tả |
Mã phân loại đối tượng theo danh mục đối tượng địa lý cơ sở. |
|||
|
Kiểu dữ liệu |
CharacterString, DoiTuongCongTrinhVanHoa |
|||
|
Danh sách giá trị |
Mã |
Nhãn |
Mô tả |
|
|
CN01 |
Bảo tàng |
Nơi có chức năng sưu tầm, bảo quản, nghiên cứu, trưng bày, giới thiệu di sản văn hóa, bằng chứng vật chất về thiên nhiên, con người và môi trường sống của con người, nhằm phục vụ nhu cầu nghiên cứu, học tập, tham quan và hưởng thụ văn hóa của công chúng |
||
|
CN02 |
Chòi cao, tháp cao |
Các chòi, tháp cao được xây dựng kiên cố bao gồm cả tháp nhảy dù, tháp canh |
||
|
CN03 |
Cổng |
Công trình kiến trúc đặc biệt, tiêu biểu có ý nghĩa văn hóa, lịch sử |
||
|
CN04 |
Công trình di tích |
Khu vực có công trình được xếp hạng di tích |
||
|
CN05 |
Công trình vui chơi, giải trí |
Khu vực có công trình vui chơi giải trí phục vụ cộng đồng dân cư |
||
|
CN06 |
Công viên |
Nơi có các công trình công cộng, cảnh quan thiên nhiên hay nhân tạo được bảo vệ, phục vụ nhu cầu vui chơi, giải trí và các hoạt động văn hóa |
||
|
CN07 |
Cột cờ |
Công trình kiến trúc đặc biệt, dùng để treo cờ Tổ quốc. |
||
|
CN08 |
Cột đồng hồ |
Công trình kiến trúc cột gắn đồng hồ đứng độc lập mang ý nghĩa định hướng. |
||
|
CN09 |
Đài phun nước |
Công trình kiến trúc độc lập có hệ thống phun nước. |
||
|
CN10 |
Đài tưởng niệm |
Công trình kiến trúc để ghi nhớ các sự kiện lịch sử. |
||
|
CN11 |
Lăng tẩm |
Công trình kiến trúc lưu giữ, tưởng niệm người đã khuất |
||
|
CN12 |
Lô cốt |
Công trình quân sự được xây dựng kiên cố và có lỗ châu mai để bắn ra nhiều phía, có nắp và có nơi nghỉ ngơi cho quân sĩ |
||
|
CN13 |
Nhà hát |
Công trình phục vụ các hoạt động biểu diễn văn hóa, nghệ thuật. |
||
|
CN14 |
Nhà văn hóa |
Công trình phục vụ các hoạt động văn hóa. |
||
|
CN15 |
Quảng trường |
Quảng trường là nơi sinh hoạt chính trị, văn hóa như hội họp, mít tinh, tổ chức các lễ hội tôn giáo, lễ kỷ niệm, vui chơi, biểu diễn, giao tiếp, nghỉ ngơi... |
||
|
CN16 |
Rạp chiếu phim |
Công trình phục vụ trình chiếu các tác phẩm điện ảnh. |
||
|
CN17 |
Rạp xiếc |
Công trình phục vụ biểu diễn xiếc. |
||
|
CN18 |
Tháp cổ |
Công trình xây dựng, kiến trúc dạng tháp có ý nghĩa lịch sử, văn hóa |
||
|
CN19 |
Thư viện |
Công trình chuyên phục vụ đọc, nghiên cứu, mượn sách báo, tài liệu. |
||
|
CN20 |
Triển lãm |
Bao gồm triển lãm và nhà trưng bày. |
||
|
CN21 |
Trung tâm hội nghị |
Nơi tổ chức các sự kiện chính trị, văn hóa, xã hội. |
||
|
CN22 |
Tượng đài |
Công trình kiến trúc nghệ thuật để ghi nhớ nhân vật hoặc sự kiện lịch sử. |
||
|
CN23 |
Vườn hoa |
Khu vực không gian xanh của các khu dân cư trong đô thị. |
||
|
Tên |
Ten |
|||
|
Mô tả |
Tên gọi của đối tượng. |
|||
|
Kiểu dữ liệu |
CharacterString |
|||
|
Tên |
xepHangDiTich |
|||
|
Mô tả |
Cấp hạng của đối tượng. |
|||
|
Kiểu dữ liệu |
Integer |
|||
|
Danh sách giá trị |
Mã |
Nhãn |
Mô tả |
|
|
1 |
Di tích cấp quốc gia đặc biệt |
Di tích có giá trị đặc biệt tiêu biểu của quốc gia do Thủ tướng Chính phủ quyết định xếp hạng. |
||
|
2 |
Di tích cấp quốc gia |
Di tích có giá trị tiêu biểu của quốc gia do Bộ Văn hóa, Thể thao và Du lịch quyết định xếp hạng. |
||
|
3 |
Di tích cấp tỉnh |
Di tích có giá trị tiêu biểu của địa phương do Chủ tịch Ủy ban nhân dân cấp tỉnh quyết định xếp hạng. |
||
|
4 |
Chưa xếp hạng di tích |
Đối tượng không thuộc loại được xếp hạng di tích. |
||
|
Tên |
chieuCao |
|||
|
Mô tả |
Chiều cao tượng đài, đài tưởng niệm, tháp cổ, cột cờ, cột đồng hồ.... |
|||
|
Kiểu dữ liệu |
Real |
|||
|
Đơn vị đo |
Mét (m) |
|||
|
Tên |
geo |
|||
|
Mô tả |
Thuộc tính không gian của đối tượng. |
|||
|
Kiểu dữ liệu |
GM_Point, GM_Surface |
|||
|
|
|||
|
Tên |
CongTrinhThuongMaiDichVu |
||
|
Tên tiếng Việt |
Công trình thương mại dịch vụ |
||
|
Mô tả |
Phạm vi khu vực công trình thương mại dịch vụ và trụ sở làm việc. |
||
|
Kiểu cơ sở |
NenDiaLy25N |
||
|
Tên các thuộc tính |
maDoiTuong, ten, geo |
||
|
Thuộc tính đối tượng: |
|||
|
Tên |
maDoiTuong |
||
|
Mô tả |
Mã phân loại đối tượng theo danh mục đối tượng địa lý cơ sở. |
||
|
Kiểu dữ liệu |
CharacterString, DoiTuongCongTrinhThuongMaiDichVu |
||
|
Danh sách giá trị |
Mã |
Nhãn |
Mô tả |
|
CL01 |
Bãi tắm |
Nơi có các dịch vụ giải trí trên bãi biển. |
|
|
CL03 |
Bưu điện |
Bưu điện là cơ sở của hệ thống bưu chính cung cấp dịch vụ gửi, tiếp nhận, phân loại, xử lý, truyền tải thư từ và cung cấp các dịch vụ có liên quan như hộp thư, bưu chính và chuyển phát hàng hóa. |
|
|
CL04 |
Các công trình dịch vụ khác |
Nơi tập trung các hoạt động cung cấp các dịch vụ, mua bán hàng hóa khác |
|
|
CL05 |
Chợ |
Khu vực tập trung các hoạt động mua bán hàng hóa theo hình thức truyền thống. |
|
|
CL07 |
Điểm bưu điện - văn hóa xã |
Nơi cung cấp các dịch vụ bưu chính, viễn thông cơ bản kết hợp phổ biến thông tin và đọc sách báo miễn phí của ngành Bưu điện cho người dân vùng nông thôn. |
|
|
CL08 |
Khách sạn |
Công trình xây dựng phục vụ các dịch vụ lưu trú, ăn uống và hội họp. |
|
|
CL09 |
Ngân hàng |
Trụ sở của các tổ chức tín dụng. |
|
|
CL13 |
Siêu thị |
Cơ sở thương mại có cửa hàng hiện đại; kinh doanh tổng hợp hoặc chuyên doanh; đáp ứng các tiêu chuẩn về diện tích kinh doanh, trang bị kỹ thuật. |
|
|
CL15 |
Trạm xăng, dầu |
Cơ sở thương mại có thiết bị cung cấp xăng, dầu, khí đốt. |
|
|
CL16 |
Trung tâm thương mại |
Cơ sở thương mại đa chức năng, bao gồm tổ hợp các loại hình kinh doanh thương mại, dịch vụ được bố trí tập trung, liên hoàn trong một hoặc một số công trình kiến trúc liền kề; đáp ứng các tiêu chuẩn về diện tích kinh doanh, trang bị kỹ thuật. |
|
|
Tên |
ten |
||
|
Mô tả |
Tên gọi của đối tượng. |
||
|
Kiểu dữ liệu |
CharacterString |
||
|
Tên |
geo |
||
|
Mô tả |
Thuộc tính không gian của đối tượng. |
||
|
Kiểu dữ liệu |
GM_Point, GM_Surface |
||
|
Kiểu đối tượng: |
|||
|
Tên |
TruSoLamViec |
||
|
Tên tiếng Việt |
Trụ sở làm việc |
||
|
Mô tả |
Phạm vi xây dựng công trình trụ sở làm việc |
||
|
Kiểu cơ s |
NenDiaLy25N |
||
|
Tên các thuộc tính |
maDoiTuong, ten, geo |
||
|
Thuộc tính đối tượng: |
|||
|
Tên |
maDoiTuong |
||
|
Mô tả |
Mã phân loại đối tượng theo danh mục đối tượng địa lý cơ sở. |
||
|
Kiểu dữ liệu |
CharacterString, DoiTuongTruSoLamViec |
||
|
Danh sách giá trị |
Mã |
Nhãn |
Mô tả |
|
CX01 |
Cơ quan đại diện nước ngoài |
Trụ sở của các cơ quan đại diện nước ngoài tại Việt Nam. |
|
|
CX04 |
Trụ sở làm việc của đơn vị sự nghiệp |
Trụ sở của các đơn vị sự nghiệp thuộc các Bộ, Sở, Ban, Ngành. |
|
|
CX06 |
Trụ sở làm việc viện nghiên cứu |
Nơi làm việc của các tổ chức có nhiệm vụ nghiên cứu khoa học công nghệ. |
|
|
Tên |
Ten |
||
|
Mô tả |
Tên gọi của đối tượng. |
||
|
Kiểu dữ liệu |
Char cterString |
||
|
Tên |
geo |
||
|
Mô tả |
Thuộc tính không gian của đối tượng. |
||
|
Kiểu dữ liệu |
GM_Point, GM_Surface |
||
|
Kiểu đối tượng: |
|||||
|
Tên |
CongTrinhTonGiaoTinNguong |
||||
|
Tên tiếng Việt |
Công trình tôn giáo tín ngưỡng |
||||
|
Mô tả |
Phạm vi xây dựng công trình tôn giáo, tín ngưỡng. |
||||
|
Kiểu cơ sở |
NenDiaLy25N |
||||
|
Tên các thuộc tính |
maDoiTuong, ten, xepHangDiTich, geo |
||||
|
Thuộc tính đối tượng: |
|||||
|
Tên |
maDoiTuong |
||||
|
Mô tả |
Mã phân loại đối tượng theo danh mục đối tượng địa lý cơ sở. |
||||
|
Kiểu dữ liệu |
CharacterString, DoiTuongCongTrinhTonGiaoTinNguong |
||||
|
Danh sách giá trị |
Mã |
Nhãn |
Mô tả |
||
|
CM01 |
Chùa |
Khu vực có công trình thờ Phật |
|||
|
CM02 |
Cơ sở đào tạo tôn giáo |
Khu vực có cơ sở đào tạo người chuyên hoạt động tôn giáo bao gồm cả tu viện, nhà dòng. |
|||
|
CM03 |
Công trình tôn giáo khác |
Những công trình khác của các tổ chức tôn giáo, tín ngưỡng chưa được phân loại trong nhóm này. |
|||
|
CM04 |
Đền |
Khu vực có công trình thờ các nhân vật lịch sử có công với dân, với đất nước hoặc những vị thần được dân tôn sùng. |
|||
|
CM05 |
Đình |
Khu vực có công trình thờ Thành hoàng làng. |
|||
|
CM07 |
Miếu |
Nơi thờ thần linh, vong hồn, bao gồm cả Am, Miếu. |
|||
|
CM09 |
Nhà thờ |
Khu vực có công trình thờ tự của các tôn giáo không phải một trong các đạo sau: đạo Phật, đạo Cơ đốc hoặc Hồi giáo, đạo Cao Đài. |
|||
|
CM13 |
Trụ sở của tổ chức tôn giáo |
Nơi làm việc của tổ chức tôn giáo. |
|||
|
Tên |
ten |
||||
|
Mô tả |
Tên gọi của đối tượng. |
||||
|
Kiểu dữ liệu |
CharacterString |
||||
|
Tên |
xepHangDiTich |
||||
|
Mô tả |
Cấp hạng của đối tượng. |
||||
|
Kiểu dữ liệu |
Integer |
||||
|
Danh sách giá trị |
Mã |
Nhãn |
Mô tả |
||
|
1 |
Di tích cấp quốc gia đặc biệt |
Di tích có giá trị đặc biệt tiêu biểu của quốc gia do Thủ tướng Chính phủ quyết định xếp hạng. |
|||
|
2 |
Di tích cấp quốc gia |
Di tích có giá trị tiêu biểu của quốc gia do Bộ Văn hóa, Thể thao và Du lịch quyết định xếp hạng. |
|||
|
3 |
Di tích cấp tỉnh |
Di tích có giá trị tiêu biểu của địa phương do Chủ tịch Ủy ban nhân dân cấp tỉnh quyết định xếp hạng. |
|||
|
4 |
Chưa xếp hạng di tích |
|
|||
|
Tên |
geo |
||||
|
Mô tả |
Thuộc tính không gian của đối tượng. |
||||
|
Kiểu dữ liệu |
GM_Point, GM_Surface |
||||
|
Kiểu đối tượng: |
|||
|
Tên |
TruSoCoQuanNhaNuoc |
||
|
Tên tiếng Việt |
Trụ sở cơ quan nhà nước |
||
|
Mô tả |
Phạm vi xây dựng Trụ sở cơ quan nhà nước. |
||
|
Kiểu cơ sở |
NenDiaLy25N |
||
|
Tên các thuộc tính |
maDoiTuong, ten, geo |
||
|
Thuộc tính đối tượng: |
|||
|
Tên |
maDoiTuong |
||
|
Mô tả |
Mã phân loại đối tượng theo danh mục đối tượng địa lý cơ sở. |
||
|
Kiểu dữ liệu |
CharacterString, DoiTuongTruSoCoQuanNhaNuoc |
||
|
Danh sách giá trị |
Mã |
Nhãn |
Mô tả |
|
CV01 |
Cơ quan chuyên môn |
Trụ sở của các Sở, Ban, Ngành và Cơ quan tương đương các cấp. |
|
|
CV02 |
Cơ quan Đảng |
Trụ sở của cơ quan Đảng các cấp. |
|
|
CV03 |
Tòa án |
Trụ sở của tòa án nhân dân các cấp. |
|
|
CV04 |
Trụ sở các Bộ |
Nơi làm việc của các Bộ, ngành, và cơ quan chuyên môn trực thuộc. |
|
|
CV05 |
Trụ sở Chính Phủ |
Nơi làm việc của Quốc hội, Chính phủ, Chủ tịch nước. |
|
|
CV06 |
Trụ sở tổ chức chính trị - xã hội |
Nơi làm việc của các tổ chức chính trị - xã hội |
|
|
CV07 |
Trụ sở UBND cấp Huyện |
Nơi làm việc của Ủy ban nhân dân cấp Huyện. |
|
|
CV08 |
Trụ sở UBND cấp Tỉnh |
Nơi làm việc của Ủy ban nhân dân cấp Tỉnh. |
|
|
CV09 |
Trụ sở UBND cấp Xã |
Nơi làm việc của Ủy ban nhân dân cấp Xã |
|
|
CV10 |
Viện kiểm sát |
Trụ sở của viện kiểm sát nhân dân các cấp. |
|
|
Tên |
ten |
||
|
Mô tả |
Tên gọi của đối tượng. |
||
|
Kiểu dữ liệu |
CharacterString |
||
|
Tên |
geo |
||
|
Mô tả |
Thuộc tính không gian của đối tượng. |
||
|
Kiểu dữ liệu |
GM_Point, GM_Surface |
||

Hình 3.4
|
Kiểu đối tượng: |
|||
|
Tên |
CongTrinhCongNghiep |
||
|
Tên tiếng Việt |
Công trình công nghiệp |
||
|
Mô tả |
Phạm vi xây dựng công trình công nghiệp. |
||
|
Kiểu cơ sở |
NenDiaLy25N |
||
|
Tên các thuộc tính |
maDoiTuong, ten, geo |
||
|
Thuộc tính đối tượng: |
|||
|
Ten |
maDoiTuong |
||
|
Mô tả |
Mã phân loại đối tượng theo danh mục đối tượng địa lý cơ sở. |
||
|
Kiểu dữ liệu |
CharacterString, DoiTuongCongTrinhCongNghiep |
||
|
Danh sách giá trị |
Mã |
Nhãn |
Mô tả |
|
CD01 |
Bể chứa nhiên liệu |
Bể chứa xăng, dầu và các loại chất lỏng khác không phải nước. |
|
|
CD02 |
Công trình thủy điện |
Công trình xây dựng để sản xuất điện từ năng lượng nước. |
|
|
CD03 |
Cột tháp điện gió |
Thiết bị dùng sức gió để biến đổi động năng của gió thành điện năng. |
|
|
CD04 |
Cửa hầm lò của mỏ |
Nơi ra, vào của các loại đường hầm khai thác. |
|
|
CD05 |
Giàn khoan, tháp khai thác |
Cấu trúc dùng để khoan, khai thác dầu, khí thiên nhiên. |
|
|
CD06 |
Kho |
Nơi có nhà, bãi chuyên cất giữ, chứa nguyên liệu, nhiên liệu, vật tư, sản phẩm. |
|
|
CD07 |
Khu khai thác |
Khu vực khai thác khoáng sản và vật liệu (đất, cát, đá...). |
|
|
CD08 |
Lò nung |
Lò nung gạch, vôi, đồ gốm sành sứ... |
|
|
CD09 |
Nhà máy |
Nơi có công trình, thiết bị sản xuất hàng hóa, chế biến nông, lâm, thủy sản, năng lượng, xây dựng. Không bao gồm nhà máy nước. |
|
|
CD11 |
Trạm biến áp |
Nơi cung cấp điện cho cả một hệ thống mạng lưới điện. Đồng thời trạm biến áp cũng là nơi thực hiện các quá trình biến đổi điện năng từ cấp điện áp này sang cấp điện áp khác để phù hợp với yêu cầu sử dụng. |
|
|
Ten |
ten |
||
|
Mô tả |
Tên gọi của đối tượng. |
||
|
Kiểu dữ liệu |
CharacterString |
||
|
Tên |
geo |
||
|
Mô tả |
Thuộc tính không gian của đối tượng. |
||
|
Kiểu dữ liệu |
GM_Point, GM_Surface |
||
|
Kiểu đối tượng: |
|||
|
Tên |
CoSoSanXuatNongLamNghiep |
||
|
Tên tiếng Việt |
Cơ sở sản xuất nông lâm nghiệp |
||
|
Mô tả |
Khu vực đất sản xuất, kinh doanh nông nghiệp, lâm nghiệp và có các đối tượng địa lý liên quan đến nông, lâm nghiệp. |
||
|
Kiểu cơ sở |
NenDiaLy25N |
||
|
Tên các thuộc tính |
maDoiTuong, ten, geo |
||
|
Thuộc tính đối tượng: |
|||
|
Tên |
maDoiTuong |
||
|
Mô tả |
Mã phân loại đối tượng theo danh mục đối tượng địa lý cơ sở. |
||
|
Kiểu dữ liệu |
CharacterString, DoiTuongSanXuatNongLamNghiep |
||
|
Danh sách giá trị |
Mã |
Nhãn |
Mô tả |
|
CB01 |
Cơ sở sản xuất giống cây, con |
Khu vực chuyên ươm cây giống, sản xuất con giống. |
|
|
CB03 |
Khu nuôi trồng thủy sản |
Khu vực mặt nước chuyên nuôi, trồng thủy, hải sản. |
|
|
CB04 |
Lâm trường |
Khu vực được Nhà nước giao cho tổ chức sử dụng vào việc sản xuất, kinh doanh lâm nghiệp. |
|
|
CB05 |
Nông trường |
Khu vực được Nhà nước giao cho tổ chức sử dụng vào việc sản xuất, kinh doanh nông nghiệp. |
|
|
CB06 |
Ruộng muối |
Khu vực chuyên sản xuất muối bằng cách phơi nước biển. |
|
|
CB07 |
Trang trại |
Khu vực sản xuất nông nghiệp có qui mô vừa và nhỏ. |
|
|
Tên |
ten |
||
|
Mô tả |
Tên gọi của đối tượng. |
||
|
Kiểu dữ liệu |
CharacterString |
||
|
Tên |
geo |
||
|
Mô tả |
Thuộc tính không gian của đối tượng. |
||
|
Kiểu dữ liệu |
GM_Point, GM_ Surface |
||
|
Kiểu đối tượng: |
|||
|
Tên |
KhuChucNangDacThu |
||
|
Tên tiếng Việt |
Khu chức năng đặc thù |
||
|
Mô tả |
Khu vực phát triển theo các chức năng chuyên biệt hoặc hỗn hợp. |
||
|
Kiểu cơ sở |
NenDiaLy25N |
||
|
Tên các thuộc tính |
maDoiTuong, ten, geo |
||
|
Thuộc tính đối tượng: |
|||
|
Tên |
maDoiTuong |
||
|
Mô tả |
Mã phân loại đối tượng theo danh mục đối tượng địa lý cơ sở. |
||
|
Kiểu dữ liệu |
CharacterString, DoiTuong KhuChucNangDacThu |
||
|
Danh sách giá trị |
Mã |
Nhãn |
Mô tả |
|
CT01 |
Khu chế xuất |
Là khu công nghiệp chuyên sản xuất hàng xuất khẩu, thực hiện dịch vụ cho sản xuất hàng xuất khẩu và hoạt động xuất khẩu, có ranh giới địa lý xác định, được thành lập theo quy định của Chính phủ. |
|
|
CT02 |
Khu công nghệ cao |
Là khu công nghiệp chuyên sản xuất hàng xuất khẩu, thực hiện dịch vụ cho sản xuất hàng xuất khẩu và hoạt động xuất khẩu, có ranh giới địa lý xác định, được thành lập theo quy định của Chính phủ. |
|
|
CT03 |
Khu công nghiệp |
Khu chuyên sản xuất hàng công nghiệp và thực hiện các dịch vụ cho sản xuất công nghiệp, có ranh giới địa lý xác định, được thành lập theo quy định của Chính phủ. |
|
|
CT04 |
Khu du lịch |
Nơi có tài nguyên du lịch hấp dẫn với ưu thế về tài nguyên du lịch tự nhiên được quy hoạch, đầu tư phát triển nhằm đáp ứng nhu cầu đa dạng của khách du lịch, đem lại hiệu quả về kinh tế - xã hội và môi trường. |
|
|
CT05 |
Khu kinh tế |
Một loại khu chức năng đặc thù được thành lập để thu hút đầu tư. |
|
|
CT06 |
Khu nghiên cứu đào tạo |
Một loại khu chức năng đặc thù được thành lập dành riêng cho phát triển nghiên cứu và đào tạo. |
|
|
CT07 |
Khu thể dục thể thao |
Một loại khu chức năng đặc thù dành riêng cho lĩnh vực thể dục, thể thao. |
|
|
Tên |
Ten |
||
|
Mô tả |
Tên gọi của đối tượng. |
||
|
Kiểu dữ liệu |
CharacterString |
||
|
Tên |
Geo |
||
|
Mô tả |
Thuộc tính không gian của đối tượng. |
||
|
Kiểu dữ liệu |
GM_point, GM_ Surface |
||
|
Kiểu đối tượng: |
|||
|
Tên |
CongTrinhXuLyChatThai |
||
|
Tên tiếng Việt |
Công trình xử lý chất thải |
||
|
Mô tả |
Phạm vi xây dựng công trình xử lý chất thải rắn thông thường. |
||
|
Kiểu cơ sở |
NenDiaLy25N |
||
|
Tên các thuộc tính |
maDoiTuong, ten, geo |
||
|
Thuộc tính đối tượng: |
|||
|
Tên |
maDoiTuong |
||
|
Mô tả |
Mã phân loại đối tượng theo danh mục đối tượng địa lý cơ sở. |
||
|
Kiểu dữ liệu |
CharacterString, DoiTuong CongTrinhXuLyChatThai |
||
|
Danh sách giá trị |
Mã |
Nhãn |
Mô tả |
|
CO01 |
Bãi chôn lấp rác |
Khu vực chôn lấp rác, chất thải. |
|
|
CO02 |
Cơ sở xử lý chất thải nguy hại |
Nơi có công trình, thiết bị xử lý chất thải nguy hại. |
|
|
CO03 |
Cơ sở xử lý chất thải rắn |
Nơi có công trình, thiết bị xử lý chất thải rắn. |
|
|
CO04 |
Cơ sở xử lý nước thải |
Nơi có công trình, thiết bị xử lý nước thải. |
|
|
CO05 |
Khu xử lý chất thải |
Khu vực có liên hợp các cơ sở xử lý chất thải. |
|
|
CO06 |
Trạm trung chuyển chất thải rắn |
Khu vực có công trình lưu giữ để trung chuyển chất thải rắn. |
|
|
Tên |
ten |
||
|
Mô tả |
Tên gọi của đối tượng. |
||
|
Kiểu dữ liệu |
CharacterString |
||
|
Tên |
geo |
||
|
Mô tả |
Thuộc tính không gian của đối tượng. |
||
|
Kiểu dữ liệu |
GM_Point, GM_Surface |
||
|
Kiểu đối tượng: |
|||
|
Tên |
CongTrinhAnNinh |
||
|
Tên tiếng Việt |
Công trình an ninh |
||
|
Mô tả |
Phạm vi xây dựng công trình an ninh. |
||
|
Kiểu cơ sở |
NenDiaLy25N |
||
|
Tên các thuộc tính |
maDoiTuong, ten, geo |
||
|
Thuộc tính đối tượng: |
|||
|
Tên |
maDoiTuong |
||
|
Mô tả |
Mã phân loại đối tượng theo danh mục đối tượng địa lý cơ sở. |
||
|
Kiểu dữ liệu |
CharacterString, DoiTuongCongTrinhAnNinh |
||
|
Danh sách giá trị |
Mã |
Nhãn |
Mô tả |
|
CC01 |
Đồn công an |
Nơi làm việc của công an tại một số địa bàn đặc thù, phức tạp về an ninh trật tự. |
|
|
CC02 |
Trụ sở công an |
Nơi làm việc của công an cấp tỉnh, huyện, xã. |
|
|
CC03 |
Trại cải tạo |
Nơi giam giữ, cải tạo phạm nhân. |
|
|
CC04 |
Trung tâm phòng cháy chữa cháy |
Trụ sở cảnh sát phòng cháy và chữa cháy. |
|
|
Tên |
ten |
||
|
Mô tả |
Tên gọi của đối tượng. |
||
|
Kiểu dữ liệu |
CharacterString |
||
|
Tên |
geo |
||
|
Mô tả |
Thuộc tính không gian của đối tượng. |
||
|
Kiểu dữ liệu |
GM_Point, GM_ Surface |
||
|
Kiểu đối tượng: |
|||
|
Tên |
CongTrinhQuocPhong |
||
|
Tên tiếng Việt |
Công trình quốc phòng |
||
|
Mô tả |
Phạm vi xây dựng công trình quốc phòng. |
||
|
Kiểu cơ sở |
NenDiaLy25N |
||
|
Tên các thuộc tính |
maDoiTuong, ten, geo |
||
|
Thuộc tính đối tượng: |
|||
|
Tên |
maDoiTuong |
||
|
Mô tả |
Mã phân loại đối tượng theo danh mục đối tượng địa lý cơ sở. |
||
|
Kiểu dữ liệu |
Character String, DoiTuong CongTrinhQuocPhong |
||
|
Danh sách giá trị |
Mã |
Nhãn |
Mô tả |
|
CH01 |
Cửa khẩu |
Nơi thực hiện xuất, nhập cảnh, quá cảnh, xuất, nhập khẩu và qua lại biên giới giữa hai quốc gia. |
|
|
CH02 |
Doanh trại quân đội |
Khu vực chuyên dành cho lực lượng quân đội cư trú, huấn luyện. |
|
|
CH03 |
Trụ sở quốc phòng |
Nơi làm việc của các cơ quan, tổ chức thuộc lực lượng quân đội. |
|
|
Tên |
ten |
||
|
Mô tả |
Tên gọi của đối tượng. |
||
|
Kiểu dữ liệu |
CharacterString |
||
|
Tên |
Geo |
||
|
Mô tả |
Thuộc tính không gian của đối tượng. |
||
|
Kiểu dữ liệu |
GM_Point, GM_ Surface. |
||
4.DiaHinh


Hình 4.1
|
Kiểu đối tượng: |
|||
|
Tên |
DiaDanhSonVan |
||
|
Tên tiếng Việt |
Địa danh sơn văn |
||
|
Mô tả |
Tên gọi của các yếu tố địa hình, tên rừng, tên đồng ruộng: rừng, núi, đồi, cao nguyên, thung lũng, cánh đồng, và các dạng địa hình khác. |
||
|
Kiểu cơ sở |
NenDiaLy25N |
||
|
Tên các thuộc tính |
maDoiTuong, danhTuChung, ten, geo |
||
|
Thuộc tính đối tượng: |
|||
|
Tên |
maDoiTuong |
||
|
Mô tả |
Mã phân loại đối tượng theo danh mục đối tượng địa lý cơ sở. |
||
|
Kiểu dữ liệu |
CharacterString = DA03 |
||
|
Tên |
danhTuChung |
||
|
Mô tả |
Danh từ chung chỉ đối tượng sơn văn. |
||
|
Kiểu dữ liệu |
CharacterString |
||
|
Danh sách giá trị |
Mã |
Nhãn |
Mô tả |
|
19 |
cánh đồng |
|
|
|
20 |
cao nguyên |
|
|
|
21 |
dãy núi |
|
|
|
22 |
đồng bằng |
|
|
|
23 |
đồi |
|
|
|
24 |
mũi đất |
|
|
|
25 |
núi |
|
|
|
26 |
thung lũng |
|
|
|
Tên |
ten |
||
|
Mô tả |
Tên gọi của đối tượng. |
||
|
Kiểu dữ liệu |
CharacterString |
||
|
Tên |
Geo |
||
|
Mô tả |
Thuộc tính không gian của đối tượng. |
||
|
Kiểu dữ liệu |
GM_Point |
||
|
Kiểu đối tượng: |
|
|
Tên |
DiemDoCao |
|
Tên Tiếng Việt |
Điểm độ cao |
|
Mô tả |
Điểm trên bề mặt địa hình có xác định giá trị độ cao. |
|
Kiểu cơ sở |
NenDiaLy25N |
|
Tên các thuộc tính |
maDoiTuong, doCao, geo |
|
Thuộc tính đối tượng: |
|
|
Tên |
maDoiTuong |
|
Mô tả |
Mã phân loại đối tượng theo danh mục đối tượng địa lý cơ sở. |
|
Kiểu dữ liệu |
CharacterString = EA01 |
|
Tên |
doCao |
|
Mô tả |
Giá trị độ cao của điểm độ cao. |
|
Kiểu dữ liệu |
Real |
|
Đơn vị đo |
Mét (m) |
|
Tên |
Geo |
|
Mô tả |
Thuộc tính không gian của đối tượng. |
|
Kiểu dữ liệu |
GM_Point |
|
Kiểu đối tượng: |
|||||
|
Tên |
DuongBinhDo |
||||
|
Tên tiếng Việt |
Đường bình độ |
||||
|
Mô tả |
Đường nối các điểm có cùng giá trị độ cao. |
||||
|
Kiểu cơ sở |
NenDiaLy25N |
||||
|
Tên các thuộc tính |
maDoiTuong, loaiDuongBinhDo, loaiKhoangCaoDeu, doCao, geo |
||||
|
Thuộc tính đối tượng: |
|||||
|
Tên |
maDoiTuong |
||||
|
Mô tả |
Mã phân loại đối tượng theo danh mục đối tượng địa lý cơ sở. |
||||
|
Kiểu dữ liệu |
CharacterString = EA02 |
||||
|
Tên |
loaiDuongBinhDo |
||||
|
Mô tả |
Loại đường bình độ. |
||||
|
Kiểu dữ liệu |
Integer |
||||
|
Danh sách giá trị |
Mã |
Nhãn |
Mô tả |
||
|
1 |
Cơ bản |
Đường bình độ có giá trị độ cao là bội số của khoảng cao đều cơ bản, được xác định theo độ dốc địa hình để thể hiện được hết đặc trưng của dáng đất. |
|||
|
2 |
Nửa khoảng cao đều |
Là đường bình độ có giá trị độ cao là bội số của 1/2 khoảng cao đều cơ bản và nằm giữa 2 đường bình độ cơ bản. |
|||
|
3 |
Phụ |
Là đường bình độ có giá trị độ cao thích hợp nằm ở giữa đường bình độ cơ bản và bình độ nửa khoảng cao đều, dùng mô tả những trường hợp nghiêng thoải đặc biệt của địa hình mà đường bình độ nửa khoảng cao đều chưa thể biểu thị rõ ràng. |
|||
|
4 |
Nháp |
Là đường bình độ có giá trị độ cao tương đương với đường bình độ cơ bản dùng để biểu thị địa hình không ổn định hoặc dữ liệu thu nhận không đủ độ tin cậy. |
|||
|
Tên |
loaiKhoangCaoDeu |
||||
|
Mô tả |
Giá trị độ cao chênh nhau giữa 2 đường bình độ cơ bản liên tiếp. |
||||
|
Kiểu dữ liệu |
Integer |
||||
|
Danh sách giá trị |
Mã |
Nhãn |
Mô tả |
||
|
1 |
0,5 m |
|
|||
|
2 |
1,0 m |
|
|||
|
3 |
2,0 m |
|
|||
|
4 |
2,5 m |
|
|||
|
5 |
5,0 m |
|
|||
|
6 |
10 m |
|
|||
|
7 |
20 m |
|
|||
|
Tên |
doCao |
||||
|
Mô tả |
Giá trị độ cao của đường bình độ. |
||||
|
Kiểu dữ liệu |
Real |
||||
|
Đơn vị đo |
Mét (m) |
||||
|
Tên |
geo |
||||
|
Mô tả |
Thuộc tính không gian của đối tượng. |
||||
|
Kiểu dữ liệu |
GM_Curve |
||||
|
Kiểu đối tượng: |
|||
|
Tên |
DiaHinhDacBietTrenDatLien |
||
|
Tên tiếng Việt |
Địa hình đặc biệt trên đất liền |
||
|
Mô tả |
Nhóm lớp các đối tượng đặc biệt của địa hình trên đất liền. |
||
|
Kiểu cơ sở |
NenDiaLy25N |
||
|
Tên các thuộc tính |
maDoiTuong, ten, tyCaoTySau, geo |
||
|
Thuộc tính đối tượng: |
|||
|
Tên |
maDoiTuong |
||
|
Mô tả |
Mã phân loại đối tượng theo danh mục đối tượng địa lý cơ sở. |
||
|
Kiểu dữ liệu |
CharacterString, DoiTuongDiaHinhDacBietTrenDatLien |
||
|
Danh sách giá trị |
Mã |
Nhãn |
Mô tả |
|
EB01 |
Bãi đá trên cạn |
Vùng có nhiều khối đá, tảng đá tạo thành bãi trên bề mặt. |
|
|
EB02 |
Cửa hang động |
Nơi có cửa vào hang động tự nhiên. |
|
|
EB03 |
Các loại hố nhân tạo |
Khu vực địa hình thấp xuống so với bề mặt xung quanh. |
|
|
EB04 |
Đá độc lập, khối đá, lũy đá |
Là những khối đá đơn độc (hay cụm khối đá) nổi trên bề mặt đất (ở đồng bằng hay ở trên núi đất). |
|
|
EB05 |
Địa hình cát |
Khu vực bề mặt địa hình trên đất liền có cát chiếm ưu thế. |
|
|
EB06 |
Gò đống |
Khu vực địa hình cao lên so với bề mặt xung quanh. |
|
|
EB07 |
Hố, phễu castơ |
Nơi địa hình đá vôi hoặc đá có thành phần tương tự bị nước xói mòn tạo thành hang động ngầm. |
|
|
EB08 |
Khu vực đào đắp |
Khu vực bề mặt địa hình bị biến động lớn so với dáng đất tự nhiên, do các hoạt động đào, đắp, san, ủi phục vụ công trình, dân sinh. |
|
|
EB09 |
Miệng núi lửa |
Dấu tích miệng núi lửa. |
|
|
EB10 |
Vùng núi đá |
Khu vực bề mặt địa hình trên đất liền có đá chiếm ưu thế. |
|
|
Tên |
ten |
||
|
Mô tả |
Tên gọi của đối tượng. |
||
|
Kiểu dữ liệu |
CharacterString |
||
|
Tên |
tyCaoTySau |
||
|
Mô tả |
Giá trị chênh cao địa hình giữa đỉnh và chân đối tượng địa lý. |
||
|
Kiểu dữ liệu |
Real |
||
|
Đơn vị đo |
Mét (m) |
||
|
Tên |
geo |
||
|
Mô tả |
Thuộc tính không gian của đối tượng. |
||
|
Kiểu dữ liệu |
GM_Point, GM_Surface |
||
|
Kiểu đối tượng: |
|||||
|
Tên |
DuongDacTrungDiaHinhTrenDatLien |
||||
|
Tên tiếng Việt |
Đường đặc trưng địa hình trên đất liền |
||||
|
Mô tả |
Là đường mô tả đặc trưng địa hình, biểu thị sự thay đổi bất thường của độ dốc bề mặt địa hình tự nhiên hoặc nhân tạo, biểu thị nơi phân chia sự thay đổi độ dốc, nếp uốn của địa hình. |
||||
|
Kiểu cơ sở |
NenDiaLy25N |
||||
|
Tên các thuộc tính |
maDoiTuong, loaiThanhPhan, tyCaoTySau, geo |
||||
|
Thuộc tính đối tượng: |
|||||
|
Tên |
maDoiTuong |
||||
|
Mô tả |
Mã phân loại đối tượng theo danh mục đối tượng địa lý cơ sở. |
||||
|
Kiểu dữ liệu |
CharacterString, DoiTuongDacTrungDiaHinhTrenDatLien |
||||
|
Danh sách giá trị |
Mã |
Nhãn |
Mô tả |
||
|
EC01 |
Bờ dốc tự nhiên |
Đoạn bờ sông, hồ, biển có độ dốc lớn, xói lở không biểu thị được bằng bình độ. |
|||
|
EC02 |
Dòng đá |
Nơi có đá dồn tụ thành dòng dọc theo khe rãnh khi mưa mới có nước chảy. |
|||
|
EC03 |
Địa hình bậc thang |
Địa hình phân thành từng bậc cao thấp nối tiếp nhau |
|||
|
EC04 |
Địa hình cắt xẻ nhân tạo |
Đối tượng mô tả sự biến đổi địa hình do sự đào đắp các công trình dân sinh gây ra. |
|||
|
EC05 |
Khe rãnh xói mòn |
Đường tụ thủy bị xói lở thành khe rãnh có vách rất dốc, đáy hẹp. |
|||
|
EC06 |
Sườn đứt gãy |
Nơi sườn dốc gần như thẳng đứng do cấu tạo của đất đá hoặc do tác động của tự nhiên (do vận động kiến tạo gây nên). |
|||
|
EC07 |
Sườn sụt lở |
Sườn có đất đá trên bề mặt trượt lở hoặc sụt lún do tác động của nước hoặc mưa lũ. |
|||
|
EC08 |
Vách đứng |
Khu vực địa hình dốc đứng không thể biểu thị được bằng đường bình độ. |
|||
|
Tên |
loaiThanhPhan |
||||
|
Mô tả |
Thành phần đối tượng. |
||||
|
Kiểu dữ liệu |
Integer |
||||
|
Danh sách giá trị |
Mã |
Nhãn |
Mô tả |
||
|
1 |
Chân |
|
|||
|
2 |
Đỉnh |
|
|||
|
Tên |
tyCaoTySau |
||||
|
Mô tả |
Giá trị chênh cao địa hình giữa đỉnh và chân đường đặc trưng địa hình trên đất liền. |
||||
|
Kiểu dữ liệu |
Real |
||||
|
Đơn vị đo |
Mét (m) |
||||
|
Tên |
geo |
||||
|
Mô tả |
Thuộc tính không gian của đối tượng. |
||||
|
Kiểu dữ liệu |
GM_Curve |
||||
|
Kiểu đối tượng: |
|||
|
Tên |
ChatDay |
||
|
Tên tiếng Việt |
Chất đáy |
||
|
Mô tả |
Chất đáy tại các vị trí lấy mẫu. |
||
|
Kiểu cơ sở |
NenDiaLy25N |
||
|
Tên các thuộc tính |
maDoiTuong, loaiChatDay, geo |
||
|
Thuộc tính đối tượng: |
|||
|
Tên |
maDoiTuong |
||
|
Mô tả |
Mã phân loại đối tượng theo danh mục đối tượng địa lý cơ sở. |
||
|
Kiểu dữ liệu |
CharacterString = ED01 |
||
|
Tên |
loaiChatDay |
||
|
Mô tả |
Thông tin phân loại chất đáy |
||
|
Kiểu dữ liệu |
Integer |
||
|
Danh sách giá trị |
Mã |
Nhãn |
Mô tả |
|
1 |
Bùn |
Chất đáy chủ yếu là bùn. |
|
|
2 |
Cát |
Chất đáy chủ yếu là cát. |
|
|
3 |
San hô |
Chất đáy chủ yếu là san hô. |
|
|
4 |
Đá |
Chất đáy chủ yếu là đá. |
|
|
5 |
Bùn, cát |
Chất đáy chủ yếu là bùn, cát. |
|
|
6 |
Cát, san hô |
Chất đáy chủ yếu là cát, san hô. |
|
|
7 |
Cát, sỏi |
Chất đáy chủ yếu là cát, sỏi. |
|
|
8 |
Đá, san hô |
Chất đáy chủ yếu là đá, san hô. |
|
|
9 |
Đá, sỏi |
Chất đáy chủ yếu là đá, sỏi. |
|
|
10 |
Vỏ sò, ốc |
Chất đáy chủ yếu là vỏ sò, vỏ ốc. |
|
|
11 |
Loại khác |
Các loại chất đáy khác. |
|
|
Tên |
geo |
||
|
Mô tả |
Thuộc tính không gian của đối tượng. |
||
|
Kiểu dữ liệu |
GM_Point |
||
|
Kiểu đối tượng: |
|
|
Tên |
DiemDoSau |
|
Tên tiếng Việt |
Điểm độ sâu |
|
Mô tả |
Điểm trên bề mặt địa hình đáy biển có xác định giá trị độ sâu. |
|
Kiểu cơ sở |
NenDiaLy25N |
|
Tên các thuộc tính |
maDoiTuong, do Sau, geo |
|
Thuộc tính đối tượng: |
|
|
Tên |
maDoiTuong |
|
Mô tả |
Mã phân loại đối tượng theo danh mục đối tượng địa lý cơ sở. |
|
Kiểu dữ liệu |
CharacterString = ED02 |
|
Tên |
doSau |
|
Mô tả |
Giá trị độ sâu của điểm độ sâu. |
|
Kiểu dữ liệu |
Real |
|
Đơn vị đo |
Mét (m) |
|
Tên |
geo |
|
Mô tả |
Thuộc tính không gian của đối tượng. |
|
Kiểu dữ liệu |
GM_Point |
|
Kiểu đối tượng: |
||||
|
Tên |
DuongBinhDoSau |
|||
|
Tên tiếng Việt |
Đường bình độ sâu |
|||
|
Mô tả |
Đường nối các điểm có cùng giá trị độ sâu. |
|||
|
Kiểu cơ sở |
NenDiaLy25N |
|||
|
Tên các thuộc tính |
maDoiTuong, loaiDuongBinhDo, loaiKhoangCaoDeu, doSau, geo |
|||
|
Thuộc tính đối tượng: |
||||
|
Tên |
maDoiTuong |
|||
|
Mô tả |
Mã phân loại đối tượng theo danh mục đối tượng địa lý cơ sở. |
|||
|
Kiểu dữ liệu |
CharacterString = ED03 |
|||
|
Tên |
loaiDuongBinhDo |
|||
|
Mô tả |
Loại đường bình độ. |
|||
|
Kiểu dữ liệu |
Integer |
|||
|
Danh sách giá trị |
Mã |
Nhãn |
Mô tả |
|
|
1 |
Cơ bản |
Đường bình độ có giá trị độ sâu là bội số của khoảng sâu đều cơ bản, được xác định theo độ sâu địa hình để thể hiện được hết đặc trưng của địa hình đáy biển. |
||
|
2 |
Nửa khoảng sâu đều |
Là đường bình độ có giá trị độ sâu là bội số của ½ khoảng cao đều cơ bản và nằm giữa 2 đường bình độ cơ bản. |
||
|
3 |
Phụ |
Là đường bình độ có giá trị độ sâu thích hợp nằm ở giữa đường bình độ cơ bản và bình độ nửa khoảng sâu đều, dùng mô tả những trường hợp nghiêng thoải đặc biệt của địa hình mà đường bình độ nửa khoảng sâu đều chưa thể biểu thị rõ ràng. |
||
|
4 |
Nháp |
Là đường bình độ có giá trị độ sâu tương đương với đường bình độ cơ bản dùng để biểu thị địa hình không ổn định hoặc dữ liệu thu nhận không đủ độ tin cậy. |
||
|
Tên |
loaiKhoangCaoDeu |
|||
|
Mô tả |
Giá trị độ sâu chênh nhau giữa 2 đuờng bình độ cơ bản liên tiếp. |
|||
|
Kiểu dữ liệu |
Integer |
|||
|
Danh sách giá trị |
Mã |
Nhãn |
Mô tả |
|
|
2 |
1,0 m |
|
||
|
4 |
2,5 m |
|
||
|
5 |
5,0 m |
|
||
|
6 |
10,0m |
|
||
|
7 |
20,0m |
|
||
|
Tên |
doSau |
|||
|
Mô tả |
Giá trị độ sâu của đường bình độ sâu. |
|||
|
Kiểu dữ liệu |
Real |
|||
|
Đơn vị đo |
Mét (m) |
|||
|
Tên |
Geo |
|||
|
Mô tả |
Thuộc tính không gian của đối tượng. |
|||
|
Kiểu dữ liệu |
GM_Curve |
|||
|
Kiểu đối tượng: |
|||
|
Tên |
DiaHinhDacBienDayBien |
||
|
Tên tiếng Việt |
Địa hình đặc biệt đáy biển |
||
|
Mô tả |
Nhóm đối tượng địa hình đặc biệt đáy biển. |
||
|
Kiểu cơ sở |
NenDiaLy25N |
||
|
Tên các thuộc tính |
maDoiTuong, geo |
||
|
Thuộc tính đối tượng: |
|||
|
Tên |
maDoiTuong |
||
|
Mô tả |
Mã phân loại đối tượng theo danh mục đối tượng địa lý cơ sở. |
||
|
Kiểu dữ liệu |
CharacterString, ĐoiTuongDiaHinhDacBietDayBien |
||
|
Danh sách giá trị |
Mã |
Nhãn |
Mô tả |
|
ED04 |
Khe rãnh máng ngầm |
Đường tụ thủy bị xói lở thành khe rãnh có vách rất dốc, đáy hẹp. |
|
|
ED05 |
Núi lửa dưới biển |
Địa hình núi lửa dưới biển. |
|
|
ED06 |
Sườn đất ngầm dốc đứng |
Khu vực địa hình đáy biển dốc đứng không thể biểu thị được bằng đường bình độ. |
|
|
Tên |
geo |
||
|
Mô tả |
Thuộc tính không gian của đối tượng. |
||
|
Kiểu dữ liệu |
GM_Curve, GM_Surface |
||
|
Kiểu đối tượng: |
|
|
Tên |
MoHinhSoDoCao |
|
Tên tiếng Việt |
Mô hình số độ cao |
|
Mô tả |
Là lớp UML trừu tượng mô tả các đặc tính chung của các kiểu đối tượng LopDiem, LopDuong, LopVung, LopVungBienTap, LopLuoiTamGiacBatQuyTac, LopRaster. |
|
Kiểu cơ sở |
NenDiaLy10N |
|
|
|
4.1 MoHinhSoDoCaoDuLieuGoc
|
Kiểu đối tượng: |
|
|
Tên |
MoHinhSoDoCaoGoc |
|
Tên tiếng Việt |
Mô hình số độ cao gốc |
|
Mô tả |
Là lớp UML trừu tượng mô tả các đặc tính chung của các kiểu đối tượng LopDiem, LopDuong, LopVung, LopVungBienTap, |
|
Kiểu cơ sở |
MoHinhSoDoCao |
|
Kiểu đối tượng: |
|||
|
Tên |
LopDiem |
||
|
Tên Tiếng Việt |
Lớp Điểm |
||
|
Mô tả |
Các đối tượng không gian 3 chiều dạng điểm sử dụng để tạo mô hình số độ cao (mô hình số độ sâu). |
||
|
Kiểu cơ sở |
MoHinhSoDoCaoGoc |
||
|
Tên các thuộc tính |
maDoiTuong, geo |
||
|
Thuộc tính đối tượng: |
|||
|
Tên |
maDoiTuong |
||
|
Mô tả |
Mã phân loại đối tượng theo danh mục đối tượng địa lý cơ sở của gói dữ liệu địa hình và bổ sung thêm một số đối tượng cho mô hình số độ cao nhóm mã EE. |
||
|
Kiểu dữ liệu |
CharacterString = DoiTuongLopDiem |
||
|
Danh sách giá trị |
Mã |
Nhãn |
Mô tả |
|
EA01 |
Điểm độ cao |
Điểm độ cao lựa chọn thể hiện trong dữ liệu địa hình. |
|
|
ED02 |
Điểm độ sâu |
Điểm độ sâu lựa chọn thể hiện trong dữ liệu địa hình. |
|
|
EE01 |
Khối điểm Lidar |
Điểm độ cao thu nhận từ phương pháp bay quét Lidar. |
|
|
EE02 |
Khối điểm đo sâu |
Điểm độ sâu thu nhận từ phương pháp đo sâu hồi âm. |
|
|
Tên |
geo |
||
|
Mô tả |
Thuộc tính không gian của đối tượng. |
||
|
Kiểu dữ liệu |
GM_Point |
||
|
Kiểu đối tượng: |
|||
|
Tên |
LopDuong |
||
|
Tên tiếng Việt |
Lớp Đường |
||
|
Mô tả |
Các đối tượng không gian 3 chiều dạng đường sử dụng để tạo mô hình số độ cao (mô hình số độ sâu). |
||
|
Kiểu cơ sở |
MoHinhSoDoCaoGoc |
||
|
Tên các thuộc tính |
maDoiTuong, geo |
||
|
Thuộc tính đối tượng: |
|||
|
Tên |
maDoiTuong |
||
|
Mô tả |
Mã phân loại đối tượng theo danh mục đối tượng địa lý cơ sở của gói dữ liệu địa hình, thủy văn và bổ sung thêm một số đối tượng cho mô hình số độ cao nhóm mã EE. |
||
|
Kiểu dữ liệu |
CharacterString = DoiTuongLopDuong |
||
|
Danh sách giá trị |
Mã |
Nhãn |
Mô tả |
|
EA02 |
Đường bình độ |
Đường nối các điểm có cùng giá trị độ cao. |
|
|
EC01 |
Bờ dốc tự nhiên |
Đoạn bờ sông, hồ, biển có độ dốc lớn, xói lở không biểu thị được bằng bình độ. |
|
|
EC02 |
Dòng đá |
Nơi có đá dồn tụ thành dòng dọc theo khe rãnh khi mưa mới có nước chảy. |
|
|
EC03 |
Địa hình bậc thang |
Địa hình phân thành từng bậc cao thấp nối tiếp nhau. |
|
|
EC04 |
Địa hình cắt xẻ nhân tạo |
Đối tượng mô tả sự biến đổi địa hình do sự đào đắp các công trình dân sinh gây ra. |
|
|
EC05 |
Khe rãnh xói mòn |
Đường tụ thủy bị xói lở thành khe rãnh có vách rất dốc, đáy hẹp. |
|
|
EC06 |
Sườn đứt gãy |
Nơi sườn dốc gần như thẳng đứng do cấu tạo của đất đá hoặc do tác động của tự nhiên. |
|
|
EC07 |
Sườn sụt lở |
Sườn có đất đá trên bề mặt trượt lở hoặc sụt lún do tác động của nước hoặc mưa lũ. |
|
|
EC08 |
Vách đứng |
Khu vực địa hình dốc đứng không thể biểu thị được bằng đường bình độ. |
|
|
ED03 |
Đường bình độ sâu |
Đường bình độ sâu đo vẽ độc lập hoặc từ tài liệu thu thập được. |
|
|
ED04 |
Khe rãnh máng ngầm |
Đường tụ thủy bị xói lở thành khe rãnh có vách đất dốc, đứng hẹp. |
|
|
ED06 |
Sườn đất ngầm dốc đứng |
Khu vực địa hình đáy biển dốc đứng không thể biểu thị được bằng đường bình độ. |
|
|
EE03 |
Đường mô tả đặc trưng địa hình |
Các đối tượng không gian ba chiều mô tả chi tiết địa hình dạng tuyến để làm tăng độ chính xác của mô hình số độ cao, ví dụ: Đường phân thủy, tụ thủy, đường giao thông. |
|
|
KE03 |
Đường bờ nước |
Mép bờ của sông, suối, kênh, rạch là ranh giới giữa mái dốc tự nhiên của bờ biển, sông, suối, kênh, rạch với mặt đất tự nhiên theo chiều ngang. Trường hợp sông, suối, kênh, rạch đã được kè bờ thì mép bờ là đỉnh của bờ kè. Mép bờ của đầm, phá, ao, hồ tự nhiên, hồ nhân tạo không phải là hồ chứa thủy điện, thủy lợi do cơ quan lập phương án cắm mốc xác định trên cơ sở mực nước cao nhất. Đường bờ biển là đường mép nước biển cao nhất trung bình nhiều năm. Đường bờ biển khi được kè bờ thì mép bờ là đỉnh của bờ kè. |
|
|
KE05 |
Đường mép nước |
Đường mép nước sông, suối, hồ, ao, đầm, phá là đường mực nước của sông, suối, hồ, ao, đầm, phá tại thời điểm thu nhận thông tin. Đường mép nước biển là đường mực nước của biển tại thời điểm thu nhận thông tin. |
|
|
Tên |
Geo |
||
|
Mô tả |
Thuộc tính không gian của đối tượng. |
||
|
Kiểu dữ liệu |
GM_Curve |
|
|
|
Kiểu đối tượng: |
|||
|
Tên |
LopVung |
||
|
Tên Tiếng Việt |
Lớp Vùng |
||
|
Mô tả |
Các đối tượng không gian 3 chiều dạng vùng sử dụng để tạo mô hình số độ cao (mô hình số độ sâu). |
||
|
Kiểu cơ sở |
MoHinhSoDoCaoGoc |
||
|
Tên các thuộc tính |
maDoiTuong, geo |
||
|
Thuộc tính đối tượng: |
|||
|
Tên |
maDoiTuong |
||
|
Mô tả |
Mã phân loại đối tượng bổ sung thêm cho mô hình số độ cao nhóm mã EE. |
||
|
Kiểu dữ liệu |
CharacterString = DoiTuongLopVung |
||
|
Danh sách giá trị |
Mã |
Nhãn |
Mô tả |
|
EE04 |
Vùng biển |
Xác định vùng theo đường bờ biển. |
|
|
EE05 |
Vùng mặt nước tĩnh |
Xác định vùng theo đường bờ hồ, ao. |
|
|
Tên |
geo |
||
|
Mô tả |
Thuộc tính không gian của đối tượng. |
||
|
Kiểu dữ liệu |
GM_Surface |
||
|
Kiểu đối tượng: |
|||
|
Tên |
LopVungBienTap |
||
|
Tên Tiếng Việt |
Lớp Vùng Biên Tập |
||
|
Mô tả |
Phân chia khu vực theo phạm vi quản lý dữ liệu và mức độ chính xác thu nhận độ cao để biên tập mô hình số độ cao. |
||
|
Kiểu cơ sở |
MoHinhSoDoCaoGoc |
||
|
Tên các thuộc tính |
maDoiTuong, geo |
||
|
Thuộc tính đối tượng: |
|||
|
Tên |
maDoiTuong |
||
|
Mô tả |
Mã phân loại đối tượng bổ sung thêm cho mô hình số độ cao nhóm mã EE. |
||
|
Kiểu dữ liệu |
CharacterString = DoiTuongLopVungBienTap |
||
|
Danh sách giá trị |
Mã |
Nhãn |
Mô tả |
|
EE06 |
Khu vực bị che khuất |
Khu vực không thu nhận được dữ liệu độ cao. |
|
|
EE07 |
Phạm vi khu vực thành lập mô hình số độ cao |
Đường bao khu vực thành lập mô hình số độ cao. |
|
|
Tên |
geo |
||
|
Mô tả |
Thuộc tính không gian của đối tượng. |
||
|
Kiểu dữ liệu |
GM_Surface |
||
4.2 MoHinhSoDoCaoLuoiTamGiacBatQuyTac
|
Kiểu đối tượng: |
|
|
Tên |
LopLuoiTamGiacBatQuyTac |
|
Tên Tiếng Việt |
Lớp lưới tam giác bất quy tắc |
|
Mô tả |
Mô hình số độ cao được thể hiện theo dạng tam giác tạo nên từ các điểm có tọa độ, độ cao x, y, h phân bố không đồng đều (mô hình TIN). |
|
Kiểu cơ sở |
NenDiaLy10N |
|
Tên các thuộc tính |
geo |
|
Thuộc tính đối tượng: |
|
|
Tên |
geo |
|
Mô tả |
Thuộc tính không gian của đối tượng. |
|
Kiểu dữ liệu |
TIN datasets |
4.3 MoHinhSoDoCaoDangRaster
|
Kiểu đối tượng: |
|
|
Tên |
LopRaster |
|
Tên tiếng Việt |
Mô hình số độ cao dạng Raster |
|
Mô tả |
Là mô hình số độ cao được thể hiện theo dạng ảnh số, định dạng 16 bit hoặc 32 bit, chứa thông tin về không gian địa lý theo một lưới ô vuông, trong đó mỗi ô lưới được tham chiếu bởi vị trí tọa độ x, y của nó, lưu trữ một giá trị số đại diện cho một thuộc tính địa lý (giá trị độ cao) |
|
Kiểu cơ sở |
NenDiaLy10N |
|
Tên các thuộc tính |
geo |
|
Thuộc tính đối tượng: |
|
|
Tên |
geo |
|
Mô tả |
Thuộc tính không gian của đối tượng. |
|
Kiểu dữ liệu |
Point |
|
|
|
5. GiaoThong

Hình 5.1

Hình 5.2
|
Kiểu đối tượng: |
||||
|
Tên |
DuongBo |
|||
|
Tên tiếng Việt |
Đường bộ |
|||
|
Mô tả |
Thể hiện trung tuyến của phần đường dành cho các phương tiện giao thông lưu thông. |
|||
|
Kiểu cơ sở |
NenDiaLy25N |
|||
|
Tên các thuộc tính |
maDoiTuong, loaiDuongBo, capKyThuat, loaiChatLieuTraiMat, loaiHienTrangSuDung, chieuXeChay, viTri, soLanDuong, chieuRong, lienKetGiaoThong, tenTuyenGiaoThongXuyenQuocGia, tenQuocLo, tenDuongTinh, tenDuongHuyen, tenDuongXa, tenDuongDoThi, geo |
|||
|
Thuộc tính đối tượng: |
||||
|
Tên |
maDoiTuong |
|||
|
Mô tả |
Mã phân loại đối tượng theo danh mục đối tượng địa lý cơ sở. |
|||
|
Kiểu dữ liệu |
Character String, DoiTuongDuongBo |
|||
|
Danh sách giá trị |
Mã |
Nhãn |
Mô tả |
|
|
GK01 |
Đường chuyên dùng |
Đường chuyên phục vụ cho việc vận chuyển, đi lại của một hoặc một số cơ quan, tổ chức, cá nhân. |
||
|
GK02 |
Đường đô thị |
Đường trong phạm vi địa giới hành chính nội thành, nội thị |
||
|
GK03 |
Đường huyện |
Đường nối trung tâm hành chính của huyện với trung tâm hành chính của xã, cụm xã hoặc trung tâm hành chính của huyện lân cận; đường có vị trí quan trọng đối với sự phát triển kinh tế - xã hội của huyện. |
||
|
GK04 |
Đường quốc lộ |
Đường nối các trung tâm hành chính cấp tỉnh; đường nối liền từ cảng biển quốc tế, cảng hàng không quốc tế đến các cửa khẩu quốc tế, cửa khẩu chính trên đường bộ. |
||
|
GK05 |
Đường tỉnh |
Đường nối trung tâm hành chính của tỉnh với trung tâm hành chính của huyện hoặc trung tâm hành chính của tỉnh lân cận; đường có vị trí quan trọng đối với sự phát triển kinh tế - xã hội của tỉnh. |
||
|
GK06 |
Đường xã |
Đường nối trung tâm hành chính của xã với các thôn, làng, ấp, bản và đơn vị tương đương hoặc đường nối với các xã lân cận; đường có vị trí quan trọng đối với sự phát triển kinh tế - xã hội của xã. |
||
|
Tên |
loaiDuongBo |
|||
|
Mô tả |
Phân loại chi tiết các đối tượng đường bộ. |
|||
|
Kiểu dữ liệu |
Integer |
|||
|
Danh sách giá trị |
Mã |
Nhãn |
Mô tả |
|
|
1 |
Đường chính |
Là các đối tượng đường Quốc lộ, đường Tỉnh, đường huyện, đường xã, đường phố, bảo đảm giao thông chủ yếu trong khu vực. |
||
|
2 |
Đường dẫn |
Đoạn đường dẫn lên cầu. |
||
|
3 |
Đường gom |
Là đối tượng đường chuyên dùng, gom hệ thống đường giao thông chuyên dùng vào đường chính hoặc đường nhánh trước khi đấu nối vào đường chính. |
||
|
4 |
Đường nhánh |
Đường nối vào đường chính bao gồm đường làng, ngõ phố, trong đó đường làng phân loại là đối tượng đường xã, ngõ phố phân loại đối tượng đường đô thị. |
||
|
Tên |
CapKyThuat |
||||||
|
Mô tả |
Phân loại cấp kỹ thuật đường bộ theo luật giao thông đường bộ. |
||||||
|
Kiểu dữ liệu |
Integer |
||||||
|
Danh sách giá trị |
Mã |
Nhãn |
Mô tả |
||||
|
1 |
Cao tốc |
Đường dành cho xe cơ giới, có dải phân cách chia đường cho xe chạy hai chiều riêng biệt; không giao nhau cùng mức với một hoặc các đường khác; được bố trí đầy đủ trang thiết bị phục vụ, bảo đảm giao thông liên tục, an toàn, rút ngắn thời gian hành trình và chỉ cho xe ra, vào ở những điểm nhất định. |
|||||
|
2 |
Cấp khác |
|
|||||
|
Tên |
loaiChatLieuTraiMat |
||||||
|
Mô tả |
Phân loại chất liệu trải mặt của đoạn mặt đường tương ứng. |
||||||
|
Kiểu dữ liệu |
Integer |
||||||
|
Danh sách giá trị |
Mã |
Nhãn |
Mô tả |
||||
|
1 |
Bê tông |
Mặt đường, vỉa hề được trải bê tông. |
|||||
|
2 |
Nhựa |
Mặt đường, vỉa hề được trải nhựa. |
|||||
|
3 |
Đá, sỏi |
Mặt đường được trải đá, sỏi. |
|||||
|
4 |
Gạch |
Mặt đường được lát gạch. |
|||||
|
5 |
Đất |
Mặt đường là đất. |
|||||
|
6 |
Khác |
|
|||||
|
Tên |
loaiHienTrangSuDung |
||||||
|
Mô tả |
Hiện trạng sử dụng. |
||||||
|
Kiểu dữ liệu |
Integer |
||||||
|
Danh sách giá trị |
Mã |
Nhãn |
Mô tả |
||||
|
1 |
Đang sử dụng |
|
|||||
|
2 |
Đang xây dựng |
|
|||||
|
3 |
Không sử dụng |
|
|||||
|
Tên |
chieuXeChay |
||||||
|
Mô tả |
Chiều xe chạy. |
||||||
|
Kiểu dữ liệu |
Integer |
||||||
|
Danh sách giá trị |
Mã |
Nhãn |
Mô tả |
||||
|
1 |
Hai chiều |
|
|||||
|
2 |
Một chiều |
|
|||||
|
Tên |
viTri |
||||||
|
Mô tả |
Vị trí đường giao thông. |
||||||
|
Kiểu dữ liệu |
Integer |
||||||
|
Danh sách giá trị |
Mã |
Nhãn |
Mô tả |
||||
|
1 |
Trên mặt đất |
Vị trí đối tượng trên mặt đất. |
|||||
|
2 |
Trên cao mức 1 |
Đối tượng ở vị trí cao hơn mặt đất 1 mức. |
|||||
|
3 |
Trên cao mức 2 |
Đối tượng ở vị trí cao hơn mặt đất 2 mức. |
|||||
|
4 |
Trên cao mức 3 |
Đối tượng ở vị trí cao hơn mặt đất 3 mức. |
|||||
|
5 |
Trên cao mức 4 |
Đối tượng ở vị trí cao hơn mặt đất 4 mức. |
|||||
|
6 |
Trên cao mức 5 |
Đối tượng ở vị trí cao hơn mặt đất 5 mức. |
|||||
|
7 |
Ngầm mức 1 |
Đối tượng ở vị trí thấp hơn mặt đất 1 mức. |
|||||
|
8 |
Ngầm mức 2 |
Đối tượng ở vị trí thấp hơn mặt đất 2 mức. |
|||||
|
Tên |
soLanDuong |
||||||
|
Mô tả |
Số làn đường. |
||||||
|
Kiểu dữ liệu |
Integer |
||||||
|
Tên |
chieuRong |
||||||
|
Mô tả |
Độ rộng của đường bao gồm cả lề đường. |
||||||
|
Kiểu dữ liệu |
Real |
||||||
|
Đơn vị đo |
Mét (m) |
||||||
|
Tên |
lienKetGiaoThong |
||||||
|
Mô tả |
Đoạn đường bộ là các đối tượng, công trình giao thông để đảm bảo giao thông được thông suốt. |
||||||
|
Kiểu dữ liệu |
Integer |
||||||
|
Danh sách giá trị |
Mã |
Nhãn |
Mô tả |
||||
|
1 |
Qua cầu |
Được xác định từ đuôi mố cầu này đến đuôi mố cầu kia. |
|||||
|
2 |
Qua hầm |
Được xác định từ cửa hầm này đến cửa hầm kia. |
|||||
|
3 |
Trên đê |
Được xác định từ vị trí đường bộ bắt đầu đi trên đê đến vị trí đường bộ ra khỏi đê. |
|||||
|
4 |
Qua ngầm |
Được xác định từ đầu này đến đầu kia của ngầm cho các đoạn qua ngầm trên sông, suối. |
|||||
|
5 |
Qua phà đường bộ |
Tuyến phà từ đầu này đến đầu kia nối đoạn đường bộ. |
|||||
|
6 |
Qua đò |
Tuyến đò ngang từ đầu này đến đầu kia nối đoạn đường bộ. |
|||||
|
7 |
Qua bến lội |
Được xác định từ đầu này đến đầu kia của bến lội cho các đoạn lội qua sông, suối. |
|||||
|
8 |
Qua đập |
Được xác định từ đầu này đập đến đầu kia đập nối đoạn đường bộ. |
|||||
|
9 |
Khác |
Các đối tượng không liên kết giao thông với đối tượng khác |
|||||
|
Tên |
tenTuyenGiaoThongXuyenQuocGia |
||||||
|
Mô tả |
Áp dụng để biểu thị tên tuyến AH thuộc tuyến giao thông xuyên quốc gia ở châu Á. Trường hợp đoạn đường bộ đồng thời thuộc tuyến đường bộ khác thì phải ngắt đoạn trùng tuyến đó tại điểm bắt đầu và điểm kết thúc tuyến đường trùng và thu nhận thêm tên tuyến đường bộ trùng tương ứng. |
||||||
|
Kiểu dữ liệu |
CharacterString |
||||||
|
Tên |
tenQuocLo |
||||||
|
Mô tả |
Áp dụng để biểu thị tên đường quốc lộ. Trường hợp đoạn đường bộ đồng thời thuộc tuyến đường bộ khác thì phải ngắt đoạn trùng tuyến đó tại điểm bắt đầu và điểm kết thúc tuyến đường trùng và thu nhận thêm tên tuyến đường bộ trùng tương ứng. |
||||||
|
Kiểu dữ liệu |
CharacterString |
||||||
|
Tên |
tenDuongTinh |
||||||
|
Mô tả |
Áp dụng để biểu thị tên đường tỉnh. Trường hợp đoạn đường bộ đồng thời thuộc tuyến đường bộ khác thì phải ngắt đoạn trùng tuyến đó tại điểm bắt đầu và điểm kết thúc tuyến đường trùng và thu nhận thêm tên tuyến đường bộ trùng tương ứng. |
||||||
|
Kiểu dữ liệu |
CharacterString |
||||||
|
Tên |
tenDuongHuyen |
||||||
|
Mô tả |
Áp dụng để biểu thị tên đường huyện. Trường hợp đoạn đường bộ đồng thời thuộc tuyến đường bộ khác thì phải ngắt đoạn trùng tuyến đó tại điểm bắt đầu và điểm kết thúc tuyến đường trùng và thu nhận thêm tên tuyến đường bộ trùng tương ứng. |
||||||
|
Kiểu dữ liệu |
CharacterString |
||||||
|
Tên |
tenDuongXa |
||||||
|
Mô tả |
Áp dụng để biểu thị tên đường xã. Trường hợp đoạn đường bộ đồng thời thuộc tuyến đường bộ khác thì phải ngắt đoạn trùng tuyến đó tại điểm bắt đầu và điểm kết thúc tuyến đường trùng và thu nhận thêm tên tuyến đường bộ trùng tương ứng. |
||||||
|
Kiểu dữ liệu |
CharacterString |
||||||
|
Tên |
tenDuongDoThi |
||||||
|
Mô tả |
Áp dụng để biểu thị tên đường đô thị. Trường hợp đoạn đường bộ đồng thời thuộc tuyến đường bộ khác thì phải ngắt đoạn trùng tuyến đó tại điểm bắt đầu và điểm kết thúc tuyến đường trùng và thu nhận thêm tên tuyến đường bộ trùng tương ứng. |
||||||
|
Kiểu dữ liệu |
CharacterString |
||||||
|
Tên |
geo |
||||||
|
Mô tả |
Thuộc tính không gian của đối tượng. |
||||||
|
Kiểu dữ liệu |
GM_Curve |
||||||
|
Kiểu đối tượng: |
||||
|
Tên |
CauGiaoThong |
|||
|
Tên tiếng Việt |
Cầu giao thông |
|||
|
Mô tả |
Là công trình giao thông vượt chướng ngại vật, có khẩu độ không dưới 6m tạo thành một phần của con đường. |
|||
|
Kiểu cơ sở |
NenDiaLy25N |
|||
|
Tên các thuộc tính |
maDoiTuong, ten, loaiCauGiaoThong, chatLieuCau, taiTrong, chieuDai, chieuRong, geo |
|||
|
Thuộc tính đối tượng: |
||||
|
Tên |
maDoiTuong |
|||
|
Mô tả |
Mã phân loại đối tượng theo danh mục đối tượng địa lý cơ sở. |
|||
|
Kiểu dữ liệu |
CharacterString = GG05 |
|||
|
Tên |
Ten |
|||
|
Mô tả |
Tên gọi của đối tượng |
|||
|
Kiểu dữ liệu |
CharacterString |
|||
|
Tên |
loaiCauGiaoThong |
|||
|
Mô tả |
Loại cầu giao thông. |
|||
|
Kiểu dữ liệu |
Integer |
|||
|
Danh sách giá trị |
Mã |
Nhãn |
Mô tả |
|
|
1 |
Cầu thường |
Bao gồm các loại cầu 1 tầng thường gặp trên thực tế ví dụ như cầu bê tông, gạch, đá, sắt... |
||
|
2 |
Cầu phao |
Loại cầu được thiết kế bằng vật liệu nổi. |
||
|
3 |
Cầu treo |
Là loại cầu được treo trên các trụ cầu, có sử dụng cáp treo mặt cầu. |
||
|
4 |
Cầu tầng |
Là cầu có từ 2 tầng trở lên. |
||
|
5 |
Cầu quay |
Loại cầu có khớp nối không cố định khi cần thiết có thể quay gập để tàu thuyền qua lại. |
||
|
6 |
Khác |
Không thuộc các loại cầu đã chỉ ra cụ thể trên. |
||
|
Tên |
chatLieuCau |
|||
|
Mô tả |
Chất liệu cầu giao thông. |
|||
|
Kiểu dữ liệu |
Integer |
|||
|
Danh sách giá trị |
Mã |
Nhãn |
Mô tả |
|
|
1 |
Bê tông |
|
||
|
2 |
Sắt |
|
||
|
3 |
Gỗ |
|
||
|
Tên |
taiTrong |
|||
|
Mô tả |
Tải trọng của cầu. |
|||
|
Kiểu dữ liệu |
Real |
|||
|
Đơn vị đo |
Tấn (T) |
|||
|
Tên |
chieuDai |
|||
|
Mô tả |
Chiều dài của cầu. |
|||
|
Kiểu dữ liệu |
Real |
|||
|
Đơn vị đo |
Mét (m) |
|||
|
Tên |
chieuRong |
|||
|
Mô tả |
Chiều rộng của cầu. |
|||
|
Kiểu dữ liệu |
Real |
|||
|
Đơn vị đo |
Mét (m) |
|||
|
Tên |
geo |
|||
|
Mô tả |
Thuộc tính không gian của đối tượng. |
|||
|
Kiểu dữ liệu |
GM_Curve, GM_Surface |
|||
|
Kiểu đối tượng: |
|
|
Tên |
HamGiaoThong |
|
Tên tiếng Việt |
Hầm giao thông |
|
Mô tả |
Nơi có công trình hầm nối thông đường sắt hoặc đường bộ. |
|
Kiểu cơ sở |
NenDiaLy25N |
|
Tên các thuộc tính |
maDoiTuong, ten, chieuCao, chieuRong, chieuDai, geo |
|
Thuộc tính đối tượng: |
|
|
Tên |
maDoiTuong |
|
Mô tả |
Mã phân loại đối tượng theo danh mục đối tượng địa lý cơ sở. |
|
Kiểu dữ liệu |
CharacterString = GG12 |
|
Tên |
ten |
|
Mô tả |
Tên gọi của đối tượng. |
|
Kiểu dữ liệu |
CharacterString |
|
Tên |
chieuCao |
|
Mô tả |
Chiều cao hầm. |
|
Kiểu dữ liệu |
Real |
|
Đơn vị đo |
Mét (m) |
|
Tên |
chieuRong |
|
Mô tả |
Chiều rộng hầm. |
|
Kiểu dữ liệu |
Real |
|
Đơn vị đo |
Mét (m) |
|
Tên |
chieuDai |
|
Mô tả |
Chiều dài hầm. |
|
Kiểu dữ liệu |
Real |
|
Đơn vị đo |
Mét (m) |
|
Tên |
geo |
|
Mô tả |
Thuộc tính không gian của đối tượng. |
|
Kiểu dữ liệu |
GM_Curve, GM_Surface |
|
Kiểu đối tượng: |
|
|
Tên |
NgamOToQuaDuoc |
|
Tên tiếng Việt |
Ngầm ô tô qua được |
|
Mô tả |
Nơi có công trình ngầm nối thông đường sắt hoặc đường bộ ô tô qua được |
|
Kiểu cơ sở |
NenDiaLy25N |
|
Tên các thuộc tính |
maDoiTuong, ten, chieuRong, chieuDai, doSau, geo |
|
Thuộc tính đối tượng: |
|
|
Tên |
maDoiTuong |
|
Mô tả |
Mã phân loại đối tượng theo danh mục đối tượng địa lý cơ sở. |
|
Kiểu dữ liệu |
Character String = GG13 |
|
Tên |
Ten |
|
Mô tả |
Tên gọi của đối tượng. |
|
Kiểu dữ liệu |
CharacterString |
|
Tên |
chieuRong |
|
Mô tả |
Chiều rộng của ngầm. |
|
Kiểu dữ liệu |
Real |
|
Đơn vị đo |
Mét (m) |
|
Tên |
chieuDai |
|
Mô tả |
Chiều dài ngầm. |
|
Kiểu dữ liệu |
Real |
|
Đơn vị đo |
Mét (m) |
|
Tên |
doSau |
|
Mô tả |
Độ sâu của ngầm. |
|
Kiểu dữ liệu |
Real |
|
Đơn vị đo |
Mét (m) |
|
Tên |
Geo |
|
Mô tả |
Thuộc tính không gian của đối tượng. |
|
Kiểu dữ liệu |
GM_Curve, GM_Surface |
|
Kiểu đối tượng: |
|
|
Tên |
CongGiaoThong |
|
Tên tiếng Việt |
Cống giao thông |
|
Mô tả |
Công trình thoát nước đặt dưới mặt đường bộ và đường sắt, ngang qua đường. |
|
Kiểu cơ sở |
NenDiaLy25N |
|
Tên các thuộc tính |
maDoiTuong, ten, geo |
|
Thuộc tính đối tượng: |
|
|
Tên |
maDoiTuong |
|
Mô tả |
Mã phân loại đối tượng theo danh mục đối tượng địa lý cơ sở. |
|
Kiểu dữ liệu |
CharacterString = GG06 |
|
Tên |
Ten |
|
Mô tả |
Tên gọi của đối tượng. |
|
Kiểu dữ liệu |
CharacterString |
|
Tên |
geo |
|
Mô tả |
Thuộc tính không gian của đối tượng. |
|
Kiểu dữ liệu |
GM_Curve, GM_Point, |

Hình 5.3
|
Tên |
Deo |
||
|
Tên tiếng Việt |
Đèo |
||
|
Mô tả |
Nơi có đoạn đường giao thông vượt qua yên ngựa. |
||
|
Kiểu cơ sở |
NenDiaLy25N |
||
|
Tên các thuộc tính |
maDoiTuong, ten, geo |
||
|
Thuộc tính đối tượng: |
|||
|
Tên |
maDoiTuong |
||
|
Mô tả |
Mã phân loại đối tượng theo danh mục đối tượng địa lý cơ sở. |
||
|
Kiểu dữ liệu |
CharacterString = GG07 |
||
|
Tên |
ten |
||
|
Mô tả |
Tên gọi của đối tượng |
||
|
Kiểu dữ liệu |
CharacterString |
||
|
Tên |
geo |
||
|
Mô tả |
Thuộc tính không gian của đối tượng. |
||
|
Kiểu dữ liệu |
GM_Point |
||
|
|
|||
|
Kiểu đối tượng: |
|||
|
Tên |
CongTrinhGiaoThongDuongBo |
||
|
Tên tiếng Việt |
Công trình giao thông đường bộ |
||
|
Mô tả |
Các công trình phụ trợ cho giao thông đường bộ. |
||
|
Kiểu cơ sở |
NenDiaLy25N |
||
|
Tên các thuộc tính |
maDoiTuong, ten, geo |
||
|
Thuộc tính đối tượng: |
|||
|
Tên |
maDoiTuong |
||
|
Mô tả |
Mã phân loại đối tượng mở rộng danh mục đối tượng địa lý cơ sở. |
||
|
Kiểu dữ liệu |
CharacterString, DoiTuongCongTrinhGiaoThongDuongBo |
||
|
Danh sách giá trị |
Mã |
Nhãn |
Mô tả |
|
GG01 |
Bãi đỗ xe |
Khu vực được xây dựng để các loại phương tiện giao thông đường bộ có thể dừng, đỗ đúng quy định. |
|
|
GG02 |
Bến ôtô |
Khu vực tập kết, trung chuyển hàng hóa, hành khách bằng ô tô. |
|
|
GG03 |
Bến phà đường bộ |
Khu vực đón, trả hành khách qua phà trên các tuyến đường bộ. |
|
|
GG04 |
Cầu đi bộ |
Cầu đi bộ dành cho người sang đường |
|
|
GG10 |
Đường lên cao có bậc xây |
Vùng giới hạn khu vực đường lên cao có bậc xây |
|
|
GG11 |
Hầm đi bộ |
Hầm dành cho người đi bộ sang đường. |
|
|
GG15 |
Trạm dừng nghỉ |
Khu vực công trình xây dựng phục vụ hành khách dừng nghỉ trên tuyến đường giao thông. |
|
|
GG16 |
Trạm kiểm tra tải trọng xe |
Nơi đặt trạm kiểm tra tải trọng xe trên các tuyến giao thông đường bộ. |
|
|
GG17 |
Trạm thu phí giao thông |
Nơi đặt trạm thu phí giao thông đường bộ. |
|
|
Tên |
ten |
||
|
Mô tả |
Tên gọi của đối tượng. |
||
|
Kiểu dữ liệu |
CharacterString |
||
|
Tên |
geo |
||
|
Mô tả |
Thuộc tính không gian của đối tượng. |
||
|
Kiểu dữ liệu |
GM_Point, GM_Curve, GM_Surface |
||
|
Kiểu đối tượng: |
|||
|
Tên |
TaLuyDuongGiaoThong |
||
|
Tên tiếng Việt |
Taluy đường giao thông |
||
|
Mô tả |
Phần sườn đoạn đường giao thông được đắp cao hoặc xẻ sâu so với bề mặt tự nhiên bên ngoài đường, mô tả sự biến đổi địa hình dọc theo các tuyến đường giao thông. |
||
|
Kiểu cơ sở |
NenDiaLy25N |
||
|
Tên các thuộc tính |
maDoiTuong, loaiHinhThai, tyCaoTySau, geo |
||
|
Thuộc tính đối tượng: |
|||
|
Tên |
maDoiTuong |
||
|
Mô tả |
Mã phân loại đối tượng theo danh mục đối tượng địa lý cơ sở. |
||
|
Kiểu dữ liệu |
CharacterString = GG14 |
||
|
Tên |
loaiHinhThai |
||
|
Mô tả |
Hình thái taluy, áp dụng để biểu thị tình trạng gia cố. |
||
|
Kiểu dữ liệu |
Integer |
||
|
Danh sách giá trị |
Mã |
Nhãn |
Mô tả |
|
1 |
Đắp cao |
Taluy bờ đắp cao, đối tượng đắp cao |
|
|
2 |
Xẻ sâu |
Taluy bờ xẻ sâu, đối tượng xẻ sâu |
|
|
Tên |
tyCaoTySau |
||
|
Mô tả |
Độ chênh cao so với bề mặt địa hình nhận giá trị (+) cho taluy dương và giá trị (-) cho taluy âm. |
||
|
Kiểu dữ liệu |
Real |
||
|
Đơn vị đo |
Mét |
||
|
Tên |
geo |
||
|
Mô tả |
Thuộc tính không gian của đối tượng. |
||
|
Kiểu dữ liệu |
GM_Curve |
||
|
Kiểu đối tượng: |
|||||||||||
|
Tên |
CacDoiTuongMatDuongBo |
||||||||||
|
Tên tiếng Việt |
Các đối tượng mặt đường bộ |
||||||||||
|
Mô tả |
Là kiểu đối tượng địa lý gồm các đối tượng biểu thị các thành phần của mặt đường bộ |
||||||||||
|
Kiểu cơ sở |
NenDiaLy25N |
||||||||||
|
Tên các thuộc tính |
maDoiTuong, capKyThuat, loaiDuongBo, geo, face |
||||||||||
|
Thuộc tính đối tượng: |
|||||||||||
|
Tên |
maDoiTuong |
||||||||||
|
Mô tả |
Mã phân loại đối tượng theo danh mục đối tượng địa lý cơ sở. |
||||||||||
|
Kiểu dữ liệu |
CharacterString, DoiTuongMatDuongBo |
||||||||||
|
Danh sách giá trị |
Mã |
Nhãn |
Mô tả |
||||||||
|
GD01 |
Dải phân cách |
Bộ phận của đường để phân chia mặt đường thành 2 chiều xe chạy riêng biệt hoặc để phân chia phần đường của xe cơ giới và xe thô sơ. |
|||||||||
|
GD02 |
Đảo giao thông |
Là khoảng không gian nằm giữa các tuyến đường tại các nút giao thông được thiết kế nhằm đảm bảo an toàn cho người và phương tiện tham gia giao thông khi chuyển hướng. |
|||||||||
|
GD05 |
Lòng đường chuyên dùng |
Phần đường chuyên dùng giành cho các phương tiện giao thông đi lại. |
|||||||||
|
GD06 |
Lòng đường đô thị |
Phần đường đô thị giành cho các phương tiện giao thông đi lại. |
|||||||||
|
GD07 |
Lòng đường Huyện |
Phần đường Huyện giành cho các phương tiện giao thông đi lại. |
|||||||||
|
GD08 |
Lòng đường Quốc lộ |
Phần đường Quốc lộ giành cho các phương tiện giao thông đi lại. |
|||||||||
|
GD09 |
Lòng đường Tỉnh |
Phần đường Tỉnh giành cho các phương tiện giao thông đi lại. |
|||||||||
|
GD10 |
Lòng đường Xã |
Phần đường xã giành cho các phương tiện giao thông đi lại. |
|||||||||
|
Tên |
capKyThuat |
||||||||||
|
Mô tả |
Phân loại cấp kỹ thuật đuờng bộ theo luật giao thông đường bộ |
||||||||||
|
Kiểu dữ liệu |
Integer |
||||||||||
|
Danh sách giá trị |
Mã |
Nhãn |
Mô tả |
||||||||
|
1 |
Cao tốc |
Đường dành cho xe cơ giới, có dải phân cách chia đường cho xe chạy hai chiều riêng biệt; không giao nhau cùng mức với một hoặc các đường khác; được bố trí đầy đủ trang thiết bị phục vụ, bảo đảm giao thông liên tục, an toàn, rút ngắn thời gian hành trình và chỉ cho xe ra, vào ở những điểm nhất định. |
|||||||||
|
2 |
Cấp khác |
|
|||||||||
|
Tên |
loaiDuongBo |
||||||||||
|
Mô tả |
Phân loại chi tiết các đối tượng đường bộ. |
||||||||||
|
Kiểu dữ liệu |
Integer |
||||||||||
|
Danh sách giá trị |
Mã |
Nhãn |
Mô tả |
||||||||
|
1 |
Đường chính |
Là các đối tượng đường Quốc lộ, đường Tỉnh, đường huyện, đường xã, đường phố bảo đảm giao thông chủ yếu trong khu vực. |
|||||||||
|
2 |
Đường dẫn |
Đoạn đường dẫn lên cầu. |
|||||||||
|
3 |
Đường gom |
Là đối tượng đường chuyên dùng, gom hệ thống đường giao thông chuyên dùng vào đường chính hoặc đường nhánh trước khi đấu nối vào đường chính. |
|||||||||
|
4 |
Đường nhánh |
Đường nối vào đường chính bao gồm đường làng, ngõ phố, trong đó đường làng phân loại là đối tượng đường xã, ngõ phố phân loại đối tượng đường đô thị. |
|||||||||
|
Tên |
geo |
||||||||||
|
Mô tả |
Thuộc tính không gian của đối tượng. |
||||||||||
|
Kiểu dữ liệu |
GM_Surface, GM_Curve |
||||||||||
|
Tên |
face |
||||||||||
|
Mô tả |
Áp dụng để biểu thị quan hệ không gian với kiểu đối tượng MepDuong, MepLongDuong |
||||||||||
|
Kiểu dữ liệu |
TP_Face |
||||||||||
|
Kiểu đối tượng: |
|||||||||||
|
Tên |
MepDuong |
||||||||||
|
Tên tiếng Việt |
Mép đường |
||||||||||
|
Mô tả |
Đường giới hạn ngoài cùng phần không gian giành cho đường bộ |
||||||||||
|
Kiểu cơ sở |
NenDiaLy25N |
||||||||||
|
Tên các thuộc tính |
maDoiTuong, loaiHienTrangSuDung, lienKetGiaoThong, geo, edge |
||||||||||
|
Thuộc tính đối tượng: |
|||||||||||
|
Tên |
maDoiTuong |
||||||||||
|
Mô tả |
Mã phân loại đối tượng theo danh mục đối tượng địa lý cơ sở quốc gia. |
||||||||||
|
Kiểu miền giá trị |
CharacterString = GE01 |
||||||||||
|
Tên |
loaiHienTrangSuDung |
||||||||||
|
Mô tả |
Hiện trạng sử dụng. |
||||||||||
|
Kiểu dữ liệu |
Integer |
||||||||||
|
Danh sách giá trị |
Mã |
Nhãn |
Mô tả |
||||||||
|
1 |
Đang sử dụng |
|
|||||||||
|
2 |
Đang xây dựng |
|
|||||||||
|
3 |
Không sử dụng |
|
|||||||||
|
Tên |
lienKetGiaoThong |
||||||||||
|
Mô tả |
Đoạn đường bộ là các đối tượng, công trình giao thông để đảm bảo giao thông được thông suốt. |
||||||||||
|
Kiểu dữ liệu |
Integer |
||||||||||
|
Danh sách giá trị |
Mã |
Nhãn |
Mô tả |
||||||||
|
1 |
Qua cầu |
Được xác định từ đuôi mố cầu này đến đuôi mố cầu kia. |
|||||||||
|
2 |
Qua hầm |
Được xác định từ cửa hầm này đến cửa hầm kia. |
|||||||||
|
4 |
Qua ngầm |
Được xác định từ đầu này đến đầu kia của ngầm cho các đoạn qua ngầm trên sông, suối. |
|||||||||
|
9 |
Khác |
Các đối tượng không liên kết giao thông với đối tượng khác |
|||||||||
|
Tên |
geo |
||||||||||
|
Mô tả |
Thuộc tính không gian của đối tượng. |
||||||||||
|
Kiểu dữ liệu |
GM_Curve |
||||||||||
|
Tên |
edge |
||||||||||
|
Mô tả |
Áp dụng để biểu thị quan hệ không gian với kiểu đối tượng CacDoiTuongMatDuongBo. |
||||||||||
|
Kiểu dữ liệu |
TP_Edge |
||||||||||
|
Kiểu đối tượng: |
|||||||||||
|
Tên |
MepLongDuong |
||||||||||
|
Tên tiếng Việt |
Mép lòng đường |
||||||||||
|
Mô tả |
Đường giới hạn ngoài cùng của phần đường bộ dành cho các phương tiện giao thông qua lại |
||||||||||
|
Kiểu cơ sở |
NenDiaLy25N |
||||||||||
|
Tên các thuộc tính |
maDoiTuong, geo, edge |
||||||||||
|
Thuộc tính đối tượng: |
|||||||||||
|
Tên |
maDoiTuong |
||||||||||
|
Mô tả |
Mã phân loại đối tượng theo danh mục đối tượng địa lý cơ sở quốc gia. |
||||||||||
|
Kiểu miền giá trị |
Characterstring = GE02 |
||||||||||
|
Tên |
geo |
||||||||||
|
Mô tả |
Thuộc tính không gian của đối tượng. |
||||||||||
|
Kiểu dữ liệu |
GM_Curve |
||||||||||
|
Tên |
edge |
||||||||||
|
Mô tả |
Áp dụng để biểu thị quan hệ không gian với kiểu đối tượng CacDoiTuongMatDuongBo. |
||||||||||
|
Kiểu dữ liệu |
TP_Edge |
||||||||||
|
Kiểu đối tượng: |
|||
|
Tên |
CacDoiTuongDuongBoKhac |
||
|
Tên tiếng Việt |
Các đối tượng đường bộ khác |
||
|
Mô tả |
Các đối tượng đường bộ khác |
||
|
Kiểu cơ sở |
NenDiaLy25N |
||
|
Tên các thuộc tính |
maDoiTuong, geo |
||
|
Thuộc tính đối tượng: |
|||
|
Tên |
maDoiTuong |
||
|
Mô tả |
Mã phân loại đối tượng theo danh mục đối tượng địa lý cơ sở. |
||
|
Kiểu dữ liệu |
CharacterString, DoiTuongDuongBoKhac |
||
|
Danh sách giá trị |
Mã |
Nhãn |
Mô tả |
|
GB01 |
Đường bờ vùng bờ thửa |
Là bờ bao quanh một thửa ruộng để giữ hoặc tháo nước, đường bờ chia các thửa ruộng nuôi tôm, ao nuôi tôm. Đường bờ vùng cũng được sử dụng để đi lại, vận chuyển nội bộ trong khu vực canh tác, nuôi trồng thủy sản. |
|
|
GB02 |
Đường đi bộ |
Là đường dành cho người đi bộ có thể được thiết kế chuyên dụng hoặc là phần đường thuộc phạm vi hè phố |
|
|
GB03 |
Đường mòn |
Đường do vết chân người đi lại nhiều mà thành (thường ở các vùng rừng, núi). |
|
|
Tên |
geo |
||
|
Mô tả |
Thuộc tính không gian của đối tượng. |
||
|
Kiểu dữ liệu |
GM_Curve, |
||

Hình 5.4
|
Kiểu đối tượng: |
|||||||
|
Tên |
DuongSat |
||||||
|
Tên tiếng Việt |
Đường sắt |
||||||
|
Mô tả |
Thể hiện trung tuyến của đường ray. |
||||||
|
Kiểu cơ sở |
NenDiaLy25N |
||||||
|
Tên các thuộc tính |
maDoiTuong, loaiHienTrangSuDung, loaiKhoDuongSat, viTri, lienKetGiaoThong, ten, geo |
||||||
|
Thuộc tính đối tượng: |
|||||||
|
Tên |
maDoiTuong |
||||||
|
Mô tả |
Mã phân loại đối tượng theo danh mục đối tượng địa lý cơ sở. |
||||||
|
Kiểu dữ liệu |
CharacterString, DoiTuongDuongSat |
||||||
|
Danh sách giá trị |
Mã |
Nhãn |
Mô tả |
||||
|
GL01 |
Đường sắt chuyên dùng |
Đường sắt chuyên dùng phục vụ nhu cầu vận tải riêng của tổ chức, cá nhân. |
|||||
|
GL02 |
Đường sắt đô thị |
Đường sắt đô thị phục vụ nhu cầu vận tải hành khách ở đô thị và vùng phụ cận. |
|||||
|
GL03 |
Đường sắt quốc gia |
Đường sắt quốc gia phục vụ nhu cầu vận tải chung của cả nước, từng vùng kinh tế và liên vận quốc tế. |
|||||
|
Tên |
loaiHienTrangSuDung |
||||||
|
Mô tả |
Hiện trạng sử dụng |
||||||
|
Kiểu dữ liệu |
Integer |
||||||
|
Danh sách giá trị |
Mã |
Nhãn |
Mô tả |
||||
|
1 |
Đang sử dụng |
|
|||||
|
2 |
Đang xây dựng |
|
|||||
|
3 |
Không sử dụng |
|
|||||
|
Tên |
loaiKhoDuongSat |
||||||
|
Mô tả |
Khổ đường sắt, mô tả độ rộng của đường ray. |
||||||
|
Kiểu dữ liệu |
Integer |
||||||
|
Danh sách giá trị |
Mã |
Nhãn |
Mô tả |
||||
|
1 |
Tiêu chuẩn |
Khổ đường tiêu chuẩn là khoảng cách giữa hai má đường ray là 1,435m. |
|||||
|
2 |
Hẹp |
Khổ đường hẹp là khoảng cách giữa hai má đường ray là 1m. |
|||||
|
3 |
Khác |
Trường hợp đặc biệt có khổ đường khác. |
|||||
|
Ten |
viTri |
||||||
|
Mô tả |
Vị trí đường giao thông. |
||||||
|
Kiểu dữ liệu |
Integer |
||||||
|
Danh sách giá trị |
Mã |
Nhãn |
Mô tả |
||||
|
1 |
Trên mặt đất |
Vị trí đối tượng trên mặt đất. |
|||||
|
2 |
Trên cao mức 1 |
Đối tượng ở vị trí cao hơn mặt đất 1 mức. |
|||||
|
3 |
Trên cao mức 2 |
Đối tượng ở vị trí cao hơn mặt đất 2 mức. |
|||||
|
4 |
Trên cao mức 3 |
Đối tượng ở vị trí cao hơn mặt đất 3 mức. |
|||||
|
5 |
Trên cao mức 4 |
Đối tượng ở vị trí cao hơn mặt đất 4 mức. |
|||||
|
6 |
Trên cao mức 5 |
Đối tượng ở vị trí cao hơn mặt đất 5 mức. |
|||||
|
7 |
Ngầm mức 1 |
Đối tượng ở vị trí thấp hơn mặt đất 1 mức. |
|||||
|
8 |
Ngầm mức 2 |
Đối tượng ở vị trí thấp hơn mặt đất 2 mức. |
|||||
|
Tên |
lienKetGiaoThong |
||||||
|
Mô tả |
Đoạn đường sắt đi qua các đối tượng, công trình giao thông để đảm bảo giao thông được thông suốt. |
||||||
|
Kiểu dữ liệu |
Integer |
||||||
|
Danh sách giá trị |
Mã |
Nhãn |
Mô tả |
||||
|
1 |
Qua cầu |
Được xác định từ đuôi mố cầu này đến đuôi mố cầu kia. |
|||||
|
2 |
Qua hầm |
Được xác định từ cửa hầm này đến cửa hầm kia. |
|||||
|
Tên |
ten |
||||||
|
Mô tả |
Tên của tuyến đuờng sắt. |
||||||
|
Kiểu dữ liệu |
CharacterString |
||||||
|
Tên |
geo |
||||||
|
Mô tả |
Thuộc tính không gian của đối tượng. |
||||||
|
Kiểu dữ liệu |
GM_Curve |
||||||
|
Kiểu đối tượng: |
|||
|
Tên |
CongTrinhGiaoThongDuongSat |
||
|
Tên tiếng Việt |
Công trình giao thông đường sắt |
||
|
Mô tả |
Phạm vi xây dựng công trình giao thông đường sắt. |
||
|
Kiểu cơ sở |
NenDiaLy25N |
||
|
Tên các thuộc tính |
maDoiTuong, ten, geo |
||
|
Thuộc tính đối tượng: |
|||
|
Tên |
maDoiTuong |
||
|
Mô tả |
Mã phân loại đối tượng theo danh mục đối tượng địa lý cơ sở. |
||
|
Kiểu dữ liệu |
CharacterString, DoiTuong CongTrinhGiaoThongDuongSat |
||
|
Danh sách giá trị |
Mã |
Nhãn |
Mô tả |
|
GH01 |
Ga đường sắt |
Nơi tập kết, trung chuyển hàng hóa, hành khách bằng các phương tiện giao thông đường sắt. |
|
|
GH02 |
Ga tàu điện |
Nơi tập kết, trung chuyển hàng hóa, hành khách bằng tàu điện ngầm. |
|
|
Tên |
ten |
||
|
Mô tả |
Tên gọi của đối tượng. |
||
|
Kiểu dữ liệu |
CharacterString |
||
|
Tên |
geo |
||
|
Mô tả |
Thuộc tính không gian của đối tượng. |
||
|
Kiểu dữ liệu |
GM_Point, GM_ Surface, |
||
|
Kiểu đối tượng: |
|
|
Tên |
DuongBang |
|
Tên tiếng Việt |
Đường băng |
|
Mô tả |
Các đường cất hạ cánh, đường lăn chính, đường lăn phụ, đường tắt (đường lăn cao tốc, đường lăn nối) và sân chuẩn bị cất cánh, hạ cánh của máy bay. |
|
Kiểu cơ sở |
NenDiaLy25N |
|
Tên các thuộc tính |
maDoiTuong, geo |
|
Thuộc tính đối tượng: |
|
|
Tên |
maDoiTuong |
|
Mô tả |
Mã phân loại đối tượng theo danh mục đối tượng địa lý cơ sở. |
|
Kiểu dữ liệu |
CharacterString = GN04 |
|
Tên |
geo |
|
Mô tả |
Thuộc tính không gian của đối tượng. |
|
Kiểu dữ liệu |
GM_Surface |
|
Kiểu đối tượng: |
||||
|
Tên |
CangHangKhong |
|||
|
Tên tiếng Việt |
Cảng hàng không |
|||
|
Mô tả |
Cảng hàng không là khu vực xác định, bao gồm sân bay, nhà ga và trang bị, thiết bị, công trình cần thiết khác được sử dụng cho tàu bay đi, đến và thực hiện vận chuyển hàng không Quốc tế và Nội địa. |
|||
|
Kiểu cơ sở |
NenDiaLy25N |
|||
|
Tên các thuộc tính |
maDoiTuong, loaiCangHangKhong, chucNangCangHangKhong, ten, geo |
|||
|
Thuộc tính đối tượng: |
||||
|
Tên |
maDoiTuong |
|||
|
Mô tả |
Mã phân loại đối tượng theo danh mục đối tượng địa lý cơ sở. |
|||
|
Kiểu dữ liệu |
CharacterString = GN02 |
|||
|
Tên |
loaiCangHangKhong |
|||
|
Mô tả |
Loại cảng hàng không. |
|||
|
Kiểu dữ liệu |
Integer |
|||
|
Danh sách giá trị |
Mã |
Nhãn |
Mô tả |
|
|
1 |
Nội địa |
|
||
|
2 |
Quốc tế |
|
||
|
Tên |
chucNangCangHangKhong |
|||
|
Mô tả |
Chức năng cảng hàng không |
|||
|
Kiểu dữ liệu |
Integer |
|||
|
Danh sách giá trị |
Mã |
Nhãn |
Mô tả |
|
|
1 |
Dân dụng |
Phục vụ mục đích dân dụng. |
||
|
2 |
Chung |
Phục vụ mục đích dân dụng và quân sự. |
||
|
3 |
Chuyên dụng |
Phục vụ mục đích quân sự, dịch vụ, dầu khí. |
||
|
Tên |
ten |
|||
|
Mô tả |
Tên cảng hàng không. |
|||
|
Kiểu dữ liệu |
CharacterString |
|||
|
Tên |
geo |
|||
|
Mô tả |
Thuộc tính không gian của đối tượng. |
|||
|
Kiểu dữ liệu |
GM_Surface |
|||
|
Kiểu đối tượng: |
|||
|
Tên |
NhaGaHangKhong |
||
|
Tên tiếng Việt |
Nhà ga hàng không |
||
|
Mô tả |
Nhà đón, trả hành khách lưu thông bằng đường hàng không. |
||
|
Kiểu cơ sở |
NenDiaLy25N |
||
|
Tên các thuộc tính |
maDoiTuong, chucNangNhaGaHangKhong, ten, geo |
||
|
Thuộc tính đối tượng: |
|||
|
Tên |
maDoiTuong |
||
|
Mô tả |
Mã phân loại đối tượng theo danh mục đối tượng địa lý cơ sở. |
||
|
Kiểu dữ liệu |
CharacterString = GN06 |
||
|
Tên |
chucNangNhaGaHangKhong |
||
|
Mô tả |
Phân loại chức năng nhà ga hàng không. |
||
|
Kiểu dữ liệu |
Integer |
||
|
Danh sách giá trị |
Mã |
Nhãn |
Mô tả |
|
1 |
Nhà ga hành khách |
|
|
|
2 |
Nhà ga hàng hóa |
|
|
|
Tên |
ten |
||
|
Mô tả |
Tên nhà ga hàng không. |
||
|
Kiểu dữ liệu |
CharacterString |
||
|
Tên |
geo |
||
|
Mô tả |
Thuộc tính không gian của đối tượng. |
||
|
Kiểu dữ liệu |
GM_Surface |
||
|
Kiểu đối tượng: |
|||
|
Tên |
BaiDapTrucThang |
||
|
Tên tiếng Việt |
Bãi đáp trực thăng |
||
|
Mô tả |
|
||
|
Kiểu cơ sở |
NenDiaLy25N |
||
|
Tên các thuộc tính |
maDoiTuong, viTriBaiDap, ten, geo |
||
|
Thuộc tính đối tượng: |
|||
|
Tên |
maDoiTuong |
||
|
Mô tả |
Mã phân loại đối tượng theo danh mục đối tượng địa lý cơ sở. |
||
|
Kiểu dữ liệu |
CharacterString = GN01 |
||
|
Tên |
viTriBaiDap |
||
|
Mô tả |
Vị trí bãi đáp trực thăng. |
||
|
Kiểu dữ liệu |
Integer |
||
|
Danh sách giá trị |
Mã |
Nhãn |
Mô tả |
|
1 |
Trên mặt đất |
|
|
|
2 |
Trên nóc nhà |
|
|
|
Tên |
ten |
||
|
Mô tả |
Tên bãi đáp trực thăng. |
||
|
Kiểu dữ liệu |
CharacterString |
||
|
Tên |
geo |
||
|
Mô tả |
Thuộc tính không gian của đối tượng. |
||
|
Kiểu dữ liệu |
GM_Surface |
||
|
Kiểu đối tượng: |
|
|
Tên |
DuongCapTreo |
|
Tên tiếng Việt |
Đường cáp treo |
|
Mô tả |
Đường cáp treo là loại phương tiện di chuyển trên không thông qua các cabin di chuyển trên dây cáp được nối giữa các cột cao, giúp hành khách có điều kiện di chuyển nhanh chóng, thuận tiện. |
|
Kiểu cơ sở |
NenDiaLy25N |
|
Tên các thuộc tính |
maDoiTuong, ten, chieuDai, geo |
|
Tên vai trò quan hệ |
diQuaTruDuongCapTreo, diQuaGaCapTreo |
|
Thuộc tính đối tượng: |
|
|
Tên |
maDoiTuong |
|
Mô tả |
Mã phân loại đối tượng theo danh mục đối tượng địa lý cơ sở. |
|
Kiểu dữ liệu |
CharacterString = GO01 |
|
Tên |
ten |
|
Mô tả |
Tên gọi của đối tượng. |
|
Kiểu dữ liệu |
CharacterString |
|
Tên |
chieuDai |
|
Mô tả |
Chiều dài của đường cáp treo theo kết quả đo đạc hiện trạng. |
|
Kiểu dữ liệu |
Real |
|
Đơn vị đo |
Mét |
|
Tên |
geo |
|
Mô tả |
Thuộc tính không gian của đối tượng. |
|
Kiểu dữ liệu |
GM_Curve |
|
Tên |
diQuaTruDuongCapTreo |
|
Mô tả |
Áp dụng kiểu quan hệ với TruDuongCaoTreo |
|
Tên |
diQuaGaCapTreo |
|
Mô tả |
Áp dụng kiểu quan hệ với GaCapTreo |
|
Kiểu đối tượng: |
|
|
Tên |
GaCapTreo |
|
Tên tiếng Việt |
Ga cáp treo |
|
Mô tả |
Công trình phục vụ đón trả hành khách lưu thông bằng cáp treo. |
|
Kiểu cơ sở |
NenDiaLy25N |
|
Tên các thuộc tính |
maDoiTuong, ten, geo |
|
Tên vai trò quan hệ |
trenDuongCapTreo |
|
Thuộc tính đối tượng: |
|
|
Tên |
maDoiTuong |
|
Mô tả |
Mã phân loại đối tượng theo danh mục đối tượng địa lý cơ sở. |
|
Kiểu dữ liệu |
CharacterString = GO02 |
|
Tên |
ten |
|
Mô tả |
Tên gọi của đối tượng. |
|
Kiểu dữ liệu |
CharacterString |
|
Tên |
geo |
|
Mô tả |
Thuộc tính không gian của đối tượng. |
|
Kiểu dữ liệu |
GM_Surface, GM_Point |
|
Quan hệ đối tượng |
|
|
Tên |
trenDuongCapTreo |
|
Mô tả |
Áp dụng kiểu quan hệ đối tượng DuongCapTreo |
|
Kiểu đối tượng: |
|
|
Tên |
TruDuongCapTreo |
|
Tên tiếng Việt |
Trụ đường cáp treo |
|
Mô tả |
Vị trí các trụ đỡ đường dây cáp treo. |
|
Kiểu cơ sở |
NenDiaLy25N |
|
Tên các thuộc tính |
maDoiTuong, geo |
|
Tên vai trò quan hệ |
namTrenDuongCapTreo |
|
Thuộc tính đối tượng: |
|
|
Tên |
maDoiTuong |
|
Mô tả |
Mã phân loại đối tượng theo danh mục đối tượng địa lý cơ sở quốc gia. |
|
Kiểu dữ liệu |
CharacterString = GO03 |
|
Tên |
geo |
|
Mô tả |
Thuộc tính không gian của đối tượng. |
|
Kiểu dữ liệu |
GM_Point |
|
Quan hệ đối tượng |
|
|
Tên |
namTrenDuongCapTreo |
|
Mô tả |
Áp dụng kiểu quan hệ đối tượng với DuongCapTreo |

Hình 5.5
|
Kiểu đối tượng: |
|||
|
Tên |
NhomAuTau |
||
|
Tên tiếng Việt |
Nhóm âu tàu |
||
|
Mô tả |
Nhóm các đối tượng địa lý thành phần của đối tượng âu tàu. |
||
|
Kiểu cơ sở |
NenDiaLy25N |
||
|
Tên các thuộc tính |
maDoiTuong, geo |
||
|
Thuộc tính đối tượng: |
|||
|
Tên |
maDoiTuong |
||
|
Mô tả |
Mã phân loại đối tượng theo danh mục đối tượng địa lý cơ sở. |
||
|
Kiểu dữ liệu |
CharacterString, DoiTuong AuTau |
||
|
Danh sách giá trị |
Mã |
Nhãn |
Mô tả |
|
GM01 |
Âu tàu |
Nơi có công trình dâng nước, hạ nước để đưa phương tiện giao thông thủy vượt qua mực nước chênh lệch. |
|
|
GM05 |
Bờ xây âu tàu |
Vị trí các bờ xây của âu tàu |
|
|
GM09 |
Cửa âu tàu |
Cửa mở để đưa phương tiện giao thông thủy vượt qua. |
|
|
Tên |
geo |
||
|
Mô tả |
Thuộc tính không gian của đối tượng. |
||
|
Kiểu dữ liệu |
GM_Curve, GM_Surface |
||
|
Kiểu đối tượng: |
|
|
Tên |
Báo hiệu AIS |
|
Tên tiếng Việt |
Báo hiệu AIS |
|
Mô tả |
Là trạm AIS được lắp đặt để truyền phát thông tin về một báo hiệu hàng hải. AIS là hệ thống nhận dạng tự động truyền phát thông tin giữa các trạm AIS với nhau, hoạt động trên các dải tần số VHF. |
|
Kiểu cơ sở |
NenDiaLy25N |
|
Tên các thuộc tính |
maDoiTuong, ten, geo |
|
Thuộc tính đối tượng: |
|
|
Tên |
maDoiTuong |
|
Mô tả |
Mã phân loại đối tượng theo danh mục đối tượng địa lý cơ sở. |
|
Kiểu dữ liệu |
CharacterString = GM02 |
|
Tên |
ten |
|
Mô tả |
Tên gọi của đối tượng. |
|
Kiểu dữ liệu |
CharacterString |
|
Tên |
geo |
|
Mô tả |
Thuộc tính không gian của đối tượng. |
|
Kiểu dữ liệu |
GM_Point |
|
Kiểu đối tượng: |
|
|
Tên |
BenCang |
|
Tên tiếng Việt |
Bến cảng |
|
Mô tả |
Khu vực bao gồm vùng đất và vùng nước thuộc một cảng biển, được xây dựng cầu cảng, kho, bãi, nhà xưởng, trụ sở, cơ sở dịch vụ, hệ thống giao thông, thông tin liên lạc, điện, nước, vùng nước trước cầu cảng, luồng hàng hải và các công trình phụ trợ khác. Bến cảng có một hoặc nhiều cầu cảng. |
|
Kiểu cơ sở |
NenDiaLy25N |
|
Tên các thuộc tính |
maDoiTuong, ten, geo |
|
Thuộc tính đối tượng: |
|
|
Tên |
maDoiTuong |
|
Mô tả |
Mã phân loại đối tượng theo danh mục đối tượng địa lý cơ sở. |
|
Kiểu dữ liệu |
CharacterString = GM03 |
|
Tên |
ten |
|
Mô tả |
Tên gọi của bến cảng. |
|
Kiểu dữ liệu |
CharacterString |
|
Tên |
geo |
|
Mô tả |
Thuộc tính không gian của đối tượng. |
|
Kiểu dữ liệu |
GM_Surface |
|
Kiểu đối tượng: |
|||
|
Tên |
BenThuyNoiDia |
||
|
Tên tiếng Việt |
Bến thủy nội địa |
||
|
Mô tả |
Là công trình độc lập có quy mô nhỏ, gồm vùng đất và vùng nước trước bến để phương tiện neo đậu, xếp dỡ hàng hóa, đón trả hành khách và thực hiện dịch vụ hỗ trợ khác. |
||
|
Kiểu cơ sở |
NenDiaLy25N |
||
|
Tên các thuộc tính |
maDoiTuong, loaiBenThuyNoiDia, ten, geo |
||
|
Thuộc tính đối tượng: |
|||
|
Tên |
maDoiTuong |
||
|
Mô tả |
Mã phân loại đối tượng theo danh mục đối tượng địa lý cơ sở. |
||
|
Kiểu dữ liệu |
CharacterString = GM04 |
||
|
Tên |
loaiBenThuyNoiDia |
||
|
Mô tả |
Phân loại bến thủy nội địa theo quy định của Luật giao thông đường thủy nội địa. |
||
|
Kiểu dữ liệu |
Integer |
||
|
Danh sách giá trị |
Mã |
Nhãn |
Mô tả |
|
1 |
Bến hàng hóa |
|
|
|
2 |
Bến hành khách |
|
|
|
3 |
Bến tổng hợp |
|
|
|
4 |
Bến khách ngang sông |
Bến đò, phà ngang sông không bao gồm bến phà đường bộ. |
|
|
5 |
Bến chuyên dùng |
|
|
|
Tên |
ten |
||
|
Mô tả |
Tên gọi bến thủy nội địa. |
||
|
Kiểu dữ liệu |
CharacterString |
||
|
Tên |
geo |
||
|
Mô tả |
Thuộc tính không gian của đối tượng. |
||
|
Kiểu dữ liệu |
GM_Point, GM_Surface |
||
|
Kiểu đối tượng: |
|||
|
Tên |
CangBien |
||
|
Tên tiếng Việt |
Cảng biển |
||
|
Mô tả |
Cảng biển là khu vực bao gồm vùng đất cảng và vùng nước cảng, được xây dựng kết cấu hạ tầng, lắp đặt trang thiết bị cho tàu thuyền đến, rời để bốc dỡ hàng hóa, đón trả hành khách và thực hiện dịch vụ khác. Cảng biển có một hoặc nhiều bến cảng. |
||
|
Kiểu cơ sở |
NenDiaLy25N |
||
|
Tên các thuộc tính |
maDoiTuong, loaiCangBien, ten, geo |
||
|
Thuộc tính đối tượng: |
|||
|
Tên |
maDoiTuong |
||
|
Mô tả |
Mã phân loại đối tượng theo danh mục đối tượng địa lý cơ sở. |
||
|
Kiểu dữ liệu |
CharacterString = GM06 |
||
|
Tên |
loaiCangBien |
||
|
Mô tả |
Phân loại cảng biển |
||
|
Kiểu dữ liệu |
Integer |
||
|
Danh sách giá trị |
Mã |
Nhãn |
Mô tả |
|
1 |
Loại I |
Cảng biển có quy mô lớn phục vụ cho việc phát triển kinh tế - xã hội của cả nước hoặc liên vùng. |
|
|
2 |
Loại II |
Cảng biển có quy mô vừa phục vụ cho việc phát triển kinh tế - xã hội của vùng. |
|
|
3 |
Loại III |
Cảng biển có quy mô nhỏ phục vụ cho việc phát triển kinh tế - xã hội của địa phương. |
|
|
Tên |
ten |
||
|
Mô tả |
Tên gọi cảng biển. |
||
|
Kiểu dữ liệu |
CharacterString |
||
|
Tên |
geo |
||
|
Mô tả |
Thuộc tính không gian của đối tượng. |
||
|
Kiểu dữ liệu |
GM_Surface |
||
|
Kiểu đối tượng: |
||||
|
Tên |
CangThuyNoiDia |
|||
|
Tên tiếng Việt |
Cảng thủy nội địa |
|||
|
Mô tả |
Khu vực có hệ thống các công trình được xây dựng để phương tiện, tàu biển neo đậu, xếp, dỡ hàng hóa, đón, trả hành khách và thực hiện các dịch vụ hỗ trợ khác. Cảng thủy nội địa có vùng đất cảng và vùng nước cảng. |
|||
|
Kiểu cơ sở |
NenDiaLy25N |
|||
|
Tên các thuộc tính |
maDoiTuong, loaiCangThuyNoiDia, capCangThuyNoiDia, ten, geo |
|||
|
Thuộc tính đối tượng: |
||||
|
Tên |
maDoiTuong |
|||
|
Mô tả |
Mã phân loại đối tượng theo danh mục đối tượng địa lý cơ sở. |
|||
|
Kiểu dữ liệu |
CharacterString = GM07 |
|||
|
Tên |
loaiCangThuyNoiDia |
|||
|
Mô tả |
Phân loại bến thủy nội địa theo quy định của Luật giao thông đường thủy nội địa. |
|||
|
Kiểu dữ liệu |
Integer |
|||
|
Danh sách giá trị |
Mã |
Nhãn |
Mô tả |
|
|
1 |
Cảng hàng hóa |
|
||
|
2 |
Cảng hành khách |
|
||
|
3 |
Cảng chuyên dùng |
|
||
|
4 |
Cảng tổng hợp |
|
||
|
Tên |
capCangThuyNoiDia |
|||
|
Mô tả |
Thông tin phân cấp cảng thủy nội địa theo quy định của Luật giao thông đường thủy nội địa. |
|||
|
Kiểu dữ liệu |
Integer |
|||
|
Danh sách giá trị |
Mã |
Nhãn |
Mô tả |
|
|
1 |
Cấp I |
|
||
|
2 |
Cấp II |
|
||
|
3 |
Cấp III |
|
||
|
Tên |
ten |
|||
|
Mô tả |
Tên gọi cảng thủy nội địa |
|||
|
Kiểu dữ liệu |
CharacterString |
|||
|
Tên |
geo |
|||
|
Mô tả |
Thuộc tính không gian của đối tượng. |
|||
|
Kiểu dữ liệu |
GM_Surface, GM_Point |
|||
|
Kiểu đối tượng: |
|||
|
Tên |
CauTau |
||
|
Tên tiếng Việt |
Cầu tàu |
||
|
Mô tả |
Là kết cấu cố định hoặc kết cấu nổi thuộc bến cảng, bến thủy nội địa được sử dụng cho tàu thuyền neo đậu, bốc dỡ hàng hóa, đón, trả hành khách và thực hiện các dịch vụ khác. |
||
|
Kiểu cơ sở |
NenDiaLy25N |
||
|
Tên các thuộc tính |
maDoiTuong, loaiCauTau, geo |
||
|
Thuộc tính đối tượng: |
|||
|
Tên |
maDoiTuong |
||
|
Mô tả |
Mã phân loại đối tượng theo danh mục đối tượng địa lý cơ sở. |
||
|
Kiểu dữ liệu |
CharacterString = GM08 |
||
|
Tên |
loaiCauTau |
||
|
Mô tả |
|
||
|
Kiểu dữ liệu |
Integer |
||
|
Danh sách giá trị |
Mã |
Nhãn |
Mô tả |
|
1 |
Kết cấu cố định |
Giống kiểu đê, đập. |
|
|
2 |
Kết cấu nổi |
|
|
|
Tên |
geo |
||
|
Mô tả |
Thuộc tính không gian của đối tượng. |
||
|
Kiểu dữ liệu |
GM_Curve, GM_Surface |
||
|
Kiểu đối tượng: |
|||||||||
|
Tên |
BaoHieuDanLuongHangHaiDuongThuy |
||||||||
|
Tên tiếng Việt |
Báo hiệu dẫn luồng hàng hải và đường thủy |
||||||||
|
Mô tả |
Vị trí đặt các báo hiệu dẫn luồng. |
||||||||
|
Kiểu cơ sở |
NenDiaLy25N |
||||||||
|
Tên các thuộc tính |
maDoiTuong, coDen, huongBaoHieu, hinhDang, mauSac, phoiHopMauSac, geo |
||||||||
|
Thuộc tính đối tượng: |
|||||||||
|
Tên |
maDoiTuong |
||||||||
|
Mô tả |
Mã phân loại đối tượng theo danh mục đối tượng địa lý cơ sở. |
||||||||
|
Kiểu dữ liệu |
CharacterString, DoiTuongBaoHieuDanLuongHangHaiDuongThuy |
||||||||
|
Danh sách giá trị |
Mã |
Nhãn |
Mô tả |
||||||
|
GA01 |
Chập tiêu |
Là báo hiệu gồm hai đăng tiêu biệt lập nằm trên cùng một mặt phẳng thẳng đứng để tạo thành một hướng ngắm cố định. |
|||||||
|
GA02 |
Đăng tiêu |
Là báo hiệu được thiết lập cố định tại các vị trí cần thiết để báo hiệu luồng đường thủy, báo vật chướng ngại nguy hiểm, bãi cạn hay một vị trí đặc biệt nào đó. |
|||||||
|
GA03 |
Phao báo hiệu |
Là loại báo hiệu được thiết kế để nổi trên mặt nước và được neo hoặc buộc ở một vị trí nào đó. |
|||||||
|
GA04 |
Tiêu báo hiệu |
Một loại thiết bị báo hiệu giao thông hàng hải. |
|||||||
|
Tên |
coDen |
||||||||
|
Mô tả |
Phân loại báo hiệu có đèn hay không có đèn |
||||||||
|
Kiểu dữ liệu |
Integer |
||||||||
|
Danh sách giá trị |
Mã |
Nhãn |
Mô tả |
||||||
|
0 |
Không có đèn |
|
|||||||
|
1 |
Có đèn |
|
|||||||
|
Tên |
huongBaoHieu |
||||||||
|
Mô tả |
Hướng báo hiệu để dẫn luồng cho tuyến hàng hải, tuyến đường thủy nội địa. |
||||||||
|
Kiểu dữ liệu |
Integer |
||||||||
|
Danh sách giá trị |
Mã |
Nhãn |
Mô tả |
||||||
|
1 |
Trái |
Báo hiệu trái luồng. |
|||||||
|
2 |
Phải |
Báo hiệu phải luồng. |
|||||||
|
3 |
Chuyển hướng trái |
Báo hiệu chuy. |
|||||||
|
4 |
Chuyển hướng phải |
Báo hiệu chuyển hướng luồng sang phải. |
|||||||
|
5 |
Khác |
Báo hiệu khác. |
|||||||
|
Tên |
hinhDang |
||||||||
|
Mô tả |
Hình dạng của các thiết bị báo hiệu hàng hải, báo hiệu đường thủy nội bộ. |
||||||||
|
Kiểu dữ liệu |
Integer |
||||||||
|
Danh sách giá trị |
Mã |
Nhãn |
Mô tả |
||||||
|
1 |
Hình tháp |
|
|||||||
|
2 |
Hình trụ |
|
|||||||
|
3 |
Hình cầu |
|
|||||||
|
4 |
Hình cột |
|
|||||||
|
5 |
Hình trục quay |
|
|||||||
|
6 |
Hình thùng |
|
|||||||
|
7 |
Hình tháp lưới |
|
|||||||
|
8 |
Hình khác |
|
|||||||
|
9 |
Không xác định |
|
|||||||
|
Tên |
mauSac |
||||||||
|
Mô tả |
Loại màu sắc của các loại báo hiệu hàng hải. |
||||||||
|
Kiểu dữ liệu |
Integer |
||||||||
|
Danh sách giá trị |
Mã |
Nhãn |
Mô tả |
||||||
|
1 |
Trắng |
|
|||||||
|
2 |
Đen |
|
|||||||
|
3 |
Đỏ |
|
|||||||
|
4 |
Xanh lá cây |
|
|||||||
|
5 |
Xanh da trời |
|
|||||||
|
6 |
Vàng |
|
|||||||
|
7 |
Xám |
|
|||||||
|
8 |
Nâu |
|
|||||||
|
9 |
Hổ phách |
|
|||||||
|
10 |
Tím |
|
|||||||
|
11 |
Cam |
|
|||||||
|
12 |
Đỏ tươi |
|
|||||||
|
13 |
Hồng |
|
|||||||
|
14 |
Đỏ, xanh, đỏ |
|
|||||||
|
15 |
Xanh, đỏ, xanh |
|
|||||||
|
16 |
Đỏ, xanh, trắng |
|
|||||||
|
17 |
Đỏ trắng |
|
|||||||
|
18 |
Không xác định |
|
|||||||
|
Tên |
phoiHopMauSac |
||||||||
|
Mô tả |
Màu sắc phối hợp của các loại báo hiệu hàng hải và đường thủy. |
||||||||
|
Kiểu dữ liệu |
Integer |
||||||||
|
Danh sách giá trị |
Mã |
Nhãn |
Mô tả |
||||||
|
1 |
Kẻ ngang |
|
|||||||
|
2 |
Kẻ dọc |
|
|||||||
|
3 |
Kẻ chéo |
|
|||||||
|
4 |
Kẻ ô vuông |
|
|||||||
|
5 |
Kẻ không rõ hướng |
|
|||||||
|
6 |
Kẻ viền |
|
|||||||
|
7 |
Không xác định |
|
|||||||
|
Tên |
geo |
||||||||
|
Mô tả |
Thuộc tính không gian của đối tượng. |
||||||||
|
Kiểu dữ liệu |
GM_Point |
||||||||
|
Kiểu đối tượng: |
|||
|
Tên |
CacDoiTuongHangHaiHaiVan |
||
|
Tên tiếng Việt |
Các đối tượng hàng hải hải văn |
||
|
Mô tả |
|
||
|
Kiểu cơ sở |
NenDiaLy25N |
||
|
Tên các thuộc tính |
maDoiTuong, ten, geo |
||
|
Thuộc tính đối tượng: |
|||
|
Tên |
maDoiTuong |
||
|
Mô tả |
Mã phân loại đối tượng theo danh mục đối tượng địa lý cơ sở. |
||
|
Kiểu dữ liệu |
CharacterString, DoiTuong HangHaiHaiVan |
||
|
Danh sách giá trị |
Mã |
Nhãn |
Mô tả |
|
GC01 |
Cảng dầu khí ngoài khơi |
Công trình được xây dựng, lắp đặt tại khu vực khai thác dầu khí ngoài khơi cho tàu thuyền đến, rời để bốc dỡ hàng hóa và thực hiện dịch vụ khác. |
|
|
GC02 |
Cọc buộc tàu thuyền |
Cọc lớn dùng để neo buộc tàu thuyền trên biển. |
|
|
GC03 |
Đăng, chắn đánh bắt cá ổn định |
Khu vực đặt các đăng, chắn đánh bắt hải sản cố định. |
|
|
GC04 |
Đèn biển |
Thiết bị báo hiệu hàng hải, được xây dựng cố định tại các vị trí cần thiết ven bờ biển, báo hiệu cho tàu thuyền hàng hải trên các tuyến hàng hải xa bờ nhận biết, định hướng nhập bờ để vào các tuyến hàng hải ven biển hoặc vào các cảng biển. |
|
|
GC05 |
Khu neo đậu |
Vùng nước được thiết lập và công bố để tàu thuyền neo đậu chờ cập cầu, cập kho chứa nổi, chờ vào khu chuyển tải, chờ đi qua luồng hoặc thực hiện các dịch vụ khác. |
|
|
GC06 |
Khu tránh bão |
Vùng nước được thiết lập và công bố để tàu thuyền neo đậu tránh trú bão và thiên tai khác. |
|
|
GC07 |
Khu vực an toàn viện trợ hàng hải |
Vùng nước tại khu vực quản lý cảng biển được quy định là an toàn viện trợ hàng hải. |
|
|
GC08 |
Khu vực bảo tồn thiên nhiên trên biển |
Vùng nước tại khu vực bảo tồn thiên nhiên trên biển. |
|
|
GC09 |
Khu vực đánh cá |
Vùng nước khu vực được phép đánh cá. |
|
|
GC10 |
Khu vực đợi hoa tiêu |
Vùng nước khu vực đợi hoa tiêu. |
|
|
GC11 |
Khu vực nạo vét |
Vùng nước khu vực nạo vét |
|
|
GC12 |
Khu vực nghiên cứu, khảo sát |
Vùng nước khu vực nghiên cứu, khảo sát trên biển. |
|
|
GC13 |
Khu vực nguy hiểm |
Các khu vực nước xoáy, bãi đá ngầm, các địa vật ngầm hoặc nổi có khả năng gây nguy hiểm cho giao thông hàng hải. |
|
|
GC14 |
Khu vực quản lý cảng |
Vùng nước tại khu vực quản lý cảng biển. |
|
|
GC15 |
Khu vực quân sự |
Vùng nước tại khu vực quản lý của quân đội. |
|
|
GC16 |
Khu vực trung chuyển hàng hóa |
Vùng nước tại khu vực trung chuyển hàng hóa trên biển. |
|
|
GC17 |
Khu vực vùng nước an toàn |
Vùng nước tại khu vực vùng nước an toàn. |
|
|
GC18 |
Khu vực xác tàu lịch sử |
Vùng nước tại khu vực có xác tàu lịch sử. |
|
|
GC19 |
Lồng bè nuôi trồng thủy hải sản |
Khu vực có lồng bè nuôi trồng thủy hải sản trên biển. |
|
|
GC20 |
Nhà giàn |
Cụm Dịch vụ kinh tế - Khoa học kỹ thuật được xây dựng dưới dạng các nhà giàn. |
|
|
GC21 |
Nhà trên biển |
Các loại nhà xây dựng kiên cố trên mặt biển. |
|
|
GC22 |
Trạm cứu nạn |
Khu vực có trạm cứu nạn trên biển. |
|
|
GC23 |
Trạm nghiệm triều |
Nơi đặt các trạm quan trắc thủy triều. |
|
|
GC24 |
Tuyến hàng hải |
Đường đi của tàu thuyền trong lãnh hải Việt Nam, được giới hạn bởi các điểm có vị trí, tọa độ do cơ quan nhà nước có thẩm quyền xác định, công bố để chỉ dẫn cho tàu thuyền khi hoạt động trong lãnh hải Việt Nam. |
|
|
GC25 |
Vùng cấm |
Vùng cấm tạm thời hoặc vùng hạn chế hoạt động trong lãnh hải Việt Nam. |
|
|
GC26 |
Xác tàu đắm |
Xác tàu đắm trên biển. |
|
|
Tên |
ten |
||
|
Mô tả |
Tên gọi của đối tượng địa lý. |
||
|
Kiểu dữ liệu |
Integer |
||
|
Tên |
geo |
||
|
Mô tả |
Thuộc tính không gian của đối tượng. |
||
|
Kiểu dữ liệu |
GM_Point, GM_Surface |
||
6.PhuBeMat

Hình 6.1
|
Kiểu đối tượng: |
|||
|
Tên |
RanhGioiPhuBeMat |
||
|
Tên tiếng Việt |
Ranh giới phủ bề mặt |
||
|
Mô tả |
Là đường ranh giới phân cách giữa các vùng thực vật khác nhau hoặc giữa các thảm thực vật với khu vực khác. |
||
|
Kiểu cơ sở |
NenDiaLy25N |
||
|
Tên các thuộc tính |
maDoiTuong, loaiRanhGioiPhuBeMat, geo, edge |
||
|
Thuộc tính đối tượng: |
|||
|
Tên |
maDoiTuong |
||
|
Mô tả |
Mã phân loại đối tượng theo danh mục đối tượng địa lý cơ sở. |
||
|
Kiểu dữ liệu |
CharacterString = HG01 |
||
|
Tên |
loaiRanhGioiPhuBeMat |
||
|
Mô tả |
Loại ranh giới phủ bề mặt. |
||
|
Kiểu dữ liệu |
Integer |
||
|
Danh sách giá trị |
Mã |
Nhãn |
Mô tả |
|
1 |
Thực vật |
Ranh giới phân cách giữa các vùng thực vật khác nhau. |
|
|
2 |
Khác |
Ranh giới phân cách giữa các thảm thực vật với khu vực khác như dân cư, hạ tầng dân sinh,... |
|
|
3 |
Ranh giới khu bảo tồn thiên nhiên |
Ranh giới phân cách các khu bảo tồn thiên nhiên, vườn quốc gia với các khu vực khác |
|
|
Tên |
geo |
||
|
Mô tả |
Thuộc tính không gian của đối tượng. |
||
|
Kiểu dữ liệu |
GM_Curve |
||
|
Tên |
edge |
||
|
Mô tả |
Áp dụng để biểu thị quan hệ không gian với kiểu đối tượng PhuBeMat |
||
|
Kiểu dữ liệu |
TP_Edge |
||
|
Kiểu đối tượng: |
|||||
|
Tên |
PhuBeMat |
||||
|
Tên tiếng Việt |
Phủ bề mặt |
||||
|
Mô tả |
Là lớp UML trừu tượng mô tả các đặc tính chung của các kiểu đối tượng Rung, CayHangNam, CayLauNam, PhuThucVatKhac, BeMatCongTrinhDanCu, DatTrong, ThucVatDayBien |
||||
|
Kiểu cơ sở |
NenDiaLy25N |
||||
|
Tên các thuộc tính |
Face, geo |
||||
|
Thuộc tính đối tượng: |
|||||
|
Tên |
face |
||||
|
Mô tả |
Áp dụng để biểu thị quan hệ không gian với kiểu đối tượng RanhGioiPhuBeMat. |
||||
|
Kiểu dữ liệu |
TP_Face |
||||
|
Tên |
geo |
||||
|
Mô tả |
Thuộc tính không gian của đối tượng. |
||||
|
Kiểu dữ liệu |
GM_Surface |
||||
|
Kiểu đối tượng: |
|||||
|
Tên |
Rung |
||||
|
Tên tiếng Việt |
Rừng |
||||
|
Mô tả |
Một hệ sinh thái bao gồm các loài thực vật rừng, động vật rừng, nấm, vi sinh vật, đất rừng và các yếu tố môi trường khác, trong đó thành phần chính là một hoặc một số loài cây thân gỗ, tre, nứa, cây họ cau có chiều cao được xác định theo hệ thực vật trên núi đất, núi đá, đất ngập nước, đất cát hoặc hệ thực vật đặc trưng khác; diện tích liên vùng từ 0,3 ha trở lên; độ tàn che từ 0,1 trở lên. |
||||
|
Kiểu cơ sở |
PhuBeMat |
||||
|
Tên các thuộc tính |
maDoiTuong, loaiCayRung, ten, doTanChe, geo |
||||
|
Thuộc tính đối tượng: |
|||||
|
Tên |
maDoiTuong |
||||
|
Mô tả |
Mã phân loại đối tượng theo danh mục đối tượng địa lý cơ sở. |
||||
|
Kiểu dữ liệu |
CharacterString, DoiTuongRung |
||||
|
Danh sách giá trị |
Mã |
Nhãn |
Mô tả |
||
|
HH01 |
Rừng trồng |
Khu vực rừng được hình thành do con người trồng mới trên đất chưa có rừng; cải tạo rừng tự nhiên; trồng lại hoặc tái sinh sau khai thác rừng trồng. |
|||
|
HH02 |
Rừng tự nhiên |
Khu vực rừng có sẵn trong tự nhiên hoặc phục hồi bằng tái sinh tự nhiên hoặc tái sinh có trồng bổ sung. |
|||
|
Tên |
loaiCayRung |
||||
|
Mô tả |
Loài cây rừng chiếm ưu thế. |
||||
|
Kiểu dữ liệu |
Integer |
||||
|
Danh sách giá trị |
Mã |
Nhãn |
Mô tả |
||
|
1 |
Cây lá rộng |
Loại rừng gỗ, bao gồm: rừng lá rộng thường xanh, rừng lá rộng rụng lá và rừng lá rộng nửa rụng lá. |
|||
|
2 |
Cây lá kim |
Là những loại cây thuộc nhóm lá kim như thông, vân sam, linh sam, tuyết tùng. |
|||
|
3 |
Cây hỗn hợp |
Hỗn giao cây lá rộng và cây lá kim, hỗn giao gỗ - tre nứa. |
|||
|
4 |
Cây tre nứa |
Là nhóm loại cây cùng họ với tre, mình mỏng, gióng dài, mọc từng bụi. |
|||
|
5 |
Cây cau dừa |
Bao gồm các loại cây họ cau, dừa, chà là, mây, cọ. |
|||
|
6 |
Cây ưa mặn chua phèn |
Là các loại cây gỗ và cây bụi sống trong các vùng nước mặn ven biển. |
|||
|
Tên |
doTanChe |
||||
|
Mô tả |
Là mức độ che kín của tán cây rừng theo phương thẳng đứng trên một đơn vị diện tích rừng được biểu thị bằng tỷ lệ phần mười |
||||
|
Kiểu dữ liệu |
Integer |
||||
|
Danh sách giá trị |
Mã |
Nhãn |
Mô tả |
||
|
1 |
Độ tàn che từ 0,3 trở lên |
|
|||
|
2 |
Độ tàn che dưới 0,3 |
|
|||
|
Tên |
ten |
||||
|
Mô tả |
Tên gọi của khu rừng. |
||||
|
Kiểu dữ liệu |
CharacterString |
||||
|
Kiểu đối tượng: |
|||
|
Tên |
PhuThucVatKhac |
||
|
Tên tiếng Việt |
Phủ thực vật khác |
||
|
Mô tả |
Là các loại phủ thực vật khác không phải là rừng. |
||
|
Kiểu cơ sở |
PhuBeMat |
||
|
Tên các thuộc tính |
maDoiTuong, geo |
||
|
Thuộc tính đối tượng: |
|||
|
Tên |
maDoiTuong |
||
|
Mô tả |
Mã phân loại đối tượng theo danh mục đối tượng địa lý cơ sở. |
||
|
Kiểu dữ liệu |
CharacterString, DoiTuongPhuThucVatKhac |
||
|
Danh sách giá trị |
Mã |
Nhãn |
Mô tả |
|
HE01 |
Cây bụi |
Khu vực gồm các loại cây bụi, là cây được phân biệt bằng một thân cây có rất nhiều nhánh và chiều cao thấp. |
|
|
HE02 |
Cây bụi ưa mặn, chua phèn |
Khu vực gồm các loại cây bụi mọc trên đất hay mọc trong vùng nước có tính chất mặn hay chua phèn. |
|
|
Kiểu đối tượng: |
|||
|
Tên |
CayHangNam |
||
|
Tên tiếng Việt |
Cây hàng năm |
||
|
Mô tả |
Khu vực trồng các loại cây có thời gian sinh trưởng không quá một năm. |
||
|
Kiểu cơ sở |
PhuBeMat |
||
|
Tên các thuộc tính |
maDoiTuong, loaiCayTrong, ten, geo |
||
|
Thuộc tính đối tượng: |
|||
|
Tên |
maDoiTuong |
||
|
Mô tả |
Mã phân loại đối tượng theo danh mục đối tượng địa lý cơ sở. |
||
|
Kiểu dữ liệu |
CharacterString = HB01 |
||
|
Tên |
loaiCayTrong |
||
|
Mô tả |
Loại cây trồng hàng năm. |
||
|
Kiểu dữ liệu |
Integer |
||
|
Danh sách giá trị |
Mã |
Nhãn |
Mô tả |
|
1 |
Cây lúa |
Diện tích trồng lúa không phân biệt lúa nương và lúa nước. |
|
|
2 |
Cây lương thực |
Các loại cây lương thực như: lúa mỳ, lúa mạch, cao lương, kê, ngô, khoai, sắn. Các loại cây có hạt chứa dầu như cây đậu tương, cây lạc, cây vừng, cây thầu dầu, cây cải dầu, cây hoa hướng dương, cây rum, cây mù tạc và các cây có hạt chứa dầu khác. Các loại cây có hạt chứa dầu như cây đậu tương, cây lạc, cây vừng, cây thầu dầu, cây cải dầu, cây hoa hướng dương, cây rum, cây mù tạc và các cây có hạt chứa dầu khác. |
|
|
3 |
Cây mía |
Cây mía. |
|
|
4 |
Cây thuốc lá, thuốc lào, |
Cây thuốc lá, thuốc lào để cuốn thuốc lá điếu (xì gà) và để chế biến thuốc lá, thuốc lào. |
|
|
5 |
Cây lấy sợi |
Cây bông, đay, cói, gai, lanh, và cây lấy sợi khác. |
|
|
6 |
Rau, cây gia vị, cây dược liệu |
- Các loại rau lấy lá như: Rau cải, bắp cải, rau muống, súp lơ, cây bông cải xanh, rau diếp, măng tây, rau cúc, rau cần ta, rau cần tây và các loại rau lấy lá khác. - Các loại rau lấy quả như: Dưa hấu, dưa chuột, bí xanh, bí ngô, cà chua, cây cà, cây ớt, các loại dưa và rau có quả khác; Cây củ cải đường; Các loại nấm. - Cây gia vị: các loại cây chủ yếu làm gia vị như cây ớt cay, cây gừng, cây nghệ,... - Cây dược liệu, hương liệu: Cây atiso, ngải, cây bạc hà, cà gai leo, cây xạ đen, ý dĩ,... và sản xuất hương liệu. |
|
|
7 |
Hoa, cây cảnh |
Các loại cây hàng năm lấy hoa hoặc cả cành, thân, lá, rễ để phục vụ nhu cầu sinh hoạt, làm đẹp cảnh quan, môi trường, sinh hoạt văn hóa, bao gồm cả thảm cỏ làm cảnh. |
|
|
8 |
Sen, ấu, súng, niễng,... |
Là loại cây sống nổi dưới nước. |
|
|
9 |
Cây hàng năm khác |
Cây trồng hàng năm khác: cây thức ăn gia súc như: trồng cỏ, đồng cỏ tự nhiên; trồng cây làm phân xanh (muồng muồng),... |
|
|
Tên |
ten |
||
|
Mô tả |
Tên cây. |
||
|
Kiểu dữ liệu |
CharacterString |
||
|
Kiểu đối tượng: |
||||||||||
|
Tên |
CayLauNam |
|||||||||
|
Tên tiếng Việt |
Cây lâu năm |
|||||||||
|
Mô tả |
Khu vực trồng các loại cây có thời gian sinh trưởng từ khi gieo trồng đến khi thu hoạch sản phẩm lần đầu từ một năm trở lên. |
|||||||||
|
Kiểu cơ sở |
PhuBeMat |
|||||||||
|
Tên các thuộc tính |
maDoiTuong, loaiCayTrong, ten, geo |
|||||||||
|
Thuộc tính đối tượng: |
||||||||||
|
Tên |
maDoiTuong |
|||||||||
|
Mô tả |
Mã phân loại đối tượng theo danh mục đối tượng địa lý cơ sở. |
|||||||||
|
Kiểu dữ liệu |
CharacterString = HB02 |
|||||||||
|
Tên |
loaiCayTrong |
|||||||||
|
Mô tả |
Loại cây trồng lâu năm |
|||||||||
|
Kiểu dữ liệu |
Integer |
|||||||||
|
Danh sách giá trị |
Mã |
Nhãn |
Mô tả |
|||||||
|
10 |
Cây ăn quả |
Là loại cây trồng một lần, sinh trưởng và cho thu hoạch trong nhiều năm, sản phẩm là quả để ăn tươi hoặc kết hợp chế biến như cây bưởi, cam, chôm chôm, mận, mơ, măng cụt, nhãn, sầu riêng, vải, xoài. |
||||||||
|
11 |
Cây dừa cọ |
Cây dừa cọ. |
||||||||
|
12 |
Cây công nghiệp |
Là loại cây trồng một lần, sinh trưởng và cho thu hoạch trong nhiều năm, sản phẩm được dùng để làm nguyên liệu cho sản xuất công nghiệp hoặc phải qua chế biến mới sử dụng được như cây cao su, ca cao, cà phê, chè, điều, hồ tiêu,... |
||||||||
|
13 |
Cây dược liệu |
Là loại cây trồng một lần, sinh trưởng và cho thu hoạch trong nhiều năm, sản phẩm làm dược liệu như cây hồi, quế, đỗ trọng, long não, sâm. |
||||||||
|
14 |
Cây bóng mát, cây cảnh quan,... |
Là loại cây không nằm trong vùng của khu vực dân cư. |
||||||||
|
15 |
Cây lâu năm khác |
Dâu tằm,... |
||||||||
|
Tên |
ten |
|||||||||
|
Mô tả |
Tên cây. |
|||||||||
|
Kiểu dữ liệu |
CharacterString |
|||||||||
|
|
||||||||||
|
Kiểu đối tượng: |
||||||||||
|
Tên |
BeMatCongTrinh |
|||||||||
|
Tên tiếng Việt |
Bề mặt là công trình |
|||||||||
|
Mô tả |
Là bề mặt được bao phủ bởi các công trình nhân tạo |
|||||||||
|
Kiểu cơ sở |
PhuBeMat |
|||||||||
|
Tên các thuộc tính |
maDoiTuong, thucVat, geo |
|||||||||
|
Thuộc tính đối tượng: |
||||||||||
|
Tên |
maDoiTuong |
|||||||||
|
Mô tả |
Mã phân loại đối tượng theo danh mục đối tượng địa lý cơ sở. |
|||||||||
|
Kiểu dữ liệu |
CharacterString = HA01 |
|||||||||
|
Tên |
thucVat |
|||||||||
|
Mô tả |
Phân loại độ che phủ thực vật trong bề mặt công trình |
|||||||||
|
Kiểu dữ liệu |
Integer |
|||||||||
|
Danh sách giá trị |
Mã |
Nhãn |
Mô tả |
|||||||
|
1 |
Có thực vật che phủ |
Bề mặt công trình có độ che phủ thực vật từ 60% trở lên |
||||||||
|
2 |
Không có thực vật che phủ |
Bề mặt công trình có có độ che phủ thực vật dưới 60% |
||||||||
|
|
||||||||||
|
Kiểu đối tượng: |
||||||||||
|
Tên |
BeMatKhuDanCu |
|||||||||
|
Tên tiếng Việt |
Bề mặt là khu dân cư |
|||||||||
|
Mô tả |
Là bề mặt được bao phủ khu dân cư |
|||||||||
|
Kiểu cơ sở |
PhuBeMat |
|||||||||
|
Tên các thuộc tính |
maDoiTuong, thucVat, geo |
|||||||||
|
Thuộc tính đối tượng |
||||||||||
|
Tên |
maDoiTuong |
|||||||||
|
Mô tả |
Mã phân loại đối tượng theo danh mục đối tượng địa lý cơ sở. |
|||||||||
|
Kiểu dữ liệu |
CharacterString = HA02 |
|||||||||
|
Tên |
thucVat |
|||||||||
|
Mô tả |
Phân loại độ che phủ thực vật trong khu dân cư |
|||||||||
|
Kiểu dữ liệu |
Integer |
|||||||||
|
Danh sách giá trị |
Mã |
Nhãn |
Mô tả |
|||||||
|
1 |
Có thực vật che phủ |
Bề mặt khu dân cư có độ che phủ thực vật từ 60% trở lên |
||||||||
|
2 |
Không có thực vật che phủ |
Bề mặt khu dân cư có có độ che phủ thực dưới 60% |
||||||||
|
|
||||||||||
|
Kiểu đối tượng: |
||||||||||
|
Tên |
DatTrong |
|||||||||
|
Tên tiếng Việt |
Đất trống |
|||||||||
|
Mô tả |
Vùng đất không có công trình xây dựng, không có thực phủ |
|||||||||
|
Kiểu cơ sở |
PhuBeMat |
|||||||||
|
Tên các thuộc tính |
maDoiTuong, ten, geo |
|||||||||
|
Thuộc tính đối tượng: |
||||||||||
|
Tên |
maDoiTuong |
|||||||||
|
Mô tả |
Mã phân loại đối tượng theo danh mục đối tượng địa lý cơ sở. |
|||||||||
|
Kiểu dữ liệu |
CharacterString = HC01 |
|||||||||
|
Tên |
ten |
|||||||||
|
Mô tả |
Ghi chú “Đất trống”. |
|||||||||
|
Kiểu dữ liệu |
CharacterString |
|||||||||
|
Kiểu đối tượng: |
|
|
Tên |
NuocMat |
|
Tên tiếng Việt |
Nước mặt |
|
Mô tả |
Vùng bề mặt được che phủ là nước. |
|
Kiểu cơ sở |
PhuBeMat |
|
Tên các thuộc tính |
maDoiTuong, geo |
|
Thuộc tính đối tượng: |
|
|
Tên |
maDoiTuong |
|
Mô tả |
Mã phân loại đối tượng theo danh mục đối tượng địa lý cơ sở. |
|
Kiểu dữ liệu |
CharacterString = HD01 |

Hình 7.1

Hình 7.2
|
Kiểu đối tượng: |
|||
|
Tên |
BienDao |
||
|
Tên tiếng Việt |
Biển Đảo |
||
|
Mô tả |
Nhóm các đối tượng địa lý vùng biển bao gồm cả vịnh, vũng thuộc phạm vi xây dựng dữ liệu. |
||
|
Kiểu cơ sở |
NenDiaLy25N |
||
|
Tên các thuộc tính |
maDoiTuong, ten, geo |
||
|
Thuộc tính đối tượng: |
|||
|
Tên |
maDoiTuong |
||
|
Mô tả |
Mã phân loại đối tượng theo danh mục đối tượng địa lý cơ sở. |
||
|
Kiểu dữ liệu |
CharacterString, DoiTuongBienDao |
||
|
Danh sách giá trị |
Mã |
Nhãn |
Mô tả |
|
KA01 |
Biển |
Là vùng nước mặn rộng lớn nối liền với các đại dương |
|
|
KA02 |
Đảo, quần đảo |
Đảo là một vùng đất tự nhiên có nước bao bọc, khi thủy triều lên vùng đất này vẫn ở trên mặt nước. Quần đảo là một tập hợp các đảo, bao gồm cả bộ phận của các đảo, vùng nước tiếp liền và các thành phần tự nhiên khác có liên quan chặt chẽ với nhau. |
|
|
KA03 |
Phá |
Là một loại hình thủy vực ven biển thường có hình dáng kéo dài, được ngăn cách với biển bởi các cồn, đụn cát và có cửa thông với biển. |
|
|
KA04 |
Vịnh, vũng |
Là vùng nước biển ăn sâu vào đất liền, được bao bọc bởi đất liền ở 3 phía. |
|
|
Tên |
ten |
||
|
Mô tả |
Tên gọi của đối tượng |
||
|
Kiểu dữ liệu |
CharacterString |
||
|
Tên |
geo |
||
|
Mô tả |
Thuộc tính không gian của đối tượng. |
||
|
Kiểu dữ liệu |
GM_Point, GM_Surface |
||
|
Kiểu đối tượng: |
||||
|
Tên |
BaiBoi |
|||
|
Tên tiếng Việt |
Bãi bồi |
|||
|
Mô tả |
Bãi được hình thành do quá trình bồi lắng tự nhiên. |
|||
|
Kiểu cơ sở |
NenDiaLy25N |
|||
|
Tên các thuộc tính |
maDoiTuong, ten, loaiBaiBoi, trangThaiXuatLo, geo |
|||
|
Thuộc tính đối tượng: |
||||
|
Tên |
maDoiTuong |
|||
|
Mô tả |
Mã phân loại đối tượng theo danh mục đối tượng địa lý cơ sở. |
|||
|
Kiểu dữ liệu |
CharacterString = KB01 |
|||
|
Tên |
ten |
|||
|
Mô tả |
Tên gọi của đối tượng |
|||
|
Kiểu dữ liệu |
CharacterString |
|||
|
Tên |
loaiBaiBoi |
|||
|
Mô tả |
Loại bãi bồi. |
|||
|
Kiểu dữ liệu |
Integer |
|||
|
Danh sách giá trị |
Mã |
Nhãn |
Mô tả |
|
|
1 |
Cát |
|
||
|
2 |
Bùn |
|
||
|
3 |
Loại khác |
Bao gồm bãi đá, sỏi, vỏ sò, vỏ ốc. |
||
|
Tên |
trangThaiXuatLo |
|||
|
Mô tả |
Trạng thái xuất lộ bãi bồi. |
|||
|
Kiểu dữ liệu |
Integer |
|||
|
Danh sách giá trị |
Mã |
Nhãn |
Mô tả |
|
|
1 |
Chìm |
Ngập nước quanh năm. |
||
|
2 |
Nổi |
Nhô cao khỏi mặt nước. |
||
|
3 |
Lúc nổi, lúc chìm |
Hàng năm có thời gian bị ngập nước, có thời gian nhô cao khỏi mặt nước do ảnh hưởng của chế độ nước. |
||
|
4 |
Không xác định |
Không xác định được trạng thái xuất lộ. |
||
|
Tên |
geo |
|||
|
Mô tả |
Thuộc tính không gian của đối tượng. |
|||
|
Kiểu dữ liệu |
GM_Point, GM_Surface. |
|||
|
Kiểu đối tượng: |
|
|
Tên |
DamLay |
|
Tên tiếng Việt |
Đầm lầy |
|
Mô tả |
Các vùng đất lầy, than bùn bị ngập nước thường xuyên hay tạm thời. |
|
Kiểu cơ sở |
NenDiaLy25N |
|
Tên các thuộc tính |
maDoiTuong, ten, geo |
|
Thuộc tính đối tượng: |
|
|
Tên |
maDoiTuong |
|
Mô tả |
Mã phân loại đối tượng theo danh mục đối tượng địa lý cơ sở. |
|
Kiểu dữ liệu |
CharacterString = KB02 |
|
Tên |
ten |
|
Mô tả |
Tên gọi của đối tượng |
|
Kiểu dữ liệu |
CharacterString |
|
Tên |
geo |
|
Mô tả |
Thuộc tính không gian của đối tượng. |
|
Kiểu dữ liệu |
GM_Surface |
|
Kiểu đối tượng: |
|||
|
Tên |
BaiDaDuoiNuoc |
||
|
Tên tiếng Việt |
Bãi đá dưới nước |
||
|
Mô tả |
Là các đối tượng đá trên sông, suối, biển. |
||
|
Kiểu cơ sở |
NenDiaLy25N |
||
|
Tên các thuộc tính |
maDoiTuong, ten, trangThaiXuatLo, geo |
||
|
Thuộc tính đối tượng: |
|||
|
Tên |
maDoiTuong |
||
|
Mô tả |
Mã phân loại đối tượng theo danh mục đối tượng địa lý cơ sở. |
||
|
Kiểu dữ liệu |
CharacterString, DoiTuongBaiDaDuoiNuoc |
||
|
Danh sách giá trị |
Mã |
Nhãn |
Mô tả |
|
KC01 |
Bãi đá dưới nước |
Đối tượng đá trên sông suối làm thay đổi dòng chảy tự nhiên. |
|
|
KC02 |
Đá trên biển |
Các đối tượng đá trên biển có thể nổi hoặc chìm. |
|
|
KC03 |
San hô |
Các đối tượng san hô trên biển. |
|
|
Tên |
ten |
||
|
Mô tả |
Tên gọi của đối tượng. |
||
|
Kiểu dữ liệu |
CharacterString |
||
|
Tên |
trangThaiXuatLo |
||
|
Mô tả |
Trạng thái xuất lộ của các đối tượng bãi đá dưới nước |
||
|
Kiểu dữ liệu |
Integer |
||
|
Danh sách giá trị |
Mã |
Nhãn |
Mô tả |
|
1 |
Chìm |
Ngập nước quanh năm. |
|
|
2 |
Nổi |
Nhô cao khỏi mặt nước. |
|
|
3 |
Lúc nổi, lúc chìm |
Hàng năm có thời gian bị ngập nước, có thời gian nhô cao khỏi mặt nước do ảnh hưởng của chế độ nước. |
|
|
4 |
Không xác định |
Không xác định được trạng thái xuất lộ. |
|
|
Tên |
geo |
||
|
Mô tả |
Thuộc tính không gian của đối tượng. |
||
|
Kiểu dữ liệu |
GM_Point, GM_Surface |
||
|
Kiểu đối tượng: |
|
|
Tên |
Ghenh |
|
Tên tiếng Việt |
Ghềnh |
|
Mô tả |
Là đối tượng trên sông suối làm thay đổi dòng chảy tự nhiên. |
|
Kiểu cơ sở |
NenDiaLy25N |
|
Tên các thuộc tính |
maDoiTuong, ten, geo |
|
Thuộc tính đối tượng: |
|
|
Tên |
maDoiTuong |
|
Mô tả |
Mã phân loại đối tượng theo danh mục đối tượng địa lý cơ sở. |
|
Kiểu dữ liệu |
CharacterString = KD01 |
|
Tên |
ten |
|
Mô tả |
Tên gọi của đối tượng. |
|
Kiểu dữ liệu |
CharacterString |
|
Tên |
geo |
|
Mô tả |
Thuộc tính không gian của đối tượng. |
|
Kiểu dữ liệu |
GM_Point, GM_Curve, GM_Surface |
|
Kiểu đối tượng: |
|
|
Tên |
Thac |
|
Tên tiếng Việt |
Thác |
|
Mô tả |
Nơi lòng sông, suối có sự thay đổi độ cao đột ngột. |
|
Kiểu cơ sở |
NenDiaLy25N |
|
Tên các thuộc tính |
maDoiTuong, ten, chieuCao, geo |
|
Thuộc tính đối tượng: |
|
|
Tên |
maDoiTuong |
|
Mô tả |
Mã phân loại đối tượng theo danh mục đối tượng địa lý cơ sở. |
|
Kiểu dữ liệu |
CharacterString = KD02 |
|
Tên |
ten |
|
Mô tả |
Tên gọi của đối tượng. |
|
Kiểu dữ liệu |
CharacterString |
|
Tên |
chieuCao |
|
Mô tả |
Chiều cao thác. |
|
Kiểu dữ liệu |
Real |
|
Đơn vị đo |
Mét (m) |
|
Tên |
geo |
|
Mô tả |
Thuộc tính không gian của đối tượng. |
|
Kiểu dữ liệu |
GM_Point, GM_Curve |
|
Kiểu đối tượng: |
||||
|
Ten |
NguonNuoc |
|||
|
Tên tiếng Việt |
Nguồn nước |
|||
|
Mô tả |
Là các mạch nước lộ thiên và giếng nước đang được sử dụng. |
|||
|
Kiểu cơ sở |
NenDiaLy25N |
|||
|
Tên các thuộc tính |
maDoiTuong, ten, loaiNguonNuoc, geo |
|||
|
Thuộc tính đối tượng: |
||||
|
Tên |
maDoiTuong |
|||
|
Mô tả |
Mã phân loại đối tượng theo danh mục đối tượng địa lý cơ sở. |
|||
|
Kiểu dữ liệu |
CharacterString, DoiTuongNguonNuoc |
|||
|
Danh sách giá trị |
Mã |
Nhãn |
Mô tả |
|
|
KM01 |
Giếng nước |
Công trình khai thác nước dưới đất |
||
|
KM02 |
Mạch nước |
Vị trí xuất lộ của nước dưới đất |
||
|
Tên |
ten |
|||
|
Mô tả |
Tên gọi của đối tượng. |
|||
|
Kiểu dữ liệu |
CharacterString |
|||
|
Tên |
loaiNguonNuoc |
|||
|
Mô tả |
Loại nguồn nước. |
|||
|
Kiểu dữ liệu |
Integer |
|||
|
Danh sách giá trị |
Mã |
Nhãn |
Mô tả |
|
|
1 |
Khoáng |
Nguồn nước khoáng độc lập hoặc nằm trong các khu du lịch, nghỉ dưỡng. |
||
|
2 |
Nóng |
Nguồn nước nóng hoặc khoáng nóng nằm độc lập hoặc trong các khu du lịch, nghỉ dưỡng. |
||
|
3 |
Thường |
Nguồn nước cho sinh hoạt, sản xuất nói chung. |
||
|
Tên |
geo |
|||
|
Mô tả |
Thuộc tính không gian của đối tượng. |
|||

Hình 7.3
|
Kiểu đối tượng: |
|||
|
Tên |
MangDongChay |
||
|
Tên tiếng Việt |
Mạng dòng chảy |
||
|
Mô tả |
Trung tuyến dòng chảy tự nhiên, dòng chảy nhân tạo trên mặt đất. |
||
|
Kiểu cơ sở |
NenDiaLy25N |
||
|
Tên các thuộc tính |
maDoiTuong, ten, chieuRong, loaiDongChay, capHangDongChay, loaiTrangThaiNuocMat, geo, edge |
||
|
Thuộc tính đối tượng: |
|||
|
Tên |
maDoiTuong |
||
|
Mô tả |
Mã phân loại đối tượng theo danh mục đối tượng địa lý cơ sở. |
||
|
Kiểu dữ liệu |
CharacterString = KK01 |
||
|
Tên |
loaiDongChay |
||
|
Mô tả |
Phân loại dòng chảy tự nhiên theo hiện trạng. |
||
|
Kiểu dữ liệu |
Integer |
||
|
Danh sách giá trị |
Mã |
Nhãn |
Mô tả |
|
1 |
Sông, suối |
Dòng chảy tự nhiên của nước mặt. |
|
|
2 |
Mặt nước tĩnh |
Vùng chứa nước mặt ổn định. |
|
|
3 |
Kênh, mương |
Kênh mương nối với dòng chảy tự nhiên và tàu thuyền di chuyển được. |
|
|
Tên |
ten |
||
|
Mô tả |
Tên của sông, suối, kênh, mương. |
||
|
Kiểu dữ liệu |
CharacterString |
||
|
Tên |
chieuRong |
||
|
Mô tả |
Chiều rộng của đối tượng |
||
|
Kiểu dữ liệu |
Real |
||
|
Đơn vị đo |
Mét (m) |
||
|
Tên |
capHangDongChay |
||
|
Mô tả |
Áp dụng để biểu thị phân loại mạng lưới sông suối, kênh. |
||
|
Kiểu dữ liệu |
Integer |
||
|
Danh sách giá trị |
Mã |
Nhãn |
Mô tả |
|
1 |
Chính |
Dòng chảy chính |
|
|
2 |
Cấp l |
Phụ lưu bắt nguồn từ dòng chảy chính. |
|
|
3 |
Cấp II |
Phụ lưu bắt nguồn từ phụ lưu cấp I. |
|
|
4 |
Cấp III |
Phụ lưu bắt nguồn từ phụ lưu cấp II. |
|
|
5 |
Cấp IV |
Phụ lưu bắt nguồn từ phụ lưu cấp III. |
|
|
6 |
Cấp V |
Phụ lưu bắt nguồn từ phụ lưu cấp IV. |
|
|
7 |
Cấp VI |
Phụ lưu bắt nguồn từ phụ lưu cấp V. |
|
|
8 |
Khác |
Các phụ lưu còn lại. |
|
|
Tên |
loaiTrangThaiNuocMat |
||
|
Mô tả |
Thông tin phân loại đường mép nước và mức độ thu nhận thông tin cho từng loại. |
||
|
Kiểu dữ liệu |
Integer |
||
|
Danh sách giá trị |
Mã |
Nhãn |
Mô tả |
|
1 |
Thường xuyên |
Là trạng thái nước mặt tồn tại quanh năm. |
|
|
2 |
Theo mùa |
Là trạng thái nước mặt chỉ xuất hiện theo mùa. |
|
|
Tên |
geo |
||
|
Mô tả |
Thuộc tính không gian của đối tượng. |
||
|
Kiểu dữ liệu |
GM_Curve |
||
|
Tên |
edge |
||
|
Mô tả |
Thuộc tính mô tả quan hệ không gian giữa các đoạn tim dòng chảy. |
||
|
Kiểu dữ liệu |
TPEdge |
||
|
Kiểu đối tượng: |
|
|
Tên |
DiemDoCaoMucNuoc |
|
Tên tiếng Việt |
Điểm độ cao mực nước |
|
Mô tả |
Vị trí đo độ cao mực nước. |
|
Kiểu cơ sở |
NenDiaLy25N |
|
Tên các thuộc tính |
maDoiTuong, doCao, geo |
|
Thuộc tính đối tượng: |
|
|
Tên |
maDoiTuong |
|
Mô tả |
Mã phân loại đối tượng theo danh mục đối tượng địa lý cơ sở. |
|
Kiểu dữ liệu |
CharacterString = KE01 |
|
Tên |
doCao |
|
Mô tả |
Giá trị độ cao trong hệ độ cao quốc gia |
|
Kiểu dữ liệu |
Real |
|
Đơn vị đo |
Mét |
|
Tên |
geo |
|
Mô tả |
Thuộc tính không gian của đối tượng |
|
Kiểu dữ liệu |
GM_Point |
|
Kiểu đối tượng: |
|
|
Tên |
DiemSongSuoiMatTich |
|
Tên tiếng Việt |
Điểm sông suối mất tích |
|
Mô tả |
Là điểm mất tích và điểm xuất hiện trở lại của hệ thống sông suối. |
|
Kiểu cơ sở |
NenDiaLy25N |
|
Tên các thuộc tính |
maDoiTuong, geo |
|
Thuộc tính đối tượng: |
|
|
Tên |
maDoiTuong |
|
Mô tả |
Mã phân loại đối tượng theo danh mục đối tượng địa lý cơ sở. |
|
Kiểu dữ liệu |
CharacterString = KE02 |
|
Tên |
geo |
|
Mô tả |
Thuộc tính không gian của đối tượng |
|
Kiểu dữ liệu |
GM_Point |
|
Kiểu đối tượng: |
|
|
Tên |
RanhGioiNuocMat |
|
Tên tiếng việt |
Ranh giới nước mặt |
|
Mô tả |
Là lớp UML trừu tượng mô tả các đặc tính chung của các kiểu đối tượng: DuongBoNuoc, DuongMepNuoc, RanhGioiNuocMatQuyUoc. Áp dụng để biểu thị đường phân định giữa phần mặt nước với mặt đất hoặc với các phần mặt nước kề cận không cùng loại. |
|
Kiểu cơ sở |
NenDiaLy25N |
|
Tên các thuộc tính |
geo, edge |
|
Thuộc tính đối tượng: |
|
|
Tên |
geo |
|
Mô tả |
Là thuộc tính không gian của đối tượng. |
|
Kiểu dữ liệu |
GM_Curve |
|
Tên |
edge |
|
Mô tả |
Áp dụng để biểu thị quan hệ không gian với kiểu đối tượng MatNuoc. |
|
Kiểu dữ liệu |
TP_Edge |
|
Kiểu đối tượng: |
|||
|
Tên |
DuongBoNuoc |
||
|
Tên tiếng Việt |
Đường bờ nước |
||
|
Mô tả |
Mép bờ của sông, suối, kênh, rạch là ranh giới giữa mái dốc tự nhiên của bờ biển, sông, suối, kênh, rạch với mặt đất tự nhiên theo chiều ngang. Trường hợp sông, suối, kênh, rạch đã được kè bờ thì mép bờ là đỉnh của bờ kè. Mép bờ của đầm, phá, ao, hồ tự nhiên, hồ nhân tạo không phải là hồ chứa thủy điện, thủy lợi do cơ quan lập phương án cắm mốc xác định trên cơ sở mực nước cao nhất. Đường bờ biển là đường mép nước biển cao nhất trung bình nhiều năm. Đường bờ biển khi được kè bờ thì mép bờ là đỉnh của bờ kè. |
||
|
Kiểu cơ sở |
RanhGioiNuocMat |
||
|
Tên các thuộc tính |
maDoiTuong, loaiTrangThaiDuongBoNuoc, loaiDuongBoNuoc |
||
|
Thuộc tính đối tượng: |
|||
|
Tên |
maDoiTuong |
||
|
Mô tả |
Mã phân loại đối tượng theo danh mục đối tượng địa lý cơ sở. |
||
|
Kiểu dữ liệu |
CharacterString = KE03 |
||
|
Tên |
loaiTrangThaiDuongBoNuoc |
||
|
Mô tả |
Trạng thái đường bờ nước. |
||
|
Kiểu dữ liệu |
Integer |
||
|
Danh sách giá trị |
Mã |
Nhãn |
Mô tả |
|
1 |
Rõ ràng |
Trường hợp sông, suối, kênh, rạch đã được kè bờ hoặc có thể nhận dạng thông qua đường xẻ sâu, bờ lở đất hoặc bờ đắp cao để hình thành lòng chứa của ao, hồ, sông, suối kênh mương.. trên bề mặt thực địa. |
|
|
2 |
Khó xác định |
Những khu vực bề mặt địa hình trên bờ phức tạp hoặc đã chịu tác động nhân tạo làm phá vỡ đường bờ tự nhiên, khu vực không có dấu hiệu để nhận dạng, dòng chảy qua đầm lầy. |
|
|
3 |
Đường bờ sông suối có nước theo mùa |
Đường bờ của sông, suối chỉ có nước trong khoảng thời gian nhất định. |
|
|
Tên |
loaiDuongBoNuoc |
||
|
Mô tả |
Thông tin phân loại nước mặt và mức độ thu nhận thông tin cho từng loại. |
||
|
Kiểu dữ liệu |
Integer |
||
|
Danh sách giá trị |
Mã |
Nhãn |
Mô tả |
|
1 |
Ao, hồ, đầm |
Đường bờ nước ao, hồ, đầm. |
|
|
2 |
Phá |
Đường bờ nước phá. |
|
|
3 |
Kênh, mương |
Đường bờ nước kênh tự nhiên. |
|
|
4 |
Hồ chứa |
Đường bờ hồ chứa của công trình thủy điện, thủy lợi. |
|
|
5 |
Sông, suối |
Đường bờ sông suối. |
|
|
6 |
Biển |
Đường bờ biển. |
|
|
Kiểu đối tượng: |
|||
|
Tên |
DuongMepNuoc |
||
|
Tên tiếng Việt |
Đường mép nước |
||
|
Mô tả |
Đường mép nước sông, suối, hồ, ao, đầm, phá là đường mực nước của sông, suối, hồ, ao, đầm, phá tại thời điểm thu nhận thông tin. Đường mép nước biển là đường mực nước của biển tại thời điểm thu nhận thông tin. |
||
|
Kiểu cơ sở |
RanhGioiNuocMat |
||
|
Tên các thuộc tính |
maDoiTuong, loaiDuongMepNuoc |
||
|
Thuộc tính đối tượng: |
|||
|
Tên |
maDoiTuong |
||
|
Mô tả |
Mã phân loại đối tượng theo danh mục đối tượng địa lý cơ sở. |
||
|
Kiểu dữ liệu |
CharacterString = KE05 |
||
|
Tên |
loaiDuongMepNuoc |
||
|
Mô tả |
Thông tin phân loại nước mặt và mức độ thu nhận thông tin cho từng loại. |
||
|
Kiểu dữ liệu |
Integer |
||
|
Danh sách giá trị |
Mã |
Nhãn |
Mô tả |
|
1 |
Ao, hồ, đầm |
Đường mép nước Ao, hồ, đầm. |
|
|
2 |
Phá |
Đường mép nước Phá. |
|
|
3 |
Kênh |
Đường mép nước kênh tự nhiên. |
|
|
4 |
Hồ chứa |
Đường mép nước hồ chứa của công trình thủy điện, thủy lợi. |
|
|
5 |
Sông, suối |
Đường mép nước sông, suối tại thời điểm thu nhận thông tin. |
|
|
6 |
Biển |
Đường mép nước biển tại thời điểm thu nhận thông tin. |
|
|
7 |
Triều kiệt |
Đường mép nước biển thấp nhất trung bình trong năm. |
|
|
Kiểu đối tượng: |
|||
|
Tên |
RanhGioiNuocMatQuyUoc |
||
|
Tên tiếng Việt |
Ranh giới nước mặt quy ước |
||
|
Mô tả |
Đường ranh giới phân chia tương đối giữa các phần nước mặt của đầm, phá, ao, hồ, sông, suối, kênh, mương, biển; các đường khép vùng cho từng nhánh nước mặt của các dòng chảy. |
||
|
Kiểu cơ sở |
RanhGioiNuocMat |
||
|
Tên các thuộc tính |
maDoiTuong, loaiRanhGioiNuocMatQuyUoc |
||
|
Thuộc tính đối tượng: |
|||
|
Tên |
maDoiTuong |
||
|
Mô tả |
Mã phân loại đối tượng theo danh mục đối tượng địa lý cơ sở. |
||
|
Kiểu dữ liệu |
CharacterString = KE06 |
||
|
Tên |
loaiRanhGioiNuocMatQuyUoc |
||
|
Mô tả |
Loại ranh giới nước mặt quy ước. |
||
|
Kiểu dữ liệu |
Integer |
||
|
Danh sách giá trị |
Mã |
Nhãn |
Mô tả |
|
1 |
Phân chia loại nước mặt |
Đường phân chia tương đối giữa các phần nước mặt liền kề nhau của ao, hồ, đầm; sông, suối; kênh, mương; phá; biển. |
|
|
2 |
Khép vùng nước mặt |
Đường khép vùng cho từng nhánh nước mặt của các dòng chảy, bao gồm cả trường hợp các đối tượng cùng loại ranh giới nước mặt nhưng khác tên. |
|
|
Kiểu đối tượng: |
|
|
Tên |
DuongDoDoRongSongSuoi |
|
Tên tiếng Việt |
Đường đo độ rộng sông suối |
|
Mô tả |
Đường nối hai bên đường bờ nước tại vị trí đo độ rộng sông suối. |
|
Kiểu cơ sở |
NenDiaLy25N |
|
Tên các thuộc tính |
maDoiTuong, chieuRong, geo |
|
Thuộc tính đối tượng: |
|
|
Tên |
maDoiTuong |
|
Mô tả |
Mã phân loại đối tượng theo danh mục đối tượng địa lý cơ sở. |
|
Kiểu dữ liệu |
CharacterString = KE04 |
|
Tên |
chieuRong |
|
Mô tả |
Giá trị chiều rộng của đối tượng. |
|
Kiểu dữ liệu |
Real |
|
Đơn vị đo |
Mét |
|
Tên |
geo |
|
Mô tả |
Thuộc tính không gian của đối tượng. |
|
Kiểu dữ liệu |
GM_Curve |
|
Kiểu đối tượng: |
|
|
Tên |
MatNuoc |
|
Tên tiếng Việt |
Mặt nước |
|
Mô tả |
Là lớp UML trừu tượng mô tả các đặc tính chung của các kiểu đối tượng MatNuocTinh, MatNuocSongSuoi, được xác định theo khả năng điều tra, đo đạc và hiện trạng nước mặt tại thời điểm thu nhận thông tin. |
|
Kiểu cơ sở |
NenDiaLy25N |
|
Tên các thuộc tính |
face |
|
Thuộc tính đối tượng: |
|
|
Tên |
face |
|
Mô tả |
Áp dụng để biểu thị quan hệ không gian với kiểu đối tượng RanhGioiNuocMat. |
|
Kiểu dữ liệu |
TP_Face |
|
Tên |
geo |
|
Mô tả |
Thuộc tính không gian của đối tượng. |
|
Kiểu dữ liệu |
GM_Surface |
|
Kiểu đối tượng: |
|||
|
Tên |
MatNuocSongSuoi |
||
|
Tên tiếng Việt |
Mặt nước sông suối |
||
|
Mô tả |
Vùng mặt nước sông suối |
||
|
Kiểu cơ sở |
MatNuoc |
||
|
Tên các thuộc tính |
maDoiTuong, loaiTrangThaiSongSuoi, geo |
||
|
Thuộc tính đối tượng: |
|||
|
Tên |
maDoiTuong |
||
|
Mô tả |
Mã phân loại đối tượng theo danh mục đối tượng địa lý cơ sở. |
||
|
Kiểu dữ liệu |
CharacterString = KL01 |
||
|
Tên |
loaiTrangThaiSongSuoi |
||
|
Mô tả |
Thông tin phân loại đường mép nước và mức độ thu nhận thông tin cho từng loại. |
||
|
Kiểu dữ liệu |
Integer |
||
|
Danh sách giá trị |
Mã |
Nhãn |
Mô tả |
|
1 |
Thường xuyên |
Là trạng thái nước mặt tồn tại quanh năm. |
|
|
2 |
Theo mùa |
Là trạng thái nước mặt chỉ xuất hiện theo mùa. |
|
|
Kiểu đối tượng: |
|||
|
Tên |
MatNuocTinh |
||
|
Tên tiếng việt |
Mặt nước tĩnh |
||
|
Mô tả |
Là vùng mặt nước tĩnh của các đối tượng ao, hồ, đầm; hồ chứa. |
||
|
Kiểu cơ sở |
MatNuoc |
||
|
Tên các thuộc tính |
maDoiTuong, ten, geo |
||
|
Thuộc tính đối tượng: |
|||
|
Tên |
maDoiTuong |
||
|
Mô tả |
Mã phân loại đối tượng theo danh mục đối tượng địa lý cơ sở. |
||
|
Kiểu dữ liệu |
Character String, DoiTuongMatNuocTinh |
||
|
Danh sách giá trị |
Mã |
Nhãn |
Mô tả |
|
KL02 |
Ao, hồ, đầm |
Vùng chứa nước mặt tương đối ổn định. |
|
|
KL03 |
Hồ chứa |
Hồ được hình thành do quá trình đắp đập phục vụ thủy điện hay thủy lợi. |
|
|
Tên |
ten |
||
|
Mô tả |
Tên gọi của đối tượng. |
||
|
Kiểu dữ liệu |
CharacterString |
||

Hình 7.4
|
Kiểu đối tượng: |
|||
|
Tên |
BoKeBoCap |
||
|
Tên tiếng Việt |
Bờ kè, bờ cạp |
||
|
Mô tả |
Công trình xây dựng nhằm chống sạt lở để bảo vệ bờ. |
||
|
Kiểu cơ sở |
NenDiaLy25N |
||
|
Tên các thuộc tính |
maDoiTuong, ten, loaiChatLieu, geo |
||
|
Thuộc tính đối tượng: |
|||
|
Tên |
maDoiTuong |
||
|
Mô tả |
Mã phân loại đối tượng theo danh mục đối tượng địa lý cơ sở. |
||
|
Kiểu dữ liệu |
CharacterString = KG01 |
||
|
Tên |
ten |
||
|
Mô tả |
Tên gọi của bờ kè, bờ cạp |
||
|
Kiểu dữ liệu |
CharacterString |
||
|
Tên |
loaiChatLieu |
||
|
Mô tả |
Loại chất liệu của đối tượng. |
||
|
Kiểu dữ liệu |
Integer |
||
|
Danh sách giá trị |
Mã |
Nhãn |
Mô tả |
|
1 |
Bê tông |
|
|
|
2 |
Đá sỏi |
|
|
|
3 |
Khác |
Bao gồm tre, gỗ, loại khác. |
|
|
Tên |
geo |
||
|
Mô tả |
Thuộc tính không gian của đối tượng. |
||
|
Kiểu dữ liệu |
GM_Curve |
||
|
Kiểu đối tượng: |
|
|
Tên |
CongThuyLoi |
|
Tên tiếng Việt |
Cống thủy lợi |
|
Mô tả |
Công trình thủy lợi để điều tiết nước, điều tiết dòng chảy. |
|
Kiểu cơ sở |
NenDiaLy25N |
|
Tên các thuộc tính |
maDoiTuong, ten, loaiCong, geo |
|
Thuộc tính đối tượng: |
|||
|
Tên |
maDoiTuong |
||
|
Mô tả |
Mã phân loại đối tượng theo danh mục đối tượng địa lý cơ sở. |
||
|
Kiểu dữ liệu |
CharacterString = KG02 |
||
|
Tên |
ten |
||
|
Mô tả |
Tên gọi cống. |
||
|
Kiểu dữ liệu |
CharacterString |
||
|
Tên |
loaiCong |
||
|
Mô tả |
Loại cống. |
||
|
Kiểu dữ liệu |
Integer |
||
|
Danh sách giá trị |
Mã |
Nhãn |
Mô tả |
|
1 |
Có thiết bị |
Có thiết bị điều tiết nước. |
|
|
2 |
Không có thiết bị |
Không có thiết bị điều tiết nước. |
|
|
3 |
Cống dưới đập |
|
|
|
Tên |
geo |
||
|
Mô tả |
Thuộc tính không gian của đối tượng. |
||
|
Kiểu dữ liệu |
GM_Point, GM _Curve |
||
|
Kiểu đối tượng: |
|||
|
Tên |
Dap |
||
|
Tên tiếng Việt |
Đập |
||
|
Mô tả |
Công trình thủy lợi, thủy điện để ngăn nước hoặc chắn sóng. |
||
|
Kiểu cơ sở |
NenDiaLy25N |
||
|
Tên các thuộc tính |
maDoiTuong, ten, loaiDap, geo |
||
|
Thuộc tính đối tượng: |
|||
|
Tên |
maDoiTuong |
||
|
Mô tả |
Mã phân loại đối tượng theo danh mục đối tượng địa lý cơ sở. |
||
|
Kiểu dữ liệu |
CharacterString = KG03 |
||
|
Tên |
ten |
||
|
Mô tả |
Tên gọi của đối tượng. |
||
|
Kiểu dữ liệu |
CharacterString |
||
|
Tên |
loaiDap |
||
|
Mô tả |
Loại đập |
||
|
Kiểu dữ liệu |
Integer |
||
|
Danh sách giá trị |
Mã |
Nhãn |
Mô tả |
|
1 |
Chắn sóng |
Đập chắn sóng. |
|
|
2 |
Dâng |
Là công trình ngăn dòng giữ nước từ các con sông, suối. |
|
|
3 |
Tràn |
Là công trình ngăn một dòng không áp làm cho dòng đó chảy tràn qua đỉnh. |
|
|
Tên |
geo |
||
|
Mô tả |
Thuộc tính không gian của đối tượng. |
||
|
Kiểu dữ liệu |
GM_Curve, GM_Surface. |
||
|
Kiểu đối tượng: |
|
|
Tên |
De |
|
Tên tiếng việt |
Đê |
|
Mô tả |
Công trình được xây dựng dọc theo sông, biển để ngăn nước lũ hoặc nước biển dâng. |
|
Kiểu cơ sở |
NenDiaLy25N |
|
Tên các thuộc tính |
maDoiTuong, ten, loaiDe, geo |
|
Thuộc tính đối tượng: |
|
|
Tên |
maDoiTuong |
|
Mô tả |
Mã phân loại đối tượng theo danh mục đối tượng địa lý cơ sở. |
|
Kiểu dữ liệu |
CharacterString = KG04 |
|
Tên |
ten |
|
Mô tả |
Tên gọi của đối tượng. |
|
Kiểu dữ liệu |
CharacterString |
|
Tên |
loaiDe |
||
|
Mô tả |
Loại đê. |
||
|
Kiểu dữ liệu |
Integer |
||
|
Danh sách giá trị |
Mã |
Nhãn |
Mô tả |
|
1 |
Đê bao |
Tuyến đê nằm trong vùng đã được tuyến đê sông, đê biển bảo vệ, đầu và cuối tuyến này nối với đê chính tuyến ngoài, có tác dụng dự phòng, ngăn không cho nước sông, nước biển gây ngập lụt khu vực cần bảo vệ khi đê tuyến ngoài bị tràn, vỡ. |
|
|
2 |
Đê biển |
Tuyến đê dọc theo bờ biển, đầm phá ngăn không cho nước biển gây ngập lụt vùng được đê bảo vệ. |
|
|
3 |
Đê bối |
Tuyến đê bảo vệ cho một khu vực nằm ở phía sông của đê sông. |
|
|
4 |
Đê chuyên dụng |
Đê bảo vệ cho một loại đối tượng riêng biệt. |
|
|
5 |
Đê sông |
Tuyến đê dọc theo bờ sông, ngăn không cho nước lũ, nước triều gây ngập lụt vùng được tuyến đê bảo vệ. |
|
|
Tên |
geo |
||
|
Mô tả |
Thuộc tính không gian của đối tượng. |
||
|
Kiểu dữ liệu |
GM_Curve, GM_Surface. |
||
|
Kiểu đối tượng: |
|||
|
Tên |
CongTrinhTrenDe |
||
|
Tên tiếng Việt |
Công trình trên đê |
||
|
Mô tả |
Công trình xây dựng có liên quan đến đê. |
||
|
Kiểu cơ sở |
NenDiaLy25N |
||
|
Tên các thuộc tính |
maDoiTuong, ten, geo |
||
|
Thuộc tính đối tượng: |
|||
|
Tên |
maDoiTuong |
||
|
Mô tả |
Mã phân loại đối tượng theo danh mục đối tượng địa lý cơ sở. |
||
|
Kiểu dữ liệu |
Character String, DoiTuongCongTrinhTrenDe |
||
|
Danh sách giá trị |
Mã |
Nhãn |
Mô tả |
|
KH01 |
Cửa khẩu qua đê |
Công trình cắt ngang đê để phục vụ giao thông đường bộ, đường sắt. |
|
|
KH02 |
Điểm canh đê |
Là một loại công trình phụ trợ phục vụ việc quản lý, bảo vệ đê điều. |
|
|
Tên |
ten |
||
|
Mô tả |
Tên gọi (hoặc số hiệu) của đối tượng. |
||
|
Kiểu dữ liệu |
CharacterString |
||
|
Tên |
geo |
||
|
Mô tả |
Thuộc tính không gian của đối tượng. |
||
|
Kiểu dữ liệu |
GM_Point, GM_Curve, GM_Surface. |
||
|
Kiểu đối tượng: |
|||
|
Tên |
KenhMuong |
||
|
Tên tiếng Việt |
Kênh mương |
||
|
Mô tả |
Dòng chảy nhân tạo của nước mặt. |
||
|
Kiểu cơ sở |
NenDiaLy25N |
||
|
Tên các thuộc tính |
maDoiTuong, ten, loaiHienTrangSuDung, chieuRong, geo |
||
|
Thuộc tính đối tượng: |
|||
|
Tên |
maDoiTuong |
||
|
Mô tả |
Mã phân loại đối tượng theo danh mục đối tượng địa lý cơ sở. |
||
|
Kiểu dữ liệu |
CharacterString = KG05 |
||
|
Tên |
ten |
||
|
Mô tả |
Tên gọi của đối tượng. |
||
|
Kiểu dữ liệu |
CharacterString |
||
|
Tên |
loaiHienTrangSuDung |
||
|
Mô tả |
Hiện trạng sử dụng. |
||
|
Kiểu dữ liệu |
Integer |
||
|
Danh sách giá trị |
Mã |
Nhãn |
Mô tả |
|
1 |
Đang sử dụng |
|
|
|
2 |
Đang xây dựng |
Đã xác định được đồ hình. |
|
|
3 |
Không sử dụng |
|
|
|
Tên |
chieuRong |
||
|
Mô tả |
Độ rộng của mương. |
||
|
Kiểu dữ liệu |
Real |
||
|
Đơn vị đo |
Mét |
||
|
Tên |
geo |
||
|
Mô tả |
Thuộc tính không gian của đối tượng. |
||
|
Kiểu dữ liệu |
GM_Curve, GM_Surface |
||
|
Kiểu đối tượng: |
|||
|
Tên |
MangDanNuoc |
||
|
Tên tiếng Việt |
Máng dẫn nước |
||
|
Mô tả |
Nơi có công trình thủy lợi để dẫn nước từ nguồn nước đến nơi sử dụng. |
||
|
Kiểu cơ sở |
NenDiaLy25N |
||
|
Tên các thuộc tính |
maDoiTuong, loaiMangDanNuoc, geo |
||
|
Thuộc tính đối tượng: |
|||
|
Tên |
maDoiTuong |
||
|
Mô tả |
Mã phân loại đối tượng theo danh mục đối tượng địa lý cơ sở. |
||
|
Kiểu dữ liệu |
CharacterString = KG06 |
||
|
Tên |
loaiMangDanNuoc |
||
|
Mô tả |
Loại máng dẫn nước. |
||
|
Kiểu dữ liệu |
Integer |
||
|
Danh sách giá trị |
Mã |
Nhãn |
Mô tả |
|
1 |
Mặt đất |
Máng xây trên mặt đất. |
|
|
2 |
Nổi |
Máng nổi xây trên trụ. |
|
|
Tên |
geo |
||
|
Mô tả |
Thuộc tính không gian của đối tượng. |
||
|
Kiểu dữ liệu |
GM_Curve, |
||
|
Kiểu đối tượng: |
|
|
Tên |
MatBoKenhMuong |
|
Tên tiếng Việt |
Mặt bờ kênh mương |
|
Mô tả |
Mặt bờ kênh mương ở một bên hoặc hai bên đường bờ nước được hình thành trong quá trình đào kênh, mương. |
|
Kiểu cơ sở |
NenDiaLy25N |
|
Tên các thuộc tính |
maDoiTuong, geo |
|
Thuộc tính đối tượng: |
|
|
Tên |
maDoiTuong |
|
Mô tả |
Mã phân loại đối tượng theo danh mục đối tượng địa lý cơ sở. |
|
Kiểu dữ liệu |
CharacterString = KG07 |
|
Tên |
geo |
|
Mô tả |
Thuộc tính không gian của đối tượng. |
|
Kiểu dữ liệu |
GMSurface, |
|
Kiểu đối tượng: |
|||
|
Tên |
TaLuyCongTrinhThuyLoi |
||
|
Tên tiếng Việt |
Taluy công trình thủy lợi |
||
|
Mô tả |
Đối tượng địa lý mô tả sự biến đổi địa hình do sự đào đắp các công trình thuỷ lợi, là phần mái dốc của các công trình thủy lợi. |
||
|
Kiểu cơ sở |
NenDiaLy25N |
||
|
Tên các thuộc tính |
maDoiTuong, loaiTaluy, loaiHinhThai, tyCaoTySau, geo |
||
|
Thuộc tính đối tượng: |
|||
|
Tên |
maDoiTuong |
||
|
Mô tả |
Mã phân loại đối tượng theo danh mục đối tượng địa lý cơ sở. |
||
|
Kiểu dữ liệu |
CharacterString = KG08 |
||
|
Tên |
loaiTaLuy |
||
|
Mô tả |
Loại taluy công trình thủy lợi. |
||
|
Kiểu dữ liệu |
Integer |
||
|
Danh sách giá trị |
Mã |
Nhãn |
Mô tả |
|
1 |
Đê |
Taluy đê |
|
|
2 |
Đập |
Taluy đập |
|
|
3 |
Kênh, mương |
Taluy bờ kênh, mương |
|
|
4 |
Khác |
|
|
|
Tên |
loaiHinhThai |
||
|
Mô tả |
Hình thái taluy, áp dụng để biểu thị tình trạng gia cố. |
||
|
Kiểu dữ liệu |
Integer |
||
|
Danh sách giá trị |
Mã |
Nhãn |
Mô tả |
|
|
1 |
Đắp cao |
Taluy bờ đắp cao, đối tượng đắp cao. |
|
2 |
Xẻ sâu |
Taluy bờ xẻ sâu, đối tượng xẻ sâu. |
|
|
Tên |
tyCaoTySau |
||
|
Mô tả |
Độ chênh cao của taluy so với bề mặt địa hình. |
||
|
Kiểu dữ liệu |
Real |
||
|
Đơn vị đo |
Mét |
||
|
Tên |
geo |
||
|
Mô tả |
Thuộc tính không gian của đối tượng. |
||
|
Kiểu dữ liệu |
GM_Curve |
||
|
Kiểu đối tượng: |
|
|
Tên |
TramBom |
|
Tên tiếng Việt |
Trạm bơm |
|
Mô tả |
Tập hợp các công trình và các thiết bị bơm. |
|
Kiểu cơ sở |
NenDiaLy25N |
|
Tên các thuộc tính |
maDoiTuong, ten, geo |
|
Thuộc tính đối tượng: |
|
|
Tên |
maDoiTuong |
|
Mô tả |
Mã phân loại đối tượng theo danh mục đối tượng địa lý cơ sở. |
|
Kiểu dữ liệu |
CharacterString = KG09 |
|
Tên |
ten |
|
Mô tả |
Tên gọi của đối tượng. |
|
Kiểu dữ liệu |
CharacterString |
|
Tên |
geo |
|
Mô tả |
Thuộc tính không gian của đối tượng. |
|
Kiểu dữ liệu |
GM_Point, GM_Surface |
|
Kiểu đối tượng: |
|||
|
Tên |
DiaDanhBienDao |
||
|
Tên tiếng Việt |
Địa danh Biển Đảo |
||
|
Mô tả |
Tên gọi của các yếu tố biển, hải đảo: mũi đất, bán đảo, biển, eo biển, vịnh, cửa sông, và các đối tượng địa lý đáy biển. |
||
|
Kiểu cơ sở |
NenDiaLy25N |
||
|
Tên các thuộc tính |
maDoiTuong, danhTuChung, ten, geo |
||
|
Thuộc tính đối tượng: |
|||
|
Tên |
maDoiTuong |
||
|
Mô tả |
Mã phân loại đối tượng theo danh mục đối tượng địa lý cơ sở. |
||
|
Kiểu dữ liệu |
CharacterString = DA01 |
||
|
Tên |
danhTuChung |
||
|
Mô tả |
Danh từ chung chỉ đối tượng biển đảo. |
||
|
Kiểu dữ liệu |
CharacterString |
||
|
Danh sách giá trị |
Mã |
Nhãn |
Mô tả |
|
14 |
cửa sông |
Danh từ chung trong địa danh thủy văn. |
|
|
15 |
bán đảo |
Danh từ chung trong địa danh biển đảo. |
|
|
17 |
vịnh |
Danh từ chung trong địa danh biển đảo |
|
|
18 |
vũng |
Danh từ chung trong địa danh biển đảo. |
|
|
Tên |
ten |
||
|
Mô tả |
Tên gọi của đối tượng. |
||
|
Kiểu dữ liệu |
CharacterString |
||
|
Tên |
geo |
||
|
Mô tả |
Thuộc tính không gian của đối tượng. |
||
|
Kiểu dữ liệu |
GM_Point |
||
Các nội dung quy định về thu nhận dữ liệu nền địa lý quốc gia tỷ lệ 1:10.000 tại Phụ lục số 3 ban hành kèm theo Thông tư 15/2020/TT-BTNMT bị bãi bỏ bởi khoản 3 Điều 2 Thông tư 08/2023/TT-BTNMT.
PHỤ LỤC SỐ 3
THU NHẬN DỮ LIỆU NỀN ĐỊA LÝ QUỐC GIA TỶ LỆ 1:10.000,1:25.000
(Ban hành kèm theo Thông tư số 15/2020/TT-BTNMT ngày 30 tháng 11 năm 2020 của Bộ trưởng Bộ Tài nguyên và Môi trường)
I. Những nguyên tắc chung trong thu nhận và chuẩn hoá dữ liệu nền địa lý quốc gia tỷ lệ 1:10.000,1:25.000
1. Thu nhận vị trí đối tượng địa lý
a) Dữ liệu nền địa lý quốc gia tỷ lệ 1:10.000, 1:25.000 được thu nhận bằng các phương pháp đo đạc và bản đồ theo các văn bản pháp quy hiện hành.
b) Kiểu dữ liệu hình học (geo) của từng đối tượng địa lý tuân theo quy định mô hình cấu trúc dữ liệu. Mỗi đối tượng địa lý chỉ được nhận một trong ba kiểu dữ liệu GM_Surface, GM_Curve, GM_Point với tiêu chí thu nhận chung như sau:
|
Kiểu dữ liệu hình học (Geo) |
Tỷ lệ 1:10.000 |
Tỷ lệ 1:25.000 |
||
|
Chiều dài |
Chiều rộng |
Chiều dài |
Chiều rộng |
|
|
GM_Surface |
|
≥ 5,0 m |
|
≥ 12,5 m |
|
GM_Curve |
≥ 100,0 m |
< 5,0 m |
≥ 250 m |
< 12,5 m |
|
GM_Point |
< 100,0 m |
< 5,0 m |
< 250 m |
< 12,5 m |
Ngoài ra, khi thu nhận các đối tượng địa lý cần tuân theo các yêu cầu sau:
+ Kiểu GM_Surface: áp dụng để thu nhận đối tượng có đồ hình không gian đạt chỉ tiêu về diện tích có thể nhận dạng rõ ràng thông qua ranh giới trên thực địa (ranh giới tự nhiên, ranh giới nhân tạo). Các trường hợp đặc biệt thì tuân theo quy định chi tiết cho từng đối tượng cụ thể.
+ Kiểu GM_Curve: áp dụng để thu nhận đối tượng hình tuyến, vị trí của đối tượng hình học được xác định theo đường tâm đồ hình hình tuyến.
+ Kiểu GM_Point: áp dụng để thu nhận vị trí đối tượng địa lý, vị trí của đối tượng được xác định tại trọng tâm của đối tượng.
2. Thu nhận thuộc tính của đối tượng địa lý
a) Mỗi kiểu đối tượng địa lý được gán số thuộc tính với kiểu dữ liệu và miền giá trị thuộc tính theo quy định chỉ ra trong mô hình cấu trúc dữ liệu.
b) Giá trị thuộc tính được thu nhận từ kết quả điều tra thực địa hoặc các tài liệu thu thập, phân tích trong phòng.
c) Các đối tượng DiaDanhDanCu, DiaDanhSonVan, DiaDanhThuyVan và thuộc tính ten của đối tượng địa lý (bao gồm cả danh từ chung) được thu nhận như sau:
- Trường hợp tên đã có trong cơ sở dữ liệu địa danh quốc gia thì sử dụng trực tiếp từ cơ sở dữ liệu địa danh quốc gia.
- Khi tên gọi chưa có hoặc có thay đổi so với cơ sở dữ liệu địa danh phải điều tra, thu thập theo các văn bản có tính pháp lý của cơ quan có thẩm quyền và xác minh tại thực địa. Trong tệp siêu dữ liệu ghi nhận lại các địa danh này là địa danh chưa được chuẩn hóa.
II. Quy định chi tiết thu nhận dữ liệu nền địa lý tỉ lệ 1:10.000,1:25.000
1. Thu nhận các thuộc tính cơ sở của tất cả các đối tượng địa lý trong cơ sở dữ liệu nền địa lý quốc gia tỉ lệ 1:10.000, 1:25.000
1.1. Mã nhận dạng
Mã nhận dạng được thiết lập ở bước cuối cùng sau khi dữ liệu nền địa lý quốc gia tỉ lệ 1:10.000, 1:25.000 được chuẩn hóa, hoàn thiện.
1.2. Phiên bản
Thu nhận số phiên bản theo kiểu số nguyên. Phiên bản đầu tiên là “1”. Phiên bản sau lấy số liền sau số phiên bản hiện tại.
1.3. Ngày phiên bản
Là ngày đối tượng địa lý đã được thay đổi trong cơ sở dữ liệu và trở thành phiên bản hiện tại (Ngày ký ban hành). Ngày này không liên quan đến ngày đối tượng địa lý thay đổi ở thực địa.
1.4. Giá trị độ chính xác vị trí
Giá trị độ chính xác mặt phẳng của đối tượng địa lý phụ thuộc theo tỉ lệ cơ sở dữ liệu và được quy định cụ thể trong Thiết kế kỹ thuật - dự toán.
1.5. Nguyên nhân thay đổi
Các nguyên nhân thay đổi đối tượng địa lý trong cơ sở dữ liệu gồm: Thay đổi thuộc tính, thay đổi vị trí, đối tượng mới xuất hiện, đối tượng được sửa đổi, phân loại lại, thay đổi mô hình cấu trúc, do thay đổi quy định kỹ thuật.
2. BienGioiDiaGioi
|
Kiểu đối tượng |
Mã đối tượng |
Thu nhận |
|||
|
1:10.000 |
1:25.000 |
||||
|
Đường biên giới quốc gia trên đất liền |
AC01 |
Đường biên giới quốc gia trên đất liền thu nhận từ nguồn cơ sở dữ liệu biên giới quốc gia trên đất liền, trường hợp chưa có cơ sở dữ liệu biên giới quốc gia trên đất liền thì chuyển vẽ từ các văn kiện, tài liệu, bản đồ biên giới do cơ quan có thẩm quyền cung cấp. |
|||
|
Mốc quốc giới |
AC02 |
Mốc quốc giới được thu nhận cùng với đường biên giới quốc gia trên đất liền theo nguyên tắc thu nhận của đường biên giới quốc gia trên đất liền. Giá trị thuộc tính tọa độ điểm mốc quốc giới nhập chính xác theo tài liệu được cung cấp. |
|||
|
Địa phận hành chính trên đất liền |
|
||||
|
Địa phận hành chính cấp huyện |
AD01 |
Đối tượng dạng vùng mô tả hình dạng của đơn vị hành chính các cấp được tạo bởi đường địa giới tương ứng. Số liệu diện tích theo số liệu kiểm kê đất đai công bố kỳ gần nhất hoặc theo Nghị định của Chính phủ trong trường hợp có thay đổi địa giới hành chính (chia tách, sát nhập, thành lập mới). Mã đơn vị hành chính cấp tương ứng theo quy định của cơ quan nhà nước có thẩm quyền. Đối tượng được tạo bởi quan hệ Topology giữa các đoạn địa giới cùng cấp. |
|||
|
Địa phận hành chính cấp tỉnh |
AD02 |
||||
|
Địa phận hành chính cấp xã |
AD03 |
||||
|
Đường địa giới hành chính |
|
||||
|
Đường địa giới hành chính cấp huyện |
AD04 |
Đường địa giới hành chính các cấp thu nhận từ nguồn cơ sở dữ liệu địa giới hành chính do cơ quan có thẩm quyền cung cấp. Khu vực chưa có cơ sở dữ liệu địa giới hành chính thì chuyển vẽ đường địa giới hành chính các cấp theo bộ hồ sơ địa giới hành chính do cơ quan có thẩm quyền cung cấp. Trong mọi trường hợp, đường địa giới phải được cập nhật theo hiện trạng pháp lý của chính quyền địa phương tại thời điểm thi công. |
|||
|
Đường địa giới hành chính cấp tỉnh |
AD05 |
||||
|
Đường địa giới hành chính cấp xã. |
AD06 |
||||
|
Mốc địa giới hành chính |
|
||||
|
Mốc địa giới cấp huyện |
AD07 |
Mốc địa giới các cấp được thu nhận cùng với đường địa giới hành chính các cấp theo nguyên tắc thu nhận đường địa giới hành chính các cấp. Giá trị thuộc tính tọa độ điểm mốc địa giới nhập chính xác theo tài liệu được cung cấp. |
|||
|
Mốc địa giới cấp tỉnh |
AD08 |
||||
|
Mốc địa giới cấp xã |
AD09 |
||||
|
Cột mốc điểm cơ sở |
AB01 |
Thu nhận từ nguồn dữ liệu, tư liệu do Nhà nước Cộng hòa xã hội chủ nghĩa Việt Nam công bố mới nhất. |
|||
|
Điểm cơ sở |
AB02 |
Thu nhận từ nguồn dữ liệu, tư liệu do Nhà nước Cộng hòa xã hội chủ nghĩa Việt Nam công bố mới nhất. |
|||
|
Đường cơ sở |
AB04 |
Thu nhận từ nguồn dữ liệu, tư liệu do Nhà nước Cộng hòa xã hội chủ nghĩa Việt Nam công bố mới nhất. |
|||
|
Vùng biển |
|
||||
|
Lãnh hải |
AB07 |
Thông tin từ nguồn dữ liệu, tư liệu do Nhà nước Cộng hòa xã hội chủ nghĩa Việt Nam công bố mới nhất. |
|||
|
Vùng nội thủy |
AB11 |
||||
|
Vùng nước lịch sử |
AB12 |
||||
|
Vùng tiếp giáp lãnh hải |
AB13 |
||||
|
Địa phận hành chính trên biển |
|
||||
|
Địa phận hành chính cấp huyện trên biển |
AE01 |
Các đối tượng đường ranh giới hành chính trên biển phải được chuyển vẽ từ các tài liệu, bản đồ, hồ sơ phân định ranh giới hành chính trên biển do cơ quan có thẩm quyền cung cấp. |
|||
|
Địa phận hành chính cấp tỉnh trên biển |
AE02 |
||||
|
Địa phận hành chính cấp xã trên biển |
AE03 |
||||
|
Đường ranh giới hành chính trên biển |
|
||||
|
Đường ranh giới hành chính cấp huyện trên biển |
AE04 |
Các đối tượng đường ranh giới hành chính trên biển phải được chuyển vẽ từ các tài liệu, bản đồ, hồ sơ phân định ranh giới hành chính trên biển do cơ quan có thẩm quyền cung cấp. |
|||
|
Đường ranh giới hành chính cấp tỉnh trên biển |
AE05 |
||||
|
Đường ranh giới hành chính cấp xã trên biển |
AE06 |
||||
3. CoSoDoDac
|
Kiểu đối tượng: |
Mã đối tượng |
Thu nhận |
|
|
1:10.000 |
1:25.000 |
||
|
Điểm gốc đo đạc quốc gia |
|
Thu nhận từ số liệu do các cơ quan có thẩm quyền cung cấp theo yêu cầu của công tác đo đạc trong phạm vi khu vực xây dựng dữ liệu địa lý. |
|
|
Điểm gốc toạ độ quốc gia |
BA01 |
||
|
Điểm gốc độ cao quốc gia |
BA02 |
||
|
Điểm gốc trọng lực quốc gia |
BA03 |
||
|
Điếm đo đạc quốc gia |
|
Thu nhận từ số liệu do các cơ quan có thẩm quyền cung cấp theo yêu cầu của công tác đo đạc trong phạm vi khu vực xây dựng dữ liệu địa lý. |
|
|
Điểm độ cao quốc gia |
BC01 |
||
|
Điểm toạ độ quốc gia |
BC02 |
||
|
Điểm tọa độ và độ cao quốc gia |
BC03 |
||
|
Điểm trọng lực quốc gia |
BC04 |
||
|
Trạm định vị vệ tinh quốc gia |
|
Thu nhận từ số liệu do các cơ quan có thẩm quyền cung cấp theo yêu cầu của công tác đo đạc trong phạm vi khu vực xây dựng dữ liệu địa lý. |
|
|
Trạm định vị vệ tinh quốc gia |
BD02 |
||
4. DanCu
|
Kiểu đối tượng |
Mã đối tượng |
Thu nhận |
|||
|
1:10.000 |
1:25.000 |
||||
|
Khu Dân cư |
CA02 |
- Thu nhận đường bao đồ hình các khu dân cư theo ranh giới các đối tượng giao thông, thủy văn, ranh giới thực vật bên ngoài khu dân cư. - Phân loại khu dân cư đô thị và khu dân cư nông thôn theo quy định. - Không thu nhận đồ hình khu dân cư đối với khu vực nhà rải rác trên nương rẫy, rải rác dọc hai bên đường giao thông, kênh rạch, sông suối, những khu vực này thu nhận thực phủ theo phân loại của gói dữ liệu Phủ bề mặt. - Những khu vực dân cư phân bố tập trung hai bên đường giao thông, dọc theo kênh rạch, sông suối thu nhận đồ hình dân cư khái quát để phản ánh đúng hiện trạng phân bố dân cư. |
|||
|
Nhà |
CA04 |
- Đồ hình nhà được xác định theo đường chân tường của tòa nhà. Nhà không có tường xác định theo hình chiếu thẳng đứng của đồ hình mái nhà. Trường hợp ranh giới nhà trùng ranh giới đường (ngõ) có thể khái quát hoá cả hai đối tượng sao cho đảm bảo được tương quan giữa đồ hình nhà, độ rộng đoạn đường (ngõ). Thu nhận tối đa nhà độc lập. - Nhà có diện tích từ 70m2 trở lên và chiều rộng từ 7m trở lên thu nhận kiểu GM_Surface. - Nhà có diện tích nhỏ hơn 70m2 và nhà có chiều rộng nhỏ hơn 7 m thu nhận đối tượng kiểu GM_Point. Khu vực đô thị mật độ nhà dày đặc chỉ thu nhận nhà có diện tích từ 30m2 trở lên trừ những nhà ở các vị trí góc đường, góc các đồ hình làng, khu phố phải thu nhận đầy đủ. - Mức độ kiên cố thu nhận như sau: Loại nhà kiên cố, bán kiên cố khi không có tài liệu phân loại ở nội nghiệp, khó phân biệt ở thực địa thì thu nhận chung là nhà kiên cố. Nhà không kiên cố, nhà đơn sơ khi không có tài liệu phân loại ở nội nghiệp, khó phân biệt ở thực địa thì thu nhận chung là nhà đơn sơ. - Loại nhà: thu nhận theo các tài liệu nội nghiệp và điều tra thực địa - Chiều cao nhà tính từ nóc nhà đến mặt đất. - Số tầng nhà thu nhận chẵn tầng, không tính tầng lửng. - Khi tài liệu nội nghiệp hoặc phương pháp thu nhận chỉ thu nhận được một trong hai thuộc tính chiều cao hoặc số tầng thì cho phép tính chuyển từ chiều cao sang số tầng và ngược lại theo nguyên tắc 1 tầng tương đương với chiều cao 4 m và ghi nhận việc tính chuyển này trong tệp siêu dữ liệu. - Thuộc tính tên của tòa nhà được xác định theo biển gắn và các tài liệu có liên quan. Trường hợp nhà không có tên để Null, các thuộc tính khác phải thu nhận đầy đủ. |
- Đồ hình nhà được xác định theo đường chân tường của tòa nhà. Nhà không có tường xác định theo hình chiếu thẳng đứng của đồ hình mái nhà. Trường hợp ranh giới nhà trùng ranh giới đường (ngõ) có thể khái quát hoá cả hai đối tượng sao cho đảm bảo được tương quan giữa đồ hình nhà, độ rộng đoạn đường (ngõ). - Nhà có diện tích từ 500 m2 trở lên và chiều rộng từ 20 m trở lên thu nhận kiểu GM_Surface. - Nhà có diện tích nhỏ hơn 500m2 và nhà có chiều rộng nhỏ hơn 20 m thu nhận đối tượng kiểu GM_Point. Khu vực đô thị mật độ nhà dày đặc chỉ thu nhận nhà có diện tích từ 70m2 trở lên trừ những nhà ở các vị trí góc đường, góc các đồ hình làng, khu phố phải thu nhận đầy đủ. - Chiều cao nhà tính từ nóc nhà đến mặt đất. - Số tầng nhà thu nhận chẵn tầng, không tính tầng lửng. - Khi tài liệu nội nghiệp hoặc phương pháp thu nhận chỉ thu nhận được một trong hai thuộc tính chiều cao hoặc số tầng thì cho phép tính chuyển từ chiều cao sang số tầng và ngược lại theo nguyên tắc 1 tầng tương đương với chiều cao 4 m và ghi nhận việc tính chuyển này trong tệp siêu dữ liệu. - Thuộc tính tên của tòa nhà được xác định theo biển gắn và các tài liệu có liên quan. Trường hợp nhà không có tên để Null, các thuộc tính khác phải thu nhận đầy đủ. |
||
|
Khối nhà |
CA01 |
- Khối nhà được vẽ theo chân các nhà ở riêng lẻ nằm sát nhau và cùng nhóm số tầng hoặc nhóm chiều cao theo quy định. Đối với khu vực hầu hết là nhà cấp IV (1 tầng), đan xen một vài nhà 2 tầng được phép thu nhận là nhóm khối nhà 1 tầng. - Trường hợp không thể tách thành các nhà độc lập thì thu nhận khối nhà nhưng khoảng cách tối đa giữa các nhà không quá 1m và không có ngõ đi qua. - Không gộp khối nhà từ các nhà độc lập ở các khu vực ngoài đô thị khi thực hiện tổng quát hóa dữ liệu từ tỷ lệ lớn hơn, giữ đúng bản chất phân bố dân cư. |
- Khối nhà được vẽ theo chân các nhà ở riêng lẻ nằm sát nhau, khoảng cách giữa các nhà từ 7,5 m trở xuống và cùng nhóm số tầng hoặc nhóm chiều cao theo quy định. Đối với khu vực hầu hết là nhà cấp IV (1 tầng), đan xen một vài nhà 2 tầng được phép thu nhận là nhóm khối nhà 1 tầng. - Không gộp khối nhà từ các nhà độc lập ở các khu vực ngoài đô thị khi thực hiện tổng quát hóa dữ liệu từ tỷ lệ lớn hơn, giữ đúng bản chất phân bố dân cư. |
||
|
Địa danh dân cư |
DA02 |
Thu nhận theo Khoản c, Điểm 2, Mục I. Những nguyên tắc chung trong thu nhận và chuẩn hoá dữ liệu nền địa lý quốc gia tỷ lệ 1:10.000, 1:25.000. |
|||
|
Hạ tầng kỹ thuật khác |
|
|
|||
|
Cơ sở hỏa táng |
CR01 |
Thu nhận các cơ sở hỏa táng có diện tích từ 400 m2 trở lên. - Thu nhận đối tượng kiểu GM_point đối với cơ sở hỏa táng có diện tích nhỏ hơn 1500 m2 - Thu nhận đối tượng kiểu GM_Surface đối với cơ sở hỏa táng có diện tích từ 1500 m2 trở lên. |
Thu nhận các cơ sở hỏa táng có diện tích từ có diện tích từ 1500 m2 trở lên. - Thu nhận đối tượng kiểu GM_point đối với cơ sở hỏa táng có diện tích nhỏ hơn 9500 m2. - Thu nhận đối tượng kiểu GM_Surface đối với cơ sở hỏa táng có diện tích từ 9500 m2 trở lên. |
||
|
Công trình đang xây dựng |
CR02 |
Thu nhận những công trình đang xây tại thời điểm điều tra, có diện tích từ 1500 m2 trở lên. |
Thu nhận những công trình đang xây tại thời điểm điều tra, có diện tích từ 9500 m2 trở lên. |
||
|
Công trình xử lý bùn |
CR03 |
Thu nhận những công trình có diện tích từ 1500 m2 trở lên. |
Không thu nhận. |
||
|
Công trình xử lý nước sạch |
CR04 |
Thu nhận khuôn viên toàn bộ công trình, bao gồm cả bể chứa nước sạch, có diện tích 400 m2 trở lên. - Thu nhận đối tượng kiểu GM_point đối với công trình xử lý nước sạch có diện tích nhỏ hơn 1500 m2 - Thu nhận đối tượng kiểu GM_Surface đối với công trình xử lý nước sạch có diện tích từ 1500 m2 trở lên. |
Không thu nhận. |
||
|
Cột đèn chiếu sáng |
CR05 |
Thu nhận các cột đèn chiếu sáng công cộng có giàn đèn cao từ 15 m trở lên. |
Không thu nhận. |
||
|
Họng nước chữa cháy |
CR13 |
Thu nhận tất cả các họng nước chữa cháy. |
Không thu nhận. |
||
|
Mộ độc lập |
CR14 |
Thu nhận các mộ xây kiên cố, có ý nghĩa định hướng theo nguyên tắc: - Thu nhận các đối tượng kiểu GM_Point với các đối tượng là di tích lịch sử hoặc phục vụ cho mục đích chuyên ngành. - Thu nhận đối tượng kiểu GM_Surface đối với mộ có khuôn viên độc lập và có diện tích từ 500 m2 trở lên. |
Không thu nhận. |
||
|
Nghĩa trang |
CR15 |
Thu nhận các nghĩa trang có khuôn viên độc lập, có diện tích từ 1500 m2 trở lên. |
Thu nhận các nghĩa trang có khuôn viên độc lập, có diện tích từ 9500 m2 trở lên. |
||
|
Nghĩa trang liệt sĩ |
CR16 |
Thu nhận các nghĩa trang liệt sĩ có khuôn viên độc lập, có diện tích từ 400 m2 trở lên. - Thu nhận đối tượng kiểu GM_point đối với nghĩa trang liệt sĩ có diện tích nhỏ hơn 1500 m2. - Thu nhận đối tượng kiểu GM_Surface đối với nghĩa trang liệt sĩ có diện từ 1500 m2 trở lên. |
Thu nhận các nghĩa trang liệt sĩ có khuôn viên độc lập, có diện tích từ 1500 m2 trở lên. - Thu nhận đối tượng kiểu GM_point đối với nghĩa trang liệt sĩ có diện tích nhỏ hơn 9500 m2. - Thu nhận đối tượng kiểu GM_Surface đối với nghĩa trang liệt sĩ có diện từ 9500 m2 trở lên. |
||
|
Nhà máy nước |
CR17 |
Thu nhận khuôn viên toàn bộ nhà máy có diện tích 400 m2 trở lên. - Thu nhận đối tượng kiểu GM_point đối với nhà máy nước có diện tích nhỏ hơn 1500 m2. - Thu nhận đối tượng kiểu GM_Surface đối với công trình xử lý nước sạch có diện tích từ 1500 m2 trở lên. |
Thu nhận khuôn viên toàn bộ nhà máy có diện tích 1500 m2 trở lên. - Thu nhận đối tượng kiểu GM_Point đối với nhà máy nước có diện tích nhỏ hơn 9500 m2. - Thu nhận đối tượng kiểu GM_Surface đối với công trình xử lý nước thải có diện tích từ 9500 m2 trở lên. |
||
|
Nhà tang lễ |
CR18 |
Thu nhận tất cả các nhà tang lễ (kể cả các nhà tang lễ trong các bệnh viện, cơ sở y tế), có diện tích từ 400 m2 trở lên. - Thu nhận đối tượng kiểu GM_point đối với nhà tang lễ có diện tích nhỏ hơn 1500 m2. - Thu nhận đối tượng kiểu GM_Surface đối với nhà tang lễ có diện tích từ 1500 m2 trở lên. |
Thu nhận tất cả các nhà tang lễ (kể cả các nhà tang lễ trong các bệnh viện, cơ sở y tế), có diện tích từ 1500 m2 trở lên. - Thu nhận đối tượng kiểu GM_point đối với nhà tang lễ có diện tích nhỏ hơn 9500 m2. - Thu nhận đối tượng kiểu GM_Surface đối với nhà tang lễ có diện tích từ 9500 m2 trở lên. |
||
|
Tháp nước, bể nước |
CR19 |
Thu nhận các bể nước sạch có dung tích 5000 m3 trở lên, các tháp nước cao, dung tích 5000 m3 trở lên, ở nơi hiếm nước. - Thu nhận đối tượng kiểu GM_point đối với bể chứa nước sạch, tháp nước có chiều rộng nhỏ hơn 20 m. - Thu nhận đối tượng kiểu GM_Surface đối với bể chứa nước sạch, tháp nước có chiều rộng từ 20 m trở lên. |
Thu nhận các bể chứa nước sạch có dung tích từ 10000 m3 trở lên, các tháp nước cao có dung tích từ 10000 m3 trở lên, ở nơi hiếm nước. - Thu nhận đối tượng kiểu GM_point đối với bể nước sạch, tháp nước có chiều rộng nhỏ hơn 50 m. - Thu nhận đối tượng kiểu GM_Surface đối bể chứa nước sạch, tháp nước có chiều rộng từ 50 m trở lên. |
||
|
Trạm thu phát sóng |
CR23 |
Thu nhận các trạm thu phát sóng hoặc cột ăng-ten trên mặt đất có chiều cao từ 30m trở lên và tất cả các cột ăng-ten phát thanh, truyền hình của Đài phát thanh, truyền hình từ cấp tỉnh trở lên. - Thu nhận đối tượng kiểu GM_Point đối với trạm thu phát sóng có diện tích nhỏ hom 1500 m2. Vị trí thu nhận tại các cột thu phát sóng. - Thu nhận đối tượng kiểu GM_Surface đối với trạm thu phát sóng có diện tích từ 1500 m2. |
Thu nhận các trạm thu phát sóng hoặc cột ăng-ten trên mặt đất có chiều cao từ 30m trở lên và tất cả các cột ăng-ten phát thanh, truyền hình của Đài phát thanh, truyền hình từ cấp tỉnh trở lên. - Thu nhận đối tượng kiểu GM_Point đối với trạm thu phát sóng có diện tích nhỏ hơn 9500 m2. Vị trí thu nhận tại các cột thu phát sóng. - Thu nhận đối tượng kiểu GM_Surface đối với trạm thu phát sóng có diện tích lớn hơn 9500 m2. |
||
|
Trạm khí tượng thủy văn quốc gia |
CR20 |
Thu nhận tất cả các trạm khí tượng thủy văn quốc gia. - Thu nhận đối tượng kiểu GM_point đối với Trạm khí tượng thủy văn quốc gia có diện tích nhỏ hơn 1500 m2, vị trí thu nhận tại các phòng đặt máy đo. - Thu nhận đối tượng kiểu GM_Surface đối với Trạm khí tượng thủy văn quốc gia có diện tích từ 1500 m2 trở lên. |
Thu nhận tất cả các trạm khí tượng thủy văn quốc gia. - Thu nhận đối tượng kiểu GM_point đối với Trạm khí tượng thủy văn quốc gia có diện tích nhỏ hơn 9500 m2, vị trí thu nhận tại các phòng đặt máy đo. - Thu nhận đối tượng kiểu GM_Surface đối với Trạm khí tượng thủy văn quốc gia có diện tích từ 9500 m2 trở lên. |
||
|
Trạm quan trắc môi trường |
CR21 |
Thu nhận toàn bộ các trạm quan trắc môi trường cố định do Bộ Tài nguyên và Môi trường quản lý. - Thu nhận đối tượng kiểu GM_point, vị trí thu nhận tại nơi đặt máy đo đối với trạm quan trắc môi trường có diện tích nhỏ hơn 1500 m2 - Thu nhận đối tượng kiểu GM_Surface đối với trạm quan trắc môi trường có diện tích từ 1500 m2 trở lên. |
Thu nhận toàn bộ các trạm quan trắc môi trường cố định do Bộ Tài nguyên và Môi trường quản lý. - Thu nhận đối tượng kiểu GM_point, vị trí thu nhận tại nơi đặt máy đo đối với trạm quan trắc môi trường có diện tích nhỏ hơn 9500 m2 - Thu nhận đối tượng kiểu GM_Surface đối với trạm quan trắc môi trường có diện tích từ 9500 m2 trở lên. |
||
|
Trạm quan trắc tài nguyên nước |
CR22 |
Thu nhận toàn bộ các trạm quan trắc tài nguyên nước do Bộ Tài nguyên và Môi trường quản lý. - Thu nhận đối tượng kiểu GM_point, vị trí thu nhận tại nơi đặt máy đo đối với trạm quan trắc môi trường có diện tích nhỏ hơn 1500 m2 - Thu nhận đối tượng kiểu GM_Surface đối với trạm quan trắc tài nguyên nước có diện tích từ 1500 m2 trở lên. |
Thu nhận toàn bộ các trạm quan trắc tài nguyên nước do Bộ Tài nguyên và Môi trường quản lý. - Thu nhận đối tượng kiểu GM_point, vị trí thu nhận tại nơi đặt máy đo đối với trạm quan trắc môi trường có diện tích nhỏ hơn 9500 m2 - Thu nhận đối tượng kiểu GM_Surface đối với trạm quan trắc tài nguyên nước có diện tích từ 9500 m2 trở lên. |
||
|
Đường dây tải điện |
CR09 |
Thu nhận các đường dây tải điện thuộc các tuyến truyền tải điện cao, trung thế có điện áp từ 10 KV trở lên, được bắt đầu và kết thúc tại cột điện hoặc trạm điện. Kết quả điều tra phải được tổng hợp thành hệ thống bao gồm thông tin về mạng lưới điện kèm theo chỉ số điện áp, trạm biến áp, điểm chuyển tiếp sang hệ thống ngầm. |
|||
|
Cột điện |
CR06 |
Thu nhận đầy đủ các cột điện tại vị trí góc ngoặt, các cột điện khác trên hệ thống đường dây thu nhận đúng vị trí nhưng đảm bảo khoảng cách giữa 2 cột liền kề từ 250 m trở lên. Thu nhận chiều cao cho các cột có chiều cao 15 m trở lên. |
Thu nhận các cột điện trên đường dây 500KV trở lên. |
||
|
Đường ống dẫn |
CR11 |
Thu nhận các đường ống dẫn (khí, dầu, nước) trên mặt đất, ngoài vùng dân cư có đường kính 0,3 m trở lên và chiều dài lớn hơn 100 m. |
Thu nhận các đường ống dẫn (khí, dầu, nước) trên mặt đất, ngoài vùng dân cư có đường kính 0,3 m trở lên và chiều dài lớn hơn 250m. |
||
|
Ranh giới |
|
|
|||
|
Hàng rào |
CU01 |
Thu nhận các loại hàng rào có chiều cao từ 1m trở lên và có mối quan hệ với các công trình xây dựng có khuôn viên diện tích từ 1500 m2 trở lên. Không thu nhận các loại hàng rào độc lập, không khép kín các công trình xây dựng. |
Thu nhận các loại hàng rào có chiều cao từ 1m trở lên và có mối quan hệ với các công trình xây dựng có khuôn viên diện tích từ 9500 m2 trở lên. Không thu nhận các loại hàng rào độc lập, không khép kín các công trình xây dựng. |
||
|
Ranh giới khu cấm |
CU02 |
Ranh giới khu cấm được xác định theo Quyết định số 160/2004/QĐ-TTG ngày 06 tháng 09. |
|||
|
Ranh giới sử dụng đất |
CU03 |
Chỉ thu nhận đường ranh giới khu vực nông trường, lâm trường, được chuyển tương quan từ các tài liệu mới nhất thu thập được từ các cơ quan có thẩm quyền. |
|||
|
Thành lũy |
CU04 |
Thu nhận các loại thành lũy có chiều cao từ 1 m trở lên và chiều dài lớn hơn 100 m |
Thu nhận các loại thành lũy có chiều cao từ 1m trở lên và chiều dài lớn hơn 250 m |
||
|
Tường vây |
CU05 |
Thu nhận các loại tường vây có chiều cao từ 1 m trở lên và có mối quan hệ với các công trình xây dựng có khuôn viên độc lập có diện tích từ 1500 m2 trở lên. Không thu nhận các loại tường vây độc lập, không khép kín các công trình xây dựng. |
Thu nhận các loại tường vây có chiều cao từ 1 m trở lên và có mối quan hệ với các công trình xây dựng có khuôn viên độc lập, có diện tích từ 9500 m2 trở lên. Không thu nhận các loại tường vây độc lập, không khép kín các công trình xây dựng. |
||
|
Công trình y tế |
|
Thuộc tính loại cấp hạng được thu nhận theo các quyết định công nhận của cơ quan có thẩm quyền căn cứ hướng dẫn tại Thông tư số 23/2005/TT-BYT ngày 25/8/2005 của Bộ Y tế hướng dẫn xếp hạng các đơn vị sự nghiệp y tế. Thu nhận đầy đủ tên và địa chỉ theo biển hiệu. |
|||
|
Bệnh viện |
CP01 |
Thu nhận bệnh viện có diện tích từ 400 m2 trở lên, tham chiếu theo danh mục quản lý mới nhất thu thập được từ các cơ quan có thẩm quyền. - Thu nhận đối tượng kiểu GM_point đối với bệnh viện có diện tích nhỏ hơn 1500 m2 - Thu nhận đối tượng kiểu GM_Surface đối với bệnh viện có diện tích từ 1500 m2 trở lên. |
Thu nhận bệnh viện có diện tích từ 1500 m2 trở lên, tham chiếu theo danh mục quản lý mới nhất thu thập được từ các cơ quan có thẩm quyền. - Thu nhận đối tượng kiểu GM_point đối với bệnh viện có diện tích nhỏ hơn 9500 m2. - Thu nhận đối tượng kiểu GM_Surface đối với bệnh viện có diện tích từ 9500 m2 trở lên. |
||
|
Cơ sở phòng chống dịch bệnh |
CP02 |
Thu nhận các cơ sở phòng chống dịch bệnh có diện tích từ 400 m2 trở lên. + Thu nhận đối tượng kiểu GM_point đối với cơ sở phòng chống dịch bệnh có diện tích nhỏ hơn 1500 m2. + Thu nhận đối tượng kiểu GM_Surface đối với cơ sở phòng chống dịch bệnh có diện tích từ 1500 m2 trở lên. |
Không thu nhận. |
||
|
Cơ sở y tế khác |
CP03 |
- Khu vực thành phố thu nhận các cơ sở y tế có khuôn viên độc lập, có quy mô lớn, có diện tích từ 400 m2 trở lên. + Thu nhận đối tượng kiểu GM_point đối với cơ sở y tế khác có diện tích nhỏ hơn 1500 m2. + Thu nhận đối tượng kiểu GM_Surface đối với cơ sở y tế khác có diện tích từ 1500 m2 trở lên. - Khu vực nông thôn thu nhận toàn bộ các cơ sở y tế khác. + Thu nhận đối tượng kiểu GM_Surface đối với cơ sở y tế khác có diện tích từ 1500 m2 trở lên. |
- Khu vục thành phố thu nhận các cơ sở y tế có khuôn viên độc lập, có quy mô lớn, có diện tích từ 1500 m2 trở lên. - Thu nhận đối tượng kiểu GM_point đối với cơ sở y tế khác có diện tích nhỏ hơn 9500 m2. - Thu nhận đối tượng kiểu GM_Surface đối với cơ sở y tế khác có diện tích từ 9500 m2 trở lên. - Khu vực nông thôn thu nhận toàn bộ các cơ sở y tế khác. - Thu nhận đối tượng kiểu GM_Surface đối với cơ sở y tế khác có diện tích từ 9500 m2 trở lên. |
||
|
Nhà hộ sinh |
CP04 |
- Thu nhận nhà hộ sinh có diện tích từ 400 m2 trở lên. + Thu nhận đối tượng kiểu GM_point đối với nhà hộ sinh có diện tích nhỏ hơn 1500 m2. + Thu nhận đối tượng kiểu GM_Surface đối với nhà hộ sinh có diện tích từ 1500 m2 trở lên. |
Không thu nhận |
||
|
Phòng khám |
CP05 |
- Thu nhận toàn bộ phòng khám, có diện tích từ 400 m2 trở lên. + Thu nhận đối tượng kiểu GM_point đối với phòng khám có diện tích nhỏ hơn 1500 m2 + Thu nhận đối tượng kiểu GM_Surface đối với phòng khám có diện tích từ 1500 m2 trở lên. |
Không thu nhận |
||
|
Trạm y tế |
CP06 |
Thu nhận các trạm y tế có khuôn viên độc lập, có diện tích từ 400 m2 trở lên. - Thu nhận đối tượng kiểu GM_point đối với trạm y tế có diện tích nhỏ hơn 1500 m2. - Thu nhận đối tượng kiểu GM_Surface đối với trạm y tế có diện tích từ 1500 m2 trở lên. |
Thu nhận các trạm y tế có khuôn viên độc lập, có diện tích từ 1500 m2 trở lên. - Thu nhận đối tượng kiểu GM_point đối với trạm y tế có diện tích nhỏ hơn 9500 m2. - Thu nhận đối tượng kiểu GM_Surface đối với trạm y tế có diện tích từ 9500 m2 trở lên. |
||
|
Trung tâm điều dưỡng |
CP07 |
Thu nhận các trung tâm điều dưỡng có khuôn viên độc lập, có diện tích từ 400 m2 trở lên. - Thu nhận đối tượng kiểu GM_point đối với trung tâm điều dưỡng có diện tích từ 400 m2 đến dưới 1500 m2. - Thu nhận đối tượng kiểu GM_Surface đối với trung tâm điều dưỡng có diện tích từ 1500 m2 trở lên. |
Thu nhận các trung tâm điều dưỡng có khuôn viên độc lập, có diện tích từ 1500 m2 trở lên. - Thu nhận đối tượng kiểu GM_point đối với trung tâm điều dưỡng có diện tích nhỏ hơn 9500 m2. - Thu nhận đối tượng kiểu GM_Surface đối với trung tâm điều dưỡng có diện tích từ 9500 m2 trở lên. |
||
|
Trung tâm y tế |
CP08 |
- Thu nhận các trung tâm y tế có khuôn viên độc lập, có diện tích từ 400 m2 trở lên. + Thu nhận đối tượng kiểu GM_point đối với trung tâm y tế có diện tích nhỏ hơn 1500 m2. + Thu nhận đối tượng kiểu GM_Surface đối với trung tâm y tế có diện tích từ 1500 m2 trở lên |
Thu nhận các trung tâm y tế có khuôn viên độc, có diện tích từ 1500 m2 trở lên. + Thu nhận đối tượng kiểu GM_point đối với trung tâm y tế có diện tích nhỏ hơn 1500 m2 + Thu nhận đối tượng kiểu GM_Surface đối với trung tâm y tế có diện tích từ 1500 m2 trở lên |
||
|
Công trình giáo dục |
|
|
|||
|
Trung tâm giáo dục thường xuyên |
CE01 |
Thu nhận các trung tâm giáo dục thường xuyên, có diện tích từ 400 m2 trở lên. - Thu nhận đối tượng kiểu GM_point đối với trung tâm giáo dục thường xuyên có diện tích nhỏ hơn 1500 m2. - Thu nhận đối tượng kiểu GM_Surface đối với trung tâm giáo dục thường xuyên có diện tích từ 1500 m2 trở lên. |
Thu nhận các trung tâm giáo dục thường xuyên, có diện tích từ 1500 m2 trở lên. - Thu nhận đối tượng kiểu GM_point đối với trung tâm giáo dục thường xuyên có diện tích nhỏ hơn 9500 m2. - Thu nhận đối tượng kiểu GM_Surface đối với trung tâm giáo dục thường xuyên có diện tích từ 9500 m2 trở lên. |
||
|
Trung tâm kỹ thuật tổng hợp - hướng nghiệp |
CE02 |
Thu nhận tất cả các trung tâm kỹ thuật tổng hợp - hướng nghiệp, có diện tích từ 400 m2 trở lên. - Thu nhận đối tượng kiểu GM_point đối với trung tâm kỹ thuật tổng hợp - hướng nghiệp có diện tích nhỏ hơn 1500 m2 - Thu nhận đối tượng kiểu GM_Surface đối với trung tâm kỹ thuật tổng hợp - hướng nghiệp có diện tích từ 1500 m2 trở lên. |
Thu nhận tất cả các trung tâm kỹ thuật tổng hợp - hướng nghiệp, có diện tích từ 1500 m2 trở lên. - Thu nhận đối tượng kiểu GM_point đối với trung tâm kỹ thuật tổng hợp - hướng nghiệp có diện tích nhỏ hơn 9500 m2. - Thu nhận đối tượng kiểu GM_Surface đối với trung tâm kỹ thuật tổng hợp - hướng nghiệp có diện tích từ 9500 m2 trở lên. |
||
|
Trường cao đẳng |
CE03 |
Thu nhận toàn bộ các trường cao đẳng, bao gồm trụ sở chính và các phân hiệu theo tài liệu chính thức do cơ quan chủ quản ban hành, có diện tích từ 400 m2 trở lên. - Thu nhận đối tượng kiểu GM_point đối với trường cao đẳng có diện tích nhỏ hơn 1500 m2. - Thu nhận đối tượng kiểu GM_Surface đối với trường cao đẳng có diện tích từ 1500 m2 trở lên |
Thu nhận toàn bộ các trường cao đẳng, bao gồm trụ sở chính và các phân hiệu theo tài liệu chính thức do cơ quan chủ quản ban hành, có diện tích từ 1500 m2 trở lên. - Thu nhận đối tượng kiểu GM_point đối với trường cao đẳng có diện tích nhỏ hơn 9500 m2. - Thu nhận đối tượng kiểu GM_Surface đối với trường cao đẳng có diện tích từ 9500 m2 trở lên |
||
|
Trường đại học |
CE04 |
Thu nhận toàn bộ các trường đại học, bao gồm trụ sở chính và các phân hiệu theo tài liệu chính thức do cơ quan chủ quản ban hành, có diện tích từ 400 m2 trở lên. - Thu nhận đối tượng kiểu GM_point đối với trường đại học có diện tích nhỏ hơn 1500 m2. - Thu nhận đối tượng kiểu GM_Surface đối với trường đại học có diện tích từ 1500 m2 trở lên |
Thu nhận toàn bộ các trường đại học, bao gồm trụ sở chính và các phân hiệu theo tài liệu chính thức do cơ quan chủ quản ban hành, có diện tích từ 1500 m2 trở lên. - Thu nhận đối tượng kiểu GM_point đối với trường đại học có diện tích nhỏ hơn 9500 m2. - Thu nhận đối tượng kiểu GM_Surface đối với trường đại học có diện tích từ 9500 m2 trở lên |
||
|
Trường dân tộc nội trú |
CE05 |
Thu nhận các trường dân tộc nội trú, có diện tích từ 400 m2 trở lên. - Thu nhận đối tượng kiểu GM_point đối với trường dân tộc nội trú có diện tích nhỏ hơn 1500 m2. - Thu nhận đối tượng kiểu GM_Surface đối với trường dân tộc nội trú có diện tích từ 1500 m2 trở lên. |
Thu nhận các trường dân tộc nội trú, có diện tích từ 1500 m2 trở lên. - Thu nhận đối tượng kiểu GM_point đối với trường dân tộc nội trú có diện tích nhỏ hơn 9500 m2. - Thu nhận đối tượng kiểu GM_Surface đối với trường dân tộc nội trú có diện tích từ 9500 m2 trở lên. |
||
|
Trường dạy nghề |
CE06 |
Thu nhận toàn bộ các trường dạy nghề, có diện tích từ 400 m2 trở lên. - Thu nhận đối tượng kiểu GM_point đối với trường dạy nghề có diện tích nhỏ hơn 1500 m2. - Thu nhận đối tượng kiểu GM_Surface đối với trường dạy nghề có diện tích từ 1500 m2 trở lên |
Thu nhận toàn bộ các trường dạy nghề, có diện tích từ 1500 m2 trở lên. - Thu nhận đối tượng kiểu GM_point đối với trường dạy nghề có diện tích nhỏ hơn 9500 m2. - Thu nhận đối tượng kiểu GM_Surface đối với trường dạy nghề có diện tích từ 9500 m2 trở lên |
||
|
Trường giáo dưỡng |
CE07 |
Thu nhận các trường giáo dưỡng bao gồm cả các trường nuôi dưỡng, giáo dục trẻ em khuyết tật, có diện tích từ 400 m2 trở lên. - Thu nhận đối tượng kiểu GM_point đối với trường giáo dưỡng có diện tích nhỏ hơn 1500 m2. - Thu nhận đối tượng kiểu GM_Surface đối với trường giáo dưỡng nghiệp có diện tích từ 1500 m2 trở lên. |
Thu nhận các trường giáo dưỡng bao gồm cả các trường nuôi dưỡng, giáo dục trẻ em khuyết tật, có diện tích từ 1500 m2 trở lên. - Thu nhận đối tượng kiểu GM_point đối với trường giáo dưỡng có diện tích nhỏ hơn 9500 m2. - Thu nhận đối tượng kiểu GM_Surface đối với trường giáo dưỡng nghiệp có diện tích từ 9500 m2 trở lên. |
||
|
Trường mầm non |
CE08 |
Khu vực đô thị: Thu nhận các Trường mầm non có khuôn viên ổn định, có diện tích từ 400 m2 trở lên. - Thu nhận đối tượng kiểu GM_point đối với trường mầm non có diện tích nhỏ hơn 1500 m2. - Thu nhận đối tượng kiểu GM_Surface đối với trường mầm non có diện tích từ 1500 m2 trở lên. Khu vực nông thôn: Thu nhận toàn bộ các trường, điểm trường có khuôn viên độc lập. |
Khu vực đô thị: Thu nhận các Trường mầm non có khuôn viên ổn định, có diện tích từ 1500 m2 trở lên. - Thu nhận đối tượng kiểu GM_point đối với trường mầm non có diện tích nhỏ hơn 9500 m2 - Thu nhận đối tượng kiểu GM_Surface đối với trường mầm non có diện tích từ 9500 m2 trở lên. Khu vực nông thôn: Thu nhận toàn bộ các trường, điểm trường có khuôn viên độc lập. |
||
|
Trường phổ thông có nhiều cấp |
CE09 |
Thu nhận các trường phổ thông có nhiều cấp có khuôn viên độc lập, có diện tích từ 400 m2 trở lên. - Thu nhận đối tượng kiểu GM_point đối với trường phổ thông có nhiều cấp có diện tích nhỏ hơn 1500 m2. - Thu nhận đối tượng kiểu GM_Surface đối với trường phổ thông có nhiều cấp có diện tích từ 1500 m2 trở lên. |
Thu nhận các trường phổ thông có nhiều cấp có khuôn viên độc lập, có diện tích từ 1500 m2 trở lên. - Thu nhận đối tượng kiểu GM_point đối với trường phổ thông có nhiều cấp có diện tích nhỏ hơn 9500 m2. - Thu nhận đối tượng kiểu GM_Surface đối với trường phổ thông có nhiều cấp có diện tích từ 9500 m2 trở lên. |
||
|
Trường phổ thông năng khiếu |
CE10 |
Thu nhận các trường năng khiếu, có diện tích từ 400 m2 trở lên. - Thu nhận đối tượng kiểu GM_point đối với trường phổ thông năng khiếu có diện tích nhỏ hơn 1500 m2. - Thu nhận đối tượng kiểu GM_Surface đối với trường phổ thông năng khiếu có diện tích từ 1500 m2 trở lên. |
Thu nhận các trường năng khiếu, có diện tích từ 1500 m2 trở lên. - Thu nhận đối tượng kiểu GM_point đối với trường phổ thông năng khiếu có diện tích nhỏ hơn 9500 m2. - Thu nhận đối tượng kiểu GM_Surface đối với trường phổ thông năng khiếu có diện tích từ 9500 m2 trở lên. |
||
|
Trường tiểu học |
CE11 |
Khu vực đô thị: Thu nhận các trường tiểu học có khuôn viên ổn định, có diện tích từ 400 m2 trở lên. - Thu nhận đối tượng kiểu GM_point đối với trường tiểu học có diện tích nhỏ hơn 1500 m2. - Thu nhận đối tượng kiểu GM_Surface đối với trường tiểu học có diện tích từ 1500 m2 trở lên. Khu vực nông thôn: Thu nhận toàn bộ các trường, điểm trường có khuôn viên độc lập. - Thu nhận đối tượng kiểu GM_Surface đối với trường tiểu học có diện tích từ 1500 m2 trở lên. |
Khu vực đô thị: Thu nhận các Trường mầm non có khuôn viên ổn định, có diện tích từ 1500 m2 trở lên. - Thu nhận đối tượng kiểu GM_point đối với trường mầm non có diện tích nhỏ hơn 9500 m2. - Thu nhận đối tượng kiểu GM_Surface đối với trường mầm non có diện tích từ 9500 m2 trở lên. Khu vực nông thôn: Thu nhận toàn bộ các trường, điểm trường có khuôn viên độc lập. Thu nhận đối tượng kiểu GM_Surface đối với trường mầm non có diện tích từ 9500 m2 trở lên. |
||
|
Trường trung học cơ sở |
CE12 |
Thu nhận các trường trung học cơ sở có khuôn viên độc lập, có diện tích từ 400 m2 trở lên. - Thu nhận đối tượng kiểu GM_point đối với trường trung học cơ sở có diện tích nhỏ hơn 1500 m2. - Thu nhận đối tượng kiểu GM_Surface đối với trường trung học cơ sở có diện tích từ 1500 m2 trở lên. |
Thu nhận các trường trung học cơ sở có khuôn viên độc lập, có diện tích từ 1500 m2 trở lên. - Thu nhận đối tượng kiểu GM_point đối với trường trung học cơ sở có diện tích nhỏ hơn 9500 m2. - Thu nhận đối tượng kiểu GM_Surface đối với trường trung học cơ sở có diện tích từ 9500 m2 trở lên. |
||
|
Trường trung học phổ thông |
CE13 |
Thu nhận các trường có khuôn viên độc lập, có diện tích từ 400 m2 trở lên. - Thu nhận đối tượng kiểu GM_point đối với trường trung học phổ thông có diện tích nhỏ hơn 1500 m2. - Thu nhận đối tượng kiểu GM_Surface đối với trường trung học phổ thông có diện tích từ 1500 m2 trở lên. |
Thu nhận các trường có khuôn viên độc lập, có diện tích từ 1500 m2 trở lên. - Thu nhận đối tượng kiểu GM_point đối với trường trung học phổ thông có diện tích nhỏ hơn 9500 m2. - Thu nhận đối tượng kiểu GM_Surface đối với trường trung học phổ thông có diện tích từ 9500 m2 trở lên. |
||
|
Công trình thể thao |
|
|
|||
|
Bể bơi |
CK01 |
Thu nhận đối tượng kiểu GM_Surface đối với bể bơi có khuôn viên độc lập, có diện tích từ 400 m2 trở lên. Không thu nhận các bể bơi thuộc cung thể thao. |
Không thu nhận |
||
|
Nhà thi đấu |
CK02 |
Thu nhận các nhà thi đấu có khuôn viên độc lập, theo danh mục quản lý mới nhất thu thập được từ các cơ quan có thẩm quyền, có diện tích từ 400 m2 trở lên. - Thu nhận đối tượng kiểu GM_point đối với nhà thi đấu có diện tích nhỏ hơn 1500 m2. - Thu nhận đối tượng kiểu GM_Surface đối với nhà thi đấu có diện tích từ 1500 m2 trở lên. |
Thu nhận các nhà thi đấu có khuôn viên độc lập, theo danh mục quản lý mới nhất thu thập được từ các cơ quan có thẩm quyền, có diện tích từ 1500 m2 trở lên. - Thu nhận đối tượng kiểu GM_point đối với nhà thi đấu có diện tích nhỏ hơn 9500 m2. - Thu nhận đối tượng kiểu GM_Surface đối với nhà thi đấu có diện tích từ 9500 m2 trở lên. |
||
|
Sân gôn |
CK03 |
Thu nhận đối tượng kiểu GM_Surface đối với sân gôn có diện tích từ 1500 m2 trở lên, theo danh mục quản lý mới nhất thu thập được từ các cơ quan có thẩm quyền. |
Thu nhận đối tượng kiểu GM_Surface đối với sân gôn có diện tích từ 9500 m2 trở lên, theo danh mục quản lý mới nhất thu thập được từ các cơ quan có thẩm quyền. |
||
|
Sân thể thao |
CK04 |
Chỉ thu nhận đối tượng kiểu GM_Surface đối với sân thể thao có diện tích từ 1500 m2 trở lên, có khuôn viên độc lập, theo danh mục quản lý mới nhất thu thập được từ các cơ quan có thẩm quyền. |
Không thu nhận |
||
|
Sân vận động |
CK05 |
Chỉ thu nhận đối tượng kiểu GM_Surface đối với sân vận động có diện tích từ 1500 m2 trở lên, có khuôn viên độc lập, theo danh mục quản lý mới nhất thu thập được từ các cơ quan có thẩm quyền. |
Chỉ thu nhận đối tượng kiểu GM_Surface đối với sân vận động có diện tích từ 9500 m2 trở lên, có khuôn viên độc lập, theo danh mục quản lý mới nhất thu thập được từ các cơ quan có thẩm quyền. |
||
|
Trung tâm thể dục thể thao |
CK06 |
Thu nhận toàn bộ các Trung tâm thể dục thể thao, Cung thể thao theo danh mục quản lý mới nhất thu thập được từ các cơ quan có thẩm quyền, có diện tích từ 500m2 trở lên. - Thu nhận đối tượng kiểu GM_point đối với trung tâm thể dục thể thao có diện lớn hơn 500m2 nhưng nhỏ hơn 2000m2. - Thu nhận đối tượng đối tượng kiểu GM_Surface đối với trung tâm thể dục thể thao có diện tích từ 2000m2 trở lên. |
Thu nhận toàn bộ các Trung tâm thể dục thể thao, Cung thể thao theo danh mục quản lý mới nhất thu thập được từ các cơ quan có thẩm quyền, có diện tích từ 2000m2 trở lên. - Thu nhận đối tượng kiểu GM_point đối với với trung tâm thể dục thể thao có diện lớn hơn 2000m2 nhưng nhỏ hơn 12500m2. - Thu nhận đối tượng kiểu GM_Surface đối với trung tâm thể dục thể thao có diện tích từ 12500m2 trở lên. |
||
|
Trường đua, trường bắn |
CK07 |
Thu nhận toàn bộ trường đua, trường bắn có diện tích từ 2000 m2 trở lên, kiểu GM_Surface. |
- Thu nhận đối tượng kiểu GM_point đối với với trường đua, trường bán có diện lớn hơn 2000 m2 nhưng nhỏ hơn 12500 m2. - Thu nhận đối tượng kiểu GM_Surface đối Trường đua, trường bắn có diện tích từ 12500 m2 trở lên. |
||
|
Công trình văn hóa |
Thuộc tính chiều cao của các đối tượng không có chiều cao được phép để Null. |
||||
|
Bảo tàng |
CN01 |
Thu nhận các bảo tàng về văn hoá, lịch sử, quân sự có khuôn viên độc lập theo danh mục quản lý mới nhất thu thập được từ các cơ quan có thẩm quyền, có diện tích từ 400 m2 trở lên. - Thu nhận đối tượng kiểu GM_point đối với bảo tàng có diện tích nhỏ hơn 1500 m2. - Thu nhận đối tượng kiểu GM_Surface đối với bảo tàng có diện tích từ 1500 m2 trở lên. |
Thu nhận các bảo tàng về văn hoá, lịch sử, quân sự có khuôn viên độc lập theo danh mục quản lý mới nhất thu thập được từ các cơ quan có thẩm quyền, có diện tích từ 1500 m2 trở lên. - Thu nhận đối tượng kiểu GM_point đối với bảo tàng có diện tích nhỏ hơn 9500 m2. - Thu nhận đối tượng kiểu GM_Surface đối với bảo tàng có diện tích từ 9500 m2 trở lên. |
||
|
Chòi cao, tháp cao |
CN02 |
Thu nhận những chòi cao, tháp cao có ý nghĩa định hướng rõ rệt, thu nhận chiều cao của chòi cao, tháp cao từ 15 m trở lên. Chỉ thu nhận đối tượng kiểu GM_Point. |
Thu nhận những chòi cao, tháp cao có ý nghĩa định hướng rõ rệt, thu nhận chiều cao của chòi cao, tháp cao từ 15 m trở lên. Chỉ thu nhận đối tượng kiểu GM_Point. |
||
|
Cổng |
CN03 |
Thu nhận cổng có ý nghĩa lịch sử, văn hóa nổi tiếng hoặc có ý nghĩa định hướng rõ rệt, các cổng chào có quy mô lớn, xây dựng lâu bền có ý nghĩa tiêu biểu, đặc trưng. Chỉ thu nhận đối tượng kiểu GM_Point |
Không thu nhận |
||
|
Công trình di tích |
CN04 |
Thu nhận toàn bộ các công trình được xếp hạng di tích cấp tỉnh trở lên, không trùng với các công trình khác thuộc nhóm đối tượng công trình văn hóa và nhóm công trình tôn giáo tín ngưỡng, có diện tích từ 400 m2 trở lên. - Thu nhận đối tượng kiểu GM_point đối với công trình di tích có diện tích nhỏ hơn 1500 m2 - Thu nhận đối tượng kiểu GM_Surface đối với công trình di tích có diện tích từ 1500 m2 trở lên. |
Thu nhận toàn bộ các công trình được xếp hạng di tích cấp tỉnh trở lên, không trùng với các công trình khác thuộc nhóm đối tượng công trình văn hóa và nhóm công trình tôn giáo tín ngưỡng, có diện tích từ 1500 m2 trở lên. - Thu nhận đối tượng kiểu GM_point đối với công trình di tích có diện tích nhỏ hơn 9500 m2 - Thu nhận đối tượng kiểu GM_Surface đối với công trình di tích có diện tích từ 9500 m2 trở lên. |
||
|
Công trình vui chơi, giải trí |
CN05 |
Chỉ thu nhận các công trình có khuôn viên độc lập và có tên gọi, có diện tích từ 400 m2 trở lên. - Thu nhận đối tượng kiểu GM_point đối với công trình vui chơi, giải trí có diện tích nhỏ hơn 1500 m2. - Thu nhận đối tượng kiểu GM_Surface đối với công trình vui chơi, giải trí có diện tích từ 1500 m2 trở lên. |
Chỉ thu nhận các công trình có khuôn viên độc lập và có tên gọi, có diện tích từ 1500 m2 trở lên. - Thu nhận đối tượng kiểu GM_point đối với công trình vui chơi, giải trí có diện tích nhỏ hơn 9500 m2. - Thu nhận đối tượng kiểu GM_Surface đối với công trình vui chơi, giải trí có diện tích từ 9500 m2 trở lên. |
||
|
Công viên |
CN06 |
Thu nhận các công viên có khuôn viên độc lập, có tên gọi, Thu nhận đối tượng đối tượng kiểu GM_Surface đối với công viên có diện tích từ 2000 m2 trở lên. |
Thu nhận các công viên có khuôn viên độc lập, có tên gọi. Thu nhận đối tượng kiểu GM_Surface đối công viên có diện tích từ 12500 m2 trở lên. |
||
|
Cột cờ |
CN07 |
Thu nhận đối tượng kiểu GM_Point đối với các cột cờ là công trình kiến trúc có ý nghĩa lịch sử, văn hóa nổi tiếng hoặc có ý nghĩa định hướng rõ rệt, có chiều cao từ 15 m trở lên. |
|||
|
Cột đồng hồ |
CN08 |
Thu nhận đối tượng kiểu GM_Point đối với các cột đồng hồ đứng độc lập có ý nghĩa định hướng, có chiều cao từ 15 m trở lên, không thu nhận các đồng hồ gắn trên tường nhà công cộng hoặc nhà cơ quan. |
Không thu nhận |
||
|
Đài phun nước |
CN09 |
Thu nhận đối tượng kiểu GM_Point đối với các đài phu nước là công trình kiến trúc có ý nghĩa lịch sử, văn hóa nổi tiếng, các đài phun nước lớn ở các quảng trường, vườn hoa, công viên lớn. |
Không thu nhận |
||
|
Đài tưởng niệm |
CN10 |
Thu nhận đối tượng kiểu GM_Point đối với các đài tưởng niệm có ý nghĩa lịch sử, văn hóa, nổi bật được nhiều người biết đến (bao gồm cả tượng đài liệt sĩ, bia tưởng niệm không nằm trong khu nghĩa trang). |
|||
|
Lăng tẩm |
CN11 |
Thu nhận toàn bộ lăng tẩm là di tích lịch sử cấp tỉnh trở lên. - Thu nhận đối tượng kiểu GM_Surface đối với lăng tẩm có diện tích từ 1500 m2 trở lên. |
Thu nhận toàn bộ lăng tẩm là di tích lịch sử cấp quốc gia trở lên. - Thu nhận đối tượng kiểu GM_Surface đối với lăng tẩm có diện tích từ 9500 m2 trở lên. |
||
|
Lô cốt |
CN12 |
Thu nhận các lô cốt còn nguyên vẹn hoặc gần như nguyên vẹn, mang tính định hướng. Không thu nhận các lô cốt do quân đội xây dựng trong công tác quốc phòng. Khu vực có nhiều cụm lô cốt thu nhận chọn bỏ đảm bảo đồ hình phân bố của địa vật. |
|||
|
Nhà hát |
CN13 |
Thu nhận các nhà hát có tên gọi theo danh mục quản lý mới nhất thu thập được từ các cơ quan có thẩm quyền, có diện tích từ 400 m2 trở lên. - Thu nhận đối tượng kiểu GM_point đối với nhà hát có diện tích nhỏ hơn 1500 m2. - Thu nhận đối tượng kiểu GM_Surface đối với nhà hát có diện tích từ 1500 m2 trở lên. |
Thu nhận các nhà hát có tên gọi theo danh mục quản lý mới nhất thu thập được từ các cơ quan có thẩm quyền, có diện tích từ 1500 m2 trở lên. - Thu nhận đối tượng kiểu GM_point đối với nhà hát có diện tích nhỏ hơn 9500 m2. - Thu nhận đối tượng kiểu GM_Surface đối với nhà hát có diện tích từ 9500 m2 trở lên. |
||
|
Nhà văn hóa |
CN14 |
Thu nhận các trung tâm văn hóa, cung văn hóa, nhà văn hóa từ cấp xã trở lên, có diện tích từ 400 m2 trở lên. - Thu nhận đối tượng kiểu GM_point đối với nhà văn hóa có diện tích nhỏ hơn 1500 m2. - Thu nhận đối tượng kiểu GM_Surface đối với nhà văn hóa có diện tích từ 1500 m2 trở lên. |
Thu nhận các trung tâm văn hóa, cung văn hóa, nhà văn hóa từ cấp xã trở lên, có diện tích từ 1500 m2 trở lên. - Thu nhận đối tượng kiểu GM_point đối với nhà văn hóa có diện tích nhỏ hơn 9500 m2. - Thu nhận đối tượng kiểu GM_Surface đối với nhà văn hóa có diện tích từ 9500 m2 trở lên. |
||
|
Quảng trường |
CN15 |
Thu nhận các quảng trường lớn diện tích từ 1500 m2 trở lên, có tên gọi. Chỉ thu nhận đối tượng kiểu GM_Surface |
Thu nhận các quảng trường lớn có diện tích từ 9500 m2 trở lên, có tên gọi, Chỉ thu nhận đối tượng kiểu GM_Surface |
||
|
Rạp chiếu phim |
CN16 |
Thu nhận các rạp, trung tâm chiếu phim có vị trí độc lập, có tên gọi theo danh mục quản lý mới nhất thu thập được từ các cơ quan có thẩm quyền, có diện tích từ 400 m2 trở lên. - Thu nhận đối tượng kiểu GM_point đối với rạp chiếu phim có diện tích nhỏ hơn 1500 m2. - Thu nhận đối tượng kiểu GM_Surface đối với rạp chiếu phim có diện tích từ 1500 m2 trở lên. |
Không thu nhận |
||
|
Rạp xiếc |
CN17 |
Thu nhận các rạp xiếc có khuôn viên độc lập, có tên gọi,theo danh mục quản lý mới nhất thu thập được từ các cơ quan có thẩm quyền, có diện tích từ 400 m2 trở lên. - Thu nhận đối tượng kiểu GM_point đối với rạp xiếc có diện tích nhỏ hơn 1500 m2. - Thu nhận đối tượng kiểu GM_Surface đối với rạp xiếc có diện tích từ 1500 m2 trở lên. |
Không thu nhận |
||
|
Tháp cổ |
CN18 |
Thu nhận những tháp là di tích lịch sử, di tích kiến trúc, có ý nghĩa định hướng rõ rệt, ghi chiều cao tháp cho các tháp cao từ 15 m trở lên, Chỉ thu nhận đối tượng kiểu GM_Point. |
Thu nhận những tháp là di tích lịch sử, di tích kiến trúc, có ý nghĩa định hướng rõ rệt, ghi chiều cao tháp cho các tháp cao từ 15 m trở lên, Chỉ thu nhận đối tượng kiểu GM_Point. |
||
|
Thư viện |
CN19 |
Thu nhận các thư viện có khuôn viên độc lập, có diện tích từ 400 m2 trở lên. - Thu nhận đối tượng kiểu GM_point đối với thư viện có diện tích nhỏ hơn 1500 m2. - Thu nhận đối tượng kiểu GM_Surface đối với thư viện có diện tích từ 1500 m2 trở lên. |
Không thu nhận |
||
|
Triển lãm |
CN20 |
Thu nhận các triển lãm bao gồm triển lãm và nhà trưng bày có tên gọi được cơ quan có thẩm quyền quản lý, có diện tích từ 400 m2 trở lên. - Thu nhận đối tượng kiểu GM_point đối với triển lãm có diện tích nhỏ hơn 1500 m2. - Thu nhận đối tượng kiểu GM_Surface đối với triển lãm có diện tích từ 1500 m2 trở lên. |
Thu nhận các triển lãm bao gồm triển lãm và nhà trưng bày có tên gọi được cơ quan có thẩm quyền quản lý, có diện tích từ 1500 m2 trở lên. - Thu nhận đối tượng kiểu GM_point đối với triển lãm có diện tích nhỏ hơn 9500 m2. - Thu nhận đối tượng kiểu GM_Surface đối với triển lãm có diện tích từ 9500 m2 trở lên. |
||
|
Trung tâm hội nghị |
CN21 |
Thu nhận các Trung tâm hội nghị lớn, có tên gọi. - Thu nhận đối tượng kiểu GM_point đối với Trung tâm hội nghị có diện tích nhỏ hơn 1500 m2 - Thu nhận đối tượng kiểu GM_Surface đối với Trung tâm hội nghị có diện tích từ 1500 m2 trở lên. |
Thu nhận các Trung tâm hội nghị lớn, có tên gọi. - Thu nhận đối tượng kiểu GM_point đối với Trung tâm hội nghị có diện tích nhỏ hơn 9500 m2. - Thu nhận đối tượng kiểu GM_Surface đối với Trung tâm hội nghị có diện tích từ 9500 m2 trở lên. |
||
|
Tượng đài |
CN22 |
Thu nhận các tượng đài nơi có công trình kiến trúc nghệ thuật để ghi nhớ nhân vật hoặc sự kiện lịch sử, có tên riêng, nổi tiếng trong khu vực, có ý nghĩa định hướng rõ rệt. Thu nhận chiều cao tượng đài với các tượng đài có chiều cao từ 15 m trở lên. Chỉ thu nhận đối tượng kiểu GM_Point. |
|||
|
Vườn hoa |
CN23 |
Thu nhận các vườn hoa có khuôn viên độc lập và có tên gọi, có diện tích từ 400 m2 trở lên, chiều rộng từ 10 m trở lên. Thu nhận đối tượng kiểu GM_Surface. |
Không thu nhận |
||
|
Công trình thương mại dịch vụ |
|
|
|||
|
Bãi tắm |
CL01 |
Thu nhận vị trí các bãi tắm đang được quản lý và khai thác từ cấp huyện trở lên. Thu nhận đối tượng kiểu GM_Point. |
Thu nhận vị trí các bãi tắm đang được quản lý và khai thác từ cấp huyện trở lên. Thu nhận đối tượng kiểu GM_Point. |
||
|
Bưu cục |
CL02 |
Thu nhận các bưu cục có diện tích từ 400 m2 trở lên. - Thu nhận đối tượng kiểu GM_point đối với bưu cục có diện tích nhỏ hơn 1500 m2. - Thu nhận đối tượng kiểu GM_Surface đối với bưu cục có diện tích từ 1500 m2 trở lên. |
Không thu nhận |
||
|
Bưu điện |
CL03 |
Thu nhận các bưu điện có diện tích từ 400 m2 trở lên. - Thu nhận đối tượng kiểu GM_Point đối với bưu điện có diện tích nhỏ hơn 1500 m2. - Thu nhận đối tượng kiểu GM_Surface đối với bưu cục có diện tích từ 1500 m2 trở lên. |
Thu nhận các bưu điện có diện tích từ 1500 m2 trở lên. - Thu nhận đối tượng kiểu GM_Point đối với bưu điện có diện tích nhỏ hơn 9500 m2. - Thu nhận đối tượng kiểu GM_Surface đối với bưu cục có diện tích từ 9500 m2 trở lên. |
||
|
Các công trình dịch vụ khác |
CL04 |
Khu vực đô thị thu nhận các công trình dịch vụ khác có khuôn viên độc lập, nổi tiếng và có diện tích từ 2000 m2 trở lên. Khu vực nông thôn thu nhận các công trình, có khuôn viên độc lập, có diện tích từ 1500 m2 trở lên. Chỉ thu nhận đối tượng kiểu GM_Surface. |
Khu vực đô thị thu nhận các công trình dịch vụ khác có khuôn viên độc lập, nổi tiếng và có diện tích từ 12500 m2 trở lên. Khu vực nông thôn thu nhận các công trình, có khuôn viên độc lập, có diện tích từ 9500 m2 trở lên. Chỉ thu nhận đối tượng kiểu GM_Surface. |
||
|
Chợ |
CL05 |
Thu nhận các chợ có khuôn viên độc lập tại địa phương như: chợ đầu mối, chợ nổi tiếng, chợ được quy hoạch hoặc có tính đại diện cho một khu vực dân cư, có diện tích từ 400 m2 trở lên. Tham chiếu theo danh mục quản lý hệ thống chợ của các cơ quan có thẩm quyền. - Thu nhận đối tượng kiểu GM_Point đối với chợ có diện tích từ 400 m2 đến dưới 1500 m2. - Thu nhận đối tượng kiểu GM_Surface đối với chợ có diện tích từ 1500 m2 trở lên. |
Thu nhận các chợ có khuôn viên độc lập tại địa phương như: chợ đầu mối, chợ nổi tiếng, chợ được quy hoạch hoặc có tính đại diện cho một khu vực dân cư, có diện tích từ 1500 m2 trở lên. Tham chiếu theo danh mục quản lý hệ thống chợ của các cơ quan có thẩm quyền. - Thu nhận đối tượng kiểu GM_Point đối với chợ có diện tích nhỏ hơn 9500 m2. - Thu nhận đối tượng kiểu GM_Surface đối với chợ có diện tích từ 9500 m2 trở lên. |
||
|
Cửa hàng |
CL06 |
Khu vực đô thị thu nhận các cửa hàng có khuôn viên độc lập và có diện tích từ 1500 m2 trở lên. Khu vực nông thôn thu nhận các cửa hàng có khuôn viên độc lập có diện tích từ 400 m2 trở lên. - Thu nhận đối tượng kiểu GM_point đối với cửa hàng có diện tích nhỏ hơn 1500 m2 - Thu nhận đối tượng kiểu GM_Surface đối với cửa hàng có diện tích từ 1500 m2 trở lên. |
Không thu nhận |
||
|
Điểm bưu điện - văn hóa xã |
CL07 |
Thu nhận tất cả các điểm bưu điện, văn hóa xã. Thu nhận đối tượng kiểu GM_Surface đối với Điểm bưu điện - văn hóa xã có diện tích từ 1500 m2 trở lên. |
Thu nhận tất cả các điểm bưu điện, văn hóa xã. Thu nhận đối tượng kiểu GM_Surface đối với Điểm bưu điện - văn hóa xã có diện tích từ 9500 m2 trở lên. |
||
|
Khách sạn |
CL08 |
Khu vực đô thị thu nhận các khách sạn có khuôn viên độc lập, nổi tiếng, khách sạn từ ba sao trở lên, có diện tích từ 400 m2 trở lên. Khu vực nông thôn thu nhận các khách sạn có trong danh mục quản lý các cơ sở dịch vụ lưu trú mới nhất thu thập được từ các cơ quan có thẩm quyền, có diện tích từ 400 m2 trở lên. - Thu nhận đối tượng kiểu GM_point đối với khách sạn có diện tích nhỏ hơn 1500 m2 - Thu nhận đối tượng kiểu GM_Surface đối với khách sạn có diện tích từ 1500 m2 trở lên. |
Khu vực đô thị thu nhận các khách sạn có khuôn viên độc lập, nổi tiếng, khách sạn từ ba sao trở lên, có diện tích từ 1500 m2 trở lên. Khu vực nông thôn thu nhận các khách sạn có trong danh mục quản lý các cơ sở dịch vụ lưu trú mới nhất thu thập được từ các cơ quan có thẩm quyền, có diện tích từ 1500 m2 trở lên. - Thu nhận đối tượng kiểu GM_point đối với khách sạn có diện tích nhỏ hơn 9500 m2. - Thu nhận đối tượng kiểu GM_Surface đối với khách sạn có diện tích từ 9500 m2 trở lên. |
||
|
Ngân hàng |
CL09 |
Khu vực đô thị thu nhận các trụ sở, có diện tích từ 400 m2 trở lên. Khu vực nông thôn thu nhận các trụ sở, các chi nhánh, có diện tích từ 400 m2 trở lên. - Thu nhận đối tượng kiểu GM_point đối với ngân hàng có diện tích nhỏ hơn 1500 m2 - Thu nhận đối tượng kiểu GM_Surface đối với ngân hàng có diện tích từ 1500 m2 trở lên. |
Khu vực đô thị thu nhận các trụ sở, có diện tích từ 1500 m2 trở lên. Khu vực nông thôn thu nhận các trụ sở, các chi nhánh, có diện tích từ 1500 m2 trở lên. - Thu nhận đối tượng kiểu GM_point đối với ngân hàng có diện tích nhỏ hơn 9500 m2. - Thu nhận đối tượng kiểu GM_Surface đối với ngân hàng có diện tích từ 9500 m2 trở lên.. |
||
|
Nhà hàng |
CL10 |
Khu vực đô thị thu nhận các nhà hàng có khuôn viên độc lập, nổi tiếng và có diện tích từ 2000m2 trở lên. Khu vực nông thôn thu nhận các nhà hàng có khuôn viên độc lập, nổi tiếng có diện tích từ 1500 m2 trở lên. Chỉ thu nhận đối tượng kiểu GM_Surface. |
Không thu nhận |
||
|
Nhà khách |
CL11 |
Thu nhận các nhà khách có khuôn viên độc thuộc quản lý của các cơ quan, tổ chức, có diện tích từ 400 m2 trở lên. - Thu nhận đối tượng kiểu GM_Point đối với nhà khách có diện tích nhỏ hơn 1500 m2. - Thu nhận đối tượng kiểu GM_Surface đối với nhà khách có diện tích từ 1500 m2 trở lên. |
Không thu nhận |
||
|
Nhà lắp đặt thiết bị thông tin |
CL12 |
Thu nhận các nhà lắp đặt thiết bị thông tin có diện tích từ 400 m2 trở lên. - Thu nhận đối tượng kiểu GM_Point đối với nhà lắp đặt thiết bị thông tin có diện tích nhỏ hơn 1500 m2. - Thu nhận đối tượng kiểu GM_Surface đối với nhà lắp đặt thiết bị thông tin có diện tích từ 1500 m2 trở lên. |
Không thu nhận |
||
|
Siêu thị |
CL13 |
Khu vực đô thị thu nhận các siêu thị hạng 2 trở lên (diện tích kinh doanh là 2000m2 và số lượng mặt hàng là 10.000), có khuôn viên độc lập. Khu vực nông thôn thu nhận các siêu thị có diện tích từ 1500 m2 trở lên. Chỉ thu nhận đối tượng kiểu GM_Surface. Chỉ tiêu thu nhận căn cứ theo Quyết định số 1371/2004/QĐ-BTM ngày 24 tháng 9 năm 2004 của Bộ trưởng Bộ Thương mại về việc ban hành quy chế siêu thị, trung tâm thương mại. |
Khu vực đô thị thu nhận các siêu thị hạng 1 trở lên (diện tích kinh doanh là 5000m2 và số lượng mặt hàng là 20.000), có khuôn viên độc lập. Khu vực nông thôn thu nhận các siêu thị có diện tích từ 9500 m2 trở lên. Chỉ thu nhận đối tượng kiểu GM_Surface. Chỉ tiêu thu nhận căn cứ theo Quyết định số 1371/2004/QĐ-BTM ngày 24 tháng 9 năm 2004 của Bộ trưởng Bộ Thương mại về việc ban hành quy chế siêu thị, trung tâm thương mại. |
||
|
Trạm xăng, dầu |
CL15 |
- Khu vực đô thị chỉ thu nhận trạm xăng dầu lớn, có khuôn viên độc lập. có diện tích từ 400 m2 trở lên. + Thu nhận đối tượng kiểu GM_point đối với trạm xăng, dầu có diện tích nhỏ hơn 1500 m2. - Khu vực nông thôn thu nhận đầy đủ. - Thu nhận đối tượng kiểu GM_Surface đối với trạm xăng, dầu có diện tích từ 1500 m2 trở lên. |
- Khu vực đô thị chỉ thu nhận trạm xăng dầu lớn, có khuôn viên độc lập. có diện tích từ 1500 m2 trở lên. - Thu nhận đối tượng kiểu GM_point đối với trạm xăng, dầu có diện tích nhỏ hơn 9500 m2 - Khu vực nông thôn thu nhận đầy đủ. - Thu nhận đối tượng kiểu GM_Surface đối với trạm xăng, dầu có diện tích từ 9500 m2 trở lên. |
||
|
Trung tâm thương mại |
CL16 |
Thu nhận các trung tâm thương mại hạng 3 trở lên (diện tích kinh doanh là 10000m2), chỉ thu nhận đối tượng kiểu GM_Surface. Chỉ tiêu thu nhận căn cứ theo Quyết định số 1371/2004/QĐ-BTM ngày 24 tháng 9 năm 2004 của Bộ trưởng Bộ Thương mại về việc ban hành quy chế siêu thị, trung tâm thương mại. |
Thu nhận các trung tâm thương mại hạng 2 trở lên (diện tích kinh doanh là 30000m2), chỉ thu nhận đối tượng kiểu GM_Surface. Chỉ tiêu thu nhận căn cứ theo Quyết định số 1371/2004/QĐ-BTM ngày 24 tháng 9 năm 2004 của Bộ trưởng Bộ Thương mại về việc ban hành quy chế siêu thị, trung tâm thương mại. |
||
|
Trụ sở làm việc |
|
|
|||
|
Cơ quan đại diện nước ngoài |
CX01 |
Thu nhận các trụ sở của Đại sứ quán, Lãnh sự quán, Cơ quan đại diện của các tổ chức quốc tế tại Việt Nam, không thu nhận thuộc tính cấp hạng cho đối tượng này, có diện tích từ 400 m2 trở lên. - Thu nhận đối tượng kiểu GM_point đối với cơ quan đại diện nước ngoài có diện tích nhỏ hơn 1500 m2. - Thu nhận đối tượng kiểu GM_Surface đối với cơ quan đại diện nước ngoài có diện tích từ 1500 m2 trở lên. |
Thu nhận các trụ sở của Đại sứ quán, Lãnh sự quán, Cơ quan đại diện của các tổ chức quốc tế tại Việt Nam, không thu nhận thuộc tính cấp hạng cho đối tượng này, có diện tích từ 1500 m2 trở lên. - Thu nhận đối tượng kiểu GM_point đối với cơ quan đại diện nước ngoài có diện tích nhỏ hơn 9500 m2. Thu nhận đối tượng kiểu GM_Surface đối với cơ quan đại diện nước ngoài có diện tích từ 9500 m2 trở lên. |
||
|
Cơ sở thực nghiệm |
CX02 |
Thu nhận các phòng thí nghiệm, trạm nghiên cứu, trạm thử nghiệm, trung tâm thí nghiệm, thực nghiệm có khuôn viên độc lập, có diện tích từ 400 m2 trở lên. - Thu nhận đối tượng kiểu GM_point đối cơ sở thực nghiệm có diện tích nhỏ hơn 1500 m2. - Thu nhận đối tượng kiểu GM_Surface đối với cơ sở thực nghiệm có diện tích từ 1500 m2 trở lên. |
Không thu nhận |
||
|
Trụ sở làm việc doanh nghiệp |
CX03 |
Thu nhận trụ sở của các doanh nghiệp có khuôn viên độc lập và nằm tách khỏi các cơ sở sản xuất, có diện tích từ 400 m2 trở lên. Không thu nhận thuộc tính cấp hạng cho đối tượng này. - Thu nhận đối tượng kiểu GM_point đối trụ sở làm việc doanh nghiệp có diện tích nhỏ hơn 1500 m2. - Thu nhận đối tượng kiểu GM_Surface đối với trụ sở làm việc doanh nghiệp có diện tích từ 1500 m2 trở lên. |
Không thu nhận |
||
|
Trụ sở làm việc của đơn vị sự nghiệp |
CX04 |
Thu nhận trụ sở của các của đơn vị sự nghiệp của các Bộ, Ban, ngành và của các Sở có khuôn viên độc lập, có diện tích từ 400 m2 trở lên. - Thu nhận đối tượng kiểu GM_point đối với trụ sở làm việc của đơn vị sự nghiệp có diện tích nhỏ hơn 1500 m2. - Thu nhận đối tượng kiểu GM_Surface đối với trụ sở làm việc của đơn vị sự nghiệp có diện tích từ 1500 m2 trở lên. |
Thu nhận trụ sở của các của đơn vị sự nghiệp của các Bộ, Ban, ngành và của các Sở có khuôn viên độc lập, có diện tích từ 1500 m2 trở lên. - Thu nhận đối tượng kiểu GM_point đối với trụ sở làm việc của đơn vị sự nghiệp có diện tích nhỏ hơn 9500 m2. Thu nhận đối tượng kiểu GM_Surface đối với trụ sở làm việc của đơn vị sự nghiệp có diện tích từ 9500 m2 trở lên. |
||
|
Trụ sở làm việc của tổ chức xã hội - nghề nghiệp |
CX05 |
Thu nhận các trụ sở của các Hiệp hội, hội, Đoàn luật sư... có diện tích từ 400 m2 trở lên. - Thu nhận đối tượng kiểu GM_point đối với trụ sở làm việc của tổ chức xã hội - nghề nghiệp có diện tích nhỏ hơn 1500 m2 - Thu nhận đối tượng kiểu GM_Surface đối với trụ sở làm việc của tổ chức xã hội - nghề nghiệp có diện tích từ 1500 m2 trở lên. |
Không thu nhận |
||
|
Trụ sở làm việc, viện nghiên cứu |
CX06 |
Thu nhận các viện nghiên cứu khoa học, Trung tâm nghiên cứu và phát triển không thuộc hệ thống các trường đại học, có diện tích từ 400 m2 trở lên. - Thu nhận đối tượng kiểu GM_point đối trụ sở làm việc, viện nghiên cứu có diện tích nhỏ hơn 1500 m2. - Thu nhận đối tượng kiểu GM_Surface đối với trụ sở làm việc, viện nghiên cứu có diện tích từ 1500 m2 trở lên. |
Thu nhận các viện nghiên cứu khoa học, Trung tâm nghiên cứu và phát triển không thuộc hệ thống các trường đại học, có diện tích từ 1500 m2 trở lên. - Thu nhận đối tượng kiểu GM_point đối với trụ sở làm việc, viện nghiên cứu có diện tích nhỏ hơn 9500 m2. Thu nhận đối tượng kiểu GM_Surface đối với trụ sở làm việc, viện nghiên cứu có diện tích từ 9500 m2 trở lên. |
||
|
Công trình tôn giáo tín ngưỡng |
|
|
|||
|
Chùa |
CM01 |
Thu nhận toàn bộ các chùa được xếp hạng di tích, các chùa chưa được xếp hạng thu nhận khi có diện tích từ 400 m2 trở lên. - Thu nhận đối tượng kiểu GM_point đối với chùa có diện tích dưới 1500 m2. - Thu nhận đối tượng kiểu GM_Surface đối với chùa có diện tích từ 1500 m2 trở lên. |
Thu nhận các chùa có khuôn viên độc lập, được xếp hạng di tích và có diện tích từ 1500 m2 trở lên. - Thu nhận đối tượng kiểu GM_point đối với chùa có diện tích từ dưới 9500 m2. Thu nhận đối tượng kiểu GM_Surface đối với chùa có diện tích từ 9500 m2 trở lên. |
||
|
Cơ sở đào tạo tôn giáo |
CM02 |
Thu nhận các cơ sở đào tạo tôn giáo có khuôn viên độc lập. - Thu nhận đối tượng kiểu GM_point đối với cơ sở đào tạo tôn giáo có diện tích nhỏ hơn 1500 m2. - Thu nhận đối tượng kiểu GM_Surface đối với cơ sở đào tạo tôn giáo có diện tích từ 1500 m2 trở lên. |
Thu nhận các cơ sở đào tạo tôn giáo có khuôn viên độc lập. - Thu nhận đối tượng kiểu GM_point đối với cơ sở đào tạo tôn giáo có diện tích nhỏ hơn 9500 m2. Thu nhận đối tượng kiểu GM_Surface đối với cơ sở đào tạo tôn giáo có diện tích từ 9500 m2 trở lên. |
||
|
Công trình tôn giáo khác |
CM03 |
Thu nhận các công trình tôn giáo khác có diện tích từ 400 m2 trở lên. - Thu nhận đối tượng kiểu GM_point đối với công trình tôn giáo khác có diện tích nhỏ hơn 1500 m2. - Thu nhận đối tượng kiểu GM_Surface đối với công trình tôn giáo khác có diện tích từ 1500 m2 trở lên. |
Thu nhận các công trình tôn giáo khác có diện tích từ 1500 m2 trở lên. - Thu nhận đối tượng kiểu GM_point đối với công trình tôn giáo khác có diện tích nhỏ hơn 9500 m2. - Thu nhận đối tượng kiểu GM_Surface đối với công trình tôn giáo khác có diện tích từ 9500 m2 trở lên. |
||
|
Đền |
CM04 |
Thu nhận toàn bộ các đền được xếp hạng di tích, các đền chưa được xếp hạng thu nhận khi có diện tích từ 400 m2 trở lên. - Thu nhận đối tượng kiểu GM_point đối với đền có diện tích nhỏ hơn 1500 m2. - Thu nhận đối tượng kiểu GM_Surface đối với đền có diện tích từ 1500 m2 trở lên. |
Thu nhận tất cả các đền được xếp hạng di tích cấp quốc gia. Chỉ thu nhận các đền được xếp hạng di tích cấp tỉnh có diện tích từ 1500 m2 trở lên. - Thu nhận đối tượng kiểu GM_point đối với đền có diện tích nhỏ hơn 9500 m2. Thu nhận đối tượng kiểu GM_Surface đối với đền có diện tích từ 9500 m2 trở lên. |
||
|
Đình |
CM05 |
Thu nhận toàn bộ các Đình được xếp hạng di tích, các đình chưa được xếp hạng thu nhận khi có diện tích từ 400 m2 trở lên. - Thu nhận đối tượng kiểu GM_point đối với đình có diện tích nhỏ hơn 1500 m2. - Thu nhận đối tượng kiểu GM_Surface đối với đình có diện tích từ 1500 m2 trở lên. |
Thu nhận tất cả các đình được xếp hạng di tích cấp quốc gia. Chỉ thu nhận các đình được xếp hạng di tích cấp tỉnh có diện tích từ 1500 m2 trở lên. - Thu nhận đối tượng kiểu GM_point đối với đình có diện nhỏ hơn 9500 m2. - Thu nhận đối tượng kiểu GM_Surface đối với đình có diện tích từ 9500 m2 trở lên. |
||
|
Gác chuông |
CM06 |
Thu nhận các gác chuông lớn, độc lập trong khuôn viên riêng của chùa, nhà thờ. |
Không thu nhận |
||
|
Miếu |
CM07 |
Thu nhận các miếu là di tích lịch sử văn hóa đã xếp hạng, công trình có quy mô lớn, kiến trúc đặc biệt, độc đáo hoặc có ý nghĩa định hướng rõ rệt. - Thu nhận đối tượng kiểu GM_point đối với miếu có diện tích dưới 1500 m2. - Thu nhận đối tượng kiểu GM_Surface đối với miếu có diện tích từ 1500 m2 trở lên. |
Thu nhận các miếu là di tích lịch sử văn hóa đã xếp hạng, công trình có quy mô lớn, kiến trúc đặc biệt, độc đáo hoặc có ý nghĩa định hướng rõ rệt. - Thu nhận đối tượng kiểu GM_point đối với miếu có diện tích nhỏ hơn 9500 m2. - Thu nhận đối tượng kiểu GM_Surface đối với miếu có diện tích từ 9500 m2 trở lên. |
||
|
Nhà nguyện |
CM08 |
Thu nhận các nhà nguyện có khuôn viên độc lập, có diện tích từ 400 m2 trở lên. - Thu nhận đối tượng kiểu GM_point đối với nhà nguyện có diện tích nhỏ hơn 1500 m2. - Thu nhận đối tượng kiểu GM_Surface đối với nhà nguyện có diện tích từ 1500 m2 trở lên. |
Không thu nhận |
||
|
Nhà thờ |
CM09 |
Thu nhận tất cả các nhà thờ có khuôn viên độc lập, có diện tích từ 400 m2 trở lên. - Thu nhận đối tượng kiểu GM_point đối với nhà thờ có diện tích nhỏ hơn 1500 m2. - Thu nhận đối tượng kiểu GM_Surface đối với nhà thờ có diện tích từ 1500 m2 trở lên. |
Thu nhận tất cả các nhà thờ có khuôn viên độc lập, có diện tích từ 1500 m2 trở lên. - Thu nhận đối tượng kiểu GM_point đối với nhà thờ có diện tích nhỏ hơn 9500 m2. Thu nhận đối tượng kiểu GM_Surface đối với nhà thờ có diện tích từ 9500 m2 trở lên. |
||
|
Niệm phật đường |
CM10 |
Thu nhận các niệm phật đường có khuôn viên độc lập, có diện tích từ 400 m2 trở lên. - Thu nhận đối tượng kiểu GM_point đối với niệm phật đường có diện tích nhỏ hơn 1500 m2 - Thu nhận đối tượng kiểu GM_Surface đối với niệm phật đường có diện tích từ 1500 m2 trở lên. |
Không thu nhận |
||
|
Thánh đường |
CM11 |
Thu nhận các thánh đường có khuôn viên độc lập, có diện tích từ 400 m2 trở lên. - Thu nhận đối tượng kiểu GM_point đối với thánh đường có diện tích nhỏ hơn 1500 m2. - Thu nhận đối tượng kiểu GM_Surface đối với thánh đường có diện tích từ 1500 m2 trở lên. |
Không thu nhận |
||
|
Thánh thất |
CM12 |
Thu nhận các thánh thất có khuôn viên độc lập, có diện tích từ 400 m2 trở lên. - Thu nhận đối tượng kiểu GM_point đối với thánh thất có diện tích nhỏ hơn 1500 m2. - Thu nhận đối tượng kiểu GM_Surface đối với thánh thất có diện tích từ 1500 m2 trở lên. |
Không thu nhận |
||
|
Trụ sở của tổ chức tôn giáo |
CM13 |
Thu nhận các trụ sở của tổ chức tôn giáo có diện tích từ 400 m2 trở lên. - Thu nhận đối tượng kiểu GM_point đối trụ sở của tổ chức tôn giáo có diện tích nhỏ hơn 1500 m2. - Thu nhận đối tượng kiểu GM_Surface đối với trụ sở của tổ chức tôn giáo có diện tích từ 1500 m2 trở lên. |
Thu nhận các trụ sở của tổ chức tôn giáo có diện tích từ 1500 m2 trở lên. - Thu nhận đối tượng kiểu GM_point đối với trụ sở của tổ chức tôn giáo có diện tích nhỏ hơn 9500 m2. Thu nhận đối tượng kiểu GM_Surface đối với trụ sở của tổ chức tôn giáo có diện tích từ 9500 m2 trở lên. |
||
|
Từ đường |
CM14 |
Thu nhận các từ đường, nhà thờ họ là di tích lịch sử văn hóa đã xếp hạng, công trình có quy mô lớn, kiến trúc đặc biệt, độc đáo hoặc có ý nghĩa định hướng rõ rệt, có diện tích từ 400 m2 trở lên. - Thu nhận đối tượng kiểu GM_point đối với từ đường có diện tích nhỏ hơn 1500 m2. - Thu nhận đối tượng kiểu GM_Surface đối với từ đường có diện tích từ 1500 m2 trở lên. |
Không thu nhận |
||
|
Trụ sở cơ quan nhà nước |
|
|
|||
|
Cơ quan chuyên môn |
CV01 |
Thu nhận trụ sở của các sở, ban, ngành cấp tỉnh và phòng ban chuyên môn cấp huyện, kho bạc, sở giao dịch chứng khoán có khuôn viên độc lập, có diện tích từ 400 m2 trở lên. - Thu nhận đối tượng kiểu GM_point đối với cơ quan chuyên môn có diện tích nhỏ hơn 1500 m2. - Thu nhận đối tượng kiểu GM_Surface đối với cơ quan chuyên môn có diện tích từ 1500 m2 trở lên. |
Thu nhận trụ sở của các sở, ban, ngành cấp tỉnh và phòng ban chuyên môn cấp huyện, kho bạc, sở giao dịch chứng khoán có khuôn viên độc lập, có diện tích từ 1500 m2 trở lên. - Thu nhận đối tượng kiểu GM_point đối cơ quan chuyên môn có diện tích nhỏ hơn 9500 m2 Thu nhận đối tượng kiểu GM_Surface đối với cơ quan chuyên môn có diện tích từ 9500 m2 trở lên. |
||
|
Cơ quan Đảng |
CV02 |
Thu nhận các trụ sở của cơ quan Đảng các cấp - Thu nhận đối tượng kiểu GM_point đối với cơ quan đảng có diện tích nhỏ hơn 1500 m2. - Thu nhận đối tượng kiểu GM_Surface đối cơ quan đảng có diện tích từ 1500 m2 trở lên. |
Thu nhận các trụ sở của cơ quan Đảng các cấp - Thu nhận đối tượng kiểu GM_point đối cơ quan đảng có diện tích nhỏ hơn 9500 m2. Thu nhận đối tượng kiểu GM_Surface đối với cơ quan đảng có diện tích từ 9500 m2 trở lên. |
||
|
Tòa án |
CV03 |
Thu nhận các trụ sở của: Tòa án nhân dân tối cao, Tòa án nhân dân cấp tỉnh, cấp huyện. Tòa án quân sự các cấp (Trung ương, quân khu, khu vực), - Thu nhận đối tượng kiểu GM_point đối với tòa án có diện tích nhỏ hơn 1500 m2. - Thu nhận đối tượng kiểu GM_Surface đối toà án có diện tích từ 1500 m2 trở lên. |
Thu nhận các trụ sở của: Tòa án nhân dân tối cao, Tòa án nhân dân cấp tỉnh, cấp huyện. Tòa án quân sự các cấp (Trung ương, quân khu, khu vực), - Thu nhận đối tượng kiểu GM_point đối với tòa án có diện tích nhỏ hơn 9500 m2. - Thu nhận đối tượng kiểu GM_Surface đối với toà án có diện tích từ 9500 m2 trở lên. |
||
|
Trụ sở các Bộ |
CV04 |
Thu nhận toàn bộ |
|||
|
Trụ sở Chính Phủ |
CV05 |
Thu nhận toàn bộ |
|||
|
Trụ sở Tổ chức chính trị- xã hội |
CV06 |
Thu nhận các trụ sở của tổ chức chính trị xã hội (Mặt trận tổ quốc, Đoàn thanh niên cộng sản Hồ Chí Minh, Liên đoàn lao động Việt Nam, Hội Liên hiệp Phụ nữ, Hội Cựu chiến binh Việt Nam, Hội Nông dân Việt Nam) từ cấp huyện trở lên theo danh mục quản lý của địa phương, có diện tích từ 400 m2 trở lên. - Thu nhận đối tượng kiểu GM_point đối với trụ sở Tổ chức chính trị- xã hội có diện tích từ 400 m2 đến dưới 1500 m2. - Thu nhận đối tượng kiểu GM_Surface đối trụ sở Tổ chức chính trị- xã hội có diện tích từ 1500 m2 trở lên. |
Thu nhận các trụ sở của tổ chức chính trị xã hội (Mặt trận tổ quốc, Đoàn thanh niên cộng sản Hồ Chí Minh, Liên đoàn lao động Việt Nam, Hội Liên hiệp Phụ nữ, Hội Cựu chiến binh Việt Nam, Hội Nông dân Việt Nam) từ cấp huyện trở lên theo danh mục quản lý của địa phương, có diện tích từ 1500 m2 trở lên. - Thu nhận đối tượng kiểu GM_point đối trụ sở Tổ chức chính trị- xã hội có diện tích nhỏ hơn 9500 m2. Thu nhận đối tượng kiểu GM_Surface đối với trụ sở Tổ chức chính trị- xã hội có diện tích từ 9500 m2 trở lên. |
||
|
Trụ sở UBND cấp Huyện |
CV07 |
Thu nhận toàn bộ |
|||
|
Trụ sở UBND cấp Tỉnh |
CV08 |
Thu nhận toàn bộ |
|||
|
Trụ sở UBND cấp Xã |
CV09 |
Thu nhận toàn bộ |
|||
|
Viện kiểm sát |
CV10 |
Thu nhận trụ sở của: Viện Kiểm sát nhân dân Tối cao; Viện kiểm sát nhân dân các cấp (tỉnh, thành phố trực thuộc trung ương; huyện, quận, thị xã, thành phố thuộc tỉnh); Các Viện kiểm sát quân sự các cấp cũng thuộc loại đối tượng này. - Thu nhận đối tượng kiểu GM_point đối với viện kiểm sát có diện tích nhỏ hơn 1500 m2. - Thu nhận đối tượng kiểu GM_Surface đối với viện kiểm sát có diện tích từ 1500 m2 trở lên. |
Thu nhận trụ sở của: Viện Kiểm sát nhân dân Tối cao; Viện kiểm sát nhân dân các cấp (tỉnh, thành phố trực thuộc trung ương; huyện, quận, thị xã, thành phố thuộc tỉnh); Các Viện kiểm sát quân sự các cấp cũng thuộc loại đối tượng này. - Thu nhận đối tượng kiểu GM_point đối với viện kiểm sát có diện tích nhỏ hơn 9500 m2 - Thu nhận đối tượng kiểu GM_Surface đối với viện kiểm sát có diện tích từ 9500 m2 trở lên. |
||
|
Công trình công nghiệp |
|
|
|||
|
Bể chứa nhiên liệu |
CD01 |
Thu nhận các bể chứa nhiên liệu cố định có chiều rộng hoặc đường kính từ 10 m trở lên. - Thu nhận đối tượng kiểu GM_point đối với bể chứa nhiên liệu có chiều rộng hoặc đường kính nhỏ hơn 20 m. - Thu nhận đối với tượng kiểu GM_Surface đối với bể chứa nhiên liệu có chiều rộng hoặc đường kính từ 20 m trở lên. |
Thu nhận các bể chứa nhiên liệu cố định có chiều rộng hoặc đường kính từ 25 m trở lên. - Thu nhận đối tượng kiểu GM_point đối với bể chứa nhiên liệu có chiều rộng hoặc đường kính nhỏ hơn 50 m. - Thu nhận đối với tượng kiểu GM_Surface đối với bể chứa nhiên liệu có chiều rộng hoặc đường kính từ 50 m trở lên. |
||
|
Công trình thủy điện |
CD02 |
Thu nhận toàn bộ |
|
||
|
Cột tháp điện gió |
CD03 |
Thu nhận toàn bộ |
Thu nhận đảm bảo giãn cách giữa các cột từ 250 m trở lên |
||
|
Cửa hầm lò của mỏ |
CD04 |
Thu nhận các cửa hầm lò của mỏ đang hoạt động, thuộc danh mục quản lý của nhà nước. Thu nhận tên mỏ và tên sản phẩm của mỏ |
|||
|
Giàn khoan, tháp khai thác |
CD05 |
Thu nhận giàn khoan, tháp khai thác lớn, ổn định |
|
||
|
Kho |
CD06 |
Thu nhận các kho chứa (tổng kho) có tên (bao gồm cả kho xăng dầu, kho hàng), có diện tích từ 400 m2 trở lên. - Thu nhận đối tượng kiểu GM_point đối với kho có diện tích nhỏ hơn 1500 m2 - Thu nhận đối tượng kiểu GM_Surface đối với kho có diện tích từ 1500 m2 trở lên. |
Thu nhận các kho chứa (tổng kho) có tên (bao gồm cả kho xăng dầu, kho hàng), có diện tích từ 1500 m2 trở lên. - Thu nhận đối tượng kiểu GM_point đối với kho có diện tích nhỏ hơn 9500 m2. Thu nhận đối tượng kiểu GM_Surface đối với kho có diện tích từ 9500 m2 trở lên |
||
|
Khu khai thác |
CD07 |
Thu nhận các khu vực khai thác khoáng sản và vật liệu (đất, cát, đá...), có diện tích từ 1500 m2 trở lên. Thu nhận đối với tượng kiểu GM_Surface. |
Thu nhận các khu vực khai thác khoáng sản và vật liệu (đất, cát, đá...), có diện tích từ 9500 m2 trở lên. Thu nhận đối tượng kiểu GM_Surface. |
||
|
Lò nung |
CD08 |
Thu nhận các lò, cụm lò nung gạch, lò nung vôi không thuộc các cơ sở sản xuất hoặc các cơ sở tự phát nhưng có quy mô lớn gây ảnh hưởng môi trường, có diện tích từ 400 m2 trở lên. - Thu nhận đối tượng kiểu GM_point đối với lò nung có diện tích nhỏ hơn 1500 m2 - Thu nhận đối tượng kiểu GM_Surface đối với lò nung có diện tích từ 1500 m2 trở lên. Ở những khu vực địa vật thưa thớt thu nhận cả những lò nung có ý nghĩa định hướng. |
Thu nhận các lò, cụm lò nung gạch, lò nung vôi không thuộc các cơ sở sản xuất hoặc các cơ sở tự phát nhưng có quy mô lớn gây ảnh hưởng môi trường, có diện tích từ 1500 m2 trở lên. - Thu nhận đối tượng kiểu GM_point đối với lò nung có diện tích nhỏ hơn 9500 m2. Thu nhận đối tượng kiểu GM_Surface đối với lò nung có diện tích từ 9500 m2 trở lên Ở những khu vực địa vật thưa thớt thu nhận cả những lò nung có ý nghĩa định hướng. |
||
|
Nhà máy |
CD09 |
Thu nhận các nhà máy, công ty hoặc cơ sở sản xuất có quy mô nhà xưởng tương đương, kể cả trường hợp nằm trong các cụm, khu công nghiệp. Các trụ sở giao dịch, phòng giới thiệu sản phẩm của doanh nghiệp, công ty nằm tách ra khỏi cơ sở sản xuất không thuộc loại đối tượng này, có diện tích từ 400 m2 trở lên. - Thu nhận đối tượng kiểu GM_point đối với nhà máy có diện tích nhỏ hơn 1500 m2. - Thu nhận đối tượng kiểu GM_Surface đối với nhà máy có diện tích từ 1500 m2 trở lên. |
Thu nhận các nhà máy, công ty hoặc cơ sở sản xuất có quy mô nhà xưởng tương đương, kể cả trường hợp nằm trong các cụm, khu công nghiệp. Các trụ sở giao dịch, phòng giới thiệu sản phẩm của doanh nghiệp, công ty nằm tách ra khỏi cơ sở sản xuất không thuộc loại đối tượng này, có diện tích từ 1500 m2 trở lên. - Thu nhận đối tượng kiểu GM_point đối với nhà máy có diện tích nhỏ hơn 9500 m2. - Thu nhận đối tượng kiểu GM_Surface đối với nhà máy có diện tích từ 9500 m2 trở lên |
||
|
Ống khói |
CD10 |
Thu nhận các ống khói độc lập có chiều cao từ 15 m trở lên. |
Không thu nhận |
||
|
Trạm biến áp |
CD11 |
Thu nhận toàn bộ các trạm biến áp lớn là các trạm truyền tải, phân phối điện. Không thu nhận các trạm biến thế trong hệ thống đường dây tải điện. Thu nhận tất cả các trạm biến áp, thiết bị biến áp từ 10KV trở lên và là điểm cuối của đoạn đường dây tải điện. Vị trí trạm biến áp phải được tổng hợp với hệ thống đường dây tải điện trong toàn khu vực thành một hệ thống đồng thời phải đảm bảo phù hợp về quan hệ thuộc tính dienAp. |
Thu nhận toàn bộ các trạm biến áp lớn là các trạm truyền tải, phân phối điện. Không thu nhận các trạm biến thế trong hệ thống đường dây tải điện. Thu nhận tất cả các trạm biến áp, thiết bị biến áp từ 10KV trở lên và là điểm cuối của đoạn đường dây tải điện. Vị trí trạm biến áp phải được tổng hợp với hệ thống đường dây tải điện trong toàn khu vực thành một hệ thống đồng thời phải đảm bảo phù hợp về quan hệ thuộc |
||
|
Trạm chiết khí hóa lỏng |
CD12 |
Thu nhận toàn bộ các trạm chiết khí hóa lỏng, có diện tích từ 400 m2 trở lên. - Thu nhận đối tượng kiểu GM_point đối với trạm chiết khí hóa lỏng có diện tích nhỏ hơn 1500 m2. - Thu nhận đối với tượng kiểu GM_Surface đối với trạm chiết khí hóa lỏng có diện tích từ 1500 m2 trở lên. |
Không thu nhận |
||
|
Cơ sở sản xuất nông lâm nghiệp |
|
|
|||
|
Cơ sở sản xuất giống cây, con |
CB01 |
Thu nhận các cơ sở sản xuất giống cây trồng, con giống các loại đang hoạt động và có tên, có diện tích từ 400 m2 trở lên. - Thu nhận đối tượng kiểu GM_point đối với cơ sở sản xuất giống cây, con giống có diện tích nhỏ hơn 1500 m2. - Thu nhận đối tượng kiểu GM_Surface đối với cơ sở sản xuất giống cây, con giống có diện tích từ 1500 m2 trở lên. |
Thu nhận các cơ sở sản xuất giống cây trồng, con giống các loại đang hoạt động và có tên, có diện tích từ 1500 m2 trở lên. - Thu nhận đối tượng kiểu GM_point đối với cơ sở sản xuất giống cây, con giống có diện tích nhỏ hơn 9500 m2. - Thu nhận đối tượng kiểu GM_Surface đối với cơ sở sản xuất giống cây, con giống có diện tích từ 9500 m2 trở lên. |
||
|
Guồng nước |
CB02 |
Chỉ thu nhận guồng nước lớn được xây dựng ổn định. |
Không thu nhận |
||
|
Khu nuôi trồng thủy sản |
CB03 |
Thu nhận các khu vực có ruộng nuôi tôm và nuôi trồng thủy sản khác nằm tách ra khỏi khu dân cư, có diện tích từ 1500 m2 trở lên. Chỉ thu nhận đối tượng kiểu GM_Surface. Thu nhận theo đường bờ vùng ngoài cùng của khu nuôi trồng thủy sản. |
Thu nhận các khu vực nuôi trồng thủy sản nằm tách ra khỏi khu dân cư, có diện tích từ 9500 m2 trở lên. Chỉ thu nhận đối tượng kiểu GM_Surface. Thu nhận theo đường bờ vùng ngoài cùng của khu nuôi trồng thủy sản. |
||
|
Lâm trường |
CB04 |
Thu nhận tất cả các lâm trường có đồ hình được xác định bởi ranh giới hiện trạng sử dụng đất theo các tài liệu pháp lý thu thập được và có tên. Trường hợp lâm trường có phạm vi rộng lớn phủ qua cả sông suối nhỏ, không tách riêng phần nước mặt sông suối ra khỏi đồ hình lâm trường, có diện tích từ 1500 m2 trở lên. Chỉ thu nhận đối tượng kiểu GM_Surface. |
Thu nhận tất cả các lâm trường có đồ hình được xác định bởi ranh giới hiện trạng sử dụng đất theo các tài liệu pháp lý thu thập được và có tên. Trường hợp lâm trường có phạm vi rộng lớn phủ qua cả sông suối nhỏ, không tách riêng phần nước mặt sông suối ra khỏi đồ hình lâm trường, có diện tích từ 9500 m2 trở lên. Chỉ thu nhận đối tượng kiểu GM_Surface. |
||
|
Nông trường |
CB05 |
Thu nhận tất cả các nông trường có đồ hình được xác định bởi ranh giới hiện trạng sử dụng đất theo các tài liệu pháp lý thu thập được và có tên. Trường hợp nông trường có phạm vi rộng lớn phủ qua cả sông suối nhỏ, không tách riêng phần nước mặt sông suối ra khỏi đồ hình nông trường, có diện tích từ 1500 m2 trở lên. Chỉ thu nhận đối tượng kiểu GM_Surface. |
Thu nhận tất cả các nông trường có đồ hình được xác định bởi ranh giới hiện trạng sử dụng đất theo các tài liệu pháp lý thu thập được và có tên. Trường hợp nông trường có phạm vi rộng lớn phủ qua cả sông suối nhỏ, không tách riêng phần nước mặt sông suối ra khỏi đồ hình nông trường, có diện tích từ 9500 m2 trở lên. Chỉ thu nhận đối tượng kiểu GM_Surface. |
||
|
Ruộng muối |
CB06 |
Thu nhận tất cả các ruộng muối có diện tích từ 400 m2 trở lên. Thu nhận đối tượng kiểu GM_Surface. |
Thu nhận tất cả các ruộng muối có diện tích từ 2500m2 trở lên. Thu nhận đối tượng kiểu GM_Surface. |
||
|
Trang trại |
CB07 |
Thu nhận các trang trại có tên gọi và và có khuôn viên rõ ràng, có diện tích từ 1500 m2 trở lên. Chỉ thu nhận đối tượng kiểu GM_Surface. |
Thu nhận các trang trại có tên gọi và và có khuôn viên rõ ràng, có diện tích từ 9500 m2 trở lên. Chỉ thu nhận đối tượng kiểu GM_Surface. |
||
|
Khu chức năng đặc thù |
|
|
|||
|
Khu chế xuất |
CT01 |
Thu nhận tất cả các khu, cụm chế xuất có trong khu vực thi công kể cả trường hợp đang xây dựng, có diện tích từ 1500 m2 trở lên. Chỉ thu nhận đối tượng kiểu GM_Surface. |
Thu nhận tất cả các khu, cụm chế xuất có trong khu vực thi công kể cả trường hợp đang xây dựng, có diện tích từ 9500 m2 trở lên Chỉ thu nhận đối tượng kiểu GM_Surface. |
||
|
Khu công nghệ cao |
CT02 |
Thu nhận các khu công nghệ cao, có diện tích từ 1500 m2 trở lên. Chỉ thu nhận đối tượng kiểu GM_Surface. |
Thu nhận các khu công nghệ cao, có diện tích từ 9500 m2 trở lên. Chỉ thu nhận đối tượng kiểu GM_Surface. |
||
|
Khu công nghiệp |
CT03 |
Thu nhận tất cả các khu, cụm công nghiệp có trong khu vực thi công kể cả trường hợp đang xây dựng có diện tích từ 1500 m2 trở lên. Chỉ thu nhận đối tượng kiểu GM_Surface. |
Thu nhận tất cả các khu, cụm công nghiệp có trong khu vực thi công kể cả trường hợp đang xây dựng, có diện tích từ 9500 m2 trở lên Chỉ thu nhận đối tượng kiểu GM_Surface. |
||
|
Khu du lịch |
CT04 |
Thu nhận điểm danh lam thắng cảnh, khu du lịch, khu sinh thái đang được quản lý và khai thác từ cấp huyện trở lên, có diện tích từ 1500 m2 trở lên. Chỉ thu nhận đối tượng kiểu GM_Surface. |
Thu nhận điểm danh lam thắng cảnh, khu du lịch, khu sinh thái đang được quản lý và khai thác từ cấp huyện trở lên, có diện tích từ 9500 m2 trở lên. Chỉ thu nhận đối tượng kiểu GM_Surface. |
||
|
Khu kinh tế |
CT05 |
Thu nhận toàn bộ. |
Thu nhận toàn bộ. |
||
|
Khu nghiên cứu đào tạo |
CT06 |
Thu nhận các khu nghiên cứu đào tạo có diện tích từ 1500 m2 trở lên. Chỉ thu nhận đối tượng kiểu GM_Surface. |
Thu nhận các khu nghiên cứu đào tạo có diện tích từ 9500 m2 trở lên. Chỉ thu nhận đối tượng kiểu GM_Surface. |
||
|
Khu thể dục thể thao |
CT07 |
Thu nhận các khu thể dục thể thao có diện tích từ có diện tích từ 1500 m2 trở lên. Chỉ thu nhận đối tượng kiểu GM_Surface. |
Thu nhận các khu thể dục thể thao có diện tích từ 9500 m2 trở lên. Chỉ thu nhận đối tượng kiểu GM_Surface. |
||
|
Công trình xử lý chất thải |
|
|
|||
|
Bãi chôn lấp rác |
CO01 |
Thu nhận các bãi chôn lấp rác, chất thải được quy hoạch tách khỏi các khu dân cư, cơ sở sản xuất. Tham chiếu theo danh mục quản lý mới nhất thu thập được từ các cơ quan có thẩm quyền, có diện tích từ 400 m2 trở lên. - Thu nhận đối tượng kiểu GM_point đối với bãi chôn lấp rác có diện tích từ 400 m2 đến dưới 1500 m2. - Thu nhận đối tượng kiểu GM_Surface đối với bãi chôn lấp rác có diện tích từ 1500 m2 trở lên. |
Thu nhận các bãi chôn lấp rác, chất thải được quy hoạch tách khỏi các khu dân cư, cơ sở sản xuất. Tham chiếu theo danh mục quản lý mới nhất thu thập được từ các cơ quan có thẩm quyền, có diện tích từ 1500 m2 trở lên. - Thu nhận đối tượng kiểu GM_point đối với bãi chôn lấp rác có diện tích nhỏ hơn 9500 m2. - Thu nhận đối tượng kiểu GM_Surface đối với bãi chôn lấp rác có diện tích từ 9500 m2 trở lên. |
||
|
Cơ sở xử lý chất thải nguy hại |
CO02 |
Thu nhận các cơ sở xử lý chất thải nguy hại có quy mô và tên gọi, có diện tích từ 400 m2 trở lên. - Thu nhận đối tượng kiểu GM_point đối với cơ sở xử lý chất thải nguy hại có diện tích từ 400 m2 đến dưới 1500 m2. - Thu nhận đối tượng kiểu GM_Surface đối với cơ sở xử lý chất thải nguy hại có diện tích từ 1500 m2 trở lên. |
Thu nhận các cơ sở xử lý chất thải nguy hại có quy mô và tên gọi, có diện tích từ 1500 m2 trở lên. - Thu nhận đối tượng kiểu GM_point đối với cơ sở xử lý chất thải nguy hại có diện tích nhỏ hơn 9500 m2. - Thu nhận đối tượng kiểu GM_Surface đối với cơ sở xử lý chất thải nguy hại có diện tích từ 9500 m2 trở lên. |
||
|
Cơ sở xử lý chất thải rắn |
CO03 |
Thu nhận các cơ sở xử lý chất thải rắn có quy mô và tên gọi, có diện tích từ 400 m2 trở lên. - Thu nhận đối tượng kiểu GM_point đối với cơ sở xử lý chất thải rắn có diện tích từ 400 m2 đến dưới 1500 m2. - Thu nhận đối tượng kiểu GM_Surface đối với cơ sở xử lý chất thải rắn có diện tích từ 1500 m2 trở lên. |
Thu nhận các cơ sở xử lý chất thải rắn có quy mô và tên gọi, có diện tích từ 1500 m2 trở lên. - Thu nhận đối tượng kiểu GM_point đối với cơ sở xử lý chất thải rắn có diện tích nhỏ hơn 9500 m2. - Thu nhận đối tượng kiểu GM_Surface đối với cơ sở xử lý chất thải rắn có diện tích từ 9500 m2 trở lên. |
||
|
Cơ sở xử lý nước thải |
CO04 |
Thu nhận toàn bộ khu liên hợp xử lý và khu xử lý nước thải, có diện tích từ 400 m2 trở lên. - Thu nhận đối tượng kiểu GM_point đối với cơ sở xử lý nước thải có diện tích nhỏ hơn 1500 m2. - Thu nhận đối tượng kiểu GM_Surface đối với cơ sở xử lý nước thải có diện tích từ 1500 m2 trở lên. |
Thu nhận toàn bộ khu liên hợp xử lý và khu xử lý nước thải, có diện tích từ 1500 m2 trở lên. - Thu nhận đối tượng kiểu GM_point đối với cơ sở xử lý nước thải có diện tích nhỏ hơn 9500 m2. - Thu nhận đối tượng kiểu GM_Surface đối với cơ sở xử lý nước thải có diện tích từ 9500 m2 trở lên. |
||
|
Khu xử lý chất thải |
CO05 |
Thu nhận toàn bộ khu liên hợp xử lý và khu xử lý chất thải các loại không phải chất thải rắn, có diện tích từ 400 m2 trở lên. - Thu nhận đối tượng kiểu GM_point đối với khu xử lý chất thải có diện tích nhỏ hơn 1500 m2. - Thu nhận đối tượng kiểu GM_Surface đối với khu xử lý chất thải có diện tích từ 1500 m2 trở lên. |
Thu nhận toàn bộ khu liên hợp xử lý và khu xử lý chất thải các loại không phải chất thải rắn, có diện tích từ 1500 m2 trở lên. - Thu nhận đối tượng kiểu GM_point đối với khu xử lý chất thải có diện tích nhỏ hơn 9500 m2. - Thu nhận đối tượng kiểu GM_Surface đối với khu xử lý chất thải có diện tích từ 9500 m2 trở lên. |
||
|
Trạm trung chuyển chất thải rắn |
CO06 |
Thu nhận các trạm trung chuyển chất thải rắn có quy mô và tên gọi, có diện tích từ 400 m2 trở lên. - Thu nhận đối tượng kiểu GM_point đối với trạm trung chuyển chất thải rắn có diện tích nhỏ hơn 1500 m2 - Thu nhận đối tượng kiểu GM_Surface đối với trạm trung chuyển chất thải rắn có diện tích từ 1500 m2 trở lên. |
Thu nhận các trạm trung chuyển chất thải rắn có quy mô và tên gọi, có diện tích từ 1500 m2 trở lên. - Thu nhận đối tượng kiểu GM_point đối với trạm trung chuyển chất thải rắn có diện tích nhỏ hơn 9500 m2. - Thu nhận đối tượng kiểu GM_Surface đối với trạm trung chuyển chất thải rắn có diện tích từ 9500 m2 trở lên. |
||
|
Công trình an ninh |
|
|
|||
|
Đồn công an |
CC01 |
Thu nhận các đồn công an độc lập, đội cảnh sát giao thông trực thuộc sở công an, có diện tích từ 400 m2 trở lên. Trụ sở công an tỉnh, huyện, xã không thuộc loại đối tượng này. - Thu nhận đối tượng kiểu GM_point đối với đồn công an có diện tích nhỏ hơn 1500 m2. - Thu nhận đối tượng kiểu GM_Surface đối với đồn công an có diện tích từ 1500 m2 trở lên. |
Thu nhận các đồn công an độc lập, đội cảnh sát giao thông trực thuộc sở công an, có diện tích từ 1500 m2 trở lên. Trụ sở công an tỉnh, huyện, xã không thuộc loại đối tượng này. - Thu nhận đối tượng kiểu GM_point đối với đồn công an có diện tích nhỏ hơn 9500 m2. - Thu nhận đối tượng kiểu GM_Surface đối với đồn công an có diện tích từ 9500 m2 trở lên. |
||
|
Trụ sở công an |
CC02 |
Thu nhận tất cả các trụ sở của công an tỉnh, thành phố trực thuộc trung ương, công an huyện, quận, thị xã, thành phố thuộc tỉnh, thành phố thuộc thành phố trực thuộc trung ương, công an phường, xã, thị trấn, có diện tích từ 400 m2 trở lên. - Thu nhận đối tượng kiểu GM_point đối với trụ sở an ninh có diện tích nhỏ hơn 1500 m2. - Thu nhận đối tượng kiểu GM_Surface đối với trụ sở an ninh có diện tích từ 1500 m2 trở lên. |
Thu nhận tất cả các trụ sở của công an tỉnh, thành phố trực thuộc trung ương, công an huyện, quận, thị xã, thành phố thuộc tỉnh, thành phố thuộc thành phố trực thuộc trung ương, công an phường, xã, thị trấn, có diện tích từ 1500 m2 trở lên. - Thu nhận đối tượng kiểu GM_point đối với trụ sở an ninh có diện tích nhỏ hơn 9500 m2. - Thu nhận đối tượng kiểu GM_Surface đối với trụ sở an ninh có diện tích từ 9500 m2 trở lên. |
||
|
Trại cải tạo |
CC03 |
Thu nhận các trại cải tạo, trung tâm phục hồi nhân phẩm có tên, có diện tích từ 400 m2 trở lên. - Thu nhận đối tượng kiểu GM_point đối với trại cải tạo có diện tích nhỏ hơn 1500 m2. - Thu nhận đối tượng kiểu GM_Surface đối với trại cải tạo có diện tích từ 1500 m2 trở lên. |
Thu nhận các trại cải tạo, trung tâm phục hồi nhân phẩm có tên, có diện tích từ 1500 m2 trở lên. - Thu nhận đối tượng kiểu GM_point đối với trại cải tạo có diện tích nhỏ hơn 9500 m2. - Thu nhận đối tượng kiểu GM_Surface đối với trại cải tạo có diện tích từ 9500 m2 trở lên. |
||
|
Trung tâm phòng cháy chữa cháy |
CC04 |
Thu nhận trụ sở làm việc của trung tâm cảnh sát phòng cháy chữa cháy của các quận, huyện, trực thuộc sở công an hoặc sở cảnh sát phòng cháy chữa cháy, có diện tích từ 400 m2 trở lên. - Thu nhận đối tượng kiểu GM_point đối với trung tâm phòng cháy chữa cháy có diện tích nhỏ hơn 1500 m2 - Thu nhận đối tượng kiểu GM_Surface đối với trung tâm phòng cháy chữa cháy có diện tích từ 1500 m2 trở lên. |
Thu nhận trụ sở làm việc của trung tâm cảnh sát phòng cháy chữa cháy của các quận, huyện, trực thuộc sở công an hoặc sở cảnh sát phòng cháy chữa cháy, có diện tích từ 1500 m2 trở lên. - Thu nhận đối tượng kiểu GM_point đối với trung tâm phòng cháy chữa cháy có diện tích nhỏ hơn 9500 m2. - Thu nhận đối tượng kiểu GM_Surface đối với trung tâm phòng cháy chữa cháy có diện tích từ 9500 m2 trở lên. |
||
|
Công trình quốc phòng |
|
|
|||
|
Cửa khẩu |
CH01 |
Thu nhận tất cả các cửa khẩu theo danh mục quản lý của cơ quan có thẩm quyền. Thuộc tính capQuanLyQuocPhong nhận giá trị Null - Thu nhận đối tượng kiểu GM_point đối với cửa khẩu có diện tích nhỏ hơn 1500 m2 - Thu nhận đối tượng kiểu GM_Surface đối với cửa khẩu có diện tích từ 1500 m2 trở lên. |
Thu nhận tất cả các cửa khẩu theo danh mục quản lý của cơ quan có thẩm quyền, Thuộc tính capQuanLyQuocPhong nhận giá trị Null. - Thu nhận đối tượng kiểu GM_point đối với cửa khẩu có diện tích nhỏ hơn 9500 m2. - Thu nhận đối tượng kiểu GM_Surface đối với cửa khẩu có diện tích từ 9500 m2 trở lên. |
||
|
Doanh trại quân đội |
CH02 |
Thu nhận các doanh trại quân đội theo khả năng nhận dạng và thông tin trên biển gắn tại thời điểm điều tra, có diện tích từ 400 m2 trở lên. Các cơ sở đào tạo quân đội như học viện, trường sĩ quan không thuộc loại đối tượng này. Thuộc tính capQuanLyQuocPhong nhận giá trị Null. - Thu nhận đối tượng kiểu GM_point đối với doanh trại quân đội có diện tích nhỏ hơn 1500 m2. - Thu nhận đối tượng kiểu GM_Surface đối với doanh trại quân đội có diện tích từ 1500 m2 trở lên. |
Thu nhận các doanh trại quân đội theo khả năng nhận dạng và thông tin trên biển gắn tại thời điểm điều tra, có diện tích từ 1500 m2 trở lên. Các cơ sở đào tạo quân đội như học viện, trường sĩ quan không thuộc loại đối tượng này. Thuộc tính capQuanLyQuocPhong nhận giá trị Null. - Thu nhận đối tượng kiểu GM_point đối với doanh trại quân đội có diện tích nhỏ hơn 9500 m2. - Thu nhận đối tượng kiểu GM_Surface đối với doanh trại quân đội có diện tích từ 9500 m2 trở lên. |
||
|
Trụ sở quốc phòng |
CH03 |
Bao gồm trụ sở làm việc của các cơ quan ngang bộ quốc phòng, các đơn vị trực thuộc bộ quốc phòng. Bộ chỉ huy quân sự các tỉnh, thành phố, ban chỉ huy (tỉnh đội, huyện đội...), có diện tích từ 400 m2 trở lên. - Thu nhận đối tượng kiểu GM_point đối với trụ sở quốc phòng có diện tích nhỏ hơn 1500 m2. - Thu nhận đối tượng kiểu GM_Surface đối với trụ sở quốc phòng có diện tích từ 1500 m2 trở lên. |
Bao gồm trụ sở làm việc của các cơ quan ngang bộ quốc phòng, các đơn vị trực thuộc bộ quốc phòng. Bộ chỉ huy quân sự các tỉnh, thành phố, ban chỉ huy (tỉnh đội, huyện đội...), có diện tích từ 1500 m2 trở lên. - Thu nhận đối tượng kiểu GM_point đối với trụ sở quốc phòng có diện tích nhỏ hơn 9500 m2. - Thu nhận đối tượng kiểu GM_Surface đối với trụ sở quốc phòng có diện tích từ 9500 m2 trở lên. |
||
|
Địa chỉ |
CQ01 |
- Thu nhận đầy đủ địa chỉ của các đối tượng công trình công cộng, công trình công nghiệp, công trình hạ tầng kỹ thuật, cơ sở sản xuất nông lâm nghiệp, khu chức năng đặc thù. - Đối với các đối tượng nhà riêng chỉ thu nhận địa chỉ tại khu vực đô thị, thu nhận địa chỉ tại đầu phố, cuối phố, đầu các ngõ giao với đường phố. Đối tượng địa chỉ thu nhận kiểu GM_Point, đặt tại trung tâm đối tượng mang địa chỉ. |
Không thu nhận |
||
5. DiaHinh
|
Kiểu đối tượng |
Mã đối tượng |
Thu nhận |
|||||||||||||||||||||||||||||||||||||||||||
|
1:10.000 |
1:25.000 |
||||||||||||||||||||||||||||||||||||||||||||
|
Địa danh sơn văn |
DA03 |
Chuẩn hoá vị trí của toàn bộ các địa danh sơn văn trong khu vực xây dựng dữ liệu theo tài liệu địa danh do cơ quan nhà nước có thẩm quyền công bố, trường hợp khác lấy theo kết quả điều tra thực tế tại địa phương. |
|||||||||||||||||||||||||||||||||||||||||||
|
Điểm độ cao |
EA01 |
Thu nhận từ lớp dữ liệu điểm của gói dữ liệu MoHinhSoDoCao_DuLieuGoc |
|||||||||||||||||||||||||||||||||||||||||||
|
Đường Bình độ |
EA02 |
Thu nhận từ lớp dữ liệu đường bình độ của gói dữ liệu MoHinhSoDoCaoDuLieuGoc hoặc được nội suy từ mô hình số độ cao. Mức độ thu nhận đường bình độ phụ thuộc vào độ chính xác của mô hình số độ cao và độ dốc địa hình được quy định theo bảng dưới đây:
Thuộc tính loaiDuongBinhDo được xác định theo các quy định sau: - Đường bình độ cơ bản được xác định ở mức chi tiết cơ bản đủ để biểu diễn dáng địa hình của khu vực có độ dốc tương ứng theo quy định mô tả bề mặt địa hình. - Đường bình độ nửa khoảng cao đều biểu thị địa hình nơi dáng địa hình thay đổi mà đường bình độ cơ bản mô tả chưa đủ chi tiết đặc trưng bề mặt địa hình. - Đường bình độ phụ biểu thị địa hình nơi dáng địa hình thay đổi mà đường bình độ cơ bản và bình độ nửa khoảng cao đều mô tả chưa đủ chi tiết đặc trưng bề mặt địa hình. - Đường bình độ nháp được thu nhận như bình độ cơ bản tại các khu vực bề mặt địa hình không ổn định (khu vực khai thác, địa hình cát, khu vực cửa sông, lạch...) hoặc trong các trường hợp chưa thể hiện được chính xác địa hình do các nguyên nhân khác |
Thu nhận từ lớp dữ liệu đường bình độ của gói dữ liệu MoHinhSoDoCaoDuLieuGoc hoặc được nội suy từ mô hình số độ cao. Mức độ thu nhận đường bình độ phụ thuộc vào độ chính xác của mô hình số địa hình và độ dốc địa hình được quy định theo bảng dưới đây:
Thuộc tính loaiDuongBinhDo được xác định theo các quy định sau: - Đường bình độ cơ bản được xác định ở mức chi tiết cơ bản đủ để biểu diễn dáng địa hình của khu vực có độ dốc tương ứng theo quy định mô tả bề mặt địa hình. - Đường bình độ nửa khoảng cao đều biểu thị địa hình nơi dáng địa hình thay đổi mà đường bình độ cơ bản mô tả chưa đủ chi tiết đặc trưng bề mặt địa hình. - Đường bình độ phụ biểu thị địa hình nơi dáng địa hình thay đổi mà đường bình độ cơ bản và bình độ nửa khoảng cao đều mô tả chưa đủ chi tiết đặc trưng bề mặt địa hình. - Đường bình độ nháp được thu nhận như bình độ cơ bản tại các khu vực bề mặt địa hình không ổn định (khu vực khai thác, địa hình cát, khu vực cửa sông, lạch...) hoặc trong các trường hợp chưa thể hiện được chính xác địa hình do các nguyên nhân khác |
||||||||||||||||||||||||||||||||||||||||||
|
Địa hình đặc biệt trên đất liền |
Bao gồm các đối tượng thuộc về các dạng địa hình biến đổi do tự nhiên hoặc tác động nhân tạo (công trình giao thông, thủy lợi, dân sinh) làm cho bề mặt địa hình không còn tuân theo quy luật tự nhiên. |
||||||||||||||||||||||||||||||||||||||||||||
|
Bãi đá trên cạn |
EB01 |
Thu nhận phạm vi của vùng đất có đá (không đủ điều kiện để vẽ theo tỉ lệ) lộ ra trên bề mặt, phân bố rải rác hay tập trung thành từng đống theo hiện trạng thực tế. Chỉ áp dụng kiểu dữ liệu không gian GM_Surface. |
|||||||||||||||||||||||||||||||||||||||||||
|
Cửa hang động |
EB02 |
Thu nhận vị trí cửa hang của các hang động lớn có ý nghĩa quan trọng cho các hoạt động khoa học, du lịch. Áp dụng kiểu dữ liệu không gian GM_Point. |
|||||||||||||||||||||||||||||||||||||||||||
|
Các loại hố nhân tạo |
EB03 |
Thu nhận phạm vi địa hình bị đào bới, cắt xẻ để lại hố sâu đã tồn tại lâu đời. Phân biệt với dạng địa hình hố lõm tự nhiên như khu vực hố castơ. Áp dụng kiểu dữ liệu không gian GM_Surface kèm theo thuộc tính tyCaotySau. |
|||||||||||||||||||||||||||||||||||||||||||
|
Đá độc lập, khối đá, lũy đá |
EB04 |
Thu nhận vị trí khối đá, lũy đá hoặc tảng đá độc lập không vẽ được theo tỉ lệ nhưng có tính chất định hướng. Áp dụng kiểu dữ liệu không gian GM_Point, GM_Surface. Thuộc tính tyCaotySau nhận giá trị null |
|||||||||||||||||||||||||||||||||||||||||||
|
Địa hình cát |
EB05 |
Thu nhận phạm vi bề mặt địa hình đặc trưng là cát. Khu vực địa hình cát thường là các đồi cát, bãi cát rộng lớn ven sông, biển. Tại đó địa hình biến đổi, khó xác định được chính xác điểm độ cao và đường bình độ, thực vật thưa thớt hoặc là các loại cây có đặc trưng riêng như thông, phi lao... Áp dụng kiểu dữ liệu không gian GM_Surface. |
|||||||||||||||||||||||||||||||||||||||||||
|
Gò đống |
EB06 |
Thu nhận phạm vi gò đống nhân tạo, có tính đột xuất, tồn tại lâu đời trên thực địa. Áp dụng kiểu dữ liệu không gian GM Surface hoặc GM Point kèm theo thuộc tính tyCaotySau. |
|||||||||||||||||||||||||||||||||||||||||||
|
Hố, phễu castơ |
EB07 |
Thu nhận tất cả các hố, phễu castơ. Áp dụng kiểu dữ liệu không gian GM Surface để mô tả phạm vi địa hình. Áp dụng kiểu dữ liệu không gian GM Point tại một vài vị trí đặc trưng. |
|||||||||||||||||||||||||||||||||||||||||||
|
Khu vực đào đắp |
EB08 |
Thu nhận khu vực bề mặt địa hình bị biến động lớn so với dáng đất tự nhiên, do các hoặc động đào, đắp, san, ủi phục vụ công trình, dân sinh. Áp dụng kiểu dữ liệu không gian GM_Surface. Thuộc tính tyCaotySau nhận giá trị null |
|||||||||||||||||||||||||||||||||||||||||||
|
Miệng núi lửa |
EB09 |
Thu nhận vị trí của miệng núi lửa. Áp dụng kiểu dữ liệu không gian GM_Surface. Trường hợp không thu nhận được dạng vùng thì thu nhận dạng GM Point vào vị trí trung tâm miệng núi lửa. Thuộc tính tyCaotySau nhận giá trị null. |
|||||||||||||||||||||||||||||||||||||||||||
|
Vùng núi đá |
EB10 |
Thu nhận phạm vi bề mặt địa hình đặc trưng là núi đá, có thể nhận dạng thông qua hiện trạng lớp phủ, dáng địa hình và các yếu tố liên quan. Áp dụng kiểu dữ liệu không gian GM Surface. Thuộc tính tyCaotySau nhận giá trị null |
|||||||||||||||||||||||||||||||||||||||||||
|
Đường đặc trưng địa hình trên đất liền |
|
|
|||||||||||||||||||||||||||||||||||||||||||
|
Bờ dốc tự nhiên |
EC01 |
Thu nhận từ nhóm lớp LopDuong trong gói MoHinhSoDoCaoDuLieuGoc, bổ sung thuộc tính. |
|||||||||||||||||||||||||||||||||||||||||||
|
Dòng đá |
EC02 |
Thu nhận từ nhóm lớp LopDuong trong gói MoHinhSoDoCaoDuLieuGoc, bổ sung thuộc tính. Thuộc tính loaiThanhPhan và tyCaotySau nhận giá trị null. |
|||||||||||||||||||||||||||||||||||||||||||
|
Địa hình bậc thang |
EC03 |
Thu nhận từ nhóm lớp LopDuong trong gói MoHinhSoDoCaoDuLieuGoc, bổ sung thuộc tính. |
|||||||||||||||||||||||||||||||||||||||||||
|
Địa hình cắt xẻ nhân tạo |
EC04 |
Thu nhận từ nhóm lớp LopDuong trong gói MoHinhSoDoCaoDuLieuGoc, bổ sung thuộc tính. |
|||||||||||||||||||||||||||||||||||||||||||
|
Khe rãnh xói mòn |
EC05 |
Thu nhận từ nhóm lớp LopDuong trong gói MoHinhSoDoCaoDuLieuGoc, bổ sung thuộc tính tyCaotySau. |
|||||||||||||||||||||||||||||||||||||||||||
|
Sườn đứt gãy |
EC06 |
Thu nhận từ nhóm lớp LopDuong trong gói MoHinhSoDoCaoDuLieuGoc, bổ sung thuộc tính tyCaotySau. |
|||||||||||||||||||||||||||||||||||||||||||
|
Sườn sụt lở |
EC07 |
Thu nhận từ nhóm lớp LopDuong trong gói MoHinhSoDoCaoDuLieuGoc, bổ sung thuộc tính |
|||||||||||||||||||||||||||||||||||||||||||
|
Vách đứng |
EC08 |
Thu nhận từ nhóm lớp LopDuong trong gói MoHinhSoDoCaoDuLieuGoc, bổ sung thuộc tính |
|||||||||||||||||||||||||||||||||||||||||||
|
Chất đáy |
ED01 |
Thu nhận từ kết quả đo đạc địa hình đáy biển. Các điểm lấy chất đáy phân bố đều trên diện tích đo vẽ, 1Km2 không ít hơn 4 điểm. Khu vực ven bờ số lượng điểm chất đáy từ 8 đến 10 điểm. Khu vực luồng lạch vào cảng số lượng vị trí lấy chất đáy không ít hơn 12 điểm. |
|||||||||||||||||||||||||||||||||||||||||||
|
Điểm độ sâu |
ED02 |
Thu nhận từ kết quả đo đạc địa hình đáy biển. Ưu tiên thu nhận thông tin điểm độ sâu tại những vị trí đặc trưng để thể hiện đúng bề mặt địa hình. Trong mọi trường hợp mật độ điểm độ sâu phải đạt từ 20 đến 25 điểm trên 1km2 đối (tương đương với 1dm2 bản đồ). Đối với vùng địa hình đáy biển bằng phẳng thì mật độ điểm độ sâu không được ít hơn 25 điểm /1dm2. Thu nhận điểm độ sâu với độ chính xác đến 0.1 m |
|||||||||||||||||||||||||||||||||||||||||||
|
Đường bình độ sâu |
ED03 |
Thu nhận từ lớp dữ liệu đường bình độ sâu của gói dữ liệu MoHinhSoDoCaoDuLieuGoc hoặc được nội suy từ mô hình số độ cao. Mức độ thu nhận đường bình độ sâu phụ thuộc vào độ chính xác của mô hình số độ cao và độ dốc địa hình được quy định theo bảng dưới đây:
Thuộc tính loaiDuongBinhDo được xác định theo các quy định sau: - Đường bình độ cơ bản được xác định ở mức chi tiết cơ bản đủ để biểu diễn dáng địa hình của khu vực có độ dốc tương ứng theo quy định mô tả bề mặt địa hình. - Đường bình độ nửa khoảng cao đều biểu thị địa hình nơi dáng địa hình thay đổi mà đường bình độ cơ bản mô tả chưa đủ chi tiết đặc trưng bề mặt địa hình hoặc khoảng cách giữa hai đường bình độ sâu cơ bản liền kề lớn hơn 500 m. - Đường bình độ phụ biểu thị địa hình nơi dáng địa hình thay đổi mà đường bình độ cơ bản và bình độ nửa khoảng cao đều mô tả chưa đủ chi tiết đặc trưng bề mặt địa hình. |
Thu nhận từ lớp dữ liệu đường bình độ sâu của gói dữ liệu MoHinhSoDoCaoDuLieuGoc hoặc được nội suy từ mô hình số độ cao. Mức độ thu nhận đường bình độ sâu phụ thuộc vào độ chính xác của mô hình số độ cao và độ dốc địa hình được quy định theo bảng dưới đây:
Thuộc tính loaiDuongBinhDo được xác định theo các quy định sau: - Đường bình độ cơ bản được xác định ở mức chi tiết cơ bản đủ để biểu diễn dáng địa hình của khu vực có độ dốc tương ứng theo quy định mô tả bề mặt địa hình. - Đường bình độ nửa khoảng cao đều biểu thị địa hình nơi dáng địa hình thay đổi mà đường bình độ cơ bản mô tả chưa đủ chi tiết đặc trưng bề mặt địa hình hoặc khoảng cách giữa hai đường bình độ sâu cơ bản liền kề lớn hơn 1250 m. - Đường bình độ phụ biểu thị địa hình nơi dáng địa hình thay đổi mà đường bình độ cơ bản và bình độ nửa khoảng cao đều mô tả chưa đủ chi tiết đặc trưng bề mặt địa hình. |
||||||||||||||||||||||||||||||||||||||||||
|
Địa hình đặc biệt đáy biển |
|
|
|||||||||||||||||||||||||||||||||||||||||||
|
Khe rãnh máng ngầm |
ED04 |
Xác định vị trí tất cả các khe rãnh máng ngầm dưới đáy biển theo kết quả đo sâu đáy biển |
|||||||||||||||||||||||||||||||||||||||||||
|
Núi lửa dưới biển |
ED05 |
Thu nhận vị trí có núi lửa dưới biển |
|||||||||||||||||||||||||||||||||||||||||||
|
Sườn đất ngầm dốc đứng |
ED06 |
Xác định vị trí tất cả các sườn đất ngầm dốc đứng dưới biển theo kết quả đo sâu đáy biển |
|||||||||||||||||||||||||||||||||||||||||||
|
5.1 MoHinhSoDoCaoDuLieuGoc |
|||||||||||||||||||||||||||||||||||||||||||||
|
Lớp Điểm |
|
|
|
||||||||||||||||||||||||||||||||||||||||||
|
Điểm độ cao |
EA01 |
Thu nhận từ kết quả đo đạc hoặc tổng hợp từ nguồn dữ liệu có độ chính xác cao đảm bảo yêu cầu về chất lượng dữ liệu. Ưu tiên thu nhận thông tin điểm độ cao tại những vị trí đặc trưng để thể hiện đúng bề mặt địa hình. Trong mọi trường hợp mật độ điểm độ cao phải đạt từ 10 đến 15 điểm trên 1km2 (tương đương với 1dm2 trên bản đồ cùng tỉ lệ). Đối với khu vực địa hình không thể hiện được bằng đường bình độ theo quy định thì mật độ điểm độ cao tăng gấp đôi. Thu nhận đầy đủ các điểm độ cao tại các vị trí đặc trưng địa hình (đỉnh núi, đỉnh đèo, yên ngựa, lòng chảo...), địa vật (ngã ba đường, điểm ngoặt sông, kênh, mương...) |
Thu nhận từ kết quả đo đạc hoặc tổng hợp từ nguồn dữ liệu có độ chính xác cao đảm bảo yêu cầu về chất lượng dữ liệu. Ưu tiên thu nhận thông tin điểm độ cao tại những vị trí đặc trưng để thể hiện đúng bề mặt địa hình. Trong mọi trường hợp mật độ điểm độ cao phải đạt từ 10 đến 15 điểm trên 6,25 km2 (tương đương với 1dm2 trên bản đồ cùng tỉ lệ). Đối với khu vực địa hình không thể hiện được bằng đường bình độ theo quy định thì mật độ điểm độ cao tăng gấp đôi. Thu nhận đầy đủ các điểm độ cao tại các vị trí đặc trưng địa hình (đỉnh núi, đỉnh đèo, yên ngựa, lòng chảo...), địa vật (ngã ba đường, điểm ngoặt sông, kênh, mương...) |
||||||||||||||||||||||||||||||||||||||||||
|
Điểm độ sâu |
ED02 |
Thu nhận từ kết quả đo đạc hoặc tổng hợp từ nguồn dữ liệu có độ chính xác cao đảm bảo yêu cầu về chất lượng dữ liệu. Ưu tiên thu nhận thông tin điểm độ sâu tại những vị trí đặc trưng để thể hiện đúng bề mặt địa hình. Trong mọi trường hợp mật độ điểm độ sâu phải đạt từ 20 đến 25 điểm trên 1km2 (tương đương với 1dm2 trên bản đồ cùng tỉ lệ). |
Thu nhận từ kết quả đo đạc hoặc tổng hợp từ nguồn dữ liệu có độ chính xác cao đảm bảo yêu cầu về chất lượng dữ liệu. Ưu tiên thu nhận thông tin điểm độ sâu tại những vị trí đặc trưng để thể hiện đúng bề mặt địa hình. Trong mọi trường hợp mật độ điểm độ sâu phải đạt từ 20 đến 25 điểm trên 6,25 km2 (tương đương với 1dm2 trên bản đồ cùng tỉ lệ). |
||||||||||||||||||||||||||||||||||||||||||
|
Khối điểm Lidar |
EE01 |
Thu nhận dữ liệu Lidar đã được xử lý độ cao về độ cao của bề mặt địa hình theo yêu cầu độ chính xác của mô hình số độ cao |
|||||||||||||||||||||||||||||||||||||||||||
|
Khối điểm đo sâu |
EE02 |
Thu nhận khối điểm đo sâu đã xử lý theo yêu cầu độ chính xác |
|||||||||||||||||||||||||||||||||||||||||||
|
Khối điểm |
EE03 |
Thu nhận đám mây điểm được tạo thành qua nội suy, xử lý (loại bỏ chiều cao đối tượng lớp phủ) bằng công nghệ ảnh số (bao gồm cả ảnh số hàng không, ảnh UAV) |
|||||||||||||||||||||||||||||||||||||||||||
|
Lớp Đường |
|
|
|||||||||||||||||||||||||||||||||||||||||||
|
Đường bình độ |
EA02 |
Được thu nhận thông qua việc đo vẽ trực tiếp bằng phương pháp đo ảnh lập thể hoặc tổng hợp từ các nguồn dữ liệu hiện có. Mức độ thu nhận đường bình độ phụ thuộc vào độ chính xác của mô hình số địa hình và độ dốc địa hình được quy định theo bảng dưới đây:
|
Được thu nhận thông qua việc đo vẽ trực tiếp bằng phương pháp đo ảnh lập thể hoặc tổng hợp từ các nguồn dữ liệu hiện có. Mức độ thu nhận đường bình độ phụ thuộc vào độ chính xác của mô hình số địa hình và độ dốc địa hình được quy định theo bảng dưới đây:
|
||||||||||||||||||||||||||||||||||||||||||
|
Bờ dốc tự nhiên |
EC01 |
Thu nhận những bờ dốc tự nhiên có độ dốc lớn, chênh cao lớn hơn 1/2 khoảng cao đều. Áp dụng kiểu dữ liệu không gian GM_Curve. |
|||||||||||||||||||||||||||||||||||||||||||
|
Dòng đá |
EC02 |
Thu nhận các dòng đá, suối đá do dòng chảy dồn tụ lại ở các khe khi mưa có nước |
|||||||||||||||||||||||||||||||||||||||||||
|
Địa hình bậc thang |
EC03 |
Thu nhận đường đỉnh và đường chân của đối tượng địa hình kiểu bậc thang cao từ nửa khoảng cao đều trở lên. |
|||||||||||||||||||||||||||||||||||||||||||
|
Địa hình cắt xẻ nhân tạo |
EC04 |
Thu nhận địa hình bị cắt xẻ nhân tạo thành vách, tầng bậc do xây dựng các công trình (trừ các công trình giao thông, công trình thủy lợi). |
|||||||||||||||||||||||||||||||||||||||||||
|
Khe rãnh xói mòn |
EC05 |
Xác định đồ hình hoặc vị trí tất cả các khe rãnh được tạo thành do biến đổi bề mặt, nước ngầm hoặc vận động kiến tạo. |
|||||||||||||||||||||||||||||||||||||||||||
|
Sườn đứt gãy |
EC06 |
Thu nhận vị trí và chiều dài đoạn địa hình bị đứt gãy làm thay đổi, biến động không theo quy luật của dáng đất tự nhiên. |
|||||||||||||||||||||||||||||||||||||||||||
|
Sườn sụt lở |
EC07 |
Thu nhận khu vực bề mặt địa hình bị sụt lở do biến động bề mặt, nước ngầm hoặc vận động kiến tạo làm cho dáng đất thay đổi, biến động không theo quy luật. |
|||||||||||||||||||||||||||||||||||||||||||
|
Vách đứng |
EC08 |
Thu nhận vị trí đường đỉnh và đường chân của đoạn địa hình dựng đứng, không thể biểu thị được bằng đường bình độ. |
|||||||||||||||||||||||||||||||||||||||||||
|
Đường bình độ sâu |
ED03 |
Được thu nhận thông qua việc đo vẽ trực tiếp bằng phương pháp đo ảnh lập thể hoặc tổng hợp từ các nguồn dữ liệu hiện có. Mức độ thu nhận đường bình độ sâu phụ thuộc vào độ chính xác của mô hình số độ cao và độ dốc địa hình được quy định theo bảng dưới đây:
|
Được thu nhận thông qua việc đo vẽ trực tiếp bằng phương pháp đo ảnh lập thể hoặc tổng hợp từ các nguồn dữ liệu hiện có. Mức độ thu nhận đường bình độ sâu phụ thuộc vào độ chính xác của mô hình số độ cao và độ dốc địa hình được quy định theo bảng dưới đây:
|
||||||||||||||||||||||||||||||||||||||||||
|
Khe rãnh máng ngầm |
ED04 |
Xác định đồ hình hoặc vị trí tất cả các khe rãnh máng ngầm. |
Xác định đồ hình hoặc vị trí tất cả các khe rãnh máng ngầm. |
||||||||||||||||||||||||||||||||||||||||||
|
Sườn đất ngầm dốc đứng |
ED06 |
Thu nhận vị trí đường đỉnh và đường chân của đoạn địa hình dựng đứng, không thể biểu thị được bằng đường bình độ. |
Thu nhận vị trí đường đỉnh và đường chân của đoạn địa hình dựng đứng, không thể biểu thị được bằng đường bình độ. |
||||||||||||||||||||||||||||||||||||||||||
|
Đường mô tả đặc trưng địa hình khác |
EE03 |
Thu nhận các đường phân thủy, đường tụ thủy, đường chân núi, đường sống núi, đường đỉnh, đường chân các taluy giao thông, taluy thủy lợi, taluy tại các công trình dân sinh, đập, đê, kề, đồ hình chân tường nhà, đường bờ ruộng ... .với mức chi tiết cần thiết sao cho lột tả được dáng địa hình. Với vùng đồng bằng, vùng có chênh cao địa hình không lớn, đo vẽ đầy đủ các đường mô tả ngay cả khi chênh cao dưới mức chi tiết cần thể hiện để đảm bảo lột tả được địa hình, như: đường đỉnh, đường chân bờ ruộng,... có tỷ cao từ 0,5m trở lên. Thuộc tính loaiThanhPhan và tyCaotySau nhận giá trị null. Thu nhận đường mép nước hai bên bờ sông, suối có độ rộng từ 20 m trở lên đối với tỷ lệ 1:10.000 và độ rộng từ 50 m trở lên đối với tỷ lệ 1:25.000. Trong trường hợp các đám mây điểm độ cao đủ mật độ quy định đảm bảo độ chính xác của mô hình số độ cao thì có thể không thu nhận các đối tượng này. |
|||||||||||||||||||||||||||||||||||||||||||
|
Đường bờ nước |
KE03 |
Đối với các đối tượng mang tính nhân tạo (ao, hồ, kênh mương), đường bờ nước được thu nhận thông qua vết cắt xẻ địa hình (đào, đắp) rõ ràng trên thực địa. Đối với các đối tượng mang tính tự nhiên (sông, suối, hồ, đầm lớn), đường bờ nước phải được xác định sau khi xem xét trên cả phạm vi địa hình rộng lớn. Từ đó, tiến hành tổng hợp dựa theo các giá trị độ cao địa hình dọc theo đường bình độ thấp nhất hoặc dựa vào độ ổn định của địa hình dải ven bờ. |
|||||||||||||||||||||||||||||||||||||||||||
|
Lớp Vùng |
|
|
|||||||||||||||||||||||||||||||||||||||||||
|
Vùng biển |
EE04 |
Xác định vùng biển theo đường bờ biển |
|||||||||||||||||||||||||||||||||||||||||||
|
Vùng bờ hồ |
EE05 |
Xác định vùng các bờ hồ có độ chênh cao lớn hơn hoặc bằng độ chính xác của mô hình số độ cao. |
|||||||||||||||||||||||||||||||||||||||||||
|
Lớp Vùng Biên Tập |
|
|
|||||||||||||||||||||||||||||||||||||||||||
|
Khu vực bị che khuất |
EE06 |
Những khu vực không thể thu nhận dữ liệu độ cao phải được khoanh bao phạm vi đầy đủ |
|||||||||||||||||||||||||||||||||||||||||||
|
Khu vực thành lập mô hình số độ cao |
EE07 |
Khi khu vực thành lập mô hình số độ cao quá rộng, không thể thực hiện biên tập trên toàn khu đo có thể chia các khu vực theo phạm vi khung mảnh bản đồ địa hình quốc gia tỷ lệ 1:50.000. Đường bao khu vực thành lập mô hình số độ cao chòm ra ngoài khung mảnh bản đồ 1cm để tiếp biên. |
|||||||||||||||||||||||||||||||||||||||||||
|
Mặt nước |
EE08 |
Thu nhận toàn bộ để biên tập độ cao khu vực mặt nước bằng 0. |
|||||||||||||||||||||||||||||||||||||||||||
|
5.2. Mô hình số độ cao Lưới tam giác bất quy tắc |
|||||||||||||||||||||||||||||||||||||||||||||
|
TIN datasets |
Tạo mô hình số độ cao Tin từ các lớp dữ liệu của gói MoHinhSoDoCaoDuLieuGoc |
||||||||||||||||||||||||||||||||||||||||||||
|
5.3. Mô hình số độ cao dạng Raster Tùy thuộc vào đặc điểm địa hình, yêu cầu độ chính xác độ cao, mô hình số độ cao dạng Raster được lập với yêu cầu kích thước ô lưới (hay khoảng cách giữa các điểm mắt lưới Grid) cụ thể như sau:
|
|||||||||||||||||||||||||||||||||||||||||||||
|
LopRaster |
- Tạo dữ liệu mô hình số độ cao dạng Raster từ gói dữ liệu MoHinhSoDoCaoDuLieuGoc hoặc chuyển đổi từ gói dữ liệu MoHinhSoDoCaoLươiTamGiacBatQuyTac - GRID dạng Raster ở định dạng Geotif (*.tif) 32 bit. -Tập hợp các tệp dữ liệu Raster được quản lý trong một Raster Catalog theo tên của khu vực lập dữ liệu. |
6. GiaoThong
|
Kiểu đối tượng |
Mã đối tượng |
Thu nhận |
||
|
1:10.000 |
1:25.000 |
|||
|
Đường bộ |
Thu nhận vị trí trung tuyến của lòng đường (phần đường dành cho các phương tiện giao thông lưu thông). Đối với tuyến đường có nhiều cấp thì nhận mã đối tượng cấp cao nhất. |
|||
|
Đường chuyên dùng |
GK01 |
Thu nhận các đường chuyên dùng có chiều dài từ 100 m trở lên. Phân loại thuộc tính loaiDuongBo nhận giá trị đường nhánh, đoạn đường chuyên dùng nối với đường chính hoặc đường nhánh khác nhận giá trị là đường gom |
Thu nhận các đường chuyên dùng có chiều dài từ 250 m trở lên. Phân loại thuộc tính loaiDuongBo nhận giá trị đường nhánh, đoạn đường chuyên dùng nối với đường chính hoặc đường nhánh khác nhận giá trị là đường gom |
|
|
Đường đô thị |
GK02 |
Thu nhận toàn bộ đường phố, phân loại thuộc tính loaiDuongBo là đường chính. Thu nhận các ngõ phố có chiều dài từ 100m trở lên và phân loại thuộc tính loaiDuongBo là đường nhánh. Những đoạn đường dẫn lên cầu nhận giá trị là đường dẫn. |
Thu nhận toàn bộ đường phố, phân loại thuộc tính loaiDuongBo là đường chính. Thu nhận các ngõ phố có chiều dài từ 250m trở lên và phân loại thuộc tính loaiDuongBo là đường nhánh. Những đoạn đường dẫn lên cầu nhận giá trị là đường dẫn. |
|
|
Đường Huyện |
GK03 |
Thu nhận toàn bộ đường Huyện, thuộc tính loaiDuongBo nhận giá trị là đường chính. Những đoạn đường dẫn lên cầu nhận giá trị là đường dẫn. |
Thu nhận toàn bộ đường Huyện, thuộc tính loaiDuongBo nhận giá trị là đường chính. Những đoạn đường dẫn lên cầu nhận giá trị là đường dẫn. |
|
|
Đường Quốc lộ |
GK04 |
Thu nhận toàn bộ đường Quốc Lộ, thuộc tính loaiDuongBo nhận giá trị là đường chính. Những đoạn đường dẫn lên cầu nhận giá trị là đường dẫn. |
Thu nhận toàn bộ đường Quốc Lộ, thuộc tính loaiDuongBo nhận giá trị là đường chính. Những đoạn đường dẫn lên cầu nhận giá trị là đường dẫn. |
|
|
Đường Tỉnh |
GK05 |
Thu nhận toàn bộ đường Tỉnh, thuộc tính loaiDuongBo nhận giá trị là đường chính. Những đoạn đường dẫn lên cầu nhận giá trị là đường dẫn. |
Thu nhận toàn bộ đường Tỉnh, thuộc tính loaiDuongBo nhận giá trị là đường chính. Những đoạn đường dẫn lên cầu nhận giá trị là đường dẫn. |
|
|
Đường Xã |
GK06 |
Thu nhận toàn bộ đường xã, thuộc tính loaiDuongBo nhận giá trị là đường chính. Những đoạn đường dẫn lên cầu nhận giá trị là đường dẫn. Thu nhận các đường làng có chiều dài từ 100 m trở lên, thuộc tính loaiDuongBo nhận giá trị là đường nhánh. |
Thu nhận toàn bộ đường xã, thuộc tính loaiDuongBo nhận giá trị là đường chính. Những đoạn đường dẫn lên cầu nhận giá trị là đường dẫn. Thu nhận các đường làng có chiều dài từ 100 m trở lên, thuộc tính loaiDuongBo nhận giá trị là đường nhánh. |
|
|
Cầu giao thông |
GG05 |
Thu nhận đối tượng cầu giao thông dạng GM_Curve và GM_Surface trên cơ sở chiều rộng và chiều dài của cầu. Đối với cầu có chiều rộng lớn hơn 5m thu nhận GM_Surface, nhỏ hơn 5m là dạng GM_Curve. Chỉ thu nhận các cầu trên các tuyến đường giao thông đường bộ và đường sắt đã thu nhận. Thuộc tính ten, loaiCauGiaoThong, chatLieu, taiTrong, chieuDai, chieuRong thu nhận từ tài liệu quản lý giao thông của cấp có thẩm quyền; trường hợp các nguồn tài liệu này không đủ lấy theo kết quả đo đạc, điều tra thực địa. Tên gọi và tải trọng cầu nếu không thu nhận được có thể để Null. |
Thu nhận đối tượng cầu giao thông dạng GM_Point, GM_Curve và GM_Surface trên cơ sở chiều rộng và chiều dài của cầu. Chỉ thu nhận các cầu trên các tuyến đường giao thông đường bộ và đường sắt đã thu nhận. Thuộc tính ten, loaiCauGiaoThong, chatLieu, taiTrong, chieuDai, chieuRong thu nhận từ tài liệu quản lý giao thông của cấp có thẩm quyền; trường hợp các nguồn tài liệu này không đủ lấy theo kết quả đo đạc, điều tra thực địa. Tên gọi và tải trọng cầu nếu không thu nhận được có thể để Null |
|
|
Hầm giao thông |
GG12 |
Thu nhận tất cả các hầm giao thông trên các tuyến đường bộ hoặc đường sắt đã được thu nhận. Không áp dụng đối với hầm cho người đi bộ. Các thông tin thuộc tính của hầm lấy theo tài liệu quản lý mới nhất của cơ quan có thẩm quyền, trường hợp các nguồn tài liệu này chưa đủ phải đo đạc điều tra ngoài thực địa. |
||
|
Ngầm ô tô qua được |
GG13 |
Thu nhận tất cả các ngầm ô tô qua được trên các tuyến đường bộ hoặc đường sắt đã được thu nhận. Các thông tin thuộc tính của ngầm lấy theo tài liệu quản lý mới nhất của cơ quan có thẩm quyền, trường hợp các nguồn tài liệu này chưa đủ phải đo đạc điều tra ngoài thực địa. |
||
|
Cống giao thông |
GG06 |
Thu nhận cống thoát nước đặt dưới mặt đường bộ và đường sắt, ngang qua đường, nhìn thấy hai đầu cống. Những cống dài từ 10 m trở lên đối với tỷ lệ 1:10.000 và 25 m trở lên đối với tỷ lệ 1:25.000 thu nhận dữ liệu dạng Curve, còn lại thu nhận dữ liệu dạng Point. |
||
|
Đèo |
GG07 |
Thu nhận toàn bộ đỉnh đèo. |
||
|
Công trình giao thông đường bộ |
|
|
||
|
Bãi đỗ xe |
GG01 |
Thu nhận tất cả các bãi trông giữ xe theo danh mục quản lý mới nhất thu thập được từ các cơ quan có thẩm quyền. Áp dụng kiểu dữ liệu GM_Point, GM_Surface. |
Thu nhận tất cả các bãi trông giữ xe có chiều rộng từ 12,5 m trở lên. Áp dụng kiểu dữ liệu GM_Point, GM_Surface |
|
|
Bến ô tô |
GG02 |
Thu nhận tất cả các bến theo danh mục quản lý mới nhất thu thập được từ các cơ quan có thẩm quyền. GM_Point, GM_Surface. Áp dụng kiểu dữ liệu liệu GM_Surface khi diện tích từ 1500 m2 trở lên, áp dụng kiểu dữ liệu GM_Point khi diện tích nhỏ hơn 1500 m2. |
Thu nhận tất cả các bến theo danh mục quản lý mới nhất thu thập được từ các cơ quan có thẩm quyền. Áp dụng kiểu dữ liệu GM_Point, GM_Surface. Áp dụng kiểu dữ liệu liệu GM_Surface khi diện tích từ 9500 m2 trở lên, áp dụng kiểu dữ liệu GM_Point khi diện tích nhỏ hơn 9500 m2. |
|
|
Bến phà đường bộ |
GG03 |
Thu nhận tất cả các bến phà đường bộ nằm trên tuyến đường bộ đã thu nhận. Thuộc tính tên, theo danh mục quản lý mới nhất thu thập được từ các cơ quan có thẩm quyền. Trường hợp các nguồn tài liệu này chưa đủ phải đo đạc điều tra ngoài thực địa. |
||
|
Cầu đi bộ |
GG04 |
Chỉ thu nhận cầu đi bộ có độ rộng từ 5 m trở lên |
Không thu nhận |
|
|
Đường lên cao có bậc xây |
GG10 |
Chỉ thu nhận các đường lên cao có bậc xây khi chiều rộng vùng giới hạn khu vực đường lên cao có bậc xây từ 5 m trở lên và chiều dài từ 100 m trở lên |
Không thu nhận |
|
|
Hầm đi bộ |
GG11 |
Thu nhận toàn bộ các cửa hầm đi bộ |
Không thu nhận |
|
|
Trạm dừng nghỉ |
GG15 |
Thu nhận toàn bộ trạm dừng nghỉ. |
Thu nhận các trạm dừng nghỉ có chiều rộng từ 12,5 m trở lên |
|
|
Trạm kiểm tra tải trọng xe |
GG16 |
Thu nhận toàn bộ trạm kiểm tra tải trọng xe cố định, độc lập không ghép với trạm thu phí trên đường bộ. |
||
|
Trạm thu phí giao thông |
GG17 |
Thu nhận toàn bộ trạm thu phí giao thông đang hoạt động theo danh mục quản lý mới nhất của cơ quan có thẩm quyền. |
||
|
Taluy đường giao thông |
GG14 |
Thu nhận toàn bộ taluy giao thông, bao gồm đường đỉnh đắp cao hoặc xẻ sâu liên quan đến các công trình giao thông (đường bộ, đường sắt) có tỷ cao tỷ sâu từ 1m trở lên và đối tượng có chiều dài từ 100 m trở lên. Trường hợp các đoạn taluy có độ chênh tỷ cao, tỷ sâu quá 1m phải tách các đoạn taluy thành đối tượng riêng. Thu nhận giá trị tyCaoTySau với độ chính xác đến 0,1m. Thu nhận đường chân khi khoảng cách hình chiếu giữa đường đỉnh và đường chân đối tượng từ 16 m trở lên. |
Thu nhận đỉnh taluy đắp cao, xẻ sâu của đường bộ và đường sắt có tỷ cao tỷ sâu từ 2,5 m trở lên và đối tượng có chiều dài từ 250 m trở lên. Trường hợp các đoạn taluy có độ chênh tỷ cao, tỷ sâu quá 2,5 m phải tách các đoạn taluy thành đối tượng riêng. Thu nhận giá trị tyCaoTySau với độ chính xác đến 0,1m. |
|
|
Các đối tượng mặt đường bộ |
Thu nhận mặt đường bộ có độ rộng từ 5 m trở lên. Mỗi đoạn mặt đường bộ tương ứng với các đoạn tim đường bộ liền nhau có cùng một mã đối tượng, cùng cấp kỹ thuật và cùng loại đường bộ. |
Thu nhận mặt đường bộ có độ rộng từ 12,5m trở lên. Mỗi đoạn mặt đường bộ tương ứng với các đoạn tim đường bộ liền nhau có cùng một mã đối tượng, cùng cấp kỹ thuật và cùng loại đường bộ. |
||
|
Dải phân cách |
GD01 |
Thu nhận dải phân cách tương ứng với các đoạn đường bộ có các đoạn tim đường bộ tách biệt. Áp dụng kiểu dữ liệu GM_Surface khi độ rộng dải phân cách đủ chỉ tiêu thu nhận dạng vùng. Kiểu dữ liệu GM_Curve chỉ áp dụng cho trường hợp dải phân cách chạy dài cả tuyến đường nhưng không đủ độ rộng để áp dụng kiểu dữ liệu GM_Surface. Các trường hợp còn lại không tạo đối tượng dải phân cách nhưng vẫn phải ghi nhận kết quả điều tra để phục vụ chuẩn hóa mạng lưới tim đường bộ. |
||
|
Đảo giao thông |
GD02 |
Thu nhận các đảo giao thông cố định có diện tích từ 50m2 trở lên. |
Thu nhận các đảo giao thông cố định có diện tích từ 125m2 trở lên. |
|
|
Hè phố |
GD03 |
Thu nhận hè phố có độ rộng từ 5 m trở lên. Hè phố được tạo ra từ mép đường, mép lòng đường liền kề trong khu phố. |
Không thu nhận |
|
|
Lề đường |
GD04 |
Thu nhận lề đường có độ rộng từ 5m trở lên. Lề đường được tạo ra từ mép đường, mép lòng đường liền kề. |
Không thu nhận. |
|
|
Lòng đường chuyên dùng |
GD05 |
Thu nhận lòng đường tương ứng với đường bộ được thu nhận (bao gồm cả mặt cầu giao thông và mặt hầm giao thông). Lòng đường được tạo ra từ hai mép lòng đường. Khi lề đường, hè phố không đủ độ rộng thu nhận, lòng đường được tạo ra từ hai mép đường |
Thu nhận lòng đường tương ứng với đường bộ được thu nhận (bao gồm cả mặt cầu giao thông và mặt hầm giao thông). Lòng đường được tạo ra từ hai mép đường. |
|
|
Lòng đường đô thị |
GD06 |
|||
|
Lòng đường Huyện |
GD07 |
|||
|
Lòng đường Quốc lộ |
GD08 |
|||
|
Lòng đường Tỉnh |
GD09 |
|||
|
Lòng đường Xã |
GD10 |
|||
|
Mép đường |
GE01 |
Thu nhận hai mép đường cho các đoạn đường bộ có độ rộng từ 5m trở lên theo nhận dạng trên thực địa bởi đường giới hạn ngoài cùng của phần bề mặt được hình thành hoặc gia cố để đi lại (bề mặt bao gồm cả lòng đường, lề đường, hè phố). Trường hợp đường đắp cao, mép lòng đường trùng với đường đỉnh taluy đắp cao; trường hợp đường xẻ sâu, mép lòng đường trùng với chân taluy xẻ sâu. Đối với đường trong đô thị mép đường là mép ngoài của hè phố hoặc đường ranh giới của các công trình kiến trúc hai bên đường. Khi mép đường là thành cầu, thành hầm, qua ngầm sẽ nhận giá trị thuộc tính liên kết giao thông tương ứng. Các đối tượng mép đường còn lại nhận cùng giá trị “khác”. |
Thu nhận hai mép lề đường cho các đoạn đường bộ có độ rộng từ 12,5m trở lên theo nhận dạng trên thực địa bởi đường giới hạn ngoài cùng của phần bề mặt được hình thành hoặc gia cố để đi lại (bề mặt bao gồm cả lòng đường, lề đường). Trường hợp đường đắp cao, mép lòng đường trùng với đường đỉnh taluy đắp cao; trường hợp đường xẻ sâu, mép lòng đường trùng với chân taluy xẻ sâu. Đối với đường trong đô thị mép đường là mép ngoài của hè phố hoặc đường ranh giới của các công trình kiến trúc hai bên đường. Khi mép đường là thành cầu, thành hầm, qua ngầm sẽ nhận giá trị thuộc tính liên kết giao thông tương ứng. Các đối tượng mép đường còn lại nhận cùng giá trị “khác”. |
|
|
Mép lòng đường |
GE02 |
Thu nhận các đối tượng là đường giới hạn để tạo vùng cho đảo giao thông, dải phân cách hoặc là đường giới hạn của hè phố, lề đường với phần đường xe chạy khi hè phố, lề đường có độ rộng từ 5m trở lên. |
Thu nhận các đối tượng là đường giới hạn để tạo vùng cho đảo giao thông, dải phân cách hoặc là đường giới hạn của lề đường với phần đường xe chạy khi lề đường có độ rộng từ 12,5m trở lên. |
|
|
Các đối tượng đường bộ khác |
|
|
||
|
Đường bờ vùng, bờ thửa |
GB01 |
Thu nhận đường bờ vùng, bờ thửa ở các khu canh tác nông nghiệp theo tiêu chí sau: - Các đường bờ vùng khu canh tác nông nghiệp, khu nuôi trồng thủy sản chiều dài từ 20 m trở lên, tạo thành vùng canh tác hoặc vùng nuôi trồng thủy sản có diện tích từ 1500 m2 trở lên thu nhận đầy đủ. - Các đường bờ thửa trong vùng canh tác thu nhận với giãn cách 200 m, các bờ thửa khu nuôi trồng thủy sản thu nhận với giãn cách 100 m. |
Thu nhận đường bờ vùng, bờ thửa ở các khu canh tác nông nghiệp theo tiêu chí sau: - Các đường bờ vùng khu canh tác nông nghiệp, khu nuôi trồng thủy sản chiều dài từ 50 m trở lên, tạo thành vùng canh tác hoặc vùng nuôi trồng thủy sản có diện tích từ 9500 m2 trở lên thu nhận đầy đủ. - Các đường bờ thửa trong vùng canh tác thu nhận với giãn cách 500 m, các bờ thửa khu nuôi trồng thủy sản thu nhận với giãn cách 250 m. |
|
|
Đường đi bộ |
GB02 |
Thu nhận đường đi bộ khi có độ rộng từ 5m trở lên trong các công viên, khu vực quảng trường. |
Không thu nhận |
|
|
Đường mòn |
GB03 |
Thu nhận đường mòn có chiều dài từ 500m trở lên có kết nối với đoạn đường bộ khác |
Thu nhận đường mòn có chiều dài từ 1200m trở lên có kết nối với đoạn đường bộ khác. |
|
|
Đường sắt |
|
|
||
|
Đường sắt chuyên dùng |
GL01 |
Thu nhận tâm của đường ray thuộc các tuyến đường sắt chuyên dụng trong các khu công nghiệp, nhà máy, khu mỏ, bến cảng |
Thu nhận tâm của đường ray thuộc các tuyến đường sắt chuyên dụng trong các khu công nghiệp, nhà máy, khu mỏ, bến cảng. |
|
|
Đường sắt đô thị |
GL02 |
Thu nhận tâm của đường ray thuộc các tuyến đường sắt đô thị. Trong các ga, thu nhận các đoạn đường sắt với giãn cách 4-6m |
Thu nhận tâm của đường ray thuộc các tuyến đường sắt đô thị. Trong các ga, thu nhận các đoạn đường sắt với giãn cách 10-15 m. Không thu nhận các đường sắt không sử dụng. |
|
|
Đường sắt quốc gia |
GL03 |
Thu nhận tâm của đường ray thuộc các tuyến đường sắt quốc gia. Trong các ga, thu nhận các đoạn đường sắt với giãn cách 4-6m |
Thu nhận tâm của đường ray thuộc các tuyến đường sắt quốc gia. Trong các ga, thu nhận các đoạn đường sắt với giãn cách 10-15 m. Không thu nhận các đường sắt không sử dụng. |
|
|
Công trình giao thông đường sắt |
|
|
||
|
Ga đường sắt |
GH01 |
Thu nhận toàn bộ ga đường sắt. |
||
|
Ga tàu điện |
GH02 |
Thu nhận toàn bộ. |
||
|
Giao đường sắt và đường bộ có rào chắn |
GH03 |
Thu nhận toàn bộ chỗ giao nhau trên mặt đất giữa đường sắt và đường bộ. |
Không thu nhận |
|
|
Giao đường sắt và đường bộ không có rào chắn |
GH04 |
|
|
|
|
Đường băng |
GN04 |
Thu nhận đường băng thuộc các cảng hàng không đang hoạt động. |
||
|
Cảng hàng không |
GN02 |
Chỉ thu nhận các cảng hàng không đang hoạt động. |
||
|
Nhà ga hàng không |
GN06 |
Thu nhận nhà ga hàng không thuộc các cảng hàng không đang hoạt động. |
||
|
Bãi đáp trực thăng |
GN01 |
Thu nhận toàn bộ bãi đáp trực thăng. |
||
|
Đường cáp treo |
GO01 |
Thu nhận vị trí các đường cáp treo đang được sử dụng tại thời điểm điều tra. |
||
|
Trụ đường cáp treo |
GO03 |
Thu nhận toàn bộ trụ của đường cáp treo. |
Không thu nhận. |
|
|
Ga cáp treo |
GO02 |
Thu nhận toàn bộ ga cáp treo. |
||
|
Nhóm Âu tàu |
|
|
||
|
Âu tàu |
GM01 |
Thu nhận toàn bộ theo thực tế |
Thu nhận đối tượng dạng GM_Curve tại vị trí cửa âu tàu |
|
|
Bờ xây âu tàu |
GM05 |
Thu nhận toàn bộ theo thực tế |
Không thu nhận |
|
|
Cửa âu tàu |
GM09 |
Thu nhận toàn bộ theo thực tế |
Không thu nhận |
|
|
Báo hiệu hàng hải AIS |
GM02 |
Thu nhận toàn bộ theo thực tế |
||
|
Bến cảng |
GM03 |
Thu nhận tất cả các bến cảng. |
||
|
Bến thủy nội địa |
GM04 |
Thu nhận các bến thủy nội địa theo danh mục quản lý mới nhất của các cơ quan có thẩm quyền. Áp dụng kiểu dữ liệu GM_Point, GM_Surface. |
||
|
Cảng biển |
GM06 |
Thu nhận tất cả các cảng biển. Áp dụng kiểu dữ liệu GM_Point, GM_Surface. |
||
|
Cảng thủy nội địa |
GM07 |
Thu nhận các cảng thủy nội địa theo danh mục quản lý mới nhất của các cơ quan có thẩm quyền. Thu nhận các cảng thủy nội địa có chiều rộng từ 10 m trở lên. |
||
|
Cầu tàu |
GM08 |
Thu nhận toàn bộ cầu tàu có chiều dài từ 100m. Áp dụng kiểu GM_Curve khi đối tượng có bề rộng dưới 5,0m. Áp dụng kiểu GM_Surface khi đối tượng có bề rộng từ 5,0m trở lên. |
Thu nhận toàn bộ cầu tàu có chiều dài từ 250m. Áp dụng kiểu GM_Curve khi đối tượng có bề rộng dưới 12,5m. Áp dụng kiểu GM_Surface khi đối tượng có bề rộng từ 12,5m trở lên. |
|
|
Báo hiệu dẫn luồng hàng hải và đường thủy |
|
|
||
|
Chập tiêu |
GA01 |
Chỉ thu nhận các chập tiêu trên biển |
||
|
Đăng tiêu |
GA02 |
Chỉ thu nhận các đăng tiêu trên biển |
||
|
Phao báo hiệu |
GA03 |
Chỉ thu nhận các phao báo hiệu trên biển |
||
|
Tiêu báo hiệu |
GA04 |
Chỉ thu nhận các tiêu báo hiệu trên biển |
||
|
Các đối tượng hàng hải hải văn |
|
|
||
|
Cảng dầu khí ngoài khơi |
GC01 |
Thu nhận toàn bộ |
||
|
Cọc buộc tàu thuyền |
GC02 |
Thu nhận toàn bộ |
||
|
Đăng, chắn đánh bắt cá ổn định |
GC03 |
Thu nhận toàn bộ |
||
|
Đèn biển |
GC04 |
Thu nhận toàn bộ đèn biển |
||
|
Khu neo đậu |
GC05 |
Thu nhận toàn bộ |
||
|
Khu tránh bão |
GC06 |
Thu nhận toàn bộ |
||
|
Khu vực an toàn viện trợ hàng hải |
GC07 |
Thu nhận khi có yêu cầu |
||
|
Khu vực bảo tồn thiên nhiên trên biển |
GC08 |
Thu nhận toàn bộ theo danh sách của cơ quan quản lý có thẩm quyền |
||
|
Khu vực đánh cá |
GC09 |
Thu nhận toàn bộ theo danh sách của cơ quan quản lý có thẩm quyền |
||
|
Khu vực đợi hoa tiêu |
GC10 |
Thu nhận khi có yêu cầu |
||
|
Khu vực nạo vét |
GC11 |
Thu nhận toàn bộ theo danh sách của cơ quan quản lý có thẩm quyền |
||
|
Khu vực nghiên cứu, khảo sát |
GC12 |
Thu nhận toàn bộ theo danh sách của cơ quan quản lý có thẩm quyền |
||
|
Khu vực nguy hiểm |
GC13 |
Thu nhận toàn bộ |
||
|
Khu vực quản lý cảng |
GC14 |
Thu nhận toàn bộ |
||
|
Khu vực quân sự |
GC15 |
Thu nhận toàn bộ |
||
|
Khu vực trung chuyển hàng hóa |
GC16 |
Thu nhận toàn bộ |
||
|
Khu vực vùng nước an toàn |
GC17 |
Thu nhận toàn bộ |
||
|
Khu vực xác tàu lịch sử |
GC18 |
Thu nhận toàn bộ |
||
|
Lồng bè nuôi trồng thủy hải sản |
GC19 |
Thu nhận các lồng, bè có chiều rộng từ 5 m trở lên |
Thu nhận các lồng, bè có chiều rộng từ 12,5 m trở lên |
|
|
Nhà giàn |
GC20 |
Thu nhận toàn bộ |
||
|
Nhà trên biển |
GC21 |
Thu nhận toàn bộ |
||
|
Trạm cứu nạn |
GC22 |
Thu nhận toàn bộ |
||
|
Trạm nghiệm triều |
GC23 |
Thu nhận toàn bộ |
||
|
Tuyến hàng hải |
GC24 |
Thu nhận toàn bộ |
||
|
Vùng cấm |
GC26 |
Thu nhận toàn bộ |
||
|
Xác tàu đắm |
GC27 |
Thu nhận toàn bộ |
||
7.PhuBeMat
|
Kiểu đối tượng |
Mã đối tượng |
Thu nhận |
||
|
1:10.000 |
1:25.000 |
|||
|
Ranh giới phủ bề mặt |
HG01 |
Ranh giới phủ bề mặt gồm ranh giới theo loại cây rừng, phân chia các loại thực vật khác nhau, phân chia các loại cây trồng hàng năm và cây trồng lâu năm, ranh giới phân cách giữa các thảm thực vật với khu vực khác như dân cư, hạ tầng dân sinh, ranh giới khu bảo tồn thiên nhiên, vườn quốc gia.... Thuộc tính loaiRanhGioiPhuBeMat thu nhận cụ thể như sau: - Nhận giá trị 1 khi ranh giới phủ bề mặt là ranh giới giữa các loại cây rừng, giữa các loại cây trồng hàng năm, loại cây trồng lâu năm,... - Nhận giá trị 2 (khác) khi ranh giới là ranh giới giữa thực vật và khu dân cư, bề mặt công trình, đất trống. Trường hợp vùng thực vật được phân định bởi các đối tượng hình tuyến như như ranh giới đường bộ, đường bờ nước, tường rào khu chức năng... lấy các đối tượng hình tuyến này để tạo vùng thực vật, không tạo thêm lớp đối tượng ranh giới phủ bề mặt trùng với các đối tượng hình tuyến. - Nhận giá trị 3 (khu bảo tồn thiên nhiên) trong trường hợp vùng thực vật được phân định bởi ranh giới khu bảo tồn thiên nhiên, vườn quốc gia trên cơ sở ranh giới quản lý của cơ quan có thẩm quyền. Các vùng thực vật này nhận cùng 1 thuộc tính loại cây rừng, không chia nhỏ các vùng thực vật theo loại cây rừng trong khu bảo tồn thiên nhiên, vườn quốc gia. Áp dụng các phương pháp phân tích ảnh kết hợp tài liệu bản đồ hiện trạng sử dụng đất, bản đồ hiện trạng rừng, khảo sát, điều tra thực địa và thu thập thông tin để thu nhận và phân loại đối tượng. Đối tượng ranh giới phủ bề mặt phải đảm bảo quan hệ hình học (Topology) với các loại đối tượng thuộc lớp phủ bề mặt. |
||
|
Phủ bề mặt |
Lớp phủ bề mặt được thu nhận và phân loại dựa vào hiện trạng lớp phủ bề mặt với các đặc điểm về diện tích, mức độ ổn định và các đối tượng liên quan, cụ thể như sau: - Diện tích vùng bề mặt phải rộng từ 1500 m2 trở lên đối với tỷ lệ 1:10.000 và 9500 m2 trở lên đối với tỷ lệ 1:25.0000 thì mới thu nhận đối tượng phủ bề mặt riêng, các vùng phủ bề mặt có diện tích nhỏ hơn 1500 m2 đối với tỷ lệ 1:10.000 và 9500 m2 đối với tỷ lệ 1:25.0000 thì phải gộp vùng vào vùng liền kề phù hợp nhất. - Khoanh bao vùng rừng theo nguyên tắc sau: Khoanh vùng rừng với mức độ chi tiết nhất là theo ranh giới loại cây rừng. Gán mã và các thuộc tính đầy đủ cho đối tượng được phân chia ở mức nhỏ nhất trên cơ sở các tài liệu thu thập được. Đối với khu bảo tồn thiên nhiên, vườn quốc gia, vùng phủ bề mặt lấy theo ranh giới quản lý của cơ quan có thẩm quyền và nhận mã HH02 rừng tự nhiên. - Khu vực có nhiều loại thực vật đan xen, thuộc tính đối tượng được thu nhận theo loại thực vật chiếm đa số nhưng tối thiểu phải từ 30% diện tích trở lên. - Khu vực thực phủ chiếm ưu thế, các đối tượng địa vật khác có tính rải rác, thu nhận và phân loại theo quy định của lớp phủ bề mặt. - Khu vực đầm lầy cụ thể như sau: + Nếu khu vực đầm lầy có thực vật thì sẽ phân loại vùng phủ bề mặt theo loại cây và vị trí của đầm lầy trong các vùng liên quan để lựa chọn nhận mã HE- Phủ thực vật khác hoặc mã HH-Rừng. + Nếu khu vực đầm lầy không có thực vật sẽ được phân loại vào đối tượng nước mặt, mã HD01. Đối tượng bề mặt ở dạng vùng, được tạo từ đối tượng ranh giới phủ bề mặt và phải đảm bảo quan hệ hình học (Topology), cụ thể như sau: Giữa các vùng phủ bề mặt không được có khoảng hở hoặc chồng gối lên nhau. Không được phép tồn tại các vùng thực vật kế cận nhau có thuộc tính loại cây rừng giống nhau. Các thuộc tính khác: mục đích sử dụng, điều kiện lập địa, tên, độ tàn che có thể nhận giá trị giống nhau. |
|||
|
Rừng |
|
|||
|
Rừng trồng |
HH01 |
Thu nhận theo các tiêu chí sau: 1. Độ tàn che của cây rừng trồng từ 0,1 trở lên. 2. Diện tích liền vùng từ 0,3 ha trở lên, khoảng cách giữa các dải rừng không nhỏ hơn 30m. 3. Chiều cao trung bình của cây rừng được phân chia theo các điều kiện lập địa như sau: a) Rừng trồng trên đồi, núi đất và đồng bằng, trên đất ngập phèn: chiều cao trung bình của cây rừng từ 5,0 m trở lên; b) Rừng trồng trên núi đá có đất xen kẽ, trên đất ngập nước ngọt: chiều cao trung bình của cây rừng từ 2,0 m trở lên; c) Rừng trồng trên đất cát, đất ngập mặn: chiều cao trung bình của cây rừng từ 1,0 m trở lên. |
||
|
Rừng tự nhiên |
HH02 |
Thu nhận rừng tự nhiên với các tiêu chí sau: 1. Độ tàn che của các loài cây thân gỗ, tre nứa, cây họ cau (sau đây gọi tắt là cây rừng) là thành phần chính của rừng tự nhiên từ 0,1 trở lên. 2. Diện tích liền vùng từ 0,3 ha trở lên, khoảng cách giữa các dải rừng không nhỏ hơn 30m. 3. Chiều cao trung bình của cây rừng là thành phần chính của rừng tự nhiên được phân chia theo các điều kiện lập địa như sau: a) Rừng tự nhiên trên đồi, núi đất và đồng bằng: chiều cao trung bình của cây rừng từ 5,0 m trở lên; b) Rừng tự nhiên trên đất ngập nước ngọt: chiều cao trung bình của cây rừng từ 2,0 m trở lên; c) Rừng tự nhiên trên đất ngập phèn: chiều cao trung bình của cây rừng từ 1,5 m trở lên; d) Rừng tự nhiên trên núi đá, đất cát, đất ngập mặn và các kiểu rừng ở điều kiện sinh thái đặc biệt khác: chiều cao trung bình của cây rừng từ 1,0 m trở lên. |
||
|
Phân loại rừng theo mục đích sử dụng cụ thể như sau: |
|
|||
|
|
|
Vườn quốc gia: Thu nhận những khu rừng có diện tích liền vùng tối thiểu 7.000 ha, trong đó ít nhất 70% diện tích là các hệ sinh thái rừng. Thu nhận theo danh sách quản lý của cơ quan có thẩm quyền. |
||
|
|
|
Khu dự trữ thiên nhiên: Thu nhận những khu rừng có diện tích liền vùng tối thiểu 5.000 ha, trong đó ít nhất 90% diện tích là các hệ sinh thái rừng. Thu nhận theo danh sách quản lý của cơ quan có thẩm quyền. |
||
|
|
|
Khu bảo tồn loài - sinh cảnh: Thu nhận các khu rừng có diện tích liền vùng đáp ứng yêu cầu bảo tồn bền vững của loài thuộc Danh mục loài thực vật rừng, động vật rừng nguy cấp, quý, hiếm. Thu nhận theo danh sách quản lý của cơ quan có thẩm quyền. |
||
|
|
|
Khu bảo vệ cảnh quan: Thu nhận các khu rừng có cảnh quan môi trường, nét đẹp độc đáo của tự nhiên; có di tích lịch sử - văn hóa, danh lam thắng cảnh đã được cơ quan nhà nước có thẩm quyền xếp hạng hoặc có đối tượng thuộc danh mục kiểm kê di tích theo quy định của pháp luật về văn hóa; có giá trị về khoa học, giáo dục, du lịch sinh thái, nghỉ dưỡng, giải trí; |
||
|
|
|
Khu rừng nghiên cứu, thực nghiệm khoa học: Thu nhận các khu rừng có quy mô diện tích phù hợp với mục tiêu, yêu cầu nghiên cứu, thực nghiệm khoa học, phát triển công nghệ, đào tạo lâm nghiệp lâu dài. |
||
|
|
|
Vườn thực vật quốc gia: Thu nhận các khu rừng có số lượng loài thân gỗ từ 500 loài trở lên và diện tích tối thiểu 50 ha. Thu nhận theo danh sách quản lý của cơ quan có thẩm quyền. |
||
|
|
|
Rừng giống quốc gia: Đáp ứng các yêu cầu của tiêu chuẩn quốc gia về rừng giống, có diện tích tối thiểu 30 ha. Thu nhận theo danh sách quản lý của cơ quan có thẩm quyền. |
||
|
|
|
Rừng phòng hộ đầu nguồn thu nhận theo các tiêu chí sau đây: a) Về địa hình: có địa hình đồi, núi và độ dốc từ 15 độ trở lên; b) Về lượng mưa: có lượng mưa bình quân hằng năm từ 2.000 mm trở lên hoặc từ 1.000 mm trở lên nhưng tập trung trong 2-3 tháng; c) Về thành phần cơ giới và độ dày tầng đất: loại đất cát hoặc cát pha trung bình hay mỏng, có độ dày tầng đất dưới 70 cm; nếu là đất thịt nhẹ hoặc trung bình, độ dày tầng đất dưới 30 cm. |
||
|
|
|
Rừng bảo vệ nguồn nước của cộng đồng dân cư: Thu nhận toàn bộ các khu rừng bảo vệ nguồn nước của cộng đồng dân cư |
||
|
|
|
Rừng phòng hộ biên giới: Thu nhận theo quản lý của cơ quan quản lý biên giới |
||
|
|
|
Rừng phòng hộ chắn gió, chắn cát bay thu nhận theo các tiêu chí sau đây: a) Đai rừng phòng hộ chắn gió, chắn cát bay giáp bờ biển: đối với vùng bờ biển bị xói lở, chiều rộng của đai rừng tối thiểu là 300 m tính từ đường mực nước ứng với thủy triều cao nhất hằng năm vào trong đất liền; đối với vùng bờ biển không bị xói lở, chiều rộng của đai rừng tối thiểu là 200 m tính từ đường mực nước ứng với thủy triều cao nhất hằng năm vào trong đất liền; b) Đai rừng phòng hộ chắn gió, chắn cát bay phía sau đai rừng quy định tại điểm a khoản này: chiều rộng của đai rừng tối thiểu là 40 m trong trường hợp vùng cát có diện tích từ 100 ha trở lên hoặc vùng cát di động hoặc vùng cát có độ dốc từ 25 độ trở lên. Chiều rộng của đai rừng tối thiểu là 30 m trong trường hợp vùng cát có diện tích dưới 100 ha hoặc vừng cát ổn định hoặc vùng cát có độ dốc dưới 25 độ. Rừng phòng hộ chắn gió, chắn cát bay thu nhận theo các tiêu chí sau đây: a) Đai rừng phòng hộ chắn gió, chắn cát bay giáp bờ biển: đối với vùng bờ biển bị xói lở, chiều rộng của đai rừng tối thiểu là 300 m tính từ đường mực nước ứng với thủy triều cao nhất hằng năm vào trong đất liền; đối với vùng bờ biển không bị xói lở, chiều rộng của đai rừng tối thiểu là 200 m tính từ đường mục nước ứng với thủy triều cao nhất hằng năm vào trong đất liền; b) Đai rừng phòng hộ chắn gió, chắn cát bay phía sau đai rừng quy định tại điểm a khoản này: chiều rộng của đai rừng tối thiểu là 40 m trong trường hợp vùng cát có diện tích từ 100 ha trở lên hoặc vùng cát di động hoặc vùng cát có độ dốc từ 25 độ trở lên. Chiều rộng của đai rừng tối thiểu là 30 m trong trường hợp vùng cát có diện tích dưới 100 ha hoặc vùng cát ổn định hoặc vùng cát có độ dốc dưới 25 độ. |
||
|
|
|
Rừng sản xuất: thu nhận toàn bộ khu rừng sản xuất. |
||
|
Phủ thực vật khác |
|
|||
|
Cây bụi |
HE01 |
Thu nhận loại cây thuộc cây bụi có chiều cao từ 1m trở lên. Không phân biệt tên cây. |
||
|
Cây bụi ưa mặn, chua phèn |
HE02 |
Thu nhận loại cây thuộc cây bụi ưa mặn, chua phèn có chiều cao từ 1m trở lên. Không phân biệt tên cây. |
||
|
Cây độc lập |
|
|||
|
Cây độc lập |
HE03 |
Thu nhận cây độc lập có chiều cao 10 m trở lên, có ý nghĩa định hướng. |
|
|
|
Cụm cây độc lập |
HE04 |
Thu nhận cụm cây độc lập có chiều cao 10 m trở lên. |
||
|
Hàng cây |
|
|
||
|
Dải cây và hàng cây |
HE05 |
Thu nhận dải cây và hàng cây, cao từ 4m trở lên và dài 100 m. |
Thu nhận dải cây và hàng cây, cao từ 4m trở lên và dài 250 m. |
|
|
Hàng cây bụi và rặng cây bụi |
HE06 |
Thu nhận hàng cây bụi, rặng cây bụi dài 100m trở lên. |
Không thu nhận |
|
|
Cây hàng năm |
HB01 |
Thu nhận diện tích cây hàng năm trong khu vực canh tác không thu nhận các diện tích vườn, ruộng nằm lẫn trong khu vực dân cư. Thu nhận diện tích cây hàng năm trong khu vực canh tác không thu nhận các diện tích vườn, ruộng nằm lẫn trong khu vực dân cư. |
||
|
Cây lâu năm |
HB02 |
|||
|
Bề mặt công trình |
HA01 |
Thu nhận khu vực có các công trình nhân tạo bao gồm cả nghĩa trang nằm tách biệt với khu dân cư hoặc là ranh giới ngăn cách các khu dân cư, thu nhận thuộc tính có thực vật và không có thực vật trên bề mặt công trình. |
||
|
Bề mặt khu dân cư |
HA02 |
Thu nhận đối tượng khu dân cư từ gói dữ liệu Dân cư, thu nhận thuộc tính có thực vật và không có thực vật trong khu dân cư |
||
|
Đất trống |
HC01 |
Bề mặt không có công trình xây dựng hoặc thục phủ không đáng kể chủ yếu là cỏ dại mọc hoang. Các bãi bồi, bãi cát, đồi trọc cũng thuộc loại đối tượng này. |
||
|
Nước mặt |
HD01 |
Thu nhận bề mặt nước của các đối tượng thủy văn, bao gồm cả mặt nước kênh mương, khu vực nuôi trồng thủy sản, khu vực đầm lầy không có thực vật. |
||
|
Thực vật đáy biển |
|
|||
|
Cỏ biển |
HK01 |
Thu nhận khu vực có cỏ biển dưới đáy biển |
||
|
Rong, tảo |
HK02 |
Thu nhận khu vực rong, tảo dưới đáy biển |
||
|
Thực vật khác |
HK03 |
Thu nhận khu vực thực vật khác dưới đáy biển |
||
8. ThuyVan
|
Kiểu đối tượng |
Mã đối tượng |
Thu nhận |
||
|
1:10.000 |
1:25.000 |
|||
|
Biển Đảo |
|
|
||
|
Biển |
KA01 |
Thu nhận vùng biển từ đường mép nước biển đến phạm vi xây dựng dữ liệu được chỉ ra trong dự án. |
||
|
Đảo, quần đảo |
KA02 |
Thu nhận tất cả các đảo thuộc phạm vi xây dựng dữ liệu được chỉ ra trong dự án. Áp dụng kiểu dữ liệu GM_Surface cho các đảo có diện tích từ 400m2 trở lên. Áp dụng kiểu dữ liệu GM_Point cho các trường hợp còn lại. Phạm vi đảo được các định bởi đường bờ nước tại thời điểm điều tra hoặc chuyển vẽ tương quan từ các tài liệu pháp lý. |
Thu nhận tất cả các đảo thuộc phạm vi xây dựng dữ liệu được chỉ ra trong dự án. Áp dụng kiểu dữ liệu GM_Surface cho các đảo có diện tích từ 2.500m2 trở lên. Áp dụng kiểu dữ liệu GM_Point cho các trường hợp còn lại. Phạm vi đảo được các định bởi đường bờ nước tại thời điểm điều tra hoặc chuyển vẽ tương quan từ các tài liệu pháp lý. |
|
|
Phá |
KA03 |
Thu nhận phần mặt nước của tất cả các phá lấy theo mực nước tại thời điểm đo đạc, thu nhận thông tin. |
||
|
Vịnh, vũng |
KA04 |
Thu nhận từ đường mép nước biển đến phạm vi xây dựng dữ liệu được chỉ ra trong dự án. Cho phép áp dụng kiểu dữ liệu không gian GM_Point để biểu thị trong trường hợp khó xác định phạm vi. |
||
|
Bãi bồi |
KB01 |
Thu nhận đường giới hạn bãi bồi ven sông, ven biển dựa vào hiện trạng đường bờ nước, đường mép nước, thực vật, thổ nhưỡng và địa hình ven bờ tại thời điểm điều tra. Thu nhận các bãi ven bờ tới độ sâu 10 m. Thu nhận kiểu dữ liệu GM_Surface đối với các bãi bồi có diện tích từ 1500 m2 trở lên và chiều rộng từ 20m trở lên đối với dữ liệu 1:10.000. Đối với những bãi bồi có diện tích nhỏ hơn liên quan đến việc phân định biên giới quốc gia và địa giới hành chính các cấp phải thu nhận đầy đủ, áp dụng kiểu dữ liệu GM_Point. |
Thu nhận đường giới hạn bãi bồi ven sông, ven biển dựa vào hiện trạng đường bờ nước, đường mép nước, thực vật, thổ nhưỡng và địa hình ven bờ tại thời điểm điều tra. Thu nhận các bãi ven bờ tới độ sâu 10 m. Thu nhận kiểu dữ liệu GM_Surface đối với các bãi bồi có diện tích từ 9.500m2 trở lên và chiều rộng từ 50m trở lên đối với dữ liệu 1:25.000. Đối với những bãi bồi có diện tích nhỏ hơn liên quan đến việc phân định biên giới quốc gia và địa giới hành chính các cấp phải thu nhận đầy đủ, áp dụng kiểu dữ liệu GM_Point. |
|
|
Đầm lầy |
KB02 |
Thu nhận tất cả các đối tượng đầm lầy có trong khu vực xây dựng dữ liệu. |
||
|
Bãi đá dưới nước |
|
|
||
|
Bãi đá dưới nước |
KC01 |
Chỉ thu nhận trong trường hợp đối tượng gây ảnh hưởng đến giao thông đường thủy hay làm biến đổi tính chất dòng chảy. Thu nhận kiểu dữ liệu GM_Surface nếu có khả năng xác định được phạm vi đối tượng theo điều kiện thực tế, thu nhận kiểu dữ liệu không gian GM_Point cho các trường hợp còn lại. |
||
|
Đá trên biển |
KC02 |
Thu nhận các đối tượng đá trên biển có tên theo danh mục quản lý (đá và bãi đá ven bờ không thuộc nhóm đối tượng này). |
||
|
San hô |
KC03 |
Thu nhận tất cả các đối tượng rạn san hô thuộc phạm vi xây dựng dữ liệu được chỉ ra trong dự án. |
||
|
Ghềnh |
KD01 |
Xác định phạm vi của ghềnh từ điểm bắt đầu tới điểm kết thúc của đoạn sông có ghềnh. Thu nhận kiểu dữ liệu GM_Surface (phụ thuộc độ rộng của ghềnh) để biểu thị đối tượng trong trường hợp xác định được phạm vi không gian của đối tượng. Thu nhận kiểu dữ liệu GM_Curve khi ghềnh có độ rộng từ 5m trở lên và độ rộng sông lớn hơn 5m đối với tỉ lệ 1:10.000. Thu nhận kiểu dữ liệu GM_Point để biểu thị vị trí bắt đầu của đoạn sông có ghềnh tính từ thượng nguồn (mang tính cảnh báo) trong trường hợp không xác định được phạm vi của đối tượng. |
Xác định phạm vi của ghềnh từ điểm bắt đầu tới điểm kết thúc của đoạn sông có ghềnh. Thu nhận kiểu dữ liệu GM_Surface (phụ thuộc độ rộng của ghềnh) để biểu thị đối tượng trong trường hợp xác định được phạm vi không gian của đối tượng. Thu nhận kiểu dữ liệu GM_Curve khi ghềnh có độ rộng từ 12m trở lên và độ rộng sông lớn hơn 12m đối với tỉ lệ 1:25.000. Thu nhận kiểu dữ liệu GM_Point để biểu thị vị trí bắt đầu của đoạn sông có ghềnh tính từ thượng nguồn (mang tính cảnh báo) trong trường hợp không xác định được phạm vi của đối tượng. |
|
|
Thác |
KD02 |
Thu nhận phạm vi của thác từ đường đỉnh tới đường chân của thác, đường đỉnh của thác phải mô tả hướng nước đổ đúng thực tế. Thu nhận kiểu dữ liệu GM_Point để biểu thị thác trên sông suối có độ rộng nhỏ hơn 5m. Thu nhận kiểu dữ liệu GM_Curve để biểu thị đường đỉnh của đối tượng trên sông suối có độ rộng từ 5m trở lên và khoảng cách giữa hình chiếu của đỉnh thác và chân thác nhỏ hơn 20m. |
Thu nhận phạm vi của thác từ đường đỉnh tới đường chân của thác, đường đỉnh của thác phải mô tả hướng nước đổ đúng thực tế. Thu nhận kiểu dữ liệu GM_Point để biểu thị thác trên sông suối có độ rộng nhỏ hơn 12m. Thu nhận kiểu dữ liệu GM_Curve để biểu thị đường đỉnh của đối tượng trên sông suối có độ rộng từ 12m trở lên và khoảng cách giữa hình chiếu của đỉnh thác và chân thác nhỏ hơn 50m. |
|
|
Nguồn nước |
|
|
||
|
Giếng nước |
KM01 |
Thu nhận giếng nước, mạch nước có ý nghĩa quan trọng đang được sử dụng cho các nhu cầu sản xuất hoặc sinh hoạt của cộng đồng dân cư. Giếng nước áp dụng kiểu dữ liệu GM_Surface để biểu thị các đối tượng có phần diện tích nước mặt từ 100 m2 trở lên. Thu nhận kiểu dữ liệu GM_Point cho các trường hợp còn lại. |
Thu nhận giếng nước, mạch nước có ý nghĩa quan trọng đang được sử dụng cho các nhu cầu sản xuất hoặc sinh hoạt của cộng đồng dân cư. Giếng nước áp dụng kiểu dữ liệu GM_Point. |
|
|
Mạch nước |
KM02 |
|||
|
Mạng dòng chảy |
KK01 |
1. Yêu cầu thu nhận dữ liệu không gian đối tượng Mạng dòng chảy mặt được thu nhận phụ thuộc vào mối quan hệ với các đối tượng nước mặt và đường bờ nước. - Thu nhận toàn bộ hệ thống mạng dòng chảy mặt ao, hồ, sông suối, kênh mương nối với dòng chảy tự nhiên đảm bảo tính liên tục cho mạng lưới thủy văn. Không thu nhận mạng dòng chảy ao, hồ trong khu dân cư, không liên thông với mạng lưới thủy văn và các kênh mương nhân tạo thuộc hệ thống công trình thủy lợi, không nối với dòng chảy tự nhiên. - Thu nhận riêng biệt đối với mỗi nhánh sông, suối, kênh mương và các nhánh liên thông với nhau sao cho hướng các nhánh dòng chảy phải tuân theo quy luật biến đổi độ dốc tự nhiên của địa hình. - Đối với sông, suối, kênh mương có độ rộng từ 5 m trở lên đối với tỷ lệ 1:10.000 và độ rộng từ 12,5 m trở lên đối với tỷ lệ 1:25.000 (kiểu dữ liệu GM_Surface) thu nhận đối tượng mạng dòng chảy mặt là đường trung tuyến tính theo đường mép nước (lòng sông). - Đoạn sông thu nhận kiểu dữ liệu GM_Surface có một bãi bồi ở giữa, thể hiện đường mạng dòng chảy mặt rẽ nhánh đi hai bên. Khi có nhiều bãi bồi liền kề ở giữa, coi cả cụm bãi bồi như một bãi bồi lớn để thu nhận giống trường hợp có một bãi bồi. - Đối với sông suối, kênh mương dạng GM_Curve, thu nhận mạng dòng chảy mặt chính là đối tượng sông suối, kênh mương đó. Khi thu nhận, vị trí sông suối phải trùng đường tâm của dòng chảy mặt. - Mạng dòng chảy mặt sông suối một nét nối với tim sông suối hai nét thể hiện sao cho phù hợp với hướng của dòng chảy. - Thu nhận hướng dòng chảy cho từng nhánh dòng chảy mặt. - Những đối tượng là hồ, ao có liên thông với mạng lưới dòng chảy, mạng dòng chảy mặt thu nhận đường chính giữa sao cho phù hợp với hướng của dòng chảy. - Chỉ thu nhận đối với kênh nối vào dòng chảy tự nhiên và tàu thuyền di chuyển được. - Thu nhận các đoạn sông suối, kênh mương có chiều dài từ 100 m trở lên đối với tỷ lệ 1:10.000 và từ 250 m trở lên đối với tỷ lệ 1:25.000. 2. Yêu cầu thu nhận thuộc tính đối tượng a) Thuộc tính chiều rộng - Thu nhận thuộc tính chiều rộng của sông suối theo kích thước chiều rộng trung bình của cả tuyến dòng chảy, đảm bảo phân biệt được độ rộng từ 5 m trở lên đối với tỷ lệ 1:10.000 và 12,5 m trở lên đối với tỷ lệ 1:25.000. b) Thuộc tính cấp hạng dòng chảy Phân cấp hạng dòng chảy phải có biên tập kỹ thuật hướng dẫn trên cơ sở các tài liệu địa lý tự nhiên về các hệ thống sông, hệ thống các lưu vực sông của Việt Nam và các văn bản quy phạm pháp luật có liên quan để hướng dẫn chung trong khu vực thành lập cơ sở dữ liệu nền địa lý quốc gia, xác định dòng chảy chính và các phụ lưu từ cấp 1 đến cấp 7 và các phụ lưu còn lại hợp vào dòng chảy chính theo các hệ thống sông của Việt Nam. Theo đó việc phân cấp hạng dòng chảy phải tham khảo các tài liệu sau: * Quyết định số 1989/QĐ-TTg ngày 01 tháng 11 năm 2010 của Thủ tướng Chính phủ về việc ban hành danh mục lưu vực sông liên tỉnh. * Quyết định số 341/QĐ-BTNMT ngày 23 tháng 03 năm 2012 của Bộ trưởng Bộ Tài nguyên và Môi trường về việc ban hành danh mục lưu vực sông nội tỉnh. * Quyết định số 1757/QĐ-BTNMT ngày 11 tháng 8 năm 2020 về việc ban hành danh mục nguồn nước liên tỉnh và danh mục nguồn nước liên quốc gia (nguồn nước mặt). - Các dòng chảy chính của các hệ thống sông lớn: sông Bằng Giang, sông Kì Cùng, sông Thái Bình, sông Hồng, sông Mã, sông Cả, sông Thu Bồn, sông Ba, sông Đồng Nai, sông Vàm Cỏ, sông Mê Kông, sông Cửu Long, sông Xrêpốc, sông Xê Băng Hiên, sông Nậm Rốm. - Các dòng chảy chính của các hệ thống sông nhỏ gồm: + Hệ thống các sông duyên hải Quảng Ninh: sông Ka Long, sông Tiên Yên, sông Ba Chẽ, sông Hà Cối, sông Đầm Hà, sông Mông Dương, Diễn Vọng, sông Trới, sông Míp... + Hệ thống sông duyên hải Bắc Nghệ An: sông Hoàng Mai, sông Hữu Bằng (sông Bùng), sông Khê Dua, sông Độ Ông, sông Dứa... + Hệ thống sông duyên hải Bình -Trị -Thiên: sông Gianh, sông Nhật Lệ, sông Bến Hải, sông Quảng Trị, sông Hương... + Hệ thống các sông duyên hải Nam Trung Bộ: sông Trà Khúc, sông Cái Phan Rang, sông Côn (sông Hà Giao, Bình Định), sông Ba Kì, sông Trà Bồng, sông Vệ, sông An Lão, sông Kì Lộ, sông Cái Ninh Hòa, sông Cái Nha Trang, sông Lòng Sông, sông Lũy, sông Cái Phan Thiết, sông Phan, sông Dinh... + Hệ thống các sông miền Tây Nam châu thổ sông Cửu Long: sông Cái Lớn, sông Cái Bé, sông Ông Đốc, sông Bẩy Hạp, sông Cửa Lớn, sông Gành Hào, sông Mĩ Thạnh,...và các kênh đào Vĩnh Tế, Tri Tôn, Ba Thê, Hà Tiên - Rạch Giá, Rạch Sỏi, Cái Bè, Ô Môn, Xã Nô, Chắc Bằng, Phụng Hiệp, Cà Mau - Bạc Liêu... - Sau khi xác định được các dòng chảy chính, phân cấp các phụ lưu của dòng chảy chính theo cấp tương ứng từ cấp 1 đến cấp 6 đối với các sông, suối có nước thường xuyên, phân biệt được lưu vực sông. Các suối nhỏ không phân biệt rõ lưu vực sông và các suối nhỏ có nước theo mùa phân loại vào cấp “khác”. |
||
|
Điểm độ cao mực nước |
KE01 |
Thu nhận tại các vị trí đặc trưng trên đường mép nước của các sông, suối, hồ ao lớn. |
||
|
Điểm sông suối mất tích |
KE02 |
Thu nhận vị trí mất tích và xuất hiện của hệ thống sông suối |
||
|
Đường bờ nước |
KE03 |
Đối với các đối tượng mang tính nhân tạo (ao, hồ, kênh mương), đường bờ nước được thu nhận thông qua vết cắt xẻ địa hình (đào, đắp) rõ ràng trên thực địa. Đối với các đối tượng mang tính tự nhiên (sông, suối, hồ, đầm lớn), đường bờ nước phải được xác định sau khi xem xét trên cả phạm vi địa hình rộng lớn. Từ đó, tiến hành tổng hợp dựa theo các giá trị độ cao địa hình dọc theo đường bình độ thấp nhất hoặc dựa vào độ ổn định của địa hình dải ven bờ. Quá trình tổng hợp thông tin về đường bờ cần tham chiếu đến các đối tượng liên quan khác như tình trạng canh tác, thời gian sử dụng đất nhiều nhất trong năm của các dải ven bờ. Trong mọi trường hợp, đường bờ nước phải là một đối tượng liên tục, đảm bảo quan hệ hình học (Topology) với đối tượng nước mặt tương ứng. Mức độ thu nhận phụ thuộc vào Quy định thu nhận của các kiểu đối tượng MatNuocTinh, MatNuocSongSuoi, KenhMuong. Thu nhận thuộc tính loaiTrangThaiDuongBoNuoc như sau: - Rõ ràng: Trường hợp sông, suối, kênh, rạch đã được kè bờ hoặc có thể nhận dạng thông qua đường xẻ sâu, bờ lở đất hoặc bờ đắp cao để hình thành lòng chứa của ao, hồ, sông, suối, kênh mương... trên bề mặt thực địa. - Khó xác định: Những khu vực bề mặt địa hình trên bờ phức tạp hoặc đã chịu tác động nhân tạo làm phá vỡ đường bờ tự nhiên, khu vực không có dấu hiệu để nhận dạng, dòng chảy qua đầm lầy. - Đường bờ sông, suối, ao, hồ có nước theo mùa. Đối với đường bờ biển: Thu nhận đường mép nước biển cao nhất trung bình trong năm theo tài liệu của cơ quan quản lý chuyên ngành |
||
|
Đường mép nước |
KE05 |
Thu nhận đường mép nước tại những khu vực khoảng cách từ đường mép nước đến đường bờ nước lớn hơn 5m đối với tỷ lệ 1:10.000 và lớn hơn 12.5 m đối với tỷ lệ 1:25.000. Tổng hợp đường mép nước tại khu vực đường mép nước khác nhau về vị trí do thời điểm thu nhận khác nhau. Đối với đường mép nước biển: Thu nhận đường mép nước biển ghi nhận được trên ảnh. Đối với đường triều kiệt: Thu nhận đường mép nước biển thấp nhất trung bình nhiều năm theo tài liệu của cơ quan quản lý chuyên ngành. Không thu nhận đường mép nước đối với các đối tượng ao, hồ nhỏ. |
||
|
Ranh giới nước mặt quy ước |
KE06 |
Thu nhận để khép vùng hoặc phân chia các đối tượng nước mặt, bao gồm: - Đường phân chia tương đối giữa các phần nước mặt liền kề nhau của ao, hồ, đầm; sông, suối; kênh, mương; phá; phân chia tại các cửa sông nơi giao với biển. Trường hợp khu vực cửa sông có liên quan đến đường biên giới, địa giới phải xác định theo nguồn dữ liệu biên giới quốc gia, địa giới hành chính mới nhất kèm theo thuộc tính ten (tên cửa sông) nếu có. - Đường khép vùng cho từng nhánh nước mặt của các dòng chảy, bao gồm cả trường hợp các đối tượng cùng loại ranh giới nước mặt nhưng khác tên. |
||
|
Đường đo độ rộng sông suối |
KE04 |
Thu nhận tại những vị trí sông suối có độ rộng thay đổi lớn. Những sông suối có độ rộng đồng đều thì cách 1500 m đo một đường |
Thu nhận tại những vị trí sông suối có độ rộng thay đổi lớn. Những sông suối có độ rộng đồng đều thì cách 3000 m đo một đường |
|
|
Mặt nước sông suối |
KL01 |
Thu nhận bề mặt của các đối tượng sông suối hai nét. Mặt nước sông suối được xác định từ các đối tượng đường bờ nước và đường mép nước theo mực nước tại thời điểm điều tra. Trong mọi trường hợp, mặt nước sông suối phải đảm bảo quan hệ hình học (Topology) với đối tượng đường bờ nước và đường mép nước |
||
|
Mặt nước tĩnh |
|
|
||
|
Ao, hồ, đầm |
KL02 |
Chỉ thu nhận các ao, hồ, đầm có chiều rộng từ 20m trở lên đối với dữ liệu 1:10.000, nhận biết thông qua đường bờ được đào, đắp rõ ràng trên thực địa không phụ thuộc vào mực nước có trong lòng ao, hồ tại thời điểm thu nhận thông tin. Trường hợp ở khu vực hiếm nước thì thu nhận ao, hồ, đầm có chiều rộng từ 10m trở lên. |
Chỉ thu nhận các ao, hồ, đầm có chiều rộng từ 50m trở lên đối với dữ liệu 1:25.000, nhận biết thông qua đường bờ được đào, đắp rõ ràng trên thực địa không phụ thuộc vào mực nước có trong lòng ao, hồ tại thời điểm thu nhận thông tin. Trường hợp ở khu vực hiếm nước thì thu nhận ao, hồ, đầm có chiều rộng từ 25m trở lên. |
|
|
Hồ chứa |
KL03 |
Thu nhận các hồ chứa đầm có chiều rộng từ 20m. Biểu thị phần mặt nước hồ chứa của công trình thủy lợi, thủy điện tại thời điểm đo đạc, thu nhận thông tin. |
Thu nhận các hồ chứa có chiều rộng từ 50m trở lên. Biểu thị phần mặt nước hồ chứa của công trình thủy lợi, thủy điện tại thời điểm đo đạc, thu nhận thông tin. |
|
|
Bờ kè, bờ cạp |
KG01 |
Thu nhận các đoạn bờ kè, bờ cạp có chiều dài từ 100 m trở lên. Khoảng cách hình chiếu giữa đường đỉnh và đường chân đối tượng từ 15 m trở lên thì thu nhận cả đường chân. |
Thu nhận các đoạn bờ kè, bờ cạp có chiều dài từ 250 m trở lên. Khoảng cách hình chiếu giữa đường đỉnh và đường chân đối tượng từ 38m trở lên thì thu nhận cả đường chân. |
|
|
Cống thủy lợi |
KG02 |
Thu nhận tất cả các cống có thiết bị, không có thiết bị và cống dưới đập, dưới đê khi đập, đê có độ rộng từ 5m trở lên. Thu nhận kiểu GM_Curve cho cống có thiết bị trên các kênh, mương, có độ rộng từ 5m trở lên. Thu nhận kiểu dữ liệu GM_Surface để biểu thị công trình tổ hợp cống thủy nông và kiểu dữ liệu GM_Point cho các trường hợp còn lại. |
Thu nhận tất cả các cống có thiết bị, không có thiết bị và cống dưới đập, dưới đê khi đập, đê có độ rộng từ 12,5 m trở lên. Thu nhận kiểu GM_Curve cho cống có thiết bị trên các kênh, mương, có độ rộng từ 12,5m trở lên. Thu nhận kiểu dữ liệu GM_Point cho các trường hợp còn lại. |
|
|
Đập |
KG03 |
Thu nhận vị trí mặt đập. Áp dụng kiểu dữ liệu GM_Surface để biểu thị mặt đập có độ rộng từ 5 m trở lên; Trường hợp độ rộng nhỏ hơn áp dụng kiểu dữ liệu GM_Curve. |
Thu nhận vị trí mặt đập. Áp dụng kiểu dữ liệu GM_Surface để biểu thị mặt đập có độ rộng từ 12.5m trở lên; Trường hợp độ rộng nhỏ hơn áp dụng kiểu dữ liệu GM_Curve. |
|
|
Đê |
KG04 |
Thu nhận vị trí mặt đê. Áp dụng kiểu dữ liệu GM_Surface để biểu thị mặt đê có độ rộng từ 5 m trở lên; Trường hợp độ rộng nhỏ hơn áp dụng kiểu dữ liệu GM_Curve. |
Thu nhận vị trí mặt đê. Áp dụng kiểu dữ liệu GM_Surface để biểu thị mặt đê có độ rộng từ 12,5m trở lên; Trường hợp độ rộng nhỏ hơn áp dụng kiểu dữ liệu GM_Curve. |
|
|
Công trình trên đê |
|
|
||
|
Cửa khẩu qua đê |
KH01 |
Thu nhận tất cả các cửa khẩu qua đê và điếm canh đê. Thu nhận kiểu dữ liệu GM_Point cho điếm canh đê. |
||
|
Điếm canh đê |
KH02 |
|||
|
Kênh mương |
KG05 |
Thu nhận toàn bộ các tuyến kênh mương có liên quan đến đường biên giới quốc gia, địa giới hành chính và các tuyến kênh mương có chiều dài từ 100m trở lên có nguồn dẫn nước và các đối tượng liên quan (trạm bơm, nơi canh tác, nuôi thủy sản...). Đối với khu vực có mật độ kênh mương dày đặc (như khu vực đồng bằng sông Cửu Long) cần chọn lọc, bỏ bớt các tuyến kênh mương nội đồng. Tùy thuộc độ rộng phần nước mặt của tuyến kênh mương, áp dụng kiểu dữ liệu GM_Surface hoặc GM_Curve để thể hiện. Khi áp dụng kiểu dữ liệu GM_Curve, vị trí tuyến kênh mương phải trùng đường tâm của dòng nước mặt. Mỗi nhánh kênh mương là một đối tượng riêng biệt nhưng phải liên thông với nhau và liên thông với nguồn dẫn. Không thu nhận các đoạn kênh mương rời rạc, không thể xác định được nguồn dẫn hoặc đã bỏ không sử dụng. |
Thu nhận toàn bộ các tuyến kênh mương có liên quan đến đường biên giới quốc gia, địa giới hành chính và các tuyến kênh mương có chiều dài từ 250m trở lên có nguồn dẫn nước và các đối tượng liên quan (trạm bơm, nơi canh tác, nuôi thủy sản...). Đối với khu vực có mật độ kênh mương dày đặc (như khu vực đồng bằng sông Cửu Long) cần chọn lọc, bỏ bớt các tuyến kênh mương nội đồng. Tùy thuộc độ rộng phần nước mặt của tuyến kênh mương, áp dụng kiểu dữ liệu GM_Surface hoặc GM_Curve để thể hiện. Khi áp dụng kiểu dữ liệu GM_Curve, vị trí tuyến kênh mương phải trùng đường tâm của dòng nước mặt. Mỗi nhánh kênh mương là một đối tượng riêng biệt nhưng phải liên thông với nhau và liên thông với nguồn dẫn. Không thu nhận các đoạn kênh mương rời rạc, không thể xác định được nguồn dẫn hoặc đã bỏ không sử dụng. |
|
|
Máng dẫn nước |
KG06 |
Thu nhận đường tâm của các công trình thủy lợi kiểu máng tưới, tiêu. Trường hợp máng dẫn có vai trò liên thông các tuyến kênh mương giao nhau không cùng mức phải chuẩn hoá đối tượng theo đúng thực tế. |
||
|
Mặt bờ kênh mương |
KG07 |
Thu nhận vị trí mặt bờ kênh mương ở một bên hoặc hai bên đường bờ nước. Áp dụng kiểu dữ liệu GM_Surface để biểu thị mặt bờ kênh, mương rộng từ 5 m trở lên; Trường hợp độ rộng nhỏ hơn áp dụng kiểu dữ liệu GM_Curve. Mặt bờ kênh mương là đường giao thông nối với đường chính hoặc nối các khu dân cư với đường chính thì phân loại ở nhóm đối tượng giao thông. |
Thu nhận vị trí mặt bờ kênh mương ở một bên hoặc hai bên đường bờ nước. Áp dụng kiểu dữ liệu GM_Surface để biểu thị mặt bờ kênh, mương rộng từ 12,5m trở lên; Trường hợp độ rộng nhỏ hơn áp dụng kiểu dữ liệu GM_Curve. Mặt bờ kênh mương là đường giao thông nối với đường chính hoặc nối các khu dân cư với đường chính thì phân loại ở nhóm đối tượng giao thông. |
|
|
Taluy công trình thủy lợi |
KG08 |
Thu nhận taluy của các công trình thủy lợi như: đê, đập, kênh, mương có chiều dài từ 100m trở lên và tỉ sâu hoặc tỉ cao từ 1m trở lên. Trường hợp giá trị tỉ cao hoặc tỉ sâu giữa đường đỉnh taluy và chân taluy chênh nhau quá 1m phải tách đoạn taluy thành đối tượng riêng; Khoảng cách hình chiếu giữa đường đỉnh và đường chân đối tượng từ 15 m trở lên thì thu nhận cả đường chân. |
Thu nhận taluy của các công trình thủy lợi như: đê, đập, kênh, mương có chiều dài từ 250m trở lên và tỉ sâu hoặc tỉ cao từ 2m trở lên. Trường hợp giá trị tỉ cao hoặc tỉ sâu giữa đường đỉnh taluy và chân taluy chênh nhau quá 2m phải tách đoạn taluy thành đối tượng riêng; Khoảng cách hình chiếu giữa đường đỉnh và đường chân đối tượng từ 38m trở lên thì thu nhận cả đường chân. |
|
|
Trạm bơm |
KG09 |
Thu nhận khu vực có lắp đặt thiết bị bơm nước liên quan đến các công trình thủy lợi (kênh mương, máng tưới tiêu...), không thu nhận các trạm bơm tạm thời, dã chiến. Khu vực có diện tích từ 1500 m2 trở lên áp dụng kiểu dữ liệu GM_Surface. Trường hợp còn lại áp dụng kiểu dữ liệu GM_Point. |
Thu nhận khu vực có lắp đặt thiết bị bơm nước liên quan đến các công trình thủy lợi (kênh mương, máng tưới tiêu...), không thu nhận các trạm bơm tạm thời, dã chiến. Khu vực có diện tích từ 90.000m2 trở lên áp dụng kiểu dữ liệu GM_Surface. Trường hợp còn lại áp dụng kiểu dữ liệu GM_Point. |
|
|
Địa danh BienDao |
DA01 |
Thu nhận tất cả các đối tượng vịnh, vũng, cửa sông |
||
III. Hướng dẫn chi tiết thu nhận và chuẩn hóa mạng đường bộ
1. Cách thu nhận đối tượng mạng đường bộ trong quan hệ Topology
|
Minh họa |
Giải thích hình vẽ |
Mô tả |
|
|
Hình minh họa bên cạnh thì đường A không bị phân đoạn tại chỗ giao với đường B mà tại vị trí đó sẽ có 1 đỉnh của đường A. Một nút được tạo ở vị trí giao là của đường B. |
Giao tại ngã ba: - Đường trung tuyến đường nhánh phải mở rộng đến vị trí giao với đường trung tuyến đường chính. - Trong trường hợp cùng cấp thì tất cả đường trung tuyến của đường phải mở rộng vào đến vị trí trung tâm ngã ba. |
|
|
|
|
|
|
Cả hai đường khi qua ngã tư đều không đổi thuộc tính, cho nên không phân đoạn tại vị trí giao nhau. Tại vị trí giao nhau thì phải tạo đỉnh cho hai đối tượng. |
Giao nhau tại ngã tư không có đường vòng xuyến: - Đường trung tuyến của đường bộ không bị phân đoạn nếu như không thay đổi thuộc tính. |
|
|
Có một trong số các đối tượng thay đổi thuộc tính qua ngã tư: Đối tượng nào thay đổi thuộc tính thì bị phân đoạn tại vị trí giao nhau. |
|
|
|
Đối với đường có giải phân cách cố định Các quy tắc thu nhận dữ liệu được áp dụng giống với trường hợp không có giải phân cách. Tại vị trí giao nhau giữa các đường trung tuyến của đường thì phải tạo đỉnh cho các đối tượng. |
|
|
|
|
Giao nhau tại ngã tư có vòng xuyến cố định. - Tạo thêm đoạn đường chạy vòng theo vòng xuyến - Các đối tượng đường trung tuyến của đường bộ phải giao với vòng xuyến (áp dụng cho mọi trường hợp) |
2. Cách chuẩn hoá các thuộc tính của DuongBo
a) Vị trí
- Đoạn đường dẫn lên đường trên cao nhận giá trị vị trí mức đường tại điểm đến.
- Đoạn đường dẫn xuống nhận giá trị vị trí mức đường tại điểm xuống.
b) Độ rộng
Độ rộng đường trung tuyến của đường bộ tương ứng với đoạn nền, lòng đường, được lấy theo số liệu điều tra mới nhất tại cấp quản lý trực tiếp hoặc tài liệu do ngành giao thông công bố hoặc theo kết quả đo đạc thực tế.
Giá trị độ rộng có kiểu dữ liệu là số thực (real) nhưng độ chính xác đo đạc lấy chắn đến mét. Theo đó, thuộc tính độ rộng được khái quát hoá để có thể đại diện cho tất cả các đoạn đường trên toàn tuyến khi sự thay đổi độ rộng giữa các đoạn thành phần dưới 1m.
c) Loại chất liệu trải mặt
Thuộc tính loaiChatLieuTraiMat được xác định cho từng đoạn theo thông tin quản lý nền mặt đường của ngành giao thông hoặc số liệu điều tra.
Chất liệu trải mặt xác định theo thực tế tại thời điểm điều tra và thực hiện cho các tuyến đường đã hoàn thành và đưa vào sử dụng, không xác định cho các tuyến đường còn đang xây dựng.
III. Hướng dẫn chi tiết thu nhận và chuẩn hóa mạng dòng chảy mặt
* Cách thu nhận đối tượng mang dòng chảy mặt trong quan hệ Topology
|
Minh họa |
Giải thích hình vẽ |
|
|
Hình minh họa thể hiện mạng dòng chảy mặt giao với đoạn cầu giao thông (đối tượng 2 nét) |
|
|
Hình minh họa thể hiện mạng dòng chảy mặt giao với đoạn cầu giao thông (đối tượng 1 nét) |
|
|
Hình minh họa thể hiện mạng dòng chảy mặt qua vùng nước mặt ổn định, nhưng mạng dòng chảy mặt qua vùng nước mặt là giả định. |
|
|
|
|
|
|
|
|
Hình minh họa thể hiện mạng dòng chảy mặt qua vùng nước mặt không ổn định, nhưng đoạn tim dòng chảy qua vùng nước mặt là xác định được. |
|
|
|
|
|
|
|
|
|
|
|
|
|
|
Trường hợp dòng chảy giao nhau giữa các đảo, bãi bồi... thì trục mạng dòng chảy mặt được thể hiện như hình bên. |
|
|
Trường hợp có nhiều đảo, bãi bồi... ở giữa dòng chảy thì trục mạng dòng chảy mặt được thể hiện như hình bên. |
Các nội dung quy định về chất lượng cơ sở dữ liệu nền địa lý quốc gia tỷ lệ 1:10.000 tại Phụ lục số 4 ban hành kèm theo Thông tư 15/2020/TT-BTNMT bị bãi bỏ bởi khoản 3 Điều 2 Thông tư 08/2023/TT-BTNMT.
PHỤ LỤC SỐ 4
CHẤT LƯỢNG CƠ SỞ DỮ LIỆU NỀN ĐỊA LÝ QUỐC GIA
TỈ LỆ 1:10.000, 1:25.000
(Ban hành kèm theo Thông tư số 15/2020/TT-BTNMT ngày 30 tháng 11 năm 2020 của Bộ trưởng Bộ Tài nguyên và Môi trường)
1. Các tiêu chí chất lượng áp dụng để đánh giá chất lượng cơ sở dữ liệu nền địa lý quốc gia tỉ lệ 1:10.000, 1:25.000
|
STT |
Tiêu chí chất lượng dữ liệu địa lý |
Tiêu chí thành phần |
Nội dung đánh giá |
Phép đo chất lượng |
|
1 |
Mức độ đầy đủ của dữ liệu |
Mức độ dư thừa thông tin |
- Đối tượng - Thuộc tính đối tượng - Quan hệ đối tượng |
Xác định tỉ lệ thông tin dư thừa Xác định số phần tử thông tin dư thừa Tính phần trăm thông tin dư thừa |
|
Mức độ thiếu thông tin |
- Đối tượng - Thuộc tính đối tượng - Quan hệ đối tượng |
Xác định tỉ lệ thông tin thiếu Xác định số phần tử thông tin thiếu Tính phần trăm thông tin thiếu |
||
|
2 |
Mức độ phù hợp của dữ liệu với mô hình cấu trúc dữ liệu |
Tuân thủ lược đồ ứng dụng |
- Kiểu đối tượng - Thuộc tính đối tượng |
Xác định số phần tử thông tin không tuân thủ theo mô cấu trúc dữ liệu khái niệm |
|
Tuân thủ miền giá trị |
Thuộc tính đối tượng |
Xác định số thuộc tính của đối tượng không tuân thủ miền giá trị |
||
|
Tuân thủ định dạng |
Tập dữ liệu |
Xác định tỉ lệ đối tượng được lưu trữ không tuân thủ mô hình cấu trúc dữ liệu vật lý |
||
|
Tuân thủ quan hệ không gian |
- Kiểu đối tượng - Đối tượng |
Xác định số đối tượng trùng lặp Xác định số lỗi tự chồng đè của cung Xác định các cung tự chồng đè Xác định số lỗi tự cắt nhau của cung Xác định các cung tự cắt Xác định số lỗi đỉnh treo của cung Các cung có đỉnh treo Xác định tỉ lệ lỗi vùng nhỏ Xác định lỗi vùng nhỏ Xác định số bề mặt chồng xếp không hợp lệ Xác định lỗi chồng xếp bề mặt Xác định số khoảng hở giữa các bề mặt Xác định khoảng hở giữa các bề mặt Xác định số lỗi bề mặt tự giao không hợp lệ Xác định bề mặt tự giao Xác định điểm không nằm tại vị trí đầu, cuối cung Xác định đầu, cuối cung không trùng với vị trí của điểm Xác định cung không trùng với cung Xác định số lỗi quan hệ giữa đường biên và bề mặt |
||
|
|
|
|
|
Xác định số lỗi quan hệ giữa đường biên và bề mặt Xác định số lỗi quan hệ giữa bề mặt và đường biên Xác định số lỗi chồng xếp không hợp lệ giữa cung và bề mặt |
|
3 |
Độ chính xác vị trí của đối tượng địa lý |
Độ chính xác tuyệt đối về mặt phẳng |
Thuộc tính không gian |
Xác định sai số trung phương vị trí mặt phẳng |
|
Độ chính xác tương đối về mặt phẳng |
Thuộc tính không gian |
|
||
|
Độ chính xác tuyệt đối về độ cao |
Thuộc tính không gian |
Xác định sai số trung phương độ cao |
||
|
Độ chính xác tương đối về độ cao |
Thuộc tính không gian |
|
||
|
4 |
Độ chính xác thời gian của đối tượng địa lý |
Tính hợp lệ |
Thuộc tính thời gian |
Xác độ chính xác thời gian Xác định phần trăm thông tin nhận giá trị đúng |
|
5 |
Mức độ chính xác của thuộc tính chủ đề |
Phân loại đúng |
- Đối tượng - Thuộc tính đối tượng |
Xác định số thông tin phân loại sai Xác định tỉ lệ thông tin phân loại sai Xác định phần trăm thông tin phân loại đúng |
|
Độ chính xác thuộc tính định tính |
Thuộc tính đối tượng |
Xác định phần trăm thuộc tính nhận giá trị đúng |
||
|
Độ chính xác thuộc tính định lượng |
Thuộc tính đối tượng |
Xác định độ chính xác thuộc tính định lượng |
2. Các phép đo chất lượng áp dụng để đánh giá chất lượng cơ sở dữ liệu nền địa lý quốc gia tỉ lệ 1:10.000, 1:25.000
2.1 Các phép đo chất lượng cơ bản
|
Tên phép đo chất lượng cơ bản |
Mô tả |
Ví dụ |
Kiểu giá trị |
|
Xác định lỗi |
Xác định phần tử dữ liệu có lỗi hay không - “Đúng” là có lỗi - “Sai” là không có lỗi |
Sai |
Boolean (logic) |
|
Đếm lỗi |
Tổng số lỗi được phát hiện trong dữ liệu. |
11 |
Số nguyên |
|
Đếm phần tử đúng |
Tổng số phần tử đúng trong dữ liệu. |
189 |
Số nguyên |
|
Tính phần trăm phần tử lỗi |
Số phần tử lỗi chia cho tổng số phần tử được kiểm tra nhân với 100. |
1,89% |
Phần trăm |
|
Tính phần trăm phần tử đúng |
Số phần tử đúng chia cho tổng số phần tử được kiểm tra nhân với 100. |
95% |
Phần trăm |
|
Xác định tỉ lệ lỗi |
Là tỷ số phần tử lỗi trên số phần tử kiểm tra |
11:582 |
Tỉ lệ |
2.2 Các phép đo chất lượng cụ thể
2.2.1 Xác định tỉ lệ thông tin dư thừa|
Tên phép đo chất lượng |
Xác định tỉ lệ thông tin dư thừa |
|
Tên phép đo chất lượng cơ bản |
Xác định tỉ lệ lỗi |
|
Định nghĩa |
Tỉ lệ giữa tổng số phần tử thông tin (đối tượng, thuộc tính đối tượng, quan hệ đối tượng) dư thừa trên tổng số thông tin phải thu nhận trong phạm vi dữ liệu được kiểm tra |
|
Kiểu giá trị |
Tỉ lệ (ví dụ, 3:1000) |
|
Đơn vị đo |
% Phần tử thông tin (đối tượng, thuộc tính đối tượng, quan hệ đối tượng) |
2.2.2 Xác định số phần tử thông tin dư thừa
|
Tên phép đo chất lượng |
Xác định số phần tử thông tin dư thừa |
|
Tên phép đo chất lượng cơ bản |
Đếm lỗi |
|
Định nghĩa |
Tổng số phần tử thông tin (đối tượng, thuộc tính đối tượng, quan hệ đối tượng) dư thừa trong phạm vi dữ liệu được kiểm tra |
|
Kiểu giá trị |
Số nguyên |
|
Đơn vị đo |
Phần tử thông tin (đối tượng, thuộc tính đối tượng, quan hệ đối tượng) |
2.2.3 Tính phần trăm thông tin dư thừa
|
Tên phép đo chất lượng |
Tính phần trăm thông tin dư thừa |
|
Tên phép đo chất lượng cơ bản |
Tính phần trăm phần tử lỗi |
|
Định nghĩa |
Số phần tử thông tin (đối tượng, thuộc tính đối tượng, quan hệ đối tượng) dư thừa chia cho tổng số phần tử thông tin trong phạm vi kiểm tra dữ liệu nhân với 100 |
|
Kiểu giá trị |
Phần trăm |
|
Đơn vị đo |
Phần tử thông tin (đối tượng, thuộc tính đối tượng, quan hệ đối tượng) |
2.2.4 Xác định tỉ lệ thông tin thiếu
|
Tên phép đo chất lượng |
Xác định tỉ lệ thông tin thiếu |
|
Tên phép đo chất lượng cơ bản |
Xác định tỉ lệ lỗi |
|
Định nghĩa |
Tỉ lệ giữa tổng số phần tử thông tin (đối tượng, thuộc tính đối tượng, quan hệ đối tượng) thiếu trên tổng số phần tử thông tin phải thu nhận trong phạm vi dữ liệu được kiểm tra |
|
Kiểu giá trị |
Tỉ lệ (ví dụ, 3:1000) |
|
Đơn vị tính |
Phần tử thông tin (đối tượng, thuộc tính đối tượng, quan hệ đối tượng) |
2.2.5 Xác định số phần tử thông tin thiếu
|
Tên phép đo chất lượng |
Xác định số phần tử thông tin thiếu |
|
Tên phép đo chất lượng cơ bản |
Đếm lỗi |
|
Định nghĩa |
Tổng số phần tử thông tin (đối tượng, thuộc tính đối tượng, quan hệ đối tượng) thiếu trong phạm vi dữ liệu được kiểm tra |
|
Kiểu giá trị |
Số nguyên |
|
Đơn vị đo |
Phần tử thông tin (đối tượng, thuộc tính đối tượng, quan hệ đối tượng) |
2.2.6 Tính phần trăm thông tin thiếu
|
Tên phép đo chất lượng |
Tính phần trăm thông tin thiếu |
|
Tên phép đo chất lượng cơ bản |
Đếm lỗi |
|
Định nghĩa |
Số phần tử thông tin (đối tượng, thuộc tính đối tượng, quan hệ đối tượng) thiếu chia cho tổng số phần tử thông tin trong phạm vi kiểm tra dữ liệu nhân với 100 |
|
Kiểu giá trị |
Phần trăm |
|
Đơn vị đo |
Phần tử thông tin (đối tượng, thuộc tính đối tượng, quan hệ đối tượng) |
2.2.7 Xác định số phần tử thông tin không tuân thủ theo mô cấu trúc dữ liệu khái niệm
|
Tên phép đo |
Xác định số phần tử thông tin không tuân thủ theo mô cấu trúc dữ liệu khái niệm |
|
Tên phép đo chất lượng cơ bản |
Đếm lỗi |
|
Định nghĩa |
Tổng số phần tử thông tin dữ liệu (đối tượng, thuộc tính đối tượng) không tuân thủ theo mô cấu trúc dữ liệu khái niệm |
|
Kiểu giá trị |
Số nguyên |
|
Đơn vị đo |
Phần tử thông tin |
2.2.8 Xác định số thuộc tính của đối tượng không tuân thủ miền giá trị
|
Tên phép đo |
Xác định số thuộc tính của đối tượng không tuân thủ miền giá trị |
|
Tên phép đo chất lượng cơ bản |
Đếm lỗi |
|
Định nghĩa |
Xác định tổng số thuộc tính của đối tượng không tuân thủ miền giá trị được quy định trong mô hình cấu trúc dữ liệu khái niệm |
|
Kiểu giá trị |
Số nguyên |
|
Đơn vị đo |
Số thuộc tính |
2.2.9 Xác định tỉ lệ đối tượng được lưu trữ không tuân thủ mô hình cấu trúc dữ liệu vật lý
|
Tên phép đo |
Xác định tỉ lệ đối tượng được lưu trữ không tuân thủ mô hình cấu trúc dữ liệu vật lý |
|
Tên phép đo chất lượng cơ bản |
Xác định tỉ lệ lỗi |
|
Định nghĩa |
Tỉ lệ giữa tổng số đối tượng có cấu trúc dữ liệu vi phạm mô hình cấu trúc dữ liệu vật lý trên tổng số đối tượng thuộc phạm vi dữ liệu kiểm tra |
|
Kiểu giá trị |
Tỉ lệ |
|
Đơn vị đo |
Số đối tượng |
2.2.10 Xác định số đối tượng trùng lặp
|
Tên phép đo |
Xác định số đối tượng trùng lặp |
|
Tên phép đo chất lượng cơ bản |
Đếm lỗi |
|
Định nghĩa |
Xác định tổng số đối tượng cùng kiểu trùng lặp hoàn toàn về không gian trong dung sai cho phép trên tổng số đối tượng cùng kiểu trong phạm vi dữ liệu kiểm tra. |
|
Kiểu giá trị |
Số nguyên |
|
Ví dụ |
|
|
Đơn vị đo |
Số lỗi |
2.2.11 Xác định số lỗi tự chồng đè của cung
|
Tên phép đo |
Xác định số lỗi tự chồng đè của cung |
|
Tên phép đo chất lượng cơ bản |
Đếm lỗi |
|
Định nghĩa |
Tổng số đối tượng tự chồng đè không hợp lệ trong phạm vi dữ liệu |
|
Kiểu giá trị |
Số nguyên |
|
Ví dụ |
|
|
Đơn vị đo |
Số lỗi |
2.2.12 Xác định các cung tự chồng đè
|
Tên phép đo |
Xác định các cung tự chồng đè |
|
Tên phép đo chất lượng cơ bản |
Xác định lỗi |
|
Định nghĩa |
Xác định có hay không có cung tự chồng đè |
|
Kiểu giá trị |
Boolean |
|
Ví dụ |
|
2.2.13 Xác định số lỗi tự cắt của cung
|
Tên phép đo |
Xác định số lỗi tự cắt của cung |
|
Tên phép đo chất lượng cơ bản |
Đếm lỗi |
|
Định nghĩa |
Xác định tổng số đối tượng tự cắt nhau không hợp lệ trong phạm vi dữ liệu |
|
Kiểu giá trị |
Số nguyên |
|
Ví dụ |
|
|
Đơn vị đo |
Số lỗi |
2.2.14 Xác định các cung tự cắt
|
Tên phép đo |
Xác định các cung tự cắt |
|
Tên phép đo chất lượng cơ bản |
Xác định lỗi |
|
Định nghĩa |
Xác định có hay không có cung tự cắt |
|
Kiểu giá trị |
Boolean |
|
Ví dụ |
|
2.2.15 Xác định số lỗi đỉnh treo của cung
|
Tên phép đo |
Xác định số lỗi đỉnh treo của cung |
|
Tên phép đo chất lượng cơ bản |
Đếm lỗi |
|
Định nghĩa |
Xác định tổng số đối tượng có đỉnh đầu, cuối là đỉnh treo. |
|
Kiểu giá trị |
Số nguyên |
|
Ví dụ |
|
|
Đơn vị đo |
Số lỗi |
2.2.16 Xác định cung có đỉnh treo
|
Tên phép đo |
Xác định cung có đỉnh treo |
|
Tên phép đo chất lượng cơ bản |
Xác định lỗi |
|
Định nghĩa |
Xác định có hay không cung có đỉnh treo |
|
Kiểu giá trị |
Boolean |
|
Ví dụ |
|
2.2.17 Xác định tỉ lệ lỗi vùng nhỏ
|
Tên phép đo |
Xác định tỉ lệ lỗi vùng nhỏ |
|
Tên phép đo chất lượng cơ bản |
Xác định tỉ lệ lỗi |
|
Định nghĩa |
Xác định tổng số lỗi vùng nhỏ trên tổng số vùng trong phạm vi dữ liệu kiểm tra. |
|
Kiểu giá trị |
Tỉ lệ |
|
Tham số |
Vùng nhỏ được xác định theo tiêu chí diện tích |
|
Ví dụ |
Là lỗi vùng nhỏ nếu có Diện tích < 500 m2 |
|
Đơn vị đo |
Số lỗi |
2.2.18 Xác định lỗi vùng nhỏ
|
Tên phép đo |
Xác định lỗi vùng nhỏ |
|
Tên phép đo chất lượng cơ bản |
Xác định lỗi |
|
Định nghĩa |
Xác định có hay không có lỗi vùng nhỏ trong phạm vi dữ liệu kiểm tra |
|
Kiểu giá trị |
Boolean |
|
Tham số |
Vùng nhỏ được xác định theo tiêu chí diện tích |
|
Ví dụ |
Là lỗi vùng nhỏ nếu có Diện tích < 500 m2 |
2.2.19 Xác định số bề mặt chồng xếp không hợp lệ
|
Tên phép đo |
Xác định số bề mặt chồng xếp không hợp lệ |
|
Tên phép đo chất lượng cơ bản |
Đếm lỗi |
|
Định nghĩa |
Tổng số bề mặt chồng xếp không gian sai trong phạm vi dữ liệu kiểm tra |
|
Kiểu giá trị |
Số nguyên |
|
|
|
|
Ví dụ |
|
|
Đơn vị đo |
Số lỗi |
2.2.20 Xác định lỗi chồng xếp bề mặt
|
Tên phép đo |
Xác định lỗi chồng xếp bề mặt |
|
Tên phép đo chất lượng cơ bản |
Xác định lỗi |
|
Định nghĩa |
Xác định có hay không có sự chồng xếp giữa các bề mặt |
|
Kiểu giá trị |
Boolean |
|
Ví dụ |
|
2.2.21 Xác định số khoảng hở giữa các bề mặt
|
Tên phép đo |
Xác định số khoảng hở giữa các bề mặt |
|
Tên phép đo chất lượng cơ bản |
Đếm lỗi |
|
Định nghĩa |
Là tổng số bề mặt khuyết giữa các bề mặt trong phạm vi dữ liệu kiểm tra |
|
Kiểu giá trị |
Số nguyên |
|
Ví dụ |
5 - là khoảng hở giữa các bề mặt |
2.2.22 Xác định khoảng hở giữa các bề mặt
|
Tên phép đo |
Xác định khoảng hở giữa các bề mặt |
|
Tên phép đo chất lượng cơ bản |
Xác định lỗi |
|
Định nghĩa |
Xác định có hay không có khoảng hở giữa các bề mặt |
|
Kiểu giá trị |
Boolean |
|
Ví dụ |
5 -là khoảng hở giữa các bề mặt |
2.2.23 Xác định số lỗi bề mặt tự giao không hợp lệ
|
Tên phép đo |
Xác định số lỗi bề mặt tự giao không hợp lệ |
|
Tên phép đo chất lượng cơ bản |
Đếm lỗi |
|
Định nghĩa |
Tổng số đối tượng tự giao không hợp lệ trong phạm vi dữ liệu kiểm tra |
|
Kiểu giá trị |
Số nguyên |
|
Ví dụ |
1 -Nhà 2 - Tự giao không hợp lệ |
|
Đơn vị đo |
Số lỗi |
2.2.24 Xác định bề mặt tự giao
|
Tên phép đo |
Xác định bề mặt tự giao |
|
Tên phép đo chất lượng cơ bản |
Xác định lỗi |
|
Định nghĩa |
Xác định có hay không có các bề mặt tự giao |
|
Kiểu giá trị |
Boolean |
|
Ví dụ |
1 - Nhà 2 - Tự giao không hợp lệ |
2.2.25 Xác định điểm không nằm tại vị trí đầu, cuối cung
|
Tên phép đo |
Điểm không nằm tại vị trí đầu, cuối cung |
|
Tên phép đo chất lượng cơ bản |
Xác định lỗi |
|
Định nghĩa |
Xác định xem có hay không đối tượng điểm không nằm tại đầu, cuối cung |
|
Kiểu giá trị |
Boolean (Đúng, nếu có điểm nằm độc lập; ngược lại nhận giá trị Sai) |
|
Ví dụ |
Nút không nằm đầu, cuối Tim đường |
2.2.26 Xác định đầu, cuối cung không trùng với vị trí của điểm
|
Tên phép đo |
Đầu, cuối cung không trùng với vị trí của điểm |
|
Tên phép đo chất lượng cơ bản |
Xác định lỗi |
|
Định nghĩa |
Xác định xem có hay không đối tượng cung mà tại đầu, cuối cung không trùng với đối tượng điểm |
|
Kiểu giá trị |
Boolean |
|
Ví dụ |
Đầu, cuối Tim đường không có Nút |
2.2.27 Xác định cung không trùng với cung
|
Tên phép đo |
Xác định cung không trùng với cung |
|
Tên phép đo chất lượng cơ bản |
Xác định lỗi |
|
Định nghĩa |
Xác định đối tượng dạng cung không trùng với một đối tượng dạng cung của kiểu đối tượng khác |
|
Kiểu giá trị |
Boolean |
|
Ví dụ |
|
2.2.28 Xác định số lỗi chồng xếp không hợp lệ giữa cung và bề mặt
|
Tên phép đo |
Xác định số lỗi chồng xếp không hợp lệ giữa cung và bề mặt |
|
Tên phép đo chất lượng cơ bản |
Đếm lỗi |
|
Định nghĩa |
Là tổng số lỗi chồng xếp không hợp lệ giữa cung và bề mặt |
|
Kiểu giá trị |
Số nguyên |
|
Ví dụ |
|
|
Đơn vị đo |
Số lỗi |
2.2.29 Xác định số lỗi quan hệ giữa cung và biên của bề mặt
|
Tên phép đo |
Xác định số lỗi quan hệ giữa đường biên và bề mặt |
|
Tên phép đo chất lượng cơ bản |
Đếm lỗi |
|
Định nghĩa |
Tổng số cung không trùng với biên của bề mặt. |
|
Kiểu giá trị |
Số nguyên |
|
Ví dụ |
Lỗi trong quan hệ Topo giữa mép đường bộ và Lòng đường bộ |
|
Đơn vị đo |
Số lỗi |
2.2.30 Xác định số lỗi quan hệ giữa bề mặt và đường biên.
|
Tên phép đo |
Xác định số lỗi quan hệ giữa bề mặt và đường biên |
|
Tên phép đo chất lượng cơ bản |
Đếm lỗi |
|
Định nghĩa |
Tổng số bề mặt có biên không trùng với cung. |
|
Kiểu giá trị |
Số nguyên |
|
Ví dụ |
Lỗi trong quan hệ Topo giữa Lòng đường bộ và mép đường bộ |
|
Đơn vị đo |
Số lỗi |
2.2.31 Xác định sai số trung phương vị trí mặt phẳng
|
Tên phép đo |
Xác định sai số trung phương vị trí mặt phẳng |
|
Tên phép đo chất lượng cơ bản |
Không áp dụng |
|
Định nghĩa |
Xác định sai số trung phương của tập điểm trong tập dữ liệu so với tập điểm kiểm tra |
|
Mô tả |
Tính sai số trung phương vị trí mặt phẳng giữa tập điểm dữ liệu và tập điểm kiểm tra theo công thức:
Trong đó: - mmp là sai số sai số trung phương vị trí mặt phẳng - mx là sai số trung phương vị trí mặt phẳng theo thành phần x tính theo công thức:
- my sai số trung phương vị trí mặt phẳng theo thành phần y tính theo công thức:
- xd,i, yd,i là toạ độ của điểm thứ i trong tập điểm dữ liệu - xk,i, yk,i là tọa độ của điểm thứ i trong tập điểm kiểm tra - n là số điểm được kiểm tra - i là số nguyên dương từ 1 đến n |
|
Kiểu giá trị |
Số thực |
|
Đơn vị đo |
Mét |
2.2.32 Xác định sai số trung phương độ cao
|
Tên phép đo |
Xác định sai số trung phương độ cao |
|
Tên phép đo chất lượng cơ bản |
Không áp dụng |
|
Định nghĩa |
Xác định sai số trung phương độ cao của tập điểm kiểm tra với tập điểm tương ứng có độ cao có độ chính xác cao hơn |
|
Mô tả |
Tính sai số trung phương độ cao theo công thức:
Trong đó: - mz là sai số trung phương độ cao - zd,i là giá trị độ cao của điểm kiểm tra thứ i trong tập dữ liệu - zk,i (là giá trị độ cao của điểm thứ i trong tập kiểm tra - n là số điểm được kiểm tra - i là số nguyên dương từ 1 đến n |
|
Kiểu giá trị |
Số thực |
|
Đơn vị đo |
Mét |
2.2.33 Xác định độ chính xác thời gian
|
Tên phép đo |
Xác định độ chính xác thời gian |
|
Tên phép đo chất lượng cơ bản |
Xác định lỗi |
|
Định nghĩa |
Giá trị của thuộc tính thời gian ngày thu nhận hoặc ngày cập nhật có sai khác so với thông tin ghi nhận trong siêu dữ liệu |
|
Kiểu giá trị |
Boolean |
2.2.34 Xác định tỉ lệ thông tin phân loại sai
|
Tên phép đo |
Xác định tỉ lệ thông tin phân loại sai |
|
Tên phép đo chất lượng cơ bản |
Xác định tỉ lệ lỗi |
|
Định nghĩa |
Tổng số phần tử thông tin (đối tượng, thuộc tính đối tượng) phân loại sai trên tổng số phần tử thông tin thuộc phạm vi dữ liệu kiểm tra |
|
Kiểu giá trị |
Tỉ lệ |
|
Đơn vị đo |
Phần tử thông tin |
2.2.35 Xác định số thông tin phân loại sai
|
Tên phép đo |
Xác định số thông tin phân loại sai |
|
Tên phép đo chất lượng cơ bản |
Đếm lỗi |
|
Định nghĩa |
Xác định tổng số phần tử thông tin (đối tượng, thuộc tính đối tượng) phân loại sai so với thực tế trong phạm vi dữ liệu kiểm tra |
|
Kiểu giá trị |
Số nguyên |
|
Đơn vị đo |
Phần tử thông tin |
2.2.36 Xác định phần trăm thông tin phân loại đúng
|
Tên phép đo |
Tính phần trăm thông tin phân loại đúng |
|
Tên phép đo chất lượng cơ bản |
Tính phần trăm phần tử đứng |
|
Định nghĩa |
Số phần tử thông tin (đối tượng, thuộc tính đối tượng) phân loại đúng chia cho tổng số phần tử thông tin trong phạm vi kiểm tra dữ liệu nhân 100 |
|
Kiểu giá trị |
Phần trăm |
|
Đơn vị đo |
Phần tử thông tin |
2.2.37 Xác định phần trăm thuộc tính nhận giá trị đúng
|
Tên phép đo |
Tính phần trăm thuộc tính nhận giá trị đúng |
|
Tên phép đo chất lượng cơ bản |
Tính phần trăm phần tử đúng |
|
Định nghĩa |
Số lượng phần tử dữ liệu đúng chia cho số lượng phần tử dữ liệu trong thực tế cần thu nhận nhân với 100 |
|
Kiểu giá trị |
Phần trăm |
2.2.38 Xác định độ chính xác thuộc tính định lượng
|
Tên phép đo |
Xác định độ chính xác thuộc tính định lượng |
|
Tên phép đo chất lượng cơ bản |
Không áp dụng |
|
Định nghĩa |
Là giá trị số tuyệt đối của hiệu giá trị thuộc tính trong tập dữ liệu và giá trị thuộc tính tương ứng trong tập dữ liệu kiểm tra. |
|
Mô tả |
mi = │ai - Ai│ Trong đó: - mi là trị số sai số tuyệt đối - ai là giá trị thuộc tính của đối tượng thứ i trong tập dữ liệu - Ai là giá trị thuộc tính của đối tượng thứ i tương ứng trong tập dữ liệu kiểm tra |
|
Kiểu giá trị |
Số thực |
|
Đơn vị đo |
Theo đơn vị đo của thuộc tính |
3. Phương pháp đánh giá chất lượng
3.1 Tập dữ liệu kiểm tra
Chọn tập dữ liệu kiểm tra theo một trong hai cách sau:
- Sử dụng tập dữ liệu hiện thời làm tập dữ liệu kiểm tra.
- Sử dụng tập dữ liệu độc lập có độ chính xác cao hơn tập dữ liệu kiểm tra.
3.2 Phạm vi kiểm tra
Chọn phạm vi kiểm tra theo một trong hai cách sau:
- Kiểm tra toàn bộ tập dữ liệu.
- Lấy mẫu kiểm tra (xem mục phương pháp lấy mẫu)
3.3 Cách kiểm tra
- Kiểm tra thủ công: Người kiểm tra sử dụng phương pháp so sánh trực tiếp để đưa ra kết luận về chất lượng của tập dữ liệu được kiểm tra.
- Kiểm tra tự động: Người kiểm tra sử dụng các công cụ, phần mềm hỗ trợ đưa ra kết luận về chất lượng của tập dữ liệu được kiểm tra.
3.4 Các phương pháp kiểm tra
|
Tên phương pháp |
Tập dữ liệu kiểm tra |
Cách kiểm tra |
Phạm vi kiểm tra |
Mô tả phương pháp |
|
IMF |
I |
M |
F |
Kiểm tra thủ công toàn bộ tập dữ liệu. Tập dữ liệu kiểm tra chính là tập dữ liệu hiện thời |
|
IMS |
I |
M |
S |
Kiểm tra thủ công toàn bộ tập dữ liệu mẫu. Tập dữ liệu kiểm tra thuộc tập dữ liệu hiện thời |
|
IAF |
I |
A |
F |
Kiểm tra tự động bằng công cụ, phần mềm toàn bộ tập dữ liệu. Tập dữ liệu kiểm tra chính là tập dữ liệu hiện thời |
|
IAS |
I |
A |
S |
Kiểm tra tự động bằng công cụ phần mềm toàn bộ tập dữ liệu mẫu. Tập dữ liệu kiểm tra thuộc tập dữ liệu hiện thời |
|
EMF |
E |
M |
F |
Kiểm tra thủ công toàn bộ tập dữ liệu. Tập dữ liệu kiểm tra là độc lập |
|
EMS |
E |
M |
S |
Kiểm tra thủ công toàn bộ tập dữ liệu mẫu. Tập dữ liệu kiểm tra là độc lập |
|
EAF |
E |
A |
F |
Kiểm tra tự động bằng công cụ, phần mềm toàn bộ tập dữ liệu. Tập dữ liệu kiểm tra là độc lập |
|
EAS |
E |
A |
S |
Kiểm tra tự động bằng công cụ phần mềm toàn bộ tập dữ liệu mẫu. Tập dữ liệu kiểm tra là độc lập |
Trong đó:
I - Tập dữ liệu kiểm tra là (thuộc) tập dữ liệu hiện thời
E - Tập dữ liệu kiểm tra là tập dữ liệu độc lập
A - Sử dụng công cụ, phần mềm hỗ trợ kiểm tra tự động
M - Kiểm tra thủ công
F - Kiểm tra toàn bộ tập dữ liệu
S - Kiểm tra theo mẫu được chọn
4. Chỉ tiêu chất lượng
4.1 Chỉ tiêu chất lượng đối với tất cả các chủ đề dữ liệu
|
Phép đo chất lượng |
Chỉ tiêu |
Phương pháp KT |
|
Tính phần trăm thông tin dư thừa (đối tượng, thuộc tính đối tượng) |
0% |
EMS |
|
Tính phần trăm thông tin thiếu (đối tượng, thuộc tính đối tượng) |
0% |
EMS |
|
Xác định số phần tử thông tin không tuân thủ theo mô cấu trúc dữ liệu khái niệm |
0 |
IAF |
|
Xác định số thuộc tính của đối tượng không tuân thủ miền giá trị |
0 |
|
|
Xác định số đối tượng trùng lặp |
0 |
IAF |
|
Xác định phần trăm đối tượng nhận giá trị đúng về thời gian |
100% |
IAF |
|
Xác định phần trăm phần tử thông tin phân loại đúng |
100% |
IMF |
|
Xác định phần trăm phần tử thông tin nhận giá trị đúng về thuộc tính định tính |
100% |
IMF |
Ngoài các chỉ tiêu chất lượng áp dụng cho tất cả các chủ đề nêu trên, các dữ liệu chủ đề còn tuân theo các tiêu chí riêng, cụ thể như sau:
4.2 Chỉ tiêu chất lượng đối với dữ liệu thuộc chủ đề cơ sở đo đạc
|
Phép đo chất lượng |
Chỉ tiêu |
Phương pháp KT |
|
Tính phần trăm thông tin dư thừa (đối tượng, thuộc tính đối tượng) |
0% |
EMS |
|
Xác định số đối tượng trùng lặp |
0 |
IAF |
|
Tính phần trăm thông tin thiếu (đối tượng, thuộc tính đối tượng) |
0% |
EMS |
|
Tính phần trăm thông tin phân loại đúng (đối tượng, thuộc tính đối tượng) |
100% |
|
|
Tính phần trăm thuộc tính nhận giá trị đúng |
100% |
4.3 Chỉ tiêu chất lượng đối với dữ liệu thuộc chủ đề biên giới, địa giới
|
Phép đo chất lượng |
Chỉ tiêu |
Phương pháp KT |
|
Tính phần trăm thông tin dư thừa (đối tượng, thuộc tính đối tượng) |
0% |
EMS |
|
Xác định số đối tượng trùng lặp |
0 |
IAF |
|
Tính phần trăm thông tin thiếu (đối tượng, thuộc tính đối tượng) |
0% |
EMS |
|
Xác định sai số trung phương vị trí mặt phẳng |
Đối với dữ liệu 1:10.000: ≤ ±4,0 m đối với khu vực đồng bằng và đồi ≤ ±6,0 m đối với khu vực núi và núi cao Đối với dữ liệu 1:25.000: ≤ ±10 m đối với khu vực đồng bằng và đồi ≤ ± 15 m đối với khu vực núi và núi cao |
|
|
Tính phần trăm thông tin phân loại đúng (đối tượng, thuộc tính đối tượng) |
100% |
|
|
Tính phần trăm thuộc tính nhận giá trị đúng |
100% |
|
Kiểu đối tượng |
Phép đo chất lượng |
Kiểu đối tượng quan hệ |
Chỉ tiêu |
Phương pháp KT |
|
Đường địa giới |
Xác định các cung tự chồng đè |
|
Sai |
IAF |
|
Xác định các cung tự cắt |
|
Sai |
||
|
Xác định số lỗi đỉnh treo của cung |
|
Sai |
||
|
Xác định số lỗi quan hệ giữa đường biên và bề mặt |
Địa phận |
0 |
||
|
Địa phận |
Xác định số lỗi quan hệ giữa bề mặt và đường biên |
Đường địa giới |
0 |
|
4.4 Quy định chất lượng đối với dữ liệu thuộc chủ đề địa hình
|
Phép đo chất lượng |
Chỉ tiêu |
Phương pháp KT |
|
|
Tính phần trăm thông tin dư thừa (đối tượng, thuộc tính đối tượng) |
5% |
EMS |
|
|
Xác định số đối tượng trùng lặp |
0 |
IAF |
|
|
Tính phần trăm thông tin thiếu (đối tượng, thuộc tính đối tượng) |
5% |
EMS |
|
|
Xác định sai số trung phương vị trí mặt phẳng |
Đối với dữ liệu 1:10.000: ≤ ±4,0 m đối với khu vực đồng bằng và đồi ≤ ±6,0 m đối với khu vực núi và núi cao ≤ ±3,0 m đối với các điểm độ sâu và chất đáy Đối với dữ liệu 1:25.000: ≤ ±10 m đối với khu vực đồng bằng và đồi ≤ ± 15 m đối với khu vực núi và núi cao ≤ ±7,5 m đối với các điểm độ sâu và chất đáy |
||
|
Xác định sai số trung phương về độ cao |
Khoảng cao đều đường bình độ |
Độ chính xác cho phép của mô hình số độ cao |
|
|
1,0 2,5 5,0 10.0 20,0 |
0,3 0,8 1,7 3,3 6,7 |
||
|
Xác định sai số trung phương độ sâu của các điểm độ sâu |
≤±0.3 m |
độ sâu<50m |
|
|
≤±0.45 m |
độ sâu từ 50m đến 100 m |
||
|
≤±0.70 m |
độ sâu > 100m |
||
|
Xác định sai số trung phương độ sâu đối với đường bình độ sâu |
≤±0.40 m |
độ sâu< 50 m |
|
|
≤±0.60m |
độ sâu từ 50 m đến 100m |
||
|
≤±0.90 m |
độ sâu >100 m |
||
|
Tính phần trăm thông tin phân loại đúng (đối tượng, thuộc tính đối tượng) |
95% |
|
|
|
Tính phần trăm thuộc tính nhận giá trị đúng |
95% |
|
|
|
Xác định độ chính xác thuộc tính định lượng (áp dụng cho các đối tượng có thuộc tính định lượng, đơn vị tính theo đơn vị đo của thuộc tính định lượng tương ứng) |
0 |
|
|
|
Kiểu đối tượng |
Phép đo chất lượng |
Kiểu đối tượng quan hệ |
Chỉ tiêu |
Phương pháp KT |
|
Đường bình đô |
Xác định các cung tự chồng đè |
|
Sai |
IAF |
|
Xác định các cung tự cắt |
|
Sai |
||
|
Địa hình đặc biệt |
Xác định lỗi vùng nhỏ (chỉ áp dụng quy tắc về diện tích) |
|
Sai |
4.5 Quy định chất lượng đối với dữ liệu thuộc chủ đề giao thông
|
Phép đo chất lượng |
Chỉ tiêu |
Phương pháp KT |
|
Tính phần trăm thông tin dư thừa (đối tượng, thuộc tính đối tượng) |
5% |
EMS |
|
Xác định số đối tượng trùng lặp |
0 |
IAF |
|
Tính phần trăm thông tin thiếu (đối tượng, thuộc tính đối tượng) |
5% |
EMS |
|
Xác định sai số trung phương vị trí mặt phẳng |
Đối với dữ liệu 1:10.000: ≤ ±4,0 m đối với khu vực đồng bằng và đồi ≤ ±6,0 m đối với khu vực núi và núi cao Đối với dữ liệu 1:25.000: ≤ ±10,0 m đối với khu vực đồng bằng và đồi ≤ ±15,0 m đối với khu vực núi và núi cao |
|
|
Tính phần trăm thông tin phân loại đúng (đối tượng, thuộc tính đối tượng) |
95% |
|
|
Tính phần trăm thuộc tính nhận giá trị đúng |
95% |
|
|
Xác định độ chính xác thuộc tính định lượng (áp dụng cho các đối tượng có thuộc tính định lượng, đơn vị tính theo đơn vị đo của thuộc tính định lượng tương ứng) |
0 |
|
|
Kiểu đối tượng |
Phép đo chất lượng |
Kiểu đối tượng quan hệ |
Chỉ tiêu |
Phương pháp KT |
|
Tim đường bộ |
Xác định số lỗi tự chồng đè của cung |
|
0 |
IAF |
|
Xác định số lỗi tự cắt nhau của cung |
|
0 |
||
|
Xác định đầu, cuối cung không trùng với vị trí của điểm |
Nút mạng đường bộ |
Sai |
||
|
Nút mạng đường bộ |
Xác định điểm không nằm tại vị trí đầu, cuối cung |
Tim đường bộ |
Sai |
|
|
Cầu giao thông |
Xác định cung không trùng với cung thuộc kiểu đối tượng khác |
Tim đường bộ hoặc Đoạn đường sắt |
Sai |
|
|
Hầm giao thông |
Xác định cung không trùng với cung thuộc kiểu đối tượng khác |
Tim đường bộ hoặc Đoạn đường sắt |
Sai |
|
|
Đoạn vượt song suối |
Xác định cung không trùng với cung thuộc kiểu đối tượng khác |
Tim đường bộ |
Sai |
|
|
Mặt đường bộ |
Xác định lỗi vùng nhỏ (chỉ áp dụng quy tắc về diện tích) |
|
Sai |
|
|
Xác định lỗi chồng xếp bề mặt |
|
Sai |
||
|
Xác định số lỗi bề mặt tự giao không hợp lệ |
|
0 |
||
|
Xác định số lỗi quan hệ giữa bề mặt và đường biên |
Ranh giới đường bộ |
0 |
||
|
Ranh giới đường bộ |
Xác định số lỗi quan hệ giữa đường biên và bề mặt |
Mặt đường bộ |
0 |
|
|
Đoạn đường sắt |
Xác định số lỗi tự chồng đè của cung |
|
0 |
|
|
Xác định số lỗi tự cắt nhau của cung |
|
0 |
||
|
Xác định đầu, cuối cung không trùng với vị trí của điểm |
Nút mạng đường sắt |
Sai |
||
|
Xác định số lỗi đỉnh treo của cung (áp dụng với các đoạn đường sắt có giao với đoạn khác không tại nút) |
|
0 |
|
|
|
Nút mạng đường sắt |
Xác định điểm không nằm tại vị trí đầu, cuối cung |
Đoạn đường sắt |
Sai |
|
4.6 Quy định chất lượng đối với dữ liệu thuộc chủ đề thủy văn
|
Phép đo chất lượng |
Chỉ tiêu |
Phương pháp KT |
|
Tính phần trăm thông tin dư thừa (đối tượng, thuộc tính đối tượng) |
5% |
EMS |
|
Xác định số đối tượng trùng lặp |
0 |
IAF |
|
Tính phần trăm thông tin thiếu (đối tượng, thuộc tính đối tượng) |
5% |
EMS |
|
Xác định sai số trung phương vị trí mặt phang |
Đối với dữ liệu 1:10.000: ≤ ±4,0 m đối với khu vực đồng bằng và đồi ≤ ±6,0 m đối với khu vực núi và núi cao Đối với dữ liệu 1:25.000: ≤ ±10,0 m đối với khu vực đồng bằng và đồi ≤ ±15,0 m đối với khu vực núi và núi cao |
|
|
Tính phần trăm thông tin phân loại đúng (đối tượng, thuộc tính đối tượng) |
95% |
|
|
Tính phần trăm thuộc tính nhận giá trị đúng |
95% |
|
|
Xác định độ chính xác thuộc tính định lượng (áp dụng cho các đối tượng có thuộc tính định lượng, đơn vị tính theo đơn vị đo của thuộc tính định lượng tương ứng) |
0 |
|
Kiểu đối tượng |
Phép đo chất lượng |
Kiểu đối tượng quan hệ |
Chỉ tiêu |
Phương pháp KT |
|
Sông suối |
Xác định số lỗi tự chồng đè của cung |
|
0 |
IAF |
|
Xác định số lỗi tự cắt nhau của cung |
|
0 |
||
|
Xác định lỗi vùng nhỏ (chỉ áp dụng quy tắc về diện tích) |
|
Sai |
||
|
Xác định lỗi chồng xếp bề mặt |
|
Sai |
||
|
Xác định khoảng hở giữa các bề mặt |
|
Sai |
||
|
Xác định số lỗi bề mặt tự giao không hợp lệ |
|
0 |
||
|
Xác định số lỗi quan hệ giữa bề mặt và đường biên |
Ranh giới sông suối |
0 |
||
|
Kênh mương |
Xác định số lỗi tự chồng đè của cung |
|
0 |
IAF |
|
Xác định số lỗi tự cắt nhau của cung |
|
0 |
|
|
|
Xác định lỗi vùng nhỏ (chỉ áp dụng quy tắc về diện tích) |
|
Sai |
|
|
|
Xác định lỗi chồng xếp bề mặt |
|
Sai |
|
|
|
Xác định khoảng hở giữa các bề mặt |
|
Sai |
|
|
|
Xác định số lỗi bề mặt tự giao không hợp lệ |
|
0 |
|
|
|
Xác định số lỗi quan hệ giữa bề mặt và đường biên |
Ranh giới kênh mương |
0 |
|
|
|
Mặt nước tĩnh |
Xác định số lỗi tự chồng đè của cung |
|
0 |
IAF |
|
Xác định số lỗi tự cắt nhau của cung |
|
0 |
||
|
Xác định lỗi vùng nhỏ (chỉ áp dụng quy tắc về diện tích) |
|
Sai |
||
|
Xác định lỗi chồng xếp bề mặt |
|
Sai |
||
|
Xác định khoảng hở giữa các bề mặt |
|
Sai |
||
|
Xác định số lỗi bề mặt tự giao không hợp lệ |
|
0 |
||
|
Xác định số lỗi quan hệ giữa bề mặt và đường biên |
Ranh giới Ao/hồ, đầm/phá, hồ chứa |
0 |
4.7 Quy định chất lượng đối với dữ liệu thuộc chủ đề dân cư
|
Phép đo chất lượng |
Chỉ tiêu |
Phương pháp KT |
|
Tính phần trăm thông tin dư thừa (đối tượng, thuộc tính đối tượng) |
5% |
EMS |
|
Xác định số đối tượng trùng lặp |
0 |
IAF |
|
Tính phần trăm thông tin thiếu (đối tượng, thuộc tính đối tượng) |
5% |
EMS |
|
Xác định sai số trung phương vị trí mặt phẳng |
Đối với dữ liệu 1:10.000: ≤ ±4,0 m đối với khu vực đồng bằng và đồi ≤ ±6,0 m đối với khu vực núi và núi cao Đối với dữ liệu 1:25.000: ≤ ±10,0 m đối với khu vực đồng bằng và đồi ≤ ±15,0 m đối với khu vực núi và núi cao |
|
|
Tính phần trăm thông tin phân loại đúng (đối tượng, thuộc tính đối tượng) |
95% |
|
|
Tính phần trăm thuộc tính nhận giá trị đúng |
95% |
|
|
Xác định độ chính xác thuộc tính định lượng (áp dụng cho các đối tượng có thuộc tính định lượng, đơn vị tính theo đơn vị đo của thuộc tính định lượng tương ứng) |
0 |
|
Kiểu đối tượng |
Phép đo chất lượng |
Kiểu đối tượng quan hệ |
Chỉ tiêu |
Phương pháp KT |
|
Khu chức năng |
Xác định lỗi vùng nhỏ (chỉ áp dụng quy tắc về diện tích) |
|
Sai |
IAF |
|
Xác định lỗi chồng xếp bề mặt |
|
Sai |
||
|
Xác định khoảng hở giữa các bề mặt |
|
Sai |
||
|
Xác định số lỗi bề mặt tự giao không hợp lệ |
|
0 |
||
|
Xác định số lỗi quan hệ giữa bề mặt và đường biên |
Ranh giới khu chức năng |
0 |
||
|
Ranh giới khu chức năng |
Số lỗi quan hệ giữa đường biên và bề mặt |
Khu chức năng |
0 |
4.8 Quy định chất lượng đối với dữ liệu thuộc chủ đề phủ bề mặt
|
Phép đo chất lượng |
Chỉ tiêu |
Phương pháp KT |
|
Tính phần trăm thông tin dư thừa (đối tượng, thuộc tính đối tượng) |
5% |
EMS |
|
Xác định số đối tượng trùng lặp |
0 |
IAF |
|
Tính phần trăm thông tin thiếu (đối tượng, thuộc tính đối tượng) |
5% |
EMS |
|
Tính phần trăm thông tin phân loại đúng (đối tượng, thuộc tính đối tượng) |
95% |
|
|
Tính phần trăm thuộc tính nhận giá trị đúng |
95% |
|
Kiểu đối tượng |
Phép đo chất lượng |
Kiểu đối tượng quan hệ |
Chỉ tiêu |
Phương pháp KT |
|
Thực vật |
Xác định lỗi vùng nhỏ |
|
Sai |
IAF |
|
Xác định lỗi chồng xếp bề mặt |
|
Sai |
||
|
Xác định khoảng hở giữa các bề mặt |
|
Sai |
||
|
Xác định số lỗi bề mặt tự giao không hợp lệ |
|
0 |
||
|
Xác định số lỗi quan hệ giữa bề mặt và đường biên |
Ranh giới phủ bề mặt |
0 |
||
|
Ranh giới phủ bề mặt |
Xác định số lỗi quan hệ giữa đường biên và bề mặt |
Thực vật |
0 |
5. Phương pháp lấy mẫu kiểm tra
5.1 Kích thước mẫu
Để đánh giá độ chính xác của tập dữ liệu thì kích thước mẫu dữ liệu được kiểm tra phải thỏa mãn các điều kiện sau:
|
Thông tin lấy mẫu |
Kích thước tập dữ liệu |
Kích thước mẫu so với tập dữ liệu |
|
Đối tượng |
Tổng số đối tượng trong tập dữ liệu |
20% |
|
Diện tích mẫu |
Diện tích được bao phủ bởi tập dữ liệu |
20% |
|
Tổng chiều dài mẫu |
Tổng chiều dài của các đối tượng trong tập dữ liệu |
10% |
|
Số đỉnh trong mẫu |
Tổng số đỉnh của các đối tượng trong tập dữ liệu |
10% |
Đối với trường hợp lấy mẫu kiểm tra độ chính xác vị trí của tập dữ liệu thì phải thỏa mãn thêm các yêu cầu sau:
- Phạm vi không gian lấy mẫu phải tương ứng với phạm vi không gian của tập dữ liệu kiểm tra.
- Khi phạm vi của tập dữ liệu dữ liệu cần đánh giá độ chính xác có dạng hình chữ nhật thì phân bố của tập điểm kiểm tra phải thoả mãn 2 điều kiện sau:
+ Khoảng cách giữa các điểm kiểm tra không được vượt quá 1/10 khoảng cách của đường chéo hình chữ nhật
+ Mật độ của các điểm kiểm tra trong mỗi một 1/4 hình chữ nhật không được nhỏ hơn 20% tập điểm kiểm tra

5.2 Xác định mẫu
- Lấy mẫu theo các lô dữ liệu ngẫu nhiên. Chọn ngẫu nhiên một hoặc nhiều lô dữ liệu ngẫu nhiên trong phạm vi tập dữ liệu kiểm tra. Tổng hợp các lô dữ liệu trong mẫu phải thỏa mãn các yêu cầu về kích thước mẫu.

- Lấy mẫu ngẫu nhiên từ các lô dữ liệu chia sẵn. Phân chia tập dữ liệu cần kiểm tra thành các lô dữ liệu, sau đó chọn mẫu từ một số lô dữ liệu sao cho thỏa mãn điều kiện về kích thước mẫu:

PHỤ LỤC SỐ 5
TRÌNH BÀY CƠ SỞ DỮ LIỆU NỀN ĐỊA LÝ QUỐC GIA
TỶ LỆ 1:10.000
(Ban hành kèm theo Thông tư số 15/2020/TT-BTNMT ngày 30 tháng 11 năm 2020 của Bộ trưởng Bộ Tài nguyên và Môi trường)
1. Các kiểu đối tượng địa lý trong Cơ sở dữ liệu nền địa lý quốc gia tỷ lệ 1:10.000 được thể hiện dưới dạng đồ họa theo bộ mẫu ký hiệu quy định tại Thông tư số 12/2020/TT-BTNMT ngày 30 tháng 9 năm 2020 của Bộ trưởng Bộ Tài nguyên và môi trường Quy định kỹ thuật về nội dung và ký hiệu bản đồ địa hình quốc gia tỷ lệ 1:10.000 và 1:25.000.
2. Trong Danh mục trình bày tại mục dưới đây, kiểu dữ liệu được quy định viết tắt như sau:
P: Dữ liệu kiểu điểm (point)
C: Dữ liệu kiểu đường (Curve)
S: Dữ liệu kiểu vùng (Surface)
|
TT |
Tên đối tượng |
Mã ĐT |
Kiểu DL |
Chỉ dẫn TQH theo QĐ bản đồ |
Thuộc tính phân loại trình bày |
Giá trị (mã) |
Giá trị (nhãn) |
Mã trình bày |
Thành phần màu (CMYK) |
Ký hiệu trình bày |
|
|
I |
Biên giới địa giới |
|
|
|
|
|
|
|
|
|
|
|
1 |
Đường biên giới quốc gia trên đất liền |
AC01 |
|
Toàn bộ |
maDoiTuong, loaiHienTrangPhapLy |
1 |
Xác định |
AC0101 |
(0, 0, 0, 100) |
I-1a |
|
|
2 |
Chưa xác định |
AC0102 |
(0, 0, 0, 100) |
I-1b |
|||||||
|
2 |
Mốc quốc giới |
AC02 |
P |
Toàn bộ |
maDoiTuong |
|
|
AC0201 |
(0, 0, 0, 100) |
I-1c |
|
|
3 |
Địa phận hành chính trên đất liền |
|
|
|
|
|
|
|
|
|
|
|
3.1 |
Địa phận hành chính cấp tỉnh |
AD02 |
S |
Toàn bộ |
|
|
|
|
|
|
|
|
3.2 |
Địa phận hành chính cấp huyện |
AD01 |
S |
Toàn bộ |
|
|
|
|
|
|
|
|
3.3 |
Địa phận hành chính cấp xã |
AD03 |
S |
Toàn bộ |
|
|
|
|
|
|
|
|
4 |
Đường địa giới hành chính |
|
|
|
|
|
|
|
|
|
|
|
4.1 |
Đường địa giới hành chính cấp tỉnh |
AD05 |
C |
Toàn bộ |
maDoiTuong, loaiHienTrangPhapLy |
1 |
Xác định |
AD0501 |
(0, 0, 0, 100) |
I-2a |
|
|
2 |
Chưa xác định |
AD0502 |
(0, 0, 0, 100) |
I-2b |
|||||||
|
4.2 |
Đường địa giới hành chính cấp huyện |
AD04 |
C |
Toàn bộ |
maDoiTuong, loaiHienTrangPhapLy |
1 |
Xác định |
AD0401 |
(0, 0, 0, 100) |
I-3a |
|
|
2 |
Chưa xác định |
AD0402 |
(0, 0, 0, 100) |
I-3b |
|||||||
|
4.3 |
Đường địa giới hành chính cấp xã |
AD06 |
C |
Toàn bộ |
maDoiTuong, loaiHienTrangPhapLy |
1 |
Xác định |
AD0601 |
(0, 0, 0, 100) |
I-4a |
|
|
2 |
Chưa xác định |
AD0602 |
(0, 0, 0, 100) |
I-4b |
|||||||
|
5 |
Mốc địa giới hành chính |
|
|
|
|
|
|
|
|
|
|
|
5.1 |
Mốc địa giới cấp tỉnh |
AD08 |
P |
Toàn bộ |
maDoiTuong |
|
Mốc địa giới hành chính cấp tỉnh |
AD0801 |
(0, 0, 0, 100) |
I-2c |
|
|
5.2 |
Mốc địa giới cấp huyện |
AD07 |
P |
Toàn bộ |
maDoiTuong |
|
Mốc địa giới cấp huyện. |
AD0701 |
(0, 0, 0, 100) |
I-3c |
|
|
5.3 |
Mốc địa giới cấp xã |
AD09 |
P |
Toàn bộ |
maDoiTuong |
|
Mốc địa giới cấp xã. |
AD0901 |
(0, 0, 0, 100) |
I-4c |
|
|
6 |
Cột mốc điếm cơ sở |
AB01 |
P |
Toàn bộ |
|
|
|
|
|
|
|
|
7 |
Điếm cơ sở lãnh hải |
AB02 |
P |
Toàn bộ |
|
|
|
|
|
|
|
|
8 |
Đường cơ sở lãnh hải |
AB04 |
C |
Toàn bộ |
|
|
|
|
|
|
|
|
9 |
Vùng biển |
|
|
|
|
|
|
|
|
|
|
|
9.1 |
Vùng nội thủy |
AB11 |
S |
Toàn bộ |
|
|
|
|
|
|
|
|
9.2 |
Lãnh hải |
AB07 |
S |
Toàn bộ |
|
|
|
|
|
|
|
|
9.3 |
Vùng tiếp giáp lãnh hải |
AB13 |
S |
Toàn bộ |
|
|
|
|
|
|
|
|
9.4 |
Vùng nước lịch sử |
AB12 |
S |
Toàn bộ |
|
|
|
|
|
|
|
|
10 |
Địa phận hành chính trên biển |
|
|
|
|
|
|
|
|
|
|
|
10.1 |
Địa phận hành chính cấp tỉnh trên biển |
AE02 |
S |
Toàn bộ |
|
|
|
|
|
|
|
|
10.2 |
Địa phận hành chính cấp huyện trên biển |
AE01 |
S |
Toàn bộ |
|
|
|
|
|
|
|
|
10.3 |
Địa phận hành chính cấp xã trên biển |
AE03 |
S |
Toàn bộ |
|
|
|
|
|
|
|
|
11 |
Đường ranh giới hành chính trên biển |
|
|
|
|
|
|
|
|
|
|
|
11.1 |
Đường ranh giới hành chính cấp huyện trên biển |
AE04 |
C |
Toàn bộ |
|
|
|
|
|
|
|
|
11.2 |
Đường ranh giới hành chính cấp tỉnh trên biển |
AE05 |
C |
Toàn bộ |
|
|
|
|
|
|
|
|
11.3 |
Đường ranh giới hành chính cấp xã trên biển |
AE06 |
C |
Toàn bộ |
|
|
|
|
|
|
|
|
II |
Cơ sở đo đạc |
|
|
|
|
|
|
|
|
|
|
|
1 |
Điểm gốc đo đạc quốc gia |
|
|
|
|
|
|
|
|
|
|
|
1.1 |
Điểm gốc toạ độ quốc gia |
BA01 |
P |
Toàn bộ |
maDoiTuong |
|
|
BA0101 |
(0, 0, 0,100) |
II-5 Điểm tọa độ quốc gia |
|
|
1.2 |
Điểm gốc độ cao quốc gia |
BA02 |
P |
Toàn bộ |
maDoiTuong |
|
|
BA0201 |
(0, 0, 0, 100) |
II-6 Điểm độ cao quốc gia |
|
|
1.3 |
Điểm gốc trọng lực quốc gia |
BA03 |
P |
Toàn bộ |
maDoiTuong |
|
|
BA0301 |
(0, 0, 0, 100) |
II-9 Điểm trọng lực quốc gia |
|
|
2 |
Điểm đo đạc quốc gia |
|
|
|
|
|
|
|
|
|
|
|
2.1 |
Điểm toạ độ quốc gia |
BC02 |
P |
Toàn bộ |
maDoiTuong |
|
|
BC0201 |
(0, 0, 0, 100) |
II-5 Điểm tọa độ quốc gia |
|
|
2.2 |
Điểm độ cao quốc gia |
BC01 |
P |
Toàn bộ |
maDoiTuong |
|
|
BC0101 |
(0, 0, 0, 100) |
II-6 Điểm độ cao quốc gia |
|
|
2.3 |
Điểm trọng lực quốc gia |
BC04 |
P |
Toàn bộ |
maDoiTuong |
|
|
BC0401 |
(0, 0, 0, 100) |
II-9 Điểm trọng lực quốc gia |
|
|
2.4 |
Điểm tọa độ và độ cao quốc gia |
BC03 |
P |
Toàn bộ |
maDoiTuong |
|
|
BC0301 |
(0, 0, 0, 100) |
II-7 Điểm tọa độ, độ cao quốc gia |
|
|
3 |
Trạm định vị vệ tinh quốc gia |
BD02 |
P |
Toàn bộ |
maDoiTuong |
|
|
BD0201 |
(0, 0, 0, 100) |
II-8 Trạm định vị vệ tinh quốc gia |
|
|
III |
Dân cư |
|
|
|
|
|
|
|
|
|
|
|
1 |
Khu dân cư |
|
|
|
|
|
|
|
|
|
|
|
1.1 |
Đô thị |
CA02 |
S |
Toàn bộ |
|
|
|
|
|
|
|
|
1.2 |
Nông thôn |
CA02 |
S |
Toàn bộ |
|
|
|
|
|
|
|
|
2 |
Nhà |
CA04 |
S |
Toàn bộ |
maDoiTuong, mucDoKienCo, soTang |
1 |
Kiên cố |
CA040101 |
Nét (0, 0, 0,60) Nền (0, 0, 0,15) |
III-11 a.1 Nhà 7 tầng trở xuống |
|
|
CA040102 |
Nét (0, 0, 0,60) Nền (0, 0, 0,30) |
III-11 a.2 Nhà 8 tầng trở lên |
|||||||||
|
2 |
Bán kiên cố |
CA040201 |
Nét (0, 0, 0,60) Nền (0, 0, 0,15) |
III-11 a.1 Nhà 7 tầng trở xuống |
|||||||
|
CA040202 |
Nét (0, 0, 0,60) Nền (0, 0, 0,30) |
III-11 a.2 Nhà 8 tầng trở lên |
|||||||||
|
3 |
Không kiên cố |
CA040301 |
Nét (0, 0, 0,60) Nền (0, 0, 0,15) |
III-11 a.1 Nhà 7 tầng trở xuống |
|||||||
|
CA040302 |
Nét (0, 0, 0,60) Nền (0, 0, 0,30) |
III-11 a.2 Nhà 8 tầng trở lên |
|||||||||
|
maDoiTuong, mucDoKienCo |
4 |
Đơn sơ |
CA0404 |
Nét (0, 0, 0,60) Trải nét (0,0,0,60) |
III-12 a Nhà đơn sơ |
||||||
|
P |
Toàn bộ |
maDoiTuong, mucDoKienCo |
1 |
Kiên cố |
CA040103 |
Nét (0, 0, 0,60) Nền (0,0,0,60) |
III-11 b Nhà không theo tỉ lệ |
||||
|
2 |
Bán kiên cố |
CA040203 |
Nét (0, 0, 0,60) Nền (0,0,0,60) |
III-11 b Nhà không theo tỉ lệ |
|||||||
|
3 |
Không kiên cố |
CA040303 |
Nét (0, 0, 0,60) Nền (0,0,0,60) |
III-11 b Nhà không theo tỉ lệ |
|||||||
|
4 |
Đơn sơ |
CA0406 |
Nét (0, 0, 0,60) Trải nét (0,0,0,60) |
III-12 b Nhà không theo tỉ lệ |
|||||||
|
3 |
Khối Nhà |
CA01 |
S,C |
Toàn bộ |
maDoiTuong, nhomsoTang |
1 |
Đặc biệt |
CA0101 |
Nét (0, 0, 0,60) Nền (0,10,30,0) |
III-10 a.2 Khối nhà từ 8 tầng trở lên |
|
|
2 |
Cấp I |
CA0102 |
Nét (0, 0, 0,60) Nền (0,10,30,0) |
III-10 a.2 Khối nhà từ 8 tầng trở lên |
|||||||
|
3 |
Cấp II |
CA0103 |
Nét (0, 0, 0,60) Nền (0,10,30,0) |
III-10 a.2 Khối nhà từ 8 tầng trở lên |
|||||||
|
4 |
Cấp III |
CA0104 |
Nét (0, 0, 0,60) Nền (0,10,30,0) |
III-10 a.1 Khối nhà từ 7 tầng trở xuống |
|||||||
|
5 |
Cấp IV |
CA0105 |
Nét (0, 0, 0,60) Nền (0,10,30,0) |
III-10 a.1 Khối nhà từ 7 tầng trở xuống |
|||||||
|
4 |
Địa danh dân cư |
DA02 |
P |
Toàn bộ |
danhTuChung, ten |
1 |
ấp |
DA0201 |
(0, 0, 0, 100) |
III-74 Tên thôn, xóm |
|
|
2 |
bản |
DA0202 |
(0, 0, 0, 100) |
III-74 Tên thôn, xóm |
|||||||
|
3 |
buôn |
DA0203 |
(0, 0, 0, 100) |
III-74 Tên thôn, xóm |
|||||||
|
4 |
chòm |
DA0204 |
(0, 0, 0, 100) |
III-74 Tên thôn, xóm |
|||||||
|
5 |
khu dân cư |
DA0205 |
(0, 0, 0, 100) |
III-74 Tên thôn, xóm |
|||||||
|
6 |
khu tập thể |
DA0206 |
(0, 0, 0, 100) |
III-74 Tên thôn, xóm |
|||||||
|
7 |
khu đô thị |
DA0207 |
(0, 0, 0, 100) |
III-74 Tên thôn, xóm |
|||||||
|
8 |
làng |
DA0208 |
(0, 0, 0, 100) |
III-74 Tên thôn, xóm |
|||||||
|
9 |
lũng |
DA0209 |
(0, 0, 0, 100) |
III-74 Tên thôn, xóm |
|||||||
|
10 |
plei |
DA02010 |
(0, 0, 0, 100) |
III-74 Tên thôn, xóm |
|||||||
|
11 |
tổ dân phố |
DA02011 |
(0, 0, 0, 100) |
III-74 Tên thôn, xóm |
|||||||
|
12 |
trại |
DA02012 |
(0, 0, 0, 100) |
III-74 Tên thôn, xóm |
|||||||
|
13 |
xóm |
DA02013 |
(0, 0, 0, 100) |
III-74 Tên thôn, xóm |
|||||||
|
27 |
thôn |
DA02014 |
(0, 0, 0, 100) |
III-74 Tên thôn, xóm |
|||||||
|
28 |
cụm dân cư |
DA02015 |
(0, 0, 0, 100) |
III-74 Tên thôn, xóm |
|||||||
|
29 |
khóm |
DA02016 |
(0, 0, 0, 100) |
III-74 Tên thôn, xóm |
|||||||
|
30 |
khối phố |
DA02017 |
(0, 0, 0, 100) |
III-74 Tên thôn, xóm |
|||||||
|
31 |
khu phố |
DA02018 |
(0, 0, 0, 100) |
III-74 Tên thôn, xóm |
|||||||
|
32 |
tổ dân cư |
DA02019 |
(0, 0, 0, 100) |
III-74 Tên thôn, xóm |
|||||||
|
5 |
Hạ tầng kỹ thuật khác |
|
|
|
|
|
|
|
|
|
|
|
5.1 |
Cơ sở hỏa táng |
CR01 |
P, S |
Toàn bộ |
maDoiTuong, ten |
|
|
CR0101 |
(0, 0, 0,100) |
III-18 Cơ sở hỏa táng |
|
|
5.2 |
Công trình đang xây dựng |
CR02 |
P, S |
Toàn bộ |
maDoiTuong, ten |
|
|
CR0201 |
(0, 0, 0, 100) |
III-76 Ghi chú thuyết minh |
|
|
5.3 |
Công trình xử lý bùn |
CR03 |
P, S |
Toàn bộ |
maDoiTuong, ten |
|
|
CR0301 |
(0, 0, 0, 100) |
III-75 Tên riêng |
|
|
5.4 |
Công trình xử lý nước sạch |
CR04 |
P, S |
Toàn bộ |
maDoiTuong, |
|
|
CR0401 |
(0, 0, 0, 100) |
III-75 Tên riêng |
|
|
5.5 |
Cột đèn chiếu sáng |
CR05 |
P |
Toàn bộ |
maDoiTuong, chieuCao |
|
|
CR0501 |
(0, 0, 0,100) |
III-36, Univer Condensed, 7 |
|
|
5.6 |
Họng nước chữa cháy |
CR13 |
P |
Toàn bộ |
|
|
|
|
|
|
|
|
5.7 |
Mộ độc lập |
CR14 |
P |
Toàn bộ |
maDoiTuong |
|
|
CR1401 |
(0, 0, 0,100) |
III-16 Mộ độc lập |
|
|
5.8 |
Nghĩa trang |
CR15 |
P, S |
Toàn bộ |
maDoiTuong |
|
|
CR1501 |
(0, 0, 0,100) |
III-17 Nghĩa trang |
|
|
5.9 |
Nghĩa trang liệt sỹ |
CR16 |
P, S |
Toàn bộ |
maDoiTuong |
|
|
CR1601 |
(0, 0, 0,100) |
III-17 Nghĩa trang |
|
|
5.10 |
Nhà máy nước |
CR17 |
P, S |
Toàn bộ |
maDoiTuong, ten |
|
|
CR1701 |
(0, 0, 0,100) |
III-75 Tên riêng |
|
|
5.11 |
Nhà tang lễ |
CR18 |
P, S |
Toàn bộ |
maDoiTuong, ten |
|
|
CR1801 |
(0, 0, 0,100) |
III-75 Tên riêng |
|
|
5.12 |
Tháp nước, bể nước |
CR19 |
P, S |
Toàn bộ |
|
|
|
|
|
|
|
|
5.13 |
Trạm thu phát sóng |
CR23 |
P, S |
Toàn bộ |
maDoiTuong, chieuCao |
|
|
CR2301 |
(0, 0, 0,100) |
III-40 Trạm thu phát sóng Univer Condensed, 7 |
|
|
6 |
Trạm khí tượng thủy văn quốc gia |
CR20 |
P, S |
Toàn bộ |
maDoiTuong loaiTramKhiTuongThuyVan, ten |
1 |
Trạm khí tượng bề mặt |
CR2001 |
(0, 0, 0,100) |
III-31 Trạm quan trắc |
|
|
2 |
Trạm khí tượng trên cao |
CR2002 |
(0, 0, 0,100) |
III-31 Trạm quan trắc |
|||||||
|
3 |
Trạm ra đa thời tiết |
CR2003 |
(0, 0, 0,100) |
III-31 Trạm quan trắc |
|||||||
|
4 |
Trạm khí tượng nông nghiệp |
CR2004 |
(0, 0, 0,100) |
III-31 Trạm quan trắc |
|||||||
|
5 |
Trạm thủy văn |
CR2005 |
(0, 0, 0,100) |
III-31 Trạm quan trắc |
|||||||
|
6 |
Trạm hải văn |
CR2006 |
(0, 0, 0,100) |
III-31 Trạm quan trắc |
|||||||
|
7 |
Trạm đo mưa |
CR2007 |
(0, 0, 0,100) |
III-31 Trạm quan trắc |
|||||||
|
8 |
Trạm định vị sét |
CR2008 |
(0, 0, 0,100) |
III-31 Trạm quan trắc |
|||||||
|
9 |
Trạm giám sát biến đổi khí hậu |
CR2009 |
(0, 0, 0,100) |
III-31 Trạm quan trắc |
|||||||
|
10 |
Trạm chuyên đề |
CR2010 |
(0, 0, 0,100) |
III-31 Trạm quan trắc |
|||||||
|
7 |
Trạm quan trắc môi trường |
CR21 |
P,S |
Toàn bộ |
maDoiTuong, ten |
|
|
CR2101 |
(0, 0, 0,100) |
III-31 Trạm quan trắc |
|
|
8 |
Trạm quan trắc tài nguyên nước |
CR22 |
P,S |
Toàn bộ |
maDoiTuong, ten |
|
|
CR2201 |
(0, 0, 0,100) |
III-31 Trạm quan trắc |
|
|
9 |
Đường dây tải điện |
CR09 |
C |
Toàn bộ |
maDoiTuong, dienAp |
|
|
CR0901 |
(0, 0, 0,100) |
III-38 Times New Roman I,7 |
|
|
10 |
Cột điện |
CR06 |
P |
Toàn bộ |
maDoiTuong |
|
|
CR0601 |
(0, 0, 0,100) |
III-37 Cột điện |
|
|
11 |
Đường ống dẫn |
CR11 |
C |
Toàn bộ |
maDoiTuong, loaiOngDan |
1 |
Nước |
CR1101 |
(0, 0, 0,100) |
III-58 Đường ống dẫn |
|
|
2 |
Khí |
CR1102 |
(0, 0, 0,100) |
III-58 Đường ống dẫn |
|||||||
|
3 |
Dầu |
CR1103 |
(0, 0, 0,100) |
III-58 Đường ống dẫn |
|||||||
|
12 |
Ranh giới |
|
|
|
|
|
|
|
|
|
|
|
12.1 |
Hàng rào |
CU01 |
|
|
maDoiTuong |
CU01 |
Hàng rào |
CU0101 |
(0, 0, 0,100) |
III-65 Hàng rào |
|
|
12.2 |
Ranh giới khu cấm |
CU02 |
|
|
maDoiTuong |
CU02 |
Ranh giới khu cấm |
CU0201 |
(0, 0, 0,100) |
III-61 Ranh giới khu cấm |
|
|
12.3 |
Ranh giới sử dụng đất |
CU03 |
C |
Toàn bộ |
maDoiTuong |
CU03 |
Ranh giới sử dụng đất |
CU0301 |
(0, 0, 0,100) |
III-62 Ranh giới sử dụng đất |
|
|
12.4 |
Thành lũy |
CU04 |
|
|
maDoiTuong |
CU04 |
Thành lũy |
CU0401 |
(0, 0, 0,100) |
III-63 Thành lũy |
|
|
12.5 |
Tường vây |
CU05 |
|
|
maDoiTuong |
CU05 |
Tường xây |
CU0501 |
(0, 0, 0,100) |
III-64 Tường vây |
|
|
13 |
Công trình y tế |
|
|
|
|
|
|
|
|
|
|
|
13.1 |
Bệnh viện |
CP01 |
P,S |
Toàn bộ |
maDoiTuong, ten |
|
|
CP0101 |
(0, 0, 0, 100) |
III-22, III-75 |
|
|
13.2 |
Cơ sở phòng chống dịch bệnh |
CP02 |
Toàn bộ |
maDoiTuong |
|
|
CP0201 |
(0, 0, 0, 100) |
III-22 |
||
|
13.3 |
Cơ sở y tế khác |
CP03 |
Toàn bộ |
maDoiTuong |
|
|
CP0301 |
(0, 0, 0, 100) |
III-22 |
||
|
13.4 |
Nhà hộ sinh |
CP04 |
Toàn bộ |
maDoiTuong |
|
|
CP0401 |
(0, 0, 0, 100) |
III-22 |
||
|
13.5 |
Phòng khám |
CP05 |
Toàn bộ |
maDoiTuong |
|
|
CP0501 |
(0, 0, 0, 100) |
III-22 |
||
|
13.6 |
Trạm y tế |
CP06 |
Toàn bộ |
maDoiTuong |
|
|
CP0601 |
(0, 0, 0, 100) |
III-22 |
||
|
13.7 |
Trung tâm điều dưỡng |
CP07 |
Toàn bộ |
maDoiTuong |
|
|
CP0701 |
(0, 0, 0, 100) |
III-22 |
||
|
13.8 |
Trung tâm y tế |
CP08 |
Toàn bộ |
maDoiTuong |
|
|
CP0801 |
(0, 0, 0, 100) |
III-22 |
||
|
14 |
Công trình giáo dục |
|
|
|
|
|
|
|
|
|
|
|
14.1 |
Trung tâm giáo dục thường xuyên |
CE01 |
S, P |
Toàn bộ |
maDoiTuong, ten |
|
|
CE0101 |
(0, 0, 0, 100) |
III-23, |
|
|
14.2 |
Trung tâm kỹ thuật tổng hợp - hướng nghiệp |
CE02 |
|
|
CE0201 |
(0, 0, 0, 100) |
III-23 |
||||
|
14.3 |
Trường cao đẳng |
CE03 |
|
|
CE0301 |
(0, 0, 0, 100) |
III-23, III-75 |
||||
|
14.4 |
Trường đại học |
CE04 |
|
|
CE0401 |
(0, 0, 0, 100) |
III-23, III-75 |
||||
|
14.5 |
Trường dân tộc nội trú |
CE05 |
|
|
CE0501 |
(0, 0, 0, 100) |
III-23 |
||||
|
14.6 |
Trường dạy nghề |
CE06 |
|
|
CE0601 |
(0, 0, 0, 100) |
III-23 |
||||
|
14.7 |
Trường giáo dưỡng |
CE07 |
|
|
CE0701 |
(0, 0, 0, 100) |
III-23 |
||||
|
14.8 |
Trường mầm non |
CE08 |
|
|
CE0801 |
(0, 0, 0, 100) |
III-23 |
||||
|
14.9 |
Trường phổ thông có nhiều cấp. |
CE09 |
|
|
CE0901 |
(0, 0, 0, 100) |
III-23 |
||||
|
14.10 |
Trường phổ thông năng khiếu |
CE10 |
|
|
CE1001 |
(0, 0, 0, 100) |
III-23 |
||||
|
14.11 |
Trường tiểu học |
CE11 |
|
|
CE1101 |
(0, 0, 0, 100) |
III-23 |
||||
|
14.12 |
Trường trung học cơ sở |
CE12 |
|
|
CE1201 |
(0, 0, 0, 100) |
III-23 |
||||
|
14.13 |
Trường trung học phổ thông |
CE13 |
|
|
CE1301 |
(0, 0, 0, 100) |
III-23 |
||||
|
15 |
Công trình thể thao |
|
|
|
|
|
|
|
|
|
|
|
15.1 |
Bể bơi |
CK01 |
S, P |
Toàn bộ |
maDoiTuong, ten |
|
|
CK0101 |
(0, 0, 0, 100) |
III-75, Helvetica I, 7, 8 |
|
|
15.2 |
Nhà thi đấu |
CK02 |
|
|
CK0201 |
(0, 0, 0, 100) |
III-75, Helvetica I, 7, 8 |
||||
|
15.3 |
Sân gôn |
CK03 |
|
|
CK0301 |
(0, 0, 0, 100) |
III-75, Helvetica I, 7, 8 |
||||
|
15.4 |
Sân thể thao |
CK04 |
|
|
CK0401 |
(0, 0, 0, 100) |
III-75, Helvetica I, 7, 8 |
||||
|
15.5 |
Sân vận động |
CK05 |
|
|
CK0501 |
(0, 0, 0, 100) |
III-27, Helvetica I, 7, 8 |
||||
|
15.6 |
Trung tâm thể dục thể thao |
CK06 |
|
|
CK0601 |
(0, 0, 0, 100) |
III-75, Helvetica I, 7, 8 |
||||
|
15.7 |
Trường đua, trường bắn |
CK07 |
|
|
CK0701 |
(0, 0, 0, 100) |
III-75, Helvetica I, 7, 8 |
||||
|
16 |
Công trình văn hóa |
|
|
|
|
|
|
|
|
|
|
|
16.1 |
Bảo tàng |
CN01 |
S, P |
Toàn bộ |
maDoiTuong, ten |
|
|
CN0101 |
(0, 0, 0, 100) |
III-47, Helvetica I, 7, 8 |
|
|
16.2 |
Chòi cao, tháp cao |
CN02 |
S, P |
Toàn bộ |
maDoiTuong, chieuCao |
|
|
CN0201 |
(0, 0, 0, 100) |
III-21, Univer Condensed, 7 |
|
|
16.3 |
Cổng |
CN03 |
S, P |
Toàn bộ |
maDoiTuong |
|
|
CN0301 |
(0, 0, 0, 100) |
III-19 Cổng xây, tam quan |
|
|
16.4 |
Công trình di tích |
CN04 |
S, P |
Toàn bộ |
maDoiTuong, ten |
|
|
CN0401 |
(0, 0, 0, 100) |
III-75, Helvetica I, 7, 8 |
|
|
16.5 |
Công trình vui chơi, giải trí |
CN05 |
S, P |
Toàn bộ |
maDoiTuong, ten |
|
|
CN0501 |
(0, 0, 0, 100) |
III-75, Helvetica I, 7, 8 |
|
|
16.6 |
Công viên |
CN06 |
S, P |
Toàn bộ |
maDoiTuong, ten |
|
|
CN0601 |
(0, 0, 0, 100) |
III-28, Helvetica I, 7, 8 |
|
|
16.7 |
Cột cờ |
CN07 |
S, P |
Toàn bộ |
maDoiTuong, chieuCao |
|
|
CN0701 |
(0, 0, 0, 100) |
III-53, Univer Condensed, 7 |
|
|
16.8 |
Cột đồng hồ |
CN08 |
S, P |
Toàn bộ |
maDoiTuong, chieuCao |
|
|
CN0801 |
(0, 0, 0, 100) |
II-52, Univer Condensed, 7 |
|
|
16.9 |
Đài phun nước |
CN09 |
S, P |
Toàn bộ |
maDoiTuong |
|
|
CN0901 |
(0, 0, 0, 100) |
III-51 Đài phun nước |
|
|
16.10 |
Đài tưởng niệm |
CN10 |
S, P |
Toàn bộ |
maDoiTuong, ten |
|
|
CN1001 |
(0, 0, 0, 100) |
III-14 Helvetica I, 7, 8 |
|
|
16.11 |
Lăng tẩm |
CN11 |
P,S |
Toàn bộ |
maDoiTuong, ten |
|
|
CN1101 |
(0, 0, 0,100) |
III-15 Lăng tẩm Helvetica I, 7, 8 |
|
|
16.12 |
Lô cốt |
CN12 |
S, P |
Toàn bộ |
maDoiTuong |
|
|
CN1201 |
(0, 0, 0, 100) |
II-20 Lô cốt |
|
|
16.13 |
Nhà hát |
CN13 |
S, P |
Toàn bộ |
maDoiTuong |
|
|
CN1301 |
(0, 0, 0, 100) |
III-48 |
|
|
16.14 |
Nhà văn hóa |
CN14 |
S, P |
Toàn bộ |
maDoiTuong |
|
|
CN1401 |
(0, 0, 0, 100) |
II-77 hoặc II-78 |
|
|
16.15 |
Quảng trường |
CN15 |
S, P |
Toàn bộ |
maDoiTuong |
|
|
CN1501 |
(0, 0, 0, 100) |
II-77 hoặc II-78 |
|
|
16.16 |
Rạp chiếu phim |
CN16 |
S, P |
Toàn bộ |
maDoiTuong |
|
|
CN1601 |
(0, 0, 0, 100) |
III-48 |
|
|
16.17 |
Rạp xiếc |
CN17 |
S, P |
Toàn bộ |
maDoiTuong |
|
|
CN1701 |
(0, 0, 0, 100) |
III-48 |
|
|
16.18 |
Tháp cổ |
CN18 |
S, P |
Toàn bộ |
maDoiTuong, chieuCao |
|
|
CN1801 |
(0, 0, 0, 100) |
III- 13 Univer Condensed, 7 |
|
|
16.19 |
Thư viện |
CN19 |
S, P |
Toàn bộ |
maDoiTuong, ten |
|
|
CN1901 |
(0, 0, 0, 100) |
III-46 Helvetica I, 7, 8, |
|
|
16.20 |
Triển lãm |
CN20 |
S, P |
Toàn bộ |
maDoiTuong |
|
|
CN2001 |
(0, 0, 0, 100) |
III-75 Helvetica I, 7, 8 |
|
|
16.21 |
Trung tâm hội nghị |
CN21 |
S, P |
Toàn bộ |
maDoiTuong |
|
|
CN2101 |
(0, 0, 0, 100) |
III-75 Helvetica I, 7, 8 |
|
|
16.22 |
Tượng đài |
CN22 |
S, P |
Toàn bộ |
maDoiTuong, chieuCao |
|
|
CN2201 |
(0, 0, 0, 100) |
III-14 Univer Condensed, 7 |
|
|
16.23 |
Vườn hoa |
CN23 |
S, P |
Toàn bộ |
maDoiTuong |
|
|
CN2301 |
(0, 0, 0, 100) |
III-75 Helvetica I, 7, 8 |
|
|
17 |
Công trình thương mại dịch vụ |
|
|
|
|
|
|
|
|
|
|
|
17.1 |
Bãi tắm |
CL01 |
P,S |
Toàn bộ |
maDoiTuong, ten |
|
|
CL0101 |
(0, 0, 0,100) |
III-75 Tên riêng |
|
|
17.2 |
Bưu cục |
CL02 |
P,S |
Toàn bộ |
maDoiTuong, ten |
|
|
CL0201 |
(0, 0, 0,100) |
III-75 Tên riêng |
|
|
17.3 |
Bưu điện |
CL03 |
P,S |
Toàn bộ |
maDoiTuong, ten |
|
|
CL0301 |
(0, 0, 0,100) |
III-49 |
|
|
17.4 |
Các công trình dịch vụ khác |
CL04 |
P,S |
Toàn bộ |
|
|
|
|
|
|
|
|
17.5 |
Chợ |
CL05 |
P,S |
Toàn bộ |
maDoiTuong, ten |
|
|
CL0501 |
(0, 0, 0,100) |
III-75 |
|
|
17.6 |
Cửa hàng |
CL06 |
P,S |
Toàn bộ |
|
|
|
|
|
|
|
|
17.7 |
Điểm bưu điện - văn hóa xã |
CL07 |
P,S |
Toàn bộ |
|
|
|
|
|
|
|
|
17.8 |
Khách sạn |
CL08 |
P,S |
Toàn bộ |
maDoiTuong, ten |
|
|
CL0801 |
(0, 0, 0,100) |
III-75 Tên riêng |
|
|
17.9 |
Ngân hàng |
CL09 |
P,S |
Toàn bộ |
maDoiTuong, ten |
|
|
CL0901 |
(0, 0, 0,100) |
III-75 Tên riêng |
|
|
17.10 |
Nhà hàng |
CL10 |
P,S |
Toàn bộ |
|
|
|
|
|
|
|
|
17.11 |
Nhà khách |
CL11 |
P,S |
Toàn bộ |
maDoiTuong, ten |
|
|
CL1101 |
(0, 0, 0,100) |
III-75 Tên riêng |
|
|
17.12 |
Nhà lắp đặt thiết bị thông tin |
CL12 |
P,S |
Toàn bộ |
|
|
|
|
|
|
|
|
17.13 |
Siêu thị |
CL13 |
P,S |
Toàn bộ |
maDoiTuong, ten |
|
|
CL1301 |
(0, 0, 0,100) |
III-75 Tên riêng |
|
|
17.14 |
Trạm xăng, dầu |
CL15 |
P,S |
Toàn bộ |
maDoiTuong, ten |
|
|
CL1501 |
(0, 0, 0,100) |
III-56 |
|
|
17.15 |
Trung tâm thương mại |
CL16 |
P,S |
Toàn bộ |
maDoiTuong, ten |
|
|
CL1601 |
(0, 0, 0,100) |
III-75 Tên riêng |
|
|
18 |
Trụ sở làm việc |
|
|
|
|
|
|
|
|
|
|
|
18.1 |
Cơ quan đại diện nước ngoài |
CX01 |
P,S |
Toàn bộ |
maDoiTuong, ten |
|
|
CX0101 |
(0, 0, 0,100) |
III-75 Tên riêng |
|
|
18.2 |
Cơ sở thực nghiệm |
CX02 |
P,S |
Toàn bộ |
|
|
CX0201 |
(0, 0, 0,100) |
III-75 Tên riêng |
||
|
18.3 |
Trụ sở làm việc của doanh nghiệp |
CX03 |
P,S |
Toàn bộ |
|
|
CX0301 |
(0, 0, 0,100) |
III-75 Tên riêng |
||
|
18.4 |
Trụ sở làm việc của đơn vị sự nghiệp |
CX04 |
P,S |
Toàn bộ |
|
|
CX0401 |
(0, 0, 0,100) |
III-75 Tên riêng |
||
|
18.5 |
Trụ sở làm việc của tổ chức xã hội - nghề nghiệp |
CX05 |
P,S |
Toàn bộ |
|
|
CX0501 |
(0, 0, 0,100) |
III-75 Tên riêng |
||
|
18.6 |
Trụ sở làm việc viện nghiên cứu |
CX06 |
P,S |
Toàn bộ |
|
|
CX0601 |
(0, 0, 0,100) |
III-75 Tên riêng |
||
|
19 |
Công trình tôn giáo tín ngưỡng |
|
|
|
|
|
|
|
|
|
|
|
19.1 |
Chùa |
CM01 |
P,S |
Toàn bộ |
maDoiTuong, ten |
|
|
CM0101 |
(0, 0, 0,100) |
III-25, III-75 Helvetica I, 8 |
|
|
19.2 |
Cơ sở đào tạo tôn giáo |
CM02 |
P,S |
Toàn bộ |
|
|
CM0201 |
(0, 0, 0,100) |
III-25, III-75 Helvetica I, 8 |
||
|
19.3 |
Công trình tôn giáo khác |
CM03 |
P,S |
Toàn bộ |
|
|
CM0301 |
(0, 0, 0,100) |
III-25, III-75 Helvetica I, 8 |
||
|
19.4 |
Đền |
CM04 |
P,S |
Toàn bộ |
|
|
CM0401 |
(0, 0, 0,100) |
III-25, III-75 Helvetica I, 8 |
||
|
19.5 |
Đình |
CM05 |
P,S |
Toàn bộ |
|
|
CM0501 |
(0, 0, 0,100) |
III-25, III-75 Helvetica I, 8 |
||
|
19.6 |
Gác chuông |
CM06 |
P,S |
Toàn bộ |
|
|
CM0601 |
(0, 0, 0,100) |
III-26 |
||
|
19.7 |
Miếu |
CM07 |
P,S |
Toàn bộ |
|
|
CM0701 |
(0, 0, 0,100) |
III-25, III-75 Helvetica I, 8 |
||
|
19.8 |
Nhà nguyện |
CM08 |
P,S |
Toàn bộ |
|
|
CM0801 |
(0, 0, 0,100) |
III-75 Tên riêng, Helvetica I, 8 |
||
|
19.9 |
Nhà thờ |
CM09 |
P,S |
Toàn bộ |
|
|
CM0901 |
(0, 0, 0,100) |
III-24, III-75 Helvetica I, 8 |
||
|
19.10 |
Niệm phật đường |
CM10 |
P,S |
Toàn bộ |
|
|
CM1001 |
(0, 0, 0,100) |
III-75 Tên riêng, Helvetica I, 8 |
||
|
19.11 |
Thánh đường |
CM11 |
P,S |
Toàn bộ |
|
|
CM1101 |
(0, 0, 0,100) |
III-75 Tên riêng, Helvetica I, 8 |
||
|
19.12 |
Thánh thất |
CM12 |
P,S |
Toàn bộ |
|
|
CM1201 |
(0, 0, 0,100) |
III-75 Tên riêng, Helvetica I, 8 |
||
|
19.13 |
Trụ sở của tổ chức tôn giáo |
CM13 |
P,S |
Toàn bộ |
|
|
CM1301 |
(0, 0, 0,100) |
III-75 Tên riêng, Helvetica I, 8 |
||
|
19.14 |
Từ đường |
CM14 |
P,S |
Toàn bộ |
|
|
CM1401 |
(0, 0, 0,100) |
III-75 Tên riêng, Helvetica I, 8 |
||
|
20 |
Trụ sở cơ quan nhà nước |
|
|
|
|
|
|
|
|
|
|
|
20.1 |
Cơ quan chuyên môn |
CV01 |
P,S |
|
maDoiTuong, ten |
|
|
CV0101 |
(0, 0, 0,100) |
III-75 Tên riêng, Helvetica I, 8 |
|
|
20.2 |
Cơ quan Đảng |
CV02 |
P,S |
|
|
|
CV0201 |
(0, 0, 0,100) |
III-75 Tên riêng, Helvetica I, 8 |
||
|
20.3 |
Toà án |
CV03 |
P,S |
|
|
|
CV0301 |
(0, 0, 0,100) |
III-75 Tên riêng, Helvetica I, 8 |
||
|
20.4 |
Trụ sở các Bộ |
CV04 |
P,S |
|
|
|
CV0401 |
(0, 0, 0,100) |
III-75 Tên riêng, Helvetica I, 8 |
||
|
20.5 |
Trụ sở Chính Phủ |
CV05 |
P,S |
|
|
|
CV0501 |
(0, 0, 0,100) |
III-75 Tên riêng, Helvetica I, 8 |
||
|
20.6 |
Trụ sở tổ chức chính trị - xã hội |
CV06 |
P,S |
|
|
|
CV0601 |
(0, 0, 0,100) |
III-75 Tên riêng, Helvetica I, 8 |
||
|
20.7 |
Trụ sở UBND cấp Huyện |
CV07 |
P,S |
|
|
|
CV0701 |
(0, 0, 0,100) |
III-43, III-75 Tên riêng |
||
|
20.8 |
Trụ sở UBND cấp Tỉnh |
CV08 |
P,S |
|
|
|
CV0801 |
(0, 0, 0,100) |
III-42, III-75 Tên riêng |
||
|
20.9 |
Trụ sở UBND cấp Xã |
CV09 |
P,S |
|
|
|
CV0901 |
(0, 0, 0,100) |
III-44, III-75 Tên riêng |
||
|
20.10 |
Viện kiểm sát |
CV10 |
P,S |
|
|
|
CV1001 |
(0, 0, 0,100) |
III-75 Tên riêng, Helvetica I, 8 |
||
|
21 |
Công trình công nghiệp |
|
|
|
|
|
|
|
|
|
|
|
21.1 |
Bể chứa nhiên liệu |
CD01 |
P,S |
Toàn bộ |
maDoiTuong, ten |
|
|
CD0101 |
(0, 0, 0,100) |
III-41 |
|
|
21.2 |
Công trình thủy điện |
CD02 |
P,S |
Toàn bộ |
maDoiTuong, ten |
|
|
CD0201 |
(0, 0, 0,100) |
III-75 Tên riêng |
|
|
21.3 |
Cột tháp điện gió |
CD03 |
P,S |
Toàn bộ |
maDoiTuong, chieuCao |
|
|
CD0301 |
(0, 0, 0,100) |
III-50, Univer Condensed, 7 |
|
|
21.4 |
Cửa hầm lò của mỏ |
CD04 |
P,S |
Toàn bộ |
maDoiTuong |
|
|
CD0401 |
(0, 0, 0,100) |
III-32 |
|
|
21.5 |
Giàn khoan, tháp khai thác |
CD05 |
P,S |
Toàn bộ |
maDoiTuong, chieuCao |
|
|
CD0501 |
(0, 0, 0,100) |
III-35, Univer Condensed, 7 |
|
|
21.6 |
Kho |
CD06 |
P,S |
Toàn bộ |
maDoiTuong |
|
|
CD0601 |
(0, 0, 0,100) |
III-75 Tên riêng |
|
|
21.7 |
Khu khai thác |
CD07 |
P,S |
Toàn bộ |
maDoiTuong, ten |
|
|
CD0701 |
(0, 0, 0,100) |
III-75 Tên riêng |
|
|
21.8 |
Lò nung |
CD08 |
P,S |
Toàn bộ |
maDoiTuong |
|
|
CD0801 |
(0, 0, 0,100) |
II-54 |
|
|
21.9 |
Nhà máy |
CD09 |
P,S |
Toàn bộ |
maDoiTuong, ten, loaiCongTrinhCongNghiep |
1 |
Sản xuất vật liệu xây dựng |
CD0901 |
(0, 0, 0,100) |
III-29a Có ống khói, III-75 Tên riêng |
|
|
2 |
Luyện kim và cơ khí chế tạo |
CD0902 |
(0, 0, 0,100) |
III-29a Có ống khói, III-75 Tên riêng |
|||||||
|
3 |
Khai thác mỏ và chế biến khoáng sản |
CD0903 |
(0, 0, 0,100) |
III-29a Có ống khói, III-75 Tên riêng |
|||||||
|
4 |
Dầu khí |
CD0904 |
(0, 0, 0,100) |
III-29a Có ống khói, III-75 Tên riêng |
|||||||
|
5 |
Năng lượng |
CD0905 |
(0, 0, 0,100) |
III-29a Có ống khói, III-75 Tên riêng |
|||||||
|
6 |
Hóa chất |
CD0906 |
(0, 0, 0,100) |
III-29a Có ống khói, III-75 Tên riêng |
|||||||
|
7 |
Công nghiệp thực phẩm |
CD0907 |
(0, 0, 0,100) |
III-29b Không có ống khói, III-75 Tên riêng |
|||||||
|
8 |
Công nghiệp tiêu dùng |
CD0908 |
(0, 0, 0,100) |
III-29b Không có ống khói, III-75 Tên riêng |
|||||||
|
9 |
Công nghiệp chế biến nông, thủy và hải sản |
CD0909 |
(0, 0, 0,100) |
III-29b Không có ống khói, III-75 Tên riêng |
|||||||
|
21.10 |
Ống khói |
CD10 |
P,S |
Toàn bộ |
maDoiTuong, chieuCao |
|
|
CD1001 |
(0, 0, 0,100) |
III-30 Univer Condensed, 7 |
|
|
21.11 |
Trạm biến áp |
CD11 |
P,S |
Toàn bộ |
maDoiTuong |
|
|
CD1101 |
(0, 0, 0,100) |
III-39 |
|
|
21.12 |
Trạm chiết khí hóa lỏng |
CD12 |
P,S |
Toàn bộ |
|
|
|
|
|
|
|
|
22 |
Cơ sở sản xuất nông lâm nghiệp |
|
|
|
|
|
|
|
|
|
|
|
22.1 |
Cơ sở sản xuất giống cây, con |
CB01 |
P,S |
Toàn bộ |
maDoiTuong, ten |
|
|
CB0101 |
(0, 0, 0, 100) |
III-75 Tên riêng Helvetica I, 8 |
|
|
22.2 |
Guồng nước |
CB02 |
P,S |
Toàn bộ |
maDoiTuong |
|
|
CB0201 |
(0, 0, 0,100) |
III-55 |
|
|
22.3 |
Khu nuôi trồng thủy sản |
CB03 |
P,S |
Toàn bộ |
maDoiTuong, ten |
|
|
CB0301 |
(15, 0, 0, 0) |
III-60 |
|
|
22.4 |
Lâm trường |
CB04 |
P,S |
Toàn bộ |
maDoiTuong, ten |
|
|
CB0401 |
(0, 0, 0, 100) |
III-75 Tên riêng Helvetica I, 8 |
|
|
22.5 |
Nông trường |
CB05 |
P,S |
Toàn bộ |
maDoiTuong, ten |
|
|
CB0501 |
(0, 0, 0, 100) |
III-75 Tên riêng Helvetica I, 8 |
|
|
22.6 |
Ruộng muối |
CB06 |
P,S |
Toàn bộ |
maDoiTuong |
|
|
CB0601 |
(0, 0, 0, 100) |
III-59 |
|
|
22.7 |
Trang trại |
CB07 |
P,S |
Toàn bộ |
maDoiTuong, ten |
|
|
CB0701 |
(0, 0, 0, 100) |
III-75 Tên riêng Helvetica I, 8 |
|
|
23 |
Khu chức năng đặc thù |
|
|
|
|
|
|
|
|
|
|
|
23.1 |
Khu chế xuất |
CT01 |
P,S |
Toàn bộ |
maDoiTuong, ten |
|
|
CT0101 |
(0, 0, 0, 100) |
III-75 Tên riêng Helvetica I, 8 |
|
|
23.2 |
Khu công nghệ cao |
CT02 |
P,S |
Toàn bộ |
maDoiTuong, ten |
|
|
CT0201 |
(0, 0, 0, 100) |
III-75 Tên riêng Helvetica I, 8 |
|
|
23.3 |
Khu công nghiệp |
CT03 |
P,S |
Toàn bộ |
maDoiTuong, ten |
|
|
CT0301 |
(0, 0, 0, 100) |
III-75 Tên riêng Helvetica I, 8 |
|
|
23.4 |
Khu du lịch |
CT04 |
P,S |
Toàn bộ |
maDoiTuong, ten |
|
|
CT0401 |
(0, 0, 0, 100) |
III-45 Tên riêng Helvetica I, 8 |
|
|
23.5 |
Khu kinh tế |
CT05 |
P,S |
Toàn bộ |
maDoiTuong, ten |
|
|
CT0501 |
(0, 0, 0, 100) |
III-75 Tên riêng Helvetica I, 8 |
|
|
23.6 |
Khu nghiên cứu đào tạo |
CT06 |
P,S |
Toàn bộ |
maDoiTuong, ten |
|
|
CT0601 |
(0, 0, 0, 100) |
III-75 Tên riêng Helvetica I, 8 |
|
|
23.7 |
Khu thể dục thể thao |
CT07 |
P,S |
Toàn bộ |
maDoiTuong, ten |
|
|
CT0701 |
(0, 0, 0, 100) |
III-75 Tên riêng Helvetica I, 8 |
|
|
24 |
Công trình xử lý chất thải |
|
|
|
|
|
|
|
|
|
|
|
24.1 |
Bãi chôn lấp rác |
CO01 |
P,S |
Toàn bộ |
maDoiTuong, ten |
|
|
CO0101 |
(0, 0, 0, 100) |
III-75 Tên riêng Helvetica I, 8 |
|
|
24.2 |
Cơ sở xử lý chất thải nguy hại |
CO02 |
P,S |
Toàn bộ |
maDoiTuong, ten |
|
|
CO0201 |
(0, 0, 0, 100) |
III-75 Tên riêng Helvetica I, 8 |
|
|
24.3 |
Cơ sở xử lý chất thải rắn |
CO03 |
P,S |
Toàn bộ |
maDoiTuong, ten |
|
|
CO0301 |
(0, 0, 0, 100) |
III-75 Tên riêng Helvetica I, 8 |
|
|
24.4 |
Cơ sở xử lý nước thải |
CO04 |
P,S |
Toàn bộ |
maDoiTuong, ten |
|
|
CO0401 |
(0, 0, 0, 100) |
III-75 Tên riêng Helvetica I, 8 |
|
|
24.5 |
Khu xử lý chất thải |
CO05 |
P,S |
Toàn bộ |
maDoiTuong, ten |
|
|
CO0501 |
(0, 0, 0, 100) |
III-75 Tên riêng Helvetica I, 8 |
|
|
24.6 |
Trạm trung chuyển chất thải rắn |
CO06 |
P,S |
Toàn bộ |
maDoiTuong, ten |
|
|
CO0601 |
(0, 0, 0, 100) |
III-75 Tên riêng Helvetica I, 8 |
|
|
25 |
Công trình an ninh |
|
|
|
|
|
|
|
|
|
|
|
25.1 |
Đồn công an |
CC01 |
P, S |
Toàn bộ |
maDoiTuong, ten |
|
|
CC0101 |
(0, 0, 0,100) |
III-75 Tên riêng Helvetica I, 8 |
|
|
25.2 |
Trụ sở an ninh |
CC02 |
P,S |
Toàn bộ |
maDoiTuong, ten |
|
|
CC0201 |
(0, 0, 0,100) |
III-75 Tên riêng Helvetica I, 8 |
|
|
25.3 |
Trại cải tạo |
CC03 |
P,S |
Toàn bộ |
maDoiTuong, ten |
|
|
CC0301 |
(0, 0, 0,100) |
III-75 Tên riêng Helvetica I, 8 |
|
|
25.4 |
Trung tâm phòng cháy chữa cháy |
CC04 |
P,S |
Toàn bộ |
maDoiTuong, ten |
|
|
CC0401 |
(0, 0, 0,100) |
III-75 Tên riêng Helvetica I, 8 |
|
|
25.5 |
Công trình quốc phòng |
|
|
|
|
|
|
|
|
|
|
|
25.6 |
Cửa khẩu |
CH01 |
P,S |
Toàn bộ |
maDoiTuong, ten |
|
|
CH0101 |
(0, 0, 0,100) |
III-75 Tên riêng Helvetica I, 8 |
|
|
25.7 |
Doanh trại quân đội |
CH02 |
P,S |
Toàn bộ |
maDoiTuong |
|
|
CH0201 |
(0, 0, 0,100) |
III-75 Tên riêng Helvetica I, 8 |
|
|
25.8 |
Trụ sở quốc phòng |
CH03 |
P,S |
Toàn bộ |
maDoiTuong |
|
|
CH0301 |
(0, 0, 0,100) |
III-75 Tên riêng Helvetica I, 8 |
|
|
26 |
Địa chỉ |
CQ01 |
P |
Toàn bộ |
maDiaChi |
|
|
|
|
|
|
|
IV |
Địa hình |
|
|
|
|
|
|
|
|
|
|
|
1 |
Địa danh sơn văn |
DA03 |
P |
Toàn bộ |
maDoiTuong, danhTuChung, ten |
29 |
dãy núi |
DA0301 |
(0, 0, 0, 100) |
IV-98 Helvetica, 18, 16, 14, 12 |
|
|
35 |
đồi |
DA0302 |
(0, 0, 0, 100) |
IV-100 Helvetica, 12, 10, 9, 8 |
|||||||
|
59 |
mũi đất |
DA0303 |
(0, 0, 0, 100) |
IV-100 Helvetica, 12, 10, 9, 8 |
|||||||
|
70 |
núi |
DA0304 |
(0, 0, 0, 100) |
IV-100 Helvetica, 12, 10, 9, 8 |
|||||||
|
89 |
thung lũng |
DA0305 |
(0, 0, 0, 100) |
IV-99 Helvetica, 11, 10, 9 |
|||||||
|
110 |
cao nguyên |
DA0306 |
(0, 0, 0, 100) |
IV-99 Helvetica, 11, 10, 9 |
|||||||
|
111 |
đồng bằng |
DA0307 |
(0, 0, 0, 100) |
IV-99 Helvetica, 11, 10, 9 |
|||||||
|
2 |
Điểm độ cao |
EA01 |
P |
Toàn bộ |
maDoiTuong, doCaoH |
|
|
EA0101 |
(0, 0, 0, 100) |
IV-78 Univers Condensed, 7 |
|
|
3 |
Đường Bình độ |
EA02 |
C |
|
maDoiTuong loaiDuongBinhDo |
1 |
cơ bản |
EA0201 |
(10, 50,100, 0) |
IV-77a Đường bình độ cơ bản |
|
|
EA0202 |
(10, 50,100, 0) |
IV-77b Đường bình độ cái |
|||||||||
|
2 |
nửa khoảng cao đều |
EA0203 |
(10, 50,100, 0) |
IV-77c Đường bình độ nửa khoảng cao đều |
|||||||
|
3 |
phụ |
EA0204 |
(10, 50,100, 0) |
IV-77d Đường bình độ phụ |
|||||||
|
4 |
nháp |
EA0205 |
(10, 50,100, 0) |
IV-77g Đường bình độ nháp |
|||||||
|
4 |
Địa hình đặc biệt trên đất liền |
|
|
|
|
|
|
|
|
|
|
|
4.1 |
Bãi đá trên cạn |
EB01 |
P,S |
Toàn bộ |
maDoiTuong |
EB01 |
Bãi đá trên cạn |
EB0101 |
(10, 50,100, 0) |
IV-89 |
|
|
4.2 |
Cửa hang động |
EB02 |
P,S |
Toàn bộ |
maDoiTuong |
EB02 |
Cửa hang động |
EB0201 |
(0, 0, 0, 100) |
IV-91 |
|
|
4.3 |
Các loại hố nhân tạo |
EB03 |
S |
Toàn bộ |
maDoiTuong |
EB03 |
Các loại hố nhân tạo |
EB0301 |
(0, 0, 0, 100) |
IV-99a Hố nhân tạo theo tỉ lệ |
|
|
P |
Toàn bộ |
maDoiTuong |
EB0302 |
(0, 0, 0, 100) |
IV-99b Hố nhân tạo không theo tỉ lệ |
||||||
|
4.4 |
Đá độc lập, khối đá, lũy đá |
EB04 |
P, S |
Toàn bộ |
maDoiTuong |
EB04 |
Đá độc lập, khối đá, lũy đá |
EB0401 |
(10, 50,100, 0) |
IV-87 Đá độc lập IV-86 Khối đá, lũy đá |
|
|
4.5 |
Địa hình cát |
EB05 |
P, S |
Toàn bộ |
maDoiTuong |
EB05 |
Địa hình cát |
EB0501 |
(10, 50,100, 0) |
IV-97 Địa hình cát |
|
|
4.6 |
Gò đống |
EB06 |
S |
Toàn bộ |
maDoiTuong, tyCaoTySau |
EB06 |
Gò đống |
EB0601 |
(10, 50,100, 0) |
IV-93a Gò đống theo tỉ lệ, Univers Condensed 7 |
|
|
P |
EB0602 |
(10, 50,100, 0) |
IV-93b Gò đống không theo tỉ lệ, Univers Condensed 7 |
||||||||
|
4.7 |
Hố, phễu castơ |
EB07 |
S |
Toàn bộ |
maDoiTuong |
EB07 |
Hố, phễu castơ |
EB0701 |
(10, 50,100, 0) |
IV-92a Hố, phễu castơ theo tỉ lệ |
|
|
P |
Toàn bộ |
maDoiTuong |
EB0702 |
(10, 50,100, 0) |
IV-92b Hố, phễu castơ không theo tỉ lệ |
||||||
|
4.8 |
Khu vực đào đắp |
EB08 |
P, S |
Toàn bộ |
maDoiTuong |
EB08 |
Khu vực đao đắp |
EB0801 |
(0, 0, 0, 100) |
IV-95, IV-101 Ghi chú thuyết minh |
|
|
4.9 |
Miệng núi lửa |
EB09 |
S |
Toàn bộ |
maDoiTuong |
EB09 |
Miệng núi lửa |
EB0901 |
(10, 50,100, 0) |
IV-90a Miệng núi lửa theo tỉ lệ |
|
|
P |
EB0902 |
(10, 50,100, 0) |
IV-90b Miệng núi lửa không theo tỉ lệ |
||||||||
|
4.10 |
Vùng núi đá |
EB10 |
S |
Toàn bộ |
maDoiTuong |
EB10 |
Vùng núi đá |
EB1001 |
(5, 20, 50, 0) |
IV-84 |
|
|
5 |
Đường đặc trưng địa hình trên đất liền |
|
|
|
|
|
|
|
|
|
|
|
5.1 |
Bờ dốc tự nhiên |
EC01 |
C |
Toàn bộ |
maDoiTuong, loaiThanhPhan, tyCaoTySau |
1 |
Chân |
EC0101 |
(0, 0, 0, 100) |
IV-80a Bờ dốc tự nhiên dưới chân có bãi |
|
|
2 |
Đỉnh |
EC0102 |
(10, 50,100, 0) |
IV-80b Bờ dốc tự nhiên dưới chân không có bãi, Univers Condensed 7 |
|||||||
|
5.2 |
Dòng đá |
EC02 |
C |
Toàn bộ |
maDoiTuong |
EC02 |
Dòng đá |
EC0201 |
(10, 50,100, 0) |
IV-88 Dòng đá |
|
|
5.3 |
Địa hình bậc thang |
EC03 |
C |
Toàn bộ |
maDoiTuong |
EC03 |
Địa hình bậc thang |
EC0301 |
(0, 0, 0, 100) |
IV-96 |
|
|
5.4 |
Địa hình cắt xẻ nhân tạo |
EC04 |
C |
Toàn bộ |
maDoiTuong, loaiThanhPhan, tyCaoTySau |
1 |
Chân |
EC0401 |
(0, 0, 0, 100) |
IV-81b |
|
|
2 |
Đỉnh |
EC0402 |
(0, 0, 0, 100) |
IV-81a, Univers Condensed 7 |
|||||||
|
5.5 |
Khe rãnh xói mòn |
EC05 |
C |
Toàn bộ |
maDoiTuong, tyCaoTySau |
1 |
Chân |
EC0501 |
(10, 50,100, 0) |
IV-84a, b, c Univers Condensed 7 |
|
|
2 |
Đỉnh |
EC0502 |
(10, 50,100, 0) |
||||||||
|
5.6 |
Sườn đứt gãy |
EC06 |
C |
Toàn bộ |
maDoiTuong, tyCaoTySau |
EC06 |
Sườn đứt gãy |
EC0601 |
(10, 50,100, 0) |
IV-82, Univers Condensed 7 |
|
|
5.7 |
Sườn sụt lở |
EC07 |
C |
Toàn bộ |
maDoiTuong, loaiThanhPhan |
1 |
Chân |
EC0701 |
(10, 50,100, 0) |
IV-83 |
|
|
2 |
Đỉnh |
EC0702 |
(10, 50,100, 0) |
||||||||
|
5.8 |
Vách đứng |
EC08 |
C |
Toàn bộ |
maDoiTuong, loaiThanhPhan |
1 |
Chân |
EC0801 |
(10, 50,100, 0) |
IV-85 |
|
|
2 |
Đỉnh |
EC0802 |
(10, 50,100, 0) |
||||||||
|
6 |
Chất đáy |
ED01 |
P |
Toàn bộ |
|
|
|
|
|
|
|
|
7 |
Điểm độ sâu |
ED02 |
P |
Toàn bộ |
|
|
|
|
|
|
|
|
8 |
Đường bình độ sâu |
ED03 |
C |
|
|
|
|
|
|
|
|
|
9 |
Địa hình đặc biệt đáy biển |
|
|
|
|
|
|
|
|
|
|
|
9.1 |
Khe rãnh máng ngầm |
ED04 |
C, S |
Toàn bộ |
|
|
|
|
|
|
|
|
9.2 |
Núi lửa dưới biển |
ED05 |
C, S |
Toàn bộ |
|
|
|
|
|
|
|
|
9.3 |
Sườn đất ngầm dốc đứng |
ED06 |
C, S |
Toàn bộ |
|
|
|
|
|
|
|
|
10 |
Mô hình số độ cao |
EA05 |
|
|
|
|
|
|
|
|
|
|
IV |
Giao thông |
|
|
|
|
|
|
|
|
|
|
|
1 |
Đường bộ |
|
|
|
|
|
|
|
|
|
|
|
1.1 |
Đường chuyên dùng |
GK01 |
C |
Toàn bộ |
maDoiTuong, loaiChatLieuTraiMat, loaiHienTrangSuDung, chieuRong |
GK01 |
Đường chuyên dùng nửa theo tỉ lệ |
GK0101 |
(0,0,0,15) (0,0,0,100) |
V-118b, V- 123 k nửa theo tỉ lệ |
|
|
1.2 |
Đường đô thị |
GK02 |
C |
Toàn bộ |
maDoiTuong, capKyThuat, loaiChatLieuTraiMat, loaiHienTrangSuDung, chieuRong, tenDuongDoThi |
GK02 |
Đường đô thị nửa theo tỉ lệ |
GK0201 |
(0,0,0,0) (0,0,0,100) |
V-117b, V-121c.2, V-123h Nửa theo tỉ lệ, V-141 |
|
|
1.3 |
Đường Huyện |
GK03 |
C |
Toàn bộ |
maDoiTuong, capKyThuat, loaiChatLieuTraiMat, loaiHienTrangSuDung, chieuRong, tenDuongHuyen |
GK03 |
Đường Huyện nửa theo tỉ lệ |
GK0301 |
(5,20,50,0) (0,0,0,100) |
V-116b, V-123e Nửa theo tỉ lệ V-140 |
|
|
1.4 |
Đường Quốc lộ |
GK04 |
C |
Toàn bộ |
maDoiTuong, capKyThuat, loaiChatLieuTraiMat, loaiHienTrangSuDung, chieuRong, tenDuongQuocLo |
GK04 |
Đường Quốc lộ nửa theo tỉ lệ |
GK0401 |
(10,50,100,0) (0,0,0,100) |
V-114b, V-115b, V-121a.2, V-121b.2, V-123b, V-123d Nửa theo tỷ lệ V-140 |
|
|
1.5 |
Đường Tỉnh |
GK05 |
C |
Toàn bộ |
maDoiTuong, capKyThuat, loaiChatLieuTraiMat, loaiHienTrangSuDung, chieuRong, tenDuongTinh |
GK05 |
Đường Tỉnh nửa theo tỉ lệ |
GK0501 |
(5,20,50,0) (0,0,0,100) |
V-116b, V-123e Nửa theo tỉ lệ V-140 |
|
|
1.6 |
Đường Xã |
GK06 |
C |
Toàn bộ |
maDoiTuong, loaiChatLieuTraiMat, loaiHienTrangSuDung, chieuRong, tenDuongXa |
GK06 |
Đường Xã nửa theo tỉ lệ |
GK0601 |
(0,0,0,15) (0,0,0,100) |
V-118b, V- 123 k nửa theo tỉ lệ V-140 |
|
|
2 |
Cầu giao thông |
GG05 |
C, S |
Toàn bộ |
maDoiTuong, ten, loaiCauGiaoThong, chieuDai, chieuRong, taiTrong, chatLieuCau |
|
|
GG0501 |
(0, 0, 0, 0) (0, 0, 0, 100) |
V-126a, V-126b, V-127, V-129a, V- 129b,V-142 |
|
|
3 |
Hầm giao thông |
GG12 |
C,S |
Toàn bộ |
maDoiTuong, ten, chieuCao, chieuRong, chieuDai |
|
|
GG1201 |
(0, 0, 0, 100) |
V-111, V-112, V-142 |
|
|
4 |
Ngầm ô tô qua được |
GG13 |
C,S |
Toàn bộ |
maDoiTuong, ten, chieuCao, chieuRong, chieuDai, doSau |
|
|
GG1301 |
(0, 0, 0, 100) |
V-131 |
|
|
5 |
Cống giao thông |
GG06 |
P, C |
Toàn bộ |
maDoiTuong |
|
|
GG0601 |
(0, 0, 0, 100) |
V-128a, V-128b |
|
|
6 |
Đèo |
GG07 |
P, C, S |
Toàn bộ |
maDoiTuong, ten |
|
|
GG0701 |
(0, 0, 0, 100) |
V-122, V-142 |
|
|
7 |
Cầu đi bộ |
GG04 |
P, C, S |
Toàn bộ |
|
|
|
|
|
|
|
|
8 |
Công trình giao thông đường bộ |
|
|
|
|
|
|
|
|
|
|
|
8.1 |
Bãi đỗ xe |
GG01 |
P, S |
Toàn bộ |
maDoiTuong, ten |
|
|
GG0101 |
(0, 0, 0, 100) |
V-142 |
|
|
8.2 |
Bến ô tô |
GG02 |
P, S |
Toàn bộ |
maDoiTuong, ten |
|
|
GG0201 |
(0, 0, 0, 100) |
V-142 |
|
|
8.3 |
Bến phà đường bộ |
GG03 |
C |
Toàn bộ |
maDoiTuong, ten |
|
|
GG0301 |
(0, 0, 0, 100) |
V-133, V-142 |
|
|
8.4 |
Đường lên cao có bậc xây |
GG10 |
P, C, S |
Toàn bộ |
|
|
|
|
|
|
|
|
8.5 |
Hầm đi bộ |
GG11 |
P, C, S |
Toàn bộ |
maDoiTuong |
|
|
GG101 |
(0, 0, 0, 100) |
V-130 |
|
|
8.6 |
Trạm dừng nghỉ |
GG15 |
P, C, S |
Toàn bộ |
|
|
|
|
|
|
|
|
8.7 |
Trạm kiểm tra tải trọng xe |
GG16 |
P, C, S |
Toàn bộ |
|
|
|
|
|
|
|
|
8.8 |
Trạm thu phí giao thông |
GG17 |
P, C, S |
Toàn bộ |
|
|
|
|
|
|
|
|
9 |
Taluy đường giao thông |
GG14 |
C |
Toàn bộ |
maDoiTuong, loaiHinhThai, loaiThanhPhan, tyCaoTySau |
|
|
GG1401 |
(0, 0, 0, 100) |
V-124a, V-124b, V-125a, V-125b Univers Condensed, 7 |
|
|
10 |
Các đối tượng mặt đường bộ |
|
|
|
|
|
|
|
|
|
|
|
10.1 |
Dải phân cách |
GD01 |
S, C |
|
maDoiTuong |
|
|
GD0101 |
(0, 0, 0, 0) |
V-114a.1, V- 115a.1, V-116a.1, V-117a.1 |
|
|
10.2 |
Đảo giao thông |
GD02 |
S, C |
|
maDoiTuong |
|
|
GD0201 |
(0, 0, 0, 0) |
V-114a.1, V- 115a.1, V-116a.1, V-117a.1 |
|
|
10.3 |
Hè phố |
GD03 |
S, C |
|
maDoiTuong |
|
|
GD0301 |
(0, 10, 20, 0) |
V-117a.4 |
|
|
10.4 |
Lề đường |
GD04 |
S, C |
|
maDoiTuong |
|
|
GD0401 |
(0, 0, 0, 0) |
V-114a.4, V- 115a.4, V-116a.4 theo tỉ lệ |
|
|
10.5 |
Lòng đường chuyên dùng |
GD05 |
S |
Toàn bộ |
maDoiTuong |
|
|
GD0501 |
(0,0,0,15) |
V-118a, V-123i theo tỉ lệ |
|
|
10.6 |
Lòng đường đô thị |
GD06 |
S |
Toàn bộ |
maDoiTuong |
|
|
GD0601 |
(0, 0, 0, 0) |
V-117a, V-121c.1 V-123g, Theo tỉ lệ |
|
|
10.7 |
Lòng đường Huyện |
GD07 |
S |
Toàn bộ |
maDoiTuong |
|
|
GD0701 |
(5,20,50,0) |
V-116a, V-123đ Theo tỉ lệ |
|
|
10.8 |
Lòng đường Quốc lộ |
GD08 |
S |
Toàn bộ |
maDoiTuong |
|
|
GD0801 |
(10,50,100,0) |
V-114a, V-115a, V-121a.1, V- 121b.1, V-123a, V- 123c, theo tỉ lệ |
|
|
10.9 |
Lòng đường Tỉnh |
GD09 |
S |
Toàn bộ |
maDoiTuong |
|
|
GD0901 |
(5,20,50,0) |
V-116a Theo tỉ lệ |
|
|
10.10 |
Lòng đường Xã |
GD10 |
S |
Toàn bộ |
maDoiTuong |
|
|
GD1001 |
|
V-118a, V-123i theo tỉ lệ |
|
|
11 |
Các đối tượng ranh giới đường bộ |
|
|
|
|
|
|
|
|
|
|
|
11.1 |
Mép đường |
GE01 |
C |
Toàn bộ |
maDoiTuong, lienKetGiaoThong=9 loaiHienTrangSuDung |
1 |
Đang sử dụng |
GE0101 |
(0, 0, 0, 100) |
V-114, V-115, V- 116, V-117, V-118 |
|
|
2 |
Đang xây dựng |
GE0102 |
(0, 0, 0, 100) |
V-123 (a, b, c, d, e, g, h, i, k, l, m) |
|||||||
|
3 |
Không sử dụng |
|
|
|
|||||||
|
maDoiTuong, lienKetGiaoThong |
1 |
Qua cầu |
GE0103 |
(0, 0, 0, 100) |
V-127 |
||||||
|
2 |
Qua hầm |
GE0104 |
(0, 0, 0, 100) |
V-112 |
|||||||
|
4 |
Qua ngầm |
GE0105 |
(0, 0, 0, 100) |
V-131 |
|||||||
|
11.2 |
Mép lòng đường |
GE02 |
C |
Toàn bộ |
maDoiTuong, loaiHienTrangSuDung |
|
|
GE0201 |
|
V-114a, V-115a, V-116a, V-117a |
|
|
12 |
Các đối tượng đường bộ khác |
|
|
|
|
|
|
|
|
|
|
|
12.1 |
Đường bờ vùng bờ thửa |
GB01 |
C, S |
|
maDoiTuong |
|
|
GB0101 |
(0, 0, 0, 100) |
V-120a, V-120b |
|
|
12.2 |
Đường mòn |
GB03 |
C |
|
maDoiTuong |
|
|
GB0301 |
(0, 0, 0, 100) |
V-119 |
|
|
13 |
Đường sắt |
|
|
|
|
|
|
|
|
|
|
|
13.1 |
Đường sắt chuyên dùng |
GL01 |
C |
Toàn bộ |
maDoiTuong, loaiHienTrangSuDung, loaiKhoDuongSat, viTri, lienKetGiaoThong |
1 |
Đang sử dụng |
GL0101 |
(0, 0, 0, 100) |
V-104, V-105 |
|
|
2 |
Đang xây dựng |
GL0102 |
(0, 0, 0, 100) |
V-106, V-107 |
|||||||
|
3 |
Không sử dụng |
GL0103 |
(0, 0, 0, 100) |
V-104, V-105 |
|||||||
|
13.2 |
Đường sắt đô thị |
GL02 |
C |
Toàn bộ |
maDoiTuong, loaiHienTrangSuDung, loaiKhoDuongSat, viTri, lienKetGiaoThong |
1 |
Đang sử dụng |
GL0201 |
(0, 0, 0, 100) |
V-104, V-105 |
|
|
2 |
Đang xây dựng |
GL0202 |
(0, 0, 0, 100) |
V-106, V-107 |
|||||||
|
3 |
Không sử dụng |
GL0203 |
(0, 0, 0, 100) |
V-109, V-110 |
|||||||
|
13.3 |
Đường sắt quốc gia |
GL03 |
C |
Toàn bộ |
maDoiTuong, loaiHienTrangSuDung, loaiKhoDuongSat, viTri, lienKetGiaoThong |
1 |
Đang sử dụng |
GL0301 |
(0, 0, 0, 100) |
V-104, V-105 |
|
|
2 |
Đang xây dựng |
GL0302 |
(0, 0, 0, 100) |
V-106, V-107 |
|||||||
|
3 |
Không sử dụng |
GL0303 |
(0, 0, 0, 100) |
V-104, V-105 |
|||||||
|
14 |
Công trình giao thông đường sắt |
|
|
|
|
|
|
|
|
|
|
|
14.1 |
Ga đường sắt |
GH01 |
P |
Toàn bộ |
maDoiTuong,ten |
|
|
GH0101 |
(0, 0, 0, 100) |
V-108 (không theo tỉ lệ) |
|
|
14.2 |
Ga tàu điện |
GH02 |
P |
Toàn bộ |
maDoiTuong,ten |
|
|
GH0201 |
(0, 0, 0, 100) |
V-142 |
|
|
14.3 |
Giao đường sắt và đường bộ có rào chắn |
GH03 |
P, S |
Toàn bộ |
|
|
|
|
|
|
|
|
14.4 |
Giao đường sắt và đường bộ không có rào chắn |
GH04 |
P, S |
Toàn bộ |
|
|
|
|
|
|
|
|
15 |
Đường băng |
GN04 |
S |
Toàn bộ |
|
|
|
|
|
|
|
|
16 |
Cảng hàng không |
GN02 |
P |
Toàn bộ |
maDoiTuong, loaiCangHangKhong, chucNangCangHangKhong, ten |
1 |
Nội địa |
GN0201 |
(0, 0, 0, 100) |
V-102 |
|
|
2 |
Quốc tế |
GN0202 |
(0, 0, 0, 100) |
||||||||
|
17 |
Nhà ga hàng không |
GN06 |
S |
|
|
|
|
|
|
|
|
|
18 |
Bãi đáp trực thăng |
GN01 |
S |
Toàn bộ |
maDoiTuong |
GN01 |
Bãi đáp trực thăng |
GN0101 |
(0, 0, 0, 100) |
V-103 |
|
|
19 |
Đường cáp treo |
GO01 |
C |
Toàn bộ |
maDoiTuong, ten, chieuDai |
GO01 |
Đường cáp treo |
GO0101 |
(0, 0, 0, 100) |
V-113 |
|
|
20 |
Trụ đường cáp treo |
GO03 |
P |
Toàn bộ |
maDoiTuong |
GO03 |
Trụ đường cáp treo |
GO0301 |
(0, 0, 0, 100) |
|
|
|
21 |
Ga cáp treo |
GO02 |
S |
|
|
|
|
|
|
|
|
|
22 |
Nhóm âu tàu |
|
|
|
|
|
|
|
|
|
|
|
22.1 |
Âu tàu |
GM01 |
C, S |
Toàn bộ |
maDoiTuong |
|
|
GM0101 |
(0, 0, 0, 100) |
V-135 |
|
|
22.2 |
Bờ xây âu tàu |
GM05 |
C, S |
Toàn bộ |
maDoiTuong |
|
|
GM0501 |
(0, 0, 0, 100) |
V-135 |
|
|
22.3 |
Cửa âu tàu |
GM09 |
C, S |
Toàn bộ |
|
|
|
|
|
|
|
|
23 |
Báo hiệu hàng hải AIS |
GM02 |
P |
Toàn bộ |
maDoiTuong, ten |
|
|
GM0201 |
|
|
|
|
24 |
Bến cảng |
GM03 |
S |
Toàn bộ |
maDoiTuong, ten |
|
|
GM0301 |
(0, 0, 0, 100) |
V-142 |
|
|
25 |
Bến thủy nội địa |
GM04 |
S |
Toàn bộ |
maDoiTuong, ten |
|
|
GM0401 |
|
V-142 |
|
|
26 |
Cảng biển |
GM06 |
S |
Toàn bộ |
maDoiTuong, ten |
|
|
GM0601 |
(0, 0, 0, 100) |
V-142 |
|
|
27 |
Cảng thủy nội địa |
GM07 |
S |
Toàn bộ |
maDoiTuong, ten |
|
|
GM0701 |
(0, 0, 0, 100) |
V-142 |
|
|
28 |
Cầu tàu |
GM08 |
C,S |
Toàn bộ |
maDoiTuong, loaiCauTau |
1 |
Kết cấu cố định |
GM0801 |
(0, 0, 0, 100) |
V-136b |
|
|
2 |
Kết cấu nổi |
GM0802 |
(0, 0, 0, 100) |
V-136a |
|||||||
|
29 |
Báo hiệu dẫn luồng hàng hải, đường thủy |
|
|
|
|
|
|
|
|
|
|
|
29.1 |
Chập tiêu |
GA01 |
P |
|
|
|
|
|
|
|
|
|
29.2 |
Đăng tiêu |
GA02 |
P |
|
|
|
|
|
|
|
|
|
29.3 |
Phao báo hiệu |
GA03 |
P |
|
|
|
|
|
|
|
|
|
29.4 |
Tiêu báo hiệu |
GA04 |
P |
|
|
|
|
|
|
|
|
|
30 |
Các đối tượng hàng hải, hải văn |
|
|
|
|
|
|
|
|
|
|
|
30.1 |
Cảng dầu khí ngoài khơi |
GC01 |
P, S |
Toàn bộ |
|
|
|
|
|
|
|
|
30.2 |
Cọc buộc tàu thuyền |
GC02 |
P, S |
Toàn bộ |
|
|
|
|
|
|
|
|
30.3 |
Đăng, chắn đánh bắt cá ổn định |
GC03 |
P, S |
Toàn bộ |
|
|
|
|
|
|
|
|
30.4 |
Đèn biển |
GC04 |
P, S |
Toàn bộ |
maDoiTuong, ten |
|
|
GC0401 |
(0, 0, 0, 100) |
V-138 |
|
|
30.5 |
Khu neo đậu |
GC05 |
P, S |
Toàn bộ |
maDoiTuong, ten |
|
|
GC0501 |
(0, 0, 0, 100) |
V-137 |
|
|
30.6 |
Khu tránh bão |
GC06 |
P, S |
Toàn bộ |
|
|
|
|
|
|
|
|
30.7 |
Khu vực an toàn viện trợ hàng hải |
GC07 |
P, S |
Toàn bộ |
|
|
|
|
|
|
|
|
30.8 |
Khu bảo tồn thiên nhiêu trên biển |
GC08 |
P, S |
Toàn bộ |
|
|
|
|
|
|
|
|
30.9 |
Khu vực đánh cá |
GC09 |
P, S |
Toàn bộ |
|
|
|
|
|
|
|
|
30.10 |
Khu vực đợi hoa tiêu |
GC10 |
P, S |
Toàn bộ |
|
|
|
|
|
|
|
|
30.11 |
Khu vực nạo vét |
GC11 |
P, S |
Toàn bộ |
|
|
|
|
|
|
|
|
30.12 |
Khu vực nghiên cứu, khảo sát |
GC12 |
P, S |
Toàn bộ |
|
|
|
|
|
|
|
|
30.13 |
Khu vực nguy hiểm |
GC13 |
P, S |
Toàn bộ |
|
|
|
|
|
|
|
|
30.14 |
Khu vực quản lý cảng |
GC14 |
P, S |
Toàn bộ |
|
|
|
|
|
|
|
|
30.15 |
Khu vực quân sự |
GC15 |
P, S |
Toàn bộ |
|
|
|
|
|
|
|
|
30.16 |
Khu vực trung chuyển hàng hóa |
GC16 |
P, S |
Toàn bộ |
|
|
|
|
|
|
|
|
30.17 |
Khu vực vùng nước an toàn |
GC17 |
P, S |
Toàn bộ |
|
|
|
|
|
|
|
|
30.18 |
Khu vực xác tàu lịch sử |
GC18 |
P, S |
Toàn bộ |
|
|
|
|
|
|
|
|
30.19 |
Lồng bè nuôi trồng thủy hải sản |
GC19 |
P, S |
Toàn bộ |
|
|
|
|
|
|
|
|
30.20 |
Nhà giàn |
GC20 |
P, S |
Toàn bộ |
|
|
|
|
|
|
|
|
30.21 |
Nhà trên biển |
GC21 |
P, S |
Toàn bộ |
|
|
|
|
|
|
|
|
30.22 |
Trạm cứu nạn |
GC22 |
P, S |
Toàn bộ |
|
|
|
|
|
|
|
|
30.23 |
Trạm nghiệm triều |
GC23 |
P, S |
Toàn bộ |
|
|
|
|
|
|
|
|
30.24 |
Tuyến hàng hải |
GC24 |
P, S |
Toàn bộ |
|
|
|
|
|
|
|
|
30.25 |
Vùng cấm |
GC25 |
P, S |
Toàn bộ |
|
|
|
|
|
|
|
|
30.26 |
Xác tàu đắm |
GC26 |
P, S |
Toàn bộ |
|
|
|
|
|
|
|
|
VI |
Phủ bề mặt |
|
|
|
|
|
|
|
|
|
|
|
1 |
Ranh giới phủ bề mặt |
HG01 |
C |
Toàn bộ |
maDoiTuong, LoaiRanhGioiPhuBeMat |
1 |
Thực vật |
HG0101 |
(0, 0, 0, 100) |
VI-154 |
|
|
2 |
Khác |
|
|
|
|||||||
|
3 |
Ranh giới khu bảo tồn thiên nhiên |
|
|
|
|||||||
|
2 |
Rừng |
|
|
|
|
|
|
|
|
|
|
|
2.1 |
Rừng trồng |
HH01 |
S |
Toàn bộ |
maDoiTuong, ten, doTanChe=1 |
loaiCayRung |
1 |
Cây lá rộng |
HH0101 |
|
VI-144a |
|
2 |
Cây lá kim |
HH0102 |
|
VI-144b |
|||||||
|
3 |
Cây hỗn hợp |
HH0103 |
|
VI-144đ |
|||||||
|
4 |
Cây tre nứa |
HH0104 |
|
VI-144c |
|||||||
|
5 |
Cây cau dừa |
HH0105 |
|
VI-144d |
|||||||
|
maDoiTuong, ten, doTanChe=1 dieuKienLapDia= 3,4 |
6 |
Cây ưa mặn chua phèn |
HH0106 |
|
VI-144e.2 Cây ưa mặn chua phèn trên cạn |
||||||
|
HH0107 |
|
VI-144e.1 Cây ưa mặn chua phèn dưới nước |
|||||||||
|
2.2 |
Rừng tự nhiên |
HH02 |
S |
Toàn bộ |
maDoiTuong, ten, doTanChe=2 |
loaiCayRung |
1 |
Cây lá rộng |
HH0201 |
VI-145a |
|
|
2 |
Cây lá kim |
HH0202 |
VI-145b |
||||||||
|
3 |
Cây hỗn hợp |
HH0203 |
VI-145đ |
||||||||
|
4 |
Cây tre nứa |
HH0204 |
VI-145c |
||||||||
|
5 |
Cây cau dừa |
HH0205 |
VI-145d |
||||||||
|
6 |
Cây ưa mặn chua phèn |
HH0206 |
VI-145e.2 |
||||||||
|
maDoiTuong, ten, doTanChe=2 dieuKienLapDia=3,4 |
HH0207 |
VI-145e.1 |
|||||||||
|
3 |
Phủ thực vật khác |
|
|
|
|
|
|
|
|
|
|
|
3.1 |
Cây bụi |
HE01 |
S |
Toàn bộ |
maDoiTuong |
|
|
HE0101 |
(70,0,100,0) |
VI-146a |
|
|
3.2 |
Cây bụi ưa mặn, chua phèn |
HE02 |
S |
Toàn bộ |
maDoiTuong |
|
|
HE0201 |
(70,0,100,0) |
VI-146b |
|
|
4 |
Cây độc lập |
|
|
|
|
|
|
|
|
|
|
|
4.1 |
Cây độc lập |
HE03 |
P |
|
maDoiTuong, tenCay, chieuCao |
|
|
HE0301 |
(0,0,0,100) |
VI-149; Univers Condensed, 7 |
|
|
4.2 |
Cụm cây độc lập |
HE04 |
P |
|
maDoiTuong, tenCay, chieuCao |
|
|
HE0401 |
(0,0,0,100) |
VI-150; Univers Condensed, 7 |
|
|
5 |
Hàng cây |
|
|
|
|
|
|
|
|
|
|
|
5.1 |
Dải cây và hàng cây |
HE05 |
S |
Toàn bộ |
maDoiTuong |
|
|
HE0501 |
(70,0,100,0) |
VI-147 |
|
|
5.2 |
Hàng cây bụi và rặng cây bụi |
HE06 |
S |
Toàn bộ |
maDoiTuong |
|
|
HE0601 |
(70,0,100,0) |
VI-148 |
|
|
6 |
Cây hàng năm |
HB01 |
S |
Toàn bộ |
maDoiTuong, ten |
loaiCayTrong |
1 |
Cây lúa |
HB0101 |
Nét (70,0,100,0) |
VI-151a VI-156 |
|
2 |
Cây lương thực |
HB0102 |
Nét (70,0,100,0) |
VI-151b VI-156 |
|||||||
|
3 |
Cây mía |
HB0103 |
Nét (70,0,100,0) |
VI-151c VI-156 |
|||||||
|
4 |
Cây thuốc lá, thuốc lào |
HB0104 |
Nét (70,0,100,0) |
VI-151d VI-156 |
|||||||
|
5 |
Cây lấy sợi |
HB0105 |
Nét (70,0,100,0) |
VI-151e VI-156 |
|||||||
|
6 |
Rau, cây gia vị, cây dược liệu |
HB0106 |
Nét (70,0,100,0) |
VI-151g VI-156 |
|||||||
|
7 |
Hoa, cây cảnh |
HB0107 |
Nét (70,0,100,0) |
VI-151h VI-156 |
|||||||
|
8 |
Sen, ấu, sung, niễng,... |
HB0108 |
Nét (70,0,100,0) Nền (15,0,0,0) |
VI-151i VI-156 |
|||||||
|
9 |
Cây hàng năm khác |
HB0109 |
Nét (70,0,100,0) |
VI-151k VI-156 |
|||||||
|
7 |
Cây lâu năm |
HB02 |
S |
Toàn bộ |
maDoiTuong, ten |
loaiCayTrong |
10 |
Cây ăn quả |
HB0201 |
Nét (70,0,100,0) |
VI-152a VI-156 |
|
11 |
Cây dừa cọ |
HB0202 |
Nét (70,0,100,0) |
VI-152b VI-156 |
|||||||
|
12 |
Cây công nghiệp |
HB0203 |
Nét (70,0,100,0) |
VI-152c VI-156 |
|||||||
|
13 |
Cây dược liệu |
HB0204 |
Nét (70,0,100,0) |
VI-152d VI-156 |
|||||||
|
14 |
Cây bóng mát, cây cảnh quan... |
HB0205 |
Nét (70,0,100,0) Nền (12,0,25,0) |
VI-152đ VI-156 |
|||||||
|
15 |
Cây lâu năm khác |
HB0206 |
|
VI-152e VI-156 |
|||||||
|
8 |
Bề mặt là công trình và khu dân cư |
|
|
|
|
|
|
|
|
|
|
|
8.1 |
Bề mặt là công trình |
HA01 |
S |
Toàn bộ |
|
|
|
|
|
|
|
|
8.2 |
Bề mặt là khu dân cư |
HA02 |
S |
Toàn bộ |
|
|
|
|
|
|
|
|
9 |
Đất trống |
HC01 |
S |
Toàn bộ |
maDoiTuong, ten |
|
|
HC0101 |
(0,0,0,100) |
VI-156 Ghi chú thuyết minh, Times New Roman I, 7 |
|
|
10 |
Nước mặt |
HD01 |
S |
Toàn bộ |
|
|
|
|
|
|
|
|
11 |
Thực vật đáy biển |
|
|
|
|
|
|
|
|
|
|
|
11.1 |
Cỏ biển |
HK01 |
S |
Toàn bộ |
|
|
|
|
|
|
|
|
11.2 |
Rong, tảo |
HK02 |
S |
Toàn bộ |
|
|
|
|
|
|
|
|
11.3 |
Thực vật khác |
HK03 |
S |
Toàn bộ |
|
|
|
|
|
|
|
|
VII |
Thủy văn |
|
|
|
|
|
|
|
|
|
|
|
1 |
Biển đảo |
|
|
|
|
|
|
|
|
|
|
|
1.1 |
Biển |
KA01 |
P, S |
Toàn bộ |
maDoiTuong, ten |
|
|
KA0101 |
(100, 0, 0, 0) (15, 0, 0, 0) |
VII-187 |
|
|
1.2 |
Đảo, quần đảo |
KA02 |
P,S |
Toàn bộ |
maDoiTuong, ten |
|
|
KA0201 |
(0, 0, 0,100) |
VII-191 |
|
|
1.3 |
Phá |
KA03 |
P, S |
Toàn bộ |
maDoiTuong,ten |
|
|
KA0301 |
(100, 0, 0, 0) |
VII-187 |
|
|
1.4 |
Vịnh, vũng |
KA04 |
P, S |
|
maDoiTuong, ten |
|
|
KA0401 |
(100, 0, 0, 0) |
VII-187 |
|
|
2 |
Bãi bồi |
KB01 |
P, S |
Toàn bộ |
maDoiTuong, loaiBaiBoi |
1 |
Cát |
KB0101 |
(0, 0, 0, 100) |
VII-166b |
|
|
2 |
Bùn |
KB0102 |
(0, 0, 0, 100) |
VII-166a |
|||||||
|
3 |
Loại khác |
KB0103 |
(0, 0, 0, 100) |
VII-166c |
|||||||
|
3 |
Đầm lầy |
KB02 |
S |
Toàn bộ |
maDoiTuong |
|
|
KB0201 |
(100, 0, 0, 0) |
VII-167 |
|
|
4 |
Bãi đá dưới nước |
|
|
|
|
|
|
|
|
|
|
|
4.1 |
Bãi đá dưới nước |
KC01 |
P, S |
Toàn bộ |
maDoiTuong |
|
|
KC0101 |
(0, 0, 0, 100) |
VII-169 |
|
|
4.2 |
Đá trên biển |
KC02 |
P, S |
Toàn bộ |
maDoiTuong |
|
|
KC0201 |
(0, 0, 0, 100) |
VII-169 |
|
|
4.3 |
San hô |
KC03 |
P, S |
Toàn bộ |
maDoiTuong |
|
|
KC0301 |
(100, 0, 0, 0) |
VII-168 |
|
|
5 |
Ghềnh |
KD01 |
S |
Toàn bộ |
maDoiTuong, ten |
|
|
KD0101 |
(100, 0, 0, 0) |
VII-171a VII-192 |
|
|
C |
maDoiTuong |
|
|
KD0102 |
(100, 0, 0, 0) |
VII-171b |
|||||
|
P |
maDoiTuong |
|
|
KD0103 |
(100, 0, 0, 0) |
VII-171c |
|||||
|
6 |
Thác |
KD02 |
C |
Toàn bộ |
maDoiTuong, ten, chieuCao |
|
|
KD0201 |
(100, 0, 0, 0) |
VII-170a, VII-192, Univers Condensed, 7 |
|
|
P |
|
|
KD0202 |
(100, 0, 0, 0) |
VII-170b, VII-192, Univers Condensed, 7 |
||||||
|
7 |
Nguồn nước |
|
|
|
|
|
|
|
|
|
|
|
7.1 |
Giếng nước |
KM01 |
P, S |
Toàn bộ |
maDoiTuong |
|
|
KM0101 |
(100, 0, 0, 0) |
VII-164 |
|
|
7.2 |
Mạch nước |
KM02 |
P,S |
Toàn bộ |
maDoiTuong |
|
|
KM0201 |
(100, 0, 0, 0) |
VII-165 |
|
|
8 |
Mạng dòng chảy |
KK01 |
C |
Toàn bộ |
maDoiTuong, ten, loaiDongChay, doRong,(<5m) loaiTrangThaiNuocMat= 1 |
1 |
Sông suối |
KK0101 |
(100, 0, 0, 0) |
VII-158, VII-190 |
|
|
2 |
Mặt nước tĩnh |
|
|
|
|||||||
|
maDoiTuong, ten, loaiDongChay, doRong(<5m), loaiTrangThaiNuocMat=2 |
1 |
Sông suối |
KK0102 |
(100, 0, 0, 0) |
VII-159, VII-190 |
||||||
|
2 |
Mặt nước tĩnh |
|
|
|
|||||||
|
9 |
Điếm độ cao mực nước |
KE01 |
P |
|
|
|
|
|
|
|
|
|
10 |
Điếm sông suối mất tích |
KE02 |
P |
Toàn bộ |
maDoiTuong |
|
|
KE0201 |
(100, 0, 0, 0) |
VII-161 |
|
|
11 |
Đường bờ nước |
KE03 |
C |
Toàn bộ |
maDoiTuong, loaiTrangThaiDuongBoNuoc |
1 |
Rõ ràng |
KE0301 |
(100, 0, 0, 0) |
VII- 157a |
|
|
2 |
Khó xác định |
KE0302 |
(100, 0, 0, 0) |
VII-160 |
|||||||
|
3 |
Đường bờ sông suối có nước theo mùa |
KE0303 |
(100, 0, 0, 0) |
VII- 159 |
|||||||
|
12 |
Đường mép nước |
KE05 |
C |
Toàn bộ |
maDoiTuong, loaiDuongMepNuoc |
1 |
Ao, hồ, đầm |
KE0501 |
(100, 0, 0, 0) |
VII-157b |
|
|
2 |
Phá |
KE0502 |
(100, 0, 0, 0) |
VII-157b |
|||||||
|
3 |
Kênh mương |
KE0503 |
(100, 0, 0, 0) |
VII-157b |
|||||||
|
4 |
Hồ chứa |
KE0504 |
(100, 0, 0, 0) |
VII-157b |
|||||||
|
5 |
Sông suối |
KE0505 |
(100, 0, 0, 0) |
VII-157b |
|||||||
|
6 |
Biển |
KE0506 |
(100, 0, 0, 0) |
VII-157b |
|||||||
|
KE0507 |
(100, 0, 0, 0) |
VII-162 |
|||||||||
|
13 |
Ranh giới nước mặt quy ước |
KE06 |
C |
|
|
|
|
|
|
|
|
|
14 |
Đường đo độ rộng sông suối |
KE04 |
C |
Toàn bộ |
maDoiTuong |
|
|
KE0401 |
(100, 0, 0, 0) |
VII-163, Univers Condensed, 7 |
|
|
15 |
Mặt nước sông suối |
KL01 |
S |
Toàn bộ |
maDoiTuong |
|
|
KL0101 |
(15, 0, 0, 0) |
VII-158 |
|
|
16 |
Mặt nước tĩnh |
|
|
|
|
|
|
|
|
|
|
|
16.1 |
Ao, hồ, đầm |
KL02 |
S |
Toàn bộ |
maDoiTuong ten |
KL02 |
Ao, hồ, đầm |
KL0201 |
(15, 0, 0, 0) |
VII-158, VII-187, VII-190 |
|
|
16.2 |
Hồ chứa |
KL03 |
KL03 |
Hồ chứa |
KL0301 |
(100, 0, 0, 0) |
VII-158, VII-187, VII-190 |
||||
|
17 |
Bờ kè, bờ cạp |
KG01 |
C |
Toàn bộ |
maDoiTuong, loaiChatLieu, loaiThanhPhan |
1 |
Bê tông |
KG0101 |
(0, 0, 0, 100) |
V- 172a, b |
|
|
2 |
Đá sỏi |
KG0102 |
(0, 0, 0, 100) |
V- 172c, d |
|||||||
|
3 |
Khác |
KG0103 |
(0, 0, 0, 100) |
V-172 đ |
|||||||
|
18 |
Cống thủy lợi |
KG02 |
P, C, S |
Toàn bộ |
maDoiTuong, loaiCong |
1 |
Có thiết bị |
KG0201 |
(0, 0, 0, 100) |
VII-178a, VII-179a |
|
|
2 |
Không có thiết bị |
KG0202 |
(0, 0, 0, 100) |
VII-178b, VII- 179b |
|||||||
|
3 |
Cống dưới đập |
KG0203 |
(0, 0, 0, 100) |
VII-180c |
|||||||
|
19 |
Đập |
KG03 |
C,S |
Toàn bộ |
maDoiTuong, loaiDap, ten |
1 |
Chắn sóng |
KG0301 |
(0, 0, 0, 100) |
VII-182(a,b) VII-192 |
|
|
2 |
Dâng |
KG0302 |
(0, 0, 0, 100) |
VII-180 (a,b) VII-192 |
|||||||
|
3 |
Tràn |
KG0303 |
(0, 0, 0, 100) |
VII-181(a,b) VII-192 |
|||||||
|
20 |
Đê |
KG04 |
C, S |
Toàn bộ |
maDoiTuong,ten |
|
|
KG0401 |
(0, 0, 0, 100) |
VII-183 (a,b) VII-192 |
|
|
21 |
Công trình trên đê |
|
|
|
|
|
|
|
|
|
|
|
21.1 |
Cửa khẩu qua đê |
KH01 |
C,S |
Toàn bộ |
maDoiTuong |
|
|
KH0101 |
(0, 0, 0, 0) |
VII-186 |
|
|
21.2 |
Điếm canh đê |
KH02 |
P |
Toàn bộ |
maDoiTuong |
|
|
KH0201 |
(0, 0, 0, 100) |
VII-185 |
|
|
22 |
Kênh mương |
KG05 |
S |
Toàn bộ |
maDoiTuong, loaiHienTrangSuDung, ten |
1 |
Đang sử dụng |
KG0501 |
(100, 0, 0, 0) (15, 0, 0, 0) |
VII-173a VII- 190 |
|
|
2 |
Đang xây dựng |
KG0502 |
(100, 0, 0, 0) (15, 0, 0, 0) |
VII- 174a VII- 190 |
|||||||
|
C |
maDoiTuong, loaiHienTrangSuDung, (8m≤chieuRong≤12m; chieuRong<8m) |
1 |
Đang sử dụng |
KG0503 |
(100, 0, 0, 0) |
VII-173b (W=0.4) VII-173b (W=0.2) |
|||||
|
2 |
Đang xây dựng |
KG0504 |
(100, 0, 0, 0) |
VII-173b (W=0.4) VII-173b (W=0.2) |
|||||||
|
23 |
Máng dẫn nước |
KG06 |
C,S |
Toàn bộ |
maDoiTuong, loaiMangDanNuoc |
1 |
Mặt đất |
KG0601 |
(100, 0, 0, 0) |
VII-175b |
|
|
2 |
Nổi |
KG0602 |
(100, 0, 0, 0) |
VII-175a |
|||||||
|
24 |
Mặt bờ kênh mương |
KG07 |
C |
Toàn bộ |
|
|
|
|
|
|
|
|
25 |
Taluy công trình thủy lợi |
KG08 |
C |
Toàn bộ |
maDoiTuong, loaiTaluy, loaiHinhThaiTaluy |
1 |
Đê |
KG0801 |
(0, 0, 0, 100) |
VII-183, VII-184 |
|
|
2 |
Đập |
KG0802 |
(0, 0, 0, 100) |
VII-180, VII-181, VII-182 |
|||||||
|
3 |
Kênh, mương |
KG0803 |
(0, 0, 0, 100) |
VII-176, VII-177 |
|||||||
|
4 |
Khác |
|
|
|
|||||||
|
26 |
Trạm bơm |
KG09 |
P, S |
Toàn bộ |
maDoiTuong |
|
|
KG0901 |
(0, 0, 0, 100) |
VII-179, VII-193 Ghi chú thuyết minh |
|
|
27 |
Địa danh biển đảo |
DA01 |
P |
Toàn bộ |
maDoiTuong, danhTuChung, ten |
14 |
cửa sông |
DA0101 |
(100, 0, 0, 0) |
VII-187 |
|
|
15 |
bán đảo |
DA0102 |
(0, 0, 0, 100) |
VII-191 |
|||||||
|
17 |
vịnh |
DA0103 |
(100, 0, 0, 0) |
VII-187 |
|||||||
|
18 |
vũng |
DA0104 |
(100, 0, 0, 0) |
VII-187 |
|||||||
Bạn chưa Đăng nhập thành viên.
Đây là tiện ích dành cho tài khoản thành viên. Vui lòng Đăng nhập để xem chi tiết. Nếu chưa có tài khoản, vui lòng Đăng ký tại đây!
Bạn chưa Đăng nhập thành viên.
Đây là tiện ích dành cho tài khoản thành viên. Vui lòng Đăng nhập để xem chi tiết. Nếu chưa có tài khoản, vui lòng Đăng ký tại đây!









































