- Tổng quan
- Nội dung
- Quy chuẩn liên quan
- Lược đồ
- Tải về
Quy chuẩn QCVN 119:2019/BTTTT Tương thích điện từ đối với thiết bị thông tin vô tuyến
| Số hiệu: | QCVN 119:2019/BTTTT | Loại văn bản: | Quy chuẩn Việt Nam |
| Cơ quan ban hành: | Bộ Thông tin và Truyền thông | Lĩnh vực: | Thông tin-Truyền thông |
|
Ngày ban hành:
Ngày ban hành là ngày, tháng, năm văn bản được thông qua hoặc ký ban hành.
|
21/11/2019 |
Hiệu lực:
|
Đã biết
|
| Người ký: | Đang cập nhật |
Tình trạng hiệu lực:
Cho biết trạng thái hiệu lực của văn bản đang tra cứu: Chưa áp dụng, Còn hiệu lực, Hết hiệu lực, Hết hiệu lực 1 phần; Đã sửa đổi, Đính chính hay Không còn phù hợp,...
|
Đã biết
|
TÓM TẮT QUY CHUẨN VIỆT NAM QCVN 119:2019/BTTTT
QCVN 119:2019/BTTTT: Quy chuẩn kỹ thuật về tương thích điện từ cho thiết bị thông tin và dẫn đường hàng hải
Quy chuẩn kỹ thuật Quốc gia số QCVN 119:2019/BTTTT được ban hành bởi Bộ Thông tin và Truyền thông theo Thông tư số 14/2019/TT-BTTTT, có hiệu lực từ ngày 22 tháng 11 năm 2019. Quy chuẩn này quy định các yêu cầu về tương thích điện từ đối với thiết bị thông tin vô tuyến và dẫn đường hàng hải, nhằm bảo đảm an toàn và hiệu suất hoạt động cho thiết bị trong môi trường hàng hải.
Phạm vi và Đối tượng Áp dụng
QCVN 119:2019/BTTTT áp dụng cho thiết bị ra đa, thiết bị vô tuyến dẫn đường và thiết bị phát thu-phát sóng vô tuyến điện phục vụ cho nghiệp vụ di động hàng hải. Quy chuẩn này áp dụng cho cả tổ chức, cá nhân trong và ngoài nước có hoạt động sản xuất, kinh doanh các thiết bị này trên lãnh thổ Việt Nam.
Điều kiện Thử nghiệm
Quy chuẩn yêu cầu thiết bị kiểm tra trong điều kiện môi trường bình thường với nhiệt độ từ +15 °C đến +35 °C và độ ẩm từ 20% đến 75%. Các kết quả thử nghiệm phải được ghi lại và so sánh với các mức giới hạn tương ứng quy định tại bảng 1 trong văn bản, cho thấy tính chất năng lượng phát xạ và miễn nhiễm của trang thiết bị.
Yêu cầu về Phát xạ Điện từ
Các phép thử về phát xạ điện từ bao gồm phát xạ dẫn và phát xạ bức xạ. Quy chuẩn quy định mức phát xạ dẫn không được vượt quá giá trị quy định trong Hình 3 và Hình 4, áp dụng cho các dải tần từ 10 kHz đến 2 GHz. Đặc biệt, các giá trị phát xạ cần tuân thủ theo độ nhạy của từng loại thiết bị, từ phát xạ bức xạ ở dải tần thấp đến cao.
Yêu cầu về Miễn Nhiễm Điện từ
Quy chuẩn nêu rõ các yêu cầu về miễn nhiễm đối với nhiễu bức xạ và dẫn tại nhiều cấp độ khác nhau, từ mức món quốc cho đến các yêu cầu nghiêm ngặt hơn. Cụ thể, tiêu chí chất lượng A yêu cầu thiết bị phải tiếp tục hoạt động bình thường sau thử nghiệm mà không suy giảm chức năng, trong khi tiêu chí chất lượng B cho phép một số suy giảm tạm thời.
Các Phép Thử Chính
Quy chuẩn mô tả nhiều phép thử tiêu chuẩn như miễn nhiễm với phóng tĩnh điện, xung đột biến nhanh, và biến đổi nguồn ngắn hạn. Từng phép thử đều được quy định rõ ràng về phương pháp thực hiện và tiêu chí đánh giá chất lượng thiết bị. Đặc biệt, các yêu cầu về xung sét trên đường AC phải được tuân thủ một cách nghiêm ngặt để đảm bảo hoạt động liên tục của thiết bị.
Quy chuẩn QCVN 119:2019/BTTTT không chỉ tạo cơ sở pháp lý cho hoạt động sản xuất và sử dụng các thiết bị thông tin vô tuyến và dẫn đường hàng hải mà còn góp phần bảo vệ an toàn hàng hải cũng như bảo vệ môi trường sống xung quanh, hỗ trợ và thúc đẩy ngành hàng hải Việt Nam phát triển bền vững.
Tải quy chuẩn Việt Nam QCVN 119:2019/BTTTT
QCVN 119:2019/BTTTT
QUY CHUẨN KỸ THUẬT QUỐC GIA VỀ TƯƠNG THÍCH ĐIỆN TỪ ĐỐI VỚI THIẾT BỊ THÔNG TIN VÔ TUYẾN VÀ DẪN ĐƯỜNG HÀNG HẢI
National technical regulation on Electromagnetic compatibility for maritime navigation and radiocommunication equipment
Lời nói đầu
QCVN 119:2019/BTTTT được xây dựng trên cơ sở tiêu chuẩn IEC 60945:2002 và IEC 60945:2002/COR1:2008 của Ủy ban Kỹ thuật điện quốc tế (IEC).
QCVN 119:2019/BTTTT do Cục Tần số vô tuyến điện biên soạn, Vụ khoa học và Công nghệ thẩm định và trình duyệt, Bộ Thông tin và Truyền thông ban hành kèm theo Thông tư số 14/2019/TT-BTTTT ngày 22 tháng 11 năm 2019.
QUY CHUẨN KỸ THUẬT QUỐC GIA VỀ TƯƠNG THÍCH ĐIỆN TỪ ĐỐI VỚI THIẾT BỊ THÔNG TIN VÔ TUYẾN VÀ DẪN ĐƯỜNG HÀNG HẢI
National technical regulation on Electromagnetic compatibility for maritime navigation and radiocommunication equipment
1. QUY ĐỊNH CHUNG
1.1. Phạm vi điều chỉnh
Quy chuẩn này quy định các yêu cầu về tương thích điện từ đối với thiết bị thông tin vô tuyến và dẫn đường hàng hải.
Quy chuẩn này chỉ áp dụng đối với thiết bị Ra đa, thiết bị vô tuyến dẫn đường và thiết bị phát, thu-phát sóng vô tuyến điện chuyên dùng cho nghiệp vụ di động hàng hải thuộc Danh mục sản phẩm, hàng hóa cố khả năng gây mất an toàn thuộc trách nhiệm quản lý của Bộ Thông tin và Truyền thông.
1.2. Đối tượng áp dụng
Quy chuẩn kỹ thuật này áp dụng cho các tổ chức, cá nhân Việt Nam và nước ngoài có hoạt động sản xuất, kinh doanh các thiết bị thuộc phạm vi điều chỉnh của Quy chuẩn này trên lãnh thổ Việt Nam.
1.3. Tài liệu viện dẫn
TCVN 6989-1-1:2008 (CISPR 16-1-1:2006): Yêu cầu kỹ thuật đối với thiết bị đo và phương pháp đo nhiễu và miễn nhiễm tần số radio - Phần 1-1: Thiết bị đo nhiễu và miễn nhiễm tần số radio - Thiết bị đo.
TCVN 7909-4-2:2015,Tương thích điện từ (EMC) - Phần 4-2: Phương pháp đo và thử - Miễn nhiễm đối với hiện tượng phóng tĩnh điện.
TCVN 7909-4-3:2015, Tương thích điện từ - Phần 4-3: Phương pháp đo và thử - Miễn nhiễm đối với nhiễu phát xạ tần số vô tuyến.
TCVN 8241-4-5:2009, Tương thích điện từ (EMC) - Phần 4-5: Phương pháp đo và thử - Miễn nhiễm đối với xung.
TCVN 7909-4-6:2015, Tương thích điện từ (EMC) - Phần 4-6: Phương pháp đo và thử - Miễn nhiễm đối với nhiễu dân tần số vô tuyến.
TCVN 8241-4-11:2009, Tương thích điện từ - Phần 4-11: Phương pháp đo và thử - Miễn nhiễm đối với các hiện tượng sụt áp, gián đoạn ngắn và biến đổi điện áp.
IEC 61000-4-4:2004, Electromagnetic compatibility (EMC) - Part 4-4: Testing and measurement techniques - Electrical fast transient/burst immunity test.
IMO Convention for the Safety of Life at Sea (SOLAS): 1997
1.4. Giải thích từ ngữ
1.4.1. Thiết bị thông tin vô tuyến hàng hải (maritime radiocommunication equipment)
Thiết bị thông tin vô tuyến, bao gồm thiết bị phát hoặc thiết bị thu-phát, được sử dụng trong nghiệp vụ di động hàng hải.
1.4.2. Nghiệp vụ di động hàng hải (maritime mobile service)
Nghiệp vụ di động giữa các đài bờ và các đài tàu, hoặc giữa các đài tàu với nhau, hoặc giữa các đài thông tin trên tàu. Các đài tàu cứu nạn và các đài phao vô tuyến chỉ báo vị trí khẩn cấp cũng có thể thuộc nghiệp vụ này.
1.4.3. Thiết bị dẫn đường hàng hải (maritime navigation equipment)
Thiết bị trên tàu được người hoa tiêu hoặc lái tàu sử dụng trong dẫn đường hàng hải như xác định vị trí, tốc độ, hướng đi,... của tàu để đạt đến một cảng hoặc một điểm đến nào đó.
1.4.4. Phương tiện trợ giúp dẫn đường (navigational aids hoặc aids to navigation)
Phương tiện trên đó được lắp đặt các thiết bị nhận dạng, cảnh báo, chỉ dẫn hoặc phối hợp để trợ giúp việc dẫn đường.
1.4.5. Được bảo vệ (protected)
Được bảo vệ bằng cách che chắn để tránh tác động của thời tiết.
1.4.6. Được phơi ra (exposed)
Được tiếp xúc trực tiếp và chịu tác động trực tiếp của thời tiết.
1.4.7. Ngập nước (submerged)
Chìm trong nước hoặc tiếp xúc liên tục với nước.
1.4.8. Thiết bị phụ trợ (ancillary equipment)
Thiết bị hoặc phụ kiện được sử dụng trong kết nối với thiết bị chính để trợ giúp thiết bị chính tạo ra các tính năng hoạt động hoặc bổ sung, mở rộng phạm vi điều khiển cho thiết bị chính.
1.4.9. Cổng (port)
Giao diện cụ thể của thiết bị với môi trường điện từ.
CHÚ THÍCH: Ví dụ, bất kỳ điểm đấu nối trên một thiết bị dùng để đấu nối cáp tới/ từ thiết bị này được coi như là một cổng
1.4.10. Cổng vỏ (enclosure port)
Ranh giới vật lý của thiết bị mà trường điện từ có thể bức xạ và gây ảnh hưởng.
CHÚ THÍCH: Trong trường hợp thiết bị có ăng ten liền, cổng này không cách ly với cổng ăng ten,
1.4.11. Môi trường biển (maritime environment)
Môi trường thuộc vùng không gian tiếp giáp, liền kề với mặt nước biển thuộc đại dương, biển, vịnh, cửa sông, bờ biển, ven biển, hải đảo, chịu ảnh hưởng trực tiếp của khí hậu biển.
1.5. Chữ viết tắt
| AC | Alternating Current | Dòng xoay chiều | |
| AE | Ancillary equipment | Thiết bị phụ trợ | |
| CDN | Coupling and Decoupling Network | Mạng tách và ghép | |
| DC | Direct Current | Dòng một chiều | |
| EMC | ElectroMagnetic Compability | Tương thích điện từ | |
| ESD | Electrostatic Discharge | Phóng tĩnh điện | |
| EUT | Equipment Under Test | Thiết bị cần đo kiểm | |
| GMDSS | Global Maritime Distress Safety System | Hệ thống thông tin cứu nạn và an toàn hàng hải toàn cầu | |
| HCP | Horizontal coupling plane | Mặt phẳng ghép ngang | |
| IEC | International Electrotechnical Commission | Ủy ban Kỹ thuật điện quốc tế | |
| IMO | International Maritime Organization | Tổ chức Hàng hải quốc tế | |
| ISO | International Organization for Standardization | Tổ chức Tiêu chuẩn hóa quốc tế | |
| L | Lines | Pha | |
| MSI | Maritime Safety Information | Thông tin an toàn hàng hải | |
| N | Neutral | Trung tính | |
| PE | Protective Earth | Đất bảo vệ | |
| SOLAS | International Convention for the Safety of Life at Sea | Công ước quốc tế về an toàn sinh mạng trên biển | |
| VCP | Vertical coupling plane | Mặt phẳng ghép đứng | |
2. QUY ĐỊNH KỸ THUẬT
2.1. Quy định chung
2.1.1. Yêu cầu về môi trường thử nghiệm
Các thiết bị được thử nghiệm trong điều kiện môi trường hoạt động bình thường như sau:
- Nhiệt độ: từ +15 °C đến +35 °C;
- Độ ẩm tương đối: từ 20 % đến 75 %;
- Nguồn điện: mức điện áp cung cấp cho EUT có dung sai 3 % so với giá trị điện áp danh định của hệ thống nguồn điện cấp cho EUT. Đối với nguồn điện AC, dung sai tần số của nguồn điện trong phạm vi ± 1 Hz.
2.1.2. Yêu cầu về nơi thử nghiệm
Các phép thử nghiệm EMC được thực hiện trong phòng thử nghiệm EMC hoặc khu vực thử nghiệm EMC.
2.1.3. Yêu cầu về kết quả thử nghiệm
Các kết quả thử nghiệm phải được ghi trong báo cáo thử nghiệm, trong đó phải được so sánh và đánh giá với các mức giới hạn tương ứng đã quy định.
2.2. Yêu cầu về phát xạ điện từ
2.2.1. Yêu cầu chung
Trong khi đo phát xạ điện từ, EUT phải hoạt động trong điều kiện đo kiểm bình thường, và các thiết lập điều khiển có thể ảnh hưởng đến mức phát xạ dẫn hay phát xạ bức xạ phải được thay đổi để đạt được mức phát xạ lớn nhất. Nếu EUT có nhiều trạng thái hoạt động, như trạng thái hoạt động bình thường, trạng thái chờ (standby),... trạng thái tạo ra mức phát xạ cực đại phải được kích hoạt và các phép đo đầy đủ phải được thực hiện ở trạng thái này. Kết nối ăng ten của EUT, nếu có, phải được kết cuối với ăng ten giả không bức xạ.
Đối với các phép đo phát xạ bức xạ, EUT có bộ phát sóng vô tuyến hoạt động trong bảng tần đo phải ở trạng thái hoạt động nhưng không phát.
Đối với các phép đo phát xạ dẫn với EUT có bộ phát sóng vô tuyến, áp dụng băng loại trừ 200 kHz có tâm tại tần số cơ bản và các hài trong băng đo.

Hình 1 - Các cổng trong phép thử miễn nhiễm và phát xạ điện tử
Khả năng áp dụng các phép thử về phát xạ điện từ được tóm tắt ở Bảng 1.
Bảng 1 - Khả năng áp dụng các phép thử về phát xạ điện từ
|
| Xách tay | Được bảo vệ | Được phơi ra | Ngập nước | |
| Phát xạ dẫn |
| 10 kHz - 150 kHz | 63 mV - 0,3 mV (96 dBpV - 50 dBpV) | ||
| 150 kHz - 350 kHz | 1 mV - 0,3 mV (60 dBpV - 50 dBpV) | ||||
| 350 kHz - 30 MHz | 0,3 mV (50 dBpV) | ||||
| Phát xạ bức xạ | 150 kHz - 300 kHz | 10 mV/m - 316 μV/m (80 dBμV/m - 52 dBμV/m) |
| ||
| 300 kHz - 30 MHz | 316 μV/m - 50 μV/m (52 dBμV/m - 34 dBμV/m) | ||||
| 30 MHz - 2GHz | 500 μV/m (54 dBμV/m) ngoại trừ | ||||
| 156 MHz - 165 MHz | 16 μV/m (24 dBμV/m) tựa đỉnh hoặc 32 μV/m (30 dBμV/m) đỉnh | ||||
2.2.2. Yêu cầu về phát xạ dẫn
2.2.2.1. Mục đích
Phép thử này đo các tín hiệu do thiết bị phát ra tại cổng nguồn có thể dẫn sang nguồn cung cấp chung, do đó sẽ gây nhiễu lên các thiết bị khác.
2.2.2.2. Phương pháp đo
Phát xạ phải được đo bởi thiết bị thu đo tách sóng tựa đỉnh như nêu trong TCVN 6989-1. Mạng nguồn giả V theo như TCVN 6989-1-1, như ở Hình 2, được sử dụng để cung cấp trở kháng xác định ở tần số cao qua các cực của EUT, để cô lập mạch kiểm tra bởi các tín hiệu tần số sóng vô tuyến không mong muốn trên mạng nguồn. Băng thông thiết bị thu trong dải tần từ 10 kHz đến 150 kHz là 200 Hz, trong dải tần từ 150 kHz đến 30 MHz là 9 kHz.
Các cáp nguồn đầu vào giữa các cổng nguồn AC và DC của EUT và mạng nguồn giả phải được che chắn và không vượt quá độ dài 0,8 m. Nếu EUT có nhiều hơn một khối với các cổng nguồn AC và/hoặc DC riêng, các cổng nguồn của cùng một điện áp cung cấp danh định có thể được nối song song với mạng cung cấp nguồn giả.

Hình 2a - Ví dụ mô phỏng mạng nguồn giả V 50 Ω/50 μH + 5 Ω sử dụng trong dải tần số từ 10 kHz đến 150 kHz

Hình 2b - Ví dụ mô phỏng mạng nguồn giả V 50 Ω/50 μH + 5 Ω sử dụng trong dải tần số từ 150 kHz đến 30 MHz
Hình 2 - Mạng nguồn giả để kiểm tra phát xạ dẫn
Đo kiểm phải được thực hiện với mọi thiết bị đo và EUT được đỡ và gắn với mặt phẳng đất. Trong trường hợp không có mặt phẳng đất, có thể thực hiện các sắp đặt tương đương sử dụng khung hay thảm kim loại của EUT làm đất chuẩn.
2.2.2.3. Giới hạn
Trong dải tần từ 10 kHz đến 30 MHz, mức điện áp của phát xạ dẫn tại các cực cổng nguồn của EUT không được vượt quá giá trị quy định trong Hình 3.

Hình 3 - Giới hạn điện áp của phát xạ dẫn tại các cực cổng nguồn
2.2.3. Yêu cầu về phát xạ bức xạ qua cổng vỏ
2.2.3.1. Mục đích
Phép thử này đo bất kỳ tín hiệu nào bức xạ từ thiết bị mà không qua ăng ten và có thể gây nhiễu lên các thiết bị khác ở lân cận, như các thiết bị thu sóng vô tuyến.
2.2.3.2. Phương pháp đo
a) Thiết bị thu đo như nêu tại TCVN 6989-1-1, sử dụng tách sóng tựa đỉnh. Băng thông của thiết bị thu trong dải tần từ 150 kHz đến 300 MHz là 9 kHz, trong dải tần từ 30 MHz đến 2 GHz là 120 kHz, trong dải tần từ 156 MHz đến 165 MHz là 9 kHz.
Với các tần số từ 150 kHz đến 30 MHz phép đo phải sử dụng trường từ H. Ăng ten đo là ăng ten vòng có màn chắn điện và có kích thước sao cho có thể đặt vừa khít trong một hình vuông có mỗi cạnh dài 60 cm, hay một thanh ferit thích hợp như chỉ rõ trong TCVN 6989-1-1.
Hệ số hiệu chỉnh của ăng ten bao gồm hệ số +51,5 dB chuyển đổi cường độ từ trưởng thành điện trường tương ứng.
Với các tần số trên 30 MHz phép đo phải sử dụng trường từ E. Ăng ten đo là ăng ten lưỡng cực cân bằng độ dài cộng hưởng, hay lưỡng cực thu gọn thay thế hay ăng ten có độ tăng ích cao như chỉ rõ trong TCVN 6989-1-1. Kích thước của ăng ten đo theo hướng của EUT không được vượt quá 20 % khoảng cách đến EUT. Với các tần số trên 80 MHz, có thể thay đổi độ cao của tâm ăng ten đo so với mặt đất trong phạm vi từ 1 m đến 4 m.
Vị trí đo kiểm phải tuân thủ TCVN 6989-1-1, sử dụng mặt phẳng đất bằng kim loại và có kích thước sao cho cho phép khoảng cách đo là 3 m.
EUT phải được lắp đặt hoàn chỉnh, đầy đủ với các cáp kết nối liên kết và được gắn lên mặt phẳng hoạt động bình thường.
Khi EUT gồm nhiều khối thì các cáp liên kết (khác với phi đơ ăng ten) giữa khối chính và các khối khác phải bằng giá trị cực đại xác định bởi nhà sản xuất hoặc 20 m tùy theo giá trị nào nhỏ hơn. Các cổng vào/ra sẵn có phải được kết nối với cáp có độ dài cực đại quy định bởi nhà sản xuất hoặc 20 m tùy theo giá trị nào nhỏ hơn và được kết cuối để mô phỏng trở kháng của thiết bị phụ trợ mà chúng thường nối tới.
Phần chiều dài vượt quá của các cáp này phải được bó lại tại điểm giữa với mỗi bó từ 30 cm đến 40 cm trong mặt phẳng nằm ngang từ cổng mà chúng kết nối. Nếu không thể thực hiện được điều này do khối cáp lớn hay có độ cứng cao, thì có thể sắp xếp cáp càng gần với yêu cầu càng tốt và sắp xếp này phải được nêu rõ trong biên bản thử nghiệm.
Ăng ten thử được đặt cách EUT 3 m, tâm của ăng ten cách mặt đất ít nhất 1,5 m. Ăng ten trường E được điều chỉnh độ cao và hướng quay để có phân cực đứng và ngang, khi đã song song với mặt đất, để xác định mức phát xạ cực đại.
Cuối cùng, ăng ten được di chuyển vòng quanh EUT, để xác định mức phát xạ cực đại một lần nữa, hay EUT có thể được đặt trong mặt phẳng trực giao với ăng ten thử tại điểm giữa và quay để đạt được cùng một kết quả.
b) Hơn nữa, trong băng tần số từ 156 MHz đến 165 MHz, phép đo phải được lặp lại với băng thông thu 9 kHz, các điều kiện khác như quy định ở khoản a).
c) Cũng có thể lựa chọn cách khác trong băng tần số từ 156 MHz đến 165 MHz là sử dụng một thiết bị thu tách sóng đỉnh hay thiết bị phân tích tần số, tùy theo thỏa thuận giữa nhà sản xuất và cơ quan đo kiểm.

Hình 4 - Giới hạn phát xạ bức xạ từ cổng vỏ tại cự ly 3 m
2.2.3.3. Giới hạn
a) Trong dải tần từ 150 kHz đến 2 GHz, giới hạn bức xạ tại khoảng cách 3 m từ cổng vỏ được xác định theo Hình 4.
b) Trong dải tần từ 156 MHz đến 165 MHz, giới hạn bức xạ tại khoảng cách 3 m từ cổng vỏ là 24 dBμV/m.
c) Trong cách lựa chọn khác, trong dải tần từ 156 MHz đến 165 MHz, giới hạn phát xạ tại khoảng cách 3 m từ cổng vỏ là 30 dBμV/m.
2.3. Yêu cầu về miễn nhiễm điện từ
2.3.1. Yêu cầu chung
Trong các phép thử này, EUT phải tuân thủ cấu hình hoạt động, thủ tục lắp đặt và nối đất bình thường, trừ khi có thay đổi được chỉ rõ, hoạt động trong điều kiện đo kiểm bình thường.
Giao diện đặc biệt của EUT với môi trường điện từ bên ngoài được gọi là các cổng. Giới hạn vật lý của EUT qua đó các trường điện từ có thể bức xạ hay tác động là cổng vỏ (Hình 1).
Các phép thử chế độ chênh lệch là các phép thử được áp dụng giữa các đường điện, đường tín hiệu và đường điều khiển.
Các phép thử chế độ chung là các phép thử được áp dụng giữa các nhóm đường dây và điểm tham chiếu chung, thường là đất.
Đối với các phép thử miễn nhiễm, các kết quả được đánh giá theo các tiêu chí chất lượng phụ thuộc vào các điều kiện hoạt động và các đặc tính chức năng của EUT, được định nghĩa như sau:
- Tiêu chí chất lượng A: EUT phải tiếp tục hoạt động bình thường trong và sau khi thử. Không được xảy ra suy giảm chất lượng hay mất chức năng như đã định nghĩa trong tiêu chuẩn thiết bị và chỉ tiêu kỹ thuật do nhà sản xuất cung cấp.
- Tiêu chí chất lượng B: EUT phải tiếp tục hoạt động bình thường sau khi thử. Không được xảy ra suy giảm chất lượng hay mất chức năng như đã định nghĩa trong tiêu chuẩn thiết bị và chỉ tiêu kỹ thuật do nhà sản xuất cung cấp. Trong khi thử cho phép suy giảm chất lượng hay mất chức năng nhưng có thể tự phục hồi nhưng không cho phép thay đổi trạng thái hoạt động thực tế hay số liệu lưu trữ.
- Tiêu chí chất lượng C: cho phép suy giảm hoặc mất chức năng tạm thời trong khi thử, với điều kiện chức năng có thể tự phục hồi, hoặc có thể phục hồi lại sau khi kết thúc phép thử bằng các bộ phận điều khiển, như đã định nghĩa trong tiêu chuẩn thiết bị và chỉ tiêu kỹ thuật do nhà sản xuất cung cấp.
Các điều kiện và phép thử được tóm tắt trong Bảng 2, trong đó cũng nêu các chỉ tiêu chất lượng được yêu cầu cho thiết bị thông tin vô tuyến và thiết bị dẫn đường thuộc phạm vi điều chỉnh của quy chuẩn này. Với các loại thiết bị khác, tiêu chí chất lượng phải được cung cấp trong tiêu chuẩn sản phẩm hoặc chỉ tiêu kỹ thuật do nhà sản xuất cung cấp, tuy nhiên, tối thiểu EUT phải tuân thủ tiêu chí chất lượng C.
Bảng 2 - Khả năng áp dụng các phép thử miễn nhiễm điện từ
|
| Xách tay | Được bảo vệ | Được phơi ra | Ngập nước | ||
| Nhiễu dẫn tần số vô tuyến | - | 3 V r.m.s e.m.f 150 kHz - 80 MHz, 10 V r.m.s e.m.f tại các tần số điểm quy định, Cổng nguồn AC và DC, cổng tín hiệu và điều khiển, chế độ chung. Tiêu chí chất lượng A | ||||
| Nhiễu bức xạ | 10 V/m, 80 MHz-2 GHz, Cổng vỏ, Tiêu chí chất lượng A | - | ||||
| Xung đột biến nhanh | - | Điện áp 2 kV trên các cổng nguồn AC Điện áp 1 kV chế độ chung trên các cổng tín hiệu và điều khiển, Tiêu chí chất lượng B | ||||
| Xung sét (chuyển tiếp chậm) | - | 1 kV dây/ đất, 0,5 kV dây/dây Cổng nguồn AC Tiêu chí chất lượng B | ||||
| Biến đổi nguồn ngắn hạn | - | Điện áp + 20% cho 1,5 s, tần số ± 10% cho 5 s Cổng nguồn AC Tiêu chí chất lượng B | ||||
| Lỗi nguồn | - | Ngắt 60 s Cổng nguồn AC và DC Tiêu chí chất lượng C | ||||
| Phóng tĩnh điện | Tiếp xúc 6 kV Không tiếp xúc 8 kV Tiêu chí chất lượng B | - | ||||
| CHÚ THÍCH: “-“: Không áp dụng. | ||||||
2.3.2. Thiết bị thu sóng vô tuyến
Nếu EUT có gắn thiết bị thu sóng vô tuyến, các tần số trong băng loại trừ, cùng với các đáp ứng của thiết bị thu băng hẹp (đáp ứng giả), phải không nằm trong các phép thử miễn nhiễm với nhiễu bức xạ và nhiễu dẫn.
2.3.2.1. Băng tần số loại trừ
Băng tần số loại trừ của thiết bị thu được định nghĩa là băng tần hoạt động của thiết bị thu, do nhà sản xuất công bố, mở rộng tại các giới hạn thêm 5 % giá trị.
2.3.2.2. Đánh giá đáp ứng thiết bị thu
Đáp ứng băng hẹp cho phép (đáp ứng giả) được xác định bằng phương pháp sau:
Nếu tín hiệu thử (tín hiệu không mong muốn) làm suy giảm chất lượng tại một tần số riêng, tần số tín hiệu thử phải được tăng thêm một lượng gấp đôi độ rộng băng tần của bộ lọc IF máy thu nằm ngay trước bộ giải điều chế, theo như công bố của nhà sản xuất. Tín hiệu thử sau đó được giảm một lượng tương đương.
Nếu không có suy giảm chất lượng tại cả hai tần số này thì đáp ứng ở đây được gọi là đáp ứng băng hẹp cho phép. Nếu vẫn có suy giảm chất lượng, thì có thể do phần thay đổi đã làm cho tần số của tín hiệu thử tương ứng với một đáp ứng băng hẹp khác. Điều này được xác định bằng cách lặp lại các thủ tục trên bằng cách tăng và giảm tần số tín hiệu thử thêm 2,5 lần độ rộng băng tần ở trên.
Nếu vẫn có suy giảm chất lượng thì đáp ứng ở đây không được coi là đáp ứng băng hẹp cho phép.
2.3.3. Miễn nhiễm đối với nhiễu dẫn tần số vô tuyến
2.3.3.1. Mục đích
Phép thử này mô phỏng ảnh hưởng của nhiễu được gây ra trên đường nguồn, trường tín hiệu và điều khiển từ các thiết bị phát sóng vô tuyến trên tàu tại các tần số dưới 80 MHz.
2.3.3.2. Phương pháp đo
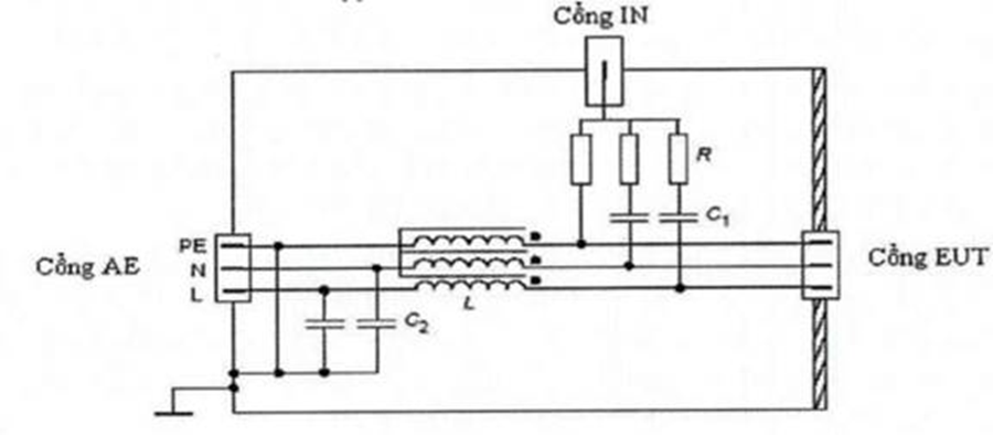
EUT được đặt trên một tấm đỡ cách điện có độ cao 0,1 m so với mặt phẳng đất chuẩn (xem Hình 5).
Thiết bị phụ trợ (AE), cần thiết cung cấp nguồn và các tín hiệu cần thiết cho EUT để hoạt động bình thường và kiểm tra chất lượng, phải được kết nối bằng dây cáp với các thiết bị ghép và tách thích hợp (CDNs) tại khoảng cách 0,1 m và 0,3 m từ EUT (xem Hình 6).
TCVN 7909-4-6:2015 mô tả thiết kế của CDNs và cách sử dụng các kìm kẹp để thay thế nếu không thể sử dụng CDN.

CHÚ THÍCH:
T Đầu cuối 50 Ω
T2 Khuyếch đại công suất (6 dB)
CDN Mạng ghép/ tách
Hình 5 - Sơ đồ thiết lập thử miễn nhiễm đối với nhiễu dẫn tần số vô tuyến

| CHÚ THÍCH: | CDN-M3, C1 (typ) = 10 nF, C2 (typ) = 47 nF, R = 300 Ω, L ≥ 280 μH tại 150 kHz. CDN-M2, C1 (typ) = 10 nF, C2 (typ) = 47 nF, R = 200 Ω, L ≥ 280 μH tại 150 kHz. CDN-M1, C1 (typ) = 22 nF, C2 (typ) = 47 nF, R = 100 Ω, L ≥ 280 μH tại 150 kHz. |
Hình 6 - Ví dụ minh hoạ sơ đồ đơn giản của CDN sử dụng với các nguồn cung cấp không có lớp che chắn, trong phép thử nhiễu dẫn tần số vô tuyến
Phép thử phải được thực hiện với bộ phát thử nối lần lượt với các CDN, trong khi các cổng vào RF không kích thích đến CDN được kết cuối bằng trở kháng 50 Ω.
Bộ phát thử phải được thiết lập cho mỗi CDN với AE và EUT được ngắt ra và thay thế bằng các trở kháng 150 Ω. Bộ phát thử phải cung cấp e.m.f không điều chế tại cổng EUT với mức thử yêu cầu.
Phép thử được tiến hành như trong TCVN 7909-4-6:2015 với các mức thử sau:
- Biên độ 3 V r.m.s quét trong dải tần số từ 150 kHz đến 80 MHz (mức khắc nghiệt 2);
- Biên độ 10 V r.m.s tại các tần số: 2 MHz, 3 MHz, 4 MHz, 6,2 MHz, 8,2MHz, 12,6 MHz, 16,5 MHz 18,8 MHz, 22 MHz và 25 MHz;
Trong khi thử, điều chế biên độ tại 400 Hz ± 10 % với độ sâu 80 % ± 10% sẽ được sử dụng.
Tốc độ quét tần số không được vượt quá 1,5 x 10-3 decade/s để cho phép phát hiện lỗi của EUT.
Các tín hiệu trên được đặt lên đường điện, đường tín hiệu và đường điều khiển của EUT. Phép kiểm tra chất lượng EMC được thực hiện trong và sau mỗi phép thử.
2.3.3.3. Tiêu chí chất lượng
Các yêu cầu kiểm tra chất lượng EMC phải được thỏa mãn trong và sau phép thử tương ứng với tiêu chí chất lượng A như mô tả trong 2.3.1.
2.3.4. Miễn nhiễm đối với nhiễu bức xạ tần số vô tuyến
2.3.4.1. Mục đích
Phép thử này mô phỏng ảnh hưởng của các thiết bị phát sóng vô tuyến tần số trên 80 MHz, như các thiết bị phát VHF đặt trên tàu hay các thiết bị vô tuyến cầm tay, hoạt động gần thiết bị.
2.3.4.2. Phương pháp đo
EUT phải được đặt trong một phòng che thích hợp hay buồng đo không phản xạ và có kích thước tương xứng với EUT (xem Hình 7).
EUT cần được đặt ở khu vực trường đồng nhất và cách điện với đất bằng giá đỡ phi kim loại. Khu vực đồng nhất được hiệu chuẩn khi phòng đo trống, cấu hình của EUT và các cáp đi cùng sẽ được ghi trong biên bản thử nghiệm.
Nếu đường dây từ và đến EUT không được chỉ rõ, các dây dẫn song song không che chắn sẽ được sử dụng và để trần trong trường điện từ cách EUT 1 m.
Phép thử được tiến hành như mô tả trong TCVN 7909-4-3:2015 với mức nghiêm ngặt 3, với ăng ten phát đặt đối diện với một trong bốn mặt của EUT. Khi thiết bị có thể được sử dụng theo các hướng khác nhau (thẳng đứng và nằm ngang), phép thử được tiến hành ở tất cả các mặt.
EUT ban đầu được đặt sao cho một mặt trùng với mặt phẳng hiệu chuẩn. Dải tần được quét với tốc độ theo thứ tự là 1,5 x 10-3 decade/s với dải tần từ 80 MHz đến 1 GHz và 0,5 x 10-3 decade/s với dải tần từ 1 GHz đến 2 GHz, và phải đủ chậm để cho phép phát hiện bất kỳ lỗi chức năng nào của EUT. Bất kỳ tần số nhạy cảm hay tần số quan tâm vượt trội nào cũng cần được phân tích riêng.
EUT được đặt trong điện trường điều chế với cường độ 10 v/m quét trong dải tần từ 80 MHz đến 2 GHz. Điều chế tại 400 Hz ± 10 % , độ sâu 80 % ±10 %,
2.3.4.3. Tiêu chí chất lượng
Các yêu cầu kiểm tra chất lượng EMC phải được thỏa mãn trong và sau phép thử tương ứng với Tiêu chí chất lượng A như mô tả tại 2.3.1.

Hình 7 - Ví dụ điều kiện thử nghiệm miễn nhiễm đối với bức xạ vô tuyến
CHÚ THÍCH:
I Khoảng cách giữa giá kẹp và EUT (không lớn hơn 1 m)
(A) Vị trí ghép đường nguồn
(B) Vị trí ghép đường tín hiệu

Hình 8 - Thiết lập thử nghiệm chung cho miễn nhiễm đối với đột biến nhanh
2.3.5. Miễn nhiễm đối với xung đột biến nhanh trên đường điện AC, đường tín hiệu và đường điều khiển
2.3.5.1. Mục đích
Phép thử này mô phỏng đột biến năng lượng thấp, nhanh gây ra do chuyển mạch thiết bị tạo nên tại chỗ tiếp xúc.
2.3.5.2. Phương pháp đo
Phép thử được tiến hành như mô tả trong IEC 61000-4-4, tại mức nghiêm ngặt 3, sử dụng thiết bị phát thử tuân thủ theo mục 6.1.1 của IEC 61000-4-4, mạng ghép/tách cho các đường điện tuân thủ theo mục 6.2 của IEC 61000-4-4, giá kẹp ghép điện dung cho đường tín hiệu và đường điều khiển tuân thủ theo 6.3 của IEC 61000-4-4 (xem Hình 8).
Xung với các đặc tính sau được sử dụng cho đường điện, đường tín hiệu và đường điều khiển:
- Thời gian quá độ: 5 ns (Giá trị nằm giữa 10 % và 90 %)
- Độ rộng: 50 ns (50 % giá trị)
- Biên độ: 2 kV chế độ chênh lệch trên các đường điện AC1 kV chế độ chung trên đường tín hiệu và đường điều khiển
- Tốc độ lặp: 5 kHz (1 kV), 2,5 kHz (2 kV)
- Ứng dụng: burst 15 ms trong 300 ms
- Chu trình: 3 phút đến 5 phút cho mỗi xung cực tính dương và âm.
2.3.5.3. Tiêu chí chất lượng
Các yêu cầu kiểm tra chất lượng EMC phải được thỏa mãn trong và sau phép thử tương ứng với Tiêu chí chất lượng B như mô tả trong 2.3.1.
2.3.6. Miễn nhiễm đối với xung sét trên đường điện AC
2.3.6.1. Mục đích
Phép thử mô phỏng xung sét năng lượng cao, chậm gây ra do chuyển mạch thyristor lên nguồn điện AC
2.3.6.2. Phương pháp đo
Phép thử được tiến hành như mô tả trong TCVN 8241-4-5:2009, tại mức nghiêm ngặt 2, sử dụng thiết bị phát sóng kết hợp (lai), tuân thủ theo 6.1 của TCVN 8241-4- 5:2009, kết hợp với mạng ghép/tách, tuân thủ theo 6.3.1.1 của TCVN 8241-4-5:2009 (xem Hình 9a và 9b).
Xung với các đặc tính sau được sử dụng cho các đường điện:
- Thời gian quá độ: 1,2 μs (Giá trị nằm giữa 10 % và 90 %)
- Độ rộng: 50 μs (50 % giá trị)
- Biên độ: 1 kV dây/đất, 0,5 kV dây/dây
- Tốc độ lặp: 1 xung/phút
- Ứng dụng: liên tục
- Chu trình: 5 phút cho mỗi xung cực tính dương và âm.
2.3.6.3. Tiêu Chí chất lượng
Các yêu cầu kiểm tra chất lượng EMC phải được thỏa mãn trong và sau phép thử tương ứng với Tiêu chí chất lượng B như được mô tả tại 2.3.1.

Hình 9a - Thiết lập phép thử miễn nhiễm đối với xung sét trên đường AC - Ví dụ thiết lập phép thử ghép điện dung trên đường AC/DC; ghép đường tới đường, đầu ra thiết bị phát thả nổi

Hình 9b - Thiết lập phép thử miễn nhiễm đối với xung sét trên đường AC - Ví dụ thiết lập phép thử ghép điện dung trên đường AC/DC; ghép đường tới đất, đầu ra thiết bị phát nổi đất
2.3.7. Miễn nhiễm đối với biến đổi nguồn ngắn hạn
2.3.7.1. Miễn trừ
Phép thử này không dùng cho thiết bị điện áp DC
2.3.7.2. Mục đích
Phép thử này mô phỏng biến đổi nguồn do tải thay đổi mạnh. Phần này bổ sung cho phép thử biến đổi nguồn liên tục trong điều kiện đo kiểm tới hạn như chỉ ra trong Bảng 1.
2.3.7.3. Phương pháp đo
Biến đổi điện áp nguồn được tạo ra bằng nguồn điện có thể lập trình được.
EUT phải chịu biến đổi điện áp nguồn tương ứng với giá trị danh định từng phút trong 10 phút (Hình 10) như sau:
a) Điện áp: danh định + (20 ± 1) %, chu trình 1,5 s ± 0,2 s,
Tần số: danh định + (10 ± 0,5) %, chu trình 5 s ± 0,5 s, áp đặt;
b) Điện áp; danh định - (20 ± 1) %, chu trình 1,5 s ± 0,2 s,
Tần số: danh định - (10 ± 0,5) %, chu trình 5 s ± 0,5 s, áp đặt
Thời gian tăng và giảm biến đổi tần số và điện áp là 0,2 s ± 0,1s (từ 10 % đến 90 %). Các thông tin khác được mô tả trong TCVN 8241-4-11:2009.

Hình 10a - Phép thử 1: điện áp (V) + 20 % và tần số (f) + 10 %

Hình 10b - Phép thử 2: điện áp (V) - 20 % và tần số (f) -10 %
Hình 10 - Biến đổi nguồn trong phép thử miễn nhiễm đối với biến đổi điện áp nguồn ngắn hạn
2.3.7.4. Tiêu chí chất lượng
Các yêu cầu kiểm tra chất lượng EMC phải được thỏa mãn trong và sau phép thử tương ứng với Tiêu chí chất lượng B như được mô tả tại 2.3.1.
2.3.8. Miễn nhiễm đối với lỗi nguồn
2.3.8.1. Miễn trừ
Phép thử này không áp dụng với EUT hoạt động bằng nguồn ắc quy hoặc kết nối tới ắc quy dự phòng.
2.3.8.2. Mục đích
Phép thử này mô phỏng ngắt nguồn trong khoảng thời gian ngắn do thay đổi nguồn điện và ngắt điện áp. Nó bao gồm cả trường hợp ngắt cho phép bởi Công ước IMO SOLAS trong việc chuyển đổi từ nguồn điện chính sang nguồn khẩn cấp.
2.3.8.3. Phương pháp đo
EUT phải chịu ba lần ngắt nguồn với mỗi lần ngắt khoảng 60 s. Các thông tin khác được cho trong TCVN 8241-4-11:2009.
2.3.8.4. Tiêu chí chất lượng
Các yêu cầu kiểm tra chất lượng EMC phải được thỏa mãn trong và sau phép thử tương ứng với Tiêu chí chất lượng C như được mô tả trong 2.3.1. Không xảy ra hỏng hóc phần mềm hay mất các dữ liệu quan trọng.
2.3.9. Miễn nhiễm đối với phóng tĩnh điện
2.3.9.1. Mục đích
Phép thử này mô phỏng ảnh hưởng của phóng tĩnh điện từ người xảy ra trong môi trường mà người đó tích điện, như tiếp xúc với thảm sợi nhân tạo hay các áo quần bằng Vinyl.

Hình 11 - Ví dụ thiết lập phép thử miễn nhiễm phóng tĩnh điện (ESD) cho thiết bị đặt trên sản chỉ rõ các vị trí cơ bản của thiết bị phát ESD
2.3.9.2. Phương pháp đo
Phép thử được thực hiện như mô tả trong TCVN 7909-4-2:2015, sử dụng thiết bị phóng tĩnh điện (ESD), là một tụ điện dự trữ năng lượng có điện dung 150 pF và trở kháng phóng 330 Ω nối với một đầu phóng.
EUT phải được đặt trên một mặt phẳng đất bằng kim loại và cách điện với mặt phẳng này. Mặt phẳng này phải nhô ra tối thiểu 0,5 m bên ngoài EUT ở mỗi mặt (Hình 11 và Hình 12). Thiết bị phóng tĩnh điện sẽ phóng điện vào các điểm trên EUT mà người sử dụng thường truy nhập trong quá trình sử dụng bình thường.

Hình 12 - Ví dụ thiết lập phép thử miễn nhiễm phóng tĩnh điện (ESD) cho thiết bị đặt trên bàn chỉ rõ vị trí cơ bản của thiết bị phóng ESD
Thiết bị phóng ESD được giữ vuông góc với bề mặt, tại vị trí có thể thực hiện phóng điện và với tốc độ 20 lần phóng trong một giây. Mỗi vị trí được thử với 10 lần phóng điện tích dương và âm trong khoảng thời gian giãn cách ít nhất 1 s giữa các lần phóng để cho phép kiểm tra lỗi hoạt động của EUT. Phương pháp hay được sử dụng là phóng điện tiếp xúc; tuy nhiên phóng điện qua không khí sẽ được dùng ở những nơi không thể áp dụng phóng điện tiếp xúc, như trên các bề mặt sơn cách điện theo công bố của nhà sản xuất.
Để mô phỏng phóng điện lên các vật thể đặt cạnh EUT, 10 lần phóng điện tiếp xúc đơn, cực tính dương và âm, sẽ được sử dụng cho mặt phẳng đất tại mỗi bề mặt ở vị trí cách EUT 0,1 m. 10 lần phóng điện khác sẽ được đặt vào tâm của một cạnh của mặt phẳng ghép đứng (VCP), mặt phẳng này được đặt ở các vị trí khác nhau đủ để cả 4 bề mặt của EUT được chiếu đầy đủ.
Mức thử là 6 kV cho phóng điện tiếp xúc và 8 kV cho phóng điện qua không khí.
2.3.9.3. Tiêu chí chất lượng
Các yêu cầu kiểm tra chất lượng EMC phải được thỏa mãn trong và sau phép thử tương ứng với Tiêu chí chất lượng B như được mô tả trong mục 2.3.1.
3. QUY ĐỊNH VỀ QUẢN LÝ
3.1. Các thiết bị thuộc phạm vi điều chỉnh quy định tại mục 1.1 của Quy chuẩn này phải tuân thủ các quy định kỹ thuật của Quy chuẩn này và phải thực hiện công bố hợp quy theo Quy chuẩn này.
3.2. Đối với thiết bị Ra đa dùng cho nghiệp vụ di động hàng hải, Quy chuẩn này được áp dụng thay cho QCVN 18:2014/BTTTT để thực hiện các quy định của Bộ Thông tin và Truyền thông về công bố hợp quy.
4. TRÁCH NHIỆM CỦA TỔ CHỨC, CÁ NHÂN
Các tổ chức, cá nhân liên quan có trách nhiệm thực hiện các quy định về công bố hợp quy và chịu sự kiểm tra của cơ quan quản lý nhà nước theo các quy định hiện hành.
5. TỔ CHỨC THỰC HIỆN
5.1. Cục Viễn thông, Cục Tần số vô tuyến điện và các Sở Thông tin và Truyền thông có trách nhiệm tổ chức hướng dẫn, triển khai áp dụng và quản lý các cá nhân, tổ chức, doanh nghiệp thực hiện theo Quy chuẩn này.
5.2. Trong trường hợp các quy định nêu tại Quy chuẩn này có sự thay đổi, bổ sung hoặc được thay thế thì thực hiện theo quy định tại văn bản mới.
5.3. Trong quá trình triển khai thực hiện quy chuẩn này, nếu có vấn đề phát sinh, vướng mắc, các tổ chức và cá nhân có liên quan phản ánh bằng văn bản về Bộ Thông tin và Truyền thông (Vụ Khoa học và Công nghệ) để được hướng dẫn, giải quyết./.
Phụ lục A
(Tham khảo)
Một số ví dụ về danh mục thiết bị thông tin vô tuyến và dân đường hàng hải được thống kê theo các trường hợp sử dụng khác nhau
Phụ lục này nêu một số ví dụ về danh mục thiết bị được thống kê theo các nhóm tương ứng với một số trường hợp sử dụng hoặc phạm vi sử dụng điển hình, gồm:
- Bảng A.1 - Danh mục và tham số cơ bản của một số thiết bị chính thuộc đài bờ;
- Bảng A.2 - Danh mục và tham số cơ bản của một số thiết bị chính thuộc tàu;
- Bảng A.3 - Danh mục các thiết bị thuộc hệ thống GMDSS được trang bị cho tàu có phân chia theo các vùng chạy tàu A1, A2, A3, A4;
- Bảng A.4 - Danh mục một số thiết bị thông tin vô tuyến ngoài hệ thống GMDSS có thể được trang bị cho tàu;
- Bảng A.5 - Danh mục một số thiết bị vô tuyến trợ giúp dẫn đường hàng hải trên biển;
- Bảng A.6 - Ví dụ thiết bị thuộc tàu được phân chia theo môi trường hoạt động.
Bảng A.1 - Danh mục và tham số cơ bản của một số thiết bị chính thuộc đài bờ
| TT | Tên thiết bị | Công suất | Dải tần hoạt động |
| 1 | Máy phát DSC- MF/HF | Từ 1 kW ÷ 5 kW | MF/HF |
| 2 | Máy phát RTP-MF/HF | Từ 1 kw ÷ 5 kw | MF/HF |
| 3 | Máy thu phát RTP- VHP | 50 W | VHF |
| 4 | Máy thu phát DSC- VHF | 50 W | VHF |
| 5 | Máy phát MSI- Navtex | Tối đa 1 kW | MF |
| 6 | Máy thu phát NBDP | Từ 1 kW ÷ 5 kW | MF/HF |
| 7 | Trạm thu phát vệ tinh mặt đất INMARSAT | 3 kW | Băng C |
Bảng A.2 - Danh mục và tham số cơ bản của một số thiết bị chính thuộc tàu
| TT | Tên thiết bị | Công Suất | Dải tần hoạt động |
| 1 | Điện báo vô tuyến MF | 150 W | 415 kHz ÷ 535 kHz |
| 2 | Điện thoại vô tuyến MF | 400 W pep | 1605 kHz ÷ 3800 kHz |
| 3 | Điện thoại vô tuyến HF | 1500 W pep | 4 MHz ÷ 27,5 MHz |
| 4 | Phao EPIRB/ELT | 0,5 W | 121,5 MHz ÷ 243 MHz |
| 5 | Điện thoại vô tuyến VHF | 25 W | 156 MHz ÷ 165 MHz |
| 6 | Phao COSPAS-SARSAT EIPRB | 5 W | 406 MHz ÷ 406,1 MHz |
| 7 | Máy phát vệ tinh Inmarsat | 25 W | 1616,5 MHz ÷ 1646,5 MHz |
| 8 | Ra đa băng S | 25 kW peak | 2,9 GHz ÷ 3,1 GHz |
| 9 | Ra đa băng X | 25 kW peak | 9,3 GHz ÷ 9,5 GHz |
| 10 | Phát đáp ra đa (SART) | 400 mW | 9,3 GHz ÷ 9,5 GHz |
Bảng A.3 - Danh mục các thiết bị thuộc hệ thống GMDSS được trang bị cho tàu có phân chia theo các vùng chạy tàu A1, A2, A3, A4
| Loại thiết bị | A1 | A2 | A3 | A4 | |
| Giải pháp đài tàu SES INMARSAT | Giải pháp đài tàu HF | ||||
| VHF có phương thức DSC | X | X | X | X | X |
| Máy thu phát MF thoại và DSC |
| X | X |
|
|
| Tàu SES INMARSAT |
|
| X |
|
|
| Máy thu phát HF thoại, DSC, NBDP |
|
|
| X | X |
| Phao EPIRB 406 MHz | X | X | X | X | X |
| Thiết bị phát đáp Ra đa (SARTs) | X | X | X | X | X |
| Thiết bị VHF hai chiều | X | X | X | X | X |
Bảng A.4 - Danh mục một số thiết bị thông tin vô tuyến ngoài hệ thống GMDSS có thể được trang bị cho tàu
| TT | Tên thiết bị | Ghi chú |
| 1 | Thiết bị đầu cuối thuộc hệ thống thông tin vệ tinh băng rộng Inmarsat 4 (Fleet Broadband, FBB150, FBB250, FBB500) | Cung cấp đồng thời thoại và data băng rộng |
| 2 | Thiết bị đầu cuối thuộc hệ thống thông tin vệ tinh Inmarsat 3 (F77, F55, F33) | Dịch vụ thoại, telex, fax và data 64 kbps/128 kbps |
| 3 | Thiết bị đầu cuối thuộc hệ thống thông tin vệ tinh Inmarsat, dịch vụ BGAN (Broadband Global Area Network) | Kết nối băng thông rộng đến 492 kbps, thực hiện đồng thời gọi thoại và truyền dữ liệu |
| 4 | Thiết bị thông tin liên lạc trang bị cho tàu nghề cá | Cập nhật theo các quy định hiện hành (ví dụ: Thông tư số 15/2011/TT-BNNPTNT) |
| 5 | Thiết bị thông tin vô tuyến trang bị cho tàu hoạt động tuyến nội địa | Cập nhật theo các quy định hiện hành (ví dụ: theo QCVN 42:2012/BGTVT) |
Bảng A.5 - Danh mục một số thiết bị vô tuyến trợ giúp dẫn đường hàng hải
| TT | Tên thiết bị | Ghi chú |
| 1 | Phao vô tuyến (radio buoy) | Hoạt động trong môi trường biển, được sử dụng để phân luồng giao thông tại cảng biển hoặc được đặt tại các vị trí xác định để cảnh báo, trợ giúp việc dẫn đường, tránh đâm va cho các tàu khi lưu thông trên biển, hoặc thu thập các thông tin AIS của các tàu để trợ giúp việc dẫn đường. |
| 2 | Phao vô tuyến cố định (radio beacon) | |
| 3 | Phao vô tuyến tích hợp thiết bị AIS | |
| 4 | Thiết bị định vị, đánh dấu có tích hợp AIS | |
| 5 | Thiết bị phát mốc tọa độ DGPS | |
| 6 | Thiết bị phát đáp Radar (SART) | |
| 7 | Thiết bị định vị, đánh dấu vị trí có tích hợp bộ phát đáp ra đa | |
| 8 | Thiết bị AIS đài bờ |
Bảng A.6 - Ví dụ phân loại thiết bị của tàu theo môi trường hoạt động
| TT | Loại thiết bị | Xách tay | Bảo vệ | Phơi ra | Ngập nước |
| 1 | HF MSI | - | * | Ăng ten | - |
| 2 | SES | - | * | Ăng ten | - |
| 3 | Vô tuyến VHF (VHF radio) | - | * | Ăng ten | - |
| 4 | Vô tuyến MF (MF radio) |
| * | Ăng ten và Bộ điều hưởng ăng ten |
|
| 5 | Vô tuyến MF/HF |
| * | Ăng ten và Bộ điều hưởng ăng ten |
|
| 6 | 406 MHz EPIRB | * | - | - | - |
| 7 | SART | * | - | - | - |
| 8 | VHF EPIRB | * | - | - | - |
| 9 | Inmarsat - C | - | * | Ăng ten | - |
| 10 | Inmarsat EPIRB | * | - | - | - |
| 11 | VHF survival craft | * | - | - | - |
| 12 | Ra đa | - | * | Ăng ten |
|
| CHÚ THÍCH: “*”: Áp dụng; “-”: Không áp dụng | |||||
Thư mục tài liệu tham khảo
[1] IEC 60945:2002, Maritime navigation and radiocommunication equipment and systems - General requirements - Methods of testing and required test results.
[2] IEC 60945:2002/COR1:2008, Corrigendum 1 - Maritime navigation and radiocommunication equipment and systems - General requirements - Methods of testing and required test results.
Mục lục
1. QUY ĐỊNH CHUNG
1.1. Phạm vi điều chỉnh
1.2. Đối tượng áp dụng
1.3. Tài liệu viện dẫn
1.4. Giải thích từ ngữ
1.5. Chữ viết tắt
2. QUY ĐỊNH KỸ THUẬT
2.1. Quy định chung
2.1.1. Yêu cầu về môi trường thử nghiệm
2.1.2. Yêu cầu về nơi thử nghiệm
2.1.3. Yêu cầu về kết quả thử nghiệm
2.2. Yêu cầu về phát xạ điện từ
2.2.1. Yêu cầu chung
2.2.2. Yêu cầu về phát xạ dẫn
2.2.2.1. Mục đích
2.2.2.2. Phương pháp đo
2.2.2.3. Giới hạn
2.2.3. Yêu cầu về phát xạ bức xạ qua cổng vỏ
2.2.3.1. Mục đích
2.2.3.2. Phương pháp đo
2.2.3.3. Giới hạn
2.3. Yêu cầu về miễn nhiễm điện từ
2.3.1. Yêu cầu chung
2.3.2. Thiết bị thu sóng vô tuyến
2.3.2.1. Băng tần số loại trừ
2.3.2.2. Đánh giá đáp ứng thiết bị thu
2.3.3. Miễn nhiễm đối với nhiễu dẫn tần số vô tuyến
2.3.3.1. Mục đích
2.3.3.2. Phương pháp đo
2.3.3.3. Tiêu chí chất lượng
2.3.4. Miễn nhiễm đối với nhiễu bức xạ tần số vô tuyến
2.3.4.1. Mục đích
2.3.4.2. Phương pháp đo
2.3.4.3. Tiêu chí chất lượng
2.3.5. Miễn nhiễm đối với xung đột biến nhanh trên đường điện AC, đường tín hiệu và đường điều khiển
2.3.5.1. Mục đích
2.3.5.2. Phương pháp đo
2.3.5.3. Tiêu chí chất lượng
2.3.6. Miễn nhiễm đối với xung sét trên đường điện AC
2.3.6.1. Mục đích
2.3.6.2. Phương pháp đo
2.3.6.3. Tiêu chí chất lượng
2.3.7. Miễn nhiễm đối với biến đổi nguồn ngắn hạn
2.3.7.1. Miễn trừ
2.3.7.2. Mục đích
2.3.7.3. Phương pháp đo
2.3.7.4. Tiêu chí chất lượng
2.3.8. Miễn nhiễm đối với lỗi nguồn
2.3.8.1. Miễn trừ
2.3.8.2. Mục đích
2.3.8.3. Phương pháp đo
2.3.8.4. Tiêu chí chất lượng
2.3.9. Miễn nhiễm đối với phóng tĩnh điện
2.3.9.1. Mục đích
2.3.9.2. Phương pháp đo
2.3.9.3. Tiêu chí chất lượng
3. QUY ĐỊNH VỀ QUẢN LÝ
4. TRÁCH NHIỆM CỦA TỔ CHỨC, CÁ NHÂN
5. TỔ CHỨC THỰC HIỆN
Phụ lục A (Tham khảo) Một số ví dụ về danh mục thiết bị thông tin vô tuyến và dẫn đường hàng hải được thống kê theo các trường hợp sử dụng khác nhau
Thư mục tài liệu tham khảo
Bạn chưa Đăng nhập thành viên.
Đây là tiện ích dành cho tài khoản thành viên. Vui lòng Đăng nhập để xem chi tiết. Nếu chưa có tài khoản, vui lòng Đăng ký tại đây!