- Tổng quan
- Nội dung
- VB gốc
- Tiếng Anh
- Hiệu lực
- VB liên quan
- Lược đồ
-
Nội dung hợp nhất
Tính năng này chỉ có tại LuatVietnam.vn. Nội dung hợp nhất tổng hợp lại tất cả các quy định còn hiệu lực của văn bản gốc và các văn bản sửa đổi, bổ sung, đính chính... trên một trang. Việc hợp nhất văn bản gốc và những văn bản, Thông tư, Nghị định hướng dẫn khác không làm thay đổi thứ tự điều khoản, nội dung.
Khách hàng chỉ cần xem Nội dung hợp nhất là có thể nắm bắt toàn bộ quy định hiện hành đang áp dụng, cho dù văn bản gốc đã qua nhiều lần chỉnh sửa, bổ sung.
- Tải về
Thông tư 11/2024/TT-BTNMT kỹ thuật điều tra, đánh giá đất đai; kỹ thuật bảo vệ, cải tạo, phục hồi đất
| Cơ quan ban hành: | Bộ Tài nguyên và Môi trường |
Số công báo:
Số công báo là mã số ấn phẩm được đăng chính thức trên ấn phẩm thông tin của Nhà nước. Mã số này do Chính phủ thống nhất quản lý.
|
Đã biết
|
| Số hiệu: | 11/2024/TT-BTNMT | Ngày đăng công báo: |
Đã biết
|
| Loại văn bản: | Thông tư | Người ký: | Lê Minh Ngân |
| Trích yếu: | Quy định kỹ thuật điều tra, đánh giá đất đai; kỹ thuật bảo vệ, cải tạo, phục hồi đất | ||
|
Ngày ban hành:
Ngày ban hành là ngày, tháng, năm văn bản được thông qua hoặc ký ban hành.
|
31/07/2024 |
Ngày hết hiệu lực:
Ngày hết hiệu lực là ngày, tháng, năm văn bản chính thức không còn hiệu lực (áp dụng).
|
Đang cập nhật |
|
Áp dụng:
Ngày áp dụng là ngày, tháng, năm văn bản chính thức có hiệu lực (áp dụng).
|
Đã biết
|
Tình trạng hiệu lực:
Cho biết trạng thái hiệu lực của văn bản đang tra cứu: Chưa áp dụng, Còn hiệu lực, Hết hiệu lực, Hết hiệu lực 1 phần; Đã sửa đổi, Đính chính hay Không còn phù hợp,...
|
Đã biết
|
| Lĩnh vực: | Đất đai-Nhà ở Tài nguyên-Môi trường | ||
TÓM TẮT THÔNG TƯ 11/2024/TT-BTNMT
Ngày 31/7/2024, Bộ Tài nguyên và Môi trường đã ban hành Thông tư 11/2024/TT-BTNMT quy định kỹ thuật điều tra, đánh giá đất đai; kỹ thuật bảo vệ, cải tạo, phục hồi đất. Dưới đây là một số nội dung đáng chú ý:
1. Bản đồ kết quả điều tra, đánh giá đất đai; bản đồ kết quả bảo vệ, cải tạo, phục hồi đất gồm 05 loại như sau:
- Bản đồ chất lượng đất;
- Bản đồ tiềm năng đất đai;
- Bản đồ thoái hóa đất;
- Bản đồ đất bị ô nhiễm
- Bản đồ kết quả bảo vệ, cải tạo, phục hồi đất.
2. Thu thập tài liệu phục vụ xây dựng nhiệm vụ gồm có: Thu thập các tài liệu, số liệu, bản đồ có liên quan đến việc xây dựng nhiệm vụ; thu thập các chương trình, dự án, đề tài đã nghiên cứu trước đây có liên quan đến nhiệm vụ.
3. Xác định nội dung, khối lượng, phương pháp thực hiện và sản phẩm của nhiệm vụ, bao gồm:
- Xác định nội dung, khối lượng của từng bước công việc thực hiện;
- Xác định phương pháp, biện pháp kỹ thuật, giải pháp kinh tế, xã hội;
- Xác định sản phẩm của nhiệm vụ và thời gian hoàn thành;
- Xác định thời gian thực hiện, chủ đầu tư, chủ quản đầu tư nhiệm vụ.
Thông tư có hiệu lực thi hành kể từ ngày 01/8/2024.
Xem chi tiết Thông tư 11/2024/TT-BTNMT có hiệu lực kể từ ngày 01/08/2024
Tải Thông tư 11/2024/TT-BTNMT
|
BỘ TÀI NGUYÊN VÀ MÔI TRƯỜNG
_____________
Số: 11/2024/TT-BTNMT |
CỘNG HÒA XÃ HỘI CHỦ NGHĨA VIỆT NAM
Độc lập - Tự do - Hạnh phúc
________________________
Hà Nội, ngày 31 tháng 7 năm 2024
|
THÔNG TƯ
Quy định kỹ thuật điều tra, đánh giá đất đai;
kỹ thuật bảo vệ, cải tạo, phục hồi đất
_____________
Căn cứ Luật Đất đai ngày 18 tháng 01 năm 2024; Luật Sửa đổi, bổ sung một số điều của Luật Đất đai số 31/2024/QH15, Luật Nhà ở số 27/2023/QH15, Luật Kinh doanh bất động sản số 29/2023/QH15 và Luật Các tổ chức tín dụng số 32/2024/QH15 ngày 29 tháng 6 năm 2024;
Căn cứ Nghị định số 101/2024/NĐ-CP ngày 29 tháng 7 năm 2024 của Chính phủ quy định về điều tra cơ bản đất đai; đăng ký, cấp giấy chứng nhận quyền sử dụng đất, quyền sở hữu tài sản gắn liền với đất và hệ thống thông tin đất đai;
Căn cứ Nghị định số 68/2022/NĐ-CP ngày 22 tháng 9 năm 2022 của Chính phủ quy định chức năng, nhiệm vụ, quyền hạn và cơ cấu tổ chức của Bộ Tài nguyên và Môi trường;
Theo đề nghị của Cục trưởng Cục Quy hoạch và Phát triển tài nguyên đất,
Bộ trưởng Bộ Tài nguyên và Môi trường ban hành Thông tư quy định kỹ thuật điều tra, đánh giá đất đai; kỹ thuật bảo vệ, cải tạo, phục hồi đất.
Chương I
QUY ĐỊNH CHUNG
Điều 1. Phạm vi điều chỉnh
Thông tư này quy định kỹ thuật điều tra, đánh giá đất đai; kỹ thuật bảo vệ, cải tạo, phục hồi đất, bao gồm:
1. Kỹ thuật điều tra, đánh giá đất đai gồm:
a) Kỹ thuật điều tra, đánh giá về chất lượng đất, tiềm năng đất đai quy định tại khoản 1 Điều 53 Luật Đất đai;
b) Kỹ thuật điều tra, đánh giá thoái hóa đất quy định tại khoản 2 Điều 53 Luật Đất đai;
c) Kỹ thuật điều tra, đánh giá ô nhiễm đất quy định tại khoản 3 Điều 53 Luật Đất đai;
d) Kỹ thuật quan trắc chất lượng đất, thoái hóa đất, ô nhiễm đất quy định tại khoản 4 Điều 53 Luật Đất đai;
đ) Kỹ thuật điều tra, đánh giá đất đai theo chuyên đề quy định tại khoản 2 Điều 52 Luật Đất đai.
2. Kỹ thuật bảo vệ, cải tạo, phục hồi đất quy định tại Điều 54 Luật Đất đai.
Điều 2. Đối tượng áp dụng
Thông tư này áp dụng đối với các cơ quan quản lý nhà nước về đất đai, cơ quan có chức năng quản lý đất đai ở địa phương, các tổ chức, cá nhân thực hiện điều tra, đánh giá đất đai; bảo vệ, cải tạo, phục hồi đất và các tổ chức, cá nhân có liên quan.
Điều 3. Giải thích từ ngữ
Trong Thông tư này các từ ngữ dưới đây được hiểu như sau:
1. Bản đồ chất lượng đất là bản đồ thể hiện việc phân bố các khoanh đất theo phân mức chất lượng đất tại một thời điểm xác định.
2. Bản đồ đất bị ô nhiễm là bản đồ thể hiện việc phân bố các khoanh đất theo loại hình, phân mức ô nhiễm đất và vị trí các điểm ô nhiễm tại một thời điểm xác định.
3. Bản đồ tiềm năng đất đai là bản đồ thể hiện việc phân bố các khoanh đất theo phân mức tiềm năng đất đai tại một thời điểm xác định.
4. Bản đồ thoái hóa đất là bản đồ thể hiện việc phân bố các khoanh đất theo phân mức thoái hóa đất tại một thời điểm xác định.
5. Chất lượng đất là đặc điểm thổ nhưỡng, địa hình, tính chất vật lý, tính chất hóa học, tính chất sinh học và điều kiện khác theo phân mức đánh giá.
6. Khoanh đất là vùng được hình thành bởi một hoặc nhiều thửa đất liền kề có cùng đặc tính, ranh giới ngoài cùng khép kín.
7. Khu vực cần bảo vệ, cải tạo, phục hồi đất là các khu vực đất bị thoái hóa, đất bị ô nhiễm đã được khoanh vùng theo kết quả hoạt động điều tra, đánh giá đất đai.
8. Ô nhiễm đất là sự gia tăng hàm lượng của một số chất, hợp chất so với giới hạn tối đa cho phép quy định Thông tư này.
9. Quan trắc chất lượng đất là hoạt động theo dõi có hệ thống các chỉ tiêu về tính chất vật lý, tính chất hóa học của đất.
10. Quan trắc ô nhiễm đất là hoạt động theo dõi có hệ thống về hàm lượng kim loại nặng có trong đất và dư lượng hóa chất bảo vệ thực vật phốt pho hữu cơ có trong đất đối với đất trồng cây hằng năm và đất trồng cây lâu năm.
11. Quan trắc thoái hóa đất là hoạt động theo dõi có hệ thống các chỉ tiêu đất bị suy giảm độ phì; đất bị xói mòn; đất bị khô hạn, hoang mạc hóa, sa mạc hóa; đất bị kết von, đá ong hóa; đất bị mặn hóa; đất bị phèn hóa.
12. Tiềm năng đất đai là khả năng về số lượng, chất lượng đất và hiệu quả kinh tế, xã hội, môi trường cho các loại đất nông nghiệp, phi nông nghiệp.
|
|
Bảo vệ thực vật |
|
|
hả năng trao đổi cation của đất (Cation Exchange Capacity) |
|
|
Hệ thống thông tin địa lý (Geographic Information System) |
|
|
g định vị toàn cầu (Global Positioning System) |
Điều 4. Đối tượng điều tra, đánh giá đất đai; bảo vệ, cải tạo, phục hồi đất
1. Đối tượng điều tra, đánh giá chất lượng đất, thoái hóa đất cả nước, các vùng kinh tế - xã hội (sau đây gọi là cấp vùng), các tỉnh, thành phố trực thuộc Trung ương (sau đây gọi là cấp tỉnh) bao gồm các loại đất nông nghiệp và đất chưa sử dụng (trừ đất núi đá không có rừng cây).
2. Đối tượng điều tra, đánh giá tiềm năng đất đai cả nước, cấp vùng, cấp tỉnh bao gồm các loại đất nông nghiệp, đất phi nông nghiệp, đất chưa sử dụng.
3. Đối tượng điều tra, đánh giá ô nhiễm đất
a) Đối tượng điều tra, đánh giá ô nhiễm đất cả nước, cấp vùng bao gồm các loại đất nông nghiệp và đất chưa sử dụng (trừ đất núi đá không có rừng cây);
b) Đối tượng điều tra, đánh giá ô nhiễm đất cấp tỉnh là các loại đất có nguồn gây ô nhiễm, gồm: các loại đất nông nghiệp; đất chưa sử dụng (trừ đất núi đá không có rừng cây); đất được quy hoạch xây dựng khu dân cư đô thị, nông thôn.
4. Đối tượng quan trắc chất lượng đất, thoái hóa đất, ô nhiễm đất là các loại đất quy định tại khoản 1 và khoản 3 Điều này được xác định theo mạng lưới các điểm quan trắc cố định trên phạm vi cả nước.
5. Đối tượng điều tra, đánh giá đất đai theo chuyên đề là một hoặc nhiều loại đất quy định tại Điều 9 Luật Đất đai do cơ quan Nhà nước có thẩm quyền quyết định tổ chức thực hiện việc điều tra, đánh giá đất đai theo chuyên đề xác định trong nhiệm vụ khi phê duyệt.
6. Đối tượng bảo vệ, cải tạo, phục hồi đất là các loại đất trong khu vực bị thoái hóa, bị ô nhiễm.
Điều 5. Quy định về bản đồ điều tra thực địa điều tra, đánh giá đất đai
1. Quy định về bản đồ điều tra thực địa
a) Bản đồ điều tra thực địa đối với điều tra, đánh giá chất lượng đất, thoái hóa đất, ô nhiễm đất cả nước, cấp vùng được lập trên nền bản đồ hiện trạng sử dụng đất cấp tỉnh cùng kỳ;
b) Bản đồ điều tra thực địa đối với điều tra, đánh giá chất lượng đất, thoái hóa đất cấp tỉnh được lập trên nền bản đồ hiện trạng sử dụng đất cấp huyện cùng kỳ;
c) Bản đồ điều tra thực địa đối với điều tra, đánh giá ô nhiễm đất cấp tỉnh được lập cho từng khu vực đất bị ô nhiễm tùy thuộc vào phạm vi ảnh hưởng của nguồn gây ô nhiễm trên nền bản đồ hiện trạng sử dụng đất cấp xã cùng kỳ tỷ lệ từ 1:2.000 đến 1:5.000 hoặc cấp huyện cùng kỳ tỷ lệ 1:10.000 đến 1:25.000 đối với khu vực điều tra, đánh giá ô nhiễm đất nằm trên địa bàn 02 xã trở lên.
2. Quy định về nội dung bản đồ điều tra thực địa
a) Các yếu tố kế thừa từ bản đồ hiện trạng sử dụng đất gồm: nhóm lớp cơ sở toán học và các nội dung liên quan; nhóm lớp biên giới, địa giới; nhóm lớp địa hình; nhóm lớp giao thông, thủy hệ và các đối tượng có liên quan; nhóm lớp đối tượng kinh tế, xã hội; nhóm lớp hiện trạng sử dụng đất;
|
Tỷ lệ bản đồ |
Diện tích khoanh đất tối thiểu thể hiện trên bản đồ (mm2) |
Diện tích khoanh đất tối thiểu tại thực địa (ha) |
|
1:2.000 |
100 |
0,04 |
|
1:5.000 |
100 |
0,25 |
|
1:10.000 |
100 |
1,00 |
|
1:25.000 |
100 |
6,25 |
|
1:50.000 |
100 |
25 |
|
1:100.000 |
100 |
100 |
c) Nhãn khoanh đất điều tra
Nhãn khoanh đất điều tra chất lượng đất, thoái hóa đất thể hiện thông tin điều tra theo thứ tự: ký hiệu viết tắt tên địa danh; số thứ tự khoanh đất (thể hiện bằng chữ số Ả Rập, từ 01 đến hết trong phạm vi điều tra, thứ tự đánh số từ trái sang phải, từ trên xuống dưới); ký hiệu loại thổ nhưỡng; ký hiệu địa hình.
Nhãn khoanh đất điều tra ô nhiễm đất cấp vùng thể hiện thông tin điều tra theo thứ tự: ký hiệu viết tắt tên địa danh; số thứ tự khoanh đất (thể hiện bằng chữ số Ả Rập, từ 01 đến hết trong phạm vi điều tra, thứ tự đánh số từ trái sang phải, từ trên xuống dưới); ký hiệu loại đất, tên đơn vị hành chính cấp xã.
Nhãn khoanh đất điều tra ô nhiễm đất cấp tỉnh thể hiện thông tin điều tra theo thứ tự: ký hiệu viết tắt tên địa danh; số thứ tự khoanh đất (thể hiện bằng chữ số Ả Rập, từ 01 đến hết trong phạm vi điều tra, thứ tự đánh số từ trái sang phải, từ trên xuống dưới); ký hiệu loại đất; ký hiệu nguồn gây ô nhiễm;
d) Vị trí điểm điều tra trên bản đồ điều tra thực địa được thể hiện dưới dạng điểm;
đ) Tên bản đồ, tỷ lệ bản đồ, đơn vị xây dựng và chú dẫn (gồm: ký hiệu của các yếu tố kế thừa từ bản đồ hiện trạng sử dụng đất, ranh giới khoanh đất điều tra, nhãn khoanh đất điều tra và ký hiệu điểm điều tra).
Điều 6. Quy định về kết quả điều tra, đánh giá đất đai; kết quả bảo vệ, cải tạo, phục hồi đất
1. Số liệu kết quả điều tra, đánh giá đất đai; kết quả bảo vệ, cải tạo, phục hồi đất được tổng hợp từ diện tích các khoanh đất theo phân mức đánh giá chất lượng đất, tiềm năng đất đai, thoái hóa đất, ô nhiễm đất và kết quả bảo vệ, cải tạo, phục hồi đất. Việc tổng hợp số liệu thực hiện theo hệ thống biểu quy định tại khoản 4 Điều này.
2. Bản đồ kết quả điều tra, đánh giá đất đai; bản đồ kết quả bảo vệ, cải tạo, phục hồi đất gồm: bản đồ chất lượng đất, bản đồ tiềm năng đất đai, bản đồ thoái hoá đất, bản đồ đất bị ô nhiễm và bản đồ kết quả bảo vệ, cải tạo, phục hồi đất
a) Bản đồ kết quả điều tra, đánh giá đất đai được lập trên nền bản đồ hiện trạng sử dụng đất cùng kỳ kiểm kê đất đai theo tỷ lệ như sau:
Bản đồ kết quả điều tra, đánh giá đất đai cả nước theo tỷ lệ 1:1.000.000.
Bản đồ kết quả điều tra, đánh giá đất đai cấp vùng theo tỷ lệ 1:250.000.
Bản đồ kết quả điều tra, đánh giá đất đai cấp tỉnh theo tỷ lệ từ 1:25.000 đến 1:100.000.
Bản đồ kết quả điều tra, đánh giá đất đai theo chuyên đề được lập theo tỷ lệ phù hợp với diện tích, hình dạng, kích thước của khu vực điều tra, đánh giá;
b) Bản đồ kết quả bảo vệ, cải tạo, phục hồi đất được lập trên nền bản đồ kết quả điều tra, đánh giá đất đai cùng cấp cùng kỳ;
c
|
Tỷ lệ bản đồ |
Diện tích thể hiện trênbản đồ (mm2) |
Diện tích khoanh đất thực tế (ha) |
|
Tỷ lệ 1:2.000 |
100 |
0,04 |
|
Tỷ lệ 1:5.000 |
100 |
0,25 |
|
Tỷ lệ 1:10.000 |
100 |
1,00 |
|
Tỷ lệ 1:25.000 |
100 |
6,25 |
|
Tỷ lệ 1:50.000 |
100 |
25 |
|
Tỷ lệ 1: 100.000 |
100 |
100 |
|
Tỷ lệ 1:250.000 |
100 |
625 |
|
Tỷ lệ 1: 1.000.000 |
100 |
10.000 |
3. Bản đồ kết quả điều tra, đánh giá đất đai; bản đồ kết quả bảo vệ, cải tạo, phục hồi đất thể hiện các nội dung sau:
a) Các yếu tố kế thừa từ bản đồ hiện trạng sử dụng đất theo quy định tại điểm a khoản 2 Điều 5 của Thông tư này không bao gồm nhóm lớp hiện trạng sử dụng đất;
b) Lớp thông tin kết quả điều tra, đánh giá đất đai đối với bản đồ kết quả điều tra, đánh giá đất đai; lớp thông tin kết quả bảo vệ, cải tạo, phục hồi đất đối với bản đồ kết quả bảo vệ, cải tạo, phục hồi đất. Ranh giới, nhãn, màu sắc khoanh đất thể hiện kết quả điều tra, đánh giá đất đai; kết quả bảo vệ, cải tạo, phục hồi đất theo quy định tại Mục 4 và Mục 5 Phần B của Phụ lục I ban hành kèm theo Thông tư này;
c) Lớp thông tin kết quả điều tra, đánh giá ô nhiễm đất đối với bản đồ kết quả điều tra, đánh giá ô nhiễm đất.
Đối với cấp vùng được thể hiện dạng điểm theo quy định tại Mục 5 Phần B của Phụ lục I ban hành kèm theo Thông tư này.
Đối với cấp tỉnh được thể hiện dạng điểm theo quy định tại Mục 5 Phần B của Phụ lục I ban hành kèm theo Thông tư này và dạng vùng theo quy định tại tiểu mục 4.2 Mục 4 Phần B của Phụ lục I ban hành kèm theo Thông tư này;
d) Tên bản đồ, tỷ lệ bản đồ, đơn vị xây dựng, thông tin xác nhận và ký duyệt, chú dẫn (gồm: ký hiệu của các yếu tố kế thừa từ bản đồ hiện trạng sử dụng đất và các yếu tố dạng vùng, dạng điểm thể hiện kết quả điều tra, đánh giá đất đai; kết quả bảo vệ, cải tạo, phục hồi đất).
4. Hệ thống biểu kết quả điều tra, đánh giá đất đai; biểu kết quả bảo vệ, cải tạo, phục hồi đất bao gồm:
a) Hệ thống biểu kết quả điều tra, đánh giá chất lượng đất theo các mẫu số 01/QĐC, 02/QĐC và 03/QĐC của Phụ lục I ban hành kèm theo Thông tư này;
b) Hệ thống biểu kết quả điều tra, đánh giá tiềm năng đất đai theo các mẫu số 04/QĐC, 05/QĐC, 06/QĐC, 07/QĐC và 08/QĐC của Phụ lục I ban hành kèm theo Thông tư này;
c) Hệ thống biểu kết quả điều tra, đánh giá thoái hoá đất theo các mẫu số 09/QĐC, 10/QĐC, 11/QĐC và 12/QĐC của Phụ lục I ban hành kèm theo Thông tư này;
d) Hệ thống biểu kết quả điều tra, đánh giá ô nhiễm đất theo các mẫu số 13/QĐC, 14/QĐC, 15/QĐC, 16/QĐC, 17/QĐC, 18/QĐC, 19/QĐC, 20/QĐC, 21/QĐC, 22/QĐC và 23/QĐC của Phụ lục I ban hành kèm theo Thông tư này;
đ) Hệ thống biểu kết quả quan trắc chất lượng đất, thoái hóa đất, ô nhiễm đất theo các mẫu số 24a/QĐC, 24b/QĐC, 25a/QĐC, 25b/QĐC, 26/QĐC, 27/QĐC, 28/QĐC và 29/QĐC của Phụ lục I ban hành kèm theo Thông tư này;
e) Hệ thống biểu kết quả bảo vệ, cải tạo, phục hồi đất theo các mẫu số 30/QĐC, 31/QĐC, 32/QĐC, 33/QĐC, 34/QĐC, 35/QĐC, 36/QĐC và 37/QĐC của Phụ lục I ban hành kèm theo Thông tư này.
5. Báo cáo kết quả điều tra, đánh giá đất đai theo các mẫu số 07/CLĐ của Phụ lục II, 04/THĐ của Phụ lục III, 07/ONĐ của Phụ lục IV và 05/QTĐ của Phụ lục V ban hành kèm theo Thông tư này; báo cáo kết quả bảo vệ, cải tạo, phục hồi đất theo Mẫu số 03/BVĐ của Phụ lục VI ban hành kèm theo Thông tư này.
Điều 7. Quy định về lưu trữ và trình bày dữ liệu điều tra, đánh giá đất đai và bảo vệ, cải tạo, phục hồi đất
1. Dữ liệu lưu trữ
a) Dữ liệu lưu trữ bao gồm: dữ liệu không gian, dữ liệu thuộc tính của sơ đồ mạng lưới điểm điều tra phẫu diện, điểm lấy mẫu, điểm điều tra; các lớp thông tin của bản đồ kết quả điều tra, đánh giá đất đai; kết quả thực hiện bảo vệ, cải tạo, phục hồi đất; các lớp thông tin của bản đồ kết quả bảo vệ, cải tạo, phục hồi đất và các dữ liệu khác có liên quan (kết quả điều tra thực địa; báo cáo tổng hợp; hệ thống biểu kết quả điều tra, đánh giá đất đai; bảo vệ, cải tạo, phục hồi đất);
b) Nội dung dữ liệu lưu trữ điều tra, đánh giá đất đai; dữ liệu lưu trữ bảo vệ, cải tạo, phục hồi đất theo quy định tại Bảng số 04/QĐC của Phụ lục I ban hành kèm theo Thông tư này.
2. Định dạng dữ liệu lưu trữ
a) Dữ liệu được lưu trữ dưới dạng số;
b) Tệp tin dữ liệu lưu trữ ở một trong các định dạng gồm: *.pdf, *.docx, *.xlsx, *.shp, *.gdb, *.qdb, *.xml, *.gml, *.json, *.geojson. Tệp tin phải ở dạng mở, cho phép chỉnh sửa, cập nhật thông tin khi cần thiết, đảm bảo tính toàn vẹn về dữ liệu khi thực hiện chuyển đổi định dạng, cấu trúc;
c) Cấu trúc, kiểu thông tin của dữ liệu lưu trữ theo quy định tại Phần D của Phụ lục II, Phần D của Phụ lục III, Phần D của Phụ lục IV, Phần Đ của Phụ lục V và Bảng số 05/BVĐ của Phụ lục VI ban hành kèm theo Thông tư này.
3. Dữ liệu trình bày
a) Dữ liệu trình bày được tổ chức theo các lớp thông tin, thể hiện đầy đủ thuộc tính của các khoanh đất, trong đó ranh giới các khoanh đất thuộc cùng một hệ thống chỉ tiêu được xác định trong cùng lớp thông tin bản đồ;
b) Tệp tin dữ liệu trình bày kết quả điều tra, đánh giá đất đai; dữ liệu trình bày kết quả bảo vệ, cải tạo, phục hồi đất ở một trong các định dạng: *.wor, *.mxd, *.mpk, *.qgz.
Điều 8. Xây dựng nhiệm vụ điều tra, đánh giá đất đai; nhiệm vụ bảo vệ, cải tạo, phục hồi đất
1. Thu thập tài liệu phục vụ xây dựng nhiệm vụ
a) Thu thập các tài liệu, số liệu, bản đồ có liên quan đến việc xây dựng nhiệm vụ;
b) Thu thập các chương trình, dự án, đề tài đã nghiên cứu trước đây có liên quan đến nhiệm vụ.
2. Xác định mục tiêu, nhiệm vụ của nhiệm vụ.
3. Xác định địa bàn, quy mô diện tích, đối tượng điều tra và bản đồ cần sử dụng trong nhiệm vụ.
4. Đánh giá chất lượng, tính thời sự và độ tin cậy của các tài liệu, số liệu, bản đồ đã thu thập; lựa chọn những tài liệu đã thu thập phục vụ xây dựng nhiệm vụ.
5. Xác định nội dung, khối lượng, phương pháp thực hiện và sản phẩm của nhiệm vụ, bao gồm:
a) Xác định nội dung, khối lượng của từng bước công việc thực hiện;
b) Xác định phương pháp, biện pháp kỹ thuật, giải pháp kinh tế, xã hội;
c) Xác định sản phẩm của nhiệm vụ và thời gian hoàn thành;
d) Xác định thời gian thực hiện, chủ đầu tư, chủ quản đầu tư nhiệm vụ.
6. Xây dựng dự toán kinh phí theo nội dung khối lượng công việc, bao gồm:
a) Xác định căn cứ lập dự toán kinh phí;
b) Xác định tổng dự toán kinh phí của nhiệm vụ;
c) Xác định dự toán chi tiết cho từng hạng mục công việc của nhiệm vụ.
7. Hoàn thiện nhiệm vụ điều tra, đánh giá đất đai; nhiệm vụ bảo vệ, cải tạo, phục hồi đất trình cấp có thẩm quyền phê duyệt.
Chương II
ĐIỀU TRA, ĐÁNH GIÁ CHẤT LƯỢNG ĐẤT, TIỀM NĂNG ĐẤT ĐAI
Điều 9. Thu thập thông tin, tài liệu, số liệu, bản đồ và khảo sát sơ bộ tại thực địa phục vụ điều tra, đánh giá chất lượng đất, tiềm năng đất đai
1.Thu thập các thông tin, tài liệu, số liệu, bản đồ về kết quả điều tra, đánh giá chất lượng đất, tiềm năng đất đai; kết quả quan trắc chất lượng đất, thoái hóa đất, ô nhiễm đất đã thực hiện trên địa bàn gồm: kết quả điều tra thực địa, dữ liệu trung gian, sản phẩm chính và hồ sơ tài liệu khác.
2. Thu thập các thông tin, tài liệu, số liệu, bản đồ về điều kiện tự nhiên, tài nguyên thiên nhiên; kinh tế - xã hội và tình hình quản lý, sử dụng đất có liên quan đến chất lượng đất, tiềm năng đất đai trong vòng 5 năm trước thời điểm điều tra, bao gồm:
a) Nhóm thông tin, tài liệu, số liệu, bản đồ về điều kiện tự nhiên (địa hình, khí hậu, chế độ nước), tài nguyên thiên nhiên;
b) Nhóm thông tin, tài liệu, số liệu về tình hình phát triển kinh tế - xã hội; chiến lược, quy hoạch, kế hoạch phát triển kinh tế - xã hội;
c) Nhóm thông tin, tài liệu, số liệu về hiện trạng sử dụng đất, biến động sử dụng đất và tình hình quản lý, sử dụng đất; tình hình chuyển đổi cơ cấu sử dụng đất, các mô hình sử dụng đất nông nghiệp, diễn biến năng suất, sản lượng, sản phẩm chính, phụ và kỹ thuật canh tác sử dụng đất theo từng loại hình sử dụng đất nông nghiệp;
d) Nhóm thông tin, tài liệu, số liệu về bảng giá đất, hệ số điều chỉnh giá đất và các thông tin khác có liên quan đến giá đất;
đ) Phương pháp điều tra thu thập thông tin, tài liệu, số liệu thứ cấp quy định tại khoản 1 Mục I Phần A của Phụ lục II ban hành kèm theo Thông tư này.
3. Khảo sát sơ bộ để xác định hướng tuyến điều tra
a) Xác định tuyến điều tra trên bản đồ điều tra thực địa;
b) Khảo sát sơ bộ các tuyến điều tra theo đặc trưng về địa hình, thổ nhưỡng, hiện trạng sử dụng đất;
c) Xây dựng báo cáo kết quả điều tra, khảo sát sơ bộ.
Điều 10. Đánh giá, lựa chọn các thông tin, tài liệu, số liệu, bản đồ đã thu thập
1. Tổng hợp, phân tích, đánh giá tính chính xác, khách quan, thời sự của thông tin, tài liệu, số liệu, bản đồ đã thu thập
a) Sắp xếp, phân loại theo chuyên mục, nguồn gốc hay thời gian tổng hợp xây dựng;
b) Đối chiếu các số liệu cũ với hiện trạng để xác định sự phù hợp với thực tế của từng nguồn số liệu;
c) Phân tích, đánh giá tính chính xác, khách quan và thời sự của thông tin, tài liệu, số liệu, bản đồ đã thu thập được.
2. Lựa chọn những thông tin, tài liệu, số liệu, bản đồ có thể sử dụng.
3. Xây dựng báo cáo kết quả thu thập thông tin, tài liệu, số liệu, bản đồ.
Điều 11. Xác định nội dung và kế hoạch điều tra thực địa
1. Chuẩn bị bản đồ điều tra thực địa
a) Biên tập, chuẩn hóa các yếu tố kế thừa từ bản đồ hiện trạng sử dụng đất theo quy định tại Điều 5 của Thông tư này;
b) Tạo lập lớp thông tin khoanh đất điều tra, lớp thông tin điểm điều tra phẫu diện đất và các trường thông tin dữ liệu thuộc tính theo quy định tại Mục 1 Phần D của Phụ lục II ban hành kèm theo Thông tư này;
c) Xác định số lượng phẫu diện, khoanh đất điều tra theo quy định tại Mục 1 Phần B Phụ lục II ban hành kèm theo Thông tư này;
d) Xây dựng lớp thông tin khoanh đất điều tra: chuyển đổi, rà soát, chuẩn hóa và nhập thông tin thuộc tính về thổ nhưỡng, địa hình (độ dốc hoặc địa hình tương đối), độ dày tầng đất vào lớp thông tin tại điểm b khoản này từ các thông tin, tài liệu, số liệu thu thập; xác định ranh giới khoanh đất và số thứ tự khoanh đất theo quy định tại điểm b và điểm c khoản 2 Điều 5 của Thông tư này;
đ) Xây dựng lớp thông tin điểm điều tra phẫu diện đất: xác định vị trí điểm điều tra phẫu diện đất theo quy định tại điểm d khoản 2 Điều 5 của Thông tư này; xây dựng sơ đồ mạng lưới điểm điều tra phẫu diện đất theo quy định tại Mục II Phần A Phụ lục II ban hành kèm theo Thông tư này và nhập thông tin thuộc tính vào lớp thông tin tại điểm b khoản này;
e) Xác định nội dung điều tra khoanh đất theo các tuyến điều tra thực địa trên địa bàn cấp tỉnh;
g) Cập nhật thông tin thuộc tính của lớp điểm điều tra phẫu diện, kết quả điều tra, đánh giá chất lượng đất, tiềm năng đất đai kỳ trước (nếu có) vào lớp thông tin khoanh đất điều tra;
h) Biên tập và in bản đồ điều tra thực địa.
2. Thống kê số lượng khoanh đất và đặc trưng của khoanh đất điều tra theo Mẫu số 01/CLĐ của Phụ lục II ban hành kèm theo Thông tư này; tạo lập bảng dữ liệu phục vụ nhập thông tin kết quả điều tra thực địa theo Mẫu số 03/CLĐ của Phụ lục II ban hành kèm theo Thông tư này.
3. Chuẩn bị bản mô tả khoanh đất điều tra, bản tả phẫu diện đất theo các mẫu số 02/CLĐ, 04/CLĐ, 05/CLĐ và 06/CLĐ của Phụ lục II ban hành kèm theo Thông tư này.
4. Xây dựng báo cáo kế hoạch điều tra thực địa.
Điều 12. Điều tra, lấy mẫu đất phục vụ đánh giá chất lượng đất, tiềm năng đất đai
1. Khoanh vùng, xác định vị trí khoanh đất điều tra; rà soát, chỉnh lý ranh giới khoanh đất điều tra theo đặc điểm thổ nhưỡng và đặc điểm địa hình theo quy định tại Mục II Phần A Phụ lục II ban hành kèm theo Thông tư này; điều tra, mô tả thông tin khoanh đất theo bản mô tả đã chuẩn bị tại khoản 3 Điều 11 của Thông tư này.
2. Xác định vị trí điểm điều tra phẫu diện tại thực địa, tọa độ điểm điều tra phẫu diện được xác định bằng thiết bị định vị; cập nhật bổ sung vị trí điểm điều tra phẫu diện lên bản đồ điều tra thực địa (nếu có sự thay đổi); thực hiện đo độ ẩm đất, pH đất bằng máy đo cầm tay.
3. Điều tra phẫu diện đất
a) Đào (khoan) phẫu diện chính, phẫu diện phụ và phẫu diện thăm dò;
b) Chụp ảnh mặt cắt phẫu diện đất, ảnh cảnh quan khu vực điều tra phẫu diện;
c) Mô tả phẫu diện đất;
d) Lấy mẫu đất, tiêu bản đất, đóng gói và bảo quản mẫu đất.
e) Phương pháp điều tra phẫu diện của các điểm a, b, c và d khoản này quy định tại Mục I Phần A Phụ lục II ban hành kèm theo Thông tư này.
4. Rà soát, cập nhật kết quả điều tra thực địa tại các khoản 1, 2 và 3 Điều này vào bảng dữ liệu điều tra đã tạo lập tại khoản 2 Điều 11 của Thông tư này.
5. Xây dựng báo cáo kết quả điều tra, lấy mẫu đất tại thực địa.
Điều 13. Tổng hợp, xử lý thông tin nội nghiệp và ngoại nghiệp
1. Tổng hợp, xử lý kết quả điều tra
a) Rà soát, đối chiếu, chỉnh lý, bổ sung thông tin đảm bảo tính chính xác thống nhất về kết quả điều tra giữa bản đồ điều tra thực địa với bản tả phẫu diện, ảnh điều tra, tiêu bản đất và bảng dữ liệu điều tra;
b) Lập bảng thống kê danh sách phẫu diện điều tra và mẫu đất; sắp xếp tiêu bản đất, mẫu đất và bản tả theo danh sách; lựa chọn mẫu đất phân tích; bàn giao mẫu đất cho đơn vị phân tích.
2. Phân tích mẫu đất
Các chỉ tiêu phân tích gồm: vi sinh vật tổng số; thành phần cơ giới (cát, limon, sét); dung trọng; tỷ trọng; độ chua của đất (pHKCl); chất hữu cơ tổng số (OM%); nitơ tổng số (N%); phốt pho tổng số (P2O5%); kali tổng số (K2O%), CEC. Đối với khu vực ven biển phân tích thêm chỉ tiêu lưu huỳnh tổng số và chỉ tiêu tổng số muối tan.
Phương pháp phân tích mẫu đất theo quy định tại Mục III Phần A của Phụ lục II ban hành kèm theo Thông tư này.
3. Tổng hợp, xử lý thông tin phục vụ đánh giá chất lượng đất
a) Xác định và phân cấp chỉ tiêu đánh giá chất lượng đất theo quy định tại Mục I Phần C của Phụ lục II ban hành kèm theo Thông tư này;
b) Tổng hợp kết quả điều tra về thổ nhưỡng gồm loại thổ nhưỡng và độ dày tầng đất;
c) Tổng hợp kết quả điều tra về địa hình (độ dốc hoặc địa hình tương đối);
d) Tổng hợp kết quả phân tích về tính chất vật lý - hóa học - sinh học của đất theo loại thổ nhưỡng và loại đất;
đ) Tổng hợp kết quả điều tra khí hậu (lượng mưa, tổng tích ôn, số tháng khô hạn).
4. Tổng hợp, xử lý thông tin phục vụ đánh giá tiềm năng đất đai cho các loại đất hiện trạng và định hướng sử dụng đất
a) Xác định và phân cấp đánh giá tiềm năng đất đai theo quy định tại Mục II Phần C của Phụ lục II ban hành kèm theo Thông tư này;
b) Xác định diện tích của mỗi loại đất trong từng khoanh đất điều tra;
c) Tổng hợp kết quả điều tra về chế độ nước theo loại đất trong từng khoanh đất điều tra;
d) Tổng hợp kết quả đánh giá hiệu quả kinh tế cho từng khoanh đất và từng khu vực trên địa bàn điều tra;
đ) Tổng hợp kết quả đánh giá hiệu quả xã hội cho từng khoanh đất và từng khu vực trên địa bàn điều tra;
e) Tổng hợp kết quả đánh giá hiệu quả môi trường cho từng khoanh đất và từng khu vực trên địa bàn điều tra;
g) Tổng hợp, xử lý thông tin phục vụ đánh giá tiềm năng đất đai cho các loại đất phục vụ định hướng sử dụng đất.
5. Xây dựng báo cáo kết quả tổng hợp, xử lý thông tin nội và ngoại nghiệp.
Điều 14. Xây dựng bản đồ chất lượng đất, tiềm năng đất đai
1. Chuẩn hóa các yếu tố nền bản đồ chất lượng đất, bản đồ tiềm năng đất đai theo quy định tại điểm a và điểm c khoản 2, điểm a và điểm d khoản 3 Điều 6 của Thông tư này.
2. Tạo lập các lớp thông tin và trường thông tin dữ liệu thuộc tính trong mỗi lớp thông tin chuyên đề theo cấu trúc, kiểu thông tin quy định tại Phần D của Phụ lục II ban hành kèm theo Thông tư này, bao gồm:
a) Lớp thông tin về đặc điểm thổ nhưỡng;
b) Lớp thông tin về địa hình;
c) Lớp thông tin về tính chất vật lý - hóa học - sinh học của đất;
d) Lớp thông tin về khí hậu;
đ) Lớp thông tin về loại đất;
e) Lớp thông tin phân mức chất lượng đất;
g) Lớp thông tin chế độ nước;
h) Lớp thông tin về hiệu quả kinh tế;
i) Lớp thông tin về hiệu quả xã hội;
k) Lớp thông tin về hiệu quả môi trường;
l) Lớp thông tin phân mức tiềm năng đất đai;
m) Lớp thông tin khoanh vùng các khu vực đất cần bảo vệ, cải tạo và phục hồi.
3. Xây dựng lớp thông tin loại đất
a) Chuyển đổi định dạng dữ liệu từ bản đồ hiện trạng sử dụng đất cùng cấp với bản đồ kết quả điều tra, đánh giá chất lượng đất, tiềm năng đất đai;
b) Rà soát chỉnh lý ranh giới khoanh đất theo kết quả điều tra thực địa;
c) Chuẩn hóa và nhập các thông tin loại đất quy định tại Bảng số 01/QĐC và Bảng số 02/QĐC của Phụ lục I ban hành kèm theo Thông tư này vào lớp thông tin tại điểm đ khoản 2 Điều này.
4. Xây dựng bản đồ chất lượng đất
a) Rà soát, chỉnh lý ranh giới khoanh đất trong lớp thông tin khoanh đất điều tra của bản đồ điều tra thực địa quy định tại khoản 1 Điều 11 của Thông tư này theo kết quả tổng hợp xử lý thông tin tại điểm b và điểm c khoản 3 Điều 13 của Thông tư này;
b) Nhập kết quả phân tích mẫu đất vào lớp thông tin đã xây dựng tại điểm e khoản 1 Điều 11 của Thông tư này theo kết quả tổng hợp xử lý thông tin tại điểm d khoản 3 Điều 13 của Thông tư này;
c) Xây dựng các lớp thông tin chuyên đề về đặc điểm thổ nhưỡng, địa hình, tính chất vật lý - hóa học - sinh học của đất, khí hậu: chuyển ranh giới và nhập thông tin thuộc tính vào lớp thông tin tại các điểm a, b, c và d khoản 2 Điều này;
d) Chồng xếp các lớp thông tin chuyên đề đã xây dựng ở điểm c khoản này để khoanh vùng, xây dựng lớp thông tin phân mức chất lượng đất;
đ) Chồng xếp lớp thông tin phân mức chất lượng đất với lớp thông tin loại đất tại khoản 3 Điều này để xác định chất lượng đất theo loại đất;
e) Xuất dữ liệu phục vụ phân tích đánh giá chất lượng đất;
g) Biên tập, xây dựng báo cáo thuyết minh bản đồ và in bản đồ.
h) Trình tự xây dựng bản đồ chất lượng đất minh họa chi tiết tại Sơ đồ số 02/CLĐ của Phụ lục II ban hành kèm theo Thông tư này.
5. Khoanh vùng các khu vực đất cần bảo vệ, cải tạo và phục hồi
a) Xác định các khu vực đất cần bảo vệ, cải tạo và phục hồi từ kết quả phân mức chất lượng đất tại điểm d khoản 4 Điều này;
b) Chuyển ranh giới và nhập các thông tin thuộc tính các khu vực đất cần bảo vệ, xử lý, cải tạo và phục hồi vào lớp thông tin tại điểm m khoản 2 Điều này.
6. Xây dựng bản đồ tiềm năng đất đai
a) Nhập kết quả tổng hợp xử lý thông tin tại khoản 4 Điều 13 của Thông tư này vào lớp thông tin đã xây dựng tại khoản 3 Điều này;
b) Xây dựng các lớp thông tin chuyên đề về chế độ nước, hiệu quả kinh tế, hiệu quả xã hội, hiệu quả môi trường: chuyển ranh giới và nhập các thông tin thuộc tính vào các lớp thông tin tại các điểm g, h, i và k khoản 2 Điều này;
c) Chồng xếp các lớp thông tin chuyên đề tại điểm b khoản này và điểm d khoản 4 Điều này để khoanh vùng, xây dựng lớp thông tin phân mức đánh giá tiềm năng đất đai;
d) Xây dựng các lớp thông tin chuyên đề tiềm năng đất đai phục vụ định hướng sử dụng đất cho từng loại đất theo kết quả tổng hợp xử lý thông tin tại điểm g khoản 4 Điều 13 của Thông tư này;
đ) Xuất dữ liệu phục vụ phân tích đánh giá tiềm năng đất đai, định hướng sử dụng đất;
e) Biên tập, xây dựng báo cáo thuyết minh bản đồ và in bản đồ.
g) Trình tự xây dựng bản đồ tiềm năng đất đai minh họa chi tiết tại Sơ đồ số 03/CLĐ của Phụ lục II ban hành kèm theo Thông tư này.
7. Xây dựng dữ liệu về chất lượng đất, tiềm năng đất đai
a) Chuẩn hóa dữ liệu liên quan đến chất lượng đất, tiềm năng đất đai theo quy định của pháp luật về cơ sở dữ liệu quốc gia về đất đai;
b) Quét các dữ liệu khác có liên quan.
8. Cập nhật dữ liệu về chất lượng đất, tiềm năng đất đai vào cơ sở dữ liệu quốc gia về đất đai theo quy định của pháp luật về cơ sở dữ liệu quốc gia về đất đai.
Điều 15. Phân tích đánh giá chất lượng đất, tiềm năng đất đai, đề xuất các giải pháp bảo vệ, cải tạo đất
1. Tổng hợp, phân tích, đánh giá chất lượng đất
a) Tổng hợp hệ thống biểu kết quả điều tra, đánh giá chất lượng đất theo quy định tại điểm a khoản 4 Điều 6 của Thông tư này;
b) Phân tích, đánh giá các quá trình hình thành, biến đổi chất lượng đất;
c) Phân tích, đánh giá ảnh hưởng của điều kiện tự nhiên, kinh tế - xã hội, tình hình quản lý và sử dụng đất đến chất lượng đất;
d) Phân tích, đánh giá chất lượng đất theo loại đất;
đ) Tổng hợp đánh giá chất lượng đất.
2. Tổng hợp, phân tích, đánh giá tiềm năng đất đai
a) Tổng hợp hệ thống biểu kết quả điều tra, đánh giá tiềm năng đất đai theo quy định tại điểm b khoản 4 Điều 6 của Thông tư này;
b) Phân tích, đánh giá ảnh hưởng của điều kiện tự nhiên đến tiềm năng đất đai;
c) Phân tích, đánh giá ảnh hưởng của phát triển kinh tế - xã hội đến tiềm năng đất đai;
d) Phân tích, đánh giá tình hình quản lý và sử dụng đất tác động đến tiềm năng đất đai;
đ) Phân tích, đánh giá hiệu quả sử dụng đất (hiệu quả kinh tế, xã hội và môi trường);
e) Phân tích, đánh giá tiềm năng đất đai theo loại đất và định hướng sử dụng đất.
3. Phân tích, đánh giá xu thế biến đổi chất lượng đất, tiềm năng đất đai so với kỳ điều tra trước đối với địa bàn đã thực hiện điều tra, đánh giá chất lượng đất, tiềm năng đất đai
a) Đánh giá sự thay đổi chất lượng đất so với kỳ điều tra trước;
b) Đánh giá sự thay đổi tiềm năng đất đai so với kỳ điều tra trước;
c) Phân tích, đánh giá xu hướng và nguyên nhân sự thay đổi về chất lượng và tiềm năng đất đai so với kỳ điều tra trước.
4. Đề xuất các giải pháp bảo vệ, cải tạo đất.
5. Xây dựng báo cáo chuyên đề đánh giá chất lượng đất, tiềm năng đất đai.
Điều 16. Xây dựng báo cáo kết quả điều tra, đánh giá chất lượng đất, tiềm năng đất đai
1. Xây dựng các phụ lục, bản đồ thu nhỏ đính kèm báo cáo.
2. Biên soạn báo cáo tổng hợp kết quả điều tra, đánh giá chất lượng đất, tiềm năng đất đai.
3. Xây dựng báo cáo tóm tắt, báo cáo tổng kết nhiệm vụ.
Chương III
ĐIỀU TRA, ĐÁNH GIÁ THOÁI HOÁ ĐẤT
Điều 17. Thu thập thông tin, tài liệu, số liệu, bản đồ và khảo sát sơ bộ ngoài thực địa phục vụ điều tra, đánh giá thoái hóa đất
1. Thu thập nhóm các thông tin, tài liệu, số liệu, bản đồ về kết quả điều tra, đánh giá chất lượng đất, thoái hóa đất; kết quả quan trắc chất lượng đất, thoái hóa đất, ô nhiễm đất đã thực hiện trên địa bàn gồm: kết quả điều tra thực địa, dữ liệu trung gian, sản phẩm chính và hồ sơ tài liệu khác.
2. Thu thập nhóm các thông tin, tài liệu, số liệu, bản đồ về điều kiện tự nhiên, tài nguyên thiên nhiên; kinh tế - xã hội và tình hình quản lý, sử dụng đất có liên quan đến thoái hóa đất thực hiện theo quy định tại các điểm a, b và c khoản 2 Điều 9 của Thông tư này.
Phương pháp điều tra thu thập thông tin, tài liệu, số liệu thứ cấp theo quy định tại khoản 1 Mục I Phần A của Phụ lục III ban hành kèm theo Thông tư này.
3. Khảo sát sơ bộ tại thực địa
a) Khảo sát sơ bộ xác định hướng tuyến điều tra theo quy định tại điểm a và điểm b khoản 3 Điều 9 của Thông tư này;
b) Khảo sát sơ bộ các tuyến điều tra để xác định các khu vực có loại hình thoái hóa đặc trưng xuất hiện trên địa bàn theo kết quả điều tra, đánh giá thoái hóa đất đã có trên địa bàn;
c) Xây dựng báo cáo kết quả khảo sát sơ bộ.
Điều 18. Đánh giá, lựa chọn các thông tin, tài liệu, số liệu, bản đồ đã thu thập
1. Tổng hợp, phân tích, đánh giá tính chính xác, khách quan, thời sự của thông tin, tài liệu, số liệu, bản đồ đã thu thập theo quy định tại khoản 1 Điều 10 của Thông tư này.
2. Lựa chọn những thông tin, tài liệu, số liệu, bản đồ có thể sử dụng.
3. Xây dựng báo cáo kết quả thu thập thông tin, tài liệu, số liệu, bản đồ.
Điều 19. Xác định nội dung và kế hoạch điều tra thực địa
1. Chuẩn bị bản đồ điều tra thực địa
a) Biên tập, chuẩn hóa các yếu tố kế thừa từ bản đồ hiện trạng sử dụng đất theo quy định tại Điều 5 của Thông tư này;
b) Tạo lập lớp thông tin khoanh đất điều tra, lớp thông tin điểm điều tra các loại hình thoái hóa và các trường thông tin dữ liệu thuộc tính theo quy định tại Phần D của Phụ lục III ban hành kèm theo Thông tư này;
c) Xác định số lượng khoanh đất, điểm điều tra thực hiện theo quy định tại Phần B Phụ lục III của Thông tư này;
d) Xây dựng lớp thông tin khoanh đất điều tra: chuyển đổi, rà soát, chuẩn hóa và nhập thông tin thuộc tính về thổ nhưỡng, địa hình (độ dốc hoặc địa hình tương đối), độ dày tầng đất vào lớp thông tin tại điểm b khoản này từ các thông tin, tài liệu, số liệu thu thập; xác định ranh giới khoanh đất và số thứ tự khoanh đất theo quy định tại điểm b và điểm c khoản 2 Điều 5 của Thông tư này;
đ) Xây dựng lớp thông tin điểm điều tra thoái hóa: vị trí điểm điều tra thoái hóa theo quy định tại điểm d khoản 2 Điều 5 của Thông tư này; xây dựng sơ đồ mạng lưới điểm điều tra thoái hóa (vị trí điểm điều tra thoái hóa đất trùng với vị trí điểm điều tra phẫu diện đất trong cùng khoanh đất) và nhập thông tin thuộc tính vào lớp thông tin tại điểm b khoản này;
e) Xác định nội dung điều tra khoanh đất theo các tuyến điều tra thực địa trên địa bàn cấp tỉnh;
g) Cập nhật thông tin thuộc tính của lớp điểm điều tra các loại hình thoái hóa và kết quả điều tra, đánh giá thoái hóa đất kỳ trước (nếu có) vào lớp thông tin khoanh đất điều tra;
h) Biên tập và in bản đồ điều tra thực địa.
2. Thống kê số lượng khoanh đất và đặc trưng của khoanh đất điều tra theo Mẫu số 01/THĐ của Phụ lục III ban hành kèm theo Thông tư này; tạo lập bảng dữ liệu phục vụ nhập thông tin kết quả điều tra thực địa theo Mẫu số 03/THĐ của Phụ lục III ban hành kèm theo Thông tư này.
3. Chuẩn bị bản mô tả kết quả điều tra các loại hình thoái hóa theo Mẫu số 02/THĐ của Phụ lục III ban hành kèm theo Thông tư này.
4. Xây dựng báo cáo kế hoạch điều tra thực địa.
Điều 20. Điều tra thực địa phục vụ đánh giá thoái hóa đất
1. Khoanh vùng, xác định vị trí khoanh đất điều tra; rà soát, chỉnh lý ranh giới khoanh đất điều tra theo các đặc điểm về thổ nhưỡng, địa hình, chế độ nước, loại đất, loại hình sử dụng đất, tỷ lệ che phủ đất, phương thức canh tác bảo vệ đất và các đặc trưng của các loại hình thoái hóa lên bản đồ điều tra thực địa theo quy định tại Mục I Phần A Phụ lục III ban hành kèm theo Thông tư này.
2. Xác định vị trí điểm điều tra thoái hóa tại thực địa: vị trí các điểm điều tra này trùng với vị trí điểm điều tra phẫu diện quy định tại khoản 2 Điều 12 của Thông tư này.
3. Điều tra các loại hình thoái hóa và mô tả kết quả điều tra vào bản mô tả đã chuẩn bị tại khoản 3 Điều 19 của Thông tư này.
4. Đối với địa bàn đã thực hiện điều tra, đánh giá thoái hóa đất thì xác định sự thay đổi hiện trạng sử dụng đất và các khu vực thoái hóa theo từng loại hình thoái hóa: điều tra xác định khu vực thoái hóa đất mới, các loại hình thoái hóa đã bị thay đổi mức độ thoái hóa gồm điều tra khoanh vẽ tại thực địa nhằm chỉnh lý ranh giới các khoanh đất được xác định có sự thay đổi về mức độ thoái hóa lên bản đồ điều tra thực địa, mô tả thông tin điều tra các loại hình thoái hóa vào bản mô tả đã chuẩn bị tại khoản 3 Điều 19 của Thông tư này.
5. Chụp ảnh minh họa cảnh quan khu vực, điểm điều tra; thực hiện đo độ ẩm đất, pH đất bằng máy đo cầm tay.
6. Rà soát, cập nhật kết quả điều tra thực địa tại các khoản 1, 2, 3, 4 và 5 Điều này vào bảng dữ liệu điều tra đã tạo lập tại khoản 2 Điều 19 của Thông tư này.
7. Xây dựng báo cáo kết quả điều tra thực địa.
Điều 21. Tổng hợp, xử lý thông tin nội nghiệp và ngoại nghiệp
1. Tổng hợp, xử lý kết quả điều tra
a) Rà soát, đối chiếu, chỉnh lý, bổ sung thông tin đảm bảo tính chính xác thống nhất về kết quả điều tra giữa bản đồ điều tra thực địa với bản mô tả các loại hình thoái hóa, ảnh điều tra và bảng dữ liệu điều tra;
b) Lựa chọn kết quả phân tích quy định tại điểm d khoản 3 Điều 13 của Thông tư này của mẫu đất tầng mặt các phẫu diện.
2. Tổng hợp, xử lý thông tin phục vụ đánh giá thoái hóa đất
a) Xác định và phân cấp chỉ tiêu đánh giá thoái hóa đất theo quy định tại Phần C của Phụ lục III ban hành kèm theo Thông tư này;
b) Tổng hợp kết quả điều tra theo quy định tại các điểm b, c, d, đ khoản 3 và điểm c khoản 4 Điều 13 của Thông tư này;
c) Tổng hợp kết quả điều tra phục vụ đánh giá đất bị suy giảm độ phì; đất bị xói mòn; đất bị khô hạn, hoang mạc hóa, sa mạc hóa; đất bị kết von, đá ong hóa; đất bị mặn hóa; đất bị phèn hóa theo chỉ tiêu phân cấp quy định tại điểm a khoản này.
3. Xây dựng báo cáo kết quả tổng hợp, xử lý thông tin nội và ngoại nghiệp.
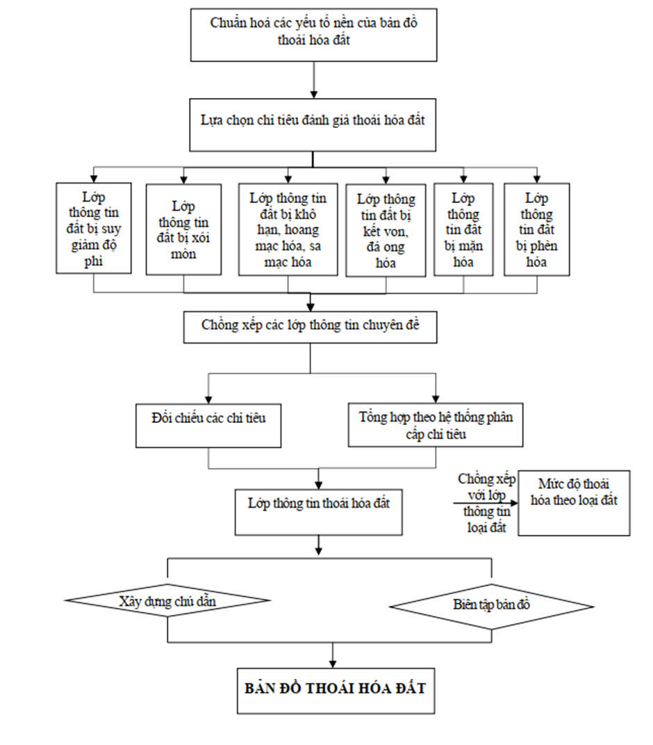
Điều 22. Xây dựng bản đồ thoái hóa đất
1. Chuẩn hóa các yếu tố nền của bản đồ thoái hóa đất theo quy định tại điểm a và điểm c khoản 2, điểm a và điểm d khoản 3 Điều 6 của Thông tư này.
2. Tạo lập các lớp thông tin và trường thông tin dữ liệu thuộc tính trong mỗi lớp thông tin chuyên đề theo cấu trúc, kiểu thông tin quy định tại Phần D của Phụ lục III ban hành kèm theo Thông tư này, bao gồm:
a) Lớp thông tin về đặc điểm thổ nhưỡng;
b) Lớp thông tin về địa hình;
c) Lớp thông tin về tính chất vật lý - hóa học của đất;
d) Lớp thông tin về khí hậu;
đ) Lớp thông tin về loại đất;
e) Lớp thông tin chế độ nước;
g) Lớp thông tin đất bị suy giảm độ phì;
h) Lớp thông tin đất bị xói mòn;
i) Lớp thông tin đất bị khô hạn, hoang mạc hóa, sa mạc hóa;
k) Lớp thông tin đất bị kết von, đá ong hóa;
l) Lớp thông tin đất bị mặn hóa;
m) Lớp thông tin đất bị phèn hóa;
n) Lớp thông tin thoái hóa đất;
o) Lớp thông tin khoanh vùng các khu vực đất bị thoái hóa cần xử lý, cải tạo và phục hồi.
3. Xây dựng lớp thông tin loại đất
a) Chuyển đổi định dạng dữ liệu từ bản đồ hiện trạng sử dụng đất cùng cấp với bản đồ kết quả điều tra, đánh giá thoái hóa đất;
b) Rà soát chỉnh lý ranh giới khoanh đất theo kết quả điều tra thực địa;
c) Chuẩn hóa và nhập các thông tin loại đất quy định tại Bảng số 01/QĐC của Phụ lục I ban hành kèm theo Thông tư này vào lớp thông tin tại điểm đ khoản 2 Điều này.
4. Rà soát, chỉnh lý ranh giới khoanh đất điều tra trong lớp thông tin khoanh đất của bản đồ điều tra thực địa quy định tại khoản 1 Điều 19 của Thông tư này theo kết quả tổng hợp xử lý thông tin tại điểm b khoản 2 Điều 21 của Thông tư này.
5. Xây dựng bản đồ đất bị suy giảm độ phì
a) Xác định và phân cấp chỉ tiêu đánh giá đất bị suy giảm độ phì theo Mục 6 Phần C của Phụ lục III ban hành kèm theo Thông tư này;
b) Xây dựng lớp thông tin về độ phì đất hiện tại theo chỉ tiêu quy định tại điểm a khoản này;
c) Chồng xếp các lớp thông tin về độ phì đất hiện tại; lớp thông tin về độ phì đất đã có trong quá khứ và lớp thông tin khoanh đất điều tra tại khoản 4 Điều này theo chỉ tiêu quy định tại điểm a khoản này để xây dựng lớp thông tin đất bị suy giảm độ phì;
d) Chồng xếp lớp thông tin đất bị suy giảm độ phì và lớp thông tin loại đất để xác định phân mức suy giảm độ phì theo loại đất;
đ) Biên tập, xây dựng báo cáo thuyết minh bản đồ và in bản đồ đất bị suy giảm độ phì;
e) Trình tự xây dựng bản đồ đất bị suy giảm độ phì minh họa chi tiết tại Sơ đồ số 02/THĐ của Phụ lục III ban hành kèm theo Thông tư này.
6. Xây dựng bản đồ đất bị xói mòn
a) Xác định và phân cấp chỉ tiêu đánh giá đất bị xói mòn theo quy định tại Mục 7 Phần C của Phụ lục III ban hành kèm theo Thông tư này;
b) Xây dựng các lớp thông tin hệ số xói mòn do mưa (R), hệ số xói mòn của đất (K), hệ số chiều dài sườn dốc (L), hệ số độ dốc (S), hệ số lớp phủ thực vật và quản lý đất (C), hệ số do áp dụng các biện pháp canh tác bảo vệ đất (P);
c) Chồng xếp các lớp thông tin tại điểm b khoản này và lớp thông tin khoanh đất điều tra tại khoản 4 Điều này để xây dựng lớp thông tin đất bị xói mòn;
d) Chồng xếp lớp thông tin đất bị xói mòn và lớp thông tin về loại đất để xác định phân mức xói mòn theo loại đất;
đ) Biên tập, xây dựng báo cáo thuyết minh bản đồ và in bản đồ đất bị xói mòn;
e) Trình tự xây dựng bản đồ đất bị xói mòn minh họa chi tiết tại Sơ đồ số 03/THĐ của Phụ lục III ban hành kèm theo Thông tư này.
7. Xây dựng bản đồ đất bị khô hạn, hoang mạc hóa, sa mạc hóa
a) Xác định và phân cấp chỉ tiêu đánh giá đất bị khô hạn, hoang mạc hóa, sa mạc hóa theo quy định tại Mục 8 Phần C của Phụ lục III ban hành kèm theo Thông tư này;
b) Xây dựng các lớp thông tin về chế độ tưới; lớp thông tin về khí hậu; lớp thông tin kết quả điều tra khô hạn, hoang mạc hóa, sa mạc hóa theo chỉ tiêu phân cấp tại điểm a khoản này;
c) Chồng xếp các lớp thông tin tại điểm b khoản này và lớp thông tin khoanh đất điều tra tại khoản 4 Điều này để xây dựng lớp thông tin đất bị khô hạn, hoang mạc hóa, sa mạc hóa;
d) Chồng xếp lớp thông tin đất bị khô hạn, hoang mạc hóa, sa mạc hóa và lớp thông tin loại đất để xác định phân mức khô hạn, hoang mạc hóa, sa mạc hóa theo loại đất;
đ) Biên tập, xây dựng báo cáo thuyết minh bản đồ và in bản đồ đất bị khô hạn, hoang mạc hóa, sa mạc hóa;
e) Trình tự xây dựng bản đồ đất bị khô hạn, hoang mạc hóa, sa mạc hóa minh họa chi tiết tại Sơ đồ số 04/THĐ của Phụ lục III ban hành kèm theo Thông tư này.
8. Xây dựng bản đồ đất bị kết von, đá ong hóa
a) Xác định và phân cấp chỉ tiêu đánh giá đất bị kết von, đá ong hóa theo quy định tại Mục 9 Phần C của Phụ lục III ban hành kèm theo Thông tư này;
b) Xây dựng lớp thông tin đất bị kết von, đá ong hóa từ kết quả điều tra đất bị kết von, đá ong hóa và kết quả đánh giá từ tài liệu thu thập theo chỉ tiêu phân cấp tại điểm a khoản này;
c) Chồng xếp lớp thông tin đất bị kết von, đá ong hóa và lớp thông tin loại đất để xác định phân mức kết von, đá ong hóa theo loại đất;
d) Biên tập, xây dựng báo cáo thuyết minh bản đồ và in bản đồ đất bị kết von, đá ong hóa;
đ) Trình tự xây dựng bản đồ đất bị kết von, đá ong hóa minh họa chi tiết tại Sơ đồ số 05/THĐ của Phụ lục III ban hành kèm theo Thông tư này.
9. Xây dựng bản đồ đất bị mặn hóa
a) Xác định và phân cấp chỉ tiêu đánh giá đất bị mặn hóa theo quy định tại Mục 10 Phần C của Phụ lục III ban hành kèm theo Thông tư này;
b) Xây dựng lớp thông tin về tổng số muối tan hiện tại theo chỉ tiêu quy định tại điểm a khoản này;
c) Chồng xếp các lớp thông tin về tổng số muối tan hiện tại; lớp thông tin về tổng số muối tan trong quá khứ và lớp thông tin khoanh đất điều tra tại khoản 4 Điều này theo chỉ tiêu quy định tại điểm a khoản này để xây dựng lớp thông tin đất bị mặn hóa;
d) Chồng xếp lớp thông tin đất bị mặn hóa và lớp thông tin loại đất để xác định phân mức mặn hóa theo loại đất;
đ) Biên tập, xây dựng báo cáo thuyết minh bản đồ và in bản đồ đất bị mặn hóa;
e) Trình tự xây dựng bản đồ đất bị mặn hóa minh họa chi tiết tại Sơ đồ số 06/THĐ của Phụ lục III ban hành kèm theo Thông tư này.
10. Xây dựng bản đồ đất bị phèn hóa
a) Xác định và phân cấp chỉ tiêu đánh giá đất bị phèn hóa theo quy định tại Mục 11 Phần C của Phụ lục III ban hành kèm theo Thông tư này;
b) Xây dựng lớp thông tin về lưu huỳnh tổng số hiện tại theo chỉ tiêu quy định tại điểm a khoản này;
c) Chồng xếp các lớp thông tin về lưu huỳnh tổng số hiện tại; lớp thông tin về lưu huỳnh tổng số trong quá khứ và lớp thông tin khoanh đất điều tra tại khoản 4 Điều này theo chỉ tiêu quy định tại điểm a khoản này để xây dựng lớp thông tin đất bị phèn hóa;
d) Chồng xếp lớp thông tin đất bị phèn hóa và lớp thông tin loại đất để xác định mức độ phèn hóa theo loại đất;
đ) Biên tập, xây dựng báo cáo thuyết minh bản đồ và in bản đồ đất bị phèn hóa;
e) Trình tự xây dựng bản đồ đất bị phèn hóa minh họa chi tiết tại Sơ đồ số 07/THĐ của Phụ lục III ban hành kèm theo Thông tư này.
11. Xây dựng bản đồ thoái hóa đất
a) Phân cấp các chỉ tiêu đánh giá thoái hóa đất theo quy định tại Mục 12 Phần C của Phụ lục III ban hành kèm theo Thông tư này;
b) Chồng xếp các lớp thông tin về đất bị suy giảm độ phì; đất bị xói mòn; đất bị khô hạn, hoang mạc hóa, sa mạc hóa; đất bị kết von, đá ong hóa; đất bị mặn hóa; đất bị phèn hóa để xây dựng lớp thông tin thoái hóa đất theo chỉ tiêu phân cấp tại điểm a khoản này;
c) Chồng xếp lớp thông tin thoái hóa đất và lớp thông tin loại đất để xác định mức độ thoái hóa theo loại đất;
d) Xác định diện tích khoanh đất thoái hóa theo loại hình thoái hóa và loại đất thoái hóa trên bản đồ;
đ) Xuất dữ liệu phục vụ đánh giá thoái hóa đất;
e) Biên tập, xây dựng báo cáo thuyết minh bản đồ và in bản đồ thoái hóa đất;
g) Trình tự xây dựng bản đồ thoái hóa đất minh họa chi tiết tại Sơ đồ số 08/THĐ của Phụ lục III ban hành kèm theo Thông tư này.
12. Khoanh vùng các khu vực đất bị thoái hóa cần xử lý, cải tạo và phục hồi
a) Xác định các khu vực đất bị thoái hóa từ kết quả phân mức thoái hóa đất tại điểm b khoản 11 Điều này;
b) Chuyển ranh giới và nhập các thông tin thuộc tính các khu vực đất cần xử lý, cải tạo và phục hồi vào lớp thông tin tại điểm o khoản 2 Điều này.
13. Xây dựng dữ liệu thoái hóa đất
a) Chuẩn hóa dữ liệu liên quan đến thoái hóa đất theo quy định của pháp luật về cơ sở dữ liệu quốc gia về đất đai;
b) Quét các dữ liệu khác có liên quan.
14. Cập nhật dữ liệu thoái hóa đất vào cơ sở dữ liệu quốc gia về đất đai theo quy định của pháp luật về cơ sở dữ liệu quốc gia về đất đai.
Điều 23. Phân tích đánh giá thực trạng, nguyên nhân thoái hóa đất, đề xuất giải pháp giảm thiểu thoái hóa đất
1. Tổng hợp, phân tích, đánh giá thực trạng thoái hóa đất
a) Tổng hợp hệ thống biểu kết quả điều tra, đánh giá thoái hóa đất theo quy định tại điểm c khoản 4 Điều 6 của Thông tư này;
b) Phân tích, đánh giá ảnh hưởng của điều kiện tự nhiên, kinh tế - xã hội, tình hình quản lý và sử dụng đất đến thoái hóa đất;
c) Phân tích, đánh giá thoái hóa đất theo loại hình thoái hóa và loại đất;
d) Tổng hợp đánh giá thoái hóa đất.
2. Xác định xu hướng, nguyên nhân và dự báo nguy cơ thoái hóa đất
a) So sánh kết quả đánh giá thoái hóa đất với kết quả kỳ trước (nếu có) theo loại hình thoái hóa và loại đất;
b) Xác định nguyên nhân thoái hóa đất;
c) Đánh giá kết quả thực hiện các biện pháp kỹ thuật, giải pháp kinh tế, xã hội trong xử lý, cải tạo và phục hồi đất bị thoái hóa kỳ điều tra trước (nếu có);
d) Dự báo nguy cơ thoái hóa đất.
3. Đề xuất các biện pháp, giải pháp giảm thiểu thoái hóa đất.
4. Xây dựng báo cáo chuyên đề điều tra, đánh giá thoái hóa đất.
Điều 24. Xây dựng báo cáo kết quả điều tra, đánh giá thoái hóa đất
1. Xây dựng các phụ lục, bản đồ thu nhỏ đính kèm báo cáo.
2. Biên soạn báo cáo tổng hợp kết quả điều tra, đánh giá thoái hóa đất.
3. Xây dựng báo cáo tóm tắt, báo cáo tổng kết nhiệm vụ.
Chương IV
ĐIỀU TRA, ĐÁNH GIÁ Ô NHIỄM ĐẤT
Điều 25. Thu thập thông tin, tài liệu, số liệu, bản đồ và khảo sát sơ bộ tại thực địa phục vụ điều tra, đánh giá ô nhiễm đất
1. Thu thập nhóm các thông tin, tài liệu, số liệu, bản đồ về điều kiện tự nhiên, tài nguyên thiên nhiên; kinh tế - xã hội; tình hình quản lý và sử dụng đất có liên quan đến ô nhiễm đất thực hiện theo quy định tại các điểm a, b và c khoản 2 Điều 9 của Thông tư này.
2. Thu thập nhóm thông tin, tài liệu, số liệu, bản đồ liên quan đến ô nhiễm đất đối với điều tra, đánh giá ô nhiễm đất cấp vùng
a) Nhóm thông tin, tài liệu, số liệu, bản đồ về kết quả điều tra, đánh giá ô nhiễm đất cấp vùng (nếu có) gồm: kết quả điều tra thực địa, dữ liệu trung gian, sản phẩm chính và hồ sơ tài liệu khác;
b) Nhóm thông tin, tài liệu, số liệu, bản đồ về tình hình sử dụng phế phụ phẩm, phân bón, hóa chất BVTV, nguồn nước tưới bị ô nhiễm trong sản xuất nông nghiệp; thức ăn, hóa chất và thực trạng chất lượng cấp và tiêu thoát nước trong nuôi trồng thủy sản;
c) Nhóm thông tin, tài liệu, số liệu, bản đồ có liên quan đến thực trạng, mức độ ô nhiễm môi trường đất, nước theo quy định của pháp luật về bảo vệ môi trường đã thực hiện cấp vùng bị ảnh hưởng từ canh tác nông nghiệp, sử dụng nước tưới bị ô nhiễm và các nguồn gây ô nhiễm khác.
3. Thu thập nhóm thông tin, tài liệu, số liệu, bản đồ liên quan đến ô nhiễm đất đối với điều tra, đánh giá ô nhiễm đất cấp tỉnh
a) Nhóm thông tin, tài liệu, số liệu, bản đồ về kết quả điều tra, đánh giá ô nhiễm đất cấp tỉnh (nếu có) gồm: kết quả điều tra thực địa, dữ liệu trung gian, sản phẩm chính và hồ sơ tài liệu khác;
b) Nhóm thông tin, tài liệu, số liệu, bản đồ về thực trạng xử lý môi trường tại các khu vực có nguồn gây ô nhiễm là khu công nghiệp, cụm công nghiệp; khu tiểu thủ công nghiệp, làng nghề; khu khai thác, chế biến khoáng sản; bãi thải, xử lý chất thải và các nguồn ô nhiễm khác;
c) Nhóm thông tin, tài liệu, số liệu, bản đồ có liên quan đến thực trạng, mức độ ô nhiễm môi trường đất, nước theo quy định của pháp luật về bảo vệ môi trường bị ảnh hưởng từ các nguồn gây ô nhiễm từ khu công nghiệp, cụm công nghiệp; khu tiểu thủ công nghiệp, làng nghề; khu khai thác, chế biến khoáng sản; bãi thải, xử lý chất thải và các nguồn ô nhiễm khác.
4. Phương pháp điều tra thu thập thông tin, tài liệu, số liệu thứ cấp quy định tại khoản 2 và khoản 3 Điều này thực hiện theo quy định tại khoản 1 Mục I Phần A của Phụ lục IV ban hành kèm theo Thông tư này.
5. Khảo sát sơ bộ để xác định hướng tuyến điều tra
a) Khảo sát sơ bộ xác định các khu vực đất nông nghiệp theo từng tuyến điều tra, theo mức độ sử dụng phế phụ phẩm, phân bón, hóa chất BVTV; các khu vực nuôi trồng thủy sản sử dụng nhiều thức ăn, hóa chất hoặc nguồn nước tưới bị ô nhiễm đối với điều tra, đánh giá ô nhiễm đất cấp vùng;
b) Khảo sát sơ bộ theo tuyến điều tra xác định khu vực có nguồn gây ô nhiễm, tác nhân gây ô nhiễm do nước thải, chất thải của các khu công nghiệp, cụm công nghiệp; khu tiểu thủ công nghiệp, làng nghề; khu khai thác, chế biến khoáng sản; bãi thải, xử lý chất thải và các nguồn ô nhiễm khác đối với điều tra, đánh giá ô nhiễm đất cấp tỉnh;
c) Xây dựng báo cáo kết quả điều tra, khảo sát sơ bộ.
Điều 26. Đánh giá, lựa chọn các thông tin, tài liệu, số liệu, bản đồ đã thu thập
1. Tổng hợp, phân tích, đánh giá tính chính xác, khách quan, thời sự của thông tin, tài liệu, số liệu, bản đồ đã thu thập theo quy định tại khoản 1 Điều 10 của Thông tư này.
2. Lựa chọn những thông tin, tài liệu, số liệu, bản đồ có thể sử dụng.
3. Xây dựng báo cáo kết quả thu thập thông tin, tài liệu, số liệu, bản đồ.
Điều 27. Xác định nội dung và kế hoạch điều tra thực địa
1. Chuẩn bị bản đồ điều tra thực địa
a) Biên tập, chuẩn hóa các yếu tố kế thừa từ bản đồ hiện trạng sử dụng đất theo quy định tại Điều 5 của Thông tư này;
b) Tạo lập lớp thông tin khoanh đất điều tra ô nhiễm, lớp thông tin điểm điều tra ô nhiễm và các trường thông tin dữ liệu thuộc tính theo quy định tại Phần D của Phụ lục IV ban hành kèm theo Thông tư này;
c) Xác định số lượng điểm điều tra, lấy mẫu đất; khoanh đất điều tra theo quy định tại Mục I Phần B Phụ lục IV ban hành kèm theo Thông tư này;
d) Xây dựng lớp thông tin khoanh đất điều tra
Đối với điều tra, đánh giá ô nhiễm đất cấp vùng thực hiện như sau: chuyển đổi, rà soát, chuẩn hóa và nhập thông tin thuộc tính về loại đất, đơn vị hành chính cấp xã vào lớp thông tin tại điểm b khoản này từ các thông tin, tài liệu, số liệu thu thập; xác định ranh giới khoanh đất và số thứ tự khoanh đất theo quy định tại điểm b và điểm c khoản 2 Điều 5 của Thông tư này.
Đối với điều tra, đánh giá ô nhiễm đất cấp tỉnh thực hiện như sau: chuyển đổi, rà soát, chuẩn hóa và nhập thông tin thuộc tính về nguồn ô nhiễm, loại đất vào lớp thông tin tại điểm b khoản này từ các thông tin, tài liệu, số liệu thu thập; xác định ranh giới khoanh đất và số thứ tự khoanh đất theo quy định tại điểm b và điểm c khoản 2 Điều 5 của Thông tư này;
đ) Xây dựng lớp thông tin điểm điều tra: xác định vị trí điểm điều tra theo quy định tại điểm d khoản 2 Điều 5 của Thông tư này; xây dựng sơ đồ mạng lưới điểm điều tra theo quy định tại Mục II Phần A Phụ lục IV ban hành kèm theo Thông tư này và nhập thông tin thuộc tính vào lớp thông tin tại điểm b khoản này;
e) Xác định nội dung điều tra khoanh đất theo các tuyến điều tra thực địa trên địa bàn cấp tỉnh;
g) Cập nhật thông tin thuộc tính của lớp điểm điều tra và kết quả điều tra, đánh giá ô nhiễm đất kỳ trước (nếu có) vào lớp thông tin khoanh đất điều tra;
h) Biên tập và in bản đồ điều tra thực địa.
2. Thống kê số lượng khoanh đất và đặc trưng của khoanh đất điều tra theo Mẫu số 01/ONĐ và Mẫu số 02/ONĐ của Phụ lục IV ban hành kèm theo Thông tư này; tạo lập bảng dữ liệu phục vụ nhập thông tin kết quả điều tra thực địa theo tại Mẫu số 05/ONĐ và Mẫu số 06/ONĐ của Phụ lục IV ban hành kèm theo Thông tư này.
3. Chuẩn bị bản mô tả kết quả điều tra, phiếu lấy mẫu đất theo Mẫu số 03/ONĐ và Mẫu số 04/ONĐ của Phụ lục IV ban hành kèm theo Thông tư này.
4. Xây dựng báo cáo kế hoạch điều tra thực địa.
Điều 28. Điều tra, lấy mẫu phục vụ đánh giá ô nhiễm đất
1. Đối với điều tra, đánh giá ô nhiễm cấp vùng
a) Khoanh vùng xác định và chỉnh lý ranh giới các khoanh đất theo các tác nhân gây ảnh hưởng đến đất từ lượng phân bón vô cơ, hóa chất BVTV, thức ăn và hóa chất dùng trong nuôi trồng thủy sản hoặc nguồn nước tưới bị ô nhiễm và mô tả kết quả điều tra vào bản mô tả đã chuẩn bị tại khoản 3 Điều 27 của Thông tư này;
b) Xác định vị trí điểm lấy mẫu đất tại thực địa, tọa độ điểm lấy mẫu đất được xác định bằng thiết bị định vị; cập nhật bổ sung vị trí điểm lấy mẫu lên bản đồ điều tra thực địa (nếu có sự thay đổi);
c) Lấy mẫu đất;
d) Chụp ảnh cảnh quan khu vực điều tra, điểm lấy mẫu đất;
đ) Viết phiếu lấy mẫu đất;
e) Đóng gói và bảo quản mẫu đất;
g) Rà soát, cập nhật kết quả điều tra thực địa tại các điểm a, b, c, d và đ khoản này vào bảng dữ liệu điều tra đã tạo lập tại khoản 2 Điều 27 của Thông tư này;
h) Xây dựng báo cáo kết quả điều tra, lấy mẫu đất tại thực địa.
2. Đối với điều tra, đánh giá ô nhiễm cấp tỉnh
a) Điều tra xác định hướng lan tỏa ô nhiễm; điều tra xác định các yếu tố địa hình, địa vật có khả năng ngăn cản hoặc chặn hướng lan tỏa ô nhiễm; khoanh vùng xác định và chỉnh lý ranh giới các khoanh đất theo các nguồn gây ô nhiễm đất, tác nhân gây ô nhiễm và mô tả kết quả điều tra vào bản mô tả đã chuẩn bị tại khoản 3 Điều 27 của Thông tư này;
b) Điều tra, lấy mẫu đất, cập nhật kết quả điều tra thực địa quy định tại các điểm b, c, d, đ, e và g khoản 1 Điều này;
c) Xây dựng báo cáo kết quả điều tra, lấy mẫu đất tại thực địa;
d) Việc điều tra các nội dung theo quy định tại khoản này chỉ thực hiện đối với các khu vực chưa có kết quả điều tra, đánh giá, phân loại ô nhiễm môi trường đất theo quy định của pháp luật về bảo vệ môi trường.
Điều 29. Tổng hợp, xử lý thông tin nội nghiệp và ngoại nghiệp
1. Tổng hợp, xử lý sau điều tra thực địa
a) Rà soát, đối chiếu, chỉnh lý, bổ sung thông tin đảm bảo tính chính xác, thống nhất về kết quả điều tra giữa bản đồ điều tra thực địa với phiếu lấy mẫu đất; ảnh điều tra và bảng dữ liệu điều tra;
b) Lập bảng thống kê danh sách mẫu đất, lựa chọn chỉ tiêu phân tích; bàn giao mẫu đất cho đơn vị phân tích.
2. Phân tích mẫu đất
Chỉ tiêu phân tích gồm các chỉ tiêu kim loại nặng (Cu, Pb, Zn, Cd, As, Cr, Hg, Ni). Đối với điều tra, đánh giá ô nhiễm đất cấp vùng phân tích thêm các chỉ tiêu nhóm hóa chất BVTV phốt pho hữu cơ.
Phương pháp phân tích theo quy định tại Mục III Phần A của Phụ lục IV ban hành kèm theo Thông tư này.
3. Tổng hợp, xử lý thông tin phục vụ đánh giá ô nhiễm đất
a) Xác định và phân cấp chỉ tiêu đánh giá ô nhiễm đất theo quy định tại Mục 1 Phần C của Phụ lục IV ban hành kèm theo Thông tư này;
b) Tổng hợp, đánh giá kết quả phân tích mẫu đất theo khoanh đất, điểm điều tra.
4. Xây dựng báo cáo kết quả tổng hợp, xử lý thông tin nội và ngoại nghiệp.
Điều 30. Xây dựng bản đồ đất bị ô nhiễm
1. Chuẩn hóa các yếu tố nền của bản đồ đất bị ô nhiễm theo quy định tại điểm a và điểm c khoản 2, điểm a và điểm d khoản 3 Điều 6 của Thông tư này.
2. Tạo lập các lớp thông tin và trường thông tin dữ liệu thuộc tính trong mỗi lớp thông tin chuyên đề theo cấu trúc, kiểu thông tin quy định tại Phần D của Phụ lục IV ban hành kèm theo Thông tư này, bao gồm:
a) Lớp thông tin loại đất;
b) Lớp thông tin phân mức ô nhiễm;
c) Lớp thông tin khoanh vùng các khu vực cần xử lý, cải tạo và phục hồi đất.
3. Xây dựng lớp thông tin loại đất
a) Chuyển đổi định dạng dữ liệu từ bản đồ hiện trạng sử dụng đất cùng cấp với bản đồ kết quả điều tra, đánh giá ô nhiễm đất;
b) Rà soát chỉnh lý ranh giới khoanh đất theo kết quả điều tra thực địa;
c) Chuẩn hóa và nhập các thông tin loại đất quy định tại Bảng số 03/QĐC của Phụ lục I ban hành kèm theo Thông tư này vào lớp thông tin tại điểm a khoản 2 Điều này.
4. Rà soát, chỉnh lý ranh giới khoanh đất điều tra trong lớp thông tin khoanh đất của bản đồ điều tra thực địa quy định tại khoản 1 Điều 27 của Thông tư này theo kết quả tổng hợp xử lý thông tin tại khoản 3 Điều 29 của Thông tư này.
5. Xây dựng bản đồ đất bị ô nhiễm
a) Xây dựng lớp thông tin phân mức ô nhiễm theo chỉ tiêu quy định tại điểm a khoản 3 Điều 29 của Thông tư này;
b) Xuất dữ liệu phục vụ phân tích, đánh giá thực trạng đất bị ô nhiễm;
c) Biên tập, xây dựng báo cáo thuyết minh bản đồ và in bản đồ đất bị ô nhiễm;
d) Trình tự xây dựng bản đồ đất bị ô nhiễm minh họa chi tiết tại Sơ đồ số 02/ONĐ của Phụ lục IV ban hành kèm theo Thông tư này.
6. Khoanh vùng các khu vực đất bị ô nhiễm cần thực hiện xử lý, cải tạo và phục hồi
a) Xác định các khu vực đất bị ô nhiễm từ kết quả phân mức ô nhiễm tại điểm a khoản 5 Điều này;
b) Chuyển ranh giới và nhập các thông tin thuộc tính các khu vực đất cần xử lý, cải tạo và phục hồi vào lớp thông tin tại điểm c khoản 2 Điều này.
7. Xây dựng dữ liệu ô nhiễm đất
a) Chuẩn hóa dữ liệu liên quan đến ô nhiễm đất theo quy định của pháp luật về cơ sở dữ liệu quốc gia về đất đai;
b) Quét các dữ liệu khác có liên quan.
8. Cập nhật dữ liệu về ô nhiễm đất vào cơ sở dữ liệu quốc gia về đất đai theo quy định của pháp luật về cơ sở dữ liệu quốc gia về đất đai.
Điều 31. Phân tích đánh giá thực trạng, nguyên nhân ô nhiễm đất, đề xuất giải pháp giảm thiểu ô nhiễm đất
1. Tổng hợp, phân tích, đánh giá thực trạng, nguyên nhân ô nhiễm đất
a) Tổng hợp hệ thống biểu kết quả điều tra, đánh giá ô nhiễm đất theo quy định tại điểm d khoản 4 Điều 6 của Thông tư này;
b) Phân tích, đánh giá thực trạng, nguyên nhân ô nhiễm đất theo loại đất;
c) Đánh giá kết quả thực hiện các biện pháp kỹ thuật, giải pháp kinh tế, xã hội trong xử lý, cải tạo và phục hồi đất bị ô nhiễm đã thực hiện (nếu có).
2. Cảnh báo, dự báo nguy cơ ô nhiễm đất.
3. Đề xuất các giải pháp giảm thiểu ô nhiễm đất.
Điều 32. Xây dựng báo cáo kết quả điều tra, đánh giá ô nhiễm đất
1. Xây dựng các phụ lục, bản đồ thu nhỏ đính kèm báo cáo.
2. Biên soạn báo cáo tổng hợp kết quả điều tra, đánh giá ô nhiễm đất.
3. Xây dựng báo cáo tóm tắt, báo cáo tổng kết nhiệm vụ.
Chương V
ĐIỀU TRA, ĐÁNH GIÁ ĐẤT ĐAI CẢ NƯỚC
Điều 33. Điều tra, đánh giá chất lượng đất cả nước
Kết quả điều tra, đánh giá chất lượng đất cả nước được tổng hợp, khái quát hóa từ kết quả điều tra, đánh giá chất lượng đất cấp vùng theo quy định tại Chương II như sau:
1. Xây dựng bản đồ chất lượng đất
a) Tích hợp, tiếp biên bản đồ chất lượng đất của các vùng kinh tế - xã hội tỷ lệ 1:250.000;
b) Tổng hợp, khái quát hóa các nội dung bản đồ chất lượng đất của cả nước tỷ lệ 1:1.000.000;
c) Biên tập, xây dựng báo cáo thuyết minh bản đồ và in bản đồ chất lượng đất cả nước.
2. Phân tích, đánh giá chất lượng đất cả nước
a) Tổng hợp hệ thống biểu kết quả điều tra, đánh giá chất lượng đất theo quy định tại điểm a khoản 4 Điều 6 của Thông tư này;
b) Phân tích, đánh giá các quá trình hình thành, biến đổi chất lượng đất;
c) Phân tích, đánh giá ảnh hưởng của điều kiện tự nhiên, kinh tế - xã hội, tình hình quản lý và sử dụng đất đến chất lượng đất;
d) Phân tích, đánh giá thực trạng chất lượng đất theo loại đất;
đ) Tổng hợp đánh giá chất lượng đất cả nước.
Điều 34. Điều tra, đánh giá tiềm năng đất đai cả nước
Kết quả điều tra, đánh giá tiềm năng đất đai cả nước được tổng hợp, khái quát hóa từ kết quả điều tra, đánh giá tiềm năng đất đai cấp vùng theo quy định tại Chương II như sau:
1. Xây dựng bản đồ tiềm năng đất đai cả nước
a) Tích hợp, tiếp biên bản đồ tiềm năng đất đai của các vùng kinh tế - xã hội tỷ lệ 1:250.000;
b) Tổng hợp, khái quát hóa các nội dung bản đồ tiềm năng đất đai của cả nước tỷ lệ 1:1.000.000;
c) Biên tập, xây dựng báo cáo thuyết minh bản đồ và in bản đồ tiềm năng đất đai cả nước.
2. Phân tích, đánh giá tiềm năng đất đai cả nước
a) Tổng hợp hệ thống biểu kết quả điều tra, đánh giá tiềm năng đất đai theo quy định tại điểm b khoản 4 Điều 6 của Thông tư này;
b) Phân tích, đánh giá ảnh hưởng của điều kiện tự nhiên, kinh tế - xã hội, tình hình quản lý và sử dụng đất đến tiềm năng đất đai;
c) Phân tích, đánh giá hiệu quả sử dụng đất (hiệu quả kinh tế, xã hội và môi trường);
d) Phân tích, đánh giá thực trạng tiềm năng đất đai theo loại đất;
đ) Tổng hợp đánh giá tiềm năng đất đai cả nước.
Điều 35. Điều tra, đánh giá thoái hóa đất cả nước
Kết quả điều tra, đánh giá thoái hóa đất cả nước được tổng hợp, khái quát hóa từ kết quả điều tra, đánh giá thoái hóa đất cấp vùng theo quy định tại Chương III như sau:
1. Xây dựng bản đồ thoái hóa đất
a) Tích hợp, tiếp biên bản đồ thoái hóa đất của các vùng kinh tế - xã hội tỷ lệ 1:250.000;
b) Tổng hợp, khái quát hóa các nội dung bản đồ thoái hóa đất của cả nước tỷ lệ 1:1.000.000;
c) Biên tập, xây dựng báo cáo thuyết minh bản đồ và in bản đồ thoái hóa đất cả nước.
2. Phân tích, đánh giá thoái hóa đất cả nước
a) Tổng hợp hệ thống biểu kết quả điều tra, đánh giá thoái hóa đất theo quy định tại điểm c khoản 4 Điều 6 của Thông tư này;
b) Phân tích, đánh giá ảnh hưởng của điều kiện tự nhiên, kinh tế - xã hội, tình hình quản lý và sử dụng đất đến thoái hóa đất;
c) Phân tích, đánh giá thoái hóa đất theo loại hình thoái hóa và loại đất thoái hóa;
d) Tổng hợp đánh giá thoái hóa đất cả nước.
Điều 36. Điều tra, đánh giá ô nhiễm đất cả nước
Kết quả điều tra, đánh giá ô nhiễm đất cả nước được tổng hợp, khái quát hóa từ kết quả điều tra, đánh giá ô nhiễm đất cấp vùng theo quy định tại Chương IV như sau:
1. Xây dựng bản đồ ô nhiễm đất
a) Tích hợp, tiếp biên bản đồ ô nhiễm đất của các vùng kinh tế - xã hội tỷ lệ 1:250.000;
b) Tổng hợp, khái quát hóa các nội dung bản đồ ô nhiễm đất của cả nước tỷ lệ 1:1.000.000;
c) Biên tập, xây dựng báo cáo thuyết minh bản đồ và in bản đồ ô nhiễm đất cả nước.
2. Phân tích, đánh giá ô nhiễm đất cả nước
a) Tổng hợp hệ thống biểu kết quả điều tra, đánh giá ô nhiễm đất theo quy định tại điểm d khoản 4 Điều 6 của Thông tư này;
b) Phân tích, đánh giá ô nhiễm đất theo loại đất;
c) Tổng hợp đánh giá ô nhiễm đất cả nước.
Điều 37. Xây dựng báo cáo tổng hợp kết quả điều tra, đánh giá chất lượng đất, tiềm năng đất đai; thoái hóa đất; ô nhiễm đất cả nước
1. Xây dựng các phụ lục, bản đồ thu nhỏ đính kèm báo cáo.
2. Biên soạn báo cáo tổng hợp kết quả điều tra, đánh giá chất lượng đất, tiềm năng đất đai; thoái hóa đất; ô nhiễm đất cả nước.
3. Xây dựng báo cáo tóm tắt.
Chương VI
QUAN TRẮC CHẤT LƯỢNG ĐẤT, THOÁI HOÁ ĐẤT
VÀ Ô NHIỄM ĐẤT
Điều 38. Xây dựng mạng lưới các điểm quan trắc cố định trên phạm vi cả nước và xác định chỉ tiêu, tần suất quan trắc
1. Xây dựng mạng lưới các điểm quan trắc cố định trên phạm vi cả nước được thực hiện như sau:
a) Xác định các điểm quan trắc cố định theo nguyên tắc, tiêu chí quy định tại Phần A của Phụ lục V ban hành kèm theo Thông tư này và lập sơ đồ mạng lưới các điểm quan trắc cố định trên phạm vi cả nước được thể hiện trên nền bản đồ hiện trạng sử dụng đất cấp vùng tỷ lệ 1:250.000;
b) Lập danh mục các điểm quan trắc cố định trên phạm vi cả nước theo Mẫu số 03/QTĐ của Phụ lục V ban hành kèm theo Thông tư này;
c) Tạo lập bảng dữ liệu phục vụ nhập thông tin kết quả điều tra thực địa theo Mẫu số 04/QTĐ của Phụ lục V ban hành kèm theo Thông tư này.
2. Xác định chỉ tiêu, tần suất quan trắc, bao gồm:
a) Chỉ tiêu quan trắc chất lượng đất, thoái hóa đất, ô nhiễm đất theo quy định tại Phần C của Phụ lục V ban hành kèm theo Thông tư này;
b) Tần suất quan trắc chất lượng đất, thoái hóa đất, ô nhiễm đất được thực hiện hằng năm. Trường hợp xảy ra sự cố do thiên tai hoặc hoạt động của con người có nguy cơ làm cho đất bị ô nhiễm hoặc suy thoái bất thường thì thực hiện việc quan trắc đột xuất theo yêu cầu của cơ quan nhà nước có thẩm quyền.
Điều 39. Điều tra, lấy mẫu, phân tích mẫu quan trắc chất lượng đất, thoái hóa đất, ô nhiễm đất
1. Điều tra, lấy mẫu quan trắc chất lượng đất, thoái hóa đất, ô nhiễm đất
a) Chuẩn bị các điều kiện cần thiết để phục vụ công tác điều tra, lấy mẫu quan trắc, bao gồm: chuẩn bị về nhân lực, vật tư, thiết bị, dụng cụ, tài liệu; lập kế hoạch chi tiết điều tra, lấy mẫu quan trắc theo từng vùng; xây dựng báo cáo kế hoạch điều tra, lấy mẫu quan trắc;
b) Tổ chức điều tra, lấy mẫu quan trắc ngoài thực địa và thực hiện bảo quản mẫu đất. Phương pháp điều tra, lấy mẫu quan trắc chất lượng đất, thoái hóa đất, ô nhiễm đất và bảo quản mẫu đất theo quy định tại Phần B của Phụ lục V ban hành kèm theo Thông tư này;
c) Rà soát, cập nhật kết quả điều tra thực địa vào bảng dữ liệu điều tra theo Mẫu số 04/QTĐ của Phụ lục V ban hành kèm theo Thông tư này;
d) Rà soát, phân loại, lập danh mục mẫu đất và lập bảng các chỉ tiêu phân tích;
đ) Bàn giao mẫu đất cho đơn vị phân tích;
e) Xây dựng báo cáo kết quả điều tra, lấy mẫu quan trắc tại thực địa theo từng vùng.
2. Thực hiện phân tích mẫu đất. Phương pháp phân tích mẫu đất theo quy định tại Mục III Phần A của Phụ lục II và Mục III Phần A của Phụ lục IV ban hành kèm theo Thông tư này.
Điều 40. Theo dõi biến động chất lượng đất, thoái hóa đất, ô nhiễm đất và dự báo, cảnh báo sớm các biến đổi bất thường
1. Tổng hợp hệ thống biểu kết quả quan trắc chất lượng đất, thoái hóa đất, ô nhiễm đất theo quy định tại điểm đ khoản 4 Điều 6 của Thông tư này.
2. So sánh với kết quả quan trắc của lần trước liền kề (nếu có) để phân tích, đánh giá sự biến động về chất lượng đất, thoái hóa đất, ô nhiễm đất
a) Lập biểu so sánh kết quả quan trắc của năm hiện tại với năm trước liền kề hoặc của lần quan trắc đột xuất gần nhất;
b) Phân tích, đánh giá sự biến động, xu hướng biến đổi về chất lượng đất, thoái hóa đất, ô nhiễm đất.
3. Xác định và cảnh báo sớm các khu vực có điểm quan trắc xuất hiện sự biến đổi bất thường về chất lượng đất, thoái hóa đất, ô nhiễm đất.
4. Xác định nguyên nhân và đề xuất giải pháp cần thực hiện tại những khu vực có điểm quan trắc đất xuất hiện sự biến đổi bất thường về chất lượng đất, thoái hóa đất, ô nhiễm đất tại khoản 3 Điều này.
5. Rà soát hệ thống các điểm quan trắc, thay thế hoặc bổ sung các điểm quan trắc (nếu có) theo nguyên tắc, tiêu chí quy định tại Phần A của Phụ lục V ban hành kèm theo Thông tư này.
6. Xây dựng báo cáo kết quả quan trắc chất lượng đất, thoái hóa đất, ô nhiễm đất theo Mẫu số 05/QTĐ của Phụ lục V ban hành kèm theo Thông tư này.
Điều 41. Cập nhật dữ liệu quan trắc chất lượng đất, thoái hóa đất, ô nhiễm đất vào cơ sở dữ liệu quan trắc tài nguyên môi trường và cơ sở dữ liệu quốc gia về đất đai
1. Chuẩn hóa dữ liệu liên quan đến quan trắc chất lượng đất, thoái hóa đất, ô nhiễm đất theo quy định của pháp luật về cơ sở dữ liệu quan trắc tài nguyên môi trường và cơ sở dữ liệu quốc gia về đất đai; quét các dữ liệu khác có liên quan.
2. Cập nhật dữ liệu về quan trắc chất lượng đất, thoái hóa đất, ô nhiễm đất vào cơ sở dữ liệu quan trắc tài nguyên môi trường và cơ sở dữ liệu quốc gia về đất đai.
Chương VII
BẢO VỆ, CẢI TẠO, PHỤC HỒI ĐẤT
Điều 42. Phân loại các khu vực bảo vệ, cải tạo, phục hồi đất
1. Thu thập và xử lý thông tin, tài liệu số liệu
a) Kết quả khoanh vùng các khu vực đất bị thoái hóa, đất bị ô nhiễm cần bảo vệ, cải tạo, phục hồi theo quy định tại khoản 12 Điều 22 và khoản 6 Điều 30 của Thông tư này;
b) Các biện pháp, giải pháp đến từng khu vực cần bảo vệ, cải tạo, phục hồi đất đã đề xuất theo quy định tại khoản 3 Điều 23 và khoản 3 Điều 31 của Thông tư này;
c) Các dự án, đề án, phương án đã thực hiện bảo vệ, cải tạo, phục hồi đất trên địa bàn (nếu có);
d) Tổng hợp diện tích các khu vực đất bị thoái hóa; đất bị ô nhiễm cần bảo vệ, cải tạo, phục hồi đất theo Mẫu số 30/QĐC và Mẫu số 31/QĐC của Phụ lục I ban hành kèm theo Thông tư này;
đ) Tổng hợp các biện pháp kỹ thuật, giải pháp kinh tế, xã hội đến từng khu vực cần bảo vệ, cải tạo, phục hồi đất theo Mẫu số 32/QĐC của Phụ lục I ban hành kèm theo Thông tư này.
2. Phân loại các khu vực đất cần bảo vệ, cải tạo, phục hồi
a) Phân loại đất bị thoái hóa, đất bị ô nhiễm theo loại đất;
b) Phân loại mức độ đất bị thoái hóa, đất bị ô nhiễm theo loại hình thoái hóa, loại hình ô nhiễm;
c) Phân loại các biện pháp kỹ thuật, giải pháp kinh tế, xã hội đã đề xuất khi thực hiện điều tra, đánh giá đất đai đối với các khu vực đất bị thoái hóa, đất bị ô nhiễm theo loại hình, mức độ thoái hóa, ô nhiễm.
Điều 43. Tổng hợp, xác định phạm vi và mức độ cần bảo vệ, cải tạo, phục hồi đất
1. Xác định phạm vi khu vực đất bị thoái hóa cần bảo vệ, cải tạo, phục hồi theo loại hình thoái hóa theo Mẫu số 33/QĐC của Phụ lục I ban hành kèm theo Thông tư này và xác định các mức độ cần bảo vệ, cải tạo, phục hồi đất bị thoái hóa theo quy định tại Bảng số 02/BVĐ của Phụ lục VI ban hành kèm theo Thông tư này.
2. Xác định phạm vi khu vực đất bị ô nhiễm và mức độ cần bảo vệ, cải tạo, phục hồi theo quy định của pháp luật về bảo vệ môi trường.
3. Tổng hợp các khu vực đất cần bảo vệ, cải tạo, phục hồi theo Mẫu số 34/QĐC của Phụ lục I ban hành kèm theo Thông tư này.
Điều 44. Xây dựng kế hoạch bảo vệ, cải tạo, phục hồi đất
1. Xác định căn cứ pháp lý, sự cần thiết, quan điểm, mục tiêu, yêu cầu của kế hoạch bảo vệ, cải tạo, phục hồi đất.
2. Xác định nội dung, khối lượng các nhiệm vụ bảo vệ, cải tạo, phục hồi đất
a) Xác định nội dung công việc thực hiện cho từng khu vực cần bảo vệ, cải tạo, phục hồi đất trên địa bàn;
b) Xác định khối lượng công việc thực hiện cho từng khu vực cần bảo vệ, cải tạo, phục hồi đất trên địa bàn theo các biện pháp kỹ thuật, giải pháp kinh tế, xã hội theo Mẫu số 35/QĐC của Phụ lục I ban hành kèm theo Thông tư này.
3. Đề xuất các nhiệm vụ, chương trình, dự án theo thứ tự ưu tiên để thực hiện kế hoạch bảo vệ, cải tạo, phục hồi các khu vực đất bị thoái hoá, đất bị ô nhiễm quy định tại khoản 1 và khoản 2 Điều 43 của Thông tư này.
4. Xác định lộ trình thực hiện các nhiệm vụ, chương trình, dự án cho từng khu vực bảo vệ, cải tạo, phục hồi đất quy định tại các khoản 1, 2 và 3 Điều này, bao gồm:
a) Xác định nguồn kinh phí thực hiện kế hoạch;
b) Xác định lộ trình thực hiện kế hoạch;
c) Xác định trách nhiệm của các cơ quan, tổ chức, cá nhân liên quan;
d) Xác định cơ chế giám sát, báo cáo thực hiện.
5. Tổng hợp, hoàn thiện hồ sơ xây dựng kế hoạch bảo vệ, cải tạo, phục hồi đất bị thoái hoá; đất bị ô nhiễm.
6. Trình phê duyệt kế hoạch bảo vệ, cải tạo, phục hồi đất.
Điều 45. Xác định các biện pháp kỹ thuật, giải pháp kinh tế, xã hội để thực hiện nhiệm vụ xử lý, bảo vệ, cải tạo, phục hồi đất
1. Xác định các biện pháp kỹ thuật, giải pháp kinh tế, xã hội cần áp dụng đến từng khu vực cần xử lý, bảo vệ, cải tạo, phục hồi đất bị thoái hóa theo quy định tại Bảng số 01/BVĐ của Phụ lục VI ban hành kèm theo Thông tư này, bao gồm:
a) Xác định, phân tích các biện pháp kỹ thuật, giải pháp kinh tế, xã hội và lựa chọn các phương án tối ưu;
b) Quyết định phương án thực hiện các biện pháp kỹ thuật, giải pháp kinh tế, xã hội đến từng khu vực cần xử lý, bảo vệ, cải tạo, phục hồi đất bị thoái hóa.
2. Xác định các biện pháp kỹ thuật, giải pháp kinh tế, xã hội đến từng khu vực cần xử lý, bảo vệ, cải tạo, phục hồi đất bị ô nhiễm theo quy định của pháp luật về bảo vệ môi trường.
Điều 46. Thực hiện nhiệm vụ xử lý, bảo vệ, cải tạo, phục hồi đất
1. Tổ chức, triển khai các biện pháp kỹ thuật, giải pháp kinh tế, xã hội theo nhiệm vụ xử lý, bảo vệ, cải tạo, phục hồi đất đã được phê duyệt.
2. Đánh giá kết quả thực hiện nhiệm vụ xử lý, bảo vệ, cải tạo, phục hồi đất, bao gồm:
a) Đánh giá khối lượng, chất lượng, tiến độ thực hiện nhiệm vụ xử lý, bảo vệ, cải tạo, phục hồi đất đã được phê duyệt;
b) Đánh giá kết quả thực hiện nhiệm vụ xử lý, bảo vệ, cải tạo, phục hồi đất quy định tại điểm c khoản 1 Điều 47 của Thông tư này.
3. Lập hồ sơ tổng kết nhiệm vụ xử lý, bảo vệ, cải tạo, phục hồi đất, bao gồm:
a) Xây dựng các phụ lục, bảng biểu, số liệu;
b) Lập báo cáo kết quả bảo vệ, cải tạo, phục hồi đất theo Mẫu số 04/BVĐ của Phụ lục VI ban hành kèm theo Thông tư này;
c) Xây dựng báo cáo tóm tắt, báo cáo tổng kết nhiệm vụ;
d) Các văn bản, tài liệu khác có liên quan.
Điều 47. Giám sát, kiểm soát quá trình xử lý, bảo vệ, cải tạo, phục hồi đất
1. Giám sát, kiểm soát quá trình xử lý, bảo vệ, cải tạo, phục hồi đất đối với các khu vực đất bị thoái hóa theo nhiệm vụ đã được phê duyệt
a) Giám sát, kiểm soát việc thực hiện các biện pháp kỹ thuật, giải pháp kinh tế, xã hội đối với các khu vực đất cần xử lý, bảo vệ, cải tạo, phục hồi về chất lượng, khối lượng và các chỉ tiêu kỹ thuật trong thi công các công trình theo yêu cầu của nhiệm vụ đã được phê duyệt;
b) Giám sát, kiểm soát về tiến độ triển khai nhiệm vụ đã được phê duyệt;
c) Giám sát, kiểm soát kết quả xử lý, bảo vệ, cải tạo, phục hồi đất của từng nhiệm vụ để đánh giá mức độ phục hồi đất được thực hiện theo quy định tại Bảng số 03/BVĐ của Phụ lục VI ban hành kèm theo Thông tư này;
d) Đề xuất điều chỉnh biện pháp kỹ thuật, giải pháp kinh tế, xã hội trong trường hợp không đáp ứng được các nội dung quy định tại khoản 2 và khoản 5 Điều 8 của Thông tư này.
2. Giám sát, kiểm soát quá trình xử lý, cải tạo, phục hồi đất đối với các khu vực đất bị ô nhiễm thực hiện theo quy định của pháp luật về bảo vệ môi trường.
Điều 48. Lập bản đồ kết quả bảo vệ, cải tạo, phục hồi đất
1. Chuẩn bị bản đồ nền để lập bản đồ kết quả bảo vệ, cải tạo, phục hồi đất theo quy định tại điểm b khoản 2, điểm a và điểm d khoản 3 Điều 6 của Thông tư này.
2. Tạo lập các trường thông tin dữ liệu thuộc tính cho các lớp thông tin theo từng khu vực cần bảo vệ, cải tạo, phục hồi đất. Nội dung, cấu trúc, kiểu thông tin theo quy định tại Bảng số 05/BVĐ của Phụ lục VI ban hành kèm theo Thông tư này
a) Lớp thông tin về các khu vực cần bảo vệ, cải tạo, phục hồi đất theo quy định tại khoản 12 Điều 22 của Thông tư này;
b) Lớp thông tin về mức độ bảo vệ, cải tạo, phục hồi đất;
c) Lớp thông tin về kế hoạch thực hiện bảo vệ, cải tạo, phục hồi đất;
d) Lớp thông tin về kết quả giám sát, kiểm soát quá trình xử lý, bảo vệ, cải tạo, phục hồi đất;
đ) Lớp thông tin về kết quả bảo vệ, cải tạo, phục hồi đất;
e) Lớp thông tin khoanh vùng, cảnh báo không cho phép hoặc hạn chế hoạt động trên đất.
3. Rà soát, chỉnh lý ranh giới và nhập thông tin thuộc tính vào các lớp thông tin đã tạo lập tại khoản 2 Điều này.
4. Chồng xếp các lớp thông tin tại khoản 3 Điều này để thành lập lớp thông tin kết quả bảo vệ, cải tạo, phục hồi đất đến từng khu vực.
5. Xác định diện tích đất đã được bảo vệ, cải tạo, phục hồi.
6. Biên tập, xây dựng báo cáo thuyết minh bản đồ và in bản đồ kết quả bảo vệ, cải tạo, phục hồi đất.
7. Xây dựng dữ liệu về bảo vệ, cải tạo, phục hồi đất
a) Chuẩn hóa dữ liệu liên quan đến bảo vệ, cải tạo, phục hồi đất theo quy định của pháp luật về cơ sở dữ liệu quốc gia về đất đai;
b) Quét các dữ liệu khác có liên quan.
8. Cập nhật dữ liệu về bảo vệ, cải tạo, phục hồi đất vào cơ sở dữ liệu quốc gia về đất đai theo quy định của pháp luật về cơ sở dữ liệu quốc gia về đất đai.
9. Trình tự xây dựng bản đồ kết quả bảo vệ, cải tạo, phục hồi đất quy định từ khoản 1 đến khoản 6 Điều này minh họa chi tiết tại Sơ đồ 02/BVĐ của Phụ lục VI ban hành kèm theo Thông tư này.
Điều 49. Đánh giá kết quả thực hiện kế hoạch và kiểm soát các khu vực đất bị thoái hóa, đất bị ô nhiễm chưa được bảo vệ, cải tạo, phục hồi
1. Thống kê, tổng hợp kết quả thực hiện việc bảo vệ, cải tạo, phục hồi đất theo kế hoạch theo Mẫu số 36/QĐC của Phụ lục I ban hành kèm theo Thông tư này.
2. Thống kê các khu vực đất bị thoái hoá, đất bị ô nhiễm chưa được bảo vệ, cải tạo, phục hồi đất theo kế hoạch bảo vệ, cải tạo, phục hồi đất được duyệt theo Mẫu số 37/QĐC của Phụ lục I ban hành kèm theo Thông tư này.
3. Xây dựng báo cáo kết quả thực hiện kế hoạch bảo vệ, cải tạo, phục hồi đất, bao gồm:
a) Xây dựng các phụ lục, bảng biểu;
b) Đề xuất các khu vực cảnh báo không cho phép hoặc hạn chế hoạt động trên đất nhằm giảm thiểu tác động xấu đến đất;
c) Lập báo cáo kết quả thực hiện kế hoạch bảo vệ, cải tạo, phục hồi đất theo Mẫu số 03/BVĐ của Phụ lục VI ban hành kèm theo Thông tư này.
Chương VIII
ĐIỀU TRA, ĐÁNH GIÁ ĐẤT ĐAI THEO CHUYÊN ĐỀ
Điều 50. Quy định về điều tra, đánh giá đất đai theo chuyên đề
1. Kỹ thuật điều tra, đánh giá về chất lượng đất, tiềm năng đất đai theo chuyên đề đối với loại đất cụ thể thực hiện theo quy định tại Chương II của Thông tư này.
2. Kỹ thuật điều tra, đánh giá thoái hóa đất theo chuyên đề đối với loại đất cụ thể thực hiện theo quy định tại Chương III của Thông tư này.
3. Kỹ thuật điều tra, đánh giá ô nhiễm đất theo chuyên đề đối với loại đất cụ thể thực hiện theo quy định tại Chương IV của Thông tư này.
4. Quy mô, phạm vi thực hiện điều tra, đánh giá đất đai theo chuyên đề do cơ quan Nhà nước có thẩm quyền quyết định tổ chức thực hiện việc điều tra, đánh giá đất đai theo chuyên đề xác định trong nhiệm vụ khi phê duyệt.
Chương IX
ĐIỀU KHOẢN THI HÀNH
Điều 51. Quy định chuyển tiếp
Đối với hệ thống điểm quan trắc tài nguyên đất quốc gia trên địa bàn các vùng kinh tế - xã hội đã được Bộ trưởng Bộ Tài nguyên và Môi trường phê duyệt trước ngày Thông tư này có hiệu lực được sử dụng để rà soát, điều chỉnh, bổ sung xây dựng mạng lưới các điểm quan trắc cố định trên phạm vi cả nước theo quy định tại khoản 1 Điều 38 của Thông tư này.
Điều 52. Hiệu lực thi hành
1. Thông tư này có hiệu lực thi hành kể từ ngày 01 tháng 8 năm 2024.
2. Các thông tư sau đây hết hiệu lực kể từ ngày Thông tư này có hiệu lực thi hành:
a) Thông tư số 14/2012/TT-BTNMT ngày 26 tháng 11 năm 2012 của Bộ trưởng Bộ Tài nguyên và Môi trường ban hành Quy định kỹ thuật điều tra thoái hoá đất;
b) Thông tư số 35/2014/TT-BTNMT ngày 30 tháng 6 năm 2014 của Bộ trưởng Bộ Tài nguyên và Môi trường Quy định việc điều tra, đánh giá đất đai;
c) Thông tư số 60/2015/TT-BTNMT ngày 15 tháng 12 năm 2015 của Bộ trưởng Bộ Tài nguyên và Môi trường Quy định về kỹ thuật điều tra, đánh giá đất đai.
3. Cục trưởng Cục Quy hoạch và Phát triển tài nguyên đất, Chủ tịch Ủy ban nhân dân các tỉnh, thành phố trực thuộc Trung ương, Giám đốc Sở Tài nguyên và Môi trường cấp tỉnh, Thủ trưởng các đơn vị thuộc Bộ Tài nguyên và Môi trường và các tổ chức, cá nhân có liên quan chịu trách nhiệm thi hành Thông tư này.
Trong quá trình thực hiện, nếu có khó khăn, vướng mắc, đề nghị các cơ quan, tổ chức, cá nhân phản ánh kịp thời về Bộ Tài nguyên và Môi trường để xem xét, quyết định./.
|
Nơi nhận:
- Thủ tướng Chính phủ và các Phó Thủ tướng Chính phủ;
- Văn phòng Chính phủ, các Bộ, cơ quan ngang bộ, cơ quan thuộc Chính phủ;
- HĐND, UBND các tỉnh, thành phố trực thuộc Trung ương;
- Văn phòng Trung ương Đảng và các Ban của Đảng;
- Văn phòng Tổng Bí thư;
- Văn phòng Chủ tịch nước;
- Hội đồng Dân tộc và các Ủy ban của Quốc hội;
- Văn phòng Quốc hội;
- Tòa án nhân dân tối cao;
- Viện Kiểm sát nhân dân tối cao;
- Kiểm toán Nhà nước;
- Ủy ban Trung ương Mặt trận Tổ quốc Việt Nam;
- Bộ trưởng, các Thứ trưởng Bộ Tài nguyên và Môi trường;
- Cục Kiểm tra văn bản QPPL, Bộ Tư pháp;
- Sở Tài nguyên và Môi trường các tỉnh, thành phố trực thuộc Trung ương;
- Công báo, Cổng TTĐT Chính phủ;
- Các đơn vị trực thuộc Bộ Tài nguyên và Môi trường, Cổng TTĐT Bộ Tài nguyên và Môi trường;
- Lưu: VT, QHPTTNĐ.
|
KT. BỘ TRƯỞNG
THỨ TRƯỞNG
Lê Minh Ngân
|
Phụ lục I
QUY ĐỊNH CHUNG ĐIỀU TRA, ĐÁNH GIÁ ĐẤT ĐAI;
BẢO VỆ, CẢI TẠO, PHỤC HỒI ĐẤT
(Kèm theo Thông tư số 11/TT-BTNMT ngày 31 tháng 7 năm 2024
của Bộ trưởng Bộ Tài nguyên và Môi trường)
|
I. HỆ THỐNG BẢNG |
|
|
Bảng số 01/QĐC |
Đối tượng điều tra, đánh giá chất lượng đất, thoái hóa đất |
|
Bảng số 02/QĐC |
Đối tượng điều tra, đánh giá tiềm năng đất đai |
|
Bảng số 03/QĐC |
Đối tượng điều tra, đánh giá ô nhiễm đất |
|
Bảng số 04/QĐC |
Dữ liệu cập nhật vào cơ sở dữ liệu quốc gia về đất đai |
|
II. HỆ THỐNG MẪU |
|
|
Mẫu số 01/QĐC |
Tổng hợp phân mức chất lượng đất theo loại đất của cả nước và các vùng kinh tế - xã hội |
|
Mẫu số 02/QĐC |
Tổng hợp phân mức chất lượng đất của khoanh đất theo loại đất vùng |
|
Mẫu số 03/QĐC |
Tổng hợp phân mức chất lượng đất theo loại đất của tỉnh (thành phố) |
|
Mẫu số 04/QĐC |
Thống kê diện tích tiềm năng đất đai theo loại đất của cả nước và các vùng kinh tế - xã hội |
|
Mẫu số 05/QĐC |
Thống kê diện tích tiềm năng đất đai theo loại đất của tỉnh (thành phố) |
|
Mẫu số 06/QĐC |
Tổng hợp đánh giá tiềm năng đất đai theo định hướng sử dụng đất của cả nước và các vùng kinh tế - xã hội |
|
Mẫu số 07/QĐC |
Tổng hợp đánh giá tiềm năng đất đai theo định hướng sử dụng đất của vùng |
|
Mẫu số 08/QĐC |
Tổng hợp đánh giá tiềm năng đất đai theo định hướng sử dụng đất của tỉnh (thành phố) |
|
Mẫu số 09/QĐC |
Diện tích đất bị thoái hóa chia theo loại đất của cả nước và các vùng kinh tế - xã hội |
|
Mẫu số 10/QĐC |
Diện tích đất bị thoái hóa chia theo loại hình thoái hóa của cả nước và các vùng kinh tế - xã hội |
|
Mẫu số 11/QĐC |
Diện tích đất bị thoái hóa của tỉnh (thành phố) |
|
Mẫu số 12/QĐC |
Tổng hợp diện tích đất bị thoái hóa cần bảo vệ, cải tạo, phục hồi |
|
Mẫu số 13/QĐC |
Số lượng điểm bị ô nhiễm, cận ô nhiễm theo loại đất của cả nước và các vùng kinh tế - xã hội |
|
Mẫu số 14/QĐC |
Số lượng điểm bị ô nhiễm theo mức độ nguy hại theo loại đất của cả nước và các vùng kinh tế - xã hội |
|
Mẫu số 15/QĐC |
Số lượng điểm bị ô nhiễm, cận ô nhiễm của tỉnh (thành phố) |
|
Mẫu số 16/QĐC |
Số lượng điểm bị ô nhiễm, cận ô nhiễm theo nguồn ô nhiễm của tỉnh (thành phố) |
|
Mẫu số 17/QĐC |
Số lượng điểm bị ô nhiễm, cận ô nhiễm theo loại đất của tỉnh (thành phố) |
|
Mẫu số 18/QĐC |
Diện tích đất bị ô nhiễm, cận ô nhiễm của tỉnh (thành phố) |
|
Mẫu số 19/QĐC |
Diện tích đất bị ô nhiễm, cận ô nhiễm theo nguồn ô nhiễm của tỉnh (thành phố) |
|
Mẫu số 20/QĐC |
Diện tích đất bị ô nhiễm, cận ô nhiễm theo loại đất của tỉnh (thành phố) |
|
Mẫu số 21/QĐC |
Diện tích đất bị ô nhiễm theo mức độ nguy hại của tỉnh (thành phố) |
|
Mẫu số 22/QĐC |
Diện tích đất bị ô nhiễm theo mức độ nguy hại theo nguồn ô nhiễm của tỉnh (thành phố) |
|
Mẫu số 23/QĐC |
Diện tích đất bị ô nhiễm theo mức độ nguy hại theo loại đất của tỉnh (thành phố) |
|
Mẫu số 24a/QĐC |
Thống kê kết quả quan trắc chất lượng đất |
|
Mẫu số 24b/QĐC |
Thống kê kết quả quan trắc suy giảm độ phì |
|
Mẫu số 25a/QĐC |
Thống kê kết quả quan trắc mặn hóa |
|
Mẫu số 25b/QĐC |
Thống kê kết quả quan trắc phèn hóa |
|
Mẫu số 26/QĐC |
Thống kê kết quả quan trắc xói mòn |
|
Mẫu số 27/QĐC |
Thống kê kết quả quan trắc khô hạn |
|
Mẫu số 28/QĐC |
Thống kê kết quả quan trắc kết von |
|
Mẫu số 29/QĐC |
Thống kê kết quả quan trắc ô nhiễm đất |
|
Mẫu số 30/QĐC |
Tổng hợp các khu vực đất bị thoái hóa cần bảo vệ, cải tạo, phục hồi |
|
Mẫu số 31/QĐC |
Tổng hợp các khu vực đất bị ô nhiễm cần bảo vệ, cải tạo, phục hồi |
|
Mẫu số 32/QĐC |
Tổng hợp các biện pháp kỹ thuật, giải pháp kinh tế, xã hội theo các khu vực cần bảo vệ, cải tạo, phục hồi đất |
|
Mẫu số 33/QĐC |
Tổng hợp các khu vực đất cần bảo vệ, cải tạo, phục hồi |
|
Mẫu số 34/QĐC |
Tổng hợp các khu vực đất bị thoái hóa cần bảo vệ, cải tạo, phục hồi theo mức độ |
|
Mẫu số 35/QĐC |
Kế hoạch thực hiện các khu vực cần bảo vệ, cải tạo, phục hồi đất |
|
Mẫu số 36/QĐC |
Kết quả thực hiện việc bảo vệ, cải tạo, phục hồi đất theo kế hoạch |
|
Mẫu số 37/QĐC |
Thống kê các khu vực đất chưa được bảo vệ, cải tạo, phục hồi theo kế hoạch được duyệt |
A. ĐỐI TƯỢNG ĐIỀU TRA, ĐÁNH GIÁ ĐẤT ĐAI; BẢO VỆ, CẢI TẠO, PHỤC HỒI ĐẤT
Bảng số 01/QĐC:
ĐỐI TƯỢNG ĐIỀU TRA, ĐÁNH GIÁ CHẤT LƯỢNG ĐẤT, THOÁI HÓA ĐẤT
|
STT |
Loại đất(1) |
Ký hiệu |
Cả nước, cấp vùng |
Cấp tỉnh |
|
I |
Đất nông nghiệp |
|
|
|
|
1 |
Đất trồng lúa |
LUA |
x |
x |
|
2 |
Đất trồng cây hằng năm khác |
HNK |
x |
x |
|
3 |
Đất trồng cây lâu năm |
CLN |
x |
x |
|
4 |
Đất rừng sản xuất |
RSX |
x |
x |
|
5 |
Đất rừng phòng hộ |
RPH |
x |
x |
|
6 |
Đất rừng đặc dụng |
RDD |
x |
x |
|
7 |
Đất nuôi trồng thủy sản |
NTS |
x |
x |
|
8 |
Đất chăn nuôi tập trung |
CNT |
x |
x |
|
9 |
Đất làm muối |
LMU |
x |
x |
|
10 |
Đất nông nghiệp khác |
NKH |
|
x |
|
II |
Đất chưa sử dụng |
|
|
|
|
11 |
Đất bằng chưa sử dụng |
BCS |
x |
x |
|
12 |
Đất đồi núi chưa sử dụng |
DCS |
x |
x |
(1) Loại đất được đánh giá nếu đủ quy mô diện tích thể hiện trên bản đồ kết quả điều tra, đánh giá đất đai
Bảng số 02/QĐC:
ĐỐI TƯỢNG ĐIỀU TRA, ĐÁNH GIÁ TIỀM NĂNG ĐẤT ĐAI
|
STT |
Loại đất(1) |
Ký hiệu |
Cả nước, cấp vùng |
Cấp tỉnh |
|
I |
Đất nông nghiệp |
|
|
|
|
1 |
Đất trồng lúa |
LUA |
x |
x |
|
2 |
Đất trồng cây hằng năm khác |
HNK |
x |
x |
|
3 |
Đất trồng cây lâu năm |
CLN |
x |
x |
|
4 |
Đất rừng sản xuất |
RSX |
x |
x |
|
5 |
Đất rừng phòng hộ |
RPH |
x |
x |
|
6 |
Đất rừng đặc dụng |
RDD |
x |
x |
|
7 |
Đất nuôi trồng thủy sản |
NTS |
x |
x |
|
8 |
Đất làm muối |
LMU |
x |
x |
|
9 |
Đất chăn nuôi tập trung |
CNT |
x |
x |
|
10 |
Đất nông nghiệp khác |
NKH |
x |
x |
|
II |
Đất phi nông nghiệp |
|
|
|
|
11 |
Đất ở tại đô thị |
ODT |
x |
x |
|
12 |
Đất ở tại nông thôn |
ONT |
x |
x |
|
13 |
Đất xây dựng trụ sở cơ quan |
TSC |
x |
x |
|
14 |
Đất sử dụng vào mục đích quốc phòng(2) |
CQP |
x |
x |
|
15 |
Đất sử dụng vào mục đích an ninh(2) |
CAN |
x |
x |
|
16 |
Đất xây dựng các công trình sự nghiệp |
DSN |
x |
x |
|
17 |
Đất sản xuất, kinh doanh phi nông nghiệp |
CSK |
x |
x |
|
18 |
Đất sử dụng vào mục đích công cộng |
CCC |
x |
x |
|
19 |
Đất sử dụng cho hoạt động tôn giáo |
TON |
x |
x |
|
20 |
Đất sử dụng cho hoạt động tín ngưỡng |
TIN |
x |
x |
|
21 |
Đất nghĩa trang, nhà tang lễ, cơ sở hỏa táng; đất cơ sở lưu trữ tro cốt |
NTD |
x |
x |
|
22 |
Đất mặt nước chuyên dùng |
MNC |
x |
x |
|
23 |
Đất phi nông nghiệp khác |
PNK |
x |
x |
|
III |
Đất chưa sử dụng |
|
|
|
|
24 |
Đất bằng chưa sử dụng |
BCS |
x |
x |
|
25 |
Đất đồi núi chưa sử dụng |
DCS |
x |
x |
(1) Loại đất được đánh giá nếu đủ quy mô diện tích thể hiện trên bản đồ kết quả điều tra, đánh giá đất đai
(2) Không thực hiện đối với những khu vực bị giới hạn tiếp cận do vấn đề đảm bảo mục đích an ninh quốc gia.
Bảng số 03/QĐC:
ĐỐI TƯỢNG ĐIỀU TRA, ĐÁNH GIÁ Ô NHIỄM ĐẤT
|
STT |
Loại đất |
Ký hiệu |
Cả nước, cấp vùng |
Cấp tỉnh |
|
I |
Đất nông nghiệp |
|
|
|
|
1 |
Đất trồng lúa |
LUA |
x |
x |
|
2 |
Đất trồng cây hằng năm khác |
HNK |
x |
x |
|
3 |
Đất trồng cây lâu năm |
CLN |
x |
x |
|
4 |
Đất rừng sản xuất |
RSX |
x |
x |
|
5 |
Đất rừng phòng hộ |
RPH |
x |
x |
|
6 |
Đất rừng đặc dụng |
RDD |
x |
x |
|
7 |
Đất nuôi trồng thủy sản |
NTS |
x |
x |
|
8 |
Đất chăn nuôi tập trung |
CNT |
x |
x |
|
9 |
Đất làm muối |
LMU |
x |
x |
|
10 |
Đất nông nghiệp khác |
NKH |
x |
x |
|
II |
Đất được quy hoạch xây dựng khu dân cư đô thị, nông thôn |
|
|
x |
|
III |
Đất chưa sử dụng |
|
|
|
|
1 |
Đất bằng chưa sử dụng |
BCS |
x |
x |
|
2 |
Đất đồi núi chưa sử dụng |
DCS |
x |
x |
B. CÁC YẾU TỐ THỂ HIỆN TRÊN BẢN ĐỒ ĐIỀU TRA THỰC ĐỊA; BẢN ĐỒ KẾT QUẢ ĐIỀU TRA, ĐÁNH GIÁ ĐẤT ĐAI; BẢN ĐỒ BẢO VỆ, CẢI TẠO, PHỤC HỒI ĐẤT
1. Ký hiệu của các yếu tố kế thừa từ bản đồ hiện trạng sử dụng đất
Ký hiệu của các yếu tố kế thừa từ bản đồ hiện trạng sử dụng đất được thể hiện theo quy định pháp luật về thống kê, kiểm kê đất đai và lập bản đồ hiện trạng sử dụng đất.
2. Quy định về khoanh đất
- Ranh giới khoanh đất điều tra chất lượng đất, thoái hóa đất thể hiện trên bản đồ điều tra thực địa được khoanh vẽ, tổng hợp hoặc khái quát hóa; các khoanh đất đồng nhất tối thiểu 02 yếu tố (loại thổ nhưỡng và địa hình).
- Ranh giới khoanh đất điều tra ô nhiễm đất cấp vùng thể hiện trên bản đồ điều tra thực địa được tổng hợp, khái quát hóa: các khoanh đất đồng nhất 02 yếu tố (loại đất và địa giới hành chính cấp xã).
- Ranh giới khoanh đất điều tra ô nhiễm đất cấp tỉnh thể hiện trên bản đồ điều tra thực địa được khoanh vẽ, tổng hợp hoặc khái quát hóa từ loại đất thuộc khu vực chịu ảnh hưởng của nguồn gây ô nhiễm cấp tỉnh đảm bảo diện tích khoanh đất trung bình là 5 ha; đồng nhất 02 yếu tố loại đất và nguồn gây ô nhiễm.
Ký hiệu ranh giới, nhãn khoanh đất điều tra
|
Yếu tố chuyên đề |
Ký hiệu |
Định dạng |
Màu sắc |
Lực nét (mm) |
||
|
Red |
Green |
Blue |
||||
|
Ranh giới khoanh đất điều tra |
|
Dạng vùng |
0 |
0 |
255 |
0,5 |
Ký hiệu nhãn khoanh đất điều tra chất lượng đất, thoái hoá đất: “TD1(Fa,SL3)” trong đó tên khoanh đất điều tra TD1, loại đất theo thổ nhưỡng là đất vàng đỏ trên đá macma axit, độ dốc cấp 3.
Ký hiệu nhãn khoanh đất điều tra ô nhiễm đất cấp vùng: TD1(LUA,LienMinh)” trong đó tên khoanh đất điều tra TD1, loại đất là đất trồng lúa LUA, tên đơn vị hành chính cấp xã là xã Liên Minh.
Ký hiệu nhãn khoanh đất điều tra ô nhiễm cấp tỉnh: “TTH3(LUA,CT)” trong đó tên khoanh đất điều tra TTH3, loại đất là đất trồng lúa, nguồn gây ô nhiễm do canh tác nông nghiệp.
3. Ký hiệu điểm điều tra
|
Yếu tố chuyên đề |
Ký hiệu |
Định dạng |
Màu sắc |
Đường kính (mm) |
||
|
Red |
Green |
Blue |
||||
|
Phẫu diện chính |
|
Dạng điểm |
255 |
5 |
5 |
3 |
|
Phẫu diện phụ |
|
Dạng điểm |
200 |
56 |
204 |
3 |
|
Phẫu diện thăm dò |
|
Dạng điểm |
91 |
155 |
213 |
3 |
|
Điểm điều tra (thoái hóa, ô nhiễm, quan trắc) |
|
Dạng điểm |
255 |
5 |
5 |
3 |
4. Ký hiệu khoanh đất thể hiện kết quả điều tra, đánh giá đất đai; bảo vệ, cải tạo, phục hồi đất
4.1. Các bản đồ chuyên đề trong điều tra, đánh giá thoái hóa đất
|
Tên bản đồ |
Yếu tố chuyên đề |
Ký hiệu |
Màu sắc |
Lực nét (mm) |
|||
|
Red |
Green |
Blue |
|||||
|
Bản đồ đất bị suy giảm độ phì |
Đất không bị suy giảm độ phì |
|
165 |
249 |
165 |
0,1 |
|
|
Đất bị suy giảm độ phì nhẹ |
|
255 |
255 |
200 |
0,1 |
||
|
Đất bị suy giảm độ phì trung bình |
|
255 |
255 |
100 |
0,1 |
||
|
Đất bị suy giảm độ phì nặng |
|
250 |
50 |
255 |
0,1 |
||
|
Bản đồ đất bị xói mòn |
Đất không bị xói mòn |
|
165 |
249 |
165 |
0,1 |
|
|
Đất bị xói mòn yếu |
|
200 |
150 |
150 |
0,1 |
||
|
Đất bị xói mòn trung bình |
|
150 |
100 |
100 |
0,1 |
||
|
Đất bị xói mòn mạnh |
|
150 |
50 |
50 |
0,1 |
||
|
Bản đồ đất bị khô hạn, hoang mạc hóa, sa mạc hóa |
Đất không bị khô hạn, hoang mạc hóa, sa mạc hóa |
|
165 |
249 |
165 |
0,1 |
|
|
Đất bị khô hạn, hoang mạc hóa, sa mạc hóa nhẹ |
|
250 |
150 |
150 |
0,1 |
||
|
Đất bị khô hạn, hoang mạc hóa, sa mạc hóa trung bình |
|
250 |
100 |
100 |
0,1 |
||
|
Đất bị khô hạn, hoang mạc hóa, sa mạc hóa nặng |
|
250 |
50 |
50 |
0,1 |
||
|
Bản đồ đất bị kết von, đá ong hóa |
Đất không bị kết von, đá ong hóa |
|
165 |
249 |
165 |
0,1 |
|
|
Đất bị kết von, đá ong hóa nhẹ |
|
100 |
200 |
200 |
0,1 |
||
|
Đất bị kết von, đá ong hóa trung bình |
|
50 |
200 |
200 |
0,1 |
||
|
Đất bị kết von, đá ong hóa nặng |
|
0 |
200 |
200 |
0,1 |
||
|
Bản đồ đất bị mặn hóa |
Đất không bị mặn hóa |
|
165 |
249 |
165 |
0,1 |
|
|
Đất bị mặn hóa nhẹ |
|
200 |
150 |
100 |
0,1 |
||
|
Đất bị mặn hóa trung bình |
|
200 |
100 |
50 |
0,1 |
||
|
Đất bị mặn hóa nặng |
|
200 |
50 |
0 |
0,1 |
||
|
Bản đồ đất bị phèn hóa |
Đất không bị phèn hóa |
|
165 |
249 |
165 |
0,1 |
|
|
Đất bị phèn hóa nhẹ |
|
250 |
150 |
255 |
0,1 |
||
|
Đất bị phèn hóa trung bình |
|
250 |
100 |
255 |
0,1 |
||
|
Đất bị phèn hóa nặng |
|
250 |
50 |
255 |
0,1 |
||
|
|
Không điều tra |
Màu viền |
|
0 |
0 |
0 |
0,1 |
|
Màu nét trải |
112 |
112 |
112 |
|
|||
4.2. Các bản đồ kết quả điều tra, đánh giá đất đai; kết quả bảo vệ, cải tạo, phục hồi đất
|
Tên bản đồ |
Yếu tố chuyên đề |
Ký hiệu |
Màu sắc |
Lực nét (mm) |
|||
|
Red |
Green |
Blue |
|
||||
|
Bản đồ chất lượng đất |
Chất lượng đất thấp |
CLD1 |
217 |
242 |
208 |
0,1 |
|
|
Chất lượng đất trung bình |
CLD2 |
142 |
217 |
115 |
0,1 |
||
|
Chất lượng đất cao |
CLD3 |
59 |
125 |
35 |
0,1 |
||
|
Bản đồ tiềm năng đất đai |
Tiềm năng thấp |
TN1 |
251 |
227 |
214 |
0,1 |
|
|
Tiềm năng trung bình |
TN2 |
242 |
170 |
132 |
0,1 |
||
|
Tiềm năng cao |
TN3 |
192 |
79 |
21 |
0,1 |
||
|
Bản đồ thoái hóa đất |
Không thoái hóa |
THN |
82 |
224 |
126 |
0,1 |
|
|
Thoái hóa nhẹ |
TH1 |
229 |
158 |
221 |
0,1 |
||
|
Thoái hóa trung bình |
TH2 |
216 |
110 |
204 |
0,1 |
||
|
Thoái hóa nặng |
TH3 |
120 |
32 |
110 |
0,1 |
||
|
Bản đồ đất bị ô nhiễm |
Không ô nhiễm |
ONo |
165 |
249 |
165 |
0,1 |
|
|
Cận ô nhiễm |
ONc |
255 |
204 |
204 |
0,1 |
||
|
Ô nhiễm (Mức độ nguy hại) |
ONnh |
255 |
147 |
147 |
0,1 |
||
|
Ô nhiễm (Mức độ nguy hại nghiêm trọng) |
ONnt |
255 |
0 |
0 |
0,1 |
||
|
Ô nhiễm (Mức độ nguy hại đặc biệt) |
ONdb |
180 |
0 |
0 |
0,1 |
||
|
Bản đồ kết quả bảo vệ, cải tạo, phục hồi đất |
Ranh giới khu vực cần bảo vệ, cải tạo, phục hồi đất |
|
255 |
0 |
0 |
1,0 |
|
|
Ranh giới khoanh đất đã bảo vệ, cải tạo, phục hồi đất |
Màu viền |
|
237 |
125 |
49 |
1,0 |
|
|
Màu vùng |
146 |
208 |
80 |
|
|||
|
Ranh giới khoanh đang thực hiện bảo vệ, cải tạo, phục hồi đất |
Màu viền |
|
237 |
125 |
49 |
1,0 |
|
|
Màu vùng |
197 |
224 |
190 |
|
|||
|
Ranh giới khoanh đất chưa bảo vệ, cải tạo, phục hồi đất |
Màu viền |
|
237 |
125 |
49 |
1,0 |
|
|
Màu vùng |
251 |
229 |
214 |
|
|||
|
Ranh giới khoanh đất cảnh báo hạn chế sử dụng |
Màu viền |
|
112 |
48 |
160 |
1,0 |
|
|
Màu vùng |
175 |
206 |
235 |
|
|||
|
Ranh giới khoanh đất cảnh báo không cho phép sử dụng |
Màu viền |
|
112 |
48 |
160 |
1,0 |
|
|
Màu vùng |
255 |
93 |
93 |
|
|||
|
|
Không điều tra |
Màu viền |
|
0 |
0 |
0 |
0,1 |
|
Màu nét trải |
112 |
112 |
112 |
|
|||
5. Ký hiệu dạng điểm thể hiện kết quả điều tra, đánh giá ô nhiễm đất
|
Yếu tố chuyên đề |
Ký hiệu |
Định dạng |
Màu sắc |
Đường kính (mm) |
||
|
Red |
Green |
Blue |
||||
|
Mẫu đất không ô nhiễm |
|
Dạng điểm |
0 |
0 |
0 |
3 |
|
Mẫu đất cận ô nhiễm |
|
Dạng điểm |
0 |
153 |
255 |
3 |
|
Mẫu đất ô nhiễm (mức độ nguy hại) |
|
Dạng điểm |
180 |
176 |
0 |
3 |
|
Mẫu đất ô nhiễm (mức độ nguy hại nghiêm trọng) |
|
Dạng điểm |
255 |
204 |
0 |
3 |
|
Mẫu đất ô nhiễm (mức độ nguy hại đặc biệt) |
|
Dạng điểm |
255 |
153 |
0 |
3 |
C. HỆ THỐNG MẪU BIỂU ĐIỀU TRA, ĐÁNH GIÁ ĐẤT ĐAI; BẢO VỆ, CẢI TẠO, PHỤC HỒI ĐẤT
1. Hệ thống mẫu biểu điều tra, đánh giá chất lượng đất
Mẫu số 01/QĐC:
TỔNG HỢP PHÂN MỨC CHẤT LƯỢNG ĐẤT THEO LOẠI ĐẤT CỦA CẢ NƯỚC
VÀ CÁC VÙNG KINH TẾ - XÃ HỘI
Đơn vị tính: ha
|
STT |
Các vùng kinh tế - xã hội |
Tổng diện tích điều tra |
Loại đất |
|||||||||||
|
Đất trồng lúa |
Đất trồng cây hằng năm khác |
Đất trồng cây lâu năm |
|
|||||||||||
|
Thấp |
Trung bình |
Cao |
Thấp |
Trung bình |
Cao |
Thấp |
Trung bình |
Cao |
Thấp |
Trung bình |
Cao |
|||
|
A |
B |
(1) |
(2) |
(3) |
(4) |
(5) |
(6) |
(7) |
(8) |
(9) |
(10) |
(11) |
(12) |
(13) |
|
|
Cả nước |
|
|
|
|
|
|
|
|
|
|
|
|
|
|
1 |
Vùng ... |
|
|
|
|
|
|
|
|
|
|
|
|
|
|
2 |
|
|
|
|
|
|
|
|
|
|
|
|
|
|
|
3 |
|
|
|
|
|
|
|
|
|
|
|
|
|
|
Ghi chú: mẫu biểu này dùng cho điều tra, đánh giá chất lượng đất cả nước và các vùngkinh tế - xã hội, trong đó:
Cột B: ghi danh sách các vùng kinh tế - xã hội;
Cột 1: ghi tổng diện tích điều tra của cả nước và các vùng kinh tế - xã hội;
Cột 2: ghi diện tích phân mức chất lượng đất trồng lúa ở mức thấp của cả nước và các vùng kinh tế - xã hội;
Cột 3: ghi diện tích phân mức chất lượng đất trồng lúa ở mức trung bình của cả nước và các vùng kinh tế - xã hội;
Cột 4: ghi diện tích phân mức chất lượng đất trồng lúa ở mức cao của cả nước và các vùng kinh tế - xã hội;
Cột 5: ghi diện tích phân mức chất lượng đất trồng cây hằng năm khác ở mức thấp của cả nước và các vùng kinh tế - xã hội;
Cột 6: ghi diện tích phân mức chất lượng đất trồng cây hằng năm khác ở mức trung bình của cả nước và các vùng kinh tế - xã hội;
Cột 7: ghi diện tích phân mức chất lượng đất trồng cây hằng năm khác ở mức cao của cả nước và các vùng kinh tế - xã hội;
Cột 8: ghi diện tích phân mức chất lượng đất trồng cây lâu năm ở mức thấp của cả nước và các vùng kinh tế - xã hội;
Cột 9: ghi diện tích phân mức chất lượng đất trồng cây lâu năm ở mức trung bình của cả nước và các vùng kinh tế - xã hội;
Cột 10: ghi diện tích phân mức chất lượng đất trồng cây lâu năm ở mức cao của cả nước và các vùng kinh tế - xã hội;
Cột 11, 12, 13: ...
Mẫu số 02/QĐC:
TỔNG HỢP PHÂN MỨC CHẤT LƯỢNG ĐẤT CỦA VÙNG
Đơn vị tính: ha
|
STT |
Loại đất |
Tổng diện tích điều tra |
Phân mức chất lượng đất |
||
|
Thấp |
Trung bình |
Cao |
|||
|
A |
B |
(1) |
(2) |
(3) |
(4) |
|
|
Tổng cộng |
|
|
|
|
|
1 |
Đất trồng lúa |
|
|
|
|
|
2 |
Đất trồng cây hằng năm khác |
|
|
|
|
|
3 |
Đất trồng cây lâu năm |
|
|
|
|
|
|
… |
|
|
|
|
|
|
|
|
|
|
|
|
|
|
|
|
|
|
Ghi chú: Mẫu biểu này dùng cho điều tra, đánh giá chất lượng đất cấp vùng, trong đó:
Cột B: Ghi danh mục các loại đất;
Cột 1: Ghi tổng diện tích điều tra của vùng;
Cột 2: Ghi diện tích phân mức chất lượng đất ở mức thấp;
Cột 3: Ghi diện tích phân mức chất lượng đất ở mức trung bình;
Cột 4: Ghi diện tích phân mức chất lượng đất ở mức cao.
Mẫu số 03/QĐC:
TỔNG HỢP PHÂN MỨC CHẤT LƯỢNG ĐẤT THEO LOẠI ĐẤT
CỦA TỈNH (THÀNH PHỐ)
Đơn vị tính: ha
|
STT |
Quận/ huyện/ thị xã/ thành phố |
Tổng diện tích điều tra |
Loại đất |
||||||||||||||
|
Đất trồng lúa |
Đất trồng cây hằng năm khác |
Đất trồng cây lâu năm |
Đất rừng sản xuất |
|
|||||||||||||
|
Thấp |
Trung bình |
Cao |
Thấp |
Trung bình |
Cao |
Thấp |
Trung bình |
Cao |
Thấp |
Trung bình |
Cao |
Thấp |
Trung bình |
Cao |
|||
|
A |
B |
(1) |
(2) |
(3) |
(4) |
(5) |
(6) |
(7) |
(8) |
(9) |
(10) |
(11) |
(12) |
(13) |
(14) |
(15) |
(16) |
|
|
Tỉnh Hà Giang |
|
|
|
|
|
|
|
|
|
|
|
|
|
|
|
|
|
1 |
Huyện Bắc Quang |
|
|
|
|
|
|
|
|
|
|
|
|
|
|
|
|
|
2 |
Huyện Đồng Văn |
|
|
|
|
|
|
|
|
|
|
|
|
|
|
|
|
|
3 |
…. |
|
|
|
|
|
|
|
|
|
|
|
|
|
|
|
|
Ghi chú: mẫu biểu này dùng cho điều tra, đánh giá chất lượng đất cấp tỉnh, trong đó:
Cột B: ghi danh sách các quận/ huyện/ thị xã/ thành phố trực thuộc tỉnh (thành phố)...;
Cột 1: ghi tổng diện tích điều tra của các quận/ huyện/ thị xã/ thành phố trực thuộc tỉnh (thành phố).;
Cột 2: ghi diện tích phân mức chất lượng đất trồng lúa ở mức thấp của các quận/ huyện/ thị xã/ thành phố trực thuộc tỉnh (thành phố).;
Cột 3: ghi diện tích phân mức chất lượng đất trồng lúa ở mức trung bình của các quận/ huyện/ thị xã/ thành phố trực thuộc tỉnh (thành phố).;
Cột 4: ghi diện tích phân mức chất lượng đất trồng lúa ở mức cao của các quận/ huyện/ thị xã/ thành phố trực thuộc tỉnh (thành phố).;
Cột 5: ghi diện tích phân mức chất lượng đất trồng cây hằng năm khác ở mức thấp của các quận/ huyện/ thị xã/ thành phố trực thuộc tỉnh (thành phố).;
Cột 6: ghi diện tích phân mức chất lượng đất trồng cây hằng năm khác ở mức trung bình của các quận/ huyện/ thị xã/ thành phố trực thuộc tỉnh (thành phố).;
Cột 7: ghi diện tích phân mức chất lượng đất trồng cây hằng năm khác ở mức cao của các quận/ huyện/ thị xã/ thành phố trực thuộc tỉnh (thành phố).;
Cột 8: ghi diện tích phân mức chất lượng đất trồng cây lâu năm ở mức thấp của các quận/ huyện/ thị xã/ thành phố trực thuộc tỉnh (thành phố).;
Cột 9: ghi diện tích phân mức chất lượng đất trồng cây lâu năm ở mức trung bình của các quận/ huyện/ thị xã/ thành phố trực thuộc tỉnh (thành phố).;
Cột 10: ghi diện tích phân mức chất lượng đất trồng cây lâu năm ở mức cao của các quận/ huyện/ thị xã/ thành phố trực thuộc tỉnh (thành phố).;
Cột 11: ghi diện tích phân mức chất lượng đất rừng sản xuất ở mức thấp của các quận/ huyện/ thị xã/ thành phố trực thuộc tỉnh (thành phố)..
Cột 12: ghi diện tích phân mức chất lượng đất rừng sản xuất ở mức trung bình của các quận/ huyện/ thị xã/ thành phố trực thuộc tỉnh (thành phố).;
Cột 13: ghi diện tích phân mức chất lượng đất rừng sản xuất ở mức cao của các quận/ huyện/ thị xã/ thành phố trực thuộc tỉnh (thành phố)..;
Cột 14, 15, 16: ...
2. Hệ thống mẫu biểu điều tra, đánh giá tiềm năng đất đai
Mẫu số 04/QĐC:
THỐNG KÊ DIỆN TÍCH TIỀM NĂNG ĐẤT ĐAI
THEO LOẠI ĐẤT CỦA CẢ NƯỚC VÀ CÁC VÙNG KINH TẾ - XÃ HỘI
Đơn vị tính: ha
|
STT |
Các vùng kinh tế - xã hội |
Tổng diện tích điều tra |
Tổng diện tích tiềm năng |
Loại đất |
|||||||||||||
|
Đất trồng lúa |
Đất trồng cây hằng năm khác |
Đất trồng cây lâu năm |
… |
||||||||||||||
|
Thấp |
Trung bình |
Cao |
Thấp |
Trung bình |
Cao |
Thấp |
Trung bình |
Cao |
Thấp |
Trung bình |
Cao |
Thấp |
Trung bình |
Cao |
|||
|
A |
B |
(1) |
(2) |
(3) |
(4) |
(5) |
(6) |
(7) |
(8) |
(9) |
(10) |
(11) |
(12) |
(13) |
(14) |
(15) |
(16) |
|
|
Cả nước |
|
|
|
|
|
|
|
|
|
|
|
|
|
|
|
|
|
1 |
Vùng ... |
|
|
|
|
|
|
|
|
|
|
|
|
|
|
|
|
|
2 |
|
|
|
|
|
|
|
|
|
|
|
|
|
|
|
|
|
|
3 |
|
|
|
|
|
|
|
|
|
|
|
|
|
|
|
|
|
Ghi chú: mẫu biểu này dùng cho điều tra, đánh giá tiềm năng đất đai cả nước và các vùngkinh tế - xã hội, trong đó:
Cột B: ghi danh sách các vùng kinh tế - xã hội;
Cột 1: ghi tổng diện tích điều tra của các vùng kinh tế - xã hội;
Cột 2: ghi tổng diện tích mức tiềm năng thấp của các vùng kinh tế - xã hội;
Cột 2 = Cột 5 + Cột 8 + Cột 11 + Cột 14 +…;
Cột 3: ghi tổng diện tích mức tiềm năng trung bình của các vùng kinh tế - xã hội;
Cột 3 = Cột 6 + Cột 9 + Cột 12 + Cột 15 +…;
Cột 4: ghi tổng diện tích mức tiềm năng cao của các vùng kinh tế - xã hội;
Cột 4 = Cột 7 + Cột 10 + Cột 13 + Cột 16 +…;
Các cột 5, 6, 7: ghi diện tích đất trồng lúa ở các mức tiềm năng thấp, trung bình, cao của từng vùng kinh tế - xã hội;
Các cột 8, 9, 10: ghi diện tích đất trồng cây hằng năm khác ở các mức tiềm năng thấp, trung bình, cao của từng vùng kinh tế - xã hội;
Các cột 11, 12, 13: ghi diện tích đất trồng cây lâu năm ở các mức tiềm năng thấp, trung bình, cao của từng vùng kinh tế - xã hội;
Các cột 14, 15, 16: ...Mẫu số 05/QĐC:
THỐNG KÊ DIỆN TÍCH TIỀM NĂNG ĐẤT ĐAI THEO LOẠI ĐẤT CỦA TỈNH (THÀNH PHỐ)
Đơn vị tính: ha
|
STT |
Quận/huyện/ thị xã/ thành phố |
Tổng diện tích điều tra |
Tổng diện tích tiềm năng |
Loại đất |
|||||||||||||||||||
|
Đất trồng lúa |
Đất trồng cây hằng năm khác |
Đất trồng cây lâu năm |
Đất ở nông thôn |
Đất ở đô thị |
|
||||||||||||||||||
|
Thấp |
Trung bình |
Cao |
Thấp |
Trung bình |
Cao |
Thấp |
Trung bình |
Cao |
Thấp |
Trung bình |
Cao |
Thấp |
Trung bình |
Cao |
Thấp |
Trung bình |
Cao |
Thấp |
Trung bình |
Cao |
|||
|
A |
B |
1 |
2 |
3 |
4 |
5 |
6 |
7 |
8 |
9 |
10 |
11 |
12 |
13 |
14 |
15 |
16 |
17 |
18 |
19 |
20 |
21 |
22 |
|
|
Tỉnh Hà Giang |
|
|
|
|
|
|
|
|
|
|
|
|
|
|
|
|
|
|
|
|
|
|
|
1 |
Huyện Bắc Quang |
|
|
|
|
|
|
|
|
|
|
|
|
|
|
|
|
|
|
|
|
|
|
|
2 |
Huyện Đồng Văn |
|
|
|
|
|
|
|
|
|
|
|
|
|
|
|
|
|
|
|
|
|
|
|
3 |
…. |
|
|
|
|
|
|
|
|
|
|
|
|
|
|
|
|
|
|
|
|
|
|
|
|
|
|
|
|
|
|
|
|
|
|
|
|
|
|
|
|
|
|
|
|
|
|
|
Ghi chú: mẫu biểu này dùng cho điều tra, đánh giá tiềm năng đất đai cấp tỉnh.
Cột B: ghi danh sách các quận/ huyện/ thị xã/ thành phố trực thuộc tỉnh (thành phố);
Cột 1: thống kê tổng diện tích điều tra của các quận/ huyện/ thị xã/ thành phố trực thuộc tỉnh (thành phố);
Cột 2: ghi tổng diện tích mức tiềm năng thấp của các quận/ huyện/ thị xã/ thành phố trực thuộc tỉnh (thành phố);
Cột 2 = Cột 5 + Cột 8 + Cột 11 + Cột 14 + Cột 17 +…;
Cột 3: ghi tổng diện tích mức tiềm năng trung bình của các quận/ huyện/ thị xã/ thành phố trực thuộc tỉnh (thành phố);
Cột 3 = Cột 6 + Cột 9 + Cột 12 + Cột 15 + Cột 18 + ...;
Cột 4: ghi tổng diện tích mức tiềm năng cao của các quận/ huyện/ thị xã/ thành phố trực thuộc tỉnh (thành phố);
Cột 4 = Cột 7 + Cột 10 + Cột 13 + Cột 16 + Cột 19 + ...;
Các cột 5, 6, 7: ghi diện tích đất trồng lúa ở các mức tiềm năng thấp, trung bình, cao của các quận/ huyện/ thị xã/ thành phố trực thuộc tỉnh (thành phố);
Các cột 8, 9, 10: ghi diện tích đất trồng cây hằng năm khác ở các mức tiềm năng thấp, trung bình, cao của các quận/ huyện/ thị xã/ thành phố trực thuộc tỉnh (thành phố);
Các cột 11, 12, 13: ghi diện tích đất trồng cây lâu năm ở các mức tiềm năng thấp, trung bình, cao của các quận/ huyện/ thị xã/ thành phố trực thuộc tỉnh (thành phố);
Các cột 14, 15, 16: ghi diện tích đất ở nông thôn ở các mức tiềm năng thấp, trung bình, cao của các quận/ huyện/ thị xã/ thành phố trực thuộc tỉnh (thành phố);
Các cột 17, 18, 19: ghi diện tích đất ở đô thị ở các mức tiềm năng thấp, trung bình, cao của các quận/ huyện/ thị xã/ thành phố trực thuộc tỉnh (thành phố).
Các cột 20, 21, 22:..
Mẫu số 06/QĐC:
TỔNG HỢP ĐÁNH GIÁ TIỀM NĂNG ĐẤT ĐAI THEO ĐỊNH HƯỚNG
SỬ DỤNG ĐẤT CỦA CẢ NƯỚC VÀ CÁC VÙNG KINH TẾ - XÃ HỘI
|
STT |
Các vùng kinh tế - xã hội |
Loại đất |
Tiềm năng hiện tại (ha) |
Định hướng sử dụng đất (ha) |
|
|
Phân mức |
Diện tích |
||||
|
A |
B |
1 |
(2) |
(3) |
(4) |
|
|
Cả nước |
Đất trồng lúa |
TN1 |
|
|
|
TN2 |
|
|
|||
|
TN3 |
|
|
|||
|
Đất trồng cây hằng năm khác |
TN1 |
|
|
||
|
TN2 |
|
|
|||
|
TN3 |
|
|
|||
|
Đất trồng cây lâu năm |
TN1 |
|
|
||
|
TN2 |
|
|
|||
|
TN3 |
|
|
|||
|
|
... |
|
|
||
|
1 |
Vùng ... |
Đất trồng lúa |
TN1 |
|
|
|
TN2 |
|
|
|||
|
TN3 |
|
|
|||
|
Đất trồng cây hằng năm khác |
TN1 |
|
|
||
|
TN2 |
|
|
|||
|
TN3 |
|
|
|||
|
Đất trồng cây lâu năm |
TN1 |
|
|
||
|
TN2 |
|
|
|||
|
TN3 |
|
|
|||
|
… |
|
|
|
||
|
2 |
…. |
|
|
|
|
|
|
|
|
|
||
|
|
|
|
|
||
|
|
|
|
|
||
Ghi chú: mẫu biểu này dùng cho điều tra, đánh giá tiềm năng đất đai cả nước và các vùng kinh tế - xã hội.
Cột B: ghi danh sách các vùng kinh tế - xã hội;
Cột 1: thống kê các loại đất theo quy định tại Bảng số 02/QĐC của Phụ lục I ban hành kèm theo Thông tư này;
Cột 2: ghi phân mức đánh giá tiềm năng đất đai với các loại đất của cả nước và các vùng kinh tế - xã hội;
Cột 3: ghi diện tích đánh giá tiềm năng đất đai hiện tại với các loại đất của cả nước và các vùng kinh tế - xã hội;
Cột 4: đánh giá định hướng sử dụng đất với mỗi mức tiềm năng đánh giá.
Mẫu số 07/QĐC:
TỔNG HỢP ĐÁNH GIÁ TIỀM NĂNG ĐẤT ĐAI THEO ĐỊNH HƯỚNG
SỬ DỤNG ĐẤT CỦA VÙNG
|
STT |
Loại đất |
Tiềm năng hiện tại (ha) |
Định hướng sử dụng đất (ha) |
|
|
Phân mức |
Diện tích |
|||
|
A |
(1) |
(2) |
(3) |
(4) |
|
1 |
Đất trồng lúa |
TN1 |
|
|
|
TN2 |
|
|
||
|
TN3 |
|
|
||
|
2 |
Đất trồng cây hằng năm khác |
TN1 |
|
|
|
TN2 |
|
|
||
|
TN3 |
|
|
||
|
3 |
Đất trồng cây lâu năm |
TN1 |
|
|
|
TN2 |
|
|
||
|
TN3 |
|
|
||
|
4 |
Đất rừng sản xuất |
TN1 |
|
|
|
TN2 |
|
|
||
|
TN3 |
|
|
||
|
… |
…. |
… |
|
|
|
… |
Đất ở nông thôn |
TN1 |
|
|
|
TN2 |
|
|
||
|
TN3 |
|
|
||
|
… |
Đất ở đô thị |
TN1 |
|
|
|
TN2 |
|
|
||
|
TN3 |
|
|
||
|
|
|
|
|
|
|
|
|
|
|
|
Ghi chú: mẫu biểu này dùng cho điều tra, đánh giá tiềm năng đất đai cấp vùng.
Cột 1: thống kê các loại đất theo quy định tại Bảng số 02/QĐC của Phụ lục I ban hànhkèm theo Thông tư này;
Cột 2: ghi phân mức đánh giá tiềm năng đất đai với các loại đất;
Cột 3: ghi diện tích đánh giá tiềm năng đất đai hiện tại với các loại đất của các vùng kinh tế - xã hội;
Cột 4: đánh giá định hướng sử dụng đất với mỗi mức tiềm năng đánh giá.Mẫu số 08/QĐC:
TỔNG HỢP ĐÁNH GIÁ TIỀM NĂNG ĐẤT ĐAI THEO ĐỊNH HƯỚNG
SỬ DỤNG ĐẤT CỦA TỈNH (THÀNH PHỐ)
|
STT |
Quận/ huyện/ thị xã/ thành phố |
Loại đất |
Tiềm năng hiện tại (ha) |
Định hướng sử dụng đất (ha) |
|
|
Phân mức |
Diện tích |
||||
|
A |
B |
1 |
(2) |
(3) |
(4) |
|
I |
Tỉnh Hà Giang |
Đất trồng lúa |
TN1 |
|
|
|
TN2 |
|
|
|||
|
TN3 |
|
|
|||
|
Đất trồng cây hằng năm khác |
TN1 |
|
|
||
|
TN2 |
|
|
|||
|
TN3 |
|
|
|||
|
Đất trồng cây lâu năm |
TN1 |
|
|
||
|
TN2 |
|
|
|||
|
TN3 |
|
|
|||
|
…… |
|
|
|
||
|
1 |
Huyện Bắc Quang |
Đất trồng lúa |
TN1 |
|
|
|
TN2 |
|
|
|||
|
TN3 |
|
|
|||
|
Đất trồng cây hằng năm khác |
TN1 |
|
|
||
|
TN2 |
|
|
|||
|
TN3 |
|
|
|||
|
Đất trồng cây lâu năm |
TN1 |
|
|
||
|
TN2 |
|
|
|||
|
TN3 |
|
|
|||
|
….. |
…… |
|
|
||
|
2 |
……. |
|
|
|
|
|
|
|
|
|
||
|
|
|
|
|
||
|
|
|
|
|
||
Ghi chú: mẫu biểu này dùng cho điều tra, đánh giá tiềm năng đất đai cấp tỉnh.
Cột B: ghi danh sách các quận/huyện/thị xã/thành phố trực thuộc tỉnh (thành phố)...;
Cột 1: thống kê các loại đất tại theo quy định tại Bảng số 02/QĐC của Phụ lục I ban hành kèm theo Thông tư này;
Cột 2: ghi phân mức đánh giá tiềm năng đất đai với các loại đất của các quận/ huyện/ thị xã/ thành phố trực thuộc tỉnh (thành phố)...;
Cột 3: ghi diện tích đánh giá tiềm năng đất đai hiện tại với các loại đất của các quận/ huyện/ thị xã/ thành phố trực thuộc tỉnh (thành phố)...;
Cột 4: đánh giá định hướng sử dụng đất với mỗi mức tiềm năng đánh giá.
3. Hệ thống mẫu biểu điều tra, đánh giá thoái hóa đất
Mẫu số 09/QĐC:
DIỆN TÍCH ĐẤT BỊ THOÁI HÓA CHIA THEO LOẠI ĐẤT CỦA CẢ NƯỚC VÀ
CÁC VÙNG KINH TẾ - XÃ HỘI
Đơn vị tính: ha
|
STT |
Vùng kinh tế - xã hội |
Mã số |
Tổng diện tích điều tra |
Diện tích đất bị thoái hóa |
Loại đất |
|||||||||||||
|
Đất trồng lúa |
Đất cây hằng năm khác |
Đất trồng cây lâu năm |
… |
|||||||||||||||
|
Nhẹ |
Trung bình |
Nặng |
Nhẹ |
Trung bình |
Nặng |
Nhẹ |
Trung bình |
Nặng |
Nhẹ |
Trung bình |
Nặng |
Nhẹ |
Trung bình |
Nặng |
||||
|
A |
B |
C |
1 |
2 |
3 |
4 |
5 |
6 |
7 |
8 |
9 |
10 |
11 |
12 |
13 |
14 |
15 |
16 |
|
|
Cả nước |
|
|
|
|
|
|
|
|
|
|
|
|
|
|
|
|
|
|
1 |
Vùng.. |
|
|
|
|
|
|
|
|
|
|
|
|
|
|
|
|
|
|
2 |
Vùng.. |
|
|
|
|
|
|
|
|
|
|
|
|
|
|
|
|
|
|
|
|
|
|
|
|
|
|
|
|
|
|
|
|
|
|
|
|
|
|
|
|
|
|
|
|
|
|
|
|
|
|
|
|
|
|
|
|
|
Ghi chú: mẫu biểu này dùng cho điều tra, đánh giá thoái hóa đất cả nước và các vùng kinh tế - xã hội, trong đó:
Cột B: ghi danh sách các vùng kinh tế - xã hội;
Cột 1: ghi tổng diện tích điều tra tương ứng với các vùng kinh tế - xã hội ghi ở cột B;
Cột 2, 3, 4: ghi tổng diện tích đất bị thoái hóa ở các mức độ thoái hóa nhẹ, trung bình, nặng;
Cột 2 = Cột 5 + Cột 8 + Cột 11 + Cột 14 + Cột 17 + ...;
Cột 3 = Cột 6 + Cột 9 + Cột 12 + Cột 15 + Cột 18 + …;
Cột 4 = Cột 7 + Cột 10 + Cột 13 + Cột 16 + Cột 19 + ...;
Cột 5, 6, 7: ghi diện tích đất trồng lúa bị thoái hóa ở các mức độ thoái hóa nhẹ, trung bình, nặng;
Cột 8, 9, 10: ghi diện tích đất trồng cây hằng năm khác bị thoái hóa ở các mức độ thoái hóa nhẹ, trung bình, nặng;
Cột 11, 12, 13: ghi diện tích đất trồng cây lâu năm bị thoái hóa ở các mức độ thoái hóa nhẹ, trung bình, nặng;
Cột 14, 15, 16: ...
Mẫu số 10/QĐC:
DIỆN TÍCH ĐẤT BỊ THOÁI HÓA CHIA THEO LOẠI HÌNH THOÁI HÓA CỦA CẢ NƯỚC VÀ CÁC VÙNG KINH TẾ - XÃ HỘI
Đơn vị tính: ha
|
STT |
Các vùng kinh tế - xã hội |
Mã số |
Tổng diện tích điều tra |
Tổng diện tích đất bị thoái hóa |
Chia theo loại hình thoái hóa |
|||||||||||||||||||
|
Đất bị suy giảm độ phì |
Đất bị xói mòn |
Đất bị khô hạn, hoang mạc hóa, sa mạc hóa |
Đất bị kết von, đá ong hóa |
Đất bị mặn hóa |
Đất bị phèn hóa |
|||||||||||||||||||
|
Nhẹ |
Trung bình |
Nặng |
Nhẹ |
Trung bình |
Nặng |
Yếu |
Trung bình |
Mạnh |
Nhẹ |
Trung bình |
Nặng |
Nhẹ |
Trung bình |
Nặng |
Nhẹ |
Trung bình |
Nặng |
Nhẹ |
Trung bình |
Nặng |
||||
|
A |
B |
C |
1 |
2 |
3 |
4 |
5 |
6 |
7 |
8 |
9 |
10 |
11 |
12 |
13 |
14 |
15 |
16 |
17 |
18 |
19 |
20 |
21 |
22 |
|
|
Cả nước |
|
|
|
|
|
|
|
|
|
|
|
|
|
|
|
|
|
|
|
|
|
|
|
|
1 |
Vùng ... |
|
|
|
|
|
|
|
|
|
|
|
|
|
|
|
|
|
|
|
|
|
|
|
|
2 |
…. |
|
|
|
|
|
|
|
|
|
|
|
|
|
|
|
|
|
|
|
|
|
|
|
|
3 |
|
|
|
|
|
|
|
|
|
|
|
|
|
|
|
|
|
|
|
|
|
|
|
|
Ghi chú: mẫu biểu này dùng cho điều tra, đánh giá thoái hóa đất cả nước và các vùng kinh tế - xã hội, trong đó:
Cột B: ghi danh sách các vùng kinh tế - xã hội;
Cột 1: ghi tổng diện tích điều tra tương ứng với các vùng kinh tế - xã hội ghi ở cột B;
Cột 2, 3, 4: ghi tổng diện tích đất bị thoái hóa ở các mức độ thoái hóa nhẹ, trung bình, nặng;
Cột 5, 6, 7: ghi diện tích đất bị suy giảm độ phì ở các mức độ nhẹ, trung bình, nặng;
Cột 8, 9, 10: ghi diện tích đất bị xói mòn ở các mức độ yếu, trung bình, mạnh;
Cột 11, 12,13:ghidiện tích đất bị khô hạn, hoang mạc hóa, sa mạc hóa ở các mức độ nhẹ, trung bình,nặng;
Cột 14, 15,16:ghidiện tích đất bị kết von, đá ong hóa ở các mức độ nhẹ, trung bình, nặng;
Cột 17, 18,19:ghidiện tích đất bị mặn hóa ở các mức độ nhẹ, trung bình, nặng;
Cột 20, 21,22:ghidiện tích đất bị phèn hóa ở các mức độ nhẹ, trung bình, nặng.
Mẫu số 11/QĐC:
DIỆN TÍCH ĐẤT BỊ THOÁI HÓA CỦA TỈNH (THÀNH PHỐ)
Đơn vị tính: ha
|
STT |
Loại đất |
Mã số |
Tổng diện tích điều tra |
Tổng diện tích đất bị thoái hóa |
Chia theo loại hình thoái hóa |
|||||||||||||||||||
|
Đất bị suy giảm độ phì |
Đất bị xói mòn |
Đất bị khô hạn, hoang mạc hóa, sa mạc hóa |
Đất bị kết von, đá ong hóa |
Đất bị mặn hóa |
Đất bị phèn hóa |
|||||||||||||||||||
|
Nhẹ |
Trung bình |
Nặng |
Nhẹ |
Trung bình |
Nặng |
Yếu |
Trung bình |
Mạnh |
Nhẹ |
Trung bình |
Nặng |
Nhẹ |
Trung bình |
Nặng |
Nhẹ |
Trung bình |
Nặng |
Nhẹ |
Trung bình |
Nặng |
||||
|
A |
B |
C |
1 |
2 |
3 |
4 |
5 |
6 |
7 |
8 |
9 |
10 |
11 |
12 |
13 |
14 |
15 |
16 |
17 |
18 |
19 |
20 |
21 |
22 |
|
|
Tổng số |
|
|
|
|
|
|
|
|
|
|
|
|
|
|
|
|
|
|
|
|
|
|
|
|
1 |
Đất trồng lúa |
|
|
|
|
|
|
|
|
|
|
|
|
|
|
|
|
|
|
|
|
|
|
|
|
2 |
Đất trồng cây hằng năm |
|
|
|
|
|
|
|
|
|
|
|
|
|
|
|
|
|
|
|
|
|
|
|
|
3 |
…. |
|
|
|
|
|
|
|
|
|
|
|
|
|
|
|
|
|
|
|
|
|
|
|
|
4 |
|
|
|
|
|
|
|
|
|
|
|
|
|
|
|
|
|
|
|
|
|
|
|
|
Ghi chú: mẫu biểu này dùng cho điều tra, đánh giá thoái hóa đất cấp tỉnh, trong đó:
Cột B: ghi danh mục các loại đất;
Cột 1: ghi tổng diện tích điều tra;
Cột 2, 3, 4: ghi tổng diện tích đất bị thoái hóa ở các mức độ thoái hóa nhẹ, trung bình, nặng;
Cột 5, 6, 7: ghi diện tích đất bị suy giảm độ phì ở các mức độ nhẹ, trung bình, nặng;
Cột 8, 9, 10: ghi diện tích đất bị xói mòn ở các mức độ yếu, trung bình, mạnh;
Cột 11, 12,13: ghi diện tíchđất bịkhô hạn, hoang mạc hóa, sa mạc hóa ở các mức độ nhẹ, trung bình, nặng;
Cột 14, 15,16: ghi diệntíchđất bịkết von, đá ong hóa ở các mức độ nhẹ, trung bình, nặng;
Cột 17, 18,19: ghi diện tíchđất bịmặn hóa ở các mức độ nhẹ, trung bình, nặng;
Cột 20, 21,22: ghi diệntíchđấtbịphèn hóa ở các mức độ nhẹ, trung bình, nặng.
Mẫu số 12/QĐC:
TỔNG HỢP DIỆN TÍCH ĐẤT BỊ THOÁI HÓA CẦN BẢO VỆ, CẢI TẠO, PHỤC HỒI
Đơn vị tính: ha
|
STT |
Loại đất |
Mã số |
Tổng diện tích điều tra |
Tổng diện tích đất bị thoái hóa |
Chia theo loại hình thoái hóa |
|||||||||||||||||||
|
Đất bị suy giảm độ phì |
Đất bị xói mòn |
Đất bị khô hạn, hoang mạc hóa, sa mạc hóa |
Đất bị kết von, đá ong hóa |
Đất bị mặn hóa |
Đất bị phèn hóa |
|||||||||||||||||||
|
Nhẹ |
Trung bình |
Nặng |
Nhẹ |
Trung bình |
Nặng |
Yếu |
Trung bình |
Mạnh |
Nhẹ |
Trung bình |
Nặng |
Nhẹ |
Trung bình |
Nặng |
Nhẹ |
Trung bình |
Nặng |
Nhẹ |
Trung bình |
Nặng |
||||
|
A |
B |
C |
1 |
2 |
3 |
4 |
5 |
6 |
7 |
8 |
9 |
10 |
11 |
12 |
13 |
14 |
15 |
16 |
17 |
18 |
19 |
20 |
21 |
22 |
|
|
Tổng số |
|
|
|
|
|
|
|
|
|
|
|
|
|
|
|
|
|
|
|
|
|
|
|
|
1 |
Đất trồng lúa |
|
|
|
|
|
|
|
|
|
|
|
|
|
|
|
|
|
|
|
|
|
|
|
|
2 |
Đất trồng cây hằng năm |
|
|
|
|
|
|
|
|
|
|
|
|
|
|
|
|
|
|
|
|
|
|
|
|
3 |
… |
|
|
|
|
|
|
|
|
|
|
|
|
|
|
|
|
|
|
|
|
|
|
|
|
4 |
|
|
|
|
|
|
|
|
|
|
|
|
|
|
|
|
|
|
|
|
|
|
|
|
Ghi chú: mẫu biểu này để tổng hợp diện tích đất bị thoái hóa cần bảo vệ, cải tạo, phục hồi, trong đó:
Cột B: ghi danh mục các loại đất;
Cột 1: ghi tổng diện tích điều tra;
Cột 2, 3, 4: ghi tổng diện tích đất bị thoái hóa ở các mức độ thoái hóa nhẹ, trung bình, nặng;
Cột 5, 6,7: ghi diện tích đất bị suy giảm độ phì ở các mức độ nhẹ, trung bình, nặng cần bảo vệ, cải tạo, phục hồi;
Cột 8, 9, 10: ghi diện tích đất bị xói mòn ở các mức độ yếu, trung bình, mạnh cần bảo vệ, cải tạo, phục hồi;
Cột 11,12, 13: ghi diện tích đất bị khô hạn, hoang mạc hóa, sa mạc hóa ở các mức độ nhẹ, trung bình, nặng cần bảo vệ, cảitạo,phụchồi;
Cột 14,15, 16: ghi diện tích đất bị kết von, đá ong hóa ở các mức độ nhẹ, trung bình, nặng cần bảo vệ, cải tạo, phục hồi;
Cột 17,18, 19: ghi diện tích đất bị mặn hóa ở các mức độ nhẹ, trung bình, nặng cần bảo vệ, cải tạo, phục hồi;
Cột 20, 21, 22: ghi diện tích đất bị phèn hóa ở các mức độ nhẹ, trung bình, nặng cần bảo vệ, cải tạo, phục hồi.
4. Hệ thống mẫu biểu điều tra, đánh giá ô nhiễm đất
Mẫu số 13/QĐC:
SỐ LƯỢNG ĐIỂM BỊ Ô NHIỄM, CẬN Ô NHIỄM THEO LOẠI ĐẤT CỦA CẢ NƯỚC VÀ CÁC VÙNG KINH TẾ - XÃ HỘI
Đơn vị tính: số lượng điểm
|
STT |
Vùng kinh tế - xã hội |
Số lượng điểm bị ô nhiễm, cận ô nhiễm/tổng số điểm lấy mẫu |
Loại hình ô nhiễm |
|||||||
|
Kim loại nặng |
Hóa chất BVTV Phốt pho hữu cơ |
|||||||||
|
Kim loại A |
Kim loại B |
Kim loại C |
Kim loại ... |
Chất A |
Chất B |
Chất C |
Chất ... |
|||
|
A |
B |
(1) |
(2) |
(3) |
(4) |
(5) |
(6) |
(7) |
(8) |
(9) |
|
I |
Mẫu đất bị ô nhiễm |
|
|
|
|
|
|
|
|
|
|
|
Cả nước |
|
|
|
|
|
|
|
|
|
|
1 |
Vùng… |
|
|
|
|
|
|
|
|
|
|
- |
Đất trồng lúa |
|
|
|
|
|
|
|
|
|
|
- |
Đất trồng cây hằng năm khác |
|
|
|
|
|
|
|
|
|
|
- |
……. |
|
|
|
|
|
|
|
|
|
|
2 |
Vùng…. |
|
|
|
|
|
|
|
|
|
|
II |
Mẫu đất cận ô nhiễm |
|
|
|
|
|
|
|
|
|
|
|
Cả nước |
|
|
|
|
|
|
|
|
|
|
1 |
Vùng… |
|
|
|
|
|
|
|
|
|
|
- |
Đất trồng lúa |
|
|
|
|
|
|
|
|
|
|
- |
Đất trồng cây hằng năm khác |
|
|
|
|
|
|
|
|
|
|
- |
…… |
|
|
|
|
|
|
|
|
|
|
2 |
Vùng….. |
|
|
|
|
|
|
|
|
|
Ghi chú: mẫu biểu này dùng cho điều tra, đánh giá ô nhiễm đất cả nước và các vùng kinh tế - xã hội, trong đó:
Cột A: số thứ tự;
Cột B: ghi các loại đất theo các vùng kinh tế - xã hội;
Cột 1: ghi số lượng điểm bị ô nhiễm, cận ô nhiễm/tổng số điểm lấy mẫu;
Cột 2, 3, 4, 5, 6,7, 8, 9,...: ghi số lượng điểm bị ô nhiễm, cận ô nhiễm theo các chỉ tiêu phân tích kim loại nặng, hóa chất BVTV Phốt pho hữu cơ.
Mẫu số 14/QĐC:
SỐ LƯỢNG ĐIỂM BỊ Ô NHIỄM THEO MỨC ĐỘ NGUY HẠI THEO LOẠI ĐẤT CỦA CẢ NƯỚC VÀ CÁC VÙNG KINH TẾ - XÃ HỘI
Đơn vị tính: số lượng điểm
|
STT |
Vùng kinh tế - xã hội |
Số lượng điểm ô nhiễm/tổng số điểm lấy mẫu |
Mức độ nguy hại ô nhiễm |
|||||||||||
|
Nguy hại |
Nguy hại nghiêm trọng |
Nguy hại đặc biệt |
||||||||||||
|
Đất trồng lúa |
Đất trồng cây hằng năm khác |
Đất trồng cây lâu năm |
…. |
Đất trồng lúa |
Đất trồng cây hằng năm khác |
Đất trồng cây lâu năm |
…. |
Đất trồng lúa |
Đất trồng cây hằng năm khác |
Đất trồng cây lâu năm |
…. |
|||
|
A |
B |
(1) |
(2) |
(3) |
(4) |
(5) |
(6) |
(7) |
(8) |
(9) |
(10) |
(11) |
(12) |
(13) |
|
|
Cả nước |
|
|
|
|
|
|
|
|
|
|
|
|
|
|
1 |
Vùng…. |
|
|
|
|
|
|
|
|
|
|
|
|
|
|
2 |
Vùng…. |
|
|
|
|
|
|
|
|
|
|
|
|
|
|
|
…….. |
|
|
|
|
|
|
|
|
|
|
|
|
|
|
|
|
|
|
|
|
|
|
|
|
|
|
|
|
|
|
|
|
|
|
|
|
|
|
|
|
|
|
|
|
|
|
|
|
|
|
|
|
|
|
|
|
|
|
|
|
|
|
|
|
|
|
|
|
|
|
|
|
|
|
|
|
|
|
|
|
|
|
|
|
|
|
|
|
|
|
|
|
|
|
|
|
|
|
|
|
|
|
|
|
|
|
|
|
|
Ghi chú: mẫu biểu này dùng cho điều tra, đánh giá ô nhiễm đất cả nước và các vùng kinh tế - xã hội, trong đó:
Cột A: số thứ tự;
Cột B: ghi các vùng kinh tế - xã hội;
Cột 1: ghi số lượng điểm bị ô nhiễm/tổng số điểm lấy mẫu;
Cột 2, 3, 4, 5, 6,7, 8, 9,...: ghi số lượng điểm theo mức độ nguy hại ô nhiễm theo loại đất.
Mẫu số 15/QĐC:
SỐ LƯỢNG ĐIỂM BỊ Ô NHIỄM, CẬN Ô NHIỄM CỦA TỈNH (THÀNH PHỐ)
Đơn vị tính: số lượng điểm
|
STT |
Quận/ huyện/ thị xã/ thành phố |
Số lượng điểm bị ô nhiễm, cận ô nhiễm/ tổng số điểm lấy mẫu |
Loại hình ô nhiễm kim loại nặng |
|||
|
Kim loại A |
Kim loại B |
Kim loại C |
Kim loại… |
|||
|
A |
B |
(1) |
(2) |
(3) |
(4) |
(5) |
|
I |
Mẫu đất bị ô nhiễm |
|
|
|
|
|
|
1 |
Huyện A |
|
|
|
|
|
|
2 |
Huyện B |
|
|
|
|
|
|
3 |
… |
|
|
|
|
|
|
II |
Mẫu đất cận ô nhiễm |
|
|
|
|
|
|
1 |
Huyện A |
|
|
|
|
|
|
2 |
Huyện B |
|
|
|
|
|
|
3 |
… |
|
|
|
|
|
Ghi chú: mẫu biểu này dùng cho điều tra, đánh giá ô nhiễm đất cấp tỉnh, trong đó:
Cột A: số thứ tự;
Cột B: ghi danh sách các huyện, thành phố theo danh mục đơn vị hành chính cấp tỉnh;
Cột 1: ghi số lượng điểm bị ô nhiễm, cận ô nhiễm/tổng số điểm lấy mẫu;
Cột 2, 3, 4, 5,...: ghi số lượng điểm bị ô nhiễm, cận ô nhiễm theo các chỉ tiêu phân tích kim loại nặng.
Mẫu số 16/QĐC:
SỐ LƯỢNG ĐIỂM BỊ Ô NHIỄM, CẬN Ô NHIỄM THEO NGUỒN Ô NHIỄM
CỦA TỈNH (THÀNH PHỐ)
Đơn vị tính: số lượng điểm
|
STT |
Nguồn ô nhiễm |
Số lượng điểm bị ô nhiễm, cận ô nhiễm/ tổng số điểm lấy mẫu |
Loại hình ô nhiễm kim loại nặng |
|||
|
Kim loại A |
Kim loại B |
Kim loại C |
Kim loại ... |
|||
|
A |
B |
(1) |
(2) |
(3) |
(4) |
(5) |
|
I |
Mẫu đất bị ô nhiễm |
|
|
|
|
|
|
1 |
Khu công nghiệp, cụm công nghiệp |
|
|
|
|
|
|
2 |
Khu tiểu thủ công nghiệp, làng nghề |
|
|
|
|
|
|
3 |
…. |
|
|
|
|
|
|
II |
Mẫu đất cận ô nhiễm |
|
|
|
|
|
|
1 |
Khu công nghiệp, cụm công nghiệp |
|
|
|
|
|
|
2 |
Khu tiểu thủ công nghiệp, làng nghề |
|
|
|
|
|
|
3 |
….. |
|
|
|
|
|
Ghi chú: mẫu biểu này dùng cho điều tra, đánh giá ô nhiễm đất cấp tỉnh, trong đó:
Cột A: Số thứ tự;
Cột B: ghi danh sách các nguồn gây ô nhiễm;
Cột 1: ghi số lượng điểm bị ô nhiễm, cận ô nhiễm /tổng số điểm lấy mẫu;
Cột 2, 3, 4, 5,.: ghi số lượng điểm bị ô nhiễm, cận ô nhiễm theo các chỉ tiêu phân tích kim loại nặng.
Mẫu số 17/QĐC:
SỐ LƯỢNG ĐIỂM BỊ Ô NHIỄM, CẬN Ô NHIỄM THEO LOẠI ĐẤT
CỦA TỈNH (THÀNH PHỐ)
Đơn vị tính: số lượng điểm
|
STT |
Loại đất |
Số lượng điểm bị ô nhiễm, cận ô nhiễm/ tổng số điểm lấy mẫu |
Loại hình ô nhiễm kim loại nặng |
|||
|
Kim loại A |
Kim loại B |
Kim loại C |
Kim loại ... |
|||
|
A |
B |
(1) |
(2) |
(3) |
(4) |
(5) |
|
I |
Mẫu đất bị ô nhiễm |
|
|
|
|
|
|
1 |
Đất trồng lúa |
|
|
|
|
|
|
2 |
Đất trồng cây hằng năm khác |
|
|
|
|
|
|
3 |
…. |
|
|
|
|
|
|
II |
Mẫu đất cận ô nhiễm |
|
|
|
|
|
|
1 |
Đất trồng lúa |
|
|
|
|
|
|
2 |
Đất trồng cây hằng năm khác |
|
|
|
|
|
|
3 |
…. |
|
|
|
|
|
Ghi chú: mẫu biểu này dùng cho điều tra, đánh giá ô nhiễm đất cấp tỉnh, trong đó:
Cột A: Số thứ tự;
Cột B: ghi danh sách các loại đất;
Cột 1: ghi số lượng điểm bị ô nhiễm, cận ô nhiễm/tổng số điểm lấy mẫu;
Cột 2, 3, 4, 5,..ghi số lượng điểm bị ô nhiễm, cận ô nhiễm theo các chỉ tiêu phân tích kim loại nặng.
Mẫu số 18/QĐC:
DIỆN TÍCH ĐẤT BỊ Ô NHIỄM, CẬN Ô NHIỄM CỦA TỈNH (THÀNH PHỐ)
Đơn vị tính: ha
|
STT |
Quận/ huyện/ thị xã/ thành phố |
Tổng diện tích điều tra |
Diện tích đất bị ô nhiễm |
Diện tích đất cận ô nhiễm |
|
A |
B |
(1) |
(2) |
(3) |
|
1 |
Huyện A |
|
|
|
|
2 |
Huyện B |
|
|
|
|
3 |
…. |
|
|
|
Ghi chú: mẫu biểu này dùng cho điều tra, đánh giá ô nhiễm đất cấp tỉnh, trong đó:
Cột A: Số thứ tự
Cột B: ghi danh sách các huyện, thị xã, thành phố;
Cột 1: ghi tổng diện tích điều tra;
Cột 2: ghi diện tích đất bị ô nhiễm;
Cột 3: ghi diện tích đất cận ô nhiễm.Mẫu số 19/QĐC:
DIỆN TÍCH ĐẤT BỊ Ô NHIỄM, CẬN Ô NHIỄM THEO NGUỒN Ô NHIỄM
CỦA TỈNH (THÀNH PHỐ)
Đơn vị tính: ha
|
STT |
Nguồn ô nhiễm |
Tổng diện tích điều tra |
Diện tích đất bị ô nhiễm |
Diện tích đất cận ô nhiễm |
|---|---|---|---|---|
|
A |
B |
(1) |
(2) |
(3) |
|
1 |
Khu công nghiệp, cụm công nghiệp |
|
|
|
|
2 |
Khu tiểu thủ công nghiệp, làng nghề |
|
|
|
|
3 |
…. |
|
|
|
Ghi chú: mẫu biểu này dùng cho điều tra, đánh giá ô nhiễm đất cấp tỉnh, trong đó:
Cột B: ghi danh sách các nguồn gây ô nhiễm;
Cột 1: ghi tổng diện tích điều tra;
Cột 2: ghi diện tích đất bị ô nhiễm;
Cột 3: ghi diện tích đất cận ô nhiễm.
Mẫu số 20/QĐC:
DIỆN TÍCH ĐẤT BỊ Ô NHIỄM, CẬN Ô NHIỄM THEO LOẠI ĐẤT
CỦA TỈNH (THÀNH PHỐ)
Đơn vị tính: ha
|
STT |
Loại đất |
Tổng diện tích điều tra |
Diện tích đất bị ô nhiễm |
Diện tích đất cận ô nhiễm |
|
A |
B |
(1) |
(2) |
(3) |
|
1 |
Đất trồng lúa |
|
|
|
|
2 |
Đất trồng cây hằng năm khác |
|
|
|
|
3 |
… |
|
|
|
Ghi chú: mẫu biểu này dùng cho điều tra, đánh giá ô nhiễm đất cấp tỉnh, trong đó:
Cột B: ghi danh sách các loại đất;
Cột 1: ghi tổng diện tích điều tra;
Cột 2: ghi diện tích đất bị ô nhiễm;
Cột 3: ghi diện tích đất cận ô nhiễm.
Mẫu số 21/QĐC:
DIỆN TÍCH ĐẤT BỊ Ô NHIỄM THEO MỨC ĐỘ NGUY HẠI
CỦA TỈNH (THÀNH PHỐ)
Đơn vị tính: ha
|
STT |
Quận/ huyện/ thị xã/ thành phố |
Tổng diện tích điều tra |
Tổng diện tích đất bị ô nhiễm |
Mức nguy hại ô nhiễm |
||
|
Nguy hại |
Nguy hại nghiêm trọng |
Nguy hại đặc biệt |
||||
|
A |
B |
(1) |
(2) |
(3) |
(4) |
(5) |
|
|
Tổng |
|
|
|
|
|
|
1 |
Huyện …. |
|
|
|
|
|
|
2 |
|
|
|
|
|
|
Ghi chú: Biểu này dùng cho điều tra, đánh giá ô nhiễm đất cấp tỉnh, trong đó:
Cột A: Số thứ tự;
Cột B: ghi danh sách các quận/ huyện/ thị xã/ thành phố;
Cột 1: ghi tổng diện tích điều tra;
Cột 2: ghi diện tích đất bị ô nhiễm;
Cột 3: ghi diện tích đất ô nhiễm ở mức nguy hại;
Cột 4: ghi diện tích đất ô nhiễm ở mức nguy hại nghiêm trọng;
Cột 5: ghi diện tích đất ô nhiễm ở mức nguy hại đặc biệt.
Mẫu số 22/QĐC:
DIỆN TÍCH ĐẤT BỊ Ô NHIỄM THEO MỨC ĐỘ NGUY HẠI THEO NGUỒN
Ô NHIỄM CỦA TỈNH (THÀNH PHỐ)
Đơn vị tính: ha
|
STT |
Nguồn gây ô nhiễm |
Tổng diện tích điều tra |
Tổng diện tích đất bị ô nhiễm |
Mức nguy hại ô nhiễm |
||
|
Nguy hại |
Nguy hại nghiêm trọng |
Nguy hại đặc biệt |
||||
|
A |
B |
(1) |
(2) |
(3) |
(4) |
(5) |
|
|
Tổng |
|
|
|
|
|
|
1 |
Khu công nghiệp, cụm công nghiệp |
|
|
|
|
|
|
2 |
Khu tiểu thủ công nghiệp, làng nghề |
|
|
|
|
|
|
3 |
…….. |
|
|
|
|
|
Ghi chú: Biểu này dùng cho điều tra, đánh giá ô nhiễm đất cấp tỉnh, trong đó:
Cột A: Số thứ tự;
Cột B: ghi danh sách các nguồn gây ô nhiễm;
Cột 1: ghi tổng diện tích điều tra;
Cột 2: ghidiện tích đất bị ô nhiễm;
Cột 3: ghidiện tích đất ô nhiễm ở mức nguy hại;
Cột 4: ghidiện tích đất ô nhiễm ở mức nguy hại nghiêm trọng;
Cột 5: ghidiện tích đất ô nhiễm ở mức nguy hạiđặc biệt.
Mẫu số 23/QĐC:
DIỆN TÍCH ĐẤT BỊ Ô NHIỄM THEO MỨC ĐỘ NGUY HẠI THEO LOẠI ĐẤT
CỦA TỈNH (THÀNH PHỐ) ...
Đơn vị tính: ha
|
STT |
Loại đất |
Tổng diện tích điều tra |
Tổng diện tích đất bị ô nhiễm |
Mức nguy hại ô nhiễm |
||
|
Nguy hại |
Nguy hại nghiêm trọng |
Nguy hại đặc biệt |
||||
|
A |
B |
(1) |
(2) |
(3) |
(4) |
(5) |
|
|
Tổng |
|
|
|
|
|
|
1 |
Đất trồng lúa |
|
|
|
|
|
|
2 |
Đất trồng cây hằng năm khác |
|
|
|
|
|
|
3 |
… |
|
|
|
|
|
Ghi chú: mẫu biểu này dùng cho điều tra, đánh giá ô nhiễm đất cấp tỉnh, trong đó:
Cột A: số thứ tự
Cột B: ghi danh sách các loại đất;
Cột 1: ghi tổng diện tích điều tra;
Cột 2: ghi diện tích đất bị ô nhiễm;
Cột 3: ghi diện tích đất ô nhiễmở mứcnguy hại;
Cột 4: ghi diện tích đất ô nhiễmở mứcnguyhại nghiêm trọng;
Cột 5: ghi diện tích đất ô nhiễmở mứcnguyhại đặc biệt.
5. Hệ thống mẫu biểu trong quan trắc chất lượng đất, thoái hóa đất, ô nhiễm đất
5.1. Mẫu biểu trong quan trắc chất lượng đất
Mẫu số 24a/QĐC:
THỐNG KÊ KẾT QUẢ QUAN TRẮC CHẤT LƯỢNG ĐẤT
Năm…………
|
Điểm quan trắc |
Vị trí (xã, huyện, tỉnh/phường, quận, thành phố) |
Tọa độ |
Chỉ tiêu quan trắc |
|||||||||||
|---|---|---|---|---|---|---|---|---|---|---|---|---|---|---|
|
Kinh độ |
Vĩ độ |
Dung trọng (g/cm3) |
Tỷ trọng |
pHKCl |
OM (%) |
Thành phần cơ giới |
CEC (lđl/100g đất) |
N (%) |
P2O5 (%) |
K2O (%) |
||||
|
Cát (%) |
Limon (%) |
Sét (%) |
||||||||||||
|
A |
B |
C |
D |
1 |
2 |
3 |
4 |
5 |
6 |
7 |
8 |
9 |
10 |
11 |
|
V1CL01 |
|
|
|
|
|
|
|
|
|
|
|
|
|
|
|
|
|
|
|
|
|
|
|
|
|
|
|
|
|
|
5.2. Mẫu biểu trong quan trắc thoái hóa đất
a) Mẫu biểu quan trắc đất bị suy giảm độ phì (sau đây gọi tắt là suy giảmđộ phì)
Mẫu số 24b/QĐC:
THỐNG KÊ KẾT QUẢ QUAN TRẮC SUY GIẢM ĐỘ PHÌ
Năm………..
|
Điểm quan trắc |
Vị trí (xã, huyện, tỉnh/phường, quận, thành phố) |
Tọa độ |
Chỉ tiêu quan trắc |
|||||||||||
|
Kinh độ |
Vĩ độ |
Dung trọng (g/cm3) |
Tỷ trọng |
pHKCl |
OM (%) |
Thành phần cơ giới |
CEC (lđl/100g đất) |
N (%) |
P2O5 (%) |
K2O (%) |
||||
|
Cát (%) |
Limon (%) |
Sét (%) |
||||||||||||
|
A |
B |
C |
D |
1 |
2 |
3 |
4 |
5 |
6 |
7 |
8 |
9 |
10 |
11 |
|
V2THs 02 |
|
|
|
|
|
|
|
|
|
|
|
|
|
|
|
|
|
|
|
|
|
|
|
|
|
|
|
|
|
|
|
|
|
|
|
|
|
|
|
|
|
|
|
|
|
|
|
|
|
|
|
|
|
|
|
|
|
|
|
|
|
|
b) Mẫu biểu quan trắc mặn hóa
Mẫu số 25a/QĐC:
THỐNG KÊ KẾT QUẢ QUAN TRẮC MẶN HÓA
Năm………….
|
Điểm quan trắc |
Vị trí (xã, huyện, tỉnh/phường, quận, thành phố) |
Tọa độ |
Chỉ tiêu quan trắc |
||||||||||||
|
Kinh độ |
Vĩ độ |
Dung trọng (g/cm3) |
Tỷ trọng |
pHKCl |
OM (%) |
Thành phần cơ giới |
CEC (lđl/100g đất) |
N (%) |
P2O5 (%) |
K2O (%) |
TSMT (%) |
||||
|
Cát (%) |
Limon (%) |
Sét (%) |
|||||||||||||
|
A |
B |
C |
D |
1 |
2 |
3 |
4 |
5 |
6 |
7 |
8 |
9 |
10 |
11 |
12 |
|
V3THm03 |
|
|
|
|
|
|
|
|
|
|
|
|
|
|
|
|
|
|
|
|
|
|
|
|
|
|
|
|
|
|
|
|
|
|
|
|
|
|
|
|
|
|
|
|
|
|
|
|
|
c) Mẫu biểu quan trắc phèn hóa
Mẫu số 25b/QĐC:
THỐNG KÊ KẾT QUẢ QUAN TRẮC PHÈN HÓA
Năm ….
|
Điểm quan trắc |
Vị trí (xã, huyện, tỉnh/phường, quận, thành phố) |
Tọa độ |
Chỉ tiêu quan trắc |
||||||||||||
|
Kinh độ |
Vĩ độ |
Dung trọng (g/cm3) |
Tỷ trọng |
pHKCl |
OM (%) |
Thành phần cơ giới |
CEC (lđl/100g đất) |
N (%) |
P2O5 (%) |
K2O (%) |
S (%) |
||||
|
Cát (%) |
Limon (%) |
Sét (%) |
|||||||||||||
|
A |
B |
C |
D |
1 |
2 |
3 |
4 |
5 |
6 |
7 |
8 |
9 |
10 |
11 |
12 |
|
V2THp04 |
|
|
|
|
|
|
|
|
|
|
|
|
|
|
|
|
|
|
|
|
|
|
|
|
|
|
|
|
|
|
|
|
|
|
|
|
|
|
|
|
|
|
|
|
|
|
|
|
|
d) Mẫu biểu quan trắc xói mòn
Mẫu số 26/QĐC:
THỐNG KÊ KẾT QUẢ QUAN TRẮC XÓI MÒN
Năm……..
|
Điểm quan trắc |
Vị trí (xã, huyện, tỉnh/phường, quận, thành phố) |
Tọa độ |
Chỉ tiêu quan trắc |
||||||||||||
|
Kinh độ |
Vĩ độ |
Dung trọng (g/cm3) |
Tỷ trọng |
pHKCl |
OM (%) |
Thành phần cơ giới |
CEC (lđl/100g đất) |
N (%) |
P2O5 (%) |
K2O (%) |
Độ dày lớp đất mặt bị xói mòn (cm) |
||||
|
Cát (%) |
Limon (%) |
Sét (%) |
|||||||||||||
|
A |
B |
C |
D |
1 |
2 |
3 |
4 |
5 |
6 |
7 |
8 |
9 |
10 |
11 |
12 |
|
V4THx05 |
|
|
|
|
|
|
|
|
|
|
|
|
|
|
|
|
|
|
|
|
|
|
|
|
|
|
|
|
|
|
|
|
đ) Mẫu biểu quan trắc khô hạn, hoang mạc hóa, sa mạc hóa (sau đây gọi tắt là khô hạn)
Mẫu số 27/QĐC:
THỐNG KÊ KẾT QUẢ QUAN TRẮC KHÔ HẠN
Năm…..
|
Điểm quan trắc |
Vị trí (xã, huyện, tỉnh/phường, quận, thành phố) |
Tọa độ |
Chỉ tiêu quan trắc |
||||||||||||
|
Kinh độ |
Vĩ độ |
Dung trọng (g/cm3) |
Tỷ trọng |
pHKCl |
OM (%) |
Thành phần cơ giới |
CEC (lđl/100g đất) |
N (%) |
P2O5 (%) |
K2O (%) |
Độ ẩm đất (%) |
||||
|
Cát (%) |
Limon (%) |
Sét (%) |
|||||||||||||
|
A |
B |
C |
D |
1 |
2 |
3 |
4 |
5 |
6 |
7 |
8 |
9 |
10 |
11 |
12 |
|
V3THk06 |
|
|
|
|
|
|
|
|
|
|
|
|
|
|
|
|
.. |
.. |
|
|
|
|
|
|
|
|
|
|
|
|
|
|
e) Mẫu biểu quan trắc kết von, đá ong hóa (sau đây gọi tắt là kết von)
Mẫu số 28/QĐC:
THỐNG KÊ KẾT QUẢ QUAN TRẮC KẾT VON
Năm ….
|
Điểm quan trắc |
Vị trí (xã, huyện, tỉnh/phường, quận, thành phố) |
Tọa độ |
Chỉ tiêu quan trắc |
||||||||||||
|
Kinh độ |
Vĩ độ |
Dung trọng (g/cm3) |
Tỷ trọng |
pHKCl |
OM (%) |
Thành phần cơ giới |
CEC (lđl/100g đất) |
N (%) |
P2O5 (%) |
K2O (%) |
Tỷ lệ hạt kết von (%) |
||||
|
Cát (%) |
Limon (%) |
Sét (%) |
|||||||||||||
|
A |
B |
C |
D |
1 |
2 |
3 |
4 |
5 |
6 |
7 |
8 |
9 |
10 |
11 |
12 |
|
V2THkv07 |
|
|
|
|
|
|
|
|
|
|
|
|
|
|
|
|
… |
|
|
|
|
|
|
|
|
|
|
|
|
|
|
|
5.3. Mẫu biểu trong quan trắc ô nhiễm đất
Mẫu số 29/QĐC:
THỐNG KÊ KẾT QUẢ QUAN TRẮC Ô NHIỄM ĐẤT
Năm
|
Điểm quan trắc |
Vị trí (xã, huyện, tỉnh/phường, quận, thành phố) |
Tọa độ |
Chỉ tiêu quan trắc |
|||||||||
|
Kinh độ |
Vĩ độ |
Cd (mg/kg) |
Cu (mg/kg) |
As (mg/kg) |
Hg (mg/kg) |
Pb (mg/kg) |
Cr (mg/kg) |
Zn (mg/kg) |
Ni (mg/kg) |
Hóa chất BVTV phốt pho hữu cơ (mg/kg) |
||
|
A |
B |
C |
D |
1 |
2 |
3 |
4 |
5 |
7 |
8 |
9 |
10 |
|
V6ONc06 |
|
|
|
|
|
|
|
|
|
|
|
|
|
V6ONn07 |
|
|
|
|
|
|
|
|
|
|
|
|
|
V6ONt08 |
|
|
|
|
|
|
|
|
|
|
|
|
|
… |
|
|
|
|
|
|
|
|
|
|
|
|
Ghi chú: số liệu ở cột 10 chỉ tổng hợp đối với mẫu quan trắc đất trồng cây hằng năm và đất trồng cây lâu năm.
6. Hệ thống mẫu biểu bảo vệ, cải tạo, phục hồi đất
Mẫu số 30/QĐC:
TỔNG HỢP CÁC KHU VỰC ĐẤT BỊ THOÁI HÓA CẦN BẢO VỆ,
CẢI TẠO, PHỤC HỒI
|
STT |
Tên khu vực |
Địa điểm |
Diện tích (ha) |
Loại hình thoái hóa |
Mức độ thoái hóa |
Ghi chú |
|
(1) |
(2) |
(3) |
(4) |
(5) |
(6) |
(7) |
|
1 |
Khu vực ... |
|
|
|
|
|
|
2 |
Khu vực ... |
|
|
|
|
|
|
… |
… |
|
|
|
|
|
|
|
|
|
|
|
|
|
Ghi chú:
(1) STT: số thứ tự;
(2) Tên khu vực đất bị thoái hóa cần bảo vệ, cải tạo, phục hồi;
(3) Địa điểm: ghi tên đơn vị hành chính;
(4) Diện tích đất bị thoái hóa theo từng khu vực;
(5) Loại hình thoái hóa: thể hiện loại hình đất bị thoái hóa tại khu vực đất cần bảo vệ, cải tạo, phục hồi theo kết quả điều tra, đánh giá thoái hóa đất;
(6) Mức độ thoái hóa: thể hiện mức độ đất bị thoái hóa tại khu vực đất cần bảo vệ, cải tạo, phục hồi theo kết quả điều tra, đánh giá thoái hóa đất;
(7) Ghi chú: Mô tả một số thông tin khác về khu vực cần bảo vệ, cải tạo, phục hồi đất theo kết quả điều tra, đánh giá thoái hóa đất.
Mẫu số 31/QĐC:
TỔNG HỢP CÁC KHU VỰC ĐẤT BỊ Ô NHIỄM CẦN BẢO VỆ, CẢI TẠO, PHỤC HỒI
|
STT |
Tên khu vực |
Địa điểm |
Diện tích (ha) |
Loại hình ô nhiễm |
Mức độ ô nhiễm |
Ghi chú |
|
(1) |
(2) |
(3) |
(4) |
(5) |
(6) |
(7) |
|
1 |
Khu vực ... |
|
|
|
|
|
|
2 |
Khu vực ... |
|
|
|
|
|
|
|
…. |
|
|
|
|
|
|
|
|
|
|
|
|
|
Ghi chú:
(1) STT: số thứ tự;
(2) Tên khu vực đất bị ô nhiễm cần bảo vệ, cải tạo, phục hồi;
(3) Địa điểm: ghi tên đơn vị hành chính;
(4) Diện tích đất bị ô nhiễm theo từng khu vực;
(5) Loại hình ô nhiễm: thể hiện loại hình đất bị ô nhiễm tại khu vực đất cần bảo vệ, cải tạo, phục hồi;
(6) Mức độ ô nhiễm: thể hiện mức độ đất bị ô nhiễm tại khu vực đất cần bảo vệ, cải tạo, phục hồi;
(7) Ghi chú: Mô tả một số thông tin khác về khu vực đất cần bảo vệ, cải tạo, phục hồi.Mẫu số 32/QĐC:
TỔNG HỢP CÁC BIỆN PHÁP KỸ THUẬT, GIẢI PHÁP KINH TẾ, XÃ HỘI
THEO CÁC KHU VỰC CẦN BẢO VỆ, CẢI TẠO, PHỤC HỒI ĐẤT
|
STT |
Khu vực |
Mức độ cần BVCTPH đất |
Loại đất |
Diện tích (ha) |
Biện pháp kỹ thuật |
Giải pháp kinh tế, xã hội |
|
(1) |
(2) |
(3) |
(4) |
(5) |
(6) |
(7) |
|
|
|
|
|
|
|
|
|
|
|
|
|
|
|
|
|
|
|
|
|
|
|
|
Ghi chú:
(1) STT: số thứ tự;
(2) Tên các khu vực đất bị thoái hóa/ô nhiễm theo kết quả điều tra, đánh giá đất đai;
(3) Theo mức độ phân cấp thoái hóa/ô nhiễm từ kết quả điều tra, đánh giá đất đai;
(4) Loại đất theo kết quả điều tra, đánh giá đất đai;
(5) Diện tích khu vực cần bảo vệ, cải tạo, phục hồi đất;
(6) Tên biện pháp kỹ thuật phù hợp theo khu vực cần bảo vệ, cải tạo, phục hồi đất;
(7) Tên giải pháp kinh tế, xã hội phù hợp theo khu vực cần bảo vệ, cải tạo, phục hồi đất.
Mẫu số 33/QĐC:
TỔNG HỢP CÁC KHU VỰC ĐẤT CẦN BẢO VỆ, CẢI TẠO, PHỤC HỒI
|
STT |
Tên khu vực |
Địa điểm |
Diện tích (ha) |
Hiện trạng |
Mức độ thoái hóa/ô nhiễm |
Biện pháp, giải pháp (từ kết quả điều tra, đánh giá thoái hóa đất, ô nhiễm đề xuất) |
|
|
Kỹ thuật |
Kinh tế, xã hội |
||||||
|
(1) |
(2) |
(3) |
(4) |
(5) |
(6) |
(7) |
(8) |
|
I |
Khu vực đất bị thoái hóa |
|
|
|
|
|
|
|
1 |
Khu vực đất thoái hóa do yếu tố bị xói mòn |
|
|
|
|
|
|
|
|
Khu vực ... |
|
|
|
|
|
|
|
|
Khu vực ... |
|
|
|
|
|
|
|
|
…. |
|
|
|
|
|
|
|
2 |
Khu vực đất thoái hóa do yếu tố khô hạn |
|
|
|
|
|
|
|
|
Khu vực ... |
|
|
|
|
|
|
|
|
Khu vực ... |
|
|
|
|
|
|
|
|
…. |
|
|
|
|
|
|
|
3 |
Khu vực đất thoái hóa do yếu tố bị đá, hoang mạc cát, hoang mạc đất cằn |
|
|
|
|
|
|
|
|
Khu vực ... |
|
|
|
|
|
|
|
|
Khu vực ... |
|
|
|
|
|
|
|
|
…. |
|
|
|
|
|
|
|
4 |
Khu vực đất thoái hóa do yếu tố kết von |
|
|
|
|
|
|
|
|
Khu vực ... |
|
|
|
|
|
|
|
|
Khu vực ... |
|
|
|
|
|
|
|
|
…. |
|
|
|
|
|
|
|
5 |
Khu vực đất thoái hóa do yếu tố mặn hóa |
|
|
|
|
|
|
|
|
Khu vực ... |
|
|
|
|
|
|
|
|
Khu vực ... |
|
|
|
|
|
|
|
|
…. |
|
|
|
|
|
|
|
6 |
Khu vực đất thoái hóa do yếu tố phèn hóa |
|
|
|
|
|
|
|
|
Khu vực ... |
|
|
|
|
|
|
|
|
Khu vực ... |
|
|
|
|
|
|
|
|
…. |
|
|
|
|
|
|
|
7 |
Khu vực đất thoái hóa do yếu tố suy giảm độ phì |
|
|
|
|
|
|
|
|
Khu vực ... |
|
|
|
|
|
|
|
|
Khu vực ... |
|
|
|
|
|
|
|
|
…. |
|
|
|
|
|
|
|
II |
Khu vực đất bị ô nhiễm |
|
|
|
|
|
|
|
|
Khu vực ... |
|
|
|
|
|
|
|
|
Khu vực ... |
|
|
|
|
|
|
|
|
…. |
|
|
|
|
|
|
Ghi chú:
(1) STT: số thứ tự;
(2) Phạm vi: tên các khu vực đất cần bảo vệ, cải tạo và phục hồi;
(3) Địa điểm: ghi tên đơn vị hành chính;
(4) Diện tích khu vực bị thoái hóa/ô nhiễm cần bảo vệ, cải tạo, phục hồi đất theo từng khu vực;
(5) Hiện trạng sử dụng đất;
(6) Mức độ phân cấp thoái hóa/ô nhiễm tại các khu vực đất cần bảo vệ, cải tạo, phục hồi;
(7), (8) Biện pháp kỹ thuật, giải pháp kinh tế, xã hội theo kết quả điều tra, đánh giá thoái hóa đất, ô nhiễm đất.
Mẫu số 34/QĐC:
TỔNG HỢP CÁC KHU VỰC ĐẤT BỊ THOÁI HÓA CẦN BẢO VỆ, CẢI TẠO,
PHỤC HỒI THEO MỨC ĐỘ
|
STT |
Tên khu vực |
Địa điểm |
Diện tích (ha) |
Hiện trạng |
Mức độ BVCTPH đất |
Ghi chú |
|
(1) |
(2) |
(3) |
(4) |
(5) |
(6) |
(7) |
|
I |
Đất bị thoái hóa nặng |
|
|
|
|
|
|
1 |
Khu vực số ... |
|
|
|
|
|
|
2 |
Khu vực số ... |
|
|
|
|
|
|
3 |
Khu vực số ... |
|
|
|
|
|
|
… |
… |
|
|
|
|
|
|
II |
Đất bị thoái hóa trung bình |
|
|
|
|
|
|
1 |
Khu vực số ... |
|
|
|
|
|
|
2 |
Khu vực số ... |
|
|
|
|
|
|
3 |
Khu vực số ... |
|
|
|
|
|
|
… |
… |
|
|
|
|
|
|
III |
Đất bị thoái hóa nhẹ |
|
|
|
|
|
|
1 |
Khu vực số ... |
|
|
|
|
|
|
2 |
Khu vực số ... |
|
|
|
|
|
|
3 |
Khu vực số ... |
|
|
|
|
|
|
… |
… |
|
|
|
|
|
Ghi chú:
(1) STT: số thứ tự;
(2) Tên khu vực cần bảo vệ, cải tạo, phục hồi đất;
(3) Địa điểm: ghi tên đơn vị hành chính;
(4) Diện tích khu vực bảo vệ, cải tạo, phục hồi đất;
(5) Hiện trạng sử dụng đất;
(6) Mức độ cần bảo vệ, cải tạo, phục hồi đất theo quy định tại Bảng số 02/BVĐ của Phụ lục VI ban hành kèm theo Thông tư này;
(7) Các thông tin khác có liên quan.
Mẫu số 35/QĐC:
KẾ HOẠCH THỰC HIỆN CÁC KHU VỰC CẦN BẢO VỆ, CẢI TẠO, PHỤC HỒI ĐẤT
|
STT |
Tên khu vực |
Địa điểm |
Hiện trạng |
Diện tích (ha) |
Mức độ cần BVCTPH đất |
Biện pháp kỹthuật |
Giải pháp kinh tế, xã hội |
Thời gian thực hiện |
Thời gian hoàn thành |
Chi phí thực hiện |
Đơn vị chủ trì thực hiện |
Đơn vị phối hợp thực hiện |
|
(1) |
(2) |
(3) |
(4) |
(5) |
(6) |
(7) |
(8) |
(9) |
(10) |
(11) |
(12) |
(13) |
|
|
|
|
|
|
|
|
|
|
|
|
|
|
|
|
|
|
|
|
|
|
|
|
|
|
|
|
|
|
|
|
|
|
|
|
|
|
|
|
|
|
|
|
|
|
|
|
|
|
|
|
|
|
|
|
|
|
|
|
|
|
|
|
|
|
|
|
|
|
Ghi chú:
(1) STT: số thứ tự;
(2) Tên khu bảo vệ, cải tạo, phục hồi đất;
(3) Địa điểm: ghi tên đơn vị hành chính;
(4) Hiện trạng sử dụng đất;
(5) Diện tích khu vực bảo vệ, cải tạo, phục hồi đất;
(6) Mức độ cần bảo vệ, cải tạo, phục hồi đất;
(7) Biện pháp kỹ thuật phù hợp cho khu vực cần bảo vệ, cải tạo, phục hồi đất;
(8) Giải pháp kinh tế, xã hội phù hợp cho khu vực cần bảo vệ, cải tạo, phục hồi đất;
(9) Đề xuất thời gian bắt đầu thực hiện;
(10) Đề xuất thời gian hoàn thành;
(11) Đề xuất chi phí thực hiện;
(12) Đề xuất đơn vị chủ trì thực hiện;
(13) Đề xuất đơn vị phối hợp thực hiện.
Mẫu số 36/QĐC:
KẾT QUẢ THỰC HIỆN VIỆC BẢO VỆ, CẢI TẠO, PHỤC HỒI ĐẤT
THEO KẾ HOẠCH
|
STT |
Tên khu vực |
Địa điểm |
Diện tích (ha) |
Hiện trạng |
Biện pháp, giải pháp |
Mức độ thoái hóa, ô nhiễm |
Ghi chú |
|||
|
Kế hoạch |
Thực tế |
Kỹ thuật |
Kinh tế, xã hội |
Trước BVCTPH |
Sau khi BVCTPH |
|||||
|
(1) |
(2) |
(3) |
(4) |
(5) |
(6) |
(7) |
(8) |
(9) |
(10) |
(11) |
|
I |
Các khu vực đã thực hiện và hoàn thành |
|
|
|
|
|
|
|
|
|
|
1 |
Khu vực số... |
|
|
|
|
|
|
|
|
|
|
2 |
Khu vực số... |
|
|
|
|
|
|
|
|
|
|
3 |
Khu vực số... |
|
|
|
|
|
|
|
|
|
|
… |
… |
|
|
|
|
|
|
|
|
|
|
II |
Các khu vực đang thực hiện |
|
|
|
|
|
|
|
|
|
|
1 |
Khu vực số... |
|
|
|
|
|
|
|
|
|
|
2 |
Khu vực số... |
|
|
|
|
|
|
|
|
|
|
3 |
Khu vực số... |
|
|
|
|
|
|
|
|
|
|
… |
…. |
|
|
|
|
|
|
|
|
|
|
Tổng số |
|
|
|
|
|
|
|
|
|
|
Ghi chú:
(1) STT: số thứ tự;
(2) Tên các khu vực bảo vệ, cải tạo, phục hồi đất theo kế hoạch đã được duyệt;
(3) Địa điểm: ghi tên đơn vị hành chính;
(4) Diện tích khu vực theo kế hoạch được duyệt;
(5) Diện tích thực tế khu vực đã và đang thực hiện bảo vệ, cải tạo, phục hồi đất;
(6) Hiện trạng sử dụng đất;
(7) (8) Các biện pháp kỹ thuật, giải pháp kinh tế, xã hội đã được áp dụng;
(9) Mức độ thoái hóa, ô nhiễm trước khi thực hiện nhiệm vụ cải tạo, bảo vệ, phục hồi đất;
(10) Mức độ thoái hóa, ô nhiễm sau khi thực hiện nhiệm vụ cải tạo, bảo vệ, phục hồi đất;
(11) Ghi chú.
Mẫu số 37/QĐC:
THỐNG KÊ CÁC KHU VỰC ĐẤT CHƯA ĐƯỢC BẢO VỆ, CẢI TẠO, PHỤC HỒI
THEO KẾ HOẠCH ĐƯỢC DUYỆT
|
STT |
Tên khu vực |
Địa điểm |
Hiện trạng |
Diện tích (ha) |
Loại hình thoái hóa/ô nhiễm |
Mức độ thoái hóa/ô nhiễm |
Ghi chú |
|
(1) |
(2) |
(3) |
(4) |
(5) |
(6) |
(7) |
(8) |
|
I |
Các khu vực cần cảnh báo, không cho phép |
|
|
|
|
|
|
|
1 |
Khu vực số... |
|
|
|
|
|
|
|
2 |
Khu vực số. |
|
|
|
|
|
|
|
… |
…. |
|
|
|
|
|
|
|
|
|
|
|
|
|
|
|
|
|
|
|
|
|
|
|
|
|
|
|
|
|
|
|
|
|
|
II |
Các khu vực hạn chế hoạt động |
|
|
|
|
|
|
|
1 |
Khu vực số. |
|
|
|
|
|
|
|
2 |
Khu vực số. |
|
|
|
|
|
|
|
… |
…. |
|
|
|
|
|
|
|
|
|
|
|
|
|
|
|
|
|
|
|
|
|
|
|
|
|
|
|
|
|
|
|
|
|
Ghi chú
(1) STT: số thứ tự;
(2) Tên khu vực chưa được bảo vệ, cải tạo, phục hồi đất cần giám sát, kiểm soát;
(3) Địa điểm: ghi tên đơn vị hành chính;
(4) Hiện trạng sử dụng đất;
(5) Diện tích khu vực chưa được bảo vệ, cải tạo, phục hồi đất;
(6) Loại hình đất bị thoái hoá, ô nhiễm theo kết quả điều tra, đánh giá đất đai;
(7) Mức độ đất bị thoái hoá, ô nhiễm theo kết quả điều tra, đánh giá đất đai.
7. Quy định về cơ sở dữ liệu điều tra, đánh giá đất đai; bảo vệ, cải tạo, phục hồi đất
Bảng số 04/QĐC:
DỮ LIỆU CẬP NHẬT VÀO CƠ SỞ DỮ LIỆU QUỐC GIA VỀ ĐẤT ĐAI
|
Nội dung |
STT |
Chất lượng đất |
Tiềm năng đất đai |
Thoái hóa đất |
Ô nhiễm đất |
Quan trắc chất lượng đất, thoái hóa đất và ô nhiễm đất |
Bảo vệ, cải tạo, phục hồi đất |
Định dạng dữ liệu |
|
Dữ liệu không gian và dữ liệu thuộc tính |
1 |
Lớp thông tin điểm điều tra phẫu diện |
|
Lớp thông tin điểm điều tra |
Lớp thông tin điểm điều tra |
Lớp thông tin điểm quan trắc chất lượng đất, thoái hóa đất, ô nhiễm đất |
|
*.shp, *.gdb, *.xml, *.gml |
|
2 |
Lớp thông tin phân mức chất lượng đất |
Lớp thông tin phân mức tiềm năng đất đai |
1. Lớp thông tin phân mức đất bị suy giảm độ phì 2. Lớp thông tin phân mức đất bị xói mòn do mưa 3. Lớp thông tin đất phân mức đất bị khô hạn, hoang mạc hóa, sa mạc hóa 4. Lớp thông tin phân mức đất bị kết von, đá ong hóa 5. Lớp thông tin phân mức đất bị mặn hóa 6. Lớp thông tin phân mức đất bị phèn hóa 7. Lớp thông tin phân mức thoái hóa đất |
Lớp thông tin phân mức đất bị ô nhiễm |
|
Lớp thông tin kết quả bảo vệ, cải tạo, phục hồi đất theo từng khu vực |
*.shp, *.gdb, *.xml, *.gml |
|
|
3 |
Lớp thông tin khoanh vùng các khu vực đất cần bảo vệ, cải tạo, phục hồi theo chất lượng khác nhau. |
|
Lớp thông tin khoanh vùng các khu vực đất bị thoái hóa cần bảo vệ, cải tạo, phục hồi |
Lớp thông tin khoanh vùng các khu vực đất bị ô nhiễm cần bảo vệ, cải tạo, phục hồi |
|
|
*.shp, *.gdb, *.xml, *.gml |
|
|
Các dữ liệu khác có liên quan |
1 |
Bản mô tả kết quả, điều tra khoanh đất nông nghiệp (Mẫu số 02/CLĐ) |
|
Bản mô tả kết quả điều tra các loại hình thoái hóa (Mẫu số 02/THĐ) |
Bản mô tả kết quả điều tra điểm lấy mẫu đất theo quy định tại (Mẫu số 03/ONĐ) |
Bản mô tả cảnh quan khu vực quan trắc chất lượng đất, thoái hóa đất, ô nhiễm đất (Mẫu số02/QTĐ) |
- Bản mô tả khu vực bảo vệ, cải tạo, phục hồi đất (Mẫu số 01/BVĐ) - Bản mô tả điểm điều tra bảo vệ, cải tạo, phục hồi đất (Mẫu số 02/BVĐ) |
|
|
2 |
Tập ảnh cảnh quan, ảnh mặt cắt phẫu diện đất |
|
Tập ảnh cảnh quan khu vực, ảnh điểm điều tra |
Tập ảnh cảnh quan khu vực, ảnh điểm điều tra |
Tập ảnh cảnh quan khu vực, ảnh điểm điều tra |
Tập ảnh cảnh quan khu vực, ảnh điểm điều tra |
*.jpeg *. png |
|
|
3 |
Tập bản tả phẫu diện đất (Mẫu số 03/CLĐ, 04/CLĐ, 05/CLĐ) |
|
|
|
|
Tập bản tả phẫu diện đất (theo mẫu điều tra chất lượng đất) |
|
|
|
4 |
|
|
|
Phiếu lấy mẫu đất |
Phiếu lấy mẫu đất |
Phiếu lấy mẫu đất (theo mẫu điều tra ô nhiễm đất) |
|
|
|
5 |
Kết quả phân tích mẫu đất |
|
Kết quả phân tích mẫu đất |
Kết quả phân tích mẫu đất |
Kết quả phân tích mẫu đất |
|
|
|
|
6 |
Báo cáo tổng hợp chất lượng đất |
Báo cáo tổng hợp tiềm năng đất đai |
Báo cáo tổng hợp thoái hóa đất |
Báo cáo tổng hợp ô nhiễm đất |
Báo cáo kết quả quan trắc chất lượng đất, thoái hóa đất, ô nhiễm đất |
Báo cáo kết quả bảo vệ, cải tạo, phục hồi đất |
*.doc *.docx |
|
|
7 |
Các biểu theo mẫu tại Phụ lục I liên quan đến chất lượng đất |
Các biểu theo mẫu tại Phụ lục I liên quan đến tiềm năng đất đai |
Các biểu theo mẫu tại Phụ lục I liên quan đến thoái hóa đất |
Các biểu theo mẫu tại Phụ lục I liên quan đến ô nhiễm đất |
Các biểu theo mẫu tại Phụ lục I liên quan đến quan trắc chất lượng đất, thoái hóa đất, ô nhiễm đất |
Các biểu theo mẫu tại Phụ lục I liên quan đến bảo vệ, cải tạo, phục hồi đất |
*.xls, xlsx |
|
|
8 |
Quyết định phê duyệt kết quả chất lượng đất |
Quyết định phê duyệt kết quả tiềm năng đất đai |
Quyết định phê duyệt kết quả thoái hóa đất |
Quyết định phê duyệt kết quả ô nhiễm đất |
Quyết định phê duyệt kết quả quan trắc quan trắc chất lượng đất, thoái hóa đất, ô nhiễm đất |
Quyết định phê duyệt kết quả bảo vệ, cải tạo, phục hồi đất |
|
Phụ lục II
QUY ĐỊNH KỸ THUẬT VÀ PHƯƠNG PHÁP THỰC HIỆN
ĐIỀU TRA, ĐÁNH GIÁ CHẤT LƯỢNG ĐẤT, TIỀM NĂNG ĐẤT ĐAI
(Kèm theo Thông tư số 11/TT-BTNMT ngày 31 tháng 7 năm 2024
của Bộ trưởng Bộ Tài nguyên và Môi trường)
|
I. HỆ THỐNG SƠ ĐỒ |
|
|
Sơ đồ số 01/CLĐ |
Trình tự các bước thực hiện điều tra, đánh giá chất lượng đất, tiềm năng đất đai |
|
Sơ đồ số 02/CLĐ |
Trình tự xây dựng bản đồ chất lượng đất |
|
Sơ đồ số 03/CLĐ |
Trình tự xây dựng bản đồ tiềm năng đất đai |
|
II. HỆ THỐNG BẢNG |
|
|
Bảng số 01/CLĐ |
Diện tích trung bình của khoanh đất điều tra, đánh giá chất lượng đất |
|
Bảng số 02/CLĐ |
Diện tích trung bình của khoanh đất điều tra, đánh giá tiềm năng đất đai |
|
Bảng số 03/CLĐ |
Phân cấp chỉ tiêu đánh giá chất lượng đất |
|
Bảng số 04/CLĐ |
Tổng hợp phân mức đánh giá chất lượng đất |
|
Bảng số 05/CLĐ |
Phân cấp chỉ tiêu đánh giá đặc điểm thổ nhưỡng |
|
Bảng số 06/CLĐ |
Tổng hợp phân mức đánh giá đặc điểm thổ nhưỡng |
|
Bảng số 07/CLĐ |
Phân cấp chỉ tiêu đánh giá địa hình |
|
Bảng số 08/CLĐ |
Tổng hợp phân mức đánh giá địa hình |
|
Bảng số 09/CLĐ |
Phân cấp chỉ tiêu đánh giá tính chất vật lý - hóa học - sinh học |
|
Bảng số 10/CLĐ |
Tổng hợp phân mức đánh giá tính chất vật lý - hóa học - sinh học |
|
Bảng số 11/CLĐ |
Phân cấp chỉ tiêu đánh giá tính chất vật lý |
|
Bảng số 12/CLĐ |
Tổng hợp phân mức đánh giá tính chất vật lý |
|
Bảng số 13/CLĐ |
Phân cấp chỉ tiêu đánh giá tính chất hóa học |
|
Bảng số 14/CLĐ |
Tổng hợp phân mức đánh giá tính chất hoá học |
|
Bảng số 15/CLĐ |
Phân cấp chỉ tiêu đánh giá dinh dưỡng tổng số |
|
Bảng số 16/CLĐ |
Tổng hợp phân mức đánh giá dinh dưỡng tổng số |
|
Bảng số 17/CLĐ |
Phân cấp chỉ tiêu đánh giá tính chất sinh học |
|
Bảng số 18/CLĐ |
Bảng tổng hợp tham chiếu vsv tổng số trên một số loại đất nền |
|
Bảng số 19/CLĐ |
Phân cấp chỉ tiêu đánh giá khí hậu |
|
Bảng số 20/CLĐ |
Tổng hợp phân mức đánh giá khí hậu |
|
Bảng số 21/CLĐ |
Phân cấp chỉ tiêu đánh giá tiềm năng đất nông nghiệp |
|
Bảng số 22/CLĐ |
Phân cấp chỉ tiêu đánh giá chế độ nước |
|
Bảng số 23/CLĐ |
Phân cấp chỉ tiêu đánh giá hiệu quả kinh tế, xã hội, môi trường |
|
Bảng số 24/CLĐ |
Chỉ tiêu phân cấp đánh giá tiềm năng đất đai cho các loại đất nông nghiệp |
|
Bảng số 25/CLĐ |
Bảng tổng hợp lựa chọn các chỉ tiêu đánh giá tiềm năng đất nông nghiệp theo loại đất và định hướng sử dụng đất |
|
Bảng số 26/CLĐ |
Phân cấp chỉ tiêu đánh giá tiềm năng đất phi nông nghiệp |
|
Bảng số 27/CLĐ |
Phân cấp chỉ tiêu đánh giá hiệu quả kinh tế, xã hội, môi trường |
|
Bảng số 28/CLĐ |
Bảng tổng hợp lựa chọn các chỉ tiêu đánh giá tiềm năng đất phi nông nghiệp theo từng loại đất |
|
Bảng số 29/CLĐ |
Phân cấp chỉ tiêu đánh giá tiềm năng đất đai cho các loại đất phi nông nghiệp |
|
Bảng số 30/CLĐ |
Cấu trúc và kiểu thông tin của các lớp thông tin trong điều tra, đánh giá chất lượng đất |
|
Bảng số 31/CLĐ |
Cấu trúc và kiểu thông tin của các lớp thông tin trong điều tra, đánh giá tiềm năng đất đai |
|
Bảng số 32/CLĐ |
Cấu trúc và kiểu thông tin của lớp thông tin khoanh vùng các khu vực đất cần bảo vệ, xử lý, cải tạo, phục hồi đất |
|
III. HỆ THỐNG MẪU |
|
|
Mẫu số 01/CLĐ |
Thống kê số lượng khoanh đất và đặc trưng của khoanh đất điều tra |
|
Mẫu số 02/CLĐ |
Bản mô tả kết quả điều tra khoanh đất nông nghiệp |
|
Mẫu số 03/CLĐ |
Bảng dữ liệu điều tra |
|
Mẫu số 04/CLĐ |
Bản tả phẫu diện đất chính |
|
Mẫu số 05/CLĐ |
Bản tả phẫu diện đất phụ |
|
Mẫu số 06/CLĐ |
Bản tả phẫu diện thăm dò |
|
Mẫu số 07/CLĐ |
Báo cáo kết quả điều tra, đánh giá chất lượng đất, tiềm năng đất đai |
Sơ đồ số 01/CLĐ:
TRÌNH TỰ CÁC BƯỚC THỰC HIỆN ĐIỀU TRA, ĐÁNH GIÁ
CHẤT LƯỢNG ĐẤT, TIỀM NĂNG ĐẤT ĐAI

A. MỘT SỐ PHƯƠNG PHÁP THỰC HIỆN ĐIỀU TRA, ĐÁNH GIÁ CHẤT LƯỢNG ĐẤT, TIỀM NĂNG ĐẤT ĐAI
I. Phương pháp điều tra
1. Điều tra thu thập thông tin, tài liệu, số liệu thứ cấp
1.1. Đối với điều tra, đánh giá đất đai cả nước, các vùng kinh tế - xã hội
1.1.1. Nhóm các thông tin, tài liệu, số liệu, bản đồ thu thập tại các cơ quan Trung ương
a) Kết quả điều tra, đánh giá đất đai cả nước, cấp vùng;
b) Hiện trạng, biến động sử dụng đất của cả nước, cấp vùng;
c) Chiến lược, quy hoạch phát triển ngành, lĩnh vực; quy hoạch phát triển kinh tế - xã hội; quy hoạch vùng;
d) Bản đồ, số liệu về khí hậu, thủy văn và chế độ nước cấp vùng;
đ) Các chương trình, đề tài, dự án nghiên cứu có liên quan đến chất lượng đất, tiềm năng đất đai, thoái hóa đất, ô nhiễm đất cấp vùng.
1.1.2. Nhóm các thông tin, tài liệu, số liệu, bản đồ thu thập tại cấp tỉnh
a) Kết quả điều tra, đánh giá đất đai cấp tỉnh;
b) Hiện trạng, biến động sử dụng đất cấp tỉnh;
c) Quy hoạch, kế hoạch phát triển kinh tế - xã hội của tỉnh; quy hoạch các ngành, lĩnh vực, địa phương;
d) Bản đồ, số liệu về chế độ nước cấp tỉnh;
đ) Bảng giá đất, hệ số điều chỉnh giá đất cấp tỉnh;
e) Các chương trình, đề tài, dự án nghiên cứu có liên quan đến chất lượng đất, tiềm năng đất đai, thoái hóa đất, ô nhiễm đất trên địa bàn tỉnh;
g) Các thông tin, tài liệu, số liệu về các mô hình sử dụng đất nông nghiệp, kỹ thuật canh tác sử dụng đất: làm đất, giống, chăm sóc, thu hoạch theo loại đất nông nghiệp; các khu vực sản xuất nông nghiệp tập trung hoặc đặc trưng khác của các tỉnh trên địa bàn vùng.
1.2. Đối với điều tra, đánh giá đất đai cấp tỉnh
1.2.1. Trường hợp các tỉnh đã thực hiện điều tra, đánh giá đất đai
a) Kết quả điều tra, đánh giá đất đai cấp tỉnh;
b) Hiện trạng, biến động sử dụng đất cấp tỉnh;
c) Quy hoạch, kế hoạch phát triển kinh tế - xã hội của tỉnh; quy hoạch các ngành, lĩnh vực, địa phương;
d) Bản đồ, số liệu về chế độ nước cấp tỉnh;
đ) Bảng giá đất, hệ số điều chỉnh giá đất cấp tỉnh;
e) Các chương trình, đề tài, dự án nghiên cứu có liên quan đến chất lượng đất, tiềm năng đất đai, thoái hóa đất, ô nhiễm đất trên địa bàn tỉnh;
g) Các thông tin, tài liệu, số liệu về các mô hình sử dụng đất nông nghiệp, kỹ thuật canh tác sử dụng đất: làm đất, giống, chăm sóc, thu hoạch theo loại đất nông nghiệp; các khu vực sản xuất nông nghiệp tập trung hoặc đặc trưng khác của các tỉnh trên địa bàn vùng.
1.2.2. Trường hợp các tỉnh chưa thực hiện điều tra, đánh giá đất đai
a) Hiện trạng, biến động sử dụng đất cấp tỉnh;
b) Quy hoạch, kế hoạch phát triển kinh tế - xã hội của tỉnh; quy hoạch các ngành, lĩnh vực, địa phương;
c) Bản đồ, số liệu về chế độ nước cấp tỉnh;
d) Bảng giá đất, hệ số điều chỉnh giá đất cấp tỉnh;
đ) Các chương trình, đề tài, dự án nghiên cứu có liên quan đến chất lượng đất, tiềm năng đất đai, thoái hóa đất, ô nhiễm đất trên địa bàn tỉnh;
e) Các thông tin, tài liệu, số liệu về các mô hình sử dụng đất nông nghiệp, kỹ thuật canh tác sử dụng đất: làm đất, giống, chăm sóc, thu hoạch theo loại đất nông nghiệp; các khu vực sản xuất nông nghiệp tập trung hoặc đặc trưng khác của các tỉnh trên địa bàn vùng.
2. Điều tra thực địa
2.1. Chỉnh lý ranh giới khoanh đất ngoài thực địa
Điều tra quan sát trực tiếp, dựa vào các địa vật rõ nét có sẵn trên bản đồ và trên thực địa (các đặc điểm nhận dạng của các yếu tố đã có trên bản đồ), kết hợp với khoảng cách trên thực địa từ các điểm đã có trên bản đồ tới các điểm cần xác định để điều chỉnh ranh giới khoanh đất theo loại đất, loại thổ nhưỡng, địa hình trên bản đồ điều tra thực địa.
Sai số cho phép về đường ranh giới các khoanh đất được xác định căn cứ vào tỷ lệ, chất lượng bản đồ nền và mức độ biểu hiện của các loại đất khác nhau ngoài thực địa, theo hai mức độ biểu hiện:
- Rõ ràng: ranh giới giữa các loại đất nằm liền kề có thể xác định dễ dàng bằng mắt thường thông qua các yếu tố hình thành đất;
- Không rõ: ranh giới đất khó nhận biết ngoài đồng
Sai số cho phép về ranh giới các khoanh đất như sau:
|
Sự thể hiện ranh giới đất ở thực địa |
Sai số trên bản đồ (mm - tử số) và ngoài thực địa (m - mẫu số) |
|||
|
1:100.000 |
1:50.000 |
1:25.000 |
1:10.000 |
|
|
Rõ ràng |
4/400 |
4/200 |
4/100 |
4/40 |
|
Không rõ ràng |
6/600 |
6/300 |
6/150 |
6/60 |
* Chấm điểm vị trí (cell) và chỉnh lý nhãn khoanh đất theo kết quả điều tra thực địa.
Quy định về sai số vị trí phẫu diện
|
Tỷ lệ bản đồ |
Sai số về vị trí trên bản đồ (mm - tử số) và ngoài thực địa (m - mẫu số) |
|
1/250.000 |
±2/1250 |
|
1:100.000 |
±2/200 |
|
1:50.000 |
±2/50 |
|
1:25.000 |
±2/12,5 |
2.2. Quy định về mẫu bảng điều tra thực địa
Mẫu số 01/CLĐ:
THỐNG KÊ SỐ LƯỢNG KHOANH ĐẤT VÀ ĐẶC TRƯNG
CỦA KHOANH ĐẤT ĐIỀU TRA
|
STT |
Khoanh đất điều tra |
Tên phẫu diện |
Vị trí |
Diện tích (ha) |
Hiện trạng |
Thổ nhưỡng |
Địa hình |
Nội dung điều tra |
Ghi chú |
|
|
|
|
|
|
|
|
|
|
|
|
|
|
|
|
|
|
|
|
|
|
|
|
|
|
|
|
|
|
|
|
|
|
|
|
|
|
|
|
|
|
|
|
|
|
|
|
|
|
|
|
|
|
|
Ghi chú: Việc sắp xếp, thống kê số lượng phẫu diện theo từng loại thổ nhưỡng đảm bảo tỷ lệ 1:4:4
Mẫu số 02/CLĐ:
BẢN MÔ TẢ KẾT QUẢ ĐIỀU TRA KHOANH ĐẤT NÔNG NGHIỆP
- Tên khoanh đất: …………………………………………………………………
- Địa điểm: ……………………………………………………………………………
- Ngày điều tra: …………………………………………………………………….
1. Kết quả rà soát ranh giới khoanh đất tại thực địa*
- Loại đất: ………………………………………………………………………………
- Loại đất trước đây: …………………………………………………………………
- Loại hình sử dụng đất: …………………………………………………………...
2. Xác định các loại hình sử dụng đất có trên khoanh đất
- Cơ cấu sử dụng đất: …………………………………………………………….
- Chế độ tưới: ……………………………………………………………………….
- Thời gian che phủ: ……………………………………………………………….
- Biện pháp canh tác bảo vệ đất đã áp dụng: …………………………………..
- Quy trình sản xuất…………………………………………………………….
- Điều kiện giao thông phục vụ sản xuất, tiêu thụ sản phẩm: (Khó khăn, thuậnlợi trung bình, rất thuận lợi): …………………………………………………………………………..
- Khoảng cách gần nhất đến nơi sản xuất, tiêu thụ sản phẩm: ……………….
(Tiếp giáp quốc lộ □, tiếp giáp tỉnh lộ □, tiếp giáp huyện lộ □, tiếp giáp xã lộ □, không tiếp giáp lộ □)
3. Thông tin khác
……………………………………………………………………………………..
………………………………………………………………………………………
|
|
Đại diện nhóm điều tra (Ký và ghi rõ họ tên)
|
(*) Mô tả sự đổi hiện tại so với trước đây (05 năm trước); sau đó vẽ lên bản đồ điều tra thực địa sự thay đổi đó
Mẫu số 03/CLĐ
BẢNG DỮ LIỆU ĐIỀU TRA
|
STT |
Khoanh đất |
Phẫu diện |
Vị trí |
Thổ nhưỡng |
Độ dày tầng đất mịn |
Địa hình (độ dốc hoặc địa hình tương đối) |
Loại đất |
Chế độ nước |
Bản mô tảkhoanh đất điều tra |
Ảnh điều tra |
pH đất |
Độ ẩm đất |
Bản mô tả phẫu diện |
Ghi chú |
||||
|
Địa điểm |
Tọa độ |
Chế độ tưới |
Xâm nhập mặn |
Ngập úng |
Ảnh cảnh quan khoanh đất |
Ảnh phẫu diện đất |
||||||||||||
|
|
|
|
|
|
|
|
|
|
|
|
|
|
|
|
|
|
|
|
|
|
|
|
|
|
|
|
|
|
|
|
|
|
|
|
|
|
|
|
|
|
|
|
|
|
|
|
|
|
|
|
|
|
|
|
|
|
|
|
|
|
|
|
|
|
|
|
|
|
|
|
|
|
|
|
|
|
|
|
|
|
|
|
|
|
|
|
|
|
|
|
|
|
|
|
|
|
|
|
|
|
|
|
|
|
|
|
|
|
|
|
|
|
|
|
|
|
|
|
|
|
|
|
|
|
|
|
|
|
|
|
|
|
|
|
|
|
|
|
|
|
|
|
|
|
|
|
|
|
|
|
|
|
|
|
|
|
|
|
Ghi chú:
- Mô tả thông tin điều tra thực địa vào bảng dữ liệu điều tra bao gồm: vị trí; thổ nhưỡng; độ dày tầng đất mịn; địa hình; toạ độ điểm đào phẫu diện; loại đất; chế độ nước (chế độ tưới, xâm nhập mặn, ngập úng); bản mô tả khoanh đất điều tra; ảnh điều tra; độ ẩm đất; pH đất; bản mô tả phẫu diện.
- Trường hợp có phần mềm và hạ tầng công nghệ thông tin, viễn thông đáp ứng đầy đủ, tạo mã liên kết (QR code) đến cơ sở dữ liệu và nhập kết quả điều tra theo thời gian thực hoặc cuối ngày, cuối đợt công tác.
2.3. Quy định về phương pháp và mẫu bảng điều tra phẫu diện
2.3.1. Điều tra đào (khoan) phẫu diện
- Phẫu diện đất chính được đào có chiều rộng 70 - 80 cm, chiều dài từ 120 - 200 cm. Mặt chính của phẫu diện đối diện với hướng mặt trời; độ sâu đào tối đa là 125 cm (hoặc sẽ dừng lại nếu gặp nước ngầm hoặc gặp đá mẹ); Trường hợp không đào được thì thực hiện khoan phẫu diện với độ sâu tương tự.
- Phẫu diện đất phụ được đào (khoan) có chiều rộng 50 - 60 cm, chiều dài từ 100 - 120 cm. Mặt chính của phẫu diện đối diện với hướng mặt trời; độ sâu đào tối đa là 70 cm (hoặc sẽ dừng lại nếu gặp nước ngầm hoặc gặp đá mẹ); Trường hợp không đào được thì thực hiện khoan phẫu diện với độ sâu tương tự.
- Phẫu diện đất thăm dò được đào (khoan) có chiều rộng 50 - 60 cm, chiều dài từ 70 - 100 cm. Mặt chính của phẫu diện đối diện với hướng mặt trời; độ sâu đào tối đa là 50 cm (hoặc sẽ dừng lại nếu gặp nước ngầm hoặc gặp đá mẹ); Trường hợp không đào được thì thực hiện khoan phẫu diện với độ sâu tương tự.
2.3.2. Ảnh điều tra phẫu diện
+ Ảnh cảnh quan khu vực điều tra phẫu diện: khi đến gần điểm lấy mẫu (cách vị trí điểm lấy mẫu khoảng 100 - 200 m), quan sát cảnh quan khu vực lấy mẫu; lựa chọn vị trí phù hợp để chụp ảnh cảnh quan khu vực lấy mẫu sao cho ảnh chụp phải bao quát, rõ nét, thể hiện được cảnh quan trung thực của khu vực dự kiến điều tra phẫu diện;
+ Ảnh vị trí lấy mẫu: khi xác định được chính xác tọa độ vị trí điểm lấy mẫu bằng máy định vị GPS cầm tay; đính tem (nhãn, ký hiệu) mẫu cần lấy bên cạnh máy định vị GPS tại vị trí điểm lấy mẫu và chụp ảnh GPS gắn với tem mẫu cần lấy sao cho ảnh chụp phải thể hiện rõ nét tọa độ hiện tại của máy định vị cầm tay và tem mẫu cần lấy;
+ Ảnh mặt cắt phẫu diện: sau khi đào hoặc khoan, chụp ảnh mặt cắt phẫu diện sao cho ảnh chụp phải thể hiện rõ nét mặt cắt phẫu diện, tên phẫu diện và đầy đủ các tầng đất theo chiều thẳng đứng của phẫu diện.
2.3.3. Lấy tiêu bản đất: Lấy đất ở các tầng phát sinh cho vào từng ngăn tương ứng của hộp tiêu bản. Đất cho vào hộp phải giữ được trạng thái tự nhiên và mang đặc trưng cho tất cả các tầng đất.
Cách ghi tiêu bản đất: bên cạnh mỗi ngăn tiêu bản ghi rõ độ dày tầng đất phát sinh. Đầu nắp và mặt nắp hộp tiêu bản ghi số phẫu diện, ký hiệu phẫu diện.
2.3.4. Lấy mẫu đất để phân tích: đối với phẫu diện chính lấy từ tầng đất dưới cùng của phẫu diện, sau đó lấy dần lên các tầng đất trên (tùy theo độ dày cụ thể của mỗi tầng, số mẫu cần lấy như sau: độ dày tầng đất dưới 50 cm lấy 01 mẫu, từ 50 cm trở lên lấy 02 mẫu). Mỗi mẫu đất phân tích phải lấy đủ trọng lượng từ 0,7 - 1,0 kg, đựng vào một túi riêng, phía ngoài túi đựng mẫu phải có nhãn ghi rõ số phẫu diện, độ sâu tầng đất, tầng lấy mẫu. Bên trong túi phải có nhãn bằng giấy ghi số phẫu diện, địa điểm, độ sâu tầng đất và độ sâu lấy mẫu, ghi ngày và người lấy mẫu.
2.3.5. Bảo quản mẫu đất: mẫu đất được đựng trong túi ni-lông sạch, nhãn mẫu phải đựng trong túi nilon zipper vuốt mép để đảm bảo nhãn không bị nhòe do nước thấm vào, túi mẫu buộc chặt bằng dây cao su, xếp trong thùng các-tông; sau đó hong khô đất ở nhiệt độ không khí (đối với mẫu đất phân tích dung trọng sử dụng bằng các ống đóng chuyên dùng bằng thép, thể tích 100 cm3, được bảo quản trong 2 đến 3 lớp túi ni-lông), vận chuyển về phòng thí nghiệm khi có điều kiện.
Đối với các mẫu đất phân tích chỉ tiêu vi sinh vật đất yêu cầu dụng cụ, thiết bị lấy và bảo quản mẫu đất làm bằng thép không rỉ hoặc bằng thủy tinh và phải vô trùng. Mẫu cần được bảo quản ở chỗ tối với nhiệt độ 40C ± 20C (không được làm cho đất đông cứng, bị khô cứng hoặc trở nên sũng nước), tiếp xúc dễ dàng với không khí.
Mẫu cần được vận chuyển theo cách thức sao cho giảm được tới mức thấp nhất sự thay đổi hàm lượng nước trong đất và mẫu cần được giữ trong tối, tiếp xúc với không khí dễ dàng. Cần phải cẩn thận để đảm bảo rằng khối lượng đất được lưu giữ không quá nhiều để không cho phép điều kiện yếm khí xảy ra dưới đáy của dụng cụ đựng mẫu. Mẫu đất không được để chồng lên nhau. Sử dụng mẫu đất sau khi lấy mẫu càng sớm càng tốt. Nếu phải lưu giữ mẫu là điều không thể tránh khỏi thì đất không được lưu giữ quá 03 tháng trừ khi mẫu đất còn cho thấy các dấu hiệu hoạt động của vi sinh vật trong đất. Hoạt tính của quần thể vi sinh vật đất giảm xuống do kéo dài thời gian lưu giữ mẫu, ngay cả khi giữ mẫu ở nhiệt độ thấp và tốc độ giảm này phụ thuộc vào thành phần của đất và hệ vi sinh vật.
Mẫu số 04/CLĐ:
BẢN TẢ PHẪU DIỆN ĐẤT CHÍNH
|
|
Người mô tả: |
……………………… |
|
|
Ngày mô tả: |
……………………… |
|
|
Số phẫu diện: |
……………………… |
|
|
Ký hiệu ảnh chụp phẫu diện |
……………………… |
1. Xã: ……………………. Huyện: ………………….. Tỉnh: ……………………….
2. Tọa độ nơi đào (khoan) phẫu diện: ………………………………………………
3. Địa hình toàn vùng: …………………………… Độ dốc chung: ……………….
4. Tiểu địa hình: ………………………………….. Độ dốc nơi đào phẫu diện: …………..
5. Chế độ tưới: …………………………………… Tình trạng ngập úng: ………………
6. Thực vật tự nhiên: …………………………….. Cây trồng: ………. NS: ….. (tạ/ha)
7. Chế độ canh tác: ……………………………………………………………………………
8. Độ sâu xuất hiện mạch nước ngầm: ……………………………………………………
9. Thông tin về xói mòn (mô tả theo bề mặt đất): …………………………………………..
10. Đá mẹ, mẫu chất: ………………………………………………………………………..
11. Tên đất Việt Nam: …………………………………………………………………………….
12. Tên đất theo FAO - UNESCO: ……………………………………………………………
MÔ TẢ PHẪU DIỆN
|
Độ dày tầng đất(cm) |
Mô tả phẫu diện (1. Thành phần cơ giới - 2. Độ ẩm - 3. Màu sắc - 4. Cấu trúc - 5. Độ chặt - xốp - 6. Rễ cây - 7. Chất lẫn - 8. Mức độ glây - 9. Mảnh khoáng vật, mẫu chất - 10. Mạch nước ngầm - 11. Đặc điểm chuyển lớp) |
|
|
|
|
|
|
|
|
|
|
|
|
Mẫu số 05/CLĐ:
BẢN TẢ PHẪU DIỆN ĐẤT PHỤ
|
|
Người mô tả: |
……………………… |
|
|
Ngày mô tả: |
……………………… |
|
|
Số phẫu diện: |
……………………… |
|
|
Ký hiệu ảnh chụp phẫu diện |
……………………… |
1. Xã: ……………………. Huyện: ………………….. Tỉnh: ……………………….
2. Tọa độ nơi đào phẫu diện: ………………………………………………
3. Địa hình toàn vùng: …………………………… Độ dốc chung: ……………….
4. Tiểu địa hình: ………………………………….. Độ dốc nơi đào phẫu diện: …………..
5. Chế độ tưới: …………………………………… Tình trạng ngập úng: ………………
6. Thực vật tự nhiên: …………………………….. Cây trồng: ………. NS: ….. (tạ/ha)
7. Chế độ canh tác: …………………………………………………………………………
8. Mức độ xói mòn (yếu, trung bình, mạnh): ………………………………………………
9. Tên đất Việt Nam: ……………………………………………………………………….
MÔ TẢ PHẪU DIỆN
|
Độ dày tầng đất (cm) |
Mô tả phẫu diện (1. Thành phần cơ giới - 2. Độ ẩm - 3. Màu sắc - 4. Cấu trúc - 5. Độ chặt - xốp - 6. Rễ cây - 7. Mức độ glây - 8. Kết von, đá lẫn, đá lộ đầu - 9. Các đặc điểm khác) |
|
|
|
|
|
|
|
|
|
|
|
|
Mẫu số 06/CLĐ:
BẢN TẢ PHẪU DIỆN THĂM DÒ
Người mô tả: ................................................................................................................
Ngày mô tả: ................................................................................................................
Số phẫu diện:................................................................................................................
Ký hiệu ảnh chụp phẫu diện: ................................................................................................................
MÔ TẢ PHẪU DIỆN
|
Tên phẫu diện |
Địa điểm đào |
Khoanh đất |
Tọa độ |
Loại thổ nhưỡng |
Tầng đất |
Địa hình |
Chế độ nước |
Tính chất đất |
Loại đất |
|||||||
|
Chế độ tưới |
Xâm nhập mặn |
Ngập úng |
Màu sắc |
Độ chặt |
Thành phần cơ giới |
Kết von |
Đá lẫn |
Đá lộ đầu |
||||||||
|
|
|
|
|
|
|
|
|
|
|
|
|
|
|
|
|
|
|
|
|
|
|
|
|
|
|
|
|
|
|
|
|
|
|
|
|
|
|
|
|
|
|
|
|
|
|
|
|
|
|
|
|
|
|
|
|
|
|
|
|
|
|
|
|
|
|
|
|
|
|
|
|
|
|
|
|
|
|
|
|
|
|
|
|
|
|
|
|
|
|
|
|
|
|
|
|
|
|
|
|
|
|
|
|
|
|
|
|
|
|
|
|
|
|
|
|
|
|
|
|
|
|
|
|
|
|
|
|
|
|
|
|
|
|
|
|
|
|
|
|
|
|
|
II. Phương pháp xử lý thông tin, tài liệu, số liệu
1. Phương pháp tổng hợp, xử lý, thống kê số liệu
Sử dụng công cụ trong các phần mềm Microsoft (Word, Excel), MapInfo, ArcGIS,.... tổng hợp, xử lý, thống kê số liệu.
2. Phương pháp tổng hợp xử lý thông tin, tài liệu, số liệu, bản đồ phục vụ điều tra
2.1. Phương pháp xây dựng sơ đồ mạng lưới phẫu diện trên bản đồ điều tra thực địa.
Mỗi khoanh đất đảm bảo có 01 phẫu diện (chính hoặc phụ hoặc thăm dò), mỗi loại thổ nhưỡng đảm bảo tối thiểu phải có 01 phẫu diện chính hoặc phụ. Trường hợp khoanh đất có quy mô lớn thì căn cứ vào diện tích, địa hình, hiện trạng sử dụng đất trên bản đồ cần bố trí số lượng các loại phẫu diện để đảm bảo đánh giá chính xác chất lượng đất theo hiện trạng sử dụng đất và địa hình
Căn cứ vào số lượng khoanh đất và phẫu diện trên địa bàn vùng (tỉnh) để xác định vị trí điểm điều tra phẫu diện đảm bảo nguyên tắc chính: phụ: thăm dò theo tỷ lệ 1:4:4. Trong cùng một khu vực có cùng loại thổ nhưỡng bố trí 01 phẫu diện chính và 04 phẫu diện phụ, 04 phẫu diện thăm dò xung quanh; nhằm đảm bảo việc kế thừa tính chất vật lý - hóa học - sinh học đất từ phẫu diện chính, phụ của chính khu vực đó.
2.2. Phương pháp xử lý kết quả điều tra đến từng khoanh đất
a) Xử lý kết quả phân tích đến khoanh đất điều tra
- Trường hợp khoanh đất trên bản đồ điều tra thực địa bố trí phẫu diện đất chính hoặc phụ thì đặc tính lý học - hóa học - sinh học đất được sử dụng kết quả phân tích của phẫu diện có trên khoanh đất;
- Trường hợp khoanh đất trên bản đồ điều tra thực địa bố trí phẫu diện thăm dò (không phân tích đất) thì đặc tính lý học - hóa học - sinh học đất được sử dụng kết quả phân tích của phẫu diện có cùng loại thổ nhưỡng, hiện trạng sử dụng đất và có vị trí gần nhất thuộc tổ hợp 1:4:4.
b) Xử lý kết quả thu thập số liệu, tài liệu để đánh giá tiềm năng.
Trên cơ sở kết quả thu thập tài liệu tại các ban ngành của tỉnh, huyện, xã. Việc xác định hiệu quả kinh tế, hiệu quả xã hội và hiệu quả môi trường đất nông nghiệp và phi nông nghiệp được thực hiện như sau:
- Tiềm năng đất nông nghiệp:
Được xác định trên cơ sở tổng hợp số liệu từ các tài liệu, số liệu thu thập được và kết quả điều tra hiện trạng khoanh đất nông nghiệp.
Việc xác định các chỉ tiêu tổng hợp đánh giá hiệu quả kinh tế với từng loại sử dụng đất: được xác định bằng giá trị trung bình của từng loại sử dụng đất đối với cấp huyện (đối với điều tra, đánh giá tiềm năng cấp vùng) và cấp xã (đối với điều tra, đánh giá tiềm năng cấp tỉnh).
Đối với khoanh đất có nhiều loại đất: tính bình quân gia quyền của các loại đất theo từng loại đất.
Tùy từng điều kiện của địa phương lựa chọn các chỉ tiêu để phân cấp, đánh giá tiềm năng theo các loại đất phục vụ định hướng sử dụng đất.
- Tiềm năng đất phi nông nghiệp
Phương pháp xác định tiềm năng đất phi nông nghiệp: được xác định trên cơ sở các tài liệu thu thập được tại tỉnh, huyện (đối với điều tra, đánh giá tiềm năng cấp vùng) và cấp xã (đối với điều tra, đánh giá tiềm năng cấp tỉnh); trong đó chỉ tiêu hiệu quả kinh tế: được xác định bằng giá đất trung bình theo từng loại đường trong bảng giá đất được quy định tại bảng giá đất của tỉnh và tùy từng điều kiện của địa phương lựa chọn các chỉ tiêu để phân cấp, đánh giá tiềm năng theo các loại đất phục vụ định hướng sử dụng đất
3. Phương pháp so sánh
Áp dụng trong xác định, phân cấp chỉ tiêu khi đánh giá hiệu quả kinh tế, xã hội, môi trường.
4. Phương pháp chuyên khảo
Tham khảo ý kiến các nhà quản lý đất đai ở Trung ương và địa phương về kết quả điều tra, đánh giá chất lượng đất, tiềm năng đất đai.
III. Phương pháp phân tích mẫu đất
Các phương pháp phân tích mẫu đất được thực hiện theo các Tiêu chuẩn Việt Nam, Quy chuẩn Việt Nam hiện hành (không bao gồm quy định về lấy mẫu và bảo quản mẫu đất tại thực địa) như sau:
|
STT |
Chỉ tiêu |
Phương pháp |
Ghi chú |
|
I. Chỉ tiêu phân tích tính chất vật lý của đất |
|||
|
1 |
Thành phần cơ giới đất |
Phương pháp pipet |
|
|
2 |
Dung trọng |
Xác định khối lượng theo thể tích nguyên khối khô |
|
|
3 |
Tỷ trọng và độ xốp |
Phương pháp xác định khối lượng riêng và độ xốp |
|
|
II. Chỉ tiêu phân tích tính chất hoá học của đất |
|||
|
1 |
pHKCl |
Đo bằng máy đo pH |
|
|
2 |
Cacbon hữu cơ tổng số OC% |
Phương pháp Walkley - Black |
|
|
3 |
N tổng số |
Phương pháp Kjeldahl |
|
|
4 |
P2O5 tổng số |
Phương pháp so màu |
|
|
5 |
K2O tổng số |
Phương pháp quang kế ngọn lửa |
|
|
6 |
CEC |
Phương pháp amonaxetat pH = 7 |
|
|
7 |
Tổng số muối tan |
Phương pháp khối lượng |
|
|
8 |
Lưu huỳnh tổng số |
Phương pháp đốt khô |
|
|
III. Chỉ tiêu phân tích tính chất sinh học của đất |
|||
|
|
Vi sinh vật tổng số |
Đếm khuẩn lạc ở 30oC |
|
|
- |
Tổng số vi khuẩn |
|
|
|
- |
Tổng số nấm mốc |
|
|
|
- |
Tổng số nấm men |
|
|
|
- |
Tổng số xạ khuẩn |
|
|
IV. Phương pháp xây dựng bản đồ và dữ liệu điều tra, đánh giá chất lượng đất, tiềm năng đất đai
1. Phương pháp xây dựng bản đồ và dữ liệu điều tra, đánh giá chất lượng đất, tiềm năng đất đai
- Phương pháp xây dựng bản đồ:
+ Phương pháp chồng xếp hoặc ghép các lớp thông tin để xây dựng các bản đồ chuyên đề và bản đồ kết quả điều tra, đánh giá chất lượng đất, tiềm năng đất đai;
+ Phương pháp nội suy: sử dụng nội suy (Kriging; IDW) để xác định các giá trị liên tục về phân bố lượng mưa, nắng, nhiệt độ, độ ẩm cho toàn bộ địa bàn điều tra áp dụng trong xây dựng bản đồ khí hậu;
+ Phương pháp chuyển đổi dữ liệu: sử dụng các phần mềm để chuyển đổi các định dạng dữ liệu đầu vào khác nhau về định dạng thống nhất.
- Dữ liệu điều tra, đánh giá đất đai:
+ Dữ liệu không gian được xây dựng dưới dạng lược đồ ứng dụng GML theo tiêu chuẩn kỹ thuật.
+ Dữ liệu thuộc tính được xây dựng ở khuôn dạng XML, theo tiêu chuẩn kỹ thuật.
+ Đối với hồ sơ quét: chế độ quét của thiết bị được thiết lập theo hệ màu RGB với độ phân giải tối thiểu là 150 DPI.
+ Đối với các báo cáo thuyết minh tổng hợp thể hiện ở định dạng *.docx; số liệu ở định dạng *.xlsx.
2. Sơ đồ trình tự xây dựng bản đồ trong điều tra, đánh giá chất lượng đất, tiềm năng đất đai
2.1. Bản đồ chất lượng đất
Sơ đồ số 02/CLĐ:
TRÌNH TỰ XÂY DỰNG BẢN ĐỒ CHẤT LƯỢNG ĐẤT

2.2. Bản đồ tiềm năng đất đai
Sơ đồ số 03/CLĐ:
TRÌNH TỰ XÂY DỰNG BẢN ĐỒ TIỀM NĂNG ĐẤT ĐAI

B. SỐ LƯỢNG PHẪU DIỆN, MẪU ĐẤT VÀ CHỈ TIÊU PHÂN TÍCH ĐIỀU TRA ĐIỀU TRA, ĐÁNH GIÁ CHẤT LƯỢNG ĐẤT, TIỀM NĂNG ĐẤT ĐAI
1. Số lượng phẫu diện, khoanh đất điều tra, đánh giá chất lượng đất, tiềm năng đất đai
Bảng số 01/CLĐ:
DIỆN TÍCH TRUNG BÌNH CỦA KHOANH ĐẤT ĐIỀU TRA, ĐÁNH GIÁ
CHẤT LƯỢNG ĐẤT
Đơn vị tính: ha
|
Tỷ lệ bản đồ
Khu vực điều tra |
Cấp tỉnh |
Cấp vùng Tỷ lệ 1:250.000 |
|||||
|
Đối với các tỉnh chưa thực hiện |
Đối với các tỉnh đã thực hiện |
||||||
|
Tỷ lệ 1:25.000 |
Tỷ lệ 1:50.000 |
Tỷ lệ 1:100.000 |
Tỷ lệ 1:25.000 |
Tỷ lệ 1:50.000 |
Tỷ lệ 1:100.000 |
||
|
Diện tích trung bình |
20 |
80 |
320 |
60 |
240 |
960 |
2.000 |
|
Địa hình và đất đồng nhất trên phạm vi lớn |
30 |
120 |
480 |
90 |
360 |
1.440 |
2.500 |
|
Địa hình và đất tương đối đồng nhất |
20 |
80 |
320 |
60 |
240 |
960 |
2.000 |
|
Địa hình và đất phân bố xen kẽ phức tạp |
15 |
60 |
240 |
45 |
180 |
720 |
1.500 |
Ghi chú:
- Số lượng phẫu diện bằng số lượng khoanh đất điều tra, mỗi khoanh đất điều tra lấy 1 phẫu diện; khu vực có địa hình đồng nhất trên phạm vi lớn thì diện tích của khoanh đất điều tra tối đa gấp 10 lần diện tích khoanh đất trung bình; đối với địa hình và loại đất xen kẽ phức tạp thì diện tích khoanh đất điều tra tối thiểu bằng diện tích thể hiện được trên bản đồ theo quy định tại điểm b khoản 2 Điều 5 của Thông tư này.
- Loại đất được đánh giá nếu đủ quy mô diện tích thể hiện trên bản đồ kết quả điều tra, đánh giá đất đai.
1.1. Quy định về tỷ lệ phẫu diện và số lượng mẫu đất phân tích
- Tỷ lệ giữa 3 loại phẫu diện (chính, phụ, thăm dò) là 1:4:4 (Trong cùng 1 khu vực có cùng loại thổ nhưỡng bố trí 1 phẫu diện chính và 4 phẫu diện phụ, 4 phẫu diện thăm dò xung quanh; nhằm đảm bảo việc kế thừa tính chất vật lý - hóa học - sinh học đất từ phẫu diện chính, phụ của chính khu vực đó).
- Quy định về số lượng mẫu đất phân tích:
Số lượng mẫu đất phân tích = số tầng đất của phẫu diện chính (mỗi tầng lấy một mẫu đất) + số lượng mẫu đất lấy tại tầng mặt của phẫu diện phụ (mỗi phẫu diện phụ lấy một mẫu đất).
1.2. Quy định chỉ tiêu phân tích mẫu đất
Chỉ tiêu phân tích bao gồm vi sinh vật tổng số, thành phần cơ giới (cát, limon, sét), dung trọng, tỷ trọng và độ xốp, độ chua của đất (pHKCl), chất hữu cơ tổng số (OM%), nitơ tổng số (N%), phốt pho tổng số (P2O5%), kali tổng số (K2O%), CEC; đối với khu vực ven biển phân tích thêm chỉ tiêu lưu huỳnh tổng số và tổng số muối tan.
2. Diện tích trung bình của khoanh đất điều tra tình hình sử dụng đất nông nghiệp và tiềm năng đất đai
Bảng số 02/CLĐ:
DIỆN TÍCH TRUNG BÌNH CỦA KHOANH ĐẤT ĐIỀU TRA, ĐÁNH GIÁ
TIỀM NĂNG ĐẤT ĐAI
Đơn vị tính: ha
|
|
Cấp tỉnh |
Cấp vùng Tỷ lệ 1:250.000 |
|||||
|
Đối với các tỉnh chưa thực hiện |
Đối với các tỉnh đã thực hiện |
||||||
|
Tỷ lệ 1:25.000 |
Tỷ lệ 1:50.000 |
Tỷ lệ 1:100.000 |
Tỷ lệ 1:25.000 |
Tỷ lệ 1:50.000 |
Tỷ lệ 1:100.000 |
||
|
1. Đất nông nghiệp và đất chưa sử dụng |
|
|
|
|
|
|
|
|
Diện tích trung bình |
20 |
80 |
320 |
60 |
240 |
960 |
2.000 |
|
Địa hình và đất đồng nhất trên phạm vi lớn |
30 |
120 |
480 |
90 |
360 |
1.440 |
2.500 |
|
Địa hình và đất tương đối đồng nhất |
20 |
80 |
320 |
60 |
240 |
960 |
2.000 |
|
Địa hình và đất phân bố xen kẽ phức tạp |
15 |
60 |
240 |
45 |
180 |
720 |
1.500 |
|
2. Đất phi nông nghiệp |
|
|
|
|
|
|
|
Ghi chú: Đối với khoanh đất phi nông nghiệp:
+ Điều tra, đánh giá tiềm năng đất đai cấp vùng: số lượng khoanh đất bằng số lượng đơn vị hành chính cấp huyện có trên địa bàn vùng (diện tích, ranh giới khoanh đất được xác định theo loại đất thuộc đơn vị hành cấp huyện).
+ Điều tra, đánh giá tiềm năng đất đai tỉnh: số lượng khoanh đất bằng số lượng đơn vị hành chính cấp xã có trên địa bàn tỉnh (diện tích, ranh giới khoanh đất được xác định theo loại đất thuộc đơn vị hành cấp xã).
C. CHỈ TIÊU PHÂN CẤP ĐIỀU TRA, ĐÁNH GIÁ CHẤT LƯỢNG ĐẤT, TIỀM NĂNG ĐẤT ĐAI
I. Chỉ tiêu phân cấp đánh giá chất lượng đất
Bảng số 03/CLĐ:
PHÂN CẤP CHỈ TIÊU ĐÁNH GIÁ CHẤT LƯỢNG ĐẤT
|
STT |
Chỉ tiêu |
Ký hiệu |
Phân cấp |
Phân mức đánh giá |
|
1 |
Đặc điểm thổ nhưỡng |
DAT1 |
Thấp |
40 |
|
DAT1 |
Trung bình |
70 |
||
|
DAT1 |
Cao |
100 |
||
|
2 |
Địa hình |
DH1 |
Thấp |
40 |
|
DH2 |
Trung bình |
70 |
||
|
DH3 |
Cao |
100 |
||
|
3 |
Tính chất vật lý - hóa học - sinh học của đất |
TC1 |
Thấp |
40 |
|
TC2 |
Trung bình |
70 |
||
|
TC2 |
Cao |
100 |
||
|
4 |
Khí hậu |
KH1 |
Thấp |
40 |
|
KH2 |
Trung bình |
70 |
||
|
KH3 |
Cao |
100 |
Tổng hợp phân mức đánh giá chất lượng đất được tổng hợp theo các chỉ tiêu đặc điểm thổ nhưỡng, địa hình, tính chất vật lý - hóa học - sinh học của đất, khí hậu và theo thang điểm 100 với các phân mức như sau: 100 - mức cao; 70 - mức trung bình; 40 - thấp.
Điểm số trung bình = tổng số điểm của 4 nhóm chỉ tiêu/4.
Phân mức đánh giá chất lượng đất cao, chất lượng đất trung bình và chất lượng đất thấp.
Bảng số 04/CLĐ:
TỔNG HỢP PHÂN MỨC ĐÁNH GIÁ CHẤT LƯỢNG ĐẤT
|
Phân mức chất lượng đất |
Ký hiệu |
Điểm số trung bình |
|
- Chất lượng đất thấp |
CLD1 |
≤40 |
|
- Chất lượng đất trung bình |
CLD2 |
>40 - 70 |
|
- Chất lượng đất cao |
CLD3 |
>70 |
Bảng số 05/CLĐ:
PHÂN CẤP CHỈ TIÊU ĐÁNH GIÁ ĐẶC ĐIỂM THỔ NHƯỠNG
|
Chỉ tiêu |
Phân cấp |
Ký hiệu |
Đánh giá |
|
1. Loại thổ nhưỡng |
Cb, Cc, C, Cz, Mm, Mk, Sp1, Sj1, Spt, J, T, TS, DK, XK, A, Ao, At, E |
G1 |
40 |
|
Cg, Mn, Sp2, Sj2, X, Xa,B, Ba, Xg, Bg, Fv, Fn, Ha, Hk, Hq, Hv, Hs, D, Dk, K |
G2 |
70 |
|
|
M, Pbe, Pbc, Pc, Pe, Pg, Pf, Py, P/C, P/F, Ft, Fu, Fk, Fe, Fs, Fq, Fp, Fl |
G3 |
100 |
|
|
2. Độ dày tầng đất (cm) |
>100 |
D1 |
100 |
|
>50 - 100 |
D2 |
70 |
|
|
≤ 50 |
D3 |
50 |
Tổng hợp phân mức đánh giá đặc điểm thổ nhưỡng được tổng hợp theo các chỉ tiêu loại thổ nhưỡng, độ dày tầng đất và theo thang điểm 100 với các phân mức như sau: 100 - mức cao; 70 - mức trung bình; 40 - thấp;
Điểm số trung bình = tổng số điểm của 2 chỉ chỉ tiêu/2;
Phân mức đánh giá đặc điểm thổ nhưỡng cao, đặc điểm thổ nhưỡng trung bình và đặc điểm thổ nhưỡng thấp.
Bảng số 06/CLĐ:
TỔNG HỢP PHÂN MỨC ĐÁNH GIÁ ĐẶC ĐIỂM THỔ NHƯỠNG
|
Phân mức đặc điểm thổ nhưỡng |
Ký hiệu |
Điểm số trung bình |
|
- Đặc điểm thổ nhưỡng thấp |
DAT1 |
≤40 |
|
- Đặc điểm thổ nhưỡng trung bình |
DAT2 |
>40 - 70 |
|
- Đặc điểm thổ nhưỡng cao |
DAT3 |
>70 |
2. Phân cấp chỉ tiêu đánh giá địa hình
Bảng số 07/CLĐ:
PHÂN CẤP CHỈ TIÊU ĐÁNH GIÁ ĐỊA HÌNH
|
Chỉ tiêu |
Phân cấp |
Ký hiệu |
Đánh giá |
|
Địa hình tương đối |
Thấp |
DHTD1 |
40 |
|
Vàn |
DHTD2 |
100 |
|
|
Cao |
DHTD3 |
70 |
|
|
Độ dốc |
< 80 |
SL1 |
100 |
|
≥ 8 - 150 |
SL2 |
70 |
|
|
≥150 |
SL3 |
40 |
Tổng hợp phân mức đánh giá địa hình được tổng hợp theo các chỉ tiêu địa hình tương đối và độ dốc theo phương pháp ghép và theo thang điểm 100 với các phân mức như sau: 100 - mức cao; 70 - mức trung bình; 40 - thấp.
Bảng số 08/CLĐ:
TỔNG HỢP PHÂN MỨC ĐÁNH GIÁ ĐỊA HÌNH
|
Phân mức địa hình |
Ký hiệu |
Điểm số |
|
- Địa hình thấp |
DHTD1/SL3 |
40 |
|
- Địa hình trung bình |
DHTD3/SL2 |
70 |
|
- Địa hình cao |
DHTD2/SL1 |
100 |
3. Phân cấp chỉ tiêu đánh giá tính chất vật lý - hóa học - sinh học
Phân cấp chỉ tiêu tính chất vật lý - hóa học - sinh học của đất được xác định cho từng khoanh đất theo 3 chỉ tiêu và theo thang điểm 100 với các phân mức như sau: 100 - mức cao; 70 - mức trung bình; 40 - thấp.
Bảng số 09/CLĐ:
PHÂN CẤP CHỈ TIÊU ĐÁNH GIÁ TÍNH CHẤT VẬT LÝ - HÓA HỌC - SINH HỌC
|
STT |
Chỉ tiêu |
Ký hiệu |
Phân cấp |
Phân mức đánh giá |
|
1 |
Nhóm chỉ tiêu tính chất vật lý |
VL1 |
Thấp |
40 |
|
VL2 |
Trung bình |
70 |
||
|
VL3 |
Cao |
100 |
||
|
2 |
Nhóm chỉ tiêu tính chất hóa học |
HH1 |
Thấp |
40 |
|
HH2 |
Trung bình |
70 |
||
|
HH3 |
Cao |
100 |
||
|
3 |
Nhóm chỉ tiêu tính chất sinh học |
VSV1 |
Thấp |
40 |
|
VSV2 |
Trung bình |
70 |
||
|
VSV3 |
Cao |
100 |
Điểm số trung bình = tổng số điểm của 3 chỉ tiêu/3
Phân cấp đánh giá: Cao > 85; trung bình: >55 - 85; thấp: ≤ 55
Phân mức đánh giá chỉ tiêu tính chất vật lý - hóa học - sinh học của đất như sau:
Bảng số 10/CLĐ:
TỔNG HỢP PHÂN MỨC ĐÁNH GIÁ TÍNH CHẤT VẬT LÝ - HÓA HỌC - SINH HỌC
|
Phân mức tính chất vật lý - hóa học - sinh học |
Ký hiệu |
Điểm số trung bình |
|
- Tính chất vật lý - hóa học - sinh học thấp |
TC1 |
≤ 55 |
|
- Tính chất vật lý - hóa học - sinh học trung bình |
TC2 |
> 55 - 85 |
|
- Tính chất vật lý - hóa học - sinh học cao |
TC3 |
>85 |
Chi tiết đánh giá theo các chỉ tiêu như sau:
3.1. Phân cấp chỉ tiêu đánh giá tính chất vật lý
Phân cấp chỉ tiêu đánh giá tính chất vật lý được xác định cho từng khoanh đất theo 4 chỉ tiêu, bao gồm: thành phần cơ giới, dung trọng, tỷ trọng , độ xốp và theo thang điểm 100 với các phân mức như sau: 100 - mức cao; 70 - mức trung bình; 40 - thấp.
Bảng số 11/CLĐ:
PHÂN CẤP CHỈ TIÊU ĐÁNH GIÁ TÍNH CHẤT VẬT LÝ
|
Chỉ tiêu |
Phân cấp |
Ký hiệu |
Đánh giá |
|
1.Thành phần cơ giới |
Nhẹ (Cát, Cát pha thịt, Thịt pha cát) |
TPCG1 |
40 |
|
Trung bình (Thịt, Thịt pha Limon, Limon thịt pha sét, Thịt pha sét và Limon, Sét pha cát) |
TPCG2 |
100 |
|
|
Nặng (Sét, Sét pha Limon) |
TPCG3 |
70 |
|
2. Dung trọng (g/cm3) |
Giàu chất hữu cơ (≤ 1) |
Dt1 |
100 |
|
Đất bị nén (> 1,2) |
Dt2 |
40 |
|
3. Tỷ trọng |
Nhẹ (< 2,6) |
Tt1 |
100 |
|
Trung bình (2,6 - 2,7) |
Tt2 |
70 |
|
|
Nặng (> 2,7) |
Tt3 |
40 |
|
|
4. Độ xốp (%) |
Cao (> 70%) |
P1 |
100 |
|
Trung bình (40 - 70%) |
P2 |
70 |
|
|
Thấp (< 40%) |
P3 |
40 |
Điểm số trung bình = tổng số điểm của 4 chỉ tiêu/4
Phân cấp đánh giá: Cao > 85; trung bình: >55 - 85; thấp: ≤ 55
Tổng hợp phân mức đánh giá tính chất vật lý như sau:
Bảng số 12/CLĐ:
TỔNG HỢP PHÂN MỨC ĐÁNH GIÁ TÍNH CHẤT VẬT LÝ
|
Phân mức tính chất vật lý |
Ký hiệu |
Điểm số trung bình |
|
- Tính chất vật lý thấp |
VL1 |
≤ 55 |
|
- Tính chất vật lý trung bình |
VL2 |
>55 - 85 |
|
- Tính chất vật lý cao |
VL3 |
>85 |
3.2. Phân cấp chỉ tiêu đánh giá tính chất hóa học
Bảng số 13/CLĐ:
PHÂN CẤP CHỈ TIÊU ĐÁNH GIÁ TÍNH CHẤT HÓA HỌC
|
Chỉ tiêu |
Phân cấp |
Ký hiệu |
Đánh giá |
|
1. Độ chua của đất (pHKCl) |
Trung tính ( ≥ 6,0 - ≤ 7,0) |
pH1 |
100 |
|
Ít chua (≥ 4,0 - < 6,0) |
pH2 |
70 |
|
|
Rất chua (< 4,0) hoặc Kiềm mạnh (> 7,0) |
pH3 |
40 |
|
|
2. Khả năng trao đổi Cation của đất CEC (lđl/100g đất) |
Thấp (< 10) |
CEC1 |
40 |
|
Trung bình (≥ 10 - 25) |
CEC2 |
70 |
|
|
Cao (≥ 25) |
CEC3 |
100 |
|
|
3. Dinh dưỡng tổng số(1) |
Thấp |
DD1 |
40 |
|
Trung bình |
DD2 |
70 |
|
|
Cao |
DD3 |
100 |
|
|
4. Tổng số muối tan(2)(%) |
Thấp (< 0,25) |
Mts1 |
100 |
|
Trung bình (≥ 0,25 - 0,75) |
Mts2 |
70 |
|
|
Cao (≥0,75) |
Mts3 |
40 |
|
|
5. Lưu huỳnh tổng số(2)(%) |
Thấp (< 0,06) |
Lts1 |
100 |
|
Trung bình (≥ 0,06 - 0,24) |
Lts2 |
70 |
|
|
Cao (≥ 0,24) |
Lts3 |
40 |
(1) Phân cấp chỉ tiêu dinh dưỡng tổng số chi tiết tại Bảng số 15/CLĐ của Phụ lục II banhành kèm theo Thông tư này
(2) Chỉ đánh giá đối với khu vực ven biển
Phân mức chỉ tiêu đánh giá tính chất hóa học được xác định cho từng khoanh đất theo 5 chỉ tiêu đối với khu vực ven biển và 3 chỉ tiêu đối với các khu vực còn lại; mỗi chỉ tiêu tính theo thang điểm 100; các mức như sau: 100 - mức cao (giàu, thấp); 70 - mức trung bình; 40 - mức thấp (nghèo, cao):
Điểm số trung bình = tổng số điểm của 5 chỉ tiêu/5 hoặc tổng số điểm của 3 chỉ tiêu/3
Phân mức đánh giá: Cao > 85; trung bình: >55 - 85; thấp: ≤ 55
Tổng hợp phân mức đánh giá tính chất hoá học như sau:
Bảng số 14/CLĐ:
TỔNG HỢP PHÂN MỨC ĐÁNH GIÁ TÍNH CHẤT HOÁ HỌC
|
Phân mức tính chất hóa học |
Ký hiệu |
Điểm số trung bình |
|
- Tinh chất hóa học thấp |
HH1 |
≤ 55 |
|
- Tính chất hóa học trung bình |
HH2 |
>55 - 80 |
|
- Tính chất hóa học cao |
HH3 |
>85 |
Trong đó: Phân mức chỉ tiêu dinh dưỡng tổng số được phân cấp như sau:
Bảng số 15/CLĐ:
PHÂN CẤP CHỈ TIÊU ĐÁNH GIÁ DINH DƯỠNG TỔNG SỐ
|
Chỉ tiêu |
Phân cấp |
Ký hiệu |
Đánh giá |
|
|
Vùng đồng bằng, ven biển |
Vùng trung du, miền núi |
|||
|
1. Nitơ tổng số (%) |
Nghèo (< 0,08) |
Nghèo (< 0,10) |
N1 |
40 |
|
Trung bình (≥ 0,08 - 0,15) |
Trung bình (≥ 0,10 - 0,20) |
N2 |
70 |
|
|
Giàu (≥ 0,15) |
Giàu (≥ 0,20) |
N3 |
100 |
|
|
2. Phốt pho tổng số (%) |
Nghèo (< 0,06) |
P1 |
40 |
|
|
Trung bình (≥ 0,06 - 0,10) |
P2 |
70 |
||
|
Giàu (≥ 0,10) |
P3 |
100 |
||
|
3. Kali tổng số (%) |
Nghèo (< 1,0) |
K1 |
40 |
|
|
Trung bình (≥ 1,0 - 2,0) |
K2 |
70 |
||
|
Giàu (≥ 2,0) |
K3 |
100 |
||
|
4. Chất hữu cơ tổng số (OM%) |
Nghèo (< 1) |
Nghèo (< 2,0) |
OM1 |
40 |
|
Trung bình (≥ 1 - 2) |
Trung bình (≥ 2,0 - 4,0) |
OM2 |
70 |
|
|
Giàu (≥ 2) |
Giàu (≥ 4,0) |
OM3 |
100 |
|
Chỉ tiêu dinh dưỡng tổng số xác định cho từng khoanh đất theo 4 chỉ tiêu phụ như trên; mỗi chỉ tiêu tính theo thang điểm 100; các mức như sau: 100 - mức cao (giàu); 75 - mức trung bình; 40 - mức thấp (nghèo);
Điểm số trung bình = tổng số điểm của 4 chỉ tiêu/4
Phân cấp đánh giá: Cao > 85; trung bình: >55- 85; thấp: ≤ 55
Tổng hợp phân mức đánh giá dinh dưỡng tổng số như sau:
Bảng số 16/CLĐ:
TỔNG HỢP PHÂN MỨC DINH DƯỠNG TỔNG SỐ
|
Phân mức dinh dưỡng tổng số |
Ký hiệu |
Điểm số trung bình |
|
- Dinh dưỡng tổng số thấp |
DD1 |
≤ 55 |
|
- Dinh dưỡng tổng số trung bình |
DD2 |
>55 - 85 |
|
- Dinh dưỡng tổng số cao |
DD3 |
>85 |
Bảng số 17/CLĐ:
PHÂN CẤP CHỈ TIÊU ĐÁNH GIÁ TÍNH CHẤT SINH HỌC
|
Chỉ tiêu |
Phân cấp |
Ký hiệu |
Đánh giá |
|
1. Vi sinh vật tổng số (CFU/g) |
Thấp |
VSVts1 |
40 |
|
Trung bình |
VSVts2 |
70 |
|
|
Cao |
VSVts3 |
100 |
Bảng số 18/CLĐ:
BẢNG TỔNG HỢP THAM CHIẾU VSV TỔNG SỐ TRÊN MỘT SỐ LOẠI ĐẤT NỀN
|
STT |
Loại đất |
Giá trị tham chiếu về vsv tổng số trong đất |
||
|
Thấp (CFU/g) |
Trung bình (CFU/g) |
Cao (CFU/g) |
||
|
1 |
Đất phù sa |
(0,46 - 1,21) x 106 |
(1,22 - 7,65) x 106 |
(7,66 - 12,1) x 106 |
|
2 |
Đất đỏ |
(0,23 - 2,57) x 106 |
(2,58 - 20,04) x 106 |
(20,05 - 40,00) x 106 |
|
3 |
Đất xám |
(0,32 - 2,22) x 106 |
(2,23 - 4,38) x 106 |
(4,39 - 20,05) x 106 |
|
4 |
Đất cát biển |
(0,06 - 3,14) x 106 |
(3,15 - 6,68) x 106 |
(6,69 - 19,60) x 106 |
|
5 |
Đất mặn |
(0,22 - 2,27) x 106 |
(2,28 - 6,06) x 106 |
(6,07 - 23,90) x 106 |
|
6 |
Đất phèn |
(1,00 - 2,08) x 106 |
(2,09 - 3,47) x 106 |
(3,47 - 8,70) x 106 |
4. Phân cấp chỉ tiêu đánh giá khí hậu
Phân cấp chỉ đánh giá khí hậu được xác định cho từng khoanh đất theo 3 chỉ tiêu, bao gồm: lượng mưa, tổng tích ôn, số tháng khô hạn và theo thang điểm 100 với các phân mức như sau: 100 - mức cao; 70 - mức trung bình; 40 - thấp.
Bảng số 19/CLĐ:
PHÂN CẤP CHỈ TIÊU ĐÁNH GIÁ KHÍ HẬU
|
Chỉ tiêu |
Phân cấp |
Ký hiệu |
Đánh giá |
|
1. Lượng mưa (1 năm)* |
Thấp |
R1 |
40 |
|
Trung bình |
R2 |
100 |
|
|
Cao |
R3 |
70 |
|
|
2. Tổng tích ôn (0C)* |
Thấp |
T1 |
40 |
|
Trung bình |
T2 |
70 |
|
|
Cao |
T3 |
100 |
|
|
3. Số tháng khô hạn (tháng/ năm) |
Không hạn < 2 |
Kh1 |
100 |
|
Hạn nhẹ (≥ 2 - 3) |
Kh2 |
70 |
|
|
Hạn trung bình (> 3 - 5) và Hạn nặng (> 5) |
Kh3 |
40 |
(*) Tùy theo điều kiện của địa bàn điều tra, đánh giá phân cấp chỉ tiêu có thể khác nhau
Điểm số trung bình = tổng số điểm của 3 chỉ tiêu/3
Phân cấp đánh giá: Cao > 85; trung bình: >55 - 85; thấp: ≤ 55
Tổng hợp phân mức đánh giá chỉ tiêu về khí hậu như sau:
Bảng số 20/CLĐ:
TỔNG HỢP PHÂN MỨC ĐÁNH GIÁ KHÍ HẬU
|
Phân mức khí hậu |
Ký hiệu |
Điểm số trung bình |
|
- Khí hậu thấp |
KH1 |
≤ 55 |
|
- Khí hậu trung bình |
KH2 |
>55 - 85 |
|
- Khí hậu cao |
KH3 |
>85 |
II. Chỉ tiêu phân cấp đánh giá tiềm năng đất đai
1. Chỉ tiêu phân cấp đánh giá tiềm năng đất nông nghiệp
Bảng số 21/CLĐ:
PHÂN CẤP CHỈ TIÊU ĐÁNH GIÁ TIỀM NĂNG ĐẤT NÔNG NGHIỆP
|
STT |
Chỉ tiêu |
Phân cấp |
Ký hiệu |
Số điểm |
|
1 |
Phân mức chất lượng đất |
Thấp |
CLD1 |
40 |
|
Trung bình |
CLD2 |
70 |
||
|
Cao |
CLD3 |
100 |
||
|
2 |
Chế độ nước |
Thấp |
CĐN1 |
40 |
|
Trung bình |
CĐN2 |
70 |
||
|
Cao |
CĐN3 |
100 |
||
|
3 |
Nhóm chỉ tiêu về hiệu quả kinh tế |
Thấp |
KT1 |
40 |
|
Trung bình |
KT2 |
70 |
||
|
Cao |
KT3 |
100 |
||
|
4 |
Nhóm chỉ tiêu về hiệu quả xã hội |
Thấp |
XH1 |
40 |
|
Trung bình |
XH2 |
70 |
||
|
Cao |
XH3 |
100 |
||
|
5 |
Nhóm chỉ tiêu về hiệu quả môi trường |
Thấp |
MT1 |
40 |
1.1. Chế độ nước
Chỉ tiêu chế độ nước được xác định theo 2 hoặc 3 chỉ tiêu phụ (tùy thuộc vào đặc thù của địa bàn điều tra, đánh giá), mỗi chỉ tiêu tính theo thang điểm 100, với các mức như sau: cao 100 điểm; trung bình 70 điểm và thấp 40 điểm.
Bảng số 22/CLĐ:
PHÂN CẤP CHỈ TIÊU ĐÁNH GIÁ CHẾ ĐỘ NƯỚC
|
STT |
Chỉ tiêu đánh giá |
Phân cấp |
Ký hiệu |
Đánh giá |
|
1 |
Chế độ tưới |
Không tưới |
I1 |
50 |
|
Có tưới |
I2 |
100 |
||
|
2 |
Ngập úng (ngày) |
> 5 |
F1 |
40 |
|
3-5 |
F2 |
70 |
||
|
<3 |
F3 |
100 |
||
|
3 |
Xâm nhập mặn(1) (tháng/năm) |
>3 |
SA1 |
40 |
|
>1-<3 |
SA2 |
70 |
||
|
<1 |
SA3 |
100 |
(1) Đối với vùng ven biển đánh giá thêm chỉ tiêu xâm ngập mặn
Điểm trung bình = tổng số điểm của các chỉ tiêu/tổng số lượng chỉ tiêu đánh giá. Phân cấp đánh giá: cao ≥75 điểm; trung bình: từ 50-75 điểm; thấp <50 điểm.
|
Phân mức chế độ nước |
Ký hiệu |
Điểm số trung bình |
|
- Chế độ nước thấp |
CĐN1 |
<50 |
|
- Chế độ nước trung bình |
CĐN2 |
>50-75 |
|
- Chế độ nước cao |
CĐN3 |
≥75 |
1.2. Hiệu quả kinh tế, xã hội, môi trường
- Chỉ tiêu hiệu quả kinh tế được xác định theo 2 chỉ tiêu: giá trị gia tăng và hiệu quả đầu tư;
- Chỉ tiêu hiệu quả xã hội được xác định theo 2 chỉ tiêu: giải quyết nhu cầu lao động và mức độ phù hợp với chiến lược, quy hoạch phát triển kinh tế, xã hội của vùng, tỉnh;
- Chỉ tiêu hiệu quả môi trường được xác định theo 3 chỉ tiêu: tỷ lệ che phủ; duy trì bảo vệ đất và giảm thiểu thoái hóa đất, ô nhiễm;
Mỗi chỉ tiêu tính theo thang điểm 100; các mức như sau: 100 - mức cao; 70 - mức trung bình; 40 - mức thấp;
Điểm số trung bình = Tổng số điểm của các chỉ tiêu/số lượng chỉ tiêu.
Phân cấp đánh giá: cao ≥ 75; trung bình: 50 - 75; thấp < 50.
Bảng số 23/CLĐ:
PHÂN CẤP CHỈ TIÊU ĐÁNH GIÁ HIỆU QUẢ KINH TẾ, XÃ HỘI, MÔI TRƯỜNG
|
STT |
Chỉ tiêu đánh giá |
Phân cấp |
Ký hiệu |
Đánh giá |
|
I |
Hiệu quả kinh tế |
|
|
|
|
1 |
Giá trị gia tăng(1) |
Thấp |
VA1 |
40 |
|
Trung bình |
VA2 |
70 |
||
|
Cao |
VA3 |
100 |
||
|
2 |
Hiệu quả đầu tư(2) |
Thấp |
HQDT1 |
40 |
|
Trung bình |
HQDT2 |
70 |
||
|
Cao |
HQDT3 |
100 |
||
|
II |
Hiệu quả xã hội |
|
|
|
|
1 |
Giải quyết nhu cầu lao động |
Thấp |
LĐ1 |
40 |
|
Trung bình |
LĐ2 |
70 |
||
|
Cao |
LĐ3 |
100 |
||
|
2 |
Mức độ phù hợp với chiến lược, quy hoạch phát triển kinh tế - xã hội của vùng, tỉnh |
Không phù hợp |
PHQH1 |
40 |
|
Phù hợp |
PHQH2 |
70 |
||
|
Rất phù hợp |
PHQH3 |
100 |
||
|
III |
Hiệu quả môi trường |
|
|
|
|
1 |
Tỷ lệ che phủ (%) |
Thấp (<10%) |
TLCP 1 |
40 |
|
Trung bình (10-30%) |
TLCP 2 |
70 |
||
|
Cao (>30%) |
TLCP 3 |
100 |
||
|
2 |
Duy trì bảo vệ đất |
Tác động đến đất và gây suy thoái |
BVD1 |
40 |
|
Duy trì bảo vệ đất |
BVD2 |
70 |
||
|
Cải thiện đất tốt |
BVD3 |
100 |
||
|
3 |
Giảm thiểu thoái hóa đất |
Thoái hóa nặng |
GTH1 |
40 |
|
Thoái hóa trung bình |
GTH2 |
70 |
||
|
Thoái hóa nhẹ hoặc không |
GTH3 |
100 |
(1) Giá trị gia tăng (VA) = Giá trị sản xuất (GO) - Chi phí trung gian (IE);
Giá trị sản xuất (GO): đối với đất nông nghiệp giá trị sản xuất = sản lượng x đơn giá;
đối với đất phi nông nghiệp giá trị sản xuất = (sản phẩm x đơn giá sản phẩm) + các khoản thu khác
Chi phí trung gian (IE): đối với đất nông nghiệp chi phí trung gian = Chi phí thiết kế đồng ruộng và đầu tư cơ bản + Chi phí đầu tư hằng năm;
(2) Hiệu quả đầu tư = Giá trị sản xuất (GO)/ Chi phí trung gian (IE)
(3) Điền giá trị cụ thể mức thấp, trung bình, cao tùy theo thực tế của tỉnh và được tính bằng số công lao động/ha/năm
1.3. Tổng hợp phân mức đánh giá tiềm năng đất nông nghiệp
Tiềm năng đất nông nghiệp được tổ hợp từ 03 đến 05 chỉ tiêu theo từng loại đất như sau:
- Đối với đất trồng cây hằng năm (gồm đất trồng lúa và đất trồng cây hằng năm khác), đất trồng cây lâu năm, đất nuôi trồng thủy sản, đất chăn nuôi tập trung, đất nông nghiệp khác đánh giá 5 chỉ tiêu: phân mức chất lượng đất, chế độ nước, hiệu quả kinh tế, hiệu quả xã hội, hiệu quả môi trường;
- Đối với đất rừng sản xuất đánh giá 4 chỉ tiêu: phân mức chất lượng đất, hiệu quả kinh tế, hiệu quả xã hội, hiệu quả môi trường;
- Đối với đất rừng đặc dụng và đất rừng phòng hộ đánh giá 3 chỉ tiêu: phân mức chất lượng đất, hiệu quả xã hội và hiệu quả môi trường.
Mỗi chỉ tiêu được tính theo thang điểm 100, với các mức như sau: cao 100 điểm; trung bình 70 điểm và thấp 40 điểm.
Điểm trung bình = Tổng số điểm của các chỉ tiêu/tổng số lượng chỉ tiêu đánh giá.
Phân cấp đánh giá: cao >75 điểm, trung bình: từ 50-75 điểm; thấp <50 điểm
|
Phân cấp mức tiềm năng |
Ký hiệu |
Điểm số trung bình* |
|
Mức tiềm năng thấp |
TN1 |
<50 |
|
Mức tiềm năng trung bình |
TN2 |
>50-75 |
|
Mức tiềm năng cao |
TN3 |
≥75 |
Bảng số 24/CLĐ:
CHỈ TIÊU PHÂN CẤP ĐÁNH GIÁ TIỀM NĂNG ĐẤT ĐAI CHO
CÁC LOẠI ĐẤT NÔNG NGHIỆP
|
Loại đất* |
Mức tiềm năng |
Phân mức chất lượng đất |
Chế độ nước |
Hiệu quả kinh tế |
Hiệu quả xã hội |
Hiệu quả môi trường |
|
1. Đất trồng lúa |
- Mức tiềm năng thấp (TN1) |
CLD1 |
CĐN1 |
KT1 |
XH1 |
MT1, MT2 |
|
- Mức tiềm năng trung bình (TN2) |
CLD2 |
CĐN2 |
KT2 |
XH2, |
MT2, MT3 |
|
|
- Mức tiềm năng cao (TN3) |
CLD3 |
CĐN3 |
KT3 |
XH3 |
MT3 |
|
|
2. Đất trồng cây hằng năm khác |
|
|
|
|
|
|
|
|
|
|
|
|
|
|
|
|
|
|
|
|
|
|
|
… |
|
|
|
|
|
|
|
|
|
|
|
|
|
|
|
|
|
|
|
|
|
Bảng số 25/CLĐ:
BẢNG TỔNG HỢP LỰA CHỌN CÁC CHỈ TIÊU ĐÁNH GIÁ TIỀM NĂNG ĐẤT NÔNG NGHIỆP THEO LOẠI ĐẤT
VÀ ĐỊNH HƯỚNG SỬ DỤNG ĐẤT
|
STT |
Loại đất |
Phân mức chất lượng đất |
Chế độ nước |
Hiệu quả kinh tế |
Hiệu quả xã hội |
Hiệu quả môi trường |
||||||||
|
Giải quyết nhu cầu lao động |
Mức độ phù hợp với chiến lược, quy hoạch phát triển kinh tế, xã hội của vùng, tỉnh |
Lợi thế vị trí (*) |
Hạ tầng kỹ thuật (hệ thống giao thông, cấp điện, cấp nước) (*) |
Tỷ lệ che phủ |
Duy trì bảo vệ đất |
Giảm thiểu thoái hóa đất |
Tỷ lệ chất thải nguy hại được thu gom, xử lý (*) |
Tỷ lệ các khu đất đang sử dụng có hệ thống xử lý nước thải tập trung đạt tiêu chuẩn môi trường (*) |
Khả năng bố trí đất cho hoạt động thu gom xử lý rác thải, chất thải (*) |
|||||
|
1 |
Đất trồng lúa |
x |
x |
x |
x |
x |
x |
x |
x |
x |
x |
x |
x |
x |
|
2 |
Đất trồng cây hằng năm khác |
x |
x |
x |
x |
x |
x |
x |
x |
x |
x |
x |
x |
x |
|
3 |
Đất trồng cây lâu năm |
x |
x |
x |
x |
x |
x |
x |
x |
x |
x |
x |
x |
x |
|
4 |
Đất rừng sản xuất |
x |
|
x |
x |
x |
x |
x |
x |
x |
x |
x |
x |
x |
|
5 |
Đất rừng phòng hộ |
x |
|
|
x |
x |
|
|
x |
x |
x |
|
|
|
|
6 |
Đất rừng đặc dụng |
x |
|
|
x |
x |
|
|
x |
x |
x |
|
|
|
|
7 |
Đất nuôi trồng thủy sản |
x |
x |
x |
x |
x |
x |
x |
x |
x |
x |
x |
x |
x |
|
8 |
Đất làm muối |
x |
x |
x |
x |
x |
x |
x |
x |
x |
x |
x |
x |
x |
|
9 |
Đất chăn nuôi tập trung |
x |
|
x |
x |
x |
x |
x |
x |
x |
x |
x |
x |
x |
|
10 |
Đất nông nghiệp khác |
x |
x |
x |
x |
x |
x |
x |
x |
x |
x |
x |
x |
x |
(*) Các chỉ tiêu đánh giá định hướng sử dụng đất được phân cấp theo chỉ tiêu đánh giá tiềm năng đất phi nông nghiệp và phân mức đánh giá tùy từng điều kiện của địa phương lựa chọn các chỉ tiêu để đánh giá tiềm năng theo các loại đất phục vụ định hướng sử dụng đất.
2. Chỉ tiêu phân cấp đánh giá tiềm năng đất phi nông nghiệp
Bảng số 26/CLĐ:
PHÂN CẤP CHỈ TIÊU ĐÁNH GIÁ TIỀM NĂNG ĐẤT PHI NÔNG NGHIỆP
|
STT |
Chỉ tiêu |
Phân cấp |
Ký hiệu |
Điểm số |
|
1 |
Nhóm chỉ tiêu về kinh tế |
Thấp |
KT1 |
40 |
|
Trung bình |
KT2 |
70 |
||
|
Cao |
KT3 |
100 |
||
|
2 |
Nhóm chỉ tiêu về xã hội |
Thấp |
XH1 |
40 |
|
Trung bình |
XH2 |
70 |
||
|
Cao |
XH3 |
100 |
||
|
3 |
Nhóm chỉ tiêu về môi trường |
Thấp |
MT1 |
40 |
|
Trung bình |
MT2 |
70 |
||
|
Cao |
MT3 |
100 |
Bảng số 27/CLĐ:
PHÂN CẤP CHỈ TIÊU ĐÁNH GIÁ HIỆU QUẢ KINH TẾ, XÃ HỘI, MÔI TRƯỜNG
|
STT |
Chỉ tiêu đánh giá |
Phân cấp |
Ký hiệu |
Đánh giá |
|
I |
Hiệu quả kinh tế |
|
|
|
|
1 |
Giá đất1 |
Thấp |
GĐ1 |
40 |
|
Trung bình |
GĐ2 |
70 |
||
|
Cao |
GĐ3 |
100 |
||
|
II |
Hiệu quả xã hội |
|
|
|
|
1 |
Lợi thế vị trí |
Thấp (Trung tâm KTXH khu vực (xã, liên xã)) |
LTVT1 |
40 |
|
Trung bình (Trung tâm KTXH khu vực (huyện, liên huyện)) |
LTVT2 |
70 |
||
|
Cao (Trung tâm KTXH vùng, tỉnh) |
LTVT3 |
100 |
||
|
2 |
Tỷ lệ lao động có việc làm/dân số trong độ tuổi lao động (TLLĐ)2 |
Thấp |
LTLĐ1 |
40 |
|
Trung bình |
LTLĐ2 |
70 |
||
|
Cao |
LTLĐ3 |
100 |
||
|
3 |
Hạ tầng xã hội (y tế, giáo dục, văn hóa TDTT) (HTXH) |
Chưa đáp ứng |
HTXH1 |
40 |
|
Đã đáp ứng nhưng chưa đầy đủ |
HTXH2 |
70 |
||
|
Đáp ứng đầy đủ |
HTXH3 |
100 |
||
|
4 |
Hạ tầng kỹ thuật (hệ thống giao thông, cấp điện, cấp nước) (HTKT) |
Không thuận lợi |
HTKT1 |
40 |
|
Ít thuận lợi |
HTKT2 |
70 |
||
|
Thuận lợi |
HTKT3 |
100 |
||
|
5 |
Mức độ phù hợp với chiến lược, quy hoạch phát triển kinh tế - xã hội của vùng, tỉnh |
Không phù hợp |
PHQH1 |
40 |
|
Phù hợp |
PHQH2 |
70 |
||
|
Rất phù hợp |
PHQH3 |
100 |
||
|
III |
Hiệu quả môi trường |
|
|
|
|
1 |
Tỷ lệ cây xanh (%) |
Thấp (<10%) |
TLCX 1 |
40 |
|
Trung bình (10-30%) |
TLCX 2 |
70 |
||
|
Cao (>30%) |
TLCX 3 |
100 |
||
|
2 |
Tỷ lệ chất thải nguy hại được thu gom, xử lý |
Thấp (<60%) |
TLCT 1 |
40 |
|
Trung bình (60-80%) |
TLCT 2 |
70 |
||
|
Cao (80-100%) |
TLCT 3 |
100 |
||
|
3 |
Tỷ lệ các khu đất đang sử dụng có hệ thống xử lý nước thải tập trung đạt tiêu chuẩn môi trường |
Thấp (Chưa xử lý) |
XLCT1 |
40 |
|
Trung bình (Đã xử lý nhưng chưa đạt tiêu chuẩn) |
XLCT2 |
70 |
||
|
Cao (Đạt tiêu chuẩn) |
XLCT3 |
100 |
||
|
4 |
Khả năng bố trí đất cho hoạt động thu gom xử lý rác thải, chất thải |
Thấp (Không bố trí được) |
KNBTĐ1 |
40 |
|
Trung bình (Có bố trí nhưng diện tích không đáp ứng yêu cầu) |
KNBTĐ2 |
70 |
||
|
Cao (Có thể bố trí) |
KNBTĐ3 |
100 |
||
(1) Giá đất được xác định theo từng vị trí của các loại đường: Giá đất thấp: là giá các đườngloại 5; Giá đất trung bình: là giá các đường loại 3,4; Giá đất cao: là giá các đường loại 1,2;
Giá đất được xác định dựa trên bảng giá đất được quy định tại các tỉnh, thành phố.
(2) Điền giá trị cụ thể tùy theo thực tế vùng, tỉnh.
Các loại đất còn lại được đánh giá theo các chỉ tiêu chi tiết tại bảng sau:
Bảng số 28/CLĐ:
BẢNG TỔNG HỢP LỰA CHỌN CÁC CHỈ TIÊU ĐÁNH GIÁ TIỀM NĂNG ĐẤT PHI NÔNG NGHIỆP THEO TỪNG LOẠI ĐẤT(1)
|
STT |
Loại đất |
Hiệu quả kinh tế |
Hiệu quả xã hội |
Hiệu quả môi trường |
|||||||
|
Giá đất (Tham khảo bảng giá đất được xây dựng tại các tỉnh, thành phố) |
Lợi thế vị trí |
Tỷ lệ lao động có việc làm/dân số trong độ tuổi lao động |
Hạ tầng xã hội (y tế, giáo dục, văn hóa TDTT) |
Hạ tầng kỹ thuật (hệ thống giao thông, cấp điện, cấp nước) |
Mức độ phù hợp với chiến lược phát triển kinh tế, xã hội của vùng, tỉnh. |
Tỷ lệ cây xanh |
Tỷ lệ chất thải nguy hại được thu gom, xử lý |
Tỷ lệ các khu đất đang sử dụng có hệ thống xử lý nước thải tập trung đạt tiêu chuẩn môi trường |
Khả năng bố trí đất cho hoạt động thu gom xử lý rác thải, chất thải |
||
|
1 |
Đất ở tại đô thị |
x |
x |
|
x |
x |
x |
x |
x |
x |
x |
|
2 |
Đất ở tại nông thôn |
x |
x |
|
x |
x |
x |
x |
x |
x |
x |
|
3 |
Đất xây dựng trụ sở cơ quan |
|
|
|
|
x |
x |
x |
x |
x |
|
|
4 |
Đất xây dựng các công trình sự nghiệp |
|
|
|
x |
x |
x |
x |
x |
x |
|
|
5 |
Đất sử dụng vào mục đích quốc phòng (2) |
|
|
|
x |
x |
x |
|
x |
|
|
|
6 |
Đất sử dụng vào mục đích an ninh(2) |
|
|
|
x |
x |
x |
|
x |
|
|
|
7 |
Đất sử dụng vào mục đích công cộng |
|
|
|
|
x |
x |
x |
x |
|
|
|
8 |
Đất sản xuất, kinh doanh phi nông nghiệp |
x |
|
x |
|
x |
x |
x |
x |
x |
x |
|
9 |
Đất sử dụng cho hoạt động tôn giáo |
|
|
|
|
x |
x |
|
x |
|
x |
|
10 |
Đất sử dụng cho hoạt động tín ngưỡng |
|
|
|
|
x |
x |
|
x |
|
x |
|
11 |
Đất nghĩa trang, nhà tang lễ, cơ sở hỏa táng; đất cơ sở lưu trữ tro cốt |
|
|
|
|
|
x |
x |
x |
x |
x |
|
12 |
Đất mặt nước chuyên dùng |
x |
x |
|
|
|
x |
|
x |
x |
|
|
13 |
Đất phi nông nghiệp khác |
x |
|
x |
|
x |
x |
|
x |
x |
|
(1) Việc lựa chọn chỉ tiêu đánh giá hiệu quả kinh tế, xã hội và môi trường có thể thay đổi theo kết quả tổng hợp số liệu thu thập được
(2) Không thực hiện đối với những khu vực bị giới hạn tiếp cận do vấn đề đảm bảo mục đích an ninh quốc gia.
Chỉ tiêu tiềm năng đất phi nông nghiệp xác định theo 3 chỉ tiêu phụ: hiệu quả kinh tế, hiệu quả xã hội và hiệu quả môi trường; mỗi chỉ tiêu tính theo thang điểm 100, với các mức như sau: cao 100 điểm; trung bình 70 điểm và thấp 40 điểm.
Điểm trung bình = Tổng số điểm của 3 chỉ tiêu/3.
Phân cấp đánh giá: cao >75 điểm; trung bình: từ 50-75 điểm; thấp <50 điểm.
|
Phân cấp mức tiềm năng |
Ký hiệu |
Điểm số trung bình* |
|
Mức tiềm năng thấp |
TN1 |
<50 |
|
Mức tiềm năng trung bình |
TN2 |
>50-75 |
|
Mức tiềm năng cao |
TN3 |
≥75 |
(*) Tùy từng điều kiện thực tế của địa phương có thể lựa chọn phân mức điểm số cho phù hợp.
Bảng số 29/CLĐ:
PHÂN CẤP CHỈ TIÊU ĐÁNH GIÁ TIỀM NĂNG CHO CÁC LOẠI ĐẤT PHI NÔNG NGHIỆP
|
Loại đất * |
Mức tiềm năng |
Hiệu quả kinh tế |
Hiệu quả xã hội |
Hiệu quả môi trường |
|
1. Đất ở tại đô thị |
- Mức tiềm năng thấp (TN1) |
KT1 |
XH1 |
MT1, MT2 |
|
- Mức tiềm năng trung bình (TN2) |
KT2 |
XH2, |
MT2, MT3 |
|
|
- Mức tiềm năng cao (TN3) |
KT3 |
XH3 |
MT3 |
|
|
………. |
|
|
|
|
|
|
|
|
|
|
|
|
|
|
|
(*) Tùy từng điều kiện thực tế của địa phương có thể lựa chọn mức phân điểm cho phù hợp
3. Tiềm năng đất chưa sử dụng
Trên cơ sở đánh giá chất lượng đất khi đánh giá tiềm năng đất chưa sử dụng chỉ đánh giá đất có thể chuyển mục đích sang đất nông nghiệp hay đất phi nông nghiệp theo định hướng sử dụng đất.
D. CẤU TRÚC, KIỂU THÔNG TIN ĐIỀU TRA, ĐÁNH GIÁ CHẤT LƯỢNG ĐẤT, TIỀM NĂNG ĐẤT ĐAI
1. Lớp thông tin về phân mức chất lượng đất
Bảng số 30/CLĐ:
CẤU TRÚC VÀ KIỂU THÔNG TIN CỦA CÁC LỚP THÔNG TIN TRONG ĐIỀU TRA, ĐÁNH GIÁ CHẤT LƯỢNG ĐẤT
|
STT |
Tên trường thông tin |
Ký hiệu trường thông tin |
Kiểu dữ liệu |
Độ dài trường |
Mô tả |
|
|
Tiếng Việt |
Tiếng Anh |
|||||
|
1 |
Số thứ tự khoanh |
id |
* |
* |
* |
* |
|
2 |
Tên vùng |
tenVung |
Chuỗi kí tự |
CharacterString |
50 |
Là tên của vùng |
|
3 |
Tên tỉnh |
tenTinh |
Chuỗi kí tự |
CharacterString |
50 |
Là tên tỉnh hoặc tên thành phố trực thuộc Trung ương |
|
4 |
Tên huyện |
tenHuyen |
Chuỗi kí tự |
CharacterString |
50 |
Là tên quận hoặc huyện hoặc thị xã hoặc thành phố thuộc tỉnh |
|
5 |
Mã xã |
maXa |
* |
* |
* |
* |
|
6 |
Tên xã |
tenXa |
Chuỗi kí tự |
CharacterString |
50 |
Là tên xã hoặc phường hoặc thị trấn |
|
7 |
Tên khoanh đất |
tenKhoanh |
* |
* |
* |
* |
|
8 |
Loại thổ nhưỡng |
thoNhuong |
* |
* |
* |
* |
|
9 |
Tầng dày |
tangDay |
* |
* |
* |
* |
|
10 |
Địa hình |
diaHinh |
* |
* |
* |
* |
|
11 |
Điểm điều tra phẫu diện kỳ trước |
phauDien_KT |
* |
* |
* |
* |
|
12 |
Diện tích khoanh đất |
dienTich |
* |
* |
* |
* |
|
13 |
Nhãn khoanh đất |
nhanKhoanh |
Chuỗi kí tự |
CharacterString |
50 |
Là thông tin về nhãn của khoanh đất |
|
14 |
Tên điểm điều tra phẫu diện đất |
phauDien |
* |
* |
* |
* |
|
15 |
Tọa độ X |
toaDoX |
* |
* |
* |
* |
|
16 |
Tọa độ Y |
toaDoY |
* |
* |
* |
* |
|
17 |
Loại phẫu diện |
loai_pd |
* |
* |
* |
* |
|
18 |
Tỷ lệ cấp hạt sét |
kq_set |
Số thực |
Real |
8 |
Là giá trị phân tích tỷ lệ cấp hạt sét trong đất |
|
19 |
Tỷ lệ cấp hạt cát |
kq_cat |
Số thực |
Real |
8 |
Là giá trị phân tích tỷ lệ cấp hạt cát trong đất |
|
20 |
Tỷ lệ cấp hạt limon |
kq_limon |
Số thực |
Real |
8 |
Là giá trị phân tích tỷ lệ cấp hạt limon trong đất |
|
21 |
Thành phần cơ giới |
kq_tpcg |
Chuỗi kí tự |
CharacterString |
20 |
Là thông tin về kết quả đánh giá thành phần cơ giới của khoanh đất (nhẹ, trung bình, nặng) |
|
22 |
Dung trọng |
kq_dungTrong |
Số thực |
Real |
8 |
Là giá trị dung trọng của đất |
|
23 |
Tỷ trọng |
kq_tyTrong |
Số thực |
Real |
8 |
Là giá trị tỷ trọng của đất |
|
24 |
Độ xốp |
kq_doXop |
Số thực |
Real |
8 |
Là giá trị độ xốp của đất |
|
25 |
Độ chua (pHKCl) |
kq_doChua |
Số thực |
Real |
8 |
Là giá trị phân tích độ chua (pHKCl) của đất |
|
26 |
Khả năng trao đổi Cation của đất CEC |
kq_traoDoiCEC |
Số thực |
Real |
8 |
Là giá trị phân tích dung tích hấp thu của khoanh đất |
|
27 |
Dinh dưỡng tổng số |
kq_dinhDuong |
Chuỗi kí tự |
CharacterString |
20 |
Là thông tin kết quả đánh giá dinh dưỡng tổng số của đất (nghèo, trung bình, giàu) |
|
28 |
Đạm tổng số |
kq_dam |
Số thực |
Real |
8 |
Là giá trị phân tích về hàm lượng đạm (Nitơ) tổng số của đất |
|
29 |
Lân tổng số |
kq_lan |
Số thực |
Real |
8 |
Là giá trị phân tích về hàm lượng lân (Phốt pho) tổng số của đất |
|
30 |
Kali tổng số |
kq_kali |
Số thực |
Real |
8 |
Là giá trị phân tích về hàm lượng Kali tổng số của đất |
|
31 |
Chất hữu cơ tổng số |
kq_huuCo |
Số thực |
Real |
8 |
Là giá trị phân tích hàm lượng chất hữu cơ tổng số của đất |
|
32 |
Tổng số muối tan |
kq_tsmt |
Số thực |
Real |
8 |
Là giá trị phân tích hàm lượng tổng số muối tan của đất |
|
33 |
Lưu huỳnh tổng số |
kq_lhts |
Số thực |
Real |
8 |
Là giá trị phân tích hàm lượng lưu huỳnh tổng số của đất |
|
34 |
Vi sinh vật tổng số |
kq_vsv |
Số thực |
Real |
8 |
Là giá trị phân tích số lượng vi sinh vật tổng số có trong đất |
|
35 |
Phân cấp loại thổ nhưỡng |
pc_thoNhuong |
Chuỗi kí tự |
CharacterString |
20 |
Là thông tin phân cấp loại thổ nhưỡng |
|
36 |
Phân cấp tầng dày |
pc_tangDay |
Chuỗi kí tự |
CharacterString |
20 |
Là thông tin phân cấp tầng dày |
|
37 |
Phân cấp đặc điểm thổ nhưỡng |
pc_dat |
* |
* |
* |
* |
|
38 |
Phân cấp địa hình |
pc_diaHinh |
* |
* |
* |
* |
|
39 |
Nhóm chỉ tiêu về tính chất vật lý |
pc_vatLy |
Chuỗi kí tự |
CharacterString |
20 |
Là thông tin phân cấp nhóm chỉ tiêu tính chất vật lý |
|
40 |
Phân cấp thành phần cơ giới |
pc_tpcg |
Chuỗi kí tự |
CharacterString |
20 |
Là thông tin phân cấp thành phần cơ giới của đất |
|
41 |
Phân cấp giá trị dung trọng |
pc_dungTrong |
Chuỗi kí tự |
CharacterString |
20 |
Là thông tin phân cấp giá trị dung trọng của đất |
|
42 |
Phân cấp giá trị tỷ trọng |
pc_tyTrong |
Chuỗi kí tự |
CharacterString |
20 |
Là thông tin phân cấp giá trị tỷ trọng của đất |
|
43 |
Phân cấp giá trị độ xốp |
pc_doXop |
Chuỗi kí tự |
CharacterString |
20 |
Là thông tin phân cấp giá trị độ xốp của đất |
|
44 |
Nhóm chỉ tiêu về tính chất hoá học |
pc_hoaHoc |
Chuỗi kí tự |
CharacterString |
20 |
Là thông tin phân cấp nhóm chỉ tiêu tính chất hóa học |
|
45 |
Phân cấp độ chua của đất |
pc_doChua |
Chuỗi kí tự |
CharacterString |
20 |
Là thông tin phân cấp giá trị độ chua của đất |
|
46 |
Phân cấp khả năng trao đổi Cation của đất |
pc_traoDoiCEC |
Chuỗi kí tự |
CharacterString |
20 |
Là thông tin phân cấp khả năng trao đổi Cation của đất |
|
47 |
Phân cấp dinh dưỡng tổng số |
pc_dinhDuong |
Chuỗi kí tự |
CharacterString |
20 |
Là thông tin phân cấp dinh dưỡng tổng số của đất |
|
48 |
Phân cấp tổng số muối tan |
pc_tsmt |
Chuỗi kí tự |
CharacterString |
20 |
Là thông tin phân cấp tổng số muối tan của đất |
|
49 |
Phân cấp lưu huỳnh tổng số |
pc_lhts |
Chuỗi kí tự |
CharacterString |
20 |
Là thông tin phân cấp lưu huỳnh tổng số của đất |
|
50 |
Nhóm chỉ tiêu về tính chất sinh học |
pc_sinhHoc |
Chuỗi kí tự |
CharacterString |
20 |
Là thông tin phân cấp nhóm chỉ tiêu tính chất sinh học |
|
51 |
Phân cấp vi sinh vật tổng số |
pc_vsv |
Chuỗi kí tự |
CharacterString |
20 |
Là thông tin phân cấp vi sinh vật tổng số |
|
52 |
Phân cấp tính chất vật lý - hóa học - sinh học của đất |
pc_tinhChat |
* |
* |
* |
* |
|
53 |
Tổng tích ôn |
tichOn |
Số thực |
Real |
8 |
Là giá trị tổng tích ôn |
|
54 |
Phân cấp tổng tích ôn |
pc_tichOn |
Chuỗi kí tự |
CharacterString |
20 |
Là thông tin phân cấp tổng tích ôn |
|
55 |
Lượng mưa |
luongMua |
Số thực |
Real |
8 |
Là giá trị lượng mưa |
|
56 |
Phân cấp lượng mưa |
pc_luongMua |
Chuỗi kí tự |
CharacterString |
20 |
Là thông tin phân cấp lượng mưa |
|
57 |
Số tháng khô hạn |
soThangHan |
Số thực |
Real |
8 |
Là giá trị số tháng khô hạn |
|
58 |
Phân cấp khô hạn |
pc_thangHan |
Chuỗi kí tự |
CharacterString |
20 |
Là thông tin phân cấp số tháng khô hạn |
|
59 |
Phân cấp khí hậu |
pc_khiHau |
* |
* |
* |
* |
|
60 |
Loại đất |
hienTrang |
* |
* |
* |
* |
|
61 |
Phân mức chất lượng đất |
pc_chatLuongDat |
* |
* |
* |
* |
Ghi chú:
- “*”: Trường thông tin tuân thủ theo quy định của pháp luật về nội dung, cấu trúc, kiểu thông tin của cơ sở dữ liệu quốc gia về đất đai;
- Cấu trúc,kiểu thông tin củalớpthông tin khoanh đất điều tra gồm các trường thông tin thuộc tính số 1-13;
- Cấu trúc,kiểu thông tin củalớpthông tin vềđiểm điều tra phẫu diện đất gồm các trường thông tin thuộc tínhsố1-10 vàsố 14-34;
- Cấu trúc,kiểu thông tin củalớpthông tin vềđặc điểm thổ nhưỡng gồm các trường thông tin thuộc tính từ số1-9và số 35-37;
- Cấu trúc, kiểu thông tin củalớpthông tin vềđịa hình gồm các trường thông tin thuộc tính số 1-7,10, 38;
- Cấu trúc, kiểu thông tin của lớp thông tin về tính chất vật lý - hóa học - sinh học gồm các trường thông tin thuộc tính số1-7, 14, 39-52;
- Cấu trúc,kiểu thông tin của lớp thông tin về khí hậu gồm các trường thông tin thuộc tính số 1-7, 53-59;
- Cấu trúc,kiểu thông tin của lớp thông tin về loại đất gồm các trường thông tin thuộc tính số 1-6, 60;
- Cấu trúc, kiểu thông tin của lớp thông tin phân mức chất lượng đất gồm các trường thông tin thuộc tính số 1-14, 35-61;2. Lớp thông tin về phân mức tiềm năng đất đai
Bảng 31/CLĐ:
CẤU TRÚC VÀ KIỂU THÔNG TIN CỦA CÁC LỚP THÔNG TIN TRONG ĐIỀU TRA, ĐÁNH GIÁ TIỀM NĂNG ĐẤT ĐAI
|
STT |
Tên trường thông tin |
Ký hiệu trường thông tin |
Kiểu dữ liệu |
Độ dài trường |
Mô tả |
|
|
Tiếng Việt |
Tiếng Anh |
|||||
|
1 |
Số thứ tự khoanh |
id |
* |
* |
* |
* |
|
2 |
Tên vùng |
tenVung |
Chuỗi kí tự |
CharacterString |
50 |
Là tên của vùng |
|
3 |
Tên tỉnh |
tenTinh |
Chuỗi kí tự |
CharacterString |
50 |
Là tên tỉnh hoặc tên thành phố trực thuộc Trung ương |
|
4 |
Tên huyện |
tenHuyen |
Chuỗi kí tự |
CharacterString |
50 |
Là tên quận hoặc huyện hoặc thị xã hoặc thành phố thuộc tỉnh |
|
5 |
Mã xã |
maXa |
* |
* |
* |
* |
|
6 |
Tên xã |
tenXa |
Chuỗi kí tự |
CharacterString |
50 |
Là tên xã hoặc phường hoặc thị trấn |
|
7 |
Tên khoanh đất |
tenKhoanh |
* |
* |
* |
* |
|
8 |
Diện tích khoanh đất |
dienTich |
* |
* |
* |
* |
|
9 |
Phân mức chất lượng đất |
pc_chatLuongDat |
* |
* |
* |
* |
|
10 |
Chế độ tưới |
cheDoTuoi |
Chuỗi kí tự |
CharacterString |
20 |
Là giá trị chế độ tưới |
|
11 |
Phân cấp chế độ tưới |
pc_Tuoi |
Chuỗi kí tự |
CharacterString |
20 |
Là thông tin phân cấp chế độ tưới |
|
12 |
Ngập úng |
ngapUng |
Chuỗi kí tự |
CharacterString |
20 |
Là giá trị ngập úng |
|
13 |
Phân cấp ngập úng |
pc_ngapUng |
Chuỗi kí tự |
CharacterString |
20 |
Là thông tin phân cấp ngập úng |
|
14 |
Xâm nhập mặn |
xamNhapMan |
Chuỗi kí tự |
CharacterString |
20 |
Là giá trị xâm nhập mặn |
|
15 |
Phân cấp xâm nhập mặn |
pc_ xamNhapMan |
Chuỗi kí tự |
CharacterString |
20 |
Là thông tin phân cấp xâm nhập mặn |
|
16 |
Phân cấp chế độ nước |
* |
* |
* |
* |
* |
|
17 |
Giá trị gia tăng |
giaTriGiaTang |
Chuỗi kí tự |
CharacterString |
20 |
Là thông tin về giá trị gia tăng |
|
18 |
Hiệu quả đầu tư |
hieuQuaDauTu |
Chuỗi kí tự |
CharacterString |
20 |
Là thông tin về hiệu quả đầu tư |
|
19 |
Giá đất |
giaDat |
Chuỗi kí tự |
CharacterString |
20 |
Là thông tin phân cấp về giá đất |
|
20 |
Đánh giá hiệu quả kinh tế |
* |
* |
* |
* |
* |
|
21 |
Giải quyết nhu cầu lao động |
laoDong |
Chuỗi kí tự |
CharacterString |
20 |
Là thông tin phân cấp về mức độ giải quyết nhu cầu lao động |
|
22 |
Mức độ phù hợp với chiến lược, quy hoạch phát triển kinh tế, xã hội của vùng, tỉnh. |
phuHopQuyHoach |
Chuỗi kí tự |
CharacterString |
20 |
Là thông tin về mức độ với chiến lược, quy hoạch phát triển kinh tế, xã hội của vùng, tỉnh |
|
23 |
Lợi thế vị trí |
viTri |
Chuỗi kí tự |
CharacterString |
20 |
Là thông tin phân cấp về lợi thế vị trí |
|
24 |
Tỷ lệ lao động có việc làm/dân số trong độ tuổi lao động |
tyLeLaoDong |
Chuỗi kí tự |
CharacterString |
20 |
Là thông tin phân cấp về tỷ lệ lao động có việc làm/dân số trong độ tuổi lao động |
|
25 |
Hạ tầng xã hội (y tế, giáo dục, văn hóa, thể dục - thể thao) |
haTangXaHoi |
Chuỗi kí tự |
CharacterString |
20 |
Là thông tin về kết quả đánh giá hệ thống hạ tầng xã hội |
|
26 |
Hạ tầng kỹ thuật (hệ thống giao thông, cấp điện, cấp nước) |
haTangKyThuat |
Chuỗi kí tự |
CharacterString |
20 |
Là thông tin về kết quả đánh giá hệ thống hạ tầng kỹ thuật |
|
27 |
Đánh giá hiệu quả xã hội |
hieuQuaXaHoi |
* |
* |
* |
* |
|
28 |
Tỷ lệ che phủ |
tyLeChePhu |
Chuỗi kí tự |
CharacterString |
20 |
Là thông tin về tỷ lệ che phủ/năm của khoanh đất |
|
29 |
Duy trì bảo vệ đất |
baoVeDat |
Chuỗi kí tự |
CharacterString |
20 |
Là thông tin về mức độ duy trì bảo vệ đất của khoanh đất |
|
30 |
Giảm thiểu thoái hóa, ô nhiễm đất |
giamThoaiHoa |
Chuỗi kí tự |
CharacterString |
20 |
Là thông tin về mức độ giảm thiểu thoái hóa, ô nhiễm đất của khoanh đất |
|
31 |
Tỷ lệ cây xanh |
tyLeCayXanh |
Chuỗi kí tự |
CharacterString |
20 |
Là thông tin về tỷ lệ cây xanh trong khu vực |
|
32 |
Tỷ lệ thu gom chất thải rắn (%) |
thuGomChatThaiRa n |
Chuỗi kí tự |
CharacterString |
20 |
Là thông tin về tỷ lệ thu gom chất thải rắn trong khu vực |
|
33 |
Hệ thống xử lý nước thải, chất thải |
xuLyNuocThaiChat Thai |
Chuỗi kí tự |
CharacterString |
20 |
Là thông tin về hệ thống xử lý nước thải, chất thải |
|
34 |
Khả năng bố trí đất cho hoạt động thu gom xử lý rác thải, chất thải |
khaNangBoTriDat |
Chuỗi kí tự |
CharacterString |
20 |
Là thông tin về khả năng bố trí đất cho hoạt động thu gom, xử lý rác thải, chất thải trong khu vực |
|
35 |
Đánh giá hiệu quả môi trường |
hieuQuaMoiTruong |
* |
* |
* |
* |
|
36 |
Phân mức đánh giá tiềm năng đất đai |
pc_tiemNang |
* |
* |
* |
* |
Ghi chú:
- “*”: Trường thông tin tuân thủ theo quy định của pháp luật về nội dung, cấu trúc, kiểu thông tin của cơ sở dữ liệu quốc gia về đất đai;
- Cấu trúc, kiểu thông tin của lớp thông tin vềchế độ nước gồm các trường thông tin thuộc tính từ số 1-7, 10-16;
- Cấu trúc, kiểu thông tin của lớp thông tin vềhiệu quả kinh tế gồm các trường thông tin thuộc tính từ số 1-7, 17-20;
- Cấu trúc, kiểu thông tin của lớp thông tin vềhiệu quả xã hội gồm các trường thông tin thuộc tính từ số 1-7, 21-27. Ngoài cáctrườngthông tinchung, các thông tin đánh giá hiệu quả xã hội đối vớiđất nông nghiệp được nhập vào các trường thuộc tính số 21-22, đối vớiđấtphi nông nghiệpđượcnhập vào các trường thông tin thuộc tính số 23-27.
- Cấu trúc, kiểu thông tin của lớp thông tin về hiệu quả môi trường gồm các trường thông tin thuộc tính từ số 1-7, 28-35. Ngoài các trường thông tin chung, các thông tin đánh giá hiệu quả môi trường đối với đất nông nghiệp được nhập vào các trường thuộc tính số 28-30, đối với đất phi nông nghiệp được nhập vào các trường thông tin thuộc tính số 31-34.
- Cấu trúc, kiểu thông tin của lớp thông tin về phân mức đánh giá tiềm năng đất đai hiện tại, lớp thông tin về phân mức đánh giá tiềm năng đất đai tương lai gồm các trường thông tin thuộc tính từ số 1-9, 16, 20, 27, 35-36;
3. Lớp thông tin khoanh vùng các khu vực đất cần bảo vệ, xử lý, cải tạo và phục hồi đất
Bảng số 32/CLĐ:
CẤU TRÚC VÀ KIỂU THÔNG TIN CỦA LỚP THÔNG TIN KHOANH VÙNG CÁC KHU VỰC ĐẤT CẦN BẢO VỆ, XỬ LÝ, CẢI TẠO,
PHỤC HỒI ĐẤT
|
STT |
Tên trường thông tin |
Ký hiệu trường thông tin |
Kiểu dữ liệu |
Độ dài trường |
Mô tả |
|
|
Tiếng Việt |
Tiếng Anh |
|||||
|
1 |
Số thứ tự khoanh |
id |
* |
* |
* |
* |
|
2 |
Tên vùng |
tenVung |
Chuỗi kí tự |
CharacterString |
50 |
Là tên của vùng |
|
3 |
Tên tỉnh |
tenTinh |
Chuỗi kí tự |
CharacterString |
50 |
Là tên tỉnh hoặc tên thành phố trực thuộc Trung ương |
|
4 |
Tên huyện |
tenHuyen |
Chuỗi kí tự |
CharacterString |
50 |
Là tên quận hoặc huyện hoặc thị xã hoặc thành phố thuộc tỉnh |
|
5 |
Mã xã |
maXa |
* |
* |
* |
* |
|
6 |
Tên xã |
tenXa |
Chuỗi kí tự |
CharacterString |
50 |
Là tên xã hoặc phường hoặc thị trấn |
|
7 |
Tên khoanh đất |
tenKhoanh |
* |
* |
* |
* |
|
8 |
Diện tích khoanh đất |
dienTich |
* |
* |
* |
* |
|
9 |
Phân mức đánh giá chất lượng đất |
pc_chatLuongDat |
* |
* |
* |
* |
|
10 |
Phân mức đánh giá tiềm năng đất đai |
pc_tiemNang |
* |
* |
* |
* |
|
11 |
Khu vực cần bảo vệ, xử lý, cải tạo và phục hồi |
khuVuc_CLD_BV |
* |
* |
* |
* |
Ghi chú:
-“*”: Trường thông tin tuân thủ theo quy định của pháp luật về nội dung, cấu trúc, kiểu thông tin của cơ sở dữ liệu quốc gia về đất đai.
E. MẪU BÁO CÁO ĐIỀU TRA, ĐÁNH GIÁ CHẤT LƯỢNG ĐẤT, TIỀM NĂNG ĐẤT ĐAI
Mẫu số 07/CLĐ
(Bìa 1)
|
CỘNG HÒA XÃ HỘI CHỦ NGHĨA VIỆT NAM ____________________
BÁO CÁO KẾT QUẢ ĐIỀU TRA, ĐÁNH GIÁ CHẤT LƯỢNG ĐẤT, TIỀM NĂNG ĐẤT ĐAI
…, tháng ... năm ...
|
(Bìa 2)
CỘNG HÒA XÃ HỘI CHỦ NGHĨA VIỆT NAM
Độc lập - Tự do - Hạnh phúc
_______________________
BÁO CÁO
KẾT QUẢ ĐIỀU TRA, ĐÁNH GIÁ
CHẤT LƯỢNG ĐẤT, TIỀM NĂNG ĐẤT ĐAI
|
ĐƠN VỊ PHÊ DUYỆT (Ký tên, đóng dấu)
|
…, ngày…tháng…năm… ĐƠN VỊ LẬP BÁO CÁO (Ký tên, đóng dấu)
|
MỞ ĐẦU
1. Tính cấp thiết của dự án
Thuyết minh một số nét cơ bản về công tác điều tra, đánh giá đất đai và sự cần thiết phải triển khai dự án, một số nhận xét chung về đóng góp của dự án cho việc phát triển kinh tế, xã hội và bảo vệ môi trường trên địa bàn.
2. Cơ sở pháp lý của dự án
Liệt kê các văn bản pháp luật, các quy chuẩn, tiêu chuẩn kỹ thuật làm căn cứ thực hiện dự án.
3. Mục tiêu, phạm vi thực hiện dự án
3.1. Mục tiêu của dự án
3.2. Phạm vi thực hiện dự án
4. Nội dung và phương pháp thực hiện dự án
4.1. Nội dung của dự án
4.2. Phương pháp thực hiện dự án (phương pháp điều tra; phương pháp xử lý thông tin, tài liệu, số liệu; phương pháp phân tích mẫu đất; phương pháp xây dựng bản đồ, ...).
CHƯƠNG I
THÔNG TIN CHUNG VỀ VÙNG THỰC HIỆN DỰ ÁN
(TÊN VÙNG HOẶC TÊN TỈNH)
Liệt kê những thông tin cơ bản về điều kiện tự nhiên, kinh tế xã hội và tình hình quản lý sử dụng đất của vùng thực hiện dự án, bao gồm:
I. Điều kiện tự nhiên
Nêu tóm tắt các nội dung về: vị trí địa lý, các đặc điểm khí hậu, địa hình, thủy văn, nguồn nước, thảm thực vật, tài nguyên đất, ...
II. Điều kiện kinh tế - xã hội
- Nêu tóm tắt về điều kiện kinh tế như: tốc độ tăng trưởng kinh tế, chuyển dịch cơ cấu kinh tế và thực trạng phát triển kinh tế của các ngành, các lĩnh vực...
- Nêu tóm tắt về điều kiện xã hội như: dân số, thực trạng các khu dân cư, thực trạng cơ sở hạ tầng xã hội.
III. Tình hình quản lý, sử dụng đất
- Trình bày về hiện trạng, biến động sử dụng đất, thực trạng chuyển đổi cơ cấu sử dụng đất gây áp lực đến chất lượng đất, tiềm năng đất đai.
IV. Phân tích, đánh giá ảnh hưởng của điều kiện tự nhiên, kinh tế - xã hội và quản lý, sử dụng đất đến chất lượng đất, tiềm năng đất đai
CHƯƠNG II
THỰC TRẠNG CHẤT LƯỢNG ĐẤT, TIỀM NĂNG ĐẤT ĐAI
Chương này trình bày những kết quả điều tra thực trạng chất lượng đất, tiềm năng đất đai. Những thông tin chính cần được nêu tại chương này bao gồm:
I. Thực trạng chất lượng đất
- Trình bày về thực trạng tài nguyên đất (diện tích, phân bố, đặc điểm tính chất, quá trình biến đổi chất lượng đất, ... của các loại đất);
- Trình bày về kết quả xác định và phân cấp chỉ tiêu đánh giá chất lượng đất;
- Trình bày về kết quả tổng hợp đánh giá chất lượng đất theo loại đất (đối với cấp vùng và cấp tỉnh); theo đơn vị hành chính (đối với cấp tỉnh);
- Trình bày về kết quả đánh giá xu thế biến đổi chất lượng đất so với kỳ điều tra trước (thực hiện đối với địa bàn đã thực hiện điều tra, đánh giá chất lượng đất).
II.Thực trạng tiềm năng đất đai
- Trình bày về kết quả xác định và phân cấp chỉ tiêu đánh giá tiềm năng đất đai;
- Trình bày về kết quả đánh giá hiệu quả sử dụng đất (hiệu quả kinh tế, xã hội và môi trường);
- Trình bày về kết quả tổng hợp đánh giá tiềm năng đất đai theo loại đất (đối với cấp vùng và cấp tỉnh); theo đơn vị hành chính (đối với cấp tỉnh);
- Trình bày về kết quả đánh giá xu thế biến đổi tiềm năng đất đai so với kỳ điều tra trước (thực hiện đối với địa bàn đã thực hiện điều tra, đánh giá tiềm năng đất đai).
III.Khoanh vùng các khu vực đất cần bảo vệ, cải tạo và phục hồi
CHƯƠNG III
ĐỀ XUẤT CÁC GIẢI PHÁP BẢO VỆ, CẢI TẠO ĐẤT
Chương này trình bày các giải pháp bảo vệ, cải tạo đất (giải pháp về chính sách, giải pháp về khoa học kỹ thuật, ..) theo kết quả điều tra, đánh giá chất lượng đất, tiềm năng đất đai.
KẾT LUẬN - KIẾN NGHỊ
Phụ lục III
QUY ĐỊNH KỸ THUẬT VÀ PHƯƠNG PHÁP THỰC HIỆN
ĐIỀU TRA, ĐÁNH GIÁ THOÁI HÓA ĐẤT
(Kèm theo Thông tư số 11/TT-BTNMT ngày 31 tháng 7 năm 2024
của Bộ trưởng Bộ Tài nguyên và Môi trường)
|
I. HỆ THỐNG SƠ ĐỒ |
|
|
Sơ đồ số 01/THĐ |
Trình tự các bước thực hiện điều tra, đánh giá thoái hóa đất |
|
Sơ đồ số 02/THĐ |
Trình tự xây dựng bản đồ đất bị suy giảm độ phì |
|
Sơ đồ số 03/THĐ |
Trình tự xây dựng bản đồ đất bị xói mòn |
|
Sơ đồ số 04/THĐ |
Trình tự xây dựng bản đồ đất bị khô hạn, hoang mạc hóa, sa mạc hóa |
|
Sơ đồ số 05/THĐ |
Trình tự xây dựng bản đồ đất bị kết von, đá ong hóa |
|
Sơ đồ số 06/THĐ |
Trình tự xây dựng bản đồ đất bị mặn hóa |
|
Sơ đồ số 07/THĐ |
Trình tự xây dựng bản đồ đất bị phèn hóa |
|
Sơ đồ số 08/THĐ |
Trình tự xây dựng bản đồ thoái hóa đất |
|
II. HỆ THỐNG BẢNG |
|
|
Bảng số 01/THĐ |
Phân cấp đánh giá đất bị chua hoá |
|
Bảng số 02/THĐ |
Phân cấp đánh giá đất bị suy giảm chất hữu cơ tổng số |
|
Bảng số 03/THĐ |
Phân cấp đánh giá đất bị suy giảm khả năng trao đổi cation |
|
Bảng số 04/THĐ |
Phân cấp đánh giá đất bị suy giảm nitơ tổng số |
|
Bảng số 05/THĐ |
Phân cấp đánh giá đất bị suy giảm phốt pho tổng số |
|
Bảng số 06/THĐ |
Phân cấp đánh giá đất bị suy giảm kali tổng số |
|
Bảng số 07/THĐ |
Phân mức đánh giá đất bị suy giảm độ phì |
|
Bảng số 08/THĐ |
Phân mức đánh giá đất bị xói mòn |
|
Bảng số 09/THĐ |
Phân cấp đánh giá chỉ số khô hạn |
|
Bảng số 10/THĐ |
Phân mức đánh giá đất bị khô hạn khí tượng |
|
Bảng số 11/THĐ |
Phân mức đánh giá đất bị khô hạn |
|
Bảng số 12/THĐ |
Phân mức đánh giá hoang mạc hoá, sa mạc hoá |
|
Bảng số 13/THĐ |
Phân mức đánh giá đất bị kết von |
|
Bảng số 14/THĐ |
Phân mức đánh giá đất bị đá ong hóa |
|
Bảng số 15/THĐ |
Phân mức đánh giá đất bị mặn hoá |
|
Bảng số 16/THĐ |
Phân mức đánh giá đất bị phèn hoá |
|
Bảng số 17/THĐ |
Phân cấp chỉ tiêu xây dựng bản đồ thoái hoá đất |
|
Bảng số 18/THĐ |
Phân mức đánh giá đất bị thoái hoá |
|
Bảng số 19/THĐ |
Tổ hợp mức thoái hóa đất |
|
Bảng số 20/THĐ |
Cấu trúc, kiểu thông tin của các lớp thông tin điều tra, đánh giá thoái hóa đất |
|
III. HỆ THỐNG MẪU |
|
|
Mẫu số 01/THĐ |
Thống kê số lượng khoanh đất và đặc trưng của khoanh đất điều tra |
|
Mẫu số 02/THĐ |
Bản mô tả kết quả điều tra thoái hóa |
|
Mẫu số 03/THĐ |
Bảng dữ liệu điều tra |
|
Mẫu số 04/THĐ |
Báo cáo kết quả điều tra, đánh giá thoái hóa đất |
Sơ đồ số 01/THĐ:
TRÌNH TỰ CÁC BƯỚC THỰC HIỆN ĐIỀU TRA, ĐÁNH GIÁ THOÁI HÓA ĐẤT

A. MỘT SỐ PHƯƠNG PHÁP THỰC HIỆN ĐIỀU TRA, ĐÁNH GIÁ THOÁI HÓA ĐẤT
I. Phương pháp điều tra
1. Điều tra thu thập thông tin, tài liệu, số liệu thứ cấp
Điều tra thu thập nhóm các thông tin, tài liệu, số liệu, bản đồ phục vụ đánh giá thoái hóa đất thực hiện theo quy định tại khoản 1 Mục I Phần A của Phụ lục II ban hành kèm theo Thông tư này.
2. Điều tra thực địa
2.1. Chỉnh lý ranh giới khoanh đất ngoài thực địa
Điều tra quan sát trực tiếp, dựa vào các địa vật rõ nét có sẵn trên bản đồ và trên thực địa (các đặc điểm nhận dạng của các yếu tố đã có trên bản đồ), kết hợp với khoảng cách trên thực địa từ các điểm đã có trên bản đồ tới các điểm cần xác định để điều chỉnh ranh giới khoanh đất theo loại đất, loại thổ nhưỡng, địa hình, chế độ nước, tỷ lệ che phủ đất, phương thức canh tác bảo vệ đất, loại hình thoái hóa trên bản đồ điều tra thực địa.
Sai số cho phép về đường ranh giới các khoanh đất theo quy định tại Mục I Phần A Phụ lục II ban hành kèm theo Thông tư này.
2.2. Quy định về mẫu bảng điều tra thực địa
Mẫu số 01/THĐ:
THỐNG KÊ SỐ LƯỢNG KHOANH ĐẤT VÀ ĐẶC TRƯNG CỦA KHOANH ĐẤT ĐIỀU TRA
|
STT |
Khoanh đất điều tra |
Tên điểm điều tra |
Vị trí |
Diện tích (ha) |
Loại đất |
Thổ nhưỡng |
Địa hình |
Chế độ tưới |
Nội dung điều tra |
Ghi chú |
|
|
|
|
|
|
|
|
|
|
|
|
|
|
|
|
|
|
|
|
|
|
|
|
|
|
|
|
|
|
|
|
|
|
|
|
|
|
|
|
|
|
|
|
|
|
|
|
|
|
|
|
|
|
|
|
|
|
|
|
|
|
|
|
|
|
|
|
|
|
|
|
|
|
|
|
|
|
|
|
|
|
|
|
|
|
|
|
|
|
|
|
|
|
|
|
|
|
|
|
|
|
|
|
|
|
|
|
|
|
|
|
|
|
|
|
|
|
|
|
|
|
|
|
|
|
|
|
|
|
|
|
|
|
|
|
|
|
|
|
|
|
|
|
Mẫu số 02/THĐ:
BẢN MÔ TẢ KẾT QUẢ ĐIỀU TRA THOÁI HÓA
- Khoanh đất, điểm điều tra: ………………………………………………………………
- Địa điểm: …………………………………………………………………………………
- Ngày điều tra: …………………………………………………………………………….
- Địa hình: …………………………………………………………………………………….
1. Thông tin về loại hình thoái hóa điều tra
- Mô tả biểu hiện đất bị thoái hóa (ghi biểu hiện theo từng loại hình thoái hóa):
+ Xói mòn (độ dày tầng đất mặt, màu sắc đất, bề mặt đất (có khe rãnh), có vật liệu chephủ...):
………………………………………………………………………………………………………
………………………………………………………………………………………………….
+ Khô hạn (chế độ tưới, số tháng khô hạn/năm, sự sinh trưởng phát triển của thực vật trên đất và sự xuất hiện của thực vật chỉ thị; độ ẩm tầng đất mặt...): ……………………………………….
…………………………………………………………………………………………………
…………………………………………………………………………………………………
+ Kết von (kích thước, tỷ lệ phần trăm kết von và dạng kết von trong đất; phân biệt rõ đốm loang lổ đỏ vàng hay các ổ kết von đỏ vàng mềm hoặc kết von cứng dạng ôxit sắt, mangan hay các tầng đá ong): ………………………………………………………………………………………….
…………………………………………………………………………………………………
…………………………………………………………………………………………………
+ Suy giảm độ phì (tầng đất mặt mỏng, tầng đất mặt bị bạc màu, cấu trúc rời rạc hoặc cục tảng, nhiều đá lẫn; sự cằn cỗi của cây trồng, sự xuất hiện của thực vật chỉ thị (sim, mua); kết quả đo pH.): ..
………………………………………………………………………………………………….
…………………………………………………………………………………………………..
+ Mặn hóa: …………………………………………………………………………………….
…………………………………………………………………………………………………..
……………………………………………………………………………………………………
+ Phèn hóa: ……………………………………………………………………………………
…………………………………………………………………………………………………..
……………………………………………………………………………………………………
- Mức độ đất bị thoái hóa của kỳ điều tra trước (ghi theo loại hình thoái hóa của kỳ điều tra trước nếu có): ……………………………………………………………………………………………
- Đánh giá mức độ thoái hóa đất so với kỳ điều tra trước (nếu có): ………………
……………………………………………………………………………………………………
2. Thông tin khác
- Loại đất kỳ điều tra trước: …………………………………………………………
- Chế độ tưới kỳ điều tra trước: ……………………………………………………..
- Loại đất hiện nay: ………………………………………………………………………
- Cây trồng: ………………………………………………………………………………
- Thời gian che phủ: …………………………………………………………………….
- Phương thức canh tác/Biện pháp canh tác bảo vệ đất: …………………………..
………………………………………………………………………………………………..
- Chế độ tưới: ……………………………………………………………………………
- Mức độ thoái hóa đất theo các loại hình thoái hóa kỳ điều tra trước/hiện tại
|
Loại hình thoái hóa |
Kỳ điều tra trước |
Hiện tại |
|
Suy giảm độ phì |
|
|
|
Xói mòn |
|
|
|
Khô hạn |
|
|
|
Kết von |
|
|
|
Mặn hóa |
|
|
|
Phèn hóa |
|
|
Kết luận: (Có thay đổi so với kỳ điều tra trước (nếu có) hay không?)
- Loại đất: …………………………………………………………………………….
- Mức độ suy giảm độ phì: ………………………………………………………………….
- Mức độ xói mòn: …………………………………………………………………………..
- Mức độ khô hạn: ……………………………………………………………………………..
- Mức độ mặn hóa: …………………………………………………………………………..
- Mức độ phèn hóa: ………………………………………………………………………..
- Độ dốc hoặc địa hình tương đối: …………………………………………………………
|
|
Đại diện nhóm điều tra (Ký và ghi rõ họ tên)
|
Ghi chú: Nội dung mô tả thông tin các loại hình thoái hóa
- Đất bị suy giảm độ phì: xác định một số đặc trưng của đất bị suy giảm độ phì thông qua các đặc trưng của đất như tầng đất mặt mỏng, tầng đất mặt bị bạc màu, cấu trúc rời rạc hoặc cục tảng, nhiều đá lẫn,... hoặc thông qua sự sinh trưởng, phát triển của thực vật trên đất như sự cằn cỗi của cây trồng, sự xuất hiện của thực vật chỉ thị (sim, mua,...);
- Đất bị khô hạn, hoang mạc hóa, sa mạc hóa: xác định một số đặc trưng của đất bị khô hạn, hoang mạc hoá, sa mạc hoá thông qua các đặc trưng của khí hậu và chế độ tưới, đặc trưng của đất hoặc thông qua sự sinh trưởng, phát triển của thực vật trên đất và sự xuất hiện của thực vật chỉ thị;
- Đất bị kết von, đá ong hóa (đào hoặc khoan phẫu diện thăm dò): xác định độ sâu xuất hiện kết von; một số đặc trưng của kết von về kích thước, tỷ lệ phần trăm kết von và dạng kết von trong đất (phân biệt rõ đốm loang lổ đỏ vàng hay các ổ kết von đỏ vàng mềm hoặc kết von cứng dạng ôxit sắt, mangan hay các tầng đá ong);
- Đất bị xói mòn: xác định một số đặc trưng về độ dày tầng đất mặt, bề mặt đất (có khe rãnh), độ dốc địa hình, thảm thực vật,…..;
- Đất bị mặn hóa: Xác định những khu vực bị xâm nhập mặn do ảnh hưởng của tự nhiên theo chu kỳ hoặc bất thường (ranh giới xâm nhập mặn), cây chỉ thị (nếu có);
- Đất bị phèn hóa: Xác định những khu vực đất phèn do tác động của tự nhiên, con người làm biến đổi đất phèn tiềm tàng sang đất phèn hoạt động; đất phèn tiềm tàng, phèn hoạt động sâu sang đất phèn tiềm tàng, phèn hoạt động nông.
Mẫu số 03/THĐ:
BẢNG DỮ LIỆU ĐIỀU TRA
|
STT |
Khoanh đất |
Điểm điều tra |
Vị trí |
Thổ nhưỡng |
Độ dày tầng đất mịn |
Địa hình (độ dốc hoặc địa hình tương đối) |
Loại đất |
Chế độ nước |
Bản mô tả kết quả điều tra các loại hình thoái hóa |
Ảnh điều tra |
pH đất |
Độ ẩm đất |
Ghi chú |
||||
|
Địa điểm |
Tọa độ |
Chế độ tưới |
Xâm nhập mặn |
Ngập úng |
Ảnh cảnh quan khoanh đất điều tra |
Ảnh đặc trưng các loại hình thoái hóa |
|||||||||||
|
|
|
|
|
|
|
|
|
|
|
|
|
|
|
|
|
|
|
|
|
|
|
|
|
|
|
|
|
|
|
|
|
|
|
|
|
|
|
|
|
|
|
|
|
|
|
|
|
|
|
|
|
|
|
|
|
|
|
|
|
|
|
|
|
|
|
|
|
|
|
|
|
|
|
|
Ghi chú:
- Mô tả thông tin điều tra thực địa vào bảng dữ liệu điều tra bao gồm: vị trí; thổ nhưỡng; độ dày tầng đất mịn; địa hình; tọa độ điểm lấy mẫu đất; loại đất (hiện trạng; thời gian che phủ; phương thức canh tác/biện pháp canh tác bảo vệ đất); chế độ nước (chế độ tưới, tiêu; xâm nhập mặn; ngập úng); bản mô tả kết quả điều tra các loại hình thoái hóa; ảnh điều tra; độ ẩm đất; pH đất.
- Trường hợp có phần mềm và hạ tầng công nghệ thông tin, viễn thông đáp ứng đầy đủ, tạo mã liên kết (QR code) đến cơ sở dữ liệu và nhập kết quả điều tra theo thời gian thực hoặc cuối ngày, cuối đợt công tác.
II. Phương pháp xử lý thông tin, tài liệu, số liệu
1. Phương pháp xử lý số liệu thống kê
Sử dụng công cụ trong các phần mềm Microsoft (Word, Excel), MapInfo, ArcGIS,... tổng hợp, xử lý, thống kê số liệu.
2. Phương pháp tổng hợp xử lý thông tin, tài liệu, số liệu, bản đồ phục vụ điều tra
2.1.Phương pháp xây dựng sơ đồ mạng lưới điểm điều tra các loại hình thoái hóa trên bản đồ điều tra thực địa.
- Lựa chọn vị trí điểm điều tra các loại hình thoái hóa: Vị trí các điểm điều tra các loại hình thoái hóa tập trung tại các khu vực đất bị thoái hóa theo kết quả điều tra khảo sát sơ bộ và kết quả điều tra, đánh giá thoái hóa đất đã thực hiện (đối với các tỉnh đã thực hiện điều tra, đánh giá thoái hóa đất); vị trí điểm điều tra thoái hóa đất trùng với vị trí điểm điều tra phẫu diện đất trong cùng khoanh đất.
2.2. Phương pháp xử lý kết quả điều tra đến từng khoanh đất
- Xử lý kết quả phân tích đến khoanh đất điều tra: lựa chọn kết quả phân tích mẫu đất tầng mặt (các chỉ tiêu về tính chất vật lý, tính chất hóa học) của các phẫu diện đất chính, phụ, thăm dò trong điều tra, đánh giá chất lượng đất đến từng khoanh đất, đảm bảo mỗi khoanh đất có kết quả phân tích mẫu đất.
Các chỉ tiêu về tính chất vật lý và tính chất hóa học sử dụng trong đánh giá thoái hóa đất bao gồm:
+ Các chỉ tiêu về tính chất vật lý: tỷ lệ cấp hạt sét; tỷ lệ cấp hạt cát; tỷ lệ cấp hạt limon.
+ Các chỉ tiêu về tính chất hóa học: độ chua của đất (pHKCl), CEC (lđl/100g đất), Nitơ tổng số (%), Phốt pho tổng số (%), Kali tổng số (%), chất hữu cơ tổng số (OM%).
- Xác định thông tin về độ phì đất đã có trong quá khứ, tổng số muối tan trong quá khứ, lưu huỳnh tổng số trong quá khứ: Lựa chọn kết quả phân tích các chỉ tiêu về tính chất hóa học đất quá khứ, tổng số muối tan trong quá khứ, lưu huỳnh tổng số trong quá khứ từ kết quả điều tra, đánh giá đất đai kỳ điều tra trước hoặc các chương trình dự án về đất từ 05 năm trở về trước tùy vào nguồn tài liệu của từng địa phương.
III. Phương pháp xây dựng bản đồ và dữ liệu điều tra, đánh giá thoái hóa đất
1. Phương pháp xây dựng bản đồ và dữ liệu điều tra, đánh giá thoái hóa đất
- Phương pháp xây dựng bản đồ:
+ Phương pháp chồng xếp hoặc ghép các lớp thông tin để xây dựng các bản đồ chuyên đề và bản đồ kết quả điều tra, đánh giá ô nhiễm đất;
+ Phương pháp nội suy: nội suy (Kriging; IDW) để xác định các giá trị liên tục về phân bố lượng mưa, nắng, nhiệt độ, độ ẩm cho toàn bộ địa bàn điều tra áp dụng trong xây dựng bản đồ khí hậu;
+ Phương pháp chuyển đổi dữ liệu từ các định dạng dữ liệu đầu vào khác nhau về định dạng thống nhất.
- Dữ liệu điều tra, đánh giá thoái hóa đất:
+ Dữ liệu không gian được xây dựng dưới dạng lược đồ ứng dụng GML theo tiêu chuẩn kỹ thuật.
+ Dữ liệu thuộc tính được xây dựng ở khuôn dạng XML, theo tiêu chuẩn kỹ thuật.
+ Đối với hồ sơ quét: chế độ quét của thiết bị được thiết lập theo hệ màu RGB với độ phân giải tối thiểu là 150 DPI.
+ Đối với các báo cáo thuyết minh tổng hợp thể hiện ở định dạng *.docx; số liệu ở định dạng *.xlsx.
+ Dữ liệu trình bày: dữ liệu không gian về điều tra, đánh giá thoái hóa đất được trình bày theo định dạng: *.workspace, *.mxd, *.qgz...
2. Sơ đồ trình tự xây dựng bản đồ trong điều tra, đánh giá thoái hóa đất
2.1. Bản đồ đất bị suy giảm độ phì
Sơ đồ số 02/THĐ:
TRÌNH TỰ XÂY DỰNG BẢN ĐỒ ĐẤT BỊ SUY GIẢM ĐỘ PHÌ

2.2. Bản đồ đất bị xói mòn
Sơ đồ số 03/THĐ:

2.3. Bản đồ đất bị khô hạn, hoang mạc hóa, sa mạc hóa
Sơ đồ số 04/THĐ:
TRÌNH TỰ XÂY DỰNG BẢN ĐỒ ĐẤT BỊ KHÔ HẠN,
HOANG MẠC HÓA, SA MẠC HÓA

2.4. Bản đồ đất bị kết von, đá ong hóa
Sơ đồ số 05/THĐ:
TRÌNH TỰ XÂY DỰNG BẢN ĐỒ ĐẤT BỊ KẾT VON, ĐÁ ONG HÓA

2.5. Bản đồ đất bị mặn hóa
Sơ đồ số 06/THĐ:
TRÌNH TỰ XÂY DỰNG BẢN ĐỒ ĐẤT BỊ MẶN HÓA

2.7. Bản đồ đất bị phèn hóa
Sơ đồ số 07/THĐ:
TRÌNH TỰ XÂY DỰNG BẢN ĐỒ ĐẤT BỊ PHÈN HÓA

2.8. Bản đồ thoái hóa đất
Sơ đồ số 08/THĐ:
TRÌNH TỰ XÂY DỰNG BẢN ĐỒ THOÁI HÓA ĐẤT

B. SỐ LƯỢNG KHOANH ĐẤT, ĐIỂM ĐIỀU TRA, ĐÁNH GIÁ THOÁI HÓA ĐẤT
Số lượng khoanh đất, điểm điều tra, đánh giá thoái hóa đất thực hiện theo quy định tại Bảng số 01/CLĐ của Phụ lục II ban hành kèm theo Thông tư này.
Mỗi khoanh đất, điểm điều tra thực hiện điều tra đồng thời các loại hình thoái hóa theo từng khu vực như sau:
- Khu vực đồng bằng: thực hiện điều tra, đánh giá đất bị suy giảm độ phì; đất bị khô hạn, hoang mạc hóa, sa mạc hóa; đất bị kết von, đá ong hóa.
- Khu vực ven biển: thực hiện điều tra, đánh giá đất bị suy giảm độ phì; đất bị khô hạn, hoang mạc hóa, sa mạc hóa; đất bị mặn hóa; đất bị phèn hóa.
- Khu vực trung du, miền núi: thực hiện điều tra, đánh giá đất bị xói mòn; đất bị kết von, đá ong hóa; đất bị suy giảm độ phì; đất bị khô hạn, hoang mạc hóa, sa mạc hóa.
C. CHỈ TIÊU PHÂN CẤP ĐIỀU TRA, ĐÁNH GIÁ THOÁI HÓA ĐẤT
1. Phân cấp chỉ tiêu về đặc điểm thổ nhưỡng
Phân cấp chỉ tiêu về đặc điểm thổ nhưỡng thực hiện theo quy định tại Bảng số 05/CLĐ của Phụ lục II ban hành kèm theo Thông tư này.
2. Phân cấp chỉ tiêu về địa hình
Phân cấp chỉ tiêu về địa hình thực hiện theo quy định tại Bảng số 07/CLĐ của Phụ lục II ban hành kèm theo Thông tư này.
3. Phân cấp chỉ tiêu về tính chất vật lý - hóa học
- Kết quả phân tích tính chất vật lý:
+ Tỷ lệ cấp hạt sét
+ Tỷ lệ cấp hạt cát
+ Tỷ lệ cấp hạt limon
- Kết quả phân tích tính chất hóa học:
+ Độ chua của đất (pHKCl)
+ Khả năng trao đổi Cation của đất CEC (lđl/100g đất)
+ Nitơ tổng số (%)
+ Phốt pho tổng số (%)
+ Kali tổng số (%)
+ Chất hữu cơ tổng số (OM%)
4. Phân cấp chỉ tiêu chế độ nước
Phân cấp chỉ tiêu về chế độ nước thực hiện theo quy định tại Bảng số 22/CLĐ của Phụ lục II ban hành kèm theo Thông tư này.
5. Phân cấp chỉ tiêu khí hậu
- Chỉ số khô hạn
- Số tháng khô hạn
6. Phân cấp chỉ tiêu đánh giá đất bị suy giảm độ phì
a) So sánh sự thay đổi giá trị của độ phì đất hiện tại và độ phì đất quá khứ (kỳ điều tra, đánh giá trước) thông qua các chỉ tiêu dưới đây:
- Độ chua của đất (pHKCl)
- Khả năng trao đổi Cation của đất CEC (lđl/100g đất)
- Nitơ tổng số (%)
- Phốt pho tổng số (%)
- Kali tổng số (%)
- Chất hữu cơ tổng số (OM%)
b) Kết quả đánh giá đất bị suy giảm độ phì
+ Đất bị chua hoá (suy giảm pHKCl):
D = giá trị của độ chua của đất (pHKCl) quá khứ - giá trị của Độ chua của đất (pHKCl) hiện tại (theo kết quả phân tích mẫu đất); việc phân cấp, đánh giá theo bảng dưới đây:
Bảng số 01/THĐ:
PHÂN CẤP ĐÁNH GIÁ ĐẤT BỊ CHUA HOÁ
|
Mức đánh giá |
Khoảng biến động (D) |
Ký hiệu |
|
Không suy giảm |
≤ 0 |
SgPN |
|
Suy giảm nhẹ |
0 - 0,5 |
SgP1 |
|
Suy giảm trung bình |
≥ 0,5 - 1 |
SgP2 |
|
Suy giảm nặng |
≥ 1 |
SgP3 |
+ Suy giảm chất hữu cơ tổng số (OM%)
D = giá trị của chất hữu cơ tổng số (OM%) quá khứ - giá trị của chất hữu cơ tổng số (OM%) hiện tại (theo kết quả phân tích mẫu đất); việc phân cấp, đánh giá theo bảng dưới đây:
Bảng số 02/THĐ:
PHÂN CẤP ĐÁNH GIÁ ĐẤT BỊ SUY GIẢM CHẤT HỮU CƠ TỔNG SỐ
|
Mức đánh giá |
Khoảng biến động (D) (%) |
Ký hiệu |
|
|
Vùng đồng bằng |
Vùng đồi núi |
||
|
Không suy giảm |
≤0 |
≤0 |
SgON |
|
Suy giảm nhẹ |
0-0,5 |
0-1 |
SgO1 |
|
Suy giảm trung bình |
≥0,5-1 |
≥1-2 |
SgO2 |
|
Suy giảm nặng |
≥ 1 |
≥2 |
SgO3 |
+ Suy giảm khả năng trao đổi cation của đất (CEC)
D = giá trị của khả năng trao đổi cation của đất (CEC) quá khứ - giá trị của khả năng trao đổi cation của đất (CEC) hiện tại (theo kết quả phân tích mẫu đất); việc phân cấp, đánh giá theo bảng dưới đây:
Bảng số 03/THĐ:
PHÂN CẤP ĐÁNH GIÁ ĐẤT BỊ SUY GIẢM KHẢ NĂNG TRAO ĐỔI CATION
|
Mức đánh giá |
Khoảng biến động (D) (Iđl/100g đất) |
Ký hiệu |
|
Không suy giảm |
≤0 |
SgCN |
|
Suy giảm nhẹ |
0-5 |
SgC1 |
|
Suy giảm trung bình |
≥5-10 |
SgC2 |
|
Suy giảm nặng |
≥10 |
SgC3 |
+ Suy giảm nitơ tổng số (N%)
D = giá trị của nitơ tổng số (N%) quá khứ - giá trị của nitơ tổng số (N%) hiện tại (theo kết quả phân tích mẫu đất); việc phân cấp, đánh giá theo bảng dưới đây:
Bảng số 04/THĐ:
PHÂN CẤP ĐÁNH GIÁ ĐẤT BỊ SUY GIẢM NITƠ TỔNG SỐ
|
Mức đánh giá |
Khoảng biến động (D) (%) |
Ký hiệu |
|
|
Vùng đồng bằng |
Vùng đồi núi |
||
|
Không suy giảm |
≤0 |
≤0 |
SgNN |
|
Suy giảm nhẹ |
0 - 0,03 |
0 - 0,05 |
SgN1 |
|
Suy giảm trung bình |
≥ 0,03 - 0,07 |
≥0,05-0,1 |
SgN2 |
|
Suy giảm nặng |
≥0,07 |
≥0,1 |
SgN3 |
+ Suy giảm hàm lượng phốt pho tổng số (P2O5%)
D = giá trị của hàm lượng phốt pho tổng số (P2O5%) quá khứ - giá trị của hàm lượng phốt pho tổng số (P2O5%) hiện tại (theo kết quả phân tích mẫu đất); việc phân cấp, đánh giá theo bảng dưới đây:
Bảng số 05/THĐ:
PHÂN CẤP ĐÁNH GIÁ ĐẤT BỊ SUY GIẢM PHỐT PHO TỔNG SỐ
|
Mức đánh giá |
Khoảng biến động (D) (%) |
Ký hiệu |
|
Không suy giảm |
≤0 |
SgPN |
|
Suy giảm nhẹ |
0 - 0,02 |
SgP1 |
|
Suy giảm trung bình |
≥ 0,02 - 0,04 |
SgP2 |
|
Suy giảm nặng |
≥0,04 |
SgP3 |
+ Suy giảm hàm lượng kali tổng số (K2O%)
D = giá trị của hàm lượng hàm lượng kali tổng số (K2O%) quá khứ - giá trị của hàm lượng kali tổng số (K2O%) hiện tại (theo kết quả phân tích mẫu đất); việc phân cấp, đánh giá theo bảng dưới đây:
Bảng số 06/THĐ:
PHÂN CẤP ĐÁNH GIÁ ĐẤT BỊ SUY GIẢM KALI TỔNG SỐ
|
Mức đánh giá |
Khoảng biến động (D) (%) |
Ký hiệu |
|
Không suy giảm |
≤ 0 |
SgKN |
|
Suy giảm nhẹ |
0-0,5 |
SgK1 |
|
Suy giảm trung bình |
≥ 0,5-1 |
SgK2 |
|
Suy giảm nặng |
≥ 1 |
SgK3 |
* Tổng hợp phân mức đánh giá đất bị suy giảm độ phì
Phân mức đánh giá đất bị suy giảm độ phì được xác định cho từng chỉ tiêu đến từng khoanh đất và theo thang điểm 100 với các phân mức như sau: 100 - mức không suy giảm; 70 - mức suy giảm trung bình; 40 - mức suy giảm nhẹ; 20 - mức suy giảm nặng;
Điểm số trung bình = tổng số điểm của 6 nhóm chỉ tiêu/6
Phân mức đánh giá đất bị suy giảm độ phì (Tùy theo điều kiện thực tế của địa phương có thể lựa chọn phân mức điểm số cho phù hợp): mức không suy giảm > 85; mức suy giảm nhẹ: >60-85; mức suy giảm trung bình: > 47 - 60; mức suy giảm nặng: ≤ 47.
Bảng số 07/THĐ:
PHÂN MỨC ĐÁNH GIÁ ĐẤT BỊ SUY GIẢM ĐỘ PHÌ
|
STT |
Mức độ suy giảm |
Ký hiệu |
|
1 |
Không suy giảm |
SgN |
|
2 |
Suy giảm nhẹ |
Sg1 |
|
3 |
Suy giảm trung bình |
Sg2 |
|
4 |
Suy giảm nặng |
Sg3 |
7. Phân cấp chỉ tiêu đánh giá đất bị xói mòn
Xói mòn đất là quá trình bào mòn làm mất dần các lớp đất trên mặt và phá huỷ các tầng đất bên dưới do tác động của nước mưa.
Xây dựng bản đồ đất bị xói mòn do mưa theo phương trình mất đất phổ dụng của Wischmeier và Smith:
A = R.K.L.S.C.P
A: Lượng đất mất trung bình hằng năm chuyển tới chân sườn (kg/m2.năm)
R: Hệ số xói mòn do mưa (KJ.mm/m2.h.năm)
K: Hệ số xói mòn của đất (kg.h/KJ.mm)
L: Hệ số chiều dài sườn dốc
S: Hệ số độ dốc
C: Hệ số lớp phủ thực vật và quản lý đất
P: Hệ số do áp dụng các biện pháp canh tác bảo vệ đất
* Hệ số xói mòn do mưa (R)
Xác định hệ số R theo lượng mưa trung bình năm:
R = 0,5485 P-59,5
Trong đó: R: hệ số xói mòn do mưa
P: tổng lượng mưa trung bình năm
Từ kết quả tính hệ số R cho các trạm đo sử dụng chức năng nội suy không gian để nội suy giá trị R cho toàn bộ địa bàn điều tra.
* Hệ số độ dốc (S) và chiều dài sườn dốc (L)
Hệ số độ dốc và chiều dài sườn dốc được xác định từ mô hình số độ cao (DEM), bản đồ địa hình, ảnh vệ tinh.
* Hệ số lớp phủ thực vật (C)
- Trường hợp 1: xác định hệ số lớp phủ thực vật từ ảnh vệ tinh, ảnh viễn thám: thông tin về hệ số lớp phủ thực vật có thể được chiết suất từ dữ liệu ảnh vệ tinh, ảnh viễn thám trên cơ sở tính toán chỉ số khác biệt thực vật (NDVI).
- Trường hợp 2: Xác định hệ số lớp phủ thực vật từ kết quả xác định loại đất và % độ che phủ đất.
* Hệ số do áp dụng các biện pháp canh tác, bảo vệ đất (P)
Từ kết quả điều tra, đánh giá hệ thống sử dụng đất đã xác định được hệ số do áp dụng các biện pháp canh tác bảo vệ đất của vùng (hệ số P) cho từng loại sử dụng đất.
* Hệ số xói mòn của đất (K)
Sử dụng kết quả phân tích đất hiện tại thông qua hàm lượng chất hữu cơ trong đất và thành phần cấp hạt để xác định hệ số xói mòn của đất tại các điểm lấy mẫu theo công thức:
100K=2,1.10-4M1,14(12-OM) + 3,25(a-2) + 2,5(d-3)
Trong đó:
K: hệ số xói mòn của đất, đơn vị là Tấn/ha*(KJ.mm/m2.h.năm)-1
M: trọng lượng cấp hạt (trọng lượng theo đường kính cấp hạt).
(%) M = (%limon + % cát mịn)(100% - %sét)
OM: hàm lượng chất hữu cơ trong đất, đo bằng phần trăm
d: hệ số phụ thuộc khả năng tiêu thấm của đất
a: hệ số phụ thuộc vào hình dạng, sắp xếp và loại kết cấu đất.
* Lượng đất mất trung bình hằng năm chuyển tới chân sườn được phân ngưỡng theo tiêu chuẩn Việt Nam như sau:
Bảng số 08/THĐ:
PHÂN MỨC ĐÁNH GIÁ ĐẤT BỊ XÓI MÒN
|
Mức xói mòn |
Lượng đất bị xói mòn (tấn/ha/năm) |
Ký hiệu |
|
Không xói mòn |
0 |
XmN |
|
Xói mòn yếu |
< 10 |
Xm1 |
|
Xói mòn trung bình |
≥ 10-50 |
Xm2 |
|
Xói mòn mạnh |
≥ 50 |
Xm3 |
|
Trong đó: |
50 -150 |
Xm3_1 |
|
> 150 |
Xm3_2 |
8. Phân cấp chỉ tiêu đánh giá đất bị khô hạn, hoang mạc hóa, sa mạc hóa
Đất bị khô hạn, hoang mạc hóa, sa mạc hóa được coi là sự thoái hóa đất trong điều kiện khô hạn, bán khô hạn hay vùng thiếu ẩm do các nguyên nhân khác nhau hoặc do sự thay đổi về khí hậu hoặc do hoạt động của con người.
a) Phân cấp chỉ tiêu đánh giá đất bị khô hạn
* Tính chỉ số khô hạn theo các trạm đo khí tượng

Trong đó:
Kth: chỉ số khô hạn tháng
R(th): Lượng mưa bình quân tháng
E0(th): Lượng bốc hơi bình quân tháng
Lượng bốc hơi khả năng (E0) được xác định theo công thức thực nghiệm của Ivanốp như sau:
E0= 0,0018 x (T+25)2x (100-U)
T là nhiệt độ không khí (°C), U là độ ẩm không khí tương đối (%), 0,0018 là hệ số kinh nghiệm không đổi
Bảng số 09/THĐ:
PHÂN CẤP ĐÁNH GIÁ CHỈ SỐ KHÔ HẠN
|
STT |
Phân cấp |
Chỉ số khô hạn (Kth) |
Ký hiệu |
|
1 |
Không hạn |
< 1 |
KthN |
|
2 |
Hạn nhẹ |
≥ 1-2 |
Kth1 |
|
3 |
Hạn trung bình |
≥ 2-4 |
Kth2 |
|
4 |
Hạn nặng |
≥ 4 |
Kth3 |
Bảng số 10/THĐ:
PHÂN MỨC ĐÁNH GIÁ ĐẤT BỊ KHÔ HẠN KHÍ TƯỢNG
|
STT |
Mức độ khô hạn khí tượng |
Phân mức chỉ số khô hạn theo số tháng/năm |
Ký hiệu |
|
1 |
Không hạn |
<2 |
KhN |
|
2 |
Hạn nhẹ |
≥ 2-3 |
Kh1 |
|
3 |
Hạn trung bình |
≥ 3-5 |
Kh2 |
|
4 |
Hạn nặng |
≥ 5 |
Kh3 |
* Phân mức xác định khô hạn
Đối chiếu với lớp thông tin chế độ tưới để điều chỉnh mức độ khô hạn khí tượng
Bảng số 11/THĐ:
PHÂN MỨC ĐÁNH GIÁ ĐẤT BỊ KHÔ HẠN
|
STT |
Mức độ khô hạn |
Ký hiệu |
|
1 |
Không hạn |
KhN |
|
2 |
Hạn nhẹ |
Kh1 |
|
3 |
Hạn trung bình |
Kh2 |
|
4 |
Hạn nặng |
Kh3 |
b) Phân cấp các chỉ tiêu xác định mức độ hoang mạc hóa, sa mạc hóa
* Tính chỉ số hoang mạc hóa, sa mạc hóa được tính theo các trạm đo khí tượng
Chỉ số hoang mạc hóa, sa mạc hóa (K2) được tính bằng lượng mưa trung bình năm trên lượng bốc hơi.

R(n): Lượng mưa bình quân năm
E0(n):Lượng bốc hơi bình quân năm
Đất bị hoang mạc hóa, sa mạc hóa có K2 = 0,05 - 0,65.
Bảng số 12/THĐ:
PHÂN MỨC ĐÁNH GIÁ HOANG MẠC HOÁ, SA MẠC HOÁ
|
Chỉ tiêu |
Nặng (Hm3) |
Trung bình (Hm2) |
Nhẹ (Hm1) |
|||
|
Hoang mạc cát |
Hoang mạc đá |
Hoang mạc muối |
Hoang mạc đất cằn |
|||
|
Khí hậu |
Nắng: 2.000 giờ |
Nắng: 2.000 giờ |
Nắng: 2.000 giờ |
Nắng: 2.000 giờ |
Khu vực có nhịp điệu mùa mưa thu - đông trong 3 tháng với lượng mưa trung bình nhiều năm nhỏ hơn 800 mm; có 5 - 7 tháng khô hạn và nhiệt độ trung bình lớn hơn 25°C |
Khu vực có nhịp điệu mùa mưa thu - đông trong 3 tháng với lượng mưa trung bình nhiều năm nhỏ hơn 800 mm; có 3 - 5 tháng khô hạn và nhiệt độ trung bình lớn hơn 25°C |
|
Tổng nhiệt độ năm:9.000°C |
Tổng nhiệt độ năm: 9.000°C |
Tổng nhiệt độ năm: 9.000°C |
Tổng nhiệt độ năm: 9.000°C |
|||
|
Mưa: có không dưới6 tháng lượng mưa dưới 100 mm |
Mưa: có không dưới 6 tháng lượng mưa dưới 100 mm |
Mưa: có không dưới 6 tháng lượng mưa dưới 100 mm |
Mưa: có không dưới 6 tháng lượng mưa dưới 100 mm |
|||
|
Loại đất |
- Đất cồn cát, cát không ổn định, gắn kết kém - Đất cát nghèo mùn và các chất dinh dưỡng N, P, K |
Đất xói mòn trơ sỏi đá, hốc đá hoặc núi đá trọc |
Đất làm ruộng muối hoặc đất mặn ven biển (tổng số muối tan đạt trên 0,25%) |
- Đất xám bạc màu trên phù sa cổ hoặc trên đá cát, đất cát đỏ, đất đỏ và xám nâu vùng bán khô hạn; - Cấu trúc đất tầng mặt bị phá vỡ tạo thành bụi, ít gắn kết, mùa khô dễ bị gió cuốn, mùa mưa dễ bị rửa trôi; đất lẫn nhiều sỏi đá; - Đất nghèo mùn và các chất dinh dưỡng; tầng sâu xuất hiện laterit hóa hình thành kết von, đá ong |
- Đất xám bạc màu bị rửa trôi mạnh ở vùng bán sơn địa; - Cấu trúc tầng mặt bị phá vỡ cấu trúc thành dạng bột, bụi và tầng bền dưới thường có kết von, đá ong; - Đất nghèo mùn và các chất dinh dưỡng. |
- Đất phù sa ven sông; - Đất vùng rừng đầu nguồn |
|
Thảm thực vật |
- Cây bụi có gai, xương rồng, cây chịu hạn - Đất không canh tác; đất trống đồi núi trọc;... |
Cây chịu hạn hoặc cây bụi trong hốc đá (thuộc kiểu rừng sinh thái nửa rụng lá) |
Đất hoang hóa có cỏ ưa mặn |
Cây bụi thưa thớt, có gai, cây xương rồng là loài đặc trưng |
- Không còn độ che phủ của cây rừng hoặc có rừng tái sinh nghèo, rừng khộp nghèo, đất trống có cỏ, đất trống có cây bụi, đất trống có cây gỗ mọc rải rác; - Đất trồng cây màu hằng năm canh tác nhờ nước trời |
Vùng canh tác cây hằng năm khác |
9. Phân cấp các chỉ tiêu đánh giá đất bị kết von, đá ong hóa
Đất bị kết von, đá ong hóa là quá trình hình thành kết von, đá ong xảy ra trong đất dưới tác động của các điều kiện tự nhiên và hoạt động sử dụng đất không hợp lý của con người. Trong đó quá trình hình thành kết von, đá ong hóa trong đất là quá trình tích lũy tuyệt đối Fe, Al. Ở mức độ nhẹ tạo thành những đốm loang lổ đỏ vàng hoặc các ổ kết von đỏ vàng mềm; ở mức độ điển hình, Fe2O3 và Fe2O3.nH2O tạo thành kết von cứng dạng ôxít sắt; tập trung ở mức độ cao hình thành các tầng đá ong hóa hoặc các kết von lẫn trong đất mặt và các lớp đất bên dưới.
a) Các chỉ tiêu xác định kết von
- Hình dạng hạt kết von: tròn, phiến dẹt, củ gừng, củ ấu
- Kích thước: mịn < 6 mm; trung bình 6-20 mm; thô ≥ 20 mm
- Số lượng (% thể tích); ít < 5%; trung bình 5 - 15%; nhiều 15 - 40%; rất nhiều 40 - 80%; chủ yếu ≥ 80%
* Đánh giá đất bị kết von
Bảng số 13/THĐ:
PHÂN MỨC ĐÁNH GIÁ ĐẤT BỊ KẾT VON
|
STT |
Mức độ |
Ký hiệu |
Giá trị |
|
1 |
Không kết von |
KvN |
Không xuất hiện kết von |
|
2 |
Kết von nhẹ |
Kv1 |
Số lượng kết von < 5% kích thước mịn, kết von dưới6 mm và xuất hiện ở tầng đất dưới 70 cm trở xuống |
|
3 |
Kết von trung bình |
Kv2 |
Số lượng kết von 5 - 15% kích thước trung bình, xuất hiện ở tầng đất dưới 30 - 70 cm trở xuống |
|
4 |
Kết von nặng |
Kv3 |
Số lượng kết von > 15%, kích thước kết von thô, vết đốm gỉ ≥ 20 mm và xuất hiện ở tầng đất 0 - 30 cm hay toàn bộ phẫu diện |
b) Các chỉ tiêu xác định đá ong hóa
- Độ sâu xuất hiện của lớp đá ong mỏng hơn 15 cm ở độ sâu: 0-30 cm, >30- 70cm, >70-100cm, đá
- Lớp đá ong đáy
* Đánh giá đất bị đá ong hóa
Bảng số 14/THĐ:
PHÂN MỨC ĐÁNH GIÁ ĐẤT BỊ ĐÁ ONG HÓA
|
STT |
Phân mức |
Ký hiệu |
Giá trị |
|
1 |
Không đá ong hóa |
ĐohN |
Không xuất hiện đá ong hóa |
|
2 |
Đá ong hóa nhẹ |
Đoh1 |
Xuất hiện lớp đá ong mỏng hơn 15 cm ở độ sâu >70-100cm |
|
3 |
Đá ong hóa trung bình |
Đoh2 |
Xuất hiện lớp đá ong mỏng hơn 15 cm ở độ sâu >30-70cm |
|
4 |
Đá ong hóa nặng |
Đoh3 |
Xuất hiện lớp đá ong mỏng hơn 15 cm ở độ sâu 0-30 cm hoặc đá ong đáy |
10. Phân cấp các chỉ tiêu đánh giá đất bị mặn hóa
Đất bị mặn hóa là quá trình nhiễm mặn đối với đất từ không mặn hoặc mặn yếu chuyển sang mặn hơn dưới tác động của nước biển hoặc nước ngầm chứa muối bốc mặn lên tầng mặt, do tự nhiên hoặc do hoạt động sản xuất của con người.
- Đối với đất mặn: làm tăng mức độ mặn của đất (từ mặn nhẹ chuyển sang mặn trung bình hoặc chuyển sang mặn nặng, từ mặn trung bình chuyển sang mặn nặng).
- Đối với đất không phải là đất mặn: hàm lượng tổng số muối tan (TSMT) trong tầng đất mặt chuyển sang ngưỡng mặn (TSMT ≥ 0,25%).
Bảng số 15/THĐ:
PHÂN MỨC ĐÁNH GIÁ ĐẤT BỊ MẶN HOÁ
|
Loại hình thoái hóa |
Khoảng biến động (D1)(TSMT%) |
Phân mức |
Ký hiệu |
|
Mặn hóa |
<0,25 |
Không mặn hóa |
MhN |
|
≥ 0,25 - 0,5 |
Mặn hóa nhẹ |
Mh1 |
|
|
≥ 0,5 - 0,75 |
Mặn hóa trung bình |
Mh2 |
|
|
≥0,75 |
Mặn hóa nặng |
Mh3 |
Ghi chú: khoảng biến động D1: là giá trị chênh lệch TSMT (%) giữa kết quả phân tích hàm lượng TSMT (%) trong đất đã có trong quá khứ và kết quả phân tích hàm lượng TSMT (%) trong đất tại thời điểm thực hiện điều tra thoái hóa đất.
11. Phân cấp các chỉ tiêu đánh giá đất bị phèn hóa
Đất bị phèn hóa là loại hình thoái hoá đất do sự hình thành, tích lũy vật liệu sinh phèn và quá trình biến đổi từ phèn tiềm tàng sang phèn hoạt động diễn ra trong đất.
Bảng số 16/THĐ:
PHÂN MỨC ĐÁNH GIÁ ĐẤT BỊ PHÈN HOÁ
|
Loại hình thoái hóa |
Khoảng biến động (D 2)(S%) |
Phân mức |
Ký hiệu |
|
Phèn hóa |
<0,06 |
Không phèn hóa |
PhN |
|
≥ 0,06-0,16 |
Phèn hóa nhẹ |
Ph1 |
|
|
≥ 0,16-0,24 |
Phèn hóa trung bình |
Ph2 |
|
|
≥ 0,24 |
Phèn hóa nặng |
Ph3 |
Ghi chú: Khoảng biến động D2: là giá trị chênh lệch S(%) giữa kết quả phân tích hàm lượng S(%) trong đất đã có trong quá khứ và kết quả phân tích hàm lượng S(%) trong đất tại thời điểm thực hiện điều tra thoái hóa đất.
12. Phân cấp các chỉ tiêu đánh giá thoái hóa đất
* Phân cấp chỉ tiêu xây dựng bản đồ thoái hóa đất
Bảng số 17/THĐ:
PHÂN CẤP CHỈ TIÊU XÂY DỰNG BẢN ĐỒ THOÁI HOÁ ĐẤT
|
STT |
Chỉ tiêu |
Ký hiệu |
Phân cấp |
|
1 |
Suy giảm độ phì |
Sg |
Không suy giảm (SgN) |
|
Suy giảm nhẹ (Sg1) |
|||
|
Suy giảm trung bình (Sg2) |
|||
|
Suy giảm nặng (Sg3) |
|||
|
2 |
Xói mòn |
Xm |
Không xói mòn (XmN) |
|
Xói mòn yếu (Xm1) |
|||
|
Xói mòn trung bình (Xm2) |
|||
|
Xói mòn mạnh (Xm3) |
|||
|
3 |
Khô hạn |
Kh |
Không khô hạn (KhN) |
|
Khô hạn nhẹ (Kh1) |
|||
|
Khô hạn trung bình (Kh2) |
|||
|
Khô hạn nặng (Kh3) |
|||
|
Hoang mạc hóa, sa mạc hóa |
Hm |
Không hoang mạc hóa, sa mạc hóa (HmN) |
|
|
Hoang mạc hóa, sa mạc hóa nhẹ (Hm1) |
|||
|
Hoang mạc hóa, sa mạc hóa trung bình (Hm2) |
|||
|
Hoang mạc hóa, sa mạc hóa nặng (Hm3) |
|||
|
4 |
Kết von |
Kv |
Không kết von (KvN) |
|
Kết von nhẹ (Kv1) |
|||
|
Kết von trung bình (Kv2) |
|||
|
Kết von nặng (Kv3) |
|||
|
Đá ong hóa |
Đoh |
Không đá ong hóa (ĐohN) |
|
|
Đá ong hóa nhẹ (Đoh1) |
|||
|
Đá ong hóa trung bình (Đoh2) |
|||
|
Đá ong hóa nặng (Đoh3) |
|||
|
5 |
Mặn hóa |
Mh |
Không mặn hóa (MhN) |
|
Mặn hóa nhẹ (Mh1) |
|||
|
Mặn hóa trung bình (Mh2) |
|||
|
Mặn hóa nặng (Mh3) |
|||
|
6 |
Phèn hóa |
Ph |
Không phèn hóa (PhN) |
|
Phèn hóa nhẹ (Ph1) |
|||
|
Phèn hóa trung bình (Ph2) |
|||
|
Phèn hóa nặng (Ph3) |
* Tổng hợp đánh giá thoái hóa đất: kết quả tổng hợp đánh giá thoái hóa đất thể hiện theo các mức: không thoái hóa, thoái hóa nhẹ, thoái hóa trung bình và thoái hóa nặng.
Bảng số 18/THĐ:
PHÂN MỨC ĐÁNH GIÁ ĐẤT BỊ THOÁI HOÁ
|
STT |
Mức độ thoái hóa |
Ký hiệu |
|
1 |
Không thoái hóa |
TN |
|
2 |
Thoái hóa nhẹ |
T1 |
|
3 |
Thoái hóa trung bình |
T2 |
|
4 |
Thoái hóa nặng |
T3 |
- Kết quả đánh giá thoái hóa đất: được tổng hợp theo phương pháp tổ hợp mức thoái hóa đất.
+ Đất bị thoái hóa nặng: có ít nhất một trong các yếu tố thoái hóa chuyên đề ở mức nặng;
+ Đất bị thoái hóa trung bình: có ít nhất một trong các yếu tố thoái hóa chuyên đề ở mức trung bình và không xuất hiện yếu tố thoái hóa chuyên đề ở mức nặng;
+ Đất bị thoái hóa nhẹ: có ít nhất một trong các yếu tố thoái hóa chuyên đề ở mức nhẹ và không xuất hiện yếu tố thoái hóa chuyên đề ở mức trung bình và nặng.
Chi tiết tổ hợp mức thoái hóa đất tại bảng sau:
Bảng số 19/THĐ:
TỔ HỢP MỨC THOÁI HÓA ĐẤT
|
Yếu tố thoái hóa chuyên đề |
Thoái hóa mức nặng |
Thoái hóa mức trung bình |
Thoái hóa mức nhẹ |
Không thoái hóa |
|
Xói mòn |
- Xói mòn mạnh (Xm3) ở độ dốc > 25o và lượng đất mất > 150 tấn/ha/năm. |
- Xói mòn mạnh (Xm3); Lượng đất mất từ 50 - 150 tấn/ha/năm. |
- Xói mòn trung bình (Xm2): vùng gò đồi, đồi núi (> 8o). |
- Xói mòn trung bình (Xm2): vùng đồng bằng, ven biển(< 8o). - Xói mòn yếu (Xm1). - Không xói mòn (XmN). |
|
Khô hạn, hoang mạc hóa, sa mạc hóa |
- Đất bị hoang mạc đá, hoang mạc cát, hoang mạc đất cằn. - Đất bị khô hạn nặng (Kh3) trên đất chưa sử dụng, thiếu nguồn nước tưới. |
|
Khô hạn nặng (Kh3), hiện đang trồng cây hằng năm hoặc trồng cây lâu năm, mùa khô không điều tiết được nước tưới. |
- Khô hạn nặng (Kh3) trên đất trồng cây hằng năm hoặc đất trồng cây lâu năm, có điều tiết được nước tưới. - Khô hạn trung bình (Kh2) và khô hạn nặng (Kh3) trên đất lâm nghiệp. - Khô hạn trung bình (Kh2) trên đất trồng cây hằng năm hoặc đất trồng cây lâu năm, đất chưa sử dụng. - Khô hạn nhẹ (Kh1) và không khô hạn (KhN). |
|
Kết von |
- Đá ong hóa xuất hiện trên bề mặt đất hoặc ở độ sâu 0-30 cm. - Kết von nặng (Kv3) và số lượng kết von > 70%. |
- Đá ong hóa ở tầng sâu > 30 - 100 cm. - Kết von nặng (Kv3), số lượng kết von > 15 - 70%. |
- Đá ong hóa ở tầng sâu >100 cm. - Kết von trung bình (Kv2) và kết von nhẹ (Kv1). |
- Đất không bị kết von (KvN) |
|
Suy giảm độ phì |
|
Suy giảm độ phì nặng (Sg3) |
Suy giảm độ phì trung bình (Sg2) |
- Suy giảm độ phì nhẹ (Sg1) và không suy giảm (SgN) |
|
Mặn hóa |
Mặn hóa nặng (Mh3): trên đất bằng chưa sử dụng, thiếu nguồn nước tưới. |
Mặn hóa nặng (Mh3) đối với đất trồng cây hằng năm hoặc đất trồng cây lâu năm |
- Đất trồng cây hằng năm hoặc đất trồng cây lâu năm: mặn hóa nhẹ (Mh1) và mặn hóa trung bình (Mh2). - Đất nuôi trồng thủy sản và đất lâm nghiệp: Mh1, Mh2, Mh3. |
- Đất không bị mặn hóa (MhN) |
|
Phèn hóa |
Phèn hóa nặng (Ph3): trên đất bằng chưa sử dụng, thiếu nguồn nước tưới. |
Phèn hóa nặng (Ph3) đối với đất trồng cây hằng năm hoặc đất trồng cây lâu năm |
- Đất trồng cây hằng năm hoặc đất trồng cây lâu năm: phèn hóa nhẹ (Ph1) và phèn hóa trung bình (Ph2). - Đất nuôi trồng thủy sản và đất lâm nghiệp: Ph1, Ph2, Ph3. |
- Đất không bị phèn hóa (PhN) |
D. CẤU TRÚC, KIỂU THÔNG TIN ĐIỀU TRA, ĐÁNH GIÁ THOÁI HÓA ĐẤT
Bảng số 20/THĐ:
CẤU TRÚC, KIỂU THÔNG TIN CỦA CÁC LỚP THÔNG TIN ĐIỀU TRA, ĐÁNH GIÁ THOÁI HÓA ĐẤT
|
STT |
Tên trường thông tin |
Ký hiệu trường thông tin |
Kiểu dữ liệu |
Độ dài trường |
Mô tả |
|
|
Tiếng Việt |
Tiếng Anh |
|||||
|
1 |
Số thứ tự khoanh |
id |
* |
* |
* |
* |
|
2 |
Tên vùng |
tenVung |
Chuỗi kí tự |
CharacterString |
50 |
Là tên của vùng |
|
3 |
Tên tỉnh |
tenTinh |
Chuỗi kí tự |
CharacterString |
50 |
Là tên tỉnh hoặc tên thành phố trực thuộc Trung ương |
|
4 |
Tên huyện |
tenHuyen |
Chuỗi kí tự |
CharacterString |
50 |
Là tên quận hoặc huyện hoặc thị xã hoặc thành phố thuộc tỉnh |
|
5 |
Tên xã |
tenXa |
Chuỗi kí tự |
CharacterString |
50 |
Là tên xã hoặc phường hoặc thị trấn |
|
6 |
Loại đất theo mục đích sử dụng |
hienTrang |
* |
* |
* |
* |
|
7 |
Thổ nhưỡng |
thoNhuong |
* |
* |
* |
* |
|
8 |
Địa hình |
diaHinh |
* |
* |
* |
* |
|
9 |
Tên khoanh đất |
tenKhoanh |
* |
* |
* |
* |
|
10 |
Diện tích khoanh đất |
dienTich |
* |
* |
* |
* |
|
11 |
Nhãn khoanh đất |
nhanKhoanh |
Chuỗi kí tự |
CharacterString |
50 |
Là thông tin về nhãn của khoanh đất |
|
12 |
Chế độ tưới1 |
Tuoi_KT |
* |
* |
* |
* |
|
13 |
Xâm nhập mặn |
xamNhapMan_KT |
* |
* |
* |
* |
|
14 |
Ngập úng |
ngapUng_KT |
* |
* |
* |
* |
|
15 |
Điểm điều tra, lấy mẫu kỳ trước |
diemThoaiHoa_KT |
* |
* |
* |
* |
|
16 |
Tên điểm điều tra |
tenDiem |
* |
* |
* |
* |
|
17 |
Tọa độ X |
toaDoX |
* |
* |
* |
* |
|
18 |
Tọa độ Y |
toaDoY |
* |
* |
* |
* |
|
19 |
Phân cấp thổ nhưỡng |
pc_thoNhuong |
* |
* |
* |
* |
|
20 |
Phân cấp địa hình |
pc_diaHinh |
* |
* |
* |
* |
|
21 |
Kết quả đất bị xói mòn kỳ trước |
xoiMon_KT |
Chuỗi kí tự |
CharacterString |
50 |
Là kết quả đánh giá đất bị xói mòn kỳ trước |
|
22 |
Kết quả đất bị khô hạn kỳ trước |
khoHan_KT |
Chuỗi kí tự |
CharacterString |
50 |
Là kết quả đánh giá đất bị khô hạn kỳ trước |
|
23 |
Kết quả đất bị kết von, đá ong hóa kỳ trước |
ketVon_KT |
Chuỗi kí tự |
CharacterString |
50 |
Là kết quả đánh giá đất bị kết von, đá ong hóa kỳ trước |
|
24 |
Kết quả đất bị suy giảm độ kỳ trước |
sgdp_KT |
Chuỗi kí tự |
CharacterString |
50 |
Là kết quả đánh giá đất bị suy giảm độ phì kỳ trước |
|
25 |
Kết quả đất bị mặn hóa kỳ trước |
manHoa_KT |
Chuỗi kí tự |
CharacterString |
50 |
Là kết quả đánh giá đất bị mặn hóa kỳ trước |
|
26 |
Kết quả đất bị phèn hóa kỳ trước |
phenHoa_KT |
Chuỗi kí tự |
CharacterString |
50 |
Là kết quả đánh giá đất bị phèn hóa kỳ trước |
|
27 |
Tỷ lệ cấp hạt sét |
kq_set |
Số thực |
Real |
8 |
Là giá trị phân tích tỷ lệ cấp hạt sét trong đất |
|
28 |
Tỷ lệ cấp hạt cát |
kq_cat |
Số thực |
Real |
8 |
Là giá trị phân tích tỷ lệ cấp hạt cát trong đất |
|
29 |
Tỷ lệ cấp hạt limon |
kq_limon |
Số thực |
Real |
8 |
Là giá trị phân tích tỷ lệ cấp hạt limon trong đất |
|
30 |
Kết quả phân tích độ chua (pHKCl) của đất |
kq_doChua |
Số thực |
Real |
8 |
Là giá trị phân tích độ chua (pHKCl) của đất |
|
31 |
Kết quả phân tích chất hữu cơ tổng số |
kq_huuCo |
Số thực |
Real |
8 |
Là giá trị phân tích chất hữu cơ tổng số |
|
32 |
Kết quả phân tích đạm tổng số |
kq_dam |
Số thực |
Real |
8 |
Là giá trị phân tích đạm (Nitơ) tổng số |
|
33 |
Kết quả phân tích hàm lượng lân tổng số |
kq_lan |
Số thực |
Real |
8 |
Là giá trị phân tích lân (Phốt pho) tổng số |
|
34 |
Kết quả phân tích hàm lượng kali tổng số |
kq_kali |
Số thực |
Real |
8 |
Là giá trị phân tích kali tổng số |
|
35 |
Kết quả phân tích khả năng trao đổi cation của đất |
kq_traoDoiCEC |
Số thực |
Real |
8 |
Là giá trị phân tích khả năng trao đổi cation của đất |
|
36 |
Đất bị suy giảm độ chua (pHKCl) của đất |
sg_doChua |
Chuỗi kí tự |
CharacterString |
50 |
Là thông tin kết quả đánh giá suy giảm độ chua (pHKCl) của đất |
|
37 |
Đất bị suy giảm chất hữu cơ tổng số |
sg_huuCo |
Chuỗi kí tự |
CharacterString |
50 |
Là thông tin kết quả đánh giá suy giảm chất hữu cơ tổng số của đất |
|
38 |
Đất bị suy giảm đạm tổng số |
sg_dam |
Chuỗi kí tự |
CharacterString |
50 |
Là thông tin kết quả đánh giá suy giảm đạm (Nitơ) tổng số của đất |
|
39 |
Đất bị suy giảm lân tổng số |
sg_lan |
Chuỗi kí tự |
CharacterString |
50 |
Là thông tin kết quả đánh giá suy giảm lân (Phốt pho) tổng số của đất |
|
40 |
Đất bị suy giảm lượng kali tổng số |
sg_kali |
Chuỗi kí tự |
CharacterString |
50 |
Là thông tin kết quả đánh giá suy giảm kali tổng số của đất |
|
41 |
Đất bị suy giảm khả năng trao đổi cation của đất |
sg_traoDoiCEC |
Chuỗi kí tự |
CharacterString |
50 |
Là thông tin kết quả đánh giá suy giảm khả năng trao đổi cation của đất |
|
42 |
Đất bị suy giảm độ phì |
sgdp |
* |
* |
* |
* |
|
43 |
Phân cấp đất bị suy giảm độ phì |
pc_sgdp |
* |
* |
* |
* |
|
44 |
Đất bị xói mòn |
xoiMon |
* |
* |
* |
* |
|
45 |
Phân cấp đất bị xói mòn |
pc_xoiMon |
* |
* |
* |
* |
|
46 |
Chỉ số khô hạn |
chiSokhoHan |
Số thực |
Real |
8 |
Là giá trị chỉ số khô hạn |
|
47 |
Số tháng khô hạn |
soThangHan |
Số thực |
Real |
8 |
Là giá trị số tháng khô hạn |
|
48 |
Đất bị khô hạn |
khoHan |
* |
* |
* |
* |
|
49 |
Phân cấp đất bị khô hạn |
pc_khoHan |
* |
* |
* |
* |
|
50 |
Kết quả phân tích tổng số muối tan |
kq_tsmt |
Số thực |
Real |
8 |
Là giá trị phân tích tổng số muối tan |
|
51 |
Kết quả phân tích tổng số muối tan kỳ trước |
tsmt_KT |
Số thực |
Real |
8 |
Là giá trị phân tích tổng số muối tan kỳ trước |
|
52 |
Đất bị mặn hóa |
manHoa |
* |
* |
* |
* |
|
53 |
Phân cấp đất bị mặn hóa |
pc_manHoa |
* |
* |
* |
* |
|
54 |
Kết quả phân tích lưu huỳnh tổng số |
kq_lhts |
Số thực |
Real |
8 |
Là giá trị phân tích lưu huỳnh tổng số |
|
55 |
Kết quả phân tích lưu huỳnh tổng số kỳ trước |
lhts _KT |
Số thực |
Real |
8 |
Là giá trị phân tích lưu huỳnh tổng số kỳ trước |
|
56 |
Đất bị phèn hóa |
phenHoa |
* |
* |
* |
* |
|
57 |
Phân cấp đất bị phèn hóa |
pc_phenHoa |
* |
* |
* |
* |
|
58 |
Đất bị kết von, đá ong hóa |
ketVon |
* |
* |
* |
* |
|
59 |
Phân cấp đất bị kết von, đá ong hóa |
pc_ketVon |
* |
* |
* |
* |
|
60 |
Đất bị thoái hóa |
thoaiHoa |
* |
* |
* |
* |
|
61 |
Phân mức đánh giá thoái hóa đất |
pc_thoaiHoa |
* |
* |
* |
* |
|
62 |
Khu vực cần xử lý, cải tạo và phục hồi |
khuVuc_TH_CT |
* |
* |
* |
* |
(1)Đối với đất nuôi trồng thủy sản, chế độ tưới là cấp và thoát nước
Ghi chú:
- “*”: Trường thông tin tuân thủ theo quy định của pháp luật về nội dung, cấu trúc, kiểu thông tin cơ sở dữ liệu quốc gia về đất đai.
- Cấu trúc, kiểu thông tin của lớp thông tin điểm điều tra các loại hình thoái hóa gồm các trường thông tin thuộc tính từ số 1 -20.
- Cấu trúc, kiểu thông tin của lớp thông tin khoanh đất điều tra gồm các trường thông tin thuộc tính từ số 1-26.
- Cấu trúc, kiểu thông tin của lớp thông tin về đặc điểm thổ nhưỡng; đặc điểm địa hình; loại đất theo mục đích sử dụng gồm các trường thông tin thuộc tính theo quy định Phần D Phụ lục II.
- Cấu trúc, kiểu thông tin của lớp thông tin về tính chất vật lý - hóa học của đất gồm các trường thông tin thuộc tính từ 1-11,27-35.
- Cấu trúc, kiểu thông tin của lớp thông tin về khí hậu gồm các trường thông tin thuộc tính từ số 1 -11,46-47
- Cấu trúc, kiểu thông tin của lớp thông tin đất bị suy giảm độ phì gồm các trường thông tin thuộc tính số 1, 7-9, 35-42.
- Cấu trúc, kiểu thông tin của lớp thông tin đất bị xói mòn gồm các trường thông tin thuộc tính số 1, 7-9, 44,45.
- Cấu trúc, kiểu thông tin của lớp thông tin đất bị khô hạn, hoang mạc hóa, sa mạc hóa gồm các trường thông tin số 1, 7-9,12,43-46.
- Cấu trúc, kiểu thông tin của lớp thông tin đất bị kết von, đá ong hóa gồm các trường thông tin số 1,7-9, 58,59.
- Cấu trúc, kiểu thông tin của lớp thông tin đất bị mặn hóa gồm các trường thông tin số 1,7-9, 50-53.
- Cấu trúc, kiểu thông tin của lớp thông tin đất bị phèn hóa gồm các trường thông tin số 1, 7-9, 54-57.
- Cấu trúc, kiểu thông tin của lớp thông tin đất bị thoái hóa gồm các trường thông tin số 1-61.
- Cấu trúc, kiểu thông tin của lớp thông tin đất bị thoái hoá cần xử lý, cải tạo và phục hồi gồm các trường thông tin từ số 1,7-9,62.
E. MẪU BÁO CÁO ĐIỀU TRA, ĐÁNH GIÁ THOÁI HÓA ĐẤT
|
Mẫu số 04/THĐ |
(Bìa 1) |
|
CỘNG HÒA XÃ HỘI CHỦ NGHĨA VIỆT NAM ___________________
BÁO CÁO KẾT QUẢ ĐIỀU TRA, ĐÁNH GIÁ
…., tháng ... năm ...
|
(Bìa 2)
CỘNG HÒA XÃ HỘI CHỦ NGHĨA VIỆT NAM
Độc lập - Tự do - Hạnh phúc
_____________________
BÁO CÁO
KẾT QUẢ ĐIỀU TRA, ĐÁNH GIÁ
THOÁI HÓA ĐẤT
|
ĐƠN VỊ PHÊ DUYỆT (Ký tên, đóng dấu) |
........, ngày........tháng........năm...... ĐƠN VỊ LẬP BÁO CÁO |
MỞ ĐẦU
1. Tính cấp thiết của dự án
Thuyết minh một số nét cơ bản về công tác điều tra, đánh giá đất đai nói chung và điều tra, đánh giá thoái hóa đất nói riêng; sự cần thiết phải triển khai dự án, một số nhận xét chung về đóng góp của dự án cho việc phát triển kinh tế, xã hội và bảo vệ môi trường trên địa bàn.
2. Cơ sở pháp lý của dự án
Liệt kê các văn bản pháp luật, các quy chuẩn, tiêu chuẩn kỹ thuật làm căn cứ thực hiện dự án.
3. Mục tiêu, phạm vi thực hiện dự án
3.1. Mục tiêu của dự án
3.2. Phạm vi thực hiện dự án
4. Nội dung và phương pháp thực hiện dự án
4.1. Nội dung của dự án
4.2. Phương pháp thực hiện dự án (phương pháp điều tra; phương pháp xử lý thông tin, tài liệu, số liệu; phương pháp phân tích mẫu đất; phương pháp xây dựng bản đồ,...)
CHƯƠNGI
THÔNG TIN CHUNG VỀ VÙNG THỰC HIỆN DỰ ÁN
(TÊN VÙNG HOẶC TÊN TỈNH)
Liệt kê những thông tin cơ bản về điều kiện tự nhiên, kinh tế xã hội và tình hình quản lý sử dụng đất của địa phương, bao gồm:
I. Điều kiện tự nhiên
Nêu tóm tắt các nội dung về: vị trí địa lý, các đặc điểm khí hậu, địa hình, thủy văn, nguồn nước, tài nguyên đất, ...
II. Điều kiện kinh tế - xã hội
- Nêu tóm tắt về điều kiện kinh tế như: tốc độ tăng trưởng kinh tế, chuyển dịch cơ cấu kinh tế và thực trạng phát triển kinh tế của các ngành, các lĩnh vực...
- Nêu tóm tắt về điều kiện xã hội như: dân số, thực trạng các khu dân cư, thực trạng cơ sở hạ tầng xã hội...
III. Tình hình quản lý, sử dụng đất
- Trình bày về hiện trạng, biến động sử dụng đất, thực trạng chuyển đổi cơ cấu sử dụng đất gây áp lực đến thoái hóa đất.
IV. Phân tích, đánh giá ảnh hưởng của điều kiện tự nhiên, kinh tế - xã hội và quản lý, sử dụng đất đến thoái hóa đất
CHƯƠNG II
THỰC TRẠNG THOÁI HÓA ĐẤT
Chương này trình bày những kết quả điều tra, đánh giá thực trạng thoái hóa đất. Những thông tin chính cần được nêu tại chương này bao gồm:
I. Thực trạng thoái hóa đất
- Trình bày về thực trạng tài nguyên đất (diện tích, phân bố, đặc điểm tính chất, ... của các loại đất);
- Trình bày về kết quả xác định và phân cấp các chỉ tiêu đánh giá thoái hóa đất;
- Trình bày về kết quả tổng hợp đánh giá mức độ thoái hóa đất theo loại hình thoái hóa và loại đất thoái hóa (đối với cấp vùng và cấp tỉnh); theo đơn vị hành chính (đối với cấp tỉnh);
- Xác định xu hướng, nguyên nhân và dự báo nguy cơ thoái hóa đất
II. Khoanh vùng các khu vực đất bị thoái hóa cần xử lý, cải tạo và phục hồi
CHƯƠNG III
ĐỀ XUẤT CÁC BIỆN PHÁP, GIẢI PHÁP GIẢM THIỂU
THOÁI HÓA ĐẤT
Chương này trình bày các biện pháp, giải pháp giảm thiểu thoái hóa đất (giải pháp về chính sách, giải pháp về khoa học kỹ thuật, ...) theo kết quả điều tra, đánh giá thoái hóa đất.
KẾT LUẬN - KIẾN NGHỊ
Phụ lục IV
QUY ĐỊNH KỸ THUẬT VÀ PHƯƠNG PHÁP THỰC HIỆN
ĐIỀU TRA, ĐÁNH GIÁ Ô NHIỄM ĐẤT
(Kèm theo Thông tư số 11/TT-BTNMT ngày 31 tháng 7 năm 2024
của Bộ trưởng Bộ Tài nguyên và Môi trường)
|
I. HỆ THỐNG SƠ ĐỒ |
|
|
Sơ đồ số 01/ONĐ |
Trình tự các bước thực hiện điều tra, đánh giá ô nhiễm đất |
|
Sơ đồ số 02/ONĐ |
Trình tự xây dựng bản đồ đất bị ô nhiễm |
|
II. HỆ THỐNG BẢNG |
|
|
Bảng số 01/ONĐ |
Phân cấp ô nhiễm đất |
|
Bảng số 02/ONĐ |
Điểm đánh giá các tiêu chí |
|
Bảng số 03/ONĐ |
Nguồn gây ô nhiễm đất và chỉ tiêu phân tích điều tra, đánh giá ô nhiễm đất |
|
Bảng số 04/ONĐ |
Giới hạn tối đa hàm lượng của các kim loại nặng trong đất |
|
Bảng số 05/ONĐ |
Giới hạn tối đa cho phép dư lượng hóa chất bvtv phốt pho hữu cơ trong đất |
|
Bảng số 06/ONĐ |
Cấu trúc và kiểu thông tin của các lớp thông tin trong điều tra, đánh giá ô nhiễm đất |
|
III. HỆ THỐNG MẪU |
|
|
Mẫu số 01/ONĐ |
Thống kê số lượng khoanh đất và đặc trưng của khoanh đất điều tra cấp vùng |
|
Mẫu số 02/ONĐ |
Thống kê số lượng khoanh đất và đặc trưng của khoanh đất điều tra cấp tỉnh |
|
Mẫu số 03/ONĐ |
Bản mô tả kết quả điều tra ô nhiễm |
|
Mẫu số 04/ONĐ |
Phiếu lấy mẫu đất |
|
Mẫu số 05/ONĐ |
Bảng dữ liệu điều tra ô nhiễm đất cấp vùng |
|
Mẫu số 06/ONĐ |
Bảng dữ liệu điều tra ô nhiễm đất cấp tỉnh |
|
Mẫu số 07/ONĐ |
Báo cáo kết quả điều tra, đánh giá ô nhiễm đất |
Sơ đồ số 01/ONĐ:
TRÌNH TỰ CÁC BƯỚC THỰC HIỆN ĐIỀU TRA, ĐÁNH GIÁ Ô NHIỄM ĐẤT

A. MỘT SỐ PHƯƠNG PHÁP THỰC HIỆN ĐIỀU TRA, ĐÁNH GIÁ Ô NHIỄM ĐẤT
I. Phương pháp điều tra
1. Điều tra thu thập thông tin, tài liệu, số liệu thứ cấp
1.1. Đối với điều tra, đánh giá ô nhiễm đất cả nước, cấp vùng
1.1.1. Nhóm các thông tin, tài liệu, số liệu, bản đồ thu thập tại các cơ quan Trung ương
a) Kết quả điều tra, đánh giá ô nhiễm đất cả nước, cấp vùng;
b) Hiện trạng, biến động sử dụng đất của cả nước, cấp vùng;
c) Chiến lược, quy hoạch phát triển ngành, lĩnh vực; quy hoạch phát triển kinh tế - xã hội; quy hoạch vùng;
d) Các chương trình, đề tài, dự án nghiên cứu có liên quan đến ô nhiễm đất cấp vùng.
1.1.2. Nhóm các thông tin, tài liệu, số liệu, bản đồ thu thập tại cấp tỉnh
a) Kết quả điều tra, đánh giá ô nhiễm đất cấp tỉnh;
b) Hiện trạng, biến động sử dụng đất cấp tỉnh;
c) Quy hoạch, kế hoạch phát triển kinh tế - xã hội của tỉnh; quy hoạch, kế hoạch các ngành, lĩnh vực, địa phương;
d) Các chương trình, đề tài, dự án nghiên cứu có liên quan đến ô nhiễm đất trên địa bàn tỉnh;
đ) Các số liệu, báo cáo về khối lượng sử dụng phân bón, hóa chất BVTV cho các mô hình sử dụng đất, các loại cây trồng; thức ăn và hóa chất dùng cho nuôi trồng thủy sản;
e) Các báo cáo về hiện trạng môi trường cấp tỉnh.
1.2. Đối với điều tra, đánh giá ô nhiễm cấp tỉnh
1.2.1. Trường hợp các tỉnh đã thực hiện điều tra, đánh giá đất đai
a) Kết quả điều tra, đánh giá ô nhiễm đất cấp tỉnh;
b) Hiện trạng, biến động sử dụng đất cấp tỉnh;
c) Quy hoạch, kế hoạch phát triển kinh tế - xã hội của tỉnh; quy hoạch các ngành, lĩnh vực, địa phương;
d) Các chương trình, đề tài, dự án nghiên cứu có liên quan đến ô nhiễm đất trên địa bàn tỉnh;
g) Các thông tin, tài liệu, số liệu về thực trạng xử lý môi trường, mức độ ô nhiễm theo quy định của pháp luật về bảo vệ môi trường tại các nguồn gây ô nhiễm ở các khu công nghiệp, cụm công nghiệp; khu tiểu thủ công nghiệp, làng nghề; khu khai thác, chế biến khoáng sản; bãi thải, xử lý chất thải và các nguồn gây ô nhiễm khác (nếu có).
1.2.2. Trường hợp các tỉnh chưa thực hiện điều tra, đánh giá đất đai
a) Hiện trạng, biến động sử dụng đất cấp tỉnh;
b) Quy hoạch, kế hoạch phát triển kinh tế - xã hội của của tỉnh; quy hoạch, kế hoạch sử dụng đất cấp huyện; quy hoạch hệ thống đô thị và nông thôn;
c) Các chương trình, đề tài, dự án nghiên cứu có liên quan đến ô nhiễm đất trên địa bàn tỉnh;
d) Các báo cáo, số liệu về thực trạng xả thải, xử lý môi trường, mức độ ô nhiễm theo quy định của pháp luật về bảo vệ môi trường tại các khu công nghiệp, cụm công nghiệp; khu tiểu thủ công nghiệp, làng nghề; khu khai thác, chế biến khoáng sản; bãi thải, xử lý chất thải và các nguồn gây ô nhiễm khác (nếu có);
e) Các báo cáo về hiện trạng môi trường cấp tỉnh.
2. Điều tra thực địa
2.1. Chỉnh lý ranh giới khoanh đất ngoài thực địa
Điều tra quan sát trực tiếp, dựa vào các địa vật rõ nét có sẵn trên bản đồ và trên thực địa (các đặc điểm nhận dạng của các yếu tố đã có trên bản đồ), kết hợp với khoảng cách trên thực địa từ các điểm đã có trên bản đồ tới các điểm cần xác định để điều chỉnh ranh giới khoanh đất theo loại đất, các tác nhân gây ảnh hưởng và nguồn gây ô nhiễm đến đất trên bản đồ điều tra thực địa.
Sai số cho phép về đường ranh giới các khoanh đất theo quy định tại Mục I Phần A Phụ lục II ban hành kèm theo Thông tư này.
2.2. Quy định về mẫu bảng điều tra thực địa
Mẫu số 01/ONĐ:
THỐNG KÊ SỐ LƯỢNG KHOANH ĐẤT VÀ ĐẶC TRƯNG CỦA KHOANH ĐẤT ĐIỀU TRA CẤP VÙNG
|
STT |
Khoanh đất điều tra |
Tên điểm điều tra |
Vị trí |
Diện tích (ha) |
Hiện trạng |
Nội dung điều tra |
Ghi chú |
|
|
|
|
|
|
|
|
|
|
|
|
|
|
|
|
|
|
|
|
|
|
|
|
|
|
|
Mẫu số 02/ONĐ:
THỐNG KÊ SỐ LƯỢNG KHOANH ĐẤT VÀ ĐẶC TRƯNG CỦA KHOANH ĐẤT ĐIỀU TRA CẤP TỈNH
|
STT |
Khoanh đất điều tra |
Nguồn gây ô nhiễm |
Tên điểm điều tra |
Vị trí |
Diện tích (ha) |
Hiện trạng |
Nội dung điều tra |
Ghi chú |
|
|
|
|
|
|
|
|
|
|
|
|
|
|
|
|
|
|
|
|
|
|
|
|
|
|
|
|
|
|
Mẫu số 03/ONĐ:
BẢN MÔ TẢ KẾT QUẢ ĐIỀU TRA Ô NHIỄM
|
|
Người mô tả: |
…………………………….. |
|
|
Ngày mô tả: |
…………………………….. |
|
|
Số thứ tự khoanh đất |
…………………………….. |
|
|
Tên điểm điều tra |
…………………………….. |
|
|
Ký hiệu ảnh: |
…………………………….. |
I. Thông tin về khoanh đất điều tra:
1. Loại đất: ……………………………..……………………………..……………………………..
2. Nguồn gây ô nhiễm: ……………………………..…………………………………………..
II. Thông tin về điểm điều tra lấy mẫu:
1. Tọa độ điểm lấy mẫu: ……………………………..………………………………………..
2. Vị trí: ……………………………..……………………………..………………………………….
3. Hướng lan tỏa: ……………………………..……………………………..…………………..
4. Khoảng cách từ nguồn thải đến vị trí điểm lấy mẫu (m): …………………..
5. Tổng lượng phân bón vô cơ/thức ăn sử dụng (kg/sào/năm hoặc kg/ha/năm):
……………………………..……………………………..……………………………..……………
6. Tổng lượng hóa chất BVTV sử dụng (kg/sào/năm hoặc kg/ha/năm):
……………………………..……………………………..……………………………..……………
7. Tác động đến các sinh trưởng và phát triển của cây trồng, khu vực dân cư xungquanh:
……………………………..……………………………..……………………………..……………
8. Các yếu tố khác có liên quan đến ô nhiễm: …………………………………….
9. Kết quả điều tra, rà soát ranh giới khoanh đất: ………………………………
2.3. Quy định về phương pháp điều tra lấy mẫu đất
2.3.1. Điều tra lấy mẫu đất
- Xác định vị trí điểm lấy mẫu đại diện đặc trưng cho khu vực đất bị ảnh hưởng ô nhiễm đảm bảo đúng nguồn gây ô nhiễm, loại hình ô nhiễm.
- Độ sâu lấy mẫu, khối lượng mẫu phân tích: mẫu đất được lấy ở tầng đất mặt có độ sâu 0 - 30 cm bằng các dụng cụ như xẻng, mai,...
- Khối lượng mẫu: mỗi mẫu đất lấy phân tích ô nhiễm có trọng lượng từ 0,7 kg đến 1,0 kg.
- Ảnh cảnh quan khu vực lấy mẫu: khi đến gần điểm lấy mẫu (cách vị trí điểm lấy mẫu khoảng 100 - 200 m), quan sát cảnh quan khu vực lấy mẫu; lựa chọn vị trí phù hợp để chụp ảnh cảnh quan khu vực lấy mẫu sao cho ảnh chụp phải bao quát, rõ nét, thể hiện được cảnh quan trung thực của khu vực dự kiến lấy mẫu;
- Ảnh vị trí lấy mẫu: ảnh phải thể hiện được nhãn mẫu đất.
2.3.2. Bảo quản mẫu đất:
- Mẫu đất được đựng trong 2 túi nilông sạch, nhãn mẫu phải đựng trong túi zipper miết miệng và để vào giữa 2 lớp túi nilông để đảm bảo không bị nhòe do nước thấm vào. Túi đựng mẫu đất buộc chặt bằng dây cao su và xếp trong thùng xốp, thùng nhựa kín.
- Đối với các mẫu đất phân tích hóa chất BVTV trong điều tra, đánh giá ô nhiễm đất cần được làm chậm mọi sự biến đổi hay phá hỏng mẫu vì vậy cần được bảo quản lạnh (thùng bảo ôn) và vận chuyển về phòng phân tích mẫu theo đúng thời gian quy định.
Mẫu số 04/ONĐ:
PHIẾU LẤY MẪU ĐẤT
Tên mẫu: ……………………………..……………………………..………………………….
Địa điểm: Xã: ………………….. Huyện: ………………….. Tỉnh: ………………………..
Tọa độ: ……………………………..……………………………..……………………………
Ngày lấy mẫu: ……………………………..……………………………..…………………..
Điểm đặc biệt (có đặc biệt gì khi lấy mẫu như: lũ quét, ngập úng, sạt lở bờ sông, cháy rừng, sự cố khác...): ……………………………..……………………………..………………………………….
Mô tả mẫu:
+ Dạng mẫu: ……………………………..……………………………..………………………………..
+ Độ sâu lấy mẫu: ……………………………..……………………………..…………………………
+ Loại thiết bị lấy mẫu: ……………………………..……………………………..………………….
+ Thực vật hiện có: ……………………………..……………………………..……………………….
+ Địa hình: ……………………………..……………………………..……………………………
+ Màu sắc, mùi: ……………………………..……………………………..……………………………
+ Kỹ thuật bảo quản mẫu đất: ……………………………..……………………………..……….
+ Yêu cầu thử nghiệm: ……………………………..……………………………..………………….
+ Vấn đề khác: ……………………………..……………………………..……………………………..
|
Đại diện nhóm điều tra (Ký, ghi rõ họ tên) |
Mẫu số 05/ONĐ:
BẢNG DỮ LIỆU ĐIỀU TRA Ô NHIỄM ĐẤT CẤP VÙNG
|
STT |
Khoanh đất |
Tên điểm điều tra |
Vị trí |
Loại đất |
Cây trồng |
Bản mô tả kết quả điều tra |
Ảnh điều tra |
Phiếu lấy mẫu đất |
Ghi chú |
||
|
Địa điểm |
Tọa độ |
Ảnh cảnh quan khoanh đất |
Ảnh vị trí lấy mẫu |
||||||||
|
|
|
|
|
|
|
|
|
|
|
|
|
|
|
|
|
|
|
|
|
|
|
|
|
|
|
|
|
|
|
|
|
|
|
|
|
|
|
Ghi chú:
- Đối với điều tra, đánh giá ô nhiễm cấp vùng: bảng dữ liệu điều tra bao gồm khoanh đất, tên điểm điều tra, vị trí, hiện trạng sử dụng đất, cây trồng, bản mô tả khoanh đất điều tra, ảnh điều tra, phiếu lấy mẫu đất.
- Trường hợp có phần mềm và hạ tầng công nghệ thông tin, viễn thông đáp ứng đầy đủ, tạo mã liên kết (QR code) đến cơ sở dữ liệu và nhập kết quả điều tra theo thời gian thực hoặc cuối ngày, cuối đợt công tác.
Mẫu số 06/ONĐ:
BẢNG DỮ LIỆU ĐIỀU TRA Ô NHIỄM ĐẤT CẤP TỈNH
|
STT |
Nguồn gâyô nhiễm |
Khu vực điều tra |
Tên điểm điều tra |
Vị trí |
Loại đất |
Cây trồng |
Bản mô tả kết quả điều tra |
Ảnh điều tra |
Phiếu lấy mẫu đất |
Ghi chú |
||
|
Địa điểm |
Tọa độ |
Ảnh cảnh quan khoanh đất |
Ảnh vị trí lấy mẫu |
|||||||||
|
|
|
|
|
|
|
|
|
|
|
|
|
|
|
|
|
|
|
|
|
|
|
|
|
|
|
|
|
|
|
|
|
|
|
|
|
|
|
|
|
|
Ghi chú:
- Đối với điều tra, đánh giá ô nhiễm cấp tỉnh: bảng dữ liệu điều tra bao gồm nguồn gây ô nhiễm, khoanh đất tên điểm điều tra, vị trí,tra, phiếu lấy mẫu đất.
- Trường hợp có phần mềm và hạ tầng công nghệ thông tin, viễn thông đáp ứng đầy đủ, tạo mã liên kết (QR code) đến cơ sở dữ liệu và nhập kết quả điều tra theo thời gian thực hoặc cuối ngày, cuối đợt công tác
II. Phương pháp xử lý thông tin, tài liệu, số liệu
1. Phương pháp xử lý số liệu thống kê
Sử dụng công cụ trong các phần mềm Microsoft (Word, Excel), MapInfo, ArcGIS,.... tổng hợp, xử lý, thống kê số liệu.
2. Phương pháp tổng hợp xử lý thông tin, tài liệu, số liệu, bản đồ phục vụ điều tra
Phương pháp xây dựng sơ đồ mạng lưới điểm lấy mẫu đất trên bản đồ điều tra thực địa.
a) Đối với điều tra, đánh giá ô nhiễm đất cấp vùng: mạng lưới điểm lấy mẫu đất được xây dựng theo tuyến đơn vị hành chính cấp xã và loại đất. Trong đó, vị điểm lấy mẫu đất thể hiện được đặc trưng về loại đất phục vụ cho xác định nguy cơ ô nhiễm đất
b) Đối với điều tra, đánh giá ô nhiễm đất cấp tỉnh: mạng lưới điểm lấy mẫu đất được xây dựng theo hướng lan tỏa ô nhiễm của nguồn gây ô nhiễm. Trong đó, vị trí các điểm lấy mẫu được xác định xung quanh tuyến lấy mẫu (bán kính ≤300 m) bắt đầu từ nguồn gây ô nhiễm; khoảng cách giữa 2 điểm lấy mẫu liền kề ≤ 500 m
III. Phương pháp phân tích mẫu đất
Các phương pháp phân tích mẫu đất áp dụng trong đánh giá ô nhiễm đất được thực hiện theo các Tiêu chuẩn, Quy chuẩn hiện hành (không bao gồm quy định về lấy mẫu và bảo quản mẫu đất tại thực địa) như sau:
|
STT |
Chỉ tiêu |
Phương pháp |
|
I. Kim loại nặng trong đất |
||
|
1 |
Cd, Pb, Cu, Zn, Cr, Ni |
Phương pháp phổ hấp thụ nguyên tử ngọn lửa và nhiệt điện (không ngọn lửa) |
|
2 |
As |
Phương pháp quang phổ hấp phụ nguyên tử |
|
3 |
Hg |
Phương pháp phổ hấp thụ nguyên tử hơi-lạnh hoặc phổ huỳnh quang nguyên tử hơi-lạnh |
|
II. Hóa chất BVTV phốt pho hữu cơ |
|
|
|
1 |
Diazinon (C12H21N2O3PS) |
Xác định hợp chất phospho hữu cơ bằng sắc ký khí - Kỹ thuật cột mao quản |
|
2 |
Dimethoate (C5H12NO3SP2) |
|
|
3 |
Trichlorfon (C4H8C13O4P) |
|
|
4 |
Methamidophos (C2H8NO2PS) |
|
|
5 |
Monocrotophos (C7H14NO5P) |
|
|
6 |
Methyl Parathion (C8H10NO5PS) |
|
|
7 |
Parathion Ethyl (C7H14NO5P) |
|
|
8 |
Phosphamidon (C10H19ClNO5P) |
|
IV. Phương pháp xây dựng bản đồ và dữ liệu điều tra, đánh giá ô nhiễm đất
1. Phương pháp xây dựng bản đồ và dữ liệu điều tra, đánh giá ô nhiễm đất
- Phương pháp xây dựng bản đồ:
+ Phương pháp chồng xếp hoặc ghép các lớp thông tin để xây dựng các bản đồ chuyên đề và bản đồ kết quả điều tra đánh giá ô nhiễm đất;
+ Phương pháp chuyển đổi dữ liệu từ các định dạng dữ liệu đầu vào khác nhau về định dạng thống nhất.
- Dữ liệu điều tra, đánh giá ô nhiễm đất:
+ Dữ liệu không gian được xây dựng dưới dạng lược đồ ứng dụng GML theo tiêu chuẩn kỹ thuật.
+ Dữ liệu thuộc tính được xây dựng ở khuôn dạng XML, theo tiêu chuẩn kỹ thuật.
+ Đối với hồ sơ quét: chế độ quét của thiết bị được thiết lập theo hệ màu RGB với độ phân giải tối thiểu là 150 DPI.
+ Đối với các báo cáo thuyết minh tổng hợp thể hiện ở định dạng *.docx; số liệu ở định dạng *.xlsx.
+ Dữ liệu trình bày: dữ liệu không gian về điều tra, đánh giá ô nhiễm đất được trình bày theo định dạng: *.workspace, *.mxd, *.qgz...
2. Sơ đồ trình tự xây dựng bản đồ đất bị ô nhiễm
Sơ đồ số 02/ONĐ:
TRÌNH TỰ XÂY DỰNG BẢN ĐỒ ĐẤT BỊ Ô NHIỄM

B. SỐ LƯỢNG MẪU ĐẤT, BẢN MÔ TẢ KẾT QUẢ ĐIỀU TRA, ĐÁNH GIÁ Ô NHIỄM ĐẤT
I. Quy định về số lượng điểm lấy mẫu đất điều tra, đánh giá ô nhiễm đất
1. Điều tra, đánh giá ô nhiễm đất cấp vùng
Số lượng điểm điều tra ô nhiễm được xác định bằng số loại sử dụng đất có trên địa bàn cấp huyện (Mỗi loại đất quy định tại Bảng số 03/QĐC sẽ bố trí 01 điểm điều tra và lấy 01 mẫu đất phân tích). Trong đó, vị trí lấy mẫu phân tích có tính chất đại diện đặc trưng nhất cho từng loại đất được điều tra, đánh giá trên địa bàn cấp huyện.
Tổng số lượng điểm điều tra, đánh giá ô nhiễm đất trên địa bàn vùng bằng tổng số lượng điểm điều tra, đánh giá ô nhiễm đất trên địa bàn cấp huyện thuộc vùng.
2. Điều tra, đánh giá ô nhiễm đất cấp tỉnh
Xác định được phạm vi, ranh giới bị ảnh hưởng ô nhiễm từ các nguồn gây ô nhiễm từ khu công nghiệp, cụm công nghiệp; khu tiểu thủ công nghiệp, làng nghề; khu khai thác, chế biến khoáng sản; khu bãi thải, xử lý chất thải và các nguồn ô nhiễm khác (nếu có) theo hướng lan tỏa chất gây ô nhiễm.
Mẫu đất: 5 ha lấy ít nhất 1 mẫu. Vị trí các điểm dự kiến lấy mẫu được xác định xung quanh tuyến lấy mẫu (bán kính ≤ 300 m) bắt đầu từ nguồn gây ô nhiễm; khoảng cách giữa 2 điểm lấy mẫu liền kề ≤ 500 m.
II. Quy định chỉ tiêu phân tích mẫu đất
1. Điều tra, đánh giá ô nhiễm đất cấp vùng
a) Chỉ tiêu kim loại nặng gồm: Cu, Pb, Cd, As, Zn Cr, Ni, Hg
b) Chỉ tiêu hóa chất BVTV phốt pho hữu cơ gồm: Diazinon (C12H21N2O3PS), Dimethoate (C5H12NO3SP2), Trichlorfon (C4H8CI3O4P), Methamidophos (C2H8NO2PS), Monocrotophos (C7H14NO5P), Methyl Parathion (C8H10NO5PS), Parathion Ethyl (C7H14NO5P), Phosphamidon (C10H19ClNO5P).
2. Điều tra, đánh giá ô nhiễm đất cấp tỉnh
Chỉ tiêu kim loại nặng gồm: Cu, Pb, Cd, As, Zn Cr, Ni, Hg.
C. CHỈ TIÊU PHÂN CẤP ĐIỀU TRA, ĐÁNH GIÁ Ô NHIỄM ĐẤT
1. Phân cấp ô nhiễm đất
Xác định bằng cách so sánh với giá trị giới hạn cho phép* của các quy chuẩn, tiêu chuẩn hiện hành.
(*) Giới hạn kim loại, giới hạn hóa chất BVTV so với giới hạn tối đa cho phép quy định Thông tư này.
Bảng số 01/ONĐ:
PHÂN CẤP Ô NHIỄM ĐẤT
|
Phân cấp |
Giá trị* |
Ký hiệu |
|
Không ô nhiễm |
Chỉ tiêu được đánh giá có giá trị nhỏ hơn 70% giá trị giới hạn cho phép |
ONo |
|
Cận ô nhiễm |
Chỉ tiêu được đánh giá có giá trị từ 70% đến cận 100% giá trị giới hạn cho phép |
ONc |
|
Ô nhiễm |
Chỉ tiêu được đánh giá có giá trị bằng hoặc lớn hơn giá trị giới hạn cho phép |
ON |
(*) Giới hạn cho phép của chỉ tiêu đánh giá được so sánh với giới hạn tối đa cho phép quy định Thông tư này tại các Bảng số 04/ONĐ và Bảng 05/ONĐ
2. Phân mức nguy hại ô nhiễm
Xác định điểm trung bình đánh giá của 3 tiêu chí: mức độ vượt quy chuẩn của chất gây ô nhiễm, số thông số ô nhiễm vượt quy chuẩn, tiêu chuẩn hiện hành, mức độ nguy hại của các chỉ tiêu phân tích để phân mức nguy hại ô nhiễm:
- Mức nguy hại đặc biệt khi có điểm đánh giá trung bình của 3 tiêu chí đạt ≥70 điểm;
- Mức nguy hại nghiêm trọng khi có điểm đánh giá trung bình của 3 tiêu chí lớn hơn 40 điểm đến nhỏ hơn 70 điểm;
- Mức nguy hại khi có điểm đánh giá trung bình của 3 tiêu chí đạt 40 điểm.
Bảng số 02/ONĐ:
ĐIỂM ĐÁNH GIÁ CÁC TIÊU CHÍ
|
Tiêu chí |
Chỉ tiêu thành phần |
Điểm |
|
1. Chỉ tiêu về mức độ vượt quy chuẩn của chất gây ô nhiễm |
Vượt quy chuẩn kỹ thuật từ trên 100 lần trở lên |
100 |
|
Vượt quy chuẩn kỹ thuật từ trên 20 đến 100 lần |
70 |
|
|
Vượt quy chuẩn kỹ thuật từ trên 1 đến 20 lần |
40 |
|
|
2. Chỉ tiêu về số thông số ô nhiễm vượt quy chuẩn hiện hành |
Số thông số vượt quy chuẩn kỹ thuật từ 5 trở lên |
100 |
|
Số thông số vượt quy chuẩn kỹ thuật từ 2 đến 4 |
70 |
|
|
Số thông số vượt quy chuẩn kỹ thuật là 1 |
40 |
|
|
3. Chỉ tiêu về mức độ nguy hại của các chỉ tiêu phân tích vượt mức giới hạn |
Các kim loại Pb, Cd, As, Hg, hóa chất BVTV |
100 |
|
Các kim loại Cr, Ni |
70 |
|
|
Các kim loại Cu, Zn |
40 |
3. Nguồn ô nhiễm
Bảng số 03/ONĐ:
NGUỒN GÂY Ô NHIỄM ĐẤT VÀ CHỈ TIÊU PHÂN TÍCH ĐIỀU TRA,
ĐÁNH GIÁ Ô NHIỄM ĐẤT
|
STT |
Nguồn gây ô nhiễm(*) |
Ký hiệu |
Chỉ tiêu phân tích |
|
I |
Cấp vùng |
|
|
|
1 |
Đất nông nghiệp, đất chưa sử dụng (Ưu tiên các khu vực sản xuất nông nghiệp sử dụng nhiều phế phụ phẩm, phân bón, hóa chất BVTV, nước tưới bị ô nhiễm) |
CT |
- Kim loại nặng gồm: Cu, Pb, Zn, Cd, As, Hg, Ni, Cr - Hóa chất BVTV: nhóm hóa chất BVTV phốt pho hữu cơ (tùy thuộc vào loại cây trồng có trên địa bàn điều tra) |
|
II |
Cấp tỉnh |
|
|
|
1 |
Khu công nghiệp, cụm công nghiệp |
KCN |
- Kim loại nặng gồm: Cu, Pb, Zn, Cd, As, Hg, Ni, Cr |
|
2 |
Khu tiểu thủ công nghiệp, làng nghề |
TCN |
|
|
3 |
Khu khai thác, chế biến khoáng sản |
KS |
|
|
4 |
Bãi thải, xử lý chất thải |
BT |
|
|
5 |
Các nguồn ô nhiễm khác |
|
(*) Nguồn gây ô nhiễm đất có thể trực tiếp hoặc gián tiếp thông qua nguồn nước (nước thải, nước tưới,...), chất thải
4. Ngưỡng giới hạn của các chỉ tiêu phân tích
Bảng số 04/ONĐ:
GIỚI HẠN TỐI ĐA HÀM LƯỢNG CỦA CÁC KIM LOẠI NẶNG TRONG ĐẤT
Đơn vị: mg/kg đất khô
|
Thông số |
Loại 1(*) |
Loại 2(**) |
Loại3(***) |
|
1. Arsen (As) |
25 |
50 |
200 |
|
2. Cadimi (Cd) |
4 |
10 |
60 |
|
3. Đồng (Cu) |
150 |
500 |
2.000 |
|
4. Chì (Pb) |
200 |
400 |
700 |
|
5. Kẽm (Zn) |
300 |
600 |
2.000 |
|
6. Thủy ngân (Hg) |
12 |
30 |
60 |
|
7. Crôm (Cr) |
150 |
200 |
250 |
|
8. Niken (Ni) |
100 |
200 |
500 |
Ghi chú:
(*): Loại 1 bao gồm các loại đất sau đây:
- Nhóm đất nông nghiệp gồm: đất trồng cây hằng năm, đất trồng cây lâu năm, đất nuôi trồng thủy sản và đất nông nghiệp khác theo quy định của pháp luật về đất đai;
(**): Loại 2 bao gồm các loại đất sau đây:
- Nhóm đất rừng gồm: đất rừng sản xuất, đất rừng phòng hộ, đất rừng đặc dụng.
(***): Loại 3 bao gồm các loại đất sau đây:
- Đất chưa đưa vào sử dụng theo quy định của pháp luật về đất đai.
Bảng số 05/ONĐ:
GIỚI HẠN TỐI ĐA CHO PHÉP DƯ LƯỢNG HÓA CHẤT BVTV
PHỐT PHO HỮU CƠ TRONG ĐẤT
|
STT |
Thông số quy định |
Giá trị giới hạn |
|
1 |
Diazinon (C12H21N2O3PS) |
0,05 |
|
2 |
Dimethoate (C5H12NO3SP2) |
0,05 |
|
3 |
Trichlorfon (C4H8CI3O4P) |
0,05 |
|
4 |
Methamidophos (C2H8NO2PS) |
0,01 |
|
5 |
Monocrotophos (C7H14NO5P) |
0,01 |
|
6 |
Methyl Parathion (C8H10NO5PS) |
0,01 |
|
7 |
Parathion Ethyl (C7H14NO5P) |
0,01 |
|
8 |
Phosphamidon (C10H19CINO5P) |
0,01 |
D. CẤU TRÚC, KIỂU THÔNG TIN ĐIỀU TRA, ĐÁNH GIÁ Ô NHIỄM ĐẤT
Bảng số 06/ONĐ:
CẤU TRÚC VÀ KIỂU THÔNG TIN CỦA CÁC LỚP THÔNG TIN TRONG ĐIỀU TRA, ĐÁNH GIÁ Ô NHIỄM ĐẤT
|
STT |
Tên trường thông tin |
Ký hiệu trường thông tin |
Kiểu dữ liệu |
Độ dài trường |
Mô tả |
|
|
Tiếng Việt |
Tiếng Anh |
|||||
|
1 |
Số thứ tự |
id |
* |
* |
* |
* |
|
2 |
Tên vùng |
tenVung |
Chuỗi kí tự |
CharacterString |
50 |
Là tên của vùng |
|
3 |
Tên tỉnh |
tenTinh |
Chuỗi kí tự |
CharacterString |
50 |
Là tên tỉnh hoặc tên thành phố trực thuộc Trung ương |
|
4 |
Tên huyện |
tenHuyen |
Chuỗi kí tự |
CharacterString |
50 |
Là tên quận hoặc huyện hoặc thị xã hoặc thành phố thuộc tỉnh |
|
5 |
Tên xã |
tenXa |
Chuỗi kí tự |
CharacterString |
50 |
Là tên xã hoặc phường hoặc thị trấn |
|
6 |
Loại đất |
hienTrang |
* |
* |
* |
* |
|
7 |
Thổ nhưỡng |
thoNhuong |
* |
* |
* |
* |
|
8 |
Địa hình |
diaHinh |
* |
* |
* |
* |
|
9 |
Tên khoanh đất |
tenKhoanh |
* |
* |
* |
* |
|
10 |
Tên điểm điều tra ô nhiễm |
diemON |
* |
* |
* |
* |
|
11 |
Tọa độ X |
toaDoX |
* |
* |
* |
* |
|
12 |
Tọa độ Y |
toaDoY |
* |
* |
* |
* |
|
13 |
Khu vực điều tra ô nhiễm |
khuVucDieuTra |
* |
* |
* |
* |
|
14 |
Nguồn gây ô nhiễm |
nguonON |
* |
* |
* |
* |
|
15 |
Tác nhân gây ô nhiễm |
tacNhan |
* |
* |
* |
* |
|
16 |
Arsen (As) |
kq_As |
Số thực |
Real |
8 |
Là giá trị phân tích Arsen (As) |
|
17 |
Cadimi (Cd) |
kq_Cd |
Số thực |
Real |
8 |
Là giá trị phân tích Cadimi (Cd) |
|
18 |
Đồng (Cu) |
kq_Cu |
Số thực |
Real |
8 |
Là giá trị phân tích Đồng (Cu) |
|
19 |
Chì (Pb) |
kq_Pb |
Số thực |
Real |
8 |
Là giá trị phân tích Chì (Pb) |
|
20 |
Kẽm (Zn) |
kq_Zn |
Số thực |
Real |
8 |
Là giá trị phân tích Kẽm (Zn) |
|
21 |
Thủy ngân (Hg) |
kq_Hg |
Số thực |
Real |
8 |
Là giá trị phân tích Thủy Ngân (Hg) |
|
22 |
Crôm (Cr) |
kq_Cr |
Số thực |
Real |
8 |
Là giá trị phân tích Crôm (Cr) |
|
23 |
Niken (Ni) |
kq_Ni |
Số thực |
Real |
8 |
Là giá trị phân tích Niken (Ni) |
|
24 |
Diazinon (C12H21N2O3PS) |
kq_diazinon |
Số thực |
Real |
8 |
Là giá trị phân tích Diazinon |
|
25 |
Dimethoate (C5H12NO3SP2) |
kq_dimethoate |
Số thực |
Real |
8 |
Là giá trị phân tích Dimethoate |
|
26 |
Trichlorfon (C4H8CI3O4P) |
kq_trichlorfon |
Số thực |
Real |
8 |
Là giá trị phân tích Trichlorfon |
|
27 |
Methamidophos (C2H8NO2PS) |
kq_methamidophos |
Số thực |
Real |
8 |
Là giá trị phân tích Methamidophos |
|
28 |
Monocrotophos (C7H14NO5P) |
kq_monocrotophos |
Số thực |
Real |
8 |
Là giá trị phân tích Monocrotophos |
|
29 |
Methyl Parathion (C8H10NO5PS) |
kq_methyl Parathion |
Số thực |
Real |
8 |
Là giá trị phân tích Methyl Parathion |
|
30 |
Parathion Ethyl (C7H14NO5P) |
kq_parathion Ethyl |
Số thực |
Real |
8 |
Là giá trị phân tích Parathion Ethyl |
|
31 |
Phosphamidon (C10H19CINO5P) |
kq_phosphamidon |
Số thực |
Real |
8 |
Là giá trị phân tích Phosphamidon |
|
32 |
Phân cấp Arsen (As) |
pc_As |
* |
* |
* |
* |
|
33 |
Phân cấp Cadimi (Cd) |
pc_Cd |
* |
* |
* |
* |
|
34 |
Phân cấp Đồng (Cu) |
pc_Cu |
* |
* |
* |
* |
|
35 |
Phân cấp Chì (Pb) |
pc_Pb |
* |
* |
* |
* |
|
36 |
Phân cấp Kẽm (Zn) |
pc_Zn |
* |
* |
* |
* |
|
37 |
Phân cấp Thủy ngân (Hg) |
pc_Hg |
* |
* |
* |
* |
|
38 |
Phân cấp Crôm Cr |
pc_Cr |
* |
* |
* |
* |
|
39 |
Phân cấp Niken (Ni) |
pc_Ni |
* |
* |
* |
* |
|
40 |
Phân cấp Diazinon (C12H21N2O3PS) |
pc_Diazinon |
* |
* |
* |
* |
|
41 |
Phân cấp Dimethoate(C5H12NO3SP2) |
pc_Dimethoate |
* |
* |
* |
* |
|
42 |
Phân cấp Trichlorfon (C4H8CI3O4P) |
pc_Trichlorfon |
* |
* |
* |
* |
|
43 |
Phân cấp Methamidophos(C2H8NO2PS) |
pc_Methamidophos |
* |
* |
* |
* |
|
44 |
Phân cấp Monocrotophos(C7H14NO5P) |
pcMonocrotophos |
* |
* |
* |
* |
|
45 |
Phân cấp Methyl Parathion (C8H10NO5PS) |
pc_Methyl Parathion |
* |
* |
* |
* |
|
46 |
Phân cấp Parathion Ethyl (C7H14NO5P) |
pc_Parathion Ethyl |
* |
* |
* |
* |
|
47 |
Phân cấp Phosphamidon(C10H19ClNO5P) |
pc_Phosphamidon |
* |
* |
* |
* |
|
48 |
Phân cấp ô nhiễm |
pc_oNhiemDat |
* |
* |
* |
* |
|
49 |
Khu vực đất bị ô nhiễm cần xử lý, cải tạo và phục hồi |
khuVuc_ON_CT |
* |
* |
* |
* |
Ghi chú:
- “*”: Trường thông tin tuân thủ theo quy định của pháp luật về nội dung, cấu trúc, kiểu thông tin cơ sở dữ liệu quốc gia về đất đai.
- Cấu trúc, kiểu thông tin của lớp thông tin điểm điều tra ô nhiễm cấp vùng gồm các trường thông tin thuộc tính từ số 1-12, 15-49
- Cấu trúc, kiểu thông tin của lớp thông tin điểm điều tra ô nhiễm cấp tỉnh gồm các trường thông tin thuộc tính từ số 1-39, 48-49
- Cấu trúc, kiểu thông tin của lớp thông tin khoanh đất điều tra cấp vùng gồm các trường thông tin thuộc tính từ số 1-10, 15
- Cấu trúc, kiểu thông tin của lớp thông tin khoanh đất điều tra cấp tỉnh gồm các trường thông tin thuộc tính từ số 1-10, 13-15
- Cấu trúc, kiểu thông tin của lớp thông tin phạm vi ảnh hưởng ô nhiễm cấp vùng gồm các trường thông tin thuộc tính từ số 1-49
- Cấu trúc, kiểu thông tin của lớp thông tin phạm vi ảnh hưởng ô nhiễm cấp tỉnh gồm các trường thông tin thuộc tính từ số 1-39, 48-49.
E. MẪU BÁO CÁO ĐIỀU TRA, ĐÁNH GIÁ Ô NHIỄM ĐẤT
|
Mẫu số 07/ONĐ |
(Bìa 1) |
|
CỘNG HÒA XÃ HỘI CHỦ NGHĨA VIỆT NAM ___________________
BÁO CÁO KẾT QUẢ ĐIỀU TRA, ĐÁNH GIÁ Ô NHIỄM ĐẤT
…., tháng ... năm ...
|
(Bìa 2)
CỘNG HÒA XÃ HỘI CHỦ NGHĨA VIỆT NAM
Độc lập - Tự do - Hạnh phúc
____________________
BÁO CÁO
KẾT QUẢ ĐIỀU TRA, ĐÁNH GIÁ Ô NHIỄM ĐẤT
|
ĐƠN VỊ PHÊ DUYỆT (Ký tên, đóng dấu) |
........, ngày........tháng........năm...... ĐƠN VỊ LẬP BÁO CÁO |
MỞ ĐẦU
1. Tính cấp thiết của dự án
Thuyết minh một số nét cơ bản về công tác điều tra, đánh giá đất đai và sự cần thiết phải triển khai dự án, một số nhận xét chung về đóng góp của dự án cho việc phát triển kinh tế, xã hội và bảo vệ môi trường trên địa bàn.
2. Cơ sở pháp lý của dự án
Liệt kê các văn bản pháp luật, các quy chuẩn, tiêu chuẩn kỹ thuật làm căn cứ thực hiện dự án.
3. Mục tiêu, phạm vi thực hiện dự án
3.1. Mục tiêu của dự án
3.2. Phạm vi thực hiện dự án
4. Nội dung và phương pháp thực hiện dự án
4.1. Nội dung của dự án
4.2. Phương pháp thực hiện dự án (phương pháp điều tra; phương pháp xử lý thông tin, tài liệu, số liệu; phương pháp phân tích mẫu đất; phương pháp xây dựng bản đồ, ...)
CHƯƠNGI
THÔNG TIN CHUNG VỀ VÙNG THỰC HIỆN DỰ ÁN
(TÊN VÙNG HOẶC TÊN TỈNH)
Liệt kê những thông tin cơ bản về điều kiện tự nhiên, kinh tế xã hội và tình hình quản lý sử dụng đất của vùng thực hiện dự án, bao gồm:
I. Điều kiện tự nhiên
Nêu tóm tắt các nội dung về: vị trí địa lý, các đặc điểm khí hậu, địa hình, thủy văn, nguồn nước, thảm thực vật, tài nguyên đất, tài nguyên khoáng sản,...
II. Điều kiện kinh tế - xã hội
- Nêu tóm tắt về điều kiện kinh tế như: tốc độ tăng trưởng kinh tế, chuyển dịch cơ cấu kinh tế và thực trạng phát triển kinh tế của các ngành, các lĩnh vực...
- Nêu tóm tắt về điều kiện xã hội như: Dân số, thực trạng các khu dân cư, thực trạng cơ sở hạ tầng xã hội...
III. Tình hình quản lý, sử dụng đất
- Trình bày về hiện trạng, biến động sử dụng đất, thực trạng chuyển đổi cơ cấu sử dụng đất, thực trạng xử lý môi trường các nguồn gây ô nhiễm tạo áp lực đến ô nhiễm môi trường đất.
IV. Phân tích, đánh giá ảnh hưởng của điều kiện tự nhiên, kinh tế - xã hội và quản lý, sử dụng đất đến ô nhiễm đất
CHƯƠNG II
THỰC TRẠNG Ô NHIỄM ĐẤT
Chương này trình bày những kết quả điều tra về thực trạng ô nhiễm đất.
Những thông tin chính cần được nêu tại chương này bao gồm
I. Thực trạng sử dụng phân bón, hóa chất; nguồn nước trong nông nghiệp (đối với điều tra, đánh giá ô nhiễm đất cấp vùng); Thực trạng các nguồn gây ô nhiễm (đối với điều tra, đánh giá ô nhiễm đất cấp tỉnh)
Đối với điều tra, đánh giá ô nhiễm đất cấp vùng: đánh giá về tình hình sử dụng phế phụ phẩm, phân bón, hóa chất BVTV, nguồn nước tưới bị ô nhiễm trong sản xuất nông nghiệp; thức ăn, các chế phẩm, hóa chất và thực trạng chất lượng nước cấp và tiêu thoát nước trong nuôi trồng thủy sản, ...; tổng hợp xác định thực trạng, mức độ ô nhiễm môi trường đất, nước theo quy định của pháp luật về bảo vệ môi trường đã thực hiện trên địa bàn vùng do ảnh hưởng từ canh tác nông nghiệp, sử dụng nước tưới bị ô nhiễm.
Đối với điều tra, đánh giá ô nhiễm đất cấp tỉnh: đánh giá về thực trạng xử lý môi trường tại các khu vực có nguồn gây ô nhiễm là khu công nghiệp, cụm công nghiệp; khu tiểu thủ công nghiệp, làng nghề; khu khai thác, chế biến khoáng sản; bãi thải, xử lý chất thải và các nguồn ô nhiễm khác (nếu có); thực trạng, mức độ ô nhiễm môi trường đất, nước theo quy định của pháp luật về bảo vệ môi trường do ảnh hưởng bởi các nguồn gây ô nhiễm là khu công nghiệp, cụm công nghiệp; khu tiểu thủ công nghiệp, làng nghề; khu khai thác, chế biến khoáng sản; bãi thải, xử lý chất thải và các nguồn ô nhiễm khác (nếu có).
II. Thực trạng và nguyên nhân gây ô nhiễm đất
- Trình bày về kết quả xác định và phân cấp chỉ tiêu đánh giá ô nhiễm đất;
- Trình bày về kết quả tổng hợp đánh giá mức độ ô nhiễm đất theo loại đất (đối với cấp vùng và cấp tỉnh); theo nguồn gây ô nhiễm đất (đối với cấp tỉnh);
- Xác định nguyên nhân gây ô nhiễm đất;
Đối với các địa bàn đã thực hiện điều tra, đánh giá ô nhiễm đất: đánh giá kết quả thực hiện các biện pháp cải tạo đất bị ô nhiễm kỳ điều tra trước (nếu có) ở các khu vực thuộc phạm vi dự án.
- Khoanh vùng các khu vực đất bị ô nhiễm cần thực hiện xử lý, cải tạo và phục hồi đất
Khoanh vùng các khu vực đất bị ô nhiễm cần thực hiện xử lý cải tạo phục hồi đất (đối với cấp vùng).
Khoanh vùng các khu vực đất bị ô nhiễm cần thực hiện xử lý cải tạo phục hồi đất (cấp tỉnh).
- Cảnh báo, dự báo nguy cơ ô nhiễm đất.
CHƯƠNG III
ĐỀ XUẤT CÁC GIẢI PHÁP GIẢM THIỂU Ô NHIỄM ĐẤT
Chương này đưa ra các giải pháp giảm thiểu ô nhiễm đất (giải pháp về chính sách, giải pháp về khoa học kỹ thuật,...).
KẾT LUẬN - KIẾN NGHỊ
Phụ lục V
QUY ĐỊNH KỸ THUẬT VÀ PHƯƠNG PHÁP THỰC HIỆN
QUAN TRẮC CHẤT LƯỢNG ĐẤT, THOÁI HÓA ĐẤT
VÀ Ô NHIỄM ĐẤT
(Kèm theo Thông tư số 11/TT-BTNMT ngày 31 tháng 7 năm 2024
của Bộ trưởng Bộ Tài nguyên và Môi trường)
|
I. HỆ THỐNG SƠ ĐỒ |
|
|
Sơ đồ 01/QTĐ |
Trình tự các bước quan trắc chất lượng đất, thoái hóa đất và ô nhiễm đất |
|
II. HỆ THỐNG MẪU |
|
|
Mẫu số 01/QTĐ |
Lý lịch điểm quan trắc chất lượng đất, thoái hóa đất, ô nhiễm đất |
|
Mẫu số 02/QTĐ |
Bản mô tả cảnh quan khu vực quan trắc chất lượng đất, thoái hóa đất, ô nhiễm đất |
|
Mẫu số 03/QTĐ |
Bảng danh mục các điểm quan trắc chất lượng đất, thoái hóa đất, ô nhiễm đất |
|
Mẫu số 04/QTĐ |
Bảng dữ liệu các điểm điều tra, lấy mẫu quan trắc chất lượng đất, thoái hóa đất, ô nhiễm đất |
|
Mẫu số 05/QTĐ |
Báo cáo kết quả quan trắc chất lượng đất, thoái hóa đất, ô nhiễm đất |
Sơ đồ số 01/QTĐ:
TRÌNH TỰ CÁC BƯỚC QUAN TRẮC CHẤT LƯỢNG ĐẤT,
THOÁI HÓA ĐẤT VÀ Ô NHIỄM ĐẤT


A. NGUYÊN TẮC, TIÊU CHÍ XÁC ĐỊNH CÁC ĐIỂM QUAN TRẮC CỐ ĐỊNH TRÊN PHẠM VI CẢ NƯỚC
1. Nguyên tắc xác định các điểm quan trắc
Việc xác định các điểm quan trắc cố định trên phạm vi cả nước phải đảm bảo nguyên tắc sau: đảm bảo tính kế thừa trên cơ sở hệ thống các điểm quan trắc tài nguyên đất trên địa bàn các vùng kinh tế - xã hội đã thực hiện, đại diện cho các loại hình quan trắc, bảo đảm tính đặc thù theo vùng miền, khu vực và mang tính tổng thể, hệ thống; các điểm quan trắc được xác định phải có khả năng tiếp cận, có tính ổn định lâu dài, được xác định cố định trên địa bàn cấp xã. Hệ thống các điểm quan trắc được rà soát, thay thế hoặc bổ sung để đảm bảo tính đại diện cho loại hình quan trắc. Các điểm quan trắc phải được lập lý lịch để theo dõi, quản lý.
2. Tiêu chí xác định các điểm quan trắc
a) Tiêu chí xác định số lượng điểm quan trắc
Tiêu chí xác định số lượng điểm quan trắc đảm bảo tính đại diện của vùng kinh tế - xã hội, số lượng điểm quan trắc theo loại hình quan trắc như sau: chất lượng đất đảm bảo mỗi loại đất có 01 điểm quan trắc đại diện cho mức chất lượng đất (cao, trung bình, thấp); thoái hóa đất đảm bảo mỗi loại đất có tối thiểu 01 điểm quan trắc cho từng loại hình thoái hóa đất (đất bị suy giảm độ phì; đất bị xói mòn; đất bị khô hạn, hoang mạc hóa, sa mạc hóa; đất bị kết von, đá ong hóa; đất bị mặn hóa; đất bị phèn hóa); ô nhiễm đất đảm bảo mỗi loại đất có tối thiểu 01 điểm quan trắc cho từng loại hình ô nhiễm đất (kim loại nặng, hóa chất BVTV).
b) Tiêu chí xác định vị trí đại diện theo vùng, đặc điểm tự nhiên
Các điểm quan trắc về xói mòn tại những khu vực đất dốc; các điểm quan trắc mặn hóa, phèn hóa tại khu vực ven biển; các điểm quan trắc khô hạn tại khu vực có lượng mưa thấp, lượng bốc hơi cao; các điểm quan trắc ô nhiễm do dư lượng hóa chất BVTV phốt pho hữu cơ tại những khu vực thâm canh tập trung.
c) Tiêu chí đảm bảo tính kế thừa, ổn định lâu dài, liên tục và hệ thống
Việc xác định các điểm quan trắc được lựa chọn kế thừa từ hệ thống các điểm quan trắc tài nguyên đất đã thực hiện và được duy trì vị trí quan trắc ổn định. Trường hợp điểm quan trắc không còn đáp ứng được các yêu cầu theo nguyên tắc, tiêu chí xác định điểm quan trắc, cần tiến hành thay thế để đảm bảo đủ số lượng, loại hình điểm quan trắc và tính liên tục của hệ thống. Trường hợp bổ sung điểm quan trắc để phục vụ công tác quản lý nhà nước thực hiện theo yêu cầu của cơ quan có thẩm quyền.
B. PHƯƠNG PHÁP ĐIỀU TRA, LẤY MẪU, BẢO QUẢN MẪU QUAN TRẮC CHẤT LƯỢNG ĐẤT, THOÁI HÓA ĐẤT, Ô NHIỄM ĐẤT
1. Xác định vị trí điểm lấy mẫu quan trắc: sử dụng các thiết bị có tích hợp công nghệ dẫn đường thông qua bản đồ Google Map để đến khu vực điểm lấy mẫu; sử dụng thiết bị định vị GPS cầm tay để xác định chính xác vị trí điểm lấy mẫu quan trắc. Trường hợp do nguyên nhân khách quan không thể đến đúng được vị trí điểm lấy mẫu đã xác định thì lấy mẫu ở vị trí xung quanh vị trí đã xác định với bán kính không quá 50 m, nhưng phải đảm bảo đúng loại hình và loại đất được quan trắc.
2. Về phương pháp lấy mẫu và bảo quản mẫu đất quan trắc:
a) Mẫu đất quan trắc chất lượng đất, thoái hóa đất (không bao gồm mẫu đất quan trắc phèn hóa và mẫu quan trắc kết von, đá ong hóa), ô nhiễm đất theo quy định tại tiểu mục 2.3.1 khoản 2 Mục I Phần A của Phụ lục IV ban hành kèm theo Thông tư này;
b) Mẫu đất quan trắc phèn hóa và mẫu quan trắc kết von, đá ong hóa, đào hoặc khoan phẫu diện, lấy mẫu 03 tầng đất theo chiều sâu phẫu diện. Đối với mẫu quan trắc kết von, ngoài lấy mẫu quan trắc chất lượng đất còn quan trắc tỷ lệ hạt kết von; đối với mẫu quan trắc xói mòn do mưa hoặc do gió, ngoài lấy mẫu đất để quan trắc chất lượng đất, còn quan trắc độ dày lớp đất mặt bị xói mòn hoặc bồi lấp do cát bay, cát nhảy (sau đây gọi tắt là lớp đất mặt bị xói mòn) bằng phương pháp đóng cọc; đối với mẫu quan trắc ô nhiễm đất do nuôi trồng thủy sản, lấy mẫu bùn tầng đáy tại các hồ, ao nuôi; đối với mẫu quan trắc khô hạn, ngoài lấy mẫu quan trắc chất lượng đất còn đo độ ẩm tầng đất mặt ngoài thực địa;
c) Về quan trắc độ dày lớp đất mặt bị xói mòn bằng phương pháp đóng cọc: sử dụng cọc nhọn bằng bê tông hoặc bằng các vật liệu cứng, ít bị ăn mòn, khắc vạch trên thân cọc đến đơn vị cm (vạch 0 cm ở phần cuối cọc và tăng dần về phía đầu nhọn của cọc). Mang cọc ra khu vực sườn dốc cần quan trắc (đối với quan trắc xói mòn do mưa hoặc do gió); hoặc khu vực có nguy cơ bị bồi lấp do cát bay, cát nhảy đóng đầu nhọn của cọc xuống đất theo hướng vuông góc với bề mặt đất sao cho đủ độ chắc chắn và mép mặt đất vừa trùng với vạch trên thân cọc có thể quan sát được; sau đó, ghi vào sổ tay chỉ số vạch tại thời điểm đóng. Cứ sau mỗi năm, khi đến lấy mẫu quan trắc chất lượng đất tại điểm quan trắc xói mòn thì ghi lại chỉ số vạch sát với mép đất hiện tại để tính độ dày lớp đất mặt bị xói mòn hoặc bồi lấp do cát bay, cát nhảy;
d) Về đo độ ẩm đất tại thực địa đối với mẫu quan trắc khô hạn: sử dụng ẩm kế để đo ẩm độ đất tầng mặt trước khi lấy mẫu quan trắc chất lượng đất;
đ) Mẫu dung trọng tầng mặt theo ống đóng dung trọng;
e) Đối với mẫu đất quan trắc phèn hóa và mẫu đất quan trắc dư lượng hóa chất BVTV phốt pho hữu cơ sử dụng trong sản xuất nông nghiệp phải được bảo quản trong thùng bảo ôn và vận chuyển về phòng phân tích mẫu theo đúng thời gian quy định.
3. Chụp ảnh, viết bản mô tả cảnh quan khu vực quan trắc:
a) Ảnh cảnh quan, ảnh vị trí và ảnh mặt cắt điểm lấy mẫu đất theo quy định tại tiểu mục 2.3.2 khoản 2 Mục I Phần A của Phụ lục II ban hành kèm theo Thông tư này;
b) Bản mô tả cảnh quan khu vực quan trắc: quan sát thật kỹ khu vực quan trắc để mô tả vào bản mô tả cảnh quan khu vực quan trắc theo Mẫu số 02/QTĐ của Phụ lục V ban hành kèm theo Thông tư này. Trường hợp thông tin chưa đầy đủ, cần phải hỏi người dân hoặc chủ sử dụng đất hoặc người quản lý đất đó để điều tra, hoàn thiện bản mô tả theo mẫu.
C. CHỈ TIÊU QUAN TRẮC CHẤT LƯỢNG ĐẤT, THOÁI HÓA ĐẤT, Ô NHIỄM ĐẤT
1. Chỉ tiêu quan trắc chất lượng đất
a) Nhóm chỉ tiêu quan trắc tính chất vật lý của đất, gồm: dung trọng đất, tỷ trọng đất, thành phần cơ giới đất (cát, limon, sét);
b) Nhóm chỉ tiêu quan trắc tính chất hóa học của đất, gồm: độ chua của đất (pHKCl), CEC, dinh dưỡng tổng số (Nitơ tổng số, Phốt pho tổng số, Kali tổng số, Chất hữu cơ tổng số).
2. Chỉ tiêu quan trắc thoái hóa đất
a) Chỉ tiêu quan trắc suy giảm độ phì của đất gồm các chỉ tiêu quan trắc chất lượng đất quy định tại khoản 1 Phần này;
b) Chỉ tiêu quan trắc mặn hóa: gồm các chỉ tiêu quan trắc chất lượng đất quy định tại khoản 1 Phần này và tổng số muối tan;
c) Chỉ tiêu quan trắc phèn hóa: gồm các chỉ tiêu quan trắc chất lượng đất quy định tại khoản 1 Phần này và lưu huỳnh tổng số;
d) Chỉ tiêu quan trắc xói mòn: gồm các chỉ tiêu quan trắc chất lượng đất quy định tại khoản 1 Phần này và độ dày lớp đất mặt bị xói mòn;
e) Chỉ tiêu quan trắc khô hạn, hoang mạc hóa, sa mạc hóa: gồm các chỉ tiêu quan trắc chất lượng đất quy định tại khoản 1 Phần này và độ ẩm đất đo trực tiếp tại thực địa;
g) Chỉ tiêu quan trắc kết von, đá ong hóa: gồm các chỉ tiêu quan trắc chất lượng đất quy định tại khoản 1 Phần này và tỷ lệ hạt kết von có trong đất.
3. Chỉ tiêu quan trắc ô nhiễm đất
Quan trắc hàm lượng các kim loại nặng có trong đất, gồm: Cu, Pb, Zn, Cd, As, Hg, Ni, Cr. Riêng đối với đất trồng cây hằng năm và đất trồng cây lâu năm, ngoài quan trắc hàm lượng các kim loại nặng còn quan trắc dư lượng hóa chất BVTV phốt pho hữu cơ có trong đất.
4. Về phân cấp chỉ tiêu phục vụ đánh giá biến động (xu hướng biến đổi) chất lượng đất, thoái hóa đất, ô nhiễm đất
a) Việc phân cấp các chỉ tiêu phục vụ đánh giá biến động (xu hướng biến đổi) chất lượng đất, thoái hóa đất, ô nhiễm đất (trừ chỉ tiêu quan trắc quan trắc độ dày lớp đất mặt bị xói mòn trong quan trắc xói mòn và chỉ tiêu quan trắc độ ẩm đất tầng mặt ngoài thực địa đối với quan trắc khô hạn) thực hiện theo các quy định tại: Mục I phần C của Phụ lục II, phần C của Phụ lục III và Phần C của Phụ lục IV ban hành kèm theo Thông tư này.
b) Giá trị các chỉ tiêu quan trắc để phục vụ đánh giá biến động (xu hướng biến đổi) về chất lượng đất, thoái hóa đất, ô nhiễm đất được tính theo công thức sau:
Giá trị biến động (D) = giá trị của chỉ tiêu quan trắc năm (thời điểm) hiện tại - giá trị của chỉ tiêu quan trắc của năm (thời điểm) trước liền kề.
D. MẪU GHI LÝ LỊCH, MẪU BẢN MÔ TẢ, MẪU BẢNG DANH MỤC, MẪU BẢNG DỮ LIỆU ĐIỂM QUAN TRẮC
Mẫu số 01/QTĐ:
LÝ LỊCH ĐIỂM QUAN TRẮC CHẤT LƯỢNG ĐẤT,
THOÁI HÓA ĐẤT, Ô NHIỄM ĐẤT
1. Tên (ký hiệu) điểm quan trắc: …………………………………………………………………..
2. Loại hình quan trắc: ………………………………………………………………………………….
3. Tỉnh (thành phố trực thuộc Trung ương): …………………………………………………
4. Huyện (quận, thị xã, thành phố thuộc tỉnh): …………………………………………….
5. Xã (phường, thị trấn): ……………………………………………………………………………….
6. Kinh độ vị trí quan trắc: …………………………………………………………………………….
7. Vĩ độ vị trí quan trắc: ………………………………………………………………………………..
8. Loại đất hiện trạng: ………………………………………………………………………………….
9. Loại thổ nhưỡng: ……………………………………………………………………………………..
10. Địa hình khu vực quan trắc: ……………………………………………………………………
|
Người lập phiếu (Ký và ghi rõ họ tên) |
Mẫu số 02/QTĐ:
BẢN MÔ TẢ CẢNH QUAN KHU VỰC QUAN TRẮC CHẤT LƯỢNG ĐẤT,
THOÁI HÓA ĐẤT, Ô NHIỄM ĐẤT
|
|
Người mô tả: Ngày mô tả: Tên điểm quan trắc: Loại hình quan trắc: Thời tiết lúc lấy mẫu: Thiết bị lấy mẫu đất: Kỹ thuật bảo quản mẫu đất: Ký hiệu ảnh quan trắc: |
………………………… ………………………… ………………………… ………………………… ………………………… ………………………… ………………………… ………………………… |
|
1. |
Xã:................................Huyện: .....................Tỉnh: .............. |
||
|
2. |
Tọa độ khu vực quan trắc: |
Dự kiến KĐ: .............. |
VĐ: ……….. |
|
Thực tế KĐ: .............. |
VĐ: ……….. |
||
|
3. |
Lý do điều chỉnh vị trí (nếu có): |
…………………………………………………………………. |
|
|
……………………………………. |
…………………………………………………………………. |
||
|
……………………………………. |
…………………………………………………………………. |
||
|
4. |
Địa hình toàn vùng: ……………… |
Độ dốc chung: …………………………………………. |
|
|
5. |
Địa hình khu vực quan trắc: …. |
Độ dốc khu vực quan trắc: ………………………. |
|
|
6. |
Hiện trạng sử dụng: |
Dữ liệu điều tra: ……………………………………… Thực tế điều tra: …………………………………….. |
|
|
7. |
Thực vật tự nhiên: …………………… |
Tình trạng: ………………………………………………. |
|
|
Đặc điểm thảm thực vật tự nhiên: ……………………………………………………………………. …………………………………………………………………..……………………………………………………… ………………………………………………………………….………………………………………………………. |
|||
|
8. |
Cây trồng (vật nuôi): …………………. |
Tình trạng: …………. Năng suất (tạ/ha): ……… |
|
|
Đặc điểm cây trồng (vật nuôi): …………………………….……………………………………………. …………………………………………………………………..……………………………………………………… |
|||
|
9. |
Chế độ nước: …………………… |
Tình trạng ngập úng, xâm nhập mặn: ………. |
|
10. Phương thức canh tác: ……………………………………………………………………………………
11. Kỹ thuật canh tác: …………………………………………………………………………………………
12. Kỹ thuật bảo vệ đất: ………………………………………………………………………………………
13. Nguồn gây ô nhiễm (nếu có): …………………………………………………………………………
14. Đặc điểm khác khi lấy mẫu (như: lũ quét, sạt lở, xói mòn, cháy rừng,...): ..............
……………………………………………………………………………………………………………………
MÔ TẢ ĐẶC ĐIỂM MẪU QUAN TRẮC
|
STT |
Đặc điểm mẫu |
Mô tả |
Ghi chú |
|
1 |
Độ sâu lấy mẫu đất (cm) |
|
|
|
2 |
Màu sắc |
|
|
|
3 |
Độ ẩm (đo ngoài thực địa) |
|
|
|
4 |
Thành phần cơ giới |
|
|
|
5 |
Cấu trúc |
|
|
|
6 |
Độ chặt, xốp |
|
|
|
7 |
Rễ cây; sinh vật trong đất |
|
|
|
8 |
Các đặc điểm khác (nếu có) |
|
|
|
9 |
Ký hiệu mẫu quan trắc |
|
|
|
Người mô tả (Ký, ghi rõ họ tên) |
Mẫu số 03/QTĐ:
BẢNG DANH MỤC CÁC ĐIỂM QUAN TRẮC CHẤT LƯỢNG ĐẤT,
THOÁI HÓA ĐẤT, Ô NHIỄM ĐẤT
|
STT |
Ký hiệu điểm quan trắc |
Vị trí |
Loại hình quan trắc |
Hiện trạng sử dụng đất |
||
|
Tên xã (phường, thị trấn) |
Tên huyện (quận, thị xã, thành phố) |
Tên tỉnh (thành phố trực thuộc TW) |
||||
|
I |
Vùng |
|
|
|
|
|
|
1 |
V1CL01 |
|
|
|
|
|
|
2 |
V4THs02 |
|
|
|
|
|
|
3 |
V1THx03 |
|
|
|
|
|
|
4 |
V2THm04 |
|
|
|
|
|
|
5 |
V6THp05 |
|
|
|
|
|
|
6 |
V3THk06 |
|
|
|
|
|
|
7 |
V2THkv07 |
|
|
|
|
|
|
8 |
V5ONc08 |
|
|
|
|
|
|
9 |
V3ONn09 |
|
|
|
|
|
|
10 |
V6Ont10 |
|
|
|
|
|
|
|
|
|
|
|
|
|
|
|
... |
|
|
|
|
|
Ghi chú:
- V1, V2, V3,...: là ký hiệu của vùng: V1 là vùng Trung du và miền núi phía Bắc; V2 là vùng Đồng bằng sông Hồng, V3 là vùng Bắc Trung Bộ và Duyên hải miền Trung, V4 là vùng Tây Nguyên, V5 là vùng Đông Nam Bộ, V6 là vùng Đồng bằng sông Cửu Long.
- CL là ký hiệu điểm quan trắc chất lượng đất
- TH: là ký hiệu điểm quan trắc thoái hóa đất: THs là điểm quan trắc suy giảm độ phì; THx là điểm quan trắc xói mòn; THm là điểm quan trắc mặn hóa; THp là điểm quan trắc phèn hóa; THk là điểm quan trắc khô hạn; THkv là điểm quan trắc kết von.
- ON là ký hiệu điểm quan trắc ô nhiễm đất: ONc là điểm quan trắc ô nhiễm đất do công nghiệp, đô thị, bãi rác tập trung; ONn là điểm quan trắc ô nhiễm đất do dư lượng hóa chất sử dụng trong nông nghiệp; ONt là điểm quan trắc ô nhiễm đất do nuôi trồng thủy sản.
- Các số: 01, 02, 03,... là ký hiệu của số thứ tự điểm quan trắc.
Mẫu số 04/QTĐ:
BẢNG DỮ LIỆU CÁC ĐIỂM ĐIỀU TRA, LẤY MẪU QUAN TRẮC CHẤT LƯỢNG ĐẤT, THOÁI HÓA ĐẤT, Ô NHIỄM ĐẤT
|
STT |
Ký hiệu điểm quan trắc |
Vị trí |
Tọa độ điểm quan trắc |
Loại hình quan trắc |
Hiện trạng sử dụng đất |
Ảnh điều tra |
Bản mô tả cảnh quan khu vực quan trắc |
||||
|
Tên xã |
Tên huyện |
Tên tỉnh |
Cảnh quan |
Vị trí |
Lấy mẫu |
||||||
|
I |
Vùng |
|
|
|
|
|
|
|
|
|
|
|
1 |
V1CL01 |
|
|
|
|
|
|
|
|
|
|
|
2 |
V2THm02 |
|
|
|
|
|
|
|
|
|
|
|
3 |
V3ONc03 |
|
|
|
|
|
|
|
|
|
|
|
4 |
… |
|
|
|
|
|
|
|
|
|
|
Đ. CẤU TRÚC, KIỂU THÔNG TIN TRONG QUAN TRẮC CHẤT LƯỢNG ĐẤT, THOÁI HÓA ĐẤT, Ô NHIỄM ĐẤT
|
STT |
Tên trường thông tin |
Ký hiệu trường thông tin |
Kiểu dữ liệu |
Độ dài trường |
Mô tả |
|
|
Tiếng Việt |
Tiếng Anh |
|
|
|||
|
1 |
Số thứ tự điểm quan trắc |
id |
* |
* |
* |
* |
|
2 |
Mã vùng |
maVung |
Chuỗi kí tự |
CharacterString |
50 |
Là mã đơn vị hành chính cấp vùng |
|
3 |
Tên vùng |
tenVung |
Chuỗi kí tự |
CharacterString |
50 |
Là tên của vùng |
|
4 |
Mã tỉnh |
maTinh |
Chuỗi kí tự |
CharacterString |
2 |
Là mã đơn vị hành chính cấp tỉnh |
|
5 |
Tên tỉnh |
tenTinh |
Chuỗi kí tự |
CharacterString |
50 |
Là tên tỉnh hoặc tên thành phố trực thuộc Trung ương |
|
6 |
Mã huyện |
maHuyen |
Chuỗi kí tự |
CharacterString |
3 |
Là mã đơn vị hành chính cấp huyện |
|
7 |
Tên huyện |
tenHuyen |
Chuỗi kí tự |
CharacterString |
50 |
Là tên quận hoặc huyện hoặc thị xã hoặc thành phố thuộc tỉnh |
|
8 |
Mã xã |
maXa |
* |
* |
* |
* |
|
9 |
Tên xã |
tenXa |
Chuỗi kí tự |
CharacterString |
50 |
Là tên xã hoặc phường hoặc thị trấn |
|
10 |
Tên điểm quan trắc |
tenDiem |
* |
* |
* |
* |
|
11 |
Tọa độ X |
toaDoX |
* |
* |
* |
* |
|
12 |
Tọa độ Y |
toaDoY |
* |
* |
* |
* |
|
13 |
Loại hình quan trắc |
loaiHinh |
* |
* |
* |
* |
|
14 |
Thời điểm quan trắc |
thoiDiemQT |
* |
* |
* |
* |
|
15 |
Loại thổ nhưỡng |
thoNhuong |
* |
* |
* |
* |
|
16 |
Tiểu địa hình |
diaHinh |
Chuỗi kí tự |
CharacterString |
20 |
Là thông tin về tiểu địa hình điểm quan trắc |
|
17 |
Loại đất trên bản đồ hiện trạng sử dụng đất |
hienTrang |
* |
* |
* |
* |
|
18 |
Loại đất trên bản đồ quy hoạch sử dụng đất |
quyHoach |
* |
* |
* |
* |
|
19 |
Dung trọng đất |
kq_dungTrong |
Số thực |
Real |
8 |
Là giá trị phân tích dung trọng đất |
|
20 |
Phân cấp dung trọng |
pc_dungTrong |
* |
* |
* |
* |
|
21 |
Tỷ trọng đất |
kq_tyTrong |
Số thực |
Real |
8 |
Là giá trị phân tích tỷ trọng đất |
|
22 |
Phân cấp tỷ trọng |
pc_tyTrong |
* |
* |
* |
* |
|
23 |
Độ chua (pHKCl) |
kq_doChua |
Số thực |
Real |
8 |
Là giá trị phân tích độ chua (pHKCL) của đất |
|
24 |
Phân cấp độ chua (pHKCl) của đất |
pc_doChua |
* |
* |
* |
* |
|
25 |
Chất hữu cơ tổng số |
kq_huuCo |
Số thực |
Real |
8 |
Là giá trị phân tích chất hữu cơ tổng số trong đất |
|
26 |
Phân cấp chất hữu cơ tổng số |
pc_huuCo |
* |
* |
* |
* |
|
27 |
Tỷ lệ cấp hạt cát |
kq_cat |
Số thực |
Real |
8 |
Là giá trị phân tích tỷ lệ cấp hạt cát trong đất |
|
28 |
Tỷ lệ cấp hạt limon |
kq limon |
Số thực |
Real |
8 |
Là giá trị phân tích tỷ lệ cấp hạt limon trong đất |
|
29 |
Tỷ lệ cấp hạt sét |
kq_set |
Số thực |
Real |
8 |
Là giá trị phân tích tỷ lệ cấp hạt sét trong đất |
|
30 |
Phân cấp thành phần cơ giới |
pc_tpcg |
* |
* |
* |
* |
|
31 |
Dung tích trao đổi Cation của đất |
kq_dungTich |
Số thực |
Real |
8 |
Là giá trị phân tích dung tích trao đổi cation của đất |
|
32 |
Phân cấp dung tích trao đổi cation của đất |
pc_dungTich |
* |
* |
* |
* |
|
33 |
Đạm tổng số |
kq_dam |
Số thực |
Real |
8 |
Là giá trị phân tích hàm lượng đạm (Nitơ) tổng số trong đất |
|
34 |
Phân cấp đạm tổng số |
pc_dam |
* |
* |
* |
* |
|
35 |
Lân tổng số |
kq_lan |
Số thực |
Real |
8 |
Là giá trị phân tích hàm lượng lân (Phốt pho) tổng số trong đất |
|
36 |
Phân cấp lân tổng số |
pc_lan |
* |
* |
* |
* |
|
37 |
Kali tổng số |
kq_kali |
Số thực |
Real |
8 |
Là giá trị phân tích hàm lượng Kali tổng số trong đất |
|
38 |
Phân cấp Kali tổng số |
pc_kali |
* |
* |
* |
* |
|
39 |
Phân cấp chỉ tiêu vật lý - hóa học của đất |
pc_tinhChat_QT |
* |
* |
* |
* |
|
40 |
Tổng số muối tan |
kq_tsmt |
Số thực |
Real |
8 |
Là giá trị phân tích tổng số muối tan trong đất |
|
41 |
Phân cấp tổng số muối tan |
pc_tsmt |
* |
* |
* |
* |
|
42 |
Lưu huỳnh tổng số trong đất |
kq_lhts |
Số thực |
Real |
8 |
Là giá trị phân tích Lưu huỳnh tổng số trong đất |
|
43 |
Phân cấp Lưu huỳnh tổng số trong đất |
pc_lhts |
* |
* |
* |
* |
|
44 |
Độ ẩm đất |
kq_doAm |
Số thực |
Real |
8 |
Là giá trị độ ẩm của đất |
|
45 |
Phân cấp độ ẩm đất |
pc_doAm |
* |
* |
* |
* |
|
46 |
Độ dày lớp đất mặt bị xói mòn |
doDay_dmxm |
Số thực |
Real |
8 |
Là độ dày lớp đất mặt bị xói mòn |
|
47 |
Phân cấp độ dày lớp đất mặt bị xói mòn |
pc_doDay_dmxm |
* |
* |
* |
* |
|
48 |
Tỷ lệ hạt kết von |
kq_tyLehatkv |
Số thực |
Real |
8 |
Là tỷ lệ hạt kết von |
|
49 |
Phân cấp tỷ lệ hạt kết von |
pc_tyLehatkv |
* |
* |
* |
* |
|
50 |
Tổng hợp chỉ tiêu lý tính - hóa tính |
kq_thLyhoatinh |
Số thực |
Real |
8 |
Là tổng hợp lý tính - hóa tính (độ phì của đất) |
|
51 |
Phân cấp tổng hợp chỉ tiêu lý tính - hóa tính |
pc_thLyhoatinh |
* |
* |
* |
* |
|
52 |
Cadimi |
kq_Cd |
Số thực |
Real |
8 |
Là giá trị phân tích hàm lượng Cadimi trong đất |
|
53 |
Phân cấp Cadimi |
pc_Cd |
* |
* |
* |
* |
|
54 |
Chì |
kq_Pb |
Số thực |
Real |
8 |
Là giá trị phân tích hàm lượng chì trong đất |
|
55 |
Phân cấp Chì |
pc_Pb |
* |
* |
* |
* |
|
56 |
Đồng |
kq_Cu |
Số thực |
Real |
8 |
Là giá trị phân tích hàm lượng đồng trong đất |
|
57 |
Phân cấp Đồng |
pc_Cu |
* |
* |
* |
* |
|
58 |
Kẽm |
kq_Zn |
Số thực |
Real |
8 |
Là giá trị phân tích hàm lượng kẽm trong đất |
|
59 |
Phân cấp Kẽm |
pc_Zn |
* |
* |
* |
* |
|
60 |
Asen |
kq_As |
Số thực |
Real |
8 |
Là giá trị phân tích hàm lượng Asen trong đất |
|
61 |
Phân cấp Asen |
pc_As |
* |
* |
* |
* |
|
62 |
Thủy ngân |
kq_Hg |
Số thực |
Real |
8 |
Là giá trị phân tích hàm lượng thủy ngân trong đất |
|
63 |
Phân cấp Thủy ngân |
pc Hg |
* |
* |
* |
* |
|
64 |
Crôm |
kq_Cr |
Số thực |
Real |
8 |
Là giá trị phân tích hàm lượng Crôm trong đất |
|
65 |
Phân cấp Crôm |
pc_Cr |
* |
* |
* |
* |
|
66 |
Niken |
kq_Ni |
Số thực |
Real |
8 |
Là giá trị phân tích về hàm lượng Niken trong đất |
|
67 |
Phân cấp Niken |
pc_Ni |
* |
* |
* |
* |
|
68 |
Diazinon |
kq_Diazinon |
Số thực |
Real |
8 |
Là giá trị phân tích hàm lượng Diazinon trong đất |
|
69 |
Phân cấp Diazinon |
pc_Diazinon |
* |
* |
* |
* |
|
70 |
Dimethoate |
kq_Dimethoate |
Số thực |
Real |
8 |
Là giá trị phân tích hàm lượng Dimethoate trong đất |
|
71 |
Phân cấp Dimethoate |
pc_Dimethoate |
* |
* |
* |
* |
|
72 |
Trichlorfon |
kq_Trichlorfon |
Số thực |
Real |
8 |
Là giá trị phân tích hàm lượng Trichlorfon trong đất |
|
73 |
Phân cấp Trichlorfon |
pc_Trichlorfon |
* |
* |
* |
* |
|
74 |
Methamidophos |
kq_Methamidophos |
Số thực |
Real |
8 |
Là giá trị phân tích hàm lượng Methamidophos trong đất |
|
75 |
Phân cấp Methamidophos |
pc_Methamidophos |
* |
* |
* |
* |
|
76 |
Monocrotophos |
kq_Monocrotophos |
Số thực |
Real |
8 |
Là giá trị phân tích hàm lượng Monocrotophos trong đất |
|
77 |
Phân cấp Monocrotophos |
pc_Monocrotophos |
* |
* |
* |
* |
|
78 |
Methyl Parathion |
kq_Methyl Parathion |
Số thực |
Real |
8 |
Là giá trị phân tích hàm lượng Methyl Parathion trong đất |
|
79 |
Phân cấp Methyl Parathion |
pc_Methyl Parathion |
* |
* |
* |
* |
|
80 |
Parathion Ethyl |
kq_Parathion Ethyl |
Số thực |
Real |
8 |
Là giá trị phân tích hàm lượng Parathion Ethyl trong đất |
|
81 |
Phân cấp Parathion Ethyl |
pc_Parathion Ethyl |
* |
* |
* |
* |
|
82 |
Phosphamidon |
kq_Phosphamidon |
Số thực |
Real |
8 |
Là giá trị phân tích hàm lượng Phosphamidon trong đất |
|
83 |
Phân cấp Phosphamidon |
pc_Phosphamidon |
* |
* |
* |
* |
Ghi chú
- “*” Trường thông tin tuân thủ theo quy định của pháp luật về nội dung, cấu trúc, kiểu thông tin cơ sở dữ liệu quan trắc tài nguyên môi trường và cơ sở dữ liệu quốc gia về đất đai.
E. MẪU BÁO CÁO TRONG QUAN TRẮC CHẤT LƯỢNG ĐẤT, THOÁI HÓA ĐẤT, Ô NHIỄM ĐẤT
|
Mẫu số 05/QTĐ |
(Bìa 1) |
|
CỘNG HÒA XÃ HỘI CHỦ NGHĨA VIỆT NAM _____________________
BÁO CÁO KẾT QUẢ QUAN TRẮC CHẤT LƯỢNG ĐẤT,
..., tháng ... năm ...
|
(Bìa 2)
CỘNG HÒA XÃ HỘI CHỦ NGHĨA VIỆT NAM
Độc lập - Tự do - Hạnh phúc
______________________
BÁO CÁO
KẾT QUẢ QUAN TRẮC CHẤT LƯỢNG ĐẤT,
THOÁI HÓA ĐẤT, Ô NHIỄM ĐẤT
|
ĐƠN VỊ PHÊ DUYỆT (Ký tên, đóng dấu) |
........, ngày........tháng........năm...... ĐƠN VỊ LẬP BÁO CÁO |
MỞ ĐẦU
1. Sự cần thiết
2. Căn cứ pháp lý
3. Mục đích, yêu cầu, phạm vi, nội dung và phương pháp thực hiện
3.1. Mục đích
3.2. Yêu cầu
3.3. Phạm vi thực hiện
3.4. Nội dung và phương pháp thực hiện
4. Khái quát về địa bàn quan trắc
PHẦNI
KẾT QUẢ THỰC HIỆN
1. Kết quả điều tra, lấy mẫu quan trắc
(Thống kê kết quả điều tra, lấy mẫu và mô tả cảnh quan điểm quan trắc theo từng loại hình quan trắc)
1.1. Kết quả điều tra, lấy mẫu quan trắc chất lượng đất
1.2. Kết quả điều tra, lấy mẫu quan trắc thoái hóa đất
1.3. Kết quả điều tra, lấy mẫu quan trắc ô nhiễm đất
2. Kết quả quan trắc theo các chỉ tiêu quan trắc
(Tổng hợp hệ thống bảng, biểu, biểu đồ, số liệu về kết quả quan trắc)
2.1. Kết quả quan trắc chất lượng đất
2.2. Kết quả quan trắc thoái hóa đất
2.3. Kết quả quan trắc ô nhiễm đất
3. Phân tích, đánh giá sự biến động về chất lượng đất, thoái hóa đất, ô nhiễm đất
(So sánh với kết quả quan trắc của lần trước đó (nếu có) để phân tích, đánh giá sự biến động (xu hướng biến đổi) về chất lượng đất, thoái hóa đất, ô nhiễm đất).
3.1. Phân tích, đánh giá sự biến động về chất lượng đất
3.2. Phân tích, đánh giá sự biến động về thoái hóa đất
3.3. Phân tích, đánh giá sự biến động về ô nhiễm đất
4. Xác định và cảnh báo sớm các khu vực có điểm quan trắc đất xuất hiện sự biến đổi bất thường về chất lượng đất, thoái hóa đất, ô nhiễm đất.
PHẦN II
KẾT LUẬN, KIẾN NGHỊ
1. Kết luận
2. Kiến nghị
Phụ lục: Hệ thống bảng, biểu số liệu (kèm theo báo cáo)
Phụ lục VI
QUY ĐỊNH KỸ THUẬT VÀ PHƯƠNG PHÁP THỰC HIỆN
TRONG CẢI TẠO, BẢO VỆ, PHỤC HỒI ĐẤT
(Kèm theo Thông tư số 11/TT-BTNMT ngày 31 tháng 7 năm 2024
của Bộ trưởng Bộ Tài nguyên và Môi trường)
|
I. HỆ THỐNG SƠ ĐỒ |
|
|
Sơ đồ01/BVĐ |
Trình tự kế hoạch bảo vệ, cải tạo, phục hồi đất |
|
Sơ đồ 02/BVĐ |
Trình tự xây dựng bản đồ kết quả bảo vệ, cải tạo, phục hồi đất |
|
II. HỆ THỐNG BẢNG |
|
|
Bảng số 01/BVĐ |
Các biện pháp kỹ thuật, giải pháp kinh tế, xã hội áp dụng trong việc bảo vệ, cải tạo, phục hồi đất |
|
Bảng số 02/BVĐ |
Phân loại mức độ cần bảo vệ, cải tạo, phục hồi đất theo loại hình thoái hóa |
|
Bảng số 03/BVĐ |
Nội dung giám sát, kiểm soát kết quả xử lý, bảo vệ, cải tạo, phục hồi đất |
|
Bảng số 04/BVĐ |
Kết quả bảo vệ, cải tạo, phục hồi đất theo các khu vực |
|
Bảng số 05/BVĐ |
Cấu trúc và kiểu thông tin của các lớp thông tin bảo vệ, cải tạo, phục hồi đất |
|
III. HỆ THỐNG MẪU |
|
|
Mẫu số 01/BVĐ |
Bản mô tả khu vực bảo vệ, cải tạo, phục hồi đất |
|
Mẫu số 02/BVĐ |
Bản mô tả điểm điều tra bảo vệ, cải tạo, phục hồi đất |
|
Mẫu số 03/BVĐ |
Báo cáo kết quả thực hiện kế hoạch bảo vệ, cải tạo, phục hồi đất |
|
Mẫu số 04/BVĐ |
Báo cáo kết quả bảo vệ, cải tạo, phục hồi đất |
Sơ đồ 01/BVĐ:
TRÌNH TỰ KẾ HOẠCH BẢO VỆ, CẢI TẠO, PHỤC HỒI ĐẤT


Sơ đồ 02/BVĐ:
TRÌNH TỰ XÂY DỰNG BẢN ĐỒ KẾT QUẢ BẢO VỆ, CẢI TẠO, PHỤC HỒI ĐẤT


Bảng số 01/BVĐ:
CÁC BIỆN PHÁP KỸ THUẬT, GIẢI PHÁP KINH TẾ, XÃ HỘI ÁP DỤNG TRONG VIỆC BẢO VỆ, CẢI TẠO, PHỤC HỒI ĐẤT
|
STT |
Biện pháp, giải pháp |
Nội dung các biện pháp, giải pháp |
Đối tượng áp dụng |
|
I |
Biện pháp kỹ thuật |
|
|
|
1 |
Biện pháp công trình |
- Xây dựng các công trình phục vụ tưới, tiêu; cấp thoát nước trong sản xuất nông nghiệp. - Kiến thiết đồng ruộng; - Xây dựng hạ tầng kỹ thuật sản xuất nông nghiệp; đường giao thông và các biện pháp khác giúp bảo vệ, cải tạo và phục hồi đất. |
Đất bị xói mòn; đất bị khô hạn, hoang mạc hóa, sa mạc hóa; đất bị mặn hóa; đất bị phèn hóa |
|
2 |
Biện pháp sinh học |
- Trồng cây cải tạo, che phủ bề mặt đất (sử dụng cây phân xanh, cây họ đậu, cây lạc dại,... hoặc vật liệu che phủ đất); - Chọn các giống cây dược liệu, giống cây bản địa có sức chống chịu tốt; chuyển đổi cơ cấu cây trồng; luân canh, xen canh, gối vụ; - Sử dụng chế phẩm sinh học; phân hữu cơ, phân vi sinh và các biện pháp khác đã được kiểm nghiệm, ứng dụng thành công trong bảo vệ cải tạo và phục hồi. |
Đất bị xói mòn; đất bị khô hạn, hoang mạc hóa, sa mạc hóa; đất bị mặn hóa; đất bị phèn hóa; đất bị kết von; đất bị suy giảm độ phì |
|
3 |
Biện pháp canh tác nông nghiệp hữu cơ, nông nghiệp tuần hoàn |
Áp dụng các quy trình kỹ thuật phù hợp trong canh tác nông nghiệp hữu cơ, nông nghiệp tuần hoàn |
Đất bị mặn hóa; đất bị phèn hóa; đất bị kết von; đất bị suy giảm độ phì; |
|
4 |
Khoanh nuôi tái sinh thảm thực vật tự nhiên |
Khoanh nuôi tái sinh thảm thực vật tự nhiên đối với các các khu vực đất trống, đồi núi trọc, vùng hoang mạc, sa mạc, đất bị kết von ở mức nặng và trong điều kiện hiện tại các biện pháp kỹ thuật tại mục 1, 2 và 3 khoản I của bảng này không đủ điều kiện để thực hiện. |
Đất bị xói mòn; đất bị khô hạn, hoang mạc hóa, sa mạc hóa. |
|
II |
Giải pháp kinh tế, xã hội |
|
|
|
1 |
Giải pháp về cơ chế chính sách |
Đề xuất, điều chỉnh, bổ sung sửa đổi các văn bản pháp luật có liên quan để hỗ trợ tổ chức, cá nhân sử dụng đất trong khu vực cần bảo vệ, cải tạo và phục hồi theo các mức độ, loại hình đất bị thoái hóa, như hỗ trợ: về giống, vật tư, phân bón, các chế phẩm sinh học, kỹ thuật, hỗ trợ thu mua sản phẩm và các cơ chế khác có liên quan |
Đất bị xói mòn; đất bị khô hạn, hoang mạc hóa, sa mạc hóa; đất bị mặn hóa; đất bị phèn hóa; đất bị kết von; đất bị suy giảm độ phì |
|
2 |
Giải pháp về quy hoạch, kế hoạch sử dụng đất |
- Phân bổ, khoanh vùng đất đai cho các loại đất đảm bảo giảm thiểu thoái hóa, ô nhiễm đất trên địa bàn - Các giải pháp khác có liên quan |
Đất bị xói mòn; đất bị khô hạn, hoang mạc hóa, sa mạc hóa; đất bị mặn hóa; đất bị phèn hóa; đất bị kết von; đất bị suy giảm độ phì |
|
3 |
Giải pháp về nâng cao nhận thức của cá nhân, tổ chức sử dụng đất |
- Tuyên truyền trên hệ thống thông tin truyền thông đại chúng và các hình thức khác nhằm nâng cao nhận thức cộng đồng về sử dụng đất bền vững, thích ứng với điều kiện tại khu vực để giảm thiểu gia tăng thoái hóa đất, ô nhiễm đất - Công bố, công khai bản đồ các khu vực không cho phép hoặc hạn chế hoạt động trên đất nhằm giảm thiểu tác động xấu đến đất |
Đất bị xói mòn; đất bị khô hạn, hoang mạc hóa, sa mạc hóa; đất bị mặn hóa; đất bị phèn hóa; đất bị kết von; đất bị suy giảm độ phì |
Bảng số 02/BVĐ:
PHÂN LOẠI MỨC ĐỘ CẦN BẢO VỆ, CẢI TẠO, PHỤC HỒI ĐẤT THEO LOẠI
HÌNH THOÁI HÓA
|
STT |
Phạm vi bảo vệ, cải tạo, phục hồi đất |
Mức độ, nguyên nhân thoái hóa |
Mức độ bảo vệ, cải tạo, phục hồi đất |
|
|
Điều kiện áp dụng |
Ký hiệu |
|||
|
I |
Khu vực đất thoái hóa nặng |
|
|
|
|
1 |
Khu vực đất bị xói mòn |
Đất bị xói mòn mạnh (Xm3), khu vực có độ dốc > 25° và lượng đất mất >150 tấn/ha/năm |
Ưu tiên áp dụng các biện pháp bảo vệ, cải tạo, phục hồi đất: Mức độ 1 |
T3XmM1 |
|
2 |
Khu vực đất bị khô hạn |
Đất bị khô hạn nặng (Kh3) trên đất chưa sử dụng, thiếu nguồn nước tưới |
Ưu tiên áp dụng các biện pháp bảo vệ, cải tạo, phục hồi đất: Mức độ 1 |
T3KhM1 |
|
3 |
Khu vực đất bị mặn hóa |
Đất bị mặn hóa nặng (Mh3) trên đất bằng chưa sử dụng, thiếu nguồn nước tưới |
Ưu tiên áp dụng các biện pháp bảo vệ, cải tạo, phục hồi đất: Mức độ 1 |
T3MhM1 |
|
4 |
Khu vực đất bị phèn hóa |
Đất bị phèn hóa nặng (Ph3) trên đất bằng chưa sử dụng, thiếu nguồn nước tưới |
Ưu tiên áp dụng các biện pháp bảo vệ, cải tạo, phục hồi đất: Mức độ 1 |
T3PhM1 |
|
5 |
Khu vực đất bị đá, hoang mạc cát, hoang mạc đất cằn |
Đất bị đá, hoang mạc cát, hoang mạc đất cằn trên đất chưa sử dụng, thiếu nguồn nước tưới |
Cảnh báo, khoanh vùng không cho phép các hoạt động làm gia tăng thoái hóa đất: Mức độ 2 |
T3HhM2 |
|
6 |
Khu vực đất bị kết von |
Đất bị đá ong hóa xuất hiện trên bề mặt đất hoặc ở độ sâu 0-30 cm; bị kết von nặng (Kv3) và số lượng kết von > 70%. |
Cảnh báo, khoanh vùng không cho phép các hoạt động làm gia tăng thoái hóa đất: Mức độ 2 |
T3KvM2 |
|
II |
Khu vực đất bị thoái hóa trung bình |
|
|
|
|
1 |
Khu vực đất thoái hóa trung bình do yếu tố xói mòn |
Đất bị xói mòn mạnh (Xm3); lượng đất mất từ 50 -150 tấn/ha/năm |
Mức độ khuyến nghị: khuyến khích các tổ chức, cá nhân áp dụng các biện pháp kỹ thuật, giải pháp kinh tế, xã hội để phục hồi đất bị thoái hóa: Mức độ 4 |
T2XmM4 |
|
2 |
Khu vực đất thoái hóa trung bình do yếu tố kết von, đá ong hóa |
Đất bị đá ong hóa ở tầng sâu > 30 - 100 cm; bị kết von nặng (Kv3), số lượng kết von > 15 - 70% |
Cảnh báo, khoanh vùng hạn chế các hoạt động làm gia tăng thoái hóa đất: Mức độ 3 |
T2KvM3 |
|
3 |
Khu vực đất thoái hóa trung bình do yếu tố suy giảm độ phì |
Đất bị suy giảm độ phì nặng (Sg3) |
Mức độ khuyến nghị: khuyến khích các tổ chức, cá nhân áp dụng các biện pháp kỹ thuật, giải pháp kinh tế, xã hội để phục hồi đất bị thoái hóa: Mức độ 4 |
T2SgM4 |
|
4 |
Khu vực đất thoái hóa trung bình do yếu tố mặn hóa |
Đất bị mặn hóa nặng (Mh3) đối với đất trồng cây hằng năm hoặc đất trồng cây lâu năm |
Mức độ khuyến nghị: khuyến khích các tổ chức, cá nhân áp dụng các biện pháp kỹ thuật, giải pháp kinh tế, xã hội để phục hồi đất bị thoái hóa: Mức độ 4 |
T2MhM4 |
|
5 |
Khu vực đất thoái hóa trung bình do yếu tố phèn hóa |
Đất bị phèn hóa nặng (Ph3) đối với đất trồng cây hằng năm hoặc đất trồng cây lâu năm |
Mức độ khuyến nghị: khuyến khích các tổ chức, cá nhân áp dụng các biện pháp kỹ thuật, giải pháp kinh tế, xã hội để phục hồi đất bị thoái hóa: Mức độ 4 |
T2PhM4 |
|
III |
Khu vực đất bị thoái hóa nhẹ |
|
|
|
|
1 |
Khu vực đất thoái hóa nhẹ do yếu tố xói mòn |
Đất bị xói mòn trung bình (Xm2): vùng gò đồi, đồi núi (> 8°) |
Mức độ khuyến nghị: khuyến khích các tổ chức, cá nhân áp dụng các biện pháp kỹ thuật, giải pháp kinh tế, xã hội để phục hồi đất bị thoái hóa: Mức độ 4 |
T1XmM4 |
|
2 |
Khu vực đất thoái hóa nhẹ do yếu tố khô hạn |
Đất bị khô hạn nặng (Kh3), hiện tại đang trồng cây hằng năm hoặc trồng cây lâu năm, mùa khô không điều tiết được nước tưới |
Mức độ khuyến nghị: khuyến khích các tổ chức, cá nhân áp dụng các biện pháp kỹ thuật, giải pháp kinh tế, xã hội để phục hồi đất bị thoái hóa: Mức độ 4 |
T1KhM4 |
|
3 |
Khu vực đất thoái hóa nhẹ do yếu tố kết von, đá ong hóa |
Đất bị đá ong hóa ở tầng sâu > 100 cm; bị kết von trung bình (Kv2) và kết von nhẹ (Kvl) |
Mức độ khuyến nghị: khuyến khích các tổ chức, cá nhân áp dụng các biện pháp kỹ thuật, giải pháp kinh tế, xã hội để phục hồi đất bị thoái hóa: Mức độ 4 |
T1KvM4 |
|
4 |
Khu vực đất thoái nhẹ do yếu tố suy giảm độ phì |
Đất bị suy giảm độ phì trung bình (Sg2) |
Mức độ khuyến nghị: khuyến khích các tổ chức, cá nhân áp dụng các biện pháp kỹ thuật, giải pháp kinh tế, xã hội để phục hồi đất bị thoái hóa: Mức độ 4 |
T1SgM4 |
|
5 |
Khu vực đất thoái hóa nhẹ do yếu tố mặn hóa |
Đất bị mặn hóa nhẹ (Mh1) và mặn hóa trung bình (Mh2) đối với đất trồng cây hằng năm hoặc đất trồng cây lâu năm; bị mặn hóa nhẹ (Mh1), mặn hóa trung bình (Mh2), mặn hóa nặng (Mh3) đối với đất nuôi trồng thủy sản và đất lâm nghiệp |
Mức độ khuyến nghị: khuyến khích các tổ chức, cá nhân áp dụng các biện pháp kỹ thuật, giải pháp kinh tế, xã hội để phục hồi đất bị thoái hóa: Mức độ 4 |
T1MhM4 |
|
6 |
Khu vực đất thoái hóa nhẹ do yếu tố phèn hóa |
Đất bị phèn hóa nhẹ (Ph1) và phèn hóa trung bình (Ph2) đối với đất trồng cây hằng năm hoặc đất trồng cây lâu năm; bị phèn hóa nhẹ (Ph1), phèn hóa trung bình (Ph2) và phèn hóa nặng (Ph3) đối với đất nuôi trồng thủy sản và đất lâm nghiệp |
Mức độ khuyến nghị: khuyến khích các tổ chức, cá nhân áp dụng các biện pháp kỹ thuật, giải pháp kinh tế, xã hội để phục hồi đất bị thoái hóa: Mức độ 4 |
T1PhM4 |
Bảng số 03/BVĐ:
NỘI DUNG GIÁM SÁT, KIỂM SOÁT KẾT QUẢ XỬ LÝ, BẢO VỆ,
CẢI TẠO, PHỤC HỒI ĐẤT
|
STT |
Thời điểm giám sát, kiểm soát |
Nội dung giám sát |
Chỉ tiêu giám sát |
Điều kiện áp dụng |
|
1 |
Hằng năm |
Điều tra các chỉ tiêu hình thái, bề mặt đất tại khu vực đất cần bảo vệ, cải tạo, phục hồi đất bị thoái hóa |
- Tỷ lệ che phủ đất, - Độ ẩm của đất, - Độ dày tầng canh tác, - Dung trọng, tỷ trọng, độ xốp |
- Số lượng, vị trí điểm điều tra phẫu diện đất để giám sát, kiểm soát quá trình bảo vệ, cải tạo, phục hồi đất trùng với số lượng, vị trí điểm điều tra phẫu diện đất trong kết quả điều tra, đánh giá chất lượng đất - Đối với năm thực hiện điều tra, đánh giá thoái hóa đất thì không thực hiện việc giám sát, kiểm soát quá trình bảo vệ, cải tạo, phục hồi đất hằng năm |
|
2 |
Theo kỳ điều tra, đánh giá thoái hóa đất |
So sánh, đánh giá mức độ giảm thiểu thoái hóa đất hiện tại với kết quả thoái hóa đất kỳ trước của các khoanh đất thuộc khu vực bảo vệ, cải tạo, phục hồi đất |
- Tỷ lệ che phủ đất, - Độ ẩm của đất, - Độ dày tầng canh tác, - Dung trọng, tỷ trọng, độ xốp - Thành phần cơ giới - Chất hữu cơ tổng số - pHKCI - Nitơ tổng số - Phốt pho tổng số - Kali tổng số - CEC |
- Sử dụng kết quả đánh giá thoái hóa đất hiện tại thời điểm điều tra - Sử dụng kết quả tại kỳ đánh giá thoái hóa đất lần trước |
|
3 |
Kết thúc nhiệm vụ |
Đánh giá mức độ phục hồi đất thông qua việc đánh giá suy giảm độ phì nhiêu của đất |
- Tỷ lệ che phủ đất, - Độ ẩm của đất, - Độ dày tầng canh tác, - Dung trọng, tỷ trọng, độ xốp - Thành phần cơ giới - Chất hữu cơ tổng số - pHKCI - Nitơ tổng số - Phốt pho tổng số - Kali tổng số - CEC |
- Số lượng, vị trí điểm điều tra trùng với số lượng, vị trí điểm điều tra thoái hóa đất có trên khu vực đất đang thực hiện cải tạo, bảo vệ, phục hồi đất - Trường hợp tại thời điểm kết thúc nhiệm vụ bảo vệ, cải tạo, phục hồi đất trùng với thời điểm điều tra, đánh giá thoái hóa đất thì sử dụng kết quả điều tra, đánh giá thoái hóa đất để giám sát, kiểm soát |
Bảng số 04/BVĐ:
KẾT QUẢ BẢO VỆ, CẢI TẠO, PHỤC HỒI ĐẤT THEO CÁC KHU VỰC
|
STT |
Mô tả |
Ký hiệu |
|
1 |
Khu vực đã bảo vệ, cải tạo, phục hồi đất |
BCPht |
|
2 |
Khu vực đang thực hiện bảo vệ, cải tạo, phục hồi đất |
BCPda |
|
3 |
Khu vực chưa thực hiện bảo vệ, cải tạo, phục hồi đất |
BCPch |
|
4 |
Khu vực cảnh báo hạn chế sử dụng |
CBhc |
|
5 |
Khu vực cảnh báo không cho phép sử dụng |
CBkcp |
Bảng số 05/BVĐ:
CẤU TRÚC VÀ KIỂU THÔNG TIN CỦA CÁC LỚP THÔNG TIN BẢO VỆ, CẢI TẠO, PHỤC HỒI ĐẤT
|
STT |
Tên trường thông tin |
Ký hiệu trường thông tin |
Kiểu dữ liệu |
Độ dài trường |
Mô tả |
|
|
Tiếng Việt |
Tiếng Anh |
|||||
|
1 |
Số thứ tự khoanh |
id |
* |
* |
* |
* |
|
2 |
Diện tích khoanh đất |
dienTich |
* |
* |
* |
* |
|
3 |
Tên vùng |
tenVung |
Chuỗi kí tự |
CharacterString |
50 |
Là tên của vùng |
|
4 |
Tên tỉnh |
tenTinh |
Chuỗi kí tự |
CharacterString |
50 |
Là tên tỉnh hoặc tên thành phố trực thuộc Trung ương |
|
5 |
Tên huyện |
tenHuyen |
Chuỗi kí tự |
CharacterString |
50 |
Là tên quận hoặc huyện hoặc thị xã hoặc thành phố thuộc tỉnh |
|
6 |
Mã xã |
maXa |
* |
* |
* |
* |
|
7 |
Tên xã |
tenXa |
Chuỗi kí tự |
CharacterString |
50 |
Là tên xã hoặc phường hoặc thị trấn |
|
8 |
Thổ nhưỡng |
pc_thoNhuong |
* |
* |
* |
* |
|
9 |
Địa hình |
pc_diaHinh |
* |
* |
* |
* |
|
10 |
Loại đất kỳ trước |
hienTrang_KT |
* |
* |
* |
* |
|
11 |
Loại đất hiện tại |
hienTrang |
* |
* |
* |
* |
|
12 |
Suy giảm độ phì |
pc_suyGiamDoPhi |
* |
* |
* |
* |
|
13 |
Xói mòn |
pc_xoiMon |
* |
* |
* |
* |
|
14 |
Khô hạn, hoang mạc hóa, sa mạc hóa |
pc_khoHan |
* |
* |
* |
* |
|
15 |
Kết von, đá ong hóa |
pc_ketVon |
* |
* |
* |
* |
|
16 |
Mặn hóa |
pc_manHoa |
* |
* |
* |
* |
|
17 |
Phèn hóa |
pc_phenHoa |
* |
* |
* |
* |
|
18 |
Thoái hóa đất |
pc_thoaiHoa |
* |
* |
* |
* |
|
19 |
Ô nhiễm đất |
pc_oNhiem |
* |
* |
* |
* |
|
20 |
Khu vực cần bảo vệ, cải tạo, phục hồi |
khuVuc_BCP |
* |
* |
* |
* |
|
21 |
Mức độ bảo vệ, cải tạo, phục hồi đất |
pc_BCP |
* |
* |
* |
* |
|
22 |
Kế hoạch thực hiện (thời gian là năm) |
keHoach_BCP |
* |
* |
* |
* |
|
23 |
Biện pháp kỹ thuật đề xuất |
bienPhapDeXuat |
* |
* |
* |
* |
|
24 |
Giải pháp kinh tế-xã hội đề xuất |
giaiPhapDeXuat |
* |
* |
* |
* |
|
25 |
Kết quả giám sát, kiểm soát kết quả bảo vệ, cải tạo, phục hồi hằng năm |
giamSat_nam(1) |
* |
* |
* |
* |
|
26 |
Điểm giám sát, kiểm soát kết quả bảo vệ, cải tạo, phục hồi hằng năm |
diemGS_nam(2) |
* |
* |
* |
* |
|
27 |
Kết quả giám sát, kiểm soát kết quả bảo vệ, cải tạo, phục hồi theo kỳ điều tra, đánh giá thoái hóa đất |
giamSat_ky |
* |
* |
* |
* |
|
28 |
Điểm giám sát, kiểm soát kết quả bảo vệ, cải tạo, phục hồi theo kỳ điều tra, đánh giá thoái hóa đất |
diemGS_ky(3) |
* |
* |
* |
* |
|
29 |
Kết quả giám sát, kiểm soát kết quả bảo vệ, cải tạo, phục hồi các khu vực kết thúc nhiệm vụ |
giamSat_ketthuc |
* |
* |
* |
* |
|
30 |
Điểm giám sát, kiểm soát kết quả bảo vệ, cải tạo, phục hồi các khu vực kết thúc nhiệm vụ |
diemGS_ketthuc(4) |
* |
* |
* |
* |
|
31 |
Kết quả cải tạo, bảo vệ, phục hồi đất |
kQ_BCP |
* |
* |
* |
* |
|
32 |
Cảnh báo không cho phép hoạt động trên đất |
canhBaoHD |
* |
* |
* |
* |
Ghi chú
- “*”Trường thông tin tuân thủ theo quy định của pháp luật về nội dung, cấu trúc, kiểu thông tin cơ sở dữ liệu quốc gia về đất đai.
- “1”: Kết quả giám sát, kiểm soát kết quả bảo vệ, cải tạo, phục hồi hàng năm theo kế hoạch.
- “2”: Điểm giám sát, kiểm soát kết quả bảo vệ, cải tạo, phục hồi hàng năm theo kế hoạch trùng với vị trí điều tra phẫu diện đất trong kết quả điều tra, đánh giá chất lượng đất với các chỉ tiêu (tỷ lệ che phủ đất, độ ẩm của đất, độ dày tầng canh tác, dung trọng, tỷ trọng, độ xốp).
- “3”: Điểm giám sát, kiểm soát kết quả bảo vệ, cải tạo, phục hồi theo kỳ điều tra, đánh giá thoái hóa đất được sử dụng từ kết quả điều tra, đánh giá thoái hóa đất tại thời điểm điều tra với các chỉ tiêu (tỷ lệ che phủ đất, độ ẩm của đất, độ dày tầng canh tác, dung trọng, tỷ trọng, độ xốp và các chỉ tiêu lý, hóa học).
- “4”: Điểm giám sát, kiểm soát kết quả bảo vệ, cải tạo, phục hồi các khu vực kết thúc nhiệm vụ trùng với vị trí điều tra thoái hóa đất trong kết quả điều tra, đánh giá thoái hóa đất với các chỉ tiêu (tỷ lệ che phủ đất, độ ẩm của đất, độ dày tầng canh tác, dung trọng, tỷ trọng, độ xốp và các chỉ tiêu lý, hóa học).
- Cấu trúc, kiểu thông tin của lớp thông tin về các khu vực cần bảo vệ, cải tạo, phục hồi đất gồm các trường thông tin thuộc tính từ số 1-20;
- Cấu trúc, kiểu thông tin của lớp thông tin về phân loại mức độ bảo vệ, cải tạo, phục hồi đất gồm các trường thông tin thuộc tính từ số 1 - 21;
- Cấu trúc, kiểu thông tin của lớp thông tin về kế hoạch thực hiện bảo vệ, cải tạo, phục hồi đất gồm các trường thông tin thuộc tính từ số 1 - 24;
- Cấu trúc, kiểu thông tin của lớp thông tin về kết quả giám sát, kiểm soát kết quả bảo vệ, cải tạo, phục hồi đất gồm các trường thông tin thuộc tính từ số 1 -30;
- Cấu trúc, kiểu thông tin của lớp thông tin về kết quả bảo vệ, cải tạo, phục hồi đất gồm các trường thông tin thuộc tính từ số 1 - 33;
- Cấu trúc, kiểu thông tin của lớp thông tin khoanh vùng, cảnh báo không cho phép hoặc hạn chế hoạt động trên đất gồm các trường thông tin thuộc tính từ số 1 - 19 và từ số 31 - 32.
Mẫu số 01/BVĐ:
BẢN MÔ TẢ KHU VỰC BẢO VỆ, CẢI TẠO, PHỤC HỒI ĐẤT
1. Tên khu vực:
2. Địa điểm:
3. Ngày, tháng, năm:
4. Số lượng điểm điều tra:
5. Hiện trạng sử dụng đất:
6. Nguồn nước sử dụng:
7. Thông tin về khu vực bảo vệ, cải tạo, phục hồi:
8. Biện pháp kỹ thuật được áp dụng:
9. Giải pháp kinh tế, xã hội được áp dụng:
10. Địa hình:
11. Cây trồng chủ yếu:................................................................................................................
12. Chế độ tưới:
13. Một số đặc điểm khác (nếu có):
|
Đại diện nhóm điều tra (Ký và ghi rõ họ tên) |
Mẫu số 02/BVĐ:
BẢN MÔ TẢ ĐIỂM ĐIỀU TRA BẢO VỆ, CẢI TẠO, PHỤC HỒI ĐẤT
1. Tên khu vực:
2. Thông tin về khu vực bảo vệ, cải tạo, phục hồi:
3. Thông tin về điểm điều tra:
- Tên điểm:
- Xã, huyện, tỉnh:
- Tọa độ:
- Ngày, tháng, năm:
- Địa hình:
- Cây trồng:
- Mức độ che phủ đất (tháng/năm hoặc tỷ lệ %):
- Độ ẩm của đất:
- Độ dày tầng canh tác:
- Độ xốp của đất:
- Mô tả đặc điểm về đất: (màu sắc, mùi,...):
- Mô tả đặc điểm về chế độ tưới:
- Mô tả thảm thực vật tự nhiên:
- Một số đặc điểm khác (nếu có):
|
Đại diện nhóm điều tra (Ký và ghi rõ họ tên) |
|
Mẫu số 03/BVĐ |
(Bìa 1) |
|
CỘNG HÒA XÃ HỘI CHỦ NGHĨA VIỆT NAM
BÁO CÁO KẾT QUẢ THỰC HIỆN KẾ HOẠCH BẢO VỆ, CẢI TẠO, PHỤC HỒI ĐẤT
…, tháng … năm … |
(Bìa 2)
CỘNG HÒA XÃ HỘI CHỦ NGHĨA VIỆT NAM
Độc lập - Tự do - Hạnh phúc
___________________
BÁO CÁO
KẾT QUẢ THỰC HIỆN KẾ HOẠCH BẢO VỆ,
CẢI TẠO, PHỤC HỒI ĐẤT
|
ĐƠN VỊ PHÊ DUYỆT |
…, ngày … tháng … năm … |
MỞ ĐẦU
1. Sự cần thiết
2. Căn cứ pháp lý
3. Mục tiêu, phạm vi, yêu cầu
4. Tổng hợp xác định các biện pháp kỹ thuật, giải pháp kinh tế, xã hội cần áp dụng cho từng khu vực bảo vệ, cải tạo, phục hồi đất
5. Phân tích, đánh giá tình hình thực hiện kế hoạch bảo vệ, cải tạo, phục hồi đất trên địa bàn
5.1. Tổng hợp số lượng khu vực đất đã, đang và chưa thực hiện bảo vệ, cải tạo, phục hồi đất theo kế hoạch đã được duyệt
5.2. Phân tích, đánh giá kết quả thực hiện bảo vệ, cải tạo, phục hồi đất đối với các khu vực đã thực hiện theo kế hoạch
5.3. Đánh giá nguyên nhân đối với các khu vực chưa thực hiện bảo vệ, cải tạo, phục hồi đất
5.4. Cảnh báo không cho phép hoặc hạn chế hoạt động trên đất tại các khu vực đất bị thoái hóa, ô nhiễm chưa được bảo vệ, cải tạo, phục hồi.
6. Đề xuất điều chỉnh các biện pháp, giải pháp, lộ trình thực hiện kế hoạch bảo vệ, cải tạo, phục hồi đất.
7. Kết luận và kiến nghị
Mẫu số 04/BVĐ
(Bìa 1)
|
CỘNG HÒA XÃ HỘI CHỦ NGHĨA VIỆT NAM
BÁO CÁO KẾT QUẢ BẢO VỆ, CẢI TẠO, PHỤC HỒI ĐẤT
…, tháng … năm … |
(Bìa 2)
CỘNG HÒA XÃ HỘI CHỦ NGHĨA VIỆT NAM
Độc lập - Tự do - Hạnh phúc
____________________
BÁO CÁO
KẾT QUẢ BẢO VỆ, CẢI TẠO, PHỤC HỒI ĐẤT
|
ĐƠN VỊ PHÊ DUYỆT |
…, ngày … tháng … năm … |
MỞ ĐẦU
1. Tính cấp thiết của nhiệm vụ
2. Cơ sở pháp lý của nhiệm vụ
3. Mục tiêu, phạm vi thực hiện
3.1. Mục tiêu
3.2. Phạm vi thực hiện
4. Nội dung và phương pháp thực hiện
4.1. Nội dung thực hiện
4.2. Phương pháp thực hiện
5. Các kết quả đạt được; đánh giá mức độ hoàn thành trên thực tế so với mục tiêu, yêu cầu nhiệm vụ của nhiệm vụ đã được cấp có thẩm quyền phê duyệt
5.1. Đánh giá khối lượng, chất lượng, tiến độ thực hiện nhiệm vụ
5.2. Đánh giá kết quả áp dụng các biện pháp kỹ thuật
5.3. Đánh giá kết quả áp dụng các giải pháp kinh tế, xã hội
5.4. Đánh giá kết quả phục hồi đất tại khu vực bảo vệ, cải tạo, phục hồi đất
- Đánh giá theo chỉ tiêu hình thái
- Đánh giá theo chỉ tiêu lý, hóa học, …
- Đánh giá theo các mô hình sản xuất của khu vực bảo vệ, cải tạo, phục hồi đất
6. Đề xuất, khuyến nghị giải pháp kỹ thuật, giải pháp kinh tế, xã hội trong việc bảo vệ, cải tạo, phục hồi đất
- Tổ chức, cá nhân sử dụng đất
- Cơ quan quản lý nhà nước
7. Kết luận và kiến nghị
Bạn chưa Đăng nhập thành viên.
Đây là tiện ích dành cho tài khoản thành viên. Vui lòng Đăng nhập để xem chi tiết. Nếu chưa có tài khoản, vui lòng Đăng ký tại đây!
Bạn chưa Đăng nhập thành viên.
Đây là tiện ích dành cho tài khoản thành viên. Vui lòng Đăng nhập để xem chi tiết. Nếu chưa có tài khoản, vui lòng Đăng ký tại đây!
































