- Tổng quan
- Nội dung
- VB gốc
- Tiếng Anh
- Hiệu lực
- VB liên quan
- Lược đồ
-
Nội dung hợp nhất
Tính năng này chỉ có tại LuatVietnam.vn. Nội dung hợp nhất tổng hợp lại tất cả các quy định còn hiệu lực của văn bản gốc và các văn bản sửa đổi, bổ sung, đính chính... trên một trang. Việc hợp nhất văn bản gốc và những văn bản, Thông tư, Nghị định hướng dẫn khác không làm thay đổi thứ tự điều khoản, nội dung.
Khách hàng chỉ cần xem Nội dung hợp nhất là có thể nắm bắt toàn bộ quy định hiện hành đang áp dụng, cho dù văn bản gốc đã qua nhiều lần chỉnh sửa, bổ sung.
- Tải về
Quyết định 4396/QĐ-BYT 2023 Tiêu chí kiểm định an toàn và tính năng kỹ thuật Máy phá rung tim
| Cơ quan ban hành: | Bộ Y tế |
Số công báo:
Số công báo là mã số ấn phẩm được đăng chính thức trên ấn phẩm thông tin của Nhà nước. Mã số này do Chính phủ thống nhất quản lý.
|
Đang cập nhật |
| Số hiệu: | 4396/QĐ-BYT | Ngày đăng công báo: | Đang cập nhật |
| Loại văn bản: | Quyết định | Người ký: | Đỗ Xuân Tuyên |
|
Ngày ban hành:
Ngày ban hành là ngày, tháng, năm văn bản được thông qua hoặc ký ban hành.
|
04/12/2023 |
Ngày hết hiệu lực:
Ngày hết hiệu lực là ngày, tháng, năm văn bản chính thức không còn hiệu lực (áp dụng).
|
Đang cập nhật |
|
Áp dụng:
Ngày áp dụng là ngày, tháng, năm văn bản chính thức có hiệu lực (áp dụng).
|
Đã biết
|
Tình trạng hiệu lực:
Cho biết trạng thái hiệu lực của văn bản đang tra cứu: Chưa áp dụng, Còn hiệu lực, Hết hiệu lực, Hết hiệu lực 1 phần; Đã sửa đổi, Đính chính hay Không còn phù hợp,...
|
Đã biết
|
| Lĩnh vực: | Y tế-Sức khỏe |
TÓM TẮT QUYẾT ĐỊNH 4396/QĐ-BYT
Ngày 04/12/2023, Bộ Y tế ban hành Quyết định 4396/QĐ-BYT Tiêu chí và quy trình kiểm định an toàn và tính năng kỹ thuật Máy phá rung tim dùng trong điều trị người bệnh.
1. Máy phá rung tim (Máy khử rung tim) là thiết bị y tế, được thiết kế để phá rung tim bằng xung điện thông qua các điện cực được đặt vào da (các vị trí được chỉ định) của bệnh nhân (điện cực ngoài) hoặc đặt vào tim hở (điện cực trong).
2. Kiểm định chức năng tạo nhịp không xâm lấn (áp dụng đối với máy phá rung được tích hợp và đơn vị có sử dụng chức năng này).
- Tiêu chí kiểm định: Các thông số về tốc độ phát xung tạo nhịp, chỉ số dòng điện xung tạo nhịp và độ rộng xung phải nằm trong giới hạn công bố của nhà sản suất máy phá rung tim công bố.
- Phương pháp kiểm định:
- Máy phá rung tim được cắm điện hoặc pin được sạc đầy và sẵn sàng hoạt động.
- Kết nối thiết bị kiểm định bằng thiết bị chuyên dụng (theo hướng dẫn nhà sản xuất) với máy phá rung tim.
- Chọn chế độ tạo nhịp trên máy phá rung tim.
- Chọn các thông số về: tốc độ phát xung tạo nhịp, chỉ số dòng điện xung tạo nhịp và độ rộng xung (theo nhà sản xuất công bố của máy phá rung tim). Tiến hành chọn 3 mức: thấp, trung bình, cao.
- Chọn chức năng kiểm định các thông số tạo nhịp tim trên máy kiểm.
- Tiến hành tạo nhịp tim mô phỏng trên máy phá rung tim, kết quả đo được trên thiết bị kiểm định được ghi lại vào biên bản.
Quyết định này có hiệu lực từ ngày ký.
Xem chi tiết Quyết định 4396/QĐ-BYT có hiệu lực kể từ ngày 04/12/2023
Tải Quyết định 4396/QĐ-BYT
|
BỘ Y TẾ ______ Số: 4396/QĐ-BYT |
CỘNG HÒA XÃ HỘI CHỦ NGHĨA VIỆT NAM Độc lập - Tự do - Hạnh phúc ________________________ Hà Nội, ngày 04 tháng 12 năm 2023 |
QUYẾT ĐỊNH
Ban hành Tiêu chí và quy trình kiểm định an toàn và tính năng kỹ thuật
Máy phá rung tim dùng trong điều trị người bệnh
__________
BỘ TRƯỞNG BỘ Y TẾ
Căn cứ Nghị định số 95/2022/NĐ-CP ngày 15 tháng 11 năm 2022 của Chính phủ quy định chức năng, nhiệm vụ, quyền hạn và cơ cấu tổ chức Bộ Y tế;
Căn cứ Nghị định số 98/2021/NĐ-CP ngày 08 tháng 11 năm 2021 của Chính phủ về quản lý trang thiết bị y tế và Nghị định số 07/2023/NĐ-CP ngày 03 tháng 3 năm 2023 của Chính phủ về sửa đổi, bổ sung một số điều của nghị định số 98/2021/NĐ-CP ngày 08 tháng 11 năm 2021 của chính phủ về quản lý trang thiết bị y tế;
Căn cứ Thông tư 05/2022/TT-BYT ngày 01 tháng 08 năm 2022 của Bộ trưởng Bộ Y tế quy định chi tiết thi hành một số điều của Nghị định số 98/2021/NĐ-CP ngày 08 tháng 11 năm 2021 của Chính phủ về quản lý trang thiết bị y tế;
Theo đề nghị của Cục trưởng Cục Cơ sở hạ tầng và Thiết bị y tế tại phiếu trình số 271/HTTB-CLSD ngày 16/11/2023.
QUYẾT ĐỊNH:
Điều 1. Ban hành kèm theo Quyết định này: “Tiêu chí và quy trình kiểm định an toàn và tính năng kỹ thuật Máy phá rung tim dùng trong điều trị người bệnh”.
Điều 2. Quyết định này có hiệu lực kể từ ngày ký ban hành.
Điều 3. Các Ông, Bà: Chánh Văn phòng Bộ; Chánh Thanh tra Bộ; Cục trưởng các Cục thuộc Bộ Y tế; Vụ trưởng các Vụ thuộc Bộ Y tế; Giám đốc Sở Y tế các tỉnh, thành phố trực thuộc trung ương; Thủ trưởng các đơn vị trực thuộc Bộ Y tế; Thủ trưởng Y tế các bộ, ngành và cơ quan, tổ chức, cá nhân có liên quan chịu trách nhiệm thi hành quyết định này./.
|
Nơi nhận: |
KT. BỘ TRƯỞNG THỨ TRƯỞNG
Đỗ Xuân Tuyên |
TIÊU CHÍ VÀ QUY TRÌNH KIỂM ĐỊNH AN TOÀN VÀ TÍNH NĂNG KỸ
THUẬT MÁY PHÁ RUNG TIM DÙNG TRONG ĐIỀU TRỊ NGƯỜI BỆNH
(Ban hành kèm theo Quyết định số 4396/QĐ-BYT ngày 04/12/2023 của Bộ Y tế)
1. PHẠM VI ÁP DỤNG
Văn bản này quy định quy trình kiểm định an toàn và tính năng kỹ thuật máy phá rung tim không xâm lấn dùng trong điều trị người bệnh. Áp dụng cho kiểm định ban đầu (với thiết bị mới lần đầu lắp đặt đưa vào sử dụng); kiểm định định kỳ (chu kỳ kiểm định là 12 tháng); kiểm định sau sửa chữa lớn (là kiểm định sau khi máy phá rung tim được sửa chữa: Bộ nguồn, bộ phát công suất, bộ xử lý, bộ điều khiển).
2. THUẬT NGỮ VÀ ĐỊNH NGHĨA
2.1. Máy phá rung tim (Máy khử rung tim); Máy phá rung tim là thiết bị y tế, được thiết kế để phá rung tim bằng xung điện thông qua các điện cực được đặt vào da (các vị trí được chỉ định) của bệnh nhân (điện cực ngoài) hoặc đặt vào tim hở (điện cực trong).
2.2. Hiện tượng ngừng tim: Ngừng tim còn gọi là ngừng tim phổi hoặc ngừng tuần hoàn là chấm dứt sự lưu thông bình thường của máu do tim ngừng đập.
2.3 Điện cực phá rung tim: Điện cực được thiết kế để truyền xung điện đến bệnh nhân nhằm mục đích phá rung tim.
2.4. Chế độ phá rung tim bằng tay hay chế độ thủ công (Manual): Chế độ phá rung tim mà người thao tác vận hành bằng tay để chọn năng lượng phóng điện, nạp điện và bấm phóng điện.
2.5. Chế độ đồng bộ: Chế độ máy phá rung tim cho phép phóng điện đồng bộ với pha R của chu kỳ tim sau khi người vận hành ấn nút phóng điện.
2.6. Chế độ phá rung tim bên ngoài tự động: Máy phá rung tim tự phân tích tín hiệu điện tâm đồ thu được từ các điện cực đặt trên ngực, xác định các rối loạn nhịp tim có thể sốc được và đưa ra hướng dẫn vận hành máy phá rung tim khi phát hiện nhịp rối loạn, sau đây viết tắt là AED (Automated external defibrillator (AED)).
2.7. Đơn vị (ppm): giá trị đo ppm biểu thị cho tốc độ phát xung tạo nhịp tim của máy phá rung tim có chế độ tạo nhịp, thay vì dùng đơn vị biểu thị tốc độ bằng giây (s) hay miligiây (ms) thì chức năng này dùng đơn vị là: ppm.
3. NỘI DUNG KIỂM ĐỊNH AN TOÀN VÀ TÍNH NĂNG KỸ THUẬT
Bảng 1. Nội dung kiểm định
|
TT |
Nội dung kiểm định |
Theo điều mục của quy trình |
Chế độ kiểm định • • |
||
|
Ban đầu |
Định ky |
Sau sửa chữa lớn |
|||
|
1 |
Kiểm tra chung |
5.1 |
|
|
|
|
1.1 |
Kiểm tra hồ sơ |
5.1.1 |
X |
X |
X |
|
1.2 |
Kiểm tra bên ngoài |
5.1.2 |
X |
X |
X |
|
2 |
Kiểm định an toàn |
5.2 |
|
|
|
|
2.1 |
Kiểm định an toàn điện |
5.2.1 |
X |
X |
X |
|
2.2 |
Kiểm tra âm thanh báo động |
5.2.2 |
X |
X |
X |
|
3 |
Kiểm định tính năng kỹ thuật |
5.3 |
|
|
|
|
3.1 |
Kiểm định năng lượng phá rung tim |
5.3.1 |
X |
X |
X |
|
3.2 |
Kiểm định thời gian phá rung tim đồng bộ |
5.3.2 |
X |
X |
X |
|
3.3 |
Kiểm định thời gian nạp năng lượng giữa các lần phá rung liên tiếp. |
5.3.3 |
X |
X |
X |
|
3.4 |
Kiểm định chức năng tạo nhịp không xâm lấn |
5.3.4 |
X |
X |
X |
4. THIẾT BỊ, ĐIỀU KIỆN MÔI TRƯỜNG VÀ CHUẨN BỊ KIỂM ĐỊNH
4.1. Thiết bị dùng trong kiểm định
Bảng 2. Thiết bị dùng trong kiểm định
|
TT |
Tên thiết bị |
Thông số kỹ thuật |
|
1 |
Nhiệt kế |
Phạm vi đo: (0 ÷ 50) °C |
|
2 |
Ấm kế |
Phạm vi đo: (0 ÷ 100) %RH |
|
3 |
Thiết bị phân tích an toàn điện |
Đo các thông số về an toàn điện đáp ứng được 2 tiêu chuẩn: - IEC 60601-1 - IEC 62353 |
|
4 |
Thiết bị dùng trong kiểm định các thông số của máy phá rung tim có phạm vi đo và độ chính xác đáp ứng các thông số |
- Phạm vi đo năng lượng phá rung tim, khoảng đo tối thiểu: (0,1÷ 600) J, độ chính xác ± ≤ (1 % chỉ số đo được + 0.1 J) - Phạm vi đo thời gian nạp năng lượng, khoảng đo tối thiểu: (0,1 ÷ 100) s, độ chính xác: ± ≤ 0,05 s - Phạm vi đo thời gian phá rung tim đồng bộ, khoảng đo tối thiểu: (0÷380) ms, độ phân giải: 1 ms, độ chính xác ± ≤ 1 ms - Phạm vi đo cường độ dòng điện tạo nhịp tim, khoảng đo tối thiểu: (5÷200) mA, độ chính xác ± ≤ (1% chỉ số đo được + 0,02 mA) - Phạm vi đo tốc độ phát xung tạo nhịp tim, khoảng đo tối thiểu: (5 ÷ 800) ppm, độ chính xác ± ≤ (0,5 % chỉ số đo được + 0,1 ppm) - Phạm vi đo độ rộng xung, khoảng đo tối thiểu: (1÷100) ms, độ chính xác ± ≤ (0,5 % chỉ số đo được + 0,1 ms) |
4.2. Chuẩn bị kiểm định
- Nhiệt độ môi trường: (15 ÷ 40) °C.
- Độ ẩm tương đối: (40 ÷ 85) % RH, Không ngưng tụ
- Vệ sinh môi trường: Môi trường phải thoáng khí, sạch sẽ.
- Nguồn điện: 220 V ± 10 %, tần số 50 Hz, có tiếp đất.
- Máy phá rung tim phải đầy đủ phụ kiện và đang hoạt động, phải được làm vệ sinh trước khi kiểm định.
- Thiết bị dùng kiểm định máy phá rung tim và máy phá rung tim phải đặt trong cùng một điều kiện môi trường tối thiểu 15 phút.
5. CÁC BƯỚC KIỂM ĐỊNH
5.1. Kiểm tra chung
5.1.1. Kiểm tra hồ sơ
Bảng 3. Danh mục hồ sơ được kiểm tra
|
TT |
Danh mục kiểm tra |
Ban đầu |
Định kỳ |
Sau sửa chữa lớn |
|
1 |
Số lưu hành hoặc giấy phép nhập khẩu |
X |
|
|
|
2 |
Tài liệu hướng dẫn sử dụng thiết bị (bằng tiếng Anh và tiếng Việt) |
X |
|
|
|
3 |
Chứng nhận xuất xứ (CO), chứng nhận chất lượng (CQ) |
X |
|
|
|
4 |
Sổ theo dõi quá trình sử dụng, sửa chữa, bảo trì, bảo dưỡng |
|
X |
X |
|
5 |
Kết quả kiểm định lần gần nhất |
|
X |
X |
Phương pháp: Kiểm tra tính đầy đủ và xem xét tài liệu đi kèm của các hồ sơ ở Bảng 3 và ghi lại kết quả vào biên bản kiểm định.
Kết luận: Kiểm tra được đánh giá Đạt khi hồ sơ đầy đủ và có nội dung phù hợp với thiết bị được kiểm định.
5.1.2. Kiểm tra bên ngoài
Bảng 4. Các nội dung kiểm tra bên ngoài
|
TT |
Danh mục kiểm tra |
Tiêu chí kiểm tra |
|
1 |
Tình trạng vệ sinh |
Sạch sẽ không bám bẩn |
|
2 |
Các bộ phận bên ngoài |
Vỏ, phím, núm vặn, núm ấn, công tắc, tay cầm,... chắc chắn, không vỡ hoặc rách, không lỏng hoặc không khít; Dây, cáp nguồn và chốt tiếp xúc với tấm bản cực không bị hở, xước; Các tấm sốc không bị gỉ, xước, sáng bóng. |
|
3 |
Khả năng đáp ứng an toàn về cơ học |
Các mép cạnh của thiết bị không sắc nhọn, hoặc được bọc nhựa bảo vệ |
|
4 |
Cổng tiếp xúc và ký hiệu |
Các cổng tiếp xúc, giắc cắm phải sạch sẽ không có tình trạng hoen gỉ; Ký mã hiệu của cổng tiếp xúc, giắc cắm phải rõ ràng ko bị xước mờ, phải đọc được. |
|
5 |
Kiểm tra nối đất |
Máy phải được nối đất (thiết bị Class 1 hoặc thiết bị có chốt nối đất) |
|
6 |
Pin/ Acquy |
Pin/Acquy không phồng rộp, móp méo, chân tiếp xúc không rỉ sét hoạt động và sạc bình thường |
Phương pháp kiểm tra: Xem xét bằng mắt thường, dùng tay tác động vào các bộ phận của thiết bị.
Kết luận: Kiểm tra được đánh giá Đạt khi đạt các tiêu chí kiểm tra.
5.2. Kiểm định an toàn
5.2.1. Kiểm định an toàn điện
Tiêu chí kiểm định:
+ Tiêu chí 1: Điện trở cho phép của chốt nối đất trên vỏ máy tới chốt nối đất của phích cắm: < 0,5 Ω
+ Tiêu chí 2: Dòng điện cho phép rò của vỏ máy: < 0,5 mA.
+ Tiêu chí 3: Dòng điện rò qua bộ phận ứng dụng (tức tống dòng điện rò đi từ bộ phận ứng dụng xuống đất và bất kì phần kim loại nào trên vỏ máy khi có một điện áp ngoài đặt lên bộ phận ứng dụng của thiết bị) phải đạt các giá trị cho phép trong Bảng 5.
Bảng 5. Giá trị dòng điện rò cho phép
|
Dòng điện rò (RMS) |
Bộ phận ứng dụng |
||
|
Loại B |
Loại BF |
Loại CF |
|
|
Dòng điện rò thiết bị - phương pháp đo thay thế |
|
||
|
Thiết bị Class I |
1000 µA |
1000 µA |
1000 µA |
|
Thiết bị Class II |
500 µA |
500 µA |
500 µA |
|
Dòng điện rò thiết bị - phương pháp đo trực tiếp hoặc chênh lệch |
|
||
|
Thiết bị Class I |
500 µA |
500 µA |
500 µA |
|
Thiết bị Class II (dòng chạm vỏ) |
100 µA |
100 µA |
100 µA |
|
Dòng điện rò qua bộ phận ứng dụng - phương pháp đo thay thế |
|
|
|
|
Thiết bị Class I và Class II |
- |
5000 µA |
50 µA |
|
Dòng điện rò qua bộ phận ứng dụng - phương pháp đo trực tiếp |
|
|
|
|
Thiết bị Class I và Class II |
- |
5000 µA |
50 µA |
Phương pháp kiểm định:
a) Tiêu chí 1. Đo trở kháng giữa chốt nối đất trên vỏ máy và chốt nối đất của phích cắm.
- Giá trị điện trở này bao gồm giá trị của điện trở bên trong thiết bị cần đo và điện trở trong dây dẫn nối với nguồn điện.

Hình 1. Thiết lập cài đặt đo điện trở của chốt nối đất trên vỏ máy
tới chốt nối đất của phích cắm
Kết nối thiết bị phân tích an toàn điện với Máy phá rung tim để tiến hành phép đo.
Kết luận: Tiêu chí được đánh giá ĐẠT khi thoả mãn các tiêu chí kiểm định ở trên.
b) Tiêu chí 2: Đo dòng điện rò tần số thấp của vỏ Máy phá rung tim

Hình 2. Thiết lập cài đặt đo dòng điện rò tần số thấp của vỏ máy
Kết nối thiết bị phân tích an toàn điện với Máy phá rung tim để tiến hành phép đo và ghi lại các tham số vào biên bản.
Kết luận: Tiêu chí được đánh giá ĐẠT khi thoả mãn các tiêu chí kiểm định ở trên.
c) Tiêu chí 3: Đo dòng rò thiết bị qua bộ phận ứng dụng: Kết nối thiết bị phân tích an toàn điện với máy phá rung tim để tiến hành phép đo:
- Xem Phụ lục A: Lưu đồ đo dòng điện rò
- Xem Phụ lục B: Đo dòng rò thiết bị qua bộ phận ứng dụng
5.2.2. Kiểm tra chức năng báo động
Tiêu chí kiểm tra:
- Khi có sự cố máy sẽ báo động bằng tín hiệu âm thanh, ánh sáng (nếu có).
- Giá trị cường độ âm thanh của tín hiệu cảnh báo trong khoảng 45 dB đến 85 dB là có thể phát hiện được một cách đáng tin cậy mà không gây ra những ảnh hưởng quá mức.
Phương pháp kiểm tra:
- Tạo các sự cố (Hở kết nối các tấm sốc điện, mất điện, tiếp xúc kém khi hoạt động...) để xuất hiện báo động.
- Quan sát ở khoảng cách người vận hành (0,5 ÷ 1) m để ghi nhận ánh sáng cảnh báo và đo cường độ âm thanh cảnh báo.
- Ghi kết quả vào biên bản kiểm định Bảng 4;
Kết luận: Kiểm tra được đánh giá Đạt khi đạt các tiêu chí kiểm định.
5.3. Kiểm định tính năng kỹ thuật
5.3.1. Kiểm định năng lượng phá rung tim
Tiêu chí kiểm định: Giá trị năng lượng đo được phải nằm trong phạm vi:
- Đối với mức năng lượng ≤ 20 J phạm vi sai số: ± ≤ 3 J (của mức năng lượng đặt)
- Đối với mức năng lượng > 20 J phạm vi sai số: ± ≤ 15% (của mức năng lượng đặt)
Phương pháp kiểm định:
- Máy phá rung tim được nạp năng lượng đầy đủ và sẵn sàng hoạt động (Sử dụng nguồn điện xoay chiều hoặc Pin của máy phá rung tim).
- Kết nối thiết bị kiểm định với máy phá rung tim theo hướng dẫn nhà sản xuất.
- Chọn chế độ phá rung tim trên máy phá rung tim.
- Chọn mức năng lượng phá rung tim (10 ÷ 50; 100 ÷ 150; 200 ÷ Max)J (Theo mức năng lượng nhà sản xuất công bố của máy phá rung tim). Tại tiêu chí kiểm định này chọn ít nhất 3 mức năng lượng thấp, trung bình, cao.
- Tiến hành phá rung tim mô phỏng trên máy phá rung tim, kết quả đo được trên thiết bị kiểm định được ghi lại vào biên bản.
- Tại cùng 1 mức năng lượng ta tiến hành đo 3 lần (mỗi lần đo cách nhau ít nhất 5 phút) sau đó ghi giá trị đo được vào biên bản kiểm định và tính giá trị trung bình.
Tính toán:
- Thực hiện đo ghi 3 lần và xử lý kết quả đo theo các công thức:
+ Tính giá trị trung bình của 3 kết quả sau 3 lần đo:

Trong đó:

X1, X2, X3: là kết quả có được sau 3 lần đo.
+ Giá trị trung bình không vượt quá ± 3 J hoặc ± 15 % theo tiêu chí kiểm định.
Kết luận: Kiểm định được đánh giá Đạt khi đạt tiêu chí kiểm định.
5.3.2. Kiểm định thời gian phá rung tim đồng bộ
Tiêu chí kiểm định: Giá trị thời gian phá rung tim đồng bộ đo được phải nhỏ hơn ≤ 60 ms
Phương pháp kiểm định:
- Máy phá rung tim được nạp năng lượng đầy đủ và sẵn sàng hoạt động (Sử dụng nguồn điện xoay chiều hoặc Pin của máy phá rung tim).
- Kết nối thiết bị kiểm định với máy phá rung tim theo hướng dẫn nhà sản xuất.
- Chuyển chế độ của máy phá rung tim sang chế độ phá rung tim đồng bộ (Defibrillator Synchronization).
- Kết nối cáp ECG của máy phá rung tim với các điện cực đầu ra tín hiệu của thiết bị kiểm định
- Chọn mức năng lượng tiến hành phá rung tim đồng bộ (10 ÷ 50; 100 ÷ 50; 200 ÷ Max)J (Theo mức năng lượng nhà sản xuất của máy phá rung tim). Tại tiêu chí kiểm định này chọn ít nhất 3 mức năng lượng thấp, trung bình, cao.
- Tiến hành phá rung tim mô phỏng trên máy phá rung tim, kết quả đo được trên thiết bị kiểm định được ghi lại vào biên bản.
- Tại cùng 1 mức năng lượng ta tiến hành đo 3 lần (mỗi lần đo cách nhau ít nhất 5 phút) sau đó ghi giá trị đo được vào biên bản kiểm định và tính giá trị trung bình.
Tính toán:
- Thực hiện đo ghi 3 lần và xử lý kết quả đo theo các công thức sau:
+ Tính giá trị trung bình của 3 kết quả sau 3 lần đo:

Trong đó:

X1, X2, X3: là kết quả có được sau 3 lần đo.
+ Giá trị trung bình không vượt quá 60ms
Kết luận: Kiểm định được đánh giá Đạt khi đạt tiêu chí kiểm định.
5.3.1. Kiểm định thời gian nạp năng lượng giữa các lần phá rung tim liên tiếp.
5.3.1. Đối với máy phá rung tim thao tác bằng tay được sử dụng thường xuyên. Tiêu chí kiểm định:
- Thời gian nạp năng lượng cho thiết bị từ khi phóng điện hoàn toàn đến năng lượng tối đa không được vượt quá 15s trong các điều kiện máy phá rung tim vận hành ở 90 % công suất (hoặc theo nhà sản xuất công bố).
Phương pháp kiểm định:
- Máy phá rung tim sẵn sàng hoạt động (Sử dụng nguồn điện xoay chiều và Pin của máy phá rung tim).
- Kết nối thiết bị kiểm định với máy phá rung tim theo hướng dẫn nhà sản xuất.
- Chọn mức năng lượng phá rung tim khoảng 90 % mức năng lượng cao nhất (Theo mức năng lượng nhà sản xuất công bố của máy phá rung tim).
- Chọn chức năng đếm thời gian nạp xả trên thiết bị phân tích phá rung tim.
- Tiến hành phá rung tim mô phỏng trên máy phá rung tim, kết quả đo được trên thiết bị kiểm định được ghi lại vào biên bản.
- Tại cùng 1 mức năng lượng ta tiến hành đo thời gian chu trình nạp xả của 3 lần liên tiếp sau đó ghi giá trị đo được vào biên bản kiểm định và tính giá trị trung bình.
Tính toán:
- Thực hiện đo ghi 3 lần và xử lý kết quả đo theo các công thức:
+ Tính giá trị trung bình của 3 kết quả sau 3 lần đo:

Trong đó:

X1, X2, X3: là kết quả có được sau 3 lần đo.
+ Giá trị trung bình không vượt quá 15s theo tiêu chí kiểm định.
Kết luận: Kiểm định được đánh giá Đạt khi đạt tiêu chí kiểm định.
5.3.3.2. Đối với máy phá rung tim thao tác bằng tay không được sử dụng thường xuyên.
Tiêu chí kiểm định: Thời gian nạp điện cho thiết bị từ khi phóng điện hoàn toàn đến năng lượng tối đa không được vượt quá 20s trong trường hợp máy phá rung tim vận hành ở 90 % công suất (Theo mức năng lượng nhà sản xuất công bố của máy phá rung tim)
Phương pháp kiểm định:
- Máy phá rung tim sẵn sàng hoạt động (Sử dụng nguồn điện xoay chiều hoặc Pin của máy phá rung tim).
- Kết nối thiết bị kiểm định với máy phá rung tim theo hướng dẫn nhà sản xuất.
- Chọn mức năng lượng phá rung tim bằng 90% mức năng lượng cao nhất (Theo mức năng lượng nhà sản xuất công bố của thiết bị phá rung tim).
- Chọn chức năng đếm thời gian nạp xả trên thiết bị kiểm.
- Tiến hành phá rung tim mô phỏng trên máy phá rung tim, kết quả đo được trên thiết bị kiểm định được ghi lại vào biên bản.
- Tại cùng 1 mức năng lượng ta tiến hành đo thời gian chu trình nạp xả 3 lần liên tiếp sau đó ghi giá trị đo được vào biên bản kiểm định và tính giá trị trung bình.
Tính toán:
- Thực hiện đo ghi 3 lần và xử lý kết quả đo theo các công thức:
+ Tính giá trị trung bình của 3 kết quả sau 3 lần đo:

Trong đó:

X1, X2, X3: là kết quả có được sau 3 lần đo.
+ Giá trị trung bình không vượt quá 20s theo tiêu chí kiểm định.
Kết luận: Kiểm định được đánh giá Đạt khi đạt tiêu chí kiểm định.
5.3.4 Kiểm định chức năng tạo nhịp không xâm lấn (áp dụng đối với máy phá rung được tích hợp và đơn vị có sử dụng chức năng này)
Tiêu chí kiểm định: Các thông số về tốc độ phát xung tạo nhịp, chỉ số dòng điện xung tạo nhịp và độ rộng xung phải nằm trong giới hạn công bố của nhà sản xuất máy phá rung tim công bố.
Phương pháp kiểm định:
- Máy phá rung tim được cắm điện hoặc pin được sạc đầy và sẵn sàng hoạt động.
- Kết nối thiết bị kiểm định bằng thiết bị chuyên dụng (theo hướng dẫn nhà sản xuất) với máy phá rung tim.
- Chọn chế độ tạo nhịp trên máy phá rung tim.
- Chọn các thông số về: tốc độ phát xung tạo nhịp, chỉ số dòng điện xung tạo nhịp và độ rộng xung (theo nhà sản xuất công bố của máy phá rung tim). Tiến hành chọn 3 mức: thấp, trung bình, cao.
- Chọn chức năng kiểm định các thông số tạo nhịp tim trên máy kiểm.
- Tiến hành tạo nhịp tim mô phỏng trên máy phá rung tim, kết quả đo được trên thiết bị kiểm định được ghi lại vào biên bản.
- Thực hiện đo ghi 3 lần và xử lý kết quả đo theo các công thức:
+ Tính giá trị trung bình của 3 kết quả sau 3 lần đo:

Trong đó:

X1, X2, X3: là kết quả có được sau 3 lần đo.
+ Giá trị trung bình không vượt quá giá trị quy định theo công bố của nhà sản xuất máy
phá rung tim.
Kết luận: Kiểm định được đánh giá Đạt khi đạt tiêu chí kiểm định.
6. XỬ LÝ CHUNG
Kết quả kiểm định được ghi vào biên bản kiểm định theo Mẫu số 01.
6.1. Máy phá rung tim đạt yêu cầu:
- Máy phá rung tim dùng trong điều trị người bệnh sau khi kiểm định đạt các yêu cầu quy định theo quy trình kiểm định này thì cấp giấy chứng nhận kiểm định là “Đạt” theo mẫu số 02 và phải dán tem kiểm định.
6.2. Máy phá rung tim không đạt yêu cầu:
- Máy phá rung tim dùng trong điều trị người bệnh sau khi kiểm định nếu không đạt một trong các yêu cầu quy định của quy trình này thì cấp chứng nhận kiểm định là “Không đạt” theo Mẫu số 02 và xóa dấu kiểm định cũ (nếu có).
- Đơn vị sử dụng được cấp Biên bản kiểm định làm căn cứ cho sửa chữa, hiệu chuẩn.
6.3. Mẫu tem giấy kiểm định
- Tem kiểm định có thể là tem giấy, tem chống hàng giả, tem gắn chip phải tra cứu được các thông tin tối thiểu sau (Hình 3. Mẫu tem giấy kiểm định):
+ Thông tin đơn vị kiểm định:
+ Tên thiết bị:
+ Số sêri (serial number):
+ Ngày kiểm định:
+ Thời hạn đến:

Hình 3. Mẫu tem giấy kiểm định
|
Chú thích: [1]. Số (số tem): là các số tự nhiên kế tiếp nhau để quản lý và theo dõi. [2]. Ngày kiểm định: ghi ngày, tháng, năm kiểm định (ví dụ: ngày 01 tháng 5 năm 2021). [3]. Thời hạn đến: ghi ngày cuối cùng của chu kỳ kiểm định (ví dụ: ngày 30 tháng 4 năm 2022).
|
[4]. Màu chữ và màu số: “Tên tổ chức kiểm định”: màu đỏ; số tem: màu đỏ; các chữ và số còn lại: màu đen. [5]. Nền tem màu vàng, viền màu xanh lá cây, chi tiết hoa văn của tem do tổ chức kiểm định tự chọn. [6]. Kích thước của tem: - B = 5/6 A; - C = 1/5 B; - Giới hạn kích thước của tem: 50mm ≤ A ≤ 60 mm. |
Mẫu số 01
|
Tên tổ chức kiểm định _____________ |
CỘNG HÒA XÃ HỘI CHỦ NGHĨA VIỆT NAM Độc lập - Tự do - Hạnh phúc ________________________ |
BIÊN BẢN
KIỂM ĐỊNH AN TOÀN VÀ TÍNH NĂNG KỸ THUẬT MÁY PHÁ RUNG TIM
Số: ....
Tên thiết bị:...........................................................................................................
Chủng loại (Model): ............................................ Số máy: .................................
Nước sản xuất:.....................................................................................................
Hãng sản xuất:......................................................................................................
Năm sản xuất:.......................................................................................................
Đặc trưng kỹ thuật:
- Loại bảo vệ: Class I □ Class II □ IP □
- Loại bộ phận ứng dụng: B □ BF □ CF □
Cơ sở y tế sử dụng thiết bị:...................................................................................
Khoa, phòng sử dụng thiết bị:...............................................................................
Thiết bị chính được sử dụng để kiểm định:
|
STT |
Thiết bị |
Chủng loại (Model) |
Hãng/nước sản xuất |
Hạn hiệu chuẩn |
|
1 |
Nhiệt kế |
|
|
|
|
2 |
Ẩm kế |
|
|
|
|
3 |
Thiết bị phân tích an toàn điện |
|
|
|
|
4 |
Thiết bị phân tích máy phá rung tim |
|
|
|
Điều kiện kiểm định:..............................................................................................
Nơi kiểm định:......................................................................................................
Kiểm định viên:.................................... Mã số kiểm định viên:...............................
Ngày kiểm định:....................................................................................................
NỘI DUNG KIỂM ĐỊNH
1. Kiểm tra chung
1.1. Kiểm tra hồ sơ
Bảng 1. Nội dung kiểm tra hồ sơ
|
TT |
Nội dung kiểm tra |
Đạt |
Không đạt |
|
1 |
Số lưu hành hoặc giấy phép nhập khẩu (khi kiểm định ban đầu) |
□ |
□ |
|
2 |
Tài liệu hướng dẫn sử dụng thiết bị (bằng tiếng Anh và tiếng Việt) (khi kiểm định ban đầu) |
□ |
□ |
|
3 |
Chứng nhận xuất xứ (CO), chứng nhận chất lượng (CQ) (khi kiểm định ban đầu) |
□ |
□ |
|
4 |
Sổ theo dõi quá trình sử dụng, sửa chữa, bảo trì, bảo dưỡng (khi kiểm định định kỳ hoặc kiểm định sau sửa chữa lớn) |
□ |
□ |
|
5 |
Kết quả kiểm định lần gần nhất (khi kiểm định định kỳ hoặc kiểm định sau sửa chữa lớn) |
□ |
□ |
1.2. Kiểm tra bên ngoài
Bảng 2. Nội dung kiểm tra bên ngoài
|
TT |
Nội dung kiểm tra |
Đạt |
Không Đạt |
|
1 |
Tình trạng vệ sinh |
□ |
□ |
|
2 |
Các bộ phận bên ngoài |
□ |
□ |
|
2.1 |
Các thiết bị kết nối bên ngoài |
□ |
□ |
|
2.2 |
Có hay không các hư hỏng vật lý khác |
□ |
□ |
|
2.3 |
Khả năng đáp ứng an toàn về cơ học |
□ |
□ |
|
2.5 |
Nối đất bảo vệ |
□ |
□ |
|
2.6 |
Pin/ Acquy (nếu có) |
□ |
|
2. Kiểm định an toàn
2.1. Kiểm định an toàn điện
Bảng 3. Danh mục kiểm định an toàn điện
|
TT |
Tiêu chí kiểm định |
Giá trị yêu cầu |
Giá trị đo được |
Đạt |
Không đạt |
|
1 |
Điện trở giữa chốt nối đất trên vỏ máy tới chốt nối đất của ổ cắm |
<0,5 Ω |
|
□ |
□ |
|
2 |
Dòng rò tần số thấp vỏ máy |
< 0,5 mA |
|
□ |
□ |
|
3 |
Dòng điện rò thiết bị (tần số thấp) |
- Giá trị 500 µA (theo phương pháp đo thay thế) - Giá trị 100 µA (theo phương pháp đo trực tiếp hoặc chênh lệch) |
|
□ |
□ |
|
4 |
Dòng điện rò qua bộ phận ứng dụng (tần số thấp) |
- Giá trị 5000 µA (đối với bộ phận ứng dụng loại BF) - Giá trị 50 µA (đối với bộ phận ứng dụng loại CF) |
|
□ |
□ |
2.2. Kiểm tra chức năng báo động âm thanh
Bảng 4. Kiểm tra báo động khi có sự cố
|
TT |
Tiêu chí kiểm định |
Giá trị yêu cầu |
Đạt |
Không Đạt |
|
1 |
Kiểm tra báo động theo dõi: - Chất lượng tiếp xúc điện cực kém - Khi có sự cố xảy ra - Chưa kết nối đủ các bộ phận ứng dụng cần thiết |
Có cảnh báo |
□ |
□ |
3. Kiểm định tính năng kỹ thuật
3.1. Kiểm định năng lượng phá rung tim
Bảng 5. Kiểm định năng lượng phá rung tim
|
Mức năng lượng phá rung tim cài đặt |
Giá trị đo |
Giá trị trung bình |
Giá trị cho phép |
Đánh giá |
|||
|
Lần 1 |
Lần 2 |
Lần 3 |
Đạt |
K. đạt |
|||
|
Mức năng lượng thấp (....)J |
|
|
|
|
± ≤ 3 J |
□ |
□ |
|
Mức năng lượng trung bình (.......... )J |
|
|
|
|
± ≤ 15% |
□ |
□ |
|
Mức năng lượng cao (........)J |
|
|
|
|
□ |
□ |
|
3.2. Kiểm định thời gian phá rung tim đồng bộ
Bảng 6. Kiểm định thời gian phá rung tim đồng bộ
|
Mức năng lượng phá rung tim cài đặt |
Giá trị đo |
Giá trị trung bình (ms) |
Giá trị cho phép |
Đánh giá |
|||
|
Lần 1 |
Lần 2 |
Lần 3 |
Đạt |
K. đạt |
|||
|
Mức năng lượng thấp (….)J |
|
|
|
|
≤ 60 ms |
□ |
□ |
|
Mức năng lượng trung bình (........)J |
|
|
|
|
□ |
□ |
|
|
Mức năng lượng cao (......)J |
|
|
|
|
□ |
□ |
|
3.3. Kiểm định thời gian nạp năng lượng giữa các lần phá rung liên tiếp.
Bảng 7. Kiểm định thời gian phá rung tim liên tiếp
|
Tình trạng sử dụng thiết bị |
Mức năng lượng phá rung tim cài đặt |
Giá trị đo |
Giá trị trung bình |
Giá trị cho phép |
Đánh giá |
|||
|
Lần 1 |
Lần 2 |
Lần 3 |
Đạt |
K. đạt |
||||
|
Thường xuyên:ư tại điện áp lưới danh định (Pin) |
90% Max (J) |
|
|
|
|
≤ 15 s |
□ |
□ |
|
Không thường xuyên: tại điện áp lưới danh định (Pin) |
90% Max (J) |
|
|
|
|
≤ 20 s |
□ |
□ |
3.4. Kiểm định chức năng tạo nhịp không xâm lấn
Bảng 8. Kiểm định thông số tạo nhịp tim
|
Thông số tạo nhịp tim |
Giá trị cài đặt |
Giá trị đo |
Giá trị trung bình |
Giá trị cho phép |
Đánh giá |
Đơn vị không sử dụng tính năng |
|||
|
Lần 1 |
Lần 2 |
Lần 3 |
Đạt |
K. đạt |
|||||
|
Tốc độ phát xung tạo nhịp (ppm) |
Thấp |
|
|
|
|
Theo NSX |
□ |
□ |
□ |
|
Trung bình |
|
|
|
|
□ |
□ |
|||
|
Cao |
|
|
|
|
□ |
□ |
|||
|
Cường độ xung tạo nhịp (mA) |
Thấp |
|
|
|
|
Theo NSX |
□ |
□ |
|
|
Trung bình |
|
|
|
|
□ |
□ |
|||
|
Cao |
|
|
|
|
□ |
□ |
|||
|
Độ rộng xung tạo nhịp (ms) |
|
|
|
|
|
Theo NSX |
□ |
□ |
|
Biên bản này được thành lập 02 bản, mỗi bên 01 bản
|
ĐẠI DIỆN ĐƠN VỊ SỬ DỤNG
|
KIỂM ĐỊNH VIÊN
|
Mẫu số 02
CỘNG HÒA XÃ HỘI CHỦ NGHĨA VIỆT NAM
Độc lập - Tự do - Hạnh phúc
SOCIALIST REPUBLIC OF VIET NAM
Independence - Freedom- Happiness
_____________________________
Thông tin đơn vị kiểm định
(Tên, địa chỉ, số điện thoại bằng tiếng Việt và tiếng Anh)
________________________________________________________
GIẤY CHỨNG NHẬN
KIỂM ĐỊNH AN TOÀN VÀ TÍNH NĂNG KỸ THUẬT
MÁY PHÁ RUNG TIM
CERTIFICATE OF
SAFETY AND TECHNICAL FEATURES VERIFICATION FOR
DEFIBRILLATOR
Số/No.: ……….
Tên thiết bị/ Name of Device: .............................................................................
Chủng loại/ Model: ………………….. Số máy/ Serial No: …………………………..
Hãng sản xuất/ Manufacturer: ............................................................................
Nước sản xuất/ Country of Manufacturer: .................................................................
Đặc trưng kỹ thuật/ Specifications:.....................................................................
………………………………………………………………………………………………
………………………………………………………………………………………………
Khoa, phòng sử dụng thiết ty/ Faculty, room using equipment:.............................
………………………………………………………………………………………………
Cơ sở y tế sử dụng thiết ty/ Medical facilities use equipment:..............................
………………………………………………………………………………………………
Tình trạng thiết bị/ Device status:...............................................................
………………………………………………………………………………………………
………………………………………………………………………………………………
Số tem kiểm định/ Number of inspection stamp:...................................................
Hiệu lực đến ngày/ Valid to date:........................................................................
Lý do không đạt (nếu có)/ Reasons for failure (if any):...............................................
………………………………………………………………………………………………
Kết luận/ Conclusion: Đạt/ Pass □ Không đạt/ Fail □
|
|
………, ngày (date) ... tháng (month) ... năm (year) …… Đại diện hợp pháp của Đơn vị kiểm định Legitimate representative of Inspection unit
|
Thông tin đơn vị kiểm định
(Tên, đại chỉ, số điện thoại bằng tiếng Việt và Tiếng Anh)
_________________
KẾT QUẢ KIỂM ĐỊNH
VERIFICATION RESULT
|
TT No. |
Nội dung kiểm định Verification Contents |
Đạt Pass |
K. đạt Fail |
Không áp dụng |
|
1 |
Kiểm tra chung/ General Inspection |
|
|
|
|
|
Hồ sơ/ Documents |
□ |
□ |
□ |
|
Bên ngoài/ Outside |
□ |
□ |
□ |
|
|
2 |
Kiểm định an toàn/ Safety Verification |
|
|
|
|
|
An toàn điện/ Electricity Safety |
□ |
□ |
□ |
|
Kiểm tra chức năng báo động /Check the alarm function |
□ |
□ |
□ |
|
|
3 |
Kiểm định tính năng kỹ thuật/Features Verification |
|
|
|
|
|
Kiểm định năng lượng phá rung tim/Verify energy of defibrillation |
□ |
□ |
□ |
|
Kiểm định thời gian phá rung tim đồng bộ/Verify time of synchronized defibrillation |
□ |
□ |
□ |
|
|
Kiểm định thời gian nạp năng lượng giữa các lần phá rung liên tiếp/ Verify the charging time between consecutive defibrillations |
□ |
□ |
□ |
|
|
Kiểm định chức năng tạo nhịp không xâm lấn/Verify non-invasive pacing Junction |
□ |
□ |
□ |
|
SOÁT XÉT Inspector
|
KIỂM ĐỊNH VIÊN Verifier
|
PHỤ LỤC A
LƯU ĐỒ ĐO DÒNG ĐIỆN RÒ

Hình 4: Lưu đồ đo dòng điện rò
[Nguồn: Hình B.2, phụ lục B, tiêu chuẩn IEC 62353:2014]
PHỤ LỤC B
ĐO DÒNG RÒ THIẾT BỊ QUA BỘ PHẬN ỨNG DỤNG
Bước 1: Xác định loại bảo vệ và loại bộ phận ứng dụng
- Quan sát ký hiệu trên mác máy hoặc tra cứu tài liệu kỹ thuật của máy phá rung tim để xác định:
- Loại bảo vệ của máy phá rung tim là: Class I, Class II
- Loại bộ phận ứng dụng của máy phá rung tim là: loại B, loại BF hay loại CF
- Tích chọn loại bảo vệ và loại bộ phận ứng dụng đã kiểm tra được vào nội dung đặc trưng kỹ thuật trong biên bản kiểm định.
Bước 2: Đo dòng điện rò thiết bị
Việc lựa chọn phương pháp đo phù hợp có thể tham khảo lưu đồ trong phụ lục A - Dựa trên đặc điểm phân loại của thiết bị và bộ phận ứng dụng có ba phương pháp đo dòng điện rò thiết bị (Equipment Leakage Current):
- Đo dòng điện rò thiết bị bằng phương pháp trực tiếp:
+ Phép kiểm này đo dòng điện rò từ tất cả bộ phận ứng dụng và bề mặt dẫn điện bị hở trên vỏ, tới điểm nối đất của nguồn chính.

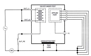
Hình 5. Sơ đồ nguyên lý phép đo dòng điện rò thiết bị bằng phương pháp trực tiếp
Trong đó:
DUT: Device Under Test - thiết bị
PE: Điện cực nối đất dưới kiểm (được kiểm tra)
MD: Measure Device - Thiết bị dùng kiểm
L1: Dây Line (dây pha) của của định nguồn
Test Lead: Que đo
L2: Dây Neutral (dây trung tính) của nguồn
Conductive Part: Phần dẫn điện trên vỏ máy
FE: Function Eath - Nối đất của bộ phận chức năng
Applied Part: Bộ phận ứng dụng
+ Ghi nhận lại các giá trị đo và lấy giá trị cao nhất trong các lần thay đổi trạng thái để làm giá trị đánh giá kết quả đo dòng điện rò thiết bị bằng phương pháp trực tiếp.
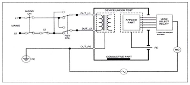
- Đo dòng điện rò thiết bị bằng phương pháp chênh lệch:
+ Phép đo này đo biên độ của dòng điện chênh lệch chạy trong dây pha (Line) và dây trung tính (Neutral) của thiết bị, khi đang cấp nguồn cho máy DUT.
+ Tất cả các bộ phận ứng dụng nên được nối trong phép đo này (nếu có sử dụng).
+ Kết nối Sơ đồ nguyên lý của phép đo dòng điện rò thiết bị bằng phương pháp chênh lệch như sau (Hình 6):
+ Đọc giá trị dòng điện rò trên thiết bị dùng kiểm định an toàn điện và ghi nhận các giá trị đo sau mỗi lần thay đổi trạng thái vào biên bản.
+ Giá trị dòng điện rò lớn nhất được sử dụng để đánh giá kết quả.

Hình 6. Phương pháp đo dòng điện rò qua thiết bị bằng phương pháp chênh lệch
- Đo dòng điện rò của thiết bị bằng phương pháp thay thế
+ Khi sử dụng phương pháp này một nguồn áp được áp đặt lên dây Line, dây Neutral của DUT và phần kim loại dẫn điện trên vỏ, bộ phận ứng dụng. Dòng điện chạy qua môi trường cách điện của DUT sẽ được đo.
+ Công tắc nguồn cần phải được đóng trong khi đo. Do đó, nếu thiết bị có khóa điện tử thì sẽ không áp dụng được phép đo này.
+ Phép đo này không ứng dụng cho thiết bị với nguồn pin.
* Kết nối Sơ đồ nguyên lý của phép đo dòng điện rò thiết bị bằng phương pháp thay thế như sau (Hình 7):
* Đọc giá trị dòng điện rò trên thiết bị dùng kiểm định an toàn điện và ghi nhận các giá trị đo sau mỗi lần thay đổi trạng thái vào biên bản.
* Giá trị dòng điện rò lớn nhất được sử dụng để đánh giá kết quả.

Hình 7. Sơ đồ nguyên lý của phép đo dòng điện rò thiết bị bằng phương pháp thay thế
Bước 3: Đo dòng điện rò qua bộ phận ứng dụng:
Việc lựa chọn phương pháp đo phù hợp có thể tham khảo lưu đồ trong phụ lục A
Dựa trên đặc điểm phân loại của thiết bị và bộ phận ứng dụng có hai phương pháp đo dòng điện rò thiết bị qua bộ phận ứng dụng:
- Đo dòng điện rò qua bộ phận ứng dụng bằng phương pháp trực tiếp
+ Phép đo dòng điện rò thiết bị qua bộ phận ứng dụng này đo dòng rò giữa tất cả bộ phận ứng dụng của từng chức năng và bề mặt kim loại dẫn điện trên vỏ máy tới điểm nối đất của nguồn chính khi có một điện áp ngoài đặt vào bộ phận ứng dụng.
+ Với thiết bị có nhiều bộ phận ứng dụng, lần lượt kiểm từng nhóm trong chức năng đơn trong khi tất cả nhóm khác để thả nổi.
+ Phép kiểm này chỉ thực hiện với các bộ phận ứng dụng kiểu F.
+ Với bộ phận ứng dụng kiểu B, xem sơ đồ kiểm dòng rò thiết bị theo phương pháp trực tiếp (Hình 8).
* Kết nối Sơ đồ nguyên lý của phép đo dòng điện rò thiết bị bằng phương pháp chênh lệch như sau (Hình 6).
* Đọc giá trị dòng điện rò trên thiết bị dùng kiểm định an toàn điện và ghi nhận các giá trị đo sau mỗi lần thay đổi trạng thái vào biên bản.
* Giá trị dòng điện rò lớn nhất được sử dụng để đánh giá kết quả.

Hình 8. Sơ đồ nguyên lý phép đo dòng điện rò qua bộ phận ứng dụng theo phương pháp trực tiếp
- Đo dòng điện rò qua bộ phận ứng dụng bằng phương pháp thay thế
+ Phép đo dòng điện rò thiết bị qua bộ phận ứng dụng bằng phương pháp thay thế
+ Thiết lập chế độ đo trên thiết bị dùng kiểm định an toàn điện phù hợp khi đó trên thiết bị thiết lập bằng cách đặt một điện áp thử nghiệm vào giữa dây Line, dây Neutral, dây nối đất, các phần kim loại hở dẫn điện trên bề mặt vỏ máy và bộ phận ứng dụng của từng chức năng.
+ Với thiết bị có nhiều bộ phận ứng dụng, lần lượt kiểm từng nhóm trong chức năng đơn trong khi tất cả nhóm khác để thả nổi.
* Kết nối Sơ đồ nguyên lý của phép đo dòng điện rò thiết bị bằng phương pháp thay thế như sau (Hình 9):
* Đọc giá trị dòng điện rò trên thiết bị dùng kiểm định an toàn điện và ghi nhận các giá trị đo sau mỗi lần thay đổi trạng thái vào biên bản.
* Giá trị dòng điện rò lớn nhất được sử dụng để đánh giá kết quả.

Hình 9. Sơ đồ nguyên lý phép đo dòng điện rò qua bộ phận ứng dụng bằng phương pháp thay thế
PHỤ LỤC
TÀI LIỆU LIÊN QUAN
- TCVN 7303-1:2009 Thiết bị điện y tế - Phần 1: Yêu cầu chung về an toàn cơ bản và tính năng thiết yếu;
- TCVN 7303- 2- 4: 2009 (IEC 60601-2-4:2005) Thiết bị điện y tế - Phần 2- 4: Yêu cầu riêng về an toàn của máy phá rung tim;
- IEC 60601 -1:2005 Medical electrical equipment - Part 1: General requirements for basic safety and essential performance. (Tiêu chuẩn IEC 60601-1: 2005 Thiết bị điện y tế - Phần 1: Yêu cầu chung về an toàn cơ bản và tính năng thiết yếu);
- IEC 60601-2-4:2010 Medical electrical equipment - Part 2-4: Particular requirements for the basic safety and essential performance of cardiac defibrillators (tiêu chuẩn IEC 60601-2-4 Thiết bị điện y tế - Phần 2-4: Yêu cầu cụ thể về an toàn cơ bản và hiệu suất thiết yếu của máy khử rung tim)
- IEC 62353:2014 Medical electrical equipment - Recurrent test and test after repair of medical electrical equipment. (Tiêu chuẩn IEC 62353:2014 Thiết bị điện y tế - Kiểm tra và định kỳ kiểm tra sau khi sửa chữa thiết bị điện y tế);
- Tiêu chuẩn của nhà sản xuất, Tài liệu kỹ thuật (Service manual, User manual, Catalogue) của thiết bị:
+ Service Manual TEC 5500 series, TEC 7100 series;
+ Operator’s Manual TEC 7100, TEC 7200 series;
+ Operator’s Manual Defibrillator Analyzer Impulse 6000D, Impulse 7000DP;
Bạn chưa Đăng nhập thành viên.
Đây là tiện ích dành cho tài khoản thành viên. Vui lòng Đăng nhập để xem chi tiết. Nếu chưa có tài khoản, vui lòng Đăng ký tại đây!
Bạn chưa Đăng nhập thành viên.
Đây là tiện ích dành cho tài khoản thành viên. Vui lòng Đăng nhập để xem chi tiết. Nếu chưa có tài khoản, vui lòng Đăng ký tại đây!