- Tổng quan
- Nội dung
- VB gốc
- Tiếng Anh
- Hiệu lực
- VB liên quan
- Lược đồ
-
Nội dung hợp nhất
Tính năng này chỉ có tại LuatVietnam.vn. Nội dung hợp nhất tổng hợp lại tất cả các quy định còn hiệu lực của văn bản gốc và các văn bản sửa đổi, bổ sung, đính chính... trên một trang. Việc hợp nhất văn bản gốc và những văn bản, Thông tư, Nghị định hướng dẫn khác không làm thay đổi thứ tự điều khoản, nội dung.
Khách hàng chỉ cần xem Nội dung hợp nhất là có thể nắm bắt toàn bộ quy định hiện hành đang áp dụng, cho dù văn bản gốc đã qua nhiều lần chỉnh sửa, bổ sung.
- Tải về
Quyết định 5316/QĐ-UBND Hà Nội 2025 phê duyệt Quy trình kiểm soát vé tự động tại ga đường sắt đô thị
| Cơ quan ban hành: | Ủy ban nhân dân Thành phố Hà Nội |
Số công báo:
Số công báo là mã số ấn phẩm được đăng chính thức trên ấn phẩm thông tin của Nhà nước. Mã số này do Chính phủ thống nhất quản lý.
|
Đang cập nhật |
| Số hiệu: | 5316/QĐ-UBND | Ngày đăng công báo: | Đang cập nhật |
| Loại văn bản: | Quyết định | Người ký: | Trương Việt Dũng |
| Trích yếu: | Về việc phê duyệt Quy trình kiểm soát vé tại cổng soát vé tự động triển khai giải pháp ứng dụng định danh, xác thực điện tử và nhận diện sinh trắc học đối với hành khách đi tàu tại ga đường sắt đô thị | ||
|
Ngày ban hành:
Ngày ban hành là ngày, tháng, năm văn bản được thông qua hoặc ký ban hành.
|
27/10/2025 |
Ngày hết hiệu lực:
Ngày hết hiệu lực là ngày, tháng, năm văn bản chính thức không còn hiệu lực (áp dụng).
|
Đang cập nhật |
|
Áp dụng:
Ngày áp dụng là ngày, tháng, năm văn bản chính thức có hiệu lực (áp dụng).
|
Đã biết
|
Tình trạng hiệu lực:
Cho biết trạng thái hiệu lực của văn bản đang tra cứu: Chưa áp dụng, Còn hiệu lực, Hết hiệu lực, Hết hiệu lực 1 phần; Đã sửa đổi, Đính chính hay Không còn phù hợp,...
|
Đã biết
|
| Lĩnh vực: | Thông tin-Truyền thông Giao thông Hành chính | ||
TÓM TẮT QUYẾT ĐỊNH 5316/QĐ-UBND
Nội dung tóm tắt đang được cập nhật, Quý khách vui lòng quay lại sau!
Tải Quyết định 5316/QĐ-UBND
| ỦY BAN NHÂN DÂN Số: 5316/QĐ-UBND | CỘNG HÒA XÃ HỘI CHỦ NGHĨA VIỆT NAM Hà Nội, ngày 27 tháng 10 năm 2025 |
QUYẾT ĐỊNH
Quyết định 5316/QĐ-UBND của Ủy ban nhân dân Thành phố Hà Nội về việc phê duyệt Quy trình kiểm soát vé tại cổng soát vé tự động triển khai giải pháp ứng dụng định danh, xác thực điện tử và nhận diện sinh trắc học đối với hành khách đi tàu tại ga đường sắt đô thị
_______________________________________
ỦY BAN NHÂN DÂN THÀNH PHỐ HÀ NỘI
Căn cứ Nghị quyết số 57/NQ-TW ngày 22/12/2024 của Bộ Chính trị về đột phá phát triển khoa học, công nghệ, đổi mới sáng tạo và chuyển đổi số quốc gia;
Căn cứ Thông báo Kết luận số 03-TB/BCĐTW ngày 06/3/2025 của Ban Chỉ đạo Trung ương về phát triển khoa học công nghệ, đổi mới sáng tạo và chuyển đổi số;
Căn cứ Luật Tổ chức chính quyền địa phương số 65/2025/QH15 ngày 19 tháng 2 năm 2025;
Căn cứ Luật Thủ đô số 39/2024/QH15 ngày 28 tháng 6 năm 2024;
Căn cứ Nghị định 13/2023/NĐ-CP ngày 17 tháng 4 năm 2023 của Chính phủ về bảo vệ dữ liệu cá nhân.
Căn cứ Quyết định số 06/QĐ-TTg ngày 06 tháng 1 năm 2022 của Thủ tướng Chính phủ phê duyệt Đề án ứng dụng cơ sở dữ liệu về dân cư, định danh và xác thực điện tử phục vụ chuyển đổi số quốc gia giai đoạn 2022-2025, tầm nhìn đến năm 2030;
Căn cứ Chỉ thị số 07/CT-TTg ngày 14 tháng 3 năm 2025 của Thủ tướng Chính phủ về đẩy mạnh triển khai Đề án 06 tại các Bộ, ngành, địa phương năm 2025 và những năm tiếp theo;
Căn cứ Chỉ thị số 24/CT-TTg ngày 13 tháng 9 năm 2025 của Thủ tướng Chính phủ về việc thúc đẩy triển khai các giải pháp công nghệ phục vụ người dân và doanh nghiệp gắn với dữ liệu dân cư, định danh và xác thực điện tử;
Căn cứ Kế hoạch 428/KH-BCA-BXD-UBNDHN ngày 16 tháng 07 năm 2025 của Bộ Công an, Bộ Xây dựng, UBND Thành phố Hà Nội về Kế hoạch phối hợp triển khai giải pháp ứng dụng định danh, xác thực điện tử và nhận diện sinh trắc học tại các tuyến nhà ga đường sắt đô thị;
Căn cứ Quyết định 6266/QĐ-UBND ngày 27 tháng 11 năm 2014 của UBND Thành phố Hà Nội về việc thành lập công ty TNHH MTV Đường sắt Hà Nội;
Căn cứ Quyết định số 3680/QĐ-UBND ngày 16 tháng 7 năm 2024 của UBND TPHN ban hành Quy định về việc quản lý và hướng dẫn áp dụng các tiêu chuẩn kỹ thuật cho hệ thống thu soát vé tự động (AFC) liên thông dùng trong giao thông công cộng trên địa bàn thành phố Hà Nội;
Căn cứ Quyết định 4011/QĐ-UBND ngày 30 tháng 7 năm 2025 của UBND TPHN về việc phê duyệt Kế hoạch đầu tư, nâng cấp hệ thống đường sắt đô thị triển khai kế hoạch giải pháp định danh, xác thực điện tử và nhận diện sinh trắc học tại các tuyến nhà ga đường sắt đô thị Hà Nội theo Kế hoạch 428/KH-BCA- BXD-UBNDHN ngày 16 tháng 7 năm 2025;
Theo đề nghị của Sở Xây dựng tại Tờ trình số 387/TTr-SXD ngày 13 tháng 10 năm 2025 về việc phê duyệt Quy trình kiểm soát vé tại cổng soát vé tự động triển khai giải pháp ứng dụng định danh, xác thực điện tử và nhận diện sinh trắc học đối với hành khách đi tàu tại ga đường sắt đô thị.
QUYẾT ĐỊNH:
Điều 1. Phê duyệt Quy trình kiểm soát vé tại cổng soát vé tự động triển khai giải pháp ứng dụng định danh, xác thực điện tử và nhận diện sinh trắc học đối với hành khách đi tàu tại ga đường sắt đô thị. (có Quy trình kèm theo).
Điều 2. Tổ chức thực hiện:
1. Công ty TNHH MTV Đường sắt Hà Nội có trách nhiệm tổ chức triển khai thực hiện Quy trình kiểm soát vé tại cổng soát vé tự động triển khai giải pháp ứng dụng định danh, xác thực điện tử và nhận diện sinh trắc học đối với hành khách đi tàu tại ga đường sắt đô thị để triển khai thực hiện Quyết định số 4011/QĐ-UBND ngày 30 tháng 7 năm 2025 của UBND Thành phố theo đúng tiến độ và nội dung đề ra. Trong quá trình thực hiện có khó khăn, vướng mắc, kịp thời đề xuất, tham mưu, báo cáo UBND Thành phố.
2. Giao Sở Xây dựng chủ trì phối hợp với các Sở: Tài chính, Khoa học và Công nghệ, Công an Thành phố và các đơn vị liên quan căn cứ chức năng, nhiệm vụ và thẩm quyền được giao, phối hợp, hướng dẫn Công ty TNHH MTV Đường sắt Hà Nội thực hiện đúng Quy trình đã ban hành; thường xuyên tổ chức rà soát các nội dung còn chưa hợp lý (nếu có), tổng hợp, tham mưu, báo cáo UBND Thành phố xem xét, điều chỉnh bổ sung kịp thời.
Điều 3. Quyết định này có hiệu lực thi hành kể từ ngày ký.
Chánh Văn phòng UBND Thành phố; Giám đốc, Thủ trưởng các Sở, ban, ngành có liên quan của Thành phố; Chủ tịch Hội đồng thành viên, Tổng Giám đốc Công ty TNHH MTV Đường sắt Hà Nội, các tổ chức, cá nhân có liên quan chịu trách nhiệm thi hành Quyết định này./.
| Nơi nhận: | TM. ỦY BAN NHÂN DÂN |
QUY TRÌNH
KIỂM SOÁT TẠI CỔNG SOÁT VÉ TỰ ĐỘNG TRIỂN KHAI GIẢI PHÁP ỨNG DỤNG ĐỊNH DANH, XÁC THỰC ĐIỆN TỬ VÀ NHẬN DIỆN SINH TRẮC HỌC ĐỐI VỚI HÀNH KHÁCH ĐI TÀU TẠI CÁC NHÀ GA ĐƯỜNG SẮT ĐÔ THỊ
Kèm theo Quyết định số ….QĐ/UBND ngày … tháng 10 năm 2025 của UBND thành phố Hà Nội về việc phê duyệt Quy trình kiểm soát vé tại cổng soát vé tự động triển khai giải pháp ứng dụng định danh, xác thực điện tử và nhận diện sinh trắc học đối với hành khách đi tàu tại ga đường sắt đô thị
________________________________________________________
MỤC LỤC
I. Cơ sở chính trị và pháp lý
II. Mục đích, yêu cầu
III. Phạm vi, đối tượng áp dụng
IV. Giải thích từ ngữ
V. Thiết kế và vận hành hệ thống AFC của HMC
VI. Quy trình quản lý dạng thức và phát hành thẻ vé
VII. Các quy trình mua vé và kiểm soát vé
1. Mua vé và kiểm soát vé lượt không định danh
2. Mua vé và kiểm soát vé lượt có định danh và nhận diện sinh trắc học
3. Mua vé và soát vé theo thời gian có định danh và nhận diện sinh trắc học
4. Mua vé và soát vé theo thời gian dành cho đối tượng được ưu đãi giảm giá vé, có định danh và nhận diện sinh trắc học
5. Kiểm soát đối với người cao tuổi bằng CCCD, có định danh và nhận diện sinh trắc học
7. Soát các loại vé do FMC phát hành (Thẻ vật lý NFC, Thẻ ảo) của Thành phố có định danh và nhân diện sinh trắc học
VIII. Lộ trình triển khai
I. CƠ SỞ CHÍNH TRỊ VÀ PHÁP LÝ
- Thông báo Kết luận số 03-TB/BCĐTW ngày 06 tháng 3 năm 2025 của Ban Chỉ đạo Trung ương về phát triển khoa học công nghê, đổi mới sáng tạo và chuyển đổi số (sau đây gọi là Kết luận số 03);
- Luật Doanh nghiệp số 59/2020/QH14 ngày 17 tháng 06 năm 2020
- Nghị định 13/2023/NĐ-CP ngày 17 tháng 4 năm 2023 của Chính phủ về bảo vệ dữ liệu cá nhân.
- Quyết định số 06/QĐ-TTg ngày 06 tháng 1 năm 2022 của Thủ tướng Chính phủ phê duyệt Đề án ứng dụng cơ sở dữ liệu về dân cư, định danh và xác thực điện tử phục vụ chuyển đổi số quốc gia giai đoạn 2022-2025, tầm nhìn đến năm 2030 (sau đây gọi là Đề án 06);
- Chỉ thị số 07/CT-TTg ngày 14 tháng 3 năm 2025 của Thủ tướng Chính phủ về đẩy mạnh triển khai Đề án ứng dụng cơ sở dữ liệu về dân cư, định danh và xác thực điện tử phục vụ chuyển đổi số quốc gia giai đoạn 2022-2025, tầm nhìn đến năm 2030 tại các Bộ, ngành, địa phương năm 2025 và những năm tiếp theo (sau đây gọi là Chỉ thị số 07 của Thủ tướng);
- Chỉ thị số 24/CT-TTg ngày 13 tháng 9 năm 2025 của Thủ tướng Chính phủ về việc thúc đẩy triển khai các giải pháp công nghệ phục vụ người dân và doanh nghiệp gắn với dữ liệu dân cư, định danh và xác thực điện tử;
- Quyết định 6266/QĐ-UBND ngày 27 tháng 11 năm 2014 của UBND Thành phố Hà Nội về việc thành lập công ty TNHH MTV Đường sắt Hà Nội;
- Quyết định số 3278/QĐ-UBND ngày 20 tháng 06 năm 2023 của UBND Thành phố Hà Nội ban hành Điều lệ tổ chức hoạt động của Công ty TNHH MTV Đường sắt Hà Nội;
- Quyết định số 3680/QĐ-UBND ngày 16 tháng 7 năm 2024 của UBND Thành phố Hà Nội ban hành các quy định về việc quản lý và hướng dẫn áp dụng các tiêu chuẩn kỹ thuật cho hệ thống thu soát vé tự động (AFC) liên thông dùng trong giao thông công cộng trên địa bàn thành phố Hà Nội (sau đây gọi là Quyết định 3680);
- Quyết định số 2367/QĐ-UBND ngày 10 tháng 5 năm 2025 của UBND Thành phố Hà Nội quy định chức năng nhiệm vụ của Trung tâm Quản lý và Điều hành giao thông thành phố Hà Nội;
- Kế hoạch 428/KH-BCA-BXD-UBNDHN ngày 16 tháng 07 năm 2025 của Bộ Công an, Bộ Xây dựng, UBND Thành phố Hà Nội về Kế hoạch phối hợp triển khai giải pháp ứng dụng định danh, xác thực điện tử và nhận diện sinh trắc học tại các tuyến nhà ga đường sắt đô thị (sau đây gọi là Kế hoạch 428);
- Quyết định số 4011/QĐ-UBND ngày 30 tháng 7 năm 2025 của UBND Thành phố Hà Nội Quyết định về việc phê duyệt Kế hoạch đầu tư, nâng cấp hệ thống đường sắt đô thị triển khai kế hoạch giải pháp định danh, xác thực điện tử và nhận diện sinh trắc hoc tại các tuyến nhà ga đường sắt đô thị Hà Nội theo Kế hoạch 428/KH-BCA-BXD-UBNDHN ngày 16/07/2025 (sau dây gọi là Quyết định 4011).
II. MỤC ĐÍCH, YÊU CẦU
(1) Triển khai giải pháp ứng dụng định danh, xác thực điện tử và nhận diện sinh trắc học tại các tuyến nhà ga đường sắt đô thị đúng tiến độ, lộ trình, đạt hiệu quả cao, tuân thủ đúng quy định và các mục tiêu đã đề ra tại Kế hoạch 428.
(2) Điều chỉnh các quy trình, quy định kiểm soát tại Cổng soát vé tự động nhằm đảm bảo thuận lợi tối đa cho hành khách qua cửa kiểm soát an ninh thông qua việc ứng dụng công nghệ định danh điện tử, xác thực sinh trắc học khuôn mặt và tích hợp các thông tin định danh (CCCD gắn chip, tài khoản VNeID,...) gắn với các phương thức thanh toán không dùng tiền mặt.
(3) Tối ưu hóa quy trình kiểm soát tại cửa, rút ngắn thời gian xử lý, giảm thiểu thao tác kiểm tra giấy tờ thủ công, từ đó nâng cao trải nghiệm của hành khách và hiệu quả vận hành hệ thống.
(4) Phù hợp với các quy định về việc quản lý và hướng dẫn áp dụng các tiêu chuẩn kỹ thuật cho hệ thống thu soát vé tự động (AFC) liên thông dùng trong giao thông công cộng trên địa bàn thành phố Hà Nội được ban hành tại Quyết định số 3680/QĐ-UBND ngày 16 tháng 7 năm 2024 của UBND Thành phố Hà Nội.
(5) Tuân thủ quy định tại Nghị đinh 13/2023/NĐ-CP ngày 17 tháng 4 năm 2023 về bảo vệ dữ liệu cá nhân, hành khách khi dùng CCCD có gắn chíp để đăng ký xác thực lần đầu qua cổng soát vé hoặc đăng ký mở tài khoản vé trên ứng dụng Hà Nội Metro đồng ý cung cấp dữ liệu cá nhân; hệ thống AFC của HMC lưu và bảo vệ bí mật thông tin cá nhân của hành khách để thực hiện quy định về xác thực sinh trắc học khi cung cấp dịch vụ cho hành khách và HMC không được phép sử dụng dữ liệu cá nhân của hành khách vào mục đích khác; hành khách có thể thu hồi lại toàn bộ dữ liệu cá nhân khi không có nhu cầu tiếp tục sử dụng dịch vụ.
III. PHẠM VI VÀ ĐỐI TƯỢNG ÁP DỤNG
1. Phạm vi
Quy trình được áp dụng cho các nhà ga đường sắt đô thị trên địa bàn Hà Nội, trước mắt là trên hai tuyến đường sắt đô thị Hà Nội: Tuyến 2A Cát Linh – Hà Đông và Tuyến 3.1 Nhổn – Ga Hà Nội.
2. Đối tượng áp dụng
Công ty TNHH MTV Đường sắt Hà Nội (HMC); Trung tâm Quản lý và Điều hành giao thông Thành phố Hà Nội (TRAMOC) và hành khách sử dụng Tuyến đường sắt đô thị.
IV. GIẢI THÍCH TỪ NGỮ
1. Vé lượt: là vé được sử dụng 1 lần trong ngày tính từ thời điểm mua vé.
2. Vé theo thời gian: là loại vé có thể sử dụng để đi nhiều chuyến trong một khoảng thời gian được đo đếm theo một trong các đơn vị tính như Ngày, Tuần, Tháng, Năm. Thời điểm kích hoạt vé có thể lựa chọn theo 2 phương án:
+ Phương án 1 kích hoạt tại thời điểm mua vé;
+ Phương án 2 kích hoạt tại chuyến đi đầu tiên;
3. Thẻ EMV : là thẻ ngân hàng có gắn chip theo chuẩn bảo mật quốc tế do Europay, MasterCard, và Visa phát triển, giúp thanh toán an toàn và chống sao chép thẻ.
4. CCCD: là viết tắt của Căn cước công dân gắn chíp điện tử (theo Luật căn cước công dân số 59/2014/QH13) hoặc Thẻ Căn cước gắn chíp điện tử (theo Luật căn cước số 26/2023/QH15) do Bộ công an phát hành.
6. Ứng dụng VNeID: là một ứng dụng định danh điện tử do Bộ công an
Việt Nam phát triển, được cài đặt trên các thiết bị di động.
7. Sinh trắc học khuôn mặt: là công nghệ sử dụng đặc điểm nhận dạng khuôn mặt của mỗi người để thực hiện việc xác thực danh tính một cách tự động. Công nghệ này hoạt động bằng cách so sánh dữ liệu khuôn mặt của hành khách với ảnh sinh trắc đã được lưu trong CCCD hoặc tài khoản định danh điện tử VNeID, nhằm đảm bảo đúng người sử dụng dịch vụ và tăng tính an toàn, tiện lợi khi qua cửa kiểm soát.
8. Ki-ốt (Kiosk): là thiết bị đặt tại ga, hỗ trợ hành khách mua vé lượt, vé bổ sung và đăng kí sinh trắc học.
9. HMC: là viết tắt của tên giao dịch bằng tiếng Anh của Công ty TNHH MTV Đường sắt Hà Nội (Hà Nội Metro Company).
10. TRAMOC viết tắt tên giao dịch bằng tiếng Anh (Transport Management Center) của Trung tâm Quản lý và Điều hành giao thông Hà Nội.
11. App hoặc Mobile App là thuật ngữ bằng tiếng anh của ứng dụng trên thiết bị di động (điện thoại thông minh hoặc máy tính bảng).
12. AFC là viết tắt thuật ngữ tiếng Anh (Automatic Fare Collection) của hệ thống thu soát vé tự động.
13. AFC Backend là viết tắt tiếng Anh phần hậu trường của ứng dụng Hà Nội Metro để đảm nhiệm xử lý logic, quản lý dữ liệu và bảo mật của hệ thống AFC, bao gồm máy chủ, cơ sở dữ liệu và phần mềm của ứng dụng.
13. FMC là viết tắt thuật ngữ tiếng anh (Fare Management Center) của Trung tâm quản trị vé.
14. Cơ quan có thẩm quyền xác minh là tổ chức chịu trách nhiệm quản lý các đối tượng được hưởng các chính sách ưu đãi về giá vé do UBND thành phố quy định.
15. Người có thẩm quyền xác minh là người được Cơ quan có thẩm quyền xác minh giao nhiệm vụ xác minh đối tượng được hưởng các chính sách ưu đãi về giá vé do UBND thành phố quy định; chịu trách nhiệm quản lý và sử dụng tài khoản để thực hiện xác minh.
V. THIẾT KẾ VÀ VẬN HÀNH HỆ THỐNG AFC CỦA HMC
1. Mô hình thiết kế hệ thống AFC của HMC
Hệ thống AFC của HMC sau khi nâng cấp được thiết kế gồm 03 Cấp tương ứng với các cấp từ 2 đến 4 trong Mô hình kiến trúc phân cấp thẻ vé liên thông 05 Cấp được quy định tại Quyết định số 3680/QĐ-UBND.

Hình 1: Mô tả phạm vi nâng cấp hệ thống AFC của HMC trong Mô hình kiến trúc phân cấp thẻ vé liên thông trong Quyết định 3680
2. Quy trình liên thông hệ thống AFC của HMC với FMC

Hình 2: Quy trình liên thông hệ thống AFC của HMC với FMC
Thông tin chi tiết về quy trình được mô tả trong Bảng 1 dưới đây:
Bảng 1: Mô tả chi tiết quy trình liên thông hệ thống AFC của HMC với FMC
| Bước thực hiện | Tác nhân | Mô tả chi tiết | Ứng dụng |
| Quản lý phát hành thẻ vé | TRAMOC | - Quản lý công tác phát hành thẻ, vé; - Quản lý giá trị của thẻ, vé điện tử. | Trung tâm quản trị vé (FMC) |
| Cập nhật dữ liệu | HMC | Hệ thống của HMC thực hiện cập nhật dữ liệu dùng chung bao gồm các loại dữ liệu: về thẻ vé được phát hành (các loại thẻ, vé và giá trị của thẻ vé), các dữ liệu khác, quy định bảo mật, …) từ (FMC) thông qua phương thức kết nối truyền nhận dữ liệu đảm bảo tiêu chuẩn do FMC ban hành | Hệ thống AFC của Metro Hà Nội |
| Cập nhật chính sách giá vé | HMC | Hệ thống của HMC thực hiện cập nhật thông tin về chính sách giá vé được thiết lập từ Trung tâm thanh toán bù trừ (FMC) thông qua phương thức kết nối truyền nhận dữ liệu đảm bảo tiêu chuẩn do FMC ban hành | Hệ thống AFC của Metro Hà Nội |
| Báo cáo vé bán ra theo thời gian thực | HMC | - Hệ thống AFC của Metro Hà Nội thực hiện ghi nhận theo thời gian thực thông tin vé bán ra theo từng giao dịch. - Thực hiện truyền dữ liệu lên Trung tâm thanh toán bù trừ (FMC) thông qua phương thức kết nối truyền nhận dữ liệu đảm bảo tiêu chuẩn do FMC ban hành. | Hệ thống AFC của Metro Hà Nội |
| Báo cáo lịch sử sử dụng vé theo thời gian thực | HMC | - Hệ thống AFC của Metro Hà Nội thực hiện ghi nhận theo thời gian thực lịch sử sử dụng vé. - Thực hiện truyền dữ liệu lên Trung tâm thanh toán bù trừ (FMC) thông qua phương thức kết nối truyền nhận dữ liệu đảm bảo tiêu chuẩn do FMC ban hành. | Hệ thống AFC của Metro Hà Nội |
3. Vận hành hệ thống AFC của HMC
Hệ thống AFC sau khi nâng cấp của HMC sẽ chấp nhận tất cả các loại thẻ vé được quy định tại Cấp 1 trong mô hình trên, cụ thể như sau:
(1) Chấp nhận các loại thẻ thanh toán và các ví điện tử đang được cấp phép hoạt động hợp pháp tại Việt nam; sử dụng mô hình Chạm-và- Đi (Tap-and-Go) để tạo sự thuận tiện tối đa cho hành khách đi tàu.
(2) Chấp nhận CCCD kết hợp xác thực sinh trắc học khuôn mặt để xác minh người cao tuổi để áp dụng chính sách miễn giá vé theo quy định của thành phố Hà Nội.
(3) Chấp nhận các loại thẻ vé ảo trong ứng dụng trên điện thoại thông minh Hà Nội Metro được biểu hiện dưới dạng mã QR tĩnh hoặc QR động hoặc NFC ảo.
(4) Chấp nhận các chuẩn thẻ vật lý NFC, thẻ vé ảo và các dạng thức thanh toán được FMC phát hành.
Theo chiều thông tin từ dưới lên (từ cấp 1 đến Cấp 5), hệ thống AFC của Hà Nội Metro sẽ nhận diện, lưu trữ và luân chuyển dữ liệu thẻ vé nêu trên từ cấp 2 đến cấp 4 và sau đó tiếp tục luân chuyển lên cấp 5 đến hệ thống quản trị thẻ vé FMC của cơ quan quản lý nhà nước để phục vụ công tác quản lý và giám sát toàn bộ hoạt động đúng theo các quy định tại Điều 8 của Quyết định 3680.
Theo chiều thông tin từ trên xuống, hệ thống AFC cũng sẽ kết nối và tải các dữ liệu cơ cấu vé, bảng giá vé, các chương trình ưu đãi giảm giá từ hệ thống FMC và thực hiện bán vé cũng như soát vé theo đúng các chính sách mà cơ quan quản lý nhà nước đã ban hành.
VI. QUẢN LÝ CÁC DẠNG THỨC VÀ PHÁT HÀNH VÉ
UBND thành phố giao Cơ quan quản lý nhà nước có thẩm quyền (Sở Xây dựng/TRAMOC) chịu trách nhiệm quản lý các loại dạng thức thẻ vé và công tác phát hành các loại thẻ vé cho lĩnh vực giao thông công cộng có trợ giá. Khi áp dụng mô hình thẻ vé điện tử, công tác quản lý phát hành này sẽ được triển khai thực hiện như sau:
1. Đối với các mô hình thanh toán bằng thẻ EMV hoặc ví điện tử
Khi hành khách sử dụng thẻ thanh toán hoặc ví điện tử để di chuyển (Tap- and-Go), vé điện tử sẽ không được phát hành trước khi di chuyển mà việc thanh toán tiền vé và phát hành vé (vé lượt) sẽ được thực hiện ngay sau khi hành khách sử dụng dịch vụ. Hệ thống AFC sẽ sinh ra vé lượt tương ứng với chặng đường (số ga) mà hành khách đã đi và thực hiện việc ghi nhận doanh thu cùng với lịch sử di chuyển của hành khách
2. Đối với người cao tuổi
Hệ thống sẽ sinh ra vé miễn phí định danh theo CCCD của người cao tuổi ngay sau khi được sử dụng lần đầu tiên, người cao tuổi sử dụng căn cước công dân kết hợp xác thực sinh trắc học bằng khuôn mặt để di chuyển qua cổng soát vé tự động. Người cao tuổi có thể dùng căn cước công dân để đăng ký tài khoản định danh trên ứng dụng Hà nội Metro để tạo ra mã QR chứa thông tin đối tượng ưu tiên, sau đó dùng mã QR xác thực khuôn mặt để di chuyển qua các cổng soát vé tự động. Dữ liệu lịch sử di chuyển của người cao tuổi sẽ được ghi nhận, lưu trữ theo vé miễn phí định danh gắn với CCCD đã được sử dụng.
3. Đối với thẻ vé ảo
Trung tâm quản trị vé (FMC) quản lý phát hành thẻ, vé như sau:
• Quản lý dải số seri cho từng loại thẻ, vé;
• Quản lý quy tắc khởi tạo dải số seri và các trường dữ liệu cần lưu trữ để phục vụ quản lý vé điện tử;
• Đảm bảo khả năng tra soát tính hợp lệ và tính liên tục của vé điện tử sau khi bán cho hành khách đi tàu.
Hệ thống AFC của HMC định kỳ sẽ tải hoặc định nghĩa các bộ seri vé theo cấu trúc và theo các quy tắc sinh mã do cơ quan quản lý nhà nước quy định để làm cơ sở quản lý việc phát hành vé thuộc Cấp 1 theo quy định tại Quyết định số 3680/QĐ-UBND, đáp ứng yêu cầu của Cơ quan quản lý Nhà nước có thẩm quyền (Sở Xây dựng/TRAMOC) quản lý hệ thống AFC liên thông, thu thập tất cả các dữ liệu, thông tin của dạng thức thanh toán (thẻ vé, thẻ ngân hàng, mã QR) và các dịch vụ kèm theo dạng thức thanh toán, khởi tạo ban đầu và xử lý phân bổ doanh thu vé liên thông giữa các đơn vị vận hành, thực hiện chức năng giao dịch với ngân hàng hoặc các tổ chức tín dụng khác (Điều 4 Quyết định 3680/QĐ-UBND ngày 16/7/2024)

Hình 3: Quy trình quản lý cấp phát dải số seri vé
Ngoài việc sử dụng bộ số (seri) được cấp, hệ thống AFC của HMC sẽ lưu trữ thông tin vé đã được bán ra theo đúng cấu trúc dữ liệu mà cơ quan quản lý nhà nước quy định.
4. Đối với thẻ vé vật lý sử dụng chuẩn NFC
Cơ quan quản lý nhà nước sẽ quy định tiêu chuẩn và quản lý chặt chẽ công tác phát hành thẻ để HMC sử dụng trong quy trình bán vé, soát vé và luân chuyển trong hệ thống.
VII. CÁC QUY TRÌNH MUA VÉ VÀ KIỂM SOÁT VÉ
Các quy trình này triển khai cụ thể các công việc và nhiệm vụ từ Cấp 2 đến
Cấp 4 thuộc trách nhiệm của HMC là đơn vị cung cấp dịch vụ vận tải hành khách công cộng theo quy định tại Điều 4 của Quyết định 3680/QĐ-UBND.
1. Mua vé và kiểm soát vé lượt không định danh

Hình 4: Quy trình mua vé và kiểm soát vé không định danh
Thông tin chi tiết về quy trình được mô tả trong Bảng 2 dưới đây.
Bảng 2: Mô tả chi tiết quy trình mua vé và kiểm soát vé không định danh
| Bước thực hiện | Tác nhân | Mô tả chi tiết | Ứng dụng |
| Bắt đầu | Hành khách | Hành khách có thể lựa chọn mua vé trên web hoặc trên ứng dụng App Hà Nội Metro |
|
| Mua vé trên Website | Hành khách | - Hành khách truy cập Website của HMC để thực hiện chọn vé lượt với quãng đi tương ứng. Trình duyệt có thể mở trên điện thoại hoặc máy tính. - Thực hiện thanh toán online - Sau khi thanh toán xong hệ thống sẽ phát hành ra một vé dưới dạng QR- Code hiển thị trên màn hình. | Website của HMC |
| QR-Code in ra trên giấy hoặc ảnh chụp | Hành khách | Hành khách có thể chọn in QR-Code của vé lượt hoặc chụp lại màn hình để thực hiện qua cổng soát vé. | Website của HMC |
| Tải App Hà nội Metro | Hành khách | Thực hiện tìm và tải App Hà Nội Metro trên kho ứng dụng của Android/iOS |
|
| Mua vé lượt trên App Hà nội Metro | Hành khách | - Hành khách chọn vé lượt với quãng đi tương ứng. - Thực hiện thanh toán online trên App Hà Nội Metro | App Hà Nội Metro |
| QR-Code trên App Hà nội Metro | Hành khách | - Sau khi thanh toán thành công thì hệ thống sẽ phát hành ra một vé lượt dạng QR-Code và lưu trên chính ứng dụng App Hà nội Metro . | App Hà Nội Metro |
| Táp QR-Code vào Cổng soát vé VÀO | Hành khách | - QR-Code vé lượt tồn tại dưới các dạng giấy, chụp màn hình, trên ứng dụng. - Táp QR-Code vé lượt vào cổng soát vé | Cổng soát vé |
| Kiểm tra Vé hợp lệ không? | Hệ thống | Kiểm tra offline dữ liệu vé xem có đủ điều kiện qua cổng không - Chưa từng sử dụng - Còn thời gian hiệu lực - Không trong danh sách vé bị khoá | Cổng soát vé |
| Kiểm tra vé tại Ki-ốt | Hành khách | Nếu vé không hợp lệ thì Hành khách có thể mang ra quét QR-Code vé vào Kiot để hệ thống tự động đọc và hiển thị thông tin lỗi | Ki-ốt |
| Táp QR-Code vào cửa soát RA | Hành khách | - Táp QR-Code vé lượt vào cổng soát vé | Cổng soát vé |
| Kiểm tra Vé hợp lệ không? | Hệ thống | Kiểm tra offline dữ liệu vé xem có đủ điều kiện qua cổng không - Còn thời gian hiệu lực - Không trong danh sách vé bị khoá - Ga ra trong phạm vi cho phép | Cổng soát vé |
| Kiểm tra vé tại Ki-ốt | Hành khách | Hành khách táp QR-Code vào đầu đọc của Ki-ốt. Ki-ốt tự kiểm tra và hiển thị các lỗi tương ứng. | Ki-ốt |
| Mua vé bổ sung tại Kiot | Hành khách | - Nếu Ki-ốt xác định được nguyên lỗi là do đi quá ga thì hiển thị một vé bổ sung cần mua. - Hành khách thực hiện thanh toán online. - Hệ thống tự động kết thúc vé trước với Ga ra là Ga nhất với Ga hiện tại mà vé có thể đi và phát hành thêm một vé bổ sung có Ga đi là Ga ra của vé trước cùng số tiền cần thanh toán tới Ga hiện tại. | Ki-ốt |
| Xử lý lỗi ngoại lệ tại quầy | Hành khách | - Nếu Ki-ốt hiển thị lỗi là không xác định thì hành khách cần ra quầy để xử lý. - Nhân viên tại quầy sẽ xác định nguyên nhân để trợ giúp hành khách kết thúc hành trình. | Ứng dụng tại quầy |
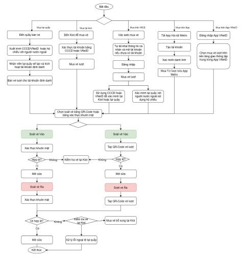
2. Mua vé và kiểm soát vé lượt có định danh và nhận diện sinh trắc học

Hình 5: Quy trình mua vé và kiểm soát vé lượt có định danh và nhận diện sinh trắc học
Thông tin chi tiết về quy trình được mô tả trong như trong Bảng 3 dưới đây.
Bảng 3: Quy trình mua vé và kiểm soát vé lượt có định danh và nhận diện sinh trắc học
| Bước thực hiện | Tác nhân | Mô tả chi tiết | Ứng dụng |
| Bắt đầu | Hành khách | Hành khách lựa chọn 1 trong 5 hình thức mua vé: Tại quầy, Website của HMC, Ki-ốt, Mobile App Hà nội Metro , App VneID |
|
| Mua vé trên Websiet của HMC | Hành khách | - Hành khách thực hiện tạo tài khoản và tự điền thông tin cá nhân - Hành khách thực hiện mua vé trên web - Hành khách ra ga làm thủ tục. hành khách có thể lựa chọn kích hoạt tài khoản tại quầy hoặc Kiot. Việc kích hoạt tài khoản chỉ phải làm một lần đầu tiên. Tại quầy hành khách xuất trình căn cước, hoặc hộ chiếu đối với người nước ngoài. - Nhân viên tại quầy vé kiểm tra thông tin tài khoản và giấy tờ. nếu trùng khớp sẽ thực hiện kích hoạt tài khoản - Nếu hành khách sử dụng VNeID, hành khách sẽ quét mã QR trên màn hình để chia sẻ thông tin cá nhân. Sau đó thực hiện chụp hình chân dung để cập nhật thông tin tài khoản. (thực hiện chụp ảnh 1 lần đầu tiên) - Hành khách có thể lựa chọn qua cổng soát vé bằng mã QR hoặc xác thực khuôn mặt. | Website của HMC |
| Mua vé tại quầy vé | Hành khách | Tại quầy hành khách xuất trình căn cước, hoặc hộ chiếu đối với người nước ngoài. - Nhân viên tại quầy vé kiểm tra thông tin tài khoản và giấy tờ. nếu trùng khớp sẽ thực hiện kích hoạt tài khoản - Nếu hành khách sử dụng VNeID, hành khách sẽ quét mã QR trên màn hình để chia sẻ thông tin cá nhân. Sau đó thực hiện chụp hình chân dung để cập nhật thông tin tài khoản. - Nhân viên bán vé cho hành khách - Hành khách có thể lựa chọn qua cổng soát vé bằng mã QR hoặc xác thực khuôn mặt. | Ứng dụng bán vé tại quầy |
| Mua vé trên Mobile App Hà Nội Metro | Hành khách | - Hành khách tải App Hà Nội Metro - Thực hiện xác minh danh tính bằng CCCD hoặc VNeID. Nếu dùng CCCD hành khách táp CCCD vào đầu đọc trên điện thoại. Đầu đọc sẽ thực hiện xác minh căn cước và kích hoạt tài khoản. Nếu hành khách sử dụng VNeID sẽ chuyển tự động sang App VNeID, Tại đây hành khách chọn chia sẻ thông tin định danh cho App Hà Nội Metro, hành khách thực hiện chụp ảnh chân dung nếu lần đầu tiên xác minh danh tính và sau đó hoàn tất việc định danh. - Hành khách mua vé lượt - Hành khách có thể lựa chọn qua cổng soát vé bằng mã QR hoặc xác thực khuôn mặt. | Mobile App Hà Nội Metro + App VneID |
| Mua vé tại Kiot | Hành khách | - Hành khách thực hiện xác minh danh tính tại kios bằng CCCD hoặc VNeID. Nếu dùng CCCD hành khách táp CCCD vào đầu đọc tại Kiot; Kiot sẽ đọc thông tin CCCD và hoàn thành xác minh. Nếu hành khách sử dụng VneID thì Kiot sẽ hiển thị mã QR; Hành khách dùng App VNeID quét mã QR để chia sẻ thông tin cá nhân; Kiot hoàn thành xác minh danh tính - Hành khách chọn vé và mua vé - Hành khách có thể lựa chọn qua cổng soát vé bằng mã QR hoặc xác thực khuôn mặt. |
|
| Mua vé trên App VneID | Hành khách | - Hành khách mở App VNeID. - Lựa chọn mua vé lượt. - Hành khách có thể lựa chọn qua cổng soát vé bằng mã QR hoặc xác thực khuôn mặt. Trong trường hợp khách muốn soát vé bằng khuôn mặt App VNeID phải yêu cầu khách chụp ảnh và gửi ảnh chụp cho hệ thống AFC | App VNeID |
| Soát vé bằng xác thực khuôn mặt | Hành khách | Hành khách có mặt tại cổng soát vé vào ga Cổng soát vé nhận diện khuôn mặt Tìm kiếm vé lượt của hành khách Nếu có vé hợp lệ mở cổng để khách vào ga Hành khách có mặt tại cổng soát vé ra Cổng soát vé nhận diện khuôn mặt Tìm kiếm vé lượt của hành khách Nếu có vé hợp lệ mở cổng để khách ra ga Trong trường hợp vé không hợp lệ, hành khách ra Kiot Kiot sẽ nhận diện khuôn mặt và hiển thị thông tin vé Hành khách sẽ mua vé bổ sung tại Kiot nếu cần Sau đó ra cổng soát vé để đi ra khỏi ga |
|
| Soát vé bằng QR | Hành khách | Hành khách táp mã QR vé vào cổng soát vé; Nếu vé hợp lệ thì cổng sẽ mở để khách vào ga (cổng không mở nếu vé không hợp lệ) Hành khách táp QR vé vào cổng soát vé để ra khỏi nhà ga Nếu vé hợp lệ thì cổng sẽ mở cổng để khách ra ga Trong trường hợp vé không hợp lệ, hành khách đến Kiot; Hành khách táp mã QR vé vào Kiot để kiểm tra thông tin vé; hành khách sẽ mua vé bổ sung tại Kiot (nếu cần); Sau đó hành khách táp mã QR vé đã bổ sung tại cổng soát vé để đi ra khỏi ga |
|
3. Mua vé và kiểm soát vé theo thời gian có định danh và nhận diện sinh trắc học

Hình 6: Quy trình mua vé và kiểm soát vé theo thời gian có định danh và nhận diện sinh trắc học
Thông tin chi tiết về quy trình được mô tả trong Bảng 4 dưới đây.
Bảng 4: Mô tả chi tiết quy trình mua vé và kiểm soát vé theo thời gian có định danh và nhận diện sinh trắc học
| Bước thực hiện | Tác nhân | Mô tả chi tiết | Ứng dụng |
| Bắt đầu | Hành khách | Hành khách có thể lựa chọn mua vé theo thời gian tại quầy hoặc trên ứng dụng App Hà Nội Metro |
|
| Đưa CCCD cho nhân viên bán vé tại quầy | Hành khách | Hành khách chỉ cần xuất trình CCCD là có thể mua được vé theo thời gian định danh. |
|
| Nhân viên bán vé mở hồ sơ đăng ký bằng việc táp CCCD vào đầu đọc | Nhân viên bán vé tại quầy | Nhân viên bán vé tại quầy thực hiện các bước sau - Táp CCCD vào đầu đọc để hệ thống xác định xem CCCD đã có một hồ sơ định danh để mua vé chưa. - Nếu chưa có hệ thống sẽ tự động tạo một bộ hồ sơ định danh theo CCCD - Nếu CCCD không hợp lệ thì từ chối dịch vụ. - Nếu CCCD hợp lệ thì lưu lại ảnh trong CCCD để phục vụ xác thực khuôn mặt khi soát vé vào cửa. |
|
| Chọn loai vé và thanh toán online | Hành khách | - Hành khách thực hiện chọn loại vé tháng - Thanh toán online tại quầy qua mã QR | Ứng dụng tại quầy |
| Nhận thẻ theo thời gian vật lý | Hành khách | Nhân viên bán vé sẽ phát hành Vé theo thời gian vật lý và đưa cho hành khách |
|
| Tài App Hà Nội Metro | Hành khách | Thực hiện tìm và tải App Hà Nội Metro trên kho ứng dụng của Android/iOS | Kho ứng dụng |
| Tạo tài khoản | Hành khách | Sau khi cài đặt App Hà nội Metro thành công thì hệ thống sẽ tự động tạo một tài khoản khách hàng chưa định danh tương ứng với điện thoại. | App Hà Nội Metro |
| Xác minh danh tính | Hành khách | Hành khách có thể lựa chọn các hình thức sau để xác minh danh tính CCCD: - Bật ứng dụng App Hà Nội Metro và chọn xác minh danh tính bằng CCCD - Táp thẻ CCCD vào điện thoại, ứng dụng sẽ tự động đọc thông tin để thực hiện xác minh tính đúng đắn của CCCD. - Nếu CCCD hợp lệ thì lấy thông tin định danh trong CCCD để thiết lập cho tài khoản. Lưu lại ảnh trong CCCD để phục vụ xác thực khuôn mặt khi soát vé vào cửa. Ứng dụng VNeID: - Bật ứng dụng App Hà nội Metro và chọn chia sẻ thông tin danh tính bằng VNeID - Ứng dụng VNeID sẽ đươc mở ra nếu đã cài đặt hoặc yêu cầu nếu chưa cài đặt. - Đăng nhập ứng dụng VNeID và chọn chấp nhận chia sẻ thông tin. - App Hà nội Metro sẽ nhận được thông tin định danh trả lại từ ứng dụng VNeID - Dùng thông tin định danh đó để thiết lập cho tài khoản. - Thực hiện xác thực khuôn mặt và lưu lại ảnh khuôn mặt để phục xác thực khuôn mặt lần sau. | App Hà Nội Metro/ App VNeID |
| Mua Vé theo thời gian trên App Hà Nội Metro | Hành khách | - Hành khách có thể lựa chọn loại Vé theo thời gian theo nhu cầu. - Thực hiện thanh toán online trên ứng dụng. - Thanh toán thành công hệ thống sẽ phát hành ra một Vé theo thời gian lưu trên điện thoại. | App Hà Nội Metro |
| Tạo QR-Code vé động | Hành khách | Khi hành khách chọn Vé theo thời gian đã mua trên ứng dụng. Ứng dụng sẽ hiển thị ra một QR-Code động và không cho phép chụp màn hình để chống sao chép. Thời gian hiển thị mỗi QR-Code là 30s và thay đổi 1 QR-Code khác. | App Hà Nội Metro |
| Tạo NFC Ảo | Hành khách | Khi hành khác chọn Vé theo thời gian đã mua trên ứng dụng, ngoài việc hiển thị QR-Code còn tự động tạo một Vé NFC ảo nếu điện thoại hỗ trợ NFC. | App Hà Nội Metro |
| Táp thẻ vật lý vào cổng soát vé VÀO | Hành khách | Nếu hành khách mua Vé theo thời gian vật lý tại quầy | Cổng soát vé |
| Táp QR- Code/NFC ảo vào Cổng soát vé VÀO | Hành khách | Nếu hành khách mua Vé theo thời gian trên ứng dụng App Hà Nội Metro có thể sử dụng QR-Code của vé hoặc NFC trên máy đó để táp vào đầu đọc trên cửa. | Cổng soát vé |
| Kiểm tra Vé hợp lệ không? | Hệ thống | Kiểm tra offline dữ liệu vé xem có đủ điều kiện qua cổng không - Chưa từng sử dụng - Còn thời gian hiệu lực - Không trong danh sách vé bị khoá | Cổng soát vé |
| Kiểm tra vé tại Kiot | Hành khách | Nếu vé không hợp lệ thì Hành khách có thể mang ra quét QR- Code vé vào Kiot để hệ thống tự động đọc và hiển thị thông tin lỗi | Kiot |
| Xác thực khuôn mặt | Hành khách | Nếu vé hợp lệ và thuộc diện Vé theo thời gian có định danh thì hệ thống sẽ yêu cầu người dùng phải đứng trước Camera để xác thực khuôn mặt có đúng người sở hữu vé không? | Cổng soát vé |
| Táp Thẻ vật lý/ QR-Code/ NFC Ảo vào cửa soát RA | Hành khách | Táp Thẻ vật lý hoặc QR-Code hoặc NFC ảo của vé vào cổng soát vé | Cổng soát vé |
| Kiểm tra Vé hợp lệ không? | Hệ thống | Kiểm tra offline dữ liệu vé xem có đủ điều kiện qua cổng không - Còn thời gian hiệu lực - Không trong danh sách vé bị khoá - Ga ra trong phạm vi cho phép | Cổng soát vé |
| Kiểm tra vé tại Kiot | Hành khách | Hành khách táp Thẻ vật lý hoặc QR-Code hoặc thẻ NFC ảo vào đầu đọc của Kiot. Kiot tự kiểm tra và hiển thị các lỗi tương ứng. | Kiot |
| Mua vé bổ sung tại Kiot | Hành khách | - Nếu Kiot xác định được nguyên lỗi là do đi quá ga thì hiển thị một vé bổ sung cần mua. - Hành khách thực hiện thanh toán online. - Hệ thống tự động kết thúc vé trước với Ga ra là Ga nhất với Ga hiện tại mà vé có thể đi và phát hành thêm một vé bổ sung có Ga đi là Ga ra của vé trước cùng số tiền cần thanh toán tới Ga hiện tại. | Kiot |
| Xử lý lỗi ngoại lệ tại quầy | Hành khách | - Nếu Kiot hiển thị lỗi là không xác định thì hành khách cần ra quầy để xử lý. - Nhân viên tại quầy sẽ xác định nguyên nhân để trợ giúp hành khách kết thúc hành trình. | Ứng dụng tại quầy |
4. Mua vé và kiểm soát vé theo thời gian dành cho đối tượng được ưu đãi giảm giá vé, có định danh và nhận diện sinh trắc học

Hình 7: Quy trình mua vé và kiểm soát vé theo thời gian dành cho đối tương ưu đãi có định danh và nhận diện sinh trắc học
Thông tin chi tiết về quy trình được mô tả trong Bảng 5 dưới đây.
Bảng 5: Mô tả chi tiết quy trình mua vé và kiểm soát vé theo thời gian dành cho đối tương ưu đãi có định danh và nhận diện sinh trắc học
| Bước thực hiện | Tác nhân | Mô tả chi tiết | Ứng dụng |
| Bắt đầu | Hành khách | Hành khách có thể lựa chọn mua vé theo thời gian tại quầy hoặc trên ứng dụng App Hà nội Metro |
|
| Đưa CCCD cho Nhân viên bán vé tại quầy | Hành khách | Hành khách chỉ cần xuất trình CCCD là có thể mua được vé theo thời gian định danh. |
|
| Nhân viên bán vé mở hồ sơ đăng ký bằng việc táp CCCD vào đầu đọc | Nhân viên bán vé tại quầy | Nhân viên bán vé tại quầy thực hiện các bước sau - Táp CCCD vào đầu đọc để hệ thống xác định xem CCCD đã có một hồ sơ định danh để mua vé chưa. - Nếu chưa có hệ thống sẽ tự động tạo một bộ hồ sơ định danh theo CCCD. - Nếu CCCD không hợp lệ thì từ chối dịch vụ. - Nếu CCCD hợp lệ thì lưu lại ảnh trong CCCD để phục vụ xác thực khuôn mặt khi soát vé vào cửa. |
|
| Xác minh đối tượng hưởng ưu đãi tại quầy | Hành khách, Nhân viên bán vé tại quầy | - Hành khách khai báo hồ sơ đăng ký đối tượng ưu tiên theo mẫu bản cứng. - Nhân viên bán vé sẽ thực hiện chụp hình và tải hồ sơ đăng ký lên hệ thống, lựa chọn Cơ quan có thẩm quyền xác minh tương ứng. - Nếu Cơ quan có thẩm quyền xác minh đã tải danh sách các đối tượng quản lý và định danh qua số CCCD lên hệ thống, thì hệ thống sẽ tự động xác minh đối tượng qua số CCCD. - Nếu Cơ quan có thẩm quyền xác minh chưa tải danh sách đối tượng quản lý lên thì hệ thống sẽ đưa ra yêu cầu cần xác minh tới Tài khoản của Người có thẩm quyền xác minh. - Người có thẩm quyền xác minh đối tượng sẽ chọn xác nhận hay không. Nếu xác nhận thì đối tượng sẽ được hưởng chính sách ưu tiên. |
|
| Mua Vé theo thời gian ưu tiên | Hành khách | - Hành khách thực hiện chọn loại vé tháng - Thanh toán online tại quầy qua mã QR | Ứng dụng tại quầy |
| Nhận Vé theo thời gian vật lý | Hành khách | Nhân viên bán vé sẽ phát hành Vé theo thời gian vật lý và đưa cho hành khách |
|
| Tải App Hà Nội Metro | Hành khách | Thực hiện tìm và tải App Hà nội Metro trên kho ứng dụng của Android/iOS | Kho ứng dụng |
| Tạo tài khoản | Hành khách | Sau khi cài đặt App Hà nội Metro thành công thì hệ thống sẽ tự động tạo một tài khoản khách hàng chưa định danh tương ứng với điện thoại. | App Hà Nội Metro |
| Xác minh danh tính | Hành khách | Hành khách có thể lựa chọn các hình thức sau để xác minh danh tính CCCD: - Bật App Hà Nội Metro và chọn xác minh danh tính bằng CCCD - Táp thẻ CCCD vào điện thoại, ứng dụng sẽ tự động đọc thông tin để thực hiện xác minh tính đúng đắn của CCCD. - Nếu CCCD hợp lệ thì lấy thông tin định danh trong CCCD để thiết lập cho tài khoản. Lưu lại ảnh trong CCCD để phục vụ xác thực khuôn mặt khi soát vé vào cửa. Ứng dụng VNeID: - Bật App Hà Nội Metro và chọn chia sẻ thông tin danh tính bằng VNeID - App VNeID sẽ đươc mở ra nếu đã cài đặt hoặc yêu cầu nếu chưa cài đặt. - Đăng nhập ứng dụng VNeID và chọn chấp nhận chia sẻ thông tin. - App Hà Nội Metro sẽ nhận được thông tin định danh trả lại từ ứng dụng VNeID - Dùng thông tin định danh đó để thiết lập cho tài khoản. - Thực hiện xác thực khuôn mặt và lưu lại ảnh khuôn mặt để phục xác thực khuôn mặt lần sau. | App Hà Nội Metro App VNeID |
| Xác minh đối tượng hưởng ưu đãi trên App | Hành khách | - Hành khách khai báo hồ sơ đăng ký đối tượng ưu tiên online trên App Hà Nội Metro. - Hệ thống sẽ tự động đẩy hồ sơ đăng ký tới Cơ quan có thẩm quyền xác minh tương ứng. - Nếu Cơ quan có thẩm quyền xác minh đã tải danh sách các đối tượng quản lý và định danh qua số CCCD lên hệ thống, thì hệ thống sẽ tự động xác minh đối tượng qua số CCCD. - Nếu Cơ quan có thẩm quyền xác minh tải danh sách đối tượng quản lý lên thì hệ thống sẽ đưa ra một yêu cầu cần xác minh tới Tài khoản của Người có thẩm quyền xác minh. - Người có thẩm quyền xác minh đối tượng sẽ chọn xác nhận hay không. Nếu xác nhận thì đối tượng sẽ được hưởng chính sách ưu tiên. |
|
| Mua Vé theo thời gian trên App Hà Nội Metro | Hành khách | - Hành khách có thể lựa chọn loại Vé theo thời gian theo nhu cầu. - Thực hiện thanh toán online trên ứng dụng. - Thanh toán thành công hệ thống sẽ phát hành ra một Vé theo thời gian lưu trên điện thoại. | App Hà Nội Metro |
| Tạo QR-Code vé động | Hành khách | Khi hành khách chọn Vé theo thời gian đã mua trên ứng dụng. Ứng dụng sẽ hiển thị ra một QR-Code động và không cho phép chụp màn hình để chống sao chép. Thời gian hiện thị mỗi QR-Code là 30s và thay đổi 1 QR-Code khác. | App Hà Nội Metro |
| Tạo NFC Ảo | Hành khách | Khi hành khác chọn Vé theo thời gian đã mua trên ứng dụng, ngoài việc hiển thị QR-Code còn tự động tạo một Vé NFC ảo nếu điện thoại hỗ trợ NFC. | App Hà Nội Metro |
| Táp thẻ vật lý vào cổng soát vé VÀO | Hành khách | Nếu hành khách mua Vé theo thời gian vật lý tại quầy | Cổng soát vé |
| Táp QR- Code/NFC ảo vào Cổng soát vé VÀO | Hành khách | Nếu hành khách mua Vé theo thời gian trên ứng dụng App Hà Nội Metro có thể sử dụng QR-Code của vé hoặc NFC trên máy đó để táp vào đầu đọc trên cửa. | Cổng soát vé |
| Kiểm tra Vé hợp lệ không? | Hệ thống | Kiểm tra offline dữ liệu vé xem có đủ điều kiện qua cổng không - Chưa từng sử dụng - Còn thời gian hiệu lực - Không trong danh sách vé bị khoá | Cổng soát vé |
| Kiểm tra vé tại Kiot | Hành khách | Nếu vé không hợp lệ thì Hành khách có thể mang ra quét QR-Code vé vào Kiot để hệ thống tự động đọc và hiển thị thông tin lỗi | Kiot |
| Xác thực khuôn mặt | Hành khách | Nếu vé hợp lệ và thuộc diện Vé theo thời gian có định danh thì hệ thống sẽ yêu cầu người dùng phải đứng trước Camera để xác thực khuôn mặt có đúng người sở hữu vé không? | Cổng soát vé |
| Táp Thẻ vật lý/ QR-Code/ NFC Ảo vào cửa soát RA | Hành khách | Táp Thẻ vật lý hoặc QR-Code hoặc NFC ảo của vé vào cổng soát vé | Cổng soát vé |
| Kiểm tra Vé hợp lệ không? | Hệ thống | Kiểm tra offline dữ liệu vé xem có đủ điều kiện qua cổng không - Còn thời gian hiệu lực - Không trong danh sách vé bị khoá - Ga ra trong phạm vi cho phép | Cổng soát vé |
| Kiểm tra vé tại Kiot | Hành khách | Hành khách táp Thẻ vật lý hoặc QR- Code hoặc thẻ NFC ảo vào đầu đọc của Kiot. Kiot tự kiểm tra và hiển thị các lỗi tương ứng. | Kiot |
| Mua vé bổ sung tại Kiot | Hành khách | - Nếu Kiot xác định được nguyên lỗi là do đi quá ga thì hiển thị một vé bổ sung cần mua. - Hành khách thực hiện thanh toán online. - Hệ thống tự động kết thúc vé trước với Ga ra là Ga nhất với Ga hiện tại mà vé có thể đi và phát hành thêm một vé bổ sung có Ga đi là Ga ra của vé trước cùng số tiền cần thanh toán tới Ga hiện tại. | Kiot |
| Xử lý lỗi ngoại lệ tại quầy | Hành khách | - Nếu Kiot hiển thị lỗi là không xác định thì hành khách cần ra quầy để xử lý. - Nhân viên tại quầy sẽ xác định nguyên nhân để trợ giúp hành khách kết thúc hành trình. | Ứng dụng tại quầy |
5. Kiểm soát đối với người cao tuổi bằng CCCD, có định danh và nhận diện sinh trắc học

Hình 8: Quy trình mua vé và kiểm soát vé cho người cao tuổi bằng CCCD có định danh và nhận diện sinh trắc học
Thông tin chi tiết về quy trình được mô tả trong Bảng 6 dưới đây.
Bảng 6: Mô tả chi tiết quy trình mua vé và kiểm soát vé cho người cao tuổi bằng CCCD có định danh và nhận diện sinh trắc học
| Bước thực hiện | Tác nhân | Mô tả chi tiết | Ứng dụng |
| Bắt đầu | Hành khách | Hành khách có thể lựa chọn sử dụng trực tiếp thẻ CCCD để qua cổng hoặc sử dụng App Hà Nội Metro |
|
| Táp CCCD vào Cổng soát vé VÀO | Hành khách | - Hành khách thực hiện táp thẻ CCCD vào cổng soát vé - Hệ thống xác minh: + CCCD đúng của người cao tuổi. + CCCD chưa được sử dụng để đi vào trước đó. |
|
| Tải App Hà Nội Metro | Hành khách | Thực hiện tìm và tải App Hà Nội Metro trên kho ứng dụng của Android/iOS | Kho ứng dụng |
| Tạo tài khoản | Hành khách | Sau khi cài đặt App Hà Nội Metro thành công thì hệ thống sẽ tự động tạo một tài khoản khách hàng chưa định danh tương ứng với điện thoại. | App Hà Nội Metro |
| Xác minh danh tính | Hành khách | Hành khách có thể lựa chọn các hình thức sau để xác minh danh tính CCCD: - Bật ứng dụng App Hà Nội Metro và chọn xác minh danh tính bằng CCCD - Táp thẻ CCCD vào điện thoại, ứng dụng sẽ tự động đọc thông tin để thực hiện xác minh tính đúng đắn của CCCD. - Nếu CCCD hợp lệ thì lấy thông tin định danh trong CCCD để thiết lập cho tài khoản. Lưu lại ảnh trong CCCD để phục vụ xác thực khuôn mặt khi soát vé vào cửa. Ứng dụng VNeID: - Bật ứng dụng App Hà nội Metro và chọn chia sẻ thông tin danh tính bằng VNeID - Ứng dụng VNeID sẽ đươc mở ra nếu đã cài đặt hoặc yêu cầu nếu chưa cài đặt. - Đăng nhập ứng dụng VNeID và chọn chấp nhận chia sẻ thông tin. - App Hà nội Metro sẽ nhận được thông tin định danh trả lại từ ứng dụng VNeID - Dùng thông tin định danh đó để thiết lập cho tài khoản. - Thực hiện xác thực khuôn mặt và lưu lại ảnh khuôn mặt để phục xác thực khuôn mặt lần sau. | App Hà Nội Metro/ App VNeID |
| Chọn vé người cao tuổi | Hành khách | - Hành khách có thể lựa chọn mua một vé người cao tuổi | App Hà Nội Metro |
| Táp QR- Code/NFC ảo vào Cổng soát vé VÀO | Hành khách | - Hành khách chọn vé người cao uổi trên App Hà Nội Metro; App Hà Nội Metro sẽ hiển thị ra một QR-Code động và không cho phép chụp màn hình để chống sao chép. Thời gian hiện thị mỗi QR-Code là 30s và thay đổi 1 QR-Code khác. - Hành khách có thể đưa QR-Code hoặc NFC ảo của vé để táp lên đầu đọc | App Hà Nội Metro |
| Kiểm tra Vé hợp lệ không? | Hệ thống | Kiểm tra offline dữ liệu vé xem có đủ điều kiện qua cổng không - Chưa từng sử dụng - Còn thời gian hiệu lực - Không trong danh sách vé bị khoá | Cổng soát vé |
| Kiểm tra vé tại Kiot | Hành khách | Nếu vé không hợp lệ thì Hành khách có thể mang ra quét QR- Code vé vào Kiot để hệ thống tự động đọc và hiển thị thông tin lỗi | Kiot |
| Xác thực khuôn mặt | Hành khách | - Nếu vé hợp lệ và thuộc diện Vé theo thời gian có định danh thì hệ thống sẽ yêu cầu người dùng phải đứng trước Camera để xác thực khuôn mặt có đúng người sở hữu vé không? - Sau khi xác thực khuôn mặt thành công hệ thống tự động + Ghi nhận một lượt đi của Vé người cao tuổi nếu sử dụng App Hà Nội Metro + Sinh ra một vé lượt 0 đồng tương ứng với CCCD | Cổng soát vé |
| Táp CCCD/QR- Code/NFC ảo vào cửa soát RA | Hành khách | Táp Thẻ vật lý hoặc QR-Code hoặc NFC ảo của vé vào cổng soát vé | Cổng soát vé |
| Kiểm tra Vé hợp lệ không? | Hệ thống | Kiểm tra offline dữ liệu vé xem có đủ điều kiện qua cổng không - Còn thời gian hiệu lực - Không trong danh sách vé bị khoá - Ga ra trong phạm vi cho phép | Cổng soát vé |
| Kiểm tra vé tại Kiot | Hành khách | Hành khách táp Thẻ vật lý hoặc QR-Code hoặc thẻ NFC ảo vào đầu đọc của Kiot. Kiot tự kiểm tra và hiển thị các lỗi tương ứng. | Kiot |
| Mua vé bổ sung tại Kiot | Hành khách | - Nếu Kiot xác định được nguyên lỗi là do đi quá ga thì hiển thị một vé bổ sung cần mua. - Hành khách thực hiện thanh toán online. - Hệ thống tự động kết thúc vé trước với Ga ra là Ga nhất với Ga hiện tại mà vé có thể đi và phát hành thêm một vé bổ sung có Ga đi là Ga ra của vé trước cùng số tiền cần thanh toán tới Ga hiện tại. | Kiot |
| Xử lý lỗi ngoại lệ tại quầy | Hành khách | - Nếu Kiot hiển thị lỗi là không xác định thì hành khách cần ra quầy để xử lý. - Nhân viên tại quầy sẽ xác định nguyên nhân để trợ giúp hành khách kết thúc hành trình. | Ứng dụng tại quầy |
6. Sử dụng thẻ EMV để di chuyển (Tap and Go)

Hình 9: Quy trình sử dụng thẻ ngân hàng EMV để thanh toán vé tàu
Thông tin chi tiết về quy trình được mô tả trong Bảng 7 dưới đây
Bảng 7: Mô tả chi tiết quy trình sử dụng thẻ ngân hàng EMV để thanh toán vé tàu
| Bước thực hiện | Tác nhân | Mô tả chi tiết | Ứng dụng |
| Bắt đầu | Hành khách | Táp các loại thẻ thanh toán được chấp nhận vào đầu đọc tại ga xuất phát | Cổng soát vé |
| Kiểm tra thẻ | Cổng soát vé | Thực hiện kiểm tra xem thẻ có trong Black list không. Nếu không có trong Black list thì mở cổng. Nếu có trong Black list thì thông báo lỗi | Cổng soát vé |
| Kiểm tra chu kỳ thanh toán | AFC Backend cua HMC | Thực hiện trong lúc hành khách di chuyển từ ga xuất phát đến ga đích Nếu chưa có chu kỳ thanh toán nào của thẻ đang tồn tại: - Tạo chu kỳ thanh toán mới - Gửi thông tin thẻ đi xác minh - Nếu thẻ xác minh không hợp lệ, đưa thẻ vào Black list | AFC Backend của HMC |
| Tag thẻ vào cổng ra | Hành khách | Hành khách táp thẻ vào đầu đọc tại cổng ra Kiểm tra thẻ có trong Black list không. Nếu thẻ có trong black list thì không mở cổng khách hàng phải ra quầy để kiểm tra và mua vé lượt Nếu thẻ không có trong black list thì mở cổng cho khách ra. | Cổng soát vé |
| Kiểm tra chuyến đi | AFC Backend của HMC | Hệ thống tính tiền vé, và khởi tạo vé lượt tương ứng với chặng đường (số ga) hành khách đã đi; Cộng dồn tiền vé vào chu kỳ thanh toán | AFC Backend của HMC |
| Kiểm tra chuyến đi | AFC Backend của HMC | Nếu chu kỳ thanh toán vượt quá số ngày tối đa hoặc số tiền thanh toán vượt quá ngưỡng bảo hiểm giao dịch thanh toán thì - Đưa thẻ vào black list - Gửi lệnh thanh toán vào cổng thanh toán - Nếu thanh toán thành công thì gỡ thẻ khỏi black list - Nếu thanh toán thất bại thì chuyển sang quy trình thu hồi công nợ. | AFC Backend của HMC |
| Thu hồi công nợ | AFC Backend của HMC | Thực hiện khi các giao dịch thanh toán thất bại: - Gửi lại lệnh thu hồi công nợ vào cổng thanh toán để thu tiền - Nếu thu tiền thành công, gỡ thẻ khỏi black list - Nếu thu tiền thất bại thì vẫn giữ thẻ trong black list và chuyển sang quy trình đối soát thủ công | AFC Backend của HMC |
7. Kiểm soát các loại vé trong hệ thống vé điện tử liên thông của Thành phố có định danh và nhân diện sinh trắc học

Hình 10: Quy trình soát vé điện tử liên thông
Thông tin chi tiết về quy trình được mô tả trong Bảng 8 dưới đây.
Bảng 8: Mô tả chi tiết quy trình soát vé điện tử liên thông
| Bước thực hiện | Tác nhân | Mô tả chi tiết | Ứng dụng |
| Bắt đầu | Hành khách | Hành khách có thể sử dụng vé liên thông trên ứng dụng thẻ vé điện tử của Thành phố phát hành. | Cổng soát vé |
| Táp vé liên thông QR- Code/NFC Ảo vào cổng soát vé VÀO | Hành khách | Hành khách quét QR-Code hoặc NFC Ảo của vé liên thông lên cổng soát vé | Cổng soát vé |
| Kiểm tra vé liên thông | Hệ thống AFC của HMC | Hệ thống AFC của HMC sẽ thực hiện kiểm tra tính hợp lệ của vé theo dữ liệu được đồng bộ từ FMC. Hệ thống AFC của HMC nhận kết quả hợp lệ hay không hợp lệ. - Nếu không hợp lệ thì thông báo lỗi - Nếu hợp lệ thì kiểm tra dữ liệu sinh trắc học | Hệ thống AFC của HMC |
| Lấy dữ liệu sinh trắc học | Hệ thống AFC của HMC | Trường hợp chưa có dữ liệu sinh trắc học thì hành khách ra kiot thực hiện cung cấp dữ liệu sinh trắc học tại kiot, hành khách quét mã QR vào kiot Thực hiện cung cấp CCCD hoặc chia sẻ thông tin qua VNeID tại kiot thuộc hệ thống AFC thu thập thông tin sinh trắc học của hành khách |
|
| Xác thực sinh tắc học | Hành khách | Thực hiện xác thực sinh trắc học khuôn mặt tại cổng soát vé. Nếu xác thực thành công thì ghi nhận lượt vào và mở cổng | Cổng soát vé |
| Ghi nhận lượt Vào cửa Vé liên thông | Hệ thống AFC của HMC | Hệ thống AFC của HMC sẽ ghi nhận một lượt vào cửa vé liên thông | Hệ thống AFC của HMC |
| Táp vé liên thông QR- Code/NFC Ảo vào cổng soát vé RA | Hành khách | Táp vé liên thông QR-Code/NFC Ảo vào cổng soát vé RA | Cổng soát vé |
| Kiểm tra vé liên thông | Hệ thống AFC của HMC | Hệ thống AFC của HMC sẽ kết nối online sang Tramoc để thực hiện kiểm tra tính hợp lệ của vé. Nhận kết quả trả về là hợp hệ hay không từ Tramoc - Nếu không hợp lệ thì thông báo lỗi - Nếu hợp lệ thì tiến hành mở cộng | Hệ thống AFC của HMC |
| Ghi nhận lượt Ra của vé liên thông | Hệ thống | Hệ thống AFC của HMC sẽ ghi nhận một lượt ra của vé liên thông | Hệ thống AFC của HMC |
VIII. LỘ TRÌNH TRIỂN KHAI THỰC HIỆN
Mục tiêu là tiến tới định danh toàn bộ vé hành khách và xác thực sinh trắc học đối với hành khách khi qua cổng soát vé tại nhà ga. Việc triển khai cần thực hiện theo lộ trình từng bước, đảm bảo quản lý chặt chẽ nhưng vẫn thuận tiện, không gây phiền hà, nhằm mang lại trải nghiệm nhanh chóng và dễ dàng cho hành khách. Phạm vi triển khai của từng giai đoạn được đề xuất như sau:
1. Giai đoạn 1:
- Thực hiện xác thực và định danh tài khoản cho tất cả các vé theo thời gian bao gồm vé ngày, vé tuần, vé tháng ... Việc định danh được thực hiện qua CCCD, VNeID, hoặc trực tiếp tại quầy nếu là người nước ngoài. Hành khách sử dụng loại vé này sẽ phải táp vé tại cổng kiểm soát và sau đó thực hiện xác thực khuôn mặt tại cổng kiểm soát trước khi vào ga.
- Triển khai vé lượt không định danh. Hành khách có thể mua vé lượt mọi lúc mọi nơi và sử dụng vé lượt để đi vào ga mà chưa cần xác thực sinh trắc học khuôn mặt.
- Sử dụng thẻ EMV để di chuyển theo mô hình Tap and Go chưa cần xác thực sinh trắc học.
- Cho phép người cao tuổi sử dụng CCCD gắn chíp và xác thực khuôn mặt để đi tàu mà không phải mua vé.
- Sẵn sàng tích hợp với hệ thống vé điện tử liên thông của thành phố qua đó cho phép người dân sử dụng vé điện tử liên thông hợp lệ tại các cổng soát vé.
2. Giai đoạn 2:
- Khuyến khích mua vé lượt định danh trên ứng dụng Hà Nội Metro và tại Kiot và soát vé và sử dụng phương thức soát vé sinh trắc học khuôn mặt.
- Nếu hệ thống vé điện tử liên thông của thành phố có thể thu thập và cung cấp dữ liệu sinh trắc học, hệ thống sẽ ưu tiên dùng dữ liệu này để kiếm soát vé điện tử liên thông tại các cổng soát vé tự động.
- Cung cấp nền tảng API để RAR bổ sung tính năng bán vé qua ứng dụng VNeID, cho phép người dân có thể mua vé ngay trên ứng dụng VneID
3. Giai đoạn 3:
- Xem xét thực hiện các biện pháp để nâng cao tỷ lệ áp dụng vé lượt định danh và phải xác thực sinh trắc học khi ra vào ga, từng bước tiến đến ngừng sử dụng vé lượt không định danh.
- Nếu hệ thống vé điện tử liên thông chưa có dữ liệu sinh trắc học khuôn mặt, hành khách sẽ thực hiện cung cấp dữ liệu sinh trắc học 1 lần đầu tiên tại Kiot ở các nhà ga đối với các vé điện tử liên thông theo thời gian. Đối với vé điện tử liên thông 1 lượt, thì hành khách sẽ phải cung cấp trước lúc đi tại các Kiot.
- Từng bước thực hiện soát vé sinh trắc học đối với tất cả hành khách sử dụng vé theo thời gian.
- Nghiên cứu thí điểm để đánh giá khả năng cho hành khách là người có quốc tịch nước ngoài sử dụng hộ chiếu để qua cổng soát vé.
- Nghiên cứu thí điểm khả năng áp dụng soát vé sinh trắc học đối với hành khách sử dụng vé lượt, hành khách sử dụng thẻ EMV, ví điện tử (theo mô hình Tap and Go) để đánh giá khả năng và tiến tới áp dụng việc nhận diện sinh trắc học đối với toàn bộ hành khách đi tàu.
- Nghiên cứu một số giải pháp công nghệ và đề xuất hoàn thiện các quy định pháp luật (nếu cần thiết) để khuyến khích và tạo động lực thúc đẩy hành khách sử dụng sinh trắc học.
Bạn chưa Đăng nhập thành viên.
Đây là tiện ích dành cho tài khoản thành viên. Vui lòng Đăng nhập để xem chi tiết. Nếu chưa có tài khoản, vui lòng Đăng ký tại đây!
Bạn chưa Đăng nhập thành viên.
Đây là tiện ích dành cho tài khoản thành viên. Vui lòng Đăng nhập để xem chi tiết. Nếu chưa có tài khoản, vui lòng Đăng ký tại đây!