- Tổng quan
- Nội dung
- VB gốc
- Tiếng Anh
- Hiệu lực
- VB liên quan
- Lược đồ
-
Nội dung hợp nhất
Tính năng này chỉ có tại LuatVietnam.vn. Nội dung hợp nhất tổng hợp lại tất cả các quy định còn hiệu lực của văn bản gốc và các văn bản sửa đổi, bổ sung, đính chính... trên một trang. Việc hợp nhất văn bản gốc và những văn bản, Thông tư, Nghị định hướng dẫn khác không làm thay đổi thứ tự điều khoản, nội dung.
Khách hàng chỉ cần xem Nội dung hợp nhất là có thể nắm bắt toàn bộ quy định hiện hành đang áp dụng, cho dù văn bản gốc đã qua nhiều lần chỉnh sửa, bổ sung.
- Tải về
Văn bản hợp nhất 92/VBHN-BNNMT 2025 về Quy chuẩn kỹ thuật quốc gia về chuẩn thông tin địa lý cơ sở
| Số hiệu: | 92/VBHN-BNNMT | Ngày ký xác thực: | 31/12/2025 |
| Loại văn bản: | Văn bản hợp nhất | Cơ quan hợp nhất: | Bộ Nông nghiệp và Môi trường |
|
Ngày đăng công báo:
|
Đang cập nhật |
Người ký:
|
Nguyễn Thị Phương Hoa |
| Trích yếu: | Thông tư ban hành Quy chuẩn kỹ thuật quốc gia về chuẩn thông tin địa lý cơ sở | ||
|
Số công báo:
Số công báo là mã số ấn phẩm được đăng chính thức trên ấn phẩm thông tin của Nhà nước. Mã số này do Chính phủ thống nhất quản lý.
|
Đang cập nhật |
Ngày hết hiệu lực:
Ngày hết hiệu lực là ngày, tháng, năm văn bản chính thức không còn hiệu lực (áp dụng).
|
Đang cập nhật |
TÓM TẮT VĂN BẢN HỢP NHẤT 92/VBHN-BNNMT
Nội dung tóm tắt đang được cập nhật, Quý khách vui lòng quay lại sau!
Tải văn bản hợp nhất 92/VBHN-BNNMT
|
| CỘNG HÒA XÃ HỘI CHỦ NGHĨA VIỆT NAM
|
THÔNG TƯ
Ban hành Quy chuẩn kỹ thuật quốc gia về chuẩn thông tin địa lý cơ sở
Thông tư số 06/2020/TT-BTNMT ngày 31 tháng 8 năm 2020 của Bộ trưởng Bộ Tài nguyên và Môi trường ban hành Quy chuẩn kỹ thuật quốc gia về chuẩn thông tin địa lý cơ sở, có hiệu lực thi hành kể từ ngày 01 tháng 3 năm 2021, được sửa đổi, bổ sung bởi:
Thông tư số 24/2025/TT-BNNMT ngày 20 tháng 6 năm 2025 của Bộ trưởng Bộ Nông nghiệp và Môi trường sửa đổi, bổ sung một số điều của các Thông tư trong lĩnh vực đo đạc, bản đồ và thông tin địa lý, có hiệu lực thi hành kể từ ngày 01 tháng 7 năm 2025.
Căn cứ Luật Tiêu chuẩn và Quy chuẩn kỹ thuật ngày 29 tháng 6 năm 2006;
Căn cứ Luật Đo đạc và bản đồ ngày 14 tháng 6 năm 2018;
Căn cứ Nghị định số 127/2007/NĐ-CP ngày 01 tháng 8 năm 2007 của Chính phủ quy định chi tiết thi hành một số điều của Luật Tiêu chuẩn và Quy chuẩn kỹ thuật;
Căn cứ Nghị định số 67/2009/NĐ-CP ngày 03 tháng 8 năm 2009 của Chính phủ sửa đổi, bổ sung một số điều của Nghị định số 127/2007/NĐ-CP ngày 01 tháng 8 năm 2007 của Chính phủ quy định chi tiết thi hành một số điều của Luật Tiêu chuẩn và Quy chuẩn kỹ thuật; Nghị định số 78/2018/NĐ-CP ngày 16 tháng 05 năm 2018 của Chính phủ sửa đổi, bổ sung một số điều của Nghị định số 127/2007/NĐ-CP ngày 01 tháng 8 năm 2007 của Chính phủ quy định chi tiết thi hành một số điều của Luật Tiêu chuẩn và Quy chuẩn kỹ thuật;
Căn cứ Nghị định số 27/2019/NĐ-CP ngày 13 tháng 3 năm 2019 của Chính phủ quy định chi tiết một số điều của Luật Đo đạc và bản đồ;
Căn cứ Nghị định số 36/2017/NĐ-CP ngày 04 tháng 4 năm 2017 của Chính phủ quy định chức năng, nhiệm vụ, quyền hạn và cơ cấu tổ chức của Bộ Tài nguyên và Môi trường;
Theo đề nghị của Cục trưởng Cục Đo đạc, Bản đồ và Thông tin địa lý Việt Nam, Vụ trưởng Vụ Khoa học và Công nghệ và Vụ trưởng Vụ Pháp chế;
Bộ trưởng Bộ Tài nguyên và Môi trường ban hành Thông tư ban hành Quy chuẩn kỹ thuật quốc gia về chuẩn thông tin địa lý cơ sở[1].
Điều 1. Ban hành kèm theo Thông tư này Quy chuẩn kỹ thuật quốc gia về chuẩn thông tin địa lý cơ sở, mã số QCVN 42:2020/BTNMT.
Điều 2. Hiệu lực thi hành[2]
1. Thông tư này có hiệu lực thi hành kể từ ngày 01 tháng 3 năm 2021.
2. Thông tư số 02/2012/TT-BTNMT ngày 19 tháng 3 năm 2012 Quy định Quy chuẩn kỹ thuật quốc gia về chuẩn thông tin địa lý cơ sở hết hiệu lực kể từ ngày Thông tư này có hiệu lực thi hành.
Điều 3. Điều khoản chuyển tiếp
1. Các đề án, dự án, thiết kế kỹ thuật được phê duyệt trước ngày Thông tư này có hiệu lực được thực hiện theo các quy định của Thông tư số 02/2012/TT- BTNMT ngày 19 tháng 3 năm 2012 Quy định Quy chuẩn kỹ thuật quốc gia về chuẩn thông tin địa lý cơ sở. Trường hợp nội dung kỹ thuật của đề án, dự án, thiết kế kỹ thuật đó không phù hợp với quy định của Thông tư này thì phải điều chỉnh nội dung kỹ thuật theo quy định của Thông tư này trước khi nghiệm thu.
2. Các đề án, dự án, thiết kế kỹ thuật chưa được phê duyệt trước ngày Thông tư này có hiệu lực thì được thực hiện theo quy định của Thông tư này.
Điều 4. Tổ chức thực hiện
1. Cục trưởng Cục Đo đạc, Bản đồ và Thông tin địa lý Việt Nam có trách nhiệm tổ chức hướng dẫn, triển khai thực hiện Thông tư này.
2. Bộ, cơ quan ngang Bộ, cơ quan thuộc Chính phủ, Ủy ban nhân dân các tỉnh, thành phố trực thuộc trung ương và các tổ chức, cá nhân có liên quan chịu trách nhiệm thi hành Thông tư này.
3. Trong quá trình thực hiện, nếu có vướng mắc, đề nghị các cơ quan, tổ chức, cá nhân phản ánh kịp thời về Bộ Tài nguyên và Môi trường để xem xét, quyết định./.
| BỘ NÔNG NGHIỆP VÀ MÔI TRƯỜNG Số: 92/VBHN-BNNMT
Nơi nhận: | XÁC THỰC VĂN BẢN HỢP NHẤT
Hà Nội, ngày 31 tháng 12 năm 2025
KT. BỘ TRƯỞNG |
QCVN 42:2020/BTNMT
QUY CHUẨN KỸ THUẬT QUỐC GIA VỀ CHUẨN THÔNG TIN ĐỊA LÝ CƠ SỞ
National technical regulation on basic geographic information
(Ban hành kèm theo Thông tư số 06/2020/TT-BTNMT ngày 31 tháng 8 năm 2020 của Bộ trưởng Bộ Tài nguyên và Môi trường)
MỤC LỤC
I. QUY ĐỊNH CHUNG
1. Phạm vi điều chỉnh
2. Đối tượng áp dụng
3. Giải thích từ ngữ
4. Ký hiệu và thuật ngữ sử dụng trong các lược đồ khái niệm
II. QUY ĐỊNH KỸ THUẬT
1. Chuẩn mô hình cấu trúc dữ liệu địa lý
2. Chuẩn mô hình khái niệm dữ liệu không gian
3. Chuẩn mô hình khái niệm dữ liệu thời gian
4. Chuẩn phương pháp lập danh mục đối tượng địa lý
5. Chuẩn hệ quy chiếu tọa độ
6. Chuẩn siêu dữ liệu địa lý
7. Chuẩn chất lượng dữ liệu địa lý
8. Chuẩn trình bày dữ liệu địa lý
9. Chuẩn mã hóa trong trao đổi dữ liệu địa lý
III. QUY ĐỊNH VỀ QUẢN LÝ
1. Phương thức đánh giá sự phù hợp
2. Quy định về công bố hợp quy
3. Trách nhiệm công bố hợp quy
4. Phương pháp thử
5. Điều kiện chuyển tiếp
IV. TỔ CHỨC THỰC HIỆN
Phụ lục A: KÝ HIỆU VÀ THUẬT NGỮ SỬ DỤNG TRONG CÁC LƯỢC ĐỒ KHÁI NIỆM
Phụ lục B: MÔ HÌNH CẤU TRÚC DỮ LIỆU ĐỊA LÝ
Phụ lục C: MÔ HÌNH KHÁI NIỆM DỮ LIỆU KHÔNG GIAN
Phụ lục D: MÔ HÌNH KHÁI NIỆM DỮ LIỆU THỜI GIAN
Phụ lục E: PHƯƠNG PHÁP LẬP DANH MỤC ĐỐI TƯỢNG ĐỊA LÝ
Phụ lục G: DANH MỤC ĐỐI TƯỢNG ĐỊA LÝ CƠ SỞ QUỐC GIA
Phụ lục H: HỆ QUY CHIẾU TOẠ ĐỘ
Phụ lục I: NỘI DUNG SIÊU DỮ LIỆU ĐỊA LÝ
Phụ lục K: CHẤT LƯỢNG DỮ LIỆU ĐỊA LÝ
Phụ lục L: LƯỢC ĐỒ XML MÃ HOÁ DANH MỤC TRÌNH BÀY ĐỐI TƯỢNG ĐỊA LÝ
Phụ lục M; LƯỢC ĐỒ GML CƠ SỞ
Phụ lục N: QUY TẮC XÂY DỰNG LƯỢC ĐỒ ỨNG DỤNG GML
Phụ lục O: QUY TẮC CHUYỂN ĐỔI LƯỢC ĐỒ ỨNG DỤNG UML SANG LƯỢC ĐỒ ỨNG DỤNG GML
Phụ lục P: MỘT SỐ WEBSITE HỮU ÍCH
Lời nói đầu
QCVN 42:2020/BTNMT do Cục Đo đạc, Bản đồ và Thông tin địa lý Việt Nam biên soạn, Vụ Khoa học và Công nghệ trình duyệt, Bộ Khoa học và Công nghệ thẩm định, Bộ Tài nguyên và Môi trường ban hành theo Thông tư số 06/2020/TT-BTNMT ngày 31 tháng 8 năm 2020 của Bộ trưởng Bộ Tài nguyên và Môi trường.
QCVN 42:2020/BTNMT thay thế QCVN 42:2012/BTNMT được ban hành kèm theo Thông tư số 02/2012/TT-BTNMT ngày 19 tháng 3 năm 2012 của Bộ trưởng Bộ Tài nguyên và Môi trường được sửa đổi, bổ sung bởi:
Thông tư số 24/2025/TT-BNNMT ngày 20 tháng 6 năm 2025 của Bộ trưởng Bộ Nông nghiệp và Môi trường sửa đổi, bổ sung một số điều của các Thông tư trong lĩnh vực đo đạc, bản đồ và thông tin địa lý, có hiệu lực thi hành kể từ ngày 01 tháng 7 năm 2025.
QUY CHUẨN KỸ THUẬT QUỐC GIA VỀ CHUẨN THÔNG TIN ĐỊA LÝ CƠ SỞ
National technical regulation on basic geographic information
I. QUY ĐỊNH CHUNG
1. Phạm vi điều chỉnh
Quy chuẩn kỹ thuật quốc gia này quy định về áp dụng các chuẩn thông tin địa lý cơ sở sau đây:
1.1. Chuẩn mô hình cấu trúc dữ liệu địa lý.
1.2. Chuẩn mô hình khái niệm dữ liệu không gian.
1.3. Chuẩn mô hình khái niệm dữ liệu thời gian.
1.4. Chuẩn phương pháp lập danh mục đối tượng địa lý.
1.5. Chuẩn hệ quy chiếu tọa độ.
1.6. Chuẩn siêu dữ liệu địa lý.
1.7. Chuẩn chất lượng dữ liệu địa lý.
1.8. Chuẩn trình bày dữ liệu địa lý.
1.9. Chuẩn mã hóa trong trao đổi dữ liệu địa lý.
2. Đối tượng áp dụng
Quy chuẩn kỹ thuật này áp dụng đối với các cơ quan quản lý, tổ chức, cá nhân có liên quan đến việc xây dựng và áp dụng dữ liệu địa lý.
3. Giải thích từ ngữ
Trong quy chuẩn kỹ thuật này, các từ ngữ dưới đây được hiểu như sau:
3.1. XML (eXtensible Markup Language - Ngôn ngữ đánh dấu mở rộng) là tập hợp các quy tắc để mã hóa tài liệu, dữ liệu dưới dạng mà con người và máy tính đều có thể đọc được. XML thường được sử dụng cho mục đích trao đổi dữ liệu.
3.2. GML (Geopraphy Markup Language - Ngôn ngữ đánh dấu địa lý mở rộng)
là một dạng của ngôn ngữ XML dùng để mô tả, lưu trữ và trao đổi dữ liệu địa lý.
3.3. UML (Unified Modeling Language ) - Ngôn ngữ mô hình hoá thống nhất là một ngôn ngữ mô hình sử dụng các ký hiệu đồ họa và các phương pháp hướng đối tượng để mô tả một phần hay toàn bộ phần mềm với các mô hình nghiệp vụ từ những góc nhìn ở từng mức trừu tượng khác nhau.
3.4. Lược đồ XML: mô tả cấu trúc của tài liệu XML gồm các phần tử và thuộc tính trong tài liệu XML, thứ tự và số lượng các phần tử con, các kiểu dữ liệu của phần tử và thuộc tính.
3.5. Lược đồ GML cơ sở: là lược đồ XML bao gồm một tập hữu hạn các thành phần từ GML.
3.6. Lược đồ ứng dụng GML: là lược đồ khái niệm cho dữ liệu địa lý theo yêu cầu của một hoặc một số ứng dụng cụ thể.
3.7. Siêu dữ liệu địa lý: là dữ liệu mô tả các đặc tính của dữ liệu có trong cơ sở dữ liệu địa lý. Siêu dữ liệu địa lý còn được gọi là dữ liệu đặc tả dữ liệu địa lý.
3.8. Mô hình khái niệm: là mô hình được sử dụng để định nghĩa các khái niệm trong thế giới, bao gồm cả thế giới thực và thế giới trừu tượng.
3.9. Lược đồ khái niệm: là mô tả mô hình khái niệm bằng một ngôn ngữ cụ thể.
3.10. Đối tượng địa lý: là sự vật, hiện tượng trong thế giới thực hoặc sự mô tả đối tượng, hiện tượng không tồn tại trong thế giới thực tại vị trí địa lý xác định ở mặt đất, lòng đất, mặt nước, lòng nước, đáy nước, khoảng không.
3.11. Lớp đối tượng địa lý trừu tượng: là lớp đối tượng địa lý không được thể hiện bằng đối tượng cụ thể trong tập dữ liệu mà được thể hiện thông qua các lớp kế thừa.
3.12. Kiểu đối tượng địa lý: là tập hợp các đối tượng địa lý cùng loại, có chung các thuộc tính và các quan hệ.
3.13. Quan hệ đối tượng địa lý: là quan hệ mô tả mối liên kết giữa các đối tượng địa lý cùng loại hoặc khác loại.
3.14. Thuộc tính của đối tượng địa lý: là các thông tin mô tả đặc tính cụ thể của đối tượng địa lý.
3.15. Danh mục đối tượng địa lý: là tập hợp nhóm các đối tượng địa lý được xây dựng theo mô hình khái niệm danh mục đối tượng địa lý và phù hợp với lược đồ ứng dụng.
3.16. Mô hình đối tượng địa lý tổng quát: là mô hình mô tả các khái niệm dùng để định nghĩa các đối tượng địa lý.
3.17. Danh mục đối tượng địa lý cơ sở quốc gia: là danh mục đối tượng địa lý gồm các thông tin cơ sở (tên, mã, mô tả, thuộc tính) để áp dụng và mở rộng khi xây dựng các loại danh mục đối tượng địa lý cụ thể.
3.18. Siêu mô hình: là mô hình định nghĩa ngôn ngữ dùng để mô tả các mô hình khác.
3.19. Hệ thống tham số gốc: là một tập hợp các tham số cơ bản được sử dụng làm cơ sở để tính toán các tham số khác.
3.20. Hệ quy chiếu tọa độ: là hệ toạ độ có quan hệ với một đối tượng (thường là Trái đất) thông qua bộ tham số định nghĩa vị trí điểm gốc, tỷ lệ và hướng của hệ toạ độ (bộ tham số này được gọi là datum).
3.21. Hệ quy chiếu thời gian: là hệ quy chiếu mà dựa vào đó thời gian được đo lường.
3.22. Lược đồ trình bày dữ liệu địa lý: là lược đồ mô tả cách thức thể hiện dữ liệu địa lý dưới dạng đồ họa.
3.23. Quy tắc trình bày đối tượng địa lý: là các quy tắc được áp dụng cho một kiểu đối tượng địa lý trong lược đồ ứng dụng để chỉ ra các cách thức thể hiện kiểu đối tượng địa lý đó dưới dạng đồ họa.
3.24. Danh mục trình bày đối tượng địa lý: là một tập hợp các quy tắc trình bày đối tượng địa lý.
3.25. Chỉ thị trình bày: là một tập hợp các thao tác trình bày cần thiết phù hợp với mỗi quy tắc trình bày cụ thể.
3.26. Thao tác trình bày: là cách thức được áp dụng để xử lý việc trình bày dữ liệu địa lý cho một trường hợp cụ thể.
3.27. Dịch vụ trình bày: là các thao tác trình bày cụ thể đối với dữ liệu địa lý.
3.28. Mã hoá: là biểu diễn của thông tin (dữ liệu, đối tượng…) trong một hệ thống mã xác định.
3.29. Đối tượng hình học nguyên thủy: là các đối tượng hình học đơn lẻ và đồng nhất, không thể phân chia được nữa (ví dụ: điểm, đường, vùng).
4. Ký hiệu và thuật ngữ sử dụng trong các lược đồ khái niệm
Ký hiệu và thuật ngữ sử dụng trong các lược đồ khái niệm được quy định và giải thích tại Phụ lục A ban hành kèm theo quy chuẩn kỹ thuật quốc gia này.
II. QUY ĐỊNH KỸ THUẬT
1. Chuẩn mô hình cấu trúc dữ liệu địa lý
1.1. Ngôn ngữ biểu diễn mô hình cấu trúc dữ liệu địa lý.
1.1.1. Sử dụng ngôn ngữ UML để biểu diễn các lược đồ khái niệm và lược đồ ứng dụng trong định nghĩa thông tin địa lý cơ sở và các loại thông tin địa lý khác.
1.1.2. Giới hạn áp dụng UML trong định nghĩa mô hình cấu trúc dữ liệu địa lý được quy định cụ thể tại mục 1 Phụ lục B ban hành kèm theo quy chuẩn kỹ thuật quốc gia này.
1.2. Các kiểu dữ liệu nguyên thủy sau được áp dụng khi định nghĩa mô hình cấu trúc dữ liệu địa lý:
a) Kiểu dữ liệu số (Number);
b) Kiểu dữ liệu số nguyên (Integer);
c) Kiểu dữ liệu số thực (Real);
d) Kiểu dữ liệu xâu kí tự (CharacterString);
đ) Kiểu dữ liệu ngày-tháng-năm (Date);
e) Kiểu dữ liệu giờ:phút:giây (Time);
g) Kiểu dữ liệu ngày - giờ (DateTime);
h) Kiểu dữ liệu logic (Boolean).
1.3. Mô hình đối tượng địa lý tổng quát.
1.3.1. Mô hình đối tượng địa lý tổng quát dùng để mô hình hóa các đặc tính cơ bản của kiểu đối tượng địa lý nhằm mục đích: Phân loại và định nghĩa kiểu đối tượng địa lý trong danh mục đối tượng địa lý hoặc trong lược đồ ứng dụng; Quy định cấu trúc và nội dung danh mục đối tượng địa lý; Quy định lược đồ trình bày dữ liệu địa lý.
1.3.2. Các đặc tính cơ bản của kiểu đối tượng địa lý bao gồm: Tên gọi của kiểu đối tượng địa lý; Định nghĩa hoặc mô tả về kiểu đối tượng địa lý; Các thuộc tính của kiểu đối tượng địa lý; Các quan hệ liên kết; Các quan hệ tổng quát hóa và chi tiết hóa.
1.3.3. Mô hình đối tượng địa lý tổng quát được quy định cụ thể tại mục 2 Phụ lục B ban hành kèm theo quy chuẩn kỹ thuật quốc gia này.
1.4. Các quy tắc xây dựng lược đồ ứng dụng.
1.4.1. Các quy tắc xây dựng lược đồ ứng dụng được áp dụng để: Mô tả các kiểu đối tượng địa lý được định nghĩa theo mô hình đối tượng địa lý tổng quát; Định nghĩa cấu trúc dữ liệu trong một lược đồ ứng dụng; Xây dựng lược đồ ứng dụng cho các loại dữ liệu địa lý.
1.4.2. Quy tắc đặt tên lược đồ ứng dụng (bao gồm tên và phiên bản) quy định tại mục 3.1 Phụ lục B ban hành kèm theo quy chuẩn kỹ thuật quốc gia này.
1.4.3. Quy định về lập tài liệu mô tả lược đồ ứng dụng quy định tại mục 3.2 Phụ lục B ban hành kèm theo quy chuẩn kỹ thuật quốc gia này.
1.4.4. Quy tắc mô tả mối quan hệ giữa lược đồ ứng dụng với các lược đồ khái niệm khác quy định tại mục 3.3 Phụ lục B ban hành kèm theo quy chuẩn kỹ thuật quốc gia này.
1.4.5. Quy tắc định nghĩa thuộc tính không gian, thuộc tính thời gian và các thuộc tính khác (gọi chung là thuộc tính chủ đề) của kiểu đối tượng địa lý trong lược đồ ứng dụng quy định tại mục 3.4 Phụ lục B ban hành kèm theo quy chuẩn kỹ thuật quốc gia này.
1.4.6. Quy tắc mô tả kiểu đối tượng địa lý được định nghĩa theo mô hình đối tượng địa lý tổng quát bằng UML trong lược đồ ứng dụng quy định tại mục 3.5 Phụ lục B ban hành kèm theo quy chuẩn kỹ thuật quốc gia này.
1.4.7. Quy tắc sử dụng danh mục đối tượng địa lý khi xây dựng lược đồ ứng dụng quy định tại mục 3.6 Phụ lục B ban hành kèm theo quy chuẩn kỹ thuật quốc gia này.
2. Chuẩn mô hình khái niệm dữ liệu không gian
2.1. Chuẩn mô hình khái niệm dữ liệu không gian được áp dụng cho các mục đích sau:
a) Thống nhất các mô hình không gian được áp dụng để mô tả các thuộc tính không gian của đối tượng địa lý;
b) Định nghĩa thuộc tính không gian cho các kiểu dữ liệu địa lý trong lược đồ ứng dụng.
2.2. Mô hình khái niệm dữ liệu không gian được cấu thành bởi hai mô hình khái niệm thành phần sau đây:
a) Mô hình khái niệm không gian hình học là mô hình thông tin không gian của đối tượng địa lý được mô tả bằng các kiểu đối tượng hình học và được quy định chi tiết tại mục 1 Phụ lục C ban hành kèm theo quy chuẩn kỹ thuật quốc gia này;
b) Mô hình khái niệm không gian Topo là mô hình thông tin không gian của đối tượng địa lý được mô tả bằng các kiểu đối tượng Topo và được quy định chi tiết tại mục 2 Phụ lục C ban hành kèm theo quy chuẩn kỹ thuật quốc gia này.
3. Chuẩn mô hình khái niệm dữ liệu thời gian
3.1. Chuẩn mô hình khái niệm dữ liệu thời gian được áp dụng cho mục đích chuẩn hoá các mô hình dữ liệu thời gian để mô tả các thuộc tính thời gian của đối tượng địa lý; Định nghĩa thuộc tính thời gian cho các kiểu dữ liệu địa lý trong lược đồ ứng dụng.
3.2. Mô hình khái niệm dữ liệu thời gian được cấu thành bởi hai gói UML trong đó một gói dùng để mô tả các kiểu đối tượng thời gian và một gói mô tả hệ quy chiếu thời gian.
3.3. Mô hình khái niệm dữ liệu thời gian được quy định cụ thể tại mục 1 Phụ lục D ban hành kèm theo quy chuẩn kỹ thuật quốc gia này.
3.4. Đối tượng hình học thời gian được quy định cụ thể tại mục 2 Phụ lục D ban hành kèm theo quy chuẩn kỹ thuật quốc gia này.
3.5. Đối tượng Tôpô thời gian được quy định cụ thể tại mục 3 Phụ lục D ban hành kèm theo quy chuẩn kỹ thuật quốc gia này.
4. Chuẩn phương pháp lập danh mục đối tượng địa lý
4.1. Chuẩn phương pháp lập danh mục đối tượng địa lý được áp dụng để xây dựng danh mục đối tượng địa lý cho các loại dữ liệu địa lý; Để xây dựng cơ sở dữ liệu danh mục đối tượng địa lý cho các loại dữ liệu địa lý nhằm cung cấp các dịch vụ về thông tin danh mục đối tượng địa lý.
4.2. Các kiểu đối tượng địa lý trong tập dữ liệu địa lý phải có đầy đủ các định nghĩa và mô tả.
4.3. Đặt tên tất cả các kiểu đối tượng địa lý, tên các thuộc tính của đối tượng địa lý, tên quan hệ liên kết các đối tượng địa lý trong danh mục đối tượng địa lý theo nguyên tắc tên phải là duy nhất.
4.4. Quy định về định nghĩa trong danh mục đối tượng địa lý.
4.4.1. Sử dụng Tiếng Việt làm ngôn ngữ chính thức để định nghĩa kiểu đối tượng địa lý, thuộc tính đối tượng địa lý, quan hệ liên kết các đối tượng địa lý và các mô tả liên quan khác.
4.4.2. Phải có định nghĩa cụ thể cho: Kiểu đối tượng địa lý, thuộc tính đối tượng địa lý, miền giá trị của mỗi thuộc tính đối tượng địa lý, quan hệ liên kết các đối tượng địa lý.
4.4.3. Trường hợp đã có định nghĩa ở một tài liệu khác thì có thể sử dụng nguyên định nghĩa đó và chỉ ra tài liệu tham chiếu.
4.5. Quy định đối với kiểu đối tượng địa lý trong danh mục đối tượng địa lý.
4.5.1. Mỗi kiểu đối tượng địa lý được phải được định nghĩa theo quy định tại Điểm 4.4 Điều này.
4.5.2. Mỗi kiểu đối tượng địa lý phải có tên gọi và được gán mã duy nhất (mã có thể bao gồm cả ký tự và số).
4.5.3. Trường hợp kiểu đối tượng địa lý tham gia vào quan hệ liên kết các đối tượng địa lý thì phải chỉ ra vai trò của kiểu đối tượng địa lý trong quan hệ liên kết đó.
4.6. Thuộc tính của đối tượng địa lý (nếu có) phải được định nghĩa, có tên gọi và có miền giá trị được xác định.
4.7. Quan hệ liên kết các đối tượng địa lý (nếu có) phải được định nghĩa và có tên gọi.
4.8. Quy định chi tiết về các thông tin cần có trong một danh mục đối tượng địa lý.
4.8.1. Các thông tin phải có trong một danh mục đối tượng địa lý được quy định trong mô hình khái niệm danh mục đối tượng địa lý và quy định cụ thể tại mục 1 Phụ lục E ban hành kèm theo quy chuẩn kỹ thuật quốc gia này.
4.8.2. Áp dụng mô hình khái niệm danh mục đối tượng địa lý để lập danh mục đối tượng địa lý cơ sở quốc gia quy định tại mục 2 Phụ lục E ban hành kèm theo quy chuẩn kỹ thuật quốc gia này.
4.9. Quy định về nguyên tắc lập danh mục đối tượng địa lý khi thành lập các loại cơ sở dữ liệu địa lý.
4.9.1. Danh mục đối tượng địa lý của cơ sở dữ liệu nền địa lý quốc gia các loại phải được xây dựng dựa trên Danh mục đối tượng địa lý cơ sở quốc gia quy định tại Phụ lục G ban hành kèm theo quy chuẩn kỹ thuật quốc gia này. Danh mục đối tượng địa lý cơ sở quốc gia gồm các đối tượng địa lý và thuộc tính đối tượng ở mức độ chi tiết cơ bản. Tùy theo mức độ chi tiết của cơ sở dữ liệu nền địa lý quốc gia từng loại tỷ lệ để lựa chọn hoặc bổ sung các đối tượng địa lý và các thuộc tính trong Danh mục đối tượng địa lý cơ sở quốc gia cho phù hợp.
4.9.2. Khi lập danh mục đối tượng địa lý chuyên ngành phục vụ xây dựng các loại cơ sở dữ liệu địa lý chuyên ngành phải tuân thủ theo các nguyên tắc quy định tại các Điểm từ 4.1 đến 4.8 của Điêu nay.
5. Chuẩn hệ quy chiếu tọa độ
5.1. Chuẩn hệ quy chiếu toạ độ được áp dụng để mô tả chi tiết hệ quy chiếu toạ độ sử dụng khi xây dựng cơ sở dữ liệu địa lý.
5.2. Mô hình hệ quy chiếu toạ độ được mô tả thông qua một mô hình khái niệm, quy định chi tiết tại mục 1 Phụ lục H ban hành kèm theo quy chuẩn kỹ thuật quốc gia này.
5.3. Thông tin mô tả hệ quy chiếu tọa độ quy định tại mục 2 Phụ lục H ban hành kèm theo quy chuẩn kỹ thuật quốc gia này.
5.4. Các loại cơ sở dữ liệu nền địa lý quốc gia được xây dựng theo Hệ quy chiếu và Hệ toạ độ quốc gia VN-2000, hệ quy chiếu độ cao là Hệ độ cao quốc gia.
5.5. Quy định về mã hệ quy chiếu tọa độ của Hệ quy chiếu và Hệ toạ độ quốc gia VN-2000 quy định tại mục 3 Phụ lục H ban hành kèm theo quy chuẩn kỹ thuật quốc gia này.
6. Chuẩn siêu dữ liệu địa lý
6.1. Chuẩn siêu dữ liệu địa lý được áp dụng để xây dựng siêu dữ liệu cho các loại dữ liệu địa lý, để trao đổi, cung cấp siêu dữ liệu địa lý dưới các hình thức khác nhau.
6.2. Siêu dữ liệu địa lý bao gồm các nhóm thông tin sau đây:
a) Nhóm thông tin mô tả siêu dữ liệu địa lý;
b) Nhóm thông tin mô tả hệ quy chiếu toạ độ;
c) Nhóm thông tin mô tả dữ liệu địa lý;
d) Nhóm thông tin mô tả chất lượng dữ liệu địa lý;
đ) Nhóm thông tin mô tả phương pháp và quy trình phân phối dữ liệu địa lý.
6.3. Nhóm thông tin mô tả siêu dữ liệu địa lý bao gồm các thông tin mô tả khái quát siêu dữ liệu địa lý đó, cụ thể gồm các thông tin sau đây:
a) Thông tin về bảng mã kí tự Tiếng Việt được sử dụng trong siêu dữ liệu địa lý;
b) Phạm vi dữ liệu địa lý mà siêu dữ liệu địa lý mô tả;
c) Tên chuẩn siêu dữ liệu địa lý, số phiên bản chuẩn siêu dữ liệu địa lý, thời gian xây dựng siêu dữ liệu địa lý;
d) Thông tin về đơn vị xây dựng siêu dữ liệu địa lý.
6.4. Nhóm thông tin hệ quy chiếu toạ độ bao gồm các thông tin chỉ ra hệ quy chiếu toạ độ được áp dụng để xây dựng tập dữ liệu địa lý (nhóm thông tin này không bao gồm các thông tin định nghĩa hệ quy chiếu toạ độ).
6.5. Nhóm thông tin mô tả dữ liệu địa lý bao gồm các thông tin sau đây:
a) Thông tin mô tả về mục đích sử dụng và hiện trạng của dữ liệu địa lý;
b) Thông tin bảng mã kí tự Tiếng Việt được sử dụng trong dữ liệu địa lý;
c) Thông tin mô tả mô hình dữ liệu không gian, thời gian được sử dụng để biểu diễn dữ liệu địa lý;
d) Thông tin về các loại từ khoá (do đơn vị xây dựng siêu dữ liệu địa lý lựa chọn phục vụ cho mục đích khai thác thông tin sau này), chủ đề mà dữ liệu địa lý đề cập đến;
đ) Thông tin về mức độ chi tiết, mức độ đầy đủ của dữ liệu địa lý;
e) Thông tin về các đơn vị, tổ chức liên quan đến quá trình xây dựng, kiểm tra, nghiệm thu, sử dụng,… dữ liệu địa lý;
g) Thông tin về phạm vi không gian và thời gian của dữ liệu địa lý;
h) Thông tin về các ràng buộc liên quan đến dữ liệu địa lý như: các ràng buộc về quyền truy cập và bảo mật dữ liệu.
6.6. Nhóm thông tin chất lượng dữ liệu bao gồm các thông tin mô tả quy trình đánh giá chất lượng, kết quả đánh giá chung về chất lượng dữ liệu địa lý và kết quả đánh giá theo từng tiêu chí chất lượng cụ thể. Nhóm thông tin này bao gồm các thông tin cơ bản sau đây:
a) Thông tin về phạm vi dữ liệu được đánh giá chất lượng;
b) Thông tin về nguồn tư liệu được sử dụng để xây dựng dữ liệu;
c) Thông tin mô tả các phương pháp được sử dụng để đánh giá chất lượng dữ liệu;
d) Thông tin mô tả kết quả đánh giá chất lượng chung và kết quả đánh giá cho từng tiêu chí chất lượng cụ thể.
6.7. Nhóm thông tin phân phối dữ liệu được áp dụng để chỉ ra cách thức phân phối dữ liệu địa lý đối với đối tượng sử dụng. Nhóm thông tin này bao gồm các loại thông tin cơ bản sau đây:
a) Thông tin mô tả cách thức mà dữ liệu địa lý được phân phối theo hình thức trực tuyến (thông qua các dịch vụ cung cấp thông tin địa lý) hoặc trung gian (thông qua các loại phương tiện lưu trữ dữ liệu);
b) Thông tin mô tả định dạng (mã hoá) dữ liệu địa lý trong quá trình phân phối.
6.8. Siêu dữ liệu địa lý phải được mã hoá bằng XML.
6.9. Siêu dữ liệu địa lý được lập theo hai cấp độ và phải được lập tối thiểu ở cấp độ 1.
6.9.1. Cấp độ 1: cấp độ tối thiểu nhất, bao gồm một tập các phần tử siêu dữ liệu địa lý cần thiết nhất phục vụ cho các mục đích tìm kiếm dữ liệu địa lý.
6.9.2. Cấp độ 2: cấp độ mở rộng, bao gồm các phần tử siêu dữ liệu ở cấp độ 1 và các phần tử siêu dữ liệu địa lý tuỳ chọn khác.
6.10. Cấu trúc và nội dung siêu dữ liệu địa lý cơ sở được quy định tại Phụ lục I ban hành kèm theo quy chuẩn kỹ thuật quốc gia này.
7. Chuẩn chất lượng dữ liệu địa lý
7.1. Chuẩn chất lượng dữ liệu địa lý được áp dụng để xây dựng các quy định về chất lượng cho các loại dữ liệu địa lý và xây dựng các quy trình đánh giá chất lượng cho các loại dữ liệu địa lý.
7.2. Để đánh giá chất lượng dữ liệu địa lý, áp dụng hai (2) nhóm tiêu chí đánh giá chất lượng sau đây:
7.2.1. Nhóm tiêu chí đánh giá chất lượng theo định lượng, được quy định cụ thể tại điểm 2.3 mục 2 Phụ lục K ban hành kèm theo quy chuẩn kỹ thuật quốc gia này.
7.2.2. Nhóm tiêu chí đánh giá chất lượng theo định tính được quy định cụ thể tại điểm 2.4 mục 2 Phụ lục K ban hành kèm theo quy chuẩn kỹ thuật quốc gia này.
7.3. Để đánh giá chất lượng dữ liệu địa lý được phép lựa chọn một trong hai phương pháp sau: Phương pháp đánh giá chất lượng dữ liệu trực tiếp; Phương pháp đánh giá chất lượng dữ liệu gián tiếp.
7.4. Các phương pháp đánh giá chất lượng dữ liệu địa lý được quy định cụ thể tại mục 1 Phụ lục K ban hành kèm theo quy chuẩn kỹ thuật quốc gia này.
7.5. Quy trình đánh giá chất lượng dữ liệu địa lý được quy định cụ thể tại mục 2 Phụ lục K ban hành kèm theo quy chuẩn kỹ thuật quốc gia này.
7.6. Việc lập báo cáo kết quả đánh giá chất lượng dữ liệu được quy định cụ thể tại mục 3 Phụ lục K ban hành kèm theo quy chuẩn kỹ thuật quốc gia này.
8. Chuẩn trình bày dữ liệu địa lý
8.1. Chuẩn trình bày dữ liệu địa lý được áp dụng để xây dựng danh mục trình bày đối tượng địa lý đối với các loại cơ sở dữ liệu địa lý.
8.2. Khi trình bày dữ liệu địa lý phải áp dụng các nguyên tắc chung sau đây:
a) Thông tin trình bày dữ liệu địa lý phải được lưu trữ độc lập với tập dữ liệu địa lý;
b) Một tập dữ liệu địa lý có thể được trình bày theo nhiều cách khác nhau nhưng không được làm thay đổi nội dung dữ liệu;
c) Các quy tắc trình bày được áp dụng cho mỗi kiểu đối tượng địa lý trong lược đồ ứng dụng được tổ chức và lưu trữ trong danh mục trình bày đối tượng địa lý;
d) Các chỉ thị trình bày được tổ chức và lưu trữ độc lập với danh mục trình bày đối tượng địa lý.
8.3. Lược đồ trình bày dữ liệu địa lý được quy định cụ thể tại mục 1 Phụ lục L ban hành kèm theo quy chuẩn kỹ thuật quốc gia này.
8.4. Danh mục trình bày dữ liệu địa lý được quy định cụ thể tại mục 2 Phụ lục L ban hành kèm theo quy chuẩn kỹ thuật quốc gia này.
8.5. Chỉ thị trình bày dữ liệu địa lý được quy định cụ thể tại mục 3 Phụ lục L ban hành kèm theo quy chuẩn kỹ thuật quốc gia này.
8.6. Danh mục trình bày dữ liệu địa lý được mã hoá theo các quy định cụ thể sau đây:
8.6.1. Việc mã hóa danh mục trình bày dữ liệu địa lý được thực hiện theo lược đồ XML quy định cụ thể tại mục 4 Phụ lục L ban hành kèm theo quy chuẩn kỹ thuật quốc gia này.
8.6.2. Được phép áp dụng thêm đặc tả kỹ thuật trình bày của Hiệp hội OpenGIS để xây dựng, mã hóa danh mục trình bày dữ liệu địa lý.
9. Chuẩn mã hóa trong trao đổi dữ liệu địa lý
9.1. Chuẩn mã hoá trong trao đổi dữ liệu địa lý được áp dụng để: Xây dựng các lược đồ mã hoá (như lược đồ XML, GML hoặc các lược đồ khác) cho dữ liệu địa lý; Xây dựng các quy định chuẩn hoá các hình thức trao đổi dữ liệu địa lý; Xây dựng các hệ thống phần mềm phục vụ mã hoá trong trao đổi dữ liệu địa lý.
9.2. Quy tắc mã hoá chung mô tả các quy tắc nhằm ánh xạ dữ liệu từ một cấu trúc dữ liệu đầu vào đến một cấu trúc dữ liệu đầu ra. Một quy tắc mã hoá phải chỉ ra các yêu cầu sau đây:
a) Các yêu cầu mã hoá bao gồm: Lược đồ ứng dụng, Bảng mã kí tự, Siêu dữ liệu về cấu trúc dữ liệu cần mã hoá, Bộ nhận dạng và các Cơ chế cập nhật;
b) Cấu trúc dữ liệu đầu vào bao gồm: Cấu trúc dữ liệu được sử dụng để lưu trữ dữ liệu theo một lược đồ ứng dụng và quan hệ giữa lược đồ ứng dụng với cấu trúc dữ liệu được sử dụng để lưu trữ dữ liệu;
c) Cấu trúc dữ liệu đầu ra được xác định theo chuẩn mã hoá trong trao đổi dữ liệu địa lý;
d) Các quy tắc chuyển đổi bao gồm các quy định về cách thức chuyển đổi từ dữ liệu trong cấu trúc dữ liệu đầu vào sang dữ liệu trong cấu trúc dữ liệu đầu ra;
đ) Nêu các ví dụ minh hoạ điển hình về quy tắc mã hoá.
9.3. Các quy tắc mã hoá theo XML.
9.3.1. Quy tắc chuyển đổi từ một gói UML mô tả một lược đồ ứng dụng sang một lược đồ XML.
9.3.2. Quy tắc chuyển đổi từ các lớp UML cho từng mẫu phân loại khác nhau sang lược đồ XML.
9.3.3. Quy tắc chuyển đổi từ quan hệ liên kết giữa các lớp UML trong lược đồ ứng dụng sang lược đồ XML.
9.3.4. Quy tắc chuyển đổi từ quan hệ kế thừa giữa các lớp UML trong lược đồ ứng dụng sang lược đồ XML.
9.3.5. Quy tắc chuyển đổi từ quan hệ phụ thuộc giữa các gói UML trong lược đồ ứng dụng sang lược đồ XML.
9.4. Lược đồ ứng dụng GML và các quy tắc mã hoá theo ngôn ngữ GML.
9.4.1. Lược đồ ứng dụng GML của các loại dữ liệu địa lý được xây dựng theo lược đồ GML cơ sở được quy định cụ thể tại Phụ lục M ban hành kèm theo quy chuẩn kỹ thuật quốc gia này.
9.4.2. Lược đồ ứng dụng GML phải xây dựng theo các quy tắc được quy định cụ thể tại Phụ lục N ban hành kèm theo quy chuẩn kỹ thuật quốc gia này.
9.4.3. Các lược đồ ứng dụng UML phải chuyển sang lược đồ ứng dụng GML được quy định cụ thể tại Phụ lục O ban hành kèm theo quy chuẩn kỹ thuật quốc gia này.
III. QUY ĐỊNH VỀ QUẢN LÝ
1. Phương thức đánh giá sự phù hợp
Sử dụng Phương thức 1: Thử nghiệm mẫu điển hình để đánh giá sự phù hợp. Nội dung và trình tự thực hiện các hoạt động chính trong Phương thức 1 thực hiện theo mục I Phụ lục II Nội dung, trình tự và nguyên tắc sử dụng các phương thức đánh giá sự phù hợp (ban hành kèm theo Thông tư số 28/2012/TT-BKHCN ngày 12 tháng 12 năm 2012 của Bộ trưởng Bộ khoa học và Công nghệ).
2. Quy định về công bố hợp quy
Sản phẩm cần được công bố hợp quy là các cơ sở dữ liệu nền địa lý quốc gia, cơ sở dữ liệu địa lý chuyên ngành. Việc công bố hợp quy dựa trên kết quả tự đánh giá sự phù hợp của tổ chức, cá nhân công bố hợp quy. Kết quả đo kiểm/thử nghiệm phục vụ công bố hợp quy phải thực hiện tại phòng thử nghiệm được chỉ định hoặc công nhận theo quy định hiện hành.
3. Trách nhiệm công bố hợp quy
3.1. Các tổ chức, doanh nghiệp, cá nhân cung cấp có trách nhiệm công bố hợp quy đối với sản phẩm cơ sở dữ liệu do mình tự đầu tư.
3.2. Các cơ quan chủ quản cơ sở dữ liệu nền địa lý quốc gia, cơ sở dữ liệu địa lý chuyên ngành có trách nhiệm công bố hợp quy đối với các sản phẩm do mình quản lý xây dựng.
3.3. Việc công bố hợp quy thực hiện theo Thông tư số 28/2012/TT-BKHCN ngày 12 tháng 12 năm 2012 của Bộ Khoa học và Công nghệ và Thông tư số 02/2017/TT- BKHCN ngày 31/3/2017 của Bộ trưởng Bộ Khoa học và Công nghệ sửa đổi, bổ sung một số điều của Thông tư số 28/2012/TT-BKHCN ngày 12/12/2012.
4. Phương pháp thử
4.1. Sử dụng các phương pháp, công cụ để trích xuất gói tin XML, GML của các cơ sở dữ liệu địa lý do tổ chức, cá nhân thực hiện.
4.2. Kiểm tra các tài liệu thiết kế lược độ UML, mô hình cấu trúc cơ sở dữ liệu, siêu dữ liệu, danh mục đối tượng địa lý, danh mục trình bày dữ liệu, chất lượng dữ liệu, định dạng trao đổi dữ liệu XML, GML theo các chỉ tiêu kỹ thuật như quy định tại Phần II.
4.3. Nếu kiểm tra các chỉ tiêu kỹ thuật tại Phần II không đáp ứng, kết luận không phù hợp với quy chuẩn.
5. Điều kiện chuyển tiếp
5.1. Các đề án, dự án, thiết kế kỹ thuật được phê duyệt trước ngày Quy chuẩn này có hiệu lực được thực hiện theo các quy định của QCVN 42:2012; Trường hợp nội dung kỹ thuật của đề án, dự án, thiết kế kỹ thuật đó không phù hợp với quy định của Thông tư này thì phải điều chỉnh nội dung kỹ thuật theo quy định của Quy chuẩn kỹ thuật này trước khi nghiệm thu.
5.2. Các đề án, dự án, thiết kế kỹ thuật chưa được phê duyệt trước ngày Quy chuẩn này có hiệu lực thì được thực hiện theo quy định của Quy chuẩn kỹ thuật này.
IV. TỔ CHỨC THỰC HIỆN
1. Cục Đo đạc, Bản đồ và Thông tin địa lý Việt Nam (Bộ Tài nguyên và Môi trường) có trách nhiệm tổ chức, hướng dẫn, kiểm tra việc thực hiện Quy chuẩn kỹ thuật này.
2. Trong quá trình triển khai thực hiện Quy chuẩn kỹ thuật quốc gia này, nếu có vướng mắc, mọi ý kiến gửi về Cục Đo đạc, Bản đồ và Thông tin địa lý Việt Nam (Bộ Tài nguyên và Môi trường) để tổng hợp, trình Bộ trưởng xem xét, quyết định./.
Phụ lục A
KÝ HIỆU VÀ THUẬT NGỮ SỬ DỤNG TRONG CÁC LƯỢC ĐỒ KHÁI NIỆM
1. Các ký hiệu sử dụng trong các lược đồ tĩnh (gói, lớp) UML
| STT | Ký hiệu | Giải thích |
| 1 |
| Chỉ một gói (package) |
| 2 |
| Chỉ một lớp (class) |
| 3 |
| Chỉ mối quan hệ liên kết (association) |
| 4 |
| Chỉ mối quan hệ tổng quát hoá (generalization) |
| 5 |
| Chỉ mối quan hệ kết tập (aggregation) |
| 6 |
| Chỉ mối quan hệ tổ hợp, hoặc cấu thành (composition) |
| 7 |
| Chỉ mối quan hệ phụ thuộc (dependency) |
1.1. Gói (Package) là một tập hợp các lớp có quan hệ với nhau theo một chủ đề nhất định.
1.2. Lớp (Class) là mô tả một tập hợp các đối tượng (đối tượng được hiểu theo nghĩa khái quát) có chung các thuộc tính, các quan hệ và các phương thức xử lý (ví dụ: lớp đường bộ có các thuộc tính là tên đường, độ dài, độ rộng; có các quan hệ với lớp cầu; có phương thức xử lý là đổi tên đường, tính độ dài, tính độ rộng).
1.3. Liên kết (Association) là quan hệ giữa hai hay nhiều đối tượng, mỗi đối tượng tham gia vào quan hệ có mối liên hệ nhất định với các đối tượng còn lại.
1.4. Tổng quát hoá (Generalization) là quan hệ giữa các đối tượng được phân cấp theo mức độ tổng quát hoặc chi tiết.
1.5. Kết tập (Aggregation) là một loại quan hệ liên kết giữa hai đối tượng; trong đó đối tượng này chứa đối tượng kia, đối tượng bị chứa có thể tồn tại độc lập hoặc tham gia vào các kết tập khác.
1.6. Tổ hợp (Composition) là một dạng đặc biệt của quan hệ kết tập trong đó khi đối tượng chứa không tồn tại thì các đối tượng bị chứa cũng không tồn tại; đối tượng bị chứa không thể tham gia đồng thời vào nhiều tổ hợp.
1.7 Phụ thuộc (Dependency) là quan hệ giữa các đối tượng mà khi một đối tượng thay đổi sẽ ảnh hưởng tới đối tượng khác.
2. Các thuật ngữ
2.1. Đối tượng (Object) là một đơn vị thông tin thể hiện một sự vật, hiện tượng có trong tập dữ liệu.
2.2. Siêu lớp (Metaclass) là một dạng lớp được sử dụng để mô tả các lớp khác.
2.3. Thể hiện (Instance) là một trạng thái của đối tượng khi các thuộc tính, quan hệ của đối tượng nhận một giá trị cụ thể.
2.4. Lớp giao diện (Interface) là lớp mô tả các phương thức xử lý chung của một nhóm lớp khác.
2.5. Vai trò liên kết (Role) là vai trò của một đối tượng khi tham gia vào quan hệ liên kết với đối tượng khác.
2.6. Ràng buộc (Constraint) là thông tin mô tả những điều kiện mà các đối tượng phải tuân thủ.
2.7. Kế thừa (Inheritance) là tính chất của đối tượng mà các đối tượng chi tiết cũng có các đặc tính, quan hệ của đối tượng tổng quát.
2.8. Tập dữ liệu (Dataset) là tập hợp có cấu trúc được cấu thành bởi một nhóm các đối tượng dữ liệu.
2.9. Miền giá trị (Domain) là một tập hợp các giá trị cho phép của một thuộc tính.
2.10. Đối tượng không gian (Spatial object) là đối tượng thể hiện tính chất không gian của đối tượng địa lý.
2.11. Vị trí trực tiếp (Direct position) là vị trí được xác định bởi toạ độ cụ thể.
2.12. Đối tượng hình học (Geometric object) là đối tượng không gian được xác định bằng một tập hợp các vị trí trực tiếp.
2.13. Đường bao (Boundary) là đối tượng hình học nguyên thủy được sử dụng để xác định giới hạn phạm vi không gian của đối tượng hình học.
2.14. Đường bao hình học (Geometric boundary) là đường bao được xác định bởi một tập hợp các đối tượng hình học nguyên thủy có số chiều không gian nhỏ hơn nhằm giới hạn phạm vi của đối tượng hình học.
2.15. Đường cong (Curve) là đối tượng hình học nguyên thủy một chiều biểu diễn ảnh của một đoạn thẳng thông qua một ánh xạ một - một (1-1) liên tục.
2.16. Đường cong tổ hợp (Composite curve) là tập hợp có thứ tự các đường cong, trong đó mỗi đường cong có điểm đầu là điểm cuối của đường cong trước đó trừ đường cong đầu tiên.
2.17. Đoạn đường cong (Curve segment) là một phần của đường cong được biểu diễn bằng một hàm toán học cơ bản.
2.18. Bề mặt (Surface) là đối tượng hình học hai chiều biểu diễn ảnh của một phần mặt phẳng giới hạn bởi một đường cong khép kín thông qua một ánh xạ một - một (1-1) liên tục.
2.19. Phần bề mặt (Surface patch) là một phần bề mặt được biểu diễn bằng một hàm toán học cơ bản.
2.20. Chuỗi cung (ArcString) là một đoạn đường cong mà trong đó mỗi đoạn (curve segment) là cung tròn.
2.21. Chuỗi đoạn thẳng (LineString) là một đoạn đường cong mà trong đó mỗi đoạn là đoạn thẳng.
2.22. Đa giác (Polygon) là một phần bề mặt phẳng được giới hạn bởi một chuỗi đoạn thẳng khép kín.
2.23. Tam giác (Triangle) là một đa giác có 3 đỉnh.
2.24. Phức hệ hình học (Geometric complex) là một tập hợp các đối tượng hình học nguyên thủy, trong đó hình bao của mỗi đối tượng có thể được biểu diễn như một tập hợp các đối tượng hình học nguyên thủy khác trong cùng tập hợp đó.
2.25. Kết tập hình học (Geometric aggregates) là tập hợp các đối tượng hình học, có thể bao gồm cả phức hệ hình học và đối tượng hình học nguyên thủy.
2.26. Đối tượng Tôpô (Topological object) là đối tượng không gian biểu diễn các quan hệ không gian bất biến với các phép biến đổi liên tục.
2.27. Đối tượng Tôpô nguyên thủy (Topological primitive) là các đối tượng Topo đơn lẻ và đồng nhất.
2.28. Phức hệ Tôpô (Topological complex) là một tập hợp các đối tượng Topo nguyên thủy.
2.29. Đối tượng Tôpô có hướng (Directed topological object) là đối tượng Topo nguyên thủy gắn với hướng của nó.
2.30. Nút (Node) là đối tượng Tôpô nguyên thủy biểu diễn mối quan hệ giữa các cạnh.
2.31. Nút có hướng (Directed node) là nút gắn với hướng của nó; hướng của một nút đối với một cạnh có hướng dương (+) nếu là là nút cuối và hướng âm (-) nếu là nút đầu.
2.32. Cạnh (Edge) là đối tượng Topo nguyên thủy biểu diễn mối quan hệ giữa các mặt; một cạnh được giới hạn bởi 1 hoặc 2 nút.
2.33. Cạnh có hướng (Directed edge) là cạnh gắn với hướng của nó; hướng của một cạnh đối với một mặt có hướng dương (+) nếu mặt nằm ở phía trái và hướng âm (-) nếu mặt nằm ở phía phải.
2.34. Mặt (Face) là đối tượng Tôpô nguyên thủy biểu diễn mối quan hệ giữa các khối; một mặt được giới hạn bởi một tập hợp các cạnh có hướng.
2.35. Mặt có hướng (Directed face) là mặt gắn với hướng của nó; hướng của một mặt đối với một khối có hướng dương (+) và hướng âm (-) phụ thuộc vào vị trí bên trong hay bên ngoài của khối so với mặt đó.
2.36. Mẫu phân loại (Stereotype) là một khái niệm được sử dụng để phân loại các nhóm đối tượng khác nhau.
Phụ lục B
MÔ HÌNH CẤU TRÚC DỮ LIỆU ĐỊA LÝ
1. Giới hạn áp dụng UML trong định nghĩa mô hình cấu trúc dữ liệu địa lý.
1.1. Gói UML (UML package) được sử dụng để biểu diễn một mô hình cấu trúc dữ liệu của một chủ đề dữ liệu địa lý.
1.2. Lớp UML (UML class) được sử dụng để biểu diễn một kiểu đối tượng địa lý, hoặc một kiểu dữ liệu trong một mô hình cấu trúc dữ liệu, biểu diễn các khái niệm trong các mô hình khái niệm. Lớp UML bao gồm các thành phần sau đây:
a) Tên lớp;
b) Các thuộc tính;
c) Các quan hệ.
1.3. Các yêu cầu khi xây dựng lớp UML.
1.3.1. Tên lớp là duy nhất.
1.3.2. Các thuộc tính của lớp có thể được xác định trực tiếp trong lớp đó hoặc gián tiếp thông qua các quan hệ với các lớp khác.
1.3.3. Xác định các quan hệ mà lớp tham gia với các lớp khác.
1.4. Quan hệ (Relationship) được sử dụng để biểu diễn mối quan hệ giữa các lớp UML hoặc giữa các gói UML gồm các kiểu quan hệ sau đây:
a) Liên kết (Association);
b) Tổng quát hoá (Generalization);
c) Kết tập (Aggregation);
d) Tổ hợp (Composition);
đ) Phụ thuộc (Dependency).
1.5. Mẫu phân loại (Stereotype) được áp dụng cho một lớp UML hoặc một gói
UML để biểu diễn một loại cấu trúc dữ liệu cụ thể bao gồm các mẫu phân loại sau đây:
| STT | Mẫu phân loại | Áp dụng cho | Ý nghĩa |
| 1 | ApplicationSchema | Gói UML | Mô tả mô hình cấu trúc dữ liệu theo quy chuẩn mô hình cấu trúc dữ liệu địa lý |
| 2 | Leaf | Gói UML | Mô tả một gói là gói con thành phần nhỏ nhất của một gói khác |
| 3 | FeatureType | Lớp UML | Mô tả kiểu đối tượng địa lý |
| 4 | Abstract | Lớp UML | Mô tả kiểu đối tượng địa lý trừu tượng |
| 5 | DataType | Lớp UML | Mô tả một kiểu dữ liệu |
| 6 | Enumeration | Lớp UML | Mô tả một miền giá trị cố định |
| 7 | CodeList | Lớp UML | Mô tả một miền giá trị có thể mở rộng |
| 8 | Union | Lớp UML | Mô tả kiểu dữ liệu dạng tập hợp |
| 9 | MetaClass | Lớp UML | Mô tả một siêu lớp |
| 10 | Interface | Lớp UML | Mô tả một lớp giao diện |
1.6. Định nghĩa thuộc tính cho lớp UML.
1.6.1. Thuộc tính của lớp UML được trình bày theo cú pháp sau:
[Phạm vi] Tên thuộc tính [Số thể hiện] [: Kiểu dữ liệu] [=Các giá trị khởi tạo]
Trong đó:
a) Phạm vi: chỉ ra khả năng truy cập thông tin từ các lớp khác đến một thuộc tính của đối tượng; thông tin này luôn có giá trị là “public”;
b) Tên thuộc tính: chỉ ra tên của thuộc tính; tên thuộc tính phải đảm bảo yêu cầu duy nhất trong một lớp UML;
c) Số thể hiện: số thể hiện tối thiểu và tối đa của thuộc tính; thông tin này được trình bày theo cú pháp [a .. b] trong đó a là số thể hiện tối thiểu, b là số thể hiện tối đa, giá trị mặc định là 1 trong trường hợp không trình bày số thể hiện;
d) Kiểu dữ liệu: Kiểu dữ liệu gồm các kiểu dữ liệu nguyên thủy và các kiểu dữ liệu mới (được người lập trình định nghĩa thêm);
đ) Các giá trị khởi tạo: các giá trị mặc định được gán cho thuộc tính.
1.7. Quy tắc đặt tên gói, lớp UML.
1.7.1. Tên gói, tên lớp gồm một hoặc nhiều từ không dấu viết liền nhau hoặc nối với nhau bằng ký tự gạch dưới “_”, mỗi từ có ký tự đầu là chữ cái in hoa.
1.7.2. Tên thuộc tính, tên của vai trò quan hệ liên kết gồm một hoặc nhiều từ không dấu viết liền nhau, từ đầu tiên có ký tự đầu là chữ cái thường, các từ tiếp theo có ký tự đầu là chữ cái in hoa”.
2. Mô hình đối tượng địa lý tổng quát
Các khái niệm dùng để định nghĩa kiểu đối tượng địa lý được thể hiện trong mô hình đối tượng địa lý tổng quát dưới đây:

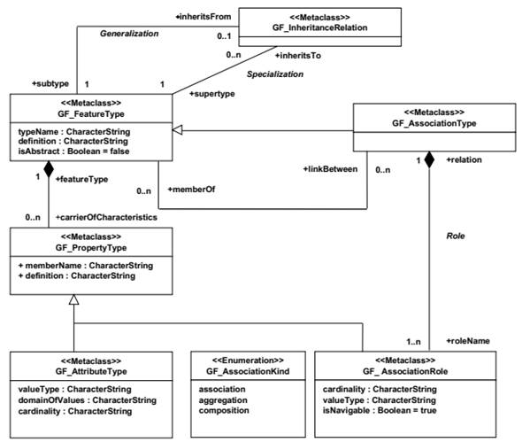
Hình B.1.Mô hình đối tượng địa lý tổng quát
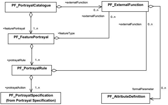
2.1. GF_FeatureType là siêu lớp có thể hiện là các lớp UML mô tả các kiểu đối tượng địa lý trong các lược đồ ứng dụng trong đó:
a) typeName là tên của kiểu đối tượng địa lý duy nhất trong một lược đồ ứng dụng;
b) definition là định nghĩa hoặc mô tả về kiểu đối tượng địa lý;
c) isAbstract chỉ ra có hay không có kiểu đối tượng địa lý là kiểu đối tượng trừu tượng;
d) carrierOfCharacteristics là vai trò liên kết trong quan hệ tổ hợp giữa lớp GF_FeatureType với lớp GF_PropertyType;
đ) Generalization mô tả quan hệ tổng quát hóa giữa hai kiểu đối tượng địa lý. Theo đó, một kiểu đối tượng địa lý có thể kế thừa các đặc tính từ tối đa một kiểu đối tượng địa lý khác;
e) Specialization mô tả quan hệ chi tiết hóa giữa các kiểu đối tượng địa lý. Theo đó, một kiểu đối tượng địa lý có thể chi tiết hóa thành nhiều kiểu đối tượng địa lý khác;
g) inheritsFrom xác định kiểu đối tượng địa lý kế thừa trong quan hệ tổng quát hóa;
h) inheritsTo xác định các các kiểu đối tượng địa lý dẫn xuất trong quan hệ chi tiết hóa;
i) linkBetween xác định các quan giữa các kiểu đối tượng địa lý. Theo đó, một kiểu đối tượng địa lý có thể có các loại quan hệ: không gian, kết tập, thời gian.
2.2. GF_PropertyType là lớp trừu tượng mô tả đặc tính của các kiểu đối tượng địa lý trong đó:
a) memberName là tên đặc tính;
b) definition là định nghĩa hoặc mô tả đặc tính;
c) featureType là kiểu đối tượng địa lý có chứa đặc tính.
2.3. GF_AttributeType là siêu lớp mà thể hiện của nó là các lớp UML mô tả các thuộc tính của các kiểu đối tượng địa lý trong lược đồ ứng dụng trong đó:
a) valueType là tên kiểu dữ liệu của thuộc tính;
b) domainOfValues là miền giá trị của thuộc tính;
c) cardinality[0..1] là số thể hiện tối thiểu và tối đa của thuộc tính.
2.4. GF_AssociationType là siêu lớp mô tả kiểu quan hệ liên kết giữa các kiểu đối tượng địa lý trong đó:
a) typeName [0..1] là tên quan hệ liên kết duy nhất trong lược đồ ứng dụng;
b) definition [0..1] là định nghĩa hoặc mô tả quan hệ liên kết;
c) roleName là tên của vai trò liên kết.
d) memberOf xác định các quan hệ là thành phần cấu thành lên kiểu đối tượng địa lý.
2.5. GF_AssociationRole là siêu lớp mô tả vai trò của lớp trong các quan hệ liên kết trong đó:
a) cardinality là mô tả số thể hiện tối thiểu và tối đa của vai trò quan hệ liên kết giữa đối tượng này với đối tượng khác;
b) valueType là kiểu đối tượng địa lý trong quan hệ liên kết;
c) associationType là loại quan hệ liên kết;
d) isNavigable chỉ ra có hay không có quan hệ được giới hạn theo một chiều nhất định.
đ) relation là mối quan hệ liên kết.
e) Role mô tả các thông tin cần có khi mô tả một vai trò liên kết trong quan hệ giữa các kiểu đối tượng địa lý.
2.6. GF_AssociationKind là lớp định nghĩa danh sách cố định các loại quan hệ liên kết giữa các kiểu đối tượng địa lý. Quan hệ giữa các kiểu đối tượng địa lý phải là một trong số các loại sau:
a) association là quan hệ liên kết;
b) aggregation là quan hệ kết tập;
c) composition là quan hệ tổ hợp.
2.7. GF_InheritanceRelation là lớp mô tả quan hệ kế thừa giữa các kiểu đối tượng địa lý trong đó:
a) supertype là tên của kiểu đối tượng địa lý cơ sở;
b) subtype là tên của kiểu đối tượng địa lý dẫn xuất;
2.8. Thuộc tính của kiểu đối tượng địa lý được mô tả theo lược đồ lớp UML sau:

Hình B.2. Lược đồ lớp UML về thuộc tính kiểu đối tượng địa lý
2.8.1. GF_SpatialAttributeType là siêu lớp mô tả các thuộc tính không gian của kiểu đối tượng địa lý. Kiểu dữ liệu của thuộc tính không gian phải là một trong các kiểu dữ liệu dẫn xuất từ các lớp GM_Object hoặc TP_Object trong mô hình khái niệm dữ liệu không gian;
2.8.2. GF_TemporalAttributeType là siêu lớp mô tả các thuộc tính thời gian của kiểu đối tượng địa lý. Kiểu dữ liệu của thuộc tính thời gian phải là một trong các kiểu dữ liệu dẫn xuất từ lớp TM_Object trong mô hình khái niệm dữ liệu thời gian;
2.8.3. GF_ThematicAttributeType là siêu lớp mô tả thuộc tính chủ đề của kiểu đối tượng địa lý. Kiểu dữ liệu của thuộc tính chủ đề phải là một trong số các kiểu dữ liệu nguyên thủy hoặc các kiểu dữ liệu khác được quy định trong lược đồ ứng dụng.
2.9. Quan hệ giữa các kiểu đối tượng địa lý được phân thành 2 loại là quan hệ tổng quát hoá/chi tiết hoá và quan hệ liên kết.
2.9.1. Quan hệ tổng quát hoá/chi tiết hoá
Quan hệ tổng quát hoá/chi tiết hoá chỉ được áp dụng cho kiểu đối tượng, quan hệ liên kết, có thể được áp dụng cho kiểu đối tượng và đối tượng.
2.9.2. Quan hệ liên kết
Quan hệ liên kết mô tả bởi siêu lớp GF_AssociationType được chi tiết hoá thành các loại quan hệ theo lược đồ lớp UML sau:

Hình B.3. Lược đồ lớp UML về quan hệ liên kết
Trong đó:
a) GF_AggregationType là lớp mô tả quan hệ kết tập giữa các kiểu đối tượng địa lý;
b) GF_SpatialAssociationType là lớp mô tả quan hệ liên kết không gian giữa các kiểu đối tượng địa lý;
c) GF_TemporalAssociationType là lớp mô tả quan hệ liên kết thời gian giữa các kiểu đối tượng địa lý.
3. Quy tắc xây dựng lược đồ ứng dụng
3.1. Quy tắc đặt tên lược đồ ứng dụng (bao gồm tên và phiên bản).
3.1.1. Lược đồ ứng dụng phải có tên gọi và số phiên bản.
3.1.2. Lược đồ ứng dụng được mô tả bởi một gói UML. Tên gọi và số phiên bản của lược đồ ứng dụng phải được ghi nhận trong tài liệu mô tả gói UML.
3.2. Quy định về lập tài liệu mô tả lược đồ ứng dụng
3.2.1. Lược đồ ứng dụng phải có tài liệu mô tả chi tiết kèm theo.
3.2.2. Tài liệu mô tả lược đồ ứng dụng có thể được kết xuất tự động từ công cụ phần mềm hỗ trợ xây dựng lược đồ ứng dụng.
3.2.3. Thông tin mô tả sự liên quan giữa lược đồ ứng dụng và danh mục đối tượng địa lý được ghi nhận trong tài liệu mô tả lược đồ ứng dụng nếu tồn tại mối quan hệ giữa các lớp hoặc các thành phần UML khác trong lược đồ ứng dụng với các thông tin đã được chỉ ra trong tài liệu danh mục đối tượng địa lý.
3.2.4. Tài liệu mô tả của các kiểu đối tượng địa lý được biểu diễn trong lược đồ ứng dụng phải tuân thủ các quy định trong quy chuẩn phương pháp lập danh mục đối tượng địa lý.
3.3. Quy tắc mô tả mối quan hệ giữa lược đồ ứng dụng với các lược đồ khái niệm khác.
3.3.1. Cấu trúc dữ liệu địa lý phải được mô tả bằng lược đồ ứng dụng.
3.3.2. Quan hệ phụ thuộc giữa các gói UML được áp dụng để biểu diễn quan hệ giữa lược đồ ứng dụng với các lược đồ khái niệm khác nếu lược đồ ứng dụng có sử dụng các thành phần từ các lược đồ khái niệm này.
3.4. Quy tắc định nghĩa thuộc tính không gian, thuộc tính thời gian và các thuộc tính khác (gọi chung là thuộc tính chủ đề - thematic attributes) của kiểu đối tượng địa lý trong lược đồ ứng dụng.
3.4.1. Quy tắc định nghĩa thuộc tính không gian trong lược đồ ứng dụng cụ thể như sau:
a) Đặc tính không gian của đối tượng địa lý có thể được mô tả bởi một hoặc nhiều thuộc tính không gian. Trong một lược đồ ứng dụng, một thuộc tính không gian là kiểu dẫn xuất của thuộc tính đối tượng. Mô hình và các kiểu dữ liệu không gian được quy định trong quy chuẩn lược đồ khái niệm không gian;
b) Trong một lược đồ ứng dụng thuộc tính không gian được biểu diễn theo một trong hai cách sau:
+ Bởi thuộc tính của lớp UML (lớp UML được sử dụng để mô tả một kiểu đối tượng địa lý). Trong trường hợp này, thuộc tính sẽ có kiểu dữ liệu là một trong các kiểu đối tượng không gian được quy định trong quy chuẩn mô hình khái niệm dữ liệu không gian;
+ Bởi quan hệ liên kết giữa lớp UML mô tả một kiểu đối tượng địa lý với một lớp UML mô tả một kiểu đối tượng không gian được quy định trong quy chuẩn mô hình khái niệm dữ liệu không gian;
c) Một thuộc tính không gian phải có giá trị là các đối tượng không gian. Các đối tượng không gian được phân loại thành: kiểu đối tượng hình học và kiểu đối tượng Tôpô. Hai loại này được phân loại chi tiết thành kiểu đối tượng nguyên thủy, kiểu đối tượng phức, hoặc kiểu đối tượng tập hợp (đối với kiểu đối tượng hình học). Các kiểu đối tượng không gian được liệt kê trong bảng dưới đây được sử dụng làm giá trị cho các thuộc tính không gian trong lược đồ ứng dụng.
| Kiểu đối tượng hình học | Kiểu đối tượng Tôpô | ||
| Đối tượng hình học cơ bản | Đối tượng hình học phức, kết tập | Đối tượng Tôpô cơ bản | Đối tượng Tôpô phức |
| GM_Point | GM_CompositeCurve | TP_DirectedNode | TP_Complex |
| GM_Curve | GM_Complex | TP_DirectedEdge | |
| GM_Surface | GM_Aggregate | TP_DirectedFace | |
|
|
| TP_Node | |
|
|
| TP_Edge | |
|
|
| TP_Face | |
3.4.2. Quy tắc định nghĩa thuộc tính thời gian trong lược đồ ứng dụng cụ thể như sau:
a) Đặc tính thời gian của đối tượng địa lý được mô tả bởi các thuộc tính thời gian dẫn xuất từ thuộc tính đối tượng địa lý;
b) Trong lược đồ ứng dụng thuộc tính thời gian được biểu diễn dưới dạng thuộc tính của lớp UML và nhận giá trị là một trong số các đối tượng thời gian được quy định trong quy chuẩn mô hình dữ liệu khái niệm thời gian;
c) Thuộc tính thời gian có thể được sử dụng dưới dạng thuộc tính của thuộc tính, trong trường hợp này thuộc tính phải là một kiểu dẫn xuất của một trong số các đối tượng thời gian được quy định trong quy chuẩn mô hình dữ liệu khái niệm thời gian;
d) Các kiểu đối tượng thời gian được áp dụng khi xây dựng lược đồ ứng dụng được chỉ ra trong bảng sau:
| Kiểu nguyên thủy | Kiểu quan hệ |
| TM_Instant TM_Period | TM_Node TM_Edge |
3.4.3. Quy tắc định nghĩa thuộc tính chủ đề trong lược đồ ứng dụng cụ thể như sau:
a) Các thuộc tính chủ đề được định nghĩa trong lược đồ ứng dụng phải phù hợp với các đặc tả trong chuẩn thông tin địa lý cơ sở quốc gia;
b) Các thuộc tính chủ đề của đối tượng địa lý phải được định nghĩa như là kiểu thuộc tính chủ đề trong mô hình GFM;
c) Trong lược đồ ứng dụng, thuộc tính chủ đề phải được định nghĩa là thuộc tính của lớp UML. Trong đó, kiểu của thuộc tính phải là một trong số các kiểu dữ liệu nguyên thủy hoặc các kiểu dữ liệu do người dùng tự định nghĩa được quy định trong Quy chuẩn này.
3.5. Quy tắc mô tả kiểu đối tượng địa lý được định nghĩa theo mô hình đối tượng địa lý tổng quát bằng UML trong lược đồ ứng dụng.
3.5.1. Thể hiện của lớp GF_FeatureType được cụ thể hoá thành lớp UML.
3.5.2. Thể hiện của lớp GF_AssociationType phải được cụ thể hoá theo một trong hai trường hợp sau:
a) Nếu thể hiện của GF_AssociationType không tham gia vào quan hệ liên kết với bất kỳ một thể hiện nào khác của lớp GF_PropertyType khi đó vai trò linkBetween trong quan hệ liên kết với các thể hiện của lớp GF_FeatureType được cụ thể hoá thành các lớp UML có quan hệ liên kết với nhau;
b) Nếu thể hiện của GF_AssociationType tham gia vào quan hệ liên kết với một hoặc nhiều thể hiện của lớp GF_PropertyType khi đó thể hiện của GF_AssociationType được biểu diễn bởi quan hệ liên kết giữa các lớp UML là thể hiện của lớp GF_FeatureTypes.
3.5.3. Thể hiện của lớp GF_AttributeType được cụ thể hoá thành thuộc tính của lớp UML.
3.5.4. Thể hiện của lớp GF_AssociationRole được cụ thể hoá thành vai trò liên kết và được biểu diễn ở cuối đường mô tả quan hệ liên kết giữa các lớp UML.
3.5.5. Thể hiện của lớp GF_InheritanceRelation được cụ thể hoá thành quan hệ tổng quát hoá trong UML.
3.6. Quy tắc sử dụng danh mục đối tượng địa lý khi xây dựng lược đồ ứng dụng.
3.6.1. Mô hình khái niệm của danh mục đối tượng địa lý phải được xây dựng tuân theo quy chuẩn này và tương thích với mô hình đối tượng địa lý tổng quát.
3.6.2. Sử dụng các thông tin từ danh mục đối tượng địa lý để xây dựng lược đồ ứng dụng theo các quy tắc được quy định tại khoản 3.5 của phụ lục này.
Phụ lục C
MÔ HÌNH KHÁI NIỆM DỮ LIỆU KHÔNG GIAN
1. Mô hình khái niệm không gian hình học
1.1. Mô hình khái niệm dữ liệu không gian được mô hình hoá bằng UML thành hai gói sau đây:

a) Gói Geometry mô tả mô hình khái niệm không gian hình học;
b) Gói Topology mô tả mô hình khái niệm không gian Tôpô.
1.2. Mô hình khái niệm không gian hình học.

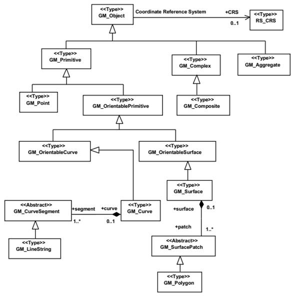
Hình C.1. Lược đồ mô hình khái niệm không gian hình học
1.2.1. Gói Geometry root định nghĩa kiểu đối tượng hình học với thông tin về hệ quy chiếu toạ độ.
1.2.2. Gói Geometric primitive định nghĩa các kiểu đối tượng hình học nguyên thủy.
1.2.3. Gói Coordinate geometry định nghĩa các kiểu dữ liệu mô tả toạ độ không gian và hình dạng của các kiểu đối tượng hình học được định nghĩa trong gói Geometric primitive.
1.2.4. Gói Geometric complex định nghĩa các kiểu phức hệ hình học.
1.2.5. Gói Geometric aggregates định nghĩa các kiểu kết tập hình học.
1.3. Các lớp UML chính được định nghĩa trong các gói Geometry root, Geometric primitive, Coordinate geometry, Geometric complex và Geometric aggregates.
1.3.1. Mô hình khái niệm

Hình C.2. Lược đồ mô hình khái niệm các lớp UML
a) Lớp GM_Object mô tả kiểu đối tượng hình học với thông tin về hệ quy chiếu toạ độ (các lớp trong gói Geometric primitive được định nghĩa kế thừa từ lớp UML này);
b) GM_Primitive định nghĩa kiểu đối tượng hình học nguyên thủy;
c) GM_OrientablePrimitive định nghĩa kiểu đối tượng hình học nguyên thủy có hướng
d) GM_Complex định nghĩa kiểu đối tượng phức hệ hình học;
đ) GM_Composite định nghĩa kiểu đối tượng hình học tổ hợp;
e) GM_Aggregate định nghĩa kiểu đối tượng kết tập hình học;
g) GM_Point định nghĩa kiểu đối tượng hình học mô tả một điểm;
h) GM_OrientableCurve định nghĩa kiểu đối tượng hình học đường cong có hướng;
i) GM_Curve định nghĩa kiểu đối tượng hình học mô tả một đường cong;
k) GM_OrientableSurface định nghĩa kiểu đối tượng hình học mặt có hướng;
l) GM_Surface định nghĩa kiểu đối tượng hình học mô tả một bề mặt;
m) GM_CurveSegment định nghĩa kiểu dữ liệu mô tả một đoạn đường cong;
n) GM_LineString định nghĩa kiểu dữ liệu mô tả một chuỗi đoạn thẳng;
o) GM_SurfacePatch định nghĩa kiểu dữ liệu mô tả một phần bề mặt;
p) GM_Polygon định nghĩa kiểu dữ liệu mô tả một đa giác.
1.3.2. Gói Geometry root
Cấu trúc của gói geometry root được mô tả qua lược đồ lớp UML sau:

Hình C.3. Lược đồ lớp UML gói geometry root
Trong đó:
a) GM_Object là lớp cơ sở của tất cả các lớp mô tả các kiểu đối tượng hình học:
b) Coordinate Reference System là quan hệ liên kết với lớp RS_CRS để xác định thông tin về hệ quy chiếu toạ độ của đối tượng hình học GM_Object.
1.3.3. Gói Geometric primitive
Gói geometric primitive mô tả các kiểu đối tượng hình học nguyên thủy và các kiểu dữ liệu để biểu diễn hình bao cho các kiểu đối tượng hình học nguyên thủy tương ứng. Lược đồ lớp UML sau mô tả các kiểu đối tượng hình học nguyên thủy:

Hình C.4. Lược đồ lớp UML gói geometric primitive
a) GM_Primitive là lớp cơ sở của tất cả các lớp mô tả các kiểu đối tượng hình học nguyên thủy;
b) GM_Point là lớp mô tả kiểu đối tượng hình học dạng điểm. Một đối tượng hình học điểm có vị trí không gian được mô tả bởi một và chỉ một vị trí trực tiếp (DirectPosition);
c) GM_OrientablePrimitive là lớp cơ sở của tất cả các lớp mô tả các kiểu đối tượng hình học nguyên thủy có hướng. Trong đó, hướng bao gồm hướng âm (-) và hướng dương (+). Các lớp kế thừa từ lớp GM_OrientablePrimitive bao gồm GM_OrientableCurve mô tả kiểu đường cong có hướng và GM_OrientableSurface mô tả kiểu bề mặt có hướng. Đối với đường cong có hướng, hướng dương (+) là hướng mà cung được tạo nên. Đối với kiểu bề mặt có hướng hướng dương (+) là hướng quan sát từ phía trên của đường bao xuất hiện ngược theo chiều kim đồng hồ;
d) GM_OrientableCurve là lớp mô tả kiểu đối tượng hình học đường cong có hướng;
đ) GM_OrientableSurface là lớp mô tả kiểu đối tượng hình học bề mặt có hướng;
e) GM_Curve là lớp mô tả kiểu hình học đường cong. Một đối tượng kiểu GM_Curve tương ứng với một đối tượng kiểu GM_OrientableCurve có hướng dương;
g) GM_Surface là lớp mô tả kiểu đối tượng hình học bề mặt. Một đối tượng hình học kiểu GM_Surface tương ứng với một đối tượng hình học kiểu GM_OrientableSurface có hướng dương;
h) Oriented mô tả quan hệ liên kết giữa đối tượng hình học nguyên thủy (GM_Primitive) với đối tượng hình học nguyên thủy có hướng (GM_OrientablePrimitive) thông qua vai trò kết proxy. Theo đó, một đối tượng hình học nguyên thủy có thể được biểu diễn theo mỗi hướng (-, +) bởi đối tượng hình học nguyên thủy có hướng (GM_OrientablePrimitive);
i) Lược đồ lớp UML mô tả kiểu đối tượng hình học dạng điểm;

Hình C.5. Lược đồ lớp UML mô tả kiểu đối tượng hình học dạng điểm
Position là thuộc tính mô tả vị trí không gian của đối tượng hình học điểm.
k) Lược đồ lớp UML mô tả kiểu đối tượng hình học dạng đường cong;

Hình C.6. Lược đồ lớp UML mô tả kiểu đối tượng hình học dạng đường cong
+ Đối tượng hình học đường cong GM_Curve không được phép tự giao cắt.
+ Segmentation là quan hệ tổ hợp giữa đối tượng hình học đường cong GM_Curve và đối tượng toạ độ hình học đoạn đường cong GM_ CurveSegment mô tả vị trí không gian và hình dạng của đối tượng hình học đường cong.
+ orientation là thuộc tính mô tả hướng của kiểu đối tượng hình học nguyên thủy có hướng.
+ Hướng của đối tượng hình học đường cong GM_Curve luôn luôn là hướng dương.
l) Lược đồ lớp UML mô tả kiểu đối tượng hình học dạng bề mặt

Hình C.7. Lược đồ lớp UML mô tả kiểu đối tượng hình học dạng bề mặt
+ Segmentation là quan hệ tổ hợp giữa một đối tượng hình học bề mặt GM_Surface với các đối tượng toạ độ hình học phần bề mặt GM_ SurfacePatch mô tả vị trí không gian và hình dạng của đối tượng hình học bề mặt.
m) Lược đồ lớp UML mô tả các kiểu hình bao của các kiểu hình học nguyên thủy;

Hình C.8. Lược đồ lớp UML mô tả kiểu đối tượng hình học dạng nguyên thủy
Trong đó:
- GM_Boundary là lớp cơ sở của tất cả các lớp mô tả kiểu biểu diễn hình bao (boundary) cho các kiểu đối tượng hình học;
+ Một đối tượng kiểu GM_Boundary sẽ là một hình tròn.
- GM_PrimitiveBoundary là lớp cơ sở của tất cả các lớp mô tả kiểu biểu diễn hình bao cho các kiểu đối tượng hình học nguyên thủy tương ứng được mô tả bởi các lớp dẫn xuất từ lớp GM_Primitive.
- GM_Ring là lớp mô tả một thành phần liên thông của đối tượng GM_SurfaceBoundary, được cấu thành bởi một hoặc nhiều đối tượng hình học đường cong có hướng GM_OrientableCurve, trong đó điểm cuối của mỗi đối tượng GM_OrientableCurve sẽ là điểm đầu của đối tượng GM_OrientableCurve trong chuỗi đối tượng GM_OrientableCurve cấu thành lên đối tượng GM_Ring
- GM_SurfaceBoundary là lớp mô tả kiểu dữ liệu biểu diễn hình bao của kiểu đối tượng hình học bề mặt GM_Surface. Trong đó hình bao của đối tượng hình học bề mặt được định nghĩa bởi một hình bao ngoài và không hoặc nhiều hình bao trong:
+ interior là các đối tượng hình học GM_Ring mô tả vòng trong của hình bao
+ exterior là các đối tượng hình học GM_Ring mô tả vòng ngoài của hình bao
1.3.4. Gói Coordinate Geometry
Gói Coordinate Geometry bao gồm các kiểu dữ liệu mô tả toạ độ không gian và hình dạng của các kiểu đối tượng hình học nguyên thủy. Trong đó, các giá trị toạ độ không gian và các thông số khác như hàm toán học mô tả hình dạng của đối tượng hình học chỉ có thể được xác định trong một hệ quy chiếu toạ độ cụ thể.

Hình C.9. Lược đồ gói Coordinate Geometry
a) Lớp RS_CRS trong lược đồ trên mô tả kiểu dữ liệu để biểu diễn Hệ quy chiếu tọa độ;
b) Lớp DirectPosition trong lược đồ trên mô tả kiểu dữ liệu để biểu diễn vị trí không gian của đối tượng hình học bằng các chuỗi giá trị toạ độ trong một hệ quy chiếu toạ độ cụ thể:
- Coordinate là thuộc tính xác định chuỗi giá trị toạ độ;
- Dimension là thuộc tính xác định số chiều không gian của toạ độ;
- CoordinateReferenceSystem là vai trò quan hệ mô tả hệ quy chiếu toạ độ RS_CRS;
+ Quan hệ này chỉ được xác lập với một và chỉ một thể hiện
+ Khi định nghĩa vị trí không gian cho các kiểu đối tượng hình học phải xác lập một trong hai quan hệ là quan hệ của đối tượng DirectPosition với RS_CRS hoặc quan hệ giữa đối tượng GM_Object và RS_CRS.

Hình C.10. Lược đồ lớp GM_Position
c) Lớp GM_Position bao gồm một đối tượng kiểu DirectPosition và một đối tượng kiểu GM_Point. Kiểu dữ liệu này cho phép xác định vị trí không gian của đối tượng hình học theo một trong hai cách: trực tiếp bởi một toạ độ được định nghĩa bởi một đối tượng kiểu DirectPosition hoặc gián tiếp đến một vị trí không gian qua một đối tượng tham chiếu đến một đối tượng kiểu GM_Point:
- Direct là thuộc tính mô tả vị trí không gian trực tiếp
- Indirect là thuộc tính mô tả vị trí không gian gián tiếp
Chỉ áp dụng phương pháp mô tả vị trí không gian trực tiếp khi biểu diễn vị trí không gian cho các đối tượng hình học.

Hình C.11. Lược đồ lớp GM_PointRef
d) Lớp GM_PointRef mô tả kiểu dữ liệu tham chiếu đến một đối tượng hình học điểm được định nghĩa bởi kiểu GM_Point:
- Point là vai trò quan hệ liên kết giữa lớp GM_PointRef và lớp GM_Point.

Hình C.12. Lược đồ lớp GM_PointArray
đ) Lớp GM_PointArray mô tả kiểu dữ liệu biểu diễn một mảng các đối tượng kiểu GM_Position:
- Column là vai trò quan hệ tổ hợp giữa lớp GM_PointArray và lớp GM_Position để xác định các phần tử của mảng.

Hình C.13. Lược đồ lớp GM_CurveSegment
e) Lớp GM_CurveSegment là lớp trừu tượng mô tả kiểu dữ liệu cơ sở của tất cả các kiểu dữ liệu được sử dụng để biểu diễn vị trí không gian, hình dạng của đối tượng hình học đường cong GM_Curve:
- Interpolation là thuộc tính mô tả loại hàm toán học được áp dụng để định nghĩa hình dạng của đoạn đường cong.
g) Lớp GM_CurveInterpolation mô tả một danh sách mã các hàm toán học cơ bản được áp dụng để nội suy hình dạng của đoạn đường cong. Các hàm toán học được áp dụng gồm:
- linear: Tuyến tính;
- circularArc3Points: Cung tròn 3 điểm (cung tròn được định nghĩa bởi 3 điểm).

Hình C.14 Lược đồ lớp GM_LineString
h) Lớp GM_LineString mô tả kiểu dữ liệu biểu diễn vị trí không gian của đường cong dưới dạng một chuỗi các đoạn thẳng:
- ControlPoint là thuộc tính mô tả mảng các điểm biểu diễn vị trí không gian của đối tượng hình học;

Hình C.15. Lược đồ lớp GM_ArcString
i) Lớp GM_ArcString mô tả kiểu dữ liệu biểu diễn vị trí không gian của đường cong dưới dạng một chuỗi các cung tròn:
- NumArc thuộc tính mô tả số cung tròn;
- ControlPoint là thuộc tính mô tả mảng các điểm biểu diễn vị trí không gian của đối tượng hình học;

Hình C.16. Lược đồ lớp GM_Arc
k) Lớp GM_Arc mô tả kiểu dữ liệu biểu diễn vị trí và hình dạng của đường cong dưới dạng một cung tròn;

Hình C.17. Lược đồ lớp GM_Circle
l) Lớp GM_Circle mô tả kiểu dữ liệu biểu diễn vị trí và hình dạng của đường cong dưới dạng một vòng tròn;

Hình C.18. Lược đồ lớp GM_SurfacePatch
m) Lớp GM_SurfacePatch là lớp trừu tượng mô tả kiểu cơ sở của tất cả các kiểu dữ liệu biểu diễn vị trí, hình dạng của đối tượng hình học bề mặt GM_Surface;
n) Lớp GM_SurfaceInterpolation mô tả một danh sách mã của các hàm toán học cơ bản biểu diễn hình dạng của phần bề mặt:
- Interpolation là thuộc tính mô tả loại hàm toán học biểu diễn hình dạng của phần bề mặt
- Segmentation là quan hệ tổ hợp với đối tượng hình học bề mặt GM_Surface chứa các đối tượng GM_SurfacePatch
- Planar: phần bề mặt được giới hạn bởi đường bao nằm trong cùng một mặt phằng (đồng phằng).
- Tin: lưới tam giác bất qui tắc

Hình C.19. Lược đồ lớp GM_Polygon
o) Lớp GM_Polygon là lớp mô tả kiểu dữ liệu đa giác biểu diễn một phần của mặt phẳng được giới hạn bởi một chuỗi đoạn thẳng khép kín:
- Boundary là thuộc tính mô tả hình bao của đa giác

Hình C.20. Lược đồ lớp GM_Triangle
p) Lớp GM_Triangle là lớp mô tả kiểu dữ liệu tam giác (đa giác có 3 đỉnh); Corners[3] là thuộc tính mô tả vị trí của 3 đỉnh tam giác.
1.3.5. Gói hình học phức (Geometric complex)
Đối tượng hình học phức là một tập hợp các đối tượng hình học nguyên thủy nằm trong cùng một quy chiếu tọa độ, rời nhau về mặt hình học và đơn giản. Nếu một GM_Primitive (trừ trường hợp ngoại lệ tầm thường là GM_Point) nằm trong một GM_Complex, thì phải tồn tại một tập hợp các GM_Primitive có số chiều không gian bé hơn cũng nằm trong phức hệ đó tạo nên biên của nguyên tố này.
a) Lớp GM_Complex mô tả kiểu dữ liệu hình học phức;

Hình C.21. Lược đồ lớp GM_Complex
complex là quan hệ kết tập chỉ ra các đối tượng hình học nguyên thủy cấu thành lên đối tượng hình học phức.
b) Chuỗi đường cong có đầy đủ các đặc tính của một đường cong, được cấu thành bởi một tập hợp các đường cong có hướng (GM_OrientableCurve) được định hướng cho sao cho mỗi đường cong đều bắt đầu tại nơi mà đường cong trước đó kết thúc;
c) Lớp GM_CompositeCurve là lớp mô tả kiểu hình học phức chuỗi đường cong.

Hình C.22. Lược đồ lớp GM_CompositeCurve
Composition là quan hệ kết tập chỉ ra các đối tượng hình học đường cong có hướng cấu thành lên đối tượng hình học phức chuỗi đường cong.
1.3.6. Gói hình học kết tập (Geometric aggregates)
Lớp GM_Aggregate mô tả kiểu hình học kết tập được cấu thành bởi một tập hợp các đối tượng hình học cùng kiểu.

Hình C.23. Lược đồ lớp GM_Aggregate
Element là vai trò quan hệ chỉ ra các đối tượng hình học cấu thành lên đối tượng hình học kết tập.
2. Mô hình khái niệm không gian Tôpô
2.1. Qui định chung về các gói UML trong mô hình khái niệm không gian Tôpô.
2.1.1. Mô hình khái niệm không gian Tôpô bao gồm các gói UML dưới đây:

Hình C.24. Lược đồ mô hình khái niệm không gian Tôpô
2.1.2. Gói Topology root định nghĩa kiểu đối tượng Tôpô làm cơ sở để định nghĩa các loại đối tượng Tôpô.
2.1.3. Gói Topological primitive định nghĩa kiểu đối tượng Tôpô nguyên thủy.
2.1.4. Gói Topological complex định nghĩa kiểu đối tượng phức hệ Tôpô.
2.1.5. Mô hình dưới đây mô tả các lớp UML chính được định nghĩa trong các gói Topology root, Topological primitive và Topological complex.

Hình C.25. Lược đồ các lớp UML chính của mô hình khái niệm không gian Tôpô
a) TP_DirectedTopo định nghĩa kiểu đối tượng Tôpô có hướng;
b) TP_DirectedNode định nghĩa kiểu nút có hướng;
c) TP_Node định nghĩa kiểu nút;
d) TP_DirectedEdge định nghĩa kiểu cạnh có hướng;
đ) TP_Edge định nghĩa kiểu cạnh;
e) TP_DirectedFace định nghĩa kiểu mặt có hướng;
g) TP_Face định nghĩa kiểu mặt;
h) TP_Complex định nghĩa kiểu phức hệ Tôpô.
2.2. Gói Topology root
Gói topology root được mô tả qua lược đồ lớp sau:

Hình C.26. Lược đồ gói Topology root
Trong đó:
TP_Object là lớp mô tả một giao diện chung được thực thi bởi hai lớp TP_Primitive và TP_Complex.
2.3. Gói Topological primitive
2.3.1. Gói Topological primitive bao gồm các lớp mô tả các kiểu đối tượng Tôpô nguyên thủy biểu diễn các tính chất bất biến của các kiểu đối tượng hình học nguyên thủy tương ứng.
2.3.2. Gói Topological primitive được mô tả qua lược đồ lớp sau:

Hình C.27. Lược đồ gói Topological primitive
Trong đó:
a) TP_Primitive là lớp cơ sở của tất cả lớp mô tả các kiểu đối tượng Tôpô nguyên thủy và là một thành phần không thể phân chia của một đối tượng Tôpô phức;
b) TP_DirectedTopo là lớp cơ sở của tất cả các lớp mô tả kiểu đối tượng Tôpô nguyên thủy có hướng;
c) Center là quan hệ tổ hợp giữa đối tượng Tôpô nguyên thủy với đối tượng Tôpô có hướng. Theo đó, một đối tượng Tôpô nguyên thủy có thể được biểu diễn bởi hai (02) đối tượng Tôpô có hướng (thông qua vai trò quan hệ proxy).
2.3.3. Các đối tượng Tôpô có hướng được biểu diễn trong lược đồ lớp sau:

Hình C.28. Lược đồ các đối tượng Tôpô
Trong đó:
a) TP_DirectedNode là lớp mô tả kiểu Tôpô nút có hướng;
b) TP_DirectedEdge là lớp mô tả kiểu Tôpô cạnh có hướng;
c) TP_DirectedFace là lớp mô tả kiểu Tôpô mặt có hướng;
Orientation là thuộc tính mô tả hướng của đối tượng Tôpô. Hướng dương (+) là hướng mặc định của đối tượng.
d) Dưới đây là lược đồ lớp của từng lớp Tôpô có hướng.
+ TP_DirectedNode là lớp mô tả kiểu Tôpô nút có hướng biểu diễn quan hệ không gian giữa đối tượng Tôpô cạnh và nút. Hướng của một nút đối với một cạnh là dương (+) cho nút cuối và âm (–) cho nút đầu.
+ TP_Node là lớp mô tả kiểu Tôpô nút biểu diễn quan hệ không gian giữa nút và cạnh, trong đó một đối tượng Tôpô nút có tham chiếu đến tất cả các đối tượng Tôpô cạnh đi vào nút (tương ứng với đối tượng kiểu TP_DirectedEdge có hướng dương) và đi ra khỏi nút (tương ứng với đối tượng kiểu TP_DirectedEdge có hướng âm).

Hình C.29. Lược đồ lớp TP_DirectedNode và TP_Node
+ CoBoundary là quan hệ liên kết giữa các Tôpô cạnh có hướng và Tôpô nút ( thông qua vai trò liên kết spoke và hub). Theo đó, một nút sẽ có quan hệ với các cạnh đi vào (cạnh có hướng dương) và với các cạnh đi ra (cạnh có hướng âm), và từ các quan hệ này xác định được quan hệ giữa các cạnh với nhau.
- TP_DirectedEdge là lớp mô tả kiểu Tôpô cạnh có hướng.
Khi TP_DirectedEdge trở thành cạnh xuất phát trong quan hệ với TP_Face thì hướng sẽ nhận giá trị duơng (+) và nếu là cạnh kết thúc thì hướng sẽ nhận giá trị âm (-)
- TP_Edge là lớp mô tả kiểu đối tượng Tôpô cạnh:

Hình C.30. Lược đồ lớp TP_DirectedEdge và TP_Edge
Trong đó:
+ Boundary mô tả quan hệ biên giữa đối tượng Tôpô cạnh (TP_Edge). Theo đó, biên của một đối tượng Tôpô cạnh được xác định bởi một cặp đối tượng Tôpô nút (nút đầu và nút cuối) theo mỗi hướng (vai trò liên kết boundary mô tả cặp nút đầu và cuối của cạnh, trong đó nút bắt đầu của cạnh là nút có hướng âm và nút kết thúc của cạnh có hướng dương);
+ CoBoundary mô tả quan hệ đồng biên giữa các đối tượng Tôpô mặt có hướng. Biên của đối tượng Tôpô mặt có hướng là một tập các đối tượng Tôpô cạnh (được xác định thông qua vai trò liên kết hub).
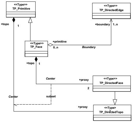
- TP_Face là kiểu đối tượng Tôpô mô tả quan hệ không gian giữa các đối tượng hình học bề mặt (GM_Surface). Quan hệ này được xác định qua tính chất một đối tượng Tôpô mặt (TP_Face) được cấu thành từ một tập các đối tượng Tôpô cạnh theo một hướng cố định. Các quan hệ này được biểu diễn qua sơ đồ lớp sau:

Hình C.31. Lược đồ lớp TP_Face
Trong đó:
+ Boundary là quan hệ giữa đối tượng Tôpô mặt (TP_Face) với các đối tượng Tôpô cạnh có hướng TP_DirectedEdge qua vai trò quan hệ boundary. Một đối tượng Tôpô mặt được cấu thành bởi 1 hoặc nhiều tối tượng Tôpô cạnh có hướng
2.4. Gói Topology complex
TP_Complex là lớp mô tả kiểu Tôpô phức. Một đối tượng Tôpô phức được cấu thành bởi một hoặc nhiều đối tượng Tôpô nguyên thủy (TP_Primitive).

Hình C.32. Lược đồ Topology complex
Trong đó:
Complex mô tả quan hệ giữa đối tượng Tôpô phức với các đối tượng Tôpô nguyên thủy nhằm chỉ ra một đối tượng Tôpô phức được cấu thành bởi một hoặc nhiều đối tượng Tôpô nguyên thủy (thông qua vai trò quan hệ element)
2.5. Quan hệ giữa gói Geometry và gói Topology.
Các kiểu dữ liệu được mô tả trong hai gói Geometry và Topology đều có thể được áp dụng để biểu diễn đặc tính không gian cho các kiểu đối tượng địa lý. Các kiểu dữ liệu này có thể được sử dụng độc lập hoặc kết hợp với nhau. Quan hệ giữa gói Geometry và gói Topology được biểu diễn qua lược đồ lớp sau:

Hình C.33. Lược đồ quan hệ giữa gói Geometry và gói Topology
Trong đó: Realization là quan hệ liên kết giữa đối tượng hình học và đối tượng Tôpô. Theo đó, một đối tượng Tôpô có thể được cụ thể hoá bởi một đối tượng hình học (thông quan vai trò quan hệ geometry) và quan hệ không gian giữa các đối tượng hình học có thể được biểu diễn bởi các đối tượng Tôpô (thông qua vai trò quan hệ topology).
Phụ lục D
MÔ HÌNH KHÁI NIỆM DỮ LIỆU THỜI GIAN
1. Mô hình khái niệm dữ liệu thời gian
Mô hình khái niệm dữ liệu thời gian được cấu thành bởi 2 gói UML dưới đây:

Hình D.1. Lược đồ Mô hình khái niệm dữ liệu thời gian
a) Gói Temporal Objects mô tả các kiểu đối tượng thời gian;
b) Gói Temporal Reference System mô tả hệ quy chiếu thời gian.
2. Đối tượng hình học thời gian
Các đối tượng hình học thời gian được mô tả thông qua mô hình khái niệm dưới đây:

Hình D.2. Lược đồ các đối tượng hình học thời gian
Trong đó:
2.1. TM_GeometricPrimitive là lớp mô tả kiểu dữ liệu hình học thời gian nguyên thủy.
2.2. Lớp TM_Instant là kiểu hình học thời gian 0 chiều, được định nghĩa để biểu diễn một vị trí thời gian trong một hệ quy chiếu thời gian (khái niệm này tương đương với khái niệm GM_Point trong lược đồ dữ liệu không gian) trong đó:
position là thuộc tính mô tả vị trí thời gian được biểu diễn bởi đối tượng TM_Instant, giá trị của position phải được xác định trong một hệ quy chiếu thời gian.
2.3. TM_Period là kiểu hình học thời gian 1 chiều, được sử dụng để biểu diễn một khoảng thời gian và được định nghĩa bởi một đối tượng TM_Instant biểu diễn thời gian bắt đầu trong khoảng thời gian, và một đối tượng TM_Instant biểu diễn thời gian kết thúc trong khoảng thời gian.
a) Beginning mô tả quan hệ liên kết giữa một đối tượng TM_Instant và một TM_Period để xác định thời điểm bắt đầu trong một khoảng thời gian;
b) Ending mô tả quan hệ liên kết giữa một đối tượng TM_Instant và một TM_Period để xác định thời điểm kết thúc trong một khoảng thời gian;
2.4. TM_Duration là lớp mô tả kiểu dữ liệu chiều dài hay khoảng thời gian trong (theo) chiều thời gian.

Hình D.3. Lược đồ lớp TM_Duration
2.5. TM_PeriodDuration là lớp dẫn xuất từ lớp TM_Duration áp dụng để biểu thị khoảng thời gian theo định dạng quy định trong ISO 8601. Theo đó, khoảng thời gian được biểu thị bằng cách kết hợp một hoặc nhiều đơn vị thời gian như năm, tháng, ngày, giờ, phút, giây thông qua các thuộc tính dưới đây:
a) designator:CharacterString = P là thuộc tính bắt buộc khi biểu thị một khoảng thời gian;
b) years [0..1]:CharacterString gồm một số nguyên dương và ký tự ‘Y’ nhằm chỉ ra số năm trong khoảng thời gian;
c) months [0..1]:CharacterString gồm một số nguyên dương và ký tự M nhằm chỉ ra số tháng trong khoảng thời gian;
d) days [0..1]:CharacterString gồm một số nguyên dương và ký tự D nhằm chỉ ra số ngày trong khoảng thời gian;
đ) timeIndicator [0..1]:CharacterString = "T" thuộc tính áp dụng khi mô tả khoảng thời gian nhỏ hơn 1 ngày;
e) hours [0..1]:CharacterString gồm một số nguyên dương và ký tự H nhằm chỉ ra số giờ trong khoảng thời gian;
g) minutes [0..1]:CharacterString gồm một số nguyên dương và ký tự M nhằm chỉ ra số phủt trong khoảng thời gian;
h) seconds [0..1]:CharacterString gồm một số nguyên dương và ký tự S nhằm chỉ ra số giây trong khoảng thời gian.
Ví dụ một khoảng thời gian là 5 ngày, 4 giờ và 30 phút sẽ được biểu diễn thành P5DT4H30M
3. Đối tượng Tôpô thời gian
Các đối tượng Tôpô thời gian được mô tả trong lược đồ lớp sau:

Hình D.4. Đối tượng Tôpô thời gian
Trong đó:
3.1. TM_Topological Primitive là lớp mô tả kiểu dữ liệu Tôpô thời gian nguyên thủy.
3.2. TM_Node là lớp mô tả kiểu Tôpô nút thời gian.
3.2.1. Initiation mô tả quan hệ với đối tượng Tôpô cạnh thời gian (TM_Edge) nhằm xác định nút bắt đầu của đối tượng Tôpô cạnh thời gian (thông qua vai trò quan hệ start) và xác định các đối tượng Tôpô cạnh thời gian kế tiếp (thông quan vai trò quan hệ nextEdge).
3.2.2. Termination mô tả quan hệ với đối tượng Tôpô cạnh thời gian (TM_Edge) nhằm xác định nút kết thúc của đối tượng Tôpô cạnh thời gian (thông quan vai trò quan hệ end) và xác định các Tôpô cạnh thời gian trước đó (thông quan vai trò quan hệ previousEdge).
3.3. TM_Edge là lớp mô tả kiểu Tôpô cạnh thời gian biểu diễn mối quan hệ giữa các đối tượng khoảng thời gian (TM_Period).
4. Hệ quy chiếu thời gian
4.1. Ngày, tháng, năm theo Dương lịch; giờ, phút, giây theo múi giờ Việt Nam.
4.2. Vị trí thời gian.
TM_Position là lớp mô tả kiểu toạ độ hình học thời gian biểu diễu một vị trí thời gian trong hệ quy chiếu thời gian cụ thể. Một vị trí thời gian trong Hệ ngày dương lịch và Hệ giờ địa phương 24 giờ được xác định bởi các giá trị thuộc một trong các kiểu dữ liệu thời gian sau:
a) Kiểu ngày-tháng-năm (Date);
b) Kiểu giờ-phút-giây (Time)
c) Kiểu ngày-tháng-năm-giờ-phút-giây (DateTime)
Phụ lục E
PHƯƠNG PHÁP LẬP DANH MỤC ĐỐI TƯỢNG ĐỊA LÝ
1. Mô hình khái niệm danh mục đối tượng địa lý
1.1. Mô hình khái niệm danh mục đối tượng địa lý áp dụng để xác định cấu trúc và nội dung thông tin trong xây dựng danh mục đối tượng địa lý được biểu diễn bằng ngôn ngữ UML như sau:

Hình E.1. Lược đồ mô hình khái niệm danh mục đối tượng địa lý
1.2. Giải thích thuật ngữ trong mô hình khái niệm danh mục đối tượng địa lý
| TT | Tên | Mô tả | Nhóm | Số tối đa phần tử | Kiểu dữ liệu |
|
| 1 | [Lớp] FC_FeatureCatalogue | Danh mục đối tượng địa lý bao gồm các định nghĩa về kiểu đối tượng địa lý và các yêu cầu thông tin cần thiết khác | M | 1 |
|
|
| 1.1 | [Thuộc tính] name | Tên danh mục đối tượng địa lý | M | 1 | CharacterString |
|
| 1.2 | [Thuộc tính] scope | Chuyên đề dữ liệu của các kiểu đối tượng địa lý được định nghĩa trong danh mục | O | N | CharacterString |
|
| 1.3 | [Thuộc tính] fieldOfApplication | Mô tả phạm vi, các lĩnh vực ứng dụng có thể sử dụng danh mục đối tượng địa lý | O | N | CharacterString |
|
| 1.4 | [Thuộc tính] versionNumber | Số phiên bản của danh mục đối tượng địa lý | M | 1 | CharacterString |
|
| 1.5 | [Thuộc tính] versionDate | Ngày ban hành hoặc ngày công bố danh mục đối tượng địa lý | M | 1 | Date |
|
| 1.6 | [Thuộc tính] producer | Tên của cá nhân, cơ quan quản lý nhà nước hoặc tổ chức ban hành, công bố danh mục đối tượng địa lý | M | 1 | CI_ResponsibleParty (mô tả trong quy chuẩn siêu dữ liệu địa lý) |
|
| 1.7 | [Vai trò liên kết] featureType | Chỉ ra các kiểu đối tượng địa lý thuộc danh mục đối tượng địa lý | M | N | FC_FeatureType |
|
| 1.8 | [Vai trò liên kết] definitionSource | Các tài liệu, văn bản được sử dụng để định nghĩa kiểu đối tượng địa lý | O | N | FC_DefinitionSource | |
| 2 | [Lớp] FC_FeatureType | Kiểu đối tượng địa lý |
|
|
|
|
| 2.1 | [Thuộc tính] typeName | Tên kiểu đối tượng được | M | 1 | CharacterString |
|
| 2.2 | [Thuộc tính] definition | Định nghĩa hoặc mô tả bằng tiếng Việt về kiểu đối tượng địa lý | M | 1 | CharacterString |
|
| 2.3 | [Thuộc tính] code | Mã duy nhất để xác định kiểu đối tượng địa lý trong danh mục | M | 1 | CharacterString |
|
| 2.4 | [Thuộc tính] isAbstract | Nhận giá trị TRUE nếu kiểu đối tượng địa lý là trừu tượng ngược lại nhận giá trị FALSE | M | 1 | Boolean |
|
| 2.5 | [Thuộc tính] alias | Các tên gọi khác của kiểu đối tượng địa lý | O | N | CharacterString |
|
| 2.6 | [Vai trò liên kết] inheritsFrom | Chỉ ra kiểu đối tượng địa lý cơ sở | O | 1 | FC_InheritanceRelation | |
| 2.7 | [Vai trò liên kết] inheritsTo | Chỉ ra các kiểu đối tượng địa lý dẫn xuất | O | N | FC_InheritanceRelation | |
| 2.8 | [Vai trò liên kết] featureCatalogue | Chỉ ra danh mục kiểu đối tượng địa lý | M | 1 | FC_FeatureCatalogue | |
| 2.9 | [Thuộc tính] carrierOfCharacteristics | Chỉ ra các đặc tính của kiểu đối tượng địa lý | O | N | FC_PropertyType |
|
| 2.10 | [Vai trò liên kết] definitionReference | Các tài liệu, văn bản được sử dụng để định nghĩa kiểu đối tượng địa lý | O | 1 | FC_DefinitionReference | |
| 3 | [Lớp] FC_InheritanceRelation | Mô tả quan hệ giữa các kiểu đối tượng địa lý |
|
|
|
|
| 3.1 | [Vai trò liên kết] subtype | Các kiểu đối tượng địa lý dẫn xuất | M |
| FC_FeatureType |
|
| 3.2 | [Vai trò liên kết] supertype | Kiểu đối tượng địa lý cơ sở | M |
| FC_FeatureType |
|
| 4 | [Lớp] FC_PropertyType | Kiểu trừu tượng mô tả các kiểu thuộc tính của đối tượng địa lý |
|
|
|
|
| 4.1 | [Thuộc tính] memberName | Tên thuộc tính đối tượng | M | 1 | CharacterString |
|
| 4.2 | [Thuộc tính] definition | Định nghĩa hoặc mô tả bằng tiếng Việt về thuộc tính đối tượng | O | 1 | CharacterString |
|
| 4.3 | [Vai trò liên kết] featureType | Chỉ ra kiểu đối tượng địa lý | M | N | FC_FeatureType |
|
| 4.4 | [Vai trò liên kết] definitionReference | Các tài liệu, văn bản được sử dụng để định nghĩa thuộc tính của đối tượng địa lý | O | 1 | FC_DefinitionRefer ence | |
| 5 | [Lớp] FC_FeatureAttribute | Kiểu mô tả thuộc tính đối tượng địa lý |
|
|
|
|
| 5.1 | [Thuộc tính] cardinality | Số thể hiện của thuộc tính | M | 1 | CharacterString |
|
| 5.2 | [Thuộc tính] code | Mã duy nhất trong danh mục được gán cho thuộc tính đối tượng | O | 1 | CharacterString |
|
| 5.3 | [Thuộc tính] valueMeasurementUnit | Đơn vị đo được sử dụng để xác định giá trị thuộc tính đối tượng | O | 1 | UnitOfMeasure |
|
| 5.4 | [Thuộc tính] listedValue | Danh sách các giá trị mà thuộc tính có thể nhận | O | N | FC_ListedValue |
|
| 5.5 | [Thuộc tính] valueType | Kiểu dữ liệu của thuộc tính | M | 1 | CharacterString |
|
| 6 | [Lớp] FC_AssociationRole | Kiểu vai trò liên kết của đối tượng địa lý |
|
|
|
|
| 6.1 | [Thuộc tính] cardinality | Số thể hiện quan hệ | O | N | CharacterString |
|
| 6.2 | [Thuộc tính] type | Kiểu quan hệ | M | 1 | FC_RoleType |
|
| 6.3 | [Thuộc tính] IsOrdered | Chỉ ra vai trò liên kết liên kết trong thể hiện của kiểu đối tượng chứa có được xếp theo một thứ tự cụ thể nào không. | O | 1 | Boolean |
|
| 6.4 | [Thuộc tính] isNavigable | Chỉ ra quan hệ giữa hai đối tượng là quan hệ một chiều hay quan hệ hai chiều | O | 1 | Boolean |
|
| 7 | [Lớp] FC_ListedValue | Kiểu giá trị của đối tượng địa lý |
|
|
|
|
| 7.1 | [Thuộc tính] label | Nhãn duy nhất mô tả một giá trị của thuộc tính đối tượng | M | 1 | CharacterString |
|
| 7.2 | [Thuộc tính] code | Mã duy nhất được gán cho giá trị của thuộc tính đối tượng | O | 1 | CharacterString |
|
| 7.3 | [Thuộc tính] definition | Định nghĩa hoặc mô tả bằng tiếng Việt về giá trị của thuộc tính đối tượng | O | 1 | CharacterString |
|
| 7.4 | [Vai trò liên kết] definitionReference | Các tài liệu, văn bản được sử dụng để định nghĩa giá trị thuộc tính | O | 1 | FC_DefinitionRefer ence | |
| 8 | [Lớp] FC_FeatureAssociation | Quan hệ liên kết giữa các thể hiện của một kiểu đối tượng với các thể hiện đối tượng cùng hoặc khác kiểu đối tượng |
|
|
|
|
| 8.1 | [Vai trò liên kết] roleName | Tên vai trò liên kết | M | 1 | FC_AssociationRole | |
| 9 | [Lớp] FC_DefinitionSource | Lớp định nghĩa nguồn gốc của một định nghĩa |
|
|
|
|
| 9.1 | [Thuộc tính] source | Trích dẫn đủ để xác định được tài liệu và cách thức có được tài liệu | M | 1 | CI_Citation (mô tả trong quy chuẩn siêu dữ liệu địa lý) |
|
| 10 | [Lớp] FC_DefinitionReference | Lớp mô tả định nghĩa tham chiếu |
|
|
|
|
| 10.1 | [Thuộc tính] sourceIdentifier | Mã nhận dạng | M | 1 | CharacterString |
|
| 10.2 | [Thuộc tính] definitionSource | Nguồn định nghĩa | M | 1 | FC_DefinitionSource |
|
2. Áp dụng mô hình khái niệm danh mục đối tượng địa lý để lập danh mục đối tượng địa lý cơ sở quốc gia
Bảng thông tin trong “Danh mục đối tượng địa lý cơ sở quốc gia”
| TT | Tên mục thông tin trong tài liệu danh mục đối tượng | Mô tả | Nhóm | Lần xuất hiện | Kiểu | Ghi chú |
| 1 | Danh mục đối tượng | Phần này của tài liệu bao gồm các thông tin chung về danh mục đối tượng được lập | M | 1 |
|
|
| 1.1 | Tên | Tên của danh mục đối tượng địa lý | M | 1 | Text |
|
| 1.2 | Phạm vi | Chuyên đề dữ liệu của các kiểu đối tượng địa lý được định nghĩa trong danh mục | M | 1 | Text |
|
| 1.3 | Lĩnh vực ứng dụng | Mô tả phạm vi, các lĩnh vực ứng dụng có thể ứng dụng danh mục đối tượng địa lý | M | N | Text |
|
| 1.4 | Phiên bản | Số phiên bản của danh mục đối tượng địa lý được ban hành | M | 1 | Text |
|
| 1.5 | Ngày ban hành | Ngày ban hành hoặc công bố danh mục đối tượng địa lý | M | 1 | Date |
|
| 1.6 | Cơ quan ban hành | Tên cơ quan ban hành | M | 1 | Text |
|
| 1.7 | Địa chỉ | Địa chỉ cơ quan ban hành | M | 1 | Text |
|
| 1.8 | Số điện thoại | Số điện thoại liên hệ của cơ quan ban hành | O | 1 | Text |
|
| 1.9 | Số fax | Số fax của cơ quan ban hành | O | 1 | Text |
|
| 1.10 | Địa chỉ thư điện tử | Địa chỉ liên hệ qua thư điện tử của cơ quan ban hành | O | 1 | Text |
|
| 2 | Kiểu đối tượng địa lý | Phần này của tài liệu bao gồm định nghĩa cho từng kiểu đối tượng địa lý trong danh mục | M | N |
|
|
| 2.1 | Tên | Tên kiểu đối tượng được xác định duy nhất trong danh mục | M | 1 | Text |
|
| 2.2 | Định nghĩa | Định nghĩa hoặc mô tả bằng tiếng Việt về kiểu đối tượng địa lý | M | 1 | Text |
|
| 2.3 | Mã | Mã duy nhất để xác định kiểu đối tượng địa lý trong danh mục | M | 1 | Text |
|
| 2.4 | Bí danh | Các tên gọi khác của kiểu đối tượng địa lý | O | N | Text |
|
| 2.5 | Tên các thuộc tính | Tên các đặc tính của kiểu đối tượng địa lý | O | N | Text |
|
| 2.6 | Tên các quan hệ | Tên các quan hệ liên kết giữa các đối tượng địa lý cùng hoặc khác kiểu | O | N | Text |
|
| 3 | Thuộc tính đối tượng | Định nghĩa các đặc tính của kiểu đối tượng địa lý | C | N | Text | Mục thông tin này là bắt buộc, nếu tên thuộc tính đối tượng có tại mục 2.5 |
| 3.1 | Tên | Tên thuộc tính đối tượng | M | 1 | Text |
|
| 3.2 | Định nghĩa | Định nghĩa hoặc mô tả bằng tiếng Việt về thuộc tính đối tượng | M | 1 | Text |
|
| 3.3 | Mã | Mã duy nhất trong danh mục được gán cho thuộc tính đối tượng | O | 1 | Text |
|
| 3.4 | Kiểu dữ liệu | Kiểu dữ liệu của các giá trị thuộc tính | M | 1 | Text |
|
| 3.5 | Đơn vị đo | Đơn vị đo được sử dụng để xác định giá trị thuộc tính đối tượng | O | 1 | Text |
|
| 3.6 | Danh sách giá trị | Danh sách các giá trị mà thuộc tính đối tượng có thể nhận | C | 1 | Text | Thông tin này là bắt buộc, nếu kiểu miền giá trị của thuộc tính là 0 hoặc 1 |
| 4 | Giá trị thuộc tính đối tượng | Định nghĩa một giá trị trong danh sách các giá trị của thuộc tính đối tượng | C |
|
| Mục thông tin này là bắt buộc, nếu kiểu miền giá trị của thuộc tính là 0 hoặc 1 |
| 4.1 | Nhãn | Nhãn duy nhất mô tả một giá trị của thuộc tính đối tượng | M | 1 | Text |
|
| 4.2 | Mã | Mã duy nhất được gán cho giá trị của thuộc tính đối tượng | M | 1 | Text |
|
| 4.3 | Mô tả | Định nghĩa hoặc mô tả bằng tiếng Việt về giá trị của thuộc tính đối tượng | O | 1 | Text |
|
| 5 | Quan hệ đối tượng | Định nghĩa các quan hệ liên giữa các đối tượng địa lý cùng hoặc khác kiểu | C | N |
| Mục thông tin này là bắt buộc nếu tên quan hệ đối tượng có trong mục 2.6 |
| 5.1 | Tên | Tên quan hệ | M | 1 | Text |
|
| 5.2 | Định nghĩa | Định nghĩa hoặc mô tả bằng tiếng Việt về quan hệ đối tượng | O | 1 | Text |
|
| 5.3 | Mã | Mã duy nhất trong danh mục của quan hệ đối tượng | O | 1 | Text |
|
| 5.4 | Tên các kiểu đối tượng | Tên của các kiểu đối tượng tham gia vào quan hệ | M | N | Text |
|
Giải thích từ viết tắt trong các cột của bảng trên:
Giải thích từ viết tắt:
- Từ viết tắt trong cột “Nhóm”
+ M (Mandatory): Thông tin thuộc nhóm bắt buộc.
+ O (Optional): Thông tin thuộc nhóm tuỳ chọn.
+ C (Conditional): thông tin thuộc nhóm bắt buộc nếu thoả mãn điều kiện được nêu trong cột “Ghi chú”
- Từ viết tắt trong cột “Lần xuất hiện”
+ 1: số lần xuất hiện tối đa là 1.
+ N: số lần xuất hiện có thể nhiều hơn 1.
- Giải thích thuật ngữ trong cột “Kiểu dữ liệu”
+ Text: Kiểu dữ liệu văn bản
+ Integer: Kiếu dữ liệu số nguyên
+ Date: Kiểu dữ liệu ngày, tháng, năm
- [Lớp]: Tên lớp UML tương ứng trong mô hình khái niệm
- [Thuộc tính]: Tên thuộc tính tương ứng của lớp UML trong mô hình khái niệm
- [Vai trò liên kết]: Tên vai trò trong quan hệ liên kết giữa các lớp UML trong mô hình khái niệm.
Phụ lục G
DANH MỤC ĐỐI TƯỢNG ĐỊA LÝ CƠ SỞ QUỐC GIA
1. Nguyên tắc xây dựng danh mục đối tượng địa lý cơ sở quốc gia
1.1. Quy tắc gán mã đối tượng địa lý cơ sở quốc gia.
Mã tên kiểu đối tượng địa lý trong “Danh mục đối tượng địa lý cơ sở quốc gia” có 4 ký tự, gồm 2 chữ cái Latinh (trừ chữ F, I, J, W, Z) và 2 chữ số Ả rập, đặt theo các nguyên tắc sau đây:
1.1.1. Ký tự thứ nhất là chữ cái Latinh viết hoa thay cho tên chủ đề dữ liệu, lần lượt từ chữ A đến chữ Y (không sử dụng chữ F, I, J, W. Z) trong bộ chữ cái Latinh theo thứ tự của thứ tự chủ đề dữ liệu.
1.1.2. Ký tự thứ hai là chữ cái Latinh viết hoa thay cho tên nhóm trong từng chủ đề dữ liệu, lần lượt từ chữ A đến chữ Y (không sử dụng chữ F, I, J, W, Z) theo thứ tự của nhóm đối tượng địa lý trong từng chủ đề dữ liệu.
1.1.3. Hai (2) ký tự tiếp theo là hai chữ số Ả rập, bắt đầu từ 01 lần lượt theo thứ tự của tên kiểu đối tượng trong mỗi nhóm đối tượng.
1.2. Mã thuộc tính của đối tượng địa lý cơ sở quốc gia.
Mã thuộc tính đối tượng địa lý có 3 ký tự là chữ cái Latinh viết hoa, được đặt theo các nguyên tắc sau đây:
1.2.1. Ký tự thứ nhất là chữ cái đầu tiên của từ thứ nhất trong tên thuộc tính đối tượng.
1.2.2. Hai (2) ký tự tiếp theo là hai trong số các ký tự xuất hiện trong các từ còn lại của tên thuộc tính (ưu tiên lấy chữ cái đầu tiên nếu mã không trùng với các mã thuộc tính đối tượng đã có trong danh mục) sao cho tạo sự liên tưởng đến tên thuộc tính đối tượng.
1.3. Nguyên tắc mở rộng Danh mục đối tượng địa lý cơ sở quốc gia.
1.3.1. Không được định nghĩa lại các kiểu đối tượng đã có trong danh mục đối tượng địa lý cơ sở quốc gia.
1.3.2. Được bổ sung thêm các thuộc tính đối tượng, quan hệ đối tượng cho các kiểu đối tượng đã có trong danh mục đối tượng địa lý cơ sở quốc gia.
1.3.3. Được định nghĩa bổ sung miền giá trị cho các thuộc tính đối tượng.
1.3.4. Được định nghĩa bổ sung thêm kiểu, thuộc tính, quan hệ đối tượng chưa có hoặc phân loại chi tiết từ các kiểu đối tượng đã có trong danh mục đối tượng địa lý cơ sở quốc gia.
2. Danh mục đối tượng địa lý cơ sở quốc gia
2.1. Thông tin chung về danh mục
| Tên | Danh mục đối tượng địa lý cơ sở quốc gia |
| Phạm vi | Thông tin địa lý cơ sở quốc gia |
| Lĩnh vực ứng dụng | Các hoạt động xây dựng, cập nhật cơ sở dữ liệu địa lý trên cả nước |
| Phiên bản | 2.0 |
| Ngày ban hành | Ngày 31 tháng 8 năm 2020 |
| Cơ quan ban hành | Bộ Tài nguyên và Môi trường |
| Địa chỉ | Số 10, đường Tôn Thất Thuyết, Hà Nội |
| Số điện thoại | (0243) 7956868 |
| Số fax | (0243) 8359221 |
| Địa chỉ thư điện tử |
2.2. Các định nghĩa kiểu đối tượng
2.2.1. Biên giới quốc gia, địa giới hành chính – A
AA - Biên giới quốc gia khác
| Tên | Biên giới quốc gia trên không |
| Mã | AA01 |
| Mô tả | Mặt thẳng đứng từ biên giới quốc gia trên đất liền và biên giới quốc gia trên biển lên vùng trời |
| Các thuộc tính | loại hiện trạng pháp lý, quốc gia liền kề |
|
|
|
| Tên | Biên giới quốc gia trong lòng đất |
| Mã | AA02 |
| Mô tả | Mặt thẳng đứng từ biên giới quốc gia trên đất liền và biên giới quốc gia trên biển xuống lòng đất |
| Các thuộc tính | loại hiện trạng pháp lý, quốc gia liền kề |
AB - Biên giới quốc gia trên biển
| Tên | Cột mốc điểm cơ sở |
| Mã | AB01 |
| Mô tả | Là mốc đánh dấu điểm cơ sở |
| Các thuộc tính | số hiệu điểm, tên |
| Tên | Điểm cơ sở |
| Mã | AB02 |
| Mô tả | Điểm ngoài cùng nhất nhô ra biển tại mức nước thủy triều thấp nhất trung bình nhiều năm |
| Các thuộc tính | số hiệu điểm, kinh độ, vĩ độ, độ cao, tên |
| Tên | Đường biên giới quốc gia trên biển |
| Mã | AB03 |
| Mô tả | Đường ranh giới phía ngoài lãnh hải của đất liền, lãnh hải của đảo, lãnh hải của các quần đảo, được hoạch định và đánh dấu bằng các tọa độ trên hải đồ theo quy định của Công ước Liên Hợp Quốc về Luật biển và các Điều ước quốc tế |
| Các thuộc tính | loại hiện trạng pháp lý, quốc gia liền kề |
| Tên | Đường cơ sở |
| Mã | AB04 |
| Mô tả | Đường gấp khúc nối liền các điểm cơ sở |
| Các thuộc tính |
|
| Tên | Đường ranh giới phía ngoài vùng đặc quyền kinh tế |
| Mã | AB05 |
| Mô tả | Đương cách đêu đường cơ sở 200 hải lý ra phıa biên |
| Các thuộc tính |
|
| Tên | Đường ranh giới phía ngoài vùng tiếp giáp lãnh hải |
| Mã | AB06 |
| Mô tả | Đường cách đều đường cơ sở 24 hải lý ra phía biên |
| Các thuộc tính |
|
| Tên | Lãnh hải |
| Mã | AB07 |
| Mô tả | La vùng biển có chiều rộng 12 hải lý tính từ đường cơ sở ra phía biển |
| Các thuộc tính |
|
| Tên | Ranh giới ngoài thềm lục địa |
| Mã | AB08 |
| Mô tả | Là mep ngoai của rıa luc địa. Trường hợp mép ngoài của rìa lục địa này cách đường cơ sở chưa đủ 200 hải lý thì được kéo dài đến 200 hải lý tính từ đường cơ sở. Trong trường hợp mép ngoài của rìa lục địa này vượt quá 200 hải lý tính từ đường cơ sở thì được kéo dài không quá 350 hải lý tính từ đường cơ sở hoặc không quá 100 hải lý tính từ đường đẳng sâu 2.500 mét (m) |
| Các thuộc tính |
|
| Tên | Thềm lục địa |
| Mã | AB09 |
| Mô tả | Vùng đáy biển và lòng đất dưới đáy biển, tiếp liền và nằm ngoài lãnh hải Việt Nam, trên toàn bộ phần kéo dài tự nhiên của lãnh thổ đất liền, các đảo và quần đảo của Việt Nam cho đến mép ngoài của rìa lục địa |
| Các thuộc tính |
|
| Tên | Vùng đặc quyền kinh tế |
| Mã | AB10 |
| Mô tả | Vùng biển tiếp liền và nằm ngoài lãnh hải Việt Nam, hợp với lãnh hải thành một vùng biển có chiều rộng 200 hải lý tính từ đường cơ sở |
| Các thuộc tính |
|
| Tên | Vùng nội thủy |
| Mã | AB11 |
| Mô tả | Vùng nước tiếp giáp với bờ biển, ở phía trong đường cơ sở và là bộ phận lãnh thổ của Việt Nam |
| Các thuộc tính |
|
| Tên | Vùng nước lịch sử |
| Mã | AB12 |
| Mô tả | Vùng nước do điều kiện địa lý đặc biệt có quá trình quản lý, khai thác, sử dụng lâu đời được thỏa thuận giữa các quốc gia có liên quan |
| Các thuộc tính |
|
| Tên | Vùng tiếp giáp lãnh hải |
| Mã | AB13 |
| Mô tả | Vùng biển tiếp liền và nằm ngoài lãnh hải Việt Nam, có chiều rộng 12 hải lý tính từ ranh giới ngoài của lãnh hải |
| Các thuộc tính |
|
AC - Biên giới quốc gia trên đất liền
| Tên | Đường biên giới quốc gia trên đất liền |
| Mã | AC01 |
| Mô tả | Đường ranh giới được xác định trên thực địa bằng hệ thống mốc quốc giới để phân định chủ quyền trên đất liền giữa hai quốc gia kề cạnh nhau |
| Các thuộc tính | loại hiện trạng pháp lý, quốc gia liền kề, chiều dài |
| Tên | Mốc quốc giới |
| Mã | AC02 |
| Mô tả | Mốc đánh dấu vị trí đường biên giới quốc gia trên đât liên |
| Các thuộc tính | số hiệu mốc, vĩ độ, kinh độ |
| Tên | Vùng lãnh thổ quốc gia trên đất liền |
| Mã | AC03 |
| Mô tả | Vùng đất nằm trong đường biên giới quốc gia trên đất liền |
| Các thuộc tính |
|
AD - Địa giới hành chính trên đất liền
| [3](được bãi bỏ) |
|
|
|
|
|
|
|
|
|
|
| Tên | Địa phận đơn vị[4] hành chính cấp tỉnh |
| Mã | AD02 |
| Mô tả | Phần lãnh thổ thuộc quản lý hành chính của đơn vị hành chính cấp tỉnh |
| Các thuộc tính | mã đơn vị hành chính, tên, diện tích, số dân |
| Tên | Địa phận đơn vị[5] hành chính cấp xã |
| Mã | AD03 |
| Mô tả | Phần lãnh thổ thuộc quản lý hành chính của đơn vị hành chính cấp xã |
| Các thuộc tính | mã đơn vị hành chính, tên, diện tích, số dân |
| [6](được bãi bỏ) |
|
|
|
|
|
|
|
|
|
|
| Tên | Đường địa giới đơn vị[7] hành chính cấp tỉnh |
| Mã | AD05 |
| Mô tả | Đường ranh giới phân định phạm vi quản lý hành chính của đơn vị hành chính cấp tỉnh. |
| Các thuộc tính | loại hiện trạng pháp lý, chiều dài |
| Tên | Đường địa giới đơn vị[8] hành chính cấp xã |
| Mã | AD06 |
| Mô tả | Đường ranh giới phân định phạm vi quản lý hành chính của đơn vị hành chính cấp xã. |
| Các thuộc tính | loại hiện trạng pháp lý, chiều dài |
| [9](được bãi bỏ) |
|
|
|
|
|
|
|
|
|
|
| Tên | Mốc địa giới đơn vị[10] hành chính cấp tỉnh |
| Mã | AD08 |
| Mô tả | Mốc đánh dấu vị trí đường địa giới đơnvị hành chính cấp tỉnh. |
| Các thuộc tính | số hiệu mốc, tọa độ X, tọa độ Y |
| Tên | Mốc địa giới đơn vị[11] hành chính cấp xã |
| Mã | AD09 |
| Mô tả | Mốc đánh dấu vị trí đường địa giới đơn vị hành chính cấp xã. |
| Các thuộc tính | số hiệu mốc, tọa độ X, tọa độ Y |
AE - Ranh giới hành chính trên biển
| [12](được bãi bỏ) |
|
|
|
|
|
|
|
|
|
|
| Tên | Địa phận đơn vị[13] hành chính cấp tỉnh trên biển |
| Mã | AE02 |
| Mô tả | Phần lãnh thổ thuộc quản lý hành chính của đơn vị hành chính cấp tỉnh trên biển |
| Các thuộc tính | mã đơn vị hành chính, tên, diện tích |
| Tên | Địa phận đơn vị[14] hành chính cấp xã trên biển |
| Mã | AE03 |
| Mô tả | Phần lãnh thổ thuộc quản lý hành chính của đơn vị hành chính cấp xã trên biển |
| Các thuộc tính | mã đơn vị hành chính, tên, diện tích |
| [15](được bãi bỏ) |
|
|
|
|
|
|
|
|
|
|
| Tên | Đường ranh giới đơn vị[16] hành chính cấp tỉnh trên biển |
| Mã | AE05 |
| Mô tả | Đường ranh giới phân định phạm vi quản lý hành chính của đơn vị hành chính cấp tỉnh trên biển |
| Các thuộc tính | loại hiện trạng pháp lý, chiều dài |
| Tên | Đường ranh giới đơn vị[17] hành chính cấp xã trên biển |
| Mã | AE06 |
| Mô tả | Đường ranh giới phân định phạm vi quản lý hành chính của đơn vị hành chính cấp xã trên biển |
| Các thuộc tính | loại hiện trạng pháp lý, chiều dài |
2.2.2. Cơ sở đo đạc - B
BA – Điểm gốc đo đạc quốc gia
| Tên | Điểm gốc độ cao quốc gia |
| Mã | BA01 |
| Mô tả | Là điểm có dấu mốc cố định, lâu dài gắn với số liệu gốc đo đạc độ cao quốc gia |
| Các thuộc tính | số hiệu điểm |
| Tên | Điểm gốc tọa độ quốc gia |
| Mã | BA02 |
| Mô tả | Là điểm có dấu mốc cố định, lâu dài gắn với số liệu gốc đo đạc tọa độ quốc gia |
| Các thuộc tính | số hiệu điểm |
| Tên | Điểm gốc trọng lực quốc gia |
| Mã | BA03 |
| Mô tả | Là điểm có dấu mốc cố định, lâu dài gắn với số liệu gốc đo đạc trọng lực quốc gia |
| Các thuộc tính | số hiệu điểm |
BB – Điểm đo đạc chuyên ngành
| Tên | Điểm độ cao cơ sở chuyên ngành. |
| Mã | BB01 |
| Mô tả | Là các điểm gắn với mốc độ cao trong mạng lưới độ cao cơ sở chuyên ngành |
| Các thuộc tính | số hiệu điểm, loại mốc |
| Tên | Điểm toạ độ cơ sở chuyên ngành |
| Mã | BB02 |
| Mô tả | Là các điểm gắn với mốc tọa độ trong mạng lưới tọa độ cơ sở chuyên ngành |
| Các thuộc tính | số hiệu điểm, loại mốc |
| Tên | Điểm trọng lực cơ sở chuyên ngành |
| Mã | BB03 |
| Mô tả | Là các điểm gắn với mốc trọng lực trong mạng lưới trọng lực cơ sở chuyên ngành |
| Các thuộc tính | số hiệu điểm, loại mốc |
BC – Điểm đo đạc quốc gia
| Tên | Điểm độ cao quốc gia |
| Mã | BC01 |
| Mô tả | Điểm gắn với mốc đo đạc độ cao quốc gia, được thiết lập theo tiêu chuẩn, quy chuẩn kỹ thuật quốc gia |
| Các thuộc tính | số hiệu điểm, loại mốc |
| Tên | Điểm toạ độ quốc gia |
| Mã | BC02 |
| Mô tả | Điểm gắn với mốc đo đạc tọa độ quốc gia, được thiết lập theo tiêu chuẩn, quy chuẩn kỹ thuật quốc gia |
| Các thuộc tính | số hiệu điểm, loại mốc |
| Tên | Điểm tọa độ và độ cao quốc gia |
| Mã | BC03 |
| Mô tả | Điểm gắn với mốc đo đạc tọa độ và độ cao quốc gia, được thiết lập theo tiêu chuẩn, quy chuẩn kỹ thuật quốc gia |
| Các thuộc tính | số hiệu điểm, loại mốc |
| Tên | Điểm trọng lực quốc gia |
| Mã | BC04 |
| Mô tả | Điểm gắn với mốc đo đạc trọng lực quốc gia, được thiết lập theo tiêu chuẩn, quy chuẩn kỹ thuật quốc gia |
| Các thuộc tính | số hiệu điểm, loại mốc |
BD – Trạm định vị vệ tinh
| Tên | Trạm định vị vệ tinh chuyên ngành |
| Mã | BD01 |
| Mô tả | Là trạm cố định trên mặt đất dùng để thu nhận tín hiệu định vị từ vệ tinh, xử lý, truyền thông tin phục vụ hoạt động đo đạc và bản đồ chuyên ngành |
| Các thuộc tính | tên, loại trạm định vị vệ tinh |
| Tên | Trạm định vị vệ tinh quốc gia |
| Mã | BD02 |
| Mô tả | Là trạm cố định trên mặt đất được xây dựng theo quy chuẩn kỹ thuật quốc gia, quy định kỹ thuật, dùng để thu nhận tín hiệu định vị từ vệ tinh, xử lý, truyền thông tin phục vụ hoạt động đo đạc và bản đồ. Trạm định vị vệ tinh quốc gia bao gồm trạm tham chiếu cơ sở hoạt động liên tục và trạm tham chiếu hoạt động liên tục |
| Các thuộc tính | tên, loại trạm định vị vệ tinh |
2.2.3. Dân cư - C
CA - Cư trú
| Tên | Khối nhà |
| Mã | CA01 |
| Mô tả | Đồ hình cơ bản của khối nhà được vẽ theo chân các nhà ở riêng lẻ nằm sát nhau và cùng nhóm số tầng quy định |
| Các thuộc tính | mức độ kiên cố, nhóm số tầng, nhóm chiều cao |
| Tên | Khu dân cư |
| Mã | CA02 |
| Mô tả | Nơi tập trung dân cư sinh sống trong phạm vi một khu vực nhất định |
| Các thuộc tính | loại khu dân cư |
| Tên | Khu phố |
| Mã | CA03 |
| Mô tả | Đồ hình cơ bản của khu phố phân chia theo các đường phố |
| Các thuộc tính |
|
| Tên | Nhà |
| Mã | CA04 |
| Mô tả | Vị trí, đồ hình cơ bản của nhà |
| Các thuộc tính | loại nhà, mức độ kiên cố, chiều cao, số tầng, tên |
CB - Cơ sở sản xuất nông lâm nghiệp
| Tên | Cơ sở sản xuất giống cây, con |
| Mã | CB01 |
| Mô tả | Khu vực chuyên ươm cây giống, sản xuất con giống |
| Các thuộc tính | tên |
| Tên | Guồng nước |
| Mã | CB02 |
| Mô tả | Thiết bị hình bánh xe lớn đặt bên bờ sông, suối để phục vụ tưới hoặc chuyển đổi năng lượng của dòng nước chảy thành các dạng năng lượng có ích |
| Các thuộc tính | tên |
| Tên | Khu nuôi trồng thủy sản |
| Mã | CB03 |
| Mô tả | Khu vực mặt nước chuyên nuôi, trồng thủy, hải sản |
| Các thuộc tính | tên |
| Tên | Lâm trường |
| Mã | CB04 |
| Mô tả | Khu vực được nhà nước giao cho tổ chức sử dụng vào việc sản xuất, kinh doanh lâm nghiệp |
| Các thuộc tính | tên |
| Tên | Nông trường |
| Mã | CB05 |
| Mô tả | Khu vực được nhà nước giao cho tổ chức sử dụng vào việc sản xuất, kinh doanh nông nghiệp |
| Các thuộc tính | tên |
| Tên | Ruộng muối |
| Mã | CB06 |
| Mô tả | Khu vực chuyên sản xuất muối bằng cách phơi nước biển |
| Các thuộc tính | tên |
| Tên | Trang trại |
| Mã | CB07 |
| Mô tả | Khu vực sản xuất nông nghiệp có qui mô vừa và nhỏ |
| Các thuộc tính | tên |
CC - Công trình an ninh
| Tên | Đồn công an |
| Mã | CC01 |
| Mô tả | Nơi làm việc của công an tại một số địa bàn đặc thù, phức tạp về an ninh trật tự |
| Các thuộc tính | tên |
| Tên | Trụ sở công an |
| Mã | CC02 |
| Mô tả | Nơi làm việc của công an cấp tỉnh, huyện, xã |
| Các thuộc tính | tên |
| Tên | Trại cải tạo |
| Mã | CC03 |
| Mô tả | Nơi giam giữ, cải tạo phạm nhân |
| Các thuộc tính | tên |
| Tên | Trung tâm phòng cháy chữa cháy |
| Mã | CC04 |
| Mô tả | Trụ sở cảnh sát phòng cháy và chữa cháy |
| Các thuộc tính | tên |
CD - Công trình công nghiệp
| Tên | Bể chứa nhiên liệu |
| Mã | CD01 |
| Mô tả | Bể chứa xăng, dầu và các loại chất lỏng khác không phải nước |
| Các thuộc tính | tên, loại công trình công nghiệp |
| Tên | Công trình thủy điện |
| Mã | CD02 |
| Mô tả | Công trình xây dựng để sản xuất điện từ năng lượng nước |
| Các thuộc tính | tên, loại công trình công nghiệp |
| Tên | Cột tháp điện gió |
| Mã | CD03 |
| Mô tả | Thiết bị dùng sức gió để biến đổi động năng của gió thành điện năng |
| Các thuộc tính | tên, loại công trình công nghiệp, chiều cao |
| Tên | Cửa hầm lò của mỏ |
| Mã | CD04 |
| Mô tả | Nơi ra, vào của các loại đường hầm khai thác |
| Các thuộc tính | tên, loại công trình công nghiệp |
| Tên | Giàn khoan, tháp khai thác |
| Mã | CD05 |
| Mô tả | Cấu trúc dùng để khoan, khai thác dầu, khí thiên nhiên |
| Các thuộc tính | tên, loại công trình công nghiệp, chiều cao |
| Tên | Kho |
| Mã | CD06 |
| Mô tả | Nơi có nhà, bãi chuyên cất giữ, chứa nguyên liệu, nhiên liệu, vật tư, sản phẩm |
| Các thuộc tính | tên, loại công trình công nghiệp |
| Tên | Khu khai thác |
| Mã | CD07 |
| Mô tả | Khu vực khai thác khoáng sản và vật liệu (đất, cát, đá…) |
| Các thuộc tính | tên, loại công trình công nghiệp |
| Tên | Lò nung |
| Mã | CD08 |
| Mô tả | Lò nung gạch, vôi, đồ gốm sành sứ… |
| Các thuộc tính | tên, loại công trình công nghiệp |
| Tên | Nhà máy |
| Mã | CD09 |
| Mô tả | Nơi có công trình, thiết bị sản xuất hàng hóa, chế biến nông, lâm, thủy sản, năng lượng, xây dựng. Không bao gồm nhà máy nước |
| Các thuộc tính | tên, loại công trình công nghiệp |
| Tên | Ống khói |
| Mã | CD10 |
| Mô tả | Ống dẫn khí thải ra ngoài không trung của các nhà máy |
| Các thuộc tính | loại công trình công nghiệp |
| Tên | Trạm biến áp |
| Mã | CD11 |
| Mô tả | Nơi cung cấp điện cho cả một hệ thống mạng lưới điện. Đồng thời trạm biến áp cũng là nơi thực hiện các quá trình biến đổi điện năng từ cấp điện áp này sang cấp điện áp khác để phù hợp với yêu cầu sử dụng. |
| Các thuộc tính | tên, loại công trình công nghiệp |
| Tên | Trạm chiết khí hóa lỏng |
| Mã | CD12 |
| Mô tả | Công trình xây dựng ngành dầu khí |
| Các thuộc tính | tên, loại công trình công nghiệp |
CE - Công trình giáo dục
| Tên | Trung tâm giáo dục thường xuyên |
| Mã | CE01 |
| Mô tả | Cơ sở giáo dục thường xuyên, thực hiện các chương trình giáo dục theo định hướng phát triển, nâng cao dân trí của Nhà nước |
| Các thuộc tính | tên |
| Tên | Trung tâm kỹ thuật tổng hợp - hướng nghiệp |
| Mã | CE02 |
| Mô tả | Cơ sở giáo dục của cấp học giáo dục phổ thông, thực hiện các chương trình giáo dục tổng hợp, hướng nghiệp |
| Các thuộc tính | tên |
| Tên | Trường cao đẳng |
| Mã | CE03 |
| Mô tả | Cơ sở giáo dục đào tạo bậc cao đẳng |
| Các thuộc tính | tên |
| Tên | Trường đại học |
| Mã | CE04 |
| Mô tả | Cơ sở giáo dục đào tạo bậc đại học |
| Các thuộc tính | tên |
| Tên | Trường dân tộc nội trú |
| Mã | CE05 |
| Mô tả | Cơ sở giáo dục của loại trường chuyên biệt dành cho con em dân tộc thiểu số, con em gia đình các dân tộc định cư lâu dài tại vùng có điều kiện kinh tế - xã hội đặc biệt khó khăn |
| Các thuộc tính | tên |
| Tên | Trường dạy nghề |
| Mã | CE06 |
| Mô tả | Cơ sở giáo dục của cấp học giáo dục nghề nghiệp |
| Các thuộc tính | tên |
| Tên | Trường giáo dưỡng |
| Mã | CE07 |
| Mô tả | Cơ sở giáo dục của loại trường chuyên biệt, để giáo dục người chưa thành niên vi phạm pháp luật |
| Các thuộc tính | tên |
| Tên | Trường mầm non |
| Mã | CE08 |
| Mô tả | Cơ sở giáo dục của cấp học mầm non |
| Các thuộc tính | tên |
| Tên | Trường phổ thông có nhiều cấp học |
| Mã | CE09 |
| Mô tả | Cơ sở giáo dục có chương trình đào tạo từ hai bậc học trở lên |
| Các thuộc tính | tên |
| Tên | Trường phổ thông năng khiếu |
| Mã | CE10 |
| Mô tả | Cơ sở giáo dục của loại trường chuyên biệt, dành để đào tạo các học sinh phổ thông có năng khiếu nghệ thuật, thể dục, thể thao |
| Các thuộc tính | tên |
| Tên | Trường tiểu học |
| Mã | CE11 |
| Mô tả | Cơ sở giáo dục đào tạo bậc tiểu học |
| Các thuộc tính | tên |
| Tên | Trường trung học cơ sở |
| Mã | CE12 |
| Mô tả | Cơ sở giáo dục đào tạo bậc trung học cơ sở |
| Các thuộc tính | tên |
| Tên | Trường trung học phổ thông |
| Mã | CE13 |
| Mô tả | Cơ sở giáo dục đào tạo bậc trung học phổ thông |
| Các thuộc tính | tên |
CG - Công trình phụ trợ
| Tên | Bậc thềm |
| Mã | CG01 |
| Mô tả | Bậc lên xuống các công trình xây dựng |
| Các thuộc tính |
|
| Tên | Cầu thang ngoài trời |
| Mã | CG02 |
| Mô tả | Cầu thang lên xuống ở ngoài trời |
| Các thuộc tính |
|
| Tên | Hành lang |
| Mã | CG03 |
| Mô tả | Lối đi có mái che nối các công trình xây dựng |
| Các thuộc tính |
|
| Tên | Lối xuống tầng hầm |
| Mã | CG04 |
| Mô tả | Phần đường dốc dẫn lên, xuống tầng hầm của các công trình xây dựng |
| Các thuộc tính |
|
CH - Công trình quốc phòng
| Tên | Cửa khẩu |
| Mã | CH01 |
| Mô tả | Nơi thực hiện xuất, nhập cảnh, quá cảnh, xuất, nhập khẩu và qua lại biên giới giữa hai quốc gia |
| Các thuộc tính | tên |
| Tên | Doanh trại quân đội |
| Mã | CH02 |
| Mô tả | Khu vực chuyên dành cho lực lượng quân đội cư trú, huấn luyện |
| Các thuộc tính | tên |
| Tên | Trụ sở quốc phòng |
| Mã | CH03 |
| Mô tả | Nơi làm việc của các cơ quan, tổ chức thuộc lực lượng quân đội |
| Các thuộc tính | tên |
CK - Công trình thể thao
| Tên | Bể bơi |
| Mã | CK01 |
| Mô tả | Công trình phục vụ hoạt động thể thao dưới nước |
| Các thuộc tính | tên |
| Tên | Nhà thi đấu |
| Mã | CK02 |
| Mô tả | Nhà dành cho tập luyện, thi đấu các môn thể thao các môn thể thao có khán đài |
| Các thuộc tính | tên |
| Tên | Sân gôn |
| Mã | CK03 |
| Mô tả | Khu vực có các công trình đáp ứng đủ các tiêu chuẩn của môn thể thao gôn |
| Các thuộc tính | tên |
| Tên | Sân thể thao |
| Mã | CK04 |
| Mô tả | Khu vực dành cho tập luyện, thi đấu các môn thể thao ngoài trời (Sân thể thao riêng cho từng môn; sân thể thao nhiều môn) |
| Các thuộc tính | tên |
| Tên | Sân vận động |
| Mã | CK05 |
| Mô tả | Sân thi đấu các môn thể thao ngoài trời có khán đài |
| Các thuộc tính | tên |
| Tên | Trung tâm thể dục thể thao |
| Mã | CK06 |
| Mô tả | Khu vực tổ hợp nhiều công trình thể thao |
| Các thuộc tính | tên |
| Tên | Trường đua, trường bắn |
| Mã | CK07 |
| Mô tả | Trường đua là nơi tập luyện và tổ chức thi đấu cac môn thê thao tôc đô. Trường bắn sử dụng cho tập luyện và tổ chức thi đấu môn bắn súng |
| Các thuộc tính | tên |
CL - Công trình thương mại dịch vụ
| Tên | Bãi tắm |
| Mã | CL01 |
| Mô tả | Nơi có các dịch vụ giải trí trên bãi biển |
| Các thuộc tính | tên |
| Tên | Bưu cục |
| Mã | CL02 |
| Mô tả | Bưu cục là đơn vị tổ chức nhỏ hơn bưu điện. Một bưu điện có thể có nhiều bưu cục |
| Các thuộc tính | tên |
| Tên | Bưu điện |
| Mã | CL03 |
| Mô tả | Bưu điện là cơ sở của hệ thống bưu chính cung cấp dịch vụ gửi, tiếp nhận, phân loại, xử lý, truyền tải thư từ và cung cấp các dịch vụ có liên quan như hộp thư, bưu chính và chuyển phát hàng hóa |
| Các thuộc tính | tên |
| Tên | Các công trình dịch vụ khác |
| Mã | CL04 |
| Mô tả | Nơi tập trung các hoạt động cung cấp các dịch vụ, mua bán hàng hóa khác |
| Các thuộc tính | tên |
| Tên | Chợ |
| Mã | CL05 |
| Mô tả | Khu vực tập trung các hoạt động mua bán hàng hóa theo hình thức truyền thống |
| Các thuộc tính | tên |
| Tên | Cửa hàng |
| Mã | CL06 |
| Mô tả | Nơi chuyên bán hàng hóa có quy mô nhỏ lẻ |
| Các thuộc tính | tên |
| Tên | Điểm bưu điện - văn hóa xã |
| Mã | CL07 |
| Mô tả | Nơi cung cấp các dịch vụ bưu chính, viễn thông cơ bản kết hợp phổ biến thông tin và đọc sách báo miễn phí của ngành Bưu điện cho người dân vùng nông thôn |
| Các thuộc tính | tên |
| Tên | Khách sạn |
| Mã | CL08 |
| Mô tả | Công trình xây dựng phục vụ các dịch vụ lưu trú, ăn uống và hội họp |
| Các thuộc tính | tên |
| Tên | Ngân hàng |
| Mã | CL09 |
| Mô tả | Trụ sở của các tổ chức tín dụng |
| Các thuộc tính | tên |
| Tên | Nhà hàng |
| Mã | CL10 |
| Mô tả | Nơi chuyên kinh doanh các dịch vụ ăn uống, giải khát |
| Các thuộc tính | tên |
| Tên | Nhà khách |
| Mã | CL11 |
| Mô tả | Công trình xây dựng phục vụ các dịch vụ lưu trú, bao gồm nhà khách, nhà nghỉ |
| Các thuộc tính | tên |
| Tên | Nhà lắp đặt thiết bị thông tin |
| Mã | CL12 |
| Mô tả | Công trình kỹ thuật phục vụ thông tin truyền thông |
| Các thuộc tính | tên |
| Tên | Siêu thị |
| Mã | CL13 |
| Mô tả | Cơ sở thương mại có cửa hàng hiện đại; kinh doanh tồng hợp hoặc chuyên doanh; đáp ứng các tiêu chuẩn về diện tích kinh doanh, trang bị kỹ thuật |
| Các thuộc tính | tên |
| Tên | Trạm điện thoại công cộng |
| Mã | CL14 |
| Mô tả | Nơi đặt máy điện thoại công cộng |
| Các thuộc tính | tên |
| Tên | Trạm xăng, dầu |
| Mã | CL15 |
| Mô tả | Cơ sở thương mại có thiết bị cung cấp xăng, dầu, khí đốt |
| Các thuộc tính | tên |
| Tên | Trung tâm thương mại |
| Mã | CL16 |
| Mô tả | Cơ sở thương mại đa chức năng, bao gồm tổ hợp các loại hình kinh doanh thương mại, dịch vụ được bố trí tập trung, liên hoàn trong một hoặc một số công trình kiến trúc liền kề; đáp ứng các tiêu chuẩn về diện tích kinh doanh, trang bị kỹ thuật |
| Các thuộc tính | tên |
CM - Công trình tôn giáo tín ngưỡng
| Tên | Chùa |
| Mã | CM01 |
| Mô tả | Khu vực có công trình thờ Phật |
| Các thuộc tính | tên, xếp hạng di tích |
| Tên | Cơ sở đào tạo tôn giáo |
| Mã | CM02 |
| Mô tả | Khu vực có cơ sở đào tạo người chuyên hoạt động tôn giáo bao gồm cả tu viện, nhà dòng |
| Các thuộc tính | tên, xếp hạng di tích |
| Tên | Công trình tôn giáo khác |
| Mã | CM03 |
| Mô tả | Những công trình khác của các tổ chức tôn giáo, tín ngưỡng chưa được phân loại trong nhóm này |
| Các thuộc tính | tên, xếp hạng di tích |
| Tên | Đền |
| Mã | CM04 |
| Mô tả | Khu vực có công trình thờ các nhân vật lịch sử có công với dân, với đất nước hoặc những vị thần được dân tôn sùng |
| Các thuộc tính | tên, xếp hạng di tích |
| Tên | Đình |
| Mã | CM05 |
| Mô tả | Khu vực có công trình thờ Thành hoàng làng |
| Các thuộc tính | tên, xếp hạng di tích |
| Tên | Gác chuông |
| Mã | CM06 |
| Mô tả | Tầng gác để treo chuông ở nhà thờ, chùa |
| Các thuộc tính | tên, xếp hạng di tích |
| Tên | Miếu |
| Mã | CM07 |
| Mô tả | Nơi thờ thần linh, vong hồn, bao gồm cả Am, Miếu |
| Các thuộc tính | tên, xếp hạng di tích |
| Tên | Nhà nguyện |
| Mã | CM08 |
| Mô tả | Địa điểm tôn giáo để tập hợp, cầu nguyện của đạo thiên chúa và các tổ chức tôn giáo khác |
| Các thuộc tính | tên, xếp hạng di tích |
| Tên | Nhà thờ |
| Mã | CM09 |
| Mô tả | Khu vực có công trình thờ tự của các tôn giáo không phải một trong các đạo sau: đạo Phật, đạo Cơ đốc hoặc Hồi giáo, đạo Cao Đài |
| Các thuộc tính | tên, xếp hạng di tích |
| Tên | Niệm phật đường |
| Mã | CM10 |
| Mô tả | Nơi sinh hoạt tín ngưỡng, tôn giáo và hướng dẫn phật tử tu tập |
| Các thuộc tính | tên, xếp hạng di tích |
| Tên | Thánh đường |
| Mã | CM11 |
| Mô tả | Khu vực có công trình thờ tự của đạo Cơ đốc hoặc Hồi giáo |
| Các thuộc tính | tên, xếp hạng di tích |
| Tên | Thánh thất |
| Mã | CM12 |
| Mô tả | Khu vực có công trình thờ tự của đạo Cao Đài |
| Các thuộc tính | tên, xếp hạng di tích |
| Tên | Trụ sở của tổ chức tôn giáo |
| Mã | CM13 |
| Mô tả | Nơi làm việc của tổ chức tôn giáo |
| Các thuộc tính | tên, xếp hạng di tích |
| Tên | Từ đường |
| Mã | CM14 |
| Mô tả | Nơi thờ tổ tiên của một dòng họ |
| Các thuộc tính | tên, xếp hạng di tích |
CN - Công trình văn hóa
| Tên | Bảo tàng |
| Mã | CN01 |
| Mô tả | Nơi có chức năng sưu tầm, bảo quản, nghiên cứu, trưng bày, giới thiệu di sản văn hóa, bằng chứng vật chất về thiên nhiên, con người và môi trường sống của con người, nhằm phục vụ nhu cầu nghiên cứu, học tập, tham quan và hưởng thụ văn hóa của công chúng |
| Các thuộc tính | tên |
| Tên | Chòi cao, tháp cao |
| Mã | CN02 |
| Mô tả | Các chòi, tháp cao được xây dựng kiên cố bao gồm cả tháp nhảy dù, tháp canh |
| Các thuộc tính | tên, chiều cao |
| Tên | Cổng |
| Mã | CN03 |
| Mô tả | Công trình kiến trúc đặc biệt, tiêu biểu co y nghıa văn hoa, lich sư |
| Các thuộc tính | tên |
| Tên | Công trình di tích |
| Mã | CN04 |
| Mô tả | Khu vưc có công trình được xếp hạng di tích |
| Các thuộc tính | tên, xếp hạng di tích |
| Tên | Công trình vui chơi giải trí |
| Mã | CN05 |
| Mô tả | Khu vực có công trình vui chơi giải trí phục vụ cộng đồng dân cư |
| Các thuộc tính | tên |
| Tên | Công viên |
| Mã | CN06 |
| Mô tả | Nơi có các công trình công cộng, cảnh quan thiên nhiên hay nhân tạo được bảo vệ, phục vụ nhu cầu vui chơi, giải trí và các hoạt động văn hóa |
| Các thuộc tính | tên |
| Tên | Cột cờ |
| Mã | CN07 |
| Mô tả | Công trình kiến trúc đặc biệt, dùng để treo cờ Tổ quốc |
| Các thuộc tính | tên, chiều cao |
| Tên | Cột đồng hồ |
| Mã | CN08 |
| Mô tả | Công trình kiến trúc cột gắn đồng hồ đứng độc lập mang ý nghĩa định hướng |
| Các thuộc tính | tên, chiều cao |
| Tên | Đài phun nước |
| Mã | CN09 |
| Mô tả | Công trình kiến trúc độc lập có hệ thống phun nước |
| Các thuộc tính | tên |
| Tên | Đài tưởng niệm |
| Mã | CN10 |
| Mô tả | Công trình kiến trúc để ghi nhớ các sự kiện lịch sử |
| Các thuộc tính | tên |
| Tên | Lăng tẩm |
| Mã | CN11 |
| Mô tả | Công trình kiến trúc lưu giữ, tưởng niệm người đã khuất |
| Các thuộc tính | tên, xếp hạng di tích |
| Tên | Lô cốt |
| Mã | CN12 |
| Mô tả | Công trình quân sự được xây dựng kiên cố và có lỗ châu mai để bắn ra nhiều phía, có nắp và có nơi nghỉ ngơi cho quân sĩ |
| Các thuộc tính | tên |
| Tên | Nhà hát |
| Mã | CN13 |
| Mô tả | Công trình phục vụ các hoạt động biểu diễn văn hóa, nghệ thuật |
| Các thuộc tính | tên |
| Tên | Nhà văn hóa |
| Mã | CN14 |
| Mô tả | Công trình phục vụ các hoạt động văn hóa |
| Các thuộc tính | tên |
| Tên | Quảng trường |
| Mã | CN15 |
| Mô tả | Nơi sinh hoạt chính trị, văn hóa như hội họp, mít tinh, tổ chức các lễ hội tôn giáo, lễ kỷ niệm, vui chơi, biểu diễn, giao tiếp, nghỉ ngơi |
| Các thuộc tính | tên |
| Tên | Rạp chiếu phim |
| Mã | CN16 |
| Mô tả | Công trình phục vụ trình chiếu các tác phẩm điện ảnh |
| Các thuộc tính | tên |
| Tên | Rạp xiếc |
| Mã | CN17 |
| Mô tả | Công trình phục vụ biểu diễn xiếc |
| Các thuộc tính | tên |
| Tên | Tháp cổ |
| Mã | CN18 |
| Mô tả | Công trình xây dựng, kiến trúc dạng tháp có ý nghĩa lịch sử, văn hóa |
| Các thuộc tính | tên, xếp hạng di tích |
| Tên | Thư viện |
| Mã | CN19 |
| Mô tả | Công trình chuyên phục vụ đọc, nghiên cứu, mượn sách báo, tài liệu |
| Các thuộc tính | tên |
| Tên | Triển lãm |
| Mã | CN20 |
| Mô tả | Bao gồm triển lãm và nhà trưng bày |
| Các thuộc tính | tên |
| Tên | Trung tâm hội nghị |
| Mã | CN21 |
| Mô tả | Nơi tổ chức các sự kiện chính trị, văn hóa, xã hội |
| Các thuộc tính | tên |
| Tên | Tượng đài |
| Mã | CN22 |
| Mô tả | Công trình kiến trúc nghệ thuật để ghi nhớ nhân vật hoặc sự kiện lịch sử |
| Các thuộc tính | tên, chiều cao |
| Tên | Vườn hoa |
| Mã | CN23 |
| Mô tả | Khu vực không gian xanh của các khu dân cư trong đô thị |
| Các thuộc tính | tên |
CO – Công trình xử lý chất thải, nước thải
| Tên | Bãi chôn lấp rác |
| Mã | CO01 |
| Mô tả | Khu vực chôn lấp rác, chất thải |
| Các thuộc tính | tên |
| Tên | Cơ sở xử lý chất thải nguy hại |
| Mã | CO02 |
| Mô tả | Nơi có công trình, thiết bị xử lý chất thải nguy hại |
| Các thuộc tính | tên |
| Tên | Cơ sở xử lý chất thải rắn |
| Mã | CO03 |
| Mô tả | Nơi có công trình, thiết bị xử lý chất thải rắn |
| Các thuộc tính | tên |
| Tên | Cơ sở xử lý nước thải |
| Mã | CO04 |
| Mô tả | Nơi có công trình, thiết bị xử lý nước thải |
| Các thuộc tính | tên |
| Tên | Khu xử lý chất thải |
| Mã | CO05 |
| Mô tả | Khu vực có liên hợp các cơ sở xử lý chất thải |
| Các thuộc tính | tên |
| Tên | Trạm trung chuyển chất thải rắn |
| Mã | CO06 |
| Mô tả | Khu vực có công trình lưu giữ để trung chuyển chất thải rắn |
| Các thuộc tính | tên |
CP - Công trình y tế
| Tên | Bệnh viện |
| Mã | CP01 |
| Mô tả | Khu vực công trình quy mô lớn có trang thiết bị y tế, công nghệ đồng bộ và đội ngũ thày thuốc chuyên phục vụ khám và chữa bệnh |
| Các thuộc tính | cấp y tế, tên |
| Tên | Cơ sở phòng chống dịch bệnh |
| Mã | CP02 |
| Mô tả | Khu vực công trình được xây dựng phục vụ việc phòng chống dịch bệnh |
| Các thuộc tính | cấp y tế, tên |
| Tên | Cơ sở y tế khác |
| Mã | CP03 |
| Mô tả | Nơi phục vụ các loại dịch vụ y tế khác |
| Các thuộc tính | cấp y tế, tên |
| Tên | Nhà hộ sinh |
| Mã | CP04 |
| Mô tả | Cơ sở y tế chỉ chăm sóc mẹ và trẻ sơ sinh |
| Các thuộc tính | cấp y tế, tên |
| Tên | Phòng khám |
| Mã | CP05 |
| Mô tả | Các phòng khám đa khoa, khám chuyên khoa khu vực |
| Các thuộc tính | cấp y tế, tên |
| Tên | Trạm y tế |
| Mã | CP06 |
| Mô tả | Cơ sở y tế chuyên phục vụ khám bệnh, chữa bệnh tuyến phường, xã |
| Các thuộc tính | cấp y tế, tên |
| Tên | Trung tâm điều dưỡng |
| Mã | CP07 |
| Mô tả | Cơ sở y tế điều trị, điều dưỡng và phục hồi chức năng theo ngành nghề (Bao gồm cả trung tâm phục hồi chức năng) |
| Các thuộc tính | cấp y tế, tên |
| Tên | Trung tâm y tế |
| Mã | CP08 |
| Mô tả | Cơ sở y tế chuyên phục vụ khám bệnh, chữa bệnh tuyến quận, huyện, thị xã (Bao gồm cả trung tâm y tế dự phòng) |
| Các thuộc tính | cấp y tế, tên |
CQ- Địa chỉ
| Tên | Địa chỉ |
| Mã | CQ01 |
| Mô tả | Điểm xác định vi trı của đối tượng địa lý mang địa chı |
| Các thuộc tính | địa chỉ |
CR - Hạ tầng kỹ thuật khác trên đất liền
| Tên | Cơ sở hỏa táng |
| Mã | CR01 |
| Mô tả | Công trình xây dựng phục vụ việc hỏa táng, điện táng |
| Các thuộc tính | tên |
| Tên | Công trình đang xây dựng |
| Mã | CR02 |
| Mô tả | Khu vực các công trình xây dựng đang thi công, chưa hoàn thành |
| Các thuộc tính | tên |
| Tên | Công trình xử lý bùn |
| Mã | CR03 |
| Mô tả | Khu vực có công trình xử lý bùn. |
| Các thuộc tính | tên |
| Tên | Công trình xử lý nước sạch |
| Mã | CR04 |
| Mô tả | Khu vực có công trình xử lý nước sạch, không phải nhà máy nước |
| Các thuộc tính | tên |
| Tên | Cột đèn chiếu sáng |
| Mã | CR05 |
| Mô tả | Vị trí cột đèn chiếu sáng công cộng |
| Các thuộc tính | chiều cao |
| Tên | Cột điện |
| Mã | CR06 |
| Mô tả | Vị trí cột đỡ dây tải điện |
| Các thuộc tính | chiều cao |
| Tên | Cột thông tin |
| Mã | CR07 |
| Mô tả | Vị trí cột đỡ dây thông tin |
| Các thuộc tính | chiều cao |
| Tên | Đường cống thoát nước |
| Mã | CR08 |
| Mô tả | Nơi có đường cống dẫn chuyển để thoát nước |
| Các thuộc tính |
|
| Tên | Đường dây tải điện |
| Mã | CR09 |
| Mô tả | Hệ thống đường dây để truyền tải và phân phối điện |
| Các thuộc tính | điện áp |
| Tên | Đường dây thông tin |
| Mã | CR10 |
| Mô tả | Hệ thống đường dây để truyền tải tín hiệu thông tin |
| Các thuộc tính |
|
| Tên | Đường ống dẫn |
| Mã | CR11 |
| Mô tả | Đường ống dẫn chuyển (nước,khí, dầu) trên mặt đất |
| Các thuộc tính | loại ống dẫn |
| Tên | Giếng kiểm tra công trình ngầm |
| Mã | CR12 |
| Mô tả | Vị trí để xuống lắp đặt, bảo trì công trình ngầm |
| Các thuộc tính | tên |
| Tên | Họng nước chữa cháy |
| Mã | CR13 |
| Mô tả | Nơi có thiết bị chuyên dụng được lắp trên đường ống cấp nước chính của hệ thống cấp nước đô thị, có trụ và van xả nước để cho xe chữa cháy lấy nước |
| Các thuộc tính | tên |
| Tên | Mộ độc lập |
| Mã | CR14 |
| Mô tả | Những ngôi mộ lớn, xây kiên cố ở khu vực không có dân cư |
| Các thuộc tính |
|
| Tên | Nghĩa trang |
| Mã | CR15 |
| Mô tả | Nơi an táng, lưu giữ thi hài người đã khuất |
| Các thuộc tính | tên |
| Tên | Nghĩa trang liệt sỹ |
| Mã | CR16 |
| Mô tả | Nơi an táng, lưu giữ thi hài, tưởng niệm các chiến sỹ đã hy sinh vì Tổ quốc |
| Các thuộc tính | tên |
| Tên | Nhà máy nước |
| Mã | CR17 |
| Mô tả | Khu vực có công trình nhà máy nước |
| Các thuộc tính | tên |
| Tên | Nhà tang lễ |
| Mã | CR18 |
| Mô tả | Nơi tổ chức lễ tang cho người đã khuất |
| Các thuộc tính | tên |
| Tên | Tháp nước, bể nước |
| Mã | CR19 |
| Mô tả | Nơi có tháp chứa nước sạch và bể chứa nước sạch lớn, độc lập không nằm trong nhà máy nước |
| Các thuộc tính | tên |
| Tên | Trạm khí tượng thủy văn quốc gia |
| Mã | CR20 |
| Mô tả | Nơi có công trình, thiết bị quan trắc về khí tượng, thủy văn, hải văn theo quy định của Luật khí tượng thủy văn |
| Các thuộc tính | loại trạm khí tượng thủy văn, tên |
| Tên | Trạm quan trắc môi trường |
| Mã | CR21 |
| Mô tả | Nơi có công trình, thiết bị quan trắc môi trường theo quy định về mạng lưới quan trắc môi trường quốc gia |
| Các thuộc tính | tên |
| Tên | Trạm quan trắc tài nguyên nước |
| Mã | CR22 |
| Mô tả | Nơi có công trình, thiết bị quan trắc tài nguyên nước mặt và tài nguyên nước dưới đất |
| Các thuộc tính | tên |
| Tên | Trạm thu phát sóng |
| Mã | CR23 |
| Mô tả | Nơi có thiết bị thu, phát sóng vô tuyến |
| Các thuộc tính | chiều cao |
CS- Hạ tầng kỹ thuật trên biển
| Tên | Cáp tải điện |
| Mã | CS01 |
| Mô tả | Đường cáp tải điện trên biển |
| Các thuộc tính | chiều dài |
| Tên | Cáp viễn thông |
| Mã | CS02 |
| Mô tả | Đường cáp viễn thông trên biển |
| Các thuộc tính | chiều dài |
| Tên | Đường ống dẫn dầu dưới biển |
| Mã | CS03 |
| Mô tả | Đường ống dẫn dầu và dẫn khí dưới biển |
| Các thuộc tính | chiều dài |
| Tên | Đường ống dẫn khí dưới biển |
| Mã | CS04 |
| Mô tả | Đường ống dẫn dầu và dẫn khí dưới biển |
| Các thuộc tính | chiều dài |
CT - Khu chức năng đặc thù
| Tên | Khu chế xuất |
| Mã | CT01 |
| Mô tả | Là khu công nghiệp chuyên sản xuất hàng xuất khẩu, thực hiện dịch vụ cho sản xuất hàng xuất khẩu và hoạt động xuất khẩu, có ranh giới địa lý xác định, được thành lập theo quy định của Chính phủ. |
| Các thuộc tính | tên |
| Tên | Khu công nghệ cao |
| Mã | CT02 |
| Mô tả | Là khu công nghiệp chuyên sản xuất hàng xuất khẩu, thực hiện dịch vụ cho sản xuất hàng xuất khẩu và hoạt động xuất khẩu, có ranh giới địa lý xác định, được thành lập theo quy định của Chính phủ |
| Các thuộc tính | tên |
| Tên | Khu công nghiệp |
| Mã | CT03 |
| Mô tả | Khu chuyên sản xuất hàng công nghiệp và thực hiện các dịch vụ cho sản xuất công nghiệp, có ranh giới địa lý xác định, được thành lập theo quy định của Chính phủ |
| Các thuộc tính | tên |
| Tên | Khu du lịch |
| Mã | CT04 |
| Mô tả | Nơi có tài nguyên du lịch hấp dẫn với ưu thế về tài nguyên du lịch tự nhiên được quy hoạch, đầu tư phát triển nhằm đáp ứng nhu cầu đa dạng của khách du lịch, đem lại hiệu quả về kinh tế - xã hội và môi trường |
| Các thuộc tính | tên |
| Tên | Khu kinh tế |
| Mã | CT05 |
| Mô tả | Một loại khu chức năng đặc thù được thành lập để thu hút đầu tư |
| Các thuộc tính | tên |
| Tên | Khu nghiên cứu đào tạo |
| Mã | CT06 |
| Mô tả | Một loại khu chức năng đặc thù được thành lập dành riêng cho phát triển nghiên cứu và đào tạo |
| Các thuộc tính | tên |
| Tên | Khu thể dục thể thao |
| Mã | CT07 |
| Mô tả | Một loại khu chức năng đặc thù dành riêng cho lĩnh vực thể dục, thể thao |
| Các thuộc tính | tên |
CU – Ranh Giới
| Tên | Hàng rào |
| Mã | CU01 |
| Mô tả | Đối tượng địa lý làm từ các chất liệu khác nhau: sắt, thép, gỗ….để nhận dạng đồ hình, khuôn viên của các công trình có khuôn viên cố định |
| Các thuộc tính |
|
| Tên | Ranh giới khu cấm |
| Mã | CU02 |
| Mô tả | Là ranh giới các khu vực cấm được quy định theo quyết định số 160/2004/QĐ-TTG ngày 06 tháng 09 năm 2004 của Thủ tướng Chính phủ |
| Các thuộc tính |
|
| Tên | Ranh giới sử dụng đất |
| Mã | CU03 |
| Mô tả | Đường ranh giới thửa đất cac khu chức năng, khu vực dành cho quân đội, công an, khu vực nông trường, lâm trường |
| Các thuộc tính |
|
| Tên | Thành lũy |
| Mã | CU04 |
| Mô tả | Đối tượng địa lý được xây dựng bằng nhiều loại chất liệu như gạch, đá, bê tông, tồn tại ổn định, kiên cố trên thực địa |
| Các thuộc tính |
|
| Tên | Tường vây |
| Mã | CU05 |
| Mô tả | Đối tượng địa lý được xây bằng gạch, đá để nhận dạng đồ hình, khuôn viên của các công trình có khuôn viên cố định |
| Các thuộc tính |
|
CV – Trụ sở cơ quan nhà nước
| Tên | Cơ quan chuyên môn |
| Mã | CV01 |
| Mô tả | Trụ sở của các Sở, Ban, Ngành và Cơ quan tương đương các cấp |
| Các thuộc tính | tên |
| Tên | Cơ quan Đảng |
| Mã | CV02 |
| Mô tả | Trụ sở của cơ quan Đảng các cấp |
| Các thuộc tính | tên |
| Tên | Toà án |
| Mã | CV03 |
| Mô tả | Trụ sở của tòa án nhân dân các cấp |
| Các thuộc tính | tên |
| Tên | Trụ sở các Bộ |
| Mã | CV04 |
| Mô tả | Nơi làm việc của các Bộ, ngành, và cơ quan chuyên môn trực thuộc |
| Các thuộc tính | tên |
| Tên | Trụ sở Chính Phủ |
| Mã | CV05 |
| Mô tả | Nơi làm việc của Quốc hội, Chính phủ, Chủ tịch nước |
| Các thuộc tính | tên |
| Tên | Trụ sở tổ chức chính trị- xã hội |
| Mã | CV06 |
| Mô tả | Nơi làm việc của các tổ chức chính trị-xã hội |
| Các thuộc tính | tên |
| [18](được bãi bỏ) |
|
|
|
|
|
|
|
|
|
|
| Tên | Trụ sở UBND cấp Tỉnh |
| Mã | CV08 |
| Mô tả | Nơi làm việc của Ủy ban nhân dân cấp Tỉnh |
| Các thuộc tính | tên |
| Tên | Trụ sở UBND cấp Xã |
| Mã | CV09 |
| Mô tả | Nơi làm việc của Ủy ban nhân dân cấp Xã |
| Các thuộc tính | tên |
| Tên | Viện kiểm sát |
| Mã | CV10 |
| Mô tả | Trụ sở của viện kiểm sát nhân dân các cấp |
| Các thuộc tính | tên |
CX - Trụ sở làm việc
| Tên | Cơ quan đại diện nước ngoài |
| Mã | CX01 |
| Mô tả | Trụ sở của các cơ quan đại diện nước ngoài tại Việt Nam |
| Các thuộc tính | tên |
| Tên | Cơ sở thực nghiệm |
| Mã | CX02 |
| Mô tả | Cơ sở triển khai các hoạt động thực nghiệm, thí nghiệm, thử nghiệm phục vụ nghiên cứu khoa học, công nghệ |
| Các thuộc tính | tên |
| Tên | Trụ sở làm việc của doanh nghiệp |
| Mã | CX03 |
| Mô tả | Trụ sở chính của các doanh nghiệp |
| Các thuộc tính | tên |
| Tên | Trụ sở làm việc của đơn vị sự nghiệp |
| Mã | CX04 |
| Mô tả | Nơi làm việc của các đơn vị sự nghiệp thuộc các Bộ, Sở, Ban, Ngành bao gôm ca đai phat thanh, truyên hình |
| Các thuộc tính | tên |
| Tên | Trụ sở làm việc của tổ chức xã hội - nghề nghiệp |
| Mã | CX05 |
| Mô tả | Nơi làm việc của các Hiệp hội, hội, Đoàn luật sư |
| Các thuộc tính | tên |
| Tên | Trụ sở làm việc viện nghiên cứu |
| Mã | CX06 |
| Mô tả | Nơi làm việc của cac tổ chức có nhiệm vụ nghiên cứu khoa học công nghệ |
| Các thuộc tính | tên |
2.2.4. Địa danh – D
DA - Địa danh
| Tên | Địa danh biển, đảo |
| Mã | DA01 |
| Mô tả | Tên gọi của các yếu tố biển, hải đảo: mũi đất, bán đảo, biển, eo biển, vịnh, cửa sông, và các đối tượng địa lý đáy biển |
| Các thuộc tính | danh từ chung, tên |
| Tên | Địa danh dân cư |
| Mã | DA02 |
| Mô tả | Tên gọi của các điểm dân cư |
| Các thuộc tính | danh từ chung, tên |
| Tên | Địa danh sơn văn |
| Mã | DA03 |
| Mô tả | Tên gọi của các yếu tố địa hình, tên rừng, tên đồng ruộng: rừng, núi, đồi, cao nguyên, thung lũng, cánh đồng, và các dạng địa hình khác |
| Các thuộc tính | danh từ chung, tên |
| Tên | Địa danh thủy văn |
| Mã | DA04 |
| Mô tả | Tên gọi của các yếu tố thủy văn |
| Các thuộc tính | danh từ chung, tên |
2.2.5. Địa hình – E
EA - Địa hình đất liền
| Tên | Điểm độ cao |
| Mã | EA01 |
| Mô tả | Điểm trên bề mặt địa hình có xác định giá trị độ cao |
| Các thuộc tính | độ cao |
| Tên | Đường bình độ |
| Mã | EA02 |
| Mô tả | Đường nối các điểm có cùng giá trị độ cao |
| Các thuộc tính | loại đường bình độ, loại khoảng cao đều, độ cao |
EB - Địa hình đặc biệt trên đất liền
| Tên | Bãi đá trên cạn |
| Mã | EB01 |
| Mô tả | Vùng có nhiều khối đá, tảng đá tạo thành bãi trên bề mặt |
| Các thuộc tính | tên |
| Tên | Cửa hang động |
| Mã | EB02 |
| Mô tả | Nơi có cửa vào hang động tự nhiên |
| Các thuộc tính | tên |
| Tên | Các loại hố nhân tạo |
| Mã | EB03 |
| Mô tả | Khu vực địa hình thấp xuống so với bề mặt xung quanh |
| Các thuộc tính | tỷ cao tỷ sâu |
| Tên | Đá độc lập, khối đá, lũy đá |
| Mã | EB04 |
| Mô tả | Là những khối đá đơn độc (hay cụm khối đá) nổi trên bề mặt đất (ở đồng bằng hay ở trên núi đất) |
| Các thuộc tính |
|
| Tên | Địa hình cát |
| Mã | EB05 |
| Mô tả | Khu vực bề mặt địa hình trên đất liền có cát chiếm ưu thế |
| Các thuộc tính |
|
| Tên | Gò, đống |
| Mã | EB06 |
| Mô tả | Khu vực địa hình cao lên so với bề mặt xung quanh |
| Các thuộc tính |
|
| Tên | Hố, phễu castơ |
| Mã | EB07 |
| Mô tả | Nơi địa hình đá vôi hoặc đá có thành phần tương tự bị nước xói mòn tạo thành hang động ngầm |
| Các thuộc tính | tỷ cao tỷ sâu |
| Tên | Khu vực đào đắp |
| Mã | EB08 |
| Mô tả | Khu vực bề mặt địa hình bị biến động lớn so với dáng đất tự nhiên, do các hoạt động đào, đắp, san, ủi phục vụ công trình, dân sinh |
| Các thuộc tính | tỷ cao tỷ sâu |
| Tên | Miệng núi lửa |
| Mã | EB09 |
| Mô tả | Dấu tích miệng núi lửa |
| Các thuộc tính | tên |
| Tên | Vùng núi đá |
| Mã | EB10 |
| Mô tả | Khu vực bề mặt địa hình trên đất liền có đá chiếm ưu thế |
| Các thuộc tính |
|
EC - Đường đặc trưng địa hình trên đất liền
| Tên | Bờ dốc tự nhiên |
| Mã | EC01 |
| Mô tả | Đoạn bờ sông, hồ, biển có độ dốc lớn, xói lở không biểu thị được bằng bình độ |
| Các thuộc tính | loại thành phần, tỷ cao tỷ sâu |
| Tên | Dòng đá |
| Mã | EC02 |
| Mô tả | Nơi có đá dồn tụ thành dòng dọc theo khe rãnh khi mưa mới có nước chảy |
| Các thuộc tính | loại thành phần, tỷ cao tỷ sâu |
| Tên | Địa hình bậc thang |
| Mã | EC03 |
| Mô tả | Địa hình phân thành từng bậc cao thấp nối tiếp nhau |
| Các thuộc tính | loại thành phần, tỷ cao tỷ sâu |
| Tên | Địa hình cắt xẻ nhân tạo |
| Mã | EC04 |
| Mô tả | Đối tượng mô tả sự biến đổi địa hình do sự đào đắp các công trình dân sinh gây ra |
| Các thuộc tính | loại thành phần, tỷ cao tỷ sâu |
| Tên | Khe rãnh xói mòn |
| Mã | EC05 |
| Mô tả | Đường tụ thủy bị xói lở thành khe rãnh có vách rất dốc, đáy hẹp |
| Các thuộc tính | loại thành phần, tỷ cao tỷ sâu |
| Tên | Sườn đứt gãy |
| Mã | EC06 |
| Mô tả | Nơi sườn dốc gần như thẳng đứng do cấu tạo của đất đá hoặc do tác động của tự nhiên (do vận động kiến tạo gây nên) |
| Các thuộc tính | loại thành phần, tỷ cao tỷ sâu |
| Tên | Sườn sụt lở |
| Mã | EC07 |
| Mô tả | Sườn có đất đá trên bề mặt trượt lở hoặc sụt lún do tác động của nước hoặc mưa lũ |
| Các thuộc tính | loại thành phần, tỷ cao tỷ sâu |
| Tên | Vách đứng |
| Mã | EC08 |
| Mô tả | Khu vực địa hình dốc đứng không thể biểu thị được bằng đường bình độ |
| Các thuộc tính | loại thành phần, tỷ cao tỷ sâu |
ED - Địa hình đáy biển
| Tên | Chất đáy |
| Mã | ED01 |
| Mô tả | Chất đáy tại các vị trí lấy mẫu |
| Các thuộc tính | loại chất đáy |
| Tên | Điểm độ sâu |
| Mã | ED02 |
| Mô tả | Điểm trên bề mặt địa hình đay biên có xác định giá trị độ sâu |
| Các thuộc tính | độ sâu |
| Tên | Đường bình độ sâu |
| Mã | ED03 |
| Mô tả | Đường nối các điểm có cùng giá trị độ sâu |
| Các thuộc tính | loại đường bình độ, loại khoảng cao đều, độ sâu |
| Tên | Khe rãnh máng ngầm |
| Mã | ED04 |
| Mô tả | Đường tụ thủy bị xói lở thành khe rãnh có vách rất dốc, đáy hẹp |
| Các thuộc tính |
|
| Tên | Núi lửa dưới biển |
| Mã | ED05 |
| Mô tả | Địa hình núi lửa dưới đay biển |
| Các thuộc tính |
|
| Tên | Sườn đất ngầm dốc đứng |
| Mã | ED06 |
| Mô tả | Khu vực địa hình đáy biển dốc đứng không thể biểu thị được bằng đường bình độ |
| Các thuộc tính |
|
2.2.6. Giao thông – G
GA - Báo hiệu dẫn luồng hàng hải, đường thủy
| Tên | Chập tiêu |
| Mã | GA01 |
| Mô tả | Là báo hiệu gồm hai đăng tiêu biệt lập nằm trên cùng một mặt phẳng thẳng đứng để tạo thành một hướng ngắm cố định |
| Các thuộc tính | có đèn, hướng báo hiệu, hình dạng, màu sắc, phối hợp màu sắc |
| Tên | Đăng tiêu |
| Mã | GA02 |
| Mô tả | Là báo hiệu được thiết lập cố định tại các vị trí cần thiết để báo hiệu luồng đường thủy, báo vật chướng ngại nguy hiểm, bãi cạn hay một vị trí đặc biệt nào đó |
| Các thuộc tính | có đèn, hướng báo hiệu, hình dạng, màu sắc, phối hợp màu sắc |
| Tên | Phao báo hiệu |
| Mã | GA03 |
| Mô tả | Là loại báo hiệu được thiết kế để nổi trên mặt nước và được neo hoặc buộc ở một vị trí nào đó |
| Các thuộc tính | có đèn, hướng báo hiệu, hình dạng, màu sắc, phối hợp màu sắc |
| Tên | Tiêu báo hiệu |
| Mã | GA04 |
| Mô tả | Một loại thiết bị báo hiệu giao thông hàng hải |
| Các thuộc tính | có đèn, hướng báo hiệu, hình dạng, màu sắc, phối hợp màu sắc |
GB - Các đối tượng đường bộ khác
| Tên | Đường bờ vùng bờ thửa |
| Mã | GB01 |
| Mô tả | Là bờ bao quanh một thửa ruộng để giữ hoặc tháo nước, đường bờ chia các thửa ruộng nuôi tôm, ao nuôi tôm. Đường bờ vùng bơ thưa cũng được sử dụng để đi lại, vận chuyển nội bộ trong khu vực canh tác, nuôi trồng thủy sản |
| Các thuộc tính |
|
| Tên | Đường đi bộ |
| Mã | GB02 |
| Mô tả | Là đường dành cho người đi bộ có thể được thiết kế chuyên dụng hoặc là phần đường thuộc phạm vi hè phô |
| Các thuộc tính |
|
| Tên | Đường mòn |
| Mã | GB03 |
| Mô tả | Đường do vết chân người đi lại nhiều mà thành (thường ở các vùng rừng, núi) |
| Các thuộc tính |
|
GC - Các đối tượng hàng hải, hải văn và các khu vực đặc biệt trên biển
| Tên | Cảng dầu khí ngoài khơi |
| Mã | GC01 |
| Mô tả | Công trình được xây dựng, lắp đặt tại khu vực khai thác dầu khí ngoài khơi cho tàu thuyền đến, rời để bốc dỡ hàng hóa và thực hiện dịch vụ khác |
| Các thuộc tính | Tên |
| Tên | Cọc buộc tàu thuyền |
| Mã | GC02 |
| Mô tả | Cọc lớn dùng để neo buộc tàu thuyền trên biển |
| Các thuộc tính | Tên |
| Tên | Đăng, chắn đánh bắt cá ổn định |
| Mã | GC03 |
| Mô tả | Khu vực đặt các đăng, chắn đánh bắt hải sản cố định |
| Các thuộc tính | Tên |
| Tên | Đèn biển |
| Mã | GC04 |
| Mô tả | Thiết bị báo hiệu hàng hải, được xây dựng cố định tại các vị trí cần thiết ven bờ biển, báo hiệu cho tàu thuyền hàng hải trên các tuyến hàng hải xa bờ nhận biết, định hướng nhập bờ để vào các tuyến hàng hải ven biển hoặc vào các cảng biển |
| Các thuộc tính | tên |
| Tên | Khu neo đậu |
| Mã | GC05 |
| Mô tả | Vùng nước được thiết lập và công bố để tàu thuyền neo đậu chờ cập cầu, cập kho chứa nổi, chờ vào khu chuyển tải, chờ đi qua luồng hoặc thực hiện các dịch vụ khác |
| Các thuộc tính | tên |
| Tên | Khu tránh bão |
| Mã | GC06 |
| Mô tả | Vùng nước được thiết lập và công bố để tàu thuyền neo đậu tránh trú bão và thiên tai khác |
| Các thuộc tính | tên |
| Tên | Khu vực an toàn viện trợ hàng hải |
| Mã | GC07 |
| Mô tả | Vùng nước tại khu vực quản lý cảng biển được quy định là an toàn viện trợ hàng hải |
| Các thuộc tính | tên |
| Tên | Khu vực bảo tồn thiên nhiên trên biển |
| Mã | GC08 |
| Mô tả | Vùng nước tại khu vực bảo tồn thiên nhiên trên biển |
| Các thuộc tính | tên |
| Tên | Khu vực đánh cá |
| Mã | GC09 |
| Mô tả | Vùng nước khu vực được phép đánh cá |
| Các thuộc tính | tên |
| Tên | Khu vực đợi hoa tiêu |
| Mã | GC10 |
| Mô tả | Vùng nước khu vực đợi hoa tiêu |
| Các thuộc tính | tên |
| Tên | Khu vực nạo vét |
| Mã | GC11 |
| Mô tả | Vùng nước khu vực nạo vét |
| Các thuộc tính | tên |
| Tên | Khu vực nghiên cứu, khảo sát |
| Mã | GC12 |
| Mô tả | Vùng nước khu vực nghiên cứu, khảo sát trên biển |
| Các thuộc tính | tên |
| Tên | Khu vực nguy hiểm |
| Mã | GC13 |
| Mô tả | Các khu vực nước xoáy, bãi đá ngầm, các địa vật ngầm hoặc nổi có khả năng gây nguy hiểm cho giao thông hàng hải |
| Các thuộc tính | tên |
| Tên | Khu vực quản lý cảng |
| Mã | GC14 |
| Mô tả | Vùng nước tại khu vực quản lý cảng biển |
| Các thuộc tính | tên |
| Tên | Khu vực quân sự |
| Mã | GC15 |
| Mô tả | Vùng nước tại khu vực quản lý của quân đội |
| Các thuộc tính | tên |
| Tên | Khu vực trung chuyển hàng hóa |
| Mã | GC16 |
| Mô tả | Vùng nước tại khu vực trung chuyển hàng hóa trên biển |
| Các thuộc tính | tên |
| Tên | Khu vực vùng nước an toàn |
| Mã | GC17 |
| Mô tả | Vùng nước tại khu vực vùng nước an toàn |
| Các thuộc tính | tên |
| Tên | Khu vực xác tàu lịch sử |
| Mã | GC18 |
| Mô tả | Vùng nước tại khu vực có xác tàu lịch sử |
| Các thuộc tính | tên |
| Tên | Lồng bè nuôi trồng thủy hải sản |
| Mã | GC19 |
| Mô tả | Khu vực có lồng bè nuôi trồng thủy hải sản trên biển |
| Các thuộc tính | tên |
| Tên | Nhà giàn |
| Mã | GC20 |
| Mô tả | Cụm Dịch vụ kinh tế - Khoa học kỹ thuật được xây dựng dưới dạng các nhà giàn |
| Các thuộc tính | Tên |
| Tên | Nhà trên biển |
| Mã | GC21 |
| Mô tả | Các loại nhà xây dựng kiên cố trên mặt biển |
| Các thuộc tính | tên |
| Tên | Trạm cứu nạn |
| Mã | GC22 |
| Mô tả | Khu vực có trạm cứu nạn trên biển |
| Các thuộc tính | tên |
| Tên | Trạm nghiệm triều |
| Mã | GC23 |
| Mô tả | Nơi đặt các trạm quan trắc thủy triều |
| Các thuộc tính | tên |
| Tên | Tuyến hàng hải |
| Mã | GC24 |
| Mô tả | Đường đi của tàu thuyền trong lãnh hải Việt Nam, được giới hạn bởi các điểm có vị trí, tọa độ do cơ quan nhà nước có thẩm quyền xác định, công bố để chỉ dẫn cho tàu thuyền khi hoạt động trong lãnh hải Việt Nam |
| Các thuộc tính | tên |
| Tên | Vùng cấm |
| Mã | GC25 |
| Mô tả | Vùng cấm tạm thời hoặc vùng hạn chế hoạt động trong lãnh hải Việt Nam |
| Các thuộc tính | tên |
| Tên | Xác tàu đắm |
| Mã | GC26 |
| Mô tả | Xác tàu đắm trên biển |
| Các thuộc tính | tên |
GD - Các đối tượng mặt đường bộ
| Tên | Dải phân cách |
| Mã | GD01 |
| Mô tả | Bộ phận của đường để phân chia mặt đường thành 2 chiều xe chạy riêng biệt hoặc để phân chia phần đường của xe cơ giới và xe thô sơ |
| Các thuộc tính | cấp kỹ thuật, loại đường bộ |
| Tên | Đảo giao thông |
| Mã | GD02 |
| Mô tả | Là khoảng không gian nằm giữa các tuyến đường tại các nút giao thông được thiết kế nhằm đảm bảo an toàn cho người và phương tiện tham gia giao thông khi chuyển hướng |
| Các thuộc tính | cấp kỹ thuật, loại đường bộ |
| Tên | Hè phố |
| Mã | GD03 |
| Mô tả | Phần đường đi bộ nằm giữa mép đường và mép lòng đường, ngoài giới hạn phần đường dành cho các phương tiện giao thông qua lại trong đường phố |
| Các thuộc tính | cấp kỹ thuật, loại đường bộ |
| Tên | Lề đường |
| Mã | GD04 |
| Mô tả | Phần đường bộ nằm giữa mép đường và mép lòng đường, ngoài giới hạn phần đường dành cho các phương tiện giao thông qua lại |
| Các thuộc tính | cấp kỹ thuật, loại đường bộ |
| Tên | Lòng đường chuyên dùng |
| Mã | GD05 |
| Mô tả | Phần đường chuyên dùng giành cho các phương tiện giao thông đi lại |
| Các thuộc tính | cấp kỹ thuật, loại đường bộ |
| Tên | Lòng đường đô thị |
| Mã | GD06 |
| Mô tả | Phần đường đô thị giành cho các phương tiện giao thông đi lại |
| Các thuộc tính | cấp kỹ thuật, loại đường bộ |
| Tên | Lòng đường Huyện |
| Mã | GD07 |
| Mô tả | Phần đường Huyện giành cho các phương tiện giao thông đi lại |
| Các thuộc tính | cấp kỹ thuật, loại đường bộ |
| Tên | Lòng đường Quốc lộ |
| Mã | GD08 |
| Mô tả | Phần đường Quốc lộ giành cho các phương tiện giao thông đi lại |
| Các thuộc tính | cấp kỹ thuật, loại đường bộ |
| Tên | Lòng đường Tỉnh |
| Mã | GD09 |
| Mô tả | Phần đường Tỉnh giành cho các phương tiện giao thông đi lại |
| Các thuộc tính | cấp kỹ thuật, loại đường bộ |
| Tên | Lòng đường Xã |
| Mã | GD10 |
| Mô tả | Phần đường xã giành cho các phương tiện giao thông đi lại |
| Các thuộc tính | cấp kỹ thuật, loại đường bộ |
GE - Các đối tượng ranh giới đường bộ
| Tên | Mép đường |
| Mã | GE01 |
| Mô tả | Đường giới hạn ngoài cùng phần không gian giành cho đường bộ |
| Các thuộc tính | loại hiện trạng sử dụng |
| Tên | Mép lòng đường |
| Mã | GE02 |
| Mô tả | Đường giới hạn ngoài cùng của phần đường bộ dành cho các phương tiện giao thông qua lại |
| Các thuộc tính | loại hiện trạng sử dụng |
GG- Công trình giao thông đường bộ
| Tên | Bãi đỗ xe |
| Mã | GG01 |
| Mô tả | Khu vực được xây dựng để các loại phương tiện giao thông đường bộ có thể dừng, đỗ đúng quy định |
| Các thuộc tính | tên |
| Tên | Bến ôtô |
| Mã | GG02 |
| Mô tả | Khu vực tập kết, trung chuyển hàng hóa, hành khách bằng ô tô |
| Các thuộc tính | tên |
| Tên | Bến phà đường bộ |
| Mã | GG03 |
| Mô tả | Khu vực đón, trả hành khách qua phà trên các tuyến đường bộ |
| Các thuộc tính | tên |
| Tên | Cầu đi bộ |
| Mã | GG04 |
| Mô tả | Cầu dành cho người đi bộ sang đường |
| Các thuộc tính | Tên |
| Tên | Cầu giao thông |
| Mã | GG05 |
| Mô tả | Là công trình giao thông vượt chướng ngại vật, có khẩu độ không dưới 6m tạo thành một phần của con đường |
| Các thuộc tính | tên, tải trọng, chiều dài, chiều rộng, chất liệu cầu, loại cầu giao thông |
| Tên | Công giao thông |
| Mã | GG06 |
| Mô tả | Công trình thoat nươc đăt dươi măt đường bộ và đường sắt, ngang qua đương |
| Các thuộc tính | tên |
| Tên | Đèo |
| Mã | GG07 |
| Mô tả | Nơi có đoạn đường giao thông vượt qua yên ngựa |
| Các thuộc tính | tên |
| Tên | Điểm dừng xe buýt |
| Mã | GG08 |
| Mô tả | Những vị trí xe buýt phải dừng để đón hoặc trả khách theo quy định của cơ quan có thẩm quyền |
| Các thuộc tính | tên |
| Tên | Điểm dừng, đỗ taxi |
| Mã | GG09 |
| Mô tả | Điểm dừng đỗ taxi theo quy định của cơ quan có thẩm quyền |
| Các thuộc tính | Tên |
| Tên | Đường lên cao có bậc xây |
| Mã | GG10 |
| Mô tả | Vùng giới hạn khu vực đường lên cao có bậc xây |
| Các thuộc tính | Tên |
| Tên | Hầm đi bộ |
| Mã | GG11 |
| Mô tả | Hầm dành cho người đi bộ sang đường |
| Các thuộc tính | Tên |
| Tên | Hầm giao thông |
| Mã | GG12 |
| Mô tả | Nơi có công trình hầm nối thông đường sắt hoặc đường bộ |
| Các thuộc tính | tên, chiều cao, chiều rộng, chiều dài |
| Tên | Ngầm ô tô qua được |
| Mã | GG13 |
| Mô tả | Nơi có công trình ngầm nối thông đường sắt hoặc đường bộ ô tô qua được |
| Các thuộc tính | tên, chiều rộng, chiều dài, độ sâu |
| Tên | Taluy đường giao thông |
| Mã | GG14 |
| Mô tả | Phần sườn đoạn đường giao thông được đắp cao hoặc xẻ sâu so với bề mặt tự nhiên bên ngoài đường, mô tả sự biến đổi địa hình dọc theo các tuyến đường giao thông |
| Các thuộc tính | loại hình thái, loại thành phần, tỷ cao tỷ sâu |
| Tên | Trạm dừng nghỉ |
| Mã | GG15 |
| Mô tả | Khu vực công trình xây dựng phục vụ hành khách dừng nghỉ trên tuyến đường giao thông. |
| Các thuộc tính | Tên |
| Tên | Trạm kiểm tra tải trọng xe |
| Mã | GG16 |
| Mô tả | Nơi đặt trạm kiểm tra tải trọng xe trên các tuyến giao thông đường bộ |
| Các thuộc tính | Tên |
| Tên | Trạm thu phí giao thông |
| Mã | GG17 |
| Mô tả | Nơi đặt trạm thu phí giao thông đường bộ |
| Các thuộc tính | Tên |
GH- Công trình giao thông đường sắt
| Tên | Ga đường sắt |
| Mã | GH01 |
| Mô tả | Nơi tập kết, trung chuyển hàng hóa, hành khách bằng các phương tiện giao thông đường sắt |
| Các thuộc tính | tên |
| Tên | Ga tàu điện |
| Mã | GH02 |
| Mô tả | Nơi tập kết, trung chuyển hàng hóa, hành khách bằng tàu điện ngầm |
| Các thuộc tính | tên |
| Tên | Giao đường sắt và đường bộ có rào chắn |
| Mã | GH03 |
| Mô tả | Chỗ giao trên mặt đất giữa đường sắt và đường bộ có rào chắn |
| Các thuộc tính | tên |
| Tên | Giao đường sắt và đường bộ không có rào chắn |
| Mã | GH04 |
| Mô tả | Chỗ giao trên mặt đất giữa đường sắt và đường bộ không có rào chắn |
| Các thuộc tính | tên |
GK - Đường bộ
| Tên | Đường chuyên dùng |
| Mã | GK01 |
| Mô tả | Đường chuyên phục vụ cho việc vận chuyển, đi lại của một hoặc một số cơ quan, tổ chức, cá nhân |
| Các thuộc tính | loại đường bộ , cấp kỹ thuật, chất liệu trải mặt, loại hiện trạng sử dụng, chiều xe chạy, vị trí, số làn đường, chiều rộng, liên kết giao thông, tên tuyến giao thông xuyên quốc gia, tên quốc lộ, tên đường tỉnh, tên đường huyện, tên đường xã, tên đường đô thị |
| Tên | Đường đô thị |
| Mã | GK02 |
| Mô tả | Đường trong phạm vi địa giới hành chính nội thành, nội thị |
| Các thuộc tính | loại đường bộ, cấp kỹ thuật, chất liệu trải mặt, loại hiện trạng sử dụng, chiều xe chạy, vị trí, số làn đường, chiều rộng, liên kết giao thông, tên tuyến giao thông xuyên quốc gia, tên quốc lộ, tên đường tỉnh, tên đường huyện, tên đường xã, tên đường đô thị |
| Tên | Đường Huyện |
| Mã | GK03 |
| Mô tả | Đường nối trung tâm hành chính của huyện với trung tâm hành chính của xã, cụm xã hoặc trung tâm hành chính của huyện lân cận; đường có vị trí quan trọng đối với sự phát triển kinh tế - xã hội của huyện |
| Các thuộc tính | loại đường bộ, cấp kỹ thuật, chất liệu trải mặt, loại hiện trạng sử dụng, chiều xe chạy, vị trí, số làn đường, chiều rộng, liên kết giao thông, tên tuyến giao thông xuyên quốc gia, tên quốc lộ, tên đường tỉnh, tên đường huyện, tên đường xã, tên đường đô thị |
| Tên | Đường Quốc lộ |
| Mã | GK04 |
| Mô tả | Đường nối các trung tâm hành chính cấp tỉnh; đường nối liền từ cảng biển quốc tế, cảng hàng không quốc tế đến các cửa khẩu quốc tế, cửa khẩu chính trên đường bộ |
| Các thuộc tính | loại đường bộ, cấp kỹ thuật, chất liệu trải mặt, loại hiện trạng sử dụng, chiều xe chạy, vị trí, số làn đường, chiều rộng, liên kết giao thông, tên tuyến giao thông xuyên quốc gia, tên quốc lộ, tên đường tỉnh, tên đường huyện, tên đường xã, tên đường đô thị |
| Tên | Đường Tỉnh |
| Mã | GK05 |
| Mô tả | Đường nối trung tâm hành chính của tỉnh với trung tâm hành chính của huyện hoặc trung tâm hành chính của tỉnh lân cận; đường có vị trí quan trọng đối với sự phát triển kinh tế - xã hội của tỉnh |
| Các thuộc tính | loại đường bộ, cấp kỹ thuật, chất liệu trải mặt, loại hiện trạng sử dụng, chiều xe chạy, vị trí, số làn đường, chiều rộng, liên kết giao thông, tên tuyến giao thông xuyên quốc gia, tên quốc lộ, tên đường tỉnh, tên đường huyện, tên đường xã, tên đường đô thị |
| Tên | Đường Xã |
| Mã | GK06 |
| Mô tả | Đường nối trung tâm hành chính của xã với các thôn, làng, ấp, bản và đơn vị tương đương hoặc đường nối với các xã lân cận; đường có vị trí quan trọng đối với sự phát triển kinh tế - xã hội của xã |
| Các thuộc tính | loại đường bộ , cấp kỹ thuật, chất liệu trải mặt, loại hiện trạng sử dụng, chiều xe chạy, vị trí, số làn đường, chiều rộng, liên kết giao thông, tên tuyến giao thông xuyên quốc gia, tên quốc lộ, tên đường tỉnh, tên đường huyện, tên đường xã, tên đường đô thị |
| Tên | Nút giao đường bộ |
| Mã | GK07 |
| Mô tả | Điểm giao cắt, gặp nhau của 2 hay nhiều đường bộ |
| Các thuộc tính | tên |
GL- Đường sắt
| Tên | Đường sắt chuyên dùng |
| Mã | GL01 |
| Mô tả | Đường sắt chuyên dùng phục vụ nhu cầu vận tải riêng của tổ chức, cá nhân |
| Các thuộc tính | loại hiện trạng sử dụng đường sắt, loại khổ đường sắt, vị trí, liên kết giao thông, tên |
| Tên | Đường sắt đô thị |
| Mã | GL02 |
| Mô tả | Đường sắt đô thị phục vụ nhu cầu vận tải hành khách ở đô thị và vùng phụ cận |
| Các thuộc tính | loại đường sắt, loại hiện trạng sử dụng đường sắt, loại khổ đường sắt, vị trí, liên kết giao thông, tên |
| Tên | Đường sắt quốc gia |
| Mã | GL03 |
| Mô tả | Đường sắt quốc gia phục vụ nhu cầu vận tải chung của cả nước, từng vùng kinh tế và liên vận quốc tế |
| Các thuộc tính | loại đường sắt, loại hiện trạng sử dụng đường sắt, loại khổ đường sắt, vị trí, liên kết giao thông, tên |
GM - Giao thông đường thủy
| Tên | Âu tàu |
| Mã | GM01 |
| Mô tả | Nơi có công trình dâng nước, hạ nước để đưa phương tiện giao thông thủy vượt qua mực nước chênh lệch |
| Các thuộc tính | tên |
| Tên | Báo hiệu hàng hải AIS |
| Mã | GM02 |
| Mô tả | Là trạm AIS được lắp đặt để truyền phát thông tin về một báo hiệu hàng hải. AIS là hệ thống nhận dạng tự động truyền phát thông tin giữa các trạm AIS với nhau, hoạt động trên các dải tần số VHF. |
| Các thuộc tính | tên |
| Tên | Bến cảng |
| Mã | GM03 |
| Mô tả | Khu vực bao gồm vùng đất và vùng nước thuộc một cảng biển, được xây dựng cầu cảng, kho, bãi, nhà xưởng, trụ sở, cơ sở dịch vụ, hệ thống giao thông, thông tin liên lạc, điện, nước, vùng nước trước cầu cảng, luồng hàng hải và các công trình phụ trợ khác. Bến cảng có một hoặc nhiều cầu cảng |
| Các thuộc tính | tên |
| Tên | Bến thủy nội địa |
| Mã | GM04 |
| Mô tả | Là công trình độc lập có quy mô nhỏ, gồm vùng đất và vùng nước trước bến để phương tiện neo đậu, xếp dỡ hàng hóa, đón trả hành khách và thực hiện dịch vụ hỗ trợ khác |
| Các thuộc tính | loại bến thủy nội địa, tên |
| Tên | Bờ xây Âu tàu |
| Mã | GM05 |
| Mô tả | Vị trí các bờ xây của âu tàu |
| Các thuộc tính |
|
| Tên | Cảng biển |
| Mã | GM06 |
| Mô tả | Cảng biển là khu vực bao gồm vùng đất cảng và vùng nước cảng, được xây dựng kết cấu hạ tầng, lắp đặt trang thiết bị cho tàu thuyền đến, rời để bốc dỡ hàng hóa, đón trả hành khách và thực hiện dịch vụ khác. Cảng biển có một hoặc nhiều bến cảng |
| Các thuộc tính | loại cảng biển, tên |
| Tên | Cảng thủy nội địa |
| Mã | GM07 |
| Mô tả | Khu vực có hệ thống các công trình được xây dựng để phương tiện, tàu biển neo đậu, xếp, dỡ hàng hoá, đón, trả hành khách và thực hiện các dịch vụ hỗ trợ khác. Cảng thủy nội địa có vùng đất cảng và vùng nước cảng |
| Các thuộc tính | loại cảng thủy nội địa, cấp cảng thủy nội địa, tên |
| Tên | Cầu tàu |
| Mã | GM08 |
| Mô tả | Là kết cấu cố định hoặc kết cấu nổi thuộc bến cảng, bến thủy nội địa được sử dụng cho tàu thuyền neo đậu, bốc dỡ hàng hóa, đón, trả hành khách và thực hiện các dịch vụ khác |
| Các thuộc tính | loại cầu tàu |
| Tên | Cửa âu tàu |
| Mã | GM09 |
| Mô tả | Cửa mở để đưa phương tiện giao thông thủy vượt qua |
| Các thuộc tính |
|
| Tên | Tuyến đường thủy nội địa |
| Mã | GM10 |
| Mô tả | Tuyến đường thủy nội địa là một hoặc nhiều luồng chạy tàu, thuyền trên sông, kênh, rạch, hồ, đầm, phá, vụng, vịnh, ven bờ biển, ra đảo, nối các đảo. Chiều dài tuyến đường thủy nội địa được xác định từ điểm đầu đến điểm cuối |
| Các thuộc tính | tên, cấp hạng đường thủy, chiều dài |
GN - Giao thông hàng không
| Tên | Bãi đáp trực thăng |
| Mã | GN01 |
| Mô tả | Khu vực có kết cấu hạ tầng và thiết bị cho tàu bay lên xuống, dừng dỗ để bốc dỡ hàng hóa, đón trả hành khách và thực hiện các dịch vụ khác |
| Các thuộc tính | vị trí bãi đáp, tên |
| Tên | Cảng hàng không |
| Mã | GN02 |
| Mô tả | Khu vực xác định, bao gồm sân bay, nhà ga và trang bị, thiết bị, công trình cần thiết khác được sử dụng cho tàu bay đi, đến và thực hiện vận chuyển hàng không Quốc tế và Nội địa |
| Các thuộc tính | loại cảng hàng không, chức năng cảng hàng không, tên |
| Tên | Công trình an toàn hàng không |
| Mã | GN03 |
| Mô tả | Nơi có công trình đảm bảo an toàn hàng không |
| Các thuộc tính | tên |
| Tên | Đường băng |
| Mã | GN04 |
| Mô tả | Các đường cất hạ cánh, đường lăn chính, đường lăn phụ, đường tắt (đường lăn cao tốc, đường lăn nối) và sân chuẩn bị cất cánh, hạ cánh của máy bay |
| Các thuộc tính |
|
| Tên | Đường bay |
| Mã | GN05 |
| Mô tả | Đường trên không nối giữa hai cảng hàng không |
| Các thuộc tính | tên |
| Tên | Nhà ga hàng không |
| Mã | GN06 |
| Mô tả | Nhà đón, trả hành khách lưu thông bằng đường hàng không |
| Các thuộc tính | tên, chức năng nhà ga hàng không |
| Tên | Sân đỗ |
| Mã | GN07 |
| Mô tả | Khu vực được xác định trong sân bay dành cho tàu bay đỗ để phục vụ hành khách lên, xuống; xếp, dỡ hành lý, gửi hàng hóa; tiếp nhiên liệu; cung ứng suất ăn; phục vụ kỹ thuật hoặc bảo dưỡng tàu bay |
| Các thuộc tính | tên |
GM - Giao thông khác
| Tên | Đường cáp treo |
| Mã | GO01 |
| Mô tả | Đường cáp treo là loại phương tiện di chuyển trên không thông qua các cabin di chuyển trên dây cáp được nối giữa các cột cao, giúp hành khách có điều kiện di chuyển nhanh chóng, thuận tiện |
| Các thuộc tính | tên, chiều dài |
| Tên | Ga cáp treo |
| Mã | GO02 |
| Mô tả | Công trình phục vụ đón trả hành khách lưu thông bằng cáp treo |
| Các thuộc tính | tên |
| Tên | Trụ đường cáp treo |
| Mã | GO03 |
| Mô tả | Vị trí các trụ đỡ đường dây cáp treo |
| Các thuộc tính |
|
2.2.7. Phủ bề mặt – H
HA - Bề mặt công trình, dân cư
| Tên | Bề mặt là công trình |
| Mã | HA01 |
| Mô tả | Bề mặt đất được bao phủ bới các công trình nhân tạo nằm tách biệt với khu dân cư hoặc là ranh giới ngăn cách các khu dân cư |
| Các thuộc tính |
|
| Tên | Bề mặt là khu dân cư |
| Mã | HA02 |
| Mô tả | Bề mặt đất được bao phủ bới các khu dân cư |
| Các thuộc tính |
|
HB - Cây trồng
| Tên | Cây hàng năm |
| Mã | HB01 |
| Mô tả | Khu vực trồng các loại cây có thời gian sinh trưởng không quá một năm |
| Các thuộc tính | loại cây trồng, tên |
| Tên | Cây lâu năm |
| Mã | HB02 |
| Mô tả | Khu vực trồng các loại cây có thời gian sinh trưởng từ khi gieo trồng đến khi thu hoạch sản phẩm lần đầu từ một năm trở lên |
| Các thuộc tính | loại cây trồng, tên |
HC - Đất trống
| Tên | Đất trống |
| Mã | HC01 |
| Mô tả | Vùng đất không có công trình xây dựng, không có thực phủ |
| Các thuộc tính | tên |
HD - Nước mặt
| Tên | Nước mặt |
| Mã | HD01 |
| Mô tả | Vùng bề mặt được che phủ là nước |
| Các thuộc tính |
|
HE - Phủ thực vật khác
| Tên | Cây bụi |
| Mã | HE01 |
| Mô tả | Khu vực gồm các loại cây bụi, là cây được phân biệt bằng một thân cây có rất nhiều nhánh và chiều cao thấp |
| Các thuộc tính |
|
| Tên | Cây bụi ưa mặn, chua phèn |
| Mã | HE02 |
| Mô tả | Khu vực gồm các loại cây bụi mọc trên đất hay mọc trong vùng nước có tính chất mặn hay chua phèn |
| Các thuộc tính |
|
| Tên | Cây độc lập |
| Mã | HE03 |
| Mô tả | Vị trí của những cây cao trên 3 m đã phát triển ổn định, có ý nghĩa định hướng cho một vùng rộng lớn |
| Các thuộc tính |
|
| Tên | Cụm cây độc lập |
| Mã | HE04 |
| Mô tả | Vị trí của một số cây tạo thành một cụm cây mà các cây cao to như nhau |
| Các thuộc tính |
|
| Tên | Dải cây và hàng cây |
| Mã | HE05 |
| Mô tả | Khu vực trồng dải cây cao, hẹp và hàng cây cao |
| Các thuộc tính |
|
| Tên | Hàng cây bụi và rặng cây bụi |
| Mã | HE06 |
| Mô tả | Khu vực trồng hàng cây bụi và rặng cây bụi |
| Các thuộc tính |
|
HG - Ranh giới phủ bề mặt
| Tên | Ranh giới phủ bề mặt |
| Mã | HG01 |
| Mô tả | Là đường ranh giới phân cách giữa các vùng thực vật khác nhau hoặc giữa các thảm thực vật với khu vực khác |
| Các thuộc tính | loại ranh giới phủ bề mặt |
HH - Rừng
| Tên | Rừng trồng |
| Mã | HH01 |
| Mô tả | Khu vực rừng được hình thành do con người trồng mới trên đất chưa có rừng; cải tạo rừng tự nhiên; trồng lại hoặc tái sinh sau khai thác rừng trồng |
| Các thuộc tính | loại cây rừng, mục đích sử dụng, điều kiện lập địa, tên, độ tàn che |
| Tên | Rừng tự nhiên |
| Mã | HH02 |
| Mô tả | Khu vực rừng có sẵn trong tự nhiên hoặc phục hồi bằng tái sinh tự nhiên hoặc tái sinh có trồng bổ sung. |
| Các thuộc tính | loại cây rừng, mục đích sử dụng, điều kiện lập địa, tên, độ tàn che |
HK - Thực vật đáy biển
| Tên | Cỏ biển |
| Mã | HK01 |
| Mô tả | Vùng thực vật cỏ biển dưới biển |
| Các thuộc tính |
|
| Tên | Rong, tảo |
| Mã | HK02 |
| Mô tả | Vùng thực vật rong, tảo dưới biển |
| Các thuộc tính |
|
| Tên | Thực vật khác |
| Mã | HK03 |
| Mô tả | Vùng thực vật khác dưới biển |
| Các thuộc tính |
|
2.2.8. Thủy văn – K
KA – Biển Đảo
| Tên | Biển |
| Mã | KA01 |
| Mô tả | Là vùng nước mặn rộng lớn nối liền với các đại dương |
| Các thuộc tính | tên |
| Tên | Đảo, quần đảo |
| Mã | KA02 |
| Mô tả | Đảo là một vùng đất tự nhiên có nước bao bọc, khi thủy triều lên vùng đất này vẫn ở trên mặt nước. Quần đảo là một tập hợp các đảo, bao gồm cả bộ phận của các đảo, vùng nước tiếp liền và các thành phần tự nhiên khác có liên quan chặt chẽ với nhau |
| Các thuộc tính | tên |
| Tên | Phá |
| Mã | KA03 |
| Mô tả | Là một loại hình thủy vực ven biển thường có hình dáng kéo dài, được ngăn cách với biển bởi các cồn, đụn cát và có cửa thông với biển |
| Các thuộc tính | tên |
| Tên | Vịnh, vũng |
| Mã | KA04 |
| Mô tả | Là vùng nước biển ăn sâu vào đất liền, được bao bọc bởi đất liền ở 3 phía |
| Các thuộc tính | tên |
KB - Bãi bồi, đầm lầy
| Tên | Bãi bồi |
| Mã | KB01 |
| Mô tả | Bãi được hình thành do quá trình bồi lắng tự nhiên |
| Các thuộc tính | tên, loại bãi bồi, trạng thái xuất lộ |
| Tên | Đầm lầy |
| Mã | KB02 |
| Mô tả | Các vùng đất lầy, than bùn bị ngập nước thường xuyên hay tạm thời |
| Các thuộc tính |
|
KC - Bãi đá dưới nước
| Tên | Bãi đá dưới nước |
| Mã | KC01 |
| Mô tả | Đối tượng đá trên sông suối làm thay đổi dòng chảy tự nhiên |
| Các thuộc tính | tên, trạng thái xuất lộ . |
| Tên | Đá trên biển |
| Mã | KC02 |
| Mô tả | Các đối tượng đá trên biển có thể nổi hoặc chìm |
| Các thuộc tính | tên, trạng thái xuất lộ |
| Tên | San hô |
| Mã | KC03 |
| Mô tả | Các đối tượng san hô trên biển |
| Các thuộc tính | tên, trạng thái xuất lộ |
KD - Biến đổi dòng chảy
| Tên | Ghềnh |
| Mã | KD01 |
| Mô tả | Là đối tượng trên sông suối làm thay đổi dòng chảy tự nhiên |
| Các thuộc tính | tên |
| Tên | Thác |
| Mã | KD02 |
| Mô tả | Nơi lòng sông, suối có sự thay đổi độ cao đột ngột |
| Các thuộc tính | Tên, chiều cao |
KE - Bờ nước
| Tên | Điểm độ cao mực nước |
| Mã | KE01 |
| Mô tả | Vị trí đo độ cao mực nước |
| Các thuộc tính | độ cao |
| Tên | Điểm sông suối mất tích |
| Mã | KE02 |
| Mô tả | Là điểm mất tích và điểm xuất hiện trở lại của hệ thống sông suối |
| Các thuộc tính |
|
| Tên | Đường bờ nước |
| Mã | KE03 |
| Mô tả | Mép bờ của sông, suối, kênh, rạch là ranh giới giữa mái dốc tự nhiên của bờ biển, sông, suối, kênh, rạch với mặt đất tự nhiên theo chiều ngang. Trường hợp sông, suối, kênh, rạch đã được kè bờ thì mép bờ là đỉnh của bờ kè. Mép bờ của đầm, phá, ao, hồ tự nhiên, hồ nhân tạo không phải là hồ chứa thủy điện, thủy lợi do cơ quan lập phương án cắm mốc xác định trên cơ sở mực nước cao nhất Đường bờ biển là đường mép nước biển cao nhất trung bình nhiều năm. Đường bờ biển khi được kè bờ thì mép bờ là đỉnh của bờ kè |
| Các thuộc tính | loại trạng thái đường bờ nước, loại đường bờ nước |
| Tên | Đường đo độ rộng sông suối |
| Mã | KE04 |
| Mô tả | Đường nối hai bên đường bờ nước tại vị trí đo độ rộng sông suối |
| Các thuộc tính | Chiều rộng |
| Tên | Đường mép nước |
| Mã | KE05 |
| Mô tả | Đường mép nước sông, suối, hồ, ao, đầm, phá là đường mực nước của sông, suối, hồ, ao, đầm, phá tại thời điểm thu nhận thông tin Đường mép nước biển là đường mực nước của biển tại thời điểm thu nhận thông tin |
| Các thuộc tính | loại đường mép nước |
| Tên | Ranh giới nước mặt quy ước |
| Mã | KE06 |
| Mô tả | Đường ranh giới phân chia tương đối giữa các phần nước mặt của ao, hồ, sông, suối, kênh, mương, biển; các đường khép vùng cho từng nhánh nước mặt của các dòng chảy |
| Các thuộc tính | loại ranh giới nước mặt quy ước, tên |
KG - Công trình thủy lợi
| Tên | Bờ kè, bờ cạp |
| Mã | KG01 |
| Mô tả | Công trình xây dựng nhằm chống sạt lở để bảo vệ bờ |
| Các thuộc tính | tên, chất liệu kè, loại thành phần |
| Tên | Cống thuy lơi |
| Mã | KG02 |
| Mô tả | Công trình thủy lợi để điều tiết nước, điều tiết dòng chảy |
| Các thuộc tính | tên, loại cống |
| Tên | Đập |
| Mã | KG03 |
| Mô tả | Công trình thủy lợi, thủy điện để ngăn nước hoặc chắn sóng |
| Các thuộc tính | tên, loại đập |
| Tên | Đê |
| Mã | KG04 |
| Mô tả | Công trình được xây dựng dọc theo sông, biển để ngăn nước lũ hoặc nước biển dâng |
| Các thuộc tính | tên, loại đê |
| Tên | Kênh, mương |
| Mã | KG05 |
| Mô tả | Dòng chảy nhân tạo của nước mặt |
| Các thuộc tính | tên, loại hiện trạng sử dụng, chiều rộng |
| Tên | Máng dẫn nước |
| Mã | KG06 |
| Mô tả | Nơi có công trình thủy lợi để dẫn nước từ nguồn nước đến nơi sử dụng |
| Các thuộc tính | loại máng dẫn nước |
| Tên | Mặt bờ kênh mương |
| Mã | KG07 |
| Mô tả | Mặt bờ kênh mương ở một bên hoặc hai bên đường bờ nước được hình thành trong quá trình đào kênh, mương |
| Các thuộc tính | dùng làm giao thông |
| Tên | Taluy công trình thủy lợi |
| Mã | KG08 |
| Mô tả | Đối tượng địa lý mô tả sự biến đổi địa hình do sự đào đắp các công trình thủy lợi, là phần mái dốc của các công trình thủy lợi |
| Các thuộc tính | loại ta luy, loại hình thái, loại thành phần, tỷ cao tỷ sâu |
| Tên | Trạm bơm |
| Mã | KG09 |
| Mô tả | Tập hợp các công trình và các thiết bị bơm |
| Các thuộc tính | tên |
KH - Công trình trên đê
| Tên | Cửa khẩu qua đê |
| Mã | KH01 |
| Mô tả | Công trình cắt ngang đê để phục vụ giao thông đường bộ, đường sắt |
| Các thuộc tính | tên |
| Tên | Điếm canh đê |
| Mã | KH02 |
| Mô tả | Là một loại công trình phụ trợ phục vụ việc quản lý, bảo vệ đê điều. |
| Các thuộc tính | tên |
KK - Dòng chảy mặt
| Tên | Mạng dòng chảy |
| Mã | KK01 |
| Mô tả | Trung tuyến dòng chảy tự nhiên, dòng chảy nhân tạo trên mặt đất |
| Các thuộc tính | tên, loại dòng chảy, cấp hạng dòng chảy, loại trạng thái nước mặt |
KL - Mặt nước
| Tên | Mặt nước sông suối |
| Mã | KL01 |
| Mô tả | Vùng mặt nước sông suối |
| Các thuộc tính | loại trạng thái nước mặt |
| Tên | Ao, hồ, đầm |
| Mã | KL02 |
| Mô tả | Vùng chứa nước mặt tương đối ổn định |
| Các thuộc tính | tên |
| Tên | Hồ chứa |
| Mã | KL03 |
| Mô tả | Hồ được hình thành do quá trình đắp đập phục vụ thủy điện hay thủy lợi |
| Các thuộc tính | tên |
KM- Nguồn nước
| Tên | Giếng nước |
| Mã | KM01 |
| Mô tả | Công trình khai thác nước dưới đất |
| Các thuộc tính | tên, loại nguồn nước |
| Tên | Mạch nước |
| Mã | KM02 |
| Mô tả | Vị trí xuất lộ của nước dưới đất |
| Các thuộc tính | tên, loại nguồn nước |
2.3. Thuộc tính các đối tượng trong danh mục đối tượng địa lý cơ sở quốc gia
| Tên | cấp cảng thủy nội địa | ||
| Mã | CCT | ||
| Mô tả | Thông tin phân cấp cảng thủy nội địa theo quy định của Luật giao thông đường thủy nội địa | ||
| Kiểu dữ liệu | Integer | ||
| Danh sách giá trị | Mã | Nhãn | Mô tả |
| 1 | Cấp I |
| |
| 2 | Cấp II |
| |
| 3 | Cấp III |
| |
|
| Tên | cấp hạng đường thủy | ||
|
| Mã | CDT | ||
|
| Mô tả | Thông tin phân loại cấp kỹ thuật đường thủy nội địa quốc gia theo Thông tư số 46/2016/TT-BGTVT ngày 29 tháng 12 năm 2016 Quy định cấp kỹ thuật đường thủy nội địa | ||
|
| Kiểu dữ liệu | Integer | ||
|
| Danh sách giá trị | Mã | Nhãn | Mô tả |
|
| 1 | Cấp I | Miền Bắc, Miền Trung gồm các sông có chiều rộng lớn hơn 90 m, kênh có chiều rộng lớn hơn 75 m. Miền Nam gồm các sông có chiều rộng lớn hơn 125 m, kênh có chiều rộng lớn hơn 80 m | |
|
| 2 | Cấp II | Miền Bắc, Miền Trung gồm các sông có chiều rộng lớn hơn 50 m và nhỏ hơn hoặc bằng 90 m, kênh có chiều rộng lớn hơn 40 m và nhỏ hơn hoặc bằng 75 m. Miền Nam gồm các sông có chiều rộng lớn hơn 65 m và nhỏ hơn hoặc bằng 125 m, kênh có chiều rộng lớn hơn 50 m và nhỏ hơn hoặc bằng 80 m | |
|
| 3 | Cấp III | Miền Bắc, Miền Trung gồm các sông có chiều rộng lớn hơn 40 m và nhỏ hơn hoặc bằng 50 m, kênh có chiều rộng lớn hơn 30 m và nhỏ hơn hoặc bằng 40 m. Miền Nam gồm các sông có chiều rộng lớn hơn 50 m và nhỏ hơn hoặc bằng 65 m, kênh có chiều rộng lớn hơn 35 m và nhỏ hơn hoặc bằng 50 m | |
|
| 4 | Cấp IV | Miền Bắc, Miền Trung gồm các sông có chiều rộng lớn hơn 30 m và nhỏ hơn hoặc bằng 40 m, kênh có chiều rộng lớn hơn 25 m và nhỏ hơn hoặc bằng 30 m. Miền Nam gồm các sông có chiều rộng lớn hơn 35 m và nhỏ hơn hoặc bằng 50 m, kênh có chiều rộng lớn hơn 25 m và nhỏ hơn hoặc bằng 35 m | |
|
| 5 | Cấp V | Miền Bắc, Miền Trung gồm các sông có chiều rộng lớn hơn 20 m và nhỏ hơn hoặc bằng 30 m, kênh có chiều rộng lớn hơn 15 m và nhỏ hơn hoặc bằng 25 m. Miền Nam gồm các sông có chiều rộng lớn hơn 25 m và nhỏ hơn hoặc bằng 35 m, kênh có chiều rộng lớn hơn 15 m và nhỏ hơn hoặc bằng 25 m | |
|
| 6 | Cấp VI | Miền Bắc, Miền Trung gồm các sông có chiều rộng lớn hơn 12 m và nhỏ hơn hoặc bằng 20 m, kênh có chiều rộng lớn hơn 10 m và nhỏ hơn hoặc bằng 15 m. Miền Nam gồm các sông có chiều rộng lớn hơn 14 m và nhỏ hơn hoặc bằng 25 m, kênh có chiều rộng lớn hơn 10 m và nhỏ hơn hoặc bằng 15 m | |
| 7 | Khác | Các sông, kênh không thuộc phân cấp theo 6 cấp trên | ||
| Tên | cấp hạng dòng chảy | ||
| Mã | CDC | ||
| Mô tả | Thông tin phân loại dòng chảy chính và các phụ lưu dòng chảy chính | ||
| Kiểu dữ liệu | Integer | ||
| Danh sách giá trị | Mã | Nhãn | Mô tả |
| 1 | Chính | Dòng chảy chính | |
| 2 | Cấp I | Phụ lưu bắt nguồn từ dòng chảy chính | |
| 3 | Cấp II | Phụ lưu bắt nguồn từ phụ lưu cấp I | |
| 4 | Cấp III | Phụ lưu bắt nguồn từ phụ lưu cấp II | |
| 5 | Cấp IV | Phụ lưu bắt nguồn từ phụ lưu cấp III | |
| 6 | Cấp V | Phụ lưu bắt nguồn từ phụ lưu cấp IV | |
| 7 | Cấp VI | Phụ lưu bắt nguồn từ phụ lưu cấp V | |
| 8 | Khác | Các phụ lưu còn lại | |
| Tên | cấp kỹ thuật | ||
| Mã | CKD | ||
| Mô tả | Phân loại cấp kỹ thuật đường bộ theo luật giao thông đường bộ | ||
| Kiểu dữ liệu | Integer | ||
| Danh sách giá trị | Mã | Nhãn | Mô tả |
| 1 | Cao tốc | Đường dành cho xe cơ giới, có dải phân cách chia đường cho xe chạy hai chiều riêng biệt; không giao nhau cùng mức với một hoặc các đường khác; được bố trí đầy đủ trang thiết bị phục vụ, bảo đảm giao thông liên tục, an toàn, rút ngắn thời gian hành trình và chỉ cho xe ra, vào ở những điểm nhất định | |
| 2 | Cấp khác |
| |
| Tên | cấp y tế | ||
| Mã | CYT | ||
| Mô tả | Phân loại cấp hạng công trình y tế theo quyết định của cơ quan có thẩm quyền công nhận | ||
| Kiểu dữ liệu | Integer | ||
| Danh sách giá trị | Mã | Nhãn | Mô tả |
| 1 | Hạng đặc biệt |
| |
| 2 | Hạng 1 |
| |
| 3 | Hạng 2 |
| |
| 4 | Hạng 3 |
| |
| 5 | Hạng 4 |
| |
| Tên | chất liệu cầu | ||
| Mã | CLC | ||
| Mô tả | Chất liệu cầu giao thông. | ||
| Kiểu dữ liệu | Integer | ||
| Danh sách giá trị | Mã | Nhãn | Mô tả |
| 1 | Bê tông |
| |
| 2 | Sắt |
| |
| 3 | Gỗ |
| |
| Tên | chất liệu kè | ||
| Mã | CLK | ||
| Mô tả | Loại chất liệu của bờ kè, bờ cạp | ||
| Kiểu dữ liệu | Integer | ||
| Danh sách giá trị | Mã | Nhãn | Mô tả |
| 1 | Bê tông |
| |
| 2 | Đá sỏi |
| |
| 3 | Khác | Bao gồm tre, gỗ, loại khác. | |
| Tên | chất liệu trải mặt | ||
| Mã | CTM | ||
| Mô tả | Chất liệu trải mặt đường, vỉa hè | ||
| Kiểu dữ liệu | Integer | ||
| Danh sách giá trị | Mã | Nhãn | Mô tả |
| 1 | Bê tông | Mặt đường, vỉa hè được trải bê tông | |
| 2 | Nhựa | Mặt đường, vỉa hè được trải nhựa | |
| 3 | Đá, sỏi | Mặt đường được trải đá, sỏi | |
| 4 | Gạch | Mặt đường được lát gạch | |
| 5 | Đất | Mặt đường là đất | |
| 6 | Khác |
| |
| Tên | chiều cao |
| Mã | CCA |
| Mô tả | Giá trị chiều cao của đối tượng |
| Kiểu dữ liệu | Real |
| Đơn vị đo | Mét |
| Tên | chiều dài |
| Mã | CDA |
| Mô tả | Giá trị chiều dài của đối tượng |
| Kiểu dữ liệu | Real |
| Đơn vị đo | Mét |
| Tên | chiều rộng |
| Mã | CRO |
| Mô tả | Giá trị chiều rộng của đối tượng |
| Kiểu dữ liệu | Real |
| Đơn vị đo | Mét |
| Tên | chiều xe chạy | ||
| Mã | CXC | ||
| Mô tả | Chiều xe chạy | ||
| Kiểu dữ liệu | Integer | ||
| Danh sách giá trị | Mã | Nhãn | Mô tả |
| 1 | Hai chiều |
| |
| 2 | Một chiều |
| |
| Tên | danh từ chung | ||
| Mã | DTC | ||
| Mô tả | Danh từ chung trong tên gọi của các đối tượng địa danh | ||
| Kiểu dữ liệu | Integer | ||
| Danh sách giá trị | Mã | Nhãn | Mô tả |
|
| 1 | ấp | Danh từ chung trong địa danh dân cư |
| 2 | bản | Danh từ chung trong địa danh dân cư | |
| 3 | buôn | Danh từ chung trong địa danh dân cư | |
| 4 | chòm | Danh từ chung trong địa danh dân cư | |
| 5 | khu dân cư | Danh từ chung trong địa danh dân cư | |
| 6 | khu tập thể | Danh từ chung trong địa danh dân cư | |
| 7 | khu đô thị | Danh từ chung trong địa danh dân cư | |
| 8 | làng | Danh từ chung trong địa danh dân cư | |
| 9 | lũng | Danh từ chung trong địa danh dân cư | |
| 10 | plei | Danh từ chung trong địa danh dân cư | |
| 11 | tổ dân phố | Danh từ chung trong địa danh dân cư | |
| 12 | trại | Danh từ chung trong địa danh dân cư | |
| 13 | xóm | Danh từ chung trong địa danh dân cư | |
| 14 | cửa sông | Danh từ chung trong địa danh thủy văn | |
| 15 | bán đảo | Danh từ chung trong địa danh biển đảo | |
| 16 | quần đảo | Danh từ chung trong địa danh biển đảo | |
| 17 | vịnh | Danh từ chung trong địa danh biển đảo | |
| 18 | vũng | Danh từ chung trong địa danh biển đảo | |
| 19 | cánh đồng | Danh từ chung trong địa danh sơn văn | |
| 20 | cao nguyên | Danh từ chung trong địa danh sơn văn | |
| 21 | dãy núi | Danh từ chung trong địa danh sơn văn | |
| 22 | đồng bằng | Danh từ chung trong địa danh sơn văn | |
| 23 | đồi | Danh từ chung trong địa danh sơn văn | |
| 24 | mũi đất | Danh từ chung trong địa danh sơn văn | |
| 25 | núi | Danh từ chung trong địa danh sơn văn | |
| 26 | thung lũng | Danh từ chung trong địa danh sơn văn | |
| Tên | dùng làm giao thông |
| Mã | DGT |
| Mô tả | Chỉ ra đối tượng địa lý có được dùng làm đường giao thông hay không. |
| Kiểu dữ liệu | Boolean |
| Tên | địa chỉ |
| Mã | DCI |
| Mô tả | Địa chỉ của đối tượng địa lý |
| Kiểu dữ liệu | CharacterString |
| Tên | điện áp |
| Mã | DAP |
| Mô tả | Chỉ số điện áp của tuyến đường dây tải điện. |
| Kiểu dữ liệu | Real |
| Đơn vị đo | Kilôvôn (KV) |
| Tên | diện tích |
| Mã | DTH |
| Mô tả | Giá trị diện tích của đối tượng |
| Kiểu dữ liệu | Real |
| Đơn vị đo | Kilômét vuông (Km2) |
| Tên | điều kiện lập địa | ||
| Mã | DKD | ||
| Mô tả | Điều kiện lập địa. | ||
| Kiểu dữ liệu | Integer | ||
| Danh sách giá trị | Mã | Nhãn | Mô tả |
| 1 | Rừng núi đất | Rừng trên các đồi, núi đất. | |
| 2 | Rừng núi đá | Rừng trên núi đá hoặc trên những diện tích đá lộ đầu không có hoặc có rất ít đất trên bề mặt. | |
| 3 | Rừng ngập mặn | Rừng ven bờ biển và các cửa sông có nước triều mặn ngập thường xuyên hoặc định kỳ. | |
| 4 | Rừng ngập phèn | Diện tích rừng trên đất ngập nước phèn, nước lợ. | |
| 5 | Rừng ngập nước ngọt | Rừng ngập nước ngọt thường xuyên hoặc định kỳ. | |
| 6 | Rừng đất cát | Rừng trên các cồn cát, bãi cát. | |
| Tên | độ cao |
| Mã | DAH |
| Mô tả | Độ cao của đối tượng so với mặt nước biển trung bình |
| Kiểu dữ liệu | Real |
| Đơn vị đo | Mét |
| Tên | độ sâu |
| Mã | DSA |
| Mô tả | Độ sâu của đối tượng so với mặt nước biển trung bình |
| Kiểu dữ liệu | Real |
| Đơn vị đo | Mét |
| Tên | độ tàn che | ||
| Mã | DTE | ||
| Mô tả | Là mức độ che kín của tán cây rừng theo phương thẳng đứng trên một đơn vị diện tích rừng được biểu thị bằng tỷ lệ phần mười | ||
| Kiểu dữ liệu | Integer | ||
| Danh sách giá trị | Mã | Nhãn | Mô tả |
| 1 | Độ tàn che từ 0,3 trở lên |
| |
| 2 | Độ tàn che dưới 0,3 |
| |
| Tên | hình dạng | ||
| Mã | HDG | ||
| Mô tả | hình dạng của các thiết bị báo hiệu hàng hải, báo hiệu đường thủy nội bộ | ||
| Kiểu dữ liệu | Integer | ||
| Danh sách giá trị | Mã | Nhãn | Mô tả |
| 1 | Hình tháp |
| |
| 2 | Hình trụ |
| |
| 3 | Hình cầu |
| |
| 4 | Hình cột |
| |
| 5 | Hình trục quay |
| |
| 6 | Hình thùng |
| |
| 7 | Hình tháp lưới |
| |
| 8 | Hình khác |
| |
| 9 | Không xác định |
| |
| Tên | hướng báo hiệu | ||
| Mã | HBL | ||
| Mô tả | Hướng báo hiệu để dẫn luồng cho tuyến hàng hải, tuyến đường thủy nội địa | ||
| Kiểu dữ liệu | Integer | ||
| Danh sách giá trị | Mã | Nhãn | Mô tả |
| 1 | Trái | Báo hiệu trái luồng | |
| 2 | Phải | Báo hiệu phải luồng | |
| 3 | Chuyển hướng trái | Báo hiệu chuyển hướng luồng sang trái | |
| 4 | Chuyển hướng phải | Báo hiệu chuyển hướng luồng sang phải | |
| 5 | Khác | Báo hiệu khác | |
| Tên | kinh độ |
| Mã | KDO |
| Mô tả | Kinh đô của đối tượng địa lý ơ hê quy chiếu không gian VN2000. |
| Kiểu dữ liệu | Real |
| Đơn vị đo | Độ |
| Tên | liên kết giao thông | ||
| Mã | LKT | ||
| Mô tả | Đoạn đường bộ là các đối tượng, công trình giao thông để đảm bảo giao thông được thông suốt | ||
| Kiểu dữ liệu | Integer | ||
| Danh sách giá trị | Mã | Nhãn | Mô tả |
| 1 | Qua cầu | Được xác định từ đuôi mố cầu này đến đuôi mố cầu kia. | |
| 2 | Qua hầm | Được xác định từ cửa hầm này đến cửa hầm kia. | |
| 4 | Trên đê | Được xác định từ vị trí đường bộ bắt đầu đi trên đê đến vị trí đường bộ ra khỏi đê. | |
| 5 | Qua ngầm | Được xác định từ đầu này đến đầu kia của ngầm cho các đoạn qua ngầm trên sông, suối. | |
| 6 | Qua phà đường bộ | Được xác định từ đầu này đến đầu kia của hai đầu đoạn đường bộ bị chia cắt có bến phà đường bộ ở hai bên. | |
| 7 | Qua đò | Được xác định từ đầu này đến đầu kia của hai đầu đoạn đường bộ bị chia cắt có bến đò ngang sông ở hai bên. | |
|
| 8 | Qua bến lội | Được xác định từ đầu này đến đầu kia của bến lội cho các đoạn lội qua sông, suối |
| 9 | Qua đâp | Được xác định từ đầu này đến đầu kia của đâp cho các đoạn qua đâp tràn | |
| Tên | loại bãi bồi | ||
| Mã | LBB | ||
| Mô tả | Loại bãi bồi. | ||
| Kiểu dữ liệu | Integer | ||
| Danh sách giá trị | Mã | Nhãn | Mô tả |
| 1 | Cát |
| |
| 2 | Bùn |
| |
| 3 | Loại khác | Bao gồm bãi đá, sỏi, vỏ sò, vỏ ốc. | |
| Tên | loại bến thủy nội địa | ||
| Mã | LBT | ||
| Mô tả | Phân loại bến thủy nội địa theo quy định của Luật giao thông đường thủy nội địa | ||
| Kiểu dữ liệu | Integer | ||
| Danh sách giá trị | Mã | Nhãn | Mô tả |
| 1 | Bến hàng hóa |
| |
| 2 | Bến hành khách |
| |
| 3 | Bến tổng hợp |
| |
| 4 | Bến khách ngang sông | Bến đò, phà ngang sông, không bao gồm bến phà đường bộ | |
| 5 | Bến chuyên dùng |
| |
| Tên | loại cảng biển | ||
| Mã | LCB | ||
| Mô tả | Loại cảng biển | ||
| Kiểu dữ liệu | Integer | ||
| Danh sách giá trị | Mã | Nhãn | Mô tả |
| 1 | Loại I | là cảng biển có quy mô lớn phục vụ cho việc phát triển kinh tế - xã hội của cả nước hoặc liên vùng | |
| 2 | Loại II | cảng biển có quy mô vừa phục vụ cho việc phát triển kinh tế - xã hội của vùng | |
| 3 | Loại III | cảng biển có quy mô nhỏ phục vụ cho việc phát triển kinh tế - xã hội của địa phương | |
| Tên | loại cảng hàng không | ||
| Mã | LCK | ||
| Mô tả | Loại cảng hàng không. | ||
| Kiểu dữ liệu | Integer | ||
| Danh sách giá trị | Mã | Nhãn | Mô tả |
| 1 | Nội địa |
| |
| 2 | Quốc tế |
| |
| Tên | loại cảng thủy nội địa | ||
| Mã | LND | ||
| Mô tả | Phân loại bến thủy nội địa theo quy định của Luật giao thông đường thủy nội địa | ||
| Kiểu dữ liệu | Integer | ||
| Danh sách giá trị | Mã | Nhãn | Mô tả |
| 1 | Cảng hàng hóa |
| |
| 2 | Cảng hành khách |
| |
| 3 | Cảng chuyên dùng |
| |
| 4 | Cảng tổng hợp |
| |
| Tên | loại cấp hạng | ||
| Mã | LCH | ||
| Mô tả | Cấp, hạng của các điểm tọa độ, độ cao, trọng lực. | ||
| Kiểu dữ liệu | Integer | ||
| Danh sách giá trị | Mã | Nhãn | Mô tả |
| 1 | Cấp cơ sở |
| |
| 2 | Cấp 0 |
| |
| 3 | Hạng I |
| |
| 4 | Hạng II |
| |
| 5 | Hạng III |
| |
| Tên | loại cầu tàu | ||
| Mã | LCT | ||
| Mô tả | Phân loại cầu tàu theo kết cấu | ||
| Kiểu dữ liệu | Integer | ||
| Danh sách giá trị | Mã | Nhãn | Mô tả |
| 1 | Kết cấu cố định |
| |
| 2 | Kết cấu nổi |
| |
| Tên | loại cây rừng | ||
| Mã | LCR | ||
| Mô tả | Loài cây rừng chiếm ưu thế. | ||
| Kiểu dữ liệu | Integer | ||
| Danh sách giá trị | Mã | Nhãn | Mô tả |
| 1 | Cây lá rộng | Loại rừng gỗ, bao gồm: rừng lá rộng thường xanh, rừng lá rộng rụng lá và rừng lá rộng nửa rụng lá. | |
| 2 | Cây lá kim | Là những loại cây thuộc nhóm lá kim như thông, vân sam, linh sam, tuyết tùng. | |
| 3 | Cây hỗn hợp | Hỗn giao cây lá rộng và cây lá kim, hỗn giao gỗ - tre nứa. | |
| 4 | Cây tre nứa | Là nhóm loại cây cùng họ với tre, mình mỏng, gióng dài, mọc từng bụi. | |
| 5 | Cây cau dừa | Bao gồm các loại cây họ cau, dừa, chà là, mây, cọ. | |
| 6 | Cây ưa mặn chua phèn | Là các loại cây gỗ và cây bụi sống trong các vùng nước mặn ven biển. | |
| Tên | loại cây trồng | ||
| Mã | LHN | ||
| Mô tả | Loại cây trồng hàng năm và lâu năm | ||
| Kiểu dữ liệu | Integer | ||
| Danh sách giá trị | Mã | Nhãn | Mô tả |
| 1 | Cây lúa | Diện tích trồng lúa không phân biệt lúa nương và lúa nước. | |
| 2 | Cây lương thực | Các loại cây lương thực như: lúa mỳ, lúa mạch, cao lương, kê, ngô, khoai, sắn. Các loại cây có hạt chứa dầu như cây đậu tương, cây lạc, cây vừng, cây thầu dầu, cây cải dầu, cây hoa hướng dương, cây rum, cây mù tạc và các cây có hạt chứa dầu khác.Các loại cây có hạt chứa dầu như cây đậu tương, cây lạc, cây vừng, cây thầu dầu, cây cải dầu, cây hoa hướng dương, cây rum, cây mù tạc và các cây có hạt chứa dầu khác. | |
| 3 | Cây mía | Cây mía. | |
| 4 | Cây thuốc lá, thuốc lào | Cây thuốc lá, thuốc lào để cuốn thuốc lá điếu (xì gà) và để chế biến thuốc lá, thuốc lào. | |
| 5 | Cây lấy sợi | Cây bông, đay, cói, gai, lanh, và cây lấy sợi khác. | |
| 6 | Rau, cây gia vị, cây dược liệu | - Các loại rau lấy lá như: Rau cải, bắp cải, rau muống, súp lơ, cây bông cải xanh, rau diếp, măng tây, rau cúc, rau cần ta, rau cần tây và các loại rau lấy lá khác. - Các loại rau lấy quả như: Dưa hấu, dưa chuột, bí xanh, bí ngô, cà chua, cây cà, cây ớt, các loại dưa và rau có quả khác;Cây củ cải đường; Các loại nấm. - Cây gia vị:các loại cây chủ yếu làm gia vị như cây ớt cay, cây gừng, cây nghệ,… - Cây dược liệu, hương liệu: Cây atiso, ngải, cây bạc hà, cà gai leo, cây xạ đen, ý dĩ,... và sản xuất hương liệu. | |
| 7 | Hoa, cây cảnh | Các loại cây hàng năm lấy hoa hoặc cả cành, thân, lá, rễ để phục vụ nhu cầu sinh hoạt, làm đẹp cảnh quan, môi trường, sinh hoạt văn hóa… | |
| 8 | Sen, ấu, súng, niễng | Là loại cây sống nổi dưới nước. | |
| 9 | Cây hàng năm khác | Cây trồng hàng năm khác: cây thức ăn gia súc như: trồng cỏ, đồng cỏ tự nhiên; trồng cây làm phân xanh (muồng muồng). | |
| 10 | Cây ăn quả | Là loại cây trồng một lần, sinh trưởng và cho thu hoạch trong nhiều năm, sản phẩm là quả để ăn tươi hoặc kết hợp chế biến như cây bưởi, cam, chôm chôm, mận, mơ, măng cụt, nhãn, sầu riêng, vải, xoài. | |
| 11 | Cây dừa cọ | Cây dừa cọ | |
| 12 | Cây công nghiệp | Là loại cây trồng một lần, sinh trưởng và cho thu hoạch trong nhiều năm, sản phẩm được dùng để làm nguyên liệu cho sản xuất công nghiệp hoặc phải qua chế biến mới sử dụng được như cây cao su, ca cao, cà phê, chè, điều, hồ tiêu,… | |
| 13 | Cây dược liệu | Là loại cây trồng một lần, sinh trưởng và cho thu hoạch trong nhiều năm, sản phẩm làm dược liệu như cây hồi, quế, đỗ trọng, long não, sâm. | |
| 14 | Cây bóng mát, cây cảnh quan,… | Là loại cây lâu năm nằm ngoài khu vực dân cư hoặc trồng làm cảnh quan cho các công trình xây dựng. | |
| 15 | Cây lâu năm khác | Dâu tằm,… | |
| Tên | loại chất đáy | ||
| Mã | CDA | ||
| Mô tả | Thông tin phân loại chất đáy | ||
| Kiểu dữ liệu | Integer | ||
| Danh sách giá trị | Mã | Nhãn | Mô tả |
| 1 | Bùn | Chất đáy chủ yếu là bùn | |
| 2 | Cát | Chất đáy chủ yếu là cát | |
| 3 | San hô | Chất đáy chủ yếu là san hô | |
| 4 | Đá | Chất đáy chủ yếu là đá | |
| 5 | Bùn, cát | Chất đáy chủ yếu là bùn, cát | |
| 6 | Cát, san hô | Chất đáy chủ yếu là cát, san hô | |
| 7 | Cát, sỏi | Chất đáy chủ yếu là cát, sỏi | |
| 8 | Đá, san hô | Chất đáy chủ yếu là đá, san hô | |
| 9 | Đá, sỏi | Chất đáy chủ yếu là đá, sỏi | |
| 10 | Vỏ sò, ốc | Chất đáy chủ yếu là vỏ sò, vỏ ốc | |
| 11 | Loại khác | Các loại chất đáy khác | |
| Tên | chức năng cảng hàng không | ||
| Mã | CHK | ||
| Mô tả | Phân loại chức năng cảng hàng không | ||
| Kiểu dữ liệu | Integer | ||
| Danh sách giá trị | Mã | Nhãn | Mô tả |
| 1 | Dân dụng | Phục vụ mục đích dân dụng. | |
| 2 | Chung | Phục vụ mục đích dân dụng và quân sự. | |
| 3 | Chuyên dụng | Phục vụ mục đích quân sự, dịch vụ, dầu khí. | |
| Tên | chức năng nhà ga hàng không | ||
| Mã | CNG | ||
| Mô tả | Phân loại chức năng nhà ga hàng không | ||
| Kiểu dữ liệu | Integer | ||
| Danh sách giá trị | Mã | Nhãn | Mô tả |
| 1 | Nhà ga hành khách |
| |
| 2 | Nhà ga hàng hóa |
| |
| Tên | có đèn | ||
| Mã | CDE | ||
| Mô tả | Phân loại báo hiệu có đèn hay không có đèn | ||
| Kiểu dữ liệu | Integer | ||
| Danh sách giá trị | Mã | Nhãn | Mô tả |
| 1 | Có đèn |
| |
| 2 | Không có đèn |
| |
| Tên | loại cống | ||
| Mã | LCO | ||
| Mô tả | Loại cống. | ||
| Kiểu dữ liệu | Integer | ||
| Danh sách giá trị | Mã | Nhãn | Mô tả |
| 1 | Có thiết bị | Có thiết bị điều tiết nước. | |
| 2 | Không có thiết bị | Không có thiết bị điều tiết nước. | |
|
| Tên | loại công trình công nghiệp | ||
|
| Mã | LCN | ||
|
| Mô tả | Phân loại công trình công nghiệp theo sản phẩm và lĩnh vực sản xuất. | ||
|
| Kiểu dữ liệu | Integer | ||
|
| Danh sách giá trị | Mã | Nhãn | Mô tả |
|
| 1 | Sản xuất vật liệu xây dựng | Nhà máy sản xuất xi măng; mỏ khai thác vật liệu xây dựng và các công trình sản xuất vật liệu/sản phẩm xây dựng khác. | |
|
| 2 | Luyện kim và cơ khí chế tạo | Nhà máy luyện kim mầu; nhà máy luyện, cán thép; nhà máy chế tạo máy động lực và máy nông nghiệp; nhà máy chế tạo máy công cụ và thiết bị công nghiệp; nhà máy chế tạo thiết bị nâng hạ; nhà máy chế tạo máy xây dựng; nhà máy chế tạo thiết bị toàn bộ; nhà máy sản xuất, lắp ráp phương tiện giao thông (ô tô, xe máy, tàu thủy, đầu máy tầu hỏa...); nhà máy chế tạo thiết bị điện- điện tử; nhà máy sản xuất công nghiệp hỗ trợ. | |
|
| 3 | Khai thác mỏ và chế biến khoáng sản | Mỏ than hầm lò; mỏ than lộ thiên; nhà máy sàng tuyển, chế biến than; nhà máy chế biến khoáng sản; mỏ quặng hầm lò; mỏ quặng lộ thiên; nhà máy tuyển quặng, làm giầu quặng; nhà máy sản xuất alumin. | |
|
| 4 | Dầu khí | Các công trình khai thác trên biển (giàn khai thác và tàu chứa dầu); nhà máy lọc dầu; nhà máy chế biến khí; nhà máy sản xuất nhiên liệu sinh học; kho xăng dầu; kho chứa khí hóa lỏng; tuyến ống dẫn khí, dầu; trạm bán xăng dầu; trạm chiết khí hóa lỏng; nhà máy sản xuất dầu nhờn; nhà máy tái chế dầu thải. | |
|
| 5 | Năng lượng | Nhà máy nhiệt điện; nhà máy cấp nhiệt; nhà máy cấp hơi; nhà máy cấp khí nén; công trình thủy điện; nhà máy điện nguyên tử; nhà máy điện gió; nhà máy điện mặt trời; nhà máy điện địa nhiệt; nhà máy điện thủy triều; nhà máy điện rác; nhà máy điện sinh khối; nhà máy điện khí biogas; nhà máy điện đồng phát; đường dây điện và trạm biến áp. | |
|
| 6 | Hóa chất | Công trình sản xuất sản phẩm phân bón; công trình sản phẩm hóa chất bảo vệ thực vật; công trình sản xuất sản phẩm hóa dầu; công trình sản xuất sản phẩm hóa dược; công trình sản xuất sản phẩm hóa chất cơ bản và hóa chất khác; công trình sản xuất sản phẩm nguồn điện hóa học; công trình sản xuất sản phẩm khí công nghiệp; công trình sản xuất sản phẩm cao su; công trình sản xuất sản phẩm tẩy rửa; công trình sản xuất sản phẩm sơn, mực in. Công trình sản xuất vật liệu nổ công nghiệp; công trình sản xuất tiền chất thuốc nổ; kho chứa vật liệu nổ công nghiệp. | |
|
| 7 | Công nghiệp thực phẩm | Nhà máy sữa; nhà máy sản xuất bánh kẹo, mỳ ăn liền; kho đông lạnh; nhà máphân y sản xuất dầu ăn, hương liệu; nhà máy sản xuất rượu, bia, nước giải khát; nhà máy chế biến khác. | |
|
| 8 | Công nghiệp tiêu dùng | Nhà máy xơ sợi; nhà máy dệt; nhà máy in, nhuộm; nhà máy chế biến gỗ; nhà máy sản xuất các sản phẩm may; nhà máy thuộc da và sản xuất các sản phẩm từ da; nhà máy sản xuất các sản phẩm nhựa; nhà máy sản xuất đồ sành sứ, thủy tinh; nhà máy bột giấy và giấy; nhà máy sản xuất thuốc lá; các nhà máy sản xuất các sản phẩm tiêu dùng khác. | |
|
| 9 | Công nghiệp chế biến nông, thủy và hải sản | Nhà máy chế biến thủy hải sản; nhà máy chế biến đồ hộp; các nhà máy xay xát, lau bóng gạo; các nhà máy chế biến nông sản khác. | |
| Tên | loại đập | ||
| Mã | LDA | ||
| Mô tả | Loại đập theo mục đích sử dụng | ||
| Kiểu dữ liệu | Integer | ||
| Danh sách giá trị | Mã | Nhãn | Mô tả |
| 1 | Chắn sóng | Đập chắn sóng | |
| 2 | Dâng | Là công trình ngăn dòng giữ nước từ các con sông, suối. | |
| 3 | Tràn | Là công trình ngăn một dòng không áp làm cho dòng đó chảy tràn qua đỉnh. | |
| Tên | loại đê | ||
| Mã | LDE | ||
| Mô tả | Loại đê theo công dụng | ||
| Kiểu dữ liệu | Integer | ||
| Danh sách giá trị | Mã | Nhãn | Mô tả |
| 1 | Đê bao | Tuyến đê nằm trong vùng đã được tuyến đê sông, đê biển bảo vệ, đầu và cuối tuyến này nối với đê chính tuyến ngoài, có tác dụng dự phòng, ngăn không cho nước sông, nước biển gây ngập lụt khu vực cần bảo vệ khi đê tuyến ngoài bị tràn, vỡ | |
| 2 | Đê biển | Tuyến đê dọc theo bờ biển, đầm phá ngăn không cho nước biển gây ngập lụt vùng được đê bảo vệ | |
| 3 | Đê bối | Tuyến đê bảo vệ cho một khu vực nằm ở phía sông của đê sông | |
| 4 | Đê chuyên dụng | Đê bảo vệ cho một loại đối tượng riêng biệt | |
| 5 | Đê sông | Tuyến đê dọc theo bờ sông, ngăn không cho nước lũ, nước triều gây ngập lụt vùng được tuyến đê bảo vệ | |
| Tên | loại khu dân cư | ||
| Mã | LDC | ||
| Mô tả | Phân loại khu dân cư theo hình thái cư trú | ||
| Kiểu dữ liệu | Integer | ||
| Danh sách giá trị | Mã | Nhãn | Mô tả |
| 1 | Đô thị | Khu dân cư năm trong nội thành, ngoại thành của thành phố, nội thị, ngoại thị của thị xã, thị trấn. | |
| 2 | Nông thôn | Khu dân cư năm ngoai đô thi. | |
| Tên | loại đường bình độ | ||
| Mã | LBD | ||
| Mô tả | Loại đường bình độ. | ||
| Kiểu dữ liệu | Integer | ||
| Danh sách giá trị | Mã | Nhãn | Mô tả |
| 1 | Cơ bản | Đường bình độ có giá trị độ cao là bội số của khoảng cao đều cơ bản, được xác định theo độ dốc địa hình để thể hiện được hết đặc trưng của dáng đất. | |
| 2 | Nửa khoảng cao đều | Là đường bình độ có giá trị độ cao là bội số của ½ khoảng cao đều cơ bản và nằm giữa 2 đường bình độ cơ bản. | |
| 3 | Phụ | Là đường bình độ có giá trị độ cao thích hợp nằm ở giữa đường bình độ cơ bản và bình độ nửa khoảng cao đều, dùng mô tả những trường hợp nghiêng thoải đặc biệt của địa hình mà đường bình độ nửa khoảng cao đều chưa thể biểu thị rõ ràng. | |
| 4 | Nháp | Là đường bình độ có giá trị độ cao tương đương với đường bình độ cơ bản dùng để biểu thị địa hình không ổn định hoặc dữ liệu thu nhận không đủ độ tin cậy. | |
| Tên | Loại đường bộ | ||
| Mã | LDB | ||
| Mô tả | Phân loại chi tiết các đối tượng đường bộ | ||
| Kiểu dữ liệu | Integer | ||
| Danh sách giá trị | Mã | Nhãn | Mô tả |
| 1 | Đường chính | Là các đối tượng đường Quốc lộ, đường Tỉnh, đường huyện, đường xã, đường phố bảo đảm giao thông chủ yếu trong khu vực. | |
| 2 | Đường dẫn | Đoạn đường dẫn lên cầu. | |
| 3 | Đường gom | Là đối tượng đường chuyên dùng, gom hệ thống đường giao thông chuyên dùng vào đường chính hoặc đường nhánh trước khi đấu nối vào đường chính. | |
| 4 | Đường nhánh | Đường nối vào đường chính bao gồm đường làng, ngõ phố, trong đó đường làng phân loại là đối tượng đường xã, ngõ phố phân loại đối tượng đường đô thị | |
| Tên | loại đường bờ nước | ||
| Mã | LBN | ||
| Mô tả | Thông tin phân loại nước mặt và mức độ thu nhận thông tin cho từng loại | ||
| Kiểu dữ liệu | Integer | ||
| Danh sách giá trị | Mã | Nhãn | Mô tả |
| 1 | Ao, hồ, đầm |
| |
| 2 | Phá |
| |
| 3 | Kênh, mương |
| |
| 4 | Hồ chứa | Hồ chứa của công trình thủy điện, thủy lợi. | |
| 5 | Sông, suối |
| |
| 6 | Biển |
| |
| Tên | loại đường mép nước | ||
| Mã | LMN | ||
| Mô tả | Phân loại đường mép nước theo loại đối tượng thủy hệ | ||
| Kiểu dữ liệu | Integer | ||
| Danh sách giá trị | Mã | Nhãn | Mô tả |
| 1 | Ao, hồ, đầm | Đường mép nước Ao, hồ, đầm. | |
| 2 | Phá | Đường mép nước Phá. | |
| 3 | Kênh | Đường mép nước kênh tự nhiên. | |
| 4 | Hồ chứa | Đường mép nước hồ chứa của công trình thủy điện, thủy lợi. | |
| 5 | Sông suối | Đường mép nước sông, suối tại thời điểm thu nhận thông tin. | |
| 6 | Biển | Đường mép nước biển tại thời điểm thu nhận thông tin. | |
| 7 | Triều kiệt | Đường mép nước biển thấp nhất trung bình trong năm. | |
| Tên | loại hiện trạng pháp lý | ||
| Mã | LPL | ||
| Mô tả | Hiện trạng pháp lý của đường biên giới quốc gia, đường địa giới hành chính các cấp. | ||
| Kiểu dữ liệu | Integer | ||
| Danh sách giá trị | Mã | Nhãn | Mô tả |
| 1 | Xác định | Đã chính thức được công nhận về mặt pháp lý. | |
| 2 | Chưa xác định | Chưa được công nhận về mặt pháp lý. | |
| Tên | loại hiện trạng sử dụng | ||
| Mã | LHS | ||
| Mô tả | Hiện trạng sử dụng | ||
| Kiểu dữ liệu | Integer | ||
| Danh sách giá trị | Mã | Nhãn | Mô tả |
| 1 | Đang sử dụng |
| |
| 2 | Đang xây dựng |
| |
| 3 | Không sử dụng |
| |
| Tên | loại hình thái | ||
| Mã | LHT | ||
| Mô tả | Hình thái của taluy đường giao thông, kênh, mương, đê, đập, hình thái địa hình | ||
| Kiểu miền giá trị | Integer | ||
| Danh sách giá trị | Mã | Nhãn | Mô tả |
| 1 | Đắp cao | Taluy bờ đắp cao, đối tượng đắp cao | |
| 2 | Xẻ sâu | Taluy bờ xẻ sâu, đối tượng xẻ sâu | |
| Tên | loại khổ đường sắt | ||
| Mã | LKS | ||
| Mô tả | Phân loại theo độ rộng giữa hai đường ray của đường sắt | ||
| Kiểu dữ liệu | Integer | ||
| Danh sách giá trị | Mã | Nhãn | Mô tả |
| 1 | Tiêu chuẩn | Khổ đường tiêu chuẩn là khoảng cách giữa hai má đường ray là 1,435 m | |
| 2 | Hẹp | Khổ đường hẹp là khoảng cách giữa hai má đường ray là 1m. | |
| 3 | Khác | Trường hợp đặc biệt có khổ đường khác | |
| Tên | loại khoảng cao đều | ||
| Mã | LKD | ||
| Mô tả | Giá trị độ cao chênh nhau giữa 2 đường bình độ cơ bản liên tiếp. | ||
| Kiểu dữ liệu | Integer | ||
| Danh sách giá trị | Mã | Nhãn | Mô tả |
| 1 | 0,5 m |
| |
| 2 | 1,0 m |
| |
| 3 | 2,0 m |
| |
| 4 | 2,5 m |
| |
| 5 | 5,0 m |
| |
| 6 | 10 m |
| |
| 7 | 20 m |
| |
| 8 | 40 m |
| |
| 9 | 50 m |
| |
| 10 | 100 m |
| |
| 11 | 200 m |
| |
| Tên | loại máng dẫn nước | ||
| Mã | LDN | ||
| Mô tả | Loại máng dẫn nước. | ||
| Kiểu dữ liệu | Integer | ||
| Danh sách giá trị | Mã | Nhãn | Mô tả |
| 1 | Mặt đất | Máng xây trên mặt đất. | |
| 2 | Nổi | Máng nổi xây trên trụ. | |
| Tên | loại mốc | ||
| Mã | LMC | ||
| Mô tả | Loại mốc. | ||
| Kiểu dữ liệu | Integer | ||
| Kiểu miền giá trị | Xác định | ||
| Danh sách giá trị | Mã | Nhãn | Mô tả |
| 1 | Chôn | Chôn trên mặt đất. | |
| 2 | Gắn | Gắn trên công trình kiến trúc hoặc trên tảng đá. | |
| 3 | Khác |
| |
| Tên | loại nguồn nước | ||
| Mã | LNN | ||
| Mô tả | Loại nguồn nước. | ||
| Kiểu dữ liệu | Integer | ||
| Danh sách giá trị | Mã | Nhãn | Mô tả |
| 1 | Khoáng | Nguồn nước khoáng độc lập hoặc nằm trong các khu du lịch, nghỉ dưỡng. | |
| 2 | Nóng | Nguồn nước nóng hoặc khoáng nóng nằm độc lập hoặc trong các khu du lịch, nghỉ dưỡng. | |
| 3 | Thường | Nguồn nước cho sinh hoạt, sản xuất nói chung. | |
| Tên | loại nhà | |||
| Mã | LNH |
| ||
| Mô tả | Phân loại nhà. |
| ||
| Kiểu dữ liệu | Integer |
| ||
| Danh sách giá trị | Mã Nhãn Mô tả |
| ||
|
| 1 | Chung cư | Nhà ở có từ hai tầng trở lên, có nhiều căn hộ, có lối đi, cầu thang chung, có phần sở hữu riêng, phần sở hữu chung và hệ thống công trình hạ tầng sử dụng chung cho các hộ gia đình, cá nhân, tổ chức |
|
| 2 | Nhà riêng | Là nhà ở riêng lẻ, được xây dựng trên thửa đất riêng biệt thuộc quyền sử dụng hợp pháp của tổ chức, hộ gia đình, cá nhân, bao gồm nhà biệt thự, nhà ở liền kề và nhà ở độc lập. |
| |
| 3 | An ninh, Quốc phòng | Nhà thuộc công trình an ninh, công trình quốc phòng |
| |
| 4 | Cơ quan nhà nước | Nhà thuộc công trình trụ sở cơ quan nhà nước |
| |
| 5 | Trụ sở làm việc | Nhà, tòa nhà là trụ sở làm việc của doanh nghiệp, đơn vị sự nghiệp, cơ quan đại diện nước ngoài, cơ sở thực nghiệm, tổ chức xã hội - nghề nghiệp, viện nghiên cứu. |
| |
| 6 | Hỗn hợp | Nhà, tòa nhà có 2 chức năng trong số các chức năng sau: văn phòng, trụ sở làm việc, trung tâm thương mại, để ở |
| |
| 7 | Nhà công trình công cộng | Nhà của công trình giáo dục, y tế, thể thao văn hóa, thương mại dịch vụ, công trình tôn giáo tín ngưỡng, liên lạc viễn thông, và các công trình công cộng khác. |
| |
| 8 | Nhà công trình công nghiệp | Nhà của công trình phục vụ cho quá trình sản suất công nghiệp và phục vụ sản xuất. |
| |
| 9 | Nhà công trình hạ tầng kỹ thuật | Nhà của công trình cấp, thoát nước, chiếu sáng, khí đốt, xăng dầu, thông tin, xử lý chất thải, nhà tang lễ, công trình giao thông và các công trình hạ tầng kỹ thuật khác. |
| |
| 10 | Nhà cơ sở sản xuất nông lâm nghiệp | Nhà trong khuôn viên của các cơ sở sản xuất nông, lâm nghiệp. |
| |
| 11 | Nhà khu chức năng đặc thù | Nhà trong khuôn viên của các khu chức năng đặc thù. |
| |
| 12 | Nhà phụ trợ dân sinh | Nhà không dùng cho mục đích để ở của hộ gia đình như nhà chăn nuôi, nhà bếp, nhà vệ sinh, nhà kho… |
| |
| Tên | loại ống dẫn | ||
| Mã | LOD | ||
| Mô tả | Loại chất lỏng trong đường ống dẫn. | ||
| Kiểu dữ liệu | Integer | ||
| Danh sách giá trị | Mã | Nhãn | Mô tả |
| 1 | Nước | Đường ống dẫn nước. | |
| 2 | Khí | Đường ống dẫn khí. | |
| 3 | Dầu | Đường ống dẫn dầu. | |
| Tên | loại ranh giới nước mặt quy ước | ||
| Mã | LRQ | ||
| Mô tả | Loại ranh giới nước mặt quy ước | ||
| Kiểu dữ liệu | Integer | ||
| Danh sách giá trị | Mã | Nhãn | Mô tả |
| 1 | Phân chia loại nước mặt | Đường phân chia tương đối giữa các phần nước mặt liền kề nhau của ao, hồ, đầm; sông, suối; kênh, mương; phá; biển. | |
| 2 | Khép vùng nước mặt | Đường khép vùng cho từng nhánh nước mặt của các dòng chảy, bao gồm cả trường hợp các đối tượng cùng loại ranh giới nước mặt nhưng khác tên. | |
| Tên | loại ranh giới phủ bề mặt | ||
| Mã | LBM | ||
| Mô tả | Loại ranh giới phủ bề mặt. | ||
| Kiểu miền giá trị | Xác định | ||
| Danh sách giá trị | Mã | Nhãn | Mô tả |
| 1 | Thực vật | Ranh giới phân cách giữa các vùng thực vật khác nhau. | |
| 2 | Khác | Ranh giới phân cách giữa các thảm thực vật với khu vực khác như dân cư, hạ tầng dân sinh,… | |
| Tên | loại taluy | ||
| Mã | LTL | ||
| Mô tả | Loại taluy theo loại đối tượng được gia cố | ||
| Kiểu dữ liệu | Integer | ||
| Danh sách giá trị | Mã | Nhãn | Mô tả |
| 1 | Đường bộ | Taluy đường bộ | |
| 2 | Đường sắt | Taluy đường sắt | |
| 3 | Đê | Taluy đê | |
| 4 | Đập | Taluy đập | |
| 5 | Bờ kênh, mương | Taluy bờ kênh, mương | |
| Tên | loại thành phần | ||
| Mã | LTP | ||
| Mô tả | Phân loại thành phần các đối tượng địa hình có sự biến đổi về độ cao, thành phần taluy các loại | ||
| Kiểu dữ liệu | Integer | ||
| Danh sách giá trị | Mã | Nhãn | Mô tả |
| 1 | Chân |
| |
| 2 | Đỉnh |
| |
| Tên | loại dòng chảy | ||
| Mã | LTC | ||
| Mô tả | Phân loại dòng chảy tự nhiên theo hiện trạng | ||
| Kiểu dữ liệu | Integer | ||
| Danh sách giá trị | Mã | Nhãn | Mô tả |
| 1 | Sông suối | Dòng chảy tự nhiên của nước mặt | |
| 2 | Mặt nước tĩnh | Vùng chứa nước mặt ổn định. | |
| 3 | Kênh mương | Kênh mương nối với dòng chảy tự nhiên và tàu thuyền di chuyển được. | |
| Tên | loại trạm định vị vệ tinh | ||
| Mã | LVT | ||
| Mô tả | Loại trạm định vị vệ tinh quốc gia. | ||
| Kiểu dữ liệu | Integer | ||
| Danh sách giá trị | Mã | Nhãn | Mô tả |
| 1 | Trạm tham chiếu cơ sở hoạt động liên tục | Là trạm định vị vệ tinh phục vụ xây dựng hệ tọa độ quốc gia, hệ tọa độ quốc gia động, liên kết hệ tọa độ quốc gia với hệ tọa độ quốc tế phục vụ nghiên cứu khoa học, cung cấp số cải chính giá trị tọa độ, độ cao cho hoạt động đo đạc và bản đồ, dẫn đường. | |
| 2 | Trạm tham chiếu hoạt động liên tục | Là trạm định vị vệ tinh cung cấp số cải chính giá trị tọa độ, độ cao cho hoạt động đo đạc và bản đồ, dẫn đường. | |
| Tên | Loại trạm khí tượng thủy văn |
| ||
| Mã | LTK |
| ||
| Mô tả | Phân loại trạm khí tượng thủy văn theo quy định tại Khoản 17, Khoản 18 Điều 3 của Luật khí tượng thủy văn |
| ||
| Kiểu dữ liệu | Integer |
| ||
| Danh sách giá trị | Mã | Nhãn | Mô tả |
|
| 1 | Trạm khí tượng bề mặt | Trạm quan trắc các yếu tố sau: Bức xạ; Áp suất khí quyển; Gió bề mặt; Bốc hơi; Nhiệt độ không khí; Nhiệt độ đất; Nhiệt độ không khí và nhiệt độ mặt đất tối cao; Nhiệt độ không khí và nhiệt độ mặt đất tối thấp; Độ ẩm không khí; Mưa; Tầm nhìn xa; Hiện tượng khí tượng; Thời gian nắng; Mây; Thời Tiết đã qua; Thời Tiết hiện tại; Trạng thái mặt đất. |
| |
| 2 | Trạm khí tượng trên cao | Gồm Trạm thám không vô tuyến, Trạm đo gió cắt lớp, Trạm đo gió Pilot, thuộc mạng lưới trạm khí tượng thủy văn quốc gia quan trắc các yếu tố sau: Áp suất khí quyển; Nhiệt độ không khí; Độ ẩm không khí |
| |
| 3 | Trạm ra đa thời tiết | Quan trắc các hiện tượng thời tiết nguy hiểm; Trường mây; Trường mưa; Trường gió hướng tâm. |
| |
| 4 | Trạm khí tượng nông nghiệp | Quan trắc các yếu tố khí tượng, Nhiệt độ đất tại các lớp đất sâu, nhiệt độ nước trên ruộng; Độ ẩm đất tại các độ sâu 5, 10, 20, 30, 40, 50, 60, 70, 80, 90 và 100 cm; Mức độ sinh trưởng, phát triển của cây trồng; Năng suất, chất lượng của cây trồng; Gió tại độ cao 2 m; Nhiệt độ không khí trong quần thể cây trồng; Độ ẩm không khí trong quần thể cây trồng; Xáo trộn không khí tại các lớp không khí gần mặt đất; Các yếu tố khác theo chương trình quan trắc đặc biệt. |
| |
| 5 | Trạm thủy văn | Quan trắc một trong các các yếu tố: mực nước, lượng mưa, nhiệt độ nước, hướng nước chảy, gió, sóng, diễn biến lòng sông, lưu lượng nước, lưu lượng chất lơ lửng | ||
| 6 | Trạm hải văn | Quan trắc một trong các yếu tố: Gió bề mặt biển; Tầm nhìn xa phía biển; Mực nước biển; Sóng biển; Trạng thái mặt biển; Nhiệt độ nước biển; Độ muối nước biển; Sáng biển; Các hiện tượng khí tượng hải văn nguy hiểm và diễn biến; Dòng chảy trên biển. |
| |
| 7 | Trạm đo mưa | Quan trắc lượng mưa |
| |
| 8 | Trạm định vị sét | Trạm quan trắc tần suất và cường độ giông sét. |
| |
| 9 | Trạm giám sát biến đổi khí hậu | Trạm quan trắc khí hậu, thành phần hóa khí quyển, mực nước biển theo yêu cầu của chương trình giám sát biến đổi khí hậu |
| |
| 10 | Trạm chuyên đề | Gồm Trạm bức xạ, Trạm ôzôn - bức xạ cực tím, Trạm quan trắc ôzôn phân tầng, Trạm thu ảnh vệ tinh khí tượng, thuộc mạng lưới trạm khí tượng thủy văn quốc gia | ||
| Tên | loại trạng thái đường bờ nước | ||
| Mã | LTB | ||
| Mô tả | Trạng thái đường bờ nước. | ||
| Kiểu dữ liệu | Integer | ||
| Danh sách giá trị | Mã | Nhãn | Mô tả |
| 1 | Rõ ràng | Trường hợp biển, sông, suối, kênh, rạch, hồ đã được kè bờ hoặc có thể nhận dạng thông qua đường xẻ sâu, bờ lở đất hoặc bờ đắp cao để hình thành lòng chứa trên bề mặt thực địa. | |
| 2 | Khó xác định | Những khu vực bề mặt địa hình trên bờ phức tạp hoặc đã chịu tác động nhân tạo làm phá vỡ đường bờ tự nhiên, khu vực không có dấu hiệu để nhận dạng, dòng chảy qua đầm lầy. | |
| 3 | Có nước theo mùa | Đường bờ của sông, suối chỉ có nước trong khoảng thời gian nhất định. | |
| Tên | loại trạng thái nước mặt | ||
| Mã | LTS | ||
| Mô tả | Thông tin phân loại trạng thái nước mặt trong năm | ||
| Kiểu dữ liệu | Integer | ||
| Danh sách giá trị | Mã | Nhãn | Mô tả |
| 1 | Thường xuyên | Là trạng thái nước mặt tồn tại quanh năm. | |
| 2 | Theo mùa | Là trạng thái nước mặt chỉ xuất hiện theo mùa. | |
| Tên | màu sắc | ||
| Mã | MSA | ||
| Mô tả | Loại màu sắc của các loại báo hiệu hàng hải | ||
| Kiểu dữ liệu | Integer | ||
| Danh sách giá trị | Mã | Nhãn | Mô tả |
| 1 | Trắng |
| |
| 2 | Đen |
| |
| 3 | Đỏ |
| |
| 4 | Xanh lá cây |
| |
| 5 | Xanh da trời |
| |
| 6 | Vàng |
| |
| 7 | Xám |
| |
| 8 | Nâu |
| |
| 9 | Hổ phách |
| |
| 10 | Tím |
| |
| 11 | Cam |
| |
| 12 | Đỏ tươi |
| |
| 13 | Hồng |
| |
| 14 | Đỏ, xanh, đỏ |
| |
| 15 | Xanh, đỏ, xanh |
| |
| 16 | Đỏ, xanh, trắng |
| |
| 17 | Đỏ trắng |
| |
| 18 | Không xác định |
| |
| Tên | mã đơn vị hành chính |
| Mã | MHC |
| Mô tả | Mã của đơn vị hành chính |
| Kiểu dữ liệu | CharacterString |
| Tên | mục đích sử dụng | ||
| Mã | MSD | ||
| Mô tả | Mục đích sử dụng chính của rừng | ||
| Kiểu dữ liệu | CharacterString | ||
| Danh sách giá trị | Mã | Nhãn | Mô tả |
| 1 | Vườn quốc gia | Có ít nhất 01 hệ sinh thái tự nhiên đặc trưng của một vùng hoặc của quốc gia, quốc tế hoặc có ít nhất 01 loài sinh vật đặc hữu của Việt Nam hoặc có trên 05 loài thuộc Danh mục loài thực vật rừng, động vật rừng nguy cấp, quý, hiếm; Có giá trị đặc biệt về khoa học, giáo dục; có cảnh quan môi trường, nét đẹp độc đáo của tự nhiên, có giá trị du lịch sinh thái, nghỉ dưỡng, giải trí. | |
| 2 | Khu dự trữ thiên nhiên | Có hệ sinh thái tự nhiên quan trọng đối với quốc gia, quốc tế, đặc thù hoặc đại diện cho một vùng sinh thái tự nhiên; Là sinh cảnh tự nhiên của ít nhất 05 loài thuộc Danh mục loài thực vật rừng, động vật rừng nguy cấp, quý, hiếm; Có giá trị đặc biệt về khoa học, giáo dục hoặc du lịch sinh thái, nghỉ dưỡng, giải trí. | |
| 3 | Khu bảo tồn loài - sinh cảnh | Là nơi sinh sống tự nhiên thường xuyên hoặc theo mùa của ít nhất 01 loài sinh vật đặc hữu hoặc loài thuộc Danh mục loài thực vật rừng, động vật rừng nguy cấp, quý, hiếm; Phải bảo đảm các điều kiện sinh sống, thức ăn, sinh sản để bảo tồn bền vững các loài sinh vật đặc hữu hoặc loài thuộc Danh mục loài thực vật rừng, động vật rừng nguy cấp, quý, hiếm; Có giá trị đặc biệt về khoa học, giáo dục. | |
| 4 | Khu bảo vệ cảnh quan | Rừng bảo tồn di tích lịch sử - văn hóa, danh lam thắng cảnh; Rừng tín ngưỡng; Rừng bảo vệ môi trường đô thị, khu công nghiệp, khu chế xuất, khu kinh tế, khu công nghệ. | |
| 5 | Khu rừng nghiên cứu, thực nghiệm khoa học | Có hệ sinh thái đáp ứng yêu cầu nghiên cứu, thực nghiệm khoa học của tổ chức khoa học và công nghệ, đào tạo, giáo dục nghề nghiệp có chức năng, nhiệm vụ nghiên cứu, thực nghiệm khoa học lâm nghiệp. | |
| 6 | Vườn thực vật quốc gia | Khu rừng lưu trữ, sưu tập các loài thực vật ở Việt Nam và thế giới để phục vụ nghiên cứu, tham quan, giáo dục. | |
| 7 | Rừng giống quốc gia | Là khu rừng giống chuyển hóa, rừng giống trồng của những loài cây thuộc danh mục giống cây trồng lâm nghiệp chính. | |
| 8 | Rừng phòng hộ đầu nguồn | Là rừng thuộc lưu vực của sông, hồ. | |
| 9 | Rừng bảo vệ nguồn nước của cộng đồng dân cư | Khu rừng trực tiếp cung cấp nguồn nước phục vụ sinh hoạt, sản xuất của cộng đồng dân cư tại chỗ; gắn với phong tục, tập quán và truyền thống tốt đẹp của cộng đồng, được cộng đồng bảo vệ và sử dụng. | |
| 10 | Rừng phòng hộ biên giới | Khu rừng phòng hộ nằm trong khu vực vành đai biên giới, gắn với các điểm trọng yếu về quốc phòng, an ninh, được thành lập theo đề nghị của cơ quan quản lý biên giới. | |
| 11 | Rừng phòng hộ chắn gió, chắn cát bay |
| |
| 12 | Rừng phòng hộ chắn sóng, lấn biển |
| |
| 13 | Rừng sản xuất | Sử dụng chủ yếu để cung cấp lâm sản; sản xuất, kinh doanh lâm, nông, ngư nghiệp kết hợp; du lịch sinh thái, nghỉ dưỡng, giải trí; cung ứng dịch vụ môi trường rừng và không thuộc tiêu chí rừng đặc dụng, rừng phòng hộ. | |
| Tên | mức độ kiên cố | ||
| Mã | MKC | ||
| Mô tả | Phân loại nhà an toàn theo mức độ kiên cố. | ||
| Kiểu dữ liệu | Integer | ||
| Danh sách giá trị | Mã | Nhãn | Mô tả |
| 1 | Kiên cố | Là nhà có 3 kết cấu chính: Cột, mái, tường đều làm bằng vật liệu bền chắc. | |
| 2 | Bán kiên cố | Là nhà có 2 trong 3 kết cấu chính: Cột, mái, tường đều làm bằng vật liệu bền chắc. | |
| 3 | Không kiên cố | Là nhà có 1 trong 3 kết cấu chính: Cột, mái, tường làm bằng vật liệu bền chắc. | |
| 4 | Đơn sơ | Là nhà có cả 3 kết cấu chính: Cột, mái, tường đều làm bằng vật liệu không bền chắc. | |
| Tên | nhóm chiều cao | ||
| Mã | NCC | ||
| Mô tả | Phân nhóm chiều cao nhà theo Phụ lục B Phân cấp công trình xây dựng theo quy mô kết cấu ban hành kèm theo Thông tư số 03/2016/TT-BXD ngày 10 tháng 3 năm 2016 của Bộ Xây dựng. | ||
| Kiểu dữ liệu | Integer | ||
| Danh sách giá trị | Mã | Nhãn | Mô tả |
| 1 | Đặc biệt | Chiều cao trên 200 m | |
| 2 | Cấp I | Chiều cao trên 75 m đến 200 m | |
| 3 | Cấp II | Chiều cao từ 28 m đến 75 m | |
| 4 | Cấp III | Chiều cao trên 6 m đến 28 m | |
| 5 | Cấp IV | Chiều cao đến 6 m | |
| Tên | nhóm số tầng | ||
| Mã | NST | ||
| Mô tả | Phân nhóm số tầng nhà theo Phụ lục B Phân cấp công trình xây dựng theo quy mô kết cấu ban hành kèm theo Thông tư số 03/2016/TT-BXD ngày 10 tháng 3 năm 2016 của Bộ Xây dựng. | ||
| Kiểu dữ liệu | Integer | ||
| Danh sách giá trị | Mã | Nhãn | Mô tả |
| 1 | Đặc biệt | Trên 50 tầng | |
| 2 | Cấp I | Từ trên 20 tầng đến 50 tầng | |
| 3 | Cấp II | Từ 8 tầng đến 20 tầng | |
| 4 | Cấp III | Từ 2 tầng đến 7 tầng | |
| 5 | Cấp IV | 1 tầng (Nhà ở biệt thự không thấp hơn cấp III) | |
| Tên | phối hợp màu sắc | ||
| Mã | PHM | ||
| Mô tả | Màu sắc phối hợp của các loại báo hiệu hàng hải và đường thủy. | ||
| Kiểu dữ liệu | Integer | ||
| Danh sách giá trị | Mã | Nhãn | Mô tả |
| 1 | Kẻ ngang |
| |
| 2 | Kẻ dọc |
| |
| 3 | Kẻ chéo |
| |
| 4 | Kẻ ô vuông |
| |
| 5 | Kẻ không rõ hướng |
| |
| 6 | Kẻ viền |
| |
| 7 | Không xác định |
| |
| Tên | quốc gia liền kề |
| Mã | QGK |
| Mô tả | Tên quốc gia liền kề |
| Kiểu dữ liệu | CharacterString |
| Tên | số hiệu điểm |
| Mã | SHD |
| Mô tả | Số hiệu điểm cơ sở đo đạc, điểm mốc biên giới, địa giới hành chính. |
| Kiểu dữ liệu | CharacterString |
| Tên | số hiệu mốc |
| Mã | SHM |
| Mô tả | Là số hiệu mốc của các loại mốc |
| Kiểu dữ liệu | CharacterString |
| Tên | số dân |
| Mã | SDA |
| Mô tả | Số dân thuộc phạm vi quản lý cấp xã |
| Kiểu dữ liệu | Integer |
| Tên | số làn đường |
| Mã | SLD |
| Mô tả | Số làn đường |
| Kiểu dữ liệu | Integer |
| Tên | số tầng |
| Mã | STA |
| Mô tả | Số tầng nhà. |
| Kiểu dữ liệu | Integer |
| Tên | tên |
| Mã | TEN |
| Mô tả | Tên riêng của đối tượng |
| Kiểu dữ liệu | CharacterString |
| Tên | tên tuyến giao thông xuyên A |
| Mã | TQG |
| Mô tả | Áp dụng để biểu thị tên tuyến AH thuộc tuyến giao thông xuyên quốc gia ở châu Á. Trường hợp đoạn đường bộ đồng thời thuộc tuyến đường bộ khác thì phải ngắt đoạn trùng tuyến đó tại điểm bắt đầu và điểm kết thúc tuyến đường trùng và thu nhận thêm tên tuyến đường bộ trùng tương ứng |
| Kiểu dữ liệu | CharacterString |
| Tên | tên quốc lộ |
| Mã | TQL |
| Mô tả | Áp dụng để biểu thị tên đường quốc lộ. Trường hợp đoạn đường bộ đồng thời thuộc tuyến đường bộ khác thì phải ngắt đoạn trùng tuyến đó tại điểm bắt đầu và điểm kết thúc tuyến đường trùng và thu nhận thêm tên tuyến đường bộ trùng tương ứng |
| Kiểu dữ liệu | CharacterString |
| Tên | tên đường tỉnh |
| Mã | TTL |
| Mô tả | Áp dụng để biểu thị tên đường tỉnh. Trường hợp đoạn đường bộ đồng thời thuộc tuyến đường bộ khác thì phải ngắt đoạn trùng tuyến đó tại điểm bắt đầu và điểm kết thúc tuyến đường trùng và thu nhận thêm tên tuyến đường bộ trùng tương ứng |
| Kiểu dữ liệu | CharacterString |
| Tên | tên đường huyện |
| Mã | TTD |
| Mô tả | Áp dụng để biểu thị tên đường huyện. Trường hợp đoạn đường bộ đồng thời thuộc tuyến đường bộ khác thì phải ngắt đoạn trùng tuyến đó tại điểm bắt đầu và điểm kết thúc tuyến đường trùng và thu nhận thêm tên tuyến đường bộ trùng tương ứng |
| Kiểu dữ liệu | CharacterString |
| Tên | tên đường xã |
| Mã | TTE |
| Mô tả | Áp dụng để biểu thị tên đường xã. Trường hợp đoạn đường bộ đồng thời thuộc tuyến đường bộ khác thì phải ngắt đoạn trùng tuyến đó tại điểm bắt đầu và điểm kết thúc tuyến đường trùng và thu nhận thêm tên tuyến đường bộ trùng tương ứng |
| Kiểu dữ liệu | CharacterString |
| Tên | tên đường đô thị |
| Mã | TTG |
| Mô tả | Áp dụng để biểu thị tên đường đô thị. Trường hợp đoạn đường bộ đồng thời thuộc tuyến đường bộ khác thì phải ngắt đoạn trùng tuyến đó tại điểm bắt đầu và điểm kết thúc tuyến đường trùng và thu nhận thêm tên tuyến đường bộ trùng tương ứng |
| Kiểu dữ liệu | CharacterString |
| Tên | tọa độ X |
| Mã | TDX |
| Mô tả | Giá trị tung độ của vị trí điểm trong hệ tọa độ vuông góc phẳng. Toạ độ phẳng x trong Hệ tọa độ quốc gia. |
| Kiểu dữ liệu | Real |
| Đơn vị đo | Mét (m) |
| Tên | tọa độ Y |
| Mã | TDY |
| Mô tả | Giá trị hoành độ của vị trí điểm trong hệ tọa độ vuông góc phẳng. Toạ độ phẳng y trong Hệ tọa độ quốc gia. |
| Kiểu dữ liệu | Real |
| Đơn vị đo | Mét (m) |
| Tên | trạng thái xuất lộ | ||
| Mã | TXL | ||
| Mô tả | Trạng thái xuất lộ của bãi bồi, bãi đá dưới nước, xác tàu đắm | ||
| Kiểu dữ liệu | Integer | ||
| Danh sách giá trị | Mã | Nhãn | Mô tả |
| 1 | Chìm | Ngập nước quanh năm | |
| 2 | Nổi | Nhô cao khỏi mặt nước | |
| 3 | Lúc nổi, lúc chìm | Hàng năm có thời gian bị ngập nước, có thời gian nhô cao khỏi mặt nước do ảnh hưởng của chế độ nước | |
| 4 | Không xác định | Không xác định được trạng thái xuất lộ | |
| Tên | trọng tải |
| Mã | TRT |
| Mô tả | Giá trị trọng tải chịu được của đối tượng |
| Kiểu dữ liệu | Real |
| Đơn vị đo | Tấn |
| Tên | tỷ cao tỷ sâu |
| Mã | TCS |
| Mô tả | Độ chênh cao của đối tượng địa lý so với bề mặt địa hình hoặc giá trị chênh cao giữa đỉnh và chân của đối tượng địa lý |
| Kiểu dữ liệu | Real |
| Đơn vị đo | Mét (m) |
| Tên | vĩ độ |
| Mã | VDO |
| Mô tả | Vı đô của điểm mốc ơ hê quy chiêu không gian VN2000 |
| Kiểu dữ liệu | Real |
| Đơn vị đo | Độ |
| Tên | vị trí | ||
| Mã | VTR | ||
| Mô tả | Vị trí đường bộ, đường sắt | ||
| Kiểu dữ liệu | Integer | ||
| Danh sách giá trị | Mã | Nhãn | Mô tả |
| 1 | Trên mặt đất | Vị trí đối tượng trên mặt đất | |
| 2 | Trên cao mức 1 | Đối tượng ở vị trí cao hơn mặt đất 1 mức | |
| 3 | Trên cao mức 2 | Đối tượng ở vị trí cao hơn mặt đất 2 mức | |
| 4 | Trên cao mức 3 | Đối tượng ở vị trí cao hơn mặt đất 3 mức | |
| 5 | Trên cao mức 4 | Đối tượng ở vị trí cao hơn mặt đất 4 mức | |
| 6 | Trên cao mức 5 | Đối tượng ở vị trí cao hơn mặt đất 5 mức | |
| 7 | Ngầm mức 1 | Đối tượng ở vị trí thấp hơn mặt đất 1 mức | |
| 8 | Ngầm mức 2 | Đối tượng ở vị trí thấp hơn mặt đất 2 mức | |
| Tên | vị trí bãi đáp | ||
| Mô tả | Vị trí bãi đáp trực thăng. | ||
| Kiểu dữ liệu | Integer | ||
| Danh sách giá trị | Mã | Nhãn | Mô tả |
| 1 | Trên mặt đất |
| |
| 2 | Trên nóc nhà |
| |
| Tên | xếp hạng di tích | ||
| Mã | XHT | ||
| Mô tả | Thông tin cho biết cấp di tích đối tượng địa lý được xếp hạng | ||
| Kiểu dữ liệu | Integer | ||
| Danh sách giá trị | Mã | Nhãn | Mô tả |
| 1 | Di tích cấp quốc gia đặc biệt | Di tích có giá trị đặc biệt tiêu biểu của quốc gia do Thủ tướng Chính phủ quyết định xếp hạng | |
| 2 | Di tích cấp quốc gia | Di tích có giá trị tiêu biểu của quốc gia do Bộ Văn hóa, Thể thao và Du lịch quyết định xếp hạng | |
| 3 | Di tích cấp tỉnh | Di tích có giá trị tiêu biểu của địa phương do Chủ tịch Uỷ ban nhân dân cấp tỉnh quyết định xếp hạng. | |
| 4 | Chưa xếp hạng di tích | Đối tượng chưa được xếp hạng di tích | |
Phụ lục H
HỆ QUY CHIẾU TOẠ ĐỘ
1. Mô hình hệ quy chiếu tọa độ
1.1. Lược đồ mô hình khái niệm hệ quy chiếu tọa độ.

1.1.1. Gói Coordinate Reference System mô tả một hệ quy chiếu toạ độ được xác định bởi một hệ toạ độ và hệ thống tham số gốc của hệ toạ độ đó.
1.1.2. Gói Coordinate System mô tả một hệ toạ độ.
1.1.3. Gói Datum mô tả một hệ thống tham số gốc của một hệ toạ độ.
1.1.4. Gói Coordinate Operation mô tả các phương thức xử lý toạ độ.
1.1.5. Gói Identified Objects mô tả các lớp trừu tượng được kế thừa bởi các lớp trong mô hình.
1.2. Hệ toạ độ, độ cao
Hệ toạ độ được mô hình hoá thành hai khái niệm: hệ toạ độ và hệ trục cơ sở.
1.2.1. Các hệ toạ độ sau được áp dụng trong định nghĩa thông tin địa lý.
a) Hệ toạ độ vuông góc (Đê-các-tơ) gồm hệ tọa độ vuông góc không gian và hệ tọa độ vuông góc phẳng;
b) Hệ toạ độ trắc địa;
c) Hệ toạ độ cầu.
1.2.2. Các loại hệ trục cơ sở tương ứng với các hệ toạ độ được áp dụng như sau.
| Hệ tọa độ | Hệ trục cơ sở |
| Vuông góc không gian | Trục X, Trục Y, Trục Z trong hệ toạ độ địa tâm |
| Cầu | Kinh tuyến cầu, Vĩ tuyến cầu, Bán kính hướng tâm địa cầu |
| Trắc địa | Kinh tuyến trắc địa, Vĩ tuyến trắc địa, Trục độ cao trắc địa |
| Vuông góc phẳng | Trục Bắc - Nam; Trục Đông - Tây |
1.2.3. Hệ độ cao cũng được áp dụng trong định nghĩa thông tin địa lý, cụ thể như sau:
| Hệ độ cao | Hệ trục cơ sở |
| Độ cao | Độ sâu, độ cao có hiệu chỉnh trọng trường |
1.3. Các loại Hệ thống tham số gốc (Datum) được áp dụng để định nghĩa thông tin địa lý.
1.3.1. Hệ thống tham số gốc trắc địa được xác định bởi một kinh tuyến trục và một Elipxôit.
1.3.2. Hệ thống tham số gốc độ cao được xác định bởi độ cao của một điểm được chọn làm gốc.
1.3.3. Hệ thống tham số gốc địa phương được xác định bởi người sử dụng.
1.4. Hệ quy chiếu toạ độ.
Hệ quy chiếu toạ độ được phân loại theo kiểu hệ thống tham số gốc, cụ thể như sau:
1.4.1. Hệ quy chiếu toạ độ trắc địa là hệ quy chiếu được sử dụng để thể hiện mô hình trái đất dưới dạng hình cầu hoặc elipsoit tròn xoay trong không gian 03 chiều.
1.4.2. Hệ quy chiếu độ cao là hệ quy chiếu được sử dụng để thể hiện độ cao của các điểm trên trái đất gắn với mô hình trọng trường trái đất.
1.4.3. Hệ quy chiếu toạ độ phẳng là hệ quy chiếu được sử dụng để thể hiện bề mặt trái đất dưới dạng hình cầu hoặc elipxôit tròn xoay được chiếu về mặt phẳng theo một phép chiếu nhất định.
1.4.4. Hệ quy chiếu toạ độ địa phương là Hệ quy chiếu toạ độ trắc địa, Hệ quy chiếu độ cao, Hệ quy chiếu toạ độ phẳng được xác định phù hợp với một phần bề mặt trái đất (cho một khu vực, cho một quốc gia, cho một tỉnh, cho một công trình…).
2. Thông tin mô tả hệ quy chiếu toạ độ
2.1. Thông tin định danh.
| Tên | Tên trong mô hình khái niệm | Kiểu dữ liệu | Yêu cầu | Lần xuất hiện tối đa | Mô tả |
| Tên hệ quy chiếu toạ độ | CRSID | RS_Identifier | M | 1 | Các thông tin về hệ quy chiếu toạ độ gồm: tên, mã, ngày ban hành |
2.2. Thông tin xác định hệ thống tham số gốc.
2.2.1. Thông tin định danh
| Tên | Thuộc tính UML | Kiểu dữ liệu | Yêu cầu | Lần xuất hiện tối đa | Mô tả |
| Tên tham số gốc | datumID | RS_identifier | M | 1 | Các thông tin để xác định tính duy nhất của hệ thống tham số gốc |
| Loại tham số gốc | type | CharacterString | O | 1 | Loại tham số gốc gồm: - Trắc địa - Độ cao - Địa phương |
| Điểm định vị | point | CharacterString | O |
| Mô tả, bao gồm cả mô tả toạ độ của 1 hoặc nhiều điểm sử dụng để định vị Elipxôit quy chiếu |
2.2.2. Thông tin mô tả kinh tuyến trục
| Tên | Thuộc tính UML | Kiểu dữ liệu | Yêu cầu | Lần xuất hiện tối đa | Mô tả |
| Tên kinh tuyến trục | meridianID | RS_identifier | M | 1 | Các thông tin để xác định tính duy nhất của kinh tuyến trục |
| Độ kinh của kinh tuyến trục | Greenwich Longitude | Angle | M | 1 | Độ kinh của kinh tuyến trục tính từ kinh tuyến Greenwich về phía Đông. |
2.2.3. Thông tin xác định Elipxôit
| Tên | Thuộc tính UML | Kiểu dữ liệu | Yêu cầu | Lần xuất hiện tối đa | Mô tả |
| Tên elipxôit | elipsoidID | RS_identifier | M | 1 | Các thông tin để xác định tính duy nhất của elipxôit |
| Bán trục lớn | semiMajor Axis | Length | M | 1 | Độ dài bán trục lớn của elipxôit |
| Hình dạng elipxôit | elipsoid Shape | Boolean | M | 1 | TRUE trong trường hợp mặt tham chiếu là elipxôit, FALSE trong trường hợp mặt tham chiếu là mặt cầu |
| Giá trị nghịch đảo độ dẹt của elipxôit | inverse Flattening | SC_inverse Flattening | C | 1 | Bắt buộc trong trường hợp mặt tham chiếu là elipxôit |
2.3. Thông tin xác định hệ toạ độ.
2.3.1. Thông tin định danh
| Tên | Thuộc tính UML | Kiểu dữ liệu | Yêu cầu | Lần xuất hiện tối đa | Mô tả |
| Tên hệ toạ độ | CSID | RS_Identifier | M | 1 | Tên, mã, ngày ban hành hệ toạ độ |
| Loại hệ toạ độ | Type | SC_Coordinate SystemType | M | 1 | Loại hệ toạ độ gồm: - Vuông góc không gian - Cầu - Elipxôit - Độ cao - Vuông góc phẳng |
| Số chiều của hệ toạ độ | Dimension | Integer | M | 1 | Số chiều của hệ toạ độ {1, 2, 3} |
2.3.2. Thông tin xác định trục toạ độ
| Tên | Thuộc tính UML | Kiểu dữ liệu | Yêu cầu | Lần xuất hiện tối đa | Mô tả |
| Tên trục toạ độ | axisName | CharacterString | M | 1 | Tên của trục toạ độ |
| Hướng trục toạ độ | axisDirection | CharacterString | M | 1 |
|
| Đơn vị đo | axisUnitID | UnitOf Measure | M | 1 | Đơn vị đo giá trị toạ độ. |
2.4. Thông tin mô tả phép tính chuyển toạ độ.
2.4.1. Thông tin định danh
| Tên | Thuộc tính UML | Kiểu dữ liệu | Yêu cầu | Lần xuất hiện tối đa | Mô tả |
| Tên phép tính chuyển | coordinate OperationID | RS_identifier | M | 1 | Mô tả phép tính chuyển |
| Tên hệ quy chiếu toạ độ nguồn | sourceID | RS_identifier | C | 1 | Bắt buộc trong trường hợp chuyển đổi hệ quy chiếu toạ độ |
| Tên hệ quy chiếu toạ độ đích | targetID | RS_identifier | C | 1 | Bắt buộc trong trường hợp chuyển đổi hệ quy chiếu toạ độ |
| Tên phương pháp tính chuyển | methodName | CharacterString | C | 1 | Tên của thuật toán được sử dụng để tính chuyển toạ độ. Ví dụ: - Thuật toán Molodenski khi tính chuyển hệ quy chiếu toạ độ - Thuật toán tính chuyển toạ độ elipxôit sang toạ độ vuông góc phẳng - Thuật toán chuyển đổi radian sang độ |
| Công thức tính chuyển | formula | CharacterString | M | 1 | Các công thức tính chuyển được sử dụng trong thuật toán |
| Số lượng tham số tính chuyển | numberOf- Parameters | Integer | M | 1 | Số lượng tham số được sử dụng trong công thức tính chuyển |
2.4.2. Thông tin xác định tham số tính chuyển.
| Tên | Thuộc tính UML | Kiểu dữ liệu | Yêu cầu | Lần xuất hiện tối đa | Mô tả |
| Tên tham số | name | CharacterString | M | 1 | Tên tham số được sử dụng trong công thức tính chuyển |
| Giá trị | value | Measure | M | 1 | Giá trị của tham số |
3. Quy định về mã hệ quy chiếu toạ độ
3.1. Hệ quy chiếu và Hệ tọa độ quốc gia VN-2000.
Hệ quy chiếu và Hệ tọa độ quốc gia VN-2000 sau đây được gọi là Hệ VN-2000. Các thông tin về mã Hệ VN-2000 cụ thể theo bảng sau:
| Tên | Mã | Ngày ban hành |
| Hệ quy chiếu và Hệ tọa độ quốc gia VN-2000 | 1 | 12/07/2000 |
3.2. Mã hệ quy chiếu và Hệ tọa độ quốc gia VN-2000 cho múi chiếu 6°.
Quy định mã hệ quy chiếu VN-2000 cho múi chiếu 6° như sau:
| STT | Múi | Tên | Mã | Ngày ban hành |
| 1 | 48 | Hệ VN-2000 múi 48 Bắc | A | 12/07/2000 |
| 2 | 49 | Hệ VN-2000 múi 49 Bắc | B | 12/07/2000 |
| 3 | 50 | Hệ VN-2000 múi 50 Bắc | C | 12/07/2000 |
3.3. Mã hệ quy chiếu và Hệ tọa độ quốc gia VN-2000 cho múi chiếu 3°.
Quy định mã hệ quy chiếu VN-2000 cho múi chiếu 3° như sau:
| STT | Múi | Tên | Mã | Ngày ban hành |
| 1 | 481 | Hệ VN-2000 múi 481 Bắc | A1 | 12/07/2000 |
| 2 | 482 | Hệ VN-2000 múi 482 Bắc | A2 | 12/07/2000 |
| 3 | 491 | Hệ VN-2000 múi 491 Bắc | B1 | 12/07/2000 |
| 4 | 492 | Hệ VN-2000 múi 492 Bắc | B2 | 12/07/2000 |
| 5 | 501 | Hệ VN-2000 múi 501 Bắc | C1 | 12/07/2000 |
| 6 | 502 | Hệ VN-2000 múi 502 Bắc | C2 | 12/07/2000 |
Phụ lục I
NỘI DUNG SIÊU DỮ LIỆU ĐỊA LÝ
1. Mô hình cấu trúc siêu dữ liệu địa lý
1.1. Mô hình tổng quát.

Trong đó, các nhóm thông tin siêu dữ liệu được mô tả bằng các lớp UML sau:
| Nhóm thông tin | Tên lớp UML trong mô hình |
| Nhóm thông tin mô tả siêu dữ liệu địa lý | MD_Metadata |
| Nhóm thông tin mô tả hệ quy chiếu toạ độ | MD_ReferenceSystem |
| Nhóm thông tin mô tả dữ liệu địa lý | MD_Identification |
| Nhóm thông tin mô tả chất lượng dữ liệu địa lý | DQ_DataQuality |
| Nhóm thông tin mô tả phương pháp và quy trình phân phối dữ liệu địa lý. | MD_Distribution |
1.2. Mô hình cấu trúc của các nhóm thông tin.
1.2.1. Cấu trúc nhóm thông tin mô tả siêu dữ liệu địa lý.

1.2.2. Cấu trúc nhóm thông tin mô tả hệ quy chiếu toạ độ.

1.2.3. Cấu trúc nhóm thông tin mô tả dữ liệu địa lý.

1.2.4. Cấu trúc nhóm thông tin về quy định sử dụng dữ liệu địa lý.

1.2.5. Cấu trúc nhóm thông tin mô tả chất lượng dữ liệu địa lý.

1.2.6. Cấu trúc nhóm thông tin mô tả phân phối dữ liệu địa lý.

1.2.7. Cấu trúc thông tin mô tả cơ quan, tổ chức chịu trách nhiệm pháp lý và các thông tin liên quan.

1.2.8. Cấu trúc Thông tin mô tả phạm vi không gian và thời gian.

2. Từ điển siêu dữ liệu địa lý
2.1. Thông tin siêu dữ liệu (MD_Metadata).
| Tên trong mô hình cấu trúc | Tên gọi tiếng Việt | Mô tả | Bắt buộc | Lần xuất hiện | Kiểu dữ liệu | Miền giá trị |
| MD_Metadata | Siêu dữ liệu | Phần tử gốc định nghĩa siêu dữ liệu địa lý | M | 1 | Class |
|
| fileIdentifier | Mã tài liệu | Mã nhận dạng hoặc tên gọi duy nhất được gán cho mỗi tài liệu Siêu dữ liệu địa lý | M | 1 | CharacterString | Chuỗi ký tự bất kỳ |
| language | Ngôn ngữ | Ngôn ngữ chính thức được sử dụng trong tài liệu siêu dữ liệu địa lý | C | 1 | CharacterString | Chuỗi ký tự bất kỳ |
| characterSet | Bảng mã ký tự | Tên đầy đủ của bảng mã ký tự chuẩn ISO được sử dụng để mã hoá tài liệu Siêu dữ liệu địa lý (Ví dụ utf7,utf8,usAscii...) | C | 1 | Lớp | MD_CharacterSetCode |
| parentIdentifier | Mã , tên tài liệu siêu dữ liệu nguồn | Mã nhận dạng hoặc tên gọi tài liệu siêu dữ liệu địa lý nguồn (nếu có) được sử dụng để xây dựng tài liệu Siêu dữ liệu địa lý | O | 1 | CharacterString | Chuỗi ký tự bất kỳ |
| hierarchyLevel | Phạm vi mô tả | Phạm vi dữ liệu địa lý mà tài liệu siêu dữ liệu địa lý mô tả (ví dụ: cho cả tập dữ liệu, cho một kiểu đối tượng địa lý, ...) | C | N | Lớp | MD_ScopeCode |
| hierarchyLevelName | Mô tả bổ sung | Mô tả bổ sung về phạm vi mô tả | O | N | CharacterString | Chuỗi ký tự bất kỳ |
| dateStamp | Ngày lập | Ngày lập tài liệu siêu dữ liệu | M | 1 | Date |
|
| metadataStandardName | Tên chuẩn | Tên đầy đủ của chuẩn siêu dữ liệu địa lý áp dụng | O | 1 | CharacterString | Chuỗi ký tự bất kỳ |
| metadataStandardVersion | Phiên bản | Số phiên bản của chuẩn siêu dữ liệu địa lý áp dụng | O | 1 | CharacterString | Chuỗi ký tự bất kỳ |
| contact | Đơn vị xây dựng | Thông tin liên hệ của cơ quan, tổ chức lập tài liệu Siêu dữ liệu địa lý. | M | 1 | Lớp | CI_ResponsibleParty |
| dataQualityInfo | Thông tin chất lượng | Các thông tin mô tả chất lượng dữ liệu địa lý | O | N | Quan hệ liên kết | DQ_DataQuality |
| distributionInfo | Thông tin phân phối | Các thông tin liên quan đến việc phân phối và chia sẻ dữ liệu địa lý | O | 1 | Quan hệ liên kết | MD_Distribution |
| referenceSystemInfo | Thông tin hệ quy chiếu | Các thông tin về hệ quy chiếu không gian và thời gian của dữ liệu địa lý | O | N | Quan hệ liên kết | MD_ReferenceSystem |
| identificationInfo | Thông tin định danh | Thông tin khái quát về dữ liệu địa lý mà tài liệu Siêu dữ liệu địa lý mô tả | M | 1 | Quan hệ liên kết | MD_DataIdentification |
2.2. Thông tin hệ quy chiếu.
2.2.1. MD_ReferenceSystem.
| Tên trong mô hình cấu trúc | Tên gọi tiếng Việt | Mô tả | Bắt buộc | Lần xuất hiện | Kiểu dữ liệu | Miền giá trị |
| MD_ReferenceSystem |
|
|
|
|
|
|
| referenceSystemIdentifier | Hệ quy chiếu | Tên tổ chức có trách nhiệm ban hành và bảo trì hệ quy chiếu và mã hệ quy chiếu | M | 1 | Lớp | RS_Identifier |
2.2.2. MD_Identifier.
| Tên trong mô hình cấu trúc | Tên gọi tiếng Việt | Mô tả | Bắt buộc | Lần xuất hiện | Kiểu dữ liệu | Miền giá trị |
| MD_Identifier |
|
|
|
|
|
|
| authority | Tên tổ chức | Tên tổ chức có trách nhiệm ban hành và bảo trì hệ quy chiếu. | O | 1 | Lớp | CI_Citation |
| code | Mã | Mã hệ quy chiếu | M | 1 | CharacterString | Chuỗi ký tự bất kỳ |
2.3. Thông tin định danh dữ liệu địa lý.
2.3.1. MD_Identification.
| Tên trong mô hình cấu trúc | Tên gọi tiếng Việt | Mô tả | Bắt buộc | Lần xuất hiện | Kiểu | Miền giá trị |
| MD_Identification |
|
|
|
|
|
|
| citation | Thông tin khái quát | Các thông tin khái quát về phương pháp xây dựng, phương pháp thu thập tài liệu gốc,… | M | 1 | Lớp | CI_Citation |
| abstract | Tóm tắt | Mô tả ngắn gọn về nội dung dữ liệu địa lý | M | 1 | CharacterString | Chuỗi ký tự bất kỳ |
| purpose | Mục đích | Mô tả mục đích xây dựng dữ liệu địa lý | O | 1 | CharacterString | Chuỗi ký tự bất kỳ |
| status | Hiện trạng | Mô tả hiện trạng dữ liệu địa lý | O | N | Lớp | MD_ProgressCode |
| pointOfContact | Thông tin liên hệ | Thông tin về tổ chức, cá nhân có liên quan đến qúa trình xây dựng, kiểm tra, nghiệm thu, sử dụng sản phẩm dữ liệu địa lý. | O | N | Quan hệ liên kết | CI_ResponsibleParty |
| resourceConstraints | Điều kiện ràng buộc | Chỉ ra các thông tin ràng buộc trong quản lý, khai thác, cập nhật dữ liệu địa lý (ví dụ thông tin về các ràng buộc về bảo mật và quyền truy cập,...) | O | N | Quan hệ liên kết | MD_Constraints |
| graphicOverview | Khái quát đồ hoạ | Mô tả khái quát về dữ liệu địa lý bằng đồ hoạ. | O | N | Quan hệ liên kết | MD_BrowseGraphic |
| descriptiveKeywords | Từ khóa | Các từ khoá, loại từ khoá và nguồn tham chiếu | O | N | Quan hệ liên kết | MD_Keywords |
2.3.2. MD_DataIdentification
| Tên trong mô hình cấu trúc | Tên gọi tiếng Việt | Mô tả | Bắt buộc | Lần xuất hiện | Kiểu dữ liệu | Miền giá trị |
| MD_DataIdentification |
|
|
|
|
|
|
| spatialRepresentationType | Kiểu mô hình dữ liệu không gian | Mô hình dữ liệu không gian được sử dụng trong tập dữ liệu địa lý (Ví dụ: Vector, Grid,...) | O | N | Lớp | MD_SpatialRepresentation TypeCode |
| language | Ngôn ngữ | Ngôn ngữ được sử dụng trong tập dữ liệu địa lý (Ví dụ: Tiếng Việt, Tiếng Anh,...) | M | N | CharacterString | Chuỗi ký tự bất kỳ |
| characterSet | Bảng mã ký tự | Tên đầy đủ của chuẩn bảng mã ký tự được sử dụng trong tập dữ liệu địa lý (Ví dụ: utf7, utf8, usAscii,...) | O | N | Lớp | MD_CharacterSetCode |
| topicCategory | Chủ đề | Tên các chủ đề dữ liệu địa lý (Ví dụ: Độ cao, Môi trường, Giao thông,...) | O | N | Lớp | MD_TopicCategoryCode |
| extent | Phạm vi | Phạm vị theo không gian và thời gian của tập dữ liệu địa lý | O | N | Lớp | EX_Extent |
| spatialResolution | Tỷ lệ | Mức độ chi tiết (mật độ, độ phân giải) của tập dữ liệu địa lý | O | N | Quan hệ liên kết | MD_Resolution |
2.3.3. MD_BrowseGraphic.
| Tên trong mô hình cấu trúc | Tên gọi tiếng Việt | Mô tả | Bắt buộc | Lần xuất hiện | Kiểu dữ liệu | Miền giá trị |
| MD_BrowseGraphic |
|
|
|
|
|
|
| fileName | Tên tệp | Tên tệp dữ liệu đồ họa | M | 1 | CharacterString | Chuỗi ký tự bất kỳ |
| fileDescription | Mô tả | Mô tả bổ sung về tệp dữ liệu đồ họa | O | 1 | CharacterString | Chuỗi ký tự bất kỳ |
| fileType | Loại tệp | Định dạng tệp đồ hoạ (ví dụ: CGM, EPS, GIF, JPEG, PBM,PS, TIFF, XWD) | O | 1 | CharacterString | Chuỗi ký tự bất kỳ |
2.3.4. MD_Keywords.
| Tên trong mô hình cấu trúc | Tên gọi tiếng Việt | Mô tả | Bắt buộc | Lần xuất hiện | Kiểu dữ liệu | Miền giá trị |
| keyword | Từ khoá | Tên từ khoá | M | N | CharacterString | Chuỗi ký tự bất kỳ |
| type | Loại từ khoá | Loại từ khoá | O | 1 | Lớp | MD_KeywordTypeCode |
2.3.5. MD_Resolution.
| Tên trong mô hình cấu trúc | Tên gọi tiếng Việt | Mô tả | Bắt buộc | Lần xuất hiện | Kiểu | Miền giá trị |
| equivalentScale | Tỷ lệ đương đương | Mô tả mức độ chi tiết của dữ liệu thông qua so sánh với mức độ chi tiết tương ứng của bản đồ giấy ở một tỷ lệ nào đó | C (mô tả độ phân giải theo một trong hai cách: thông qua tỷ lệ bản đồ giấy tương đương hoặc thông qua độ phân giải không gian | 1 | Lớp | MD_RepresentativeFraction |
| distance | Khoảng cách | Mô tả mức độ chi tiết thông qua độ phân giải không gian (khoảng cách nhỏ nhất có thể phân biệt được) | C | 1 | Distance | Distance |
2.3.6. MD_RepresentativeFraction.
| Tên trong mô hình cấu trúc | Tên gọi | Mô tả | Bắt buộc | Lần xuất hiện | Kiểu dữ liệu | Miền giá trị |
| denominator | Mẫu số tỉ lệ | Mẫu số tỉ lệ bản đồ giấy | M | N | Integer | Integer |
2.4. Thông tin mô tả chất lượng dữ liệu.
2.4.1. DQ_DataQuality.
| Tên trong mô hình cấu trúc | Tên gọi tiếng Việt | Mô tả | Bắt buộc | Lần xuất hiện | Kiểu dữ liệu | Miền giá trị |
| DQ_DataQuality |
|
|
|
|
|
|
| scope | Phạm vi | Phạm vi áp dụng các tiêu chí chất lượng trong tập dữ liệu địa lý | M | 1 | Quan hệ liên kết | DQ_Scope |
| lineage | Nguồn gốc | Nguồn tư liệu gốc được sử dụng để xây dựng tập dữ liệu địa lý | O | 1 | Quan hệ liên kết | LI_Lineage |
| report | Báo cáo | Báo cáo ghi nhận quá trình và kết quả kiểm tra chất lượng dữ liệu địa lý | O | N | Quan hệ liên kết | DQ_Element |
2.4.2. DQ_Scope.
| Tên trong mô hình cấu trúc | Tên gọi tiếng Việt | Mô tả | Bắt buộc | Lần xuất hiện | Kiểu dữ liệu | Miền giá trị |
| DQ_Scope |
|
|
|
|
|
|
| level | Phạm vi | Phạm vi đánh giá chất lượng (ví dụ: thuộc tính, đối tượng, tập dữ liệu,...) | M | 1 | Lớp | MD_ScopeCode |
| levelDescription | Mô tả | Mô tả về phạm vi đánh giá chất lượng | O | N | CharacterString | Chuỗi ký tự bất kỳ |
| extent | Giới hạn | Phạm vi đánh giá chất lượng trong tập dữ liệu theo không gian và thời gian | O | 1 | Lớp | EX_Extent |
2.4.3. LI_Lineage.
| Tên trong mô hình cấu trúc | Tên gọi tiếng Việt | Mô tả | Bắt buộc | Lần xuất hiện | Kiểu dữ liệu | Miền giá trị |
| LI_Lineage |
| lớp thông tin mô tả nguồn gốc dữ liệu |
|
|
|
|
| statement | Mô tả | Mô tả về tư liệu gốc được sử dụng để xây dựng tập dữ liệu địa lý | M | 1 | CharacterString | Chuỗi ký tự bất kỳ |
2.4.4. DQ_Element.
| Tên trong mô hình cấu trúc | Tên gọi tiếng Việt | Mô tả | Bắt buộc | Lần xuất hiện | Kiểu dữ liệu | Miền giá trị |
| DQ_Element |
|
|
|
|
|
|
| typeOfQualityEvaluationCo de | Loại phương pháp | Loại tiêu chí được áp dụng để đánh giá chất lượng dữ liệu địa lý | M | 1 | Lớp | DQ_TypeOfQualityEvaluationCode |
| evaluationMethodDescripti on | Mô tả | Mô tả chi tiết về phương pháp đánh giá chất lượng dữ liệu địa lý | O | 1 | CharacterString | Chuỗi ký tự bất kỳ |
2.4.5. DQ_ConformanceResult.
| Tên trong mô hình cấu trúc | Tên gọi tiếng Việt | Mô tả | Bắt buộc | Lần xuất hiện | Kiểu dữ liệu | Miền giá trị |
| DQ_ConformanceResult |
|
|
|
|
|
|
| specification | Mô tả | Mô tả tổng quát về kết qủa đánh giá chất lượng dữ liệu địa lý | M | 1 | Lớp | CI_Citation |
| explanation | Giải thích | Giải thích về kết qủa đánh giá chất lượng dữ liệu địa lý | M | 1 | CharacterString | Chuỗi ký tự bất kỳ |
| pass | Kết luận | Kết luận về kết qủa đánh giá chất lượng (Đạt hoặc Không đạt) | M | 1 | Boolean | Boolean |
2.4.6. DQ_QuantitativeResult.
| Tên trong mô hình cấu trúc | Tên gọi tiếng Việt | Mô tả | Bắt buộc | Lần xuất hiện | Kiểu dữ liệu | Miền giá trị |
| DQ_QuantitativeRe sult |
|
|
|
|
|
|
| errorStatistic | Thống kê lỗi | Thống kê các lỗi phát hiện được trong qúa trình đánh giá chất lượng dữ liệu địa lý | O | 1 | CharacterString | Chuỗi ký tự bất kỳ |
| value | Giá trị | Kết qủa kiểm tra | M | N | Record | Record |
| valueUnit | Đơn vị đo | Đơn vị đo kết quả kiểm tra | M | 1 | UnitOfMeasure | UnitOfMeasure |
2.5. Thông tin phân phối dữ liệu địa lý.
2.5.1. MD_Distribution.
| Tên trong mô hình cấu trúc | Tên gọi tiếng Việt | Mô tả | Bắt buộc | Lần xuất hiện | Kiểu dữ liệu | Miền giá trị |
|
| MD_Distribution |
|
|
|
|
|
|
|
| transferOptions | Cách thức | Cách thức phân phối dữ liệu | O | N | Quan hệ liên kết | MD_DigitalTransfer Options | |
| distributionFormat | Định dạng | Định dạnh phân phối dữ liệu | M | N | Quan hệ liên kết | MD_Format |
|
2.5.2. MD_DigitalTransferOptions.
| Tên trường | Tên gọi tiếng Việt | Mô tả | Bắt buộc | Lần xuất hiện | Kiểu dữ liệu | Miền giá trị |
| MD_DigitalTransferOptions |
|
|
|
|
|
|
| onLine | Trực tuyến | Thông tin mô tả cách thức phân phối dữ liệu trực tuyến | O | N | Lớp | CI_OnlineResource |
| offLine | Phi trực tuyến | Thông tin mô tả cách thức phân phối dữ liệu phi trực tuyến | O | 1 | Quan hệ liên kết | MD_Medium |
2.5.3. MD_Format.
| Tên trong mô hình cấu trúc | Tên gọi tiếng Việt | Mô tả | Bắt buộc | Lần xuất hiện | Kiểu dữ liệu | Miền giá trị |
| MD_Format |
|
|
|
|
|
|
| name | Tên | Tên định dạng lưu trữ dữ liệu địa lý | M | 1 | CharacterString | Chuỗi ký tự bất kỳ |
| version | Phiên bản | Phiên bản định dạng lưu trữ dữ liệu địa lý | M | 1 | CharacterString | Chuỗi ký tự bất kỳ |
2.5.4. MD_Medium.
| Tên trong mô hình cấu trúc | Tên gọi tiếng Việt | Mô tả | Bắt buộc | Lần xuất hiện | Kiểu dữ liệu | Miền giá trị |
| MD_Medium |
|
|
|
|
|
|
| name | Tên | Tên phương pháp lưu trữ dữ liệu địa lý (Ví dụ: CDROM, DVD, Online, Tape,...) | O | 1 | Lớp | MD_MediumNameCod e |
| mediumNote | Ghi chú | Các ghi chú bổ sung về phương pháp lưu trữ (nếu có) | O | 1 | CharacterString | Chuỗi ký tự bất kỳ |
2.6. Thông tin mô tả các ràng buộc liên quan đến dữ liệu địa lý.
2.6.1. MD_Constraints.
| Tên trong mô hình cấu trúc | Tên gọi tiếng Việt | Mô tả | Bắt buộc | Lần xuất hiện | Kiểu dữ liệu | Miền giá trị |
| useLimitation | Giới hạn | Giới hạn sử dụng dữ liệu địa lý | O | N | CharacterString | Chuỗi ký tự bất kỳ |
2.6.2. MD_LegalConstraints.
| Tên trong mô hình cấu trúc | Tên gọi tiếng Việt | Mô tả | Bắt buộc | Lần xuất hiện | Kiểu dữ liệu | Miền giá trị |
| accessConstraints | Truy cập | Các ràng buộc khi truy cập dữ liệu địa lý | O | N | Lớp | MD_RestrictionCode |
| useConstraints | Sử dụng | Các ràng buộc khi sử dụng dữ liệu địa lý | O | N | Lớp | MD_RestrictionCode |
| otherConstraints | Khác | Các ràng buộc khác | O | N | CharacterString | Chuỗi ký tự bất kỳ |
2.6.3. MD_SecurityConstraints.
| Tên trong mô hình cấu trúc | Tên gọi tiếng Việt | Mô tả | Bắt buộc | Lần xuất hiện | Kiểu dữ liệu | Miền giá trị |
| classification | Loại | Loại phương pháp bảo mật được áp dụng cho dữ liệu địa lý | O | 1 | Lớp | MD_ClassificationCo de |
| userNote | Ghi chú | Ghi chú bổ sung cho người sử dụng dữ liệu địa lý | O | 1 | CharacterString | Chuỗi ký tự bất kỳ |
| classificationSystem | Loại hệ thống | Tên của hệ thống bảo mật hiện thời được sử dụng cho dữ liệu địa lý | O | 1 | CharacterString | Chuỗi ký tự bất kỳ |
| handlingDescription | Thủ tục cấp phép | Hướng dẫn các thủ tục để được cấp phép sử dụng dữ liệu địa lý | O | 1 | CharacterString | Chuỗi ký tự bất kỳ |
2.7. Các kiểu dữ liệu biểu diễn thông tin đơn vị chịu trách nhiệm về tính pháp lý của dữ liệu địa lý.
2.7.1. CI_ResponsibleParty.
| Tên trong mô hình cấu trúc | Tên gọi tiếng Việt | Mô tả | Bắt buộc | Lần xuất hiện | Kiểu dữ liệu | Miền giá trị |
| individualName | Người đại diện | Tên của người đại diện cho cơ quan, tổ chức liên quan đến dữ liệu địa lý | O | 1 | CharacterString | Chuỗi ký tự bất kỳ |
| positionName | Chức danh | Chức danh của người đại diện cho cơ quan, tổ chức liên quan đến dữ liệu địa lý | O | 1 | CharacterString | Chuỗi ký tự bất kỳ |
| organisationName | Tên tổ chức | Tên của cơ quan, tổ chức liên quan đến dữ liệu địa lý | O | 1 | CharacterString | Chuỗi ký tự bất kỳ |
| role | Vai trò | Vai trò của cơ quan, tổ chức liên quan đến dữ liệu địa lý | M | 1 | Quan hệ liên kết | CI_RoleCode |
| contactInfo | Thông tin liên hệ | Thông tin liên hệ của cơ quan, tổ chức liên quan đến dữ liệu địa lý | O | 1 | Quan hệ liên kết | CI_Contact |
2.7.2. CI_Contact.
| Tên trong mô hình cấu trúc | Tên gọi tiếng Việt | Mô tả | Bắt buộc | Lần xuất hiện | Kiểu | Miền giá trị |
| CI_Contact |
|
|
|
|
|
|
| onLineResource | Địa chỉ trực tuyến | Thông tin về địa chỉ trực tuyến để liên hệ với cơ quan, tổ chức có liên quan đến dữ liệu địa lý | O | 1 | Lớp | CI_OnlineResource |
| hoursOfService | Thời gian liên hệ | Khoảng thời gian có thể liên hệ với các cơ quan, tổ chức có liên quan đến dữ liệu địa lý | O | 1 | CharacterString | Chuỗi ký tự bất kỳ |
| contactInstructions | Chỉ dẫn liên hệ | Các chỉ dẫn bổ sung nhằm giúp cho người có nhu cầu có thể liên hệ với các cơ quan, tổ chức có liên quan đến dữ liệu địa lý | O | 1 | CharacterString | Chuỗi ký tự bất kỳ |
| phone | Điện thoại | Điện thoại của các cơ quan, tổ chức có liên quan đến dữ liệu địa lý | O | 1 | Quan hệ liên kết | CI_Telephone |
| address | Địa chỉ | Địa chỉ của các cơ quan, tổ chức có liên quan đến dữ liệu địa lý | O | 1 | Quan hệ liên kết | CI_Address |
2.7.3. CI_Telephone.
| Tên trong mô hình cấu trúc | Tên gọi tiếng Việt | Mô tả | Bắt buộc | Lần xuất hiện | Kiểu dữ liệu | Miền giá trị |
| CI_Telephone |
|
|
|
|
|
|
| voice | Số điện thoại | Số điện thoại của cơ quan, tổ chức có liên quan đến dữ liệu địa lý | O | N | CharacterString | Chuỗi ký tự bất kỳ |
| facsimile | Số Fax | Số fax của các cơ quan, tổ chức có liên quan đến dữ liệu địa lý | O | N | CharacterString | Chuỗi ký tự bất kỳ |
2.7.4. CI_Address.
| Tên trong mô hình cấu trúc | Tên gọi tiếng Việt | Mô tả | Bắt buộc | Lần xuất hiện | Kiểu dữ liệu | Miền giá trị |
| CI_Address |
|
|
|
|
|
|
| deliveryPoint | Số nhà | Số nhà, ngõ, phố | O | N | CharacterString | Chuỗi ký tự bất kỳ |
| city | Huyện | Quận, huyện, thị xã | O | 1 | CharacterString | Chuỗi ký tự bất kỳ |
| administrativeArea | Tỉnh | Tỉnh, thành phố | O | 1 | CharacterString | Chuỗi ký tự bất kỳ |
| postalCode | Mã bưu điện | Mã bưu điện | O | 1 | CharacterString | Chuỗi ký tự bất kỳ |
| country | Quốc gia | Quốc gia | O | 1 | CharacterString | Chuỗi ký tự bất kỳ |
| electronic MailAddress | Thư điện tử | Địa chỉ thư điện tử | O | N | CharacterString | Chuỗi ký tự bất kỳ |
2.7.5. CI_OnLineResource.
| Tên trong mô hình cấu trúc | Tên gọi tiếng Việt | Mô tả | Bắt buộc | Lần xuất hiện | Kiểu dữ liệu | Miền giá trị |
| CI_OnLineResource |
|
|
|
|
|
|
| linkage | Địa chỉ | Địa chỉ liên kết trực tuyến | M | 1 | CharacterString | Chuỗi ký tự bất kỳ |
| description | Mô tả | Mô tả bổ sung | O | 1 | CharacterString | Chuỗi ký tự bất kỳ |
2.7.6. CI_Citation.
| Tên trường | Tên gọi tiếng Việt | Mô tả | Bắt buộc | Lần xuất hiện | Kiểu dữ liệu | Miền giá trị |
| CI_Citation |
|
|
|
|
|
|
| title | Trích yếu | Thông tin trích yếu | M | 1 | CharacterString | Chuỗi ký tự bất kỳ |
| date | Ngày | Ngày trích yếu | M | N | Quan hệ liên kết | CI_Date |
2.7.7. CI_Date.
| Tên trong mô hình cấu trúc | Tên gọi tiếng Việt | Mô tả | Bắt buộc | Lần xuất hiện | Kiểu dữ liệu | Miền giá trị |
| CI_Date |
|
|
|
|
|
|
| date | Ngày | Ngày | M | 1 | Date | Date |
| dateType | Loại sự kiện | Loại sự kiện gắn liền với một thời điểm như: xây dựng, xuất bản, chỉnh sửa,…dữ liệu địa lý | M | N | Lớp | CI_DateTypeCode |
2.8. Thông tin mô tả phạm vi không gian và thời gian.
2.8.1. EX_Extent.
| Tên trong mô hình cấu trúc | Tên gọi tiếng Việt | Mô tả | Bắt buộc | Lần xuất hiện | Kiểu dữ liệu | Miền giá trị |
| EX_Extent |
|
|
|
|
|
|
| description | Mô tả | Mô tả về phạm vi không gian, thời gian của dữ liệu địa lý | O | 1 | CharacterString | Chuỗi ký tự bất kỳ |
| temporalElement | Thời gian | Giới hạn phạm vi theo thời gian | O | N | Quan hệ liên kết | EX_TemporalExtent |
| verticalElement | Độ cao | Giới hạn phạm vi theo độ cao | O | N | Quan hệ liên kết | EX_VerticalExtent |
| geographicElement | Địa lý | Giới hạn phạm vi địa lý | O | N | Quan hệ liên kết | EX_GeographicExtent |
2.8.2. EX_TemporalExtent.
| Tên trường | Tên gọi tiếng Việt | Mô tả | Bắt buộc | Lần xuất hiện | Kiểu dữ liệu | Miền giá trị |
| EX_TemporalExtent |
|
|
|
|
|
|
| extent | Thời gian | Ngày và thời gian | M | 1 | Lớp | TM_Primitive |
2.8.3. EX_VerticalExtent.
| Tên trong mô hình cấu trúc | Tên gọi tiếng Việt | Mô tả | Bắt buộc | Lần xuất hiện | Kiểu dữ liệu | Miền giá trị |
| EX_VerticalExtent |
|
|
|
|
|
|
| minimumValue | Nhỏ nhất | Giá trị độ cao nhỏ nhất | M | 1 | Real | Real |
| maximumValue | Lớn nhất | Giá trị độ cao lớn nhất | M | 1 | Real | Real |
| unitOfMeasure | Đơn vị đo độ cao | Đơn vị đo độ cao | M | 1 | UomLength | UomLength |
| verticalDatum | Hệ gốc | Hệ thống tham số gốc độ cao | M | 1 | Lớp | SC_VerticalDatum |
2.8.4. EX_GeographicExtent.
| Tên trong mô hình cấu trúc | Tên gọi tiếng Việt | Mô tả | Bắt buộc | Lần xuất hiện | Kiểu dữ liệu | Miền giá trị |
| EX_GeographicExtent |
|
|
|
|
|
|
| extentTypeCode | Kiểu phạm vi | TRUE nếu kiểu phạm vi địa lý được giới hạn bởi một đa giác. Ngược lại nhận giá trị FALSE | O | 1 | Boolen | Boolen |
| extentReferenceSystem | Hệ quy chiếu | Hệ quy chiếu không gian | O | 1 | Lớp | RS_Identifier |
2.8.5. EX_GeographicDescription.
| Tên trong mô hình cấu trúc | Tên gọi tiếng Việt | Mô tả | Bắt buộc | Lần xuất hiện | Kiểu dữ liệu | Miền giá trị |
| EX_GeographicDescript ion |
|
|
|
|
|
|
| geographicIdentifier | Mã | Mã khu vực địa lý | M | 1 | Lớp | MD_Identifier |
2.8.6. EX_GeographicBoundingBox.
| Tên trong mô hình cấu trúc | Tên gọi tiếng Việt | Mô tả | Bắt buộc | Lần xuất hiện | Kiểu dữ liệu | Miền giá trị |
| EX_GeographicBoundingBox |
|
|
|
|
|
|
| westBoundLongitude | Kinh độ Tây | Giá trị độ kinh Tây | M | 1 | Angle | Angle |
| EastBoundLongitude | Kinh độ Đông | Giá trị độ kinh Đông | M | 1 | Angle | Angle |
| southBoundLatitude | Vĩ độ Nam | Giá trị độ vĩ Nam | M | 1 | Angle | Angle |
| northBoundLatitude | Vĩ độ Bắc | Giá trị độ vĩ Bắc | M | 1 | Angle | Angle |
2.8.7. EX_BoundingPolygon.
| Tên trong mô hình cấu trúc | Tên gọi tiếng Việt | Mô tả | Bắt buộc | Lần xuất hiện | Kiểu dữ liệu | Miền giá trị |
| EX_BoundingPolygon |
|
|
|
|
|
|
| polygon | Đường bao | Đường giới hạn được xác định bằng một đa giác | M | N | Lớp | GM_Object |
2.8.8. EX_CoordinateBoudingBox.
| Tên trong mô hình cấu trúc | Tên gọi tiếng Việt | Mô tả | Bắt buộc | Lần xuất hiện | Kiểu dữ liệu | Miền giá trị |
| EX_CoordinateBoudin gBox |
|
|
|
|
|
|
| westBoundCoordinate | Toạ độ Tây | Toạ độ Tây | M | 1 | Real | Real |
| eastBoundCoordinate | Toạ độ Đông | Toạ độ Đông | M | 1 | Real | Real |
| southBoundCoordinate | Toạ độ Nam | Toạ độ Nam | M | 1 | Real | Real |
| northBoundCoordinate | Toạ độ Bắc | Toạ độ Bắc | M | 1 | Real | Real |
3. Các thông tin siêu dữ liệu tối giản
Bảng dưới đây liệt kê các thông tin trong lược đồ siêu dữ liệu tối thiểu cần phải có khi lập siêu dữ liệu địa lý
| Tên tập dữ liệu (M) (MD_Metadata > MD_DataIdentification.citation > CI_Citation.title) | Kiểu biểu diễn không gian (mô hình dữ liệu không gian)(O) (MD_Metadata > MD_DataIdentification.spatialRepresentationType) |
| Ngày công bố dữ liệu (M) (MD_Metadata > MD_DataIdentification.citation > CI_Citation.date) | Thông tin hệ quy chiếu toạ độ (O) (MD_Metadata > MD_ReferenceSystem) |
| Thông tin về đơn vị xây dựng dữ liệu (chịu trách nhiệm về mặt pháp lý) (O) (MD_Metadata > MD_DataIdentification.pointOfContact > CI_ResponsibleParty) | Lý lịch dữ liệu (O) (MD_Metadata > DQ_DataQuality.lineage > LI_Lineage) |
| Giới hạn phạm vi địa lý của tập dữ liệu (giới hạn bằng 4 toạ độ hoặc qua địa danh) (C) (MD_Metadata > MD_DataIdentification.extent > EX_Extent > EX_GeographicExtent > EX_GeographicBoundingBox hoặc EX_GeographicDescription) | Địa chỉ truy cập dữ liệu trực tuyến(O) (MD_Metadata > MD_Distribution > MD_DigitalTransferOption.onLine > CI_OnlineResource) |
| Ngôn ngữ sử dụng trong tập dữ liệu (M) (MD_Metadata > MD_DataIdentification.language) | Mã định danh tệp siêu dữ liệu (O) (MD_Metadata.fileIdentifier) |
| Bảng mã kí tự sử dụng trong tập dữ liệu (C) (MD_Metadata > MD_DataIdentification.characterSet) | Tên quy chuẩn siêu dữ liệu (O) (MD_Metadata.metadataStandardName) |
| Chủ đề thông tin của tập dữ liệu (M) (MD_Metadata > MD_DataIdentification.topicCategory) | Số phiên bản quy chuẩn siêu dữ liệu địa lý (O) (MD_Metadata.metadataStandardVersion) |
| Mức độ chi tiết, mức độ đầy đủ của dữ liệu địa lý (O) (MD_Metadata > MD_DataIdentification.spatialResolution > MD_Resolution.equivalentScale or MD_Resolution.distance) | Ngôn ngữ sử dụng trong siêu dữ liệu (C) (MD_Metadata.language) |
| Thông tin mô tả về mục đích sử dụng và hiện trạng của dữ liệu địa lý Abstract describing the dataset (M) (MD_Metadata > MD_DataIdentification.abstract) | Bảng mã kí tự sử dụng trong siêu dữ (C) (MD_Metadata.characterSet) |
| Thông tin mô tả định dạng (mã hoá) dữ liệu địa lý (O) (MD_Metadata > MD_Distribution > MD_Format.name và MD_Format.version) | Thông tin về đơn vị xây dựng siêu dữ liệu (M) (MD_Metadata.contact > CI_ResponsibleParty) |
| Thông tin về phạm vi không gian (độ cao) và thời gian của dữ liệu địa lý (O) (MD_Metadata > MD_DataIdentification.extent > EX_Extent > EX_TemporalExtent or EX_VerticalExtent) | Ngày lập siêu dữ liệu (M) (MD_Metadata.dateStamp) |
4. Bảng mã
4.1. Bảng mã về mã kí tự theo ISO.
| STT | Tên trong mô hình cấu trúc | Tên gọi tiếng Việt | Mã | Mô tả |
| 1 | MD_CharacterSetCode |
|
| Bảng mã ký tự |
| 2 | ucs2 | ucs2 | 001 | Mã kí tự 16 bít cố định |
| 3 | ucs4 | ucs4 | 002 | Mã kí tự 32 bít cố định |
| 4 | utf7 | utf7 | 003 | Mã kí tự 7 bít |
| 5 | utf8 | utf8 | 004 | Mã kí tự 8 bít |
| 6 | utf16 | utf16 | 005 | Mã kí tự 16 bít |
| 7 | usAscii | usAscii | 021 | Mã kí tự ASCII |
| 4.2. Bảng mã về hiện trạng sản phẩm dữ liệu địa lý | ||||
| STT | Tên trong mô hình cấu trúc | Tên gọi tiếng Việt | Mã | Mô tả |
| 1 | MD_ProgressCode |
|
| Tình trạng hiện thời của sản phẩm dữ liệu địa lý |
| 2 | completed | Đã hoàn thiện | 001 | Tập dữ liệu địa lý đã được hoàn thiện |
| 3 | historicalArchive | Lưu trữ | 002 | Tập dữ liệu địa lý đã được lưu trữ trong các thiết bị nhớ |
| 4 | obsolete | Hết hạn | 003 | Tập dữ liệu địa lý không còn giá trị sử dụng |
| 5 | onGoing | Đang cập nhật | 004 | Tập dữ liệu địa lý đang trong quá trình cập nhật |
| 6 | planned | Sắp cập nhật | 005 | Tập dữ liệu địa lý đang có kế hoạch cập nhật |
| 7 | required | Cần cập nhật | 006 | Tập dữ liệu địa lý đang được yêu cầu nâng cấp, mở rộng |
| 8 | underDevelopment | Đang xây dựng | 007 | Tập dữ liệu địa lý đang trong quá trình xây dựng |
| 4.3. Bảng mã về chủ đề dữ liệu địa lý. | ||||
| STT | Tên trong mô hình cấu trúc | Tên gọi tiếng Việt |
| Định nghĩa |
| 1 | MD_TopicCategoryCode |
|
| Các loại chủ đề sản phẩm dữ liệu địa lý |
| 2 | farming | Nông nghiệp | 001 | Chủ đề liên quan đến nông nghiệp, thủy lợi, nuôi trồng thủy hải sản,… |
| 3 | biota | Sinh học | 002 | Chủ đề liên quan đến bảo tồn thiên nhiên hoang dã, thực vật, đa dạng sinh học, đất ngập nước,… |
| 4 | boundaries | Ranh giới | 003 | Chủ đề liên quan đến ranh giới, địa giới hành chính, mốc giới |
| 5 | climatologyMeteorologyAt mosphere | Khí tượng | 004 | Chủ đề liên quan đến khí tượng, thủy văn |
| 6 | economy | Kinh tế | 005 | Chủ đề liên quan đến kinh tế |
| 7 | elevation | Độ cao | 006 | Chủ đề liên quan đến địa hình, độ cao, dáng đất |
| 8 | environment | Môi trường | 007 | Chủ đề liên quan đến môi trường |
| 9 | geoscientificInformation | Khoa học địa lý | 008 | Chủ đề liên quan đến khoa học địa lý |
| 10 | health | Y tế | 009 | Chủ đề liên quan đến y tế, sức khoẻ |
| 11 | imageryBaseMapsEarthCo ver | Bản đồ nền | 010 | Chủ đề liên quan đến bản đồ nền |
| 12 | intelligenceMilitary | Quân sự | 011 | Chủ đề liên quan đến an ninh, quốc phòng |
| 13 | inlandWaters | Đất ngập nước | 012 | Chủ đề liên quan đến đất ngập nước nội địa |
| 14 | location | Vị trí | 013 | Chủ đề liên quan đến địa danh, khống chế đo đạc, mã vùng, mã bưu điện |
| 15 | oceans | Đại dương | 014 | Chủ đề liên quan đến biển, đại dương |
| 16 | planningCadastre | Quy hoạch sử dụng đất | 015 | Chủ đề liên quan đến địa chính, quy hoạch sử dụng đất |
| 17 | cultures | Văn hoá | 016 | Chủ đề liên quan đến văn hóa, xã hội |
| 18 | structure | Hạ tầng | 017 | Chủ đề liên quan đến hạ tầng cơ sở như nhà, nhà máy, kho tàng,… |
| 19 | transportation | Giao thông | 018 | Chủ đề liên quan đến giao thông |
| 20 | utilitiesCommunication | Doanh nghiệp | 019 | Chủ đề liên quan đến hạ tầng điện, nước, viễn thông,… |
| 4.4. Bảng mã về kiểu biểu diễn dữ liệu địa lý. | ||||
|
| Tên trong mô hình cấu trúc | Tên gọi tiếng Việt | Mã | Định nghĩa |
| 1 | MD_SpatialRepresentation TypeCode |
|
| Kiểu biểu diễn không gian dữ liệu địa lý |
| 2 | vector | Véc-tơ | 001 | Mô hình dữ liệu không gian vectơ |
| 3 | grid | Lưới | 002 | Mô hình dữ liệu không gian dạng lưới |
| 4 | tin | Lưới tam giác bất quy tắc | 004 | Mô hình dữ liệu lưới tam giác bất qui tắc |
| 4.5. Bảng mã về phạm vi dữ liệu địa lý mà tài liệu siêu dữ liệu địa lý mô tả. | ||||
|
| Tên | Tên gọi tiếng Việt | Mã | Định nghĩa |
| 1 | MD_ScopeCode |
|
| Chỉ ra phạm vi dữ liệu địa lý mà tài liệu siêu dữ liệu địa lý mô tả |
| 2 | attribute | Thuộc tính | 001 | Áp dụng cho lớp thuộc tính |
| 3 | attributeType | Kiểu thuộc tính | 002 | Áp dụng cho đặc tính của một đối tượng |
| 4 | dataset | Tập dữ liệu | 005 | Áp dụng cho tập dữ liệu địa lý |
| 5 | nonGeographicDataset | Tập dữ liệu phi địa lý | 007 | Áp dụng cho tập dữ liệu phi địa lý |
| 6 | feature | Đối tượng | 009 | Áp dụng cho đối tượng địa lý |
| 7 | featureType | Kiểu đối tượng | 010 | Áp dụng cho loại đối tượng địa lý |
| 8 | propertyType | Kiểu thuộc tính | 011 | Áp dụng cho kiểu thuộc tính của đối tượng địa lý |
| 9 | tile | Tập con | 016 | Áp dụng cho một tập con của tập dữ liệu địa lý |
| 4.6. Bảng mã về vai trò của cơ quan, tổ chức liên quan đến dữ liệu địa lý. | ||||
|
| Tên trong mô hình cấu trúc | Tên gọi tiếng Việt | Mã | Định nghĩa |
| 1 | CI_RoleCode |
|
| Chỉ ra chức năng hoặc vai trò của một đơn vị, tổ chức đối với dữ liệu địa lý hoặc dữ liệu metadata |
| 2 | resourceProvider | Cung cấp | 001 | Cơ quan, tổ chức cung cấp dữ liệu |
| 3 | custodian | Quản lý | 002 | Cơ quan, tổ chức chịu trách nhiệm quản lý, bảo trì dữ liệu |
| 4 | owner | Sở hữu | 003 | Cơ quan, tổ chức sở hữu dữ liệu địa lý |
| 5 | user | Người dùng | 004 | Người sử dụng dữ liệu địa lý |
| 6 | distributor | Phân phối | 005 | Cơ quan, tổ chức phân phối dữ liệu địa lý |
| 7 | originator | Xây dựng | 006 | Cơ quan, tổ chức xây dựng dữ liệu địa lý |
| 8 | pointOfContact | Liên hệ | 007 | Cơ quan, tổ chức mà người dùng có thể liên hệ để có thông tin về dữ liệu địa lý |
| 9 | principleInvestigator | Điều tra | 008 | Cơ quan, tổ chức thu thập và điều tra thông tin |
| 10 | processor | Hiện chỉnh | 009 | Cơ quan, tổ chức hiện chỉnh dữ liệu địa lý |
| 11 | publisher | Công bố | 010 | Cơ quan, tổ chức công bố dữ liệu địa lý |
| 12 | author | Tác giả | 011 | Cơ quan, tổ chức là tác giả của tập dữ liệu địa lý |
4.7. Bảng mã về kiểu thời gian.
| STT | Tên trong mô hình cấu trúc | Tên gọi tiếng Việt | Mã | Định nghĩa |
| 1 | CI_DateTypeCode |
|
| Chỉ ta kiểu ngày có gắn với một thời điểm nào đó |
| 2 | creation | Ngày lập | 001 | Thời điểm xây dựng dữ liệu địa lý |
| 3 | publication | Ngày công bố | 002 | Thời điểm xuất bản dữ liệu địa lý |
| 4 | revision | Ngày cập nhật | 003 | Thời điểm cập nhật, nâng cấp dữ liệu địa lý |
4.8. Bảng mã về loại đánh giá chất lượng dữ liệu địa lý.
| STT | Tên trong mô hình cấu trúc | Tên gọi tiếng Việt | Mã | Định nghĩa |
| 1 | DQ_TypeOfQuality EvaluationCode |
|
| Các tiêu chí đánh giá chất lượng dữ liệu địa lý |
| 2 | completenessCommission | Mức độ dư thừa thông tin | 001 | Đánh giá chất lượng theo tiêu chí mức độ dư thừa thông tin |
| 3 | completenessOmission | Mức độ thiếu thông tin | 002 | Đánh giá chất lượng theo tiêu chí mức độ thiếu thông tin |
| 4 | conceptualConsistency | Quy tắc trong mô hình cấu trúc dữ liệu khái niệm | 003 | Đánh giá chất lượng theo tiêu chí mức độ tuân thủ mô hình khái niệm |
| 5 | domainConsistency | Miền giá trị | 004 | Đánh giá chất lượng theo tiêu chí mức độ tuân thủ miền giá trị đã được xác định |
| 6 | topologicalConsistency | Quan hệ không gian | 005 | Đánh giá chất lượng theo tiêu chí mức độ tuân thủ các qui tắc quan hệ hình học |
|
| formatConsistency | Mô hình cấu trúc dữ liệu vật lý | 006 | Đánh giá chất lượng theo tiêu chí mức độ tuân thủ mô hình cấu trúc dữ liệu vật lý |
| 7 | absoluteExternalPositionalAc curacy | Độ chính xác vị trí tuyệt đối | 007 | Đánh giá chất lượng theo tiêu chí độ chính xác vị trí tuyệt đối |
| 8 | relativeInternalPositionalAccu racy | Độ chính xác vị trí tương đối | 008 | Đánh giá chất lượng theo tiêu chí độ chính xác vị trí tương đối |
| 9 | accuracyOfATimeMeasureme nt | Độ chính xác xác định thời gian | 009 | Đánh giá chất lượng theo tiêu chí độ chính xác xác định thời |
| 10 | temporalConsistency | Tính nhất quán | 010 | Đánh giá chất lượng theo tiêu chí tính nhất quán về thời gian |
| 11 | temporalValidity | Tính hợp lệ | 011 | Đánh giá chất lượng theo tiêu chí tính hợp lệ về thời gian |
| 12 | thematicClassificationCorrect ness | Phân loại đúng | 012 | Đánh giá chất lượng theo tiêu chí phân loại đúng |
| 13 | quantitativeAttributeAccuracy | Độ chính xác thuộc tính định lượng | 013 | Đánh giá chất lượng theo tiêu chí độ chính xác thuộc tính định lượng |
4.9. Bảng mã về loại phương pháp phân phối dữ liệu trung gian.
| STT | Tên trong mô hình cấu trúc | Tên gọi tiếng Việt | Mã | Định nghĩa |
| 1 | MD_MediumNameCode |
|
| Tên của thiết bị lưư trữ trung gian khi tiến hành phân phối dữ liệu địa lý |
| 2 | cdRom | CD-ROM | 001 | CDROM |
| 3 | dvd | DVD | 002 | DVD |
| 4 | dvdRom | DVD-ROM | 003 | DVD chỉ đọc |
| 5 | 3halfInchFloppy | Đĩa mềm | 004 | Đĩa mềm 3,5 inch |
| 6 | onLine | Trực tuyến | 005 | Trực tuyến |
| 7 | telephoneLink | Điện thoạn | 006 | Qua đường điện thoại |
| 8 | hardcopy | Bản copy | 007 | Vật mang tin khác |
4.10. Bảng mã về loại từ khoá.
| STT | Tên trong mô hình cấu trúc | Tên gọi tiếng Việt | Mã | Định nghĩa |
| 1 | MD_KeywordTypeCode |
|
| Các loại từ khoá |
| 2 | discipline | Chuyên ngành | 001 | Từ khoá chuyên ngành |
| 3 | place | Địa điểm | 002 | Từ khoá chỉ ra một vị trí, địa điểm |
| 4 | stratum | Tầng địa chất | 003 | Từ khoá chỉ các tầng địa chất |
| 5 | temporal | Thời gian | 004 | Từ khóa xác định khoảng thời gian liên quan đến tập dữ liệu |
| 6 | theme | Chủ đề | 005 | Từ khóa xác định một chủ đề cụ thể |
4.11. Bảng mã về tính bảo mật của dữ liệu địa lý
| STT | Tên trong mô hình cấu trúc | Tên gọi tiếng Việt | Mã | Định nghĩa |
| 1 | MD_ClassificationCode |
|
| Các loại bảo mật |
| 2 | unclassified | Không hạn chế | 001 | Sử dụng không hạn chế dữ liệu địa lý |
| 3 | restricted | Hạn chế | 002 | Sử dụng hạn chế |
| 4 | confidential | Cấp phép | 003 | Chỉ được sử dụng khi được cơ quan nhà nước có thẩm quyền cấp phép |
| 5 | secret | Bí mật | 004 | Thông tin được xếp loại bí mật theo quy định của nhà nước |
| 6 | topSecret | Tối mật | 005 | Thôngtin đượcxếploạitốimật theoquyđịnhcủa nhà nước |
4.12. Bảng mã về quyền truy cập và sử dụng dữ liệu địa lý.
| STT | Tên trong mô hình cấu trúc | Tên gọi tiếng Việt | Mã | Định nghĩa |
| 1 | MD_RestrictionCode |
|
| Giới hạn quyền truy cập và sử dụng dữ liệu |
| 2 | copyright | Bản quyền | 001 | Quyền do nhà nước công nhận đối với một tập dữ liệu địa lý nhằm ngăn chặn những người khác không được phép sao chép, sửa đổi, phát hành |
| 3 | patent | Bằng sáng chế | 002 | Quyền không cho phép những người khác được tạo ra, sử dụng hay bán sáng chế của mình |
| 4 | patentPending | Đang chờ cấp bằng sáng chế | 003 | Chờ cấp bằng sáng chế |
| 5 | trademark | Nhãn hiệu | 004 | Một chữ, khẩu hiệu, kiểu dáng, hình ảnh, hoặc các biểu tượng khác được dùng để xác định và phân biệt |
| 6 | license | Giấy phép | 005 | Sự cho phép sử dụng quyền sở hữu trí tuệ theo những điều kiện xác định về thời gian, phạm vi, thị trường hay lãnh thổ |
| 7 | intellectualPropertyRights | Quyền sở hữu trí tuệ | 006 | Các ý tưởng sáng tạo của con người có giá trị thương mại được bảo hộ pháp lý về quyền sở hữu. “Sở hữu trí tuệ” hiện nay là một thuật ngữ chung được sử dụng rộng rãi để chỉ các lĩnh vực pháp lý sau: bằng phát minh sáng chế, nhãn hiệu, cạnh tranh không lành mạnh, bản quyền, bí mật thương mại, quyền lợi tinh thần và quyền xuất bản. |
| 8 | restricted | Hạn chế | 007 | Hạn chế sử dụng |
| 9 | otherRestrictions | Khác | 008 | Hạn chế khác |
Phụ lục K
CHẤT LƯỢNG DỮ LIỆU ĐỊA LÝ
1. Phương pháp đánh giá chất lượng dữ liệu địa lý
1.1. Phương pháp đánh giá chất lượng dữ liệu địa lý được mô tả thông qua sơ đồ dưới đây.

Phương pháp đánh giá chất lượng dữ liệu trực tiếp được chia ra hai loại sau đây:
a) Phương pháp đánh giá trong: là phương pháp đánh giá chỉ sử dụng dữ liệu trong nội bộ tập dữ liệu cần đánh giá;
b) Phương pháp đánh giá ngoài: là phương pháp đánh giá có sử dụng các dữ liệu khác ngoài tập dữ liệu cần đánh giá.
Phương pháp đánh giá chất lượng dữ liệu gián tiếp là phương pháp đánh giá chất lượng tập dữ liệu cần đánh giá dựa trên kinh nghiệm của người tiến hành kiểm tra chất lượng dữ liệu và các thông tin ngoài phạm vi tập dữ liệu có ảnh hưởng đến chất lượng dữ liệu.
1.2. Phương pháp đánh giá chất lượng dữ liệu trực tiếp.
Phương pháp đánh giá chất lượng dữ liệu trực tiếp được thực hiện bằng cách kiểm tra tự động, kiểm tra thủ công hoặc kết hợp kiểm tra tự động và kiểm tra thủ công. Kiểm tra tự động là sử dụng công cụ phần mềm; kiểm tra thủ công do cán bộ kiểm tra chất lượng thực hiện.
1.2.1 Mức độ kiểm tra gồm:
a) Kiểm tra toàn bộ: kiểm tra tất cả các phần tử có trong tập dữ liệu theo các bước sau:
+ Xác định nội dung kiểm tra: xác định đơn vị dữ liệu nhỏ nhất (đối tượng, thuộc tính, quan hệ của đối tượng) cần kiểm tra.
+ Kiểm tra nội dung theo từng tiêu chí chất lượng.
b) Kiểm tra theo phương pháp lấy mẫu: kiểm tra các mẫu được trích ra từ tập dữ liệu theo các bước sau:
+ Xác định phương pháp lấy mẫu.
+ Xác định nội dung kiểm tra
+ Chia tập dữ liệu ra thành các lô có cùng tính chất.
+ Chia lô thành các đơn vị mẫu; một đơn vị mẫu là khu vực được kiểm tra chất lượng.
+ Xác định mức độ kiểm tra cho từng mẫu theo tỉ lệ hoặc số lượng mục thông tin.
+ Kiểm tra từng đơn vị mẫu.
Việc lấy mẫu phải đảm bảo tính ngẫu nhiên và độ tin cậy của kết quả đánh giá chất lượng.
2. Quy trình đánh giá chất lượng dữ liệu địa lý
2.1. Sơ đồ quy trình.

| Bước | Công việc | Mô tả |
| 1 | Xác định các tiêu chí chất lượng và phạm vi áp dụng cho từng tiêu chí | Các loại tiêu chí chất lượng và phạm vi được kiểm tra phải tương thích với các tiêu chí nêu tại mục 2.3 và 2.4 của phụ lục này |
| 2 | Xác định phép đo chất lượng dữ liệu | Lựa chọn phép đo, kiểu giá trị kết quả, đơn vị đo kết quả cho mỗi phép kiểm tra |
| 3 | Xác định và áp dụng phương pháp đánh giá chất lượng dữ liệu | Lựa chọn phương pháp đánh giá chất lượng dữ liệu cho mỗi loại phép đo chất lượng đã được chỉ ra. |
| 4 | Phân tích kết quả kiểm tra | Phân tích các kết quả đánh giá chất lượng dữ liệu và viết báo cáo. |
| 5 | Kết luận về chất lượng dữ liệu | Đưa ra kết luận về chất lượng và đánh giá ở mức đạt hoặc không đạt trên cơ sở so sánh các kết quả kiểm tra với các yêu cầu cho từng tiêu chí đánh giá chất lượng đã được chỉ ra. |
2.2. Các phép đo chất lượng dữ liệu địa lý.
2.2.1. Các thông tin xác định phép đo chất lượng dữ liệu địa lý.
| Thông tin | Mô tả | Yêu cầu |
| Tên phép đo | Tên của phép đo chất lượng dữ liệu | Bắt buộc |
| Tên tiêu chí chất lượng | Tên của tiêu chí chất lượng dữ liệu được áp dụng cho phép đo chất lượng dữ liệu | Bắt buộc |
| Tên tiêu chí chất lượng thành phần | Tên của tiêu chí chất lượng dữ liệu thành phần được áp dụng cho phép đo chất lượng dữ liệu | Bắt buộc |
| Tên phép đo chất lượng cơ bản | Tên của phép đo chất lượng dữ liệu cơ bản | Bắt buộc trong trường hợp phép đo được xác định dựa trên một phép đo chất lượng cơ bản nêu tại quy định này |
| Định nghĩa | Định nghĩa phép đo chất lượng | Bắt buộc |
| Mô tả | Mô tả về phép đo chất lượng, các công thức, ví dụ minh hoạ cần thiết. | Tuỳ chọn |
| Các tham số | Các tham số gồm tên, định nghĩa và giải thích được sử dụng trong phép đo chất lượng | Tuỳ chọn Có thể có 1 hoặc nhiều tham số |
| Kiểu giá trị | Kiểu giá trị của kết quả đo chất lượng dữ liệu | Bắt buộc |
| Nguồn tham chiếu | Thông tin về các nguồn tư liệu tham chiếu được sử dụng trong quá trình đo chất lượng dữ liệu | Bắt buộc trong trường hợp phép đo chất lượng tham chiếu đến một nguồn tư liệu khác |
2.2.2. Các phép đo chất lượng cơ bản được áp dụng trong quá trình đánh giá chất lượng dữ liệu địa lý.
| Tên phép đo chất lượng cơ bản | Ý nghĩa |
| Chỉ thị lỗi | Đánh dấu các phần tử dữ liệu bị lỗi |
| Chỉ thị đúng | Đánh dấu các phần tử dữ liệu không bị lỗi |
| Đếm lỗi | Tổng số phần tử dữ liệu bị lỗi |
| Đếm phần tử đúng | Tổng số phần tử dữ liệu không bị lỗi |
| Tỉ lệ lỗi | Tổng số phần tử dữ liệu bị lỗi so với tổng số phần tử dữ liệu kiểm tra |
| Tỉ lệ đúng | Tổng số phần tử dữ liệu không bị lỗi so với tổng số phần tử dữ liệu kiểm tra |
2.2.3. Các tiêu chí được khuyến khích áp dụng phép đo “Đếm lỗi” để đánh giá chất lượng dữ liệu địa lý.
| Tiêu chí chất lượng | Tiêu chí chất lượng thành phần | Mô tả |
| Mức độ đầy đủ của dữ liệu | Mức độ dư thừa thông tin | Số phần tử dữ liệu dư thừa |
| Mức độ thiếu thông tin | Số phần tử dữ liệu thiếu | |
| Mức độ phù hợp của dữ liệu với mô hình cấu trúc dữ liệu | Mức độ tuân thủ lược đồ ứng dụng | Số phần tử thông tin không tuân thủ theo lược đồ ứng dụng |
| Mức độ tuân thủ miền giá trị | Số thuộc tính của đối tượng không tuân thủ miền giá trị | |
| Mức độ tuân thủ định dạng | Xác định tỷ lệ đối tượng được lưu trữ không tuân thủ mô hình cấu trúc dữ liệu vật lý | |
| Quan hệ không gian | Số lỗi quan hệ nút-cạnh | |
| Độ chính xác vị trí của đối tượng địa lý | Độ chính xác tuyệt đối | Sai số trung phương, sai số trung bình, sai số giới hạn |
| Độ chính xác tương đối | Sai số vị trí của đối tượng đánh giá so với vị trí của đối tượng khác được xác định là chính xác. | |
| Độ chính xác thời gian của đối tượng địa lý | Tính chính xác về thời gian | Xác định thuộc tính về thời gian của đối tượng không tuân theo hệ quy chiếu thời gian quy định |
| Tính nhất quán | Số phần tử dữ liệu không đúng trình tự thời gian | |
| Tính hợp lệ | Số phần tử dữ liệu không phù hợp với miền giá trị | |
| Mức độ chính xác của thuộc tính chủ đề | Phân loại đúng | Số đối tượng bị phân loại sai |
| Bảng phân loại lỗi | ||
| Độ chính xác thuộc tính định tính | Số thuộc tính nhận giá trị sai | |
| Độ chính xác thuộc tính định lượng | Số thuộc tính nhận giá trị sai |
2.3. Nhóm tiêu chí đánh giá chất lượng theo định lượng.
2.3.1. Mức độ đầy đủ của dữ liệu.
Mức độ đầy đủ của dữ liệu là mức độ đầy đủ của đối tượng, thuộc tính đối tượng và quan hệ giữa các đối tượng trong tập dữ liệu địa lý so với quy định và thực tế. Mức độ đầy đủ được đánh giá theo tỉ lệ phần trăm thông qua hai (02) tiêu chí thành phần sau đây:
a) Mức độ dư thừa thông tin;
b) Mức độ thiếu thông tin.
2.3.2. Mức độ phù hợp của dữ liệu với mô hình cấu trúc dữ liệu.
Mức độ phù hợp của dữ liệu với mô hình cấu trúc dữ liệu là mức độ tuân thủ các quy định trong mô hình cấu trúc dữ liệu được đánh giá theo tỉ lệ phần trăm thông qua bốn (04) tiêu chí thành phần sau đây:
a) Tuân thủ lược đồ ứng dụng;
b) Miền giá trị;
c) Quan hệ không gian;
d) Mô hình cấu trúc dữ liệu vật lý.
2.3.3. Độ chính xác vị trí của đối tượng địa lý.
Độ chính xác vị trí của đối tượng địa lý được đánh giá thông qua hai (02) tiêu chí thành phần sau đây:
a) Độ chính xác tuyệt đối: độ lệch của các giá trị toạ độ của đối tượng trong tập dữ liệu địa lý so với các giá trị thực hoặc các giá trị được chấp nhận;
b) Độ chính xác tương đối: độ lệch vị trí tương đối của các đối tượng trong tập dữ liệu với các vị trí tương đối tương ứngđược chấp nhận hay các giá trị thực của chúng.
2.3.4. Độ chính xác thời gian của đối tượng địa lý.
Độ chính xác thời gian của đối tượng địa lý được đánh giá thông qua ba (03) tiêu chí thành phần sau đây:
a) Độ chính xác xác định thời gian: tính chính xác và thể hiện dữ liệu thời gian theo hệ quy chiếu thời gian quy định;
b) Tính nhất quán: tính đúng đắn về trình tự của các sự kiện xảy ra theo thời gian;
c) Tính hợp lệ: chỉ giới hạn về thuộc tính thời gian của đối tượng trong tập dữ liệu địa lý (ví dụ, tập dữ liệu đối tượng đường giao thông được xây dựng trước năm 2006 thì không bao gồm các đối tượng đường giao thông xây dựng sau thời điểm này).
2.3.5. Mức độ chính xác của thuộc tính chủ đề.
Mức độ chính xác của thuộc tính chủ đề được đánh giá thông qua ba (03) tiêu chí thành phần sau đây:
a) Phân loại đúng: tính đúng đắn của các giá trị được gán cho thuộc tính phân loại và các thuộc tính khác của đối tượng địa lý so với thực tế;
b) Độ chính xác thuộc tính định tính: độ chính xác của các giá trị được gán cho các thuộc tính định tính của đối tượng địa lý;
c) Độ chính xác thuộc tính định lượng: độ chính xác của các giá trị được gán cho các thuộc tính định lượng của đối tượng địa lý.
2.4. Nhóm tiêu chí đánh giá chất lượng theo định tính
2.4.1. Mục đích sử dụng dữ liệu địa lý.
Dữ liệu địa lý phải đảm bảo nội dung theo đúng mô tả nhu cầu và mục đích sử dụng tập dữ liệu địa lý.
2.4.2. Mức độ đầy đủ của siêu dữ liệu địa lý.
Mức độ đầy đủ của siêu dữ liệu địa lý căn cứ theo các thông tin được quy định cụ thể tại mục 2 Phụ lục I ban hành kèm theo quy chuẩn kỹ thuật quốc gia này.
2.4.3. Nguồn gốc, xuất xứ của dữ liệu địa lý.
Nhóm tiêu chí này bao gồm các nội dung sau đây:
a) Nguồn thông tin được sử dụng để xây dựng tập dữ liệu;
b) Quá trình xây dựng, cập nhật tập dữ liệu.
2.4.4. Chất lượng tài liệu
Nhóm tiêu chí này bao gồm các nội dung sau đây:
a) Chất lượng tài liệu thiết kế;
b) Chất lượng các tài liệu liên quan khác (nếu có).
3. Lập báo cáo kết quả đánh giá chất lượng dữ liệu
3.1. Các kết quả kiểm tra chất lượng dữ liệu được đánh giá qua các tiêu chí chất lượng có định lượng và kết luận đạt hoặc không đạt về chất lượng dữ liệu phải được cập nhật trong các tài liệu lưu trữ thông tin siêu dữ liệu của tập dữ liệu theo quy định về cấu trúc và nội dung các thông tin chất lượng trong siêu dữ liệu được quy định cụ thể tại Phụ lục I ban hành kèm theo quy chuẩn kỹ thuật quốc gia này.
3.2. Trường hợp kết quả chất lượng dữ liệu đã được cập nhật vào siêu dữ liệu thì trong báo cáo chỉ thể hiện nội dung về kết luận chất lượng dữ liệu: đạt hoặc không đạt.
Phụ lục L
LƯỢC ĐỒ XML MÃ HOÁ DANH MỤC TRÌNH BÀY ĐỐI TUỢNG ĐỊA LÝ
1. Lược đồ trình bày dữ liệu địa lý
Lược đồ trình bày dữ liệu địa lý được mô tả thông qua mô hình khái niệm dưới đây:

- Portrayal Catalogue là gói mô tả một danh mục trình bày;
- Portrayal Specification là gói mô tả chỉ thị trình bày;
- Portrayal Service là gói mô tả dịch vụ trình bày.
2. Danh mục trình bày dữ liệu địa lý
Danh mục trình bày dữ liệu địa lý được mô tả thông qua mô hình khái niệm dưới đây:

Hình L.1. Mô hình khai niêm danh mục trình bày dữ liệu địa lý
- PF_PortrayalCatalogue mô tả một danh mục trình bày;
- PF_FeaturePortrayal mô tả một đối tượng trình bày;
- PF_PortrayalRule mô tả một quy tắc trình bày;
- PF_PortrayalSpecifiction mô tả một chỉ thị trình bày;
- PF_ExternalFunction mô tả một hàm xử lý các thao tác trình bày;
- PF_AttributeDefinition mô tả các thuộc tính được sử dụng bởi các hàm xử lý các thao tác trình bày.
3. Chỉ thị trình bày
Chỉ thị trình bày dữ liệu địa lý được mô tả thông qua mô hình khái niệm dưới đây:

Hình L.2. Mô hình khai niêm chỉ thi trình bày dữ liệu địa lý
- PF_PortrayalSpecification mô tả một chỉ thị trình bày;
- PF_PortrayalOperation mô tả một thao tác trình bày;
- PF_ParameterSet mô tả một tập hợp các tham số được sử dụng bởi các thao tác trình bày;
- PF_AttributeValue mô tả một giá trị của tham số trình bày.
4. Lược đồ XML mã hóa danh mục trình bày đối tượng địa lý



Phụ lục M
LƯỢC ĐỒ GML CƠ SỞ
1. Mô tả các kiểu dữ liệu, các phần tử XML trong lược đồ
| STT | Tên kiểu dữ liệu | Mô tả |
| 1 | AbstractGeometryType | Kiểu dữ liệu hình học trừu tượng, tất cả các đối tượng hình học phải kế thừa trực tiếp hoặc gián tiếp từ kiểu dữ liệu này. Một phần tử hình học cần có một thuộc tính nhận dạng ("gml:id") và thuộc tính liên kết với hệ tham chiếu không gian ("srsName"). |
| 2 | AbstractGeometricPrimitiveType | Kiểu hình học nguyên thủy trừu tượng. |
| 3 | GeometryPropertyType | Kiểu thuộc tính hình học. |
| 4 | AbstractGeometricAggregateType | Kiểu kết tập hình học trừu tượng. |
| 5 | MultiGeometryPropertyType | Kiểu thuộc tính tập hình học. |
| 6 | MultiPointType | Kiểu kết tập hình học dạng điểm. |
| 7 | MultiPointPropertyType | Kiểu thuộc tính kết tập hình học dạng điểm. |
| 8 | MultiCurveType | Kiểu kết tập hình học dạng đường cong. |
| 9 | MultiCurvePropertyType | Kiểu thuộc tính kết tập hình học dạng đường cong. |
| 10 | MultiSurfaceType | Kiểu kết tập hình học dạng bề mặt. |
| 11 | MultiSurfacePropertyType | Kiểu thuộc tính kết tập hình học dạng bề mặt. |
| 12 | AbstractCurveType | Kiểu đường cong trừu tượng. |
| 13 | AbstractCurveSegmentType | Kiểu đoạn đường cong trừu tượng. |
| 14 | CurveType | Kiểu đường cong. |
| 15 | CurvePropertyType | Kiểu thuộc tính đường cong. |
| 16 | CurveSegmentArrayPropertyType | Kiểu thuộc tính mảng đoạn đường cong. |
| 17 | LineStringSegmentType | Kiểu chuỗi đoạn thẳng. |
| 18 | LineStringType | Kiểu đoạn thẳng. |
| 19 | CompositeCurveType | Kiểu đường cong tổ hợp. |
| 20 | AbstractSurfaceType | Kiểu bề mặt trừu tượng. |
| 21 | AbstractSurfacePatchType | Kiểu phần bề mặt trừu tượng. |
| 22 | SurfaceType | Kiểu bề mặt. |
| 23 | SurfacePropertyType | Kiểu thuộc tính bề mặt. |
| 24 | PolygonPatchType | Kiểu phần bề mặt đa giác. |
| 25 | SurfacePatchArrayPropertyType | Kiểu thuộc tính mảng bề mặt đa giác. |
| 26 | PolygonType | Kiểu đa giác. |
| 27 | AbstractRingType | Kiểu vòng trừu tượng. |
| 28 | AbstractRingPropertyType | Kiểu thuộc tính vòng trừu tượng. |
| 29 | RingType | Kiểu vòng. |
| 30 | LinearRingType | Kiểu vòng tuyến tính. |
| 31 | CurveInterpolationType | Kiểu nội suy đường cong. |
| 32 | SurfaceInterpolationType | Kiểu nội suy bề mặt. |
| 33 | PointType | Kiểu điểm. |
| 34 | PointPropertyType | Kiểu thuộc tính dạng điểm. |
| 35 | DirectPositionType | Kiểu vị trí trực tiếp. |
| 26 | DirectPositionListType | Kiểu danh sách vị trí trực tiếp. |
| 37 | ArcType | Kiểu cung. |
| 38 | ArcStringType | Kiểu chuỗi cung. |
| 39 | CircleType | Kiểu đường tròn. |
| 40 | AbstractGMLType | Kiểu GM trừu tượng. Tất cả các kiểu phức phải thừa kế trực tiếp hoặc gián tiếp từ kiểu này. |
| 41 | AbstractFeatureType | Kiểu đối tượng địa lý trừu tượng. Tất cả các kiểu đối tượng địa lý được định nghĩa trong lược đồ ứng dụng GML đều phải thừa kế trực tiếp hoặc gián tiếp từ kiểu này. |
| 42 | AbstractFeatureBaseType | Kiểu đối tượng địa lý cơ sở bao gồm thuộc tính nhận dạng "id". |
| 43 | BoundingShapeType | Kiểu đường bao của đối tượng. |
| 44 | EnvelopeType | Kiểu đường bao được xác định bởi cặp toạ độ có giá trị toạ độ nhỏ nhất và lớn nhất theo mỗi chiều. |
| 45 | ReferenceType | Kiểu tham chiếu. |
| 46 | doubleList | Kiểu danh sách số thực. |
| 47 | CodeType | Kiểu mô tả mã hoặc tên của phần tử. Có thể được thể hiện như một từ điển. |
| 48 | LengthType | Kiểu trị đo độ dài. |
| 49 | MeasureType | Kiểu trị đo. |
| 50 | AreaType | Kiểu trị đo diện tích. |
| 51 | AngleType | Kiểu trị đo góc. |
| 52 | ScaleType | Kiểu trị đo tỉ lệ. |
| 53 | NCNameList | Kiểu mô tả một tập giá trị thể hiện danh sách tên. Trong đó, mỗi phần tử có miền giá trị thuộc NCName và được phân cách bởi ký tự trống |
| 54 | UnitOfMeasureType | Kiểu đơn vị đo. |
| 55 | AbstractTopologyType | Kiểu Tôpô trừu tượng. |
| 56 | AbstractTopoPrimitiveType | Kiểu Tôpô nguyên thủy trừu tượng. |
| 57 | NodeType | Kiểu nút. |
| 58 | DirectedNodePropertyType | Kiểu thuộc tính nút có hướng. |
| 59 | EdgeType | Kiểu cung. |
| 60 | DirectedEdgePropertyType | Kiểu cung có hướng. |
| 61 | FaceType | Kiểu mặt. |
| 62 | DirectedFacePropertyType | Kiểu thuộc tính mặt có hướng. |
| 63 | AggregationType | Kiểu kết tập. |
| 64 | SignType | Kiểu dữ liệu mô tả hai giá trị dấu là dương (+) và âm (-). |
2. Lược đồ XML














Phụ lục N
QUY TẮC XÂY DỰNG LƯỢC ĐỒ ỨNG DỤNG GML
1. Quy tắc khai báo phần tử gốc
Phần tử gốc của tài liệu lược đồ ứng dụng GML được mã hoá theo mẫu sau:
1 <xsd:schema
2 targetNamespace="[tên namespace đích]"
3 xmlns:[tiền tố]="[tên namespace đích]"
4
5
6 elementFormDefault="qualified"
7 version="[số phiên bản]">
8 <import namespace="http://www.opengis.net/gml" schemaLocation="gml/3.0.0/base/vngmlbase.xsd"/>
Trong đó:
- Dòng 2 là khai báo tên miền của các phần tử được định nghĩa trong lược đồ ứng dụng GML;
- Dòng 3 là khai báo tiền tố của tên miền lược đồ ứng dụng GML;
- Dòng 4 là khai báo tiền tố của tên miền lược đồ XML;
- Dòng 5 là khai báo tiền tố của tên miền GML;
- Dòng 6 là khai báo quy định sử dụng tên miền khi khai báo các phần tử;
- Dòng 7 khai báo số phiên bản của lược đồ ứng dụng.
2. Quy tắc nhập lược đồ GML cơ sở
Lược đồ GML cơ sở được nhập (import) vào lược đồ ứng dụng GML theo mẫu sau:
1 <xsd:import namespace="http://www.opengis.net/gml"
2 schemaLocation="vngmlbase.xsd"/>
3. Quy tắc khai báo kiểu đối tượng địa lý
3.1. Quy tắc chung.
Mỗi kiểu đối tượng địa lý được khai báo theo các quy tắc chung sau:
a) Đối tượng địa lý được mã hoá bằng một phần tử XML có tên là tên của kiểu đối tượng địa lý;
b) Thuộc tính của đối tượng địa lý được mã hoá thành một phần tử XML có tên là tên của thuộc tính;
c) Tên phần tử XML mô tả các đối tượng hoặc kiểu đối tượng được đặt với chữ cái đầu tiên của các từ là chữ cái in hoa và tên của phần tử XML biểu diễn thuộc tính của đối tượng địa lý được đặt với chữ cái đầu tiên của từ đầu tiên là chữ cái viết thường và các chữ cái đầu tiên của các từ tiếp theo là chữ cái in hoa.
3.2. Quy tắc khai báo phần tử XML để mã hoá một tập đối tượng địa lý trong lược đồ ứng dụng GML.

Trong đó:
- Dòng 1 là khai báo một phần tử XML toàn cục để mã hoá tập đối tượng địa lý. Giá trị [tên tập đối tượng] là tên của tập đối tượng địa lý. Phần tử toàn cục có kiểu là [tên tập đối tượng]Type và có thể được thay thế bằng phần tử gml:_GML khai báo trong lược đồ GML cơ sở;
- Dòng 4 là khai báo của kiểu XML phức để định nghĩa tập đối tượng địa lý. Kiểu XML phức được định nghĩa kế thừa từ kiểu đối tượng địa lý trừu tượng gml:AbstractFeatureType từ lược đồ GML cơ sở và bao gồm 0 hoặc nhiều phần tử featureMember. Mỗi một phần tử featureMember sẽ chứa một phần tử XML tương ứng với một đối tượng địa lý cụ thể được định nghĩa bởi phần tử thay thể gml:_Feature.
3.3. Quy tắc khai báo phần tử XML để mã hoá đối tượng địa lý trong lược đồ ứng dụng GML.


Trong đó:
- Dòng 1 là khai báo phần tử XML toàn cục để mã hoá đối tượng địa lý. Giá trị [tên kiểu đối tượng] là tên của kiểu đối tượng địa lý. Phần tử toàn cục có kiểu là [tên kiểu đối tượng]Type và có thể được thay thế bằng phần tử gml:_Feature từ lược đồ GML cơ sở;
- Dòng 5 là khai báo kiểu đối tượng địa lý. Kiểu đối tượng địa lý được khai báo là một kiểu phức (complexType) kế thừa từ kiểu đối tượng địa lý trừu tượng gml:AbstractFeatureType từ lược đồ GML cơ sở;
- Từ dòng 7 đến dòng 8 là khai báo các thuộc tính của kiểu đối tượng địa lý (cách thức khai báo thuộc tính của kiểu đối tượng được quy định trong các mục dưới đây), trật tự khai báo theo trật tự thuộc tính của kiểu đối tượng địa lý trong lược đồ ứng dụng.
3.4. Quy tắc khai báo thuộc tính của kiểu đối tượng.
3.4.1. Các kiểu dữ liệu cơ sở được sử dụng khi khai báo thuộc tính đối tượng địa lý trong lược đồ ứng dụng GML.
| TT | Tên | Tên kiểu dữ liệu | Mô tả |
| 1 | Kiểu số nguyên | Integer | Cùng tuỳ chọn chỉ ra miền giá trị và số chữ số) |
| 2 | Kiểu trị đo | Measurement | Bao gồm giá trị đo và đơn vị đo |
| 3 | Kiểu chuỗi ký tự | String | Cùng tuỳ chọn chỉ ra độ dài tối đa và hoặc độ dài cố định |
| 4 | Kiểu thời gian | Date, DateTime |
|
| 5 | Kiểu logic | Boolean |
|
| 6 | Kiểu nhị phân | Binary |
|
| 7 | Kiểu URI | URI | Tham chiếu đến một tài nguyên địa phương hoặc từ xa |
| 8 | Kiểu tham chiếu | Reference | Kiểu dữ liệu tham chiếu đến một tài nguyên khác |
| 9 | Danh sách mã | CodeType | Kiểu chuỗi ký tự có giá trị từ một danh sách mã (code list) |
| 10 | Kiểu số thực | Real | Cùng tuỳ chọn số chữ số, số chữ số phần thập phân và miền giá trị) |
| 11 | Tự định nghĩa |
| Các kiểu dữ liệu tự định nghĩa được cấu thành bởi các thuộc tính không gian và phi không gian |
3.4.2. Các facets được phép áp dụng khi khai báo các phần tử XML để mã hoá các thuộc tính của kiểu đối tượng địa lý trong lược đồ ứng dụng GML.
| Tên facet | Các kiểu dữ liệu có thể áp dụng | Mẫu mã hoá | Mục đích sử dụng |
| minInclusive | integer, measurement, date,dateTime, real | <xsd:minInclusive value="min value"/> | Khai báo giá trị tối thiểu |
| minExclusive | integer, measurement, date,dateTime, real | <xsd:minExclusive value="min value"/> | Khai báo giá trị tối thiểu |
| maxInclusive | integer, measurement, date,dateTime, real | <xsd:maxInclusive value="max value"/> | Khai báo giá trị tối đa |
| maxExclusive | integer, measurement, date, dateTime, real | <xsd:maxExclusive value="max value"/> | Khai báo giá trị tối đa |
| enumeration | integer, measurement, date,dateTime, real , string, URI,reference | <xsd:enumeration value="value"/> | Khai báo miền giá trị cố định |
3.4.3. Số thể hiện tối thiểu và tối đa của một thuộc tính đối tượng địa lý.
Số thể hiện tối thiểu và tối đa của một thuộc tính đối tượng địa lý được xác định bởi giá trị của thuộc tính minOccurs và maxOccurs khi khai báo một phần tử XML trong lược đồ ứng dụng GML. Nếu không chỉ ra một giá trị cụ thể thì các thuộc tính này sẽ nhận giá trị mặc định là 1. Giá trị hợp lệ của các thuộc tính minOccurs và maxOccurslà là 0 và N (N là một số nguyên dương lớn hơn 0). Các trường hợp khai báo thuộc tính minOccurs và maxOccurs (bao gồm cả khai báo hợp lệ và không hợp lệ) được mô tả trong bảng sau:
| Giá trị của thuộc tính minOccurs | Giá trị của thuộc tính maxOccurs | Nội dung của phần tử trong tài liệu GML | Ghi chú |
| 0 | 0 | Rỗng | Không được phép |
| 0 | 0 | Không rỗng | Không hợp lệ |
| 0 | = 1 hoặc > 1 | Rỗng | Giá trị thuộc tính được coi là không xác định hoặc không được gán |
| 0 | = 1; > 1 | Không rỗng | Giá trị thuộc tính là nội dung của phần tử XML |
| =1 hoặc > 1 | 0 | Rỗng | Không hợp lệ |
| =1 hoặc > 1 | 0 | Không rỗng | Không hợp lệ |
| =1 hoặc > 1 | =1 hoặc > 1 | Rỗng | Không hợp lệ |
| =1 hoặc > 1 | =1 hoặc > 1 | Không rỗng | Giá trị thuộc tính là nội dung của phần tử XML |
3.4.4. Giá trị hằng null.
Giá trị hằng null được áp dụng để gán giá trị cho các thuộc tính có giá trị không xác định.
3.4.5. Quy tắc khai báo thuộc tính của kiểu đối tượng địa lý có kiểu dữ liệu là kiểu số nguyên.

Trong đó:
- Dòng 1 là khai báo phần tử XML để mã hoá thuộc tính, giá trị [tên thuộc tính] là tên của thuộc tính đối tượng cần mã hoá (thuộc tính name là bắt buộc trong khai báo một phần tử XML);
- Dòng 3 là khai báo kiểu của phần tử XML. Kiểu của phần tử được khai báo kế thừa từ kiểu xsd:integer từ lược đồ XML;
- Thuộc tính minOccurs và maxOccurs được khai báo theo các hướng dẫn trong mục 3.4.3 của phụ lục này;
- Số chữ số mà giá trị của thuộc tính có thể nhận được khai báo thông qua giá trị [số chữ số] của thuộc tính totalDigits.
3.4.6. Quy tắc khai báo một thuộc tính (phần tử) có giá trị là một trị đo (bao gồm giá trị đo và đơn vị đo).

Trong đó:
- Dòng 1 là khai báo phần tử XML để mã hoá thuộc tính đối tượng, giá trị [tên thuộc tính] là tên của thuộc tính đối tượng cần mã hoá (thuộc tính name là bắt buộc trong khai báo một phần tử XML);
- Dòng 4 là khai báo kiểu của phần tử. Kiểu của phần tử được khai báo kế thừa từ kiểu gml:MeasureType từ lược đồ GML cơ sở;
- Thuộc tính minOccurs và maxOccurs được khai báo theo các hướng dẫn trong mục 3.4.3 của phụ lục này.
3.4.7. Quy tắc khai báo thuộc tính có kiểu giá trị là kiểu chuỗi ký tự.


Trong đó:
- Dòng 1 là khai báo phần tử XML để mã hoá thuộc tính đối tượng, giá trị [tên thuộc tính] là tên của thuộc tính đối tượng cần mã hoá (thuộc tính name là bắt buộc trong khai báo một phần tử XML);
- Dòng 3 là khai báo kiểu của phần tử XML. Kiểu của phần tử được khai báo kế thừa từ kiểu xsd:string từ lược đồ XML;
- Thuộc tính minOccurs và maxOccurs được khai báo theo các hướng dẫn trong mục 3.4.3 của phụ lục này;
- Dòng 4 là khai báo thuộc tính maxLength để chỉ ra tổng số ký tự tối đa mà giá trị của thuộc tính có thể nhận được;
- Dòng 6 là khai báo thuộc tính length để chỉ ra số ký tự cố định mà giá trị của thuộc tính có thể nhận được.
3.4.8. Quy tắc khai báo một thuộc tính có kiểu giá trị là kiểu dữ liệu thời gian.

Trong đó:
- Dòng 1 là khai báo phần tử XML để mã hoá thuộc tính đối tượng, giá trị [tên thuộc tính] là tên của thuộc tính đối tượng cần mã hoá (thuộc tính name là bắt buộc trong khai báo một phần tử XML);
- Dòng 3 là khai báo kiểu của phần tử. Kiểu của phần tử được khai báo kế thừa từ kiểu xsd:date hoặc xsd:dateTime từ lược đồ XML;
- Thuộc tính minOccurs và maxOccurs được khai báo theo các hướng dẫn trong mục 3.4.3 của phụ lục này.
3.4.9. Quy tắc khai báo thuộc tính có kiểu giá trị là kiểu dữ liệu logic.

3.4.10. Quy tắc khai báo thuộc tính có kiểu giá trị là kiểu dữ liệu nhị phân.

Trong đó:
- Dòng 1 là khai báo phần tử XML để mã hoá thuộc tính đối tượng, giá trị [tên thuộc tính] là tên của thuộc tính đối tượng cần mã hoá (thuộc tính name là bắt buộc trong khai báo một phần tử XML);
- Dòng 4 là khai báo kiểu của phần tử. Kiểu của phần tử được khai báo kế thừa từ kiểu xsd:base64Binary hoặc xsd:hexBinary từ lược đồ XML;
- Từ dòng 5 đến dòng 8 là các khai báo tuỳ chọn chỉ ra địa chỉ tài nguyên (thuộc tính url), kiểu định dạng của tài nguyên được tham chiếu qua URL (thuộc tính mineType), (role), độ dài dữ liệu (thuộc tính length);
- Thuộc tính minOccurs và maxOccurs được khai báo theo các hướng dẫn trong mục 3.4.3 của phụ lục này.
3.4.11. Quy định khai báo thuộc tính có kiểu giá trị là kiểu dữ liệu không gian hình học.

- Dòng 1 là khai báo phần tử XML để mã hoá thuộc tính, giá trị [tên thuộc tính] là tên của thuộc tính đối tượng cần mã hoá (thuộc tính name là bắt buộc trong khai báo một phần tử XML);
- Dòng 2 là khai báo kiểu của phần tử. Kiểu của phần tử là một trong số các kiểu dữ liệu hình học sau:
| TT | Kiểu thuộc tính hình học trong lược đồ GML | Các kiểu dữ liệu hình học được phép sử dụng |
| 1 | gml:PointPropertyType |
|
| 2 | gml:CurvePropertyType | Các giá trị thuộc tính được phép sử dụng bao gồm: gml:LineString hoặc gml:Curve được cấu thành bởi các đoạn có kiểu gml:LineStringSegment |
| 4 | gml:SurfacePropertyType | Các kiểu giá trị được hỗ trợ bao gồm gml:Polygon hoặc gml:Surface được cấu thành bởi các mặt có kiểu là gml:PolygonPatch |
| 5 | gml:GeometryPropertyType | Các kiểu giá trị thuộc tính được phép sử dụng bao gồm gml:Point, gml:LineString, gml:Curve, gml:Polygon, gml:Surface, gml:MultiPoint, gml:MultiCurve, gml:MultiSurface |
| 6 | gml:MultiPointPropertyType |
|
| 7 | gml:MultiCurvePropertyType | Tương tự như kiểu gml:CurvePropertyType |
| 8 | gml:MultiSurfacePropertyType | Tương tự như kiểu gml:SurfacePropertyType |
| 9 | gml:MultiGeometryPropertyType | Tương tự như kiểu gml:GeometryPropertyType |
Ngoài ra, các kiểu thuộc tính hình học phải tuân thủ các quy định bổ sung sau đây:
- Các toạ độ hình học được xác định bởi phần tử gml:pos đối với kiểu dữ liệu gml:Point và gml:posList đối với các kiểu dữ liệu hình học còn lại;
- Hệ quy chiếu toạ độ có thể có chiều không gian là 1, 2 hoặc 3;
- Một đối tượng có thể có nhiều hơn một thuộc tính hình học;
- Khi mã hoá một tập hợp các đối tượng, thông tin về hệ quy chiếu không gian (srsName) của thuộc tính gml:boundedBy và của các đối tượng hình học phải như nhau.
- Đối với các thuộc tính hình học dạng tập hợp gml:MultiPointPropertyType, gml:MultiCurvePropertyType, gml:MultiSurfacePropertyType và gml:MultiGeometryPropertyType sử dụng thuộc tính được liệt kê dưới đây để chỉ ra các kiểu đối tượng hình học thành phần:
| TT | Kiểu thuộc tính hình học tập hợp | Thành phần chứa |
| 1 | gml:MultiPointPropertyType | gml:pointMember |
| 2 | gml:MultiCurvePropertyType | gml:curveMember |
| 3 | gml:MultiSurfacePropertyType | gml:surfaceMember |
| 4 | gml:MultiGeometryPropertyType | gml:geometryMember |
3.4.12. Hệ quy chiếu toạ độ được khai báo qua giá trị của thuộc tính srsName như sau.
a) Trong khai báo của thuộc tính gml:boundedBy khi định nghĩa một tập các đối tượng;
b) Trong khai báo của thuộc tính gml:boundedBy khi định nghĩa một đối tượng;
c) Trong khai báo của các kiểu dữ liệu hình học gml:Point, gml:LineString, gml:Curve, gml:Polygon, gml:Surface, gml:Geometry, gml:MultiPoint, gml:MultiCurve, gml:MultiSurface và gml:MultiGeometry.
3.4.13. Quy tắc khai báo thuộc tính có kiểu giá trị là kiểu dữ liệu URI

Trong đó:
a) Dòng 1 là khai báo phần tử XML, giá trị [tên thuộc tính] là tên của thuộc tính đối tượng cần mã hoá (thuộc tính name là bắt buộc trong khai báo một phần tử XML);
b) Dòng 2 là khai báo kiểu của phần tử. Kiểu của phần tử là kiểu xsd:anyURI từ lược đồ XML.
3.4.14. Quy tắc khai báo thuộc tính có kiểu giá trị là kiểu tham chiếu đến một tài nguyên khác

Trong đó:
a) Dòng 1 là khai báo phần tử XML, giá trị [tên thuộc tính] là tên của thuộc tính đối tượng cần mã hoá (thuộc tính name là bắt buộc trong khai báo một phần tử XML). Kiểu của phần tử là kiểu gml:ReferenceType từ lược đồ GML;
b) Dòng 2 đến 4 là khai báo địa chỉ của tài nguyên cần tham chiếu. Địa chỉ tài nguyên được xác định như sau:
Nếu tài nguyên cần tham chiếu đến nằm trong cùng tài liệu thì địa chỉ được xác định bởi giá trị của thuộc tính xlink:href có dạng #[giá trị của thuộc tính gml:id của đối tượng] (ví dụ xlink:href="#1013");
Nếu tài nguyên cần tham chiếu nằm trong một tài liệu khác thì địa chỉ của thuộc tính xlink:href được xác định thông qua địa chỉ URI của tài liệu và giá trị thuộc tính gml:id của đối tượng và có dạng xlink:href = [URI]#gml:id (ví dụ xlink:href = http://www.dosm.gov.vn/data/F-48-68-D.gml#1013).
3.4.15. Quy tắc khai báo thuộc tính có kiểu giá trị là một chuỗi ký tự từ một danh sách mã

Trong đó:
a) Dòng 1 là khai báo phần tử XML, giá trị [tên thuộc tính] là tên của thuộc tính đối tượng cần mã hoá (thuộc tính name là bắt buộc trong khai báo một phần tử XML). Kiểu của phần tử là kiểu gml:ReferenceType từ lược đồ GML;
b) Dòng 2 đến 4 là khai báo kiểu của phần tử được kế thừa từ kiểu gml:CodeType từ lược đồ GML.
3.4.16. Quy tắc khai báo thuộc tính có kiểu giá trị là kiểu dữ liệu số thực


Trong đó:
a) Dòng 1 là khai báo phần tử XML, giá trị [tên thuộc tính] là tên của thuộc tính đối tượng cần mã hoá (thuộc tính name là bắt buộc trong khai báo một phần tử XML);
b) Dòng 3 là khai báo kiểu của phần tử. Kiểu của phần tử được khai báo kế thừa từ kiểu xsd:double hoặc xsd:decimal từ lược đồ XML;
c) Thuộc tính minOccurs và maxOccurs được khai báo theo các quy định trong hướng dẫn này;
d) Nếu kiểu dữ liệu là xsd: decimal, số chữ số mà giá trị của thuộc tính có thể nhận được khai báo thông qua giá trị của thuộc tính totalDigits và số chữ số phần sau dấu phẩy được khai báo thông qua giá trị của thuộc tính fractionDigits.
Hoặc áp dụng mẫu khai báo dạng rút gọn sau:
<xsd:element name="[tên thuộc tính]" type="xsd:double"
[minOccurs="0|N"] [maxOccurs="0|N"]/>
3.4.17. Quy tắc khai báo thuộc tính có kiểu là một kiểu thuộc tính tự định nghĩa

Trong đó:
a) Dòng 1 là khai báo phần tử XML, giá trị [tên thuộc tính] là tên của thuộc tính đối tượng cần mã hoá (thuộc tính name là bắt buộc trong khai báo một phần tử XML);
b) Dòng 3 là khai báo kiểu của phần tử, kiểu phần tử là một kiểu thuộc tính tự định nghĩa;
c) Thuộc tính minOccurs và maxOccurs được khai báo theo các quy định trong mục 3.4.3 của phụ lục này.
3.4.18. Quy tắc khai báo kiểu thuộc tính tự định nghĩa


- Dòng 1 là khai kiểu phức XML, giá trị [tên thuộc tính tự định nghĩa]Type là tên của kiểu thuộc tính. Theo quy ước của GML tên của kiểu thuộc tính phải có hậu tố là PropertyType.
- Dòng 3 là khai báo một phần tử tham chiếu đến kiểu dữ liệu người dùng tự định nghĩa theo quy tắc object-property.
- Dòng 7 là khai báo một phần tử.
3.4.19. Quy tắc khai báo quan hệ kế thừa giữa hai kiểu đối tượng địa lý

Trong đó:
- Dòng 1 là khai báo phần tử toàn cục của kiểu đối tượng địa lý. Giá trị [tên kiểu đối tượng] là tên của kiểu đối tượng địa lý. Phần tử toàn cục có kiểu là [tên kiểu đối tượng] và có thể được thay thế bằng phần tử toàn cục của kiểu đối tượng địa lý cơ sở;
- Dòng 5 là khai báo kiểu đối tượng địa lý. Kiểu đối tượng địa lý được khai báo là một kiểu phức (complexType) kế thừa từ kiểu đối tượng địa lý cơ sở;
- Từ dòng 7 đến dòng 8 là khai báo các thuộc tính của kiểu đối tượng địa lý, trật tự khai báo theo trật tự thuộc tính của kiểu đối tượng địa lý trong lược đồ ứng dụng.
Phụ lục O
QUY TẮC CHUYỂN ĐỔI LƯỢC ĐỒ ỨNG DỤNG UML SANG LƯỢC ĐỒ ỨNG DỤNG GML
1. Các yêu cầu mã hoá
1.1. Lược đồ ứng dụng.
Các quy tắc mã hoá được áp dụng cho các lược đồ ứng dụng được định nghĩa tuân theo các quy định trong quy chuẩn mô hình cấu trúc dữ liệu địa lý.
1.2. Bảng mã ký tự.
Bảng mã ký tự UTF-8 được sử dụng là để mã hoá ký tự khi mã hoá thông tin địa lý bằng GML.
1.3. Siêu dữ liệu.
Siêu dữ liệu được trao đổi thông qua định dạng XML. Lược đồ XML cho siêu dữ liệu địa lý được chuyển đổi theo các quy tắc mã hoá được quy định trong phụ lục này.
1.4. Mã xác định đối tượng.
Cơ chế ID của GML được sử dụng để xác định mã nhận dạng duy nhất đối tượng địa lý.
2. Cấu trúc dữ liệu đầu vào
Lược đồ ứng dụng UML được xây dựng tuân thủ yêu cầu của phụ lục này.
3. Cấu trúc dữ liệu đầu ra:
Tài liệu lược đồ ứng dụng GML tuân thủ các yêu cầu được nêu tại điểm 1.1,
1.2 của mục 1.
4. Các quy tắc chuyển đổi
4.1. Quy tắc chung.
Quy tắc chuyển đổi quy định cách thức chuyển đổi lược đồ ứng dụng biểu diễn bằng UML theo các quy định trong chuẩn mô hình cấu trúc dữ liệu địa lý về lược đồ ứng dụng GML được mã hoá theo các quy định trong phần 1 của phụ lục này.
Các quy tắc mã hoá lược đồ được xây dựng dựa trên ý tưởng các định nghĩa lớp trong lược đồ ứng dụng biểu diễn bằng UML được ánh xạ thành các khai báo kiểu và khai báo phần tử trong lược đồ XML và như vậy các thể hiện của các lớp trong lược đồ ứng dụng (các đối tượng) có thể được ánh xạ tương ứng thành các phần tử trong tài liệu XML.
4.2. Quy tắc chuyển đổi gói UML có kiểu mẫu phân loại là <<Application schema>>.
a) Khi chuyển đổi một lược đồ UML, một gói có kiểu mẫu phân loại là <<Application schema>> được chuyển thành một tệp lược đồ XML (tệp XSD). Một và chỉ một tệp XSD cho một gói;
b) Mặc định, tất cả các lược đồ ứng dụng biểu diễn bằng UML chỉ sử dụng một tên miền (namespace) XML chung. Một tên miền XML khác cho một gói và các gói con của nó có thể được bổ sung, song phải được khai báo trong lược đồ XML;
c) Quan hệ phụ thuộc giữa các gói được ánh xạ tương ứng thành quan hệ nhập (import) hoặc gộp (include) giữa các lược đồ ứng dụng GML.
4.3. Quy tắc chuyển đổi lớp UML.
4.3.1. Quy tắc chung.
Các lớp có kiểu mẫu phân loại là <<Enumeration>>, <<CodeList>>, <<DataType>>, <<Abstract>>, <<Type>>, <Union>>, <<Feature>>, <<BasicType>> sẽ được ánh xạ tương ứng sang lược đồ GML. Tất cả các lớp có kiểu mẫu phân loại không thuộc danh sách này sẽ không được xét đến trong quá trình chuyển đồi.
Tất cả các lớp sẽ được ánh xạ thành các khai báo kiểu. Trong đó tên kiểu có hậu tố Type.
Ánh xạ các kiểu dữ liệu nguyên thủy định nghĩa trong chuẩn mô hình cấu trúc dữ liệu thành các kiểu dữ liệu nguyên thủy trong lược đồ ứng dụng GML:
| STT | Kiểu dữ liệu trong lược đồ ứng dụng UML | Kiểu dữ liệu trong lược đồ ứng dụng GML |
| 1 | CharacterString | xsd:string |
| 2 | Integer | xsd:integer |
| 3 | Real | xsd:double |
| 4 | Decimal | xsd:double |
| 5 | Number | xsd:double |
| 6 | Date | xsd:date |
| 7 | Time | xsd:time |
| 8 | DateTime | xsd:dateTime |
| 9 | Boolean | xsd:boolean |
| 10 | Length | gml:LengthType |
| 11 | Distance | gml:LengthType |
| 12 | Angle | gml:AngleType |
| 13 | Measure | gml:MeasureType |
| 14 | Sign | gml:SignType |
| 15 | UnitOfMeasure | gml:UnitOfMeasureType |
4.3.2. Quy tắc ánh xạ lớp định nghĩa kiểu dữ liệu.
a) Lớp có kiểu mẫu phân loại là <<DataType>> trong lược đồ ứng dụng UML được chuyển tương ứng thành một kiểu dữ liệu tự định nghĩa trong lược đồ ứng dụng GML.
b) Áp dụng mẫu mã hoá kiểu dữ liệu tự định nghĩa để khai báo trong lược đồ ứng dụng GML.
c) Áp dụng các mẫu mã hoá thuộc tính để khai báo các thuộc tính của kiểu dữ liệu tự định nghĩa trong lược đồ ứng dụng GML.
4.3.3. Quy tắc ánh xạ lớp định nghĩa kiểu đối tượng địa lý
a) Lớp có kiểu mẫu phân loại là <<FeatureType>> trong lược đồ ứng dụng UML được chuyển tương ứng thành khai báo kiểu đối tượng địa lý trong lược đồ GML.
b) Áp dụng mẫu mã hoá kiểu đối tượng địa lý để khai báo kiểu dữ liệu địa lý trong lược đồ ứng dụng GML.
c) Tên của kiểu đối tượng địa lý được sử dụng trong khai báo là tên lớp UML.
4.3.4. Quy tắc ánh xạ lớp định nghĩa kiểu dữ liệu liệt kê.
Lớp có kiểu mẫu phân loại là <<Enumeration>> trong lược đồ ứng dụng UML được chuyển tương ứng thành khai báo kiểu dữ liệu đơn (simpleType) trong lược đồ ứng dụng GML.
4.3.5. Quy tắc ánh xạ lớp định nghĩa danh sách mã.
Lớp có kiểu mẫu phân loại là <<CodeList >> trong lược đồ ứng dụng UML được chuyển tương ứng thành khai báo kiểu dữ liệu phức kế thừa kiểu gml:CodeType của GML
4.3.6. Quy tắc ánh xạ lớp định nghĩa kiểu dữ liệu tập hợp.
Lớp có kiểu mẫu phân loại là <<Union>> trong lược đồ ứng dụng UML được chuyển tương ứng thành khai báo kiểu dữ liệu phức trong lược đồ ứng dụng GML;
Áp dụng mẫu mã hoá kiểu dữ liệu tự định nghĩa để khai báo kiểu dữ liệu tự định nghĩa trong lược đồ ứng dụng GML.
4.3.7. Quy tắc ánh xạ thuộc tính và vai trò quan hệ trong quan hệ liên kết. Thuộc tính của lớp UML hoặc vai trò trong quan hệ liên kết được chuyển đổi tương ứng thành khai báo thuộc tính trong khai báo kiểu dữ liệu hoặc kiểu đối tượng địa lý trong lược đồ ứng dụng GML.
Số phần thể hiện của thuộc tính được chuyển đổi thành giá trị của cặp thuộc tính minOccurs và maxOccurs khi khai báo phần tử XML. Nếu số thể hiện là số nguyên thì chuyển tương ứng, n được chuyển thành giá trị xml: unbounded.
4.3.8. Quy tắc ánh xạ kiểu dữ liệu không gian.
| STT | Kiểu trong lược đồ ứng dụng UML | Kiểu lược đồ ứng dụng GML | Phần tử thay thế trong GML |
| 1 | GM_Object | gml:GeometryPropertyType | gml:_Geometry |
| 2 | GM_Primitive | gml:GeometricPrimtivePropertyType | gml:_GeometricPrimtive |
| 3 | GM_Position | gml:geometricPositionGroup |
|
| 4 | GM_PointArray | gml:geometricPositionListGroup |
|
| 5 | GM_Point | gml:PointPropertyType | gml:Point |
| 6 | GM_Curve | gml:CurvePropertyType | gml:_Curve |
| 7 | GM_Surface | gml:SurfacePropertyType | gml:_Surface |
| 8 | GM_CompositeCurve | gml:CompositeCurveType | gml:CompositeCurve |
| 9 | GM_Complex | gml:GeometricComplexPropertyType | gml:GeometricComplex |
| 10 | GM_Aggregate | gml:MultiGeometryPropertyType | gml:MultiGeometry |
| 11 | GM_MultiPoint | gml:MultiPointPropertyType | gml:MultiPoint |
| 12 | GM_MultiCurve | gml:MultiCurvePropertyType | gml:MultiCurve |
| 13 | GM_MultiSurface | gml:MultiSurfacePropertyType | gml:MultiSurface |
| 14 | TP_Node | gml:DirectedNodePropertyType | gml:DirectedNode |
| 15 | TP_Edge | gml:DirectedEdgePropertyType | gml:DirectedEdge |
| 16 | TP_Face | gml:DirectedFacePropertyType | gml:DirectedFace |
| 17 | TP_DirectedNode | gml:DirectedNodePropertyType | gml:DirectedNode |
| 18 | TP_DirectedEdge | gml:DirectedEdgePropertyType | gml:DirectedEdge |
| 19 | TP_DirectedFace | gml:DirectedFacePropertyType | gml:DirectedFace |
| 20 | TP_Complex | gml:TopoComplexMemberType | gml:TopoComplex |
4.3.9. Quy tắc ánh xạ kiểu dữ liệu thời gian.
| STT | Kiểu trong lược đồ ứng dụng UML | Kiểu trong lược đồ ứng dụng GML | Phần tử thay thế trong GML |
| 1 | TM_Instant | gml:TimeInstantPropertyType | gml:TimeInstant |
| 2 | TM_Period | gml:TimePeriodPropertyType | gml:TimePeriod |
| 3 | TM_Node | gml:TimeNodePropertyType | gml:TimeNode |
| 4 | TM_Edge | gml:TimeEdgePropertyType | gml:TimeEdge |
4.3.10. Quy tắc ánh xạ quan hệ kế thừa và lớp trừu tượng.
Áp dụng mẫu mã hoá quan hệ kế thừa để ánh xạ quan hệ kế thừa giữa hai lớp trong lược đồ ứng dụng UML để khai báo một kiểu dữ liệu tự định nghĩa hoặc một kiểu đối tượng địa lý kế thừa từ một kiểu dữ liệu hoặc một kiểu đối tượng địa lý khác.
Phụ lục P
MỘT SỐ WEBSITE HỮU ÍCH
1. Trang thông tin về Chuẩn thông tin địa lý
- http://www.isotc211.org/- Tổ chức xây dựng bộ các Chuẩn thông tin địa lý
2. Các trang tổng quan về GIS
- http://www.usgs.gov/ - Cơ quan Khảo sát địa chất Hoa Kỳ (United States
Geological Servey (USGS) ).
- http://www.gislinx.com/
3. Các nguồn dữ liệu không gian
- http://www.fgdc.gov- Ủy ban dữ liệu địa lý - Cơ quan Thu thập và phân phối thông tin của liên bang mỹ.
- http://www.usgs.gov/pubprod/data.html - Cơ quan Thu thập và phân phối thông tin dữ liệu không gian Khảo sát Địa chất Hoa Kỳ (USGS).
- http://www.esri.com/software/arcgis/geodatabase/index.html- Kho dữ liệu của ESRI (ESRI's Data Repository).
4. Các trang web chuyên về phần mềm, sản xuất và dữ liệu GIS
- http://www.gisworld.com-Nhà cung cấp hàng đầu các thông tin không gian địa lý.
- http://www.intergraph.com/sgi/ - Làm và cung cấp các giải pháp thành lập bản đồ và GIS sau: MGE, GeoMedia Pro, GeoMedia, GeoMedia Network, GeoMedia Web Map, GeoMedia Viewer, GIS Office, and GEOVEC Office.
- http://www.itc.nl/ilwis/ilwis.html.com/- Gói phần mềm Viễn thám và GIS với phần mở rộng có khả năng phân tích địa lý.
- http://www.geoplace.com/ge/current/Default.asp - Nhà xuất bản của tạp chí GIS Thế giới và GIS châu Âu. bao gồm các hội nghị GIS, sách và các thông tin khác.
- http://www.esri.com - Viện nghiên cứu Hệ thống môi trường (ESRI). Các nhà cung cấp của Arc / Info liên quan đến phần mềm và dữ liệu GIS. Bao gồm ArcView V1.0 miễn phí.
- http://www.cr.usgs.gov/glis/glis.com - Hệ thống thông tin đất đai toàn cầu (GLIS) Siêu dữ liệu và các mẫu của nhiều sản phẩm dữ liệu, như AVHRR, TM, DEMs, ảnh hàng không, SLAR, hệ sinh thái thế giới, và mẫu đất thế giới.
- http://www.epa.gov/ - Cơ quan Bảo vệ Môi trường Mỹ (EPA) bao gồm thông tin về dự án sử dụng GIS như Chương trình cửa sông quốc gia. Ngoài ra, có một số thông tin về phần mềm và dữ liệu.
- http://www.grid.unep.ch/ - GRID-Genevà (tài nguyên thông tin Cơ sở dữ liệu toàn cầu) GRID-Genevà là một phần của UNEP (Chương trình Môi trường Liên hợp quốc) cung cấp dịch vụ GIS và phân phối miễn phí bộ tham chiếu dữ liệu địa chất môi trường.
- http://na.unep.net/ - UNEP / GRID - Tài nguyên thông tin Cơ sở dữ liệu toàn cầu.
[1] Thông tư số 24/2025/TT-BNNMT ngày 20 tháng 6 năm 2025 của Bộ trưởng Bộ Nông nghiệp và Môi trường sửa đổi, bổ sung một số điều của các Thông tư trong lĩnh vực đo đạc, bản đồ và thông tin địa lý có căn cứ ban hành như sau:
“Căn cứ Luật Tổ chức Chính phủ ngày 18 tháng 02 năm 2025;
Căn cứ Luật Tổ chức Chính quyền địa phương ngày 16 tháng 6 năm 2025;
Căn cứ Luật Đo đạc và bản đồ ngày 14 tháng 6 năm 2018;
Căn cứ Nghị quyết số 190/2025/QH15 ngày 19 tháng 02 năm 2025 của Quốc hội quy định về xử lý một số vấn đề liên quan đến sắp xếp tổ chức bộ máy nhà nước;
Căn cứ Nghị quyết số 202/2025/QH15 ngày 12 tháng 6 năm 2025 của Quốc hội về việc sắp xếp đơn vị hành chính cấp tỉnh;
Căn cứ Nghị định số 27/2019/NĐ-CP ngày 13 tháng 3 năm 2019 của Chính phủ quy định chi tiết một số điều của Luật Đo đạc và bản đồ; Nghị định số 136/2021/NĐ-CP ngày 31 tháng 12 năm 2021 của Chính phủ sửa đổi, bổ sung một số điều của Nghị định số 27/2019/NĐ-CP ngày 13 tháng 3 năm 2019 của Chính phủ quy định chi tiết một số điều của Luật Đo đạc và bản đồ; Nghị định số 22/2023/NĐ-CP ngày 12 tháng 5 năm 2023 của Chính phủ sửa đổi, bổ sung một số điều của các nghị định liên quan đến hoạt động kinh doanh trong lĩnh vực tài nguyên và môi trường;
Căn cứ Nghị định số 131/2025/NĐ-CP ngày 12 tháng 6 năm 2025 của Chính phủ quy định phân định thẩm quyền của chính quyền địa phương 02 cấp trong lĩnh vực quản lý nhà nước của Bộ Nông nghiệp và Môi trường;
Căn cứ Nghị định số 35/2025/NĐ-CP ngày 25 tháng 02 năm 2025 của Chính phủ quy định chức năng, nhiệm vụ, quyền hạn và cơ cấu tổ chức của Bộ Nông nghiệp và Môi trường;
Theo đề nghị của Cục trưởng Cục Đo đạc, Bản đồ và Thông tin địa lý Việt Nam;
Bộ trưởng Bộ Nông nghiệp và Môi trường ban hành Thông tư sửa đổi, bổ sung một số điều của các Thông tư trong lĩnh vực đo đạc, bản đồ và thông tin địa lý.”
[2] Điều 15, Điều 16 và Điều 17 của Thông tư số 24/2025/TT-BNNMT ngày 20 tháng 6 năm 2025 của Bộ trưởng Bộ Nông nghiệp và Môi trường sửa đổi, bổ sung một số điều của các Thông tư trong lĩnh vực đo đạc, bản đồ và thông tin địa lý, có hiệu lực thi hành kể từ ngày 01 tháng 7 năm 2025 quy định như sau:
“Điều 15. Hiệu lực thi hành
Thông tư này có hiệu lực thi hành từ ngày 01 tháng 7 năm 2025.
Điều 16. Quy định chuyển tiếp
Các hạng mục công việc, sản phẩm đo đạc và bản đồ đã được kiểm tra chất lượng trước thời điểm Thông tư này có hiệu lực thì thực hiện theo quy định tại các đề án, dự án, thiết kế kỹ thuật - dự toán, nhiệm vụ đã được phê duyệt.
Điều 17. Trách nhiệm thi hành
1. Bộ, cơ quan ngang bộ, cơ quan thuộc Chính phủ, Ủy ban nhân dân các tỉnh, thành phố trực thuộc trung ương và các cơ quan, tổ chức, cá nhân có liên quan chịu trách nhiệm thi hành Thông tư này.
2. Trong quá trình tổ chức thực hiện, nếu có khó khăn, vướng mắc, các cơ quan, tổ chức, cá nhân phản ánh về Bộ Nông nghiệp và Môi trường để xem xét, quyết định./.”
[3] Nội dung quy định đối với đối tượng Địa phận hành chính cấp huyện mã AD01 được bãi bỏ theo quy định tại khoản 2 Điều 1 Thông tư số 24/2025/TT-BNNMT ngày 20 tháng 6 năm 2025 của Bộ trưởng Bộ Nông nghiệp và Môi trường sửa đổi, bổ sung một số điều của các Thông tư trong lĩnh vực đo đạc, bản đồ và thông tin địa lý, có hiệu lực thi hành kể từ ngày 01 tháng 7 năm 2025.
[4] Cụm từ “đơn vị” được bổ sung theo quy định tại khoản 1 Điều 1 Thông tư số 24/2025/TT-BNNMT ngày 20 tháng 6 năm 2025 của Bộ trưởng Bộ Nông nghiệp và Môi trường sửa đổi, bổ sung một số điều của các Thông tư trong lĩnh vực đo đạc, bản đồ và thông tin địa lý, có hiệu lực thi hành kể từ ngày 01 tháng 7 năm 2025.
[5] Cụm từ “đơn vị” được bổ sung theo quy định tại khoản 1 Điều 1 Thông tư số 24/2025/TT-BNNMT ngày 20 tháng 6 năm 2025 của Bộ trưởng Bộ Nông nghiệp và Môi trường sửa đổi, bổ sung một số điều của các Thông tư trong lĩnh vực đo đạc, bản đồ và thông tin địa lý, có hiệu lực thi hành kể từ ngày 01 tháng 7 năm 2025.
[6] Nội dung quy định đối với đối tượng Đường địa giới hành chính cấp huyện mã AD04 được bãi bỏ theo quy định tại khoản 2 Điều 1 Thông tư số 24/2025/TT-BNNMT ngày 20 tháng 6 năm 2025 của Bộ trưởng Bộ Nông nghiệp và Môi trường sửa đổi, bổ sung một số điều của các Thông tư trong lĩnh vực đo đạc, bản đồ và thông tin địa lý, có hiệu lực thi hành kể từ ngày 01 tháng 7 năm 2025.
[7] Cụm từ “đơn vị” được bổ sung theo quy định tại khoản 1 Điều 1 Thông tư số 24/2025/TT-BNNMT ngày 20 tháng 6 năm 2025 của Bộ trưởng Bộ Nông nghiệp và Môi trường sửa đổi, bổ sung một số điều của các Thông tư trong lĩnh vực đo đạc, bản đồ và thông tin địa lý, có hiệu lực thi hành kể từ ngày 01 tháng 7 năm 2025.
[8] Cụm từ “đơn vị” được bổ sung theo quy định tại khoản 1 Điều 1 Thông tư số 24/2025/TT-BNNMT ngày 20 tháng 6 năm 2025 của Bộ trưởng Bộ Nông nghiệp và Môi trường sửa đổi, bổ sung một số điều của các Thông tư trong lĩnh vực đo đạc, bản đồ và thông tin địa lý, có hiệu lực thi hành kể từ ngày 01 tháng 7 năm 2025.
[9] Nội dung quy định đối với đối tượng Mốc địa giới hành chính cấp huyện AD07 được bãi bỏ theo quy định tại khoản 2 Điều 1 Thông tư số 24/2025/TT-BNNMT ngày 20 tháng 6 năm 2025 của Bộ trưởng Bộ Nông nghiệp và Môi trường sửa đổi, bổ sung một số điều của các Thông tư trong lĩnh vực đo đạc, bản đồ và thông tin địa lý, có hiệu lực thi hành kể từ ngày 01 tháng 7 năm 2025.
[10] Cụm từ “đơn vị” được bổ sung theo quy định tại khoản 1 Điều 1 Thông tư số 24/2025/TT-BNNMT ngày 20 tháng 6 năm 2025 của Bộ trưởng Bộ Nông nghiệp và Môi trường sửa đổi, bổ sung một số điều của các Thông tư trong lĩnh vực đo đạc, bản đồ và thông tin địa lý, có hiệu lực thi hành kể từ ngày 01 tháng 7 năm 2025.
[11] Cụm từ “đơn vị” được bổ sung theo quy định tại khoản 1 Điều 1 Thông tư số 24/2025/TT-BNNMT ngày 20 tháng 6 năm 2025 của Bộ trưởng Bộ Nông nghiệp và Môi trường sửa đổi, bổ sung một số điều của các Thông tư trong lĩnh vực đo đạc, bản đồ và thông tin địa lý, có hiệu lực thi hành kể từ ngày 01 tháng 7 năm 2025.
[12] Nội dung quy định đối với đối tượng Địa phận hành chính cấp huyện trên biển mã AE01 được bãi bỏ theo quy định tại khoản 2 Điều 1 Thông tư số 24/2025/TT-BNNMT ngày 20 tháng 6 năm 2025 của Bộ trưởng Bộ Nông nghiệp và Môi trường sửa đổi, bổ sung một số điều của các Thông tư trong lĩnh vực đo đạc, bản đồ và thông tin địa lý, có hiệu lực thi hành kể từ ngày 01 tháng 7 năm 2025.
[13] Cụm từ “đơn vị” được bổ sung theo quy định tại khoản 1 Điều 1 Thông tư số 24/2025/TT-BNNMT ngày 20 tháng 6 năm 2025 của Bộ trưởng Bộ Nông nghiệp và Môi trường sửa đổi, bổ sung một số điều của các Thông tư trong lĩnh vực đo đạc, bản đồ và thông tin địa lý, có hiệu lực thi hành kể từ ngày 01 tháng 7 năm 2025.
[14] Cụm từ “đơn vị” được bổ sung theo quy định tại khoản 1 Điều 1 Thông tư số 24/2025/TT-BNNMT ngày 20 tháng 6 năm 2025 của Bộ trưởng Bộ Nông nghiệp và Môi trường sửa đổi, bổ sung một số điều của các Thông tư trong lĩnh vực đo đạc, bản đồ và thông tin địa lý, có hiệu lực thi hành kể từ ngày 01 tháng 7 năm 2025.
[15] Nội dung quy định đối với đối tượng Đường ranh giới hành chính cấp huyện trên biển mã AE04 được bãi bỏ theo quy định tại khoản 2 Điều 1 Thông tư số 24/2025/TT-BNNMT ngày 20 tháng 6 năm 2025 của Bộ trưởng Bộ Nông nghiệp và Môi trường sửa đổi, bổ sung một số điều của các Thông tư trong lĩnh vực đo đạc, bản đồ và thông tin địa lý, có hiệu lực thi hành kể từ ngày 01 tháng 7 năm 2025.
[16] Cụm từ “đơn vị” được bổ sung theo quy định tại khoản 1 Điều 1 Thông tư số 24/2025/TT-BNNMT ngày 20 tháng 6 năm 2025 của Bộ trưởng Bộ Nông nghiệp và Môi trường sửa đổi, bổ sung một số điều của các Thông tư trong lĩnh vực đo đạc, bản đồ và thông tin địa lý, có hiệu lực thi hành kể từ ngày 01 tháng 7 năm 2025.
[17] Cụm từ “đơn vị” được bổ sung theo quy định tại khoản 1 Điều 1 Thông tư số 24/2025/TT-BNNMT ngày 20 tháng 6 năm 2025 của Bộ trưởng Bộ Nông nghiệp và Môi trường sửa đổi, bổ sung một số điều của các Thông tư trong lĩnh vực đo đạc, bản đồ và thông tin địa lý, có hiệu lực thi hành kể từ ngày 01 tháng 7 năm 2025.
[18] Nội dung quy định đối với đối tượng Trụ sở UBND cấp Huyện mã CV07 được bãi bỏ theo quy định tại khoản 2 Điều 1 Thông tư số 24/2025/TT-BNNMT ngày 20 tháng 6 năm 2025 của Bộ trưởng Bộ Nông nghiệp và Môi trường sửa đổi, bổ sung một số điều của các Thông tư trong lĩnh vực đo đạc, bản đồ và thông tin địa lý, có hiệu lực thi hành kể từ ngày 01 tháng 7 năm 2025.
Bạn chưa Đăng nhập thành viên.
Đây là tiện ích dành cho tài khoản thành viên. Vui lòng Đăng nhập để xem chi tiết. Nếu chưa có tài khoản, vui lòng Đăng ký tại đây!
Bạn chưa Đăng nhập thành viên.
Đây là tiện ích dành cho tài khoản thành viên. Vui lòng Đăng nhập để xem chi tiết. Nếu chưa có tài khoản, vui lòng Đăng ký tại đây!
