- Tổng quan
- Nội dung
- VB gốc
- Tiếng Anh
- Hiệu lực
- VB liên quan
- Lược đồ
-
Nội dung hợp nhất
Tính năng này chỉ có tại LuatVietnam.vn. Nội dung hợp nhất tổng hợp lại tất cả các quy định còn hiệu lực của văn bản gốc và các văn bản sửa đổi, bổ sung, đính chính... trên một trang. Việc hợp nhất văn bản gốc và những văn bản, Thông tư, Nghị định hướng dẫn khác không làm thay đổi thứ tự điều khoản, nội dung.
Khách hàng chỉ cần xem Nội dung hợp nhất là có thể nắm bắt toàn bộ quy định hiện hành đang áp dụng, cho dù văn bản gốc đã qua nhiều lần chỉnh sửa, bổ sung.
- Tải về
Thông tư 20/2019/TT-BTNMT Quy trình kỹ thuật xây dựng, duy trì, vận hành hệ thống thông tin
| Cơ quan ban hành: | Bộ Tài nguyên và Môi trường |
Số công báo:
Số công báo là mã số ấn phẩm được đăng chính thức trên ấn phẩm thông tin của Nhà nước. Mã số này do Chính phủ thống nhất quản lý.
|
Đang cập nhật |
| Số hiệu: | 20/2019/TT-BTNMT | Ngày đăng công báo: | Đang cập nhật |
| Loại văn bản: | Thông tư | Người ký: | Trần Quý Kiên |
|
Ngày ban hành:
Ngày ban hành là ngày, tháng, năm văn bản được thông qua hoặc ký ban hành.
|
18/12/2019 |
Ngày hết hiệu lực:
Ngày hết hiệu lực là ngày, tháng, năm văn bản chính thức không còn hiệu lực (áp dụng).
|
Đã biết
|
|
Áp dụng:
Ngày áp dụng là ngày, tháng, năm văn bản chính thức có hiệu lực (áp dụng).
|
Đã biết
|
Tình trạng hiệu lực:
Cho biết trạng thái hiệu lực của văn bản đang tra cứu: Chưa áp dụng, Còn hiệu lực, Hết hiệu lực, Hết hiệu lực 1 phần; Đã sửa đổi, Đính chính hay Không còn phù hợp,...
|
Đã biết
|
| Lĩnh vực: | Tài nguyên-Môi trường, Thông tin-Truyền thông |
TÓM TẮT THÔNG TƯ 20/2019/TT-BTNMT
Ngày 18/12/2019, Bộ Tài nguyên và Môi trường ra Thông tư 20/2019/TT-BTNMT về việc ban hành Quy trình kỹ thuật xây dựng, duy trì, vận hành hệ thống thông tin ngành tài nguyên và môi trường.
Theo đó, Quy trình kỹ thuật nêu trên quy định cụ thể các bước thực hiện đối với các việc như: xây dựng phần mềm hỗ trợ việc quản lý, khai thác, vận hành cơ sở dữ liệu ngành TNMT; duy trì, vận hành hệ thống thông tin ngành và việc kiểm tra, nghiệm thu phần mềm hỗ trợ; kiểm tra, duy trì, vận hành hệ thống thông tin ngành TNMT.
Hệ thống phần cứng công nghệ thông tin là các hạ tầng phần cứng như: hệ thống máy chủ; hệ thống thiết bị mạng; hệ thống thiết bị lưu trữ, sao lưu dữ liệu; hệ thống thiết bị hội nghị truyền hình…
Phần mềm hệ thống gồm: phần mềm quản lý, giám sát mạng; phần mềm sao lưu, phục hồi; phần mềm dò quét lỗ hổng an ninh mạng, website; phần mềm tường lửa, phòng chống tấn công mạng, QoS…
Các quy trình kỹ thuật áp dụng đối với các cơ quan nhà nước, các đơn vị sự nghiệp công lập, các tổ chức và cá nhân có liên quan khi thực hiện các công việc ứng dụng công nghệ thông tin trong ngành tài nguyên và môi trường.
Thông tư có hiệu lực từ ngày 05/02/2020
Xem chi tiết Thông tư 20/2019/TT-BTNMT có hiệu lực kể từ ngày 05/02/2020
Tải Thông tư 20/2019/TT-BTNMT
|
BỘ TÀI NGUYÊN VÀ Số: 20/2019/TT-BTNMT |
CỘNG HÒA XÃ HỘI CHỦ NGHĨA VIỆT NAM Hà Nội, ngày 18 tháng 12 năm 2019 |
THÔNG TƯ
BAN HÀNH QUY TRÌNH KỸ THUẬT XÂY DỰNG, DUY TRÌ, VẬN HÀNH HỆ THỐNG THÔNG TIN NGÀNH TÀI NGUYÊN VÀ MÔI TRƯỜNG
Căn cứ Nghị định số 36/2017/NĐ-CP ngày 04 tháng 4 năm 2017 của Chính phủ quy định chức năng, nhiệm vụ, quyền hạn và cơ cấu tổ chức của Bộ Tài nguyên và Môi trường;
Theo đề nghị của Cục trưởng Cục Công nghệ thông tin và Dữ liệu tài nguyên môi trường, Vụ trưởng Vụ Khoa học và Công nghệ và Vụ trưởng Vụ Pháp chế;
Bộ trưởng Bộ Tài nguyên và Môi trường ban hành Thông tư ban hành quy trình kỹ thuật xây dựng, duy trì, vận hành hệ thống thông tin ngành tài nguyên và môi trường.
Điều 1. Ban hành kèm theo Thông tư này quy trình kỹ thuật xây dựng, duy trì, vận hành hệ thống thông tin ngành tài nguyên và môi trường.
Điều 2. Thông tư này có hiệu lực kể từ ngày 05 tháng 02 năm 2020.
Thông tư này bãi bỏ một số nội dung của các Thông tư sau: Chương II Phần II Thông tư số 26/2014/TT-BTNMT ngày 28 tháng 5 năm 2014 của Bộ trưởng Bộ Tài nguyên và Môi trường ban hành Quy trình và Định mức kinh tế - kỹ thuật xây dựng cơ sở dữ liệu tài nguyên và môi trường; Điều 18 Thông tư số 58/2015/TT-BTNMT ngày 8 tháng 12 năm 2015 của Bộ trưởng Bộ Tài nguyên và Môi trường quy định thẩm định, kiểm tra và nghiệm thu dự án ứng dụng công nghệ thông tin tài nguyên và môi trường kể từ khi Thông tư này có hiệu lực.
Điều 3. Bộ trưởng, Thủ trưởng các cơ quan ngang Bộ, cơ quan thuộc Chính phủ, Chủ tịch Ủy ban nhân dân các tỉnh, thành phố trực thuộc Trung ương, Cục trưởng Cục Công nghệ thông tin và Dữ liệu tài nguyên môi trường, Thủ trưởng các đơn vị trực thuộc Bộ Tài nguyên và Môi trường, Giám đốc Sở Tài nguyên và Môi trường các tỉnh, thành phố trực thuộc Trung ương và tổ chức, cá nhân có liên quan chịu trách nhiệm thi hành Thông tư này.
Trong quá trình thực hiện nếu có khó khăn vướng mắc, đề nghị các cơ quan, đơn vị phản ánh về Bộ Tài nguyên và Môi trường để sửa đổi, bổ sung cho phù hợp./.
|
Nơi nhận: |
KT. BỘ TRƯỞNG |
QUY TRÌNH KỸ THUẬT
XÂY DỰNG, DUY TRÌ, VẬN HÀNH CÁC HỆ THỐNG THÔNG TIN NGÀNH TÀI NGUYÊN VÀ MÔI TRƯỜNG
(Ban hành kèm theo Thông tư số /2019/TT-BTNMT ngày tháng năm 2019 của Bộ trưởng Bộ Tài nguyên và Môi trường)
Chương I
QUY ĐỊNH CHUNG
Điều 1. Phạm vi điều chỉnh
Quy trình kỹ thuật xây dựng, duy trì, vận hành hệ thống thông tin ngành tài nguyên và môi trường quy định các bước thực hiện trong việc:
a) Xây dựng phần mềm hỗ trợ quản lý, khai thác, vận hành cơ sở dữ liệu ngành tài nguyên và môi trường;
b) Duy trì, vận hành hệ thống thông tin ngành tài nguyên và môi trường;
c) Kiểm tra, nghiệm thu phần mềm hỗ trợ; kiểm tra, duy trì, vận hành hệ thống thông tin ngành tài nguyên và môi trường.
Điều 2. Đối tượng áp dụng
Quy trình này áp dụng cho các cơ quan nhà nước, các đơn vị sự nghiệp công lập, các tổ chức và cá nhân có liên quan thực hiện các công việc về ứng dụng công nghệ thông tin trong ngành tài nguyên và môi trường.
Điều 3. Giải thích từ ngữ
Trong văn bản này, các từ ngữ dưới đây được hiểu như sau:
1. Phần mềm hỗ trợ việc quản lý, khai thác cơ sở dữ liệu ngành tài nguyên và môi trường: Là phần mềm được phát triển, nâng cấp, chỉnh sửa theo các yêu cầu riêng của các đơn vị nhằm ứng các nghiệp vụ về việc xây dựng, quản lý, khai thác và vận hành cơ sở dữ liệu ngành tài nguyên và môi trường.
2. Hệ thống phần cứng công nghệ thông tin là tập hợp hạ tầng phần cứng vật lý các thiết bị công nghệ thông tin bao gồm:
a) Hệ thống máy chủ
b) Hệ thống thiết bị mạng
c) Hệ thống thiết bị lưu trữ, sao lưu dữ liệu
d) Hệ thống cáp mạng
đ) Hệ thống thiết bị hội nghị truyền hình
e) Hệ thống thoại IP
3. Phần mềm hệ thống là phần mềm quản lý điều hành thiết bị phần cứng công nghệ thông tin, các phần mềm phục vụ quản lý người dùng và quản lý các quá trình truy cập của người dùng và các quá trình đòi hỏi cần quản lý trong quá trình khai thác, bao gồm:
a) Dịch vụ DNS, WINS, LDAP, Directory, Proxy, Cluster, DHCP, CA, Radius, NMS,... và tương đương
b) Phần mềm quản lý, giám sát mạng
c) Phần mềm dò quét lỗ hổng an ninh mạng, website
d) Phần mềm sao lưu, phục hồi
đ) Phần mềm giám sát mạng không dây
e) Phần mềm hỗ trợ người dùng
g) Phần mềm thu thập và phân tích logs
h) Phần mềm tường lửa, phòng chống tấn công mạng, QoS
i) Phần mềm cân bằng tải
k) Phần mềm chống tấn công từ chối dịch vụ
l) Phần mềm quản lý máy chủ ảo hóa
m) Phần mềm mạng riêng ảo VPN
n) Phần mềm xử lý dữ liệu không gian (Arc GIS, MapInfo,…)
o) Phần mềm hệ quản trị cơ sở dữ liệu (Oracle, Microsoft SQL Server,…)
q) Phần mềm nguồn mở.
Chương II
QUY TRÌNH XÂY DỰNG PHẦN MỀM HỖ TRỢ VIỆC QUẢN LÝ, KHAI THÁC CƠ SỞ DỮ LIỆU NGÀNH TÀI NGUYÊN VÀ MÔI TRƯỜNG

Điều 5. Quy trình chi tiết xây dựng phần mềm hỗ trợ việc quản lý, khai thác cơ sở dữ liệu ngành tài nguyên và môi trường
1. Xác định yêu cầu
a) Các bước thực hiện
Thu thập các quy trình nghiệp vụ của tổ chức, đơn vị sử dụng hệ thống.
- Thu thập thông tin về cơ cấu tổ chức của đơn vị.
- Mô hình hóa chi tiết các quy trình, nghiệp vụ của tổ chức, đơn vị bằng ngôn ngữ UML.
Xác định các yêu cầu chức năng
- Xác định tên và mô tả từng chức năng.
- Xác định người sử dụng chức năng.
- Xác định các thông tin cần cập nhật, quản lý.
- Đưa ra hình vẽ minh họa giao diện (nếu có). Đặc tả dữ liệu
- Xác định hiện trạng dữ liệu hiện có.
- Đưa ra các yêu cầu quản lý dữ liệu.
Xác định các yêu cầu khác
- Xác định yêu cầu về tính sử dụng.
- Xác định yêu cầu về tính ổn định.
- Xác định yêu cầu về tốc độ xử lý.
- Xác định yêu cầu về tính hỗ trợ.
- Xác định yêu cầu về công nghệ và các ràng buộc.
- Xác định các yêu cầu về giao tiếp.
- Xác định các yêu cầu khác (nếu có).
b) Sản phẩm
Tài liệu yêu cầu người dùng (URD - User Requirements Document - theo Mẫu XD.01).
2. Phân tích và thiết kế
2.1. Phân tích yêu cầu
a) Các bước thực hiện
Xác định lại các quy trình nghiệp vụ được tin học hóa
- Mô hình hóa lại các quy trình nghiệp vụ sẽ được tin học hóa.
- Mô tả chi tiết các bước trong từng quy trình.
Xác định danh sách chức năng hệ thống
- Liệt kê danh sách các chức năng của hệ thống.
- Mô tả chi tiết từng chức năng, đưa ra các yêu cầu đối với từng chức năng (nếu có).
- Xác định các tác nhân của từng chức năng. Xác định các yêu cầu về thông tin dữ liệu
- Xác định thông tin các đối tượng cần quản lý.
- Xác định các mối quan hệ giữa các đối tượng quản lý.
Xác định các yêu cầu về giao diện của phần mềm
- Xác định các giao diện người dùng.
- Xác định các giao diện phần cứng.
- Xác định các giao diện phần mềm.
- Xác định các giao tiếp truyền thông.
Xác định các yêu cầu phi chức năng của phần mềm
- Xác định các yêu cầu về hiệu năng.
- Xác định các yêu cầu an toàn và bảo mật.
- Xác định các yêu cầu về chất lượng.
- Xác định các yêu cầu khác.
b) Sản phẩm
Tài liệu đặc tả yêu cầu phần mềm (SRS - Software Requirements Specification - Theo mẫu XD.02).
2.2. Thiết kế hệ thống
a) Các bước thực hiện
Thiết kế kiến trúc phần mềm. Thiết kế biểu đồ THSD.
Thiết kế biểu đồ tuần tự (sequence diagram). Thiết kế biểu đồ lớp (class).
Thiết kế mô hình cơ sở dữ liệu (database) Thiết kế giao diện phần mềm.
b) Sản phẩm
Báo cáo thuyết minh kiến trúc phần mềm (theo mẫu XD.03).
Báo cáo thuyết minh biểu đồ THSD (theo mẫu XD.04). Báo cáo thuyết minh biểu đồ tuần tự (theo mẫu XD.05). Báo cáo thuyết minh biểu đồ lớp (theo mẫu XD.06).
Báo cáo thuyết minh mô hình cơ sở dữ liệu (theo mẫu XD.07).
Báo cáo thiết kế giao diện phần mềm (theo mẫu XD.08).
2.3. Lập trình
a) Các bước thực hiện
Viết mã nguồn.
Tích hợp mã nguồn.
2.4. Kiểm tra, kiểm thử
a) Các bước thực hiện
Kiểm tra mã nguồn theo quy tắc lập trình (coding convention).
Kiểm thử mức thành phần.
Kiểm thử mức hệ thống.
b) Sản phẩm
Báo cáo kiểm tra theo quy tắc lập trình (theo mẫu XD.09).
Báo cáo kiểm tra các thành phần của hệ thống (theo mẫu XD.10).
Báo cáo kiểm tra toàn bộ hệ thống (theo mẫu XD.11).
2.5. Hoàn thiện, đóng gói sản phẩm
a) Các bước thực hiện
Viết tài liệu mô tả giới thiệu phần mềm.
Viết tài liệu hướng dẫn cài đặt phần mềm.
Xây dựng tài liệu hướng dẫn sử dụng phần mềm.
Đóng gói phần mềm.
b) Sản phẩm
Tài liệu mô tả giới thiệu phần mềm.
Tài liệu hướng dẫn cài đặt và sử dụng phần mềm.
Phần mềm đã được đóng gói hoàn chỉnh.
2.6. Cài đặt, chuyển giao, hướng dẫn sử dụng
a) Các bước thực hiện
Cài đặt phần mềm trên hạ tầng của đơn vị sử dụng.
Đào tạo, hướng dẫn người dùng sử dụng phần mềm.
Bàn giao tài liệu hướng dẫn cài đặt và sử dụng phần mềm.
b) Sản phẩm
Biên bản bàn giao sản phẩm (theo mẫu XD.12).
2.7. Bảo trì, bảo hành phần mềm
a) Các bước thực hiện
Chỉnh sửa và khắc phục các lỗi phát sinh trong quá trình sử dụng phần mềm.
Phát hành các bản vá lỗi.
Xử lý sự cố liên quan đến dữ liệu (khôi phục dữ liệu, tối ưu hóa,…).
Bản vá lỗi phần mềm hoặc phần mềm đã được vá lỗi.
2.8. Quản lý và cập nhật yêu cầu thay đổi
a) Các bước thực hiện
Ghi nhận yêu cầu thay đổi.
Cập nhật các sản phẩm để đáp ứng yêu cầu thay đổi.
b) Sản phẩm
Báo cáo yêu cầu thay đổi (theo mẫu XD.14).
Phần mềm đã được cập nhật.
(Danh mục các sản phẩm của Chương II tại Bảng số 01).
Chương III
QUY TRÌNH DUY TRÌ, VẬN HÀNH HỆ THỐNG THÔNG TIN NGÀNH TÀI NGUYÊN VÀ MÔI TRƯỜNG
MỤC I. QUY TRÌNH DUY TRÌ, VẬN HÀNH PHẦN MỀM HỖ TRỢ VIỆC QUẢN LÝ, KHAI THÁC CƠ SỞ DỮ LIỆU NGÀNH TÀI NGUYÊN VÀ MÔI TRƯỜNG

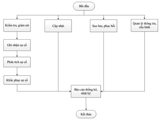
Điều 7. Quy trình chi tiết duy trì, vận hành phần mềm hỗ trợ việc quản lý, khai thác cơ sở dữ liệu ngành tài nguyên và môi trường
1. Kiểm tra, giám sát
a) Các bước thực hiện
Kiểm tra, giám sát trạng thái hoạt động hệ thống;
Kiểm tra nhật ký hoạt động hệ thống;
Kiểm tra, giám sát các chức năng của hệ thống;
Kiểm tra, giám sát các dịch vụ của hệ thống;
Kiểm tra, theo dõi hiện trạng hệ thống, sao lưu.
b) Sản phẩm
Nhật ký duy trì vận hành hệ thống (theo Mẫu VH.01).
2. Ghi nhận sự cố
a) Các bước thực hiện
Ghi nhận sự cố (trong trường hợp yêu cầu mở rộng chức năng);
Xác minh sự cố;
Cập nhật danh mục sự cố.
a) Sản phẩm
Nhật ký duy trì vận hành hệ thống (theo Mẫu VH.01).
Danh mục sự cố (theo Mẫu VH.02).
3. Phân tích sự cố
a) Các bước thực hiện
Phân loại, đối chiếu danh mục sự cố.
Phân tích các nguyên nhân có thể gây ra sự cố.
Đề xuất giải pháp khắc phục sự cố.
b) Sản phẩm
Báo cáo phân tích và đề xuất giải pháp khắc phục sự cố (theo Mẫu VH.03).
4. Khắc phục sự cố
a) Các bước thực hiện
Nghiên cứu giải pháp được đề xuất.
Thực hiện giải pháp khắc phục.
Kiểm tra hệ thống sau khi thực hiện giải pháp khắc phục.
Cập nhật danh mục sự cố.
b) Sản phẩm
Báo cáo khắc phục sự cố (theo Mẫu VH.04).
Danh mục sự cố (theo Mẫu VH.02).
5. Báo cáo thống kê, nhật ký
b) Sản phẩm
Báo cáo duy trì, vận hành (theo Mẫu VH.05). Báo cáo này là căn cứ để trình cấp có thẩm quyền phê duyệt nhiệm vụ nâng cấp, mở rộng phần mềm.
6. Sao lưu, phục hồi hệ thống
a) Các bước thực hiện
Thực hiện sao lưu hệ thống theo định kỳ, đột xuất, kiểm tra tính toàn vẹn của dữ liệu sao lưu. Cập nhật nhật ký.
Thực hiện phục hồi hệ thống khi có yêu cầu (theo Mẫu VH.06).
b) Sản phẩm
Nhật ký duy trì vận hành hệ thống (theo Mẫu VH.01).
Báo cáo phục hồi hệ thống (theo Mẫu VH.06).
7. Cài đặt bản vá lỗi
a) Các bước thực hiện
Kiểm tra các bản nâng cấp, vá lỗi của hệ thống.
Thực hiện nâng cấp, cập nhật vá lỗi hệ thống.
b) Sản phẩm
Nhật ký duy trì vận hành hệ thống (theo Mẫu VH.01).
Báo cáo nâng cấp hệ thống (theo Mẫu VH.07).
8. Hỗ trợ người dùng
a) Các bước thực hiện
Tiếp nhận yêu cầu người dùng (trực tiếp, điện thoại, email);
Hỗ trợ trong việc cài đặt phần mềm;
Xử lý yêu cầu người dùng;
Ghi nhận kết quả xử lý.
b) Sản phẩm
Nhật ký hỗ trợ người dùng (theo VH.08).
MỤC II. QUY TRÌNH DUY TRÌ, VẬN HÀNH HỆ THỐNG PHẦN CỨNG CÔNG NGHỆ THÔNG TIN

Điều 9. Quy trình chi tiết duy trì, vận hành hệ thống phần cứng công nghệ thông tin
1. Kiểm tra, giám sát
a) Các bước thực hiện
Kiểm tra, giám sát trạng thái hoạt động hệ thống.
Kiểm tra nhật ký hoạt động hệ thống.
Kiểm tra, giám sát các chức năng của hệ thống.
b) Sản phẩm
Nhật ký duy trì vận hành hệ thống (theo mẫu VH.01).
2. Ghi nhận sự cố
a) Các bước thực hiện
Ghi nhận sự cố.
Xác minh sự cố.
Cập nhật danh mục sự cố.
b) Sản phẩm
Nhật ký duy trì vận hành hệ thống (theo mẫu VH.01).
Danh mục sự cố (theo mẫu VH.02).
3. Phân tích sự cố
a) Các bước thực hiện
Phân loại, đối chiếu danh mục sự cố.
Phân tích các nguyên nhân có thể gây ra sự cố.
Đề xuất giải pháp khắc phục sự cố.
b) Sản phẩm
Báo cáo phân tích và đề xuất giải pháp khắc phục sự cố (theo mẫu VH.03).
4. Khắc phục sự cố
a) Các bước thực hiện
Nghiên cứu giải pháp được đề xuất.
Thực hiện giải pháp khắc phục.
Kiểm tra hệ thống sau khi thực hiện giải pháp khắc phục.
Cập nhật danh mục sự cố.
b) Sản phẩm
Báo cáo khắc phục sự cố (theo mẫu VH.04).
5. Báo cáo thống kê, nhật ký
a) Các bước thực hiện
Tổng hợp, xây dựng báo cáo trong quá trình duy trì vận hành hệ thống.
b) Sản phẩm
Báo cáo duy trì vận hành (theo mẫu VH.05).
6. Bảo dưỡng hệ thống
a) Các bước thực hiện:
Lập kế hoạch bảo dưỡng, thông báo cho các bộ phân liên quan về lịch bảo dưỡng định kỳ;
Vệ sinh các thiết bị;
Kiểm tra các kết nối của các thiết bị ngoại vi, kết nối nguồn, kết nối mạng, kết nối hệ thống của các thiết bị;
Kiểm tra môi trường hoạt động, độ ẩm, nhiệt độ, hệ thống làm mát của hệ thống;
Lấy bản ghi nhật ký hệ thống hoạt động (log dữ liệu), kiểm tra các đèn cảnh báo;
Chạy các chương trình kiểm tra hiệu năng máy tính, máy chủ về trạng thái hoạt động của thiết bị;
Kiểm tra danh mục các phần mềm được phép chạy trên máy chủ và loại bỏ các phần mềm không được phép trên máy tính, máy chủ;
Kiểm tra toàn bộ hệ thống và ghi nhận hiện trạng phục vụ cho các kỳ bảo dưỡng tiếp theo;
Thay thế/sửa chữa các thiết bị hỏng hóc phát sinh trong giai đoạn bảo dưỡng.
b) Sản phẩm
Nhật ký bảo dưỡng, thay thế (theo mẫu VH.09).
Báo cáo bảo dưỡng, thay thế (theo mẫu VH.10).
7. Cập nhật firmware
a) Các bước thực hiện:
Lập kế hoạch cập nhật, thông báo đến các bộ phận liên quan;
Thực hiện sao lưu dữ liệu;
Kiểm tra các phiên bản firmware của hệ thống;
Thực hiện nâng cấp, cập nhật hệ thống;
Kiểm tra vận hành thử sau nâng cấp.
b) Sản phẩm
Báo cáo nâng cấp (theo mẫu VH.07).
MỤC III. QUY TRÌNH DUY TRÌ, VẬN HÀNH PHẦN MỀM HỆ THỐNG

Điều 11. Quy trình chi tiết duy trì, vận hành phần mềm hệ thống
1. Kiểm tra, giám sát hệ thống
a) Các bước thực hiện
Kiểm tra các cổng kết nối của phần mềm, dịch vụ;
Kiểm tra các service của phần mềm, dịch vụ trên hệ điều hành máy chủ dịch vụ;
Kiểm tra các tính năng của phần mềm, dịch vụ;
Kiểm tra nhật ký logs hoạt động của phần mềm, dịch vụ.
b) Sản phẩm
Nhật ký duy trì vận hành (theo mẫu VH.01).
2. Ghi nhận sự cố
a) Các bước thực hiện
Ghi nhận sự cố. Xác minh sự cố.
Cập nhật danh mục sự cố.
b) Sản phẩm
Danh mục sự cố (theo mẫu VH.02).
3. Phân tích sự cố
a) Các bước thực hiện
Phân loại, đối chiếu danh mục sự cố.
Phân tích các nguyên nhân có thể gây ra sự cố.
Đề xuất giải pháp khắc phục sự cố.
b) Sản phẩm
Báo cáo phân tích và đề xuất giải pháp khắc phục sự cố (theo mẫu VH.03).
4. Khắc phục sự cố
a) Các bước thực hiện
Nghiên cứu giải pháp được đề xuất.
Thực hiện giải pháp khắc phục.
Kiểm tra hệ thống sau khi thực hiện giải pháp khắc phục.
Cập nhật danh mục sự cố.
b) Sản phẩm
Báo cáo khắc phục sự cố (theo mẫu VH.04).
5. Báo cáo duy trì, vận hành (theo sơ đồ quy trình là Báo cáo thống kê, nhật ký)
a) Các bước thực hiện
Tổng hợp, xây dựng báo cáo trong quá trình duy trì vận hành phần mềm hệ thống.
b) Sản phẩm
Báo cáo duy trì vận hành (theo mẫu VH.05).
6. Cập nhật
a) Các bước thực hiện:
Lập kế hoạch, thông báo cho các bộ phân liên quan;
Thực hiện sao lưu các dữ liệu cần thiết;
Tiền hành cập nhật dịch vụ;
Kiểm tra vận hành sau cập nhật.
b) Sản phẩm
Báo cáo nâng cấp hệ thống (theo mẫu VH.07).
7. Sao lưu
a) Các bước thực hiện:
Lập kế hoạch phương án sao lưu.
Kiểm tra, xác định các nội dung cần sao lưu.
Thực hiện sao lưu.
Kiểm tra tính toàn vẹn, đầy đủ của các bản sao lưu.
b) Sản phẩm
Báo cáo sao lưu (theo mẫu VH.11).
8. Phục hồi
a) Các bước thực hiện:
Lập kế hoạch phương án phục hồi khôi phục dữ liệu;
Kiểm tra hệ thống;
Thực hiện phục hồi;
Kiểm tra hoạt động của dịch vụ sau khi thực hiện phục hồi.
b) Sản phẩm
Báo cáo phục hồi hệ thống (theo mẫu VH.06).
9. Quản lý thông tin, cấu hình
a) Các bước thực hiện: Lập kế hoạch thực hiện;
Thực hiện cấu hình, thay đổi, cập nhật dữ liệu;
Kiểm tra hoạt động phần mềm sau cấu hình, thay đổi.
b) Sản phẩm
Nhật ký quản lý thông tin cấu hình (theo mẫu VH.12).
(Danh mục các sản phẩm của Chương III tại Bảng số 2).
Chương IV
QUY TRÌNH KIỂM TRA, NGHIỆM THU SẢN PHẨM CÔNG NGHỆ THÔNG TIN NGÀNH TÀI NGUYÊN VÀ MÔI TRƯỜNG
MỤC I. QUY TRÌNH KIỂM TRA, NGHIỆM THU PHẦN MỀM HỖ TRỢ VIỆC QUẢN LÝ, KHAI THÁC CƠ SỞ DỮ LIỆU NGÀNH TÀI NGUYÊN VÀ MÔI TRƯỜNG

Điều 13. Quy trình chi tiết kiểm tra, nghiệm thu phần mềm hỗ trợ việc quản lý, khai thác cơ sở dữ liệu ngành tài nguyên và môi trường
1. Tiếp nhận hồ sơ, sản phẩm
a) Các bước thực hiện:
Tiếp nhận hồ sơ, sản phẩm;
Kiểm tra khối lượng sản phẩm theo thiết kế kỹ thuật đã được phê duyệt;
Lập biên bản bàn giao sản phẩm;
Kiểm tra hồ sơ kiểm tra, nghiệm thu cấp đơn vị thi công.
b) Sản phẩm:
Biên bản bàn giao tài liệu, sản phẩm (Mẫu KT.06);
Phiếu ý kiến kiểm tra hồ sơ kiểm tra, nghiệm thu cấp đơn vị thi công (Mẫu KT.01).
2. Kiểm tra Xác định yêu cầu phần mềm
a) Các bước thực hiện:
Kiểm tra các nội dung, sản phẩm của bước “Xác định yêu cầu” tại Quy trình phát triển phần mềm.
Kiểm tra quy trình nghiệp vụ.
- Mô hình nghiệp vụ;
- Mô tả quy trình nghiệp vụ.
Kiểm tra yêu cầu chức năng của người dùng.
b) Sản phẩm:
Phiếu ý kiến kiểm tra xác định yêu cầu phần mềm (Mẫu KT.02).
3. Kiểm tra phân tích, thiết kế phần mềm
a) Các bước thực hiện:
Kiểm tra các nội dung, sản phẩm của bước “Phân tích, thiết kế phần mềm” tại Quy trình phát triển phần mềm bao gồm:
- Kiểm tra quy trình nghiệp vụ được tin học hóa (chưa thấy nêu trong Mẫu P2.1);
- Kiểm tra danh sách chức năng hệ thống;
- Kiểm tra danh sách đối tượng quản lý và thông tin chi tiết;
- Kiến trúc phần mềm (so với kiến trúc tổng thể của hệ thống đã được phê duyệt);
- Kiểm tra thuyết minh biểu đồ trường hợp sử dụng;
- Kiểm tra thuyết minh biểu đồ tuần tự;
- Kiểm tra thuyết minh biểu đồ lớp;
- Kiểm tra thiết kế mô hình dữ liệu;
- Kiểm tra thiết kế giao diện của phần mềm.
b) Sản phẩm
Phiếu ý kiến kiểm tra phân tích, thiết kế phần mềm (Mẫu KT.03).
4. Kiểm tra chức năng phần mềm
a) Các bước thực hiện:
Kiểm tra chức năng phần mềm, bao gồm:
- Kiểm tra sản phẩm Báo cáo về quy tắc lập trình;
- Kiểm tra Báo cáo kiểm tra các thành phần của hệ thống;
- Kiểm tra Báo cáo toàn bộ hệ thống;
- Kiểm tra các chức năng phần mềm.
b) Sản phẩm:
Phiếu ý kiến kiểm tra chất lượng phần mềm (Mẫu KT.04);
5. Kiểm tra bộ cài đặt, tài liệu hướng dẫn vận hành, sử dụng phần mềm
a) Các bước thực hiện:
Kiểm tra các nội dung, sản phẩm của bước “Cài đặt, chuyển giao, hướng dẫn sử dụng” tại quy trình phát triển phần mềm bao gồm:
- Bộ cài đặt ứng dụng: Vận hành trên các môi trường và các điều kiện triển khai thực tế theo phê duyệt.
- Hướng dẫn cài đặt, sử dụng.
b) Sản phẩm:
Phiếu ý kiến kiểm tra triển khai phần mềm ứng dụng (Mẫu KT.05).
6. Lập hồ sơ kiểm tra, nghiệm thu:
a) Các bước thực hiện:
Kiểm tra, nghiệm thu công tác sửa chữa, hoàn chỉnh các sai sót trong quá trình thi công của đơn vị thi công;
Tổng hợp các ý kiến kiểm tra;
Lập hồ sơ nghiệm thu dự án.
b) Sản phẩm:
Biên bản kiểm tra, nghiệm thu theo Mẫu KT.15, kèm các Phiếu ghi ý kiến kiểm tra;
Biên bản xác nhận sửa chữa sau khi kiểm tra giữa đơn vị kiểm tra với đơn vị thi công theo Mẫu KT.16;
Báo cáo kiểm tra, nghiệm thu chất lượng, khối lượng theo Mẫu KT.17;
Biên bản nghiệm thu hoàn thành dự án theo Mẫu KT.18;
Các văn bản liên quan khác.
MỤC II. QUY TRÌNH KIỂM TRA VIỆC DUY TRÌ, VẬN HÀNH HỆ THỐNG PHẦN MỀM VÀ CƠ SỞ DỮ LIỆU NGÀNH TÀI NGUYÊN VÀ MÔI TRƯỜNG

Điều 15. Quy trình chi tiết kiểm tra việc duy trì, vận hành hệ thống phần mềm và cơ sở dữ liệu ngành tài nguyên và môi trường
1. Tiếp nhận hồ sơ, sản phẩm
a) Các bước thực hiện
Tiếp nhận hồ sơ, sản phẩm;
Kiểm tra khối lượng sản phẩm theo thiết kế kỹ thuật đã được phê duyệt;
Lập biên bản bàn giao sản phẩm;
Kiểm tra hồ sơ kiểm tra, nghiệm thu cấp đơn vị thi công.
b) Sản phẩm
Nhận hồ sơ của đơn vị thi công (do đơn vị thi công giao nộp);
Biên bản bàn giao tài liệu, sản phẩm (theo mẫu KT.06);
Phiếu ý kiến kiểm tra hồ sơ kiểm tra, nghiệm thu cấp đơn vị thi công (theo mẫu KT.01).
2. Kiểm tra các sản phẩm duy trì, vận hành hệ thống phần mềm và cơ sở dữ liệu ngành tài nguyên và môi trường
2.1. Kiểm tra việc kiểm tra, giám sát hệ thống
a) Các bước thực hiện
Kiểm tra nhật ký duy trì vận hành hệ thống.
b) Sản phẩm
Phiếu ý kiến kiểm tra kết quả kiểm tra giám sát HTPMCSDL (theo mẫu KT.07).
2.2. Kiểm tra việc ghi nhận sự cố
a) Các bước thực hiện
Kiểm tra nhật ký duy trì vận hành hệ thống;
Kiểm tra danh mục sự cố.
b) Sản phẩm
Phiếu ý kiến kiểm tra kết quả kiểm tra giám sát HTPMCSDL (theo mẫu KT.07).
2.3. Kiểm tra việc phân tích sự cố
a) Các bước thực hiện
Kiểm tra báo cáo phân tích và đề xuất giải pháp khắc phục sự cố.
b) Sản phẩm:
Phiếu ý kiến kiểm tra kết quả kiểm tra giám sát HTPMCSDL (theo mẫu KT.07).
2.4. Kiểm tra việc khắc phục sự cố
a) Các bước thực hiện:
Kiểm tra báo cáo khắc phục sự cố;
Kiểm tra danh mục sự cố.
b) Sản phẩm:
Phiếu ý kiến kiểm tra kết quả kiểm tra giám sát HTPMCSDL (theo mẫu KT.07).
2.5. Kiểm tra việc sao lưu phục hồi hệ thống
a) Các bước thực hiện:
Kiểm tra nhật ký duy trì vận hành hệ thống;
Kiểm tra báo cáo phục hồi hệ thống.
b) Sản phẩm
Phiếu ý kiến kiểm tra kết quả sao lưu phục hồi hệ thống (KT.08).
2.6. Kiểm tra việc cài đặt bản vá lỗi
a) Các bước thực hiện
Kiểm tra nhật ký duy trì vận hành hệ thống;
Kiểm tra báo cáo nâng cấp hệ thống.
b) Sản phẩm
Phiếu ý kiến kiểm tra cài đặt bản vá lỗi (Mẫu KT.09).
2.7. Kiểm tra việc hỗ trợ người dùng
a) Các bước thực hiện
Kiểm tra nhật ký hỗ trợ người dùng.
b) Sản phẩm
Phiếu ý kiến kiểm tra hỗ trợ người dùng (theo mẫu KT.10)
3. Lập hồ sơ kiểm tra, nghiệm thu
a) Các bước thực hiện
Kiểm tra, nghiệm thu công tác sửa chữa, hoàn chỉnh các sai sót trong quá trình thi công của đơn vị thi công;
Tổng hợp các ý kiến kiểm tra;
Lập hồ sơ nghiệm thu dự án.
b) Sản phẩm
Biên bản kiểm tra, nghiệm thu theo Mẫu KT.15, kèm các Phiếu ghi ý kiến kiểm tra;
Biên bản xác nhận sửa chữa sau khi kiểm tra giữa đơn vị kiểm tra với đơn vị thi công theo Mẫu KT.16;
Báo cáo kiểm tra, nghiệm thu chất lượng, khối lượng theo Mẫu KT.17;
Biên bản nghiệm thu hoàn thành dự án theo Mẫu KT.18 (nếu có);
Các văn bản liên quan khác.
MỤC III. QUY TRÌNH KIỂM TRA VIỆC DUY TRÌ, VẬN HÀNH HỆ THỐNG PHẦN CỨNG CÔNG NGHỆ THÔNG TIN

Điều 17. Quy trình chi tiết kiểm tra việc kiểm tra duy trì, vận hành hệ thống phần cứng công nghệ thông tin
1. Tiếp nhận hồ sơ, sản phẩm
Thực hiện hiện như khoản 1 Điều 15 về tiếp nhận hồ sơ, sản phẩm.
2. Kiểm tra các sản phẩm duy trì, vận hành hệ thống phần cứng công nghệ thông tin
2.1. Kiểm tra việc kiểm tra, giám sát hệ thống
Thực hiện hiện như điểm 2.1 khoản 2 Điều 15.
2.2. Kiểm tra việc ghi nhận sự cố
Thực hiện hiện như điểm 2.2 khoản 2 Điều 15.
2.3. Kiểm tra việc phân tích sự cố
Thực hiện hiện như điểm 2.3 khoản 2 Điều 15.
2.4. Kiểm tra việc khắc phục sự cố
Thực hiện hiện như điểm 2.4 khoản 2 Điều 15.
2.5. Kiểm tra bảo dưỡng hệ thống
a) Các bước thực hiện:
Kiểm tra nhật ký bảo dưỡng, thay thế;
Kiểm tra báo cáo bảo dưỡng, thay thế.
b) Sản phẩm:
Phiếu ý kiến kiểm tra kết quả duy trì vận hành, bảo dưỡng hệ thống phần cứng (theo Mẫu KT.11).
2.6. Kiểm tra việc cập nhật firmware
a) Các bước thực hiện:
Kiểm tra báo cáo cập nhật.
b) Sản phẩm:
Phiếu ý kiến kiểm tra nâng cấp Firmware hệ thống phần cứng (Mẫu KT.12).
3. Lập hồ sơ kiểm tra, nghiệm thu
Thực hiện hiện như Khoản 1 Điều 15 về tiếp nhận hồ sơ, sản phẩm.
MỤC IV. QUY TRÌNH KIỂM TRA VIỆC DUY TRÌ, VẬN HÀNH PHẦN MỀM HỆ THỐNG

Điều 19. Quy trình chi tiết các bước kiểm tra việc duy trì, vận hành phần mềm hệ thống
1.Tiếp nhận hồ sơ, sản phẩm
Thực hiện hiện như khoản 1 Điều 15 về tiếp nhận hồ sơ, sản phẩm.
2. Kiểm tra các sản phẩm duy trì vận hành phần mềm hệ thống
2.1. Kiểm tra việc kiểm tra, giám sát hệ thống
Thực hiện hiện như điểm 2.1 khoản 2 Điều 15.
2.2. Kiểm tra việc ghi nhận sự cố
Thực hiện hiện như điểm 2.2 khoản 2 Điều 15.
2.3. Kiểm tra việc phân tích sự cố
Thực hiện hiện như điểm 2.3 khoản 2 Điều 15.
2.4. Kiểm tra việc khắc phục sự cố
Thực hiện hiện như điểm 2.4 khoản 2 Điều 15.
2.5. Kiểm tra việc cập nhật phần mềm
a) Các bước thực hiện:
Kiểm tra báo cáo cập nhật.
b) Sản phẩm:
Phiếu ý kiến kiểm tra cập nhật phần mềm (theo Mẫu KT.13).
2.6. Kiểm tra việc sao lưu, phục hồi
a) Các bước thực hiện:
Kiểm tra nhật ký duy trì vận hành hệ thống; Kiểm tra báo cáo phục hồi hệ thống.
b) Sản phẩm:
Phiếu ý kiến kiểm tra kết quả sao lưu phục hồi hệ thống (theo Mẫu KT.08).
2.7. Kiểm tra việc quản lý thông tin cấu hình
a) Các bước thực hiện:
Kiểm tra nhật ký quản lý thông tin.
b) Sản phẩm:
Phiếu ý kiến kiểm tra thông tin cấu hình (theo Mẫu KT.14).
3. Lập hồ sơ kiểm tra, nghiệm thu Thực hiện như mục khoản 1 Điều 15 về tiếp nhận hồ sơ, sản phẩm (Danh mục các sản phẩm của Chương IV tại Bảng số 3).
|
TT |
Tên sản phẩm |
Tên mẫu biểu |
Dạng lưu trữ |
Mẫu |
|
1 |
Tài liệu yêu cầu người dùng (URD) |
XD.01 |
Số và giấy |
XD.01.docx |
|
2 |
Tài liệu đặc tả yêu cầu hệ thống (SRS) |
XD.02 |
Số và giấy |
XD.02.docx |
|
3 |
Báo cáo thuyết minh kiến trúc phần mềm |
XD.03 |
Số và giấy |
XD.03.docx |
|
4 |
Báo cáo thuyết minh biểu đồ THSD |
XD.04 |
Số và giấy |
XD.04.docx |
|
5 |
Báo cáo thuyết minh biểu đồ tuần tự |
XD.05 |
Số và giấy |
XD.05.docx |
|
6 |
Báo cáo thuyết minh biểu đồ lớp |
XD.06 |
Số và giấy |
XD.06.docx |
|
7 |
Báo cáo thuyết minh mô hình cơ sở dữ liệu |
XD.07 |
Số và giấy |
XD.07.docx |
|
8 |
Báo cáo thiết kế giao diện phần mềm. |
XD.08 |
Số và giấy |
XD.08.docx |
|
9 |
Báo cáo kiểm tra theo quy tắc lập trình |
XD.09 |
Số và giấy |
XD.09.docx |
|
10 |
Báo cáo kiểm tra các thành phần của hệ thống |
XD.10 |
Số và giấy |
XD.10.docx |
|
11 |
Báo cáo kiểm tra toàn bộ hệ thống |
XD.11 |
Số và giấy |
XD.11.docx |
|
12 |
Tài liệu hướng dẫn cài đặt và sử dụng phần mềm |
|
Số và giấy |
|
|
13 |
Phần mềm đã được đóng gói hoàn chỉnh |
|
Số |
|
|
14 |
Biên bản bàn giao sản phẩm |
XD.12 |
Số và giấy |
XD.12.docx |
|
15 |
Báo cáo bảo trì phần mềm |
XD.13 |
Số và giấy |
XD.13.docx |
|
16 |
Báo cáo yêu cầu thay đổi |
XD.14 |
Số và giấy |
XD.14.docx |
|
TT |
Tên sản phẩm |
Tên mẫu biểu |
Dạng lưu trữ |
Mẫu |
|
1 |
Nhật ký duy trì vận hành hệ thống |
VH.01 |
Số và giấy |
1. Nhật ký duy trì vận hành hệ thống_ |
|
2 |
Danh mục sự cố |
VH.02 |
Số và giấy |
2.Danh mục sự cố_VH.02.docx |
|
3 |
Báo cáo phân tích và đề xuất giải pháp khắc phục sự cố |
VH.03 |
Số và giấy |
3.Báo cáo phân tích và đề xuất giải pháp |
|
4 |
Báo cáo khắc phục sự cố |
VH.04 |
Số và giấy |
4.Báo cáo khắc phục sự cố_VH.04.d |
|
5 |
Báo cáo duy trì, vận hành |
VH.05 |
Số và giấy |
5.Báo cáo duy trì vận hành_VH.05.do |
|
6 |
Báo cáo phục hồi hệ thống |
VH.06 |
Số và giấy |
6.Báo cáo phục hồi hệ thống_VH.06.do |
|
7 |
Báo cáo nâng cấp hệ thống |
VH.07 |
Số và giấy |
7.Báo cáo nâng cấp hệ thống_VH.07.do |
|
8 |
Nhật ký hỗ trợ người dùng |
VH.08 |
Số và giấy |
8.Nhật ký hỗ trợ người dùng_VH.08. |
|
9 |
Nhật ký bảo dưỡng, thay thế |
VH.09 |
Số và giấy |
9.Nhật ký bảo dưỡng, thay thế_VH |
|
10 |
Báo cáo bảo dưỡng, thay thế |
VH.10 |
Số và giấy |
10.Báo cáo bảo dưỡng, thay thế_VH |
|
11 |
Báo cáo sao lưu |
VH.11 |
Số và giấy |
11.Báo cáo sao lưu hệ thống_VH.11.do |
|
12 |
Nhật ký quản lý thông tin, cấu hình |
VH.12 |
Số và giấy |
12.Nhật ký quản lý thông tin cấu hình_ |
|
TT |
Tên sản phẩm |
Tên mẫu biểu |
Dạng lưu trữ |
Mẫu |
|
1 |
Phiếu ý kiến kiểm tra hồ sơ kiểm tra, nghiệm thu của đơn vị thi công |
KT.01 |
Số và giấy |
KT.01-PhieuYKKT-Ho So.docx |
|
2 |
Phiếu ý kiến kiểm tra xác định yêu cầu phần mềm |
KT.02 |
Số và giấy |
KT.02_PhieuYK_YeuC auPM.docx |
|
3 |
Phiếu ý kiến kiểm tra phân tích, thiết kế phần mềm |
KT.03 |
Số và giấy |
KT.03-PhieuYK-Phan TichTK.docx |
|
4 |
Phiếu ý kiến kiểm tra chất lượng phần mềm |
KT.04 |
Số và giấy |
KT.04-PhieuYK-KT-C hatluongPM.docx |
|
5 |
Phiếu ý kiến kiểm tra triển khai phần mềm ứng dụng |
KT.05 |
Số và giấy |
KT.05-PhieuYK-Trien Khai.docx |
|
6 |
Biên bản bàn giao tài liệu, sản phẩm |
KT.06 |
Số và giấy |
KT.06_BB Ban giao.docx |
|
7 |
Phiếu ý kiến kiểm tra kết quả kiểm tra giám sát HTPMCSDL |
KT.07 |
Số và giấy |
KT.07_PhieuYK_Kiem TraGiamSat.docx |
|
8 |
Phiếu ý kiến kiểm tra kết quả sao lưu phục hồi hệ thống |
KT.08 |
Số và giấy |
KT.08.PhieuYK_Sao_ Luu_Phuc_Hoi.docx |
|
9 |
Phiếu ý kiến kiểm tra cài đặt bản vá lỗi |
KT.09 |
Số và giấy |
KT.09.PhieuY_Cai_D at_Ban_Va_Loi.docx |
|
10 |
Phiếu ý kiến kiểm tra hỗ trợ người dùng |
KT.10 |
Số và giấy |
KT.10.PhieuYK_Ho_T ro_Nguoi_Dung.doc |
|
11 |
Phiếu kết quả duy trì vận hành, bảo dưỡng hệ thống phần cứng |
KT.11 |
Số và giấy |
KT.11_PhieuYK_Duy tri Bao duong.docx |
|
12 |
Phiếu ý kiến kiểm tra nâng cấp Firmware hệ thống phần cứng |
KT.12 |
Số và giấy |
KT.12_PhieuYK_Nan gCapFirmWare.docx |
|
13 |
Phiếu ý kiến kiểm tra cập nhật phần mềm |
KT.13 |
Số và giấy |
KT.13_PhieuYK_Cap NhatPhanMem.docx |
|
14 |
Phiếu ý kiến kiểm tra thông tin cấu hình |
KT.14 |
Số và giấy |
KT.14_phieuYK_qua n ly cau hinh.docx |
|
15 |
Biên bản kiểm tra, nghiệm thu |
KT.15 |
Số và giấy |
KT.15_BB Kiem tra, nghiem thu.docx |
|
16 |
Biên bản xác nhận sửa chữa sau khi kiểm tra giữa đơn vị kiểm tra với đơn vị thi công theo |
KT.16 |
Số và giấy |
KT.16_BB xac nhan sua chua.docx |
|
17 |
Báo cáo kiểm tra, nghiệm thu chất lượng, khối lượng |
KT.17 |
Số và giấy |
KT.17_BC KT, NT chat luong khoi luo |
|
18 |
Biên bản nghiệm thu hoàn thành dự án |
KT.18 |
Số và giấy |
KT.18_BB nghiem thu hoan thanh DA. |
Bạn chưa Đăng nhập thành viên.
Đây là tiện ích dành cho tài khoản thành viên. Vui lòng Đăng nhập để xem chi tiết. Nếu chưa có tài khoản, vui lòng Đăng ký tại đây!
Bạn chưa Đăng nhập thành viên.
Đây là tiện ích dành cho tài khoản thành viên. Vui lòng Đăng nhập để xem chi tiết. Nếu chưa có tài khoản, vui lòng Đăng ký tại đây!