- Tổng quan
- Nội dung
- VB gốc
- Tiếng Anh
- Hiệu lực
- VB liên quan
- Lược đồ
-
Nội dung hợp nhất
Tính năng này chỉ có tại LuatVietnam.vn. Nội dung hợp nhất tổng hợp lại tất cả các quy định còn hiệu lực của văn bản gốc và các văn bản sửa đổi, bổ sung, đính chính... trên một trang. Việc hợp nhất văn bản gốc và những văn bản, Thông tư, Nghị định hướng dẫn khác không làm thay đổi thứ tự điều khoản, nội dung.
Khách hàng chỉ cần xem Nội dung hợp nhất là có thể nắm bắt toàn bộ quy định hiện hành đang áp dụng, cho dù văn bản gốc đã qua nhiều lần chỉnh sửa, bổ sung.
- Tải về
Thông tư 07/2022/TT-BTNMT Quy chuẩn kỹ thuật quốc gia về cơ sở dữ liệu nền địa lý quốc gia tỷ lệ 1:50.000, 1:100.000
| Cơ quan ban hành: | Bộ Tài nguyên và Môi trường |
Số công báo:
Số công báo là mã số ấn phẩm được đăng chính thức trên ấn phẩm thông tin của Nhà nước. Mã số này do Chính phủ thống nhất quản lý.
|
Đang cập nhật |
| Số hiệu: | 07/2022/TT-BTNMT | Ngày đăng công báo: | Đang cập nhật |
| Loại văn bản: | Thông tư | Người ký: | Nguyễn Thị Phương Hoa |
|
Ngày ban hành:
Ngày ban hành là ngày, tháng, năm văn bản được thông qua hoặc ký ban hành.
|
30/06/2022 |
Ngày hết hiệu lực:
Ngày hết hiệu lực là ngày, tháng, năm văn bản chính thức không còn hiệu lực (áp dụng).
|
Đã biết
|
|
Áp dụng:
Ngày áp dụng là ngày, tháng, năm văn bản chính thức có hiệu lực (áp dụng).
|
Đã biết
|
Tình trạng hiệu lực:
Cho biết trạng thái hiệu lực của văn bản đang tra cứu: Chưa áp dụng, Còn hiệu lực, Hết hiệu lực, Hết hiệu lực 1 phần; Đã sửa đổi, Đính chính hay Không còn phù hợp,...
|
Đã biết
|
| Lĩnh vực: | Tài nguyên-Môi trường |
TÓM TẮT THÔNG TƯ 07/2022/TT-BTNMT
Ngày 30/6/2022, Bộ Tài nguyên và Môi trường đã ra Thông tư 07/2022/TT-BTNMT ban hành Quy chuẩn kỹ thuật quốc gia về cơ sở dự liệu nền địa lý quốc gia tỷ lệ 1:50.000, 1:100.000.
Cụ thể, Bộ Tài nguyên và Môi trường ban hành kèm theo Thông tư này Quy chuẩn kỹ thuật quốc gia về cơ sở dự liệu nền địa lý quốc gia tỷ lệ 1:50.000, 1:100.000, mã số QCVN 71:2022/BTNMT. Theo đó, Quy chuẩn kỹ thuật này áp dụng đối với các cơ quan quản lý, tổ chức, cá nhân có liên quan đến việc xây dựng, cập nhật, sử dụng cơ sở dữ liệu nền địa lý quốc gia tỷ lệ 1:50.000, 1:100.000.
Bên cạnh đó, các yêu cầu kỹ thuật cơ bản như sau: hệ quy chiếu tọa độ, hệ quy chiếu thời gian thực hiện theo Quy chuẩn kỹ thuật quốc gia về chuẩn thông tin địa lý cơ sở mã số QCVN 42:2020/BTNMT; siêu dữ liệu của cơ sở dữ liệu nền địa lý quốc gia tỷ lệ 1:50.000, 1:100.000; định danh dữ liệu; quy định về định dạng GML; quy định về định dạng GDB;…
Thông tư có hiệu lực từ ngày 30/12/2022.
Xem chi tiết Thông tư 07/2022/TT-BTNMT có hiệu lực kể từ ngày 30/12/2022
Tải Thông tư 07/2022/TT-BTNMT
|
BỘ TÀI NGUYÊN VÀ MÔI TRƯỜNG |
CỘNG HÒA XÃ HỘI CHỦ NGHĨA VIỆT NAM |
THÔNG TƯ
Ban hành Quy chuẩn kỹ thuật quốc gia về cơ sở dữ liệu nền địa lý quốc gia tỷ lệ 1:50.000, 1:100.000
___________
Căn cứ Luật Tiêu chuẩn và Quy chuẩn kỹ thuật ngày 29 tháng 6 năm 2006;
Căn cứ Luật Đo đạc và bản đồ ngày 14 tháng 6 năm 2018;
Căn cứ Nghị định số 127/2007/NĐ-CP ngày 01 tháng 8 năm 2007 của Chính phủ quy định chi tiết thi hành một số điều của Luật Tiêu chuẩn và Quy chuẩn kỹ thuật; Nghị định số 67/2009/NĐ-CP ngày 03 tháng 8 năm 2009 của Chính phủ sửa đổi, bổ sung một số điều của Nghị định số 127/2007/NĐ-CP ngày 01 tháng 8 năm 2007 của Chính phủ quy định chi tiết thi hành một số điều của Luật Tiêu chuẩn và Quy chuẩn kỹ thuật; Nghị định số 78/2018/NĐ-CP ngày 16 tháng 5 năm 2018 của Chính phủ sửa đổi, bổ sung một số điều của Nghị định số 127/2007/NĐ-CP ngày 01 tháng 8 năm 2007 của Chính phủ quy định chi tiết thi hành một số điều của Luật Tiêu chuẩn và Quy chuẩn kỹ thuật;
Căn cứ Nghị định số 27/2019/NĐ-CP ngày 13 tháng 3 năm 2019 của Chính phủ quy định chi tiết một số điều của Luật Đo đạc và bản đồ; Nghị định số 136/2021/NĐ-CP ngày 31 tháng 12 năm 2021 của Chính phủ sửa đổi, bổ sung một số điều của Nghị định số 27/2019/NĐ-CP ngày 13 tháng 3 năm 2019 của Chính phủ quy định chi tiết một số điều của Luật Đo đạc và bản đồ;
Căn cứ Nghị định số 36/2017/NĐ-CP ngày 04 tháng 4 năm 2017 của Chính phủ quy định chức năng, nhiệm vụ, quyền hạn và cơ cấu tổ chức của Bộ Tài nguyên và Môi trường;
Theo đề nghị của Cục trưởng Cục Đo đạc, Bản đồ và Thông tin địa lý Việt Nam, Vụ trưởng Vụ Khoa học và Công nghệ và Vụ trưởng Vụ Pháp chế;
Bộ trưởng Bộ Tài nguyên và Môi trường ban hành Thông tư ban hành Quy chuẩn kỹ thuật quốc gia về cơ sở dữ liệu nền địa lý quốc gia tỷ lệ 1:50.000, 1:100.000.
Điều 1. Ban hành kèm theo Thông tư này Quy chuẩn kỹ thuật quốc gia về cơ sở dữ liệu nền địa lý quốc gia tỷ lệ 1:50.000, 1:100.000, mã số QCVN 71:2022/BTNMT.
Điều 2. Hiệu lực thi hành
1. Thông tư này có hiệu lực thi hành kể từ ngày 30 tháng 12 năm 2022.
2. Thông tư số 20/2014/TT-BTNMT ngày 24 tháng 4 năm 2014 của Bộ trưởng Bộ Tài nguyên và Môi trường quy định kỹ thuật về mô hình cấu trúc, nội dung cơ sở dữ liệu nền địa lý tỷ lệ 1:50.000 hết hiệu lực kể từ ngày Thông tư này có hiệu lực thi hành.
Điều 3. Tổ chức thực hiện
1. Bộ, cơ quan ngang Bộ, cơ quan thuộc Chính phủ, Ủy ban nhân dân các tỉnh, thành phố trực thuộc trung ương và các tổ chức, cá nhân có liên quan chịu trách nhiệm thi hành Thông tư này.
2. Cục trưởng Cục Đo đạc, Bản đồ và Thông tin địa lý Việt Nam có trách nhiệm tổ chức phổ biến, kiểm tra việc thực hiện Thông tư này.
3. Trong quá trình thực hiện, nếu có vướng mắc, đề nghị các cơ quan, tổ chức, cá nhân phản ánh kịp thời về Bộ Tài nguyên và Môi trường để xem xét, quyết định./.
|
Nơi nhận: |
KT. BỘ TRƯỞNG
Nguyễn Thị Phương Hoa |

CỘNG HÒA XÃ HỘI CHỦ NGHĨA VIỆT NAM
QCVN 71:2022/BTNMT
QUY CHUẨN KỸ THUẬT QUỐC GIA VỀ CƠ SỞ Dữ LIỆU NỀN ĐỊA LÝ QUỐC GIA
TỶ LỆ 1:50.000, 1:100.000
National technical regulation on national fundamental geographic database at scales 1:50.000, 1:100.000
HÀ NỘI - 2022
Lời nói đầu
I. QUY ĐỊNH CHUNG
1. Phạm vi điều chỉnh
2. Đối tượng áp dụng
4. Giải thích từ ngữ
II. QUY ĐỊNH KỸ THUẬT
1. Các yêu cầu kỹ thuật cơ bản
2. Quy định mô hình cấu trúc và nội dung cơ sở dữ liệu nền địa lý quốc gia tỷ lệ 1:50.000, 1:100.000 theo các chủ đề dữ liệu thành phần
3. Quy định về thu nhận dữ liệu nền địa lý quốc gia tỷ lệ 1:50.000, 1:100.000
4. Quy định về chất lượng cơ sở dữ liệu nền địa lý quốc gia tỷ lệ 1:50.000, 1:100.000
4.2. Yêu cầu độ chính xác khi thu nhận vị trí không gian của các đối tượng địa lý trên biển và đáy biển
4.3. Yêu cầu tiếp biên các đối tượng địa lý với các khu đo liền kề khi thu nhận dữ liệu các đối tượng địa lý
5. Quy định về trình bày cơ sở dữ liệu nền địa lý quốc gia tỷ lệ 1:50.000, 1:100.000
III. QUY ĐỊNH VỀ QUẢN LÝ
1. Phương thức đánh giá sự phù hợp
3. Trách nhiệm công bố hợp quy
4. Phương pháp thử
IV. TỔ CHỨC THỰC HIỆN
Phụ lục A (Quy định)
Danh mục đối tượng địa lý cơ sở dữ liệu nền địa lý quốc gia tỷ lệ 1:50.000, 1:100.000
Phụ lục B (Quy định)
Thu nhận dữ liệu nền địa lý quốc gia tỷ lệ 1:50.000, 1:100.000
Phụ lục C (Quy định)
Chất lượng cơ sở dữ liệu nền địa lý quốc gia tỷ lệ 1:50.000, 1:100.000
Phụ lục D (Quy định)
Trình bày cơ sở dữ liệu nền địa lý quốc gia tỷ lệ 1:50.000, 1:100.000
QCVN 71:2022/BTNMT do Cục Đo đạc, Bản đồ và Thông tin địa lý Việt Nam biên soạn, Vụ Khoa học và Công nghệ trình duyệt, Bộ Khoa học và Công nghệ thẩm định, Bộ trưởng Bộ Tài nguyên và Môi trường ban hành theo Thông tư số /2022/TT-BTNMT ngày tháng năm 2022.
QCVN 71:2022/BTNMT
QUY CHUẨN KỸ THUẬT QUỐC GIA
VỀ CƠ SỞ DỮ LIỆU NỀN ĐỊA LÝ QUỐC GIA TỶ LỆ 1:50.000, 1:100.000
I. QUY ĐỊNH CHUNG
1. Phạm vi điều chỉnh
Quy chuẩn này quy định kỹ thuật về mô hình cấu trúc, nội dung, chất lượng và trình bày cơ sở dữ liệu nền địa lý quốc gia tỷ lệ 1:50.000, 1:100.000.
2. Đối tượng áp dụng
Quy chuẩn kỹ thuật này áp dụng đối với các cơ quan quản lý, tổ chức, cá nhân có liên quan đến việc xây dựng, cập nhật, sử dụng cơ sở dữ liệu nền địa lý quốc gia tỷ lệ 1:50.000, 1:100.000.
3. Tài liệu viện dẫn
QCVN 42:2020/BTNMT Quy chuẩn kỹ thuật quốc gia về chuẩn thông tin địa lý cơ sở.
TCVN 12687:2019 Cơ sở dữ liệu địa lý - Xây dựng siêu dữ liệu.
Chú thích: Trong trường hợp tài liệu viện dẫn có sự sửa đổi, bổ sung hoặc được thay thế thì thực hiện theo văn bản đã được sửa đổi, bổ sung hoặc ban hành mới.
4. Giải thích từ ngữ
Trong quy chuẩn kỹ thuật này, các từ ngữ dưới đây được hiểu như sau:
4.1. GML (Geography Markup Language) là ngôn ngữ đánh dấu địa lý mở rộng dùng trong khuôn thức trao đổi dữ liệu nền địa lý quốc gia.
4.2. GDB (Geodatabase) là một định dạng lưu trữ cơ sở dữ liệu của cơ sở dữ liệu nền địa lý quốc gia.
4.3. SHP (Shape file) là một định dạng lưu trữ dữ liệu đơn giản theo lớp đối tượng của cơ sở dữ liệu nền địa lý quốc gia.
5. Chữ viết tắt
5.1. P: Kiểu dữ liệu GM_Point hay còn gọi là dữ liệu dạng điểm.
5.2. C: Kiểu dữ liệu GM_Curve hay còn gọi là dữ liệu dạng đường.
5.3. S: Kiểu dữ liệu GM_Surface hay còn gọi là dữ liệu dạng vùng.
5.4. CSDLNĐLQG: Cơ sở dữ liệu nền địa lý quốc gia.
II. QUY ĐỊNH KỸ THUẬT
1. Các yêu cầu kỹ thuật cơ bản
1.1. Hệ quy chiếu tọa độ, hệ quy chiếu thời gian thực hiện theo Quy chuẩn kỹ thuật quốc gia về chuẩn thông tin địa lý cơ sở mã số QCVN 42:2020/BTNMT ban hành kèm theo Thông tư số 06/2020/TT-BTNMT ngày 31 tháng 8 năm 2020 của Bộ trưởng Bộ Tài nguyên và Môi trường.
1.2. Siêu dữ liệu của cơ sở dữ liệu nền địa lý quốc gia tỷ lệ 1:50.000, 1:100.000.
Siêu dữ liệu của cơ sở dữ liệu nền địa lý quốc gia tỷ lệ 1:50.000, 1:100.000 thực hiện theo quy định về siêu dữ liệu tại Phụ lục I của QCVN 42:2020/BTNMT và TCVN 12687 : 2019 Cơ sở dữ liệu địa lý - Xây dựng siêu dữ liệu.
1.3. Định dạng dữ liệu
1.3.1. Cơ sở dữ liệu nền địa lý quốc gia tỷ lệ 1:50.000, 1:100.000 phải được xây dựng, vận hành, cập nhật, lưu trữ, cung cấp ở định dạng GML và các định dạng bổ sung GDB, SHP.
1.3.2. Phạm vi đóng gói giao nộp cơ sở dữ liệu nền địa lý quốc gia tỷ lệ 1:50.000, 1:100.000 theo phạm vi ranh giới khu vực được thành lập cơ sở dữ liệu nền địa lý quốc gia.
1.4. Quy định về định dạng GML
a) Tên định dạng: GML v3.3;
b) Ngôn ngữ: vi (Việt Nam);
c) Bảng mã ký tự: 004 - UTF8.
1.5. Quy định về định dạng GDB
a) Tên định dạng: GDB - ESRI™;
b) Ngôn ngữ: vi (Việt Nam);
c) Bảng mã ký tự: 004 - UTF8.
1.6. Quy định về định dạng SHP
a) Tên định dạng: Shape - ESRI ™;
b) Ngôn ngữ: vi (Việt Nam);
c) Bảng mã ký tự: 004 - UTF8.
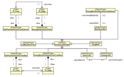
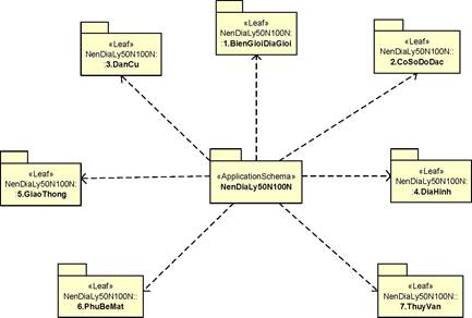
Mô hình cấu trúc cơ sở dữ liệu nền địa lý quốc gia tỷ lệ 1:50.000 và 1:100.000 được tổ chức theo 07 gói UML theo 07 chủ đề dữ liệu địa lý sau:
Hình 1. Mô hình cấu trúc cơ sở dữ liệu nền địa lý quốc gia tỷ lệ 1:50.000, 1:100.000
Bảng 1 - Các gói dữ liệu trong CSDLNĐLQG tỷ lệ 1:50.000, 1:100.000
|
Tên gói dữ liệu |
Mô tả |
Yêu cầu dữ liệu |
|
NenDiaLy50N100N |
Quy định kiểu đối tượng nền địa lý trừu tượng 1:50.000 và 1:100.000 được định nghĩa với các thuộc tính chung cho tất cả các kiểu đối tượng nền địa lý. |
|
|
BienGioiDiaGioi |
Quy định cấu trúc dữ liệu của gói dữ liệu biên giới quốc gia và địa giới hành chính gồm các đối tượng địa lý liên quan đến việc thể hiện đường biên giới quốc gia trên đất liền, trên biển và các đối tượng địa lý liên quan đến việc thể hiện đường địa giới hành chính các cấp. |
2D |
|
CoSoDoDac |
Quy định cấu trúc dữ liệu của gói dữ liệu cơ sở đo đạc gồm các điểm tọa độ, độ cao. |
2D |
|
DanCu |
Quy định cấu trúc dữ liệu của gói dữ liệu dân cư gồm dữ liệu về các khu dân cư và các công trình liên quan đến dân cư. |
2D |
|
DiaHinh |
Quy định cấu trúc dữ liệu của gói dữ liệu địa hình bao gồm điểm độ cao, điểm độ sâu, đường bình độ, đường mô tả đặc trưng địa hình và các dạng địa hình đặc biệt. |
2D |
|
MoHinhSoDoCaoRaster: Quy định cấu trúc mô hình số độ cao dạng Raster. |
3D |
|
|
GiaoThong |
Quy định cấu trúc dữ liệu của gói dữ liệu giao thông gồm hệ thống đường bộ, đường sắt và các công trình giao thông. |
2D |
|
PhuBeMat |
Quy định cấu trúc dữ liệu của gói dữ liệu phủ bề mặt gồm lớp phủ thực vật, lớp sử dụng đất, lớp nước mặt, lớp phủ công trình và đất trống. |
2D |
|
ThuyVan |
Quy định cấu trúc dữ liệu của gói dữ liệu thủy văn bao gồm hệ thống sông, suối, kênh, mương, biển, hồ, ao, đầm, phá, nguồn nước, đường bờ nước và các công trình thủy lợi. |
2D |
Hình 2. Lược đồ lớp UML về thuộc tính chung của cơ sở dữ liệu nền địa lý quốc gia tỷ lệ 1:50.000, 1:100.000
Bảng 2 - Quy định về gói dữ liệu NenDiaLy50N100N
|
Kiểu đối tượng: |
|
|
Tên |
NenDiaLy50N100N |
|
Mô tả |
NenDiaLy50N100N là lớp UML trừu tượng mô tả các đặc tính chung của tất cả các đối tượng địa lý thuộc dữ liệu nền địa lý quốc gia tỷ lệ 1:50.000, 1:100.000. |
|
Tên các thuộc tính |
maNhanDang, phienBan, ngayPhienBan |
|
Thuộc tính đối tượng: |
|
|
Tên |
maNhanDang |
|
Mô tả |
Là mã nhận dạng duy nhất đối với mỗi đối tượng địa lý thuộc dữ liệu nền địa lý tỷ lệ 1:50.000 và tỷ lệ 1:100.000, gồm ba (03) phần được đặt liên tiếp nhau, trong đó: - Phần thứ nhất gồm bốn (04) ký tự là mã cơ sở dữ liệu (050N) và (100N); - Phần thứ hai gồm bốn (04) ký tự là mã đối tượng trong danh mục đối tượng địa lý cơ sở; - Phần thứ ba gồm tám (08) chữ số là số thứ tự của đối tượng cùng kiểu trong tập dữ liệu. Ví dụ: 100NAB0100000001 + 100N là mã cơ sở dữ liệu; + AB01 là mã đối tượng trong danh mục đối tượng cơ sở; + 00000001 là số thứ tự của đối tượng trong tập dữ liệu. |
|
Kiểu dữ liệu |
CharacterString |
|
Tên |
phienBan |
|
Mô tả |
Số phiên bản của đối tượng địa lý. |
|
Kiểu dữ liệu |
Integer |
|
Tên |
ngayPhienBan |
|
Mô tả |
Ngày phiên bản của đối tượng địa lý trở thành phiên bản chính thức sử dụng. |
|
Kiểu dữ liệu |
DateTime |
|
Mô tả |
Các nguyên nhân dẫn đến sự thay đổi của các đối tượng địa lý cập nhật. |
|
Kiểu dữ liệu |
CharacterString |
1.8. Danh mục đối tượng địa lý cơ sở dữ liệu nền địa lý quốc gia tỷ lệ 1:50.000, 1:100.000
1.8.1. Các quy định mã, mô tả, các thuộc tính của các đối tượng địa lý tuân theo QCVN 42:2020/BTNMT ban hành kèm theo Thông tư số 06/2020/TT-BTNMT ngày 31 tháng 8 năm 2020 của Bộ trưởng Bộ Tài nguyên và Môi trường ban hành Quy chuẩn kỹ thuật quốc gia về chuẩn thông tin địa lý cơ sở.
1.8.2. Cơ sở dữ liệu nền địa lý quốc gia tỷ lệ 1:50.000 và 1:100.000 gồm các đối tượng địa lý được quản lý theo kiểu dữ liệu không gian và các thuộc tính quy định tại Phụ lục A của Quy chuẩn kỹ thuật này.
1.9. Quy định về đơn vị đo sử dụng để xác định giá trị thuộc tính các đối tượng địa lý
1.9.1. Các đơn vị đo chiều cao, chiều dài, chiều rộng, độ cao, độ sâu: mét (m).
1.9.2. Đơn vị đo điện áp: kilôvôn (kV).
1.9.4. Đơn vị đo trọng tải: tấn (t).
1.9.5. Đơn vị đo tỷ cao tỷ sâu: mét (m).
2. Quy định mô hình cấu trúc và nội dung cơ sở dữ liệu nền địa lý quốc gia tỷ lệ 1:50.000, 1:100.000 theo các chủ đề dữ liệu thành phần

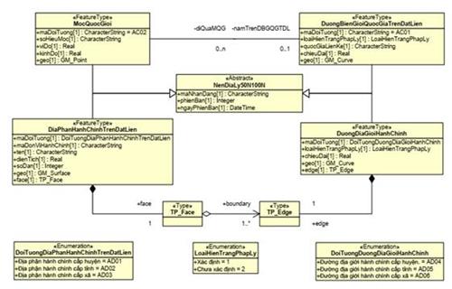
Hình 3. Mô hình đối tượng địa lý tổng quát gói dữ liệu biên giới, địa giới

Hình 4. Lược đồ ứng dụng mô tả các lớp đối tượng địa lý trong gói dữ liệu biên giới, địa giới

Hình 5. Lược đồ ứng dụng mô tả các lớp đối tượng địa lý trong gói dữ liệu biên giới, địa giới (kết thúc)

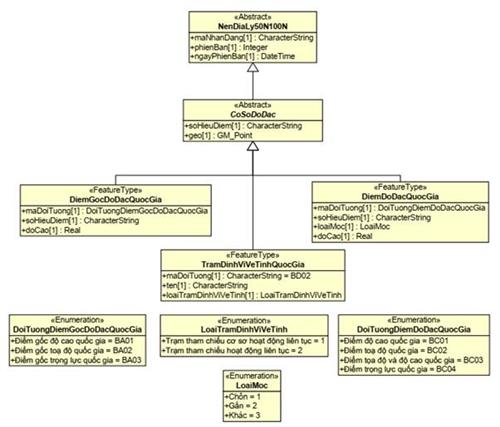
Hình 6. Lược đồ ứng dụng mô tả các lớp đối tượng địa lý trong gói dữ liệu cơ sở đo đạc

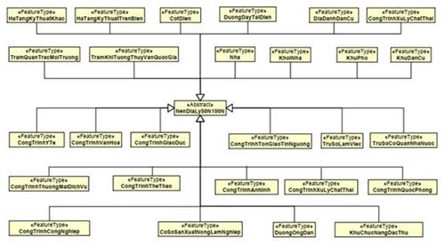
Hình 7. Mô hình đối tượng địa lý tổng quát gói dữ liệu dân cư

Hình 8. Lược đồ ứng dụng mô tả các lớp đối tượng địa lý trong gói dữ liệu dân cư

Hình 9. Lược đồ ứng dụng mô tả các lớp đối tượng địa lý trong gói dữ liệu dân cư (tiếp theo)

Hình 10. Lược đồ ứng dụng mô tả các lớp đối tượng địa lý trong gói dữ liệu dân cư (kết thúc)

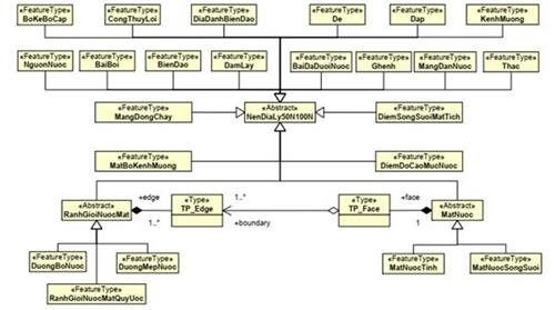
Hình 11. Lược đồ ứng dụng mô tả các lớp đối tượng địa lý trong gói dữ liệu địa hình

Hình 12. Mô hình đối tượng dữ liệu địa lý tổng quát gói dữ liệu giao thông

Hình 13. Lược đồ ứng dụng mô tả các lớp đối tượng địa lý trong gói dữ liệu giao thông

Hình 14. Lược đồ ứng dụng mô tả các lớp đối tượng địa lý trong gói dữ liệu giao thông (tiếp theo)

Hình 15. Lược đồ ứng dụng mô tả các lớp đối tượng địa lý trong gói dữ liệu giao thông (tiếp theo)

Hình 16. Lược đồ ứng dụng mô tả các lớp đối tượng địa lý trong gói dữ liệu giao thông (kết thúc)

Hình 17. Lược đồ ứng dụng mô tả các lớp đối tượng địa lý trong gói dữ liệu phủ bề mặt

Hình 18. Mô hình đối tượng địa lý tổng quát gói dữ liệu thủy văn

Hình 19. Lược đồ ứng dụng mô tả các lớp đối tượng địa lý trong gói dữ liệu thủy văn

Hình 20. Lược đồ ứng dụng mô tả các lớp đối tượng địa lý trong gói dữ liệu thủy văn (tiếp theo)

Hình 21. Lược đồ ứng dụng mô tả các lớp đối tượng địa lý trong gói dữ liệu thủy văn (kết thúc)
3. Quy định về thu nhận dữ liệu nền địa lý quốc gia tỷ lệ 1:50.000, 1:100.000
3.1. Thu nhận vị trí đối tượng địa lý
3.1.1. Dữ liệu nền địa lý quốc gia tỷ lệ 1:50.000, 1:100.000 được thu nhận bằng các phương pháp đo đạc và bản đồ theo các Quy chuẩn kỹ thuật quốc gia, Tiêu chuẩn quốc gia, Quy định kỹ thuật hiện hành.
|
Kiểu dữ liệu hình học (Geo) |
Tỷ lệ 1:50.000 |
Tỷ lệ 1:100.000 |
||
|
Chiều dài |
Chiều rộng |
Chiều dài |
Chiều rộng |
|
|
GM_Surface |
|
≥ 25,0 m |
|
≥ 50 m |
|
GM_Curve |
≥ 500,0 m |
< 25,0 m |
≥1000 m |
< 50 m |
|
GM_Point |
< 500,0 m |
< 25,0 m |
<1000 m |
< 50 m |
3.1.3. Kiểu GM_Surface áp dụng để thu nhận đồ hình không gian đối tượng dạng vùng có thể nhận dạng rõ ràng thông qua ranh giới trên thực địa.
3.1.4. Kiểu GM_Curve áp dụng để thu nhận đối tượng hình tuyến, vị trí của đối tượng hình tuyến được xác định theo đường tâm đồ hình của đối tượng.
3.1.5. Kiểu GM_Point: áp dụng để thu nhận vị trí đối tượng địa lý, vị trí của đối tượng được xác định tại trọng tâm của đối tượng.
3.2. Thu nhận thuộc tính của đối tượng địa lý
3.2.1. Mỗi kiểu đối tượng địa lý được gán thuộc tính với kiểu dữ liệu và miền giá trị thuộc tính theo quy định chỉ ra trong mô hình cấu trúc dữ liệu.
3.2.2. Giá trị thuộc tính được thu nhận từ kết quả điều tra thực địa hoặc các tài liệu thu thập, phân tích trong phòng.
3.2.3. Các đối tượng DiaDanhDanCu, DiaDanhSonVan, DiaDanhThuyVan và thuộc tính ten của đối tượng địa lý (bao gồm cả danh từ chung) được thu nhận như sau:
- Trường hợp tên đã có trong cơ sở dữ liệu địa danh quốc gia thì sử dụng trực tiếp từ cơ sở dữ liệu địa danh quốc gia;
- Khi tên gọi chưa có hoặc có thay đổi so với cơ sở dữ liệu địa danh phải điều tra, thu thập theo các văn bản có tính pháp lý của cơ quan có thẩm quyền và xác minh tại thực địa. Trong tệp siêu dữ liệu ghi nhận lại các địa danh này là địa danh chưa được chuẩn hóa.
- Địa danh nước ngoài (Lào, Campuchia, Trung Quốc, Thái Lan, Malaixia, Philipin) thể hiện theo nguyên tắc phiên âm Latinh của Liên hiệp quốc. Riêng địa danh Trung Quốc thu nhận thêm phiên âm theo Hán Việt đối với địa danh quen thuộc với người Việt Nam và đặt tên đó trong ngoặc đơn.
3.2.4. Quy định chi tiết về thu nhận các đối tượng địa lý cụ thể trong mô hình cấu trúc cơ sở dữ liệu nền địa lý tỷ lệ 1:50.000, 1:100.000 quy định tại Phụ lục B của Quy chuẩn kỹ thuật quốc gia này.
4. Quy định về chất lượng cơ sở dữ liệu nền địa lý quốc gia tỷ lệ 1:50.000, 1:100.000
4.1. Yêu cầu độ chính xác khi thu nhận vị trí không gian của các đối tượng địa lý trên đất liền, đảo, quần đảo.
|
Đối tượng địa lý |
Sai số trung phương về mặt phẳng (m) |
|
|
CSDLNĐLQG tỷ lệ 1:50.000 |
CSDLNĐLQG tỷ lệ 1:100.000 |
|
|
Thuộc vùng đồng bằng, vùng đồi, núi thấp |
20 |
40 |
|
Thuộc vùng núi cao và vùng ẩn khuất |
30 |
60 |
4.1.2. Sai số trung phương về độ cao của các đối tượng địa lý không được vượt quá 1/3 khoảng cao đều đường bình độ cơ bản. Đối với khu vực ẩn khuất và đặc biệt khó khăn các sai số được phép tăng lên 1,5 lần.
4.1.3. Khi kiểm tra, sai số giới hạn về mặt phẳng và độ cao của các đối tượng địa lý không được phép vượt quá 2,5 lần sai số trung phương. Sai số lớn nhất không vượt quá sai số giới hạn. Số lượng các trường hợp có sai số lớn hơn 2,0 lần sai số trung phương không vượt quá 5% tổng số các trường hợp kiểm tra. Trong mọi trường hợp các sai số đều không được mang tính hệ thống.
4.2. Yêu cầu độ chính xác khi thu nhận vị trí không gian của các đối tượng địa lý trên biển và đáy biển
|
Đối tượng địa lý |
Sai số trung phương về mặt phẳng (m) |
Ghi chú |
|
|
CSDLNĐLQG tỷ lệ 1:50.000 |
CSDLNĐLQG tỷ lệ 1:100.000 |
||
|
Các điểm ghi chú độ sâu, các điểm ghi chú chất đáy |
20 |
40 |
|
|
Các đối tượng địa lý nổi có tính chất cố định trên mặt biển; |
25 |
50 |
Các đối tượng địa lý nổi có tính chất di động trên mặt biển như phao tiêu, đèn luồng thì được cộng thêm phạm vi di động của địa vật đó |
|
Các đối tượng địa lý chìm dưới đáy biển |
50 |
100 |
|
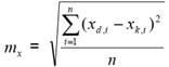
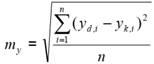
không được vượt quá các giá trị dưới đây:a) ± 0,3 m khi độ sâu đến 30 m;
b) 1.5% độ sâu khi độ sâu từ trên 30 m đến 100 m;
Trong đó:
là số chênh độ sâu giữa tuyến đo sâu và tuyến đo kiểm tra tại giao điểm của 2 tuyến đo; độ sâu tại giao điểm này được nội suy từ 2 điểm đo sâu gần nhất trước và sau giao điểm trên từng tuyến đo; n là số lượng giao điểm.
không được vượt quá các giá trị dưới đây:a) 2/3 khoảng cao đều đường bình độ sâu cơ bản đối với vùng địa hình có độ dốc nhỏ hơn 6°;
Trong đó:
là số chênh độ sâu giữa điểm đo kiểm tra và điểm độ sâu cùng vị trí được nội suy từ 2 đường bình độ liền kề nhau trên bản đồ địa hình đáy biển; n là số lượng điểm kiểm tra.4.2.4. Khi kiểm tra, sai số giới hạn về mặt phẳng và độ sâu của các đối tượng địa lý không được phép vượt quá 2,5 lần sai số trung phương. Sai số lớn nhất không vượt quá sai số giới hạn. Số lượng các trường hợp có sai số lớn hơn 2,0 lần sai số trung phương không vượt quá 5% tổng số các trường hợp kiểm tra. Trong mọi trường hợp các sai số đều không được mang tính hệ thống.
4.3. Yêu cầu tiếp biên các đối tượng địa lý với các khu đo liền kề khi thu nhận dữ liệu các đối tượng địa lý
4.3.1. Tiếp biên về vị trí mặt phẳng.
|
Đối tượng địa lý cùng mã đối tượng liền kề ở cùng tỷ lệ |
Sai số tiếp biên về vị trí cho phép (m) |
|
|
CSDLNĐLQG tỷ lệ 1:50.000 |
CSDLNĐLQG tỷ lệ 1:100.000 |
|
|
Thuộc vùng đồng bằng, vùng đồi, núi thấp |
30 |
60 |
|
Thuộc vùng núi cao và vùng ẩn khuất |
45 |
90 |
|
Đối tượng địa lý cùng mã đối tượng liền kề có tỷ lệ lớn hơn |
Sai số tiếp biên về vị trí cho phép (m) |
|
|
CSDLNĐLQG tỷ lệ 1:50.000 |
CSDLNĐLQG tỷ lệ 1:100.000 |
|
|
Thuộc vùng đồng bằng, vùng đồi, núi thấp |
20 |
40 |
|
Thuộc vùng núi cao và vùng ẩn khuất |
30 |
60 |
c) Đối với khu vực ẩn khuất và khó khăn các hạn sai trên được phép tăng lên 1,5 lần.
4.3.2. Tiếp biên đối tượng đường bình độ.
a) Khi tiếp biên đường bình độ có cùng khoảng cao đều cơ bản, vị trí của các đường bình độ cùng giá trị độ cao không lệch quá 1/2 khoảng cao đều đối với vùng đồng bằng và 1 khoảng cao đều đối với vùng đồi, núi và núi cao;
b) Khi tiếp biên với đường bình độ khác khoảng cao đều cơ bản thì vị trí của các đường bình độ cùng giá trị độ cao không được lệch nhau quá 2/3 khoảng cao đều đối với vùng đồng bằng và 1,5 khoảng cao đều đối với vùng đồi, núi và núi cao.
4.3.3. Nguyên tắc xử lý tiếp biên
a) Trường hợp các đối tượng địa lý có sai số tiếp biên không vượt quá giá trị cho phép thì được xử lý theo nguyên tắc chia đều cho 2 bên;
b) Trường hợp các đối tượng địa lý có sai số tiếp biên vượt quá giá trị cho phép thì phải xác định nguyên nhân và đề xuất phương án xử lý. Trường hợp không thể xử lý được thì phải ghi nhận cụ thể các đối tượng địa lý không tiếp biên được và giá trị sai số tiếp biên còn tồn tại trong metadata của CSDLNĐLQG.
4.3.4. Sai số tiếp biên cho phép đối với các đối tượng địa lý trên biển và đáy biển không được vượt quá 1,5 lần các giá trị quy định tại Điểm 4.3.1 và Điểm 4.3.2 Phần này.
4.4. Các quy định về chất lượng cơ sở dữ liệu nền địa lý quốc gia tỷ lệ 1:50.000, 1:100.000 gồm các tiêu chí chất lượng áp dụng để đánh giá chất lượng; Các phép đo chất lượng; Phương pháp đánh giá chất lượng; Chỉ tiêu chất lượng được cụ thể hóa cho sản phẩm cơ sở dữ liệu nền địa lý quốc gia tỷ lệ 1:50.000, 1:100.000 trên cơ sở các quy định về Chuẩn chất lượng dữ liệu địa lý được quy định tại Quy chuẩn kỹ thuật quốc gia về chuẩn thông tin địa lý cơ sở mã số QCVN 42:2020/BTNMT ban hành kèm theo Thông tư số 06/2020/TT-BTNMT ngày 31 tháng 8 năm 2020 của Bộ trưởng Bộ Tài nguyên và Môi trường.
4.5. Quy định chi tiết về chất lượng cơ sở dữ liệu nền địa lý quốc gia tỷ lệ 1:50.000, 1:100.000 quy định tại Phụ lục C của Quy chuẩn kỹ thuật quốc gia này.
5. Quy định về trình bày cơ sở dữ liệu nền địa lý quốc gia tỷ lệ 1:50.000, 1:100.000
5.1. Cơ sở dữ liệu nền địa lý quốc gia tỷ lệ 1:50.000, 1:100.000 được trình bày theo Danh mục trình bày. Mỗi đối tượng trình bày thông qua một chỉ thị trình bày và tuân theo quy tắc trình bày.
5.2. Để hỗ trợ trình bày tự động các đối tượng địa lý cần có các hàm xử lý thao tác trình bày, danh sách các thuộc tính được sử dụng bởi các hàm xử lý các thao tác trình bày.
5.3. Chi tiết Danh mục đối tượng trình bày, chỉ thị trình bày, danh sách các thuộc tính sử dụng để trình bày Cơ sở dữ liệu nền địa lý quốc gia tỷ lệ 1:50.000, 1:100.000 quy định tại Phụ lục D của Quy chuẩn kỹ thuật quốc gia này.
III. QUY ĐỊNH VỀ QUẢN LÝ
1. Phương thức đánh giá sự phù hợp
Sử dụng Phương thức 1: Thử nghiệm mẫu điển hình để đánh giá sự phù hợp. Nội dung và trình tự thực hiện các hoạt động chính trong Phương thức 1 thực hiện theo mục I Phụ lục II ban hành kèm theo Thông tư số 28/2012/TT-BKHCN ngày 12 tháng 12 năm 2012 của Bộ trưởng Bộ Khoa học và Công nghệ quy định về công bố hợp chuẩn, công bố hợp quy và phương thức đánh giá sự phù hợp với tiêu chuẩn, quy chuẩn kỹ thuật.
2. Quy định về công bố hợp quy
Sản phẩm cơ sở dữ liệu nền địa lý quốc gia tỷ lệ 1:50.000, 1:100.000 phải được công bố hợp quy theo quy định. Việc công bố hợp quy dựa trên kết quả chứng nhận của tổ chức chứng nhận được chỉ định. Kết quả đo kiểm tra phục vụ công bố hợp quy phải thực hiện tại tổ chức đánh giá sự phù hợp được chỉ định hoặc công nhận theo quy định hiện hành.
3. Trách nhiệm công bố hợp quy
3.1. Các tổ chức, doanh nghiệp, cá nhân khi xây dựng cơ sở dữ liệu có trách nhiệm công bố hợp quy đối với cơ sở dữ liệu nền địa lý quốc gia tỷ lệ 1:50.000, 1:100.000.
3.2. Việc công bố hợp quy thực hiện theo Thông tư số 28/2012/TT-BKHCN ngày 12 tháng 12 năm 2012 của Bộ trưởng Bộ Khoa học và Công nghệ quy định về công bố hợp chuẩn, công bố hợp quy và phương thức đánh giá sự phù hợp với tiêu chuẩn, quy chuẩn kỹ thuật và Thông tư số 02/2017/TT-BKHCN ngày 31 tháng 3 năm 2017 của Bộ trưởng Bộ Khoa học và Công nghệ sửa đổi, bổ sung một số điều của Thông tư số 28/2012/TT-BKHCN ngày ngày 12 tháng 12 năm 2012.
4. Phương pháp thử
4.1. Sử dụng các phương pháp, công cụ để trích xuất cơ sở dữ liệu nền địa lý quốc gia theo các định dạng quy định để phục vụ kiểm tra.
4.2. Kiểm tra mô hình cấu trúc cơ sở dữ liệu, danh mục đối tượng địa lý, tệp trình bày dữ liệu, chất lượng dữ liệu, siêu dữ liệu, định dạng trao đổi dữ liệu XML, GML theo các chỉ tiêu kỹ thuật như quy định tại Phần II của Quy chuẩn kỹ thuật quốc gia này.
4.3. Nếu kiểm tra các chỉ tiêu kỹ thuật tại Phần II của Quy chuẩn kỹ thuật quốc gia này không đáp ứng, kết luận không phù hợp với quy chuẩn.
IV. TỔ CHỨC THỰC HIỆN
(Quy định)
Danh mục đối tượng địa lý cơ sở dữ liệu nền địa lý quốc gia tỷ lệ 1:50.000, 1:100.000
|
TT |
Nhóm lớp đối tượng/lớp |
Kiểu dữ liệu hình học |
Trường thuộc tính |
Kiểu dữ liệu thuộc tính |
Yêu cầu |
Danh sách giá trị thuộc tính |
|
|
Mã |
Tên(Nhãn) |
||||||
|
I |
Gói Dữ liệu BienGioiDiaGioi (Biên giới, địa giới) |
||||||
|
1 |
DuongBienGioi QuocGiaTrenDatLien |
GM_Curve |
maDoiTuong |
CharacterString |
Bắt buộc |
AC01 |
|
|
loaiHienTrangPhapLy |
Short Integer |
Bắt buộc |
|
|
|||
|
|
|
|
1 |
Xác định |
|||
|
|
|
|
2 |
Chưa xác định |
|||
|
quocGiaLienKe |
CharacterString |
Bắt buộc |
|
|
|||
|
chieuDai |
Real |
Bắt buộc |
|
|
|||
|
2 |
MocQuocGioi |
GM_Point |
maDoiTuong |
CharacterString |
Bắt buộc |
AC02 |
|
|
soHieuMoc |
CharacterString |
Bắt buộc |
|
|
|||
|
viDo |
Real |
Bắt buộc |
|
|
|||
|
kinhDo |
Real |
Bắt buộc |
|
|
|||
|
3 |
DiaPhanHanhChinh TrenDatLien |
GM_Surface |
maDoiTuong |
CharacterString |
Bắt buộc |
|
|
|
|
|
|
AD01 |
Địa phận hành chính cấp huyện |
|||
|
|
|
|
AD02 |
Địa phận hành chính cấp tỉnh |
|||
|
|
|
|
AD03 |
Địa phận hành chính cấp xã |
|||
|
maDonViHanhChinh |
CharacterString |
Bắt buộc |
|
|
|||
|
ten |
CharacterString |
Bắt buộc |
|
|
|||
|
dienTich |
Real |
Bắt buộc |
|
|
|||
|
soDan |
Integer |
Bắt buộc |
|
|
|||
|
4 |
Duong DiaGioiHanhChinh |
GM_Curve |
|
|
|
|
|
|
|
maDoiTuong |
CharacterString |
Bắt buộc |
|
|
||
|
|
|
|
|
AD04 |
Đường địa giới hành chính cấp huyện |
||
|
|
|
|
|
AD05 |
Đường địa giới hành chính cấp tỉnh |
||
|
|
|
|
|
AD06 |
Đường địa giới hành chính cấp xã |
||
|
|
loaiHienTrangPhapLy |
Short Integer |
Bắt buộc |
|
|
||
|
|
|
|
|
1 |
Xác định |
||
|
|
|
|
|
2 |
Chưa xác định |
||
|
|
chieuDai |
Real |
Bắt buộc |
|
|
||
|
5 |
CotMocDiemCoSo |
GM_Point |
|
|
|
|
|
|
|
maDoiTuong |
CharacterString |
Bắt buộc |
AB01 |
|
||
|
|
soHieuDiem |
CharacterString |
Bắt buộc |
|
|
||
|
|
ten |
CharacterString |
Bắt buộc |
|
|
||
|
6 |
DiemCoSo |
GM_Point |
|
|
|
|
|
|
|
maDoiTuong |
CharacterString |
Bắt buộc |
AB02 |
|
||
|
|
soHieuDiem |
CharacterString |
Bắt buộc |
|
|
||
|
|
viDo |
Real |
Bắt buộc |
|
|
||
|
|
kinhDo |
Real |
Bắt buộc |
|
|
||
|
|
doCao |
Real |
Có thể Null |
|
|
||
|
7 |
DuongCoSo |
GM_Curve |
maDoiTuong |
CharacterString |
Bắt buộc |
AB04 |
|
|
8 |
VungBien |
GM_surface |
maDoiTuong |
CharacterString |
Bắt buộc |
|
|
|
|
|
|
|
AB07 |
Lãnh hải |
||
|
|
|
|
|
AB11 |
Vùng nội thủy |
||
|
|
|
|
|
AB12 |
Vùng nước lịch sử |
||
|
|
|
|
|
AB13 |
Vùng tiếp giáp lãnh hải |
||
|
9 |
DiaPhan HanhChinhTrenBien |
GM_Surface |
maDoiTuong |
CharacterString |
Bắt buộc |
|
|
|
|
|
|
|
AE01 |
Địa phận hành chính cấp huyện trên biển |
||
|
|
|
|
|
AE02 |
Địa phận hành chính cấp tỉnh trên biển |
||
|
|
|
|
|
AE03 |
Địa phận hành chính cấp xã trên biển |
||
|
|
maDonViHanhChinh |
CharacterString |
Bắt buộc |
|
|
||
|
|
ten |
CharacterString |
Bắt buộc |
|
|
||
|
|
dienTich |
Real |
Bắt buộc |
|
|
||
|
10 |
DuongRanhGioi HanhChinhTrenBien |
GM_Curve |
|
|
|
|
|
|
|
maDoiTuong |
CharacterString |
Bắt buộc |
|
|
||
|
|
|
|
|
AE04 |
Đường ranh giới hành chính cấp huyện trên biển |
||
|
|
|
|
|
AE05 |
Đường ranh giới hành chính cấp tỉnh trên biển |
||
|
|
|
|
|
AE06 |
Đường ranh giới hành chính cấp xã trên biển |
||
|
|
loaiHienTrangPhapLy |
Short Integer |
Bắt buộc |
|
|
||
|
|
|
|
|
1 |
Xác định |
||
|
|
|
|
|
2 |
Chưa xác định |
||
|
|
chieuDai |
Real |
Bắt buộc |
|
|
||
|
II |
Gói dữ liệu CoSoDoDac (Cơ sở đo đạc) |
||||||
|
1 |
DiemGocDoDac QuocGia |
GM_Point |
|
|
|
|
|
|
|
maDoiTuong |
CharacterString |
Bắt buộc |
|
|
||
|
|
|
|
|
BA01 |
Điểm gốc độ cao quốc gia |
||
|
|
|
|
|
BA02 |
Điểm gốc toạ độ quốc gia |
||
|
|
|
|
|
BA03 |
Điểm gốc trọng lực quốc gia |
||
|
|
soHieuDiem |
CharacterString |
Bắt buộc |
|
|
||
|
|
doCao |
Real |
Bắt buộc |
|
|
||
|
2 |
DiemDoDacQuocGia |
GM_Point |
|
|
|
|
|
|
|
maDoiTuong |
CharacterString |
Bắt buộc |
|
|
||
|
|
|
|
|
BC01 |
Điểm độ cao quốc gia |
||
|
|
|
|
|
BC02 |
Điểm tọa độ quốc gia |
||
|
|
|
|
|
BC03 |
Điểm tọa độ và độ cao quốc gia |
||
|
|
|
|
|
BC04 |
Điểm trọng lực quốc gia |
||
|
|
soHieuDiem |
CharacterString |
Bắt buộc |
|
|
||
|
|
doCao |
Real |
Bắt buộc |
|
|
||
|
|
loaiMoc |
Short Integer |
Bắt buộc |
|
|
||
|
|
|
|
|
1 |
Chôn |
||
|
|
|
|
|
2 |
Gắn |
||
|
|
|
|
|
3 |
Khác |
||
|
3 |
TramDinhViVeTinh QuocGia |
GM_Point |
|
|
|
|
|
|
|
maDoiTuong |
CharacterString |
Bắt buộc |
BD02 |
|
||
|
|
ten |
CharacterString |
Bắt buộc |
|
|
||
|
|
loaiTramDinhVi VeTinh |
CharacterString |
Bắt buộc |
|
|
||
|
|
|
|
|
1 |
Trạm tham chiếu cơ sở hoạt động liên tục |
||
|
|
|
|
|
2 |
Trạm tham chiếu hoạt động liên tục |
||
|
III |
Gói dữ liệu DanCu (Dân Cư) |
||||||
|
1 |
KhoiNha |
GM_Surface |
maDoiTuong |
CharacterString |
bắt buộc |
CA01 |
Khốinhà |
|
2 |
KhuDanCu |
GM_Surface |
|
|
|
|
|
|
|
maDoiTuong |
CharacterString |
bắt buộc |
CA02 |
Khu dân cư |
||
|
|
loaiKhuDanCu |
Short Integer |
bắt buộc |
|
|
||
|
|
|
|
|
1 |
Đô thị |
||
|
|
|
|
|
2 |
Nông thôn |
||
|
3 |
KhuPho |
GM_Surface |
maDoiTuong |
Characterstring |
bắt buộc |
CA03 |
Khu phố |
|
4 |
Nha |
GM_Surface |
|
|
|
|
|
|
GM_Point |
maDoiTuong |
Characterstring |
bắt buộc |
CA04 |
|
||
|
|
ten |
Characterstring |
Có thể nhận giá trị Null |
|
|
||
|
5 |
DiaDanhDanCu |
GM_Point |
|
|
|
|
|
|
|
maDoiTuong |
Characterstring |
bắt buộc |
DA02 |
|
||
|
|
danhTuChung |
Short Integer |
bắt buộc |
|
|
||
|
|
|
|
|
1 |
ấp |
||
|
|
|
|
|
2 |
bản |
||
|
|
|
|
|
3 |
buôn |
||
|
|
|
|
|
4 |
chòm |
||
|
|
|
|
|
5 |
khu dân cư |
||
|
|
|
|
|
6 |
khu tập thể |
||
|
|
|
|
|
7 |
khu đô thị |
||
|
|
|
|
|
8 |
làng |
||
|
|
|
|
|
9 |
lũng |
||
|
|
|
|
|
10 |
plei |
||
|
|
|
|
|
11 |
tổ dân phố |
||
|
|
|
|
|
12 |
trại |
||
|
|
|
|
|
13 |
xóm |
||
|
|
|
|
|
27 |
thôn |
||
|
|
|
|
|
28 |
cụm dân cư |
||
|
|
|
|
|
29 |
khóm |
||
|
|
|
|
|
30 |
khối phố |
||
|
|
|
|
|
31 |
khu phố |
||
|
|
|
|
|
32 |
tổ dân cư |
||
|
|
|
|
|
36 |
đội |
||
|
|
|
|
|
37 |
tiểu khu |
||
|
|
|
|
|
38 |
nhóm |
||
|
|
|
|
|
51 |
khu vực |
||
|
|
ten |
Characterstring |
bắt buộc |
|
|
||
|
6 |
HaTangKyThuatKhac |
GM_Surface |
|
|
|
|
|
|
GM_Point |
|
|
|
|
|
||
|
|
maDoiTuong |
Characterstring |
Bắt buộc |
|
|
||
|
|
|
|
|
CR01 |
Cơ sở hỏa táng |
||
|
|
|
|
|
CR02 |
Công trình đang xây dựng |
||
|
|
|
|
|
CR15 |
Nghĩa trang |
||
|
|
|
|
|
CR16 |
Nghĩa trang liệt sỹ |
||
|
|
|
|
|
CR17 |
Nhà máy nước |
||
|
|
|
|
|
CR23 |
Trạm thu phát sóng |
||
|
|
ten |
Characterstring |
Có thể nhận giá trị Null |
|
|
||
|
|
chieuCao |
Real |
Có thể nhận giá trị Null |
|
|
||
|
7 |
CotDien |
GM_Point |
maDoiTuong |
Characterstring |
bắt buộc |
CR06 |
|
|
8 |
DuongDayTaiDien |
GM_Curve |
|
|
|
|
|
|
|
|
|
maDoiTuong |
Characterstring |
bắt buộc |
CR09 |
|
|
|
|
|
dienAp |
Real |
bắt buộc |
|
|
|
9 |
DuongOngDan |
GM_Curve |
maDoiTuong |
CharacterString |
bắt buộc |
CR11 |
|
|
|
|
|
loaiOngDan |
CharacterString |
bắt buộc |
1 |
Nước |
|
|
|
|
|
|
|
2 |
Khí |
|
|
|
|
|
|
|
3 |
Dầu |
|
10 |
TramKhiTuongThuy VanQuocGia |
GM_Surface |
|
|
|
|
|
|
GM_Point |
|
|
|
|
|
||
|
|
maDoiTuong |
CharacterString |
Bắt buộc |
CR20 |
|
||
|
|
loaiTramKhiTuong ThuyVan |
Short Integer |
Bắt buộc |
|
|
||
|
|
|
|
|
1 |
Trạm khí tượng bề mặt |
||
|
|
|
|
|
2 |
Trạm khí tượng trên cao |
||
|
|
|
|
|
3 |
Trạm ra đa thời tiết |
||
|
|
|
|
|
4 |
Trạm khí tượng nông nghiệp |
||
|
|
|
|
|
5 |
Trạm thủy văn |
||
|
|
|
|
|
6 |
Trạm hải văn |
||
|
|
|
|
|
7 |
Trạm đo mưa |
||
|
|
|
|
|
8 |
Trạm định vị sét |
||
|
|
|
|
|
9 |
Trạm giám sát biến đổi khí hậu |
||
|
|
|
|
|
10 |
Trạm chuyên đề |
||
|
|
|
|
|
11 |
Trạm tổng hợp |
||
|
|
ten |
Characterstring |
Có thể nhận giá trị Null |
|
|
||
|
11 |
TramQuanTrac MoiTruong |
GM_Surface |
|
|
|
|
|
|
GM_Point |
|
|
|
|
|
||
|
|
maDoiTuong |
Characterstring |
Bắt buộc |
CR21 |
|
||
|
|
ten |
Characterstring |
Có thể nhận giá trị Null |
|
|
||
|
12 |
HaTangKyThuat TrenBien |
GM_Curve |
|
|
|
|
|
|
|
maDoiTuong |
Characterstring |
Bắt buộc |
|
|
||
|
|
|
|
|
CS01 |
Cáp tải điện |
||
|
|
|
|
|
CS02 |
Cáp viễn thông |
||
|
|
|
|
|
CS03 |
Đường ống dẫn dầu dưới biển |
||
|
|
|
|
|
CS04 |
Đường ống dẫn khí dưới biển |
||
|
|
chieuDai |
Real |
Có thể nhận giá trị Null |
|
|
||
|
13 |
RanhGioi |
GM_Curve |
|
|
|
|
|
|
|
maDoiTuong |
Characterstring |
bắt buộc |
|
|
||
|
|
|
|
|
CU01 |
Hàng rào |
||
|
|
|
|
|
CU03 |
Ranh giới sử dụng đất |
||
|
|
|
|
|
CU04 |
Thành lũy |
||
|
|
|
|
|
CU05 |
Tường vây |
||
|
14 |
CongTrinhYTe |
GM_Surface |
|
|
|
|
|
|
GM_Point |
|
|
|
|
|
||
|
|
maDoiTuong |
Characterstring |
Bắt buộc |
|
|
||
|
|
|
|
|
CP01 |
Bệnh viện |
||
|
|
|
|
|
CP03 |
Cơ sở y tế khác |
||
|
|
|
|
|
CP06 |
Trạm y tế |
||
|
|
|
|
|
CP07 |
Trung tâm điều dưỡng |
||
|
|
|
|
|
CP08 |
Trung tâm y tế |
||
|
|
ten |
Characterstring |
Có thể nhận giá trị Null |
|
|
||
|
15 |
CongTrinhGiaoDuc |
GM_Surface |
|
|
|
|
|
|
GM_Point |
|
|
|
|
|
||
|
|
maDoiTuong |
Characterstring |
Bắt buộc |
|
|
||
|
|
|
|
|
CE01 |
Trung tâm giáo dục thường xuyên |
||
|
|
|
|
|
CE02 |
Trung tâm kỹ thuật tổng hợp - hướng nghiệp |
||
|
|
|
|
|
CE03 |
Trường cao đẳng |
||
|
|
|
|
|
CE04 |
Trường đại học |
||
|
|
|
|
|
CE05 |
Trường dân tộc nội trú |
||
|
|
|
|
|
CE06 |
Trường dạy nghề |
||
|
|
|
|
|
CE07 |
Trường giáo dưỡng |
||
|
|
|
|
|
CE08 |
Trường mầm non |
||
|
|
|
|
|
CE09 |
Trường phổ thông có nhiều cấp học |
||
|
|
|
|
|
CE10 |
Trường phổ thông năng khiếu |
||
|
|
|
|
|
CE11 |
Trường tiểu học |
||
|
|
|
|
|
CE12 |
Trường trung học cơ sở |
||
|
|
|
|
|
CE13 |
Trường trung học phổ thông |
||
|
|
ten |
Characterstring |
Có thể nhận giá trị Null |
|
|
||
|
16 |
CongTrinhTheThao |
GM_Surface |
|
|
|
|
|
|
|
maDoiTuong |
Characterstring |
Bắt buộc |
|
|
||
|
|
|
|
|
CK02 |
Nhà thi đấu |
||
|
|
|
|
|
CK03 |
Sân gôn |
||
|
|
|
|
|
CK05 |
Sân vận động |
||
|
|
|
|
|
CK06 |
Trung tâm thể dục thể thao |
||
|
|
|
|
|
CK07 |
Trường đua, trường bắn |
||
|
|
ten |
Characterstring |
Có thể nhận giá trị Null |
|
|
||
|
17 |
CongTrinhVanHoa |
GM_Surface |
|
|
|
|
|
|
GM_Point |
|
|
|
|
|
||
|
|
maDoiTuong |
Characterstring |
Bắt buộc |
|
|
||
|
|
|
|
|
CN01 |
Bảo tàng |
||
|
|
|
|
|
CN02 |
Chòi cao, tháp cao |
||
|
|
|
|
|
CN04 |
Công trình di tích |
||
|
|
|
|
|
CN05 |
Công trình vui chơi, giải trí |
||
|
|
|
|
|
CN06 |
Công viên |
||
|
|
|
|
|
CN07 |
Cột cờ |
||
|
|
|
|
|
CN10 |
Đài tưởng niệm |
||
|
|
|
|
|
CN11 |
Lăng tẩm |
||
|
|
|
|
|
CN15 |
Quảng trường |
||
|
|
|
|
|
CN18 |
Tháp cổ |
||
|
|
|
|
|
CN21 |
Trung tâm hội nghị |
||
|
|
|
|
|
CN22 |
Tượng đài |
||
|
|
xepHangDiTich |
Short Integer |
Bắt buộc |
|
|
||
|
|
|
|
|
1 |
Di tích cấp quốc gia đặc biệt |
||
|
|
|
|
|
2 |
Di tích cấp quốc gia |
||
|
|
|
|
|
3 |
Di tích cấp tỉnh |
||
|
|
|
|
|
4 |
Chưa xếp hạng di tích |
||
|
|
ten |
Characterstring |
Có thể nhận giá trị Null |
|
|
||
|
|
chieuCao |
Real |
Lựa chọn đối tượng |
|
|
||
|
18 |
CongTrinh ThuongMaiDichVu |
GM_Surface |
|
|
|
|
|
|
GM_Point |
|
|
|
|
|
||
|
|
maDoiTuong |
Characterstring |
Bắt buộc |
|
|
||
|
|
|
|
|
CL01 |
Bãi tắm |
||
|
|
|
|
|
CL03 |
Bưu điện |
||
|
|
|
|
|
CL05 |
Chợ |
||
|
|
|
|
|
CL13 |
Siêu thị |
||
|
|
|
|
|
CL15 |
Trạm xăng, dầu |
||
|
|
|
|
|
CL16 |
Trung tâm thương mại |
||
|
|
ten |
Characterstring |
Có thể nhận giá trị Null |
|
|
||
|
19 |
TruSoLamViec |
GM_Surface |
|
|
|
|
|
|
|
maDoiTuong |
Characterstring |
Bắt buộc |
|
|
||
|
|
|
|
|
CX01 |
Cơ quan đại diện nước ngoài |
||
|
|
|
|
|
CX02 |
Cơ sở thực nghiệm |
||
|
|
|
|
|
CX03 |
Trụ sở làm việc của doanh nghiệp |
||
|
|
|
|
|
CX04 |
Trụ sở làm việc của đơn vị sự nghiệp |
||
|
|
|
|
|
CX05 |
Trụ sở làm việc của tổ chức xã hội - nghề nghiệp |
||
|
|
|
|
|
CX06 |
Trụ sở làm việc viện nghiên cứu |
||
|
|
ten |
Characterstring |
Có thể nhận giá trị Null |
|
|
||
|
20 |
CongTrinh TonGiaoTinNguong |
GM_Point |
|
|
|
|
|
|
|
maDoiTuong |
Characterstring |
Bắt buộc |
|
|
||
|
|
|
|
|
CM01 |
Chùa |
||
|
|
|
|
|
CM02 |
Cơ sở đào tạo tôn giáo |
||
|
|
|
|
|
CM03 |
Công trình tôn giáo khác |
||
|
|
|
|
|
CM04 |
Đền |
||
|
|
|
|
|
CM05 |
Đình |
||
|
|
|
|
|
CM07 |
Miếu |
||
|
|
|
|
|
CM09 |
Nhà thờ |
||
|
|
xepHangDiTich |
Short Integer |
Bắt buộc |
|
|
||
|
|
|
|
|
1 |
Di tích cấp quốc gia đặc biệt |
||
|
|
|
|
|
2 |
Di tích cấp quốc gia |
||
|
|
|
|
|
3 |
Di tích cấp tỉnh |
||
|
|
|
|
|
4 |
Chưa xếp hạng di tích |
||
|
|
ten |
Characterstring |
Có thể nhận giá trị Null |
|
|
||
|
21 |
TruSoCoQuanNhaNuoc |
GM_Surface |
|
|
|
|
|
|
GM_Point |
|
|
|
|
|
||
|
|
maDoiTuong |
Characterstring |
Bắt buộc |
|
|
||
|
|
|
|
|
CV01 |
Cơ quan chuyên môn |
||
|
|
|
|
|
CV02 |
Cơ quan Đảng |
||
|
|
|
|
|
CV03 |
Toà án |
||
|
|
|
|
|
CV04 |
Trụ sở các Bộ |
||
|
|
|
|
|
CV05 |
Trụ sở Chính Phủ |
||
|
|
|
|
|
CV06 |
Trụ sở tổ chức chính trị - xã hội |
||
|
|
|
|
|
CV07 |
Trụ sở UBND cấp Huyện |
||
|
|
|
|
|
CV08 |
Trụ sở UBND cấp Tỉnh |
||
|
|
|
|
|
CV09 |
Trụ sở UBND cấp Xã |
||
|
|
|
|
|
CV10 |
Viện kiểm sát |
||
|
|
ten |
Characterstring |
Có thể nhận giá trị Null |
|
|
||
|
CongTrinhCongNghiep |
GM_Point |
|
|
|
|
|
|
|
|
GM_Surface |
maDoiTuong |
Characterstring |
Bắt buộc |
|
|
|
|
|
|
|
|
CD02 |
Công trình thủy điện |
||
|
|
|
|
|
CD03 |
Cột tháp điện gió |
||
|
|
|
|
|
CD04 |
Cửa hầm lò của mỏ |
||
|
|
|
|
|
CD05 |
Giàn khoan, tháp khai thác |
||
|
|
|
|
|
CD06 |
Kho |
||
|
|
|
|
|
CD07 |
Khu khai thác |
||
|
|
|
|
|
CD08 |
Lò nung |
||
|
|
|
|
|
CD09 |
Nhà máy |
||
|
|
|
|
|
CD11 |
Trạm biến áp |
||
|
|
ten |
Characterstring |
Có thể nhận giá trị Null |
|
|
||
|
23 |
CoSoSanXuat NongLamNghiep |
GM_Surface |
|
|
|
|
|
|
|
maDoiTuong |
Characterstring |
Bắt buộc |
|
|
||
|
|
|
|
|
CB01 |
Cơ sở sản xuất giống cây, con |
||
|
|
|
|
|
CB03 |
Khu nuôi trồng thủy sản |
||
|
|
|
|
|
CB04 |
Lâm trường |
||
|
|
|
|
|
CB05 |
Nông trường |
||
|
|
|
|
|
CB06 |
Ruộng muối |
||
|
|
|
|
|
CB07 |
Trang trại |
||
|
|
ten |
Characterstring |
Có thể nhận giá trị Null |
|
|
||
|
24 |
KhuChucNang DacThu |
GM_Surface |
|
|
|
|
|
|
|
maDoiTuong |
Characterstring |
Bắt buộc |
|
|
||
|
|
|
|
|
CT01 |
Khu chế xuất |
||
|
|
|
|
|
CT02 |
Khu công nghệ cao |
||
|
|
|
|
|
CT03 |
Khu công nghiệp |
||
|
|
|
|
|
CT04 |
Khu du lịch |
||
|
|
|
|
|
CT05 |
Khu kinh tế |
||
|
|
|
|
|
CT06 |
Khu nghiên cứu đào tạo |
||
|
|
|
|
|
CT07 |
Khu thể dục thể thao |
||
|
|
ten |
Characterstring |
Có thể nhận giá trị Null |
|
|
||
|
25 |
CongTrinh CoSoXuLyChatThai |
GM_Surface |
|
|
|
|
|
|
|
maDoiTuong |
Characterstring |
Bắt buộc |
|
|
||
|
|
|
|
|
CO01 |
Bãi chôn lấp rác |
||
|
|
|
|
|
CO02 |
Cơ sở xử lý chất thải nguy hại |
||
|
|
|
|
|
CO03 |
Cơ sở xử lý chất thải rắn |
||
|
|
|
|
|
CO04 |
Cơ sở xử lý nước thải |
||
|
|
|
|
|
CO05 |
Khu xử lý chất thải |
||
|
|
ten |
Characterstring |
Có thể nhận giá trị Null |
|
|
||
|
26 |
CongTrinhAnNinh |
GM_Surface |
|
|
|
|
|
|
GM_Point |
|
|
|
|
|
||
|
|
maDoiTuong |
Characterstring |
Bắt buộc |
|
|
||
|
|
|
|
|
CC02 |
Trụ sở công an |
||
|
|
|
|
|
CC03 |
Trại cải tạo |
||
|
|
|
|
|
CC04 |
Trung tâm phòng cháy chữa cháy |
||
|
|
ten |
Characterstring |
Có thể nhận giá trị Null |
|
|
||
|
27 |
CongTrinh QuocPhong |
GM_Surface |
|
|
|
|
|
|
GM_Point |
|
|
|
|
|
||
|
|
maDoiTuong |
Characterstring |
Bắt buộc |
|
|
||
|
|
|
|
|
CH01 |
Cửa khẩu |
||
|
|
ten |
Characterstring |
Có thể nhận giá trị Null |
|
|
||
|
IV |
Gói dữ liệu DiaHinh (Địa hình) |
||||||
|
1 |
DiaDanhSonVan |
GM_Point |
|
|
|
|
|
|
|
|
|
maDoiTuong |
Characterstring |
Bắt buộc |
DA03 |
|
|
|
danhTuChung |
Short Integer |
Bắt buộc |
|
|
||
|
|
|
|
|
19 |
cánh đồng |
||
|
|
|
|
|
20 |
cao nguyên |
||
|
|
|
|
|
21 |
dãy núi |
||
|
|
|
|
|
22 |
đồng bằng |
||
|
|
|
|
|
23 |
đồi |
||
|
|
|
|
|
25 |
núi |
||
|
|
|
|
|
26 |
thung lũng |
||
|
|
|
|
|
49 |
đỉnh |
||
|
|
|
|
|
54 |
gò |
||
|
|
|
|
|
58 |
khau |
||
|
|
ten |
Characterstring |
Bắt buộc |
|
|
||
|
|
|
|
|
|
|
|
|
|
2 |
DiemDoCao |
GM_Point |
|
|
|
|
|
|
|
maDoiTuong |
Characterstring |
Bắt buộc |
EA01 |
|
||
|
|
doCao |
Real |
Bắt buộc |
|
|
||
|
3 |
DuongBinhDo |
GM_Curve |
|
|
|
|
|
|
|
maDoiTuong |
Characterstring |
Bắt buộc |
EA02 |
|
||
|
|
loaiDuongBinhDo |
Short Interger |
Bắt buộc |
|
|
||
|
|
|
|
|
1 |
Cơ bản |
||
|
|
|
|
|
2 |
Nửa khoảng cao đều |
||
|
|
|
|
|
3 |
Phụ |
||
|
|
|
|
|
4 |
Nháp |
||
|
|
loaiKhoangCaoDeu |
Short Interger |
Bắt buộc |
|
|
||
|
|
|
|
|
3 |
2,0 m |
||
|
|
|
|
|
5 |
5,0 m |
||
|
|
|
|
|
6 |
10 m |
||
|
|
|
|
|
7 |
20 m |
||
|
|
|
|
|
8 |
40 m |
||
|
|
doCao |
Real |
Bắt buộc |
|
|
||
|
4 |
DiaHinhDacBiet TrenDatLien |
GM_Point |
|
|
|
|
|
|
GM_Surface |
|
|
|
|
|
||
|
|
maDoiTuong |
Characterstring |
Bắt buộc |
|
|
||
|
|
|
|
|
EB01 |
Bãi đá trên cạn |
||
|
|
|
|
|
EB02 |
Cửa hang động |
||
|
|
|
|
|
EB03 |
Các loại hố nhân tạo |
||
|
|
|
|
|
EB04 |
Đá độc lập, khối đá, lũy đá |
||
|
|
|
|
|
EB05 |
Địa hình cát |
||
|
|
|
|
|
EB06 |
Gò đống |
||
|
|
|
|
|
EB07 |
Hố, phễu castơ |
||
|
|
|
|
|
EB08 |
Khu vực đào đắp |
||
|
|
|
|
|
EB09 |
Miệng núi lửa |
||
|
|
|
|
|
EB10 |
Vùng núi đá |
||
|
|
ten |
CharacterString |
Có thể nhận giá trị Null |
|
|
||
|
|
tyCaoTySau |
Real |
Có thể nhận giá trị Null |
|
|
||
|
5 |
DuongDacTrung DiaHinhDacTrungTrenD atLien |
GM_Curve |
|
|
|
|
|
|
|
maDoiTuong |
Characterstring |
Bắt buộc |
|
|
||
|
|
|
|
|
EC01 |
Bờ dốc tự nhiên |
||
|
|
|
|
|
EC02 |
Dòng đá |
||
|
|
|
|
|
EC03 |
Địa hình bậc thang |
||
|
|
|
|
|
EC04 |
Địa hình cắt xẻ nhân tạo |
||
|
|
|
|
|
EC05 |
Khe rãnh xói mòn |
||
|
|
|
|
|
EC06 |
Sườn đứt gãy |
||
|
|
|
|
|
EC07 |
Sườn sụt lở |
||
|
|
|
|
|
EC08 |
Vách đứng |
||
|
|
loaiThanhPhan |
Short Integer |
Bắt buộc |
|
|
||
|
|
|
|
|
1 |
Chân |
||
|
|
|
|
|
2 |
Đỉnh |
||
|
|
tyCaoTySau |
Real |
Có thể nhận giá trị Null |
|
|
||
|
|
|
GM_Point |
|
|
|
|
|
|
|
maDoiTuong |
CharacterString |
Bắt buộc |
ED01 |
|
||
|
|
loaiChatDay |
Short Interger |
Bắt buộc |
|
|
||
|
|
|
|
|
1 |
Bùn |
||
|
|
|
|
|
2 |
Cát |
||
|
|
|
|
|
3 |
San hô |
||
|
|
|
|
|
4 |
Đá |
||
|
|
|
|
|
5 |
Bùn, cát |
||
|
|
|
|
|
6 |
Cát, san hô |
||
|
|
|
|
|
7 |
Cát, sỏi |
||
|
|
|
|
|
8 |
Đá, san hô |
||
|
|
|
|
|
9 |
Đá, sỏi |
||
|
|
|
|
|
10 |
Vỏ sò, ốc |
||
|
|
|
|
|
11 |
Loại khác |
||
|
7 |
DiemDoSau |
GM_Point |
|
|
|
|
|
|
|
maDoiTuong |
Characterstring |
Bắt buộc |
ED02 |
|
||
|
|
doSau |
Real |
Bắt buộc |
|
|
||
|
8 |
DuongBinhDoSau |
GM_Curve |
|
|
|
|
|
|
|
maDoiTuong |
CharacterString |
Bắt buộc |
ED03 |
|
||
|
|
loaiDuongBinhDo |
Short Interger |
Bắt buộc |
|
|
||
|
|
|
|
|
1 |
Cơ bản |
||
|
|
|
|
|
2 |
Nửa khoảng cao đều |
||
|
|
|
|
|
3 |
Phụ |
||
|
|
loaiKhoangCaoDeu |
Short Interger |
Bắt buộc |
2 |
2,0 m |
||
|
|
|
|
|
3 |
5,0 m |
||
|
|
|
|
|
4 |
10 m |
||
|
|
|
|
|
5 |
20 m |
||
|
|
|
|
|
6 |
40 m |
||
|
|
doSau |
Real |
Bắt buộc |
|
|
||
|
9 |
DiaHinh DacBietDayBien |
GM_Point |
|
|
|
|
|
|
GM_Curve |
|
|
|
|
|
||
|
GM_Surface |
|
|
|
|
|
||
|
|
maDoiTuong |
CharacterString |
Bắt buộc |
|
|
||
|
|
|
|
|
ED04 |
Khe rãnh máng ngầm |
||
|
|
|
|
|
ED05 |
Núi lửa dưới biển |
||
|
|
|
|
|
ED06 |
Sườn đất ngầm dốc đứng |
||
|
|
MoHinhSoDoCao |
||||||
|
10 |
MoHinhSoDoCaoRaster |
Raster Catalog |
|
|
|
|
|
|
V |
Gói dữ liệu GiaoThong (Giao Thông) |
||||||
|
1 |
DuongBo |
GM_Curve |
maDoiTuong |
CharacterString |
Bắt buộc |
|
|
|
|
|
|
|
GK01 |
Đường chuyên dùng |
||
|
|
|
|
|
GK02 |
Đường đô thị |
||
|
|
|
|
|
GK03 |
Đường huyện |
||
|
|
|
|
|
GK04 |
Đường quốc lộ |
||
|
|
|
|
|
GK05 |
Đường tỉnh |
||
|
|
|
|
|
GK06 |
Đường xã |
||
|
|
loaiDuongBo |
Short interger |
Bắt buộc |
1 |
Đường chính |
||
|
|
|
|
|
2 |
Đường dẫn |
||
|
|
|
|
|
3 |
Đường gom |
||
|
|
|
|
|
4 |
Đường nhánh |
||
|
|
capKyThuat |
Short Integer |
Bắt buộc |
1 |
Cao tốc |
||
|
|
|
|
|
2 |
Cấp khác |
||
|
|
loaiChatLieuTraiMat |
Short Integer |
Bắt buộc |
1 |
Bê tông |
||
|
|
|
|
|
2 |
Nhựa |
||
|
|
|
|
|
3 |
Đá, sỏi |
||
|
|
|
|
|
4 |
Gạch |
||
|
|
|
|
|
5 |
Đất |
||
|
|
|
|
|
6 |
Khác |
||
|
|
loaiHienTrangSuDung |
Short Integer |
Bắt buộc |
1 |
Đang sử dụng |
||
|
|
|
|
|
2 |
Đang xây dựng |
||
|
|
|
|
|
3 |
Không sử dụng |
||
|
|
viTri |
Short Integer |
Bắt buộc |
1 |
Trên mặt đất |
||
|
|
|
|
|
2 |
Trên cao mức 1 |
||
|
|
|
|
|
3 |
Trên cao mức 2 |
||
|
|
|
|
|
4 |
Trên cao mức 3 |
||
|
|
|
|
|
5 |
Trên cao mức 4 |
||
|
|
|
|
|
6 |
Trên cao mức 5 |
||
|
|
|
|
|
7 |
Ngầm mức 1 |
||
|
|
|
|
|
8 |
Ngầm mức 2 |
||
|
|
chieuRong |
Real |
Bắt buộc |
|
|
||
|
|
lienKetGiaoThong |
Short Integer |
Bắt buộc |
1 |
Qua cầu |
||
|
|
|
|
|
2 |
Qua hầm |
||
|
|
|
|
|
3 |
Trên đê |
||
|
|
|
|
|
4 |
Qua ngầm |
||
|
|
|
|
|
5 |
Qua phà đường bộ |
||
|
|
|
|
|
6 |
Qua đò |
||
|
|
|
|
|
7 |
Qua bến lội |
||
|
|
|
|
|
8 |
Qua đập |
||
|
|
|
|
|
9 |
Khác |
||
|
|
tenTuyenGiaoThong XuyenQuocGia |
CharacterString |
Có thể nhận giá trị Null |
|
|
||
|
|
tenQuocLo |
CharacterString |
Có thể nhận giá trị Null |
|
|
||
|
|
tenDuongTinh |
CharacterString |
Có thể nhận giá trị Null |
|
|
||
|
|
tenDuongHuyen |
CharacterString |
Có thể nhận giá trị Null |
|
|
||
|
|
tenDuongXa |
CharacterString |
Có thể nhận giá trị Null |
|
|
||
|
|
tenDuongDoThi |
CharacterString |
Bắt buộc |
|
|
||
|
2 |
CauGiaoThong |
GM_Surface |
maDoiTuong |
Characterstring |
Bắt buộc |
GG05 |
|
|
GM_Curve |
ten |
Characterstring |
Có thể nhận giá trị Null |
|
|
||
|
GM_Point |
loaiCauGiaoThong |
Short Integer |
Bắt buộc |
1 |
Cầu thường |
||
|
|
|
|
|
2 |
Cầu phao |
||
|
|
|
|
|
3 |
Cầu treo |
||
|
|
|
|
|
4 |
Cầu tầng |
||
|
|
|
|
|
5 |
Cầu quay |
||
|
|
|
|
|
6 |
Khác |
||
|
|
chatLieuCau |
Short Integer |
Bắt buộc |
1 |
Bê tông |
||
|
|
|
|
|
2 |
Sắt |
||
|
|
|
|
|
3 |
Gỗ |
||
|
|
taiTrong |
Real |
Có thể nhận giá trị Null |
|
|
||
|
|
chieuDai |
Real |
Bắt buộc |
|
|
||
|
|
chieuRong |
Real |
Bắt buộc |
|
|
||
|
3 |
HamGiaoThong |
GM_Surface |
maDoiTuong |
CharacterString |
Bắt buộc |
GG12 |
|
|
GM_Curve |
ten |
CharacterString |
Có thể nhận giá trị Null |
|
|
||
|
GM_Point |
chieuCao |
Real |
Bắt buộc |
|
|
||
|
|
chieuRong |
Real |
Bắt buộc |
|
|
||
|
|
chieuDai |
Real |
Bắt buộc |
|
|
||
|
4 |
NgamOToQuaDuoc |
GM_Point |
maDoiTuong |
Characterstring |
Bắt buộc |
GG13 |
|
|
GM_Curve |
ten |
Characterstring |
Có thể nhận giá trị Null |
|
|
||
|
GM_Surface |
chieuRong |
Real |
Bắt buộc |
|
|
||
|
|
chieuDai |
Real |
Bắt buộc |
|
|
||
|
|
doSau |
Real |
Bắt buộc |
|
|
||
|
5 |
CongGiaoThong |
GM_Point |
maDoiTuong |
CharacterString |
Bắt buộc |
GG06 |
|
|
|
Tên |
CharacterString |
Có thể nhận giá trị Null |
|
|
||
|
6 |
Deo |
GM_Point |
maDoiTuong |
CharacterString |
Bắt buộc |
GG07 |
|
|
|
Tên |
CharacterString |
Có thể nhận giá trị Null |
|
|
||
|
7 |
CongTrinh GiaoThongDuongBo |
GM_Surface |
maDoiTuong |
CharacterString |
Bắt buộc |
|
|
|
GM_Point |
|
|
|
GG02 |
Bến ôtô |
||
|
|
|
|
|
GG03 |
Bến phà đường bộ |
||
|
|
ten |
CharacterString |
Có thể nhận giá trị Null |
|
|
||
|
8 |
TaLuyDuong GiaoThong |
GM_Curve |
maDoiTuong |
CharacterString |
Bắt buộc |
GG14 |
|
|
|
loaiHinhThai |
Short Integer |
Bắt buộc |
1 |
Đắp cao |
||
|
|
|
|
|
2 |
Xẻ sâu |
||
|
|
loaiTaLuy |
Short Integer |
Bắt buộc |
1 |
Chân |
||
|
|
|
|
|
2 |
Đỉnh |
||
|
|
tyCaoTySau |
Real |
Bắt buộc |
|
|
||
|
9 |
CacDoiTuongMatDuong Bo |
GM_Surface |
maDoiTuong |
CharacterString |
Bắt buộc |
GD05 |
Lòng đường chuyên dùng |
|
|
|
|
|
GD06 |
Lòng đường đô thị |
||
|
|
|
|
|
GD07 |
Lòng đường Huyện |
||
|
|
|
|
|
GD08 |
Lòng đường Quốc lộ |
||
|
|
|
|
|
GD09 |
Lòng đường Tỉnh |
||
|
|
|
|
|
GD10 |
Lòng đường Xã |
||
|
|
capKyThuat |
Short Integer |
Bắt buộc |
1 |
Cao tốc |
||
|
|
|
|
|
2 |
Cấp khác |
||
|
|
loạiDuongBo |
Short Integer |
Bắt buộc |
1 |
Đường chính |
||
|
|
|
|
|
2 |
Đường dẫn |
||
|
|
|
|
|
3 |
Đường gom |
||
|
|
|
|
|
4 |
Đường nhánh |
||
|
10 |
MepDuong |
GM_Curve |
maDoiTuong |
CharacterString |
Bắt buộc |
GE01 |
|
|
|
loaiHienTrangSuDung |
Short Integer |
Bắt buộc |
1 |
Đang sử dụng |
||
|
|
|
|
|
2 |
Đang xây dựng |
||
|
|
|
|
|
3 |
Không sử dụng |
||
|
|
lienKetGiaoThong |
|
|
1 |
Qua cầu |
||
|
|
|
|
|
2 |
Qua hầm |
||
|
|
|
|
|
3 |
Trên đê |
||
|
|
|
|
|
4 |
Qua ngầm |
||
|
|
|
|
|
5 |
Qua phà đường bộ |
||
|
|
|
|
|
6 |
Qua đò |
||
|
|
|
|
|
7 |
Qua bến lội |
||
|
|
|
|
|
8 |
Qua đập |
||
|
|
|
|
|
9 |
Khác |
||
|
11 |
CacDoiTuong DuongBoKhac |
GM_Curve |
maDoiTuong |
Characterstring |
Bắt buộc |
|
|
|
|
|
|
|
GB01 |
Đường bờ vùng, bờ thửa |
||
|
|
|
|
|
GB03 |
Đường mòn |
||
|
12 |
DuongSat |
GM_Curve |
maDoiTuong |
Characterstring |
Bắt buộc |
|
|
|
|
|
|
|
GL01 |
Đường sắt chuyên dùng |
||
|
|
|
|
|
GL02 |
Đường sắt đô thị |
||
|
|
|
|
|
GL03 |
Đường sắt quốc gia |
||
|
|
loaiHienTrangSuDung |
Short Integer |
Bắt buộc |
1 |
Đang sử dụng |
||
|
|
|
|
|
2 |
Đang xây dựng |
||
|
|
|
|
|
3 |
Không sử dụng |
||
|
|
loaiKhoDuongSat |
Short Integer |
Bắt buộc |
1 |
Tiêu chuẩn |
||
|
|
|
|
|
2 |
Hẹp |
||
|
|
|
|
|
3 |
Khác |
||
|
|
viTri |
Short Integer |
Bắt buộc |
1 |
Trên mặt đất |
||
|
|
|
|
|
2 |
Trên cao mức 1 |
||
|
|
|
|
|
3 |
Trên cao mức 2 |
||
|
|
|
|
|
4 |
Trên cao mức 3 |
||
|
|
|
|
|
5 |
Trên cao mức 4 |
||
|
|
|
|
|
6 |
Trên cao mức 5 |
||
|
|
|
|
|
7 |
Ngầm mức 1 |
||
|
|
|
|
|
8 |
Ngầm mức 2 |
||
|
|
lienKetGiaoThong |
Short Integer |
Bắt buộc |
1 |
Qua cầu |
||
|
|
|
|
|
2 |
Qua hầm |
||
|
|
|
|
|
3 |
Trên đê |
||
|
|
|
|
|
4 |
Qua ngầm |
||
|
|
|
|
|
5 |
Qua phà đường bộ |
||
|
|
|
|
|
6 |
Qua đò |
||
|
|
|
|
|
7 |
Qua bến lội |
||
|
|
|
|
|
8 |
Qua đập |
||
|
|
|
|
|
9 |
Khác |
||
|
|
ten |
Characterstring |
Có thể nhận giá trị Null |
|
|
||
|
13 |
CongTrinh GiaoThongDuongSat |
GM_Point |
maDoiTuong |
CharacterString |
Bắt buộc |
|
|
|
GM_Surface |
|
|
|
GH01 |
Ga đường sắt |
||
|
|
|
|
|
GH02 |
Ga tàu điện |
||
|
|
ten |
CharacterString |
Có thể nhận giá trị Null |
|
|
||
|
|
Bai DapTrucThang |
GM_Point |
maDoiTuong |
CharacterString |
|
GN01 |
Bãi đáp trực thăng |
|
GM_Surface |
viTriBaiDap |
Short Integer |
|
1 |
Trên mặt đất |
||
|
|
|
|
|
2 |
Trên nóc nhà |
||
|
|
ten |
|
Có thể nhận giá trị Null |
|
|
||
|
14 |
DuongBang |
GM_Curve |
maDoiTuong |
CharacterString |
Bắt buộc |
GN04 |
|
|
|
|
GM_Surface |
|
|
|
|
|
|
15 |
CangHangKhong |
GM_Surface |
maDoiTuong |
CharacterString |
Bắt buộc |
GN02 |
|
|
GM_Point |
loaiCangHangKhong |
Short Integer |
Bắt buộc |
1 |
Nội địa |
||
|
|
|
|
|
2 |
Quốc tế |
||
|
|
chucNangCang HangKhong |
Short Integer |
Bắt buộc |
1 |
Dân dụng |
||
|
|
|
|
|
2 |
Chung |
||
|
|
|
|
|
3 |
Chuyên dụng |
||
|
|
ten |
CharacterString |
Bắt buộc |
|
|
||
|
16 |
DuongCapTreo |
GM_Curve |
maDoiTuong |
CharacterString |
Bắt buộc |
GO01 |
|
|
|
|
|
ten |
CharacterString |
Có thể nhận giá trị Null |
|
|
|
|
chieuDai |
Real |
Bắt buộc |
|
|
||
|
17 |
GaCapTreo |
GM_Point |
maDoiTuong |
CharacterString |
Bắt buộc |
GO02 |
|
|
|
ten |
CharacterString |
Có thể nhận giá trị Null |
|
|
||
|
18 |
AuTau |
GM_Curve |
maDoiTuong |
CharacterString |
Bắt buộc |
GM01 |
Âu tàu |
|
19 |
BaoHieuHangHaiAIS |
GM_Point |
maDoiTuong |
CharacterString |
Bắt buộc |
GM02 |
Báo hiệu hàng hải AIS |
|
|
ten |
CharacterString |
Có thể nhận giá trị Null |
|
|
||
|
20 |
BenCang |
GM_Surface |
maDoiTuong |
CharacterString |
Bắt buộc |
GM03 |
Bến cảng |
|
GM_Point |
ten |
CharacterString |
Có thể nhận giá trị Null |
|
|
||
|
21 |
BenThuyNoiDia |
GM_Surface |
maDoiTuong |
CharacterString |
Bắt buộc |
GM04 |
Bến thủy nội địa |
|
|
loaiBenThuyNoiDia |
Short Integer |
Bắt buộc |
1 |
Bến hàng hóa |
||
|
GM_Point |
|
|
|
2 |
Bến hành khách |
||
|
|
|
|
|
3 |
Bến tổng hợp |
||
|
|
|
|
|
4 |
Bến khách |
||
|
|
|
|
|
|
ngang sông |
||
|
|
|
|
|
5 |
Bến chuyên dùng |
||
|
|
ten |
CharacterString |
Có thể nhận giá trị Null |
|
|
||
|
22 |
CangBien |
GM_Surface |
maDoiTuong |
CharacterString |
Bắt buộc |
GM06 |
Cảng biển |
|
|
loaiCangBien |
Short Integer |
Bắt buộc |
1 |
Loại I |
||
|
|
|
|
|
2 |
Loại II |
||
|
|
|
|
|
3 |
Loại III |
||
|
|
ten |
CharacterString |
Có thể nhận giá trị Null |
|
|
||
|
23 |
CangThuyNoiDia |
GM_Surface |
maDoiTuong |
CharacterString |
Bắt buộc |
GM07 |
Cảng thủy nội địa |
|
GM_Point |
loaiCangThuyNoiDia |
Short Integer |
Bắt buộc |
1 |
Cảng hàng hóa |
||
|
|
|
|
|
2 |
Cảng hành khách |
||
|
|
|
|
|
3 |
Cảng chuyên dùng |
||
|
|
|
|
|
4 |
Cảng tổng hợp |
||
|
|
capCangThuyNoiDia |
Short Integer |
Bắt buộc |
1 |
Cấp I |
||
|
|
|
|
|
2 |
Cấp II |
||
|
|
|
|
|
3 |
Cấp III |
||
|
|
ten |
Characterstring |
Có thể nhận giá trị Null |
|
|
||
|
24 |
CauTau |
GM_Curve |
maDoiTuong |
Characterstring |
Bắt buộc |
GM08 |
Cầu tàu |
|
|
loaiCauTau |
Short Integer |
Bắt buộc |
1 |
Kết cấu cố định |
||
|
|
|
|
|
2 |
Kết cấu nổi |
||
|
25 |
BaoHieuDanLuong HangHaiDuongThuy |
GM_Point |
maDoiTuong |
CharacterString |
Bắt buộc |
|
|
|
|
|
|
|
GA01 |
Chập tiêu |
||
|
|
|
|
|
GA02 |
Đăng tiêu |
||
|
|
|
|
|
GA03 |
Phao báo hiệu |
||
|
|
|
|
|
GA04 |
Tiêu báo hiệu |
||
|
|
coDen |
Short interger |
Bắt buộc |
1 |
Có đèn |
||
|
|
|
|
|
2 |
Không có đèn |
||
|
|
huongBaoHieu |
Short interger |
Bắt buộc |
1 |
Trái |
||
|
|
|
|
|
2 |
Phải |
||
|
|
|
|
|
3 |
Chuyển hướng trái |
||
|
|
|
|
|
4 |
Chuyển hướng phải |
||
|
|
|
|
|
5 |
Khác |
||
|
|
hinhDang |
Short interger |
Bắt buộc |
1 |
Hình tháp |
||
|
|
|
|
|
2 |
Hình trụ |
||
|
|
|
|
|
3 |
Hình cầu |
||
|
|
|
|
|
4 |
Hình cột |
||
|
|
|
|
|
5 |
Hình trục quay |
||
|
|
|
|
|
6 |
Hình thùng |
||
|
|
|
|
|
7 |
Hình tháp lưới |
||
|
|
|
|
|
8 |
Hình khác |
||
|
|
|
|
|
9 |
Không xác định |
||
|
|
mauSac |
Short interger |
Bắt buộc |
1 |
Trắng |
||
|
|
|
|
|
2 |
Đen |
||
|
|
|
|
|
3 |
Đỏ |
||
|
|
|
|
|
4 |
Xanh lá cây |
||
|
|
|
|
|
5 |
Xanh da trời |
||
|
|
|
|
|
6 |
Vàng |
||
|
|
|
|
|
7 |
Xám |
||
|
|
|
|
|
8 |
Nâu |
||
|
|
|
|
|
9 |
Hổ phách |
||
|
|
|
|
|
10 |
Tím |
||
|
|
|
|
|
11 |
Cam |
||
|
|
|
|
|
12 |
Đỏ tươi |
||
|
|
|
|
|
13 |
Hồng |
||
|
|
|
|
|
14 |
Đỏ, xanh, đỏ |
||
|
|
|
|
|
15 |
Xanh, đỏ, xanh |
||
|
|
|
|
|
16 |
Đỏ, xanh, trắng |
||
|
|
|
|
|
17 |
Đỏ trắng |
||
|
|
|
|
|
18 |
Không xác định |
||
|
|
phoiHopMauSac |
Short interger |
Bắt buộc |
1 |
Kẻ ngang |
||
|
|
|
|
|
2 |
Kẻ dọc |
||
|
|
|
|
|
3 |
Kẻ chéo |
||
|
|
|
|
|
4 |
Kẻ ô vuông |
||
|
|
|
|
|
5 |
Kẻ không rõ hướng |
||
|
|
|
|
|
6 |
Kẻ viền |
||
|
|
|
|
|
7 |
Không xác định |
||
|
26 |
CacDoiTuong HangHaiHaiVan |
GM_Surface |
maDoiTuong |
Characterstring |
Bắt buộc |
|
|
|
GM_Point |
|
|
|
|
|
||
|
GM_Curve |
|
|
|
GC01 |
Cảng dầu khí ngoài khơi |
||
|
|
|
|
|
GC02 |
Cọc buộc tàu thuyền |
||
|
|
|
|
|
GC03 |
Đăng, chắn đánh bắt cá ổn định |
||
|
|
|
|
|
GC04 |
Đèn biển |
||
|
|
|
|
|
GC05 |
Khu neo đậu |
||
|
|
|
|
|
GC06 |
Khu tránh bão |
||
|
|
|
|
|
GC07 |
Khu vực an toàn viện trợ hàng hải |
||
|
|
|
|
|
GC08 |
Khu vực bảo tồn thiên nhiên trên biển |
||
|
|
|
|
|
GC09 |
Khu vực đánh cá |
||
|
|
|
|
|
GC10 |
Khu vực đợi hoa tiêu |
||
|
|
|
|
|
GC11 |
Khu vực nạo vét |
||
|
|
|
|
|
GC12 |
Khu vực nghiên cứu, khảo sát |
||
|
|
|
|
|
GC13 |
Khu vực nguy hiểm |
||
|
|
|
|
|
GC14 |
Khu vực quản lý cảng |
||
|
|
|
|
|
GC15 |
Khu vực quân sự |
||
|
|
|
|
|
GC16 |
Khu vực trung chuyển hàng hóa |
||
|
|
|
|
|
GC17 |
Khu vực vùng nước an toàn |
||
|
|
|
|
|
GC18 |
Khu vực xác tàu lịch sử |
||
|
|
|
|
|
GC19 |
Lồng bè nuôi trồng thủy hải sản |
||
|
|
|
|
|
GC20 |
Nhà giàn |
||
|
|
|
|
|
GC21 |
Nhà trên biển |
||
|
|
|
|
|
GC22 |
Trạm cứu nạn |
||
|
|
|
|
|
GC23 |
Trạm nghiệm triều |
||
|
|
|
|
|
GC25 |
Vùng cấm |
||
|
|
|
|
|
GC26 |
Xác tàu đắm |
||
|
|
ten |
CharacterString |
Có thể nhận giá trị Null |
|
|
||
|
VI |
Gói dữ liệu PhuBeMat (Phủ Bề Mặt) |
||||||
|
1 |
RanhGioiPhuBeMat |
GM_Curve |
|
|
|
|
|
|
TP Edge |
|
|
|
|
|
||
|
|
maDoiTuong |
CharacterString |
Bắt buộc |
HG01 |
Ranh giới phủ bề mặt |
||
|
|
loaiRanhGioi PhuBeMat |
Short Interger |
Bắt buộc |
|
|
||
|
|
|
|
|
1 |
Thực vật |
||
|
|
|
|
|
2 |
Khác |
||
|
|
|
|
|
3 |
Ranh giới khu bảo tồn thiên nhiên |
||
|
2 |
Rung |
GM_Surface |
|
|
|
|
|
|
|
maDoiTuong |
CharacterString |
Bắt buộc |
|
|
||
|
|
|
|
|
HH01 |
Rừng trồng |
||
|
|
|
|
|
HH02 |
Rừng tự nhiên |
||
|
|
loaiCayRung |
Short Interger |
Bắt buộc |
|
|
||
|
|
|
|
|
1 |
Cây lá rộng |
||
|
|
|
|
|
2 |
Cây lá kim |
||
|
|
|
|
|
3 |
Cây hỗn hợp |
||
|
|
|
|
|
4 |
Cây tre nứa |
||
|
|
|
|
|
5 |
Cây cau dừa |
||
|
|
|
|
|
6 |
Cây ưa mặn chua phèn |
||
|
|
ten |
Characterstring |
Có thể nhận giá trị Null |
|
|
||
|
|
doTanChe |
Short Interger |
Bắt buộc |
|
|
||
|
|
|
|
|
1 |
Độ tàn che từ 0,3 trở lên |
||
|
|
|
|
|
2 |
Độ tàn che dưới 0,3 |
||
|
3 |
PhuThucVatKhac |
GM_Surface |
|
|
|
|
|
|
|
maDoiTuong |
CharacterString |
Bắt buộc |
|
|
||
|
|
|
|
|
HE01 |
Cây bụi |
||
|
|
|
|
|
HE02 |
Cây bụi ưa mặn, chua phèn |
||
|
4 |
CayHangNam |
GM_Surface |
|
|
|
|
|
|
|
maDoiTuong |
CharacterString |
Bắt buộc |
HB01 |
|
||
|
|
loaiCayTrong |
Short Interger |
Bắt buộc |
|
|
||
|
|
|
|
|
1 |
Cây lúa |
||
|
|
|
|
|
2 |
Cây lương thực khác |
||
|
|
|
|
|
3 |
Cây mía |
||
|
|
|
|
|
4 |
Cây thuốc lá, thuốc lào, |
||
|
|
|
|
|
5 |
Cây lấy sợi |
||
|
|
|
|
|
6 |
Rau, cây gia vị |
||
|
|
|
|
|
7 |
Hoa, cây cảnh |
||
|
|
|
|
|
8 |
Sen, ấu, súng, niễng |
||
|
|
|
|
|
9 |
Cây hàng năm khác |
||
|
|
ten |
CharacterString |
Có thể nhận giá trị Null |
|
|
||
|
5 |
CayLauNam |
GM_Surface |
|
|
|
|
|
|
|
maDoiTuong |
CharacterString |
Bắt buộc |
HB02 |
Cây lâu năm |
||
|
|
loaiCayTrong |
Short Interger |
Bắt buộc |
|
|
||
|
|
|
|
|
10 |
Cây ăn quả |
||
|
|
|
|
|
11 |
Cây dừa cọ |
||
|
|
|
|
|
12 |
Cây công nghiệp |
||
|
|
|
|
|
13 |
Cây dược liệu |
||
|
|
|
|
|
14 |
Cây bóng mát, cây cảnh quan,... |
||
|
|
|
|
|
15 |
Cây lâu năm khác |
||
|
|
ten |
CharacterString |
Có thể nhận giá trị Null |
|
|
||
|
6 |
BeMatCongTrinh |
GM_Surface |
|
|
|
|
|
|
|
maDoiTuong |
CharacterString |
Bắt buộc |
HA01 |
Bề mặt công trình |
||
|
|
thucVat |
Short Interger |
Bắt buộc |
|
|
||
|
|
|
|
|
1 |
Có thực vật che phủ |
||
|
|
|
|
|
2 |
Không có thực vật che phủ |
||
|
7 |
BeMatKhuDanCu |
GM_Surface |
|
|
|
|
|
|
|
maDoiTuong |
CharacterString |
Bắt buộc |
HA02 |
|
||
|
|
thucVat |
Short Interger |
Bắt buộc |
|
|
||
|
|
|
|
|
1 |
Có thực vật che phủ |
||
|
|
|
|
|
2 |
Không có thực vật che phủ |
||
|
8 |
DatTrong |
GM_Surface |
|
|
|
|
|
|
|
maDoiTuong |
Characterstring |
Bắt buộc |
HC01 |
Đất trống |
||
|
|
ten |
Characterstring |
Bắt buộc |
|
|
||
|
9 |
NuocMat |
GM_Surface |
maDoiTuong |
Characterstring |
Bắt buộc |
HD01 |
Nước mặt |
|
10 |
ThucVatDayBien |
GM_Surface |
|
|
|
|
|
|
|
maDoiTuong |
Characterstring |
Bắt buộc |
|
|
||
|
|
|
|
|
HK01 |
Cỏ biển |
||
|
|
|
|
|
HK02 |
Rong, tảo |
||
|
|
|
|
|
HK03 |
Thực vật khác |
||
|
VII |
Gói Dữ liệu ThuyVan (Thủy Văn) |
||||||
|
1 |
BienDao |
GM_Surface |
maDoiTuong |
Characterstring |
Bắt buộc |
|
|
|
GM_Point |
|
|
|
|
|
||
|
|
|
|
|
KA01 |
Biên |
||
|
|
|
|
|
KA02 |
Đảo, quần đảo |
||
|
|
|
|
|
KA03 |
Phá |
||
|
|
|
|
|
KA04 |
Vịnh, vũng |
||
|
|
ten |
Characterstring |
Có thể nhận giá trị Null |
|
|
||
|
|
|
GM_Surface |
maDoiTuong |
Characterstring |
Bắt buộc |
KB01 |
|
|
GM_Point |
ten |
Characterstring |
Có thể nhận giá |
|
|
||
|
|
|
|
trị Null |
|
|
||
|
|
loaiBaiBoi |
Short Integer |
|
1 |
Cát |
||
|
|
|
|
|
2 |
Bùn |
||
|
|
|
|
|
3 |
Loại khác |
||
|
|
trangThaiXuatLo |
Short Integer |
Bắt buộc |
1 |
Chìm |
||
|
|
|
|
|
2 |
Nổi |
||
|
|
|
|
|
3 |
Lúc nổi, lúc chìm |
||
|
|
|
|
|
4 |
Không xác định |
||
|
3 |
DamLay |
GM_Surface |
maDoiTuong |
CharacterString |
Bắt buộc |
KB02 |
Đầm lầy |
|
|
ten |
CharacterString |
Có thể nhận giá trị Null |
|
|
||
|
4 |
BaiDaDuoiNuoc |
GM_Surface |
maDoiTuong |
CharacterString |
Bắt buộc |
|
|
|
GM_Point |
|
|
|
|
|
||
|
|
|
|
|
KC01 |
Bãi đá dưới nước |
||
|
|
|
|
|
KC02 |
Đá trên biển |
||
|
|
|
|
|
KC03 |
San hô |
||
|
|
ten |
CharacterString |
Có thể nhận giá trị Null |
|
|
||
|
|
trangThaiXuatLo |
Short Integer |
Bắt buộc |
1 |
Chìm |
||
|
|
|
|
|
2 |
Nổi |
||
|
|
|
|
|
3 |
Lúc nổi, lúc chìm |
||
|
|
|
|
|
4 |
Không xác định |
||
|
5 |
Ghenh |
GM_Curve |
maDoiTuong |
CharacterString |
Bắt buộc |
KD01 |
Ghềnh |
|
GM_Point |
ten |
CharacterString |
Có thể nhận giá trị Null |
|
|
||
|
6 |
Thac |
GM_Curve |
maDoiTuong |
CharacterString |
Bắt buộc |
KD02 |
Thác |
|
GM_Point |
ten |
CharacterString |
Có thể nhận giá trị Null |
|
|
||
|
|
chieuCao |
Real |
Bắt buộc |
|
|
||
|
7 |
NguonNuoc |
GM_Point |
maDoiTuong |
CharacterString |
Bắt buộc |
|
|
|
|
doiTuongNguonNuoc |
CharacterString |
Bắt buộc |
KM01 |
Giếng nước |
||
|
|
|
|
|
KM02 |
Mạch nước |
||
|
|
ten |
CharacterString |
Có thể nhận giá trị Null |
|
|
||
|
|
loaiNguonNuoc |
Short Integer |
Bắt buộc |
1 |
Khoáng |
||
|
|
|
|
|
2 |
Nóng |
||
|
|
|
|
|
3 |
Thường |
||
|
8 |
MangDongChay |
GM_Curve |
maDoiTuong |
CharacterString |
Bắt buộc |
KK01 |
|
|
|
loaiDongChay |
Short Integer |
Bắt buộc |
1 |
Sông suối |
||
|
|
|
|
|
2 |
Mặt nước tĩnh |
||
|
|
|
|
|
3 |
Kênh mương |
||
|
|
ten |
CharacterString |
Có thể nhận giá trị Null |
|
|
||
|
|
chieuRong |
Real |
Bắt buộc |
|
|
||
|
|
capHangDongChay |
Short Integer |
Bắt buộc |
1 |
Chính |
||
|
|
|
|
|
2 |
Cấp I |
||
|
|
|
|
|
3 |
Cấp II |
||
|
|
|
|
|
4 |
Cấp III |
||
|
|
|
|
|
5 |
Cấp IV |
||
|
|
|
|
|
6 |
Cấp V |
||
|
|
|
|
|
7 |
Cấp VI |
||
|
|
|
|
|
8 |
Khác |
||
|
|
loaiTrangThaiNuocM at |
Short Integer |
Bắt buộc |
1 |
Thường xuyên |
||
|
|
|
|
|
2 |
Theo mùa |
||
|
9 |
Điemdo CaoMucNuoc |
GM_Point |
|
|
|
|
|
|
|
maDoiTuong |
CharacterString |
Bắt buộc |
KE01 |
Điểm độ cao mực nước |
||
|
|
doCao |
Real |
Bắt buộc |
|
|
||
|
10 |
DiemSongSuoi MatTich |
GM_Point |
maDoiTuong |
CharacterString |
Bắt buộc |
KE02 |
Điểm sông suối mất tích |
|
11 |
DuongBoNuoc |
GM_Curve |
maDoiTuong |
CharacterString |
Bắt buộc |
KE03 |
Đường bờ nước |
|
|
loaiTrangThai DuongBoNuoc |
Short Integer |
Bắt buộc |
1 |
Rõ ràng |
||
|
|
|
|
|
2 |
Khó xác định |
||
|
|
|
|
|
3 |
Đường bờ sông suối có nước theo mùa |
||
|
|
loaiDuongBoNuoc |
Short Integer |
Bắt buộc |
1 |
Ao, hồ, đầm |
||
|
|
|
|
|
2 |
Phá |
||
|
|
|
|
|
3 |
Kênh, mương |
||
|
|
|
|
|
4 |
Hồ chứa |
||
|
|
|
|
|
5 |
Sông, suối |
||
|
|
|
|
|
6 |
Biển |
||
|
12 |
DuongMepNuoc |
GM_Curve |
maDoiTuong |
CharacterString |
Bắt buộc |
KE05 |
Đường mép nước |
|
|
loaiDuongMepNuoc |
Short Integer |
Bắt buộc |
1 |
Ao, hồ, đầm |
||
|
|
|
|
|
2 |
Phá |
||
|
|
|
|
|
3 |
Kênh, mương |
||
|
|
|
|
|
4 |
Hồ chứa |
||
|
|
|
|
|
5 |
Sông, suối |
||
|
|
|
|
|
6 |
Biển |
||
|
|
|
|
|
7 |
Triều kiệt |
||
|
13 |
RanhGioi NuocMatQuyUoc |
GM_Curve |
maDoiTuong |
CharacterString |
Bắt buộc |
KE06 |
Ranh giới nước mặt quy ước |
|
|
loaiRanhGioi NuocMatQuyUoc |
Short Integer |
Bắt buộc |
1 |
Phân chia loại nước mặt |
||
|
|
|
|
|
2 |
Khép vùng nước mặt |
||
|
14 |
MatNuocSongSuoi |
GM_Surface |
maDoiTuong |
CharacterString |
Bắt buộc |
KL01 |
Mặt nước sông suối |
|
|
loaiTrang ThaiNuocMat |
Short Integer |
Bắt buộc |
1 |
Thường xuyên |
||
|
|
|
|
|
2 |
Theo mùa |
||
|
15 |
MatNuoc |
GM_Surface |
maDoiTuong |
CharacterString |
Bắt buộc |
|
Mặt nước |
|
|
doiTuong MatNuoc |
Short Integer |
Bắt buộc |
|
|
||
|
|
|
|
|
KL02 |
Ao, hồ, đầm |
||
|
|
|
|
|
KL03 |
Hồ chứa |
||
|
|
ten |
CharacterString |
Có thể nhận giá trị Null |
|
|
||
|
16 |
BoKeBoCap |
GM_Curve |
maDoiTuong |
CharacterString |
Bắt buộc |
KG01 |
Bờ kè, bờ cạp |
|
|
ten |
CharacterString |
Có thể nhận giá trị Null |
|
|
||
|
|
chatLieuKe |
Short Integer |
Bắt buộc |
1 |
Bê tông |
||
|
|
|
|
|
2 |
Đá sỏi |
||
|
|
|
|
|
3 |
Khác |
||
|
17 |
CongThuyLoi |
GM_Curve |
maDoiTuong |
CharacterString |
Bắt buộc |
KG02 |
Cống thủy lợi |
|
GM_Point |
ten |
CharacterString |
Có thể nhận giá trị Null |
|
|
||
|
|
loaiCong |
Short interger |
Bắt buộc |
1 |
Có thiết bị |
||
|
|
|
|
|
2 |
Không có thiết bị |
||
|
|
|
|
|
3 |
Cống dưới đập |
||
|
18 |
Dap |
GM_Curve |
maDoiTuong |
CharacterString |
Bắt buộc |
KG03 |
Đập |
|
|
ten |
CharacterString |
Có thể nhận giá trị Null |
|
|
||
|
|
loaiDap |
Short Integer |
Bắt buộc |
1 |
Chăn sóng |
||
|
|
|
|
|
2 |
Dâng |
||
|
|
|
|
|
3 |
Tràn |
||
|
18 |
De |
GM_Surface |
maDoiTuong |
CharacterString |
Bắt buộc |
KG04 |
Đê |
|
GM_Curve |
ten |
CharacterString |
Có thể nhận giá trị Null |
|
|
||
|
|
loaiDe |
Short Integer |
Bắt buộc |
|
|
||
|
|
|
|
|
1 |
Đê bao |
||
|
|
|
|
|
2 |
Đê biển |
||
|
|
|
|
|
3 |
Đê bối |
||
|
|
|
|
|
4 |
Đê chuyên dụng |
||
|
|
|
|
|
5 |
Đê sông |
||
|
19 |
KenhMuong |
GM_Surface |
maDoiTuong |
CharacterString |
Bắt buộc |
KG05 |
|
|
GM_Curve |
ten |
CharacterString |
Có thể nhận giá trị Null |
|
|
||
|
|
loaiHienTrangSuDung |
Short Integer |
Bắt buộc |
1 |
Đang sử dụng |
||
|
|
|
|
|
2 |
Đang xây dựng |
||
|
|
|
|
|
3 |
Không sử dụng |
||
|
|
chieuRong |
Real |
Bắt buộc |
|
|
||
|
20 |
MangDanNuoc |
GM_Curve |
maDoiTuong |
CharacterString |
Bắt buộc |
KG06 |
Máng dẫn nước |
|
|
loaiMangDanNuoc |
Short Interger |
|
1 |
Mặt đất |
||
|
|
|
|
|
2 |
Nổi |
||
|
21 |
DiaDanhBienDao |
GM_Point |
maDoiTuong |
Characterstring |
Bắt buộc |
DA01 |
Địa danh biển đảo |
|
|
danhTuChung |
Short interger |
Bắt buộc |
14 |
cửa |
||
|
|
|
|
|
15 |
bán đảo |
||
|
|
|
|
|
16 |
quần đảo |
||
|
|
|
|
|
17 |
vịnh |
||
|
|
|
|
|
18 |
vũng |
||
|
|
|
|
|
24 |
mũi đất |
||
|
|
|
|
|
43 |
vụng |
||
|
|
|
|
|
44 |
eo |
||
|
|
|
|
|
45 |
lạch |
||
|
|
|
|
|
46 |
luồng |
||
|
|
|
|
|
47 |
mỏm |
||
|
|
|
|
|
48 |
cù lao |
||
|
|
|
|
|
50 |
hòn |
||
|
|
|
|
|
52 |
gành |
||
|
|
|
|
|
53 |
ghềnh |
||
|
|
ten |
CharacterString |
Bắt buộc |
|
|
||
(Quy định)
Thu nhận dữ liệu nền địa lý quốc gia tỷ lệ 1:50.000, 1:100.000
B.1. Thu nhận các thuộc tính cơ sở của tất cả các đối tượng địa lý trong cơ sở dữ liệu nền địa lý quốc gia tỷ lệ 1:50.000, 1:100.000
B.1.1. Mã nhận dạng
Mã nhận dạng được thiết lập ở bước cuối cùng sau khi dữ liệu nền địa lý quốc gia tỷ lệ 1:50.000, 1:100.000 được chuẩn hóa, hoàn thiện.
B.1.2. Phiên bản
Thu nhận số phiên bản theo kiểu số nguyên. Phiên bản đầu tiên là “1”. Phiên bản sau lấy số liền sau số phiên bản hiện tại.
B.1.3. Ngày phiên bản
Là ngày đối tượng địa lý đã được thay đổi trong cơ sở dữ liệu và trở thành phiên bản hiện tại (Ngày ký ban hành). Ngày này không liên quan đến ngày đối tượng địa lý thay đổi ở thực địa.
B.2. BienGioiDiaGioi
|
Kiểu đối tượng |
Mã đối tượng |
Thu nhận |
|
|
1:50.000 |
1:100.000 |
||
|
Đường biên giới quốc gia trên đất liền |
AC01 |
Đường biên giới quốc gia trên đất liền thu nhận từ nguồn cơ sở dữ liệu biên giới quốc gia trên đất liền, trường hợp chưa có cơ sở dữ liệu biên giới quốc gia trên đất liền thì chuyển vẽ từ các văn kiện, tài liệu, bản đồ biên giới do cơ quan có thẩm quyền cung cấp. |
|
|
Mốc quốc giới |
AC02 |
Mốc quốc giới được thu nhận cùng với đường biên giới quốc gia trên đất liền theo nguyên tắc thu nhận của đường biên giới quốc gia trên đất liền. Giá trị thuộc tính tọa độ điểm mốc quốc giới nhập chính xác theo tài liệu được cung cấp. |
|
|
Địa phận hành chính trên đất liền |
|
||
|
Địa phận hành chính cấp huyện |
AD01 |
Đối tượng dạng vùng mô tả hình dạng của đơn vị hành chính các cấp được tạo bởi đường địa giới tương ứng. Số liệu diện tích theo số liệu kiểm kê đất đai công bố kỳ gần nhất hoặc theo Nghị định của Chính phủ trong trường hợp có thay đổi địa giới hành chính (chia tách, sát nhập, thành lập mới). Mã đơn vị hành chính cấp tương ứng theo quy định của cơ quan nhà nước có thẩm quyền. Đối tượng được tạo bởi quan hệ Topology giữa các đoạn địa giới cùng cấp. Không thu nhận địa phận hành chính cấp xã đối với tỷ lệ 1:100.000. |
|
|
Địa phận hành chính cấp tỉnh |
AD02 |
||
|
Địa phận hành chính cấp xã |
AD03 |
||
|
Đường địa giới hành chính |
|
||
|
Đường địa giới hành chính cấp huyện |
AD04 |
Đường địa giới hành chính các cấp thu nhận từ nguồn cơ sở dữ liệu địa giới hành chính do cơ quan có thẩm quyền cung cấp. Khu vực chưa có cơ sở dữ liệu địa giới hành chính thì chuyển vẽ đường địa giới hành chính các cấp theo bộ hồ sơ địa giới hành chính do cơ quan có thẩm quyền cung cấp. Trong mọi trường hợp, đường địa giới phải được cập nhật theo hiện trạng pháp lý của chính quyền địa phương tại thời điểm thi công. Không thu nhận đường địa giới hành chính cấp xã đối với tỷ lệ 1:100.000 |
|
|
Đường địa giới hành chính cấp tỉnh |
AD05 |
||
|
Đường địa giới hành chính cấp xã. |
AD06 |
||
|
Cột mốc điểm cơ sở |
AB01 |
Thu nhận từ nguồn dữ liệu, tư liệu do Nhà nước Cộng hòa xã hội chủ nghĩa Việt Nam công bố mới nhất. |
|
|
Điểm cơ sở |
AB02 |
Thu nhận từ nguồn dữ liệu, tư liệu do Nhà nước Cộng hòa xã hội chủ nghĩa Việt Nam công bố mới nhất. |
|
|
Đường cơ sở |
AB04 |
Thu nhận từ nguồn dữ liệu, tư liệu do Nhà nước Cộng hòa xã hội chủ nghĩa Việt Nam công bố mới nhất. |
|
|
Vùng biển |
|
||
|
Lãnh hải |
AB07 |
Thông tin từ nguồn dữ liệu, tư liệu do Nhà nước Cộng hòa xã hội chủ nghĩa Việt Nam công bố mới nhất. |
|
|
Vùng nội thủy |
AB11 |
||
|
Vùng nước lịch sử |
AB12 |
||
|
Vùng tiếp giáp lãnh hải |
AB13 |
||
|
Địa phận hành chính trên biển |
|
||
|
Địa phận hành chính cấp huyện trên biển |
AE01 |
Đối tượng dạng vùng mô tả hình dạng của đơn vị hành chính các cấp được tạo bởi đường ranh giới hành chính trên biển tương ứng. Mã đơn vị hành chính cấp tương ứng theo quy định của cơ quan nhà nước có thẩm quyền. Đối tượng được tạo bởi quan hệ Topology giữa các đoạn ranh giới hành chính trên biển cùng cấp. Không thu nhận địa phận hành chính cấp xã trên biển đối với tỷ lệ 1:100.000. |
|
|
Địa phận hành chính cấp tỉnh trên biển |
AE02 |
||
|
Địa phận hành chính cấp xã trên biển |
AE03 |
||
|
Đường ranh giới hành chính trên biển |
|
||
|
Đường ranh giới hành chính cấp huyện trên biển |
AE04 |
Các đối tượng đường ranh giới hành chính trên biển phải được chuyển vẽ từ các tài liệu, bản đồ, hồ sơ phân định ranh giới hành chính trên biển do cơ quan có thẩm quyền cung cấp. Không thu nhận đường ranh giới hành chính cấp xã trên biển đối với tỷ lệ 1:100.000. |
|
|
Đường ranh giới hành chính cấp tỉnh trên biển |
AE05 |
||
|
Đường ranh giới hành chính cấp xã trên biển |
AE06 |
||
B.3. CoSoDoDac
|
Kiểu đối tượng: |
Mã đối tượng |
Thu nhận |
|
|
1:50.000 |
1:100.000 |
||
|
Điểm gốc đo đạc quốc gia |
|
Thu nhận từ số liệu do các cơ quan có thẩm quyền cung cấp theo yêu cầu của công tác đo đạc trong phạm vi khu vực xây dựng dữ liệu địa lý. |
|
|
Điểm gốc độ cao quốc gia |
BA01 |
||
|
Điểm gốc tọa độ quốc gia |
BA02 |
||
|
Điểm gốc trọng lực quốc gia |
BA03 |
||
|
Điểm đo đạc quốc gia |
|
Thu nhận từ số liệu do các cơ quan có thẩm quyền cung cấp theo yêu cầu của công tác đo đạc trong phạm vi khu vực xây dựng dữ liệu địa lý. |
|
|
Điểm độ cao quốc gia |
BC01 |
||
|
Điểm toạ độ quốc gia |
BC02 |
||
|
Điểm tọa độ và độ cao quốc gia |
BC03 |
||
|
Điểm trọng lực quốc gia |
BC04 |
||
|
Trạm định vị vệ tinh quốc gia |
|
Thu nhận từ số liệu do các cơ quan có thẩm quyền cung cấp theo yêu cầu của công tác đo đạc trong phạm vi khu vực xây dựng dữ liệu địa lý. |
|
|
Trạm định vị vệ tinh quốc gia |
BD02 |
||
B.4. DanCu
|
Kiểu đối tượng |
Mã đối tượng |
Thu nhận |
|||
|
1:50.000 |
1:100.000 |
||||
|
Khối nhà |
CA01 |
- Thu nhận gộp các nhà sát nhau dọc theo đường giao thông hoặc các dãy nhà tập thể, nhà làm việc, nhà kho,... - Thu nhận các nhà liền tường tại các khu dân cư tập trung đông đúc, khoảng cách giữa các nhà không đủ 15 m đối với tỷ lệ 1:50.000 và không đủ 30 m đối với tỷ lệ 1:100.000; không thu nhận khối nhà trong phạm vi Khu phố. |
|||
|
Khu Dân cư |
CA02 |
- Thu nhận đường bao đồ hình các khu dân cư theo ranh giới các đối tượng giao thông, thủy văn, ranh giới thực vật bên ngoài khu dân cư có diện tích từ 10.000 m2 trở lên đối với tỷ lệ 1:50.000 và 40.000 m2 trở lên đối với tỷ lệ 1:100.000. - Phân loại khu dân cư đô thị và khu dân cư nông thôn theo quy định. - Không thu nhận đồ hình khu dân cư đối với khu vực nhà rải rác trên nương rẫy, rải rác dọc hai bên đường giao thông, rải rác hai bên kênh rạch, sông suối; những khu vực này thu nhận thực phủ theo phân loại của gói dữ liệu Phủ bề mặt. - Những khu vực dân cư phân bố tập trung hai bên đường giao thông, tập trung dọc theo kênh rạch, sông suối thu nhận đồ hình dân cư khái quát để phản ánh đúng hiện trạng phân bố dân cư. |
|||
|
Khu phố |
CA03 |
- Chỉ thu nhận các khu phố thuộc phạm vi nội thành, nội thị (phường, thị trấn). Đồ hình khu phố thu nhận khi có ít nhất hai cạnh là đường phố bao xung quanh. - Trong phạm vi của khu phố, phân tách để thu nhận các khoảng đất trống, công viên, các công trình, các khu chức năng,... có có diện tích từ 10.000 m2 trở lên đối với tỷ lệ 1:50.000 và 40.000 m2 trở lên đối với tỷ lệ 1:100.000. - Đối với các đô thị trực thuộc trung ương, chọn lọc thu nhận các nhà kiểu GM_Surface có chiều cao từ 17 tầng trở lên, đối với các đô thị khác, thu nhận các nhà kiểu GM_Surface có chiều cao từ 8 tầng trở lên trong phạm vi khu phố. Cho phép nhà kiểu GM_Surface chồng xếp lên trên khu phố. |
|||
|
Nhà |
CA04 |
Thu nhận nhà kiểu GM_Surface khi chiều rộng từ 30 m trở lên và chiều dài từ 60 m trở lên. Đối với những nhà có chiều dài từ 120 m và chiều rộng nhỏ hơn 30 m được phép tăng chiều rộng lên 30 m để thu nhận dạng GM_surface. Những nhà lớn trong khu phố đủ chỉ tiêu thu nhận dạng GM_Surface phải thu nhận đầy đủ. Chỉ thu nhận các nhà kiểu GM_Point cho các nhà kiên cố, tiêu biểu, có ý nghĩa tạo đồ hình chung cho khu dân cư, nhà trong các công trình xây dựng, cơ sở sản xuất, nhà chung cư. Các nhà rải rác trên nương rẫy, rải rác dọc theo đường giao thông, rải rác dọc kênh mương, sông suối và ở các khu vực nuôi trồng thủy sản chỉ thu nhận các nhà kiểu GM_Point (chấp nhận nhà độc lập nằm trên mặt nước nuôi trồng thủy sản). |
Thu nhận nhà kiểu GM_Surface khi chiều rộng từ 60 m trở lên và chiều dài từ 120 m trở lên. Đối với những nhà có chiều dài từ 240 m và chiều rộng nhỏ hơn 60 m được phép tăng chiều rộng lên 60 m để thu nhận dạng GM_surface. Những nhà lớn trong khu phố đủ chỉ tiêu thu nhận dạng GM_Surface phải thu nhận đầy đủ. Chỉ thu nhận các nhà kiểu GM_Point cho các nhà kiên cố, tiêu biểu, có ý nghĩa tạo đồ hình chung cho khu dân cư, nhà trong các công trình xây dựng, cơ sở sản xuất, nhà chung cư. Các nhà rải rác trên nương rẫy, rải rác dọc theo đường giao thông, rải rác dọc kênh mương, sông suối và ở các khu vực nuôi trồng thủy sản chỉ thu nhận các nhà kiểu GM_Point (chấp nhận nhà độc lập nằm trên mặt nước nuôi trồng thủy sản). |
||
|
Địa danh dân cư |
DA02 |
Thu nhận theo Điểm 3.2.3 Phần II Quy định về thu nhận dữ liệu nền địa lý quốc gia tỷ lệ 1:50.000, 1:100.000. |
|||
|
Hạ tầng kỹ thuật khác |
|
||||
|
Cơ sở hỏa táng |
CR01 |
Thu nhận toàn bộ các khu hỏa táng có quy mô lớn, có tên riêng, được phép hoạt động theo quy định của nhà nước. - Áp dụng kiểu dữ liệu GM_Point đối với đối tượng có diện tích nhỏ hơn 10.000 m2. - Áp dụng kiểu dữ liệu GM_Surface đối với đối tượng có diện tích từ 10.000 m2 trở lên. |
Thu nhận toàn bộ các khu hỏa táng có quy mô lớn, có tên riêng, được phép hoạt động theo quy định của nhà nước. - Áp dụng kiểu dữ liệu GM_Point đối với đối tượng có diện tích nhỏ hơn 40.000 m2. - Áp dụng kiểu dữ liệu GM_Surface đối với đối tượng có diện tích từ 40.000 m2 trở lên. |
||
|
Công trình đang xây dựng |
CR02 |
Thu nhận những công trình đang xây tại thời điểm điều tra, có diện tích từ 15.000 m2 trở lên. Chỉ áp dụng kiểu dữ liệu GM_Surface. |
Thu nhận những công trình đang xây tại thời điểm điều tra, có diện tích từ 60.000 m2 trở lên. Chỉ áp dụng kiểu dữ liệu GM_Surface. |
||
|
Nghĩa trang |
CR15 |
Thu nhận các nghĩa trang có khuôn viên độc lập có diện tích từ 15.000 m2 trở lên. Chỉ áp dụng kiểu dữ liệu GM_Surface. |
Thu nhận các nghĩa trang có khuôn viên độc lập có diện tích từ 60.000 m2 trở lên. Chỉ áp dụng kiểu dữ liệu GM_Surface. |
||
|
Nghĩa trang liệt sĩ |
CR16 |
Thu nhận các nghĩa trang liệt sĩ có khuôn viên độc lập có diện tích từ 15.000 m2 trở lên. Chỉ áp dụng kiểu dữ liệu GM_Surface. |
Thu nhận các nghĩa trang liệt sĩ có khuôn viên độc lập có diện tích từ 60.000 m2 trở lên. Chỉ áp dụng kiểu dữ liệu GM_Surface. |
||
|
Nhà máy nước |
CR17 |
Thu nhận các nhà máy nước ở khu vực ngoại thành, có ý nghĩa định hướng. - Áp dụng kiểu dữ liệu GM_Point đối với các nhà máy nước có diện tích nhỏ hơn 10.000 m2. - Áp dụng kiểu dữ liệu GM_Surface đối với các nhà máy nước có diện tích từ 10.000 m2 trở lên. |
Thu nhận các nhà máy nước ở khu vực ngoại thành, có ý nghĩa định hướng. - Áp dụng kiểu dữ liệu GM_Point đối với các nhà máy nước có diện tích nhỏ hơn 40.000 m2. - Áp dụng kiểu dữ liệu GM_Surface đối với các nhà máy nước có diện tích từ 40.000 m2 trở lên. |
||
|
Trạm thu phát sóng |
CR23 |
Thu nhận các trạm thu phát sóng hoặc cột ăng- ten trên mặt đất, độc lập, có ý nghĩa định hướng, có chiều cao từ 30 m trở lên và tất cả các cột ăng-ten phát thanh, truyền hình của Đài phát thanh, truyền hình từ cấp tỉnh trở lên. - Áp dụng kiểu dữ liệu GM_Point đối với trạm thu phát sóng có diện tích nhỏ hơn 10.000 m2. - Áp dụng kiểu dữ liệu GM_Surface đối với trạm thu phát sóng có diện tích từ 10.000 m2 trở lên. |
Thu nhận các trạm thu phát sóng hoặc cột ăng- ten trên mặt đất, độc lập, có ý nghĩa định hướng, có chiều cao từ 30 m trở lên và tất cả các cột ăng-ten phát thanh, truyền hình của Đài phát thanh, truyền hình từ cấp tỉnh trở lên. - Áp dụng kiểu dữ liệu GM_Point đối với trạm thu phát sóng có diện tích nhỏ hơn 40.000 m2. - Áp dụng kiểu dữ liệu GM_Surface đối với trạm thu phát sóng có diện tích từ 40.000 m2 trở lên. |
||
|
Cột điện |
CR06 |
Trên đường dây tải điện thu nhận sao cho khoảng cách giữa 2 cột điện liền nhau không nhỏ hơn 1.000 m đối với tỷ lệ 1:50.000 và không nhỏ hơn 2.000 m đối với tỷ lệ 1:100.000. Thu nhận đầy đủ những cột điện tại vị trí góc ngoặt thay đổi hướng đi của đường dây tải điện. Chỉ thu nhận cột điện cho đường dây tải điện 500 kV trở lên. |
|||
|
Đường dây tải điện |
CR09 |
Thu nhận các đường dây điện thuộc các tuyến truyền tải điện cao, trung thế có điện áp từ 35 kV trở lên, được bắt đầu và kết thúc tại cột điện hoặc trạm điện. Kết quả điều tra phải được tổng hợp thành hệ thống bao gồm thông tin về mạng lưới điện kèm theo chỉ số điện áp, trạm biến áp, điểm chuyển tiếp sang hệ thống ngầm. |
|||
|
Đường ống dẫn |
CR11 |
Thu nhận các đường ống dẫn nước, dầu, khí nổi trên mặt đất có chiều dài từ 1.000 m trở lên đối với tỷ lệ 1:50.000 và từ 2.000 m trở lên đối với tỷ lệ 1:100.000. |
|||
|
Trạm khí tượng thủy văn quốc gia |
CR20 |
Thu nhận đầy đủ các trạm khí tượng thủy văn quốc gia và trạm quan trắc môi trường cố định. - Áp dụng kiểu dữ liệu GM_Point đối với trạm quan trắc có diện tích nhỏ hơn 10.000 m2. - Áp dụng kiểu dữ liệu GM_Surface đối với trạm quan trắc có diện tích từ 10.000 m2 trở lên. |
Thu nhận đầy đủ các trạm khí tượng thủy văn quốc gia và trạm quan trắc môi trường cố định. Chỉ áp dụng kiểu dữ liệu GM_Point. |
||
|
Trạm quan trắc môi trường |
CR21 |
||||
|
Hạ tầng kỹ thuật trên biển |
|
||||
|
Cáp tải điện |
CS01 |
Thu nhận tùy khu vực khi có yêu cầu. |
|||
|
Cáp viễn thông |
CS02 |
Thu nhận tùy khu vực khi có yêu cầu. |
|||
|
Đường ống dẫn dầu dưới biển |
CS03 |
Thu nhận tùy khu vực khi có yêu cầu. |
|||
|
Đường ống dẫn khí dưới biển |
CS04 |
Thu nhận tùy khu vực khi có yêu cầu. |
|||
|
Ranh giới |
|
|
|||
|
Hàng rào |
CU01 |
Thu nhận các loại hàng rào có chiều cao từ 2 m trở lên và chiều dài từ 250 m trở lên đối với tỷ lệ 1:50.000, 500 m trở lên đối với tỷ lệ 1:100.000 và có mối quan hệ với các công trình xây dựng. Không thu nhận các loại tường rào độc lập, không khép kín các công trình xây dựng. |
|||
|
Ranh giới sử dụng đất |
CU03 |
Ranh giới sử dụng đất: Đường ranh giới thửa đất khu vực chức năng, khu vực dành cho quân đội, công an, khu vực nông trường, lâm trường, được chuyển tương quan từ các tài liệu mới nhất thu thập được từ các cơ quan có thẩm quyền. |
|||
|
Thành lũy |
CU04 |
Thu nhận các loại thành lũy có chiều dài từ 250 m trở lên đối với tỷ lệ 1:50.000 và 500 m trở lên đối với tỷ lệ 1:100.000. |
|||
|
Tường vây |
CU05 |
Thu nhận các loại tường vây có chiều cao từ 2 m trở lên và chiều dài từ 250 m trở lên đối với tỷ lệ 1:50.000 và 500 m trở lên đối với tỷ lệ 1:100.000. |
|||
|
Công trình y tế |
|
|
|||
|
Bệnh viện |
CP01 |
- Áp dụng kiểu dữ liệu GM_Point đối với bệnh viện có diện tích nhỏ hơn 10.000 m2. - Áp dụng kiểu dữ liệu GM_Surface đối với bệnh viện có diện tích từ 10.000 m2 trở lên. Trong khu vực nội thành, chỉ thu nhận các Bệnh viện tuyến Trung ương và tuyến Tỉnh. |
- Áp dụng kiểu dữ liệu GM_Point đối với bệnh viện có diện tích nhỏ hơn 40.000 m2. - Áp dụng kiểu dữ liệu GM_Surface đối với bệnh viện có diện tích từ 40.000 m2 trở lên. Trong khu vực nội thành, chỉ thu nhận các Bệnh viện tuyến Trung ương và tuyến Tỉnh. |
||
|
Cơ sở y tế khác |
CP03 |
Chỉ thu nhận các cơ sở y tế khác có diện tích từ 10.000 m2 trở lên đối với tỷ lệ 1:50.000 và 40.000 m2 trở lên đối với tỷ lệ 1:100.000 ngoài khu vực nội thành, nội thị. Thu nhận dạng GM_Surface. |
|||
|
Trạm y tế |
CP06 |
Chỉ thu nhận ở khu vực nông thôn, miền núi phân bố dân cư thưa thớt. - Áp dụng kiểu dữ liệu GM_Point đối với trạm y tế có diện tích nhỏ hơn 10.000 m2. - Áp dụng kiểu dữ liệu GM_Surface đối với trạm y tế có diện tích từ 10.000 m2 trở lên. |
Chỉ thu nhận ở khu vực nông thôn, miền núi phân bố dân cư thưa thớt. - Áp dụng kiểu dữ liệu GM_Point đối với trạm y tế có diện tích nhỏ hơn 40.000 m2. - Áp dụng kiểu dữ liệu GM_Surface đối với trạm y tế có diện tích từ 40.000 m2 trở lên. |
||
|
Trung tâm điều dưỡng |
CP07 |
Chỉ thu nhận ở khu vực nông thôn, miền núi phân bố dân cư thưa thớt. - Áp dụng kiểu dữ liệu GM_Point đối với trung tâm điều dưỡng có diện tích nhỏ hơn 10.000 m2. - Áp dụng kiểu dữ liệu GM_Surface đối với trung tâm điều dưỡng có diện tích từ 10.000 m2 trở lên. |
Chỉ thu nhận ở khu vực nông thôn, miền núi phân bố dân cư thưa thớt. - Áp dụng kiểu dữ liệu GM_Point đối với trung tâm điều dưỡng có diện tích nhỏ hơn 40.000 m2. - Áp dụng kiểu dữ liệu GM_Surface đối với trung tâm điều dưỡng có diện tích từ 40.000 m2 trở lên. |
||
|
Trung tâm y tế |
CP08 |
Chỉ thu nhận ở khu vực nông thôn, miền núi phân bố dân cư thưa thớt. - Áp dụng kiểu dữ liệu GM_Point đối với trung tâm y tế có diện tích nhỏ hơn 10.000 m2. - Áp dụng kiểu dữ liệu GM_Surface đối với trung tâm y tế có diện tích từ 10.000 m2 trở lên. |
Chỉ thu nhận ở khu vực nông thôn, miền núi phân bố dân cư thưa thớt. - Áp dụng kiểu dữ liệu GM_Point đối với trung tâm y tế có diện dưới 40.000 m2. - Áp dụng kiểu dữ liệu GM_Surface đối với trung tâm y tế có diện tích từ 40.000 m2 trở lên. |
||
|
Công trình giáo dục |
|
||||
|
Trung tâm giáo dục thường xuyên |
CE01 |
Chỉ thu nhận ở khu vực nông thôn, miền núi phân bố dân cư thưa thớt. - Áp dụng kiểu dữ liệu GM_Point đối với đối tượng có diện tích nhỏ hơn 10.000 m2. - Áp dụng kiểu dữ liệu GM_Surface đối với trung tâm giáo dục thường xuyên có diện tích từ 10.000 m2 trở lên. |
Chỉ thu nhận ở khu vực nông thôn, miền núi phân bố dân cư thưa thớt. - Áp dụng kiểu dữ liệu GM_Point đối với đối tượng có diện dưới 40.000 m2. - Áp dụng kiểu dữ liệu GM_Surface đối với trung tâm giáo dục thường xuyên có diện tích từ 40.000 m2 trở lên. |
||
|
Trung tâm kỹ thuật tổng hợp - hướng nghiệp |
CE02 |
Chỉ thu nhận ở khu vực nông thôn, miền núi phân bố dân cư thưa thớt. - Áp dụng kiểu dữ liệu GM_Point đối với đối tượng có diện tích nhỏ hơn 10.000 m2. - Áp dụng kiểu dữ liệu GM_Surface đối với trung tâm kỹ thuật tổng hợp - hướng nghiệp có diện tích từ 10.000 m2 trở lên. |
Chỉ thu nhận ở khu vực nông thôn, miền núi phân bố dân cư thưa thớt. - Áp dụng kiểu dữ liệu GM_Point đối với đối tượng có diện dưới 40.000 m2. - Áp dụng kiểu dữ liệu GM_Surface đối với trung tâm kỹ thuật tổng hợp - hướng nghiệp có diện tích từ 40.000 m2 trở lên. |
||
|
Trường cao đẳng |
CE03 |
- Áp dụng kiểu dữ liệu GM_Point đối với Trường cao đẳng có diện tích nhỏ hơn 10.000 m2 - Áp dụng kiểu dữ liệu GM_Surface đối với Trường cao đẳng có diện tích từ 10.000 m2 trở lên. |
- Áp dụng kiểu dữ liệu GM_Point đối với Trường cao đẳng có diện tích nhỏ hơn 40.000 m2. - Áp dụng kiểu dữ liệu GM_Surface đối với Trường cao đẳng có diện tích từ 40.000 m2 trở lên. |
||
|
Trường đại học |
CE04 |
Thu nhận các trường đại học, bao gồm trụ sở chính và các phân hiệu theo tài liệu chính thức do cơ quan chủ quản ban hành. - Áp dụng kiểu dữ liệu GM_Point đối với trường đại học có diện tích nhỏ hơn 10.000 m2. - Áp dụng kiểu dữ liệu GM_Surface đối với trường đại học có diện tích từ 10.000 m2 trở lên. |
Thu nhận các trường đại học, bao gồm trụ sở chính và các phân hiệu theo tài liệu chính thức do cơ quan chủ quản ban hành. - Áp dụng kiểu dữ liệu GM_Point đối với trường đại học có diện tích nhỏ hơn 40.000 m2. - Áp dụng kiểu dữ liệu GM_Surface đối với trường đại học có diện tích từ 40.000 m2 trở lên. |
||
|
Trường dân tộc nội trú |
CE05 |
Thu nhận các trường có ý nghĩa định hướng ngoài khu vực nội thành, nội thị. - Áp dụng kiểu dữ liệu GM_Point đối với trường có diện tích nhỏ hơn 10.000 m2 - Áp dụng kiểu dữ liệu GM_Surface đối với trường có diện tích từ 10.000 m2 trở lên. |
Thu nhận các trường có ý nghĩa định hướng ngoài khu vực nội thành, nội thị. - Áp dụng kiểu dữ liệu GM_Point đối với trường có diện tích nhỏ hơn 40.000 m2 - Áp dụng kiểu dữ liệu GM_Surface đối với trường có diện tích từ 40.000 m2 trở lên. |
||
|
Trường dạy nghề |
CE06 |
||||
|
Trường giáo dưỡng |
CE07 |
||||
|
Trường mầm non |
CE08 |
Chỉ thu nhận trường ở khu vực ngoài đô thị, có khuôn viên độc lập. - Áp dụng kiểu dữ liệu GM_Point đối với trường có diện tích nhỏ hơn 10.000 m2. - Áp dụng kiểu dữ liệu GM_Surface đối với trường có diện tích từ 10.000 m2 trở lên. |
Chỉ thu nhận trường ở khu vực ngoài đô thị, có khuôn viên độc lập. - Áp dụng kiểu dữ liệu GM_Point đối với trường có diện tích nhỏ hơn 40.000 m2. - Áp dụng kiểu dữ liệu GM_Surface đối với trường có diện tích từ 40.000 m2 trở lên. |
||
|
Trường phổ thông có nhiều cấp học |
CE09 |
Thu nhận đầy đủ ở khu vực nông thôn, miền núi. Không thu nhận ở các đô thị trực thuộc trung ương. Các đô thị khác thu nhận ở những vị trí có ý nghĩa định hướng, không có nhiều công trình công cộng xung quanh. Trong cùng khu vực có nhiều trường gần nhau chỉ thu nhận 1 trường có diện tích lớn nhất. - Áp dụng kiểu dữ liệu GM_Point đối với trường có diện tích nhỏ hơn 10.000 m2. - Áp dụng kiểu dữ liệu GM_Surface đối với trường có diện tích từ 10.000 m2 trở lên. |
Thu nhận đầy đủ ở khu vực nông thôn, miền núi. Không thu nhận ở các đô thị trực thuộc trung ương. Các đô thị khác thu nhận ở những vị trí có ý nghĩa định hướng, không có nhiều công trình công cộng xung quanh. Trong cùng khu vực có nhiều trường gần nhau chỉ thu nhận 1 trường có diện tích lớn nhất. - Áp dụng kiểu dữ liệu GM_Point đối với trường có diện tích nhỏ hơn 40.000 m2. - Áp dụng kiểu dữ liệu GM_Surface đối với trường có diện tích từ 40.000 m2 trở lên. |
||
|
Trường phổ thông năng khiếu |
CE10 |
||||
|
Trường tiểu học |
CE11 |
||||
|
Trường trung học cơ sở |
CE12 |
||||
|
Trường trung học phổ thông |
CE13 |
||||
|
Công trình thể thao |
|
|
|||
|
Nhà thi đấu |
CK02 |
Chỉ thu nhận các nhà thi đấu có khuôn viên độc lập, có diện tích từ 10.000 m2 trở lên. Áp dụng kiểu dữ liệu GM_Surface. |
Chỉ thu nhận các nhà thi đấu có khuôn viên độc lập, có diện tích từ 40.000 m2 trở lên. Áp dụng kiểu dữ liệu GM_Surface. |
||
|
Sân gôn |
CK03 |
Chỉ thu nhận các sân gôn có diện tích từ 15.000 m2 trở lên. Áp dụng kiểu dữ liệu GM_Surface. |
Chỉ thu nhận các sân gôn có diện tích từ 60.000 m2 trở lên. Áp dụng kiểu dữ liệu GM_Surface. |
||
|
Sân vận động |
CK05 |
Chỉ thu nhận các sân vận động đạt tiêu chuẩn quốc gia, có tên riêng, có diện tích từ 10.000 m2 trở lên. Áp dụng kiểu dữ liệu GM_Surface. Thu nhận đồ hình theo giới hạn ngoài của sân vận động. |
Chỉ thu nhận các sân vận động đạt tiêu chuẩn quốc gia, có tên riêng, có diện tích từ 40.000 m2 trở lên. Áp dụng kiểu dữ liệu GM_Surface. Thu nhận đồ hình theo giới hạn ngoài của sân vận động. |
||
|
Trung tâm thể dục thể thao |
CK06 |
Chỉ thu nhận các Trung tâm thể dục thể thao có khuôn viên độc lập, có diện tích từ 10.000 m2 trở lên. Áp dụng kiểu dữ liệu GM_Surface. |
Chỉ thu nhận các Trung tâm thể dục thể thao có khuôn viên độc lập, có diện tích từ 40.000 m2 trở lên. Áp dụng kiểu dữ liệu GM_Surface. |
||
|
Trường đua, trường bắn |
CK07 |
Chỉ thu nhận các trường đua, trường bắn có diện tích từ 10.000 m2 trở lên. Áp dụng kiểu dữ liệu GM_Surface. |
Chỉ thu nhận các trường đua, trường bắn có diện tích từ 40.000 m2 trở lên. Áp dụng kiểu dữ liệu GM_Surface. |
||
|
Công trình văn hóa |
Thuộc tính chiều cao của các đối tượng không có chiều cao được phép để Null. |
||||
|
Bảo tàng |
CN01 |
Thu nhận các bảo tàng có ý nghĩa văn hóa, lịch sử, có khuôn viên độc lập. - Áp dụng kiểu dữ liệu GM_Point đối với bảo tàng có diện tích nhỏ hơn 10.000 m2. - Áp dụng kiểu dữ liệu GM_Surface đối với bảo tàng có diện tích từ 10.000 m2 trở lên. |
Thu nhận các bảo tàng có ý nghĩa văn hóa, lịch sử, có khuôn viên độc lập. - Áp dụng kiểu dữ liệu GM_Point đối với bảo tàng có diện tích nhỏ hơn 40.000 m2. - Áp dụng kiểu dữ liệu GM_Surface đối với bảo tàng có diện tích từ 40.000 m2 trở lên. |
||
|
Chòi cao, tháp cao |
CN02 |
Thu nhận những chòi cao, tháp cao có ý nghĩa định hướng rõ rệt, thu nhận chiều cao của chòi cao, tháp cao từ 30 m trở lên. Chỉ Áp dụng kiểu dữ liệu GM_Point. |
|||
|
Công trình di tích |
CN04 |
Thu nhận các công trình được xếp hạng di tích cấp tỉnh trở lên, không trùng với các công trình khác thuộc nhóm đối tượng công trình văn hóa và nhóm công trình tôn giáo tín ngưỡng, có ý nghĩa định hướng rõ rệt. - Áp dụng kiểu dữ liệu GM_Point đối với công trình di tích có diện tích nhỏ hơn 10.000 m2. - Áp dụng kiểu dữ liệu GM_Surface đối với công trình di tích có diện tích từ 10.000 m2 trở lên. |
Thu nhận các công trình được xếp hạng di tích cấp tỉnh trở lên, không trùng với các công trình khác thuộc nhóm đối tượng công trình văn hóa và nhóm công trình tôn giáo tín ngưỡng, có ý nghĩa định hướng rõ rệt. - Áp dụng kiểu dữ liệu GM_Point đối với công trình di tích có diện tích nhỏ hơn 40.000 m2. - Áp dụng kiểu dữ liệu GM_Surface đối với công trình di tích có diện tích từ 40.000 m2 trở lên. |
||
|
Công trình vui chơi, giải trí |
CN05 |
Chỉ thu nhận các công trình vui chơi, giải trí độc lập, ngoài khu dân cư, có tên gọi, có diện tích từ 10.000 m2 trở lên. Thu nhận kiểu dữ liệu GM_Surface. |
Chỉ thu nhận các công trình vui chơi, giải trí độc lập, ngoài khu dân cư, có tên gọi, có diện tích từ 40.000 m2 trở lên. Thu nhận kiểu dữ liệu GM_Surface. |
||
|
Công viên |
CN06 |
Chỉ thu nhận các công viên có khuôn viên độc lập, có tên gọi, có diện tích từ 10.000 m2 trở lên. Thu nhận kiểu dữ liệu GM_Surface. |
Chỉ thu nhận các công viên có khuôn viên độc lập, có tên gọi, có diện tích từ 40.000 m2 trở lên. Thu nhận kiểu dữ liệu GM_Surface. |
||
|
Cột cờ |
CN07 |
Chỉ thu nhận đối tượng kiểu GM_Point đối với các cột cờ là công trình kiến trúc có ý nghĩa lịch sử, văn hóa nổi tiếng hoặc có ý nghĩa định hướng rõ rệt, có chiều cao từ 30 m trở lên. |
|||
|
Đài tưởng niệm |
CN10 |
Thu nhận các đài tưởng niệm có ý nghĩa lịch sử, văn hóa, nổi bật được nhiều người biết đến (bao gồm cả tượng đài liệt sĩ, bia tưởng niệm không nằm trong khu nghĩa trang). Chỉ Áp dụng kiểu dữ liệu GM_Point. |
|||
|
Lăng tẩm |
CN11 |
Thu nhận toàn bộ lăng tẩm là di tích lịch sử cấp quốc gia trở lên. Chỉ Áp dụng kiểu dữ liệu GM_Point. |
|||
|
Quảng trường |
CN15 |
Chỉ thu nhận các quảng trường lớn có diện tích từ 10.000 m2 trở lên, có tên gọi, Áp dụng kiểu dữ liệu GM_Surface. |
Chỉ thu nhận các quảng trường lớn có diện tích từ 40.000 m2 trở lên, có tên gọi, Áp dụng kiểu dữ liệu GM_Surface. |
||
|
Tháp cổ |
CN18 |
Thu nhận những tháp là di tích lịch sử, di tích kiến trúc, có ý nghĩa định hướng rõ rệt, ghi chiều cao tháp cho các tháp cao từ 30 m trở lên, Chỉ Áp dụng kiểu dữ liệu GM_Point. |
|||
|
Trung tâm hội nghị |
CN21 |
Thu nhận các Trung tâm hội nghị lớn, có tên gọi nằm độc lập, tách rời khu dân cư. - Áp dụng kiểu dữ liệu GM_Point đối với trung tâm hội nghị có diện tích nhỏ hơn 10.000 m2. - Áp dụng kiểu dữ liệu GM_Surface đối với trung tâm hội nghị có diện tích từ 10.000 m2 trở lên. |
Thu nhận các Trung tâm hội nghị lớn, có tên gọi nằm độc lập, tách rời khu dân cư. - Áp dụng kiểu dữ liệu GM_Point đối với trung tâm hội nghị có diện tích nhỏ hơn 40.000 m2. - Áp dụng kiểu dữ liệu GM_Surface đối với trung tâm hội nghị có diện tích từ 40.000 m2 trở lên. |
||
|
Tượng đài |
CN22 |
Thu nhận các tượng đài nơi có công trình kiến trúc nghệ thuật để ghi nhớ nhân vật hoặc sự kiện lịch sử, có tên riêng, nổi tiếng trong khu vực, có ý nghĩa định hướng rõ rệt, ghi chiều cao tượng đài cho các tượng đài cao từ 30 m trở lên. Chỉ Áp dụng kiểu dữ liệu GM_point. Khu vực đô thị có mật độ thông tin lớn, chọn lọc lấy bỏ những đối tượng tiêu biểu, nổi bật được nhiều người biết đến. |
|||
|
Công trình thương mại dịch vụ |
|||||
|
Bãi tắm |
CL01 |
Thu nhận các bãi tắm nổi tiếng. Thu nhận vị trí trung tâm của bãi tắm áp dụng kiểu dữ liệu GM_Point. |
|||
|
Bưu điện |
CL03 |
Thu nhận các bưu điện có khuôn viên độc lập, có tính định hướng ở khu vực ngoài đô thị. Trong khu vực đô thị chỉ thu nhận bưu điện trung tâm từ cấp tỉnh trở lên. - Áp dụng kiểu dữ liệu GM_Point đối với bưu điện có diện tích nhỏ hơn 10.000 m2. - Áp dụng kiểu dữ liệu GM_Surface đối với bưu điện có diện tích từ 10.000 m2 trở lên. |
Thu nhận các bưu điện có khuôn viên độc lập, có tính định hướng ở khu vực ngoài đô thị. Trong khu vực đô thị chỉ thu nhận bưu điện trung tâm từ cấp tỉnh trở lên. - Áp dụng kiểu dữ liệu GM_Point đối với bưu điện có diện tích nhỏ hơn 40.000 m2. - Áp dụng kiểu dữ liệu GM_Surface đối với bưu điện có diện tích từ 40.000 m2 trở lên. |
||
|
Chợ |
CL05 |
Thu nhận các chợ có khuôn viên độc lập tại địa phương như: chợ đầu mối, chợ nổi tiếng, chợ được quy hoạch hoặc có tính đại diện cho một khu vực dân cư. Tham chiếu theo danh mục quản lý hệ thống chợ của các cơ quan có thẩm quyền. - Áp dụng kiểu dữ liệu GM_Point đối với chợ có diện tích nhỏ hơn 10.000 m2. - Áp dụng kiểu dữ liệu GM_Surface đối với chợ có diện tích từ 10.000 m2 trở lên. |
Thu nhận các chợ có khuôn viên độc lập tại địa phương như: chợ đầu mối, chợ nổi tiếng, chợ được quy hoạch hoặc có tính đại diện cho một khu vực dân cư. Tham chiếu theo danh mục quản lý hệ thống chợ của các cơ quan có thẩm quyền. - Áp dụng kiểu dữ liệu GM_Point đối với chợ có diện tích nhỏ hơn 40.000 m2. - Áp dụng kiểu dữ liệu GM_Surface đối với chợ có diện tích từ 40.000 m2 trở lên. |
||
|
Siêu thị |
CL13 |
Khu vực đô thị thu nhận các siêu thị có khuôn viên độc lập, có ý nghĩa định hướng. Chỉ thu nhận đối tượng đủ chỉ tiêu thu nhận kiểu GM_Surface. có diện tích từ 10.000 m2 trở lên đối với tỷ lệ 1:50.000 và 40.000 m2 trở lên đối với tỷ lệ 1:100.000. |
|||
|
Trạm xăng, dầu |
CL15 |
Thu nhận các trạm xăng dầu lớn trên tuyến đường cao tốc, đường quốc lộ, tỉnh lộ, ngoài đô thị. Chỉ áp dụng kiểu dữ liệu GM_Point. |
Không thu nhận. |
||
|
Trung tâm thương mại |
CL16 |
- Khu vực đô thị trực thuộc trung ương thu nhận các trung tâm thương mại có diện tích từ 50.000 m2 trở lên. - Đô thị trực thuộc tỉnh thu nhận các trung tâm thương mại có diện tích từ 30.000 m2 trở lên. - Khu vực ngoài đô thị, thu nhận các trung tâm thương mại có diện tích từ 10.000 m2 trở lên. - Áp dụng kiểu dữ liệu GM_Surface khi đối tượng địa lý có diện tích từ 10.000 m2 trở lên. |
- Khu vực đô thị trực thuộc trung ương thu nhận các trung tâm thương mại có diện tích từ 50.000 m2 trở lên. - Đô thị trực thuộc tỉnh thu nhận các trung tâm thương mại có diện tích từ 30.000 m2 trở lên. - Khu vực ngoài đô thị, thu nhận các trung tâm thương mại có diện tích từ 10.000 m2 trở lên. - Áp dụng kiểu dữ liệu GM_Point khi đối tượng địa lý có diện tích từ 10.000 m2 ' đến dưới 40.000 m2. Áp dụng kiểu dữ liệu GM_Surface khi đối tượng địa lý có diện tích từ 40.000 m2 trở lên. |
||
|
Trụ sở làm việc |
|||||
|
Cơ quan đại diện nước ngoài |
CX01 |
Chỉ thu nhận khi các trụ sở làm việc nằm độc lập tách rời khu dân cư diện tích từ 10.000 m2 trở lên đối với tỷ lệ 1:50.000 và 40.000 m2 trở lên với tỷ lệ 1:100.000. Thu nhận dạng GM_Surface. |
|||
|
Cơ sở thực nghiệm |
CX02 |
||||
|
Trụ sở làm việc của doanh nghiệp |
CX03 |
||||
|
Trụ sở làm việc của đơn vị sự nghiệp |
CX04 |
||||
|
Trụ sở làm việc của tổ chức xã hội - nghề nghiệp |
CX05 |
||||
|
Trụ sở làm việc, viện nghiên cứu |
CX06 |
||||
|
Công trình tôn giáo tín ngưỡng |
|||||
|
Chùa |
CM01 |
Chỉ thu nhận Chùa được xếp hạng di tích. Ở những khu vực nhiều chùa, lựa chọn các chùa là công trình có kiến trúc đặc biệt, độc đáo, xếp hạng di tích cấp quốc gia trở lên. - Áp dụng kiểu dữ liệu GM_Point đối với chùa có diện tích nhỏ hơn 10.000 m2 - Áp dụng kiểu dữ liệu GM_Surface đối với chùa có diện tích từ 10.000 m2 trở lên. |
Chỉ thu nhận Chùa được xếp hạng di tích. Ở những khu vực nhiều chùa, lựa chọn các chùa là công trình có kiến trúc đặc biệt, độc đáo, xếp hạng di tích cấp quốc gia trở lên. - Áp dụng kiểu dữ liệu GM_Point đối với chùa có diện tích nhỏ hơn 40.000 m2. - Áp dụng kiểu dữ liệu GM_Surface đối với chùa có diện tích từ 40.000 m2 trở lên. |
||
|
Cơ sở đào tạo tôn giáo |
CM02 |
Thu nhận các đối tượng có khuôn viên độc lập có diện tích từ 10.000 m2 trở lên đối với tỷ Lệ 1:50.000 và diện tích từ 40.000 m2 trở lên đối với tỷ lệ 1:100.000. Áp dụng kiểu dữ liệu GM_Surface. |
|||
|
Công trình tôn giáo khác |
CM03 |
||||
|
Đền |
CM04 |
Chỉ thu nhận các đối tượng được xếp hạng di tích. Ở khu vực đô thị cấp trung ương và những khu vực nhiều Đình, Đền, Miếu, Nhà thờ, lựa chọn các đối tượng là công trình có kiến trúc đặc biệt, độc đáo, xếp hạng di tích cấp quốc gia trở lên. Khu vực nông thôn, miền núi, nơi có ít công trình tôn giáo, tín ngưỡng thu nhận đầy đủ theo hiện trạng tại thời điểm thu nhận dữ liệu. - Áp dụng kiểu dữ liệu GM_Point đối với các đối tượng có diện tích nhỏ hơn 10.000 m2. - Áp dụng kiểu dữ liệu GM_Surface đối với các đối tượng có diện tích từ 10.000 m2 trở lên. |
Chỉ thu nhận các đối tượng được xếp hạng di tích. Ở khu vực đô thị cấp trung ương và những khu vực nhiều Đình, Đền, Miếu, Nhà thờ, lựa chọn các đối tượng là công trình có kiến trúc đặc biệt, độc đáo, xếp hạng di tích cấp quốc gia trở lên. Khu vực nông thôn, miền núi, nơi có ít công trình tôn giáo, tín ngưỡng thu nhận đầy đủ theo hiện trạng tại thời điểm thu nhận dữ liệu. - Áp dụng kiểu dữ liệu GM_Point đối với các đối tượng có diện tích nhỏ hơn 40.000 m2. - Áp dụng kiểu dữ liệu GM_Surface đối với các đối tượng có diện tích từ 40.000 m2 trở lên. |
||
|
Đình |
CM05 |
||||
|
Miếu |
CM07 |
||||
|
Nhà thờ |
CM09 |
||||
|
Trụ sở cơ quan nhà nước |
|
|
|||
|
Cơ quan chuyên môn |
CV01 |
Chỉ thu nhận khi các cơ quan có khuôn viên, nằm độc lập tách rời khu dân cư diện tích từ 10.000 m2 trở lên đối với tỷ lệ 1:50.000 và 40.000 m² trở lên với tỷ lệ 1:100.000. Thu nhận dạng GM_Surface. |
|||
|
Cơ quan Đảng |
CV02 |
||||
|
Toà án |
CV03 |
Thu nhận các trụ sở của: Tòa án nhân dân tối cao, Tòa án nhân dân cấp tỉnh, thành phố trực thuộc trung ương. Tòa án quân sự các cấp không thuộc đối tượng này. Áp dụng kiểu dữ liệu GM_Point đối với tòa án có diện tích nhỏ hơn 10.000 m2. Áp dụng kiểu dữ liệu GM_Surface đối với toà án có diện tích từ 10.000 m2 trở lên. |
Thu nhận các trụ sở của: Tòa án nhân dân tối cao, Tòa án nhân dân cấp tỉnh, thành phố trực thuộc trung ương. Tòa án quân sự các cấp không thuộc đối tượng này. Áp dụng kiểu dữ liệu GM_Point đối với tòa án có diện tích nhỏ hơn 40.000 m2. Áp dụng kiểu dữ liệu GM_Surface đối với toà án có diện tích từ 40.000 m2 trở lên. |
||
|
Trụ sở các Bộ |
CV04 |
Thu nhận toàn bộ không bao gồm Bộ quốc phòng và Bộ công an. Áp dụng kiểu dữ liệu GM_Point đối với trụ sở có diện tích nhỏ hơn 10.000 m2. Áp dụng kiểu dữ liệu GM_Surface đối với trụ sở có diện tích từ 10.000 m2 trở lên. |
Thu nhận toàn bộ không bao gồm Bộ quốc phòng và Bộ công an. Áp dụng kiểu dữ liệu GM_Point đối với trụ sở có diện tích nhỏ hơn 40.000 m2. Áp dụng kiểu dữ liệu GM_Surface đối với trụ sở có diện tích từ 40.000 m2 trở lên. |
||
|
Trụ sở Chính Phủ |
CV05 |
Thu nhận toàn bộ Áp dụng kiểu dữ liệu GM_Point đối với trụ sở có diện tích nhỏ hơn 10.000 m2. Áp dụng kiểu dữ liệu GM_Surface đối với trụ sở có diện tích từ 10.000 m2 trở lên. |
Thu nhận toàn bộ Áp dụng kiểu dữ liệu GM_Point đối với trụ sở có diện tích nhỏ hơn 40.000 m2. Áp dụng kiểu dữ liệu GM_Surface đối với trụ sở có diện tích từ 40.000 m2 trở lên. |
||
|
Trụ sở Tổ chức chính trị- xã hội |
CV06 |
Chỉ thu nhận khi có khuôn viên năm độc lập tách rời khu dân cư, diện tích từ 10.000 m2 trở lên đối với tỷ lệ 1:50.000 và 40.000 m2 trở lên với tỷ lệ 1:100.000. Thu nhận dạng GM_Surface. |
|||
|
Trụ sở UBND cấp Huyện |
CV07 |
Thu nhận toàn bộ Áp dụng kiểu dữ liệu GM_Point đối với trụ sở có diện tích nhỏ hơn 10.000 m2. |
Thu nhận toàn bộ Áp dụng kiểu dữ liệu GM_Point đối với trụ sở có diện tích nhỏ hơn 40.000 m2. |
||
|
Trụ sở UBND cấp Tỉnh |
CV08 |
||||
|
Trụ sở UBND cấp Xã |
CV09 |
Áp dụng kiểu dữ liệu GM_Surface đối với trụ sở có diện tích từ 10.000 m2 trở lên. |
Áp dụng kiểu dữ liệu GM_Surface đối với trụ sở có diện tích từ 40.000 m2 trở lên. |
||
|
Viện kiểm sát |
CV10 |
Thu nhận trụ sở của: Viện Kiểm sát nhân dân Tối cao; Viện kiểm sát nhân dân các cấp (tỉnh, thành phố trực thuộc trung ương). Áp dụng kiểu dữ liệu GM_Point đối với viện kiểm sát có diện tích nhỏ hơn 10.000 m2. Áp dụng kiểu dữ liệu GM_Surface đối với viện kiểm sát có diện tích từ 10.000 m2 trở lên. |
Thu nhận trụ sở của: Viện Kiểm sát nhân dân Tối cao; Viện kiểm sát nhân dân các cấp (tỉnh, thành phố trực thuộc trung ương). Áp dụng kiểu dữ liệu GM_Point đối với viện kiểm sát có diện tích nhỏ hơn 40.000 m2. Áp dụng kiểu dữ liệu GM_Surface đối với viện kiểm sát có diện tích từ 40.000 m2 trở lên. |
||
|
Công trình công nghiệp |
|||||
|
Công trình thủy điện |
CD02 |
Thu nhận các công trình thủy điện lớn, do nhà nước đầu tư và quản lý. |
|||
|
Cột tháp điện gió |
CD03 |
Thu nhận đầy đủ những cột tháp điện gió có chiều cao từ 30 m trở lên. Chỉ áp dụng kiểu dữ liệu GM_Point. Những khu vực có nhiều cột tháp thì thu nhận đảm bảo giãn cách giữa các cột là 250 m đối với tỷ lệ 1:50.000 và 500 m đối với tỷ lệ 1:100.000. |
|||
|
Cửa hầm lò của mỏ |
CD04 |
Thu nhận các cửa hầm lò của mỏ đang hoạt động, thuộc danh mục quản lý của nhà nước. Thu nhận các hầm, mỏ lớn, nổi tiếng, có tên mỏ và tên sản phẩm của mỏ. Chỉ áp dụng kiểu dữ liệu GM_Point. |
|||
|
Giàn khoan, tháp khai thác |
CD05 |
Thu nhận giàn khoan, tháp khai thác lớn, ổn định có chiều cao từ 30 m trở lên. Chỉ áp dụng kiểu dữ liệu GM_Point. |
|||
|
Kho |
CD06 |
Áp dụng kiểu dữ liệu GM_Surface với các kho chứa (tổng kho) có tên (bao gồm cả kho xăng dầu, kho hàng), có diện tích từ 10.000 m2 trở lên. Các kho không có tên riêng thì thu nhận thuộc tính tên là sản phẩm chứa trong kho. Ví dụ: Kho xăng dầu. |
Áp dụng kiểu dữ liệu GM_Surface với các kho chứa (tổng kho) có tên (bao gồm cả kho xăng dầu, kho hàng), có diện tích từ 40.000 m2 trở lên. Các kho không có tên riêng thì thu nhận thuộc tính tên là sản phẩm chứa trong kho. Ví dụ: Kho xăng dầu. |
||
|
Khu khai thác |
CD07 |
Chỉ Áp dụng kiểu dữ liệu GM_Surface đối với các khu vực khai thác khoáng sản và vật liệu (đất, cát, đá...) có diện tích từ 40.000 m2 trở lên. |
Chỉ Áp dụng kiểu dữ liệu GM_Surface đối với các khu vực khai thác khoáng sản và vật liệu (đất, cát, đá.) có diện tích từ 150.000 m2 trở lên. |
||
|
Lò nung |
CD08 |
Chỉ thu nhận những cụm lò nung có quy mô lớn ở khu vực ngoài khu dân cư có diện tích từ 40.000 m2 trở lên đối với tỷ lệ 1:50.000, thu nhận dạng GM_Surface. Không thu nhận đối với tỷ lệ 1:100.000. |
|||
|
Nhà máy |
CD09 |
Chỉ thu nhận những nhà máy có ý nghĩa định hướng ở vùng ngoài đô thị. Thu nhận dạng GM_Point đối với nhà máy có diện tích nhỏ hơn 10.000 m2 đối với tỷ lệ 1:50.000 và nhỏ hơn 40.000 m2 đối với tỷ lệ 1:100.000. Thu nhận dạng GM_Surface đối với nhà máy có diện tích từ 10.000 m2 trở lên đối với tỷ lệ 1:50.000 và 40.000 m2 trở lên với tỷ lệ 1:100.000. |
|||
|
Trạm biến áp |
CD11 |
Thu nhận toàn bộ các trạm truyền tải, phân phối điện, các trạm biến áp có điện áp từ 35 kV trở lên. Vị trí trạm biến áp phải được tổng hợp với hệ thống đường dây tải điện trong toàn khu vực thành một hệ thống đồng thời phải đảm bảo phù hợp về quan hệ thuộc tính điện áp. Không thu nhận các trạm biến thế trong hệ thống đường dây tải điện. Thu nhận dạng GM_Point đối với trạm biến áp có diện tích nhỏ hơn 10.000 m2 đối với tỷ lệ 1:50.000 và nhỏ hơn 40.000 m2 đối với tỷ lệ 1:100.000. Thu nhận dạng GM_Surface đối với trạm biến áp có diện tích từ 10.000 m2 trở lên đối với tỷ lệ 1:50.000 và 40.000 m2 trở lên với tỷ lệ 1:100.000. |
|||
|
Cơ sở sản xuất nông lâm nghiệp |
|||||
|
Cơ sở sản xuất giống cây, con |
CB01 |
Chỉ thu nhận những Cơ sở sản xuất có quy mô lớn ở khu vực ngoài khu dân cư có diện tích từ 40.000 m2 trở lên đối với tỷ lệ 1:50.000, 150.000 m2 trở lên đối với tỷ lệ 1:100.000. Thu nhận dạng GM_Surface. |
|||
|
Khu nuôi trồng thủy sản |
CB03 |
Chỉ thu nhận đối tượng kiểu GM_Surface với các khu vực nuôi trồng thủy sản nằm tách ra khỏi khu dân cư, có diện tích từ 40.000 m2 trở lên. Thu nhận thuộc tính ten là tên loài thủy sản. |
Chỉ thu nhận đối tượng kiểu GM_Surface với các khu vực nuôi trồng thủy sản nằm tách ra khỏi khu dân cư, có diện tích từ 150.000 m2 trở lên. Thu nhận thuộc tính ten là tên loài thủy sản. |
||
|
Lâm trường |
CB04 |
Thu nhận tất cả các lâm trường, nông trường có có diện tích từ 40.000 m2 trở lên, đồ hình được xác định bởi ranh giới hiện trạng sử dụng đất theo các tài liệu pháp lý thu thập được và có tên. Trường hợp lâm trường có phạm vi rộng lớn phủ qua cả sông suối nhỏ, không tách riêng phần nước mặt sông suối ra khỏi đồ hình lâm trường. Chỉ Áp dụng kiểu dữ liệu GM_Surface. |
Thu nhận tất cả các lâm trường, nông trường có có diện tích từ 150.000 m2 trở lên, đồ hình được xác định bởi ranh giới hiện trạng sử dụng đất theo các tài liệu pháp lý thu thập được và có tên. Trường hợp lâm trường có phạm vi rộng lớn phủ qua cả sông suối nhỏ, không tách riêng phần nước mặt sông suối ra khỏi đồ hình lâm trường. Chỉ Áp dụng kiểu dữ liệu GM_Surface. |
||
|
Nông trường |
CB05 |
||||
|
Ruộng muối |
CB06 |
Chỉ thu nhận đối tượng kiểu GM_Surface đối với ruộng muối có diện tích từ 40.000 m2 trở lên. |
Chỉ thu nhận đối tượng kiểu GM_Surface đối với ruộng muối có diện tích từ 150.000 m2 trở lên. |
||
|
Trang trại |
CB07 |
Thu nhận các trang trại có tên gọi và có khuôn viên rõ ràng, có diện tích từ 40.000 m2 trở lên. Chỉ Áp dụng kiểu dữ liệu GM_Surface. |
Thu nhận các trang trại có tên gọi và có khuôn viên rõ ràng, có diện tích từ 150.000 m2 trở lên. Chỉ Áp dụng kiểu dữ liệu GM_Surface. |
||
|
Khu chức năng đặc thù |
|||||
|
Khu chế xuất |
CT01 |
Chỉ thu nhận kiểu dữ liệu GM_Surface với đối tượng có diện tích từ 40.000 m2 trở lên. |
Chỉ thu nhận kiểu dữ liệu GM_Surface với đối tượng có diện tích từ 150.000 m2 trở lên. |
||
|
Khu công nghệ cao |
CT02 |
||||
|
Khu công nghiệp |
CT03 |
||||
|
Khu du lịch |
CT04 |
||||
|
Khu kinh tế |
CT05 |
||||
|
Khu nghiên cứu đào tạo |
CT06 |
||||
|
Khu thể dục thể thao |
CT07 |
||||
|
Công trình xử lý chất thải |
|||||
|
Bãi chôn lấp rác |
CO01 |
Chỉ thu nhận kiểu dữ liệu GM_Surface với các công trình xử lý chất thải có quy mô lớn, diện tích từ 10.000 m2 trở lên, nằm tách biệt ngoài khu dân cư. |
Chỉ thu nhận kiểu dữ liệu GM_Surface với các công trình xử lý chất thải có quy mô lớn, diện tích từ 40.000 m2 trở lên, nằm tách biệt ngoài khu dân cư. |
||
|
Cơ sở xử lý chất thải nguy hại |
CO02 |
||||
|
Cơ sở xử lý chất thải rắn |
CO03 |
||||
|
Cơ sở xử lý nước thải |
CO04 |
||||
|
Khu xử lý chất thải |
CO05 |
||||
|
Công trình an ninh |
|||||
|
Trụ sở công an |
CC02 |
- Thu nhận tất cả các trụ sở làm việc Bộ công an, công an tỉnh, thành phố trực thuộc trung ương, công an huyện, quận, thị xã. - Áp dụng kiểu dữ liệu GM_Point đối với trụ sở công an có diện tích nhỏ hơn 10.000 m2 đối với tỷ lệ 1:50.000 và nhỏ hơn 40.000 m2 đối với tỷ lệ 1:100.000. - Áp dụng kiểu dữ liệu GM_Surface đối với trụ sở công an có diện tích từ 10.000 m2 đối với tỷ lệ 1:50.000 và 40.000 m2 trở lên đối với tỷ lệ 1:100.000. |
|||
|
Trại cải tạo |
CC03 |
Thu nhận các trại cải tạo, trung tâm phục hồi nhân phẩm có tên Áp dụng kiểu dữ liệu GM_Point đối với trại cải tạo có diện tích từ dưới 10.000 m2. Áp dụng kiểu dữ liệu GM_Surface đối với trại cải tạo có diện tích từ 10.000 m2 trở lên. |
Thu nhận các trại cải tạo, trung tâm phục hồi nhân phẩm có tên. Áp dụng kiểu dữ liệu GM_Point đối với trại cải tạo có diện tích từ dưới 40.000 m2. Áp dụng kiểu dữ liệu GM_Surface đối với trại cải tạo có diện tích từ 40.000 m2 trở lên. |
||
|
Trung tâm phòng cháy chữa cháy |
CC04 |
Thu nhận trụ sở làm việc của trung tâm cảnh sát phòng cháy chữa cháy của các quận, huyện, trực thuộc sở công an hoặc sở cảnh sát phòng cháy chữa cháy. Áp dụng kiểu dữ liệu GM_Point đối với trung tâm phòng cháy chữa cháy có diện tích nhỏ hơn 10.000 m2. Áp dụng kiểu dữ liệu GM_Surface đối với trung tâm phòng cháy chữa cháy có diện tích từ 10.000 m2 trở lên. |
Thu nhận trụ sở làm việc của trung tâm cảnh sát phòng cháy chữa cháy của các quận, huyện, trực thuộc sở công an hoặc sở cảnh sát phòng cháy chữa cháy. Áp dụng kiểu dữ liệu GM_Point đối với trung tâm phòng cháy chữa cháy có diện tích nhỏ hơn 40.000 m2. Áp dụng kiểu dữ liệu GM_Surface đối với trung tâm phòng cháy chữa cháy có diện tích từ 40.000 m2 trở lên. |
||
|
Công trình quốc phòng Thu nhận kiểu dữ liệu GM_Point đối với công trình quốc phòng có diện tích dưới 10.000 m2 đối với tỷ lệ 1:50.000 và dưới 40.000 m2 với tỷ lệ 1:100.000. Thu nhận kiểu dữ liệu GM_Surface đối với công trình quốc phòng có diện tích từ 10.000 m2 trở lên đối với tỷ lệ 1:50.000 và 40.000 m2 trở lên với tỷ lệ 1:100.000. |
|||||
|
Cửa khẩu |
CH01 |
Thu nhận tất cả các cửa khẩu theo danh mục quản lý của cơ quan có thẩm quyền. |
|||
B.5. DiaHinh
|
Kiểu đối tượng |
Mã đối tượng |
Thu nhận |
||||||||||
|
1:50.000 |
1:100.000 |
|||||||||||
|
Địa danh sơn văn |
DA03 |
Chuẩn hoá vị trí của toàn bộ các địa danh sơn văn trong khu vực xây dựng dữ liệu theo tài liệu địa danh do cơ quan nhà nước có thẩm quyền công bố, trường hợp khác lấy theo kết quả điều tra thực tế tại địa phương. |
||||||||||
|
Điểm độ cao |
EA01 |
Thu nhận từ kết quả tổng hợp từ nguồn dữ liệu có độ chính xác độ cao đảm bảo yêu cầu về chất lượng dữ liệu. Ưu tiên thu nhận thông tin điểm độ cao tại những vị trí đặc trưng để thể hiện đúng bề mặt địa hình. Trong mọi trường hợp mật độ điểm độ cao phải đạt 15 điểm trên 25 km2 đối với tỷ lệ 1:50.000 và 100 km2 đối với tỷ Lệ 1:100.000. Đối với khu vực địa hình không thể hiện được bằng đường bình độ thì phải thu nhận từ 25 đến 30 điểm trên 25 km2 đối với tỷ lệ 1:50.000 và từ 25 đến 30 điểm trên 100 km2 đối với tỷ lệ 1:100.000. Trường hợp điểm độ cao được khái quát hoá từ nguồn dữ liệu hiện có thì tiến hành tổng hợp các điểm cho đủ mật độ cần thiết. Giá trị độ cao của các điểm độ cao có độ cao lớn hơn 1 m thu nhận độ chính xác đến 1 m, các điểm độ cao có giá trị độ cao nhỏ hơn 1 m thu nhận độ chính xác đến 0,1 m. |
||||||||||
|
Đường Bình độ |
EA02 |
Thu nhận bằng các phương pháp: - Nội suy từ mô hình số địa hình. - Tổng hợp từ các nguồn dữ liệu hiện có. Trong mọi trường hợp đều phải đảm bảo yêu cầu chất lượng và không mâu thuẫn với các loại sản phẩm có cùng nguồn gốc. Mức độ thu nhận đường bình độ phụ thuộc vào độ chính xác của mô hình số địa hình và độ dốc địa hình được quy định theo bảng dưới đây: |
||||||||||
|
Độ dốc địahình |
Khoảng cao đều đường bình độ cơ bản (m) |
|||||||||||
|
1:50.000 |
1:100.000 |
|||||||||||
|
Dưới 6o |
5, 10 |
5, 10 |
||||||||||
|
Từ 6o - dưới 15o |
5, 10, 20 |
10, 20, 40 |
||||||||||
|
Từ 15o - 25o |
10, 20, 40 |
20, 40 |
||||||||||
|
Lớn hơn 25o |
40 |
40 |
||||||||||
|
Thuộc tính loaiDuongBinhDo được xác định theo các quy định sau: - Đường bình độ cơ bản được xác định ở mức chi tiết cơ bản đủ để biểu diễn dáng địa hình của khu vực có độ dốc tương ứng theo quy định mô tả bề mặt địa hình; - Đường bình độ nửa khoảng cao đều biểu thị địa hình nơi dáng địa hình thay đổi mà đường bình độ cơ bản mô tả chưa đủ chi tiết đặc trưng bề mặt địa hình; - Đường bình độ phụ biểu thị địa hình nơi dáng địa hình thay đổi mà đường bình độ cơ bản và bình độ nửa khoảng cao đều mô tả chưa đủ chi tiết đặc trưng bề mặt địa hình; - Đường bình độ nháp được thu nhận như bình độ cơ bản tại các khu vực bề mặt địa hình không ổn định (khu vực khai thác, địa hình cát, khu vực cửa sông, lạch...) hoặc trong các trường hợp chưa thể hiện được chính xác địa hình do các nguyên nhân khác. |
||||||||||||
|
Địa hình đặc biệt trên đất liền |
Bao gồm các đối tượng thuộc về các dạng địa hình biến đổi do tự nhiên hoặc tác động nhân tạo (công trình giao thông, thủy lợi, dân sinh) làm cho bề mặt địa hình không còn tuân theo quy luật tự nhiên. Các dạng địa hình biến đổi như bờ dốc, taluy, vách xẻ thì áp dụng kiểu dữ liệu không gian GM_Curve để thể hiện đường đỉnh kèm theo thuộc tính tyCaoTySau (chỉ thể hiện khi tỷ cao tỷ sâu 2m trở lên). |
|||||||||||
|
Bãi đá trên cạn |
EB01 |
Thu nhận phạm vi của vùng đất có đá có diện tích từ 10.000 m2 trở lên đối với tỷ lệ 1:50.000, 40.000 m2 trở lên đối với tỷ lệ 1:100.000 lộ ra trên bề mặt, phân bố rải rác hay tập trung thành từng đống theo hiện trạng thực tế. Chỉ thu nhận dạng GM_Surface. |
||||||||||
|
Cửa hang động |
EB02 |
Thu nhận vị trí cửa hang của các hang động lớn có ý nghĩa quan trọng cho các hoạt động khoa học, du lịch. Áp dụng kiểu dữ liệu không gian GM_Point |
||||||||||
|
Các loại hố nhân tạo |
EB03 |
Thu nhận địa hình bị đào bới, cắt xẻ để lại hố sâu đã tồn tại lâu đời. Áp dụng kiểu dữ liệu GM_Point đối với các loại hố nhân tạo có diện tích nhỏ hơn 10.000 m2. Áp dụng kiểu dữ liệu GM_Surface đối với các loại hố nhân tạo có diện tích từ 10.000 m2 trở lên. Thuộc tính tyCaotySau. (chỉ thể hiện khi tỷ sâu 2m trở xuống). |
Thu nhận địa hình bị đào bới, cắt xẻ để lại hố sâu đã tồn tại lâu đời. Áp dụng kiểu dữ liệu GM_Point đối với các loại hố nhân tạo có diện tích nhỏ hơn 40.000 m2. Áp dụng kiểu dữ liệu GM_Surface đối với các loại hố nhân tạo có diện tích từ 40.000 m2 trở lên. Thuộc tính tyCaotySau. (chỉ thể hiện khi tỷ sâu 2m trở xuống). |
|||||||||
|
Đá độc lập, khối đá, lũy đá |
EB04 |
Thu nhận vị trí khối đá, lũy đá hoặc tảng đá độc lập không vẽ được theo tỷ lệ nhưng có ý nghĩa định hướng. Áp dụng kiểu dữ liệu không gian GM_Point. Thuộc tính tyCaotySau nhận giá trị null. |
||||||||||
|
Địa hình cát |
EB05 |
Thu nhận phạm vi bề mặt địa hình đặc trưng là cát có diện tích từ 40.000 m2 trở lên đối với tỷ lệ 1:50.000, 150.000 m2 trở lên đối với tỷ lệ 1:100.000. Áp dụng kiểu dữ liệu không gian GM_Surface. Khu vực địa hình cát thường là các đồi cát, bãi cát rộng lớn ven sông, biển. Tại đó địa hình biến đổi, khó xác định được chính xác điểm độ cao và đường bình độ, thực vật thưa thớt hoặc là các loại cây có đặc trưng riêng như thông, phi lao... |
||||||||||
|
Gò đống |
EB06 |
Thu nhận phạm vi gò đống nhân tạo, không biểu thị được bằng đường bình độ, có tỷ cao từ 3 m trở lên. - Áp dụng kiểu dữ liệu GM_Point đối với gò đống có diện tích nhỏ hơn 10.000 m2. - Áp dụng kiểu dữ liệu GM_Surface đối với gò đống có diện tích từ 10.000 m2 trở lên. |
Thu nhận phạm vi gò đống nhân tạo, không biểu thị được bằng đường bình độ, có tỷ cao từ 3 m trở lên. - Áp dụng kiểu dữ liệu GM_Point đối với gò đống có diện tích nhỏ hơn 40.000 m2. - Áp dụng kiểu dữ liệu GM_Surface đối với gò đống có diện tích từ 40.000 m2 trở lên. |
|||||||||
|
Hố, phễu castơ |
EB07 |
Thu nhận các hố, phễu castơ. - Áp dụng kiểu dữ liệu GM_Point đối với hố, phễu castơ có diện tích nhỏ hơn 10.000 m2. - Áp dụng kiểu dữ liệu GM_Surface đối với hố, phễu castơ có diện tích từ 10.000 m2 trở lên. |
Thu nhận các hố, phễu castơ. - Áp dụng kiểu dữ liệu GM_Point đối với hố, phễu castơ có diện tích nhỏ hơn 40.000 m2. - Áp dụng kiểu dữ liệu GM_Surface đối với hố, phễu castơ có diện tích từ 40.000 m2 trở lên. |
|||||||||
|
Khu vực đào đắp |
EB08 |
Thu nhận khu vực bề mặt địa hình bị biến động lớn so với dáng đất tự nhiên, do các hoạt động đào, đắp, san, ủi phục vụ công trình, dân sinh, có diện tích từ 40.000 m2 trở lên đối với tỷ lệ 1:50.000, 150.000 m2 trở lên đối với tỷ lệ 1:100.000. Áp dụng kiểu dữ liệu không gian GM_Surface. Thuộc tính tyCaotySau nhận giá trị null |
||||||||||
|
Miệng núi lửa |
EB09 |
Thu nhận vị trí của miệng núi lửa. Áp dụng kiểu dữ liệu không gian GM_Surface cho miệng núi lửa có diện tích từ 10.000 m2 trở lên đối với tỷ lệ 1:50.000, 40.000 m2 trở lên đối với tỷ lệ 1:100.000. Trường hợp không thu nhận được dạng vùng thì thu nhận dạng GM_Point vào vị trí trung tâm miệng núi lửa. Thuộc tính tyCaotySau nhận giá trị null. |
||||||||||
|
Vùng núi đá |
EB10 |
Thu nhận phạm vi bề mặt địa hình đặc trưng là núi đá có diện tích từ 40.000 m2 trở lên đối với tỷ lệ 1:50.000, 150.000 m2 trở lên đối với tỷ lệ 1:100.000, có thể nhận dạng thông qua hiện trạng lớp phủ, dáng địa hình và các yếu tố liên quan. Áp dụng kiểu dữ liệu không gian GM_Surface, thuộc tính tyCaotySau nhận giá trị null. |
||||||||||
|
Đường đặc trưng địa hình trên đất liền |
||||||||||||
|
Bờ dốc tự nhiên |
EC01 |
Thu nhận những bờ dốc tự nhiên có độ dốc lớn, chênh cao lớn hơn 1/2 khoảng cao đều. |
||||||||||
|
Dòng đá |
EC02 |
Thu nhận các dòng đá, suối đá do dòng chảy dồn tụ lại ở các khe khi mưa có nước, có độ rộng từ 0,5 m và có chiều dài từ 500 m trở lên thì thu nhận. |
||||||||||
|
Địa hình bậc thang |
EC03 |
Thu nhận đường đỉnh và đường chân của đối tượng địa hình kiểu bậc thang cao từ 1/2 khoảng cao đều trở lên và có chiều dài từ 500 m trở lên đối với tỷ lệ 1:50.000 và 1000 m trở lên đối với tỷ lệ 1:100.000. |
||||||||||
|
Địa hình cắt xẻ nhân tạo |
EC04 |
Thu nhận địa hình bị cắt xẻ nhân tạo thành vách, tầng bậc do xây dựng các công trình dân sinh (trừ các công trình giao thông, công trình thủy lợi) có chiều dài từ 500 m trở lên đối với tỷ lệ 1:50.000 và 1000 m trở lên đối với tỷ lệ 1: 100.000; tỷ sâu từ 2 m trở lên. |
||||||||||
|
Khe rãnh xói mòn |
EC05 |
Xác định đồ hình hoặc vị trí tất cả các khe rãnh được tạo thành do biến đổi bề mặt, nước ngầm hoặc vận động kiến tạo. Thu nhận khi có chiều dài từ 500 m trở lên đối với tỷ lệ 1:50.000 và 1000 m trở lên đối với tỷ lệ 1:100.000; tỷ sâu từ 2 m trở lên. |
||||||||||
|
Sườn đứt gãy |
EC06 |
Thu nhận Thu nhận khi có chiều dài từ 500 m trở lên đối với tỷ lệ 1:50.000 và 1000 m trở lên đối với tỷ lệ 1:100.000; tỷ sâu từ 2 m trở lên. |
||||||||||
|
Sườn sụt lở |
EC07 |
Thu nhận khu vực bề mặt địa hình bị sụt lở do biến động bề mặt, nước ngầm hoặc vận động kiến tạo làm cho dáng đất thay đổi, biến động không theo quy luật. Thu nhận khi có chiều dài từ 500 m trở lên đối với tỷ lệ 1:50.000 và 1000 m trở lên đối với tỷ lệ 1:100.000; tỷ sâu từ 2 m trở lên. |
||||||||||
|
Vách đứng |
EC08 |
Thu nhận vị trí đường đỉnh và đường chân của đoạn địa hình dựng đứng, không thể biểu thị được bằng đường bình độ. Thu nhận khi có chiều dài từ 500 m trở lên đối với tỷ lệ 1:50.000 và 1000 m trở lên đối với tỷ lệ 1:100.000; tỷ cao, tỷ sâu từ 2 m trở lên. |
||||||||||
|
Chất đáy |
ED01 |
Thu nhận khi có yêu cầu. Mật độ lấy chất đáy phụ thuộc vào cấu tạo chất đáy địa hình của khu đo và phải được quy định cụ thể trong Thiết kế kỹ thuật - Dự toán. |
||||||||||
|
Điểm độ sâu |
ED02 |
Thu nhận từ kết quả đo đạc địa hình đáy biển. Ưu tiên thu nhận điểm độ sâu tại những vị trí đặc trưng để thể hiện đúng bề mặt địa hình. Trong mọi trường hợp mật độ điểm độ sâu phải đạt từ 20 đến 25 điểm trên 25 km2 đối với tỷ lệ 1:50.000 và từ 20 đến 25 điểm trên 100 km2 đối với tỷ lệ 1:100.000. Đối với vùng địa hình đáy biển bằng phẳng thì mật độ điểm độ sâu phải đạt từ 25 đến 30 điểm trên 25 km2 đối với tỷ lệ 1:50.000 và từ 25 đến 30 điểm trên 100 km2 đối với tỷ lệ 1:100.000. Thu nhận điểm độ sâu với độ chính xác đến 0.1 m. |
||||||||||
|
Đường bình độ sâu |
ED03 |
Thu nhận bằng các phương pháp: |
||||||||||
|
Độ dốc địa hình |
Độ sâu (m) |
Khoảng cao đều đường bình độ sâu cơ bản (m) |
|
|||||||||
|
Dưới 2o |
0 - 50 |
2 |
||||||||||
|
|
50-200 |
5 |
||||||||||
|
200-1000 |
10 |
|||||||||||
|
Từ 2o đến dưới 6o |
0-200 |
10 |
||||||||||
|
200-1000 |
20 |
|||||||||||
|
Từ 6o đến 20o |
0-200 |
20 |
||||||||||
|
200-1000 |
40 |
|||||||||||
|
Thuộc tính loaiDuongBinhDo được xác định theo các quy định sau: - Đường bình độ cơ bản được xác định ở mức chi tiết cơ bản đủ để biểu diễn dáng địa hình của khu vực có độ dốc tương ứng theo quy định mô tả bề mặt địa hình. - Đường bình độ nửa khoảng cao đều biểu thị địa hình nơi dáng địa hình thay đổi mà đường bình độ cơ bản mô tả chưa đủ chi tiết đặc trưng bề mặt địa hình hoặc khoảng cách giữa hai đường bình độ sâu cơ bản liền kề lớn hơn 2.500 m đối với tỷ lệ 1:50.000, lớn hơn 5.000 m đối với tỷ lệ 1:100.000. - Đường bình độ phụ biểu thị địa hình nơi dáng địa hình thay đổi mà đường bình độ cơ bản và bình độ nửa khoảng cao đều mô tả chưa đủ chi tiết đặc trưng bề mặt địa hình. |
||||||||||||
|
Địa hình đặc biệt đáy biển |
||||||||||||
|
Khe rãnh máng ngầm |
ED04 |
Xác định vị trí tất cả các khe rãnh máng ngầm dưới đáy biển theo kết quả đo sâu đáy biển. |
||||||||||
|
Núi lửa dưới biển |
ED05 |
Thu nhận vị trí của miệng núi lửa dưới biển. Áp dụng kiểu dữ liệu không gian GM_Surface cho miệng núi lửa dưới biển có diện tích từ 10.000 m2 trở lên đối với tỷ lệ 1:50.000, 40.000 m2 trở lên đối với tỷ lệ 1:100.000. Trường hợp không thu nhận được dạng vùng thì thu nhận dạng GM_Point vào vị trí trung tâm miệng núi lửa. Thuộc tính tyCaotySau nhận giá trị null. |
||||||||||
|
Sườn đất ngầm dốc đứng |
ED06 |
Xác định vị trí tất cả các sườn đất ngầm dốc đứng dưới biển theo kết quả đo sâu đáy biển. Thu nhận sườn đất ngầm dốc đứng có chiều dài từ 500 m trở lên. Chỉ áp dụng kiểu dữ liệu GM_Curve. |
||||||||||
|
MoHinhSoDoCaoRaster |
Tùy thuộc vào đặc điểm địa hình, yêu cầu độ chính xác độ cao, mô hình số độ cao dạng Raster được lập với yêu cầu kích thước ô lưới (hay khoảng cách giữa các điểm mắt lưới Grid) cụ thể như sau: |
|||||||||||
|
Độ chính xác mô hình số độ cao (dcx) |
Kích thước ô lưới (cell size) |
|||||||||||
|
0,5 ≤ dcx <1 m |
5 m x 5 m |
|||||||||||
|
1 ≤ dcx < 2 m |
10 m x 10 m |
|||||||||||
|
2 ≤ dcx < 5 m |
25 m x 25 m |
|||||||||||
|
Dcx ≥ 5 m |
30 m x 30 m |
|||||||||||
|
LopRaster |
- Tạo dữ liệu mô hình số độ cao dạng Raster từ gói dữ liệu MoHinhSoDoCaoDuLieuGoc hoặc chuyển đổi từ gói dữ liệu MoHinhSoDoCaoLươiTamGiacBatQuyTac; - GRID dạng Raster ở định dạng Geotif (*.tif) 32 bit; - Tập hợp các tệp dữ liệu Raster được quản lý trong một Raster Catalog theo tên của khu vực lập dữ liệu. |
|||||||||||
B.6. GiaoThong
|
Kiểu đối tượng |
Mã đối tượng |
Thu nhận |
||
|
1:50.000 |
1:100.000 |
|||
|
Đường bộ |
I. Thu nhận vị trí không gian các đối tượng đường bộ Thu nhận vị trí trung tuyến của lòng đường (phần đường dành cho các phương tiện giao thông lưu thông). Đối với tuyến đường có nhiều cấp thì nhận mã đối tượng cấp cao nhất. II. Thu nhận thuộc tính tên các tuyến đường 1. Nguyên tắc chung - Đường có số hiệu thì không có danh từ chung, ví dụ: 1A, 22, 279, CT.01,... - Đường có tên riêng thì có danh từ chung “đường” hoặc “đại lộ” ví dụ: đường Hồ Chí Minh, đường Pháp Vân - Cầu Giẽ, đường Hoàng Quốc Việt, đại lộ Thăng Long, đường vành đai 2, đường số 1, đường số 2,. 2. Quy định thu nhận các trường hợp cụ thể - Tên tuyến đường xuyên quốc gia: thu nhận theo các tài liệu của cơ quan có thẩm quyền hoặc thu nhận ở thực địa. - Nếu quốc lộ chỉ có số hiệu thì “tenQuocLo” chỉ nhập số hiệu, không nhập danh từ chung; ví dụ: ‘10’. - Nếu quốc lộ có tên riêng thì “tenQuocLo” nhập cả danh từ chung “đường”, ví dụ: “đường Hồ Chí Minh”. - Nếu tỉnh lộ chỉ có số hiệu thì “tenTinhLo” chỉ nhập số hiệu, không nhập danh từ chung; ví dụ: “237”. - Nếu tỉnh lộ có tên riêng thì “tenTinhLo” nhập cả danh từ chung “đường”, ví dụ: “đường Yên Tử - Ngọa Vân”. - Nếu đoạn Quốc lộ có cấp kỹ thuật là “cao tốc” thì nhập trường “tenQuocLo” gồm số hiệu quốc lộ và tên riêng của cao tốc (nếu có) hoặc số hiệu cao tốc nếu không có tên riêng, ví dụ: “1A (đường Pháp Vân - Cầu Giẽ)” hoặc “5 (CT.09)”. - Nếu đoạn Tỉnh lộ có cấp kỹ thuật là “cao tốc” thì nhập “tenTinhLo” gồm tên tỉnh lộ và tên riêng của cao tốc (nếu có) hoặc số hiệu cao tốc nếu không có tên riêng, ví dụ: “327 (đường Liêm Tuyền - Hà Nam)” hoặc “327 (CT.04)”. - Đối với các đoạn đường trùng tuyến: Nếu các đoạn đường có tuyến trùng cùng cấp thì không ngắt đối tượng tại đoạn trùng, mỗi đường sẽ là một đối tượng địa lý liên tục và gán tên cho từng đối tượng theo đúng hiện trạng. - Nếu các tuyến trùng khác cấp thì tên ở cấp nào thì nhập vào cấp đấy, ví dụ: Tỉnh lộ 124 trùng tuyến đường đô thị có tên Trường Chinh thì nhập tên ở cả hai trường “tenTinhLo” là “124” và “tenDuongDoThi” là “đường Trường Chinh”. - Riêng đường Hồ Chí Minh quy định là đường quốc lộ. Đối với các tuyến trùng với đường Hồ Chí Minh cùng cấp quốc lộ, ưu tiên nhập đường Hồ Chí Minh trước, ví dụ: “đường Hồ Chí Minh (14)”. - Tên đường đô thị “tenDuongDoThi”, nhập tên đường gồm danh từ chung “đường” và tên riêng, Ví dụ: “đường Hoàng Quốc Việt”, “đường số 1”, “đường số 2”. - Đối với các đường vành đai, đại lộ nhập cả danh từ chung và tên riêng theo đúng cấp ví dụ: “đường vành đai 4”; “đại lộ Hùng Vương”,... - Đối với các đoạn quốc lộ, tỉnh lộ cũ đã có đường vòng tránh: + Nếu đoạn quốc lộ cũ hạ cấp xuống tỉnh lộ thì nhập “tenTinhLo” gồm cả tên đường tỉnh lộ và tên quốc lộ cũ, ví dụ: “327 (quốc lộ 6 cũ)”. + Nếu đoạn quốc lộ cũ hạ cấp xuống đường phố thì nhập “tenDuongDoThi” gồm cả tên đường phố và tên quốc lộ cũ, ví dụ: “đường Lê Duẩn (quốc lộ 1 cũ)”. + Nếu đoạn đường quốc lộ cũ chưa hạ cấp thì nhập “tenQuocLo” gồm cả quốc lộ cũ và cả tên đường vòng tránh, ví dụ: “9 (9E)”. + Các tuyến đường tỉnh lộ, huyện lộ cũ có đường vòng tránh cũng nhập tên tương tự như đoạn quốc lộ có đường vòng tránh ở trên. III. Thu nhận thuộc tính độ rộng đường Độ rộng đường thu nhận theo độ rộng lòng đường các phương tiện giao thông qua lại. |
|||
|
Đường chuyên dùng |
GK01 |
Thu nhận các đoạn đường có chiều dài từ 250 m trở lên đối với tỷ lệ 1:50.000 và 500 m trở lên đối với tỷ lệ 1:100.000. Phân loại thuộc tính loaiDuongBo nhận giá trị đường nhánh, đoạn đường chuyên dùng nối với đường chính hoặc đường nhánh khác nhận giá trị là đường gom. |
||
|
Đường đô thị |
GK02 |
Thu nhận đường đô thị phải đảm bảo giữ được đặc trưng đồ hình các khu phố, khoảng cách giữa các đường phố không nhỏ hơn 100 m đối với tỷ lệ 1:50.000 và 200 m đối với tỷ lệ 1:100.000. Thu nhận các đường phố có phân loại thuộc tính loaiDuongBo là đường chính, chiều dài từ 150 m trở lên đối với tỷ lệ 1:50.000 và 300 m trở lên đối với tỷ lệ 1:100.000. Thu nhận các ngõ phố có phân loại thuộc tính loaiDuongBo là đường nhánh, chiều dài từ 250 m trở lên đối với tỷ lệ 1:50.000 và 500 m trở lên đối với tỷ lệ 1:100.000. Những đoạn đường dẫn lên cầu có phân loại thuộc tính loaiDuongBo là đường dẫn thu nhận đầy đủ. |
||
|
Đường Huyện |
GK03 |
Thu nhận toàn bộ đường Huyện, thuộc tính loaiDuongBo nhận giá trị là đường chính. Những đoạn đường dẫn lên cầu nhận giá trị là đường dẫn. |
||
|
Đường Quốc lộ |
GK04 |
Thu nhận toàn bộ đường Quốc Lộ, thuộc tính loaiDuongBo nhận giá trị là đường chính. Những đoạn đường dẫn lên cầu nhận giá trị là đường dẫn. |
||
|
Đường Tỉnh |
GK05 |
Thu nhận toàn bộ đường Tỉnh, thuộc tính loaiDuongBo nhận giá trị là đường chính. Những đoạn đường dẫn lên cầu nhận giá trị là đường dẫn. |
||
|
Đường Xã |
GK06 |
- Thu nhận đường nối trung tâm hành chính của xã với với các xã lân cận; đường có vị trí quan trọng đối với sự phát triển kinh tế - xã hội của xã, thuộc tính loaiDuongBo nhận giá trị là đường chính. Những đoạn đường dẫn lên cầu nhận giá trị là đường dẫn. |
||
|
|
|
- Thu nhận đường nối các thôn, làng, ấp, bản và đơn vị tương đương. Thu nhận các đường chính trong thôn, làng, ấp, bản và đơn vị tương đương có chiều dài từ 500 m trở lên đối với tỷ lệ 1:50.000 và 1.000 m trở lên đối với tỷ lệ 1:100.000, thuộc tính loaiDuongBo nhận giá trị là đường nhánh. |
||
|
Cầu giao thông |
GG05 |
Thu nhận đối tượng cầu giao thông dạng GM_Point, GM_Curve và GM_Surface trên cơ sở chiều rộng và chiều dài của cầu và độ rộng của sông suối. Chỉ thu nhận các cầu trên các tuyến đường giao thông đường bộ và đường sắt đã thu nhận. Thuộc tính ten, loaiCauGiaoThong, chatLieu, taiTrong, chieuDai, chieuRong thu nhận từ tài liệu quản lý giao thông của cấp có thẩm quyền; Trường hợp các nguồn tài liệu này không đủ thì lấy theo kết quả đo đạc, điều tra thực địa. Tên gọi và tải trọng cầu nếu không thu nhận được có thể để Null. |
||
|
Hầm giao thông |
GG12 |
Thu nhận tất cả các hầm giao thông trên các tuyến đường bộ hoặc đường sắt đã được thu nhận. Không áp dụng đối với hầm cho người đi bộ. Các thông tin thuộc tính của hầm lấy theo tài liệu quản lý mới nhất của cơ quan có thẩm quyền, trường hợp các nguồn tài liệu này chưa đủ phải đo đạc điều tra ngoài thực địa. |
||
|
Ngầm ô tô qua được |
GG13 |
Đoạn đường bộ qua sông, suối, thường ngập nước mà ô tô có thể qua được. |
||
|
Cống giao thông |
GG06 |
Thu nhận những cống thoát nước lớn của những kênh, Sông đào, suối lớn khi cắt qua đường. Chỉ áp dụng kiểu dữ liệu GM_Point. |
||
|
Đèo |
GG07 |
Thu nhận toàn bộ đỉnh đèo. Những đèo có tên thu nhận thuộc tính ten đầy đủ. |
||
|
Công trình giao thông đường bộ |
||||
|
Bến ô tô |
GG02 |
Thu nhận tất cả các bến theo danh mục quản lý mới nhất thu thập được từ các cơ quan có thẩm quyền. - Áp dụng kiểu dữ liệu GM_Point đối với bến ô tô có diện tích nhỏ hơn 10.000 m2. - Áp dụng kiểu dữ liệu GM_Surface đối với bến ô tô có diện tích từ 10.000 m2 trở lên. |
Thu nhận tất cả các bến theo danh mục quản lý mới nhất thu thập được từ các cơ quan có thẩm quyền. - Áp dụng kiểu dữ liệu GM_Point đối với bến ô tô có diện tích nhỏ hơn 40.000 m2. - Áp dụng kiểu dữ liệu GM_Surface đối với bến ô tô có diện tích từ 40.000 m2 trở lên. |
|
|
Bến phà đường bộ |
GG03 |
Thu nhận tất cả các bến phà đường bộ nằm trên tuyến đường bộ đã thu nhận. Thuộc tính tên, theo danh mục quản lý mới nhất thu thập được từ các cơ quan có thẩm quyền. Trường hợp các nguồn tài liệu này chưa đủ phải đo đạc điều tra ngoài thực địa. Chỉ áp dụng kiểu dữ liệu GM_Point. |
||
|
Taluy đường giao thông |
GG14 |
Thu nhận đường đỉnh đắp cao hoặc xẻ sâu liên quan đến các công trình giao thông (đường bộ, đường sắt) có chiều dài từ 500 m trở lên đối với tỷ lệ 1:50.000 và 1000 m trở lên đối với tỷ lệ 1:100.000 và có tyCaoTySau từ 2 m trở lên. Thu nhận giá trị tyCaoTySau với độ chính xác đến mét. Thu nhận cả đường đỉnh và chân khi khoảng cách từ chân đến đỉnh taluy rộng 250 m đối với tỷ lệ 1:50.000 và 500 m đối với tỷ lệ 1:100:000. Đối với đường sắt đắp cao, khi khoảng cách từ chân đến đỉnh ta luy không đủ tiêu chí rộng 250 m đối với tỷ lệ 1:50.000 và 500 m đối với tỷ lệ 1:100:000 thì chỉ thu nhận đường đỉnh trùng với đường sắt. |
||
|
Các đối tượng mặt đường bộ |
||||
|
Lòng đường chuyên dùng |
GD05 |
Thu nhận lòng đường tương ứng với đường bộ được thu nhận (bao gồm cả mặt cầu giao thông và mặt hầm giao thông). Lòng đường được tạo ra từ hai mép đường. |
||
|
Lòng đường đô thị |
GD06 |
|||
|
Lòng đường Huyện |
GD07 |
|||
|
Lòng đường Quốc lộ |
GD08 |
|||
|
Lòng đường Tỉnh |
GD09 |
|||
|
Lòng đường Xã |
GD10 |
|||
|
Mép đường |
GE01 |
- Thu nhận hai mép đường cho các đoạn đường cao tốc, đường quốc lộ có độ rộng lòng đường lớn hơn 37,5 đối với tỷ lệ 1:50.000, lớn hơn 75 m đối với tỷ lệ 1:100.000. - Thu nhận hai mép đường cho các đoạn đường tỉnh, đường huyện có độ rộng lòng đường lớn hơn 30 m đối với tỷ lệ 1:50.000, lớn hơn 60 m đối với tỷ lệ 1:100.000. - Thu nhận hai mép đường cho các đoạn đường bộ khác có độ rộng lòng đường lớn hơn 25 m đối với tỷ lệ 1:50.000, lớn hơn 50 m đối với tỷ lệ 1:100.000 . - Thu nhận theo nhận dạng trên thực địa theo đường giới hạn ngoài cùng của phần bề mặt được hình thành hoặc gia cố để đi lại (bề mặt bao gồm cả lòng đường, lề đường, hè phố). Trường hợp đường đắp cao, mép lòng đường trùng với đường đỉnh taluy đắp cao; trường hợp đường xẻ sâu, mép lòng đường trùng với chân taluy xẻ sâu. Đối với đường trong đô thị mép đường là mép ngoài của hè phố hoặc đường ranh giới của các công trình kiến trúc hai bên đường. Khi mép đường là thành cầu, thành hầm, qua ngầm sẽ nhận giá trị thuộc tính liên kết giao thông tương ứng. Các đối tượng mép đường còn lại nhận cùng giá trị “khác”. |
||
|
Các đối tượng đường bộ khác |
||||
|
Đường bờ vùng, bờ thửa |
GB01 |
Thu nhận đường bờ vùng, bờ thửa ở các khu canh tác nông nghiệp, khu nuôi trồng thủy sản theo tiêu chí sau: - Các đường bờ vùng, bờ thửa chiều dài từ 500 m trở lên, tạo thành vùng canh tác ở đồng bằng, khu vực canh tác trên đồi, núi hoặc vùng nuôi trồng thủy sản. - Các đường bờ thửa trong vùng canh tác thu nhận với giãn cách 1.000 m, các bờ thửa khu nuôi trồng thủy sản thu nhận với giãn cách 500 m. - Các đường bờ vùng, bờ thửa không đủ tiêu chí thu nhận ở trên nhưng có đường địa giới hành chính đi qua phải thu nhận đầy đủ. |
Thu nhận đường bờ vùng, bờ thửa ở các khu canh tác nông nghiệp, khu nuôi trồng thủy sản theo tiêu chí sau: - Các đường bờ vùng, bờ thửa chiều dài từ 1.000 m trở lên, tạo thành vùng canh tác ở đồng bằng, khu vực canh tác trên đồi, núi hoặc vùng nuôi trồng thủy sản. - Các đường bờ thửa trong vùng canh tác thu nhận với giãn cách 2.000 m, các bờ thửa khu nuôi trồng thủy sản thu nhận với giãn cách 1.000 m. - Các đường bờ vùng, bờ thửa không đủ tiêu chí thu nhận ở trên nhưng có đường địa giới hành chính đi qua phải thu nhận đầy đủ. |
|
|
Đường mòn |
GB03 |
Thu nhận tất cả đường mòn có đường địa giới hành chính đi qua, các đường có kết nối với đoạn đường bộ khác, nối với khu dân cư và có ý nghĩa quan trọng tại các vùng rừng núi như là đường độc đạo. Các đường mòn khác lựa chọn thu nhận khi có chiều dài từ 750 m trở lên đối với tỷ lệ 1:50.000 và 1.500 m trở lên đối với tỷ lệ 1:100.000. |
||
|
Đường sắt |
Thu nhận toàn bộ các tuyến đường sắt chính. Không thu nhận các đường sắt là đường dẫn vào các đê pô, xưởng sửa chữa và các đoạn đường nhánh. |
|||
|
Đường sắt chuyên dùng |
GL01 |
Thu nhận tâm của đường ray thuộc các tuyến đường sắt chuyên dụng trong các khu công nghiệp, nhà máy, khu mỏ, bến cảng. |
||
|
Đường sắt đô thị |
GL02 |
Thu nhận tâm của đường ray thuộc các tuyến đường sắt đô thị. Trong các ga, thu nhận các đoạn đường sắt với giãn cách 10-15 m đối với tỷ lệ 1:50.000 và giãn cách 30 m đới với tỷ lệ 1:100.000. Không thu nhận các đường sắt không sử dụng. |
||
|
Đường sắt quốc gia |
GL03 |
Thu nhận tâm của đường ray thuộc các tuyến đường sắt quốc gia. Trong các ga, thu nhận các đoạn đường sắt với giãn cách 10-15 m. Không thu nhận các đường sắt không sử dụng. |
||
|
Công trình giao thông đường sắt |
||||
|
Ga đường sắt |
GH01 |
Lựa chọn thu nhận ga đường sắt nổi tiếng, quan trọng trong mạng lưới đường sắt. - Áp dụng kiểu dữ liệu kiểu GM_Point đối với ga đường sắt có diện tích dưới 10.000 m2 đối với tỷ lệ 1:50.000 và dưới 40.000 m2 đối với tỷ lệ 1:100.000. - Áp dụng kiểu dữ liệu kiểu GM_Surface đối với ga đường sắt có diện tích từ 10.000 m2 trở lên đối với tỷ lệ 1:50.000 và 40.000 m2 trở lên đối với tỷ lệ 1:100.000. |
||
|
Ga tàu điện |
GH02 |
Thu nhận ga điểm đầu và điểm cuối của tuyến - Áp dụng kiểu dữ liệu kiểu GM_Point đối với ga tàu điện có diện tích dưới 10.000 m2 đối với tỷ lệ 1:50.000 và dưới 40.000 m2 đối với tỷ lệ 1:100.000. - Áp dụng kiểu dữ liệu kiểu GM_Surface đối với ga tàu điện có diện tích từ 10.000 m2 trở lên đối với tỷ lệ 1:50.000 và 40.000 m2 trở lên đối với tỷ lệ 1:100.000. |
||
|
Đường băng |
GN04 |
Thu nhận đường băng thuộc các cảng hàng không đang hoạt động. |
||
|
Bãi đáp trực thăng |
GN01 |
Thu nhận toàn bộ các bãi đáp trực thăng đang hoạt động. - Áp dụng kiểu dữ liệu kiểu GM_Point đối với bãi đáp trực thăng có diện tích dưới 10.000 m2 đối với tỷ lệ 1:50.000 và dưới 40.000 m2 đối với tỷ lệ 1:100.000. - Áp dụng kiểu dữ liệu kiểu GM_Surface đối với bãi đáp trực thăng có diện tích từ 10.000 m2 trở lên đối với tỷ lệ 1:50.000 và 40.000 m2 trở lên đối với tỷ lệ 1:100.000. |
||
|
Cảng hàng không |
GN02 |
Chỉ thu nhận các cảng hàng không đang hoạt động. - Áp dụng kiểu dữ liệu kiểu GM_Point đối với bến cảng có diện tích dưới 10.000 m2 đối với tỷ lệ 1:50.000 và dưới 40.000 m2 đối với tỷ lệ 1:100.000. - Áp dụng kiểu dữ liệu kiểu GM_Surface đối với bến cảng có diện tích từ 10.000 m2 trở lên đối với tỷ lệ 1:50.000 và 40.000 m2 trở lên đối với tỷ lệ 1:100.000. |
||
|
Đường cáp treo |
GO01 |
Thu nhận vị trí các đường cáp treo đang được sử dụng tại thời điểm điều tra. Thu nhận các cáp treo nổi tiếng có chiều dài từ 500 m trở lên đối với tỷ lệ 1:50.000 và 1.000 m trở lên đối với tỷ lệ 1:100.000. |
||
|
Ga cáp treo |
GO02 |
Thu nhận toàn bộ ga cáp treo. |
||
|
Nhóm Âu tàu |
||||
|
Âu tàu |
GM01 |
Thu nhận đối tượng dạng GM_Curve tại vị trí cửa âu tàu. Trường hợp cửa âu tàu có độ rộng nhỏ hơn 150 m đối với tỷ lệ 1:50.000 và nhỏ hơn 300 m dôid với tỷ lệ 1:100.000 thu nhận đối tượng dạng GM_Point tại vị trí cửa âu tàu. |
||
|
Báo hiệu hàng hải AIS |
GM02 |
Thu nhận toàn bộ theo thực tế. |
||
|
Bến cảng |
GM03 |
Thu nhận tất cả các bến cảng nổi tiếng, quan trọng có sự liên thông với hệ thống giao thông chính. - Áp dụng kiểu dữ liệu kiểu GM_Point đối với bến cảng có diện tích dưới 10.000 m2 đối với tỷ lệ 1:50.000 và dưới 40.000 m2 đối với tỷ lệ 1:100.000. - Áp dụng kiểu dữ liệu kiểu GM_Surface đối với bến cảng có diện tích từ 10.000 m2 trở lên đối với tỷ lệ 1:50.000 và 40.000 m2 trở lên đối với tỷ lệ 1:100.000. |
||
|
Bến thủy nội địa |
GM04 |
Thu nhận các bến thủy nội địa theo danh mục quản lý mới nhất của các cơ quan có thẩm quyền. - Áp dụng kiểu dữ liệu kiểu GM_Point đối với bến thủy nội địa có diện tích từ dưới 10.000 m2 đối với tỷ lệ 1:50.000 và dưới 40.000 m2 đối với tỷ lệ 1:100.000. - Áp dụng kiểu dữ liệu kiểu GM_Surface đối với bến thủy nội địa có diện tích từ 10.000 m2 trở lên đối với tỷ lệ 1:50.000 và 40.000 m2 trở lên đối với tỷ lệ 1:100.000. |
||
|
Cảng biển |
GM06 |
Chỉ thu nhận các cảng biển lớn đủ tiêu chí thu nhận kiểu GM_surface, diện tích từ 40.000 m2 trở lên đối với tỷ lệ 1:50.000 và 150.000 m2 trở lên đối với tỷ lệ 1:100.000. Áp dụng kiểu dữ liệu kiểu GM_Surface. |
||
|
Cảng thuỷ nội địa |
GM07 |
Thu nhận các cảng thủy nội địa theo danh mục quản lý mới nhất của các cơ quan có thẩm quyền. - Áp dụng kiểu dữ liệu kiểu GM_Point đối với cảng thủy nội địa có diện tích từ dưới 10.000 m2 đối với tỷ lệ 1:50.000 và dưới 40.000 m2 đối với tỷ lệ 1:100.000. - Áp dụng kiểu dữ liệu kiểu GM_Surface đối với cảng thủy nội địa có diện tích từ 10.000 m2 trở lên đối với tỷ lệ 1:50.000 và 40.000 m2 trở lên đối với tỷ lệ 1:100.000. |
||
|
Cầu tàu |
GM08 |
Thu nhận toàn bộ cầu tàu có chiều dài từ từ 250 m trở lên đối với tỷ lệ 1:50.000 và 500 m trở lên đối với tỷ lệ 1:100.000. Ở những khu vực đảo xa bờ thu nhận các cầu tàu có chiều dài từ 150 m trở lên đối với tỷ lệ 1:50.000 và 300 m trở lên đối với tỷ lệ 1:100.000. |
||
|
Báo hiệu dẫn luồng hàng hải và đường thủy |
||||
|
Chập tiêu |
GA01 |
Chỉ thu nhận các chập tiêu trên biển. |
||
|
Đăng tiêu |
GA02 |
Chỉ thu nhận các đăng tiêu trên biển. |
||
|
Phao báo hiệu |
GA03 |
Chỉ thu nhận các phao báo hiệu trên biển. |
||
|
Tiêu báo hiệu |
GA04 |
Chỉ thu nhận các tiêu báo hiệu trên biển. |
||
|
Các đối tượng hàng hải hải văn |
||||
|
Cảng dầu khí ngoài khơi |
GC01 |
Thu nhận toàn bộ - Áp dụng kiểu dữ liệu kiểu GM_Point đối với Cảng dầu khí ngoài khơi có diện tích từ dưới 10.000 m2 đối với tỷ lệ 1:50.000 và dưới 40.000 m2 đối với tỷ lệ 1:100.000. - Áp dụng kiểu dữ liệu kiểu GM_Surface đối với Cảng dầu khí ngoài khơi có diện tích từ 10.000 m2 trở lên đối với tỷ lệ 1:50.000 và 40.000 m2 trở lên đối với tỷ lệ 1:100.000. |
||
|
Cọc buộc tàu thuyền |
GC02 |
Thu nhận toàn bộ, chỉ Áp dụng kiểu dữ liệu kiểu GM_Point. |
||
|
Đăng, chắn đánh bắt cá ổn định |
GC03 |
Thu nhận khi có yêu cầu. |
||
|
Đèn biển |
GC04 |
Thu nhận toàn bộ đèn biển, chỉ Áp dụng kiểu dữ liệu kiểu GM_Point. |
||
|
Khu neo đậu |
GC05 |
Thu nhận toàn bộ - Áp dụng kiểu dữ liệu kiểu GM_Point đối với Khu neo đậu có diện tích từ dưới 10.000 m2 đối với tỷ lệ 1:50.000 và dưới 40.000 m2 đối với tỷ lệ 1:100.000. - Áp dụng kiểu dữ liệu kiểu GM_Surface đối với Khu neo đậu có diện tích từ 10.000 m2 trở lên đối với tỷ lệ 1:50.000 và 40.000 m2 trở lên đối với tỷ lệ 1:100.000. |
||
|
Khu tránh bão |
GC06 |
Thu nhận toàn bộ, chỉ Áp dụng kiểu dữ liệu kiểu GM_Surface. |
||
|
Khu vực an toàn viện trợ hàng hải |
GC07 |
Thu nhận khi có yêu cầu, chỉ Áp dụng kiểu dữ liệu kiểu GM_Surface. |
||
|
Khu vực bảo tồn thiên nhiên trên biển |
GC08 |
Thu nhận toàn bộ theo danh sách của cơ quan quản lý có thẩm quyền, chỉ Áp dụng kiểu dữ liệu kiểu GM_Surface. |
||
|
Khu vực đánh cá |
GC09 |
Thu nhận toàn bộ theo danh sách của cơ quan quản lý có thẩm quyền, chỉ Áp dụng kiểu dữ liệu kiểu GM_Surface. |
||
|
Khu vực đợi hoa tiêu |
GC10 |
Thu nhận khi có yêu cầu, chỉ Áp dụng kiểu dữ liệu kiểu GM_Surface. |
||
|
Khu vực nạo vét |
GC11 |
Thu nhận toàn bộ theo danh sách của cơ quan quản lý có thẩm quyền, chỉ Áp dụng kiểu dữ liệu kiểu GM_Surface. |
||
|
Khu vực nghiên cứu, khảo sát |
GC12 |
Thu nhận toàn bộ theo danh sách của cơ quan quản lý có thẩm quyền, chỉ Áp dụng kiểu dữ liệu kiểu GM_Surface. |
||
|
Khu vực nguy hiểm |
GC13 |
Thu nhận toàn bộ, chỉ Áp dụng kiểu dữ liệu kiểu GM_Surface. |
||
|
Khu vực quản lý cảng |
GC14 |
Thu nhận toàn bộ, chỉ Áp dụng kiểu dữ liệu kiểu GM_Surface. |
||
|
Khu vực quân sự |
GC15 |
Thu nhận khi có yêu cầu, chỉ Áp dụng kiểu dữ liệu kiểu GM_Surface. |
||
|
Khu vực trung chuyển hàng hóa |
GC16 |
Thu nhận khi có yêu cầu, chỉ Áp dụng kiểu dữ liệu kiểu GM_Surface. |
||
|
Khu vực vùng nước an toàn |
GC17 |
Thu nhận toàn bộ, chỉ Áp dụng kiểu dữ liệu kiểu GM_Surface. |
||
|
Khu vực xác tàu lịch sử |
GC18 |
Thu nhận toàn bộ, chỉ Áp dụng kiểu dữ liệu kiểu GM_Surface. |
||
|
Lồng bè nuôi trồng thủy hải sản |
GC19 |
Thu nhận toàn bộ khu vực có lồng bè nuôi trồng thủy hải sản trên biển. - Áp dụng kiểu dữ liệu kiểu GM_Point đối với khu vực có lồng bè nuôi trồng thủy hải sản có diện tích nhỏ hơn 160.000 m2 đối với tỷ lệ 1:50.000 và nhỏ hơn 640.000 m2 đối với tỷ lệ 1:100.000. - Áp dụng kiểu dữ liệu kiểu GM_Surface đối với khu vực có lồng bè nuôi trồng thủy hải sản có diện tích từ 160.000 m2 trở lên đối với tỷ lệ 1:50.000 và từ 640.000 m2 trở lên đối với tỷ lệ 1:100.000. - Thu nhận thuộc tính ten là tên loài thủy hải sản. |
||
|
Nhà giàn |
GC20 |
Thu nhận toàn bộ, chỉ Áp dụng kiểu dữ liệu kiểu GM_Point. |
||
|
Nhà trên biển |
GC21 |
Thu nhận toàn bộ, chỉ Áp dụng kiểu dữ liệu kiểu GM_Point. |
||
|
Trạm cứu nạn |
GC22 |
Thu nhận toàn bộ, chỉ Áp dụng kiểu dữ liệu kiểu GM_Point. |
||
|
Trạm nghiệm triều |
GC23 |
Thu nhận toàn bộ, chỉ Áp dụng kiểu dữ liệu kiểu GM_Point. |
||
|
Vùng cấm |
GC25 |
Thu nhận toàn bộ, chỉ Áp dụng kiểu dữ liệu kiểu GM_Surface. |
||
|
Xác tàu đắm |
GC26 |
Thu nhận vị trí xác tàu đắm, chỉ Áp dụng kiểu dữ liệu kiểu GM_Point. |
||
B.7.PhuBeMat
|
Kiểu đối tượng |
Mã đối tượng |
Thu nhận |
|
|
1:50.000 |
1:100.000 |
||
|
Ranh giới phủ bề mặt |
HG01 |
1. Ranh giới phủ bề mặt gồm ranh giới theo loại cây rừng, phân chia các loại thực vật khác nhau, phân chia các loại cây trồng hàng năm và cây trồng lâu năm, ranh giới phân cách giữa các thảm thực vật với khu vực khác như dân cư, hạ tầng dân sinh, ranh giới khu bảo tồn thiên nhiên, vườn quốc gia.... 2. Trường hợp vùng thực vật được phân định bởi các đối tượng hình tuyến đã thu nhận ở các gói dữ liệu giao thông, thủy văn, dân cư thì lấy các đối tượng hình tuyến này để tạo vùng phủ bề mặt, không tạo thêm lớp đối tượng ranh giới phủ bề mặt trùng với các đối tượng hình tuyến. 3. Thuộc tính loaiRanhGioiPhuBeMat thu nhận cụ thể như sau: - Nhận giá trị 1 khi ranh giới phủ bề mặt là ranh giới giữa các loại cây rừng, giữa các loại cây trồng hàng năm, loại cây trồng lâu năm, ranh giới giữa thực vật và khu dân cư, đất trống, bề mặt công trình không có hàng rào, tường xây. - Nhận giá trị 2 (khác) khi ranh giới là ranh giới giữa các đối tượng khu dân cư, bề mặt công trình bề mặt công trình không có hàng rào, tường xây, đất trống. - Nhận giá trị 3 (khu bảo tồn thiên nhiên) trong |
|
|
|
|
trường hợp vùng thực vật được phân định bởi ranh giới khu bảo tồn thiên nhiên, vườn quốc gia trên cơ sở ranh giới quản lý của cơ quan có thẩm quyền. Các vùng thực vật này nhận cùng 1 thuộc tính loại cây rừng, không chia nhỏ các vùng thực vật theo loại cây rừng trong khu bảo tồn thiên nhiên, vườn quốc gia. 4. Áp dụng các phương pháp phân tích ảnh kết hợp tài liệu bản đồ hiện trạng sử dụng đất, bản đồ hiện trạng rừng, khảo sát, điều tra thực địa và thu thập thông tin để thu nhận và phân loại đối tượng. 5. Đối tượng ranh giới phủ bề mặt phải đảm bảo quan hệ hình học (Topology) với các loại đối tượng thuộc lớp phủ bề mặt. |
|
|
Phủ bề mặt |
1. Lớp phủ bề mặt được thu nhận và phân loại dựa vào hiện trạng lớp phủ bề mặt với các đặc điểm về diện tích, mức độ ổn định và các đối tượng liên quan, cụ thể như sau: - Diện tích vùng bề mặt phải rộng từ 40.000 m2 trở lên đối với tỷ lệ 1:50.000 và 150.000 m2 trở lên đối với tỷ lệ 1:100.000 thì mới thu nhận đối tượng phủ bề mặt riêng. - Các vùng phủ bề mặt có diện tích nhỏ hơn 40.000 m2 đối với tỷ lệ 1:50.000 và nhỏ hơn 150.000 m2 đối với tỷ lệ 1:100.000 thì phải gộp vùng vào vùng liền kề phù hợp nhất. 2. Khoanh bao chi tiết vùng phủ bề mặt theo nguyên tắc sau: - Khoanh vùng rừng với mức độ chi tiết nhất là theo ranh giới loại cây rừng. Gán mã và các thuộc tính đầy đủ cho đối tượng được phân chia ở mức nhỏ nhất trên cơ sở các tài liệu thu thập được. - Khu vực có nhiều loại thực vật đan xen, thuộc tính đối tượng được thu nhận theo loại thực vật chiếm đa số nhưng tối thiểu phải từ 40% diện tích trở lên. - Khu vực thực phủ chiếm ưu thế, các đối tượng địa vật khác có tính rải rác, thu nhận và phân loại theo quy định của lớp phủ bề mặt. 3. Khu vực đầm lầy thu nhận cụ thể như sau: - Nếu khu vực đầm lầy có thực vật thì sẽ phân loại vùng phủ bề mặt theo loại cây và vị trí của đầm lầy trong các vùng liên quan để lựa chọn nhận mã HE- Phủ thực vật khác hoặc mã HH- Rừng. - Nếu khu vực đầm lầy không có thực vật sẽ được phân loại vào đối tượng nước mặt, mã HD01. |
||
|
Rừng |
|
||
|
Rừng trồng |
HH01 |
Thu nhận theo các tiêu chí sau: 1. Độ tàn che của cây rừng trồng từ 0,3 trở lên. 2. Diện tích liền vùng từ 0,3 m trở lên, khoảng cách giữa các dải rừng không nhỏ hơn 30 m. 3. Chiều cao trung bình của cây rừng được phân chia theo các điều kiện lập địa như sau: a) Rừng trồng trên đồi, núi đất và đồng bằng, trên đất ngập phèn: chiều cao trung bình của cây rừng từ 5,0 m trở lên; b) Rừng trồng trên núi đá có đất xen kẽ, trên đất ngập nước ngọt: chiều cao trung bình của cây rừng từ 2,0 m trở lên; c) Rừng trồng trên đất cát, đất ngập mặn: chiều cao trung bình của cây rừng từ 1,0 m trở lên. |
|
|
Rừng tự nhiên |
HH02 |
Thu nhận rừng tự nhiên với các tiêu chí sau: 1. Độ tàn che của các loài cây thân gỗ, tre nứa, cây họ cau (sau đây gọi tắt là cây rừng) là thành phần chính của rừng tự nhiên từ 0,3 trở lên. 2. Diện tích liền vùng từ 0,3 ha trở lên, khoảng cách giữa các dải rừng không nhỏ hơn 30 m. 3. Chiều cao trung bình của cây rừng là thành phần chính của rừng tự nhiên được phân chia theo các điều kiện lập địa như sau: a) Rừng tự nhiên trên đồi, núi đất và đồng bằng: chiều cao trung bình của cây rừng từ 5,0 m trở lên; b) Rừng tự nhiên trên đất ngập nước ngọt: chiều cao trung bình của cây rừng từ 2,0 m trở lên; c) Rừng tự nhiên trên đất ngập phèn: chiều cao trung bình của cây rừng từ 1,5 m trở lên; d) Rừng tự nhiên trên núi đá, đất cát, đất ngập mặn và các kiểu rừng ở điều kiện sinh thái đặc biệt khác: chiều cao trung bình của cây rừng từ 1,0 m trở lên. |
|
|
Phủ thực vật khác |
|||
|
Cây bụi |
HE01 |
Thu nhận loại cây thuộc cây bụi có chiều cao từ 1 m trở lên. Không phân biệt tên cây. |
|
|
Cây bụi ưa mặn, chua phèn |
HE02 |
Thu nhận loại cây thuộc cây bụi ưa mặn, chua phèn có chiều cao từ 1 m trở lên. Không phân biệt tên cây. |
|
|
Cây hàng năm |
HB01 |
Thu nhận diện tích cây hàng năm trong khu vực canh tác không thu nhận các diện tích vườn, ruộng năm lẫn trong khu vực dân cư. |
|
|
Cây lâu năm |
HB02 |
Thu nhận diện tích cây lâu năm trong khu vực canh tác không thu nhận các diện tích vườn, ruộng năm lẫn trong khu vực dân cư. |
|
|
Bề mặt công trình |
HA01 |
Thu nhận khu vực có các công trình nhân tạo bao gồm cả nghĩa trang nằm tách biệt với khu dân cư hoặc là ranh giới ngăn cách các khu dân cư, thu nhận thuộc tính có thực vật và không có thực vật trên bề mặt công trình. |
|
|
Bề mặt khu dân cư |
HA02 |
Thu nhận đối tượng khu dân cư từ gói dữ liệu Dân cư, thu nhận thuộc tính có thực vật và không có thực vật trong khu dân cư. |
|
|
Đất trống |
HC01 |
Bề mặt không có công trình xây dựng hoặc thực phủ không đáng kể chủ yếu là cỏ dại mọc hoang. Các bãi bồi, bãi cát, đồi trọc cũng thuộc loại đối tượng này. |
|
|
Nước mặt |
HD01 |
Thu nhận bề mặt nước của các đối tượng thủy văn, bao gồm cả mặt nước kênh mương, khu vực nuôi trồng thủy sản, khu vực đầm lầy không có thực vật. |
|
|
Thực vật đáy biển |
|||
|
Cỏ biển |
HK01 |
Thu nhận khu vực có cỏ biển dưới đáy biển. |
|
|
Rong, tảo |
HK02 |
Thu nhận khu vực rong, tảo dưới đáy biển. |
|
|
Thực vật khác |
HK03 |
Thu nhận khu vực thực vật khác dưới đáy biển. |
|
B.8. ThuyVan
|
Kiểu đối tượng |
Mã đối tượng |
Thu nhận |
||||
|
1:50.000 |
1:100.000 |
|||||
|
Biển Đảo |
||||||
|
Biển |
KA01 |
Thu nhận vùng biển từ đường mép nước biển đến phạm vi xây dựng dữ liệu được chỉ ra trong dự án. |
||||
|
Đảo, quần đảo |
KA02 |
Thu nhận tất cả các đảo thuộc phạm vi xây dựng dữ liệu được chỉ ra trong dự án. Áp dụng kiểu dữ liệu GM_Surface cho các đảo có diện tích từ 5.000 m2 trở lên. Áp dụng kiểu dữ liệu GM_Point cho các trường hợp còn lại. Phạm vi đảo được xác định bởi đường bờ nước tại thời điểm điều tra hoặc chuyển vẽ tương quan từ các tài liệu pháp lý. |
Thu nhận tất cả các đảo thuộc phạm vi xây dựng dữ liệu được chỉ ra trong dự án. Áp dụng kiểu dữ liệu GM_Surface cho các đảo có diện tích từ 20.000 m2 trở lên. Áp dụng kiểu dữ liệu GM_Point cho các trường hợp còn lại. Phạm vi đảo được xác định bởi đường bờ nước tại thời điểm điều tra hoặc chuyển vẽ tương quan từ các tài liệu pháp lý. |
|||
|
Phá |
KA03 |
Thu nhận phần mặt nước của tất cả các phá lấy theo mực nước tại thời điểm đo đạc, thu nhận thông tin. Chỉ thu nhận các mặt nước tĩnh có diện tích từ 10.000 m2 đối với tỷ lệ 1:50.000 và 40.000 m2 đối với tỷ lệ 1:100.000. |
||||
|
Vịnh, vũng |
KA04 |
Thu nhận từ đường mép nước biển đến phạm vi xây dựng dữ liệu được chỉ ra trong dự án. Cho phép áp dụng kiểu dữ liệu không gian GM_Point để biểu thị trong trường hợp khó xác định phạm vi. |
||||
|
Bãi bồi |
KB01 |
Thu nhận đường giới hạn bãi bồi dựa vào hiện trạng đường bờ nước, đường mép nước, thực vật, thổ nhưỡng và địa hình ven bờ tại thời điểm điều tra. Thu nhận các bãi bồi với độ sâu 10 m, có diện tích từ 10.000 m2 trở lên (20.000 m2 trở lên đối với bãi bồi ven sông) và chiều rộng từ 50 m trở lên, áp dụng kiểu dữ liệu không gian GM_Surface . Đối với các bãi bồi liên quan đến việc phân định biên giới quốc gia, địa giới hành chính các cấp phải thu nhận đầy đủ, áp dụng kiểu dữ liệu không gian GM_Point. |
Thu nhận đường giới hạn bãi bồi dựa vào hiện trạng đường bờ nước, đường mép nước, thực vật, thổ nhưỡng và địa hình ven bờ tại thời điểm điều tra. Thu nhận các bãi bồi với độ sâu 10 m, có diện tích từ 40.000 m2 trở lên (80.000 m2 trở lên đối với bãi bồi ven sông) và chiều rộng từ 100 m trở lên, áp dụng kiểu dữ liệu không gian GM_Surface . Đối với các bãi bồi liên quan đến việc phân định biên giới quốc gia, địa giới hành chính các cấp phải thu nhận đầy đủ, áp dụng kiểu dữ liệu không gian GM_Point. |
|||
|
Đầm lầy |
KB02 |
Thu nhận tất cả các đối tượng đầm lầy có trong khu vực xây dựng dữ liệu có diện tích từ 10.000 m2 trở lên. Áp dụng kiểu dữ liệu GM_Surface. |
Thu nhận tất cả các đối tượng đầm lầy có trong khu vực xây dựng dữ liệu có diện tích từ 40.000 m2 trở lên. Áp dụng kiểu dữ liệu GM_Surface. |
|||
|
Bãi đá dưới nước |
||||||
|
Bãi đá dưới nước |
KC01 |
Chỉ thu nhận trong trường hợp đối tượng gây ảnh hưởng đến giao thông đường thủy hay làm biến đổi tính chất dòng chảy. Áp dụng kiểu dữ liệu GM_Surface nếu có khả năng xác định được phạm vi đối tượng theo điều kiện thực tế, áp dụng kiểu dữ liệu không gian GM_Point cho các trường hợp còn lại. |
||||
|
Đá trên biển |
KC02 |
Thu nhận các đối tượng đá trên biển có tên theo danh mục quản lý (đá và bãi đá ven bờ không thuộc nhóm đối tượng này). Áp dụng kiểu dữ liệu GM_Surface cho các đá có diện tích từ 10.000 m2 trở lên. Áp dụng kiểu dữ liệu GM_Point cho các trường hợp còn lại. |
Thu nhận các đối tượng đá trên biển có tên theo danh mục quản lý (đá và bãi đá ven bờ không thuộc nhóm đối tượng này). Áp dụng kiểu dữ liệu GM_Surface cho các đá có diện tích từ 40.000 m2 trở lên. Áp dụng kiểu dữ liệu GM_Point cho các trường hợp còn lại. |
|||
|
San hô |
KC03 |
Thu nhận tất cả các đối tượng rạn san hô thuộc phạm vi xây dựng dữ liệu được chỉ ra trong dự án. |
||||
|
Ghềnh |
KD01 |
Xác định phạm vi của ghềnh từ điểm bắt đầu tới điểm kết thúc của đoạn sông có ghềnh. Áp dụng kiểu dữ liệu GM_Curve khi ghềnh có chiều rộng dưới 25 m và chiều rộng sông lớn hơn 25 m. Áp dụng kiểu dữ liệu GM_Point để biểu thị vị trí bắt đầu của đoạn sông có ghềnh tính từ thượng nguồn (mang tính cảnh báo) trong trường hợp không xác định được phạm vi của đối tượng. |
Xác định phạm vi của ghềnh từ điểm bắt đầu tới điểm kết thúc của đoạn sông có ghềnh. Áp dụng kiểu dữ liệu GM_Curve khi ghềnh có chiều rộng dưới 50 m và chiều rộng sông lớn hơn 50 m. Áp dụng kiểu dữ liệu GM_Point để biểu thị vị trí bắt đầu của đoạn sông có ghềnh tính từ thượng nguồn (mang tính cảnh báo) trong trường hợp không xác định được phạm vi của đối tượng. |
|||
|
Thác |
KD02 |
Thu nhận phạm vi của thác từ đường đỉnh tới đường chân của thác, đường đỉnh của thác phải mô tả hướng nước đổ đúng thực tế. Áp dụng kiểu dữ liệu không gian GM_Point để biểu thị thác trên sông suối có độ rộng nhỏ hơn 25 m. Áp dụng kiểu dữ liệu không gian GM_Curve để biểu thị đường đỉnh của đối tượng trên sông suối có độ rộng từ 25 m trở lên và khoảng cách giữa hình chiếu của đỉnh thác và chân thác nhỏ hơn 100 m. |
Thu nhận phạm vi của thác từ đường đỉnh tới đường chân của thác, đường đỉnh của thác phải mô tả hướng nước đổ đúng thực tế. Áp dụng kiểu dữ liệu không gian GM_Point để biểu thị thác trên sông suối có độ rộng nhỏ hơn 50 m. Áp dụng kiểu dữ liệu không gian GM_Curve để biểu thị đường đỉnh của đối tượng trên sông suối có độ rộng từ 50 m trở lên và khoảng cách giữa hình chiếu của đỉnh thác và chân thác nhỏ hơn 200 m. |
|||
|
Nguồn nước |
||||||
|
Giếng nước |
KM01 |
Thu nhận giếng nước, mạch nước có ý nghĩa quan trọng đang được sử dụng cho các nhu cầu sản xuất hoặc sinh hoạt của cộng đồng dân cư. Giếng nước, mạch nước áp dụng kiểu dữ liệu GM_Point. |
||||
|
Mạch nước |
KM02 |
|||||
|
Mạng dòng chảy |
KK01 |
1. Yêu cầu thu nhận dữ liệu không gian đối tượng - Mạng dòng chảy mặt được thu nhận phụ thuộc vào mối quan hệ với các đối tượng nước mặt và đường bờ nước. - Thu nhận toàn bộ hệ thống mạng dòng chảy mặt ao, hồ, sông suối, kênh mương nối với dòng chảy tự nhiên đảm bảo tính liên tục cho mạng lưới thủy văn. Không thu nhận mạng dòng chảy ao, hồ trong khu dân cư, không liên thông với mạng lưới thủy văn và các kênh mương nhân tạo thuộc hệ thống công trình thủy lợi, không nối với dòng chảy tự nhiên. - Thu nhận riêng biệt đối với mỗi nhánh sông, suối, kênh mương và các nhánh liên thông với nhau sao cho hướng các nhánh dòng chảy phải tuân theo quy luật biến đổi độ dốc tự nhiên của địa hình. - Đối với sông, suối, kênh mương có độ rộng từ 25 m trở lên đối với tỷ lệ 1:50.000 và độ rộng từ 50 m trở lên đối với tỷ lệ 1:100.000 (kiểu dữ liệu GM_Surface) thu nhận đối tượng mạng dòng chảy mặt là đường trung tuyến tính theo đường mép nước. - Đoạn sông thu nhận kiểu dữ liệu GM_Surface có một bãi bồi ở giữa, thể hiện đường mạng dòng chảy mặt rẽ nhánh đi hai bên. Khi có nhiều bãi bồi liền kề ở giữa, coi cả cụm bãi bồi như một bãi bồi lớn để thu nhận giống trường hợp có một bãi bồi. - Đối với sông suối, kênh mương dạng GM_Curve, thu nhận mạng dòng chảy mặt chính là đối tượng sông suối, kênh mương đó. Khi thu nhận, vị trí sông suối phải trùng đường tâm của dòng chảy mặt. - Mạng dòng chảy mặt sông suối một nét nối với tim sông suối hai nét thể hiện sao cho phù hợp với hướng của dòng chảy. - Thu nhận hướng dòng chảy cho từng nhánh dòng chảy mặt. - Những đối tượng là hồ, ao có liên thông với mạng lưới dòng chảy, mạng dòng chảy mặt thu nhận đường chính giữa sao cho phù hợp với hướng của dòng chảy. - Chỉ thu nhận đối với kênh nối vào dòng chảy tự nhiên và tàu thuyền di chuyển được. - Thu nhận các đoạn sông suối, kênh mương có chiều dài từ 500 m trở lên đối với tỷ lệ 1:50.000 và từ 1000 m trở lên đối với tỷ lệ 1:100.000. - Những đối tượng là hồ có liên thông với mạng lưới dòng chảy, mạng dòng chảy mặt thu nhận đường chính giữa sao cho phù hợp với hướng của dòng chảy. Tách riêng đoạn mạng dòng chảy mặt trong hồ. Thuộc tính loại dòng chảy của đoạn này nhận giá trị 2 Mặt nước tĩnh và thuộc tính ten thu nhận tên của hồ. 2. Yêu cầu thu nhận dữ liệu thuộc tính đối tượng a) Thuộc tính chiều rộng - Thu nhận thuộc tính chiều rộng của sông suối theo kích thước chiều rộng trung bình của cả tuyến dòng chảy, đảm bảo phân biệt được độ rộng từ 25 m trở lên đối với tỷ lệ 1:50.000 và 50 m trở lên đối với tỷ lệ 1:100.000; b) Thuộc tính cấp hạng dòng chảy Phân cấp hạng dòng chảy phải có biên tập kỹ thuật hướng dẫn trên cơ sở các tài liệu địa lý tự nhiên về các hệ thống sông, hệ thống các lưu vực sông của Việt Nam và các văn bản quy phạm pháp luật có liên quan để hướng dẫn chung trong khu vực thành lập cơ sở dữ liệu nền địa lý quốc gia, xác định dòng chảy chính và các phụ lưu từ cấp 1 đến cấp 7 và các phụ lưu còn lại hợp vào dòng chảy chính theo các hệ thống sông của Việt Nam. Theo đó việc phân cấp hạng dòng chảy phải tham khảo các tài liệu sau: * Quyết định số 1989/QĐ-TTg ngày 01 tháng 11 năm 2010 của Thủ tướng Chính phủ về việc ban hành danh mục lưu vực ong liên tỉnh. * Quyết định số 341/QĐ-BTNMT ngày 23 tháng 03 năm 2012 của Bộ trưởng Bộ Tài nguyên và Môi trường về việc ban hành danh mục lưu vực ong nội tỉnh. * Quyết định số 1757/QĐ-BTNMT ngày 11 tháng 8 năm 2020 về việc ban hành danh mục nguồn nước liên tỉnh và danh mục nguồn nước liên quốc gia (nguồn nước mặt). - Các dòng chảy chính của các hệ thống sông lớn: sông Bằng Giang, sông Kì Cùng, sông Thái Bình, sông Hồng, sông Mã, sông Cả, sông Thu Bồn, sông Ba, sông Đồng Nai, sông Vàm Cỏ, sông Mê Kông, sông Cửu Long, sông Xrêpốc, sông Xê Băng Hiên, sông Nậm Rốm; - Các dòng chảy chính của các hệ thống sông nhỏ gồm: + Hệ thống các sông duyên hải Quảng Ninh: sông Ka Long, sông Tiên Yên, sông Ba Chẽ, sông Hà Cối, sông Đầm Hà, sông Mông Dương, Diễn Vọng, sông Trới, sông Míp. + Hệ thống sông duyên hải Bắc Nghệ An: sông Hoàng Mai, sông Hữu Bằng sông Bùng), sông Khê Dua, sông Độ Ông, sông Dứa... sông + Hệ thống sông duyên hải Bình -Trị -Thiên: sông Gianh, sông Nhật Lệ, sông Bến Hải, sông Quảng Trị, sông Hương. + Hệ thống các sông duyên hải Nam Trung Bộ: sông Trà Khúc, sông Cái Phan Rang, sông Côn sông Hà Giao, Bình Định), sông Ba Kì, sông Trà Bồng, sông Vệ, sông An Lão, sông Kì Lộ, sông Cái Ninh Hòa, sông Cái Nha Trang, sông Lòng Sông, sông Lũy, sông Cái Phan Thiết, sông Phan, sông Dinh. + Hệ thống các sông miền Tây Nam châu thổ sông Cửu Long: sông Cái Lớn, sông Cái Bé, sông Ông Đốc, sông Bẩy Hạp, sông Cửa Lớn, sông Gành Hào, sông Mĩ Thạnh,.và các kênh đào Vĩnh Tế, Tri Tôn, Ba Thê, Hà Tiên - Rạch Giá, Rạch Sỏi, Cái Bè, Ô Môn, Xã Nô, Chắc Bằng, Phụng Hiệp, Cà Mau - Bạc Liêu. - Sau khi xác định được các dòng chảy chính, phân cấp các phụ lưu của dòng chảy chính theo cấp tương ứng từ cấp 1 đến cấp 6 đối với các sông, suối có nước thường xuyên, phân biệt được lưu vực sông. Các suối nhỏ không phân biệt rõ lưu vực sông và các suối nhỏ có nước theo mùa phân loại vào cấp “khác”. |
||||
|
Điểm độ cao mực nước |
KE01 |
Thu nhận tại các vị trí đặc trưng trên đường mép nước của các sông, suối, hồ ao lớn. |
||||
|
Điểm sông suối mất tích |
KE02 |
Thu nhận vị trí mất tích và xuất hiện của hệ thống sông suối, chỉ thu nhận khi khoảng cách của 2 điểm này lớn hơn 500 m đối với tỷ lệ 1:50.000 và lớn hơn 1000 m đối với tỷ lệ 1:100.000. |
||||
|
Đường bờ nước |
KE03 |
Đối với các đối tượng mang tính nhân tạo (ao, hồ, kênh mương), đường bờ nước được thu nhận thông qua vết cắt xẻ địa hình (đào, đắp) rõ sông trên thực địa. Đối với các đối tượng mang tính tự nhiên sông, suối, hồ, đầm lớn), đường bờ nước phải được xác định sau khi xem xét trên cả phạm vi địa hình rộng lớn. Từ đó, tiến hành tổng hợp dựa theo các giá trị độ cao địa hình dọc theo đường bình độ thấp nhất hoặc dựa vào độ ổn định của địa hình dải ven bờ. Quá trình tổng hợp thông tin về đường bờ cần tham chiếu đến các đối tượng liên quan khác như tình trạng canh tác, thời gian sử dụng đất nhiều nhất trong năm của các dải ven bờ. Trong mọi trường hợp, đường bờ nước phải là một đối tượng liên tục, đảm bảo quan hệ hình học (Topology) với đối tượng nước mặt tương ứng. Mức độ thu nhận phụ thuộc vào Quy định thu nhận của các kiểu đối tượng MatNuocTinh, MatNuocSongSuoi, KenhMuong. Thu nhận thuộc tính loaiTrangThaiDuongBoNuoc như sau: - Rõ sông: Trường hợp sông, suối, kênh, rạch đã được kè bờ hoặc có thể nhận dạng thông qua đường xẻ sâu, bờ lở đất hoặc bờ đắp cao để hình thành sông chứa của ao, hồ, sông, suối, kênh mương... trên bề mặt thực địa. - Khó xác định: Những khu vực bề mặt địa hình trên bờ phức tạp hoặc đã chịu tác động nhân tạo làm phá vỡ đường bờ tự nhiên, khu vực không có dấu hiệu để nhận dạng, dòng chảy qua đầm lầy. - Đường bờ sông, suối, ao, hồ có nước theo mùa. Đối với đường bờ biển: Thu nhận đường mép nước biển cao nhất trung bình nhiều năm theo tài liệu của cơ quan quản lý chuyên ngành. |
||||
|
Đường mép nước |
KE05 |
Thu nhận đường mép nước tại những khu vực khoảng cách từ đường mép nước đến đường bờ nước lớn hơn 15 m đối với tỷ lệ 1:50.000 và lớn hơn 30 m đối với tỷ lệ 1:100.000. Tổng hợp đường mép nước tại khu vực đường mép nước khác nhau về vị trí do thời điểm thu nhận khác nhau. Đối với đường mép nước biển: Thu nhận đường mép nước biển ghi nhận được trên ảnh. Đối với đường triều kiệt: Thu nhận đường mép nước biển thấp nhất trung bình nhiều năm theo tài liệu của cơ quan quản lý chuyên ngành. Không thu nhận đường mép nước đối với các đối tượng ao, hồ nhỏ. |
||||
|
Ranh giới nước mặt quy ước |
KE06 |
Thu nhận để khép vùng hoặc phân chia các đối tượng nước mặt, bao gồm: - Đường phân chia tương đối giữa các phần nước mặt liền kề nhau của ao, hồ, đầm; sông, suối; kênh, mương; phá; phân chia tại các cửa sông nơi giao với biển. Trường hợp khu vực cửa sông có liên quan đến đường biên giới, địa giới phải xác định theo nguồn dữ liệu biên giới quốc gia, địa giới hành chính mới nhất kèm theo thuộc tính ten (tên cửa sông) nếu có. - Đường khép vùng cho từng nhánh nước mặt của các dòng chảy, bao gồm cả trường hợp các đối tượng cùng loại ranh giới nước mặt nhưng khác tên. |
||||
|
Mặt nước sông suối |
KL01 |
Thu nhận bề mặt của các đối tượng sông suối hai nét. Mặt nước sông suối được xác định từ các đối tượng đường bờ nước và đường mép nước theo mực nước tại thời điểm điều tra. Trong mọi trường hợp, mặt nước sông suối phải đảm bảo quan hệ hình học (Topology) với đối tượng đường bờ nước và đường mép nước. |
||||
|
Mặt nước |
||||||
|
Ao, hồ, đầm |
KL02 |
Chỉ thu nhận các ao hồ có chiều rộng từ 50 m và diện tích lớn hơn 5.000 m2 nhận biết thông qua đường bờ được đào, đắp rõ trên thực địa không phụ thuộc vào mực nước có trong lòng ao, hồ tại thời điểm thu nhận thông tin. |
Chỉ thu nhận các ao hồ có chiều rộng từ 100 m và diện tích lớn hơn 20.000 m2 nhận biết thông qua đường bờ được đào, đắp rõ trên thực địa không phụ thuộc vào mực nước có trong lòng ao, hồ tại thời điểm thu nhận thông tin. |
|||
|
Hồ chứa |
KL03 |
Biểu thị phần mặt nước hồ chứa của công trình thuỷ lợi, thuỷ điện tại thời điểm đo đạc, thu nhận thông tin. Chỉ thu nhận các mặt nước hồ có diện tích từ 5.000 m2. |
Biểu thị phần mặt nước hồ chứa của công trình thuỷ lợi, thuỷ điện tại thời điểm đo đạc, thu nhận thông tin. Chỉ thu nhận các mặt nước hồ có diện tích từ 20.000 m2. |
|||
|
Bờ kè, bờ cạp |
KG01 |
Thu nhận các đoạn bờ kè, bờ cạp có chiều dài từ 500 m trở lên. Khoảng cách hình chiếu giữa đường đỉnh và đường chân đối tượng từ 250 m trở lên thì thu nhận cả đường chân. |
Thu nhận các đoạn bờ kè, bờ cạp có chiều dài từ 1000 m trở lên. Khoảng cách hình chiếu giữa đường đỉnh và đường chân đối tượng từ 500 m trở lên thì thu nhận cả đường chân. |
|||
|
Cống thuỷ lợi |
KG02 |
Thu nhận tất cả các cống có thiết bị, không có thiết bị và cống dưới đập, dưới đê khi đập, đê có độ rộng từ 25 m trở lên. Thu nhận kiểu GM_Curve cho cống có thiết bị trên các kênh, mương, có độ rộng từ 25 m trở lên. Áp dụng kiểu dữ liệu GM_Point cho các trường hợp còn lại. |
Thu nhận tất cả các cống có thiết bị, không có thiết bị và cống dưới đập, dưới đê khi đập, đê có độ rộng từ 50 m trở lên. Thu nhận kiểu GM_Curve cho cống có thiết bị trên các kênh, mương, có độ rộng từ 50 m trở lên. Áp dụng kiểu dữ liệu GM_Point cho các trường hợp còn lại. |
|||
|
Đập |
KG03 |
Thu nhận vị trí mặt đập. Chỉ áp dụng kiểu dữ liệu GM_Curve. |
Thu nhận vị trí mặt đập. Chỉ áp dụng kiểu dữ liệu GM_Curve. |
|||
|
Đê |
KG04 |
Thu nhận vị trí mặt đê. Áp dụng kiểu dữ liệu GM_Surface để biểu thị mặt đê có độ rộng từ 25 m trở lên; Trường hợp độ rộng nhỏ hơn áp dụng kiểu dữ liệu GM_Curve. |
Thu nhận vị trí mặt đê. Áp dụng kiểu dữ liệu GM_Surface để biểu thị mặt đê có độ rộng từ 50 m trở lên; Trường hợp độ rộng nhỏ hơn áp dụng kiểu dữ liệu GM_Curve. |
|||
|
Kênh mương |
KG05 |
Thu nhận toàn bộ các tuyến kênh mương có liên quan đến đường biên giới quốc gia, địa giới hành chính và các tuyến kênh mương có độ rộng và độ sâu từ 1 m trở lên, chiều dài từ 500 m trở lên đối với tỷ lệ 1:50.000 và 1000 m trở lên đối với tỷ lệ 1:100.000, có nguồn dẫn nước và các đối tượng liên quan (trạm bơm, nơi canh tác, nuôi trồng thuỷ sản...). Đối với khu vực có mật độ kênh mương dày đặc như khu vực đồng bằng sông Cửu Long, chọn lọc, bỏ bớt kênh mương nội đồng kênh cấp 5 và kênh cấp 4 sao cho khoảng cách giữa các sông, rạch, kênh mương từ 250 m trở lên đối với tỷ lệ 1:50.000 và 500m trở lên đối với tỷ lệ 1:100.000. Tùy thuộc độ rộng tuyến kênh mương áp dụng kiểu dữ liệu không gian GM_Surface hoặc GM_Curve. Khi áp dụng kiểu dữ liệu không gian GM_Curve vị trí tuyến kênh mương phải trùng với đường tâm của dòng nước mặt. Mỗi nhánh kênh, mương là một đối tượng riêng biệt nhưng các nhánh phải liên thông với nhau và liên thông với nguồn dẫn. Không thu nhận các đoạn kênh mương rời rạc, không thể xác định được nguồn dẫn hoặc đã bỏ không sử dụng. |
||||
|
Máng dẫn nước |
KG06 |
Chỉ thu nhận những máng được xây dựng ổn định, chắc chắn có chiều dài từ 100 m trở lên đối với tỷ lệ 1:50.000 và 200 m trở lên đối với tỷ lệ 1:100.000. |
||||
|
Địa danh BienDao |
DA01 |
Thu nhận tên gọi của các yếu tố biển, hải đảo: mũi đất, bán đảo, biển, eo biển, vịnh cửa sông và các yếu tố địa lý đáy biển. Các đối tượng không thu nhận được phạm vi không gian thì thu nhận địa danh. |
||||
III. Hướng dẫn chi tiết thu nhận và chuẩn hóa mạng đường bộ
* Cách thu nhận đối tượng mạng đường bộ trong quan hệ Topology|
Minh họa |
Giải thích hình vẽ |
Mô tả |
|
|
Hình minh họa bên cạnh thì đường A không bị phân đoạn tại chỗ giao với đường B mà tại vị trí đó sẽ có 1 đỉnh của đường A. Một nút được tạo ở vị trí giao là của đường B. |
Giao tại ngã ba: - Đường trung tuyến đường nhánh phải mở rộng đến vị trí giao với đường trung tuyến đường chính. - Trong trường hợp cùng cấp thì tất cả đường trung tuyến của đường phải mở rộng vào đến vị trí trung tâm ngã ba. |
|
|
|
|
|
|
Cả hai đường khi qua ngã tư đều không đổi thuộc tính, cho nên không phân đoạn tại vị trí giao nhau. Tại vị trí giao nhau thì phải tạo đỉnh cho hai đối tượng. |
Giao nhau tại ngã tư không có đường vòng xuyến: - Đường trung tuyến của đường bộ không bị phân đoạn nếu như không thay đổi thuộc tính. |
|
|
Có một trong số các đối tượng thay đổi thuộc tính qua ngã tư: Đối tượng nào thay đổi thuộc tính thì bị phân đoạn tại vị trí giao nhau. |
|
|
|
Đối với đường có giải phân cách cố định Các quy tắc thu dữ liệu được áp giống với trường không có giải cách. Tại vị trí giao giữa các đường tuyến của đường thì phải tạo đỉnh cho các đối tượng. |
|
|
|
|
Giao nhau tại ngã tư có vòng xuyến cố định. - Tạo thêm đoạn đường chạy vòng theo vòng xuyến - Các đối tượng đường trung tuyến của đường bộ phải giao với vòng xuyến (áp dụng cho mọi trường hợp) |
|
|
|
2. Cách chuẩn hoá các thuộc tính của DuongBo
a) Vị trí
- Đoạn đường dẫn lên đường trên cao nhận giá trị vị trí mức đường tại điểm lên.
- Đoạn đường dẫn xuống nhận giá trị vị trí mức đường tại điểm xuống.
b) Độ rộng
Độ rộng đường trung tuyến của đường bộ tương ứng với độ rộng nền, lòng đường, được lấy theo số liệu điều tra mới nhất tại cấp quản lý trực tiếp hoặc tài liệu do ngành giao thông công bố hoặc theo kết quả đo đạc thực tế.
Giá trị độ rộng có kiểu dữ liệu là số thực (real) nhưng độ chính xác đo đạc lấy chẵn đến mét. Theo đó, thuộc tính độ rộng được khái quát hoá để có thể đại diện cho tất cả các đoạn đường trên toàn tuyến khi sự thay đổi độ rộng giữa các đoạn thành phần dưới 1 m.
c) Loại chất liệu trải mặt
Thuộc tính loaiChatLieuTraiMat được xác định cho từng đoạn theo thông tin quản lý nền mặt đường của ngành giao thông hoặc số liệu điều tra.
Chất liệu trải mặt xác định theo thực tế tại thời điểm điều tra và thực hiện cho các tuyến đường đã hoàn thành và đưa vào sử dụng, không xác định cho các tuyến đường còn đang xây dựng.
III. Hướng dẫn chi tiết thu nhận và chuẩn hóa mạng dòng chảy mặt
* Cách thu nhận đối tượng mang dòng chảy mặt trong quan hệ Topology
|
Minh họa |
Giải thích hình vẽ |
|
|
Hình minh họa thể hiện mạng dòng chảy mặt giao với đoạn cầu giao thông (đối tượng 2 nét) |
|
|
Hình minh họa thể hiện mạng dòng chảy mặt giao với đoạn cầu giao thông (đối tượng 1 nét) |
|
|
Hình minh họa thể hiện mạng dòng chảy mặt qua vùng nước mặt ổn định, nhưng mạng dòng chảy mặt qua vùng nước mặt là giả định. |
|
|
|
|
|
|
|
|
Hình minh họa thể hiện mạng dòng chảy mặt qua vùng nước mặt không ổn định, nhưng đoạn tim dòng chảy qua vùng nước mặt là xác định được. |
|
|
|
|
|
|
|
|
|
|
|
|
|
|
Trường hợp dòng chảy giao nhau giữa các đảo, bãi bồi... thì trục mạng dòng chảy mặt được thể hiện như hình bên. |
|
|
Trường hợp có nhiều đảo, bãi bồi... ở giữa dòng chảy thì trục mạng dòng chảy mặt được thể hiện như hình bên. |
|
|
Trường hợp hồ có nhiều nhánh nhỏ, chỉ thu nhận các nhánh chính tạo thành mạng dòng chảy với các sông, suối. |
(Quy định)
Chất lượng cơ sở dữ liệu nền địa lý quốc gia tỷ lệ 1:50.000, 1:100.000
|
STT |
Tiêu chí chất lượng dữ liệu địa lý |
Tiêu chí thành phần |
Nội dung đánh giá |
Phép đo chất lượng |
|
1 |
Mức độ đầy đủ của dữ liệu |
Mức độ dư thừa thông tin |
- Đối tượng - Thuộc tính đối tượng - Quan hệ đối tượng |
Xác định tỷ lệ thông tin dư thừa Xác định số phần tử thông tin dư thừa Tính phần trăm thông tin dư thừa |
|
Mức độ thiếu thông tin |
- Đối tượng - Thuộc tính đối tượng - Quan hệ đối tượng |
Xác định tỷ lệ thông tin thiếu Xác định số phần tử thông tin thiếu Tính phần trăm thông tin thiếu |
||
|
2 |
Mức độ phù hợp của dữ liệu với mô hình cấu trúc dữ liệu |
Tuân thủ lược đồ ứng dụng |
- Kiểu đối tượng - Thuộc tính đối tượng |
Xác định số phần tử thông tin không tuân thủ theo mô cấu trúc dữ liệu khái niệm |
|
Tuân thủ miền giá trị |
Thuộc tính đối tượng |
Xác định số thuộc tính của đối tượng không tuân thủ miền giá trị |
||
|
Tuân thủ định dạng |
Tập dữ liệu |
Xác định tỷ lệ đối tượng được lưu trữ không tuân thủ mô hình cấu trúc dữ liệu vật lý |
||
|
Tuân thủ quan hệ không gian |
- Kiểu đối tượng - Đối tượng |
Xác định số đối tượng trùng lặp Xác định số lỗi tự chồng đè của cung Xác định các cung tự chồng đè Xác định số lỗi tự cắt nhau của cung Xác định các cung tự cắt Xác định số lỗi đỉnh treo của cung Các cung có đỉnh treo Xác định tỷ lệ lỗi vùng nhỏ Xác định lỗi vùng nhỏ Xác định số bề mặt chồng xếp không hợp lệ Xác định lỗi chồng xếp bề mặt Xác định số khoảng hở giữa các bề mặt Xác định khoảng hở giữa các bề mặt Xác định số lỗi bề mặt tự giao không hợp lệ Xác định bề mặt tự giao Xác định điểm không nằm tại vị trí đầu, cuối cung Xác định đầu, cuối cung không trùng với vị trí của điểm Xác định cung không trùng với cung Xác định số lỗi quan hệ giữa đường biên và bề mặt |
||
|
|
|
|
|
Xác định số lỗi quan hệ giữa đường biên và bề mặt Xác định số lỗi quan hệ giữa bề mặt và đường biên Xác định số lỗi chồng xếp không hợp lệ giữa cung và bề mặt |
|
3 |
Độ chính xác vị trí của đối tượng địa lý |
Độ chính xác tuyệt đối về mặt phẳng |
Thuộc tính không gian |
Xác định sai số trung phương vị trí mặt phẳng |
|
Độ chính xác tương đối về mặt phẳng |
Thuộc tính không gian |
|
||
|
Độ chính xác tuyệt đối về độ cao |
Thuộc tính không gian |
Xác định sai số trung phương độ cao |
||
|
Độ chính xác tương đối về độ cao |
Thuộc tính không gian |
|
||
|
4 |
Độ chính xác thời gian của đối tượng địa lý |
Tính hợp lệ |
Thuộc tính thời gian |
Xác độ chính xác thời gian Xác định phần trăm thông tin nhận giá trị đúng |
|
5 |
Mức độ chính xác của thuộc tính chủ đề |
Phân loại đúng |
- Đối tượng - Thuộc tính đối tượng |
Xác định số thông tin phân loại sai Xác định tỷ lệ thông tin phân loại sai Xác định phần trăm thông tin phân loại đúng |
|
Độ chính xác thuộc tính định tính |
Thuộc tính đối tượng |
Xác định phần trăm thuộc tính nhận giá trị đúng |
||
|
Độ chính xác thuộc tính định lượng |
Thuộc tính đối tượng |
Xác định độ chính xác thuộc tính định lượng |
C.2. Các phép đo chất lượng áp dụng để đánh giá chất lượng cơ sở dữ liệu nền địa lý quốc gia tỷ lệ 1:50.000, 1:100.000
C.2.1 Các phép đo chất lượng cơ bản|
Tên phép đo chất lượng cơ bản |
Mô tả |
Ví dụ |
Kiểu giá trị |
|
Xác định lỗi |
Xác định phần tử dữ liệu có lỗi hay không - “Đúng” là có lỗi - “Sai” là không có lỗi |
Sai |
Boolean (logic) |
|
Đếm lỗi |
Tổng số lỗi được phát hiện trong dữ liệu. |
11 |
Số nguyên |
|
Đếm phần tử đúng |
Tổng số phần tử đúng trong dữ liệu. |
189 |
Số nguyên |
|
Tính phần trăm phần tử lỗi |
Số phần tử lỗi chia cho tổng số phần tử được kiểm tra nhân với 100. |
1,89% |
Phần trăm |
|
Tính phần trăm phần tử đúng |
Số phần tử đúng chia cho tổng số phần tử được kiểm tra nhân với 100. |
95% |
Phần trăm |
|
Xác định tỷ lệ lỗi |
Là tỷ số phần tử lỗi trên số phần tử kiểm tra |
11:582 |
Tỷ lệ |
|
Tên phép đo chất lượng |
Xác định tỷ lệ thông tin dư thừa |
|
Tên phép đo chất lượng cơ bản |
Xác định tỷ lệ lỗi |
|
Định nghĩa |
Tỷ lệ giữa tổng số phần tử thông tin (đối tượng, thuộc tính đối tượng, quan hệ đối tượng) dư thừa trên tổng số thông tin phải thu nhận trong phạm vi dữ liệu được kiểm tra |
|
Kiểu giá trị |
Tỷ lệ (ví dụ, 3:1000) |
|
Đơn vị đo |
% Phần tử thông tin (đối tượng, thuộc tính đối tượng, quan hệ đối tượng) |
|
Tên phép đo chất lượng |
Xác định số phần tử thông tin dư thừa |
|
Tên phép đo chất lượng cơ bản |
Đếm lỗi |
|
Định nghĩa |
Tổng số phần tử thông tin (đối tượng, thuộc tính đối tượng, quan hệ đối tượng) dư thừa trong phạm vi dữ liệu được kiểm tra |
|
Kiểu giá trị |
Số nguyên |
|
Đơn vị đo |
Phần tử thông tin (đối tượng, thuộc tính đối tượng, quan hệ đối tượng) |
|
Tên phép đo chất lượng |
Tính phần trăm thông tin dư thừa |
|
Tên phép đo chất lượng cơ bản |
Tính phần trăm phần tử lỗi |
|
Định nghĩa |
Số phần tử thông tin (đối tượng, thuộc tính đối tượng, quan hệ đối tượng) dư thừa chia cho tổng số phần tử thông tin trong phạm vi kiểm tra dữ liệu nhân với 100 |
|
Kiểu giá trị |
Phần trăm |
|
Đơn vị đo |
Phần tử thông tin (đối tượng, thuộc tính đối tượng, quan hệ đối tượng) |
|
Tên phép đo chất lượng |
Xác định tỷ lệ thông tin thiếu |
|
Tên phép đo chất lượng cơ bản |
Xác định tỷ lệ lỗi |
|
Định nghĩa |
Tỷ lệ giữa tổng số phần tử thông tin (đối tượng, thuộc tính đối tượng, quan hệ đối tượng) thiếu trên tổng số phần tử thông tin phải thu nhận trong phạm vi dữ liệu được kiểm tra |
|
Kiểu giá trị |
Tỷ lệ (ví dụ, 3:1000) |
|
Đơn vị tính |
Phần tử thông tin (đối tượng, thuộc tính đối tượng, quan hệ đối tượng) |
|
Tên phép đo chất lượng |
Xác định số phần tử thông tin thiếu |
|
Tên phép đo chất lượng cơ bản |
Đếm lỗi |
|
Định nghĩa |
Tổng số phần tử thông tin (đối tượng, thuộc tính đối tượng, quan hệ đối tượng) thiếu trong phạm vi dữ liệu được kiểm tra |
|
Kiểu giá trị |
Số nguyên |
|
Đơn vị đo |
Phần tử thông tin (đối tượng, thuộc tính đối tượng, quan hệ đối tượng) |
|
Tên phép đo chất lượng |
Tính phần trăm thông tin thiếu |
|
Tên phép đo chất lượng cơ bản |
Đếm lỗi |
|
Định nghĩa |
Số phần tử thông tin (đối tượng, thuộc tính đối tượng, quan hệ đối tượng) thiếu chia cho tổng số phần tử thông tin trong phạm vi kiểm tra dữ liệu nhân với 100 |
|
Kiểu giá trị |
Phần trăm |
|
Đơn vị đo |
Phần tử thông tin (đối tượng, thuộc tính đối tượng, quan hệ đối tượng) |
|
Tên phép đo |
Xác định số phần tử thông tin không tuân thủ theo mô cấu trúc dữ liệu khái niệm |
|
Tên phép đo chất lượng cơ bản |
Đếm lỗi |
|
Định nghĩa |
Tổng số phần tử thông tin dữ liệu (đối tượng, thuộc tính đối tượng) không tuân thủ theo mô cấu trúc dữ liệu khái niệm |
|
Kiểu giá trị |
Số nguyên |
|
Đơn vị đo |
Phần tử thông tin |
|
Tên phép đo |
Xác định số thuộc tính của đối tượng không tuân thủ miền giá trị |
|
Tên phép đo chất lượng cơ bản |
Đếm lỗi |
|
Định nghĩa |
Xác định tổng số thuộc tính của đối tượng không tuân thủ miền giá trị được quy định trong mô hình cấu trúc dữ liệu khái niệm |
|
Kiểu giá trị |
Số nguyên |
|
Đơn vị đo |
Số thuộc tính |
|
Tên phép đo |
Xác định tỷ lệ đối tượng được lưu trữ không tuân thủ mô hình cấu trúc dữ liệu vật lý |
|
Tên phép đo chất lượng cơ bản |
Xác định tỷ lệ lỗi |
|
Định nghĩa |
Tỷ lệ giữa tổng số đối tượng có cấu trúc dữ liệu vi phạm mô hình cấu trúc dữ liệu vật lý trên tổng số đối tượng thuộc phạm vi dữ liệu kiểm tra |
|
Kiểu giá trị |
Tỷ lệ |
|
Đơn vị đo |
Số đối tượng |
|
Tên phép đo |
Xác định số đối tượng trùng lặp |
|
Tên phép đo chất lượng cơ bản |
Đếm lỗi |
|
Định nghĩa |
Xác định tổng số đối tượng cùng kiểu trùng lặp hoàn toàn về không gian trong dung lượng cho phép trên tổng số đối tượng cùng kiểu trong phạm vi dữ liệu kiểm tra. |
|
Kiểu giá trị |
Số nguyên |
|
Ví dụ |
Dung sai tìm kiếm = 1 m |
|
Đơn vị đo |
Số lỗi |
|
Tên phép đo |
Xác định số lỗi tự chồng đè của cung |
|
Tên phép đo chất lượng cơ bản |
Đếm lỗi |
|
Định nghĩa |
Tổng số đối tượng tự chồng đè không hợp lệ trong phạm vi dữ liệu |
|
Kiểu giá trị |
Số nguyên |
|
Ví dụ |
|
|
Đơn vị đo |
Số lỗi |
|
Tên phép đo |
Xác định các cung tự chồng đè |
|
Tên phép đo chất lượng cơ bản |
Xác định lỗi |
|
Định nghĩa |
Xác định có hay không có cung tự chồng đè |
|
Kiểu giá trị |
Boolean |
|
Ví dụ |
|
|
Tên phép đo |
Xác định các cung tự cắt |
|
Tên phép đo chất lượng cơ bản |
Xác định lỗi |
|
Định nghĩa |
Xác định có hay không có cung tự cắt |
|
Kiểu giá trị |
Boolean |
|
Ví dụ |
|
|
Tên phép đo |
Xác định số lỗi đỉnh treo của cung |
|
Tên phép đo chất lượng cơ bản |
Đếm lỗi |
|
Định nghĩa |
Xác định tổng số đối tượng có đỉnh đầu, cuối là đỉnh treo. |
|
Kiểu giá trị |
Số nguyên |
|
Ví dụ |
|
|
Đơn vị đo |
Số lỗi |
|
Tên phép đo |
Xác định cung có đỉnh treo |
|
Tên phép đo chất lượng cơ bản |
Xác định lỗi |
|
Định nghĩa |
Xác định có hay không cung có đỉnh treo |
|
Kiểu giá trị |
Boolean |
|
Ví dụ |
|
|
Tên phép đo |
Xác định tỷ lệ lỗi vùng nhỏ |
|
Tên phép đo chất lượng cơ bản |
Xác định tỷ lệ lỗi |
|
Định nghĩa |
Xác định tổng số lỗi vùng nhỏ trên tổng số vùng trong phạm vi dữ liệu kiểm tra. |
|
Kiểu giá trị |
Tỷ lệ |
|
Tham số |
Vùng nhỏ được xác định theo tiêu chí diện tích |
|
Ví dụ |
Là lỗi vùng nhỏ nếu có Diện tích < 50 m2 |
|
Đơn vị đo |
Số lỗi |
|
Tên phép đo |
Xác định lỗi vùng nhỏ |
|
Tên phép đo chất lượng cơ bản |
Xác định lỗi |
|
Định nghĩa |
Xác định có hay không có lỗi vùng nhỏ trong phạm vi dữ liệu kiểm tra |
|
Kiểu giá trị |
Boolean |
|
Tham số |
Vùng nhỏ được xác định theo tiêu chí diện tích |
|
Ví dụ |
Là lỗi vùng nhỏ nếu có Diện tích < 50 m2 |
|
Tên phép đo |
Xác định số bề mặt chồng xếp không hợp lệ |
|
Tên phép đo chất lượng cơ bản |
Đếm lỗi |
|
Định nghĩa |
Tổng số bề mặt chồng xếp không gian sai trong phạm vi dữ liệu kiểm tra |
|
Kiểu giá trị |
Số nguyên |
|
Ví dụ |
3 - là vùng chồng xếp |
|
Đơn vị đo |
Số lỗi |
|
Tên phép đo |
Xác định lỗi chồng xếp bề mặt |
|
Tên phép đo chất lượng cơ bản |
Xác định lỗi |
|
Định nghĩa |
Xác định có hay không có sự chồng xếp giữa các bề mặt |
|
Kiểu giá trị |
Boolean |
|
Ví dụ |
3 - là vùng chồng xếp |
|
Tên phép đo |
Xác định số khoảng hở giữa các bề mặt |
|
Tên phép đo chất lượng cơ bản |
Đếm lỗi |
|
Định nghĩa |
Là tổng số bề mặt khuyết giữa các bề mặt trong phạm vi dữ liệu kiểm tra |
|
Kiểu giá trị |
Số nguyên |
|
Ví dụ |
5 - là khoảng hở giữa các bề mặt |
|
Tên phép đo |
Xác định khoảng hở giữa các bề mặt |
|
Tên phép đo chất lượng cơ bản |
Xác định lỗi |
|
Định nghĩa |
Xác định có hay không có khoảng hở giữa các bề mặt |
|
Kiểu giá trị |
Boolean |
|
Ví dụ |
5 - là khoảng hở giữa các bề mặt |
|
Tên phép đo |
Xác định số lỗi bề mặt tự giao không hợp lệ |
|
Tên phép đo chất lượng cơ bản |
Đếm lỗi |
|
Định nghĩa |
Tổng số đối tượng tự giao không hợp lệ trong phạm vi dữ liệu kiểm tra |
|
Kiểu giá trị |
Số nguyên |
|
Ví dụ |
1 - Nhà 2 - Tự giao không hợp lệ |
|
Đơn vị đo |
Số lỗi |
|
Tên phép đo |
Xác định bề mặt tự giao |
|
Tên phép đo chất lượng cơ bản |
Xác định lỗi |
|
Định nghĩa |
Xác định có hay không có các bề mặt tự giao |
|
Kiểu giá trị |
Boolean |
|
Ví dụ |
1 - Nhà 2 - Tự giao không hợp lệ |
|
Tên phép đo |
Điểm không nằm tại vị trí đầu, cuối cung |
|
Tên phép đo chất lượng cơ bản |
Xác định lỗi |
|
Định nghĩa |
Xác định xem có hay không đối tượng điểm không nằm tại đầu, cuối cung |
|
Kiểu giá trị |
Boolean (Đúng, nếu có điểm nằm độc lập; ngược lại nhận giá trị Sai) |
|
Ví dụ |
Nút không nằm đầu, cuối Tim đường |
|
Tên phép đo |
Đầu, cuối cung không trùng với vị trí của điểm |
|
Tên phép đo chất lượng cơ bản |
Xác định lỗi |
|
Định nghĩa |
Xác định xem có hay không đối tượng cung mà tại đầu, cuối cung không trùng với đối tượng điểm |
|
Kiểu giá trị |
Boolean |
|
Ví dụ |
Đầu, cuối Tim đường không có Nút |
|
Tên phép đo |
Xác định cung không trùng với cung |
|
Tên phép đo chất lượng cơ bản |
Xác định lỗi |
|
Định nghĩa |
Xác định đối tượng dạng cung không trùng với một đối tượng dạng cung của kiểu đối tượng khác |
|
Kiểu giá trị |
Boolean |
|
Ví dụ |
Cầu trùng với tim đường |
|
Tên phép đo |
Xác định số lỗi chồng xếp không hợp lệ giữa cung và bề mặt |
|
Tên phép đo chất lượng cơ bản |
Đếm lỗi |
|
Định nghĩa |
Là tổng số lỗi chồng xếp không hợp lệ giữa cung và bề mặt |
|
Kiểu giá trị |
Số nguyên |
|
Ví dụ |
|
|
Đơn vị đo |
Số lỗi |
|
Tên phép đo |
Xác định số lỗi quan hệ giữa đường biên và bề mặt |
|
Tên phép đo chất lượng cơ bản |
Đếm lỗi |
|
Định nghĩa |
Tổng số cung không trùng với biên của bề mặt. |
|
Kiểu giá trị |
Số nguyên |
|
Ví dụ |
Lỗi trong quan hệ Topo giữa mép đường bộ và Lòng đường bộ |
|
Đơn vị đo |
Số lỗi |
|
Tên phép đo |
Xác định số lỗi quan hệ giữa bề mặt và đường biên |
|
Tên phép đo chất lượng cơ bản |
Đếm lỗi |
|
Định nghĩa |
Tổng số bề mặt có biên không trùng với cung. |
|
Kiểu giá trị |
Số nguyên |
|
Ví dụ |
Lỗi trong quan hệ Topo giữa Lòng đường bộ và mép đường bộ |
|
Đơn vị đo |
Số lỗi |
|
Tên phép đo |
Xác định sai số trung phương vị trí mặt phẳng |
|
Tên phép đo chất lượng cơ bản |
Không áp dụng |
|
Định nghĩa |
Xác định sai số trung phương của tập điểm trong tập dữ liệu so với tập điểm kiểm tra |
|
Mô tả |
Tính sai số trung phương vị trí mặt phẳng giữa tập điểm dữ liệu và tập điểm kiểm tra theo công thức: Trong đó: - mmp là sai số sai số trung phương vị trí mặt phẳng - mx là sai số trung phương vị trí mặt phẳng theo thành phần x tính theo công thức:
- m là sai số trung phương vị trí mặt phẳng theo thành phần y tính theo công thức:
- xd,i , yd,i là toạ độ của điểm thứ i trong tập điểm dữ liệu - xk,i , yk,i là toạ độ của điểm thứ i trong tập điểm kiểm tra - n là số điểm được kiểm tra - i số nguyên dương từ 1 đến n |
|
Kiểu giá trị |
Số thực |
|
Đơn vị đo |
Mét |
|
Tên phép đo |
Xác định sai số trung phương độ cao |
|
Tên phép đo chất lượng cơ bản |
Không áp dụng |
|
Định nghĩa |
Xác định sai số trung phương độ cao của tập điểm kiểm tra với tập điểm tương ứng có độ cao có độ chính xác cao hơn |
|
Mô tả |
Tính sai số trung phương độ cao theo công thức:
Trong đó: - mz là sai số trung phương độ cao - zd,i là giá trị độ cao của điểm kiểm tra thứ i trong tập dữ liệu - zk,i là giá trị độ cao của điểm thứ i trong tập kiểm tra - n là số điểm được kiểm tra - i số nguyên dương từ 1 đến n |
|
Kiểu giá trị |
Số thực |
|
Đơn vị đo |
Mét |
|
Tên phép đo |
Xác định độ chính xác thời gian |
|
Tên phép đo chất lượng cơ bản |
Xác định lỗi |
|
Định nghĩa |
Giá trị của thuộc tính thời gian ngày thu nhận hoặc ngày cập nhật có sai khác so với thông tin ghi nhận trong siêu dữ liệu |
|
Kiểu giá trị |
Boolean |
|
Tên phép đo |
Xác định tỷ lệ thông tin phân loại sai |
|
Tên phép đo chất lượng cơ bản |
Xác định tỷ lệ lỗi |
|
Định nghĩa |
Tổng số phần tử thông tin (đối tượng, thuộc tính đối tượng) phân loại sai trên tổng số phần tử thông tin thuộc phạm vi dữ liệu kiểm tra |
|
Kiểu giá trị |
Tỷ lệ |
|
Đơn vị đo |
Phần tử thông tin |
|
Tên phép đo |
Xác định số thông tin phân loại sai |
|
Tên phép đo chất lượng cơ bản |
Đếm lỗi |
|
Định nghĩa |
Xác định tổng số phần tử thông tin (đối tượng, thuộc tính đối tượng) phân loại sai so với thực tế trong phạm vi dữ liệu kiểm tra |
|
Kiểu giá trị |
Số nguyên |
|
Đơn vị đo |
Phần tử thông tin |
|
Tên phép đo |
Tính phần trăm thông tin phân loại đúng |
|
Tên phép đo chất lượng cơ bản |
Tính phần trăm phần tử đúng |
|
Định nghĩa |
Số phần tử thông tin (đối tượng, thuộc tính đối tượng) phân loại đúng chia cho tổng số phần tử thông tin trong phạm vi kiểm tra dữ liệu nhân 100 |
|
Kiểu giá trị |
Phần trăm |
|
Đơn vị đo |
Phần tử thông tin |
|
Tên phép đo |
Tính phần trăm thuộc tính nhận giá trị đúng |
|
Tên phép đo chất lượng cơ bản |
Tính phần trăm phần tử đúng |
|
Định nghĩa |
Số lượng phần tử dữ liệu đúng chia cho số lượng phần tử dữ liệu trong thực thế cần thu nhận nhân với 100 |
|
Kiểu giá trị |
Phần trăm |
|
Tên phép đo |
Xác định độ chính xác thuộc tính định lượng |
|
Tên phép đo chất lượng cơ bản |
Không áp dụng |
|
Định nghĩa |
Là giá trị số tuyệt đối của hiệu giá trị thuộc tính trong tập dữ liệu và giá trị thuộc tính tương ứng trong tập dữ liệu kiểm tra. |
|
Mô tả |
mi = |ai - Ai| Trong đó: - mi là trị số sai số tuyệt đối - ai là giá trị thuộc tính của đối tượng thứ i trong tập dữ liệu - Ai là giá trị thuộc tính của đối tượng thứ i tương ứng trong tập dữ liệu kiểm tra |
|
Kiểu giá trị |
Số thực |
|
Đơn vị đo |
Theo đơn vị đo của thuộc tính |
C.3. Phương pháp đánh giá chất lượng
C.3.1 Tập dữ liệu kiểm tra
Chọn tập dữ liệu kiểm tra theo một trong hai cách sau:
- Sử dụng tập dữ liệu hiện thời làm tập dữ liệu kiểm tra.
- Sử dụng tập dữ liệu độc lập có độ chính xác cao hơn tập dữ liệu kiểm tra. C.3.2 Phạm vi kiểm tra
Chọn phạm vi kiểm tra theo một trong hai cách sau:
- Kiểm tra toàn bộ tập dữ liệu.
- Lấy mẫu kiểm tra (xem Điều 5. phương pháp lấy mẫu kiểm tra)
C.3.3 Cách kiểm tra
- Kiểm tra thủ công: Người kiểm tra sử dụng phương pháp so sánh trực tiếp để đưa ra kết luận về chất lượng của tập dữ liệu được kiểm tra.
- Kiểm tra tự động: Người kiểm tra sử dụng các công cụ, phần mềm hỗ trợ đưa ra kết luận về chất lượng của tập dữ liệu được kiểm tra.
C.3.4 Các phương pháp kiểm tra|
Tên phương pháp |
Tập dữ liệu kiểm tra |
Cách kiểm tra |
Phạm vi kiểm tra |
Mô tả phương pháp |
|
IMF |
I |
M |
F |
Kiểm tra thủ công toàn bộ tập dữ liệu. Tập dữ liệu kiểm tra chính là tập dữ liệu độc lập |
|
IMS |
I |
M |
S |
Kiểm tra thủ công toàn bộ tập dữ liệu. Tập dữ liệu kiểm tra thuộc tập dữ liệu độc lập |
|
IAF |
I |
A |
F |
Kiểm tra tự động bằng công cụ, phần mềm toàn bộ tập dữ liệu. Tập dữ liệu kiểm tra chính là tập dữ liệu độc lập |
|
IAS |
I |
A |
S |
Kiểm tra tự động bằng công cụ phần mềm toàn bộ tập dữ liệu. Tập dữ liệu kiểm tra thuộc tập dữ liệu độc lập |
|
EMF |
E |
M |
F |
Kiểm tra thủ công toàn bộ tập dữ liệu. Tập dữ liệu kiểm tra là tập dữ liệu hiện thời |
|
EMS |
E |
M |
S |
Kiểm tra thủ công toàn bộ tập dữ liệu. Tập dữ liệu kiểm tra là tập dữ liệu hiện thời |
|
EAF |
E |
A |
F |
Kiểm tra tự động bằng công cụ, phần mềm toàn bộ tập dữ liệu. Tập dữ liệu kiểm tra là tập dữ liệu hiện thời |
|
EAS |
E |
A |
S |
Kiểm tra tự động bằng công cụ phần mềm toàn bộ tập dữ liệu. Tập dữ liệu kiểm tra là tập dữ liệu hiện thời |
Trong đó:
I - Tập dữ liệu kiểm tra là (thuộc) tập dữ liệu độc lập
E - Tập dữ liệu kiểm tra là tập dữ liệu hiện thời
A - Sử dụng công cụ, phần mềm hỗ trợ kiểm tra tự động M - Kiểm tra thủ công
F - Kiểm tra toàn bộ tập dữ liệu
S - Kiểm tra theo mẫu được chọn
C.4. Chỉ tiêu chất lượng
C.4.1 Chỉ tiêu chất lượng đối với tất cả các chủ đề dữ liệu|
Phép đo chất lượng |
Chỉ tiêu |
Phương pháp KT |
|
Tính phần trăm thông tin dư thừa (đối tượng, thuộc tính đối tượng) |
0% |
EMS |
|
Tính phần trăm thông tin thiếu (đối tượng, thuộc tính đối tượng) |
0% |
EMS |
|
Xác định số phần tử thông tin không tuân thủ theo mô cấu trúc dữ liệu khái niệm |
0 |
IAF |
|
Xác định số thuộc tính của đối tượng không tuân thủ miền giá trị |
0 |
|
|
Xác định số đối tượng trùng lặp |
0 |
IAF |
|
Xác định phần trăm đối tượng nhận giá trị đúng về thời gian |
100% |
IAF |
|
Xác định phần trăm phần tử thông tin phân loại đúng |
100% |
IMF |
|
Xác định phần trăm phần tử thông tin nhận giá trị đúng về thuộc tính định tính |
100% |
IMF |
Ngoài các chỉ tiêu chất lượng áp dụng cho tất cả các chủ đề nêu trên, các dữ liệu chủ đề còn tuân theo các tiêu chí riêng, cụ thể như sau:
C.4.2 Chỉ tiêu chất lượng đối với dữ liệu thuộc chủ đề cơ sở đo đạc|
Phép đo chất lượng |
Chỉ tiêu |
Phương pháp KT |
|
Tính phần trăm thông tin dư thừa (đối tượng, thuộc tính đối tượng) |
0% |
EMS |
|
Xác định số đối tượng trùng lặp |
0 |
IAF |
|
Tính phần trăm thông tin thiếu (đối tượng, thuộc tính đối tượng) |
0% |
EMS |
|
Tính phần trăm thông tin phân loại đúng (đối tượng, thuộc tính đối tượng) |
100% |
|
|
Tính phần trăm thuộc tính nhận giá trị đúng |
100% |
|
|
Phép đo chất lượng |
Chỉ tiêu |
Phương pháp KT |
|
Tính phần trăm thông tin dư thừa (đối tượng, thuộc tính đối tượng) |
0% |
EMS |
|
Xác định số đối tượng trùng lặp |
0 |
IAF |
|
Tính phần trăm thông tin thiếu (đối tượng, thuộc tính đối tượng) |
0% |
|
|
Xác định sai số trung phương vị trí mặt phẳng |
Đối với dữ liệu 1:50.000: ≤ ± 20 m đối với khu vực đồng bằng và đồi ≤ ± 30 m đối với khu vực núi và núi cao Đối với dữ liệu 1:100.000: ≤ ± 40 m đối với khu vực đồng bằng và đồi ≤ ± 60 m đối với khu vực núi và núi cao |
EMS |
|
Tính phần trăm thông tin phân loại đúng (đối tượng, thuộc tính đối tượng) |
100% |
|
|
Tính phần trăm thuộc tính nhận giá trị đúng |
100% |
|
|
Kiểu đối tượng |
Phép đo chất lượng |
Kiểu đối tượng quan hệ |
Chỉ tiêu |
Phương pháp KT |
|
Đường địa giới |
Xác định các cung tự chồng đè |
|
Sai |
IAF |
|
Xác định các cung tự cắt |
|
Sai |
||
|
Xác định số lỗi đỉnh treo của cung |
|
Sai |
||
|
Xác định số lỗi quan hệ giữa đường biên và bề mặt |
Địa phận |
0 |
||
|
Địa phận |
Xác định số lỗi quan hệ giữa bề mặt và đường biên |
Đường địa giới |
0 |
|
Phép đo chất lượng |
Chỉ tiêu |
Phương pháp KT |
|||||||||||
|
Tính phần trăm thông tin dư thừa (đối tượng, thuộc tính đối tượng) |
5% |
EMS |
|||||||||||
|
Xác định số đối tượng trùng lặp |
0 |
IAF |
|||||||||||
|
Tính phần trăm thông tin thiếu (đối tượng, thuộc tính đối tượng) |
5% |
EMS |
|||||||||||
|
Xác định sai số trung phương vị trí mặt phẳng |
Đối với dữ liệu 1:50.000: ≤ ± 20 m đối với khu vực đồng bằng và đồi ≤ ± 30 m đối với khu vực núi và núi cao ≤ ± 15 m đối với các điểm độ sâu và chất đáy Đối với dữ liệu 1:100.000: ≤ ± 40 m đối với khu vực đồng bằng và đồi ≤ ± 60 m đối với khu vực núi và núi cao ≤ ± 30 m đối với các điểm độ sâu và chất đáy |
||||||||||||
|
Xác định sai số trung phương về độ cao |
|
||||||||||||
|
Xác định sai số trung phương độ sâu của các điểm độ sâu |
|
||||||||||||
|
Xác định sai số trung phương độ sâu đối với đường bình độ sâu |
|
||||||||||||
|
Tính phần trăm thông tin phân loại đúng (đối tượng, thuộc tính đối tượng) |
95% |
||||||||||||
|
Tính phần trăm thuộc tính nhận giá trị đúng |
95% |
||||||||||||
|
Xác định độ chính xác thuộc tính định lượng (áp dụng cho các đối tượng có thuộc tính định lượng, đơn vị tính theo đơn vị đo của thuộc tính định lượng tương ứng) |
0 |
|
Kiểu đối tượng |
Phép đo chất lượng |
Kiểu đối tượng quan hệ |
Chỉ tiêu |
Phương pháp KT |
|
Đường bình độ |
Xác định các cung tự chồng đè |
|
Sai |
IAF |
|
Xác định các cung tự cắt |
|
Sai |
||
|
Địa hình đặc biệt |
Xác định lỗi vùng nhỏ (chỉ áp dụng quy tắc về diện tích) |
|
Sai |
|
Phép đo chất lượng |
Chỉ tiêu |
Phương pháp KT |
|
Tính phần trăm thông tin dư thừa (đối tượng, thuộc tính đối tượng) |
5% |
EMS |
|
Xác định số đối tượng trùng lặp |
0 |
IAF |
|
Tính phần trăm thông tin thiếu (đối tượng, thuộc tính đối tượng) |
5% |
EMS |
|
Xác định sai số trung phương vị trí mặt phẳng |
Đối với dữ liệu 1:50.000: ≤ ± 20 m đối với khu vực đồng bằng và đồi ≤ ± 30 m đối với khu vực núi và núi cao Đối với dữ liệu 1:100.000: ≤ ± 40 m đối với khu vực đồng bằng và đồi ≤ ± 60 m đối với khu vực núi và núi cao |
|
|
Tính phần trăm thông tin phân loại đúng (đối tượng, thuộc tính đối tượng) |
95% |
|
|
Tính phần trăm thuộc tính nhận giá trị đúng |
95% |
|
|
Xác định độ chính xác thuộc tính định lượng (áp dụng cho các đối tượng có thuộc tính định lượng, đơn vị tính theo đơn vị đo của thuộc tính định lượng tương ứng) |
0 |
|
Kiểu đối tượng |
Phép đo chất lượng |
Kiểu đối tượng quan hệ |
Chỉ tiêu |
Phương pháp KT |
|
Đường bộ |
Xác định số lỗi tự chồng đè của cung |
|
0 |
IAF |
|
Xác định số lỗi tự cắt nhau của cung |
|
0 |
||
|
Cầu giao thông |
Xác định cung không trùng với cung thuộc kiểu đối tượng khác |
Đường bộ hoặc Đường sắt |
Sai |
|
|
Hầm giao thông |
Xác định cung không trùng với cung thuộc kiểu đối tượng khác |
Đường bộ hoặc Đường sắt |
Sai |
|
|
Đoạn vượt ong suối |
Xác định cung không trùng với cung thuộc kiểu đối tượng khác |
Đường bộ |
Sai |
|
|
Các đối tượng mặt đường bộ |
Xác định lỗi vùng nhỏ (chỉ áp dụng quy tắc về diện tích) |
|
Sai |
|
|
Xác định lỗi chồng xếp bề mặt |
|
Sai |
||
|
Xác định số lỗi bề mặt tự giao không hợp lệ |
|
0 |
||
|
Xác định số lỗi quan hệ giữa bề mặt và đường biên |
Mép đường; Mép lòng đường |
0 |
||
|
Mép đường; Mép lòng đường |
Xác định số lỗi quan hệ giữa đường biên và bề mặt |
Các đối tượng mặt đường bộ |
0 |
|
|
Đường sắt |
Xác định số lỗi tự chồng đè của cung |
|
0 |
|
|
Xác định số lỗi tự cắt nhau của cung |
|
0 |
||
|
|
Xác định số lỗi đỉnh treo của cung (áp dụng với các Đường sắt có giao với đoạn khác không tại nút) |
|
0 |
|
|
Phép đo chất lượng |
Chỉ tiêu |
Phương pháp KT |
|
Tính phần trăm thông tin dư thừa (đối tượng, thuộc tính đối tượng) |
5% |
EMS |
|
Xác định số đối tượng trùng lặp |
0 |
IAF |
|
Tính phần trăm thông tin thiếu (đối tượng, thuộc tính đối tượng) |
5% |
EMS |
|
Xác định sai số trung phương vị trí mặt phẳng |
Đối với dữ liệu 1:50.000: ≤ ± 20 m đối với khu vực đồng bằng và đồi ≤ ± 30 m đối với khu vực núi và núi cao Đối với dữ liệu 1:100.000: ≤ ± 40 m đối với khu vực đồng bằng và đồi ≤ ± 60 m đối với khu vực núi và núi cao |
|
|
Tính phần trăm thông tin phân loại đúng (đối tượng, thuộc tính đối tượng) |
95% |
|
|
Tính phần trăm thuộc tính nhận giá trị đúng |
95% |
|
|
Xác định độ chính xác thuộc tính định lượng (áp dụng cho các đối tượng có thuộc tính định lượng, đơn vị tính theo đơn vị đo của thuộc tính định lượng tương ứng) |
0 |
|
|
Kiểu đối tượng |
Phép đo chất lượng |
Kiểu đối tượng quan hệ |
Chỉ tiêu |
Phương pháp KT |
|
Mặt nước sông suối |
Xác định số lỗi tự chồng đè của cung |
|
0 |
IAF |
|
Xác định số lỗi tự cắt nhau của cung |
|
0 |
||
|
Xác định lỗi vùng nhỏ (chỉ áp dụng quy tắc về diện tích) |
|
Sai |
||
|
Xác định lỗi chồng xếp bề mặt |
|
Sai |
||
|
Xác định khoảng hở giữa các bề mặt |
|
Sai |
||
|
Xác định số lỗi bề mặt tự giao không hợp lệ |
|
0 |
||
|
Xác định số lỗi quan hệ giữa bề mặt và đường biên |
Ranh giới nước mặt |
0 |
||
|
Kênh mương |
Xác định số lỗi tự chồng đè của cung |
|
0 |
IAF |
|
Xác định số lỗi tự cắt nhau của cung |
|
0 |
||
|
Xác định lỗi vùng nhỏ (chỉ áp dụng quy tắc về diện tích) |
|
Sai |
||
|
Xác định lỗi chồng xếp bề mặt |
|
Sai |
||
|
Xác định khoảng hở giữa các bề mặt |
|
Sai |
||
|
Xác định số lỗi bề mặt tự giao không hợp lệ |
|
0 |
||
|
Xác định số lỗi quan hệ giữa bề mặt và đường biên |
Ranh giới nước mặt |
0 |
||
|
Mặt nước tĩnh |
Xác định số lỗi tự chồng đè của cung |
|
0 |
IAF |
|
Xác định số lỗi tự cắt nhau của cung |
|
0 |
||
|
Xác định lỗi vùng nhỏ (chỉ áp dụng quy tắc về diện tích) |
|
Sai |
||
|
Xác định lỗi chồng xếp bề mặt |
|
Sai |
||
|
Xác định khoảng hở giữa các bề mặt |
|
Sai |
||
|
Xác định số lỗi bề mặt tự giao không hợp lệ |
|
0 |
||
|
Xác định số lỗi quan hệ giữa bề mặt và đường biên |
Ranh giới nước mặt |
0 |
|
Phép đo chất lượng |
Chỉ tiêu |
Phương pháp KT |
|
Tính phần trăm thông tin dư thừa (đối tượng, thuộc tính đối tượng) |
5% |
EMS |
|
Xác định số đối tượng trùng lặp |
0 |
IAF |
|
Tính phần trăm thông tin thiếu (đối tượng, thuộc tính đối tượng) |
5% |
EMS |
|
Xác định sai số trung phương vị trí mặt phẳng |
Đối với dữ liệu 1:50.000: ≤ ± 20 m đối với khu vực đồng bằng và đồi. ≤ ± 30 m đối với khu vực núi và núi cao. Đối với dữ liệu 1:100.000: ≤ ± 40 m đối với khu vực đồng bằng và đồi. ≤ ± 60 m đối với khu vực núi và núi cao. |
|
|
Tính phần trăm thông tin phân loại đúng (đối tượng, thuộc tính đối tượng) |
95% |
|
|
Tính phần trăm thuộc tính nhận giá trị đúng |
95% |
|
|
Xác định độ chính xác thuộc tính định lượng (áp dụng cho các đối tượng có thuộc tính định lượng, đơn vị tính theo đơn vị đo của thuộc tính định lượng tương ứng) |
0 |
|
Kiểu đối tượng |
Phép đo chất lượng |
Kiểu đối tượng quan hệ |
Chỉ tiêu |
Phương pháp KT |
|
Các đối tượng dạng vùng |
Xác định lỗi vùng nhỏ (chỉ áp dụng quy tắc về diện tích) |
|
Sai |
IAF |
|
Xác định lỗi chồng xếp bề mặt |
|
Sai |
||
|
Xác định khoảng hở giữa các bề mặt |
|
Sai |
||
|
Xác định số lỗi bề mặt tự giao không hợp lệ |
|
0 |
||
|
Xác định số lỗi quan hệ giữa bề mặt và đường biên |
|
0 |
|
Phép đo chất lượng |
Chỉ tiêu |
Phương pháp KT |
|
Tính phần trăm thông tin dư thừa (đối tượng, thuộc tính đối tượng) |
5% |
EMS |
|
Xác định số đối tượng trùng lặp |
0 |
IAF |
|
Tính phần trăm thông tin thiếu (đối tượng, thuộc tính đối tượng) |
5% |
EMS |
|
Xác định sai số trung phương vị trí mặt phẳng |
Đối với dữ liệu 1:50.000: ≤ ± 20 m đối với các vùng phủ bề mặt được tạo bởi các đối tượng hình tuyến từ chủ đề giao thông và thủy văn. ≤ ± 30 m đối với các đối tượng ranh giới phủ bề mặt và các vùng phủ bề mặt tạo từ ranh giới phủ bề mặt. Đối với dữ liệu 1:100.000: ≤ ± 40 m đối với đối với các vùng phủ bề mặt được tạo bởi các đối tượng hình tuyến từ chủ đề giao thông và thủy văn. ≤ ± 60 m đối với các đối tượng ranh giới phủ bề mặt và các vùng phủ bề mặt tạo từ ranh giới phủ bề mặt. |
|
|
Tính phần trăm thông tin phân loại đúng (đối tượng, thuộc tính đối tượng) |
95% |
|
|
Tính phần trăm thuộc tính nhận giá trị đúng |
95% |
|
Kiểu đối tượng |
Phép đo chất lượng |
Kiểu đối tượng quan hệ |
Chỉ tiêu |
Phương pháp KT |
|
Phủ bề mặt |
Xác định lỗi vùng nhỏ |
|
Sai |
IAF |
|
Xác định lỗi chồng xếp bề mặt |
|
Sai |
||
|
Xác định khoảng hở giữa các bề mặt |
|
Sai |
||
|
Xác định số lỗi bề mặt tự giao không hợp lệ |
|
0 |
||
|
Xác định số lỗi quan hệ giữa bề mặt và đường biên |
Ranh giới phủ bề mặt |
0 |
C.5. Phương pháp lấy mẫu kiểm tra
C.5.1 Kích thước mẫu
Để đánh giá độ chính xác của tập dữ liệu thì kích thước mẫu dữ liệu được kiểm tra phải thỏa mãn các điều kiện sau:|
Thông tin lấy mẫu |
Kích thước tập dữ liệu |
Kích thước mẫu so với tập dữ liệu |
|
Đối tượng |
Tổng số đối tượng trong tập dữ liệu |
20% |
|
Diện tích mẫu |
Diện tích được bao phủ bởi tập dữ liệu |
20% |
|
Tổng chiều dài mẫu |
Tổng chiều dài của các đối tượng trong tập dữ liệu |
10% |
|
Số đỉnh trong mẫu |
Tổng số đỉnh của các đối tượng trong tập dữ liệu |
10% |
Đối với trường hợp lấy mẫu kiểm tra độ chính xác vị trí của tập dữ liệu thì phải thỏa mãn thêm các yêu cầu sau:
- Phạm vi không gian lấy mẫu phải tương ứng với phạm vi không gian của tập dữ liệu kiểm tra.
- Khi phạm vi của tập dữ liệu dữ liệu cần đánh giá độ chính xác có dạng hình chữ nhật thì phân bố của tập điểm kiểm tra phải thoả mãn 2 điều kiện sau:
+ Khoảng cách giữa các điểm kiểm tra không được vượt quá 1/10 khoảng cách của đường chéo hình chữ nhật
+ Mật độ của các điểm kiểm tra trong mỗi một % hình chữ nhật không được nhỏ hơn 20% tập điểm kiểm tra

C.5.2 Xác định mẫu
- Lấy mẫu theo các lô dữ liệu ngẫu nhiên. Chọn ngẫu nhiên một hoặc nhiều lô dữ liệu ngẫu nhiên trong phạm vi tập dữ liệu kiểm tra. Tổng hợp các lô dữ liệu trong mẫu phải thỏa mãn các yêu cầu về kích thước mẫu.

Lấy mẫu từ các lô dữ liệu ngẫu nhiên
- Lấy mẫu ngẫu nhiên từ các lô dữ liệu chia sẵn. Phân chia tập dữ liệu cần kiểm tra thành các lô dữ liệu, sau đó chọn mẫu từ một số lô dữ liệu sao cho thỏa mãn điều kiện về kích thước mẫu:

Lấy mẫu ngẫu nhiên từ những lô dữ liệu chia sẵn
(Quy định)
Trình bày cơ sở dữ liệu nền địa lý quốc gia tỷ lệ 1:50.000, 1:100.000
D.1. Các kiểu đối tượng địa lý trong Cơ sở dữ liệu nền địa lý quốc gia tỷ lệ 1:50.000, 1:100.000 được thể hiện dưới dạng đồ họa theo bộ mẫu ký hiệu quy định tại QCVN 70:2022/BTNMT Quy chuẩn kỹ thuật quốc gia về bản đồ địa hình quốc gia tỷ lệ 1:50.000 và 1:100.000.
D.2. Trong Danh mục trình bày dưới đây, kiểu dữ liệu được quy định viết tắt như sau:
P: Dữ liệu kiểu điểm (point)
C: Dữ liệu kiểu đường (Curve)
S: Dữ liệu kiểu vùng (Surface)
|
TT |
Tên đối tượng |
Mã ĐT |
Kiểu DL |
Chỉ thị trình bày |
Thuộc tính phân loại trình bày |
Giá trị (mã) |
Giá trị (nhãn) |
Mã trình bày |
Thành phần màu (CMYK) |
Ký hiệu trình bày |
||
|
I |
Biên giới, địa giới |
|
|
|
|
|
|
|
|
|
||
|
1 |
Đường biên giới quốc gia trên đất liền |
AC01 |
C |
Toàn bộ |
maDoiTuong, loaiHienTrangPhapLy |
1 |
Xác định |
AC0101 |
(0, 0, 0, 100) |
I-1a |
||
|
2 |
Chưa xác định |
AC0102 |
(0, 0, 0, 100) |
I-1b |
||||||||
|
2 |
Mốc quốc giới |
AC02 |
P |
Toàn bộ |
maDoiTuong |
|
|
AC0201 |
(0, 0, 0, 100) |
I-1c |
||
|
3 |
Địa phận hành chính trên đất liền |
|
|
|
|
|
|
|
|
|
||
|
3.1 |
Địa phận hành chính cấp huyện |
AD01 |
S |
Toàn bộ |
|
|
|
|
|
|
||
|
3.2 |
Địa phận hành chính cấp tỉnh |
AD02 |
S |
Toàn bộ |
|
|
|
|
|
|
||
|
3.3 |
Địa phận hành chính cấp xã |
AD03 |
S |
Toàn bộ |
|
|
|
|
|
|
||
|
4 |
Đường địa giới hành chính |
|
|
|
|
|
|
|
|
|
||
|
4.1 |
Đường địa giới hành chính cấp huyện |
AD04 |
C |
Toàn bộ |
maDoiTuong, loaiHienTrangPhapLy |
1 |
Xác định |
AD0401 |
(0, 0, 0, 100) |
I-3a |
||
|
2 |
Chưa xác định |
AD0402 |
(0, 0, 0, 100) |
I-3b |
||||||||
|
4.2 |
Đường địa giới hành chính cấp tỉnh |
AD05 |
C |
Toàn bộ |
maDoiTuong, loaiHienTrangPhapLy |
1 |
Xác định |
AD0501 |
(0, 0, 0, 100) |
I-2a |
||
|
2 |
Chưa xác định |
AD0502 |
(0, 0, 0, 100) |
I-2b |
||||||||
|
4.3 |
Đường địa giới hành chính cấp xã |
AD06 |
C |
Toàn bộ |
maDoiTuong, loaiHienTrangPhapLy |
1 |
Xác định |
AD0601 |
(0, 0, 0, 100) |
I-4a |
||
|
2 |
Chưa xác định |
AD0602 |
(0, 0, 0, 100) |
I-4b |
||||||||
|
5 |
Cột mốc điểm cơ sở |
AB01 |
P |
Toàn bộ |
|
|
|
|
|
|
||
|
6 |
Điểm cơ sở |
AB02 |
P |
Toàn bộ |
|
|
|
AB0201 |
(0,100,100,0) |
I-9 |
||
|
7 |
Đường cơ sở |
AB04 |
C |
Toàn bộ |
|
|
|
AB0401 |
(0,100,100,0) |
I-8 |
||
|
8 |
Vùng biển |
|
|
|
|
|
|
|
|
|
||
|
8.1 |
Lãnh hải |
AB07 |
S |
|
|
|
|
|
|
|
||
|
8.2 |
Vùng nội thủy |
AB11 |
S |
|
|
|
|
|
|
|
||
|
8.3 |
Vùng nước lịch sử |
AB12 |
S |
|
|
|
|
|
|
|
||
|
8.4 |
Vùng tiếp giáp lãnh hải |
AB13 |
S |
|
|
|
|
|
|
|
||
|
9 |
Địa phận hành chính trên biển |
|
|
|
|
|
|
|
|
|
||
|
9.1 |
Địa phận hành chính cấp huyện trên biển |
AE01 |
S |
|
|
|
|
|
|
|
||
|
9.2 |
Địa phận hành chính cấp tỉnh trên biển |
AE02 |
S |
|
|
|
|
|
|
|
||
|
9.3 |
Địa phận hành chính cấp xã trên biển |
AE03 |
S |
|
|
|
|
|
|
|
||
|
10 |
Đường ranh giới hành chính trên biển |
|
|
|
|
|
|
|
|
|
||
|
10.1 |
Đường ranh giới hành chính cấp huyện trên biển |
AE04 |
C |
Toàn bộ |
maDoiTuong, loaiHienTrangPhapLy |
1 |
Xác định |
AE0401 |
(0, 0, 0, 100) |
I-6a |
||
|
2 |
Chưa xác định |
AE0402 |
(0, 0, 0, 100) |
I-6b |
||||||||
|
10.2 |
Đường ranh giới hành chính cấp tỉnh trên biển |
AE05 |
C |
Toàn bộ |
maDoiTuong, loaiHienTrangPhapLy |
1 |
Xác định |
AE0501 |
(0, 0, 0, 100) |
I-5a |
||
|
2 |
Chưa xác định |
AE0502 |
(0, 0, 0, 100) |
I-5b |
||||||||
|
10.3 |
Đường ranh giới hành chính cấp xã trên biển |
AE06 |
C |
Toàn bộ |
maDoiTuong, loaiHienTrangPhapLy |
1 |
Xác định |
AE0601 |
(0, 0, 0, 100) |
I-7a |
||
|
2 |
Chưa xác định |
AE0602 |
(0, 0, 0, 100) |
I-7b |
||||||||
|
II |
Cơ sở đo đạc |
|
|
|
|
|
|
|
|
|
||
|
1 |
Điểm gốc đo đạc quốc gia |
|
|
|
|
|
|
|
|
|
||
|
1.1 |
Điểm gốc độ cao quốc gia |
BA01 |
P |
Toàn bộ |
maDoiTuong, doCao |
|
|
BA0101 |
(0, 0, 0,100) |
II-11 Điểm độ cao quốc gia |
||
|
1.2 |
Điểm gốc toạ độ quốc gia |
BA02 |
P |
Toàn bộ |
maDoiTuong |
|
|
BA0201 |
(0, 0, 0, 100) |
II-10 Điểm tọa độ quốc gia |
||
|
1.3 |
Điểm gốc trọng lực quốc gia |
BA03 |
P |
Toàn bộ |
maDoiTuong |
|
|
BA0301 |
(0, 0, 0, 100) |
II-14 Điểm trọng lực quốc gia |
||
|
2 |
Điểm đo đạc quốc gia |
|
|
|
|
|
|
|
|
|
||
|
2.1 |
Điểm độ cao quốc gia |
BC01 |
P |
Toàn bộ |
maDoiTuong, doCao |
|
|
BC0101 |
(0, 0, 0, 100) |
II-11 Điểm độ cao quốc gia |
||
|
2.2 |
Điểm toạ độ quốc gia |
BC02 |
P |
Toàn bộ |
maDoiTuong |
|
|
BC0201 |
(0, 0, 0, 100) |
II-10 Điểm tọa độ quốc gia |
||
|
2.3 |
Điểm tọa độ và độ cao quốc gia |
BC03 |
P |
Toàn bộ |
maDoiTuong, doCao |
|
|
BC0301 |
(0, 0, 0, 100) |
II-12 Điểm tọa độ, độ cao quốc gia |
||
|
2.4 |
Điểm trọng lực quốc gia |
BC04 |
P |
Toàn bộ |
maDoiTuong |
|
|
BC0401 |
(0, 0, 0, 100) |
II-14 Điểm trọng lực quốc gia |
||
|
3 |
Trạm định vị vệ tinh quốc gia |
BD02 |
P |
Toàn bộ |
maDoiTuong |
|
|
BD0201 |
(0, 0, 0, 100) |
II-13 Trạm định vị vệ tinh quốc gia |
||
|
III |
Dân cư |
|
|
|
|
|
|
|
|
|
||
|
1 |
Khối nhà |
CA01 |
S |
Toàn bộ |
maDoiTuong |
|
|
CA0101 |
Viền (0, 0, 0,60) Nền (5, 20, 50,0) |
III-15a Khối nhà |
||
|
2 |
Khu dân cư |
CA02 |
S |
Toàn bộ |
maDoiTuong, loaiKhuDanCu |
1 |
Đô thị |
CA0201 |
(0, 0, 0, 100 |
|
||
|
2 |
Nông thôn |
CA0202 |
(0, 0, 0, 100) |
|
||||||||
|
3 |
Khu phố |
CA03 |
S |
Toàn bộ |
maDoiTuong |
|
|
CA0301 |
Viền (0, 0, 0,60) Nền (0, 25, 35,0) |
III-16 Khu phố |
||
|
4 |
Nhà |
CA04 |
S |
Toàn bộ |
maDoiTuong, ten |
|
|
|
Viền (0, 0, 0,60) Nền (0, 0, 0,15) |
III-15b Nhà theo tỷ lệ |
||
|
|
|
|
P |
|
|
|
|
|
(0, 0, 0,60) |
III-15C Nhà không theo tỷ lệ |
||
|
5 |
Địa danh dân cư |
DA02 |
P |
Toàn bộ |
danhTuChung, ten |
1 |
ấp |
DA0201 |
(0, 0, 0, 100) |
III-68 Tên thôn, xóm |
||
|
2 |
bản |
DA0202 |
(0, 0, 0, 100) |
III-68 Tên thôn, xóm |
||||||||
|
3 |
buôn |
DA0203 |
(0, 0, 0, 100) |
III-68 Tên thôn, xóm |
||||||||
|
4 |
chòm |
DA0204 |
(0, 0, 0, 100) |
III-68 Tên thôn, xóm |
||||||||
|
5 |
khu dân cư |
DA0205 |
(0, 0, 0, 100) |
III-68 Tên thôn, xóm |
||||||||
|
6 |
khu tập thể |
DA0206 |
(0, 0, 0, 100) |
III-72, III 68 Tên thôn, xóm |
||||||||
|
7 |
khu đô thị |
DA0207 |
(0, 0, 0, 100) |
III-68 Tên thôn, xóm |
||||||||
|
8 |
làng |
DA0208 |
(0, 0, 0, 100) |
III-68 Tên thôn, xóm |
||||||||
|
9 |
lũng |
DA0209 |
(0, 0, 0, 100) |
III-68 Tên thôn, xóm |
||||||||
|
10 |
plei |
DA0201 0 |
(0, 0, 0, 100) |
III-68 Tên thôn, xóm |
||||||||
|
11 |
tổ dân phố |
DA0201 1 |
(0, 0, 0, 100) |
III-68 Tên thôn, xóm |
||||||||
|
12 |
trại |
DA0201 2 |
(0, 0, 0, 100) |
III-68 Tên thôn, xóm |
||||||||
|
13 |
xóm |
DA0201 3 |
(0, 0, 0, 100) |
III-68 Tên thôn, xóm |
||||||||
|
27 |
thôn |
DA0202 7 |
(0, 0, 0, 100) |
III-68 Tên thôn, xóm |
||||||||
|
28 |
cụm dân cư |
DA0202 8 |
(0, 0, 0, 100) |
III-68 Tên thôn, xóm |
||||||||
|
29 |
khóm |
DA0202 9 |
(0, 0, 0, 100) |
III-68 Tên thôn, xóm |
||||||||
|
30 |
khối phố |
DA0203 0 |
(0, 0, 0, 100) |
III-68 Tên thôn, xóm |
||||||||
|
31 |
khu phố |
DA0203 1 |
(0, 0, 0, 100) |
III-68 Tên thôn, xóm |
||||||||
|
32 |
tổ dân cư |
DA0203 2 |
(0, 0, 0, 100) |
III-68 Tên thôn, xóm |
||||||||
|
36 |
đội |
DA0203 3 |
(0, 0, 0, 100) |
III-68 Tên thôn, xóm |
||||||||
|
37 |
tiểu khu |
DA0203 4 |
(0, 0, 0, 100) |
III-68 Tên thôn, xóm |
||||||||
|
38 |
nhóm |
DA0203 5 |
(0, 0, 0, 100) |
III-68 Tên thôn, xóm |
||||||||
|
51 |
khu vực |
DA0203 6 |
(0, 0, 0, 100) |
III-68 Tên thôn, xóm |
||||||||
|
6 |
Hạ tầng kỹ thuật khác |
|
|
|
|
|
|
|
|
|
||
|
6.1 |
Cơ sở hỏa táng |
CR01 |
P,S |
Toàn bộ |
maDoiTuong, ten |
|
|
CR0101 |
(0, 0, 0,100) |
III-21 Cơ sở hỏa táng, III-71 Tên riêng |
||
|
6.2 |
Công trình đang xây dựng |
CR02 |
S |
Toàn bộ |
maDoiTuong , ten |
|
|
CR0201 |
(0, 0, 0, 100) |
III-73 Ghi chú thuyết minh |
||
|
6.3 |
Nghĩa trang |
CR15 |
S |
Toàn bộ |
maDoiTuong |
|
|
CR1501 |
(0, 0, 0,100) |
III-20 Nghĩa trang |
||
|
6.4 |
Nghĩa trang liệt sỹ |
CR16 |
S |
Toàn bộ |
maDoiTuong, ten |
|
|
CR1601 |
(0, 0, 0,100) |
III-71, III 72, |
||
|
6.5 |
Nhà máy nước |
CR17 |
P,S |
Toàn bộ |
maDoiTuong |
|
|
CR1701 |
(0, 0, 0,100) |
III-29, III-71 Tên riêng |
||
|
6.6 |
Trạm thu phát sóng |
CR23 |
P,S |
Toàn bộ |
maDoiTuong, chieuCao |
|
|
CR2301 |
(0, 0, 0,100) |
III-37 Trạm thu phát sóng |
||
|
7 |
Cột điện |
CR06 |
P |
Toàn bộ |
maDoiTuong |
|
|
CR0601 |
(0, 0, 0,100) |
III-34 Cột điện |
||
|
8 |
Đường dây tải điện |
CR09 |
C |
Toàn bộ |
maDoiTuong |
|
|
CR0901 |
(0, 0, 0,100) |
III-35 |
||
|
9 |
Đường ống dẫn |
CR11 |
C |
Toàn bộ |
maDoiTuong, loaiOngDan |
1 |
Nước |
CR1101 |
(0, 0, 0,100) |
III-50 Đường ống dẫn |
||
|
2 |
Khí |
CR1102 |
(0, 0, 0,100) |
III-50 Đường ống dẫn |
||||||||
|
3 |
Dầu |
CR1103 |
(0, 0, 0,100) |
III-50 Đường ống dẫn |
||||||||
|
10 |
Trạm khí tượng thủy văn quốc gia |
CR20 |
P,S |
Toàn bộ |
maDoiTuong loaiTram QuanTrac, ten |
1 |
Trạm khí tượng bề mặt |
CR2001 |
(0, 0, 0,100) |
III-30 Trạm quan trắc, III-71 Tên riêng |
||
|
2 |
Trạm khí tượng trên cao |
CR2002 |
(0, 0, 0,100) |
III-30 Trạm quan trắc, III-71 Tên riêng |
||||||||
|
3 |
Trạm ra đa thời tiết |
CR2003 |
(0, 0, 0,100) |
III-30 Trạm quan trắc, III-71 Tên riêng |
||||||||
|
4 |
Trạm khí tượng nông nghiệp |
CR2004 |
(0, 0, 0,100) |
III-30 Trạm quan trắc, III-71 Tên riêng |
||||||||
|
5 |
Trạm thủy văn |
CR2005 |
(0, 0, 0,100) |
III-30 Trạm quan trắc, III-71 Tên riêng |
||||||||
|
6 |
Trạm hải văn |
CR2006 |
(0, 0, 0,100) |
III-30 Trạm quan trắc, III-71 Tên riêng |
||||||||
|
7 |
Trạm đo mưa |
CR2007 |
(0, 0, 0,100) |
III-30 Trạm quan trắc, III-71 Tên riêng |
||||||||
|
8 |
Trạm định vị sét |
CR2008 |
(0, 0, 0,100) |
III-30 Trạm quan trắc, III-71 Tên riêng |
||||||||
|
9 |
Trạm giám sát biến đổi khí hậu |
CR2009 |
(0, 0, 0,100) |
III-30 Trạm quan trắc, III-71 Tên riêng |
||||||||
|
10 |
Trạm chuyên đề |
CR2010 |
(0, 0, 0,100) |
III-30 Trạm quan trắc, III-71 Tên riêng |
||||||||
|
11 |
Trạm quan trắc môi trường |
CR21 |
P,S |
Toàn bộ |
maDoiTuong, ten |
|
|
CR2101 |
(0, 0, 0,100) |
III-30 Trạm quan trắc, III-71 Tên riêng |
||
|
12 |
Hạ tầng kỹ thuật trên biển |
|
|
|
|
|
|
|
|
|
||
|
12.1 |
Cáp tải điện |
CS01 |
C |
Toàn bộ |
maDoiTuong |
|
|
CS0101 |
(30, 85, 0, 0) |
III-57 |
||
|
12.2 |
Cáp viễn thông |
CS02 |
C |
Toàn bộ |
maDoiTuong |
|
|
CS0201 |
(30, 85, 0, 0) |
III-58 |
||
|
12.3 |
Đường ống dẫn dầu dưới biển |
CS03 |
C |
Toàn bộ |
maDoiTuong |
|
|
CS0301 |
(30, 85, 0, 0) |
III-59 |
||
|
12.4 |
Đường ống dẫn khí dưới biển |
CS04 |
C |
Toàn bộ |
maDoiTuong |
|
|
CS0401 |
(30, 85, 0, 0) |
III-59 |
||
|
13 |
Ranh giới |
|
|
|
|
|
|
|
|
|
||
|
13.1 |
Hàng rào |
CU01 |
|
|
maDoiTuong |
|
|
CU0101 |
(0, 0, 0,100) |
III-56 Hàng rào |
||
|
13.2 |
Ranh giới sử dụng đất |
CU03 |
C |
Toàn bộ |
maDoiTuong |
|
|
CU0301 |
(0, 0, 0,100) |
III-53 Ranh giới sử dụng đất |
||
|
13.3 |
Thành lũy |
CU04 |
|
|
maDoiTuong |
|
|
CU0401 |
(0, 0, 0,100) |
III-54 Thành lũy |
||
|
13.4 |
Tường vây |
CU05 |
|
|
maDoiTuong |
|
|
CU0501 |
(0, 0, 0,100) |
III-55 Tường vây |
||
|
14 |
Công trình y tế |
|
|
|
|
|
|
|
|
|
||
|
14.1 |
Bệnh viện |
CP01 |
P,S |
Toàn bộ |
maDoiTuong, ten |
|
|
CP0101 |
(0, 0, 0, 100) |
III-23 II-71 Tên riêng |
||
|
14.2 |
Cơ sở y tế khác |
CP03 |
S |
Toàn bộ |
maDoiTuong |
|
|
CP0301 |
(0, 0, 0, 100) |
III-23 |
||
|
14.3 |
Trạm y tế |
CP06 |
P,S |
Toàn bộ |
maDoiTuong |
|
|
CP0601 |
(0, 0, 0, 100) |
III-23 |
||
|
14.4 |
Trung tâm điều dưỡng |
CP07 |
P,S |
Toàn bộ |
maDoiTuong, ten |
|
|
CP0701 |
(0, 0, 0, 100) |
III-71, III 72 |
||
|
14.5 |
Trung tâm y tế |
CP08 |
P,S |
Toàn bộ |
maDoiTuong |
|
|
CP0801 |
(0, 0, 0, 100) |
III-23 |
||
|
15 |
Công trình giáo dục |
|
|
|
|
|
|
|
|
|
||
|
15.1 |
Trung tâm giáo dục thường xuyên |
CE01 |
S,P |
Toàn bộ |
maDoiTuong, ten |
|
|
CE0101 |
(0, 0, 0, 100) |
III-24, III 71 Tên riêng |
||
|
15.2 |
Trung tâm kỹ thuật tổng hợp - hướng nghiệp |
CE02 |
maDoiTuong, ten |
|
|
CE0201 |
(0, 0, 0, 100) |
III-24, III 71 Tên riêng |
||||
|
15.3 |
Trường cao đẳng |
CE03 |
maDoiTuong, ten |
|
|
CE0301 |
(0, 0, 0, 100) |
III-24, III 71 Tên riêng |
||||
|
15.4 |
Trường đại học |
CE04 |
maDoiTuong, ten |
|
|
CE0401 |
(0, 0, 0, 100) |
III-24, III 71 Tên riêng |
||||
|
15.5 |
Trường dân tộc nội trú |
CE05 |
maDoiTuong, ten |
|
|
CE0501 |
(0, 0, 0, 100) |
III-24, III 71 Tên riêng |
||||
|
15.6 |
Trường dạy nghề |
CE06 |
maDoiTuong, ten |
|
|
CE0601 |
(0, 0, 0, 100) |
III-24, III 71 Tên riêng |
||||
|
15.7 |
Trường giáo dưỡng |
CE07 |
maDoiTuong, ten |
|
|
CE0701 |
(0, 0, 0, 100) |
III-24, III 71 Tên riêng |
||||
|
15.8 |
Trường mầm non |
CE08 |
maDoiTuong, ten |
|
|
CE0801 |
(0, 0, 0, 100) |
III-24, III 71 Tên riêng |
||||
|
15.9 |
Trường phổ thông có nhiều cấp. |
CE09 |
maDoiTuong, ten |
|
|
CE0901 |
(0, 0, 0, 100) |
III-24, III 71 Tên riêng |
||||
|
15.10 |
Trường phổ thông năng khiếu |
CE10 |
maDoiTuong, ten |
|
|
CE1001 |
(0, 0, 0, 100) |
III-24, III 71 Tên riêng |
||||
|
15.11 |
Trường tiểu học |
CE11 |
maDoiTuong, ten |
|
|
CE0110 1 |
(0, 0, 0, 100) |
III-24, III 71 Tên riêng |
||||
|
15.12 |
Trường trung học cơ sở |
CE12 |
maDoiTuong, ten |
|
|
CE1201 |
(0, 0, 0, 100) |
III-24, III 71 Tên riêng |
||||
|
15.13 |
Trường trung học phổ thông |
CE13 |
maDoiTuong, ten |
|
|
CE1301 |
(0, 0, 0, 100) |
III-24, III 71 Tên riêng |
||||
|
16 |
Công trình thể thao |
|
|
|
|
|
|
|
|
|
||
|
16.1 |
Nhà thi đấu |
CK02 |
S |
Toàn bộ |
|
|
|
CK0201 |
(0, 0, 0, 100) |
III-71 Tên riêng |
||
|
16.2 |
Sân gôn |
CK03 |
|
|
|
CK0301 |
(0, 0, 0, 100) |
III-71 Tên riêng |
||||
|
16.3 |
Sân vận động |
CK05 |
maDoiTuong, ten |
|
|
CK0501 |
(0, 0, 0, 100) |
III-27, III 71 Tên riêng |
||||
|
16.4 |
Trung tâm thể dục thể thao |
CK06 |
|
|
|
CK0601 |
(0, 0, 0, 100) |
III-71 Tên riêng |
||||
|
16.5 |
Trường đua, trường bắn |
CK07 |
|
|
|
CK0701 |
(0, 0, 0, 100) |
III-71 Tên riêng |
||||
|
17 |
Công trình văn hóa |
|
|
|
|
|
|
|
|
|
||
|
17.1 |
Bảo tàng |
CN01 |
S,P |
Toàn bộ |
maDoiTuong, ten |
|
|
CN0101 |
(0, 0, 0, 100) |
III-71 Tên riêng |
||
|
17.2 |
Chòi cao, tháp cao |
CN02 |
P |
Toàn bộ |
maDoiTuong, ten, chieuCao |
|
|
CN0201 |
(0, 0, 0, 100) |
III-22 |
||
|
17.3 |
Công trình di tích |
CN04 |
S,P |
Toàn bộ |
maDoiTuong, ten |
|
|
CN0401 |
(0, 0, 0, 100) |
III-71 Tên riêng |
||
|
17.4 |
Công trình vui chơi, giải trí |
CN05 |
S |
Toàn bộ |
maDoiTuong, ten |
|
|
CN0501 |
(0, 0, 0, 100) |
III-71 Tên riêng |
||
|
17.5 |
Công viên |
CN06 |
S |
Toàn bộ |
maDoiTuong, ten |
|
|
CN0601 |
(0, 0, 0, 100) |
III-28, III 71 Tên riêng |
||
|
17.6 |
Cột cờ |
CN07 |
P |
Toàn bộ |
maDoiTuong, ten, chieuCao |
|
|
CN0701 |
(0, 0, 0, 100) |
III-46 III-71 Tên riêng |
||
|
17.7 |
Đài tưởng niệm |
CN10 |
P |
Toàn bộ |
maDoiTuong, ten |
|
|
CN1001 |
(0, 0, 0, 100) |
III-18 |
||
|
17.8 |
Lăng tẩm |
CN11 |
P |
Toàn bộ |
maDoiTuong, ten |
|
|
CN1101 |
(0, 0, 0,100) |
III-19, III 71 Tên riêng |
||
|
17.9 |
Quảng trường |
CN15 |
S |
Toàn bộ |
maDoiTuong, ten |
|
|
CN1501 |
(0, 0, 0, 100) |
III-71 Tên riêng |
||
|
17.10 |
Tháp cổ |
CN18 |
P |
Toàn bộ |
maDoiTuong, chieuCao |
|
|
CN1801 |
(0, 0, 0, 100) |
III-17 |
||
|
17.11 |
Trung tâm hội nghị |
CN21 |
S,P |
Toàn bộ |
maDoiTuong, ten |
|
|
CN1901 |
(0, 0, 0, 100) |
III-71 Tên riêng |
||
|
17.12 |
Tượng đài |
CN22 |
P |
Toàn bộ |
maDoiTuong, chieuCao |
|
|
CN2001 |
(0, 0, 0, 100) |
III-18 |
||
|
18 |
Công trình thương mại dịch vụ |
|
|
|
|
|
|
|
|
|
||
|
18.1 |
Bãi tắm |
CL01 |
P |
Toàn bộ |
maDoiTuong, ten |
|
|
CL0101 |
(0, 0, 0,100) |
III-45, III 71 Tên riêng |
||
|
18.2 |
Bưu điện |
CL03 |
P,S |
Toàn bộ |
maDoiTuong, ten |
|
|
CL0301 |
(0, 0, 0,100) |
III-38, III 71 Tên riêng |
||
|
18.3 |
Chợ |
CL05 |
P,S |
Toàn bộ |
maDoiTuong |
|
|
CL0501 |
(0, 0, 0,100) |
III-72 |
||
|
18.4 |
Siêu thị |
CL13 |
S |
Toàn bộ |
maDoiTuong, ten |
|
|
CL1301 |
(0, 0, 0,100) |
III-71 Tên riêng |
||
|
18.5 |
Trạm xăng, dầu |
CL15 |
P |
Toàn bộ |
maDoiTuong |
|
|
CL1501 |
(0, 0, 0,100) |
III-49 Trạm xăng dầu |
||
|
18.6 |
Trung tâm thương mại |
CL16 |
P,S |
Toàn bộ |
maDoiTuong, ten |
|
|
CL1601 |
(0, 0, 0,100) |
III-71 Tên riêng, III-72 |
||
|
19 |
Trụ sở làm việc |
|
|
|
|
|
|
|
|
|
||
|
19.1 |
Cơ quan đại diện nước ngoài |
CX01 |
S |
Toàn bộ |
maDoiTuong, ten |
|
|
CX0101 |
(0, 0, 0,100) |
III-71 Tên riêng |
||
|
19.2 |
Cơ sở thực nghiệm |
CX02 |
S |
Toàn bộ |
|
|
CX0201 |
(0, 0, 0,100) |
III-71 Tên riêng |
|||
|
19.3 |
Trụ sở làm việc của doanh nghiệp |
CX03 |
S |
Toàn bộ |
|
|
CX0301 |
(0, 0, 0,100) |
III-71 Tên riêng |
|||
|
19.4 |
Trụ sở làm việc của đơn vị sự nghiệp |
CX04 |
S |
Toàn bộ |
|
|
CX0401 |
(0, 0, 0,100) |
III-71 Tên riêng |
|||
|
19.5 |
Trụ sở làm việc của tổ chức xã hội - nghề nghiệp |
CX05 |
S |
Toàn bộ |
|
|
CX0501 |
(0, 0, 0,100) |
III-71 Tên riêng |
|||
|
19.3 |
Trụ sở làm việc viện nghiên cứu |
CX06 |
S |
Toàn bộ |
|
|
CX0601 |
(0, 0, 0,100) |
III-71 Tên riêng |
|||
|
20 |
Công trình tôn giáo tín ngưỡng |
|
|
|
|
|
|
|
|
|
||
|
20.1 |
Chùa |
CM01 |
P,S |
Toàn bộ |
maDoiTuong, ten |
|
|
CM0101 |
(0, 0, 0,100) |
III-26, III-71 Tên riêng |
||
|
20.2 |
Cơ sở đào tạo tôn giáo |
CM02 |
S |
Toàn bộ |
|
|
CM0201 |
(0, 0, 0,100) |
III-71 Tên riêng |
|||
|
20.3 |
Công trình tôn giáo khác |
CM03 |
S |
Toàn bộ |
|
|
CM0301 |
(0, 0, 0,100) |
III-71 Tên riêng |
|||
|
20.4 |
Đền |
CM04 |
P,S |
Toàn bộ |
|
|
CM0401 |
(0, 0, 0,100) |
III-26, III-71 Tên riêng |
|||
|
20.5 |
Đình |
CM05 |
P,S |
Toàn bộ |
|
|
CM0501 |
(0, 0, 0,100) |
III-26, III-71 Tên riêng |
|||
|
20.6 |
Miếu |
CM07 |
P,S |
Toàn bộ |
|
|
CM0701 |
(0, 0, 0,100) |
III-26, III-71 Tên riêng |
|||
|
20.7 |
Nhà thờ |
CM09 |
P,S |
Toàn bộ |
|
|
CM0901 |
(0, 0, 0,100) |
III-25, III-71 Tên riêng |
|||
|
21 |
Trụ sở cơ quan nhà nước |
|
|
|
|
|
|
|
|
|
||
|
21.1 |
Cơ quan chuyên môn |
CV01 |
S |
|
maDoiTuong, ten |
|
|
CV0101 |
(0, 0, 0,100) |
III-71 Tên riêng |
||
|
21.2 |
Cơ quan Đảng |
CV02 |
S |
|
|
|
CV0201 |
(0, 0, 0,100) |
III-71 Tên riêng |
|||
|
21.3 |
Toà án |
CV03 |
P,S |
|
|
|
CV0301 |
(0, 0, 0,100) |
III-71 Tên riêng |
|||
|
21.4 |
Trụ sở các Bộ |
CV04 |
P,S |
|
|
|
CV0401 |
(0, 0, 0,100) |
III-71 Tên riêng |
|||
|
21.5 |
Trụ sở Chính Phủ |
CV05 |
P,S |
|
|
|
CV0501 |
(0, 0, 0,100) |
III-71 Tên riêng |
|||
|
21.6 |
Trụ sở tổ chức chính trị - xã hội |
CV06 |
S |
|
|
|
|
CV0601 |
(0, 0, 0,100) |
III-71 Tên riêng |
||
|
21.7 |
Trụ sở UBND cấp Huyện |
CV07 |
P,S |
|
|
|
|
CV0701 |
(0, 0, 0,100) |
III-42, III 71 Tên riêng |
||
|
21.8 |
Trụ sở UBND cấp Tỉnh |
CV08 |
P,S |
|
|
|
|
CV0801 |
(0, 0, 0,100) |
III-41, III 71 Tên riêng |
||
|
21.9 |
Trụ sở UBND cấp Xã |
CV09 |
P,S |
|
|
|
|
CV0901 |
(0, 0, 0,100) |
III-43, III 71 Tên riêng |
||
|
21.10 |
Viện kiểm sát |
CV10 |
P,S |
|
|
|
|
CV1001 |
(0, 0, 0,100) |
III-71 Tên riêng, III72 |
||
|
22 |
Công trình công nghiệp |
|
|
|
|
|
|
|
|
|
||
|
22.1 |
Công trình thủy điện |
CD02 |
P,S |
Toàn bộ |
maDoiTuong, ten |
|
|
CD0201 |
(0, 0, 0,100) |
III-71 Tên riêng |
||
|
22.2 |
Cột tháp điện gió |
CD03 |
P |
Toàn bộ |
maDoiTuong, chieuCao |
|
|
CD0301 |
(0, 0, 0,100) |
III-39 |
||
|
22.3 |
Cửa hầm lò của mỏ |
CD04 |
P |
Toàn bộ |
maDoiTuong |
|
|
CD0401 |
(0, 0, 0,100) |
III-31 |
||
|
22.4 |
Giàn khoan, tháp khai thác |
CD05 |
P |
Toàn bộ |
maDoiTuong |
|
|
CD0501 |
(0, 0, 0,100) |
III-33 |
||
|
22.5 |
Kho |
CD06 |
S |
Toàn bộ |
maDoiTuong |
|
|
CD0601 |
(0, 0, 0,100) |
III-71 Tên riêng |
||
|
22.6 |
Khu khai thác |
CD07 |
S |
Toàn bộ |
maDoiTuong, ten |
|
|
CD0701 |
(0, 0, 0,100) |
III-32 Khu khai thác |
||
|
22.7 |
Lò nung |
CD08 |
S |
Toàn bộ |
maDoiTuong |
|
|
CD0801 |
(0, 0, 0,100) |
II-48 |
||
|
22.8 |
Nhà máy |
CD09 |
P,S |
Toàn bộ |
maDoiTuong, ten |
|
|
CD0901 |
(0, 0, 0,100) |
III-29 III-71 Tên riêng |
||
|
22.9 |
Trạm biến áp |
CD11 |
P,S |
Toàn bộ |
maDoiTuong |
|
|
CD1101 |
(0, 0, 0,100) |
III-36 |
||
|
23 |
Cơ sở sản xuất nông lâm nghiệp |
|
|
|
|
|
|
|
|
|
||
|
23.1 |
Cơ sở sản xuất giống cây, con |
CB01 |
S |
Toàn bộ |
maDoiTuong, ten |
|
|
CB0101 |
(0, 0, 0, 100) |
III-71 Tên riêng |
||
|
23.2 |
Khu nuôi trồng thủy sản |
CB03 |
S |
Toàn bộ |
maDoiTuong, ten |
|
|
CB0301 |
(15, 0, 0, 0) |
III-52 |
||
|
23.3 |
Lâm trường |
CB04 |
S |
Toàn bộ |
maDoiTuong, ten |
|
|
CB0401 |
(0, 0, 0, 100) |
III-71 Tên riêng |
||
|
23.4 |
Nông trường |
CB05 |
S |
Toàn bộ |
maDoiTuong, ten |
|
|
CB0501 |
(0, 0, 0, 100) |
III-71 Tên riêng |
||
|
23.5 |
Ruộng muối |
CB06 |
S |
Toàn bộ |
maDoiTuong |
|
|
CB0601 |
(0, 0, 0, 100) |
III-51 |
||
|
23.6 |
Trang trại |
CB07 |
S |
Toàn bộ |
maDoiTuong, ten |
|
|
CB0701 |
(0, 0, 0, 100) |
III-71 Tên riêng |
||
|
24 |
Khu chức năng đặc thù |
|
|
|
|
|
|
|
|
|
||
|
24.1 |
Khu chế xuất |
CT01 |
S |
Toàn bộ |
maDoiTuong, ten |
|
|
CT0101 |
(0, 0, 0, 100) |
III-71 Tên riêng |
||
|
24.2 |
Khu công nghệ cao |
CT02 |
S |
Toàn bộ |
maDoiTuong, ten |
|
|
CT0201 |
(0, 0, 0, 100) |
III-71 Tên riêng |
||
|
24.3 |
Khu công nghiệp |
CT03 |
S |
Toàn bộ |
maDoiTuong, ten |
|
|
CT0301 |
(0, 0, 0, 100) |
III-71 Tên riêng |
||
|
24.4 |
Khu du lịch |
CT04 |
S |
Toàn bộ |
maDoiTuong, ten |
|
|
CT0401 |
(0, 0, 0, 100) |
III-71 Tên riêng |
||
|
24.5 |
Khu kinh tế |
CT05 |
S |
Toàn bộ |
maDoiTuong, ten |
|
|
CT0501 |
(0, 0, 0, 100) |
III-71 Tên riêng |
||
|
24.6 |
Khu nghiên cứu đào tạo |
CT06 |
S |
Toàn bộ |
maDoiTuong, ten |
|
|
CT0601 |
(0, 0, 0, 100) |
III-71 Tên riêng |
||
|
24.7 |
Khu thể dục thể thao |
CT07 |
S |
Toàn bộ |
maDoiTuong, ten |
|
|
CT0701 |
(0, 0, 0, 100) |
III-71 Tên riêng |
||
|
25 |
Công trình xử lý chất thải |
|
|
|
|
|
|
|
|
|
||
|
25.1 |
Bãi chôn lấp rác |
CO01 |
S |
Toàn bộ |
maDoiTuong, ten |
|
|
CO0101 |
(0, 0, 0, 100) |
III-71 Tên riêng |
||
|
25.2 |
Cơ sở xử lý chất thải nguy hại |
CO02 |
S |
Toàn bộ |
maDoiTuong, ten |
|
|
CO0201 |
(0, 0, 0, 100) |
III-71 Tên riêng |
||
|
25.3 |
Cơ sở xử lý chất thải rắn |
CO03 |
S |
Toàn bộ |
maDoiTuong, ten |
|
|
CO0301 |
(0, 0, 0, 100) |
III-71 Tên riêng |
||
|
25.4 |
Cơ sở xử lý nước thải |
CO04 |
S |
Toàn bộ |
maDoiTuong, ten |
|
|
CO0401 |
(0, 0, 0, 100) |
III-71 Tên riêng |
||
|
25.5 |
Khu xử lý chất thải |
CO05 |
S |
Toàn bộ |
maDoiTuong, ten |
|
|
CO0501 |
(0, 0, 0, 100) |
III-71 Tên riêng |
||
|
26 |
Công trình an ninh |
|
|
|
|
|
|
|
|
|
||
|
26.1 |
Trụ sở an ninh |
CC02 |
P,S |
Toàn bộ |
maDoiTuong, ten |
|
|
CC0201 |
(0, 0, 0,100) |
III-71 Tên riêng, III72 |
||
|
26.2 |
Trại cải tạo |
CC03 |
P,S |
Toàn bộ |
maDoiTuong, ten |
|
|
CC0301 |
(0, 0, 0,100) |
III-71 Tên riêng |
||
|
26.3 |
Trung tâm phòng cháy chữa cháy |
CC04 |
P,S |
Toàn bộ |
maDoiTuong, ten |
|
|
CC0401 |
(0, 0, 0,100) |
III-71 Tên riêng |
||
|
27 |
Công trình quốc phòng |
|
|
|
|
|
|
|
|
|
||
|
27.1 |
Cửa khẩu |
CH01 |
P,S |
Toàn bộ |
maDoiTuong, ten |
|
|
CH0101 |
(0, 0, 0,100) |
III-47, III 71 Tên riêng |
||
|
IV |
Địa hình |
|
|
|
|
|
|
|
|
|
||
|
1 |
Địa danh sơn văn |
DA03 |
P |
Toàn bộ |
maDoiTuong , danhTuChung, ten |
19 |
cánh đồng |
DA0301 |
(0, 0, 0, 100) |
IV-101 Time New Roman I,12,11,10, 9 |
||
|
20 |
cao nguyên |
DA0302 |
(0, 0, 0, 100) |
IV-101 Time New Roman I,12,11,10, 9 |
||||||||
|
21 |
dãy núi |
DA0303 |
(0, 0, 0, 100) |
IV-100 Helvetica I, 16,14,11 |
||||||||
|
22 |
đồng bằng |
DA0304 |
(0, 0, 0, 100) |
IV-01 TimeNew Roman I, 12,11,10,9 |
||||||||
|
23 |
đồi |
DA0305 |
(0, 0, 0, 100) |
IV-102 Helvetica I, 9,8,7 |
||||||||
|
25 |
núi |
DA0307 |
(0, 0, 0, 100) |
IV-102 Helvetica I, 9,8,7 |
||||||||
|
26 |
thung lũng |
DA0308 |
(0, 0, 0, 100) |
IV-101 Time New RomanI,1 2,11,10,9 |
||||||||
|
49 |
đỉnh |
DA0309 |
(0, 0, 0, 100) |
IV-102 Helvetica I, 9,8,7 |
||||||||
|
54 |
gò |
DA0310 |
(0, 0, 0, 100) |
IV-102 Helvetica I, 9,8,7 |
||||||||
|
58 |
khau |
DA0311 |
(0, 0, 0, 100) |
IV-102 Helvetica I, 9,8,7 |
||||||||
|
2 |
Điểm độ cao |
EA01 |
P |
Toàn bộ |
maDoiTuong, doCao |
|
|
EA0101 |
(0, 0, 0, 100) |
IV-75 |
||
|
3 |
Đường bình độ |
EA02 |
C |
|
maDoiTuong loaiDuongBinhDo |
1 |
Cơ bản |
EA0201 |
(10, 50,100, 0) |
IV-74a Bình độ cơ bản |
||
|
EA0202 |
(10, 50,100, 0) |
IV-74b Bình độ cái, IV-74g Ghi chú độ cao bình độ |
||||||||||
|
2 |
Nửa khoảng cao đều |
EA0203 |
(10, 50,100, 0) |
IV-74c Bình độ nửa khoảng cao đều |
||||||||
|
3 |
Phụ |
EA0204 |
(10, 50,100, 0) |
IV-74d Bình độ phụ |
||||||||
|
4 |
Nháp |
EA0205 |
(10, 50,100, 0) |
IV-74e Bình độ nháp |
||||||||
|
4 |
Địa hình đặc biệt trên đất liền |
|
|
|
|
|
|
|
|
|
||
|
4.1 |
Bãi đá trên cạn |
EB01 |
S |
Toàn bộ |
maDoiTuong |
|
|
EB0101 |
(10, 50,100, 0) |
IV-87 |
||
|
4.2 |
Cửa hang động |
EB02 |
P |
Toàn bộ |
maDoiTuong |
|
|
EB0201 |
(0, 0, 0, 100) |
IV-89, IV-102 Tên riêng |
||
|
4.3 |
Các loại hố nhân tạo |
EB03 |
S |
Toàn bộ |
maDoiTuong |
|
|
EB0301 |
(0, 0, 0, 100) |
IV-92a |
||
|
P |
Toàn bộ |
maDoiTuong |
|
|
EB0302 |
(0, 0, 0, 100) |
IV-92b |
|||||
|
4.4 |
Đá độc lập, khối đá, lũy đá |
EB04 |
P |
Toàn bộ |
maDoiTuong |
EB04 |
Đá độc lập, khối đá, lũy đá |
EB0401 |
(10, 50,100, 0) |
IV-85 Đá độc lập, khối đá, lũy đá |
||
|
4.5 |
Địa hình cát |
EB05 |
S |
Toàn bộ |
maDoiTuong |
EB05 |
Địa hình cát |
EB0501 |
(10, 50,100, 0) |
IV-95 Địa hình cát |
||
|
4.6 |
Gò đống |
EB06 |
S |
Toàn bộ |
maDoiTuong, tyCaoTySau |
EB06 |
Gò đống |
EB0601 |
(10, 50,100, 0) |
IV-91a |
||
|
P |
EB0602 |
(10, 50,100, 0) |
IV-91b |
|||||||||
|
4.7 |
Hố, phễu castơ |
EB07 |
S |
Toàn bộ |
maDoiTuong |
EB07 |
Hố, phễu castơ |
EB0701 |
(10, 50,100, 0) |
IV-90a |
||
|
P |
Toàn bộ |
maDoiTuong |
EB0702 |
(10, 50,100, 0) |
IV-90b |
|||||||
|
4.8 |
Khu vực đào đắp |
EB08 |
S |
Toàn bộ |
maDoiTuong |
EB08 |
Khu vực đào đắp |
EB0801 |
(0, 0, 0, 100) |
IV-93, IV 103 Ghi chú thuyết minh |
||
|
4.9 |
Miệng núi lửa |
EB09 |
S |
Toàn bộ |
maDoiTuong |
EB09 |
Miệng núi lửa |
EB0901 |
(10, 50,100, 0) |
IV-88a |
||
|
P |
EB0902 |
(10,0,100, 0) |
IV-88b |
|||||||||
|
4.1 0 |
Vùng núi đá |
EB10 |
S |
Toàn bộ |
maDoiTuong |
EB10 |
Vùng núi đá |
EB1001 |
(5, 20, 50, 0) |
IV-83 |
||
|
5 |
Đường đặc trưng địa hình trên đất liền |
|
|
|
|
|
|
|
|
|
||
|
5.1 |
Bờ dốc tự nhiên |
EC01 |
C |
Toàn |
maDoiTuong, loaiThanhPhan, tyCaoTySau |
1 |
Chân |
EC0101 |
(10, 50,100, |
IV-79a, IV-79b |
||
|
bộ |
2 |
Đỉnh |
EC0102 |
0) |
|
|||||||
|
5.2 |
Dòng đá |
EC02 |
C |
Toàn bộ |
maDoiTuong |
EC0 2 |
Dòng đá |
EC0201 |
(10, 50,100, 0) |
IV-86 Dòng đá |
||
|
5.3 |
Địa hình bậc thang |
EC03 |
C |
Toàn bộ |
maDoiTuong |
EC0 3 |
Địa hình bậc thang |
EC0301 |
(0, 0, 0, 100) |
IV-94 |
||
|
5.4 |
Địa hình cắt xẻ nhân tạo |
EC04 |
C |
Toàn bộ |
maDoiTuong |
EC0 4 |
Địa hình cắt xẻ nhân tạo |
EC0401 |
(0, 0, 0, 100) |
IV-80 |
||
|
5.5 |
Khe rãnh xói mòn |
EC05 |
C |
Toàn bộ |
maDoiTuong, tyCaoTySau |
EC05 |
Khe rãnh xói mòn |
EC0501 |
(10, 50,100, 0) |
IV-78 |
||
|
5.6 |
Sườn đứt gãy |
EC06 |
C |
Toàn bộ |
maDoiTuong, tyCaoTySau |
EC06 |
Sườn đứt gãy |
EC0601 |
(10, 50,100, 0) |
IV-81 |
||
|
5.7 |
Sườn sụt lở |
EC07 |
C |
Toàn |
maDoiTuong, |
1 |
Chân |
EC0701 |
(10, 50,100, 0) |
IV-82b |
||
|
bộ |
loaiThanhPhan |
2 |
Đỉnh |
EC0702 |
(10, 50,100, 0) |
IV-82a |
||||||
|
5.8 |
Vách đứng |
EC08 |
C |
Toàn |
maDoiTuong, |
1 |
Chân |
EC0801 |
(10, 50,100, 0) |
IV-84b |
||
|
bộ |
loaiThanhPhan |
2 |
Đỉnh |
EC0802 |
(10, 50,100, 0) |
IV-84a |
||||||
|
6 |
Chất đáy |
ED01 |
P |
Toàn bộ |
maDoiTuong, loaiChatDay |
1 |
Bùn |
ED0101 |
(0, 0, 0, 100) |
IV-96 |
||
|
2 |
Cát |
ED0102 |
(0, 0, 0, 100) |
IV-96 |
||||||||
|
3 |
San hô |
ED0103 |
(0, 0, 0, 100) |
|
||||||||
|
4 |
Đá |
ED0104 |
(0, 0, 0, 100) |
|
||||||||
|
5 |
Bùn, cát |
ED0105 |
(0, 0, 0, 100) |
IV-96 |
||||||||
|
6 |
Cát, san hô |
ED0106 |
(0, 0, 0, 100) |
|
||||||||
|
7 |
Cát, sỏi |
ED0107 |
(0, 0, 0, 100) |
|
||||||||
|
8 |
Đá, san hô |
ED0108 |
(0, 0, 0, 100) |
|
||||||||
|
9 |
Đá, sỏi |
ED0109 |
(0, 0, 0, 100) |
|
||||||||
|
10 |
Vỏ sò, ốc |
ED0110 |
(0, 0, 0, 100) |
|
||||||||
|
11 |
Loại khác |
ED0111 |
(0, 0, 0, 100) |
|
||||||||
|
7 |
Điểm độ sâu |
ED02 |
P |
Toàn bộ |
maDoiTuong, doSau |
|
|
ED0201 |
(0, 0, 0, 100) |
IV-77 |
||
|
8 |
Đường bình độ sâu |
ED03 |
C |
Toàn bộ |
maDoiTuong, loaiDuongBinhDo |
1 |
Cơ bản |
ED0301 |
(0, 0, 0, 100) |
IV-76a Bình độ cơ bản |
||
|
ED0302 |
(0, 0, 0, 100) |
IV-76b Bình độ cái, IV-76e Ghi chú độ sâu bình độ |
||||||||||
|
2 |
Nửa khoảng cao đều |
ED0303 |
(0, 0, 0, 100) |
IV-76c Bình độ sâu nửa khoảng cao đều |
||||||||
|
3 |
Phụ |
ED0304 |
(0, 0, 0, 100) |
IV-76d Bình độ sâu phụ |
||||||||
|
9 |
Địa hình đặc biệt đáy biển |
|
|
|
|
|
|
|
|
|
||
|
9.1 |
Khe rãnh máng ngầm |
ED04 |
C |
Toàn bộ |
maDoiTuong |
|
|
ED0401 |
(0, 0, 0, 100) |
IV-99 |
||
|
9.2 |
Núi lửa dưới biển |
ED05 |
P,S |
Toàn bộ |
maDoiTuong |
|
|
ED0501 |
(0, 0, 0, 100) |
IV-97 |
||
|
9.3 |
Sườn đất ngầm dốc đứng |
ED06 |
C |
Toàn bộ |
maDoiTuong |
|
|
ED0601 |
(0, 0, 0, 100) |
IV-98 |
||
|
10 |
Mô hình số độ cao |
EA05 |
|
|
|
|
|
|
|
|
||
|
IV |
Giao thông |
|
|
|
|
|
|
|
|
|
||
|
1 |
Đường bộ |
|
|
|
|
|
|
|
|
|
||
|
1.1 |
Đường chuyên dùng |
GK01 |
C |
Toàn bộ |
maDoiTuong, loaiChatLieuTraiMat, loaiHienTrangSuDung, chieuRong |
|
|
GK0101 |
(0,0,0,15) (0,0,0,100) |
V-120 |
||
|
1.2 |
Đường đô thị |
GK02 |
C |
Toàn bộ |
maDoiTuong, capKyThuat, loaiChatLieuTraiMat, loaiHienTrangSuDung, viTri, chieuRong, lienKetGiaoThong tenDuongDoThi |
|
|
GK0201 |
(0,0,0,0) (0,0,0,100) |
V-119, Helvetica 5 |
||
|
1.3 |
Đường huyện |
GK03 |
C |
Toàn bộ |
maDoiTuong, capKyThuat, loaiChatLieuTraiMat, loaiHienTrangSuDung , chieuRong, lienKetGiaoThong tenDuongHuyen |
|
|
GK0301 |
(5,20,50,0) (0,0,0,100) |
V-118 |
||
|
1.4 |
Đường quốc lộ |
GK04 |
C |
Toàn bộ |
maDoiTuong, capKyThuat, loaiChatLieuTraiMat, loaiHienTrangSuDung, viTri, chieuRong, lienKetGiaoThong tenDuongQuocLo |
|
|
GK0401 |
(10,50,100,0) (0,0,0,100) |
V-115, V-116 |
||
|
1.5 |
Đường Tỉnh |
GK05 |
C |
Toàn bộ |
maDoiTuong, capKyThuat, loaiChatLieuTraiMat, loaiHienTrangSuDung, viTri, chieuRong, lienKetGiaoThong tenDuongTinh |
|
|
GK0501 |
(5,20,50,0) (0,0,0,100) |
V-115, V- 116, V-117 |
||
|
1.6 |
Đường Xã |
GK06 |
C |
Toàn bộ |
maDoiTuong, loaiChatLieuTraiMat, loaiHienTrangSuDung, chieuRong, lienKetGiaoThong tenDuongXa |
|
|
GK0601 |
(0,0,0,15) (0,0,0,100) |
V-120, V-136, V-137, V-138, V-139 |
||
|
2 |
Cầu giao thông |
GG05 |
C, S,P |
Toàn bộ |
maDoiTuong, ten, loaiCauGiaoThong, chieuDai, chieuRong, taiTrong, chatLieuCau |
|
|
GG0501 |
(0, 0, 0, 0) (0, 0, 0, 100) |
V-133, V-134, V-135 |
||
|
3 |
Hầm giao thông |
GG12 |
C,S, P |
Toàn bộ |
maDoiTuong, ten, chieuCao, chieuRong, chieuDai |
|
|
GG1201 |
(0, 0, 0, 100) |
V-112, V-113 |
||
|
4 |
Ngầm ô tô qua được |
GG13 |
C,S, P |
Toàn bộ |
maDoiTuong, ten, chieuRong, chieuDai, doSau |
|
|
GG1301 |
(0, 0, 0, 100) |
V-136 |
||
|
5 |
Cống giao thông |
GG06 |
P |
Toàn bộ |
maDoiTuong, ten |
GG0 6 |
Cống giao thông |
GG0601 |
(0, 0, 0, 100) |
V-123 |
||
|
6 |
Đèo |
GG07 |
P |
Toàn bộ |
maDoiTuong, ten |
|
|
GG0701 |
(0, 0, 0, 100) |
V-124 |
||
|
7 |
Công trình giao thông đường bộ |
|
|
|
|
|
|
|
|
|
||
|
7.1 |
Bến ô tô |
GG02 |
P,S |
Toàn bộ |
maDoiTuong, ten |
|
|
GG0201 |
(0, 0, 0, 100) |
V-142 Ghi chú tên riêng |
||
|
7.2 |
Bến phà đường bộ |
GG03 |
p |
Toàn bộ |
maDoiTuong, ten |
|
|
GG0301 |
(0, 0, 0, 100) |
V-142 Ghi chú tên riêng |
||
|
8 |
Taluy đường giao thông |
GG14 |
C |
Toàn bộ |
maDoiTuong, loaiHinhThai, tyCaoTySau |
|
|
GG1401 |
(0, 0, 0, 100) |
V-110, V-111, V-125, V-126 |
||
|
9 |
Các đối tượng mặt đường bộ |
|
|
|
|
|
|
|
|
|
||
|
9.1 |
Lòng đường chuyên dùng |
GD05 |
S |
Toàn bộ |
maDoiTuong |
|
|
GD0501 |
|
V-120 |
||
|
9.2 |
Lòng đường đô thị |
GD06 |
S |
Toàn bộ |
maDoiTuong |
|
|
GD0601 |
|
V-119 |
||
|
9.3 |
Lòng đường Huyện |
GD07 |
S |
Toàn bộ |
maDoiTuong |
|
|
GD0701 |
(5,20,50,0) |
V-118 |
||
|
9.4 |
Lòng đường Quốc lộ |
GD08 |
S |
Toàn bộ |
maDoiTuong |
|
|
GD0801 |
(10,50,100,0) |
V-116 |
||
|
9.5 |
Lòng đường Tỉnh |
GD09 |
S |
Toàn bộ |
maDoiTuong |
|
|
GD0901 |
(5,20,50,0) |
V-115, V-117 |
||
|
9.6 |
Lòng đường Xã |
GD10 |
S |
Toàn bộ |
maDoiTuong |
|
|
GD1001 |
|
V-120 |
||
|
10 |
Mép đường |
GE01 |
C |
Toàn bộ |
maDoiTuong, loaiHienTrangSuDung lienKetGiaoThong |
1 |
Đang sử dụng |
GE0101 |
(0, 0, 0, 100) |
V-115a |
||
|
2 |
Đang xây dựng |
GE0102 |
(0, 0, 0, 100) |
V-115b |
||||||||
|
3 |
Không sử dụng |
GE0103 |
(0, 0, 0, 100) |
V-115a |
||||||||
|
11 |
Các đối tượng đường bộ khác |
|
|
|
|
|
|
|
|
|
||
|
11.1 |
Đường bờ vùng, bờ thửa |
GB01 |
C |
|
maDoiTuong |
|
|
GB0101 |
(0, 0, 0, 100) |
V-122 |
||
|
11.2 |
Đường mòn |
GB03 |
C |
|
maDoiTuong |
|
|
GB0301 |
(0, 0, 0, 100) |
V-121 |
||
|
12 |
Đường sắt |
|
|
|
|
|
|
|
|
|
||
|
12.1 |
Đường sắt chuyên dùng |
GL01 |
C |
Toàn bộ |
maDoiTuong, loaiHienTrangSuDung , loaiKhoDuongSat, viTri, lienKetGiaoThong |
1 |
Đang sử dụng |
GL0101 |
(0, 0, 0, 100) |
V-107a, V-108a |
||
|
2 |
Đang xây dựng |
GL0102 |
(0, 0, 0, 100) |
V-107b, V-108b |
||||||||
|
3 |
Không sử dụng |
GL0103 |
(0, 0, 0, 100) |
V-107a, V-108a |
||||||||
|
12.2 |
Đường sắt đô thị |
GL02 |
C |
Toàn bộ |
maDoiTuong, loaiHienTrangSuDung, loaiKhoDuongSat, viTri, lienKetGiaoThong |
1 |
Đang sử dụng |
GL0201 |
(0, 0, 0, 100) |
V-107a, V-108a |
||
|
2 |
Đang xây dựng |
GL0202 |
(0, 0, 0, 100) |
V-107b, V-108b |
||||||||
|
3 |
Không sử dụng |
GL0203 |
(0, 0, 0, 100) |
V-107a, V-108a |
||||||||
|
12.3 |
Đường sắt quốc gia |
GL03 |
C |
Toàn bộ |
maDoiTuong, loaiHienTrangSuDung , loaiKhoDuongSat, viTri, lienKetGiaoThong |
1 |
Đang sử dụng |
GL0301 |
(0, 0, 0, 100) |
V-107a, V-108a |
||
|
2 |
Đang xây dựng |
GL0302 |
(0, 0, 0, 100) |
V-107b, V-108b |
||||||||
|
3 |
Không sử dụng |
GL0303 |
(0, 0, 0, 100) |
V-107a, V-108a |
||||||||
|
13 |
Công trình giao thông đường sắt |
|
|
|
|
|
|
|
|
|
||
|
13.1 |
Ga đường sắt |
GH01 |
P,S |
Toàn bộ |
maDoiTuong,ten |
|
|
GH0101 |
(0, 0, 0, 100) |
V-109, V-142 |
||
|
13.2 |
Ga tàu điện |
GH02 |
P,S |
Toàn bộ |
maDoiTuong,ten |
|
|
GH0201 |
(0, 0, 0, 100) |
V-142 |
||
|
14 |
Bãi đáp trực thăng |
GN01 |
P,S |
Toàn bộ |
maDoiTuong, viTriBaiDap, ten |
1 |
Trên mặt đất |
GN0101 |
(0, 0, 0, 100) |
V-105, V-142 |
||
|
2 |
Trên nóc nhà |
GN0102 |
(0, 0, 0, 100) |
V-105, V-142 |
||||||||
|
15 |
Đường băng |
GN04 |
C |
Toàn bộ |
maDoiTuong |
|
|
GN0401 |
(0, 0, 0, 100) |
V-106b |
||
|
S |
|
|
GN0402 |
(0, 0, 0, 100) |
V-106a |
|||||||
|
16 |
Cảng hàng không |
GN02 |
P,S |
Toàn bộ |
maDoiTuong, loaiCangHangKhong, ten |
1 |
Nội địa |
GN0201 |
(0, 0, 0, 100) |
V-104, V-142 |
||
|
2 |
Quốc tế |
GN0202 |
(0, 0, 0, 100) |
|
||||||||
|
17 |
Đường cáp treo |
GO01 |
C |
Toàn bộ |
maDoiTuong, ten |
|
|
GO0101 |
(0, 0, 0, 100) |
V-114, V-142 |
||
|
18 |
Ga cáp treo |
GO02 |
P,S |
Toàn bộ |
maDoiTuong, ten |
|
|
GO0201 |
(0, 0, 0, 100) |
V-142 |
||
|
19 |
Âu tàu |
GM01 |
P |
Toàn bộ |
maDoiTuong |
|
|
GM0101 |
(0, 0, 0, 100) |
V-140b |
||
|
C |
|
|
GM0102 |
(0, 0, 0, 100) |
V-140a |
|||||||
|
20 |
Báo hiệu hàng hải AIS ■ |
GM02 |
P |
Toàn bộ |
maDoiTuong, ten |
|
|
GM0201 |
(0, 0, 0, 100) |
V-142 |
||
|
21 |
Bến cảng |
GM03 |
S,P |
Toàn bộ |
maDoiTuong, ten |
|
|
GM0301 |
(0, 0, 0, 100) |
V-142 |
||
|
22 |
Bến thủy nội địa |
GM04 |
S,P |
Toàn bộ, |
maDoiTuong, ten |
|
|
GM0401 |
(0, 0, 0, 100) |
V-142 |
||
|
23 |
Cảng biển |
GM06 |
S |
Toàn bộ |
maDoiTuong, ten |
|
|
GM0601 |
(0, 0, 0, 100) |
V-142 |
||
|
24 |
Cảng thủy nội địa |
GM07 |
S,P |
Toàn bộ |
maDoiTuong, ten |
|
|
GM0701 |
(0, 0, 0, 100) |
V-142 |
||
|
25 |
Cầu tàu |
GM08 |
C |
Toàn bộ |
maDoiTuong, loaiCauTau |
1 |
Kết cầu cố định |
GM0801 |
(0, 0, 0, 100) |
V-141b |
||
|
2 |
Kết cấu nổi |
GM0802 |
(0, 0, 0, 100) |
V-141a |
||||||||
|
26 |
Báo hiệu dẫn luồng hàng hải, đường thủy |
|
|
|
|
|
|
|
|
|
||
|
26.1 |
Chập tiêu |
GA01 |
P |
Toàn bộ |
maDoiTuong |
|
|
GA0101 |
(0, 0, 0, 100) |
V-127a |
||
|
26.2 |
Đăng tiêu |
GA02 |
P |
Toàn bộ |
maDoiTuong |
|
|
GA0201 |
(0, 0, 0, 100) |
V-127b |
||
|
26.3 |
Phao báo hiệu |
GA03 |
P |
Toàn bộ |
maDoiTuong |
|
|
GA0301 |
(0, 0, 0, 100) |
V-127c |
||
|
26.4 |
Tiêu báo hiệu |
GA04 |
P |
Toàn bộ |
maDoiTuong |
|
|
GA0401 |
(0, 0, 0, 100) |
V-127d |
||
|
27 |
Các đối tượng hàng hải, hải văn |
|
|
|
|
|
|
|
|
|
||
|
27.1 |
Cảng dầu khí ngoài khơi |
GC01 |
P,S |
Toàn bộ |
|
|
|
|
|
|
||
|
27.2 |
Cọc buộc tàu thuyền |
GC02 |
P |
Toàn bộ |
|
|
|
|
|
|
||
|
27.3 |
Đăng, chắn đánh bắt cá ổn định |
GC03 |
C |
Toàn bộ |
|
|
|
|
|
|
||
|
27.4 |
Đèn biển |
GC04 |
P |
Toàn bộ |
maDoiTuong, ten |
|
|
GC0401 |
(0, 0, 0, 100) |
V-128đ, V-141 |
||
|
27.5 |
Khu neo đậu |
GC05 |
P,S |
Toàn bộ |
maDoiTuong, ten |
|
|
GC0501 |
(0, 0, 0, 100) |
V-128d, V-141 |
||
|
27.6 |
Khu tránh bão |
GC06 |
S |
Toàn bộ |
|
|
|
|
|
|
||
|
27.7 |
Khu vực an toàn viện trợ hàng hải |
GC07 |
S |
Toàn bộ |
|
|
|
|
|
|
||
|
27.8 |
Khu bảo tồn thiên nhiên trên biển |
GC08 |
S |
Toàn bộ |
|
|
|
|
|
V-129, V-142 |
||
|
27.9 |
Khu vực đánh cá |
GC09 |
S |
Toàn bộ |
|
|
|
|
|
|
||
|
27.10 |
Khu vực đợi hoa tiêu |
GC10 |
S |
Toàn bộ |
|
|
|
|
|
|
||
|
27.11 |
Khu vực nạo vét |
GC11 |
S |
Toàn bộ |
|
|
|
|
|
|
||
|
27.12 |
Khu vực nghiên cứu, khảo sát |
GC12 |
S |
Toàn bộ |
|
|
|
|
|
|
||
|
27.13 |
Khu vực nguy hiểm |
GC13 |
S |
Toàn bộ |
|
|
|
|
|
V-132, V-142 |
||
|
27.14 |
Khu vực quản lý cảng |
GC14 |
S |
Toàn bộ |
|
|
|
|
|
|
||
|
27.15 |
Khu vực quân sự |
GC15 |
S |
Toàn bộ |
|
|
|
|
|
|
||
|
27.16 |
Khu vực trung chuyển hàng hóa |
GC16 |
S |
Toàn bộ |
|
|
|
|
|
|
||
|
27.17 |
Khu vực vùng nước an toàn |
GC17 |
S |
Toàn bộ |
|
|
|
|
|
|
||
|
27.18 |
Khu vực xác tàu lịch sử |
GC18 |
S |
Toàn bộ |
|
|
|
|
|
|
||
|
27.19 |
Lồng bè nuôi trồng thủy hải sản |
GC19 |
S,P |
Toàn bộ |
|
|
|
|
|
V-130, V-142 |
||
|
27.20 |
Nhà giàn |
GC20 |
P |
Toàn bộ |
maDoiTuong, ten |
|
|
GC2001 |
(0, 0, 0, 100) |
V-128a, V-142 |
||
|
27.21 |
Nhà trên biển |
GC21 |
P |
Toàn bộ |
maDoiTuong, ten |
|
|
GC2101 |
(0, 0, 0, 100) |
V-128b, V-142 |
||
|
27.22 |
Trạm cứu nạn |
GC22 |
P |
Toàn bộ |
|
|
|
|
|
V-128c, V-142 |
||
|
27.23 |
Trạm nghiệm triều |
GC23 |
P |
Toàn bộ |
maDoiTuong, ten |
|
|
GC2301 |
(0, 0, 0, 100) |
V-128e, V-142 |
||
|
27.24 |
Vùng cấm |
GC25 |
S |
Toàn bộ |
|
|
|
|
|
V-131, V-142 |
||
|
27.25 |
Xác tàu đắm |
GC26 |
P |
Toàn bộ |
maDoiTuong, ten |
|
|
GC2601 |
(0, 0, 0, 100) |
V-128g, V-142 |
||
|
VI |
Phủ bề mặt |
|
|
|
|
|
|
|
|
|
||
|
1 |
Ranh giới phủ bề mặt |
HG01 |
C |
Toàn bộ |
maDoiTuong, loaiRanhGioiPhuBeMat |
1 |
Thực vật |
HG0101 |
(0, 0, 0, 100) |
VI-150 |
||
|
2 |
Khác |
|
|
|
||||||||
|
3 |
Ranh giới khu bảo tồn thiên nhiên |
HG0103 |
(30,85,0,0) |
VI-151 |
||||||||
|
2 |
Rừng |
|
|
|
|
|
|
|
|
|
||
|
2.1 |
Rừng trồng |
HH01 |
S |
Toàn bộ |
maDoiTuong, ten, doTanChe=1 |
loaiCayRung |
1 |
Cây lá rộng |
HH0101 |
(35,0,50,0) |
VI-144a |
|
|
2 |
Cây lá kim |
HH0102 |
(35,0,50,0) |
VI-144b |
||||||||
|
3 |
Cây hỗn hợp |
HH0103 |
(35,0,50,0) |
VI-144đ |
||||||||
|
4 |
Cây tre nứa |
HH0104 |
(35,0,50,0) |
VI-144c |
||||||||
|
5 |
Cây cau dừa |
HH0105 |
(35,0,50,0) |
VI-144d |
||||||||
|
6 |
Cây ưa mặn chua phèn |
HH0106 |
|
VI-144e |
||||||||
|
HH01 |
S |
Toàn bộ |
maDoiTuong, ten, doTanChe=2 |
loaiCayRung |
1 |
Cây lá rộng |
HH0107 |
(12,0,25,0) |
VI-145a |
|||
|
2 |
Cây lá kim |
HH0108 |
(12,0,25,0) |
VI-145b |
||||||||
|
3 |
Cây hỗn hợp |
HH0109 |
(12,0,25,0) |
VI-145đ |
||||||||
|
4 |
Cây tre nứa |
HH0110 |
(12,0,25,0) |
VI-145C |
||||||||
|
5 |
Cây cau dừa |
HH0111 |
(12,0,25,0) |
VI-145d |
||||||||
|
6 |
Cây ưa mặn chua phèn |
HH0112 |
|
VI-145e |
||||||||
|
2.2 |
Rừng tự nhiên |
HH02 |
S |
Toàn bộ |
maDoiTuong, ten, doTanChe=1 |
loaiCayRung |
1 |
Cây lá rộng |
HH0201 |
(35,0,50,0) |
VI-144a |
|
|
2 |
Cây lá kim |
HH0202 |
(35,0,50,0) |
VI-144b |
||||||||
|
3 |
Cây hỗn hợp |
HH0203 |
(35,0,50,0) |
VI-144đ |
||||||||
|
4 |
Cây tre nứa |
HH0204 |
(35,0,50,0) |
VI-144C |
||||||||
|
5 |
Cây cau dừa |
HH0205 |
(35,0,50,0) |
VI-144d |
||||||||
|
6 |
Cây ưa mặn chua phèn |
HH0206 |
|
VI-144e |
||||||||
|
2.2 |
Rừng tự nhiên |
HH02 |
S |
Toàn bộ |
maDoiTuong, ten, doTanChe=2 |
loaiCayRung |
1 |
Cây lá rộng |
HH0207 |
(12,0,25,0) |
VI-145a |
|
|
2 |
Cây lá kim |
HH0208 |
(12,0,25,0) |
VI-145b |
||||||||
|
3 |
Cây hỗn hợp |
HH0209 |
(12,0,25,0) |
VI-145đ |
||||||||
|
4 |
Cây tre nứa |
HH0210 |
(12,0,25,0) |
VI-145C |
||||||||
|
5 |
Cây cau dừa |
HH0211 |
(12,0,25,0) |
VI-145d |
||||||||
|
6 |
Cây ưa mặn chua phèn |
HH0212 |
|
VI-145e |
||||||||
|
3 |
Phủ thực vật khác |
|
|
|
|
|
|
|
|
|
||
|
3.1 |
Cây bụi |
HE01 |
S |
Toàn bộ |
maDoiTuong |
|
|
HE0101 |
(70,0,100,0) |
VI-146a |
||
|
3.2 |
Cây bụi ưa mặn, chua phèn |
HE02 |
S |
Toàn bộ |
maDoiTuong |
|
|
HE0201 |
(70,0,100,0) |
VI -146b |
||
|
4 |
Cây hàng năm |
HB01 |
S |
Toàn bộ |
maDoiTuong, ten |
loaiCayTrong |
1 |
Cây lúa |
HB0101 |
Nét (70,0,100,0) |
VI -147a, VI -153 |
|
|
2 |
Cây lương thực khác |
HB0102 |
Nét (70,0,100,0) |
VI -147b, VI -153 |
||||||||
|
3 |
Cây mía |
HB0103 |
Nét (70,0,100,0) |
VI -147c, VI -153 |
||||||||
|
4 |
Cây thuốc lá, thuốc lào |
HB0104 |
Nét (70,0,100,0) |
VI -147d, VI -153 |
||||||||
|
5 |
Cây lấy sợi |
HB0105 |
Nét (70,0,100,0) |
VI -147đ, VI -153 |
||||||||
|
6 |
Rau, cây gia vị |
HB0106 |
Nét (70,0,100,0) |
VI -147e, VI -153 |
||||||||
|
7 |
Hoa, cây cảnh |
HB0107 |
Nét (70,0,100,0) |
VI -147g, VI -153 |
||||||||
|
8 |
Sen, ấu, sung, niễng |
HB0108 |
Nét (70,0,100,0) Nền (15,0,0,0) |
VI -147h, VI -153 |
||||||||
|
9 |
Cây hàng năm khác |
HB0109 |
Net (70,0,100,0) |
VI -147i, VI -153 |
||||||||
|
5 |
Cây lâu năm |
HB02 |
S |
Toàn bộ |
maDoiTuong, ten |
loaiCayTrong |
10 |
Cây ăn quả |
HB0201 |
Nét (70,0,100,0) |
VI -148a, VI -153 |
|
|
11 |
Cây dừa cọ |
HB0202 |
Nét (70,0,100,0) |
VI -148b, VI -153 |
||||||||
|
12 |
Cây công nghiệp |
HB0203 |
Nét (70,0,100,0) |
VI -148c, VI -153 |
||||||||
|
13 |
Cây dược liệu |
HB0204 |
Nét (70,0,100,0) |
VI -148d, VI -153 |
||||||||
|
14 |
Cây bóng mát, cây cảnh quan,... |
HB0205 |
Nét (70,0,100,0) |
VI -148đ, VI -153 |
||||||||
|
15 |
Cây lâu năm khác |
HB0206 |
Nét (70,0,100,0) |
VI -148e, VI -153 |
||||||||
|
6 |
Bề mặt công trình |
HA01 |
S |
Toàn bộ |
|
1 |
Có thực vật che phủ |
HA0101 |
|
VI-149 |
||
|
2 |
Không có thực vật che phủ |
|
|
|
||||||||
|
7 |
Bề mặt là khu dân cư |
HA02 |
S |
Toàn bộ |
|
1 |
Có thực vật che phủ |
HA0201 |
(12,0,25,0) |
VI-149 |
||
|
2 |
Không có thực vật che phủ |
|
|
|
||||||||
|
8 |
Đất trống |
HC01 |
S |
Toàn bộ |
maDoiTuong, ten |
|
|
HC010 1 |
(0,0,0,100) |
VI-153 |
||
|
9 |
Nước mặt |
HD01 |
S |
Toàn bộ |
|
|
|
|
|
|
||
|
10 |
Thực vật đáy biển |
|
|
|
|
|
|
|
|
|
||
|
10.1 |
Cỏ biển |
HK01 |
S |
Toàn bộ |
|
|
|
|
|
|
||
|
10.2 |
Rong, tảo |
HK02 |
S |
Toàn bộ |
|
|
|
|
|
|
||
|
10.3 |
Thực vật khác |
HK03 |
S |
Toàn bộ |
|
|
|
|
|
|
||
|
VII |
Thủy văn |
|
|
|
|
|
|
|
|
|
||
|
1 |
Biển đảo |
|
|
|
|
|
|
|
|
|
||
|
1.1 |
Biển |
KA01 |
S |
Toàn bộ |
maDoiTuong, ten |
|
|
KA0101 |
(100, 0, 0, 0) (15, 0, 0, 0) |
VII-179 |
||
|
1.2 |
Đảo, quần đảo |
KA02 |
P,S |
Toàn bộ |
maDoiTuong, ten |
|
|
KA0201 |
(0, 0, 0,100) |
VII-182 |
||
|
1.3 |
Phá |
KA03 |
S |
Toàn bộ |
maDoiTuong ,ten |
|
|
KA0301 |
(100, 0, 0, 0) |
VII-179 |
||
|
1.4 |
Vịnh, vũng |
KA04 |
P,S |
|
maDoiTuong, ten |
|
|
KA0401 |
(100, 0, 0, 0) |
VII-179 |
||
|
2 |
Bãi bồi |
KB01 |
P,S |
Toàn bộ |
maDoiTuong, loaiBaiBoi |
1 |
Cát |
KB0101 |
(0, 0, 0, 100) |
VII-163b |
||
|
2 |
Bùn |
KB0102 |
(0, 0, 0, 100) |
VII-163a |
||||||||
|
3 |
Loại khác |
KB0103 |
(0, 0, 0, 100) |
VII-163C |
||||||||
|
3 |
Đầm lầy |
KB02 |
S |
Toàn bộ |
maDoiTuong |
|
|
KB0201 |
(100, 0, 0, 0) |
VII-164 |
||
|
4 |
Bãi đá dưới nước |
|
|
|
|
|
|
|
|
|
||
|
4.1 |
Bãi đá dưới nước |
KC01 |
P,S |
Toàn bộ |
maDoiTuong, loaiTrangThaiXuatLo |
1 |
Chìm |
KC0101 |
(0, 0, 0, 100) |
VII-167(2) |
||
|
2 |
Nổi |
KC0102 |
(0, 0, 0, 100) |
VII-167(1) |
||||||||
|
3 |
Lúc nổi, lúc chìm |
KC0103 |
(0, 0, 0, 100) |
VII-167(2) |
||||||||
|
4 |
Không xác định |
|
|
Không trình bày |
||||||||
|
4.2 |
Đá trên biển |
KC02 |
P,S |
Toàn bộ |
maDoiTuong, loaiTrangThaiXuatLo |
1 |
Chìm |
KC0201 |
(0, 0, 0, 100) |
VII-167(2) |
||
|
2 |
Nổi |
KC0202 |
(0, 0, 0, 100) |
VII-167(1) |
||||||||
|
3 |
Lúc nổi, lúc chìm |
KC0203 |
(0, 0, 0, 100) |
VII-167(2) |
||||||||
|
4 |
Không xác định |
|
|
Không trình bày |
||||||||
|
4.3 |
San hô |
KC03 |
P,S |
Toàn bộ |
maDoiTuong |
|
|
KC0301 |
(100, 0, 0, 0) |
VII-166 |
||
|
5 |
Ghềnh |
KD01 |
C |
Toàn bộ |
maDoiTuong, ten |
|
|
KD0101 |
(100, 0, 0, 0), (0, 0, 0, 100) |
VII-169a, VII-183 |
||
|
P |
maDoiTuong, ten |
|
|
KD0102 |
(100, 0, 0, 0), (0, 0, 0, 100) |
VII-169b, VII-183 |
||||||
|
6 |
Thác |
KD02 |
C |
Toàn bộ |
maDoiTuong, chieuCao, ten |
|
|
KD0201 |
(100, 0, 0, 0) |
VII-168a |
||
|
|
|
|
P |
|
maDoiTuong, chieuCao, ten |
|
|
KD0202 |
(100, 0, 0, 0) |
VII-168b |
||
|
7 |
Nguồn nước |
|
|
|
|
|
|
|
|
|
||
|
7.1 |
Giếng nước |
KM01 |
P |
Toàn bộ |
maDoiTuong |
|
|
KM0101 |
(100, 0, 0, 0) |
VII-161 |
||
|
7.2 |
Mạch nước |
KM02 |
P |
Toàn bộ |
maDoiTuong |
|
|
KM020 1 |
(100, 0, 0, 0) |
VII-162 |
||
|
8 |
Mạng dòng chảy |
KK01 |
C |
Toàn bộ |
maDoiTuong, ten, loaiDongChay, doRong,(<25 m) loaiTrangThaiNuocMat =1 |
1 |
Sông suối |
KK0101 |
(100, 0, 0, 0) |
VII-155, VII-180, VII-181 |
||
|
2 |
Mặt nước tĩnh |
|
|
|
||||||||
|
maDoiTuong, ten, loaiDongChay, doRong(<25 m), loaiTrangThaiNuocMa t=2 |
1 |
Sông suối |
KK0102 |
(100, 0, 0, 0) |
VII-156, VII-180, VII-181 |
|||||||
|
2 |
Mặt nước tĩnh |
|
|
|
||||||||
|
maDoiTuong, ten, loaiDongChay, doRong(<25 m), loaiTrangThaiNuocMa t=3 |
1 |
Sông suối |
KK0103 |
(100, 0, 0, 0) |
VII-156, VII-180, VII-181 |
|||||||
|
2 |
Mặt nước tĩnh |
|
|
|
||||||||
|
|
Điểm độ cao mực nước |
KE01 |
P |
Toàn bộ |
maDoiTuong, doCao |
|
|
KE0101 |
|
VII-159d |
||
|
9 |
Điểm sông suối mất tích |
KE02 |
P |
Toàn bộ |
maDoiTuong |
|
|
KE0201 |
(100, 0, 0, 0) |
VII-158 |
||
|
10 |
Đường bờ nước |
KE03 |
C |
Toàn bộ |
maDoiTuong, loaiTrangThaiDuongBoNuoc |
1 |
Rõ ràng |
KE0301 |
(100, 0, 0, 0) |
VII- 154a |
||
|
2 |
Khó xác định |
KE0302 |
(100, 0, 0, 0) |
VII-157 |
||||||||
|
3 |
Đường bờ sông suối có nước theo mùa |
KE0303 |
(100, 0, 0, 0) |
VII-156 |
||||||||
|
11 |
Đường mép nước |
KE05 |
C |
Toàn bộ |
maDoiTuong, loaiDuongMepNuoc |
1 |
Ao, hồ, đầm |
KE0501 |
(100, 0, 0, 0) |
VII-154b |
||
|
2 |
Phá |
KE0502 |
(100, 0, 0, 0) |
VII-154b |
||||||||
|
3 |
Kênh mương |
KE0503 |
(100, 0, 0, 0) |
VII-154b |
||||||||
|
4 |
Hồ chứa |
KE0504 |
(100, 0, 0, 0) |
VII-154b |
||||||||
|
5 |
Sông suối |
KE0505 |
(100, 0, 0, 0) |
VII-154b |
||||||||
|
6 |
Biển |
KE0506 |
(100, 0, 0, 0) |
VII-154b |
||||||||
|
KE0507 |
(100, 0, 0, 0) |
VII-159 |
||||||||||
|
12 |
Ranh giới nước mặt quy ước |
KE06 |
C |
|
|
|
|
|
|
|
||
|
13 |
Mặt nước sông suối |
KL01 |
S |
Toàn bộ |
maDoiTuong |
|
|
KL0101 |
(15, 0, 0, 0) |
VII-155 |
||
|
14 |
Mặt nước |
|
|
|
|
|
|
|
|
|
||
|
14.1 |
Ao, hồ, đầm |
KL02 |
S |
Toàn bộ |
maDoiTuong, ten |
KL02 |
Ao, hồ, đầm |
KL0201 |
(15, 0, 0, 0) |
VII-155, VII-180, VII-181 |
||
|
14.2 |
Hồ chứa |
KL03 |
KL03 |
Hồ chứa |
KL0301 |
(100, 0, 0, 0) |
VII-155, VII-180, VII-181 |
|||||
|
15 |
Bờ kè, bờ cạp |
KG01 |
C |
Toàn bộ |
maDoiTuong, loaiChatLieu |
1 |
Bê tông |
KG0101 |
(0, 0, 0, 100) |
V-170a,b |
||
|
2 |
Đá sỏi |
KG0102 |
(0, 0, 0, 100) |
V-170a,b |
||||||||
|
3 |
Khác |
KG0103 |
(0, 0, 0, 100) |
V-170a,b |
||||||||
|
16 |
Cống thủy lợi |
KG02 |
P,C |
Toàn bộ |
maDoiTuong, loaiCong |
1 |
Có thiết bị |
KG0201 |
(0, 0, 0, 100) |
V-174 |
||
|
2 |
Không có thiết bị |
KG0202 |
(0, 0, 0, 100) |
V-174 |
||||||||
|
3 |
Cống dưới đập |
KG0203 |
(0, 0, 0, 100) |
V-175 |
||||||||
|
17 |
Đập |
KG03 |
C |
Toàn bộ |
maDoiTuong, loaiDap, ten |
1 |
Chắn sóng |
KG0301 |
(0, 0, 0, 100) |
VII-177, VII-183 |
||
|
2 |
Dâng |
KG0302 |
(0, 0, 0, 100) |
VII-175, VII-183 |
||||||||
|
3 |
Tràn |
KG0303 |
(0, 0, 0, 100) |
VII-176, VII-183 |
||||||||
|
18 |
Đê |
KG04 |
C,S |
Toàn bộ |
maDoiTuong,ten |
|
|
KG0401 |
(0, 0, 0, 100) |
VII-178 (a,b), VII-183 |
||
|
19 |
Kênh mương |
KG05 |
C,S |
Toàn bộ |
maDoiTuong, loaiHienTrangSuDung , ten |
1 |
Đang sử dụng |
KG0501 |
(100, 0, 0, 0) (15, 0, 0, 0) |
VII-171, VII-180, VII-181 |
||
|
2 |
Đang xây dựng |
KG0502 |
(100, 0, 0, 0) |
VII-172, VII-180, VII-181 |
||||||||
|
20 |
Máng dẫn nước |
KG06 |
C |
Toàn bộ |
maDoiTuong, loaiMangDanNuoc |
1 |
Mặt đất |
KG0601 |
(100, 0, 0, 0) |
VII-173 |
||
|
2 |
Nổi |
KG0602 |
(100, 0, 0, 0) |
VII-173 |
||||||||
|
21 |
Địa danh biển đảo |
DA01 |
P |
Toàn bộ |
maDoiTuong, danhTuChung, ten |
14 |
cửa |
DA0101 |
(100, 0, 0, 0) |
VII-179 |
||
|
15 |
bán đảo |
DA0102 |
(0, 0, 0, 100) |
VII-182 |
||||||||
|
16 |
quần đảo |
DA0103 |
(0, 0, 0, 100) |
VII-182 |
||||||||
|
17 |
vịnh |
DA0104 |
(100, 0, 0, 0) |
VII-179 |
||||||||
|
18 |
vũng |
DA0105 |
(100, 0, 0, 0) |
VII-179 |
||||||||
|
24 |
Mũi đất |
DA0106 |
(100, 0, 0, 0) |
VII-182 |
||||||||
|
43 |
vụng |
DA0107 |
(100, 0, 0, 0) |
VII-179 |
||||||||
|
44 |
eo |
DA0108 |
(100, 0, 0, 0) |
VII-179 |
||||||||
|
45 |
lạch |
DA0109 |
(100, 0, 0, 0) |
VII-179 |
||||||||
|
46 |
luồng |
DA0101 0 |
(100, 0, 0, 0) |
VII-179 |
||||||||
|
47 |
mỏm |
DA01011 |
(0, 0, 0, 100) |
VII-182 |
||||||||
|
48 |
cù lao |
DA01012 |
(0, 0, 0, 100) |
VII-182 |
||||||||
|
50 |
hòn |
DA01013 |
(0, 0, 0, 100) |
VII-182 |
||||||||
|
52 |
gành |
DA01014 |
(0, 0, 0, 100) |
VII-182 |
||||||||
|
53 |
ghềnh |
DA01015 |
(0, 0, 0, 100) |
VII-181 |
||||||||
Bạn chưa Đăng nhập thành viên.
Đây là tiện ích dành cho tài khoản thành viên. Vui lòng Đăng nhập để xem chi tiết. Nếu chưa có tài khoản, vui lòng Đăng ký tại đây!
Bạn chưa Đăng nhập thành viên.
Đây là tiện ích dành cho tài khoản thành viên. Vui lòng Đăng nhập để xem chi tiết. Nếu chưa có tài khoản, vui lòng Đăng ký tại đây!






































