- Tổng quan
- Nội dung
- VB gốc
- Tiếng Anh
- Hiệu lực
- VB liên quan
- Lược đồ
-
Nội dung hợp nhất
Tính năng này chỉ có tại LuatVietnam.vn. Nội dung hợp nhất tổng hợp lại tất cả các quy định còn hiệu lực của văn bản gốc và các văn bản sửa đổi, bổ sung, đính chính... trên một trang. Việc hợp nhất văn bản gốc và những văn bản, Thông tư, Nghị định hướng dẫn khác không làm thay đổi thứ tự điều khoản, nội dung.
Khách hàng chỉ cần xem Nội dung hợp nhất là có thể nắm bắt toàn bộ quy định hiện hành đang áp dụng, cho dù văn bản gốc đã qua nhiều lần chỉnh sửa, bổ sung.
- Tải về
Quyết định 2480/QĐ-CHK 2023 Hướng dẫn thực hiện khuyến cáo thực hành của ICAO về hệ thống điện sân bay
| Cơ quan ban hành: | Cục Hàng không Việt Nam |
Số công báo:
Số công báo là mã số ấn phẩm được đăng chính thức trên ấn phẩm thông tin của Nhà nước. Mã số này do Chính phủ thống nhất quản lý.
|
Đang cập nhật |
| Số hiệu: | 2480/QĐ-CHK | Ngày đăng công báo: | Đang cập nhật |
| Loại văn bản: | Quyết định | Người ký: | Phạm Văn Hảo |
|
Ngày ban hành:
Ngày ban hành là ngày, tháng, năm văn bản được thông qua hoặc ký ban hành.
|
10/11/2023 |
Ngày hết hiệu lực:
Ngày hết hiệu lực là ngày, tháng, năm văn bản chính thức không còn hiệu lực (áp dụng).
|
Đang cập nhật |
|
Áp dụng:
Ngày áp dụng là ngày, tháng, năm văn bản chính thức có hiệu lực (áp dụng).
|
Đã biết
|
Tình trạng hiệu lực:
Cho biết trạng thái hiệu lực của văn bản đang tra cứu: Chưa áp dụng, Còn hiệu lực, Hết hiệu lực, Hết hiệu lực 1 phần; Đã sửa đổi, Đính chính hay Không còn phù hợp,...
|
Đã biết
|
| Lĩnh vực: | Giao thông, Hàng không |
TÓM TẮT QUYẾT ĐỊNH 2480/QĐ-CHK
1. Nguồn năng lượng thứ cấp cơ bản là một tổ hợp máy phát điện bao gồm động cơ chính, máy phát điện, thiết bị khởi động, bộ điều khiển khởi động và thùng nhiên liệu. Tổ hợp máy phát điện cho các tổ máy thứ cấp thường có công suất định mức từ 100 đến 500 kVA, nhưng có thể nằm trong khoảng công suất từ 50 đến 1000 kVA.
2. Không nên đặt các trạm điện ở nơi chúng sẽ xâm phạm các bề mặt giới hạn chướng ngại vật. Khoảng cách từ Đài KSKL đến trạm phải đủ ngắn để tránh sụt áp quá mức trong cáp điều khiển. Chiều dài cho phép của các loại cáp này thay đổi theo kích thước của cáp, điện áp điều khiển và loại rơle điều khiển được sử dụng. Tuy nhiên, một số hệ thống điều khiển xa giới hạn chiều dài của cáp điều khiển trong khoảng 2250m.
3. Các sân bay có hệ thống đèn tiếp cận có thể cần các trạm đèn tiếp cận riêng biệt cho từng hệ thống đèn tiếp cận. Đối với các sân bay lớn, một số cơ quan chức năng sử dụng một hầm gần mỗi đầu đường CHC hoặc hệ thống đèn tiếp cận để dễ dàng bố trí đan xen các mạch chiếu sáng và cải thiện tính toàn vẹn của hệ thống.
Quyết định này có hiệu lực kể từ ngày ký.
Xem chi tiết Quyết định 2480/QĐ-CHK có hiệu lực kể từ ngày 10/11/2023
Tải Quyết định 2480/QĐ-CHK
|
BỘ GIAO THÔNG VẬN TẢI Số: 2480/QĐ-CHK |
CỘNG HÒA XÃ HỘI CHỦ NGHĨA VIỆT NAM Hà Nội, ngày 10 tháng 11 năm 2023 |
QUYẾT ĐỊNH
Về việc ban hành Hướng dẫn việc thực hiện quy định, khuyến cáo thực
hành của ICAO (Doc 9157 - Part 5) về hệ thống điện sân bay
___________________________
CỤC TRƯỞNG CỤC HÀNG KHÔNG VIỆT NAM
Căn cứ Luật Hàng không dân dụng Việt Nam số 66/2006/QH11 ngày 29/6/2006 và Luật sửa đổi, bổ sung một số điều của Luật Hàng không dân dụng Việt Nam số 61/2014/QH13 ngày 21/11/2014;
Căn cứ Nghị định số 66/2015/NĐ-CP ngày 12/8/2015 của Chính phủ quy định về Nhà chức trách hàng không;
Căn cứ Nghị định số 05/2021/NĐ-CP ngày 25/01/2021 của Chính phủ về quản lý, khai thác cảng hàng không, sân bay;
Căn cứ Thông tư số 29/2021/TT-BGTVT ngày 30/11/2021 của Bộ trưởng Bộ Giao thông vận tải quy định chi tiết về quản lý, khai thác cảng hàng không, sân bay;
Căn cứ Thông tư số 19/2017/TT-BGTVT ngày 06/6/2017 của Bộ trưởng Bộ Giao thông vận tải về quản lý, bảo đảm hoạt động bay, Thông tư số 32/2021/TT-BGTVT ngày 14/12/2021 của Bộ trưởng Bộ Giao thông vận tải sửa đổi Thông tư số 19/2017/TT-BGTVT;
Căn cứ Quyết định số 651/QĐ-BGTVT ngày 29/5/2023 của Bộ trưởng Bộ Giao thông vận tải quy định chức năng, nhiệm vụ, quyền hạn và cơ cấu tổ chức của Cục Hàng không Việt Nam;
Xét đề nghị của Trưởng phòng Quản lý cảng hàng không, sân bay.
QUYẾT ĐỊNH:
Điều 1. Ban hành kèm theo Quyết định này Hướng dẫn việc thực hiện quy định, khuyến cáo thực hành của ICAO (Doc 9157 - Part 5) về hệ thống điện sân bay (Manual of Electrical Systems) (Số tham chiếu: GM 2.5).
Điều 2. Quyết định này có hiệu lực kể từ ngày ký.
Điều 3. Các ông/bà Tổng giám đốc Tổng công ty Cảng hàng không Việt Nam - CTCP, Tổng giám đốc Tổng công ty Quản lý bay Việt Nam, Tổng giám đốc Cảng hàng không quốc tế Vân Đồn, Giám đốc các Cảng vụ hàng không miền Bắc, miền Trung, miền Nam, Trưởng phòng Quản lý cảng hàng không, sân bay và Thủ trưởng các cơ quan, đơn vị liên quan chịu trách nhiệm thi hành Quyết định này./.
|
Nơi nhận: |
KT. CỤC TRƯỞNG |
BỘ GIAO THÔNG VẬN TẢI
CỤC HÀNG KHÔNG VIỆT NAM

HƯỚNG DẪN VIỆC THỰC HIỆN QUY ĐỊNH, KHUYẾN CÁO THỰC HÀNH CỦA ICAO (DOC 9157 - PART 5) VỀ HỆ THỐNG ĐIỆN SÂN BAY
Manual of Electrical Systems
(GM 2.5)
Ban hành kèm theo Quyết định số 2480/QĐ-CHK ngày 10/11/2023 của Cục trưởng Cục Hàng không Việt Nam
Ban hành lần 1
Hà Nội, tháng 11/2023
TRANG GHI NHẬN CÁC TU CHỈNH CỦA
CỤC HÀNG KHÔNG VIỆT NAM
|
Ngày cập nhật |
Tên các hạng mục và trang thay đổi |
Ngày thay đổi |
Ghi chú |
|
|
|
|
|
|
|
|
|
|
|
|
|
|
|
|
|
|
|
|
|
|
|
|
|
|
|
|
|
|
|
|
|
|
|
|
|
|
|
|
|
|
|
|
|
|
|
|
|
|
|
|
|
|
|
|
|
|
|
|
|
|
|
|
|
|
|
|
|
|
|
|
|
|
|
|
|
|
|
|
|
|
|
|
|
|
|
|
|
|
MỤC LỤC
QUY ĐỊNH CHUNG
MỤC ĐÍCH
ĐỐI TƯỢNG ÁP DỤNG
PHẠM VI ÁP DỤNG
CĂN CỨ PHÁP LÝ
TÀI LIỆU VIỆN DẪN
CHƯƠNG 1
GIỚI THIỆU
1.1 MỤC ĐÍCH
1.2 CẤU TRÚC CỦA TÀI LIỆU HƯỚNG DẪN
CHƯƠNG 2
PHƯƠNG PHÁP ĐỂ ĐẠT ĐƯỢC SỰ CHÍNH XÁC VÀ TIN CẬY
2.1 ĐỊNH NGHĨA CÁC THUẬT NGỮ
2.2 TÓM TẮT CÁC BIỆN PHÁP NÂNG CAO TÍNH TOÀN VẸN VÀ ĐỘ TIN CẬY
CHƯƠNG 3
NGUỒN CUNG CẤP ĐIỆN
3.1 TỔNG QUAN
3.2 NGUỒN ĐIỆN CHO SÂN BAY PHỤC VỤ BAY THƯƠNG MẠI
3.3 NGUỒN CẤP ĐIỆN CHO THIẾT BỊ HỖ TRỢ BẰNG MẮT
3.4 CUNG CẤP ĐIỆN LIÊN TỤC
3.5 THIẾT BỊ
3.6 TRẠM ĐIỆN VÀ NƠI ĐẶT CÁC THIẾT BỊ ĐIỆN
CHƯƠNG 4
PHÂN PHỐI ĐIỆN
4.1 TỔNG QUAN
4.2 MẠCH CUNG CẤP ĐIỆN SƠ CẤP
4.3 HỆ THỐNG PHÂN PHỐI SƠ CẤP TRÊN MẶT ĐẤT (TRÊN CAO)
4.4 BỘ ĐIỀU CHỈNH ĐIỆN ÁP
4.5 ĐƯỜNG DÂY ĐIỆN
4.6 VẬT LIỆU HỖ TRỢ ĐƯỜNG DÂY
4.7 DÂY DẪN
4.8 MÁY BIẾN ÁP
4.9 THIẾT BỊ NGẮT MẠCH
4.10 CHỐNG SÉT
4.11 KHOẢNG TRỐNG
4.12 NỐI ĐẤT
4.13 HỆ THỐNG PHÂN PHỐI NGẦM
CHƯƠNG 5
CÁC LOẠI MẠCH ĐIỆN
5.1 ĐẶC ĐIỂM LƯỚI ĐIỆN
5.2 MẠCH NỐI TIẾP
5.3 MẠCH SONG SONG (NHIỀU MẠCH)
5.4 SO SÁNH MẠCH CHIẾU SÁNG NỐI TIẾP VÀ SONG SONG
5.5 MẠCH NỐI TIẾP CHO CHIẾU SÁNG SÂN BAY
5.6 NỐI ĐẤT
5.7 MÁY BIẾN ÁP HẠ ÁP
5.8 THIẾT BỊ CẮT MẠCH NỐI TIẾP(CÁCH LY MẠCH SƠ CẤP)
5.9 MẠCH ĐIỆN VÀ TRUYỀN THÔNG CHO THIẾT BỊ DỊCH VỤ KHÔNG LƯU (ATS)
CHƯƠNG 6
MẠCH ĐIỆN
6.1 LIÊN KẾT CÁC MẠCH CHIẾU SÁNG SÂN BAY
6.2 BỐ TRÍ TRONG TRẠM ĐIỆN
6.3 CUNG CẤP LIÊN KẾT ĐAN XEN
6.4 KHẢ NĂNG CUNG CẤP LIÊN KẾT ĐAN XEN
6.5 BỘ CHỌN MẠCH SƠ CẤP CHO CÁC ĐƯỜNG LĂN
CHƯƠNG 7
BỘ ĐIỀU DÒNG
7.1 CÁC LOẠI BỘ ĐIỀU DÒNG
7.2 ĐẶC ĐIỂM HOẠT ĐỘNG CỦA BỘ ĐIỀU DÒNG
7.3 ĐẶC TÍNH ĐỊNH MỨC CỦA BỘ ĐIỀU DÒNG
7.4 HỞ MẠCH VÀ BẢO VỆ QUÁ DÒNG
CHƯƠNG 8
TÍNH TOÁN TẢI/CÔNG SUẤT BỘ ĐIỀU CHỈNH
8.1 TỔNG QUAN
8.2 CÁC LOẠI TẢI
8.3 TÍNH TOÁN TẢI CHIẾU SÁNG
8.4 TÍNH TOÁN MẪU
8.5 CÁC LƯU Ý KHÁC
CHƯƠNG 9
BIẾN ÁP CHO HỆ THỐNG ĐÈN MẶT ĐẤT SÂN BAY
9.1 CHỨC NĂNG
9.2 THIẾT KẾ BIẾN ÁP
9.3 VỎ
9.4 NHIỆT ĐỘ MÔI TRƯỜNG XUNG QUANH
9.5 CÔNG SUẤT BIẾN ÁP
9.6 BIẾN ÁP ĐƠN CẤP ĐIỆN CHO NHIỀU ĐÈN
9.7 ẢNH HƯỞNG HỞ MẠCH SƠ CẤP BIẾN ÁP
9.8 THIẾT BỊ BYPASS
9.9 ĐẾ BIẾN ÁP
9.10 CÁC THIẾT BỊ KHÁC
CHƯƠNG 10
GIÁM SÁT VÀ ĐIỀU KHIỂN HỆ THỐNG ĐÈN SÂN BAY
10.1 BẢNG ĐIỀU KHIỂN SÂN ĐỖ
10.2 MẠCH ĐIỀU KHIỂN
10.3. CÁC HỆ THỐNG ĐIỀU KHIỂN TỪ XA
10.4 BẢNG RƠLE CHUYỂN MẠCH
10.5 SỬ DỤNG RƠ LE
10.6 KẾT NỐI CÁC BỘ ĐIỀU KHIỂN
10.7 ĐIỀU KHIỂN TỰ ĐỘNG
10.8 ĐÈN ĐƯỢC XÁC ĐỊNH ĐỊA CHỈ
10.9 THỜI GIAN PHẢN HỒI
10.10 GIÁM SÁT MẠCH CHIẾU SÁNG SÂN BAY
10.11 CÁC LỚP GIÁM SÁT
10.12 GIÁM SÁT ĐIỀU KHIỂN GHI ĐÈ
10.13 HỆ THỐNG GIÁM SÁT ĐIỆN TRỞ CÁCH ĐIỆN
10.14 ĐIỀU KHIỂN CHIẾU SÁNG SÂN BAY BẰNG SÓNG VÔ TUYẾN (ARCAL)
CHƯƠNG 11
ĐÈN SỢI ĐỐT VÀ ĐÈN PHÓNG ĐIỆN QUA KHÍ
11.1 ĐÈN SỢI ĐỐT
11.2. ĐÈN PHÓNG ĐIỆN QUA KHÍ
CHƯƠNG 12
CÔNG NGHỆ TRẠNG THÁI RẮN
12.1 GIỚI THIỆU
12.2 ĐÈN DIODE PHÁT SÁNG (LED)
12.3 MÀU SẮC - CIE S 004/E-2001
12.4 GIỚI HẠN LỰA CHỌN MÀU XANH
12.5 CẤU HÌNH - MẠCH NỐI TIẾP
12.6 ĐIỀU CHỈNH ĐỘ RỘNG XUNG
12.7 CẤU HÌNH MẠCH SONG SONG
12.8 CẤU HÌNH LUÂN PHIÊN
12.9 CÀI ĐẶT ĐỘ SÁNG
12.10 HỆ THỐNG ĐÈN LED VÀ TẦM NHÌN ĐÊM
12.11 ĐÈN LED DÂY
12.12 CÔNG NGHỆ HỖN HỢP
12.13 BỘ SẤY
12.14 BẢO TRÌ
CHƯƠNG 13
HỆ THỐNG ĐIỆN NGẦM
13.1 TỔNG QUAN
13.2 CHÔN TRỰC TIẾP CÁP
13.3 LẮP ĐẶT ỐNG/ĐƯỜNG ỐNG (CÓ HOẶC KHÔNG CÓ BÊ TÔNG)
13.4 HỐ GA VÀ HỐ KỸ THUẬT
13.5 LẮP ĐẶT CÁP NGẦM TRONG ĐƯỜNG ỐNG
13.6 CHÔN TRỰC TIẾP BIẾN ÁP AGL
13.7 VỎ BIẾN ÁP/ĐẾ ĐÈN
13.8 LẮP ĐẶT TRÊN ĐẾ NÔNG
CHƯƠNG 14
CÁP NGẦM TẠI SÂN BAY
14.1 ĐẶC ĐIỂM CÁP NGẦM
14.2 VỎ BỌC CÁP
14.3 PHỦ BÊN NGOÀI CÁP
14.4 CÁP CÓ LỚP BĂNG BẢO VỆ
14.5 CHỐNG CHÁY CHO DÂY CÁP
14.6 BẢO VỆ CHỐNG PHÓNG ĐIỆN VẦNG QUANG
14.7 VẬT LIỆU DẪN ĐIỆN CỦA CÁP
14.8 CÁC VẤN ĐỀ VỀ SỨC KHỎE VÀ MÔI TRƯỜNG
14.9 CÁC LOẠI CÁP ĐƯỢC SỬ DỤNG
14.10 DÂY NỐI ĐẤT
14.11 NGUYÊN NHÂN GÂY HỎNG HÓC CÁP
14.12 KẾT NỐI CÁP
14.13 BỘ ĐẦU NỐI DÀNH CHO CHIẾU SÁNG SÂN BAY
14.14 ĐẤU NỐI CÁC DÂY DẪN
CHƯƠNG 15
KIỂM TRA NGHIỆM THU VÀ BẢO DƯỠNG
15.1 PHẠM VI ÁP DỤNG
15.2 THỜI HẠN BẢO HÀNH
15.3 QUY TRÌNH KIỂM TRA
15.4 KIỂM TRA CÁP, ĐẦU NỐI VÀ BIẾN ÁP CÁCH LY
15.5 KIỂM TRA BỘ ĐIỀU DÒNG
15.6 KIỂM TRA ĐÈN VÀ ĐÈN HIỆU
15.7 KIỂM TRA CÁC LINH KIỆN KHÁC
15.8 KIỂM TRA VẬN HÀNH HỆ THỐNG
15.9 CẤP ĐIỆN CHẠY THỬ CỦA THIẾT BỊ MẠCH NỐI TIẾP
15.10 KIỂM TRA ĐIỆN CỦA CÁC DÂY CÁP KHÁC
15.11 CẤP ĐIỆN CHẠY THỬ BỘ ĐIỀU DÒNG
15.12 KIỂM TRA ĐIỆN CÁC THIẾT BỊ KHÁC
15.13 CẤP ĐIỆN CHẠY THỬ HỆ THỐNG GIÁM SÁT
CHƯƠNG 16
QUY TRÌNH XỬ LÝ SỰ CỐ
16.1 TỔNG QUAN
16.2 AN TOÀN
16.3 ĐIỀU TRA SỰ CỐ BAN ĐẦU
16.4 XÁC ĐỊNH SỰ CỐ CHẠM ĐẤT TẠI HIỆN TRƯỜNG
16.5 XÁC ĐỊNH SỰ CỐ HỞ MẠCH
16.6 SỰ CỐ LIÊN KẾT CÁC MẠCH
16.7 KIỂM TRA NỐI ĐẤT CÓ CHỦ Ý
16.8 KIỂM TRA ĐẦU RA NỐI ĐẤT ĐỂ XÁC ĐỊNH HỞ MẠCH
16.9 SỬ DỤNG THIẾT BỊ CẢM BIẾN NHIỆT ĐỂ XÁC ĐỊNH SỰ CỐ CHẠM ĐẤT
16.10 SỬ DỤNG THIẾT BỊ ĐỊNH VỊ LỖI CÁP ĐỂ XÁC ĐỊNH SỰ CỐ CHẠM ĐẤT
CHƯƠNG 17
THIẾT BỊ KIỂM TRA ĐIỆN
17.1 GIỚI THIỆU CHUNG
17.2 VOL-OHM-MILLIAMMETER (VOM)
17.3 ĐỒNG HỒ VẠN NĂNG SỐ (DMM)
17.4 MÁY ĐO ĐIỆN TRỞ CÁCH ĐIỆN
17.5 KIỂM TRA ĐIỆN TRỞ CÁCH ĐIỆN
17.6 MÁY ĐỊNH VỊ CÁP NGẦM/LỖI
17.7 THIẾT BỊ ĐỊNH VỊ SỰ CỐ ĐIỆN TRỞ CAO
17.8 AMPE KẾ KẸP
17.9 THIẾT BỊ DÒ TUYẾN CÁP
17.10 MÁY PHÁT XUNG
17.11 MÁY DÒ ÂM THANH
17.12 MÁY DÒ HƯỚNG
17.13 MÁY ĐO ĐIỆN TRỞ ĐẤT
CÁC TỪ VIẾT TẮT
|
AC |
Alternating current |
Dòng điện xoay chiều |
|
ACMU |
Addressable control and monitoring unit |
Bộ điều khiển và giám sát theo địa chỉ |
|
AGL |
Above ground level |
Cao độ mặt đất |
|
AGL |
Aerodrome ground lighting |
Chiếu sáng mặt đất sân bay |
|
ALCS |
Aerodrome lighting computer system |
Máy tính hệ thống đèn sân bay |
|
ANVIS/ NVG |
Aviators night vision imaging system/night vision goggles |
Hệ thống kính nhìn đêm tổ lái |
|
ARCAL |
Aircraft radio control of aerodrome lighting |
Điều khiển chiếu sáng sân bay bằng sóng vô tuyến từ máy bay |
|
AT- VASI |
Abbreviated T visual approach slope indicator system |
Hệ thống chỉ báo độ dốc tiếp cận bằng mắt |
|
CCR |
Constant current regulator |
Bộ điều dòng |
|
CIE |
Commission Internationale de l'Éclairage |
Ủy ban chiếu sáng quốc tế |
|
CTAF |
Common traffic advisory frequency |
Tần suất giao thông chung |
|
DMM |
Digital multimeter |
Đồng hồ vạn năng kỹ thuật số |
|
DSP |
Digital signal processor |
Bộ xử lý tín hiệu số |
|
DSP |
Domain-specific port |
Cổng dành riêng cho miền |
|
EMC |
Electromagnetic compatibility |
Tương thích điện từ |
|
EMI |
Electromagnetic interference |
Nhiễu điện từ |
|
EPR |
Engine pressure ratio |
Tỷ số nén động cơ |
|
EPR |
Ethylene-propylene rubber |
Cao su Ethylene-propylene |
|
FEC |
Field electric centre |
Trung tâm điện trường |
|
FEC |
Forward error correction |
Sửa lỗi hướng tới trước |
|
FLIR |
Forward-looking infrared radar |
Radar hồng ngoại nhìn về phía trước |
|
HMI |
Human-machine interface |
Giao diện người máy |
|
HUD |
Head-up display |
Màn hình hiển thị trên kính |
|
IEC |
International Electrotechnical Commission |
Ủy ban kĩ thuật điện quốc tế |
|
IFR |
Instrument flight rules |
Quy định thiết bị bay |
|
IGBT |
Insulated gate bipolar transistors |
Transitor lưỡng cực cổng cách điện IGBT |
|
ILS |
Instrument landing system |
Hệ thống thiết bị hạ cánh |
|
IPU |
Interruptible power unit |
Đơn vị nguồn gián đạn |
|
IR |
Infrared |
Hồng ngoại |
|
IRC |
Infrared coated |
Phủ hồng ngoại |
|
LDT |
Load disconnect and test |
Ngắt tải và kiểm tra |
|
LED |
Light emitting diode |
Đèn Led |
|
LPS |
Lightning protection system |
Hệ thống chống sét |
|
MCP |
Microchannel plate |
Tấm vi kênh |
|
MCP |
Mode control panel |
Bảng điều khiển |
|
MDT |
Mean down time |
Thời gian ngừng hoạt động trung bình |
|
MR |
Multifaceted reflector |
Phản xạ đa điện |
|
MTBF |
Mean time between failures |
Thời gian trung bình giữa hai lần lỗi |
|
PAPI |
Precision approach path indicator |
Hệ thống đèn chỉ thị đường trượt tiếp cận chính xác |
|
PCB |
Polychlorinated biphenyls |
Biphenyl polychlorin hóa |
|
PM |
Preventive maintenance |
Bảo dưỡng phòng ngừa |
|
PPE |
Personal protective equipment |
Thiết bị bảo vệ cá nhân |
|
PUR |
Polyurethane |
Vật liệu PU |
|
PVC |
Polyvinyl chloride |
Vật liệu nhựa PVC |
|
PWM |
Pulse width modulation |
Điều chế độ rộng xung |
|
RETIL |
Rapid exit taxiway indicator lights |
Đèn báo hiệu đường lăn thoát nhanh |
|
RF |
Radio frequency |
Sóng radio |
|
RGL |
Runway guard lights |
Đèn bảo vệ đường CHC |
|
RMS |
Root-mean-square |
Giá trị hiệu dụng |
|
RTIL |
Runway threshold identification lights |
Đèn ngưỡng đường CHC đường CHC |
|
RUPU |
Rotary uninterruptible power unit |
Nguồn liên tục quay |
|
RVR |
Runway visual range |
Tầm nhìn đường CHC |
|
RWSL |
Runway status light |
Đèn trạng thái đường CHC |
|
SAW |
Surface acoustical wave |
Sóng âm |
|
SCR |
Silicon controlled rectifier, a.k.a. thyristor |
Chỉnh lưu silic có điều khiển |
|
SMGCS |
Surface movement guidance and control system |
Hệ thống kiểm soát và hướng dẫn di chuyển trên mặt đất |
|
SUPU |
Static uninterruptible power unit |
Nguồn không gián đoạn công nghệ chuyển đổi tĩnh |
|
TPE |
Thermo-plastic elastomer |
Chất đàn hồi nhiệt dẻo |
|
UPS |
Uninterruptible power supply |
Nguồn không gián đoạn |
|
VA |
V-ampere |
Điện áp - Dòng điện |
|
VASI |
Visual approach slope indicator |
Chỉ báo độ dốc tiếp cận bằng mắt |
|
VOM |
V-Ω-milliammeter/V-Ω-meter |
Đồng hồ Điện áp - đòng điện |
|
XLP |
Cross-linked polyethylene |
Liên kết ngang |
QUY ĐỊNH CHUNG
MỤC ĐÍCH
Hướng dẫn các nội dung liên quan đến thiết kế, khai thác sân bay (Hệ thống điện) theo Tiêu chuẩn và khuyến cáo thực hành của của ICAO theo quy định tại Điều 11 Nghị định 66/2015/NĐ-CP, Nghị định 05/2021/NĐ-CP và Thông tư 29/2021/TT-BGTVT.
ĐỐI TƯỢNG ÁP DỤNG
Hướng dẫn này áp dụng đối với hoạt động thiết kế, khai thác, cung cấp dịch vụ tại sân bay; người, phương tiện hoạt động tại cảng hàng không.
PHẠM VI ÁP DỤNG
Tại các cảng hàng không của Việt Nam có hoạt động bay dân dụng.
CĂN CỨ PHÁP LÝ
- Luật Hàng không dân dụng Việt Nam năm 2006 và Luật sửa đổi bổ sung một số điều của Luật Hàng không dân dụng Việt Nam năm 2014.
- Luật Phòng cháy và chữa cháy năm 2001 và Luật sửa đổi, bổ sung một số điều của Luật phòng cháy và chữa cháy năm 2013.
- Luật Phòng, chống thiên tai năm 2013.
- Luật Bảo vệ môi trường năm 2020.
- Nghị định số 75/2007/NĐ-CP ngày 09/5/2007 của Chính phủ về điều tra tai nạn, sự cố tàu bay.
- Nghị định số 136/2020/NĐ-CP ngày 24/11/2020 của Chính phủ quy định chi tiết một số điều và biện pháp thi hành Luật phòng cháy và chữa cháy và Luật sửa đổi, bổ sung một số điều của Luật phòng cháy và chữa cháy.
- Nghị định số 92/2015/NĐ-CP ngày 13/10/2015 của Chính phủ về an ninh hàng không.
- Nghị định số 83/2017/NĐ-CP ngày 18/07/2017 của Chính phủ quy định về công tác cứu nạn, cứu hộ của lực lượng phòng cháy và chữa cháy.
- Nghị định số 66/2015/NĐ-CP ngày 12/8/2015 của Chính phủ quy định về Nhà chức trách hàng không.
- Nghị định số 05/2021/NĐ-CP ngày 25/01/2021 của Chính phủ về quản lý, khai thác cảng hàng không, sân bay.
- Nghị định số 64/2022/NĐ-CP ngày 15/9/2022 của Chính phủ sửa đổi, bổ sung một số Điều của các Nghị định quy định liên quan đến hoạt động kinh doanh trong lĩnh vực hàng không dân dụng.
- Nghị định số 06/2021/NĐ-CP ngày 26/01/2021 của Chính phủ về quản lý chất lượng, thi công xây dựng và bảo trì công trình xây dựng.
- Nghị định số 125/2015/NĐ-CP ngày 04/12/2015 của Chính phủ quy định chi tiết về quản lý hoạt động bay.
- Nghị định số 32/2016/NĐ-CP ngày 06/5/2016 của Chính phủ quy định về quản lý độ cao chướng ngại vật hàng không và các trận địa quản lý, bảo vệ vùng trời tại Việt Nam.
- Nghị định số 96/2021/NĐ-CP ngày 02/11/2021 của Chính phủ quy định về công tác bảo đảm chuyến bay chuyên cơ, chuyên khoang.
- Nghị định số 08/2022/NĐ-CP ngày 10/01/2022 của Chính phủ quy định chi tiết một số điều của Luật Bảo vệ môi trường.
- Quyết định số 33/2012/QĐ-TTg ngày 06/8/2012 của Thủ tướng Chính phủ về việc ban hành quy chế phối hợp tìm kiếm cứu nạn hàng không dân dụng.
- Quyết định số 16/2017/QĐ-TTg ngày 16/5/2017 của Thủ tướng Chính phủ về việc ban hành Phương án khẩn nguy tổng thể đối phó với hành vi can thiệp bất hợp pháp vào hoạt động hàng không dân dụng; Quyết định số 01/2019/QĐ-TTg ngày 05/9/2019 của Thủ tướng Chính phủ về việc sửa đổi bổ sung một số điều của Quyết định số 16/2017/QĐ-TTg ngày 16/5/2017 của Thủ tướng Chính phủ về việc ban hành Phương án khẩn nguy tổng thể đối phó với hành vi can thiệp bất hợp pháp vào hoạt động hàng không dân dụng.
- Thông tư số 19/2017/TT-BGTVT ngày 06/6/2017 của Bộ Giao thông vận tải quy định về bảo đảm hoạt động bay; Thông tư số 32/2021/TT-BGTVT ngày 14/12/2021 của Bộ Giao thông vận tải sửa đổi bổ sung một số điều của Thông tư số 19/2017/TT-BGTVT ngày 06/6/2017 của Bộ Giao thông vận tải quy định về bảo đảm hoạt động bay.
- Thông tư số 34/2014/TT-BGTVT ngày 11/8/2014 của Bộ Giao thông vận tải về việc ban hành Quy chuẩn kỹ thuật quốc gia về sơn tín hiệu trên đường cất hạ cánh, đường lăn, sân đỗ tàu bay.
- Thông tư số 36/2014/TT-BGTVT ngày 29/8/2014 của Bộ Giao thông vận tải ban hành quy định chất lượng dịch vụ hành khách tại cảng hàng không; Thông tư số 27/2017/TT-BGTVT ngày 25/8/2017 của Bộ Giao thông vận tải sửa đổi, bổ sung một số điều của Thông tư số 36/2014/TT-BGTVT ngày 29/8/2014 của Bộ Giao thông vận tải quy định chất lượng dịch vụ hành khách tại cảng hàng không và Thông tư số 14/2015/TT-BGTVT ngày 27/4/2015 của Bộ trưởng Bộ Giao thông vận tải quy định về việc bồi thường ứng trước không hoàn lại trong vận chuyển hành khách bằng đường hàng không.
- Thông tư số 04/2018/TT-BGTVT ngày 23/01/2018 của Bộ Giao thông vận tải quy định về việc bảo đảm kỹ thuật nhiên liệu hàng không.
- Thông tư số 13/2019/TT-BGTVT ngày 29/3/2019 của Bộ Giao thông vận tải quy định chi tiết Chương trình an ninh hàng không và kiểm soát chất lượng an ninh hàng không Việt Nam; Thông tư số 41/2020/TT-BGTVT ngày 31/12/2020 của Bộ Giao thông vận tải sửa đổi, bổ sung một số điều của Thông tư số 13/2019/TT-BGTVT ngày 29/3/2019 của Bộ Giao thông vận tải quy định chi tiết Chương trình an ninh hàng không và kiểm soát chất lượng an ninh hàng không Việt Nam.
- Thông tư số 29/2021/TT-BGTVT ngày 30/11/2021 của Bộ Giao thông vận tải quy định chi tiết về quản lý, khai thác cảng hàng không, sân bay.
- Thông tư số 24/2021/TT-BGTVT ngày 22/11/2021 của Bộ Giao thông vận tải quy định về quản lý, bảo trì công trình hàng không.
- Thông tư số 25/2022/TT-BGTVT ngày 20/10/2022 của Bộ GTVT quy định chi tiết về công tác bảo đảm chuyến bay chuyên cơ, chuyên khoang.
- Thông tư số 52/2022/TT-BGTVT ngày 30/12/2022 của Bộ Giao thông vận tải quy định về bảo vệ môi trường trong hoạt động hàng không dân dụng.
- Thông tư số 149/2020/TT-BCA ngày 31/12/2020 của Bộ Công an quy định chi tiết một số điều và biện pháp thi hành Luật Phòng cháy và chữa cháy và Luật sửa đổi, bổ sung một số điều của Luật Phòng cháy và chữa cháy và Nghị định số 136/2020/NĐ-CP ngày 24/11/2020 của Chính phủ quy định chi tiết một số điều và biện pháp thi hành Luật Phòng cháy và chữa cháy và Luật sửa đổi, bổ sung một số điều của Luật Phòng cháy và chữa cháy.
- Thông tư số 02/2022/TT-BTNMT ngày 10/01/2022 của Bộ Tài nguyên và môi trường quy định chi tiết thi hành một số điều của Luật Bảo vệ môi trường.
- Quyết định số 349/QĐ-CHK ngày 05/02/2013 của Bộ Giao thông vận tải về việc phê duyệt Chương trình An toàn đường cất hạ cánh.
- Quyết định số 399/QĐ-CHK ngày 25/02/2015 của Cục Hàng không Việt Nam về việc ban hành quy chế báo cáo an toàn hàng không.
- Quyết định số 68/QĐ-CHK ngày 12/01/2022 của Cục Hàng không Việt Nam về việc ban hành Hướng dẫn đánh giá và báo cáo tình trạng mặt đường cất hạ cánh tại các cảng hàng không, sân bay của Việt Nam.
- Quyết định số 539/QĐ-CHK ngày 22/3/2022 của Cục Hàng không Việt Nam về việc ban hành Sổ tay hướng dẫn kiểm soát chim, động vật hoang dã, vật nuôi tại cảng hàng không, sân bay.
- Quyết định số 2177/QĐ-CHK ngày 07/10/2022 của Cục Hàng không Việt Nam về việc ban hành Hướng dẫn lập Tài liệu và thiết lập hệ thống SMS cho các cơ sở cung cấp dịch vụ hàng không tại cảng hàng không, sân bay.
- Quyết định số 2511/QĐ-CHK ngày 11/11/2022 của Cục Hàng không Việt Nam về việc ban hành Sổ tay hướng dẫn giám sát an toàn khai thác cảng hàng không, sân bay.
- Văn bản số 4290/CHK-QLC ngày 16/9/2022 của Cục Hàng không Việt Nam về việc Hướng dẫn bổ sung về sơn kẻ tín hiệu, biển báo giới hạn tốc độ, biển báo giới hạn chiều cao trên đường công vụ trong khu bay.
- Quyết định số 1006/QĐ-CHK ngày 12/5/2023 của Cục Hàng không Việt Nam về việc ban hành Tài liệu hướng dẫn nội dung liên quan đến thiết kế, khai thác, đảm bảo an toàn khai thác tại sân bay.
Ghi chú: Khi có thay đổi về các căn cứ pháp lý thì cập nhật theo các văn bản pháp lý thay đổi đó.
TÀI LIỆU VIỆN DẪN
Các tài liệu của Tổ chức hàng không dân dụng quốc tế (ICAO):
- Phụ ước 2 về Quy tắc bay;
- Phụ ước 4 về Bản đồ, sơ đồ hàng không;
- Phụ ước 5 về Đơn vị đo lường hàng không;
- Phụ ước 10 về Thông tin liên lạc hàng không;
- Phụ ước 11 về Dịch vụ điều hành bay;
- Phụ ước 12 về Tìm kiếm cứu nạn hàng không;
- Phụ ước 13 về Điều tra sự cố và tai nạn tàu bay;
- Phụ ước 14 về Tiêu chuẩn và khuyến nghị thực hành (SARPs) về thiết kế và khai thác sân bay;
- Phụ ước 15 về Dịch vụ thông báo tin tức hàng không;
- Phụ ước 17 về An ninh hàng không;
- Phụ ước 19 về Hệ thống quản lý an toàn;
- Sổ tay hướng dẫn cấp chứng chỉ sân bay (Doc 9774 ICAO);
- Tài liệu hướng dẫn dịch vụ Thông báo tin tức hàng không (Doc 8126 ICAO);
- Sổ tay hướng dẫn an ninh bảo vệ hàng không dân dụng ngăn chặn các hành vi can thiệp bất hợp pháp (Doc 8973 ICAO);
- Sổ tay hướng dẫn quản lý an toàn (Doc 9859 ICAO);
- Sổ tay hướng dẫn về các dịch vụ sân bay (Doc 9137 ICAO);
- Sổ tay hướng dẫn thiết kế sân bay (Doc 9157 ICAO).
CHƯƠNG 1
GIỚI THIỆU
1.1 MỤC ĐÍCH
1.1.1 Để đảm bảo an toàn hàng không, hệ thống đèn sân bay cần phải có độ toàn vẹn và độ tin cậy cao. Xác suất hỏng hóc của hệ thống đèn được thiết kế và duy trì tốt vào thời điểm quan trọng là cực kỳ thấp.
1.1.2 Tài liệu hướng dẫn này nhằm mục đích hướng dẫn thực hành kỹ thuật điện được khuyến nghị để thiết kế và lắp đặt các hệ thống mới và sửa đổi các hệ thống đèn cố định sân bay hiện có. Tài liệu không ngụ ý rằng các cài đặt hiện tại, nếu khác, là sai và nên được thay đổi tự động. Điều đó có nghĩa là một số thiết kế trước đó được áp dụng không được khuyến nghị lặp lại vì chúng đã bị thay thế bởi các thiết kế sau này. Do sự khác biệt về phong cách kỹ thuật và thiết bị ở các quốc gia khác nhau, tài liệu này nhằm mục đích chỉ ra các nguyên tắc thiết kế cơ bản. Tài liệu không nhằm mục đích minh họa thiết kế chi tiết hoặc các phần cụ thể của thiết bị hoặc hệ thống của bất kỳ Quốc gia nào.
1.1.3 Hệ thống điện cho thiết bị hỗ trợ bằng mắt tại sân bay đòi hỏi lắp đặt với chất lượng tốt và tính toán đến các tính năng thường không có khi lắp đặt các hệ thống điện khác. Tài liệu hướng dẫn này xem xét các đặc điểm chung của thực hành và lắp đặt điện, nhấn mạnh vào các đặc điểm ít liên quan hơn hoặc có ý nghĩa đặc biệt đối với hoạt động của sân bay. Những người sử dụng tài liệu hướng dẫn này sẽ quen thuộc với các mạch điện và thông lệ chung, nhưng có thể không hiểu biết về một số đặc điểm nhất định của việc lắp đặt mạch nối tiếp tại sân bay, vốn ít gặp hơn trong các hệ thống điện khác. Một trong số những đặc điểm này là hầu hết các mạch điện được lắp đặt ngầm, các mạch nối tiếp được sử dụng cho hầu hết các hệ thống đèn, yêu cầu nguồn điện đầu vào có độ tin cậy cao hơn và tốc độ chuyển đổi nhanh cũng như khả năng tự động chuyển đổi sang nguồn thứ cấp trong trường hợp mất điện. Mỗi sân bay có đặc điểm riêng và hệ thống điện của nó phải được thiết kế để cung cấp năng lượng tiết kiệm và khả năng kiểm soát một cách an toàn, đáng tin cậy và dễ dàng trong công tác bảo trì.
1.2 CẤU TRÚC CỦA TÀI LIỆU HƯỚNG DẪN
Tài liệu hướng dẫn này được bố cục như sau:
Các Chương từ 2 đến 14 cung cấp thông tin về thiết kế hệ thống điện sân bay;
Chương 15 đề cập đến kiểm tra nghiệm thu và bảo dưỡng;
Chương 16 và Chương 17 tương ứng với các quy trình xử lý sự cố cho mạch chiếu sáng và các thiết bị kiểm tra.
CHƯƠNG 2
PHƯƠNG PHÁP ĐỂ ĐẠT ĐƯỢC SỰ CHÍNH XÁC VÀ TIN CẬY
2.1 ĐỊNH NGHĨA CÁC THUẬT NGỮ
2.1.1 Mục tiêu quan trọng nhất đối với thiết kế hệ thống đèn sân bay là phát triển hệ thống lắp đặt có tính toàn vẹn và độ tin cậy cao. Tuy nhiên, những thuật ngữ này khi áp dụng cho hệ thống đèn sân bay thì không dễ xác định hoặc đo lường. Những nỗ lực trước đây để xác định các thuật ngữ này đã kết luận rằng độ tin cậy là vấn đề về thời gian trung bình giữa các lần hỏng hóc (MTBF) của các thành phần, trong khi tính toàn vẹn liên quan đến các vấn đề như sự tồn tại của toàn bộ hệ thống sau khi hỏng hóc. Các thiết bị hỗ trợ bằng mắt cần có tính toàn vẹn và độ tin cậy tương đương với các phương tiện hỗ trợ không bằng mắt. Do đó, độ tin cậy bị ảnh hưởng bởi việc lựa chọn các bộ phận và sử dụng vận hành, còn tính toàn vẹn bị ảnh hưởng bởi thiết kế và lắp đặt hệ thống cũng như bảo trì thiết bị. Nói chung, người ta cho rằng các phương tiện hỗ trợ bằng mắt được thiết kế và bảo trì tốt có mức độ toàn vẹn rất cao và xác suất xảy ra sự cố vào thời điểm quan trọng là cực kỳ thấp. Dù vậy, tất cả các nỗ lực cần thiết nên được thực hiện để cải thiện tính toàn vẹn và độ tin cậy.
2.1.2 Các yếu tố về điện ảnh hưởng đến tính toàn vẹn và độ tin cậy có thể được phân loại như sau:
a) Sự cố mạch;
b) Sự cố của nguồn điện;
c) Sự cố mạch điều khiển.
2.2 TÓM TẮT CÁC BIỆN PHÁP NÂNG CAO TÍNH TOÀN VẸN VÀ ĐỘ TIN CẬY
Tăng số lượng mạch
2.2.1 Một tiêu chuẩn thực hành là sử dụng một vài mạch để sự cố của một mạch không dẫn đến mất toàn bộ hệ thống đèn. Bốn mạch có thể được sử dụng cho đèn tiếp cận và đèn ngưỡng đường CHC: một cho đèn ngưỡng đường CHC và ba cho hệ thống đèn tiếp cận. Ba mạch được thiết kế sao cho nếu một mạch bị hỏng thì chỉ mỗi đèn được cấp điện bởi mạch đó sẽ không hoạt động. Đối với hệ thống đèn đường CHC và đường lăn, các đèn chiếu sáng được kết nối kiểu đan xen vào hai mạch đã lắp đặt.
2.2.2 Việc để mỗi mạch cấp nguồn cho một khu vực chiếu sáng cụ thể theo mẫu hình đèn là không được khuyến khích vì việc mất một mạch khi đó có thể làm giảm sự chỉ dẫn xuống mức thấp hơn mức cần thiết cho tổ lái. Ví dụ, một hệ thống đèn tiếp cận bao gồm hai mạch cấp nguồn cho phần thứ nhất và phần thứ hai, khi một trong các mạch bị hỏng, sẽ loại bỏ một nửa hệ thống quan trọng cần thiết trong quá trình hạ cánh. Tương tự, việc cung cấp hai mạch cho một nửa đoạn đường CHC, khi gặp sự cố, sẽ khiến tổ lái không có hướng dẫn trong giai đoạn chạm đất hoặc lăn ra khi hạ cánh. Mục tiêu của việc sử dụng nhiều mạch là để duy trì một mô hình rõ ràng đầy đủ khi xảy ra lỗi mạch.
Sử dụng nhiều nguồn cấp điện
2.2.3 Độ tin cậy của nguồn điện có được thông qua việc sử dụng nguồn điện khác sẵn sàng thay thế và có khả năng tự động chuyển đổi trong trường hợp mất điện thông thường. Thiết bị đã được nghiên cứu phát triển để thời gian chuyển đổi từ khi xảy ra sự cố mất điện đến khi được cung cấp điện bởi hệ thống thay thế là rất ngắn. Tốc độ chuyển đổi thấp từ 0,3 đến 0,5 giây là đạt được đối với thiết bị được lắp đặt cùng với đường CHC tiếp cận chính xác. Tốc độ chuyển đổi cho các hệ thống khác thay đổi từ 10 đến 20 giây. Một quy trình khác là vận hành thiết bị máy phát điện thứ hai làm máy phát điện cung cấp bình thường trong những thời điểm quan trọng như trong điều kiện tầm nhìn hạn chế hoặc khi dự báo có bão. Trong trường hợp máy phát điện bị hỏng, việc chuyển đổi sẽ được thực hiện với nguồn điện chính. Các hệ thống và sự sắp xếp này được xem xét trong Chương 3.
Nguồn điều khiển thay thế
2.2.4 Người ta thường chú ý cẩn thận đến các mạch chiếu sáng và nguồn điện thay thế của chúng, nhưng việc cung cấp các mạch thay thế cho hệ thống điều khiển hệ thống đèn từ Đài kiểm soát không lưu đôi khi bị bỏ qua. Xác suất hỏng mạch điều khiển có thể bằng xác suất hỏng mạch đèn nên phải cung cấp các mạch điều khiển kép hoặc có liên kết truyền thông.
Thiết kế cho tính toàn vẹn và độ tin cậy
2.2.5 Việc thiết kế và lắp đặt hệ thống đèn sân bay có thể ảnh hưởng đến tính toàn vẹn và độ tin cậy theo nhiều cách khác nhau ngoài việc lựa chọn các bộ phận và đan xen các mạch điện. Các cách này thường giống như các cách được sử dụng để giảm thiểu và đơn giản hóa việc bảo trì. Một số cách được xác định trong các quyết định thiết kế là:
a) Lắp đặt cáp trong ống dẫn thay vì chôn trực tiếp;
b) Sử dụng đèn chìm thay vì đèn lắp nổi ở những khu vực mà mặt đường thường xuyên xung đột với các thiết bị chiếu sáng cố định;
2.2.6 Cung cấp mạch nối đất trong toàn hệ thống để giảm tác động của xung điện áp
a) Cao do sét đánh;
b) Trang bị các thiết bị chiếu sáng với các bộ phận sấy để loại bỏ các vấn đề ngưng tụ hơi ẩm và đóng băng, v.v.
2.2.7 Để đảm bảo mức độ tin cậy cao, người thiết kế nên xem xét các hạn chế về môi trường của các thành phần của hệ thống sẽ được lắp đặt, ví dụ như thiết bị có phạm vi hoạt động từ +0 đến +50 độ C nên được lắp đặt trong nhà. Trong trường hợp thiết bị điện tử như thiết bị điều dòng và thiết bị cung cấp điện không gián đoạn (UPS) lắp đặt trong trạm điện, có thể cần phải có hệ thống thông gió. Mặc dù cáp có thể được sử dụng ở nhiệt độ rất thấp, nhưng khi xét đến khả năng di chuyển trên mặt đất vào mùa đông do băng giá, nên sử dụng các ống luồn cáp thay cho chôn trực tiếp.
Thiết kế sẵn có
2.2.8 Các quyết định thiết kế ảnh hưởng đến tính toàn vẹn và độ tin cậy cũng có thể liên quan đến tính khả dụng của hệ thống A (xem công thức bên dưới), có thể được biểu thị bằng tỷ lệ của các giá trị dự kiến của thời gian hoạt động và thời gian ngừng hoạt động. Khả năng hoạt động, AO, sẽ được biểu thị bằng tỷ lệ giữa thời gian trung bình giữa các lần hỏng hóc (MTBF) với khoảng thời gian tổng thể bao gồm MTBF cộng với thời gian ngừng hoạt động trung bình (MDT). Tỷ lệ này có thể được tối ưu hóa bằng cách giảm thiểu MDT thông qua việc cung cấp đầy đủ vật liệu, công cụ và nhân viên được đào tạo. Tóm lại, sân bay nên chuẩn bị sửa chữa để đưa thiết bị chiếu sáng hoạt động trở lại trong một khoảng thời gian tối thiểu.

CHƯƠNG 3
NGUỒN CUNG CẤP ĐIỆN
3.1 TỔNG QUAN
Việc cung cấp điện cho sân bay phải được xác định trước khi bắt đầu thiết kế hệ thống đèn sân bay. Yêu cầu công suất điện chiếu sáng cho hệ thống hỗ trợ bằng mắt thường chỉ là một phần nhỏ trong tổng năng lượng điện được sử dụng bởi sân bay. Cho dù các thiết bị hỗ trợ bằng mắt được lắp đặt là dành cho sân bay mới hay để hiện đại hóa và mở rộng sân bay hiện có, các nguồn năng lượng cần được phân tích về tính khả dụng, công suất, độ tin cậy và tính thực tiễn cho việc lắp đặt được đề xuất và mở rộng trong tương lai. Phân tích này nên bao gồm việc xem xét các yêu cầu trong Tài liệu Hướng dẫn về Tiêu chuẩn - Thiết kế, khai thác, đảm bảo an toàn khai thác tại sân bay (Manual of Aerodrome Standards - Aerodrome Design and Operations - MAS 1), Bảng II-18 để sử dụng trong trường hợp nguồn điện bình thường bị hỏng hoặc trục trặc.
3.2 NGUỒN ĐIỆN CHO SÂN BAY PHỤC VỤ BAY THƯƠNG MẠI
3.2.1 Hầu hết các sân bay lấy điện từ lưới điện được kết nối với nhau bên ngoài sân bay. Đối với các sân bay lớn, yêu cầu có ít nhất hai nguồn cấp điện độc lập đến từ các phần khác nhau của mạng lưới điện bên ngoài sân bay, với các trạm biến áp riêng biệt cho mỗi nguồn cung cấp trên khu vực sân bay. Vì mạng lưới điện bên ngoài thường được kết nối với nhau nên trong thực tế có thể không xác định được các nguồn cấp điện có thực sự độc lập với nhau hay không. Do đó, việc lựa chọn dựa trên cơ sở xác suất hỏng hóc đồng thời của cả hai nguồn là thấp nhất.
3.2.2 Nguồn điện cho trạm biến áp chính của sân bay thường được cung cấp ở điện áp cao. Điện áp được hạ áp tại trạm biến áp sân bay xuống điện áp trung thế để phân phối trong sân bay. Có thể cần phải giảm thêm điện áp để phù hợp với điện áp đầu vào cần thiết của thiết bị hỗ trợ bằng mắt.
3.2.3 Trong sân bay, độ tin cậy cung cấp điện cho các trạm riêng lẻ có thể được cải thiện bằng cách sử dụng mạch đầu vào điện áp cao vòng kín với bộ bảo vệ cân bằng điện áp trên máy biến áp phân phối hoặc bằng cách sử dụng hệ thống vòng kép từ các nguồn sơ cấp độc lập hoạt động như vòng hở được cung cấp từ hai máy biến áp tại mỗi trạm. Với việc sử dụng thiết bị giám sát tập trung các dòng sự cố và do đó vận hành các công tắc chuyển đổi trong các vòng lặp, tác động của sự cố mất điện có thể được giảm thiểu. Các cách sắp xếp đơn giản hơn cung cấp độ tin cậy thấp hơn có thể được sử dụng tại các sân bay nhỏ hơn.
Nguồn điện tại chỗ độc lập
3.2.4 Ngoài nguồn điện lưới, một số sân bay, vì lý do kinh tế, có thể có các cơ sở phát điện riêng để cung cấp điện. Nguồn điện tại chỗ có thể ở dạng một tổ máy phát điện-diesel, động cơ khí, máy phát tua-bin hoặc thậm chí là nhà máy điện mặt trời, chẳng hạn như trong Hình 3-1. Các sân bay, do tính chất vốn có của chúng, có xu hướng lớn diện tích đất trống chưa sử dụng. Các nhà máy điện mặt trời nên được thiết kế/định hướng để tránh khả năng gây chói cho tổ lái, chói cho Đài KSKL và gây nhiễu cho thiết bị định vị điện tử tại sân bay.
Ghi chú: Việc áp dụng điện năng lượng mặt trời tại các sân bay phải có quy chuẩn, tiêu chuẩn cụ thể của Việt Nam để áp dụng, tránh việc ảnh hưởng đến an toàn bay.

Hình 3-1. Nhà máy điện mặt trời - Sân bay Neuhardenberg, Đức, 1,4 megawatt (nguồn ảnh: power-tech.com)
3.3 NGUỒN CẤP ĐIỆN CHO THIẾT BỊ HỖ TRỢ BẰNG MẮT
3.3.1 Bảng 3-2, được chuyển thể từ bảng 8-1 of Annex 14, Volume I (cụ thể hoá bằng Bảng II-18 của Tài liệu Hướng dẫn về Tiêu chuẩn - Thiết kế, khai thác, đảm bảo an toàn khai thác tại sân bay (Manual of Aerodrome Standards - Aerodrome Design and Operations - MAS 1)), liệt kê việc cung cấp nguồn điện dự phòng cho một số thiết bị chiếu sáng sân bay (ví dụ: đèn tiếp cận không chính xác, tiếp cận chính xác CAT I (viết tắt của Category I), tiếp cận chính xác CAT II/III (viết tắt của Category II/III)và đường CHC khai thác cất cánh trong điều kiện RVR nhỏ hơn giá trị 800 m). Mục tiêu thiết kế cho hệ thống đèn là sao cho khi xảy ra sự cố hoặc trục trặc của nguồn cung cấp “bình thường", việc chuyển đổi tự động diễn ra sang nguồn cung cấp "dự phòng" trong một khoảng thời gian xác định.
3.3.2 Điều quan trọng cần lưu ý là các tên gọi của nguồn cấp như nguồn cung cấp "bình thường" và nguồn cung cấp "dự phòng" chỉ đơn giản là các nhãn được áp dụng cho các nguồn điện phù hợp với phương thức hoạt động và thời gian gián đoạn. Thông thường, một sân bay sẽ có nguồn điện lưới và một tổ máy phát điện diesel hoặc đơn vị cấp điện gián đoạn (IPU) cho hệ thống chiếu sáng. Như thể hiện trong Hình 3-2, trong trường hợp phương pháp tiếp cận không chính xác và tiếp cận chính xác CAT I, IPU sẽ được dán nhãn là "dự phòng" và nguồn điện lưới là "bình thường", lý do là IPU có thể được khởi động và ổn định trong khoảng thời gian tối đa là 15 giây. Trong trường hợp tiếp cận chính xác Cat II/III và để cất cánh ở RVR nhỏ hơn 800 m, thời gian chuyển đổi quy định là 01 giây yêu cầu IPU phải được đưa vào hoạt động, do đó được dán nhãn là "bình thường" và nguồn điện lưới được dán nhãn là "dự phòng". Các tùy chọn khác bao gồm phương pháp cấp nguồn từ bộ nguồn cung cấp điện liên tục công nghệ chuyển đổi tĩnh (SUPU) cho hệ thống chiếu sáng có yêu cầu thời gian gián đoạn tối đa là 01 giây. So với phương pháp kích hoạt IPU lần đầu tiên, phương pháp này thuận lợi hơn về chi phí nhiên liệu và lợi ích môi trường. Sân bay nên chọn phương pháp phù hợp nhất có tính đến các điều kiện cung cấp điện và hiệu quả kinh tế cho địa điểm.

Hình 3-2. Nguồn điện bình thường và nguồn điện dự phòng
3.3.3 Có một cách đơn giản để xem xét vấn đề này là coi "nguồn cấp" là chỉ điện năng và "nguồn" là chỉ nguồn gốc của nguồn cung cấp. Nguồn nào là nguồn ưu tiên của nguồn cung cấp (bình thường hoặc dự phòng) phụ thuộc vào chế độ hoạt động như trong Bảng 3-1. Thuật ngữ "chính" và "phụ" có xu hướng được coi là nhãn cố định để xác định thiết bị cụ thể, trong khi việc sử dụng thuật ngữ "bình thường" và "dự phòng" có thể phù hợp hơn vì chúng chỉ ra việc sử dụng thiết bị trong vận hành.
Bảng 3-1. Nguồn cung cấp so với phương thức hoạt động
|
Hoạt động |
Nguồn cấp bình thường |
Nguồn cấp dự phòng |
|
CAT I |
Nguồn điện lưới |
Máy phát điện dự phòng tại chỗ |
|
CAT II/III* |
Máy phát điện dự phòng tại chỗ |
Nguồn điện lưới |
* Đây là khuyến cáo, có thể lựa chọn thiết kế đáp ứng theo thực tế khai thác
3.3.4 Nguồn điện lưới thứ hai có thể được chỉ định để phục vụ như nguồn cung cấp dự phòng. Tuy nhiên, cách tiếp cận thiết kế như vậy đòi hỏi một mức độ cung cấp dịch vụ cao. Tính toàn vẹn của các hoạt động được cung cấp bởi các nguồn năng lượng công cộng độc lập phụ thuộc vào sự tách biệt và độc lập của các nguồn này. Nếu cả hai đều đến từ các mạng phân phối được kết nối với nhau, lỗi trong mạng có thể khiến cả hai nguồn bị lỗi. Ngoài ra, các nguồn dự phòng có thể không chỉ ở trạng thái dự trữ mà có thể cung cấp điện cho các cơ sở khác trên sân bay. Hệ thống sau phải có đủ công suất để cung cấp năng lượng cho các thiết bị chiếu sáng sân bay thiết yếu khi được yêu cầu. Đồng thời, phải chú ý đến việc phối hợp các thiết bị bảo vệ sao cho sự cố của tải không cần thiết không dẫn đến mất hoàn toàn nguồn cung cấp bao gồm cả nguồn cung cấp cho các phương tiện hỗ trợ bằng mắt.
3.3.5 Mặc dù việc sử dụng nguồn điện lưới độc lập hoặc cục bộ thứ hai là khả thi, nhưng tốt hơn hết là các thiết bị hỗ trợ bằng mắt tại sân bay nên được cung cấp Nguồn điện tại chỗ của riêng nó dưới dạng một tổ hợp máy phát điện có công suất từ 50 đến hơn 1000 kVA. Nguồn điện tại chỗ này phải có khả năng cung cấp điện trong khoảng thời gian vượt quá thời gian tối đa cần thiết để khôi phục nguồn cấp từ nguồn điện chính. Các tổ hợp máy phát điện thường dự kiến sẽ hoạt động trong 24 đến 72 giờ mà không cần tiếp nhiên liệu.
Đồng bộ hóa
3.3.6 Là một giải pháp thay thế cho việc chuyển đổi riêng rẽ nguồn cấp điện bình thường và nguồn điện dự phòng, đơn vị cấp nguồn gián đoạn (IPU) có thể được đồng bộ hóa với nguồn lưới, tức là được ghép nối với nhau để hoạt động đồng bộ, như minh họa trong Hình 3-3. Điều này mang lại hiệu quả tốt hơn cho nguồn điện được tạo ra và loại bỏ sự gián đoạn cung cấp điện cho các bộ điều dòng (CCR). Trong trường hợp này, việc ghi nhãn cho nguồn cung cấp là "bình thường" hoặc "dự phòng" không được sử dụng, vì theo một nghĩa nào đó, một trong hai nhãn sẽ được áp dụng.
3.4 CUNG CẤP ĐIỆN LIÊN TỤC
3.4.1 Một phương pháp thay thế khác sử dụng nguồn cung cấp điện không gián đoạn (UPS). Như thể hiện trong Hình 3-4, ban đầu, nguồn lưới là nguồn cung cấp bình thường cho các CCR. Khi nguồn lưới gặp sự cố, một quá trình gồm hai bước sẽ diễn ra. Ở Bước 1, UPS cung cấp điện cho CCR. Bước này có thể kéo dài từ 15 đến 30 phút hoặc hơn tùy thuộc vào kích thước của ắc quy. Trước khi hết ắc quy, IPU được khởi động để sẵn sàng tiếp nhận tải trong Bước 2.
3.4.2 Trong trường hợp các CCR không bị gián đoạn khi khởi động nguồn cung cấp dự phòng, quy trình này có thể được áp dụng tương tự cho các hoạt động thuộc CAT II/III. Lợi ích cho sân bay là gấp đôi. Vì IPU là nguồn cung cấp dự phòng cho CAT II/III, số giờ hoạt động của nó giảm đáng kể giúp tiết kiệm chi phí nhiên liệu cũng như chi phí bảo trì. Việc giảm chi phí cũng xảy ra đối với các hoạt động thuộc CAT I do UPS có thể cung cấp điện cho các sự cố của nguồn lưới trong vòng chưa đầy 30 phút. Lợi ích liên quan của việc này là bảo vệ môi trường do việc giảm số giờ hoạt động của IPU cũng làm giảm lượng khí thải và giảm dấu chân carbon của sân bay.
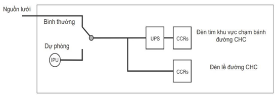
3.4.3 Một phương pháp được tối ưu hóa hơn nữa để đáp ứng thời gian gián đoạn cần thiết là tách riêng các thiết bị chiếu sáng cụ thể, chẳng hạn như đèn lề đường CHC và đèn tim đường CHC/khu vực tiếp đất, như minh họa trong Hình 3-5, sao cho đèn sau được cung cấp bởi UPS. Theo cách này, IPU đóng vai trò dự phòng cho tất cả các cơ sở thuộc hoạt động của CAT II theo Tài liệu Hướng dẫn về Tiêu chuẩn - Thiết kế, khai thác, đảm bảo an toàn khai thác tại sân bay (Manual of Aerodrome Standards - Aerodrome Design and Operations - MAS 1), Bảng II-18. Khi quá trình chuyển giao xảy ra, UPS cung cấp điện cho hệ thống đèn khu vực chạm bánh/tim đường CHC để đáp ứng yêu cầu 1 giây trong khi hệ thống đèn lề đường CHC chờ IPU khởi động trong 15 giây.
3.4.4 UPS thường có dạng một tập hợp các thiết bị điện tử với một bộ ắc quy để lưu trữ năng lượng và được gọi là bộ nguồn cung cấp điện không gián đoạn sử dụng công nghệ chuyển đổi tĩnh (SUPU). Một UPS khi bao gồm một động cơ và một máy phát điện có bánh đà để lưu trữ năng lượng được gọi là một bộ nguồn liên tục quay (RUPU). RUPU, từng được sử dụng tại nhiều sân bay, tuy nhiên đã không còn phổ biến do nhiều vấn đề, mặc dù ngày nay nó đang được xem xét lại thường xuyên hơn do những tiến bộ trong công nghệ.

Hình 3-3. Đồng bộ nguồn

Hình 3-4. Hoạt động với UPS

Hình 3-5. Chia tách các công trình chiếu sáng
Bảng 3-2. Yêu cầu cấp điện thứ cấp cho phương tiện hỗ trợ bằng mắt (Trích Bảng II-18 của Tài liệu hướng dẫn các nội dung liên quan đến thiết kế, khai thác, bảo đảm an toàn khai thác tại sân bay (lần 3))
|
Đường CHC |
Thiết bị chiếu sáng cần nguồn điện |
Chuyển đổi tối đa theo thời gian |
|
Phương pháp không chính xác |
Hệ thống đèn tiếp cận |
15 giây |
|
Chỉ báo độ dốc tiếp cận bằng mắt (a) (d) |
15 giây |
|
|
Lề đường CHC (d) |
15 giây |
|
|
Ngưỡng đường CHC (d) |
15 giây |
|
|
Cuối đường CHC |
15 giây |
|
|
Chướng ngại vật (a) |
15 giây |
|
|
Cách tiếp cận chính xác CAT I |
Hệ thống đèn tiếp cận |
15 giây |
|
Lề đường CHC (d) |
15 giây |
|
|
Chỉ báo độ dốc tiếp cận bằng mắt (a) (d) |
15 giây |
|
|
Ngưỡng đường CHC (d) |
15 giây |
|
|
Cuối đường CHC |
15 giây |
|
|
Đường lăn thiết yếu (a) |
15 giây |
|
|
Chướng ngại vật (a) |
15 giây |
|
|
Cách tiếp cận chính xác CAT II/III |
300 m bên trong của hệ thống đèn tiếp cận |
1 giây |
|
Các bộ phận khác của hệ thống đèn tiếp cận |
15 giây |
|
|
Chướng ngại vật (a) |
15 giây |
|
|
Lề đường CHC |
15 giây |
|
|
Ngưỡng đường CHC |
1 giây |
|
|
Cuối đường CHC |
1 giây |
|
|
Đường CHC trung tâm |
1 giây |
|
|
Khu vực chạm bánh |
1 giây |
|
|
Tất cả các vạch dừng |
1 giây |
|
|
Đường lăn cần thiết |
15 giây |
|
|
Đường CHC dành cho cất cánh trong điều kiện tầm nhìn đường CHC nhỏ hơn giá trị 800 m |
Lề đường CHC |
15 giây (c) |
|
Cuối đường CHC |
1 giây |
|
|
Tim đường CHC |
1 giây |
|
|
Tất cả các vạch dừng |
1 giây |
|
|
Đường lăn thiết yếu (a) |
15 giây |
|
|
Chướng ngại vật (a) |
15 giây |
(a) Được cung cấp năng lượng phụ khi hoạt động của chúng là cần thiết cho sự an toàn của hoạt động bay.
(c) Một giây khi không có đèn tim đường CHC.
(d) Một giây khi phương pháp tiếp cận vượt qua địa hình nguy hiểm hoặc dốc.
Yêu cầu về thời gian chuyển đổi nguồn
3.4.5 Khi nguồn điện bình thường cho các phương tiện hỗ trợ bằng mắt quan trọng bị hỏng, phụ tải phải được chuyển sang nguồn điện dự phòng. Trong trường hợp Nguồn điện tại chỗ như tổ máy phát điện diesel, nguồn này phải được khởi động, tăng tốc độ và ổn định điện áp đầu ra trước khi có thể chuyển tải.
3.4.6 "Thời gian chuyển mạch (nguồn cấp điện) đèn", như minh họa trong Hình 3-6, được định nghĩa là khoảng thời gian cần thiết để cường độ thực tế của đèn ở hướng xác định tăng từ dưới 50% phục hồi đến 50% khi chuyển đổi nguồn cấp điện, đối với đèn hoạt động với 25% cường độ hoặc lớn hơn. Đây không phải là thời gian cho việc chuyển điện xảy ra trong trạm điện. Như vậy, thời gian chuyển mạch thực sự là thời gian gián đoạn của ánh sáng đầu ra chứ không phải của điện. Thời gian có thể được xác minh bằng phép đo đầu ra quang trắc từ đèn trong hiện trường hoặc đèn mẫu được lắp đặt trong hầm. Cần lưu ý rằng khi chuyển mạch, đầu ra của đèn sợi đốt không thực sự về 0 do quán tính nhiệt trong dây tóc của đèn. Đây có thể không giống như trường hợp của đèn LED khi mà độ tự cảm trong mạch có thể đóng vai trò quan trọng hơn.
3.5 THIẾT BỊ
Các thành phần
3.5.1 Các thành phần của hệ thống điện phải có chất lượng đảm bảo độ tin cậy, tính khả dụng, điện áp và tần số cần thiết cho cơ sở. Các hạng mục chính của thiết bị thường được sử dụng để chiếu sáng sân bay là tổ hợp máy phát điện, thiết bị chuyển đổi nguồn điện để cung cấp năng lượng cho việc khởi động máy phát điện và trạm điện hoặc nơi đặt thiết bị này.

Hình 3-6. Đặc tính thời gian chuyển đổi
Tổ hợp máy phát điện
3.5.2 Nguồn năng lượng thứ cấp cơ bản là một tổ hợp máy phát điện bao gồm động cơ chính, máy phát điện, thiết bị khởi động, bộ điều khiển khởi động và thùng nhiên liệu. Tổ hợp máy phát điện cho các tổ máy thứ cấp thường có công suất định mức từ 100 đến 500 kVA, nhưng có thể nằm trong khoảng công suất từ 50 đến 1000 kVA.
a) Động cơ. Động cơ chính cho hầu hết các đơn vị năng lượng thứ cấp là động cơ xăng, dầu diesel hoặc ga hoặc tua bin khí, sự lựa chọn dựa trên chi phí và tính sẵn có của nhiên liệu. Những động cơ chính này thường có sẵn ở các kích thước được tiêu chuẩn hóa với đủ công suất để phù hợp với công suất định mức của máy phát. Động cơ chính cho hầu hết các sân bay chính là loại khởi động nhanh có thể khởi động tự động, ổn định tốc độ và được kết nối với tải trong vòng 15 giây.
b) Máy phát điện. Máy phát điện, thường là máy phát điện xoay chiều, được ghép nối cơ học với động cơ chính và cung cấp năng lượng điện thứ cấp ở tần số, điện áp và định mức công suất của thiết bị. Chúng có thể là máy phát điện một pha hoặc ba pha. Chúng phải có hiệu quả cao trong việc chuyển đổi cơ năng thành điện năng (xem Hình 3-7).
c) Thiết bị khởi động. Hầu hết các bộ máy phát điện thứ cấp sử dụng bộ ắc quy để lưu trữ năng lượng để khởi động. Do sử dụng không thường xuyên, thời gian vận hành ngắn, nhu cầu dòng điện khởi động cao và chi phí, loại ắc quy axit-chì được sử dụng thường xuyên nhất để khởi động các thiết bị này. Bộ ắc quy (thường là một bộ ắc quy mắc nối tiếp và/hoặc song song) phải có khả năng cung cấp điện áp và dòng điện cần thiết để khởi động động cơ trong giới hạn thời gian cần thiết và trong các điều kiện khắc nghiệt nhất (thường ở nhiệt độ thấp - 7°C) mà tại đó bộ nguồn thứ cấp dự kiến sẽ hoạt động. Bộ sạc ắc quy có kiểm soát quá dòng và quá nạp được kết nối với nguồn điện để duy trì năng lượng dự trữ trong ắc quy. Bộ ắc quy phải được thông gió tốt để tránh tích tụ khí hydro và phải được bảo vệ khỏi hồ quang, tia lửa hoặc ngọn lửa có thể gây nổ bất kỳ khí tích tụ nào. Ắc quy niken-cadmium có thể được sử dụng khi các điều kiện đặc biệt đảm bảo chi phí ban đầu cao. Bánh đà, bình áp suất khí nén, các thiết bị năng lượng dự trữ khác ngoài ắc quy hiếm khi được sử dụng để khởi động động cơ do không đáng tin cậy hoặc chi phí lớn.
d) Bộ điều khiển khởi động. Các phương thức điều khiển cho bộ máy phát điện thường là khởi động tự động với cảm biến mất nguồn điện chính như một phần của thiết bị chuyển đổi nguồn. Điều khiển bằng tay hoặc từ xa đôi khi được sử dụng cho các cơ sở có yêu cầu quan trọng thấp. Khi nó được khởi động, tốc độ và công suất sẽ được động cơ tự động điều chỉnh và phụ tải điện được kết nối bằng công tắc chuyển mạch. Máy phát điện sẽ hoạt động tự động mà không cần điều chỉnh hoặc chú ý khác. Việc chuyển nguồn trở lại nguồn điện lưới và dừng động cơ có thể tự động hoặc bằng điều khiển từ xa.
e) Cung cấp nhiên liệu. Nhiên liệu lỏng cho IPU thường được chứa trong các thùng gần vị trí máy phát điện. Dung tích của thùng nhiên liệu phải đủ cho thời gian hoạt động tối đa dự kiến của máy phát điện. Một số cơ quan chức năng yêu cầu cung cấp tối thiểu 72 giờ*. Những thiết kế khác cho phép một khoảng thời gian ngắn hơn, nhưng khoảng thời gian thường ít nhất phải gấp đôi khoảng thời gian tối đa dự kiến của các điều kiện có thể yêu cầu sử dụng nguồn phụ. Cơ sở đôi khi được cung cấp một thùng nhiên liệu bên ngoài và một "bồn chứa ngày" bên trong nhỏ hơn. Thùng nhiên liệu và các kết nối phải đáp ứng tất cả các yêu cầu về an toàn và phải cung cấp lối tiếp cận thuận tiện để tiếp nhiên liệu. Các thùng này cũng phải được thiết kế để cung cấp các thiết bị kiểm tra sự nhiễm bẩn của nhiên liệu, đặc biệt là sự tích tụ nước trong két.
* Đây là khuyến cáo, có thể thiết kế theo thực tế khai thác đáp ứng nội dung “thường ít nhất phải gấp đôi khoảng thời gian tối đa dự kiến của các điều kiện có thể yêu cầu sử dụng nguồn phụ”.

Hình 3-7. Tổ máy phát điện-diesel (nguồn: Toronto International Airport)
Thiết bị chuyển đổi nguồn
3.5.3 Cần có một thiết bị chuyển đổi phù hợp để chuyển nguồn điện từ nguồn cấp bình thường sang nguồn dự phòng. Để khởi động và điều khiển thủ công, có thể sử dụng một công tắc hoặc rơle đơn giản ngắt kết nối tải khỏi một nguồn điện và kết nối nó với nguồn điện kia. Cần có các thiết lập điều khiển bổ sung để chuyển đổi tự động. Chúng thường được kết hợp thành một đơn vị hoặc tủ điều khiển duy nhất. Một thiết bị như vậy phải có khả năng cảm nhận sự cố của nguồn cung cấp bình thường, bắt đầu khởi động thiết bị dự phòng, xác định được điện áp và tần số của máy phát đã ổn định đầy đủ và kết nối tải với máy phát. Thiết bị này cũng có thể ngắt kết nối các tải và thiết bị không cần thiết không được cung cấp năng lượng bởi nguồn cung cấp dự phòng và chuyển các tải này trở lại nguồn cung cấp bình thường sau khi đã được khôi phục. Công tắc hoặc rơ le để ngắt kết nối và kết nối tải phải có khả năng xử lý tải định mức của máy phát điện. Hoạt động của các công tắc hoặc rơle này tương tự nhau đối với thời gian chuyển 15 giây hoặc 1 giây, mặc dù có thể cần nhiều rơle tác động nhanh hơn cho thời gian chuyển ngắn nhất. Đối với thời gian chuyển đổi 15 giây, mỗi cảm biến phải phản hồi trong vòng chưa đầy 3 giây vì các động cơ khởi động nhanh cần ít nhất 10 giây để khởi động và ổn định (xem Hình 3-8).

Hình 3-8. Tủ thiết bị chuyển đổi nguồn (nguồn: Toronto International Airport)
3.6 TRẠM ĐIỆN VÀ NƠI ĐẶT CÁC THIẾT BỊ ĐIỆN
Nơi đặt các thiết bị điện
3.6.1 Hầu hết các thiết bị điện chiếu sáng sân bay và các cơ sở khác được đặt trong trạm nguồn hoặc nơi trú ẩn đặc biệt để bảo vệ khỏi thời tiết và để đảm bảo an ninh tốt hơn. Trạm biến áp cao thế thường ở ngoài trời trong khi máy biến áp phân phối trung thế thường được đặt trên các bệ máy biến áp có hàng rào. Hầu hết các trạm điện đều ở trên mặt đất và được làm bằng vật liệu chống cháy. Bê tông cốt thép cho sàn nhà và bê tông hoặc khối xi măng và/hoặc gạch cho tường là những vật liệu thường được sử dụng trong các trạm này. Việc sử dụng các vật liệu này làm giảm nguy cơ điện giật, ngắn mạch và nguy cơ hỏa hoạn. Cấu trúc kim loại đúc sẵn đôi khi được sử dụng làm trạm cho máy biến áp và tổ máy phát điện. Những trạm này được sử dụng để chứa thiết bị điều khiển và phân phối điện, thiết bị điện thứ cấp và các thiết bị khác nhau được sử dụng để cung cấp điện và điều khiển cho hệ thống đèn sân bay. Các trạm phải có kích thước phù hợp để chứa các thiết bị cần thiết mà không bị quá tải và có thể được chia thành các phòng để phân chia tốt hơn thiết bị và các chức năng. Hình 3-9 là một ví dụ về trạm điện.

Hình 3-9. Trạm điện (nguồn: UFC-3-535-01) Vị trí
3.6.2 Không nên đặt các trạm điện ở nơi chúng sẽ xâm phạm các bề mặt giới hạn chướng ngại vật. Khoảng cách từ Đài KSKL đến trạm phải đủ ngắn để tránh sụt áp quá mức trong cáp điều khiển. Chiều dài cho phép của các loại cáp này thay đổi theo kích thước của cáp, điện áp điều khiển và loại rơle điều khiển được sử dụng. Tuy nhiên, một số hệ thống điều khiển xa giới hạn chiều dài của cáp điều khiển trong khoảng 2250m. Việc xe cộ tiếp cận các hầm trong mọi loại điều kiện thời tiết là cần thiết và mong muốn xung đột giao thông tối thiểu với máy bay. Vị trí phải thuận tiện cho việc kết nối với các mạch và thiết bị chiếu sáng thích hợp trong khi vẫn đảm bảo chiều dài cáp trung chuyển càng ngắn càng tốt.
3.6.3 Các trạm điện phải được cách ly với các tòa nhà và cơ sở khác để ngăn ngừa cháy hoặc nổ lan rộng, ngoại trừ nơi đặt các tổ máy phát điện thứ cấp có thể ở gần trạm điện để giảm chiều dài và kích thước cáp và để đơn giản hóa hệ thống truyền tải điện.
3.6.4 Các sân bay có hệ thống đèn tiếp cận có thể cần các trạm đèn tiếp cận riêng biệt cho từng hệ thống đèn tiếp cận. Đối với các sân bay lớn, một số cơ quan chức năng sử dụng một hầm gần mỗi đầu đường CHC hoặc hệ thống đèn tiếp cận để dễ dàng bố trí đan xen các mạch chiếu sáng và cải thiện tính toàn vẹn của hệ thống.
3.6.5 Ở một số khu vực, thuật ngữ trung tâm điện trường (FEC) được sử dụng. Thuật ngữ này đề cập đến vị trí tại hoặc gần trung tâm của sân bay mà từ đó chiều dài của cáp trung chuyển đến tải chiếu sáng sẽ là tối thiểu.
Quy định đặc biệt
3.6.6 Là tòa nhà có mục đích đặc biệt, trạm điện có thể yêu cầu các tính năng đặc biệt để mang lại sự an toàn và hiệu suất đáng tin cậy của thiết bị (xem Hình 3-10). Một số tính năng này như sau:
a) Thông gió. Cung cấp hệ thống thông gió đầy đủ để ngăn nhiệt độ máy biến áp vượt quá các giá trị do nhà sản xuất thiết bị quy định. Hầu hết các tổn thất nhiệt điện phải được loại bỏ bằng thông gió; chỉ một phần nhỏ có thể bị tiêu tan bởi các bức tường hầm. Một số tiêu chuẩn điện khuyên dùng 20 cm2 diện tích ô trống trên mỗi kVA của công suất máy biến áp. Ở những địa phương có nhiệt độ trên trung bình, chẳng hạn như vùng nhiệt đới hoặc cận nhiệt đới, diện tích ô trống nên được tăng lên hoặc bổ sung bằng thông gió cưỡng bức.
b) Tiếp cận. Cần cung cấp đủ lối vào để sửa chữa, bảo trì, lắp đặt và tháo dỡ thiết bị. Cần cung cấp đủ phương tiện tiếp cận để vận chuyển nhiên liệu số lượng lớn (ví dụ như xe chở nhiên liệu).
c) Thoát nước. Tất cả các hầm phải được cung cấp hệ thống thoát nước. Khi không thể thoát nước bình thường, hãy cung cấp hố thu gom để cho phép sử dụng máy bơm di động.
d) Bảo vệ. Mỗi trạm điện phải được trang bị để ngăn chặn sự tiếp cận vô ý hoặc có chủ ý của những người không được phép. Sự an toàn này là cần thiết để ngăn cản sự can thiệp vào hoạt động của thiết bị và để bảo vệ những người đó khỏi bị điện giật. Một số phương pháp được sử dụng là cửa sổ có rào chắn và rào chắn, cửa kim loại nặng có khóa móc và hàng rào an ninh.
e) Chiếu sáng. Trạm điện phải được chiếu sáng tốt để sử dụng vào ban ngày hoặc ban đêm. Ánh sáng này thường được cung cấp bởi đèn có khả năng hiển thị tốt ở tất cả các khu vực. Tầm nhìn kém có thể làm tăng khả năng xảy ra tai nạn dẫn đến điện giật hoặc điều khiển và điều chỉnh không đúng cách. Trạm điện phải được cung cấp hệ thống đèn khẩn cấp hoạt động khi nguồn điện chính bị hỏng.
f) Hệ thống liên lạc. Hầu hết các trạm điện phải được cung cấp hệ thống thông tin liên lạc thuận tiện và đáng tin cậy đến Đài KSKL, các trạm điện khác và có thể là các cơ sở hoặc văn phòng khác. Các hệ thống liên lạc hoặc điện thoại đặc biệt có thể tránh được sự can thiệp từ bên ngoài vào các hệ thống thông tin liên lạc này, nhưng có thể sử dụng các cách sắp xếp đáng tin cậy khác.
g) Ống luồn dây điện. Các trạm điện phải được cung cấp đủ số lượng ống luồn và lối vào cáp để tránh việc phải sửa đổi cấu trúc sau này để cho phép lắp đặt các mạch đầu vào hoặc đầu ra bổ sung. Các lối vào cáp này thường thông qua các ống dẫn ngầm có thể được kết nối với các ống dẫn cáp hiện có, cáp chôn trực tiếp hoặc các ống dẫn không sử dụng có sẵn để mở rộng trong tương lai. Ống dẫn không sử dụng nên được bịt lại và ống dẫn với cáp nên được niêm phong.
h) Lắp đặt thiết bị. Sắp xếp thiết bị, đặc biệt là các hạng mục lớn hơn như bộ điều chỉnh, máy biến áp phân phối, bảng điều khiển và thiết bị điều khiển, để cung cấp một sơ đồ đơn giản, gọn gàng. Sự sắp xếp này nên xem xét đến sự an toàn, đặc biệt là bảo vệ khỏi các kết nối điện cao áp, cũng như đảm bảo khả năng tiếp cận thiết bị và điều khiển. Các mạch điện cũng nên được sắp xếp theo một mô hình đơn giản bất cứ khi nào có thể. Thực hiện theo các tiêu chuẩn an toàn điện áp dụng để cài đặt tất cả các mạch điện và điều khiển. Cần cung cấp một tời nâng gắn trên đường ray trên cao để tạo điều kiện thuận lợi cho việc bảo trì máy phát điện diesel.


Hình 3-10. cấu hình IPU
Tụ bù
3.6.7 Các loại tụ bù. Sử dụng tụ bù song song để cải thiện hệ số công suất của tải. Khi sử dụng tụ bù, hãy xem xét những điều sau:
a) Điện dung cố định. Điện dung cố định là lượng điện dung có thể được đặt liên tục mà không làm tăng điện áp quá mức khi tải giảm.
b) Điện dung chuyển đổi. Điện dung chuyển đổi là một lượng điện dung bổ sung có thể được áp dụng, lượng điện dung bổ sung này có thể được chuyển sang dự phòng khi nhu cầu giảm.
c) Chuyển đổi tụ bù. Lựa chọn loại tụ bù phù hợp với điều kiện cụ thể. Các lựa chọn có thể bao gồm điều khiển từ xa thiết bị chuyển mạch tụ bù, điều khiển khóa thời gian, điều khiển rơle hệ số công suất hoặc điều khiển rơle cảm nhận điện áp.
3.6.8 Vị trí của tụ bù. Lắp đặt các tụ bù trong các dãy, trên mặt đất hoặc trong một trạm biến áp càng gần trung tâm của khu vực cần kết nối càng tốt.
3.6.9 Thiết bị đóng cắt. Sử dụng thiết bị đóng cắt để tách các phần bị lỗi của mạch và để hoàn thành công việc trong mạch không điện. Chọn thiết bị đóng cắt từ một trong các loại chính sau:
a) Thiết bị đóng cắt không tải. Chỉ sử dụng các thiết bị đóng cắt này để ngắt các mạch không mang tải đáng kể. Chọn loại áp dụng, tùy thuộc vào tầm quan trọng của mạch, tải, điện áp và chế độ của mạch sự cố. Các loại có sẵn là: cơ cấu ngắt cầu chì tự rơi bằng sứ, công tắc ngắt không khí kết hợp cầu chì tự rơi một cực trơn và các cơ cấu ngắt cầu chì tự rơi loại khác. Công tắc ngắt kết nối và công tắc có khe hở cũng có thể được sử dụng làm thiết bị đóng cắt không tải.
b) Thiết bị đóng cắt có tải. Thiết bị đóng cắt có tải được trang bị một thiết bị ngắt có khả năng ngắt kết nối các mạch đang có tải. Có sẵn thiết bị đóng cắt có tải và cầu chì tự rơi, được thiết kế để ngắt tải. Máy cắt chân không cũng cung cấp khả năng ngắt tải, tuy nhiên, những thiết bị này có thể cần thiết bị chống sét lan truyền để loại bỏ quá độ.
3.6.10 Bộ đếm. Như một phương tiện bảo trì, bộ đếm sự kiện và bộ đếm thời gian đã trôi qua có thể được lắp đặt trong thiết bị điện (xem Hình 3-11).

Hình 3-11. Bộ đếm thời gian đã trôi qua
CHƯƠNG 4
PHÂN PHỐI ĐIỆN
4.1 TỔNG QUAN
Thiết bị được xem xét trong phần này liên quan đến thiết bị được sử dụng để truyền năng lượng điện cho chiếu sáng sân bay giữa (các) trạm biến áp chính của sân bay và các trạm điện chiếu sáng hoặc máy biến áp phân phối cục bộ. Các mô tả về thiết bị nói chung là các đặc điểm và nhu cầu và thường không liên quan đến các loại hoặc hạng mục cụ thể của thiết bị. Các loại thiết bị và số lượng thiết bị sẽ thay đổi rất nhiều theo quy mô và độ phức tạp của sân bay. Tính kinh tế là một phần quan trọng trong tiêu chí lắp đặt và chỉ những thiết bị đóng góp vào hiệu suất, độ an toàn, độ tin cậy và tính toàn vẹn mới được sử dụng. Các mạch và thiết bị được sử dụng phải cung cấp cho việc mở rộng cơ sở vật chất một cách hợp lý. Sử dụng hiệu quả năng lượng điện luôn là mục tiêu mong muốn, nhưng chi phí điện năng cho chiếu sáng sân bay thường là một phần khá nhỏ trong tổng chi phí năng lượng sân bay và không nên nhấn mạnh đến mức làm tăng quá mức chi phí lắp đặt hoặc làm giảm hiệu suất, an toàn hoặc độ tin cậy. Nên tuân thủ các tiêu chuẩn an toàn điện tại địa phương (xem Hình 4-1).
4.2 MẠCH CUNG CẤP ĐIỆN SƠ CẤP
Nguồn điện sơ cấp thường được giảm điện áp tại trạm biến áp chính sân bay để phân phối trong sân bay. Đối với các sân bay lớn, nguồn điện này trong giai đoạn đầu có thể ở điện áp trung thế, nhưng đối với các sân bay nhỏ hơn, ít phức tạp hơn, năng lượng có thể được phân phối ở điện áp hạ thế. Khoảng cách và tổng tải trên mạch là những yếu tố quan trọng trong việc xác định mức điện áp truyền tải. Đối với các hệ thống phân phối trung thế, nguồn điện thường được chạy đến các trạm biến áp, nơi nó được hạ xuống điện áp hạ thế để phân phối cục bộ. Có thể sử dụng kết hợp các hệ thống phân phối điện áp này. Công suất sơ cấp được truyền từ trạm biến áp chính đến trạm biến áp cục bộ hoặc các vị trí phân phối thường ở dạng mạch nhiều pha bằng mạch trên mặt đất (trên không), mạch ngầm hoặc kết hợp cả hai. Các mạch trên mặt đất lắp đặt ít tốn kém hơn và thường được sử dụng nếu khả thi, nhưng các mạch này có thể dễ bị hỏng hóc hơn và ở một số khu vực, là mối nguy hiểm cho máy bay và tạo ra nhiễu điện từ cho các thiết bị khác. Các đường dây điện kéo dài vào hoặc gần khu vực di chuyển nhất thiết phải được đặt ngầm. Cáp trung chuyển ngầm thường được lắp đặt trong ống dẫn, nhưng đôi khi được chôn trực tiếp. Mỗi loại mạch điện, dù là trên cao hay dưới lòng đất, đều liên quan đến các loại thiết bị và thiết kế cụ thể.
4.3 HỆ THỐNG PHÂN PHỐI SƠ CẤP TRÊN MẶT ĐẤT (TRÊN CAO)
Các yếu tố sau cần được xem xét trong thiết kế hệ thống phân phối điện:
a) Ứng dụng. Sử dụng hệ thống phân phối trên cao thay cho phân phối ngầm bất cứ khi nào khả thi. Nên tránh phân phối trên không cho các vị trí trên đất sân bay.
b) Công suất. Cung cấp công suất dự phòng trong mỗi phần của mạch. Phụ tải cao điểm không liên quan trực tiếp đến công suất dự phòng.

Hình 4-1. Sơ đồ nguồn
c) Kích thước dây. Chọn kích thước dây phù hợp với khả năng mang dòng điện cần thiết và, trong một số trường hợp có thể áp dụng giới hạn sụt áp.
d) Nguy hiểm cho máy bay. Thiết kế của hệ thống điện phân phối trên cao phải tôn trọng các yêu cầu về bề mặt hạn chế chướng ngại vật. Trong một số trường hợp, việc phân phối điện trên cao có thể không được chấp nhận do hoạt động của máy bay trực thăng.
4.4 BỘ ĐIỀU CHỈNH ĐIỆN ÁP
Bộ điều chỉnh được sử dụng để điều chỉnh điện áp trên đường dây do thay đổi tải hoặc thay đổi điện áp đầu vào. Không sử dụng các bộ điều chỉnh này để khắc phục sự sụt giảm điện áp quá mức. Chỉ nên sử dụng máy biến áp tăng áp hiệu chỉnh cho sụt áp vì trong hầu hết các trường hợp, thiết kế phù hợp sẽ loại bỏ được sụt áp quá mức.
a) Công suất. Chọn công suất của các thiết bị điều chỉnh phù hợp với số lượng quy định cần thiết.
b) Loại. Chọn loại bộ điều chỉnh, tụ điện cố định, tụ điện chuyển đổi, bộ điều chỉnh đa bước (thay đổi mức điều khiển bằng động cơ) và bộ điều chỉnh cảm ứng (thay đổi điện áp vô cấp).
c) Bộ điều chỉnh đa bước hoặc cảm ứng. Cung cấp khả năng bù sụt áp cho hoạt động tự động khi các bộ điều chỉnh này được sử dụng trên nhiều nguồn hoặc khi nhiều bộ điều chỉnh được sử dụng trên một mạch.
4.5 ĐƯỜNG DÂY ĐIỆN
Chọn loại đường dây điện phù hợp với loại mạch có liên quan và các điều kiện mà nó phải chịu từ những điều sau đây:
a) Dây (trần hoặc chịu thời tiết) treo trên phần tử cách điện.
b) Cáp trên không, tự hỗ trợ hoặc được hỗ trợ bởi cáp thép cường độ cao (thông tin), bao gồm cáp cách điện, bó, một dây dẫn hoặc cáp nhiều dây dẫn.
4.6 VẬT LIỆU HỖ TRỢ ĐƯỜNG DÂY
Ở đây đề cập đến thiết bị gắn trên cột. Tuy nhiên, nên tránh lắp cột, đặc biệt gần khu vực tiếp cận và khu vực di chuyển.
a) Cột. Có thể sử dụng gỗ, bê tông cốt thép hoặc kim loại (thép hoặc nhôm). Cột bê tông hoặc cột kim loại chỉ nên được sử dụng khi chúng tiết kiệm hơn hoặc có những cân nhắc đặc biệt đảm bảo việc sử dụng chúng.
b) Móng. Cung cấp móng hoặc cốt thép của đầu cột, theo yêu cầu của điều kiện nền móng.
c) Cấu trúc. Cấu trúc không có tay đòn cho các đường dây trên không thường ít tốn kém hơn so với cấu trúc có thanh ngang và việc sử dụng nó được ưu tiên hơn, cũng như cáp thứ cấp nhiều dây dẫn có dây trung tính lớn làm thành phần hỗ trợ so với các dây dẫn được hỗ trợ riêng lẻ. Sử dụng thanh ngang chủ yếu để hỗ trợ thiết bị.
d) Thanh giằng và néo. Cung cấp các thanh giằng và néo để đỡ các cột hoặc cột chống lại các tải trọng không cân bằng nằm ngang gây ra bởi các góc, các góc và điểm cuối của các đường dây và khi cần thiết do tải trọng gió cực lớn. Tham khảo danh mục của nhà sản xuất để biết các loại néo đất và dữ liệu thiết kế. Lựa chọn thiết bị phù hợp với điều kiện đất cụ thể và phương pháp thi công sẽ sử dụng.
e) Điểm đánh dấu trên không. Tùy thuộc vào vị trí, các đường dây điện trên mặt đất có thể yêu cầu lắp đặt các điểm đánh dấu, ví dụ như hình cầu, theo tiêu chuẩn đánh dấu và chiếu sáng chướng ngại vật của địa phương.
4.7 DÂY DẪN
4.7.1 Chọn dây dẫn trên cột cần cân nhắc các quan điểm lắp đặt, vận hành và bảo trì. Các trường hợp đặc biệt có thể yêu cầu dây dẫn lớn hơn. Trong mọi trường hợp, hãy chắc chắn rằng loại và kích thước của dây dẫn được sử dụng cung cấp đủ độ bền cho chiều dài nhịp và điều kiện tải.
4.7.2 Trong các trường hợp đặc biệt, việc sử dụng các dây dẫn sau đây có thể thích hợp cho dây dẫn chính:
a) Dây dẫn cách điện, đồng hoặc nhôm, cáp trên không có vỏ bọc bằng kim loại hoặc phi kim loại, được hỗ trợ bằng cáp thép (cáp hỗ trợ) được lắp ráp sẵn, được sử dụng khi cần thiết để tránh tiếp xúc với các nguy cơ hở dây, ví dụ, dịch vụ cần có độ tin cậy cao ở các khu vực có bão cường độ mạnh.
b) Các dây dẫn từ vật liệu hợp kim như thép mạ đồng, thép mạ nhôm, thép mạ kẽm hoặc đồng được sử dụng để mang lại độ bền cao và khả năng chống ăn mòn.
Dây dẫn không đồng loại
4.7.3 Khi cần nối ruột dây dẫn nhôm với ruột dây dẫn đồng, phải lắp đặt các đầu nối thích hợp được thiết kế riêng cho mục đích sử dụng đó theo hướng dẫn của nhà sản xuất.
4.8 MÁY BIẾN ÁP
Lắp đặt máy biến áp
4.8.1 Gắn máy biến áp trên cột hoặc trên mặt đất. Khi vỏ bọc bằng kim loại tấm không thể chống trộm, các thiết bị gắn trên mặt đất phải được cung cấp vỏ bọc có rào chắn. Kết cấu bê tông hoặc gạch nên được sử dụng khi điều kiện thời tiết bất lợi.
a) Gắn trên cột riêng lẻ. Để lắp đặt máy biến áp trên một cột, hãy giới hạn kích thước của các thiết bị một pha hoặc ba pha theo thông lệ đã được phê duyệt.
b) Gắn trên cột có trụ đỡ. Không nên sử dụng phương pháp gắn trên cột có trụ đỡ (cấu trúc hai cột), trừ trường hợp các phương pháp khác không thỏa đáng. Đối với việc lắp đặt 225 hoặc 500 kVA, máy biến áp kiểu ngăn gắn trên tấm trở thành một giải pháp thay thế kinh tế mong muốn cho các đơn vị gắn trên cột.
c) Gắn trên mặt đất. Không có giới hạn công suất khi gắn máy biến áp trên đế bê tông trên mặt đất. Thông thường các máy biến áp chống trộm (được phân loại là các đơn vị kiểu ngăn gắn trên đệm) không nên được chỉ định cho các định mức trên 500 kVA.
Công suất
4.8.2 Chọn máy biến áp có công suất tiêu chuẩn và điện áp đầu vào và đầu ra là một pha hoặc ba pha. Máy biến áp có các nấc phân áp đầu vào để chọn mức điện áp đầu vào phù hợp nhất đối với một số hệ thống.
Lắp đặt trong nhà
4.8.3 Máy biến áp ngâm trong dầu (dễ cháy) không được lắp đặt trong nhà ngoại trừ trong trạm tuân thủ các yêu cầu của tiêu chuẩn điện áp dụng. Các trạm điện như vậy chỉ nên được cung cấp khi các loại máy biến áp khác ít kinh tế hơn hoặc bị cấm bởi các cân nhắc đặc biệt. Trong trường hợp không có trạm điện như vậy, hãy chọn máy biến áp để lắp đặt trong nhà từ các tùy chọn sau:
a) Điểm cháy cao, ngâm trong chất lỏng;
b) Loại khô, thông gió;
c) Loại khô, thùng kín;
d) Cách nhiệt bằng khí không độc hại.
Chất lỏng cách điện độc hại
4.8.4 Máy biến áp không được sử dụng biphenyl poly-clo hóa (PCB) hoặc chất lỏng cách điện có độc tính cao khác. Rò rỉ hoặc xử lý sai các hóa chất này trong quá trình kiểm tra bảo trì có thể gây nguy hiểm cho nhân viên.
4.9 THIẾT BỊ NGẮT MẠCH Cầu chì
4.9.1 Sau khi xem xét khả năng mang dòng điện cần thiết, chế độ ngắt và các đặc tính nóng chảy và bù dòng điện theo thời gian, hãy chọn cầu chì từ các loại sau:
a) Cầu chì dây loại hở;
b) Loại trục xuất;
c) Loại axit boric;
d) Loại giới hạn dòng.
Cầu dao tự động
4.9.2 Phối hợp định mức của cầu dao tự động với chế độ ngắt tải và với các cầu dao tự động với các cầu chì trước hoặc sau cầu dao tự động.
Máy cắt tự đóng lại
4.9.3 Việc sử dụng máy cắt tự đóng lại cho các tải khác ngoài tải đường dây trên không có thể gây ra vấn đề do sự cố chạm đất có điện trở cao. Nếu sử dụng máy cắt tự đóng lại, hãy xem xét các yêu cầu về độ tin cậy và tính liên tục của dịch vụ. Máy cắt tự đóng lại có thể bao gồm một máy cắt hoặc nhiều thiết bị chuyển mạch. Máy cắt tự đóng lại hoạt động sao cho mạch bị sự cố có thể được mở ra và sau đó đóng lại ngay lập tức hoặc với thời gian trễ có chủ ý. Có thể sử dụng tối đa ba lần đóng lại với các khoảng thời gian khác nhau. Máy cắt tự đóng lại nên được phối hợp với cầu chì hoặc cầu dao tự động trên cùng một mạch.
Thiết bị đóng cắt
4.9.4 Sử dụng các thiết bị đóng cắt để tách các phần bị lỗi của mạch và để hoàn thành công việc trong mạch không điện. Chọn thiết bị đóng cắt từ một trong các loại chính sau:
a) Thiết bị đóng cắt không tải. Chỉ sử dụng các thiết bị đóng cắt này để ngắt các mạch không mang tải đáng kể. Chọn loại áp dụng, tùy thuộc vào tầm quan trọng của mạch, tải, điện áp và chế độ của mạch sự cố. Các loại có sẵn là: cơ cấu ngắt cầu chì tự rơi bằng sứ, công tắc ngắt không khí kết hợp cầu chì tự rơi một cực trơn và các cơ cấu ngắt cầu chì tự rơi loại khác. Công tắc ngắt kết nối và công tắc có khe hở cũng có thể được sử dụng làm thiết bị đóng cắt không tải.
b) Thiết bị đóng cắt có tải. Thiết bị đóng cắt có tải được trang bị một thiết bị ngắt có khả năng ngắt kết nối các mạch đang có tải. Có sẵn thiết bị đóng cắt có tải và cầu chì tự rơi, được thiết kế để ngắt tải. Máy cắt chân không cũng cung cấp khả năng ngắt tải, tuy nhiên, những thiết bị này có thể cần thiết bị chống sét lan truyền để loại bỏ quá độ.
4.9.5 Các thiết bị ngắt mạch phải là loại có thể rút phích cắm, để cho phép thay thế nhanh chóng trong trường hợp hỏng hóc.
4.10 CHỐNG SÉT
4.10.1 Để xác định các yêu cầu đối với bảo vệ chống sét, cần xem xét dây nối đất trên cao, các khoảng trống hở ra và các thiết bị chống sét (sét) kiểu phân phối. Thời tiết cũng nên được xem xét. Việc bảo vệ chống sét lan truyền có thể không cần thiết ở những khu vực ít có giông sét hàng năm. Thường phải tuân theo chính sách hoặc thông lệ của công ty điện lực địa phương. Chọn bộ chống sét phù hợp với mức cách điện xung cơ bản của mạch điện.
4.10.2 Mức keraunic mô tả hoạt động của sét và sấm trong một khu vực nhất định. Nó được định nghĩa là số ngày hàng năm có thể nghe thấy tiếng sấm. Con số này ở một số khu vực sẽ thay đổi đáng kể và mức độ keraunic là mức trung bình dài hạn. Ở vùng ôn đới, giá trị là 10 đến 30; trong rừng nhiệt đới châu Phi, giá trị vượt quá 180 có thể đạt được. Số lần sét đánh hàng năm trên một km vuông mặt đất, Ng, có thể được tính cho các vùng ôn đới bằng công thức sau:
Ng = 0,04Td 1.25
trong đó T d là mức keraunic.
Lưu ý: Trong ứng dụng, mức keraunic đã được sử dụng để thiết lập các tiêu chuẩn cho thiết kế an toàn của hệ thống điện trong các kết cấu nối với lưới điện địa phương. Nguồn: EN61400-24, IEC 60664-1 và IEC 60364-4-44.
4.10.3 Càng nhiều sét đánh mỗi năm, nguy cơ các thiết bị chiếu sáng ở khu vực sân bay bị đánh càng cao: hình dưới đây cho thấy bản đồ thế giới với các đường isokeraunic (tức là các đường có cùng số ngày sét mỗi năm) chồng lên trên đó. Đối với mỗi khu vực, nên có một bản đồ chính xác hơn tại cơ quan chịu trách nhiệm về thời tiết của khu vực đó. Một số biểu đồ có sẵn cho thấy mật độ chớp hoặc số lần chớp trên mỗi km vuông mỗi năm (xem Hình 4-2).
4.11 KHOẢNG TRỐNG
Cung cấp khoảng trống cần thiết theo chiều ngang và chiều dọc từ các vật thể lân cận, chẳng hạn như tòa nhà, công trình kiến trúc và các đường dây điện khác, theo yêu cầu của tiêu chuẩn an toàn điện hiện hành. Cung cấp khả năng chống lại các nhiễu ngẫu nhiên, chẳng hạn như cột điện bị gãy, thanh ngang bị gãy và dây dẫn mạch bị đứt. Cung cấp các điều kiện giải phóng mặt bằng phát sinh từ việc sử dụng chung các cột đa mục đích. Xem tiêu chuẩn an toàn điện hiện hành để biết khoảng trống khi leo trèo, sử dụng chung và bảo vệ dây dẫn nguồn.

Hình 4-2. Đường Iso-Keraunic (phỏng theo ấn phẩm WMO 21 (1956))
4.12 NỐI ĐẤT
4.12.1 Để biết thông tin về nối đất của hệ thống phân phối trên cao, hãy sử dụng tiêu chuẩn an toàn điện hiện hành hoặc chính sách của chính quyền. Cũng tham khảo IEC 60364, Hệ thống lắp đặt điện cho các tòa nhà. Để đảm bảo an toàn, hãy nối đất cho tất cả các thiết bị và kết cấu liên quan đến hệ thống điện để tránh bị điện giật do tĩnh điện hoặc rò điện. Điện trở nối đất tối đa không được vượt quá các giá trị được chỉ định trong tiêu chuẩn an toàn điện hiện hành. Xem xét nguồn điện, công suất, cường độ dòng điện sự cố và phương pháp nối đất hệ thống vì chúng ảnh hưởng đến điện trở này.
Cọc nối đất
4.12.2 Cọc nối đất có thể được sử dụng đơn lẻ hoặc theo cụm. Điều chỉnh các cọc nối đất đến mực nước ngầm để lắp đặt lâu dài và hiệu quả. Cung cấp khả năng chống ăn mòn bằng cách lựa chọn kim loại thích hợp hoặc bằng cách bảo vệ catốt. Ở những nơi không thể lấy được nước ngầm, các hóa chất như magie sunfat (MgSO 4 ) hoặc đồng sunfat (CuSO 4 ) có thể được sử dụng để cải thiện độ dẫn điện của đất khi cần thiết. Các nhà sản xuất cọc nối đất có thể cung cấp dữ liệu về cách xử lý đó để bảo trì dễ dàng và kiểm tra định kỳ. Mặc dù việc đóng các cọc tiếp đất sâu hơn (loại mặt cắt) có thể hiệu quả hơn nhiều cọc, nhưng trong nhiều trường hợp, sự biến đổi của đất và đá nền có thể khiến việc cung cấp các cọc bổ sung ít tốn kém hơn.
Mạng nối đất
4.12.3 Một mạng lưới dây dẫn nối đất chôn ngầm sẽ đảm bảo nối đất an toàn hiệu quả trong đất nghèo và sẽ loại bỏ chênh lệch điện áp lớn tại các trạm biến áp đối với các sân bay. Khoảng cách lưới từ 3 đến 3,5 mét thường được sử dụng và thông thường khoảng cách như vậy có thể kiểm soát độ dốc điện áp bề mặt mặc dù điện trở đất có thể tương đối cao.
Kết nối đường ống nước
4.12.4 Việc sử dụng đường ống nước để nối đất không được khuyến khích vì: các đặc tính điện của đường ống không được xác định rõ: dòng điện rò rỉ có thể dẫn đến ăn mòn đường ống; đường ống có thể được sửa đổi bằng cách xây dựng hoặc bảo trì hệ thống nước sau này khi có lắp đặt các đoạn ống phi kim loại, bảo vệ catốt hoặc khớp nối cách điện.
Kết hợp các phương pháp nối đất
4.12.5 Khi điện trở đất trong hệ thống hiện tại cao, có thể kết hợp hai hoặc nhiều phương pháp nói trên để cải thiện hiệu quả.
Kết nối nối đất
4.12.6 Các dây chạy từ thiết bị bảo vệ (ví dụ: các khe hở, vòng phân loại, ống trục xuất hoặc ống bảo vệ và thiết bị chống sét lan truyền) xuống đất phải được giữ thẳng và ngắn nhất có thể. Ở những nơi cần uốn cong, chúng phải có bán kính lớn để giữ cho trở kháng đột biến càng thấp càng tốt.
Dây nối đất trên cao
4.12.7 Khi sử dụng dây nối đất trên cao để bảo vệ đường dây điện, nên cung cấp kết nối nối đất ở đế của mỗi cột từ dây nối đất trên cao đến vòng dây hoặc tấm nối đất hoặc đến thanh truyền động, tùy thuộc vào điều kiện đất hiện có. Chỉ được phép sử dụng dây quấn hoặc tấm chèn cột ở những khu vực có điện trở suất của đất rất thấp.
Đo lường điện trở đất
4.12.8 Có hai phương pháp đo điện trở đất là:
a) Phương pháp ba điện cực. Trong phương pháp ba điện cực, hai điện cực thử nghiệm được sử dụng để đo điện trở của điện cực thứ ba: điểm nối đất. Có sẵn nguồn dòng điện xoay chiều độc lập và một thiết bị đo nguồn dao động hoạt động bằng pin đọc thông số trực tiếp.
b) Phương pháp giảm điện thế. Phương pháp giảm điện thế đòi hỏi một nguồn dòng điện xoay chiều không nối đất để truyền một dòng điện đo xuống đất. Việc đọc điện áp của kết nối với các điểm nối đất phụ được thực hiện, cho phép sử dụng định luật Ω để xác định điện trở nối đất.
4.13 HỆ THỐNG PHÂN PHỐI NGẦM
4.13.1 Mạch phân phối điện chính tại một số khu vực trên và gần sân bay phải được lắp đặt ngầm. Mặc dù việc lắp đặt dưới mặt đất có chi phí cao hơn so với các hệ thống trên cao, tuy nhiên các vấn đề về nhiễu vô tuyến hoặc sự lân cận của các cơ sở chiếu sáng với các khu vực hoạt động của máy bay thường yêu cầu sử dụng các hệ thống phân phối ngầm. Mạch điện ngầm có thể được thi công bằng phương pháp chôn trực tiếp hoặc bằng phương pháp pull-in (kéo cáp qua ống luồn dây điện). Việc chôn trực tiếp các mạch phân phối thường ít tốn kém hơn so với lắp đặt trong ống dẫn (phương pháp pull-in), nhưng do khả năng bảo vệ kém hơn nên chôn trực tiếp thường chỉ được sử dụng cho các phụ tải nhỏ có yêu cầu về độ tin cậy thấp. Cáp trung thế chôn trực tiếp phải được cung cấp lớp bọc hoặc tấm chắn bằng kim loại để bảo vệ khỏi tác động cơ học. Khi cần khả năng chống ăn mòn, cáp bọc thép có thể yêu cầu một lớp bọc bằng nhựa hoặc cao su tổng hợp bên ngoài lớp vỏ bọc. Các mạch phân phối ngầm được sử dụng cho các thiết bị chiếu sáng sân bay là các mạch kéo cáp qua ống luồn dây điện.
4.13.2 Chi tiết về việc lắp đặt hệ thống phân phối ngầm cho các thiết bị hỗ trợ bằng mắt được
Nêu trong Chương 13 và các đặc điểm của cáp phù hợp với dịch vụ ngầm được nêu trong Chương
CHƯƠNG 5
CÁC LOẠI MẠCH ĐIỆN
Lưu ý: Chương này xem xét mạch điện có thể áp dụng cho các thiết bị chiếu sáng bằng đèn sợi đốt thông thường. Điều này có thể thay đổi khi áp dụng thiết bị chiếu sáng sử dụng thiết kế đèn LED (đi-ốt phát quang) (tham khảo Chương 12). IEC 61820 đưa ra các yêu cầu về thiết kế và lắp đặt hệ thống đối với mạch nối tiếp dòng điện không đổi dùng cho chiếu sáng mặt đất hàng không.
5.1 ĐẶC ĐIỂM LƯỚI ĐIỆN
Nguồn điện cho các thiết bị chiếu sáng sân bay gần như hoàn toàn là dòng điện xoay chiều (AC) ở tần số 50 hoặc 60 hertz. Cả mạch nối tiếp và mạch song song đều được sử dụng để lắp đặt hệ thống đèn. Tại các sân bay lớn có đường CHC dài và nhiều đường lăn, thiết kế chiếu sáng chủ yếu dựa trên mạch nối tiếp. Tại các sân bay nhỏ hơn với đường CHC ngắn, việc lắp đặt có thể dựa trên mạch song song. Mạch song song cũng được sử dụng cho các đèn nhấp nháy nối tiếp cho hệ thống đèn tiếp cận, mặc dù nếu cần, các đèn này có thể được cấp nguồn từ mạch nối tiếp sử dụng bộ kết nối chuyển đổi. Các thiết bị như đèn pha ở sân đỗ và chiếu sáng chướng ngại vật chủ yếu là thiết kế mạch song song.
5.2 MẠCH NỐI TIẾP
5.2.1 Các phần tử mạch của mạch nối tiếp được mắc thành một chuỗi có cùng dòng điện chạy trong mỗi phần tử. Mạch là một vòng lặp liên tục bắt đầu và kết thúc tại các đầu ra của bộ điều dòng.
5.2.2 Trong trường hợp mạch song song và điện áp đầu vào cố định, dòng điện trong mạch sẽ thay đổi theo tải được kết nối. Tuy nhiên, bộ điều dòng của mạch nối tiếp duy trì dòng điện không đổi không phụ thuộc vào tải trên mạch. Do đó, cùng một dòng điện sẽ chạy trong một mạch dài cũng như trong một mạch ngắn hơn và sẽ không thay đổi ngay cả khi một số bóng đèn bị hỏng. Ngắn mạch trên đầu ra của bộ điều dòng là tình trạng không tải và hở mạch là quá tải. Trong một mạch nối tiếp được kết nối trực tiếp một cách đơn giản, lỗi bóng đèn gây ra hở mạch; do đó, cần phải cung cấp máy biến áp cho hệ thống đèn mặt đất sân bay (AGL), như một phần của thiết kế mạch điện, để duy trì tính liên tục của mạch điện khi đèn bị hỏng. Khi một máy biến áp đơn lẻ được sử dụng để cấp nguồn cho một số bộ đèn, như trong Hình 5-1, một thiết bị rẽ nhánh được kết hợp để đảm bảo tính liên tục ở phía thứ cấp.
Ưu điểm của mạch chiếu sáng nối tiếp
5.2.3 Một số ưu điểm của mạch nối tiếp cho chiếu sáng sân bay là:
a) Tất cả các đèn đang hoạt động ở cùng một dòng điện và do đó sẽ ở cùng một cường độ sáng;
b) Cáp đơn có cùng kích thước một ruột dẫn và định mức điện áp cách điện có thể được sử dụng trong toàn mạch;
c) Kiểm soát cường độ của đèn có thể đạt được trên một phạm vi rộng;

Hình 5-1. Mạch chiếu sáng nối tiếp
d) Mạch có thể bị sự cố chạm đất đơn lẻ tại bất kỳ điểm nào dọc theo mạch mà không ảnh hưởng đến hoạt động của đèn;
e) Các bóng đèn được sử dụng cho các mạch nối tiếp có dòng điện cao và điện áp thấp. Ví dụ, đèn lề đường CHC có thể có điện áp 12 V và dòng điện 6,6 ampe. Điện áp thấp cho phép sử dụng dây tóc nhỏ gọn hoạt động như một nguồn điểm và tạo điều kiện điều khiển quang thông qua các phương tiện thấu kính;
f) Các mạch nối tiếp có thể dễ dàng áp dụng đan xen.
Nhược điểm của mạch chiếu sáng nối tiếp
5.2.4 Những nhược điểm chính của mạch nối tiếp khi được sử dụng để chiếu sáng là:
a) Chi phí lắp đặt cao - bộ điều dòng và máy biến áp AGL chiếm một khoản đáng kể vào chi phí này;
b) Lỗi hở mạch ở bất cứ đâu trong phía sơ cấp của mạch điện làm cho toàn bộ mạch điện không hoạt động và có thể làm hỏng lớp cách điện của cáp hoặc bộ điều dòng;
c) Có thể khó khăn khi xác định vị trí xảy ra lỗi, đặc biệt là lỗi hở mạch.
5.3 MẠCH SONG SONG (NHIỀU MẠCH)
5.3.1 Việc sử dụng mạch song song (nhiều mạch) cho chiếu sáng mặt đất sân bay không được khuyến nghị cho các sân bay lớn và/hoặc hệ thống đèn phức tạp vì những lý do sau:
a) Các mạch song song thường đòi hỏi việc lắp đặt cáp đắt hơn nhiều so với mạch nối tiếp điện áp cao;
b) Không thể đạt được sự cân bằng cường độ chính xác giữa tất cả các đèn trong kiểu chiếu sáng;
c) Sự cố cháy hàng loạt của đèn trong mạch có nhiều khả năng là do bộ điều chỉnh điện áp trung bình không có khả năng kiểm soát sự dao động rất nhanh của điện áp ở phía nguồn.
5.3.2 Mạch song song có thể có lợi ở các sân bay nhỏ nơi mà việc bảo trì được ký hợp đồng với tổ chức địa phương, trong đó các thợ điện có thể không được đào tạo kỹ năng đặc biệt cần cho việc lắp đặt mạch nối tiếp.
5.3.3 Theo quan điểm của những cân nhắc này, các mạch song song tốt nhất nên được sử dụng khi chỉ có một số phụ kiện tồn tại trong mạch và việc cân bằng cường độ sáng chính xác là không quan trọng; ví dụ như đường lăn ngắn. Các sân bay nhỏ hơn với đường CHC và đường lăn ngắn có thể sử dụng điện áp song song cho chiếu sáng.
Ảnh hưởng của các lỗi
5.3.4 Đối với mạch điện song song, các thiết bị chiếu sáng được nối qua dây dẫn chiếu sáng; bóng đèn bị cháy tạo ra lỗi hở mạch không ảnh hưởng nghiêm trọng đến toàn bộ hệ thống đèn, nhưng lỗi ngắn mạch sẽ là tình trạng quá tải và tùy thuộc vào thiết bị bảo vệ nào (cầu chì hoặc cầu dao) hoạt động, sẽ làm cho hệ thống của đèn không hoạt động. Điều này ngược lại với hiệu ứng đối với mạch nối tiếp mà ngắn mạch không phải là tình trạng quá tải.
Đặc tính điện áp
5.3.5 Hầu hết các thiết bị chiếu sáng loại song song được thiết kế cho điện áp thấp (dưới 300V) và có thể sử dụng máy biến áp giảm áp khi cáp cấp nguồn có điện áp cao hơn để giảm thiểu sụt áp từ trạm điện đến trung tâm tải. Đèn có thể được cấp nguồn từ một mạch duy nhất được kết nối giữa điện áp trung tính và điện áp đường dây hoặc bằng cách đan xen giữa điện áp dây trung tính và điện áp trong hệ thống phân phối 3 hoặc 4 dây. Kiểm soát cường độ của ánh sáng thường là bằng nấc phân áp trên các máy biến áp.
Ưu điểm của mạch chiếu sáng song song
5.3.6 Một số ưu điểm của mạch song song (xem Hình 5-2) đối với chiếu sáng sân bay là:
a) Chi phí lắp đặt thấp hơn, đặc biệt nếu không yêu cầu điều chỉnh điện áp và kiểm soát cường độ;
b) Sử dụng năng lượng điện hiệu quả hơn;
c) Dễ dàng thêm hoặc bớt một mạch hiện có;
d) Các mạch quen thuộc hơn với hầu hết mọi người;
e) Lỗi cáp, đặc biệt là lỗi hở mạch, có thể dễ xác định hơn;
f) Một mạch hở có thể không làm vô hiệu hóa toàn bộ mạch.

Hình 5-2. Mạch song song
Nhược điểm của mạch chiếu sáng song song
5.3.7 Một số nhược điểm chính của các mạch song song cho chiếu sáng sân bay là:
a) Cường độ của các đèn giảm khi hiệu điện thế đường dây giảm dọc theo mạch. Điều này có thể bị hiểu sai nếu nó dễ nhận thấy trong kiểu chiếu sáng;
b) Cần có hai dây dẫn dọc theo mạch hoàn chỉnh và có thể cần dây dẫn lớn hơn để giảm điện áp rơi trên đường dây;
c) Dây tóc của đèn thường dài hơn nên có thể yêu cầu hệ thống quang học lớn hơn và thiết bị chiếu sáng lớn hơn;
d) Kiểm soát cường độ, đặc biệt là ở cường độ thấp hơn thì khó kiểm soát chính xác hơn hoặc chi phí thiết bị làm tăng đáng kể chi phí lắp đặt;
e) Một lỗi chạm đất duy nhất trên bộ nguồn điện áp cao sẽ vô hiệu hóa các mạch;
f) Có thể khó xác định vị trí lỗi chạm đất.
5.4 SO SÁNH MẠCH CHIẾU SÁNG NỐI TIẾP VÀ SONG SONG
Ánh sáng chấp nhận được có thể được cung cấp bởi các mạch nối tiếp hoặc song song. Mạch nối tiếp thường được sử dụng cho hệ thống đèn sân bay vì cường độ đèn đồng đều hơn và kiểm soát cường độ tốt hơn. Những hệ thống như vậy bao gồm hầu hết các đèn đường CHC, đường lăn và hầu hết các đèn sáng liên tục của hệ thống đèn tiếp cận. Các mạch song song được sử dụng cho hầu hết các khu vực chiếu sáng, riêng lẻ hoặc số lượng nhỏ các thiết bị hỗ trợ bằng mắt và phân phối điện. Hệ thống đèn sân bay thường sử dụng các mạch song song là đèn chiếu sáng sân đỗ tại sân bay, các đèn khác tại sân đỗ, đèn nhấp nháy theo trình tự, các thiết bị hỗ trợ bằng mắt cho mục đích đặc biệt như đèn hiệu và chỉ báo hướng gió, một số đèn chướng ngại vật và mạch phân phối điện.
5.5 MẠCH NỐI TIẾP CHO CHIẾU SÁNG SÂN BAY Các yếu tố được xem xét
5.5.1 Nếu sử dụng mạch nối tiếp, cần đánh giá một số tùy chọn nhất định trên thiết bị sẽ sử dụng. Thông thường, khi một lựa chọn được đưa ra, nó sẽ làm giảm các tùy chọn của thiết bị khác. Đầu tiên, mạch hoàn chỉnh cần được phân tích về hiệu suất quan trọng, độ tin cậy, tính kinh tế của việc lắp đặt và vận hành, dễ bảo trì và cách một số loại thiết bị có mối liên hệ với nhau. Một số yếu tố tùy chọn là các mục sau đây.
Lựa chọn dòng điện
5.5.2 Việc phát triển thiết bị đã hạn chế các tùy chọn dòng điện có sẵn được sử dụng trong một mạch nối tiếp cụ thể. Hầu hết các mạch chiếu sáng sân bay ở cường độ tối đa theo định mức đều là 6,6 hoặc 20 ampe, mặc dù các dòng điện khác đã được sử dụng. Tổn hao công suất đường dây đối với dây dẫn và chiều dài cáp cố định đối với mạch 6,6 ampe là khoảng 1/9 so với mạch 20 ampe. Một trong hai giá trị của dòng điện có thể được mang trong cáp cách điện 5 000 vôn bằng dây dẫn có đường kính 4 mm mà không làm tăng nhiệt độ quá mức.
5.5.3 Tải trên bộ điều chỉnh của các mạch nối tiếp ít nhất phải bằng 80 phần trăm công suất định mức của nó. Dòng điện 6,6 ampe thường được sử dụng cho các mạch dài có tải điện nhỏ hơn và mạch 20 ampe được sử dụng cho các tải lớn hơn và chiều dài cáp ngắn hơn. Đối với phạm vi công suất của bộ điều chỉnh, 6,6 ampe được sử dụng cho công suất từ 30 kW trở xuống và 20 ampe cho công suất trên 30 kW. Điểm chuyển tiếp này dựa trên điện áp hoạt động đầy tải không được vượt quá 5000 vôn. Một bộ điều chỉnh 30 kW có điện áp 4545 vôn với dòng điện 6,6 ampe.
5.5.4 Dựa trên những điều trên, có xu hướng chỉ sử dụng 6,6 ampe cho các mạch nối tiếp. Lý do chính là có thể ứng dụng được nhiều mạch và đan xen. Ví dụ, phần chính của hệ thống đèn tiếp cận có thể đại diện cho tải 70 kW, trong trường hợp đó có thể sử dụng một bộ điều dòng duy nhất có công suất định mức 70 kW và 20,0 ampe. Tuy nhiên, với việc bổ sung các mạch để đan xen, tải trên mỗi mạch có thể nhỏ hơn 20 kW dẫn đến việc sử dụng bộ điều chỉnh có công suất định mức 6,6 ampe. Việc sử dụng tương tự với các bộ điều dòng định mức thấp hơn cũng xảy ra đối với các cơ sở lớn, chẳng hạn như đối với hệ thống đèn tim đường CHC và khu vực tiếp đất, bao gồm hai hoặc nhiều mạch điện.
5.6 NỐI ĐẤT
Tất cả các thiết bị hỗ trợ bằng mắt như các thiết bị đèn chiếu sáng phải được nối đất. Tham khảo Chương 13 để biết mô tả về nối đất để đảm bảo cho sự an toàn của con người.
5.7 MÁY BIẾN ÁP HẠ ÁP
Việc sử dụng điện áp cao để truyền tải điện giúp giảm sụt áp đường dây và sau đó các máy biến áp phân phối hạ áp sẽ giảm điện áp xuống mức phù hợp hơn cho phân phối cục bộ. Tương tự, nguồn cấp cho các mạch chiếu sáng sân bay có thể có điện áp cao hơn các mạch cấp nguồn và được giảm xuống bằng một máy biến áp hạ áp ở đầu mạch chiếu sáng để phù hợp với điện áp mạch mong muốn. Tất nhiên, các cáp cấp nguồn này phải được cách điện đầy đủ đối với điện áp nguồn cấp. Đôi khi nên xem xét sử dụng cáp điện áp thấp có chiều dài đủ lớn cho các cáp cấp nguồn, chẳng hạn như khi các cáp này đã được lắp đặt và có sẵn. Có thể giảm hiện tượng sụt áp đường dây bằng cách sử dụng điện áp cao hơn trong giới hạn cách điện của cáp cấp nguồn và giảm điện áp bằng máy biến áp giảm áp ở đầu vào của mạch hoặc của các thiết bị chiếu sáng riêng lẻ. Ví dụ như sử dụng điện áp 480 V trên các bộ cấp nguồn và giảm dần xuống 120 V ở mạch chiếu sáng. Việc sử dụng đèn trong dải điện áp từ 6 đến 30 vôn trong các thiết bị chiếu sáng sân bay thường hiệu quả hơn so với việc sử dụng đèn 120 hoặc 240 vôn. Vì vậy, khi sử dụng máy biến áp hạ áp cho từng đèn riêng lẻ hoặc cho một nhóm đèn nhỏ trong dãy, cần cân nhắc lựa chọn đèn sử dụng điện áp thấp. Trừ khi có cầu chì riêng lẻ, máy biến áp hạ áp được sử dụng như chỉ ra ở trên phải thuộc loại có điện trở cao để sự cố ngắn mạch trong phần đó của hệ thống đèn được cung cấp bởi một máy biến áp sẽ không gây ra sự cố cho toàn bộ hệ thống.
5.8 THIẾT BỊ CẮT MẠCH NỐI TIẾP (CÁCH LY MẠCH SƠ CẤP)
Đối với mạch nối tiếp, một thiết bị được gọi là mạch cắt nối tiếp, như trong Hình 5-3, có thể được lắp đặt cùng hoặc bên trong bộ điều dòng (CCR) để tạo điều kiện thuận lợi cho hoạt động bảo trì và khắc phục sự cố. Như thể hiện trong Hình 5-4, với tấm che của phần cắt được lắp vào, CCR được kết nối với mạch vòng nối tiếp. Khi tấm che được tháo ra, đầu ra CCR được cách ly khỏi vòng lặp nối tiếp hệ thống đèn sân bay để đảm bảo an toàn cho nhân viên bảo trì. Cả đầu ra của CCR và đầu vào của mạch vòng đều bị đoản mạch. Tấm che thứ hai có thể được lắp vào để cung cấp các điểm tiếp xúc để đo điện trở cách điện.
5.9 MẠCH ĐIỆN VÀ TRUYỀN THÔNG CHO THIẾT BỊ DỊCH VỤ KHÔNG LƯU (ATS)
Các loại thiết bị dịch vụ không lưu
5.9.1 Có nhiều loại thiết bị dịch vụ không lưu, có thể được đặt trên hoặc gần sân bay và yêu cầu nguồn điện, từ hệ thống điện sân bay hoặc là một hệ thống riêng biệt, thay đổi tùy theo nhà cung cấp dịch vụ và sân bay.
5.9.2 Thiết bị này thường bao gồm những thứ sau:
a) Hệ thống hạ cánh bằng thiết bị (ILS);
b) Đài vô tuyến đa hướng sóng VHF (VOR);
c) Đài dẫn đường vô hướng (NDB);
d) Thiết bị dò hướng (DF);
e) Hệ thống tăng cường độ chính xác của tín hiệu vệ tinh dẫn đường đặt trên mặt đất
+ Máy phát VHF của hệ thống GBAS (GBAS+VDB);
f) Hệ thống radar tiếp cận chính xác (PAR);

Hình 5-3. Thiết bị cắt nối tiếp (Nguồn: Sân bay Liberty)

Hình 5-4. Thiết bị ngắt nối tiếp (sơ đồ)
g) Thiết bị đo cự ly (DME);
h) Đài chỉ mốc (MKR);
i) Radar giám sát sân bay (ASR);
j) Ra đa giám sát sơ cấp kết hợp với ra đa giám sát thứ cấp (PSR+SSR);
k) Hệ thống Giám sát đa điểm (MLAT);
l) Hệ thống Giám sát đa điểm khu vực rộng (WAM);
m) Giám sát tự động phụ thuộc- chế độ phát quảng bá (ADS-B);
n) Hệ thống liên lạc vô tuyến (VHF, siêu cao tần (UHF), vệ tinh, v.v.);
o) Thiết bị khí tượng (MET);
p) Mạng liên lạc bằng giọng nói;
q) Các thiết bị phụ trợ như mạng thông tin liên lạc tại chỗ.
5.9.3 Hầu hết các sân bay đều được trang bị nhiều hệ thống và do đó, các yêu cầu về năng lượng điện và thông tin liên lạc cần được xem xét đặc biệt.
Đặc điểm nguồn điện
5.9.4 Nguồn điện chính cung cấp cho thiết bị ATS thường là dòng điện xoay chiều (AC). Hầu hết các thiết bị này đều yêu cầu nguồn điện dự phòng bên cạnh nguồn điện chính, được cấu hình để cung cấp nguồn điện liên tục cho thiết bị. Tùy thuộc vào thiết bị ATS và cân nhắc mức độ quan trọng trong hoạt động của nó, các thiết kế phù hợp khác nhau có thể được phát triển liên quan đến nhu cầu năng lượng, nguồn cấp đơn so với nguồn cấp kép, thiết lập chỉ sử dụng pin, thiết lập pin và máy phát điện, điều kiện địa phương, v.v. Nguồn AC là 50Hz điện áp 220V. Tuy nhiên, hầu hết các thiết kế hệ thống hiện đại đều sử dụng các bộ nguồn chấp nhận dải tần số và điện áp nguồn AC rộng hơn. Điều này đặc biệt xảy ra đối với các bộ chuyển đổi AC/DC khi không sử dụng biến áp để giảm điện áp xuống mức phù hợp với thiết bị. Loại bộ chuyển đổi này cũng có thể giảm tác động của tần số và sự thay đổi điện áp do chất lượng nguồn điện không đảm bảo. Bộ nguồn không gián đoạn (UPS) thường được lắp đặt thêm để cải thiện chất lượng của nguồn điện lưới.
Nguồn điện chính
5.9.5 Đối với thiết bị ATS, nguồn điện chính thường giống với nguồn điện chính của sân bay. Do tổng công suất biểu kiến mà mỗi thiết bị ATS yêu cầu thường dao động trong khoảng từ 3 đến 15 kVA, nên công suất đầu vào của các hệ thống lắp đặt này thường được truyền ở mức điện áp trung thế và được đưa đến máy biến áp phân phối cục bộ để giảm dần xuống mức điện áp phù hợp với thiết bị. Việc lựa chọn cấp điện áp hạ thế hay trung thế và máy biến áp phụ thuộc vào khoảng cách giữa vị trí đặt thiết bị, nguồn sơ cấp và phụ tải.
Nguồn điện dự phòng
5.9.6 Vì thiết bị ATS có thể rất quan trọng để đảm bảo năng lực giao thông sân bay theo thiết kế, nên cần có các nguồn năng lượng dự phòng. Thời gian chuyển đổi nguồn điện chính/phụ cho hầu hết các thiết bị này phải phù hợp với mức độ quan trọng của hoạt động. Thiết bị ATS thường được đặt ở những khu vực biệt lập hoặc tách biệt với các tòa nhà khác nên cần nguồn điện. Tùy thuộc vào lượng điện năng cần thiết để duy trì hoạt động của thiết bị, nguồn điện dự phòng chỉ dùng pin thường có sẵn cho các hệ thống định vị (ví dụ: ILS/DME và VOR/DME). Đối với các hệ thống giám sát và hệ thống hỗ trợ CAT III / hoạt động trong tầm nhìn thấp, nguồn điện dự phòng thường được cung cấp bởi các bộ nguồn máy phát điện hoặc trực tiếp thông qua nguồn cấp thứ hai từ nhà máy điện của sân bay. Tùy thuộc vào lượng nguồn điện dự phòng cần thiết, việc lắp đặt pin hoặc bộ nguồn máy phát điện thay vì bộ cấp điện thứ hai có thể tiết kiệm hơn. Nếu sử dụng nguồn điện thứ hai độc lập, thì các nguồn cấp chính và phụ nên sử dụng các lộ khác nhau nếu có thể. Trái ngược với hệ thống đèn sân bay, một số thiết bị hỗ trợ dẫn đường vô tuyến yêu cầu nguồn điện liên tục.
5.9.7 Khi các cơ sở cung cấp điện sơ cấp và thứ cấp hỗ trợ thiết bị ATS cho các hoạt động trong điều kiện tầm nhìn thấp, thì thiết bị đóng cắt được sử dụng nên được kiểm tra, vận hành và kiểm tra thường xuyên về hiệu quả vận hành và góp phần tối thiểu vào việc tạo ra tiếng ồn điện.
Nối đất
5.9.8 Thiết bị ATS sử dụng hệ thống ăng-ten có thể yêu cầu điện trở thấp và nối đất chắc chắn. Các yêu cầu nối đất của cả hệ thống điện tại tòa nhà thiết bị ATS và tại chính ăng-ten cần được xem xét cẩn thận. Một số ăng-ten có thể yêu cầu các mặt phẳng phản xạ đặc biệt. Lưới hoặc bề mặt đẳng thế thường được lắp đặt để tránh hỏng hóc do chênh lệch điện áp giữa các bộ phận thiết bị riêng biệt. Bảo vệ chống ăn mòn của hệ thống nối đất là cần thiết đối với hầu hết các thiết bị ATS. Các yêu cầu nối đất của nhà sản xuất hệ thống ATS nên được xem xét khi thiết kế hệ thống nối đất của cơ sở.
Chống sét
5.9.9 Chống sét và chống sét lan truyền cho thiết bị ATS là rất quan trọng vì thiết bị điện tử dễ bị hỏng hóc và ăng-ten thường tiếp xúc với các sự kiện tự nhiên này.
Bảo vệ chống sét đường nguồn
5.9.10 Thiết bị ATS thường sử dụng các thiết bị trạng thái rắn dễ bị tổn thương bởi sự tăng vọt của điện áp và nguồn điện. Mặc dù hầu hết các cơ sở đều sử dụng tính năng bảo vệ quá điện áp và xung điện trong thiết bị, nhưng các nguồn điện bên ngoài nên được thiết kế để có khả năng bảo vệ bổ sung khỏi các xung đột biến hoặc các đột biến cảm ứng do hoạt động của thiết bị chuyển mạch.
5.9.11 Cáp giữa thiết bị ATS và ăng-ten yêu cầu xử lý đặc biệt. Thông thường, cáp đồng trục được sử dụng để dẫn tín hiệu giữa thiết bị và ăng-ten. Nhà cung cấp thiết bị thường chỉ định rõ ràng các yêu cầu về cáp này nhưng một số có thể không cung cấp các chi tiết này. Nguồn cấp cho các mảng ăng-ten phải được phối hợp cẩn thận với nhà cung cấp thiết bị và những người lắp đặt ăng-ten và thiết bị ATS. Việc sử dụng các lưới hoặc bề mặt đẳng thế để nối đất giúp giảm rủi ro thiệt hại do sét đánh hoặc dòng sét gây ra. Phải tránh lắp đặt một đường dẫn chung cho cả cáp cấp nguồn ăng ten và nối đất cột thu lôi.
5.9.12 Tất cả các biện pháp bảo vệ cần được kiểm tra định kỳ để đảm bảo tính hiệu quả của chúng.
Mạch truyền thông dữ liệu và mạng
5.9.13 Thiết bị ATS có thể được đặt tại sân bay hoặc cách đó vài km và cần được kết nối với mạng dữ liệu. Dữ liệu để giám sát và điều khiển thiết bị ATS cục bộ và từ xa là những yêu cầu phổ biến. Mạng dữ liệu cũng dành cho thông tin điều khiển, trạng thái và thông tin bảo trì đến và đi từ thiết bị ATS. Các mạng tương tự với cáp nhiều đôi giữa các nút mạng, đường dây chuyên dụng tương tự/kỹ thuật số giữa các điểm, kết nối cáp quang thụ động, mạng cáp quang chủ động và liên kết vô tuyến được sử dụng cho mục đích truyền dữ liệu như vậy. Khi sử dụng các mạng đang hoạt động, các cân nhắc tương tự đối với việc cung cấp điện và bảo vệ thiết bị ATS phải được áp dụng cho địa điểm đặt thiết bị truyền dữ liệu, ví dụ như UPS, tổ máy phát điện, bảo vệ quá điện áp và bảo vệ tăng vọt điện áp, nối đất và chống sét. Điều này nhằm đảm bảo rằng độ tin cậy và tính sẵn sàng của mạng truyền thông dữ liệu là đủ để hỗ trợ các yêu cầu được đặt trên thiết bị ATS cụ thể. Ví dụ, hãy xem xét rằng một thiết bị ATS thu thập dữ liệu vận hành phải được truyền qua mạng tại chỗ; vì vậy, hệ thống con này phải được coi là một phần không thể thiếu của cơ sở ATS và do đó ảnh hưởng trực tiếp đến độ tin cậy và tính khả dụng.
Giám sát các chức năng phụ trợ
5.9.14 Các chức năng phụ trợ nên được giám sát để đảm bảo thiết bị ATS hoạt động tốt. Chúng có thể bao gồm điện áp pin để khởi động bộ nguồn dự phòng hoặc để vận hành nguồn điện liên tục, nhiệt độ và độ ẩm trong và xung quanh phòng để duy trì môi trường phù hợp cho thiết bị và cung cấp nhiên liệu cho nguồn điện dự phòng. Các màn hình này có thể cung cấp các cảnh báo hoặc chỉ báo đơn giản rằng các chức năng hơn cả các tiêu chí đã thiết lập.
CHƯƠNG 6
MẠCH ĐIỆN
6.1 LIÊN KẾT CÁC MẠCH CHIẾU SÁNG SÂN BAY
6.1.1 Điểm 1 Điều 134 Tài liệu hướng dẫn các nội dung liên quan đến thiết kế, khai thác, bảo đảm an toàn khai thác tại sân bay (lần 3), quy định rằng đối với đường CHC được sử dụng trong điều kiện tầm nhìn đường CHC nhỏ hơn giá trị 550 m, hệ thống điện phục vụ cho việc cung cấp điện, chiếu sáng và điều khiển hệ thống đèn được thiết kế sao cho sự cố của một mạch sẽ không làm cho tổ lái có hướng dẫn bằng mắt không đầy đủ hoặc sai lệch thông tin. Để đạt được mục tiêu này, mọi hệ thống đèn tiếp cận và chiếu sáng đường CHC nên được đan xen với ít nhất hai mạch. Các ví dụ về đan xen mạch để cải thiện tính toàn vẹn được thể hiện trong Hình 6-1 đến Hình 6-5. Mỗi mạch trong hệ thống đan xen phải kéo dài đủ toàn bộ phần dịch vụ cung cấp (ví dụ: chiều dài đường CHC) và được bố trí sao cho duy trì kiểu chiếu sáng đối xứng cân bằng trong trường hợp một hoặc nhiều mạch bị hỏng.
6.1.2 Cần lưu ý dán nhãn thích hợp cho cáp và máy biến áp AGL ở những nơi áp dụng đan xen cho hệ thống lắp đặt.
6.2 BỐ TRÍ TRONG TRẠM ĐIỆN
6.2.1 Đan xen thường là chỉ các kết nối được thực hiện trong lĩnh vực này. Nguyên tắc đan xen được khuyến nghị áp dụng cho trạm điện và hơn thế nữa. Như thể hiện trong Hình 6-1, các mạch và bộ điều chỉnh liên quan được cấp nguồn từ các bus riêng biệt sao cho mỗi mạch được cấp nguồn từ một CCR riêng và việc sắp xếp được thực hiện sao cho có sẵn một CCR dự phòng để đưa vào vận hành trong một khoảng thời gian tối thiểu. Các bus được cung cấp bộ ngắt kết nối tự động để sử dụng trong trường hợp hỏng hóc.
6.2.2 Như một phương pháp thêm nữa để đảm bảo tính khả dụng trong trường hợp hỏng hóc, việc sắp xếp được thực hiện để cho phép chuyển sang bộ điều chỉnh dự phòng, như trong Hình 6-2. Phương pháp này có thể được sử dụng khi bộ điều chỉnh bao gồm bộ phận điều chỉnh và máy biến áp đầu vào/đầu ra. Trong trường hợp bộ điều chỉnh chỉ bao gồm bộ phận điều chỉnh, thiết kế gắn trên giá đỡ hoặc theo kiểu cắm được sử dụng và đạt được tính khả dụng bằng cách sử dụng bộ điều chỉnh dự phòng, cái mà có thể dễ dàng lắp đặt thay cho bộ điều chỉnh bị lỗi.
6.3 CUNG CẤP LIÊN KẾT ĐAN XEN
Lưu ý: Nên cung cấp liên kết đan xen cho các thiết bị chiếu sáng được liệt kê trong MAS 1, Bảng II-18 và như được chỉ ra trong MAS 1, Điều 134, Khoản 1.
Hệ thống đèn tiếp cận
6.3.1 Sự đan xen của đèn tiếp cận Loại A (distance coded centreline) và Loại B (barrette centreline) được minh họa trong Hình 6-3. Cả hệ thống CAT I và ánh sáng bổ sung cho các hoạt động CAT II/III đều được hiển thị.

Hình 6-1. Cung cấp các mạch đan xen
6.3.2 Đèn ngưỡng đường CHC bao gồm những đèn liên quan đến hệ thống lề đường CHC và những đèn liên quan đến hệ thống đèn tiếp cận. Đèn ngưỡng đường CHC cho đường CHC là đèn cuối/ngưỡng đường CHC có tín hiệu màu đỏ và xanh lục (đối diện nhau) tại mỗi trạm đèn. Trong Hình 6-3, sáu đèn ngưỡng đường CHC đường CHC được hiển thị cho việc lắp đặt CAT I. Hệ thống lắp đặt CAT II/III sẽ có thêm đèn cuối/ngưỡng đường CHC (vui lòng tham khảo Hình II-22 trong MAS 1). Đèn cuối/ngưỡng đường CHC thường được đặt đan xen như một phần của hệ thống đèn lề đường CHC. Đan xen cho hệ thống đèn tiếp cận bao gồm đèn ngưỡng đường CHC màu xanh lá cây một chiều và đèn cánh ngang.
Hệ thống đèn tim đường CHC và khu vực tiếp đất
6.3.3 Tài liệu hướng dẫn các nội dung liên quan đến thiết kế, khai thác, bảo đảm an toàn khai thác tại sân bay (lần 3), yêu cầu các đèn tim đường CHC hiển thị màu trắng thay đổi được ở khoảng cách 900 m tính từ ngưỡng đường CHC, sau đó đan xen màu trắng và đỏ có thể thay đổi từ 900 m (hoặc từ điểm giữa của đường CHC) đến 300 m tính từ điểm kết thúc đường CHC sau đó chỉ có màu đỏ được hiển thị cho tổ lái. Hình 6-5 (b) minh họa sự đan xen cho phần trắng duy nhất đầu tiên của hệ thống. Sự đan xen tương tự sẽ được sử dụng cho phần cuối cùng toàn màu đỏ.
6.3.4 Hình 6-4 minh họa các phương tiện khác nhau để cung cấp đan xen cho phần mã màu trắng/đỏ của hệ thống và lựa chọn được quy định bởi chính quyền địa phương. Trong trường hợp cần bảo toàn mã màu, nên sử dụng Hình 6-4 (a). Tuy nhiên, sự đan xen này sẽ làm tăng khoảng cách trong các phân đoạn bị lỗi lên gấp ba lần giá trị bình thường. Hình 6-4 (d) minh họa bố trí đan xen trong đó các đèn được lắp đặt với khoảng cách 7,5 m và các cặp cùng màu được lắp đặt. Hình 6-4 (b) không bảo toàn mã màu (với sự cố của một mạch sẽ làm mất đèn toàn màu đỏ hoặc toàn màu trắng), nhưng duy trì khoảng cách chấp nhận được để cung cấp kiểu đèn cho hướng dẫn đường tâm đường CHC (khoảng cách được nhân đôi khi một mạch gặp sự cố).

Hình 6-2. Sử dụng bộ điều chỉnh dự phòng
6.3.5 Hình 6-5 cũng minh họa sự đan xen của các đèn vùng chạm bánh đường CHC. Sự đan xen của Hình 6-5(d) được ưu tiên hơn vì nó duy trì khoảng cách dọc giữa các dãy khi mất một mạch.
Chiếu sáng tim đường lăn
6.3.6 Các mạch chiếu sáng tim đường lăn có thể được bố trí đan xen trên các bộ phận của hệ thống đường lăn được coi là thiết yếu trong điều kiện CAT II/III, nhưng vì lý do kinh tế, có thể sử dụng một mạch duy nhất cho các đường lăn khác.
6.3.7 Trong trường hợp đèn tim đường lăn được mã hóa màu xanh lục/vàng để biểu thị khoảng cách của lối ra máy bay từ đường CHC so với khu vực tới hạn ILS, hệ thống có thể được đan xen bằng một trong các phương pháp được minh họa trong Hình 6-4 theo chỉ dẫn của chính quyền địa phương. Như trong trường hợp chiếu sáng đường trung tâm đường CHC, Hình 6-4(a) duy trì mã màu nhưng để lại các đoạn bị lỗi gấp ba lần khoảng cách ánh sáng bình thường. Hình 6-4(b) gây ra tăng khoảng cách gấp đôi tiêu chuẩn, nhưng cũng không bảo toàn được mã màu sao cho tổ lái thoát ra sẽ nhìn thấy một vạch liền đèn xanh hoặc vàng. Phương pháp của Hình 6-4(c) duy trì khoảng cách tối thiểu nhưng tốn kém hơn. Phương pháp của Hình 6-4(d) là một phương pháp thay thế giúp duy trì mã màu và để lại khoảng cách bình thường nếu đèn được lắp đặt bằng một nửa khoảng cách bình thường (ví dụ: 7,5m thay vì 15m).

Hình 6-3. Hệ thống đèn tiếp cận chính xác đan xen

Hình 6-4. Sự đan xen của các mã màu đèn
Đèn vạch dừng
6.3.8 Các đèn vạch dừng phải được điều khiển độc lập với nhau và độc lập với đèn tim đường lăn. Nên mắc đan xen các mạch điện để tất cả các đèn của vạch dừng không bị hỏng đồng thời.
6.3.9 Các đèn vạch dừng thường được kết hợp với đèn dẫn tim đường lăn. Đèn dẫn màu xanh lục cung cấp xác nhận hướng dẫn bằng giọng nói để máy bay tiếp tục sau khi tắt đèn vạch dừng. Khi đèn vạch dừng sáng, các đèn tim đường lăn lắp phía sau đèn vạch dừng sẽ tắt trong khoảng cách tối thiểu 90 m và ngược lại. Việc điều khiển và giám sát đèn dẫn đường có thể được thực hiện thông qua các công tắc có địa chỉ trong khi nguồn điện và khả năng đan xen là của đèn tim đường lăn. Nếu nguồn cung cấp cho đèn bật sáng không phải là mạch điện chuyên dụng, thì cần phải đảm bảo rằng các mạch mà các đèn này được kết nối sẽ hoạt động khi cần sử dụng đèn dẫn.
6.3.10 Thông tin thêm về các đèn vạch dừng được cung cấp trong Sổ tay chỉ dẫn chi tiết về thiết kế, khai thác sân bay - Thiết bị hỗ trợ bằng mắt (Doc 9157 Part 4).
6.4 KHẢ NĂNG CUNG CẤP LIÊN KẾT ĐAN XEN
Lưu ý: Các thiết bị sau đây thường không được đan xen, nhưng được mô tả ở đây nếu việc đan xen được yêu cầu bởi chính quyền địa phương.
Hệ thống chỉ báo độ dốc tiếp cận bằng mắt
6.4.1 Hệ thống chỉ báo độ dốc tiếp cận bằng mắt phải có hai mạch điện trên mỗi đầu đường CHC khi được vận hành với hệ thống ILS.
6.4.2 Thông thường, PAPI được lắp đặt ở phía bên trái của đường CHC. Khi hệ thống chỉ báo độ dốc tiếp cận bằng hình ảnh là PAPI hoặc T-VASI đầy đủ và được lắp đặt ở cả hai bên đường CHC, nguồn điện cho tất cả các bộ đèn ở một bên đường CHC phải được cung cấp bởi cùng một mạch điện. Sự sắp xếp này đảm bảo rằng nếu một mạch bị hỏng, một kiểu hình hoàn chỉnh sẽ được giữ lại ở phía bên kia của đường CHC.
6.4.3 Khi các đèn báo độ dốc tiếp cận chỉ được lắp đặt ở một bên của đường CHC như với PAPI và AT-VASI, một số đèn trong mỗi bộ đèn phải được nối với một mạch và phần còn lại nối với mạch kia để duy trì tính toàn vẹn của kiểu hình. Mất một trong các đèn thuộc một đơn vị ánh sáng sẽ dẫn đến giảm cường độ sáng. Các hệ thống chỉ báo độ dốc tiếp cận bằng mắt nên được ngắt điện khi có tín hiệu gây hiểu nhầm do lỗi của một bộ đèn hoàn chỉnh.
Đèn biển báo vị trí chờ lên đường cất hạ cánh
6.4.4 Ở những nơi có bố trí đan xen, các đèn biển báo vị trí chờ lên đường cất hạ cánh phải được lắp đặt sao cho các đèn biển báo ở mỗi bên của đường lăn được sử dụng theo mạch riêng biệt.
Đèn báo hiệu đường lăn thoát nhanh
6.4.5 Hệ thống đèn báo hiệu đường lăn thoát nhanh (RETIL) bao gồm một mẫu đèn cố định trên mặt đường được sử dụng để xác định hướng tiếp cận lối ra đường CHC. Trong trường hợp hệ thống có một số lượng nhỏ thiết bị và mỗi thiết bị cần thiết cho việc mã hóa khoảng cách, hệ thống RETIL không được cung cấp đan xen mà có một mạch duy nhất được cấp điện từ một bộ điều dòng riêng biệt.

Hình 6-5. Chiếu sáng lề đường CHC, đường trung tâm và khu vực tiếp đất
6.4.6 Chức năng của hệ thống RETIL phụ thuộc vào số lượng đèn trong các dãy liên tiếp và sự cố của một đèn trong dãy dẫn đến sự cố của cả hệ thống. Do đó, hệ thống này nên được cung cấp một phương tiện để tự động tắt toàn bộ hệ thống nếu mất một bộ đèn.
Đèn bảo vệ đường cất hạ cánh
6.4.7 Đèn bảo vệ đường CHC (RGL) phải có mạch điện riêng biệt với mạch điện của đèn đường CHC hoặc của đèn đường lăn liên quan. Chúng không được kết nối để cung cấp điện từ mạch đèn đường lăn hoặc đèn đường CHC liền kề vì lý do không tương thích về mức độ sáng, cũng như có thể cần phải có đèn bảo vệ đường CHC khi đèn đường CHC hoặc đường lăn không được chiếu sáng.
6.4.8 Khi cung cấp đan xen, cấu hình RGL A (nâng cao) được đan xen sao cho một mạch được sử dụng cho mỗi bên của vị trí chờ.
6.4.9 Khi cung cấp đan xen, cấu hình RGL B (trong mặt đường) được đan xen với kết nối được thực hiện trong các cặp đèn sao cho đặc tính nhấp nháy đan xen được duy trì. Ví dụ: c1, c1, c2, c2, c1, c1, c2, c2.
Đèn dẫn vào đường lăn/đường CHC
6.4.10 Không cần đan xen các đèn dẫn vào đường lăn/đường CHC màu xanh lá cây vì chức năng của đèn này là cung cấp xác nhận hướng dẫn bằng giọng nói để tiếp tục. Tuy nhiên, nếu đan xen, chúng có thể được cung cấp hai mạch, như đối với đường tim đường CHC có một màu, như trong Hình 6-5 (b).
6.4.11 Trong trường hợp đèn dẫn vào đường lăn được cung cấp mã màu, có thể cần có các mạch bổ sung để duy trì mã màu khi mất mạch điện.
6.5 BỘ CHỌN MẠCH SƠ CẤP CHO CÁC ĐƯỜNG LĂN
Để cung cấp hướng dẫn đường bay cho tổ lái, hệ thống đèn tim đường lăn phải được nối mạch để cho phép chuyển đổi có chọn lọc các đoạn của hệ thống đèn đường lăn trên sân bay. Khả năng này có thể đạt được bằng cách sử dụng bộ điều dòng cho từng phân đoạn hoặc bằng cách kết nối một số phân đoạn với một bộ điều chỉnh duy nhất và sử dụng rơle, ở hiện trường hoặc ở đầu ra của bộ điều chỉnh, để cấp điện cho (các) phân đoạn mong muốn. Đối với ATS, việc gây ra chuyển đổi phân đoạn có thể được thực hiện theo một số cách, chẳng hạn như:
a) Sử dụng một công tắc/nút điều khiển riêng cho từng đoạn. Các công tắc điều khiển phải được đặt trên bản sao sơ đồ ở trên bảng điều khiển sân bay để nhân viên ATC có thể hình dung tuyến đường đã được chọn. Điều này cũng có thể được thực hiện bằng cách sử dụng màn hình cảm ứng hiển thị sơ đồ hệ thống đường đi của sân bay;
b) Kết nối các bộ điều khiển với nhau sao cho việc kích hoạt một công tắc duy nhất trên bảng điều khiển sẽ làm sáng tất cả các đoạn của tuyến đường được chỉ định;
c) Sử dụng máy tính được lập trình để tự động chọn và chiếu sáng tuyến đường tối ưu sau khi người điều khiển chỉ định lối ra đường CHC sẽ được sử dụng và cửa ra cho tàu bay.
CHƯƠNG 7
BỘ ĐIỀU DÒNG
Lưu ý: Bộ điều dòng được đề cập trong IEC 61822.
7.1 CÁC LOẠI BỘ ĐIỀU DÒNG
7.1.1 Năng lượng điện cho hầu hết các mạch chiếu sáng mặt đất sân bay (mạch nối tiếp) được cung cấp bởi bộ điều dòng (CCR) vì nó tạo điều kiện cho ánh sáng phát ra liên tục trên một khoảng cách dài, như trường hợp đối với đường CHC sân bay. Bộ điều chỉnh được thiết kế để tạo ra dòng điện đầu ra không đổi, không phụ thuộc vào sự thay đổi của tải mạch và điện áp đầu vào của nguồn điện. Chúng cũng được thiết kế để cung cấp hai hoặc nhiều dòng điện đầu ra khi cần giảm độ sáng của đèn. Một số loại bộ điều dòng dùng cho chiếu sáng sân bay như sau.
Bộ điều chỉnh cuộn dây chuyển động
7.1.2 Bộ điều chỉnh cuộn dây chuyển động đã được sử dụng trong nhiều năm để cung cấp điện cho các mạch chiếu sáng nối tiếp, đặc biệt là hệ thống đèn đường phố. Bộ điều chỉnh này có các cuộn dây sơ cấp và thứ cấp riêng biệt, có thể tự do di chuyển so với nhau, do đó thay đổi điện kháng khe hở từ tính của các mạch đầu vào và đầu ra. Điện kháng được tự động điều chỉnh thành giá trị mà khi được thêm vào trở kháng tải, cho phép dòng điện không đổi chạy qua. Dòng điện đầu ra theo yêu cầu thiết lập một lực đẩy làm nâng cuộn dây chuyển động ở vị trí tạo ra dòng điện này. Trạng thái cân bằng cơ học đạt được sao cho lực đẩy cân bằng chính xác trọng lượng của cuộn dây chuyển động. Có thể điều chỉnh thông qua phương tiện đối trọng như trong Hình 7-1. Bất kỳ sự thay đổi nào về tải hoặc điện áp đầu vào đều bị trung hòa ngay lập tức bằng chuyển động của cuộn dây di động để khôi phục cân bằng cơ/điện. Kiểm soát cường độ đạt được thông qua việc sử dụng nấc phân áp của máy biến áp trên đầu ra của bộ điều chỉnh. Nhược điểm chính của bộ điều chỉnh cuộn dây chuyển động là chuyển động cơ học của cuộn dây và hệ số công suất thấp đối với tải nhỏ hơn tải định mức. Đối với tải bằng 50% tải định mức, hệ số công suất có thể là 75% hoặc thấp hơn. Do điều khiển cơ học, bộ điều chỉnh cuộn dây chuyển động phải được cân bằng chính xác và cách ly khỏi rung động.
Bộ điều chỉnh mạng cộng hưởngđơn vòng
7.1.3 Một bộ điều dòng loại tĩnh (không có bộ phận chuyển động) cho các mạch nối tiếp là bộ điều chỉnh mạng cổng hưởng đơn vòng. Mạng điều chỉnh dòng điện thường bao gồm hai cuộn dây cảm ứng và hai tụ điện, mỗi cuộn dây có điện kháng (cộng hưởng) bằng nhau ở tần số nguồn, được bố trí trong một mạch kiểu cầu. Với mạng như vậy, dòng thứ cấp không phụ thuộc vào trở kháng của tải. Kiểm soát cường độ có thể được cung cấp bởi máy biến áp đầu vào hoặc đầu ra có nấc điều chỉnh hoặc bằng máy biến áp đầu vào biến thiên liên tục. Ưu điểm của loại điều chỉnh này là không có bộ phận chuyển động và hệ số công suất cao. Nhược điểm là thiếu khả năng bù cho sự thay đổi của điện áp đầu vào và các tác động bất lợi đối với bộ điều chỉnh do tải gây ra tần số sóng hài cao trong mạch cộng hưởng, chẳng hạn như hở mạch thứ cấp của chuỗi máy biến áp cách ly và đèn khí-hơi (xem Hình 7-2).

Hình 7-1. Bộ điều chỉnh cuộn dây chuyển động

Hình 7-2. Bộ điều chỉnh mạng cộng hưởng đơn vòng
Bộ điều chỉnh dùng cuộn dây hồi tiếp
7.1.4 Bộ điều chỉnh dùng cuộn dây hồi tiếp bao gồm hai cuộn dây hồi tiếp, một máy biến áp cách ly chính, mạch điều khiển và một máy biến áp đầu ra. Điện kháng AC của cuộn dây hồi tiếp đầu vào được tự động điều chỉnh thông qua dòng điện đầu vào DC với kết quả là cuộn dây hồi tiếp kết hợp với máy biến áp đầu ra hoạt động như một bộ chia điện áp để điều chỉnh dòng tải. Bằng cách cảm nhận dòng điện đầu ra từ bộ điều chỉnh, có thể thực hiện điều chỉnh để bù cho sự thay đổi điện áp sơ cấp và tần số sóng hài gây ra bởi việc hở mạch thứ cấp của máy biến áp cách ly. Phần bù này cung cấp khả năng điều chỉnh dòng điện được cải thiện và ngăn chặn việc rút ngắn tuổi thọ của bóng đèn do dòng điện thứ cấp cao hơn định mức (xem Hình 7-3).
Bộ điều dòng dùng bộ điều khiển trạng thái rắn
7.1.5 Các bộ điều chỉnh này sử dụng các mạch AC trạng thái rắn để kiểm soát điện kháng khe hở của máy biến áp. Kỹ thuật này cho phép sử dụng các mức điều khiển thấp để thu được dòng điện không đổi từ bộ điều chỉnh với các đặc tính điện của điện áp không đổi, mạch cộng hưởng nối tiếp. Bộ điều khiển trạng thái rắn cho phép phản ứng nhanh, hệ số công suất cao và bộ điều chỉnh nhỏ gọn giúp dễ dàng bảo trì bộ điều khiển.
7.1.6 Bộ điều chỉnh trạng thái rắn sử dụng trình điều khiển SCR (thyristor). Như thể hiện trong Hình 7-4, các SCR được kích hoạt để "cắt" điện áp cung cấp và do đó làm giảm giá trị RMS hiệu dụng của dòng điện.
Bộ điều chỉnh cộng hưởng sắt từ
7.1.7 CCR cộng hưởng sắt từ thực chất là CCR mạng cộng hưởng với những cải tiến nhằm khắc phục nhược điểm thiếu bù biến thiên điện áp đầu vào và giảm sóng hài từ mạch trường. Tín hiệu điều khiển được thay đổi bằng bộ xử lý tín hiệu số (DSP) để duy trì dòng điện đầu ra cho bước sáng mong muốn.
7.1.8 Thời gian phản ứng của CCR cộng hưởng sắt từ nhanh hơn so với CCR trạng thái rắn, vì dòng điện đầu ra được điều chỉnh trực tiếp với mạch điều khiển và cuộn dây điều khiển. Kết quả là, dòng điện đầu ra không bị ảnh hưởng theo bất kỳ cách nào khi nhấp nháy hoặc chuyển đổi tải. DSP và mạch điều khiển có thể đáp ứng nhanh chóng và chính xác các thay đổi đầu vào hoặc đầu ra để duy trì dòng điện không đổi. Tuy nhiên, do kích thước và tính chất tùy chỉnh của máy biến áp cộng hưởng sắt từ, kích thước, trọng lượng và chi phí tổng thể của gói thiết bị lớn hơn CCR trạng thái rắn (xem Hình 7-5).
Bộ điều chỉnh điều chế độ rộng xung
7.1.9 Một trong những công nghệ hứa hẹn nhất để phát triển nguồn cung cấp năng lượng cho thiết bị chiếu sáng hỗ trợ bằng mắt là sử dụng điều chế độ rộng xung (PWM), cái mà ngày càng trở nên phổ biến đối với các ổ đĩa công nghiệp có tốc độ biến đổi và, nếu được thiết kế phù hợp, có thể cung cấp khả năng kiểm soát cực kỳ chính xác chưa từng có. Nó được áp dụng cho chiếu sáng LED trên sân bay.
7.1.10 Thiết kế cơ bản của mạch nguồn PWM là chỉnh lưu DC của nguồn cung cấp đến. Nguồn DC được làm mịn và lọc, sau đó được chuyển sang giai đoạn nghịch lưu. Giai đoạn nghịch lưu chuyển đổi nguồn DC thành điện áp xoay chiều, nhưng ở tần số rất cao. Sau đó, nguồn AC tần số cao được chuyển mạch bằng các transistor có cực điều khiển cách ly (IGBT) để tạo ra dạng sóng đầu ra mong muốn. Với thiết kế mới và sáng tạo, việc điều chỉnh hệ số công suất có thể được thực hiện liên tục với bộ điều chỉnh tăng trước và bộ nghịch lưu hiệu suất cao. Các hệ số công suất cao tiến gần đến một là có thể ở mức tải rất thấp. Dòng điện đầu ra từ bộ điều chỉnh sẽ có độ méo rất thấp cùng với sóng hài tối thiểu.
7.1.11 Với các thay đổi giao diện phần cứng và phần mềm phù hợp, cùng bộ xử lý tín hiệu số (DSP) được sử dụng cho bộ điều chỉnh loại cộng hưởng sắt từ và SCR có thể được sử dụng để điều khiển PWM CCR (xem Hình 7-6).

Hình 7-3. Bộ điều chỉnh dùng cuộn dây hồi tiếp

Hình 7-4. Bộ điều chỉnh dùng bộ điều khiển trạng thái rắn

Hình 7-5. bộ điều chỉnh cộng hưởng

Hình 7-6. Điều chế Delta để tạo tín hiệu PWM
7.1.12 Thiết kế PWM hứa hẹn một số ưu điểm so với các thiết kế CCR hiện có:
a) Giảm kích thước gói thiết bị, nhỏ hơn so với công nghệ cộng hưởng từ;
b) Thời gian phản hồi cỡ micro giây so với mili giây với các SCR;
c) Sóng hài thấp hơn và hệ số công suất gần như một ở mọi cấp độ vận hành;
d) Có thể cho đầu ra ổn định trong các điều kiện đầu vào sụt giảm.
7.2 ĐẶC ĐIỂM HOẠT ĐỘNG CỦA BỘ ĐIỀU DÒNG
Bộ điều dòng cấp điện cho mạch chiếu sáng sân bay phải có các khả năng sau:
a) Duy trì dòng điện đầu ra không đổi trong phạm vi ±2 phần trăm đối với bất kỳ tải nào từ một nửa đến đầy tải với tối đa 30 phần trăm máy biến áp cách ly có mạch thứ cấp hở mạch;
b) Chỉ ra lỗi nối đất trên mạch trong khi vẫn cho phép mạch hoạt động bình thường khi lỗi nối đất duy nhất chiếm ưu thế;
c) Có độ tin cậy cao và do đó không có bộ phận chuyển động;
d) Kết hợp một thiết bị mạch hở giúp khóa điện áp sơ cấp trong vòng hai giây và yêu cầu đặt lại bộ điều chỉnh;
e) Đáp ứng với những thay đổi mạch trong vòng mười lăm chu kỳ;
f) Kết hợp với một thiết bị an toàn khiến bộ điều chỉnh không hoạt động hoặc đảm bảo giảm dòng điện trong trường hợp quá dòng;
g) Cung cấp số lượng cài đặt cường độ cần thiết hoặc điều khiển biến đổi liên tục theo yêu cầu. Bộ điều chỉnh phải được thiết kế sao cho có thể thay đổi cài đặt cường độ mà không cần ngắt điện bộ điều chỉnh;
h) Cách ly về điện mạch điện sơ cấp với mạch chiếu sáng thứ cấp;
i) Các đặc tính động cho phép khởi động lại nhanh trong trường hợp mất điện áp theo các yêu cầu về thời gian chuyển đổi của MAS 1, Bảng II-18;
j) Hoạt động liên tục ở mức đầy tải ở nhiệt độ xung quanh từ -40°C đến +55°C và độ ẩm tương đối từ 10 đến 100 phần trăm và ở độ cao lên đến 2000 m.
7.3 ĐẶC TÍNH ĐỊNH MỨC CỦA BỘ ĐIỀU DÒNG
7.3.1 Sau đây là các ví dụ về đặc tính định mức của bộ điều dòng.
Công suất
7.3.2 Tải đầu ra (thứ cấp) từ 1 đến 70 kilowatt. Nhiều kích cỡ trong phạm vi này là có sẵn.
Dòng điện thứ cấp (đầu ra)
7.3.3 Các mức dòng điện 6,6 và 20 ampe là phổ biến nhất. Các thiết bị được sử dụng cung cấp 6,6 ampe cho tải lên đến và bao gồm 30 kilowatt và 20 ampe cho tải trên 30 kilowatt. Phần nhiều xu hướng là sử dụng mức 6,6 ampe, các danh sách dưới đây về các bước độ sáng chỉ liên quan đến chế độ hoạt động mức 6,6 ampe.
Giá trị bước dòng điện
7.3.4 Bảng 7-1 liệt kê các bước dòng điện điển hình cho bộ điều dòng 3 nấc sáng, 5 nấc sáng. Các bước bổ sung có thể được sử dụng tùy thuộc vào thông lệ địa phương. Khi xem xét mạch 6,6 ampe tiêu chuẩn, người ta cho rằng dòng điện nhỏ hơn 2,3 ampe là thấp hơn mức ánh sáng khả kiến và do đó được coi là “điều kiện tắt” đối với tổ lái. Đôi khi, cài đặt ở mức 80% độ sáng đầy đủ được đưa vào để tiết kiệm năng lượng và tăng tuổi thọ của bóng đèn, tuy nhiên làm mất đi một ít năng lực nhìn thấy đầy đủ trong điều kiện thời tiết bình thường. Đối với hệ thống đèn LED, với nguồn cấp bằng phương pháp PWM, các bước được xác định theo mức độ điều chế thay vì mức dòng điện.
Bảng 7-1. Phạm vi dòng điện danh định đầu ra CCR
|
Kiểu |
Nấc hiện tại |
Dòng điện đầu ra danh định |
Phạm vi dòng điện cho phép |
|
CCR 3 nấc sáng |
3 |
6,60 |
6,50 - 6,70 |
|
2 |
5,50 |
5,40 - 5,60 |
|
|
1 |
4,80 |
4,70 - 4,90 |
|
|
CCR 5 nấc sáng |
5 |
6,60 |
6,50 - 6,70 |
|
4 |
5,20 |
5,10 - 5,30 |
|
|
3 |
4,10 |
4,00 - 4,30 |
|
|
2 |
3,40 |
3,30 - 3,50 |
|
|
1 |
2,80 |
2,70 - 2,90 |
Tần số
7.3.5 Được xác định bởi tần số của nguồn điện sơ cấp, thường là 50 hoặc 60 Hz.
Điện áp sơ cấp
7.3.6 Điện áp sơ cấp 240 vôn cho công suất lên đến 30 kilowatt và 2400 vôn cho công suất từ 10 đến 70 kilowatt. Các điện áp sơ cấp khác cũng có thể được sử dụng. Xu hướng hiện tại hướng tới mức trung bình của điện áp sơ cấp chẳng hạn như 600 vôn, do đó cần thiết bị ít chuyên môn hóa hơn, chẳng hạn như bộ ngắt đầu vào.
7.4 HỞ MẠCH VÀ BẢO VỆ QUÁ DÒNG
Các kết nối trong các mạch nối tiếp phải được thực hiện cẩn thận để đảm bảo tính liên tục của mạch và ngăn chặn sự phát triển của các lỗi chạm đất. Lỗi hở mạch trong mạch sơ cấp sẽ ngăn cản hoạt động của tất cả các đèn trong mạch đó và có thể làm hỏng chính bộ điều chỉnh. Vì lý do này, các bộ điều dòng được trang bị bảo vệ hở mạch. Các quá độ được tạo ra khi chuyển mạch các mạch có độ tự cảm cao có thể khiến bộ bảo vệ quá dòng của bộ điều chỉnh tác động. Cần lưu ý rằng thiết bị bảo vệ quá dòng thông thường sẽ không phản ứng với sự cố ngắn mạch trong mạch kiểu nối tiếp. Chính vì lý do này mà nhân viên nên được đào tạo đặc biệt trước khi làm việc với hệ thống đèn nối tiếp
CHƯƠNG 8
TÍNH TOÁN TẢI/CÔNG SUẤT BỘ ĐIỀU CHỈNH
8.1 TỔNG QUAN
Chương này nghiên cứu cách tính toán tải với mục đích chọn lựa công suất thiết bị điều dòng. Trong một số trường hợp, người thiết kế có thể tham khảo cấu hình tương tự đã có để chọn lựa công suất bộ điều chỉnh, tuy nhiên điều này cần được kiểm tra thông qua tính toán. Thiết bị chiếu sáng, trước đây được lắp đặt với bộ điều dòng chỉ 4kW, đối với việc lắp đặt mới yêu cầu bộ điều chỉnh 7,5kW để sử dụng cấp điện lâu hơn. Việc tính toán tải của bộ điều chỉnh phải tính tải của đèn, dung sai của đèn, hiệu suất của biến áp cách ly, tổn hao thứ cấp, tổn hao sơ cấp và tổn hao truyền tải của dây.
Lưu ý: Các chương trình phần mềm được cung cấp sẵn từ các nhà sản xuất.
8.2 CÁC LOẠI TẢI
Các loại tải sau đây được xem xét trong tính toán
a) Tải đèn. Công suất định mức của đèn
b) Tải đèn quy về sơ cấp. Tải đèn, cộng với dung sai của đèn, cộng với hiệu suất của biến áp cách ly, quy về phía sơ cấp của biến áp. Đèn được sản xuất theo số lượng và công suất đèn không thể đảm bảo giống với công suất mẫu. Dung sai dự kiến theo Bảng 8-1.
Bảng 8-1. Dung sai đèn
|
Công suất định mức (watts) |
Dung sai |
Công suất thực tế có thể |
|
30 |
8 |
32,4 |
|
45 |
8 |
48,6 |
|
200 |
7 |
214,0 |
|
250 |
6 |
265,0 |
c) Tải thứ cấp. Tải trở của dây dẫn thứ cấp từ biến áp cách ly đến đèn. Đối với chiếu sáng mặt đường thì tải này khá lớn. Trong trường hợp chiếu sáng lề đường CHC có biến áp cách ly liền kề, tải này không đáng kể và có thể bỏ qua. Đối với đèn tiếp cận gắn cột cao, có thể có giá trị điện trở thứ cấp cao. Sau khi tải thứ cấp (Đèn và dây dẫn) được xác định, tải này tính vào sơ cấp của biến áp cách ly bao gồm mọi tổn hao có thể phát sinh do hiệu suất của chính biến áp đó. Hiệu suất này thay đổi theo tải đèn như Bảng 8-2.
Bảng 8-2. Hiệu suất của biến áp cách ly
|
Công suất biến áp (W) |
Công suất đèn (W) |
Hiệu suất (%) |
|
30/45 |
30 |
70 |
|
30/45 |
45 |
77 |
|
200 |
200 |
90 |
|
250 |
250 |
89 |
d) Dây dẫn sơ cấp. Điện trở dây sơ cấp giữa các trạm đèn. Bảng 8-3 liệt kê các giá trị điện trở cho các kích cỡ dây khác nhau. Bảng này cũng có thể được sử dụng để xác định dây thứ cấp và dây cáp cấp nguồn cho tải.
Bảng 8-3. Điện trở dây đồng
|
Kích thước (m) IEC 60228 |
AWG |
mm2 |
Ωs/km |
Ωs /1000 ft |
|
25 |
4 |
25,000 |
0,690 |
0,2533 |
|
|
21,151 |
0,815 |
||
|
16 |
16,000 |
1,078 |
||
|
|
6 |
13,302 |
1,296 |
0,4023 |
|
10 |
|
10,000 |
1,724 |
|
|
|
8 |
8,366 |
2,060 |
0,6401 |
|
6 |
|
6,000 |
2,873 |
|
|
|
10 |
5,261 |
3,277 |
1,018 |
|
4 |
|
4,000 |
4,310 |
|
|
2.5 |
12 |
3,309 |
5,210 |
1,622 |
|
|
2,500 |
6,896 |
|
|
|
1.5 |
14 |
2,081 |
8,284 |
2,5756 |
|
16 |
1,500 |
11,493 |
4,084 |
|
|
1,309 |
13,170 |
(*) Điện trở ở 20 độ C dựa trên điện trở suất ρ = 1,724*10-8 (Ωs-m2/m)
Lưu ý: Thông thường, với dòng 6,6A của mạch điện thứ cấp, dây được sử dụng có kích thước hệ m là 4mm2 hoặc 12 AWG. Đối với phía sơ cấp, nó có thể là 10mm2 hoặc 8AWG.
e) Tải đường dây: Điện trở của cáp dẫn điện kết nối đèn đầu tiên và đèn cuối của hệ thống với bộ điều chỉnh dòng. Chiều dài của dây cáp truyền tải gấp đôi khoảng cách từ bộ điều chỉnh đến hệ thống đèn, giả sử đèn đầu và cuối là gần nhau
8.3 TÍNH TOÁN TẢI CHIẾU SÁNG
Việc tính toán tải của một mạch đèn nối tiếp có thể được thực hiện thông qua biểu đồ hoặc toán học. Có nhiều biểu đồ khác nhau, tuy nhiên không mô tả cách chúng được tạo ra. Bởi vậy có thể không sử dụng chung biểu đồ cho các mạch đèn khác. Phương pháp ưu tiên là toán học.
8.4 TÍNH TOÁN MẪU
Bảng 8-4. Điều kiện
|
Công suất định mức của đèn |
P = 45 W |
|
Dung sai công suất (Như bảng 8-1 45 W) |
δ = +8 % (1,08) |
|
Dòng điện chạy qua mạch nối tiếp |
I = 6.6 A |
|
Hiệu suất của biến áp nối tiếp |
ƞ = 0,77 (giá trị điển hình cho biến áp 30/45 W) |
|
Điện trở suất (đồng) |
ρ = 1,724 x 10-8 Ω.m tại 20°C |
|
Nguồn cho module điều khiển giám sát |
PM = 7 W |
|
Chiều dài dây |
LS= 40 m |
|
Tiết diện dây thứ cấp |
As = 4 mm2 = 4 x 10-6 m2 |
|
Số lượng đèn |
N = 40 |
|
Chiều dài dây sơ cấp |
LP = 1.600 m (Vd: Chiều dài đường CHC) |
|
Khoảng cách dây truyền tải |
LF = 1.000 m (2 đường cấp nguồn trên một mạch vòng) |
|
Tiết diện dây sơ cấp |
APC= 6 mm2 |
|
Tiết diện cáp truyền tải |
AFC= 6 mm2 |

Hình 8-1. Mạch phụ tải
8.4.1 Với các điều kiện của bảng 8-4 và hình 8-1 như trên, sau đó tính toán yêu cầu về công suất:
a) Điện trở của dây sẽ lớn hơn đối với dây dài và nhỏ hơn đối với dây có tiết diện lớn hơn và sẽ phụ thuộc vào vật liệu của dây (điện trở suất). Do đó, điện trở được tính như sau:
Trong đó:
R =ρ* L/A
R là điện trở của dây dẫn (đơn vị là Ω, Ω)
ρ là điện trở suất tĩnh (đơn vị Ω mét, Ωm)
L là chiều dài của dây (đơn vị là m)
A là tiết diện của mẫu thử (đơn vị mét vuông, m2)
b) Tải đèn
PL = công suất đèn x dung sai= 45*1,08 = 48,6 W
c) Tổn thất điện năng trên dây thứ cấp (hạ thế) 4mm2
Chiều dài lõi dẫn = 2 x dây dẫn = 80m
RS = ρ * 106 * chiều dài/tiết diện = 1,724 x 10-8 * 80 m/4 x 10-6 = 0,3448 Ω
PS = RS * I2 = 0,3448 Ω* (6,6 A)2 = 15,2 W
d) Nếu hệ thống sử dụng module giám sát điều khiển cần cộng thêm 7W
e) Tổng tổn hao công suất thứ cấp trên 1 bộ đèn
P2 = Tải đèn + module giám sát điều khiển + tổn thất chính = 48,6 + 7 + 15,2 = 70,8 W
f) Tổn hao thứ cấp quy về sơ cấp:
P1 = P2 / Hiệu suất biến áp = 70,8 / 0,77 = 91,9 W
g) Tổn thất điện năng trên đường dây sơ cấp và dây cấp nguồn chính
Chiều dài lõi dẫn điện = 2x (Chiều dài dây cấp nguồn+ chiều dài cáp sơ cấp) = 2 * (1.000 + 1.600) = 5.200 m
RP =ρ* 106 * chiều dài/tiết diện = 1,724 x 10-8 * 5.200/6 x 10-6 = 14,9 Ω
PP = RS * I2 = 14,9 Ω * (6,6 A)2 = 649,0 W
h) Tổng công suất yêu cầu
PT = PP + 40 * PS2 = 649,0 + 40 * 91,9 = 4.325 W = 4,3 kW
i) Điều này có thể yêu cầu chọn thiết bị điều dòng 5 kVA
Thiết bị điều dòng theo IEC 61822 và có các công suất sau: 1, 2,5, 5, 7,5, 10, 15, 20, 25 và 30 kVA.
8.5 CÁC LƯU Ý KHÁC
8.5.1 Phép tính thu được giá trị bằng W hoặc kW là công suất thực. Công suất biểu kiến (kVA) phụ thuộc vào hệ số công suất của toàn bộ hệ thống ở 6,6A. Đối với một số thiết bị chiếu sáng, hệ số công suất có thể tương đối thấp và có thể bao gồm công suất của bộ điều chỉnh.
8.5.2 Việc lựa chọn thiết bị điều dòng cũng có thể bị ảnh hưởng bởi các đặc tính của tải. CCR cộng hưởng sắt từ được khuyến nghị cho các mạch nối tiếp có tải dao động, nơi mong muốn có hàm lượng sóng hài đầu ra thấp.
Đèn địa chỉ - công suất của thiết bị chuyển mạch
8.5.3 Trong một số trường hợp, khả năng chuyển mạch của thiết bị chuyển mạch địa chỉ có thể phụ thuộc vào dạng sóng được cung cấp bởi CCR. Dòng điện của CCR có hệ số đỉnh lớn có thể không cho phép sử dụng công suất tải định mức tối đa. Người thiết kế nên xem xét áp dụng để đảm bảo hoạt động đúng định mức. Việc lựa chọn CCR có thể ảnh hưởng đến tải yêu cầu. Tham khảo ý kiến của nhà sản xuất về các vấn đề CCR có thể phát sinh
8.5.4. Mỗi thiết bị địa chỉ sẽ tiêu thụ điện năng trên cáp thứ cấp của biến áp cách ly. Khi tính toán tải, hãy xem xét mức tiêu thụ điện năng tối đa của thiết bị và cộng thêm tổn thất trong cáp thứ cấp, đặc biệt nếu sử dụng cáp thứ cấp kéo dài
Đèn chớp đồng bộ
8.5.5. Mạch đèn bảo vệ đường CHC (RGL cấu hình B) là một ví dụ về khả năng dao động tải lớn trên một mạch trong phạm vi từ 30 đến 32 chu kỳ chớp mỗi phút. Nếu tất cả RGL cố định được đồng bộ hóa chính xác, thì một nửa số thiết bị sẽ bật và tắt tại bất kỳ thời điểm nào. Nhưng khi đèn thay đổi trạng thái, đèn vừa tắt hầu như không cung cấp tải và đèn vừa được bật cung cấp một nửa tải của chúng, vì dây tóc vẫn còn nóng. Khi dây tóc nóng lên đến mức tối đa, đèn bật sau đó sẽ cung cấp toàn bộ tải của chúng. Hình 8-2 minh họa mạch tải.

Hình 8-2. Đặc tính tải RGL
8.5.6. Trong Hình 8-2, giả sử tất cả các thiết bị RGL đều được cấp điện với 100% tải. Việc lựa chọn CCR nên bao gồm việc xem xét dạng tải. Người thiết kế phải đảm bảo rằng các tính toán liên quan đến hiệu suất và tải là chính xác. Nhà sản xuất CCR cũng nên quan tâm về sự phù hợp của một CCR nhất định đối với ứng dụng. Các hệ thống RGL có sẵn có thể bao gồm chức năng tích hợp để phân phối tải nhằm giảm phần nào tải cho mạch. Ngoài ra, thời gian của RGL có giới hạn để tránh trường hợp tắt cả đèn chẵn và đèn lẻ cùng lúc, dẫn đến non tải của RGL. Đối với các mạch nối tiếp được giám sát, có thể chấp nhận mở rộng một chút mức cảnh báo giám sát dòng điện đầu ra CCR để loại bỏ các cảnh báo phiền toái không cần thiết. Khi tải thay đổi thì có thể chấp nhận một lượng nhỏ biến thiên của dòng điện đầu ra bình thường của CCR. Đối với các mạch nối tiếp được giám sát, có thể chấp nhận mở rộng ngưỡng cảnh báo giám sát dòng điện đầu ra CCR để loại bỏ các cảnh báo không cần thiết. Nhà thiết kế nên tham khảo ý kiến của nhà sản xuất các bộ điều khiển CCR và RGL về khả năng tương thích và ứng dụng của các thành phần này.
Đèn chớp không đồng bộ
8.5.7. Một ví dụ về đèn chớp không đồng bộ là đèn bảo vệ đường CHC chớp trong phạm vi từ 45 đến 50 chu kỳ chớp mỗi phút. Thông thường, thời gian của từng thiết bị chớp không được đồng bộ hóa và thời gian của mạch đèn tải nối tiếp tại bất kỳ thời điểm nào có thể bị trôi. Tải trung bình có xu hướng chuẩn hóa trên các mạch lớn hơn theo thời gian, nhưng có thể có những khoảng thời gian mà tải thay đổi khá nhiều. Khi tải thay đổi thì có thể chấp nhận một lượng nhỏ biến thiên của dòng điện đầu ra bình thường của CCR. Đối với các mạch nối tiếp được giám sát, có thể chấp nhận mở rộng ngưỡng cảnh báo giám sát dòng điện đầu ra CCR để loại bỏ các cảnh báo không cần thiết. Nhà thiết kế nên tham khảo ý kiến của nhà sản xuất các bộ điều khiển CCR và RGL về khả năng tương thích và ứng dụng của các thành phần này.
Tải phi tuyến hoặc cảm ứng
8.5.8 Các thiết bị điện tử như đèn LED, mạch biển báo nối tiếp và các thành phần có thể đánh địa chỉ có thể cung cấp tải cảm ứng hoặc phi tuyến trên mạch.
Các thiết bị này có thể bao gồm các bộ chuyển mạch có thể truyền một lượng điện dung cho mạch tải. Ngoài ra, khi mạch được cấp điện, các thiết bị này có thể làm giảm sự tăng/giảm điện áp đột ngột. Nhà thiết kế nên tham khảo ý kiến của nhà sản xuất CCR và linh kiện điện tử để xác định xem có vấn đề tương thích nào cần xem xét hay không.
Ổn định mạch và tải trên mạch biển báo
8.5.9 Một số biển báo khu vực bay có thể chứa một biến áp bão hòa để đảm bảo mức độ sáng liên tục trong phạm vi các bước điều chỉnh độ sáng của bộ điều dòng. Những biển báo này có thể có sự dao động lớn về tải mà chúng gây ra cho mạch nối tiếp trong khi khởi động hoặc sau khi đèn bị hỏng. Loại tải này có thể không được tương thích tốt với một số CCR nhất định, dẫn đến mất ổn định hoặc tắt mạch. Người thiết kế nên tham khảo ý kiến của nhà sản xuất của cả biển báo và CCR để xác định khả năng tương thích phù hợp.
8.5.10 Để xác định các yêu cầu về tải và công suất CCR cho các biển báo này, sẽ không chính xác nếu chỉ cộng công suất (VA) theo yêu cầu của các biển báo, tải của các hạng mục còn lại trên mạch, sau đó thực hiện các phép tính thông thường đối với tổn thất cáp, hiệu suất biến áp, v.v. Tính toán này sẽ chỉ hợp lệ nếu mạch được giữ ở mức cao nhất là 6,6 ampe. Xem xét một mạch với nhiều biển báo, có tải 1 biển báo là 10.000 VA với các đèn khác và tổn thất là 3.000 VA, tổng cộng là 13.000 VA. Một CCR 15 kVA phải đủ cho tải này ở bước tải lớn nhất, với điện áp đầu ra tối đa hiệu dụng là 2.272 vôn. Tuy nhiên, nếu CCR được đặt ở mức thấp hơn, các thành phần biển báo trên mạch vẫn cần 10.000 VA để duy trì độ sáng của chúng. Ở mức 2,8 ampe, tải 10.000
VA yêu cầu khoảng 3.570 vôn và khi đó CCR bị giảm công suất. Để cung cấp nguồn điện phù hợp cho biển báo, điện áp tối đa mà biển báo cần ở bước tải thấp nhất được sử dụng phải được xem xét cùng với công suất của các thành phần mạch còn lại, tổn thất cáp và hiệu suất biến áp cách ly nối tiếp.
Công nghệ LED
8.5.11 Tải của các mạch tích hợp công nghệ LED và các dạng chiếu sáng khác sẽ cần được hướng dẫn thông qua sự tư vấn của các nhà sản xuất thích hợp. Tuy nhiên, giữ nguyên các nguyên lý tương tự đối với đèn sợi đốt thông thường có kể đến các yếu tố như suy hao cáp.
CHƯƠNG 9
BIẾN ÁP CHO HỆ THỐNG ĐÈN MẶT ĐẤT SÂN BAY
Lưu ý: Biến áp AGL được đề cập trong IEC 61823.
9.1 CHỨC NĂNG
Các mạch chiếu sáng nối tiếp sử dụng biến áp cho hệ thống đèn mặt đất sân bay (AGL) để đảm bảo tính liên tục của mạch, sao cho sự cố của đèn không gây ra lỗi hở mạch. Biến áp AGL an toàn ở chỗ điện áp thấp được tạo ra ở phía thứ cấp hoặc phía đèn. Tuy nhiên, sự an toàn có thể bị tổn hại khi xảy ra sự cố ngắn mạch giữa cuộn dây sơ cấp và thứ cấp. Đối với một số hệ thống, các thiết bị bypass sẽ nối tắt bỏ qua đèn khi đèn hỏng, được sử dụng để tránh ảnh hưởng của mạch hở thứ cấp lên bộ điều dòng (xem Hình 9-1).

Hình 9-1. Biến áp AGL
9.2 THIẾT KẾ BIẾN ÁP
9.2.1. Một Biến áp AGL bao gồm một cuộn dây sơ cấp và một cuộn dây thứ cấp được quấn trên lõi từ tính trong vỏ chống nước với các dây dẫn sơ cấp và thứ cấp để kết nối mạch nối tiếp với đèn. Tỷ số vòng dây của cuộn sơ cấp so với cuộn thứ cấp của biến áp nối tiếp là 1:1 sao cho dòng điện của đèn tương tự dòng điện trong dây sơ cấp từ bộ điều dòng. Trong khi tỷ lệ 1:1 là phổ biến nhất, tỷ lệ khác có thể được sử dụng (tham khảo 9.5.1 b). Các cuộn dây sơ cấp và thứ cấp được cách ly về điện nhưng được liên kết với nhau bằng mạch từ. Mạch thứ cấp phải chịu điện thế thấp hơn và một số Quốc gia có thông lệ đưa một bên của mạch thứ cấp ra một đầu nối đất. Lõi của biến áp không bão hòa từ tính khi hoạt động, nhưng sẽ trở nên bão hòa nếu đèn hỏng hoặc mạch thứ cấp bị hở mạch, do đó duy trì tính toàn vẹn của mạch sơ cấp. Nếu mạch đèn bị ngắn mạch, biến áp sẽ ở trạng thái không tải và ít ảnh hưởng đến mạch nối tiếp. Các biến áp phải có khả năng hoạt động liên tục ở tải định mức, hở mạch hoặc ngắn mạch mà không bị hỏng hóc.
9.2.2 Trong trường hợp các đèn được điều khiển riêng rẽ thông qua mô-đun hiện trường, thiết kế phải cho phép giao tiếp thông qua các biến áp của mạch.
9.3 VỎ
9.3.1. Vỏ chống nước để chứa lõi, cuộn dây và dây dẫn có thể bằng kim loại, cao su hoặc nhựa và phải phù hợp để lắp đặt bằng cách chôn trực tiếp, dưới nước, trong đế hoặc tiếp xúc với thời tiết. Vỏ phải bảo vệ thiết bị khỏi hỏng hóc nếu biến áp bị rơi hoặc được mang bởi một dây dẫn duy nhất. Vỏ phải ngăn nước xâm nhập qua vỏ hoặc nơi nối với dây dẫn, duy trì khả năng đàn hồi để tránh vỡ hoặc hỏng hóc ở nhiệt độ quá thấp và bảo vệ thiết bị trong quá trình xử lý, lưu trữ, lắp đặt và bảo trì. Vỏ phải được làm bằng vật liệu chống cháy/tự dập lửa.
9.3.2. Các dây dẫn sơ cấp phải có kích thước không nhỏ hơn 10 mm2 (#8 AWG) và phải được cách điện không dưới 5000 vôn. Các dây dẫn này không được dài dưới 50 cm. Thông thường, các dây dẫn này sẽ được cung cấp đầu nối loại phích cắm trên một dây dẫn và loại ổ cắm trên dây dẫn còn lại để phù hợp kết nối với cáp mạch nối tiếp. Các dây dẫn thứ cấp phải là hai dây dẫn có kích thước ruột dẫn không nhỏ hơn 4 mm2 hoặc 6 mm2 (#12 hoặc #10 AWG) và được cách điện không dưới 600 vôn và có chiều dài không nhỏ hơn 100 cm. Thông thường, các dây dẫn này được cung cấp cùng với đầu nối hai dây dẫn thích hợp để nối với đèn.
9.3.3. Mặc dù biến áp được thiết kế để chống thấm nước, nhưng nó nên được lắp đặt trên máng cáp trong hố ga hoặc dạng ngăn cách như gạch ở đáy sâu (vỏ biến áp).
9.4 NHIỆT ĐỘ MÔI TRƯỜNG XUNG QUANH
Biến áp phải có khả năng hoạt động ở nhiệt đồ từ -55°C đến +65°C.
9.5 CÔNG SUẤT BIẾN ÁP
Công suất của biến áp AGL nối tiếp dựa trên công suất đầu ra, dòng điện sơ cấp và thứ cấp, tần số và điện áp cách điện của mạch sơ cấp và thứ cấp. Những biến áp này có thể được sản xuất dễ dàng cho hầu hết mọi công suất yêu cầu. Một số công suất phổ biến có sẵn như sau:
a) Công suất: Công suất 30/45, 65, 100, 200, 300 và 500 watt thường được sử dụng và đôi khi các máy 1.000 và 1.500 watt được sử dụng. Công suất 15/10 và 20/25 watt có sẵn cho ứng dụng LED.
b) Dòng điện: Dòng điện thường được đưa ra dưới dạng tỷ lệ giữa dòng điện sơ cấp và thứ cấp. Dòng phổ biến là 6,6/6,6, 20/20, 6,6/20 và 20/6,6 ampe.
c) Tần số: Các tần số phổ biến là 50 và 60 hz. Tốt nhất là biến áp nên được sử dụng ở tần số được thiết kế.
d) Cách điện: Hầu hết các biến áp cách ly được cách điện 5.000 V trên mạch sơ cấp và 600 V trên mạch thứ cấp. Kích thước công suất lớn hơn của biến áp có thể yêu cầu cách điện thứ cấp cao hơn do điện áp hở mạch cao hơn.
9.6 BIẾN ÁP ĐƠN CẤP ĐIỆN CHO NHIỀU ĐÈN
Tốt nhất là mỗi đèn được cung cấp bởi biến áp riêng. Đôi khi để giảm chi phí lắp đặt, chẳng hạn như lắp đặt đèn tim trên đường CHC hiện có hoặc để giảm khối lượng và độ bền của dây cáp, chẳng hạn như đối với hệ thống đèn tiếp cận trên cao, một số đèn có thể được mắc nối tiếp qua một biến áp cách ly. Biến áp phải có khả năng cung cấp tổng tải của đèn cộng với tổn thất trên đường dây. Hai vấn đề của sự sắp xếp này là: thứ nhất, nếu một đèn bị hỏng gây ra hở mạch, các đèn khác sẽ không hoạt động trừ khi sử dụng các thiết bị bypass phù hợp; và thứ hai, tại thời điểm xảy ra sự cố hở mạch, điện áp thứ cấp tức thời có thể trở nên rất lớn, đặc biệt đối với các biến áp AGL có kích thước lớn. Những vấn đề này được kiểm tra dưới đây.
9.7 ẢNH HƯỞNG HỞ MẠCH SƠ CẤP BIẾN ÁP
Thiết kế của hầu hết các biến áp AGL là giới hạn điện áp hiệu dụng(RMS) của các mạch thứ cấp hở mạch ở mức 200 vôn trở xuống. Tuy nhiên, điện áp tức thời của một số biến áp tại thời điểm xảy ra hở mạch có thể cao hơn đáng kể.
Biến áp có lõi từ được thiết kế để bão hòa ở điện áp chỉ lớn hơn một chút so với điện áp hoạt động của chúng, thường có RMS và đỉnh điện áp thứ cấp mạch hở tức thời thấp hơn so với biến áp ít bão hòa hơn. Điện áp mạch hở RMS cao yêu cầu lớp cách điện thứ cấp cao hơn và gây ra nguy cơ điện giật lớn hơn, nhưng chúng cũng làm cho hoạt động cắt điện trở nên đáng tin cậy hơn. Điện kháng của biến áp nối tiếp có mạch thứ cấp hở mạch làm biến dạng dạng sóng dòng điện sơ cấp và tần số sóng hài thu được có thể ảnh hưởng đến việc điều chỉnh một số loại bộ điều dòng.
9.8 THIẾT BỊ BYPASS
Cho dù các đèn được kết nối trực tiếp vào mạch nối tiếp hay thành một nhóm nối tiếp qua một biến áp AGL duy nhất, khi dây tóc của một đèn bị cháy, tất cả các đèn của nhóm đều bị tắt trừ khi một thiết bị bypass phù hợp được kết nối qua các đầu nối của đèn hỏng.
Ban đầu các mạch chiếu sáng nối tiếp không có biến áp, cầu chì ngắt được sử dụng để bypass qua các đèn hỏng. Đối với thiết bị này, các tiếp điểm lò xo được kết nối qua các cực của mỗi đèn. Các tiếp điểm chịu tải bằng lò xo được ngăn cách bởi một màng phim cắt điện, đó là đĩa nhỏ của một màng mỏng không dẫn điện giữa các bề mặt dẫn điện bên ngoài.
Khi đèn hoạt động, đĩa phim giữ cho các cực của đèn được cách điện với nhau và dây tóc của đèn hoàn thành mạch nối tiếp. Nếu dây tóc của đèn bị hỏng, điện áp trên các đầu cực của đèn tăng lên nhanh chóng để gây thủng màng, làm đoản mạch các cực của đèn và khôi phục mạch nối tiếp trước khi bảo vệ hở mạch của bộ điều dòng hoạt động. Khi đèn được thay thế. phải lắp đặt một bộ cầu chì ngắt điện mới. Đỉnh điện áp thứ cấp hở mạch của một số biến áp có thể từ 100 đến 200 vôn hoặc thấp hơn. Cầu chì ngắt điện hoạt động ở các điện áp này có sẵn nhưng có thể không đáng tin cậy vì điện áp hở mạch có thể không làm thủng bộ phận phim cắt điện và làm chập đèn hỏng. Một phát triển gần đây của thiết bị bypass qua đèn trong các mạch này là rơle ngắn mạch. Các rơle này đắt hơn so với các bộ cầu chì cắt điện nhưng cung cấp hoạt động tin cậy hơn.
9.9 ĐẾ BIẾN ÁP
9.9.1. Biến áp AGL được lắp đặt trong vỏ biến áp (đế đèn), thông thường người ta đặt biến áp trên một giá đỡ chẳng hạn như một bệ gạch. Bệ gạch được sử dụng vì nhiều lý do như: thiết kế ban đầu của biến áp không tồn tại tốt trong nước; khoảng cách được xem xét để giảm ứng suất điện môi giữa đế thép và biến áp; sự cách ly cung cấp cường độ điện môi cao hơn có thể giúp ngăn ngừa thiệt hại do sét đánh.
Mặc dù các biến áp AGL ngày nay đã cải thiện nhiều khả năng chịu nước và lợi ích của việc cách ly với đáy của đế đèn chưa được xác minh, nhưng việc đặt BA trên 1 giá đỡ vẫn được thực hiện.
Nâng cao biến áp có thể có một số lợi thế cho việc tiếp cận bảo trì, đặc biệt là vào mùa đông. Người ta phải cẩn thận để đảm bảo rằng gạch không che lỗ thoát nước ở dưới cùng của đế. Một số sân bay đã áp dụng việc sử dụng giá đỡ như hình 9-2.
9.9.2. Ngoài ra, biến áp có thể được treo trên tường của vỏ máy, bằng móc treo như trong Hình 9-3, đặc biệt khi vỏ máy được làm bằng vật liệu phi kim loại.
9.10 CÁC THIẾT BỊ KHÁC
Biến áp AGL được phát triển như một phương tiện cấp nguồn cho các thiết bị chiếu sáng trong mạch kiểu nối tiếp. Các thiết bị khác có cùng tính chất đã phát triển để đáp ứng các yêu cầu khác, chẳng hạn như bộ chuyển đổi nguồn được minh họa trong Hình 9-4, được thiết kế để cung cấp điện áp định mức đầu vào cho nhiều loại đèn như đèn báo hướng gió và đèn báo ngưỡng đường CHC. Các tính năng bổ sung có thể được thực hiện cho biến áp để cho phép định địa chỉ của các đơn vị đèn.

Hình 9-2. Sử dụng lớp vỏ nhựa

Hình 9-3. Giá treo BA

Hình 9-4. Bộ đổi nguồn (Nguồn: ADB Airfield Solutions)
CHƯƠNG 10
GIÁM SÁT VÀ ĐIỀU KHIỂN HỆ THỐNG ĐÈN SÂN BAY
Lưu ý 1: Chương này là tổng quan về các hệ thống và giám sát, điều khiển. Do công nghệ đang phát triển nhanh chóng để cung cấp thêm các giải pháp kỹ thuật số, vì vậy chỉ có thể đưa ra các ví dụ cơ bản (xem thêm Hình 10-1)
Lưu ý 2: Liên quan đến giám sát và điều khiển, người đọc có thể tham khảo: IEC 62144 - Yêu cầu kỹ thuật đối với hệ thống giám sát và điều khiển Chiếu sáng Mặt đất Hàng không (AGL); IEC 62143 - Hướng dẫn phát triển phương pháp vòng đời an toàn.

Hình 10-1. Trạm điều khiển tại đài kiểm soát không lưu (Nguồn: sân bay ATG)
10.1 BẢNG ĐIỀU KHIỂN SÂN ĐỖ
10.1.1 Mặc dù chương này chủ yếu xem xét việc điều khiển và giám sát hệ thống đèn được lắp đặt trên khu vực di chuyển (chiếu sáng đường tiếp cận, đường CHC và đường lăn), hệ thống điều khiển thứ hai có thể được cung cấp cho chiếu sáng khu vực sân đỗ, chẳng hạn như đèn chiếu sáng sân đỗ, đèn chiếu sáng đường lăn, hệ thống đèn đường lăn tại vị trí đỗ máy bay, đèn hướng dẫn điều động vị trí đỗ máy bay và hệ thống hướng dẫn đỗ tàu bay(VDGS). Giao diện của hệ thống điều khiển thứ hai này có thể được vận hành từ xa từ trung tâm vận hành. Có thể cần phải cung cấp một mức độ giao tiếp giữa bảng điều khiển này và bảng được lắp đặt trong Đài kiểm soát không lưu ATS. Hình 10-2 cho thấy bảng điều khiển sân đỗ được lắp đặt tại Sân bay Quốc tế Munich.
10.1.2 Bảng điều khiển này cho phép vận hành hệ thống đèn trên sân đỗ để tạo điều kiện thuận lợi cho luồng tàu bay từ đường lăn khu vực di chuyển đến các vị trí cửa ra vào. Đối với các sân đỗ phức hợp có nhiều vị trí cổng, phải có quy định sao cho chỉ bật đèn hướng dẫn điều động vị trí đỗ tàu bay cho cổng dự định tiếp nhận tàu bay. Hệ thống hướng dẫn đỗ tàu bay cũng được bật vào lúc này. Tương tự, đèn chiếu sáng sân đỗ có thể được điều khiển để làm mờ hoặc tắt khi cổng mà nó chiếu sáng không hoạt động.
10.2 MẠCH ĐIỀU KHIỂN
10.2.1 Mạch điện điều khiển chiếu sáng sân bay cung cấp cách thức bật hoặc tắt và thay đổi cường độ của các hệ thống đèn khác nhau. Các hệ thống điều khiển này có thể là thủ công hoặc tự động.
Điều khiển tại chỗ
10.2.2 Phương pháp điều khiển đơn giản nhất là một công tắc ở bộ cấp nguồn do một người vận hành để cấp hoặc ngắt điện cho mạch. Phương pháp điều khiển này có thể được sử dụng tại các sân bay nhỏ với số lượng mạch hệ thống chiếu ít. Tại các sân bay lớn, phương pháp điều khiển tại chỗ trong trạm điện như là một điểm kiểm soát thay thế trong trường hợp khẩn cấp. Điều khiển tại chỗ này tương đương với bộ điều khiển trong Đài KSKL.
Điều khiển từ xa
10.2.3 Phương pháp điều khiển cho các sân bay lớn được coi là "từ xa" ở chỗ nó cách xa nguồn cung cấp điện trong trạm điện. Một số sân bay có thể có các trạm điều khiển từ xa bổ sung tại các địa điểm khác, chẳng hạn như trung tâm dữ liệu điều hành hoặc trung tâm bảo trì, với phương tiện cho phép kích hoạt một trạm cụ thể được cung cấp trong bảng điều khiển được lắp đặt trong Đài kiểm soát không lưu. Nó cũng có thể cung cấp phương pháp điều khiển từ xa tại sân bay, trạm dịch vụ bay khác.
10.3. CÁC HỆ THỐNG ĐIỀU KHIỂN TỪ XA
10.3.1 Một số loại hệ thống điều khiển được sử dụng cho chiếu sáng sân bay. Các hệ thống điều khiển/giám sát truyền thống, cả trong quân sự và thương mại, đều là các hệ thống rơle.
Thông thường, như trong Hình 10-3, cáp cần thiết cho các loại hệ thống này là cáp nhiều cặp (năm mươi cặp trở lên) để kết nối trạm điện với Đài kiểm soát không lưu. Mặc dù thiết kế của các hệ thống điều khiển đã thay đổi theo thời gian nhưng mức độ sẵn sàng liên tục là một tham số quan trọng, do đó việc truyền thông phải được xem xét cẩn thận

Hình 10-2. Bảng điều khiển sân đỗ (Nguồn: Sân bay quốc tế Munnich)

Hình 10-3. Hệ thống điều khiển/Giám sát truyền thống
10.3.2 Khoảng cách giữa tháp điều khiển và trạm điện là đáng kể, dẫn đến việc lắp đặt cáp tốn kém làm cho cáp dễ bị hỏng hóc một hoặc nhiều cặp cáp.
Ngoài ra, các loại cáp thông tin liên lạc này yêu cầu hệ thống ống dẫn riêng biệt để loại bỏ nhiễu từ cáp nguồn. Bảng Rơle truyền thống và cáp điều khiển nhiều dây dẫn có thể được đơn giản hóa bằng cách sử dụng bộ ghép kênh, chỉ yêu cầu cáp một cặp để liên lạc giữa hầm và tháp (hoặc trạm khác). Bộ ghép kênh cũng có thể được tích hợp vào hệ thống điều khiển logic có thể lập trình để nếu vì lý do nào đó bạn bị mất một cặp, bạn có thể chuyển điều khiển sang cặp khác thay vì thay thế toàn bộ cáp.
10.3.3 Trong hệ thống điều khiển truyền thống, nguồn điện xoay chiều (AC) thường được sử dụng để cung cấp nguồn cho các bộ điều khiển. Nguồn AC này có thể ở điện áp phân phối thấp hoặc ở điện áp đặc biệt phù hợp hơn với chiều dài của dây cáp điều khiển và kích thước của dây dẫn. Các bộ điều khiển này có thể được kết nối trực tiếp với thiết bị điều khiển công suất từ bảng điều khiển từ xa hoặc bằng các rơle phụ để vận hành các thiết bị điều khiển. Ngoài ra, một số hệ thống điều khiển sử dụng nguồn 24 hoặc 48 V DC cho điện áp điều khiển, đặc biệt là để giảm sự liên kết cảm ứng giữa các mạch. Một số sân bay sử dụng tín hiệu vô tuyến để truyền các chức năng điều khiển, không đối đất cho tổ lái hoặc đất đối đất cho thiết bị đặt ở những khu vực không dễ tiếp cận với các mạch điều khiển điện thoại cố định truyền thống. Các hệ thống điều khiển này phải có khả năng vận hành với độ tin cậy cao và phải được thiết kế để cung cấp, càng xa càng tốt, tính toàn vẹn của các kiểu chiếu sáng được chọn bất kể lỗi cáp điều khiển hoặc lỗi thiết bị. Đối với lắp đặt hiện đại, các cặp dây đồng thông thường đang được thay thế bằng cáp điều khiển sợi quang.
Hệ thống điều khiển bằng máy tính
10.3.4 Trong những thập kỷ gần đây, đã có những tiến bộ đáng kể trong việc thiết kế các hệ thống điều khiển. Các thiết kế ban đầu liên quan đến việc sử dụng công tắc bật tắt và công tắc vị xoay đã nhường chỗ cho hệ thống máy tính chiếu sáng sân bay hiện đại (ALCS) bao gồm các đơn vị giao diện người/máy (HMI), bộ điều khiển logic khả trình, thiết bị đầu cuối từ xa, hệ thống (máy tính) giám sát và một cơ sở hạ tầng thông tin liên lạc. Như trong Hình 10-4, hầu hết các thành phần quan trọng đều dự phòng với hai kết nối mạng. Bổ sung dự phòng có thể được cung cấp bằng phương tiện liên lạc mặt đất vô tuyến.
Sơ đồ mô phỏng
10.3.5 Các dạng ban đầu của bảng điều khiển, bao gồm công tắc bật tắt và công tắc xoay, yêu cầu bộ điều khiển kiểm tra vị trí vật lý của công tắc để xác minh cái gì đã được bật hoặc chưa được bật. Sơ đồ mô phỏng, như được minh họa trong Hình 10-5, được phát triển cho các sân bay có kiểu chiếu sáng phức tạp. Sự chiếu sáng các thành phần của mô phỏng cho phép có cái nhìn tổng quan nhanh chóng về tình trạng sân bay.
10.3.6 Tuy nhiên, các sơ đồ động như vậy là dành riêng cho các cấu hình riêng lẻ và do đó liên quan đến chi phí đáng kể, không chỉ cho lần sản xuất đầu tiên mà còn cho những sửa đổi sau này do các thiết bị chiếu sáng bổ sung đã được lắp đặt tại sân bay. Với việc sử dụng phần mềm đồ họa, các lắp đặt hiện đại có thể có sơ đồ mô phỏng cùng với bất kỳ thiết bị điều khiển nào được hiển thị trên màn hình cảm ứng như trong Hình 10-6. Màn hình cảm ứng có thể là công nghệ hồng ngoại, sóng âm bề mặt (SAW), cảm ứng điện trở hoặc điện dung.
10.3.7 Một tính năng quan trọng của các hệ thống điều khiển cho các hoạt động hạn chế tầm nhìn và tầm nhìn thấp là khả năng lựa chọn được cung cấp cho ATS để bật nguồn điện thứ cấp. Hình 10-7 minh họa mô-đun điều khiển để bật máy phát điện-diesel đối với các hoạt động CAT II.

DCMU = Bộ điều khiển và giám sát phân tán
ATS = Hệ thống chuyển mạch tự động
Hình 10-4. Hệ thống máy tính chiếu sáng sân bay(ALCS)
DCMU = Bộ điều khiển và giám sát phân tán
ATS = Hệ thống chuyển mạch tự động

Hình 10-5. Sơ đồ mô phỏng với các điều khiển vật lý

Hình 10-6. Sơ đồ mô phỏng và nút ấn trên màn hình cảm ứng (Nguồn: ADB Airfield Solutions

Hình 10-7. Hệ thống phụ trợ/ nguồn thứ cấp điều khiển
Trang dữ liệu
10.3.8 Lợi ích đáng kể nhất của ALCS là nó có thể cung cấp các trang dữ liệu với thông tin về tình trạng cơ sở cũng như các hoạt động bảo trì được thực hiện. Bản ghi lịch sử của dữ liệu này cho phép tinh chỉnh kế hoạch bảo trì dự phòng, cải tiến lắp đặt và dự báo ngân sách (xem Hình 10-8).
10.4 BẢNG RƠLE CHUYỂN MẠCH
10.4.1 Để đảm bảo an toàn cho nhân viên bảo trì và để tránh hoạt động xung đột của các bộ điều khiển, chỉ có một trạm điều khiển có thể hoạt động tại một thời điểm bất kỳ. Bảng rơ le chuyển mạch được sử dụng để chuyển khả năng vận hành từ bảng điều khiển chính sang bảng điều khiển thay thế. Để phù hợp với tất cả các mạch điều khiển liên quan đến quá trình chuyển đổi, một số bảng điều khiển chuyển đổi có thể được sử dụng nhưng thường thì một công tắc chuyển đổi duy nhất sẽ kích hoạt tất cả các bảng điều khiển. Bảng điều khiển chuyển đổi và công tắc chuyển đổi thường được đặt ở vị trí của bảng điều khiển thay thế. Đối với ALCS, việc chuyển công tắc có thể được kết hợp dưới dạng một nút trên màn hình điều khiển. Kích hoạt nút sẽ hiển thị hộp thoại yêu cầu nhận dạng và mật khẩu.

Hình 10-8. Trang dữ liệu cho hiệu suất hoạt động và chẩn đoán bảo trì
(Nguồn: Liberty Airfield Lightin)
10.5 SỬ DỤNG RƠ LE
10.5.1 Bảng rơle cho mạch điều khiển xa. Ở những nơi mạch điều khiển xa, sụt áp trong đường dây có thể đến mức không thể vận hành thiết bị điều khiển nguồn trực tiếp từ bảng điều khiển chính từ xa. Ngay cả các mạch trước đó hoạt động tốt cũng có thể không hoạt động sau khi thêm các mạch điều khiển bổ sung. Để cho phép điều khiển ở khoảng cách xa hơn, có thể sử dụng rơle có cuộn dây dòng điện thấp để cấp điện cho các điều khiển của thiết bị điện. Các rơle này thường được lắp ráp trong các bảng có chứa một số rơle (mười sáu hoặc nhiều hơn) được gọi là bảng rơle kiểm tra. Một rơle có thể được cung cấp cho mỗi tuyến điều khiển từ bảng điều khiển từ xa sơ cấp. Các tiếp điểm của các rơle này điều khiển nguồn điện cho các công tắc hoặc điều khiển các chức năng của thiết bị nguồn.
10.5.2 Trong trường hợp của ALCS, thông tin liên lạc giữa tháp điều khiển, phòng điều hành và trạm điện thông thường bằng liên kết sợi quang không bị giới hạn bởi khoảng cách, sụt áp hoặc thậm chí nhiễu điện từ.
Rơ le tại hiện trường
10.5.3 Một số thiết bị hỗ trợ bằng mắt riêng lẻ hoặc phụ tải chiếu sáng nhỏ (đèn hiệu sân bay, đèn báo hướng gió, đèn chiếu sáng chướng ngại vật, hệ thống đèn tiếp cận đơn giản, v.v.) có thể lấy điện từ trạm điện chiếu sáng hoặc từ nguồn tại chỗ. Nếu từ nguồn tại chỗ, rơle để điều khiển các đèn này thường được đặt tại hoặc gần đèn hoặc nguồn điện. Nếu khoảng cách dài, các dây dẫn của cáp điều khiển có thể cần có kích thước lớn hơn để giảm sụt áp.
Mạch chọn sử dụng Rơ le
10.5.4 Đối với các hệ thống nối tiếp, đôi khi nên cấp nguồn cho hai hoặc nhiều mạch chiếu sáng từ đầu ra của một thiết bị điều dòng duy nhất. Để làm được điều này, một tủ của bộ chọn mạch sử dụng Rơ le như trong Hình 10-9 được sử dụng. Các ứng dụng điển hình là:
a) Chuyển mạch PAPI, VASIS và mạch tiếp cận từ một đầu tiếp cận này sang đầu kia để giảm số lượng bộ điều chỉnh;
b) Cung cấp điều khiển riêng cho nhiều tải trọng nhỏ (ví dụ: đường lăn) cho phép tiêu chuẩn hóa kích thước bộ điều chỉnh trong khi vẫn cung cấp điều khiển mạch riêng;
c) Điều khiển đèn vạch dừng, đèn dẫn vào và đường lăn định hướng như một phần của hệ thống kiểm soát và hướng dẫn di chuyển trên bề mặt (SMGCS)
10.6 KẾT NỐI CÁC BỘ ĐIỀU KHIỂN
10.6.1 Thông thường các hoạt động chiếu sáng tại sân bay là một số tổ hợp đèn nhất định luôn được sử dụng cùng nhau hoặc các tổ hợp khác thì bị cấm. Để kích hoạt chức năng của những đèn sau, các khóa liên động được cung cấp. Ví dụ là:
a) Các đèn lề đường CHC, đèn ngưỡng đường CHC và đèn cuối đường CHC có thể hoạt động đồng thời mặc dù nguồn điện có thể được cung cấp từ các mạch khác nhau.

Hình 10-9. Tủ chọn Rơ le (Nguồn: Liberty Airfield Lighting)
b) Đèn lề đường CHC có thể hoạt động mà không có đèn tim đường CHC, nhưng nếu sử dụng đèn tim đường CHC thì đèn lề đường CHC luôn được cấp điện.
c) Đèn chớp liên tục của hệ thống đèn tiếp cận chỉ được sử dụng khi các đèn sợi đốt của hệ thống đèn tiếp cận đang bật sáng.
d) Việc cài đặt cường độ điều khiển cho một điều kiện khí quyển nhất định có thể vận hành hệ thống đèn tiếp cận ở một bước cường độ, đèn đường CHC ở một bước cường độ khác và đèn đường lăn ở một bước cường độ khác để duy trì sự cân bằng giữa các hệ thống đèn
e) Đèn tim đường lăn thoát nhanh có thể được điều khiển riêng và có mức cường độ tương đương với đèn tim đường CHC liên quan.
f) Hệ thống điều khiển có thể được thiết kế sao cho bộ điều khiển có thể có được sự kết hợp của các thiết bị chiếu sáng cho một chế độ hoạt động cụ thể. Ví dụ: để hạ cánh trên một đường CHC cụ thể, một lựa chọn duy nhất là nói "Hạ cánh 31" sẽ dẫn đến việc hệ thống đèn tiếp cận, đèn đường CHC và đèn đường lăn được bật đồng thời ở các mức cường độ được xác định tự động liên quan đến điều kiện tầm nhìn. Tương tự, đèn đường CHC và các tuyến đường lăn có tầm nhìn thấp có thể được chọn từ một thiết bị điều khiển duy nhất. Thiết kế hệ thống sẽ cho phép ATC điều khiển cưỡng bức thay hệ thống điều khiển tự động
g) Các vạch dừng thường được sử dụng cùng với hệ thống đèn "dẫn vào" màu xanh lục đi kèm. Việc kiểm soát sao cho ATC có thể bật tất cả các đèn vạch dừng cho đường CHC và sau đó có quyền kiểm soát riêng đối với những người cho phép tiếp cận các đầu đường CHC hoặc tại các vị trí băng qua đường CHC. Khi đèn vạch dừng bị tắt, đèn dẫn vào liên quan sẽ sáng để xác nhận trực quan hướng dẫn bằng giọng nói để tiếp tục. Đèn vạch dừng được bật trở lại thông qua cảm biến (cảm biến sóng viba, phản hồi trên đường CHC, v.v.) khi máy bay đi qua hoặc thông qua phản hồi thời gian. Khi đèn vạch dừng được bật lại, đèn dẫn đầu liên quan sẽ tắt.
10.7 ĐIỀU KHIỂN TỰ ĐỘNG
10.7.1 Một số loại thiết bị hỗ trợ chiếu sáng sân bay có thể được điều khiển bằng điều khiển tự động. Thông thường, các điều khiển tự động này được sử dụng tại các sân bay nhỏ hơn, nhưng chúng có thể được sử dụng cho các thiết bị hỗ trợ bằng mắt ít quan trọng hơn tại các sân bay lớn, đặc biệt là tại các vị trí không dễ dàng kết nối với các mạch điều khiển. Thiết kế lắp đặt nên kết hợp khả năng điều khiển cưỡng bức và điều khiển tự động để điều khiển một số hệ thống đèn.
10.7.2 Điều khiển quang điện (bằng cảm biến ánh sáng) có thể được sử dụng để bật và tắt đèn hiệu sân bay, chỉ báo hướng gió và đèn chướng ngại vật ở các khu vực ít quan trọng hơn. Các điều khiển thường được kích hoạt bởi các mức độ sáng của bầu trời phía bắc với việc chuyển đổi diễn ra từ 600 đến 350 lux cho quá trình chuyển đổi từ ngày sang đêm và từ 350 đến 600 lux cho quá trình chuyển đổi từ đêm sang ngày. Trong trường hợp sân bay ở Nam bán cầu, các công tắc nhạy sáng phải hướng về phía Nam.
10.7.3 Công tắc (rơ-le) thời gian có thể được sử dụng để điều khiển tự động ánh sáng sân bay tại các sân bay không có thiết bị hỗ trợ bằng mắt, nơi các thiết bị hỗ trợ bằng mắt được tắt sau một giờ nhất định vào ban đêm để tiết kiệm năng lượng. Công tắc phải là loại sử dụng trong thiên văn có khả năng tự điều chỉnh theo những thay đổi theo mùa khi mặt trời mọc và mặt trời lặn. Bộ điều khiển nhiệt có thể được sử dụng để kích hoạt bộ sấy của một số thiết bị hỗ trợ bằng mắt nhằm ngăn chặn sự hình thành hoặc tích tụ băng, tuyết hoặc ngưng tụ.
10.8 ĐÈN ĐƯỢC XÁC ĐỊNH ĐỊA CHỈ
10.8.1 Các thiết bị chiếu sáng được điều khiển riêng lẻ được gọi là "đèn địa chỉ". Hình 10-10 cho thấy sự sắp xếp đường truyền tải điện điển hình cho các thiết bị chuyển mạch địa chỉ. Mỗi thiết bị cố định được kết nối với một bộ điều khiển và giám sát có địa chỉ (ACMU) trên cáp thứ cấp của biến áp cách ly. Có một giao diện trong hầm gửi tín hiệu điều khiển vào mạch chiếu sáng nối tiếp. Các ACMU trong hiện trường nhận tín hiệu được tạo trên cáp bằng giao diện mạch nối tiếp bật đèn và cung cấp phản hồi giám sát khi kích hoạt. Mỗi ACMU được lập trình với các tham số cấu hình duy nhất đến vật cố định liên quan.
10.8.2 Mặc dù phần lớn các lắp đặt sử dụng công nghệ mang đường dây điện vì vậy không cần cáp bổ sung, nhưng các hệ thống chuyển mạch địa chỉ cũng có sẵn bằng cách sử dụng cáp quang hoặc dây đồng xoắn đôi làm phương tiện để liên lạc dữ liệu. Tuy nhiên, người thiết kế phải nhận thức được rằng mỗi loại phương pháp truyền thông dữ liệu có tập hợp các yêu cầu thiết kế riêng.

Hình 10-10. Đèn địa chỉ
10.9 THỜI GIAN PHẢN HỒI
Thời gian phản hồi của ALCS phải đảm bảo khi xảy ra thay đổi trạng thái hoạt động, chỉ báo sẽ được cung cấp trong vòng 2 giây đối với các đèn vạch dừng và trong vòng 5 giây đối với tất cả các loại hỗ trợ bằng mắt khác.
10.10 GIÁM SÁT MẠCH CHIẾU SÁNG SÂN BAY
10.10.1 Điều 135 của Tài liệu Hướng dẫn về Tiêu chuẩn - Thiết kế, khai thác, đảm bảo an toàn khai thác tại sân bay (Manual of Aerodrome Standards - Aerodrome Design and Operations - MAS 1), quy định rằng hệ thống giám sát nên được sử dụng để chỉ báo trạng thái hoạt động của hệ thống đèn. Giám sát bằng mắt, ngoại trừ những gì kiểm soát không lưu có thể nhìn thấy và tổ lái báo cáo, hiếm khi được sử dụng. Một số thiết kế giám sát hệ thống đèn chỉ cho biết rằng công tắc thích hợp đã được đặt ở vị trí BẬT. Một hệ thống giám sát mong muốn là một hệ thống đáp ứng được năng lượng thực tế của hệ thống đèn tại hiện trường. Hệ thống giám sát một phần hoặc không đầy đủ có thể tạo ra cảm giác không an toàn.
10.10.2 Chương III của Tài liệu Hướng dẫn về Tiêu chuẩn - Thiết kế, khai thác, đảm bảo an toàn khai thác tại sân bay (Manual of Aerodrome Standards - Aerodrome Design and Operations - MAS 1) định nghĩa một bộ đèn không sử dụng được là bộ đèn bị suy giảm công suất sao cho cường độ trung bình của chùm tia chính nhỏ hơn 50 phần trăm giá trị được chỉ định trong hình thích hợp ở Phụ lục 2 của Tài liệu hướng dẫn các nội dung liên quan đến thiết kế, khai thác, bảo đảm an toàn khai thác tại sân bay (lần 3). Đối với các bộ đèn có cường độ trung bình của chùm tia chính được thiết kế cao hơn giá trị nêu trong Phụ lục 2, giá trị 50 phần trăm có liên quan đến giá trị thiết kế đó. Ít nhất một khu vực định nghĩa sự cố ánh sáng là giảm xuống dưới 70 phần trăm cường độ yêu cầu. Trong trường hợp hệ thống giám sát bộ điều chỉnh, vẫn chưa thể chỉ ra lỗi là giảm cường độ và do đó việc giám sát liên quan đến tổn thất toàn bộ công suất do hở dây tóc đèn. Tương tự, một hệ thống giám sát sử dụng các cảm biến ở đầu ra của bộ điều chỉnh không thể phát hiện các dạng hỏng hóc khác như bị cỏ, tuyết hoặc lớp cao su che khuất. Do đó, việc kiểm tra hiện trường hàng ngày vẫn là một điều cần thiết.
10.10.3 Đèn chiếu sáng được thiết kế với (các) nguồn đèn LED không có chế độ hỏng giống như đèn có đèn sợi đốt. Nói tóm lại, không có dây tóc nào có thể làm hở mạch điện để gây ra sự thay đổi có thể đo lường được đối với các đặc tính của mạch điện. Do đó, thiết kế đèn LED phải có khả năng cung cấp một mạch hở (lỗi hở mạch) ở cáp thứ cấp của biến áp AGL hoặc tạo ra dòng điện bằng 0 trên mạch điện áp không đổi. Điều này đặc biệt cần thiết nếu thiết bị cố định được trang bị thêm vào một mạch hiện có với các phương tiện giám sát.
10.10.4 Các hệ thống đèn được giám sát các lỗi sau:
a) Mất nguồn điện AC đầu vào cho thiết bị điều dòng
b) Nộ điều chỉnh bị ngắt do hoạt động của mạch bảo vệ;
c) Công suất được cung cấp cho mạch nối tiếp giảm 10 phần trăm hoặc lớn hơn;
d) Bộ điều chỉnh không cung cấp dòng điện đầu ra tương ứng với bước độ sáng đã chọn;
e) Hỏng một số đèn lắp đặt trước trong mạch nối tiếp.
10.10.5 Các tình trạng lỗi liên quan đến lỗi toàn bộ mạch - tức là mất đèn chiếu sáng cho tổ lái - được báo động cho Đài KSKL. Những lỗi liên quan đến tiêu chí bảo trì, chẳng hạn nhỏng hóc số lượng đèn dự phòng, được chỉ báo cho trung tâm điều hành hoặc trung tâm bảo trì. Trường hợp hệ thống đèn bao gồm hai hoặc nhiều mạch, sự cố của một mạch có thể được báo động cho; mặc dù việc giảm mạch vẫn đủ để sử dụng máy bay trong trường hợp khẩn cấp, nhưng đó là lỗi hệ thống ảnh hưởng đến sự hoạt động liên tục.
10.11 CÁC LỚP GIÁM SÁT
Giám sát có thể được phân loại là chủ động hoặc thụ động. Giám sát chủ động thực hiện một hành động được xác định trước khi một điều kiện cụ thể được cảm nhận hoặc tại một thời điểm đã chọn sau khi điều kiện xảy ra. Ví dụ về giám sát loại này là cảm biến điện áp nguồn sơ cấp tự động khởi động bộ máy phát điện thứ cấp và chuyển tải khi nguồn điện sơ cấp bị lỗi hoặc điều khiển giới hạn thời gian cường độ cao tự động đặt lại về bước cường độ thấp hơn và phát ra âm thanh còi và/hoặc cấp điện cho đèn báo sau khi đèn hoạt động ở cường độ tối đa trong hơn 15 phút . Giám sát thụ động cung cấp tín hiệu như đèn báo sáng hoặc còi khi xảy ra tình trạng xác định trước. Người vận hành phải đánh giá ý nghĩa của tín hiệu và thực hiện hành động thích hợp. Ví dụ về giám sát thụ động là màn hình đèn chớp theo thứ tự sẽ cảnh báo khi một số lượng đèn đã chọn trước không hoạt động hoặc báo hiệu.
10.12 GIÁM SÁT ĐIỀU KHIỂN GHI ĐÈ
Thông thường, các biện pháp điều khiển hoặc quy trình có thể được sử dụng để ghi đè hoặc phá vỡ hành động giám sát được cung cấp. Bằng cách kích hoạt một mạch cụ thể hoặc đặt lại điều khiển, người vận hành có thể duy trì hoạt động của hệ thống mà không thay đổi trong một khoảng thời gian mới hoặc không xác định. Một tín hiệu khác cho biết phản hồi của giám sát có thể được cung cấp trong quá trình vận hành ghi đè để thông báo cho người vận hành rằng hệ thống đang ở trạng thái vận hành không mong muốn. Một ví dụ là đặt lại bộ hẹn giờ về hoạt động ở cường độ tối đa khi bắt đầu mỗi lần tiếp cận trong điều kiện tầm nhìn hạn chế để đảm bảo rằng đèn sẽ không tự động chuyển sang cường độ thấp hơn trong quá trình tiếp cận.
10.13 HỆ THỐNG GIÁM SÁT ĐIỆN TRỞ CÁCH ĐIỆN
Bộ điều dòng có thể được cung cấp cùng với hệ thống giám sát điện trở cách điện cho phép giám sát mạch theo thời gian thực cũng như tạo báo cáo thống kê.
10.14 ĐIỀU KHIỂN CHIẾU SÁNG SÂN BAY BẰNG SÓNG VÔ TUYẾN (ARCAL)
10.14.1 Tín hiệu vô tuyến từ máy bay để điều khiển hệ thống đèn sân bay đã được sử dụng ở một mức độ hạn chế tại các sân bay nhỏ hơn trong vài năm. Phương pháp điều khiển này có một số ưu điểm ở chỗ nó cho phép tổ lái lựa chọn cường độ ánh sáng theo ý mình, loại bỏ nhu cầu sử dụng cáp điều khiển tốn kém và tiết kiệm điện năng bằng cách ngắt điện hệ thống đèn khi không cần thiết. Điều khiển vô tuyến cho các hệ thống không đối đất, đất đối đất và sự kết hợp của các hệ thống không đối đất và đất đối đất đều có sẵn. Điều khiển đất đối đất được sử dụng chủ yếu khi không có mạch điều khiển cáp và không thực tế để cài đặt. Điều khiển đất đối đất chỉ nên được sử dụng tạm thời cho đến khi có thể lắp đặt các dây cáp cần thiết.
10.14.2 Điều khiển chiếu sáng sân bay bằng sóng vô tuyến của máy bay (ARCAL) hoặc hoạt động không đối đất, chỉ có một máy thu và bộ giải mã được lắp đặt trên sân bay. Dạng điều khiển này đã được sử dụng để điều khiển đèn lề đường CHC, đèn lề đường lăn, hệ thống đèn tiếp cận đơn giản, hệ thống chỉ báo độ dốc tiếp cận bằng hình ảnh, dưới dạng các hệ thống riêng lẻ hoặc trong các tổ hợp được xác định trước tại các sân bay không được kiểm soát hoặc tại các sân bay khác trong thời gian kiểm soát không lưu không hoạt động. Đèn chiếu sáng chướng ngại vật không nên được điều khiển bằng sóng vô tuyến; tuy nhiên, chúng có thể được liên kết với một cơ sở nơi xác định việc sử dụng hoạt động của địa điểm. Ví dụ: đèn chiếu sáng chướng ngại vật tại sân bay trực thăng có thể được bật bằng hệ thống đèn sân bay trực thăng đang hoạt động. Liên kết như vậy cần có sự chấp thuận của chính quyền địa phương.
10.14.3 Tín hiệu kích hoạt của ARCAL được cung cấp bởi một loạt các lần nhấp ngắn cụ thể được thực hiện bằng cách nhấn vào micrô của máy phát thông tin liên lạc của máy bay như được chỉ ra trong Bảng 10-1. Khi kết thúc một khoảng thời gian quy định, ví dụ: Sau 15 phút, đèn sẽ tắt hoặc trở về độ sáng đã đặt trước. Hệ thống có thể được tái sử dụng bất cứ lúc nào trong khoảng thời gian 15 phút khác ở bất kỳ bước cường độ nào mong muốn bằng cách nhấn phím micrô theo số lần thích hợp. Ngoại trừ đèn nhận biết ngưỡng đường CHC (RTIL) có một hoặc hai bước, không được tắt hệ thống đèn bằng điều khiển vô tuyến trước khi kết thúc chu kỳ 15 phút.
10.14.4 ARCAL được điều chỉnh theo một tần số duy nhất trong dải 118-136 MHz, được chỉ định bởi chính quyền địa phương. Bất cứ khi nào có thể, tần số tư vấn giao thông chung (CTAF) được sử dụng để điều khiển vô tuyến chiếu sáng sân bay. CTAF có thể là UNICOM, MULTICOM, FSS hoặc tần số tháp và được xác định trong các ấn phẩm hàng không thích hợp.
Kết nối điều khiển vô tuyến với hệ thống đèn
10.14.5 Đầu ra của một bộ điều khiển vô tuyến duy nhất thuộc sở hữu của sân bay thường được kết nối với đầu vào điều khiển của một số hệ thống đèn. Bộ điều khiển vô tuyến có thể được kết nối trực tiếp với hệ thống đèn hoặc hộp giao diện có thể được sử dụng để giảm tải cho rơle đầu ra của bộ điều khiển vô tuyến hoặc để cho phép các khả năng chuyển đổi bổ sung. Các đoạn sau đây xem xét các cân nhắc thiết kế khi kết nối điều khiển vô tuyến với một số hệ thống đèn.
10.14.6 Hệ thống điều khiển vô tuyến được cấu hình sao cho đèn đường CHC bật bất cứ khi nào các hệ thống đèn khác phục vụ đường CHC được bật (ngoại trừ trong các hoạt động ban ngày). Khi đường CHC có đèn tiếp cận được điều khiển bằng sóng vô tuyến và đèn lề không có, thì đèn lề sẽ được bật ở độ sáng được chọn theo điều kiện thời tiết dự đoán trong những giờ hoạt động vào ban đêm. Nếu đèn đường CHC được điều khiển bằng sóng vô tuyến còn đèn tiếp cận thì không, thì đèn tiếp cận có thể tắt hoặc ở độ sáng được chọn trước. Không bao giờ được bật đèn tiếp cận khi đèn đường CHC tắt.
10.14.7 Trên đường CHC nơi đèn tiếp cận và đèn đường CHC đều được điều khiển bằng sóng vô tuyến, cường độ của cả hai hệ thống được tăng hoặc giảm đồng thời bằng điều khiển vô tuyến.
10.14.8 Trong khi ARCAL được trang bị ba chức năng điều khiển, hệ thống đèn sân bay có thể có một, hai, ba hoặc năm bước cường độ. Bảng 10-1 đưa ra một ví dụ về cách giao diện điều khiển vô tuyến với các bước cường độ của hệ thống đèn sân bay. Ví dụ: một hệ thống đèn với năm bước cường độ sẽ được kết nối sao cho ba lần nhấp vào micrô sẽ kích hoạt độ sáng ở bước 1 hoặc 2, năm lần nhấp sẽ kích hoạt bước 3 và bảy lần nhấp sẽ kích hoạt bước 5. Cơ quan quản lý sân bay có thể chọn một trong hai bước 1 hoặc 2 cho cài đặt độ sáng thấp nhất, tùy thuộc vào ánh sáng nền tại sân bay.
10.14.9 Trên các hệ thống mà cường độ được điều khiển tự động bởi tế bào quang điện hoặc các phương tiện khác, điều khiển vô tuyến sẽ chỉ cung cấp năng lượng cho hệ thống và cường độ sẽ được chọn tự động bởi tế bào quang điện.
10.14.10 Các hệ thống RTIL có thể có một hoặc nhiều bước cường độ và phải được điều chỉnh cho phù hợp với môi trường thử nghiệm. Trong trường hợp RTIL có nhiều hơn một bước cường độ, phổ biến là tắt RTIL khi hệ thống đèn đường CHC liên quan được chọn cho cường độ thấp hơn (ba lần nhấp) và được cấp điện để lựa chọn ở cường độ cao hơn (năm và bảy lần nhấp). Đối với RTIL ba bước, lựa chọn dành cho mức thấp, trung bình và cao tương ứng với ba, năm và bảy lần nhấp tương ứng.
10.14.11 Khi điều khiển vô tuyến không đối đất được sử dụng vào ban đêm, hệ thống đèn có thể không được cấp điện trong thời gian dài. Trong những khoảng thời gian "không tải" này, đèn hiệu sân bay, đèn chướng ngại vật và bất kỳ hệ thống đèn nào khác không được điều khiển bằng sóng vô tuyến sẽ tiếp tục hoạt động trong khi hệ thống điều khiển bằng sóng vô tuyến bị tắt. Như một tùy chọn, đèn lề đường CHC có thể được để ở bước cường độ thấp, tùy thuộc vào điều kiện địa phương. Nếu đèn đường CHC được bật trong thời gian chờ, các hệ thống đèn khác cũng có thể được bật ở cường độ đã chọn trước.
10.14.12 Do các đèn lề đường CHC và đường lăn, đèn tiếp cận và đèn báo hiệu đường lăn thường không cần thiết vào ban ngày - ngoại trừ trong điều kiện tầm nhìn bị hạn chế - hệ thống điều khiển vô tuyến có thể được cấu hình với chế độ ban ngày chỉ cung cấp năng lượng cho những hệ thống đèn hữu ích trong quá trình ngày. Tuy nhiên, việc sử dụng chế độ điều khiển này có nghĩa là không thể sử dụng các quy trình quy tắc bay của thiết bị ban ngày (IFR) liên quan đến hệ thống đèn đã tắt. Chế độ ngày có thể được chọn tự động bằng cảm biến quang điện hoặc bằng tay bằng cách sử dụng công tắc. Ở những khu vực có lưu lượng thoại lớn trên tần số được sử dụng bởi bộ điều khiển vô tuyến, có thể gây phiền do ba lần nhấp ngẫu nhiên vào micrô trong khoảng thời gian 5 giây. Nếu đây là sự cố, cài đặt ba lần nhấp trên điều khiển vo tuyến có thể được bỏ qua để sử dụng vào ban ngày.
10.14.13 Các thiết bị điều khiển khác, chẳng hạn như khóa liên động, cảm biến quang điện và công tắc, có thể được sử dụng để cung cấp tính linh hoạt của hệ thống điều khiển vô tuyến trong các điều kiện hoạt động khác nhau. Đối với đường CHC có hệ thống đèn ở cả hai đầu đường CHC hoặc tại các sân bay có nhiều hơn một đường CHC, nên kết hợp hệ thống chuyển đổi thủ công để cho phép người điều hành sân bay lựa chọn hệ thống đèn nào sẽ được cấp nguồn bằng điều khiển vô tuyến. Điều này sẽ cho phép tổ lái chỉ kích hoạt những hệ thống đèn phục vụ đường CHC tiếp cận chủ động và đường lăn.
Bảng 10-1. Ví dụ về cách giao tiếp điều khiển vô tuyến với các thiết bị hỗ trợ bằng mắt tại sân bay
|
Hệ thống đèn |
Số bước cường độ |
Bước cường độ được chọn cho mỗi lần nhấp vào micrô |
||
|
3 lần nhấp |
5 lần nhấp |
7 lần nhấp |
||
|
Đèn tiếp cận |
2 |
Thấp |
Trung |
Cao |
|
3 |
Thấp |
Trung |
Cao |
|
|
5 |
1 hoặc 2 |
3 |
4* |
|
|
Đèn lề |
|
|
|
|
|
Cường độ thấp |
1 |
Bật |
Bật |
Bật |
|
Cường độ trung bình |
3 |
Thấp |
Trung |
Cao |
|
Cường độ cao |
5 |
1 hoặc 2 |
3 |
4* |
|
Đèn lề đường lăn |
1 |
Bật |
Bật |
Bật |
|
2 |
Thấp |
Thấp |
Cao |
|
|
3 |
Thấp |
Trung |
Cao |
|
|
Đèn tim đường CHC |
5 |
1 hoặc 2 |
3 |
4* |
|
Đèn khu vực chạm bánh |
5 |
1 hoặc 2 |
3 |
4* |
|
|
3 |
Thấp |
Trung |
Cao |
|
Đèn tim đường lăn |
5 |
1 or 2 |
3 |
4* |
|
Đèn báo ngưỡng đường CHC |
1 |
Tắt |
Tắt |
Bật |
|
2 |
Tắt |
Thấp |
Trung |
|
|
3 |
Thấp |
Trung |
Cao |
|
|
PAPI |
3 |
Bật |
Bật |
Bật |
|
5 |
1 hoặc 2 |
3 |
4* |
|
|
Chỉ báo hướng gió |
1 |
Bật |
Bật |
Bật |
* Một cảm biến quang điện có thể được cài đặt trong hệ thống để cho phép cài đặt 5 lần nhấp trong các hoạt động ban ngày.
CHƯƠNG 11
ĐÈN SỢI ĐỐT VÀ ĐÈN PHÓNG ĐIỆN QUA KHÍ
Lưu ý: Chương này xem xét các loại đèn thông thường được sử dụng để chiếu sáng mặt đất hàng không. Công nghệ mới ở dạng đèn điốt phát quang (LED) được đề cập ở chương 12, 12.2.
11.1 ĐÈN SỢI ĐỐT
11.1.1 Đèn sợi đốt được sử dụng trong hầu hết các thiết bị lắp đặt trong hệ thống đèn sân bay. Đặc điểm của đèn sợi đốt phù hợp với việc thiết kế mạch chiếu sáng sân bay.
11.1.2 Độ sáng, tuổi thọ, công suất tiêu thụ và hiệu suất của đèn sợi đốt là một hàm phức tạp của điện áp hoặc dòng điện ứng dụng, như được chỉ ra trong Bảng 11-1 và Hình 11-1 và Hình 11-2. Ví dụ, nếu điện áp đặt vào đèn lớn hơn điện áp định mức 5% thì công suất phát sáng (lumen) sẽ vào khoảng 120% công suất phát sáng định mức, và tuổi thọ của đèn sẽ bằng khoảng một nửa tuổi thọ thiết kế. Ảnh hưởng của sự thay đổi dòng điện là lớn hơn. Nếu dòng điện qua đèn cao hơn 5% so với dòng định mức thì công suất phát sáng sẽ bằng khoảng 135% công suất phát sáng định mức và tuổi thọ của đèn sẽ bằng khoảng 3/10 tuổi thọ thiết kế. Những giá trị này minh họa sự cần thiết phải kiểm soát chặt chẽ điện áp hoặc dòng điện.

Bảng 11-1. Phương trình đèn sợi đốt
Lưu ý: Số mũ trong các phương trình trên sẽ khác nhau đối với các loại đèn khác nhau, đối với các công suất đèn khác nhau và cho các phạm vi phần trăm biến thiên điện áp khác nhau. Các giá trị nêu trên có thể áp dụng đại khái cho đèn chân không có khoảng 10 lumen trên watt và đèn chứa đầy khí khoảng 16 lumen trên watt ở dải điện áp từ 90 đến 110% điện áp điện áp định mức. Đối với các đặc tính nằm ngoài phạm vi này, hãy tham khảo Hình 11-1 và Hình 11-2. Điều quan trọng ở đây là nhận ra rằng việc vận hành đèn hàng không vượt quá công suất định mức sẽ làm giảm tuổi thọ đáng kể.

Hình 11-1. Ảnh hưởng của sự thay đổi điện áp đến đặc tính hoạt động của đèn sợi đốt trong các mạch chiếu sáng chung (phức hợp) (được chuyển thể từ Cẩm nang chiếu sáng IES 1984)

Hình 11-2. Ảnh hưởng của sự thay đổi điện áp đến đặc tính hoạt động của đèn sợi đốt trong các mạch chiếu sáng nối tiếp (được chuyển thể từ Cẩm nang chiếu sáng IES 1984)
Đèn vonfram-halogen
11.1.3 Người thiết kế hệ thống đèn sân bay có thể có một số quyền hạn trong việc lựa chọn đèn cho sân bay, một số thiết bị chiếu sáng sân bay nhất định, chọn đèn nối tiếp, chuỗi đèn điện áp thấp hoặc chuỗi đèn điện áp cao hơn. Các yếu tố sau đây có liên quan trong việc lựa chọn:
a) Điện áp rơi trên các bóng đèn nối tiếp thường thuộc loại "điện áp thấp"; điện áp rơi 30 V với dòng 6,6 ampe của công suất đèn lề đường CHC 200 watt; điện áp rơi 25 V với dòng 20 ampe của công suất đèn lề đường CHC 500 watt.
b) Do sự khác nhau về dung sai thiết kế, không nên sử dụng các bóng đèn nối tiếp trong mạch điện song song và không nên sử dụng nhiều đèn trong mạch nối tiếp;
c) Tuổi thọ của bóng đèn “điện áp thấp” sẽ lớn hơn tuổi thọ của bóng đèn “điện áp cao” đối với các thông số hoạt động định mức.
11.1.4 Nhiều loại đèn hiện đang được sử dụng để chiếu sáng sân bay là đèn halogen-vonfram. Các sợi vonfram này được đặt trong các ống thạch anh nhỏ chứa một lượng nhỏ halogen, chẳng hạn như iốt, ngoài ra còn có khí trơ thông thường. Khi dây tóc bị nung nóng, vonfram bay hơi khỏi dây tóc và ngưng tụ ở bên trong thành vỏ đèn. Halogen hóa hơi kết hợp với vonfram ngưng tụ này tạo thành hơi. Hơi di chuyển đến dây tóc nóng, nơi nó tách ra và lưu lại vonfram trên dây tóc. Quá trình này giảm hiện tượng đen đèn, tăng tuổi thọ của đèn, duy trì cường độ ánh sáng tốt hơn và cải thiện độ sáng của đèn, hiệu suất của đèn. Tuy nhiên giá thành của đèn lại tăng lên. Chu trình halogen hoạt động hiệu quả nhất ở dòng điện định mức của đèn. Vì lý do này, các hệ thống như hệ thống đèn tiếp cận phải được vận hành ở mức cao nhất, bước độ sáng trong khoảng thời gian thích hợp để hạn chế hiện tượng vỏ đèn bị đen.
Đèn phủ hồng ngoại (IRC)
11.1.5 Đèn halogen không chỉ tạo ra ánh sáng nhìn thấy được; 60% năng lượng bức xạ là tia hồng ngoại không hữu dụng. Một số nhà sản xuất có thể có sẵn đèn IRC cho thiết bị của họ. Đây là loại đèn halogen có công dụng đặc biệt lớp phủ trên ống dây tóc hoặc gương phản xạ chuyển hướng năng lượng (nhiệt) hồng ngoại (IR) trở lại dây tóc để dây tóc sẽ hoạt động ở nhiệt độ cao hơn tạo ra nhiều lumen trên mỗi watt hơn, hiệu suất phát sáng cao hơn, công suất tiêu thụ thấp hơn và tuổi thọ lâu hơn. Về tuổi thọ, đèn IRC sẽ có tuổi thọ gấp đôi so với đèn halogen theo điều kiện tiêu chuẩn giống nhau.
11.1.6 Hình 11-3 thể hiện đèn MR16 có chóa phản xạ nhiều mặt (MR). Ký hiệu "16" là bên ngoài đường kính của gương phản xạ tính bằng phần tám inch. Về mặt trắc quang của bộ đèn phụ thuộc vào đèn, người vận hành sân bay không được thay đổi loại đèn khi chưa được nhà sản xuất đèn chấp nhận.
11.1.7 Đèn PK30 (Lấy nét trước, Kabel (dây), đường kính đế tính bằng milimét) như trong Hình 11-4 được sử dụng trong các cụm vỏ đèn như PAPI và chiếu lề. Kích thước nhỏ của đèn và dây tóc cho phép điều khiển quang học tốt hơn. Đối với các loại đèn sân bay khác, phải thận trọng khi xử lý do mức nhiệt sinh ra cao.
11.2. ĐÈN PHÓNG ĐIỆN QUA KHÍ
Đèn tiếp cận chớp theo tuần tự
11.2.1 Các đèn sử dụng trong đèn tiếp cận chớp tuần tự là đèn phóng điện bằng tụ điện và không phải đèn sợi đốt. Đèn là một ống có thể được tạo thành nhiều hình dạng khác nhau chứa khí trơ, chẳng hạn như argon hoặc krypton, phát ra ánh sáng khi tạo ra hồ quang trong khí. Bộ nguồn sạc tụ điện là nguồn năng lượng cho hồ quang và cũng cung cấp điện áp kích hoạt để bắt đầu hồ quang. Điện áp rất cao có trong nguồn điện và đèn và mối nguy hiểm này cần được xem xét khi thiết kế hệ thống đèn. Các cường độ cực đại của đèn có thể rất lớn nhưng thời gian ngắn. Tần số của đèn flash bị giới hạn bởi thời gian cần thiết để sạc lại tụ điện và thường là vài lần mỗi giây.
Đèn báo không
11.2.2 Trong trường hợp chiếu sáng chướng ngại vật, đèn nháy thời gian rất ngắn không phù hợp để dẫn đường khi ban đêm. Nếu đèn chớp quá nhanh, tổ lái sẽ khó xác định được vị trí của ánh sáng trong môi trường ban đêm xung quanh tối. Vì lý do này, đèn được thiết kế để tạo ra một chuỗi xung nhanh chóng. đủ gần nhau để tổ lái có thể nhìn thấy như một tia sáng duy nhất trong thời gian dài. Việc xác định cường độ hiệu quả của nhiều xung chớp như vậy được mô tả trong Sổ tay thiết kế sân bay (Doc 9157), Phần 4

Hình 11-2. Đèn MR16 có chóa phản quang (nguồn: Genesis Lamp Corporation)

Hình 11-4. Đèn PK30 (Nguồn: OSRAM GmbH)
Đèn phóng điện khí khác
11.2.3 Hiệu suất cao hơn của đèn phóng điện bằng khí khuyến khích việc sử dụng chúng. Các loại đèn này bao gồm đèn huỳnh quang, hơi thủy ngân, halogen kim loại và đèn hơi natri áp suất thấp hoặc cao. Việc sử dụng các loại đèn này thường được giới hạn ở việc chiếu sáng các khu vực như khu vực sân đỗ ngoại trừ việc sử dụng đèn huỳnh quang ở một số đèn lề đường lăn và để chiếu sáng biển báo. Khi xem xét sử dụng loại đèn này, sau đây là những yếu tố cần kiểm tra:
a) Khởi động lại: Một số đèn này không thể khởi động lại trong vài giây đến vài phút sau khi hồ quang dập tắt. Việc ngắt điện hoặc chuyển mạch có thể gây mất đèn vào những thời điểm quan trọng. Chiếu sáng khẩn cấp bằng các loại đèn khác có thể được yêu cầu.
b) Khởi động lạnh: Một số loại đèn này không thể khởi động được hoặc khó khởi động ở môi trường có nhiệt độ thấp
c) Kiểm soát cường độ: Những loại đèn này thường không có khả năng kiểm soát cường độ hoặc có phạm vi điều chỉnh hạn chế điều khiển so với đèn sợi đốt.
d) Hiệu ứng chớp: Hiệu ứng chớp của đèn có thể gây khó chịu. Những đèn như vậy được sử dụng chiếu sáng các khu vực, khuyến khích sử dụng hệ thống cung cấp điện ba pha mạng nối đất chống sét trong việc kết nối đèn
e) Chuyển màu: Thông thường, ánh sáng phát ra từ những chiếc đèn này che phủ một phần giới hạn tầm nhìn quang phổ. Điều này làm cho việc nhận dạng mã màu trở nên khó khăn vì màu sắc có thể không có hình dạng thông thường khi được chiếu sáng bởi đèn phóng điện khí. Màu "đỏ" bị ảnh hưởng đặc biệt.
CHƯƠNG 12
CÔNG NGHỆ TRẠNG THÁI RẮN
12.1 GIỚI THIỆU
Chiếu sáng mặt đất sân bay (AGL) ban đầu được phát triển từ công nghệ sẵn có. Đó là, chiếu sáng đường bộ sử dụng mạch nối tiếp, đèn sợi đốt (loại dây tóc), biến áp cách ly (AGL) và bộ điều dòng. Sự ra đời của công nghệ trạng thái rắn đang dần dần cách mạng hóa AGL, đồng thời đưa ra những vấn đề mới. Mục đích của chương này là cung cấp một cái nhìn tổng quan ngắn gọn về thiết kế và bảo trì.
12.2 ĐÈN DIODE PHÁT SÁNG (LED)
Trong số các dạng công nghệ trạng thái rắn khác nhau, loại điốt phát sáng (LED) là phổ biến nhất cho ứng dụng tại sân bay. Ban đầu, đèn LED được sử dụng cho các loại đèn yêu cầu mức cường độ tương đối thấp như chiếu sáng chướng ngại vật (32 cd) và chiếu sáng cạnh đường lăn (2 cd). Trong những năm gần đây, hiệu quả của đèn LED đã được cải thiện đến mức công nghệ này hiện được sử dụng cho tất cả các loại AGL, bao gồm biển báo, đèn lề cường độ cao, đèn tiếp cận cường độ cao, đèn bảo vệ đường CHC (xem Hình 12-1).
12.3 MÀU SẮC - CIE S 004/E-2001
12.3.1 Một trong những ưu điểm của nguồn sáng LED so với đèn sợi đốt là màu sắc của thiết bị đầu ra tương đối ổn định khi điều chỉnh độ sáng. Nghĩa là, không thay đổi màu sắc khi dòng điện giảm đi để làm mờ. Điều này giúp cho việc áp dụng "Tín hiệu màu ánh sáng" tiêu chuẩn CIE S 004/E-2001 với một số sửa đổi cho màu trắng (viền màu xanh lam). Tài liệu Hướng dẫn về Tiêu chuẩn - Thiết kế, khai thác, đảm bảo an toàn khai thác tại sân bay (Manual of Aerodrome Standards - Aerodrome Design and Operations - MAS 1), có hai sơ đồ; Hình A1-1(a) đối với đèn sợi đốt (đèn dây tóc) và Hình A1-1(b) đối với đèn chiếu sáng trạng thái rắn. Các ranh giới màu sắc của đèn sợi đốt trong Hình A1-1(a) là ranh giới của CIE 2.2-1975 "Màu sắc của tín hiệu ánh sáng". Người ta dự đoán rằng cuối cùng công nghệ sợi đốt sẽ được thay thế hoàn toàn bằng công nghệ trạng thái rắn và chỉ Hình A1-1(b) về chiếu sáng trạng thái rắn vẫn nằm trong Tài liệu Hướng dẫn về Tiêu chuẩn - Thiết kế, khai thác, đảm bảo an toàn khai thác tại sân bay (Manual of Aerodrome Standards - Aerodrome Design and Operations - MAS 1).
Trắng và trắng biến đổi
12.3.2 AGL dùng cho tiếp cận, lề đường CHC, khu vực chạm bánh trên đường CHC và đường tâm được quy định trong Tài liệu Hướng dẫn về Tiêu chuẩn - Thiết kế, khai thác, đảm bảo an toàn khai thác tại sân bay (Manual of Aerodrome Standards - Aerodrome Design and Operations - MAS 1), là có "màu trắng thay đổi". Ranh giới màu sắc được thể hiện trong Hình 12-2. "Trắng thay đổi" là bất kỳ màu nào từ x = 0,285 cho đến ranh giới của vùng màu vàng của y = 0,790 - 0,667 x và là phạm vi của màu trắng tồn tại dọc theo đường nhiệt độ màu tương quan hoặc Planckian Locus từ khoảng 10.000 độ Kelvin đến khoảng 1.900 Kelvin và bao gồm màu trắng ICAO, kết thúc ở x = 0,500 theo các phương trình biên xác định của Phụ lục 1. Planckian Locus là đại diện cho sự thay đổi màu sắc xảy ra khi ánh sáng sợi đốt bị mờ đi và dây tóc có màu hơi vàng hơn vì nó được làm lạnh đến nhiệt độ thấp hơn.

Hình 12-1. Dạng đèn LED

Hình 12-2. Màu trắng và màu trắng thay đổi cho đèn sợi đốt
12.3.3 Trong trường hợp đèn LED có màu sắc tương đối ổn định khi điều chỉnh độ sáng, quy định về "màu trắng thay đổi" được hiểu là "màu trắng" có ranh giới màu được thể hiện trên Hình 12-3. Ranh giới màu xanh lá cây và màu tím của màu trắng giống như ranh giới của đèn sợi đốt. Đường ranh giới màu xanh lam được chuyển đến x = 0,320 để tạo sự tách biệt hơn nữa với màu xanh lam. Ranh giới màu vàng là x = 0,440 do CIE S 004 khuyến nghị. Màu vàng
12.3.4 Màu vàng cho chiếu sáng trạng thái rắn là của CIES 004 trong đó ranh giới màu xanh lá cây được mở rộng đến y = 0,727x + 0,054 để bao gồm màu vàng ITE (Viện Kỹ sư Giao thông).
Màu đỏ
12.3.5 Màu đỏ của đèn trạng thái rắn là màu của CIE S 004 và giống như đèn sợi đốt. Lưu ý rằng màu đỏ đối với các đơn vị đèn PAPI tiếp tục bị giới hạn ở ranh giới trên tại y = 0,320 theo MAS 1, Điều 83 khoản 14 và Điều 84 khoản 7.
Màu xanh da trời
12.3.6 Màu xanh da trời đối với chiếu sáng ở trạng thái rắn xấp xỉ một nửa so với ánh sáng sợi đốt để tạo sự tách biệt hơn nữa với phần màu lục lam của vùng màu xanh lục.
Màu xanh lá
12.3.7 Màu xanh lục của đèn chiếu sáng ở trạng thái rắn tương tự như màu xanh lá cây của đèn sợi đốt ngoại trừ ranh giới màu trắng hiện là ranh giới màu trắng hạn chế của đèn sợi đốt (x = 0,625 y - 0,041) để giúp nhận biết tốt hơn từ màu trắng. Ranh giới màu xanh lam được thay đổi thành y = 0,400. Để nhận dạng tốt hơn từ màu xanh da trời. Ranh giới màu vàng được làm thẳng thành x = 0,310.
12.4 GIỚI HẠN LỰA CHỌN MÀU XANH
Vùng sắc độ của màu xanh lá cây tương đối lớn so với các màu khác và chứa nhiều sắc thái từ vàng lục đến xanh lam cách nhau bởi ranh giới giới hạn y = 0,726 - 0,726 x. Để tránh sự khác biệt quá lớn về sắc thái trong cùng một hệ thống đèn, nếu địa điểm chọn đèn có màu xanh lục trong phần màu vàng-lục của vùng sắc độ, thì không nên sử dụng màu xanh lục từ phần xanh lam-xanh lục. được sử dụng trong hệ thống và ngược lại. Điều này đòi hỏi nhân viên thiết kế sân bay phải có kiến thức về đặc tả màu sắc.
12.5 CẤU HÌNH - MẠCH NỐI TIẾP
12.5.1 Cấu hình điển hình cho hệ thống đèn sân bay bằng đèn sợi đốt là mạch nối tiếp có bộ điều dòng, cáp điện áp cao và nhiều biến áp AGL. Các bộ đèn được nối với phía thứ cấp điện áp thấp của biến áp cách ly. Các bộ đèn LED để lắp đặt đơn giản vào mạch này. Như được hiển thị trong Hình 12-4, bộ đèn LED bao gồm biến áp, bộ chỉnh lưu cầu và bộ chuyển đổi chứa bộ vi xử lý để điều khiển cường độ của đèn LED. Hình này không hiển thị các thành phần triệt tiêu đột biến để bảo vệ chống sét và quá độ.

Hình 12-3. Ranh giới màu sắc cho màu trạng thái rắn

Hình 12-4. Đèn LED mạch nối tiếp
12.5.2 Biến áp cung cấp mức dòng điện (ví dụ 660 ma) mà đèn LED có thể sử dụng được. Ngoài ra, chức năng của biến áp có thể được kết hợp với chức năng của biến áp AGL để có một thiết bị duy nhất có tỷ số vòng dây là 10:1.
12.5.3 Bộ chỉnh lưu cầu thay đổi dòng điện thứ cấp AC thành DC.
12.5.4 Lưu ý rằng không cần thiết bị bypass cho đèn LED trên mặt đường hoặc trên cao vì bộ điều dòng được chỉ định để hoạt động bình thường khi có tới 30% số đèn có bộ phận thứ cấp mở.
12.5.5 Bộ chuyển đổi điện tử cung cấp đầu vào cho đèn LED. Để vận hành đèn LED ở mức định mức danh định, bộ chuyển đổi sử dụng điều chế độ rộng xung (PWM) để gây ra sự thay đổi cường độ. Các thuật toán làm cho đèn LED mô phỏng hiệu suất của đèn sợi đốt thông thường (xem 12.9).
12.6 ĐIỀU CHỈNH ĐỘ RỘNG XUNG
Đèn LED thường được làm việc ở dòng điện định mức, Việc thay đổi cường độ (làm mờ) được thực hiện thông qua phương pháp điều chế độ rộng xung (PWM). Như minh họa trong Hình 12-5, dạng sóng đầu vào được thay đổi bằng cách thay đổi độ rộng của xung để tạo ra cường độ cao, trung bình và thấp. Biên độ của mỗi xung ở mức định mức danh nghĩa của đèn LED.
12.7 CẤU HÌNH MẠCH SONG SONG
Hệ thống đèn LED cũng đã được áp dụng bằng cách sử dụng thiết kế mạch song song như minh họa trong Hình 12-6. Các thành phần của bộ đèn được đơn giản hóa phần nào. Thiết kế mạch này có ưu điểm là tăng hiệu suất sử dụng điện và dễ điều khiển. Ngoài ra còn có ưu điểm là đơn giản hóa các biện pháp bảo trì và quy định an toàn đối với việc lắp đặt điện áp thấp ở phía sân bay.
12.8 CẤU HÌNH LUÂN PHIÊN
12.8.1 Trong khi các bộ đèn LED riêng lẻ yêu cầu năng lượng điện ít hơn đáng kể so với các bộ đèn sợi đốt, thì việc sử dụng mạch thông thường vẫn tiêu thụ năng lượng của CCR và biến áp AGL. Mức tiêu thụ năng lượng của CCR có thể thay đổi tùy theo loại cấu trúc có trong CCR. Ví dụ, CCR cộng hưởng fero thường duy trì hệ số công suất đầu vào và hiệu suất tốt khi thay thế tải LED thấp hơn. Tuy nhiên, CCR SCR (tức là Thyristor) thường đặt tải gần như giống nhau lên nguồn điện đến khi tải thấp hơn được thay thế trên đầu ra của nó. Các CCR này thường có các nấc có thể được điều chỉnh để tăng hiệu quả khi có tải thấp hơn. Ngoài ra, biến áp AGL có thể hoạt động tốt ở mức chấp nhận được nếu thay thế tải LED thấp hơn. Tuy nhiên, biến áp AGL sẽ có hiệu suất tốt nhất nếu có công suất hợp với tải của đèn LED. Ngoài ra, hầu hết các thiết kế CCR, đặc biệt là các mẫu cũ hơn có đầu vào của biến áp cao thế, đều có dòng sạc tối thiểu cố định khi được cấp điện, bất kể tải được kết nối. Do đó, tính kinh tế tối đa của thiết kế LED không được tận dụng. Điều này làm tăng khả năng thay đổi hoàn toàn thiết kế mạch chiếu sáng sang một số cấu trúc thay thế như trong Hình 12-7.

Hình 12-5. Điều khiển cường độ bằng PWM

Hình 12-6. Mạch song song cho đèn LED

Hình 12-7. Sử dụng nguồn để cấp cho đầu ra PWM
12.8.2 Nguyên tắc thiết kế cơ bản cho cấu hình luân phiên là phân bổ chức năng PWM cho nguồn điện thay vì để điều này xảy ra trong mỗi bộ đèn. Khi đó, bộ nguồn chuyên dụng, có đầu ra theo thứ tự 2A, có thể có thiết kế gắn trên giá 19 inch, có kích thước và diện tích nhỏ hơn đáng kể so với bộ điều dòng thông thường. Đầu ra của nguồn điện luân phiên để đi qua các biến áp AGL vẫn cần thiết để đảm bảo có sự cách ly giữa thiết bị cố định và mạch nối tiếp. Một bộ chỉnh lưu cầu được cung cấp trong mỗi thiết bị cố định để tạo ra đầu vào DC cho đèn LED. Thiết bị bypass được sử dụng cho các thiết bị cố định trên cao để tránh mạch thứ cấp hở mạch trên biến áp AGL, nếu bộ đèn bị đổ, điều này có thể ảnh hưởng đến dạng sóng mạch sơ cấp. Đèn chiếu sáng trên mặt đường không cần thiết phải có thiết bị bypass vì chúng không bị đổ. Do độ phức tạp tổng thể của hệ thống giảm xuống, MTBF của hệ thống được tăng lên rất nhiều. Thiết kế này cho phép tái sử dụng cáp mạch nối tiếp hiện có mặc dù có thể sử dụng các loại cáp khác (xem Hình 12-8).
12.9 CÀI ĐẶT ĐỘ SÁNG
Lưu ý: Phần sau đây xem xét thực tiễn của một Quốc gia. Thực tiễn của các quốc gia khác có thể khác nhau.
12.9.1 Độ dễ thấy của nguồn sáng sẽ luôn liên quan đến bối cảnh mà nó được nhìn thấy. Độ tương phản giữa nguồn sáng và nền hoặc nhiễu ánh sáng khi nhìn vào nguồn sáng sẽ có tác động đến độ rõ ràng được cảm nhận. Khả năng phát hiện điếu thuốc đang cháy ở một khoảng cách đáng kể trong bóng tối là một ví dụ điển hình về điều này. Việc thiếu băng thông quang phổ trong nguồn sáng LED giúp tăng cường độ tương phản với nhiễu xung quanh (bao gồm cả hiệu ứng tán xạ của điều kiện tầm nhìn thấp) cho phép nhìn rõ hơn ở độ sáng nhất định.

Hình 12-8. Bộ Nguồn PWM ( Nguồn: ADB Airfield Solutions)
12.9.2 Điều mong muốn là bộ đèn LED phải hoạt động giống như bộ đèn sợi đốt. Tuy nhiên, như trong Hình 12-9, đặc tính tự nhiên của đèn LED đối với đầu vào dòng điện là tuyến tính so với phản ứng của đèn sợi đốt có đường cong đặc tính theo cấp số nhân vì nó là kết quả của quá trình đốt nóng dây tóc. Ví dụ, một bộ đèn sợi đốt hoạt động ở dòng điện 5,2 A sẽ tạo ra cường độ bằng khoảng 25% cường độ tối đa. Mặt khác, đèn LED hoạt động ở dòng điện 5,2 A (đầu vào từ biến áp cách ly) sẽ tạo ra cường độ khoảng 79%. Nếu đèn LED được điều khiển trực tiếp sao cho nó tạo ra cường độ 25% thì dòng điện khoảng 1.6 A sẽ được sử dụng. Lưu ý rằng biểu đồ và các giá trị hiện tại liên quan đến hệ thống 3 và 5 bước. Các hệ thống có sáu bước trở lên sẽ có các giá trị hiệu dụng khác nhau cho mỗi bước.
12.9.3 Hiệu suất của đèn sợi đốt có thể được xác định theo phạm vi tối thiểu/tối đa của đường cong mờ như trong Hình 12-10 đối với ánh sáng trắng. Các bước đối với bộ điều dòng 5 bước là 6,6, 5,2, 4,1, 3,4 và 2,8 A. Đối với bộ điều chỉnh 3 bước, chúng là 6,6, 5,5 và 4,8 A. Các đường cong mờ cho đèn sợi đốt được dịch chuyển ở 4,8 A và 5,5 A phản ánh sự phát triển lịch sử của hệ thống 3 bước.
12.9.4 Để mô phỏng hiệu suất của đèn sợi đốt, các thuật toán của thành phần điện tử của bộ đèn LED sao cho cường độ đầu ra nằm trong phạm vi tối thiểu/tối đa gần với phạm vi của đèn sợi đốt, ngoại trừ bước thấp hơn. Phạm vi bị giảm ở các bước thấp hơn do có báo cáo cho rằng đèn LED có vẻ quá sáng ở các bước này. Các đường cong đặc tính mờ của đèn sợi đốt được dịch chuyển ở 4,8 A và 5,5 A để phản ánh các giá trị hiện tại/độ sáng được chỉ định cho hệ thống 3 bước. Lưu ý rằng các đường cong hội tụ tại 6,6 A. Tất cả các đèn, đèn sợi đốt hoặc đèn LED đều bắt đầu ở mức 100% và các đường cong được đọc từ trên xuống.

Hình 12-9. Đường cong đặc tính của đèn LED và đèn sợi đốt

Hình 12 - 10. Đường cong đặc tính mờ, sánh sáng trắng
12.9.5 Sự cần thiết thêm địa chỉ dòng điện/độ sáng ở các bước thấp hơn chỉ áp dụng cho ánh sáng trắng. Đối với ánh sáng màu, phạm vi tối thiểu/tối đa tuân theo đường cong đặc tính mờ đèn sợi đốt như trong Hình 12-11.

Hình 12-11. Đường cong đặc tính mờ, sánh sáng màu
12.10 HỆ THỐNG ĐÈN LED VÀ TẦM NHÌN ĐÊM
12.10.1 Hệ thống nhìn đêm ban đầu được phát triển trong Thế chiến thứ hai dành cho xe tăng chiến đấu nhằm cung cấp khả năng bắn tầm nhìn đêm và sau đó được giảm kích thước cho các hệ thống gắn trên súng trường được các tay súng bắn tỉa ưa chuộng. Những cải tiến về công nghệ tiếp tục giảm bớt các yêu cầu về thành phần và năng lượng đến mức cuối cùng hệ thống có thể được gắn trên mũ bảo hiểm (xem Hình 12-12).
12.10.2 Về cơ bản có hai dạng thiết bị nhìn đêm, tùy thuộc vào công nghệ được sử dụng:
a) Ảnh nhiệt - thermal imaging operates: hoạt động bằng cách thu giữ phần trên của phổ ánh sáng hồng ngoại giữa các bước sóng từ 1.300 NM đến 5.000 NM được các vật thể phát ra dưới dạng nhiệt thay vì phản xạ đơn giản dưới dạng ánh sáng. Công nghệ này được gọi là hệ thống tầm nhìn nâng cao và được sử dụng trong máy bay được trang bị radar hồng ngoại nhìn về phía trước (FLIR) và màn hình hiển thị head-up (HUD).
b) Bộ tăng cường hình ảnh [I2] hoạt động bằng cách thu thập lượng ánh sáng cực nhỏ, bao gồm cả phần dưới của phổ ánh sáng hồng ngoại, hiện diện vào ban đêm nhưng mắt chúng ta có thể không nhận thấy và khuếch đại nó đến mức chúng ta có thể dễ dàng quan sát bức hình. Hệ thống chụp ảnh tầm nhìn ban đêm/kính nhìn ban đêm của tổ lái (ANVIS/NVG) là hệ thống tăng cường hình ảnh, cho phép tổ lái nhìn thấy trong những điều kiện mà mắt thường trông có vẻ tối không thể xuyên thủng. Các yêu cầu quân sự về chiến đấu ban đêm, tìm kiếm cứu nạn và các hoạt động giám sát đã thúc đẩy sự phát triển của các hệ thống này, cuối cùng được đưa vào nhiều ứng dụng dân sự.
12.10.3 Trong trường hợp chụp ảnh nhiệt, đường cong đáp ứng của FLIR bắt đầu ở khoảng 1.300 NM và do đó sẽ không nhìn thấy ánh sáng LED trừ khi nó được thiết kế đặc biệt với một thiết bị để tạo ra tín hiệu hồng ngoại (IR) có bước sóng đủ và sự rạng rỡ.

Hình 12-12. Kính nhìn ban đêm
Như minh họa trong Hình 12-13, ANVIS/NVG bao gồm một kính kính quang học, cực âm quang điện, tấm vi kênh (MCP), màn hình phốt pho và kính quang sát.
12.10.5 Hệ thống tăng cường hình ảnh đã phát triển theo thời gian và các phiên bản phát triển khác nhau được gọi là "thế hệ". Hệ thống thế hệ thứ ba có đường phản ánh quang phổ bắt đầu ở khoảng 550 - 575 NM và mở rộng trên phần quang phổ trong ánh sáng sao và không thể nhìn thấy bằng mắt người không có sự trợ giúp hỗ trợ (CIE Photopic Curve), như trong Hình 12-14.
12.10.6 MIL-STD-3009 xác định tiêu chuẩn để thiết kế và đo độ sáng tương thích ANVIS/NVG trong buồng lái. Nếu ánh sáng sáng trong buồng lái không tương thích, nó có thể tạo ra đủ năng lượng trong vùng hồng ngoại gần để ảnh hưởng đến khả năng điều khiển đại tự động của kính ANVIS, dẫn đến tổ lái bị mù khi nhìn ra khung cảnh bên ngoài ít được chiếu sáng hơn. Do đó, thiết bị đo trong buồng lái được cung cấp nguồn sáng có năng lượng nằm ở phần dưới của quang phổ (xanh dương và xanh lục) và bên ngoài đường cong phản hồi ANVIS. Ngoài ra, để giảm bớt sự chồng chéo, đường cong phản hồi được thu gọn bằng cách sử dụng các bộ lọc được bổ sung vào kính quang siêu âm, được xác định là Loại A và Loại B như trong Hình 12-15 và Hình 12-16. Loại B tiếp tục thu hẹp đường phản ứng để cho phép sử dụng một số màu sáng vàng và đỏ trong xe lái. Loại B thường được sử dụng bởi tổ lái trực thăng dân sự.
12.10.7 Đối với việc sử dụng đèn LED để chiếu sáng mặt đất hàng không, chúng ta thấy tổ lái sử dụng ANVIS/NVG phụ thuộc vào phân bố quang phổ của ánh sáng và do đó số lượng chồng chéo. Thế hệ III không có bộ lọc có thể cho phép xem đèn LED màu xanh lá cây, vàng và đỏ. Với bộ lọc Loại A, có khả năng xem được đèn vàng và đèn đỏ. Với bộ lọc Loại B, việc xem bất kỳ đèn LED nào đều không thể. Khả năng nhìn thấy ánh sáng phụ thuộc vào phân bố quang phổ và thậm chí có thể nhìn thấy ánh sáng xanh nếu nó có thành phần bức xạ số ở vùng hồng ngoại gần. Nhưng điều này chỉ là ngẫu nhiên vì tiêu chuẩn hiện tại chỉ xác định màu sắc cảm nhận được chứ không xác định phân bố quang phổ.
12.10.8 Nhược điểm hiện tại của ANVIS/NVG là hình ảnh được cung cấp cho tổ lái có màu xanh lá cây đơn sắc, gây khó khăn cho việc phân biệt mã màu theo yêu cầu của Tài liệu Hướng dẫn về Tiêu chuẩn - Thiết kế, khai thác, đảm bảo an toàn khai thác tại sân bay (Manual of Aerodrome Standards - Aerodrome Design and Operations - MAS 1). Trong trường hợp chiếu sáng chướng ngại vật, nếu ánh sáng có thể nhìn thấy được, như trường hợp của đèn sợi đốt, nó sẽ bị mất giữa các ánh sáng văn hóa khác trong môi trường, như trong Hình 12-17.
12.11 ĐÈN LED DÂY
Công nghệ LED mang lại khả năng tạo ra các hình thức chiếu sáng mới cho sân bay. Ví dụ, bằng cách đóng gói nhiều đèn LED, một dải ánh sáng (đèn chiếu sáng đường) có thể được tạo ra và có thể được sử dụng để tăng cường đánh dấu như trong Hình 12-18 cho sân bay trực thăng. Một trong những ưu điểm của chiếu sáng đường thẳng là nó có tính định hướng vốn có mà chiếu sáng nguồn điểm không thể đạt được trừ khi người ta lắp đặt ít nhất ba đèn liên tiếp.
12.12 CÔNG NGHỆ HỖN HỢP
12.12.1 Các bộ đèn LED có chứa thiết bị điện tử để đảm bảo phản hồi của nó sẽ giống với phản hồi của đèn sợi đốt. Tuy nhiên, mặc dù phản hồi được thực hiện giống nhau nhưng không nên kết hợp đèn LED và đèn sợi đốt vì lý do đèn LED cố định có thể tạo ra màn hình hiển thị khác nhau. Đặc biệt, đèn LED tạo ra màu bão hòa về cơ bản vẫn giống với lựa chọn bước sáng trong khi đèn sợi đốt sẽ có xu hướng chuyển sang màu vàng khi dây tóc được vận hành ở nhiệt độ mát hơn.
12.12.2 Hình 12-19 minh họa hình ảnh lắp đặt hệ thống đèn trong ngưỡng có đèn sợi đốt thông thường. Hình ảnh minh họa một vấn đề về nhận thức có thể xảy ra khi có sự kết hợp của các công nghệ.

Hình 12-13. Ống tăng cường hình ảnh và quang học NVG điển hình (nguồn: AG Displays)

Hình 12-14. Phản hồi của kính nhìn đêm GEN III ANVIS/NVG đối với bức xạ bầu trời đêm (nguồn: Gamma Scientific)

Hình 12-15. Bộ lọc loại A cho phép chiếu sáng buồng lái màu xanh lam/xanh lục
(nguồn: Dennis L. Schmickley, Công ty Trực thăng Boeing)

Hình 12-16. Bộ lọc loại B cho phép chiếu sáng buồng lái màu xanh lam, xanh lục, vàng và đỏ (nguồn: Dennis L. Schmickley, Boeing Helicopter Co.)

Hình 12-17. Đèn vật cản (khoanh tròn) khi nhìn qua NVG (nguồn: Hội đồng nghiên cứu quốc gia Canada)

Hình 12-18. Ứng dụng chiếu sáng đường cho sân bay trực thăng (nguồn: CAA UK)

Hình 12-19. Chiếu sáng ngưỡng đèn LED và đèn sợi đốt
12.12.3. Sau đây là danh sách các thiết bị chiếu sáng sử dụng công nghệ LED và đèn sợi đốt:
a) Đèn bảo vệ đường CHC trên cao (RGL). Đối với các hệ thống lắp đặt riêng lẻ, mỗi cặp RGL trên cao ở cả hai bên đường lăn phải có cùng công nghệ
b) Đèn bảo vệ đường CHC trên mặt đường (RGL). Đối với các hệ thống lắp đặt riêng lẻ, tất cả các đèn của hệ thống RGL trên mặt đường phải có cùng công nghệ.
c) Đèn vạch dừng. Đối với các hệ thống lắp đặt riêng lẻ, tất cả các đèn của hệ thống thanh chắn trên mặt đường phải có cùng công nghệ.
Lưu ý: Khi lắp đặt đèn vạch dừng bổ sung trên cao, chúng phải có cùng công nghệ ở cả hai bên đường lăn. Tuy nhiên, chúng có thể có công nghệ khác với đèn đèn vạch dừng trên mặt đường.
d) Đèn khu vực chạm bánh. Đối với các hệ thống lắp đặt riêng lẻ, tất cả các đèn của hệ thống đèn khu vực chạm bánh phải có cùng công nghệ.
e) Đèn tim đường CHC. Đối với các hệ thống lắp đặt riêng lẻ, tất cả các đèn của hệ thống đèn trung tâm phải có cùng công nghệ.
f) Đèn trạng thái đường CHC (RWSL). Đối với các hệ thống lắp đặt riêng lẻ, tất cả các đèn THL (đèn chờ cất cánh), REL (đèn vào đường CHC) phải có cùng công nghệ.
Lưu ý: RWSL có thể có công nghệ khác với hệ thống đèn tim đường CHC hoặc khu vực chạm bánh trên cùng một đường CHC.
g) Đèn lề đường CHC. Đối với mỗi hệ thống lắp đặt riêng lẻ, tất cả các đèn của hệ thống đèn rìa đường CHC bao gồm cả phần màu vàng ở cuối vùng cảnh báo đường CHC phải có cùng công nghệ.
h) Chiếu sáng ngưỡng đường CHC, chiếu sáng cuối và đoạn dừng. Đối với mỗi hệ thống lắp đặt riêng lẻ, tất cả các đèn ở ngưỡng đường CHC, cuối đường CHC và dải dừng phải có cùng công nghệ.
Lưu ý: Mỗi đèn chiếu sáng lề đườngCHC, ngưỡng đường CHC, cuối đường CHC và đoạn dừng dừng có thể có công nghệ khác với công nghệ chiếu sáng tim đường CHC và chiếu sáng vùng chạm bánh liên quan.
i) Biển báo. Tại mỗi vị trí, các thành phần biển hiệu tạo thành một dãy biển báo phải có cùng công nghệ.
j) Biển báo vị trí chờ đường CHC. Đối với vị trí vị trí chờ đường CHC, các biển báo ở cả hai bên đường lăn phải có cùng công nghệ.
k) Biển báo vị trí chờ trung gian. Đối với vị trí chờ trung gian, các biển báo ở hai bên đường lăn có thể có công nghệ khác nhau.
l) Đèn báo hiệu đường lăn thoát nhanh (RETIL). Mỗi lần lắp đặt riêng lẻ, đèn của RETIL phải có cùng công nghệ.
m) Đèn chỉ báo đường tiếp cận chính xác (PAPI). Ở mỗi đầu đường CHC, các đèn chiếu sáng của PAPI phải có cùng công nghệ. Điều này bao gồm cả nơi PAPI được lắp đặt ở cả hai bên đường CHC.
n) Hệ thống đèn tiếp cận. Ở mỗi đầu đường CHC, đèn trắng sáng liên tục của hệ thống đèn tiếp cận phải có cùng công nghệ.
Lưu ý 1: Tất cả các đèn RAIL của hệ thống đèn tiếp cận phải có cùng công nghệ nhưng có thể có công nghệ khác với đèn sáng trắng đều đặn.
Lưu ý 2: Tất cả các đèn chiếu sáng bổ sung màu đỏ CAT II/III phải có cùng công nghệ, nhưng có thể có công nghệ khác với đèn trắng sáng ổn định.
Lưu ý 3: Tất cả các đèn ngưỡng đường CHC màu xanh lá cây và đèn vạch cánh của hệ thống đèn tiếp cận phải có cùng công nghệ, nhưng có thể có công nghệ khác với đèn tiếp cận sáng ổn định màu trắng.
o) Chiếu sáng đường lăn. Hệ thống đèn đường lăn cho mỗi "đoạn" phải có cùng công nghệ.
Lưu ý 1: "Đoạn" được định nghĩa là phần đường lăn được giới hạn bởi các điểm giao nhau với các đường lăn hoặc đường CHC khác và các điểm tiếp tuyến của điểm bắt đầu/kết thúc của đường cong.
Lưu ý 2: Trong trường hợp đường lăn dài phục vụ một đường CHC và có nhiều đường lăn giao nhau, tốt nhất là tất cả các phân đoạn đều có cùng công nghệ.
Lưu ý 3: Hệ thống đèn tim và rìa đường lăn trong một đoạn có thể có công nghệ khác nhau.
12.13 BỘ SẤY
Bộ đèn LED có lợi ích là tiêu thụ điện năng rất thấp. Tuy nhiên, điều này cũng có nghĩa là có thể cần nhiệt độ vận hành thấp hơn để duy trì thiết bị không bị tuyết và băng bao phủ và sự ngưng tụ đơn giản có thể làm thay đổi sự phân bố quang học và màu sắc. Các nhà sản xuất có thể cung cấp bộ sấy cho bộ đèn LED. Việc có cần sử dụng sấy hay không phụ thuộc vào vị trí địa điểm và điều kiện thời tiết mà nó tiếp xúc. Trong một số trường hợp, nhiệt độ hoạt động thấp là một lợi thế vì tuyết rơi không tan và tự dính vào thấu kính cố định. Có khả năng LED PAPI sẽ yêu cầu một số dạng bộ sấy thấu kính bất kể vị trí địa điểm để đảm bảo rằng sự ngưng tụ/đóng băng không xảy ra.
12.14 BẢO TRÌ
12.14.1 Trong khi đèn LED có thể tồn tại hàng nghìn giờ trong một số điều kiện nhất định thì tuổi thọ của bản thân đèn LED và quan trọng hơn là tuổi thọ của bộ đèn hoàn chỉnh bao gồm cả thiết bị điện tử vẫn phụ thuộc vào sự tích hợp hệ thống và các điều kiện thực tế trong đó đèn điện Được sử dụng. Các điều kiện sử dụng có thể có tác động đến tuổi thọ dự kiến của đèn điện chủ yếu bao gồm nhiệt độ vận hành, kiểu chu kỳ bật tắt và độ ẩm. Bởi vì đèn LED không có dây tóc bị đứt hoặc hỏng hóc nên khi hoạt động trong điều kiện bình thường, chúng có xu hướng tồn tại rất lâu. Tuy nhiên, lượng ánh sáng phát ra của chúng giảm và màu sắc của ánh sáng thay đổi theo thời gian, với tốc độ giảm dần tăng ở nhiệt độ hoạt động cao hơn. Ý nghĩa của thực tiễn là tại một thời điểm nào đó, việc mất công suất ánh sáng hoặc sự thay đổi màu sắc có thể khiến nguồn LED nằm ngoài thông số kỹ thuật cho một ứng dụng hoặc mục đích nhất định; mặc dù về mặt kỹ thuật, đèn LED có thể vẫn hoạt động nhưng chúng sẽ không còn hữu ích nữa.
12.14.2 Vì vậy, không nên lấy tuổi thọ của đèn LED so với đèn sợi đốt. Cần duy trì một hệ thống bảo trì cho đèn LED. Ngoài ra, còn có các yếu tố khác có thể làm giảm hiệu suất chẳng hạn như sự nhiễm bẩn trên thấu kính của các thiết bị cố định trên mặt đường.
CHƯƠNG 13
HỆ THỐNG ĐIỆN NGẦM
Lưu ý 1: Thực tế hệ thống điện ngầm đã được phát triển ở nhiều quốc gia để đối phó với điều kiện đất đai và thời tiết bất lợi. Các khu vực cũng đã thiết lập các tiêu chuẩn lắp đặt điện chi tiết phù hợp với thông lệ địa phương. Việc lắp đặt mạch điện loại song song (điện áp không đổi) thường tuân theo các tiêu chuẩn điện địa phương.
Lưu ý 2: Mục đích của chương này là cung cấp hướng dẫn lắp đặt mạch điện loại nối tiếp (dòng điện không đổi) với các giải thích dựa trên thực tiễn hiện có. Đặc biệt, các tiêu chí chi tiết như kích thước, loại vật liệu và ghi nhãn cần được coi là điển hình chứ không phải trực tiếp là một yêu cầu.
13.1 TỔNG QUAN
13.1.1 Mạch ngầm AGL thường được lắp đặt như Hình 13-1. Cáp chính được cung cấp các thiết bị chống sét theo yêu cầu và có thể có hoặc không có tấm chắn. Một hệ thống nối đất thiết bị được cung cấp để đảm bảo an toàn cho con người (tham khảo 13.1.8 đến 13.1.13). Hệ thống chống sét (LPS) bằng dây dẫn mạng nối đất chống sét (tham khảo 13.1.14 đến 13.1.19), thường được lắp đặt trên ống dẫn và cáp để bảo vệ khỏi sét. Khi cung cấp LPS thì không cần nối đất cho thiết bị nếu LPS cũng đáp ứng chức năng an toàn cho con người. Theo thông lệ địa phương, thiết bị chống sét có thể được lắp đặt ở các đầu của hệ thống gần trạm điện và trong mạch sơ cấp ở những khoảng thời gian thích hợp hoặc tại các trạm chiếu sáng đã chọn. Các thiết bị chống sét được kết nối với các điện cực nối đất riêng lẻ hoặc với dây nối đất hoặc mạng nối đất chống sét có sẵn.
13.1.2 Việc lắp đặt thiết bị trạm đèn ở phía thứ cấp thay đổi tùy theo thông lệ địa phương như trong Hình 13-2. Sơ đồ (c), (d) và (e) thể hiện kết nối của hệ thống nối đất với phía thứ cấp của biến áp AGL. Sơ đồ (a) và (c) cho thấy trường hợp bộ đèn hoặc cụm quang học được lắp đặt trên vỏ biến áp. Sơ đồ (b) và (d) cho thấy việc lắp đặt bộ đèn trên cọc lắp, đôi khi được gọi là cọc néo, với chôn trực tiếp biến áp AGL liền kề. Sơ đồ (e) thể hiện bộ đèn trên cọc lắp và biến áp AGL được lắp đặt trong một vỏ riêng biệt có thể là phi kim loại. Trong trường hợp như vậy, việc nối đất thiết bị được hoàn thành bằng một dây nối đất được cung cấp cho tấm vỏ kim loại của vỏ biến áp. Sơ đồ (f) cho thấy việc lắp đặt thiết bị nối đất cho các thiết bị chiếu sáng như PAPI hoặc biển hướng dẫn trên không. Cáp được che chắn.
13.1.3 Trong trường hợp cáp có vỏ bọc được sử dụng trong mạch nối tiếp dòng điện không đổi nhằm mục đích tương thích điện từ (EMC), vỏ bọc phải liên tục trong suốt vòng lặp và được nối đất ở các đầu của mạch nối tiếp sơ cấp với vòng nối đất như trên Hình 13 -3. Tấm chắn cáp cũng có tác dụng bảo vệ chống lại sự suy giảm cách điện do ứng suất điện áp cao và tấm chắn nên được nối đất ở mọi điểm có thể thực hiện được. Việc che chắn phải được thực hiện liên tục qua trạm đèn bằng cách liên kết các cáp vào và ra như hình minh họa.
13.1.4 Việc lắp đặt hệ thống điện ngầm bao gồm năm thành phần cơ bản: cáp sơ cấp, biến áp AGL, hệ thống dây điện thứ cấp, phương tiện lắp đặt và hệ thống nối đất hoặc chống sét cho thiết bị (LPS).

Hình 13-1. Mạch nối tiếp dòng không đổi điển hình

Hình 13-2. Lắp đặt thiết bị trạm đèn

Hình 13-3. Liên kết liên tục của cáp được bảo vệ
Cáp sơ cấp
13.1.5 Việc lắp đặt cáp sơ cấp từ CCR đến giữa các trạm đèn có thể được thực hiện thông qua phương pháp chôn trực tiếp hoặc đặt trong ống luồn cáp. Loại thứ hai được ưu tiên ở chỗ nó cung cấp khả năng bảo vệ chống lại sự dịch chuyển của đất và tạo điều kiện cho việc thay thế cáp trong tương lai. Nếu ống luồn cáp có kích thước đủ, nó có thể được sử dụng để lắp đặt cáp bổ sung sau này. Điều mong muốn là cáp của các mạch xen kẽ được lắp đặt trong các ống dẫn riêng biệt.
Hệ thống dây điện thứ cấp
13.1.6 Đối với hệ thống dây thứ cấp từ biến áp AGL đến bộ đèn: nếu bộ đèn được đặt ở xa vỏ thì phải tính đến tải do dây thứ cấp này biểu thị. Đối với hệ thống đèn mặt đường loại đế nông, hệ thống dây điện thứ cấp có thể được lắp đặt trực tiếp trong các rãnh hoặc trong ống dẫn. Ống dẫn được ưa chuộng hơn vì nó tạo điều kiện thuận lợi cho việc bảo trì sau này.
Lắp đặt bộ đèn
13.1.7 Việc lắp đặt bộ đèn được thực hiện bằng cọc hoặc trên đỉnh vỏ. Xu hướng sử dụng vỏ bọc thay vì chôn trực tiếp vì vỏ bọc cho phép dễ dàng bảo trì biến áp AGL. Vỏ có thể bằng kim loại và dành cho khu vực trải nhựa hoặc phi kim loại (nhựa hoặc bê tông) và dành cho khu vực không trải nhựa. Bộ đèn có thể được lắp đặt trên cọc néo với biến áp ở vỏ gần đó, trên chính vỏ hoặc riêng biệt trên ổ cắm có đế nông. Nếu đèn trên cao được lắp đặt trên một vỏ thì vỏ đó phải được bọc trong một tấm bê tông để hạn chế chuyển động. Đối với các sân bay nhỏ và ánh sáng cường độ trung bình, có thể cho phép chuyển động nhẹ của vỏ. Tại một số sân bay, vỏ biến áp được lắp đặt như một tủ có khóa gắn vào phần dưới của tháp đèn tiếp cận. Cách lắp đặt này giúp loại bỏ vấn đề nước xâm nhập trong đó hệ thống đèn tiếp cận trải rộng khắp các khu vực có mực nước ngầm cao như đầm lầy. Đôi khi người ta mong muốn đặt cùng vị trí các biến áp AGL chẳng hạn như cho các đèn chiếu sáng khu vực tiếp đất. Trong trường hợp này, các biến áp được lắp đặt cùng nhau trong một vỏ duy nhất và bố trí trên một giá gắn vào tường của vỏ. (Việc lắp đặt nhiều biến áp AGL được minh họa trong Hình 13-21.)
Hệ thống nối đất thiết bị
13.1.8 Mục đích của hệ thống nối đất thiết bị là nhằm đảm bảo an toàn cho con người trong trường hợp xảy ra sự cố ngắn mạch chạm đất. Ngược lại với các mạch (điện áp) song song, các thiết bị bảo vệ của thiết bị điều dòng không phản ứng với các sự cố ngắn mạch để tắt hệ thống đèn. Mạch nối tiếp không được nối đất và sẽ hoạt động bình thường khi có một sự cố chạm đất. Tùy thuộc vào giá trị điện trở và vị trí sự cố, một phần ánh sáng sẽ tắt hoặc mờ đi khi xảy ra sự cố chạm đất thứ hai; tuy nhiên, bộ điều chỉnh sẽ tiếp tục cung cấp dòng điện đầu ra.
13.1.9 Phương pháp được chấp nhận để cung cấp nối đất cho thiết bị là “phương pháp đẳng thế” trong đó dây nối đất được nối với tất cả các phần tử kim loại ở phía đầu ra của thiết bị điều dòng bao gồm đế đèn, cọc gắn thiết bị và được dẫn trở lại vòng nối đất tại trạm điện để các phần tử này được duy trì ở cùng điện thế đất.
13.1.10 Nối đất thiết bị được cung cấp bằng dây dẫn trần hoặc cách điện và được nối liên tục từ bộ đèn hoặc đế đèn hoặc qua vỏ biến áp nếu sử dụng hệ thống lắp đặt đế nông, đến mặt đất hệ thống tại trạm điện. Dây nối đất của thiết bị thường được lắp đặt bên trong hệ thống ống dẫn, dưới dạng dây cách điện, nhưng có thể được chôn trực tiếp dưới dạng dây trần bên ngoài ống dẫn. Hệ thống phải được kết nối với điện cực nối đất tại mỗi trạm chiếu sáng hoặc trong khoảng cách từ 150 m đến 300 m.
13.1.11 Dây nối đất của thiết bị thường là dây đồng nguyên khối có kích thước từ 10 mm2 (#8 AWG) đến 25 mm2 (#4 AWG). Các vật liệu khác đã được sử dụng như thép mạ kẽm. Sự phù hợp của vật liệu dây chống ăn mòn trong đất phải được kiểm tra cẩn thận.
13.1.12 Hệ thống nối đất thiết bị hoàn chỉnh phải có điện trở đất không lớn hơn giá trị quy định trong quy chuẩn quốc gia (giá trị điện trở đất tối đa điển hình nằm trong khoảng từ 6 đến 25 Ω).
13.1.13 Trong trường hợp sử dụng mạng nối đất chống sét thì có thể sử dụng LPS để nối đất thiết bị và có thể bỏ qua hệ thống nối đất thiết bị riêng biệt.
Hệ thống chống sét
13.1.14 Mục đích của hệ thống chống sét (LPS) hoặc mạng nối đất chống sét là cung cấp đường đi ưu tiên có điện trở thấp để năng lượng từ các tia sét đi vào đất và tiêu tán một cách an toàn mà không gây hỏng hóc thiết bị hoặc thương tích cho con người.
13.1.15 Sử dụng phương pháp đẳng thế, dây dẫn mạng nối đất chống sét được liên kết với tất cả các đế đèn, cọc lắp cố định và vòng nối đất hình vòm sao cho tất cả các phần tử kim loại được duy trì ở cùng một điện thế.
3.1.16 Dây dẫn mạng nối đất chống sét thường được lắp đặt trực tiếp trên ống dẫn hoặc cáp đang được bảo vệ.
13.1.17 Dây dẫn của mạng nối đất chống sét thường được nối với các điện cực nối đất ở khoảng cách từ 150 m đến 300 m. Tại các điểm giao cắt đường CHC, đường lăn hoặc khu vực sân đỗ, dây dẫn của mạng nối đất chống sét được lắp đặt phía trên các ống dẫn và liên kết với các điện cực nối đất ở mỗi bên của đường giao nhau. Khi xem xét rủi ro liên quan đến mật độ sét đánh trước đây tại khu vực này, dây dẫn của mạng nối đất chống sét có thể được cách điện và đưa vào ống dẫn khi đi qua mặt đường.
13.1.18 Trong trường hợp các thiết bị chiếu sáng trên mặt đường ở nền nông nơi đặt biến áp AGL ở bên cạnh mặt đường, địa điểm có thể chọn không tiếp tục hệ thống mạng nối đất chống sét trên các dây dẫn thứ cấp. Trong trường hợp như vậy, phần mở rộng từ mạng nối đất chống sét đến đế đèn là nối đất thiết bị và được lắp đặt bằng dây cách điện đi trong ống dẫn hoặc cắt bằng cưa và nối với vấu nối đất bên trong của đế. (Thể hiện trong Hình 13-22.)
13.1.19 Dây dẫn của mạng nối đất chống sét thường được làm bằng đồng nguyên khối có kích thước từ 10 mm2 (#8 AWG) đến 25 mm2 (#4 AWG).
Dây nối đất
13.1.20 Bất kể hệ thống LPS hay hệ thống nối đất thiết bị có được lắp đặt hay không, một dây nối đất linh hoạt có chiều dài vừa đủ được cung cấp từ vấu nối đất bên trong của vỏ đến cụm quang học (đèn trên mặt đường) hoặc tấm che (đèn trên cao) ). Dây mở rộng nối đất thiết bị để đảm bảo an toàn cho nhân viên nếu có lỗi và cụm quang học hoặc tấm che được nâng lên khỏi đế. Cần lưu ý rằng vì thiết bị dây nối đất này nằm bên trong và không thể nhìn thấy nên không thể đảm bảo rằng nó thực sự được kết nối và thợ điện phải luôn làm việc với găng tay cách điện. (Bộ dây nối đất được hiển thị trong Hình 13-20 và Hình 13-22.)
Nối đất mạch thứ cấp
13.1.21 Theo thông lệ của một số địa phương, việc nối đất được thực hiện từ hệ thống nối đất đến một đầu cuộn thứ cấp của biến áp AGL. Việc nối đất này làm giảm điện áp mà thợ điện có thể tiếp xúc khi xảy ra sự cố ngắn mạch sơ cấp đến thứ cấp. Ví dụ về nối đất thứ cấp được thể hiện trong Hình 13-2.
Điện trở đất
13.1.22 Giá trị điện trở đất thường được chấp nhận là 25 Ω đối với LPS không thỏa đáng đối với tất cả các hệ thống lắp đặt. Có thể cần giảm giá trị điện trở đất để bảo vệ chống sét hiệu quả ở những nơi có mức độ đánh giá rủi ro sét cao. Để nối đất thiết bị, tiêu chuẩn điện cục bộ có thể xác định giá trị điện trở đất, ví dụ: 6 Ω.
Lưu ý ban đầu
13.1.23 Việc lắp đặt cáp điện ngầm rất tốn kém và cần sử dụng các biện pháp để đảm bảo dịch vụ lâu dài và hiệu quả với mức bảo trì tối thiểu. Tất cả công việc phải được thực hiện bởi nhân viên có kinh nghiệm thường xuyên tham gia vào loại công việc này. Hầu hết các cáp ngầm sẽ được đặt trên hoặc rất gần khu vực hoạt động của sân bay. Do đó, tại các sân bay đang hoạt động, phải hết sức cẩn thận để đảm bảo rằng việc lắp đặt không gây nguy hiểm cho máy bay hoặc người lắp đặt.
Sắp xếp trước khi thi công
13.1.24 Phải có sự chấp thuận trước từ “kỹ sư phụ trách” về vật liệu, công nhân, thời gian ngày hay đêm cho công việc, phương pháp và quy trình lắp đặt cũng như các quy trình thực hiện bất kỳ sửa chữa tạm thời hoặc lâu dài nào. Sắp xếp phối hợp nỗ lực với kiểm soát không lưu nếu cần thiết. Cẩn thận xác định và đánh dấu tuyến đường cho cáp. Thực hiện mọi biện pháp phòng ngừa hợp lý để bảo vệ các tiện ích ngầm hiện có như thùng nhiên liệu, đường nước, cáp điều khiển và cáp điện ngầm, v.v. Tất cả các tiện ích, cáp điện và điều khiển đã biết dẫn đến và đi từ bất kỳ cơ sở vận hành nào đều phải được đánh dấu tại hiện trường trước khi thực hiện bất kỳ công việc nào trong vùng lân cận chung được bắt đầu. Sau đó và trong suốt thời gian xây dựng, các công trình ngầm khác cần được bảo vệ khỏi những hỏng hóc có thể xảy ra. Bất kỳ cáp ngầm nào bị hỏng hóc trong quá trình lắp đặt phải được sửa chữa ngay lập tức bằng vật liệu có chất lượng tương đương.
13.1.25 Dán băng keo vào các đầu cáp để ngăn hơi ẩm xâm nhập cho đến khi thực hiện nối được.
13.1.26 Không được phép có các mối nối trong ống dẫn, ống dẫn hoặc trong cáp chính giữa đế đèn và vỏ biến áp. Phương pháp cài đặt
13.1.27 Có hai phương pháp lắp đặt cáp điện ngầm: chôn trực tiếp và lắp đặt trong ống dẫn (ống dẫn chôn trực tiếp hoặc ống dẫn kín, tức là ống dẫn). Các yếu tố của các phương pháp này sẽ được xem xét sau đây.
13.2 CHÔN TRỰC TIẾP CÁP
13.2.1 Các bước chính của việc lắp đặt cáp điện bằng phương pháp chôn trực tiếp là:
a) Đào rãnh;
b) Nền cát;
c) Bố trí cáp;
d) Đắp cát lần đầu;
e) Bố trí dây mạng nối đất chống sét;
f) Đắp lần thứ hai bằng đất thông thường (đắp lần thứ hai có thể chia làm hai phần để có thể dán băng cảnh báo).
Đào rãnh
13.2.2 Yêu cầu cơ bản. Trừ khi có yêu cầu khác, tất cả các dây cáp ở cùng một vị trí và chạy theo cùng một hướng chung phải được lắp đặt trong cùng một rãnh. Tường hào về cơ bản phải thẳng đứng để bề mặt vai bị xáo trộn ở mức tối thiểu. Bề mặt đáy của rãnh về cơ bản phải nhẵn và không có cốt liệu thô. Nếu có thể, chỉ nên mở rãnh trong phạm vi có thể lắp đặt cáp và lấp rãnh trong cùng ngày làm việc. Trường hợp sân cỏ đã được thiết lập tốt và cỏ có thể được loại bỏ thì cần phải loại bỏ cẩn thận và bảo quản đúng cách.
13.2.3 Ống dẫn hoặc vạch đánh dấu ống dẫn tạm thời bị loại bỏ để đào rãnh nên được thay thế theo yêu cầu. Khi (các) cáp đang hoạt động đi qua các lắp đặt được đề xuất, người lắp đặt phải đảm bảo rằng (các) cáp này được bảo vệ đầy đủ. Trong trường hợp không thể tránh khỏi việc phải cắt ngang thì không được phép nối các cáp hiện có, trừ khi được quy định trong bản vẽ. Cáp hiện tại nên được định vị bằng tay. Cáp phải được kiểm tra để đảm bảo không có hỏng hóc nào xảy ra.
13.2.4 Độ sâu cáp. Cáp chôn trực tiếp phải thấp hơn độ cao hoàn thiện tối thiểu là 450 mm khi ở trong khu vực sân bay, thấp hơn 750 mm so với độ cao hoàn thiện khi ở ngoài khu vực sân bay và tối thiểu là 1 000 mm đối với dưới đường CHC, đường lăn, sân đỗ. và những con đường. Khi lắp đặt ngoài khu vực sân bay, cáp có thể cần được lắp đặt ở độ sâu lớn hơn, phù hợp với các yêu cầu về tiêu chuẩn điện của địa phương. Ví dụ, độ sâu cáp tối thiểu khi đi qua dưới đường ray phải là 1 200 mm trừ khi có quy định khác.
13.2.5 Độ sâu rãnh. Độ sâu của rãnh để lắp đặt cáp phải đủ cho độ sâu cáp yêu cầu cộng với lớp đệm tối thiểu 75 mm (ví dụ: cát) bên dưới mức cáp thấp nhất như trong Hình 13-4.
Vị trí của cáp
13.2.6 Bất cứ nơi nào có thể, cáp phải nguyên vẹn, không có mối nối, từ trạm đèn này đến trạm đèn khác. Sử dụng chiều dài cáp trung chuyển dài nhất có thể để giảm thiểu yêu cầu nối. Khi cần cắt cáp, các đầu cáp phải được bịt kín chống ẩm một cách hiệu quả ngay sau khi cắt. Cáp không được uốn cong ở bán kính nhỏ hơn tám lần đường kính đối với cáp bọc cao su hoặc nhựa và mười hai lần đường kính đối với cáp bọc thép kim loại. Không nên lắp đặt cáp đã bị xoắn. Phải có người đứng ở cuộn dây để quan sát và báo cáo bất kỳ sự bất thường nào trong cáp khi cáp được tháo ra. Cáp chôn trực tiếp bằng đất phải được tháo cuộn tại chỗ trong rãnh hở hoặc không cuộn bên cạnh rãnh và đặt cẩn thận vào đáy rãnh. (Các) cáp không được tháo ra và kéo vào rãnh từ một đầu. Ở những nơi cáp phải đan chéo nhau, phải bố trí độ dịch chuyển theo chiều dọc tối thiểu là 75 mm với độ sâu cáp trên cùng bằng hoặc thấp hơn độ sâu yêu cầu tối thiểu dưới lớp hoàn thiện. Cáp chùng đủ để giảm sức căng phải được đặt trong rãnh theo một loạt đường cong hình chữ S.

Hình 13-4. Chôn cáp trực tiếp trong rãnh Vị trí dây của mạng nối đất chống sét
13.2.7 Dây của mạng nối đất chống sét cung cấp "vùng bảo vệ" 90 độ (45 độ cho mỗi cạnh của
đường thẳng đứng). Dây của mạng nối đất chống sét được lắp đặt liên tục ở độ cao từ 75 mm đến 150 mm phía trên cáp, ống dẫn hoặc dãy ống dẫn, hoặc như thể hiện trên sơ đồ nếu lớn hơn. Dựa trên vùng bảo vệ, dây của mạng nối đất chống sét 75 mm phù hợp cho 1 đến 2 cáp và ở mức 150 mm cho 3 đến 4 cáp, sau đó cần thêm dây của mạng nối đất chống sét bổ sung, như minh họa trong Hình 13-5.
13.2.8 Ngoài ra, dây của mạng nối đất chống sét phải được lắp đặt thấp hơn mặt trên của nền đường ít nhất 200 mm ở khu vực trải nhựa hoặc 250 mm dưới lớp hoàn thiện ở khu vực không trải nhựa. Kích thước này có thể nhỏ hơn 100 mm khi ống dẫn được đặt trong mặt đường hiện có. Không nên lắp đặt dây của mạng nối đất chống sét trong đường ống ngoại trừ các điểm giao nhau trên đường CHC hoặc đường lăn nơi dây của mạng nối đất chống sét có thể được lắp đặt trong ống dẫn hiện có. Khi lắp đặt trong ống dẫn, dây của mạng nối đất chống sét phải được cách nhiệt.
Băng cảnh báo
13.2.9 Băng cảnh báo (cảnh báo) điện ngầm phải được lắp đặt trong rãnh và nằm cách cáp chôn trực tiếp hoặc dây của mạng nối đất chống sét 150 mm, nếu có, hoặc khoảng một nửa giữa bề mặt và tầng trên của cáp chôn trực tiếp hoặc dây mạng nối đất chống sét, nếu có, và tối thiểu 200 mm dưới lớp hoàn thiện. Băng phải là băng màng polyetylen rộng 100 mm đến 150 mm với lõi lá kim loại để phát hiện từ xa. Nó phải có màu sắc và chú thích liên tục như được chỉ ra trên sơ đồ.
Khu vực giao thông đông đúc
13.2.10 Không được chôn cáp trực tiếp dưới khu vực trải nhựa, đường bộ, đường ray hoặc mương. Ở những khu vực này, cáp phải được lắp đặt trong các ống dẫn bọc bê tông hoặc trong các ống thép cứng.
Khu vực có đá
13.2.11 Khi gặp phải đá cứng và không thể tránh khỏi thì phải đào đá, đặt dây cáp vào ống hoặc ống dẫn và đổ bê tông lại. Như được hiển thị trong Hình 13-6, ống không được cách bề mặt ít nhất 150 mm và cao hơn đáy hố đào 75 mm. Mạng nối đất chống sét được lắp đặt phía trên ống dẫn. Một sợi dây kéo nylon có thể được đưa vào ống dẫn. Cần cân nhắc sử dụng ứng dụng hai lớp với lớp trên cùng là bê tông dẫn điện. Chiều rộng rãnh và khoảng cách giữa các dây cáp
13.2.12 Chiều rộng rãnh của một cáp không được nhỏ hơn 150 mm. Khi có nhiều cáp nằm trong rãnh, chiều rộng rãnh được điều chỉnh sao cho có thể duy trì khoảng cách phân cách dưới đây (Hình 13-7).
13.2.13 Khoảng cách ngang giữa các cáp:
a) Cáp chiếu sáng nối tiếp của các mạch chiếu sáng nối tiếp khác nhau phải có khoảng cách ngang là 75 mm. Cáp chiếu sáng nối tiếp của cùng một mạch có thể được đặt mà không cần tách biệt.
b) Các dây cáp điện cùng mạch hoặc khác nhau có điện áp dưới 600V có thể đặt cùng nhau trong cùng một rãnh mà không được ngăn cách theo chiều ngang.

Hình 13-5. Vị trí của dây mạng nối đất chống sét

Hình 13-6. Lắp đặt ở khu vực đá

Hình 13-7. Khoảng cách bên cáp/ mạng nối đất chống sét
c) Cáp nguồn của các mạch điện khác nhau có điện áp từ 600 vôn đến 5.000 vôn phải được phân cách bằng tối thiểu là 100 mm.
d) Tất cả các dây cáp điện từ 5.000 vôn trở xuống phải được tách biệt khỏi tất cả các dây cáp điều khiển, điện thoại và cáp đồng trục. loại cáp tối thiểu là 150 mm.
e) Cáp nguồn lớn hơn 5.000 vôn phải được cách ly với tất cả các cáp khác ít nhất 300 mm.
f) Cáp điều khiển, cáp điện thoại, cáp đồng trục có thể được đặt trong rãnh mà không cần ngăn cách theo phương ngang với nhau.
13.2.14 Phân cách dọc giữa các cáp:
a) Không được chồng trực tiếp cáp lên cáp khác vì việc nén chặt có thể làm hỏng cáp.
b) Khoảng cách dọc giữa các cáp phải tương tự như khoảng cách được đưa ra cho khoảng cách ngang, ngoại trừ các cáp không yêu cầu phân cách theo chiều ngang phải được phân cách theo chiều dọc tối thiểu bằng 60 mm.
c) Dây nối đất và cọc mạng nối đất chống sét phải cao hơn mức cao nhất của cột khoảng 150 mm. cáp.
Chéo cáp
13.2.15 Mặc dù các khoảng cách thẳng đứng đã được nêu ở trên nhưng không nên có các lớp cáp chôn trực tiếp trong rãnh. Việc phân lớp như vậy có thể gây khó khăn cho việc sửa chữa các cáp thấp hơn trong tương lai. Phần lớn, theo chiều dọc sự phân tách được thiết kế cho các trường hợp cáp chéo nhau theo một góc. Tốt nhất là những sự giao thoa như vậy xảy ra càng gần 90 độ càng tốt. Độ sâu rãnh được tăng lên như trong Hình 13-8 để cho phép thực hiện theo chiều dọc tách biệt

Hình 13-8 Chéo cáp
Kết nối mạng nối đất chống sét
13.2.16 Các dây dẫn mạng nối đất chống sét phải được nối với nhau ở nơi cáp hoặc ống dẫn đi qua. Khi lắp đặt một số dây của mạng nối đất chống sét trên cáp, ống dẫn hoặc ống dẫn, chúng phải được nối với nhau với khoảng cách không quá 150 m. Hình 13-9 minh họa phương tiện kết nối giữa các dây mạng nối đất chống sét.
13.2.17 Việc liên kết các dây của mạng nối đất chống sét cho các liên kết giữa các dây của mạng nối đất chống sét và với các điện cực nối đất phải bằng phương pháp hàn tỏa nhiệt. Chỉ những nhân viên có kinh nghiệm và thường xuyên tham gia vào loại công việc này mới nên thực hiện những kết nối này. Việc lắp đặt phải tuân thủ các khuyến nghị của nhà sản xuất và những điều sau:
a) Tất cả xỉ phải được loại bỏ khỏi mối hàn.
b) Đối với các mối hàn ở các hộp đế của đèn chiếu sáng, tất cả các bề mặt được mạ kẽm và các khu vực “nóng chảy”, cả bên trong và bên ngoài hộp đế, bị hỏng hóc do quá trình liên kết tỏa nhiệt phải được phục hồi bằng cách phủ lên các khu vực đó bằng hợp chất mạ kẽm lạnh dạng lỏng. Bề mặt cần phủ phải được chuẩn bị và sử dụng hợp chất theo khuyến nghị của nhà sản xuất.
c) Tất cả các vật liệu đồng và mối hàn chôn tại các mối nối hàn phải được phủ kỹ bằng vật liệu bitum nhựa than đá hoặc các biện pháp tương đương để ngăn chặn bề mặt tiếp xúc với đất hoặc hơi ẩm ăn mòn.
13.2.18 Ngoài ra, việc nối dây của mạng nối đất chống sét với đế đèn và cọc néo có thể bằng các vấu bắt vít được chấp thuận cho mục đích này.

Hình 13-9. Kết nối mạng nối đất chống sét
Võng cáp
13.2.19 Nên để võng cáp có chiều dài khoảng 1 m ở mỗi đầu của đường cáp, ở mỗi bên của tất cả các kết nối, biến áp cách ly, bộ đèn và tại tất cả các điểm nối cáp được đưa lên trên mặt đất. Vòng cáp võng phải được lắp đặt ở độ sâu tối thiểu tương đương với độ sâu của đường cáp. Các vòng phải có đường cong có bán kính trong không nhỏ hơn 12 lần đường kính ngoài của cáp. Khi cáp được đưa lên trên mặt đất, cần để thêm phần chùng trên mặt đất. Tại tất cả các mối nối cáp, cung cấp các vòng cáp võng không bị uốn cong ở mối nối hoặc trong phạm vi 300 mm tính từ đầu mối nối. Trong trường hợp phải thực hiện các biện pháp để thử nghiệm hoặc cho các kết nối trên cao trong tương lai, hãy cung cấp đủ độ chùng để cho phép cáp được kéo dài theo chiều dọc ít nhất 300 mm so với đỉnh của cấu trúc truy cập. Yêu cầu này cũng áp dụng khi cáp chính đi qua các hộp đế trống, các mối nối và cấu trúc tiếp cận để cho phép kết nối trong tương lai hoặc theo thiết kế.
Lấp đất lần cuối
13.2.20 Sau khi lắp đặt cáp xong, rãnh cần được lấp lại như sau:
a) Rãnh không được chứa các vũng nước trong quá trình san lấp.
b) Cáp phân cách san lấp phải được chèn chặt vào đúng vị trí. Việc phân tách cáp phải được duy trì và có thể theo chiều ngang, chiều dọc hoặc kết hợp cả hai.
c) Lớp san lấp đầu tiên phải có chiều sâu không nhỏ hơn 75 mm, đo rời và phải là đất hoặc cát không chứa các hạt cốt liệu có đường kính lớn hơn 8 mm. Lớp này không được nén chặt, ngoại trừ việc đầm nén để duy trì sự tách biệt của các dây cáp. Các dây của mạng nối đất chống sét được đặt trên lớp này.
d) Lớp thứ hai có độ sâu không nhỏ hơn 120 mm, có kích thước rời và không được chứa các hạt có đường kính lớn hơn 25 mm. Băng cảnh báo có thể được dán lên trên lớp này.
e) Lớp thứ hai và các lớp tiếp theo phải được đầm kỹ và đầm chặt đến mật độ ít nhất bằng mật độ của lớp đất nguyên liền kề. Nếu cần thiết để đạt được độ nén mong muốn, vật liệu lấp có thể được làm ẩm hoặc thông khí theo yêu cầu.
f) Lớp đắp thứ ba và các lớp tiếp theo không được vượt quá 200 mm và có thể bằng vật liệu đào hoặc nhập khẩu và không được chứa đá hoặc cốt liệu có đường kính lớn hơn 100 mm.
g) Rãnh phải được lấp đầy hoàn toàn và được làm phẳng bằng bề mặt liền kề, ngoại trừ khi sân cỏ được thiết lập trên rãnh, việc san lấp phải dừng lại ở độ sâu thích hợp phù hợp với loại hình hoạt động trải cỏ được bố trí. Một khoản trợ cấp thích hợp cho việc thanh toán cũng cần được cung cấp. Bất kỳ vật liệu đào dư thừa nào cũng phải được loại bỏ và xử lý theo kế hoạch và thông số kỹ thuật.
h) Phục hồi. Trường hợp cỏ đã bị loại bỏ thì nên thay thế càng sớm càng tốt sau khi hoàn thành việc san lấp. Tất cả các khu vực bị xáo trộn do đào rãnh, chứa chất bẩn, rải cáp, thi công tấm đệm và các công việc khác phải được khôi phục lại tình trạng ban đầu. Việc phục hồi phải bao gồm bất kỳ lớp đất mặt cần thiết nào, bón phân, bón vôi, gieo hạt, làm cỏ, tưới cây hoặc phủ lớp phủ. Nếu các vết cắt rãnh được thực hiện qua các khu vực được lát đá thì các vết cắt, sau khi lấp đầy thích hợp, phải được làm lại bề mặt bằng lớp lát tương tự như lớp lát ban đầu. Các vết cắt được làm lại bề mặt phải ngang bằng với mặt đường ban đầu, không có vết nứt và có khả năng chịu được tải trọng giao thông mà không bị lún hoặc nứt.
Nhiễu điện từ
13.2.21 Mạch chiếu sáng sân bay có thể tạo ra nhiễu điện từ (EMI) quá mức có thể làm giảm hiệu suất của một số hệ thống dẫn đường hàng không quan trọng của sân bay, chẳng hạn như thiết bị RVR, đường dốc, thiết bị định vị, v.v. Một số CCR có thể là nguồn phát ra EMI do đặc điểm hoạt động vốn có của chúng. Các bước thận trọng sau đây có thể giúp giảm EMI và/hoặc tác động bất lợi của nó trong môi trường sân bay:
a) Không lắp đặt cáp điện chiếu sáng sân bay trong cùng một ống dẫn, ống dẫn cáp, dãy ống dẫn như cáp điều khiển và cáp thông tin.
b) Không lắp đặt cáp hệ thống đèn sân bay để chúng cắt chéo cáp điều khiển, cáp thông tin liên lạc.
c) Trong một số trường hợp, bộ lọc sóng hài có thể được lắp đặt ở đầu ra bộ điều chỉnh để giảm phát thải EMI. Những bộ lọc này có sẵn từ một số nhà sản xuất bộ điều chỉnh.
d) Cáp thông tin và điều khiển nối đất dự phòng.
e) Thông báo cho nhà sản xuất, nhà thiết kế, kỹ sư, v.v. về thiết bị dẫn đường hiện có và khả năng gây nhiễu.
f) Yêu cầu về tương thích điện từ giữa thiết bị mới và thiết bị hiện có trong hợp đồng dự án.
Các thử nghiệm chấp nhận hoạt động có thể được yêu cầu để xác minh sự tuân thủ.
Rãnh cáp
13.2.22 Trong những điều kiện nhất định, có thể tạo rãnh để lắp đặt cáp. Phương pháp lắp đặt này chỉ nên được chỉ định ở những nơi thường xuyên có đất cát và không có đá hoặc mảnh vụn khác có thể làm rách hoặc cắt lớp cách điện của cáp. Thiết bị phải đảm bảo cáp được đặt ở độ sâu tối thiểu là 450 mm dưới mức hoàn thiện trên khu vực sân bay. Phải tháo cáp ra khỏi ống cuộn theo cách thủ công khi máy di chuyển sao cho độ dốc của mặt đất không phải là nguyên nhân khiến cáp tuột ra khỏi ống cuộn. Trong những điều kiện nhất định, cũng có thể lắp đặt ống mềm hoặc ống polyetylen bằng cách cày rãnh cáp và đồng thời đặt ống sau đó bằng thiết bị chuyên dụng.
Mối nối
13.2.23 Các kết nối thể hiện trên sơ đồ phải được thực hiện bởi những người có kinh nghiệm thường xuyên tham gia vào loại công việc này và phải được thực hiện như sau:
a) Đúc mối nối. Chúng nên được thực hiện bằng cách sử dụng đầu nối uốn để nối dây dẫn. Các khuôn phải được lắp ráp và hỗn hợp phải được trộn và đổ theo hướng dẫn của nhà sản xuất và theo sự hài lòng của kỹ sư.
b) Các mối nối plug-in được đính kèm tại hiện trường. Chúng phải được lắp ráp theo hướng dẫn của nhà sản xuất. Những mối nối này phải được thực hiện bằng cách cắm trực tiếp vào các đầu nối giao phối. Trong mọi trường hợp, mối nối nơi các đầu nối gặp nhau phải được quấn bằng ít nhất một lớp băng cao su hoặc cao su tổng hợp và một lớp băng nhựa, quấn một nửa, kéo dài ít nhất 37 mm ở mỗi bên của mối nối.
c) Các mối nối plug-in được đúc tại nhà máy. Chúng nên được thực hiện bằng cách cắm trực tiếp vào các đầu kết nối. Trong mọi trường hợp, mối nối nơi các đầu nối gặp nhau phải được bọc bằng ít nhất một lớp băng cao su hoặc cao su tổng hợp và một lớp băng nhựa, quấn một nửa, kéo dài ít nhất 37 mm ở mỗi bên của khớp.
d) Mối nối được dán băng keo hoặc co nhiệt. Ứng dụng của mối nối dán băng keo được xem xét trong Chương 14.
13.3 LẮP ĐẶT ỐNG/ĐƯỜNG ỐNG (CÓ HOẶC KHÔNG CÓ BÊ TÔNG)
Lựa chọn các tuyến đường
13.3.1 Cần lựa chọn các tuyến đường ống để cân bằng tính linh hoạt tối đa với chi phí tối thiểu và tránh khu vực móng cho các tòa nhà và công trình khác trong tương lai. Khi cần thiết phải chạy đường dây thông tin liên lạc cùng với đường dây phân phối điện, cần bố trí hai hệ thống cách ly trong các ngăn hố ga riêng biệt. Nếu có thể, các ống dẫn nên được lắp đặt trong cùng một lớp vỏ bê tông. Các ống dẫn điện và thông tin liên lạc phải được giữ cách xa tất cả các tiện ích ngầm khác, đặc biệt là các ống dẫn nước hoặc hơi nước có nhiệt độ cao.
Vật liệu làm ống dẫn
13.3.2 Các vật liệu tiêu chuẩn được chấp nhận làm ống dẫn bao gồm sợi, ngói và nhựa. Ống nhựa và ống dẫn nên được làm bằng polyetylen vì nó không chứa halogen và do đó phù hợp hơn với môi trường. Các ống thép cứng cũng có thể được lắp đặt bên dưới lớp và phải được cung cấp lớp phủ tại hiện trường hoặc nhà máy nếu cần.
Kích thước ống dẫn
13.3.3 Kích thước ống dẫn trong dãy ống dẫn không được có đường kính trong nhỏ hơn 10 cm, ngoại trừ các ống dẫn dành cho đường dây thông tin liên lạc có đường kính tối thiểu 7,5 cm được chấp nhận.
Lắp đặt ống dẫn không cần bê tông
13.3.4 Rãnh đối với đường ống đơn phải có chiều rộng không nhỏ hơn 150 mm hoặc lớn hơn 300 mm và rãnh dành cho hai hoặc nhiều ống dẫn ở cùng cao độ phải rộng hơn tương ứng. Đáy rãnh đối với các ống dẫn không có bê tông bao bọc phải được chế tạo phù hợp chính xác với cấp độ để cung cấp sự hỗ trợ thống nhất cho ống dẫn dọc theo toàn bộ chiều dài của nó. Một lớp vật liệu đất mịn dày ít nhất 75 mm (đo rời) phải được đặt ở đáy rãnh để làm lớp lót cho ống dẫn. Vật liệu lót nền phải bao gồm đất mềm, cát hoặc chất độn mịn khác và không được chứa các hạt có đường kính lớn hơn 6 mm. Chất liệu lót phải được nén chặt cho đến khi chắc chắn. Khi hai hoặc nhiều ống dẫn được lắp đặt trong cùng một rãnh không có vỏ bọc bê tông thì chúng phải cách nhau không nhỏ hơn 75 mm (đo từ tường ngoài đến tường ngoài) theo hướng nằm ngang hoặc cách nhau không nhỏ hơn 75 mm theo hướng thẳng đứng. Ống dẫn bằng thép cứng và thành nặng có thể được chôn trực tiếp dưới đất. Tất cả các ống dẫn khác phải được bọc lại (Hình 13-10).
Lắp đặt ống dẫn bằng bê tông
13.3.5 Tất cả các ống dẫn lắp đặt trong vỏ bê tông phải được đặt trên một lớp bê tông dày không nhỏ hơn 75 mm. Khi có từ hai ống dẫn trở lên được bọc trong bê tông thì chúng phải cách nhau không nhỏ hơn 75 mm (đo từ tường ngoài đến tường ngoài). Khi quá trình đặt ống dẫn diễn ra, bê tông dày không nhỏ hơn 75 mm phải được đổ xung quanh các cạnh và mặt trên của ống dẫn. Các đầu loe của ống dẫn hoặc khớp nối phải được lắp đặt ngang bằng với lớp bê tông hoặc các bức tường bên trong của hố ga hoặc hố ga. Nên sử dụng các miếng đệm khóa liên động với khoảng cách không quá 1,5 m để đảm bảo khoảng cách đồng đều giữa các ống dẫn. Các mối nối trong các ống dẫn liền kề phải cách nhau tối thiểu 600 mm và phải được làm chống thấm nước trước khi đổ bê tông. Không nên lắp đặt ống dẫn có khớp nối bị lỗi. Ống bọc bê tông hoặc ống thép cứng phải được lắp đặt sao cho đỉnh của vỏ bê tông hoặc ống dẫn không thấp hơn 450 mm so với nền móng ổn định nơi nó được lắp đặt dưới đường bộ, đường sắt, đường CHC, đường lăn, các khu vực trải nhựa khác và mương. và không nhỏ hơn 450 mm so với lớp hoàn thiện ở nơi khác. Dây của mạng nối đất chống sét được cung cấp theo yêu cầu.
Ống dẫn và ống mềm
13.3.6 Khi lắp đặt cáp trong hệ thống ống dẫn, các cáp phải được nhóm lại như trong Hình 13-11. Ống mềm (ống) được đặt trực tiếp vào rãnh như trong Hình 13-10.
Ống lót nối đất
13.3.7 Khi ống thép cứng đi vào hoặc ra khỏi hố ga hoặc hố ga thì phải trang bị ống lót nối đất cho tất cả các ống dẫn.
Bố trí các bờ dẫn ống
13.3.8 Nên bố trí hai ống gió rộng hoặc cao để tản nhiệt tốt nhất. Tương ứng, các dãy ống có thể có nhiều ống dẫn cao hoặc rộng. (Điều này có thể không thực hiện được khi có nhiều ống dẫn.) Cách bố trí dọc theo chiều rộng hai ống dẫn cho phép treo cáp dễ dàng hơn trên thành hố ga, nhưng có thể không kinh tế bằng cách bố trí hai ống dẫn nằm ngang cao.
Thoát nước
13.3.9 Tất cả các đường ống phải được bố trí sao cho có độ dốc về phía hố ga, hố ga và đầu ống để thoát nước. Các lớp phải có ít nhất 2,5 mm mỗi mét. Khi không thể duy trì độ dốc theo một chiều thì các đường ống có thể dốc từ tâm theo cả hai hướng về phía hố ga, lỗ tay hoặc đầu ống dẫn. Nên tránh các túi hoặc bẫy nơi độ ẩm có thể tích tụ.
Kéo dây
13.3.10 Mỗi ống gió dự phòng được lắp đặt phải có dây kéo bằng thép mạ đồng có diện tích không nhỏ hơn 5 mm2. Ngoài ra, có thể sử dụng dây kéo bằng polypropylen không bị mục nát hoặc không đỡ nấm mốc trong ống dẫn ướt/đế lon/hố ga. Các đầu hở của ống dẫn dự phòng phải được bịt lại bằng phích cắm côn có thể tháo rời. Phích cắm phải cố định chắc chắn dây kéo.
Công suất dự phòng
13.3.11 Cần có đủ ống dẫn cho việc lắp đặt theo kế hoạch, mở rộng trong tương lai, cộng với tối thiểu 25% ống dẫn dự phòng cho tất cả các hệ thống ngầm mới.

Hình 13-10. Ống dẫn không có vỏ bọc bê tông

Hình 13-11. Dãy ống bọc bê tông
Ống mềm
13.3.12 Nên hạn chế sử dụng ống mềm để chôn trực tiếp và chạy cáp ngắn. Nên sử dụng ống dẫn cứng đối với các bờ ống bọc bê tông vì khó tránh khỏi sự dịch chuyển của ống mềm trong quá trình đổ bê tông giai đoạn đổ hoặc san lấp chung. Ngoài ra, ống mềm có thể gây khó khăn cho việc kéo cáp vì dây kéo có thể cắt vào các cạnh tương đối mềm của ống. Nên sử dụng hợp chất kéo thích hợp.
Lắp đặt mạng nối đất chống sét trên nhiều ống dẫn và dãy ống dẫn
13.3.13 Dây của mạng nối đất chống sét có thể được lắp đặt phía trên nhiều ống dẫn/ dãy ống dẫn đối với cáp chiếu sáng sân bay có mục đích là cung cấp một lớp bảo vệ hoàn chỉnh chống sét cho các dây cáp chiếu sáng sân bay. Bảo vệ ống dẫn được xác định phối hợp với nghiên cứu chung của EMC về đặc điểm mặt đất và cấp độ Keraunic tại địa điểm. Khi nhiều ống dẫn và/hoặc dãy ống dẫn cáp sân bay được lắp đặt trong cùng một rãnh, số lượng và Vị trí của dây của mạng nối đất chống sét phía trên ống dẫn phải đủ để cung cấp một vùng bảo vệ hoàn chỉnh đo 45 độ mỗi cạnh của phương thẳng đứng (Hình 13-12).

Hình 13-12. Mạng nối đất chống sét trên nhiều ống dẫn
Bảo vệ dây thứ cấp
13.3.14 Thông thường, dây dẫn thứ cấp được dẫn qua khớp nối dễ đứt. Trong trường hợp dây dẫn thứ cấp bị hở, nó có thể được bảo vệ bằng vỏ cáp mềm từ vỏ hoặc biến áp AGL chôn tới bộ phận đèn.
13.4 HỐ GA VÀ HỐ KỸ THUẬT
13.4.1 Các yếu tố ảnh hưởng đến việc lựa chọn hố ga, như minh họa trên Hình 13-13, và số lượng hố ga, hướng và vị trí của các đường ống; sắp xếp giá đỡ cáp; phương pháp thoát nước; đủ không gian làm việc (đặc biệt nếu thiết bị được lắp đặt trong hố ga) và kích thước của lỗ cần thiết để lắp đặt và tháo thiết bị.
Vị trí
13.4.2 Nên đặt hố ga hoặc hố kỹ thuật ở những nơi cần thiết cho các kết nối hoặc mối nối và tránh xung đột với các tiện ích khác. Khoảng cách hố ga không được vượt quá 200 m khi chạy thẳng và 100 m khi chạy ống cong. Nên giảm khoảng cách khi cần thiết để tránh hỏng hóc lắp đặt trong quá trình kéo cáp. Cần hạn chế độ căng trong quá trình lắp đặt đến mức không làm hỏng lớp cách điện của cáp hoặc làm biến dạng cáp (xem Bảng 13-1).
Cuống dây
13.4.3 Tốt nhất là cung cấp một bộ gồm hai hoặc nhiều ống dự phòng (các đoạn ống dẫn ngắn dẫn ra khỏi hố ga) để thành hố ga không bị xáo trộn khi mở rộng trong tương lai. Các cuống phải được cắm ở cả hai đầu.

Hình 13 -13. Hố ga
Phần cứng
13.4.4 Nên chọn phần cứng áp dụng cho quá trình cài đặt. Khi có các đầu ống loe, tấm chắn ống dẫn cáp chỉ cần thiết để bảo vệ cáp có vỏ bọc kim loại.
Thanh kéo
13.4.5 Thanh kéo, là những vòng hoặc thanh định hình được lắp vào thành hố ga để làm điểm néo cho việc kéo cáp vào. thanh kéo phải có độ bền để chịu được gấp đôi tải trọng dự kiến có thể tác dụng.
Hố ga hai ngăn
13.4.6 Nên sử dụng hố ga hai ngăn để duy trì sự tách biệt giữa các mạch điện khi đường dây điện và đường dây thông tin liên lạc được lắp đặt trong cùng một ống dẫn hoặc sử dụng cùng một hố ga.
Nối đất
13.4.7 Miệng hố ga được nối đất cho tất cả các bộ phận kim loại như giá đỡ cáp và nắp lối vào được nối với điện cực nối đất bên ngoài. Bốn điện cực nối đất được kết nối với nhau (một ở mỗi góc) có thể được lắp đặt xung quanh hố ga theo quy định của địa phương.
13.5 LẮP ĐẶT CÁP NGẦM TRONG ĐƯỜNG ỐNG
Chuẩn bị ống dẫn
13.5.1 Sau khi lắp đặt ống dẫn xong, cáp được lắp đặt bằng cách kéo vào ống dẫn. Các ống dẫn phải mở, liên tục và không có mảnh vụn trước khi lắp đặt cáp. Cáp phải được lắp đặt ở nơi cách để ngăn chặn sự kéo dãn có hại của dây dẫn, làm hỏng hóc cách điện hoặc làm hỏng lớp bảo vệ bên ngoài. che phủ. Các đầu của tất cả các dây cáp phải được bịt kín bằng băng dính chống ẩm trước khi lắp đặt và chúng phải được bảo quản cẩn thận, kín cho đến khi thực hiện được các kết nối. Khi có nhiều hơn một cáp được lắp đặt trong một ống dẫn hoặc ống dẫn, tất cả các cáp phải được được cài đặt cùng một lúc. Trong mọi trường hợp không nên đặt mối nối rong ống dẫn.
Kéo cáp vào ống dẫn
13.5.2 Phương pháp kéo. Cáp lắp đặt trong ống phải được kéo bằng tời điện hoặc bằng tay. Một nên sử dụng đủ lượng hợp chất kéo cáp cho tất cả các lần kéo. Không nên sử dụng mỡ dầu mỏ. Các bề mặt của bất kỳ vỏ bọc hoặc vỏ cáp nào không được bị hư hại đến độ sâu lớn hơn 1/10 độ dày ban đầu của nó. Các cáp không được làm phẳng hình tròn quá 1/10 đường kính ngoài của nó. Kéo căng tối đa cho các loại cáp thường được lắp đặt được liệt kê trong Bảng 13-1. Những hạn chế được liệt kê trong bảng này không nhằm mục đích loại trừ khả năng dùng dây thép hoặc dây thép làm phương tiện kéo. Tuy nhiên, trừ khi sử dụng lực kế để chỉ ra độ căng thích hợp Đối với cáp được kéo, dây nịt có kích thước phù hợp sẽ hạn chế lực kéo đến các lực được chỉ định trong Nên sử dụng bảng 13-1. Bất kỳ sự kết hợp nào của một nhóm cáp được kéo vào ống dẫn không được vượt quá tổng lực căng riêng cho phép của mỗi cáp cộng thêm 15%.
Bảng 13-1. Lực kéo cáp không được bọc thép tối đa cho phép sử dụng lực kế hoặc đây thừng
|
Cable |
Lực căng |
Đường kính dây (mm) |
|||
|
2 - 1c 8,4mm2 Sol |
125 |
4,8 C |
|
|
|
|
3 - 1c 8,4 mm2 Sol |
165 |
6,4 C |
4,8 M |
|
|
|
4 - 1c 8,4 mm2 Sol |
250 |
|
6,4 M |
|
|
|
2 - 1c 13,3mm2 Str |
190 |
6,4 C |
4,8 M |
|
|
|
3 - 1c 13,3 mm2Str |
285 |
8,0 C |
6,4 M |
|
|
|
4 - 1c 13,3 mm2 Str |
380 |
9,6 C |
|
4,8 D |
|
|
1 - 2c 8,4 mm2 Str |
140 |
6,4 C |
|
|
|
|
1 - 3c 8,4 mm2 Str |
180 |
6,4 C |
|
|
|
|
1 - 4c 8,4 mm2 Str |
265 |
|
6,4 M |
|
|
|
1 - 2c 13,3 mm2 Str |
220 |
6,4 C |
4,8 M |
|
|
|
1 - 3c 13,3 mm2 Str |
310 |
8,0 C |
|
|
|
|
1 - 4c 13,3 mm2 Str |
400 |
9,6 C |
8,0 M |
4,8 D |
|
|
1 - 6c 3.3 mm2 Str |
140 |
6,4 C |
|
|
|
|
1 - 12c 3,3 mm2 Str |
285 |
8,0 C |
6,4 M |
|
|
|
1 - 12PR 0,6mm2 |
105 |
4,8 C |
|
|
|
|
1 - 25PR 0,6mm2 |
245 |
|
6,4 M |
|
|
|
1 - 50PR 0,6mm2 |
480 |
11,5 C |
|
|
4,8 |
|
1 - 100PR 0,6 mm2 |
|
|
12,0 M |
8,0 D |
|
|
c - Conductor Sol - Solid Str - Stranded PR – Pair C - Cotton M - Manila D - Dacron N - Nylon Lưu ý: Lực căng kéo tối đa đối với cáp không được liệt kê phải được nhà sản xuất cáp cung cấp. |
|||||
13.5.3 Chiều dài kéo cáp. Để giảm thiểu sự nối, chiều dài cáp dài nhất có thể thực hiện được phải được kéo vào ống dẫn cùng một lúc. Trừ khi có yêu cầu khác, hố ga và hố kỹ thuật phải cách nhau càng xa càng tốt đối với loại cáp được lắp đặt nhưng trong mọi điều kiện, khoảng cách giữa hố ga hoặc hố kỹ thuật không được vượt quá 200 mét.
Lắp đặt cáp tại hố ga và hố kỹ thuật
13.5.4 Giá đỡ cáp. Cáp phải được định hình cẩn thận xung quanh bên trong hố ga hoặc hố kỹ thuật để tránh bị uốn cong hoặc gấp khúc. Tất cả các mối nối và cáp phải được buộc vào giá đỡ cáp bằng dây nylon đường kính 3,2 mm. Miệng hố ga và hố kỹ thuậtphải là loại nhựa hoặc có lớp cách nhiệt bằng sứ. Các mối nối hoặc đầu nối phải cách miệng ống dẫn vào hố ga hoặc hố kỹ thuậttối thiểu là 0,6 m. Nếu có thể, các mối nối ở các loại cáp khác nhau nên được đặt so le.
13.5.5 Đầu cáp. Việc cắt tất cả các cáp điều khiển, điện thoại và đồng trục phải được thực hiện theo yêu cầu. Việc cắt tất cả các cáp nguồn có điện áp trên 5.000 vôn phải được thực hiện bằng thiết bị giảm ứng suất. Khi đầu cáp điện được sử dụng, phải tuân thủ nghiêm ngặt các khuyến nghị của nhà sản xuất. Khi thực hiện các đầu kết nối cáp ở sứ đỡ, ống sứ đứng của máy biến áp ở cả hai phía điện áp cao và điện áp thấp phải được dán băng keo cách điện và sơn bằng lớp phủ chống nước cách điện cao.
13.5.6 Nối đất cáp. Các điều kiện sau đây áp dụng cho việc nối đất của cáp.
a) Tất cả các dây cáp điện có vỏ bọc phải có vỏ bọc ở mỗi đầu. Dây dẫn nối đất phải được kết nối với thanh nối đất bằng đầu nối đất được thiết kế đặc biệt cho mục đích này. Các tấm chắn hoặc lớp giáp trên cáp điện chôn trực tiếp trong đất phải được nối đất ở mỗi đầu, nhưng không được nối đất ở các mối nối.
b) Tất cả các cáp điều khiển phải có vỏ bọc ở mỗi đầu. Tấm chắn ở mỗi mối nối phải có điện trở cách điện với mặt đất bằng với điện trở cách điện của cáp ban đầu
c) Cáp điện thoại chỉ được nối đất ở một đầu. Tấm chắn ở mỗi mối nối phải có điện trở cách điện với mặt đất bằng với điện trở cách điện của cáp ban đầu.
d) Vỏ bọc cáp đồng trục phải được cách điện với đất trong suốt chiều dài đường cáp. Các tấm chắn chỉ được nối đất ở đầu nối đồng trục nối vào thiết bị ở mỗi đầu của đường cáp.
Phân nhóm cáp
13.5.7 Những điều sau đây có thể áp dụng cho việc lắp đặt hai hoặc nhiều cáp trong cùng một ống:
a) Cáp điện có cùng điện áp có thể được lắp đặt trong cùng một ống dẫn;
b) Cáp điện có điện áp dưới 600 V có thể được lắp đặt trong cùng một ống dẫn;
c) Không được lắp đặt cáp nguồn dưới 600 vôn trong cùng một ống dẫn với cáp điều khiển, cáp điện thoại hoặc cáp đồng trục;
d) Không được lắp đặt cáp nguồn có điện áp lớn hơn 600 vôn trong cùng ống dẫn với bộ điều khiển. cáp điện thoại, cáp đồng trục hoặc cáp điện có điện áp dưới 600V;
e) Cáp điều khiển, cáp điện thoại và cáp đồng trục có thể được lắp đặt trong cùng một ống dẫn;
f) Cáp nguồn, điều khiển và điện thoại có thể được lắp đặt trong cùng một hệ thống ống dẫn, tuân theo các quy định tại 013.5.9.
13.5.8 Những điều sau đây cũng được áp dụng:
a) Cáp có cấp điện áp khác nhau không nên lắp đặt trong cùng một ống dẫn;
b) Cáp của các khu vực khác nhau, ví dụ như cáp phía đường CHC và đường lăn, cũng không được trộn lẫn trong cùng một ống dẫn;
c) Các mạch xen kẽ thường được lắp đặt trong cùng một ống dẫn và có thể cần thiết cho việc định tuyến chung trong các hệ thống đáy sâu.
13.5.9 Những điều sau đây có thể áp dụng cho việc lắp đặt cáp trong miệng hố ga hoặc hố kỹ thuật:
a) Cáp nguồn và cáp điều khiển phải được lắp đặt trong các hố ga hoặc hố kỹ thuật riêng biệt trừ khi có yêu cầu khác. Nếu có đủ không gian, nên để lại độ chùng cáp đủ cho một mối nối cho mỗi cáp trong mỗi hố ga;
b) Khi không thể lắp đặt cáp nguồn và các loại cáp khác trong các hố ga hoặc hố kỹ thuật riêng biệt thì nên lắp đặt trong các ngăn riêng biệt hoặc ở các phía đối diện của hố ga, hố kỹ thuật.
13.5.10 Sử dụng cưa cắt:
Lắp đặt cáp ở các vết cắt (dây thứ cấp)
a) Khi lắp đặt đèn mới trên các mặt đường hiện có, ví dụ như tim đường CHC và điểm chạm bánh đèn khu vực và đèn tim đường lăn, có thể phải lắp đặt cáp ở các vết cắt hoặc rãnh cưa. Chỉ một Mạch thứ cấp của biến áp cách ly nên lắp đặt ở các vết cắt. Kỹ thuật này không nên được sử dụng trên mặt đường mới vì nó làm mặt đường yếu đi.
b) Các vết cắt được sử dụng chủ yếu cho mặt đường bê tông và thường chỉ giới hạn ở việc sửa chữa hoặc tạm thời hoạt động trên mặt đường nhựa.
13.5.11 Cắt mặt đường. Các vết cắt được thực hiện bằng lưỡi cưa kim cương. Chiều rộng của vết cắt hoặc rãnh cưa (tham khảo Hình 13-14) không được rộng nhỏ hơn 10 mm và sâu không nhỏ hơn 20 mm. Chiều rộng và chiều sâu nên được tăng lên nếu nhiều dây cáp được lắp đặt trong cùng một vết cắt và ở lối vào các bộ đèn, vỏ biến áp và buồng nối. Độ sâu của rãnh cắt phải được tăng lên đủ để cho phép dây chùng xuống dưới mối nối mặt đường nơi vết cắt cắt ngang qua mối nối xây dựng trên mặt đường. Tất cả các vết cắt phải theo đường thẳng với các cạnh thẳng đứng. Các cạnh giao nhau phải được vát ở những nơi cắt nhau bằng cưa để giảm hỏng hóc lớp cách điện của cáp. Có thể nên thu thập các mảnh vụn từ quá trình cưa và xử lý nó để thu hồi hạt kim cương.

Hình 13-14. Chi tiết vết cắt
13.5.12 Làm sạch vết cắt. Vết cắt phải được phun cát để loại bỏ tất cả các vật liệu lạ và rời. Cát để phun cát phải có kích thước và chất lượng phù hợp cho công việc này và được sử dụng bằng vòi phun có kích thước và áp suất không khí phù hợp. Ngay trước khi lắp đặt cáp hoặc dây điện, vết cắt phải được rửa sạch bằng tia nước hoặc hơi nước tốc độ cao và làm khô bằng tia khí tốc độ cao. Giữ khu vực này sạch sẽ cho đến khi hoàn thành công việc.
13.5.13 Lắp đặt cáp ở các vết cắt. Vì các cáp này dành cho dòng điện thứ cấp của biến áp cách ly nên nên sử dụng vật liệu cách điện 600 V thích hợp cho những nơi ẩm ướt. Polyvinyl clorua, polyetylen, cao su và cao su ethylene-propylene là những loại vật liệu cách nhiệt thích hợp. Không cần phải có áo khoác cách nhiệt. Dây dẫn phải là dây đồng có tiết diện không nhỏ hơn 1,5 mm2. Nếu tổng chiều dài của dây dẫn vượt quá 350 m thì kích thước của dây dẫn không được nhỏ hơn 6,0 mm2. Thông thường, dây một dây dẫn được sử dụng, nhưng cáp hai dây dẫn cũng được chấp nhận. Không nối cáp vào vết cắt; chỉ sử dụng toàn bộ chiều dài cáp. Các dây cáp phải được đặt ở dưới cùng của vết cắt và được néo bằng nêm cao su hoặc nhựa hoặc bằng kẹp kim loại không ăn mòn. Không cần phải tách cáp khi có nhiều cáp được đặt trong cùng một đường cắt. Các nêm hoặc kẹp phải được đặt cách nhau khoảng 1 m, ngoại trừ khoảng cách gần hơn có thể được yêu cầu tại các mối nối mặt đường, các nút giao cắt bằng cưa và lối vào buồng nối hoặc đèn chiếu sáng. Cáp phải được bọc trong ống mềm dẻo bằng polyetylen hoặc vật liệu thích hợp khác có chiều dài không nhỏ hơn 0,3 m tại các điểm nối trên mặt đường. Kích thước của ống phải đủ để cho phép cáp chuyển động. Ống phải được đặt chính giữa mối nối và các đầu của ống được quấn bằng băng dính để ngăn vật liệu bịt kín lọt vào (Hình 13-15).
13.5.14 Ngoài ra, các dây thứ cấp có thể được bảo vệ bằng cách bao gồm các "thanh đỡ" là các thanh xốp (dây) mềm dẻo dạng ống được cắt theo chiều dài và đưa vào rãnh cưa. Thanh đỡ phía trên ngăn không cho cáp bị bọc bởi chất bịt kín chất lỏng và giúp tháo cáp sau này dễ dàng hơn trong trường hợp xảy ra lỗi, v.v. Thanh đỡ ở phía dưới cung cấp một lớp đệm cho cáp giúp bảo vệ chống mài mòn. Dây nylon cũng có thể được sử dụng (Hình 13-16).

Hình 13-15. Đường giao nhau

Hình 13-16. Vết cắt đường dây sơ cấp trong đường lăn
13.5.15 Bịt kín vết cắt. Vết cắt phải được bịt kín bằng hợp chất kết dính thích hợp dọc theo toàn bộ bề mặt. chiều dài sau khi cáp được lắp đặt. Hợp chất thường là loại chất lỏng hai thành phần thích hợp cho cáp cách nhiệt và loại bê tông. Mẫu thử của chất bịt kín phải có độ giãn dài tối thiểu là 45%. Các thành phần kết dính không được cũ hơn khuyến nghị của nhà sản xuất và không được bảo quản ở nơi nhiệt độ vượt quá 30°C hoặc khuyến nghị của nhà sản xuất. Phải tuân theo hướng dẫn của nhà sản xuất trong việc trộn và lắp đặt. Thông thường nếu các thành phần kết dính được làm ấm trước đến 25°C trước và trong khi trộn, hỗn hợp có thể được lắp đặt và bảo dưỡng thỏa đáng mà không cần sử dụng nhiệt bên ngoài nếu nhiệt độ môi trường xung quanh là 7°C hoặc cao hơn. Các mối nối của mặt đường tại các khu vực bị cưa xẻ phải được nhồi bằng vật liệu lưu động như sợi gai dầu, đay, bông, lanh hoặc vật liệu thích hợp khác để ngăn vật liệu bịt kín chảy vào khe hở. Tất cả thặng dư và vật liệu bị đổ phải được loại bỏ.
13.5.16 Đầu cáp. Cáp phải được kết cuối đúng cách trong các thiết bị cố định, vỏ biến áp và mối nối buồng. Các lối vào các thiết bị đầu cuối này phải được bịt kín. Các đầu cuối của cáp phải được được nối thích hợp và cáp được bảo vệ khỏi hơi ẩm xâm nhập vào cáp giữa ruột dẫn và đầu cuối của dây dẫn.
13.5.17 Lắp đặt cáp phụ trong ống dẫn. Ngoài ra, hệ thống dây điện thứ cấp có thể được lắp đặt trong ống dẫn. Chăm sóc là cần thiết để chọn loại ống có độ giãn nở nhiệt tương thích với mặt đường.
Đánh dấu cáp
13.5.18 Băng mã màu. Tất cả các cáp và tuyến cáp phải được đánh dấu để dễ nhận biết.
13.5.19 Gắn thẻ cáp. Cáp chiếu sáng sân bay chính được lắp đặt phải có dấu hiệu nhận dạng mạch cáp được gắn ở cả hai bên của mỗi đầu nối và trên mỗi cáp chiếu sáng sân bay đi vào hoặc ra khỏi các điểm truy cập cáp, chẳng hạn như hố ga, lỗ tay, hộp kéo, hộp nối, v.v. Thẻ phải được gắn vào cáp ngay sau khi cài đặt. Các đầu cáp và đầu nối cáp phải được gắn thẻ theo chức năng, cơ sở mà nó phục vụ và các thông tin liên quan khác. dữ liệu. Thẻ phải có kích thước và độ dày phù hợp, sử dụng chữ có kích thước không nhỏ hơn 6 mm và không bị ăn mòn. vật liệu. Chúng phải được gắn chắc chắn vào cáp bằng dây nylon. Việc đánh dấu thẻ phải bao gồm một tên viết tắt của tên cơ sở hoặc các cơ sở được cung cấp bởi cáp, chữ cái chỉ loại dịch vụ (điện, điện thoại, điều khiển và tần số vô tuyến (đồng trục)) do cáp cung cấp. Trường hợp cáp loại điện thoại được sử dụng để điều khiển chức năng, nó phải được đánh dấu là cáp điều khiển chứ không phải cáp điện thoại. Trường hợp hai hoặc nhiều cáp giống nhau được sử dụng để phục vụ cùng một cơ sở, chúng có thể được nhóm lại dưới một thẻ.
13.5.20 Các điểm đánh dấu phải có độ dài vừa đủ để ghi chú giải nhận dạng mạch cáp trên một dòng. Các nhận dạng mạch cáp phải phù hợp với các mạch được ghi trong kế hoạch xây dựng.
Số nhận dạng trạm đèn
13.5.21 Các số nhận dạng, như trong Hình 13-17, phải được gán cho mỗi trạm (vỏ biến áp) theo kế hoạch. Đặt các số nhận dạng trạm bằng một trong các phương pháp sau:
a) Đối với mặt đường bê tông, đánh số nhận dạng bằng giấy nến có chiều cao tối thiểu 50 mm, sử dụng sơn màu đen trên mặt đường của tấm đế vỏ biến áp.
b) Gắn một đĩa kim loại không ăn mòn có đường kính tối thiểu 50 mm có dán số cố định hoặc cắt ra dưới đầu bu lông tấm đế vỏ biến áp.
c) Số tem có chiều cao tối thiểu 75 mm trên phần nhìn thấy được của lớp bê tông san lấp xung quanh đế đèn biến áp.

Hình 13-17. Thẻ nhận dạng
Điểm đánh dấu tuyến cáp
13.5.22 Các tuyến cáp chôn trực tiếp trong đất phải được đánh dấu cứ sau 60 m dọc theo tuyến cáp, kèm theo một đoạn bổ sung điểm đánh dấu tại mỗi lần thay đổi hướng chạy cáp và tại mỗi mối nối cáp bằng điểm đánh dấu tấm bê tông có kích thước phù hợp và độ dày. Những điểm đánh dấu này phải được lắp đặt ngay sau khi lấp lại rãnh cáp cuối cùng. Các dấu hiệu, như như trong Hình 13-18, phải được lắp đặt bằng phẳng trên mặt đất với đỉnh cao hơn lớp hoàn thiện khoảng 25 mm. Sau khi điểm đánh dấu bê tông đã đông cứng tối thiểu 24 giờ, bề mặt trên phải được sơn màu cam sáng (hoặc thay thế màu dễ thấy) bằng loại sơn thích hợp cho bề mặt bê tông ngoại thất chưa được xử lý. Mỗi điểm đánh dấu cáp phải có những điều sau đây thông tin in trên bề mặt trên cùng của nó:
a) Từ "CABLE" hoặc "SPLICE". Chữ cái chỉ định loại cáp được nối phải đặt trước từ "SPLICE";
b) Tên của cơ sở được phục vụ;
c) Loại cáp được lắp đặt phải được đánh dấu bằng "POWER", "CONTROL", "TELEPHONE", "COXIAL" hoặc bằng các chữ viết tắt phù hợp cho các thuật ngữ này. Ký hiệu của tất cả các loại cáp được lắp đặt nên được hiển thị trên điểm đánh dấu;

Hình 13-18. Đánh dấu cáp
d) Các mũi tên để chỉ hướng hoặc sự thay đổi hướng của đường cáp;
e) Chữ có chiều cao không nhỏ hơn 100 mm, chiều rộng 70 mm và chiều sâu 10 mm;
f) Cáp lắp đặt trong ống dẫn hoặc ống dẫn phải được lắp đặt các điểm đánh dấu cáp cách nhau 60 m và ở mọi vị trí. thay đổi hướng của cáp, ngoại trừ việc không lắp đặt các điểm đánh dấu trên bề mặt bê tông hoặc nhựa đường;
g) Hố ga và hố kỹ thuật cần được xác định theo mục đích.
13.6 CHÔN TRỰC TIẾP BIẾN ÁP AGL
Việc chôn trực tiếp biến áp AGL, như trong Hình 13-19, thường phải được lắp đặt ở cùng độ sâu với cáp nối với các biến áp. Biến áp và dây cáp phải được bố trí sao cho không bị uốn cong hoặc gây ứng suất trên các đầu nối, dây cáp và dây dẫn phải có độ chùng để phù hợp với sự lắng đọng của đất và sương giá phập phồng. Sử dụng các đầu nối thích hợp và dán các mối nối bên ngoài bằng hai hoặc ba vòng băng keo điện. Đừng tạo mối nối để kết nối cáp với biến áp

Hình 13-19. Chôn trực tiếp biến áp AGL có đèn chiếu sáng gắn trên cọc
13.7 VỎ BIẾN ÁP/ĐẾ ĐÈN
Lắp đặt với vỏ biến áp/đế đèn
13.7.1 Hầu hết các kết nối cáp tới biến áp AGL đều có vỏ đặc biệt, trong đế của các thiết bị chiếu sáng nằm dưới bề mặt ở lề đường CHC hoặc đường lăn trải nhựa hoặc trên mặt đường. Tốt nhất là những vỏ này được được lắp đặt tại các vị trí được chỉ định trên nền bê tông đổ bao quanh thùng chứa bao vây không ít hơn 10 cm đến 15 cm bê tông xung quanh đáy và các cạnh. Ống kim loại nối vào lối vào container để tiếp nhận các dây cáp của mạch phải kéo dài qua các bức tường bê tông. Mặt trên của thùng chứa phải bằng phẳng và ở độ sâu thích hợp bên dưới bề mặt trên cùng của bê tông để lắp đèn chiếu sáng hoặc tấm che. Một nắm giữ nên sử dụng thiết bị hoặc đồ gá để duy trì mức độ, độ thẳng hàng và độ sâu thích hợp của đỉnh thùng chứa trong quá trình lắp đặt và bảo dưỡng bê tông. Các đầu của cáp được kéo vào thùng chứa và phần cuối của cáp ống dẫn bên ngoài móng bê tông được bịt kín xung quanh cáp bằng hợp chất thích hợp để giữ cho vỏ bọc được thông thoáng với nước. Các đèn trên cao, đèn nửa sáng hoặc nắp trống gắn trên các thùng chứa này phải bao gồm một miếng đệm hoặc các phương tiện bịt kín khác để ngăn nước vào thùng chứa. Một ví dụ về vỏ biến áp như vậy được hiển thị trong Hình 13-20.

Hình 13-20: Bộ đèn trên vỏ biến áp
Lắp đặt trên mặt đường hiện có
13.7.2 Nếu đèn chiếu sáng được lắp đặt trên mặt đường hiện có thì lắp đặt vỏ biến áp trong bê tông có thể không thực tế. Thông thường vỏ biến áp được đặt ở mép mặt đường và Cáp thứ cấp của đèn được lắp vào các vết cắt. Vỏ biến áp, hộp nối hoặc bộ đèn có thể được lắp đặt tại vị trí của đèn để tạo các kết nối, được thực hiện bằng cách khoan một lỗ có kích thước phù hợp và chiều sâu của mặt đường. Bộ đèn có thể được lắp trên vỏ hoặc là loại phù hợp để lắp đặt trực tiếp trong lỗ. Các lỗ có đường kính phù hợp cho các thiết bị cố định hoặc vỏ phải được khoan trên mặt đường bằng. Đáy lỗ dành cho hộp nối và đèn chiếu sáng phải bằng phẳng hoặc hơi lõm, ngoại trừ diện tích 2,5 cm rộng xung quanh chu vi nên bằng phẳng. Nếu lỗ khoan quá sâu thì phải trám kín bằng keo hợp chất đến độ sâu mong muốn và hợp chất lưu hóa trước khi tiến hành lắp đặt.
Lắp đặt vỏ
13.7.3 Các mặt bên và mặt dưới của vỏ biến áp, hộp nối hoặc thiết bị cố định phải được phun cát ngay trước khi cài đặt. Đồng thời phun cát vào các mặt bên trong của lỗ khoan. Mặt dưới và các cạnh của bao bọc hoặc vật cố định và các mặt và đáy của lỗ khoan phải được phủ một lớp keo thích hợp sử dụng số lượng tối thiểu sẽ lấp đầy hoàn toàn khoảng trống giữa bê tông và vật cố định hoặc vỏ bọc. Các Hợp chất bịt kín thường là hợp chất dán hai thành phần được trộn và lắp đặt theo yêu cầu hướng dẫn của nhà sản xuất. Nên sử dụng thiết bị giữ hoặc khuôn để lắp đặt từng đèn hoặc vỏ bọc để đảm bảo độ cao và căn chỉnh thích hợp. Thiết bị giữ phải được đặt đúng vị trí cho đến khi chất bịt kín đông lại. Các dây cáp nên được kéo vào và đưa vào vị trí để nối hoặc nối theo yêu cầu và lối vào phải được bịt kín. Tất cả chất bịt kín hoặc hợp chất nhúng dư thừa phải được loại bỏ.
Vỏ đúc sẵn
13.7.4 Ngoài ra, biến áp AGL có thể được lắp đặt trong vỏ đúc sẵn nằm ở cạnh của đường CHC và các dây dẫn thứ cấp đến các bộ đèn được dẫn qua ống dẫn. Vỏ biến áp như vậy được thể hiện trong Hình 13-21 với mặt đất thiết bị cũng được lắp đặt trong ống dẫn thứ cấp.
Lắp đặt biến áp AGL trong vỏ đúc sẵn
13.7.5 Khi lắp đặt biến áp cách ly trong vỏ biến áp, biến áp phải được đặt ở vị trí có mặt phẳng ở đáy thùng, nếu có thể. Kết nối cáp với dây dẫn của biến áp bằng cách sử dụng các đầu nối phù hợp, không có mối nối và dán băng keo vào các mối nối. Các đầu nối phải nằm phẳng trên đáy thùng mà không bị uốn cong hoặc căng thẳng nếu có thể. Việc nối đất trên biến áp cách ly phải được nối với thiết bị dây nối đất hoặc dây của mạng nối đất chống sét nếu có các kết nối như vậy. Nếu nhiệt độ bên trong vỏ bọc cao hơn hơn 120°C, một phần giấy bạc giữa các thiết bị chiếu sáng và biến áp sẽ làm giảm tác động của nhiệt lên thiết bị. biến áp. Theo một số thông lệ địa phương, biến áp AGL được đặt trên một viên gạch hoặc gắn vào tường của tòa nhà, vỏ (bằng giá hoặc móc treo đặc biệt) để giữ cho nó cao khỏi nước có thể tích tụ ở đáy nhà ở.

Hình 13-21. Nhiều biến áp trong vỏ

Hình 13-22. Lắp đặt chân đế nông
13.8 LẮP ĐẶT TRÊN ĐẾ NÔNG
Đối với mặt đường hiện có, đế nông hoặc ổ cắm được sử dụng để lắp đặt thiết bị chiếu sáng trên mặt đường như hình minh họa. Hình 13-22. Đế được đặt vào một lỗ có lõi trên mặt đường và được giữ ở vị trí bằng một thiết bị gá đặc biệt để đảm bảo góc phương vị, độ cao và mức độ thích hợp. Chất bịt kín bằng dạng lỏng được sử dụng để lấp đầy khoảng trống còn lại giữa đế và các cạnh của lỗ lõi. Dây thứ cấp của cụm chiếu sáng được cố định thông qua ống dẫn được lắp vào vết cắt hoặc đặt trực tiếp vào vết cắt. Việc nối đất thiết bị được mở rộng đến cụm chiếu sáng bằng dây nối đất có chiều dài đủ để có thể tháo cụm chiếu sáng ra khỏi đế. Dây nối đất của thiết bị thường là một dây cách điện được xác định có kích thước 14 mm2 (#4 AWG). Nơi có dây của mạng nối đất chống sét được lắp đặt để chống sét, không cần nối đất cho thiết bị và dây nối đất là thiết bị kết nối với thiết bị mạng nối đất chống sét bằng vấu bên ngoài/bên trong
CHƯƠNG 14
CÁP NGẦM TẠI SÂN BAY
14.1 ĐẶC ĐIỂM CÁP NGẦM
Vật liệu cách điện
14.1.1 Các vật liệu cách điện sau đây thường được sử dụng vì chúng có thể dùng cho các chế độ vận hành bình thường, khi quá tải và ngắn mạch đối với các loại cáp tối đa lên đến 35KV :
a) Polyetylen liên kết ngang (XLP). Hợp chất này có đặc tính điện tốt, kháng hóa chất tốt và đặc tính độ bền vật lý tốt.
b) Cao su etylen-propylen (EPR). Hợp chất này có các tính chất điện được coi là tương đương với polyetylen liên kết ngang; do đó, nhà thầu nên được phép lựa chọn để cung cấp một trong hai loại.
c) Chất đàn hồi nhiệt dẻo (TPE). Vật liệu cáp này cung cấp khả năng cách điện hiệu quả và độ dẻo dai ở các lớp mỏng cũng như tính linh hoạt tốt trong một phạm vi nhiệt độ.
d) Polyurethane (PUR) bọc ngoài. Vỏ bọc cáp này không chứa halogen và có khả năng chống lại các chất chống đông cứng (hóa chất làm tan băng).
14.1.2 Các vật liệu cách điện sau đây có thể được sử dụng khi các trường hợp đặc biệt để đảm bảo nhiệt độ hoạt động của dây dẫn thấp hơn hoặc cấp điện áp tối đa thấp hơn định mức của chúng.
a) Cao su. Dây dẫn cách điện bằng cao su giúp dễ nối, chống ẩm tốt và tổn thất điện môi ít.
b) Giấy cách điện. Sử dụng cáp cách điện bằng giấy để có độ ion hóa thấp, tuổi thọ cao, độ bền điện môi cao, tổn thất điện môi ít và đặc tính ổn định tốt dưới sự thay đổi nhiệt độ. Giống như loại vải bọc cách điện, giấy cách điện đòi hỏi phải có vỏ bọc kim loại bảo vệ phù hợp. Nó có thể được sử dụng khi cáp hiện có được cách điện bằng giấy hoặc theo yêu cầu khi cần cân đối chi phí phát sinh vì cả cao su polyetylen hoặc etylen- propylen liên kết ngang đều không cung cấp chất lượng cần thiết.
c) Cao su butyl. Vật liệu cách điện nhiệt rắn này có độ bền điện môi cao và có khả năng chống ẩm, nhiệt và ozone cao. Nó có thể được sử dụng lên đến 35kV, nhưng có nhiệt độ hoạt động dây dẫn định mức thấp hơn so với cao su polyetylen liên kết ngang hoặc cao su etylen-propylen.
d) Cao su silicon. Vật liệu cách điện nhiệt rắn này có khả năng chịu nhiệt, độ bền ozone và chịu phóng điện vầng quang cao. Nó có thể được sử dụng ở những nơi ẩm ướt hoặc khô ráo, ở chỗ tiếp xúc hoặc trong ống dẫn. Nó có nhiệt độ dây dẫn định mức cao nhất nhưng chỉ có thể được sử dụng cho các loại cáp lên đến 5 000V.
14.1.3 Bảng 14-1 cung cấp cách chuyển đổi từ AWG (kích thước dây dẫn theo tiêu chuẩn Mỹ) sang số liệu tương đương. Giá trị tương đương được làm tròn lên trên (ví dụ: AWG #10 với diện tích 5,26 mm2 thì số liệu tương đương là 6 mm2).
Bảng 14-1. Chuyển đổi từ AWG sang tiết diện dây dẫn tương đương
|
số AWG |
mm2 |
Tiết diện dây dẫn thực tế tương đương (mm2) |
|
2 |
33,631 |
35,0 |
|
4 |
21,151 |
25,0 |
|
6 |
13,302 |
16,0 |
|
8 |
8,366 |
10,0 |
|
10 |
5,261 |
6,0 |
|
12 |
3,309 |
4,0 |
|
14 |
2,081 |
2,5 |
|
16 |
1,309 |
1,5 |
|
18 |
0,823 |
1,0 |
|
20 |
0,518 |
0,75 |
|
22 |
0,326 |
0,5 |
Lưu ý: Theo thông lệ chung, đối với mạch điện 6,6 ampe; dây dẫn thứ cấp có kích thước hệ mét 4 mm2 hoặc #12 AWG. Đối với dây dẫn sơ cấp sử dụng dây kích thước hệ mét 10 mm2 hoặc #8 AWG.
14.1.4 Một số khu vực đã kết hợp các Tiêu chuẩn về lắp đặt tại sân bay vào hệ thống tiêu chuẩn điện của họ.
14.2 VỎ BỌC CÁP
Vỏ bọc phi kim loại
14.2.1 Vỏ bọc phi kim loại phải linh hoạt, chống ẩm và bền. Neoprene, thường được sử dụng làm vỏ bọc cáp phi kim loại, không phù hợp ở nhiều địa điểm. Vật liệu này thường xuyên bị ngấm nước khiến nước có thể thấm qua lớp cách điện. Một số vật liệu vỏ bọc phi kim loại, đặc biệt là ở một số khu vực nhiệt đới, được báo cáo là bị hư hại do vi sinh vật, côn trùng và thực vật. Một số vật liệu vỏ bọc hoạt động tốt khi được lắp đặt dưới lòng đất hoặc trong ống dẫn, sẽ xuống cấp nhanh chóng nếu lắp đặt chúng ở nơi tiếp xúc với ánh sáng mặt trời. Vật liệu trở nên giòn ở nhiệt độ thấp không nên được sử dụng ở vùng lạnh. Ở một số nơi, các loài gặm nhấm thường làm hỏng cáp có vỏ bọc phi kim loại. Ở những khu vực này, nên lắp đặt cáp trong ống luồn cáp hoặc sử dụng cáp có vỏ bọc kim loại.
Vỏ bọc kim loại
14.2.2 Cáp tiếp xúc với hỏng hóc cơ học hoặc có áp suất bên trong cao cần có vỏ bọc bằng kim loại, chẳng hạn như chì, nhôm hoặc thép. Một số vật liệu cách điện, chẳng hạn như giấy và vải bọc cách điện, yêu cầu có vỏ bảo vệ bằng kim loại trong mọi trường hợp.
14.3 PHỦ BÊN NGOÀI CÁP
Có thể cần có lớp phủ hoặc bọc bên ngoài phù hợp để bảo vệ chống ăn mòn cho vỏ bọc kim loại.
14.4 CÁP CÓ LỚP BĂNG BẢO VỆ
Việc băng bảo vệ cáp phân phối trung thế là cần thiết để giới hạn điện trường trong chính lớp cách điện và để ngăn dòng điện rò rỉ ra bên ngoài cáp. Cần có lớp băng bảo vệ đối với tất cả các cáp có vỏ bọc phi kim loại điện áp hoạt động định mức từ kiloV trở lên, ngoại trừ cáp nối tiếp mạch chiếu sáng tại sân bay và tất cả cáp có vỏ bọc kim loại có điện áp hoạt động định mức từ 5 kiloV trở lên. Lớp băng bảo vệ phải được nối đất để giảm nguy cơ bị điện giật. Cần phải nối đất ở mỗi mối nối nếu không có thể xảy ra rủi ro điện giật do chạm vỏ.
14.5 CHỐNG CHÁY CHO DÂY CÁP
14.5.1 Cáp trong hố ga, hố kỹ thuật và trạm biến áp hoạt động ở điện áp 1400 vôn trở lên, hoặc có khả năng tiếp xúc với sự cố của các cáp khác hoạt động ở điện áp này, phải được chống cháy bằng lớp sơn phun phù hợp. Các trường hợp ngoại lệ có thể được thực hiện khi sự tách riêng vật lý, cách ly bằng vách chắn hoặc các lưu ý khác cho phép.
14.5.2 Cần đặc biệt chú ý đến các dây cáp đi vào hố ga chính và hệ thống mương cáp chạy dưới sàn vì tại đó sự cố trên một dây cáp có thể lan sang các dây cáp khác của hệ thống đèn tại sân bay khiến cho cần phải sửa chữa lớn.
14.6 BẢO VỆ CHỐNG PHÓNG ĐIỆN VẦNG QUANG
Cách điện của cáp điện áp cao có thể bị hỏng hóc do ôzôn nên được bảo vệ chống lại hỏng hóc này bằng cách kiểm soát sự phóng điện, thứ mà tạo ra ôzôn, bằng cách đặt một màng bán dẫn mỏng giữa dây dẫn và lớp cách điện của nó. Lớp mỏng này lấp đầy khoảng trống giữa dây dẫn và lớp cách điện, do đó ngăn chặn tạo ra sự phóng điện và từ đó không tạo ra ozone.
14.7 VẬT LIỆU DẪN ĐIỆN CỦA CÁP
Đồng đã nhiệt luyện được sử dụng trong hầu hết các loại dây dẫn vì tính dẫn điện cao, tính linh hoạt và dễ xử lý. Đồng kéo cứng có độ bền trung bình kéo lớn hơn đồng đã nhiệt luyện. Các dây dẫn loại này có thể được phép sử dụng như một lựa chọn khác khi các điều kiện ăn mòn hạn chế việc sử dụng chúng.
14.8 CÁC VẤN ĐỀ VỀ SỨC KHỎE VÀ MÔI TRƯỜNG
14.8.1 Các vấn đề về sức khỏe và môi trường nên được tính đến khi lựa chọn cáp. Người ta nên tránh các sản phẩm có chứa halogen và khó tái chế như polyvinyl clorua (PVC) và chì (Pb). Tốt nhất là nên thay thế các loại cáp này bằng các loại cáp thân thiện với môi trường hơn như được chỉ ra trong các Tiêu chuẩn sau:
a) Chống cháy và chống cháy (IEC 60332-3-24);
b) Cáp không có halogen (IEC 60754-1);
c) Cáp không ăn mòn và không độc hại (IEC 60754-2); Và
d) Cáp có mật độ khói thấp (IEC 61034).
14.8.2 Các nhà thiết kế và những người đầu tư mua sắm cáp nên biết về chỉ thị hạn chế sử dụng một số chất độc hại trong thiết bị điện và điện tử; được gọi là Chỉ thị hạn chế các chất nguy hiểm (RoHS, 2002/95/EC) hạn chế sử dụng các vật liệu nguy hại cho thiết bị điện. Nó liên quan đến Chỉ thị về thiết bị điện và điện tử thải (WEEE, 2002/96/EC) liên quan đến các mục tiêu thu gom, tái chế và phục hồi cho các sản phẩm điện và nhằm giải quyết vấn đề lượng lớn chất thải điện tử độc hại.
14.9 CÁC LOẠI CÁP ĐƯỢC SỬ DỤNG
Cáp hạ thế
14.9.1 Cáp hạ thế - cách điện định mức ở mức 600 vôn trở xuống - được sử dụng để kết nối các mạch thứ cấp của máy biến áp cách ly nối tiếp với đèn, dùng cho mạch phân phối điện áp thấp, như mạch cấp điện áp thấp cho các thiết bị đơn và mạch ngắn hơn. Dây dẫn thường bằng đồng nhưng có thể bằng nhôm. Cáp đơn hoặc nhiều sợi đều được sử dụng. Cả ruột dẫn đặc và bện đều được sử dụng nhưng bện được ưu tiên hơn nếu dự kiến cáp bị uốn thường xuyên. Tiết diện của dây dẫn có thể thay đổi từ 2,5 mm2 đến 4 mm2 (#14 đến #12 AWG) hoặc lớn hơn nếu cần để giảm sụt áp.
14.9.2 Đối với hai dây dẫn thứ cấp, mã màu được sử dụng tùy thuộc vào quy ước tại các nơi. Ở châu Âu, dây trung tính có màu nâu; dây có điện màu xanh lam. Ở Bắc Mỹ, dây trung tính có màu trắng và dây có điện màu đen. Dây trung tính phải đi đến chốt lớn của đầu nối thứ cấp và đến phần vỏ (có ren) của ổ cắm (xem Hình 14-1).
Dòng cáp chiếu sáng sân bay
14.9.3 Cáp ở mạch nối tiếp dùng cho chiếu sáng là loại cáp một sợi được sử dụng cho mạch vòng sơ cấp và các bộ cấp nguồn trở lại trạm điện. Dòng điện nối tiếp được sử dụng trong các mạch này là 6,6 A hoặc 20 A. Kích thước dây dẫn thường được sử dụng là 10 mm2 (#8 AWG) hoặc 16 mm2 trong mặt cắt ngang (#8 AWG). Dây dẫn thường được bện nhưng cũng có thể sử dụng dây dẫn đặc. Lớp cách điện thường được định mức 5 000 V. Một vỏ bọc phi kim loại trên lớp cách điện thường được sử dụng. Lớp băng kim loại bảo vệ giữa lớp cách điện và vỏ bọc hoặc giữa vỏ bọc và lớp phủ phi kim loại thường được sử dụng nhưng có thể không cần thiết đối với một số hệ thống lắp đặt. Các loại cáp mạch nối tiếp dùng cho chiếu sáng được ưu tiên là đồng bện, polyetylen liên kết ngang, cao su etylen-propylen hoặc cách điện cao su butyl-cao su tổng hợp; áo khoác bọc ngoài bằng polyetylen chlorosulfonated, polyvinyl clorua, polyetylen hoặc cao su tổng hợp nặng - tất cả các loại có lớp băng kim loại bảo vệ.

Hình 14-1. Dây dẫn thứ cấp

Hình 14-2. Dây dẫn sơ cấp
14.9.4 Điện áp được sử dụng thường nằm trong khoảng từ 600 đến 3030 V đối với bộ điều dòng lên đến 20 kVA cung cấp đầu ra 6,6 A. Điện áp cao hơn có thể thu được từ bộ điều dòng lớn hơn, ví dụ 4545 V cho bộ điều dòng 30 kVA hoạt động ở 6,6 A. Tuy nhiên, khuyến nghị rằng các bộ điều dòng nên được giới hạn ở kích thước 20 kVA và hệ thống đèn được lắp đặt sử dụng nhiều hơn một mạch để phân phối cho tải.
Cáp điều khiển
14.9.5 Cáp điều khiển là cáp hạ thế thường đi theo cặp hoặc nhiều sợi. Có thể sử dụng nhóm cáp một sợi cho một số mạch điều khiển đơn giản. Một số cáp điều khiển có một hoặc hai dây dẫn lớn hơn dành cho điện áp đường dây và/hoặc dây trung tính và một số dây dẫn nhỏ hơn dành cho các bộ điều khiển riêng lẻ. Các kiểu lắp đặt khác có thể sử dụng một cặp dây lớn hơn cho đường dây và dây trung tính và các loại cáp khác có nhiều dây dẫn nhỏ hơn cho các bộ điều khiển riêng lẻ. Cáp điều khiển nhiều dây dẫn có bảy, mười hai, mười sáu dây dẫn trở lên. Hầu hết các loại cáp điều khiển đều có dây dẫn bằng đồng bện. Kích thước của dây dẫn được chọn để giữ cho sụt áp đường dây trong phạm vi chấp nhận được. Kích thước mặt cắt ngang của dây dẫn thường nằm trong khoảng 2,5 mm2 và 0,5 mm2 (#12 đến #22 AWG). Định mức điện trở cách điện phải phù hợp với điện áp điều khiển thường từ 250 V trở xuống. Cao su, polyetylen, polyvinyl clorua, vải bọc cách điện và giấy là một số loại vật liệu cách điện cho cáp điều khiển. Cách điện mỏng là mong muốn để giảm đường kính của cáp. Các cặp dây dẫn xoắn hoặc xoắn ốc là mong muốn đối với các mạch điều khiển dòng điện xoay chiều để giảm điện áp cảm ứng giữa các mạch. Cáp nhiều sợi phải có lớp băng bảo vệ bên ngoài và có thể được che chắn bằng băng kim loại.
Cáp thông tin liên lạc
14.9.6 Hệ thống liên lạc đặc biệt hoặc mạch điện thoại nên được lắp đặt để cung cấp thông tin liên lạc giữa Đài Kiểm soát Không lưu, chiếu sáng và văn phòng hoặc nhà ga. Các mạch này thường sử dụng một hoặc nhiều loại cáp điện thoại xoắn đôi. Những dây cáp này phải phù hợp để lắp đặt dưới lòng đất. Mặc dù cáp điều khiển có thể được sử dụng để liên lạc tại một số cơ sở, nhưng các loại cáp riêng biệt trong các ống dẫn riêng biệt hoặc được phân tách kỹ trong ống luồn cáp nếu chôn trực tiếp sẽ được ưu tiên hơn.
14.10 DÂY NỐI ĐẤT
Nên lắp đặt dây nối đất hoặc mạng tiếp đất để bảo vệ cáp điện và cáp điều khiển ngầm khỏi dòng điện nối đất cao ở những khu vực có thể bị hư hại do sét đánh. Dây nối đất nên được lắp đặt giữa bề mặt trái đất và cáp ngầm. Nó thường là loại dây đồng trần mặc dù ở một số nơi, dây thép đã được sử dụng. Kích thước của dây nối đất này không được nhỏ hơn kích thước dây dẫn lớn nhất mà nó bảo vệ. Tiết diện của dây dẫn có thể nằm trong khoảng từ 10 mm2 đến 25 mm2 (#8 đến #4AWG) hoặc lớn hơn. Nó phải là một dây dẫn liên tục và được kết nối với từng vật cố định, giá đế đèn và cọc nối đất hoặc kết nối dọc theo mạng tiếp đất.
14.11 NGUYÊN NHÂN GÂY HỎNG HÓC CÁP
14.11.1 Sự cố cáp là nguyên nhân thường xuyên gây ra sự cố mạch chiếu sáng tại sân bay và thường đòi hỏi thời gian và công sức đáng kể để xác định vị trí và sửa chữa. Các phương pháp hạn chế sự cố cáp hiệu quả giúp cải thiện độ ổn định của hệ thống. Có hiểu biết tốt về nguyên nhân gây hỏng hóc cáp sẽ giúp ích nhiều trong việc lựa chọn loại cáp và quy trình lắp đặt. Một số nguyên nhân này được xem xét dưới đây:
Hỏng hóc cơ học
14.11.2 Có lẽ hầu hết các sự cố cáp là do hỏng hóc cơ học. Kỹ thuật và quy trình lắp đặt kém có lẽ là nguyên nhân phổ biến nhất gây ra hỏng hóc cơ học nhưng sương, rung động do máy bay hoặc phương tiện giao thông, loài gặm nhấm, dịch chuyển hoặc lún mặt đất và nhiều lý do khác có thể làm hỏng cáp về mặt vật lý. Một số loại hỏng hóc cơ học là:
a) Vết nứt và vết xước của lớp cách nhiệt;
b) Ứng suất quá mức của cáp khi kéo vào ống dẫn hoặc tháo cáp để chôn trực tiếp;
c) Đá hoặc vật thể lạ trong lòng đất hoặc khi lấp hố;
d) Không đủ độ chùng ở điểm vào hoặc bên trong lỗ cáp, hố ga, đế đèn, ống dẫn, đồ đạc, kết nối với thiết bị, đầu nối, mối nối, dọc theo rãnh hoặc ống dẫn, hoặc các vị trí khác mà việc định cư, bảo trì, lắp đặt hoặc thời tiết có thể làm tăng ứng suất;
e) Vết cắt dây dẫn tại các mối nối hoặc các đầu nối sau này có thể làm đứt dây dẫn.;
f) Sự phân tách không phù hợp của cáp trong rãnh, theo chiều dọc hoặc chiều ngang, tại các vòng cáp chùng hoặc những nơi mà hoạt động nén hoặc đóng băng của đất có thể buộc hai phần cáp tiếp xúc trực tiếp;
g) Đóng băng hoặc bị đông cứng buộc cáp phải va chạm với băng, đất đóng băng hoặc bất kỳ vật thể hoặc vật liệu rắn nào khác. Cần phải có đệm và độ chùng phù hợp để giảm độ căng tại những điểm này;
h) Cáp được đỡ không đúng cách trong hố ga hoặc các khu vực khác mà ở đó có thể bị võng hoặc lộ ra ngoài do có vật thể hoặc người đè lên cáp;
i) Rung động do giao thông đi qua cáp hoặc do hoạt động của thiết bị gắn vào hoặc gần cáp có thể gây giảm sức chịu đựng của dây dẫn hoặc vỏ bọc và lớp cách điện. Ở những nơi có khả năng có các điều kiện như vậy, hãy lắp đặt cáp trong các ống dẫn vượt ra ngoài khu vực rung động; và/hoặc
j) Việc chia hoặc tách các ống dẫn cáp có thể làm đứt cáp. Việc lắp đặt các ống dẫn phải được nối đúng cách và được lấp đầy và đầm nén phù hợp.
Thấm nước
14.11.3 Sự cố chạm đất được hình thành khi nước có thể xâm nhập qua vỏ cáp và lớp cách điện đến dây dẫn. Nước thấm hoặc rò rỉ có thể xảy ra ở các mối nối, mối nối, đầu cáp, khu vực hỏng hóc vật lý, cách điện không đạt yêu cầu, lỗ thủng do sét đánh hoặc quá điện áp hoặc các khuyết tật khác.
14.11.4 Các mối nối được làm không đúng cách và bộ đầu nối được lắp đặt không đúng cách là nguyên nhân thường xuyên khiến nước thấm vào. (Xem Hình 14.12 để biết hướng dẫn tạo mối nối và lắp đặt đầu nối).
14.11.5 Để tránh thấm nước ở các đầu cáp, các đầu này cần được giữ sạch sẽ, không bị ẩm trước cũng như sau khi đấu nối vào thiết bị. Các đầu của cáp dự phòng cũng phải được bảo vệ tương tự. Một số loại vật liệu cách nhiệt, đặc biệt là giấy và chất khoáng, có thể hút hơi ẩm từ không khí trong thời gian độ ẩm cao. Đầu của các loại cáp này phải luôn được niêm phong ngay cả sau khi kết nối với thiết bị.
14.11.6 Một số vật liệu cách nhiệt, do bị khiếm khuyết hoặc do trong thành phần của chúng có thể bị ngấm nước quá mức. Kiểm tra chất lượng điện trở cách điện sẽ phát hiện ra các lỗi khiếm khuyết đó. Một số cáp bọc cao su tổng hợp không có khả năng chống nước đầy đủ, mặc dù các báo cáo khác cho biết loại cáp này hoạt động tốt. Trước khi mua cáp, cần nghiên cứu hiệu suất của loại cáp tại các hệ thống lắp đặt khác nhau, tốt nhất là từ cùng một nhà sản xuất.
14.11.7 Sét đánh có thể làm hỏng cáp nghiêm trọng hoặc điện áp cảm ứng có thể đủ để làm hỏng lớp cách điện bằng cách tạo ra các lỗ kim. Những lỗ kim này có nhiều khả năng xảy ra tại các điểm cáp cắt ngang hoặc nơi cáp ở gần hoặc tiếp xúc với dây dẫn kim loại. Dây nối đất hoặc thiết bị chống sét được lắp đặt đúng cách sẽ làm giảm thiệt hại do sét đánh.
14.11.8 Điện áp quá cao đặt lên cáp do vô tình hoặc do hoạt động bị lỗi. Hỏng hóc cáp có thể không được nhận thấy ngay lập tức.
14.11.9 Thiết kế lắp đặt nên kết hợp các phương tiện thoát nước của ống dẫn và hố ga để tránh ngâm dây cáp và đầu nối trong thời gian dài.
Hỏng hóc do hóa chất
14.11.10 Thông thường, cáp chiếu sáng sân bay được đặt ở những khu vực thường xuyên hoặc thỉnh thoảng có nhiên liệu, dầu, axit hoặc các hóa chất khác. Các hóa chất này ảnh hưởng đến điện trở cách điện của một số loại cáp. Nếu biết hoặc nghi ngờ rằng cáp có thể tiếp xúc với các hóa chất như vậy, hãy chọn loại cáp có khả năng chống lại các hóa chất này. Lớp cách nhiệt bằng cao su tổng hợp và cao su có thể không phù hợp khi có một số hóa chất chống đông cứng.
Hỏng hóc do động vật
14.11.11 Tại một số khu vực, cáp chôn trực tiếp bị chuột phá hoại, đặc biệt là chuột chũi, gặm nhấm lớp cách điện. Có một số bằng chứng cho thấy loài gặm nhấm có thể bị thu hút bởi dây cáp bởi sức nóng tỏa ra từ nó hoặc bởi mùi vị của nó. Trường hợp thiệt hại do loài gặm nhấm là một vấn đề nghiêm trọng, nên lắp đặt cáp trong ống luồn cáp hoặc sử dụng vỏ bọc kim loại, đặc biệt là để bảo vệ dây dẫn thứ cấp khi lộ ra ngoài.
Hỏng hóc do vi sinh vật hoặc thiệt hại do thực vật
14.11.12 Các vi sinh vật và thực vật được báo cáo là đã làm hỏng một số loại cáp ở vùng nhiệt đới hoặc cận nhiệt đới. Nếu dự đoán rằng những sự cố như vậy có thể xảy ra, hãy chọn loại cáp được biết là có khả năng chống lại các vi sinh vật và thực vật đó.
Hỏng hóc do ozone và phóng điện vầng quang
14.11.13 Một số lớp cách điện của cáp bị hỏng hóc do ozone và do phóng điện vầng quang của mạch điện hoặc các mạch điện lân cận tạo ra. Một số cáp có sẵn vật liệu cách điện có có khả năng chống lại các hiệu ứng này. Chọn cáp có các chất lượng này nếu cáp mang điện áp cao hoặc có thể tiếp xúc với các nguồn ozone hoặc phóng điện vầng quang khác. Trước đây, một số nơi đã sử dụng các loại cáp không được bảo vệ chống lại tác hại của phóng điện vầng quang cho các hệ thống đèn đường CHC và tiếp cận với lý do rằng các hệ thống này được vận hành ở cường độ tối đa chỉ trong một số giờ tương đối nhỏ mỗi năm. Do đó, các dây cáp này phải chịu ứng suất điện áp cao chỉ trong một phần nhỏ thời gian sử dụng. Việc này là không mong muốn vì ít tiết kiệm chi phí và vì một số cáp này có thể được đưa vào các mạch phân phối điện và chịu ứng suất điện áp cao liên tục.
Hỏng hóc do tia cực tím
14.11.14 Một số lớp cách điện của cáp, hoạt động tốt khi lắp đặt dưới lòng đất, có thể trở nên giòn và hỏng hóc nhanh chóng khi tiếp xúc với ánh sáng mặt trời, ví dụ như được dùng cho các giá đỡ của đèn tiếp cận trên cao. Nếu cáp tiếp xúc theo cách đó, hãy chọn cáp có lớp cách điện chống lại bức xạ cực tím hoặc lắp đặt cáp trong ống dẫn kim loại
Hỏng hóc cáp do bị xuống cấp
14.11.15 Hầu hết cách điện của cáp xuống cấp từ từ. Tuổi thọ của cáp ngầm nên sử dụng loại từ mười đến hai mươi năm.
14.12 KẾT NỐI CÁP
Lưu ý: Các mối nối cáp không được đặt trong các ống dẫn - nó chỉ được phép đặt trong các hố ga và hố kỹ thuật.
Mối nối cáp
14.12.1 Tất cả các mối nối cáp phải được thực hiện bởi thợ nối cáp có kinh nghiệm và đủ trình độ với các tiêu chuẩn tay nghề cao. Các phương pháp và vật liệu nối phải thuộc loại được nhà sản xuất vật liệu nối khuyến nghị cho loại cáp cụ thể được nối. Tất cả các mối nối cáp phải đáp ứng các yêu cầu sau:
14.12.2 Cáp điện bọc cách điện hơn 5000 V. Nên sử dụng bộ nối cáp được thiết kế cho loại cáp được nối. Khi không có sẵn các bộ dụng cụ như vậy, có thể sử dụng các mối nối có băng keo được thực hiện theo đoạn (xem 14.2.6). Không nên sử dụng mối nối epoxy hoặc nhựa.
14.12.3 Cáp điện bọc cách điện từ 600 đến 5000 V. Vỏ bọc mối nối nhựa epoxy chịu áp lực và bộ mối nối đúc được thiết kế cho cáp phải được sử dụng tuân thủ nghiêm ngặt hướng dẫn của nhà sản xuất. Chỉ nên sử dụng các mối nối được dán băng keo nếu cần thiết.
14.12.4 Cáp điện bọc cách điện từ 600 V trở xuống. Có thể sử dụng các bộ mối nối đúc hoặc vỏ bọc mối nối bằng nhựa epoxy chịu áp lực phù hợp với tất cả các loại cáp chôn trực tiếp dưới đất. Cũng có thể sử dụng các mối nối được dán băng sử dụng ống co giãn trước hoặc ống co nhiệt làm lớp phủ.
14.12.5 Cáp điều khiển và điện thoại. Một loại vỏ bọc mối nối được lấp đầy có thể nhập lại có sẵn để sử dụng trên cáp không chịu áp suất cách điện bằng nhựa nhiệt dẻo. Mối nối với cáp điều áp, bọc chì hoặc cách điện bằng giấy hiện có phải phù hợp với các yêu cầu của cơ quan có thẩm quyền liên quan.
Mối nối quấn băng dính cách điện
14.12.6 Mối nối quấn băng dính cách điện thường chỉ được sử dụng khi không thể có được đầu nối và bộ mối nối phù hợp. Các mối quấn băng phải được thực hiện đúng kỹ thuật để đạt được chất lượng yêu cầu. Kỹ thuật được mô tả dưới đây dành cho cáp một sợi nhưng cũng có thể áp dụng với sự tương ứng cho các mối nối cáp nhiều sợi.
14.12.7 Luôn giữ sạch sẽ và tránh ẩm cho các đầu của dây cáp được nối.
14.12.8 Như minh họa trong Hình 14-3, cẩn thận khi tách và tháo lớp bọc, vỏ bọc, tấm chắn kim loại, vỏ bọc và lớp cách điện khỏi các đầu của cáp được nối. Loại bỏ tất cả lớp cách điện khỏi dây dẫn với chiều dài khoảng 3 mm cộng với một nửa chiều dài của đầu nối uốn cẩn thận để không làm đứt dây dẫn. Vuốt nhẹ lớp cách điện ra sau dây dẫn ít nhất 4 cm. Tháo vỏ bọc, băng kim loại, áo khoác, v.v. dọc theo bề mặt bên ngoài của lớp cách điện thêm 2 cm. Độ lệch của phần thuôn nhọn này sẽ chặn đường nước thấm dọc theo phần thuôn nhọn. Giữ nguyên băng kim loại để che chắn trên toàn bộ chiều dài của mối nối nếu có. Tương tự, quấn lớp vỏ phi kim loại từ 2 cm trở lên. Loại bỏ bất kỳ lớp giáp thép hoặc kim loại nào hoặc lớp phủ kim loại bên ngoài nhưng để lại các cuống hoặc đầu để kết nối lại qua mối nối.
14.12.9 Sử dụng đầu nối kiểu uốn để nối các đầu của dây dẫn. Uốn đầu nối vào các đầu của dây dẫn bằng dụng cụ được thiết kế để tạo nếp gấp hoàn chỉnh trước khi có thể tháo dụng cụ ra. Đầu nối dây dẫn cũng có thể được hàn nếu muốn.
14.12.10 Sử dụng băng cao su hoặc cao su tổng hợp có chất lượng tốt, cẩn thận quấn từng lớp một vào mối nối để duy trì đủ lực căng trên băng để kéo dài khoảng 25% và chồng lên băng khoảng 50 phần trăm chiều rộng của nó. Mỗi lớp sẽ mở rộng thêm băng dọc theo lớp cách nhiệt. Tiếp tục xây dựng các lớp băng cao su này với kích thước đầy đủ của lớp cách nhiệt.
14.12.11 Nếu sử dụng băng che chắn trên lớp cách điện, hãy nối băng kim loại còn nguyên vẹn với mối nối bằng cách hàn hoặc sử dụng các đầu nối phù hợp. Bọc thêm băng kim loại cùng loại nếu cần.
14.12.12 Tiếp tục quấn băng cao su như trong 14.12.10 không nhỏ hơn 1,5 lần đường kính của cáp. Cẩn thận dùng lực căng trên băng để ngăn ngừa bất kỳ khoảng trống nào và để có được độ bám dính tốt với bề mặt cáp và từng lớp băng bên trong.

Hình 14-3. Mối nối quấn băng - điển hình (tham khảo hướng dẫn của nhà sản xuất)
14.12.13 Trên băng cao su, thêm một số lớp băng cách điện cao, chống cháy, chịu thời tiết và chống lạnh. Áp dụng băng nhựa với độ căng đáng kể và chồng lên nhau mỗi lượt khoảng 50 phần trăm chiều rộng của nó. Băng nhựa phải kéo dài từ 3 cm trở lên dọc theo bề mặt cách điện của vỏ bọc ở mỗi bên của mối nối.
14.12.14 Nếu cáp có lớp giáp thép hoặc lớp vỏ kim loại khác, hãy nối một đoạn dây bện tiếp đất qua mối nối và gắn chặt nó vào lớp giáp trên cáp bằng các đầu nối kẹp phù hợp và/hoặc mối hàn ở mỗi bên của mối nối (Hình 14-4 (a) đề cập). Nếu cáp được bọc chì, hãy tạo mối nối bằng chì đã được lau phù hợp trên mối nối để tạo lớp đệm chống thấm nước cho lớp chì bọc trên cáp. Nếu lớp phủ kim loại được bảo vệ khỏi ăn mòn bằng lớp phủ, hãy phủ một lớp phủ bằng vật liệu tương tự lên toàn bộ bề mặt của cáp và mối nối trong khu vực làm việc này.
14.12.15 Việc nối cáp được thực hiện tốt nhất bằng cách sử dụng bộ dụng cụ nối có bán trên thị trường có chứa đầu nối mối nối đối đầu và hợp chất epoxy bầu. Những thứ này giúp tạo ra một mối nối không thấm nước và chắc chắn về mặt cơ học. Cáp bọc thép khó nối nếu muốn duy trì độ bền cơ học; các kết nối cơ học đặc biệt cần phải được chế tạo để giữ chặt áo giáp.

Hình 14-4. Mối nối quấn băng keo cho cáp bọc kim loại
14.13 BỘ ĐẦU NỐI DÀNH CHO CHIẾU SÁNG SÂN BAY
14.13.1 Sử dụng bộ đầu nối. Trong những năm gần đây, hầu hết các kết nối của mạch nối tiếp đã được thực hiện bằng cách sử dụng bộ đầu nối. Mặc dù chi phí của bộ đầu nối là đáng kể, nhưng thời gian tiết kiệm được khi lắp đặt và sự dễ dàng mở và đóng lại mạch điện khi xác định vị trí sự cố đã khiến chúng đang được sử dụng. Vì dây dẫn của hầu hết các máy biến áp cách ly hiện được sản xuất với đầu nối, nên cần có đầu nối cáp và cung cấp phương tiện dễ dàng để kết nối hoặc ngắt kết nối máy biến áp với mạch nối tiếp và với đèn. Đầu nối sơ cấp một dây dẫn và đầu nối thứ cấp hai dây dẫn được thể hiện trong Hình 14-5 và Hình 14-6.
Lắp đặt các đầu nối
14.13.2 Đầu cáp phải được chuẩn bị cẩn thận theo hướng dẫn để giữ cho cả đầu cáp và bề mặt đầu nối không bị bẩn và ẩm. Đảm bảo rằng bất kỳ khoảng trống nào giữa cáp và phần bên trong của đầu nối đều được lấp đầy bằng gel được cung cấp để ngăn khoảng trống. Sau khi nối các đầu nối, hãy đảm bảo rằng không có khoảng trống bên trong, điều này có thể khiến đầu nối bị tách ra. Nên dán băng keo điện vinyl lên trên mối nối để giữ cho khu vực sạch sẽ và không bị tách ra.
14.13.3 Hình 14-7 minh họa việc sử dụng các đầu nối chính và các mối nối trường. Mặc dù phương pháp sửa đổi (b) làm tăng chi phí nhân công lắp đặt ban đầu, nhưng làm giảm chi phí bảo trì. Việc sử dụng các đầu nối và chỗ phân tách do nhà máy sản xuất được ưu tiên hơn so với việc sử dụng các đầu nối được lắp ráp tại hiện trường như trong (a).
14.14 ĐẤU NỐI CÁC DÂY DẪN
Dây cáp dẫn điện
14.14.1 Các kết nối của ruột dẫn điện của cáp phải được thực hiện bằng cách sử dụng đầu nối uốn sử dụng công cụ uốn được thiết kế để tạo nếp gấp hoàn chỉnh trước khi có thể tháo dụng cụ. Đầu nối dạng bu-lông có ốc vặn có thể được sử dụng cho các mạch điện áp thấp từ 600V trở xuống.
Cáp điều khiển và điện thoại
14.14.2 Việc nối các dây dẫn điện thoại hoặc điều khiển phải được thực hiện bằng mối nối xoắn và hàn hoặc đầu nối cách điện trước, tự tước thích hợp được lắp đặt bằng công cụ cụ thể được thiết kế để uốn đầu nối. Mã màu của dây dẫn phải được tuân thủ trong suốt quá trình lắp đặt.
Vỏ bọc và băng giáp của cáp
14.14.3 Lớp giáp kim loại phải được liên kết điện qua mối nối bằng cách làm sạch và hàn. Sử dụng các phần dây bện kim loại và băng dẫn nếu cần. Lớp giáp và lớp vỏ bọc phải được cách ly hoàn toàn với nhau và với mặt đất, ngoại trừ như đã nêu trong 13.5.6.

Hình 14-5. Đầu nối sơ cấp

Hình 14-6. Đầu nối thứ cấp

Hình 14-7. Đầu nối sơ cấp với các mối nối hiện trường
CHƯƠNG 15
KIỂM TRA NGHIỆM THU VÀ BẢO DƯỠNG
15.1 PHẠM VI ÁP DỤNG
Các quy trình kiểm tra được mô tả trong phần này áp dụng cho việc nghiệm thu hệ thống lắp đặt mới và phải được thực hiện trước khi đưa hệ thống vào hoạt động.
15.2 THỜI HẠN BẢO HÀNH
Đầu nối cáp bị ẩm hoặc bẩn và hỏng hóc cáp do lắp đặt sai thường bị hỏng sau khi lắp đặt vài tháng. Mỗi hợp đồng lắp đặt phải bao gồm một điều khoản bảo hành xác định thời gian bảo hành ít nhất một năm trong đó nhà thầu lắp đặt có thể chịu trách nhiệm sửa chữa và thay thế tất cả các dây cáp và thiết bị bị hỏng do lắp đặt không tốt hoặc vật liệu và thiết bị bị lỗi.
15.3 QUY TRÌNH KIỂM TRA
15.3.1 Kiểm tra bằng mắt. Điều quan trọng nhất trong tất cả các quy trình kiểm tra và thử nghiệm là kiểm tra bằng mắt một cách kỹ lưỡng. Kiểm tra bằng mắt nên được thực hiện thường xuyên trong quá trình lắp đặt, khi hoàn thành lắp đặt và trước khi cấp điện cho các mạch điện. Kiểm tra bằng mắt cẩn thận sẽ phát hiện ra các lỗi mà có thể được khắc phục trước khi kiểm tra nghiệm thu và đóng điện. Hỏng hóc nghiêm trọng có thể xảy ra nếu các lỗi này phát sinh sau khi đã cấp điện chạy thử. Kiểm tra bằng mắt bao gồm đánh giá kiểm tra về:
a) Lắp đặt đúng các kết nối bên ngoài;
b) Công tác lắp đặt tốt;
c) Công tác vệ sinh;
d) Nguy cơ mất an toàn;
e) Các yêu cầu cụ thể đối với từng hạng mục.
15.3.2 Tất cả thiết bị được sản xuất theo thông số kỹ thuật phải vượt qua các bài kiểm tra nghiêm ngặt tại nhà máy trước khi vận chuyển, nhưng thiết bị phải được kiểm tra bằng mắt để phát hiện hỏng hóc do vận chuyển ngay sau khi nhận.
15.4 KIỂM TRA CÁP, ĐẦU NỐI VÀ BIẾN ÁP CÁCH LY
Các dây cáp sơ cấp và thứ cấp của máy biến áp phải được cung cấp cùng với các đầu nối đúc sẵn do nhà máy lắp đặt. Việc kiểm tra bằng mắt các hạng mục này trong suốt quá trình lắp đặt là đặc biệt quan trọng, vì các vết cắt nhỏ, vết nứt hoặc xử lý không đúng cách có thể dẫn đến tình trạng hỏng hóc nặng dần, cuối cùng sẽ gây ra hỏng hóc hoàn toàn nhưng việc này lại xảy ra trong một thời điểm nào đó sau khi kiểm tra nghiệm thu. Trong quá trình cài đặt, các dây cáp nối này cần được kiểm tra để xác định các vấn đề sau:
a) Các bề mặt tiếp xúc của các đầu nối đúc phải sạch và khô khi cắm vào nhau. Nếu bên trong sạch và khô, các đầu nối cao áp có quấn băng keo này sẽ tạo thành một đầu nối ngang bằng hoặc tốt so với đầu nối cao áp thông thường. Ngược lại, nếu chúng bị ướt hoặc bẩn bên trong thì có quấn nhiều băng dính cũng không thể nào có thể tạo ra kết nối tốt. Nên dùng hai hoặc ba lượt băng dính để giữ đầu nối với nhau và giữ sạch các đường phân chia. Độ sạch của các bề mặt đấu nối tốt nhất có thể được đảm bảo bằng cách giữ cố định các đầu cáp do nhà máy lắp đặt cho đến khi thực hiện kết nối cuối cùng. Không được đặt, chạm hoặc hít vào các bề mặt tiếp xúc của các đầu nối không có nắp đậy. Nếu cần thiết phải dừng đấu nối, các đầu nối phải được đậy ngay lập tức;
b) Các đầu nối đã được đấu nối hoàn toàn với nhau. Sau lần cắm thử đầu tiên, áp suất của không khí bị mắc kẹt có thể đẩy đầu cắm ra một phần ở chỗ đấu nối. Nếu điều này xảy ra, đợi vài giây và đẩy chúng lại với nhau. Dán hai hoặc ba lượt băng dính để giữ cố định chúng;
c) Các dây cáp không bị cắt bằng xẻng, bị xoắn, bị bánh xe nghiền nát, bị đá làm nứt vỡ hoặc bị hỏng hóc dưới bất kỳ hình thức nào trong suốt quá trình xử lý và lắp đặt;
d) Cáp được chôn ở độ sâu quy định khi hoàn thiện và tất cả các yêu cầu chi tiết khác của thông số kỹ thuật lắp đặt đều được đáp ứng;
e) Các dây cáp không được giao nhau trực tiếp và được phân tách theo khoảng cách cần thiết;
f) Các tấm lót đã được đặt bên dưới và bên trên dây cáp và đá hoặc sỏi không tiếp xúc với dây cáp;
g) Các dây cáp không bị uốn cong đột ngột khi chúng đi vào (hoặc đi ra) ống luồn cáp và được đặt đúng cách trên mặt đất được đầm chặt, do đó, việc lún trong tương lai không thể gây ra hiện tượng bị uốn cong mạnh.
15.5 KIỂM TRA BỘ ĐIỀU DÒNG
Mỗi bộ điều dòng phải được kiểm tra để đảm bảo rằng ống lót bằng sứ không bị nứt, không xảy ra hỏng hóc do vận chuyển, đấu nối chính xác, công tắc và rơle hoạt động tự do và không bị mắc hoặc kẹt, cầu chì (nếu cần) còn tốt và chỉ thị mức dầu của bộ điều dòng nạp dầu là chính xác. Chỉ nên tháo nắp bảng điều khiển rơle cho việc kiểm tra này. Không cần thiết phải mở phần chính của bộ điều dòng nạp dầu. Thông tin trên phần kiểm tra bộ điều dòng phải được tuân theo. Tất cả các nắp phải được làm sạch và thay thế chặt chẽ sau khi hoàn thành kiểm tra và thử nghiệm.
15.6 KIỂM TRA ĐÈN VÀ ĐÈN HIỆU
Cần tiến hành kiểm tra để xác định rằng màu sắc, số lượng và vị trí của các đèn chiếu sáng có phù hợp với bản vẽ lắp đặt hay không. Cần kiểm tra từng đèn để xác định rằng đèn có hoạt động được không, kính không bị vỡ hoặc nứt, đèn được lắp đúng cách và đèn đã được cân bằng và nhắm đúng hướng.
15.7 KIỂM TRA CÁC LINH KIỆN KHÁC
Các bộ phận như bảng điều khiển, tủ rơle, bảng điện, v.v., phải được kiểm tra bằng mắt xem có hỏng hóc không, các đấu nối còn tốt không, cầu chì và các aptomat còn tốt không cũng như sự tuân thủ các bản vẽ lắp đặt.
15.8 KIỂM TRA VẬN HÀNH HỆ THỐNG
Sau khi đã kiểm tra các thành phần và mạch điện, như đã chỉ ra trong các đoạn trước, toàn bộ hệ thống phải được kiểm tra như sau:
a) Mỗi công tắc của các bảng điều khiển đèn chiếu sáng trong Đài KSKL phải được vận hành sao cho mỗi vị trí công tắc phải được thử ít nhất hai lần. Trong quá trình này, tất cả các đèn và thiết bị trạm điện phải được quan sát để xác định rằng mỗi công tắc điều khiển đúng mạch tương ứng;
b) Thử nghiệm trên phải được lặp lại bằng cách sử dụng các bảng trong trạm điều khiển dự phòng và sau đó lặp lại lần nữa bằng cách sử dụng các công tắc điều khiển cục bộ trên bộ điều dòng;
c) Mỗi mạch chiếu sáng phải được kiểm tra bằng cách cho nó hoạt động liên tục ở cường độ tối đa trong ít nhất sáu giờ. Kiểm tra trực quan nên được thực hiện khi bắt đầu và khi kết thúc thử nghiệm này để xác định rằng số lượng đèn chính xác đang hoạt động ở cường độ tối đa. Việc bị mờ một số hoặc tất cả các đèn trong mạch điện là dấu hiệu của lỗi chạm đất. Ngoài ra, nên đo điện áp đầu cực của bóng đèn trên ít nhất một bóng đèn trong mỗi mạch điện đa năng, để xác định rằng điện áp này nằm trong khoảng ±5% điện áp định mức của bóng đèn như được ghi chú trên bóng đèn.
15.9 CẤP ĐIỆN CHẠY THỬ CỦA THIẾT BỊ MẠCH NỐI TIẾP
15.9.1 Các kiểm tra khi cấp điện chạy thử rất hữu ích trong việc xác định rằng chất lượng lắp đặt có thể chấp nhận được hay không và hiệu suất có đáp ứng các yêu cầu vận hành hay không. Một số kiểm tra liên quan đến việc sử dụng và đo mạch điện áp cao. Những thử nghiệm này chỉ nên được thực hiện bởi những người có trình độ, quen thuộc với thiết bị điện cao áp và phải tuân thủ các biện pháp phòng ngừa an toàn.
Cấp điện chạy thử trên cáp
15.9.2 Cáp được chôn trực tiếp trong đất (nghĩa là không phải trong ống dẫn) phải được kiểm tra trước và sau khi lấp rãnh. Mỗi mạch điện ngầm sẽ được thử nghiệm như sau.
15.9.3 Mỗi mạch nối tiếp phải được kiểm tra tính liên tục bằng ôm kế hoặc phương pháp tương đương. Sau đó, nên kiểm tra điện trở của mạch với đất bằng bộ thử nghiệm phù hợp để đảm bảo mạch không bị chạm đất. Bất kỳ lỗi nào được chỉ ra bởi các thử nghiệm này phải được định vị và sửa chữa trước khi tiến hành cấp điện chạy thử ở điện áp cao.
15.9.4 Trước khi thực hiện bất kỳ công việc nào, nhà thầu nên tiến hành kiểm tra điện trở cách điện trên tất cả các mạch có liên quan, bao gồm các mạch khác trong ống luồn cáp, hố ga hoặc vỏ máy biến áp, để thiết lập một điều kiện ban đầu. Các thử nghiệm nên được lặp lại sau khi công việc kết thúc để xác nhận không có thay đổi bất lợi nào xảy ra. Nhà thầu cũng có thể được yêu cầu thực hiện cấp điện chạy thử để đo điện trở cách điện trên các mạch đã lắp đặt trong thời gian bảo hành.
15.9.5 Mỗi mạch nối tiếp mới được lắp đặt phải được kiểm tra ở điện áp cao để xác định hoàn toàn không bị chạm đất. Bất cứ khi nào có thể, các thử nghiệm này nên được thực hiện khi mặt đất hoàn toàn ẩm ướt vì kinh nghiệm cho thấy rằng các mạch điện đạt yêu cầu khi cấp điện chạy thử để đo điện trở cách điện trong thời tiết khô ráo có thể không đạt yêu cầu sau một trận mưa lớn. Mỗi mạch điện, kể cả các máy biến áp được kết nối, phải được thử nghiệm như sau:
a) Tại trạm điện, ngắt kết nối cả hai dây dẫn khỏi các đầu ra của bộ điều dòng. Đỡ cả hai dây dẫn sao cho có khoảng cách không khí vài inch giữa dây dẫn trần và mặt đất. Đảm bảo rằng vỏ cáp sạch và khô trong khoảng cách ít nhất 30 cm tính từ đầu cáp. Ngoài ra, hãy đảm bảo rằng lớp cách điện lộ ra ở mỗi đầu cáp sạch và khô.
b) Kiểm tra từng mạch ngay sau khi lắp đặt theo các giá trị của cột "Kiểm tra lần đầu đối với mạch mới” trong Bảng 15-1. Kiểm tra bất kỳ mạch nào được lắp đặt trong sáu mươi ngày trở lên, ngay cả khi nó chưa được vận hành, theo các giá trị của cột "Kiểm tra mạch đã đạt yêu cầu và mạch đã có” trong Bảng 15-1.
c) Kết nối cả hai dây dẫn và đặt điện áp thử nghiệm được chỉ ra bên dưới trong khoảng thời gian 5 phút giữa dây dẫn và mặt đất.
d) Khi lắp đặt thêm vào các mạch đã có, chỉ kiểm tra các phần mới theo các giá trị ở cột "Kiểm tra lần đầu trên các mạch mới”. Kiểm tra toàn bộ mạch ở điện áp thấp hơn để đảm bảo hoạt động đáng tin cậy.
e) Dòng rò tối đa có thể chấp nhận được, tính bằng microampe, không được vượt quá các giá trị được tính trong 15.9.8.
Bảng 15-1. Giá trị kiểm tra điện trở cách điện cho mạch trường
|
|
Kiểm tra lần đầu đối với mạch |
Kiểm tra mạch đã đạt yêu cầu và mạch |
|
Chiếu sáng tiếp cận (mạch 5 kV) |
9 000 V |
5 000 V |
|
Vùng chạm đất và chiếu sáng đường trung tâm (mạch 5 kV) |
9 000 V |
5 000 V |
|
HI mạch đèn cạnh đường CHC, (mạch 5 kV) |
9 000 V |
5 000 V |
|
Đường CHC MI và đường lăn (mạch 5 kV) |
6 000 V |
3 000 V |
|
mạch 600 V |
1 800 V |
600 V |
|
HI - Cường độ cao MI - Cường độ trung bình |
||
15.9.6 Các thử nghiệm từ Bảng 15-1 phải được thực hiện bằng máy thử điện áp cao phù hợp có điện áp đầu ra DC ổn định, được lọc. Máy kiểm tra điện áp cao phải chứa vôn kế và microammeter chính xác để đọc điện áp đặt vào mạch và dòng rò cách điện.
15.9.7 Các thử nghiệm phải được giám sát cẩn thận bởi nhân viên có trình độ để chắc chắn rằng điện áp quá mức không được áp dụng.
15.9.8 Trong phút cuối cùng của Cấp điện chạy thử áp cao, phải đo dòng rò cách điện tính bằng microampe đối với từng mạch hoàn chỉnh và không được vượt quá giá trị tính toán cho từng mạch như sau:
a) Cho phép 02 microampe đối với mỗi máy biến áp trong mạch nối tiếp;
b) Cho phép 01 microampere cho mỗi 100 m cáp (giá trị này bao gồm các khoản cho phép đối với số lượng đầu nối và mối nối bình thường.);
c) Cộng các giá trị thu được để xác định tổng dòng rò (microampe) cho phép đối với mỗi mạch hoàn chỉnh.
15.9.9 Nếu dòng rò vượt quá giá trị được cho phép như đã nêu ở trên, thì mạch điện phải được chia thành từng phần và lặp lại các thử nghiệm cho từng phần. Các thành phần bị lỗi phải được định vị và sửa chữa hoặc thay thế cho đến khi toàn bộ mạch vượt qua bài kiểm tra.
15.9.10 Đảm bảo rằng việc cấp điện chạy thử được áp dụng đúng quy định trong 15.9.5 b) đang được thực hiện tại thời điểm đo dòng rò. Nên điều chỉnh điện áp sao cho đạt giá trị mong muốn trên vôn kế trước khi đọc thông số dòng rò. Nếu gặp bất kỳ khó khăn nào trong việc đạt được điện áp mong muốn, thì mạch đang được thử nghiệm hoặc bộ thử nghiệm bị lỗi và cần được sửa chữa trước khi tiếp tục thử nghiệm.
15.9.11 Trên các mạch mới, phép đo điện trở cách điện phải được thực hiện ngay sau khi mạch đã vượt qua việc cấp điện chạy thử ở điện áp cao với bộ thử nghiệm được sử dụng bởi bộ phận bảo trì sân bay. Sau đó, thông số từ phép đo này có thể được sử dụng trong quá trình bảo trì để so sánh với các thông số trong tương lai nhằm xác định tình trạng mạch. Nhiệt độ xung quanh và điều kiện thời tiết nên được ghi lại tại thời điểm thử nghiệm.
LƯU Ý AN TOÀN: Sau khi thử nghiệm, luôn để cáp được thử nghiệm ngắn mạch từ năm đến mười lần trong khi điện áp thử nghiệm được đặt vào. Năng lượng hấp thụ khi có dòng điện được lưu trữ trong chất điện môi và sẽ làm xuất hiện điện áp trên cáp sau khi nó bị ngắt kết nối khỏi nguồn điện áp cao, ngay cả sau khi bị ngắn mạch trong một khoảng thời gian.
15.10 KIỂM TRA ĐIỆN CỦA CÁC DÂY CÁP KHÁC
Cáp điện định mức 5.000 V trở lên
15.10.1 Cáp cấp nguồn phải được kiểm tra như đã nêu bằng cách sử dụng các phương pháp trong 015.9.5, ngoại trừ cáp có điện áp định mức 5.000 V phải được kiểm tra ở điện áp 10.000 V và cáp điện có điện áp định mức trên 5.000 V phải được kiểm tra gấp đôi định mức điện áp của cáp cộng với 1.000 V. Thử nghiệm phải được thực hiện giữa các dây dẫn và từ dây dẫn đến đất với vỏ bọc và lớp băng bảo vệ của cáp được nối đất và trong khoảng thời gian không ít hơn một phút sau khi thông số của thiết bị đã ổn định. Giá trị điện trở tối thiểu chấp nhận được là 50 MΩ. Giá trị độ cách điện ban đầu của cáp đã được giảm đáng kể xuống 50 MΩ được chỉ định để bù cho chiều dài cáp, sự lão hóa của lớp cách điện dây dẫn và các yếu tố khác có thể ảnh hưởng đến kết quả thử nghiệm cả trước và trong khi lắp đặt. Trừ khi chiều dài cáp vượt quá đáng kể 3.000 m, không được xem xét giảm điện trở cách điện quy định. Cần tiến hành kiểm tra tính liên tục của vỏ bọc hoặc lớp băng bảo vệ của cáp. Có thể sử dụng dụng cụ loại ôm kế.
Lưu ý: Các số đọc cách điện sẽ bị sai cho đến khi cáp được sạc đầy bằng dụng cụ đo.
Cáp nguồn thứ cấp có điện áp từ 600 V trở xuống
15.10.2 Cáp nguồn thứ cấp có điện áp định mức từ 600 vôn trở xuống và được sử dụng để chiếu sáng và đi dây nguồn phải có điện trở không nhỏ hơn 50 MΩ giữa các dây dẫn và giữa dây dẫn với đất khi các phép đo được thực hiện ở điện áp một chiều không nhỏ hơn 500 vôn.
Cáp điều khiển và điện thoại
15.10.3 Sau khi lắp đặt, các dây cáp này phải tuân theo các yêu cầu của Bảng 15-2.
Bảng 15-2. Yêu cầu sau khi lắp đặt về số lượng dây dẫn tối thiểu
|
Kích thước cáp |
Số lượng dây dẫn tối thiểu chấp nhận được |
|
12 cặp trở xuống |
Tất cả |
|
Trên 12 cặp đến 25 cặp, bao gồm |
Tất cả, ngoại trừ một cặp |
|
Trên 25 đôi |
Tất cả, ngoại trừ hai cặp |
15.10.4 Các dây dẫn được cho là chấp nhận được đã được thử nghiệm thành công về tính liên tục, không bị đoản mạch và điện trở tối thiểu 50 MΩ giữa các dây dẫn và từ mỗi dây dẫn đến tấm chắn nối đất, khi thử nghiệm ở điện áp DC không dưới 500V.
Cáp đồng trục
15.10.5 Cáp tần số vô tuyến phải được thử nghiệm về cách điện và điện trở vòng trước khi lắp đặt và kết quả được ghi lại. Thử nghiệm cách điện nên được thực hiện giữa dây dẫn trung tâm và tấm chắn bằng thiết bị DC 500 vôn. Cấp điện chạy thử trở vòng lặp cũng phải được thực hiện như trên nhưng với các dây dẫn trung tâm được nối tắt với tấm chắn ở đầu xa của cáp. Thử nghiệm này có thể được thực hiện bằng cầu, ôm kế hoặc dụng cụ thích hợp khác. Sau khi lắp đặt, điện trở giữa dây dẫn với tấm chắn và dây dẫn với đất phải vượt quá 50 MΩ khi đo ở điện áp 500 VDC. Điện trở vòng lặp phải nằm trong khoảng cộng hoặc trừ 10 phần trăm giá trị đo được trước khi lắp đặt, ví dụ: điện trở đo được trên 1 000 mét cáp trên cuộn, nhân với mỗi 1 000 mét và một phần của cáp được lắp đặt. Điện trở của lá chắn với mặt đất cũng nên được đo và ghi lại kết quả.
Cáp đồng trục, điều áp
15.10.6 Sau khi hoàn thành việc lắp đặt cáp, cần thực hiện thử nghiệm sau:
a) Kiểm tra điện. Nên sử dụng máy kiểm tra độ cách điện cao áp với máy đo dòng điện-rò rỉ microammeter và đặt điện áp 3 000 V DC giữa các dây dẫn bên trong và bên ngoài trong khoảng thời gian tối thiểu là ba phút. Trong khi điện áp này được áp dụng, không có dòng điện đáng chú ý nào chạy giữa các dây dẫn sau khi dòng điện sạc đã ổn định.
b) Kiểm tra khí nitơ. Khí nitơ ở áp suất quy định phải được đưa vào cáp, đóng van khí và ghi lại nhiệt độ xung quanh. Cần thực hiện và ghi lại sáu lần đo áp suất liên tiếp, hàng giờ. Sau khi thực hiện phép đo thứ sáu và sau khoảng thời gian khoảng 24 giờ, nên thực hiện phép đo thứ bảy. Nếu sự thay đổi áp suất khí chỉ do thay đổi nhiệt độ môi trường xung quanh thì chiều dài của cáp có thể chấp nhận được. Nên sử dụng hệ số hiệu chỉnh nhiệt độ là 0,017 trên mỗi độ C.
15.11 CẤP ĐIỆN CHẠY THỬ BỘ ĐIỀU DÒNG
15.11.1 Cần kiểm tra điện áp nguồn và đầu vào của bộ điều dòng để xem chúng có tương ứng không.
15.11.2 Khi ngắt kết nối tải, cấp điện cho bộ điều dòng một lần và quan sát bộ bảo vệ hở mạch để biết rằng nó ngắt điện cho bộ điều dòng trong vòng 2 hoặc 3 giây:
a) Kết nối mạch tải sau khi đã được kiểm tra hở mạch và nối đất, theo yêu cầu trong Chương 8, và kiểm tra để đảm bảo rằng tất cả các máy biến áp đều được thắp sáng đúng cách.
b) Chuẩn bị vôn kế và ampe kế có sai số không quá ± 1 % toàn thang đo và đo đồng thời điện áp đầu vào và dòng điện đầu ra (nối ampe kế với các cực của biến áp cách ly được lắp vào mạch đầu ra của bộ điều dòng) cho mỗi thang đo cường độ cài đặt.
c) Sử dụng vôn kế ghi hoặc đọc cả ngày lẫn đêm với khoảng thời gian đủ để có được điện áp cung cấp trung bình.
d) Nếu bộ điều dòng có các điểm nối điện áp đầu vào, hãy chọn điểm nối dây gần tương ứng nhất với điện áp nguồn trung bình. Dòng điện đầu ra cho mỗi điểm chạm cài đặt cường độ phải nằm trong khoảng ±2% giá trị trên bảng tên sau khi thực hiện bất kỳ hiệu chỉnh điện áp nguồn cần thiết nào.
15.11.3 Trong tất cả các bộ điều dòng dòng điện có điểm nối điện áp đầu vào, dòng điện đầu ra sẽ thay đổi tỷ lệ thuận với sự thay đổi điện áp đầu vào. Nếu áp dụng điện áp nguồn 2350 V cho điểm nối 2400 V, giá trị dòng điện đầu ra phải thấp hơn 2% so với giá trị ghi trên nhãn.
15.11.4 Bộ điều dòng có chức năng tự động điều chỉnh điện áp nguồn thay cho các điểm nối dây đầu vào không làm thay đổi dòng điện đầu ra khi điện áp nguồn thay đổi:
a) Nếu dòng điện đầu ra ở cường độ đầy đủ sai lệch hơn 2% so với giá trị trên bảng tên (và nếu bộ điều dòng không bị quá tải), thì nên kiểm tra việc điều chỉnh bên trong, như được mô tả trên tấm hướng dẫn của bộ điều dòng. Vì việc điều chỉnh có thể rất phức tạp, nên bạn nên cho phép độ lệch ±5 % ở các cài đặt thấp hơn trước khi thử điều chỉnh lại bộ điều dòng.
b) Hơn nữa, cần tiến hành kiểm tra để xem liệu việc điều chỉnh có được thay đổi có mục đích cho yêu cầu hoạt động bay bất thường tại địa phương hay không.
15.12 KIỂM TRA ĐIỆN CÁC THIẾT BỊ KHÁC
Đo điện áp và dòng điện đầu vào và đầu ra và xác định tải của các mạch được kết nối. Kiểm tra để xác định xem các điện áp và tải này có nằm trong định mức của nhà sản xuất thiết bị hay không. Ghi lại các phép đo này để tham khảo sau này trong quá trình bảo trì hoặc sửa đổi mạch.
15.13 CẤP ĐIỆN CHẠY THỬ HỆ THỐNG GIÁM SÁT
Sau khi hoàn thành các thử nghiệm liệt kê ở trên và hệ thống đèn hoạt động như thiết kế, hệ thống giám sát phải được kiểm tra bằng cách mô phỏng các sự cố như hở mạch, ngắn mạch, chạm đất, hỏng đèn, mất điện trong cả mạch chiếu sáng và mạch điều khiển, và quan sát hiệu quả của việc giám sát. Việc không có khả năng phát hiện lỗi phải được khắc phục trước khi toàn bộ hệ thống được nghiệm thu.
CHƯƠNG 16
QUY TRÌNH XỬ LÝ SỰ CỐ
16.1 TỔNG QUAN
Chương này bao gồm các quy trình xử lý sự cố chung để cách ly hỏng hóc trong tất cả các loại mạch chiếu sáng sân bay. Hai quy trình là các kiểm tra thực tế khi thiết bị điều dòng (CCR) được cấp điện. Hai phần cuối cùng mô tả các phương pháp kiểm tra sử dụng một số thiết bị cụ thể.
16.2 AN TOÀN
16.2.1 Việc đảm bảo về an toàn có tầm quan trọng hàng đầu khi làm việc với hệ thống đèn sân bay, đặc biệt là loại mạch nối tiếp:
a) Các kiểm tra khắc phục sự cố trong chương này liên quan mức điện áp nguy hiểm. Các biện pháp phòng ngừa an toàn phải được thực hiện để bảo vệ con người và tài sản.
b) Người thực hiện các quy trình kiểm tra và khắc phục sự cố phải có kinh nghiệm về kỹ thuật điện áp cao và phải được giám sát đầy đủ. Tất cả nhân viên bảo trì phải được đào tạo kỹ lưỡng về quy trình khẩn cấp để xử lý bị điện giật.
Lưu ý: Các quy trình khắc phục sự cố dự kiến thực hiện phải được kiểm tra xem có phù hợp với các quy tắc an toàn của khu vực hay không.
16.2.2 Hầu hết các thiết bị nhìn bằng mắt tại sân bay đều tiếp xúc với thời tiết và có thể phát sinh nguy cơ điện giật vì hỏng hóc do sét hoặc suy giảm cách điện của cáp điện do tiếp xúc. Chỉ bắt đầu quy trình bảo trì sau khi thực hiện kiểm tra bằng mắt để phát hiện các mối nguy hiểm có thể xảy ra. Do các mối nguy hiểm liên quan đến sét, không được phép bảo dưỡng các thiết bị đèn chiếu sáng hỗ trợ dẫn đường trong thời gian có giông bão cục bộ. Mỗi sân bay nên xây dựng và thực hiện các quy trình phải tuân thủ trong trường hợp xảy ra tai nạn. Khi đã có sẵn kế hoạch hành động thì sẽ tiết kiệm thời gian hơn để hỗ trợ y tế cho người bị tai nạn. Cần thực hành và xem xét lại các kế hoạch hành động một cách thường xuyên.
16.3 ĐIỀU TRA SỰ CỐ BAN ĐẦU
16.3.1 Mạch nối tiếp có hai loại sự cố chính, ngắn mạch chạm đất hoặc hở mạch:
a) Hãy nhớ rằng mạch chiếu sáng sân bay được cấp nguồn bằng bộ điều dòng là một hệ thống không nối đất. Do đó, mạch điện và CCR sẽ hoạt động bình thường khi có một điểm chạm đất trên mạch.
b) Chỉ khi xuất hiện từ hai điểm chạm đất trở lên và tạo thành đường “ngắn mạch” thì xuất hiện dòng điện mới chạy qua đất xung quanh các phụ tải chiếu sáng và một khu vực đèn sẽ bị tắt. Trong trường hợp mạch sơ cấp bị hở, dòng điện không thể chạy qua và toàn bộ mạch điện sẽ mất điện.

Hình 16-1. Sự cố mạch nối đất/biến áp cách ly nghiêm trọng
16.3.2 Ngoài các lỗi trong mạch điện, có thể xảy ra sự cố chập mạch trên các cuộn dây của máy biến áp AGL. Hãy nhớ rằng mặc dù những máy biến áp này thường được gọi là máy biến áp cách ly nhưng chúng không nhằm mục đích cách ly để bảo vệ con người. Máy biến áp bị chập mạch có thể không gây ra sự cố mạch điện và có thể không được chú ý khi hoạt động bình thường với điện áp phía thứ cấp đã bị thay đổi.
16.3.3 Tình trạng bị chập mạch này của máy biến áp đặc biệt nguy hiểm khi làm việc với các đèn lắp chìm và tháo chúng ra khỏi đế đèn trong khi mạch điện đã được cấp điện. Ngay sau khi thiết bị được tháo chốt và nhấc lên khỏi đế, thợ điện sẽ trở thành một đường dẫn có điện trở thấp nối xuống đất. Thiết kế nên bao gồm một dây nối đất, như trong Hình 16-1, giúp giảm bớt mối nguy hiểm này bằng cách nối phần dưới của bộ đèn với vấu nối đất ở bên trong đế. Nếu bộ đèn được nhấc lên khỏi đế, như trong Hình 16-1 (b), dây nối sẽ tiếp tục được nối đất. Tuy nhiên, ta không thể biết liệu dây có thực sự được kết nối hay không cho đến khi bạn tháo thiết bị cố định ra, lúc đó đã quá muộn. Cũng lưu ý rằng nếu một thiết bị chiếu sáng trên cao bị gãy khỏi giá đỡ nhưng vẫn được kết nối, như trong Hình 16-1 (a), thì khả năng bảo vệ sẽ không có nếu thiết bị cố định được nhấc lên. Phải luôn đeo găng tay cách điện.
16.3.4 Việc nối đất một đầu của cuộn thứ cấp làm giảm đáng kể nguy cơ gây hỏng đèn trên cao và không được lắp cố định nhưng điều này một lần nữa phụ thuộc vào việc có thực sự được nối đất hay không. Tốt nhất là bạn nên thận trọng và ngắt điện cho mạch điện trước khi lắp lại hoặc tháo thiết bị cố định. Tương tự như vậy, người ta không nên lấy các đèn trên cao bị đổ khi mạch điện đang được cấp điện.
16.3.5 Bộ điều dòng lớn hơn 10 kW phải có bảo vệ hở mạch để tắt CCR trong vòng 2s sau khi dòng điện bị gián đoạn. Tuy nhiên, hầu hết các nhà sản xuất đều cung cấp tính năng bảo vệ này trên tất cả CCR của họ. Khi nghi ngờ, hãy kiểm tra hướng dẫn vận hành CCR của bạn. Các hở mạch có thể tồn tại cùng với nối đất và nếu CCR có đủ điện áp trên bất kỳ điện trở nào tồn tại trong mạch, nó sẽ tạo ra dòng điện và tiếp tục hoạt động.
16.3.6 Trong hầu hết các trường hợp, chúng tôi biết được mạch điện chiếu sáng bị trục trặc từ báo cáo của Đài KSKL hoặc thông qua báo cáo vận hành. Đôi khi nó được cảnh báo bởi một thợ điện đang thực hiện kiểm tra đường CHC định kỳ hàng ngày hoặc kiểm tra ánh sáng. Dù bằng cách nào, cần quan sát một mạch đèn bị tắt hoặc toàn bộ mạch điện không hoạt động:
a) Bước đầu tiên trong quá trình điều tra lỗi ban đầu là kiểm tra bằng mắt nhanh hệ thống đèn bị ảnh hưởng trên sân bay. Điều này sẽ cung cấp thông tin về việc toàn bộ mạch bị tắt hay chỉ một phần ánh sáng trên một mạch cụ thể bị ảnh hưởng. Điều này giúp thợ điện biết rõ nguyên nhân có thể gây ra sự cố.
b) Nếu toàn bộ mạch bị mất, sự cố có thể là do hở mạch trong hệ thống dây điện tại hiện trường hoặc CCR bị trục trặc. Nếu chỉ một phần đèn trên mạch bị tắt thì vấn đề rất có thể là do sự cố chạm đất ở mỗi đầu của phần bị ảnh hưởng. Hãy nhớ rằng nếu sự cố xảy ra do bị chạm đất trong mạch điện, mạch vẫn có điện càng lâu thì thiệt hại do hồ quang tại vị trí chạm đất càng lớn.
16.3.7 Trong trạm điện, sau khi xác định chính xác mạch điện bị sự cố, từ đó có thể xác định được bộ điều dòng cung cấp cho mạch điện. Xoay bộ điều khiển của bộ điều dòng sang vị trí “TẮT” rồi tắt và khóa nguồn điện cho bộ điều dòng. Nếu có thiết bị đóng cắt, hãy ngắt nguồn cấp đến thiết bị đóng cắt, chuyển thiết bị đóng cắt về vị trí tắt và ngắt kết nối phía ra tải. Điều này sẽ cho phép bạn kiểm tra cả tính liên tục và điện trở cách điện trong mạch điện hiện trường. Sau khi tách các đầu của mạch hoặc ngắt kết nối ít nhất một đầu của mạch khỏi bộ điều dòng, hãy chuẩn bị thực hiện đo kiểm tính liên tục trong mạch.
16.3.8 Bộ điều dòng có thể được trang bị bộ cách ly để ngắt kết nối tải và thử nghiệm (LDT). Việc thay thế "Mạch đang hoạt động" bằng "Mạch đang được kiểm tra" sẽ khiến các đầu ra của bộ điều dòng bị ngắn mạch và ngắt kết nối khỏi mạch hiện trường.
16.3.9 Nếu sử dụng Đồng hồ vạn năng kim (VOM), bước đầu tiên là chỉnh đồng hồ về thang đo R x 1 và chỉnh đồng hồ về “0” (nếu dùng đồng hồ vạn năng số (DMM) thì không cần thực hiện các bước này). Điều này được thực hiện bằng cách đặt đồng hồ đo theo tỷ lệ mong muốn (R x 1 trong trường hợp này) và chạm hai đầu dây đo vào nhau. Đảm bảo các dây dẫn được cắm vào đúng ổ cắm trong đồng hồ (trên hầu hết các VOM, đây là ổ cắm + và ổ cắm chung) và điều chỉnh núm “zero Ωs” cho đến khi kim đồng hồ ở điểm 0 (thường ở bên phải của thang đo). Sau khi thực hiện điều chỉnh này, hãy đọc điện trở trong mạch bằng cách đo kiểm giữa hai dây dẫn riêng biệt của mạch.
a) Nếu không thể xác định được sự thông mạch, hãy kiểm tra ngắn mạch nối đất ở mỗi bên của mạch rồi chuyển sang phần 16-5 Xác định sự cố hở mạch.
b) Nếu mạch thể hiện tính liên tục (có thể đo được một lượng điện trở), thông thường trong khoảng từ 20 đến 70 Ω thì mạch không hở.
c) Nếu đo được điện trở cao hơn nhiều (1000 Ω +), thì đã xảy ra sự cố hở mạch với điện trở cao. Nhiều khi đây là dấu hiệu của một máy biến áp có cuộn sơ cấp bị lỗi. Nguyên nhân cũng có thể là do cáp bị cắt có cả hai đầu tiếp xúc với đất.
16.3.10 Nếu điện trở trong mạch vòng bình thường thì tiến hành kiểm tra điện trở nối đất từ mỗi đầu mạch xuống đất.
a) Nếu có thể đo được bất kỳ điện trở nào trên mặt đất khi đồng hồ đặt ở R x 1, thì tồn tại một hoặc nhiều sự ngắn mạch chạm đất do và các quy trình khắc phục sự cố sẽ được chuyển đến hiện trường.
b) Nếu đồng hồ đo được (đồng hồ không chuyển động) khi mạch được kiểm tra nối đất, hãy đặt đồng hồ đo cho thang đo R x 100 và R x 10 000 tương ứng và sau khi chỉnh đồng hồ về 0, hãy kiểm tra ngắn mạch chạm đất cho 2 thang đo. Hãy nhớ rằng dây dẫn dương (màu đỏ) phải luôn được kết nối với mạch điện hoặc dây dẫn đang được kiểm tra và dây dẫn âm (màu đen) phải được kết nối với đất. Ngoài ra, hãy lưu ý rằng trên thang đo R x 10 000, chỉ cần chạm ngón tay vào dây dẫn đồng hồ sẽ tạo ra một thông số khác. Hầu hết các lỗi nối đất nghiêm trọng đến mức khiến đèn tắt sẽ có giá trị điện trở dưới 1 000 Ω khi chạm đất, thường nhỏ hơn 100 Ω khi chạm đất và sẽ dễ dàng được biểu thị trên thang R x 1.
c) Nếu không phát hiện thấy sự cố chạm đất trên mạch dùng VOM hoặc DMM, hãy sử dụng máy đo điện trở cách điện để kiểm tra mạch. Máy kiểm tra điện trở cách điện hoạt động ở điện áp cao hơn nhiều, từ 500 đến 5000 vôn và hữu ích hơn trong việc xác định sự cố chạm đất có điện trở cao.
16.3.11 Nếu không phát hiện thấy vấn đề gì trong mạch điện hiện trường, bước tiếp theo là cố gắng cấp điện cho CCR bằng cách sử dụng điều khiển bằng tay ở mặt trước của CCR:
a) Sau khi kết nối lại mạch hiện trường với CCR hoặc kết nối lại thiết bị đóng cắt và bật lại nguồn điện sơ cấp cho bộ điều dòng, hãy bắt đầu bằng cách đặt công tắc ở vị trí bước 1 và lưu ý xem CCR có bật hay không.
b) Nếu bộ điều dòng không bật, sự cố có thể đơn giản như cầu dao bị ngắt hoặc cầu chì bị nổ và bạn nên tiến hành kiểm tra điện áp đầu vào của CCR.
c) Nếu CCR cấp điện trong khoảng 2s rồi tắt, lỗi có thể là do hở mạch hoặc mạch bảo vệ quá dòng trong CCR tác động.
d) Nếu mạch có vẻ bình thường, hãy ngắt kết nối và khóa nguồn điện sơ cấp với CCR, thực hiện kiểm tra ngắn mạch bằng cách rút ngắn đầu ra của bộ điều dòng bằng dây có cường độ dòng điện đủ (ví dụ: 6 mm2 hoặc #10 AWG), và kiểm tra lại hoạt động của bộ điều dòng.
e) Nếu bộ điều dòng vẫn tắt sau vài giây thì có vấn đề bên trong với bộ điều dòng hoặc các bộ điều khiển của nó. Tham khảo sách hướng dẫn vận hành và bảo trì CCR để biết hướng dẫn khắc phục sự cố cụ thể.
16.3.12 Nếu CCR vẫn bật và hoạt động bình thường ở cài đặt độ sáng thấp nhất, hãy tiếp tục chuyển CCR qua các mức độ sáng khác nhau trong khi lưu ý mức tăng dòng điện đầu ra trên đồng hồ cho đến khi đạt được độ sáng tối đa, bước 3 hoặc bước 5 tùy thuộc vào điều kiện của bộ điều dòng. Nếu bộ điều dòng có đầu ra bình thường ở các bước thấp hơn, nhưng đầu ra thấp ở bước cao nhất thì bộ điều dòng có thể bị quá tải hoặc có thể có quá nhiều điện cảm trong mạch kích từ.
16.3.13 Thực hiện kiểm tra ngắn mạch bộ điều dòng bằng cách tắt bộ điều dòng, ngắt kết nối và khóa nguồn điện sơ cấp vào bộ điều dòng. Sau đó nối dây 6 mm2 (#10 AWG) qua đầu ra và cấp điện lại cho bộ điều dòng. Nếu bộ điều dòng hoạt động bình thường với đầu ra bị chập, điều này cho thấy có hiện tượng quá tải trong mạch kích từ. Nếu không có tải bổ sung nào được thêm vào mạch kích từ, hãy kiểm tra xem đèn có bị cháy hay không hoặc có hở các kết nối thứ cấp trên máy biến áp kích từ hay không. Cần có bộ điều dòng mới hơn để chịu được tới 30% máy biến áp AGL mạch hở. Các bộ điều dòng cũ hơn chỉ có thể chấp nhận mức 10%. Khi có một số lượng lớn máy biến áp hở mạch ở đầu ra của bộ điều dòng, nó sẽ làm tăng tải điện cảm lên bộ điều dòng và sẽ khiến bộ điều dòng hoạt động bất thường và nhiều khi xuất hiện tình trạng quá tải. Một nguyên nhân của tình trạng này có thể là do sét đánh làm hỏng một số lượng lớn đèn trong mạch điện.
16.4 XÁC ĐỊNH SỰ CỐ CHẠM ĐẤT TẠI HIỆN TRƯỜNG
16.4.1 Sau khi xác định được rằng mạch bị sự cố chạm đất, quy trình khắc phục sự cố có thể được chuyển đến hiện trường. Hãy nhớ rằng nếu có một phần đèn bị tắt trên mạch thì LUÔN LUÔN sẽ có ít nhất hai sự cố ngắn mạch hoặc chạm đất trong mạch.
Lưu ý: Việc mô tả được đơn giản hóa thành hệ thống đèn chỉ có một mạch điện. Nếu hệ thống được xen kẽ với hai mạch, phần trục trặc sẽ tắt hoặc mờ đi mỗi giây.
a) Tại thời điểm này, mạch điện có thể được cấp điện và có thể thực hiện kiểm tra bằng mắt để xác định vị trí lỗi. Nếu mạch có cấu hình vòng lặp đơn giản, việc kiểm tra bằng mắt đôi khi có thể là cách hiệu quả để tìm ra vấn đề.
b) Tốt nhất nên có người cầm bộ đàm ở trạm để khi xác định được vùng chuyển tiếp (giữa đoạn bị sự cố và không bị sự cố) trong mạch điện sẽ có thông báo để tắt bộ điều dòng và khóa lại để sửa chữa.
c) Đi dọc theo mạch và tìm kiếm bất kỳ đoạn đèn nào bị tắt hoặc có vẻ rất mờ và đánh dấu khu vực này bằng cách cắm cờ của người đi kiểm tra hoặc đánh dấu sơn tại các vị trí đèn cuối cùng và đèn đầu tiên bị tắt như hình vẽ. trong Hình 16-2. Sau khi ngắt điện và khóa mạch điện, hãy kiểm tra đèn ở mỗi đầu của “khu vực chuyển tiếp” này xem có máy biến áp, đầu nối, v.v. bị cháy không.
d) Luôn nhớ rằng sẽ có ít nhất hai đoạn mạch điện bị chập và cả hai đều phải được sửa chữa.
Trong một số trường hợp, đặc biệt là trong trường hợp cáp chôn trực tiếp hoặc khi mạch điện được cấp điện trong thời gian dài trong khi có sự cố chạm đất, có thể đã xảy ra nhiều hơn hai đoạn mạch có sự cố chạm đất.
16.4.2 Phương pháp tốt nhất để tìm ra sự cố chạm đất sau khi thực hiện kiểm tra bằng mắt ban đầu là xác định vị trí của chúng bằng Đồng hồ vạn năng kim VOM.
a) Để các đầu của mạch điện tách biệt ở vòm và treo các đầu cáp trong không khí tự do nếu bị ngắt khỏi thiết bị cắt hoặc kết nối khác.
b) Tham khảo sơ đồ hoàn công nếu có để xác định vị trí tâm mạch và ngắt mạch tại điểm đó bằng cách ngắt cáp ở một phía của máy biến áp (tham khảo Hình 16-3).
c) Lấy số đọc nối đất theo cả hai hướng từ điểm này và xác định hướng lỗi nằm ở đâu. Hoàn toàn có khả năng máy đo có thể báo lỗi ở cả hai hướng tính từ điểm này hoặc chỉ theo một hướng vì có thể có hai hoặc nhiều lỗi trên cùng một đoạn cáp.
d) Để kết nối này mở (nếu có thể), tiến tới một điểm trong mạch nằm ở khoảng giữa điểm giữa và vòm theo hướng xảy ra sự cố và ngắt mạch lần nữa. Như trước đây, hãy đọc mạch theo từng hướng để xác định vị trí lỗi. Tiếp tục cho đến khi từng lỗi được xác định và sửa chữa.

Hình 16-2. Sự cố chạm đất điển hình

Hình 16-3. Xác định vị trí sự cố chạm đất bằng Đồng hồ vạn năng VOM
16.4.3 Trong quá trình khắc phục sự cố, khi bạn tháo máy biến áp ra khỏi đế hoặc mặt đất nếu bị chôn trực tiếp, bạn có thể thấy rằng sự cố dường như biến mất. Khi điều này xảy ra, lỗi nằm ở máy biến áp đó; thông thường bạn có thể nhìn thấy bằng mắt máy biến áp bị cháy. Tuy nhiên, trong trường hợp ngắn mạch sơ cấp đến thứ cấp bên trong máy biến áp, có thể không có điều gì rõ ràng. Nhìn vào vật cố định gắn vào máy biến áp và kiểm tra xem ổ cắm hoặc phích cắm thứ cấp có bị cháy không. Đây thường là một dấu hiệu tốt cho thấy bị ngắn mạch sơ cấp đến thứ cấp. Sự thiếu hụt tính chất này có thể được xác nhận bằng cách chạm một dây dẫn của Đồng hồ vạn năng VOM vào một trong các dây dẫn chính của máy biến áp và chạm dây kia vào một trong các ổ cắm trên đầu nối thứ cấp. Nếu máy biến áp bị chập, tính liên tục sẽ được chỉ định trên đồng hồ. Đôi khi, việc kiểm tra giữa một trong các đầu nối chính và phần thân bên ngoài của máy biến áp sẽ cho thấy máy biến áp bị rò rỉ đáng kể xuống đất. Điều này có thể được thực hiện bằng máy đo điện trở cách điện để có kết quả tốt hơn. Nếu có bất kỳ rò rỉ nào, máy biến áp bị nghi ngờ hoặc bị hỏng tùy thuộc vào kết quả đo. Các máy biến áp mới phải có thông số trên 1000 MΩ, và giảm dần theo thời gian sử dụng (xem Hình 16-4).

Hình 16-4 Phương pháp kiểm tra mạch đan xen dùng Đồng hồ vạn năng VOM hoặc Máy đo điện trở cách điện
16.5 XÁC ĐỊNH SỰ CỐ HỞ MẠCH
16.5.1 Hở mạch có thể được xác định bằng cách sử dụng các phương pháp tương tự như các phương pháp được sử dụng để xác định vị trí ngắn mạch hoặc sự cố chạm đất. Nếu mạch có vẻ được nối đất khi hở mạch, có thể sử dụng quy trình khắc phục sự cố được sử dụng để tìm lỗi nối đất vì phần hở và nối đất có thể nằm ở cùng một vị trí. Nhiều khi cáp sẽ bị cháy tách ra làm hai nếu vẫn tiếp tục hoạt động sau khi xảy ra hiện tượng ngắn mạch xuống đất. Nếu quá trình điều tra lỗi ban đầu cho thấy mạch điện hiện trường bị hở và mạch điện dường như không được nối đất, hãy ngắt điện bộ điều dòng và khóa nguồn điện của bộ điều dòng rồi tiến tới hiện trường và xác định vị trí gần trung tâm của mạch điện.
MẸO: Khi xuất hiện hở mạch, nhiều khả năng nó nằm ở nơi có hoạt động đào bới gần đây.
16.5.2 Đối với loại xử lý sự cố này khi bạn đang tìm kiếm sự liên tục, sẽ rất hữu ích khi kết nối các đầu của mạch với nhau tại trạm thông qua thiết bị đóng cắt hoặc một số phương tiện khác như trong Hình 16-5. Bằng cách đó, khi sự cố được khắc phục, nó có thể được xác minh bằng cách kiểm tra vòng lặp từ bất kỳ điểm nào trong mạch.
a) Tiến tới gần điểm giữa của mạch điện và ngắt mạch điện ở máy biến áp và nối đất mạch điện theo cả hai hướng. Kiểm tra tính liên tục nối đất tại một điểm khác trong mạch bằng cách ngắt kết nối máy biến áp.
b) Nếu mạch được kết nối với nhau tại trạm và bạn chỉ có một mạch hở trong mạch, bạn nên đọc tính liên tục theo một hướng chứ không phải hướng ngược lại về điểm giữa nối đất của mạch.
c) Khi xác định được dây dẫn nối đất, hãy nhờ người ở điểm nối giữa thực hiện và ngắt kết nối nối đất theo hướng này rồi đến hướng khác cho đến khi bạn xác định được phần nào của mạch bị hở.
d) Sau đó tiến tới điểm nằm giữa vị trí hiện tại của bạn và điểm giữa được nối đất trong phần cáp đang mở và thực hiện một số đọc khác. Nếu lần này bạn có thể kiểm tra được tiếp đất theo hướng điểm giữa của mạch thì bạn biết rằng khoảng trống ở phía sau bạn hoặc giữa bạn và điểm cuối cùng mà bạn đã kiểm tra. Bằng cách di chuyển điểm nối đất có chủ ý và tìm kiếm sự liên tục trong từng phần của mạch, (các) điểm hở có thể được xác định nhanh chóng.
16.6 SỰ CỐ LIÊN KẾT CÁC MẠCH
16.6.1 Các sân bay có nhiều mạch điện thường gặp sự cố kết nối với nhau. Có hai loại sự cố chính. Trường hợp đầu tiên xảy ra khi hai hoặc nhiều mạch bị chạm đất và/hoặc hở theo cách kết nối điện các mạch với nhau. Loại thứ hai xảy ra khi hai hoặc nhiều mạch không có bất kỳ sự cố nào nhưng bị ghép nối điện dung với nhau.

Hình 16-5. Xác định sự cố hở mạch
16.6.2 Khi nhiều mạch bị sự cố khiến chúng bị liên kết với nhau, một phần của cáp sơ cấp sẽ dùng chung cho tất cả các mạch liên quan, như minh họa trong Hình 16-6 và Hình 16-7. Nhiều lỗi nối đất là nguyên nhân phổ biến nhất của vấn đề này. Kiểm tra tính liên tục giữa các mạch bị nghi ngờ sẽ xác nhận xem chúng có được kết nối điện hay không. Để khắc phục tình trạng này, hãy ngắt kết nối và cách ly các dây dẫn đầu ra của bộ điều dòng B sau đó xác định lỗi mạch trên mạch điều dòng A. Điều này thường sẽ xác định vị trí khu vực lỗi chung của cả hai mạch.
16.6.3 Hình 16-7 minh họa điều có thể xảy ra khi có 2 vị trí ngắn mạch tải-với-tải trên mạch điện. Lưu ý rằng đèn trong tình trạng này bị ảnh hưởng, khiến vùng giữa hai đoạn ngắn mạch bị mờ trên cả hai mạch do dòng điện bị chia. Nếu đèn chiếu sáng trên tải B không được chú ý thì sự hiện diện của tình trạng này có thể dễ bị nhầm lẫn với các dấu hiệu của hai điểm nối đất trên một mạch điện. Phần này là phần đèn tải B đang bật. Điều khiển mạch sẽ xác định vị trí chuyển tiếp sáng/mờ và vị trí bị ngắn. Nếu tải giữa 2 vị trí ngắn mạch của tải A lớn hơn nhiều (nhiều đèn hơn) so với tải ở giữa 2 vị trí ngắn mạch của tải B thì tải nhỏ hơn sẽ sáng hơn. Trong hình minh họa, tải giữa các vị trí ngắn mạch bằng nhau thì dòng điện được chia đều cho hai tải.

Hình 16-6. Sự cố do có 1 vị trí ngắn mạch tải với tải

Hình 16-7. Sự cố do có 2 ngắn mạch vị trí tải tới tải
16.6.4 Sự cố nối điện dung cặp dây xảy ra khi hai hoặc nhiều mạch nối tiếp chạy song song và ở gần nhau. Tình huống này sẽ trở thành vấn đề với các mạch có điều khiển vì dòng điện cảm ứng có thể bị nhầm lẫn như các lỗi ở hiện trường. Kiểm tra tính liên tục giữa các mạch nghi ngờ sẽ xác nhận rằng chúng không được kết nối điện với nhau. Để khắc phục sự cố dây dẫn bị nói điện dung với nhau, chỉ cần hoán đổi các dây dẫn đầu ra của một trong các bộ điều dòng có liên quan. Điều này sẽ hủy bỏ hiệu ứng ghép điện dung.
CẢNH BÁO
Lưu ý 1: Các phương pháp và quy trình khắc phục sự cố được nêu trong các đoạn sau đây liên quan đến điện áp nguy hiểm và chỉ nên được thực hiện bởi những người có trình độ bằng cách sử dụng các quy trình an toàn thích hợp. Ngoài ra, mặc dù đôi khi là hữu ích hoặc cần thiết nhưng hãy lưu ý rằng phương pháp này về bản chất là "thử nghiệm phá hủy" và nếu được thực hiện một cách bừa bãi, có thể dẫn đến nhiều hỏng hóc hơn xảy ra trong mạch điện hiện trường.
Lưu ý 2: Phương pháp khắc phục sự cố sau đây được mô tả tốt nhất là “thử nghiệm phá hủy”. Phương pháp này có thể được sử dụng khi hạn chế về thời gian hoặc khó kiểm tra bằng ôm kế hoặc máy đo điện trở cách điện khiến việc khắc phục sự cố truyền thống trở nên không thực tế. Một trường hợp như vậy có thể xảy ra trong trường hợp các mạch chôn trực tiếp trong đó việc khắc phục sự cố truyền thống rất khó khăn và tốn thời gian do phải đào từng kết nối để thực hiện kiểm tra. Một trường hợp khác khi loại sự cố này có thể được xem xét là khi đường CHC không hoạt động và thời gian là điều cốt yếu do làm gián đoạn hoạt động không lưu tại cơ sở. Phương pháp này yêu cầu mạch điện có điện trở nối đất thấp đáng kể tại điểm xảy ra sự cố, tốt nhất là nhỏ hơn 1 000 Ω so với đất, càng ít càng tốt. Cũng cần lưu ý rằng các bộ điều dòng nhỏ (10 kW trở xuống) có thể không cung cấp đủ điện áp để hoạt động hiệu quả.
16.7 KIỂM TRA NỐI ĐẤT CÓ CHỦ Ý
Lưu ý 1: CẢNH BÁO! Các phương pháp và quy trình khắc phục sự cố được nêu trong các đoạn sau đây liên quan đến điện áp nguy hiểm và chỉ được thực hiện bởi nhân viên có trình độ bằng cách sử dụng các quy trình an toàn thích hợp. Ngoài ra, mặc dù đôi khi hữu ích hoặc cần thiết nhưng hãy lưu ý rằng phương pháp này về bản chất là "thử nghiệm phá hủy" và nếu được thực hiện một cách bừa bãi, có thể dẫn đến nhiều hỏng hóc hơn xảy ra trong mạch điện hiện trường.
Lưu ý 2: Phương pháp khắc phục sự cố sau đây được mô tả tốt nhất là “thử nghiệm phá hủy”. Phương pháp này có thể được sử dụng khi hạn chế về thời gian hoặc khó kiểm tra bằng ôm kế hoặc máy đo điện trở cách điện khiến việc khắc phục sự cố truyền thống trở nên không thực tế. Một trường hợp như vậy có thể xảy ra trong trường hợp các mạch chôn trực tiếp trong đó việc khắc phục sự cố truyền thống rất khó khăn và tốn thời gian do phải đào từng kết nối để thực hiện kiểm tra. Một trường hợp khác khi loại sự cố này có thể được xem xét là khi đường CHC không hoạt động và thời gian là điều cốt yếu do làm gián đoạn hoạt động không lưu tại cơ sở. Phương pháp này yêu cầu mạch điện có điện trở nối đất thấp đáng kể tại điểm xảy ra sự cố, tốt nhất là nhỏ hơn 1 000 Ω so với đất, càng ít càng tốt. Cũng cần lưu ý rằng các bộ điều dòng công suất nhỏ (10 kW trở xuống) có thể không cung cấp đủ điện áp để hoạt động hiệu quả.
16.7.1 Kiểm tra nối đất có chủ ý là một phương pháp khác được sử dụng để tìm ra một sự cố chạm đất đơn lẻ, như được trình bày trong Sơ đồ (a) và (b) của Hình 16-8. Nếu kiểm tra điện trở cách điện cho thấy có chạm đất trong mạch nhưng kiểm tra bằng mắt không đưa ra kết luận thì phương pháp kiểm tra này sẽ giúp xác định vấn đề.
a) Đầu tiên, tắt và khóa bộ điều dòng. Tiếp theo, dán nhãn cho hai dây dẫn đầu ra của bộ điều dòng là “L1” và “L2”.
b) Kết nối máy biến áp AGL 45 watt và bộ đèn giữa đầu ra bộ điều dòng “L1” và mặt đất như trong Hình 16-8. Điện trở đất của kết nối thử nghiệm phải rất nhỏ. Tiếp theo, cấp năng lượng cho bộ điều dòng. Tránh xa thiết lập thử nghiệm. Nếu đèn kiểm tra sáng thì có ít nhất một lỗi nối đất trên mạch. Đèn kiểm tra càng sáng thì điện trở của (các) lỗi chạm đất càng thấp. Khi bộ điều dòng được cấp điện, hãy tiến hành kiểm tra trực quan mạch điện.
c) Nếu có một đoạn đèn mờ hoặc tắt thì có lỗi nối đất giữa đèn cuối cùng hoạt động bình thường và đèn đầu tiên mờ hoặc tắt. Đánh dấu khu vực này.
d) Nếu tất cả các đèn đều mờ hoặc tắt, lỗi nối đất nằm giữa đầu ra “L2” và bộ đèn đầu tiên ở phía đó của mạch.
e) Nếu tất cả các đèn đều sáng thì lỗi nối đất nằm giữa đầu ra “L1” và bộ đèn đầu tiên ở phía đó của mạch.
f) Ngắt điện và khóa bộ điều dòng. Chuyển đổi máy biến áp thử nghiệm/cụm đèn từ đầu ra “L1” sang đầu ra “L2” (tham khảo Hình 16-8). Cung cấp năng lượng cho bộ điều dòng. Đèn kiểm tra sẽ sáng. Tiến hành kiểm tra trực quan của mạch.
g) Nếu có một đoạn đèn mờ hoặc tắt và vị trí các đèn “tốt đến xấu” ở cùng vị trí đánh dấu ở điểm c) thì mạch điện có một lỗi chạm đất tại vị trí đó. (Khu vực chuyển tiếp giống nhau, nhưng các đèn đã bật ở c) bây giờ sẽ tắt và các đèn đã tắt ở c) bây giờ sẽ sáng.) Ngắt điện và khóa bộ điều dòng. Kiểm tra bộ đầu nối, mối nối cáp, v.v. giữa hai bộ đèn liền kề của khu vực được đánh dấu và sửa chữa hoặc thay thế các lỗi nghi ngờ nếu cần. Tại thời điểm này, máy đo VOM hoặc máy đo điện trở cách điện có thể được sử dụng để xác minh các máy biến áp bị lỗi, v.v. Sau khi loại bỏ lỗi chạm đất đơn lẻ, đèn thử nghiệm sẽ không sáng khi bộ điều dòng được cấp điện. Hãy nhớ tránh xa cáp chính khi bộ điều dòng đang bật.

Hình 16-8. Kiểm tra chạm đất có chủ ý
h) Nếu có một đoạn đèn mờ hoặc tắt và vị trí các đèn “tốt đến xấu” không cùng vị trí như đánh dấu ở điểm c) trên thì có ít nhất hai điểm chạm đất đất trên mạch điện. Đánh dấu khu vực chuyển tiếp mới này. Ngắt điện và khóa bộ điều dòng. Kiểm tra bộ đầu nối, cáp, máy biến áp, v.v. giữa hai bộ đèn liền kề của khu vực mới được đánh dấu và sửa chữa hoặc thay thế các lỗi nghi ngờ nếu cần. Khi mỗi lỗi được loại bỏ, hãy cấp điện cho bộ điều dòng và thực hiện kiểm tra trực quan mạch điện. Tránh xa cáp sơ cấp đang mang điện và luôn khóa bộ điều dòng khi xử lý cáp. Vùng chuyển tiếp “tốt sang xấu” sẽ di chuyển về phía điểm được đánh dấu ở c). Tiếp tục khắc phục sự cố theo cách này cho đến khi nối đất cuối cùng được sửa chữa và đèn kiểm tra không sáng khi bộ điều dòng được cấp điện.
i) Nếu tất cả các đèn có vẻ hoạt động chính xác thì vị trí chạm đất nằm giữa đầu ra “L2” và đèn đầu tiên ở phía đó của mạch, giống như ở phần d). Ngắt điện và khóa bộ điều dòng. Làm việc từ thiết bị chiếu sáng về phía đầu ra “L2.” Kiểm tra cáp, bộ đầu nối, mối nối, v.v. và sửa chữa hoặc thay thế các lỗi nghi ngờ nếu cần. Lỗi nối đất đã được khắc phục khi đèn kiểm tra không sáng khi bộ điều dòng được cấp điện.
j) Nếu tất cả các đèn đều mờ hoặc tắt, lỗi nối đất nằm giữa đầu ra “L1” và bộ đèn đầu tiên ở phía đó của mạch, giống như ở e). Ngắt điện và khóa bộ điều dòng. Làm việc từ thiết bị chiếu sáng về phía đầu ra “L1”. Kiểm tra cáp, bộ đầu nối, mối nối, v.v. và sửa chữa hoặc thay thế các lỗi nghi ngờ nếu cần. Lỗi nối đất đã được khắc phục khi các đèn chiếu sáng hoạt động bình thường và đèn kiểm tra không sáng khi bộ điều dòng được cấp điện. Xóa (các) điểm đánh dấu lỗi khỏi trường.
16.7.2 Nếu không có sẵn máy đo điện trở, kiểm tra chạm đất có chủ ý có thể được sửa đổi để trở thành một công cụ bảo trì phòng ngừa có giá trị như trong Hình 16-9. Kết nối cụm máy biến áp/đèn với đầu ra bộ điều dòng thông qua một thiết bị đóng cắt. Khi tay cầm đóng cắt được tháo ra, chạm đất có chủ ý sẽ được nối vào mạch điện. Mỗi tháng một lần, hãy tắt bộ điều dòng và kéo tay cầm cắt ra. Cấp điện cho bộ điều dòng đến mức cao và thử quan sát đèn. Nếu mạch bị lỗi nối đất, đèn sẽ sáng. Điện trở của sự cố càng thấp thì đèn sẽ càng sáng. Ưu điểm chính của việc thực hiện kiểm tra này thường xuyên là có thể phát hiện và xác định vị trí một lỗi chạm đất một cách dễ dàng trước khi nhiều lỗi ảnh hưởng đến hình thức trực quan của mạch điện. Nguyên tắc chung là, nếu đèn kiểm tra phát sáng thì cần phải xác định vị trí và sửa chữa mặt đất. Hãy thêm quy trình này vào quy trình bảo trì phòng ngừa của bạn và bạn sẽ luôn đi trước một bước trước các sự cố nối đất.

Hình 16-9. Công cụ bảo trì phòng ngừa chạm đất có chủ ý
16.8 KIỂM TRA ĐẦU RA NỐI ĐẤT ĐỂ XÁC ĐỊNH HỞ MẠCH
16.8.1 Kiểm tra đầu ra chạm đất tương tự như kiểm tra nối đất có chủ ý được sử dụng để xác định vị trí sự cố chạm đất. Để thử nghiệm này có thể thực hiện được, sự cố hở cần phải được nối đất, như trong Hình 16-10. Nếu sự cố hở không được nối đất hoặc điện trở nối đất của sự cố quá lớn thì phương pháp này chỉ có thể áp dụng được với bộ điều dòng định mức kW lớn. Hãy chắc chắn rằng bộ điều dòng đã tắt. Đánh dấu các dây dẫn bộ điều dòng “L1” và “L2”. Loại bỏ đầu “L1” khỏi bộ điều dòng. Đậy hoặc dán băng keo vào đầu trần của dây “L1”. Hãy chắc chắn rằng nó không chạm vào bất cứ thứ gì và tránh xa nó khi bộ điều dòng được cấp điện. Tiếp theo, kết nối đầu ra của bộ điều dòng, từ đó “L1” đã được gỡ bỏ, với mặt đất. Một lần nữa, điện trở đất của kết nối này phải càng thấp càng tốt. Kích hoạt bộ điều dòng đến mức cao nhất. Tránh xa kết nối thử nghiệm với mặt đất.
16.8.2 Nếu bộ điều dòng ngắt khi được bảo vệ hở mạch, không cố cấp điện cho bộ điều dòng lần thứ hai. Hoặc bộ điều dòng quá nhỏ hoặc điện trở nối đất của sự cố quá lớn. Trong hầu hết các trường hợp, bộ điều dòng 4 và 7,5 kW không có đủ công suất để tiến hành thử nghiệm đầu ra nối đất có bất kỳ điện trở nối đất nào tại vị trí sự cố. Lý tưởng nhất, bộ điều dòng tốt nhất để sử dụng sẽ là bộ điều dòng 30 kW cho mạch 6,6 ampe và 70 kW cho mạch 20 ampe. Nếu có thể, hãy kết nối mạch với bộ điều dòng lớn nhất trong hầm và thử lại. Nếu không thể bật mạch, hãy khắc phục sự cố hở mạch bằng kiểm tra dùng ôm kế (tham khảo phần 16.5).

Hình 16-10. Kiểm tra đầu ra nối đất
16.8.3 Nếu bộ điều dòng vẫn bật và đang ghi dòng điện đầu ra thì có thể tìm thấy lỗi mạch hở bằng thử nghiệm đầu ra nối đất. Thông thường, dòng điện đầu ra của bộ điều dòng sẽ dao động khi thiết lập thử nghiệm này. Tình trạng này sẽ không làm hỏng bộ điều dòng nhưng chỉ tiếp tục vận hành bộ điều dòng đủ lâu để xác định vị trí lỗi. Sau khi lỗi được khắc phục, bộ điều dòng sẽ trở lại hoạt động bình thường. Khi bộ điều dòng được cấp điện, hãy tiến hành kiểm tra trực quan mạch điện trường. Nên có một phần của thiết bị chiếu sáng và một phần của thiết bị chiếu sáng. Đánh dấu vùng chuyển tiếp “tốt sang xấu”. Lỗi mở sẽ nằm giữa hoạt động của bộ đèn cuối cùng và bộ đèn không được chiếu sáng đầu tiên. Nếu tất cả các đèn đều sáng thì khe hở nằm giữa đầu ra “L1” và thiết bị cố định đầu tiên ở phía đó của mạch. Nếu tất cả các đèn đều tắt, khe hở nằm giữa đầu ra “L2” và thiết bị cố định đầu tiên ở phía đó của mạch. Ngắt điện và khóa bộ điều dòng.
16.8.4 Tháo kết nối đất khỏi đầu ra bộ điều dòng. Kết nối lại dây dẫn “L1” với đầu ra của bộ điều dòng. Tiếp theo, loại bỏ chì “L2” khỏi bộ điều dòng. Bịt hoặc dán băng dính vào đầu trần của dây dẫn “L2”, đảm bảo nó không chạm vào bất cứ thứ gì và tránh xa nó khi bộ điều dòng được cấp điện. Tiếp theo, kết nối đầu ra của bộ điều dòng đã được tháo ra “L2” với mặt đất. Kích hoạt bộ điều dòng đến mức cao nhất. Tránh xa kết nối thử nghiệm với mặt đất. Tiến hành kiểm tra trực quan mạch hiện trường. Lần này, các thiết bị đã bật trong lần kiểm tra trước sẽ tắt và các thiết bị đã bật trong lần kiểm tra trước sẽ được bật. Hình thức trực quan của mạch bây giờ phải hoàn toàn trái ngược với 16.8.3 với vùng chuyển tiếp “tốt sang xấu” ở cùng một vị trí. Nếu điều này đúng thì khe hở nằm giữa hai bộ đèn liền kề với điểm đánh dấu lỗi. Ngắt điện và khóa bộ điều dòng. Bắt đầu tại một bộ đèn và tiến tới bộ phận còn lại để kiểm tra cuộn dây, kết nối, mối nối và cáp chính của máy biến áp AGL xem có bị hở không. Sửa chữa hoặc thay thế bất kỳ khiếm khuyết nào khi cần thiết. Để xác minh rằng lỗi hở đã được sửa, hãy đo điện trở trên đầu ra “L1” và “L2” bằng ôm kế. Nếu điện trở nhỏ hơn 700 Ω thì mạch không bị hở mạch. Bất cứ giá trị nào trên 700 Ω đều cho thấy sự hiện diện của lỗi hở mạch hoặc điện trở cao ở đâu đó trên mạch điện. Hãy nhớ rằng, mỗi mạch sẽ có giá trị điện trở khác nhau tùy thuộc vào số lượng và công suất của các thiết bị chiếu sáng, nhưng 700 Ω là mức tối đa đối với bất kỳ mạch sân bay nào. Tháo kết nối đất khỏi bộ điều dòng và kết nối lại đầu ra “L2” với bộ điều dòng. Cấp điện cho bộ điều dòng ở mức cao trong khoảng ba mươi phút. Quy trình này sẽ cho phép kiểm tra kỹ xem công việc sửa chữa đã được thực hiện chính xác chưa. Thực hiện kiểm tra trực quan mạch điện và loại bỏ (các) điểm đánh dấu lỗi khỏi hiện trường.
16.9 SỬ DỤNG THIẾT BỊ CẢM BIẾN NHIỆT ĐỂ XÁC ĐỊNH SỰ CỐ CHẠM ĐẤT
Bất cứ khi nào có hai điểm nối đất trong mạch nối tiếp, dòng điện chạy xuống đất qua chỗ đứt trong cách điện của cáp hoặc máy biến áp sẽ tạo ra nhiệt. Điều này là do hiện tượng hồ quang xảy ra khi không có kết nối chắc chắn tốt trong mạch điện. Trong trường hợp các mạch nối tiếp được vận hành bởi bộ điều dòng, bộ điều dòng có thể tạo ra điện áp rất cao và hỏng hóc vì nhiệt do phóng hồ quang có thể rất lớn. Một số sân bay đã tận dụng việc này để thuận lợi cho việc xác định sự cố. Bằng cách sử dụng nhiệt kế hồng ngoại, thợ điện có thể đo sự khác biệt giữa nhiệt độ của hộp đèn hoặc vật cố định thông thường và nhiệt độ đang chạy ở nhiệt độ cao bất thường. Hiện có sẵn nhiệt kế hồng ngoại sử dụng tia laser và có hiệu quả ở khoảng cách đủ xa để cho phép sử dụng chúng từ một phương tiện đang di chuyển. Sử dụng thiết bị này, thợ điện có thể đi dọc đường CHC hoặc đường lăn để kiểm tra nhiệt độ của từng đèn cho đến khi tìm thấy một đèn có nhiệt độ cao hơn các đèn khác và sau đó kiểm tra đèn đó. Phương pháp này đã được chứng minh là tiết kiệm thời gian tại một số sân bay.
16.10 SỬ DỤNG THIẾT BỊ ĐỊNH VỊ LỖI CÁP ĐỂ XÁC ĐỊNH SỰ CỐ CHẠM ĐẤT
Công nghệ định vị và tìm lỗi cáp đã được cải thiện đáng kể trong những năm qua với nhiều nhà sản xuất cung cấp thiết bị có khả năng định vị lỗi các cáp ngầm, trên mặt đất hoặc ở vỏ bọc. Các thiết bị này bao gồm một máy phát và máy thu, nếu được trang bị để tìm lỗi, thường có bộ thu khung chữ A tùy chọn để sử dụng với máy thu. Chúng có thể phát hiện vị trí các sự cố nối đất trong cáp chôn trực tiếp và có thể có độ chính xác cao.
CHƯƠNG 17
THIẾT BỊ KIỂM TRA ĐIỆN
17.1 GIỚI THIỆU CHUNG
17.1.1 Phần này mô tả một số loại thiết bị đo điện tử được sử dụng để bảo dưỡng thiết bị đèn hỗ trợ dẫn đường. Thiết bị kiểm tra được liệt kê theo mức độ liên quan. Đối với mục đích bảo trì, mọi cơ sở nên có ít nhất một đồng hồ đo V-Ω-mA và một thiết bị kiểm tra cách điện. Hai thiết bị này được yêu cầu cho nhiều quy trình bảo trì và hữu ích cho việc khắc phục sự cố. Hướng dẫn vận hành cho thiết bị được liệt kê có trong sổ tay hướng dẫn của nhà sản xuất được cung cấp cùng với thiết bị. Việc định kỳ kiểm tra tình trạng nên được thực hiện trên tất cả các thiết bị kiểm tra để đảm bảo hoạt động an toàn.
17.1.2 Các quy trình kỹ thuật để kiểm tra, như được mô tả ở đây, phải được thực hiện theo các quy định an toàn của cơ sở.
Đảm bảo an toàn - Găng tay cao su cách điện
17.1.3 Các cơ quan quản lý hiện hành yêu cầu nhân viên làm việc tại hệ thống điện sân bay phải có thiết bị bảo vệ cá nhân (PPE) chống lại nguy cơ bị điện giật. Điều này bao gồm găng tay cao su cách điện và các găng tay bảo vệ da khác có liên quan. Mặc dù theo thông lệ chung, con người không nên làm việc trên các mạch có điện, nhưng quy tắc này không phải lúc nào cũng có thể tuân theo. Đồng thời, cáp của các mạch điện khác có thể có mặt trong cùng một hố ga hoặc vỏ máy biến áp và một đường cáp được cho rằng không có điện có thể thực sự có điện do lỗi rò điện chạm vỏ thiết bị. Vì vậy, khi thực hiện kiểm tra, khảo sát mạch điện sân bay phải luôn đeo găng tay cách điện.
17.1.4 Găng tay cao su cách điện phải được chứng nhận và kiểm tra trước khi sử dụng mỗi ngày và ngay sau bất kỳ sự cố nào mà bị nghi ngờ là đã bị hỏng hóc . Trước mỗi lần sử dụng, vật liệu cao su phải được kiểm tra bằng mắt thường để phát hiện các lỗ thủng, bị nhúm, bị xé hoặc có vết rách, các vết nứt do tia ozone, kiểm tra tia cực tím và các dấu hiệu hỏng hóc do hóa chất. Găng tay cách điện phải được gửi đi kiểm tra định kỳ ít nhất sáu tháng một lần.
17.2 VOL-OHM-MILLIAMMETER (VOM)
17.2.1 Đồng hồ vạn năng Vôn-Ôm-milliampe kế tương tự (chỉ thị bằng kim) là một dụng cụ đo kiểm rất linh hoạt có khả năng đo điện áp AC/DC, điện trở và các giá trị thấp của dòng điện một chiều. Các thiết bị chất lượng tốt hơn cung cấp độ chính xác và độ tin cậy và rất hữu ích để thực hiện nhiều phép đo khác nhau. Việc sử dụng phổ biến nhất của thiết bị này là để thực hiện các phép đo điện trở trên các mạch nối tiếp nhằm mục đích khắc phục sự cố khi xảy ra lỗi. Một VOM tương tự rất hữu ích vì khả năng hiển thị các xu hướng và tỷ lệ dao động và dễ dàng cung cấp kiểm tra đi, không đi khi cần khắc phục sự cố nhanh chóng.
17.2.2 Tuy nhiên, đồng hồ vạn năng VOM kim có những hạn chế. Trở kháng đầu vào tương đối thấp và khả năng bị nhiễu khiến nó không phù hợp với một số phép đo, đặc biệt là khi xử lý các mạch điện tử hoặc khi làm việc trong môi trường có năng lượng tần số vô tuyến (RF). Ngoài ra, cần phải nhớ rằng không nên sử dụng VOM điển hình để thực hiện các phép đo dòng điện trong mạch nối tiếp chiếu sáng sân bay vì nó có thể không được thiết kế cho cho đo giá trị hiệu dụng thực tế, các phép đo có độ chính xác cao.
Vấn đề đảm bảo an toàn
17.2.3 Sự an toàn phải luôn được xem xét khi sử dụng đồng hồ vạn năng VOM. Cần phải biết mức điện áp và nguy cơ gây điện giật liên quan đến tất cả các thiết bị được thử nghiệm. Hãy chắc chắn rằng đồng hồ vạn năng VOM đã được kiểm tra và hiệu chuẩn. Các dụng cụ đo cầm tay phải được kiểm tra và hiệu chuẩn ít nhất mỗi năm một lần. Kiểm tra tình trạng của dây đo đồng hồ vạn năng VOM trước khi thực hiện bất kỳ phép đo nào. Các khuyến nghị an toàn dùng chung cho các mục đích sử dụng cụ thể của đồng hồ vạn năng VOM có trong sổ tay hướng dẫn của nhà sản xuất đi kèm với thiết bị:
a) Đo điện áp cao. Không được phép đo điện áp trực tiếp trên các mạch phân phối điện có điện áp định mức trên 600V. Việc đo điện áp cao được thực hiện bằng cách lắp đặt các máy biến áp và đồng hồ đo có công suất định mức phù hợp.
b) Thay đổi thang đo. Khi thực hiện các phép đo điện áp trên mạch nguồn và mạch điều khiển, hãy đảm bảo chọn đúng thang đo trước khi cắm que đo vào mạch điện. Để tránh làm hỏng chỉ thị của đồng hồ, hãy luôn sử dụng phạm vi đảm bảo độ lệch của kim nhỏ hơn toàn bộ thang đo. Độ lệch từ 1/3 đến trung bình của kim đảm bảo số đọc chính xác nhất.
c) Vỏ cách điện. Không cầm đồng hồ vạn năng VOM trên tay khi đọc kết quả. Phải đặt đồng hồ trên một bề mặt phẳng. Nếu việc giữ đồng hồ vạn năng VOM là không thể tránh khỏi, đừng dựa vào khả năng cách điện của vỏ.
17.3 ĐỒNG HỒ VẠN NĂNG SỐ (DMM)
17.3.1 Đồng hồ vạn năng số là một thiết bị kiểm tra cần thiết khác trong hộp dụng cụ của thợ điện tại sân bay. Thiết bị này có thể mang lại độ chính xác cao và có khả năng thực hiện nhiều phép đo thông qua việc sử dụng nhiều phụ kiện khác nhau. Lời khuyên tốt nhất khi mua thiết bị này hoặc bất kỳ loại thiết bị kiểm tra nào là mua loại tốt nhất mà bạn có thể mua được. Luôn đảm bảo rằng đồng hồ vạn năng số DMM bạn sử dụng là loại đo giá trị hiệu dụng thực tế và các phụ kiện có chất lượng và độ chính xác cao nhất.
17.3.2 Đồng hồ vạn năng số DMM với đầu đo kiểu ampe kế dạng kẹp chất lượng tốt là sự kết hợp tốt để đo dòng điện đầu ra của bộ điều dòng. Phải đảm bảo tất cả các đầu đo của Đồng hồ vạn năng số DMM đáp ứng các yêu cầu về độ chính xác cho công việc dự kiến. Đảm bảo rằng độ chính xác của Đồng hồ vạn năng số DMM và tất cả các phụ kiện được kiểm tra và hiệu chuẩn hàng năm bởi phòng kiểm định chất lượng được chứng nhận đối với các phạm vi cần đo. Trong trường hợp để kiểm tra dòng điện các mạch chiếu sáng sân bay, phạm vi từ 2,8 đến 20A là phạm vi hiệu chuẩn phù hợp.
An toàn
17.3.3 Tất cả các biện pháp đảm bảo an toàn được liệt kê cho đồng hồ vạn năng kim VOM cũng áp dụng cho đồng hồ vạn năng số DMM.
17.4 MÁY ĐO ĐIỆN TRỞ CÁCH ĐIỆN
17.4.1 Máy đo điện trở cách điện hoặc megaohm kế là công cụ cần thiết để bảo trì và xử lý sự cố các dây cáp điện cao áp ngầm trong mạch nối tiếp chiếu sáng tại sân bay. Máy đo có nhiều kiểu dáng khác nhau, từ kiểu quay tay truyền thống đến phiên bản chạy bằng pin và nguồn điện AC. Những thiết bị này được sử dụng để kiểm tra điện trở cách điện của cáp điện ngầm; để kiểm tra điện trở cách điện giữa các dây dẫn; và để kiểm tra điện trở với đất hoặc giữa các cuộn dây của máy biến áp, động cơ, bộ điều dòng, v.v. Các máy đo chạy bằng pin là phổ biến nhất và có đủ hình dạng cũng như kích cỡ ở cả loại hiển thị bằng kim và dạng số. Hầu hết các máy đo hiển thị dạng số đều có biểu đồ thanh tương tự để bổ sung cho việc đọc kỹ thuật số. Máy kiểm tra điện áp cao phải có vôn kế và ampe kế chính xác để đo điện áp đặt vào mạch và dòng điện rò cách điện.
17.4.2 Một vấn đề cần lưu ý khi lựa chọn máy đo điện trở cách điện là điện áp đầu ra. Một số thiết bị chạy bằng pin và nguồn điện hiện nay có điện áp đầu ra có thể lựa chọn, có thể lên tới 5000 VDC. Tối thiểu, hãy chọn máy đo điện trở cách điện có điện áp đầu ra là 1 000 V DC. Nếu có thể, hãy cân nhắc sử dụng thiết bị có điện áp đầu ra tối đa cao hơn vì điều này mang lại nhiều khả năng tìm thấy sự cố điện trở cao hơn và gần đúng hơn với điện áp định mức của cáp và máy biến áp. Tuy nhiên, lưu ý rằng việc thử nghiệm các cáp cũ ở tình trạng có vấn đề và/hoặc các mạch điện đang hoạt động ở điện áp thấp hơn nhiều có thể bị hỏng do thử nghiệm ở điện áp trên 1 000 V. Hãy thận trọng khi kiểm tra các mạch cũ lần đầu tiên.
An toàn
17.4.3 Cần tuân thủ các biện pháp phòng ngừa sau:
a) Các thử nghiệm này phải được giám sát cẩn thận bởi người có trình độ để chắc chắn rằng không đặt điện áp quá mức.
b) Khi chuẩn bị kiểm tra điện trở cách điện, trước tiên phải kiểm tra toàn diện về an toàn. Đảm bảo rằng thiết bị cần kiểm tra đã được ngắt khỏi tất cả các nguồn điện. Mở tất cả các công tắc an toàn và khóa các thiết bị điều khiển khác để thiết bị không bị vô tình đóng điện.
c) Nếu phải ngắt kết nối dây trung tính hoặc dây nối đất, hãy đảm bảo rằng chúng không mang dòng điện và khi ngắt kết nối, không thiết bị nào khác sẽ không được bảo vệ.
d) Tuân thủ thông số điện áp của máy thử và thực hiện các biện pháp phòng ngừa thích hợp.
e) Thiết bị và cáp lớn thường có đủ dung lượng để lưu trữ lượng năng lượng nguy hiểm từ dòng điện thử nghiệm. Sau khi lấy số đọc điện trở và trước khi xử lý dây dẫn kiểm tra, hãy xả hết năng lượng tích trữ trong thiết bị bằng cách để máy thử kết nối trong ít nhất 30 giây trước khi chạm vào dây dẫn. Nhiều người thử nghiệm mới sẽ tự động xả thiết bị đang được thử nghiệm và cung cấp cho người dùng dấu hiệu bằng hình ảnh hoặc âm thanh khi thấy an toàn để tháo dây dẫn thử nghiệm. Tham khảo hướng dẫn sử dụng thiết bị để biết thông tin về hướng dẫn của nhà sản xuất.
f) Không sử dụng máy thử trong môi trường dễ cháy nổ. Có thể xảy ra vụ nổ nếu gặp tia lửa điện nhẹ khi gắn hoặc tháo dây dẫn thử nghiệm hoặc do phóng điện qua hoặc trên lớp cách điện bị lỗi.
17.5 KIỂM TRA ĐIỆN TRỞ CÁCH ĐIỆN
17.5.1 Việc thực hiện kiểm tra bảo trì phòng ngừa (PM) thường xuyên đối với các mạch điện chiếu sáng tại sân bay là hoàn toàn cần thiết để hệ thống vận hành ổn định. Do khả năng hoạt động ở điện áp rất cao nên các thành phần của mạch nối tiếp rất dễ bị hỏng.
17.5.2 Thực hiện kiểm tra điện trở cách điện trên tất cả các mạch sân bay tối thiểu hàng tháng. Nếu sân bay có các đường bay thường xuyên bị hỏng do tuổi tác hoặc các lý do khác, hãy cân nhắc việc kiểm tra hàng tuần. Nhiều hỏng hóc tiềm ẩn có thể được phát hiện vào ban ngày trước khi chúng trở thành vấn đề bằng cách thực hiện thói quen kiểm tra điện trở cách điện PM hàng tuần. Lưu giữ hồ sơ trong kho điều chỉnh với mạch điện được xác định cũng như ngày và kết quả kiểm tra. Cung cấp không gian để ghi chú về các điều kiện đặc biệt như điều kiện thời tiết tại thời điểm thử nghiệm, hoạt động sét gần đây và ghi chú các vị trí và nguyên nhân sự cố khi được tìm thấy. Một mẫu mẫu được hiển thị trong Hình 17-1.
Hình 17-1. Mẫu biên bản kiểm tra
|
HỒ SƠ KIỂM TRA MẠCH CHIẾU SÁNG SÂN BAY Trạm điện ….. Mạch số …. |
|
Ngày tháng năm |
Điện trở (Ω) |
Điều kiện thời tiết & ghi chú |
Trạng thái ban đầu |
|
|
|
|
|
|
|
|
|
|
|
|
|
|
|
17.5.3 Khi kiểm tra các mạch điện đã có, đặc biệt là các mạch thường hoạt động ở điện áp thấp hơn, việc sử dụng máy kiểm tra DC 5000V có thể cho thấy lỗi ở một điểm yếu không được phát hiện trong cáp hoặc máy biến áp. Do đó, khi thử nghiệm ở điện áp cao hơn 1000 VDC, nên chuẩn bị sửa chữa ngay nếu cần thiết.
17.5.4 Khi thực hiện các thử nghiệm điện trở cách điện để bảo trì phòng ngừa, cần phải nhất quán trong cách thực hiện các thử nghiệm từ phiên này sang phiên khác. Kết quả kiểm tra có thể thay đổi do một số trường hợp. Ví dụ, thử nghiệm phải được thực hiện trong cùng một khoảng thời gian cho mỗi lần thực hiện và ở cùng một điện áp thử nghiệm để có thể so sánh chính xác các kết quả.
17.5.5 Một điểm rất quan trọng cần cân nhắc khi thực hiện thử nghiệm điện trở cách điện là thời gian cần thiết để số đọc điện trở cách điện đạt giá trị lớn nhất. Nguyên nhân chính gây ra sự chậm trễ trong việc sạc đầy được gọi là hiệu ứng hấp thụ điện môi. Có thể mất vài phút trước khi quá trình này hoàn tất và số đọc đạt đến mức tối đa tuyệt đối. Tốt nhất là thiết lập thời gian tối thiểu để tiến hành các bài kiểm tra dựa trên kinh nghiệm.
17.5.6 Để đọc điện trở cách điện trong thời gian ngắn, hãy vận hành thiết bị trong một khoảng thời gian xác định, từ 30 giây đến 1 phút và đọc vào cuối thời gian đó. Thực hiện các thử nghiệm trong tương lai với cùng thời gian hoạt động.
17.5.7 Các biến khác như độ ẩm, thời tiết và thời gian trong ngày có thể ảnh hưởng đến kết quả đo. Lý tưởng nhất là nên thực hiện các phép đo sau khi các mạch điện đã được ngắt điện trong vài giờ. Số đọc có thể xuất hiện cao hơn ngay sau khi vận hành mạch. Đây là dấu hiệu cho thấy lớp cách điện trong máy biến áp bị suy giảm và có thể cả cáp khiến hơi ẩm xâm nhập. Việc vận hành các mạch sẽ làm tăng nhiệt độ và đẩy hơi ẩm từ lớp cách nhiệt dẫn đến kết quả đọc cao hơn một cách giả tạo.
17.5.8 Không có giá trị lý tưởng cho số đọc điện trở cách điện trên các mạch nối tiếp do các yếu tố như độ dài mạch, tuổi thọ, v.v. Quy tắc tốt nhất ở đây là đưa ra quyết định này dựa trên kinh nghiệm trước đây với cơ sở của chính bạn. Mỗi mạch có thể khác nhau tùy theo độ tuổi, nhà sản xuất cáp và thiết bị, phương pháp lắp đặt (chôn trực tiếp hoặc lắp đặt trong ống dẫn), điều kiện thời tiết địa phương và lượng hơi ẩm thường có trong hệ thống.
17.5.9 Quyết định về thời điểm xem xét lỗi mạch điện và cần sửa chữa bảo trì phòng ngừa có thể khác nhau giữa các mạch điện tại cùng một cơ sở. Nói chung, bất kỳ mạch nào có kích thước nhỏ hơn 1 MΩ chắc chắn sẽ bị hỏng nhanh chóng. Thời gian để mạch hỏng bị ảnh hưởng bởi điện áp đầu ra của bộ điều dòng, loại lỗi và sự hiện diện của hơi ẩm tại vị trí xảy ra lỗi. Kích thước mạch tính bằng kW càng lớn thì điện áp đầu ra càng cao và do đó, tình trạng cách điện càng trở nên nghiêm trọng.
17.5.10 Thông tin quan trọng là sự suy giảm giá trị điện trở từ tháng này sang tháng khác và từ năm này sang năm khác. Giá trị điện trở chắc chắn giảm theo tuổi thọ của mạch; mức giảm 10-20% mỗi năm có thể được coi là bình thường. Mức giảm hàng năm từ 50% (4% hàng tháng) hoặc cao hơn cho thấy có vấn đề (chẳng hạn như điện trở đất cao) hoặc lớp cách điện của mạch điện bị suy giảm nghiêm trọng. Trong trường hợp này, người giám sát bảo trì nên xem xét việc thực hiện khắc phục sự cố để xác định vấn đề. Bảng điện trở vòng mạch điển hình hiện có được trình bày trong Bảng 17-1.
Bảng 17-1. Giá trị điện trở đề xuất để bảo trì
|
Chiều dài mạch |
Giá trị điện trở cách điện tối thiểu |
|
Dưới 3 000 m |
50 MΩ |
|
3 000 m đến dưới 6 000 m |
40 MΩ |
|
6 000 m trở lên |
30 MΩ |
17.5.11 Cũng cần lưu ý rằng điện trở cách điện cần thiết cho việc lắp đặt mới sẽ có ảnh hưởng lớn đến khả năng của nhân viên bảo trì trong việc duy trì các mạch chiếu sáng nối tiếp sau khi lắp đặt và nghiệm thu. Với việc lắp đặt cáp mới hơn được lắp đặt thường xuyên hơn trong ống dẫn và hộp đế thay vì chôn trực tiếp, các giá trị điện trở ban đầu lên đến và vượt quá 500 MΩ thường có thể đạt được và cần phải có (xem Hình 17-2).
17.6 MÁY ĐỊNH VỊ CÁP NGẦM/LỖI
17.6.1 Máy định vị cáp là công cụ không thể thiếu để định vị nhanh chóng cáp và ống dẫn điện chiếu sáng sân bay. Bộ định vị cáp thường bao gồm một máy phát, được gắn trực tiếp (hoặc gián tiếp bằng bộ ghép cảm ứng) vào cáp ngầm và một máy thu được sử dụng để thu tín hiệu truyền đi theo đường đi của cáp. Bộ định vị cáp rất tiện dụng để định vị đường dẫn của dây dẫn trong khi xử lý sự cố cáp trong ống dẫn PVC và thậm chí còn cần thiết hơn khi xử lý cáp chôn trực tiếp.
17.6.2 Bất cứ khi nào công việc ở sân bay đòi hỏi phải đào bất kỳ loại nào, cần phải sử dụng thiết bị định vị cáp/lỗi để tránh việc vô ý cắt cáp. Hầu hết các máy thu cũng tích hợp khả năng định vị cáp AC 60 Hz mà không cần đưa tín hiệu hoặc âm vào dây dẫn. Nếu các mạch điện của sân bay được cung cấp bởi dây dẫn chôn trực tiếp hoặc có cáp điều khiển chôn trực tiếp thì nên mua một thiết bị định vị cũng có khả năng định vị các sự cố chạm đất. Tuy nhiên, cần lưu ý rằng các lỗi trong cáp lắp đặt trong ống dẫn không thể được xác định bằng các thiết bị này. Bộ định vị cáp có khả năng tìm lỗi thường được trang bị đầu dò khung chữ A được sử dụng cùng với máy thu để xác định hướng của sự cố giữa dây dẫn hoặc tấm chắn với đất.

Hình 17-2: Ví dụ về đo điện trở cách điện
An toàn
17.6.3 Khi sử dụng kết nối trực tiếp với dây dẫn để định vị hoặc thử nghiệm, luôn cẩn thận để đảm bảo rằng mạch điện cung cấp cho dây dẫn đã được ngắt điện, khóa và gắn thẻ.
17.7 THIẾT BỊ ĐỊNH VỊ SỰ CỐ ĐIỆN TRỞ CAO
17.7.1 Bộ định vị sự cố điện trở cao sử dụng mạch cầu Wheatstone đã được cải tiến trong đó hai phần của dây dẫn sự cố (một phần ở mỗi bên của sự cố) bao gồm hai nhánh bên ngoài của cầu. Hai cánh tay còn lại của cây cầu được chứa trong nhạc cụ. Bằng cách sử dụng mạch dò có điện trở đầu vào cực cao, có thể xác định được các lỗi có điện trở cao. Với cách bố trí cầu này, các lỗi có điện trở từ 0 đến 200 MΩ có thể được xác định với độ chính xác ±0,5%. Sai số thông thường sẽ là 15 cm trên 150 m, tức là ±0,10%.
17.7.2 Do bộ thử nghiệm này có độ nhạy cao nên thường có thể đạt được sự cân bằng với một dây dẫn tốt (vị trí sự cố sẽ được chỉ định là điểm trung tâm của dây dẫn). Sự cân bằng như vậy là do dòng điện rò rỉ thông thường trong cáp và sẽ dẫn đến kết quả đọc được khoảng 50% đối với cáp có chất lượng cách điện đồng đều ở nhiệt độ đồng đều. Vì lý do này, sự tồn tại của lỗi phải được xác định bằng phép đo điện trở cách điện trước khi cố gắng xác định vị trí thực tế của lỗi.
An toàn
17.7.3 Trước khi thử thực hiện bất kỳ kết nối nào, hãy đảm bảo rằng tất cả các dây cáp hở đều đã được ngắt điện.
17.8 AMPE KẾ KẸP
17.8.1 Ampe kế bình phương trung bình thực (true RMS) đo dòng điện xoay chiều. Một số kiểu máy được cung cấp các dây dẫn cắm vào để cho phép sử dụng thiết bị làm vôn kế hoặc ôm kế. Khi kiểm tra dòng điện, hãy sử dụng đầu dò kẹp dòng điện.
17.8.2 Ampe kế là công cụ quan trọng nhất của thợ điện sân bay và phải là ampe kế RMS thực sự. Các ampe kế khác (chỉ số trung bình và cực đại) không đủ để sử dụng cho chiếu sáng sân bay. Hãy nhớ rằng dung sai hẹp là rất quan trọng để vận hành đúng mạch sân bay. Sự thay đổi 1% dòng điện có thể dẫn đến thay đổi 7% quang thông phát ra. Ampe kế trung bình và cực đại sẽ không đo chính xác dạng sóng không hình sin và sẽ chỉ ra mức dòng điện thấp hơn mức dòng điện thực tế. Chỉ ampe kế RMS thực sự mới có khả năng đọc các dạng sóng không hình sin xuất hiện trên đầu ra bộ điều dòng dòng điện không đổi và mạch tải sân bay. Bởi vì hầu hết các thiết bị này được đánh giá là có thể đo dòng điện vượt xa những gì bạn cần đo trên mạch chiếu sáng sân bay, nên độ chính xác của chúng ở mức thấp nhất trong thang đo có thể bị nghi ngờ - điều này có thể đặc biệt đúng đối với các mạch chiếu sáng sử dụng đèn LED đèn. Nên sử dụng thiết bị kẹp có độ chính xác ± 2% hoặc cao hơn vì một sự thay đổi nhỏ trong dòng điện nối tiếp của đèn có thể tạo ra sự thay đổi lớn về công suất phát ánh sáng của đèn và có thể làm giảm tuổi thọ của bóng đèn. Có thể có ích nếu phòng thí nghiệm hiệu chuẩn đã đăng ký kiểm tra thiết bị và hiệu chỉnh nó ở phạm vi amp thấp hơn.
17.8.3 Phụ kiện kẹp dòng cho phép đo dòng mà không làm gián đoạn hoặc tiếp xúc trực tiếp với mạch đang được đo. Thợ điện nên tránh các phụ kiện kẹp dòng điện “Hiệu ứng Hall” vì chúng không cho phép đọc RMS thực đối với dạng sóng không hình sin.
An toàn
17.8.4 Ampe kế kẹp làm giảm sự tiếp xúc của người vận hành với điện áp cao. Tuy nhiên, người vận hành phải tuân thủ các biện pháp phòng ngừa an toàn thông thường để tránh tiếp xúc với dây dẫn hở khi đo dòng điện. Khi thực hiện phép đo ở phía sơ cấp của mạch, trước tiên hãy tắt bộ điều dòng, kẹp chặt rồi bật bộ điều dòng trong khi đứng cách xa nhưng đủ gần để xem số đọc. Tắt bộ điều dòng một lần nữa và tháo kẹp.
17.9 THIẾT BỊ DÒ TUYẾN CÁP
17.9.1 Thiết bị dò tuyến cáp là một thiết bị điện tử được thiết kế để định vị, dò tìm và đo độ sâu của cáp điện ngầm đang mang điện. Thiết bị này cũng có thể được sử dụng để xác định vị trí các máy biến áp ngầm, mối nối chữ T và sự cố chạm đất trên cáp không được che chắn.
An toàn
17.9.2 Vì thiết bị theo dõi tuyến cáp được sử dụng để theo dõi các cáp được cấp điện bằng điện áp nguy hiểm và có khả năng gây chết người nên những người kiểm tra hoặc hỗ trợ kiểm tra phải sử dụng các biện pháp phòng ngừa an toàn thực tế để ngăn chặn tiếp xúc với dây dẫn, đầu cuối hoặc thiết bị khác đang mang điện.
17.10 MÁY PHÁT XUNG
17.10.1 Máy phát xung/máy thử xung là thiết bị tín hiệu nhỏ gọn được chứa trong vỏ kim loại. Bộ thử nghiệm bao gồm một máy phát xung và nguồn điện một chiều bên trong. Bộ tạo xung chứa một dãy tụ điện được nạp định kỳ từ nguồn DC và phóng điện vào cáp để tạo thành dạng sóng điện áp thử nghiệm.
17.10.2 Trong phương pháp xung định vị sự cố, bộ tạo xung liên tục áp dạng sóng điện áp cao vào cáp bị lỗi. Dạng sóng này truyền dọc theo cáp cho đến khi gặp lỗi. Khi có sự cố, điện áp sẽ tạo ra dòng điện đáng kể đi qua đường hồi lưu. Dòng điện này hoặc kết quả của nó có thể được xác định và vị trí sự cố dọc theo chiều dài cáp có thể được theo dõi bằng máy dò âm thanh hoặc máy dò hướng (phần 17.12).
An toàn
17.10.3 Bộ thử nghiệm và cáp được kết nối là nguồn năng lượng điện cao áp và tất cả những người thực hiện hoặc hỗ trợ thử nghiệm phải sử dụng tất cả các biện pháp phòng ngừa an toàn thực tế để tránh tiếp xúc với các bộ phận mang điện của thiết bị thử nghiệm và các mạch liên quan. Những người thực sự tham gia thử nghiệm phải đứng cách xa ít nhất 1 m tất cả các phần của mạch điện cao áp hoàn chỉnh, trừ khi bộ thử nghiệm được cắt điện và tất cả các phần của mạch thử nghiệm đều được nối đất. Bất kỳ người nào không liên quan trực tiếp đến công việc đều phải tránh xa các hoạt động thử nghiệm bằng các rào chắn, rào chắn hoặc cảnh báo phù hợp.
17.10.4 Dạng sóng xung điện áp cao và xung dòng điện tổng hợp tạo ra các vấn đề an toàn đặc biệt. Dòng điện lớn, thay đổi nhanh, thậm chí trên các giá trị trở kháng nhỏ, có thể tạo ra mức điện áp nguy hiểm. Thiết kế bộ thử nghiệm cung cấp hai hệ thống nối đất riêng biệt - nối đất vỏ thiết bị và nối đất đột biến. Mặt đất của vỏ thiết bị, phải được nối với mặt đất cục bộ tốt, được thiết kế để bảo vệ người vận hành bằng cách ngăn chặn sự chênh lệch điện thế giữa vỏ thiết bị và mặt đất ở khu vực lân cận. Mặt đất tăng áp được thiết kế để đưa dòng xung trở lại tụ điện. Dây dẫn nối đất đột biến này là phần tiếp theo của tấm chắn cáp đầu ra và không được mở rộng.
17.10.5 Khi kết thúc thử nghiệm, ngay cả sau khi đã ngắt điện khỏi bộ thử nghiệm, năng lượng vẫn có thể được lưu trữ trong dàn tụ điện và cáp. Vì lý do này, thiết bị này bao gồm một nối đất bằng tay. Điện trở vôn kế sẽ giảm dần năng lượng dự trữ đó xuống mức thấp, an toàn. Sau đó, mặt đất thủ công phải được đóng lại để tạo ra một đoạn ngắn mạch trực tiếp trên dãy tụ điện và cáp đang được thử nghiệm. Khuyến cáo rằng, trước khi tháo bộ thử nghiệm, nên đặt một dây nối đất ngang qua cáp đang được thử nghiệm và giữ nguyên tại chỗ cho đến khi cần tiếp cận lại cáp.
17.10.6 Nếu bộ thử nghiệm được vận hành đúng cách và tất cả các mặt đất được thực hiện chính xác thì không cần dùng găng tay cao su. Tuy nhiên, như một quy trình an toàn thông thường, một số địa điểm yêu cầu sử dụng găng tay cao su không chỉ khi kết nối với các đầu nối điện áp cao mà còn khi thao tác các bộ điều khiển. Đây là một thực hành an toàn tuyệt vời.
17.11 MÁY DÒ ÂM THANH
17.11.1 Máy dò âm thanh là một hệ thống thiết bị đo độc đáo được thiết kế để phát hiện cường độ của sóng âm xung trong trái đất. Nó chủ yếu được sử dụng với các máy phát xung để xác định vị trí các lỗi trong cáp điện chôn trực tiếp bằng cách truy tìm âm thanh phát ra từ sự cố khi máy phát xung khiến nó phát ra hồ quang.
17.11.2 Bộ thiết bị này được thiết kế để sử dụng trong mọi thời tiết và người vận hành có thể dễ dàng mang theo đến bất kỳ địa điểm hiện trường nào. Một hộp đựng chắc chắn được cung cấp để lưu trữ và vận chuyển.
17.11.3 Trong quá trình sử dụng, người vận hành đặt bộ phận thu âm xuống đất và lắng nghe tiếng bật hoặc tiếng đập đặc trưng trong tai nghe, sau đó di chuyển dọc theo đường về vị trí có âm thanh lớn nhất. Bộ này có một máy đo cường độ âm thanh đã được hiệu chỉnh, dùng để xác định vị trí chính xác cuối cùng của điểm có âm thanh tối đa, ngay phía trên chỗ đứt gãy. Máy đo thường được cho là nhạy hơn tai trong việc phát hiện tín hiệu rất yếu. Máy đo và bộ khuếch đại thể rắn được chứa trong một vỏ nhỏ gọn nhẹ có thể được đeo bằng dây đeo quanh cổ, giúp bạn rảnh tay khi vận hành thiết bị.
17.11.4 Một tính năng quan trọng của máy dò là chỉ báo xung. Đây là một hệ thống hoàn toàn riêng biệt giúp phát hiện xung hiện tại khi nó được đưa vào cáp bị lỗi và đưa ra tín hiệu trực quan cho người vận hành. Khi người vận hành ở xa bộ tạo xung và không thể nhìn thấy hoặc nghe thấy nó đang hoạt động thì đèn báo sẽ đảm bảo rằng bộ tạo xung đang hoạt động. Ngoài ra, đèn báo còn cho người vận hành biết chính xác thời điểm nghe tiếng đập và xem đồng hồ. Điều này hữu ích nhất ở những khu vực có tiếng ồn nền cao. Bộ chỉ báo xung, hoàn chỉnh với ăng-ten từ tính, được bao gồm trong vỏ bộ khuếch đại chính.
17.12 MÁY DÒ HƯỚNG
17.12.1 Máy dò định hướng đo hướng và cường độ của các xung dòng điện trong thời gian ngắn từ máy phát phóng điện bằng tụ điện. Nó được sử dụng để xác định vị trí lỗi giữa các dây dẫn hoặc giữa dây dẫn và vỏ bọc trong cáp điện ngầm.
17.12.2 Với việc lựa chọn hai bộ thu từ tính và một bộ thu dẫn điện, nó có thể được sử dụng để xác định vị trí các lỗi trong cáp có che chắn hoặc không được che chắn, chôn trực tiếp hoặc trong ống dẫn. Bộ thu từ tính cung cấp vị trí chung của lỗi; Có thể xác định vị trí chính xác hơn của cáp chôn trực tiếp không được che chắn bằng thiết bị thu dẫn dẫn điện hoặc chuyển tiếp theo độ dốc đất.
17.12.3 Bộ thử nghiệm cũng có hiệu quả trong việc dò tìm cáp chôn, đưa ra cách khắc phục chính xác cả về vị trí và độ sâu. Ngoài việc phát hiện xung, bộ thử nghiệm có thể được sử dụng để dò tìm các cáp chôn được cấp điện ở tần số từ 60 đến 1 000 Hz.
17.12.4 Cuối cùng, bộ thử nghiệm bao gồm một mạch vôn kế có trở kháng cao riêng biệt để định vị các sự cố chạm đất có điện trở cao trong cáp chôn trực tiếp được cấp điện ở tần số 60 Hz, sử dụng đầu dò gradient đất.
17.12.5 Bộ thử nghiệm được thiết kế để mang lại phản ứng tối ưu đối với dạng sóng xung dòng điện điển hình được tạo ra trong cáp bằng sự phóng điện của tụ điện. Bộ thử nghiệm đo cường độ và hướng (cực) của từ trường được tạo ra bởi dòng điện xung. Tập hợp này không chỉ cho biết sự hiện diện hay vắng mặt của dòng điện xung trong vùng lân cận mà còn cho biết hướng và cường độ của nó. Thông tin này có giá trị trong việc định vị lỗi.
17.12.6 Bộ thử nghiệm bao gồm một bộ khuếch đại, cuộn thu vỏ bọc, cuộn thu bề mặt và khung đầu dò gradient đất:
a) Khối khuếch đại. Bộ khuếch đại chứa các thiết bị điện tử, pin, đồng hồ đo đầu ra và bộ điều khiển.
b) Cuộn dây đón vỏ bọc. Bộ phận này là lõi sắt hình chữ C và cuộn được đúc thành cụm cao su rắn. Nó được thiết kế để thu nhận tối ưu từ trường nhỏ, tần số cao xung quanh cáp và vỏ bọc, đồng thời có khả năng chọn ra chính xác một trong ba dây dẫn bên trong vỏ mang dòng xung thử nghiệm.
c) Cuộn dây thu bề mặt. Đây là một ăng-ten thanh ferit được bọc trong một ống bảo vệ. Nó được giữ trong một giá đỡ hình chữ T ở cuối một thanh nhôm dạng ống lồng có tay cầm bằng cao su. Bộ thu này được thiết kế đặc biệt để phát hiện cường độ và hướng của từ trường dòng điện xung. Khớp chữ T có bản lề và được cố định để định vị ở các góc 0 độ, 45 độ và 90 độ nhằm cho phép dễ dàng định vị các tín hiệu tối đa và tối thiểu cũng như định vị của cáp.
d) Khung thăm dò độ dốc trái đất. Đây là một khung hình ống cứng hỗ trợ hai đầu dò bằng thép không gỉ ở khoảng cách cố định 50 cm (20 inch), cung cấp phương tiện phát hiện chênh lệch điện áp dọc theo bề mặt trái đất. Mỗi đầu dò được nối dây thông qua một dây kết nối với phích cắm. Khung được cách nhiệt để đảm bảo an toàn cho người vận hành.
An toàn
17.12.7 Bộ tạo xung được sử dụng với máy dò định hướng này và các cáp mà nó được kết nối có thể là nguồn năng lượng điện cao áp và phải tuân theo tất cả các biện pháp phòng ngừa an toàn được liệt kê trong phần bộ tạo xung. Khi sử dụng máy dò định hướng với các đầu dò gradient đất, phải cẩn thận để tránh tiếp xúc với bất kỳ thiết bị hoặc cáp mang điện nào, dù ở trên bề mặt hay chôn dưới đất hay được cấp điện bởi máy phát xung hoặc đường dây điện.
17.12.8 Điện áp nguy hiểm có thể xảy ra ở bất kỳ vị trí nào sau đây:
a) Tại hoặc gần các mối nối với máy phát xung, bao gồm cả dây nối đất hoặc dây dẫn nối đất ở vùng lân cận.
b) Tại bất kỳ đầu cuối nào khác của cáp hoặc thiết bị được kết nối.
c) Tại hoặc gần sự cố có thể tồn tại gradient điện áp đất. Vị trí lỗi không xác định được nên phải thận trọng trong suốt quá trình chạy cáp ngầm.
17.12.9 Bất kỳ người nào không liên quan trực tiếp đến công việc phải được giữ cách xa khu vực nguy hiểm bằng rào chắn, rào chắn hoặc cảnh báo phù hợp.
17.12.10 Sau khi cách ly phần cáp bị lỗi, thợ điện bảo trì nên sử dụng thiết bị định vị lỗi cáp để xác định vị trí thực tế của lỗi.
17.13 MÁY ĐO ĐIỆN TRỞ ĐẤT
17.13.1 Máy đo điện trở đất được sử dụng để đo lường hiệu quả của hệ thống nối đất. Nó thực hiện điều này bằng cách đo điện trở giữa hệ thống nối đất và mặt đất. Hãy tuân thủ chặt chẽ hướng dẫn của nhà sản xuất để có được số liệu điện trở đất chính xác, nhờ đó tránh được phép đo điện trở đất sai, thấp hơn so với thực tế có thể xảy ra do sử dụng không đúng cách. Hệ thống nối đất được đề cập có thể được sử dụng cho tháp đèn hiệu, hầm chiếu sáng, máy phát điện và cho các thiết bị dẫn đường có đèn chiếu sáng khác hoặc có thể là hệ thống đối trọng cho cáp ngầm. Một số mẫu mới hơn là các bộ kẹp đơn giản có khả năng đo điện trở đất của thanh nối đất hoặc dây dẫn nối đất bằng cách đo dòng điện rò rỉ trên mặt đất mà không cần ngắt kết nối dây dẫn nối đất đang thử nghiệm.
17.13.2 Điện trở nối đất tối đa có thể chấp nhận được là 25 Ω. Tốt nhất là điện trở nên từ 10 Ω trở xuống.
17.13.3 Tại nhiều nơi, mực nước ngầm đang giảm dần. Trong những trường hợp này, hệ thống điện cực nối đất vốn có hiệu quả khi lắp đặt ban đầu không còn hiệu quả nữa. Điều này nhấn mạnh tầm quan trọng của một chương trình liên tục để kiểm tra định kỳ hệ thống nối đất. Việc chỉ kiểm tra hệ thống nối đất tại thời điểm lắp đặt là không đủ.
17.13.4 Điện trở nối đất có thể được xác định bằng phương pháp "giảm điện thế", như được mô tả trong Tiêu chuẩn ANSI/IEEE 81. Phương pháp giảm điện thế bao gồm việc đặt hai đầu dò theo đường thẳng cách xa điện cực được thử nghiệm, như thể hiện trong Hình 17-3. Khoảng cách D đủ để đảm bảo khoảng cách giữa các vùng điện trở hiệu quả xung quanh điện cực đất và đầu dò dòng điện sao cho biểu đồ điện trở có điểm bằng nhau trong dung sai được thiết lập. Thông thường, vùng cao nguyên xảy ra ở khoảng điểm 62%.
An toàn
17.13.5 Hệ thống nối đất là một tính năng an toàn không thể thiếu rất quan trọng trong hệ thống đèn sân bay. Để có hiệu quả, hệ thống nối đất phải có điện trở nối đất rất thấp. Điện trở vốn có của hệ thống nối đất càng cao thì điện áp có thể tích tụ trên khung hoặc khung nối đất càng lớn. Khi điện áp tích tụ này phóng điện qua người, có thể dẫn đến thương tích hoặc tử vong. Vì lý do này, hiệu quả của hệ thống nối đất phải được kiểm tra thường xuyên.

Hình 17.3 Đo điện trở tiếp đất
Bạn chưa Đăng nhập thành viên.
Đây là tiện ích dành cho tài khoản thành viên. Vui lòng Đăng nhập để xem chi tiết. Nếu chưa có tài khoản, vui lòng Đăng ký tại đây!
Bạn chưa Đăng nhập thành viên.
Đây là tiện ích dành cho tài khoản thành viên. Vui lòng Đăng nhập để xem chi tiết. Nếu chưa có tài khoản, vui lòng Đăng ký tại đây!