- Tổng quan
- Nội dung
- VB gốc
- Tiếng Anh
- Hiệu lực
- VB liên quan
- Lược đồ
-
Nội dung hợp nhất
Tính năng này chỉ có tại LuatVietnam.vn. Nội dung hợp nhất tổng hợp lại tất cả các quy định còn hiệu lực của văn bản gốc và các văn bản sửa đổi, bổ sung, đính chính... trên một trang. Việc hợp nhất văn bản gốc và những văn bản, Thông tư, Nghị định hướng dẫn khác không làm thay đổi thứ tự điều khoản, nội dung.
Khách hàng chỉ cần xem Nội dung hợp nhất là có thể nắm bắt toàn bộ quy định hiện hành đang áp dụng, cho dù văn bản gốc đã qua nhiều lần chỉnh sửa, bổ sung.
- Tải về
Quyết định 137/2007/QĐ-TTg của Thủ tướng Chính phủ về việc phê duyệt Đề án tổ chức thông tin phục vụ công tác phòng, chống thiên tai trên biển
| Cơ quan ban hành: | Thủ tướng Chính phủ |
Số công báo:
Số công báo là mã số ấn phẩm được đăng chính thức trên ấn phẩm thông tin của Nhà nước. Mã số này do Chính phủ thống nhất quản lý.
|
Đã biết
|
| Số hiệu: | 137/2007/QĐ-TTg | Ngày đăng công báo: |
Đã biết
|
| Loại văn bản: | Quyết định | Người ký: | Nguyễn Sinh Hùng |
|
Ngày ban hành:
Ngày ban hành là ngày, tháng, năm văn bản được thông qua hoặc ký ban hành.
|
21/08/2007 |
Ngày hết hiệu lực:
Ngày hết hiệu lực là ngày, tháng, năm văn bản chính thức không còn hiệu lực (áp dụng).
|
Đang cập nhật |
|
Áp dụng:
Ngày áp dụng là ngày, tháng, năm văn bản chính thức có hiệu lực (áp dụng).
|
Đã biết
|
Tình trạng hiệu lực:
Cho biết trạng thái hiệu lực của văn bản đang tra cứu: Chưa áp dụng, Còn hiệu lực, Hết hiệu lực, Hết hiệu lực 1 phần; Đã sửa đổi, Đính chính hay Không còn phù hợp,...
|
Đã biết
|
| Lĩnh vực: | Chính sách |
TÓM TẮT QUYẾT ĐỊNH 137/2007/QĐ-TTG
Nội dung tóm tắt đang được cập nhật, Quý khách vui lòng quay lại sau!
Tải Quyết định 137/2007/QĐ-TTg
CỦA THỦ TƯỚNG CHÍNH PHỦ SỐ 137/2007/QĐ-TTg NGÀY 21 THÁNG 8 NĂM 2007
PHÊ DUYỆT ĐỀ ÁN TỔ CHỨC THÔNG TIN
PHỤC VỤ CÔNG TÁC PHÒNG, CHỐNG THIÊN TAI TRÊN BIỂN
THỦ TƯỚNG CHÍNH PHỦ
Căn cứ Luật Tổ chức Chính phủ ngày 25 tháng 12 năm 2001;
Căn cứ Pháp lệnh Phòng, chống lụt, bão ngày 08 tháng 3 năm 1993 và Pháp lệnh sửa đổi, bổ sung một số điều của Pháp lệnh Phòng, chống lụt, bão ngày 24 tháng 8 năm 2000;
Xét đề nghị của Bộ trưởng Bộ Bưu chính, Viễn thông (nay là Bộ Thông tin và Truyền thông),
QUYẾT ĐỊNH:
Điều 1. Phê duyệt Đề án tổ chức thông tin phục vụ công tác phòng, chống thiên tai trên biển với các nội dung chủ yếu sau:
I. MỤC TIÊU
1. Đầu tư xây dựng và nâng cấp hạ tầng kỹ thuật hệ thống thông tin phòng, chống thiên tai trên biển trên cơ sở tận dụng tối đa cơ sở vật chất, mạng lưới viễn thông, phát thanh, truyền hình sẵn có vừa đáp ứng các yêu cầu của công tác quản lý nhà nước trong các lĩnh vực phòng, chống thiên tai, tìm kiếm cứu nạn trên biển vừa đáp ứng yêu cầu của công tác quản lý hoạt động nghề cá, vận tải biển, hoạt động sản xuất trên biển.
2. Tổ chức lại thông tin chỉ đạo, điều hành, phối hợp giữa các cơ quan, đơn vị liên quan nhằm đáp ứng tốt nhất yêu cầu phòng, chống thiên tai, giảm tối đa thiệt hại về người và tài sản cho ngư dân và nhân dân ven biển; cung cấp chính xác, đầy đủ, kịp thời các bản tin dự báo bão, áp thấp nhiệt đới và các thiên tai khác trên biển đến chủ tàu, thuyền và phương tiện hoạt động trên biển để chủ động phòng tránh, đối phó với thiên tai; đồng thời thu, nhận, chuyển chính xác, đầy đủ, kịp thời các tin cứu hộ, cứu nạn tàu, thuyền và phương tiện hoạt động trên biển đến cơ quan, đơn vị có thẩm quyền, trách nhiệm để tổ chức tìm kiếm cứu hộ, cứu nạn kịp thời.
3. Tăng cường năng lực thực hiện trách nhiệm của Việt Nam trong vùng tìm kiếm cứu hộ, cứu nạn quốc tế và chủ quyền quốc gia trên biển; nâng cao năng lực cung cấp dịch vụ viễn thông trên biển.
II. NGUYÊN TẮC THỰC HIỆN
1. Tận dụng và phát huy hiệu quả của hạ tầng kỹ thuật, mạng lưới viễn thông, phát thanh truyền hình sẵn có, đặc biệt là hệ thống các Đài thông tin duyên hải và hệ thống thông tin liên lạc của Bộ đội Biên phòng để phục vụ cho công tác phòng, chống thiên tai và quản lý tàu, thuyền trên biển.
2. Thông tin dự báo thiên tai và tìm kiếm cứu nạn phải được truyền trực tiếp, nhanh nhất từ cơ quan có trách nhiệm đến các đối tượng đang hoạt động trên biển và ngược lại.
3. Đảm bảo phải có cơ quan chính thức làm đầu mối, chịu trách nhiệm trong việc tổ chức, triển khai thông tin dự báo thiên tai, tìm kiếm cứu nạn và quản lý tàu, thuyền trên biển.
III. PHẠM VI CỦA ĐỀ ÁN
1. Tổ chức việc thông tin dự báo thiên tai trên biển, trọng tâm là thông tin về bão, áp thấp nhiệt đới và cảnh báo sóng thần có khả năng ảnh hưởng trực tiếp vào biển Đông và vùng ven bờ biển Việt Nam;
2. Tổ chức thông tin phục vụ công tác tìm kiếm cứu nạn và phối hợp tìm kiếm cứu nạn đối với tàu, thuyền hoạt động trên biển;
3. Tổ chức thông tin phục vụ công tác quản lý tàu, thuyền đang hoạt động trên biển ngay trước và trong khi có thiên tai ảnh hưởng trực tiếp đến biển Đông;
4. Tổ chức thông tin chuyên dùng phục vụ công tác chỉ đạo điều hành phòng, chống thiên tai trên biển của Trung ương với các tỉnh, thành phố có biển.
IV. NỘI DUNG ĐỀ ÁN
1. Nâng cấp hạ tầng kỹ thuật hệ thống thông tin phục vụ công tác phòng, chống thiên tai trên biển gồm:
a) Hệ thống thông tin trên bờ:
- Hệ thống các Đài thông tin duyên hải:
+ Nâng cao tốc độ, chất lượng các đường truyền kết nối giữa các thành phần của hệ thống các Đài thông tin duyên hải với nhau;
+ Tăng công suất phát, tần số phát, chế độ phát sóng của hệ thống các Đài thông tin duyên hải;
+ Nghiên cứu và triển khai việc phát tin bằng tiếng Việt qua hệ thống NAVTEX và hướng dẫn ngư dân sử dụng để phục vụ tốt hơn cho tàu, thuyền đánh bắt hải sản;
+ Thống nhất kênh (tần số) phát dự báo khí tượng hàng hải, tìm kiếm cứu nạn, quản lý tàu, thuyền; đồng thời hướng dẫn, đào tạo nghiệp vụ thông tin liên lạc cho các đơn vị liên quan và ngư dân để hiểu biết thông tin và biết cách sử dụng trang thiết bị thông tin liên lạc.
- Tăng cường năng lực, số lượng và công suất phát của hệ thống thông tin vô tuyến điện của Bộ đội Biên phòng tại các tỉnh, thành phố ven biển;
- Hệ thống thông tin liên lạc của Tập đoàn Bưu chính, Viễn thông Việt Nam và các doanh nghiệp viễn thông khác:
+ Nâng cao tốc độ, chất lượng các đường truyền kết nối giữa các Bộ, ngành liên quan và từ Trung ương đến địa phương đảm bảo thông tin thông suốt trong mọi tình huống;
+ Nghiên cứu, thử nghiệm và triển khai các trạm thu phát di động có công suất lớn, lắp đặt tại các vùng ven biển đảm bảo thông tin liên lạc cho các tàu đánh bắt cá gần bờ (với cự ly khoảng dưới 50 km);
+ Xây dựng mạng thông tin chuyên dùng bằng phương thức vệ tinh và sóng ngắn để phục vụ chỉ đạo điều hành công tác phòng, chống thiên tai trên biển của Trung ương đối với các tỉnh, thành phố có biển.
b) Trang thiết bị thông tin trên tàu, thuyền:
- Đối với tàu, thuyền vận tải phải trang bị thiết bị thông tin trên tàu, thuyền tuân thủ quy định đăng kiểm Việt Nam và quốc tế, theo tiêu chuẩn GMDSS được quy định tại Phụ lục I ban hành kèm theo Quyết định này;
- Đối với tàu, thuyền đánh bắt hải sản phải trang bị thiết bị thông tin tối thiểu theo vùng biển hoạt động A1, A2, A3 được quy định tại Phụ lục I ban hành kèm theo Quyết định này.
2. Hoàn thiện tổ chức thông tin phục vụ công tác phòng, chống thiên tai trên biển.
Thông tin phục vụ phòng, chống thiên tai trên biển được tổ chức phối hợp, chia sẻ giữa các cơ quan liên quan và phương tiện hoạt động trên biển như sau:
a) Thông tin dự báo thiên tai:
- Trung tâm Dự báo khí tượng thuỷ văn Trung ương thuộc Trung tâm Khí tượng Thuỷ văn Quốc gia, Bộ Tài nguyên và Môi trường là cơ quan duy nhất xây dựng bản tin dự báo thiên tai, cung cấp bản tin đến Thủ tướng Chính phủ, Ban Chỉ đạo phòng, chống lụt, bão Trung ương, Ủy ban Quốc gia Tìm kiếm Cứu nạn, các Bộ, ngành liên quan (theo Quy chế báo áp thấp nhiệt đới, bão, lũ) để chỉ đạo, điều hành công tác phòng, chống thiên tai;
- Đài Tiếng nói Việt Nam, Đài Truyền hình Việt Nam, hệ thống Đài thông tin duyên hải tiếp nhận bản tin trực tiếp từ Trung tâm Dự báo khí tượng thuỷ văn Trung ương và truyền phát bản tin dự báo thiên tai kịp thời, chính xác đến các đối tượng hoạt động trên biển;
- Bộ Nông nghiệp và Phát triển nông thôn phối hợp với Bộ Ngoại giao chuẩn bị các bản tin hướng dẫn tàu, thuyền đang hoạt động trong vùng nguy hiểm về bờ hoặc tìm nơi trú ẩn an toàn và chuyển đến Đài Tiếng nói Việt Nam, Đài Truyền hình Việt Nam, hệ thống Đài thông tin duyên hải để phát đồng thời với bản tin dự báo thiên tai;
- Sơ đồ tổ chức thông tin dự báo thiên tai được thể hiện tại Phụ lục II ban hành kèm theo Quyết định này.
b) Thông tin tìm kiếm cứu nạn:
- Đối với tàu, thuyền vận tải:
+ Hệ thống Đài thông tin duyên hải trực canh cấp cứu khẩn cấp trên các tần số quy định, tiếp nhận bản tin cứu hộ cứu nạn, chuyển trực tiếp đến Cục Hàng hải Việt Nam và Ủy ban Quốc gia Tìm kiếm Cứu nạn để huy động lực lượng, phương tiện của các trung tâm tìm kiếm cứu nạn hàng hải;
+ Khi nhận được thông tin, Cục Hàng hải Việt Nam chỉ đạo các Trung tâm Tìm kiếm Cứu nạn triển khai công tác tìm kiếm cứu nạn. Trong trường hợp lực lượng cứu nạn chuyên ngành hàng hải không đủ khả năng cứu nạn, Cục Hàng hải Việt Nam trực tiếp đề nghị Ủy ban Quốc gia Tìm kiếm Cứu nạn huy động các phương tiện và lực lượng tìm kiếm cứu nạn quốc gia;
+ Sơ đồ tổ chức thông tin tìm kiếm cứu nạn tàu, thuyền vận tải được thể hiện tại Phụ lục III ban hành kèm theo Quyết định này.
- Đối với tàu, thuyền đánh bắt hải sản:
+ Hệ thống Đài thông tin duyên hải (thông tin chính thức) hoặc hệ thống thông tin của Bộ đội Biên phòng ven biển và các hệ thống thông tin liên lạc của các tổ chức, cá nhân khác (thông tin bổ sung) tiếp nhận các thông tin cứu hộ, cứu nạn trên biển, chuyển trực tiếp đến Ban Chỉ huy phòng, chống lụt, bão và tìm kiếm cứu nạn tỉnh, thành phố có biển và Ủy ban Quốc gia Tìm kiếm Cứu nạn;
+ Khi nhận được các thông tin cứu hộ, cứu nạn Ban Chỉ huy phòng, chống lụt, bão và tìm kiếm cứu nạn tỉnh, thành phố triển khai công tác tìm kiếm cứu nạn. Trong trường hợp lực lượng tại chỗ không đủ khả năng cứu hộ, cứu nạn, Ban Chỉ huy phòng, chống lụt, bão và tìm kiếm cứu nạn tỉnh, thành phố đề nghị Ủy ban Quốc gia Tìm kiếm Cứu nạn huy động các phương tiện và lực lượng tìm kiếm cứu nạn quốc gia để thực hiện;
+ Sơ đồ hệ thống thông tin tìm kiếm cứu nạn tàu, thuyền đánh bắt hải sản được thể hiện tại Phụ lục IV ban hành kèm theo Quyết định này.
c) Hệ thống thông tin quản lý tàu, thuyền
- Quản lý tàu, thuyền hoạt động trên biển:
+ Các tàu vận tải khi ra, vào cảng đăng ký (tự động hoặc thủ công) với cảng vụ. Thông tin được chuyển về Cục Hàng hải Việt Nam để quản lý theo cơ sở dữ liệu tàu vận tải;
+ Các tàu đánh bắt hải sản khi ra, vào bờ đăng ký (tự động hoặc thủ công) với các đồn, trạm Biên phòng. Thông tin được chuyển về Ủy ban nhân dân các tỉnh, thành phố để quản lý theo cơ sở dữ liệu tàu, thuyền đánh bắt hải sản của tỉnh; đồng thời cập nhật vào cơ sở dữ liệu tàu, thuyền đánh bắt hải sản của Bộ Nông nghiệp và Phát triển nông thôn.
+ Sơ đồ hệ thống thông tin quản lý tàu, thuyền trên biển được thể hiện tại Phụ lục V ban hành kèm theo Quyết định này.
- Quản lý tàu, thuyền khi có thiên tai (bão, áp thấp nhiệt đới):
+ Bản tin thông báo thiên tai phải được phát kèm thêm nội dung yêu cầu các tàu, thuyền đang hoạt động trên biển thông báo về vị trí hoạt động;
+ Các tàu vận tải thông báo vị trí hoạt động về hệ thống các Đài thông tin duyên hải, thông tin được chuyển về Cục Hàng hải Việt Nam tập hợp số liệu, báo cáo Bộ Giao thông vận tải để báo cáo Ban Chỉ đạo phòng, chống lụt, bão Trung ương;
+ Các tàu đánh bắt hải sản thông báo vị trí hoạt động về hệ thống thông tin của Bộ đội Biên phòng (thông tin chính thức) hoặc hệ thống các Đài thông tin duyên hải và hệ thống thông tin liên lạc của các tổ chức cá nhân khác (thông tin bổ sung), thông tin được chuyển về Ban Chỉ huy phòng, chống lụt, bão và tìm kiếm cứu nạn các tỉnh, thành phố có tàu, thuyền đánh bắt trên biển. Bộ Nông nghiệp và Phát triển nông thôn phối hợp với Ủy ban nhân dân các tỉnh, thành phố ven biển tập hợp số liệu về tàu, thuyền đánh bắt hải sản, báo cáo Ban Chỉ đạo phòng, chống lụt, bão Trung ương;
+ Sơ đồ hệ thống thông tin quản lý tàu, thuyền hoạt động trên biển khi có thiên tai được thể hiện tại Phụ lục V ban hành kèm theo Quyết định này.
d) Hệ thống thông tin chuyên dùng phục vụ công tác chỉ đạo điều hành phòng, chống thiên tai trên biển của Thủ tướng Chính phủ và các Bộ, ngành Trung ương đối với các tỉnh, thành phố ven biển.
Trước khi bão đổ bộ trực tiếp vào đất liền, việc chỉ đạo điều hành phòng, chống thiên tai được thực hiện chủ yếu thông qua mạng viễn thông công cộng. Khi bão đổ bộ vào đất liền, thông tin qua mạng viễn thông công cộng bị ảnh hưởng thì thông tin chỉ đạo điều hành được thực hiện thông qua mạng thông tin chuyên dùng hoặc kết hợp sử dụng linh hoạt cả hai mạng tùy theo điều kiện cụ thể.
3. Các dự án thành phần:
a) Đề án tổ chức thông tin phục vụ công tác phòng, chống thiên tai trên biển được thực hiện với 7 dự án thành phần. Tên dự án, cơ quan chủ trì thực hiện, cơ quan phối hợp, tổng vốn đầu tư, thời gian thực hiện các dự án thành phần được quy định trong Phụ lục VI ban hành kèm theo Quyết định này.
b) Tổng vốn đầu tư cho các dự án của Đề án dự tính: 231,355 tỷ đồng.
Trong đó:
- Vốn ngân sách nhà nước: 182,407 tỷ đồng.
- Vốn do nhân dân tự đầu tư: 48,948 tỷ đồng.
c) Thời gian thực hiện các dự án thành phần: từ năm 2007 đến năm 2009
Điều 2. Tổ chức thực hiện
1. Bộ Thông tin và Truyền thông:
- Chỉ đạo các doanh nghiệp viễn thông nâng cao tốc độ, chất lượng các đường truyền kết nối giữa các Bộ, ngành liên quan với nhau và với hệ thống các Đài thông tin duyên hải, hệ thống thông tin của Bộ đội Biên phòng, phục vụ công tác dự báo thiên tai và tìm kiếm cứu nạn;
- Chỉ đạo Tập đoàn Bưu chính, Viễn thông Việt Nam xây dựng và tổ chức mạng thông tin chuyên dùng phục vụ chỉ đạo điều hành công tác phòng, chống thiên tai trên biển;
- Quy hoạch, phân bổ tần số phục vụ công tác dự báo thiên tai và tìm kiếm cứu nạn;
- Tổ chức, hoàn thiện việc cấp phép máy phát và sử dụng tần số vô tuyến điện cho tàu, thuyền hoạt động trên biển;
- Phụ trách chung việc triển khai thực hiện Đề án tổ chức thông tin phục vụ công tác phòng, chống thiên tai trên biển, tổng hợp báo cáo Thủ tướng Chính phủ về tiến độ thực hiện đề án.
2. Bộ Giao thông vận tải:
- Làm chủ đầu tư các dự án: nâng cấp và hoàn thiện hạ tầng kỹ thuật hệ thống các Đài thông tin duyên hải; xây dựng trung tâm quản lý tàu, thuyền vận tải và cơ sở dữ liệu tàu, thuyền vận tải;
- Hướng dẫn, phổ biến, tuyên truyền cho tàu, thuyền hoạt động trên biển các tần số phát tin dự báo thiên tai và trực canh cứu hộ, cứu nạn của các Đài thông tin duyên hải;
- Xây dựng quy chế thông tin đối với tàu, thuyền vận tải;
- Kiểm tra, giám sát và thực hiện việc đăng ký, đăng kiểm các tàu vận tải, đảm bảo trang thiết bị thông tin liên lạc trên tàu theo tiêu chuẩn hàng hải quốc tế và quy định về đăng kiểm của Việt Nam.
3. Bộ Nông nghiệp và Phát triển nông thôn:
- Làm chủ đầu tư Dự án xây dựng hệ thống thông tin quản lý nghề cá trên biển giai đoạn I;
- Thực hiện việc đăng ký, đăng kiểm và chỉ đạo các địa phương tổ chức việc đăng ký, đăng kiểm các tàu, thuyền đánh bắt hải sản theo phân cấp, đảm bảo các tàu, thuyền có trang thiết bị thông tin tối thiểu được quy định theo vùng biển hoạt động;
- Xây dựng quy chế thông tin đối với tàu, thuyền đánh bắt hải sản;
- Xây dựng trung tâm quản lý tàu, thuyền đánh bắt hải sản và xây dựng cơ sở dữ liệu quản lý tàu, thuyền đánh bắt hải sản.
4. Bộ Tài nguyên và Môi trường:
- Làm chủ đầu tư Dự án xây dựng quy chế thông tin dự báo thiên tai trên biển;
- Chỉ đạo việc tổ chức thông tin dự báo thiên tai trên biển theo Quy chế thông tin dự báo thiên tai trên biển.
5. Bộ Công thương chủ trì, phối hợp với Bộ Nông nghiệp và Phát triển nông thôn chỉ đạo Tổng công ty Điện tử Việt Nam tiếp tục nghiên cứu, chế thử và đánh giá việc thử nghiệm các máy thu dự báo thời tiết chuyên dùng; kiến nghị việc trang bị loại máy này cho tàu, thuyền đánh bắt hải sản.
6. Bộ Quốc phòng:
- Làm chủ đầu tư các dự án: Nâng cấp hoàn thiện hệ thống thông tin vô tuyến điện của Bộ đội Biên phòng tại các tỉnh, thành phố ven biển; Xây dựng quy chế phối hợp thông tin tìm kiếm, cứu nạn trên biển.
- Chỉ đạo Bộ đội Biên phòng và các lực lượng chức năng liên quan trong công tác phối hợp, hỗ trợ việc tổ chức thông tin phục vụ công tác phòng, chống thiên tai và quản lý tàu thuyền trên biển.
7. Ủy ban Quốc gia Tìm kiếm Cứu nạn chỉ đạo việc tổ chức tiếp nhận, xử lý thông tin tìm kiếm cứu nạn trên biển;
8. Đài Tiếng nói Việt Nam nâng cao chất lượng và vùng phủ sóng của Đài Tiếng nói Việt Nam phục vụ phát các bản tin dự báo thiên tai trên biển.
9. Tập đoàn Bưu chính, Viễn thông Việt Nam làm chủ đầu tư Dự án xây dựng mạng thông tin chuyên dùng phục vụ chỉ đạo điều hành công tác phòng, chống thiên tai.
10. Bộ Kế hoạch Đầu tư, Bộ Tài chính:
- Căn cứ vào danh mục, phân kỳ đầu tư, tiến độ thực hiện các dự án thành phần được cấp có thẩm quyền phê duyệt, hàng năm bố trí vốn ngân sách nhà nước cho các Bộ, ngành triển khai thực hiện;
- Xây dựng cơ chế, chính sách ưu đãi về thuế đối với chuyển giao công nghệ, nhập khẩu, sản xuất các trang thiết bị thông tin phục vụ công tác dự báo thiên tai và tìm kiếm cứu nạn trên biển theo quy định về thuế hiện hành.
11. Ủy ban nhân dân các tỉnh, thành phố ven biển:
- Chỉ đạo, tổ chức đăng ký, đăng kiểm tàu, thuyền đánh bắt hải sản theo phân cấp; kiểm tra việc tuân thủ các quy định về trang bị thiết bị an toàn và thông tin liên lạc trên tàu, thuyền của địa phương;
- Xây dựng cơ sở dữ liệu của tỉnh, thành phố về quản lý tàu, thuyền đánh bắt hải sản, kết nối với cơ sở dữ liệu quốc gia về quản lý tàu, thuyền đánh bắt hải sản;
- Tổ chức, tuyên truyền, phổ biến và hướng dẫn ngư dân sử dụng trang thiết bị liên lạc.
Điều 3. Quyết định này có hiệu lực thi hành sau 15 ngày, kể từ ngày đăng Công báo.
Điều 4. Các Bộ trưởng, Thủ trưởng cơ quan ngang Bộ, Thủ trưởng cơ quan thuộc Chính phủ, Trưởng Ban Chỉ đạo phòng, chống lụt, bão Trung ương, Chủ tịch Ủy ban quốc gia Tìm kiếm Cứu nạn, Chủ tịch Ủy ban nhân dân các tỉnh, thành phố trực thuộc Trung ương chịu trách nhiệm thi hành Quyết định này.
KT. THỦ TƯỚNG
PHÓ THỦ TƯỚNG
Nguyễn Sinh Hùng
Phụ lục I
DANH MỤC TRANG THIẾT BỊ TỐI THIỂU TÀU, THUYỀN
HOẠT ĐỘNG TRÊN BIỂN
(Ban hành kèm theo Quyết định số 137/2007/QĐ-TTg
ngày 21 tháng 8 năm 2007 của Thủ tướng Chính phủ)
_______
1. Tàu vận tải:
Trang thiết bị thông tin liên lạc tối thiểu của đài tàu theo GMDSS và phân theo vùng biển hoạt động.
|
Thiết bị |
Vùng biển |
|||
|
A1 |
A2 |
A3 |
A4 |
|
|
Thiết bị thu phát vô tuyến VHF (DSC) |
v |
v |
v |
v |
|
SART (2) Hệ thống phát đáp rada tìm kiếm cứu nạn (băng tần hàng hải 9.2-9.5GHz) |
v |
v |
v |
v |
|
Máy thu NAVTEX (nghiệp vụ chữ băng hẹp) |
A |
A |
A |
A |
|
Máy thu EGC (gọi nhóm đài tàu qua vệ tinh Inmarsat) |
B |
B |
B |
B |
|
Phao chỉ báo vị trí khẩn cấp vô tuyến Epirb |
v |
v |
v |
C |
|
Máy thu phát vô tuyến VHF cầm tay (2 hoặc 3) |
v |
v |
v |
v |
|
Máy thu phát vô tuyến MF (DSC) |
|
v |
v |
v |
|
Thiết bị thu phát vê tinh Inmarsat –A, B, C |
|
v |
v |
v |
|
Máy thu phát vô tuyến HF (với DSC và Telex) |
|
v |
v |
v |
A. chỉ yêu cầu trong những vùng có nghiệp vụ NAVTEX;
B. Chỉ yêu cầu trong những vùng không có nghiệp vụ NAVTEX, phải trang bị máy thu EGC;
C. Phao EPIRB phát tín hiệu báo nạn qua hệ thống thông tin vệ tinh Cospas-Sarsat hoạt động băng tần 121.5/243 MHz và 406 MHz.
2. Tàu, thuyền đánh bắt hải sản:
Trang thiết bị thông tin liên lạc phân loại theo vùng biển hoạt động
+ Hoạt động ở vùng biển A1: Nhóm tàu có nhu cầu thông tin trên biển có mức độ, đặc biệt là nhóm tàu nhỏ, không lắp máy hoặc lắp máy có công suất dưới 50CV đánh bắt gần bờ và theo tổ, nhóm;
* Máy thu phát vô tuyến sóng ngắn hoạt động trên băng tần dành cho ngư dân như bộ đàm liên lạc giữa tàu - tàu làm việc ở băng tần Citizen 27MHz (chủng loại máy SuperStar, Galaxy, SeaEagle 6900, Onwa; công suất từ 8 -30W);
* Máy thu chuyên dụng thông tin dự báo thiên tai (SSB);
* Máy thu phát vô tuyến sóng ngắn HF (phụ thuộc vào điều kiện chủ tàu. Khuyến khích trang bị). Trong trường hợp không trang bị máy thu phát vô tuyến sóng ngắn thì các tàu này cần đánh bắt theo tổ, nhóm, trong nhóm ít nhất một tàu có trang bị máy thu phát vô tuyến sóng ngắn HF.
+ Hoạt động ở vùng biển A2: Là nhóm có nhu cầu thông tin liên lạc với đất liền cao, tập trung đối với các tàu có lắp máy công suất từ 90CV trở lên làm các nghề: Câu (mực và cá ngừ đại dương), Rê và một số tàu làm nghề lưới kéo cá đáy, vây sâu.
* Máy định vị vệ tinh GPS;
* Máy thu phát vô tuyến sóng ngắn HF;
* Máy thu chuyên dụng thông tin dự báo thiên tai (SSB);
* Phao EPIRB phát tín hiệu báo nạn qua hệ thống thông tin vệ tinh Cospas-Sarsat hoạt động băng tần 121.5/243 MHz và 406 MHz;
* Thuyền trưởng phải được tập huấn hoặc đào tạo để sử dụng thành thạo trang thiết bị trên tàu;
* Hướng tới trang bị thiết bị Inmarsat.
+ Hoạt động ở vùng biển A3: Nhu cầu thông tin liên lạc với đất liền cao, hoạt động dài ngày trên ngư trường và tập trung đối với các tàu có lắp máy công suất từ 400CV trở lên; làm các nghề: Câu (mực và cá ngừ đại dương).
* Máy định vị vệ tinh GPS;
* Máy thu phát vô tuyến sóng ngắn HF;
* Máy thu chuyên dụng thông tin dự báo thiên tai (SSB);
* Phao EPIRB phát tín hiệu báo nạn qua hệ thống thông tin vệ tinh Cospas-Sarsat hoạt động băng tần 121.5/243 MHz và 406 MHz;
* Máy thu phát vệ tinh Inmarsat C (phụ thuộc điều kiện chủ tàu; khuyến khích trang bị);
* Thuyền trưởng và các thuyền viên phải được tập huấn hoặc đào tạo để sử dụng thành thạo trang thiết bị trên tàu;
* Hướng tới trang bị theo tiêu chuẩn GMDSS.
3. Chú thích:
a) Vùng biển A1 là vùng biển thuộc phạm vi phủ sóng của hệ thống VHF có bán kính từ bờ là 35 hải lý.
b) Vùng biển A2 là vùng biển nằm ngoài vùng biển A1, thuộc phạm vi phủ sóng của hệ thống HF có bán kính từ bờ là 250 hải lý.
c) Vùng biển A3 là vùng biển nằm ngoài vùng biển A1 và A2, có phạm vi từ 70o vĩ bắc đến 70o vĩ nam và nằm trong vùng phủ sóng của hệ thống HF và hệ thống Inmarsat.
d) Vùng biển A4 là vùng biển có phạm vi từ trên 70o vĩ bắc đến 70o vĩ nam, thuộc phạm vi phủ sóng của hệ thống HF và hệ thống Cospas-Sarsat.

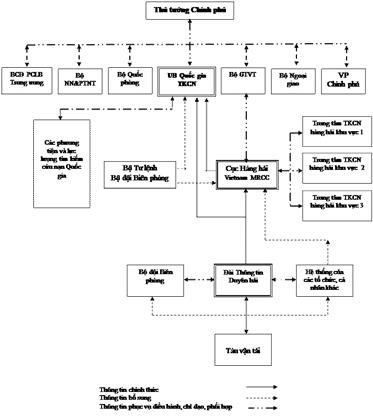
Phụ lục II
TỔ CHỨC THÔNG TIN DỰ BÁO THIÊN TAI
(Ban hành kèm theo Quyết định số 137/2007/QĐ-TTg
ngày 21 tháng 8 năm 2007 của Thủ tướng Chính phủ)
_______
Phụ lục III
TỔ CHỨC THÔNG TIN TÌM KIẾM CỨU NẠN TÀU VẬN TẢI
(Ban hành kèm theo Quyết định số 137/2007/QĐ-TTg
ngày 21 tháng 8 năm 2007 của Thủ tướng Chính phủ)
_______
Phụ lục IV
TỔ CHỨC THÔNG TIN TÌM KIẾM CỨU NẠN TÀU, THUYỀN ĐÁNH BẮT HẢI SẢN
(Ban hành kèm theo Quyết định số 137/2007/QĐ-TTg
ngày 21 tháng 8 năm 2007 của Thủ tướng Chính phủ)
_______
Phụ lục V
TỔ CHỨC THÔNG TIN QUẢN LÝ TÀU, THUYỀN
(Ban hành kèm theo Quyết định số 137/2007/QĐ-TTg
ngày 21 tháng 8 năm 2007 của Thủ tướng Chính phủ)
_______
a) Quản lý tàu, thuyền trên biển

b) Quản lý tàu, thuyền khi có thông báo thiên tai (Phụ lục V)
Phụ lục VI
DANH MỤC CÁC DỰ ÁN THÀNH PHẦN
(Ban hành kèm theo Quyết định số 137/2007/QĐ-TTg
ngày 21 tháng 8 năm 2007 của Thủ tướng Chính phủ)
_______
|
TT |
Tên dự án |
Chủ đầu tư |
Đơn vị phối hợp |
vốn đầu tư (triệu đồng) |
Nguồn vốn (triệu đồng) |
Thực hiện |
|
01 |
Nâng cấp và hoàn thiện hạ tầng kỹ thuật hệ thống các Đài thông tin duyên hải |
Bộ Giao thông vận tải |
Bộ NN&PTNT, Bộ Thông tin và Truyền thông |
16.402 |
Ngân sách nhà nước hoặc bằng các nguồn vốn hỗ trợ khác |
2007-2008 |
|
02 |
Xây dựng Trung tâm quản lý tàu, thuyền vận tải và cơ sở dữ liệu tàu, thuyền vận tải |
Bộ Giao thông vận tải |
Bộ NN&PTNT, Bộ Thông tin và Truyền thông |
26.818 |
Ngân sách nhà nước và các nguồn hỗ trợ khác |
2007-2009 |
|
03 |
Nâng cấp và hoàn thiện hệ thống thông tin vô tuyến điện của Bộ đội Biên phòng tại các tỉnh, thành phố ven biển |
Bộ Quốc phòng |
Bộ Thông tin và Truyền thông |
70.910 |
Ngân sách nhà nước |
2007-2009 |
|
04 |
Xây dựng Quy chế phối hợp thông tin tìm kiếm cứu nạn trên biển |
Bộ Quốc phòng |
Các Bộ: GTVT, TT&TT, NN&PTNT |
2.500 |
Ngân sách nhà nước |
2007-2008 |
|
05 |
Xây dựng hệ thống thông tin quản lý nghề cá trên biển giai đoạn I |
Bộ Nông nghiệp và Phát triển nông thôn |
Bộ Giao thông vận tải, Bộ Thông tin và Truyền thông |
94.225 |
Ngân sách nhà nước 45.277 Vốn do dân đầu tư 48.948 |
2007-2009
|
|
06 |
Xây dựng mạng thông tin chuyên dùng phục vụ chỉ đạo điều hành phòng, chống thiên tai |
Tập đoàn Bưu chính, Viễn thông Việt Nam
|
Bộ TT&TT, Ban CĐPCLBTW, Ủy ban QGTKCN
19.000
|
19.000 |
Ngân sách nhà nước |
2007- 2009 |
|
07 |
Xây dựng quy chế thông tin dự báo thiên tai trên biển |
Bộ Tài nguyên và Môi trường |
Các Bộ: GTVT, TT&TT, NN&PTNT, KH & CN, Viện KH&CN Việt Nam |
1.500 |
Ngân sách nhà nước |
2007-2008 |
Ghi chú: Dự án xây dựng hệ thống thông tin quản lý nghề cá trên biển giai đoạn I đã được Bộ Thuỷ sản (nay là Bộ Nông nghiệp và Phát trỉển nông thôn) phê duyệt đầu tư tại Quyết định số 878/QĐ-BTS ngày 31 tháng 10 năm 2006./.
Bạn chưa Đăng nhập thành viên.
Đây là tiện ích dành cho tài khoản thành viên. Vui lòng Đăng nhập để xem chi tiết. Nếu chưa có tài khoản, vui lòng Đăng ký tại đây!
Bạn chưa Đăng nhập thành viên.
Đây là tiện ích dành cho tài khoản thành viên. Vui lòng Đăng nhập để xem chi tiết. Nếu chưa có tài khoản, vui lòng Đăng ký tại đây!