- Tổng quan
- Nội dung
- VB gốc
- Tiếng Anh
- Hiệu lực
- VB liên quan
- Lược đồ
-
Nội dung hợp nhất
Tính năng này chỉ có tại LuatVietnam.vn. Nội dung hợp nhất tổng hợp lại tất cả các quy định còn hiệu lực của văn bản gốc và các văn bản sửa đổi, bổ sung, đính chính... trên một trang. Việc hợp nhất văn bản gốc và những văn bản, Thông tư, Nghị định hướng dẫn khác không làm thay đổi thứ tự điều khoản, nội dung.
Khách hàng chỉ cần xem Nội dung hợp nhất là có thể nắm bắt toàn bộ quy định hiện hành đang áp dụng, cho dù văn bản gốc đã qua nhiều lần chỉnh sửa, bổ sung.
- Tải về
Quyết định 2568/QĐ-BTTTT 2023 Khung Kiến trúc Chính phủ điện tử Việt Nam phiên bản 3.0
| Cơ quan ban hành: | Bộ Thông tin và Truyền thông |
Số công báo:
Số công báo là mã số ấn phẩm được đăng chính thức trên ấn phẩm thông tin của Nhà nước. Mã số này do Chính phủ thống nhất quản lý.
|
Đang cập nhật |
| Số hiệu: | 2568/QĐ-BTTTT | Ngày đăng công báo: | Đang cập nhật |
| Loại văn bản: | Quyết định | Người ký: | Nguyễn Huy Dũng |
|
Ngày ban hành:
Ngày ban hành là ngày, tháng, năm văn bản được thông qua hoặc ký ban hành.
|
29/12/2023 |
Ngày hết hiệu lực:
Ngày hết hiệu lực là ngày, tháng, năm văn bản chính thức không còn hiệu lực (áp dụng).
|
Đã biết
|
|
Áp dụng:
Ngày áp dụng là ngày, tháng, năm văn bản chính thức có hiệu lực (áp dụng).
|
Đã biết
|
Tình trạng hiệu lực:
Cho biết trạng thái hiệu lực của văn bản đang tra cứu: Chưa áp dụng, Còn hiệu lực, Hết hiệu lực, Hết hiệu lực 1 phần; Đã sửa đổi, Đính chính hay Không còn phù hợp,...
|
Đã biết
|
| Lĩnh vực: | Thông tin-Truyền thông |
TÓM TẮT QUYẾT ĐỊNH 2568/QĐ-BTTTT
Nội dung tóm tắt đang được cập nhật, Quý khách vui lòng quay lại sau!
Tải Quyết định 2568/QĐ-BTTTT
|
BỘ THÔNG TIN VÀ TRUYỀN THÔNG
________________ |
CỘNG HÒA XÃ HỘI CHỦ NGHĨA VIỆT NAM
Độc lập - Tự do - Hạnh phúc ________________________ |
|
Số: 2568/QĐ-BTTTT
|
Hà Nội, ngày 29 tháng 12 năm 2023
|
QUYẾT ĐỊNH
Ban hành Khung Kiến trúc Chính phủ điện tử Việt Nam, phiên bản 3.0,
hướng tới Chính phủ số
____________
BỘ TRƯỞNG BỘ THÔNG TIN VÀ TRUYỀN THÔNG
Căn cứ Nghị định số 48/2022/NĐ-CP ngày 26 tháng 7 năm 2022 của Chính phủ quy định chức năng, nhiệm vụ, quyền hạn và cơ cấu tổ chức của Bộ Thông tin và Truyền thông;
Căn cứ Nghị quyết số 17/NQ-CP ngày 07 tháng 03 năm 2019 của Chính phủ về một số nhiệm vụ, giải pháp trọng tâm phát triển Chính phủ điện tử giai đoạn 2019-2020, định hướng đến 2025;
Căn cứ Nghị quyết số 175/NQ-CP ngày 30 tháng 10 năm 2023 của Chính phủ phê duyệt Đề án Trung tâm dữ liệu quốc gia;
Theo đề nghị của Cục trưởng Cục Chuyển đổi số quốc gia.
QUYẾT ĐỊNH:
Điều 1. Ban hành kèm theo Quyết định này Khung Kiến trúc Chính phủ điện tử Việt Nam, phiên bản 3.0, hướng tới Chính phủ số.
Điều 2. Quyết định này có hiệu lực thi hành kể từ ngày ký và thay thế Quyết định số 2323/QĐ-BTTTT ngày 31 tháng 12 năm 2019 của Bộ trưởng Bộ Thông tin và Truyền thông ban hành Khung Kiến trúc Chính phủ điện tử Việt Nam, phiên bản 2.0.
Điều 3. Chánh Văn phòng, Cục trưởng Cục Chuyển đổi số quốc gia, Thủ trưởng các cơ quan, đơn vị thuộc Bộ và Thủ trưởng các đơn vị liên quan chịu trách nhiệm thi hành Quyết định này./.
|
Nơi nhận:
- Như Điều 3; - Thủ tướng và các Phó Thủ tướng Chính phủ (để b/c); - Bộ trưởng (để b/c); - Các Thứ trưởng; - Các bộ, cơ quan ngang bộ, cơ quan thuộc Chính phủ; - UBND các tỉnh, thành phố trực thuộc Trung ương; - Đơn vị chuyên trách CNTT của các bộ, cơ quan ngang bộ, cơ quan thuộc Chính phủ; - Sở Thông tin và Truyền thông các tỉnh, thành phố trực thuộc Trung ương; - Cổng Thông tin điện tử của Bộ; - Lưu: VT, CĐSQG. |
KT. BỘ TRƯỞNG
THỨ TRƯỞNG Nguyễn Huy Dũng |
KHUNG KIẾN TRÚC CHÍNH PHỦ ĐIỆN TỬ VIỆT NAM, PHIÊN BẢN 3.0,
HƯỚNG TỚI CHÍNH PHỦ SỐ
(Ban hành kèm theo Quyết định số 2568/QĐ-BTTTT ngày 29/12/2023
của Bộ trưởng Bộ Thông tin và Truyền thông)
MỤC LỤC
CHƯƠNG 1. KHÁI QUÁT CHUNG
I. MỤC ĐÍCH KHUNG KIẾN TRÚC CHÍNH PHỦ ĐIỆN TỬ VIỆT NAM, PHIÊN BẢN 3.0, HƯỚNG TỚI CHÍNH PHỦ SỐ
1. Hướng dẫn các bộ, cơ quan ngang bộ, cơ quan thuộc Chính phủ, Ủy ban nhân dân các tỉnh, thành phố trực thuộc Trung ương xây dựng Kiến trúc Chính phủ điện tử
2. Hình thành và triển khai áp dụng đồng bộ hệ thống Kiến trúc Chính phủ điện tử từ Trung ương đến địa phương
II. PHẠM VI ÁP DỤNG KHUNG KIẾN TRÚC
III. NỘI DUNG KHUNG KIẾN TRÚC
1. Tóm tắt nội dung cập nhật
2. Các nội dung cơ bản trong Kiến trúc Chính phủ điện tử
3. Nguyên tắc cơ bản trong xây dựng Kiến trúc Chính phủ điện tử
CHƯƠNG 2. CÁC MÔ HÌNH THAM CHIẾU
I. MỤC ĐÍCH MÔ HÌNH THAM CHIẾU
II. CÁC MÔ HÌNH THAM CHIẾU CƠ BẢN
1. Mô hình tham chiếu nghiệp vụ
2. Mô hình tham chiếu dữ liệu
3. Mô hình tham chiếu ứng dụng
4. Mô hình tham chiếu công nghệ
5. Mô hình tham chiếu an toàn thông tin mạng, an ninh mạng
CHƯƠNG 3. SƠ ĐỒ KHÁI QUÁT CHÍNH PHỦ ĐIỆN TỬ VIỆT NAM
I. SƠ ĐỒ KHÁI QUÁT CHÍNH PHỦ ĐIỆN TỬ VIỆT NAM
II. MÔ TẢ CÁC THÀNH PHẦN
1. Người sử dụng
2. Kênh giao tiếp
3. Hạ tầng Kỹ thuật - Công nghệ
4. An toàn thông tin mạng, an ninh mạng
5. Chỉ đạo, chính sách
6. Nền tảng tích hợp, chia sẻ dữ liệu quốc gia
7. Nền tảng tích hợp, chia sẻ dữ liệu cấp bộ, cấp tỉnh
8. Cổng Dịch vụ công quốc gia
9. Hệ thống thông tin chỉ đạo, điều hành của Chính phủ, Thủ tướng Chính phủ
10. Hệ thống thông tin báo cáo Chính phủ
11. Hệ thống thông tin phục vụ họp và xử lý công việc của Chính phủ
12. Cổng tham vấn và tra cứu quy định kinh doanh
13. Trung tâm tích hợp dữ liệu phục vụ sự chỉ đạo, điều hành của Chính phủ, Thủ tướng Chính phủ
14. Hệ thống giám sát, đo lường mức độ cung cấp và sử dụng dịch vụ Chính phủ số
15. Hệ thống danh mục điện tử dùng chung
16. Hệ thống thông tin phục vụ giao dịch điện tử
17. Hệ thống SOC Quốc gia (Trung tâm giám sát an toàn không gian mạng quốc gia)
18. Các cơ sở dữ liệu, hệ thống thông tin quốc gia
19. Các cơ sở dữ liệu, hệ thống thông tin khác
CHƯƠNG 4. TỔ CHỨC THỰC HIỆN
I. TRÁCH NHIỆM CỦA BỘ THÔNG TIN VÀ TRUYỀN THÔNG
II. TRÁCH NHIỆM CỦA ĐƠN VỊ CHUYÊN TRÁCH CNTT CÁC BỘ, CƠ QUAN NGANG BỘ, CƠ QUAN THUỘC CHÍNH PHỦ, SỞ THÔNG TIN VÀ TRUYỀN THÔNG CÁC TỈNH, THÀNH PHỐ TRỰC THUỘC TRUNG ƯƠNG
CHƯƠNG 1. KHÁI QUÁT CHUNG
I. MỤC ĐÍCH KHUNG KIẾN TRÚC CHÍNH PHỦ ĐIỆN TỬ VIỆT NAM, PHIÊN BẢN 3.0, HƯỚNG TỚI CHÍNH PHỦ SỐ
1. Hướng dẫn các bộ, cơ quan ngang bộ, cơ quan thuộc Chính phủ, Ủy ban nhân dân các tỉnh, thành phố trực thuộc Trung ương xây dựng Kiến trúc Chính phủ điện tử
a) Căn cứ Khung Kiến trúc Chính phủ điện tử Việt Nam, phiên bản 3.0, hướng tới Chính phủ số (sau đây gọi tắt là Khung Kiến trúc), các bộ, cơ quan ngang bộ, cơ quan thuộc Chính phủ xây dựng Kiến trúc Chính phủ điện tử cấp bộ, phiên bản 3.0, hướng tới Chính phủ số (sau đây gọi tắt là Kiến trúc Chính phủ điện tử cấp bộ); các tỉnh, thành phố trực thuộc Trung ương xây dựng Kiến trúc Chính quyền điện tử cấp tỉnh, phiên bản 3.0, hướng tới Chính quyền số (sau đây gọi tắt là Kiến trúc Chính quyền điện tử cấp tỉnh).
Kiến trúc Chính phủ điện tử cấp bộ, phiên bản 3.0, hướng tới Chính phủ số và Kiến trúc Chính quyền điện tử cấp tỉnh, phiên bản 3.0, hướng tới Chính quyền số gọi chung là Kiến trúc Chính phủ điện tử.
b) Kiến trúc Chính phủ điện tử (CPĐT) cấp bộ, Kiến trúc Chính quyền điện tử cấp tỉnh, phiên bản 3.0 được xây dựng trên cơ sở nâng cấp, cập nhật các nội dung từ phiên bản 2.0.
2. Hình thành và triển khai áp dụng đồng bộ hệ thống Kiến trúc Chính phủ điện tử từ Trung ương đến địa phương
Hình thành và triển khai áp dụng hiệu quả, chặt chẽ, đồng bộ Kiến trúc Chính phủ điện tử cấp bộ; Kiến trúc Chính quyền điện tử cấp tỉnh, phiên bản 3.0 với mục tiêu:
a) Tăng cường khả năng kết nối, chia sẻ dữ liệu, dùng chung các tài nguyên công nghệ thông tin trong mỗi cơ quan nhà nước và giữa cơ quan nhà nước với các cơ quan, tổ chức khác trên phạm vi toàn quốc; hướng tới tiết kiệm chi phí, thời gian trong hoạt động nội bộ của cơ quan nhà nước, cung cấp hiệu quả các dịch vụ tích hợp cho người dân và doanh nghiệp, coi người dân và doanh nghiệp là trung tâm;
b) Tăng cường khả năng giám sát, đánh giá đầu tư công nghệ thông tin; hướng tới triển khai Chính phủ điện tử hướng tới Chính phủ số đồng bộ, lộ trình phù hợp, hạn chế trùng lặp;
c) Tăng cường khả năng chuẩn hóa, bảo đảm an toàn thông tin mạng, an ninh mạng, bảo vệ dữ liệu cá nhân trong triển khai Chính phủ điện tử, Chính phủ số.
II. PHẠM VI ÁP DỤNG KHUNG KIẾN TRÚC
Khung Kiến trúc được áp dụng tại các bộ, cơ quan ngang bộ, cơ quan thuộc Chính phủ, các tỉnh, thành phố trực thuộc Trung ương.
Các cơ quan, tổ chức khác có thể tham khảo để triển khai áp dụng.
III. NỘI DUNG KHUNG KIẾN TRÚC
1. Tóm tắt nội dung cập nhật
Từ thực tiễn triển khai xây dựng Chính phủ điện tử hướng tới Chính phủ số (sau đây gọi tắt là Chính phủ điện tử), Khung Kiến trúc Chính phủ điện tử Việt Nam, phiên bản 3.0, hướng tới Chính phủ số đã nghiên cứu xây dựng và cập nhật, bổ sung một số nội dung mới so với Khung Kiến trúc Chính phủ điện tử Việt Nam, phiên bản 2.0 đã được ban hành, cụ thể như sau:
a) Cập nhật Sơ đồ khái quát Chính phủ điện tử và mô tả các thành phần:
- Bổ sung Nền tảng định danh và xác thực điện tử, Hệ thống định danh và xác thực điện tử và việc khai thác, sử dụng các hệ thống này theo quy định tại Nghị định số 59/2022/NĐ-CP ngày 05/9/2022 của Chính phủ quy định về định danh và xác thực điện tử và Đề án “Phát triển ứng dụng dữ liệu về dân cư, định danh và xác thực điện tử phục vụ chuyển đổi số quốc gia giai đoạn 2022 - 2025, tầm nhìn đến năm 2030” (Đề án 06).
- Bổ sung Trung tâm dữ liệu quốc gia, Kho dữ liệu về con người, Kho dữ liệu tổng hợp từ các cơ sở dữ liệu quốc gia được đề cập trong Nghị quyết số 175/NQ-CP ngày 30/10/2023 của Chính phủ về Phê duyệt Đề án Trung tâm dữ liệu quốc gia.
- Bổ sung, cập nhật tên của một số hệ thống theo ý kiến góp ý của các Bộ, ngành và địa phương.
b) Cập nhật các mô hình tham chiếu
Các mô hình tham chiếu đã được cập nhật gồm: Mô hình tham chiếu nghiệp vụ (BRM); Mô hình tham chiếu dữ liệu (DRM); Mô hình tham chiếu Ứng dụng (ARM); Mô hình tham chiếu Công nghệ (TRM); Mô hình tham chiếu An toàn thông tin mạng, an ninh mạng (SRM), cụ thể như sau:
- Đổi tên Mô hình tham chiếu an toàn thông tin trong Khung Kiến trúc Chính phủ điện tử, phiên bản 2.0 thành Mô hình tham chiếu An toàn thông tin mạng, an ninh mạng để đảm bảo đồng bộ với Luật an toàn thông tin mạng và Luật An ninh mạng
- Cập nhật, bổ sung BRM, DRM, ARM nhằm đáp ứng nhu cầu cho việc triển khai Đề án 06 "Phát triển ứng dụng dữ liệu về dân cư, định danh và xác thực điện tử phục vụ chuyển đổi số quốc gia giai đoạn 2022 -2025, tầm nhìn đến năm 2030"; Nghị định số 59/2022/NĐ-CP ngày 05/09/2022 của Chính phủ quy định về định danh và xác thực điện tử.
- Cập nhật, bổ sung vào TRM một số công nghệ mới, lược bỏ các công nghệ cũ, lạc hậu theo thực tế triển khai.
- Cập nhật, bổ sung một số văn bản có liên quan mới ban hành vào các mô hình tham chiếu một cách tương ứng, cụ thể gồm:
+ Nghị định số 47/2020/NĐ-CP ngày 09/4/2020 của Chính phủ về Quản lý, kết nối và chia sẻ dữ liệu số của cơ quan nhà nước;
+ Nghị định số 53/2022/NĐ-CP ngày 15/8/2022 của Chính phủ quy định chi tiết một số điều của Luật An ninh mạng;
+ Nghị định số 59/2022/NĐ-CP ngày 05/9/2022 của Chính phủ quy định về định danh và xác thực điện tử;
+ Nghị định số 13/2023/NĐ-CP ngày 17/4/2023 của Chính phủ về bảo vệ dữ liệu cá nhân;
+ Quyết định số 749/QĐ-TTg ngày 03/6/2020 của Thủ tướng Chính phủ phê duyệt “Chương trình Chuyển đổi số quốc gia đến năm 2025, định hướng đến năm 2030”;
+ Quyết định số 942/QĐ-TTg ngày 15/6/2021 của Thủ tướng Chính phủ phê duyệt Chiến lược phát triển Chính phủ điện tử hướng tới Chính phủ số giai đoạn 2021-2025, định hướng đến năm 2030;
+ Quyết định số 06/QĐ-TTg ngày 06/01/2022 của Thủ tướng Chính phủ phê duyệt Đề án phát triển ứng dụng dữ liệu về dân cư, định danh và xác thực điện tử phục vụ chuyển đổi số quốc gia giai đoạn 2022 - 2025, tầm nhìn đến năm 2030;
+ Văn bản số 1552/BTTTT-THH ngày 26/4//2022 của Bộ Thông tin và Truyền thông về việc hướng dẫn kỹ thuật triển khai Đề án 06 (phiên bản 1.0);
+ Văn bản số 1598/BTTTT-CATTT ngày 28/4/2022 của Bộ Thông tin và Truyền thông về Tăng cường bảo đảm an toàn thông tin theo cấp độ và nâng cao năng lực bảo đảm an toàn thông tin theo mô hình 4 lớp.
2. Các nội dung cơ bản trong Kiến trúc Chính phủ điện tử
Kiến trúc Chính phủ điện tử bao gồm các nội dung cơ bản sau:
a) Tầm nhìn: Xác định vị trí, vai trò của Kiến trúc Chính phủ điện tử trong triển khai chiến lược phát triển kinh tế - xã hội của bộ, ngành, địa phương.
b) Mục tiêu: Xác định các mục tiêu cụ thể của Kiến trúc Chính phủ điện tử theo giai đoạn.
c) Phạm vi áp dụng: Xác định các đối tượng tuân thủ, áp dụng Kiến trúc Chính phủ điện tử.
d) Nguyên tắc: Xác định các nguyên tắc cốt lõi phải tuân thủ khi xây dựng các nội dung Kiến trúc Chính phủ điện tử.
đ) Sơ đồ tổng thể Kiến trúc Chính phủ điện tử: Sơ đồ mô tả tổng quan các thành phần cơ bản của Kiến trúc Chính phủ điện tử và mối quan hệ giữa chúng.
e) Các thành phần của Kiến trúc Chính phủ điện tử: Mô tả chi tiết các thành phần của Kiến trúc Chính phủ điện tử trên các góc nhìn khác nhau và có mối quan hệ chặt chẽ, lôgic, thứ bậc với nhau. Nội dung các thành phần phải được xây dựng dựa trên các Mô hình tham chiếu tương ứng.
Các thành phần cơ bản của Kiến trúc Chính phủ điện tử bao gồm:
- Kiến trúc nghiệp vụ;
- Kiến trúc dữ liệu;
- Kiến trúc ứng dụng;
- Kiến trúc công nghệ;
- Kiến trúc an toàn thông tin mạng, an ninh mạng.
g) Tổ chức triển khai Kiến trúc Chính phủ điện tử:
- Kế hoạch, lộ trình triển khai các nhiệm vụ: Trên cơ sở các nội dung của Kiến trúc Chính phủ điện tử xác định các nhiệm vụ cần triển khai để phát triển Chính phủ điện tử theo lộ trình phù hợp, trong đó nêu rõ những giải pháp về nguồn lực để bảo đảm khả thi, hiệu quả đầu tư.
- Quản lý duy trì, cập nhật Kiến trúc Chính phủ điện tử: Xác định rõ trách nhiệm của các tổ chức, cá nhân liên quan để duy trì, cập nhật các phiên bản Kiến trúc Chính phủ điện tử; quản lý công cụ, hệ thống duy trì, cập nhật Kiến trúc Chính phủ điện tử.
- Quản lý tuân thủ Kiến trúc Chính phủ điện tử: Xác định rõ trách nhiệm của các tổ chức, cá nhân trong việc đôn đốc, giám sát, tuân thủ Kiến trúc Chính phủ điện tử để đạt các mục tiêu, nguyên tắc, nội dung Kiến trúc Chính phủ điện tử.
3. Nguyên tắc cơ bản trong xây dựng Kiến trúc Chính phủ điện tử
Trong quá trình xây dựng, triển khai áp dụng các nội dung Kiến trúc Chính phủ điện tử phải tuân thủ các nguyên tắc cơ bản sau:
a) Phù hợp với Khung Kiến trúc Chính phủ điện tử Việt Nam và các văn bản hướng dẫn liên quan.
b) Phù hợp với định hướng, mục tiêu triển khai ứng dụng công nghệ thông tin, phát triển Chính phủ điện tử hướng tới Chính phủ số của quốc gia.
c) Phù hợp với chiến lược, mục tiêu phát triển kinh tế - xã hội của đất nước, của các bộ, ngành, địa phương.
d) Bảo đảm việc đầu tư triển khai Chính phủ điện tử hướng tới Chính phủ số hiệu quả.
đ) Nền tảng là giải pháp đột phá. Kết hợp mô hình triển khai tập trung và phân tán, tuân thủ Khung Kiến trúc Chính phủ điện tử Việt Nam và Kiến trúc của các bộ, ngành, địa phương. Phát triển các nền tảng theo hướng cung cấp dịch vụ đồng bộ, thông suốt các cấp hành chính để có thể sử dụng tại mọi nơi. Các nền tảng, ứng dụng và dịch vụ quy mô quốc gia phải được làm trước, làm tốt, làm tập trung.
e) Áp dụng hiệu quả các công nghệ số mới; sử dụng, ứng dụng hiệu quả công nghệ điện toán đám mây và các công nghệ hiện đại khác theo lộ trình phù hợp.
g) Triển khai các giải pháp bảo mật, an toàn thông tin mạng, an ninh mạng ở các thành phần Kiến trúc Chính phủ điện tử theo nhu cầu và lộ trình phù hợp.
h) Tuân thủ các quy chuẩn, tiêu chuẩn bắt buộc áp dụng, quy định kỹ thuật về ứng dụng công nghệ thông tin, phát triển Chính phủ điện tử của quốc gia, chuyên ngành.
i) Dữ liệu là tài nguyên mới. Cơ quan nhà nước mở dữ liệu và cung cấp dữ liệu mở phục vụ phát triển Chính phủ số, kinh tế số, xã hội số. Các cơ quan nhà nước kết nối, chia sẻ dữ liệu để người dân chỉ phải khai báo, cung cấp dữ liệu một lần cho các cơ quan nhà nước và các đơn vị cung ứng dịch vụ công thiết yếu.
k) Phát triển dữ liệu số tạo nền tảng cho triển khai Chính phủ điện tử, bảo đảm cung cấp dữ liệu số cho các dịch vụ công trực tuyến, chia sẻ dữ liệu thông suốt giữa các cơ quan nhà nước, cung cấp các bộ dữ liệu mở có chất lượng và giá trị khai thác cao để phát triển các dịch vụ đổi mới sáng tạo.
CHƯƠNG 2. CÁC MÔ HÌNH THAM CHIẾU
I. MỤC ĐÍCH MÔ HÌNH THAM CHIẾU
1. Mô hình tham chiếu là nội dung mà các bộ, ngành, địa phương tham chiếu trong quá trình xây dựng Kiến trúc Chính phủ điện tử của mình.
2. Mô hình tham chiếu bao gồm danh mục các thành phần cơ bản đã được chuẩn hóa sẽ giúp cho việc xây dựng nội dung Kiến trúc Chính phủ điện tử của các bộ, ngành, địa phương được đồng bộ, thống nhất, tăng khả năng kết nối, chia sẻ, sử dụng lại.
II. CÁC MÔ HÌNH THAM CHIẾU CƠ BẢN
1. Mô hình tham chiếu nghiệp vụ
Cung cấp một Khung chung mô tả các nghiệp vụ phổ biến của các cơ quan nhà nước, việc mô tả này độc lập với cấu trúc tổ chức của các cơ quan nhà nước và tạo điều kiện phối hợp giữa các cơ quan nhà nước khi cùng chung nhóm nghiệp vụ. Mô hình tham chiếu nghiệp vụ là cơ sở để xây dựng Kiến trúc nghiệp vụ. Mô hình tham chiếu nghiệp vụ chi tiết được mô tả trong Phụ lục I.
2. Mô hình tham chiếu dữ liệu
Cung cấp một Khung chung mô tả, phân loại các thành phần dữ liệu cơ bản của các cơ quan nhà nước dựa trên các nghiệp vụ, việc mô tả này độc lập với cấu trúc tổ chức của các cơ quan nhà nước và chỉ ra khả năng chia sẻ, sử dụng lại dữ liệu giữa các cơ quan. Mô hình tham chiếu dữ liệu là cơ sở để xây dựng Kiến trúc dữ liệu. Mô hình tham chiếu dữ liệu chi tiết được mô tả trong Phụ lục II.
3. Mô hình tham chiếu ứng dụng
Cung cấp một Khung chung mô tả, phân loại các thành phần ứng dụng cơ bản phục vụ các mục tiêu nghiệp vụ của các cơ quan nhà nước, việc mô tả này cho phép xác định các khả năng hợp nhất, tích hợp ứng dụng khi cùng cung cấp các dịch vụ cho nghiệp vụ. Mô hình tham chiếu ứng dụng là cơ sở để xây dựng Kiến trúc ứng dụng. Mô hình tham chiếu ứng dụng chi tiết được mô tả trong Phụ lục III.
4. Mô hình tham chiếu công nghệ
Cung cấp một Khung kỹ thuật phân loại các tiêu chuẩn và công nghệ để hỗ trợ và cho phép triển khai các thành phần ứng dụng. Mô hình tham chiếu công nghệ là cơ sở để xây dựng Kiến trúc công nghệ. Mô hình tham chiếu công nghệ chi tiết được mô tả trong Phụ lục IV.
5. Mô hình tham chiếu an toàn thông tin mạng, an ninh mạng
Cung cấp một Khung mô tả các thành phần bảo đảm an toàn thông tin mạng, an ninh mạng cần triển khai áp dụng khi phát triển Chính phủ điện tử hướng tới Chính phủ số. Mô hình tham chiếu an toàn thông tin mạng, an ninh mạng là cơ sở để xây dựng Kiến trúc an toàn thông tin mạng, an ninh mạng. Mô hình tham chiếu an toàn thông tin mạng, an ninh mạng chi tiết được mô tả trong Phụ lục V.
CHƯƠNG 3. SƠ ĐỒ KHÁI QUÁT CHÍNH PHỦ ĐIỆN TỬ VIỆT NAM
I. SƠ ĐỒ KHÁI QUÁT CHÍNH PHỦ ĐIỆN TỬ VIỆT NAM
Sơ đồ khái quát Chính phủ điện tử Việt Nam cung cấp bức tranh tổng thể về các thành phần chính trong CPĐT Việt Nam. Đây cũng là cơ sở để xây dựng, triển khai Kiến trúc Chính phủ điện tử của các bộ, ngành, địa phương đồng bộ, hiệu quả, kết nối.

Ghi chú:
Khi Nền tảng tích hợp, chia sẻ dữ liệu cấp bộ, cấp tỉnh đã sẵn sàng
Khi Nền tảng tích hợp, chia sẻ dữ liệu cấp bộ, cấp tỉnh chưa sẵn sàng
Kết nối trực tiếp theo mô hình phân tán qua DXL Node
Sơ đồ khái quát Chính phủ điện tử Việt Nam
Tên "Nền tảng tích hợp, chia sẻ dữ liệu của Trung tâm dữ liệu quốc gia" trong Sơ đồ khái quát Chính phủ điện tử Việt Nam được sửa đổi bởi khoản 1 Điều 1 Quyết định số 1729/QĐ-BTTTT ngày 09/10/2024
II. MÔ TẢ CÁC THÀNH PHẦN
Dưới đây mô tả sơ bộ nội dung các thành phần chính trong Sơ đồ khái quát CPĐT Việt Nam. Nội dung chi tiết các thành phần này sẽ được các bộ, ngành, địa phương chủ trì mô tả trong Kiến trúc CPĐT/CQĐT của mình.
1. Người sử dụng
Là các tác nhân tham gia sử dụng dịch vụ CPĐT bao gồm: người dân, doanh nghiệp, cán bộ, công chức, viên chức và các cơ quan, tổ chức, cá nhân liên quan.
2. Kênh giao tiếp
Là môi trường, công cụ giúp Người sử dụng tương tác với các cơ quan nhà nước để sử dụng các dịch vụ CPĐT. Qua môi trường Internet, Người sử dụng có thể sử dụng các kênh giao tiếp sau: Cổng Dịch vụ công trực tuyến (ở quốc gia là Cổng Dịch vụ công quốc gia, ở các bộ, ngành, địa phương là các hệ thống thông tin giải quyết thủ tục hành chính cấp bộ, cấp tỉnh); Cổng dữ liệu; Cổng/Trang thông tin điện tử các cơ quan nhà nước; Ứng dụng trên nền tảng thiết bị di động (điện thoại di động, máy tính bảng…) như Ứng dụng Định danh điện tử (VNeID), Ứng dụng Bảo hiểm xã hội số (VssID),…); Kiosk tra cứu thông tin; Mạng xã hội do cơ quan nhà nước cho phép cung cấp thông tin trên môi trường mạng theo quy định của pháp luật; Thư điện tử (Email). Ngoài môi trường Internet, Người sử dụng có thể sử dụng các kênh khác như điện thoại (Tổng đài hỗ trợ), SMS (tin nhắn) hoặc trực tiếp tại Trung tâm phục vụ hành chính công hoặc Bộ phận một cửa,…
3. Hạ tầng Kỹ thuật - Công nghệ
Thành phần này được các cơ quan nhà nước đầu tư triển khai ở cấp quốc gia và cấp bộ, cấp tỉnh. Thành phần này bao gồm: Hạ tầng vận hành Trung tâm dữ liệu/Phòng máy chủ; Hạ tầng công nghệ thông tin (Các thiết bị phần cứng như: Các loại máy chủ, các thiết bị lưu trữ, sao lưu, thiết bị mạng; các phần mềm hệ thống như: Nền tảng điện toán đám mây, phần mềm hệ thống, phần mềm lớp giữa…); hệ thống mạng kết nối; hệ thống máy tính trạm và thiết bị ngoại vi; các dịch vụ cơ sở hạ tầng; hạ tầng khóa công khai; các dịch vụ quản lý cơ sở hạ tầng và các cơ sở vật chất cần thiết khác.
Trung tâm dữ liệu quốc gia là trung tâm dữ liệu do Chính phủ xây dựng, quản lý, khai thác và vận hành; tích hợp, đồng bộ, lưu trữ, chia sẻ, phân tích, khai thác, điều phối dữ liệu của các cơ quan nhà nước theo quy định của pháp luật nhằm hình thành kho dữ liệu về con người và kho dữ liệu tổng hợp từ các cơ sở dữ liệu quốc gia; dữ liệu tại Trung tâm dữ liệu quốc gia là nền tảng cốt lõi cung cấp các dịch vụ liên quan đến dữ liệu, hỗ trợ hoạch định chính sách, kiến tạo phát triển, xây dựng Chính phủ số, xã hội số và kinh tế số, bảo đảm quốc phòng an ninh. Đồng thời cung cấp hạ tầng công nghệ thông tin cho các tổ chức chính trị - xã hội, hệ thống cơ sở dữ liệu quốc gia và các cơ quan có nhu cầu sử dụng để khai thác, vận hành, nâng cao hiệu quả, bảo đảm an ninh, an toàn thông tin.
Trung tâm dữ liệu cấp bộ, cấp tỉnh do cơ quan nhà nước đầu tư phục vụ triển khai các phân hệ của hệ thống thông tin, cơ sở dữ liệu cấp quốc gia, các hệ thống thông tin, cơ sở dữ liệu có quy mô từ Trung ương đến địa phương (do các Bộ, ngành chủ trì), các hệ thống thông tin, cơ sở dữ liệu chuyên ngành hoặc dùng chung, cung cấp dịch vụ CNTT cho người sử dụng, cho phép liên thông, tích hợp dữ liệu giữa các hệ thống thông tin nội bộ hoặc giữa bộ, tỉnh với các hệ thống thông tin, cơ sở dữ liệu khác bên ngoài theo phạm vi trách nhiệm quản lý nhà nước của bộ, tỉnh.
Về hạ tầng kỹ thuật mạng truyền dẫn, các hệ thống CPĐT sử dụng Mạng truyền số liệu chuyên dùng (MTSLCD) của các cơ quan Đảng, Nhà nước, kết hợp các hạ tầng mạng khác để kết nối, truyền tải thông tin, dữ liệu CPĐT.
Bộ Thông tin và Truyền thông có trách nhiệm quy định về quản lý, vận hành, kết nối, sử dụng và bảo đảm an toàn thông tin trên Mạng truyền số liệu chuyên dùng của các cơ quan Đảng, Nhà nước.
Đối với các cơ quan nhà nước bao gồm các bộ, cơ quan ngang bộ, cơ quan thuộc Chính phủ, Ủy ban nhân dân các cấp; các tổ chức, cá nhân khai thác, sử dụng dữ liệu số của cơ quan nhà nước được cơ quan nhà nước chia sẻ theo quy định của pháp luật, cụ thể theo quy định tại Nghị định số 47/2020/NĐ-CP ngày 09/4/2020 của Chính phủ về Quản lý, kết nối và chia sẻ dữ liệu số của cơ quan nhà nước, trong đó quy định về các hoạt động quản lý, kết nối và chia sẻ dữ liệu số của cơ quan nhà nước bao gồm: quản lý, quản trị dữ liệu số; kết nối, chia sẻ dữ liệu số; sử dụng, khai thác dữ liệu số của cơ quan nhà nước; cung cấp dữ liệu mở của cơ quan nhà nước cho tổ chức, cá nhân; quyền và trách nhiệm trong kết nối, chia sẻ dữ liệu số của cơ quan nhà nước.
4. An toàn thông tin mạng, an ninh mạng
Việc bảo đảm an toàn thông tin mạng, an ninh mạng phục vụ phát triển CPĐT phải được triển khai cụ thể, thống nhất, đồng bộ giữa các thành phần trong Sơ đồ khái quát CPĐT Việt Nam. Hệ thống bảo đảm an toàn thông tin mạng, an ninh mạng quy mô quốc gia bao gồm một số hệ thống chính: Hệ thống hỗ trợ giám sát và phòng chống tấn công mạng vào các hệ thống CPĐT; Hệ thống tổng hợp, phân tích, chia sẻ và cảnh báo các mối đe dọa, nguy cơ về an toàn thông tin; Hệ thống SOC Quốc gia. Các hệ thống thành phần được kết nối, chia sẻ thông tin với hệ thống kỹ thuật của Trung tâm Giám sát an toàn không gian mạng quốc gia phục vụ hoạt động hỗ trợ giám sát và phòng chống tấn công mạng và điều phối ứng cứu sự cố an toàn thông tin.
Việc thực thi bảo đảm an toàn thông tin mạng, an ninh mạng cho các thành phần CPĐT cần được thực hiện theo quy định của pháp luật về an toàn thông tin mạng, an ninh mạng được mô tả trong Mô hình tham chiếu an toàn thông tin mạng, an ninh mạng (SRM).
5. Chỉ đạo, chính sách
Bao gồm công tác chỉ đạo, quản lý, tổ chức, hướng dẫn, đào tạo, môi trường pháp lý, truyền thông nhằm bảo đảm các điều kiện triển khai các hệ thống thông tin của CPĐT.
6. Nền tảng tích hợp, chia sẻ dữ liệu quốc gia
Nền tảng tích hợp, chia sẻ dữ liệu quốc gia do Bộ Thông tin và Truyền thông chủ trì triển khai với mục tiêu tích hợp, chia sẻ dữ liệu giữa các hệ thống thông tin và cơ sở dữ liệu của các bộ, ngành, địa phương theo hình thức kết nối tập trung và hình thức kết nối trực tiếp theo mô hình phân tán.
7. Nền tảng tích hợp, chia sẻ dữ liệu cấp bộ, cấp tỉnh
Nền tảng này để chia sẻ, tích hợp các hệ thống thông tin (HTTT), cơ sở dữ liệu (CSDL) trong nội bộ các bộ, ngành, địa phương và giữa các bộ, ngành, địa phương với nhau qua Nền tảng tích hợp, chia sẻ dữ liệu quốc gia.
8. Cổng Dịch vụ công quốc gia
Cổng Dịch vụ công quốc gia được xây dựng với mục tiêu: Nâng cao chất lượng, hiệu quả cung cấp dịch vụ công của các cơ quan nhà nước, bảo đảm phục vụ người dân và doanh nghiệp ngày càng tốt hơn, hướng tới số hóa hồ sơ, giấy tờ, chuyển hoạt động sử dụng hồ sơ, văn bản giấy, giao dịch trực tiếp sang hoạt động sử dụng hồ sơ, văn bản điện tử, giao dịch điện tử và cung cấp dịch vụ công không phụ thuộc vào thời gian, địa giới hành chính; thúc đẩy cải cách hành chính, nhất là cải cách thủ tục hành chính thông qua việc ứng dụng công nghệ thông tin; cải thiện vị trí của Việt Nam về chỉ số dịch vụ công trực tuyến trong chỉ số phát triển Chính phủ điện tử theo xếp hạng của Liên hợp quốc.
Cổng Dịch vụ công quốc gia thực hiện kết nối, tích hợp chia sẻ thông tin với Hệ thống thông tin giải quyết thủ tục hành chính cấp bộ, cấp tỉnh; Các cơ sở dữ liệu quốc gia; cơ sở dữ liệu chuyên ngành phục vụ cho việc cung cấp dịch vụ công trực tuyến.
Cổng Dịch vụ công quốc gia được thực hiện theo Quyết định số 274/QĐ-TTg ngày 12/3/2019 của Thủ tướng Chính phủ phê duyệt Đề án Cổng Dịch vụ công quốc gia.
9. Hệ thống thông tin chỉ đạo, điều hành của Chính phủ, Thủ tướng Chính phủ
Hệ thống thông tin chỉ đạo, điều hành của Chính phủ, Thủ tướng Chính phủ dựa trên số liệu thu thập từ các bộ, ngành, địa phương cung cấp thông tin, hỗ trợ đắc lực cho quá trình chỉ đạo, điều hành của Chính phủ, Thủ tướng Chính phủ.
10. Hệ thống thông tin báo cáo Chính phủ
Hệ thống thông tin báo cáo Chính phủ được xây dựng hướng tới mục tiêu: Đơn giản hóa chế độ báo cáo trong hoạt động của cơ quan hành chính nhà nước; Bảo đảm cung cấp thông tin chính xác, đầy đủ, kịp thời, phục vụ hiệu quả công tác quản lý, chỉ đạo, điều hành của cơ quan hành chính nhà nước, người có thẩm quyền; Giảm gánh nặng hành chính trong tuân thủ chế độ báo cáo tại các cơ quan hành chính nhà nước, bảo đảm tiết kiệm thời gian, nhân lực thực hiện; Hệ thống báo cáo phải đồng bộ, thống nhất, bảo đảm cung cấp và truyền dẫn thông tin chính xác, đầy đủ, kịp thời, an toàn, phục vụ thiết thực, hiệu quả công tác quản lý, chỉ đạo, điều hành của cơ quan hành chính nhà nước, người có thẩm quyền; đồng thời, giảm tải gánh nặng hành chính trong tuân thủ chế độ báo cáo tại các cơ quan hành chính nhà nước.
Về phạm vi, Hệ thống thông tin báo cáo Chính phủ triển khai trong phạm vi toàn quốc, kết nối, tích hợp với Hệ thống thông tin báo cáo của các bộ, ngành, địa phương để hình thành Hệ thống thông tin báo cáo quốc gia. Thiết lập Trung tâm chỉ đạo, điều hành được xây dựng để phục vụ công tác chỉ đạo, điều hành của Chính phủ, Thủ tướng Chính phủ thông qua các thông tin về tình hình biến động các chỉ số kinh tế - xã hội được hiển thị trực quan trên các màn hình điện tử; quản lý, giám sát, hỗ trợ hoạt động của Hệ thống thông tin báo cáo Chính phủ cũng như hoạt động của các Hệ thống thông tin báo cáo bộ, ngành, địa phương.
11. Hệ thống thông tin phục vụ họp và xử lý công việc của Chính phủ
Hệ thống được xây dựng với mục tiêu đổi mới phương thức làm việc của Chính phủ trên cơ sở ứng dụng mạnh mẽ CNTT, hướng tới Chính phủ không giấy tờ, tiết kiệm thời gian, chi phí, nâng cao hiệu lực, hiệu quả quản lý, điều hành của Chính phủ, Thủ tướng Chính phủ và các Thành viên Chính phủ; tạo sự lan tỏa quyết tâm của Chính phủ, Thủ tướng Chính phủ trong việc đẩy mạnh ứng dụng CNTT, xây dựng CPĐT.
Hệ thống được triển khai phục vụ các phiên họp Chính phủ và xử lý các công việc thuộc thẩm quyền của Chính phủ.
12. Cổng tham vấn và tra cứu quy định kinh doanh
Hệ thống được xây dựng với mục tiêu: Nâng cao hiệu quả tham vấn dự thảo chính sách, văn bản quy phạm pháp luật, thu hút sự tham gia của người dân, doanh nghiệp, góp phần nâng cao chất lượng chính sách theo hướng đẩy mạnh ứng dụng CNTT trong hoạt động nghiên cứu, xây dựng, hoàn thiện chính sách; tăng cường sự tương tác, công khai, minh bạch trong hoạt động tham vấn dự thảo chính sách, văn bản quy phạm pháp luật, và hình thành hệ quản lý tri thức tham vấn. Hỗ trợ theo dõi chính sách, văn bản quy phạm pháp luật sau khi ban hành.
Hệ thống phục vụ việc dự thảo, lấy ý kiến, tham gia ý kiến, hỗ trợ thẩm định đối với các dự thảo chính sách, văn bản quy phạm pháp luật thuộc thẩm quyền xây dựng, ban hành của Chính phủ, Thủ tướng Chính phủ, các bộ, ngành.
13. Trung tâm tích hợp dữ liệu phục vụ sự chỉ đạo, điều hành của Chính phủ, Thủ tướng Chính phủ
Xây dựng hạ tầng trung tâm tích hợp dữ liệu phục vụ sự chỉ đạo, điều hành của Chính phủ, Thủ tướng Chính phủ.
Phục vụ các hệ thống chỉ đạo điều hành của Chính phủ, Thủ tướng Chính phủ do Văn phòng Chính phủ là đầu mối thực hiện bao gồm Cổng Dịch vụ công quốc gia; Trục liên thông văn bản quốc gia; Hệ thống thông tin báo cáo quốc gia; Hệ thống thông tin phục vụ họp và xử lý công việc của Chính phủ; Cổng tham vấn và tra cứu quy định kinh doanh; Cổng Thông tin điện tử Chính phủ và các trang thành phần; Hệ thống thông tin chỉ đạo, điều hành của Chính phủ, Thủ tướng Chính phủ và các hệ thống thông tin khác.
14. Hệ thống giám sát, đo lường mức độ cung cấp và sử dụng dịch vụ Chính phủ số
Hệ thống giám sát, đo lường mức độ cung cấp và sử dụng dịch vụ Chính phủ số (viết tắt là Hệ thống EMC) là hệ thống do Bộ Thông tin và Truyền thông xây dựng để thực hiện đo lường, đánh giá, theo dõi, quản lý việc cung cấp và hiệu quả sử dụng thông tin và dịch vụ công trực tuyến của các cơ quan nhà nước. Hệ thống EMC kết nối, thu thập số liệu về tình hình sử dụng thông tin và dịch vụ công trực tuyến trên Cổng/Trang thông tin điện tử, Hệ thống thông tin giải quyết thủ tục hành chính của các Bộ, cơ quan ngang Bộ, cơ quan thuộc Chính phủ; các tỉnh, thành phố trực thuộc Trung ương.
15. Hệ thống danh mục điện tử dùng chung
Hệ thống được xây dựng nhằm quản lý, cung cấp dữ liệu danh mục dùng chung ở dạng điện tử của các cơ quan nhà nước trên môi trường mạng (như: Định danh các cơ quan nhà nước, mã đơn vị hành chính, mã quốc gia, mã quốc tịch, mã tôn giáo, mã ngành đào tạo, mã ngành nghề kinh doanh,...) phục vụ việc quản lý, kết nối và chia sẻ một cách thống nhất trong toàn quốc.
16. Hệ thống thông tin phục vụ giao dịch điện tử
Hệ thống thông tin phục vụ giao dịch điện tử là tập hợp phần cứng, phần mềm và cơ sở dữ liệu được thiết lập với chức năng, tính năng chính để phục vụ giao dịch điện tử, bảo đảm xác thực, tin cậy trong giao dịch điện tử.
Hệ thống thông tin phục vụ giao dịch điện tử được phân loại theo chủ quản hệ thống thông tin; chức năng, tính năng của hệ thống thông tin phục vụ giao dịch điện tử; quy mô, số lượng người sử dụng tại Việt Nam hoặc số lượng truy cập hằng tháng từ người sử dụng tại Việt Nam.
Trong Khung kiến trúc Chính phủ điện tử, Hệ thống thông tin phục vụ giao dịch điện tử có vai trò hỗ trợ Chính phủ thực hiện chức năng quản lý nhà nước trong lĩnh vực giao dịch điện tử; đảm bảo tính xác thực và tin cậy của các thông tin được trao đổi trong giao dịch điện tử.
Bộ Thông tin và Truyền thông thiết lập, vận hành hệ thống tiếp nhận, tổng hợp dữ liệu phục vụ quản lý nhà nước về giao dịch điện tử của cơ quan nhà nước quản lý công tác báo cáo, tổng hợp, chia sẻ dữ liệu phục vụ quản lý nhà nước về giao dịch điện tử theo quy định của pháp luật; chủ trì xây dựng, ban hành hoặc đề nghị cơ quan nhà nước có thẩm quyền ban hành quy định về kỹ thuật đối với mô hình tham chiếu kết nối phục vụ chia sẻ dữ liệu bằng phương tiện điện tử, định danh thiết bị, tiêu chí tín nhiệm mạng của hệ thống thông tin phục vụ giao dịch điện tử.
17. Hệ thống SOC Quốc gia (Trung tâm giám sát an toàn không gian mạng quốc gia)
Hệ thống SOC Quốc gia (Trung tâm giám sát an toàn không gian mạng quốc gia) là hệ thống do Bộ Thông tin và Truyền thông xây dựng để thực hiện hỗ trợ giám sát an toàn thông tin mạng tập trung cho các hệ thống thông tin phục vụ Chính phủ điện tử của các Bộ, ngành, địa phương. Hệ thống tiếp nhận, quản lý và xử lý giám sát an toàn thông tin tập trung: phục vụ tiếp nhận thông tin, dữ liệu an toàn thông tin từ các hệ thống giám sát, quản lý an toàn thông tin tập trung, các hệ thống giám sát cơ sở khác tại các Bộ, ngành, địa phương, các thông tin chia sẻ từ các nhà cung cấp dịch vụ mạng Internet, các đơn vị, tổ chức hoạt động an toàn thông tin; thực hiện quản lý, phân tích, xử lý dữ liệu phục vụ hỗ trợ giám sát, phát hiện và ứng phó, điều phối ứng phó các nguy cơ, sự cố an toàn thông tin cho các hệ thống thông tin phục vụ Chính phủ điện tử.
18. Các cơ sở dữ liệu, hệ thống thông tin quốc gia
Việc xác định danh mục các cơ sở dữ liệu (CSDL) quốc gia sẽ theo quy định của pháp luật hiện hành, trong Khung Kiến trúc này chỉ mô tả một số cơ sở dữ liệu, hệ thống thông tin (HTTT) quốc gia điển hình.
Phần này mô tả sơ bộ một số CSDL, HTTT quốc gia. Nội dung chi tiết về yêu cầu kỹ thuật, mô hình giải pháp, kết nối sẽ được các Bộ, ngành mô tả khi xây dựng Kiến trúc CPĐT của các Bộ, ngành và triển khai từng CSDL, HTTT cụ thể.
a) CSDL quốc gia về Dân cư
Mục tiêu cơ bản của việc xây dựng CSDL quốc gia về Dân cư là để quản lý thống nhất trên toàn quốc thông tin cơ bản của công dân Việt Nam được chuẩn hóa, số hóa, lưu trữ, quản lý bằng cơ sở hạ tầng thông tin, phục vụ quản lý nhà nước và giao dịch của các cơ quan, tổ chức, cá nhân. Tăng cường chia sẻ dữ liệu với các hệ thống thông tin của cơ quan nhà nước khác trên cơ sở lấy dữ liệu dân cư làm gốc, góp phần đẩy mạnh cải cách hành chính, giảm giấy tờ khi thực hiện các dịch vụ công.
b) CSDL quốc gia về Đăng ký doanh nghiệp
Mục tiêu cơ bản của việc xây dựng CSDL quốc gia về Đăng ký doanh nghiệp là cung cấp dịch vụ công trực tuyến về đăng ký doanh nghiệp, cải cách thủ tục hành chính, tạo điều kiện thuận lợi cho người dân và doanh nghiệp khởi sự doanh nghiệp và gia nhập thị trường; Hướng tới mục tiêu 100% đăng ký doanh nghiệp qua mạng; Chuyển đổi số quy trình nghiệp vụ, công tác quản lý nhà nước về đăng ký doanh nghiệp tạo ra môi trường kinh doanh minh bạch, hạn chế tối đa sự can thiệp của con người trong quá trình xử lý hồ sơ đăng ký doanh nghiệp; Công khai hóa, minh bạch hóa thông tin đăng ký doanh nghiệp giúp cho người dân và doanh nghiệp dễ dàng tiếp cận được với các thông tin có giá trị và có tính pháp lý về đăng ký doanh nghiệp; Tăng cường chia sẻ dữ liệu với các hệ thống thông tin của cơ quan nhà nước khác trên cơ sở lấy dữ liệu đăng ký kinh doanh làm gốc.
c) CSDL quốc gia về Tài chính
Xây dựng CSDL quốc gia về Tài chính nhằm đáp ứng nhu cầu về tiếp cận, khai thác thông tin, dữ liệu phục vụ cho công tác xây dựng chiến lược, hoạch định chính sách, quản lý và điều hành trong lĩnh vực tài chính, ngân sách, bảo đảm tính kịp thời, đầy đủ, công khai, minh bạch, phù hợp thông lệ quốc tế. CSDL quốc gia về Tài chính là cốt lõi, trung tâm của Hệ thống thông tin tài chính quốc gia. Thông tin dữ liệu trong CSDL quốc gia về Tài chính sẽ là kho thông tin tri thức được quản lý và khai thác hiệu quả.
d) CSDL quốc gia về Bảo hiểm
Cơ sở dữ liệu quốc gia về Bảo hiểm được xây dựng để lưu trữ, quản lý thông tin về bảo hiểm xã hội, bảo hiểm y tế, bảo hiểm thất nghiệp và thông tin về y tế, an sinh xã hội, đảm bảo tính chính xác, tập trung, thống nhất; dữ liệu được cập nhật đầy đủ và kịp thời ngay sau khi các thủ tục hành chính nghiệp vụ có liên quan đã hoàn thành.
đ) CSDL Đất đai quốc gia
CSDL Đất đai quốc gia (cơ sở dữ liệu đất đai từ Trung ương tới địa phương) phục vụ quản lý đất đai tại các cấp, cung cấp các dịch vụ công về đất đai, chia sẻ thông tin đất đai với các ngành khác. Việc triển khai được thực hiện đồng bộ từ Trung ương đến địa phương.
e) CSDL quốc gia về thủ tục hành chính
Mục tiêu của CSDL quốc gia về thủ tục hành chính là cung cấp, công khai thông tin cho người dân, doanh nghiệp về thủ tục hành chính trong phạm vi toàn quốc; Cung cấp cho các bộ, ngành, địa phương công cụ để cập nhật (thêm mới, sửa đổi, thay thế, hủy bỏ) các quyết định công bố, thủ tục hành chính ; Cung cấp công cụ phục vụ việc kiểm soát thủ tục hành chính tại Trung ương và các bộ, ngành, địa phương; từ đó đề xuất các phương án cải cách thủ tục hành chính, tạo điều kiện thuận lợi cho người dân, doanh nghiệp.
CSDL quốc gia về thủ tục hành chính là một hợp phần quan trọng của Cổng Dịch vụ công quốc gia.
g) CSDL quốc gia về an sinh xã hội
Xây dựng CSDL quốc gia về An sinh xã hội có mục tiêu là ứng dụng CNTT trong đăng ký, giải quyết chính sách, chi trả cho đối tượng thụ hưởng chính sách an sinh xã hội kịp thời, công khai và minh bạch.
h) CSDL quốc gia về lao động, việc làm
Xây dựng Cơ sở dữ liệu quốc gia về Lao động, việc làm nhằm thống nhất trên toàn quốc để thu thập, cập nhật, quản lý và chia sẻ thông tin cơ bản của con người trong quá trình tham gia hoạt động kinh tế, phục vụ quản lý nhà nước về lao động, việc làm.
i) CSDL hộ tịch điện tử toàn quốc
Xây dựng CSDL hộ tịch điện tử toàn quốc theo hướng hình thành Hệ thống thông tin đăng ký và quản lý hộ tịch với sự quản lý tập trung, thống nhất, có sự phân cấp, phân quyền hợp lý cho Ủy ban nhân dân các cấp, các Cơ quan đại diện Việt Nam ở nước ngoài trên cơ sở ứng dụng công nghệ thông tin vào đăng ký, quản lý hộ tịch với cấu trúc chuẩn chung tại tất cả các cơ quan đăng ký hộ tịch nhằm lưu giữ thông tin hộ tịch của cá nhân được đăng ký theo quy định pháp luật, đáp ứng tốt nhất yêu cầu đăng ký, quản lý hộ tịch theo Luật Hộ tịch và giải quyết thủ tục hành chính trong đăng ký hộ tịch trực tuyến, có khả năng kết nối để cung cấp thông tin hộ tịch cho CSDL quốc gia về Dân cư và CSDL chuyên ngành khác có liên quan.
k) CSDL tài nguyên và môi trường quốc gia
Xây dựng CSDL tài nguyên và môi trường quốc gia với mục tiêu là tạo ra các dịch vụ nền tảng dùng chung cho toàn hệ thống cơ sở dữ liệu tài nguyên và môi trường thống nhất từ Trung ương đến địa phương nhằm khai thác, phân tích xử lý thông tin, dữ liệu phục vụ công tác quản lý nhà nước, hoạch định chính sách, chỉ đạo, điều hành, chuyên môn, nghiệp vụ và bảo đảm khả năng tiếp cận và sử dụng thông tin, dữ liệu tài nguyên và môi trường cho các cơ quan, tổ chức, doanh nghiệp và người dân; xây dựng ngành tài nguyên và môi trường số, tạo ra các giá trị góp phần thúc đẩy phát triển kinh tế - xã hội, bảo đảm an ninh - quốc phòng.
l) CSDL quốc gia về cán bộ, công chức, viên chức trong các cơ quan nhà nước
Nhằm thực hiện xây dựng, quản lý, cập nhật, khai thác, sử dụng và lưu trữ CSDL cán bộ, công chức, viên chức của hệ thống cơ quan nhà nước các cấp đồng bộ, thống nhất trên phạm vi toàn quốc; bảo đảm kết nối, chia sẻ thông tin dữ liệu với các CSDL quốc gia ở các lĩnh vực khác, tạo nền tảng phát triển Chính phủ điện tử/Chính quyền điện tử. Góp phần minh bạch hóa quy trình quản lý cán bộ, công chức, viên chức; là một trong những công cụ có hiệu quả để phòng, chống tham nhũng trong công tác quản lý cán bộ, công chức, viên chức, xây dựng một nền hành chính phục vụ, hiện đại, chuyên nghiệp, hiệu lực, hiệu quả.
m) CSDL quốc gia về quy hoạch
Xây dựng CSDL quốc gia về quy hoạch với mục tiêu: Đẩy mạnh ứng dụng CNTT trong việc chia sẻ, quản lý và cập nhật thông tin và dữ liệu quốc gia về quy hoạch nhằm bảo đảm tính tích hợp, thống nhất của sản phẩm quy hoạch tránh lãng phí trong thu thập, xử lý dữ liệu; Phục vụ việc triển khai lập quy hoạch thời kỳ 2021-2030 của các bộ, ngành và địa phương; Phục vụ cho việc giám sát, đánh giá các hoạt động quy hoạch theo quy định của Luật Quy hoạch; Tăng tính công khai, minh bạch và phục vụ việc xúc tiến đầu tư trong tương lai và là kênh thông tin để công bố quy hoạch.
n) CSDL quốc gia về đầu tư
Cơ sở dữ liệu quốc gia về đầu tư là tập hợp dữ liệu về các dự án đầu tư trên phạm vi toàn quốc có kết nối với hệ thống cơ sở dữ liệu của các cơ quan liên quan, được xây dựng nhằm mục tiêu đảm bảo sự thống nhất về cơ sở dữ liệu về dự án đầu tư giữa các Bộ, ngành và địa phương.
o) Hệ thống mạng đấu thầu quốc gia
Hệ thống được xây dựng có mục tiêu là thống nhất quản lý thông tin về đấu thầu và thực hiện đấu thầu qua mạng.
p) Kho dữ liệu tổng hợp, kho dữ liệu về con người
Kho dữ liệu tổng hợp do Bộ Công an chủ trì với dữ liệu được tổng hợp từ các cơ sở dữ liệu quốc gia, cơ sở dữ liệu của các bộ, ngành, địa phương; từng bước hình thành kho dữ liệu về con người, kho dữ liệu dùng chung và kho dữ liệu mở. Các bộ, cơ quan ngang bộ, cơ quan trực thuộc Chính phủ; Ủy ban nhân dân các tỉnh, thành phố trực thuộc trung ương có trách nhiệm đồng bộ dữ liệu mới nhất liên quan về con người, dữ liệu của các cơ sở dữ liệu quốc gia về cơ sở dữ liệu tổng hợp quốc gia tại Trung tâm dữ liệu quốc gia để lưu trữ và khai thác tập trung.
q) Nền tảng định danh và xác thực điện tử
Nền tảng định danh và xác thực điện tử là hệ thống thông tin do Bộ Công an tổ chức xây dựng, vận hành, quản lý để phục vụ việc trao đổi thông tin giữa hệ thống định danh và xác thực điện tử với hệ thống thông tin của cơ quan nhà nước, tổ chức chính trị, tổ chức chính trị - xã hội và tổ chức, cá nhân.
r) Hệ thống định danh và xác thực điện tử
Hệ thống định danh và xác thực điện tử là hệ thống thông tin do Bộ Công an xây dựng, quản lý để thực hiện đăng ký, tạo lập, quản lý tài khoản định danh điện tử và thực hiện xác thực điện tử. Hệ thống này xử lý các yêu cầu đăng ký, cấp, quản lý định danh điện tử và xác thực điện tử.
Các bộ, ngành, địa phương kết nối Hệ thống thông tin giải quyết thủ tục hành chính với Cơ sở dữ liệu quốc gia về dân cư, Hệ thống định danh và xác thực điện tử phục vụ xử lý thủ tục hành chính, cung cấp dịch vụ công trực tuyến.
Các bộ, ngành, địa phương kết nối cơ sở dữ liệu, hệ thống thông tin phục vụ quản lý nhà nước, nghiệp vụ chuyên ngành với Cơ sở dữ liệu quốc gia về dân cư, Hệ thống định danh và xác thực điện tử phục vụ xử lý nghiệp vụ chuyên ngành, làm giàu dữ liệu dân cư.
Việc kết nối giữa CSDLQG về dân cư, Hệ thống định danh và xác thực điện tử với các Bộ, ngành, địa phương sẽ được thực hiện thông qua Nền tảng tích hợp, chia sẻ dữ liệu quốc gia; Nền tảng định danh và xác thực điện tử.
s) Cổng dữ liệu quốc gia
Cổng dữ liệu quốc gia: Là điểm đầu mối truy cập thông tin, dữ liệu có địa chỉ data.gov.vn trên mạng Internet phục vụ việc công bố dữ liệu mở, cung cấp thông tin về chia sẻ dữ liệu của cơ quan nhà nước; cung cấp các tài liệu, dịch vụ, công cụ, ứng dụng xử lý, khai thác dữ liệu được công bố bởi các cơ quan nhà nước.
19. Các cơ sở dữ liệu, hệ thống thông tin khác
a) Hệ thống thông tin, Cơ sở dữ liệu chuyên ngành
Các cơ sở dữ liệu, hệ thống thông tin chuyên ngành là các hệ thống được xây dựng, phát triển để phục vụ nhu cầu khai thác, sử dụng, quản lý, xử lý các yêu cầu nghiệp vụ chuyên ngành theo phạm vi, trách nhiệm quản lý nhà nước cho từng ngành, lĩnh vực của các bộ, ngành, địa phương với đối tượng phục vụ là các cán bộ, công chức, viên chức, người lao động của cơ quan nhà nước và công dân, doanh nghiệp, tổ chức,...
b) Hệ thống thông tin, Nền tảng số có quy mô, phạm vi từ Trung ương đến địa phương
Hệ thống thông tin, Nền tảng số có quy mô, phạm vi từ Trung ương đến địa phương là các hệ thống thông tin, hệ thống nền tảng được thiết lập phục vụ mục đích tạo lập, cung cấp, truyền đưa, thu thập, xử lý, lưu trữ và trao đổi thông tin từ các cơ quan, tổ chức ở Trung ương đến các cơ quan, tổ chức ở địa phương trong cùng một lĩnh vực như: Hệ thống cấp phiếu lý lịch tư pháp trực tuyến, Hệ thống thông tin đăng ký và quản lý hộ tịch, Hệ thống cấp mã số đơn vị có quan hệ với ngân sách, Nền tảng học kỹ năng trực tuyến mở (MOOCS), Nền tảng trợ lý ảo, Nền tảng tổng hợp, phân tích dữ liệu,…
c) Hệ thống thông tin báo cáo bộ, cơ quan, địa phương
Là hệ thống được xây dựng để cho phép thu thập, tích hợp, chia sẻ dữ liệu báo cáo của các cơ quan hành chính tại bộ, cơ quan, địa phương nhằm đơn giản hóa các chế độ báo cáo; Bảo đảm cung cấp thông tin báo cáo đầy đủ, chính xác, kịp thời; bảo đảm các quy trình gửi nhận, liên thông báo cáo trong cùng hệ thống và giữa các hệ thống báo cáo khác nhau; Tổng hợp, phân tích dữ liệu nhằm phục vụ công tác chỉ đạo, điều hành của lãnh đạo bộ, cơ quan, địa phương, đồng thời giảm tải gánh nặng hành chính bằng cách tuân thủ các chế độ báo cáo tại các cơ quan hành chính nhà nước.
d) Hệ thống quản lý văn bản và điều hành của các bộ, ngành, địa phương
Là hệ thống được xây dựng để cho phép thống nhất và tin học hóa các quy trình hoạt động tác nghiệp, các hình thức tiếp nhận, lưu trữ, trao đổi, tìm kiếm, xử lý thông tin, giải quyết công việc trong các cơ quan nhà nước để nâng cao chất lượng và hiệu quả hoạt động chỉ đạo, điều hành của lãnh đạo, hoạt động tác nghiệp của cán bộ, công chức; Tăng cường sử dụng văn bản điện tử thay thế văn bản giấy trong hoạt động của các cơ quan nhà nước.
đ) Hệ thống thông tin giải quyết thủ tục hành chính cấp bộ, cấp tỉnh
Hệ thống thông tin giải quyết thủ tục hành chính cấp bộ, cấp tỉnh là hệ thống thông tin được xây dựng tập trung, thống nhất, tạo thành trên cơ sở hợp nhất Cổng Dịch vụ công và Hệ thống thông tin một cửa điện tử cấp bộ, cấp tỉnh để tiếp nhận, giải quyết, theo dõi, đánh giá chất lượng thực hiện thủ tục hành chính, cung cấp dịch vụ công trực tuyến thuộc thẩm quyền giải quyết của bộ, cơ quan ngang bộ, Ủy ban nhân dân các cấp.
e) Phân hệ cơ sở dữ liệu quốc gia tại các địa phương
Phân hệ CSDL quốc gia là thành phần của CSDL quốc gia do các bộ, ngành ở Trung ương triển khai. Không phải tất cả các CSDL quốc gia đều có thành phần này mà phụ thuộc mô hình triển khai của từng CSDL quốc gia. Thành phần này do các bộ, ngành hoặc địa phương triển khai bảo đảm đồng bộ, thống nhất với CSDL quốc gia do bộ, ngành triển khai.
g) Kho dữ liệu dùng chung cấp bộ, ngành, địa phương
Kho dữ liệu dùng chung cấp bộ, ngành, địa phương được hình thành từ việc xây dựng Nền tảng phân tích, xử lý dữ liệu tổng hợp cấp bộ, cấp tỉnh nhằm thu thập, lưu trữ tập trung, tổng hợp, phân tích, xử lý dữ liệu về phát triển kinh tế - xã hội từ các nguồn khác nhau, từ đó tạo ra thông tin mới, dịch vụ dữ liệu mới phục vụ Chính phủ số, kinh tế số, xã hội số.
h) Cổng dữ liệu cấp bộ, cấp tỉnh
Cổng dữ liệu cấp bộ, cấp tỉnh là điểm đầu mối truy cập thông tin, dữ liệu trên môi trường mạng phục vụ việc công bố dữ liệu mở, cung cấp thông tin về chia sẻ dữ liệu của cơ quan nhà nước trong nội bộ của bộ, tỉnh; cung cấp các tài liệu, dịch vụ, công cụ, ứng dụng xử lý, khai thác dữ liệu được công bố bởi các cơ quan nhà nước trong nội bộ của bộ, tỉnh.
Cổng dữ liệu cấp bộ tích hợp với Cổng dữ liệu quốc gia và là cổng thành phần của Cổng thông tin điện tử của bộ, cơ quan ngang bộ, cơ quan thuộc Chính phủ; Cổng dữ liệu cấp tỉnh tích hợp với Cổng dữ liệu quốc gia và là cổng thành phần của Cổng thông tin điện tử của Ủy ban nhân dân tỉnh, thành phố trực thuộc trung ương.
Ngoài các CSDL, hệ thống thông tin mô tả ở trên, còn có CSDL, hệ thống thông tin khác cần được xây dựng đáp ứng nhu cầu thực tế của các bộ, ngành, địa phương. Các CSDL, hệ thống thông tin sẽ được mô tả chi tiết trong Kiến trúc CPĐT cấp bộ, Kiến trúc Chính quyền điện tử cấp tỉnh.
CHƯƠNG 4. TỔ CHỨC THỰC HIỆN
I. TRÁCH NHIỆM CỦA BỘ THÔNG TIN VÀ TRUYỀN THÔNG
Bộ Thông tin và Truyền thông (Cục Chuyển đổi số quốc gia) có trách nhiệm chủ trì triển khai Khung Kiến trúc Chính phủ điện tử Việt Nam, phiên bản 3.0, hướng tới Chính phủ số, bao gồm các nội dung chính sau:
1. Tổ chức tuyên truyền, hướng dẫn triển khai Khung Kiến trúc Chính phủ điện tử Việt Nam, phiên bản 3.0, hướng tới Chính phủ số.
2. Hướng dẫn xây dựng, cập nhật Kiến trúc Chính phủ điện tử cấp bộ, Kiến trúc Chính quyền điện tử cấp tỉnh phù hợp với Khung Kiến trúc Chính phủ điện tử Việt Nam, phiên bản 3.0, hướng tới Chính phủ số; cho ý kiến góp ý đối với Dự thảo Kiến trúc Chính phủ điện tử cấp bộ, Kiến trúc Chính quyền điện tử cấp tỉnh.
3. Nghiên cứu, xây dựng các mô hình, mẫu, công cụ, hệ thống quản lý Kiến trúc Chính phủ điện tử để hỗ trợ quản lý phát triển Chính phủ điện tử.
4. Kiểm tra, đôn đốc các bộ, ngành, địa phương trong việc xây dựng, áp dụng, cập nhật Kiến trúc Chính phủ điện tử.
5. Định kỳ hàng năm báo cáo tình hình xây dựng, áp dụng, cập nhật Kiến trúc Chính phủ điện tử của các bộ, ngành, địa phương; kịp thời đề xuất điều chỉnh, cập nhật Khung Kiến trúc Chính phủ điện tử Việt Nam phù hợp với nhu cầu thực tế.
6. Đào tạo, tập huấn, giải thích, hướng dẫn cho các bộ, ngành, địa phương về xây dựng, triển khai, cập nhật Kiến trúc Chính phủ điện tử cấp bộ, Kiến trúc Chính quyền điện tử cấp tỉnh.
7. Tuyên truyền, phổ biến, nâng cao nhận thức về Kiến trúc Chính phủ điện tử.
II. TRÁCH NHIỆM CỦA ĐƠN VỊ CHUYÊN TRÁCH CNTT CÁC BỘ, CƠ QUAN NGANG BỘ, CƠ QUAN THUỘC CHÍNH PHỦ, SỞ THÔNG TIN VÀ TRUYỀN THÔNG CÁC TỈNH, THÀNH PHỐ TRỰC THUỘC TRUNG ƯƠNG
1. Xây dựng, cập nhật Kiến trúc Chính phủ điện tử cấp bộ (đối với các bộ, cơ quan ngang bộ, cơ quan thuộc Chính phủ), Kiến trúc Chính quyền điện tử cấp tỉnh (đối với các tỉnh, thành phố trực thuộc Trung ương) phù hợp với Khung Kiến trúc Chính phủ điện tử Việt Nam, phiên bản 3.0, hướng tới Chính phủ số trình Bộ trưởng/Chủ tịch UBND tỉnh, thành phố trực thuộc Trung ương phê duyệt; sau khi phê duyệt gửi Bộ Thông tin và Truyền thông để tổng hợp, theo dõi, đôn đốc.
2. Xây dựng, cập nhật các chương trình, kế hoạch về ứng dụng công nghệ thông tin, phát triển Chính phủ điện tử/Chính quyền điện tử trình cấp có thẩm quyền phê duyệt để bảo đảm đồng bộ, tuân thủ Khung Kiến trúc Chính phủ điện tử Việt Nam, phiên bản 3.0, hướng tới Chính phủ số; Kiến trúc Chính phủ điện tử cấp bộ; Kiến trúc Chính quyền điện tử cấp tỉnh.
3. Thực hiện công tác tuyên truyền, nâng cao nhận thức, đào tạo, hướng dẫn triển khai Kiến trúc Chính phủ điện tử cấp bộ; Kiến trúc Chính quyền điện tử cấp tỉnh.
4. Đôn đốc, giám sát chặt chẽ việc áp dụng, tuân thủ các nội dung Kiến trúc Chính phủ điện tử khi triển khai các nhiệm vụ ứng dụng công nghệ thông tin, phát triển Chính phủ điện tử hướng tới Chính phủ số.
5. Đề xuất các cấp có thẩm quyền ưu tiên bố trí kinh phí xây dựng, duy trì, tổ chức triển khai Kiến trúc Chính phủ điện tử.
Phụ lục I
MÔ HÌNH THAM CHIẾU NGHIỆP VỤ
(BRM)
I. GIỚI THIỆU
Mô hình tham chiếu nghiệp vụ (Business Reference Model, viết tắt là BRM) cung cấp một Khung chung mô tả các nghiệp vụ phổ biến của các cơ quan nhà nước (CQNN), việc mô tả này độc lập với cấu trúc tổ chức các CQNN và tạo điều kiện phối hợp giữa các CQNN khi cùng chung nhóm nghiệp vụ. Mô hình tham chiếu nghiệp vụ là cơ sở để xây dựng Kiến trúc nghiệp vụ.
II. CẤU TRÚC MÔ HÌNH THAM CHIẾU NGHIỆP VỤ
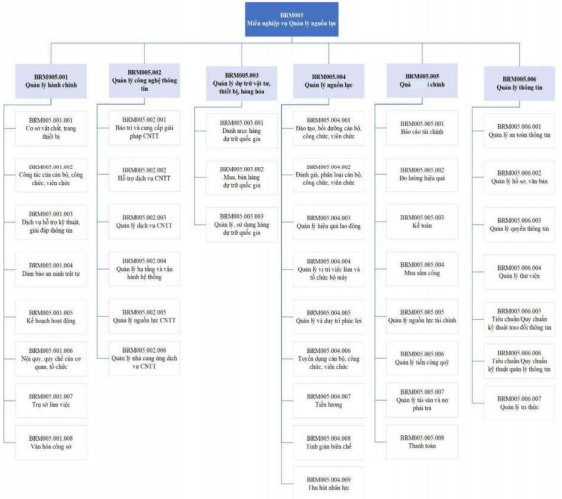
BRM cấu trúc theo ba mức, thể hiện các chức năng nghiệp vụ của CQNN. Mức cao nhất là Miền nghiệp vụ, thể hiện các lĩnh vực nghiệp vụ phổ biến mà CQNN thực thi. Mỗi Miền nghiệp vụ được chia nhỏ thành các Nhóm nghiệp vụ (thể hiện ở mức giữa) và mỗi Nhóm nghiệp vụ lại được tổ chức thành các Loại nghiệp vụ (thể hiện ở mức dưới cùng).

Hình 1. Cấu trúc Mô hình tham chiếu nghiệp vụ BRM
Nguyên tắc phân loại:
Cấp 1. Miền nghiệp vụ
Các Miền nghiệp vụ mô tả bản chất chức năng CQNN và các công việc liên quan tới hoạt động của CQNN, phân cấp ở mức cao nhất trong cấu trúc BRM. Dựa theo chức năng, đối tượng quản lý và tính chất các hoạt động của CQNN, Miền nghiệp vụ được phân loại thành các Nhóm nghiệp vụ khác nhau.
Cấp 2. Nhóm nghiệp vụ
Nhóm nghiệp vụ bao gồm các chức năng của CQNN, phân cấp ở mức giữa trong cấu trúc BRM. Các chức năng được nhóm theo Nhóm nghiệp vụ, độc lập với chức năng, nhiệm vụ của các Bộ, ngành, địa phương.
Cấp 3. Loại nghiệp vụ
Loại nghiệp vụ được phân rã từ Nhóm nghiệp vụ, bao gồm các chức năng nhỏ hơn thực hiện chức năng của CQNN, phân cấp ở mức thấp nhất trong cấu trúc BRM. Các chức năng nhỏ hơn bao gồm các nghiệp vụ, quy trình, thủ tục liên quan để thực hiện một chức năng cụ thể.

Hình 2. Các Miền nghiệp vụ của CQNN
Các Miền nghiệp vụ phân chia các hoạt động của CQNN thành 05 Miền riêng biệt:
1) Kinh tế - xã hội;
2) Xã hội;
3) Đối ngoại, Quốc phòng và An ninh, trật tự an toàn xã hội;
4) Hỗ trợ hoạt động của CQNN;
5) Quản lý nguồn lực.
BRM001. Miền nghiệp vụ Kinh tế - Xã hội
Bao gồm các dịch vụ do CQNN (không phụ thuộc bộ, ngành, cơ quan nào thực hiện) cung cấp trực tiếp cho doanh nghiệp và đại diện của doanh nghiệp (trong và nước ngoài).
BRM002. Miền nghiệp vụ Xã hội
Bao gồm các dịch vụ do CQNN (không phụ thuộc bộ, ngành, cơ quan nào thực hiện) cung cấp trực tiếp cho người dân.
BRM003. Miền nghiệp vụ Đối ngoại, Quốc phòng và An ninh, trật tự an toàn xã hội
Bao gồm các dịch vụ do cơ quan nhà nước cung cấp cho người dân, doanh nghiệp, cá nhân, tổ chức liên quan ở trong và ngoài nước và các dịch vụ thực hiện chức năng đối ngoại để xây dựng, duy trì quan hệ với các quốc gia và các tổ chức quốc tế; Các dịch vụ nhằm bảo vệ độc lập, chủ quyền, toàn vẹn lãnh thổ của Tổ quốc, góp phần bảo vệ hòa bình ở khu vực và thế giới; Bảo vệ an ninh quốc gia và bảo đảm trật tự an toàn xã hội, đấu tranh phòng, chống tội phạm.
BRM004. Miền nghiệp vụ Hỗ trợ hoạt động của CQNN
Bao gồm các dịch vụ xây dựng, ban hành chính sách, pháp luật tạo nền tảng quản trị để hỗ trợ các hoạt động của CQNN trong việc cung cấp dịch vụ của CQNN cho người dân, doanh nghiệp và các cơ quan, tổ chức liên quan.
BRM005. Miền nghiệp vụ Quản lý nguồn lực
Bao gồm các dịch vụ trong nội bộ CQNN để quản lý, điều tiết các nguồn lực cốt lõi của quốc gia (nhân lực, tài chính, trang thiết bị, cơ sở vật chất, thông tin,…) để đảm bảo sử dụng nguồn lực tối ưu phục vụ phát triển đất nước hiệu quả, bền vững, đồng thời tạo điều kiện để các CQNN, Chính phủ hoạt động hiệu lực, hiệu quả.
Dưới đây sẽ liệt kê, phân loại chi tiết các Loại nghiệp vụ, Nhóm nghiệp vụ trong mỗi Miền nghiệp vụ.
III. PHÂN LOẠI
1. Miền nghiệp vụ Kinh tế - Xã hội

Hình 1. Miền nghiệp vụ Kinh tế - Xã hội
a) Nhóm nghiệp vụ Hỗ trợ doanh nghiệp
Bao gồm các hoạt động để:
- Hỗ trợ phát triển kinh tế;
- Hỗ trợ về quản lý và phát triển doanh nghiệp; Các chương trình xúc tiến và hướng dẫn về các quy định liên quan đến hoạt động của doanh nghiệp;
- Hỗ trợ, hướng dẫn tuân thủ các yêu cầu của nhà nước trong hoạt động của doanh nghiệp.
- Mã Nhóm: BRM001.001 gồm các Loại nghiệp vụ sau:
BRM001.001.001 Bảo vệ người tiêu dùng.
BRM001.001.002 Bảo hiểm.
BRM001.001.003 Đăng ký thành lập, cấp giấy phép hoạt động.
BRM001.001.004 Hoạt động của doanh nghiệp.
BRM001.001.005 Hỗ trợ và phát triển doanh nghiệp vừa và nhỏ.
BRM001.001.006 Hỗ trợ, phát triển kinh tế tập thể, hợp tác xã.
BRM001.001.007 Hỗ trợ và phát triển các ngành kinh tế.
BRM001.001.008 Quản lý cạnh tranh.
BRM001.001.009 Ưu đãi thuế.
BRM001.001.010 Đăng ký biện pháp bảo đảm.
BRM001.001.011 Hỗ trợ pháp lý doanh nghiệp.
BRM001.001.012 Hỗ trợ, phát triển khu kinh tế.
b) Nhóm nghiệp vụ Quản lý kinh tế
Bao gồm các hoạt động để:
- Hỗ trợ quản lý công quỹ và các nguồn lực khác;
- Hỗ trợ các chính sách phù hợp để tăng nguồn thu (chủ yếu thuế) và điều tiết chi tiêu công; hướng dẫn các quy định về đầu tư và theo dõi, giám sát các chỉ số kinh tế và dự báo xu hướng để lập kế hoạch tài chính.
- Hỗ trợ quản lý nhà nước về tiền tệ, hoạt động ngân hàng và ngoại hối, phát hành tiền, ngân hàng của các tổ chức tín dụng và cung ứng dịch vụ tiền tệ cho Chính phủ.
Mã Nhóm: BRM001.002, gồm các Loại nghiệp vụ sau:
BRM001.002.001 Chính sách tài khóa.
BRM001.002.002 Chính sách tiền tệ.
BRM001.002.003 Dịch vụ thuế.
BRM001.002.004 Đầu tư nước ngoài.
BRM001.002.005 Đầu tư tài chính.
BRM001.002.006 Đầu tư vốn nhà nước.
BRM001.002.007 Giá hàng hóa, dịch vụ.
BRM001.002.008 Quản lý hệ thống tài chính.
BRM001.002.009 Ngân quỹ Nhà nước.
BRM001.002.010 Thanh toán mua hàng, sử dụng dịch vụ của cơ quan nhà nước.
BRM001.002.011 Tiền tệ (đồng tiền quốc gia).
BRM001.001.012 Kiểm soát thị trường chứng khoán.
BRM001.001.013 Kiểm soát các tổ chức tín dụng.
BRM001.001.014 Quản lý ngoại hối và kinh doanh vàng.
BRM001.001.015 Quản lý và kiểm soát an toàn hoạt động ngân hàng.
BRM001.001.016 Phòng chống rửa tiền và tài trợ khủng bố.
BRM001.001.017 Giám sát hệ thống thanh toán quốc gia.
c) Nhóm nghiệp vụ Thương mại
Bao gồm các hoạt động liên quan:
- Hoạt động mua, bán, trao đổi hàng hóa và hướng dẫn các quy định liên quan hoạt động thương mại;
- Cán cân thương mại, bảo hộ và các chương trình trợ cấp - bao gồm cả các hoạt động trong nước, ngoài nước và kết nối giữa các quốc gia để hỗ trợ đàm phán hiệp định thương mại.
Mã Nhóm: BRM001.003, gồm các Loại nghiệp vụ sau:
BRM001.003.001 Bảo hộ quyền tác giả và quyền liên quan quyền tác giả.
BRM001.003.002 Bảo hộ tài sản trí tuệ.
BRM001.003.003 Hiệp định thương mại quốc tế.
BRM001.003.004 Kiểm soát nhập khẩu.
BRM001.003.005 Kiểm soát xuất khẩu.
BRM001.003.006 Quản lý, giám sát hàng hóa lưu thông trên thị trường.
BRM001.003.007 Tiêu dùng và phát triển bền vững.
BRM001.003.008 Xúc tiến thương mại.
d) Nhóm nghiệp vụ Du lịch
Bao gồm các hoạt động để:
- Khuyến khích, thu hút du khách tham quan, vui chơi giải trí tại các điểm du lịch;
- Phát triển, quản lý ngành du lịch;
- Các chương trình, chiến dịch, quảng bá, xúc tiến du lịch.
Mã Nhóm: BRM001.004, gồm các Loại nghiệp vụ sau:
BRM001.004.001 Phát triển ngành du lịch
BRM001.004.002 Xúc tiến du lịch
2. Miền nghiệp vụ Xã hội




Hình 2. Miền nghiệp vụ Xã hội
a) Nhóm nghiệp vụ Chăm sóc sức khỏe
Bao gồm các hoạt động để:
- Hỗ trợ dự phòng, khám và điều trị bệnh hoặc thương tật;
- Hỗ trợ cung cấp dịch vụ y tế và nghiên cứu y học;
- Hỗ trợ các chương trình quản lý nhà nước về sản phẩm chăm sóc y tế và dược phẩm;
- Kiểm soát đăng ký và hành nghề của chuyên gia hành nghề y.
Mã Nhóm: BRM002.001, bao gồm các Loại nghiệp vụ sau:
BRM002.001.001 An toàn vệ sinh thực phẩm.
BRM002.001.002 Bảo hiểm y tế.
BRM002.001.003 Dân số và sức khỏe sinh sản.
BRM002.001.004 Dịch vụ y tế quốc phòng, an ninh.
BRM002.001.005 Dịch vụ khám chữa bệnh.
BRM002.001.006 Dịch vụ cho người có nhu cầu đặc biệt.
BRM002.001.007 Phác đồ điều trị.
BRM002.001.008 Nghiên cứu y học.
BRM002.001.009 Y tế cơ sở.
BRM002.001.010 Y tế công cộng.
BRM002.001.011 Y tế dự phòng.
BRM002.001.012 Dược và mỹ phẩm.
BRM002.001.013 Y, dược cổ truyền.
BRM002.001.014 Thiết bị y tế.
b) Nhóm nghiệp vụ Báo chí
Mã nhóm: BRM002.002, gồm các Loại nghiệp vụ sau:
BRM002.002.001 Phát triển và quản lý hệ thống báo chí.
BRM002.002.002 Quản lý hoạt động báo chí.
c) Nhóm Nghiệp vụ Dịch vụ cộng đồng và trợ giúp xã hội
Bao gồm các dịch vụ liên quan các hoạt động:
- Trợ giúp người dân ở các vùng, miền cần sự giúp đỡ hoặc những người có cùng hoàn cảnh và nhu cầu như người già, trẻ em cơ nhỡ, mồ côi,..
- Cung cấp các dịch vụ phúc lợi, bảo hiểm và hỗ trợ tài chính;
- Hỗ trợ các trường hợp khẩn cấp, rủi ro và thiên tai.
Mã Nhóm: BRM002.003, gồm các Loại nghiệp vụ sau:
BRM002.003.001 Bình đẳng giới.
BRM002.003.002 Dịch vụ hỗ trợ nơi ở.
BRM002.003.003 Dịch vụ hỗ trợ khẩn cấp.
BRM002.003.004 Dịch vụ tư vấn cộng đồng.
BRM002.003.005 Gia đình, Thanh niên và Trẻ em.
BRM002.003.006 Phòng chống tệ nạn xã hội.
BRM002.003.007 Phát triển cộng đồng.
BRM002.003.008 Người có công.
BRM002.003.009 Thiên tai, dịch bệnh.
BRM002.003.010 Tiếp cận giao thông đường bộ.
BRM002.003.011 Trợ giúp tài chính.
BRM002.003.012 Trợ giúp pháp lý.
d) Nhóm nghiệp vụ Giáo dục và Đào tạo
Bao gồm các hoạt động để:
- Hỗ trợ trang bị kỹ năng và kiến thức cho người dân;
- Đưa giáo dục đến mọi đối tượng trên toàn quốc;
- Hỗ trợ các cơ sở giáo dục (đại học, cao đẳng, trường phổ thông, trung tâm giáo dục,...) hoặc các nhóm cộng đồng cung cấp dịch vụ giáo dục và đào tạo;
- Hỗ trợ phát triển và quản lý các cơ sở giáo dục;...
Mã Nhóm: BRM002.004, bao gồm các Loại nghiệp vụ sau:
BRM002.004.001 Công nhận văn bằng nước ngoài.
BRM002.004.002 Giáo dục đại học.
BRM002.004.003 Giáo dục hòa nhập.
BRM002.004.004 Giáo dục mầm non (nhóm trẻ, nhà trẻ và mẫu giáo).
BRM002.004.005 Giáo dục phổ thông, thường xuyên.
BRM002.004.006 Giáo dục quốc phòng và an ninh.
BRM002.004.007 Giáo dục nghề nghiệp.
BRM002.004.008 Giáo dục nghệ thuật, thể chất.
BRM002.004.009 Giáo dục tư tưởng chính trị.
BRM002.004.010 Phổ cập giáo dục.
BRM002.004.011 Phát triển đội ngũ nhà giáo.
BRM002.004.012 Kiểm định, phát triển chương trình giáo dục.
đ) Nhóm nghiệp vụ Giao thông vận tải
Mã Nhóm: BRM002.005, gồm các Loại nghiệp vụ sau:
BRM002.005.001 Đăng kiểm.
BRM002.005.002 Đường bộ.
BRM002.005.003 Đường sắt.
BRM002.005.004 Đường hàng không.
BRM002.005.005 Thủy nội địa.
BRM002.005.006 Phát triển hạ tầng giao thông.
BRM002.005.007 Vận chuyển hàng hóa.
BRM002.005.008 Vận chuyển hành khách.
e) Nhóm nghiệp vụ Hạ tầng đô thị
Các dịch vụ lĩnh vực Hạ tầng đô thị bao gồm các dịch vụ để:
- Hỗ trợ sự phát triển các vùng đô thị (thị xã/thị trấn, thành phố);
- Hỗ trợ quản lý, phát triển đô thị bền vững và duy trì các dịch vụ thiết yếu cho cộng đồng, dân cư;
- Hỗ trợ triển khai các trang thiết bị, dịch vụ để đáp ứng nhu cầu hành chính, xã hội, vui chơi giải trí của các khu dân cư.
Mã Nhóm: BRM002.006, gồm các Loại nghiệp vụ sau:
BRM002.006.001 Cung cấp năng lượng.
BRM002.006.002 Cung cấp nước.
BRM002.006.003 Duy trì mạng lưới giao thông.
BRM002.006.004 Phát triển vùng đô thị.
BRM002.006.005 Quản lý chất thải.
BRM002.006.006 Quản lý đất công và công trình công cộng.
BRM002.006.007 Quản lý đô thị.
BRM002.006.008 Nhà ở xã hội.
BRM002.006.009 Các tiện ích công cộng và dịch vụ thiết yếu.
g) Nhóm nghiệp vụ Hàng hải
Mã nhóm: BRM002.007, gồm các Loại nghiệp vụ:
BRM002.007.001 Luồng hàng hải.
BRM002.007.002 Quản lý cảng biển.
BRM002.007.003 Quản lý hoa tiêu.
BRM002.007.004 Quản lý khu neo đậu.
BRM002.007.005 Quản lý tàu, thuyền.
BRM002.007.006 Quản lý thuyền viên.
BRM002.007.007 Tìm kiếm, cứu hộ cứu hạn.
h) Nhóm nghiệp vụ Hội, Tổ chức phi Chính phủ
Mã Nhóm: BRM002.008, gồm các Loại nghiệp vụ sau:
BRM002.008.001 Đăng ký thành lập/hoạt động.
BRM002.008.002 Quản lý hoạt động của hội, tổ chức phi chính phủ.
i) Nhóm nghiệp vụ Lao động - Việc làm
Bao gồm các hoạt động để:
- Hỗ trợ tăng trưởng việc làm, tiền lương và quan hệ lao động;
- Hỗ trợ các chiến lược cải thiện mối quan hệ nơi làm việc, năng suất và hiệu quả công việc;
- Hỗ trợ tăng trưởng và ổn định thị trường lao động.
Mã Nhóm: BRM002.009, gồm các Loại nghiệp vụ sau:
BRM002.009.001 An toàn, vệ sinh lao động.
BRM002.009.002 Bảo hiểm tai nạn lao động, bệnh nghề nghiệp.
BRM002.009.003 Bảo hiểm thất nghiệp.
BRM002.009.004 Bảo hiểm xã hội.
BRM002.009.005 Dịch vụ việc làm.
BRM002.009.006 Phát triển nguồn nhân lực.
BRM002.009.007 Quan hệ lao động.
BRM002.009.008 Thị trường lao động.
k) Nhóm nghiệp vụ Môi trường
Bao gồm các hoạt động để:
- Hỗ trợ hoạt động quản lý môi trường tự nhiên và nhân tạo;
- Cân bằng giữa yêu cầu phát triển và gìn giữ, bảo tồn để tạo ra giá trị bền vững, đem lại lợi ích lâu dài cho công nghiệp, du lịch và cộng đồng;
- Bảo vệ các thành phần thuộc môi trường tự nhiên và nhân tạo, bao gồm việc gìn giữ, phát huy giá trị các di sản quốc gia và di sản thế giới.
Mã Nhóm: BRM002.010, gồm các Loại nghiệp vụ sau:
BRM002.010.001 Bảo tồn di tích.
BRM002.010.002 Bảo vệ môi trường các di sản thiên nhiên.
BRM002.010.003 Bảo vệ môi trường biển.
BRM002.010.004 Gìn giữ môi trường nhân tạo.
BRM002.010.005 Gìn giữ môi trường tự nhiên trên đất liền.
BRM002.010.006 Hoạt động trợ giúp cộng đồng.
BRM002.010.007 Kiểm soát ô nhiễm môi trường.
BRM002.010.008 Quản lý biển và hải đảo.
BRM002.010.009 Quản lý chất lượng môi trường.
BRM002.010.010 Thông tin môi trường.
l) Nhóm nghiệp vụ Quốc tịch, hộ tịch, cư trú và định danh xác thực điện tử
Bao gồm các hoạt động để:
- Hỗ trợ những người muốn nhập cảnh vĩnh viễn hoặc ngắn hạn;
- Ban hành và tư vấn về các yêu cầu nhập cảnh hoặc trục xuất đối với hành khách và người nhập cư, bao gồm cả các chiến lược quản lý nhập cư trái phép.
- Ban hành và tư vấn về các yêu cầu liên quan tới quản lý định danh xác thực điện tử.
Mã Nhóm: BRM002.011, gồm các Loại nghiệp vụ sau:
BRM002.011.001 Quốc tịch.
BRM002.011.002 Tạm giữ, trục xuất.
BRM002.011.003 Nghiệp vụ cư trú.
BRM002.011.004 Nghiệp vụ cho người tị nạn.
BRM002.011.005 Quản lý xuất nhập cảnh.
BRM002.011.006 Quản lý hộ tịch.
BRM002.011.007 Quản lý định danh và xác thực điện tử.
m) Nhóm nghiệp vụ Tài nguyên thiên nhiên
Bao gồm các hoạt động để:
- Hỗ trợ quản lý và sử dụng bền vững các nguồn tài nguyên năng lượng, khoáng sản, địa chất, đất đai và nước,...
- Hỗ trợ quản lý các hệ sinh thái và đa dạng sinh học, tăng cường khả năng phục hồi của hệ sinh thái tự nhiên và bảo vệ, bảo tồn đa dạng sinh học trước tác động của biến đổi khí hậu.
- Đánh giá về các biện pháp khai thác và sử dụng tài nguyên;
- Tư vấn các quy định liên quan và hỗ trợ các ngành nhằm hiện thực hóa tiềm năng kinh tế của tài nguyên.
Mã Nhóm: BRM002.012 gồm các Loại nghiệp vụ sau:
BRM002.012.001 Địa chất và khoáng sản.
BRM002.012.002 Quản lý đất đai.
BRM002.012.003 Tài nguyên biển và hải đảo.
BRM002.012.004 Tài nguyên nước.
BRM002.012.005 Tài nguyên năng lượng.
BRM002.012.006 Tài nguyên sinh vật.
BRM002.012.007 Tài nguyên rừng.
BRM002.012.008 Khí tượng, thủy văn.
BRM002.012.009 Bảo tồn thiên nhiên và đa dạng sinh học.
n) Nhóm nghiệp vụ Thể thao, vui chơi và giải trí
Bao gồm các hoạt động để:
- Cung cấp các hoạt động vui chơi giải trí và thể thao, hỗ trợ, xúc tiến và khuyến khích người dân, cộng đồng tham gia các hoạt động thể thao, vui chơi và giải trí có tổ chức;
- Hướng dẫn các quy định về thể thao, vui chơi và giải trí.
Mã Nhóm: BRM002.013, gồm các Loại nghiệp vụ sau:
BRM002.013.001 Dịch vụ công viên và khu bảo tồn.
BRM002.013.002 Phát triển thể dục - thể thao.
BRM002.013.003 Kiểm soát chất cấm trong thể thao.
BRM002.013.004 Kiểm soát hoạt động vui chơi có thưởng.
BRM002.013.005 Vui chơi và giải trí cộng đồng.
o) Nhóm nghiệp vụ Tín ngưỡng, Tôn giáo
Bao gồm các hoạt động hỗ trợ việc:
- Quản lý hoạt động tín ngưỡng, tôn giáo theo chính sách pháp luật về tín ngưỡng, tôn giáo;
- Quản lý thành lập, chia tách, sáp nhập, hợp nhất, giải thể các tổ chức tôn giáo, cơ sở tín ngưỡng,…
Mã Nhóm: BRM002.014, gồm các Loại nghiệp vụ sau:
BRM002.014.001 Thành lập, công nhận tổ chức tôn giáo.
BRM002.014.002 Quản lý hoạt động các tổ chức tôn giáo.
BRM002.014.003 Quản lý hoạt động tín ngưỡng, các cơ sở tín ngưỡng.
p) Nhóm nghiệp vụ Truyền thông
Bao gồm các hoạt động để:
- Hỗ trợ sự phát triển và quản lý các ngành để thúc đẩy và tạo thuận lợi trong giao tiếp và truyền tải thông tin;
- Hỗ trợ cung cấp các dịch vụ thông tin liên lạc cho mọi người dân.
- Tư vấn các quy định, tiêu chuẩn và hướng dẫn liên quan đến dịch vụ và công nghệ truyền thông.
Mã Nhóm: BRM002.015, gồm các Loại nghiệp vụ sau:
BRM002.015.001 Dịch vụ bưu chính.
BRM002.015.002 Hạ tầng truyền thông.
BRM002.015.003 Phát thanh truyền hình.
BRM002.015.004 Thương mại điện tử.
BRM002.015.005 Thông tin vô tuyến.
BRM002.015.006 Thông tin điện tử.
BRM002.015.007 Vệ tinh.
BRM002.015.008 Viễn thông.
BRM002.015.009 Xuất bản.
q) Nhóm nghiệp vụ Văn hóa
Bao gồm các hoạt động để:
- Hỗ trợ các tổ chức văn hóa và nghệ thuật như viện bảo tàng, thư viện và trưng bày nghệ thuật;
- Hỗ trợ phát triển và quản lý sản phẩm nghệ thuật và sưu tầm về văn hóa;
- Khuyến khích phát triển các ngành văn hóa;
- Tài trợ cho các hoạt động và sự kiện nhằm quảng bá sự đa dạng về di sản và văn hóa.
Mã Nhóm: BRM002.016, gồm các Loại nghiệp vụ sau:
BRM002.016.001 Chuẩn mực quảng cáo.
BRM002.016.002 Điện ảnh.
BRM002.016.003 Giải thưởng văn học nghệ thuật.
BRM002.016.004 Mỹ thuật, nhiếp ảnh.
BRM002.016.005 Nghệ thuật biểu diễn.
BRM002.016.006 Phát triển văn học, nghệ thuật.
BRM002.016.007 Quảng bá, giới thiệu sưu tầm nghệ thuật, hiện vật.
BRM002.016.008 Văn hóa quần chúng, văn hóa dân tộc và tuyên truyền cổ động.
BRM002.016.009 Quản lý lễ hội.
BRM002.016.010 Quản lý bảo tồn và sưu tầm hiện vật.
BRM002.016.011 Quy chuẩn, tiêu chuẩn về quảng cáo.
BRM002.016.012 Tiếp cận vật phẩm văn hóa nghệ thuật.
BRM002.016.013 Di sản văn hóa, bảo tồn di tích.
3. Miền nghiệp vụ Đối ngoại, Quốc phòng và An ninh, trật tự an toàn xã hội

Hình 3. Miền nghiệp vụ Đối ngoại, Quốc phòng và An ninh, trật tự an toàn XH
a) Nhóm nghiệp vụ An ninh, trật tự an toàn xã hội
Mã Nhóm: BRM003.001, gồm các Loại nghiệp vụ sau:
BRM003.001.001 An toàn giao thông.
BRM003.001.002 An ninh, trật tự an toàn xã hội.
BRM003.001.003 An ninh kinh tế.
BRM003.001.004 An ninh thông tin.
BRM003.001.005 Điều tra phòng chống tội phạm.
BRM003.001.006 Hỗ trợ cải tạo.
BRM003.001.007 Phòng cháy chữa cháy và cứu nạn cứu hộ.
BRM003.001.008 Thực thi pháp luật.
b) Nhóm nghiệp vụ Quan hệ quốc tế
Bao gồm các hoạt động để:
- Xây dựng, duy trì quan hệ ngoại giao với các quốc gia, vùng lãnh thổ và các tổ chức quốc tế;
- Bảo vệ và thúc đẩy lợi ích quốc gia; tham gia, đóng góp vào nỗ lực duy trì an ninh quốc tế, phát triển kinh tế, môi trường, văn hóa, giáo dục, khoa học, công nghệ,... thông qua các chương trình xúc tiến, quảng bá, viện trợ, điều ước, công ước quốc tế và hoạt động ngoại giao.
Mã Nhóm: BRM003.002, gồm các Loại nghiệp vụ sau:
BRM003.002.001 Các điều ước, thỏa thuận quốc tế.
BRM003.002.002 Dịch vụ Lãnh sự.
BRM003.002.003 Dịch vụ hộ chiếu.
BRM003.002.004 Đại diện ngoại giao tại Việt Nam.
BRM003.002.005 Hợp tác quốc phòng.
BRM003.002.006 Người Việt Nam ở nước ngoài.
BRM003.002.007 Tham vấn quốc tế.
BRM003.002.008 Xúc tiến, quảng bá ra nước ngoài.
c) Nhóm nghiệp vụ Quốc phòng
Bao gồm các hoạt động để:
- Hỗ trợ hoạt động bảo vệ độc lập, chủ quyền, toàn vẹn lãnh thổ của Tổ quốc, góp phần bảo vệ hòa bình ở khu vực và thế giới; bảo vệ an ninh quốc gia và bảo đảm trật tự an toàn xã hội, đấu tranh phòng, chống tội phạm thông qua hoạt động xây dựng, duy trì và triển khai lực lượng vũ trang;
- Hỗ trợ các sự kiện dân sự lớn của đất nước, các hoạt động trong tình trạng khẩn cấp như phòng, chống, khắc phục hậu quả thảm họa, sự cố, thiên tai, dịch bệnh, các hoạt động hỗ trợ nhân đạo và nỗ lực gìn giữ hòa bình.
Mã Nhóm: BRM003.002, gồm các Loại nghiệp vụ sau:
BRM003.003.001 Lực lượng vũ trang.
BRM003.003.002 Gìn giữ hòa bình quốc tế.
BRM003.003.003 Hỗ trợ các sự kiện dân sự lớn của đất nước.
BRM003.003.004 Hỗ trợ ứng phó các tình huống khẩn cấp.
BRM003.003.005 Xây dựng tiềm lực quốc phòng.
d) Nhóm nghiệp vụ Tư pháp
Bao gồm các hoạt động để:
- Cung cấp, hướng dẫn và áp dụng các quy định của pháp luật;
- Hướng dẫn cá nhân, doanh nghiệp, tổ chức tuân thủ các nguyên tắc, điều khoản đã được thỏa thuận, cam kết bằng văn bản pháp luật;
- Hỗ trợ hoạt động của hệ thống tư pháp.
Mã Nhóm: BRM003.004, gồm các Loại nghiệp vụ sau:
BRM003.004.001 Hoạt động tố tụng.
BRM003.004.002 Luật Doanh nghiệp.
BRM003.004.003 Lý lịch tư pháp.
BRM003.004.004 Pháp luật Dân sự.
BRM003.004.005 Pháp luật hành chính.
BRM003.004.006 Pháp luật hình sự.
BRM003.004.007 Thi hành án dân sự.
BRM003.004.008 Theo dõi thi hành pháp luật.
BRM003.004.009 Xử lý vi phạm hành chính.
BRM003.004.010 Bồi thường nhà nước.
BRM003.004.011 Bổ trợ tư pháp.
4. Miền nghiệp vụ Hỗ trợ hoạt động của CQNN
Bao gồm các chức năng Chính phủ sử dụng để cung cấp dịch vụ cho người dân, doanh nghiệp, cộng đồng và các chính sách, chương trình, cơ chế quản lý để hỗ trợ hoạt động của CQNN trong việc cung cấp dịch vụ cho người dân, doanh nghiệp, cộng đồng và các cơ quan, tổ chức.
Cấu trúc của Miền nghiệp vụ Hỗ trợ hoạt động của CQNN bao gồm các nhóm, loại nghiệp vụ dưới đây.


Hình 4. Miền nghiệp vụ Hỗ trợ hoạt động của CQNN
a) Nhóm nghiệp vụ Kế hoạch và ngân sách
Bao gồm các hoạt động để định hướng chiến lược; xác định và thiết lập các chương trình, nghiệp vụ và quy trình và phân bổ nguồn lực trong số các chương trình và quy trình đó.
Mã Nhóm: BRM004.001, gồm các Loại nghiệp vụ sau:
BRM004.001.001 Cải tiến nghiệp vụ.
BRM004.001.002 Dự toán ngân sách.
BRM004.001.003 Hiệu quả nguồn lực.
BRM004.001.004 Hoạch định nguồn nhân lực.
BRM004.001.005 Kế hoạch đấu thầu, mua sắm.
BRM004.001.006 Kiến trúc.
BRM004.001.007 Phân bổ ngân sách.
BRM004.001.008 Quy hoạch.
b) Nhóm nghiệp vụ Khoa học và công nghệ
Bao gồm các hoạt động nghiên cứu, triển khai thực nghiệm, phát triển, ứng dụng công nghệ nhằm phát triển khoa học và công nghệ, phát triển nguồn lực khoa học và công nghệ, đổi mới sáng tạo, an toàn bức xạ, hạt nhân và năng lượng nguyên tử, tiêu chuẩn, đo lường, chất lượng, sở hữu trí tuệ.
Mã Nhóm: BRM004.002, gồm các Loại nghiệp vụ sau:
BRM004.002.001 Đo đạc và bản đồ.
BRM004.002.002 Hoạt động nghiên cứu khoa học, phát triển công nghệ và đổi mới sáng tạo.
BRM004.002.003 Phát triển tiềm lực khoa học và công nghệ.
BRM004.002.004 Năng lượng nguyên tử, an toàn bức xạ và hạt nhân.
BRM004.002.005 Tiêu chuẩn, đo lường và chất lượng.
BRM004.002.006 Sở hữu công nghiệp và Quyền đối với giống cây trồng.
BRM004.002.007 Viễn thám.
c) Nhóm nghiệp vụ Phổ biến, cung cấp thông tin, chính sách, pháp luật
Bao gồm các dịch vụ để trao đổi thông tin và truyền thông giữa chính phủ, cơ quan nhà nước với người dân, cá nhân, cơ quan, tổ chức liên quan một cách trực tiếp hoặc gián tiếp các dịch vụ CQNN cung cấp cho người dân; cũng như phổ biến các chính sách, văn bản pháp luật của nhà nước cho người dân, xã hội.
Mã Nhóm BRM004.003, gồm các Loại nghiệp vụ sau:
BRM004.003.001 Lễ phát động (chiến dịch truyền thông).
BRM004.003.002 Quan hệ công chúng.
BRM004.003.003 Thông tin cho người dân.
BRM004.003.004 Tiếp nhận góp ý, xử lý phản ánh, kiến nghị.
BRM004.003.005 Truyền thông chính phủ.
BRM004.003.006 Tiếp cận thông tin.
BRM004.003.007 Phổ biến giáo dục pháp luật.
BRM004.003.008 Cung cấp dịch vụ công, thủ tục hành chính.
d) Nhóm nghiệp vụ Quản trị
Bao gồm các hoạt động để thúc đẩy các hoạt động phục vụ cộng đồng, xã hội; xây dựng môi trường và nghiệp vụ văn hóa, nâng cao chất lượng sống.
Mã Nhóm: BRM004.004, bao gồm các Loại nghiệp vụ sau:
BRM004.004.001 Địa giới hành chính.
BRM004.004.002 Hành chính công.
BRM004.004.003 Lễ tân hành chính.
BRM004.004.004 Quan hệ giữa các CQNN.
BRM004.004.005 Thi đua - Khen thưởng.
BRM004.004.006 Thanh tra, kiểm tra và kiểm toán.
BRM004.004.007 Tổ chức sự kiện.
BRM004.004.008 Xây dựng văn bản pháp luật.
BRM004.004.009 Xây dựng quy chế, quy định.
BRM004.004.010 Kiểm tra văn bản quy phạm pháp luật; pháp điển hệ thống quy phạm pháp luật.
đ) Nhóm nghiệp vụ Thống kê
Bao gồm các hoạt động để hỗ trợ cung cấp nghiệp vụ thống kê mang tính khách quan, kịp thời và phản hồi thông tin để hỗ trợ và khuyến khích việc ra quyết định, nghiên cứu, thảo luận trong chính phủ và cộng đồng.
Mã Nhóm: BRM004.005 gồm các Loại nghiệp vụ sau:
BRM004.005.001 Công bố và phổ biến thông tin thống kê.
BRM004.005.002 Điều tra thống kê.
BRM004.005.003 Phối hợp thống kê.
BRM004.005.004 Phương pháp và Tiêu chuẩn thống kê.
BRM004.005.005 Tổng hợp và phân tích thống kê.
e) Nhóm nghiệp vụ Thu ngân sách
Bao gồm các dịch vụ để thực hiện chức năng thu ngân sách nhà nước từ các nguồn thu khác nhau.
Mã Nhóm: BRM004.006, gồm các Loại nghiệp vụ sau:
BRM004.006.001 Thu thuế.
BRM004.006.002 Phí và Lệ phí.
BRM004.006.003 Thu từ xử phạt vi phạm hành chính.
BRM004.006.004 Thu hồi vốn đầu tư và lợi nhuận từ các doanh nghiệp nhà nước, công ty có góp vốn nhà nước, tổ chức kinh tế.
BRM004.006.005 Thu từ cấp quyền, thăm dò, khai thác tài nguyên.
BRM004.006.006 Thu hồi tiền cho vay của Nhà nước.
BRM004.006.007 Thanh lý tài sản công.
BRM004.006.008 Bán tài sản công.
BRM004.006.009 Các khoản đóng góp tự nguyện, viện trợ không hoàn lại của Chính phủ nước ngoài, tổ chức, cá nhân.
g) Nhóm nghiệp vụ Trao đổi thông tin, phổ biến hướng dẫn kiến thức
Bao gồm các hoạt động để: Hỗ trợ CQNN trao đổi thông tin, phổ biến kiến thức với các cá nhân, doanh nghiệp, tổ chức trong cộng đồng. Hoạt động này bao gồm các nghiên cứu, phát triển, sáng tạo tri thức, tư vấn, báo cáo và phổ biến thông tin, hướng dẫn các quy định.
Mã Nhóm: BRM004.007, gồm các Loại nghiệp vụ sau:
BRM004.007.001 Cung cấp, hiển thị thông tin cho người dân.
BRM004.007.002 Diễn đàn và thảo luận.
BRM004.007.003 Định dạng nội dung thông tin.
BRM004.007.004 Hướng dẫn, cung cấp thông tin.
BRM004.007.005 Phát ấn phẩm hoặc truyền thanh, truyền hình.
BRM004.007.006 Phân tích và báo cáo.
5. Miền nghiệp vụ Quản lý nguồn lực
Quản lý nguồn lực bao gồm các công việc quản lý, điều tiết nhằm sử dụng tối ưu nguồn lực cốt lõi của quốc gia phục vụ phát triển đồng bộ, bền vững, lâu dài và hỗ trợ các CQNN hoạt động hiệu lực, hiệu quả.

Hình 5. Miền nghiệp vụ Quản lý nguồn lực
a) Nhóm nghiệp vụ Quản lý hành chính
Bao gồm các hoạt động để quản lý và duy trì cơ sở hạ tầng nội bộ các CQNN.
Mã Nhóm: BRM005.001, gồm các Loại nghiệp vụ liên quan được phân loại như sau:
BRM005.001.001 Cơ sở vật chất, trang thiết bị.
BRM005.001.002 Công tác của cán bộ, công chức, viên chức.
BRM005.001.003 Dịch vụ hỗ trợ kỹ thuật, giải đáp thông tin.
BRM005.001.004 Đảm bảo an ninh trật tự.
BRM005.001.005 Kế hoạch hoạt động.
BRM005.001.006 Nội quy, quy chế của cơ quan, tổ chức.
BRM005.001.007 Trụ sở làm việc.
BRM005.001.008 Văn hóa công sở.
b) Nhóm nghiệp vụ Quản lý công nghệ thông tin
Bao gồm các hoạt động điều phối nguồn lực và các giải pháp CNTT theo yêu cầu để hỗ trợ hoặc cung cấp nghiệp vụ.
Mã Nhóm: BRM005.002, gồm các Loại nghiệp vụ liên quan được phân loại như sau:
BRM005.002.001 Bảo trì và cung cấp giải pháp CNTT.
BRM005.002.002 Hỗ trợ dịch vụ CNTT.
BRM005.002.003 Quản lý dịch vụ CNTT.
BRM005.002.004 Quản lý hạ tầng và vận hành hệ thống.
BRM005.002.005 Quản lý nguồn lực CNTT.
BRM005.002.006 Quản lý nhà cung ứng dịch vụ CNTT.
c) Nhóm nghiệp vụ Quản lý dự trữ vật tư, thiết bị, hàng hóa
Mã Nhóm: BRM005.003, gồm các Loại nghiệp vụ liên quan được phân loại như sau:
BRM005.003.001 Danh mục hàng dự trữ quốc gia.
BRM005.003.002 Mua, bán hàng dự trữ quốc gia.
BRM005.003.003 Quản lý, sử dụng hàng dự trữ quốc gia.
d) Nhóm nghiệp vụ Quản lý nguồn lực
Bao gồm các Loại nghiệp vụ trong các hoạt động liên quan tới tuyển dụng và quản lý nhân sự.
Mã Nhóm: BRM005.004, gồm các Loại nghiệp vụ liên quan được phân loại như sau:
BRM005.004.001 Đào tạo, bồi dưỡng cán bộ, công chức, viên chức.
BRM005.004.002 Đánh giá, phân loại cán bộ, công chức, viên chức.
BRM005.004.003 Quản lý hiệu quả lao động.
BRM005.004.004 Quản lý vị trí việc làm và tổ chức bộ máy.
BRM005.004.005 Quản lý và duy trì phúc lợi.
BRM005.004.006 Tuyển dụng cán bộ, công chức, viên chức.
BRM005.004.007 Tiền lương.
BRM005.004.008 Tinh giản biên chế.
BRM005.004.009 Thu hút nhân lực.
đ) Nhóm nghiệp vụ Quản lý tài chính
Bao gồm các nghiệp vụ liên quan tới việc CQNN sử dụng thông tin tài chính để đo lường, vận hành và dự báo hiệu lực, hiệu quả các hoạt động của một thực thể liên quan tới mục tiêu của CQNN. Khả năng nắm bắt và sử dụng thông tin đó thường được đặc trưng bởi các chính sách, hoạt động thực tiễn, các chuẩn mực và một hệ thống kiểm soát các hoạt động nắm bắt, báo cáo một cách tin cậy, nhất quán.
Mã Nhóm: BRM005.005, gồm các Loại nghiệp vụ liên quan được phân loại như sau:
BRM005.005.001 Báo cáo tài chính.
BRM005.005.002 Đo lường hiệu quả.
BRM005.005.003 Kế toán.
BRM005.005.004 Mua sắm công.
BRM005.005.005 Quản lý nguồn lực tài chính.
BRM005.005.006 Quản lý tiền công quỹ.
BRM005.005.007 Quản lý tài sản và nợ phải trả.
BRM005.005.008 Thanh toán.
e) Nhóm nghiệp vụ Quản lý thông tin
Bao gồm các hoạt động liên quan tới hoạt động quản lý hoặc lưu giữ thông tin và tài sản trí tuệ thuộc quyền sở hữu của nhà nước với các hoạt động như quản trị thu thập, sắp xếp, lưu trữ, bảo trì, thu hồi, phổ biến và hủy thông tin.
Mã Nhóm: BRM005.006, gồm các Loại nghiệp vụ liên quan được phân loại như sau:
BRM005.006.001 Quản lý an toàn thông tin.
BRM005.006.002 Quản lý hồ sơ, văn bản.
BRM005.006.003 Quản lý quyền thông tin.
BRM005.006.004 Quản lý thư viện.
BRM005.006.005 Tiêu chuẩn/Quy chuẩn kỹ thuật trao đổi thông tin.
BRM005.006.006 Tiêu chuẩn/Quy chuẩn kỹ thuật quản lý thông tin.
BRM005.006.007 Quản lý tri thức.
Phụ lục II
MÔ HÌNH THAM CHIẾU DỮ LIỆU
(DRM)
I. GIỚI THIỆU
Mô hình tham chiếu dữ liệu (Data Reference Model, viết tắt là DRM) cung cấp một Khung chung mô tả, phân loại các thành phần dữ liệu cơ bản của các cơ quan nhà nước dựa trên các nghiệp vụ, việc mô tả này độc lập với cấu trúc tổ chức các cơ quan nhà nước và chỉ ra khả năng chia sẻ, sử dụng lại dữ liệu giữa các cơ quan. Mô hình tham chiếu dữ liệu là cơ sở để xây dựng Kiến trúc dữ liệu.
II. CẤU TRÚC MÔ HÌNH THAM CHIẾU DỮ LIỆU
Tương tự như BRM, DRM cấu trúc theo 03 mức. Mức cao nhất là Miền dữ liệu, tương ứng với Miền nghiệp vụ trong mô hình BRM. Mỗi Miền dữ liệu được chia nhỏ thành các nhóm gọi là Mục dữ liệu, thể hiện mức giữa trong cấu trúc DRM. Mục dữ liệu thể hiện các thông tin yêu cầu xử lý nghiệp vụ tương ứng tại Nhóm nghiệp vụ trong mô hình BRM. Mức thấp nhất trong cấu trúc DRM gọi là Tiểu mục dữ liệu. Tiểu mục dữ liệu thể hiện các thông tin chi tiết đáp ứng yêu cầu xử lý bởi các chức năng nghiệp vụ trong mô hình BRM. Mô hình DRM đại diện cho dữ liệu cần thiết cho các chức năng nghiệp vụ và dịch vụ do CQNN cung cấp.
Nguyên tắc phân loại:
|
Cấp độ |
Thành phần |
Mô tả |
|
Cấp độ 1 |
Miền dữ liệu |
Danh mục dữ liệu được khái quát hóa trên cơ sở các Miền nghiệp vụ của CQNN và các hoạt động điều hành của CQNN |
|
Cấp độ 2 |
Mục dữ liệu |
Danh mục dữ liệu chi tiết hơn phục vụ các Nhóm nghiệp vụ (không phụ thuộc Bộ, ngành, cơ quan nào thực hiện) |
|
Cấp độ 3 |
Tiểu mục dữ liệu |
Danh mục chi tiết của dữ liệu cần thiết của CQNN để thực hiện các Loại nghiệp vụ tương ứng (không phụ thuộc Bộ, ngành, cơ quan nào thực hiện) |
Trong quá trình triển khai kiến trúc dữ liệu ở các bộ, ngành, địa phương, mỗi dữ liệu đã được xác định sẽ được ánh xạ tương ứng với các tiểu mục dữ liệu trong DRM. Kiểu, cấu trúc, khả năng chia sẻ và phân loại của dữ liệu cũng được thu thập, thể hiện dạng thuộc tính của dữ liệu. Cụ thể:
- Thuộc tính Kiểu dữ liệu (Data type): đề cập tới kiểu dữ liệu được biểu diễn (dữ liệu, thông tin,….). Ví dụ: Số định danh cá nhân (data/dữ liệu), Thông tin đăng ký doanh nghiệp (Information/thông tin).
- Cấu trúc dữ liệu (Data structure): đề cập tới mức độ tổ chức của dữ liệu. Ví dụ dữ liệu có cấu trúc, phi cấu trúc.
- Bảo mật dữ liệu (Data security): đề cập tới mức độ bảo mật, khả năng chia sẻ của dữ liệu. Ví dụ: public (công khai: mặc định dữ liệu được chia sẻ), confidential (bảo mật: chỉ được chia sẻ khi được phép), secret (không được chia sẻ).
DRM chia tách các hoạt động của CQNN thành 05 Miền dữ liệu riêng biệt, gồm: 1) Miền dữ liệu Kinh tế - Xã hội; 2) Miền dữ liệu Xã hội; 3) Miền dữ liệu Đối ngoại, Quốc phòng và An ninh, trật tự an toàn xã hội; 4) Miền dữ liệu Hỗ trợ hoạt động của CQNN; 5) Miền dữ liệu Quản lý nguồn lực.
Hình 1. Các Miền dữ liệu của CQNN
DRM001. Miền dữ liệu Kinh tế - Xã hội
Bao gồm các dữ liệu cần thiết của CQNN (không phụ thuộc bộ, ngành, cơ quan nào thực hiện) để cung cấp dịch vụ cho doanh nghiệp, đại diện của doanh nghiệp hiệu quả.
DRM002. Miền dữ liệu Xã hội
Bao gồm các dữ liệu cần thiết của CQNN (không phụ thuộc bộ, ngành, cơ quan nào thực hiện) để cung cấp dịch vụ cho người dân hiệu quả.
DRM003. Miền dữ liệu Đối ngoại, Quốc phòng và An ninh, trật tự an toàn xã hội
Bao gồm các dữ liệu cần thiết của CQNN (không phụ thuộc bộ, ngành, cơ quan nào thực hiện) để cung cấp dịch vụ cho người dân, doanh nghiệp, cá nhân, tổ chức liên quan ở trong và ngoài nước và các dịch vụ thực hiện chức năng đối ngoại để xây dựng, duy trì quan hệ với các quốc gia và các tổ chức quốc tế và bảo vệ độc lập, chủ quyền, toàn vẹn lãnh thổ của Tổ quốc, góp phần bảo vệ hòa bình ở khu vực và thế giới; bảo vệ an ninh quốc gia và bảo đảm trật tự an toàn xã hội, đấu tranh phòng, chống tội phạm.
DRM004. Miền dữ liệu Hỗ trợ hoạt động của CQNN
Bao gồm các dữ liệu cần thiết của CQNN (không phụ thuộc bộ, ngành, cơ quan nào thực hiện) để xây dựng, ban hành chính sách, pháp luật tạo nền tảng quản trị để hỗ trợ các hoạt động của CQNN trong việc cung cấp dịch vụ của CQNN cho người dân, doanh nghiệp và các cơ quan, tổ chức liên quan.
DRM005. Miền dữ liệu Quản lý nguồn lực
Bao gồm các dữ liệu cần thiết của CQNN (không phụ thuộc bộ, ngành, cơ quan nào thực hiện) để các cơ quan nhà nước hoạt động hiệu lực, hiệu quả.
III. PHÂN LOẠI
1. Miền dữ liệu Kinh tế - Xã hội
Dữ liệu lĩnh vực kinh tế - xã hội bao gồm các dữ liệu cần thiết của CQNN (không phụ thuộc bộ, ngành, cơ quan nào thực hiện) để cung cấp dịch vụ cho các doanh nghiệp (các công ty trong và ngoài nước) một cách hiệu quả.
Hình 2. Miền Dữ liệu lĩnh vực Kinh tế - Xã hội
a) Mục dữ liệu Hỗ trợ doanh nghiệp
Bao gồm các dữ liệu cần thiết phục vụ các nghiệp vụ liên quan tới các hoạt động:
- Hỗ trợ phát triển kinh tế;
- Hỗ trợ về quản lý và phát triển doanh nghiệp; các chương trình xúc tiến và hướng dẫn về các quy định liên quan đến hoạt động của doanh nghiệp;
- Hỗ trợ, hướng dẫn tuân thủ các yêu cầu của nhà nước trong hoạt động của doanh nghiệp.
Mã Mục dữ liệu: DRM001.001, bao gồm các Tiểu mục dữ liệu sau:
DRM001.001.001 Bảo vệ người tiêu dùng.
DRM001.001.002 Bảo hiểm.
DRM001.001.003 Đăng ký thành lập, cấp giấy phép hoạt động.
DRM001.001.004 Hoạt động của doanh nghiệp.
DRM001.001.005 Hỗ trợ và phát triển doanh nghiệp vừa và nhỏ.
DRM001.001.006 Hỗ trợ, phát triển kinh tế tập thể, hợp tác xã.
DRM001.001.007 Hỗ trợ và phát triển các ngành kinh tế.
DRM001.001.008 Quản lý cạnh tranh.
DRM001.001.009 Ưu đãi thuế.
DRM001.001.010 Đăng ký biện pháp bảo đảm.
DRM001.001.011 Hỗ trợ pháp lý doanh nghiệp.
DRM001.001.012 Hỗ trợ, phát triển khu kinh tế.
b) Mục dữ liệu Quản lý kinh tế
Bao gồm các dữ liệu cần thiết phục vụ các nghiệp vụ liên quan tới các hoạt động:
- Hỗ trợ quản lý công quỹ và các nguồn lực khác;
- Hỗ trợ các chính sách phù hợp để tăng nguồn thu (chủ yếu thuế) và điều tiết chi tiêu công; hướng dẫn các quy định về đầu tư và theo dõi, giám sát các chỉ số kinh tế và dự báo xu hướng để lập kế hoạch tài chính.
- Hỗ trợ quản lý nhà nước về tiền tệ, hoạt động ngân hàng và ngoại hối, phát hành tiền, ngân hàng của các tổ chức tín dụng và cung ứng dịch vụ tiền tệ cho Chính phủ.
Mã Mục dữ liệu: DRM001.002, bao gồm các Tiểu mục dữ liệu sau:
DRM001.002.001 Chính sách tài khóa.
DRM001.002.002 Chính sách tiền tệ.
DRM001.002.003 Dịch vụ thuế.
DRM001.002.004 Đầu tư nước ngoài.
DRM001.002.005 Đầu tư tài chính.
DRM001.002.006 Đầu tư vốn nhà nước.
DRM001.002.007 Giá hàng hóa, dịch vụ.
DRM001.002.008 Quản lý hệ thống tài chính.
DRM001.002.009 Ngân quỹ Nhà nước.
DRM001.002.010 Thanh toán mua hàng, sử dụng dịch vụ của CQNN.
DRM001.002.011 Tiền tệ (đồng tiền quốc gia).
DRM001.001.012 Kiểm soát thị trường chứng khoán.
DRM001.001.013 Kiểm soát các tổ chức tín dụng.
DRM001.001.014 Quản lý ngoại hối và kinh doanh vàng.
DRM001.001.015 Quản lý và kiểm soát an toàn hoạt động ngân hàng.
DRM001.001.016 Phòng chống rửa tiền và tài trợ khủng bố.
DRM001.001.017 Giám sát hệ thống thanh toán quốc gia.
c) Mục dữ liệu Thương mại
Bao gồm các dữ liệu cần thiết phục vụ các nghiệp vụ liên quan tới các hoạt động:
- Hoạt động mua, bán, trao đổi hàng hóa và hướng dẫn các quy định liên quan hoạt động thương mại;
- Cán cân thương mại, bảo hộ và các chương trình trợ cấp - bao gồm cả các hoạt động trong nước, ngoài nước và kết nối giữa các quốc gia để hỗ trợ đàm phán hiệp định thương mại.
Mã Mục dữ liệu: DRM001.003, bao gồm các Tiểu mục dữ liệu sau:
DRM001.003.001 Bảo hộ quyền tác giả và quyền liên quan quyền tác giả.
DRM001.003.002 Bảo hộ tài sản trí tuệ.
DRM001.003.003 Hiệp định thương mại quốc tế.
DRM001.003.004 Kiểm soát nhập khẩu.
DRM001.003.005 Kiểm soát xuất khẩu.
DRM001.003.006 Quản lý, giám sát hàng hóa lưu thông trên thị trường.
DRM001.003.007 Tiêu dùng và phát triển bền vững.
DRM001.003.008 Xúc tiến thương mại.
d) Mục dữ liệu Du lịch
Bao gồm các dữ liệu cần thiết phục vụ các nghiệp vụ liên quan tới các hoạt động:
- Khuyến khích, thu hút du khách thăm quan, vui chơi giải trí tại các điểm du lịch;
- Phát triển, quản lý ngành du lịch;
- Các chương trình, chiến dịch, quảng bá, xúc tiến du lịch.
Mã Mục dữ liệu: DRM001.004, bao gồm các Tiểu mục dữ liệu sau:
DRM001.004.001 Phát triển ngành du lịch.
DRM001.004.002 Xúc tiến du lịch.
2. Miền dữ liệu Xã hội
Dữ liệu lĩnh vực Xã hội đề cập đến dữ liệu theo yêu cầu của CQNN (không phụ thuộc bộ, ngành, cơ quan nào thực hiện) để cung cấp dịch vụ cho người dân một cách hiệu quả.
Hình 3. Miền dữ liệu Xã hội
a) Mục dữ liệu Chăm sóc sức khỏe
Bao gồm các dữ liệu cần thiết phục vụ các nghiệp vụ liên quan tới các hoạt động:
- Hỗ trợ dự phòng, khám và điều trị bệnh hoặc thương tật;
- Hỗ trợ cung cấp dịch vụ y tế và nghiên cứu y học;
- Hỗ trợ các chương trình quản lý nhà nước về sản phẩm chăm sóc y tế và dược phẩm;
- Kiểm soát đăng ký và hành nghề của chuyên gia hành nghề y.
Mã Mục dữ liệu: DRM002.001, bao gồm các Tiểu mục dữ liệu sau:
DRM002.001.001 An toàn vệ sinh thực phẩm.
DRM002.001.002 Bảo hiểm y tế.
DRM002.001.003 Dân số và sức khỏe sinh sản.
DRM002.001.004 Dịch vụ y tế quốc phòng, an ninh.
DRM002.001.005 Dịch vụ khám chữa bệnh.
DRM002.001.006 Dịch vụ cho người có nhu cầu đặc biệt.
DRM002.001.007 Phác đồ điều trị.
DRM002.001.008 Nghiên cứu y học.
DRM002.001.009 Y tế cơ sở.
DRM002.001.010 Y tế công cộng.
DRM002.001.011 Y tế dự phòng.
DRM002.001.012 Dược và mỹ phẩm.
DRM002.001.013 Y, dược cổ truyền.
DRM002.001.014 Thiết bị y tế.
b) Mục dữ liệu Báo chí
Mã Mục dữ liệu: DRM002.002, bao gồm các Tiểu mục dữ liệu sau:
DRM002.002.001 Phát triển và quản lý hệ thống báo chí.
DRM002.002.002 Quản lý hoạt động báo chí.
c) Mục dữ liệu Dịch vụ cộng đồng và trợ giúp xã hội
Bao gồm các dữ liệu cần thiết phục vụ các nghiệp vụ liên quan tới các hoạt động:
- Trợ giúp người dân ở các vùng, miền cần sự giúp đỡ hoặc những người có cùng hoàn cảnh và nhu cầu như người già, trẻ em cơ nhỡ, mồ côi,..
- Cung cấp các dịch vụ phúc lợi, bảo hiểm và hỗ trợ tài chính;
- Hỗ trợ các trường hợp khẩn cấp, rủi ro và thiên tai.
Mã Mục dữ liệu: DRM002.003, bao gồm các Tiểu mục dữ liệu sau:
DRM002.003.001 Bình đẳng giới.
DRM002.003.002 Dịch vụ hỗ trợ nơi ở.
DRM002.003.003 Dịch vụ hỗ trợ khẩn cấp.
DRM002.003.004 Dịch vụ tư vấn cộng đồng.
DRM002.003.005 Gia đình, Thanh niên và Trẻ em.
DRM002.003.006 Phòng chống tệ nạn xã hội.
DRM002.003.007 Phát triển cộng đồng.
DRM002.003.008 Người có công.
DRM002.003.009 Thiên tai, dịch bệnh.
DRM002.003.010 Tiếp cận giao thông đường bộ.
DRM002.003.011 Trợ giúp tài chính.
DRM002.003.012 Trợ giúp pháp lý.
d) Mục dữ liệu Giáo dục và Đào tạo
Bao gồm các dữ liệu cần thiết phục vụ các nghiệp vụ liên quan tới các hoạt động:
- Hỗ trợ trang bị kỹ năng và kiến thức cho người dân;
- Đưa giáo dục đến mọi đối tượng trên toàn quốc;
- Hỗ trợ các cơ sở giáo dục (đại học, cao đẳng, trường phổ thông, trung tâm giáo dục,...) hoặc các nhóm cộng đồng cung cấp dịch vụ giáo dục và đào tạo;
- Hỗ trợ phát triển và quản lý các cơ sở giáo dục;...
Mã Mục dữ liệu: DRM002.004, bao gồm các Tiểu mục dữ liệu sau:
DRM002.004.001 Công nhận văn bằng nước ngoài.
DRM002.004.002 Giáo dục đại học.
DRM002.004.003 Giáo dục hòa nhập.
DRM002.004.004 Giáo dục mầm non (nhóm trẻ, nhà trẻ và mẫu giáo).
DRM002.004.005 Giáo dục phổ thông, thường xuyên.
DRM002.004.006 Giáo dục quốc phòng và an ninh.
DRM002.004.007 Giáo dục nghề nghiệp.
DRM002.004.008 Giáo dục nghệ thuật, thể chất.
DRM002.004.009 Giáo dục tư tưởng chính trị.
DRM002.004.010 Phổ cập giáo dục.
DRM002.004.011 Phát triển đội ngũ nhà giáo.
DRM002.004.012 Kiểm định, phát triển chương trình giáo dục.
đ) Mục dữ liệu Giao thông vận tải
Mã Mục dữ liệu: DRM002.005, bao gồm các Tiểu mục dữ liệu sau:
DRM002.005.001 Đăng kiểm.
DRM002.005.002 Đường bộ.
DRM002.005.003 Đường sắt.
DRM002.005.004 Đường hàng không.
DRM002.005.005 Thủy nội địa.
DRM002.005.006 Phát triển hạ tầng giao thông.
DRM002.005.007 Vận chuyển hàng hóa.
DRM002.005.008 Vận chuyển hành khách.
e) Mục dữ liệu Hạ tầng đô thị
Bao gồm các dữ liệu cần thiết phục vụ các nghiệp vụ liên quan tới các hoạt động:
- Hỗ trợ sự phát triển các vùng đô thị (thị xã/thị trấn, thành phố);
- Hỗ trợ quản lý, phát triển đô thị bền vững và duy trì các dịch vụ thiết yếu cho cộng đồng, dân cư;
- Hỗ trợ triển khai các trang thiết bị, dịch vụ để đáp ứng nhu cầu hành chính, xã hội, vui chơi giải trí của các khu dân cư.
Mã Mục dữ liệu: DRM002.006, bao gồm các Tiểu mục dữ liệu sau:
DRM002.006.001 Cung cấp năng lượng.
DRM002.006.002 Cung cấp nước.
DRM002.006.003 Duy trì mạng lưới giao thông.
DRM002.006.004 Phát triển vùng đô thị.
DRM002.006.005 Quản lý chất thải.
DRM002.006.006 Quản lý đất công và công trình công cộng.
DRM002.006.007 Quản lý đô thị.
DRM002.006.008 Nhà ở xã hội.
DRM002.006.009 Các tiện ích công cộng và dịch vụ thiết yếu.
g) Mục dữ liệu Hàng hải
Mã Mục dữ liệu: DRM002.007, bao gồm các Tiểu mục dữ liệu sau:
DRM002.007.001 Luồng hàng hải.
DRM002.007.002 Quản lý cảng biển.
DRM002.007.003 Quản lý hoa tiêu.
DRM002.007.004 Quản lý khu neo đậu.
DRM002.007.005 Quản lý tàu, thuyền.
DRM002.007.006 Quản lý thuyền viên.
DRM002.007.007 Tìm kiếm, cứu hộ cứu hạn.
h) Mục dữ liệu Hội, Tổ chức phi Chính phủ
Mã Mục dữ liệu: DRM002.008, bao gồm các Tiểu mục dữ liệu sau:
DRM002.008.001 Đăng ký thành lập/hoạt động.
DRM002.008.002 Quản lý hoạt động của hội, tổ chức phi chính phủ.
i) Mục dữ liệu Lao động - Việc làm
Bao gồm các dữ liệu cần thiết phục vụ các nghiệp vụ liên quan tới các hoạt động:
- Hỗ trợ tăng trưởng việc làm, tiền lương và quan hệ lao động;
- Hỗ trợ các chiến lược cải thiện mối quan hệ nơi làm việc, năng suất và hiệu quả công việc;
- Hỗ trợ tăng trưởng và ổn định thị trường lao động.
Mã Mục dữ liệu: DRM002.009, bao gồm các Tiểu mục dữ liệu sau:
DRM002.009.001 An toàn, vệ sinh lao động.
DRM002.009.002 Bảo hiểm tai nạn lao động, bệnh nghề nghiệp.
DRM002.009.003 Bảo hiểm thất nghiệp.
DRM002.009.004 Bảo hiểm xã hội.
DRM002.009.005 Dịch vụ việc làm.
DRM002.009.006 Phát triển nguồn nhân lực.
DRM002.009.007 Quan hệ lao động.
DRM002.009.008 Thị trường lao động.
k) Mục dữ liệu Môi trường
Bao gồm các dữ liệu cần thiết phục vụ các nghiệp vụ liên quan tới các hoạt động:
- Hỗ trợ hoạt động quản lý môi trường tự nhiên và nhân tạo;
- Cân bằng giữa yêu cầu phát triển và gìn giữ, bảo tồn để tạo ra giá trị bền vững, đem lại lợi ích lâu dài cho công nghiệp, du lịch và cộng đồng;
- Bảo vệ các thành phần thuộc môi trường tự nhiên và nhân tạo, bao gồm cả gìn giữ, phát huy giá trị các di sản quốc gia và di sản thế giới.
Mã Mục dữ liệu: DRM002.010, bao gồm các Tiểu mục dữ liệu sau:
DRM002.010.001 Bảo tồn di tích.
DRM002.010.002 Bảo vệ môi trường các di sản thiên nhiên.
DRM002.010.003 Bảo vệ môi trường biển.
DRM002.010.004 Gìn giữ môi trường nhân tạo.
DRM002.010.005 Gìn giữ môi trường tự nhiên trên đất liền.
DRM002.010.006 Hoạt động trợ giúp cộng đồng.
DRM002.010.007 Phòng chống ô nhiễm môi trường.
DRM002.010.008 Quản lý biển và hải đảo.
DRM002.010.009 Quản lý chất lượng môi trường.
DRM002.010.010 Thông tin môi trường.
l) Mục dữ liệu Quốc tịch, hộ tịch, cư trú và định danh xác thực điện tử
Bao gồm các dữ liệu cần thiết phục vụ các nghiệp vụ liên quan tới các hoạt động:
- Hỗ trợ những người muốn nhập cảnh vĩnh viễn hoặc ngắn hạn;
- Ban hành và tư vấn về các yêu cầu nhập cảnh hoặc trục xuất đối với hành khách và người nhập cư, bao gồm cả các chiến lược quản lý nhập cư trái phép.
- Ban hành và tư vấn về các yêu cầu liên quan tới quản lý định danh xác thực điện tử.
Mã Mục dữ liệu: DRM002.011, bao gồm các Tiểu mục dữ liệu sau:
DRM002.011.001 Quốc tịch.
DRM002.011.002 Tạm giữ, trục xuất.
DRM002.011.003 Cư trú.
DRM002.011.004 Nghiệp vụ cho người tị nạn.
DRM002.011.005 Quản lý xuất nhập cảnh.
DRM002.011.006 Quản lý hộ tịch.
DRM002.011.007 Quản lý định danh và xác thực điện tử.
m) Mục dữ liệu Tài nguyên thiên nhiên
Bao gồm các dữ liệu cần thiết phục vụ các nghiệp vụ liên quan tới các hoạt động:
- Hỗ trợ quản lý và sử dụng bền vững các nguồn tài nguyên năng lượng, khoáng sản, địa chất, đất đai và nước,...
- Hỗ trợ quản lý các hệ sinh thái và đa dạng sinh học, tăng cường khả năng phục hồi của hệ sinh thái tự nhiên và bảo vệ, bảo tồn đa dạng sinh học trước tác động của biến đổi khí hậu.
- Đánh giá về các biện pháp khai thác và sử dụng tài nguyên;
- Tư vấn các quy định liên quan và hỗ trợ các ngành nhằm hiện thực hóa tiềm năng kinh tế của tài nguyên.
Mã Mục dữ liệu: DRM002.012, bao gồm các Tiểu mục dữ liệu sau:
DRM002.012.001 Địa chất và khoáng sản.
DRM002.012.002 Quản lý đất đai.
DRM002.012.003 Tài nguyên biển và hải đảo.
DRM002.012.004 Tài nguyên nước.
DRM002.012.005 Tài nguyên năng lượng.
DRM002.012.006 Tài nguyên sinh vật.
DRM002.012.007 Tài nguyên rừng.
DRM002.012.008 Khí tượng, thủy văn.
DRM002.012.009 Bảo tồn thiên nhiên và đa dạng sinh học.
n) Mục dữ liệu Thể thao, vui chơi và giải trí
Bao gồm các dữ liệu cần thiết phục vụ các nghiệp vụ liên quan tới các hoạt động:
- Cung cấp các hoạt động vui chơi giải trí và thể thao, hỗ trợ, xúc tiến và khuyến khích người dân, cộng đồng tham gia các hoạt động thể thao, vui chơi và giải trí có tổ chức;
- Hướng dẫn các quy định về thể thao, vui chơi và giải trí.
Mã Mục dữ liệu: DRM002.013, bao gồm các Tiểu mục dữ liệu sau:
DRM002.013.001 Dịch vụ công viên và khu bảo tồn.
DRM002.013.002 Phát triển thể dục - thể thao.
DRM002.013.003 Kiểm soát chất cấm trong thể thao.
DRM002.013.004 Kiểm soát hoạt động vui chơi có thưởng.
DRM002.013.005 Vui chơi và giải trí cộng đồng.
o) Mục dữ liệu Tín ngưỡng, Tôn giáo
Bao gồm các dữ liệu cần thiết phục vụ các nghiệp vụ liên quan tới các hoạt động:
- Quản lý hoạt động tín ngưỡng, tôn giáo theo chính sách pháp luật về tín ngưỡng, tôn giáo;
- Quản lý thành lập, chia tách, sáp nhập, hợp nhất, giải thể các tổ chức tôn giáo, cơ sở tín ngưỡng,…
Mã Mục dữ liệu: DRM002.014, bao gồm các Tiểu mục dữ liệu sau:
DRM002.014.001 Thành lập, công nhận tổ chức tôn giáo.
DRM002.014.002 Quản lý hoạt động các tổ chức tôn giáo.
DRM002.014.003 Quản lý hoạt động tín ngưỡng, các cơ sở tín ngưỡng.
p) Mục dữ liệu Truyền thông
Bao gồm các dữ liệu cần thiết phục vụ các nghiệp vụ liên quan tới các hoạt động:
- Hỗ trợ sự phát triển và quản lý các ngành để thúc đẩy và tạo thuận lợi trong giao tiếp và truyền tải thông tin;
- Hỗ trợ cung cấp các dịch vụ thông tin liên lạc cho mọi người dân.
- Tư vấn các quy định, tiêu chuẩn và hướng dẫn liên quan đến dịch vụ và công nghệ truyền thông.
Mã Mục dữ liệu: DRM002.015, bao gồm các Tiểu mục dữ liệu sau:
DRM002.015.001 Dịch vụ bưu chính.
DRM002.015.002 Hạ tầng truyền thông.
DRM002.015.003 Phát thanh truyền hình.
DRM002.015.004 Thương mại điện tử.
DRM002.015.005 Thông tin vô tuyến.
DRM002.015.006 Thông tin điện tử.
DRM002.015.007 Vệ tinh.
DRM002.015.008 Viễn thông.
DRM002.015.009 Xuất bản.
q) Mục dữ liệu Văn hóa
Bao gồm các dữ liệu cần thiết phục vụ các nghiệp vụ liên quan tới các hoạt động:
- Hỗ trợ các tổ chức văn hóa và nghệ thuật như viện bảo tàng, thư viện và trưng bày nghệ thuật;
- Hỗ trợ phát triển và quản lý sản phẩm nghệ thuật và sưu tầm về văn hóa;
- Khuyến khích phát triển các ngành văn hóa;
- Tài trợ cho các hoạt động và sự kiện nhằm quảng bá sự đa dạng về di sản và văn hóa.
Mã Mục dữ liệu: DRM002.016, bao gồm các Tiểu mục dữ liệu sau:
DRM002.016.001 Chuẩn mực quảng cáo.
DRM002.016.002 Điện ảnh.
DRM002.016.003 Giải thưởng văn học nghệ thuật.
DRM002.016.004 Mỹ thuật, nhiếp ảnh.
DRM002.016.005 Nghệ thuật biểu diễn.
DRM002.016.006 Phát triển văn học, nghệ thuật.
DRM002.016.007 Quảng bá, giới thiệu sưu tầm nghệ thuật, hiện vật.
DRM002.016.008 Văn hóa quần chúng, văn hóa dân tộc và tuyên truyền cổ động.
DRM002.016.009 Quản lý lễ hội.
DRM002.016.010 Quản lý bảo tồn và sưu tầm hiện vật.
DRM002.016.011 Quy chuẩn, tiêu chuẩn về quảng cáo.
DRM002.016.012 Tiếp cận vật phẩm văn hóa nghệ thuật.
DRM002.016.013 Di sản văn hóa, bảo tồn di tích.
3. Miền dữ liệu Đối ngoại, Quốc phòng và An ninh, trật tự an toàn xã hội
Miền dữ liệu lĩnh vực Đối ngoại, Quốc phòng và An ninh, trật tự an toàn xã hội đề cập đến nhu cầu dữ liệu của CQNN (không phụ thuộc bộ, ngành, cơ quan nào thực hiện) để cung cấp dịch vụ cho người dân, doanh nghiệp, cá nhân, tổ chức liên quan ở trong và ngoài nước và các dịch vụ thực hiện chức năng đối ngoại để xây dựng, duy trì quan hệ với các quốc gia và các tổ chức quốc tế; các dịch vụ nhằm bảo vệ độc lập, chủ quyền, toàn vẹn lãnh thổ của Tổ quốc, góp phần bảo vệ hòa bình ở khu vực và thế giới; bảo vệ an ninh quốc gia và bảo đảm trật tự an toàn xã hội, đấu tranh phòng, chống tội phạm.
Hình 4. Miền dữ liệu Đối ngoại, Quốc phòng và An ninh, trật tự an toàn xã hội
a) Mục dữ liệu An ninh, trật tự an toàn xã hội
Bao gồm các dữ liệu cần thiết phục vụ các nghiệp vụ liên quan tới các hoạt động An ninh, trật tự an toàn xã hội
Mã Mục dữ liệu: DRM003.001, bao gồm các Tiểu mục dữ liệu sau:
DRM003.001.001 An toàn giao thông.
DRM003.001.002 An ninh, trật tự an toàn xã hội.
DRM003.001.003 An ninh kinh tế.
DRM003.001.004 An ninh thông tin.
DRM003.001.005 Điều tra phòng chống tội phạm.
DRM003.001.006 Hỗ trợ cải tạo.
DRM003.001.007 Phòng cháy chữa cháy và cứu nạn cứu hộ.
DRM003.001.008 Thực thi pháp luật.
b) Mục dữ liệu Quan hệ quốc tế
Bao gồm các dữ liệu cần thiết phục vụ các nghiệp vụ liên quan tới các hoạt động:
- Xây dựng, duy trì quan hệ ngoại giao với các quốc gia, vùng lãnh thổ và các tổ chức quốc tế;
- Bảo vệ và thúc đẩy lợi ích quốc gia; tham gia, đóng góp vào nỗ lực duy trì an ninh quốc tế, phát triển kinh tế, môi trường, văn hóa, giáo dục, khoa học, công nghệ,... thông qua các chương trình xúc tiến, quảng bá, viện trợ, điều ước, công ước quốc tế và hoạt động ngoại giao.
Mã Mục dữ liệu: DRM003.002, bao gồm các Tiểu mục dữ liệu sau:
DRM003.002.001 Các điều ước, thỏa thuận quốc tế.
DRM003.002.002 Dịch vụ Lãnh sự.
DRM003.002.003 Dịch vụ hộ chiếu.
DRM003.002.004 Đại diện ngoại giao tại Việt Nam.
DRM003.002.005 Hợp tác quốc phòng.
DRM003.002.006 Người Việt Nam ở nước ngoài.
DRM003.002.007 Tham vấn quốc tế.
DRM003.002.008 Xúc tiến, quảng bá ra nước ngoài.
c) Mục dữ liệu Quốc phòng
Bao gồm các dữ liệu cần thiết phục vụ các nghiệp vụ liên quan tới các hoạt động:
- Hỗ trợ hoạt động bảo vệ độc lập, chủ quyền, toàn vẹn lãnh thổ của Tổ quốc, góp phần bảo vệ hòa bình ở khu vực và thế giới; bảo vệ an ninh quốc gia và bảo đảm trật tự an toàn xã hội, đấu tranh phòng, chống tội phạm thông qua hoạt động xây dựng, duy trì và triển khai lực lượng vũ trang;
- Hỗ trợ các sự kiện dân sự lớn của đất nước, các hoạt động trong tình trạng khẩn cấp như phòng, chống, khắc phục hậu quả thảm họa, sự cố, thiên tai, dịch bệnh, các hoạt động hỗ trợ nhân đạo và nỗ lực gìn giữ hòa bình.
Mã Mục dữ liệu: DRM003.003, bao gồm các Tiểu mục dữ liệu sau:
DRM003.003.001 Lực lượng vũ trang.
DRM003.003.002 Gìn giữ hòa bình quốc tế.
DRM003.003.003 Hỗ trợ các sự kiện dân sự lớn của đất nước.
DRM003.003.004 Hỗ trợ ứng phó các tình huống khẩn cấp.
DRM003.003.005 Xây dựng tiềm lực quốc phòng.
d) Miền nghiệp vụ Tư pháp
Bao gồm các dữ liệu cần thiết phục vụ các nghiệp vụ liên quan tới các hoạt động:
- Cung cấp, hướng dẫn và áp dụng các quy định của pháp luật;
- Hướng dẫn cá nhân, doanh nghiệp, tổ chức tuân thủ các nguyên tắc, điều khoản đã được thỏa thuận, cam kết bằng văn bản pháp luật;
- Hỗ trợ hoạt động của hệ thống tư pháp.
Mã Mục dữ liệu: DRM003.004, bao gồm các Tiểu mục dữ liệu sau:
DRM003.004.001 Hoạt động tố tụng.
DRM003.004.002 Luật Doanh nghiệp.
DRM003.004.003 Lý lịch tư pháp.
DRM003.004.004 Pháp luật Dân sự.
DRM003.004.005 Pháp luật hành chính.
DRM003.004.006 Pháp luật hình sự.
DRM003.004.007 Thi hành án dân sự.
DRM003.004.008 Theo dõi thi hành pháp luật.
DRM003.004.009 Xử lý vi phạm hành chính.
DRM003.004.010 Bồi thường nhà nước.
DRM003.004.011 Bổ trợ tư pháp.
4. Miền dữ liệu Hỗ trợ hoạt động của CQNN
Miền dữ liệu Hỗ trợ hoạt động của CQNN bao gồm các dữ liệu cần thiết để cung cấp dịch vụ cho người dân, doanh nghiệp, cộng đồng và các chính sách, chương trình, cơ chế quản lý để hỗ trợ hoạt động của CQNN trong việc cung cấp dịch vụ cho người dân, doanh nghiệp, cộng đồng và các cơ quan, tổ chức.
Hình 5. Miền dữ liệu Hỗ trợ hoạt động của CQNN
a) Mục dữ liệu Kế hoạch và ngân sách
Bao gồm các dữ liệu cần thiết phục vụ các nghiệp vụ liên quan tới các hoạt động: định hướng chiến lược; xác định và thiết lập các chương trình, nghiệp vụ và quy trình và phân bổ nguồn lực trong số các chương trình và quy trình đó.
Mã Mục dữ liệu: DRM004.001, bao gồm các Tiểu mục dữ liệu sau:
DRM004.001.001 Cải tiến nghiệp vụ.
DRM004.001.002 Dự toán ngân sách.
DRM004.001.003 Hiệu quả nguồn lực.
DRM004.001.004 Hoạch định nguồn nhân lực.
DRM004.001.005 Kế hoạch đấu thầu, mua sắm.
DRM004.001.006 Kiến trúc.
DRM004.001.007 Phân bổ ngân sách.
DRM004.001.008 Quy hoạch.
b) Mục dữ liệu Khoa học và công nghệ
Bao gồm các dữ liệu cần thiết phục vụ các nghiệp vụ liên quan tới các hoạt động nghiên cứu, triển khai thực nghiệm, phát triển, ứng dụng công nghệ nhằm phát triển khoa học và công nghệ, phát triển nguồn lực khoa học và công nghệ, đổi mới sáng tạo, an toàn bức xạ, hạt nhân và năng lượng nguyên tử, tiêu chuẩn, đo lường, chất lượng, sở hữu trí tuệ.
Mã Mục dữ liệu: DRM004.002, bao gồm các Tiểu mục dữ liệu sau:
DRM004.002.001 Đo đạc và bản đồ.
DRM004.002.002 Hoạt động nghiên cứu khoa học, phát triển công nghệ và đổi mới sáng tạo.
DRM004.002.003 Phát triển tiềm lực khoa học và công nghệ.
DRM004.002.004 Năng lượng nguyên tử, an toàn bức xạ và hạt nhân.
DRM004.002.005 Tiêu chuẩn, đo lường và chất lượng.
DRM004.002.006 Sở hữu công nghiệp và Quyền đối với giống cây trồng.
DRM004.002.007 Viễn thám.
c) Mục dữ liệu Phổ biến, cung cấp thông tin, chính sách, pháp luật
Bao gồm các dữ liệu cần thiết phục vụ các nghiệp vụ liên quan tới các hoạt động trao đổi thông tin và truyền thông giữa chính phủ, cơ quan nhà nước với người dân, cá nhân, cơ quan, tổ chức liên quan một cách trực tiếp hoặc gián tiếp các dịch vụ chính phủ cung cấp cho người dân; cũng như phổ biến các chính sách, văn bản pháp luật của nhà nước cho người dân, xã hội.
Mã Mục dữ liệu: DRM004.003, bao gồm các Tiểu mục dữ liệu sau:
DRM004.003.001 Lễ phát động (chiến dịch truyền thông).
DRM004.003.002 Quan hệ công chúng.
DRM004.003.003 Thông tin cho người dân.
DRM004.003.004 Tiếp nhận góp ý, xử lý phản ánh, kiến nghị.
DRM004.003.005 Truyền thông chính phủ.
DRM004.003.006 Tiếp cận thông tin.
DRM004.003.007 Phổ biến giáo dục pháp luật.
DRM004.003.008 Cung cấp dịch vụ công, thủ tục hành chính
d) Mục dữ liệu Quản trị
Bao gồm các dữ liệu cần thiết phục vụ các nghiệp vụ liên quan tới các hoạt động thúc đẩy các hoạt động phục vụ cộng đồng, xã hội; xây dựng môi trường và nghiệp vụ văn hóa, nâng cao chất lượng sống.
Mã Mục dữ liệu: DRM004.004, bao gồm các Tiểu mục dữ liệu sau:
DRM004.004.001 Địa giới hành chính.
DRM004.004.002 Hành chính công.
DRM004.004.003 Lễ tân hành chính.
DRM004.004.004 Quan hệ giữa các cơ quan nhà nước.
DRM004.004.005 Thi đua - Khen thưởng.
DRM004.004.006 Thanh tra, kiểm tra và kiểm toán.
DRM004.004.007 Tổ chức sự kiện.
DRM004.004.008 Xây dựng văn bản pháp luật.
DRM004.004.009 Xây dựng quy chế, quy định.
DRM004.004.010 Kiểm tra văn bản quy phạm pháp luật; pháp điển hệ thống quy phạm pháp luật.
đ) Mục dữ liệu Thống kê
Bao gồm các dữ liệu cần thiết phục vụ các nghiệp vụ liên quan tới các hoạt động hỗ trợ cung cấp nghiệp vụ thống kê mang tính khách quan, kịp thời và phản hồi thông tin để hỗ trợ và khuyến khích việc ra quyết định, nghiên cứu, thảo luận trong CQNN và cộng đồng.
Mã Mục dữ liệu: DRM004.005, bao gồm các Tiểu mục dữ liệu sau:
DRM004.005.001 Công bố và phổ biến thông tin thống kê.
DRM004.005.002 Điều tra thống kê.
DRM004.005.003 Phối hợp thống kê.
DRM004.005.004 Phương pháp và Tiêu chuẩn thống kê.
DRM004.005.005 Tổng hợp và phân tích thống kê.
e) Mục dữ liệu Thu ngân sách
Bao gồm các dữ liệu cần thiết phục vụ các nghiệp vụ liên quan tới các hoạt động thực hiện chức năng thu ngân sách nhà nước từ các nguồn thu khác nhau.
Mã Mục dữ liệu: DRM004.006, bao gồm các Tiểu mục dữ liệu sau:
DRM004.006.001 Thu thuế.
DRM004.006.002 Phí và Lệ phí.
DRM004.006.003 Thu từ xử phạt vi phạm hành chính.
DRM004.006.004 Thu hồi vốn đầu tư và lợi nhuận từ các doanh nghiệp nhà nước, công ty có góp vốn nhà nước, tổ chức kinh tế.
DRM004.006.005 Thu từ cấp quyền, thăm dò, khai thác tài nguyên.
DRM004.006.006 Thu hồi tiền cho vay của Nhà nước.
DRM004.006.007 Thanh lý tài sản công.
DRM004.006.008 Bán tài sản công.
DRM004.006.009 Các khoản đóng góp tự nguyện, viện trợ không hoàn lại của Chính phủ nước ngoài, tổ chức, cá nhân
g) Mục dữ liệu Trao đổi thông tin, phổ biến hướng dẫn kiến thức
Bao gồm các dữ liệu cần thiết phục vụ các nghiệp vụ liên quan tới các hoạt động: Hỗ trợ CQNN trao đổi thông tin, phổ biến kiến thức với các cá nhân, doanh nghiệp, tổ chức trong cộng đồng. Hoạt động này bao gồm các nghiên cứu, phát triển, sáng tạo tri thức, tư vấn, báo cáo và phổ biến thông tin, hướng dẫn các quy định.
Mã Mục dữ liệu: DRM004.007, bao gồm các Tiểu mục dữ liệu sau:
DRM004.007.001 Cung cấp, hiển thị thông tin cho người dân.
DRM004.007.002 Diễn đàn và thảo luận.
DRM004.007.003 Định dạng nội dung thông tin.
DRM004.007.004 Hướng dẫn, cung cấp thông tin.
DRM004.007.005 Phát ấn phẩm hoặc truyền thanh, truyền hình.
DRM004.007.006 Phân tích và báo cáo.
5. Miền dữ liệu Quản lý nguồn lực
Miền dữ liệu Quản lý nguồn lực của CQNN bao gồm các dữ liệu theo yêu cầu của CQNN (không phụ thuộc bộ, ngành, cơ quan nào thực hiện) để phục vụ các công việc quản lý, điều tiết nhằm sử dụng tối ưu nguồn lực cốt lõi của quốc gia phục vụ phát triển đồng bộ, bền vững, lâu dài và hỗ trợ các CQNN hoạt động hiệu lực, hiệu quả.
Hình 6. Miền dữ liệu Quản lý nguồn lực
a) Mục dữ liệu Quản lý hành chính
Bao gồm các dữ liệu cần thiết phục vụ các nghiệp vụ liên quan tới các hoạt động quản lý và duy trì cơ sở hạ tầng nội bộ các CQNN.
Mã Mục dữ liệu: DRM005.001, bao gồm các Tiểu mục dữ liệu sau:
DRM005.001.001 Cơ sở vật chất, trang thiết bị.
DRM005.001.002 Công tác của cán bộ, công chức, viên chức.
DRM005.001.003 Dịch vụ hỗ trợ kỹ thuật, giải đáp thông tin.
DRM005.001.004 Đảm bảo an ninh trật tự.
DRM005.001.005 Kế hoạch hoạt động.
DRM005.001.006 Nội quy, quy chế của cơ quan, tổ chức.
DRM005.001.007 Trụ sở làm việc.
DRM005.001.008 Văn hóa công sở.
b) Mục dữ liệu Quản lý CNTT
Bao gồm các dữ liệu cần thiết phục vụ các nghiệp vụ liên quan tới các hoạt động điều phối nguồn lực và các giải pháp CNTT theo yêu cầu để hỗ trợ hoặc cung cấp nghiệp vụ.
Mã Mục dữ liệu: DRM005.002, bao gồm các Tiểu mục dữ liệu sau:
DRM005.002.001 Bảo trì và cung cấp giải pháp CNTT.
DRM005.002.002 Hỗ trợ dịch vụ CNTT.
DRM005.002.003 Quản lý dịch vụ CNTT.
DRM005.002.004 Quản lý hạ tầng và vận hành hệ thống.
DRM005.002.005 Quản lý nguồn lực CNTT.
DRM005.002.006 Quản lý nhà cung ứng dịch vụ CNTT.
c) Mục dữ liệu Quản lý dự trữ vật tư, thiết bị, hàng hóa
Bao gồm các dữ liệu cần thiết phục vụ các nghiệp vụ liên quan tới các hoạt động Quản lý dự trữ vật tư, thiết bị, hàng hóa.
Mã Mục dữ liệu: DRM005.003, bao gồm các Tiểu mục dữ liệu sau:
DRM005.003.001 Danh mục hàng dự trữ quốc gia.
DRM005.003.002 Mua, bán hàng dự trữ quốc gia.
DRM005.003.003 Quản lý, sử dụng hàng dự trữ quốc gia.
d) Mục dữ liệu Quản lý nguồn lực
Bao gồm các dữ liệu cần thiết phục vụ các nghiệp vụ liên quan tới các hoạt động liên quan tới tuyển dụng và quản lý nhân sự.
Mã Mục dữ liệu: DRM005.004, bao gồm các Tiểu mục dữ liệu sau:
DRM005.004.001 Đào tạo, bồi dưỡng cán bộ, công chức, viên chức.
DRM005.004.002 Đánh giá, phân loại cán bộ, công chức, viên chức.
DRM005.004.003 Quản lý hiệu quả lao động.
DRM005.004.004 Quản lý vị trí việc làm và tổ chức bộ máy.
DRM005.004.005 Quản lý và duy trì phúc lợi.
DRM005.004.006 Tuyển dụng cán bộ, công chức, viên chức.
DRM005.004.007 Tiền lương.
DRM005.004.008 Tinh giản biên chế.
DRM005.004.009 Thu hút nhân lực.
đ) Mục dữ liệu Quản lý tài chính
Bao gồm các dữ liệu cần thiết phục vụ các nghiệp vụ liên quan tới các hoạt động của CQNN sử dụng thông tin tài chính để đo lường, vận hành và dự báo hiệu lực, hiệu quả các hoạt động của một thực thể liên quan tới mục tiêu của cơ quan nhà nước. Khả năng nắm bắt và sử dụng thông tin đó thường được thể hiện bởi các chính sách, hoạt động thực tiễn, các chuẩn mực và một hệ thống kiểm soát các hoạt động nắm bắt, báo cáo một cách tin cậy, nhất quán.
Mã Mục dữ liệu: DRM005.005, bao gồm các Tiểu mục dữ liệu sau:
DRM005.005.001 Báo cáo tài chính.
DRM005.005.002 Đo lường hiệu quả.
DRM005.005.003 Kế toán.
DRM005.005.004 Mua sắm công.
DRM005.005.005 Quản lý nguồn lực tài chính.
DRM005.005.006 Quản lý tiền công quỹ.
DRM005.005.007 Quản lý tài sản và nợ phải trả.
DRM005.005.008 Thanh toán.
e) Mục dữ liệu Quản lý thông tin
Bao gồm các dữ liệu cần thiết phục vụ các nghiệp vụ liên quan tới các hoạt động quản lý hoặc lưu giữ thông tin và tài sản trí tuệ thuộc quyền sở hữu của nhà nước với các hoạt động như quản trị thu thập, sắp xếp, lưu trữ, bảo trì, thu hồi, phổ biến và hủy thông tin.
Mã Mục dữ liệu: DRM005.006, bao gồm các Tiểu mục dữ liệu sau:
DRM005.006.001 Quản lý an toàn thông tin.
DRM005.006.002 Quản lý hồ sơ, văn bản.
DRM005.006.003 Quản lý quyền thông tin.
DRM005.006.004 Quản lý thư viện.
DRM005.006.005 Tiêu chuẩn/Quy chuẩn kỹ thuật trao đổi thông tin.
DRM005.006.006 Tiêu chuẩn/Quy chuẩn kỹ thuật quản lý thông tin.
DRM005.006.007 Quản lý tri thức.
Phụ lục III
MÔ HÌNH THAM CHIẾU ỨNG DỤNG
(ARM)
I. GIỚI THIỆU
Mô hình tham chiếu ứng dụng (Application Reference Model, viết tắt là ARM) cung cấp một Khung chung mô tả, phân loại các thành phần ứng dụng cơ bản phục vụ các mục tiêu nghiệp vụ của các cơ quan nhà nước, việc mô tả này cho phép xác định các khả năng hợp nhất, tích hợp ứng dụng khi cùng cung cấp các dịch vụ cho nghiệp vụ. Mô hình tham chiếu ứng dụng là cơ sở để xây dựng Kiến trúc ứng dụng.
II. CẤU TRÚC MÔ HÌNH THAM CHIẾU ỨNG DỤNG
Cấu trúc của ARM là sự phân cấp theo lớp thể hiện các phân nhóm ứng dụng và dịch vụ cần thiết để thực hiện các chức năng và dịch vụ nghiệp vụ cung cấp bởi CQNN. Các phân lớp bao gồm:
|
Cấp độ |
Thành phần |
Mô tả |
|
Cấp độ 1 |
Miền chức năng ứng dụng |
Là phân loại tổng quát của ứng dụng dựa trên chức năng và hoạt động của CQNN |
|
Cấp độ 2 |
Nhóm dịch vụ ứng dụng |
Là danh mục cụ thể hơn của ứng dụng để thực hiện được chức năng và dịch vụ nghiệp vụ do CQNN cung cấp |
|
Cấp độ 3 |
Loại dịch vụ ứng dụng |
Là các dịch vụ ứng dụng chi tiết có sẵn trong mỗi danh mục ứng dụng để có thể thực hiện các chức năng và dịch vụ nghiệp vụ do CQNN cung cấp |
Miền ứng dụng trong ARM phân chia các ứng dụng của CQNN thành bảy (7) phân nhóm chức năng ứng dụng mức cao, riêng biệt:
Hình 1. Các Miền chức năng ứng dụng ARM
|
ARM001 Chức năng Giao tiếp công dân |
Phân loại tổng quát các ứng dụng cần thiết để thực hiện các dịch vụ do CQNN cung cấp trực tiếp (độc lập với các cơ quan thực hiện) đến công dân (cá nhân, doanh nghiệp và các tổ chức khác) |
||
|
ARM002 Chức năng Tự động hóa quy trình |
Phân loại tổng quát các ứng dụng nhằm tự động hóa các chức năng và quy trình nghiệp vụ trong CQNN |
||
|
ARM003 Chức năng Quản lý nghiệp vụ |
Phân loại tổng quát của ứng dụng được sử dụng để duy trì tính liên tục của nghiệp vụ trong CQNN |
||
|
ARM004 Chức năng Quản lý dữ liệu điện tử |
Phân loại tổng quát các ứng dụng được sử dụng để hỗ trợ việc tạo, quản lý và phân phối tài sản trí tuệ và phương tiện điện tử trong các nghiệp vụ của tổ chức. |
||
|
ARM005 Chức năng Quản lý phân tích nghiệp vụ |
Phân loại tổng quát các ứng dụng được sử dụng để hỗ trợ trích xuất, tổng hợp và trình bày thông tin, tạo điều kiện cho phân tích, ra quyết định và đánh giá nghiệp vụ |
||
|
ARM006 Chức năng nội bộ cơ quan |
Phân loại tổng quát các ứng dụng được sử dụng để hỗ trợ quản lý lập kế hoạch tổng thể và các chức năng dựa trên giao dịch |
||
|
ARM007 Chức năng cộng tác và Hỗ trợ |
Phân loại tổng quát các ứng dụng cung cấp, hỗ trợ bổ sung cho chức năng nghiệp vụ và hiệu quả dịch vụ trong CQNN |
||
III. PHÂN LOẠI
1. Chức năng giao tiếp công dân
Hình 2. Miền Chức năng giao tiếp công dân
Cấu trúc của ARM001 Chức năng giao tiếp công dân bao gồm các Nhóm Dịch vụ ứng dụng và Loại Dịch vụ ứng dụng như sau:
a) Quản lý Quan hệ công dân (CRM)
Nhóm dịch vụ ứng dụng “ARM001.001 Quản lý quan hệ công dân (CRM)” là việc phân Loại nghiệp vụ ứng dụng được sử dụng để lập kế hoạch, lên lịch và kiểm soát các hoạt động giữa người dân, doanh nghiệp, công dân và cơ quan, tổ chức, cả trước và sau khi sản phẩm hoặc dịch vụ được cung cấp.
Loại nghiệp vụ ứng dụng thuộc ARM001.001 được liệt kê trong bảng dưới đây:
|
STT |
Loại Dịch vụ ứng dụng |
Mô tả |
|
1 |
ARM001.001.001 Các dịch vụ Quản lý trung tâm hỏi đáp (Call Center) |
Xử lý việc hỏi đáp của công dân thông qua điện thoại. |
|
2 |
ARM001.001.002 Các dịch vụ Phân tích về công dân |
Cho phép phân tích công dân của một cơ quan/tổ chức, cũng như việc đánh giá thông tin của bên thứ ba có liên quan đến một công dân của cơ quan/tổ chức |
|
3 |
ARM001.001.003 Các dịch vụ về Phí, lệ phí, giá và quảng bá sản phẩm, dịch vụ |
Tạo điều kiện cho việc thúc đẩy sản phẩm hoặc dịch vụ và tạo cơ hội cho nghiệp vụ mới. |
|
4 |
ARM001.001.004 Các dịch vụ Quản lý sản phẩm |
Tạo điều kiện cho việc tạo và bảo trì các sản phẩm và dịch vụ. |
|
5 |
ARM001.001.005 Các dịch vụ Quản lý tên sản phẩm /dịch vụ cung cấp |
Hỗ trợ việc áp dụng thương hiệu cho sản phẩm hoặc dịch vụ cũng như phát triển nhận thức về sản phẩm/dịch vụ đó. |
|
6 |
ARM001.001.006 Các dịch vụ quản lý Người dùng/Tài khoản |
Hỗ trợ việc duy trì và cung cấp dịch vụ hoặc sản phẩm cho công dân của một cơ quan/tổ chức. |
|
7 |
ARM001.001.007 Các dịch vụ quản lý giao dịch và hồ sơ công dân |
Cung cấp một cái nhìn toàn diện về tất cả các tương tác của công dân, bao gồm các cuộc gọi, thư điện tử, thư từ và các cuộc họp; dữ liệu lưu trữ điện tử hồ sơ, tài liệu của công dân; cũng như cung cấp khả năng phục vụ việc duy trì tài khoản công dân, thông tin giao dich và cá nhân. |
|
8 |
ARM001.001.008 Các dịch vụ về Quan hệ đối tác |
Cung cấp một khung để thúc đẩy sự hợp tác hiệu quả giữa một cơ quan, tổ chức và các đối tác của nó, đặc biệt là các thành viên của chuỗi phân phối (ví dụ: VNPOST, tổ chức tín dụng phục vụ thanh toán điện tử...) và các bên thứ ba khác hỗ trợ các hoạt động và cung cấp dịch vụ cho công dân của một cơ quan, tổ chức; bao gồm đánh giá hiệu quả, hiệu suất của các đối tác, nếu cần thiết. |
|
9 |
ARM001.001.009 Các dịch vụ về Phản hồi của công dân |
Được sử dụng để thu thập, phân tích và xử lý các nhận xét và phản hồi từ công dân của cơ quan, tổ chức. |
|
10 |
ARM001.001.010 Các dịch vụ về Khảo sát |
Được sử dụng để thu thập thông tin hữu ích từ công dân của cơ quan, tổ chức. |
b) Tùy chọn người dùng
Nhóm dịch vụ ứng dụng “ARM001.002 Tùy chọn người dùng” là việc phân Loại nghiệp vụ ứng dụng được sử dụng để cho phép người dùng của cơ quan, tổ chức thay đổi giao diện người dùng và cách hiển thị dữ liệu theo nhu cầu.
Loại nghiệp vụ Ứng dụng nằm trong ARM001.002 được liệt kê trong bảng dưới đây:
|
STT |
Loại dịch vụ ứng dụng |
Mô tả |
|
1 |
ARM001.002.001 Các dịch vụ cá nhân hóa |
Thay đổi giao diện người dùng và cách hiển thị dữ liệu. |
|
2 |
ARM001.002.002 Các dịch vụ Đăng ký tham gia kết nối nhóm |
Cho phép công dân tham gia một diễn đàn, danh sách thành viên, hoặc danh sách nhận thư. |
|
3 |
ARM001.002.003 Các dịch vụ Cảnh báo và Thông báo |
Cho phép công dân được kết nối trong các dịch vụ đã đăng ký hoặc dịch vụ quan tâm. |
c) Hỗ trợ ban đầu cho công dân
Nhóm dịch vụ ứng dụng “ARM001.003 Hỗ trợ ban đầu cho công dân” là việc phân Loại nghiệp vụ ứng dụng được sử dụng cho phép công dân chủ động tìm kiếm hỗ trợ và dịch vụ từ một cơ quan, tổ chức.
Loại nghiệp vụ ứng dụng thuộc ARM001.003 Hỗ trợ ban đầu cho công dân được liệt kê trong bảng dưới đây:
|
STT |
Loại dịch vụ ứng dụng |
Mô tả |
|
1 |
ARM001.003.001 Các dịch vụ Hướng dẫn trực tuyến |
Cung cấp giao diện trực tuyến (điện tử) để hỗ trợ công dân. |
|
2 |
ARM001.003.002 Các dịch vụ Đào tạo trực tuyến |
Cung cấp giao diện trực tuyến (điện tử) để đào tạo và hỗ trợ công dân. |
|
3 |
ARM001.003.003 Các dịch vụ Tự phục vụ |
Cho phép công dân của tổ chức đăng ký một dịch vụ theo nhu cầu của mình. |
|
4 |
ARM001.003.004 Các dịch vụ Giữ chỗ/Đăng ký |
Cho phép đăng ký trực tuyến (điện tử) và xác nhận các dịch vụ. |
|
5 |
ARM001.003.005 Các dịch vụ Hỗ trợ đa ngôn ngữ |
Cho phép truy cập dữ liệu và thông tin bằng nhiều ngôn ngữ. |
|
6 |
ARM001.003.006 Các dịch vụ Yêu cầu được hỗ trợ |
Hỗ trợ các cách thức tiếp cận từ người sử dụng, công dân để được hỗ trợ. |
|
7 |
ARM001.003.007 Các dịch vụ Lập lịch |
Xác định tập hợp các khả năng hỗ trợ cho lập kế hoạch thực hiện công việc hoặc dịch vụ để đáp ứng nhu cầu của người dùng. |
2. Chức năng tự động hóa quy trình
Hình 3. Miền Chức năng tự động hóa quy trình
Cấu trúc của Miền Chức năng tự động hóa quy trình ARM002 bao gồm Phân Nhóm dịch vụ ứng dụng và Loại dịch vụ ứng dụng, cụ thể như sau:
|
Miền chức năng ứng dụng |
Nhóm Dịch vụ ứng dụng |
Loại Dịch vụ ứng dụng |
|
ARM002 Chức năng Tự động hóa quy trình |
ARM002.001 Truy vết và Luồng công việc |
ARM002.001.001 Các dịch vụ Truy vết quy trình. |
|
ARM002.001.002 Các dịch vụ Quản lý sự vụ. |
||
|
ARM002.001.003 Các dịch vụ về Giải quyết xung đột về nhiệm vụ. |
||
|
ARM002.002 Định tuyến và Lập lịch |
ARM002.002.001 Các dịch vụ Quản lý thư tín bên trong. |
|
|
ARM002.002.002 Các dịch vụ Quản lý thư tín bên ngoài. |
a) Truy vết và Luồng công việc
Nhóm dịch vụ ứng dụng “ARM002.001 Truy vết và Luồng công việc” là việc phân Loại nghiệp vụ ứng dụng được sử dụng phục vụ việc giám sát và định tuyến tài liệu tự động của người dùng trong các bước của vòng đời nghiệp vụ.
Loại Dịch vụ ứng dụng thuộc ARM002.001 được liệt kê trong bảng dưới đây:
|
STT |
Dịch vụ ứng dụng |
Mô tả |
|
1 |
ARM002.001.001 Các dịch vụ Truy vết quy trình |
Cho phép giám sát các hoạt động trong vòng đời nghiệp vụ. |
|
2 |
ARM002.001.002 Các dịch vụ Quản lý sự vụ |
Quản lý vòng đời của một yêu cầu hoặc thẩm tra cụ thể trong một tổ chức, bao gồm việc khởi tạo, truy vết, phân công và kết thúc sự vụ cũng như sự phối hợp của các bên liên quan trong xử lý sự vụ. |
|
3 |
ARM002.001.003 Các dịch vụ về Giải pháp cho các xung đột về nghiệp vụ |
Hỗ trợ việc ra kết luận đối với các vấn đề xung đột về nghiệp vụ xảy ra trong vòng đời nghiệp vụ. |
b) Định tuyến và Lập lịch
Nhóm dịch vụ ứng dụng “ARM002.002 Định tuyến và Lập lịch” là việc phân Loại nghiệp vụ Ứng dụng được sử dụng để cung cấp chức năng định tuyến một cách tự động và phân bổ thời gian cho một hành động hoặc sự kiện cụ thể.
Loại Dịch vụ của ARM002.002 được liệt kê trong bảng dưới đây:
|
STT |
Dịch vụ ứng dụng |
Mô tả |
|
1 |
ARM002.002.001 Các dịch vụ Quản lý giao tiếp thư tín bên trong |
Quản lý giao tiếp văn bản của cơ quan nhà nước với các cơ quan bên ngoài liên quan. |
|
2 |
ARM002.002.002 Các dịch vụ Quản lý thư tín bên ngoài |
Quản lý giao tiếp văn bản của các bộ phận nội bộ cơ quan. |
|
3 |
ARM002.002.003 Lập lịch làm việc |
Quản lý việc phân bổ thời gian thích hợp cho từng công việc. |
3. Chức năng Quản lý nghiệp vụ
Hình 4. Chức năng Quản lý nghiệp vụ
Cấu trúc của Miền Chức năng quản lý nghiệp vụ ARM003 bao gồm Nhóm dịch vụ ứng dụng và Loại dịch vụ ứng dụng, được trình trong bảng dưới đây:
a) Quản lý quy trình
Nhóm dịch vụ ứng dụng “ARM003.001 Quản lý quy trình” là việc phân Loại nghiệp vụ ứng dụng được sử dụng để lập kế hoạch, tạo lịch trình và kiểm soát các hoạt động nghiệp vụ giữa người dùng và cơ quan, cả trước và sau khi dịch vụ được cung cấp.
Loại nghiệp vụ ứng dụng thuộc Nhóm Quản lý quy trình ARM003.001 được liệt kê trong bảng dưới đây:
|
STT |
Dịch vụ ứng dụng |
Mô tả |
|
1 |
ARM003.001.001 Các dịch vụ Quản lý thay đổi |
Quản lý quá trình cập nhật hoặc thay đổi đối với các văn bản hiện hành, phần mềm và các quá trình nghiệp vụ của tổ chức |
|
2 |
ARM003.001.002 Các dịch vụ Quản lý cấu hình |
Kiểm soát môi trường cũng như tài liệu về phần cứng và phần mềm của một cơ quan |
|
3 |
ARM003.001.003 Các dịch vụ Quản lý yêu cầu |
Thu thập, phân tích và đáp ứng các nhu cầu và điều kiện tiên quyết đối với các nỗ lực của cơ quan |
|
4 |
ARM003.001.004 Các dịch vụ Quản lý chương trình/dự án |
Quản lý và kiểm soát chương trình/dự án của cơ quan |
|
5 |
ARM003.001.005 Các dịch vụ Quản trị/Chính sách |
Chỉ đạo và thiết lập quy tắc nghiệp vụ, ra các quyết định, xác định các hành động cho các vấn đề trong một cơ quan |
|
6 |
ARM003.001.006 Các dịch vụ Quản lý Chất lượng |
Giúp xác định mức độ mà một dịch vụ/sản phẩm có đáp ứng được các yêu cầu |
|
7 |
ARM003.001.007 Các dịch vụ Quản lý Quy định nghiệp vụ |
Quản lý các quy trình tổng thể hỗ trợ hoạt động nghiệp vụ cơ quan và các chính sách của nó |
|
8 |
ARM003.001.008 Các dịch vụ Quản lý Rủi ro |
Hỗ trợ việc nhận dạng và khả năng xảy ra các rủi ro liên quan đến một nhiệm vụ, quyết định hoặc mục tiêu dài hạn; bao gồm đánh giá rủi ro và giảm thiểu rủi ro |
b) Quản lý Cơ cấu tổ chức
Nhóm dịch vụ ứng dụng “ARM003.002 Quản lý cơ cấu tổ chức” là việc phân Loại nghiệp vụ ứng dụng được sử dụng để hỗ trợ việc cộng tác và giao tiếp trong một cơ quan.
Loại Dịch vụ ứng dụng thuộc ARM003.002 được liệt kê trong bảng dưới đây:
|
STT |
Dịch vụ ứng dụng |
Mô tả |
|
1 |
ARM003.002.001 Các dịch vụ Quản lý Nhóm làm việc/Tổ công tác |
Hỗ trợ việc quản lý nhóm/tổ công tác đối với các nhiệm vụ được giao |
|
2 |
ARM003.002.002 Các dịch vụ Quản lý mạng lưới giao tiếp |
Giám sát và duy trì một mạng lưới giao tiếp nhằm hỗ trợ việc xác định vấn đề, thu thập thông tin thống kê và cung cấp hướng dẫn chung |
c) Quản lý đầu tư công
Nhóm dịch vụ ứng dụng “Quản lý đầu tư ARM003.003” là việc phân Loại nghiệp vụ ứng dụng được sử dụng để quản lý đầu tư công của một cơ quan.
Loại dịch vụ Ứng dụng thuộc ARM003.003 được liệt kê trong bảng dưới đây:
|
STT |
Loại dịch vụ ứng dụng |
Mô tả |
|
1 |
ARM003.003.001 Các dịch vụ Quản lý và Lập kế hoạch chiến lược |
Hỗ trợ xác định các mục tiêu dài hạn và xác định các tiếp cận tốt nhất để đạt được các mục tiêu đó |
|
2 |
ARM003.003.002 Các dịch vụ Quản lý danh mục dự án đầu tư công |
Hỗ trợ quản trị danh mục các dự án đầu tư công của cơ quan |
|
3 |
ARM003.003.003 Các dịch vụ Quản lý hiệu quả đầu tư |
Đo lường hiệu quả của đầu tư và việc sử dụng ngân sách nhà nước |
d) Quản lý mua sắm công
Nhóm dịch vụ ứng dụng “ARM003.004 Quản lý mua sắm công” là việc phân Loại nghiệp vụ ứng dụng được sử dụng để lập kế hoạch và kiểm soát mua sắm công trong cơ quan.
Loại nghiệp vụ ứng dụng thuộc ARM003.004 được liệt kê trong bảng dưới đây:
|
STT |
Dịch vụ ứng dụng |
Mô tả |
|
1 |
ARM003.004.001 Các dịch vụ Mua sắm công |
Hỗ trợ việc đặt hàng và mua các các sản phẩm, dịch vụ phục vụ hoạt động của cơ quan |
|
2 |
ARM003.004.002 Các dịch vụ Tìm nguồn cung ứng |
Hỗ trợ việc cung cấp sản phẩm/dịch vụ cũng như theo dõi và phân tích chi phí cho các sản phẩm/dịch vụ này |
|
3 |
ARM003.004.003 Các dịch vụ Quản lý vật liệu, văn phòng phẩm còn tồn |
Cung cấp thông tin về vật liệu, văn phòng phẩm hiện đang có trong cơ quan phục vụ việc lập kế hoạch mua sắm, sử dụng hiệu quả |
|
4 |
ARM003.004.004 Các dịch vụ Quản lý danh mục |
Hỗ trợ lập danh sách các sản phẩm/dịch vụ mà một cơ quan cung cấp |
|
5 |
ARM003.004.005 Các dịch vụ Đặt hàng/Mua hàng |
Cho phép đặt hàng để mua sắm sản phẩm/dịch vụ |
|
6 |
ArM003.004.006 Các dịch vụ truy vết và phê duyệt hóa đơn tài chính |
Hỗ trợ xác định nơi gửi hàng hoặc giao hàng trong chu trình nghiệp vụ |
|
7 |
ARM003.004.007 Các dịch vụ Giỏ hàng sản phẩm/dịch vụ |
Hỗ trợ các hình thức trực tuyến phục vụ cung cấp sản phẩm/dịch vụ trực tuyến |
|
8 |
ARM003.004.008 Các dịch vụ Quản lý kho hàng |
Cung cấp khả năng quản lí lưu trữ và phân bổ sản phẩm/dịch vụ |
|
9 |
ARM003.004.009 Các dịch vụ Quản lý hàng hóa trả lại |
Thu thập, phân tích và giải quyết việc trả lại sản phẩm/dịch vụ hoặc hủy dịch vụ |
|
10 |
ARM003.004.010 Các dịch vụ Quản lý Logistics và Vận chuyển |
Cung cấp dịch vụ vận chuyển sản phẩm/dịch vụ một cách hiệu quả |
4. Chức năng Quản lý dữ liệu điện tử
Hình 5. Chức năng Quản lý dữ liệu điện tử
Cấu trúc của Chức năng quản lý dữ liệu điện tử ARM004 bao gồm Nhóm dịch vụ ứng dụng và Loại nghiệp vụ ứng dụng, như được trình bày trong bảng dưới đây:
a) Quản lý nội dung
Nhóm dịch vụ ứng dụng “ARM004.001 Quản lý nội dung” là việc phân Loại nghiệp vụ ứng dụng được sử dụng để quản lý việc lưu trữ, duy trì và truy xuất tài liệu và thông tin của hệ thống hoặc trang thông tin điện tử.
Loại dịch vụ ứng dụng thuộc ARM004.001 được liệt kê trong bảng dưới đây:
|
STT |
Dịch vụ ứng dụng |
Mô tả |
|
1 |
ARM004.001.001 Các dịch vụ ủy quyền nội dung |
Cho phép tạo các hướng dẫn dựa trên máy tính, trang thông tin điện tử, CD-ROM và các chương trình tương tác khác |
|
2 |
ARM004.001.002 Các dịch vụ soát xét và phê duyệt nội dung |
Cho phép phê duyệt các chương trình tương tác |
|
3 |
ARM004.001.003 Các dịch vụ gắn thẻ và tổng hợp |
Hỗ trợ việc xác định nội dung cụ thể trong một tập hợp nội dung lớn hơn phục vụ việc thu thập và tổng hợp |
|
4 |
ARM004.001.004 Các dịch vụ phát hành và Phân phối nội dung |
Cho phép phát hành và phân phối các chương trình tương tác |
|
5 |
ARM004.001.005 Các dịch vụ quản lý xuất bản |
Kiểm soát và điều tiết các ấn bản của một cơ quan |
b) Quản lý văn bản
Nhóm dịch vụ ứng dụng “ARM004.002 Quản lý văn bản” là việc phân Loại nghiệp vụ ứng dụng được sử dụng để kiểm soát việc thu thập và duy trì các văn bản và tệp của cơ quan.
Loại Dịch vụ ứng dụng thuộc ARM004.002 được liệt kê trong bảng dưới đây:
|
STT |
Dịch vụ ứng dụng |
Mô tả |
|
1 |
ARM004.002.001 Các dịch vụ số hóa và nhân dạng ký tự quang học văn bản |
Hỗ trợ quét (scan) văn bản, tài liệu |
|
2 |
ARM004.002.002 Các dịch vụ Tham khảo tài liệu |
Hỗ trợ chuyển hướng tham chiếu đến các văn bản và thông tin liên quan khác |
|
3 |
ARM004.002.003 Các dịch vụ Chỉnh sửa văn bản |
Hỗ trợ quản lý phiên bản và chỉnh sửa nội dung văn bản |
|
4 |
ARM004.002.004 Các dịch vụ Thư viện/Lưu trữ |
Hỗ trợ lưu trữ văn bản và dữ liệu |
|
5 |
ARM004.002.005 Các dịch vụ Soát xét và Phê duyệt văn bản |
Hỗ trợ chỉnh sửa và cho ý kiến đối với các văn bản trước khi phát hành |
|
6 |
ARM004.002.006 Chuyển đổi văn bản |
Hỗ trợ thay đổi tập tin từ định dạng này sang định dạng khác |
|
7 |
ARM004.002.007 Đánh chỉ mục văn bản |
Hỗ trợ truy xuất văn bản nhanh chóng thông qua việc đánh chỉ mục có cấu trúc văn bản |
|
8 |
ARM004.002.008 Phân loại văn bản |
Hỗ trợ việc phân loại văn bản |
c) Quản lý tri thức
Nhóm dịch vụ ứng dụng “ARM004.003 Quản lý tri thức” là việc phân Loại nghiệp vụ ứng dụng được sử dụng để xác định, thu thập và chuyển đổi các văn bản, tài liệu và các nguồn thông tin/dữ liệu khác thành thông tin hữu ích.
Loại nghiệp vụ ứng dụng thuộc Quản lý tri thức ARM004.003 được liệt kê trong bảng dưới đây:
|
STT |
Dịch vụ ứng dụng |
Mô tả |
|
1 |
ARM004.003.001 Các dịch vụ Truy xuất thông tin |
Cho phép truy cập dữ liệu và thông tin được sử dụng bởi cơ quan |
|
2 |
ARM004.003.002 Các dịch vụ Ánh xạ/Phân loại thông tin |
Hỗ trợ tạo và duy trì mối quan hệ giữa các thực thể dữ liệu, tiêu chuẩn đặt tên và phân loại thông tin/dữ liệu |
|
3 |
ARM004.003.003 Các dịch vụ Chia sẻ thông tin |
Hỗ trợ việc sử dụng văn bản, tài liệu và dữ liệu trong môi trường nhiều người sử dụng |
|
4 |
ARM004.003.004 Các dịch vụ Phân loại |
Cho phép phân loại dữ liệu và thông tin thành các phân lớp hoặc loại cụ thể phục vụ hoạt động một cơ quan |
|
5 |
ARM004.003.005 Các dịch vụ Công nghệ tri thức |
Hỗ trợ việc chuyển đổi kiến thức từ một chuyên gia vào cơ sở tri thức của một hệ thống chuyên gia |
|
6 |
ARM004.003.006 Các dịch vụ thu nhận tri thức |
Tạo điều kiện thu thập dữ liệu và thông tin |
|
7 |
ARM004.003.007 Các dịch vụ Phân phối tri thức |
Hỗ trợ chuyển giao kiến thức cho người dùng cuối |
|
8 |
ARM004.003.008 Các dịch vụ văn bản thông minh |
Hỗ trợ sự tương tác giữa những người sử dụng văn bản về thông tin và các quy định xử lý nghiệp vụ |
d) Quản lý hồ sơ
Nhóm dịch vụ ứng dụng “ARM004.004 Quản lý hồ sơ” là việc phân Loại nghiệp vụ ứng dụng được sử dụng để lưu trữ, bảo vệ, lưu trữ lịch sử, phân loại và tiêu hủy các tài liệu và thông tin.
Loại nghiệp vụ ứng dụng thuộc Nhóm Quản lý hồ sơ ARM004.004 được liệt kê trong bảng dưới đây:
|
STT |
Dịch vụ ứng dụng |
Mô tả |
|
1 |
ARM004.004.001 Các dịch vụ Liên kết hồ sơ |
Hỗ trợ tạo lập mối tương quan giữa dữ liệu logic và các tập thông tin |
|
2 |
ARM004.004.002 Các dịch vụ Hủy văn bản |
Hỗ trợ tiêu hủy các văn bản, tài liệu được sử dụng bởi một cơ quan và các bên liên quan |
|
3 |
ARM004.004.003 Các dịch vụ Quản lý quyền sở hữu tài sản số |
Hỗ trợ quản lý quyền sở hữu trí tuệ của một tổ chức |
5. Chức năng phân tích nghiệp vụ
Hình 6. Chức năng phân tích nghiệp vụ
Cấu trúc của Chức năng phân tích nghiệp vụ ARM005 bao gồm Nhóm Dịch vụ ứng dụng và Loại nghiệp vụ ứng dụng, như trong bảng dưới đây:
a) Phân tích và Thống kê
Nhóm dịch vụ ứng dụng “Phân tích và Thống kê ARM005.001 ” là việc phân Loại nghiệp vụ Ứng dụng được sử dụng để xác định các vấn đề nghiệp vụ, các vấn đề và giải pháp cho các vấn đề.
Loại nghiệp vụ ứng dụng thuộc ARM005.001 Phân tích và Thống kê được liệt kê trong bảng dưới đây:
|
STT |
Dịch vụ ứng dụng |
Mô tả |
|
1 |
ARM005.001.001 Các dịch vụ toán học |
Hỗ trợ xây dựng các mô hình toán học, xác suất phân tích hiện tượng ngẫu nhiên, phát triển và nghiên cứu các phương pháp và nguyên tắc cho suy luận thống kê |
|
2 |
ARM005.001.002 Các dịch vụ Cấu trúc |
Hỗ trợ sử dụng luồng dữ liệu và mô hình hóa dữ liệu để áp dụng phân tích dữ liệu có hệ thống |
|
3 |
ARM005.001.003 Các dịch vụ liên quan bức xạ |
Hỗ trợ sử dụng công nghệ bức xạ và tia X để phân tích và kiểm tra khoa học |
|
4 |
ARM005.001.004 Các dịch vụ điều tra số |
Hỗ trợ sử dụng khoa học và công nghệ để phân tích các yếu tố vật lý phục vụ các mục đích điều tra và pháp lý |
b) Trợ giúp đồ họa
Nhóm dịch vụ “ARM005.002 Trợ giúp đồ họa” là việc phân Loại nghiệp vụ Ứng dụng được sử dụng để chuyển đổi dữ liệu thành dạng đồ họa, hình ảnh.
Loại nghiệp vụ ứng dụng thuộc ARM005.002 được liệt kê trong bảng dưới đây:
|
STT |
Dịch vụ ứng dụng |
Mô tả |
|
1 |
ARM005.002.001 Các dịch vụ biểu đồ/Đồ họa |
Hỗ trợ chuyển đổi dữ liệu phức tạp, có dung lượng lớn hoặc dữ liệu số thành hình ảnh trình bày trực quan dưới dạng đồ thị, biểu đồ hoặc bản đồ... |
|
2 |
ARM005.002.002 Các dịch vụ Hình ảnh |
Hỗ trợ tạo phim hoặc hình ảnh ở các dạng điện tử từ dạng giấy |
|
3 |
ARM005.002.003 Các dịch vụ Đa phương tiện |
Hỗ trợ biểu diễn thông tin dưới nhiều định dạng, bao gồm văn bản, âm thanh, đồ họa, hoạt hình và video |
|
4 |
ARM005.002.004 Các dịch vụ Lập bản đồ/Không gian địa lý/Cao độ/GPS |
Hỗ trợ thể hiện thông tin vị trí thông qua việc sử dụng các thuộc tính như cao độ, vĩ độ và kinh độ |
|
5 |
ARM005.002.005 Các dịch vụ CAD |
Các dịch vụ hỗ trợ thiết kế các sản phẩm trên máy tính bằng ứng dụng CAD |
c) Khai phá tri thức
Nhóm dịch vụ “ARM005.003 Khai phá trí thức” là việc phân Loại nghiệp vụ Ứng dụng được sử dụng để tạo thuận lợi cho việc xác định thông tin hữu ích từ dữ liệu.
Loại nghiệp vụ Ứng dụng thuộc ARM005.003 được liệt kê trong bảng dưới đây:
|
STT |
Dịch vụ ứng dụng |
Mô tả |
|
1 |
ARM005.003.001 Các dịch vụ Khai phá dữ liệu |
Hỗ trợ khai phá hiệu quả các mẫu dữ liệu và mối quan hệ không rõ ràng, có giá trị trong tập dữ liệu lớn |
|
2 |
ARM005.003.002 Các dịch vụ Mô hình hóa |
Hỗ trợ các mô tả đầy đủ dữ liệu liên quan cho mục đích dự báo, phát hiện mẫu, thăm dò hoặc cấu trúc chung của dữ liệu |
|
3 |
ARM005.003.003 Các dịch vụ Mô phỏng |
Sử dụng các mô hình để mô phỏng các quy trình trong thế giới thực |
d) Nghiệp vụ thông minh
Nhóm dịch vụ “ARM005.004 Nghiệp vụ” là việc phân Loại nghiệp vụ Ứng dụng được sử dụng để cung cấp thông tin liên quan đến lịch sử, hiện trạng hoặc dự đoán trong tương lai của một tổ chức.
Loại nghiệp vụ ứng dụng thuộc ARM005.004 được liệt kê trong bảng dưới đây:
|
STT |
Dịch vụ ứng dụng |
Mô tả |
|
1 |
ARM005.004.001 Các dịch vụ Quản lý/Dự báo nhu cầu |
Hỗ trợ dự báo các chỉ tiêu quản lý, các chỉ tiêu kinh tế xã hội, nguồn lực cần thiết để thực hiện các mục tiêu của tổ chức |
|
2 |
ARM005.004.002 Các dịch vụ Thẻ điểm cân bằng |
Hỗ trợ liệt kê và phân tích các tác động tích cực và tiêu cực liên quan đến chức năng đề xuất ra quyết định |
|
3 |
ARM005.004.003 Các dịch vụ Lập kế hoạch và Hỗ trợ ra quyết định |
Hỗ trợ phân tích thông tin và dự báo tác động của các quyết định trước khi được đưa ra |
đ) Báo cáo
Nhóm dịch vụ “ARM005.005 Báo cáo” là việc phân Loại nghiệp vụ Ứng dụng được sử dụng để tổ chức dữ liệu thành thông tin hữu ích.
Phân nhóm Dịch vụ Ứng dụng thuộc ARM005.005 được liệt kê trong bảng
dưới đây:
|
STT |
Dịch vụ ứng dụng |
Mô tả |
|
1 |
ARM005.005.001 Các dịch vụ Báo cáo theo nhu cầu đặc thù |
Hỗ trợ xây dựng các báo cáo động dựa trên nhu cầu |
|
2 |
ARM005.005.002 Các dịch vụ Báo cáo theo biểu mẫu tiêu chuẩn |
Hỗ trợ việc xây dựng các báo cáo theo mẫu được xác định trước |
|
3 |
ARM005.005.003 Các dịch vụ Phân tích xử lý trực tuyến |
Hỗ trợ phân tích xử lý trực tuyến thông tin, thông tin được tổng hợp theo các chiều và phân cấp |
6. Chức năng Hỗ trợ nội bộ
Hình 7. Chức năng hỗ trợ nội bộ
Cấu trúc của Miền “ARM006 Chức năng Hỗ trợ nội bộ” bao gồm Nhóm dịch vụ ứng dụng và Loại nghiệp vụ ứng dụng được mô tả sau đây:
a) Quản lý dữ liệu
Nhóm dịch vụ “ARM006.001 Quản lý dữ liệu” là việc phân Loại nghiệp vụ ứng dụng được sử dụng để áp dụng, xử lý và quản trị chung thông tin phi cấu trúc.
Loại nghiệp vụ ứng dụng thuộc ARM006.001 được liệt kê trong bảng dưới đây:
|
STT |
Dịch vụ ứng dụng |
Mô tả |
|
1 |
ARM006.001.001 Các dịch vụ Trao đổi dữ liệu |
Hỗ trợ trao đổi thông tin giữa nhiều hệ thống hoặc ứng dụng; bao gồm xác minh rang dữ liệu trao đổi đã được nhận được không bị thay đổi |
|
2 |
ARM006.001.002 Các dịch vụ Chợ dữ liệu |
Hỗ trợ quản lí kho dữ liệu trong một cơ quan |
|
3 |
ARM006.001.003 Các dịch vụ Kho dữ liệu |
Hỗ trợ lưu trữ lâu dài khối lượng lớn dữ liệu |
|
4 |
ARM006.001.004 Các dịch vụ Quản lý dữ liệu đặc tả |
Hỗ trợ duy trì và quản trị dữ liệu đặc tả |
|
5 |
ARM006.001.005 Các dịch vụ Làm sạch dữ liệu |
Hỗ trợ loại bỏ dữ liệu không chính xác, không cần thiết ra khỏi nguồn dữ liệu |
|
6 |
ARM006.001.006 Các dịch vụ Trích xuất và Chuyển đổi |
Hỗ trợ thao tác và thay đổi dữ liệu |
|
7 |
ARM006.001.007 Các dịch vụ Tải lên và Lưu trữ lâu dài |
Hỗ trợ tổng hợp nguồn dữ liệu với dữ liệu ngoài |
|
8 |
ARM006.001.008 Các dịch vụ Phục hồi dữ liệu |
Hỗ trợ khôi phục và ổn định các tập dữ liệu về trạng thái mong muốn, nhất quán |
|
9 |
ARM006.001.009 Các dịch vụ Phân loại dữ liệu |
Cho phép phân loại dữ liệu |
b) Quản lý cán bộ, công chức, viên chức, người lao động
Nhóm dịch vụ “ARM006.002 Quản lý cán bộ, công chức, viên chức, người lao động” là việc phân Loại nghiệp vụ Ứng dụng được sử dụng để quản lý cán bộ, quản lý công tác tuyển dụng, quản lý công chức, viên chức, người lao động.
Loại nghiệp vụ ứng dụng thuộc ARM006.002 được liệt kê trong bảng dưới đây:
|
STT |
Dịch vụ ứng dụng |
Mô tả |
|
1 |
ARM006.002.001 Các dịch vụ Quản lý tuyển dụng công chức, viên chức |
Hỗ trợ tuyển dụng công chức, viên chức, người lao động của một cơ quan |
|
2 |
ARM006.002.002 Các dịch vụ Quản lý lý lịch cán bộ, công chức, viên chức, người lao động |
Hỗ trợ duy trì và quản trị thông tin về chuyên môn, kinh nghiệm làm việc, bằng cấp, chứng chỉ của cán bộ, công chức, viên chức, người lao động |
|
3 |
ARM006.002.003 Các dịch vụ Phát triển và Duy trì nghề nghiệp |
Hỗ trợ giám sát, quản lý sự phát triển chuyên môn, sự thăng tiến và chính sách thu hút cán bộ, công chức, viên chức, người lao động làm việc tại cơ quan |
|
4 |
ARM006.002.004 Các dịch vụ Báo cáo thời gian |
Hỗ trợ trình, phê duyệt và điều chỉnh thời gian làm việc của cán bộ, công chức, viên chức, người lao động |
|
5 |
ARM006.002.005 Các dịch vụ Quản lý Thi đua, Khen thưởng |
Hỗ trợ công tác thi đua, khen thưởng, cán bộ, công chức, viên chức, người lao động của cơ quan |
|
6 |
ARM006.002.006 Các dịch vụ Quản lý phúc lợi |
Hỗ trợ đăng ký và tham gia các chương trình phúc lợi của cơ quan |
|
7 |
ARM006.002.007 Các dịch vụ Quản lý hưu trí |
Hỗ trợ thanh toán cho người về hưu và bảo đảm các quyền lợi khác |
|
8 |
ARM006.002.008 Các dịch vụ Quản trị nguồn nhân lực |
Hỗ trợ quản lí quy hoạch cán bộ của cơ quan; sửa đổi, bổ sung và lưu trữ thông tin của cán bộ, công chức, viên chức, người lao động |
|
9 |
ARM006.002.009 Các dịch vụ Quản lý Đào tạo/Bồi dưỡng |
Hỗ trợ công tác xây dựng năng lực của cán bộ, công chức, viên chức, người lao động, bao gồm đào tạo, bồi dưỡng quản lí chuyên môn sâu, tăng cường nâng cao nhận thức chung |
|
10 |
ARM006.002.010 Các dịch vụ Quản lý Sức khỏe và An toàn |
Hỗ trợ quản lí thông tin sức khỏe thể chất và an toàn cho cán bộ, công chức, viên chức, người lao động của cơ quan |
|
11 |
ARM006.002.011 Các dịch vụ Quản lý Đi công tác |
Hỗ trợ quản lý các chuyến công tác của cán bộ, công chức, viên chức, người lao động của cơ quan |
c) Quản lý tài chính, kế toán
Nhóm dịch vụ “ARM006.003 Quản lý tài chính, kế toán” là việc phân Loại nghiệp vụ ứng dụng được sử dụng để hỗ trợ quản lí các quy trình, thủ tục tài chính, kế toán, cho phép xử lý các khoản thu, chi.
Loại nghiệp vụ ứng dụng thuộc ARM006.003 được liệt kê trong bảng dưới đây:
|
STT |
Dịch vụ ứng dụng |
Mô tả |
|
1 |
ARM006.003.001 Các dịch vụ Quản lý Hóa đơn và Thanh toán |
Hỗ trợ quản lý tính phí, thu nhập và báo cáo tài khoản của cơ quan. Đối với bên mua, hỗ trợ công việc đăng ký, thu thập, sao lưu và bảo quản hóa đơn trên hệ thống lưu trữ; Đối với bên bán, hỗ trợ tạo lập, xuất hóa đơn và xử lý thanh toán hóa đơn nhằm phục vụ mục đích quản lý tài chính, kế toán của đơn vị sử dụng lao động. |
|
2 |
ARM006.003.002 Các dịch vụ Tín dụng/Phí, lệ phí |
Hỗ trợ việc sử dụng thẻ tín dụng hoặc chuyển tiền điện tử để thanh toán và mua sắm sản phẩm, dịch vụ |
|
3 |
ARM006.003.003 Các dịch vụ Quản lý chi |
Hỗ trợ quản lý và bồi hoàn chi phí do cơ quan, công chức/viên chức/người lao động của cơ quan chi tiêu |
|
4 |
ARM006.003.004 Các dịch vụ Bảng lương |
Hỗ trợ quản lý và xác định lương cho cán bộ, công chức, viên chức, người lao động của cơ quan |
|
5 |
ARM006.003.005 Các dịch vụ Thanh toán/Quyết toán |
Hỗ trợ quá trình thanh toán/quyết toán của cơ quan |
|
6 |
ARM006.003.006 Các dịch vụ Thu hồi nợ |
Hỗ trợ việc quản lý các khoản nợ phải thu hồi |
|
7 |
ARM006.003.007 Các dịch vụ Quản lý thu/nguồn thu |
Hỗ trợ phân bổ, tái đầu tư công hoặc quản lí vốn từ các nguồn liên quan trong một cơ quan |
|
8 |
ARM006.003.008 Các dịch vụ Kiểm soát nội bộ |
Hỗ trợ các phương pháp, quy trình được cơ quan sử dụng để kiểm soát tài sản của mình, xây dựng báo cáo tài chính chính xác, khuyến khích cán bộ, công chức, viên chức, người lao động tuân thủ các chính sách quản lý và yêu cầu nhiệm vụ |
|
9 |
ARM006.003.009 Các dịch vụ Kiểm toán |
Hỗ trợ kiểm tra và xác minh sự hợp lệ, đúng đắn của các hồ sơ |
|
10 |
ARM006.003.010 Các dịch vụ Quản lý dựa trên hoạt động |
Hỗ trợ quản lí các nhiệm vụ liên quan đến tài chính, được xác định, cụ thể cho các mục tiêu nhất định |
|
11 |
ARM006.003.0011 Các dịch vụ Đổi tiền |
Hỗ trợ tính toán việc chuyển đổi giữa các đơn vị tiền tệ khác nhau |
d) Quản lý Tài sản
Nhóm dịch vụ “ARM006.004 Quản lý tài sản” là việc phân Loại nghiệp vụ ứng dụng được sử dụng để hỗ trợ quản lí mua sắm, giám sát và theo dõi tình trạng tài sản của cơ quan.
Loại nghiệp vụ Ứng dụng thuộc ARM006.004 được liệt kê trong bảng dưới đây:
|
STT |
Dịch vụ ứng dụng |
Mô tả |
|
1 |
ARM006.004.001 Các dịch vụ Quản lý Bất động sản |
Hỗ trợ quản lí, lập kế hoạch và phân bổ tài sản ở dạng bất động sản của cơ quan |
|
2 |
ARM006.004.002 Các dịch vụ Biên mục/Nhân dạng tài sản |
Hỗ trợ quản lí danh sách tài sản của cơ quan |
|
3 |
ARM006.004.003 Các dịch vụ Chuyển giao, Phân bổ và Duy trì tài sản |
Hỗ trợ quản lí việc di chuyển, chuyển nhượng và thay thế tài sản |
|
4 |
ARM006.004.004 Các dịch vụ Quản lý trang thiết bị vật chất |
Hỗ trợ quản lí và bảo trì các trang thiết bị vật chất cho một cơ quan |
|
5 |
ARM006.004.005 Các dịch vụ Quản lý Máy tỉnh/Thiết bị tự động hóa |
Hỗ trợ quản lí công tác nhận dạng, nâng cấp, phân bo và thay thế các thiết bị vật lý, bao gồm máy chủ, máy tính để bàn phục vụ hoạt động nghiệp vụ, điều khiển quy trình |
đ) Quản lý Nguồn nhân lực
Nhóm dịch vụ “ARM006.005 Quản lý nguồn nhân lực” là việc phân Loại nghiệp vụ ứng dụng được sử dụng để quản lí việc lập kế hoạch, giám sát cán bộ , công chức, viên chức, người lao động của cơ quan.
Loại nghiệp vụ Ứng dụng thuộc ARM006.005 được liệt kê trong bảng dưới đây:
|
STT |
Dịch vụ ứng dụng |
Mô tả |
|
1 |
ARM006.005.001 Các dịch vụ Lập kế hoạch và Phân bổ nguồn nhân lực |
Hỗ trợ xác định định hướng chiến lược, chương trình, kế hoạch xây dựng và phân bổ nguồn lực (vốn và lao động) của cơ quan |
|
2 |
ARM006.005.002 Các dịch vụ Quản lý kỹ năng |
Hỗ trợ quản lí kỹ năng của nhân viên trong các hoạt động nghiệp vụ của cơ quan |
|
3 |
ARM006.005.003 Các dịch vụ Thư mục/Địa chỉ cán bộ, công chức, viên chức, người lao động |
Hỗ trợ quản lí danh sách, địa chỉ của cán bộ, công chức, viên chức, người lao động của cơ quan |
|
4 |
ARM006.005.004 Các dịch vụ Quản lý Nhóm/Tổ chức |
Hỗ trợ lập cấu trúc phân cấp và nhận biết nhân viên trong các nhóm nhỏ khác nhau của cơ quan |
|
5 |
ARM006.005.005 Các dịch vụ Quản lý dự phòng nguồn nhân lực |
Hỗ trợ công tác thuê, tái cấu trúc lực lượng lao động của cơ quan |
7. Chức năng Cộng tác và Hỗ trợ
Miền chức năng “ARM007 Chức năng Cộng tác và Hỗ trợ” là việc phân loại ứng dụng tổng quát nhằm hỗ trợ, bổ sung cho các chức năng nghiệp vụ và hiệu quả dịch vụ trong CQNN.
Hình 8. Chức năng Cộng tác và hỗ trợ
Cấu trúc của Chức năng Cộng tác và Hỗ trợ ARM007 bao gồm Nhóm nghiệp vụ Ứng dụng và Loại Dịch vụ Ứng dụng được mô tả trong bảng dưới đây:
a) Quản lý an toàn thông tin
Nhóm dịch vụ “ARM007.001 Quản lý An toàn thông tin” là việc phân Loại nghiệp vụ ứng dụng được sử dụng để bảo vệ các hệ thống thông tin và thông tin của một cơ quan.
Loại Dịch vụ ứng dụng thuộc ARM007.001 được liệt kê trong bảng dưới đây:
|
STT |
Dịch vụ ứng dụng |
Mô tả |
|
1 |
ARM007.001.001 Các dịch vụ Định danh và Xác thực |
Hỗ trợ quản lí công tác định danh và xác thực điện tử các đối tượng kết nối với các hệ thống thông tin của cơ quan |
|
2 |
ARM007.001.002 Các dịch vụ Kiểm soát truy cập |
Hỗ trợ quản lý các quyền đăng nhập vào các máy tính, ứng dụng, dịch vụ hoặc mạng; bao gồm quản lý người dùng và quản lý quyền truy cập |
|
3 |
ARM007.001.003 Các dịch vụ Mật mã |
Hỗ trợ quản lý mật mã, bao gồm các quá trình mã hóa và giải mã, đảm bảo tính bảo mật và toàn vẹn của dữ liệu |
|
4 |
ARM007.001.004 Các dịch vụ Quản lý Chữ ký số |
Hỗ trợ việc sử dụng và quản lý chữ ký số để hỗ trợ xác thực và toàn vẹn dữ liệu; bao gồm Cơ sở hạ tầng khóa công khai (PKI) |
|
5 |
ARM007.001.005 Các dịch vụ Phòng chống thâm nhập |
Hỗ trợ kiểm tra thâm nhập và các biện pháp để ngăn chặn truy cập trái phép vào hệ thống thông tin của cơ quan |
|
6 |
ARM007.001.006 Các dịch vụ Phát hiện thâm nhập |
Hỗ trợ phát hiện truy cập trái phép vào một hệ thống thông tin của cơ quan |
|
7 |
ARM007.001.007 Các dịch vụ Ứng cứu sự cố |
Hỗ trợ công tác phản ứng, khắc phục các sự cố mất an toàn thông tin mạng của các hệ thống thông tin của cơ quan |
|
8 |
ARM007.001.008 Các dịch vụ Kiểm toán và Phân tích vết |
Hỗ trợ công tác nhận dạng và giám sát các hoạt động của ứng dụng, hệ thống hoặc mạng |
|
9 |
ARM007.001.009 Các dịch vụ Chứng nhận và Công nhận |
Hỗ trợ công tác chứng nhận và công nhận hệ thống thông tin theo quy định |
|
10 |
ARM007.001.010 Các dịch vụ Quản lý và Báo cáo tuân thủ quy định ATTT mạng |
Hỗ trợ công tác quản lý và báo cáo tuân thủ an toàn thông tin mạng của các cơ quan |
|
11 |
ARM007.001.011 Phòng chống vi rút |
Hỗ trợ cung cấp dịch vụ chống vi-rút để ngăn chặn, phát hiện và khắc phục kịp thời |
b) Cộng tác
Nhóm dịch vụ “ARM007.002 Cộng tác” là việc phân Loại nghiệp vụ ứng dụng được sử dụng để cho phép kết nối và chia sẻ đồng thời nội dung, lịch làm việc, tin nhắn và ý tưởng trong một cơ quan.
Loại nghiệp vụ Ứng dụng thuộc ARM007.002 được liệt kê trong bảng dưới đây:
|
STT |
Dịch vụ ứng dụng |
Mô tả |
|
1 |
ARM007.002.001 Các dịch vụ Thư điện tử |
Hỗ trợ truyền các bản ghi nhớ, tin nhắn, tài liệu qua mạng |
|
2 |
ARM007.002.002 Các dịch vụ Thỏa thuận theo luồng |
Hỗ trợ quản lí kết nối, nội dung, chủ đề trao đổi. Ví dụ bao gồm: blog, twitter |
|
3 |
ARM007.002.003 Các dịch vụ Thư viện tài liệu |
Hỗ trợ công tác tạo lập nhóm, lưu trữ các tệp và hồ sơ trên máy chủ |
|
4 |
ARM007.002.004 Các dịch vụ Chia sẻ Lập lịch |
Hỗ trợ cho phép toàn bộ nhóm, các cá nhân trong việc xem, thêm và sửa đổi lịch làm việc, cuộc họp |
|
5 |
ARM007.002.005 Các dịch vụ Quản lý Nhiệm vụ |
Hỗ trợ quản lí công việc cụ thể hoặc chức năng được giao cho một cán bộ, công chức, viên chức, người lao động |
|
6 |
ARM007.002.006 Các dịch vụ Mạng xã hội |
Hỗ trợ khả năng kết nối, chia sẻ nội dung và xây dựng mối quan hệ |
|
7 |
ARM007.002.007 Các dịch vụ Tích hợp kết nối chia sẻ dữ liệu |
Hỗ trợ kết nối, tích hợp dữ liệu với dịch vụ bưu chính công ích và các dịch vụ khác trong công tác giải quyết TTHC |
c) Tìm kiếm
Nhóm dịch vụ “ARM007.003 Tìm kiếm” là việc phân Loại nghiệp vụ Ứng dụng được sử dụng để tìm kiếm và tra cứu dữ liệu cụ thể từ một nguồn dữ liệu.
Loại nghiệp vụ Ứng dụng thuộc ARM007.003 được liệt kê trong bảng dưới đây:
|
STT |
Dịch vụ ứng dụng |
Mô tả |
|
1 |
ARM007.003.001 Các dịch vụ Truy vấn |
Hỗ trợ truy xuất các bản ghi đáp ứng các tiêu chí lựa chọn truy vấn cụ thể |
|
2 |
ARM007.003.002 Các dịch vụ Xếp hạng chính xác |
Hỗ trợ lựa chọn và truy xuất các bản ghi được xếp hạng để tối ưu hóa độ chính xác, giảm thiểu truy vấn lại |
|
3 |
ARM007.003.003 Các dịch vụ Phân loại |
Hỗ trợ lựa chọn và truy xuất các bản ghi được tổ chức theo các đặc điểm chung phụ thuộc nội dung hoặc ngữ cảnh |
|
4 |
ARM007.003.004 Các dịch vụ tìm kiếm phù hợp với mẫu |
Hỗ trợ truy xuất các bản ghi được tạo từ nguồn dữ liệu dựa trên các mẫu theo nội dung hoặc ngữ cảnh |
d) Truyền thông
Nhóm dịch vụ “ARM007.004 Truyền thông” là việc phân Loại nghiệp vụ ứng dụng được sử dụng để truyền tải dữ liệu, tin nhắn và thông tin theo nhiều định dạng và giao thức khác nhau.
Loại nghiệp vụ Ứng dụng thuộc ARM007.004 được liệt kê trong bảng dưới đây:
|
STT |
Dịch vụ ứng dụng |
Mô tả |
|
1 |
ARM007.004.001 Các dịch vụ Trò chuyện (Chat) thời gian thực |
Hỗ trợ khả năng trò chuyện (chat) giữa hai hoặc nhiều người dùng trên mạng nội bộ hoặc Internet; Hỗ trợ khả năng trò chuyện (AI Chatbot) giữa phần mềm trí tuệ nhân tạo với người dùng theo cách tự động thông qua nền tảng internet. |
|
2 |
ARM007.004.002 Các dịch vụ Tin nhắn tức thời |
Hỗ trợ trao đổi dạng tin nhắn tức thời qua Mạng cục bộ hoặc Internet giữa hai hoặc nhiều người |
|
3 |
ARM007.004.003 Các dịch vụ Hội nghị thoại |
Hỗ trợ Hội nghị thoại giữa nhiều người ở các đầu cầu khác nhau |
|
4 |
ARM007.004.004 Các dịch vụ Hội nghị truyền hình |
Hỗ trợ Hội nghị truyền hình giữa nhiều người ở các đầu cầu khác nhau |
|
5 |
ARM007.004.005 Các dịch vụ Quản lý Sự kiện/Tin tức |
Hỗ trợ giám sát máy chủ, máy trạm và thiết bị mạng phục vụ các sự kiện thường xuyên và không thường xuyên |
|
6 |
ARM007.004.006 Các dịch vụ Quản lý Cộng đồng |
Hỗ trợ quản trị các nhóm trực tuyến có mối quan tâm chung |
|
7 |
ARM007.004.007 Các dịch vụ Tích hợp Máy tính/Điện thoại |
Hỗ trợ kết nối giữa máy tính, phần mềm và thiết bị CNTT thành một hệ thống logic duy nhất |
|
8 |
ARM007.004.008 Các dịch vụ Điện thoại |
Hỗ trợ kết nối, liên lạc qua điện thoại |
đ) Quản lý hệ thống
Nhóm dịch vụ “ARM007.005 Quản lý hệ thống” là việc phân Loại nghiệp vụ ứng dụng được sử dụng để lập kế hoạch, lên lịch và kiểm soát các hoạt động giữa người sử dụng và cơ quan, cả trước và sau khi sản phẩm hoặc dịch vụ được cung cấp.
Loại nghiệp vụ ứng dụng thuộc ARM007.005 được liệt kê trong bảng dưới đây:
|
STT |
Dịch vụ ứng dụng |
Mô tả |
|
1 |
ARM007.005.001 Các dịch vụ Quản lý bản quyền |
Hỗ trợ công tác mua, nâng cấp và theo dõi hợp đồng phần mềm và ứng dụng hệ thống |
|
2 |
ARM007.005.002 Các dịch vụ Kiểm soát hệ thống từ xa |
Hỗ trợ giám sát, quản trị và sử dụng các ứng dụng và hệ thống thông tin của cơ quan từ môi trường bên ngoài cơ quan |
|
3 |
ARM007.005.003 Các dịch vụ Giám sát tài nguyên hệ thống |
Hỗ trợ cân bằng và phân bổ bộ nhớ, hiệu năng, dung lượng ổ đĩa trên máy tính và các ứng dụng của nó |
|
4 |
ARM007.005.004 Các dịch vụ Phân phối phần mềm |
Hỗ trợ công tác tuyên truyền, cài đặt và nâng cấp các chương trình máy tính, các ứng dụng và thành phần dịch vụ |
|
5 |
ARM007.005.005 Các dịch vụ Truy vết các vấn đề của hệ thống |
Hỗ trợ công tác nhận và theo dõi các vấn đề và sự cố do người dùng tạo ra khi sử dụng các hệ thống CNTT |
e) Quản lý biểu mẫu
Loại nghiệp vụ ứng dụng thuộc “ARM007.006 Quản lý biểu mẫu” được liệt kê trong bảng dưới đây:
|
STT |
Dịch vụ ứng dụng |
Mô tả |
|
1 |
ARM007.006.001 Các dịch vụ Tạo lập biểu mẫu |
Hỗ trợ thiết kế và tạo các biểu mẫu ở dạng điện tử hoặc vật lý để sử dụng trong vòng đời nghiệp vụ của một cơ quan và các bên liên quan |
|
2 |
ARM007.006.002 Các dịch vụ Chỉnh sửa biểu mẫu |
Hỗ trợ duy trì các biểu mẫu điện tử hoặc vật lý và các yếu tố tương ứng |
Phụ lục IV
MÔ HÌNH THAM CHIẾU CÔNG NGHỆ
(TRM)
I. GIỚI THIỆU
Mô hình tham chiếu công nghệ (Technical Reference Model, viết tắt là TRM) cung cấp một Khung kỹ thuật phân loại các tiêu chuẩn và công nghệ để hỗ trợ và cho phép triển khai các thành phần ứng dụng. Mô hình tham chiếu công nghệ là cơ sở để xây dựng Kiến trúc công nghệ.
II. CẤU TRÚC MÔ HÌNH THAM CHIẾU CÔNG NGHỆ
Được tổ chức theo một hệ thống phân cấp, TRM phân loại các tiêu chuẩn và công nghệ hỗ trợ chung cho việc phân phối, trao đổi và xây dựng khả năng nghiệp vụ và các thành phần dịch vụ ứng dụng có thể được sử dụng và tận dụng trong kiến trúc dựa trên thành phần (CBA) hoặc dịch vụ (SOA) (CBA hoặc SOA, sau đây được sử dụng đồng nghĩa). Các phân cấp là:
|
Cấp độ |
Thành phần |
Mô tả |
|
Cấp độ 1 |
Miền dịch vụ hạ tầng kỹ thuật, công nghệ |
Đại diện cho một lớp kỹ thuật hỗ trợ xây dựng, trao đổi và phân phối các thành phần dịch vụ một cách an toàn. Mỗi miền dịch vụ công nghệ bao gồm nhiều Nhóm danh mục dịch vụ hạ tầng kỹ thuật, công nghệ và tiêu chuẩn dịch vụ công nghệ. Hệ thống phân cấp này cung cấp khung để nhóm các tiêu chuẩn và công nghệ hỗ trợ trực tiếp miền dịch vụ hạ tầng kỹ thuật, công nghệ. |
|
Cấp độ 2 |
Nhóm dịch vụ hạ tầng kỹ thuật, công nghệ |
Là việc phân loại các công nghệ và tiêu chuẩn liên quan đến chức năng nghiệp vụ hoặc công nghệ mà các dịch vụ phục vụ. Tiếp đến, mỗi nhóm dịch vụ bao gồm một hoặc nhiều tiêu chuẩn dịch vụ. |
|
Cấp độ 3 |
Loại dịch vụ về các tiêu chuẩn và công nghệ |
Xác định các tiêu chuẩn và công nghệ hỗ trợ Nhóm dịch vụ. Để hỗ trợ, tạo thuận lợi cho các cơ quan thực hiện ánh xạ vào TRM, nhiều tiêu chuẩn dịch vụ cung cấp các thông số kỹ thuật hoặc công nghệ minh họa. |
Hình 1. Miền Dịch vụ hạ tầng kỹ thuật, công nghệ TRM
|
STT |
Thành phần |
Mô tả |
|
1 |
TRM001 Truy cập và Phân phối dịch vụ |
Xác định tập Kênh truy cập và phân phối sẽ được sử dụng bởi thành phần ứng dụng & dịch vụ và các yêu cầu pháp lý chi phối việc sử dụng kênh và tương tác thông qua kênh. |
|
2 |
TRM002 Nền tảng và Cơ sở hạ tầng dịch vụ |
Xác định tập các nền tảng, phần cứng và tiêu chuẩn cơ sở hạ tầng kỹ thuật cho phép nhân rộng, chia sẻ và sử dụng lại nền tảng và cơ sở hạ tầng dịch vụ. |
|
3 |
TRM003 Khung phát triển ứng dụng, dịch vụ |
Xác định nền tảng cơ bản và các yếu tố kỹ thuật mà theo đó các ứng dụng được xây dựng, tích hợp và triển khai trên các kiến trúc dựa trên thành phần và phân tán. |
|
4 |
TRM004 Giao diện và Tích hợp dịch vụ |
Xác định các công nghệ khám phá, tương tác và truyền thông để thực hiện việc kết nối các hệ thống và nhà cung cấp dịch vụ khác nhau, bảo đảm sự tương hợp và khả năng mở rộng. |
III. PHÂN LOẠI
1. Truy cập và phân phối dịch vụ
Miền dịch vụ “TRM001 Truy cập và phân phối dịch vụ” đề cập đến các kênh công nghệ có thể được sử dụng để truy cập và phân phối thành phần ứng dụng và dịch vụ và các yêu cầu pháp lý đối với việc sử dụng các kênh và tương tác.
Hình 2. Truy cập và phân phối dịch vụ
Phân loại chi tiết của Nhóm dịch vụ hạ tầng kỹ thuật, công nghệ và Tiêu chuẩn dịch vụ hạ tầng kỹ thuật, công nghệ liên quan được liệt kê dưới đây:
a) Kênh truy cập
Nhóm dịch vụ “TRM001.001 Kênh truy cập” xác định giao diện giữa ứng dụng và người dùng. Các tiêu chuẩn dịch vụ công nghệ do CQNN quy định sẽ đóng vai trò là một tiêu chuẩn chung được áp dụng trong tất cả các CQNN, để đảm bảo tiêu chuẩn hóa quyền truy cập của tất cả các ứng dụng của CQNN.
Các tiêu chuẩn dịch vụ hạ tầng kỹ thuật, công nghệ thuộc TRM001.001 được liệt kê trong bảng dưới đây:
|
STT |
Các tiêu chuẩn dịch vụ hạ tầng kỹ thuật, công nghệ |
Mô tả |
|
1 |
TRM001.001.001 Trình duyệt web |
Đề cập đến danh sách các chương trình phần mềm được chứng nhận đóng vai trò là giao diện để người dùng truy cập vào bất kỳ ứng dụng trên nền web nào của CQNN hoặc trên nền các ứng dụng Web (WWW). Ví dụ về các trình duyệt web như: - Google Chrome; - Mozilla Firefox; - Cốc Cốc; - Apple Safari; - Microsoft EDGE |
|
2 |
TRM001.001.002 Các thiết bị di động |
Đề cập đến danh sách các thiết bị tính toán cầm tay được chứng thực và sử dụng truyền dẫn qua sóng vô tuyến. Công nghệ thiết bị này bao gồm điện thoại thông minh, máy tính bảng hoặc các thiết bị di động khác. Các hệ điều hành được sử dụng trên các thiết bị di động như Android, iOS và Windows trên điện thoại di động |
|
3 |
TRM001.001.003 Cộng tác/Truyền thông |
Công nghệ này Đề cập đến nhiều hình thức trao đổi điện tử của tin nhắn, tài liệu hoặc thông tin khác. Giao tiếp điện tử thể hiện sự ưu việt về thời gian và chi phí. Các hình thức cộng tác/Truyền thông bao gồm: - SNS (các dịch vụ mạng xã hội), ví dụ: Facebook, Twitter và YouTube; - SMS (dịch vụ tin nhắn ngắn); - IVR (phản hồi bằng giọng nói tương tác); - VoIP (giao thức thoại qua internet); - Email; - Ki ốt. |
|
4 |
TRM001.001.004 Điện thoại |
Đề cập đến công nghệ liên quan đến việc truyền dẫn điện tử thông tin giọng nói, fax và các thông tin khác thông qua kết nối điện thoại (cố định). |
b) Kênh phân phối
Nhóm dịch vụ “TRM001.002 Kênh phân phối” xác định mức độ truy cập vào các ứng dụng và hệ thống dựa trên loại mạng được sử dụng để phân phối chúng.
Các tiêu chuẩn dịch vụ hạ tầng kỹ thuật, công nghệ thuộc TRM001.002 được liệt kê trong bảng dưới đây:
|
STT |
Các tiêu chuẩn dịch vụ hạ tầng kỹ thuật, công nghệ |
Mô tả |
|
1 |
TRM001.002.001 Truy cập Internet |
Đề cập đến hệ thống mạng máy tính trên toàn thế giới mà người dùng ở bất kỳ một máy tính nào cũng có thể, nếu họ được phép, có được thông tin từ bất kỳ máy tính nào khác. |
|
2 |
TRM001.002.002 Truy cập Intranet |
Đề cập đến mạng riêng trong một cơ quan. Nó có thể bao gồm nhiều mạng cục bộ liên kết với nhau và được sử dụng để chia sẻ thông tin và tài nguyên của cơ quan giữa các công chức, viên chức, người lao động trong nội bộ cơ quan. |
|
3 |
TRM001.002.003 Truy cập Extranet |
Đề cập đến mạng riêng sử dụng giao thức Internet và hệ thống viễn thông công cộng để chia sẻ an toàn một phần thông tin hoặc hoạt động của cơ quan với các đối tác của cơ quan. Một extranet có thể được xem như là một phần của mạng nội bộ của cơ quan được mở rộng cho người dùng bên ngoài cơ quan. |
|
4 |
TRM001.002.004 Truy cập ngang hàng (P2P) |
P2P Đề cập đến lớp các ứng dụng hoạt động bên ngoài Hệ thống tên miền (DNS), có quyền tự chủ đáng kể hoặc toàn bộ từ các máy chủ trung tâm và tận dụng các tài nguyên có sẵn trên Internet. |
|
5 |
TRM001.002.005 Truy cập mạng riêng ảo (VPN) |
Đề cập đến việc sử dụng cơ sở hạ tầng viễn thông công cộng, duy trì sự riêng tư thông qua việc sử dụng giao thức và các giải pháp bảo mật mạng. |
c) Các yêu cầu dịch vụ cần được tùy chỉnh
Nhóm dịch vụ “TRM001.003 Các yêu cầu dịch vụ được tùy biến” xác định các khía cạnh cần thiết của ứng dụng, hệ thống hoặc dịch vụ bao gồm các khía cạnh pháp lý, hiệu suất và đặt chỗ/thuê dịch vụ (hosting).
Các tiêu chuẩn dịch vụ hạ tầng kỹ thuật, côngnghệ thuộc TRM001.003 được liệt kê trong bảng dưới đây:
|
STT |
Các tiêu chuẩn dịch vụ hạ tầng kỹ thuật, công nghệ |
Mô tả |
|
1 |
TRM001.003.001 Tuân thủ quy định về ứng dụng CNTT |
Đề cập đến các điều kiện tiên quyết mà một ứng dụng, hệ thống hoặc dịch vụ phải có, theo quy định. Ví dụ về công nghệ này là: - IPV6; - Mã nguồn mở; - Tương hợp; - Bảo mật; - Khả năng truy cập nội dung web. |
|
2 |
TRM001.003.002 Xác thực/Đăng nhập một lần (SSO) |
Đề cập đến phương pháp cung cấp cho người dùng khả năng đăng nhập một lần, có được quyền truy cập xác thực vào tất cả các ứng dụng và tài nguyên của họ. |
|
3 |
TRM001.003.003 Giải pháp thuê dịch vụ/đặt chỗ (hosting) |
Đề cập đến các tiêu chuẩn cho các nhà cung cấp dịch vụ để duy trì hoạt động trang web hoặc ứng dụng, thường bị ràng buộc với Thỏa thuận cấp độ dịch vụ (SLA). Các chủ thể cung cấp giải pháp hosting thường duy trì một cụm (farm) máy chủ với hỗ trợ mạng, sao lưu nguồn, khả năng chịu lỗi, cân bằng tải và sao lưu dự phòng. |
d) Truyền vận dịch vụ
Nhóm dịch vụ “TRM001.004 Truyền vận dịch vụ” xác định việc quản lý từ đầu đến cuối của phiên truyền thông, bao gồm các giao thức truy cập và phân phối.
Các tiêu chuẩn dịch vụ hạ tầng kỹ thuật, công nghệ thuộc TRM001.004 được liệt kê trong bảng dưới đây:
|
STT |
Các tiêu chuẩn dịch vụ hạ tầng kỹ thuật, công nghệ |
Mô tả |
|
1 |
TRM001.004.001 Các dịch vụ hỗ trợ mạng |
Công nghệ này Đề cập đến các giao thức xác định định dạng và cấu trúc dữ liệu và thông tin được truy cập từ một thư mục hoặc được trao đổi thông qua giao tiếp. Bao gồm các giao thức như: - IMAP / POP3 (Internet Message Access Protocol/Post Office Protocol); - DHCP (Dynamic Host Configuration Protocol); - SMTP (Simple Mail TransferProtocol); - SNMP (Simple Network Management Protocol);
|
|
2 |
TRM001.004.002 Giao thức truyền vận dịch vụ |
Công nghệ này Đề cập đến các giao thức xác định định dạng và cấu trúc dữ liệu và thông tin được truy cập từ một thư mục hoặc trao đổi thông qua giao tiếp. Ví dụ như: - TCP/IP (Transmission Control Protocol/ InternetProtocol); -HTTP (Hypertext TransferProtocol); - FTP (File Transfer Protocol); - WAP (Wireless AccessProtocol). |
2. Nền tảng và Cơ sở hạ tầng dịch vụ
Miền dịch vụ “TRM002 Nền tảng và Cơ sở hạ tầng dịch vụ” đề cập đến các nền tảng, tiêu chuẩn phần cứng và cơ sở hạ tầng cho phép nhân rộng, chia sẻ và sử dụng lại nền tảng và cơ sở hạ tầng dịch vụ.
Hình 3. Nền tảng và Cơ sở hạ tầng dịch vụ
Phân cấp chi tiết Nhóm dịch vụ hạ tầng kỹ thuật, công nghệ và Tiêu chuẩn dịch vụ hạ tầng kỹ thuật, công nghệ liên quan được liệt kê dưới đây:
a) Khung hỗ trợ ứng dụng, dịch vụ
TRM002.001 Khung hỗ trợ ứng dụng, dịch vụ xác định nền tảng công nghệ được sử dụng để hỗ trợ các phần ứng dụng, dịch vụ.
Các tiêu chuẩn dịch vụ hạ tầng kỹ thuật, côngnghệ thuộc TRM002.001 được liệt kê trong bảng dưới đây:
|
STT |
Các tiêu chuẩn dịch vụ hạ tầng kỹ thuật, công nghệ |
Mô tả |
|
1 |
TRM002.001.001 Khung độc lập nền tảng |
Đề cập đến mô tả các chương trình phần mềm có thể thực thi và chạy trên bất kỳ nền tảng hoặc hệ điều hành nào. Một nền tảng là phần cứng và phần mềm cơ sở để tạo thành một hệ thống. Ví dụ về các khung độc lập nền tảng bao gồm: - J2EE; - Linux. |
|
2 |
TRM002.001.002 Khung phụ thuộc nền tảng |
Đề cập đến mô tả của các chương trình phần mềm có khả năng thực thi và chạy trên một nền tảng hoặc hệ điều hành cụ thể. Một nền tảng là phần cứng và phần mềm cơ sở để tạo thành một hệ thống. Ví dụ về Khung phụ thuộc nền tảng: Windows, Mac OS, iOS, Android. |
b) Máy chủ hosting (đặt cho/thuê dịch vụ máy chủ)
Nhóm dịch vụ “TRM002.002 Máy chủ đặt chỗ” đề cập đến các nền tảng giao diện người dùng cung cấp thông tin cho các ứng dụng yêu cầu dịch vụ. Nó bao gồm phần cứng, hệ điều hành, phần mềm máy chủ và các giao thức mạng. Các nền tảng giao diện người dùng kết nối với ứng dụng bên trong (back-end) hoặc ứng dụng quản lý khách hàng sử dụng tích hợp dịch vụ.
Các tiêu chuẩn dịch vụ hạ tầng kỹ thuật, công nghệ thuộc TRM002.002 được liệt kê trong bảng dưới đây:
|
STT |
Các tiêu chuẩn dịch vụ hạ tầng kỹ thuật, công nghệ |
Mô tả |
|
1 |
TRM002.002.001 Máy chủ web |
Đề cập đến máy tính cung cấp dịch vụ World Wide Web trên Internet. Nó bao gồm phần cứng, hệ điều hành, phần mềm máy chủ web, giao thức TCP/IP và nội dung trang web. Nếu một máy chủ web được sử dụng nội bộ không công khai ra bên ngoài, thì được gọi là máy chủ mạng nội bộ. Ví dụ về máy chủ web: - Apache; - Máy chủ thông tin Internet (IIS); - Máy chủ Nginx; - Máy chủ Tomcat, |
|
2 |
TRM002.002.002 Máy chủ đa phương tiện |
Đề cập đến việc quản lý tối ưu hóa các tập tin đa phương tiện như âm thanh, video và hình ảnh kỹ thuật số. |
|
TRM002.002.003 Máy chủ ứng dụng |
Đề cập đến một máy tính riêng biệt (môi trường kiến trúc kiểu n tầng) thực hiện logic nghiệp vụ. Ví dụ về máy chủ ứng dụng: -WebSphere IBM WebSphere WebSphere; - Oracle. |
|
|
TRM002.002.004 Máy chủ cổng thông tin điện tử |
Đề cập đến máy chủ cổng thông tin điện tử của cơ quan. Trong đó, Cổng thông tin là điểm truy cập duy nhất của cơ quan trên môi trường mạng, liên kết, tích hợp các kênh thông tin, các dịch vụ và các ứng dụng mà qua đó người dùng có thể khai thác, sử dụng và cá nhân hóa việc hiển thị thông tin. |
c) Công nghệ phần mềm
Nhóm dịch vụ “TRM002.003 Công nghệ phần mềm” đề cập đến công nghệ liên quan đến việc xây dựng các hệ thống phần mềm, cũng như các giải pháp kỹ thuật hỗ trợ các vấn đề quản lý như kiểm thử, mô hình hóa và quản lý phiên bản. TRM liên quan đến kiến trúc kỹ thuật thành phần, không phải các quy trình kỹ thuật.
Các tiêu chuẩn dịch vụ hạ tầng kỹ thuật, côngnghệ thuộc TRM002.003 được liệt kê trong bảng dưới đây:
|
STT |
Các tiêu chuẩn dịch vụ hạ tầng kỹ thuật, công nghệ |
Mô tả |
|
1 |
TRM002.003.001 Môi trường phát triển tích hợp (IDE) |
Tham chiếu đến sự kết hợp giữa phần cứng, phần mềm và công nghệ tạo điều kiện cho sự phát triển của các ứng dụng và hệ thống phần mềm. Ví dụ về công nghệ IDE ngày nay: - CodeLite; - NetBeans; - Studio Microsoft Visual Studio; - Rational Application Developer; - VS.Net; - Xcode; - Vscode; - Eclipse. |
|
2 |
TRM002.003.002 Cấu hình phần mềm |
Đề cập đến công nghệ áp dụng cho tất cả các yếu tố phát triển phần mềm từ thiết kế đến phân phối, đặc biệt tập trung vào việc kiểm soát các sản phẩm và yếu tố trong quá trình phát triển. Một số giải pháp kỹ thuật trên thị trường cung cấp tích hợp các chức năng quản lý cấu hình phần mềm. Ví dụ về các chức năng hỗ trợ quản lý cấu hình phần mềm bao gồm: - Quản lý phiên bản; - Theo dõi lỗi; - Quản lý vấn đề. |
|
3 |
TRM002.003.003 Quản lý kiểm thử phần mềm |
Đề cập đến công nghệ hỗ trợ việc hợp nhất các hoạt động và kết quả kiểm thử. Các hoạt động Quản lý kiểm thử bao gồm lập kế hoạch kiểm thử, thiết kế (trường hợp kiểm thử), thực thi, báo cáo, dò quét mã. Ví dụ về công nghệ này là: - Kiểm thử khả năng sử dụng; - Hồ sơ về hiệu suất; - Kiểm thử an toàn bảo mật và kiểm soát truy cập. |
|
4 |
TRM002.003.004 Mô hình hóa |
Cung cấp khả năng hỗ trợ quá trình biểu diễn các thực thể, dữ liệu, logic nghiệp vụ và khả năng hỗ trợ trong kỹ thuật phần mềm. Ví dụ về công nghệ mô hình hóa bao gồm: - UML (Unified Modelling Language); - CASE (Computer Aided Software Engineering). |
|
5 |
TRM002.003.005 Kiến trúc phần mềm |
Đề cập đến công nghệ hỗ trợ cho vòng đời lâu dài của phần mềm, làm sao cho hệ thống dễ hiểu, dễ phát triển, dễ bảo trì, dễ triển khai, dễ nâng cấp, mở rộng (hỗ trợ cho vòng đời lâu dài của phần mềm). Ví dụ về công nghệ kiến trúc phần mềm: - Kiến trúc phân lớp (Layerd Pattern); - Kiến trúc hướng dịch vụ (SOA); - Kiến trúc microservice; - Kiến trúc Client - Server; - Kiến trúc MVC (Model View Controller). |
d) Cơ sở dữ liệu và Lưu trữ
Nhóm dịch vụ “TRM002.004 Cơ sở dữ liệu & Lưu trữ” đề cập đến các chương trình cho phép lưu trữ, sửa đổi và trích xuất thông tin từ cơ sở dữ liệu, các kỹ thuật và thiết bị khác nhau để lưu trữ lượng lớn dữ liệu.
Các tiêu chuẩn dịch vụ hạ tầng kỹ thuật, côngnghệ thuộc TRM002.004 được liệt kê trong bảng dưới đây:
|
STT |
Các tiêu chuẩn dịch vụ hạ tầng kỹ thuật, công nghệ |
Mô tả |
|
1 |
TRM002.004.001 Phần mềm CSDL |
Đề cập đến một tập hợp thông tin được tổ chức theo cách mà một chương trình máy tính có thể nhanh chóng lựa chọn các phần tử dữ liệu mong muốn. Hệ thống quản lý cơ sở dữ liệu (DBMS) là một ứng dụng phần mềm cung cấp các công cụ quản lý, quản trị và phân tích cơ sở dữ liệu. Ví dụ như: - Oracle; - SQL Server; - Sybase; - MongoDB; - Apache Cassandra; - MySQL; - Postgre; - Redis; …. |
|
2 |
TRM002.004.002 Loại lưu trữ |
Đề cập đến các thiết bị được thiết kế để cung cấp quyền truy cập lưu trữ được chia sẻ trên toàn mạng. Các thiết bị này cung cấp khả năng mở rộng không gian lưu trữ cho mạng với chi phí giảm so với các máy chủ lưu trữ dạng tệp truyền thống. Các ví dụ là: - DAS (Direct Attached Storage): lưu trữ dữ liệu qua các thiết bị gắn trực tiếp; - NAS (Network Attached Storage): lưu trữ dữ liệu và thiết bị lưu trữ thông qua mạng IP; - SAN (Storage Area Network): lưu trữ dữ liệu qua mạng lưu trữ chuyên dụng riêng. |
đ) Phần cứng và Cơ sở hạ tầng
Nhóm dịch vụ “TRM002.005 Phần cứng và Cơ sở hạ tầng” xác định các thiết bị vật lý, trang thiết bị và các tiêu chuẩn cung cấp khả năng tính toán và kết nối mạng trong và giữa các cơ quan.
Các tiêu chuẩn dịch vụ hạ tầng kỹ thuật, công nghệ thuộc TRM002.005 được liệt kê trong bảng dưới đây:
|
STT |
Các tiêu chuẩn dịch vụ hạ tầng kỹ thuật, công nghệ |
Mô tả |
|
1 |
TRM002.005.001 Máy chủ và Máy tính lớn (Mainframe) |
Đề cập đến các loại máy lập trình được khác nhau có khả năng đáp ứng việc thực hiện các lệnh và các chương trình máy tính. |
|
2 |
TRM002.005.002 Thiết bị công nghệ nhúng |
Đề cập đến các thiết bị và bộ phận khác nhau tạo thành máy chủ hoặc máy tính cũng như các thiết bị thực hiện các chức năng cụ thể nằm bên ngoài máy chủ hoặc máy tính. Ví dụ như: - RAM; - Bộ vi xử lý; - Ổ đĩa cứng. - Các thiết bị khác. |
|
3 |
TRM002.005.003 Thiết bị ngoại vi |
Đề cập đến các thiết bị không phải là các thành phần thiết yếu của máy tính (như bộ nhớ, bộ vi xử lý). Các thiết bị ngoại vi, cảm biến có thể đặt ở bên ngoài hoặc bên trong, chẳng hạn như: - Máy in; - Máy quét; - Máy fax; - Máy ảnh, máy ghi hình; - Cảm biến IoT và Thiết bị thao diễn (Actuator); |
|
4 |
TRM002.005.004 Thiết bị mạng |
Đề cập đến các thiết bị/tiêu chuẩn mạng là một nhóm các máy trạm (máy tính, điện thoại hoặc các thiết bị khác) được kết nối bởi các trang thiết bị truyền thông để trao đổi thông tin. Kết nối có thể ở dạng kết nối cứng (vĩnh viễn) qua cáp hoặc tạm thời, qua điện thoại hoặc các kết nối khác. Phương tiện truyền dẫn có thể là vật lý (ví dụ: cáp quang) hoặc không dây (ví dụ: vệ tinh). Ví dụ về thiết bị này là: - Hub; - Router; - Modem; - NIC (Network Interface Card). |
|
5 |
TRM002.005.005 Thiết bị truyền hình hội nghị |
Hội nghị truyền hình cung cấp liên lạc từ xa bằng video và âm thanh, có thể bao gồm trao đổi đồ họa và dữ liệu. Hệ thống truyền video kỹ thuật số thường bao gồm máy ảnh, codec (bộ giải mã), thiết bị truy cập mạng, mạng và hệ thống âm thanh. |
e) Mạng
Nhóm dịch vụ “TRM002.006 Mạng” xác định các loại mạng và các tiêu chuẩn cung cấp khả năng kết nối mạng trong và giữa các cơ quan.
Các tiêu chuẩn dịch vụ hạ tầng kỹ thuật, công nghệ thuộc TRM002.006 được liệt kê trong bảng dưới đây:
|
STT |
Các tiêu chuẩn dịch vụ hạ tầng kỹ thuật, công nghệ |
Mô tả |
|
1 |
TRM002.006.001 Mạng đô thị (MAN) |
Mạng đô thị MAN (Metropolitan Area Network) là mạng dữ liệu băng rộng được thiết kế cho phạm vi trong thành phố, thị xã. Khoảng cách thường nhỏ hơn 100 km. Xét về quy mô địa lý, MAN lớn hơn mạng LAN nhưng nhỏ hơn mạng WAN, đóng vai trò kết nối 2 mạng LAN và WAN với nhau hoặc kết nối giữa các mạng LAN. Kết nối giữa các phần tử của mạng MAN thường sử dụng phương thức không dây (Wireless) hoặc sử dụng cáp quang (Optical Fiber). |
|
2 |
TRM002.006.002 Mạng diện rộng (WAN) |
Mạng diện rộng - WAN mở rộng mạng LAN ra bên ngoài trụ sở cơ quan. Việc này thường được thực hiện bằng cách sử dụng các cầu nối hoặc bộ định tuyến để kết nối các LAN phân tách theo địa lý. Ví dụ về công nghệ WAN là: - Frame relay; - ATM (Synchronous transfer mode); - SD-WAN. |
|
3 |
TRM002.006.003 Mạng nội bộ (LAN) |
Đề cập đến mạng kết nối các thiết bị trên một khu vực nhỏ về mặt địa lý, thường là trong một tòa nhà hoặc một phần của tòa nhà. Loại LAN phổ biến nhất là Ethernet. LAN cho phép chia sẻ tài nguyên và trao đổi cả video và dữ liệu. Ví dụ về công nghệ LAN là: - Ethernet; - VLAN (LAN ảo); - Token link. |
|
4 |
TRM002.006.004 Mạng Truyền số liệu chuyên dùng của các cơ quan Đảng, Nhà nước |
- Mạng Truyền số liệu chuyên dùng của các cơ quan Đảng, Nhà nước là hệ thống thông tin quan trọng quốc gia, được sử dụng riêng để truyền số liệu và ứng dụng công nghệ thông tin của các cơ quan Đảng, Nhà nước. |
|
5 |
TRM002.006.005 Mạng Truy nhập băng rộng |
Mạng truy nhập băng rộng được sử dụng để cung cấp kết nối Internet cho các thiết bị với tốc độ cao. Ví dụ về công nghệ Mạng truy nhập băng rộng là: - 4G; - 5G; - … |
g) Điện toán đám mây
Nhóm dịch vụ “TRM002.007 Điện toán đám mây” xác định các mô hình dịch vụ điện toán đám mây và các mô hình triển khai điện toán đám mây.
Các tiêu chuẩn dịch vụ hạ tầng kỹ thuật, công nghệ thuộc TRM002.007 được liệt kê trong bảng dưới đây:
|
STT |
Các tiêu chuẩn dịch vụ hạ tầng kỹ thuật, công nghệ |
Mô tả |
|
1 |
TRM002.007.001 Mô hình dịch vụ điện toán đám mây: Phần mềm như dịch vụ (SaaS), Nền tảng như một dịch vụ (PaaS), Hạ tầng như một dịch vụ (IaaS) |
Đề cập đến các công nghệ cung cấp dịch vụ điện toán đám mây theo các mô hình dịch vụ khác nhau, các mô hình dịch vụ bao gồm Phần mềm như một dịch vụ (SaaS), Nền tảng như một dịch vụ (PaaS), Hạ tầng như một dịch vụ (IaaS). Trong phân nhóm này chỉ Đề cập IaaS và PaaS. |
|
2 |
TRM002.007.002 Mô hình triển khai điện toán đám mây: Đám mây Công cộng (Public Cloud), Đám mây cộng đồng (Community Cloud), Đám mây riêng (Private Cloud), Đám mây lai (Hybrid Cloud) |
Đề cập đến các công nghệ cung cấp các mô hình triển khai dịch vụ điện toán đám mây giữa nhà cung cấp dịch vụ và bên sử dụng dịch vụ bao gồm: - Đám mây công cộng (Public Cloud): Cơ sở hạ tầng đám mây được cung cấp để sử dụng mở bởi công chúng. - Đám mây cộng đồng (Community Cloud): Cơ sở hạ tầng đám mây được cung cấp để sử dụng độc quyền bởi một cộng đồng cụ thể người dùng từ các cơ quan, tổ chức có chung mối quan tâm. - Đám mây riêng (Private Cloud): Cơ sở hạ tầng đám mây được cung cấp để sử dụng riêng bởi một cơ quan, tổ chức duy nhất bao gồm nhiều người dùng. - Đám mây lai (Hybrid Cloud): Cơ sở hạ tầng đám mây là một kết hợp của hai hoặc nhiều cơ sở hạ tầng đám mây khác nhau (riêng, cộng đồng hoặc công cộng). |
h) Nền tảng dữ liệu lớn (Big Data Platform), Hồ dữ liệu (Datalake), Nền tảng chuỗi khối (Blockchain Platform), Trí tuệ nhân tạo (Artificial Intelligence), Thực tế ảo, Thực tế ảo tăng cường và Thực tế mở rộng
Nhóm dịch vụ “TRM002.008 Nền tảng dữ liệu lớn (Big Data Platform), Hồ dữ liệu (Datalake), Nền tảng chuỗi khối (Blockchain Platform), Trí tuệ nhân tạo (Artificial Intelligence), Thực tế ảo (AR/VR)” đề cập đến các nền tảng cơ bản và các yếu tố kỹ thuật dùng chung để triển khai Dữ liệu lớn (Big data), Hồ dữ liệu (Datalake), Chuỗi khối (Blockchain), Trí tuệ nhân tạo (Artificial Intelligence), Thực tế ảo (VR- Virtual Reality)/Thực tế ảo tăng cường (AR- Augmented Reality)/Thực tế ảo mở rộng (ER-Extended Reality).
Các tiêu chuẩn dịch vụ hạ tầng kỹ thuật, công nghệ thuộc TRM002.008 được liệt kê trong bảng dưới đây:
|
STT |
Các tiêu chuẩn dịch vụ hạ tầng kỹ thuật, công nghệ |
Mô tả |
|
1 |
TRM002.008.001 Nền tảng dữ liệu lớn (Big data Platform) |
Nền tảng dữ liệu lớn là tập hợp các tài nguyên hoặc dịch vụ chung phục vụ việc xây dựng, triển khai các ứng dụng dữ liệu lớn cụ thể. Các thành phần tiêu biểu của Nền tảng dữ liệu lớn bao gồm: Khung cơ sở hạ tầng (Mạng, khả năng tính toán, lưu trữ); Nền tảng tổ chức, phân phối dữ liệu; Khung tính toán và phân tích; Truyền tin và cộng tác; Quản lý tài nguyên. |
|
2 |
TRM002.008.002 Hồ dữ liệu (Datalake) |
Hồ dữ liệu là kho lưu trữ chứa một lượng lớn dữ liệu thô ở định dạng gốc. Trong khi kho dữ liệu phân cấp lưu trữ dữ liệu trong tệp hoặc thư mục, hồ dữ liệu sử dụng kiến trúc phẳng để lưu trữ dữ liệu. |
|
3 |
TRM002.008.003 Nền tảng chuỗi khối (Blockchain Platform) |
Nền tảng chuối khối là tập hợp các ứng dụng, dịch vụ dùng chung, công cụ, thư viện lập trình, công cụ quản lý để phát triển các ứng dụng chuỗi khối một cách hiệu quả. |
|
4 |
TRM002.008.004 Nền tảng Trí tuệ nhân tạo (Artificial Intelligence Platform) |
Nền tảng trí tuệ nhân tạo (AI) là tập hợp các ứng dụng, dịch vụ dùng chung, công cụ, thư viện lập trình, công cụ quản lý phục vụ việc mô phỏng chức năng nhận thức mà trí tuệ con người có thể thực hiện được. Ví dụ về Nền tảng Trí tuệ nhân tạo: Microsoft Azure Machine Learning, Google Cloud Prediction API, TensorFlow, Infosys Nia, Wipro HOLMES, API.AI, Premonition, Rainbird, Ayasdi, MindMeld, Wit, Vital A.I, KAI, Receptiviti, Meya, Chat GPT, Whisper, Codex, Midjourney, DALL-E, Jasper Art ... |
|
5 |
TRM002.008.005 Thực tế ảo (VR), thực tế ảo tăng cường (AR), thực tế ảo mở rộng (ER) |
Thực tế ảo (VR) là một ứng dụng trong công nghệ máy tính nhằm mục đích mô phỏng lại thế giới thực. Thực tế ảo tăng cường (AR) là công nghệ tạo ra những hình ảnh kỹ thuật số có khả năng hiển thị ngay trong thế giới thật. Thực tế ảo mở rộng (ER) bao gồm tất cả các môi trường kết hợp giữa thực và ảo và các tương tác giữa con người và bối cảnh thực tế ảo được tạo ra bởi công nghệ từ máy tính cấu hình cao và kính thực tế ảo. Thực tế ảo mở rộng bao gồm các hình thức đại diện như AR, VR ... và các lĩnh vực liên quan giữa chúng. |
3. Khung phát triển ứng dụng, dịch vụ
Miền dịch vụ “TRM003 Khung phát triển ứng dụng, dịch vụ” đề cập đến các thành phần cơ bản và các yếu tố kỹ thuật mà theo đó các ứng dụng được xây dựng, tích hợp và triển khai trên các kiến trúc dựa trên thành phần và phân tán.
Hình 4. Khung phát triển ứng dụng, dịch vụ
Phân nhóm chi tiết Danh mục dịch vụ hạ tầng kỹ thuật và công nghệ và Tiêu chuẩn dịch vụ công nghệ liên quan được liệt kê dưới đây:
a) Trình diễn/Giao diện
Nhóm dịch vụ “TRM003.001 Trình diễn/Giao diện” xác định giao diện giao tiếp giữa người dùng và phần mềm.
Các tiêu chuẩn dịch vụ hạ tầng kỹ thuật, công nghệ thuộc TRM003.001 được liệt kê trong bảng dưới đây:
|
STT |
Các tiêu chuẩn dịch vụ hạ tầng kỹ thuật, công nghệ |
Mô tả |
|
1 |
TRM003.001.001 Hiển thị tĩnh |
Đề cập đến các giao thức phần mềm được sử dụng để tạo giao diện đồ họa dạng tĩnh, cụ thể như: - HTM/HTML; - PDF. |
|
2 |
TRM003.001.002 Hiển thị động |
Công nghệ này đề cập đến phần mềm được sử dụng để tạo giao diện đồ họa người dùng có khả năng thay đổi trong khi chương trình đang chạy. Ví dụ như: - JSP; - ASP; - ASP.net. |
|
3 |
TRM003.001.003 Công cụ trình diễn nội dung |
Phần mềm và giao thức được sử dụng để chuyển đối dữ liệu, trình bày giao diện người dùng dưới dạng đồ họa. Công nghệ của công cụ này bao gồm: - DHTML; - XHTML; - CSS. |
b) Ngôn ngữ lập trình phát triển ứng dụng, dịch vụ
Nhóm dịch vụ “TRM003.002 Ngôn ngữ lập trình phát triển ứng dụng, dịch vụ” bao gồm các tiêu chuẩn được liệt kê trong bảng dưới đây:
|
STT |
Các tiêu chuẩn dịch vụ hạ tầng kỹ thuật, công nghệ |
Mô tả |
|
1 |
TRM003.002.001 Ngôn ngữ không phụ thuộc nền tảng |
Ngôn ngữ độc lập nền tảng là mô tả của các ngôn ngữ lập trình phần mềm có thể thực thi và chạy trên bất kỳ loại hệ điều hành hoặc nền tảng nào. Ví dụ về các ngôn ngữ là: - EJB; - C, C ++; - JS (Java Script); - LowCode/NoCode. |
|
2 |
TRM003.002.002 Ngôn ngữ phụ thuộc nền tảng |
Ngôn ngữ lập trình phụ thuộc nền tảng là mô tả về ngôn ngữ lập trình và phương pháp để phát triển phần mềm trên một hệ điều hành hoặc nền tảng cụ thể. Ví dụ về các ngôn ngữ là: - VB; - VB.net; - C #; - Java; - Objective-C. |
c) Trao đổi dữ liệu
Nhóm dịch vụ “TRM003.003 Trao đổi dữ liệu” xác định các phương thức trong đó dữ liệu được truyền, biểu diễn trong và giữa các ứng dụng phần mềm.
Các tiêu chuẩn dịch vụ hạ tầng kỹ thuật, công nghệ trong TRM003.003 được liệt kê ở bảng dưới đây:
|
STT |
Các tiêu chuẩn dịch vụ hạ tầng kỹ thuật, công nghệ |
Mô tả |
|
1 |
TRM003.003.001 Trao đổi dữ liệu |
Trao đổi dữ liệu đề cập đến việc gửi dữ liệu qua mạng truyền dẫn và định nghĩa dữ liệu được truyền từ ứng dụng này đến ứng dụng khác. Trao đổi dữ liệu cung cấp dữ liệu dùng chung giữa các hệ thống khác nhau. Ví dụ về công nghệ trao đổi dữ liệu bao gồm: - XMI (XML Metadata Interchange) - SOAP (Simple Object Access Protocol) - Xquery - XML, GML ... - CSV - JSON - YAML (Yaml ain't markup language) |
d) Quản lý dữ liệu
Nhóm dịch vụ “TRM003.004 Quản lý dữ liệu” đề cập đến việc quản dữ liệu/thông tin trong một cơ quan, tổ chức. Nó bao gồm quản trị dữ liệu, các tiêu chuẩn để xác định dữ liệu và cách mọi người nhận thức và sử dụng dữ liệu đó.
Các tiêu chuẩn dịch vụ hạ tầng kỹ thuật, công nghệ thuộc TRM003.004 được liệt kê trong bảng dưới đây:
|
STT |
Các tiêu chuẩn dịch vụ hạ tầng kỹ thuật, công nghệ |
Mô tả |
|
1 |
TRM003.004.001 Kết nối và Cấu hình CSDL |
Công nghệ này Đề cập đến giao thức hoặc phương thức trong đó một ứng dụng kết nối với kho dữ liệu hoặc cơ sở dữ liệu. Ví dụ về công nghệ là: - JDBC (Kết nối cơ sở dữ liệu Java) - ODBC (Kết nối cơ sở dữ liệu mở) - ADO (Đối tượng dữ liệu truy cập) |
|
2 |
TRM003.004.002 Báo cáo và Phân tích |
Đề cập đến các công cụ, ngôn ngữ và giao thức được sử dụng để trích xuất dữ liệu từ kho lưu trữ dữ liệu và xử lý nó thành thông tin hữu ích. Ví dụ như: - XBRL (Extensible Business Reporting Language) - JOLAP (JAVA OnlineAnalytical Processing) - OLAP (Online Analytical Processing) - XML for Analysis |
đ) Nền tảng phát triển ứng dụng (DevOps)
Nhóm dịch vụ “TRM003.005 Nền tảng phát triển ứng dụng (DevOps)” đề cập đến bộ công cụ phần mềm chuẩn để phát triển và vận hành các ứng dụng trong Chính phủ điện tử hướng tới Chính phủ số (CPĐT, CPS) nhằm cải thiện hiệu quả của việc đầu tư ứng dụng CNTT và chất lượng các dịch vụ CPĐT hướng tới CPS. DevOps tập trung vào việc tăng cường khả năng tái sử dụng và cộng tác các ứng dụng CPĐT hướng tới CPS bằng việc đưa ra các khung tiêu chuẩn cho việc phát triển ứng dụng.
Các tiêu chuẩn dịch vụ hạ tầng kỹ thuật, côngnghệ thuộc TRM003.005 được liệt kê trong bảng dưới đây:
|
STT |
Các tiêu chuẩn dịch vụ hạ tầng kỹ thuật, công nghệ |
Mô tả |
|
1 |
TRM003.005.001 Môi trường thực thi (Runtime Environment) |
Định nghĩa các lớp phát triển ứng dụng (có thể bao gồm các lớp xử lý dữ liệu, lớp nghiệp vụ, lớp trình diễn, lớp tích hợp, và định nghĩa các dịch vụ dùng chung thường sử dụng như mail, truyền nhận file, ghi nhật ký...) |
|
2 |
TRM003.005.002 Môi trường phát triển (Development Environment) |
Là tập hợp các công cụ phát triển để sử dụng hiệu quả các chức năng khác nhau được cung cấp bởi môi trường thực thi để phát triển các ứng dụng chính xác và hiệu quả. Môi trường phát triển có thể bao gồm các bộ công cụ dịch vụ như: Các công cụ phát triển (lập trình, tìm kiếm và sửa lỗi, trình biên tập.), các công cụ kiểm thử, các công cụ triển khai (No-Code, Low-Code.) và các nền tảng hỗ trợ triển khai và các công cụ cấu hình. |
|
3 |
TRM003.005.003 Môi trường quản trị (Management Environment) |
Bao gồm các công cụ quản lý phát triển (quản lý cấu hình, quản lý yêu cầu dịch vụ) và các công cụ quản lý hoạt động (quản lý trạng thái và quản lý phiên bản. ) |
|
4 |
TRM003.005.004 Môi trường vận hành (Operation environment) |
Giám sát trạng thái các hệ thống dựa trên các thông tin thu thập, hỗ trợ ghi nhật ký và báo cáo tình hình hoạt động của các thành phần hệ thống. |
4. Giao diện và tích hợp
Miền Dịch vụ “TRM004. Giao diện và Tích hợp dịch vụ” đề cập đến các công nghệ khám phá, tương tác và truyền thông phục vụ việc kết nối, tích hợp các hệ thống và nhà cung cấp thông tin rời rạc khác nhau, bảo đảm khả năng tương tác và khả năng mở rộng.
Hình 5. Giao diện và Tích hợp dịch vụ
Phân nhóm chi tiết Danh mục dịch vụ hạ tầng kỹ thuật, công nghệ và Tiêu chuẩn dịch vụ công nghệ liên quan được liệt kê dưới đây:
a) Tích hợp
Nhóm dịch vụ “TRM004.001 Tích hợp” xác định các dịch vụ phần mềm cho phép các thành phần của các ứng dụng nghiệp vụ phân tán có thể tương hợp với nhau. Các thành phần này có thể chia sẻ chức năng, nội dung và giao tiếp trên các môi trường điện toán không đồng nhất. Đặc biệt, tích hợp dịch vụ cung cấp một tập hợp các dịch vụ mức kiến trúc như xuyên suốt về nền tảng và vị trí dịch vụ, quản lý giao dịch, tin nhắn cơ bản và tin nhắn đảm bảo.
Các tiêu chuẩn dịch vụ hạ tầng kỹ thuật, côngnghệ thuộc TRM004.001 được liệt kê trong bảng dưới đây:
|
STT |
Các tiêu chuẩn dịch vụ hạ tầng kỹ thuật, công nghệ |
Mô tả |
|
1 |
TRM004.001.001 Tích hợp kiểu phần mềm trung gian (Middleware Integration) |
Đề cập đến phần mềm trung gian làm tăng tính linh hoạt, khả năng tương tác và tính khả chuyển của cơ sở hạ tầng hiện có bằng cách kết nối, tích hợp hai ứng dụng riêng biệt. Ví dụ về phần mềm trung gian bao gồm: - ESB (Enterprise Service Bus); - Tích hợp kiểu P2P (P2P integration); - RPC (Remote Procedure Call); - MOM (Message Oriented Middleware): IBM WebSphere Mq; - Database access: PL/SQL; - Open API. |
|
2 |
TRM004.001.002 Tích hợp ứng dụng mức tổng thể (EAI) |
EAI đang Đề cập đến các quy trình và công cụ chuyên biệt phục vụ việc cập nhật và hợp nhất các ứng dụng và dữ liệu trong cơ quan, tổ chức. EAI tập trung vào việc tận dụng các ứng dụng và nguồn dữ liệu đang tồn tại để cơ quan, tổ chức có thể cập nhật và di chuyển sang các công nghệ hiện tại. Ví dụ về các chức năng EAI có sẵn bao gồm: - Quản lý, điều phối quy trình nghiệp vụ; - Kết nối ứng dụng; - Chuyển đổi và định dạng. |
b) Tương hợp
Nhóm dịch vụ “TRM004.002 Tương hợp” xác định khả năng khai phá và chia sẻ dữ liệu và dịch vụ trên các hệ thống của các nhà cung cấp khác nhau.
Các tiêu chuẩn dịch vụ hạ tầng kỹ thuật, công nghệ thuộc TRM004.002 được liệt kê trong bảng dưới đây:
|
STT |
Các tiêu chuẩn dịch vụ hạ tầng kỹ thuật, công nghệ |
Mô tả |
|
1 |
TRM004.002.001 Định dạng/Phân loại dữ liệu |
Đề cập đến cấu trúc của một tệp tin. Có hàng trăm định dạng tệp và mỗi ứng dụng có nhiều biến thể khác nhau (cơ sở dữ liệu, xử lý văn bản, đồ họa, chương trình thực thi...). Mỗi định dạng xác định bố cục riêng của dữ liệu. Ví dụ về công nghệ phân loại định dạng dữ liệu là: - XML (Extensible Markup Language); - XLINK (XML Linking Language); - EDI (Electronic Data Interchange). |
|
2 |
TRM004.002.002 Loại/Xác minh dữ liệu |
Đề cập đến các tiêu chuẩn để xác định và khẳng định sự tuân thủ các cấu trúc và quy tắc xử lý chung. Ví dụ về công nghệ này bao gồm: - DTD (Document Type Definition); - XML Schema. |
|
3 |
TRM004.002.03 Chuyển đổi dữ liệu |
Đề cập đến các giao thức và ngôn ngữ thay đổi cách trình bày dữ liệu trong giao diện đồ họa người dùng hoặc ứng dụng. Ví dụ: - XSLT (Extensible Style Sheet Language Transform); - ETL (Extract, Transform, Load); - ELT (Extract, Load, Transform). |
c) Giao diện dịch vụ
Nhóm dịch vụ “TRM004.003 Giao diện dịch vụ” xác định các khả năng giao tiếp, chuyển vận và trao đổi thông tin thông qua một cách thức giao tiếp chung. Các kênh phân phối cung cấp thông tin đến đích dự định, trong khi các giao diện cho phép tương tác xảy ra dựa trên khuôn khổ xác định trước.
Các tiêu chuẩn dịch vụ hạ tầng kỹ thuật, côngnghệ thuộc TRM004.003 được liệt kê trong bảng dưới đây:
|
STT |
Các tiêu chuẩn dịch vụ hạ tầng kỹ thuật, công nghệ |
Mô tả |
|
1 |
TRM004.003.001 Khám phá dịch vụ |
Đề cập đến phương pháp trong đó các ứng dụng, hệ thống hoặc dịch vụ web được đăng ký và khám phá. Một ví dụ về công nghệ khám phá dịch vụ bao gồm: - UDDI (Universal Description Discovery and Integration). |
|
2 |
TRM004.003.002 Giao diện/Mô tả dịch vụ |
Đề cập đến các phương pháp xuất bản thông tin mà các dịch vụ hoặc ứng dụng web có thể sử dụng. Ví dụ như: - WSDL (Web Service Description Language); - API (Application Program Interface). |
Phụ lục V
MÔ HÌNH THAM CHIẾU AN TOÀN THÔNG TIN MẠNG,
AN NINH MẠNG (SRM)
I. GIỚI THIỆU
Mô hình tham chiếu An toàn thông tin mạng, an ninh mạng (Security Reference Model, viết tắt là SRM) cung cấp một Khung mô tả các thành phần bảo đảm an toàn thông tin mạng, an ninh mạng cần triển khai áp dụng khi phát triển Chính phủ điện tử hướng tới Chính phủ số. Mô hình tham chiếu an toàn thông tin mạng, an ninh mạng là cơ sở để xây dựng Kiến trúc an toàn thông tin mạng, an ninh mạng.
II. CẤU TRÚC MÔ HÌNH THAM CHIẾU AN TOÀN THÔNG TIN MẠNG, AN NINH MẠNG
SRM xây dựng hệ thống an toàn thông tin mạng, an ninh mạng thống nhất thông qua thành phần: Mục tiêu, Rủi ro và Kiểm soát. Các thành phần này sau đó được chia thành 06 hợp phần chi tiết. Mỗi nội dung này phải được giải quyết ở cấp độ tổ chức và hệ thống.
Hình 1. Cấu trúc phân tầng của mô hình an toàn thông tin mạng, an ninh mạng
Mục tiêu: Các mục tiêu bảo đảm an toàn thông tin mạng, an ninh mạng đối với các hệ thống thành phần trong Khung Kiến trúc Chính phủ điện tử Việt Nam phiên bản 3.0, hướng tới Chính phủ số. Cụ thể, Hệ thống thông tin cần được thực hiện bảo vệ theo quy định của pháp luật căn cứ vào cấp độ an toàn của hệ thống thông tin, yêu cầu an toàn tối thiểu và phương án tổ chức thực thi.
Rủi ro: Các nguy cơ, rủi ro mất an toàn thông tin mạng, an ninh mạng và biện pháp kiểm soát. Cụ thể, các hệ thống thông tin cần được kiểm tra, đánh giá, xác định và quản lý các rủi ro; các nguy cơ, rủi ro đối với hệ thống cần có biện pháp kiểm soát để giảm thiểu mức độ rủi ro thông qua phương án bảo vệ theo cấp độ; biện pháp kiểm tra, đánh giá, giám sát an toàn thông tin mạng, an ninh mạng; phương án ứng cứu, xử lý sự cố.
Kiểm soát: Các biện pháp kiểm soát, đánh giá sự tuân thủ. Cụ thể, việc thực thi bảo vệ các hệ thống thông tin cần được kiểm soát sự tuân thủ quy định của pháp luật và kiểm soát hiệu quả của phương án đảm bảo an toàn hệ thống thông tin theo cấp độ.
III. PHÂN LOẠI
1. Mục tiêu (SRM001)
SRM001 bảo đảm an toàn thông tin mạng, an ninh mạng đối với các hệ thống thành phần trong Khung Kiến trúc Chính phủ điện tử Việt Nam phiên bản 3.0, hướng tới Chính phủ số được xác định là việc thực hiện bảo vệ hệ thống thông tin tuân thủ các quy định của pháp luật, căn cứ vào cấp độ an toàn của hệ thống thông tin, yêu cầu an toàn tối thiểu và phương án bảo vệ. Trên cơ sở đó, SRM001 bao gồm 02 hợp phần: (1) Quy định pháp lý và (2) Tổ chức thực thi.
Hình 2. Cấu trúc phân cấp Mục tiêu
Hợp phần Mục tiêu về Quy định pháp lý và Tổ chức thực thi được liệt kê dưới đây:
a) Quy định pháp lý (SRM001.001)
SRM001.001 bao gồm các hệ thống các văn bản quy phạm pháp luật về bảo đảm an toàn thông tin mạng, các văn bản hướng dẫn thực thi cụ thể và hệ thống các tiêu chuẩn về an toàn thông tin mạng, an ninh mạng.
Khi xây dựng Kiến trúc Chính phủ điện tử Việt Nam phiên bản 3.0, hướng tới Chính phủ số cấp bộ; Kiến trúc Chính quyền điện tử phiên bản 3.0, hướng tới Chính quyền số cấp tỉnh, thành phần tham chiếu này cần chi tiết theo thiết kế thực tế.
Mô tả chi tiết của hợp phần Quy định pháp lý được liệt kê trong bảng dưới đây:
|
STT |
Ngữ cảnh |
Mô tả |
|
1 |
SRM001.001.001 Luật |
Bao gồm nhưng không giới hạn các Luật sau: - Luật An toàn thông tin mạng năm 2015; - Luật An ninh mạng năm 2018; - Luật Giao dịch điện tử năm 2023. |
|
2 |
SRM001.001.002 Nghị định |
Bao gồm nhưng không giới hạn các Nghị định của Chính phủ, Quyết định của Thủ tướng Chính phủ hiện hành bao gồm: - Nghị định số 85/2016/NĐ-CP ngày 01/7/2016 của Chính phủ về bảo đảm an toàn hệ thống thông tin theo cấp độ; - Nghị định số 53/2022/NĐ-CP ngày 15/8/2022 của Chính phủ quy định chi tiết một số điều của Luật An ninh mạng; - Quyết định số 05/2017/QĐ-TTg ngày 16/3/2017 của Thủ tướng Chính phủ ban hành quy định về hệ thống phương án ứng cứu khẩn cấp bảo đảm an toàn thông tin mạng quốc gia; - Quyết định số 964/QĐ-TTg ngày 10/8/2022 của Thủ tướng Chính phủ phê duyệt Chiến lược An toàn, An ninh mạng quốc gia, chủ động ứng phó với các thách thức từ không gian mạng đến năm 2025, tầm nhìn 2030. |
|
3 |
SRM001.001.003 Thông tư hướng dẫn |
Bao gồm nhưng không giới hạn các Thông tư sau: - Thông tư số 20/2017/TT-BTTTT ngày 12/9/2017 của Bộ trưởng Bộ Thông tin và Truyền thông quy định về điều phối, ứng cứu sự cố an toàn thông tin mạng trên toàn quốc; - Thông tư số 27/2017/TT-BTTTT ngày 20/10/2017 của Bộ trưởng Bộ Thông tin và Truyền thông quy định về quản lý, vận hành, kết nối, sử dụng và bảo đảm an toàn thông tin trên mạng truyền số liệu chuyên dùng của các cơ quan Đảng, Nhà nước; Thông tư số 12/2019/TT-BTTTT ngày 5/11/2019 sửa đổi Thông tư 27/2017/TT-BTTTT; - Thông tư số 31/2017/TT-BTTTT ngày 15/11/2017 của Bộ trưởng Bộ Thông tin và Truyền thông quy định hoạt động giám sát an toàn hệ thống thông tin; - Thông tư số 12/2022/TT-BTTTT ngày 12/8/2022 của Bộ trưởng Bộ Thông tin và Truyền thông quy định chi tiết và hướng dẫn một số điều của Nghị định số 85/2016/NĐ-CP ngày 01/7/2016 của Chính phủ về bảo đảm an toàn hệ thống thông tin theo cấp độ. |
|
4 |
SRM001.001.004 Tiêu chuẩn, quy chuẩn kỹ thuật |
Bao gồm nhưng không giới hạn các tiêu chuẩn sau: (1) TCVN 11930:2017 Công nghệ thông tin - Các kỹ thuật an toàn - Yêu cầu cơ bản về an toàn thông tin theo cấp độ. (2) TCVN ISO/IEC 27001:2019 Công nghệ thông tin - Hệ thống quản lý an toàn thông tin - Các yêu cầu. (3) TCVN ISO/IEC 27002:2020 Công nghệ thông tin-Các kỹ thuật an toàn - Quy tắc thực hành Quản lý an toàn thông tin. (4) TCVN 8709-1:2011 ISO/IEC 15408 -1:2009 Công nghệ thông tin- Các kỹ thuật an toàn - Các tiêu chí đánh giá an toàn CNTT - Phần 1: Giới thiệu và mô hình tổng quát. (5) TCVN 8709-2:2011 ISO/IEC 15408 -2:2008 Công nghệ thông tin - Các kỹ thuật an toàn - Các tiêu chí đánh giá an toàn CNTT - Phần 2: Các thành phần chức năng an toàn. (6) TCVN 8709-3:2011 ISO/IEC 15408 -3:2008 Công nghệ thông tin- Các kỹ thuật an toàn - Các tiêu chí đánh giá an toàn CNTT- Phần 3: Các thành phần đảm bảo an toàn. (7) TCVN 10295:2014 ISO/IEC 27005:2011 Công nghệ thông tin - Các kỹ thuật an toàn -Quản lý rủi ro an toàn thông tin. (8) TCVN 10541:2014 ISO/IEC 27003:2010 Công nghệ thông tin - Các kỹ thuật an toàn - Hướng dẫn triển khai hệ thống quản lý an toàn thông tin. (9) TCVN 10543:2014 ISO/IEC 27010:2012 Công nghệ thông tin - Các kỹ thuật an toàn - Quản lý an toàn trao đổi thông tin liên tổ chức, liên ngành. (10) TCVN 9801-3:2014 ISO/IEC 27033-3:2010 Công nghệ thông tin - Kỹ thuật an toàn - An toàn mạng - Phần 3: Các kịch bản kết nối mạng tham chiếu - Nguy cơ, kỹ thuật thiết kế và các vấn đề kiểm soát. (11) TCVN 9801-2:2015 Công nghệ thông tin - Các kỹ thuật an toàn - An toàn mạng - Phần 2: Hướng dẫn thiết kế và triển khai an toàn mạng. (12) TCVN 11238:2015 Công nghệ thông tin - Các kỹ thuật an toàn - Hệ thống quản lý an toàn thông tin - Tổng quan và từ vựng. (13) TCVN 11239:2015 Công nghệ thông tin - Các kỹ thuật an toàn - Quản lý sự cố an toàn thông tin. (14) TCVN 11386:2016 Công nghệ thông tin - Các kỹ thuật an toàn - Phương pháp đánh giá an toàn công nghệ thông tin. (15) TCVN 11393-1:2016 ISO/IEC 13888-1:2009 Công nghệ thông tin - Các kỹ thuật an toàn - Chống chối bỏ - Phần 1: Tổng quan. (16) TCVN 11393-2:2016 ISO/IEC 13888-2:2009 Công nghệ thông tin - Các kỹ thuật an toàn - Chống chối bỏ - Phần 2: Các cơ chế sử dụng kỹ thuật đối xứng. (17) TCVN 11393-3:2016 ISO/IEC 13888-3:2009 Công nghệ thông tin - Các kỹ thuật an toàn - Chống chối bỏ - Phần 3: Các cơ chế sử dụng kỹ thuật bất đối xứng. |
|
5 |
SRM001.001.005 Văn bản hướng dẫn |
Đề cập các văn bản hướng dẫn các Luật, Nghị định, Thông tư, Tiêu chuẩn về an toàn thông tin được áp dụng trong các cơ quan Chính phủ Việt Nam. Các văn bản hướng dẫn hiện hành bao gồm: - Văn bản số 430/BTTTT-CATTT ngày 09/02/2015 của Bộ Thông tin và Truyền thông về việc Hướng dẫn bảo đảm an toàn thông tin cho hệ thống thư điện tử của cơ quan, tổ chức Nhà nước; - Văn bản số 2290/BTTTT-CATTTT ngày 17/7/2018 của Bộ Thông tin và Truyền thông về việc Hướng dẫn kết nối, chia sẻ thông tin về mã độc giữa các hệ thống kỹ thuật; - Văn bản số 1694/BTTTT-CATTT ngày 31/5/2019 của Bộ Thông tin và và Truyền thông về việc hướng dẫn yêu cầu an toàn thông tin cơ bản đối với hệ thống thông tin kết nối vào mạng Truyền số liệu chuyên dùng; - Văn bản số 2973/BTTTT-CATTT ngày 04/9/2019 của Bộ Thông tin và Truyền thông về việc hướng dẫn triển khai hoạt động giám sát an toàn thông tin trong cơ quan, tổ chức nhà nước; - Văn bản số 3001/BTTTT-CATTT ngày 06/9/2019 của Bộ Thông tin và Truyền thông về việc hướng dẫn bảo đảm an toàn thông tin cho hệ thống quản lý văn bản và điều hành. - Văn bản số 1145/BTTTT-CATTT ngày 03/4/2020 của Bộ Thông tin và Truyền thông về việc hướng dẫn bộ tiêu chí, chỉ tiêu kỹ thuật để đánh giá và lựa chọn giải pháp nền tảng điện toán đám mây phục vụ Chính phủ điện tử/Chính quyền điện tử và Văn bản số 2612/BTTTT-CATTT ngày 17/7/2021 của Bộ Thông tin và Truyền thông về việc bổ sung bộ tiêu chí, chỉ tiêu để đánh giá và lựa chọn giải pháp nền tảng điện toán đám mây phục vụ Chính phủ điện tử/Chính quyền điện tử; - Văn bản số 4258/BTTTT-CATTT ngày 26/10/2021 của Bộ Thông tin và Truyền thông về việc hướng dẫn tổ chức, hoạt động của Đội ứng cứu sự cố an toàn thông tin mạng; - Văn bản số 946/BTTTT-CATTT ngày 16/3/2022 của Bộ Thông tin và Truyền thông về việc hướng dẫn áp dụng tiêu chuẩn an toàn thông tin cho các cơ quan nhà nước và hệ thống thông tin quan trọng quốc gia. - Văn bản số 1552/BTTTT-THH ngày 26/4//2022 của Bộ Thông tin và Truyền thông về việc hướng dẫn kỹ thuật triển khai Đề án 06 (phiên bản 1.0); - Văn bản số 1598/BTTTT-CATTT ngày 28/4/2022 của Bộ Thông tin và Truyền thông về việc tăng cường bảo đảm an toàn thông tin theo cấp độ và nâng cao năng lực bảo đảm an toàn thông tin theo mô hình 4 lớp; - Quyết định số 1439/QĐ-BTTTT ngày 26/7/2022 của Bộ trưởng Bộ Thông tin và Truyền thông ban hành Ban hành quy trình hướng dẫn thực hiện diễn tập thực chiến. - Văn bản số 713/CATTT-TĐQLGS ngày 25/7/2019 của Cục An toàn thông tin về việc hướng dẫn xác định và thực thi bảo vệ hệ thống thông tin theo cấp độ; - Văn bản số 235/CATTT-ATHTTT ngày 08/4/2020 của Cục An toàn thông tin về việc Hướng dẫn mô hình đảm bảo an toàn thông tin cấp bộ, tỉnh. - Văn bản số 486/CATTT-ATHTTT ngày 19/6/2020 của Cục An toàn thông tin về việc Hướng dẫn bảo đảm an toàn thông tin cho Trung tâm dữ liệu phục vụ Chính phủ điện tử; - Văn bản số 793/CATTT-VNCERTCC ngày 25/6/2021 của Cục An toàn thông tin về việc hướng dẫn quy trình ứng cứu, xử lý sự cố tấn công mạng; - Văn bản số 166/CATTT-ATHTTT ngày 10/02/2022 của Cục An toàn thông tin về việc ban hành hướng dẫn “Khung phát triển phần mềm an toàn (phiên bản 1.0)”; - Hướng dẫn số 01/HD-CATTT ngày 24/02/2022 của Cục An toàn thông tin về việc hướng dẫn thực hiện hoạt động diễn tập thực chiến. |
b) Tổ chức thực thi (SRM001.002)
Tổ chức thực thi bao gồm: (1) Cấp độ an toàn hệ thống thông tin được xác định dựa vào mức độ quan trọng của hệ thống thông tin đó và ảnh hưởng của hệ thống thông tin đó khi bị phá hoại; (2) Phương án bảo vệ hệ thống thông tin theo cấp độ bao gồm các phương án về kỹ thuật và phương án về quản lý. Trong đó, phương án kỹ thuật nhằm bảo đảm an toàn thông tin cho hệ thống trong việc thiết kế, thiết lập hệ thống; phương án quản lý nhằm bảo đảm an toàn thông tin trong quá trình quản lý vận hành và khai thác hệ thống; (3) Mô hình 4 lớp an toàn thông tin, đây là mô hình về mặt tổ chức, quản lý, phục vụ công tác bảo đảm an toàn thông tin cho các hệ thống thông tin, theo đó, cơ quan, tổ chức triển khai bảo đảm ATTT cho các HTTT thuộc phạm vi quản lý theo mô hình “4 lớp” bao gồm: Lớp 1 - Lực lượng tại chỗ; Lớp 2 - Tổ chức hoặc doanh nghiệp giám sát, bảo vệ chuyên nghiệp (Lực lượng giám sát, bảo vệ chuyên nghiệp); Lớp 3 - Tổ chức hoặc doanh nghiệp độc lập kiểm tra, đánh giá định kỳ (Lực lượng kiểm tra, đánh giá độc lập); Lớp 4 - Kết nối, chia sẻ thông tin với hệ thống giám sát quốc gia (Lực lượng quốc gia).
Mô tả về các hợp phần thuộc SRM001.002 được liệt kê trong bảng dưới đây:
|
STT |
Ngữ cảnh |
Mô tả |
|
1 |
SRM001.002.001 Cấp độ an toàn của hệ thống thông tin |
Tài liệu mô tả tổng quan, thiết kế liên quan đến hệ thống thông tin, đưa ra các căn cứ xác định cấp độ an toàn của hệ thống |
|
2 |
SRM001.002.002 Phương án bảo vệ hệ thống thông tin theo cấp độ |
Tài liệu mô tả về các phương án bảo đảm an toàn căn cứ theo các tiêu chí, yêu cầu quản lý và kỹ thuật theo các quy định bảo đảm an toàn hệ thống thông tin theo cấp độ. |
|
3 |
SRM001.002.003 Mô hình 4 lớp an toàn thông tin |
Cơ quan, tổ chức triển khai bảo đảm ATTT cho các HTTT thuộc phạm vi quản lý theo mô hình “4 lớp” bao gồm: Lớp 1 - Lực lượng tại chỗ; Lớp 2 - Tổ chức hoặc doanh nghiệp giám sát, bảo vệ chuyên nghiệp (Lực lượng giám sát, bảo vệ chuyên nghiệp); Lớp 3 - Tổ chức hoặc doanh nghiệp độc lập kiểm tra, đánh giá định kỳ (Lực lượng kiểm tra, đánh giá độc lập); Lớp 4 - Kết nối, chia sẻ thông tin với hệ thống giám sát quốc gia (Lực lượng quốc gia). |
2. Rủi ro (SRM002)
Rủi ro mô tả các nguy cơ, rủi ro mất an toàn thông tin và biện pháp kiểm soát.
Hình 3. Cấu trúc phân cấp Rủi ro
Hợp phần chi tiết Rủi ro được liệt kê dưới đây:
a) Nguy cơ, rủi ro (SRM002.001)
SRM002.001 đưa ra các nguy cơ, rủi ro mất an toàn thông tin mạng, an ninh mạng đối với hệ thống. Các nguy cơ, rủi ro có thể được xác định từ các yếu tố bên trong hoặc từ các yếu tố bên ngoài tác động vào hệ thống. SRM002.001 bao gồm các hợp phần sau:
|
STT |
Ngữ cảnh |
Mô tả |
|
1 |
SRM002.001.001 Các nguy cơ, rủi ro mất an toàn thông tin xuất pháp từ bên ngoài hệ thống |
Các nguy cơ, rủi ro mất an toàn thông tin xuất pháp từ bên ngoài hệ thống như: Tấn công DoS/DDoS, tấn công Deface, tấn công khai thác điểm yếu lỗ hổng bảo mật từ bên ngoài hoặc các yếu tố khách quan do thiên nhiên tác động như động đất, bão, lũ lụt, cháy nổ, sét ... |
|
2 |
SRM002.001.002 Các nguy cơ, rủi ro mất an toàn thông tin xuất pháp từ bên trong hệ thống. |
Các nguy cơ, rủi ro mất an toàn thông tin xuất pháp từ bên trong hệ thống như: Tấn công mã độc, tấn công nghe lén đánh cắp, lộ lọt thông tin, tấn công thông qua môi trường vật lý. |
|
3 |
SRM002.001.003 Các nguy cơ, rủi ro mất an toàn thông tin khác |
Các nguy cơ, rủi ro mất an toàn thông tin khác theo đặc trưng của từng hệ thống cụ thể (ví dụ: Nguy cơ giả mạo chữ ký số...). |
b) Biện pháp kiểm soát (SRM002.002)
SRM002.002 Biện pháp kiểm soát là các biện pháp quản lý và kỹ thuật được sử dụng để giảm thiểu các nguy cơ, rủi ro mất an toàn thông tin mạng, an ninh mạng đối với hệ thống. SRM002.002 bao gồm các hợp phần sau:
|
STT |
Ngữ cảnh |
Mô tả |
|
1 |
SRM002.002.001 Thực thi phương án bảo vệ theo Hồ sơ cấp độ |
Triển khai các phương án bảo đảm an toàn hệ thống thông tin theo Hồ sơ cấp độ được phê duyệt để đáp ứng các yêu cầu cơ bản về quản lý và kỹ thuật. |
|
2 |
SRM002.002.002 Kiểm tra, đánh giá an toàn thông tin |
Việc thực hiện kiểm tra, đánh giá an toàn thông tin mạng, an ninh mạng, thử nghiệm xâm nhập hệ thống nhằm phát hiện mã độc, lỗ hổng, điểm yếu và các nguy cơ, rủi ro mất an toàn thông tin khác có thể xảy ra đối với hệ thống. |
|
3 |
SRM002.002.003 Giám sát an toàn thông tin |
Triển khai phương án giám sát an toàn thông tin nhằm phát hiện sớm nhất các cuộc tấn công mạng đối với hệ thống của mình. |
|
4 |
SRM002.002.004 Xây dựng hệ thống phương án ứng cứu, xử lý sự cố |
Xây dựng hệ thống phương án ứng cứu, xử lý sự cố nhằm bảo đảm hệ thống có thể khôi phục hoạt động bình thường sớm nhất có thể sau sự cố. |
3. Kiểm soát (SRM003)
SRM003 bao gồm các biện pháp kiểm soát, đánh giá sự tuân thủ: Việc bảo đảm an toàn cho hệ thống thông tin phải được thực hiện trong các quá trình xây dựng, quản lý vận hành và gỡ bỏ theo quy định của pháp luật.
Hình 4. Cấu trúc phân cấp Kiểm soát
Các kiểm soát thuộc SRM003 được liệt kê dưới đây:
a) Kiểm soát tuân thủ (SRM003.001)
Kiểm soát tuân thủ bao gồm: (1) Kiểm tra việc tuân thủ quy định của pháp luật về bảo đảm an toàn hệ thống thông tin và (2) Kiểm tra hiệu quả của phương án bảo đảm an toàn thông tin.
|
STT |
Ngữ cảnh |
Mô tả |
|
1 |
SRM003.001.001 Kiểm tra việc tuân thủ quy định của pháp luật về bảo đảm an toàn hệ thống thông tin |
Kiểm tra việc thực thi bảo vệ hệ thống thông tin của cơ quan, tổ chức có tuân thủ các quy định của pháp luật về bảo đảm an toàn hệ thống thông tin, bao gồm các quy định của pháp luật về bảo đảm an toàn hệ thống thông tin theo cấp độ và các quy định khác liên quan. |
|
2 |
SRM003.001.002 Kiểm tra hiệu quả của phương án bảo đảm an toàn thông tin |
Đánh giá việc triển khai các phương án bảo đảm an toàn thông tin theo phương án trong Hồ sơ đề xuất cấp độ đã được phê duyệt; đánh giá hiệu quả của các biện pháp kiểm soát rủi ro. |
b) Yêu cầu kiểm soát (SRM003.002)
Yêu cầu kiểm soát xem xét các hoạt động cụ thể, triển khai và quy trình kỹ thuật để giảm thiểu hoặc loại bỏ lỗ hổng, điểm yếu đã biết. Danh mục yêu cầu kiểm soát dựa vào biện pháp kiểm soát để chi tiết thực thi, triển khai các phương án bảo đảm an toàn hệ thống thông tin theo quy định của pháp luật.
Các nội dung thuộc SRM003.003 Các phân loại kiểm soát được liệt kê trong bảng dưới đây:
|
STT |
Ngữ cảnh |
Mô tả |
|
1 |
SRM003.002.001 Các quy định của pháp luật về bảo đảm an toàn hệ thống thông tin |
Các quy định của pháp luật về bảo đảm an toàn hệ thống thông tin được mô tả tại SRM001.001 Quy định pháp lý. |
|
2 |
SRM003.002.002 Yêu cầu cơ bản về an toàn hệ thống thông tin theo cấp độ |
Yêu cầu cơ bản về an toàn hệ thống thông tin theo cấp độ bao gồm các yêu cầu về Kỹ thuật và Quản lý theo từng cấp độ an toàn của hệ thống tại tiêu chuẩn quốc gia TCVN 11930:2017 và các tiêu chuẩn khác liên quan. |
Bạn chưa Đăng nhập thành viên.
Đây là tiện ích dành cho tài khoản thành viên. Vui lòng Đăng nhập để xem chi tiết. Nếu chưa có tài khoản, vui lòng Đăng ký tại đây!
Bạn chưa Đăng nhập thành viên.
Đây là tiện ích dành cho tài khoản thành viên. Vui lòng Đăng nhập để xem chi tiết. Nếu chưa có tài khoản, vui lòng Đăng ký tại đây!