- Tổng quan
- Nội dung
- VB gốc
- Tiếng Anh
- Hiệu lực
- VB liên quan
- Lược đồ
-
Nội dung hợp nhất
Tính năng này chỉ có tại LuatVietnam.vn. Nội dung hợp nhất tổng hợp lại tất cả các quy định còn hiệu lực của văn bản gốc và các văn bản sửa đổi, bổ sung, đính chính... trên một trang. Việc hợp nhất văn bản gốc và những văn bản, Thông tư, Nghị định hướng dẫn khác không làm thay đổi thứ tự điều khoản, nội dung.
Khách hàng chỉ cần xem Nội dung hợp nhất là có thể nắm bắt toàn bộ quy định hiện hành đang áp dụng, cho dù văn bản gốc đã qua nhiều lần chỉnh sửa, bổ sung.
- Tải về
Quyết định 106/QĐ-ĐTĐL 2018 Quy trình xác định và vận hành dịch vụ phụ trợ
| Cơ quan ban hành: | Cục Điều tiết điện lực |
Số công báo:
Số công báo là mã số ấn phẩm được đăng chính thức trên ấn phẩm thông tin của Nhà nước. Mã số này do Chính phủ thống nhất quản lý.
|
Đang cập nhật |
| Số hiệu: | 106/QĐ-ĐTĐL | Ngày đăng công báo: | Đang cập nhật |
| Loại văn bản: | Quyết định | Người ký: | Nguyễn Anh Tuấn |
|
Ngày ban hành:
Ngày ban hành là ngày, tháng, năm văn bản được thông qua hoặc ký ban hành.
|
14/12/2018 |
Ngày hết hiệu lực:
Ngày hết hiệu lực là ngày, tháng, năm văn bản chính thức không còn hiệu lực (áp dụng).
|
Đang cập nhật |
|
Áp dụng:
Ngày áp dụng là ngày, tháng, năm văn bản chính thức có hiệu lực (áp dụng).
|
Đã biết
|
Tình trạng hiệu lực:
Cho biết trạng thái hiệu lực của văn bản đang tra cứu: Chưa áp dụng, Còn hiệu lực, Hết hiệu lực, Hết hiệu lực 1 phần; Đã sửa đổi, Đính chính hay Không còn phù hợp,...
|
Đã biết
|
| Lĩnh vực: | Công nghiệp, Điện lực |
TÓM TẮT QUYẾT ĐỊNH 106/QĐ-ĐTĐL
Ngày 14/12/2018, Cục Điều tiết điện lực ra Quyết định 106/QĐ-ĐTĐL về việc ban hành Quy trình xác định và vận hành dịch vụ phụ trợ.
Theo đó, điện áp trong hệ thống điện có thể được điều chỉnh thông qua việc: thay đổi nguồn công suất phản kháng đang vận hành của các thiết bị, thay đổi trào lưu công suất phản kháng, huy động thêm các nguồn điện đang dự phòng để phát hoặc nhận công suất phản kháng hoặc sa thải phụ tải có thể được sử dụng để tránh vi phạm các giới hạn điện áp thấp.
Việc điều chỉnh điện áp trong hệ thống điện ở chế độ vận hành bình thường được phân thành 3 cấp chính là sơ cấp, thứ cấp và cấp ba. Ba cấp này lần lượt tương ứng với điều chỉnh điện áp tại các nút máy phát, các nút có đấu nối các thiết bị bù công suất phản kháng tác động nhanh; điều chỉnh điện áp tại các nút chính của hệ thống điện vùng, miền; và điều chỉnh điện áp tại các nút chính trên toàn hệ thống điện thông qua điều khiển tối ưu trào lưu công suất phản kháng.
Quyết định này có hiệu lực từ ngày ký.
Xem chi tiết Quyết định 106/QĐ-ĐTĐL có hiệu lực kể từ ngày 14/12/2018
Tải Quyết định 106/QĐ-ĐTĐL
|
BỘ CÔNG THƯƠNG |
CỘNG HÒA XÃ HỘI CHỦ NGHĨA VIỆT NAM |
|
Số: 106/QĐ-ĐTĐL |
Hà Nội, ngày 14 tháng 12 năm 2018 |
BAN HÀNH QUY TRÌNH XÁC ĐỊNH VÀ VẬN HÀNH DỊCH VỤ PHỤ TRỢ
______________
CỤC TRƯỞNG CỤC ĐIỀU TIẾT ĐIỆN LỰC
Căn cứ Quyết định số 3771/QĐ-BCT ngày 02 tháng 10 năm 2017 của Bộ trưởng Bộ Công Thương quy định chức năng, nhiệm vụ, quyền hạn và cơ cấu tổ chức của Cục Điều tiết điện lực;
Căn cứ Thông tư số 25/2016/TT-BCT ngày 30 tháng 11 năm 2016 của Bộ trưởng Bộ Công Thương quy định hệ thống điện truyền tải;
Theo đề nghị của Trưởng phòng Hệ thống điện,
QUYẾT ĐỊNH:
Điều 1. Ban hành kèm theo Quyết định này Quy trình xác định và vận hành dịch vụ phụ trợ hướng dẫn thực hiện Thông tư số 25/2016/TT-BCT ngày 30 tháng 11 năm 2016 của Bộ trưởng Bộ Công Thương quy định hệ thống điện truyền tải.
Điều 2. Quyết định này có hiệu lực thi hành từ ngày ký và thay thế Quyết định Quyết định số 12/QĐ-ĐTĐL ngày 12 tháng 3 năm 2015 của Cục trưởng Cục Điều tiết điện lực ban hành Quy trình lập kế hoạch, huy động dịch vụ điều tần và dự phòng quay và Quyết định số 33/QĐ-ĐTĐL ngày 02 tháng 6 năm 2015 của Cục trưởng Cục Điều tiết điện lực ban hành Quy trình lập kế hoạch, huy động dịch vụ dự phòng khởi động nhanh, khởi động nguội, dự phòng vận hành phải phát.
Điều 3. Chánh Văn phòng Cục, các Trưởng phòng, Giám đốc Trung tâm Nghiên cứu phát triển thị trường điện lực và Đào tạo thuộc Cục Điều tiết điện lực, Tổng giám đốc Tập đoàn Điện lực Việt Nam, Giám đốc Trung tâm Điều độ hệ thống điện quốc gia và các đơn vị có liên quan chịu trách nhiệm thi hành Quyết định này./.
|
Nơi nhận: |
CỤC TRƯỞNG |
|
CỘNG HÒA XÃ HỘI CHỦ NGHĨA VIỆT NAM |
QUY TRÌNH
XÁC ĐỊNH VÀ VẬN HÀNH DỊCH VỤ PHỤ TRỢ
(Ban hành kèm theo Quyết định số 106/QĐ-ĐTĐL ngày 14 tháng 12 năm 2018 của Cục trưởng Cục Điều tiết điện lực)
Chương I
QUY ĐỊNH CHUNG
Điều 1. Phạm vi điều chỉnh
Quy trình này quy định:
1. Nguyên tắc, phương pháp, trình tự và trách nhiệm của các đơn vị trong xác định và vận hành dịch vụ phụ trợ (trừ dịch vụ khởi động đen) trong hệ thống điện quốc gia.
2. Nguyên tắc và trách nhiệm của các cá nhân, đơn vị thực hiện khởi động đen để xử lý sự cố rã lưới nhằm khôi phục lại chế độ vận hành bình thường của hệ thống điện quốc gia được quy định tại Quy định khởi động đen và khôi phục hệ thống điện quốc gia do Bộ Công Thương ban hành.
Điều 2. Đối tượng áp dụng
Quy trình này áp dụng đối với các đơn vị sau đây:
1. Đơn vị vận hành hệ thống điện và thị trường điện.
2. Đơn vị phát điện.
3. Tập đoàn Điện lực Việt Nam.
Điều 3. Giải thích từ ngữ
Trong Quy trình này, các thuật ngữ dưới đây được hiểu như sau:
1. An ninh hệ thống điện quốc gia là khả năng nguồn điện đảm bảo cung cấp điện đáp ứng nhu cầu phụ tải điện tại một thời điểm hoặc một khoảng thời gian xác định có xét đến các ràng buộc trong hệ thống điện.
2. Chu kỳ giao dịch là khoảng thời gian 60 phút, tính từ thời điểm bắt đầu của mỗi giờ. Khi các điều kiện về cơ sở hạ tầng được đáp ứng, Cục Điều tiết điện lực xem xét giảm chu kỳ giao dịch xuống 30 phút theo Quy định vận hành Thị trường bán buôn điện cạnh tranh do Bộ trưởng Bộ Công Thương ban hành.
3. Dịch vụ phụ trợ là các dịch vụ:
a) Dịch vụ điều tần;
b) Dịch vụ dự phòng quay;
c) Dịch vụ dự phòng khởi động nhanh;
d) Dịch vụ vận hành phải phát để đảm bảo an ninh hệ thống điện (sau đây viết tắt là dịch vụ vận hành phải phát);
đ) Dịch vụ điều chỉnh điện áp;
e) Dịch vụ khởi động đen.
4. Dải chết của hệ thống điều tốc là dải tần số mà khi tần số hệ thống điện thay đổi trong phạm vi đó thì hệ thống điều tốc của tổ máy phát điện không có phản ứng hoặc tác động để tham gia điều chỉnh tần số sơ cấp.
5. Đơn vị cung cấp dịch vụ phụ trợ là đơn vị phát điện sở hữu một hoặc nhiều nhà máy điện được huy động cung cấp dịch vụ phụ trợ theo yêu cầu của Đơn vị vận hành hệ thống điện và thị trường điện để đảm bảo an ninh hệ thống điện.
6. Đơn vị phát điện là đơn vị điện lực được cấp giấy phép hoạt động điện lực trong lĩnh vực phát điện, sở hữu một hoặc nhiều nhà máy điện đấu nối với lưới điện truyền tải hoặc nhà máy điện có công suất đặt trên 30 MW đấu nối vào lưới điện phân phối.
7. Đơn vị vận hành hệ thống điện và thị trường điện (Trung tâm Điều độ hệ thống điện quốc gia) là đơn vị chỉ huy, điều khiển quá trình phát điện, truyền tải điện, phân phối điện trong hệ thống điện quốc gia và điều hành giao dịch trên thị trường điện.
8. Hệ thống điện là hệ thống các trang thiết bị phát điện, lưới điện và các trang thiết bị phụ trợ được liên kết với nhau.
9. Hệ thống điện quốc gia là hệ thống điện được chỉ huy thống nhất trong phạm vi cả nước.
10. Hệ thống SCADA (viết tắt theo tiếng Anh: Supervisory Control And Data Acquisition) là hệ thống thu thập số liệu để phục vụ việc giám sát, điều khiển và vận hành hệ thống điện.
11. Khả năng cung cấp dịch vụ điều tần là khả năng của tổ máy phát điện đáp ứng được yêu cầu kỹ thuật về cung cấp dịch vụ điều tần, bao gồm yêu cầu về công suất điều tần, tốc độ tăng, giảm công suất, thời gian duy trì công suất đó và các yêu cầu kỹ thuật đáp ứng dịch vụ điều tần.
12. Khả năng cung cấp dịch vụ dự phòng quay là khả năng của tổ máy phát điện đáp ứng được yêu cầu kỹ thuật về cung cấp dịch vụ dự phòng quay, bao gồm yêu cầu về công suất dự phòng quay, tốc độ tăng giảm công suất, thời gian duy trì công suất đó và các yêu cầu kỹ thuật đáp ứng dịch vụ dự phòng quay.
13. Khả năng cung cấp dịch vụ dự phòng khởi động nhanh và dự phòng vận hành phải phát là khả năng của tổ máy phát điện đáp ứng được yêu cầu kỹ thuật về công suất (tác dụng, phản kháng), tốc độ tăng, giảm công suất và thời gian duy trì công suất đó, các yêu cầu kỹ thuật cụ thể khác tùy vào đặc điểm khu vực lưới điện mà tổ máy đấu nối và cung cấp các dịch vụ dự phòng.
14. Nhu cầu công suất dự phòng điều tần là lượng công suất khả dụng dự trữ cần thiết trong hệ thống điện quốc gia sẵn sàng được huy động, điều độ để thực hiện điều khiển tần số thứ cấp cấp I trong khoảng thời gian xác định nhằm duy trì tần số hệ thống điện trong phạm vi cho phép (50±0,2Hz).
15. Nhu cầu công suất dự phòng quay là lượng công suất khả dụng dự trữ cần thiết trong hệ thống điện quốc gia sẵn sàng được huy động, điều độ để khôi phục tần số hệ thống điện về phạm vi 50±0,5Hz sau khi xảy ra sự cố đơn lẻ và khôi phục, bù đắp lượng công suất mà dự phòng điều tần đã cung cấp.
16. Nhu cầu công suất dự phòng khởi động nhanh là lượng công suất của các tổ máy phát điện trong hệ thống điện quốc gia sẵn sàng huy động để đảm bảo chế độ vận hành bình thường của hệ thống điện trong các trường hợp sau:
a) Để bù đắp công suất thiếu hụt do sự cố nguồn điện, sự biến động về nhiên liệu sơ cấp, sự tăng đột biến của phụ tải và thay đổi điều kiện tự nhiên (bức xạ mặt trời, gió…) đối với nguồn năng lượng mặt trời, gió;
b) Để khôi phục lại lượng công suất dự phòng điều tần và dự phòng quay khi có yêu cầu điều khiển tần số.
17. Nhu cầu công suất dự phòng vận hành phải phát là lượng công suất của các tổ máy phát điện trong hệ thống điện quốc gia sẵn sàng huy động để đảm bảo:
a) Đáp ứng các yêu cầu về điện năng và công suất đối với lưới điện liên kết các nước trong khu vực;
b) Đáp ứng các yêu cầu phụ tải cho hệ thống điện miền, vùng, khu vực nơi mà lưới điện không thể tiếp nhận được nguồn từ nơi khác tới do bị giới hạn truyền tải, ràng buộc thủy văn hoặc thiếu nhiên liệu sơ cấp;
c) Duy trì các tiêu chuẩn về điện áp và ổn định hệ thống điện quốc gia hoặc khu vực.
18. Nhu cầu công suất dự phòng điều tần thứ cấp tự động là tổng nhu cầu công suất dự phòng điều tần và dự phòng quay.
19. Năm N là năm hiện tại vận hành hệ thống điện, được tính theo năm dương lịch.
20. Ngày D là ngày giao dịch hiện tại, được tính từ 00h00 đến 24h00.
21. Tháng M là tháng vận hành hệ thống điện hiện tại, được tính theo tháng dương lịch.
22. Tuần W là tuần vận hành hệ thống điện hiện tại.
Chương II
CÁC YÊU CẦU KỸ THUẬT CHUNG
Điều 4. Yêu cầu trong vận hành hệ thống điện
Các tiêu chuẩn vận hành hệ thống điện truyền tải điện được quy định tại Điều 4, Điều 5, Điều 6, Điều 7, Điều 8, Điều 9, Điều 10, Điều 11, Điều 12, Điều 13, Điều 14 và Điều 15 Thông tư số 25/2016/TT-BCT ngày 30 tháng 11 năm 2016 của Bộ trưởng Bộ Công Thương quy định hệ thống điện truyền tải (sau đây viết tắt là Thông tư số 25/2016/TT-BCT).
Điều 5. Yêu cầu kỹ thuật đấu nối đối với tổ máy phát điện
Tổ máy phát điện của nhà máy điện phải được trang bị các hệ thống kỹ thuật cần thiết theo quy định tại Mục 3, và Mục 4 Chương V Thông tư số 25/2016/TT-BCT.
Điều 6. Yêu cầu kỹ thuật đối với tổ máy phát điện có khả năng cung cấp dịch vụ phụ trợ
Tổ máy phát điện cung cấp dịch vụ phụ trợ phải có khả năng đáp ứng các yêu cầu kỹ thuật tương ứng với từng loại hình dịch vụ phụ trợ cung cấp theo quy định tại Điều 73 Thông tư số 25/2016/TT-BCT.
Điều 7. Điều khiển tần số hệ thống điện
1. Điều khiển tần số hệ thống điện quốc gia được chia làm các loại hình theo thời gian đáp ứng từ nhanh đến chậm như sau:
a) Điều khiển tần số sơ cấp là quá trình điều chỉnh tức thời tần số hệ thống điện được thực hiện bởi số lượng lớn các tổ máy phát điện có trang bị hệ thống điều tốc;
b) Điều khiển tần số thứ cấp bao gồm:
- Điều khiển tần số thứ cấp tự động bao gồm: Cấp I (sử dụng dịch vụ điều tần) và cấp II (sử dụng dịch vụ dự phòng quay);
- Điều khiển tần số thứ cấp cấp III thực hiện theo lệnh điều độ của Đơn vị vận hành hệ thống điện và thị trường điện.
2. Thời gian đáp ứng của các loại hình điều khiển tần số cụ thể như sau:
a) Điều khiển tần số sơ cấp: Tác động tức thời, có khả năng duy trì công suất thay đổi tối thiểu trong 30 giây trước khi quay về giá trị công suất ban đầu;
b) Điều khiển tần số thứ cấp tự động: Tác động để điều khiển tần số trước giây thứ 30 tính từ thời điểm nhận lệnh điều độ;
c) Điều khiển tần số thứ cấp cấp III: Tác động để điều khiển tần số sau khoảng thời gian tối đa là 10 phút tính từ thời điểm nhận lệnh yêu cầu của điều độ viên.
3. Đơn vị vận hành hệ thống điện và thị trường điện có trách nhiệm tính toán đánh giá an ninh hệ thống điện, công bố nhu cầu công suất dự phòng cho các loại hình điều khiển tần số, công bố danh sách các nhà máy điện, tổ máy phát điện cung cấp dịch vụ điều khiển tần số và huy động các tổ máy phát điện thực hiện dịch vụ điều khiển tần số.
Điều 8. Điều chỉnh điện áp trong hệ thống điện
1. Các biện pháp điều chỉnh điện áp trong hệ thống điện
a) Thay đổi nguồn công suất phản kháng đang vận hành của các thiết bị, bao gồm: Máy phát, máy bù đồng bộ, thiết bị bù tĩnh, kháng điện hoặc tụ điện bù ngang, đóng hoặc cắt đường dây truyền tải;
b) Thay đổi trào lưu công suất phản kháng, bao gồm: Thay đổi nấc phân áp của các máy biến áp, thay đổi cấu hình lưới điện;
c) Huy động thêm các nguồn điện đang dự phòng để phát hoặc nhận công suất phản kháng;
d) Sa thải phụ tải có thể được sử dụng để tránh vi phạm các giới hạn điện áp thấp theo quy định.
2. Điều chỉnh điện áp trong hệ thống điện ở chế độ vận hành bình thường được phân thành 3 cấp chính như sau:
a) Điều chỉnh điện áp sơ cấp là cấp điều chỉnh điện áp tại các nút máy phát, các nút có đấu nối các thiết bị bù công suất phản kháng tác động nhanh;
b) Điều chỉnh điện áp thứ cấp là cấp điều chỉnh điện áp tại các nút chính của hệ thống điện vùng, miền;
c) Điều chỉnh điện áp cấp ba là cấp điều chỉnh điện áp tại các nút chính trên toàn hệ thống điện thông qua điều khiển tối ưu trào lưu công suất phản kháng.
3. Trình tự thực hiện các biện pháp điều chỉnh điện áp trong trường hợp xảy ra sự cố trong hệ thống điện như sau:
a) Điều chỉnh điện áp đầu cực máy phát, điện áp đặt của các thiết bị bù tĩnh;
b) Thực hiện các thao tác trên lưới điện như đóng, cắt thiết bị bù ngang, thay đổi nấc phân áp của các máy biến áp, khóa chức năng tự động thay đổi nấc phân áp của các máy biến áp khi điện áp phía cao áp đã thấp dưới -5% so với điện áp danh định;
c) Thay đổi công suất huy động các tổ máy phát điện;
d) Huy động các tổ máy đang dự phòng;
đ) Sa thải phụ tải.
4. Đơn vị vận hành hệ thống điện và thị trường điện có trách nhiệm tính toán đánh giá nhu cầu dịch vụ điều chỉnh điện áp theo quy định, công bố danh sách các tổ máy, thiết bị, khu vực phụ tải trong hệ thống điện thực hiện dịch vụ điều chỉnh điện áp.
Điều 9. Giám sát cung cấp dịch vụ phụ trợ
1. Đơn vị vận hành hệ thống điện và thị trường điện có thể sử dụng bản ghi từ hệ thống SCADA để giám sát các tổ máy phát điện cung cấp các dịch vụ điều tần và dự phòng quay. Trường hợp tổ máy phát điện, nhà máy điện của Đơn vị cung cấp dịch vụ phụ trợ không thể đáp ứng những tiêu chuẩn yêu cầu đối với loại hình dịch vụ phụ trợ đã đăng ký, Đơn vị vận hành hệ thống điện và thị trường điện có trách nhiệm phát hành văn bản cảnh báo và yêu cầu Đơn vị cung cấp dịch vụ phụ trợ thực hiện việc điều chỉnh, khắc phục.
2. Trong năm vận hành thực tế, trường hợp Đơn vị cung cấp dịch vụ phụ trợ thường xuyên không cung cấp được dịch vụ, Đơn vị vận hành hệ thống điện và thị trường điện có thể yêu cầu Đơn vị cung cấp dịch vụ phụ trợ chứng minh khả năng đáp ứng các yêu cầu cho việc cung cấp dịch vụ phụ trợ theo quy định tại Khoản 6 Điều 50 Thông tư số 25/2016/TT-BCT.
Chương III
TRÌNH TỰ LẬP, PHÊ DUYỆT, CÔNG BỐ DANH SÁCH CÁC NHÀ MÁY CUNG CẤP DỊCH VỤ PHỤ TRỢ
Điều 10. Cung cấp thông tin và đăng ký về khả năng cung cấp dịch vụ phụ trợ
1. Trước 03 tháng tính đến ngày vận hành thương mại của tổ máy phát điện, Đơn vị phát điện có trách nhiệm cung cấp đầy đủ cho Đơn vị vận hành hệ thống điện và thị trường điện các tài liệu kỹ thuật liên quan đến khả năng đáp ứng điều khiển tần số sơ cấp và đăng ký lần đầu về khả năng cung cấp dịch vụ phụ trợ của từng tổ máy phát điện theo Biểu mẫu quy định tại Phụ lục 1 Quy trình này.
2. Đơn vị phát điện có nhà máy điện, tổ máy phát điện đang vận hành mà chưa đăng ký khả năng cung cấp dịch vụ phụ trợ có trách nhiệm cung cấp thông tin và đăng ký lần đầu với Đơn vị vận hành hệ thống điện và thị trường điện khả năng cung cấp dịch vụ phụ trợ theo Biểu mẫu quy định tại Phụ lục 1 Quy trình này.
3. Trước ngày 01 tháng 8 hàng năm, Đơn vị phát điện có trách nhiệm cập nhật thông tin và đăng ký điều chỉnh (nếu có) cho Đơn vị vận hành hệ thống điện và thị trường điện về khả năng tham gia điều khiển tần số sơ cấp, khả năng cung cấp dịch vụ phụ trợ của nhà máy điện cho từng tổ máy phát điện cho năm tới (năm N+1) đáp ứng các yêu cầu kỹ thuật quy định tại Thông tư số 25/2016/TT-BCT.
4. Trong quá trình vận hành, Đơn vị phát điện có trách nhiệm thông báo cho Đơn vị vận hành hệ thống điện và thị trường điện các thay đổi có ảnh hưởng đến khả năng cung cấp dịch vụ phụ trợ của các tổ máy đã đăng ký trong thời gian sớm nhất.
Điều 11. Xác định Danh sách các nhà máy điện, tổ máy phát điện cung cấp dịch vụ phụ trợ
1. Danh sách các nhà máy điện, tổ máy phát điện cung cấp dịch vụ phụ trợ bao gồm:
a) Danh sách các nhà máy điện, tổ máy phát điện có khả năng cung cấp dịch vụ dự phòng điều tần và dự phòng quay;
b) Danh sách các nhà máy điện, tổ máy phát điện cung cấp dịch vụ dự phòng khởi động nhanh, dự phòng vận hành phải phát;
c) Danh sách các nhà máy điện, tổ máy phát điện có khả năng cung cấp dịch vụ điều chỉnh điện áp.
2. Trình tự xác định Danh sách các nhà máy điện, tổ máy phát điện cung cấp dịch vụ phụ trợ cho chu kỳ tính toán nhu cầu dịch vụ phụ trợ cho năm tới
a) Căn cứ thông tin do Đơn vị phát điện cung cấp về khả năng kỹ thuật và tình hình vận hành thực tế của tổ máy, Đơn vị vận hành hệ thống điện và thị trường điện có trách nhiệm trình Tập đoàn Điện lực Việt Nam:
- Nhu cầu công suất điều tần sơ cấp;
- Nhu cầu công suất dự phòng cho từng loại hình dịch vụ phụ trợ;
- Danh sách các nhà máy điện, tổ máy phát điện cung cấp dịch vụ phụ trợ cho chu kỳ tính toán nhu cầu dịch vụ phụ trợ.
b) Trước ngày 01 tháng 11 năm N, Tập đoàn Điện lực Việt Nam có trách nhiệm trình Cục Điều tiết điện lực thông qua nhu cầu dịch vụ phụ trợ cho hệ thống điện quốc gia cho năm tới;
c) Trước ngày 15 tháng 11 năm N, Tập đoàn Điện lực Việt Nam có trách nhiệm phê duyệt Danh sách các nhà máy điện, tổ máy phát điện cung cấp dịch vụ khởi động nhanh, dự phòng vận hành phải phát, điều chỉnh điện áp cho năm tới và báo cáo Cục Điều tiết điện lực;
d) Căn cứ Danh sách các nhà máy điện, tổ máy phát điện có khả năng cung cấp dịch vụ điều tần, dự phòng quay, Đơn vị vận hành hệ thống điện và thị trường điện có trách nhiệm xác định Danh sách các nhà máy điện, tổ máy phát điện cung cấp dịch vụ điều tần, dự phòng quay;
đ) Trước ngày 01 tháng 12 năm N, Đơn vị vận hành hệ thống điện và thị trường điện có trách nhiệm công bố Danh sách các nhà máy điện, tổ máy phát điện có khả năng cung cấp dịch vụ phụ trợ cho năm tới trên trang thông tin điện tử thị trường điện.
3. Trình tự xác định các nhà máy điện cung cấp dịch vụ phụ trợ cho tháng tới (áp dụng đối với các tổ máy, nhà máy điện cung cấp dịch vụ điều tần và dự phòng quay):
a) Trước ngày 15 hàng tháng (tháng M), Đơn vị phát điện có tổ máy điện trong Danh sách các nhà máy điện, tổ máy phát điện cung cấp dịch vụ điều tần và dự phòng quay có trách nhiệm cập nhật và cung cấp thông tin cho Đơn vị vận hành hệ thống điện và thị trường điện về các thay đổi (nếu có) ảnh hưởng đến khả năng cung cấp dịch vụ điều tần và dự phòng quay cho tháng tới (tháng M+1) của nhà máy điện cho từng tổ máy phát điện;
b) Trước ngày 25 hàng tháng (tháng M), căn cứ thông tin do các đơn vị phát điện cung cấp, Đơn vị vận hành hệ thống điện và thị trường điện có trách nhiệm xác định và công bố Danh sách các nhà máy điện, tổ máy phát điện cung cấp dịch vụ điều tần và dự phòng quay tháng tới (tháng M+1) trên trang thông tin điện tử thị trường điện.
4. Trình tự xác định các nhà máy điện, tổ máy phát điện cung cấp dịch vụ phụ trợ cho tuần tới (áp dụng đối với các tổ máy, nhà máy điện cung cấp dịch vụ điều tần và dự phòng quay):
a) Trước 08h00 thứ Ba hàng tuần (tuần W), Đơn vị phát điện có tổ máy điện trong Danh sách các nhà máy điện, tổ máy phát điện cung cấp dịch vụ điều tần và dự phòng quay có trách nhiệm cập nhật và cung cấp thông tin cho Đơn vị vận hành hệ thống điện và thị trường điện về các thay đổi (nếu có) ảnh hưởng đến khả năng cung cấp dịch vụ điều tần và dự phòng quay từng ngày từ thứ Hai đến Chủ nhật tuần tới (tuần W+1) của nhà máy điện cho từng tổ máy phát điện;
b) Căn cứ các thông tin cập nhật từ các Đơn vị phát điện, Đơn vị vận hành hệ thống điện và thị trường điện có trách nhiệm xác định các nhà máy điện cung cấp dịch vụ điều tần và dự phòng quay cho tuần tới;
c) Trước 15h00 thứ Sáu hàng tuần (tuần W), Đơn vị vận hành hệ thống điện và thị trường điện có trách nhiệm công bố Danh sách các nhà máy điện, tổ máy phát điện cung cấp dịch vụ điều tần và dự phòng quay từng ngày từ thứ Hai đến Chủ nhật tuần tới (tuần W+1) trên trang thông tin điện tử thị trường điện.
5. Trình tự xác định các nhà máy điện, tổ máy phát điện có khả năng cung cấp dịch vụ phụ trợ cho ngày tới (áp dụng đối với các tổ máy, nhà máy điện cung cấp dịch vụ điều tần và dự phòng quay)
a) Trước 11h30 ngày D-1, Đơn vị phát điện có tổ máy điện trong Danh sách các nhà máy điện, tổ máy phát điện cung cấp dịch vụ điều tần và dự phòng quay có trách nhiệm cập nhật và cung cấp thông tin cho Đơn vị vận hành hệ thống điện và thị trường điện về các thay đổi (nếu có) ảnh hưởng đến khả năng cung cấp dịch vụ điều tần và dự phòng quay cho ngày D của nhà máy điện cho từng tổ máy phát điện;
b) Căn cứ các thông tin cập nhật từ các Đơn vị phát điện, Đơn vị vận hành hệ thống điện và thị trường điện có trách nhiệm xác định các nhà máy điện cung cấp dịch vụ điều tần và dự phòng quay cho ngày tới;
c) Trước 16h00 ngày D-1, Đơn vị vận hành hệ thống điện và thị trường điện có trách nhiệm công bố Danh sách các nhà máy điện, tổ máy phát điện cung cấp dịch vụ điều tần và dự phòng quay cho từng chu kỳ giao dịch của ngày D trên trang thông tin điện tử thị trường điện.
Chương IV
TÍNH TOÁN VÀ HUY ĐỘNG DỊCH VỤ ĐIỀU TẦN, DỰ PHÒNG QUAY
Điều 12. Nội dung tính toán dịch vụ điều tần và dự phòng quay
1. Tính toán nhu cầu công suất điều tần sơ cấp và dự phòng điều tần thứ cấp tự động.
2. Xác định nhu cầu công suất dự phòng và các nhà máy điện, tổ máy phát điện cung cấp dịch vụ điều tần.
3. Xác định nhu cầu công suất dự phòng và các nhà máy điện, tổ máy phát điện cung cấp dịch vụ dự phòng quay.
Điều 13. Phương pháp xác định nhu cầu công suất điều tần sơ cấp, dự phòng điều tần thứ cấp tự động
1. Nhu cầu công suất điều tần sơ cấp được tính toán cụ thể như sau:
a) Chu kỳ năm tới, tháng tới, tuần tới
Nhu cầu công suất điều tần sơ cấp cho chu kỳ năm tới, tháng tới, tuần tới được tính toán theo phương pháp mô phỏng trạng thái vận hành của hệ thống điện quy định tại Phụ lục 2 Quy trình này.
b) Chu kỳ ngày tới
Nhu cầu công suất điều tần sơ cấp cho chu kỳ ngày tới trong tuần được lấy bằng giá trị của nhu cầu công suất điều tần sơ cấp trong tuần.
2. Nhu cầu công suất dự phòng điều tần thứ cấp tự động được tính toán mô phỏng trong trường hợp sự cố đơn lẻ. Nhu cầu công suất dự phòng điều tần thứ cấp tự động phải đảm bảo khôi phục tần số trong phạm vi cho phép theo quy định tại Điều 4 Thông tư số 25/2016/TT-BCT.
b) Chu kỳ năm tới, tháng tới, tuần tới
Nhu cầu công suất dự phòng điều tần thứ cấp tự động (bao gồm nhu cầu công suất dự phòng điều tần và dự phòng quay) cho chu kỳ năm tới, tháng tới, tuần tới được tính toán theo phương pháp mô phỏng trạng thái vận hành của hệ thống điện quy định tại Phụ lục 3 Quy trình này.
c) Chu kỳ ngày tới
Nhu cầu công suất dự phòng điều tần thứ cấp tự động cho chu kỳ ngày tới trong tuần được lấy bằng giá trị của nhu cầu công suất dự phòng điều tần thứ cấp tự động trong tuần.
1. Đơn vị vận hành hệ thống điện và thị trường điện có trách nhiệm tính toán nhu cầu công suất dự phòng điều tần thứ cấp tự động sao cho không nhỏ hơn công suất khả dụng của tổ máy lớn nhất được huy động trong hệ thống điện theo từng chu kỳ tính toán.
2. Đơn vị vận hành hệ thống điện và thị trường điện có trách nhiệm công bố nhu cầu công suất dự phòng điều tần và dự phòng quay trên trang thông tin điện tử thị trường điện theo Quy định vận hành thị trường bán buôn điện cạnh tranh do Bộ trưởng Bộ Công Thương ban hành.
Điều 14. Nguyên tắc lựa chọn các tổ máy cung cấp dịch vụ điều tần, dự phòng quay
1. Đảm bảo yêu cầu kỹ thuật của các tổ máy cung cấp dịch vụ điều tần quy định tại Thông tư số 25/2016/TT-BCT.
2. Việc lựa chọn tổ máy cung cấp dịch vụ điều tần và dự phòng quay được thực hiện theo thứ tự ưu tiên như sau:
a) Đảm bảo các ràng buộc vận hành của hệ thống điện quốc gia và hệ thống điện miền;
b) Tốc độ tăng giảm tải;
c) Đảm bảo tối ưu chi phí mua điện;
d) Đảm bảo tối ưu sử dụng nước.
Chương V
TÍNH TOÁN, HUY ĐỘNG DỊCH VỤ DỰ PHÒNG KHỞI ĐỘNG NHANH VÀ DỰ PHÒNG VẬN HÀNH PHẢI PHÁT
Điều 15. Nguyên tắc lựa chọn tổ máy cung cấp dịch vụ dự phòng khởi động nhanh
1. Đảm bảo yêu cầu kỹ thuật của các tổ máy cung cấp dịch vụ dự phòng khởi động nhanh quy định tại Thông tư số 25/2016/TT-BCT.
2. Việc lựa chọn tổ máy cung cấp dịch vụ dự phòng khởi động nhanh phải đảm bảo phù hợp với các tiêu chí về vận hành kinh tế hệ thống trong đánh giá an ninh trung hạn và ngắn hạn theo quy định tại Thông tư số 25/2016/TT-BCT.
Điều 16. Nguyên tắc lựa chọn tổ máy cung cấp dịch vụ dự phòng vận hành phải phát
1. Đảm bảo yêu cầu kỹ thuật của các tổ máy cung cấp dịch vụ dự phòng vận hành phải phát quy định tại Thông tư số 25/2016/TT-BCT.
2. Việc lựa chọn tổ máy cung cấp dịch vụ dự phòng vận hành phải phát được thực hiện theo thứ tự ưu tiên như sau:
a) Đảm bảo các ràng buộc vận hành của hệ thống điện quốc gia và hệ thống điện miền, vùng, khu vực;
b) Đảm bảo chi phí mua điện tối thiểu.
Điều 17. Phương pháp xác định nhu cầu công suất dự phòng khởi động nhanh
1. Đối với chu kỳ tính toán năm tới
Nhu cầu công suất dự phòng khởi động nhanh cho chu kỳ năm tới được xác định theo công thức sau:
Pkdn = Max {k*Max(Pmax_dubao, Pmax_thucte), Pmax_unit, Pdpdttctd)}
Trong đó:
Pkdn: Nhu cầu công suất dự phòng khởi động nhanh cho chu kỳ năm tới (MW);
k: Sai số dự báo phụ tải tối đa cho phép đối với dự báo phụ tải ngày theo Quy định dự báo nhu cầu phụ tải điện hệ thống điện quốc gia do Cục Điều tiết điện lực ban hành (%);
Pmax_dubao: Công suất phụ tải dự báo cực đại của hệ thống điện quốc gia trong chu kỳ tính toán năm tới (MW);
Pmax_thucte: Công suất phụ tải hệ thống điện quốc gia cực đại thực tế của tháng lớn nhất trong 12 tháng liền kề tính đến thời điểm tính toán (MW);
Pmax_unit: Công suất tổ máy lớn nhất trong hệ thống điện quốc gia tính tới thời điểm tính toán (MW);
Pdpdttctd: Nhu cầu công suất dự phòng điều tần thứ cấp tự động cho chu kỳ tính toán năm tới (MW).
2. Đối với chu kỳ tính toán tháng tới
Nhu cầu công suất dự phòng khởi động nhanh cho chu kỳ tháng tới được xác định theo công thức sau:
Pkdn = Max {k*Max(Pmax_dubao,Pmax_thucte), Pmax_unit, Pdpdttctd)}
Trong đó:
Pkdn: Nhu cầu công suất dự phòng khởi động nhanh cho chu kỳ tháng tới (MW);
k: Sai số dự báo phụ tải tối đa cho phép đối với dự báo phụ tải ngày theo Quy định dự báo nhu cầu phụ tải điện hệ thống điện quốc gia do Cục Điều tiết điện lực ban hành (%);
Pmax_dubao: Công suất phụ tải dự báo cực đại của hệ thống điện quốc gia trong chu kỳ tính toán tháng tới (MW);
Pmax_thucte: Công suất phụ tải hệ thống điện quốc gia cực đại thực tế của tháng lớn nhất trong 3 tháng liền kề tính đến thời điểm tính toán (MW);
Pmax_unit: Công suất tổ máy lớn nhất trong hệ thống điện quốc gia tính tới thời điểm tính toán (MW);
Pdpdttctd: Nhu cầu công suất dự phòng điều tần thứ cấp tự động cho chu kỳ tính toán tháng tới (MW).
Điều 18. Tính toán dịch vụ dự phòng khởi động nhanh và dự phòng vận hành phải phát
Đơn vị vận hành hệ thống điện và thị trường điện có trách nhiệm:
1. Tính toán dự phòng khởi động nhanh, dự phòng vận hành phải phát để đảm bảo an ninh hệ thống điện quốc gia, miền, vùng, khu vực.
2. Xác định các tổ máy phát điện cung cấp dịch vụ dự phòng khởi động nhanh và vận hành phải phát.
3. Xác định cụ thể nhu cầu công suất tác dụng và công suất phản kháng đối với tổ máy phát điện cung cấp dịch vụ dự phòng vận hành phải phát.
Điều 19. Lập lịch, huy động tổ máy điện cung cấp dịch vụ dự phòng khởi động nhanh và dự phòng vận hành phải phát
1. Trước 10h00 ngày D-2, Đơn vị phát điện cung cấp dịch vụ dự phòng vận hành phải phát và dịch vụ dự phòng khởi động nhanh có trách nhiệm công bố công suất khả dụng của từng tổ máy cho Đơn vị vận hành hệ thống điện và thị trường điện trên trang thông tin điện tử thị trường điện .
2. Trong ngày D-1, Đơn vị vận hành hệ thống điện và thị trường điện có trách nhiệm công bố dự kiến các tổ máy cung cấp dịch vụ dự phòng vận hành phải phát, dịch vụ dự phòng khởi động nhanh và yêu cầu cụ thể đối với dịch vụ dự phòng vận hành phải phát, dịch vụ dự phòng khởi động nhanh của từng tổ máy trên trang thông tin điện tử thị trường điện theo Quy định vận hành thị trường bán buôn điện cạnh tranh do Bộ trưởng Bộ Công Thương ban hành.
3. Trong vận hành thời gian thực, Đơn vị phát điện có nhà máy, tổ máy phát điện cung cấp dịch vụ dự phòng vận hành phải phát có trách nhiệm tuân thủ nghiêm lệnh điều độ và vận hành tổ máy phát điện đảm bảo các yêu cầu kỹ thuật. Đơn vị vận hành hệ thống điện và thị trường điện có trách nhiệm điều độ vận hành hệ thống điện và huy động các tổ máy điện cung cấp dịch vụ dự phòng khởi động nhanh trong trường hợp cần thiết để đảm bảo tiêu chuẩn kỹ thuật vận hành hệ thống điện.
Chương VI
TÍNH TOÁN VÀ HUY ĐỘNG DỊCH VỤ ĐIỀU CHỈNH ĐIỆN ÁP
Điều 20. Nguyên tắc xác định nhu cầu dịch vụ điều chỉnh điện áp
1. Yêu cầu đối với dịch vụ điều chỉnh điện áp của hệ thống điện là phải đảm bảo khả năng nhận, phát công suất phản kháng một cách hiệu quả nhằm đảm bảo duy trì điện áp tại các thanh cái trên lưới điện truyền tải đáp ứng các tiêu chuẩn trong chế độ vận hành bình thường và sau sự cố.
2. Đảm bảo chi phí mua điện tối thiểu phù hợp với các điều kiện, ràng buộc trong hệ thống điện quốc gia.
Điều 21. Nội dung tính toán dịch vụ điều chỉnh điện áp
Nội dung tính toán dịch vụ điều chỉnh điện áp bao gồm:
1. Nhu cầu công suất phản kháng tại các nút có cấp điện áp từ 110kV trở lên.
2. Yêu cầu hệ số công suất (cosj) tại thanh cái trung áp của các trạm biến áp 110kV.
3. Nhu cầu dịch vụ điều chỉnh điện áp cho các nhà máy điện đấu nối vào lưới điện truyền tải và các nhà máy điện có tổng công suất lắp đặt trên 30MW và đấu nối vào lưới điện 110kV.
Điều 22. Phương pháp xác định nhu cầu dịch vụ điều chỉnh điện áp
Nhu cầu dịch vụ điều chỉnh điện áp được xác định theo phương pháp mô phỏng trạng thái hệ thống điện được thực hiện khi xây dựng phương thức vận hành hệ thống điện quốc gia năm theo quy định tại Thông tư số 40/2014/TT-BCT ngày 05 tháng 11 năm 2014 của Bộ trưởng Bộ Công Thương quy định quy trình điều độ hệ thống điện quốc gia, cụ thể như sau:
1. Mô hình hệ thống điện
a) Đơn vị vận hành hệ thống điện và thị trường điện có trách nhiệm quy định các yêu cầu cho dịch vụ điều chỉnh điện áp trên cơ sở mô phỏng trạng thái hệ thống điện truyền tải. Mô hình hệ thống truyền tải điện phải có điện trở, điện kháng và điện nạp của các thành phần truyền tải và các thiết bị bù sẵn có trên toàn bộ hệ thống truyền tải điện và tổ máy phát điện;
b) Mô hình phải có phần công suất tác dụng và công suất phản khảng tại cấp điện áp phân phối, trong đó có xem xét ảnh hưởng của các đường dây và cáp ngầm của hệ thống điện phân phối;
c) Khả năng phát công suất phản kháng của các tổ máy phát điện quy định trong các thỏa thuận đấu nối cần được xem xét áp dụng để huy động theo yêu cầu.
2. Kịch bản nhu cầu phụ tải khi xác định nhu cầu dịch vụ điều chỉnh điện áp được tính toán cho các phương án phụ tải lớn nhất và nhỏ nhất.
3. Kịch bản hệ thống điện
a) Đơn vị vận hành hệ thống điện và thị trường điện có trách nhiệm thực hiện các tính toán đảm bảo đủ công suất phản kháng và dự phòng công suất phản kháng để duy trì điện áp tại các thanh cái trên lưới điện truyền tải đáp ứng các tiêu chuẩn trong chế độ vận hành bình thường;
b) Các tính toán cần xác định lượng công suất phản kháng yêu cầu tại mỗi nút trong điều kiện vận hành bình thường;
c) Trên cơ sở các kết quả tính toán, Đơn vị vận hành hệ thống điện và thị trường điện xác định công suất phát của mỗi tổ máy trong chế độ phát có ràng buộc và lượng công suất phản kháng cần thiết của các tổ máy.
4. Điều độ công suất phản kháng
a) Công suất phản kháng phải được giám sát trên toàn bộ hệ thống truyền tải điện. Đơn vị vận hành hệ thống điện và thị trường điện phải thực hiện tối ưu hóa việc sử dụng các nguồn công suất phản kháng đấu nối vào đường dây và trạm truyền tải trước khi xem xét các khả năng thay đổi công suất tác dụng của các tổ máy phát. Các yêu cầu về công suất phản kháng phải đáp ứng thông qua các thành phần sẵn sàng trên lưới điện như:
- Cuộn kháng;
- Tụ bù;
- Thiết bị bù đồng bộ;
- Thiết bị bù VAr tĩnh.
b) Trường hợp cần huy động nhiều hơn công suất phản kháng của tổ máy phát, Đơn vị vận hành hệ thống điện và thị trường điện được lựa chọn vận hành các tổ máy phát điện trong chế độ phát công suất có ràng buộc hoặc chế độ bù đồng bộ.
5. Chế độ phát công suất có ràng buộc
Việc lựa chọn các tổ máy phát điện vận hành trong chế độ phát có ràng buộc trên cơ sở khả năng cung cấp công suất phản kháng của tổ máy phát điện tại các vị trí được yêu cầu trong hệ thống điện.
Đơn vị vận hành hệ thống điện và thị trường điện được yêu cầu các tổ máy phát điện vận hành trong chế độ phát có ràng buộc để đảm bảo cung cấp đủ công suất phản kháng. Công suất phản kháng phát ra có thể được thay đổi để đáp ứng các yêu cầu về điện áp theo quy định.
6. Chế độ bù đồng bộ
Một số tổ máy phát điện có thể được vận hành trong chế độ bù đồng bộ (nhận công suất tác dụng và điều chỉnh công suất phản kháng theo yêu cầu). Chế độ chạy bù đồng bộ của tổ máy này chỉ được sử dụng trong trường hợp tất cả công suất phản kháng sẵn sàng của tổ máy phát điện không bị ràng buộc đã được sử dụng.
7. Dự phòng công suất phản kháng
Một số tổ máy phát điện được huy động để dự trữ công suất phản kháng cho các trường hợp sự cố.
8. Sơ đồ khối quá trình xác định dịch vụ điều chỉnh điện áp được quy định chi tiết tại Phụ lục 4 Quy trình này./.
PHỤ LỤC 1
BIỂU MẪU CUNG CẤP SỐ LIỆU ĐẦU VÀO
(Ban hành kèm theo Quy trình xác định và vận hành dịch vụ phụ trợ)
1. Nhà máy điện/tổ máy điện cung cấp dịch vụ điều tần
|
Nhà máy |
Tổ máy |
Công suất phát tối thiểu (MW) |
Công suất phát tối đa (MW) |
Vùng chết của bộ điều tốc tổ máy (Hz) |
Khả năng cung cấp dịch vụ điều tần |
Ghi chú |
||||
|
Tốc độ tăng, giảm công suất (MW/s) |
Thời gian duy trì mức thay đổi công suất (phút) |
Dải công suất cung cấp dịch vụ điều tần |
Hình thức giao dịch (trực tiếp, gián tiếp, không tham gia thị trường điện) |
Khả năng cung cấp dịch vụ điều tần |
||||||
|
… |
… |
… |
… |
… |
… |
… |
|
… |
… |
… |
2. Nhà máy điện/tổ máy điện cung cấp dịch vụ dự phòng quay
|
Nhà máy |
Tổ máy |
Công suất phát tối thiểu (MW) |
Công suất phát tối đa (MW) |
Vùng chết của bộ điều tốc tổ máy (Hz) |
Khả năng cung cấp dịch vụ dự phòng quay |
Ghi chú |
||||
|
Tốc độ tăng, giảm công suất (MW/s) |
Thời gian duy trì mức thay đổi công suất (phút) |
Dải công suất cung cấp dịch vụ dự phòng quay |
Hình thức giao dịch (trực tiếp, gián tiếp, không tham gia thị trường điện) |
Khả năng cung cấp dịch vụ dự phòng quay |
||||||
|
… |
… |
… |
… |
… |
… |
… |
|
… |
… |
… |
3. Nhà máy điện/tổ máy điện cung cấp dịch vụ vận hành phải phát, khởi động nhanh
|
Nhà máy |
Tổ máy |
Thời gian khởi động/thời gian tăng đến tải định mức (phút) |
Công suất phát tối thiểu (MW) |
Công suất phát tối đa (MW) |
Dải chết của hệ thống điều tốc tổ máy (Hz) |
Khả năng cung cấp dịch vụ dự phòng khởi động nhanh và vận hành phải phát |
Ghi chú |
||||
|
Tốc độ tăng, giảm công suất (MW/s) |
Thời gian duy trì mức thay đổi công suất (phút) |
Dải công suất cung cấp dịch vụ dự phòng khởi động nhanh và vận hành phải phát |
Hình thức giao dịch (trực tiếp, gián tiếp, không tham gia thị trường điện) |
Khả năng cung cấp dịch vụ dự phòng khởi động nhanh và vận hành phải phát |
|||||||
|
… |
… |
… |
… |
… |
… |
… |
… |
… |
… |
… |
… |
4. Nhà máy điện/tổ máy điện cung cấp dịch vụ điều chỉnh điện áp
|
Nhà máy |
Tổ máy |
Công suất phát tối thiểu (MW) |
Công suất phát tối đa (MW) |
Đặc tính P-Q của tổ máy |
Khả năng chạy bù |
Dải công suất phản kháng trong chế độ chạy bù |
Ghi chú |
|
… |
… |
… |
… |
… |
… |
… |
|
PHỤ LỤC 2
PHƯƠNG PHÁP MÔ PHỎNG XÁC ĐỊNH NHU CẦU CÔNG SUẤT ĐIỀU TẦN SƠ CẤP
(Ban hành kèm theo Quy trình xác định và vận hành dịch vụ phụ trợ)
Mô phỏng xác định nhu cầu công suất điều tần sơ cấp

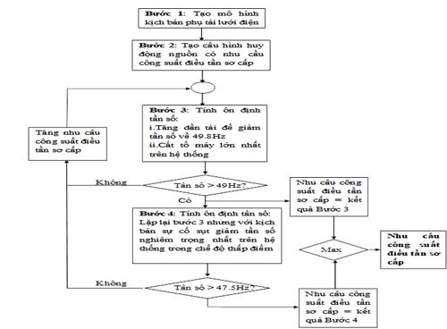
Bước 1. Mô phỏng trạng thái vận hành ban đầu của hệ thống điện
Nguyên tắc mô phỏng như sau:
1. Mô phỏng toàn bộ hệ thống điện từ cấp điện áp 110kV trở lên (bao gồm cả máy biến áp 110kV) với phụ tải được đưa vào cấp điện áp trung áp của máy biến áp.
2. Tổ máy phát điện được mô phỏng chi tiết hệ thống kích từ và điều tốc thỏa mãn các yêu cầu của bài toán phân tích ổn định.
3. Tổ máy không tham gia điều tần sơ cấp được mô phỏng với giá trị phát cố định công suất tác dụng và công suất phản kháng.
4. Hệ thống được mô phỏng ở cả hai chế độ cao điểm và thấp điểm.
Bước 2. Thiết lập mô hình công suất phát ban đầu của các tổ máy phát điện trong hệ thống
Nhu cầu công suất điều tần sơ cấp ban đầu của hệ thống thông thường được thiết lập nhỏ hơn tổ máy lớn nhất đang nối lưới. Tuy nhiên nhu cầu công suất này có thể thay đổi tùy theo đánh giá về hằng số quán tính của các máy phát trong hệ thống cũng như đáp ứng tần số của phụ tải. Nhu cầu công suất này được đặt cho các nhà máy tham gia điều tần sơ cấp.
Việc chọn các nhà máy điện tham gia điều tần sơ cấp cần xem xét để tránh khả năng quá tải đường dây khi tăng công suất phát cũng như hiện tượng sụp đổ điện áp.
Bước 3. Tính toán ổn định cho sự cố một phần tử
1. Trình tự thực hiện như sau:
a) Tăng tải hệ thống để giảm tần số tới 49,80 Hz;
b) Cắt tổ máy có công suất lớn nhất đang nối lưới và đây được coi là sự cố thứ nhất.
2. Nếu tần số hệ thống vẫn nằm trong dải cho phép đối với trường hợp sự cố một phần tử sau vòng lặp đầu tiên thì tiến hành giảm dự phòng công suất ban đầu xuống.
3. Nếu tần số nhỏ hơn 49,0 Hz thì tiến hành tăng dự phòng công suất ban đầu.
4. Nếu tần số nằm trong khoảng từ 49,00 Hz đến 49,8 Hz thì mức công suất dự phòng ban đầu được coi là kết quả đầu tiên của nhu cầu công suất điều tần sơ cấp.
Bước 4. Tính toán ổn định cho sự cố nhiều phần tử
1. Thực hiện tính toán như Bước 3 nhưng với kịch bản sự cố nghiêm trọng nhất tại thời điểm phụ tải cực tiểu.
2. Sự cố nhiều phần tử có thể là sự cố nhiều tổ máy, có thể là sự cố một thanh cái có nhiều tổ máy nối vào hoặc một đường dây có nhiều nhà máy, hoặc sự cố tách mảng hệ thống khi đang truyền tải cao. Các kịch bản sự cố này được xác định bằng cách tiến hành thẩm định mức độ tin cậy hoặc rủi ro đối với các các sự cố phổ biến, đồng thời sử dụng các nghiên cứu tính toán phân tích hệ thống để xác định kịch bản sự cố xấu nhất đối với đáp ứng tần số, điện áp trong cả hai chế độ phụ tải cực đại và cực tiểu.
3. So sánh tần số hệ thống khi có sự cố nhiều phần tử với giá trị 47,5 Hz, nếu tần số thấp hơn giá trị này thì tăng nhu cầu công suất điều tần sơ cấp và sau đó lặp lại quá trình tính toán.
4. Cần chú ý đến phân bổ dự phòng công suất điều tần trong hệ thống để tránh quá tải đường dây đồng thời thỏa mãn các giới hạn ổn định động.
Bước 5. Xác định nhu cầu công suất điều tần sơ cấp
1. Nhu cầu công suất điều tần sơ cấp là công suất lớn nhất được yêu cầu căn cứ trên kết quả của Bước 3 và Bước 4.
2. Cần chú ý đến phân bổ nhu cầu công suất điều tần sơ cấp trong hệ thống để tránh quá tải đường dây đồng thời thỏa mãn các giới hạn ổn định động.
PHỤ LỤC 3
PHƯƠNG PHÁP MÔ PHỎNG XÁC ĐỊNH NHU CẦU CÔNG SUẤT DỰ PHÒNG ĐIỀU TẦN THỨ CẤP TỰ ĐỘNG
(Ban hành kèm theo Quy trình xác định và vận hành dịch vụ phụ trợ)
Mô phỏng xác định nhu cầu công suất dự phòng điều tần thứ cấp tự động

Bước 1. Mô phỏng trạng thái vận hành ban đầu của hệ thống điện
Nguyên tắc mô phỏng như sau:
1. Mô phỏng toàn bộ hệ thống điện từ cấp điện áp 110kV trở lên (bao gồm cả máy biến áp 110kV) với phụ tải được đưa vào cấp điện áp trung áp của máy biến áp.
2. Tổ máy phát điện được mô phỏng chi tiết hệ thống kích từ và điều tốc thỏa mãn các yêu cầu của bài toán phân tích ổn định.
3. Tổ máy không tham gia dự phòng điều tần thứ cấp được mô phỏng với giá trị phát cố định công suất tác dụng và công suất phản kháng.
4. Trạng thái vận hành của hệ thống đã có nhu cầu công suất điều tần sơ cấp đã được xác định trong Phụ lục 2.
5. Hệ thống được mô phỏng ở cả hai chế độ cao điểm và thấp điểm.
Bước 2. Thiết lập mô hình công suất phát của các tổ máy dự phòng điều tần và dự phòng quay
Nhu cầu công suất dự phòng được đặt cho các nhà máy tham gia dịch vụ điều tần và dự phòng quay.
Việc chọn các nhà máy tham gia dịch vụ điều tần và dự phòng quay cần xem xét để tránh khả năng quá tải đường dây khi tăng công suất phát cũng như hiện tượng sụp đổ điện áp.
Bước 3. Tính toán ổn định cho sự cố một phần tử
1. Trình tự thực hiện như sau:
a) Tăng tải hệ thống để giảm tần số tới 49,80 Hz;
b) Cắt tổ máy có công suất lớn nhất đang nối lưới.
Tần số hệ thống sẽ sụt giảm đến giá trị nhỏ nhất 49,0 Hz do đã có lượng công suất điều tần sơ cấp được xác định trước để đảm bảo điều kiện này.
Bước 4. Tính toán nhu cầu công suất dự phòng điều tần thứ cấp tự động (1)
1. Tăng dần công suất các tổ máy điều tần thứ cấp tự động để đảm bảo đưa tần số từ mức 49Hz về 49,5Hz trong vòng 02 phút sau khi cắt tổ máy có công suất lớn nhất đang nối lưới ở Bước 3.
Nhu cầu công suất dự phòng điều tần thứ cấp tự động trên đã tính đến phần dự phòng để bù đắp nhu cầu công suất điều tần sơ cấp đã bị mất trong quá trình tần số khôi phục về mức 49,5Hz.
2. Cần chú ý đến phân bổ dự phòng công suất điều tần thứ cấp tự động trong hệ thống để tránh quá tải đường dây đồng thời thỏa mãn các giới hạn ổn định động.
Bước 5. Tính toán nhu cầu công suất dự phòng điều tần thứ cấp tự động (2)
1. Tăng dần công suất các tổ máy điều tần thứ cấp tự động để đảm bảo đưa tần số từ mức 49,5Hz về 49,8Hz trong vòng 05 phút sau khi cắt tổ máy có công suất lớn nhất đang nối lưới ở Bước 3.
Nhu cầu công suất điều tần thứ cấp tự động trên đã tính đến phần dự phòng để bù đắp nhu cầu công suất điều tần sơ cấp đã bị mất trong quá trình tần số khôi phục về mức 49,8Hz.
2. Cần chú ý đến phân bổ dự phòng công suất điều tần thứ cấp tự động trong hệ thống để tránh quá tải đường dây đồng thời thỏa mãn các giới hạn ổn định động.
Bước 6. Tính toán nhu cầu công suất dự phòng điều tần và dự phòng quay
1. Nhu cầu công suất điều tần thứ cấp tự động là kết quả của Bước 4 và Bước 5.
0. Nhu cầu công suất dự phòng điều tần và dự phòng quay được tính từ nhu cầu công suất dự phòng điều tần thứ cấp tự động theo công thức sau:

Trong đó:
- Pđt: Là tổng nhu cầu công suất dự phòng điều tần trong chu kỳ tính toán năm tới, tháng tới, tuần tới (MW);
- Pdpq: Là tổng nhu cầu công suất dự phòng quay trong chu kỳ tính toán năm tới, tháng tới, tuần tới (MW);
- Ptc: Là tổng nhu cầu công suất dự phòng điều tần thứ cấp cho chu kỳ tính toán năm tới, tháng tới, tuần tới (MW);
- Các hệ số a, b được xác định theo kinh nghiệm vận hành và đã được kiểm nghiệm trong thực tế vận hành của hệ thống điện Việt Nam. Theo đó:
+ Hệ số a = 3: Hệ số kinh nghiệm tương ứng với tỷ lệ đóng góp công suất dự phòng để khôi phục tần số từ 49,5Hz về 49,8Hz;
+ Hệ số b = 5: Hệ số kinh nghiệm tương ứng với tỷ lệ đóng góp công suất dự phòng để khôi phục tần số từ 49Hz về 49,5Hz.
PHỤ LỤC 4
SƠ ĐỒ KHỐI QUÁ TRÌNH XÁC ĐỊNH DỊCH VỤ ĐIỀU CHỈNH ĐIỆN ÁP
(Ban hành kèm theo Quy trình xác định và vận hành dịch vụ phụ trợ)

Bạn chưa Đăng nhập thành viên.
Đây là tiện ích dành cho tài khoản thành viên. Vui lòng Đăng nhập để xem chi tiết. Nếu chưa có tài khoản, vui lòng Đăng ký tại đây!
Bạn chưa Đăng nhập thành viên.
Đây là tiện ích dành cho tài khoản thành viên. Vui lòng Đăng nhập để xem chi tiết. Nếu chưa có tài khoản, vui lòng Đăng ký tại đây!