- Tổng quan
- Nội dung
- Tiêu chuẩn liên quan
- Lược đồ
- Tải về
Tiêu chuẩn quốc gia TCVN 13733-5:2023 Hệ thống tự động hóa và tích hợp - Phần 5
| Số hiệu: | TCVN 13733-5:2023 | Loại văn bản: | Tiêu chuẩn Việt Nam |
| Cơ quan ban hành: | Bộ Khoa học và Công nghệ | Lĩnh vực: | Tài nguyên-Môi trường |
|
Ngày ban hành:
Ngày ban hành là ngày, tháng, năm văn bản được thông qua hoặc ký ban hành.
|
19/10/2023 |
Hiệu lực:
|
Đã biết
|
| Người ký: | Đang cập nhật |
Tình trạng hiệu lực:
Cho biết trạng thái hiệu lực của văn bản đang tra cứu: Chưa áp dụng, Còn hiệu lực, Hết hiệu lực, Hết hiệu lực 1 phần; Đã sửa đổi, Đính chính hay Không còn phù hợp,...
|
Đã biết
|
TÓM TẮT TIÊU CHUẨN VIỆT NAM TCVN 13733-5:2023
Nội dung tóm tắt đang được cập nhật, Quý khách vui lòng quay lại sau!
Tải tiêu chuẩn Việt Nam TCVN 13733-5:2023
TIÊU CHUẨN QUỐC GIA
TCVN 13733-5:2023
ISO 20140-5:2017
HỆ THỐNG TỰ ĐỘNG HÓA VÀ TÍCH HỢP - ĐÁNH GIÁ HIỆU SUẤT NĂNG LƯỢNG VÀ CÁC YẾU TỐ KHÁC CỦA HỆ THỐNG SẢN XUẤT CÓ ẢNH HƯỞNG ĐẾN MÔI TRƯỜNG - PHẦN 5: DỮ LIỆU ĐÁNH GIÁ HIỆU QUẢ MÔI TRƯỜNG
Automation systems and integration - Evaluating energy efficiency and other factors of manufacturing systems that influence the environment - Part 5: Environmental performance evaluation data
Mục lục
Lời nói đầu
1 Phạm vi áp dụng
2 Tài liệu viện dẫn
3 Thuật ngữ và định nghĩa
4 Phân loại dữ liệu EPE
5 Dữ liệu thực tế
6 Dữ liệu bên ngoài
7 Dữ liệu tham khảo
8 Ánh xạ dữ liệu EPE
Phụ lục A (tham khảo) - Ánh xạ dữ liệu EPE
Phụ lục B (tham khảo) - Mô hình đối tượng chung của IEC 62264-2
Phụ lục C (tham khảo) - cấu trúc của một bản ghi KPI được mô tả bởi ISO 22400-2
Phụ lục D (tham khảo) - Trường hợp sử dụng: Đo lường từng mục và tổng mức tiêu thụ năng lượng thực tế
Phụ lục E (tham khảo) - Dữ liệu thượng nguồn nguyên liệu - Quy định khu vực và tiêu chuẩn quốc tế
Phụ lục F (tham khảo) - Phát thải khí nhà kính trong suốt vòng đời
Phụ lục G (tham khảo) - Thuộc tính mô hình dữ liệu năng lượng thường sử dụng
Thư mục tài liệu tham khảo
Lời nói đầu
TCVN 13733-5:2023 hoàn toàn tương đương với [SO 20140-5:2017;
TCVN 13733-5:2023 do Ban kỹ thuật tiêu chuẩn quốc gia TCVN/TC 184
Hệ thống tự động hóa và tích hợp biên soạn, Viện Tiêu chuẩn Chất lượng Việt Nam đề nghị, Tổng cục Tiêu chuẩn Đo lường Chất lượng thẩm định, Bộ Khoa học và Công nghệ công bố.
Bộ TCVN 13733 (ISO 20140), Hệ thống tự động hóa và tích hợp - Đánh giá hiệu suất năng lượng và các yếu tố khác của hệ thống sản xuất có ảnh hưởng đến môi trường gồm các phần sau:
- TCVN 13733-1:2023 (ISO 20140-1:2019), Hệ thống tự động hóa và tích hợp - Đánh giá hiệu suất năng lượng và các yếu tố khác của hệ thống sản xuất có ảnh hưởng đến môi trường - Phần 1: Tổng quan và nguyên tắc chung.
- TCVN 13733-2:2023 (ISO 20140-2:2018), Hệ thống tự động hóa và tích hợp - Đánh giá hiệu suất năng lượng và các yếu tố khác của hệ thống sản xuất có ảnh hưởng đến môi trường - Phần 2: Quy trình đánh giá hiệu quả môi trường.
TCVN 13733-3:2023 (ISO 20140-3:2019), Hệ thống tự động hóa và tích hợp - Đánh giá hiệu suất năng lượng và các yếu tố khác của hệ thống sản xuất có ảnh hưởng đến môi trường - Phần 3: Quá trình tổng hợp dữ liệu đánh giá tính năng môi trường.
- TCVN 13733-5:2023 (ISO 20140-5:2017), Hệ thống tự động hóa và tích hợp - Đánh giá hiệu suất năng lượng và các yếu tố khác của hệ thống sản xuất có ảnh hưởng đến môi trường - Phần 5: Dữ liệu đánh giá tính năng môi trường.
HỆ THỐNG TỰ ĐỘNG HÓA VÀ TÍCH HỢP - ĐÁNH GIÁ HIỆU SUẤT NĂNG LƯỢNG VÀ CÁC YẾU TỐ KHÁC CỦA HỆ THỐNG SẢN XUẤT CÓ ẢNH HƯỞNG ĐẾN MÔI TRƯỜNG - PHẦN 5: DỮ LIỆU ĐÁNH GIÁ HIỆU QUẢ MÔI TRƯỜNG
Automation systems and integration - Evaluating energy efficiency and other factors of manufacturing systems that influence the environment - Part 5: Environmental performance evaluation data
1 Phạm vi áp dụng
Tiêu chuẩn này quy định các loại dữ liệu đánh giá hiệu quả môi trường (EPE), bao gồm các thuộc tính của chúng, có thể sử dụng để đánh giá hiệu quả môi trường của các hệ thống sản xuất dựa trên các nguyên tắc chung được mô tả trong ISO 20140-1. Tiêu chuẩn cũng cung cấp các đề xuất để ánh xạ dữ liệu EPE vào các mô hình thông tin được quy định bởi IEC 62264.
Tiêu chuẩn này áp dụng cho hệ thống sản xuất rời rạc, hàng loạt và liên tục.
Tiêu chuẩn này được áp dụng cho toàn bộ cơ sở sản xuất và từng phần của cơ sở sản xuất.
Tiêu chuẩn này đặc biệt loại trừ khỏi phạm vi của tiêu chuẩn những cú pháp của các mô hình dữ liệu và thông tin, các giao thức để trao đổi các mô hình dữ liệu, các chức năng có thể được kích hoạt bởi các mô hình dữ liệu và các hoạt động ở cấp 1 và cấp 2.
Phạm vi của tiêu chuẩn này cũng bao gồm chỉ ra sự khác biệt giữa các mô hình dữ liệu và thông tin khác nhau và sự khác biệt giữa các biểu diễn khác nhau về hiệu quả môi trường theo dữ liệu thực tế.
Tiêu chuẩn này đề cập đến ngữ nghĩa của các mô hình thông tin và dữ liệu có cấu trúc sử dụng bởi các giao thức truyền thông. Ngữ nghĩa giải thích ý nghĩa của các thuộc tính và của thông tin ngữ cảnh.
Những điều sau đây nằm ngoài phạm vi của tiêu chuẩn này:
- đánh giá vòng đời sản phẩm;
- dữ liệu EPE cụ thể cho một ngành công nghiệp cụ thể, nhà sản xuất hoặc máy móc;
- thu thập dữ liệu;
- hoạt động truyền thông dữ liệu.
2 Tài liệu viện dẫn
Các tài liệu viện dẫn dưới đây là cần thiết để áp dụng tiêu chuẩn này. Đối với các tài liệu viện dẫn có ghi năm công bố thì áp dụng các bản được nêu. Đối với các tài liệu viện dẫn không ghi năm công bố thì áp dụng phiên bản mới nhất (kể cả các sửa đổi).
ISO 20140-1:2013, Hệ thống tự động hóa và tích hợp - Đánh giá hiệu suất năng lượng và các yếu tố khác của hệ thống sản xuất có ảnh hưởng đến môi trường - Phần 1: Tổng quan và nguyên tắc chung
3 Thuật ngữ và định nghĩa
Tiêu chuẩn này áp dụng các thuật ngữ và định nghĩa dưới đây.
3.1
Dữ liệu thực tế (actual data)
Dữ liệu (3.2) được đo hoặc đếm từ hệ thống sản xuất (3.16) trong quá trình sản xuất (3.15).
3.2
Dữ liệu (data)
Tập hợp các giá trị của các đặc tính được đo lường hoặc suy ra của các đối tượng, chẳng hạn như các sự kiện, quá trình hoặc sự kiện, trước khi nó được diễn giải là thông tin (3.5) theo cách hình thức hóa phù hợp cho việc truyền thông, xử lý và diễn giải.
3.3
Miền quản lý của doanh nghiệp (enterprise domain)
Miền bao gồm tất cả các hoạt động ở cấp 4 (3.12) và thông tin (3.5) luồng đến và từ cấp 3 (3.11).
[NGUỒN: IEC 62264-1:2013, 3.1.11]
3.4
Dữ liệu bên ngoài (external data)
Dữ liệu (3.2) đến từ bên ngoài doanh nghiệp sản xuất.
3.5
Thông tin (information)
Tổ hợp dữ liệu (3.2) liên quan đến các đối tượng, chẳng hạn như sự kiện, quy trình hoặc sự kiện, ở dạng có ý nghĩa cho phép diễn giải với một ý nghĩa cụ thể trong một ngữ cảnh nhất định.
CHÚ THÍCH 1: Cả dữ liệu và thông tin đều là tập hợp các mục. Trong ngữ cảnh của tiêu chuẩn này, dữ liệu trở thành thông tin khi cấu trúc dữ liệu, mô hình hoặc đối tượng cũng chứa các yếu tố tham chiếu (xem 3.17 và Điều 4).
CHÚ THÍCH 2: Với mục đích đơn giản hóa văn bản, trừ khi được quy định rõ ràng, tiêu chuẩn này sử dụng từ “thông tin” với nghĩa của thuật ngữ “thông tin để đánh giá kết quả hiệu quả môi trường”.
3.6
Dữ liệu đánh giá hiệu quả môi trường (environmental performance evaluation data)
EPE data
Dữ liệu (3.2) có thể sử dụng để đánh giá hiệu quả môi trường.
3.7
Chỉ số hiệu quả trọng yếu (key performance indicator)
KPI
Đo lường hiệu quả của một số khía cạnh quan trọng của hệ thống hoặc của thành phần.
CHÚ THÍCH 1: KPI được tổ chức lựa chọn dựa trên tiêu chí cụ thể được xác định bởi sứ mệnh, kế hoạch vận hành và quy trình cải tiến liên tục của tổ chức.
3.8
Cấp 0 (Level 0)
Quá trình vật lý thực tế.
CHÚ THÍCH I: Thuật ngữ này sử dụng trong bối cảnh phân cấp chức năng của các hệ thống điều khiển doanh nghiệp.
[NGUỒN: IEC 62264-1:2013, 3.1.19, được sửa đổi - Chú thích 1 được thêm vào.]
3.9
Cấp 1 (Level 1)
Các chức năng liên quan đến cảm nhận và điều khiển quá trình vật lý.
CHÚ THÍCH 1: Thuật ngữ này sử dụng trong bối cảnh phân cấp chức năng của các hệ thống điều khiển doanh nghiệp.
[NGUỒN: IEC 62264-1:2013, 3.1.18, được sửa đổi - Chú THÍCH 1 đã được thêm vào.]
3.10
Cấp 2 (Level 2)
Các chức năng liên quan đến giám sát và điều khiển quá trình vật lý.
CHÚ THÍCH 1: Thuật ngữ này sử dụng trong bối cảnh phân cấp chức năng của các hệ thống điều khiển doanh nghiệp.
[NGUỒN: IEC 62264-1:2013, 3.1.17, đã sửa đổi - Ghi chú 1 đã được thêm vào.]
3.11
Cấp 3 (Level 3)
Các chức năng liên quan đến việc quản lý các luồng công việc để tạo ra các sản phẩm cuối mong muốn.
CHÚ THÍCH 1: Thuật ngữ này sử dụng trong bối cảnh phân cấp chức năng của các hệ thống điều khiển doanh nghiệp.
[NGUỒN: IEC 62264-1:2013, 3.1.17, được sửa đổi - Chú thích 1 đã được thêm vào.]
3.12
Cấp 4 (Level 4)
Các chức năng tham gia vào các hoạt động liên quan đến kinh doanh cần thiết để quản lý một tổ chức sản xuất.
CHÚ THÍCH 1: Thuật ngữ này sử dụng trong bối cảnh phân cấp chức năng của các hệ thống điều khiển doanh nghiệp.
[NGUỒN: IEC 62264-1:2013, 3.1.16, được sửa đổi - Chú thích 1 đã được thêm vào.]
3.13
Miền điều khiển và vận hành sản xuất (manufacturing operations and control domain)
MO&C domain
Miền bao gồm tất cả các hoạt động và thông tin (3.5) luồng trong cấp 3 (3.11), Cấp 2 (3.10) và Cấp 1 (3.9) và các luồng thông tin đến và từ cấp 4 (3.12).
CHÚ THÍCH 1: Việc sử dụng truyền thống thuật ngữ “miền điều khiển” bao gồm các hoạt động được định nghĩa ở đây là thuật ngữ “ miền điều khiển và vận hành sản xuất”.
[NGUỒN: IEC 62264-1:2013, 3.1.21]
3.14
Miền quản lý vận hành sản xuất (manufacturing operations management domain)
MOM domain
Miền bao gồm tất cả các hoạt động ở cấp 3 (3.11) và thông tin (3.5) luồng đến và từ cấp 1 (3.9), cấp 2 (3.10) và Cấp 4 (3.12).
CHÚ THÍCH 1: Miền quản lý vận hành sản xuất là tập hợp con của miền điều khiển và vận hành sản xuất (3.13).
CHÚ THÍCH 2: Với mục đích của tiêu chuẩn này, từ “thông tin” trong định nghĩa này cũng có nghĩa là dữ liệu (3.2).
[NGUỒN: IEC 62264-1:2013, 3.1.23, được sửa đổi - Chú thích 2 đã được thêm vào.]
3.15
Quá trình sản xuất (manufacturing process)
Tập hợp các quá trình trong sản xuất liên quan đến luồng và/hoặc chuyển đổi nguyên liệu, thông tin (3.5), năng lượng, điều khiển hoặc bất kỳ yếu tố nào khác trong khu vực sản xuất.
[NGUỒN: ISO 18435-1:2009, 3.16]
3.16
Hệ thống sản xuất (manufacturing system)
Hệ thống bao gồm cấu trúc phân cấp của các thiết bị sản xuất riêng lẻ, được điều phối bởi một mô hình thông tin (3.5) cụ thể để hỗ trợ việc thực hiện và điều khiển các quá trình (3.15) sản xuất liên quan đến luồng thông tin, nguyên liệu và năng lượng trong nhà máy sản xuất.
[NGUỒN: ISO 16100-1:2009, 3.19, được sửa đổi - Đã thêm cụm từ “bao gồm cấu trúc phân cấp của thiết bị sản xuất riêng lẻ”.]
3.17
Dữ liệu tham chiếu (reference data)
Dữ liệu (3.2) liên quan đến các khía cạnh của hệ thống sản xuất (3.16) và quá trình sản xuất (3.15), dữ liệu do hệ thống sản xuất tạo ra hoặc quản lý, ngoài dữ liệu thực tế (3.1).
3.18
Dữ liệu thượng nguồn (upstream data)
Dữ liệu (3.2) được liên kết với các tài nguyên nguồn vào thông qua ranh giới quá trình đơn vị.
4 Phân loại dữ liệu EPE
4.1 Thông tin bối cảnh dữ liệu EPE
Các giá trị của dữ liệu EPE (dữ liệu thực tế thu được từ các phép đo được thực hiện ở cấp 1) hiếm khi có sẵn ở dạng một giá trị số duy nhất (ví dụ: nhiệt độ nghiền bia tức thời trong bể lên men, mức tiêu thụ năng lượng tức thời của bơm). Giá trị của dữ liệu thực tế thường được liên kết với thông tin bối cảnh hoạt động và thiết bị bằng các mô hình dữ liệu có cấu trúc (xem Tài liệu tham khảo [36]). Dữ liệu thực tế và thông tin ngữ cảnh có trong các mô hình dữ liệu sau đó được xử lý và tổng hợp thành các mô hình thông tin có cấu trúc (xem IEC 62264-1:2013) cũng chứa thông tin ngữ cảnh điều khiển sản xuất, hệ thống sản xuất và kế hoạch quá trình.
Điều 5.2 chỉ ra rằng một giá trị dữ liệu thực tế giống nhau có thể được chứa trong nhiều mô hình dữ liệu và thông tin nằm ở một trong các cấp chức năng 2, 3 và 4 của hệ thống sản xuất.
CHÚ THÍCH: Một giá trị dữ liệu thực tế có thể được bao gồm trong nhiều mô hình dữ liệu và thông tin khác nhau dựa trên mục đích mà mô hình đó được cấu hình: quản lý năng lượng, điều khiển vận hành, v.v.
Một khía cạnh phổ biến đối với dữ liệu có cấu trúc và các mô hình thông tin là chúng có thể được trao đổi giữa các hoạt động khác nhau nằm ở các cấp khác nhau của hệ thống phân cấp chức năng trong khi thông tin ngữ cảnh được thêm liên tục bởi các hoạt động đó trong cấu trúc mô hình.
Một mô hình dữ liệu EPE có thể chứa một hoặc nhiều thuộc tính. Các thuộc tính có thể đại diện cho thông tin ngữ cảnh, bao gồm:
- khi dữ liệu đã được thu thập;
- dữ liệu đã được lấy bằng phương pháp nào; dữ liệu đã được xử lý như thế nào;
- mục đích của dữ liệu (như một phản hồi đối với yêu cầu thông tin, để điều khiển, để báo cáo, để EPE, để đánh giá KPI, v.v.).
4.2 Phân loại theo nguồn và thời gian
Dữ liệu EPE sẽ được phân loại dựa trên nguồn và thời gian, như sau:
- dữ liệu thực tế;
- dữ liệu bên ngoài;
- dữ liệu tham chiếu.
Hình 1 minh họa rằng dữ liệu thực tế đang được tạo ra trong doanh nghiệp sản xuất trong quá trình sản xuất. Dữ liệu tham chiếu cũng được tạo ra trong doanh nghiệp sản xuất nhưng vào một thời điểm khác hơn là trong quá trình thực hiện quá trình sản xuất.
Một loại dữ liệu EPE riêng biệt được thể hiện bằng dữ liệu bên ngoài bao gồm dữ liệu đến từ bên ngoài doanh nghiệp sản xuất.

Hình 1 - Phân loại dữ liệu EPE theo nguồn và thời gian
Các loại dữ liệu thực tế, bên ngoài và dữ liệu tham chiếu bổ sung cho nhau và, như được minh họa trong Hình 1, ba loại dữ liệu chứa toàn bộ lượng dữ liệu cần thiết cho EPE.
Phân loại dữ liệu cấp cao theo nguồn và thời gian cho biết yêu cầu đối với mọi dữ liệu phải có hai thuộc tính mô tả dữ liệu sau:
a) một thuộc tính cho biết nguồn dữ liệu;
b) một thuộc tính cho biết thời gian dữ liệu (thời gian khi dữ liệu được tạo liên quan đến việc thực hiện quá trình sản xuất).
Hai thuộc tính dữ liệu xác định rõ ràng liệu dữ liệu EPE là dữ liệu thực tế, bên ngoài hay dữ liệu tham chiếu.
4.3 Phân loại thêm dữ liệu
Hình 2 mô tả sự sàng lọc của phân loại dữ liệu được minh họa trong Hình 1. Các lớp dữ liệu thực tế, bên ngoài và tham chiếu chứa các loại dữ liệu như được hiển thị trong danh sách không bao gồm tất cả sau đây:
- dữ liệu thực tế:
- dữ liệu thực tế trong bước vận hành;
- dữ liệu thực tế trong bước xây dựng, tái cấu trúc và dừng hoạt động (CRR);
- khác;
- dữ liệu bên ngoài:
- dữ liệu thượng nguồn;
- dữ liệu đặc trưng môi trường;
- dữ liệu CRR còn lại;
- khác;
- dữ liệu tham chiếu:
- dữ liệu điều khiển quá trình;
- dữ liệu hệ thống sản xuất;
- dữ liệu kế hoạch quá trình;
- khác.

Hình 2 - Phân loại tinh chỉnh dữ liệu EPE
5 Dữ liệu thực tế
5.1 Tổng quan
Các hệ thống vật lý và hóa học có các thuộc tính có thể đo được mà các giá trị của chúng mô tả trạng thái của hệ thống. Ví dụ về các thuộc tính của hệ thống vật lý và hóa học bao gồm nhiệt độ, khoảng cách, điện áp, lưu lượng và mức độ. Các phép đo thường được thực hiện bởi các đầu dò đặt ở Cấp 1. Dữ liệu thực tế của Cấp 1 hiếm khi có sẵn cho cấp 3 và 4 ở định dạng giá trị duy nhất được đo bằng bộ chuyển đổi (ví dụ: giá trị nhiệt độ hoặc điện áp tức thời). Một hệ thống tự động hóa có thể liên kết và tổng hợp dữ liệu thực tế với thiết bị và thông tin bối cảnh hoạt động thành cấu trúc dữ liệu và thông tin. Theo đó, thuật ngữ “dữ liệu thực tế” trong tiêu chuẩn này thường đề cập đến một cấu trúc dữ liệu có chứa một giá trị dữ liệu thực tế.
5.2 Nguồn dữ liệu thực tế
5.2.1 Tổng quan
Hình 3 minh họa rằng cùng một giá trị của một giá trị dữ liệu thực tế có thể được chứa trong các mô hình dữ liệu và thông tin có thể có nhiều thông tin ngữ cảnh khác nhau và có thể được tìm thấy ở nhiều cấp.
Miền MO&C và miền MOM chỉ bao gồm các hoạt động và luồng thông tin và không bao gồm dữ liệu thực tế. Tiêu chuẩn này quy định dữ liệu cho EPE và không mô tả các hoạt động tạo dữ liệu thực tế (ví dụ: thu thập dữ liệu) hoặc cách thông tin được truyền giữa các hoạt động và cấp. Các hình minh họa các luồng thông tin và hoạt động trong Hình 3 được đánh dấu bằng màu xám nhằm mục đích nhấn mạnh rằng các chủ đề cụ thể đó nằm ngoài phạm vi của tiêu chuẩn này.
5.2.2 Dữ liệu thực tế ở cấp 2
Cấp 2 nhận và chứa dữ liệu thực tế từ cấp 1 (việc truyền dữ liệu thực tế từ cấp 1 sang cấp 2 không được mô tả trong Hình 3 vì hoạt động truyền dữ liệu không nằm trong phạm vi của tiêu chuẩn này). MO&C thực hiện việc chuyển giao dữ liệu thực tế và thông tin bối cảnh giữa các cấp. Ví dụ, MO&C có thể chuyển dữ liệu thực tế từ cấp 2 sang cấp 3 cho mục đích lưu trữ.
Dữ liệu thực tế từ Cấp 1 được lựa chọn để xử lý và chuyển tiếp bởi MO&C mà không cần xử lý thêm ở Cấp 2. Hoặc có thể thêm thông tin ngữ cảnh trong cấp 2 vào dữ liệu thực tế từ cấp 1, trong cùng một mô hình dữ liệu hoặc thông tin nhận từ cấp 1 hoặc trong một mô hình dữ liệu hoặc thông tin mới.
Cấp 2 cũng chứa dữ liệu thực tế được tạo ra bởi các hoạt động được quy định bởi MO&C ở cấp 2. Các hoạt động của MO&C có thể xử lý một hoặc nhiều dữ liệu thực tế từ cấp 1, 2 và 3 (ví dụ: tính mức tiêu thụ điện năng bằng cách nhân dòng điện tiêu thụ đo được ở cấp 1 với giá trị của điện áp đường dây được đo tại thời điểm sớm hơn ở cấp 1 và được lưu trữ để sử dụng sau ở cấp 3).
5.2.3 Dữ liệu thực tế ở cấp 3
Dữ liệu thực tế ở cấp 2 có thể được yêu cầu để xử lý bởi các hoạt động được bao gồm trong cấp 3.
CHÚ THÍCH: Thông thường hệ thống sản xuất chỉ có một số lượng hạn chế đồng hồ đo công suất để đo mức tiêu thụ năng lượng của từng bộ phận thiết bị. Do đó, người ta thường lấy mức tiêu thụ năng lượng của một thiết bị từ mức tiêu thụ năng lượng của đường dây điện (có giá trị được lưu trữ ở cấp 3) và mức tiêu thụ năng lượng đo được (dữ liệu thực tế ở cấp 2) của các thiết bị khác, sử dụng cùng một đường dây điện làm nguồn năng lượng. Các hoạt động MO&C lưu trữ dữ liệu thực tế đã chọn từ cấp 2 trong cấp 3 (ví dụ: trong cơ sở dữ liệu lịch sử). Dữ liệu được lưu trữ ở cấp 3 có thể sử dụng vào một ngày sau đó để thực hiện EPE của hệ thống sản xuất.
Cấp 3 liên kết dữ liệu thực tế từ cấp 2 với các thông tin ngữ cảnh khác nhau bắt nguồn từ cấp 0, 1, 2, 3 và 4 trong các tài liệu có cấu trúc do các hoạt động của MO&C tạo ra (ví dụ: báo cáo sản xuất, báo cáo thử nghiệm). Những tài liệu đó, ở định dạng in hoặc điện tử, tạo thành các nguồn dữ liệu thực tế có thể có ở cấp 3.
Cơ sở dữ liệu lịch sử và các báo cáo ở cấp 3 cũng chứa thông tin ngữ cảnh có thể được đưa vào các mô hình thông tin và dữ liệu cấp 2 và cấp 4.
KPI được báo cáo ở cấp 3 hoặc được tính toán ở cấp 3 cũng có thể chứa dữ liệu thực tế trong cấu trúc mô hình của chúng (xem Phụ lục C).
5.2.4 Dữ liệu thực tế ở cấp 4
Dữ liệu thực tế có sẵn để xử lý ở cấp 4 được chứa trong các mô hình thông tin có cấu trúc thường sử dụng bởi hoạch định nguồn lực doanh nghiệp (ERP) hoặc hoạch định nguồn lực sản xuất (MRP) (ví dụ: mô hình thông tin IEC 62264). KPI được báo cáo ở cấp 4 hoặc được tính toán ở cấp 4 cũng có thể chứa dữ liệu thực tế trong cấu trúc mô hình của chúng (xem Phụ lục C).
5.2.5 Lựa chọn nguồn dữ liệu thực tế
Hình 3 minh họa nhiều lựa chọn có sẵn để chọn nguồn dữ liệu thực tế. Một giá trị dữ liệu đo được có thể sẵn có và có thể truy cập ở nhiều cấp và trong các mô hình dữ liệu và thông tin khác nhau. Ngoài ra, một mô hình dữ liệu cụ thể chứa cùng một dữ liệu thực tế cũng có thể được định vị ở nhiều cấp trong khi có lượng thông tin ngữ cảnh khác nhau được thêm vào trong mô hình.

Hình 3 - Vị trí có dữ liệu thực tế
Việc lựa chọn nguồn dữ liệu thực tế có thể phụ thuộc vào:
- tính sẵn có của dữ liệu (mức độ tự động hóa);
- sự sẵn có của các mô hình năng lượng và dữ liệu được tiêu chuẩn hóa trong hệ thống sản xuất;
- độ chính xác theo yêu cầu của EPE;
- mức độ chi tiết theo yêu cầu của EPE;
- phạm vi của EPE (ví dụ: đánh giá cải tiến hiệu suất năng lượng bằng cách sử dụng các chế độ trạng thái sử dụng năng lượng (xem Phụ lục C);
- thời lượng và tần suất của EPE;
- chi phí lưu trữ dữ liệu thực tế;
- sự sẵn có của dữ liệu thực tế.
Dữ liệu thực tế mức độ 2 có độ chi tiết và độ phân giải cao nhất trong các loại dữ liệu thực tế hiện có. Dữ liệu thực chứa trong cơ sở dữ liệu lịch sử cấp 3 có hàm lượng thông tin bối cảnh hoạt động cao trong khoảng thời gian dài hơn dữ liệu thực ở cấp 2. Dữ liệu thực ở cấp 4 (ví dụ: dữ liệu thực chứa trong các mô hình thông tin IEC 62264-2) chứa thông tin liên quan đến quản lý và ra quyết định ở cấp doanh nghiệp (ví dụ: quy định chính sách năng lượng).
Các mô hình dữ liệu được tạo và định cấu hình theo quy định của các tiêu chuẩn giải quyết các giao thức truyền thông và quản lý tài nguyên. Việc EPE sử dụng các mô hình dữ liệu và thông tin tồn tại trong hệ thống sản xuất là phù hợp.
5.3 Dữ liệu thực tế trong bước vận hành
5.3.1 Tổng quan
Dữ liệu thực tế có thể được sắp xếp thêm trong bốn loại như sau:
- Dữ liệu thực tế về năng lượng: Loại dữ liệu này yêu cầu các phép đo thường xuyên và xử lý hậu kỳ cường độ cao.
CHÚ THÍCH 1: Dữ liệu năng lượng có thể kích hoạt các lệnh điều khiển vận hành Cấp 2 và Cấp 3 và có thể sử dụng để nắm bắt các thay đổi vận hành đột xuất xảy ra ở Cấp 0. Các mô hình dữ liệu (xem Điều A.1) là phương tiện để tăng độ chi tiết của dữ liệu năng lượng ở độ phân giải cao. Các mô hình thông tin (xem Điều A.2) là phương tiện để tăng độ chi tiết của dữ liệu năng lượng ở độ phân giải trung bình.
CHÚ THÍCH 2: Dữ liệu năng lượng được mô tả trong 5.3.5.
- Dữ liệu thực tế về nguyên liệu: Loại dữ liệu này được tạo ra bằng phép đo và đếm và chủ yếu sử dụng cùng với dữ liệu tham chiếu và dữ liệu thượng nguồn (ví dụ: số lượng thành phần đã mua được tính và sau đó nhân với khối lượng của từng thành phần như được ghi trong dữ liệu thượng nguồn). Loại dữ liệu này ít yêu cầu xử lý hậu kỳ hơn và có thể dễ dàng xác minh số dư sử dụng nguyên liệu.
CHÚ THÍCH 3: Dữ liệu thực tế của nguyên liệu được mô tả thêm trong 5.3.6.
- Vận hành sản xuất và xử lý dữ liệu thực tế.
CHÚ THÍCH 4: Dữ liệu thực tế của vận hành sản xuất và dữ liệu thực tế của quá trình bao gồm thông tin ngữ cảnh như mô tả trạng thái (ví dụ: chờ, ngủ) và mô tả về các nhiễu trong lịch quy trình do các cảnh báo vận hành của lệnh điều khiển gây ra;
CHÚ THÍCH 5: Dữ liệu thực tế về vận hành sản xuất và dữ liệu thực tế về quá trình được mô tả thêm trong 5.3.7.
- Dữ liệu thực tế về môi trường: Loại dữ liệu này bao gồm các trạng thái và thay đổi trong các tham số môi trường xung quanh mà hệ thống sản xuất có thể không điều khiển được.
CHÚ THÍCH 6: Việc đo lường dữ liệu thực tế về môi trường theo thời gian thực có thể rất quan trọng khi quá trình sản xuất bao gồm các quá trình nhiệt hoặc hóa học. Dữ liệu đáp ứng nhu cầu được trao đổi với Hệ thống tự động hóa và tích hợp cũng là một loại dữ liệu thực tế về môi trường.
CHÚ THÍCH 7: Thời tiết có thể được coi là dữ liệu môi trường, trừ khi các ranh giới của hệ thống sản xuất được đưa vào môi trường được điều khiển, chẳng hạn như cơ sở sản xuất có điều hòa không khí.
CHÚ THÍCH 8: Dữ liệu môi trường được mô tả thêm trong 5.3.8.
Bốn loại dữ liệu môi trường được liệt kê ở trên có thể sử dụng bởi các chức năng tối ưu hóa liên quan đến nhau, đôi khi có thể có các mục tiêu mâu thuẫn với mục tiêu giảm thiểu mức tiêu thụ năng lượng. Sự khác biệt trong quá trình sản xuất hoặc giao dịch đáp ứng nhu cầu có thể ảnh hưởng tiêu cực đến hiệu suất năng lượng theo kế hoạch.
Một sự khác biệt có liên quan giữa bốn loại dữ liệu thực tế bao gồm số lượng dữ liệu đo được cần thiết cho EPE. Dữ liệu năng lượng yêu cầu số lượng phép đo lớn nhất trong bốn loại dữ liệu thực tế này. Dữ liệu năng lượng được mô tả chi tiết hơn trong 5.3.3.
5.3.2 Yêu cầu về dữ liệu thực tế trong bước vận hành
Dữ liệu thực tế trong bước vận hành sẽ được liên kết với thông tin bối cảnh mô tả:
a) nguồn dữ liệu thực tế;
b) thời gian dữ liệu thực tế.
Nguồn dữ liệu thực tế là một phần quan trọng của thông tin ngữ cảnh để tổng hợp dữ liệu EPE dọc theo hệ thống phân cấp của hệ thống sản xuất. Việc lựa chọn nguồn dữ liệu thực tế xác định mức độ chi tiết của các mô hình thông tin và dữ liệu thực tế.
Thời gian dữ liệu thực tế là phần chính của thông tin ngữ cảnh để xác định xem dữ liệu thực tế có mô tả:
- các hoạt động của thiết bị sản xuất thực hiện các chức năng gia tăng giá trị trong sản phẩm thực tế; hoặc
- Các hoạt động hỗ trợ tính phù hợp của thiết bị sản xuất.
Thời gian dữ liệu thực tế cũng xác định độ phân giải của các mô hình thông tin và dữ liệu thực tế.
5.3.3 Khả năng truy cập dữ liệu thực tế cho EPE
Dữ liệu thực tế thường không có sẵn trong hệ thống sản xuất trong cấu trúc mô hình dữ liệu hoặc thông tin chứa chính xác thông tin ngữ cảnh cần thiết để thực hiện các quá trình phân bổ và tổng hợp sẽ được mô tả trong ISO 20140-3 và thực thi cho đến khi hoàn thành EPE .
Tiêu chuẩn này phân loại dữ liệu thực tế và cung cấp các ví dụ về cách tạo dữ liệu thực tế, cách dữ liệu thực tế được liên kết liên tục với thông tin ngữ cảnh và cách dữ liệu thực tế được truyền giữa các vị trí khác nhau trong hệ thống sản xuất.
Tiêu chuẩn này mô tả vị trí và thời điểm dữ liệu thực tế cũng như thông tin bối cảnh liên quan cần thiết cho quy trình phân bổ và tổng hợp sẽ được mô tả trong ISO 20140-3 có sẵn trong hệ thống sản xuất trong quá trình sản xuất. Dữ liệu thực tế và thông tin ngữ cảnh cần thiết cho quá trình phân bổ và tổng hợp sẽ được mô tả trong ISO 20140-3 có thể không có sẵn tại cùng một thời điểm và địa điểm trong hệ thống sản xuất.
VÍ DỤ: Thông tin bối cảnh liên quan (ví dụ: nguồn năng lượng là năng lượng mặt trời) có sẵn ở cấp 3 nhưng dữ liệu thực tế liên quan không có sẵn để xử lý (ví dụ: dữ liệu thực tế đang được đo và sử dụng để điều khiển hoạt động của thiết bị ở cấp 1 nhưng không được được báo cáo và lưu trữ để xử lý tiếp).
Tiêu chuẩn này chỉ ra các vị trí khác nhau mà dữ liệu và thông tin ngữ cảnh có thể truy cập được trong hệ thống sản xuất tại các thời điểm khác nhau trong quá trình sản xuất. Tính khả dụng của dữ liệu thực tế và thông tin ngữ cảnh bị hạn chế bởi chi phí đầu tư vào tự động hóa, thu thập dữ liệu và lưu trữ dữ liệu. Mặc dù dữ liệu thực tế và thông tin ngữ cảnh cần thiết cho quá trình phân bổ và tổng hợp sẽ được mô tả trong ISO 20140-3 có thể có sẵn trong một hệ thống sản xuất, nhưng việc truy cập dữ liệu thực tế và thông tin ngữ cảnh có thể bị hạn chế do nhu cầu về phần cứng và phần mềm chuyên dụng cho mục đích này thu thập dữ liệu thực tế và thông tin bối cảnh.
5.3.4 Thể hiện kết quả hiệu quả môi trường bằng dữ liệu thực tế
ISO 20140-22) sẽ quy định cách thể hiện kết quả hiệu quả môi trường.
Có hai tùy chọn thường sử dụng để thể hiện các hiệu quả môi trường bằng cách sử dụng hoạt động theo dõi sản xuất cấp 3 được xác định trong IEC 62264-3:
- đại diện cho các hiệu quả môi trường của hệ thống sản xuất trong một khoảng thời gian xác định;
- đại diện cho các hiệu quả môi trường trong khi sản xuất một lượng cụ thể của một sản phẩm nhất định.
Các hoạt động ở cấp 3 có thể hợp nhất và phân tách dữ liệu theo dõi sản xuất có trong các mô hình thông tin của IEC 62264-2 để thể hiện các hoạt động về môi trường theo một trong hai cách được liệt kê trong điều này.
Mức tiêu thụ năng lượng có thể được đo cho một thiết bị hoặc nó có thể tính tổng mức tiêu thụ năng lượng của toàn bộ dây chuyền lắp ráp. Ngoài ra, thiết bị và dụng cụ có khả năng trao đổi các mô hình dữ liệu năng lượng tiên tiến, có thể tiếp tục liệt kê các mô tả về mức tiêu thụ năng lượng. Thiết bị và dụng cụ có khả năng trao đổi các mô hình dữ liệu năng lượng có thể báo cáo trong các mô hình dữ liệu dữ liệu năng lượng thực tế (ví dụ: mức tiêu thụ năng lượng) cho từng bước trong quá trình vận hành. Thiết bị và dụng cụ có khả năng trao đổi mô hình dữ liệu năng lượng (ví dụ: máy khoan) cũng có thể báo cáo tính toán và cung cấp dữ liệu tổng hợp bằng cách sử dụng quy trình sẽ được quy định trong ISO 20140-3.
Trường hợp sử dụng được trình bày trong Phụ lục D cung cấp một ví dụ về đo lường và xử lý dữ liệu năng lượng ở các cấp khác nhau trong hệ thống phân cấp dựa trên vai trò của hệ thống sản xuất. Tổng mức tiêu thụ năng lượng được đo bằng các phương pháp khác nhau ở cấp thiết bị, khu vực hoặc nhà máy nhằm mục đích thực hiện cân bằng năng lượng với nhiều mức độ chính xác khác nhau. Trường hợp sử dụng được trình bày trong Phụ lục D cho thấy cách tính toán và báo cáo tổng mức tiêu thụ năng lượng cũng như các loại tiêu thụ năng lượng được chia thành từng khoản (ví dụ: khí đốt, hơi nước). Trường hợp sử dụng được trình bày trong Phụ lục D cũng có thể sử dụng để phân loại mức tiêu thụ năng lượng trực tiếp và gián tiếp nếu thiết bị và dụng cụ được kích hoạt để sử dụng các mô hình dữ liệu năng lượng [ví dụ: Open DeviceNet Vendor (ODVA) (xem Tài liệu tham khảo [32]), Hệ thống truyền thông thời gian thực nối tiếp (SERCOS)3)) có thể phân biệt giữa mức tiêu thụ năng lượng trực tiếp và gián tiếp.
CHÚ THÍCH 1: Trong bối cảnh phân loại tiêu thụ năng lượng được mô tả trong Phụ lục D, thuật ngữ tiêu thụ năng lượng trực tiếp là năng lượng được thiết bị sản xuất tiêu thụ trong khi thực hiện các chức năng gia tăng giá trị trong chế độ sản xuất sản phẩm thực tế của thiết bị sản xuất.
CHÚ THÍCH 2: Trong bối cảnh phân loại tiêu thụ năng lượng được mô tả trong Phụ lục D, thuật ngữ tiêu thụ năng lượng gián tiếp là năng lượng mà thiết bị sản xuất tiêu thụ trong khi thực hiện các chức năng để hỗ trợ hoạt động trực tiếp của thiết bị.
CHÚ THÍCH 3: Thuật ngữ “vận hành trực tiếp” được định nghĩa trong ISO 20140-1.
5.3.5 Dữ liệu năng lượng thực tế
Điều 5.2 mô tả sự tồn tại của nhiều tùy chọn sẽ có sẵn cho ISO 20140-3 và ISO 20140-44) để thu thập dữ liệu năng lượng thực tế. Dữ liệu năng lượng có sẵn cho EPE ở các cấp khác nhau và trong nhiều mô hình dữ liệu và thông tin khác nhau. Một danh sách các tiêu chí không bao gồm để xác định nguồn dữ liệu thực tế được bao gồm trong 5.2.
Hình 4 minh họa các vị trí ở Cấp 2, 3 và 4 nơi dữ liệu năng lượng thực tế có sẵn cho EPE. Các mũi tên gợi ý việc truyền dữ liệu được đánh dấu bằng màu xám để nhấn mạnh rằng việc truyền dữ liệu thực tế nằm ngoài phạm vi của tiêu chuẩn này. Khối “Dữ liệu được đo” cũng ở cấp 1 được đánh dấu bằng màu xám vì các hoạt động được thực hiện ở cấp 1 và dữ liệu hiện có ở cấp 1 nằm ngoài phạm vi của tiêu chuẩn này.

Hình 4 - Các tùy chọn để xử lý và cung cấp dữ liệu thực tế cấp 2
Dữ liệu được đo lường ở cấp 1 có thể được các hoạt động của MO&C chuyển sang cấp 2 hoặc 3.
Bốn tùy chọn để chọn nguồn dữ liệu năng lượng từ cấp 2 hoặc 3 được minh họa trong Hình 4:
- Tùy chọn 1: Việc đọc thiết bị đo lường đại diện cho mô hình cấu trúc đơn giản nhất có thể gặp ở cấp 2. Dữ liệu năng lượng đã được xử lý ở mức tối thiểu và mô hình chứa lượng MO&C tối thiểu của thông tin ngữ cảnh. Chúng là một loạt các tiêu chuẩn xác định cú pháp và ngữ nghĩa của các mô hình dữ liệu và thông tin sử dụng cho các giao thức truyền thông. Đồng hồ đo công suất có thể cung cấp công suất thực, công suất phản kháng và công suất biểu kiến bằng cách thực hiện các phép tính bổ sung với dữ liệu đo được. lEC 62056 cung cấp ngữ nghĩa của các mô hình trao đổi dữ liệu đo đếm điện năng. Đồng hồ đo điện cung cấp phân giải cao. Do hạn chế về chi phí, đồng hồ đo công suất thường không sử dụng để đo mức tiêu thụ điện năng của từng thiết bị riêng lẻ, do đó chúng thường cung cấp dữ liệu năng lượng với độ chi tiết thấp;
- Tùy chọn 2: Dữ liệu năng lượng được quản lý là một mô hình cấu trúc phức tạp hơn so với chỉ số công tơ gặp phải ở cấp 2. Loại mô hình dữ liệu này bao gồm các mô hình dữ liệu năng lượng được chuẩn hóa bởi các tổ chức khác nhau trong lĩnh vực tự động hóa (ví dụ: ODVA và SERCOS). Các mô hình dữ liệu này chứa thông tin ngữ cảnh mô tả các ràng buộc trong đó các thiết bị có thể vận hành và quản lý năng lượng của chính chúng (ví dụ: chế độ ngủ). Loại mô hình dữ liệu này có thể chứa dữ liệu năng lượng có độ chi tiết và độ phân giải cao (xem Phụ lục G). PLC cũng có thể xử lý loại mô hình dữ liệu này và có thể cung cấp dữ liệu năng lượng theo yêu cầu;
- Tùy chọn 3: Dữ liệu năng lượng liên quan đến thông tin bối cảnh MO&C trong các mô hình có cấu trúc cũng có thể gặp ở cấp 2. Các mô hình có cấu trúc này và bao gồm:
1) dữ liệu năng lượng tức thời; hoặc
2) xử lý dữ liệu năng lượng (ví dụ: giá trị trung bình, KPI cụ thể của thiết bị).
CHÚ THÍCH: Giao diện người máy (HMI) xử lý một lượng lớn dữ liệu năng lượng thực tế. HMI thường truyền dữ liệu năng lượng ở các định dạng phù hợp với hoạt động lưu trữ dữ liệu trong cơ sở dữ liệu lịch sử hoặc cho các báo cáo. Quyền truy cập vào dữ liệu năng lượng thực tế có sẵn cho HMI bị hạn chế trừ khi các chương trình chuyên dụng được viết để cung cấp dữ liệu.
- Tùy chọn 4: Cấp 3 cung cấp dữ liệu năng lượng thực tế với bối cảnh quản lý doanh nghiệp và MO&C, MOM và với độ chi tiết và độ phân giải thấp hơn so với tùy chọn 2 và 3. Cấp 3 có thể cung cấp thêm thông tin bối cảnh quản lý tài nguyên doanh nghiệp và MOM vì cấp 3 là cấp duy nhất thường trao đổi dữ liệu với cấp 4 ở định dạng tương thích với các mô hình thông tin IEC 62430. Mặc dù các mô hình thông tin theo tiêu chuẩn IEC 62264-2 là toàn diện và liên kết dữ liệu năng lượng với dữ liệu vận hành và quản lý, nhưng dữ liệu thực tế được tích hợp trong các mô hình thông tin đó đang mất đi độ chi tiết và độ phân giải.
5.3.6 Dữ liệu nguyên liệu thực tế
Tiêu thụ nguyên liệu tương đối dễ giám sát hơn so với tiêu thụ năng lượng. Hàng tồn kho nguyên liệu xác định rằng nguyên liệu được hạch toán. Dữ liệu nguyên liệu thực tế thường được liên kết với thông tin ngữ cảnh thường được lưu trữ ở cấp 3: đặc tính nguyên liệu và hiệu quả môi trường vốn có của nguyên liệu trong suốt vòng đời của nguyên liệu trước và sau bước sản xuất. Do đó, các mô hình thông tin chứa dữ liệu nguyên liệu thực tế thường có sẵn ở cấp 3 và 4.
Điều 6.3 giải thích chi tiết về các đặc tính nguyên liệu và dữ liệu đặc điểm môi trường nguyên liệu (ECD) có thể được cung cấp thông qua tự động hóa sản xuất cho EPE. Như được nêu chi tiết trong Điều A.2, các hoạt động trong cấp 4, chẳng hạn như lập kế hoạch yêu cầu nguyên liệu và mua sắm phụ tùng thay thế, có thể sử dụng các mô hình thông tin của IEC 62264-2 để xác định mức tồn kho tối ưu của nguyên liệu, phụ tùng và hàng hóa đang được xử lý tại mỗi điểm lưu trữ.
Việc thực hiện các nguyên liệu khi chúng di chuyển qua quy trình được mô tả bằng dữ liệu nguyên liệu thực tế bao gồm:
- khả năng thêm hoặc loại bỏ các tuyên bố sản xuất hoặc tiêu thụ;
- theo dõi và sửa đổi các sự kiện hoặc hành động quan trọng;
- theo dõi tất cả các chuyển động của nguyên liệu (lô và lô con) giữa các địa điểm lưu trữ;
- điều khiển việc tiêu thụ hàng tồn kho dựa trên trình tự quy trình, phiên bản công thức, khả năng của lô và lô phụ;
thông tin để hỗ trợ lai lịch sản phẩm đầy đủ bao gồm dữ liệu lô của nhà cung cấp và theo dõi dây chuyền sản xuất.
ISO 20140-2 sẽ xem xét danh sách không bao gồm tất cả các loại nguyên liệu sau đây khi đánh giá liệu dữ liệu thực tế có ảnh hưởng trực tiếp hay gián tiếp đến hiệu quả môi trường hay không:
- nguyên liệu thô;
- hàng tiêu dùng;
- các bộ phận đã mua;
- đóng gói (nhận);
- nguyên liệu sử dụng bởi thiết bị trong quá trình bảo trì và dịch vụ;
- sản phẩm cuối;
- rác thải;
- nguyên liệu tái sử dụng được;
- nguyên liệu nguy hiểm (ví dụ: pin).
Mức độ chi tiết và độ phân giải của EPE phụ thuộc vào sự kết hợp các phương tiện, công cụ mà doanh nghiệp sản xuất sử dụng để quản lý nguyên nguyên liệu, trong đó thường sử dụng các phương tiện sau:
- Lập kế hoạch nguồn lực doanh nghiệp (ERP);
- hoạch định nguồn lực sản xuất (MRP);
- các đối tượng và mô hình dữ liệu (xem Điều A.1);
- mô hình thông tin IEC 62264-2 (xem Điều A.2);
- tự động hóa nhà máy.
Nguyên liệu và dòng vật chất đóng gói năng lượng bao gồm:
- Nước;
- gỗ;
- khí nén;
- nhiên liệu (là nguyên liệu được giữ trong kho cho đến khi bị đốt cháy và sau đó trở thành năng lượng);
- nguyên liệu chứa năng lượng nhưng không sử dụng cho mục đích năng lượng (xem định nghĩa về năng lượng nguyên liệu đầu vào trong ISO/IEC 13273:2015, 3.1.3);
- nguyên liệu trở thành nguồn nhiệt hoặc tản nhiệt trong khi nguyên liệu trải qua những thay đổi (nhiệt sinh ra trong quá trình cắt kim loại, phản ứng quá trình tỏa nhiệt hoặc thu nhiệt).
Bản thân việc chuyển giao nguyên liệu trong doanh nghiệp sản xuất cũng có thể liên quan đến tiêu thụ năng lượng.
Các mô hình thông tin nguyên liệu theo tiêu chuẩn IEC 62264 cũng thu thập thông tin liên quan đến chất lượng sản phẩm và loại bỏ. Loại dữ liệu thực tế này có thể sử dụng để phân tích thống kê về mối tương quan có thể có giữa chất lượng, loại bỏ và các biện pháp cải tiến hiệu quả môi trường.
5.3.7 Thao tác sản xuất và xử lý dữ liệu thực tế
Dữ liệu thực tế từ cấp 2 cũng có thể bao gồm các vận hành sản xuất có độ chi tiết cao và xử lý dữ liệu dưới dạng thông tin ngữ cảnh. Loại thông tin ngữ cảnh này có thể sử dụng ở cấp 3 để xử lý thêm dữ liệu thực tế và cho:
- ánh xạ dữ liệu thực tế trong các mô hình thông tin theo tiêu chuẩn IEC 62264-2 được trao đổi giữa cấp 3 và 4 và trong cấp 4;
CHÚ THÍCH 1: IEC 62264 mô tả chi tiết các vận hành sản xuất và dữ liệu quá trình. Xem Điều A.2 để biết các ví dụ về mô hình thông tin sử dụng các vận hành sản xuất và dữ liệu quá trình.
- tổng hợp dữ liệu thực tế phù hợp với ISO 20140-3.
CHÚ THÍCH 2: ISO 20140-3 sẽ chỉ rõ cách thức các vận hành sản xuất và dữ liệu quá trình sử dụng để tổng hợp dữ liệu EPE.
5.3.8 Dữ liệu thực tế về môi trường
Loại dữ liệu này bao gồm các trạng thái và thay đổi trong các tham số môi trường xung quanh mà hệ thống sản xuất có thể không điều khiển được (ví dụ: thời tiết).
Chất lượng không khí của môi trường xung quanh hệ thống sản xuất (ví dụ: cơ sở sản xuất có điều hòa không khí) cũng như các thông số thời tiết là dữ liệu đặc điểm môi trường có liên quan cần thiết cho EPE của hệ thống sản xuất.
Sự khác biệt về dữ liệu môi trường sẽ được xem xét khi so sánh hiệu quả môi trường của hai hệ thống sản xuất bất kỳ (ví dụ: tính khả dụng của năng lượng mặt trời hoặc bắt kỳ nguồn năng lượng tái tạo nào khác với các hệ thống sản xuất được so sánh).
Dữ liệu môi trường như nhiệt độ môi trường trung bình có liên quan khi đánh giá lợi ích môi trường của việc sử dụng các nguồn năng lượng khác nhau như bơm nhiệt hoặc sưởi ấm và làm mát bằng điện. Một phân tích dựa trên định luật thứ hai của nhiệt động lực học nên sử dụng để xác định tác động môi trường của việc sử dụng các nguồn năng lượng nhiệt và thu hồi năng lượng nhiệt.
5.4 Dữ liệu thực tế trong bước CRR
Dữ liệu thực tế trong bước CRR được thu thập tại thời điểm xây dựng và tái cấu trúc, sau đó dữ liệu được lưu trữ trong bản ghi Cấp 3.
Dữ liệu CRR được coi là dữ liệu thực tế nếu hoạt động CRR được liên kết với quá trình sản xuất mà hiệu quả môi trường đang được đánh giá (ví dụ: hai hoạt động diễn ra đồng thời và trong cùng một ranh giới vật lý và có sự trao đổi năng lượng giữa các hoạt động hoặc một trong các hoạt động ảnh hưởng đến ECD của hoạt động kia). Hoạt động CRR cũng có thể được liên kết trực tiếp với quá trình sản xuất nếu hoạt động CRR được bao gồm trong phạm vi tạm thời của ranh giới hệ thống sản xuất.
6 Dữ liệu bên ngoài
6.1 Quy định chung
Dữ liệu bên ngoài bao gồm dữ liệu thu được từ tài liệu, tiêu chuẩn, quy định kỹ thuật sản phẩm và nhãn sản phẩm.
Tính toán sử dụng dữ liệu ngoài có thể cung cấp kết quả chính xác như bằng cách sử dụng dữ liệu thực tế. Dữ liệu bên ngoài có thể là một nguồn dữ liệu tốt khi lịch sản xuất, hoạt động và thiết bị tiến hành và thực hiện theo kế hoạch. Việc quản lý dữ liệu và tài liệu phù hợp cho phép sử dụng dữ liệu ngoài một cách đồng nhất (không có nhiều phiên bản của cùng một dữ liệu).
Dữ liệu bên ngoài được lưu trữ và nằm chủ yếu ở cấp 3. Dữ liệu bên ngoài cũng có thể được lưu trữ trong bộ điều khiển và ổ đĩa cấp 2. Bộ điều khiển có thể thêm dữ liệu ngoài dưới dạng thông tin ngữ cảnh trong các mô hình dữ liệu được gửi tới cấp 1. Sau đó, cấp 1 có thể thêm dữ liệu thực tế vào mô hình dữ liệu và báo cáo dữ liệu thực tế được liên kết với dữ liệu ngoài cho EPE (xem Tùy chọn 2 trong 5.3.5).
6.2 Dữ liệu thượng nguồn
6.2.1 Tổng quan
Định nghĩa 3.18 mô tả dữ liệu thượng nguồn như một luồng dữ liệu ngoài đi vào ranh giới quy trình đơn vị.
Năng lượng sử dụng bởi hệ thống sản xuất có thể được lấy từ nhiều nguồn khác nhau. Ví dụ, năng lượng điện có thể được tạo ra bởi các nhà máy thủy điện hoặc nhiên liệu hóa thạch hoặc bởi các nhà máy điện sử dụng các nguồn năng lượng tái tạo như năng lượng gió và mặt trời. Tác động môi trường của việc tạo ra, truyền tải, lưu trữ và phân phối năng lượng phụ thuộc vào nguồn năng lượng và công nghệ sử dụng để chuyển đổi và cung cấp năng lượng cho hệ thống sản xuất.
Nguyên liệu thô có thể được lấy từ các nguồn khác nhau và những nguyên liệu đó trải qua một loạt các quá trình như khai thác và hàn hoặc gia công dọc theo vòng đời của sản phẩm. Nguyên liệu sử dụng bởi hệ thống sản xuất cũng có thể thu được bằng cách tái chế các sản phẩm đã qua sử dụng. Hiệu quả môi trường của việc sản xuất nguyên liệu đi vào ranh giới của EMU phụ thuộc rất nhiều vào tài nguyên nguyên liệu, quy trình sử dụng để sản xuất nguyên liệu, cũng như vị trí địa lý của nguyên liệu liên quan đến vị trí hệ thống sản xuất.
Dữ liệu thượng nguồn ghi lại ảnh hưởng đến hiệu quả môi trường của tất cả đầu vào, đầu ra và quy trình trong giai đoạn vòng đời của năng lượng và nguyên liệu trước khi đi vào ranh giới của hệ thống sản xuất được đánh giá.
Dữ liệu thượng nguồn có thể bao gồm kiểm kê vòng đời nguyên liệu và năng lượng đầu vào và kết quả kiểm kê dưới dạng các dữ liệu mục tiêu về hiệu quả môi trường. Các giai đoạn đánh giá vòng đời được mô tả trong Iso 14040.
6.2.2 Dữ liệu thượng nguồn nguyên liệu
Dữ liệu thượng nguồn nguyên liệu bao gồm thông tin khai báo nguyên liệu do nhà cung cấp cung cấp. Ngành điện và điện tử và trình tự cung ứng của ngành sử dụng khai báo nguyên liệu để theo dõi và khai báo thông tin cụ thể về thành phần nguyên liệu của sản phẩm. IEC 62474 đề cập đến việc trao đổi dữ liệu thành phần nguyên liệu và cung cấp các yêu cầu đối với khai báo nguyên liệu để hài hòa các yêu cầu trong trình tự cung ứng. IEC 62474 mang lại lợi ích cho ngành kỹ thuật điện bằng cách thiết lập các yêu cầu đối với việc báo cáo các chất và nguyên liệu, chuẩn hóa các giao thức và tạo điều kiện thuận lợi cho việc truyền và xử lý dữ liệu.
Do sự phụ thuộc lẫn nhau trên quy mô toàn bộ giữa các nhà cung cấp, nhà sản xuất và khách hàng, các chính phủ đã chủ động, trước các tổ chức tiêu chuẩn quốc tế, điều chỉnh các phương tiện giám sát và điều khiển trên toàn quốc và trên các khu vực rộng lớn hơn để giám sát và điều khiển việc sử dụng các chất thô và các chất trong các mặt hàng.
Phụ lục E đưa ra các ví dụ về luật pháp và các hệ thống được quốc tế thống nhất thường được các nhà cung cấp và nhà sản xuất sử dụng để báo cáo về dữ liệu vật chất.
6.2.3 Dữ liệu thượng nguồn năng lượng
Cấp 4 của hệ thống sản xuất lập kế hoạch sản xuất dựa trên chi phí biến đổi của các nguồn năng lượng. Tự động hóa công nghiệp có thể sử dụng trong một hệ thống sản xuất để giảm đỉnh sử dụng năng lượng và công suất phản kháng nhằm mục đích giảm tổn thất năng lượng của đường dây phân phối năng lượng. Nhà cung cấp tài nguyên năng lượng có thể cung cấp cho doanh nghiệp kịp thời chi phí năng lượng, các yếu tố chất lượng và dự báo về sự sẵn có của năng lượng được cung cấp.
Thông tin về nguồn năng lượng có liên quan đến việc đánh giá EPE. Một nhà máy điện sử dụng nhiên liệu hóa thạch và một nhà máy điện mặt trời gây ra tác động môi trường khác nhau đối với cùng một lượng năng lượng được sản xuất. EPE phải tính đến ảnh hưởng đến kết quả hiệu quả môi trường do việc sản xuất năng lượng mà hệ thống sản xuất sử dụng.
VÍ DỤ: Việc đốt cháy nhiên liệu tại nhà máy điện tạo ra các oxit nitơ và cacbon đioxit, lưu huỳnh đioxit và các hợp chất thủy ngân và góp phần gây hiệu ứng nhà kính.
Tác động môi trường liên quan đến vòng đời của năng lượng bao gồm các phương pháp sử dụng để khai thác nhiên liệu hóa thạch và quặng hạt nhân, sản xuất các công nghệ tái tạo (tấm pin mặt trời, năng lượng mặt trời tập trung, cối xay gió), xây dựng nhà máy điện, canh tác và thu hoạch sinh khối, vận chuyển tất cả các nguồn đến và từ các cơ sở xử lý khác nhau đến sử dụng cuối, xây dựng, bảo trì và vận hành hệ thống phân phối (mạng lưới đường ống, lưới điện, trạm tiếp nhiên liệu) và cuối là tiêu thụ nhiên liệu.
Các tác động môi trường của sản xuất và truyền tải năng lượng có thể được phân loại như sau:
- tác động đến chất lượng không khí;
- tác động tài nguyên nước;
- nhiễu bề mặt;
- các tác động tài nguyên sinh học;
- tác động của tiếng ồn;
- tác động thị giác.
6.3 Dữ liệu đặc điểm môi trường (ECD)
Dữ liệu đặc điểm môi trường (ECD) bao gồm các đặc điểm và quy định kỹ thuật hiệu suất liên quan đến khía cạnh môi trường của thiết bị sản xuất và thiết bị hỗ trợ sản xuất.
Các giá trị đo được của dữ liệu đặc điểm môi trường của thiết bị và dữ liệu đặc điểm môi trường của hệ thống sản xuất do nhà cung cấp thiết bị tiết lộ phải được thay thế trong các nghiên cứu để cải tiến hiệu quả môi trường.
Dữ liệu đặc điểm môi trường mô tả các đặc tính của năng lượng và nguyên liệu sử dụng trong sản xuất cũng như môi trường của chính hệ thống sản xuất.
Tốc độ phát thải của một chất gây ô nhiễm nhất định từ một nguồn nhất định so với cường độ của một hoạt động cụ thể có thể được đo bằng gam cacbon dioxit được xả thải trên mỗi mega Joule năng lượng được tạo ra. Thuật ngữ hệ số phát thải và cường độ carbon thường sử dụng thay thế cho nhau, nhưng “yếu tố” loại trừ các hoạt động tổng hợp như tổng sản phẩm quốc nội (GDP) và “cacbon” không bao gồm các chất gây ô nhiễm khác.
Chương trình Báo cáo Tự nguyện về Khí nhà kính của Hoa Kỳ (Báo cáo tự nguyện về khí nhà kính chương trình hệ số phát thải cacbon dioxit của nhiên liệu) cung cấp các giá trị cho các hệ số phát thải carbon, metan và nitơ oxit cho quá trình phát điện của Hoa Kỳ. Khí thải được chia thành từng khoản cho nhiều loại nhiên liệu (than đá, dầu mỏ, khí thiên nhiên, nhiên liệu tốt, sinh học, chất thải, v.v.). Hệ số phát thải được định lượng bằng lượng khí thải CO2 trên mỗi kWh từ vận hành sản xuất điện. Tuy nhiên, những giá trị này thay đổi đáng kể tùy thuộc vào từng quốc gia sản xuất năng lượng.
Dữ liệu đặc điểm môi trường khác liên quan đến việc tạo ra, vận chuyển và phân phối năng lượng có thể được xem xét theo mục đích và phạm vi của EPE.
Có sự khác biệt giữa ảnh hưởng môi trường đối với hiệu quả môi trường của nguyên liệu tái chế đạt ranh giới hệ thống sản xuất và ảnh hưởng của nguyên liệu mới được xử lý. Các quá trình tái chế nguyên liệu các quá trình khai thác và xử lý nguyên liệu sử dụng lượng năng lượng khác nhau và có các hiệu quả môi trường khác nhau.
VÍ DỤ: Việc đốt cháy nhiên liệu tại nhà máy điện tạo ra các oxit nitơ và cacbon đioxit, lưu huỳnh đioxit và các hợp chất thủy ngân và góp phần gây hiệu ứng nhà kính.
EPE nên xem xét khi triển khai ảnh hưởng của môi trường đối với hiệu quả môi trường của việc tạo ra năng lượng sử dụng bởi hệ thống sản xuất. Phụ lục F cung cấp dữ liệu để so sánh phát thải khí nhà kính trong toàn bộ vòng đời của các nguồn năng lượng khác nhau.
Nguồn nước sẵn có đại diện cho một dữ liệu đặc điểm môi trường có liên quan khác.
6.4 Dữ liệu CRR còn lại được trao đổi
Ảnh hưởng CRR còn lại đối với hiệu quả môi trường của một thiết bị đang được giảm tuần tự trong suốt vòng đời của thiết bị khi một phần ảnh hưởng CRR của thiết bị đối với hiệu quả môi trường được tính cho hệ thống sản xuất theo một quy trình như sẽ được mô tả trong ISO 20140-4.
Khi một thiết bị được chuyển từ một hệ thống sản xuất này sang một hệ thống sản xuất khác, dữ liệu CRR còn lại của hệ thống sản xuất thứ nhất sẽ giảm đi một lượng bằng với ảnh hưởng của CRR còn lại đối với hiệu quả môi trường của thiết bị được chuyển sang hệ thống thứ hai Hệ thống sản xuất.
Khi một bộ phận của thiết bị được đưa vào hệ thống sản xuất, ảnh hưởng của CRR còn lại đối với hiệu quả môi trường của hệ thống sản xuất tăng lên với lượng bằng với ảnh hưởng của CRR còn lại đối với hiệu quả môi trường của thiết bị được đưa vào hệ thống sản xuất.
Tương tự như vậy, các cấu trúc xây dựng mới có thể góp phần làm tăng ảnh hưởng CRR của hệ thống sản xuất đối với hiệu quả môi trường.
Dữ liệu CRR còn lại được trao đổi của các phần thiết bị được thêm vào hoặc loại bỏ gây ra sự thay đổi về ảnh hưởng còn lại của hệ thống sản xuất đối với hiệu quả môi trường.
7 Dữ liệu tham chiếu
7.1 Tổng quan
Dữ liệu tham chiếu nằm trong các bản ghi ở cấp 3.
Dữ liệu tham chiếu bao gồm các loại dữ liệu sau (xem thêm Hình 2):
- dữ liệu CRR còn lại;
dữ liệu điều khiển sản xuất; dữ liệu hệ thống sản xuất.
Một ví dụ cho thấy cách dữ liệu tham chiếu được ánh xạ lên các mô hình thông tin được quy định trong IEC 62264-2 được cung cấp trong Điều A.2.
Bốn loại dữ liệu tham chiếu được trình bày chi tiết hơn trong điều này bằng cách cung cấp các ví dụ về các loại dữ liệu có trong các mô hình thông tin của IEC 62264-2.
Tiêu chuẩn này tham chiếu đến IEC 62264 như một phương pháp tiêu biểu để ánh xạ dữ liệu tham chiếu vào các mô hình thông tin. Người dùng tiêu chuẩn này có thể chọn bất kỳ mô hình thông tin hoặc nguồn thông tin nào khác để thu thập dữ liệu tham chiếu sẽ được yêu cầu bởi ISO 20140-3. Dữ liệu tham chiếu được mô tả trong tiêu chuẩn này thường có sẵn trong các mô hình thông tin được quy định trong IEC 62264-2.
7.2 Dữ liệu CRR còn lại
Dữ liệu CRR còn lại nằm trong bản ghi cấp 3.
Một doanh nghiệp bao gồm máy móc, tòa nhà, tháp giải nhiệt, bể chứa, đường xá, v.v. cần được xây dựng và lắp đặt hoặc tái cấu trúc trước khi bắt đầu quá trình sản xuất. Các cơ sở và thiết bị sản xuất có thể cần phải được tái cấu trúc thêm hoặc ngừng hoạt động sau khi hoàn thành giai đoạn sử dụng vòng đời của chúng.
Ảnh hưởng của CRR đối với hiệu quả môi trường có liên quan đến việc xây dựng, tái cấu trúc và ngừng hoạt động của hệ thống sản xuất.
Mỗi phần của thiết bị hoặc phần tử xây dựng có liên quan đến giá trị dữ liệu CRR còn lại. Giá trị của ảnh hưởng CRR còn lại đối với hiệu quả môi trường thay đổi khi ảnh hưởng của CRR đối với hiệu quả môi trường được tính cho hệ thống sản xuất bằng một quy trình như sẽ được mô tả trong ISO 20140- 4.
Ảnh hưởng CRR của hệ thống sản xuất đối với hiệu quả môi trường được tính theo từng sản phẩm được sản xuất. Quá trình tính phí ảnh hưởng của CRR đối với hiệu quả môi trường đến hiệu quả môi trường của một hệ thống sản xuất sẽ được quy định bởi ISO 20140-4.
CHÚ THÍCH: Có thể khó tính phí các ảnh hưởng gián tiếp và CRR đối với hiệu quả môi trường do quá trình sản xuất (ví dụ: tháp giải nhiệt nước) gây ra bằng cách xác định tỷ lệ phần trăm trong đó nhiều thiết bị đang sử dụng quá trình sản xuất đó. Trong trường hợp như vậy, quy trình tổng hợp có thể lập kế hoạch, bù đắp và tính phí đồng đều ảnh hưởng gián tiếp và CRR đối với hiệu quả môi trường trên mọi sản phẩm. Quy trình tính phí ảnh hưởng của CRR đối với hiệu quả môi trường lên ảnh hưởng trực tiếp đến hiệu quả môi trường của một hệ thống sản xuất nằm ngoài phạm vi của tiêu chuẩn này.
Dữ liệu CRR còn lại thể hiện ảnh hưởng của CRR đối với hiệu quả môi trường vẫn chưa được tính phí sau khi hệ thống sản xuất tính phí và bao gồm ảnh hưởng của CRR đối với hiệu quả môi trường.
7.3 Dữ liệu điều khiển sản xuất
Các chức năng điều khiển sản xuất được mô tả trong IEC 62264 bao gồm hầu hết các chức năng liên quan đến vận hành sản xuất và điều khiển. Một danh sách các chức năng của điều khiển sản xuất thường bao gồm:
- điều khiển việc chuyển đổi nguyên liệu thô thành sản phẩm cuối theo kế hoạch sản xuất và tiêu chuẩn sản xuất;
- lập các báo cáo về kết quả hoạt động và chi phí;
- đánh giá những hạn chế về năng lực và phẩm chất;
- tự kiểm tra và chẩn đoán thiết bị sản xuất và điều khiển;
- tạo ra các tiêu chuẩn sản xuất và hướng dẫn cho các SOP (quá trình vận hành tiêu chuẩn); công thức;
- xử lý thiết bị cho các thiết bị xử lý cụ thể.
Các chức năng chính trong điều khiển sản xuất bao gồm:
- kỹ thuật hỗ trợ quá trình;
- điều khiển hoạt động;
- lập kế hoạch hoạt động.
Dữ liệu điều khiển sản xuất bao gồm:
- dữ liệu lập kế hoạch;
- dữ liệu về kế hoạch vận hành của hệ thống sản xuất;
- dữ liệu kế hoạch sản xuất;
- dữ liệu kế hoạch thực hiện của vận hành sản xuất;
- hồ sơ tình trạng;
- biên bản hiện trạng thực hiện chế tạo;
- hồ sơ tình trạng điều khiển sản xuất;
- hồ sơ tình trạng vận hành hệ thống sản xuất;
- dữ liệu theo dõi nguyên liệu.
7.4 Dữ liệu hệ thống sản xuất
Loại dữ liệu hệ thống sản xuất của dữ liệu tham chiếu chứa thông tin mô tả hàng tồn kho của:
- Thiết bị;
- Tài sản hữu hình;
- Nhân lực;
- Nguyên liệu.
7.5 Dữ liệu kế hoạch quá trình
Loại dữ liệu kế hoạch quá trình của dữ liệu tham chiếu chứa thông tin mô tả quá trình sản xuất ở độ phân giải và độ chi tiết cao hơn so với dữ liệu điều khiển sản xuất. Dữ liệu kế hoạch quá trình thường bao gồm:
- quản lý điều hành sản xuất;
- quản lý hoạt động bảo trì;
- quản lý hoạt động chất lượng;
- quản lý hoạt động hàng tồn kho;
- yếu tố thời gian;
- thuật ngữ hậu cần;
- thời hạn bảo trì;
- thuật ngữ hậu cần;
- điều về tổ chức;
- điều chất lượng.
8 Ánh xạ dữ liệu EPE
8.1 Tổng quan
Điều 8 và Phụ lục F cho thấy cách trao đổi mô hình dữ liệu năng lượng chuẩn hóa giữa Cấp 1, Cấp 2 và Cấp 3 cho phép:
- EPE có độ phân giải và độ chi tiết cao;
- định lượng ảnh hưởng của tự động hóa đối với các cải tiến hiệu suất năng lượng;
- tối ưu hóa đa chức năng về hiệu quả môi trường.
Điều 8 và Phụ lục F đưa ra các ví dụ về các mô hình dữ liệu và thông tin được mô tả bởi các tiêu chuẩn ngành và tiêu chuẩn quốc tế. Người dùng ISO 20140 có tùy chọn sử dụng các mô hình thông tin được mô tả trong IEC 62264.
Điều này mô tả phương pháp ánh xạ dữ liệu EPE vào các mô hình dữ liệu và thông tin hệ thống sản xuất được xác định trong các tiêu chuẩn quốc tế hoặc tiêu chuẩn của hiệp hội.
Các giá trị dữ liệu thực tế (nghĩa là thu được bằng các phép đo được thực hiện ở cấp 1) hiếm khi có sẵn ở định dạng giá trị đơn lẻ (ví dụ: nhiệt độ nghiền bia tức thời trong bể lên men, mức tiêu thụ năng lượng tức thời của bơm).
Giá trị của dữ liệu thực tế thường được liên kết với thiết bị và thông tin bối cảnh hoạt động trong các mô hình dữ liệu. Dữ liệu thực tế và thông tin bối cảnh có trong các mô hình dữ liệu sau đó được xử lý và tổng hợp thành các mô hình thông tin chứa cả thông tin bối cảnh điều khiển sản xuất, hệ thống sản xuất và kế hoạch quá trình.
Các mô hình dữ liệu và thông tin chứa dữ liệu bên ngoài, dữ liệu tham chiếu và thực tế chứ không phải dữ liệu riêng lẻ thường được trao đổi giữa các cấp của hệ thống phân cấp chức năng.
Một hệ thống tự động hóa tổng hợp và trao đổi nhiều loại dữ liệu và mô hình năng lượng giữa và trong các cấp 1, 2, 3 và 4 với dữ liệu và thông tin ngữ cảnh liên quan đến cấp và hoạt động mà mô hình dữ liệu được tạo ra. Dữ liệu thực tế có liên quan có thể thu được cho EPE bằng cách chọn các mô hình dữ liệu và mô hình thông tin thích hợp hoặc kết hợp chúng, tùy thuộc vào hiệu quả môi trường được chọn để đánh giá.
Hình 4 minh họa cách một dữ liệu năng lượng thực tế được ánh xạ liên tục vào các mô hình thông tin và dữ liệu khác nhau trong suốt vòng đời của nó. Dữ liệu EPE có thể được ánh xạ vào danh sách các loại mô hình không bao gồm tất cả sau đây:
- phân loại liên quan đến tự động hóa & điều khiển:
- các mô hình dữ liệu (xem Điều A.1);
- các mô hình thông tin (ví dụ, Điều A.2);
- phân loại liên quan đến quản lý năng lượng:
- chỉ số hiệu suất (ví dụ: ISO 22400, ISO 50006).
Các mô hình thông tin được mô tả trong IEC 62264-2 thu thập thông tin ngữ cảnh toàn diện và liên kết nó ở cấp doanh nghiệp với dữ liệu và thông tin do tự động hóa công nghiệp cung cấp. Những mô hình thông tin này sử dụng bởi các hoạt động MO&C cấp 3 và MOM cấp 4 cũng như để liên lạc giữa cấp 3 và cấp 4.
Mô hình thông tin được xác định bởi IEC 62264-2 là khung chung hệ thống sản xuất. Cách thể hiện dữ liệu cho EPE phải đồng nhất với mô hình thông tin cho các hoạt động khác của hệ thống sản xuất. Vì những lý do này, việc ánh xạ dữ liệu trong Cấp 3 và 4 vào mô hình thông tin được xác định bởi IEC 62264-2 có thể là một giải pháp để cung cấp dữ liệu và thông tin ngữ cảnh để lưu trữ và phân tích thêm.
Một thiếu sót trong việc ánh xạ dữ liệu thực tế theo các tiêu chuẩn hiện có là không có tiêu chuẩn quốc tế về cách lưu trữ dữ liệu trong các mô hình dữ liệu và thông tin. Giải pháp cho khoảng cách này là sử dụng hệ thống tự động hóa để thực hiện EPE bằng cách sử dụng dữ liệu và thông tin bối cảnh có sẵn và được chuyển giữa các hoạt động ở tất cả các cấp của hệ thống sản xuất và sau đó chỉ lưu trữ kết quả EPE và các yếu tố liên quan.
Điểm mạnh của các mô hình thông tin theo tiêu chuẩn IEC 62264-2 là liên kết dữ liệu thực tế với thông tin ngữ cảnh để cung cấp thông tin có thể hành động ở cấp doanh nghiệp. Độ phân giải, mức độ chi tiết và tính đầy đủ của dữ liệu thực tế được tích hợp trong các mô hình thông tin theo tiêu chuẩn IEC 62264-2 phụ thuộc vào Mức độ tự động hóa của doanh nghiệp sản xuất. Nếu thông tin chi tiết cụ thể cần thiết cho EPE không có sẵn trong các mô hình thông tin của IEC 62264-2, thì việc tìm kiếm dữ liệu thực tế phải bao gồm các nguồn dữ liệu thực tế khác có sẵn ở cấp 3 và cấp 2.
Dữ liệu thực tế được trao đổi với và trong Cấp 2 thường không được ghi lại toàn bộ trong các mô hình thông tin được mô tả trong IEC 62264-2. Trong khi thừa nhận khoảng cách này trong tiêu chuẩn hóa quốc tế, có một loạt các tổ chức phát triển tiêu chuẩn (ví dụ: ODVA và SERCOS) đã phát triển các tiêu chuẩn tự nguyện liên quan đến giám sát năng lượng và quản lý năng lượng. Các tiêu chuẩn của hiệp hội đó đã xác định các đối tượng dữ liệu năng lượng cho phép:
Bộ điều khiển và thiết bị cấp 2 để thực hiện các chức năng quản lý năng lượng và tổng hợp dữ liệu thực tế cấp 3;
- sự liên kết của dữ liệu thực tế với thông tin ngữ cảnh có liên quan ở định dạng đáp ứng nhu cầu cụ thể để đánh giá phân tích hiệu suất và quản lý năng lượng của đơn vị sản xuất, trung tâm làm việc hoặc khu vực.
Hình 4 minh họa rằng giá trị của dữ liệu thực đo được có thể thu được để xử lý thêm từ các vị trí khác nhau ở cấp 2, 3 và 4. Dự kiến sẽ có sự khác biệt giữa giá trị của dữ liệu thực và thông tin ngữ cảnh chứa trong các mô hình có sẵn tại các địa điểm khác nhau ở cấp 2, 3 và 4 và vào các thời điểm khác nhau.
8.2 Phân loại liên quan đến quản lý năng lượng
ISO 50001 cung cấp một loạt thuật ngữ và kiểu dữ liệu sử dụng để quản lý năng lượng doanh nghiệp. Dữ liệu cho EPE có thể được ánh xạ vào danh sách không bao gồm tất cả các danh mục loại dữ liệu được quy định bởi ISO 50001 sau đây:
- thông số vận hành;
- tiêu thụ năng lượng;
- hiệu suất năng lượng của tài sản;
- thông số dịch vụ năng lượng.
8.3 Sự khác biệt giữa dữ liệu thực tế cấp 2 và 3 và cấp 3 và 4
Hình 5 minh họa ánh xạ tuần tự của dữ liệu được luân chuyển qua các cấp 1, 2, 3 và 4 thành các mô hình dữ liệu và mô hình thông tin. Vô số các mô hình thông tin và dữ liệu thực tế có thể được nhóm thành hai loại
- các mô hình dữ liệu được tạo và trao đổi giữa các cấp 0, 1 và 2 chứa dữ liệu thực tế với độ phân giải cao và độ chi tiết tốt. Tuy nhiên, những mô hình dữ liệu thực tế đó có thể không chứa thông tin ngữ cảnh về lô sản phẩm được sản xuất tại thời điểm dữ liệu thực tế được đo lường;
- các mô hình dữ liệu được tạo và trao đổi giữa cấp 3 và 4.
Các mũi tên và hình chữ nhật màu xám trong Hình 5 gợi ý cách các mô hình dữ liệu thực tế và thông tin ngữ cảnh được trao đổi giữa các vị trí ở cấp 0 đến 4. Tuy nhiên, bản thân việc trao đổi dữ liệu cũng như các hoạt động diễn ra ở cấp 0 và 1 không nằm trong phạm vi của tiêu chuẩn này. Những trao đổi và hoạt động đó được minh họa cho mục đích duy nhất là chỉ ra luồng dữ liệu hai chiều giữa các vị trí khác nhau trong hệ thống sản xuất. Cú pháp của các mô hình dữ liệu cũng như cách sử dụng các mô hình dữ liệu ở cấp 2 cũng nằm ngoài phạm vi của tiêu chuẩn này.
Mục đích của Hình 5 là để minh họa rằng sự khác biệt có liên quan giữa các mô hình thông tin và dữ liệu cấp 2 và 3 và cấp 3 và 4 bao gồm:
- độ phân giải và độ chi tiết khác nhau;
- loại thông tin bối cảnh;
- tính sẵn có và khả năng truy cập của dữ liệu (các mô hình dữ liệu có sẵn ở cấp 2 có thể có thời gian tồn tại rất ngắn trong khi dữ liệu trong các mô hình thông tin ở cấp 3 và 4 có nhiều cơ hội hơn để được lưu trữ trong kho lưu trữ của nhà máy kỹ thuật số (ví dụ: bộ nhớ lịch sử)).

Hình 5 - Ánh xạ liên tiếp dữ liệu EPE
Hình 5 thể hiện dữ liệu và trao đổi thông tin có thể diễn ra giữa các điều khiển cấp 2 và đầu dò cấp 1 và người vận hành cấp 0. Thông tin ngữ cảnh mô tả loại giao tiếp này và những thay đổi trong chế độ vận hành có thể được bao gồm trong thông tin ngữ cảnh của các mô hình dữ liệu thực tế được truyền trong và với cấp 2.
Vì dữ liệu thực tế này được thu thập ở cấp 2 thường được thu thập với tốc độ cao trong thời gian (ví dụ: mili giây), nên các hoạt động ở cấp 3 thu thập trong các mô hình thông tin và chỉ có thể lưu trữ một lượng nhỏ dữ liệu thực tế cấp 2 và thông tin ngữ cảnh.
Điều A.1 cung cấp một ví dụ về cách dữ liệu năng lượng có thể được ánh xạ trong các mô hình dữ liệu năng lượng cấp 1 và cấp 2 có sẵn cho cấp 3 cho EPE. Chúng hiện là các tiêu chuẩn của hiệp hội sử dụng rộng rãi cho các mô hình dữ liệu năng lượng sử dụng trong giao tiếp giữa các cấp 1, 2 và 3. Các tiêu chuẩn của hiệp hội có các đặc điểm và quy định chung (xem Phụ lục G).
Các mô hình dữ liệu do cấp 2 cung cấp càng phù hợp với cấu trúc tiêu chuẩn thì càng có nhiều dữ liệu cấp 2 cho EPE và các hoạt động cấp 3 cần xử lý những dữ liệu đó với mục đích kết hợp dữ liệu thực tế và thông tin ngữ cảnh vào thông tin theo tiêu chuẩn IEC 62264 càng ít người mẫu.
Điều A.2 cung cấp một ví dụ về cách dữ liệu năng lượng có thể được ánh xạ trong các mô hình thông tin năng lượng được quy định trong IEC 62264. Các mô hình thông tin của IEC 62264 sử dụng rộng rãi trong việc quản lý các doanh nghiệp sản xuất và chúng chứa thông tin ngữ cảnh chi tiết liên quan đến quản lý vận hành sản xuất và điều khiển.
Phụ lục A
(tham khảo)
Ánh xạ dữ liệu EPE
A.1 Mô hình dữ liệu cấp 1 và cấp 2
A.1.1 Tổng quan
Một lượng rất lớn dữ liệu thực tế đang được tạo ra, xử lý và trao đổi bên trong và với cấp 2 nhưng chỉ một phần nhỏ dữ liệu đó được truyền đến cấp 3 và một lượng thậm chí còn nhỏ hơn thường được truyền tiếp đến cấp 4.
Dữ liệu được tạo, xử lý và trao đổi trong cấp 2 dự kiến sẽ ở nhiều định dạng khác nhau. Dữ liệu được tạo, xử lý và trao đổi trong cấp 2 thể hiện lượng thông tin phong phú với mức độ chi tiết và độ phân giải cao mà ISO 20140-3 sẽ có thể sử dụng để đánh giá hiệu quả môi trường của hệ thống sản xuất. Thách thức với việc sử dụng lượng thông tin phong phú này là có rất nhiều định dạng mà dữ liệu thực tế có sẵn ở cấp 1 và 2 trong trường hợp không có tiêu chuẩn quốc tế cho các mô hình dữ liệu năng lượng. Hiệp hội và các tổ chức như ODVA và SERCOS đã phát triển các tiêu chuẩn cho các mô hình dữ liệu năng lượng cũng có thể sử dụng để liên lạc trong và giữa các hoạt động ở cấp 1, 2 và 3. Sự tồn tại của các tiêu chuẩn đó sẽ mở ra khả năng sử dụng ISO 20140-3 đối với một EPE chứa trong các mô hình dữ liệu năng lượng được tạo ở cấp 2 hoặc được tổng hợp với dữ liệu ở cấp 2. Các mô hình dữ liệu năng lượng đó tồn tại, có thể được truyền đi và sẵn sàng để xử lý thêm ở cấp 3, do đó, nó nằm trong phạm vi của tiêu chuẩn này để liệt kê các mô hình dữ liệu năng lượng cấp 1 và cấp 2 trong số các tùy chọn đầu vào cho các quá trình tổng hợp và phân bổ ISO 20140-3. Việc mô tả việc tạo và sử dụng các mô hình dữ liệu năng lượng trong cấp 1 hoặc cấp 2 nằm ngoài phạm vi của tiêu chuẩn này.
Bằng cách sử dụng các mô hình dữ liệu năng lượng được tiêu chuẩn hóa cho các hoạt động ở cấp 1 và 2 và để liên lạc với cấp 3, dữ liệu năng lượng thực tế như chế độ vận hành hoặc tải sử dụng của thiết bị sản xuất có thể được trao đổi với tốc độ gia tăng. Ngoài ra, dữ liệu năng lượng thực tế chẳng hạn như phép đo mức sử dụng năng lượng và thông tin bối cảnh chế độ vận hành có thể được trao đổi giữa nhiều thiết bị hơn ở cấp 1 và 2, đồng thời cho phép quản lý an toàn mức tiêu thụ năng lượng của máy bởi các thiết bị ở cấp 2 với một số độc lập với cấp 3 bộ điều khiển.
A.1.2 Mô hình dữ liệu năng lượng
Các doanh nghiệp sản xuất có thể sử dụng đồng hồ đo chính xác doanh thu để đo mức tiêu thụ năng lượng từ mạng lưới phân phối năng lượng. Tuy nhiên, các hạn chế về chi phí hạn chế việc sử dụng doanh thu-chính xác để đo mức tiêu thụ năng lượng của các đơn vị công việc.
Có nhiều thiết bị ở cấp 2 đo lường và sử dụng để điều khiển dữ liệu năng lượng thực tế như đo điện áp và dòng điện nhưng có thể không truyền thêm dữ liệu năng lượng thực tế vì báo cáo dữ liệu năng lượng không phải là chức năng chính của thiết bị.
Việc sử dụng một đối tượng dữ liệu năng lượng được tiêu chuẩn hóa để liên lạc trong và giữa các thiết bị cũng như hoạt động ở cấp 1, 2 và 3 nhằm bổ sung một cách hiệu suất về mặt chi phí vào các phần còn thiếu của bức tranh sử dụng năng lượng mà ngày nay có rất ít hoặc không có thông tin. Các mô hình dữ liệu năng lượng được trao đổi giữa các thiết bị tự động hóa cung cấp thông tin liên quan đến năng lượng đồng nhất và chi tiết cao - giúp hỗ trợ các trường hợp sử dụng quan trọng (ví dụ: chế độ ngủ) dễ dàng hơn. Một bức tranh năng lượng đầy đủ hơn sẽ cung cấp thông tin có giá trị về hành vi tiêu thụ năng lượng của máy, đơn vị công việc, khu vực và khu vực, cho phép người dùng đưa ra quyết định giúp giảm chi phí và mức sử dụng năng lượng.
Các đối tượng dữ liệu năng lượng có hai mục đích chính:
- vận chuyển dữ liệu định hướng điều khiển được liên kết với các thiết bị I/O;
- vận chuyển thông tin ngữ cảnh khác có liên quan đến hệ thống đang được điều khiển, chẳng hạn như thông số cấu hình và chẩn đoán.
Hình A.1 minh họa nhiều loại thiết bị sử dụng các mô hình dữ liệu năng lượng được tiêu chuẩn hóa để liên lạc trong và giữa các Cấp 1 và 2, đồng thời cung cấp thông tin chi tiết cao liên quan đến năng lượng.
Một bộ giám sát năng lượng có thể thực hiện phép đo chính xác mức tiêu thụ năng lượng của đơn vị công việc. Các mô hình dữ liệu năng lượng được truyền bởi một
Rơle quá tải động cơ có thể báo cáo về hiệu suất năng lượng của động cơ bằng cách sử dụng các mô hình dữ liệu năng lượng. Dựa trên thông tin có trong mô hình dữ liệu năng lượng do rơle động cơ báo cáo, bất kỳ thực thể nào đọc mô hình dữ liệu năng lượng đều có thể tính toán mức tiêu thụ điện năng của động cơ.
Bộ điều khiển có thể báo cáo về mức tiêu thụ năng lượng và thông tin ngữ cảnh về thiết bị chung mà nó điều khiển. Bộ điều khiển gửi các mô hình dữ liệu năng lượng theo yêu cầu hoặc mỗi khi chế độ hoạt động của thiết bị chung thay đổi hoặc sắp thay đổi chế độ hoạt động (ví dụ: bắt đầu chế độ đánh thức).
Các thiết bị năng lượng có thể báo cáo mức tiêu thụ năng lượng cho nguồn năng lượng và nguồn năng lượng có thể báo cáo thêm mức tiêu thụ năng lượng riêng lẻ hoặc tổng hợp. Các ứng dụng phần mềm có thể tổng hợp các mô hình dữ liệu năng lượng và thực hiện các chức năng phức tạp để cung cấp hiệu suất năng lượng của một nhóm thiết bị. Mức tiêu thụ năng lượng của người sử dụng năng lượng không thể trao đổi bất kỳ mô hình dữ liệu năng lượng nào có thể được suy ra bằng các phép toán số học đơn giản. Các ứng dụng phần mềm cũng có thể tổng hợp dữ liệu năng lượng không điện.
CHÚ THÍCH: Hình A.1 được điều chỉnh từ Sơ lược về Công nghệ ODVA tại một Glance[32], cũng cung cấp định nghĩa cho các thuật ngữ “năng lượng đo được”, “nguồn năng lượng”, “đại diện năng lượng”, “năng lượng tổng hợp” và “năng lượng cố định”.

Hình A.1 - Ví dụ về sử dụng các đối tượng dữ liệu năng lượng
Thông tin ngữ cảnh sau đây có thể được ánh xạ trong các mô hình dữ liệu năng lượng trong và giữa các Cấp 1, 2 và 3:
- loại năng lượng/tài nguyên;
- khả năng của đối tượng năng lượng;
- độ chính xác về năng lượng;
- trạng thái dữ liệu;
- đồng hồ đo năng lượng tiêu thụ (bộ đếm);
- đồng hồ đo năng lượng được tạo ra (bộ đếm);
- định danh năng lượng;
- trạng thái đo.
Phụ lục G cung cấp thêm chi tiết về ngữ nghĩa của các thuộc tính mô hình dữ liệu năng lượng thường gặp trong các tiêu chuẩn của hiệp hội.
Các đối tượng dữ liệu năng lượng được tiêu chuẩn hóa cho phép hệ thống tự động hóa liên kết dữ liệu năng lượng thực tế với thông tin bối cảnh hoạt động và thiết bị, ghi lại dữ liệu lịch sử, phân tích và báo cáo luồng dữ liệu, tương quan các nguồn dữ liệu trong nhà máy và cho phép giám sát và tối ưu hóa việc sử dụng năng lượng.
cấp 3 có thể sử dụng cho các quá trình phân bổ và tổng hợp sẽ được mô tả trong các mô hình dữ liệu năng lượng ISO 20140-3 được báo cáo từ cấp 2 có chứa dữ liệu năng lượng thực tế và thông tin liên quan đến năng lượng ở mức độ chi tiết cao. Cấp 3 cũng có thể sử dụng cho các quá trình phân bổ và tổng hợp sẽ được mô tả trong dữ liệu năng lượng thực tế về độ chi tiết và độ phân giải thấp hơn của ISO 20140-3 có sẵn trong các mô hình thông tin của IEC 62264, chẳng hạn như phản hồi đối với các yêu cầu quản lý vận hành sản xuất (xem Hình A.8).
Các đối tượng năng lượng được tiêu chuẩn hóa có thể cung cấp phương tiện để tổng hợp thông tin năng lượng ở các cấp khác nhau trong phân cấp chức năng hoặc vai trò của doanh nghiệp sản xuất và có thể sử dụng để báo cáo dữ liệu năng lượng thực tế ở định dạng và nội dung đồng nhất ở tất cả các cấp.
A.2 Mô hình thông tin cấp 3 và cấp 4 của IEC 62264
A.2.1 Tổng quan
IEC 62264 xác định hai nhóm mô hình sử dụng phương pháp ký hiệu Ngôn ngữ mô hình hóa thống nhất (UML), được định nghĩa trong ISO/TEC 19501:
- mô hình đối tượng phổ biến;
- các mô hình thông tin quản lý hoạt động.
Các mô hình đối tượng phổ biến sử dụng trong trao đổi thông tin liên quan đến nhân sự, thiết bị, tài sản hữu hình và vật chất. Các mô hình đối tượng phổ biến cũng sử dụng trong các mô hình thông tin quản lý hoạt động. Một bản tóm tắt các mô hình đối tượng phổ biến được giải thích trong Phụ lục B.
Các mô hình thông tin quản lý hoạt động sử dụng để biểu diễn thông tin được trao đổi giữa các khu vực quản lý hoạt động hoặc giữa các hoạt động.
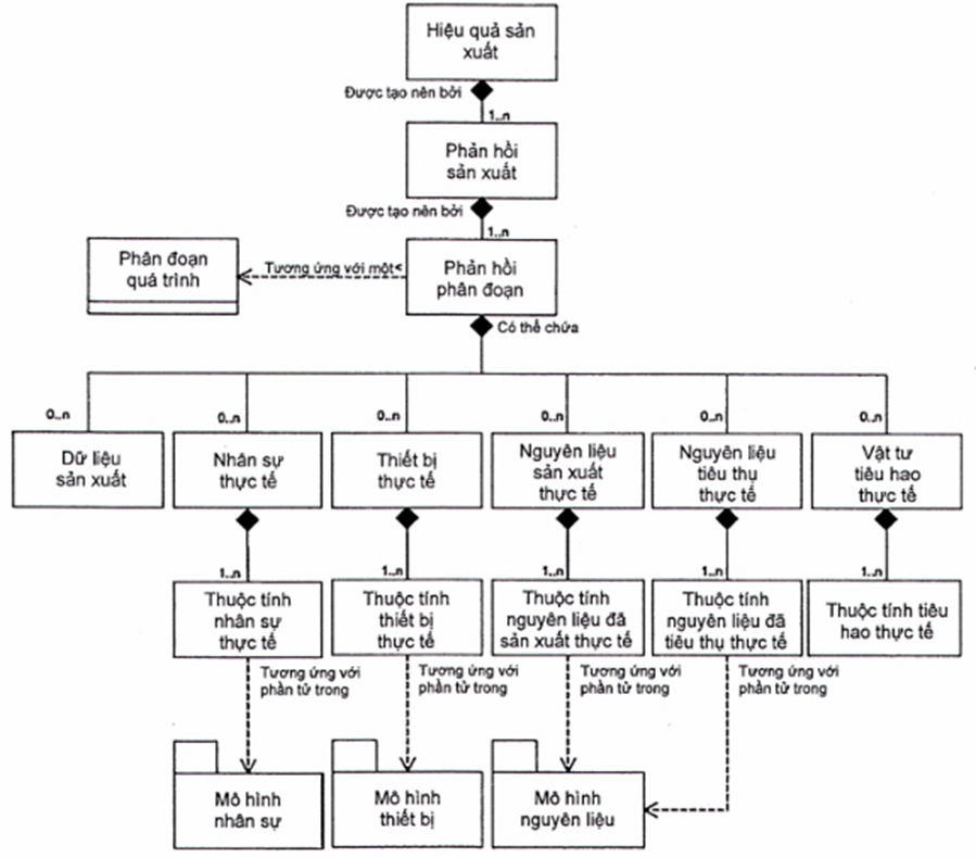
Dữ liệu thực tế có thể được ánh xạ, dựa trên quá trình xử lý dữ liệu và tổng hợp dữ liệu thích hợp, trong quản lý mô hình hiệu quả sản xuất được minh họa trong Hình A.2.

Hình A.2 - Mô hình quản lý hiệu quả sản xuất
Mô hình quản lý vận hành sản xuất được mô tả trong IEC 62264-3 được mở rộng thành mô hình hoạt động chi tiết của các vận hành sản xuất được thể hiện trong Hình A.3. Bốn yếu tố thông tin (định nghĩa sản phẩm, năng lực sản xuất, lịch sản xuất và hiệu quả sản xuất) tương ứng với thông tin trao đổi được xác định trong IEC 62264-1. Các “chức năng cấp sản xuất 1-2” được dán nhãn hình bầu dục đại diện cho các chức năng điều khiển và cảm biến cấp 1 và cấp 2 cung cấp dữ liệu thực tế. Các hình bầu dục khác (có đường viền liền) thể hiện các hoạt động của vận hành sản xuất.

Hình A.3 - Mô hình hoạt động quản lý vận hành sản xuất
Các phản hồi vận hành được gửi đến Quản lý thực thi sản xuất được định nghĩa trong IEC 62264-3 là thông tin nhận được từ cấp 2 để phản hồi các lệnh. Chúng thường tương ứng với việc hoàn thành hoặc trạng thái của các thành phần của lệnh sản xuất.
CHÚ THÍCH: Việc trao đổi thông tin này tương ứng với giao diện công thức-thiết bị được xác định trong IEC 61512-1.
Giao diện chi tiết hơn trong mô hình hoạt động thu thập dữ liệu sản xuất được trình bày trong Hình A.4 cho thấy loại thông tin được trao đổi giữa các hoạt động quản lý vận hành sản xuất.
CHÚ THÍCH: Nguồn: IEC 62264-3.

Hình A.4 - Các giao diện trong mô hình hoạt động thu thập dữ liệu sản xuất
A.2.2 Các mô hình đối tượng chung
IEC 62264 quy định hai loại đối tượng liên quan đến tài nguyên của hệ thống sản xuất như sau:
- Loại tài nguyên (lớp) bao gồm:
- các cấp nhân sự (ví dụ kỹ thuật viên hàn);
- các loại thiết bị (ví dụ xưởng hàn);
- các loại tài sản hữu hình (ví dụ: kiểu máy hàn của nhà sản xuất); lớp nguyên liệu (ví dụ điện cực hàn);
- Tài nguyên bao gồm:
- nhân lực (ví dụ: ông Joseph Briant);
- thiết bị (ví dụ: ô làm việc #001 cho sản phẩm XXX);
- tài sản hữu hình (ví dụ: máy hàn cụ thể có số sê-ri ABC123);
- lô nguyên liệu (ví dụ: điện cực hàn được mua vào ngày 29 tháng 9).
Khả năng và quy định kỹ thuật là các thuộc tính của tài nguyên và các lớp tài nguyên.
VÍ DỤ 1: Một ví dụ về thuộc tính của loại tài sản hữu hình là mức tiêu thụ năng lượng của kiểu máy cụ thể.
VÍ DỤ 2: Một ví dụ về đặc tính của tài sản hữu hình là điện áp của nguồn điện mà một máy cụ thể đang được kết nối.
A.2.3 Các mô hình thông tin quản lý hoạt động
IEC 62264 quy định các mô hình đối tượng thông tin quản lý hoạt động sau:
- mô hình phân đoạn quá trình mô tả những chức năng nào có sẵn;
- mô hình định nghĩa hoạt động mô tả cách thức thực hiện một hoạt động;
- mô hình lịch hoạt động mô tả những gì nó được thực hiện và sử dụng; mô hình thực hiện hoạt động mô tả những gì đã được tạo ra và sử dụng;
- mô hình khả năng hoạt động mô tả những gì có sẵn.
Các mô hình thông tin quản lý hoạt động có thể được áp dụng cho các loại quản lý hoạt động sau:
- vận hành sản xuất;
- Hoạt động bảo trì;
- hoạt động chất lượng;
- các hoạt động (xử lý) hàng tồn kho.
Trong khi các vận hành sản xuất thường mang lại hiệu quả môi trường đáng kể nhất, thì các hoạt động khác cũng có thể gây ra những ảnh hưởng đến kết quả hiệu quả môi trường vì các hoạt động đó:
- sử dụng năng lượng;
- có thể sử dụng nguyên liệu có hại.
Hình A.5 thể hiện các mô hình quản lý vận hành cho bốn loại quản lý vận hành.

Hình A.5 - Các mô hình thông tin hoạt động để quản lý hoạt động
A.2.4 Dữ liệu EPE trong các mô hình đối tượng thông tin quản lý hoạt động
A.2.4.1 Dữ liệu liên quan trong mô hình phân đoạn quá trình
A.2.4.1.1 Mô hình phân đoạn quá trình
Các phân đoạn quy trình là các yếu tố nhỏ nhất của vận hành sản xuất có thể nhìn thấy đối với các quá trình kinh doanh. Chúng cũng là nhóm hợp lý các nguồn nhân sự, nguồn thiết bị, nguồn tài sản hữu hình và nguyên liệu cần thiết để thực hiện một bước hoạt động.
Mô hình phân đoạn quá trình được thể hiện trong Hình A.6.

Hình A.6 - Mô hình phân đoạn quá trình
Các phân đoạn quy trình độc lập với bất kỳ sản phẩm hoặc nhiệm vụ hoạt động cụ thể nào.
Dữ liệu EPE quan trọng trong một phân đoạn quy trình được bao gồm trong các mô hình thông tin sau:
- quy định kỹ thuật loại phân khúc tài sản hữu hình;
- sự phụ thuộc vào phân đoạn quá trình.
A.2.4.1.2 Dữ liệu liên quan trong quy định kỹ thuật loại phân khúc tài sản hữu hình
Quy định kỹ thuật phân đoạn loại tài sản hữu hình xác định loại tài sản hữu hình cần thiết cho phân đoạn quy trình.
Quy định kỹ thuật loại phân đoạn tài sản hữu hình có thể được lấy từ danh sách các thuộc tính của sản phẩm, chẳng hạn như các thuộc tính được chuẩn hóa trong cơ sở dữ liệu IEC 61360 (Từ điển dữ liệu thành phần IEC).
Ví dụ về dữ liệu EPE được bao gồm trong quy định kỹ thuật phân đoạn loại tài sản hữu hình được liệt kê dưới đây:
- tiêu thụ năng lượng liên quan đến hiệu suất cơ bản, bao gồm:
- điện áp nguồn vào danh định;
- tiêu thụ năng lượng danh nghĩa; chế độ năng lượng;
- công suất tiêu thụ cho từng chế độ năng lượng;
- quy định kỹ thuật thời gian liên quan đến các chế độ năng lượng;
- sự phụ thuộc của tiêu thụ năng lượng vào điều kiện hoạt động;
- năng lượng sử dụng để sản xuất tài sản hữu hình, được thu giữ trong quá trình:
- quá trình sản xuất các bộ phận của tài sản hữu hình trước khi lắp đặt;
- vận chuyển các yếu tố của tài sản hữu hình;
- quy trình lắp ráp, quy trình xây dựng và quy trình lắp đặt tài sản hữu hình vào hệ thống sản xuất cụ thể đang được đánh giá;
- lượng CO2 thải ra để sản xuất tài sản hữu hình, được thu hồi trong quá trình:
- quá trình sản xuất các bộ phận của tài sản hữu hình trước khi lắp đặt;
- vận chuyển các yếu tố của tài sản hữu hình;
- quy trình lắp ráp, quy trình xây dựng và quy trình lắp đặt tài sản hữu hình vào hệ thống sản xuất cụ thể đang được đánh giá;
- thông tin về tài liệu có hại, bao gồm:
- các loại nguyên liệu có hại;
- số lượng nguyên liệu có hại;
- năng lượng cần thiết để loại bỏ tài sản hữu hình, được ước lượng bằng cách xem xét:
- vận chuyển để xử lý;
- tháo dỡ và tháo dỡ;
- tái sử dụng và tái chế.
A.2.4.1.3 Dữ liệu liên quan về sự phụ thuộc của phân đoạn quá trình
Các thành phần phụ thuộc của phân đoạn quy trình là các thành phần phụ thuộc của quá trình độc lập với bất kỳ sản phẩm hoặc nhiệm vụ vận hành cụ thể nào.
Ví dụ về dữ liệu EPE được bao gồm trong các thành phần phụ thuộc của phân đoạn quy trình được liệt kê dưới đây:
- trình tự các bước;
- hạn chế khoảng thời gian giữa các bước;
- hạn chế hoạt động song song của các bước.
A.2.4.2 Dữ liệu liên quan trong mô hình định nghĩa hoạt động
A.2.4.2.1 Mô hình định nghĩa hoạt động
Một định nghĩa hoạt động xác định các tài nguyên cần thiết để thực hiện một hoạt động cụ thể. Định nghĩa thực tế về cách thực hiện thao tác không được bao gồm, định nghĩa này được xác định trong định nghĩa công việc.
Mô hình định nghĩa hoạt động được thể hiện trong Hình A.7.

Hình A.7 - Mô hình định nghĩa hoạt động
Các dữ liệu EPE quan trọng của một định nghĩa hoạt động được bao gồm trong:
- định nghĩa hoạt động
- phân đoạn hoạt động
- quy định kỹ thuật tham số
- quy định kỹ thuật cấp nguyên liệu
- quy định kỹ thuật cấp thiết bị
- quy định kỹ thuật cấp tài sản vật chất
- phụ thuộc phân đoạn hoạt động.
A.2.4.2.2 Dữ liệu liên quan đến định nghĩa hoạt động
Một định nghĩa hoạt động trình bày các tài nguyên cần thiết để thực hiện một hoạt động cụ thể.
Các ví dụ về dữ liệu EPE mà được bao gồm trong định nghĩa hoạt động bao gồm:
Tham chiếu đến hóa đơn nguyên liệu bên ngoài bao gồm thông tin liên quan đến năng lượng, có thể sử dụng để nắm bắt số lượng nguyên liệu gián tiếp hoặc nguyên liệu chung cho nhiều hoạt động đại diện cho một ví dụ về dữ liệu EPE được bao gồm trong định nghĩa hoạt động.
A.2.4.2.3 Dữ liệu liên quan của bộ phận hoạt động
Một phân đoạn hoạt động trình bày thông tin cần thiết để định lượng một phân đoạn cho một hoạt động cụ thể. Một phân đoạn hoạt động xác định, tham chiếu hoặc tương ứng với một phân đoạn quy trình. Khoảng thời gian của phân đoạn hoạt động đại diện cho một ví dụ về dữ liệu EPE được bao gồm trong phân đoạn hoạt động.
A.2.4.2.4 Dữ liệu liên quan của quy định kỹ thuật tham số
Quy định kỹ thuật tham số trình bày các tham số cụ thể cần thiết cho một phân đoạn hoạt động.
Quy định kỹ thuật cơ bản của sản phẩm sẽ được sản xuất, không phụ thuộc vào lệnh sản xuất cụ thể đại diện và ví dụ về dữ liệu EPE được bao gồm trong quy định kỹ thuật tham số.
A.2.4.2.5 Dữ liệu liên quan của quy định kỹ thuật loại nguyên liệu
Một quy định kỹ thuật nguyên liệu trình bày một nhận dạng hoặc sự tương ứng với khả năng của lớp nguyên liệu. Một quy định kỹ thuật lớp nguyên liệu cụ thể được liên kết với phân đoạn hoạt động đã xác định.
Ví dụ về dữ liệu EPE được bao gồm trong quy định kỹ thuật loại nguyên liệu được liệt kê dưới đây:
- quy định kỹ thuật cần thiết của nguyên liệu cho hoạt động, bao gồm:
- nhiệt trị của nhiên liệu;
- quy định kỹ thuật yêu cầu về năng lượng cho hoạt động, bao gồm:
- loại nguồn năng lượng;
- hiệu điện thế của nguồn điện;
- nhiệt độ của hơi nước;
- lượng nguyên liệu và năng lượng cần thiết cho hoạt động, bao gồm:
- số lượng nguyên liệu; lượng nhiên liệu;
- công suất đầu vào của điện năng;
- lượng hơi nước.
A.2.4.2.6 Dữ liệu liên quan của quy định kỹ thuật loại thiết bị
Quy định kỹ thuật của thiết bị trình bày nhận dạng, tham chiếu hoặc tương ứng với khả năng của một loại thiết bị. Quy định kỹ thuật của thiết bị xác định khả năng của loại thiết bị cụ thể được liên kết với phân đoạn hoạt động.
Ví dụ về dữ liệu EPE được bao gồm trong quy định kỹ thuật loại thiết bị được liệt kê bên dưới:
- các chức năng và khả năng được yêu cầu của loại thiết bị;
- số lượng yêu cầu của loại thiết bị.
A.2.4.2.7 Dữ liệu liên quan của quy định kỹ thuật loại tài sản hữu hình
Quy định kỹ thuật của tài sản hữu hình trình bày một nhận dạng, tham chiếu hoặc tương ứng với khả năng của loại tài sản hữu hình. Quy định kỹ thuật của loại tài sản hữu hình xác định khả năng của loại tài sản hữu hình cụ thể được liên kết với phân khúc hoạt động.
Ví dụ về dữ liệu EPE được bao gồm trong quy định kỹ thuật loại tài sản hữu hình được liệt kê dưới đây:
- hiệu suất yêu cầu của loại tài sản hữu hình, bao gồm:
- tiêu thụ năng lượng trong bối cảnh của bộ phận vận hành;
- số lượng cần thiết của loại tài sản hữu hình cho phân khúc hoạt động;
- thời gian hoạt động cần thiết của loại tài sản hữu hình cho phân khúc hoạt động.
A.2.4.2.8 Dữ liệu liên quan của sự phụ thuộc vào phân khúc hoạt động
Các quan hệ phụ thuộc phân khúc hoạt động trình bày các quan hệ phụ thuộc phân khúc vận hành là các quan hệ phụ .thuộc vào quy trình là hoạt động hoặc sản phẩm cụ thể.
Ví dụ về dữ liệu EPE được bao gồm trong các thành phần phụ thuộc của phân khúc hoạt động được liệt kê bên dưới:
- trình tự các bước;
- hạn chế khoảng thời gian giữa các bước;
- hạn chế hoạt động song song của các bước.
A.2.4.3 Dữ liệu liên quan trong mô hình lịch hoạt động
A.2.4.3.1 Mô hình lịch hoạt động
Một lịch hoạt động là một yêu cầu cho các hoạt động được thực hiện. Nó được tạo thành từ một hoặc nhiều yêu cầu hoạt động. Một yêu cầu hoạt động chứa ít nhất một yêu cầu phân đoạn.
Mô hình lịch hoạt động được thể hiện trong Hình A.8.

Hình A.8 - Mô hình lịch hoạt động
Dữ liệu EPE quan trọng của một lịch hoạt động được bao gồm trong:
- yêu cầu hoạt động;
- yêu cầu phân khúc;
- tham số đoạn;
- yêu cầu tài nguyên.
A.2.4.3.2 Dữ liệu liên quan của yêu cầu vận hành
Một yêu cầu hoạt động trình bày một yêu cầu cho một thành phần của lịch hoạt động. Một yêu cầu hoạt động chứa thông tin được yêu cầu bởi sản xuất để hoàn thành hoạt động theo lịch.
Ví dụ về dữ liệu EPE được bao gồm trong yêu cầu hoạt động được liệt kê dưới đây:
- tham chiếu đến định nghĩa hoạt động được yêu cầu;
- thời gian bắt đầu và thời gian kết thúc hoạt động theo lịch.
A.2.4.3.3 Dữ liệu liên quan của yêu cầu phân khúc
Một yêu cầu hoạt động được tạo thành từ một hoặc nhiều yêu cầu phân khúc. Mỗi yêu cầu của phân đoạn tương ứng với hoặc tham chiếu đến một phân đoạn hoạt động hoặc phân đoạn quy trình đã xác định. Yêu cầu phân khúc xác định hoặc tham chiếu khả năng phân khúc tương ứng với nhân sự, thiết bị, tài sản hữu hình, nguyên liệu và thông số phân khúc tương ứng.
Ví dụ về dữ liệu EPE được bao gồm trong yêu cầu phân khúc được liệt kê bên dưới:
- thời gian bắt đầu sớm nhất dự kiến của phân đoạn hoạt động;
- thời gian kết thúc gần nhất dự kiến của phân khúc hoạt động.
A.2.4.3.4 Dữ liệu liên quan của tham số phân đoạn
Tham số phân khúc trình bày các tham số cụ thể cần thiết cho yêu cầu phân khúc. Tham số phân đoạn bao gồm một tập hợp các giới hạn áp dụng cho bất kỳ thay đổi nào đối với giá trị.
Ví dụ về dữ liệu EPE được bao gồm trong các tham số phân đoạn được liệt kê bên dưới:
- quy định kỹ thuật phân khúc bổ sung như loại chất lượng của sản phẩm;
- các điều kiện vận hành dự kiến như nhiệt độ môi trường xung quanh.
A.2.4.3.5 Dữ liệu liên quan về yêu cầu nguồn lực
Yêu cầu về nguồn lực bao gồm yêu cầu về nhân sự, yêu cầu về thiết bị, yêu cầu về tài sản hữu hình và yêu cầu về vật chất.
Yêu cầu nhân sự trình bày việc xác định số lượng, loại, thời hạn và lịch của các chứng nhận cụ thể và phân loại công việc cần thiết để hỗ trợ yêu cầu hoạt động hiện tại.
Yêu cầu thiết bị trình bày việc xác định số lượng, loại, thời lượng và lịch của thiết bị cụ thể và phân loại thiết bị hoặc các ràng buộc thiết bị cần thiết để hỗ trợ yêu cầu hoạt động hiện tại.
Yêu cầu về tài sản hữu hình trình bày việc xác định số lượng, loại, thời lượng và lịch của các tài sản hữu hình cụ thể và các ràng buộc về loại tài sản hữu hình cần thiết để hỗ trợ yêu cầu hoạt động hiện tại.
Ví dụ về dữ liệu EPE được bao gồm trong các yêu cầu về nguồn lực được liệt kê bên dưới:
- ấn định các tài nguyên cụ thể cho các lớp tài nguyên đã xác định, chẳng hạn như:
- định danh nguồn năng lượng;
- mã định danh lô nguyên liệu;
- định danh thiết bị sử dụng;
- định danh tài sản hữu hình sẽ sử dụng.
A.2.4.4 Dữ liệu liên quan trong mô hình hiệu suất hoạt động
A.2.4.4.1 Mô hình thực hiện hoạt động
Hiệu suất hoạt động là một báo cáo về các hoạt động được yêu cầu và là tập hợp các phản hồi về hoạt động.
Mô hình hiệu suất hoạt động được thể hiện trong Hình A.9.

Hình A.9 - Mô hình hiệu suất hoạt động
Dữ liệu EPE quan trọng về hiệu suất hoạt động được bao gồm trong:
- phản ứng hoạt động;
- phản hồi phân đoạn;
- dữ liệu phân khúc;
- tài nguyên thực tế.
A.2.4.4.2 Dữ liệu liên quan về hoạt động đáp ứng
Các phản hồi về hoạt động trình bày các phản hồi từ quá trình sản xuất có liên quan đến một yêu cầu hoạt động.
Các trạng thái phản hồi đại diện cho các ví dụ về dữ liệu EPE được bao gồm trong phản hồi hoạt động được liệt kê bên dưới:
- kết quả nếu yêu cầu hoàn tất thành công;
- phần trăm hoàn thành;
- trạng thái đã hoàn thành;
- trạng thái bị hủy bỏ.
A2.4.4.3 Dữ liệu liên quan của phản hồi phân đoạn
Một phản hồi phân đoạn trình bày Thông tin về một phân đoạn của phản hồi hoạt động.
Các trạng thái phản hồi đại diện cho các ví dụ về dữ liệu EPE được bao gồm trong phản hồi phân đoạn được liệt kê bên dưới;
- thời gian bắt đầu thực tế của phân đoạn hoạt động hoặc phân đoạn quá trình;
- thời gian kết thúc thực tế của phân đoạn hoạt động hoặc phân đoạn quy trình.
A.2.4.4.4 Dữ liệu liên quan của dữ liệu phân khúc
Dữ liệu phân đoạn trình bày thông tin khác liên quan đến các hoạt động được thực hiện.
Ví dụ về dữ liệu EPE được bao gồm trong dữ liệu phân đoạn được liệt kê bên dưới:
- số lượng sản phẩm thực tế do hoạt động của bộ phận sản xuất ra;
- chất lượng thực tế của sản phẩm do hoạt động của bộ phận sản xuất;
- điều kiện hoạt động trong đó hoạt động của phân khúc được thực hiện, bao gồm:
- nhiệt độ xung quanh;
- độ ẩm;
- áp suất không khí;
- hiệu điện thế của nguồn điện.
A.2.4.4.5 Dữ liệu liên quan của tài nguyên thực tế
Nguồn lực thực tế bao gồm nhân sự thực tế, thiết bị thực tế, tài sản hữu hình thực tế và vật chất thực tế.
Nhân sự thực tế trình bày việc xác định năng lực nhân sự sử dụng trong một phân đoạn cụ thể.
Thiết bị thực tế đưa ra nhận dạng về khả năng của thiết bị sử dụng trong một phân đoạn cụ thể.
Tài sản hữu hình thực tế thể hiện sự xác định khả năng của tài sản hữu hình sử dụng trong một phân khúc cụ thể.
Nguyên liệu thực thể hiện sự nhận dạng của một nguyên liệu đã sử dụng trong một phân đoạn xác định. Dữ liệu thực tế về nguyên liệu chứa các định nghĩa về nguyên liệu đã được tiêu thụ, sản xuất, thay thế, lấy mẫu hoặc sử dụng theo cách khác trong sản xuất.
Ví dụ về dữ liệu EPE được bao gồm trong tài nguyên thực tế được liệt kê bên dưới:
- nhân sự thực tế đã sử dụng thực tế cho bộ phận bao gồm:
- số lượng nhân lực;
- giờ công;
- thiết bị thực tế đã sử dụng thực tế cho phân khúc bao gồm:
- hệ số tải trọng/làm việc;
- tình trạng thiết bị sau khi hoàn thành;
- thời gian dành cho mỗi chế độ hoạt động;
- tài sản hữu hình thực tế đã sử dụng thực sự cho bộ phận bao gồm:
- thời gian vận hành máy;
- thiết lập thời gian;
- nguyên liệu thực tế đã sử dụng thực tế cho phân khúc bao gồm:
- số lượng nguyên liệu;
- lượng nhiên liệu;
- công suất điện đầu vào;
- lượng hơi nước;
- nhiệt độ của chất làm mát;
- lượng phát thải CO2;
- lượng nguyên liệu có hại phát ra;
- số lượng tiêu hao đã sử dụng;
- số lượng chất thải.
A.2.4.5 Dữ liệu liên quan trong mô hình năng lực vận hành
A.2.4.5.1 Mô hình năng lực khai thác
Khả năng hoạt động là một tập hợp thông tin về tất cả các tài nguyên cho các hoạt động trong tương lai và thời gian đã chọn. Điều này được tạo thành từ thông tin về thiết bị, tài sản hữu hình, nguyên liệu, nhân sự và các phân đoạn quy trình. Khả năng vận hành mô tả tên, thuật ngữ, trạng thái và số lượng mà hệ thống điều khiển sản xuất có kiến thức.
Năng lực vận hành trình bày một tập hợp các năng lực của nhân sự, năng lực của thiết bị, năng lực của tài sản hữu hình, năng lực của nguyên liệu và năng lực của phân đoạn quy trình, trong một khoảng thời gian nhất định (quá khứ, hiện tại hoặc tương lai) và được xác định là đã cam kết, sẵn có và không thể đạt được.
Mô hình năng lực hoạt động được thể hiện trong Hình A.10.

Hình A.10 - Mô hình năng lực vận hành
Thông tin về khả năng vận hành có thể sử dụng để dịch dữ liệu dựa trên thời gian thành dữ liệu đánh giá môi trường mà người dùng có thể đạt được hiệu quả môi trường bằng cách sản xuất một lượng sản phẩm cụ thể.
VÍ DỤ: Thời gian vận hành máy của thông tin hiệu suất vận hành có thể được dịch thành dữ liệu năng lượng bằng cách sử dụng mức tiêu thụ điện năng trung bình trong quá khứ của máy có thể được tính toán từ dữ liệu khả năng của tài sản hữu hình.
Thông tin về khả năng vận hành trong quá khứ có thể sử dụng để đạt được hiệu quả môi trường trong một khoảng thời gian xác định.
Dữ liệu EPE quan trọng về khả năng vận hành bao gồm:
- năng lực nguồn lực;
- khả năng của lớp tài nguyên.
A.2.4.5.2 Dữ liệu liên quan về năng lực nguồn lực
Năng lực nguồn lực bao gồm năng lực nhân sự, năng lực thiết bị, năng lực tài sản hữu hình và năng lực vật chất.
Khả năng nguồn lực thể hiện khả năng của nguồn lực với hệ số tin cậy.
Năng lực nhân sự thể hiện năng lực của những người đã cam kết, có sẵn hoặc không thể đạt được trong một thời gian xác định.
Khả năng của thiết bị thể hiện khả năng của thiết bị được cam kết, khả dụng hoặc không thể đạt được trong một thời gian cụ thể.
Khả năng của tài sản hữu hình thể hiện khả năng của tài sản hữu hình được cam kết, có sẵn hoặc không thể đạt được trong một thời gian cụ thể.
Khả năng vật chất thể hiện khả năng của nguyên liệu được cam kết, có sẵn hoặc không thể đạt được trong một thời gian cụ thể. Khả năng nguyên liệu sử dụng cho các lô nguyên liệu và lô phụ nguyên liệu. Điều này bao gồm thông tin liên quan đến các chức năng điều khiển nguyên liệu và năng lượng và điều khiển hàng tồn kho sản phẩm. Khả năng vật chất hiện có và cam kết là hàng tồn kho.
Ví dụ về dữ liệu EPE được bao gồm trong khả năng tài nguyên được liệt kê bên dưới: khả năng tích lũy của một nguồn lực cụ thể, bao gồm:
- thời gian vận hành;
- số lượng sản xuất;
- tiêu thụ năng lượng;
- lượng nguyên liệu tiêu thụ;
- số lượng chất thải.
- khả năng được tính toán thống kê của một nguồn lực cụ thể, bao gồm:
- mức tiêu thụ năng lượng trung bình trên một đơn vị thời gian;
- lượng vật chất tiêu hao trung bình trên một đơn vị thời gian;
- lượng chất thải trung bình trên một đơn vị thời gian;
- nhiệt trị trung bình của nhiên liệu;
- giá trị trung bình của thời gian sử dụng cho mỗi chế độ hoạt động;
- hệ số phụ tải/làm việc trung bình.
- khả năng ước lượng trong tương lai của một nguồn tài nguyên cụ thể, bao gồm:
- tiêu thụ năng lượng ước lượng trên một đơn vị thời gian;
- ước lượng số lượng nguyên liệu tiêu thụ trên một đơn vị thời gian;
- lượng chất thải ước lượng trên một đơn vị thời gian;
- nhiệt trị ước lượng của nhiên liệu;
- giá trị ước lượng của thời gian sử dụng cho mỗi chế độ hoạt động;
- hệ số tải/nhiệm vụ ước lượng.
Khả năng của tài sản hữu hình được tích lũy kể từ khi lắp đặt tài sản hữu hình, chẳng hạn như tổng thời gian hoạt động và tổng số lượng sản xuất, có thể sử dụng để tính tác động của CRR đối với hiệu quả môi trường của một sản phẩm hoặc nhiều sản phẩm.
CHÚ THÍCH: Khái niệm về ảnh hưởng của CRR đối với kết quả hiệu quả môi trường được quy định trong ISO 201.40-1:2013, 6.3.
A.2.4.5.3 Dữ liệu liên quan về năng lực của lớp tài nguyên
Khả năng nguồn lực bao gồm khả năng của lớp nhân sự, khả năng của lớp thiết bị, khả năng của lớp tài sản hữu hình và khả năng của lớp nguyên liệu.
Khả năng của lớp tài nguyên thể hiện khả năng của lớp tài nguyên với hệ số tin cậy.
bản quyền
Năng lực của cấp nhân sự thể hiện năng lực của cấp nhân sự được cam kết, khả dụng hoặc không thể đạt được trong một thời gian xác định.
Khả năng của lớp thiết bị thể hiện khả năng của lớp thiết bị được cam kết, khả dụng hoặc không thể đạt được trong một thời gian cụ thể.
Năng lực của loại tài sản hữu hình thể hiện khả năng của một loại tài sản hữu hình được cam kết, có sẵn hoặc không thể đạt được trong một thời gian cụ thể.
Khả năng của lớp nguyên liệu trình bày một đại diện về khả năng của lớp nguyên liệu được cam kết, khả dụng hoặc không thể đạt được trong một thời gian cụ thể.
Ví dụ về dữ liệu EPE được bao gồm trong khả năng của lớp tài nguyên được liệt kê dưới đây:
- khả năng được tính toán thống kê của lớp tài nguyên, bao gồm:
- mức tiêu thụ năng lượng trung bình trên một đơn vị thời gian;
- lượng vật chất tiêu hao trung bình trên một đơn vị thời gian;
- lượng chất thải trung bình trên một đơn vị thời gian;
- nhiệt trị trung bình của nhiên liệu;
- giá trị trung bình của thời gian dành cho mỗi chế độ hoạt động;
- hệ số tải/làm việc trung bình;
- khả năng ước lượng trong tương lai của lớp tài nguyên, bao gồm:
- tiêu thụ năng lượng ước lượng trên một đơn vị thời gian;
- ước lượng lượng nguyên liệu tiêu thụ trong một đơn vị thời gian;
- lượng chất thải ước lượng trên một đơn vị thời gian;
- nhiệt trị ước lượng của nhiên liệu;
- giá trị ước lượng của thời gian sử dụng cho mỗi chế độ hoạt động;
- hệ số tải/nhiệm vụ ước lượng.
Phụ lục B
(tham khảo)
Mô hình đối tượng chung của IEC 62264-2
B.1 Tổng quan
Phụ lục này giải thích tóm tắt các mô hình đối tượng phổ biến được xác định bởi IEC 62264-2.
Các mô hình đối tượng phổ biến bao gồm:
- mô hình nhân sự;
- mô hình thiết bị dựa trên vai trò;
- mô hình tài sản hữu hình;
- mô hình vật chất;
- mô hình phân đoạn quá trình.
Một thùng chứa nguyên liệu được trình bày dưới dạng thiết bị dựa trên vai trò, tài sản hữu hình hoặc cả hai loại khu vực lưu trữ hoặc đơn vị lưu trữ.
Một công cụ và phần mềm được trình bày dưới dạng thiết bị dựa trên vai trò, tài sản hữu hình hoặc cả hai.
B.2 Mô hình nhân sự
Mô hình nhân sự thể hiện trong Hình B.1 chứa thông tin về nhân sự cụ thể, các loại nhân sự và trình độ của nhân sự.

Hình B.1 - Mô hình nhân sự
B.3 Mô hình thiết bị dựa trên vai trò
Mô hình thiết bị dựa trên vai trò được thể hiện trong Hình B.2 chứa thông tin về thiết bị cụ thể, các loại thiết bị và kiểm tra khả năng của thiết bị.

Hình B.2 - Mô hình thiết bị dựa trên vai trò
B.4 Mô hình tài sản hữu hình
Mô hình tài sản hữu hình được minh họa trong Hình B.3 chứa thông tin về phần thiết bị vật chất, thường được quản lý như một tài sản hữu hình trong doanh nghiệp, thường sử dụng một số sê-ri cụ thể.

CHÚ THÍCH: Nguồn: IEC 62264-2
Hình B.3 - Mô hình tài sản hữu hình
B.5 Mô hình nguyên liệu
Mô hình nguyên liệu thể hiện trong Hình B.4 chứa thông tin về nguyên liệu thực tế, định nghĩa nguyên liệu và thông tin về các lớp định nghĩa nguyên liệu.
CHÚ THÍCH: TI -us tương ứng với mô hình tài nguyên cho nguyên liệu, như được định nghĩa trong ISO 10303.

CHÚ THÍCH: Tương ứng với một mô hình tài nguyên cho nguyên liệu, như được định nghĩa trong ISO 10303.
CHÚ THÍCH: Nguồn: IEC 62264-2
Hình B.4 - Mô hình nguyên liệu
B.6 Mô hình phân đoạn quá trình
Các phân đoạn quy trình là các yếu tố nhỏ nhất của vận hành sản xuất có thể nhìn thấy đối với các quá trình kinh doanh. Mô hình phân đoạn quy trình là một mô hình phân cấp, trong đó có thể xác định nhiều cấp trừu tượng của các quá trình sản xuất vì có thể có nhiều quy trình kinh doanh yêu cầu khả năng hiển thị đối với các vận hành sản xuất. Hình B.5 trình bày mô hình phân đoạn quá trình.

NGUỒN: IEC 62264-2
Hình B.5 - Mô hình phân đoạn quá trình
Phụ lục C
(tham khảo)
Cấu trúc của một bản ghi KPI được mô tả bởi ISO 22400-2
C.1 Thuộc tính Cd của KPI
C.1.1 Tổng quan
Dữ liệu có thể sử dụng cho EPE có thể được tìm thấy trong các bản ghi KPI được cấu trúc theo ISO 22400-1 và ISO 22400-2. Bản ghi KPI liên kết dữ liệu có liên quan trong cấu trúc của nó với:
- mô tả nội dung của bản ghi KPI;
- thông tin ngữ cảnh.
Giải thích về danh sách thuộc tính bản ghi KPI không bao gồm tất cả được cung cấp trong các điều còn lại của ucCJ.
C.1.2 Tên/tiêu đề của chỉ số
Biểu thức hoặc quy định của KPI.
C.1.3 Ứng dụng
Mô tả ngắn gọn về các lợi ích do KPI mang lại, bao gồm cả việc sử dụng và hậu quả của nó trong các ứng dụng điều khiển.
C.1.4 Thời gian
KPI có thể được tính theo thời gian thực (tức là sau mỗi sự kiện thu thập dữ liệu mới), theo yêu cầu (tức là sau một yêu cầu chọn dữ liệu cụ thể) hoặc theo định kỳ (tức là được thực hiện trong một khoảng thời gian nhất định, ví dụ: một lần mỗi ngày).
C.1.5 Công thức
Công thức toán học của KPI dựa trên các phần tử của nó.
C.1.6 Đơn vị/thứ nguyên
Đơn vị hoặc thứ nguyên cơ bản trong đó KPI được thể hiện.
C.1.7 Xếp loại
Giới hạn logic trên và dưới của KPI và xu hướng cho thấy sự cải tiến.
C.1.8 Phân tích/đi sâu vào
Mô tả các yếu tố KPI liên quan để đi sâu và phân tích nguyên nhân gốc rễ của kết quả KPI.
C.1.9 Nhóm người dùng:
Mô tả về các nhóm người dùng sử dụng KPI.
C.1.10 Mô hình hiệu ứng
Một phương pháp đánh giá không sử dụng để tìm nguyên nhân gốc rễ của sự thay đổi giá trị KPI và cách nó liên quan đến các yếu tố và KPI khác
C.1.11 Loại hình sản xuất
Loại hình sản xuất (liên tục, hàng loạt, rời rạc) mà KPE có thể sử dụng.
C.2 Mô hình thời gian cho các đơn vị sản xuất
C.2.1 Tổng quan
Iso 22400 cung cấp một mô hình áp dụng cho các cân nhắc về thời gian đối với việc sử dụng các đơn vị sản xuất. Hình C.1 thể hiện mối quan hệ của các giai đoạn xác định. Trong Hình Cl, sự khác biệt giữa các yếu tố thời gian tạo thành một tổn thất cụ thể.

Hình C.1 - Đường thời gian cho các đơn vị sản xuất
Có một mô hình thời gian khác dựa trên phân vùng của tổng thời gian, chẳng hạn như lượng thời gian mất mát cho hoạt động. KPI được xác định trong Iso 22400-2 được tạo bằng loại mô hình thời gian này và khác với KPI được xác định trong Điều 8.
C.2.2 Mô hình thời gian cho lệnh sản xuất
Mô hình thời gian này có hiệu lực để thực hiện lệnh. Hình C.2 thể hiện đường thời gian xử lý đơn đặt hàng sản xuất bao gồm nhiều lần xuất hiện của các đường thời gian đơn vị sản xuất (xem Hình C.1). Dòng thời gian đơn vị sản xuất cho một lệnh sản xuất có thể được thực hiện trong các hoạt động riêng biệt tại một số đơn vị sản xuất.

Hình C.2 - Dòng thời gian xử lý đơn đặt hàng sản xuất
C.2.3 Mô hình thời gian cho việc làm
Mô hình trình bày trong Hình C.3 áp dụng cho các cân nhắc về thời gian đối với việc tuyển dụng nhân viên.

Hình C.3 - Các mốc thời gian cho việc làm
Phụ lục D
(tham khảo)
Trường hợp sử dụng: Đo lường từng mục và tổng mức tiêu thụ năng lượng thực tế
D.1 Tổng quan
Trước khi tính toán hiệu suất sử dụng năng lượng, cần phải biết mức tiêu thụ năng lượng.
Mức tiêu thụ năng lượng đang được đo phổ biến bằng nhiều phương tiện khác nhau và có thể xác định nhiều trường hợp của cùng một tham số. Ví dụ, một máy đo có thể đo mức tiêu thụ năng lượng của một khu vực có mười thiết bị. Đồng thời, người ta có thể tính toán mức tiêu thụ năng lượng của mười thiết bị bằng cách đo bằng công tơ phụ mức tiêu thụ năng lượng của từng trong số mười thiết bị và sau đó tính tổng mười giá trị tiêu thụ năng lượng riêng lẻ. Việc biết giá trị tiêu thụ năng lượng của khu vực là rất quan trọng vì giá trị đó được so sánh với khả năng cung cấp công suất theo yêu cầu của khu vực của lưới điện. Điều quan trọng là phải biết tổng mức tiêu thụ năng lượng của mọi thiết bị để đánh giá tải năng lượng nào có thể giảm hoặc để so sánh hiệu suất năng lượng giữa các thiết bị tương tự. Lợi ích của việc đo mức tiêu thụ năng lượng bằng cách sử dụng cả hai phương pháp đo là sự cân bằng của năng lượng tiêu thụ có thể cho biết độ chính xác của phép đo mức tiêu thụ năng lượng.
Trường hợp sử dụng sau đây mô tả các tác nhân, hành động của họ và kết quả của các hành động trong quá trình đo mức tiêu thụ năng lượng trong một nhà máy tự động có thiết bị và ổ đĩa được kích hoạt để trao đổi mô hình dữ liệu năng lượng (xem Điều A.1). Các phép đo dữ liệu năng lượng thực tế và năng lượng bên ngoài được đặt trong ngữ cảnh bằng cách sử dụng dữ liệu tham chiếu có trong các mô hình dữ liệu thông tin IEC 62264 (xem Điều A.2).
D.2 Trường hợp sử dụng
D.2.1 Tổng quan
Tác nhân: Đồng hồ tiện ích, thiết bị đo phụ, khu vực và thiết bị, quá khứ, hiển thị năng lượng, chuyên gia kỹ thuật năng lượng, hệ thống MES, hệ thống chi phí kỹ thuật.
D.2.2 Đo diện rộng nhà máy
Hành động: Một bộ thiết bị đo sáng phụ đo tổng năng lượng trong một khoảng thời gian để xác thực hóa đơn tiện ích thông qua đo sáng tổng hợp.
Kết quả: Hóa đơn năng lượng được kiểm toán.
D.2.3 Xác thực toàn bộ nhà máy
Hành động: Một bộ thiết bị đo sáng phụ đo tổng năng lượng trong một khoảng thời gian để xác thực hóa đơn tiện ích thông qua đo sáng tổng hợp.
Kết quả: Hóa đơn năng lượng được kiểm toán (cân bằng năng lượng được thực hiện để ngăn chặn sự tích tụ lỗi tính toán và tổng hợp).
D.2.4 Đo mức tiêu thụ năng lượng được chia thành từng khoản cho mỗi hoạt động, nếu có thể
Hành động: Trên mỗi khu vực và trên mỗi thiết bị, một bộ thiết bị đo sáng phụ đo mức tiêu thụ năng lượng được chia thành từng khoản trong một khoảng thời gian thông qua đo sáng tổng hợp. Phép đo năng lượng được chia thành từng mục cho mỗi bước hoạt động.
Kết quả: Việc sử dụng năng lượng được chia thành từng khoản thực tế cho từng khu vực và thiết bị hiện đã được biết. Cân bằng năng lượng được kiểm tra (cân bằng năng lượng được thực hiện để ngăn chặn sự tích tụ lỗi tính toán và tổng hợp).
D.2.5 Đo lường trên mỗi khu vực và thiết bị và tính tổng mức tiêu thụ năng lượng được chia thành từng khoản
Hành động: Trên mỗi khu vực và trên mỗi thiết bị, một bộ thiết bị đo phụ đo tổng năng lượng và tổng năng lượng được chia thành từng khoản trong một khoảng thời gian thông qua đo sáng bóng tổng hợp. Lấy tổng và tổng mức tiêu thụ năng lượng được chia thành từng khoản bằng cách sử dụng tổng mức sử dụng năng lượng được chia thành từng khoản và tổng thực tế cho mỗi hoạt động và các mô hình thông tin IEC 62264 có chứa dữ liệu tham chiếu. Tổng mức tiêu thụ năng lượng được chia thành từng khoản thể hiện phép đo tổng năng lượng được chia thành từng mục cho mỗi bước hoạt động.
Kết quả: Tổng thực tế và tổng mức tiêu thụ năng lượng được chia thành từng khoản cho từng khu vực và thiết bị hiện đã được biết. Cân bằng năng lượng được kiểm tra (cân bằng năng lượng được thực hiện để ngăn chặn sự tích tụ lỗi tính toán và tổng hợp).
D.2.6 Quản lý và tối ưu hóa năng lượng cấp 1 và 2
Hành động: Các thiết bị cấp 2 đang giao tiếp với các thiết bị Cấp 2 khác và các công cụ Cấp 1 để quản lý việc giảm tải và các chế độ ngủ và nghỉ của tài sản Cấp 1 trong giới hạn được quy định bởi các điều khiển Cấp 3 và dữ liệu tham chiếu. Các đối tượng dữ liệu năng lượng sử dụng để liên lạc giữa các thiết bị và mức độ và có thể sử dụng để lấy dữ liệu năng lượng chi tiết dựa trên các giá trị đo được khác và trạng thái hoạt động, v.v. Trên mỗi khu vực và trên mỗi thiết bị, một bộ thiết bị đo phụ đo tổng năng lượng và tổng năng lượng được chia thành từng khoản một khoảng thời gian thông qua đo sáng bóng tối tổng hợp.
Kết quả: Tổng mức tiêu thụ năng lượng được chia thành từng khoản và tổng thực tế cho từng thiết bị hiện đã được tối ưu hóa và hiện đã biết cho từng khu vực và thiết bị. Giờ đây, có thể đánh giá hiệu suất năng lượng thông qua tự động hóa ở cấp 1 và 2 bằng cách so sánh tổng mức tiêu thụ năng lượng được chia thành từng khoản và tổng mức tiêu thụ năng lượng thực tế được quản lý và tối ưu hóa với dữ liệu tham chiếu có trong các mô hình thông tin theo tiêu chuẩn IEC 62264.
D.2.7 Tính toán mức tiêu thụ năng lượng trên mỗi lô và trên một bộ phận
Hành động: Các nhóm thiết bị sản xuất đo tổng năng lượng và năng lượng chia thành từng khoản trong một khoảng thời gian tương ứng với một công thức hoặc bước sản xuất cho phép đo năng lượng theo lô và theo từng bộ phận để tối ưu hóa và chi phí kỹ thuật.
Kết quả: Hóa đơn năng lượng giảm (cân bằng năng lượng được thực hiện để ngăn chặn sự tích tụ lỗi tính toán và tổng hợp). Mức tiêu thụ năng lượng trên mỗi lô và trên mỗi bộ phận hiện đã được biết.
D.2.8 Quản lý và tối ưu hóa năng lượng ở cấp nhà máy
Hành động: Các nhóm thiết bị sản xuất đo tổng năng lượng và năng lượng chia thành từng khoản trong một khoảng thời gian tương ứng với một công thức hoặc bước sản xuất cho phép đo năng lượng theo lô và theo từng bộ phận để tối ưu hóa và chi phí kỹ thuật.
Kết quả: Hóa đơn năng lượng giảm.
Phụ lục E
(tham khảo)
Dữ liệu thượng nguồn nguyên liệu - Quy định khu vực và tiêu chuẩn quốc tế
E.1 Tổng quan
Do sự phụ thuộc lẫn nhau trên quy mô toàn bộ giữa các nhà cung cấp, nhà sản xuất và khách hàng, các chính phủ trước các tổ chức tiêu chuẩn quốc tế đã chủ động điều chỉnh các biện pháp giám sát và điều khiển trên toàn quốc và trên các khu vực rộng lớn hơn để giám sát và điều khiển việc sử dụng các chất thô và các chất trong các mặt hàng
Bảng dữ liệu an toàn nguyên liệu là tài liệu chứa thông tin chi tiết về từng chất có trong sản phẩm, trong nhà máy sản xuất hoặc trong đơn vị vận chuyển.
Liên minh Châu Âu đã chọn phát triển một danh sách đầy đủ các nguyên liệu mà các nhà sản xuất nên sử dụng để đánh giá tác động môi trường và sức khỏe của sản phẩm của họ.
E.2 Bảng dữ liệu an toàn nguyên liệu
Nhiều quốc gia có luật yêu cầu các nhà sản xuất hoặc nhà cung cấp hóa chất phải chuẩn bị bảng dữ liệu an toàn nguyên liệu (MSDS). Ở Canada, luật này thường được gọi là Hệ thống thông tin nguyên liệu nguy hiểm tại nơi làm việc (WHMIS). Bảng dữ liệu an toàn bao gồm thông tin về các đặc tính của chất (hoặc hỗn hợp), các mối nguy hiểm và hướng dẫn xử lý, thải bỏ và vận chuyển cũng như các biện pháp sơ cứu, chữa cháy và điều khiển phơi nhiễm. Thông tin này có thể được tìm thấy trong phần chính của bảng dữ liệu an toàn hoặc trong các tình huống phơi nhiễm được đính kèm (nếu có). Các yêu cầu đối với việc biên soạn bảng dữ liệu an toàn ở Châu Âu được quy định trong Phụ lục II của REACH.
Hệ thống hài hòa toàn bộ về phân loại và ghi nhãn hóa chất (GHS) là một hệ thống được quốc tế thống nhất, do Liên hợp quốc tạo ra. GHS là một hệ thống ghi nhãn tương thích và phân loại mối nguy hài hòa trên toàn bộ, bao gồm các bảng dữ liệu an toàn nguyên liệu và các ký hiệu dễ hiểu.
Bảng dữ liệu an toàn GHS (SDS) cung cấp thông tin toàn diện về các chất hóa học cho phép người sử dụng lao động và người lao động có được thông tin ngắn gọn, phù hợp và chính xác để có thể đưa ra quan điểm về các mối nguy hiểm, cách sử dụng và quản lý rủi ro của chất hóa học trong nơi làm việc. SDS bao gồm 16 phần:
a) nhận dạng;
b) nhận biết mối nguy;
c) thành phần/thông tin về thành phần;
d) các biện pháp sơ cứu;
e) biện pháp chữa cháy;
f) các biện pháp xả thải ngẫu nhiên;
g) xử lý và bảo quản;
h) điều khiển phơi nhiễm/bảo vệ cá nhân;
i) tính chất vật lý và hóa học;
j) độ ổn định và khả năng phản ứng;
k) thông tin độc tính;
l) thông tin sinh thái;
m) xem xét xử lý;
n) thông tin vận chuyển;
o) thông tin quy định;
p) các thông tin khác.
E.3 Khai báo nguyên liệu
Đăng ký, Đánh giá, Cấp phép và Hạn chế Hóa chất (REACH) là Quy định của Liên minh Châu Âu ngày 18 tháng 12 năm 2006. REACH đề cập đến việc sản xuất và sử dụng các chất hóa học cũng như tác động tiềm ẩn của chúng đối với cả sức khỏe con người và môi trường. Cơ quan Hóa chất Châu Âu (ECHA) duy trì danh sách các chất được công bố theo REACH.
Một số quốc gia bên ngoài Liên minh Châu Âu có các quy định tương tự như REACH hoặc đang trong quá trình áp dụng khung pháp lý để tiếp cận hệ thống đăng ký hóa chất toàn bộ hóa theo Hệ thống hài hòa toàn bộ về phân loại và ghi nhãn hóa chất (GHS).
- REACH yêu cầu các nhà sản xuất báo cáo thông tin về:
- tính chất vật lý và hóa học cơ bản:
- mùi;
- độ pH;
- điểm sôi ban đầu và khoảng sôi;
- điểm sáng; tốc độ bay hơi;
- tính dễ cháy (rắn, khí);
- mật độ tương đối;
- độ hòa tan;
- Nhiệt độ tự bốc cháy;
- nhiệt độ phân hủy;
- đặc tính nổ;
- đặc tính oxy hóa;
- độ ổn định và khả năng phản ứng:
- khả năng phản ứng;
- ổn định hóa học;
- Khả năng phản ứng nguy hiểm;
- các điều kiện cần tránh;
- nguyên liệu không tương thích;
- Sản phẩm phân hủy nguy hiểm;
- thông tin độc học:
- thông tin về tác dụng độc học;
- thông tin sinh thái:
- độc tính;
- tính bền vững và khả năng phân hủy;
- tiềm năng tích tụ sinh học;
- Tính di động trong đất;
- Kết quả đánh giá PBT và vPvB;
- cân nhắc xử lý:
- phương pháp xử lý chất thải.
Nguyên liệu đi vào ranh giới của hệ thống sản xuất trong EPE không chỉ là các chất (propan, axeton, chì, đồng, v.v.) mà còn là các thành phần và vật tư sử dụng trong sản xuất. Ví dụ về các thành phần và nguồn cung cấp là: bu lông, mũi khoan, găng tay, bao bì, dây cáp, đầu dò, giấy in. Các nhà cung cấp các bộ phận và vật tư đó có thể cung cấp dữ liệu điều kiện môi trường bổ sung bên cạnh thông tin có trong khai báo nguyên liệu dưới dạng bảng dữ liệu an toàn GHS. Thông tin do nhà cung cấp cung cấp có thể chứa thông tin về tác động tích lũy đến môi trường của nguyên liệu và năng lượng sử dụng để xây dựng hệ thống sản xuất, quá trình sản xuất (tức là xem thêm Phụ lục F về phát thải) cũng như toàn bộ vòng đời của bộ phận hoặc tài nguyên cung cấp.
E.4 Công bố hồ sơ môi trường
Các công ty có thể chọn cung cấp các tuyên bố sinh thái tự nguyện có chứa dữ liệu đặc điểm môi trường sử dụng cho EPE của hệ thống sản xuất sử dụng các nguyên liệu/sản phẩm tương ứng. Các tuyên bố sinh thái tự nguyện không được chuẩn hóa. Một tuyên bố sinh thái tự nguyện có thể cung cấp, ví dụ, các thông tin sau, được chia thành các yêu cầu pháp lý và thị trường về:
- hàm lượng các chất độc hại (ví dụ: cadmium, chì, thủy ngân);
- pin (ví dụ: “Pin KHÔNG chứa chì, cadmium và thủy ngân”);
- an toàn và EMC;
- nguyên liệu tiêu hao;
- yêu cầu về nguyên liệu và chất (ví dụ: nguyên liệu cách điện cáp điện của cáp điện không chứa PVC);
- nguyên liệu đóng gói (ví dụ: “bao bì sản phẩm KHÔNG chứa các chất làm suy giảm tầng ôzôn như được liệt kê trong giao thức Montreal”);
- thông tin về quá trình xử lý;
- thiết kế có ý thức về môi trường (chẳng hạn như tháo rời, tái chế, tuổi thọ sản phẩm);
- mức tiêu thụ điện năng (ví dụ: chế độ ngủ, 0,7 W được đo theo ENERGY STAR Monitor v4.1);
- phát xạ (ví dụ điện trường ELF ~ 10V/m, từ trường ELF ~ 200nT);
- tháo rời và tái chế (ví dụ: “Các bộ phận cơ khí bằng nhựa, nặng hơn 25g có mã nguyên liệu theo ISO 11469, ISO 14040 và ISO 14044 để tạo điều kiện tái chế nhựa”);
- công thái học;
- tài liệu;
- chứng nhận môi trường (ví dụ: ISO 14001).
Các nhà sản xuất cũng có thể cung cấp hồ sơ môi trường sản phẩm (PEP). Đánh giá vòng đời có thể được thực hiện và các tác động môi trường của sản phẩm được đánh giá theo các giai đoạn sau của vòng đời: nguyên liệu và sản xuất, phân phối, lắp đặt, sử dụng và kết thúc vòng đời. Sau đây là danh sách thường được trình bày trong PEP.
- Mức tiêu hao nguyên nguyên liệu (RMD) Chỉ số này lượng hóa mức tiêu hao nguyên nguyên liệu trong suốt chu kỳ sống của sản phẩm. Nó được thể hiện bằng phần tài nguyên thiên nhiên biến mất mỗi năm, so với tất cả trữ lượng hàng năm của nguyên liệu.
- Sự cạn kiệt năng lượng (ED) Chỉ số này cho biết lượng năng lượng tiêu thụ, cho dù đó là từ hóa thạch, thủy điện, hạt nhân hay các nguồn khác. Chỉ số này tính đến năng lượng từ nguyên liệu được tạo ra trong quá trình đốt cháy. Nó được thể hiện bằng MJ.
Lượng nước cạn kiệt (WD) Chỉ số này tính toán lượng nước tiêu thụ, bao gồm nước uống và nước từ các nguồn công nghiệp. Nó được thể hiện bằng dm3.
Sự nóng lên toàn bộ (GW) Sự nóng lên toàn bộ của hành tinh là kết quả của sự gia tăng hiệu ứng nhà kính do ánh sáng mặt trời phản chiếu trên bề mặt trái đất bị hấp thụ bởi một số loại khí được gọi là khí “hiệu ứng nhà kính”. Tác dụng được định lượng bằng đương lượng gam CO2.
- Sự suy giảm tầng ôzôn (OD) Chỉ số này xác định sự đóng góp vào hiện tượng suy giảm tầng ôzôn ở tầng bình lưu do sự phát thải của một số loại khí cụ thể. Ảnh hưởng được thể hiện bằng gam tương đương của CFC-11.
- Độ độc của không khí (AT) Chỉ số này thể hiện độ độc của không khí trong môi trường của con người. Nó tính đến nồng độ thường được chấp nhận đối với một số loại khí trong không khí và lượng khí thải ra trong vòng đời. Chỉ số được đưa ra tương ứng với thể tích không khí cần thiết để pha loãng các khí này xuống nồng độ có thể chấp nhận được.
- Quang hóa tạo ôzôn (POC) Chỉ số này định lượng sự đóng góp vào hiện tượng “sương mù” (sự oxy hóa quang hóa của một số loại khí tạo ra ôzôn) và được thể hiện bằng gam đương lượng của etylen (C2H4).
- Axit hóa không khí (AA) Các chất axit có trong khí quyển được mang theo bởi mưa. Độ axit cao trong mưa có thể gây hại cho rừng. Sự đóng góp của quá trình axit hóa được tính toán bằng cách sử dụng tiềm năng axit hóa của các chất liên quan và được thể hiện bằng phương thức tương đương với H+.
- Độ độc của nước (WT) Chỉ số này thể hiện độ độc của nước. Nó tính đến nồng độ thường được chấp nhận đối với một số chất trong nước và số lượng chất được xả thải trong vòng đời. Chỉ số đưa ra tương ứng với thể tích nước cần thiết để pha loãng các chất này xuống nồng độ chấp nhận được.
- Sản xuất chất thải nguy hại (HWP) Chỉ số này tính toán lượng chất thải được xử lý đặc biệt được tạo ra trong tất cả các giai đoạn của vòng đời (sản xuất, phân phối và sử dụng). Ví dụ, chất thải công nghiệp trong giai đoạn sản xuất được thể hiện bằng kg.
Phụ lục F
(tham khảo)
Phát thải khí nhà kính trong suốt vòng đời
Bảng F.1 được trích xuất từ Báo cáo WNA So sánh Phát thải Khí nhà kính trong Vòng đời của các Nguồn phát điện khác nhau so sánh lượng phát thải khí nhà kính trong toàn bộ vòng đời của các nguồn năng lượng khác nhau.
Bảng F1 - Tóm tắt Vòng đời Cường độ phát thải khí nhà kính
| Công nghệ | Trung bình | Thấp | Cao |
| Tấn CO2e/GWh | |||
| Than non | 1 054 | 790 | 1 372 |
| Than đá | 888 | 756 | 1 310 |
| Dầu | 733 | 547 | 935 |
| Khí thiên nhiên | 499 | 362 | 891 |
| Năng lượng mặt trời | 85 | 12 | 731 |
| Sinh khối | 45 | 10 | 101 |
| Hạt nhân | 29 | 2 | 130 |
| Thủy điện | 26 | 2 | 237 |
| Gió | 26 | 6 | 124 |
Phụ lục G
(tham khảo)
Thuộc tính mô hình dữ liệu năng lượng thường sử dụng
Mặc dù không có tiêu chuẩn quốc tế cho các mô hình dữ liệu năng lượng, nhưng có các tiêu chuẩn của hiệp hội mô tả các mô hình năng lượng sử dụng chủ yếu trong tự động hóa công nghiệp (ví dụ: ODVA và SERCOS). Cấu trúc và cú pháp của các mô hình dữ liệu được mô tả trong các tiêu chuẩn của tập đoàn là khác nhau nhưng tất cả chúng đều có một khung chung vì mỗi mô hình dữ liệu được thiết kế để hỗ trợ cùng một nhiệm vụ và bao gồm:
a) mô tả hồ sơ sử dụng năng lượng của máy, bộ phận làm việc hoặc khu vực làm việc;
b) trao đổi các lệnh dựa trên tham số để thay đổi chế độ.
Các mô hình dữ liệu có thể chứa các thuộc tính sau:
- công suất: thực tế, phản ứng, rõ ràng, tiêu thụ;
- năng lượng thực: tiêu thụ, tạo ra, ròng, yêu cầu;
- tần số dòng;
- dòng điện, điện áp L-L, điện áp L-N: tức thời, trung bình, phần trăm mất cân bằng;
- dòng điện, điện áp, Ampe- giờ, công suất, năng lượng;
- quay pha;
- loại tài nguyên;
- hằng số chuyển đổi sang Kilowatt-giờ;
- mô tả đơn vị kỹ thuật;
- thông tin hoạt động (mô tả trạng thái hiện tại của các thành phần);
- tốc độ truyền năng lượng (công suất trung bình);
- khoảng thời gian tốc độ dòng năng lượng.
Một lợi thế của việc sử dụng các mô hình dữ liệu năng lượng là, trong khi nguồn năng lượng có thể có vô số loại, mức tiêu thụ điện năng được đo bằng kW. Các mô hình dữ liệu báo cáo dữ liệu năng lượng theo đơn vị dành riêng cho năng lượng điện đồng thời chỉ ra loại tài nguyên hiệu suất và hằng số chuyển đổi thành kilowatt-giờ.
Thuộc tính loại tài nguyên trong các mô hình dữ liệu năng lượng có thể bao gồm:
- nhà cung cấp cụ thể;
- không được quy định;
- điện;
- khí thiên nhiên; khí nén;
- hơi nước, bão hòa;
- hơi nước, quá nhiệt;
- nước lạnh;
- nước nóng;
- khí sinh học;
- than đá;
- tài nguyên, thiết bị, hoặc tài nguyên năng lượng cụ thể của nhà sản xuất.
Tài sản có thể tiêu thụ năng lượng trong nhiều điều kiện hoạt động có thể là tài nguyên, thiết bị hoặc nhà sản xuất cụ thể, bao gồm:
- nghỉ ngắn (theo lịch);
- nghỉ dài (theo lịch);
- nghỉ đột xuất;
- vận hành máy một phần;
- hoạt động tải một phần.
Các tiêu chuẩn dựa trên Consortia cho các mô hình dữ liệu năng lượng xác định và xác định trước một loạt các chế độ thường gặp trong tự động hóa, bao gồm:
- tắt nguồn;
- khởi tạo (bắt đầu);
- sẵn sàng cho công suất;
- sẵn sàng hoạt động;
- vận hành;
- tạm dừng/ngủ;
- nối lại;
- sở hữu / không sở hữu.
Thuật ngữ sử dụng để mô tả các chế độ được liệt kê ở trên khác nhau giữa các tiêu chuẩn của hiệp hội. Ngoài việc mô tả trạng thái năng lượng của tài sản trong các chế độ được xác định trước được liệt kê ở trên, các mô hình dữ liệu năng lượng cho phép xác định các chế độ cụ thể của người dùng.
Các mô hình dữ liệu năng lượng có thể chứa các lệnh dựa trên tham số để thay đổi chế độ. Các lệnh thay đổi chế độ có thể do nhiều yếu tố khác nhau, bao gồm thay đổi nhu cầu năng lượng hoặc thay đổi lịch sản xuất ảnh hưởng đến tải của máy. Các lệnh để thay đổi chế độ vận hành không nằm trong phạm vi của tiêu chuẩn này, nhưng khả năng của các mô hình dữ liệu năng lượng sử dụng rộng rãi để chuyển các lệnh thay đổi chế độ phản ánh thực tế là quản lý năng lượng và báo cáo dữ liệu năng lượng có thể được xác thực xuống trong hệ thống phân cấp chức năng cho tài sản có khả năng giao tiếp bằng cách sử dụng các mô hình dữ liệu năng lượng. Theo đó, các yêu cầu báo cáo dữ liệu năng lượng cần thiết cho EPE có thể được gửi trực tiếp đến các tài sản có khả năng giao tiếp bằng cách sử dụng các mô hình dữ liệu năng lượng.
Ngữ nghĩa được tiêu chuẩn hóa được cung cấp bởi cách tiếp cận theo định hướng mô hình dữ liệu đối với dữ liệu năng lượng cho phép khả năng mở rộng trong việc triển khai mô hình dữ liệu năng lượng trên tất cả các cấp của hệ thống phân cấp chức năng. Nội dung sử dụng các đối tượng dữ liệu năng lượng ngữ nghĩa được tiêu chuẩn hóa có thể hỗ trợ các chức năng nâng cao để điều khiển năng lượng, tổng hợp và báo cáo thông tin năng lượng.
Thư mục tài liệu tham khảo
[1] ISO 11469, Plastics - Generic identification and marking of plastics products
[2] ISO/IEC 11179 (all parts), Information technology - Metadata registries (MDR)
[3] ISO/IEC 13273-1:2015, Energy efficiency and renewable energy sources - Common international terminology - Part 1: Energy efficiency
[4] ISO 14001, Environmental management systems - Requirements with guidance for use
[5] Iso 14040:2006, Environmental management - Life cycle assessment - Principles and framework
[6] Iso 14044, Environmental management - Life cycle assessment - Requirements and guidelines
[7] ISO 16100-1:2009, Industrial automation systems and integration - Manufacturing software capability profiling for interoperability - Part 1: Framework
[8] ISO 18435-1:2009, Industrial automation systems and integration - Diagnostics, capability assessment and maintenance applications integration - Part 1: Overview and general requirements
[9] ISO/IEC 19501, Information technology - Open Distributed Processing - Unified Modeling Language (UML) Version 1.4.2
[10] ISO 20140-25), Automation systems and integration - Evaluating energy efficiency and other factors of manufacturing systems that influence the environment - Part 2: Environmental performance evaluation process
[11] Iso 20140-36), Automation systems and integration - Evaluating energy efficiency and otherfactors of manufacturing systems that influence the environment - Part 3: Environmental performance evaluation data aggregation process
[12] ISO 20140-47), Automation systems and integration - Evaluating energy efficiency and other factors of manufacturing systems that influence the environment - Part 4: Allocation/charge process of indirect/CRR (Construction, Reconfiguration and Retirement) influence on the environmental performance
[13] ISO 22400-1:2012, Automation systems and integration - Key performance indicators (KPIs) for manufacturing operations management - Part 1: Overview, concepts and terminology
[14] ISO 22400-2:2012, Automation systems and integration - Key performance indicators (KPIs) for manufacturing operations management - Part 2: Definitions and descriptions
[15] ISO 50001, Energy management systems Requirements with guidance for use
[16] ISO 50006, Energy management systems - Measuring energy performance using energy baselines (EnB) and energy performance indicators (EnPI) - Genera/principles and guidance
[17] ISO 80000, Quantities and units
[18] I EC 80000, Quantities and units
[19] IEC 60027 (all parts), Letter symbols to be used in electrical technology
[20] IEC 61360 (all parts), standard data element types with associated classification scheme for electric components
[21] IEC 61512-1, Batch control- Part 1: Models and terminology
[22] IEC 6198 7-1, Industrial-process measurement and control - Data structures and elements in process equipment catalogues - Part 1: Measuring equipment with analogue and digital output
[23] IEC 61987-11, Industrial-process measurement and control - Data structures and elements in process equipment catalogues - Part 11: List of Properties (LOP) of measuring equipment for electronic data exchange - Generic structures
[24] I EC 62056 [all parts), Electricity metering data exchange
[25] IEC 62264-1:2013, Enterprise-control system integration - Part 1: Models and terminology
[26] fEC 62264-2 Enterprise-control system integration - Part 2: Objects and attributes for enterprisecontrol system integration
[27] fEC 62264-3Ed 1:200Z Enterprise-control system integration - Part 3 Activity models of manufacturing operations management
[28] IEC 62430, Environmentally conscious design for electrical and electronic products
[29] ICC 62474, Material declaration for products of and for the electrotechnical industry
[30] IEC/TR 62794, Industrial-process measurement, control and automation - Reference model for representation of production facilities (digital factory)
[31] INTERNATIONAL ENERGY AGENCY. Statistics CO2 Emissions from fuel combustion Highlights 20128)
[32] ODVA Technology ata Glance9)
[33] United Nations, Globally Harmonized System of Classification and Labelling of Chemicals. Fourth Edition, 2011°)
[34] U.S. ENERGY INFORMATION ADMINISTRATION VOLUNTARY REPORTING OF GREENHOUSE GASES PROGRAM. 201111)
[35] WNA Report Comparison of Life cycle Greenhouse Gas Emissions of Various Electricity Generation Sources'2)
[36] Machinery Information Base Data Structure. Rainer Beudert, Ludwig Leurs, Steve Zuponcic, ODVA 2015 Industry Conference & 17th Annual Meeting, October 13-15, 2015(13)
Bạn chưa Đăng nhập thành viên.
Đây là tiện ích dành cho tài khoản thành viên. Vui lòng Đăng nhập để xem chi tiết. Nếu chưa có tài khoản, vui lòng Đăng ký tại đây!