- Tổng quan
- Nội dung
- Quy chuẩn liên quan
- Lược đồ
- Tải về
Quy chuẩn QCVN 77:2023/BTNMT Về CSDL nền địa lý quốc gia tỷ lệ 1:250.000, 1:500.000, 1:1.000.000
| Số hiệu: | QCVN 77:2023/BTNMT | Loại văn bản: | Quy chuẩn Việt Nam |
| Cơ quan ban hành: | Bộ Tài nguyên và Môi trường | Lĩnh vực: | Tài nguyên-Môi trường |
|
Ngày ban hành:
Ngày ban hành là ngày, tháng, năm văn bản được thông qua hoặc ký ban hành.
|
30/11/2023 |
Hiệu lực:
|
Đã biết
|
| Người ký: | Đang cập nhật |
Tình trạng hiệu lực:
Cho biết trạng thái hiệu lực của văn bản đang tra cứu: Chưa áp dụng, Còn hiệu lực, Hết hiệu lực, Hết hiệu lực 1 phần; Đã sửa đổi, Đính chính hay Không còn phù hợp,...
|
Đã biết
|
TÓM TẮT QUY CHUẨN VIỆT NAM QCVN 77:2023/BTNMT
Quy chuẩn kỹ thuật quốc gia về cơ sở dữ liệu nền địa lý quốc gia tỷ lệ 1:250.000, 1:500.000, 1:1.000.000
Ngày 30/11/2023, Bộ Tài nguyên và Môi trường đã ban hành Quy chuẩn kỹ thuật quốc gia QCVN 77:2023/BTNMT về cơ sở dữ liệu nền địa lý quốc gia tỷ lệ 1:250.000, 1:500.000, 1:1.000.000, có hiệu lực ngay sau khi ban hành. Quy chuẩn này được biên soạn bởi Cục Đo đạc, Bản đồ và Thông tin địa lý Việt Nam.
Quy chuẩn này áp dụng cho các cơ quan quản lý, tổ chức, cá nhân có liên quan đến việc xây dựng, vận hành, cập nhật, lưu trữ, cung cấp và sử dụng cơ sở dữ liệu nền địa lý quốc gia tại ba tỷ lệ đã nêu.
Quy định chung về cơ sở dữ liệu
Quy chuẩn quy định các yêu cầu kỹ thuật cơ bản như mô hình cấu trúc, nội dung, chất lượng và thu nhận dữ liệu. Cơ sở dữ liệu phải được xây dựng và vận hành ở định dạng GML (Geography Markup Language) cùng với các định dạng khác như GDB (Geodatabase) và SHP (Shape file).
Yêu cầu kỹ thuật cơ bản
Cơ sở dữ liệu nền địa lý phải tuân theo hệ quy chiếu tọa độ và hệ quy chiếu thời gian quy định tại QCVN 42:2020/BTNMT. Tên định dạng và ngôn ngữ cũng đã được xác định cụ thể cho từng loại dữ liệu.
Tổ chức dữ liệu theo chủ đề
Quy chuẩn tổ chức cơ sở dữ liệu thành các gói dữ liệu liên quan đến nhiều chủ đề dữ liệu như biên giới, cơ sở đo đạc, dân cư, địa hình, giao thông, phủ bề mặt và thủy văn. Mỗi gói dữ liệu bao gồm quy định chi tiết về cấu trúc và nội dung.
Quy định về thu nhận và quản lý dữ liệu
Để thu nhận dữ liệu, các đối tượng địa lý phải đáp ứng các tiêu chí nhất định về kiểu dữ liệu hình học. Tiêu chí này bao gồm kích thước tối thiểu cần thiết cho từng tỷ lệ của cơ sở dữ liệu. Quy chuẩn cũng đưa ra hướng dẫn cụ thể về việc giám sát chất lượng dữ liệu, bao gồm độ chính xác vị trí của các đối tượng địa lý.
Chất lượng của cơ sở dữ liệu
Chất lượng của cơ sở dữ liệu phải được đánh giá thông qua các tiêu chí chất lượng nghiêm ngặt, bao gồm độ chính xác về vị trí và thông tin mô tả các đối tượng địa lý. Quy định cũng nêu rõ các tiêu chuẩn kiểm tra và phương pháp đánh giá sự phù hợp đối với từng loại dữ liệu.
Quy chuẩn này nhằm mục đích hiện đại hóa việc quản lý và sử dụng dữ liệu địa lý của quốc gia, đảm bảo tính chính xác và khả năng truy cập cho người sử dụng.
Tải quy chuẩn Việt Nam QCVN 77:2023/BTNMT
QCVN 77:2023/BTNMT
QUY CHUẨN KỸ THUẬT QUỐC GIA VỀ CƠ SỞ DỮ LIỆU NỀN ĐỊA LÝ QUỐC GIA TỶ LỆ 1:250.000, 1:500.000, 1:1.000.000
National technical regulation on the national fundamental geographic database at scales 1:250 000, 1:500 000, 1:1 000 000
Mục lục
Lời nói đầu
I. QUY ĐỊNH CHUNG
1. Phạm vi điều chỉnh
2. Đối tượng áp dụng
3. Tài liệu viện dẫn
4. Giải thích từ ngữ
5. Chữ viết tắt
II. QUY ĐỊNH KỸ THUẬT
1. Các yêu cầu kỹ thuật cơ bản
2. Quy định mô hình cấu trúc và nội dung cơ sở dữ liệu nền địa lý quốc gia tỷ lệ 1:250.000, 1:500.000, 1:1.000.000 theo các chủ đề dữ liệu thành phần
3. Quy định về thu nhận dữ liệu nền địa lý quốc gia tỷ lệ 1:250.000, 1:500.000, 1:1.000.000
4. Quy định về chất lượng cơ sở dữ liệu nền địa lý quốc gia tỷ lệ 1:250.000, 1:500.000, 1:1.000.000
5. Quy định về trình bày cơ sở dữ liệu nền địa lý quốc gia tỷ lệ 1:250.000, 1:500.000, 1:1.000.000
III. QUY ĐỊNH VỀ QUẢN LÝ
1. Phương thức đánh giá sự phù hợp
2. Quy định về công bố hợp quy
3. Phương pháp thử
IV. TỔ CHỨC THỰC HIỆN
Phụ lục A (Quy định) Danh mục đối tượng địa lý cơ sở dữ liệu nền địa lý quốc gia tỷ lệ 1:250.000, 1:500.000, 1.000.000
Phụ lục B (Quy định) Thu nhận dữ liệu nền địa lý quốc gia tỷ lệ 1:250.000, 1:500.000, 1:1.000.000
Phụ lục C (Quy định) Chất lượng cơ sở dữ liệu nền địa lý quốc gia tỷ lệ 1:250.000, 1:500.000, 1:1.000.000
Phụ lục D (Quy định) Trình bày cơ sở dữ liệu nền địa lý quốc gia tỷ lệ 1:250.000
Phụ lục E (Quy định)Trình bày cơ sở dữ liệu nền địa lý quốc gia tỷ lệ 1:500.000, 1:1.000.000
Lời nói đầu
QCVN 77:2023/BTNMT do Cục Đo đạc, Bản đồ và Thông tin địa lý Việt Nam biên soạn, Vụ Khoa học và Công nghệ trình duyệt, Bộ Khoa học và Công nghệ thẩm định, Bộ trưởng Bộ Tài nguyên và Môi trường ban hành kèm theo Thông tư số 21/2023/TT-BTNMT ngày 30 tháng 11 năm 2023.
QUY CHUẨN KỸ THUẬT QUỐC GIA VỀ CƠ SỞ DỮ LIỆU NỀN ĐỊA LÝ QUỐC GIA TỶ LỆ 1:250.000, 1:500.000, 1:1.000.000
National technical regulation on the national fundamental geographic database at scales 1:250 000, 1:500 000, 1:1 000 000
I. QUY ĐỊNH CHUNG
1. Phạm vi điều chỉnh
Quy chuẩn này quy định kỹ thuật về mô hình cấu trúc, nội dung, chất lượng và thu nhận cơ sở dữ liệu nền địa lý quốc gia tỷ lệ 1:250.000, 1:500.000, 1:1.000.000.
2. Đối tượng áp dụng
Quy chuẩn kỹ thuật này áp dụng đối với các cơ quan quản lý, tổ chức, cá nhân có liên quan đến việc xây dựng, vận hành, cập nhật, lưu trữ, cung cấp, sử dụng cơ sở dữ liệu nền địa lý quốc gia tỷ lệ 1:250.000, 1:500.000, 1:1.000.000.
3. Tài liệu viện dẫn
QCVN 42:2020/BTNMT, Quy chuẩn kỹ thuật quốc gia về chuẩn thông tin địa lý cơ sở ban hành kèm theo Thông tư số 06/2020/TT-BTNMT ngày 31 tháng 8 năm 2020 của Bộ trưởng Bộ Tài nguyên và Môi trường.
QCVN 37:2011/BTNMT, Quy chuẩn kỹ thuật quốc gia về chuẩn hóa địa danh phục vụ công tác thành lập bản đồ ban hành kèm theo Thông tư số 23/2011/TT-BTNMT ngày 06 tháng 7 năm 2011 của Bộ trưởng Bộ Tài nguyên và Môi trường.
TCVN 12687:2019, Cơ sở dữ liệu địa lý - Xây dựng siêu dữ liệu.
Thông tư số 17/2018/TT-BTNMT ngày 31 tháng 10 năm 2018 của Bộ trưởng Bộ Tài nguyên và Môi trường, Quy định kỹ thuật thành lập, cập nhật bộ bản đồ chuẩn biên giới quốc gia và thể hiện đường biên giới quốc gia, chủ quyền lãnh thổ quốc gia trên các sản phẩm đo đạc và bản đồ, xuất bản phẩm bản đồ.
Chú thích: trong trường hợp tài liệu viện dẫn có sự sửa đổi, bổ sung hoặc được thay thế thì thực hiện theo văn bản đã được sửa đổi, bổ sung hoặc ban hành mới.
4. Giải thích từ ngữ
Trong quy chuẩn kỹ thuật này, các từ ngữ dưới đây được hiểu như sau:
4.1 GML (Geography Markup Language) là ngôn ngữ đánh dấu địa lý mở rộng dùng để mô tả, lưu trữ và trao đổi dữ liệu nền địa lý quốc gia.
4.2 GDB (Geodatabase) là một định dạng lưu trữ cơ sở dữ liệu của cơ sở dữ liệu nền địa lý quốc gia.
4.3 SHP (Shape file) là một định dạng lưu trữ dữ liệu đơn giản theo lớp đối tượng của cơ sở dữ liệu nền địa lý quốc gia.
5. Chữ viết tắt
5.1 P: Kiểu dữ liệu GM_Point hay còn gọi là dữ liệu dạng điểm.
5.2 C: Kiểu dữ liệu GM_Curve hay còn gọi là dữ liệu dạng đường.
5.3 S: Kiểu dữ liệu GM_Surface hay còn gọi là dữ liệu dạng vùng.
II. QUY ĐỊNH KỸ THUẬT
1. Các yêu cầu kỹ thuật cơ bản
1.1 Hệ quy chiếu tọa độ, hệ quy chiếu thời gian thực hiện theo Quy chuẩn kỹ thuật quốc gia về chuẩn thông tin địa lý cơ sở mã số QCVN 42:2020/BTNMT ban hành kèm theo Thông tư số 06/2020/TT-BTNMT ngày 31 tháng 8 năm 2020 của Bộ trưởng Bộ Tài nguyên và Môi trường.
1.2 Siêu dữ liệu của cơ sở dữ liệu nền địa lý quốc gia tỷ lệ 1:250.000, 1:500.000, 1:1.000.000 thực hiện theo quy định về siêu dữ liệu tại Phụ lục I của QCVN 42:2020/BTNMT và TCVN 12687:2019.
1.3 Định dạng dữ liệu.
1.3.1 Cơ sở dữ liệu nền địa lý quốc gia tỷ lệ 1:250.000, 1:500.000, 1:1.000.000 phải được xây dựng, vận hành, cập nhật, lưu trữ, cung cấp ở định dạng GML và các định dạng bổ sung GDB, SHP.
1.3.2 Phạm vi đóng gói giao nộp cơ sở dữ liệu nền địa lý quốc gia tỷ lệ 1:250.000, 1:500.000, 1:1.000.000 theo phạm vi thành lập cơ sở dữ liệu nền địa lý quốc gia.
1.4 Quy định về định dạng GML.
1.4.1 Tên định dạng: GML v3.3 trở lên.
1.4.2 Ngôn ngữ: vi (Việt Nam).
1.4.3 Bảng mã ký tự: 004 - UTF8.
1.5 Quy định về định dạng GDB.
1.5.1 Tên định dạng: GDB - ESRI™.
1.5.2 Ngôn ngữ: vi (Việt Nam).
1.5.3 Bảng mã ký tự: 004 - UTF8.
1.6 Quy định về định dạng SHP.
1.6.1 Tên định dạng: Shape - ESRI™.
1.6.2 Ngôn ngữ: vi (Việt Nam).
1.6.3 Bảng mã ký tự: 004 - UTF8.
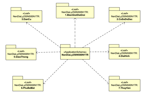
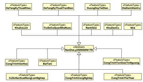
1.7 Tổ chức các chủ đề dữ liệu địa lý.
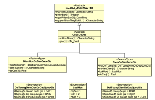
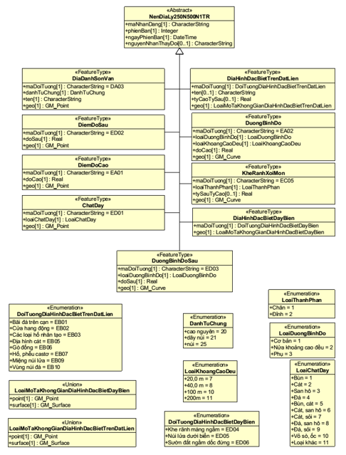
Mô hình cấu trúc cơ sở dữ liệu nền địa lý quốc gia tỷ lệ 1:250.000, 1:500.000, 1:1.000.000 được tổ chức gồm 07 gói UML theo 07 chủ đề dữ liệu địa lý như hình dưới đây:

Hình 1. Mô hình cấu trúc cơ sở dữ liệu nền địa lý quốc gia tỷ lệ 1:250.000, 1:500.000, 1:1.000.000
Bảng 1 - Các gói dữ liệu trong cơ sở dữ liệu nền địa lý quốc gia tỷ lệ 1:250.000, 1:500.000, 1:1.000.000
| Tên gói dữ liệu | Mô tả |
| NenDiaLy250N500N1TR | Quy định kiểu đối tượng nền địa lý trừu tượng 1:250.000, 1:500.000, 1:1.000.000 được định nghĩa với các thuộc tính chung cho tất cả các kiểu đối tượng nền địa lý. |
| BienGioiDiaGioi | Quy định cấu trúc dữ liệu của gói dữ liệu biên giới quốc gia và địa giới hành chính gồm các đối tượng địa lý liên quan đến việc thể hiện đường biên giới quốc gia trên đất liền, trên biển; dữ liệu về đường địa giới hành chính các cấp và các đối tượng địa lý liên quan đến việc thể hiện đường địa giới hành chính các cấp. |
| CoSoDoDac | Quy định cấu trúc dữ liệu của gói dữ liệu cơ sở đo đạc gồm các điểm tọa độ, độ cao. |
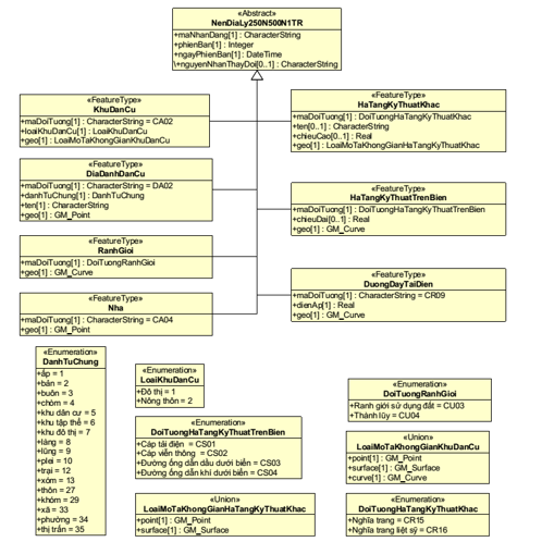
| DanCu | Quy định cấu trúc dữ liệu của gói dữ liệu dân cư gồm dữ liệu về các khu dân cư và các công trình liên quan đến dân cư. |
| DiaHinh | Quy định cấu trúc dữ liệu của gói dữ liệu địa hình bao gồm điểm độ cao, điểm độ sâu, đường bình độ, đường mô tả đặc trưng địa hình và các dạng địa hình đặc biệt. |
| GiaoThong | Quy định cấu trúc dữ liệu của gói dữ liệu giao thông gồm hệ thống đường bộ, đường sắt và các công trình giao thông. |
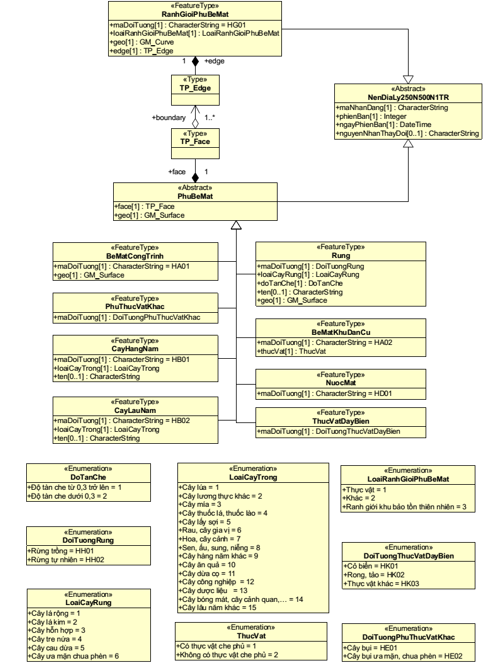
| PhuBeMat | Quy định cấu trúc dữ liệu của gói dữ liệu phủ bề mặt gồm lớp phủ thực vật, lớp sử dụng đất, lớp nước mặt, lớp phủ công trình và các lớp phủ khác. |
| ThuyVan | Quy định cấu trúc dữ liệu của gói dữ liệu thủy văn bao gồm hệ thống sông, suối, kênh, mương, biển, hồ, ao, đầm, phá, nguồn nước, đường bờ nước và các công trình thủy lợi. |
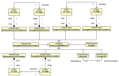
Các thuộc tính chung của Cơ sở dữ liệu nền địa lý quốc gia tỷ lệ 1:250.000, 1:500.000, 1:1.000.000 được quy định tại Hình 2 và mô tả cụ thể tại Bảng 2 dưới đây:

Hình 2. Lược đồ lớp UML về thuộc tính chung của cơ sở dữ liệu nền địa lý quốc gia tỷ lệ 1:250.000, 1:500.000, 1:1.000.000
Bảng 2 - Quy định về gói dữ liệu NenDiaLy250N500N1TR
| Kiểu đối tượng: | |
| Tên | NenDiaLy250N500N1TR |
| Mô tả | NenDiaLy250N500N1TR là lớp UML trừu tượng mô tả các đặc tính chung của tất cả các đối tượng địa lý thuộc dữ liệu nền địa lý tỷ lệ 1:250.000, 1:500.000, 1: 1.000.000. |
| Tên các thuộc tính | maNhanDang, phienBan, ngayPhienBan, nguyenNhanThayDoi |
| Thuộc tính đối tượng: | |
| Tên | maNhanDang |
| Mô tả | Là mã nhận dạng duy nhất đối với mỗi đối tượng địa lý thuộc dữ liệu nền địa lý tỷ lệ 1:250.000 hoặc 1:500.000 hoặc 1:1.000.000, gồm bốn (04) phần, 18 chữ số được đặt liên tiếp nhau, trong đó: + Phần thứ nhất gồm năm (05) ký tự là mã cơ sở dữ liệu (0250N đối với dữ liệu tỷ lệ 1:250.000, 0500N đối với dữ liệu tỷ lệ 1:500.000, 1000N đối với dữ liệu tỷ lệ 1:1.000.000); + Phần thứ hai gồm bốn (04) ký tự là mã đối tượng trong danh mục đối tượng địa lý cơ sở; + Phần thứ ba gồm hai (02) ký tự là mã quốc gia theo tiêu chuẩn quốc gia TCVN 7217-1:2007 (ISO 3166-1 : 2006); + Phần thứ tư gồm bảy (07) chữ số là số thứ tự của đối tượng cùng kiểu trong tập dữ liệu. Ví dụ: 0250NAB01VN0000001 + 0250N là mã cơ sở dữ liệu nền địa lý quốc gia tỷ lệ 1:250.000; + AB01 là mã đối tượng trong danh mục đối tượng cơ sở; + VN là mã quốc gia Việt Nam; + 0000001 là số thứ tự của đối tượng trong tập dữ liệu. |
| Kiểu dữ liệu | CharacterString |
| Tên | phienBan |
| Mô tả | Số phiên bản của đối tượng địa lý |
| Kiểu dữ liệu | Integer |
| Tên | ngayPhienBan |
| Mô tả | Ngày phiên bản của đối tượng địa lý trở thành phiên bản chính thức sử dụng |
| Kiểu dữ liệu | DateTime |
| Mô tả | Các nguyên nhân dẫn đến sự thay đổi của các đối tượng địa lý cập nhật |
| Kiểu dữ liệu | CharacterString |
| Tên | nguyenNhanThayDoi |
| Mô tả | Các nguyên nhân dẫn đến sự thay đổi của các đối tượng địa lý cập nhật |
| Kiểu dữ liệu | CharacterString |
1.8 Danh mục đối tượng địa lý cơ sở dữ liệu nền địa lý quốc gia tỷ lệ 1:250.000, 1:500.000, 1:1.000.000.
1.8.1 Các quy định mã, mô tả, các thuộc tính của các đối tượng địa lý tuân theo QCVN 42:2020/BTNMT Quy chuẩn kỹ thuật quốc gia về chuẩn thông tin địa lý cơ sở.
1.8.2 Cơ sở dữ liệu nền địa lý quốc gia tỷ lệ 1:250.000, 1:500.000, 1:1.000.000 gồm các đối tượng địa lý được quản lý theo kiểu dữ liệu không gian và các thuộc tính quy định tại Phụ lục A của Quy chuẩn kỹ thuật này.
1.9 Quy định về đơn vị đo sử dụng để xác định giá trị thuộc tính các đối tượng địa lý.
1.9.1 Các đơn vị đo chiều cao, chiều dài, chiều rộng, độ cao, độ sâu: mét (m).
1.9.2 Đơn vị đo điện áp: ki lô vôn (kV).
1.9.3 Đơn vị đo diện tích: ki lô mét vuông (km2).
1.9.4 Đơn vị đo trọng tải: tấn (t).
1.9.5 Đơn vị đo tỷ cao, tỷ sâu: mét (m).
1.9.6 Đơn vị đo tọa độ địa lý (vĩ độ, kinh độ): độ thập phân.
2. Quy định mô hình cấu trúc và nội dung cơ sở dữ liệu nền địa lý quốc gia tỷ lệ 1:250.000, 1:500.000, 1:1.000.000 theo các chủ đề dữ liệu thành phần
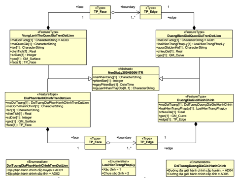
2.1 Biên giới địa giới.
Mô hình cấu trúc và nội dung gói dữ liệu Biên giới, địa giới được mô tả tại Hình 3, Hình 4.

Hình 3. Mô hình đối tượng địa lý tổng quát gói dữ liệu biên giới, địa giới

Hình 4. Lược đồ ứng dụng mô tả các lớp đối tượng địa lý trong gói dữ liệu biên giới, địa giới

Hình 4. Lược đồ ứng dụng mô tả các lớp đối tượng địa lý trong gói dữ liệu biên giới, địa giới (kết thúc)
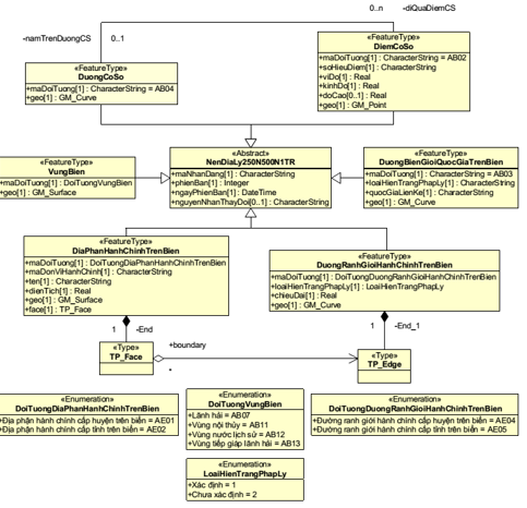
2.2 Cơ sở đo đạc.
Mô hình cấu trúc và nội dung gói dữ liệu Cơ sở đo đạc được mô tả tại Hình 5.

Hình 5. Lược đồ ứng dụng mô tả các lớp đối tượng địa lý trong gói dữ liệu cơ sở đo đạc
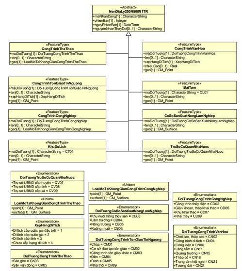
2.3 Dân cư.
Mô hình cấu trúc và nội dung gói dữ liệu Dân cư được mô tả tại Hình 6, Hình 7.

Hình 6. Mô hình đối tượng địa lý tổng quát gói dữ liệu dân cư

Hình 7. Lược đồ ứng dụng mô tả các lớp đối tượng địa lý trong gói dữ liệu dân cư

Hình 7. Lược đồ ứng dụng mô tả các lớp đối tượng địa lý trong gói dữ liệu dân cư (kết thúc)
2.4 Địa hình.
Mô hình cấu trúc và nội dung gói dữ liệu Địa hình được mô tả tại Hình 8.

Hình 8. Lược đồ ứng dụng mô tả các lớp đối tượng địa lý trong gói dữ liệu địa hình
2.5 Giao thông.
Mô hình cấu trúc và nội dung gói dữ liệu Giao thông được mô tả tại Hình 9, Hình 10.

Hình 9. Mô hình đối tượng dữ liệu địa lý tổng quát gói dữ liệu giao thông

Hình 10. Lược đồ ứng dụng mô tả các lớp đối tượng địa lý trong gói dữ liệu giao thông
2.6 Phủ bề mặt.
Mô hình cấu trúc và nội dung gói dữ liệu Phủ bề mặt được mô tả tại Hình 11.

Hình 11. Lược đồ ứng dụng mô tả các lớp đối tượng địa lý trong gói dữ liệu phủ bề mặt
2.7 Thủy văn.
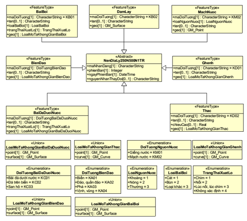
Mô hình cấu trúc và nội dung gói dữ liệu Thủy văn được mô tả tại Hình 12, Hình 13.

Hình 12. Mô hình đối tượng địa lý tổng quát gói dữ liệu thủy văn

Hình 13. Lược đồ ứng dụng mô tả các lớp đối tượng địa lý trong gói dữ liệu thủy văn

Hình 13. Lược đồ ứng dụng mô tả các lớp đối tượng địa lý trong gói dữ liệu thủy văn (kết thúc)
3. Quy định về thu nhận dữ liệu nền địa lý quốc gia tỷ lệ 1:250.000, 1:500.000, 1:1.000.000
3.1 Quy định chung.
3.1.1 Thu nhận dữ liệu không gian của đối tượng địa lý.
3.1.1.1 Kiểu dữ liệu hình học (geo) của từng đối tượng địa lý tuân theo quy định mô hình cấu trúc dữ liệu quy định tại Điều 2 Phần II của Quy chuẩn kỹ thuật quốc gia này. Mỗi đối tượng địa lý chỉ được nhận một trong ba kiểu dữ liệu GM_Surface, GM_Curve, GM_Point với tiêu chí thu nhận chung tại Bảng 3 dưới đây. Các trường hợp đặc biệt thì tuân theo quy định chi tiết cho từng đối tượng cụ thể được quy định tại Phụ lục B của Quy chuẩn kỹ thuật quốc gia này.
Bảng 3 - Quy định chung về thu nhận kiểu dữ liệu hình học của đối tượng địa lý
| Kiểu dữ liệu hình học (Geo) | Tỷ lệ 1:250.000 | Tỷ lệ 1:500.000 | Tỷ lệ 1:1.000.000 | |||
| Diện tích | Chiều rộng | Diện tích | Chiều rộng | Diện tích | Chiều rộng | |
| GM_Surface | ≥ 0,25 km2 | ≥ 0,125 km | ≥ 1 km2 | ≥ 0,25 km | ≥ 4 km2 | ≥ 0,5 km |
| GM_Curve |
| < 0,125 km |
| < 0,25 km |
|
|
| GM_Point | < 0,25 km2 |
| < 1 km2 |
| < 4 km2 | < 0,5 km |
3.1.1.2 Kiểu GM_Surface áp dụng để thu nhận đối tượng địa lý độc lập đủ chỉ tiêu thu nhận theo đồ hình không gian của đối tượng. Thu nhận theo ranh giới đồ hình không gian của đối tượng địa lý.
3.1.1.3 Kiểu GM_Curve áp dụng để thu nhận các đối tượng địa lý hình tuyến. Thu nhận theo đường tâm đồ hình của đối tượng địa lý.
3.1.1.4 Kiểu GM_Point áp dụng để thu nhận các đối tượng địa lý độc lập không đủ chỉ tiêu thu nhận theo đồ hình không gian của đối tượng.
3.1.2 Thu nhận thuộc tính của đối tượng địa lý.
3.1.2.1 Mỗi kiểu đối tượng địa lý được gán thuộc tính với kiểu dữ liệu và miền giá trị thuộc tính theo quy định chỉ ra trong mô hình cấu trúc dữ liệu.
3.1.2.2 Giá trị thuộc tính được thu nhận từ cơ sở dữ liệu nền địa lý tỷ lệ lớn hơn.
3.1.2.3 Các đối tượng DiaDanhDanCu, DiaDanhSonVan, DiaDanhThuyVan và thuộc tính ten của đối tượng địa lý (bao gồm cả danh từ chung) được thu nhận như sau:
3.1.2.3.1 Trường hợp tên đã có trong cơ sở dữ liệu địa danh thì sử dụng trực tiếp từ cơ sở dữ liệu địa danh.
3.1.2.3.2 Trường hợp tên gọi chưa có hoặc có thay đổi so với cơ sở dữ liệu địa danh thì thu nhận và chuẩn hóa theo quy định tại QCVN 37:2011/BTNMT Quy chuẩn kỹ thuật quốc gia về chuẩn hóa địa danh phục vụ công tác thành lập bản đồ ban hành theo Thông tư số 23/2011/TT-BTNMT ngày 06 tháng 7 năm 2011 của Bộ trưởng Bộ Tài nguyên và Môi trường.
3.2 Quy định chi tiết về thu nhận các đối tượng địa lý cụ thể trong mô hình cấu trúc cơ sở dữ liệu nền địa lý tỷ lệ 1:250.000, 1:500.000, 1:1.000.000 quy định tại Phụ lục B của Quy chuẩn kỹ thuật quốc gia này.
4. Quy định về chất lượng cơ sở dữ liệu nền địa lý quốc gia tỷ lệ 1:250.000, 1:500.000, 1:1.000.000
4.1 Độ chính xác khi thu nhận vị trí không gian của các đối tượng địa lý trên đất liền, đảo, quần đảo.
4.1.1 Sai số trung phương về mặt phẳng của các đối tượng địa lý không được vượt quá các giá trị quy định tại Bảng 4 dưới đây:
Bảng 4 - Sai số trung phương về mặt phẳng của các đối tượng địa lý trên đất liền, đảo, quần đảo
| Đối tượng địa lý trên đất liền, đảo, quần đảo | Sai số trung phương về mặt phẳng (m) | ||
| CSDLNĐLQG tỷ lệ 1:250.000 | CSDLNĐLQG tỷ lệ 1:500.000 | CSDLNĐLQG tỷ lệ 1:1.000.000 | |
| 100 | 200 | 400 | |
4.1.2 Khi kiểm tra, sai số giới hạn về mặt phẳng của các đối tượng địa lý không được phép vượt quá 2,5 lần sai số trung phương. Sai số lớn nhất không vượt quá sai số giới hạn. Số lượng các trường hợp có sai số lớn hơn 2,0 lần sai số trung phương không vượt quá 5% tổng số các trường hợp kiểm tra. Trong mọi trường hợp các sai số đều không được mang tính hệ thống.
4.2 Các quy định về chất lượng cơ sở dữ liệu nền địa lý quốc gia tỷ lệ 1:250.000, 1:500.000, 1:1.000.000 gồm các tiêu chí chất lượng áp dụng để đánh giá chất lượng; Các phép đo chất lượng; Phương pháp đánh giá chất lượng; Chỉ tiêu chất lượng được cụ thể hóa cho sản phẩm cơ sở dữ liệu nền địa lý quốc gia tỷ lệ 1:250.000, 1:500.000, 1:1.000.000 trên cơ sở các quy định về Chuẩn chất lượng dữ liệu địa lý được quy định tại Quy chuẩn kỹ thuật quốc gia về chuẩn thông tin địa lý cơ sở mã số QCVN 42:2020/BTNMT ban hành kèm theo Thông tư số 06/2020/TT-BTNMT ngày 31 tháng 8 năm 2020 của Bộ trưởng Bộ Tài nguyên và Môi trường.
4.3 Quy định chi tiết về chất lượng cơ sở dữ liệu nền địa lý quốc gia tỷ lệ 1:250.000, 1:500.000, 1:1.000.000 quy định tại Phụ lục C của Quy chuẩn kỹ thuật quốc gia này.
5. Quy định về trình bày cơ sở dữ liệu nền địa lý quốc gia tỷ lệ 1:250.000, 1:500.000, 1:1.000.000
5.1 Thông tin trình bày cơ sở dữ liệu nền địa lý quốc gia tỷ lệ 1:250.000, 1:500.000, 1:1.000.000 được lưu trữ độc lập với Cơ sở dữ liệu nền địa lý quốc gia tỷ lệ 1:250.000, 1:500.000, 1:1.000.000.
5.2 Cơ sở dữ liệu nền địa lý quốc gia tỷ lệ 1:250.000, 1:500.000, 1:1.000.000 được trình bày theo Danh mục trình bày. Mỗi đối tượng trình bày thông qua một chỉ thị trình bày và tuân theo quy tắc trình bày.
5.3 Chi tiết Danh mục đối tượng trình bày, chỉ thị trình bày, danh sách các thuộc tính sử dụng để trình bày Cơ sở dữ liệu nền địa lý quốc gia tỷ lệ 1:250.000 quy định tại Phụ lục D của Quy chuẩn kỹ thuật quốc gia này.
5.4 Chi tiết Danh mục đối tượng trình bày, chỉ thị trình bày, danh sách các thuộc tính sử dụng để trình bày Cơ sở dữ liệu nền địa lý quốc gia tỷ lệ 1:500.000, 1:1.000.000 quy định tại Phụ lục E của Quy chuẩn kỹ thuật quốc gia này.
III. QUY ĐỊNH VỀ QUẢN LÝ
1. Phương thức đánh giá sự phù hợp
Sử dụng Phương thức 1: Thử nghiệm mẫu điển hình để đánh giá sự phù hợp. Nội dung và trình tự thực hiện các hoạt động chính trong Phương thức 1 thực hiện theo mục I Phụ lục II ban hành kèm theo Thông tư số 28/2012/TT-BKHCN ngày 12 tháng 12 năm 2012 của Bộ trưởng Bộ Khoa học và Công nghệ quy định về công bố hợp chuẩn, công bố hợp quy và phương thức đánh giá sự phù hợp với tiêu chuẩn, quy chuẩn kỹ thuật.
2. Quy định về công bố hợp quy
Bộ Tài nguyên và Môi trường kiểm tra, đánh giá theo quy định tại Điều 3, Phần III Quy chuẩn này trước khi đưa vào vận hành.
3. Phương pháp thử
3.1 Sử dụng các phương pháp, công cụ để trích xuất cơ sở dữ liệu nền địa lý quốc gia theo các định dạng quy định để phục vụ kiểm tra.
3.2 Kiểm tra mô hình cấu trúc cơ sở dữ liệu, danh mục đối tượng địa lý, tệp trình bày dữ liệu, chất lượng dữ liệu, siêu dữ liệu, định dạng trao đổi dữ liệu XML, GML theo các chỉ tiêu kỹ thuật như quy định tại Phần II của Quy chuẩn kỹ thuật quốc gia này.
3.3 Trường hợp khi kiểm tra các chỉ tiêu kỹ thuật tại Phần II của Quy chuẩn kỹ thuật quốc gia này không đáp ứng, kết luận không phù hợp với quy chuẩn.
IV. TỔ CHỨC THỰC HIỆN
1. Bộ, cơ quan ngang Bộ, cơ quan thuộc Chính phủ, Ủy ban nhân dân các tỉnh, thành phố trực thuộc Trung ương và các tổ chức, cá nhân có liên quan chịu trách nhiệm thi hành Quy chuẩn kỹ thuật quốc gia này.
2. Cục trưởng Cục Đo đạc, Bản đồ và Thông tin địa lý Việt Nam có trách nhiệm tổ chức phổ biến, kiểm tra việc thực hiện Quy chuẩn kỹ thuật quốc gia này.
3. Trong quá trình thực hiện, nếu có vướng mắc thì các cơ quan, tổ chức, cá nhân phản ánh kịp thời về Bộ Tài nguyên và Môi trường để xem xét, quyết định. /.
Phụ lục A
(Quy định)
Danh mục đối tượng địa lý cơ sở dữ liệu nền địa lý quốc gia tỷ lệ 1:250.000, 1:500.000, 1.000.000
| TT | Nhóm lớp đối tượng/lớp | Kiểu dữ liệu hình học | Trường thuộc tính | Kiểu dữ liệu thuộc tính | Yêu cầu | Danh sách giá trị thuộc tính | |||||||||||||||
| Mã | Tên (Nhãn) | ||||||||||||||||||||
| I | Gói Dữ liệu BienGioiDiaGioi (Biên giới, địa giới) | ||||||||||||||||||||
| 1 | DuongBienGioiQuocGiaTrenDatLien | GM-Curve | maDoiTuong | CharacterString | Bắt buộc | AC01 |
| ||||||||||||||
| loaiHienTrangPhapLy | Short Integer | Bắt buộc |
|
| |||||||||||||||||
|
|
|
| 1 | Xác định | |||||||||||||||||
|
|
|
| 2 | Chưa xác định | |||||||||||||||||
| quocGiaLienKe | CharacterString | Bắt buộc |
|
| |||||||||||||||||
| chieuDai | Real | Bắt buộc |
|
| |||||||||||||||||
| 2 | VungLanhThoQuocGiaTrenDatLien | GM_Surface | maDoiTuong | CharacterString | Bắt buộc | AC03 |
| ||||||||||||||
| maQuocGia | CharacterString | Bắt buộc |
|
| |||||||||||||||||
| ten | CharacterString | Bắt buộc |
|
| |||||||||||||||||
| dienTich | Real | Bắt buộc |
|
| |||||||||||||||||
| soDan | Integer | Bắt buộc |
|
| |||||||||||||||||
| 3 | DiaPhanHanhChinhTrenDatLien | GM_Surface | maDoiTuong | CharacterString | Bắt buộc |
|
| ||||||||||||||
|
|
|
| AD01 | Địa phận hành chính cấp huyện | |||||||||||||||||
|
|
|
| AD02 | Địa phận hành chính cấp tỉnh | |||||||||||||||||
| maDonViHanhChinh | CharacterString | Bắt buộc |
|
| |||||||||||||||||
| ten | CharacterString | Bắt buộc |
|
| |||||||||||||||||
| dienTich | Real | Bắt buộc |
|
| |||||||||||||||||
| soDan | LongInteger | Bắt buộc |
|
| |||||||||||||||||
| 4 | DuongDiaGioiHanhChinh | GM_Curve |
|
|
|
|
| ||||||||||||||
|
| maDoiTuong | CharacterString | Bắt buộc |
|
| ||||||||||||||||
|
|
|
|
| AD04 | Đường địa giới hành chính cấp huyện | ||||||||||||||||
|
|
|
|
| AD05 | Đường địa giới hành chính cấp tỉnh | ||||||||||||||||
|
| loaiHienTrangPhapLy | Short Integer | Bắt buộc |
|
| ||||||||||||||||
|
|
|
|
| 1 | Xác định | ||||||||||||||||
|
|
|
|
| 2 | Chưa xác định | ||||||||||||||||
|
| chieuDai | Real | Bắt buộc |
|
| ||||||||||||||||
| 5 | DiemCoSo | GM_point |
|
|
|
|
| ||||||||||||||
|
| maDoiTuong | CharacterString | Bắt buộc | AB02 |
| ||||||||||||||||
|
| soHieuDiem | CharacterString | Bắt buộc |
|
| ||||||||||||||||
|
| viDo | Real | Bắt buộc |
|
| ||||||||||||||||
|
| kinhDo | Real | Bắt buộc |
|
| ||||||||||||||||
|
| doCao | Real | Có thể Null |
|
| ||||||||||||||||
| 6 | DuongBienGioiQuocGiaTrenBien | GM_Curve | maDoiTuong | CharacterString | Bắt buộc | AB03 |
| ||||||||||||||
|
| loaiHienTrangPhapLy | Short Integer | Bắt buộc |
|
| ||||||||||||||||
|
|
|
|
| 1 | Xác định | ||||||||||||||||
|
|
|
|
| 2 | Chưa xác định | ||||||||||||||||
|
| quocGiaLienKe | CharacterString | Bắt buộc |
|
| ||||||||||||||||
| 7 | DuongCoSo | GM_Curve | maDoiTuong | CharacterString | Bắt buộc | AB04 |
| ||||||||||||||
| 8 | VungBien | GM_surface | maDoiTuong | CharacterString | Bắt buộc |
|
| ||||||||||||||
|
|
|
|
| AB07 | Lãnh hải | ||||||||||||||||
|
|
|
|
| AB11 | Vùng nội thủy | ||||||||||||||||
|
|
|
|
| AB12 | Vùng nước lịch sử | ||||||||||||||||
|
|
|
|
| AB13 | Vùng tiếp giáp lãnh hải | ||||||||||||||||
| 9 | DiaPhan HanhChinhTrenBien | GM_surface | maDoiTuong | CharacterString | Bắt buộc |
|
| ||||||||||||||
|
|
|
|
| AE01 | Địa phận hành chính cấp huyện trên biển | ||||||||||||||||
|
|
|
|
| AE02 | Địa phận hành chính cấp tỉnh trên biển | ||||||||||||||||
|
| maDonViHanhChinh | CharacterString | Bắt buộc |
|
| ||||||||||||||||
|
| ten | CharacterString | Bắt buộc |
|
| ||||||||||||||||
|
| dienTich | Real | Bắt buộc |
|
| ||||||||||||||||
| 10 | DuongRanhGioi HanhChinhTrenBien | GM_curve |
|
|
|
|
| ||||||||||||||
|
| maDoiTuong | CharacterString | Bắt buộc |
|
| ||||||||||||||||
|
|
|
|
| AE04 | Đường ranh giới hành chính cấp huyện trên biển | ||||||||||||||||
|
|
|
|
| AE05 | Đường ranh giới hành chính cấp tỉnh trên biển | ||||||||||||||||
|
| loaiHienTrangPhapLy | Short Integer | Bắt buộc |
|
| ||||||||||||||||
|
|
|
|
| 1 | Xác định | ||||||||||||||||
|
|
|
|
| 2 | Chưa xác định | ||||||||||||||||
|
| chieuDai | Real | Bắt buộc |
|
| ||||||||||||||||
| II | Gói dữ liệu CoSoDoDac (Cơ sở đo đạc) | ||||||||||||||||||||
| 1 | DiemGocDoDac QuocGia | GM_Point |
|
|
|
|
| ||||||||||||||
|
| maDoiTuong | CharacterString | Bắt buộc |
|
| ||||||||||||||||
|
|
|
|
| BA01 | Điểm gốc độ cao quốc gia | ||||||||||||||||
|
|
|
|
| BA02 | Điểm gốc toạ độ quốc gia | ||||||||||||||||
|
|
|
|
| BA03 | Điểm gốc trọng lực quốc gia | ||||||||||||||||
|
| soHieuDiem | CharacterString | Bắt buộc |
|
| ||||||||||||||||
|
| doCao | Real | Bắt buộc |
|
| ||||||||||||||||
| 2 | DiemDoDacQuocGia | GM_Point |
|
|
|
|
| ||||||||||||||
|
| maDoiTuong | CharacterString | Bắt buộc |
|
| ||||||||||||||||
|
|
|
|
| BC01 | Điểm độ cao quốc gia | ||||||||||||||||
|
|
|
|
| BC02 | Điểm tọa độ quốc gia | ||||||||||||||||
|
|
|
|
| BC03 | Điểm tọa độ và độ cao quốc gia | ||||||||||||||||
|
| soHieuDiem | CharacterString | Bắt buộc |
|
| ||||||||||||||||
|
| doCao | Real | Bắt buộc |
|
| ||||||||||||||||
|
|
|
| loaiMoc | Short Integer | Bắt buộc |
|
| ||||||||||||||
|
|
|
|
| 1 | Chôn | ||||||||||||||||
|
|
|
|
| 2 | Gắn | ||||||||||||||||
|
|
|
|
| 3 | Khác | ||||||||||||||||
| III | Gói dữ liệu DanCu (Dân Cư) | ||||||||||||||||||||
| 1 | KhuDanCu | GM_Surface |
|
|
|
|
| ||||||||||||||
| GM_Point | maDoiTuong | CharacterString | bắt buộc | CA02 | Khu dân cư | ||||||||||||||||
| GM_Curve | loaiKhuDanCu | Short Integer | bắt buộc |
|
| ||||||||||||||||
|
|
|
|
| 1 | Đô thị | ||||||||||||||||
|
|
|
|
| 2 | Nông thôn | ||||||||||||||||
| 2 | Nha | GM_Point | maDoiTuong | CharacterString | bắt buộc | CA04 |
| ||||||||||||||
| 3 | DiaDanhDanCu | GM_Point |
|
|
|
|
| ||||||||||||||
|
| maDoiTuong | CharacterString | bắt buộc | DA02 |
| ||||||||||||||||
|
| danhTuChung | Short Integer | bắt buộc |
|
| ||||||||||||||||
|
|
|
|
| 1 | ấp | ||||||||||||||||
|
|
|
|
| 2 | bản | ||||||||||||||||
|
|
|
|
| 3 | buôn | ||||||||||||||||
|
|
|
|
| 4 | chòm | ||||||||||||||||
|
|
|
|
| 5 | khu dân cư | ||||||||||||||||
|
|
|
|
| 6 | khu tập thể | ||||||||||||||||
|
|
|
|
| 7 | khu đô thị | ||||||||||||||||
|
|
|
|
| 8 | làng | ||||||||||||||||
|
|
|
|
| 9 | lũng | ||||||||||||||||
|
|
|
|
| 10 | plei | ||||||||||||||||
|
|
|
|
| 12 | trại | ||||||||||||||||
|
|
|
|
| 13 | xóm | ||||||||||||||||
|
|
|
|
| 27 | thôn | ||||||||||||||||
|
|
|
|
| 29 | khóm | ||||||||||||||||
|
|
|
|
| 33 | xã | ||||||||||||||||
|
|
|
|
| 34 | phường | ||||||||||||||||
|
|
|
|
| 35 | thị trấn | ||||||||||||||||
|
| ten | CharacterString | bắt buộc |
|
| ||||||||||||||||
| 4 | HaTangKyThuatKhac | GM_Surface |
|
|
|
|
| ||||||||||||||
| GM_Point | maDoiTuong | CharacterString | Bắt buộc |
|
| ||||||||||||||||
|
|
|
|
| CR15 | Nghĩa trang | ||||||||||||||||
|
|
|
|
| CR16 | Nghĩa trang liệt sỹ | ||||||||||||||||
|
| ten | CharacterString | Có thể nhận giá trị Null |
|
| ||||||||||||||||
|
| chieuCao | Real | Có thể nhận giá trị Null |
|
| ||||||||||||||||
| 5 | DuongDayTaiDien | GM_Curve |
|
|
|
|
| ||||||||||||||
|
|
| maDoiTuong | CharacterString | bắt buộc | CR09 |
| |||||||||||||||
|
|
| dienAp | Real | bắt buộc |
|
| |||||||||||||||
| 6 | HaTangKyThuat TrenBien | GM_Curve |
|
|
|
|
| ||||||||||||||
|
| maDoiTuong | CharacterString | Bắt buộc |
|
| ||||||||||||||||
|
|
|
|
| CS01 | Cáp tải điện | ||||||||||||||||
|
|
|
|
| CS02 | Cáp viễn thông | ||||||||||||||||
|
|
|
|
| CS03 | Đường ống dẫn dầu dưới biển | ||||||||||||||||
|
|
|
|
| CS04 | Đường ống dẫn khí dưới biển | ||||||||||||||||
|
| chieuDai | Real | Có thể nhận giá trị Null |
|
| ||||||||||||||||
| 7 | RanhGioi | GM_Curve |
|
|
|
|
| ||||||||||||||
|
| maDoiTuong | CharacterString | bắt buộc |
|
| ||||||||||||||||
|
|
|
|
| CU03 | Ranh giới sử dụng đất | ||||||||||||||||
|
|
|
|
| CU04 | Thành lũy | ||||||||||||||||
| 8 | CongTrinhTheThao | GM_Point | maDoiTuong | CharacterString | Bắt buộc |
|
| ||||||||||||||
| GM_Surface |
|
|
| CK03 | Sân gôn | ||||||||||||||||
|
|
|
|
| CK05 | Sân vận động | ||||||||||||||||
|
| ten | CharacterString | Có thể nhận giá trị Null |
|
| ||||||||||||||||
| 9 | CongTrinhVanHoa | GM_Point |
|
|
|
|
| ||||||||||||||
|
| maDoiTuong | CharacterString | Bắt buộc |
|
| ||||||||||||||||
|
|
|
|
| CN02 | Chòi cao, tháp cao | ||||||||||||||||
|
|
|
|
| CN04 | Công trình di tích | ||||||||||||||||
|
|
|
|
| CN06 | Công viên | ||||||||||||||||
|
|
|
|
| CN11 | Lăng tẩm | ||||||||||||||||
|
|
|
|
| CN15 | Quảng trường | ||||||||||||||||
|
|
|
|
| CN18 | Tháp cổ | ||||||||||||||||
|
|
|
|
| CN21 | Trung tâm hội nghị | ||||||||||||||||
|
|
|
|
| CN22 | Tượng đài | ||||||||||||||||
|
| xepHangDiTich | Short Integer | Bắt buộc |
|
| ||||||||||||||||
|
|
|
|
| 1 | Di tích cấp quốc gia đặc biệt | ||||||||||||||||
|
|
|
|
| 2 | Di tích cấp quốc gia | ||||||||||||||||
|
|
|
|
| 3 | Di tích cấp tỉnh | ||||||||||||||||
|
|
|
|
| 4 | Chưa xếp hạng di tích | ||||||||||||||||
|
| ten | CharacterString | Có thể nhận giá trị Null |
|
| ||||||||||||||||
|
| chieuCao | Real | Lựa chọn đối tượng |
|
| ||||||||||||||||
| 10 | BaiTam | GM_Point | maDoiTuong | CharacterString | Bắt buộc |
|
| ||||||||||||||
|
|
|
|
| CL01 | Bãi tắm | ||||||||||||||||
|
| ten | CharacterString | Có thể nhận giá trị Null |
|
| ||||||||||||||||
| 11 | CongTrinh TonGiaoTinNguong | GM_Point |
|
|
|
|
| ||||||||||||||
|
| maDoiTuong | CharacterString | Bắt buộc |
|
| ||||||||||||||||
|
|
|
|
| CM01 | Chùa | ||||||||||||||||
|
|
|
|
| CM02 | Cơ sở đào tạo tôn giáo | ||||||||||||||||
|
|
|
|
| CM03 | Công trình tôn giáo khác | ||||||||||||||||
|
|
|
|
| CM04 | Đền | ||||||||||||||||
|
|
|
|
| CM05 | Đình | ||||||||||||||||
|
|
|
|
| CM09 | Nhà thờ | ||||||||||||||||
|
| xepHangDiTich | Short Integer | Bắt buộc |
|
| ||||||||||||||||
|
|
|
|
| 1 | Di tích cấp quốc gia đặc biệt | ||||||||||||||||
|
|
|
|
| 2 | Di tích cấp quốc gia | ||||||||||||||||
|
|
|
|
| 3 | Di tích cấp tỉnh | ||||||||||||||||
|
|
|
|
| 4 | Chưa xếp hạng di tích | ||||||||||||||||
|
| ten | CharacterString | Có thể nhận giá trị Null |
|
| ||||||||||||||||
| 12 | CongTrinhCongNghiep | GM_Point |
|
|
|
|
| ||||||||||||||
| GM_Surface | maDoiTuong | CharacterString | Bắt buộc |
|
| ||||||||||||||||
|
|
|
|
| CD02 | Công trình thủy điện | ||||||||||||||||
|
|
|
|
| CD05 | Giàn khoan, tháp khai thác | ||||||||||||||||
|
|
|
|
| CD07 | Khu khai thác | ||||||||||||||||
|
|
|
|
| CD09 | Nhà máy | ||||||||||||||||
|
| ten | CharacterString | Có thể nhận giá trị Null |
|
| ||||||||||||||||
| 13 | CoSoSanXuat NongLamNghiep | GM_Surface |
|
|
|
|
| ||||||||||||||
|
| maDoiTuong | CharacterString | Bắt buộc |
|
| ||||||||||||||||
|
|
|
|
| CB03 | Khu nuôi trồng thủy sản | ||||||||||||||||
|
|
|
|
| CB04 | Lâm trường | ||||||||||||||||
|
|
|
|
| CB05 | Nông trường | ||||||||||||||||
|
|
|
|
| CB06 | Ruộng muối | ||||||||||||||||
|
| ten | CharacterString | Có thể nhận giá trị Null |
|
| ||||||||||||||||
| 14 | Khu du lịch | GM_Point | maDoiTuong | CharacterString | Bắt buộc | CT04 |
| ||||||||||||||
| GM_Surface | ten | CharacterString | Có thể nhận giá trị Null |
|
| ||||||||||||||||
| 15 | Trụ sở cơ quan nhà nước | GM_Point | maDoiTuong | CharacterString | Bắt buộc |
|
| ||||||||||||||
|
|
|
|
| CV07 | Trụ sở UBND cấp huyện | ||||||||||||||||
|
|
|
|
| CV08 | Trụ sở UBND cấp tỉnh | ||||||||||||||||
|
|
|
|
| CV09 | Trụ sở UBND cấp xã | ||||||||||||||||
|
| ten | CharacterString | Có thể nhận giá trị Null |
|
| ||||||||||||||||
| IV | Gói dữ liệu DiaHinh (Địa hình) | ||||||||||||||||||||
| 1 | DiaDanhSonVan | GM_Point |
|
|
|
|
| ||||||||||||||
|
| maDoiTuong | CharacterString | Bắt buộc | DA03 |
| ||||||||||||||||
|
| danhTuChung | Short Integer | Bắt buộc |
|
| ||||||||||||||||
|
|
|
|
| 20 | cao nguyên | ||||||||||||||||
|
|
|
|
| 21 | dãy núi | ||||||||||||||||
|
|
|
|
| 25 | núi | ||||||||||||||||
|
| ten | CharacterString | Bắt buộc |
|
| ||||||||||||||||
| 2 | DiemDoCao | GM_Point |
|
|
|
|
| ||||||||||||||
|
| maDoiTuong | CharacterString | Bắt buộc | EA01 |
| ||||||||||||||||
|
| doCao | Real | Bắt buộc |
|
| ||||||||||||||||
| 3 | DuongBinhDo | GM_Curve | maDoiTuong | CharacterString | Bắt buộc | EA02 |
| ||||||||||||||
|
| loaiDuongBinhDo | Short Interger | Bắt buộc |
|
| ||||||||||||||||
|
|
|
|
| 1 | Cơ bản | ||||||||||||||||
|
|
|
|
| 2 | Nửa khoảng cao đều | ||||||||||||||||
|
|
|
|
| 3 | Phụ | ||||||||||||||||
|
| loaiKhoangCaoDeu | Short Interger | Bắt buộc |
|
| ||||||||||||||||
|
|
|
|
| 7 | 20 m | ||||||||||||||||
|
|
|
|
| 8 | 40 m | ||||||||||||||||
|
|
|
|
| 10 | 100 m | ||||||||||||||||
|
|
|
|
| 11 | 200 m | ||||||||||||||||
|
| doCao | Real | Bắt buộc |
|
| ||||||||||||||||
| 4 | DiaHinhDacBiet TrenDatLien | GM_Point | maDoiTuong | CharacterString | Bắt buộc |
|
| ||||||||||||||
| GM_Surface |
|
|
| EB01 | Bãi đá trên cạn | ||||||||||||||||
|
|
|
|
| EB02 | Cửa hang động | ||||||||||||||||
|
|
|
|
| EB03 | Các loại hố nhân tạo | ||||||||||||||||
|
|
|
|
| EB05 | Địa hình cát | ||||||||||||||||
|
|
|
|
| EB06 | Gò đống | ||||||||||||||||
|
|
|
|
| EB07 | Hố, phễu castơ | ||||||||||||||||
|
|
|
|
| EB09 | Miệng núi lửa | ||||||||||||||||
|
|
|
|
| EB10 | Vùng núi đá | ||||||||||||||||
|
| ten | CharacterString | Có thể nhận giá trị Null |
|
| ||||||||||||||||
|
| tyCaoTySau | Real | Có thể nhận giá trị Null |
|
| ||||||||||||||||
| 5 | KheRanhXoiMon | GM_Curve | maDoiTuong | CharacterString | Bắt buộc | EC05 |
| ||||||||||||||
|
| loaiThanhPhan | Short Integer | Bắt buộc |
|
| ||||||||||||||||
|
|
|
|
| 1 | Chân | ||||||||||||||||
|
|
|
|
| 2 | Đỉnh | ||||||||||||||||
|
| tyCaoTySau | Real | Có thể nhận giá trị Null |
|
| ||||||||||||||||
| 6 | ChatDay | GM_Point | maDoiTuong | CharacterString | Bắt buộc | ED01 |
| ||||||||||||||
|
| loaiChatDay | Short Interger | Bắt buộc |
|
| ||||||||||||||||
|
|
|
|
| 1 | Bùn | ||||||||||||||||
|
|
|
|
| 2 | Cát | ||||||||||||||||
|
|
|
|
| 3 | San hô | ||||||||||||||||
|
|
|
|
| 4 | Đá | ||||||||||||||||
|
|
|
|
| 5 | Bùn, cát | ||||||||||||||||
|
|
|
|
| 6 | Cát, san hô | ||||||||||||||||
|
|
|
|
| 7 | Cát, sỏi | ||||||||||||||||
|
|
|
|
| 8 | Đá, san hô | ||||||||||||||||
|
|
|
|
| 9 | Đá, sỏi | ||||||||||||||||
|
|
|
|
| 10 | Vỏ sò, ốc | ||||||||||||||||
|
|
|
|
| 11 | Loại khác | ||||||||||||||||
| 7 | DiemDoSau | GM_Point | maDoiTuong | CharacterString | Bắt buộc | ED02 |
| ||||||||||||||
|
| doSau | Real | Bắt buộc |
|
| ||||||||||||||||
| 8 | DuongBinhDoSau | GM_Curve | maDoiTuong | CharacterString | Bắt buộc | ED03 |
| ||||||||||||||
|
| loaiDuongBinhDo | Short Interger | Bắt buộc |
|
| ||||||||||||||||
|
|
|
|
| 1 | Cơ bản | ||||||||||||||||
|
| doSau | Real | Bắt buộc |
|
| ||||||||||||||||
| 9 | DiaHinh DacBietDayBien | GM_Point | maDoiTuong | CharacterString | Bắt buộc |
|
| ||||||||||||||
| GM_Curve |
|
|
| ED04 | Khe rãnh máng ngầm | ||||||||||||||||
| GM_Surface |
|
|
| ED05 | Núi lửa dưới biển | ||||||||||||||||
|
|
|
|
| ED06 | Sườn đất ngầm dốc đứng | ||||||||||||||||
| V | Gói dữ liệu GiaoThong (Giao Thông) | ||||||||||||||||||||
| 1 | DuongBo | GM_Curve | maDoiTuong | CharacterString | Bắt buộc |
|
| ||||||||||||||
|
|
|
|
| GK02 | Đường đô thị | ||||||||||||||||
|
|
|
|
| GK03 | Đường huyện | ||||||||||||||||
|
|
|
|
| GK04 | Đường quốc lộ | ||||||||||||||||
|
|
|
|
| GK05 | Đường tỉnh | ||||||||||||||||
|
|
|
|
| GK06 | Đường xã | ||||||||||||||||
|
| loaiDuongBo | Short interger | Bắt buộc | 1 | Đường chính | ||||||||||||||||
|
|
|
|
| 2 | Đường dẫn | ||||||||||||||||
|
|
|
|
| 3 | Đường gom | ||||||||||||||||
|
|
|
|
| 4 | Đường nhánh | ||||||||||||||||
|
| capKyThuat | Short Integer | Bắt buộc | 1 | Cao tốc | ||||||||||||||||
|
|
|
|
| 2 | Cấp khác | ||||||||||||||||
|
| loaiChatLieuTraiMat | Short Integer | Bắt buộc | 1 | Bê tông | ||||||||||||||||
|
|
|
|
| 2 | Nhựa | ||||||||||||||||
|
|
|
|
| 3 | Đá, sỏi | ||||||||||||||||
|
|
|
|
| 4 | Gạch | ||||||||||||||||
|
|
|
|
| 5 | Đất | ||||||||||||||||
|
|
|
|
| 6 | Khác | ||||||||||||||||
|
| loaiHienTrangSuDung | Short Integer | Bắt buộc | 1 | Đang sử dụng | ||||||||||||||||
|
|
|
|
| 2 | Đang xây dựng | ||||||||||||||||
|
|
|
|
| 3 | Không sử dụng | ||||||||||||||||
|
| viTri | Short Integer | Bắt buộc | 1 | Trên mặt đất | ||||||||||||||||
|
|
|
|
| 2 | Trên cao mức 1 | ||||||||||||||||
|
|
|
|
| 3 | Trên cao mức 2 | ||||||||||||||||
|
|
|
|
| 4 | Trên cao mức 3 | ||||||||||||||||
|
|
|
|
| 5 | Trên cao mức 4 | ||||||||||||||||
|
|
|
|
| 6 | Trên cao mức 5 | ||||||||||||||||
|
|
|
|
| 7 | Ngầm mức 1 | ||||||||||||||||
|
|
|
|
| 8 | Ngầm mức 2 | ||||||||||||||||
|
| chieuRong | Real | Bắt buộc |
|
| ||||||||||||||||
|
| lienKetGiaoThong | Short Integer | Bắt buộc | 1 | Qua cầu | ||||||||||||||||
|
|
|
|
| 2 | Qua hầm | ||||||||||||||||
|
|
|
|
| 3 | Trên đê | ||||||||||||||||
|
|
|
|
| 4 | Quan ngầm | ||||||||||||||||
|
|
|
|
| 5 | Qua phà đường bộ | ||||||||||||||||
|
|
|
|
| 8 | Qua đập | ||||||||||||||||
|
|
|
|
| 9 | Khác | ||||||||||||||||
|
| tenTuyenGiaoThong XuyenQuocGia | CharacterString | Bắt buộc |
|
| ||||||||||||||||
|
| tenQuocLo | CharacterString | Bắt buộc |
|
| ||||||||||||||||
|
| tenDuongTinh | CharacterString | Bắt buộc |
|
| ||||||||||||||||
|
| tenDuongHuyen | CharacterString | Có thể nhận giá trị Null |
|
| ||||||||||||||||
|
| tenDuongXa | CharacterString | Có thể nhận giá trị Null |
|
| ||||||||||||||||
|
| tenDuongDoThi | CharacterString | Bắt buộc |
|
| ||||||||||||||||
| 2 | CauGiaoThong | GM_Curve | maDoiTuong | CharacterString | Bắt buộc | GG05 |
| ||||||||||||||
| GM_Point | ten | CharacterString | Có thể nhận giá trị Null |
|
| ||||||||||||||||
|
| loaiCauGiaoThong | Short Integer | Bắt buộc | 1 | Cầu thường | ||||||||||||||||
|
|
|
|
| 2 | Cầu phao | ||||||||||||||||
|
|
|
|
| 3 | Cầu treo | ||||||||||||||||
|
|
|
|
| 4 | Cầu tầng | ||||||||||||||||
|
|
|
|
| 5 | Cầu quay | ||||||||||||||||
|
|
|
|
| 6 | Khác | ||||||||||||||||
|
| chatLieuCau | Short Integer | Bắt buộc | 1 | Bê tông | ||||||||||||||||
|
|
|
|
| 2 | Sắt | ||||||||||||||||
|
|
|
|
| 3 | Gỗ | ||||||||||||||||
|
| taiTrong | Real | Có thể nhận giá trị Null |
|
| ||||||||||||||||
|
| chieuDai | Real | Bắt buộc |
|
| ||||||||||||||||
|
| chieuRong | Real | Bắt buộc |
|
| ||||||||||||||||
| 3 | HamGiaoThong | GM_Curve | maDoiTuong | CharacterString | Bắt buộc | GG12 |
| ||||||||||||||
| GM_Point | ten | CharacterString | Có thể nhận giá trị Null |
|
| ||||||||||||||||
|
| chieuCao | Real | Bắt buộc |
|
| ||||||||||||||||
|
| chieuRong | Real | Bắt buộc |
|
| ||||||||||||||||
|
| chieuDai | Real | Bắt buộc |
|
| ||||||||||||||||
| 4 | Deo | GM_Point | maDoiTuong | CharacterString | Bắt buộc | GG07 |
| ||||||||||||||
|
| Tên | CharacterString | Có thể nhận giá trị Null |
|
| ||||||||||||||||
| 5 | BenPhaDuongBo | GM_Point | maDoiTuong | CharacterString | Bắt buộc | GG03 |
| ||||||||||||||
|
| Tên | CharacterString | Có thể nhận giá trị Null |
|
| ||||||||||||||||
| 6 | DuongSat | GM_Curve | maDoiTuong | CharacterString | Bắt buộc |
|
| ||||||||||||||
|
|
|
|
| GL02 | Đường sắt đô thị | ||||||||||||||||
|
|
|
|
| GL03 | Đường sắt quốc gia | ||||||||||||||||
|
| loaiHienTrangSuDung | Short Integer | Bắt buộc | 1 | Đang sử dụng | ||||||||||||||||
|
|
|
|
| 2 | Đang xây dựng | ||||||||||||||||
|
| loaiKhoDuongSat | Short Integer | Bắt buộc | 1 | Tiêu chuẩn | ||||||||||||||||
|
|
|
|
| 2 | Hẹp | ||||||||||||||||
|
|
|
|
| 3 | Khác | ||||||||||||||||
|
| ViTri | Short Integer | Bắt buộc | 1 | Trên mặt đất | ||||||||||||||||
|
|
|
|
| 2 | Trên cao mức 1 | ||||||||||||||||
|
|
|
|
| 3 | Trên cao mức 2 | ||||||||||||||||
|
|
|
|
| 4 | Trên cao mức 3 | ||||||||||||||||
|
|
|
|
| 5 | Trên cao mức 4 | ||||||||||||||||
|
|
|
|
| 6 | Trên cao mức 5 | ||||||||||||||||
|
|
|
|
| 7 | Ngầm mức 1 | ||||||||||||||||
|
|
|
|
| 8 | Ngầm mức 2 | ||||||||||||||||
|
| ten | CharacterString | Có thể nhận giá trị Null |
|
| ||||||||||||||||
| 7 | CongTrinh GiaoThongDuongSat | GM_Point | maDoiTuong | CharacterString | Bắt buộc |
|
| ||||||||||||||
|
|
|
|
| GH01 | Ga đường sắt | ||||||||||||||||
|
|
|
|
| GH02 | Ga tàu điện | ||||||||||||||||
|
| ten | CharacterString | Có thể nhận giá trị Null |
|
| ||||||||||||||||
| 8 | BaiDapTrucThang | GM_Point | maDoiTuong | CharacterString |
| GN01 | Bãi đáp trực thăng | ||||||||||||||
|
| ten |
| Có thể nhận giá trị Null |
|
| ||||||||||||||||
| 9 | CangHangKhong | GM_Point | maDoiTuong | CharacterString | Bắt buộc | GN02 |
| ||||||||||||||
|
| loaiCangHangKhong | Short Integer | Bắt buộc | 1 | Nội địa | ||||||||||||||||
|
|
|
|
| 2 | Quốc tế | ||||||||||||||||
|
| chucNangCang HangKhong | Short Integer | Bắt buộc | 1 | Dân dụng | ||||||||||||||||
|
|
|
|
| 2 | Chung | ||||||||||||||||
|
|
|
|
| 3 | Chuyên dụng | ||||||||||||||||
|
| ten | CharacterString | Bắt buộc |
|
| ||||||||||||||||
| 10 | BenCang | GM_Point | maDoiTuong | CharacterString | Bắt buộc | GM03 | Bến cảng | ||||||||||||||
|
|
|
| ten | CharacterString | Có thể nhận giá trị Null |
|
| ||||||||||||||
| 11 | CangBien | GM_Surface | maDoiTuong | CharacterString | Bắt buộc | GM06 | Cảng biển | ||||||||||||||
|
| ten | CharacterString | Có thể nhận giá trị Null |
|
| ||||||||||||||||
| 12 | CacDoiTuong HangHaiHaiVan | GM_Surface | maDoiTuong | CharacterString | Bắt buộc |
|
| ||||||||||||||
| GM_Point |
|
|
|
|
| ||||||||||||||||
|
|
|
|
| GC01 | Cảng dầu khí ngoài khơi | ||||||||||||||||
|
|
|
|
| GC04 | Đèn biển | ||||||||||||||||
|
|
|
|
| GC13 | Khu vực nguy hiểm | ||||||||||||||||
|
| ten | CharacterString | Có thể nhận giá trị Null |
|
| ||||||||||||||||
| VI | Gói dữ liệu PhuBeMat (Phủ Bề Mặt) | ||||||||||||||||||||
| 1 | RanhGioiPhuBeMat | GM_Curve | maDoiTuong | CharacterString | Bắt buộc | HG01 | Ranh giới phủ bề mặt | ||||||||||||||
| TP_Edge | loaiRanhGioi PhuBeMat | Short Interger | Bắt buộc |
|
| ||||||||||||||||
|
|
|
|
| 1 | Thực vật | ||||||||||||||||
|
|
|
|
| 2 | Khác | ||||||||||||||||
|
|
|
|
| 3 | Ranh giới khu bảo tồn thiên nhiên | ||||||||||||||||
| 2 | Rung | GM_Surface | maDoiTuong | CharacterString | Bắt buộc |
|
| ||||||||||||||
|
|
|
|
| HH01 | Rừng trồng | ||||||||||||||||
|
|
|
|
| HH02 | Rừng tự nhiên | ||||||||||||||||
|
| loaiCayRung | Short Interger | Bắt buộc |
|
| ||||||||||||||||
|
|
|
|
| 1 | Cây lá rộng | ||||||||||||||||
|
|
|
|
| 2 | Cây lá kim | ||||||||||||||||
|
|
|
|
| 3 | Cây hỗn hợp | ||||||||||||||||
|
|
|
|
| 4 | Cây tre nứa | ||||||||||||||||
|
|
|
|
| 5 | Cây cau dừa | ||||||||||||||||
|
|
|
|
| 6 | Cây ưa mặn chua phèn | ||||||||||||||||
|
| ten | CharacterString | Có thể nhận giá trị Null |
|
| ||||||||||||||||
|
| doTanChe | Short Interger | Bắt buộc |
|
| ||||||||||||||||
|
|
|
|
| 1 | Độ tàn che từ 0,3 trở lên | ||||||||||||||||
|
|
|
|
| 2 | Độ tàn che dưới 0,3 | ||||||||||||||||
| 3 | PhuThucVatKhac | GM_Surface | maDoiTuong | CharacterString | Bắt buộc |
|
| ||||||||||||||
|
|
|
|
| HE01 | Cây bụi | ||||||||||||||||
|
|
|
|
| HE02 | Cây bụi ưa mặn, chua phèn | ||||||||||||||||
| 4 | CayHangNam | GM_Surface | maDoiTuong | CharacterString | Bắt buộc | HB01 |
| ||||||||||||||
|
| loaiCayTrong | Short Interger | Bắt buộc |
|
| ||||||||||||||||
|
|
|
|
| 1 | Cây lúa | ||||||||||||||||
|
|
|
|
| 2 | Cây lương thực khác | ||||||||||||||||
|
|
|
|
| 3 | Cây mía | ||||||||||||||||
|
|
|
|
| 4 | Cây thuốc lá, thuốc lào | ||||||||||||||||
|
|
|
|
| 5 | Cây lấy sợi | ||||||||||||||||
|
|
|
|
| 6 | Rau, cây gia vị | ||||||||||||||||
|
|
|
|
| 7 | Hoa, cây cảnh | ||||||||||||||||
|
|
|
|
| 8 | Sen, ấu, súng, niễng | ||||||||||||||||
|
|
|
|
| 9 | Cây hàng năm khác | ||||||||||||||||
|
| ten | CharacterString | Có thể nhận giá trị Null |
|
| ||||||||||||||||
| 5 | CayLauNam | GM_Surface | maDoiTuong | CharacterString | Bắt buộc | HB02 | Cây lâu năm | ||||||||||||||
|
| loaiCayTrong | Short Interger | Bắt buộc |
|
| ||||||||||||||||
|
|
|
|
| 10 | Cây ăn quả | ||||||||||||||||
|
|
|
|
| 11 | Cây dừa cọ | ||||||||||||||||
|
|
|
|
| 12 | Cây công nghiệp | ||||||||||||||||
|
|
|
|
| 13 | Cây dược liệu | ||||||||||||||||
|
|
|
|
| 14 | Cây bóng mát, cây cảnh quan | ||||||||||||||||
|
|
|
|
| 15 | Cây lâu năm khác | ||||||||||||||||
|
| ten | CharacterString | Có thể nhận giá trị Null |
|
| ||||||||||||||||
| 6 | BeMatCongTrinh | GM_Surface | maDoiTuong | CharacterString | Bắt buộc | HA01 | Bề mặt công trình | ||||||||||||||
|
| thucVat | Short Interger | Bắt buộc |
|
| ||||||||||||||||
|
|
|
|
| 1 | Có thực vật che phủ | ||||||||||||||||
|
|
|
|
| 2 | Không có thực vật che phủ | ||||||||||||||||
| 7 | NuocMat | GM_Surface | maDoiTuong | CharacterString | Bắt buộc | HD01 | Nước mặt | ||||||||||||||
| 8 | ThucVatDayBien | GM_Surface | maDoiTuong | CharacterString | Bắt buộc |
|
| ||||||||||||||
|
|
|
|
| HK01 | Cỏ biển | ||||||||||||||||
|
|
|
|
| HK02 | Rong, tảo | ||||||||||||||||
|
|
|
|
| HK03 | Thực vật khác | ||||||||||||||||
| VII | Gói Dữ liệu ThuyVan (Thủy Văn) | ||||||||||||||||||||
| 1 | BienDao | GM_Surface | maDoiTuong | CharacterString | Bắt buộc |
|
| ||||||||||||||
| GM_Point |
|
|
|
|
| ||||||||||||||||
|
|
|
|
| KA01 | Biển | ||||||||||||||||
|
|
|
|
| KA02 | Đảo, quần đảo | ||||||||||||||||
|
|
|
|
| KA03 | Phá | ||||||||||||||||
|
|
|
|
| KA04 | Vịnh, vũng | ||||||||||||||||
|
| ten | CharacterString | Có thể nhận giá trị Null |
|
| ||||||||||||||||
| 2 | BaiBoi | GM_Surface | maDoiTuong | CharacterString | Bắt buộc | KB01 |
| ||||||||||||||
| GM_Point | ten | CharacterString | Có thể nhận giá trị Null |
|
| ||||||||||||||||
|
| loaiBaiBoi | Short Integer |
| 1 | Cát | ||||||||||||||||
|
|
|
|
| 2 | Bùn | ||||||||||||||||
|
|
|
|
| 3 | Loại khác | ||||||||||||||||
|
| trangThaiXuatLo | Short Integer | Bắt buộc | 1 | Chìm | ||||||||||||||||
|
|
|
|
| 2 | Nổi | ||||||||||||||||
|
|
|
|
| 3 | Lúc nổi, lúc chìm | ||||||||||||||||
|
|
|
|
| 4 | Không xác định | ||||||||||||||||
| 3 | DamLay | GM_Surface | maDoiTuong | CharacterString | Bắt buộc | KB02 | Đầm lầy | ||||||||||||||
|
| ten | CharacterString | Có thể nhận giá trị Null |
|
| ||||||||||||||||
| 4 | BaiDaDuoiNuoc | GM_Surface | maDoiTuong | CharacterString | Bắt buộc |
|
| ||||||||||||||
| GM_Point |
|
|
|
|
| ||||||||||||||||
|
|
|
|
| KC01 | Bãi đá dưới nước | ||||||||||||||||
|
|
|
|
| KC02 | Đá trên biển | ||||||||||||||||
|
|
|
|
| KC03 | San hô | ||||||||||||||||
|
| ten | CharacterString | Có thể nhận giá trị Null |
|
| ||||||||||||||||
|
| trangThaiXuatLo | Short Integer | Bắt buộc | 1 | Chìm | ||||||||||||||||
|
|
|
|
| 2 | Nổi | ||||||||||||||||
|
|
|
|
| 3 | Lúc nổi, lúc chìm | ||||||||||||||||
|
|
|
|
| 4 | Không xác định | ||||||||||||||||
| 5 | Ghenh | GM_Curve | maDoiTuong | CharacterString | Bắt buộc | KD01 | Ghềnh | ||||||||||||||
| GM_Point | ten | CharacterString | Có thể nhận giá trị Null |
|
| ||||||||||||||||
| 6 | Thac | GM_Curve | maDoiTuong | CharacterString | Bắt buộc | KD02 | Thác | ||||||||||||||
| GM_Point | ten | CharacterString | Có thể nhận giá trị Null |
|
| ||||||||||||||||
|
| chieuCao | Real | Bắt buộc |
|
| ||||||||||||||||
| 7 | MachNuoc | GM_Point | maDoiTuong | CharacterString | Bắt buộc | KM02 |
| ||||||||||||||
|
| ten | CharacterString | Có thể nhận giá trị Null |
|
| ||||||||||||||||
|
| loaiNguonNuoc | Short Integer | Bắt buộc | 1 | Khoáng | ||||||||||||||||
|
|
|
|
| 2 | Nóng | ||||||||||||||||
|
|
|
|
| 3 | Thường | ||||||||||||||||
| 8 | MangDongChay | GM_Curve | maDoiTuong | CharacterString | Bắt buộc | KK01 |
| ||||||||||||||
|
| loaiDongChay | Short Integer | Bắt buộc | 1 | Sông suối | ||||||||||||||||
|
|
|
|
| 2 | Mặt nước tĩnh | ||||||||||||||||
|
|
|
|
| 3 | Kênh mương | ||||||||||||||||
|
| ten | CharacterString | Có thể nhận giá trị Null |
|
| ||||||||||||||||
|
| chieuRong | Real | Bắt buộc |
|
| ||||||||||||||||
|
| capHangDongChay | Short Integer | Bắt buộc | 1 | Chính | ||||||||||||||||
|
|
|
|
| 2 | Cấp I | ||||||||||||||||
|
|
|
|
| 3 | Cấp II | ||||||||||||||||
|
|
|
|
| 8 | Khác | ||||||||||||||||
|
| loaiTrangThaiNuocMat | Short Integer | Bắt buộc | 1 | Thường xuyên | ||||||||||||||||
|
|
|
|
| 2 | Theo mùa | ||||||||||||||||
| 9 | DuongBoNuoc | GM_Curve | maDoiTuong | CharacterString | Bắt buộc | KE03 | Đường bờ nước | ||||||||||||||
|
| loaiTrangThai DuongBoNuoc | Short Integer | Bắt buộc | 1 | Rõ ràng | ||||||||||||||||
|
|
|
|
| 2 | Khó xác định | ||||||||||||||||
|
|
|
|
| 3 | Đường bờ sông suối có nước theo mùa | ||||||||||||||||
|
| loaiDuongBoNuoc | Short Integer | Bắt buộc | 1 | Ao, hồ, đầm | ||||||||||||||||
|
|
|
|
| 2 | Phá | ||||||||||||||||
|
|
|
|
| 3 | Kênh, mương | ||||||||||||||||
|
|
|
|
| 4 | Hồ chứa | ||||||||||||||||
|
|
|
|
| 5 | Sông, suối | ||||||||||||||||
|
|
|
|
| 6 | Biển | ||||||||||||||||
| 10 | RanhGioi NuocMatQuyUoc | GM_Curve | maDoiTuong | CharacterString | Bắt buộc | KE06 | Ranh giới nước mặt quy ước | ||||||||||||||
|
| loaiRanhGioi NuocMatQuyUoc | Short Integer | Bắt buộc | 1 | Phân chia loại nước mặt | ||||||||||||||||
|
|
|
|
| 2 | Khép vùng nước mặt | ||||||||||||||||
|
| ten | CharacterString | Có thể nhận giá trị Null |
|
| ||||||||||||||||
| 11 | MatNuocSongSuoi | GM_Surface | maDoiTuong | CharacterString | Bắt buộc | KL01 | Mặt nước sông suối | ||||||||||||||
|
| loaiTrang ThaiNuocMat | Short Integer | Bắt buộc | 1 | Thường xuyên | ||||||||||||||||
|
|
|
|
| 2 | Theo mùa | ||||||||||||||||
| 12 | MatNuoc | GM_Surface | maDoiTuong | CharacterString | Bắt buộc |
| Mặt nước | ||||||||||||||
|
| doiTuong MatNuocTinh | Short Integer | Bắt buộc |
|
| ||||||||||||||||
|
|
|
|
| KL02 | Ao, hồ, đầm | ||||||||||||||||
|
|
|
|
| KL03 | Hồ chứa | ||||||||||||||||
|
| ten | CharacterString | Có thể nhận giá trị Null |
|
| ||||||||||||||||
| 13 | Dap | GM_Curve | maDoiTuong | CharacterString | Bắt buộc | KG03 | Đập | ||||||||||||||
| GM_Point | ten | CharacterString | Có thể nhận giá trị Null |
|
| ||||||||||||||||
|
| loaiDap | Short Integer | Bắt buộc | 1 | Chắn sóng | ||||||||||||||||
|
|
|
|
| 2 | Dâng | ||||||||||||||||
|
|
|
|
| 3 | Tràn | ||||||||||||||||
| 14 | De | GM_Surface | maDoiTuong | CharacterString | Bắt buộc | KG04 | Đê | ||||||||||||||
| GM_Curve | ten | CharacterString | Có thể nhận giá trị Null |
|
| ||||||||||||||||
|
| loaiDe | Short Integer | Bắt buộc |
|
| ||||||||||||||||
|
|
|
|
| 1 | Đê bao | ||||||||||||||||
|
|
|
|
| 2 | Đê biển | ||||||||||||||||
|
|
|
|
| 5 | Đê sông | ||||||||||||||||
| 15 | KenhMuong | GM_Curve | maDoiTuong | CharacterString | Bắt buộc | KG05 |
| ||||||||||||||
| GM_Surface | ten | CharacterString | Có thể nhận giá trị Null |
|
| ||||||||||||||||
|
| loaiHienTrangSuDung | Short Integer | Bắt buộc | 1 | Đang sử dụng | ||||||||||||||||
|
|
|
|
| 2 | Đang xây dựng | ||||||||||||||||
|
|
|
|
| 3 | Không sử dụng | ||||||||||||||||
|
| chieuRong | Real | Bắt buộc |
|
| ||||||||||||||||
| 16 | DiaDanhBienDao | GM_Point | maDoiTuong | CharacterString | Bắt buộc | DA01 | Địa danh biển đảo | ||||||||||||||
|
| danhTuChung | Short interger | Bắt buộc | 14 | cửa | ||||||||||||||||
|
|
|
|
| 15 | bán đảo | ||||||||||||||||
|
|
|
|
| 16 | quần đảo | ||||||||||||||||
|
|
|
|
| 17 | vịnh | ||||||||||||||||
|
|
|
|
| 18 | vũng | ||||||||||||||||
|
|
|
|
| 24 | mũi đất | ||||||||||||||||
|
|
|
|
| 43 | vụng | ||||||||||||||||
|
|
|
|
| 44 | eo | ||||||||||||||||
|
|
|
|
| 45 | lạch | ||||||||||||||||
|
|
|
|
| 46 | luồng | ||||||||||||||||
|
|
|
|
| 47 | mỏm | ||||||||||||||||
|
|
|
|
| 48 | cù lao | ||||||||||||||||
|
|
|
|
| 50 | hòn | ||||||||||||||||
|
|
|
|
| 52 | gành | ||||||||||||||||
|
|
|
|
| 53 | ghềnh | ||||||||||||||||
|
| ten | CharacterString | Bắt buộc |
|
| ||||||||||||||||
Phụ lục B
(Quy định)
Thu nhận dữ liệu nền địa lý quốc gia tỷ lệ 1:250.000, 1:500.000, 1:1.000.000
B.1. Thu nhận các thuộc tính cơ sở của tất cả các đối tượng địa lý trong cơ sở dữ liệu nền địa lý quốc gia tỷ lệ 1:250.000, 1:500.000, 1:1.000.000
B.1.1 Mã nhận dạng
Mã nhận dạng được thiết lập ở bước cuối cùng sau khi dữ liệu nền địa lý quốc gia tỷ lệ 1:250.000, 1:500.000, 1:1.000.000 được chuẩn hóa, hoàn thiện.
B.1.2 Phiên bản
Thu nhận số phiên bản theo kiểu số nguyên. Phiên bản đầu tiên là “1”. Phiên bản sau lấy số liền sau số phiên bản hiện tại.
B.1.3 Ngày phiên bản
Là ngày đối tượng địa lý đã được thay đổi trong cơ sở dữ liệu và trở thành phiên bản hiện tại (Ngày ký ban hành). Ngày này không liên quan đến ngày đối tượng địa lý thay đổi ở thực địa.
B.1.4 Nguyên nhân thay đổi
Các nguyên nhân thay đổi đối tượng địa lý trong cơ sở dữ liệu gồm: thay đổi thuộc tính, thay đổi vị trí, đối tượng mới xuất hiện, đối tượng được sửa đổi, phân loại lại, thay đổi mô hình cấu trúc, do thay đổi quy định kỹ thuật.
B.2. BienGioiDiaGioi
| Kiểu đối tượng | Mã đối tượng | Thu nhận | ||
| 1:250.000 | 1:500.000 | 1:1.000.000 | ||
| Đường biên giới quốc gia trên đất liền | AC01 | Đường biên giới quốc gia được thể hiện đầy đủ, chính xác, thống nhất theo bản đồ chuẩn biên giới quốc gia. Khi chưa có bản đồ chuẩn biên giới quốc gia thì đường biên giới được chuyển vẽ theo quy định tại Điều 12 Thông tư số 17/2018/TT-BTNMT ngày 31 tháng 10 năm 2018 của Bộ trưởng Bộ Tài nguyên và Môi trường quy định kỹ thuật thành lập, cập nhật bộ bản đồ chuẩn biên giới quốc gia và thể hiện đường biên giới quốc gia, chủ quyền lãnh thổ quốc gia trên các sản phẩm đo đạc và bản đồ, xuất bản phẩm bản đồ. | ||
| Vùng lãnh thổ quốc gia trên đất liền | AC03 | Đối tượng dạng vùng mô tả hình dạng của quốc gia được tạo bởi đường biên giới quốc gia. Mã quốc gia theo quy định của cơ quan nhà nước có thẩm quyền. | ||
| Địa phận hành chính trên đất liền |
|
|
| |
| Địa phận hành chính cấp huyện | AD01 | Đối tượng dạng vùng mô tả hình dạng của đơn vị hành chính các cấp được tạo bởi đường địa giới tương ứng. Số liệu diện tích theo số liệu kiểm kê đất đai công bố kỳ gần nhất hoặc theo quy định của Quốc Hội hoặc Ủy ban thường vụ Quốc hội trong trường hợp có sự thay đổi liên quan đến đơn vị hành chính (thành lập, giải thể, nhập, chia, điều chỉnh địa giới đơn vị hành chính). Mã đơn vị hành chính cấp tương ứng theo quy định của cơ quan nhà nước có thẩm quyền. Không thu nhận địa phận hành chính cấp huyện đối với tỷ lệ 1:1.000.000. | ||
| Địa phận hành chính cấp tỉnh | AD02 | |||
| Đường địa giới hành chính |
|
|
| |
| Đường địa giới hành chính cấp huyện | AD04 | Đường địa giới hành chính các cấp được tổng quát hóa từ cơ sở dữ liệu nền địa lý quốc gia tỷ lệ lớn hơn gần nhất với tỷ lệ cần xây dựng và được cập nhật theo văn bản có tính pháp lý mới nhất của cơ quan có thẩm quyền. Kiểm tra lại theo nguồn cơ sở dữ liệu địa giới hành chính do cơ quan có thẩm quyền cung cấp. Khu vực chưa có cơ sở dữ liệu địa giới hành chính thì tham khảo đường địa giới hành chính các cấp theo bộ hồ sơ địa giới hành chính do cơ quan có thẩm quyền cung cấp để đảm bảo chính xác và thể hiện rõ vị trí các góc ngoặt, ngã 3, ngã 4 đường địa giới, đảm bảo đúng tương quan vị trí các đối tượng địa lý có liên quan khi thực hiện tổng quát hóa. Trong mọi trường hợp, đường địa giới phải được cập nhật theo hiện trạng pháp lý của chính quyền địa phương tại thời điểm thi công. Không thu nhận đường địa giới hành chính cấp huyện đối với tỷ lệ 1:1.000.000. | ||
| Đường địa giới hành chính cấp tỉnh | AD05 | |||
| Điểm cơ sở | AB02 | Tổng quát hóa từ cơ sở dữ liệu nền địa lý quốc gia tỷ lệ lớn hơn gần nhất với tỷ lệ cần xây dựng. Kiểm tra lại theo thông tin từ Tuyên bố của Chính phủ nước Cộng hòa xã hội chủ nghĩa Việt Nam về đường cơ sở dùng để tính chiều rộng lãnh hải Việt Nam ngày 12-11-1982 hoặc theo văn bản mới nhất để cập nhật, bổ sung. | ||
| Đường cơ sở | AB04 | |||
| Đường biên giới quốc gia trên biển | AB03 | Cập nhật từ hải đồ theo quy định của Công ước Liên Hiệp Quốc về Luật biển và các Điều ước quốc tế khi có yêu cầu. | ||
| Vùng biển |
|
|
| |
| Lãnh hải | AB07 | Tổng quát hóa từ cơ sở dữ liệu nền địa lý tỷ lệ lớn hơn. Kiểm tra lại theo thông tin từ nguồn dữ liệu, tư liệu do Nhà nước Cộng hòa xã hội chủ nghĩa Việt Nam công bố mới nhất để cập nhật, bổ sung. | ||
| Vùng nội thủy | AB11 | |||
| Vùng nước lịch sử | AB12 | |||
| Vùng tiếp giáp lãnh hải | AB13 | |||
| Địa phận hành chính trên biển |
|
|
| |
| Địa phận hành chính cấp huyện trên biển | AE01 | Địa phận hành chính các cấp trên biển là đối tượng dạng vùng được thành lập từ đường ranh giới hành chính trên biển cấp tương ứng. Mã đơn vị hành chính cấp tương ứng theo quy định của cơ quan nhà nước có thẩm quyền. Không thu nhận địa phận hành chính cấp huyện trên biển đối với tỷ lệ 1:1.000.000. | ||
| Địa phận hành chính cấp tỉnh trên biển | AE02 | |||
| Đường ranh giới hành chính trên biển |
|
|
| |
| Đường ranh giới hành chính cấp huyện trên biển | AE04 | Kiểm tra lại theo nguồn cơ sở dữ liệu ranh giới hành chính trên biển mới nhất do cơ quan có thẩm quyền cung cấp. Khu vực chưa có cơ sở dữ liệu ranh giới hành chính trên biển thì tham khảo đường ranh giới hành chính trên biển các cấp theo các tài liệu, bản đồ, hồ sơ phân định ranh giới hành chính trên biển do cơ quan có thẩm quyền cung cấp để đảm bảo đúng tương quan vị trí các đối tượng địa lý có liên quan khi thực hiện tổng quát hóa. Trong mọi trường hợp, đường ranh giới phải được cập nhật theo hiện trạng pháp lý của chính quyền địa phương tại thời điểm thi công. Không thu nhận đường ranh giới hành chính cấp huyện trên biển đối với tỷ lệ 1:1.000.000 | ||
| Đường ranh giới hành chính cấp tỉnh trên biển | AE05 | |||
B.3. CoSoDoDac
| Kiểu đối tượng | Mã đối tượng | Thu nhận | ||
| 1:250.000 | 1:500.000 | 1:1.000.000 | ||
| Điểm gốc đo đạc quốc gia |
|
|
| |
| Điểm gốc độ cao quốc gia | BA01 | Thu nhận tất cả các Điểm đo đạc quốc gia; 02 điểm tọa độ cơ sở quốc gia và 01 điểm độ cao cơ sở quốc gia; 01 điểm trọng lực trong mạng lưới trọng lực quốc gia trong phạm vi 625 km2 đối với tỷ lệ 1:250.000, 2.500 km2 đối với tỷ lệ 1:500.000, 10.000 km2 đối với tỷ lệ 1:1.000.000. | ||
| Điểm gốc tọa độ quốc gia | BA02 | |||
| Điểm gốc trọng lực quốc gia | BA03 | |||
| Điểm đo đạc quốc gia |
|
|
| |
| Điểm độ cao quốc gia | BC01 | Thu nhận tất cả các điểm đo đạc quốc gia; 02 điểm tọa độ cơ sở quốc gia và 01 điểm độ cao cơ sở quốc gia; 01 điểm trọng lực trong mạng lưới trọng lực quốc gia trong phạm vi 625 km2 đối với tỷ lệ 1:250.000, 2.500 km2 đối với tỷ lệ 1:500.000, 10.000 km2 đối với tỷ lệ 1:1.000.000. | ||
| Điểm toạ độ quốc gia | BC02 | |||
| Điểm tọa độ và độ cao quốc gia | BC03 | |||
B.4. DanCu
| Kiểu đối tượng | Mã đối tượng | Thu nhận | |||
| 1:250.000 | 1:500.000 | 1:1.000.000 | |||
| Khu Dân cư | CA02 | Thu nhận khu dân cư đô thị và khu dân cư nông thôn có diện tích theo quy định tại Bảng 3 - Quy định chung về thu nhận kiểu dữ liệu hình học của đối tượng địa lý. Cho phép thu nhận khu dân cư đô thị phân bố kéo dài hai bên đường giao thông có chiều từ rộng 0,15 km chiều dài 0,5 km trở lên (tương đương 0,6 mm; 2 mm trên bản đồ). Áp dụng kiểu GM_Curve. Thuộc tính loaiKhuDanCu thu nhận theo dữ liệu nền địa lý quốc gia tỷ lệ lớn hơn gắn với đối tượng khu dân cư được thu nhận. Nơi có mật độ khu dân cư nông thôn cao cần thu nhận chọn lọc nhưng vẫn đảm bảo tương quan mật độ và đặc điểm phân bố dân cư. | |||
| Nhà | CA04 | Thu nhận đối tượng kiểu GM_point đối với nhà độc lập trong khu dân cư | Không thu nhận | ||
| Địa danh dân cư | DA02 | Thu nhận đảm bảo các khu dân cư đều gắn với một địa danh dân cư. Thu nhận tên các khu dân cư cấp thôn, làng, bản. Không thu nhận tên tổ dân phố. Thu nhận địa danh nước ngoài (Lào, Campuchia, Trung Quốc, Thái Lan, Malaixia, Philipin) sử dụng kết quả phiên chuyển (Latinh hóa) của các nước. Riêng địa danh Trung Quốc ghi chú thêm phiên âm theo Hán Việt đối với địa danh quen thuộc với người Việt Nam và đặt tên đó trong ngoặc đơn, bên dưới hoặc bên phải tên chính thức. | |||
| Hạ tầng kỹ thuật khác |
|
|
| ||
| Nghĩa trang | CR15 | Thu nhận các nghĩa trang có vị trí độc lập, có diện tích đủ theo quy định thu nhận kiểu dữ liệu hình học dạng GM_Surface theo quy định tại Bảng 3 - Quy định chung về thu nhận kiểu dữ liệu hình học của đối tượng địa lý. | Không thu nhận | ||
| Nghĩa trang liệt sĩ | CR16 | Thu nhận các nghĩa trang liệt sĩ có vị trí độc lập, có diện tích đủ theo quy định thu nhận kiểu dữ liệu hình học dạng GM_Surface theo quy định tại Bảng 3 - Quy định chung về thu nhận kiểu dữ liệu hình học của đối tượng địa lý. | Không thu nhận | ||
| Đường dây tải điện | CR09 | Thu nhận các đường dây điện thuộc các tuyến truyền tải điện có điện áp từ 500 kV trở lên | Không thu nhận | ||
| Hạ tầng kỹ thuật trên biển |
|
|
| ||
| Cáp tải điện | CS01 | Thu nhận tùy khu vực khi có yêu cầu | |||
| Cáp viễn thông | CS02 | Thu nhận tùy khu vực khi có yêu cầu | |||
| Đường ống dẫn dầu dưới biển | CS03 | Thu nhận tùy khu vực khi có yêu cầu | |||
| Đường ống dẫn khí dưới biển | CS04 | Thu nhận tùy khu vực khi có yêu cầu | |||
| Ranh giới |
|
|
| ||
| Ranh giới sử dụng đất | CU03 | Thu nhận gắn với các khu vực nông trường, lâm trường đã được thu nhận từ cơ sở dữ liệu nền địa lý quốc gia tỷ lệ lớn hơn. | |||
| Thành lũy | CU04 | Thu nhận các loại thành lũy có chiều dài từ 1,25 km trở lên | Không Thu nhận | ||
| Công trình thể thao |
|
|
| ||
| Sân gôn | CK03 | Thu nhận sân gôn được xây dựng theo tiêu chuẩn quốc gia có diện tích từ 0,375 km2 trở lên. Ưu tiên thu nhận các sân gôn ngoài khu đô thị. Áp dụng kiểu dữ liệu không gian GM_Surface với sân gôn có diện tích từ 1,5 km2 trở lên. | Thu nhận sân gôn được xây dựng theo tiêu chuẩn quốc gia có diện tích từ 0,375 km2 trở lên. Ưu tiên thu nhận các sân gôn ngoài khu đô thị. Áp dụng kiểu dữ liệu không gian GM_Surface với sân gôn có diện tích từ 6 km2 trở lên. | Thu nhận sân gôn được xây dựng theo tiêu chuẩn quốc gia có diện tích từ 0,375 km2 trở lên. Áp dụng kiểu dữ liệu GM_Point. | |
| Sân vận động | CK05 | Chỉ thu nhận các sân vận động đạt tiêu chuẩn quốc gia, có tên riêng. Áp dụng kiểu dữ liệu GM_Point. | |||
| Công trình văn hóa | Thuộc tính chiều cao của các đối tượng không có chiều cao được phép để Null. | ||||
| Chòi cao, tháp cao | CN02 | Thu nhận những chòi cao, tháp cao có ý nghĩa định hướng rõ rệt, thu nhận chiều cao của chòi cao, tháp cao từ 30 m trở lên. Chỉ Áp dụng kiểu dữ liệu GM_point. | Không Thu nhận. | Không Thu nhận. | |
| Công trình di tích | CN04 | Thu nhận các công trình được xếp hạng di tích cấp quốc gia trở lên, không trùng với các công trình khác thuộc nhóm đối tượng công trình văn hóa và nhóm công trình tôn giáo tín ngưỡng và có ý nghĩa định hướng rõ rệt. Chỉ Áp dụng kiểu dữ liệu GM_point. | |||
| Công viên | CN06 | Chỉ thu nhận các công viên có khuôn viên độc lập, có tên gọi, có diện tích từ 0,375 km² trở lên. Thu nhận kiểu dữ liệu GM_point. | Không Thu nhận. | Không Thu nhận. | |
| Lăng tẩm | CN11 | Thu nhận toàn bộ lăng tẩm là di tích lịch sử cấp quốc gia trở lên. Chỉ Áp dụng kiểu dữ liệu GM_point. | |||
| Quảng trường | CN15 | Chỉ thu nhận các quảng trường lớn có diện tích từ 0,375 km² trở lên, có tên gọi. Thu nhận kiểu dữ liệu GM_point. | Không Thu nhận | Không Thu nhận | |
| Tháp cổ | CN18 | Thu nhận những tháp là di tích lịch sử, di tích kiến trúc, có ý nghĩa định hướng rõ rệt. Áp dụng kiểu dữ liệu GM_point. | |||
| Trung tâm hội nghị | CN21 | Chỉ thu nhận các trung tâm hội nghị quốc gia, quốc tế. Áp dụng kiểu dữ liệu GM_point. | |||
| Tượng đài | CN22 | Thu nhận các tượng đài nơi có công trình kiến trúc nghệ thuật để ghi nhớ nhân vật hoặc sự kiện lịch sử, có tên riêng, nổi tiếng trong khu vực, có ý nghĩa định hướng rõ rệt, ghi chiều cao tượng đài cho các tượng đài cao từ 30 m trở lên. Áp dụng kiểu dữ liệu GM_point. Khu vực đô thị có mật độ thông tin lớn, chọn lọc lấy bỏ những đối tượng tiêu biểu, nổi bật được nhiều người biết đến. | Không Thu nhận | Không Thu nhận | |
| Công trình thương mại dịch vụ |
|
|
| ||
| Bãi tắm | CL01 | Thu nhận các bãi tắm nổi tiếng. Thu nhận vị trí trung tâm của bãi tắm áp dụng kiểu dữ liệu GM_Point. | |||
| Công trình tôn giáo tín ngưỡng |
|
|
| ||
| Chùa | CM01 | Chỉ thu nhận chùa được xếp hạng di tích. Ở những khu vực nhiều chùa, lựa chọn các chùa là công trình có kiến trúc đặc biệt, độc đáo, xếp hạng di tích cấp quốc gia trở lên. Chỉ Áp dụng kiểu dữ liệu GM_point. | |||
| Cơ sở đào tạo tôn giáo | CM02 | Chỉ thu nhận các cơ sở đào tạo tôn giáo và các công trình tôn giáo khác nổi tiếng, đặc trưng của khu vực. Áp dụng kiểu dữ liệu GM_point. | |||
| Công trình tôn giáo khác | CM03 | ||||
| Đền | CM04 | Chỉ thu nhận các đối tượng được xếp hạng di tích. Ở khu vực đô thị cấp trung ương và những khu vực nhiều đình, đền, miếu, nhà thờ, lựa chọn các đối tượng là công trình có kiến trúc đặc biệt, độc đáo, xếp hạng di tích cấp quốc gia trở lên. Áp dụng kiểu dữ liệu GM_point. | |||
| Đình | CM05 | ||||
| Nhà thờ | CM09 | ||||
| Công trình công nghiệp |
|
|
| ||
| Công trình thủy điện | CD02 | Thu nhận các công trình thủy điện lớn, do nhà nước đầu tư và quản lý. Áp dụng kiểu dữ liệu GM_Point. | |||
| Giàn khoan, tháp khai thác | CD05 | Thu nhận giàn khoan, tháp khai thác lớn, ổn định có chiều cao từ 30 m trở lên. Áp dụng kiểu dữ liệu GM_Point | |||
| Khu khai thác | CD07 | Thu nhận các khu khai thác có diện tích từ 0,375 km² trở lên. Áp dụng kiểu dữ liệu GM_Surface đối với khu khai thác có diện tích từ 1,5 km² trở lên. | Thu nhận các mỏ đang khai thác có diện tích từ 0,375 km2 trở lên. Áp dụng kiểu dữ liệu GM_point. | ||
| Nhà máy | CD09 | Thu nhận những nhà máy, khu chế xuất, khu công nghiệp có ý nghĩa kinh tế, có ý nghĩa định hướng ở vùng ngoài đô thị. Áp dụng kiểu dữ liệu GM_point. | |||
| Cơ sở sản xuất nông lâm nghiệp |
|
|
| ||
| Khu nuôi trồng thủy sản | CB03 | Chỉ thu nhận đối tượng kiểu GM_Surface với các khu vực nuôi trồng thủy sản nằm tách ra khỏi khu dân cư, có diện tích theo quy định thu nhận kiểu dữ liệu hình học dạng GM_Surface được quy định tại Bảng 3 - Quy định chung về thu nhận kiểu dữ liệu hình học của đối tượng địa lý. Thu nhận thuộc tính tên là tên loài thủy sản. | |||
| Lâm trường | CB04 | Thu nhận tất cả các lâm trường, nông trường có có diện tích từ 1 km² trở lên, đồ hình được xác định bởi ranh giới hiện trạng sử dụng đất theo các tài liệu pháp lý thu thập được và có tên. Trường hợp lâm trường có phạm vi rộng lớn phủ qua cả sông suối nhỏ, không tách riêng phần nước mặt sông suối ra khỏi đồ hình lâm trường. Áp dụng kiểu dữ liệu GM_Surface. | Thu nhận tất cả các lâm trường, nông trường có có diện tích từ 4 km² trở lên, đồ hình được xác định bởi ranh giới hiện các trạng sử dụng đất theo tài liệu pháp lý thu thập được và có tên. Trường hợp lâm trường có phạm vi rộng lớn phủ qua cả sông suối nhỏ, không tách riêng phần nước mặt sông suối ra khỏi đồ hình lâm trường. Áp dụng kiểu dữ liệu GM_Surface. | Thu nhận tất cả các lâm trường, nông trường có có diện tích từ 15 km² trở lên, đồ hình được xác định bởi ranh giới hiện trạng sử dụng đất theo các tài liệu pháp lý thu thập được và có tên. Trường hợp lâm trường có phạm vi rộng lớn phủ qua cả sông suối nhỏ, không tách riêng phần nước mặt sông suối ra khỏi đồ hình lâm trường. Áp dụng kiểu dữ liệu GM_Surface. | |
| Nông trường | CB05 | ||||
| Ruộng muối | CB06 | Chỉ thu nhận đối tượng kiểu GM_Surface đối với ruộng muối có diện tích theo quy định thu nhận kiểu dữ liệu hình học dạng GM_Surface được quy định tại Bảng 3 - Quy định chung về thu nhận kiểu dữ liệu hình học của đối tượng địa lý | |||
| Khu du lịch | CT04 | Thu nhận các khu du lịch có diện tích từ 0,375 km² trở lên. Áp dụng kiểu dữ liệu GM_Surface đối với khu khai thác có diện tích từ 1,5 km² trở lên. | Thu nhận các khu du lịch có diện tích từ 0,375 km2 trở lên. Áp dụng kiểu dữ liệu GM_point. | ||
| Trụ sở cơ quan nhà nước |
| ||||
| Trụ sở UBND cấp Huyện | CV07 | Thu nhận trụ sở UBND các cấp huyện, tỉnh. Áp dụng kiểu dữ liệu GM_Point | |||
| Trụ sở UBND cấp Tỉnh | CV08 | ||||
| Trụ sở UBND cấp Xã | CV09 | Thu nhận trụ sở UBND cấp xã. Áp dụng kiểu dữ liệu GM_Point | Không thu nhận | ||
B.5. DiaHinh
| Kiểu đối tượng | Mã đối tượng | Thu nhận | ||
| 1:250.000 | 1:500.000 | 1:1.000.000 | ||
| Địa danh sơn văn | DA03 | Địa danh sơn văn được thu nhận gắn với đối tượng sơn văn đã thu nhận từ cơ sở dữ liệu nền địa lý quốc gia tỷ lệ lớn hơn. | ||
| Điểm độ cao | EA01 | - Thu nhận các điểm tại vị trí đặc trưng địa hình như: đỉnh núi, đỉnh đồi, yên ngựa, đỉnh đèo, điểm thấp nhất của thung lũng, đáy hố, chỗ thay đổi độ dốc, ở chân các đối tượng có tính chất phương vị hoặc ở nơi giao nhau các đường giao thông; - Giá trị độ cao lấy chẵn đến mét. Khu vực một số đồng bằng thấp hoặc vùng ven biển có độ cao dưới 1 mét thì thu nhận chính xác đến 0,1 mét. - Mật độ điểm độ cao như sau: + Đồng bằng, đồi có độ cao dưới 200 m, độ dốc nhỏ hơn 3°: mật độ 20 điểm/625km2; + Đồi, núi thấp, cao nguyên có độ cao từ 200-1500 m, độ dốc từ 3° - 20°: mật độ 15 điểm/625km2. + Núi trung bình, núi cao có độ cao trên 1500 m, độ dốc lớn hơn 20°: mật độ 10 điểm/625 km2. - Đối với khu vực địa hình không thể hiện được bằng đường bình độ thì mật độ điểm tăng gấp đôi. - Các đảo có diện tích ≥ 6km2 phải thu nhận điểm cao nhất, thấp nhất của đảo. | - Thu nhận các điểm tại vị trí đặc trưng địa hình như: đỉnh núi, đỉnh đồi, yên ngựa, đỉnh đèo, điểm thấp nhất của thung lũng, đáy hố, chỗ thay đổi độ dốc, ở chân các đối tượng có tính chất phương vị hoặc ở nơi giao nhau các đường giao thông; - Giá trị độ cao lấy chẵn đến mét. Khu vực một số đồng bằng thấp hoặc vùng ven biển có độ cao dưới 1 mét thì thu nhận chính xác đến 0,1 mét. - Mật độ điểm độ cao như sau: + Đồng bằng, đồi có độ cao dưới 200 m, độ dốc nhỏ hơn 3°: mật độ 20 điểm/2.500 km2; + Đồi, núi thấp, cao nguyên có độ cao từ 200-1500 m, độ dốc từ 3° - 20°: mật độ 15 điểm/2.500 km2. + Núi trung bình, núi cao có độ cao trên 1500 m, độ dốc lớn hơn 20°: mật độ 10 điểm/2.500 km2. - Đối với khu vực địa hình không thể hiện được bằng đường bình độ thì mật độ điểm tăng gấp đôi. - Các đảo có diện tích ≥ 6km2 phải thu nhận điểm cao nhất, thấp nhất của đảo. | - Thu nhận các điểm tại vị trí đặc trưng địa hình như: đỉnh núi, đỉnh đồi, yên ngựa, đỉnh đèo, điểm thấp nhất của thung lũng, đáy hố, chỗ thay đổi độ dốc, ở chân các đối tượng có tính chất phương vị hoặc ở nơi giao nhau các đường giao thông; - Giá trị độ cao lấy chẵn đến mét. Khu vực một số đồng bằng thấp hoặc vùng ven biển có độ cao dưới 1 mét thì thu nhận chính xác đến 0,1 mét. - Mật độ điểm độ cao như sau: + Đồng bằng, đồi có độ cao dưới 200 m, độ dốc nhỏ hơn 3°: mật độ 20 điểm/10.000 km2; + Đồi, núi thấp, cao nguyên có độ cao từ 200-1500 m, độ dốc từ 3° - 20°: mật độ 15 điểm/10.000 km2. + Núi trung bình, núi cao có độ cao trên 1500 m, độ dốc lớn hơn 20°: mật độ 10 điểm/10.000 km2. - Đối với khu vực địa hình không thể hiện được bằng đường bình độ thì mật độ điểm tăng gấp đôi. - Các đảo có diện tích ≥ 6km2 phải thu nhận điểm cao nhất, thấp nhất của đảo. |
| Đường Bình độ | EA02 | Trong mọi trường hợp đều phải đảm bảo yêu cầu chất lượng và không mâu thuẫn với các loại sản phẩm có cùng nguồn gốc. Thuộc tính loaiDuongBinhDo được xác định theo các quy định sau: - Đường bình độ cơ bản được xác định ở mức chi tiết cơ bản đủ để biểu diễn dáng địa hình của khu vực có độ dốc tương ứng theo quy định mô tả bề mặt địa hình. - Đường bình độ nửa khoảng cao đều biểu thị địa hình nơi dáng địa hình thay đổi mà đường bình độ cơ bản mô tả chưa đủ chi tiết đặc trưng bề mặt địa hình. - Đường bình độ phụ biểu thị địa hình nơi dáng địa hình thay đổi mà đường bình độ cơ bản và bình độ nửa khoảng cao đều mô tả chưa đủ chi tiết đặc trưng bề mặt địa hình. - Đường bình độ nháp được thu nhận như bình độ cơ bản tại các khu vực bề mặt địa hình không ổn định (khu vực khai thác, địa hình cát, khu vực cửa sông, lạch…) hoặc trong các trường hợp chưa thể hiện được chính xác địa hình do các nguyên nhân khác | ||
| Địa hình đặc biệt trên đất liền |
|
|
| |
| Bãi đá trên cạn | EB01 | Thu nhận phạm vi của vùng đất có đá có diện tích từ 1,5 km2 trở lên lộ ra trên bề mặt, phân bố rải rác hay tập trung thành từng đống theo hiện trạng thực tế. Áp dụng kiểu dữ liệu không gian GM_Surface. | Áp dụng kiểu dữ liệu GM_Point | Áp dụng kiểu dữ liệu GM_Point |
| Cửa hang động | EB02 | Thu nhận vị trí cửa hang của các hang động lớn có ý nghĩa quan trọng cho các hoạt động khoa học, du lịch. Áp dụng kiểu dữ liệu không gian GM_Point | Không thu nhận | Không thu nhận |
| Các loại hố nhân tạo | EB03 | Thu nhận địa hình bị đào bới, cắt xẻ để lại hố sâu đã tồn tại lâu đời. Áp dụng kiểu dữ liệu GM_Point. Đối với các loại hố Thuộc tính tyCaotySau. (chỉ thể hiện khi tỷ sâu 2m trở xuống) | Không thu nhận | Không thu nhận |
| Địa hình cát | EB05 | Thu nhận phạm vi bề mặt địa hình đặc trưng là cát có diện tích từ 1 km2 trở lên đối với tỷ lệ 1:250.000, từ 4 km2 trở lên đối với tỷ lệ 1:500.000, từ 15 km2 trở lên đối với tỷ lệ 1:1.000.000. Áp dụng kiểu dữ liệu không gian GM_Surface. Khu vực địa hình cát thường là các đồi cát, bãi cát rộng lớn ven sông, biển. Tại đó địa hình biến đổi, khó xác định được chính xác điểm độ cao và đường bình độ, thực vật thưa thớt hoặc là các loại cây có đặc trưng riêng như thông, phi lao... | ||
| Gò đống | EB06 | Thu nhận phạm vi gò đống nhân tạo, không biểu thị được bằng đường bình độ, có tỷ cao từ 3 m trở lên. Áp dụng kiểu dữ liệu GM_Point | Không thu nhận | Không thu nhận |
| Hố, phễu castơ | EB07 | Thu nhận các hố, phễu castơ. Áp dụng kiểu dữ liệu GM_Point | Không thu nhận | Không thu nhận |
| Miệng núi lửa | EB09 | Thu nhận vị trí của miệng núi lửa. Áp dụng kiểu dữ liệu GM_Point | Không thu nhận | Không thu nhận |
| Vùng núi đá | EB10 | Thu nhận phạm vi bề mặt địa hình đặc trưng là núi đá có diện tích từ 1 km2 trở lên đối với tỷ lệ 1:250.000, từ 4 km2 trở lên đối với tỷ lệ 1:500.000, từ 15 km2 trở lên đối với tỷ lệ 1:1.000.000có thể nhận dạng thông qua hiện trạng lớp phủ, dáng địa hình và các yếu tố liên quan. Áp dụng kiểu dữ liệu không gian GM_ Surface, thuộc tính tyCaotySau nhận giá trị null. | ||
| Khe rãnh xói mòn | EC05 | Xác định đồ hình hoặc vị trí tất cả các khe rãnh được tạo thành do biến đổi bề mặt, nước ngầm hoặc vận động kiến tạo. Thu nhận khi có chiều dài từ 2,5 km trở lên tỷ sâu từ 2 m trở lên. | Không thu nhận | Không thu nhận |
| Chất đáy | ED01 | Thu nhận khi có yêu cầu. Mật độ lấy chất đáy phụ thuộc vào cấu tạo chất đáy địa hình của khu đo và phải được quy định cụ thể trong Thiết kế kỹ thuật - Dự toán. | Không thu nhận | Không thu nhận |
| Điểm độ sâu | ED02 | Thu nhận từ cơ sở dữ liệu nền địa lý tỷ lệ lớn hơn. Ưu tiên thu nhận điểm độ sâu tại những vị trí đặc trưng để thể hiện đúng bề mặt địa hình. Trong mọi trường hợp mật độ điểm độ sâu phải đạt từ 20 đến 25 điểm trên 250 km2 đối với tỷ lệ 1:250.000, từ 20 đến 25 điểm trên 500 km2 đối với tỷ lệ 1:500.000 và từ 20 đến 25 điểm trên 1.000 km2 đối với tỷ lệ 1:1.000.000 . Đối với vùng địa hình đáy biển bằng phẳng thì mật độ điểm độ sâu phải đạt từ 25 đến 30 điểm trên 250 km2 đối với tỷ lệ 1:250.000, từ 25 đến 30 điểm trên 500 km2 đối với tỷ lệ 1:500.000 và từ 25 đến 30 điểm trên 1.000 km2 đối với tỷ lệ 1:1.000.000. Thu nhận điểm độ sâu với độ chính xác đến m. | ||
| Đường bình độ sâu | ED03 | Thu nhận các đường bình độ sâu có giá trị độ sâu : 5, 10, 20, 50, 100, 200, 300, 400, 500, 700, 1.000, 1.500, 2.000, 2.500, 3.000, 3.500, 4.000 (m). | Thu nhận các đường bình độ sâu có giá trị độ sâu: 10, 20, 50, 100, 200, 500, 1.000, 1.500, 2.000, 2.500, 3.000, 3.500, 4.000 (m). | Thu nhận các đường bình độ sâu có giá trị độ sâu: 20, 50, 100, 200, 500, 1.000, 2.000, 3.000, 4.000 (m). |
| Địa hình đặc biệt đáy biển |
|
|
| |
| Khe rãnh máng ngầm | ED04 | Xác định vị trí tất cả các khe rãnh máng ngầm dưới đáy biển có khả năng thu nhận theo cơ sở dữ liệu nền địa lý tỷ lệ lớn hơn. | Không thu nhận | Không thu nhận |
| Núi lửa dưới biển | ED05 | Xác định vị trí tất cả các khe rãnh máng ngầm dưới đáy biển có khả năng thu nhận theo cơ sở dữ liệu nền địa lý tỷ lệ lớn hơn. | Không thu nhận | Không thu nhận |
| Sườn đất ngầm dốc đứng | ED06 | Xác định vị trí tất cả các khe rãnh máng ngầm dưới đáy biển có khả năng thu nhận theo cơ sở dữ liệu nền địa lý tỷ lệ lớn hơn. | Không thu nhận | Không thu nhận |
B.6. GiaoThong
| Kiểu đối tượng | Mã đối tượng | Thu nhận | ||
| 1:250.000 | 1:500.000 | 1:1.000.000 | ||
| Đường bộ | I. Thu nhận vị trí không gian các đối tượng đường bộ - Xác định thứ tự chọn lọc đường bộ phải dựa vào cấp bậc của đường. Ưu tiên theo thứ tự đường quốc lộ, đường tỉnh, đường huyện, đường xã. - Cần chú ý thu nhận các tuyến đường bộ đi qua các khu dân cư có ý nghĩa quan trọng và các khu dân cư đã được thu nhận. Khi thu nhận các tuyến đường cần đảm bảo sự kết nối giao thông giữa các khu dân cư với nhau, giữa các khu dân cư với các trung tâm hành chính, với các ga đường sắt và với các bến tàu. - Phải thu nhận đảm bảo đúng mật độ tương đối cho mạng lưới đường bộ trên toàn lãnh thổ, trên từng khu vực riêng, đảm bảo quan hệ giữa các cấp đường bộ với nhau. Khi cần chọn lọc cho các đường cùng dẫn về một hướng thì nên chọn đường ngắn nhất và thuận tiện đi lại. - Khi thu nhận mạng lưới đường bộ phải đảm bảo thu nhận những chỗ cong, chỗ ngoặt theo tỷ lệ tương ứng. II. Thu nhận thuộc tính tên các tuyến đường 1. Nguyên tắc chung - Thuộc tính tên các tuyến đường được thu nhận từ cơ sở dữ liệu nền địa lý quốc gia tỷ lệ lớn hơn gắn với đối tượng đường bộ đã thu nhận. - Đường có số hiệu thì không nhập danh từ chung, ví dụ: 1A, 22, 279, CT.01,… - Đường có tên riêng thì nhập đầy đủ danh từ chung và tên riêng, ví dụ: đường Hồ Chí Minh, đường Pháp Vân - Cầu Giẽ, đường Hoàng Quốc Việt, đại lộ Thăng Long, đường vành đai 2, đường số 1, đường số 2,… 2. Quy định thu nhận các trường hợp cụ thể - Tên tuyến đường xuyên quốc gia: thu nhận theo các tài liệu của cơ quan có thẩm quyền hoặc thu nhận ở thực địa. - Nếu đoạn Quốc lộ có cấp kỹ thuật là “cao tốc” thì nhập trường “tenQuocLo” gồm số hiệu quốc lộ và tên riêng của cao tốc (nếu có) hoặc số hiệu cao tốc nếu không có tên riêng, ví dụ: “1A (đường Pháp Vân - Cầu Giẽ)” hoặc “5 (CT.09)” - Nếu đoạn Tỉnh lộ có cấp kỹ thuật là “cao tốc” thì nhập trường “tenTinhLo” gồm tên tỉnh lộ và tên riêng của cao tốc (nếu có) hoặc số hiệu cao tốc nếu không có tên riêng, ví dụ: “327 (đường Liêm Tuyền - Hà Nam)” hoặc “327 (CT.04)”. - Đối với các đoạn đường trùng tuyến: Nếu các đoạn đường có tuyến trùng cùng cấp thì không ngắt đối tượng tại đoạn trùng, mỗi đường sẽ là một đối tượng địa lý liên tục và gán tên cho từng đối tượng theo đúng hiện trạng. - Nếu các tuyến trùng khác cấp thì tên ở cấp nào nhập vào cấp đấy, ví dụ: Tỉnh lộ 124 trùng tuyến đường đô thị có tên Trường Chinh thì nhập tên ở cả hai trường “tenTinhLo” là “124” và “tenDuongDoThi” là “đường Trường Chinh”. - Riêng đường Hồ Chí Minh quy định là đường quốc lộ. Đối với các tuyến trùng với đường Hồ Chí Minh cùng cấp quốc lộ, ưu tiên nhập đường Hồ Chí Minh trước, ví dụ: “đường Hồ Chí Minh (14)”. - Tên đường đô thị “tenDuongDoThi”, nhập tên đường gồm danh từ chung “đường” và tên riêng, Ví dụ: “đường Hoàng Quốc Việt”, “đường số 1”, “đường số 2” - Đối với các đường vành đai, đại lộ nhập cả danh từ chung và tên riêng theo đúng cấp ví dụ: “đường vành đai 4”; “đại lộ Hùng Vương”,… - Đối với các đoạn quốc lộ, tỉnh lộ cũ đã có đường vòng tránh: + Nếu đoạn quốc lộ cũ hạ cấp xuống tỉnh lộ thì nhập “tenTinhLo” gồm cả tên đường tỉnh lộ và tên quốc lộ cũ, ví dụ: “327 (quốc lộ 6 cũ)”. + Nếu đoạn quốc lộ cũ hạ cấp xuống đường phố thì nhập “tenDuongDoThi” gồm cả tên đường phố và tên quốc lộ cũ, ví dụ: “đường Lê Duẩn (quốc lộ 1 cũ)”. + Nếu đoạn đường quốc lộ cũ chưa hạ cấp thì nhập “tenQuocLo” gồm cả quốc lộ cũ và cả tên đường vòng tránh, ví dụ: “9 (9E)” + Các tuyến đường tỉnh lộ, huyện lộ cũ có đường vòng tránh cũng nhập tên tương tự như đoạn quốc lộ có đường vòng tránh ở trên. III. Thu nhận thuộc tính độ rộng đường Độ rộng đường thu nhận đầy đủ gắn với đối tượng đường bộ đã thu nhận. | |||
| Đường đô thị | GK02 | Chỉ thu nhận các đường chính đi qua các khu dân cư đô thị và có tính liên thông với các đường bộ khác, đảm bảo thể hiện đặc trưng của khu dân cư đô thị. | ||
| Đường Huyện | GK03 | - Các đối tượng đường bộ được lựa chọn thu nhận phải có chiều dài từ 0,125 km đối với tỷ lệ 1:250.000; 0,25 km đối với tỷ lệ 1:500.000; 0,5 km đối với tỷ lệ 1:1.000.000. - Nguyên tắc thu nhận tuân theo quy định tại mục I. Thu nhận vị trí không gian các đối tượng đường bộ nêu trên. | ||
| Đường Quốc lộ | GK04 | |||
| Đường Tỉnh | GK05 | |||
| Đường Xã | GK06 | |||
| Cầu giao thông | GG05 | Thu nhận đối tượng cầu giao thông dạng GM_Point và GM_Curve trên cơ sở chiều rộng và chiều dài của cầu và độ rộng của sông suối. Chỉ thu nhận các cầu trên các tuyến đường giao thông đường bộ và đường sắt đã thu nhận. Thuộc tính thu nhận theo đối tượng không gian tương ứng đã thu nhận từ cơ sở dữ liệu nền địa lý tỷ lệ lớn hơn. | ||
| Hầm giao thông | GG12 | Thu nhận tất cả các hầm giao thông trên các tuyến đường bộ hoặc đường sắt đã được thu nhận. Các thông tin thuộc tính của hầm thu nhận từ cơ sở dữ liệu nền địa lý quốc gia tỷ lệ lớn hơn tương ứng với đối tượng không gian đã thu nhận. | ||
| Đèo | GG07 | Thu nhận toàn bộ đỉnh đèo. Những đèo có tên thu nhận thuộc tính ten đầy đủ. | ||
| Bến phà đường bộ | GG03 | Thu nhận vị trí và tên riêng của bến phà theo cơ sở dữ liệu nền địa lý tỷ lệ lớn hơn tại sông suối thể hiện kiểu dữ liệu GM_Surface. Áp dụng kiểu dữ liệu GM_Point. | ||
| Đường sắt | Thu nhận toàn bộ các tuyến đường sắt chính. Không thu nhận các đường sắt là đường dẫn vào các đê pô, xưởng sửa chữa và các đoạn đường nhánh. | |||
| Đường sắt đô thị | GL02 | Chỉ thu nhận các đường sắt đô thị nối với tuyến đường sắt quốc gia | ||
| Đường sắt quốc gia | GL03 | Thu nhận toàn bộ các tuyến đường sắt quốc gia từ cơ sở dữ liệu nền địa lý quốc gia tỷ lệ lớn hơn. Không thu nhận các đường sắt không sử dụng. | ||
| Công trình giao thông đường sắt |
|
|
| |
| Ga đường sắt | GH01 | Lựa chọn thu nhận ga đường sắt nổi tiếng, quan trọng trong mạng lưới đường sắt. Không thu nhận ga đường sắt ở tỷ lệ 1:1.000.000. Áp dụng kiểu dữ liệu GM_Point. | ||
| Ga tàu điện | GH02 | Thu nhận ga tại điểm đầu và điểm cuối của tuyến. Áp dụng kiểu dữ liệu GM_Point. | ||
| Bãi đáp trực thăng | GN01 | Thu nhận toàn bộ các bãi đáp trực thăng đang hoạt động. Áp dụng kiểu dữ liệu GM_Point. | ||
| Cảng hàng không | GN02 | Thu nhận các cảng hàng không đang hoạt động. Áp dụng kiểu dữ liệu GM_Point. | ||
| Bến cảng | GM03 | Thu nhận tất cả các bến cảng nổi tiếng, quan trọng có sự liên thông với hệ thống giao thông chính. Áp dụng kiểu dữ liệu GM_Point. | ||
| Cảng biển | GM06 | Thu nhận các cảng biển lớn đủ tiêu chí thu nhận kiểu GM_surface. | ||
| Các đối tượng hàng hải hải văn |
|
|
| |
| Cảng dầu khí ngoài khơi | GC01 | Thu nhận toàn bộ. Áp dụng kiểu dữ liệu GM_Point | ||
| Đèn biển | GC04 | Thu nhận toàn bộ đèn biển. Áp dụng kiểu dữ liệu GM_Point. | ||
| Khu vực nguy hiểm | GC13 | Thu nhận toàn bộ, những khu vực không đủ thu nhận theo tỷ lệ thì thu nhận vị trí tại trung tâm khu vực nguy hiểm. | ||
B.7.PhuBeMat
| Kiểu đối tượng | Mã đối tượng | Thu nhận | ||
| 1:250.000 | 1:500.000 | 1:1.000.000 | ||
| Ranh giới phủ bề mặt | HG01 | 1. Ranh giới phủ bề mặt gồm ranh giới theo loại cây rừng, phân chia các loại thực vật khác nhau, phân chia các loại cây trồng hàng năm và cây trồng lâu năm, ranh giới phân cách giữa các thảm thực vật với khu vực khác như dân cư, hạ tầng dân sinh, ranh giới khu bảo tồn thiên nhiên, vườn quốc gia…. 2. Trường hợp vùng thực vật được phân định bởi các đối tượng hình tuyến đã thu nhận ở các gói dữ liệu giao thông, thủy văn, dân cư thì lấy các đối tượng hình tuyến này để tạo vùng phủ bề mặt, không tạo thêm lớp đối tượng ranh giới phủ bề mặt trùng với các đối tượng hình tuyến. 3. Thuộc tính loaiRanhGioiPhuBeMat thu nhận cụ thể như sau: - Nhận giá trị 1 khi ranh giới phủ bề mặt là ranh giới giữa các loại cây rừng, giữa các loại cây trồng hàng năm, loại cây trồng lâu năm, ranh giới giữa thực vật và khu dân cư, đất trống, bề mặt công trình không có hàng rào, tường xây. - Nhận giá trị 2 (khác) khi ranh giới là ranh giới giữa các đối tượng khu dân cư, bề mặt công trình bề mặt công trình không có hàng rào, tường xây, đất trống. - Nhận giá trị 3 (khu bảo tồn thiên nhiên) trong trường hợp vùng thực vật được phân định bởi ranh giới khu bảo tồn thiên nhiên, vườn quốc gia trên cơ sở ranh giới quản lý của cơ quan có thẩm quyền. Các vùng thực vật này nhận cùng 1 thuộc tính loại cây rừng, không chia nhỏ các vùng thực vật theo loại cây rừng trong khu bảo tồn thiên nhiên, vườn quốc gia. 4. Đối tượng ranh giới phủ bề mặt phải đảm bảo quan hệ hình học (Topology) với các loại đối tượng thuộc lớp phủ bề mặt. | ||
| Phủ bề mặt | 1. Lớp phủ bề mặt được thu nhận và phân loại dựa vào hiện trạng lớp phủ bề mặt với các đặc điểm về diện tích, mức độ ổn định và các đối tượng liên quan, cụ thể như sau: - Diện tích vùng bề mặt phải rộng từ 1,5 km2 đối với tỷ lệ 1:250.000, từ 6,25 km2 đối với tỷ lệ 1:500.000 và từ 25 km2 đối với tỷ lệ 1:1.000.000. Những vùng có diện tích nhỏ hơn thì gộp vào vùng liền kề. 2. Khoanh bao chi tiết vùng phủ bề mặt theo nguyên tắc sau: - Khoanh vùng rừng với mức độ chi tiết nhất là theo ranh giới loại cây rừng. Gán mã và các thuộc tính đầy đủ cho đối tượng được phân chia ở mức nhỏ nhất trên cơ sở các tài liệu thu thập được. - Khu vực có nhiều loại thực vật đan xen, thuộc tính đối tượng được thu nhận theo loại thực vật chiếm đa số nhưng tối thiểu phải từ 40% diện tích trở lên. - Khu vực thực phủ chiếm ưu thế, các đối tượng địa vật khác có tính rải rác, thu nhận và phân loại theo quy định của lớp phủ bề mặt. 3. Khu vực đầm lầy thu nhận cụ thể như sau: - Nếu khu vực đầm lầy có thực vật thì sẽ phân loại vùng phủ bề mặt theo loại cây và vị trí của đầm lầy trong các vùng liên quan để lựa chọn nhận mã HE- Phủ thực vật khác hoặc mã HH-Rừng. - Nếu khu vực đầm lầy không có thực vật sẽ được phân loại vào đối tượng nước mặt, mã HD01. | |||
| Rừng |
|
|
| |
| Rừng trồng | HH01 | Thu nhận theo các tiêu chí sau: 1. Độ tàn che của cây rừng trồng từ 0,3 trở lên. 2. Diện tích liền vùng từ 0,3 ha trở lên, khoảng cách giữa các dải rừng không nhỏ hơn 30 m. 3. Chiều cao trung bình của cây rừng được phân chia theo các điều kiện lập địa như sau: a) Rừng trồng trên đồi, núi đất và đồng bằng, trên đất ngập phèn: chiều cao trung bình của cây rừng từ 5,0 m trở lên; b) Rừng trồng trên núi đá có đất xen kẽ, trên đất ngập nước ngọt: chiều cao trung bình của cây rừng từ 2,0 m trở lên; c) Rừng trồng trên đất cát, đất ngập mặn: chiều cao trung bình của cây rừng từ 1,0 m trở lên. | ||
| Rừng tự nhiên | HH02 | Thu nhận rừng tự nhiên với các tiêu chí sau: 1. Độ tàn che của các loài cây thân gỗ, tre nứa, cây họ cau (sau đây gọi tắt là cây rừng) là thành phần chính của rừng tự nhiên từ 0,3 trở lên. 2. Diện tích liền vùng từ 0,3 ha trở lên, khoảng cách giữa các dải rừng không nhỏ hơn 30 m. 3. Chiều cao trung bình của cây rừng là thành phần chính của rừng tự nhiên được phân chia theo các điều kiện lập địa như sau: a) Rừng tự nhiên trên đồi, núi đất và đồng bằng: chiều cao trung bình của cây rừng từ 5,0 m trở lên; b) Rừng tự nhiên trên đất ngập nước ngọt: chiều cao trung bình của cây rừng từ 2,0 m trở lên; c) Rừng tự nhiên trên đất ngập phèn: chiều cao trung bình của cây rừng từ 1,5 m trở lên; d) Rừng tự nhiên trên núi đá, đất cát, đất ngập mặn và các kiểu rừng ở điều kiện sinh thái đặc biệt khác: chiều cao trung bình của cây rừng từ 1,0 m trở lên. | ||
| Phủ thực vật khác |
|
|
| |
| Cây bụi | HE01 | Thu nhận loại cây thuộc cây bụi có chiều cao từ 1 m trở lên. Không phân biệt tên cây. | ||
| Cây bụi ưa mặn, chua phèn | HE02 | Thu nhận loại cây thuộc cây bụi ưa mặn, chua phèn có chiều cao từ 1 m trở lên. Không phân biệt tên cây. | ||
| Cây hàng năm | HB01 | Thu nhận diện tích cây hàng năm trong khu vực canh tác không thu nhận các diện tích vườn, ruộng lẫn trong khu vực dân cư. | ||
| Cây lâu năm | HB02 | Thu nhận diện tích cây lâu năm trong khu vực canh tác không thu nhận các diện tích vườn, ruộng lẫn trong khu vực dân cư. | ||
| Bề mặt công trình | HA01 | Thu nhận khu vực có các công trình nhân tạo bao gồm cả nghĩa trang nằm tách biệt với khu dân cư hoặc là ranh giới ngăn cách các khu dân cư, thu nhận thuộc tính có thực vật và không có thực vật trên bề mặt công trình. | ||
| Bề mặt khu dân cư | HA02 | Thu nhận đối tượng khu dân cư từ gói dữ liệu Dân cư, thu nhận thuộc tính có thực vật và không có thực vật trong khu dân cư. | ||
| Nước mặt | HD01 | Thu nhận bề mặt nước của các đối tượng thủy văn, bao gồm cả mặt nước kênh mương, khu vực nuôi trồng thủy sản, khu vực đầm lầy không có thực vật. | ||
| Thực vật đáy biển |
|
|
| |
| Cỏ biển | HK01 | Thu nhận khu vực có cỏ biển dưới đáy biển. | ||
| Rong, tảo | HK02 | Thu nhận khu vực rong, tảo dưới đáy biển. | ||
| Thực vật khác | HK03 | Thu nhận khu vực thực vật khác dưới đáy biển. | ||
B.8. ThuyVan
| Kiểu đối tượng | Mã đối tượng | Thu nhận | ||
| 1:250.000 | 1:500.000 | 1:1.000.000 | ||
| Biển Đảo |
|
|
| |
| Biển | KA01 | Thu nhận vùng biển từ đường mép nước biển đến phạm vi xây dựng dữ liệu được chỉ ra trong dự án. | ||
| Đảo, quần đảo | KA02 | Thu nhận tất cả các đảo thuộc phạm vi xây dựng dữ liệu được chỉ ra trong dự án. Áp dụng kiểu dữ liệu GM_Surface cho các đảo có diện tích từ 0,125 km2 trở lên. Áp dụng kiểu dữ liệu GM_Point cho các trường hợp còn lại. Phạm vi đảo được xác định bởi đường bờ nước tại thời điểm điều tra hoặc chuyển vẽ tương quan từ các tài liệu pháp lý. | Thu nhận tất cả các đảo thuộc phạm vi xây dựng dữ liệu được chỉ ra trong dự án. Áp dụng kiểu dữ liệu GM_Surface cho các đảo có diện tích từ 0,5 km2 trở lên. Áp dụng kiểu dữ liệu GM_Point cho các trường hợp còn lại. Phạm vi đảo được xác định bởi đường bờ nước tại thời điểm điều tra hoặc chuyển vẽ tương quan từ các tài liệu pháp lý. | Thu nhận tất cả các đảo thuộc phạm vi xây dựng dữ liệu được chỉ ra trong dự án. Áp dụng kiểu dữ liệu GM_Surface cho các đảo có diện tích từ 2 km2 trở lên. Áp dụng kiểu dữ liệu GM_Point cho các trường hợp còn lại. Phạm vi đảo được xác định bởi đường bờ nước tại thời điểm điều tra hoặc chuyển vẽ tương quan từ các tài liệu pháp lý. |
| Phá | KA03 | Thu nhận phần mặt nước của tất cả các phá lấy theo mực nước tại thời điểm đo đạc, thu nhận thông tin. Chỉ thu nhận các mặt nước tĩnh có diện tích từ 0,25 km2 trở lên | Thu nhận Phá có tên riêng, nổi tiếng trong khu vực, có ý nghĩa định hướng rõ rệt. Kiểu dữ liệu hình học thu nhận theo quy định tại Bảng 3 - Quy định chung về thu nhận kiểu dữ liệu hình học của đối tượng địa lý. | |
| Vịnh, vũng | KA04 | Thu nhận từ đường mép nước biển đến phạm vi xây dựng dữ liệu được chỉ ra trong dự án. Áp dụng kiểu dữ liệu không gian GM_Point. | ||
| Bãi bồi | KB01 | Thu nhận các bãi bồi với độ sâu 10 m, có diện tích từ 0,25 km2 trở lên (0,5 km2 trở lên đối với bãi bồi ven sông) và chiều rộng từ 0,25 km trở lên, áp dụng kiểu dữ liệu không gian GM_Surface . Đối với các bãi bồi liên quan đến việc phân định biên giới quốc gia, địa giới hành chính các cấp huyện, tỉnh phải thu nhận đầy đủ, áp dụng kiểu dữ liệu không gian GM_Point. | Thu nhận các bãi bồi liên quan đến việc phân định biên giới quốc gia, địa giới hành chính cấp huyện, cấp tỉnh, áp dụng kiểu dữ liệu không gian GM_Point | Không thu nhận |
| Đầm lầy | KB02 | Thu nhận tất cả các đối tượng đầm lầy có trong khu vực xây dựng dữ liệu có diện tích từ 0,25 km2 trở lên. Áp dụng kiểu dữ liệu GM_Surface. | Thu nhận tất cả các đối tượng đầm lầy có trong khu vực xây dựng dữ liệu có diện tích từ 1 km2 trở lên. Áp dụng kiểu dữ liệu GM_Surface. | Thu nhận tất cả các đối tượng đầm lầy có trong khu vực xây dựng dữ liệu có diện tích từ 4 km2 trở lên. Áp dụng kiểu dữ liệu GM_Surface. |
| Bãi đá dưới nước |
|
|
| |
| Bãi đá dưới nước | KC01 | Chỉ thu nhận trong trường hợp đối tượng gây ảnh hưởng đến giao thông đường thủy hay làm biến đổi tính chất dòng chảy. Áp dụng kiểu dữ liệu GM_Surface nếu có khả năng xác định được phạm vi đối tượng theo điều kiện thực tế, áp dụng kiểu dữ liệu không gian GM_Point cho các trường hợp còn lại. | ||
| Đá trên biển | KC02 | Thu nhận các đối tượng đá trên biển có tên theo danh mục quản lý (đá và bãi đá ven bờ không thuộc nhóm đối tượng này). Áp dụng kiểu dữ liệu GM_Point. | ||
| San hô | KC03 | Thu nhận tất cả các đối tượng rạn san hô thuộc phạm vi xây dựng dữ liệu được chỉ ra trong dự án. - Áp dụng kiểu dữ liệu GM_Point cho các rạn san hô có diện tích nhỏ hơn 0,375 km2 - Áp dụng kiểu dữ liệu GM_Surface cho các rạn san hô có diện tích từ 0,375 km2 | Thu nhận tất cả các đối tượng rạn san hô thuộc phạm vi xây dựng dữ liệu được chỉ ra trong dự án. Áp dụng kiểu dữ liệu GM_Point. | |
| Ghềnh | KD01 | Xác định phạm vi của ghềnh từ điểm bắt đầu tới điểm kết thúc của đoạn sông có ghềnh. Áp dụng kiểu dữ liệu GM_Curve khi ghềnh có chiều rộng dưới 0,125 km và chiều rộng sông lớn hơn 0,125 km. Áp dụng kiểu dữ liệu GM_Point để biểu thị vị trí bắt đầu của đoạn sông có ghềnh tính từ thượng nguồn (mang tính cảnh báo) trong trường hợp không xác định được phạm vi của đối tượng. | Xác định vị trí bắt đầu của đoạn sông có ghềnh tính từ thượng nguồn (mang tính cảnh báo). Áp dụng kiểu dữ liệu GM_Point | |
| Thác | KD02 | Thu nhận phạm vi của thác từ đường đỉnh tới đường chân của thác, đường đỉnh của thác phải mô tả hướng nước đổ đúng thực tế. Áp dụng kiểu dữ liệu không gian GM_Point để biểu thị thác trên sông suối có độ rộng nhỏ hơn 0,125 km. Áp dụng kiểu dữ liệu không gian GM_Curve để biểu thị đường đỉnh của đối tượng trên sông suối có độ rộng từ 0,125 km trở lên và khoảng cách giữa hình chiếu của đỉnh thác và chân thác nhỏ hơn 0,5 km. | Áp dụng kiểu dữ liệu không gian GM_Point để biểu thị thác trên sông suối | |
| Mạch nước | KM02 | Thu nhận vị trí và tên riêng của mạch nước khoáng và mạch nước nóng theo cơ sở dữ liệu nền địa lý tỷ lệ lớn hơn. Áp dụng kiểu dữ liệu GM_Point. | ||
| Mạng dòng chảy | KK01 | 1. Yêu cầu thu nhận dữ liệu không gian Mạng dòng chảy mặt được tổng quát hóa từ cơ sở dữ liệu nền địa lý quốc gia tỷ lệ lớn hơn theo các nguyên tắc sau: - Đảm bảo thể hiện được đặc trưng chung của hệ thống thủy văn như: mật độ tương đối của mạng lưới sông ngòi, sự phân bố của hồ, kênh, đầm, đặc điểm cửa sông. - Đảm bảo tính hệ thống và liên tục cho mạng lưới thủy văn, đảm bảo đầy đủ các hệ thống sông chính và các phụ lưu, thể hiện được đặc điểm độ cong uốn khúc của sông. - Đảm bảo thể hiện chính xác, đúng đắn đặc điểm của từng hệ thống sông. Hệ thống sông được đặc trưng bởi tính chất dòng chảy của các sông thuộc hệ thống đó. Thường có các hệ thống sông chủ yếu sau đây: + Hệ thống sông dạng cành cây: Sông chính của hệ thống này rất cong và nhiều sông nhánh, chảy theo nhiều hướng khác nhau. + Hệ thống sông dạng thân cây: sông chính của hệ thống này tương đối thẳng, các sông nhánh cũng thẳng và ngắn. + Hệ thống sông dạng song song: hướng chảy sông chính và sông nhánh như nhau. + Hệ thống sông dạng mạng lưới: sông chính và sông nhánh nằm ở nếp gấp của địa hình vùng núi và tạo nên hình mạng lưới độc đáo. + Hệ thống sông dạng phức tạp: lòng sông chính trong hệ thống sông này rất khó xác định vì khi chảy trong vùng hồ và đầm dễ bị mất dòng. Hệ thống sông này gồm nhiều sông nhỏ chảy giữa các hồ đầm theo nhiều phương hướng khác nhau. + Hệ thống sông dạng hình quạt: các sông nhánh chảy vào sông chính tạo thành dạng chùm (dạng nan quạt). - Thu nhận riêng biệt đối với mỗi nhánh sông, suối, kênh mương và các nhánh liên thông với nhau sao cho hướng các nhánh dòng chảy phải tuân theo quy luật biến đổi độ dốc tự nhiên của địa hình. - Khi tổng quát hóa mạng dòng chảy phải đảm bảo đúng tương quan của mạng dòng chảy đối với bãi bồi, hồ, ao có liên quan theo cơ sở dữ liệu nền địa lý quốc gia tỷ lệ lớn hơn sử dụng để tổng quát hóa. - Thu nhận hướng dòng chảy cho từng nhánh dòng chảy mặt. - Thu nhận các đoạn sông suối, kênh mương có chiều dài từ 3,75 km trở lên đối với tỷ lệ 1:250.000, từ 10 km trở lên đối với tỷ lệ 1:500.000 và từ 20 km trở lên đối với tỷ lệ 1:1.000.000. Trường hợp các sông không đủ giới hạn chiều dài để thể hiện nhưng là kiểu sông đặc biệt của từng khu vực, hoặc là những sông có giá trị kinh tế lớn, có đường biên giới, đường địa giới đi qua, là đối tượng định hướng, sông ở vùng hiếm nước, những sông nối liền các đối tượng địa lý khác nhau như hồ, vùng dân cư thì phải thu nhận đầy đủ. 2. Yêu cầu thu nhận dữ liệu thuộc tính đối tượng Thu nhận thuộc tính đối tượng gắn với đối tượng địa lý tương ứng đã thu nhận và lấy theo dữ liệu từ cơ sở dữ liệu nền địa lý quốc gia tỷ lệ lớn hơn. | ||
| Đường bờ nước | KE03 | Tổng quát hóa từ cơ sở dữ liệu nền địa lý tỷ lệ lớn hơn theo nguyên tắc đảm bảo đặc trưng của đường bờ biển, bờ hồ, bờ sông và đảm bảo độ chính xác về tương quan vị trí địa lý đối với các đối tượng địa lý khác có liên quan. Khi tổng quát hóa phải thể hiện được các yếu tố đặc trưng của các đường bờ. | ||
| Ranh giới nước mặt quy ước | KE06 | Thu nhận để khép vùng hoặc phân chia các đối tượng nước mặt, bao gồm: - Đường phân chia tương đối giữa các phần nước mặt liền kề nhau của ao, hồ, đầm; sông, suối; kênh, mương; phá; phân chia tại các cửa sông nơi giao với biển. Trường hợp khu vực cửa sông có liên quan đến đường biên giới, địa giới phải xác định theo nguồn dữ liệu biên giới quốc gia, địa giới hành chính mới nhất kèm theo thuộc tính ten (tên cửa sông) nếu có. - Đường khép vùng cho từng nhánh nước mặt của các dòng chảy, bao gồm cả trường hợp các đối tượng cùng loại ranh giới nước mặt nhưng khác tên. | ||
| Mặt nước sông suối | KL01 | Mặt nước sông suối được xác định từ các đối tượng đường bờ nước. Trong mọi trường hợp, mặt nước sông suối phải đảm bảo quan hệ hình học (Topology) với đối tượng đường bờ nước. | ||
| Mặt nước |
|
|
|
|
| Ao, hồ, đầm | KL02 | Thu nhận các ao, hồ có chiều rộng từ 0,125 km và diện tích từ 0,25 km2 trở lên đối với tỷ lệ 1:250.000, có chiều rộng từ 0,5 km và diện tích từ 0,5 km2 trở lên đối với tỷ lệ 1:500.000 và có chiều rộng từ 1 km và diện tích từ 2 km2 trở lên đối với tỷ lệ 1:1.000.000 nhận biết thông qua đường bờ được đào, đắp rõ trên thực địa không phụ thuộc vào mực nước có trong lòng ao, hồ tại thời điểm thu nhận thông tin. Ao,Hồ, đầm có diện tích nhỏ hơn được phóng lên thu nhận theo diện tích tối thiểu nếu là nơi chứa nước ở những vùng hiếm nước, gần đường biên giới quốc gia hoặc là nguồn nước của sông, suối. | ||
| Hồ chứa | KL03 | Biểu thị phần mặt nước hồ chứa của công trình thuỷ lợi, thuỷ điện tại thời điểm đo đạc, thu nhận thông tin. Chỉ thu nhận các mặt nước hồ có diện tích từ 0,25 km2 trở lên đối với tỷ lệ 1:250.000, từ 0,5 km2 trở lên đối với tỷ lệ 1:500.000 và từ 2 km2 trở lên đối với tỷ lệ 1:1.000.000 | ||
| Đập | KG03 | Áp dụng kiểu dữ liệu GM_Curve khi đạp có chiều dài từ 0,375 km trở lên. Áp dụng kiểu dữ liệu GM_Point tại vị trí mặt đập khi đập có chiều dài nhỏ hơn 0,375 km | Áp dụng kiểu dữ liệu GM_Curve khi đạp có chiều dài từ 0,75 km trở lên. Áp dụng kiểu dữ liệu GM_Point tại vị trí mặt đập khi đập có chiều dài nhỏ hơn 0,75 km | Áp dụng kiểu dữ liệu GM_Curve khi đạp có chiều dài từ 1,5 km trở lên. Áp dụng kiểu dữ liệu GM_Point tại vị trí mặt đập khi đập có chiều dài nhỏ hơn 1,5 km |
| Đê | KG04 | Thu nhận vị trí mặt đê. Áp dụng kiểu dữ liệu GM_Surface để biểu thị mặt đê có độ rộng từ 0,125 km trở lên; Trường hợp độ rộng nhỏ hơn áp dụng kiểu dữ liệu GM_Curve. | Áp dụng kiểu dữ liệu GM_Curve. | |
| Kênh mương | KG05 | Thu nhận toàn bộ các tuyến kênh mương có liên quan đến đường biên giới quốc gia, địa giới hành chính và các tuyến kênh mương có độ rộng và độ sâu từ 1 m trở lên, chiều dài từ 3,75 km trở lên đối với tỷ lệ 1:250.000, 10 km trở lên đối với tỷ lệ 1:500.000 và 20 km trở lên đối với tỷ lệ 1:1.000.000, có nguồn dẫn nước và các đối tượng liên quan (trạm bơm, nơi canh tác, nuôi trồng thủy sản...). Đối với khu vực có mật độ kênh mương dày đặc như khu vực đồng bằng sông Cửu Long, chọn lọc, bỏ bớt kênh mương nội đồng kênh cấp 5 và kênh cấp 4 sao cho khoảng cách giữa các sông, rạch, kênh mương từ 0,5 km trở lên đối với tỷ lệ 1:250.000, 1 km trở lên đối với tỷ lệ 1:500.000 và 2 km đối với tỷ lệ 1:1.000.000. Tùy thuộc độ rộng tuyến kênh mương áp dụng kiểu dữ liệu không gian GM_Surface hoặc GM_Curve. Khi áp dụng kiểu dữ liệu không gian GM_Curve vị trí tuyến kênh mương phải trùng với đường tâm của dòng nước mặt. Mỗi nhánh kênh, mương là một đối tượng riêng biệt nhưng các nhánh phải liên thông với nhau và liên thông với nguồn dẫn. Không thu nhận các đoạn kênh mương rời rạc, không thể xác định được nguồn dẫn hoặc đã bỏ không sử dụng. | ||
| Địa danh BienDao | DA01 | Thu nhận tên gọi của các yếu tố biển, hải đảo: mũi đất, bán đảo, biển, eo biển, vịnh cửa sông và các yếu tố địa lý đáy biển. Các đối tượng không thu nhận được phạm vi không gian thì thu nhận địa danh | ||
PHỤ LỤC C
(Quy định)
Chất lượng cơ sở dữ liệu nền địa lý quốc gia tỷ lệ 1:250.000, 1:500.000, 1:1.000.000
C.1. Các tiêu chí chất lượng áp dụng để đánh giá chất lượng cơ sở dữ liệu nền địa lý quốc gia tỷ lệ 1:250.000, 1:500.000, 1:1.000.000
| STT | Tiêu chí chất lượng dữ liệu địa lý | Tiêu chí thành phần | Nội dung đánh giá | Phép đo chất lượng |
| 1 | Mức độ đầy đủ của dữ liệu | Mức độ dư thừa thông tin | - Đối tượng - Thuộc tính đối tượng - Quan hệ đối tượng | Xác định tỷ lệ thông tin dư thừa Xác định số phần tử thông tin dư thừa Tính phần trăm thông tin dư thừa |
| Mức độ thiếu thông tin | - Đối tượng - Thuộc tính đối tượng - Quan hệ đối tượng | Xác định tỷ lệ thông tin thiếu Xác định số phần tử thông tin thiếu Tính phần trăm thông tin thiếu | ||
| 2 | Mức độ phù hợp của dữ liệu với mô hình cấu trúc dữ liệu | Tuân thủ lược đồ ứng dụng | - Kiểu đối tượng - Thuộc tính đối tượng | Xác định số phần tử thông tin không tuân thủ theo mô cấu trúc dữ liệu khái niệm |
| Tuân thủ miền giá trị | Thuộc tính đối tượng | Xác định số thuộc tính của đối tượng không tuân thủ miền giá trị | ||
| Tuân thủ định dạng | Tập dữ liệu | Xác định tỷ lệ đối tượng được lưu trữ không tuân thủ mô hình cấu trúc dữ liệu vật lý | ||
| Tuân thủ quan hệ không gian | - Kiểu đối tượng - Đối tượng | Xác định số đối tượng trùng lặp Xác định số lỗi tự chồng đè của cung Xác định các cung tự chồng đè Xác định số lỗi tự cắt nhau của cung Xác định các cung tự cắt Xác định số lỗi đỉnh treo của cung Các cung có đỉnh treo Xác định tỷ lệ lỗi vùng nhỏ Xác định lỗi vùng nhỏ Xác định số bề mặt chồng xếp không hợp lệ Xác định lỗi chồng xếp bề mặt Xác định số khoảng hở giữa các bề mặt Xác định khoảng hở giữa các bề mặt Xác định số lỗi bề mặt tự giao không hợp lệ Xác định bề mặt tự giao Xác định điểm không nằm tại vị trí đầu, cuối cung Xác định đầu, cuối cung không trùng với vị trí của điểm Xác định cung không trùng với cung Xác định số lỗi quan hệ giữa đường biên và bề mặt | ||
|
|
|
|
| Xác định số lỗi quan hệ giữa đường biên và bề mặt Xác định số lỗi quan hệ giữa bề mặt và đường biên Xác định số lỗi chồng xếp không hợp lệ giữa cung và bề mặt |
| 3 | Độ chính xác vị trí của đối tượng địa lý | Độ chính xác tuyệt đối về mặt phẳng | Thuộc tính không gian | Xác định sai số trung phương vị trí mặt phẳng |
| Độ chính xác tương đối về mặt phẳng | Thuộc tính không gian |
| ||
| Độ chính xác tuyệt đối về độ cao | Thuộc tính không gian | Xác định sai số trung phương độ cao | ||
| Độ chính xác tương đối về độ cao | Thuộc tính không gian |
| ||
| 4 | Độ chính xác thời gian của đối tượng địa lý | Tính hợp lệ | Thuộc tính thời gian | Xác độ chính xác thời gian Xác định phần trăm thông tin nhận giá trị đúng |
| 5 | Mức độ chính xác của thuộc tính chủ đề | Phân loại đúng | - Đối tượng - Thuộc tính đối tượng | Xác định số thông tin phân loại sai Xác định tỷ lệ thông tin phân loại sai Xác định phần trăm thông tin phân loại đúng |
| Độ chính xác thuộc tính định tính | Thuộc tính đối tượng | Xác định phần trăm thuộc tính nhận giá trị đúng | ||
| Độ chính xác thuộc tính định lượng | Thuộc tính đối tượng | Xác định độ chính xác thuộc tính định lượng |
C.2. Các phép đo chất lượng áp dụng để đánh giá chất lượng cơ sở dữ liệu nền địa lý quốc gia tỷ lệ 1:250.000, 1:500.000, 1:1.000.000
C.2.1 Các phép đo chất lượng cơ bản
| Tên phép đo chất lượng cơ bản | Mô tả | Ví dụ | Kiểu giá trị |
| Xác định lỗi | Xác định phần tử dữ liệu có lỗi hay không - “Đúng” là có lỗi - “Sai” là không có lỗi | Sai | Boolean (logic) |
| Đếm lỗi | Tổng số lỗi được phát hiện trong dữ liệu. | 11 | Số nguyên |
| Đếm phần tử đúng | Tổng số phần tử đúng trong dữ liệu. | 189 | Số nguyên |
| Tính phần trăm phần tử lỗi | Số phần tử lỗi chia cho tổng số phần tử được kiểm tra nhân với 100. | 1,89% | Phần trăm |
| Tính phần trăm phần tử đúng | Số phần tử đúng chia cho tổng số phần tử được kiểm tra nhân với 100. | 95% | Phần trăm |
| Xác định tỷ lệ lỗi | Là tỷ số phần tử lỗi trên số phần tử kiểm tra | 11:582 | Tỷ lệ |
C.2.2 Các phép đo chất lượng cụ thể
C.2.2.1 Xác định tỷ lệ thông tin dư thừa
| Tên phép đo chất lượng | Xác định tỷ lệ thông tin dư thừa |
| Tên phép đo chất lượng cơ bản | Xác định tỷ lệ lỗi |
| Định nghĩa | Tỷ lệ giữa tổng số phần tử thông tin (đối tượng, thuộc tính đối tượng, quan hệ đối tượng) dư thừa trên tổng số thông tin phải thu nhận trong phạm vi dữ liệu được kiểm tra |
| Kiểu giá trị | Tỷ lệ (ví dụ, 3:1000) |
| Đơn vị đo | % Phần tử thông tin (đối tượng, thuộc tính đối tượng, quan hệ đối tượng) |
C.2.2.2 Xác định số phần tử thông tin dư thừa
| Tên phép đo chất lượng | Xác định số phần tử thông tin dư thừa |
| Tên phép đo chất lượng cơ bản | Đếm lỗi |
| Định nghĩa | Tổng số phần tử thông tin (đối tượng, thuộc tính đối tượng, quan hệ đối tượng) dư thừa trong phạm vi dữ liệu được kiểm tra |
| Kiểu giá trị | Số nguyên |
| Đơn vị đo | Phần tử thông tin (đối tượng, thuộc tính đối tượng, quan hệ đối tượng) |
C.2.2.3 Tính phần trăm thông tin dư thừa
| Tên phép đo chất lượng | Tính phần trăm thông tin dư thừa |
| Tên phép đo chất lượng cơ bản | Tính phần trăm phần tử lỗi |
| Định nghĩa | Số phần tử thông tin (đối tượng, thuộc tính đối tượng, quan hệ đối tượng) dư thừa chia cho tổng số phần tử thông tin trong phạm vi kiểm tra dữ liệu nhân với 100 |
| Kiểu giá trị | Phần trăm |
| Đơn vị đo | Phần tử thông tin (đối tượng, thuộc tính đối tượng, quan hệ đối tượng) |
C.2.2.4 Xác định tỷ lệ thông tin thiếu
| Tên phép đo chất lượng | Xác định tỷ lệ thông tin thiếu |
| Tên phép đo chất lượng cơ bản | Xác định tỷ lệ lỗi |
| Định nghĩa | Tỷ lệ giữa tổng số phần tử thông tin (đối tượng, thuộc tính đối tượng, quan hệ đối tượng) thiếu trên tổng số phần tử thông tin phải thu nhận trong phạm vi dữ liệu được kiểm tra |
| Kiểu giá trị | Tỷ lệ (ví dụ, 3:1000) |
| Đơn vị tính | Phần tử thông tin (đối tượng, thuộc tính đối tượng, quan hệ đối tượng) |
C.2.2.5 Xác định số phần tử thông tin thiếu
| Tên phép đo chất lượng | Xác định số phần tử thông tin thiếu |
| Tên phép đo chất lượng cơ bản | Đếm lỗi |
| Định nghĩa | Tổng số phần tử thông tin (đối tượng, thuộc tính đối tượng, quan hệ đối tượng) thiếu trong phạm vi dữ liệu được kiểm tra |
| Kiểu giá trị | Số nguyên |
| Đơn vị đo | Phần tử thông tin (đối tượng, thuộc tính đối tượng, quan hệ đối tượng) |
C.2.2.6 Tính phần trăm thông tin thiếu
| Tên phép đo chất lượng | Tính phần trăm thông tin thiếu |
| Tên phép đo chất lượng cơ bản | Đếm lỗi |
| Định nghĩa | Số phần tử thông tin (đối tượng, thuộc tính đối tượng, quan hệ đối tượng) thiếu chia cho tổng số phần tử thông tin trong phạm vi kiểm tra dữ liệu nhân với 100 |
| Kiểu giá trị | Phần trăm |
| Đơn vị đo | Phần tử thông tin (đối tượng, thuộc tính đối tượng, quan hệ đối tượng) |
C.2.2.7 Xác định số phần tử thông tin không tuân thủ theo mô cấu trúc dữ liệu khái niệm
| Tên phép đo | Xác định số phần tử thông tin không tuân thủ theo mô cấu trúc dữ liệu khái niệm |
| Tên phép đo chất lượng cơ bản | Đếm lỗi |
| Định nghĩa | Tổng số phần tử thông tin dữ liệu (đối tượng, thuộc tính đối tượng) không tuân thủ theo mô cấu trúc dữ liệu khái niệm |
| Kiểu giá trị | Số nguyên |
| Đơn vị đo | Phần tử thông tin |
C.2.2.8 Xác định số thuộc tính của đối tượng không tuân thủ miền giá trị
| Tên phép đo | Xác định số thuộc tính của đối tượng không tuân thủ miền giá trị |
| Tên phép đo chất lượng cơ bản | Đếm lỗi |
| Định nghĩa | Xác định tổng số thuộc tính của đối tượng không tuân thủ miền giá trị được quy định trong mô hình cấu trúc dữ liệu khái niệm |
| Kiểu giá trị | Số nguyên |
| Đơn vị đo | Số thuộc tính |
C.2.2.9 Xác định tỷ lệ đối tượng được lưu trữ không tuân thủ mô hình cấu trúc dữ liệu vật lý
| Tên phép đo | Xác định tỷ lệ đối tượng được lưu trữ không tuân thủ mô hình cấu trúc dữ liệu vật lý |
| Tên phép đo chất lượng cơ bản | Xác định tỷ lệ lỗi |
| Định nghĩa | Tỷ lệ giữa tổng số đối tượng có cấu trúc dữ liệu vi phạm mô hình cấu trúc dữ liệu vật lý trên tổng số đối tượng thuộc phạm vi dữ liệu kiểm tra |
| Kiểu giá trị | Tỷ lệ |
| Đơn vị đo | Số đối tượng |
C.2.2.10 Xác định số đối tượng trùng lặp
| Tên phép đo | Xác định số đối tượng trùng lặp |
| Tên phép đo chất lượng cơ bản | Đếm lỗi |
| Định nghĩa | Xác định tổng số đối tượng cùng kiểu trùng lặp hoàn toàn về không gian trong dung lượng cho phép trên tổng số đối tượng cùng kiểu trong phạm vi dữ liệu kiểm tra. |
| Kiểu giá trị | Số nguyên |
| Ví dụ |
Dung sai tìm kiếm = 1 m |
| Đơn vị đo | Số lỗi |
C.2.2.11 Xác định số lỗi tự chồng đè của cung
| Tên phép đo | Xác định số lỗi tự chồng đè của cung |
| Tên phép đo chất lượng cơ bản | Đếm lỗi |
| Định nghĩa | Tổng số đối tượng tự chồng đè không hợp lệ trong phạm vi dữ liệu |
| Kiểu giá trị | Số nguyên |
| Ví dụ |
|
| Đơn vị đo | Số lỗi |
C.2.2.12 Xác định các cung tự chồng đè
| Tên phép đo | Xác định các cung tự chồng đè |
| Tên phép đo chất lượng cơ bản | Xác định lỗi |
| Định nghĩa | Xác định có hay không có cung tự chồng đè |
| Kiểu giá trị | Boolean |
| Ví dụ |
|
C.2.2.13 Xác định số lỗi tự cắt của cung
| Tên phép đo | Xác định số lỗi tự cắt của cung |
| Tên phép đo chất lượng cơ bản | Đếm lỗi |
| Định nghĩa | Xác định tổng số đối tượng tự cắt nhau không hợp lệ trong phạm vi dữ liệu |
| Kiểu giá trị | Số nguyên |
| Ví dụ |
|
| Đơn vị đo | Số lỗi |
C.2.2.14 Xác định các cung tự cắt
| Tên phép đo | Xác định các cung tự cắt |
| Tên phép đo chất lượng cơ bản | Xác định lỗi |
| Định nghĩa | Xác định có hay không có cung tự cắt |
| Kiểu giá trị | Boolean |
| Ví dụ |
|
C.2.2.15 Xác định số lỗi đỉnh treo của cung
| Tên phép đo | Xác định số lỗi đỉnh treo của cung |
| Tên phép đo chất lượng cơ bản | Đếm lỗi |
| Định nghĩa | Xác định tổng số đối tượng có đỉnh đầu, cuối là đỉnh treo. |
| Kiểu giá trị | Số nguyên |
| Ví dụ |
|
| Đơn vị đo | Số lỗi |
C.2.2.16 Xác định cung có đỉnh treo
| Tên phép đo | Xác định cung có đỉnh treo |
| Tên phép đo chất lượng cơ bản | Xác định lỗi |
| Định nghĩa | Xác định có hay không cung có đỉnh treo |
| Kiểu giá trị | Boolean |
| Ví dụ |
|
C.2.2.17 Xác định tỷ lệ lỗi vùng nhỏ
| Tên phép đo | Xác định tỷ lệ lỗi vùng nhỏ |
| Tên phép đo chất lượng cơ bản | Xác định tỷ lệ lỗi |
| Định nghĩa | Xác định tổng số lỗi vùng nhỏ trên tổng số vùng trong phạm vi dữ liệu kiểm tra. |
| Kiểu giá trị | Tỷ lệ |
| Tham số | Vùng nhỏ được xác định theo tiêu chí diện tích |
| Ví dụ | Là lỗi vùng nhỏ nếu có Diện tích < 50 m2 |
| Đơn vị đo | Số lỗi |
C.2.2.18 Xác định lỗi vùng nhỏ
| Tên phép đo | Xác định lỗi vùng nhỏ |
| Tên phép đo chất lượng cơ bản | Xác định lỗi |
| Định nghĩa | Xác định có hay không có lỗi vùng nhỏ trong phạm vi dữ liệu kiểm tra |
| Kiểu giá trị | Boolean |
| Tham số | Vùng nhỏ được xác định theo tiêu chí diện tích |
| Ví dụ | Là lỗi vùng nhỏ nếu có Diện tích < 50 m2 |
C.2.2.19 Xác định số bề mặt chồng xếp không hợp lệ
| Tên phép đo | Xác định số bề mặt chồng xếp không hợp lệ |
| Tên phép đo chất lượng cơ bản | Đếm lỗi |
| Định nghĩa | Tổng số bề mặt chồng xếp không gian sai trong phạm vi dữ liệu kiểm tra |
| Kiểu giá trị | Số nguyên |
| Ví dụ |
3 - là vùng chồng xếp |
| Đơn vị đo | Số lỗi |
C.2.2.20 Xác định lỗi chồng xếp bề mặt
| Tên phép đo | Xác định lỗi chồng xếp bề mặt |
| Tên phép đo chất lượng cơ bản | Xác định lỗi |
| Định nghĩa | Xác định có hay không có sự chồng xếp giữa các bề mặt |
| Kiểu giá trị | Boolean |
| Ví dụ |
3 - là vùng chồng xếp |
C.2.2.21 Xác định số khoảng hở giữa các bề mặt
| Tên phép đo | Xác định số khoảng hở giữa các bề mặt |
| Tên phép đo chất lượng cơ bản | Đếm lỗi |
| Định nghĩa | Là tổng số bề mặt khuyết giữa các bề mặt trong phạm vi dữ liệu kiểm tra |
| Kiểu giá trị | Số nguyên |
| Ví dụ |
5 - là khoảng hở giữa các bề mặt |
C.2.2.22 Xác định khoảng hở giữa các bề mặt
| Tên phép đo | Xác định khoảng hở giữa các bề mặt |
| Tên phép đo chất lượng cơ bản | Xác định lỗi |
| Định nghĩa | Xác định có hay không có khoảng hở giữa các bề mặt |
| Kiểu giá trị | Boolean |
| Ví dụ |
5 - là khoảng hở giữa các bề mặt |
C.2.2.23 Xác định số lỗi bề mặt tự giao không hợp lệ
| Tên phép đo | Xác định số lỗi bề mặt tự giao không hợp lệ |
| Tên phép đo chất lượng cơ bản | Đếm lỗi |
| Định nghĩa | Tổng số đối tượng tự giao không hợp lệ trong phạm vi dữ liệu kiểm tra |
| Kiểu giá trị | Số nguyên |
| Ví dụ |
1 - Nhà 2 - Tự giao không hợp lệ |
| Đơn vị đo | Số lỗi |
C.2.2.24 Xác định bề mặt tự giao
| Tên phép đo | Xác định bề mặt tự giao |
| Tên phép đo chất lượng cơ bản | Xác định lỗi |
| Định nghĩa | Xác định có hay không có các bề mặt tự giao |
| Kiểu giá trị | Boolean |
| Ví dụ |
1 - Nhà 2 - Tự giao không hợp lệ |
C.2.2.25 Xác định điểm không nằm tại vị trí đầu, cuối cung
| Tên phép đo | Điểm không nằm tại vị trí đầu, cuối cung |
| Tên phép đo chất lượng cơ bản | Xác định lỗi |
| Định nghĩa | Xác định xem có hay không đối tượng điểm không nằm tại đầu, cuối cung |
| Kiểu giá trị | Boolean (Đúng, nếu có điểm nằm độc lập; ngược lại nhận giá trị Sai) |
| Ví dụ |
Nút không nằm đầu, cuối Tim đường |
C.2.2.26 Xác định đầu, cuối cung không trùng với vị trí của điểm
| Tên phép đo | Đầu, cuối cung không trùng với vị trí của điểm |
| Tên phép đo chất lượng cơ bản | Xác định lỗi |
| Định nghĩa | Xác định xem có hay không đối tượng cung mà tại đầu, cuối cung không trùng với đối tượng điểm |
| Kiểu giá trị | Boolean |
| Ví dụ |
Đầu, cuối Tim đường không có Nút |
C.2.2.27 Xác định cung không trùng với cung
| Tên phép đo | Xác định cung không trùng với cung |
| Tên phép đo chất lượng cơ bản | Xác định lỗi |
| Định nghĩa | Xác định đối tượng dạng cung không trùng với một đối tượng dạng cung của kiểu đối tượng khác |
| Kiểu giá trị | Boolean |
| Ví dụ |
Cầu trùng với tim đường |
C.2.2.28 Xác định số lỗi chồng xếp không hợp lệ giữa cung và bề mặt
| Tên phép đo | Xác định số lỗi chồng xếp không hợp lệ giữa cung và bề mặt |
| Tên phép đo chất lượng cơ bản | Đếm lỗi |
| Định nghĩa | Là tổng số lỗi chồng xếp không hợp lệ giữa cung và bề mặt |
| Kiểu giá trị | Số nguyên |
| Ví dụ |
|
| Đơn vị đo | Số lỗi |
C.2.2.29 Xác định số lỗi quan hệ giữa cung và biên của bề mặt
| Tên phép đo | Xác định số lỗi quan hệ giữa đường biên và bề mặt |
| Tên phép đo chất lượng cơ bản | Đếm lỗi |
| Định nghĩa | Tổng số cung không trùng với biên của bề mặt. |
| Kiểu giá trị | Số nguyên |
| Ví dụ |
Lỗi trong quan hệ Topo giữa mép đường bộ và Lòng đường bộ |
| Đơn vị đo | Số lỗi |
C.2.2.30 Xác định số lỗi quan hệ giữa bề mặt và đường biên
| Tên phép đo | Xác định số lỗi quan hệ giữa bề mặt và đường biên |
| Tên phép đo chất lượng cơ bản | Đếm lỗi |
| Định nghĩa | Tổng số bề mặt có biên không trùng với cung. |
| Kiểu giá trị | Số nguyên |
| Ví dụ |
Lỗi trong quan hệ Topo giữa Lòng đường bộ và mép đường bộ |
| Đơn vị đo | Số lỗi |
C.2.2.31 Xác định sai số trung phương vị trí mặt phẳng
| Tên phép đo | Xác định sai số trung phương vị trí mặt phẳng |
| Tên phép đo chất lượng cơ bản | Không áp dụng |
| Định nghĩa | Xác định sai số trung phương của tập điểm trong tập dữ liệu so với tập điểm kiểm tra |
| Mô tả | Tính sai số trung phương vị trí mặt phẳng giữa tập điểm dữ liệu và tập điểm kiểm tra theo công thức:
Trong đó: - mmp là sai số sai số trung phương vị trí mặt phẳng - mx là sai số trung phương vị trí mặt phẳng theo thành phần x tính theo công thức:
- my là sai số trung phương vị trí mặt phẳng theo thành phần y tính theo công thức:
- xd,i , yd ,i là toạ độ của điểm thứ i trong tập điểm dữ liệu - xk,i , yk ,i là toạ độ của điểm thứ i trong tập điểm kiểm tra - n là số điểm được kiểm tra - i số nguyên dương từ 1 đến n |
| Kiểu giá trị | Số thực |
| Đơn vị đo | Mét |
C.2.2.32 Xác định độ chính xác thời gian
| Tên phép đo | Xác định độ chính xác thời gian |
| Tên phép đo chất lượng cơ bản | Xác định lỗi |
| Định nghĩa | Giá trị của thuộc tính thời gian ngày thu nhận hoặc ngày cập nhật có sai khác so với thông tin ghi nhận trong siêu dữ liệu |
| Kiểu giá trị | Boolean |
C.2.2.33 Xác định tỷ lệ thông tin phân loại sai
| Tên phép đo | Xác định tỷ lệ thông tin phân loại sai |
| Tên phép đo chất lượng cơ bản | Xác định tỷ lệ lỗi |
| Định nghĩa | Tổng số phần tử thông tin (đối tượng, thuộc tính đối tượng) phân loại sai trên tổng số phần tử thông tin thuộc phạm vi dữ liệu kiểm tra |
| Kiểu giá trị | Tỷ lệ |
| Đơn vị đo | Phần tử thông tin |
C.2.2.34 Xác định số thông tin phân loại sai
| Tên phép đo | Xác định số thông tin phân loại sai |
| Tên phép đo chất lượng cơ bản | Đếm lỗi |
| Định nghĩa | Xác định tổng số phần tử thông tin (đối tượng, thuộc tính đối tượng) phân loại sai so với thực tế trong phạm vi dữ liệu kiểm tra |
| Kiểu giá trị | Số nguyên |
| Đơn vị đo | Phần tử thông tin |
C.2.2.35 Xác định phần trăm thông tin phân loại đúng
| Tên phép đo | Tính phần trăm thông tin phân loại đúng |
| Tên phép đo chất lượng cơ bản | Tính phần trăm phần tử đúng |
| Định nghĩa | Số phần tử thông tin (đối tượng, thuộc tính đối tượng) phân loại đúng chia cho tổng số phần tử thông tin trong phạm vi kiểm tra dữ liệu nhân 100 |
| Kiểu giá trị | Phần trăm |
| Đơn vị đo | Phần tử thông tin |
C.2.2.36 Xác định phần trăm thuộc tính nhận giá trị đúng
| Tên phép đo | Tính phần trăm thuộc tính nhận giá trị đúng |
| Tên phép đo chất lượng cơ bản | Tính phần trăm phần tử đúng |
| Định nghĩa | Số lượng phần tử dữ liệu đúng chia cho số lượng phần tử dữ liệu trong thực thế cần thu nhận nhân với 100 |
| Kiểu giá trị | Phần trăm |
C.2.2.37 Xác định độ chính xác thuộc tính định lượng
| Tên phép đo | Xác định độ chính xác thuộc tính định lượng |
| Tên phép đo chất lượng cơ bản | Không áp dụng |
| Định nghĩa | Là giá trị số tuyệt đối của hiệu giá trị thuộc tính trong tập dữ liệu và giá trị thuộc tính tương ứng trong tập dữ liệu kiểm tra. |
| Mô tả | mi = |ai - Ai| Trong đó: - mi là trị số sai số tuyệt đối - ai là giá trị thuộc tính của đối tượng thứ i trong tập dữ liệu - Ai là giá trị thuộc tính của đối tượng thứ i tương ứng trong tập dữ liệu kiểm tra |
| Kiểu giá trị | Số thực |
| Đơn vị đo | Theo đợn vị đo của thuộc tính |
C.3. Phương pháp đánh giá chất lượng
C.3.1 Tập dữ liệu kiểm tra
Chọn tập dữ liệu kiểm tra theo một trong hai cách sau:
- Sử dụng tập dữ liệu hiện thời làm tập dữ liệu kiểm tra.
- Sử dụng tập dữ liệu độc lập có độ chính xác cao hơn tập dữ liệu kiểm tra.
C.3.2 Phạm vi kiểm tra
Chọn phạm vi kiểm tra theo một trong hai cách sau:
- Kiểm tra toàn bộ tập dữ liệu.
- Lấy mẫu kiểm tra (xem Điều 5. phương pháp lấy mẫu kiểm tra)
C.3.3 Cách kiểm tra
- Kiểm tra thủ công: Người kiểm tra sử dụng phương pháp so sánh trực tiếp để đưa ra kết luận về chất lượng của tập dữ liệu được kiểm tra.
- Kiểm tra tự động: Người kiểm tra sử dụng các công cụ, phần mềm hỗ trợ đưa ra kết luận về chất lượng của tập dữ liệu được kiểm tra.
C.3.4 Các phương pháp kiểm tra
| Tên phương pháp | Tập dữ liệu kiểm tra | Cách kiểm tra | Phạm vi kiểm tra | Mô tả phương pháp |
| IMF | I | M | F | Kiểm tra thủ công toàn bộ tập dữ liệu. Tập dữ liệu kiểm tra chính là tập dữ liệu độc lập |
| IMS | I | M | S | Kiểm tra thủ công toàn bộ tập dữ liệu. Tập dữ liệu kiểm tra thuộc tập dữ liệu độc lập |
| IAF | I | A | F | Kiểm tra tự động bằng công cụ, phần mềm toàn bộ tập dữ liệu. Tập dữ liệu kiểm tra chính là tập dữ liệu độc lập |
| IAS | I | A | S | Kiểm tra tự động bằng công cụ phần mềm toàn bộ tập dữ liệu. Tập dữ liệu kiểm tra thuộc tập dữ liệu độc lập |
| EMF | E | M | F | Kiểm tra thủ công toàn bộ tập dữ liệu. Tập dữ liệu kiểm tra là tập dữ liệu hiện thời |
| EMS | E | M | S | Kiểm tra thủ công toàn bộ tập dữ liệu. Tập dữ liệu kiểm tra là tập dữ liệu hiện thời |
| EAF | E | A | F | Kiểm tra tự động bằng công cụ, phần mềm toàn bộ tập dữ liệu. Tập dữ liệu kiểm tra là tập dữ liệu hiện thời |
| EAS | E | A | S | Kiểm tra tự động bằng công cụ phần mềm toàn bộ tập dữ liệu. Tập dữ liệu kiểm tra là tập dữ liệu hiện thời |
Trong đó:
I - Tập dữ liệu kiểm tra là (thuộc) tập dữ liệu độc lập
E - Tập dữ liệu kiểm tra là tập dữ liệu hiện thời
A - Sử dụng công cụ, phần mềm hỗ trợ kiểm tra tự động
M - Kiểm tra thủ công
F - Kiểm tra toàn bộ tập dữ liệu
S - Kiểm tra theo mẫu được chọn
C.4. Chỉ tiêu chất lượng
C.4.1 Chỉ tiêu chất lượng đối với tất cả các chủ đề dữ liệu
| Phép đo chất lượng | Chỉ tiêu | Phương pháp KT |
| Tính phần trăm thông tin dư thừa (đối tượng, thuộc tính đối tượng) | 0% | EMS |
| Tính phần trăm thông tin thiếu (đối tượng, thuộc tính đối tượng) | 0% | EMS |
| Xác định số phần tử thông tin không tuân thủ theo mô cấu trúc dữ liệu khái niệm | 0 | IAF |
| Xác định số thuộc tính của đối tượng không tuân thủ miền giá trị | 0 | |
| Xác định số đối tượng trùng lặp | 0 | IAF |
| Xác định phần trăm đối tượng nhận giá trị đúng về thời gian | 100% | IAF |
| Xác định phần trăm phần tử thông tin phân loại đúng | 100% | IMF |
| Xác định phần trăm phần tử thông tin nhận giá trị đúng về thuộc tính định tính | 100% | IMF |
Ngoài các chỉ tiêu chất lượng áp dụng cho tất cả các chủ đề nêu trên, các dữ liệu chủ đề còn tuân theo các tiêu chí riêng, cụ thể như sau:
C.4.2 Chỉ tiêu chất lượng đối với dữ liệu thuộc chủ đề cơ sở đo đạc
| Phép đo chất lượng | Chỉ tiêu | Phương pháp KT |
| Tính phần trăm thông tin dư thừa (đối tượng, thuộc tính đối tượng) | 0% | EMS |
| Xác định số đối tượng trùng lặp | 0 | IAF |
| Tính phần trăm thông tin thiếu (đối tượng, thuộc tính đối tượng) | 0% | EMS |
| Tính phần trăm thông tin phân loại đúng (đối tượng, thuộc tính đối tượng) | 100% | |
| Tính phần trăm thuộc tính nhận giá trị đúng | 100% |
C.4.3 Chỉ tiêu chất lượng đối với dữ liệu thuộc chủ đề biên giới, địa giới
| Phép đo chất lượng | Chỉ tiêu | Phương pháp KT |
| Tính phần trăm thông tin dư thừa (đối tượng, thuộc tính đối tượng) | 0% | EMS |
| Xác định số đối tượng trùng lặp | 0 | IAF |
| Tính phần trăm thông tin thiếu (đối tượng, thuộc tính đối tượng) | 0% | EMS |
| Xác định sai số trung phương vị trí mặt phẳng | Đối với dữ liệu 1:250.000: ≤ ± 100 m Đối với dữ liệu 1:500.000: ≤ ± 200 m Đối với dữ liệu 1:1.000.000: ≤ ± 400 m | |
| Tính phần trăm thông tin phân loại đúng (đối tượng, thuộc tính đối tượng) | 100% | |
| Tính phần trăm thuộc tính nhận giá trị đúng | 100% |
| Kiểu đối tượng | Phép đo chất lượng | Kiểu đối tượng quan hệ | Chỉ tiêu | Phương pháp KT |
| Đường địa giới hành chính | Xác định các cung tự chồng đè |
| Sai | IAF |
| Xác định các cung tự cắt |
| Sai | ||
| Xác định số lỗi đỉnh treo của cung |
| Sai | ||
| Xác định số lỗi quan hệ giữa đường biên và bề mặt | Địa phận hành chính trên đất liền | 0 | ||
| Địa phận hành chính trên đất liền | Xác định số lỗi quan hệ giữa bề mặt và đường biên | Đường địa giới hành chính | 0 | |
| Đường ranh giới hành chính trên biển | Xác định các cung tự chồng đè |
| Sai | IAF |
| Xác định các cung tự cắt |
| Sai | ||
| Xác định số lỗi đỉnh treo của cung |
| Sai | ||
| Xác định số lỗi quan hệ giữa đường biên và bề mặt | Địa phận hành chính trên biển | 0 | ||
| Địa phận hành chính trên biển | Xác định số lỗi quan hệ giữa bề mặt và đường biên | Đường ranh giới hành chính trên biển | 0 |
C.4.4 Quy định chất lượng đối với dữ liệu thuộc chủ đề địa hình
| Phép đo chất lượng | Chỉ tiêu | Phương pháp KT |
| Tính phần trăm thông tin dư thừa (đối tượng, thuộc tính đối tượng) | 5% | EMS |
| Xác định số đối tượng trùng lặp | 0 | IAF |
| Tính phần trăm thông tin thiếu (đối tượng, thuộc tính đối tượng) | 5% | EMS |
| Xác định sai số trung phương vị trí mặt phẳng | Đối với dữ liệu 1:250.000: ≤ ± 100 m Đối với dữ liệu 1:500.000: ≤ ± 200 m Đối với dữ liệu 1:1.000.000: ≤ ± 400 m | |
| Tính phần trăm thông tin phân loại đúng (đối tượng, thuộc tính đối tượng) | 95% | |
| Tính phần trăm thuộc tính nhận giá trị đúng | 95% | |
| Xác định độ chính xác thuộc tính định lượng (áp dụng cho các đối tượng có thuộc tính định lượng, đơn vị tính theo đơn vị đo của thuộc tính định lượng tương ứng) | 0 |
| Kiểu đối tượng | Phép đo chất lượng | Kiểu đối tượng quan hệ | Chỉ tiêu | Phương pháp KT |
| Đường bình độ, Đường bình độ sâu | Xác định các cung tự chồng đè |
| Sai | IAF |
| Xác định các cung tự cắt |
| Sai | ||
| Địa hình đặc biệt trên đất liền; Địa hình đặc biệt đáy biển | Xác định lỗi vùng nhỏ (chỉ áp dụng quy tắc về diện tích) |
| Sai |
C.4.5 Quy định chất lượng đối với dữ liệu thuộc chủ đề giao thông
| Phép đo chất lượng | Chỉ tiêu | Phương pháp KT |
| Tính phần trăm thông tin dư thừa (đối tượng, thuộc tính đối tượng) | 5% | EMS |
| Xác định số đối tượng trùng lặp | 0 | IAF |
| Tính phần trăm thông tin thiếu (đối tượng, thuộc tính đối tượng) | 5% | EMS |
| Xác định sai số trung phương vị trí mặt phẳng | Đối với dữ liệu 1:250.000: ≤ ± 100 m Đối với dữ liệu 1:500.000: ≤ ± 200 m Đối với dữ liệu 1:1.000.000: ≤ ± 400 m | |
| Tính phần trăm thông tin phân loại đúng (đối tượng, thuộc tính đối tượng) | 95% | |
| Tính phần trăm thuộc tính nhận giá trị đúng | 95% | |
| Xác định độ chính xác thuộc tính định lượng (áp dụng cho các đối tượng có thuộc tính định lượng, đơn vị tính theo đơn vị đo của thuộc tính định lượng tương ứng) | 0 |
| Kiểu đối tượng | Phép đo chất lượng | Kiểu đối tượng quan hệ | Chỉ tiêu | Phương pháp KT |
| Đường bộ | Xác định số lỗi tự chồng đè của cung |
| 0 | IAF |
| Xác định số lỗi tự cắt nhau của cung |
| 0 | ||
| Cầu giao thông | Xác định cung không trùng với cung thuộc kiểu đối tượng khác | Đường bộ hoặc Đường sắt | Sai | |
| Hầm giao thông | Xác định cung không trùng với cung thuộc kiểu đối tượng khác | Đường bộ hoặc Đường sắt | Sai | |
| Đường bộ | Xác định cung không trùng với cung thuộc kiểu đối tượng khác | Mạng dòng chảy; Đường bờ nước | Sai | |
| Các đối tượng mặt đường bộ | Xác định lỗi vùng nhỏ (chỉ áp dụng quy tắc về diện tích) |
| Sai | |
| Xác định lỗi chồng xếp bề mặt |
| Sai | ||
| Xác định số lỗi bề mặt tự giao không hợp lệ |
| 0 | ||
| Đương sắt | Xác định số lỗi tự chồng đè của cung |
| 0 | |
| Xác định số lỗi tự cắt nhau của cung |
| 0 | ||
| Xác định số lỗi đỉnh treo của cung (áp dụng với các Đường sắt có giao với đoạn khác không tại nút) |
| 0 |
|
C.4.6 Quy định chất lượng đối với dữ liệu thuộc chủ đề thủy văn
| Phép đo chất lượng | Chỉ tiêu | Phương pháp KT |
| Tính phần trăm thông tin dư thừa (đối tượng, thuộc tính đối tượng) | 5% | EMS |
| Xác định số đối tượng trùng lặp | 0 | IAF |
| Tính phần trăm thông tin thiếu (đối tượng, thuộc tính đối tượng) | 5% | EMS |
| Xác định sai số trung phương vị trí mặt phẳng | Đối với dữ liệu 1:250.000: ≤ ± 100 m Đối với dữ liệu 1:500.000: ≤ ± 200 m Đối với dữ liệu 1:1.000.000: ≤ ± 400 m | |
| Tính phần trăm thông tin phân loại đúng (đối tượng, thuộc tính đối tượng) | 95% | |
| Tính phần trăm thuộc tính nhận giá trị đúng | 95% | |
| Xác định độ chính xác thuộc tính định lượng (áp dụng cho các đối tượng có thuộc tính định lượng, đơn vị tính theo đơn vị đo của thuộc tính định lượng tương ứng) | 0 |
| Kiểu đối tượng | Phép đo chất lượng | Kiểu đối tượng quan hệ | Chỉ tiêu | Phương pháp KT |
| Mặt nước sông suối | Xác định số lỗi tự chồng đè của cung |
| 0 | IAF |
| Xác định số lỗi tự cắt nhau của cung |
| 0 | ||
| Xác định lỗi vùng nhỏ (chỉ áp dụng quy tắc về diện tích) |
| Sai | ||
| Xác định lỗi chồng xếp bề mặt |
| Sai | ||
| Xác định khoảng hở giữa các bề mặt |
| Sai | ||
| Xác định số lỗi bề mặt tự giao không hợp lệ |
| 0 | ||
| Xác định số lỗi quan hệ giữa bề mặt và đường biên | Ranh giới nước mặt | 0 | ||
| Kênh mương; Đê | Xác định số lỗi tự chồng đè của cung |
| 0 | IAF |
| Xác định số lỗi tự cắt nhau của cung |
| 0 | ||
| Xác định lỗi vùng nhỏ (chỉ áp dụng quy tắc về diện tích) |
| Sai | ||
| Xác định lỗi chồng xếp bề mặt |
| Sai | ||
| Xác định khoảng hở giữa các bề mặt |
| Sai | ||
| Xác định số lỗi bề mặt tự giao không hợp lệ |
| 0 | ||
| Xác định số lỗi quan hệ giữa bề mặt và đường biên | Ranh giới nước mặt | 0 | ||
| Mặt nước (Mặt nước sông suối; Mặt nước tĩnh) | Xác định số lỗi tự chồng đè của cung |
| 0 | IAF |
| Xác định số lỗi tự cắt nhau của cung |
| 0 | ||
| Xác định lỗi vùng nhỏ (chỉ áp dụng quy tắc về diện tích) |
| Sai | ||
| Xác định lỗi chồng xếp bề mặt |
| Sai | ||
| Xác định khoảng hở giữa các bề mặt |
| Sai | ||
| Xác định số lỗi bề mặt tự giao không hợp lệ |
| 0 | ||
| Xác định số lỗi quan hệ giữa bề mặt và đường biên | Ranh giới nước mặt (Đường bờ nước; Ranh giới nước mặt quy ước) | 0 |
C.4.7 Quy định chất lượng đối với dữ liệu thuộc chủ đề dân cư
| Phép đo chất lượng | Chỉ tiêu | Phương pháp KT |
| Tính phần trăm thông tin dư thừa (đối tượng, thuộc tính đối tượng) | 5% | EMS |
| Xác định số đối tượng trùng lặp | 0 | IAF |
| Tính phần trăm thông tin thiếu (đối tượng, thuộc tính đối tượng) | 5% | EMS |
| Xác định sai số trung phương vị trí mặt phẳng | Đối với dữ liệu 1:250.000: ≤ ± 100 m Đối với dữ liệu 1:500.000: ≤ ± 200 m Đối với dữ liệu 1:1.000.000: ≤ ± 400 m | |
| Tính phần trăm thông tin phân loại đúng (đối tượng, thuộc tính đối tượng) | 95% | |
| Tính phần trăm thuộc tính nhận giá trị đúng | 95% | |
| Xác định độ chính xác thuộc tính định lượng (áp dụng cho các đối tượng có thuộc tính định lượng, đơn vị tính theo đơn vị đo của thuộc tính định lượng tương ứng) | 0 |
| Kiểu đối tượng | Phép đo chất lượng | Kiểu đối tượng quan hệ | Chỉ tiêu | Phương pháp KT |
| Khu dân cư | Xác định lỗi vùng nhỏ (chỉ áp dụng quy tắc về diện tích) |
| Sai | IAF |
| Xác định lỗi chồng xếp bề mặt |
| Sai | ||
| Xác định khoảng hở giữa các bề mặt |
| Sai | ||
| Xác định số lỗi bề mặt tự giao không hợp lệ |
| 0 | ||
| Xác định số lỗi quan hệ giữa bề mặt và đường biên |
| 0 | ||
| Công trình thể thao; Bãi tắm; Công trình công nghiệp; Cơ sở sản xuất nông lâm nghiệp; Hạ tầng kỹ thuật khác (Kiểm tra với các đối tượng dạng vùng) | Xác định lỗi vùng nhỏ (chỉ áp dụng quy tắc về diện tích) |
| Sai | IAF |
| Xác định lỗi chồng xếp bề mặt |
| Sai | ||
| Xác định khoảng hở giữa các bề mặt |
| Sai | ||
| Xác định số lỗi bề mặt tự giao không hợp lệ |
| 0 | ||
| Xác định số lỗi quan hệ giữa bề mặt và đường biên | Ranh giới | 0 | ||
| Ranh giới | Số lỗi quan hệ giữa đường biên và bề mặt | Công trình thể thao; Bãi tắm; Công trình công nghiệp; Cơ sở sản xuất nông lâm nghiệp; Hạ tầng kỹ thuật khác |
| 0 |
C.4.8 Quy định chất lượng đối với dữ liệu thuộc chủ đề phủ bề mặt
| Phép đo chất lượng | Chỉ tiêu | Phương pháp KT |
| Tính phần trăm thông tin dư thừa (đối tượng, thuộc tính đối tượng) | 5% | EMS |
| Xác định số đối tượng trùng lặp | 0 | IAF |
| Tính phần trăm thông tin thiếu (đối tượng, thuộc tính đối tượng) | 5% | EMS |
| Tính phần trăm thông tin phân loại đúng (đối tượng, thuộc tính đối tượng) | 95% | |
| Tính phần trăm thuộc tính nhận giá trị đúng | 95% |
| Kiểu đối tượng | Phép đo chất lượng | Kiểu đối tượng quan hệ | Chỉ tiêu | Phương pháp KT |
| Phủ bề mặt | Xác định lỗi vùng nhỏ |
| Sai | IAF |
| Xác định lỗi chồng xếp bề mặt |
| Sai | ||
| Xác định khoảng hở giữa các bề mặt |
| Sai | ||
| Xác định số lỗi bề mặt tự giao không hợp lệ |
| 0 | ||
| Xác định số lỗi quan hệ giữa bề mặt và đường biên | Ranh giới phủ bề mặt | 0 |
C.5 Phương pháp lấy mẫu kiểm tra
C.5.1 Kích thước mẫu
Để đánh giá độ chính xác của tập dữ liệu thì kích thước mẫu dữ liệu được kiểm tra phải thỏa mãn các điều kiện sau:
| Thông tin lấy mẫu | Kích thước tập dữ liệu | Kích thước mẫu so với tập dữ liệu |
| Đối tượng | Tổng số đối tượng trong tập dữ liệu | 20% |
| Diện tích mẫu | Diện tích được bao phủ bởi tập dữ liệu | 20% |
| Tổng chiều dài mẫu | Tổng chiều dài của các đối tượng trong tập dữ liệu | 10% |
| Số đỉnh trong mẫu | Tổng số đỉnh của các đối tượng trong tập dữ liệu | 10% |
Đối với trường hợp lấy mẫu kiểm tra độ chính xác vị trí của tập dữ liệu thì phải thỏa mãn thêm các yêu cầu sau:
- Phạm vi không gian lấy mẫu phải tương ứng với phạm vi không gian của tập dữ liệu kiểm tra.
- Khi phạm vi của tập dữ liệu dữ liệu cần đánh giá độ chính xác có dạng hình chữ nhật thì phân bố của tập điểm kiểm tra phải thoả mãn 2 điều kiện sau:
+ Khoảng cách giữa các điểm kiểm tra không được vượt quá 1/10 khoảng cách của đường chéo hình chữ nhật
+ Mật độ của các điểm kiểm tra trong mỗi một ¼ hình chữ nhật không được nhỏ hơn 20% tập điểm kiểm tra

C.5.2 Xác định mẫu
- Lấy mẫu theo các lô dữ liệu ngẫu nhiên. Chọn ngẫu nhiên một hoặc nhiều lô dữ liệu ngẫu nhiên trong phạm vi tập dữ liệu kiểm tra. Tổng hợp các lô dữ liệu trong mẫu phải thỏa mãn các yêu cầu về kích thước mẫu.

Lấy mẫu từ các lô dữ liệu ngẫu nhiên
- Lấy mẫu ngẫu nhiên từ các lô dữ liệu chia sẵn. Phân chia tập dữ liệu cần kiểm tra thành các lô dữ liệu, sau đó chọn mẫu từ một số lô dữ liệu sao cho thỏa mãn điều kiện về kích thước mẫu:\

Lấy mẫu ngẫu nhiên từ những lô dữ liệu chia sẵn
Phụ lục D
(Quy định)
Trình bày cơ sở dữ liệu nền địa lý quốc gia tỷ lệ 1:250.000
D.1. Các kiểu đối tượng địa lý trong Cơ sở dữ liệu nền địa lý quốc gia tỷ lệ 1:250.000 được thể hiện dưới dạng đồ họa theo bộ mẫu ký hiệu quy định tại Thông tư số 11/2023/TT-BTNMT ngày 29 tháng 9 năm 2023 của Bộ trưởng Bộ Tài nguyên và môi trường ban hành Quy chuẩn kỹ thuật quốc gia về bản đồ địa hình quốc gia tỷ lệ 1:250.000.
D.2. Trong Danh mục trình bày tại mục dưới đây, kiểu dữ liệu được quy định viết tắt như sau:
P: Kiểu dữ liệu GM_Point
C: Kiểu dữ liệu GM_ Curve
S: Kiểu dữ liệu GM_ Surface
D.3. Danh mục trình bày chi tiết
| TT | Tên đối tượng | Mã ĐT | Kiểu DL | Chỉ thị trình bày | Thuộc tính phân loại trình bày | Giá trị (mã) | Giá trị (nhãn) | Mã trình bày | Thành phần màu (CMYK) | Ký hiệu trình bày | ||
| I | Biên giới, địa giới |
|
|
|
|
|
|
|
|
| ||
| 1 | Đường biên giới quốc gia trên đất liền | AC01 | C | Toàn bộ | maDoiTuong, loaiHienTrangPhapLy | 1 | Xác định | AC0101 | (0, 0, 0, 100) | I-1a | ||
| 2 | Chưa xác định | AC0102 | (0, 0, 0, 100) | I-1b | ||||||||
| 2 | Vùng lãnh thổ quốc gia trên đất liền | AC03 | C | Toàn bộ |
|
|
|
|
|
| ||
| 3 | Địa phận hành chính trên đất liền |
|
|
|
|
|
|
|
|
| ||
| 3.1 | Địa phận hành chính cấp huyện | AD01 | S | Toàn bộ | maDoiTuong, ten |
|
|
|
|
| ||
| 3.2 | Địa phận hành chính cấp tỉnh | AD02 | S | Toàn bộ | maDoiTuong, ten |
|
|
|
|
| ||
| 4 | Đường địa giới hành chính |
|
|
|
|
|
|
|
|
| ||
| 4.1 | Đường địa giới hành chính cấp huyện | AD04 | C | Toàn bộ | maDoiTuong, loaiHienTrangPhapLy | 1 | Xác định | AD0401 | (0, 0, 0, 100) | I-3a | ||
| 2 | Chưa xác định | AD0402 | (0, 0, 0, 100) | I-3b | ||||||||
| 4.2 | Đường địa giới hành chính cấp tỉnh | AD05 | C | Toàn bộ | maDoiTuong, loaiHienTrangPhapLy | 1 | Xác định | AD0501 | (0, 0, 0, 100) | I-2a | ||
| 2 | Chưa xác định | AD0502 | (0, 0, 0, 100) | I-2b | ||||||||
| 5 | Điểm cơ sở | AB02 | P | Toàn bộ |
|
|
| AB0201 | (0,100,100,0) | I-8 | ||
| 6 | Đường biên giới quốc gia trên biển | AB03 | C | Toàn bộ | maDoiTuong, loaiHienTrangPhapLy | 1 | Xác định | AB0301 | (0,100,100,0) | I-4a | ||
| 2 | Chưa xác định | A0302 | (0,100,100,0) | I-4b | ||||||||
| 7 | Đường cơ sở | AB04 | C | Toàn bộ |
|
|
| AB0401 | (0,100,100,0) | I-7 | ||
| 8 | Vùng biển |
|
|
|
|
|
|
|
|
| ||
| 8.1 | Lãnh hải | AB07 | S |
|
|
|
|
|
|
| ||
| 8.2 | Vùng nội thủy | AB11 | S |
|
|
|
|
|
|
| ||
| 8.3 | Vùng nước lịch sử | AB12 | S |
|
|
|
|
|
|
| ||
| 8.4 | Vùng tiếp giáp lãnh hải | AB13 | S |
|
|
|
|
|
|
| ||
| 9 | Địa phận hành chính trên biển |
|
|
|
|
|
|
|
|
| ||
| 9.1 | Địa phận hành chính cấp huyện trên biển | AE01 | S |
|
|
|
|
|
|
| ||
| 9.2 | Địa phận hành chính cấp tỉnh trên biển | AE02 | S |
|
|
|
|
|
|
| ||
| 10 | Đường ranh giới hành chính trên biển |
|
|
|
|
|
|
|
|
| ||
| 10.1 | Đường ranh giới hành chính cấp huyện trên biển | AE04 | C | Toàn bộ | maDoiTuong, loaiHienTrangPhapLy | 1 | Xác định | AE0401 | (0,100,100,0) | I-6a | ||
| 2 | Chưa xác định | AE0402 | (0,100,100,0) | I-6b | ||||||||
| 10.2 | Đường ranh giới hành chính cấp tỉnh trên biển | AE05 | C | Toàn bộ | maDoiTuong, loaiHienTrangPhapLy | 1 | Xác định | AE0501 | (0,100,100,0) | I-5a | ||
| 2 | Chưa xác định | AE0502 | (0,100,100,0) | I-5b | ||||||||
| II | Cơ sở đo đạc |
|
|
|
|
|
|
|
|
| ||
| 1 | Điểm gốc đo đạc quốc gia |
|
|
|
|
|
|
|
|
| ||
| 1.1 | Điểm gốc độ cao quốc gia | BA01 | P | Toàn bộ | maDoiTuong |
|
| BA0101 | (0, 0, 0,100) | II-10 | ||
| 1.2 | Điểm gốc toạ độ quốc gia | BA02 | P | Toàn bộ | maDoiTuong |
|
| BA0201 | (0, 0, 0, 100) | II-9 | ||
| 2 | Điểm đo đạc quốc gia |
|
|
|
|
|
|
|
|
| ||
| 2.1 | Điểm độ cao quốc gia | BC01 | P | Toàn bộ | maDoiTuong |
|
| BC0101 | (0, 0, 0, 100) | II-10 | ||
| 2.2 | Điểm toạ độ quốc gia | BC02 | P | Toàn bộ | maDoiTuong |
|
| BC0201 | (0, 0, 0, 100) | II-9 | ||
| 2.3 | Điểm tọa độ và độ cao quốc gia | BC03 | P | Toàn bộ | maDoiTuong |
|
| BC0301 | (0, 0, 0, 100) | II-11 | ||
| III | Dân cư |
|
|
|
|
|
|
|
|
| ||
| 1 | Khu dân cư | CA02 | S, P, C | Toàn bộ | maDoiTuong, loaiKhuDanCu | 1 | Đô thị | CA0201 | Viền (0, 0, 0, 65) Nền (0, 20, 15, 0) | III-12 | ||
| 2 | Nông thôn | CA0202 | Nền (12, 0, 25, 0) | III-14 | ||||||||
| 2 | Nhà | CA04 | P | Toàn bộ | maDoiTuong |
|
| CA04 | (0, 0, 0, 65) | III-13 | ||
| 3 | Địa danh dân cư | DA02 | P | Toàn bộ | danhTuChung, ten | 1 | ấp | DA0201 | (0, 0, 0, 65) | III-48 | ||
| 2 | bản | DA0202 | (0, 0, 0, 65) | III-48 | ||||||||
| 3 | buôn | DA0203 | (0, 0, 0, 65) | III-48 | ||||||||
| 4 | chòm | DA0204 | (0, 0, 0, 65) | III-48 | ||||||||
| 8 | làng | DA0208 | (0, 0, 0, 65) | III-48 | ||||||||
| 9 | lũng | DA0209 | (0, 0, 0, 65) | III-48 | ||||||||
| 10 | plei | DA02010 | (0, 0, 0, 65) | III-48 | ||||||||
| 12 | trại | DA02012 | (0, 0, 0, 65) | III-48 | ||||||||
| 13 | xóm | DA02013 | (0, 0, 0, 65) | III-48 | ||||||||
| 27 | thôn | DA02027 | (0, 0, 0, 65) | III-48 | ||||||||
| 29 | khóm | DA02029 | (0, 0, 0, 65) | III-48 | ||||||||
| 33 | xã | DA02033 | (0, 0, 0, 100) | III-46 III-47 | ||||||||
| 34 | phường | DA02034 | (0, 0, 0, 100) | III-46 III-47 | ||||||||
| 35 | thị trấn | DA02035 | (0, 0, 0, 100) | III-45 | ||||||||
| 4 | Hạ tầng kỹ thuật khác |
|
|
|
|
|
|
|
|
| ||
| 4.1 | Nghĩa trang | CR15 | S | Toàn bộ | maDoiTuong, ten |
|
| CR1501 | (0, 0, 0,100) (0, 100, 100,0) | III-18, III-49 | ||
| 4.2 | Nghĩa trang liệt sỹ | CR16 | S | Toàn bộ | maDoiTuong, ten |
|
| CR1601 | (0, 100, 100,0) | III-49 | ||
| 5 | Đường dây tải điện | CR09 | C | Toàn bộ | maDoiTuong |
|
| CR0901 | (0, 0, 0,100) | III-28 | ||
| 6 | Hạ tầng kỹ thuật trên biển |
|
|
|
|
|
|
|
|
| ||
| 6.1 | Cáp tải điện | CS01 | C | Toàn bộ | maDoiTuong |
|
| CS0101 | (30, 85, 0, 0) | III-36 | ||
| 6.2 | Cáp viễn thông | CS02 | C | Toàn bộ | maDoiTuong |
|
| CS0201 | (30, 85, 0, 0) | III-37 | ||
| 6.3 | Đường ống dẫn dầu dưới biển | CS03 | C | Toàn bộ | maDoiTuong |
|
| CS0301 | (30, 85, 0, 0) | III-38 | ||
| 6.4 | Đường ống dẫn khí dưới biển | CS04 | C | Toàn bộ | maDoiTuong |
|
| CS0401 | (30, 85, 0, 0) | III-38 | ||
| 7 | Ranh giới |
|
|
|
|
|
|
|
|
| ||
| 7.1 | Ranh giới sử dụng đất | CU03 | C | Toàn bộ | maDoiTuong |
|
| CU0301 | (0,100,100,0) | III-34 | ||
| 7.2 | Thành lũy | CU04 | maDoiTuong |
|
| CU0401 | (0, 0, 0,100) | III-35 | ||||
| 8 | Công trình thể thao |
|
|
|
|
|
|
|
|
| ||
| 8.1 | Sân gôn | CK03 | P, S | Toàn bộ | maDoiTuong, ten |
|
| CK0301 | (0, 0, 0, 100) (0,100,100,0) | III-22, III-49 | ||
| 8.2 | Sân vận động | CK05 |
|
| CK0501 | (0, 0, 0, 100) (0,100,100,0) | III-23, III-49 | |||||
| 9 | Công trình văn hóa |
|
|
|
|
|
|
|
|
| ||
| 9.1 | Chòi cao, tháp cao | CN02 | P | Toàn bộ | maDoiTuong, ten, chieuCao |
|
| CN0201 | (0, 0, 0, 100) (0,100,100,0) | III-19 III-49 | ||
| 9.2 | Công trình di tích | CN04 | P | Toàn bộ | maDoiTuong, ten |
|
| CN0401 | (0,100,100,0) | III-31, III-49 | ||
| 9.3 | Công viên | CN06 | P | Toàn bộ | maDoiTuong, ten |
|
| CN0601 | Viền (0, 0, 0, 100) Nền (35, 0, 50, 0) (0,100,100,0) | III-24, III-49 | ||
| 9.4 | Lăng tẩm | CN11 | P | Toàn bộ | maDoiTuong, ten |
|
| CN1101 | (0, 0, 0,100) (0,100,100,0) | III-17, III-49 | ||
| 9.5 | Quảng trường | CN15 | P | Toàn bộ | maDoiTuong, ten |
|
| CN1501 | (0,100,100,0) | III-49 | ||
| 9.6 | Tháp cổ | CN18 | P | Toàn bộ | maDoiTuong, chieuCao |
|
| CN1801 | (0, 0, 0, 100) | III-15 | ||
| 9.7 | Trung tâm hội nghị | CN21 | P | Toàn bộ | maDoiTuong, ten |
|
| CN1901 | (0,100,100,0) | III-49 | ||
| 9.8 | Tượng đài | CN22 | P | Toàn bộ | maDoiTuong, chieuCao, ten |
|
| CN2001 | (0, 0, 0, 100) (0,100,100,0) | III-16, III-49 | ||
| 10 | Công trình thương mại dịch vụ |
|
|
|
|
|
|
|
|
| ||
| 10.1 | Bãi tắm | CL01 | P | Toàn bộ | maDoiTuong, ten |
|
| CL0101 | (0,100,100,0) | III-29, III-49 | ||
| 11 | Công trình tôn giáo tín ngưỡng |
|
|
|
|
|
|
|
|
| ||
| 11.1 | Chùa | CM01 | P | Toàn bộ | maDoiTuong, ten |
|
| CM0101 | (0, 0, 0,100) (0,100,100,0) | III-20, III-49 | ||
| 11.2 | Cơ sở đào tạo tôn giáo | CM02 | P | Toàn bộ |
|
| CM0201 | (0,100,100,0) | III-49 | |||
| 11.3 | Công trình tôn giáo khác | CM03 | P | Toàn bộ |
|
| CM0301 | (0,100,100,0) | III-49 | |||
| 11.4 | Đền | CM04 | P | Toàn bộ |
|
| CM0401 | (0, 0, 0,100) (0,100,100,0) | III-20, III-49 | |||
| 11.5 | Đình | CM05 | P | Toàn bộ |
|
| CM0501 | (0, 0, 0,100) (0,100,100,0) | III-20, III-49 | |||
| 11.6 | Nhà thờ | CM09 | P | Toàn bộ |
|
| CM0901 | (0, 0, 0,100) (0,100,100,0) | III-21, III-49 | |||
| 12 | Công trình công nghiệp |
|
|
|
|
|
|
|
|
| ||
| 12.1 | Công trình thủy điện | CD02 | P | Toàn bộ | maDoiTuong, ten |
|
| CD0201 | (0,100,100,0) | III-49 | ||
| 12.2 | Giàn khoan, tháp khai thác | CD05 | P | Toàn bộ | maDoiTuong |
|
| CD0501 | (0, 0, 0,100) | III-27 | ||
| 12.3 | Khu khai thác | CD07 | S, P | Toàn bộ | maDoiTuong, ten |
|
| CD0701 | (0, 0, 0,100) (0,100,100,0) | III-26, III-49 | ||
| 12.4 | Nhà máy | CD09 | P | Toàn bộ | maDoiTuong, ten |
|
| CD0901 | (0, 0, 0,100) (0,100,100,0) | III-25, III-49 | ||
| 13 | Cơ sở sản xuất nông lâm nghiệp |
|
|
|
|
|
|
|
|
| ||
| 13.1 | Khu nuôi trồng thủy sản | CB03 | S | Toàn bộ | maDoiTuong |
|
| CB0301 | (15, 0, 0, 0) (0, 0, 0, 100) | III-33, III-50 | ||
| 13.2 | Lâm trường | CB04 | S | Toàn bộ | maDoiTuong, ten |
|
| CB0401 | (0,100,100,0) | III-49 | ||
| 13.3 | Nông trường | CB05 | S | Toàn bộ | maDoiTuong, ten |
|
| CB0501 | (0,100,100,0) | III-49 | ||
| 13.4 | Ruộng muối | CB06 | S | Toàn bộ | maDoiTuong |
|
| CB0601 | (15, 0, 0, 0) (0, 0, 0, 100) | III-32, III-50 | ||
| 14 | Khu du lịch | CT04 | P,S |
| maDoiTuong, ten |
|
|
| (0,100,100,0) | III-30, III-49 | ||
| 15 | Trụ sở cơ quan nhà nước |
|
|
|
|
|
|
|
|
| ||
| 15.1 | Trụ sở UBND cấp Huyện | CV07 | P |
| maDoiTuong, ten |
|
| CV0701 | (0,100,100,0) | III-49 | ||
| 15.2 | Trụ sở UBND cấp Tỉnh | CV08 | P |
| maDoiTuong, ten |
|
| CV0801 | (0,100,100,0) | III-49 | ||
| 15.3 | Trụ sở UBND cấp Xã | CV09 | P |
| maDoiTuong, ten |
|
| CV0901 | (0,100,100,0) | III-49 | ||
| IV | Địa hình |
|
|
|
|
|
|
|
|
| ||
|
|
|
|
|
|
| 20 | cao nguyên | DA0301 | (0, 0, 0, 100) | IV-67 | ||
| 21 | dãy núi | DA0302 | (0, 0, 0, 100) | IV-67 | ||||||||
| 25 | núi | DA0303 | (0, 0, 0, 100) | IV-68, IV-69 | ||||||||
| 2 | Điểm độ cao | EA01 | P | Toàn bộ | maDoiTuong, doCao |
|
| EA0101 | (0, 0, 0, 100) | IV-54 | ||
| 3 | Đường bình độ | EA02 | C |
| maDoiTuong loaiDuongBinhDo | 1 | Cơ bản | EA0201 | (10, 50,100, 0) | IV-51a IV-51đ | ||
| EA0202 | (10, 50,100, 0) | IV-51b, IV-51đ, IV-51e | ||||||||||
| 2 | Nửa khoảng cao đều | EA0203 | (10, 50,100, 0) | IV-51c, IV-51đ | ||||||||
| 3 | Phụ | EA0204 | (10, 50,100, 0) | IV-51d, IV-51đ | ||||||||
| 4 | Địa hình đặc biệt trên đất liền |
|
|
|
|
|
|
|
|
| ||
| 4.1 | Bãi đá trên cạn | EB01 | S | Toàn bộ | maDoiTuong |
|
| EB0101 | (10, 50,100, 0) | IV-57 | ||
| 4.2 | Cửa hang động | EB02 | P | Toàn bộ | maDoiTuong |
|
| EB0201 | (0, 0, 0, 100) | IV-59 | ||
| 4.3 | Các loại hố nhân tạo | EB03 | P | Toàn bộ | maDoiTuong |
|
| EB0301 | (0, 0, 0, 100) | IV-62 | ||
| 4.5 | Địa hình cát | EB05 | S | Toàn bộ | maDoiTuong | EB05 | Địa hình cát | EB0501 | (10, 50,100, 0) | IV-63 | ||
| 4.6 | Gò đống | EB06 | P | Toàn bộ | maDoiTuong, tyCaoTySau | EB06 | Gò đống | EB0601 | (10, 50,100, 0) | IV-61 | ||
| 4.7 | Hố, phễu castơ | EB07 | P | Toàn bộ | maDoiTuong | EB07 | Hố, phễu castơ | EB0701 | (10, 50,100, 0) | IV-60 | ||
| 4.9 | Miệng núi lửa | EB09 | P | Toàn bộ | maDoiTuong | EB09 | Miệng núi lửa | EB0901 | (10, 50,100, 0) | IV-58 | ||
| 4.10 | Vùng núi đá | EB10 | S | Toàn bộ | maDoiTuong | EB10 | Vùng núi đá | EB1001 | (5, 20, 50, 0) | IV-56 | ||
| 5 | Đường đặc trưng địa hình trên đất liền |
|
|
|
|
|
|
|
|
| ||
| 5.1 | Khe rãnh xói mòn | EC05 | C | Toàn bộ | maDoiTuong, tyCaoTySau | EC05 | Khe rãnh xói mòn | EC0501 | (10, 50,100, 0) | IV-55 | ||
| 6 | Chất đáy | ED01 | P | Toàn bộ | maDoiTuong, loaiChatDay | 1 | Bùn | ED0101 | (0, 0, 0, 100) | IV-70 | ||
| 2 | Cát | ED0102 | (0, 0, 0, 100) | IV-70 | ||||||||
| 3 | San hô | ED0103 | (0, 0, 0, 100) | IV-70 | ||||||||
| 4 | Đá | ED0104 | (0, 0, 0, 100) | IV-70 | ||||||||
| 5 | Bùn, cát | ED0105 | (0, 0, 0, 100) | IV-70 | ||||||||
| 6 | Cát, san hô | ED0106 | (0, 0, 0, 100) | IV-70 | ||||||||
| 7 | Cát, sỏi | ED0107 | (0, 0, 0, 100) | IV-70 | ||||||||
| 8 | Đá, san hô | ED0108 | (0, 0, 0, 100) | IV-70 | ||||||||
| 9 | Đá, sỏi | ED0109 | (0, 0, 0, 100) | IV-70 | ||||||||
| 10 | Vỏ sò, ốc | ED0110 | (0, 0, 0, 100) | IV-70 | ||||||||
| 11 | Loại khác | ED0111 | (0, 0, 0, 100) | IV-70 | ||||||||
| 7 | Điểm độ sâu | ED02 | P | Toàn bộ | maDoiTuong, doSau |
|
| ED0201 | (0, 0, 0, 100) | IV-54 | ||
| 8 | Đường bình độ sâu | ED03 | C | Toàn bộ | maDoiTuong, loaiDuongBinhDo | 1 | Cơ bản | ED0301 | (0, 0, 0, 100) | IV-52a, IV-52b, IV-52c | ||
| 9 | Địa hình đặc biệt đáy biển |
|
|
|
|
|
|
|
|
| ||
| 9.1 | Khe rãnh máng ngầm | ED04 | C | Toàn bộ | maDoiTuong |
|
| ED0401 | (0, 0, 0, 100) | IV-66 | ||
| 9.2 | Núi lửa dưới biển | ED05 | P | Toàn bộ | maDoiTuong |
|
| ED0501 | (0, 0, 0, 100) | IV-64 | ||
| 9.3 | Sườn đất ngầm dốc đứng | ED06 | C | Toàn bộ | maDoiTuong |
|
| ED0601 | (0, 0, 0, 100) | IV-65 | ||
| IV | Giao thông |
|
|
|
|
|
|
|
|
| ||
| 1 | Đường bộ |
|
|
|
|
|
|
|
|
| ||
| 11 | Đường đô thị | GK02 | C | Toàn bộ | maDoiTuong, capKyThuat, loaiChatLieuTraiMat loaiHienTrangSuDung viTri, chieuRong, lienKetGiaoThong tenDuongDoThi |
|
| GK0201 | Nền (0,0,0,0) Viền (0,0,0,100) | V-81a, V-81b | ||
| 1.2 | Đường huyện | GK03 | C | Toàn bộ | maDoiTuong, capKyThuat, loaiChatLieuTraiMat loaiHienTrangSuDung, chieuRong, lienKetGiaoThong tenDuongHuyen |
|
| GK0301 | Nền (5,20,50,0) Viền (0,0,0,100) | V-79a, V-79b | ||
| 1.3 | Đường quốc lộ | GK04 | C | Toàn bộ | maDoiTuong, capKyThuat, loaiChatLieuTraiMat loaiHienTrangSuDung viTri, chieuRong, lienKetGiaoThong tenDuongQuocLo |
|
| GK0401 | Nền (10,50,100,0) Viền (0,0,0,100) | V-78a, V-78b | ||
| 1.4 | Đường Tỉnh | GK05 | C | Toàn bộ | maDoiTuong, capKyThuat, loaiChatLieuTraiMat loaiHienTrangSuDung viTri, chieuRong, lienKetGiaoThong tenDuongTinh |
|
| GK0501 | Nền (5,20,50,0) Viền (0,0,0,100) | V-79a, V-79b | ||
| 1.5 | Đường Xã | GK06 | C | Toàn bộ | maDoiTuong, loaiChatLieuTraiMat loaiHienTrangSuDung chieuRong, lienKetGiaoThong tenDuongXa |
|
| GK0601 | Nền (0,0,0,30) Viền (0,0,0,100) | V-80a, V-80b | ||
| 2 | Cầu giao thông | GG05 | C, P | Toàn bộ | maDoiTuong, ten, loaiCauGiaoThong |
|
| GG0501 | (0, 0, 0, 100) | V-83a, V-83b | ||
| 3 | Hầm giao thông | GG12 | C, P | Toàn bộ | maDoiTuong, ten |
|
| GG1201 | (0, 0, 0, 100) | V-76, V-77 | ||
| 4 | Đèo | GG07 | P | Toàn bộ | maDoiTuong, ten |
|
| GG0701 | (0, 0, 0, 100) | V-82 | ||
| 5 | Bến phà đường bộ | GG03 | P | Toàn bộ | maDoiTuong, ten |
|
| GG0301 | (0, 0, 0, 100) | V-84, V-88 | ||
| 6 | Đường sắt |
|
|
|
|
|
|
|
|
| ||
| 6.1 | Đường sắt đô thị | GL02 | C | Toàn bộ | maDoiTuong, loaiHienTrangSuDung, loaiKhoDuongSat, viTri, ten | 1 | Đang sử dụng | GL0201 | (0, 0, 0, 100) | V-74a, | ||
| 2 | Đang xây dựng | GL0202 | (0, 0, 0, 100) | V-74b | ||||||||
| 3 | Không sử dụng | GL0203 | (0, 0, 0, 100) | V-74a | ||||||||
| 6.2 | Đường sắt quốc gia | GL03 | C | Toàn bộ | maDoiTuong, loaiHienTrangSuDung, loaiKhoDuongSat, viTri, ten | 1 | Đang sử dụng | GL0301 | (0, 0, 0, 100) | V-74a | ||
| 2 | Đang xây dựng | GL0302 | (0, 0, 0, 100) | V-74b | ||||||||
| 7 | Công trình giao thông đường sắt |
|
|
|
|
|
|
|
|
| ||
| 7.1 | Ga đường sắt | GH01 | P | Toàn bộ | maDoiTuong,ten |
|
| GH0101 | Nền (0, 0, 0, 0) Viền (0, 0, 0, 100) | V-75 V-88 | ||
| 7.2 | Ga tàu điện | GH02 | P | Toàn bộ | maDoiTuong,ten |
|
| GH0201 | Nền (0, 0, 0, 0) Viền (0, 0, 0, 100) | V-75 V-88 | ||
| 8 | Bãi đáp trực thăng | GN01 | P | Toàn bộ | maDoiTuong, viTriBaiDap, ten | 1 | Trên mặt đất | GN0101 | (0, 0, 0, 100) | V-72, V-88 | ||
| 2 | Trên nóc nhà | GN0102 | (0, 0, 0, 100) | V-72, V-88 | ||||||||
| 9 | Cảng hàng không | GN02 | P | Toàn bộ | maDoiTuong, loaiCangHangKhong, ten | 1 | Nội địa | GN0201 | (0, 0, 0, 100) | V-71b, V-88 | ||
| 2 | Quốc tế | GN0202 | (0, 0, 0, 100) | V-71a, V-88 | ||||||||
| 10 | Bến cảng | GM03 | P | Toàn bộ | maDoiTuong, ten |
|
| GM0301 | (0, 0, 0, 100) | V-87, V-88 | ||
| 11 | Cảng biển | GM06 | S | Toàn bộ | maDoiTuong, ten |
|
| GM0601 | (0, 0, 0, 100) | V-88 | ||
| 12 | Các đối tượng hàng hải, hải văn |
|
|
|
|
|
|
|
|
| ||
| 12.1 | Cảng dầu khí ngoài khơi | GC01 | P, S | Toàn bộ |
|
|
| GC0101 | (0, 0, 0, 100) | V-88 | ||
| 12.2 | Đèn biển | GC04 | P | Toàn bộ | maDoiTuong, ten |
|
| GC0401 | (0, 0, 0, 100) | V-85, V-88 | ||
| 12.3 | Khu vực nguy hiểm | GC13 | P, S | Toàn bộ |
|
|
|
|
| V-86 | ||
| VI | Phủ bề mặt |
|
|
|
|
|
|
|
|
| ||
| 1 | Ranh giới phủ bề mặt | HG01 | C | Toàn bộ | maDoiTuong, loaiRanhGioiPhuBeM at | 1 | Thực vật | HG0101 | (0, 0, 0, 100) | VI-96 | ||
| 2 | Khác |
|
|
| ||||||||
| 3 | Ranh giới khu bảo tồn thiên nhiên | HG0103 | (0, 100, 100, 0) | VI-97 | ||||||||
| 2 | Rừng |
|
|
|
|
|
|
|
|
| ||
| 2.1 | Rừng trồng | HH01 | S | Toàn bộ | maDoi Tuong, ten, doTan Che=1 | loaiCay Rung | 1 | Cây lá rộng | HH0101 | Nền (35, 0, 50, 0) Ký hiệu (0, 0, 0, 100) | VI-89a | |
| 2 | Cây lá kim | HH0102 | VI-89b | |||||||||
| 3 | Cây hỗn hợp | HH0103 | VI-89đ | |||||||||
| 4 | Cây tre nứa | HH0104 | VI-89c | |||||||||
| 5 | Cây cau dừa | HH0105 | VI-89d | |||||||||
| 6 | Cây ưa mặn chua phèn | HH0106 | VI-89e | |||||||||
|
|
| HH01 | S | Toàn bộ | maDoi Tuong, ten, doTan Che=2 | loaiCay Rung | 1 | Cây lá rộng | HH0107 | Nền (12, 0, 25, 0) Ký hiệu (0, 0, 0, 100) | VI-90a | |
| 2 | Cây lá kim | HH0108 | VI-90b | |||||||||
| 3 | Cây hỗn hợp | HH0109 | VI-90đ | |||||||||
| 4 | Cây tre nứa | HH0110 | VI-90c | |||||||||
| 5 | Cây cau dừa | HH0111 | VI-90d | |||||||||
| 6 | Cây ưa mặn chua phèn | HH0112 | VI-90e | |||||||||
| 2.2 | Rừng tự nhiên | HH02 | S | Toàn bộ | maDoi Tuong, ten, doTan Che=1 | loaiCay Rung | 1 | Cây lá rộng | HH0201 | Nền (35, 0, 50, 0) Ký hiệu (0, 0, 0, 100) | VI-89a | |
| 2 | Cây lá kim | HH0202 | VI-89b | |||||||||
| 3 | Cây hỗn hợp | HH0203 | VI-89đ | |||||||||
| 4 | Cây tre nứa | HH0204 | VI-89c | |||||||||
| 5 | Cây cau dừa | HH0205 | VI-89d | |||||||||
| 6 | Cây ưa mặn chua phèn | HH0206 | VI-89e | |||||||||
| 2.3 | Rừng tự nhiên | HH02 | S | Toàn bộ | maDoi Tuong, ten, doTan Che=2 | loaiCay Rung | 1 | Cây lá rộng | HH0207 | Nền (12, 0, 25, 0) Ký hiệu (0, 0, 0, 100) | VI-90a | |
| 2 | Cây lá kim | HH0208 | VI-90b | |||||||||
| 3 | Cây hỗn hợp | HH0209 | VI-90đ | |||||||||
| 4 | Cây tre nứa | HH0210 | VI-90c | |||||||||
| 5 | Cây cau dừa | HH0211 | VI-90d | |||||||||
| 6 | Cây ưa mặn chua phèn | HH0212 | VI-90e | |||||||||
| 3 | Phủ thực vật khác |
|
|
|
|
|
|
|
|
| ||
| 3.1 | Cây bụi | HE01 | S | Toàn bộ | maDoiTuong |
|
| HE0101 | (70,0,100,0) | VI-91a | ||
| 3.2 | Cây bụi ưa mặn, chua phèn | HE02 | S | Toàn bộ | maDoiTuong |
|
| HE0201 | (70,0,100,0) | VI-91b | ||
| 4 | Cây hàng năm | HB01 | S | Toàn bộ | maDoi Tuong, ten | loaiCay Trong | 1 | Cây lúa | HB0101 | (70,0,100,0) | VI-92a | |
| 2 | Cây lương thực khác | HB0102 | (70,0,100,0) | VI-92b, VI-98 | ||||||||
| 3 | Cây mía | HB0103 | (70,0,100,0) | VI-92c, VI-98 | ||||||||
| 4 | Cây thuốc lá, thuốc lào | HB0104 | (70,0,100,0) | VI-92c, VI-98 | ||||||||
| 5 | Cây lấy sợi | HB0105 | (70,0,100,0) | VI-92c, VI-98 | ||||||||
| 6 | Rau, cây gia vị | HB0106 | (70,0,100,0) | VI-2b, VI-98 | ||||||||
| 7 | Hoa, cây cảnh | HB0107 | (70,0,100,0) | VI-92b, VI-98 | ||||||||
| 8 | Sen, ấu, sung, niễng | HB0108 | (70,0,100,0) | VI-92c, VI-98 | ||||||||
| 9 | Cây hàng năm khác | HB0109 | (70,0,100,0) | VI-92c, VI-98 | ||||||||
| 5 | Cây lâu năm | HB02 | S | Toàn bộ | maDoi Tuong, ten | loaiCayTrong | 10 | Cây ăn quả | HB0201 | Nền (12, 0, 25, 0) Ký hiệu (70,0,100,0) | VI-93, VI-98 | |
| 11 | Cây dừa cọ | HB0202 | ||||||||||
| 12 | Cây công nghiệp | HB0203 | ||||||||||
| 13 | Cây dược liệu | HB0204 | ||||||||||
| 14 | Cây bóng mát, cây cảnh quan,... | HB0205 | ||||||||||
| 15 | Cây lâu năm khác | HB0206 | ||||||||||
| 6 | Bề mặt công trình | HA01 | S | Toàn bộ |
| 1 | Có thực vật che phủ | HA0101 | Nền (70,0,100,0) | VI-94 | ||
| 2 | Không có thực vật che phủ |
|
|
| ||||||||
| 7 | Nước mặt | HD01 | S | Toàn bộ |
|
|
|
| Nền (15, 0, 0, 0) |
| ||
| 8 | Thực vật đáy biển |
|
|
|
|
|
|
|
|
| ||
| 8.1 | Cỏ biển | HK01 | S | Toàn bộ |
|
|
|
| (0, 0, 0,100) | VI-95 | ||
| 8.2 | Rong, tảo | HK02 | S | Toàn bộ |
|
|
|
| (0, 0, 0,100) | VI-95 | ||
| 8.3 | Thực vật khác | HK03 | S | Toàn bộ |
|
|
|
| (0, 0, 0,100) | VI-95 | ||
| VII | Thủy văn |
|
|
|
|
|
|
|
|
| ||
| 1 | Biển đảo |
|
|
|
|
|
|
|
|
| ||
| 1.1 | Biển | KA01 | S | Toàn bộ | maDoiTuong, ten |
|
| KA0101 | (100, 0, 0, 0) | VII-116 | ||
| 1.2 | Đảo, quần đảo | KA02 | P,S | Toàn bộ | maDoiTuong, ten |
|
| KA0201 | (0, 0, 0,100) | VII-121 | ||
| 1.3 | Phá | KA03 | S, P | Toàn bộ | maDoiTuong ,ten |
|
| KA0301 | (100, 0, 0, 0) | VII-116 | ||
| 1.4 | Vịnh, vũng | KA04 | P,S |
| maDoiTuong, ten |
|
| KA0401 | (100, 0, 0, 0) | VII-116 | ||
| 2 | Bãi bồi | KB01 | P,S | Toàn bộ | maDoiTuong, loaiBaiBoi | 1 | Cát | KB0101 | (0, 0, 0, 100) | VII-105b | ||
| 2 | Bùn | KB0102 | (0, 0, 0, 100) | VII-105a | ||||||||
| 3 | Loại khác | KB0103 | (0, 0, 0, 100) | VII-105c | ||||||||
| 3 | Đầm lầy | KB02 | S | Toàn bộ | maDoiTuong, ten |
|
| KB0201 | (100, 0, 0, 0) | VII-106 VII-122 | ||
| 4 | Bãi đá dưới nước |
|
|
|
|
|
|
|
|
| ||
| 4.1 | Bãi đá dưới nước | KC01 | P,S | Toàn bộ | maDoiTuong, loaiTrangThaiXuatLo | 1 | Chìm | KC0101 | (0, 0, 0, 100) | VII-109(2) | ||
| 2 | Nổi | KC0102 | (0, 0, 0, 100) | VII-109(1) | ||||||||
| 3 | Lúc nổi, lúc chìm | KC0103 | (0, 0, 0, 100) | VII-109(2) | ||||||||
| 4 | Không xác định |
|
| Không trình bày | ||||||||
| 4.2 | Đá trên biển | KC02 | P,S | Toàn bộ | maDoiTuong, loaiTrangThaiXuatLo | 1 | Chìm | KC0201 | (0, 0, 0, 100) | VII-109(2) | ||
| 2 | Nổi | KC0202 | (0, 0, 0, 100) | VII-109(1) | ||||||||
| 3 | Lúc nổi, lúc chìm | KC0203 | (0, 0, 0, 100) | VII-109(2) | ||||||||
| 4 | Không xác định |
|
| Không trình bày | ||||||||
| 4.3 | San hô | KC03 | P,S | Toàn bộ | maDoiTuong |
|
| KC0301 | (0, 100, 100, 0) | VII-108 | ||
| 5 | Ghềnh | KD01 | C | Toàn bộ | maDoiTuong, ten |
|
| KD0101 | (100, 0, 0, 0), (0, 0, 0, 100) | VII-111a, VII-122 | ||
| P | maDoiTuong, ten |
|
| KD0102 | (100, 0, 0, 0), (0, 0, 0, 100) | VII-111b, VII-122 | ||||||
| 6 | Thác | KD02 | C | Toàn bộ | maDoiTuong, chieuCao, ten |
|
| KD0201 | (100, 0, 0, 0) (0, 0, 0, 100) | VII-110a, VII-122 | ||
| P | maDoiTuong, chieuCao, ten |
|
| KD0202 | (100, 0, 0, 0) (0, 0, 0, 100) | VII-110b, VII-122 | ||||||
| 7 | Mạch nước | KM02 | P | Toàn bộ | maDoiTuong |
|
| KM0201 | (100, 0, 0, 0) | VII-104 | ||
| 8 | Mạng dòng chảy | KK01 | C | Toàn bộ | maDoiTuong, ten, loaiDongChay, | 1 | Sông suối | KK0101 | (100, 0, 0, 0) | VII-100, VII-118 | ||
| chieuRong,(<125 m) loaiTrangThaiNuoc Mat=1 | 2 | Mặt nước tĩnh |
|
|
| |||||||
| maDoiTuong, ten, loaiDongChay, chieuRong(<125 m), loaiTrangThaiNuoc Mat=2 | 1 | Hồ, đầm | KK0102 | (100, 0, 0, 0) | VII-100, VII-119, VII-120 | |||||||
| 2 | Mặt nước tĩnh |
|
|
| ||||||||
| maDoiTuong, ten, loaiDongChay, chieuRong(<125 m), loaiTrangThaiNuoc Mat=3 | 1 | Kênh mương | KK0103 | (100, 0, 0, 0) | VII-112, VII-118 | |||||||
| 2 | Mặt nước tĩnh |
|
|
| ||||||||
| 9 | Đường bờ nước | KE03 | C | Toàn bộ | maDoiTuong, loaiTrangThaiDuong BoNuoc | 1 | Rõ ràng | KE0301 | (100, 0, 0, 0) | VII- 99, VII-100 | ||
| 2 | Khó xác định | KE0302 | (100, 0, 0, 0) | VII-102 | ||||||||
| 3 | Đường bờ sông suối có nước theo mùa | KE0303 | (100, 0, 0, 0) | VII-101 | ||||||||
| 10 | Ranh giới nước mặt quy ước | KE06 | C |
|
|
|
|
|
|
| ||
| 11 | Mặt nước sông suối | KL01 | S | Toàn bộ | maDoiTuong |
|
| KL0101 | (15, 0, 0, 0) | VII-100, VII-101 | ||
| 12 | Mặt nước |
|
|
|
|
|
|
|
|
| ||
| 12.1 | Ao, hồ, đầm | KL02 | S | Toàn bộ | maDoiTuong, ten | KL02 | Ao, hồ, đầm | KL0201 | (15, 0, 0, 0), (100, 0, 0, 0) | VII-100, VII-119, VII-120 | ||
| 12.2 | Hồ chứa | KL03 | KL03 | Hồ chứa | KL0301 | (15, 0, 0, 0), (100, 0, 0, 0) | VII-100, VII-119, VII-120 | |||||
| 13 | Đập | KG03 | C,P | Toàn bộ | maDoiTuong, loaiDap, ten | 1 | Chắn sóng | KG0301 | (0, 0, 0, 100) | VII-114, VII-122 | ||
| 2 | Dâng | KG0302 | (0, 0, 0, 100) | VII-114, VII-122 | ||||||||
| 3 | Tràn | KG0303 | (0, 0, 0, 100) | VII-114, VII-122 | ||||||||
| 14 | Đê | KG04 | C,S | Toàn bộ | maDoiTuong,ten |
|
| KG0401 | (0, 0, 0, 100) | VII-115, VII-122 | ||
| 15 | Kênh mương | KG05 | C,S | Toàn bộ | maDoiTuong, loaiHienTrangSuDung, ten | 1 | Đang sử dụng | KG0501 | (100, 0, 0, 0) (15, 0, 0, 0) | VII-112, VII-118 | ||
| 2 | Đang xây dựng | KG0502 | (100, 0, 0, 0) | VII-113, VII-118 | ||||||||
| 16 | Địa danh biển đảo | DA01 | P | Toàn bộ | maDoiTuong, danhTuChung, ten | 14 | cửa | DA0101 | (100, 0, 0, 0) | VII-117 | ||
| 15 | bán đảo | DA0102 | (0, 0, 0, 100) | VII-121 | ||||||||
| 16 | quần đảo | DA0103 | (0, 0, 0, 100) | VII-121 | ||||||||
| 17 | vịnh | DA0104 | (100, 0, 0, 0) | VII-116 | ||||||||
| 18 | vũng | DA0105 | (100, 0, 0, 0) | VII-116 | ||||||||
| 24 | mũi đất | DA0106 | (100, 0, 0, 0) | VII-121 | ||||||||
| 43 | vụng | DA0107 | (100, 0, 0, 0) | VII-116 | ||||||||
| 44 | eo | DA0108 | (100, 0, 0, 0) | VII-122 | ||||||||
| 45 | lạch | DA0109 | (100, 0, 0, 0) | VII-122 | ||||||||
| 46 | luồng | DA01010 | (100, 0, 0, 0) | VII-122 | ||||||||
| 47 | mỏm | DA01011 | (0, 0, 0, 100) | VII-121 | ||||||||
| 48 | cù lao | DA01012 | (0, 0, 0, 100) | VII-121 | ||||||||
| 50 | hòn | DA01013 | (0, 0, 0, 100) | VII-121 | ||||||||
| 52 | gành | DA01014 | (0, 0, 0, 100) | VII-122 | ||||||||
| 53 | ghềnh | DA01015 | (0, 0, 0, 100) | VII-122 | ||||||||
Phụ lục E
(Quy định)
Trình bày cơ sở dữ liệu nền địa lý quốc gia tỷ lệ 1:500.000, 1:1.000.000
E.1. Các kiểu đối tượng địa lý trong Cơ sở dữ liệu nền địa lý quốc gia tỷ lệ 1:500.000, 1:1.000.000 được thể hiện dưới dạng đồ họa theo bộ mẫu ký hiệu quy định tại Thông tư số /2023/TT-BTNMT ngày tháng năm 2023 của Bộ trưởng Bộ Tài nguyên và môi trường Quy định kỹ thuật về nội dung và ký hiệu bản đồ địa hình quốc gia tỷ lệ 1:500.000, 1:1.000.000.
E.2. Trong Danh mục trình bày tại mục dưới đây, kiểu dữ liệu được quy định viết tắt như sau:
P: Kiểu dữ liệu GM_Point
C: Kiểu dữ liệu GM_ Curve
S: Kiểu dữ liệu GM_ Surface
E.3. Danh mục trình bày chi tiết:
| TT | Tên đối tượng | Mã ĐT | Kiểu DL | Chỉ thị trình bày | Thuộc tính phân loại trình bày | Giá trị (mã) | Giá trị (nhãn) | Mã trình bày | Thành phần màu (CMYK) | Ký hiệu trình bày | ||
| I | Biên giới, địa giới |
|
|
|
|
|
|
|
|
| ||
| 1 | Đường biên giới quốc gia trên đất liền | AC01 | C | Toàn bộ | maDoiTuong, loaiHienTrangPhapLy | 1 | Xác định | AC0101 | (0, 0, 0, 100) Bo (10, 15, 0, 0) | I-1a | ||
| 2 | Chưa xác định | AC0102 | (0, 0, 0, 100) Bo (10, 15, 0, 0) | I-1b | ||||||||
| 2 | Vùng lãnh thổ quốc gia trên đất liền | AC03 | C | Toàn bộ |
|
|
|
|
|
| ||
| 3 | Địa phận hành chính trên đất liền |
|
|
|
|
|
|
|
|
| ||
| 3.1 | Địa phận hành chính cấp huyện | AD01 | S | Toàn bộ | Ten, soDan |
|
|
|
|
| ||
| 3.2 | Địa phận hành chính cấp tỉnh | AD02 | S | Toàn bộ | Ten, soDan |
|
|
|
|
| ||
| 4 | Đường địa giới hành chính |
|
|
|
|
|
|
|
|
| ||
| 4.1 | Đường địa giới hành chính cấp huyện | AD04 | C | Toàn bộ | maDoiTuong, loaiHienTrangPhapLy | 1 | Xác định | AD0401 | (0, 0, 0, 100) | I-3a | ||
| 2 | Chưa xác định | AD0402 | (0, 0, 0, 100) | I-3b | ||||||||
| 4.2 | Đường địa giới hành chính cấp tỉnh | AD05 | C | Toàn bộ | maDoiTuong, loaiHienTrangPhapLy | 1 | Xác định | AD0501 | (0, 0, 0, 100) Bo (10, 15, 0, 0) | I-2a | ||
| 2 | Chưa xác định | AD0502 | (0, 0, 0, 100) Bo (10, 15, 0, 0) | I-2b | ||||||||
| 5 | Điểm cơ sở | AB02 | P | Toàn bộ |
|
|
| AB0201 | (0,100,100,0) | I-8 | ||
| 6 | Đường biên giới quốc gia trên biển | AB03 | C | Toàn bộ | maDoiTuong, loaiHienTrangPhapLy | 1 | Xác định | AB0301 | (0,100,100,0) | I-4a | ||
| 2 | Chưa xác định | AB0302 | (0,100,100,0) | I-4b | ||||||||
| 7 | Đường cơ sở | AB04 | C | Toàn bộ |
|
|
| AB0401 | (0,100,100,0) | I-7 | ||
| 8 | Vùng biển |
|
|
|
|
|
|
|
|
| ||
| 8.1 | Lãnh hải | AB07 | S |
|
|
|
|
|
|
| ||
| 8.2 | Vùng nội thủy | AB11 | S |
|
|
|
|
|
|
| ||
| 8.3 | Vùng nước lịch sử | AB12 | S |
|
|
|
|
|
|
| ||
| 8.4 | Vùng tiếp giáp lãnh hải | AB13 | S |
|
|
|
|
|
|
| ||
| 9 | Địa phận hành chính trên biển |
|
|
|
|
|
|
|
|
| ||
| 9.1 | Địa phận hành chính cấp huyện trên biển | AE01 | S |
|
|
|
|
|
|
| ||
| 9.2 | Địa phận hành chính cấp tỉnh trên biển | AE02 | S |
|
|
|
|
|
|
| ||
| 10 | Đường ranh giới hành chính trên biển |
|
|
|
|
|
|
|
|
| ||
| 10.1 | Đường ranh giới hành chính cấp huyện trên biển | AE04 | C | Toàn bộ | maDoiTuong, loaiHienTrangPhapLy | 1 | Xác định | AE0401 | (0,100,100,0) | I-6a | ||
| 2 | Chưa xác định | AE0402 | (0,100,100,0) | I-6b | ||||||||
| 10.2 | Đường ranh giới hành chính cấp tỉnh trên biển | AE05 | C | Toàn bộ | maDoiTuong, loaiHienTrangPhapLy | 1 | Xác định | AE0501 | (0,100,100,0) | I-5a | ||
| 2 | Chưa xác định | AE0502 | (0,100,100,0) | I-5b | ||||||||
| II | Cơ sở đo đạc |
|
|
|
|
|
|
|
|
| ||
| 1 | Điểm gốc đo đạc quốc gia |
|
|
|
|
|
|
|
|
| ||
| 1.1 | Điểm gốc độ cao quốc gia | BA01 | P | Toàn bộ | maDoiTuong |
|
| BA0101 | (0, 0, 0,100) | II-10 | ||
| 1.2 | Điểm gốc toạ độ quốc gia | BA02 | P | Toàn bộ | maDoiTuong |
|
| BA0201 | (0, 0, 0, 100) | II-9 | ||
| 2 | Điểm đo đạc quốc gia |
|
|
|
|
|
|
|
|
| ||
| 2.1 | Điểm độ cao quốc gia | BC01 | P | Toàn bộ | maDoiTuong |
|
| BC0101 | (0, 0, 0, 100) | II-10 | ||
| 2.2 | Điểm toạ độ quốc gia | BC02 | P | Toàn bộ | maDoiTuong |
|
| BC0201 | (0, 0, 0, 100) | II-9 | ||
| 2.3 | Điểm tọa độ và độ cao quốc gia | BC03 | P | Toàn bộ | maDoiTuong |
|
| BC0301 | (0, 0, 0, 100) | II-11 | ||
| III | Dân cư |
|
|
|
|
|
|
|
|
| ||
| 1 | Khu dân cư | CA02 | S, P, C | Toàn bộ | maDoiTuong, loaiKhuDanCu | 1 | Đô thị | CA0201 | Viền (0, 0, 0, 65) Nền (0, 20, 15,0) Nền (0, 100, 100,0) | III-12 | ||
| 2 | Nông thôn | CA0202 | (0, 0, 0, 65) | III-14 | ||||||||
| 2 | Địa danh dân cư | DA02 | P | Toàn bộ | danhTuChung, ten | 1 | ấp | DA0201 | (0, 0, 0, 65) | III-42 | ||
| 2 | bản | DA0202 | (0, 0, 0, 65) | III-43 | ||||||||
| 3 | buôn | DA0203 | (0, 0, 0, 65) | III-43 | ||||||||
| 4 | chòm | DA0204 | (0, 0, 0, 65) | III-43 | ||||||||
| 8 | làng | DA0208 | (0, 0, 0, 65) | III-43 | ||||||||
| 9 | lũng | DA0209 | (0, 0, 0, 65) | III-43 | ||||||||
| 10 | plei | DA02010 | (0, 0, 0, 65) | III-43 | ||||||||
| 12 | trại | DA02011 | (0, 0, 0, 65) | III-43 | ||||||||
| 13 | xóm | DA02012 | (0, 0, 0, 65) | III-43 | ||||||||
| 27 | thôn | DA02013 | (0, 0, 0, 65) | III-43 | ||||||||
| 29 | khóm | DA02014 | (0, 0, 0, 65) | III-43 | ||||||||
| 33 | xã | DA02015 | (0, 0, 0, 100) | III-41, III-42 | ||||||||
| 34 | phường | DA02016 | (0, 0, 0, 100) | III-41, III-42 | ||||||||
| 35 | thị trấn | DA02017 | (0, 0, 0, 100) | III-40 | ||||||||
| 3 | Đường dây tải điện | CR09 | C | Toàn bộ | maDoiTuong |
|
| CR0901 | (0, 0, 0,100) | III-24 | ||
| 4 | Hạ tầng kỹ thuật trên biển |
|
|
|
|
|
|
|
|
| ||
| 4.1 | Cáp tải điện | CS01 | C | Toàn bộ | maDoiTuong |
|
| CS0101 | (30, 85, 0, 0) | III-31 | ||
| 4.2 | Cáp viễn thông | CS02 | C | Toàn bộ | maDoiTuong |
|
| CS0201 | (30, 85, 0, 0) | III-32 | ||
| 4.3 | Đường ống dẫn dầu dưới biển | CS03 | C | Toàn bộ | maDoiTuong |
|
| CS0301 | (30, 85, 0, 0) | III-33 | ||
| 4.4 | Đường ống dẫn khí dưới biển | CS04 | C | Toàn bộ | maDoiTuong |
|
| CS0401 | (30, 85, 0, 0) | III-33 | ||
| 5 | Ranh giới |
|
|
|
|
|
|
|
|
| ||
| 5.1 | Ranh giới sử dụng đất | CU03 | C | Toàn bộ | maDoiTuong |
|
| CU0301 | (0, 0, 0,100) | III-30 | ||
| 6 | Công trình thể thao |
|
|
|
|
|
|
|
|
| ||
| 6.1 | Sân gôn | CK03 | P, S | Toàn bộ | maDoiTuong, ten |
|
| CK0301 | (0, 0, 0, 100) (0, 100, 0, 0) | III-19 III-44 | ||
| 6.2 | Sân vận động | CK05 |
|
| CK0501 | (0, 0, 0, 100) (0, 100, 0, 0) | III-20, III-44 | |||||
| 7 | Công trình văn hóa |
|
|
|
|
|
|
|
|
| ||
| 7.1 | Công trình di tích | CN04 | P | Toàn bộ | maDoiTuong, ten |
|
| CN0401 | (0,100, 100, 0) (0, 100, 0, 0) | III-27, III-44 | ||
| 7.2 | Lăng tẩm | CN11 | P | Toàn bộ | maDoiTuong, ten |
|
| CN1101 | (0, 100, 0, 0) (0, 100, 0, 0) | III-16, III-44 | ||
| 7.3 | Tháp cổ | CN18 | P | Toàn bộ | maDoiTuong, chieuCao |
|
| CN1801 | (0, 100, 0, 0) | III-15 | ||
| 7.4 | Trung tâm hội nghị | CN21 | P | Toàn bộ | maDoiTuong, ten |
|
| CN1901 | (0, 100, 0, 0) | III-44 | ||
| 8 | Công trình thương mại dịch vụ |
|
|
|
|
|
|
|
|
| ||
| 8.1 | Bãi tắm | CL01 | P | Toàn bộ | maDoiTuong, ten |
|
| CL0101 | (0, 100, 100, 0) | III-25, III-44 | ||
| 9 | Công trình tôn giáo tín ngưỡng |
|
|
|
|
|
|
|
|
| ||
| 9.1 | Chùa | CM01 | P | Toàn bộ | maDoiTuong, ten |
|
| CM0101 | (0, 100, 0, 0) | III-18, III-44 | ||
| 9.2 | Cơ sở đào tạo tôn giáo | CM02 | P | Toàn bộ |
|
| CM0201 | (0, 0, 0,100) | III-44 | |||
| 9.3 | Công trình tôn giáo khác | CM03 | P | Toàn bộ |
|
| CM0301 | (0, 0, 0,100) | III-44 | |||
| 9.4 | Đền | CM04 | P | Toàn bộ |
|
| CM0401 | (0, 100, 0, 0) | III-18, III-44 | |||
| 9.5 | Đình | CM05 | P | Toàn bộ |
|
| CM0501 | (0, 100, 0, 0) | III-18, III-44 | |||
| 9.6 | Nhà thờ | CM09 | P | Toàn bộ |
|
| CM0901 | (0, 100, 0, 0) | III-17, III-44 | |||
| 10 | Công trình công nghiệp |
|
|
|
|
|
|
|
|
| ||
| 10.1 | Công trình thủy điện | CD02 | P | Toàn bộ | maDoiTuong, ten |
|
| CD0201 | (0, 100, 0, 0) | III-44 | ||
| 10.2 | Giàn khoan, tháp khai thác | CD05 | P | Toàn bộ | maDoiTuong, ten |
|
| CD0501 | (0, 0, 0,100) (0, 100, 0, 0) | III-23, III-44 | ||
| 10.3 | Khu khai thác | CD07 | P | Toàn bộ | maDoiTuong, ten |
|
| CD0701 | (0, 0, 0,100) (0, 100, 0, 0) | III-22, III-44 | ||
| 10.4 | Nhà máy | CD09 | P | Toàn bộ | maDoiTuong, ten |
|
| CD0901 | (0, 0, 0,100) (0, 100, 0, 0) | III-21 III-44 | ||
| 11 | Cơ sở sản xuất nông lâm nghiệp |
|
|
|
|
|
|
|
|
| ||
| 11.1 | Khu nuôi trồng thủy sản | CB03 | S | Toàn bộ | maDoiTuong, ten |
|
| CB0301 | (15, 0, 0, 0) | III-29, III-44 | ||
| 11.2 | Lâm trường | CB04 | S | Toàn bộ | maDoiTuong, ten |
|
| CB0401 | (0, 100, 0, 0) | III-44 | ||
| 11.3 | Nông trường | CB05 | S | Toàn bộ | maDoiTuong, ten |
|
| CB0501 | (0, 100, 0, 0) | III-44 | ||
| 11.4 | Ruộng muối | CB06 | S | Toàn bộ | maDoiTuong |
|
| CB0601 | (15, 0, 0, 0) (0, 0, 0,100) | III-28, III-45 | ||
| 12 | Khu du lịch | CT04 | P |
| maDoiTuong, ten |
|
|
| (0, 100, 100, 0) (0, 100, 0, 0) | III-26, III-44 | ||
| 13 | Trụ sở cơ quan nhà nước |
|
|
|
|
|
|
|
|
| ||
| 13.1 | Trụ sở UBND cấp Huyện | CV07 | P |
| maDoiTuong, ten |
|
| CV0701 | (0, 100, 0, 0) | III-44 | ||
| 13.2 | Trụ sở UBND cấp Tỉnh | CV08 | P |
| maDoiTuong, ten |
|
| CV0801 | (0, 100, 0, 0) | III-44 | ||
| IV | Địa hình |
|
|
|
|
|
|
|
|
| ||
| 1 | Địa danh sơn văn |
|
|
|
| 20 | cao nguyên | DA0301 | (0, 0, 0, 100) | IV-53 | ||
| 21 | dãy núi | DA0302 | (0, 0, 0, 100) | IV-53 | ||||||||
| 25 | núi | DA0303 | (0, 0, 0, 100) | IV-54, IV-55 | ||||||||
| 2 | Điểm độ cao | EA01 | P | Toàn bộ | maDoiTuong, doCao |
|
| EA0101 | (0, 0, 0, 100) | IV-48, IV-49 | ||
| 3 | Đường bình độ | EA02 | C |
| maDoiTuong loaiDuongBinhDo | 1 | Cơ bản | EA0201 | (10, 50,100, 0) | IV-46a IV-46đ | ||
| EA0202 | (10, 50,100, 0) | IV-46b, IV-46e, IV-46đ | ||||||||||
| 2 | Nửa khoảng cao đều | EA0203 | (10, 50,100, 0) | IV-46c IV-46đ | ||||||||
| 3 | Phụ | EA0204 | (10, 50,100, 0) | IV-46d IV-46đ | ||||||||
| 4 | Địa hình đặc biệt trên đất liền |
|
|
|
|
|
|
|
|
| ||
| 4.1 | Bãi đá trên cạn | EB01 | P | Toàn bộ | maDoiTuong |
|
| EB0101 | (10, 50,100, 0) | IV-51 | ||
| 4.2 | Địa hình cát | EB05 | P | Toàn bộ | maDoiTuong | EB05 | Địa hình cát | EB0501 | (10, 50,100, 0) | IV-52 | ||
| 4.3 | Vùng núi đá | EB10 | P | Toàn bộ | maDoiTuong | EB10 | Vùng núi đá | EB1001 | 10, 50,100, 0) | IV-50 | ||
| 5 | Điểm độ sâu | ED02 | P | Toàn bộ | maDoiTuong, doSau |
|
| ED0201 | (0, 0, 0, 100) | IV-49 | ||
| 6 | Đường bình độ sâu | ED03 | C | Toàn bộ | maDoiTuong, loaiDuongBinhDo | 1 | Cơ bản | ED0301 | (0, 0, 0, 100) | IV-47a, IV-47b, IV-47c | ||
| IV | Giao thông |
|
|
|
|
|
|
|
|
| ||
| 1 | Đường bộ |
|
|
|
|
|
|
|
|
| ||
| 1.1 | Đường huyện | GK03 | C | Toàn bộ | maDoiTuong, capKyThuat, loaiChatLieuTraiMat, loaiHienTrangSuDung , chieuRong, lienKetGiaoThong tenDuongHuyen |
|
| GK0301 | (0,100,100,0) (0, 0, 0, 100) | V-64, V-72 | ||
| 1.2 | Đường quốc lộ | GK04 | C | Toàn bộ | maDoiTuong, capKyThuat, loaiChatLieuTraiMat, loaiHienTrangSuDung, viTri, chieuRong, lienKetGiaoThong tenDuongQuocLo |
|
| GK0401 | Viền (0,100,100,0) Nền (0,40,2,0) (0, 0, 0, 100) | V-63, V-72 | ||
| 1.3 | Đường Tỉnh | GK05 | C | Toàn bộ | maDoiTuong, capKyThuat, loaiChatLieuTraiMat, loaiHienTrangSuDung, viTri, chieuRong, lienKetGiaoThong tenDuongTinh |
|
| GK0501 | (0,100,100,0) (0, 0, 0, 100) | V-64, V- 72 | ||
| 1.4 | Đường Xã | GK06 | C | Toàn bộ | maDoiTuong, loaiChatLieuTraiMat, loaiHienTrangSuDung, chieuRong, lienKetGiaoThong tenDuongXa |
|
| GK0601 | (0,0,0,65) (0,0,0,100) | V-65 V-72 | ||
| 2 | Cầu giao thông | GG05 | C, P | Toàn bộ | maDoiTuong, ten, loaiCauGiaoThong, chieuDai, chieuRong, taiTrong, chatLieuCau |
|
| GG0501 | (0, 0, 0, 100) | V-67 V-72 | ||
| 3 | Hầm giao thông | GG12 | C, P | Toàn bộ | maDoiTuong, ten, chieuCao, chieuRong, chieuDai |
|
| GG1201 | (0, 0, 0, 100) | V-61, V-62, V-72 | ||
| 4 | Đèo | GG07 | P | Toàn bộ | maDoiTuong, ten |
|
| GG0701 | (0, 0, 0, 100) | V-66, V-72 | ||
| 5 | Bến phà đường bộ | GG03 | P | Toàn bộ | maDoiTuong, ten |
|
| GG0301 | (0, 0, 0, 100) | V-68, V-72 | ||
| 6 | Đường sắt |
|
|
|
|
|
|
|
|
| ||
| 6.1 | Đường sắt quốc gia | GL03 | C | Toàn bộ | maDoiTuong, loaiHienTrangSuDung , loaiKhoDuongSat, viTri, ten | 1 | Đang sử dụng | GL0301 | (0, 0, 0, 100) | V-59a | ||
| 2 | Đang xây dựng | GL0302 | (0, 0, 0, 100) | V-59b | ||||||||
| 7 | Công trình giao thông đường sắt |
|
|
|
|
|
|
|
|
| ||
| 7.1 | Ga đường sắt | GH01 | P | Toàn bộ | maDoiTuong,ten |
|
| GH0101 | (0, 0, 0, 100) | V-60, V-72 | ||
| 7.2 | Ga tàu điện | GH02 | P | Toàn bộ | maDoiTuong,ten |
|
| GH0201 | (0, 0, 0, 100) | V-60 V-72 | ||
| 8 | Bãi đáp trực thăng | GN01 | P | Toàn bộ | maDoiTuong, viTriBaiDap, ten | 1 | Trên mặt đất | GN0101 | (0, 0, 0, 100) | V-58, V-79 | ||
| 2 | Trên nóc nhà | GN0102 | (0, 0, 0, 100) | V-58, V-72 | ||||||||
| 9 | Cảng hàng không | GN02 | P | Toàn bộ | maDoiTuong, loaiCangHangKhong, ten | 1 | Nội địa | GN0201 | (0, 0, 0, 100) | V-57b, V-72 | ||
| 2 | Quốc tế | GN0202 | (0, 0, 0, 100) | V-57a, V-72 | ||||||||
| 10 | Bến cảng | GM03 | P | Toàn bộ | maDoiTuong, ten |
|
| GM0301 | (0, 0, 0, 100) | V-71, V-72 | ||
| 11 | Cảng biển | GM06 | S | Toàn bộ | maDoiTuong, ten |
|
| GM0601 | (0, 0, 0, 100) | V-71, V-72 | ||
| 12 | Các đối tượng hàng hải, hải văn |
|
|
|
|
|
|
|
|
| ||
| 11.1 | Cảng đàu khí ngoài khơi | GC01 | P | Toàn bộ |
|
|
| GC0101 |
| V-72 | ||
| 11.2 | Đèn biển | GC04 | P | Toàn bộ | maDoiTuong, ten |
|
| GC0401 | (0, 0, 0, 100) | V-69 | ||
| 11.3 | Khu vực nguy hiểm | GC13 | P, S | Toàn bộ |
|
|
|
|
| V-70 | ||
| VI | Phủ bề mặt |
|
|
|
|
|
|
|
|
| ||
| 1 | Ranh giới phủ bề mặt | HG01 | C | Toàn bộ | maDoiTuong, loaiRanhGioiPhuBeMat | 1 | Thực vật | HG0101 | (0, 0, 0, 100) | VI-78 | ||
| 2 | Khác |
|
|
| ||||||||
| 3 | Ranh giới khu bảo tồn thiên nhiên | HG0103 | (30,85,0,0) | VI-79 | ||||||||
| 2 | Rừng |
|
|
|
|
|
|
|
|
| ||
| 2.1 | Rừng trồng | HH01 | S | Toàn bộ | maDoiTu ong, ten, doTan Che=1 | loaiCay Rung | 1 | Cây lá rộng | HH0101 | Nền (35,0,50,0) | VI-73, VI-80 | |
| 2 | Cây lá kim | HH0102 | Nền (35,0,50,0) | VI-73, VI-80 | ||||||||
| 3 | Cây hỗn hợp | HH0103 | Nền (35,0,50,0) | VI-73, VI-80 | ||||||||
| 4 | Cây tre nứa | HH0104 | Nền (35,0,50,0) | VI-73, VI-80 | ||||||||
| 5 | Cây cau dừa | HH0105 | Nền (35,0,50,0) | VI-73, VI-80 | ||||||||
| 6 | Cây ưa mặn chua phèn | HH0106 | Nền (35,0,50,0) | VI-73, VI-80 | ||||||||
|
|
| HH01 | S | Toàn bộ | maDoiTu ong, ten, doTanChe=2 | loaiCayRung | 1 | Cây lá rộng | HH0107 | Nền (12,0,25,0) | VI-74, VI-80 | |
| 2 | Cây lá kim | HH0108 | Nền (12,0,25,0) | VI-74, VI-80 | ||||||||
| 3 | Cây hỗn hợp | HH0109 | Nền (12,0,25,0) | VI-74, VI-80 | ||||||||
| 4 | Cây tre nứa | HH0110 | Nền (12,0,25,0) | VI-74, VI-80 | ||||||||
| 5 | Cây cau dừa | HH0111 | Nền (12,0,25,0) | VI-74, VI-80 | ||||||||
| 6 | Cây ưa mặn chua phèn | HH0112 | Nền (12,0,25,0) | VI-74, VI-80 | ||||||||
| 2.2 | Rừng tự nhiên | HH02 | S | Toàn bộ | maDoiTuong, ten, doTan Che=1 | loaiCayRung | 1 | Cây lá rộng | HH0201 | Nền (35,0,50,0) | VI-73, VI-80 | |
| 2 | Cây lá kim | HH0202 | Nền (35,0,50,0) | VI-73, VI-80 | ||||||||
| 3 | Cây hỗn hợp | HH0203 | Nền (35,0,50,0) | VI-73, VI-80 | ||||||||
| 4 | Cây tre nứa | HH0204 | Nền (35,0,50,0) | VI-73, VI-80 | ||||||||
| 5 | Cây cau dừa | HH0205 | Nền (35,0,50,0) | VI-73, VI-80 | ||||||||
| 6 | Cây ưa mặn chua phèn | HH0206 | Nền (35,0,50,0) | VI-73, VI-80 | ||||||||
| 2.2 | Rừng tự nhiên | HH02 | S | Toàn bộ | maDoi Tuong, ten, doTan Che=2 | loaiCay Rung | 1 | Cây lá rộng | HH0207 | Nền (12,0,25,0) | VI-74, VI-80 | |
| 2 | Cây lá kim | HH0208 | Nền (12,0,25,0) | VI-74, VI-80 | ||||||||
| 3 | Cây hỗn hợp | HH0209 | Nền (12,0,25,0) | VI-74, VI-80 | ||||||||
| 4 | Cây tre nứa | HH0210 | Nền (12,0,25,0) | VI-74, VI-80 | ||||||||
| 5 | Cây cau dừa | HH0211 | Nền (12,0,25,0) | VI-74, VI-80 | ||||||||
| 6 | Cây ưa mặn chua phèn | HH0212 | Nền (12,0,25,0) | VI-74, VI-80 | ||||||||
| 3 | Phủ thực vật khác |
|
|
|
|
|
|
|
|
| ||
| 3.1 | Cây bụi | HE01 | S | Toàn bộ | maDoiTuong |
|
| HE0101 | (70,0,100,0) | VI-77a | ||
| 3.2 | Cây bụi ưa mặn, chua phèn | HE02 | S | Toàn bộ | maDoiTuong |
|
| HE0201 | (70,0,100,0) | VI-77b | ||
| 4 | Cây hàng năm | HB01 | S | Toàn bộ | maDoi Tuong, ten | loaiCayTrong | 1 | Cây lúa | HB0101 | Nền (0,0,20,0) | VI-76, VI-80 | |
| 2 | Cây lương thực khác | HB0102 | Nền (0,0,20,0) | VI-76, VI-80 | ||||||||
| 3 | Cây mía | HB0103 | Nền (0,0,20,0) | VI-76, VI-80 | ||||||||
| 4 | Cây thuốc lá, thuốc lào | HB0104 | Nền (0,0,20,0) | VI-76, VI-80 | ||||||||
| 5 | Cây lấy sợi | HB0105 | Nền (0,0,20,0) | VI-76, VI-80 | ||||||||
| 6 | Rau, cây gia vị | HB0106 | Nền (0,0,20,0) | VI-76, VI-80 | ||||||||
| 7 | Hoa, cây cảnh | HB0107 | Nền (0,0,20,0) | VI-76, VI-80 | ||||||||
| 8 | Sen, ấu, sung, niễng | HB0108 | Nền (0,0,20,0) | VI-76, VI-80 | ||||||||
| 9 | Cây hàng năm khác | HB0109 | Nền (0,0,20,0) | VI-76, VI-80 | ||||||||
| 5 | Cây lâu năm | HB02 | S | Toàn bộ | maDoiTuong, ten | loaiCayTrong | 10 | Cây ăn quả | HB0201 | Nền (12,0,25,0) Ký hiệu (70,0,100,0) | VI-75, VI-80 | |
| 11 | Cây dừa cọ | HB0202 | VI-75, VI-80 | |||||||||
| 12 | Cây công nghiệp | HB0203 | VI-75, VI-80 | |||||||||
| 13 | Cây dược liệu | HB0204 | VI-75, VI-80 | |||||||||
| 14 | Cây bóng mát, cây cảnh quan,... | HB0205 | VI-75, VI-80 | |||||||||
| 15 | Cây lâu năm khác | HB0206 | VI-75, VI-80 | |||||||||
| VII | Thủy văn |
|
|
|
|
|
|
|
|
| ||
| 1 | Biển đảo |
|
|
|
|
|
|
|
|
| ||
| 1.1 | Biển | KA01 | S | Toàn bộ | maDoiTuong, ten |
|
| KA0101 | (100, 0, 0, 0) (15, 0, 0, 0) | VII-98 | ||
| 1.2 | Đảo, quần đảo | KA02 | P,S | Toàn bộ | maDoiTuong, ten |
|
| KA0201 | (0, 0, 0,100) | VII-103 | ||
| 1.3 | Phá | KA03 | S, P | Toàn bộ | maDoiTuong ,ten |
|
| KA0301 | (100, 0, 0, 0) | VII-98 | ||
| 1.4 | Vịnh, vũng | KA04 | P,S |
| maDoiTuong, ten |
|
| KA0401 | (100, 0, 0, 0) | VII-105 | ||
| 2 | Bãi bồi | KB01 | P,S | Toàn bộ | maDoiTuong, loaiBaiBoi | 1 | Cát | KB0101 | (0, 0, 0, 100) | VII-87b | ||
| 2 | Bùn | KB0102 | (0, 0, 0, 100) | VII-87a | ||||||||
| 3 | Loại khác | KB0103 | (0, 0, 0, 100) | VII-87c | ||||||||
| 3 | Đầm lầy | KB02 | S | Toàn bộ | maDoiTuong, tên |
|
| KB0201 | (100, 0, 0, 0) | VII-88, VII-104 | ||
| 3 | Bãi đá dưới nước |
|
|
|
|
|
|
|
|
| ||
| 3.1 | Bãi đá dưới nước | KC01 | P,S | Toàn bộ | maDoiTuong, loaiTrangThaiXuatLo | 1 | Chìm | KC0101 | (0, 0, 0, 100) | VII-91(2) | ||
| 2 | Nổi | KC0102 | (0, 0, 0, 100) | VII-91(1) | ||||||||
| 3 | Lúc nổi, lúc chìm | KC0103 | (0, 0, 0, 100) | VII-91(2) | ||||||||
| 4 | Không xác định |
|
| Không trình bày | ||||||||
| 3.2 | Đá trên biển | KC02 | P,S | Toàn bộ | maDoiTuong, loaiTrangThaiXuatLo | 1 | Chìm | KC0201 | (0, 0, 0, 100) | VII-91(2) | ||
| 2 | Nổi | KC0202 | (0, 0, 0, 100) | VII-91(1) | ||||||||
| 3 | Lúc nổi, lúc chìm | KC0203 | (0, 0, 0, 100) | VII-91(2) | ||||||||
| 4 | Không xác định |
|
| Không trình bày | ||||||||
| 3.3 | San hô | KC03 | P,S | Toàn bộ | maDoiTuong |
|
| KC0301 | (0,100, 100, 0) | VII-90 | ||
| 4 | Ghềnh | KD01 | C | Toàn bộ | maDoiTuong, ten |
|
| KD0101 | (100, 0, 0, 0), (0, 0, 0, 100) | VII-93a, VII-104 | ||
| P | maDoiTuong, ten |
|
| KD0102 | (100, 0, 0, 0), (0, 0, 0, 100) | VII-93b VII-104 | ||||||
| 5 | Thác | KD02 | C | Toàn bộ | maDoiTuong, chieuCao, ten |
|
| KD0201 | (100, 0, 0, 0) (0, 0, 0, 100) | VII-92a VII-104 | ||
| P | maDoiTuong, chieuCao, ten |
|
| KD0202 | (100, 0, 0, 0) (0, 0, 0, 100) | VII-92b VII-104 | ||||||
| 6 | Mạch nước | KM02 | P | Toàn bộ | maDoiTuong |
|
| KM0201 | (100, 0, 0, 0) | VII-86 | ||
| 7 | Mạng dòng chảy | KK01 | C | Toàn bộ | maDoiTuong, ten, loaiDongChay, chieuRong,(<125 m) loaiTrangThaiNuocMat =1 | 1 | Sông suối | KK0101 | (100, 0, 0, 0) | VII-82, VII-100 | ||
| 2 | Mặt nước tĩnh |
|
|
| ||||||||
| maDoiTuong, ten, loaiDongChay, chieuRong(<125 m), loaiTrangThaiNuocMat =2 | 1 | Hồ, đầm | KK0102 | (100, 0, 0, 0) | VII-82, VII-101, VII-102 | |||||||
| 2 | Mặt nước tĩnh |
|
|
| ||||||||
| maDoiTuong, ten, loaiDongChay, chieuRong(<125 m), loaiTrangThaiNuocMat =3 | 1 | Kênh, mương | KK0103 | (100, 0, 0, 0) | VII-94, VII-100 | |||||||
| 2 | Mặt nước tĩnh |
|
|
| ||||||||
| 8 | Đường bờ nước | KE03 | C | Toàn bộ | maDoiTuong, loaiTrangThaiDuongBo Nuoc | 1 | Rõ ràng | KE0301 | (100, 0, 0, 0) | VII-81, VII-82 | ||
| 2 | Khó xác định | KE0302 | (100, 0, 0, 0) | VII-84 | ||||||||
| 3 | Đường bờ sông suối có nước theo mùa | KE0303 | (100, 0, 0, 0) | VII-83 | ||||||||
| 9 | Ranh giới nước mặt quy ước | KE06 | C |
|
|
|
|
|
|
| ||
| 10 | Mặt nước sông suối | KL01 | S | Toàn bộ | maDoiTuong |
|
| KL0101 | Nền (15, 0, 0, 0) | VII-82 | ||
| 1 | Mặt nước tĩnh |
|
|
|
|
|
|
|
|
| ||
| 11.1 | Ao, hồ, đầm | KL02 | S | Toàn bộ | maDoiTuong, ten | KL02 | Ao, hồ, đầm | KL0201 | Nền (15, 0, 0, 0) (0, 0, 0, 100) | VII-82 VII-101, VII-102 | ||
| 11.2 | Hồ chứa | KL03 | KL03 | Hồ chứa | KL0301 | Nền (15, 0, 0, 0) (0, 0, 0, 100) | VII-82 VII-101, VII-102 | |||||
| 12 | Đập | KG03 | P, C | Toàn bộ | maDoiTuong, loaiDap, ten | 1 | Chắn sóng | KG0301 | (0, 0, 0, 100) | VII-96, VII-104 | ||
| 2 | Dâng | KG0302 | (0, 0, 0, 100) | VII-96, VII-104 | ||||||||
| 3 | Tràn | KG0303 | (0, 0, 0, 100) | VII-96, VII-104 | ||||||||
| 13 | Đê | KG04 | C,S | Toàn bộ | maDoiTuong,ten |
|
| KG0401 | (0, 0, 0, 100) | VII-97, VII-104 | ||
| 14 | Kênh mương | KG05 | C,S | Toà n bộ | maDoiTuong, loaiHienTrangSuDung ten | 1 | Đang sử dụng | KG0501 | (100, 0, 0, 0) (15, 0, 0, 0) | VII-94, VII-100 | ||
| 2 | Đang xây dựng | KG0502 | (100, 0, 0, 0) | VII-95, VII-104 | ||||||||
| 16 | Địa danh biển đảo | DA01 | P | Toàn bộ | maDoiTuong, danhTuChung, ten | 14 | cửa | DA0101 | (100, 0, 0, 0) | VII-99 | ||
| 15 | bán đảo | DA0102 | (0, 0, 0, 100) | VII-103 | ||||||||
| 16 | quần đảo | DA0103 | (0, 0, 0, 100) | VII-103 | ||||||||
| 17 | vịnh | DA0104 | (100, 0, 0, 0) | VII-98 | ||||||||
| 18 | vũng | DA0105 | (100, 0, 0, 0) | VII-98 | ||||||||
| 24 | mũi | DA0106 | (100, 0, 0, 0) | VII-103 | ||||||||
| 43 | vụng | DA0107 | (100, 0, 0, 0) | VII-98 | ||||||||
| 44 | eo | DA0108 | (100, 0, 0, 0) | VII-104 | ||||||||
| 45 | lạch | DA0109 | (100, 0, 0, 0) | VII-104 | ||||||||
| 46 | luồng | DA01010 | (100, 0, 0, 0) | VII-104 | ||||||||
| 47 | mỏm | DA01011 | (0, 0, 0, 100) | VII-103 | ||||||||
| 48 | cù lao | DA01012 | (0, 0, 0, 100) | VII-103 | ||||||||
| 50 | hòn | DA01013 | (0, 0, 0, 100) | VII-103 | ||||||||
| 52 | gành | DA01014 | (0, 0, 0, 100) | VII-103 | ||||||||
| 53 | ghềnh | DA01015 | (0, 0, 0, 100) | VII-104 | ||||||||
Bạn chưa Đăng nhập thành viên.
Đây là tiện ích dành cho tài khoản thành viên. Vui lòng Đăng nhập để xem chi tiết. Nếu chưa có tài khoản, vui lòng Đăng ký tại đây!





















