- Tổng quan
- Nội dung
- Tiêu chuẩn liên quan
- Lược đồ
- Tải về
Tiêu chuẩn Quốc gia TCVN 12665:2019 Yêu cầu về cơ sở dữ liệu thống kê, kiểm kê đất đai
| Số hiệu: | TCVN 12665:2019 | Loại văn bản: | Tiêu chuẩn Việt Nam |
| Cơ quan ban hành: | Bộ Khoa học và Công nghệ | Lĩnh vực: | Đất đai-Nhà ở , Thông tin-Truyền thông |
|
Ngày ban hành:
Ngày ban hành là ngày, tháng, năm văn bản được thông qua hoặc ký ban hành.
|
2019 |
Hiệu lực:
|
Đã biết
|
| Người ký: | Đang cập nhật |
Tình trạng hiệu lực:
Cho biết trạng thái hiệu lực của văn bản đang tra cứu: Chưa áp dụng, Còn hiệu lực, Hết hiệu lực, Hết hiệu lực 1 phần; Đã sửa đổi, Đính chính hay Không còn phù hợp,...
|
Đã biết
|
TÓM TẮT TIÊU CHUẨN VIỆT NAM TCVN 12665:2019
Nội dung tóm tắt đang được cập nhật, Quý khách vui lòng quay lại sau!
Tải tiêu chuẩn Việt Nam TCVN 12665:2019
TIÊU CHUẨN QUỐC GIA
TCVN 12665:2019
CƠ SỞ DỮ LIỆU ĐẤT ĐAI QUỐC GIA - YÊU CẦU VỀ CƠ SỞ DỮ LIỆU THỐNG KÊ, KIỂM KÊ ĐẤT ĐAI
National land database - Requirements for Land statistics and land inventory database
Lời nói đầu
TCVN 12665:2019 do Tổng cục Quản lý đất đai biên soạn, Bộ Tài nguyên và Môi trường đề nghị, Tổng cục Tiêu chuẩn Đo lường Chất lượng thẩm định, Bộ Khoa học và Công nghệ công bố.
CƠ SỞ DỮ LIỆU ĐẤT ĐAI QUỐC GIA - YÊU CẦU VỀ CƠ SỞ DỮ LIỆU THỐNG KÊ, KIỂM KÊ ĐẤT ĐAI
National land database - Requirements for Land statistics and land inventory database
1 Phạm vi áp dụng
Tiêu chuẩn này quy định yêu cầu nội dung, cấu trúc và các kiểu thông tin về dữ liệu; hệ quy chiếu không gian và thời gian của cơ sở dữ liệu thống kê, kiểm kê đất đai.
2 Tài liệu viện dẫn
Các tài liệu viện dẫn sau là rất cần thiết cho việc áp dụng tiêu chuẩn này. Đối với các tài liệu viện dẫn ghi năm công bố thì áp dụng phiên bản được nêu. Đối với các tài liệu viện dẫn không ghi năm công bố thì áp dụng phiên bản mới nhất, bao gồm cả các sửa đổi, bổ sung (nếu có).
ISO/TS 19103:2005: Geographic information - Conceptual schema language (Thông tin địa lý - Ngôn ngữ lược đồ khái niệm).
ISO 19115-1:2014 Geographic information - Metadata - Part 1: Fundamentals (Thông tin địa lý - Siêu dữ liệu - Phần 1: Nguyên tắc cơ bản.
ISO 19136:2007 Geographic information - Geography Markup Language (GML) (Thông tin địa lý - Ngôn ngữ đánh dấu địa lý).
TCVN 12155:2018: Thông tin địa lý - Khuôn thức trao đổi dữ liệu địa lý.
3 Thuật ngữ, định nghĩa và từ viết tắt
3.1. Thuật ngữ và định nghĩa
Tiêu chuẩn này sử dụng các thuật ngữ và định nghĩa sau
3.1.1
Dữ liệu đất đai (Land data)
Bao gồm dữ liệu không gian đất đai, dữ liệu thuộc tính đất đai và các dữ liệu khác có liên quan đến thửa đất. [Nguồn: Điều 3, Thông tư số 75/2015/TT-BTNMT]
3.1.2
Cơ sở dữ liệu đất đai (Land database)
Tập hợp các dữ liệu đất đai được sắp xếp, tổ chức để truy cập, khai thác, quản lý và cập nhật thông qua phương tiện điện tử. [Nguồn: Điều 3, Thông tư số 75/2015/TT-BTNMT]
3.1.3
Dữ liệu không gian đất đai (Spatial data on land)
Bao gồm dữ liệu không gian đất đai nền và các dữ liệu không gian đất đai chuyên đề. [Nguồn: Điều 3, Thông tư số 75/2015/TT-BTNMT]
3.1.4
Dữ liệu thuộc tính đất đai (Attribute data on land)
Bao gồm dữ liệu thuộc tính địa chính; dữ liệu thuộc tính quy hoạch, kế hoạch sử dụng đất; dữ liệu thuộc tính giá đất; dữ liệu thuộc tính thống kê, kiểm kê đất đai. [Nguồn: Điều 3, Thông tư số 75/2015/TT-BTNMT]
3.1.5
Cấu trúc dữ liệu (Data structure)
Cách tổ chức và lưu trữ dữ liệu. [Nguồn: Điều 3, Thông tư số 75/2015/TT-BTNMT]
3.1.6
Kiểu dữ liệu (Data type)
Đặc tả miền giá trị với thao tác cho phép trên các giá trị trong chính miền giá trị đó. [Nguồn: Mục 4, TCVN 12155:2018],
CHÚ THÍCH: Các kiểu dữ liệu được dùng trong tiêu chuẩn này
+ Integer: Kiểu dữ liệu số nguyên
+ Real: Kiểu dữ liệu số thực
+ GM_Polygon: Kiểu dữ liệu dạng vùng
+ GM_Line: Kiểu dữ liệu dạng đường
+ CharacterString: Kiểu dữ liệu chuỗi ký tự
3.1.7
Ngôn ngữ đánh dấu mở rộng (extensible Markup Language) XML
Ngôn ngữ định dạng mở rộng có khả năng mô tả nhiều loại dữ liệu khác nhau bằng một ngôn ngữ thống nhất và được sử dụng để chia sẻ dữ liệu giữa các hệ thống thông tin. [Nguồn: Điều 3, Thông tư số 75/2015/TT-BTNMT]
3.1.8
Ngôn ngữ đánh dấu địa lý (Geography Markup Language)
GML
Một dạng mã hóa của ngôn ngữ XML để thể hiện nội dung các thông tin địa lý. [Nguồn: Điều 3, Thông tư số 75/2015/TT-BTNMT]
3.1.9
Lớp (Class)
Mô tả một tập các đối tượng dùng chung thuộc tính, thao tác, phương pháp, quan hệ và ngữ nghĩa. [Nguồn: Mục 3, TCVN 7789-1:2007 (ISO/IEC 11179-1:2004)]
3.1.10
Ngôn ngữ mô hình hóa thống nhất (Unified Modeling Language)
UML
Ngôn ngữ mô hình hóa thống nhất là một ngôn ngữ mô hình gồm các ký hiệu đồ họa mà các phương pháp hướng đối tượng sử dụng để thiết kế các hệ thống thông tin một cách nhanh chóng. [Nguồn: Mục 3, QCVN 42:2012/BTNMT]
CHÚ THÍCH: UML sử dụng một hệ thống ký hiệu thống nhất biểu diễn các Phần tử mô hình (model elements). Tập hợp các phần tử mô hình tạo thành các Sơ đồ UML (UML diagrams).
3.1.11
Tọa độ (Coordinate)
Một trong chuỗi n con số xác định vị trí của một điểm trong không gian n chiều. [Nguồn: Mục 4, TCVN 12155:2018]
CHÚ THÍCH: Trong một hệ quy chiếu tọa độ, những con số phải được định lượng bằng đơn vị đo
3.1.12
Hệ quy chiếu tọa độ (Coordinate reference system)
Hệ tọa độ có quan hệ với đối tượng thông qua tham số hoặc tập tham số định nghĩa vị trí điểm gốc, tỷ lệ và hướng của hệ tọa độ (các tham số, hoặc tập tham số được gọi là datum). [Nguồn: Mục 4, TCVN 12155:2018]
3.1.13
Hệ tọa độ (Coordinate system)
Tập qui tắc toán học để xác định các tọa độ sẽ được quy thành các điểm như thế nào. [Nguồn: Mục 4, TCVN 12155:2018]
3.1.14
Mô hình dữ liệu (Data model)
Một bản trình diễn kỹ thuật sử dụng các ký hiệu, ngôn ngữ để thể hiện cấu trúc, nội dung của dữ liệu bao gồm các phần tử dữ liệu, thuộc tính, đặc tính, ràng buộc của dữ liệu; mối quan hệ giữa các phần tử dữ liệu. [Nguồn: Mục 1.4, QCVN 109:2017]
3.1.15
Lược đồ dữ liệu (Data schema)
Cách thức mô tả dữ liệu theo mô hình dữ liệu và được thể hiện dưới một ngôn ngữ hình thức trong các hệ thống quản lý cơ sở dữ liệu hoặc mô hình dữ liệu mức vật lý. [Nguồn: Mục 1.4, QCVN 109:2017]
CHÚ THÍCH: Ngôn ngữ hình thức là một tập các chuỗi ký tự được xây dựng dựa trên một bảng chữ cái và chúng được ràng buộc bởi các luật hoặc văn phạm đã được định nghĩa từ trước.
3.2 Từ viết tắt
+ M (Mandatory): Thông tin thuộc nhóm bắt buộc
+ O (Optional): Thông tin thuộc nhóm tuỳ chọn
+ C (Conditional): Thông tin thuộc nhóm bắt buộc nếu thỏa mãn điều kiện
4 Yêu cầu kỹ thuật
4.1 Hệ quy chiếu tọa độ
Hệ quy chiếu của bản đồ hiện trạng sử dụng đất được thể hiện theo hệ tọa độ VN-2000 múi chiếu 3° kinh tuyến trục của từng tỉnh, thành phố trực thuộc Trung ương.
4.2 Hệ quy chiếu thời gian
Hệ quy chiếu thời gian: Ngày, tháng, năm theo Dương lịch; giờ, phút, giây theo múi giờ UTC + 07:00 (Coordinated Universal Time).
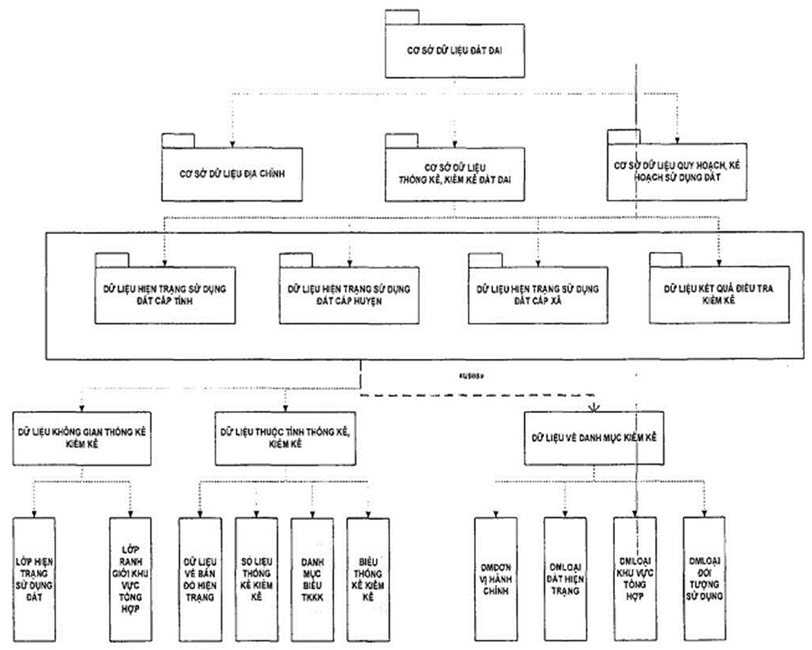
4.3 Mô hình dữ liệu cơ sở dữ liệu thống kê, kiểm kê đất đai
Mô hình dữ liệu cơ sở dữ liệu thống kê, kiểm kê đất đai được mô tả bằng sơ đồ dưới đây:

Hình 1- Mô hình dữ liệu cơ sở dữ liệu thống kê, kiểm kê đất đai
4.4 Nội dung dữ liệu
Theo cấu trúc của mô hình cơ sở dữ liệu đất đai mục 4.3
Dữ liệu hiện trạng sử dụng đất bao gồm: Dữ liệu hiện trạng sử dụng đất cấp tỉnh, cấp huyện, cấp xã
Các nhóm dữ liệu trên bao gồm: dữ liệu không gian và dữ liệu thuộc tính, trong đó:
Dữ liệu không gian hiện trạng sử dụng đất: Định nghĩa chung cho nhóm dữ liệu về hiện trạng sử dụng đất, lớp dữ liệu ranh giới khu vực tổng hợp.
Dữ liệu thuộc tính đất đai hiện trạng sử dụng đất: Định nghĩa chung cho nhóm dữ liệu về bản đồ hiện trạng và số liệu thống kê kiểm kê.
4.5 Lược đồ cấu trúc và kiểu thông tin của dữ liệu thống kê kiểm kê đất đai
Được thể hiện theo phụ lục đính kèm.
Phụ lục A
(Quy định)
Yêu cầu về cơ sở dữ liệu thống kê, kiểm kê - Dữ liệu hiện trạng sử dụng đất cấp tỉnh
A.1 Lược đồ cấu trúc
A.1.1 Dữ liệu hiện trạng sử dụng đất cấp tỉnh

Hình 1 - Dữ liệu hiện trạng sử dụng đất cấp tỉnh
A.1.2 Dữ liệu không gian cấp tỉnh

Hình 2 - Dữ liệu không gian cấp tỉnh
A.1.3 Dữ liệu thuộc tính cấp tỉnh

Hình 3 - Dữ liệu thuộc tính cấp tỉnh
A.1.4 Lớp dữ liệu danh mục thống kê kiểm kê

Hình 4 - Lớp dữ liệu danh mục thống kê, kiểm kê
A.1.5 Relationships

Hình 5 - Relationships
A.1.6 Domains:

Hình 6 - Domains
A.2 Cấu trúc và kiểu thông tin của dữ liệu
A.2.1 Dữ liệu không gian gồm:
- Lớp hiện trạng sử dụng đất cấp tỉnh
Ký hiệu lớp dữ liệu: HienTrangSDDCapTinh
Kiểu dữ liệu không gian: dữ liệu dạng vùng (GM_Polygon)
Trường thông tin dữ liệu lớp hiện trạng sử dụng đất được quy định trong Bảng 1.
Bảng 1 - Trường thông tin dữ liệu lớp hiện trạng sử dụng đất
| Trường thông tin | Mô tả | Độ dài trường | Nhóm | Kiểu dữ liệu | Ghi chú | |
| Tên trường thông tin | Ký hiệu trường thông tin | |||||
| Mã đối tượng | vungHienTrangCap TinhID | Mã nhận dạng duy nhất gồm 32 ký tự được sinh ngẫu nhiên bằng thuật toán khởi tạo UUID trên hệ thống máy tính sử dụng dung lượng mã hóa 128 - bit | 32 | M | CharacterString |
|
| Mã đối tượng hiện trạng tỉnh | hienTrangTinhIDfk | Liên kết với bảng số liệu TKKK | 32 | M | CharacterString |
|
| Mã tỉnh | maTinh | Mã duy nhất được xác định trong bảng mã Danh mục đơn vị hành chính | 2 | M | CharacterString |
|
| Mã loại đất theo hiện trạng | loaiDatHienTrang | Tổ hợp chữ cái viết tắt ký hiệu cho loại đất hiện trạng sử dụng | 15 | M | CharacterString |
|
| Năm thực hiện kiểm kê | namKiemKe | Năm thực hiện kiểm kê | - | M | Integer |
|
| Dữ liệu đồ họa | geo | Dữ liệu đồ họa của đối tượng | - | M | GM_Polygon |
|
- Lớp ranh giới khu vực tổng hợp cấp tỉnh
Ký hiệu lớp dữ liệu: RanhGioiKhuVucTongHopCapTinh
Kiểu dữ liệu không gian: dữ liệu dạng đường (GM_Line)
Trường thông tin dữ liệu lớp ranh giới khu vực tổng hợp được quy định trong Bảng 2.
Bảng 2 - Trường thông tin dữ liệu lớp ranh giới khu vực tổng hợp
| Trường thông tin | Mô tả | Độ dài trường | Nhóm | Kiểu dữ liệu | Ghi chú | |
| Tên trường thông tin | Ký hiệu trường thông tin | |||||
| Mã đối tượng | ranhGioiKhuVuc | Mã nhận dạng duy nhất gồm 32 ký tự được sinh ngẫu nhiên bằng thuật toán khởi tạo UUID trên hệ thống máy tính sử dụng dung lượng mã hóa 128-bit | 32 | M | CharacterString |
|
| Mã tỉnh | maTinh | Mã duy nhất được xác định trong bảng mã Danh mục đơn vị hành chính | 2 | M | CharacterString |
|
| Mã loại khu vực tổng hợp | loaiKhuVucTongHop | Tổ hợp chữ cái viết tắt, ký hiệu cho loại khu vực tổng hợp | 3 | M | CharacterString |
|
| Năm thực hiện kiểm kê | namKiemKe | Năm thực hiện kiểm kê | - | M | Integer |
|
| Dữ liệu đồ họa | geo | Dữ liệu đồ họa của đối tượng | - | M | GM_Line |
|
A.2.2 Dữ liệu thuộc tính bao gồm:
- Thông tin dữ liệu về bản đồ hiện trạng cấp tỉnh
Dữ liệu thuộc tính đất đai trên bản đồ được quy định trong Bảng 3.
Bảng 3 - Dữ liệu về bản đồ hiện trạng sử dụng đất cấp tỉnh
| Trường thông tin | Mô tả | Độ dài trường | Nhóm | Kiểu dữ liệu | Ghi chú | |
| Tên trường thông tin | Ký hiệu trường thông tin | |||||
| Mã đối tượng | hienTrangCapTinhID | Mã nhận dạng duy nhất gồm 32 ký tự được sinh ngẫu nhiên bằng thuật toán khởi tạo UUID trên hệ thống máy tính sử dụng dung lượng mã hóa 128-bit | 32 | M | CharacterString |
|
| Mã tỉnh | maTinh | Mã duy nhất được xác định trong bảng mã Danh mục đơn vị hành chính | 2 | M | CharacterString |
|
| Năm thành lập | namThanhLap | Năm thành lập bản đồ | - | M | Integer |
|
| Tỷ lệ bản đồ | tyLeBanDo | Mẫu số tỷ lệ của bản đồ hiện trạng sử dụng đất | - | M | Integer |
|
| Nguồn thành lập | nguonThanhLap | Nguồn tài liệu dùng để thành lập bản đồ hiện trạng sử dụng đất | 255 | M | CharacterString |
|
- Thông tin số liệu thống kê kiểm kê cấp tỉnh (Bộ số liệu thống kê kiểm kê)
Thông tin thống kê kiểm kê cấp tỉnh được quy định trong các Bảng 4.
Bảng 4 - Số liệu thống kê kiểm kê cấp tỉnh
| Trường thông tin | Mô tả | Độ dài trường | Nhóm | Kiểu dữ liệu | Ghi chú | |
| Tên trường thông tin | Ký hiệu trường thông tin | |||||
| Mã số liệu thống kê kiểm kê Tỉnh | soLieuTKKKTinhID | Mã nhận dạng duy nhất gồm 32 ký tự được sinh ngẫu nhiên bằng thuật toán khởi tạo UUID trên hệ thống máy tính sử dụng dung lượng mã hóa 128- bit. | 32 | M | CharacterString |
|
| Mã đối tượng hiện trạng tỉnh | hienTrangCapTinh | Mã nhận dạng duy nhất gồm 32 ký tự được sinh ngẫu nhiên bằng thuật toán khởi tạo UUID trên hệ thống máy tính sử dụng dung lượng mã hóa 128 - bit. | 32 | M | CharacterString |
|
| Mã tỉnh | maTinh | Mã duy nhất được xác định trong bảng mã Danh mục đơn vị hành chính | 2 | M | CharacterString |
|
| Năm dữ liệu | namDuLieu | Năm lập cơ sở dữ liệu | 4 | M | Integer |
|
| Mã loại đất theo hiện trạng | loaiHTIDfk | Tổ hợp chữ cái viết tắt, ký hiệu cho loại đất hiện trạng sử dụng | 15 | M | CharacterString |
|
| Mã loại khu vực tổng hợp | loaiKVIDfk | Tổ hợp chữ cái viết tắt, ký hiệu cho loại khu vực tổng hợp | 3 | M | CharacterString |
|
| Mã loại đối tượng | loaiDTIDfk | Tổ hợp chữ cái viết tắt, ký hiệu cho đối tượng | 3 | M | CharacterString |
|
| Diện tích | dienTich | Diện tích của khoanh đất (đơn vị tính là m2) | - | M | Real |
|
| Cơ quan duyệt | coQuanDuyet | Tên cơ quan có thẩm quyền phê duyệt bản đồ hiện trạng sử dụng đất | 255 | M | CharacterString |
|
| Cơ quan lập | coQuanLap | Tên cơ quan thành lập bản đồ hiện trạng sử dụng đất | 255 | M | CharacterString |
|
- Thông tin danh mục biểu thống kê kiểm kê tỉnh
Thông tin danh mục biểu thống kê kiểm kê tỉnh được quy định trong các Bảng 5.
Bảng 5 - Danh mục biểu thống kê kiểm kê tỉnh
| Trường thông tin | Mô tả | Độ dài trường | Nhóm | Kiểu dữ liệu | Ghi chú | |
| Tên trường thông tin | Ký hiệu trường thông tin | |||||
| Mã loại danh mục ID | dmBieuID | Mã nhận dạng duy nhất gồm 32 ký tự được sinh ngẫu nhiên bằng thuật toán khởi tạo UUID trên hệ thống máy tính sử dụng dung lượng mã hóa 128 - bit. | 32 | M | CharacterString |
|
| Mã số liệu thống kê kiểm kê tỉnh | soLieuTKKKTinhIDfk | Để liên kết với bảng số liệu TKKK | 32 | M | CharacterString |
|
| Tên biểu | tenBieu | Tên các biểu theo quy định | 255 | M | CharacterString |
|
| Năm Thống kê kiểm kê | namTKKK | Là năm thực hiện thống kê, kiểm kê | 4 | M | Integer |
|
| Loại biểu | loaiBieu | Phân biệt các loại biểu theo quy định |
| M | Integer | Tham chiếu đến bảng loại biểu TKKK |
| Đường link đến mẫu biểu | linkMauBieu | Đường dẫn đến mẫu biểu | 255 | M | CharacterString |
|
- Thông tin biểu thống kê kiểm kê Tỉnh
Biểu thống kê kiểm kê tỉnh được quy định trong các Bảng 6.
Bảng 6 - Biểu thống kê kiểm kê
| Trường thông tin | Mô tả | Độ dài trường | Nhóm | Kiểu dữ liệu | Ghi chú | |
| Tên trường thông tin | Ký hiệu trường thông tin | |||||
| Mã đối tượng | bieuTKKKID | Mã nhận dạng duy nhất gồm 32 ký tự được sinh ngẫu nhiên bằng thuật toán khởi tạo UUID trên hệ thống máy tính sử dụng dung lượng mã hóa 128-bit. | 32 | M | CharacterString |
|
| Mã danh mục biểu | dmBieuIDfk | Để liên kết với bảng số liệu TKKK | 32 | M | CharacterString |
|
| Đường link đến biểu quét | linkBieu | Đường link đến dữ liệu | 255 | O | CharacterString |
|
| Đường link đến tài liệu khác | linkTLKhac | Đường link đến dữ liệu | 255 | O | CharacterString |
|
A.2.3 Dữ liệu danh mục Thống kê kiểm kê:
Dữ liệu danh mục thống kê kiểm kê thể hiện trong Bảng 7, 8, 9, 10.
Bảng 7 - Danh mục đơn vị hành chính
| Trường thông tin | Mô tả | Độ dài trường | Nhóm | Kiểu dữ liệu | Ghi chú | |
| Tên trường thông tin | Ký hiệu trường thông tin | |||||
| Danh mục đơn vị hành chính | DMDVHCID | Mã danh mục hiện tại | 32 | M | CharacterString |
|
| Mã tỉnh | maTinh | Mã duy nhất được xác định trong bảng mã đơn vị hành chính Việt Nam hiện hành | 2 | M | CharacterString |
|
| Mã huyện | maHuyen | Mã duy nhất được xác định trong bảng mã đơn vị hành chính Việt Nam hiện hành | 3 | M | CharacterString |
|
| Mã xã | maXa | Mã duy nhất được xác định trong bảng mã đơn vị hành chính Việt Nam hiện hành | 5 | M | CharacterString |
|
| Tên đơn vị hành chính | tenDVHC | Tên đơn vị hành chính tỉnh, huyện, xã | 100 | M | CharacterString |
|
| Năm cấp mã | namCapMa | Năm cấp mã đơn vị hành chính | - | M | Integer |
|
| Tình trạng | tinhTrang | Tình trạng có hoặc chưa có mã ĐVHC so với bản đồ | - | M | Integer |
|
| Loại đô thị | loaiDoThi | Loại đô thị | - | M | Integer |
|
Bảng 8 - Danh mục loại đất hiện trạng
| Trường thông tin | Mô tả | Độ dài trường | Nhóm | Kiểu dữ liệu | Ghi chú | |
| Tên trường thông tin | Ký hiệu trường thông tin | |||||
| Danh mục loại đất hiện trạng | loaiHTID | Mã danh mục hiện tại | 32 | M | CharacterString |
|
| Mã loại đất hiện trạng | maKyHieu | Tổ hợp chữ cái viết tắt ký hiệu cho loại đất hiện trạng sử dụng | 15 | M | CharacterString |
|
| Mô tả | MoTa | Tên gọi chi tiết của loại đất hiện trạng | 150 | O | CharacterString |
|
| Ghi chú | ghiChu | Giải thích thêm những trường hợp đặc biệt (nếu có) | 255 | O | CharacterString |
|
| Năm dữ liệu | namDuLieu | Năm lập cơ sở dữ liệu | 4 | M | Integer |
|
Bảng 9 - Danh mục Loại Khu vực tổng hợp
| Trường thông tin | Mô tả | Độ dài trường | Nhóm | Kiểu dữ liệu | Ghi chú | |
| Tên trường thông tin | Ký hiệu trường thông tin | |||||
| Danh mục loại khu vực tổng hợp | loaiKVID | Mã danh mục hiện tại | 32 | M | CharacterString |
|
| Mã loại khu vực tổng hợp | maKyHieu | Tổ hợp chữ cái viết tắt, ký hiệu cho loại khu vực tổng hợp | 3 | M | CharacterString |
|
| Mỏ tả | MoTa | Tên gọi chi tiết của loại khu vực tổng hợp | 150 | O | CharacterString |
|
| Ghi chú | ghiChu | Giải thích thêm những trường hợp đặc biệt (nếu có) | 255 | O | CharacterString |
|
| Năm dữ liệu | namDuLieu | Năm lập cơ sở dữ liệu | 4 | M | Integer |
|
Bảng 10 - Danh mục Loại đối tượng sử dụng
| Trường thông tin | Mô tả | Độ dài trường | Nhóm | Kiểu dữ liệu | Ghi chú | |
| Tên trường thông tin | Ký hiệu trường thông tin | |||||
| Danh mục loại đối tượng sử dụng | LoaiDTID | Danh mục loại đối tượng sử dụng | 3 | M | CharacterString |
|
| Mã loại đối tượng sử dụng | maKyHieu | Tổ hợp chữ cái viết tắt, ký hiệu cho loại đối tượng sử dụng | 3 | M | CharacterString |
|
| Mô tả | MoTa | Tên gọi chi tiết của loại đối tượng sử dụng | 150 | O | CharacterString | |
| Ghi chú | ghiChu | Giải thích thêm những trường hợp đặc biệt (nếu có) | 255 | O | CharacterString |
|
| Năm dữ liệu | namDuLieu | Năm lập cơ sở dữ liệu | 4 | M | Integer |
|
Phụ lục B
(Quy định)
Yêu cầu về cơ sở dữ liệu thống kê, kiểm kê - Dữ liệu hiện trạng sử dụng đất cấp huyện
B.1 Lược đồ cấu trúc
B.1.1 Dữ liệu hiện trạng sử dụng đất cấp huyện

Hình 1 - Dữ liệu hiện trạng sử dụng đất cấp huyện
B.1.2 Dữ liệu không gian cấp huyện

Hình 2 - Dữ liệu không gian cấp huyện
B.1.3 Dữ liệu thuộc tính cấp huyện

Hình 3 - Dữ liệu thuộc tính cấp huyện
B.1.4 Lớp dữ liệu danh mục thống kê kiểm kê

Hình 4 - Lớp dữ liệu danh mục thống kê, kiểm kê
B.1.5 Relationships

Hình 5 - Relationships
B.1.6 Domains:

Hình 6 - Domains
B.2 Cấu trúc và kiểu thông tin của dữ liệu
B.2.1 Dữ liệu không gian gồm:
- Lớp hiện trạng sử dụng đất cấp huyện
Ký hiệu lớp dữ liệu: HienTrangSDDCapHuyện
Kiểu dữ liệu không gian: dữ liệu dạng vùng (GM_Polygon)
Trường thông tin dữ liệu lớp hiện trạng sử dụng đất được quy định trong Bảng 1.
Bảng 1 - Trường thông tin dữ liệu lớp hiện trạng sử dụng đất
| Trường thông tin | Mô tả | Độ dài trường | Nhóm | Kiểu dữ liệu | Ghi chú | |
| Tên trường thông tin | Ký hiệu trường thông tin | |||||
| Mã đối tượng | vungHienTrangCap | Mã nhận dạng duy nhất gồm 32 ký tự được sinh ngẫu nhiên bằng thuật toán khởi tạo UUID trên hệ thống máy tính sử dụng dung lượng mã hóa 128 - bit | 32 | M | CharacterString |
|
| Hiện trạng huyện | hienTrangHuyenIDfk | Để liên kết với bảng số liệu TKKK | 32 | M | CharacterString |
|
| Mã tỉnh | maTinh | Mã duy nhất được xác định trong bảng mã Danh mục đơn vị hành chính | 2 | M | CharacterString |
|
| Mã huyện | maHuyen | Là mã duy nhất được xác định trong bảng mã Danh mục đơn vị hành chính | 3 | M | CharacterString |
|
| Mã loại đất theo hiện trạng | loaiDatHienTrang | Tổ hợp chữ cái viết tắt ký hiệu cho loại đất hiện trạng sử dụng | 15 | M | CharacterString |
|
| Năm thực hiện kiểm kê | namKiemKe | Năm thực hiện kiểm kê | - | M | Integer |
|
| Dữ liệu đồ họa | geo | Dữ liệu đồ họa của đối tượng | - | M | GM_Polygon |
|
Lớp ranh giới khu vực tổng hợp cấp huyện
Ký hiệu lớp dữ liệu: RanhGioiKhuVucTongHopCapHuyen
Kiểu dữ liệu không gian: dữ liệu dạng đường (GM_Line)
Trường thông tin dữ liệu lớp ranh giới khu vực tổng hợp được quy định trong Bảng 2.
Bảng 2 - Trường thông tin dữ liệu lớp ranh giới khu vực tổng hợp
| Trường thông tin | Mô tả | Độ dài trường | Nhóm | Kiểu dữ liệu | Ghi chú | |
| Tên trường thông tin | Ký hiệu trường thông tin | |||||
| Mã đối tượng | ranhGioiKhuVucTong | Mã nhận dạng duy nhất gồm 32 ký tự được sinh ngẫu nhiên bằng thuật toán khởi tạo UUID trên hệ thống máy tính sử dụng dung lượng mã hóa 128 - bit. | 32 | M | CharacterString |
|
| Mã tỉnh | maTinh | Mã duy nhất được xác định trong bảng mã Danh mục đơn vị hành chính | 2 | M | CharacterString |
|
| Mã huyện | maHuyen | Mã duy nhất được xác định trong bảng mã Danh mục đơn vị hành chính | 3 | M | CharacterString |
|
| Mã loại khu vực tổng hợp | loaiKhuVucTongHop | Tổ hợp chữ cái viết tắt, ký hiệu cho loại khu vực tổng hợp | 3 | M | CharacterString |
|
| Năm thực hiện kiểm kê | namKiemKe | Năm thực hiện kiểm kê | - | M | Integer |
|
| Dữ liệu đồ họa | Geo | Dữ liệu đồ họa của đối tượng | - | M | GM_Line |
|
B.2.2 Dữ liệu thuộc tính bao gồm:
- Thông tin dữ liệu về bản đồ hiện trạng cấp huyện
Dữ liệu thuộc tính đất đai trên bản đồ được quy định trong Bảng 3.
Bảng 3 - Dữ liệu về bản đồ hiện trạng sử dụng đất cấp huyện
| Trường thông tin | Mô tả | Độ dài trường | Nhóm | Kiểu dữ liệu | Ghi chú | |
| Tên trường thông tin | Ký hiệu trường thông tin | |||||
| Mã đối tượng | hienTrangCapHuyenID | Mã nhận dạng duy nhất gồm 32 ký tự được sinh ngẫu nhiên bằng thuật toán khởi tạo UUID trên hệ thống máy tính sử dụng dung lượng mã hóa 128 - bit | 32 | M | CharacterString |
|
| Mã tỉnh | maTinh | Mã duy nhất được xác định trong bảng mã Danh mục đơn vị hành chính | 2 | M | CharacterStríng |
|
| Mã huyện | maHuyen | Mã duy nhất được xác định trong bảng mã Danh mục đơn vị hành chính | 3 | M | CharacterString |
|
| Năm thành lập | namThanhLap | Năm thành lập bản đồ | - | M | Integer |
|
| Tỷ lệ bản đồ | tyLeBanDo | Mẫu số tỷ lệ của bản đồ hiện trạng sử dụng đất | - | M | Integer |
|
| Nguồn thành lập | nguonThanhLap | Nguồn tài liệu dùng để thành lập bản đồ hiện trạng sử dụng đất | 255 | M | CharacterString |
|
| Cơ quan duyệt | coQuanDuyet | Tên cơ quan có thẩm quyền phê duyệt bản đồ hiện trạng sử dụng đất | 255 | M | CharacterString |
|
- Thông tin số liệu thống kê kiểm kê cấp huyện (Bộ số liệu thống kê kiểm kê)
Thông tin thống kê kiểm kê cấp huyện được quy định trong các Bảng 4.
Bảng 4 - Số liệu thống kê kiểm kê cấp huyện
| Trường thông tin | Mô tả | Độ dài trường | Nhóm | Kiểu dữ liệu | Ghi chú | |
| Tên trường thông tin | Ký hiệu trường thông tin | |||||
| Mã số liệu thống kê kiểm kê huyện | soLieuTKKKHuyenID | Mã nhận dạng duy nhất gồm 32 ký tự được sinh ngẫu nhiên bằng thuật toán khởi tạo UUID trên hệ thống máy tính sử dụng dung lượng mã hóa 128 - bit. | 32 | M | CharacterString |
|
| Mã đối tượng hiện trạng huyện | hienTrangCapHuyen | Mã nhận dạng duy nhất gồm 32 ký tự được sinh ngẫu nhiên bằng thuật toán khởi tạo UUID trên hệ thống máy tính sử dụng dung lượng mã hóa 128 - bit. | 32 | M | CharacterString |
|
| Mã tỉnh | maTinh | Mã duy nhất được xác định trong bảng mã Danh mục đơn vị hành chính | 2 | M | CharacterString |
|
| Mã huyện | maHuyen | Mã duy nhất được xác định trong bảng mã Danh mục đơn vị hành chính | 3 | M | CharacterString |
|
| Năm dữ liệu | namDuLieu | Năm lập cơ sở dữ liệu | 4 | M | Integer |
|
| Mã loại đất theo hiện trạng | loaiHTIDfk | Tổ hợp chữ cái viết tắt, ký hiệu cho loại đất hiện trạng sử dụng | 15 | M | CharacterString |
|
| Mã loại khu vực tổng hợp | loaiKVIDfk | Tổ hợp chữ cái viết tắt, ký hiệu cho loại khu vực tổng hợp | 3 | M | CharacterString |
|
| Mã loại đối tượng | loaiDTIDfk | Tổ hợp chữ cái viết tắt, ký hiệu cho đối tượng | 3 | M | CharacterString |
|
| Diện tích | dienTich | Diện tích của khoanh đất (đơn vị tính là m2) | - | M | Real |
|
- Thông tin danh mục biểu thống kê kiểm kê huyện
Thông tin danh mục biểu thống kê kiểm kê huyện được quy định trong các Bảng 5.
Bảng 5 - Danh mục biểu thống kê kiểm kê huyện
| Trường thông tin | Mô tả | Độ dài trường | Nhóm | Kiểu dữ liệu | Ghi chú | |
| Tên trường thông tin | Ký hiệu trường thông tin | |||||
| Mã loại danh mục ID | dmBieuID | Mã nhận dạng duy nhất gồm 32 ký tự được sinh ngẫu nhiên bằng thuật toán khởi tạo UUID trên hệ thống máy tính sử dụng dung lượng mã hóa 128 - bit. | 32 | M | CharacterString |
|
| Mã số liệu thống kê kiểm kê Tỉnh | soLieuTKKKHuyenIDfk | Để liên kết với bảng số liệu TKKK | 32 | M | CharacterString |
|
| Tên biểu | tenBieu | Tên các biểu theo quy định | 255 | M | CharacterString |
|
| Năm Thống kê kiểm kê | namTKKK | Là năm thực hiện thống kê, kiểm kê | 4 | M | Integer |
|
| Loại biểu | loaiBieu | Phân biệt các loại biểu theo quy định | - | M | Integer | Tham chiếu đến bảng loại biểu TKKK |
| Đường link đến mẫu biểu | linkMauBieu | Đường dẫn đến mẫu biểu | 255 | M | CharacterString |
|
- Thông tin biểu thống kê kiểm kê huyện
Biểu thống kê kiểm kê huyện được quy định trong các Bảng 6.
Bảng 6 - Biểu thống kê kiểm kê
| Trường thông tin | Mô tả | Độ dài trường | Nhóm | Kiểu dữ liệu | Ghi chú | |
| Tên trường thông tin | Ký hiệu trường thông tin | |||||
| Mã đối tượng | bieuTKKKID | Mã nhận dạng duy nhất gồm 32 ký tự được sinh ngẫu nhiên bằng thuật toán khởi tạo UUID trên hệ thống máy tính sử dụng dung lượng mã hóa 128-bit. | 32 | M | CharacterString |
|
| Mã danh mục biểu | dmBieuIDfk | Để liên kết với bảng số liệu TKKK | 32 | M | CharacterString |
|
| Đường link đến biểu quét | linkBieu | Đường link đến dữ liệu | 255 | O | CharacterString |
|
| Đường link đến tài liệu khác | linkTLKhac | Đường link đến dữ liệu | 255 | O | CharacterString |
|
A.2.3 Dữ liệu danh mục Thống kê kiểm kê:
Dữ liệu danh mục thống kê kiểm kê thể hiện trong Bảng 7, 8, 9, 10.
Bảng 7 - Danh mục đơn vị hành chính
| Trường thông tin | Mô tả | Độ dài trường | Nhóm | Kiểu dữ liệu | Ghi chú | |
| Tên trường thông tin | Ký hiệu trường thông tin | |||||
| Danh mục đơn vị hành chính | DMDVHCID | Mã danh mục hiện tại | 32 | M | CharacterString |
|
| Mã tỉnh | maTinh | Mã duy nhất được xác định trong bảng mã đơn vị hành chính Việt Nam hiện hành | 2 | M | CharacterString |
|
| Mã huyện | maHuyen | Mã duy nhất được xác định trong bảng mã đơn vị hành chính Việt Nam hiện hành | 3 | M | CharacterString |
|
| Mã xã | maXa | Mã duy nhất được xác định trong bảng mã đơn vị hành chính Việt Nam hiện hành | 5 | M | CharacterString |
|
| Tên đơn vị hành chính | tenDVHC | Tên đơn vị hành chính tỉnh, huyện, xả | 100 | M | CharacterString |
|
| Năm cấp mã | namCapMa | Năm cấp mã đơn vị hành chính | - | M | Integer |
|
| Tình trạng | tinhTrang | Tình trạng có hoặc chưa có mã ĐVHC so với bản đồ | - | M | Integer |
|
| Loại đô thị | loaiDoThi | Loại đô thị | - | M | Integer |
|
Bảng 8 - Danh mục loại đất hiện trạng
| Trường thông tin | Mô tả | Độ dài trường | Nhóm | Kiểu dữ liệu | Ghi chú | |
| Tên trường thông tin | Ký hiệu trường thông tin | |||||
| Danh mục loại đất hiện trạng | loaiHTID | Mã danh mục hiện tại | 32 | M | CharacterString |
|
| Mã loại đất hiện trạng | maKyHieu | Tổ hợp chữ cái viết tắt ký hiệu cho loại đất hiện trạng sử dụng | 15 | M | CharacterString |
|
| Mô tả | MoTa | Tên gọi chi tiết của loại đất hiện trạng | 150 | O | CharacterString |
|
| Ghi chú | ghiChu | Giải thích thêm những trường hợp đặc biệt (nếu có) | 255 | O | CharacterString |
|
| Năm dữ liệu | namDuLieu | Năm lập cơ sở dữ liệu | 4 | M | Integer |
|
Bảng 9 - Danh mục Loại khu vực tổng hợp
| Trường thông tin | Mô tả | Độ dài trường | Nhóm | Kiểu dữ liệu | Ghi chú | |
| Tên trường thông tin | Ký hiệu trường thông tin | |||||
| Danh mục loại khu vực tổng hợp | loaiKVID | Mã danh mục hiện tại | 32 | M | CharacterString |
|
| Mã loại khu vực tổng hợp | maKyHieu | Tổ hợp chữ cái viết tắt, ký hiệu cho loại khu vực tổng hợp | 3 | M | CharacterString |
|
| Mô tả | MoTa | Tên gọi chi tiết của loại khu vực tổng hợp | 150 | O | CharacterString |
|
| Ghi chú | ghiChu | Giải thích thêm những trường hợp đặc biệt (nếu có) | 255 | O | CharacterString |
|
| Năm dữ liệu | namDuLieu | Năm lập cơ sở dữ liệu | 4 | M | Integer |
|
Bảng 10 - Danh mục Loại đối tượng sử dụng
| Trường thông tin | Mô tả | Độ dài trường | Nhóm | Kiểu dữ liệu | Ghi chú | |
| Tên trường thông tin | Ký hiệu trường thông tin | |||||
| Danh mục loại đối tượng sử dụng | LoaiDTID | Danh mục loại đối tượng sử dụng | 3 | M | CharacterString |
|
| Mã loại đối tượng sử dụng | maKyHieu | Tổ hợp chữ cái viết tắt, ký hiệu cho loại đối tượng sử dụng | 3 | M | CharacterString |
|
| Mô tả | MoTa | Tên gọi chi tiết của loại đối tượng sử dụng | 150 | O | CharacterString |
|
| Ghi chú | ghiChu | Giải thích thêm những trường hợp đặc biệt (nếu có) | 255 | O | CharacterString |
|
| Năm dữ liệu | namDuLieu | Năm lập cơ sở dữ liệu | 4 | M | Integer |
|
Phụ lục C
(Quy định)
Yêu cầu về cơ sở dữ liệu thống kê, kiểm kê - Dữ liệu hiện trạng sử dụng đất cấp xã
C.1 Lược đồ cấu trúc
C.1.1 Dữ liệu hiện trạng sử dụng đất cấp xã

Hình 1 - Dữ liệu hiện trạng sử dụng đất cấp xã
C.1.2 Dữ liệu không gian cấp xã

Hình 2 - Dữ liệu không gian cấp xã
C.1.3 Dữ liệu thuộc tính cấp xã

Hình 3 - Dữ liệu thuộc tính cấp xã
C.1.4 Lớp dữ liệu danh mục thống kê kiểm kê

Hình 4 - Lớp dữ liệu danh mục thống kê, kiểm kê
C.1.5 Relationships

Hình 5 - Relationships
C.1.6 Domains:

Hình 6 - Domains
C.2 Cấu trúc và kiểu thông tin của dữ liệu
C.2.1 Dữ liệu không gian gồm:
- Lớp hiện trạng sử dụng đất cấp xã
Ký hiệu lớp dữ liệu: HienTrangSDDCapXa
Kiểu dữ liệu không gian: dữ liệu dạng vùng (GM_Polygon)
Trường thông tin dữ liệu lớp hiện trạng sử dụng đất được quy định trong Bảng 1.
Bảng 1 - Trường thông tin dữ liệu lớp hiện trạng sử dụng đất
| Trường thông tin | Mô tả | Độ dài trường | Nhóm | Kiểu dữ liệu | Ghi chú | |
| Tên trường thông tin | Ký hiệu trường thông tin | |||||
| Mã đối tượng | vungHienTrangCapXaID | Mã nhận dạng duy nhất gồm 32 ký tự được sinh ngẫu nhiên bằng thuật toán khởi tạo UUID trên hệ thống máy tính sử dụng dung lượng mã hóa 128 - bit | 32 | M | CharacterString |
|
| Hiện trạng xã | hienTrangXaIDfk | Để liên kết với bảng số liệu TKKK | 32 | M | CharacterString |
|
| Mã tỉnh | maTinh | Mã duy nhất được xác định trong bảng mã Danh mục đơn vị hành chính | 2 | M | CharacterString |
|
| Mã huyện | maHuyen | Mã duy nhất được xác định trong bảng mã Danh mục đơn vị hành chính | 3 | M | CharacterString |
|
| Mã xã | maXa | Mã duy nhất được xác định trong bảng mã Danh mục đơn vị hành chính | 5 | M | CharacterString |
|
| Mã loại đất theo hiện trạng | loaiDatHienTrang | Tổ hợp chữ cái viết tắt ký hiệu cho loại đất hiện trạng sử dụng | 15 | M | CharacterString |
|
| Năm thực hiện kiểm kê | namKiemKe | Năm thực hiện kiểm kê | - | M | Integer |
|
| Dữ liệu đồ họa | geo | Dữ liệu đồ họa của đối tượng | - | M | GM_Polygon |
|
- Lớp ranh giới khu vực tổng hợp cấp xã
Ký hiệu lớp dữ liệu: RanhGioiKhuVucTongHopCapXa
Kiểu dữ liệu không gian: dữ liệu dạng đường (GM_Line)
Trường thông tin dữ liệu lớp ranh giới khu vực tổng hợp được quy định trong Bảng 2.
Bảng 2 - Trường thông tin dữ liệu lớp ranh giới khu vực tổng hợp
| Trường thông tin | Mô tả | Độ dài trường | Nhóm | Kiểu dữ liệu | Ghi chú | |
| Tên trường thông tin | Ký hiệu trường thông tin | |||||
| Mã đối tượng | ranhGioiKhuVuc | Mã nhận dạng duy nhất gồm 32 ký tự được sinh ngẫu nhiên bằng thuật toán khởi tạo UUID trên hệ thống máy tính sử dụng dung lượng mã hóa 128 - bit. | 32 | M | CharacterString |
|
| Mã tỉnh | maTinh | Mã duy nhất được xác định trong bảng mã Danh mục đơn vị hành chính | 2 | M | CharacterString |
|
| Mã huyện | maHuyen | Mã duy nhất được xác định trong bảng mã Danh mục đơn vị hành chính | 3 | M | CharacterString |
|
| Mã xã | maXa | Mã duy nhất được xác định trong bảng mã Danh mục đơn vị hành chính | 5 | M | CharacterString |
|
| Mã loại khu vực tổng hợp | loaiKhuVucTong Hop | Tổ hợp chữ cái viết tắt, ký hiệu cho loại khu vực tổng hợp | 3 | M | CharacterString |
|
| Năm thực hiện kiểm kê | namKiemKe | Năm thực hiện kiểm kê | - | M | Integer |
|
| Dữ liệu đồ họa | geo | Dữ liệu đồ họa của đối tượng | - | M | GM_Line |
|
C.2.2 Dữ liệu thuộc tính bao gồm:
- Thông tin dữ liệu về bản đồ hiện trạng cấp xã
Dữ liệu thuộc tính đất đai trên bản đồ được quy định trong Bảng 3.
Bảng 3 - Dữ liệu về bản đồ hiện trạng sử dụng đất cấp xã
| Trường thông tin | Mô tả | Độ dài trường | Nhóm | Kiểu giá trị | Ghi chú | |
| Tên trường thông tin | Ký hiệu trường thông tin | |||||
| Mã đối tượng | hienTrangCapXa ID | Mã nhận dạng duy nhất gồm 32 ký tự được sinh ngẫu nhiên bằng thuật toán khởi tạo UUID trên hệ thống máy tính sử dụng dung lượng mã hóa 128 - bit. | 32 | M | CharacterString |
|
| Mã tỉnh | maTinh | Mã duy nhất được xác định trong bảng mã Danh mục đơn vị hành chính | 2 | M | CharacterString |
|
| Mã huyện | maHuyen | Mã duy nhất được xác định trong bảng mã Danh mục đơn vị hành chính | 3 | M | CharacterString |
|
| Mã xã | maXa | Mã duy nhất được xác định trong bảng mã Danh mục đơn vị hành chính | 5 | M | CharacterString |
|
| Năm thành lập | namThanhLap | Năm thành lập bản đồ | - | M | Integer |
|
| Tỷ lệ bản đồ | tyLeBanDo | Mẫu số tỷ lệ của bản đồ hiện trạng sử dụng đất | - | M | Integer |
|
| Nguồn thành lập | nguonThanhLap | Nguồn tài liệu dùng để thành lập bản đồ hiện trạng sử dụng đất | 255 | M | CharacterString |
|
| Cơ quan duyệt | coQuanDuyet | Tên cơ quan có thẩm quyền phê duyệt bản đồ hiện trạng sử dụng đất | 255 | M | CharacterString |
|
| Cơ quan lập | coQuanLap | Tên cơ quan thành lập bản đồ hiện trạng sử dụng đất | 255 | M | CharacterString |
|
- Thông tin số liệu thống kê kiểm kê cấp xã (Bộ số liệu thống kê kiểm kê)
Thông tin thống kê kiểm kê cấp xã được quy định trong các Bảng 4.
Bảng 4 - số liệu thống kê kiểm kê cấp xã
| Trường thông tin | Mô tả | Độ dài trường | Nhóm | Kiểu dữ liệu | Ghi chú | |
| Tên trường thông tin | Ký hiệu trường thông tin | |||||
| Mã số liệu thống kê kiểm kê xã | soLieuTKKKXaID | Mã nhận dạng duy nhất gồm 32 ký tự được sinh ngẫu nhiên bằng thuật toán khởi tạo UUID trên hệ thống máy tính sử dụng dung lượng mã hóa 128 - bit. | 32 | M | CharacterString |
|
| Mã đối tượng hiện trạng xã | hienTrangCapXa IDfk | Mã nhận dạng duy nhất gồm 32 ký tự được sinh ngẫu nhiên bằng thuật toán khởi tạo UUID trên hệ thống máy tính sử dụng dung lượng mã hóa 128 - bit. | 32 | M | CharacterString |
|
| Mã tỉnh | maTinh | Là mã duy nhất được xác định trong bảng mã Danh mục đơn vị hành chính | 2 | M | CharacterString |
|
| Mã huyện | maHuyen | Mã duy nhất được xác định trong bảng mã Danh mục đơn vị hành chính | 3 | M | CharacterString |
|
| Mã xã | maXa | Mã duy nhất được xác định trong bảng mã Danh mục đơn vị hành chính | 5 | M | CharacterString |
|
| Năm dữ liệu | namDuLieu | Năm lập cơ sở dữ liệu | - | M | Integer |
|
| Mã loại đất theo hiện trạng | MaloaiDatHienTrang | Tổ hợp chữ cái viết tắt ký hiệu cho loại đất hiện trạng sử dụng | 3 | M | CharacterString |
|
| Mã loại khu vực tổng hợp | loaiKhuVucTongHop | Tổ hợp chữ cái viết tắt, ký hiệu cho loại khu vực tổng hợp | 3 | M | CharacterString |
|
| Mã đối tượng sử dụng | MaDoiTuongSuDung | Tổ hợp chữ cái viết tắt, ký hiệu cho loại khu vực tổng hợp | 3 | M | CharacterString |
|
| Diện tích | DienTich | Diện tích của khoanh đất (đơn vị tính là m2) | - | M | Real |
|
- Thông tin danh mục biểu thống kê kiểm kê xã
Thông tin danh mục biểu thống kê kiểm kê xã được quy định trong các Bảng 5.
Bảng 5 - Danh mục biểu thống kê kiểm kê xã
| Trường thông tin | Mô tả | Độ dài trường | Nhóm | Kiểu dữ liệu | Ghi chú | |
| Tên trường thông tin | Ký hiệu trường thông tin | |||||
| Mã loại danh mục ID | dmBieuID | Mã nhận dạng duy nhất gồm 32 ký tự được sinh ngẫu nhiên bằng thuật toán khởi tạo UUID trên hệ thống máy tính sử dụng dung lượng mã hóa 128 - bit | 32 | M | CharacterString |
|
| Mã số liệu thống kê kiểm kê Tỉnh | soLieuTKKK | Để liên kết với bảng số liệu TKKK | 32 | M | CharacterString |
|
| Tên biểu | tenBieu | Tên các biểu theo quy định | 255 | M | CharacterString |
|
| Năm Thống kê kiểm kê | namTKKK | Năm thực hiện thống kê, kiểm kê | 4 | M | Integer |
|
| Loại biểu | loaiBieu | Phân biệt các loại biểu theo quy định | - | M | Integer | Tham chiếu đến bảng loại biểu TKKK |
| Đường link đến mẫu biểu | linkMauBieu | Đường dẫn đến mẫu biểu | 255 | M | CharacterString |
|
- Thông tin biểu thống kê kiểm kê xã
Biểu thống kê kiểm kê xả được quy định trong các Bảng 6.
Bảng 6 - Biểu thống kê kiểm kê
| Trường thông tin | Mô tả | Độ dài trường | Nhóm | Kiểu dữ liệu | Ghi chú | |
| Tên trường thông tin | Ký hiệu trường thông tin | |||||
| Mã đối tượng | bieuTKKKID | Mã nhận dạng duy nhất gồm 32 ký tự được sinh ngẫu nhiên bằng thuật toán khởi tạo UUID trên hệ thống máy tính sử dụng dung lượng mã hóa 128-bit. | 32 | M | CharacterString |
|
| Mã danh mục biểu | dmBieuIDfk | Để liên kết với bảng số liệu TKKK | 32 | M | CharacterString |
|
| Đường link đến biểu quét | linkBieu | Đường link đến dữ liệu | 255 | O | CharacterString |
|
| Đường link đến tài liệu khác | linkTLKhac | Đường link đến dữ liệu | 255 | O | CharacterString |
|
C.2.3 Dữ liệu danh mục Thống kê kiểm kê:
Dữ liệu danh mục thống kê kiểm kê thể hiện trong Bảng 7, 8, 9, 10.
Bảng 7 - Danh mục đơn vị hành chính
| Trường thông tin | Mô tả | Độ dài trường | Nhóm | Kiểu dữ liệu | Ghi chú | |
| Tên trường thông tin | Ký hiệu trường thông tin | |||||
| Danh mục đơn vị hành chính | DMDVHCID | Mã danh mục hiện tại | 32 | M | CharacterString |
|
| Mã tỉnh | maTinh | Mã duy nhất được xác định trong bảng mã đơn vị hành chính Việt Nam hiện hành | 2 | M | CharacterString |
|
| Mã huyện | maHuyen | Mã duy nhất được xác định trong bảng mã đơn vị hành chính Việt Nam hiện hành | 3 | M | CharacterString |
|
| Mã xã | maXa | Mã duy nhất được xác định trong bảng mã đơn vị hành chính Việt Nam hiện hành | 5 | M | CharacterString |
|
| Tên đơn vị hành chính | tenDVHC | Tên đơn vị hành chính tỉnh, huyện, xã | 100 | M | CharacterString |
|
| Năm cấp mã | namCapMa | Năm cấp mã đơn vị hành chính |
| M | Integer |
|
| Tình trạng | tinhTrang | Tình trạng có hoặc chưa có mã ĐVHC so với bản đồ |
| M | Integer |
|
| Loại đô thị | loaiDoThi | Loại đô thị |
| M | Integer |
|
Bảng 8 - Danh mục loại đất hiện trạng
| Trường thông tin | Mô tả | Độ dài trường | Nhóm | Kiểu dữ liệu | Ghi chú | |
| Tên trường thông tin | Ký hiệu trường thông tin | |||||
| Danh mục loại đất hiện trạng | loaiHTID | Mã danh mục hiện tại | 32 | M | CharacterString |
|
| Mã loại đất hiện trạng | maKyHieu | Tổ hợp chữ cái viết tắt ký hiệu cho loại đất hiện trạng sử dụng | 15 | M | CharacterString |
|
| Mô tả | MoTa | Tên gọi chi tiết của loại đất hiện trạng | 150 | O | CharacterString |
|
| Ghi chú | ghiChu | Giải thích thêm những trường hợp đặc biệt (nếu có) | 255 | O | CharacterString |
|
| Năm dữ liệu | namDuLieu | Năm lập cơ sở dữ liệu | 4 | M | Integer |
|
Bảng 9 - Danh mục Loại khu vực tổng hợp
| Trường thông tin | Mô tả | Độ dài trường | Nhóm | Kiểu dữ liệu | Ghi chú | |
| Tên trường thông tin | Ký hiệu trường thông tin | |||||
| Danh mục loại khu vực tổng hợp | loaiKVID | Mã danh mục hiện tại | 32 | M | CharacterString |
|
| Mã loại khu vực tổng hợp | maKyHieu | Tổ hợp chữ cái viết tắt, ký hiệu cho loại khu vực tổng hợp | 3 | M | CharacterString |
|
| Mô tả | MoTa | Tên gọi chi tiết của loại khu vực tổng hợp | 150 | O | CharacterString |
|
| Ghi chú | ghiChu | Giải thích thêm những trường hợp đặc biệt (nếu có) | 255 | O | CharacterString |
|
| Năm dữ liệu | namDuLieu | Năm lập cơ sở dữ liệu | 4 | M | Integer |
|
Bảng 10 - Danh mục Loại đối tượng sử dụng
| Trường thông tin | Mô tả | Độ dài trường | Nhóm | Kiểu dữ liệu | Ghi chú | |
| Tên trường thông tin | Ký hiệu trường thông tin | |||||
| Danh mục loại đối tượng sử dụng | LoaiDTID | Danh mục loại đối tượng sử dụng | 3 | M | CharacterString |
|
| Mã loại đối tượng sử dụng | maKyHieu | Tổ hợp chữ cái viết tắt, ký hiệu cho loại đối tượng sử dụng | 3 | M | CharacterString |
|
| Mô tả | MoTa | Tên gọi chi tiết của loại đối tượng sử dụng | 150 | 0 | CharacterString |
|
| Ghi chú | ghiChu | Giải thích thêm những trường hợp đặc biệt (nếu có) | 255 | 0 | CharacterString | 1 |
| Năm dữ liệu | namDuLieu | Năm lập cơ sở dữ liệu | 4 | M | Integer |
|
Phụ lục D
(Quy định)
Yêu cầu về cơ sở dữ liệu thống kê, kiểm kê - Dữ liệu kết quả điều tra kiểm kê
D.1 Lược đồ cấu trúc
D.1.1 Dữ liệu hiện trạng kết quả điều tra

Hình 1 - Dữ liệu hiện trạng kết quả điều tra
D.1.2 Dữ liệu không gian kết quả điều tra

Hình 2 - Dữ liệu không gian kết quả điều tra
D.1.3 Dữ liệu thuộc tính kết quả điều tra

Hình 3: Dữ liệu thuộc tính kết quả điều tra
D.2 Cấu trúc và kiểu thông tin của dữ liệu
D.2.1 Dữ liệu không gian gồm:
Ký hiệu lớp dữ liệu: KetQuaDieuTraKiemKe
Kiểu dữ liệu không gian: dữ liệu dạng vùng (GM_Polygon)
Trường thông tin dữ liệu kết quả điều tra kiểm kê được quy định trong Bảng 1.
Bàng 1 - Trường thông tin dữ liệu kết quả điều tra kiểm kê
| Trường thông tin | Mô tả | Độ dài trường | Nhóm | Kiểu dữ liệu | Ghi chú | |
| Tên trường thông tin | Ký hiệu trường thông tin | |||||
| Mã đối tượng | vungKhoanhDatID | Mã nhận dạng duy nhất gồm 32 ký tự được sinh ngẫu nhiên bằng thuật toán khởi tạo UUID trên hệ thống máy tính sử dụng dung lượng mã hóa 128 - bit | 32 | M | CharacterString |
|
| Hiện trạng xã | hienTrangXaIDfk | Để liên kết với bảng số liệu TKKK | 32 | M | CharacterString |
|
| Mã tỉnh | maTinh | Mã duy nhất được xác định trong bảng mã Danh mục đơn vị hành chính | 2 | M | CharacterString |
|
| Mã huyện | maHuyen | Mã duy nhất được xác định trong bảng mã Danh mục đơn vị hành chính | 3 | M | CharacterString |
|
| Mã xã | maXa | Mã duy nhất được xác định trong bảng mã Danh mục đơn vị hành chính | 5 | M | CharacterString |
|
| Số thứ tự khoanh đất | soThuTuKhoanhDat | Số thứ tự khoanh đất theo quy định Thống kê, kiểm kê đất đai |
| M | Integer |
|
| Mã loại đất theo hiện trạng | loaiDatHienTrang | Tổ hợp chữ cái viết tắt ký hiệu cho loại đất hiện trạng sử dụng | 15 | M | CharacterString |
|
| Mã đối tượng quản lý, sử dụng đất | maDoiTuong | Mã xác định trong bảng mã Đối tượng sử dụng |
| M | Integer |
|
| Diện tích khoanh đất | dienTichKhoanhDat | Diện tích khoanh đất, đơn vị tính là m2 |
| M | Real |
|
| Năm thực hiện kiểm kê | namKiemKe | Năm thực hiện kiểm kê |
| M | Integer |
|
| Dữ liệu đồ họa | geo | Dữ liệu đồ họa của đối tượng |
| M | GM_Polygon |
|
D.2.2 Dữ liệu thuộc tính bao gồm:
Dữ liệu về khoanh đất
Kiểu thông tin dữ liệu về khoanh đất được quy định trong Bảng 2.
Bảng 2 - Kiểu thông tin dữ liệu về khoanh đất
| Trường thông tin | Mô tả | Độ dài trường | Nhóm | Kiểu giá trị | Ghi chú | |
| Tên trường thông tin | Ký hiệu trường thông tin | |||||
| Mã đối tượng | khoanhDatID | Mã nhận dạng duy nhất gồm 32 ký tự được sinh ngẫu nhiên bằng thuật toán khởi tạo UUID trên hệ thống máy tính sử dụng dung lượng mã hóa 128 - bit | 32 | M | CharacterString |
|
| Mã xã | maXa | Mã duy nhất được xác định trong bảng mã Danh mục đơn vị hành chính | 5 | M | CharacterString |
|
| Mã đối tượng không gian | vungKhoanhDatID | Khóa ngoại liên kết tới dữ liệu vùng khoanh đất trong dữ liệu không gian | 32 | M | CharacterString |
|
| Số thứ tự khoanh đất | soThuTu | Số thứ tự khoanh đất theo quy định Thống kê, kiểm kê đất đai |
| M | Integer |
|
| Diện tích khoanh đất | dienTich | Diện tích của khoanh đất |
| M | Real |
|
| Mã đối tượng quản lý, sử dụng đất | maDoiTuong | Mã được xác định trong bảng mã Đối tượng sử dụng | 3 | M | CharacterString |
|
| Mã loại đất theo hiện trạng | maLoaiDat | Tổ hợp chữ cái viết tắt ký hiệu cho loại đất hiện trạng sử dụng | 15 | M | CharacterString |
|
| Mã khu vực tổng hợp | maKhuVucTongHop | Tổ hợp chữ cái viết tắt ký hiệu cho loại khu vực tổng hợp | 3 | M | CharacterString |
|
| Diện tích nằm trong khu vực tổng hợp | dienTichTrong KhuTongHop | Diện tích của khoanh đất nằm trong khu vực tổng hợp |
| M | Real |
|
| Năm thực hiện thống kê, kiểm kê | namThongKeKiemKe | Năm thưc hiện thống kê, kiểm kê |
| M | Integer |
|
D.2.3 Dữ liệu danh mục Thống kê kiểm kê
Dữ liệu danh mục thống kê kiểm kê thể hiện trong Bảng 3, 4, 5, 6.
Bảng 3 - Danh mục đơn vị hành chính
| Trường thông tin | Mô tả | Độ dài trường | Nhóm | Kiểu dữ liệu | Ghi chú | |
| Tên trường thông tin | Ký hiệu trường thông tin | |||||
| Danh mục đơn vị hành chính | DMDVHCID | Mã danh mục hiện tại | 32 | M | CharacterString |
|
| Mã tỉnh | maTinh | Mã duy nhất được xác định trong bảng mã đơn vị hành chính Việt Nam hiện hành | 2 | M | CharacterString |
|
| Mã huyện | maHuyen | Mã duy nhất được xác định trong bảng mã đơn vị hành chính Việt Nam hiện hành | 3 | M | CharacterString |
|
| Mã xã | maXa | Mã duy nhất được xác định trong bảng mã đơn vị hành chính Việt Nam hiện hành | 5 | M | CharacterString |
|
| Tên đơn vị hành chính | tenDVHC | Tên đơn vị hành chính tỉnh, huyện, xã | 100 | M | CharacterString |
|
| Năm cấp mã | namCapMa | Năm cấp mã đơn vị hành chính |
| M | Integer |
|
| Tình trạng | tinhTrang | Tình trạng có hoặc chưa có mã ĐVHC so với bản đồ |
| M | Integer |
|
| Loại đô thị | loaiDoThi | Loại đô thị |
| M | Integer |
|
Bảng 4 - Danh mục loại đất hiện trạng
| Trường thông tin | Mô tả | Độ dài trường | Nhóm | Kiểu dữ liệu | Ghi chú | |
| Tên trường thông tin | Ký hiệu trường thông tin | |||||
| Danh mục loại đất hiện trạng | loaiHTID | Danh mục hiện tại | 32 | M | CharacterString |
|
| Mã loại đất hiện trạng | maKyHieu | Tổ hợp chữ cái viết tắt ký hiệu cho loại đất hiện trạng sử dụng | 15 | M | CharacterString |
|
| Mô tả | MoTa | Tên gọi chi tiết của loại đất hiện trạng | 150 | O | CharacterString |
|
| Ghi chú | ghiChu | Giải thích thêm những trường hợp đặc biệt (nếu có) | 255 | O | CharacterString |
|
| Năm dữ liệu | namDulieu | Năm lập cơ sở dữ liệu | 4 | M | Integer |
|
Bảng 5 - Danh mục Loại khu vực tổng hợp
| Trường thông tin | Mô tả | Độ dài trường | Nhóm | Kiểu dữ liệu | Ghi chú | |
| Tên trường thông tin | Ký hiệu trường thông tin | |||||
| Danh mục loại khu vực tổng hợp | loaiKVID | Mã danh mục hiện tại | 32 | M | CharacterString |
|
| Mã loại khu vực tổng hợp | maKyHieu | Tổ hợp chữ cái viết tắt, ký hiệu cho loại khu vực tổng hợp | 3 | M | CharacterString |
|
| Mô tả | MoTa | Tên gọi chi tiết của loại khu vực tổng hợp | 150 | O | CharacterString |
|
| Ghi chú | ghiChu | Giải thích thêm những trường hợp đặc biệt (nếu có) | 255 | O | CharacterString |
|
| Năm dữ liệu | namDuLieu | Năm lập cơ sở dữ liệu | 4 | M | Integer |
|
Bảng 6 - Danh mục Loại đối tượng sử dụng
| Trường thông tin | Mô tả | Độ dài trường | Nhóm | Kiểu dữ liệu | Ghi chú | |
| Tên trường thông tin | Ký hiệu trường thông tin | |||||
| Danh mục loại đối tượng sử dụng | LoaiDTID | Danh mục loại đối tượng sử dụng | 32 | M | CharacterString |
|
| Mã loại đối tượng sử dụng | maKyHieu | Tổ hợp chữ cái viết tắt, ký hiệu cho loại đối tượng sử dụng | 3 | M | CharacterString |
|
| Mô tả | MoTa | Tên gọi chi tiết của loại đối tượng sử dụng | 150 | O | CharacterString |
|
| Ghi chú | ghiChu | Giải thích thêm những trường hợp đặc biệt (nếu có) | 255 | O | CharacterString |
|
| Năm dữ liệu | namDuLieu | Năm lập cơ sở dữ liệu | 4 | M | Integer |
|
Thư mục tài liệu tham khảo
[1] ISO 19115-1:2014 Geographic information - Metadata - Part 1: Fundamentals (Thông tin địa lý - Siêu dữ liệu - Phần 1: Nguyên tắc cơ bản).
[2] ISO 19136:2007 Geographic information - Geography Markup Language (GML) (Thông tin địa lý - Ngôn ngữ đánh dấu địa lý).
[3] ISO 19152:2012 Geographic information - Land Administration Domain Model (LADM) (Thông tin địa lý - Đất đai Mô hình miền quản trị (LADM).
[4] ISO/TS 19103:2005 Geographic information - Conceptual schema language (Thông tin địa lý - Ngôn ngữ lược đồ khái niệm).
[5] QCVN 42:2012/BTNMT Quy chuẩn kỹ thuật Quốc gia về chuẩn thông tin địa lý cơ sở.
[6] QCVN 109:2017/BTNMT Quy chuẩn kỹ thuật Quốc gia về cấu trúc thông điệp dữ liệu công dân trao đổi với cơ sỡ dữ liệu Quốc gia về dân cư.
[7] TCVN 7789-1:2007 (ISO/IEC 11179-1:2004) Công nghệ thông tin - Sổ đăng ký siêu dữ liệu (MDR), Phần 1: Khung cơ cấu.
[8] TCVN 12155:2018 Thông tin địa lý - Khuôn thức trao đổi dữ liệu địa lý.
[9] Thông tư số 75/2015/TT-BTNMT ngày 28/12/2015 của Bộ tài nguyên và Môi trường quy định kỹ thuật về cơ sỡ dữ liệu đất đai.
[10] Thông tư số 28/2014/TT-BTNMT ngày 02/6/2014 của Bộ tài nguyên và Môi trường quy định về thống kê, kiểm kê đất đai và lập bản đồ hiện trạng sử dụng đất.
[11] Tiêu chuẩn Quốc gia TCVN 1-2:2008: Xây dựng tiêu chuẩn - phần 2: Quy định về trình bày và thể hiện nội dung tiêu chuẩn Quốc gia.
[12] Quyết định 124/2004/QĐ-TTg, ngày 08 tháng 7 năm 2004 của Thủ tướng chính phủ về việc ban hành bảng danh mục và mã số các đơn vị hành chính Việt Nam
Mục lục
Lời nói đầu
1 Phạm vi áp dụng
2 Tài liệu viện dẫn
3 Thuật ngữ, định nghĩa và từ viết tắt
3.1 Thuật ngữ và định nghĩa
3.2 Từ viết tắt
4 Yêu cầu kỹ thuật
4.1 Hệ quy chiếu tọa độ
4.2 Hệ quy chiếu thời gian
4.3 Mô hình dữ liệu cơ sở dữ liệu thống kê, kiểm kê đất đai
4.4 Nội dung dữ liệu
4.5 Lược đồ cấu trúc và kiểu thông tin của dữ liệu thống kê kiểm kê đất đai
Phụ lục A
Phụ lục B
Phụ lục C
Phụ lục D
Thư mục tài liệu tham khảo
Bạn chưa Đăng nhập thành viên.
Đây là tiện ích dành cho tài khoản thành viên. Vui lòng Đăng nhập để xem chi tiết. Nếu chưa có tài khoản, vui lòng Đăng ký tại đây!