- Tổng quan
- Nội dung
- Tiêu chuẩn liên quan
- Lược đồ
- Tải về
Tiêu chuẩn Quốc gia TCVN 12664:2019 Yêu cầu về cơ sở dữ liệu địa chính
| Số hiệu: | TCVN 12664:2019 | Loại văn bản: | Tiêu chuẩn Việt Nam |
| Cơ quan ban hành: | Bộ Khoa học và Công nghệ | Lĩnh vực: | Đất đai-Nhà ở , Thông tin-Truyền thông |
|
Ngày ban hành:
Ngày ban hành là ngày, tháng, năm văn bản được thông qua hoặc ký ban hành.
|
2019 |
Hiệu lực:
|
Đã biết
|
| Người ký: | Đang cập nhật |
Tình trạng hiệu lực:
Cho biết trạng thái hiệu lực của văn bản đang tra cứu: Chưa áp dụng, Còn hiệu lực, Hết hiệu lực, Hết hiệu lực 1 phần; Đã sửa đổi, Đính chính hay Không còn phù hợp,...
|
Đã biết
|
TÓM TẮT TIÊU CHUẨN VIỆT NAM TCVN 12664:2019
Nội dung tóm tắt đang được cập nhật, Quý khách vui lòng quay lại sau!
Tải tiêu chuẩn Việt Nam TCVN 12664:2019
TIÊU CHUẨN QUỐC GIA
TCVN 12664:2019
CƠ SỞ DỮ LIỆU ĐẤT ĐAI QUỐC GIA YÊU CẦU VỀ CƠ SỞ DỮ LIỆU ĐỊA CHÍNH
National land database - Requirements for Cadastral database
Lời nói đầu
TCVN 12664:2019 do Tổng cục Quản lý đất đai biên soạn, Bộ Tài nguyên và Môi trường đề nghị, Tổng cục Tiêu chuẩn Đo lường Chất lượng thẩm định, Bộ Khoa học và Công nghệ công bố.
CƠ SỞ DỮ LIỆU ĐẤT ĐAI QUỐC GIA YÊU CẦU VỀ CƠ SỞ DỮ LIỆU ĐỊA CHÍNH
National land database - Requirements for Cadastral database
1. Phạm vi áp dụng
Tiêu chuẩn này quy định yêu cầu về nội dung, cấu trúc và kiểu thông tin dữ liệu; hệ quy chiếu không gian và thời gian của cơ sở dữ liệu địa chính.
2. Tài liệu viện dẫn
Các tài liệu viện dẫn sau là rất cần thiết cho việc áp dụng tiêu chuẩn này. Đối với các tài liệu viện dẫn ghi năm công bố thì áp dụng bản được nêu. Đối với các tài liệu viện dẫn không ghi năm công bố thì áp dụng phiên bản mới nhất, bao gồm cả các sửa đổi, bổ sung (nếu có).
ISO 19115-1:2014 Geographic information - Metadata - Part 1: Fundamentals (Thông tin địa lý - Siêu dữ liệu - Phần 1: Nguyên tắc cơ bản)
ISO 19136:2007 Geographic information - Geography Markup Language (GML) (Thông tin địa lý - Ngôn ngữ đánh dấu địa lý).
ISO 19152:2012: Geographic information - Land Administration Domain Model (LADM) (Thông tin địa lý - Đất đai Mô hình miền quản trị (LADM).
TCVN 12155:2018: Thông tin địa lý - Khuôn thức trao đổi dữ liệu địa lý
3. Thuật ngữ, định nghĩa và từ viết tắt
3.1. Thuật ngữ và định nghĩa
3.1.1
Cơ sở dữ liệu đất đai quốc gia (National land database)
Là một thành tố quan trọng cấu thành nên hệ thống thông tin đất đai bên cạnh các yếu tố về mặt kỹ thuật xây dựng, vì nó là sự thể hiện của toàn bộ các “thông tin đất đai”. [Nguồn: Điều [121 Luật đất đai số 45/2013/QH13 ngày 29/11/2013]
3.1.2
Cơ sở dữ liệu đất đai (Land database)
Là tập hợp các dữ liệu đất đai được sắp xếp, tổ chức để truy cập, khai thác, quản lý và cập nhật thông qua phương tiện điện tử. [Nguồn: Điều 3,Thông tư số 75/2015/TT-BTNMT]
3.1.3
Dữ liệu đất đai (Land data)
Bao gồm dữ liệu không gian đất đai, dữ liệu thuộc tính đất đai và các dữ liệu khác có liên quan đến thửa đất. [Nguồn: Điều 3,Thông tư số 75/2015/TT-BTNMT]
3.1.4
Dữ liệu không gian đất đai (Spatial data on land)
Bao gồm dữ liệu không gian đất đai nền và các dữ liệu không gian đất đai chuyên đề. [Nguồn: Điều 3,Thông tư số 75/2015/TT-BTNMT]
3.1.5
Dữ liệu thuộc tính đất đai (Attribute data on land).
Bao gồm dữ liệu thuộc tính địa chính; dữ liệu thuộc tính quy hoạch, kế hoạch sử dụng đất; dữ liệu thuộc tính giá đất; dữ liệu thuộc tính thống kê, kiểm kê đất đai. [Nguồn: Điều 3,Thông tư số 75/2015/TT-BTNMT]
3.1.6
Cấu trúc dữ liệu (Data structure)
Là cách tổ chức và lưu trữ dữ liệu. [Nguồn: Điều 3, Thông tư số 75/2015/TT-BTNMT]
3.1.7
Kiểu dữ liệu (Data type)
Đặc tả miền giá trị với thao tác cho phép trên các giá trị trong chính miền giá trị đó. [Nguồn: Mục 4, TCVN 12155:2018]
CHÚ THÍCH: - Giải thích kiểu dữ liệu được dùng trong tiêu chuẩn này
+ Integer: Kiểu dữ liệu số nguyên
+ Real: Kiểu dữ liệu số thực
+ GM_Polygon: Kiểu dữ liệu dạng vùng
+ GM_Line: Kiểu dữ liệu dạng đường
+ Characterstring: Kiểu dữ liệu chuỗi ký tự
+ ID: Kiểu dữ liệu định dạng
+ Date/Time: Kiểu dữ liệu ngày tháng/ thời gian
+ Boolean: Kiểu dữ liệu logic
+ Binary: Kiểu logic
3.1.8
Ngôn ngữ đánh dấu mở rộng (extensible Markup Language)
XML
Ngôn ngữ định dạng mở rộng có khả năng mô tả nhiều loại dữ liệu khác nhau bằng một ngôn ngữ thống nhất và được sử dụng để chia sẻ dữ liệu giữa các hệ thống thông tin. [Nguồn: Điều 3, Thông tư số 75/2015/TT-BTNMT]
3.1.9
Lớp (Class)
Mô tả một tập các đối tượng dùng chung thuộc tính, thao tác, phương pháp, quan hệ và ngữ nghĩa. [Nguồn: Điều 3, TCVN 7789-1:2007 (ISO/IEC 11179-1:2004)]
3.1.10
Ký hiệu trường thông tin
Được ký hiệu theo quy tắc Camel Case (còn được gọi là Lower Camel Case): chữ cái đầu tiên của từ đầu tiên viết thường. Các từ còn lại viết hoa chữ cái đầu tiên. [Nguồn: Điều 3, Thông tư số 75/2015/TT-BTNMT]
3.1.11
Mô hình dữ liệu (Data model)
Một bản trình diễn kỹ thuật sử dụng các ký hiệu, ngôn ngữ để thể hiện cấu trúc, nội dung của dữ liệu bao gồm các phần tử dữ liệu, thuộc tính, đặc tính, ràng buộc của dữ liệu; mối quan hệ giữa các phần tử dữ liệu. [Nguồn: Mục 1.4, QCVN 109:2017]
3.1.12
Lược đồ dữ liệu (Data schema)
Cách thức mô tả dữ liệu theo mô hình dữ liệu và được thể hiện dưới một ngôn ngữ hình thức trong các hệ thống quản lý cơ sở dữ liệu hoặc mô hình dữ liệu mức vật lý.
CHÚ THÍCH: Ngôn ngữ hình thức là một tập các chuỗi ký tự được xây dựng dựa trên một bảng chữ cái và chúng được ràng buộc bởi các luật hoặc văn phạm đã được định nghĩa từ trước. [Nguồn: Mục 1.4, QCVN 109:2017]
3.1.13
Thửa đất (Land parcel)
Phần diện tích đất được giới hạn bởi danh giới xác định trên thực địa hoặc được mô tả trên hồ sơ [Nguồn: Điều 3, Luật đất đai số 45/2013/QH13 ngày 29/11/2013]
3.1.14
Các dữ liệu khác liên quan tới thửa đất ( Land - related data)
Bản ký số hoặc bản quét Giấy chứng nhận; Sổ địa chính; giấy tờ pháp lý làm căn cứ để cấp Giấy chứng nhận; hợp đồng hoặc văn bản thực hiện các quyền sử dụng đất, quyền sở hữu nhà ở và tài sản khác gắn liền với đất đã được công chứng, chứng thực theo quy định của pháp luật. [Nguồn: Điều 3, Thông tư số 75/2015/TT-BTNMT]
3.1.15
Ngôn ngữ đánh dấu địa lý (Geography Markup Language)
GML
Một dạng mã hóa của ngôn ngữ XML để thể hiện nội dung các thông tin địa lý. [Nguồn: Điều 3, Thông tư số 75/2015/TT-BTNMT]
3.1.16
Tọa độ (Coordinate)
Một trong chuỗi n con số xác định vị trí của một điểm trong không gian n chiều.
CHÚ THÍCH: Trong một hệ quy chiếu tọa độ, những con số phải được định lượng bằng đơn vị đo.
[Nguồn: Mục 4, TCVN 12155:2018]
3.1.17
Hệ quy chiếu tọa độ (Coordinate referenced system)
Hệ tọa độ có quan hệ với đối tượng thông qua tham số hoặc tập tham số định nghĩa vị trí điểm gốc, tỷ lệ và hướng của hệ tọa độ (các tham số, hoặc tập tham số được gọi là datum). [Nguồn: Mục 4, TCVN 12155:2018]
3.1.18
Hệ tọa độ (Coordinate system)
Tập quy tắc toán học để xác định các tọa độ sẽ được quy thành các điểm như thế nào. [Nguồn: Mục 4, TCVN 12155:2018]
3.1.19
Đối tượng chiếm đất không tạo thành thửa đất (Object does not constittute a land parcel)
Các đối tượng có đường ranh giới không khép kín trên tờ bản đồ như đường giao thông, công trình thủy lợi, đê điều, sông, suối, kênh, rạch và các yếu tố chiếm đất khác theo tuyến. [Nguồn: Điều 3, Thông tư số 25/2014/TT-BTNMT]
3.1.20
Tài sản gắn liền với đất (Land - attached assets)
Bao gồm nhà ở, công trình xây dựng khác, rừng sản xuất là rừng trồng và cây lâu năm. [Nguồn: Khoản 1, điều 104, Luật đất đai số 45/2013/QH13 ngày 29/11/2013]
3.1.21
Mô hình cơ sở dữ liệu đất đai (National land database model)
Mô hình dữ liệu mô tả cấu trúc dữ liệu của cơ sở dữ liệu đất đai được mô tả bằng ngôn ngữ mô hình hóa thống nhất UML [Nguồn: Thông tư số 75/2015/TT-BTNMT]
3.1.22
Mô hình cơ sở dữ liệu địa chính (Cadastral database model)
Mô hình dữ liệu mô tả cấu trúc dữ liệu của cơ sở dữ liệu địa chính - một thành phần của cơ sở dữ liệu đất đai được mô tả bằng ngôn ngữ mô hình hóa thống nhất UML [Nguồn:Thông tư số 75/2015/TT-BTNMT]
3.1.23
Mô hình dữ liệu giao dịch (Transaction data model)
Mô hình dữ liệu mô tả cấu trúc dữ liệu sự thay đổi trong quá trình sử dụng đất và sở hữu tài sản thuộc cơ sở dữ liệu địa chính - một thành phần của cơ sở dữ liệu đất đai được mô tả bằng ngôn ngữ mô hình hóa thống nhất UML [Nguồn: Thông tư số 75/2015/TT-BTNMT]
3.1.24
Dữ liệu (Data)
Sự thể hiện thông tin có thể diễn giải được một cách hình thức hóa phù hợp với giao tiếp, diễn giải, hoặc xử lý [Nguồn: Thông tư số 75/2015/TT-BTNMT]
3.1.25
Cơ sở dữ liệu địa chính (Cadastral database)
Dữ liệu về lập, chỉnh lý bản đồ địa chính, đăng ký đất đai, cấp Giấy chứng nhận quyền sử dụng đất, quyền sở hữu nhà ở và tài sản khác gắn liền với đất, hồ sơ địa chính [Nguồn: Thông tư số 75/2015/TT-BTNMT]
3.1.26
Siêu dữ liệu (Metadata)
Các thông tin mô tả về dữ liệu [Nguồn: Điều 3, Thông tư số 75/2015/TT-BTNMT]
3.1.27
UML (Unified Modeling Language)
Ngôn ngữ mô hình hóa thống nhất là một ngôn ngữ mô hình gồm các ký hiệu đồ họa mà các phương pháp hướng đối tượng sử dụng để thiết kế các hệ thống thông tin một cách nhanh chóng.
CHÚ THÍCH: UML sử dụng một hệ thống ký hiệu thống nhất biểu diễn các Phần tử mô hình (model elements). Tập hợp các phần tử mô hình tạo thành các Sơ đồ UML (UML diagrams).
[Nguồn: Điều 3, QCVN 42: 2012]
3.1.28
Mã (Code)
Biểu thị một mẩu tin như một chữ cái, từ, hoặc cụm từ dưới dạng khác, thường ngắn gọn hơn. [Nguồn: QCVN 42: 2012]
3.1.29
Ký tự (Character)
Biểu tượng in được có ý nghĩa ngôn ngữ hoặc đồ họa và thường tạo thành một phần của một từ của văn bản, mô tả một chữ số hoặc biểu đạt một dấu ngữ pháp. [Nguồn: QCVN 42: 2012]
3.1.30
Tình hình đăng ký (DC_TinhHinhDangKy)
Định nghĩa chung cho nhóm dữ liệu về tình trạng pháp lý về quyền sử dụng đất, quyền quản lý đất, quyền sở hữu tài sản gắn liền với đất của dữ liệu thuộc tính địa chính, thuộc thành phần cơ sở dữ liệu đất đai. [Nguồn:Thông tư số 75/2015/TT-BTNMT]
3.2. Từ viết tắt
+ M (Mandatory): Thông tin thuộc nhóm bắt buộc
+ O (Optional): Thông tin thuộc nhóm tuỳ chọn
+ C (Conditional): Thông tin thuộc nhóm bắt buộc nếu thỏa mãn điều kiện được nêu trong cột “Ghi chú”
4. Yêu cầu kỹ thuật
4.1. Hệ quy chiếu tọa độ
Hệ quy chiếu tọa độ quốc gia, hệ độ cao quốc gia áp dụng cho dữ liệu không gian đất đai được thực hiện theo quy định về bản đồ địa chính hiện hành.
4.2. Hệ quy chiếu thời gian
Hệ quy chiếu thời gian: Ngày, tháng, năm theo Dương lịch; giờ, phút, giây theo múi giờ UTC + 07:00 (Coordinated Universal Time).
4.3. Mô hình dữ liệu giao dịch
Được mô tả bằng các cấu trúc dữ liệu quy định tại mục 4.6 và các kiểu dữ liệu được quy định tại mục 4.6
4.4. Các thuộc tính không phải là thuộc tính dữ liệu pháp lý
Được quy định mà chỉ là thuộc tính mô tả liên kết và trạng thái thì không cần phải thể hiện trong việc trao đổi dữ liệu.
CHÚ THÍCH: các thuộc tính để quản lý bản ghi mang tính hệ thống như thời điểm bắt đầu, thời điểm kết thúc, trạng thái, người chỉnh sửa,…..
4.5. Dữ liệu về tình trạng đăng ký
Có liên kết với dữ liệu về quyền sử dụng đất, quyền quản lý đất, quyền sở hữu tài sản gắn liền với đất.
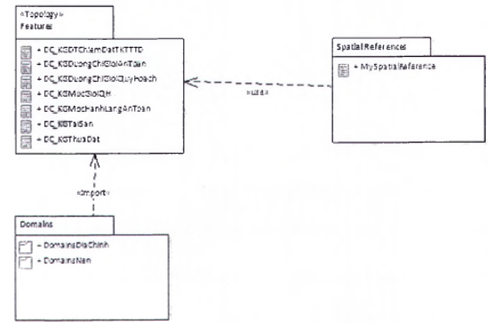
4.6. Mô hình cơ sở dữ liệu đất đai
Mô hình cơ sở dữ liệu đất đai:

Hình 1 - Mô hình cơ sở dữ liệu đất đai
Mô hình dữ liệu thuộc tính đất đai

Hình 2 - Mô hình dữ liệu thuộc tính đất đai
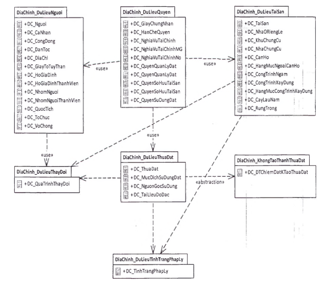
Mô hình dữ liệu thuộc tính địa chính

Hình 3 - Mô hình dữ liệu thuộc tính địa chính
Mô hình dữ liệu không gian địa chính:

Hình 4 - Mô hình dữ liệu không gian địa chính
Mô hình cơ sở dữ liệu địa chính, được mô tả qua sơ đồ sau:

Hình 5 - Mô hình cơ sở dữ liệu địa chính
4.7. Các phụ lục liệt kê các nội dung, cấu trúc và kiểu dữ liệu của các thành phần của nhóm yêu cầu về cơ sở dữ liệu địa chính
Các phụ lục sau đây liệt kê các nội dung, cấu trúc và kiểu dữ liệu của các thành phần của nhóm yêu cầu về cơ sở dữ liệu địa chính:
Phụ lục A
(Quy định)
(Yêu cầu về cơ sở dữ liệu địa chính - Dữ liệu về thửa đất)
A.1. Nội dung dữ liệu
Cơ sở dữ liệu địa chính - dữ liệu về thửa đất:
- Dữ liệu không gian thửa đất: Dữ liệu không gian (được mỏ tả chi tiết tại mục A.3.1);
- Dữ liệu thuộc tính thửa đất: Thông tin dữ liệu về thửa đất, thông tin dữ liệu về mục đích sử dụng, thông tin dữ liệu về nguồn gốc sử dụng, thông tin dữ liệu về tài liệu đo đạc (được mô tả chi tiết tại mục A.3.2).
A.2. Lược đồ cấu trúc dữ liệu

Hình 1 – Dữ liệu không gian đất đai về nhóm dữ liệu thửa đất
Mô hình dữ liệu không gian đất đai về nhóm dữ liệu thửa đất:

Hình 2 - Dữ liệu thuộc tính đất đai về nhóm dữ liệu thửa đất
A.3. Cấu trúc và kiểu dữ liệu
A.3.1 Dữ liệu không gian
Tên lớp dữ liệu: DC_ThuaDat
Kiểu dữ liệu không gian: Dữ liệu dạng vùng (GM_Polygon)
Thông tin dữ liệu lớp dữ liệu không gian thửa đất được quy định trong Bảng 1.
Bảng 1 - Cấu trúc kiểu thông tin dữ liệu về thửa đất
| Trường thông tin | Mô tả | Độ dài trường | Nhóm | Kiểu dữ liệu | Ghi chú | |
| Tên trường thông tin | Ký hiệu trường thông tin | |||||
| Mã đối tượng | thuaDatlD | Là mã nhận dạng duy nhất, gồm 32 ký tự | 32 | M | Characterstring |
|
| Mã xã | maXa | Là mã duy nhất được xác định trong bảng mã đơn vị hành chính Việt Nam hiện hành | 5 | M | Characterstring |
|
| Số hiệu tờ bản đồ | soHieuToBanDo | Là số hiệu tờ bản đồ | - | M | Integer |
|
| Số thửa đất | soThuTuThua | Là số thứ tự thửa đất | - | M | Integer |
|
| Trạng thái đăng ký | trangThaiDangKy | Là mã quy định tình trạng đăng ký cấp Giấy chứng nhận của thửa đất | - | M | Integer |
|
| Diện tích | dienTich | Là diện tích không gian của thửa đất, đơn vị tính là m2 | - | M | Real |
|
| Loại đất | loaiDat | Là mục đích sử dụng đất | 20 | M | Characterstring |
|
| Dữ liệu đồ họa | geo | Là dữ liệu đồ họa của đối tượng | - | M | GM_ Polygon |
|
A.3.2 Dữ liệu thuộc tính
Dữ liệu về thửa đất
Thông tin dữ liệu thuộc tính thửa đất được quy định trong Bảng 2.
Bảng 2 - Cấu trúc dữ liệu về thửa đất
| Trường thông tin | Mô tả | Độ dài trường | Nhóm | Kiểu dữ liệu | Ghi chú | |
| Tên trường thông tin | Ký hiệu trường thông tin | |||||
| Mã đối tượng | thuaDatlD | Là mã nhận dạng duy nhất, gồm 32 ký tự | 32 | M | Characterstring |
|
| Mã xã | maXa | Là mã duy nhất được xác định trong bảng mã đơn vị hành chính Việt Nam hiện hành | 5 | M | CharacterString |
|
| Số hiệu tờ bản đồ | soHieuToBanDo | Là số hiệu bản đồ | - | M | Integer |
|
| Số thửa đất | soThuTuThua | Là số thứ tự thửa đất | - | M | Integer |
|
| Số hiệu tờ bản đồ cũ | soHieuToBanDoCu | Là số hiệu bản đồ cũ (dưới dạng văn bản) | 50 | M | Characterstring |
|
| Số thửa đất cũ | soThuTuThuaCu | Là số thứ tự thửa đất cũ (dưới dạng văn bản) | 50 | M | Characterstring |
|
| Mục đích sử dụng | mucDichSuDungDatlD | Là mục đích sử dụng của thửa đất | - | M | CharacterString |
|
| Nguồn gốc sử dụng | nguonGoclD | Là nguồn gốc sử dụng của thửa đất | - | M | CharacterString |
|
| Diện tích | dienTich | Là diện tích không gian của thửa đất, đơn vị tính là m2 | - | M | Real |
|
| Diện tích pháp lý | dienTichPhapLy | Là diện tích đã được cấp Giấy chứng nhận; trường hợp chưa cấp Giấy chứng nhận mà có giấy tờ pháp lý về nguồn gốc thì ghi diện tích theo giấy tờ đó; trường hợp không có các giấy tờ trên thì không nhập mục này. Đơn vị tính là m2 | - | M | Real |
|
| Tài liệu đo đạc | taiLieuDoDaclD | Là khóa ngoại liên kết tới bảng Tài liệu đo đạc | - | O | Integer |
|
| Là đối tượng chiếm đất | laDoiTuongChiemDat | Là đối tượng chiếm đất không tạo thành thửa đất | - | M | Boolean |
|
| Quyền quản lý | quyenQuanLylD | Là thông tin về quyền quản lý của thửa đất | - | O | CharacterString | Chi tiết tại Phụ lục E “Yêu cầu về cơ sở dữ liệu địa chính - Dữ liệu về quyền sử dụng đất, quyền quản lý đất, quyền sở hữu tài sản gắn liền với đất” |
| Quyền sử dụng | quyenSuDunglD | Là thông tin về quyền sử dụng của thửa đất | - | O | CharacterString | Chi tiết tại Phụ lục E “Yêu cầu về cơ sở dữ liệu địa chính - Dữ liệu về quyền sử dụng đất, quyền quản lý đất, quyền sở hữu tài sản gắn liền với đất” |
| Thay đổi trong quá trình sử dụng | giaoDichlD | Là thông tin về sự thay đổi trong quá trình sử dụng đất | - | M | Characterstring | Chi tiết tại Phụ lục G: Yêu cầu về cơ sở dữ liệu địa chính - Dữ liệu về sự biến động trong quá trình sử dụng đất và sở hữu tài sản gắn liền với đất” |
| Địa chỉ | diaChi | Là thông tin về địa chỉ của thửa đất | 150 | M | Characterstring |
|
Dữ liệu về mục đích sử dụng của thửa đất
Thông tin dữ liệu lớp dữ liệu về mục đích sử dụng được quy định trong Bảng 3.
Bảng 3 - Cấu trúc dữ liệu về mục đích sử dụng của thửa đất
| Trường thông tin | Mô tả | Độ dài trường | Nhóm | Kiểu giá trị | Ghi chú | |
| Tên trường thông tin | Ký hiệu trường thông tin | |||||
| Mã đối tượng | mucDichSuDungDatlD | Là mã nhận dạng duy nhất, gồm 32 ký tự | 32 | M | Characterstring |
|
| Mã thửa đất | thuaDatlD | Khóa ngoại liên kết tới dữ liệu thửa đất | - |
| Characterstring |
|
| Số thứ tự mục đích sử dụng | soThuTuMDSD | Là số thứ tự của mục đích sử dụng theo thửa | - |
| Integer |
|
| Mã mục đích sử dụng đất | maMDSD | Là mã quy định mục đích sử dụng đất | 15 | M | Characterstring |
|
| Mã mục đích sử dụng theo quy hoạch | maMDSDQH | Là mã quy định mục đích sử dụng theo quy hoạch | 15 | M | Characterstring |
|
| Diện tích | dienTich | Là diện tích của mục đích sử dụng | - | M | Real |
|
| Sử dụng chung | suDungChung | Là hình thức sử dụng chung của mục đích sử dụng | - | M | Boolean |
|
| Thời hạn sử dụng | thoiHanSuDung | Là thông tin về thời hạn sử dụng thực tế | 50 | M | Characterstring |
|
Dữ liệu về nguồn gốc sử dụng
Thông tin dữ liệu lớp dữ liệu về nguồn gốc sử dụng được quy định trong Bảng 4.
Bảng 4 - Cấu trúc dữ liệu về nguồn gốc sử dụng
| Trường thông tin | Mô tả | Độ dài trường | Nhóm | Kiểu giá trị | Ghi chú | |
| Tên trường thông tin | Ký hiệu trường thông tin | |||||
| Mã đối tượng | nguonGoclD | Là mã nhận dạng duy nhất, gồm 32 ký tự | 32 | M | Characterstring |
|
| Nguồn gốc | nguonGoc | Là thông tin về nguồn gốc sử dụng | 50 | M | Characterstring |
|
Dữ liệu về tài liệu đo đạc
Tên lớp dữ liệu: TaiLieuDoDac
Thông tin dữ liệu lớp dữ liệu về tài liệu đo đạc được quy định trong Bảng 5.
Bảng 5 - Cấu trúc dữ liệu về tài liệu đo đạc
| Trường thông tin | Mô tả | Độ dài trường | Nhóm | Kiểu giá trị | Ghi chú | |
| Tên trường thông tin | Ký hiệu trường thông tin | |||||
| Tài liệu đo đạc | taiLieuDoDaclD | Là mã nhận dạng duy nhất, gồm 32 ký tự | 32 | M | Characterstring |
|
| Mã xã | maXa | Là mã duy nhất được xác định trong bảng mã đơn vị hành chính Việt Nam hiện hành | 5 | M | Characterstring |
|
| Loại bản đồ địa chính | loaiBanDoDiaChinh | Là loại bản đồ địa chính nằm trong bảng danh mục | - | M | Integer |
|
| Đơn vị đo đạc | donViDoDac | Là tên đơn vị đo đạc | 100 | M | Characterstring |
|
| Phương pháp đo | phuongPhapDo | Là phương pháp đo đạc | 100 | 0 | Characterstring |
|
| Mức độ chính xác | mucDoChinhXac | Là mức độ chính xác | 30 | M | Characterstring |
|
| Tỷ lệ đo đạc | tyLeDoDac | Là các tỷ lệ: 1/200, 1/500, 1/1000, 1/2000, 1/5000, 1/10000 | 20 | M | Characterstring |
|
| Ngày hoàn thành | ngayHoanThanh | Là ngày hoàn thành đo đạc | - | M | Date |
|
Phụ lục B
(Quy định)
( Yêu cầu về cơ sở dữ liệu địa chính - Dữ liệu về đối tượng chiếm đất không tạo thành thửa đất)
B.1 Nội dung dữ liệu
Dữ liệu về đối tượng chiếm đất không tạo thành thửa đất thuộc nhóm lớp dữ liệu địa chính bao gồm: dữ liệu không gian và dữ liệu thuộc tính, trong đó:
- Dữ liệu không gian gồm: Nhóm lớp dữ liệu thủy hệ, nhóm lớp dữ liệu giao thông;
- Dữ liệu thuộc tính bao gồm: Thông tin dữ liệu về thửa đất.
B.2. Lược đồ cấu trúc dữ liệu
Mô hình dữ liệu không gian địa chính về nhóm dữ liệu đối tượng chiếm đất không tạo thành thửa đất

Hình 1 - Mô hình dữ liệu không gian địa chính về nhóm dữ liệu đối tượng chiếm đất không tạo thành thửa đất
Mô hình dữ liệu thuộc tính về nhóm dữ liệu đối tượng chiếm đất không tạo thành thửa đất

Hình 2 - Mô hình dữ liệu thuộc tính về nhóm dữ liệu đối tượng chiếm đất không tạo thành thửa đất
…………………
Bảng 2 - Cấu trúc kiểu thông tin dữ liệu dạng vùng
| Trường thông tin | Mô tả | Độ dài trường | Nhóm | Kiểu dữ liệu | Ghi chú | |
| Tên trường thông tin | Ký hiệu trường thông tin | |||||
| Mã đối tượng | vungThuyHelD | Là mã nhận dạng duy nhất, gồm 32 ký tự | 32 | M | Characterstring |
|
| Tên thủy hệ | ten | Là tên thủy hệ | 50 | M | Characterstring |
|
| Loại thủy hệ dạng vùng | loaiVungThuyHe | Là trường thể hiện vùng chiếm đất của: sông, ngòi, kênh, rạch, suối và mặt nước chuyên dùng | - | M | Integer |
|
| Dữ liệu đồ họa | geo | Là dữ liệu đồ họa của đối tượng | - | M | GM_ Polygon |
|
Nhóm lớp dữ liệu giao thông
Thông tin dữ liệu lớp dữ liệu giao thông được quy định trong Bảng 3, 4, 5, 6.
a) Lớp tim đường
Tên lớp dữ liệu: TimDuong
Là các đoạn tim đường bộ có đặc tính đồng nhất thuộc các tuyến đường quốc lộ, đường tỉnh, đường huyện, đường trong khu dân cư (đường làng, ngõ, phố), đường giao thông nội đồng,...
Kiểu dữ liệu không gian: dữ liệu dạng đường (GM_Line)
Bảng 3 - Cấu trúc kiểu thông tin dữ liệu tim đường
| Trường thông tin | Mô tả | Độ dài trường | Nhóm | Kiểu dữ liệu | Ghi chú | |
| Tên trường thông tin | Ký hiệu trường thông tin | |||||
| Mã đối tượng | timDuonglD | Là mã nhận dạng duy nhất, gồm 32 ký tự | 32 | M | Characterstring |
|
| Loại đường | loaiDuong | Là loại đường nằm trong bảng danh mục | - | M | Integer |
|
| Tên đường | tenDuong | Tên đường | 50 | M | Characterstring |
|
| Dữ liệu đồ họa | geo | Là dữ liệu đồ họa của đối tượng | - | M | GM_ Line |
|
b) Lớp mặt đường bộ
Tên lớp dữ liệu: MatDuongBo
Kiểu dữ liệu không gian: dữ liệu dạng vùng (GM_Polygon)
Bảng 4 - Cấu trúc kiểu thông tin dữ liệu mặt đường bộ
| Trường thông tin | Mô tả | Độ dài trường | Nhóm | Kiểu dữ liệu | Ghi chú | |
| Tên trường thông tin | Ký hiệu trường thông tin | |||||
| Mã đối tượng | matDuongBolD | Là mã nhận dạng duy nhất, gồm 32 ký tự | 32 | M | CharacterString |
|
| Dữ liệu đồ họa | geo | Là dữ liệu đồ họa của đối tượng | - | M | GM_Polygon |
|
c) Lớp ranh giới đường
Tên lớp dữ liệu: RanhGioiDuong
Kiểu dữ liệu không gian: dữ liệu dạng đường (GM_Line)
Quan hệ không gian: nằm trên đường biên của lớp mặt đường bộ
Bảng 5 - Cấu trúc kiểu thông tin dữ liệu ranh giới đường
| Trường thông tin | Mô tả | Độ dài trường | Nhóm | Kiểu dữ liệu | Ghi chú | |
| Tên trường thông tin | Ký hiệu trường thông tin | |||||
| Mã đối tượng | ranhGioiDuonglD | Là mã nhận dạng duy nhất, gồm 32 ký tự | 32 | M | Characterstring |
|
| Loại đường | loaiDuong | Là loại đường nằm trong bảng danh mục | - | M | Integer |
|
| Dữ liệu đồ họa | geo | Là dữ liệu đồ họa của đối tượng | - | M | GM_ Line |
|
d) Lớp đường sắt
Tên lớp dữ liệu: DuongSat
Kiểu dữ liệu không gian: dữ liệu dạng đường (GM_Line)
Bảng 6 - Cấu trúc kiểu thông tin dữ liệu đường sắt
| Trường thông tin | Mô tả | Độ dài trường | Nhóm | Kiểu dữ liệu | Ghi chú | |
| Tên trường thông tin | Ký hiệu trường thông tin | |||||
| Mã đối tượng | duongSatiD | Là mã nhận dạng duy nhất, gồm 32 ký tự | 32 | M | Characterstring |
|
| Dữ liệu đồ họa | geo | Là dữ liệu đồ họa của đối tượng | - | M | GM_ Line |
|
B.3.2 Dữ liệu thuộc tính đất đai
Bảng 7 - Cấu trúc dữ liệu thuộc tính
| Trường thông tin | Mô tả | Độ dài trường | Nhóm | Kiểu dữ liệu | Ghi chú | |
| Tên trường thông tin | Ký hiệu trường thông tin | |||||
| Đối tượng chiếm đất | doiTuongCDKTTTD ID | Là mã nhận dạng duy nhất | - | M | Characterstring |
|
| Loại đối tượng chiếm đất | loaiDoiTuong | Là đối tượng chiếm đất không tạo thành thửa đất | - |
| CharacterString |
|
| Số thứ tự đối tượng | soThuTuDoiTuong | Là số thứ tự của đối tượng chiếm đất không tạo thành thửa đất | - |
| Integer |
|
| Tên đối tượng | tenDoiTuong | Là tên của đối tượng chiếm đất không tạo thành thửa đất | - |
| Characterstring |
|
| Mã đơn vị hành chính | maXa | Là mã duy nhất được xác định trong bảng mã đơn vị hành chính Việt Nam hiện hành | 5 | M | Characterstring |
|
| Diện tích | dienTich | Là diện tích không gian của thửa đất, đơn vị tính là m2 | - | M | Real |
|
| Số hiệu bản đồ | soHieuToBanDo | Là số hiệu bản đồ | - | M | Integer |
|
Dữ liệu về tài liệu đo đạc
Tên lớp dữ liệu: TaiLieuDoDac
Thông tin dữ liệu lớp dữ liệu về tài liệu đo đạc được quy định trong Bảng 8.
Bảng 8 - Cấu trúc dữ liệu về tài liệu đo đạc
| Trường thông tin | Mô tả | Độ dài trường | Nhóm | Kiểu giá trị | Ghi chú | |
| Tên trường thông tin | Ký hiệu trường thông tin | |||||
| Tài liệu đo đạc | taiLieuDoDaclD | Là mã nhận dạng duy nhất, gồm 32 ký tự | 32 | M | Characterstring |
|
| Mã xã | maXa | Là mã duy nhất được xác định trong bảng mã đơn vị hành chính Việt Nam hiện hành | 5 | M | CharacterString |
|
| Loại bản đồ địa chính | loaiBanDoDiaChinh | Là loại bản đồ địa chính nằm trong bảng danh mục | - | O | Integer |
|
| Đơn vị đo đạc | donViDoDac | Là tên đơn vị đo đạc | 100 | M | Characterstring |
|
| Phương pháp đo | phuongPhapDo | Là phương pháp đo đạc | 100 | O | CharacterString |
|
| Mức độ chính xác | mucDoChinhXac | Là mức độ chính xác | 30 | M | CharacterString |
|
| Tỷ lệ đo đạc | tyLeDoDac | Là các tỷ lệ: 1/200, 1/500, 1/1000, 1/2000, 1/5000, 1/10000 | 20 | M | Characterstring |
|
| Ngày hoàn thành | ngayHoanThanh | Là ngày hoàn thành đo đạc | - | M | Date |
|
Phụ lục C
(Quy định)
(Yêu cầu về cơ sở dữ liệu địa chính - Dữ liệu về tài sản gắn liền với đất)
C.1 Nội dung dữ liệu
Dữ liệu về tài sản gắn liền với đất thuộc nhóm lớp dữ liệu địa chính bao gồm: dữ liệu không gian và dữ liệu thuộc tính, trong đó:
- Dữ liệu không gian gồm: Lớp dữ liệu tài sản gắn liền với đất;
- Dữ liệu thuộc tính bao gồm: Thông tin dữ liệu về nhà ở riêng lẻ; Thông tin dữ liệu về khu nhà chung cư, nhà hỗn hợp; dữ liệu về nhà chung cư; dữ liệu về căn hộ; dữ liệu về hạng mục sở hữu chung ngoài căn hộ; dữ liệu về công trình xây dựng; dữ liệu về công trình ngầm; dữ liệu về hạng mục của công trình xây dựng; dữ liệu về rừng sản xuất là rừng trồng; dữ liệu về cây lâu năm.
C.2. Lược đồ cấu trúc dữ liệu
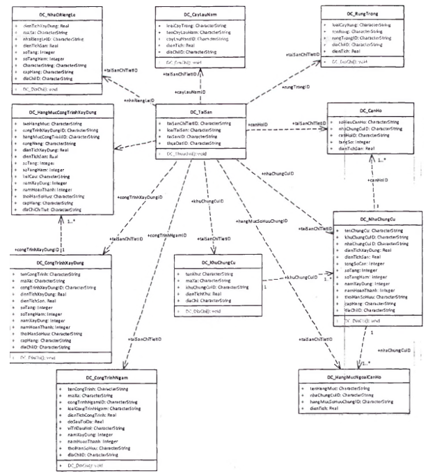
Mô hình dữ liệu không gian nhóm dữ liệu về tài sản gắn liền với đất:

Hình 1 - Mô hình dữ liệu không gian nhóm dữ liệu về tài sản gắn liền với đất
Mô hình dữ liệu thuộc tính đất đai về nhóm dữ liệu tài sản gắn liền với đất:

Hình 2 - Mô hình dữ liệu thuộc tính đất đai về nhóm dữ liệu tài sản gắn liền với đất
C.3. Cấu trúc và kiểu thông tin của dữ liệu
C.3.1 Dữ liệu không gian bao gồm:
Tên lớp dữ liệu: TaiSanGanLienVoiDat
Kiểu dữ liệu không gian: Dữ liệu dạng vùng (GM_Polygon)
Thông tin dữ liệu lớp dữ liệu không gian về tài sản gắn liền với đất được quy định trong Bảng 1.
Bảng 1 - Cấu trúc kiểu thông tin dữ liệu tài sản gắn liền với đất
| Trường thông tin | Mô tả | Độ dài trường | Nhóm | Kiểu dữ liệu | Ghi chú | |
| Tên trường thông tin | Ký hiệu trường thông tin | |||||
| Mã đối tượng | taiSanID | Là mã nhận dạng duy nhất, gồm 32 ký tự | 32 | M | CharacterString |
|
| Mã xã | maXa | Là mã duy nhất được xác định trong bảng mã đơn vị hành chính Việt Nam hiện hành | 5 | M | CharacterString |
|
| Mã loại tài sản gắn liền với đất | loaiTaiSanGanLienVoiDat | Là mã quy định loại tài sản gắn liền với đất | - | M | Integer |
|
| Tên tài sản | tenTaiSan | Tên tài sản | 50 | M | CharacterString |
|
| Dữ liệu đồ họa | geo | Là dữ liệu đồ họa của đối tượng | - | M | GM_Polygon |
|
- Dữ liệu thuộc tính bao gồm:
Dữ liệu về nhà ở riêng lẻ
Thông tin dữ liệu về nhà ở riêng lẻ được quy định trong Bảng 2.
Bảng 2 - Cấu trúc bảng thông tin dữ liệu về nhà ở riêng lẻ
| Trường thông tin | Mô tả | Độ dài trường | Nhóm | Kiểu dữ liệu | Ghi chú | |
| Tên trường thông tin | Ký hiệu trường thông tin | |||||
| Mã đối tượng | nhaRiengLeID | Là mã nhận dạng duy nhất, gồm 32 ký tự | 32 | M | CharacterString |
|
| Mã xã | maXa | Là mã duy nhất được xác định trong bảng mã đơn vị hành chính Việt Nam hiện hành | 5 | M | CharacterString |
|
| Diện tích xây dựng | dienTichXayDung | Là diện tích mặt bằng chiếm đất của nhà ở tại vị trí tiếp xúc với mặt đất theo mép ngoài tường bao của nhà. Đơn vị tính là m2, được làm tròn số đến một chữ số thập phân | - | M | Real |
|
| Diện tích sàn | dienTichSan | Đối với nhà ở một tầng thì thể hiện diện tích mặt bằng sàn xây dựng của nhà đó. Đối với nhà ở nhiều tầng thì thể hiện tổng diện tích mặt bằng sàn xây dựng của các tầng. Đơn vị tính là m2, được làm tròn số đến một chữ số thập phân. | - | M | Real |
|
| Số tầng | soTang | Thể hiện tổng số tầng nhà | - | M | Integer |
|
| Số tầng hầm | soTangHam | Thể hiện tổng số tầng hầm | - | O | Integer |
|
| Kết cấu nhà ở | ketCau | Là thông tin kết cấu của nhà, thể hiện loại vật liệu xây dựng (gạch, bê tông, gỗ...), các kết cấu chủ yếu là tường, khung, sàn, mái. | 150 | O | Characterstring |
|
| Cấp hạng | capHang | Xác định và thể hiện theo quy định phân cấp nhà ở của pháp luật về nhà ở, pháp luật về xây dựng | 50 | O | CharacterString |
|
| Địa chỉ | diaChilD | Là địa chỉ của nhà ở riêng lẻ | - | M | CharacterString |
|
Dữ liệu về khu nhà chung cư, nhà hỗn hợp
Thông tin dữ liệu về khu nhà chung cư, nhà hỗn hợp được quy định trong Bảng 3.
Bảng 3 - Cấu trúc bảng thông tin dữ liệu về khu nhà chung cư, nhà hỗn hợp
| Trường thông tin | Mô tả | Độ dài trường | Nhóm | Kiểu dữ liệu | Ghi chú | |
| Tên trường thông tin | Ký hiệu trường thông tin | |||||
| Mã đối tượng | khuChungCulD | Là mã nhận dạng duy nhất, gồm 32 ký tự | 32 | M | CharacterString |
|
| Mã xã | maXa | Là mã duy nhất được xác định trong bảng mã đơn vị hành chính Việt Nam hiện hành | 5 | M | CharacterString |
|
| Tên khu | tenKhu | Là tên của khu nhà chung cư, nhà hỗn hợp | 100 | M | CharacterString |
|
| Diện tích khu | dienTichKhu | Là diện tích khu nhà chung cư, nhà hỗn hợp. Đơn vị tính là m2, được làm tròn số đến một chữ số thập phân | - | M | Real |
|
| Địa chỉ | diaChilD | Là địa chỉ của chung cư | - | M | CharacterString |
|
Dữ liệu về nhà chung cư
Thông tin dữ liệu về nhà chung cư được quy định trong Bảng 4.
Bảng 4 - Cấu trúc bảng thông tin dữ liệu về nhà chung cư
| Trường thông tin | Mô tả | Độ dài trường | Nhóm | Kiểu dữ liệu | Ghi chú | |
| Tên trường thông tin | Ký hiệu trường thông tin | |||||
| Mã đối tượng | nhaChungCulD | Là mã nhận dạng duy nhất, gồm 32 ký tự | 32 | M | CharacterString |
|
| Thuộc khu nhà chung cư, nhà hỗn hợp | khuChungCulD | Khóa ngoại liên kết tới bảng khu nhà chung cư, nhà hỗn hợp | - | M | CharacterString |
|
| Tên nhà chung cư | tenChungCu | Là tên của tòa nhà chung cư, nhà hỗn hợp | 100 | M | CharacterString |
|
| Diện tích xây dựng | dienTichXayDung | Là diện tích mặt bằng chiếm đất của nhà chung cư tại vị trí tiếp xúc với mặt đất theo mép ngoài tường bao của nhà chung cư. Đơn vị tính là m2, được làm tròn số đến một chữ số thập phân | - | M | Real |
|
| Diện tích sàn | dienTichSan | Là diện tích sàn nhà chung cư. Đơn vị tính là m2, được làm tròn số đến một chữ số thập phân | - | M | Real |
|
| Tổng số căn hộ, văn phòng, cơ sở dịch vụ - thương mại | tongSoCan | Là tổng số căn hộ, văn phòng, cơ sở dịch vụ - thương mại trong nhà chung cư, nhà hỗn hợp | - | M | Integer |
|
| Số tầng | soTang | Thể hiện tổng số tầng của tòa nhà kể cả cả tầng hầm | - | M | Integer |
|
| Số tầng hầm | soTangHam | Thể hiện tổng số tầng hầm của nhà chung cư | - | M | Integer |
|
| Năm xây dựng | namXayDung | Là năm xây dựng của chung cư | 4 | M | Integer |
|
| Năm hoàn thành | namHoanThanh | Là năm hoàn thành của chung cư | 4 | M | Integer |
|
| Thời hạn sở hữu | thoiHanSoHuu | Là thông tin về thời hạn sở hữu của chủ đầu tư. Ví dụ: cho thuê đất 50 năm đến năm 2060 | 30 | M | CharacterString |
|
| Cấp hạng nhà chung cư | capHang | Xác định và thể hiện theo quy định phân cấp nhà chung cư của pháp luật về nhà ở, pháp luật về xây dựng | 50 | O | CharacterString |
|
| Địa chỉ | Chi tiết tại nhóm thông tin về địa chỉ | Là địa chỉ của chung cư | - | O | Characterstring | Chi tiết tại nhóm thông tin về địa chỉ |
Dữ liệu về căn hộ
Thông tin dữ liệu về căn hộ được quy định trong Bảng 5.
Bảng 5 - Cấu trúc bảng thông tin dữ liệu về căn hộ
| Trường thông tin | Mô tả | Độ dài trường | Nhóm | Kiểu dữ liệu | Ghi chú | |
| Tên trường thông tin | Ký hiệu trường thông tin | |||||
| Mã đối tượng | canHolD | Là mã nhận dạng duy nhất, gồm 32 ký tự | 32 | M | Characterstring |
|
| Thuộc nhà chung cư | nhaChungCulD | Là khóa ngoại xác định căn hộ thuộc chung cư nào | - | M | CharacterString |
|
| Số hiệu căn hộ | soHieuCanHo | Là số hiệu căn hộ, văn phòng, cơ sở dịch vụ - thương mại | 20 | M | CharacterString |
|
| Tầng số | tangSo | Là thông tin thể hiện căn hộ nằm trên tầng bao nhiêu |
| M | Integer |
|
| Diện tích sàn | dienTichSan | Là diện tích sản của căn hộ theo hợp đồng mua bán căn hộ. Đơn vị tính là m2, được làm tròn số đến một chữ số thập phân. | - | M | Real |
|
Dữ liệu về hạng mục sở hữu chung ngoài căn hộ
Thông tin dữ liệu về hạng mục sở hữu chung ngoài căn hộ được quy định trong Bảng 6.
Bảng 6 - Cấu trúc bảng thông tin dữ liệu về hạng mục sở hữu chung ngoài căn hộ
| Trường thông tin | Mô tả | Độ dài trường | Nhóm | Kiểu dữ liệu | Ghi chú | |
| Tên trường thông tin | Ký hiệu trường thông tin | |||||
| Mã đối tượng | hangMucSoHuu ChunglD | Là mã nhận dạng duy nhất, gồm 32 ký tự | 32 | M | CharacterString |
|
| Thuộc nhà chung cư | nhaChungCulD | Là khóa ngoại xác định căn hộ thuộc nhà chung cư, nhà hỗn hợp nào | - | M | CharacterString |
|
| Tên hạng mục sở hữu chung ngoài căn hộ | tenHangMuc | Là tên hạng mục sở hữu chung ngoài căn hộ. Ví dụ: “hành lang chung”; “phòng họp công cộng”; “cầu thang máy” | 50 | M | CharacterString |
|
| Diện tích | dienTich | Là diện tích của hạng mục sở hữu chung ngoài căn hộ. Đơn vị tính là m2, được làm tròn số đến một chữ số thập phân | - | M | Real |
|
Dữ liệu về công trình xây dựng
Thông tin dữ liệu về công trình xây dựng được quy định trong Bảng 7.
Bảng 7 - Cấu trúc bảng thông tin dữ liệu về công trình xây dựng
| Trường thông tin | Mô tả | Độ dài trường | Nhóm | Kiểu dữ liệu | Ghi chú | |
| Tên trường thông tin | Ký hiệu trường thông tin | |||||
| Mã đối tượng | congTrinhXayDung ID | Là mã nhận dạng duy nhất, gồm 32 ký tự | 32 | M | CharacterString |
|
| Mã xã | maXa | Là mã duy nhất được xác định trong bảng mã đơn vị hành chính Việt Nam hiện hành | 5 | M | CharacterString |
|
| Tên công trình | tenCongTrinh | Là tên của công trình xây dựng | 100 | M | CharacterString |
|
| Diện tích xây dựng | dienTichXayDung | Là tổng diện tích mặt bằng chiếm đất của công trình xây dựng tại vị trí tiếp xúc với mặt đất theo mép ngoài tường bao của công trình xây dựng. Đơn vị tính là m2, được làm tròn số đến một chữ số thập phân | - | M | Real |
|
| Diện tích sàn | dienTichSan | Là diện tích sàn mà chủ đầu tư giữ lại sử dụng và diện tích các hạng mục mà chủ đầu tư có quyền sử dụng chung với các chủ căn hộ. Đơn vị tính là m2, được làm tròn số đến một chữ số thập phân | - | M | Real |
|
| Số tầng | soTang | Thể hiện tổng số tầng của công trình xây dựng | - | M | Integer |
|
| Số tầng hầm | soTangHam | Thể hiện tổng số tầng hầm của công trình xây dựng | - | M | Integer |
|
| Năm xây dựng | namXayDung | Là năm xây dựng | 4 | M | Integer |
|
| Năm hoàn thành | namHoanThanh | Là năm hoàn thành | 4 | M | Integer |
|
| Thời hạn sở hữu | thoiHanSoHuu | Là thông tin về thời hạn sở hữu của chủ đầu tư. Ví dụ: cho thuê đất 50 năm đến năm 2060 | 30 | M | CharacterString |
|
| Cấp hạng công trình xây dựng | capHang | Xác định và thể hiện theo quy định phân cấp nhà ở của pháp luật về nhà ở, pháp luật về xây dựng | 50 | M | CharacterString |
|
| Địa chỉ | Chi tiết tại nhóm thông tin về địa chỉ | Là địa chỉ của công trình xây dựng |
| M | CharacterString | Chi tiết tại nhóm thông tin về địa chỉ |
Dữ liệu về công trình ngầm
Thông tin dữ liệu về công trình ngầm được quy định trong Bảng 8.
Bảng 8 – Cấu trúc bảng thông tin dữ liệu về công trình ngầm
| Trường thông tin | Mô tả | Độ dài trường | Nhóm | Kiểu dữ liệu | Ghi chú | |
| Tên trường thông tin | Ký hiệu trường thông tin | |||||
| Mã đối tượng | congTrinhXay DunglD | Là mã nhận dạng duy nhất, gồm 32 ký tự | 32 | M | CharacterString |
|
| Mã xã | maXa | Là mã duy nhất được xác định trong bảng mã đơn vị hành chính Việt Nam hiện hành | 5 | M | CharacterString |
|
| Tên công trình ngầm | tenCongTrinh | Là tên của công trình ngầm | 100 | M | CharacterString |
|
| Loại công trình | loaiCongTrinhNgam | Là loại công trình ngầm theo quy định pháp luật về công trình ngầm | - | M | CharacterString |
|
| Diện tích công trình | dienTichCongTrinh | Là diện tích công trình ngầm (trừ công trình ngầm theo tuyến) | - | M | Real |
|
| Độ sâu tối đa | doSauToiDa | Là độ sâu tối đa được tính từ mặt đất | - | M | Real |
|
| Vị trí đấu nối công trình | viTriDauNoi | Là vị trí đấu nối công trình | 100 | M | CharacterString |
|
| Năm xây dựng | namXayDung | Là năm xây dựng | 4 | M | Integer |
|
| Năm hoàn thành | namHoanThanh | Là năm hoàn thành | 4 | M | Integer |
|
| Thời hạn sở hữu | thoiHanSoHuu | Là thông tin về thời hạn sở hữu của chủ đầu tư. Ví dụ: cho thuê đất 50 năm đến năm 2060 | 30 | M | CharacterString |
|
| Địa chỉ | diaChi | Là địa chỉ của công trình ngầm | - | M | CharacterString |
|
Dữ liệu về hạng mục của công trình xây dựng
Thông tin dữ liệu về hạng mục của công trình xây dựng được quy định trong Bảng 9.
Bảng 9 - Cấu trúc bảng thông tin dữ liệu về hạng mục của công trình xây dựng
| Trường thông tin | Mô tả | Độ dài trường | Nhóm | Kiểu dữ liệu | Ghi chú | |
| Tên trường thông tin | Ký hiệu trường thông tin | |||||
| Mã đối tượng | hangMucCong TrinhlD | Là mã nhận dạng duy nhất, gồm 32 ký tự | 32 | M | Characterstring |
|
| Thuộc công trình xây dựng | congTrinhXay DunglD | Là khóa ngoại thể hiện hạng mục của công trình xây dựng nào | - | M | CharacterString |
|
| Tên hạng mục | tenHangMuc | Là tên của hạng mục công trình | 100 | M | CharacterString |
|
| Công năng | congNang | Là công năng của hạng mục | 30 | M | CharacterString |
|
| Diện tích xây dựng | dienTichXay Dung | Là tổng diện tích mặt bằng chiếm đất của công trình xây dựng tại vị trí tiếp xúc với mặt đất theo mép ngoài tường bao của công trình xây dựng. Đơn vị tính là m2, được làm tròn số đến một chữ số thập phân | - | M | Real |
|
| Diện tích sàn | dienTichSan | Là diện tích sàn của hạng mục công trình. Đơn vị tính là m2, được làm tròn số đến một chữ số thập phân. | - | M | Real |
|
| Số tầng | soTang | Thể hiện tổng số tầng của công trình xây dựng | - | M | Integer |
|
| Số tầng hầm | soTangHam | Thể hiện tổng số tầng hầm của công trình xây dựng | - | M | Integer |
|
| Kết cấu hạng mục công trình | ketCau | Thể hiện loại vật liệu xây dựng công trình. Ví dụ: tường gạch, bê tông, khung sàn cốt thép, mái tôn. | 150 | M | CharacterString |
|
| Năm xây dựng | namXayDung | Là năm xây dựng | 4 | M | Integer |
|
| Năm hoàn thành | namHoanThanh | Là năm hoàn thành | 4 | M | Integer |
|
| Thời hạn sở hữu | thoiHanSoHuu | Là thông tin về thời hạn sở hữu của chủ đầu tư. Ví dụ: cho thuê đất 50 năm đến năm 2060 | 30 | M | CharacterString |
|
| Cấp hạng công trình xây dựng | capHang | Xác định và thể hiện theo quy định phân cấp công trình xây dựng của pháp luật về nhà ở, pháp luật về xây dựng | 50 | M | CharacterString |
|
| Địa chỉ chi tiết | diaChiChiTiet | Là địa chỉ chi tiết (nếu có) của hạng mục nằm trong công trình xây dựng | 50 | M | CharacterString |
|
Dữ liệu về rừng sản xuất là rừng trồng
Thông tin dữ liệu về rừng sản xuất là rừng trồng được quy định trong Bảng 10.
Bảng 10 - Cấu trúc bảng thông tin dữ liệu về rừng sản xuất là rừng trồng
| Trường thông tin | Mô tả | Độ dài trường | Nhóm | Kiểu dữ liệu | Ghi chú | |
| Tên trường thông tin | Ký hiệu trường thông tin | |||||
| Mã đối tượng | rungTronglD | Là mã nhận dạng duy nhất, gồm 32 ký tự | 32 | M | CharacterString |
|
| Tên rừng | tenRung | Là tên của rừng sản xuất là rừng trồng | 50 | M | CharacterString |
|
| Loại cây rừng chủ yếu | loaiCayRung | Là trường thông tin thể hiện các loại cây rừng được trồng chủ yếu | 255 | M | CharacterString |
|
| Diện tích có rừng | dienTich | Là diện tích có rừng | - | M | Real |
|
| Địa chỉ | Chi tiết tại nhóm thông tin về địa chỉ | Là địa chỉ của rừng sản xuất | - | M | CharacterString | Chi tiết tại nhóm thông tin về địa chỉ |
Dữ liệu về cây lâu năm
Thông tin dữ liệu về cây lâu năm được quy định trong Bảng 11.
Bảng 11 - Cấu trúc bảng thông tin dữ liệu về cây lâu năm
| Trường thông tin | Mô tả | Độ dài trường | Nhóm | Kiểu dữ liệu | Ghi chú | |
| Tên trường thông tin | Ký hiệu trường thông tin | |||||
| Mã đối tượng | cayLauNamlD | Là mã nhận dạng duy nhất, gồm 32 ký tự | 32 | M | CharacterString |
|
| Tên cây lâu năm | tenCayLauNam | Là tên của cây lâu năm (nếu có) | 50 | M | CharacterString |
|
| Loại cây trồng | loaiCayTrong | Là trường thông tin thể hiện các loại cây lâu năm được trồng chủ yếu | 255 | M | Characterstring |
|
| Diện tích | dienTich | Là diện tích trồng cây lâu năm | - | M | Real |
|
| Địa chỉ | Chi tiết tại nhóm thông tin về địa chỉ | Là địa chỉ của khu vực trồng cây lâu năm | - | M | CharacterString | Chi tiết tại nhóm thông tin về địa chỉ |
Phụ lục D
(Quy định)
(Yêu cầu về cơ sở dữ liệu địa chính - Dữ liệu về người sử dụng đất, người quản lý đất, chủ sở hữu tài sản gắn liền với đất)
D.1. Nội dung dữ liệu
Dữ liệu về người sử dụng đất, người quản lý đất, chủ sở hữu tài sản gắn liền với đất được thể hiện chi tiết tại mục 4.4 bao gồm:
a) Dữ liệu về cá nhân chi tiết tại bảng 1;
b) Dữ liệu về hộ gia đình chi tiết tại bảng 2;
c) Dữ liệu về vợ chồng chi tiết tại bảng 3;
d) Dữ liệu về tổ chức chi tiết tại bảng 4;
đ) Dữ liệu về cộng đồng dân cư chi tiết tại bảng 5;
e) Dữ liệu về nhóm người đồng sử dụng chi tiết tại bảng 6;
g) Dữ liệu về địa chỉ chi tiết tại bảng 7;
h) Dữ liệu về giấy tờ tùy thân chi tiết tại bảng 8;
i) Dữ liệu về quốc tịch chi tiết tại bảng 9;
k) Dữ liệu về dân tộc chi tiết tại bảng 10.
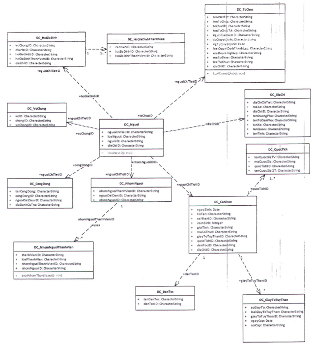
D.2. Lược đồ cấu trúc dữ liệu về người sử dụng đất, người quản lý đất, chủ sở hữu tài sản gắn liền với đất

Hình 5 - Lược đồ cấu trúc dữ liệu về người sử dụng đất, người quản lý đất, chủ sở hữu tài sản gắn liền với đất
D.3. Cấu trúc và kiểu dữ liệu
Dữ liệu về cá nhân - DC_CaNhan
Cấu trúc và kiểu dữ liệu về cá nhân được mô tả trong bảng 1
Bảng 1 - Trường thông tin dữ liệu về cá nhân
| Trường thông tin | Mô tả | Độ dài trường | Nhóm | Kiểu dữ liệu | Ghi chú | |
| Tên trường thông tin | Ký hiệu trường thông tin | |||||
| Mã đối tượng | caNhanlD | Khóa chính | - | M | CharacterString |
|
| Họ và tên | hoTen | Họ và tên của người ghi trong giấy chứng minh nhân dân, thẻ căn cước công dân hoặc giấy khai sinh | 150 | M | CharacterString |
|
| Ngày tháng năm sinh | ngaySinh | Ngày, tháng, năm sinh (nếu có) |
| M | Date |
|
| Năm sinh | namSinh | Năm sinh | - | M | Integer |
|
| Giới tính | gioiTinh | Thể hiện giới tính của cá nhân (0 là nữ, 1 là nam và 2 là giới tính khác) | - | M | Integer |
|
| Mã số thuế | maSoThue | Mã số thuế để kết nối sang cơ sở dữ liệu của ngành thuế | 20 | M | CharacterString |
|
| Giấy tờ tùy thân | giayToTuyThanlD | Liên kết sang dữ liệu về giấy tờ tùy thân. Trường hợp đã kết nối với cơ sở dữ liệu quốc gia về dân cư thì sử dụng dữ liệu từ cơ sở dữ liệu quốc gia về dân cư | - | M | CharacterString |
|
| Quốc tịch | quocTichlD | Liên kết sang dữ liệu quốc tịch của đối tượng là cá nhân | - | M | CharacterString |
|
| Dân tộc | danToclD | Liên kết sang dữ liệu về dân tộc | - | M | CharacterString |
|
| Địa chỉ | diaChilD | Thông tin về địa chỉ của đối tượng là cá nhân | 150 | M | CharacterString |
|
Dữ liệu về hộ gia đình-DC_HoGiaDinh
Cấu trúc và kiểu dữ liệu về hộ gia đình được mô tả trong bảng 2
Bảng 2 - Trường thông tin dữ liệu về hộ gia đình
| Trường thông tin | Mô tả | Độ dài trường | Nhóm | Kiểu dữ liệu | Ghi chú | |
| Tên trường thông tin | Ký hiệu trường thông tin | |||||
| Mã đối tượng | hoGiaDinhlD | Khóa chính | - | M | CharacterString |
|
| Chủ hộ | chuHolD | Người có vai trò là chủ hộ. Một hộ gia đình có duy nhất một người là chủ hộ | - | M | CharacterString |
|
| Vợ hoặc chồng | voChonglD | Người có vai trò là vợ hoặc chồng đối với chủ hộ | - | M | CharacterString |
|
| Thành viên | hoGiaDinhThanhVienlD | Các thành viên của hộ gia đình | - | M | CharacterString |
|
| Địa chỉ | diaChilD | Thông tin về địa chỉ của hộ gia đình | 150 | M | CharacterString |
|
Dữ liệu về vợ chồng-DC_DuLieuVoChong
Cấu trúc và kiểu dữ liệu về vợ chồng được mô tả trong bảng 3
Bảng 3 - Trường thông tin dữ liệu về vợ chồng
| Trường thông tin | Mô tả | Độ dài trường | Nhóm | Kiểu dữ liệu | Ghi chú | |
| Tên trường thông tin | Ký hiệu trường thông tin | |||||
| Mã đối tượng | voChonglD | Khóa chính | - | M | CharacterString |
|
| Vợ | VOID | Người có vai trò là vợ | - | M | CharacterString |
|
| Chồng | chonglD | Ngưòi có vai trò là chồng | - | M | CharacterString |
|
Dữ liệu về tổ chức - DC_ToChuc
Cấu trúc và kiểu dữ liệu về tổ chức được mô tả trong bảng 4
Bảng 4 - Trường thông tin dữ liệu về tổ chức
| Trường thông tin | Mô tả | Độ dài trường | Nhóm | Kiểu dữ liệu | Ghi chú | |
| Tên trường thông tin | Ký hiệu trường thông tin | |||||
| Mã đối tượng | toChuclD | Khóa chính | - | M | CharacterString |
|
| Tên tổ chức | tenToChuc | Tên của tổ chức | 120 | M | CharacterString |
|
| Tên viết tắt | tenVietTat | Tên viết tắt của tổ chức | 30 | M | CharacterString |
|
| Tên tổ chức bằng tiếng Anh | tenToChucTA | Tên của tổ chức bằng tiếng Anh (nếu có) | 120 | M | CharacterString |
|
| Người đại diện | nguoiDaiDienlD |
| - | M | CharacterString |
|
| Số quyết định | soQuyetDinh | Số quyết định thành lập hoặc số giấy chứng nhận đăng ký kinh doanh | 30 | M | CharacterString |
|
| Ngày quyết định | ngayQuyetDinh | Ngày ra quyết định thành lập hoặc ngày cấp giấy chứng nhận đăng ký kinh doanh của tổ chức | - | M | Date/lnteger |
|
| Loại quyết định thành lập | loaiQuyetDinhThanhLap | Thông tin phân loại quyết định thành lập tổ chức | 30 | M | CharacterString |
|
| Mã số doanh nghiệp | maDoanhNghiep | Mã số doanh nghiệp | 30 | M | CharacterString |
|
| Mã số thuế | maSoThue | Mã số thuế để kết nối sang cơ sở dữ liệu của ngành thuế | 20 | M | CharacterString |
|
| Mã loại tổ chức | loaiToChuc | Loại tổ chức nằm trong danh mục bảng mã | 3 | M | CharacterString |
|
| Địa chỉ | diachilD | Thông tin về địa chỉ của tổ chức | 150 | M | CharacterString |
|
Dữ liệu về cộng đồng dân cư - DC_CongDongDanCu
Cấu trúc và kiểu dữ liệu về cộng đồng dân cư được mô tả trong bảng 5
Bảng 5 - Trường thông tin dữ liệu về cộng đồng dân cư
| Trường thông tin | Mô tả | Độ dài trường | Nhóm | Kiểu dữ liệu | Ghi chú | |
| Tên trường thông tin | Ký hiệu trường thông tin | |||||
| Mã đối tượng | congDonglD | Khóa chính | - | M | CharacterString |
|
| Tên cộng đồng | tenCongDong | Tên của cộng đồng dân cư | 120 | M | CharacterString |
|
| Người đại diện | nguoiDaiDienlD |
| - | M | CharacterString |
|
| Địa danh cư trú | diaDanhCuTru | Địa danh cư trú của cộng đồng dân cư | 150 | M | CharacterString |
|
Dữ liệu về nhóm người đồng sử dụng
Cấu trúc và kiểu dữ liệu về nhóm người đồng sử dụng được mô tả trong bảng 6
Bảng 6 - Trường thông tin dữ liệu về nhóm người đồng sử dụng
| Trường thông tin | Mô tả | Độ dài trường | Nhóm | Kiểu dữ liệu | Ghi chú | |
| Tên trường thông tin | Ký hiệu trường thông tin | |||||
| Mã đối tượng | nhomNguoilD | Khóa chính | - | M | CharacterString |
|
| Người đại diện | nguoiDaiDienlD | Người đại diện cho nhóm người (trong trường hợp cử người đại diện) | - | M | CharacterString |
|
| Thành viên | thanhVienlD | Các thành viên còn lại của nhóm | - | M | CharacterString |
|
Dữ liệu về địa chỉ - DC_DiaChi
Cấu trúc và kiểu dữ liệu về địa chỉ được mô tả trong bảng 7
Bảng 7 - Trường thông tin dữ liệu về địa chỉ
| Trường thông tin | Mô tả | Độ dài trường | Nhóm | Kiểu dữ liệu | Ghi chú | |
| Tên trường thông tin | Ký hiệu trường thông tin | |||||
| Mã đối tượng | diaChilD | Khóa chính | - | M | CharacterString |
|
| Mã đơn vị hành chính | maXa | Mã duy nhất được xác định trong bảng mã đơn vị hành chính Việt Nam hiện hành | 5 | M | CharacterString |
|
| Địa chỉ chi tiết | diaChiChiTiet | Địa chỉ chi tiết gồm: số nhà (nếu có); trường hợp địa chỉ là căn hộ chung cư hoặc tập thể thì xác định số nhà là số hiệu căn hộ/số hiệu tòa nhà; tên ngõ phố (nếu có). | 50 | M | CharacterString |
|
| Đường phố | tenDuongPho | Tên đường phố (nếu có). | 50 | M | CharacterString |
|
| Tổ dân phố | tenToDanPho | Tên tổ dân phố (nếu có); đối với nông thôn là tên: thôn, xóm, làng, ấp, bản, buôn, phum, sóc | 30 | M | CharacterString |
|
| Xã/phường | tenXa | Tên xã hoặc phường hoặc thị trấn | 30 | M | CharacterString |
|
| Quận/huyện | tenQuan | Tên quận hoặc huyện hoặc thị xã hoặc thành phố thuộc tỉnh | 30 | M | CharacterString |
|
| Tỉnh/thành phố | tenTinh | Tên tỉnh hoặc tên thành phố trực thuộc Trung ương | 30 | M | CharacterString |
|
Dữ liệu về giấy tờ tùy thân-DC_GiayToTuyThan
Cấu trúc và kiểu dữ liệu về giấy tờ tùy thân được mô tả trong bảng 8
Bảng 8 - Trường thông tin dữ liệu về giấy tờ tùy thân
| Trường thông tin | Mô tả | Độ dài trường | Nhóm | Kiểu dữ liệu | Ghi chú | |
| Tên trường thông tin | Ký hiệu trường thông tin | |||||
| Mã đối tượng | giayToTuyThanlD | Khóa chính | - | M | CharacterString |
|
| Mã loại giấy tờ tùy thân | loaiGiayToTuyThan | Loại giấy tờ tùy thân nằm trong bảng mã | - | M | Integer |
|
| Số giấy tờ | soGiayTo | Số giấy tờ tùy thân | 30 | M | CharacterString |
|
| Ngày cấp | ngayCap | Ngày cấp giấy tờ tùy thân | - | M | Date/lnteger |
|
| Nơi cấp | noiCap | Nơi cấp giấy tờ tùy thân | 100 |
| CharacterString |
|
Dữ liệu về quốc tịch - DC_QuocTich
Cấu trúc và kiểu dữ liệu về quốc tịch được mô tả trong bảng 9
Bảng 9 - Trường thông tin dữ liệu về quốc tịch
| Trường thông tin | Mô tả | Độ dài trường | Nhóm | Kiểu dữ liệu | Ghi chú | |
| Tên trường thông tin | Ký hiệu trường thông tin | |||||
| Mã đối tượng | quocTichlD | Khóa chính | - | M | CharacterString |
|
| Mã quốc gia | maQuocGia | Mã quốc gia theo tiêu chuẩn ISO 3166-1 | 3 | M | CharacterString |
|
| Tên quốc gia theo phiên âm Việt Nam | tenQuocGiaTV | Tên quốc gia theo phiên âm Việt Nam | 150 | M | CharacterString |
|
| Tên quốc gia theo phiên âm quốc tế | tenQuocGiaQT | Tên quốc gia theo phiên âm quốc tế | 150 | M | CharacterString |
|
Dữ liệu về dân tộc-DC_DanToc
Cấu trúc và kiểu dữ liệu về dân tộc được mô tả trong bảng 10
Bảng 10 - Trường thông tin dữ liệu về dân tộc
| Trường thông tin | Mô tả | Độ dài trường | Nhóm | Kiểu dữ liệu | Ghi chú | |
| Tên trường thông tin | Ký hiệu trường thông tin | |||||
| Mã đối tượng | danToclD | Khóa chính | - | M | ID |
|
| Tên dân tộc | tenDanToc | Tên dân tộc | 50 | M | CharacterString |
|
Phụ lục E
(Quy định)
(Yêu cầu về cơ sở dữ liệu địa chính - Dữ liệu về quyền sử dụng đất, quyền quản lý đất, quyền sở hữu tài sản gắn liền với đất)
E.1. Nội dung dữ liệu
Nhóm dữ liệu quyền sử dụng đất, quyền quản lý đất, quyền sở hữu tài sản gắn liền với đất được thể hiện chi tiết tại mục 4.4 bao gồm:
a) Dữ liệu về quyền sử dụng đất chi tiết tại bảng 1;
b) Dữ liệu về quyền quản lý đất chi tiết tại bảng 2;
c) Dữ liệu về quyền sở hữu tài sản gắn liền với đất chi tiết tại bảng 3;
d) Dữ liệu về nghĩa vụ tài chính chi tiết tại bảng 4;
đ) Dữ liệu về miễn giảm nghĩa vụ tài chính chi tiết tại bảng 5;
e) Dữ liệu về nợ nghĩa vụ tài chính chi tiết tại bảng 6;
g) Dữ liệu về hạn chế quyền chi tiết tại bảng 7;
h) Dữ liệu về giấy chứng nhận chi tiết tại bảng 8;
E.2. Lược đồ cấu trúc dữ liệu về dữ liệu quyền sử dụng đất, quyền quản lý đất, quyền sở hữu tài sản gắn liền với đất

Hình 1 - Lược đồ cấu trúc dữ liệu về dữ liệu quyền sử dụng đất, quyền quản lý đất, quyền sở hữu tài sản gắn liền với đất
E.3. Cấu trúc và kiểu dữ liệu
Dữ liệu về quyền sử dụng đất
Cấu trúc và kiểu dữ liệu về quyền sử dụng đất được mô tả tại bảng 1
Bảng 1 - Trường thông tin dữ liệu về quyền sử dụng đất
| Trường thông tin | Mô tả | Độ dài trường | Nhóm | Kiểu dữ liệu | Ghi chú | |
| Tên trường thông tin | Ký hiệu trường thông tin | |||||
| Mã đối tượng | quyenSuDunglD | Mã nhận dạng duy nhất, gồm 32 ký tự | 32 | M | CharacterString |
|
| Nhóm dữ liệu về người | nguoilD | Thông tin liên kết về người sử dụng đất là: Cá nhân, hoặc Hộ gia đình, hoặc Vợ chồng, hoặc Tổ chức, hoặc Cộng đồng,hoặc Nhóm người | - | M | CharacterString |
|
| Nhóm dữ liệu về thửa đất hoặc đối tượng chiếm đất không tạo thành thửa đất | thuaDatlD | Thông tin liên kết về thửa đất hoặc đối tượng chiếm đất không tạo thành thửa đất | - | M | CharacterString |
|
| Mục đích sử dụng | mucDichSuDunglD | Thông tin liên kết về mục đích sử dụng đất | - | M | CharacterString |
|
| Nghĩa vụ tài chính | nghiaVuTaiChinhlD | Thông tin liên kết về Nghĩa vụ tài chính | - | M | CharacterString |
|
| Hạn chế quyền sử dụng | quyenSuDunglD | Thông tin liên kết về Hạn chế quyền sử dụng | - | M | CharacterString |
|
| Giấy chứng nhận | giayChungNhanlD | Thông tin liên kết về Giấy chứng nhận | - | M | CharacterString |
|
Dữ liệu về quyền quản lý đất
Cấu trúc và kiểu dữ liệu về quyền quản lý đất được mô tả tại bảng 2
Bảng 2 - Trường thông tin dữ liệu về quyền quản lý đất đai
| Trường thông tin | Mô tả | Độ dài trường | Nhóm | Kiểu dữ liệu | Ghi chú | |
| Tên trường thông tin | Ký hiệu trường thông tin | |||||
| Mã đối tượng | quyenQuanLylD | Khóa chính | - | M | CharacterString |
|
| Nhóm dữ liệu về người | nguoilD | Thông tin về người được giao quản lý đất | - | M | CharacterString |
|
| Nhóm dữ liệu về thửa đất hoặc đối tượng chiếm đất không tạo thành thửa đất | thuaDatlD | Khóa chính |
| M | CharacterString |
|
| Mục đích sử dụng | mucDichSuDunglD | Thông tin về người được giao quản lý đất | - | M | CharacterString |
|
Dữ liệu về quyền sở hữu tài sản gắn liền với đất
Cấu trúc và kiểu dữ liệu về quyền sử sở hữu tài sản gắn liền với đất được mô tả tại bảng 3
Bảng 3 - Trường thông tin dữ liệu về quyền sở hữu tài sản gắn liền với đất
| Trường thông tin | Mô tả | Độ dài trường | Nhóm | Kiểu dữ liệu | Ghi chú | |
| Tên trường thông tin | Ký hiệu trường thông tin | |||||
| Nhóm dữ liệu về người | nguoilD | Thông tin liên kết về người sử dụng đất là; Cá nhân, hoặc Hộ gia đình, hoặc Vợ chồng, hoặc Tổ chức, hoặc Cộng đồng,hoặc Nhóm người |
| M | CharacterString |
|
| Nhóm dữ liệu về tài sản gắn liền với đất | taiSanlD | Thông tin về dữ liệu về tài sản gắn liền với đất |
| M | CharacterString |
|
| Nghĩa vụ tài chính | nghiaVuTaiChinhlD | Thông tin liên kết về Nghĩa vụ tài chính | - | M | CharacterString |
|
| Hạn chế quyền sở hữu | hanChelD | Thông tin liên kết về Hạn chế quyền sử dụng | - | M | CharacterString |
|
| Giấy chứng nhận | giayChungNhanlD | Thông tin liên kết về Giấy chứng nhận | - | M | CharacterString |
|
Dữ liệu về nghĩa vụ tài chính
Cấu trúc và kiểu dữ liệu về nghĩa vụ tài chính được mô tả tại bảng 4
Bảng 4 - Trường thông tin dữ liệu về nghĩa vụ tài chính
| Trường thông tin | Mô tả | Độ dài trường | Nhóm | Kiểu dữ liệu | Ghi chú | |
| Tên trường thông tin | Ký hiệu trường thông tin | |||||
| Mã đối tượng | nghiaVuTaiChinhlD | Mã nhận dạng duy nhất, gồm 32 ký tự | 32 | M | CharacterString |
|
| Loại nghĩa vụ tài chính | loaiNghiaVuTaiChinh | Loại nghĩa vụ tài chính (tiền sử dụng đất, tiền thuê đất, thuế sử dụng đất, thuế chuyển quyền, lệ phí trước bạ) | 30 | M | CharacterString |
|
| Tổng số tiền | tongSoTien | Tổng số tiền người sử dụng hoặc sở hữu phải thực hiện nghĩa vụ tài chính. Đơn vị tính là đồng Việt Nam | - | M | CharacterString |
|
| Tổng số tiền miễn giảm | tongSoTienMienGiam | Tổng số tiền người sử dụng hoặc sở hữu được miễn giảm thực hiện nghĩa vụ tài chính. Đơn vị tính là đồng Việt Nam | - | M | CharacterString |
|
| Tổng số tiền nợ | tongSoTienNo | Tổng số tiền người sử dụng hoặc sở hữu được miễn giảm thực hiện nghĩa vụ tài chính. Đơn vị tính là đồng Việt Nam | - | M | CharacterString |
|
| Ngày bắt đầu tính nghĩa vụ tài chính | ngayBatDau | Ngày bắt đầu tính nghĩa vụ tài chính | - | M | Date |
|
| Đã hoàn thành nghĩa vụ tại chính | hoanThanh | Trạng thái thực hiện nghĩa vụ tài chính. Giá trị 1 là đã hoàn thành Giá trị 0 là chưa hoàn thành | - | M | Boolean |
|
| Miễn giảm nghĩa vụ tài chính | mienGiamNghiaVuTai Chinh | Thông tin liên kết về Miễn giảm nghĩa vụ tài chính | - | M | CharacterString |
|
| Nợ nghĩa vụ tài chính | noNghiaVuTaiChinhlD | Thông tin liên kết về Nợ nghĩa vụ tài chính | - | M | CharacterString |
|
Dữ liệu về miễn giảm nghĩa vụ tài chính
Cấu trúc và kiểu dữ liệu miễn giảm nghĩa vụ tài chính được mô tả tại bảng 5
Bảng 5 - Trường thông tin dữ liệu về miễn giảm nghĩa vụ tài chính
| Trường thông tin | Mô tả | Độ dài trường | Nhóm | Kiểu dữ liệu | Ghi chú | |
| Tên trường thông tin | Ký hiệu trường thông tin | |||||
| Mã đối tượng | mienGiamNghiaVu TaiChinhlD | Mã nhận dạng duy nhất, gồm 32 ký tự | 32 | M | CharacterString |
|
| Nghĩa vụ tài chính | nghiaVuTaiChinhlD | Khóa ngoại liên kết tới dữ liệu nghĩa vụ tài chính | - | M | CharacterString |
|
| Loại chế độ miễn giảm | loaiCheDoMienGiamlD | Loại chế độ miễn giảm | 30 | M | CharacterString |
|
| Số tiền miễn giảm | soTienMienGiam | Số tiền người sử dụng hoặc sở hữu được miễn giảm thực hiện nghĩa vụ tài chính theo từng loại hoặc từng mục đích sử dụng. Đơn vị tính là đồng Việt Nam |
| M | CharacterString |
|
| Số văn bản miễn giảm | soQuyetDinhMienGiam | Số quyết định miễn giảm nghĩa vụ tài chính (nếu có). Chỉ áp dụng thuộc tính này đối với trường hợp tiền thuê đất và tiền sử dụng đất | 15 | M | CharacterString |
|
| Ngày ban hành văn bản miễn giảm | ngayRaQuyetDinh MienGiam | Ngày ra quyết định miễn giảm nghĩa vụ tài chính (nếu có). Chỉ áp dụng thuộc tính này đối với trường hợp tiền thuê đất và tiền sử dụng đất | - | M | Date |
|
| Cơ quan ban hành văn bản miễn giảm | coQuanRaQuyetDinh MienGiam | Cơ quan ban hành quyết định miễn giảm nghĩa vụ tài chính (nếu có). Chỉ áp dụng thuộc tính này đối với trường hợp tiền thuê đất và tiền sử dụng đất | 150 | M | Boolean |
|
Dữ liệu về nợ nghĩa vụ tài chính
Cấu trúc và kiểu dữ liệu về nợ nghĩa vụ tài chính được mô tả tại bảng 6
Bảng 6 - Trường thông tin dữ liệu về nợ nghĩa vụ tài chính
| Trường thông tin | Mô tả | Độ dài trường | Nhóm | Kiểu dữ liệu | Ghi chú | |
| Tên trường thông tin | Ký hiệu trường thông tin | |||||
| Mã đối tượng | noNghiaVuTaiChinhlD | Mã nhận dạng duy nhất, gồm 32 ký tự | 32 | M | CharacterString |
|
| Nghĩa vụ tài chính | nghiaVuTaiChinhlD | Khóa ngoại liên kết tới dữ liệu nghĩa vụ tài chính | - | M | CharacterString |
|
| Loại chế độ nợ nghĩa vụ tài chính | loaiCheDoMienGiamlD | Loại chế độ nợ nghĩa vụ tài chính | 30 | M | Integer |
|
| Số tiền nợ | soTienNo | Số tiền người sử dụng hoặc sở hữu được nợ nghĩa vụ tài chính theo từng loại hoặc từng mục đích sử dụng. Đơn vị tính là đồng Việt Nam | - | M | CharacterString |
|
| Số quyết định cho phép nợ nghĩa vụ tài chính | soQuyetDinhNo | Số quyết định cho phép nợ nghĩa vụ tài chính (nếu có). Chỉ áp dụng thuộc tính này đối với trường hợp tiền thuê đất và tiền sử dụng đất | 15 | M | CharacterString |
|
| Ngày ra quyết định nợ nghĩa vụ tài chính | ngayRaQuyetDinhNo | Ngày ra quyết định cho phép nợ nghĩa vụ tài chính (nếu có). Chỉ áp dụng thuộc tính này đối với trường hợp tiền thuê đất và tiền sử dụng đất | - | M | Date |
|
| Cơ quan ra quyết định nợ nghĩa vụ tài chính | coQuanRaQuyetDinh No | Cơ quan ban hành quyết định cho phép nợ nghĩa vụ tài chính (nếu có). Chỉ áp dụng thuộc tính này đối với trường hợp tiền thuê đất và tiền sử dụng đất | 150 | M | CharacterString |
|
Dữ liệu về hạn chế quyền
Cấu trúc và kiểu dữ liệu về hạn chế quyền được mô tả tại bảng 7
Bảng 7 - Trường thông tin dữ liệu về hạn chế quyền
| Trường thông tin | Mô tả | Độ dài trường | Nhóm | Kiểu dữ liệu | Ghi chú | |
| Tên trường thông tin | Ký hiệu trường thông tin | |||||
| Mã đối tượng | hanChelD | Mã nhận dạng duy nhất, gồm 32 ký tự | 32 | M | CharacterString |
|
| Loại hạn chế | loaiHanChe | Loại hạn chế: Giá trị 1: quyền sử dụng Giá trị 2: quyền sở hữu Giá trị 3: có cả quyền sử dụng thửa đất và quyền sở hữu tài sản gắn liền với đất Giá trị 4: quyền quản lý | - | M | Integer |
|
| Diện tích hạn chế | dienTich | Phần diện tích thửa đất hoặc diện tích tài sản gắn liền với đất bị hạn chế quyền sử dụng. Đơn vị đo là m2 | - | M | Real |
|
| Nội dung hạn chế | noiDungHanChe | Thông tin về hạn chế quyền. Ví dụ các trường hợp: thửa đất hoặc một phần thửa đất thuộc quy hoạch sử dụng đất mà phải thu hồi, được cơ quan cỏ thẩm quyền phê duyệt và công bố nhưng chưa có quyết định thu hồi; thửa đất hoặc một phần thửa đất thuộc hành lang bảo vệ an toàn công trình; có quy định hạn chế diện tích xây dựng đối với thửa đất; không được phép giao dịch do có tranh chấp; không được giao dịch theo quyết định của Tòa án | 150 | M | CharacterString |
|
| Hạn chế một phần | hanCheMotPhan | Giá trị 1: hạn chế một phần thửa đất hoặc tài sản gắn liền với đất Giá trị 0: hạn chế toàn bộ thửa đất hoặc tài sản gắn liền với đất | - | M | Boolean |
|
| Sơ đồ ranh giới hạn chế | soDoRanhGioi HanChe | Sơ đồ ranh giới hạn chế quyền trong trường hợp hạn chế một phần thửa đất hoặc một phần tài sản gắn liền với đất | - | M | Binary |
|
| Số văn bản pháp lý | soVanBan | Số văn bản làm căn cứ cho hạn chế quyền | 15 | M | CharacterString |
|
| Ngày ban hành | ngayBanHanh | Ngày ban hành văn bản | - | M | Date |
|
| Cơ quan ban hành | coQuanBanHanh | Cơ quan ban hành văn bản | 150 | M | CharacterString |
|
| Bản quét | banQuet | Bản quét điện tử của văn bản àm căn cứ cho hạn chế | - | M | Binary |
|
Dữ liệu về giấy chứng nhận
Cấu trúc và kiểu dữ liệu về giấy chứng nhận được mô tả tại bảng 8
Bảng 8 - Trường thông tin dữ liệu về giấy chứng nhận
| Trường thông tin | Mô tả | Độ dài trường | Nhóm | Kiểu dữ liệu | Ghi chú | |
| Tên trường thông tin | Ký hiệu trường thông tin | |||||
| Mã đối tượng | giayChungNhanlD | Mã nhận dạng duy nhất, gồm 32 ký tự | 32 | M | CharacterString |
|
| Số vào sổ | soVaoSo | Số vào sổ cấp giấy chứng nhận quyền sử dụng đất, quyền sở hữu nhà ở và tài sản khác gắn liền với đất | 10 | M | CharacterString |
|
| Số phát hành | soPhatHanh | Số phát hành giấy chứng nhận quyền sử dụng đất, quyền sở hữu nhà ở và tài sản khác gắn liền với đất | 10 | M | CharacterString |
|
| Mã vạch | maVach | Dãy số dạng MX.MN.ST trong đó: + MX là mã đơn vị hành chính cấp xã Trường hợp thẩm quyền cấp tỉnh thì ghi thêm mã tỉnh trước mã xã + MN là mã của năm cấp Giấy chứng nhận (gồm hai chữ số sau cùng của năm ký cấp Giấy chứng nhận) + ST là số thứ tự lưu trữ của hồ sơ thủ tục đăng ký đất đai tương ứng với Giấy chứng nhận được cấp lần đầu theo quy định về hồ sơ địa chính của Bộ Tài nguyên và Môi trường | 15 | M | CharacterString |
|
| Ngày cấp | ngayCap | Ngày cấp giấy chứng nhận | - | M | Date |
|
| Bản quét | banQuet | Bản quét điện tử của giấy chứng nhận | - | M | Binary |
|
| Người nhận giấy | nguoiNhanGiaylD | Khóa chính | - | M | CharacterString |
|
Phụ lục F
(Quy định)
(Yêu cầu về cơ sở dữ liệu địa chính - Dữ liệu tình trạng pháp lý về quyền sử dụng đất, quyền quản lý đất, quyền sở hữu tài sản gắn liền với đất)
F.1. Nội dung dữ liệu
Lược đồ cấu trúc Dữ liệu tình trạng pháp lý về quyền sử dụng đất, quyền quản lý đất, quyền sở hữu tài sản gắn liền với đất:

Hình 1- Lược đồ cấu trúc Dữ liệu tình trạng pháp lý về quyền sử dụng đất, quyền quản lý đất, quyền sở hữu tài sản gắn liền với đất
F.2. Cấu trúc dữ liệu
DC_TinhTrangPhapLy
Cấu trúc thông tin của dữ liệu về tình trạng đăng ký khi thiết kế cơ sở dữ liệu được mô tả tại bảng 1.
Bảng 1 - Cấu trúc thông tin của dữ liệu về tình trạng đăng ký khi thiết kế cơ sở dữ liệu
| Trường thông tin | Mô tả | Độ dài trường | Nhóm | Kiểu dữ liệu | Ghi chú | |
| Tên trường thông tin | Ký hiệu trường thông tin | |||||
| Mã đối tượng | tinhHinhDangKylD | Mã nhận dạng duy nhất, gồm 32 ký tự | 32 | M | CharacterString |
|
| Ngày tiếp nhận | ngayTiepNhan | Ngày tiếp nhận hồ sơ hợp lệ | - | M | Date |
|
| Thời điểm đăng ký vào sổ địa chính | thoiDiemDangKy | Thời điểm đăng ký vào sổ địa chính | - | M | Date |
|
| Số thứ tự hồ sơ | soThuTu | Số thứ tự hồ sơ theo quy định của Hồ sơ địa chính | - | M | Integer |
|
| Có quyền sử dụng đất | coQuyenSuDung | Giá trị 1: có quyền sử dụng đất Giá trị 0: không có quyền sử dụng đất | - | M | Boolean |
|
| Có quyền sở hữu tài sản gắn liền với đất | coQuyenSoHuu | Giá trị 1: có quyền sở hữu Giá trị 0: không có quyền sở hữu | - | M | Boolean |
|
| Có quyền quản lý đất | coQuyenQuanLy | Giá trị 1: có quyền quản lý Giá trị 0: không có quyền quản lý | - | M | Boolean |
|
| Đại diện khai trình | daiDienKhaiTrinh | Mã liên kết của dữ liệu người đại diện theo pháp luật thực hiện đăng ký | - | M | Integer |
|
| Mã đơn | maDon | Mã đơn đăng ký được thể hiện theo quy định của thủ tục hành chính về đất đai. | 100 | M | CharacterString |
|
| Ghi chú | ghiChu | Những ghi chú có liên quan đến đơn đăng ký | 255 | O | CharacterString |
|
| Thời điểm khởi tạo | thoiDiemKhoiTao | Thời điểm khởi tạo dữ liệu | - | M | Date/Time |
|
| Thời điểm cập nhật | thoiDiemCapNhat | Thời điểm cập nhật dữ liệu | - | M | Date/Time |
|
| Người cập nhật | nguoiCapNhatlD | Mã dữ liệu người cập nhật cơ sở dữ liệu | - | M | Integer |
|
Phụ lục G
(Quy định)
(Yêu cầu về cơ sở dữ liệu địa chính - về sự biến động trong quá trình sử dụng đất và sở hữu tài sản gắn liền với đất)
G.1. Nội dung dữ liệu
Lược đồ cấu trúc dữ liệu về sự biến động trong quá trình sử dụng đất và sở hữu tài sản gắn liền với đất:

Hình 1 - Lược đồ cấu trúc dữ liệu về sự biến động trong quá trình sử dụng đất và sở hữu tài sản gắn liền với đất
G.2. Cấu trúc dữ liệu
DC_GiaoDich
Cấu trúc thông tin của dữ liệu về biến động khi thiết kế cơ sở dữ liệu được mô tả tại bảng 1.
Bảng 1 - Cấu trúc thông tin của dữ liệu về biến động khi thiết kế cơ sở dữ liệu
| Trường thông tin | Mô tả | Độ dài trường | Nhóm | Kiểu dữ liệu | Ghi chú | |
| Tên trường thông tin | Ký hiệu trường thông tin | |||||
| Mã đối tượng | giaoDichlD | Là mã nhận dạng duy nhất, gồm 32 ký tự | 32 | M | CharacterString | Là I khóa chính |
| Loại giao dịch biến động | loaiGiaoDichBien Dong | Là các loại hình biến động được quy định trong Hồ sơ địa chính | - | M | Integer |
|
| Thời điểm đăng ký biến động | thoiDiemDangKy BienDong | Là thời điểm đăng ký biến động | - | M | Date |
|
| Nội dung biến động | noiDungBienDong | Là nội dung biến động | 100 | M | CharacterString |
|
| Người | nguoilD | Là mã liên kết của dữ liệu người tham gia vào quá trình biến động | - | M | CharacterString |
|
| Thửa đất | thuaDatlD | Là mã liên kết của dữ liệu thửa đất tham gia vào quá trình biến động | - | M | CharacterString |
|
| Giấy chứng nhận | giayChungNhanlD | Là mã liên kết của dữ liệu giấy chứng nhận tham gia vào quá trình biến động | - | M | CharacterString |
|
| Tài sản khác | taiSanlD | Là mã liên kết của dữ liệu tài sản tham gia vào quá trình biến động | - | C | CharacterString |
|
| Lý do biến động | lyDoBienDong | Là lý do thực hiện giao dịch biến động | 100 | M | CharacterString |
|
| Xã | xalD | Là mã liên kết dữ liệu về mã đơn vị hành chính cấp xã | - | M | CharacterString |
|
Thư mục tài liệu tham khảo
[1] ISO 19115-1:2014 Geographic information — Metadata — Part 1: Fundamentals (Thông tin địa lý - Siêu dữ liệu – Phần 1: Nguyên tắc cơ bản).
[2] ISO 19136:2007 Geographic information - Geography Markup Language (GML) (Thông tin địa lý - Ngôn ngữ đánh dấu địa lý).
[3] ISO 19152:2012 Geographic information - Land Administration Domain Model (LADM) (Thông tin địa lý - Đất đai Mô hình miền quản trị (LADM).
[4] ISO/TS 19103:2005 Geographic information - Conceptual schema language (Thông tin địa lý - Ngôn ngữ lược đồ khái niệm).
[5] QCVN 42:2012/BTNMT Quy chuẩn kỹ thuật Quốc gia về chuẩn thông tin địa lý cơ sở.
[6] QCVN 109:2017/BTNMT Quy chuẩn kỹ thuật Quốc gia về cấu trúc thông điệp dữ liệu công dân trao đổi với cơ sở dữ liệu Quốc gia về dân cư.
[7] TCVN 7789-1:2007 (ISO/IEC 11179-1:2004) Công nghệ thông tin - Sổ đăng ký siêu dữ liệu (MDR), Phần 1: Khung cơ cấu.
[8] TCVN 12155:2018 Thông tin địa lý - Khuôn thức trao đổi dữ liệu địa lý.
[9] Thông tư số 75/2015/TT-BTNMT ngày 28/12/2015 của Bộ tài nguyên và Môi trường quy định kỹ thuật về cơ sở dữ liệu đất đai.
[10] Thông tư số 28/2014/TT-BTNMT ngày 02/6/2014 của Bộ tài nguyên và Môi trường quy định về thống kê, kiểm kê đất đai và lập bản đồ hiện trạng sử dụng đất.
[11] Tiêu chuẩn Quốc gia TCVN 1-2:2008: Xây dựng tiêu chuẩn - phần 2: Quy định về trình bày và thể hiện nội dung tiêu chuẩn Quốc gia.
[12] Quyết định 124/2004/QĐ-TTg, ngày 08 tháng 7 năm 2004 của Thủ tướng chính phủ về việc ban hành bảng danh mục và mã số các đơn vị hành chính Việt Nam
[13] Cadastral 2014 Camel Case Là mã quốc gia theo tiêu chuẩn ISO 3166-1
Mục Lục
Lời nói đầu
1. Phạm vi áp dụng
2. Tài liệu viện dẫn
3. Thuật ngữ, định nghĩa và từ viết tắt
3.1. Thuật ngữ và định nghĩa
3.2. Từ viết tắt
4. Yêu cầu kỹ thuật
4.1. Hệ quy chiếu tọa độ
4.2. Hệ quy chiếu thời gian
4.3. Mô hình dữ liệu giao dịch
4.4. Các thuộc tính không phải là thuộc tính dữ liệu pháp lý
4.5. Dữ liệu về tình trạng đăng ký
4.6. Mô hình cơ sở dữ liệu đất đai
4.7. Các phụ lục liệt kê các nội dung, cấu trúc và kiểu dữ liệu của các thành phần của nhóm yêu cầu về cơ sở dữ liệu địa chính
Thư mục tài liệu tham khảo
Bạn chưa Đăng nhập thành viên.
Đây là tiện ích dành cho tài khoản thành viên. Vui lòng Đăng nhập để xem chi tiết. Nếu chưa có tài khoản, vui lòng Đăng ký tại đây!